UNITED STATES

SECURITIES AND EXCHANGE COMMISSION

Washington, D.C. 20549

 

 

FORM 20-F

(Mark One)

 

REGISTRATION STATEMENT PURSUANT TO SECTION 12(b) OR 12(g) OF THE SECURITIES EXCHANGE ACT OF 1934

 

OR

 

ANNUAL REPORT PURSUANT TO SECTION 13 OR 15(d) OF THE SECURITIES EXCHANGE ACT OF 1934

 

For the fiscal year ended December 31, 2022.

 

OR

 

TRANSITION REPORT PURSUANT TO SECTION 13 OR 15(d) OF THE SECURITIES EXCHANGE ACT OF 1934

 

OR

 

SHELL COMPANY REPORT PURSUANT TO SECTION 13 OR 15(d) OF THE SECURITIES EXCHANGE ACT OF 1934

 

Date of event requiring this shell company report

 

For the transition period from                     to                        

 

Commission file number: 001-39025

 

9F Inc.

 

(Exact Name of Registrant as Specified in Its Charter)

 

N/A

 

(Translation of Registrant’s Name into English)

 

Cayman Islands

(Jurisdiction of Incorporation or Organization)

 

Room 1207, Building No. 5, 5 West Laiguangying Road

Chaoyang District, Beijing 100012

People’s Republic of China

 

(Address of Principal Executive Offices)

 

Li Zhang, Chief Financial Officer

Room 1207, Building No. 5, 5 West Laiguangying Road

Chaoyang District, Beijing 100012

People’s Republic of China

Tel: +86 (10) 8527-6996

Email: zhangli1@9Fbank.com.cn

(Name, Telephone, Email and/or Facsimile number and Address of Company Contact Person)

 

Securities registered or to be registered pursuant to Section 12(b) of the Act:

 

Title of Each Class   Trading Symbol(s)   Name of Each Exchange On Which Registered
American depositary shares, each representing 20 Class A ordinary shares   JFU   The Nasdaq Global Market
Class A ordinary shares, par value US$0.00001 per share*       The Nasdaq Global Market*

 

*Not for trading, but only in connection with the listing on The Nasdaq Global Market of American depositary shares.

 

Securities registered or to be registered pursuant to Section 12(g) of the Act:

 

None

 

(Title of Class)

 

Securities for which there is a reporting obligation pursuant to Section 15(d) of the Act:

 

None

 

(Title of Class)

 

 

 

 

Indicate the number of outstanding shares of each of the issuer’s classes of capital or common stock as of the close of the period covered by the annual report:

 

As of December 31, 2022, there were 235,466,660 ordinary shares outstanding, par value $0.00001 per share, being the sum of 174,304,260 Class A ordinary shares and 61,162,400 Class B ordinary shares.

 

Indicate by check mark if the registrant is a well-known seasoned issuer, as defined in Rule 405 of the Securities Act. Yes  No

 

If this report is an annual or transition report, indicate by check mark if the registrant is not required to file reports pursuant to Section 13 or 15(d) of the Securities Exchange Act of 1934. Yes  No

 

Note - Checking the box above will not relieve any registrant required to file reports pursuant to Section 13 or 15(d) of the Securities Exchange Act of 1934 from their obligations under those Sections.

 

Indicate by check mark whether the registrant: (1) has filed all reports required to be filed by Section 13 or 15(d) of the Securities Exchange Act of 1934 during the preceding 12 months (or for such shorter period that the registrant was required to file such reports), and (2) has been subject to such filing requirements for the past 90 days.  Yes  No

 

Indicate by check mark whether the registrant has submitted electronically every Interactive Data File required to be submitted pursuant to Rule 405 of Regulation S-T (§232.405 of this chapter) during the preceding 12 months (or for such shorter period that the registrant was required to submit such files).  Yes  No

 

Indicate by check mark whether the registrant is a large accelerated filer, an accelerated filer, a non-accelerated filer, or an emerging growth company. See the definitions of “large accelerated filer,” “accelerated filer,” and “emerging growth company” in Rule 12b-2 of the Exchange Act.

 

Large accelerated filer ☐ Accelerated filer ☒ Non-accelerated filer  ☐ Emerging growth company

 

If an emerging growth company that prepares its financial statements in accordance with U.S. GAAP, indicate by check mark if the registrant has elected not to use the extended transition period for complying with any new or revised financial accounting standards† provided pursuant to Section 13(a) of the Exchange Act.

 

†The term “new or revised financial accounting standard” refers to any update issued by the Financial Accounting Standards Board to its Accounting Standards Codification after April 5, 2012.

 

Indicate by check mark whether the registrant has filed a report on and attestation to its management’s assessment of the effectiveness of its internal control over financial reporting under Section 404(b) of the Sarbanes-Oxley Act (15 U.S.C. 7262(b)) by the registered public accounting firm that prepared or issued its audit report.

 

If securities are registered pursuant to Section 12(b) of the Act, indicate by check mark whether the financial statements of the registrant included in the filing reflect the correction of an error to previously issued financial statements.

 

Indicate by check mark whether any of those error corrections are restatements that required a recovery analysis of incentive-based compensation received by any of the registrant’s executive officers during the relevant recovery period pursuant to §240.10D-1(b).

 

Indicate by check mark which basis of accounting the registrant has used to prepare the financial statements included in this filing:

 

U.S. GAAP ☒ International Financial Reporting Standards as issued
by the International Accounting Standards Board ☐
   
Other ☐

 

If “Other” has been checked in response to the previous question, indicate by check mark which financial statement item the registrant has elected to follow. Item 17 Item 18

 

If this is an annual report, indicate by check mark whether the registrant is a shell company (as defined in Rule 12b-2 of the Exchange Act). Yes No

 

(APPLICABLE ONLY TO ISSUERS INVOLVED IN BANKRUPTCY PROCEEDINGS DURING THE PAST FIVE YEARS)

 

Indicate by check mark whether the registrant has filed all documents and reports required to be filed by Sections 12, 13 or 15(d) of the Securities Exchange Act of 1934 subsequent to the distribution of securities under a plan confirmed by a court. Yes No

 

 

 

 

 

 

TABLE OF CONTENTS

 

INTRODUCTION ii
FORWARD-LOOKING STATEMENTS iii
PART I 1
ITEM 1. IDENTITY OF DIRECTORS, SENIOR MANAGEMENT AND ADVISERS 1
ITEM 2. OFFER STATISTICS AND EXPECTED TIMETABLE 1
ITEM 3. KEY INFORMATION 1
ITEM 4. INFORMATION ON THE COMPANY 57
ITEM 4A. UNRESOLVED STAFF COMMENTS 98
ITEM 5. OPERATING AND FINANCIAL REVIEW AND PROSPECTS 99
ITEM 6. DIRECTORS, SENIOR MANAGEMENT AND EMPLOYEES 116
ITEM 7. MAJOR SHAREHOLDERS AND RELATED PARTY TRANSACTIONS 124
ITEM 8. FINANCIAL INFORMATION 126
ITEM 9. THE OFFER AND LISTING 128
ITEM 10. ADDITIONAL INFORMATION 128
ITEM 11. QUANTITATIVE AND QUALITATIVE DISCLOSURES ABOUT MARKET RISK 145
ITEM 12. DESCRIPTION OF SECURITIES OTHER THAN EQUITY SECURITIES 146
PART II. 148
ITEM 13. DEFAULTS, DIVIDEND ARREARAGES AND DELINQUENCIES 148
ITEM 14. MATERIAL MODIFICATIONS TO THE RIGHTS OF SECURITY HOLDERS AND USE OF PROCEEDS 148
ITEM 15. CONTROLS AND PROCEDURES 148
ITEM 16. RESERVED 150
ITEM 16A. AUDIT COMMITTEE FINANCIAL EXPERT 150
ITEM 16B. CODE OF ETHICS 150
ITEM 16C. PRINCIPAL ACCOUNTANT FEES AND SERVICES 150
ITEM 16D. EXEMPTIONS FROM THE LISTING STANDARDS FOR AUDIT COMMITTEES 151
ITEM 16E. PURCHASES OF EQUITY SECURITIES BY THE ISSUER AND AFFILIATED PURCHASERS 151
ITEM 16F. CHANGE IN REGISTRANT’S CERTIFYING ACCOUNTANT 151
ITEM 16G. CORPORATE GOVERNANCE 151
ITEM 16H. MINE SAFETY DISCLOSURE 151
ITEM 16I. DISCLOSURE REGARDING FOREIGN JURISDICTIONS THAT PREVENT INSPECTIONS 151
ITEM 16J. INSIDER TRADING POLICIES 151
PART III. 152
ITEM 17. FINANCIAL STATEMENTS 152
ITEM 18. FINANCIAL STATEMENTS 152
ITEM 19. EXHIBITS 152

  

i

 

 

INTRODUCTION

 

Unless otherwise indicated and except where the context otherwise requires, references in this annual report to:

 

“9F,” “us,” “our Company,” “our” and “we” are to (i) 9F Inc. and its subsidiaries in the context of describing our offerings of wealth management services (including internet securities service, fintech business, fund sales and insurance brokerage service) outside China, and (ii) 9F Inc., its subsidiaries, the VIEs and their subsidiaries in China in the context of describing the general nature of our operations and our consolidated financial information;

 

“ADSs” are to our American depositary shares, each of which represents 20 Class A ordinary shares;

 

“China” or the “PRC” are to the People’s Republic of China, excluding, for the purposes of this annual report only, the Hong Kong Special Administrative Region of the PRC, the Macau Special Administrative Region of the PRC and Taiwan;

 

“Class A ordinary shares” are to our Class A ordinary shares, par value US$0.00001 per share;

 

“Class B ordinary shares” are to our Class B ordinary shares, par value US$0.00001 per share;

 

“financial institution partners” are to financial institutions that provide insurance and guarantee services, as well as the institutional funding partners;

 

“fixed income products” are to investments in the loans facilitated through our previous online lending information intermediary services for peer-to-peer lending and borrowing that are subject to the applicable PRC laws and regulations;

 

“institutional funding partners” are to banks and other institutions which have partnered with us on our previous direct lending program to fund loans originated to our borrowers;

 

“loan origination volume” are to the total amount of loans originated to the borrowers, including the loan origination volume under our VIE’s previous revolving loan products, non-revolving loan products and direct lending program during a given period. Loan origination volume for loans funded by institutional funding partners, regardless of its nature of revolving or non-revolving loans, are counted towards loan origination volume under our VIE’s previous direct lending program;

 

“merchant partners” are to the online merchants and offline merchants connected by our VIE’s online platforms including the merchants connected through our One Card-linked China UnionPay payment channels;

 

“ordinary shares” or “Ordinary Shares” are to our Class A ordinary shares and Class B ordinary shares, par value US$0.00001 per share;

 

“RMB” and “Renminbi” are to the legal currency of China;

 

“US$,” “U.S. dollars,” “$” and “dollars” are to the legal currency of the United States;

 

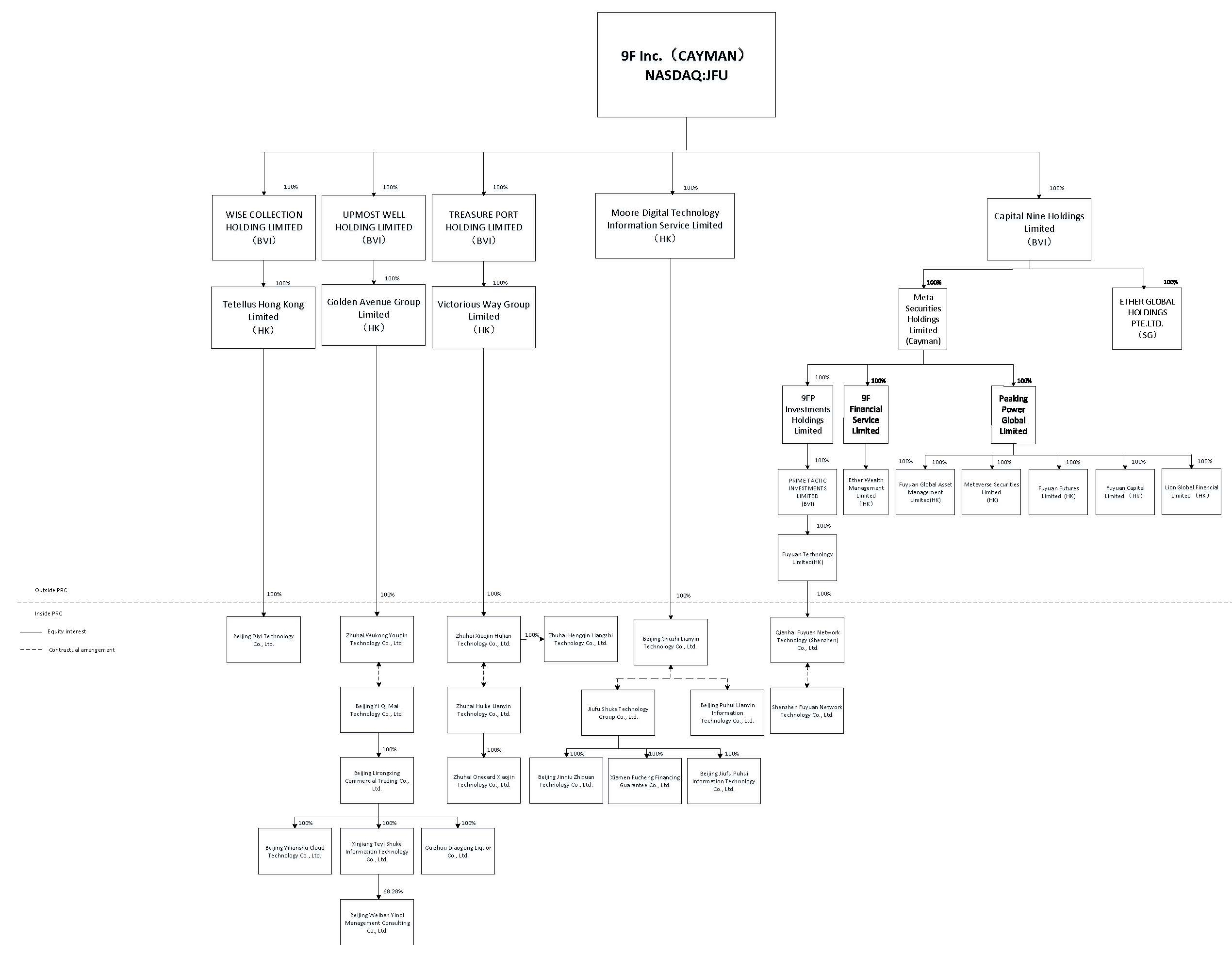
“VIEs” or “consolidated affiliated entities” are to Jiufu Shuke Technology Group Co., Ltd. (“Jiufu Shuke,” formerly known as Beijing Jiufu Times Investment Consulting Co., Ltd., Jiufu Internet Finance Holdings Group Co., Ltd. and Jiufu Jinke Holdings Group Co., Ltd., successively), Beijing Puhui Lianyin Information Technology Co., Ltd. (“Beijing Puhui”), Zhuhai Huike Lianyin Technology Co., Ltd. (“Zhuhai Lianyin”), Beijing Yi Qi Mai Technology Co., Ltd. (“Yi Qi Mai,” formerly known as Beijing Wu Kong Mao Technology Co., Ltd. and Beijing Chaoka Internet Technology Co., Ltd.) and Shenzhen Fuyuan Network Technology Co., Ltd. (“Shenzhen Fuyuan”); and

 

“WFOEs” are to Qianhai Fuyuan Network Technology (Shenzhen) Co., Ltd., Beijing Shuzhi Lianyin Technology Co., Ltd., Zhuhai Xiaojin Hulian Technology Co., Ltd. and Zhuhai Wukong Youpin Technology Co., Ltd., and our other wholly-foreign-owned PRC subsidiaries.

 

We present our financial results in RMB. We make no representation that any RMB or U.S. dollar amounts could have been, or could be, converted into U.S. dollars or RMB, as the case may be, at any particular rate, or at all. The PRC government imposes control over its foreign currency reserves in part through direct regulation of the conversion of RMB into foreign exchange and through restrictions on foreign trade. Unless otherwise noted, all translations from Renminbi to U.S. dollars and from U.S. dollars to Renminbi in this annual report were made at a rate of RMB6.8972 to US$1.00, the noon buying rate as of December 30, 2022. The functional currency of certain of our subsidiaries is local currency (such as Hong Kong dollars) other than Renminbi or U.S. dollars. In preparing our financial results contained in this annual report, we have used foreign exchange rates as set out in our financial statements included elsewhere in this annual report.

 

ii

 

 

FORWARD-LOOKING STATEMENTS

 

This annual report contains forward-looking statements that relate to our current expectations and views of future events. These statements involve known and unknown risks, uncertainties and other factors that may cause our actual results, performance or achievements to be materially different from those expressed or implied by the forward-looking statements. These statements are made under the “safe harbor” provisions of the U.S. Private Securities Litigations Reform Act of 1995.

 

You can identify some of these forward-looking statements by words or phrases such as “may,” “will,” “expect,” “anticipate,” “aim,” “estimate,” “intend,” “plan,” “believe,” “is/are likely to,” “potential,” “continue” or other similar expressions. We have based these forward-looking statements largely on our current expectations and projections about future events that we believe may affect our financial condition, results of operations, business strategy and financial needs. These forward-looking statements include statements relating to:

 

our goals and strategies;

 

our expectations regarding demand for and market acceptance of our products and services;

 

our expectations regarding our relationships with users and other partners we collaborate with;

 

our future business development, results of operations and financial condition;

 

competition in our industries;

 

relevant government policies and regulations governing our corporate structure, business and industries;

 

general economic and business condition in China, Hong Kong and other places where we operate our business;

 

the impact of the public health events (including COVID-19 pandemic) on our business operations, the industries we are operating in and the economy of China and elsewhere generally; and

 

assumptions underlying or related to any of the foregoing.

 

You should read this annual report and the documents that we refer to in this annual report and have filed as exhibits to this annual report completely and with the understanding that our actual future results may be materially different from what we expect. Other sections (including “Item 3. Key Information—D. Risk Factors”) of this annual report discuss factors which could adversely impact our business and financial performance. Moreover, we operate in an evolving environment. New risk factors emerge from time to time and it is not possible for our management to predict all risk factors, nor can we assess the impact of all factors on our business or the extent to which any factor, or combination of factors, may cause actual results to differ materially from those contained in any forward-looking statements. We qualify all of our forward-looking statements by these cautionary statements.

 

You should not rely upon forward-looking statements as predictions of future events. The forward-looking statements made in this annual report relate only to events or information as of the date on which the statements are made in this annual report. Except as required by law, we undertake no obligation to update or revise publicly any forward-looking statements, whether as a result of new information, future events or otherwise, after the date on which the statements are made or to reflect the occurrence of unanticipated events.

 

iii

 

 

PART I

 

ITEM 1. IDENTITY OF DIRECTORS, SENIOR MANAGEMENT AND ADVISERS

 

Not applicable.  

 

ITEM 2. OFFER STATISTICS AND EXPECTED TIMETABLE

 

Not applicable.  

 

ITEM 3. KEY INFORMATION

 

Our Holding Company Structure and Contractual Arrangements with Our VIEs

 

9F Inc. is a holding company with no material operations of its own. We conduct a major part of our operations through our PRC subsidiaries and our VIEs. PRC laws and regulations prohibit or restrict foreign ownership in companies involved in the provision of value-added telecommunication services in China. Our value-added telecommunication services in China have therefore been conducted through our VIEs in order to comply with PRC laws and regulations to provide investors with exposure to foreign investment in such entities. Investors in our ADSs are not acquiring any equity interest in our operating entities in China but instead are acquiring interest in 9F Inc., a holding company incorporated in the Cayman Islands which does not conduct operation on its own.

 

We have entered into a series of contractual arrangements with our subsidiaries, our VIEs, and the shareholders of our VIEs, including master exclusive service agreements, proxy agreements and powers of attorney, exclusive option agreements, and equity interest pledge agreements. As a result of these contractual arrangements, we have the power to direct the activities of our VIEs that most significantly impact their economic performance. We are also entitled to receive substantially all of the economic benefits generated by our VIEs as primary beneficiary and we bear the obligation to absorb any and all economic losses they incur. In addition, we have an exclusive option to purchase all or part of the equity interests in each of our VIEs when and to the extent permitted by PRC law. For the reasons above, while we do not own equity in our VIEs, we believe that our VIEs should be treated as Variable Interest Entities under the Financial Accounting Standards Board Accounting Standards Codification Topic 810 - Consolidation and we should be regarded as the primary beneficiary of our VIEs. Accordingly, we consolidate our VIEs and their financial results in our consolidated financial statements in accordance with U.S. GAAP. The material terms of each set of contractual arrangements among us, our PRC subsidiaries and our VIEs and their respective shareholders are substantially similar. A summary of certain key terms is set out below:

 

Master Exclusive Service Agreement. Under the master exclusive service agreement between our relevant PRC subsidiary and our relevant VIE, our PRC subsidiary has the exclusive right to provide, among other things, technical support and consulting services to each VIE. In addition, each VIE irrevocably grants our PRC subsidiary an exclusive and irrevocable option to purchase any or all of the assets and business of each VIE at the lowest price permitted under PRC law.

 

Proxy Agreement and Power of Attorney. Under the proxy agreement and power of attorney among our relevant PRC subsidiary, each relevant VIE and each shareholder of the VIE, such shareholder irrevocably nominates, appoints and constitutes our PRC subsidiary and its successors as his attorney-in-fact to exercise any and all of his rights as a shareholder of each VIE.

 

Exclusive Option Agreement. Under the exclusive option agreement among 9F Inc., our relevant PRC subsidiary, each relevant VIE and each shareholder of the VIE, such shareholder irrevocably grants 9F Inc. or its designated person(s) an exclusive option to purchase, at any time and to the extent permitted under PRC law, all or part of his equity interests in the VIE at a price equal to the higher of the actual capital contribution paid in the registered capital of the VIE by such shareholder and the lowest price permitted under the PRC law.

 

Equity Interest Pledge Agreements. Under the equity interest pledge agreement among our relevant PRC subsidiary, each VIE and each shareholder of each VIE, such shareholder pledges all of his equity interests in the VIE to our PRC subsidiary to secure the performance by the VIE and its shareholders of their respective obligations under the applicable contractual arrangements. If the pledger or the VIE breaches its obligations under these contractual arrangements, our PRC subsidiary, as the pledgee, will be entitled to certain rights and remedies including priority in receiving the proceeds from the auction or disposal of the pledged equity interests in each VIE. Our PRC subsidiary also has the right to receive dividends distributed on the pledged equity interests during the term of the pledge.

 

1

 

 

For more details of these contractual arrangements, see “Item 4. Information on the Company—C. Organizational Structure—Contractual Arrangements with Our VIEs and Their Shareholders.”

 

Contractual arrangements may not be as effective as direct ownership in providing us with control over the VIEs, and we may incur substantial costs in enforcing the terms of these arrangements. For example, if we had direct ownership of the VIEs, we would be able to exercise our rights as a shareholder to effect changes in the board of directors of our VIEs, which in turn could implement changes, subject to any applicable fiduciary obligations, at the management and operational level. However, under the current contractual arrangements, we are required to rely on the performance by the VIEs and shareholders of the VIEs of their obligations under these arrangements to exercise control over the VIEs and their subsidiaries. Although we have the right to replace any shareholder of each VIE under the contractual arrangements, if any of these shareholders is uncooperative or any dispute relating to these contracts arises and remains unresolved, we will have to enforce our rights under these contracts through the operation of PRC laws, arbitration, litigation and other legal proceedings. Our contractual arrangements have not been tested in a court of law in China, and, as there are very few precedents and little formal guidance on how contractual arrangements in the context of a variable interest entity should be interpreted or enforced under PRC laws, there remain significant uncertainties regarding the ultimate outcome of such proceedings should they become necessary. See “—D. Risk Factors—Risks Related to Our Corporate Structure—We rely on contractual arrangements with each VIE and its shareholders for a major portion of our business operations, which may not be as effective as direct ownership in providing operational control and the VIE’s shareholders may fail to perform their obligations under the contractual arrangements,” and “—D. Risk Factors—Risks Related to Our Corporate Structure—Any failure by the VIE or its shareholders to perform their obligations under the contractual arrangements we have with them would materially and adversely affect our business, financial condition, and results of operations.”

 

There are also substantial uncertainties regarding potential future actions by the PRC government that could affect the enforceability of our contractual arrangements with our VIEs. If the PRC government finds that the contractual arrangements which establish the structure of our business operations do not comply with PRC laws or regulations, or if these laws or regulations or their interpretations change in the future, we could be forced to relinquish our interests in those operations, which may result in our VIEs being deconsolidated. As a consequence, our operations and financial performance may be materially and adversely affected and our ADSs may significantly decline in value or become worthless. See “—D. Risk Factors—Risks Related to Our Corporate Structure—There are substantial uncertainties regarding the interpretation and application of current and future PRC laws, regulations, and rules relating to the commercial arrangements that establish the VIE structure for our operations in China, including potential future actions by the PRC government, which could significantly affect the enforceability of these contractual arrangements and, consequently, significantly affect the financial condition and results of operations of 9F Inc. If the PRC government finds such commercial arrangements non-compliant with relevant PRC laws, regulations, and rules, or if these laws, regulations, and rules or the interpretation thereof change in the future, we could be subject to severe penalties or be forced to relinquish our interests in the VIEs and may lose the ability to consolidate their financial information.”

 

Cash Transfers within our Organization and Dividend Distributions

 

Cash may be transferred within our organization in the following manner: (i) we may transfer funds to our subsidiaries, including our PRC subsidiaries, by way of capital contributions or loans, through intermediate holding companies or otherwise; (ii) we and our subsidiaries may provide loans to the VIEs and vice versa; (iii) funds may be transferred between the VIEs and our subsidiaries, including our PRC subsidiaries, as service fees for services contemplated by the VIE agreements, as repayment of loan or pursuant to other commercial contracts; and (iv) our subsidiaries, including our PRC subsidiaries, may make dividends or other distributions to us through intermediate holding companies or otherwise.

 

Because we control the VIEs through contractual arrangements, neither us nor our subsidiaries are able to make direct capital contribution to the VIEs or their respective subsidiaries.

 

The following table describes transfers among us, our subsidiaries and the VIEs made during the periods presented:

 

   Year Ended
December 31,
2022(2)
   (RMB
in millions)

Capital contributions from us to our offshore subsidiaries(1)

  nil
Loans from us to our offshore subsidiaries
  nil
Capital contributions from us or our offshore subsidiaries to PRC subsidiaries
  nil
Loans from us or our offshore subsidiaries to PRC subsidiaries
  nil
Loans from our subsidiaries to the VIEs, net
  nil
Other amounts paid by our subsidiaries to the VIEs
  nil
Other amounts paid by VIEs and their subsidiaries to our subsidiaries
  9.17

 

Notes:

 

(1)“Offshore subsidiaries” refer to all of our subsidiaries except our PRC subsidiaries.

 

(2)During the fiscal year ended December 31, 2022, certain of our offshore subsidiaries incurred certain amounts payables to certain of our PRC subsidiaries in the amount of RMB10.9 million for expenses and RMB4.5 million for technology service fees, no payment for which was actually made.

 

2

 

 

Furthermore, as of the date of this annual report, (i) 9F Inc., our subsidiaries, and our VIEs have not declared or paid dividends or made any distributions, (ii) 9F Inc., our subsidiaries, and our VIEs intend to distribute earnings or settle amounts owed under the VIE agreements in the near future in line with our past practices. Our board of directors has discretion as to whether to distribute dividends, subject to certain restrictions under the Cayman Islands law. Even if our board of directors decides to declare and pay dividends, the timing, amount and form of future dividends, if any, will depend on, among other things, our future results of operations and cash flow, our capital requirements and surplus, the amount of distributions, if any, received by us from our subsidiaries, our financial condition, contractual restrictions and other factors deemed relevant by our board of directors. See “—D. Risk Factors—Risks Related to Our American Depositary Shares—Because we do not expect to pay dividends in the foreseeable future, you must rely on price appreciation of our ADSs for return on your investment.”

 

The following discussions illustrate taxes we would hypothetically be required to pay in China, assuming that: (i) we have taxable earnings, and (ii) we decide to pay a dividend in the future:

 

   Taxation
Scenario(1)
 
   Statutory
Tax and
Standard
Rates
 
Hypothetical pre-tax earnings(2)   100.0%
Tax on earnings at statutory rate of 25%(3)   (25.0)%
Net earnings available for distribution   75.0%
Withholding tax at standard rate of 10%(4)   (7.5)%
Net distribution to Parent/Shareholders   67.5%

 

Notes:

 

(1)For purposes of this example, the tax calculation has been simplified. The hypothetical book pre-tax earnings amount, not considering timing differences, is assumed to equal taxable income in China.

 

(2)Under the terms of VIE agreements, our VIEs are required to pay for services provided by our subsidiaries. These fees shall be recognized as expenses of our VIEs, with a corresponding amount as service income by our PRC subsidiaries and eliminated in consolidation. For income tax purposes, our PRC subsidiaries and VIEs file income tax returns on a separate company basis, as filing of consolidated tax returns is not allowed under PRC law. The fees paid are recognized as a tax deduction by our VIEs and as income by our PRC subsidiaries and should be tax neutral unless any of our VIEs or PRC subsidiaries qualifies for preferential income tax rates.

 

(3)Certain of our subsidiaries and VIEs qualify for preferential income tax rates (15% or 20%) in China. However, such rates are subject to qualification, are temporary in nature, and may not be available in a future period when distributions are paid. For purposes of this hypothetical example, the table above reflects a maximum tax scenario under which the full statutory rate would be applied.

 

(4)The PRC Enterprise Income Tax Law imposes a withholding income tax of 10% on dividends distributed by a foreign invested enterprise, or FIE, to its immediate holding company outside of China. A lower withholding income tax rate of 5% is applied if the FIE’s immediate holding company is registered in Hong Kong or other jurisdictions that have a tax treaty arrangement with China, subject to a qualification review at the time of the distribution. For purposes of this hypothetical example, the table above assumes a maximum tax scenario under which the full withholding tax would be applied.

 

The table above has been prepared under the assumption that all profits of each VIE will be distributed as fees to our PRC subsidiaries under tax neutral contractual arrangements. If, in the future, the accumulated earnings of the VIEs exceed the fees paid to our PRC subsidiaries (or if the current and contemplated fee structure among these entities is determined to be non-substantive and disallowed by Chinese tax authorities), the VIEs could, as a matter of last resort, make a non-deductible transfer to our PRC subsidiaries for the amounts of the stranded cash in the VIEs. This would result in such transfer being non-deductible for PRC tax purposes for our VIEs while generating taxable income for the PRC subsidiaries. Such a transfer and the related tax burdens would reduce our after-tax income to approximately 51% of the pre-tax income. Our management believes that the possibility of this scenario occurring is remote.

 

Under PRC laws and regulations, our PRC subsidiaries, as wholly foreign-owned enterprises in China, may pay dividends only out of their respective accumulated after-tax profits as determined in accordance with PRC accounting standards and regulations. In addition, a wholly foreign-owned enterprise is required to set aside at least 10% of its accumulated after-tax profits each year, if any, to fund certain statutory reserve funds, until the aggregate amount of such funds reaches 50% of its registered capital. At its discretion, a wholly foreign-owned enterprise may allocate a portion of its after-tax profits based on PRC accounting standards to discretionary funds. These reserve funds and discretionary funds are not distributable as cash dividends. Remittance of dividends by a wholly foreign-owned company out of China is subject to examination by the banks designated by SAFE and declaration and payment of withholding tax. Additionally, if our PRC subsidiaries and VIEs incur debt on their own behalf in the future, the instruments governing their debt may restrict their ability to pay dividends or make other distributions or payments to us. As a holding company, we may rely on dividends and other distributions on equity paid by our subsidiaries, including our PRC subsidiaries, for our cash and financing requirements. However, our PRC subsidiaries will not be able to pay dividends until they generate accumulated profits and meet the requirements described above. See “—D. Risk Factors—Risks Related to Doing Business in Mainland China and Hong Kong—We rely on dividends and other distributions on equity paid by our PRC subsidiaries to fund any cash and financing requirements we may have, and any limitation on the ability of our PRC subsidiaries to make payments to us could have a material adverse effect on our ability to conduct our business.”

 

3

 

 

Permission Required from the PRC Authorities with respect to the Operations of our VIEs and PRC Subsidiaries

 

We conduct our business in China through our PRC subsidiaries, our VIEs and subsidiaries of our VIEs. Each of our PRC subsidiaries, our VIEs and subsidiaries of our VIEs is required to obtain, and has obtained, a business license issued by the PRC State Administration for Market Regulation, or the SAMR, and its local counterparts. Some of our VIEs and their subsidiaries are additionally required to obtain, and have obtained, an array of operating licenses and permits in connection with their operations, including but not limited to (i) value-added telecommunication business operation licenses for the provision of “internet information services” held by Jiufu Shuke, Yi Qi Mai, Beiijng Jiufu Puhui Information Technology Co., Ltd. (“Jiufu Puhui”) and three other subsidiaries of our VIEs (including Shenzhen Best Quality Mall Science and Trading Co., Ltd. (“Best Quality Mall”), Beijing Muyu Technology Development Co., Ltd. and Beijing Juhuixuan Technology Co., Ltd. (“Beijing Juhuixuan”), (ii) value-added telecommunication business operation licenses for the provision of “online data processing and transaction processing services” held by Yi Qi Mai, Best Quality Mall, and Beijing Juhuixuan, (iii) food operation licenses held by Yi Qi Mai, Beijing Lirongxing Trading Co., Ltd. (“Beijing Lirongxing”), Best Quality Mall, Beijing Juhuixuan and Guizhou Diaogong Liquor Co., Ltd., (iv) insurance brokerage license held by Jiuhang Insurance Brokers Co., Ltd., (v) financing guarantee organization business permit held by Xiamen Fucheng Financing Guarantee Co., Ltd., (vi) permit for the production and operation of radio and TV programs held by Beijing Juhuixuan, (vii) qualification certificate for internet drug information service held by Beijing Juhuixuan, and (viii) publication business operating license held by Beijing Juhuixuan.

 

As of the date of this annual report, we have not received any warnings and have not been subject to any penalties or other disciplinary action from any PRC authority for the failure to obtain or the insufficiency of any approval or permit in connection with the conduct of our business operations. We have not been denied by any PRC authority with respect to the application of any requisite permissions by us, our PRC subsidiaries, our VIEs or subsidiaries of our VIEs in China.

 

If (i) we inadvertently concluded that certain permissions or approvals have been acquired or are not required, or (ii) applicable laws, regulations, or interpretations thereof change and we become subject to the requirement of additional permissions or approvals in the future, we may have to expend significant time and costs to procure them. If we are unable to do so, on commercially reasonable terms, in a timely manner or otherwise, we may become subject to sanctions imposed by the PRC regulatory authorities, which could include fines and penalties, proceedings against us, and other forms of sanctions, and our ability to conduct our business, invest into China as foreign investments or accept foreign investments, or be listed on a U.S. or other overseas exchange may be restricted, and our business, reputation, financial condition, and results of operations may be materially and adversely affected. For more detailed information, see “—D. Risk Factors—Risks Related to Our Business and Industry—We do not hold any licenses or permits for providing securities brokerage business in China. If some of our activities in China are considered by relevant authorities as provision of securities brokerage services, investment consulting services or otherwise conducting securities businesses in China, our business, financial condition, results of operations and prospects may be materially and adversely affected,” “—D. Risk Factors—Risks Relating to Our Business and Industry—Any future change in the regulatory and legal regime for the securities brokerage and wealth management industries may have a significant impact on our business model,” “—D. Risk Factors—Risks Relating to Our Business and Industry—We are subject to extensive regulatory requirements with respect to our business operations in Hong Kong and Southeast Asian countries, any non-compliance with which, or changes in these regulatory requirements, may affect our business operations and financial results,” “—D. Risk Factors—Risks Related to Doing Business in Mainland China and Hong Kong—Uncertainties in the PRC legal system and the interpretation and enforcement of PRC laws and regulations could limit the legal protections available to you and us, hinder our ability and the ability of any holder of our securities (including the ADSs) to offer or continue to offer such securities, result in a material adverse change to our business operations, and damage our reputation, which would materially and adversely affect our financial condition and results of operations and cause the ADSs to significantly decline in value or become worthless,” and “—D. Risk Factors—Risks Related to Doing Business in Mainland China and Hong Kong—We may be adversely affected by the complexity, uncertainties and changes in PRC regulation of internet-related or finance-related businesses and companies, and any lack of requisite approvals, licenses, permits or filings applicable to our business may have a material adverse effect on our business and results of operations.”

 

4

 

 

However, there remain uncertainties as to the implementation and interpretation of existing laws and regulations by PRC authorities as well as future legislative initiatives in China. On July 6, 2021, the General Office of the Central Committee of the Communist Party of China and the General Office of the State Council jointly issued the Opinions on Severely Cracking Down on Illegal Securities Activities According to Law, or the Opinions. The Opinions stressed the need to strengthen the administration over illegal securities activities and the supervision over overseas listings by Chinese companies. Effective measures, such as promoting the construction of relevant regulatory systems, will be taken to address risks and incidents of China-based companies that are listed overseas, cybersecurity issues, data privacy protection requirements and other similar matters. Recently, on February 17, 2023, with the approval of the State Council, the China Securities Regulatory Commission, or the CSRC, released the Trial Administrative Measures of Overseas Securities Offering and Listing by Domestic Companies, or the Trial Measures, and five supporting guidelines, which came into effect on March 31, 2023. Pursuant to the Trial Measures and supporting guidelines, the offering or listing of shares, depository receipts, convertible corporate bonds, or other equity-like securities by a PRC company in an overseas stock market, whether directly or indirectly through an offshore holding company, should be filed with the CSRC. The issuer (if the issuer is a PRC company), or its affiliated PRC company (if the issuer is an offshore holding company), must make a filing to the CSRC in respect of any initial public offerings, follow-on offerings and other offering activities conducted by the issuer. Specifically, the filing for initial public offering and listing, or for secondary or dual primary listing, of an issuer conducted overseas should be submitted to the CSRC within three business days after the initial filing of such issuer’s listing application overseas. The Trial Measures further provide that companies that have been listed overseas prior to March 31, 2023 constitute “Existing Issuers” and are not required to conduct the overseas listing filing procedure immediately, but shall carry out filing procedures as required if they conduct secondary or dual primary listing, follow-on offerings, bond offerings or are involved in other circumstances that require filing with the CSRC. Specifically, the filing for a follow-on offering by an issuer conducted in the same overseas market where it has previously offered or listed securities should be submitted to the CSRC within three business days after the completion of such follow-on offering. The filing for subsequent securities offerings and listings of an issuer in overseas markets other than where it has previously offered and listed securities should be submitted to the CSRC within three business days after the filing of such issuer’s listing application overseas. Once listed overseas, an issuer is further required to report to the CSRC within three business days after the occurrence of any of the following major events: (i) a change of control of the issuer; (ii) the investigation, sanction or other measures undertaken by foreign securities regulatory agencies or relevant competent authorities with respect to the issuer; (iii) change of listing status or transfer of listing segment; and (iv) the voluntary or mandatory delisting of the issuer. If a PRC company fails to complete the filing procedure or conceals any material fact or falsifies any major content in its filing documents, such PRC company may be subject to administrative penalties, such as order to rectify, warnings, fines, and its controlling shareholders, actual controllers, the person directly in charge and other directly responsible persons may also be subject to administrative penalties, such as warnings and fines. For more detailed information, see “Item 4. Information on the Company—B. Business Overview—Regulations Related to Our Business Operation in China—Regulations Related to M&A Rules and Overseas Listings.” However, since the Trial Measures was newly promulgated, the interpretation, application and enforcement of Trial Measures remain unclear. If the filing procedure with the CSRC under the Trial Measures is required for any of our future offerings, listing or any other capital raising activities, it is uncertain whether we could complete the filing procedure in a timely manner, or at all.

 

On December 27, 2021, the National Development and Reform Commission, or the NDRC, and the Ministry of Commerce, or the MOFCOM, jointly issued the Special Administrative Measures for Entry of Foreign Investment (Negative List) (2021 Version), or the Negative List, which became effective and replaced the previous version on January 1, 2022. Pursuant to Article 6 of the Negative List, if a PRC company, which engages in any business where foreign investment is prohibited under the Negative List, or prohibited businesses, seeks an overseas offering or listing, it must obtain the approval from competent governmental authorities. Additionally, foreign investors in such PRC company must not participate in the company’s operation or management, and their shareholding ratio should be subject to regulations relating to the management of PRC securities investments by foreign investors. During a press conference held by the NDRC in January 2022, an NDRC official indicated that Article 6 of the Negative List only applies to direct overseas listing of and offerings by PRC companies where the issuer is a PRC company (for example the H-shares listing on Hong Kong Stock Exchange by a PRC company), but does not apply to indirect overseas listing of or offerings by PRC companies where such listing or offerings are conducted through offshore holding companies incorporated outside China such as our previous offerings and listing on Nasdaq. As indicated by the official, indirect overseas listing of and offerings by PRC companies shall be regulated by the overseas listing rules, a draft of which was then issued by the CSRC for public comments, after it takes effect. As the Trial Measures which applies to indirect overseas listing of and offerings by PRC companies became effective on March 31, 2023, there are uncertainties as to how indirect overseas listings or offerings of PRC companies conducting prohibited businesses will be regulated under the Trial Measures and the Negative List.

 

On February 24, 2023, the CSRC published the Provisions on Strengthening Confidentiality and Archives Administration in respect of Overseas Issuance and Listing of Securities by Domestic Enterprises, or the Confidentiality and Archives Rules, which came into effect on March 31, 2023, and upon becoming effective, such provisions will supersede the currently effective Provisions on Strengthening Confidentiality and Archives Administration of Overseas Securities Offering and Listing. The Confidentiality and Archives Rules expressly expands its application to both direct and indirect overseas offerings and listings and requires PRC domestic companies conducting overseas offerings and listings, as well as their securities companies and securities service providers (including accounting firms), to establish a sound confidentiality and archiving system. Pursuant to the Confidentiality and Archives Rules, if a PRC domestic company is, in the course of its overseas offering and listing, required to publicly disclose or provide to any securities company, securities service provider, or regulators of a foreign jurisdiction, any materials that contains state secrets or work secrets of state government agencies, or any materials that, if divulged, would jeopardize national security or the public interest, such domestic company must complete the applicable approval and filing procedures and any other procedures prescribed by law. The Confidentiality and Archives Rules also mandates that all working paper and other files produced in China by securities companies and securities service providers in the course of the overseas offerings and listings must be stored in China and must not be transmitted outside China without the approval of the competent PRC authorities. The Confidentiality and Archives Rules also alters procedures regarding the inspections of PRC domestic companies listing overseas and their securities companies and securities service providers by foreign regulators. Specifically, in relation to inspections conducted on-site in China, it removes the requirements that such inspection must be carried out primarily by PRC regulators or must rely on the results of inspection of PRC regulators. Pursuant to the Confidentiality and Archives Rules, foreign regulators should carry out activities relating to investigation, evidence collection and inspection through cross-border cooperation mechanisms. Further, PRC domestic companies, securities companies and securities service providers should obtain approvals from the CSRC or other relevant PRC authorities before cooperating with foreign regulators in their investigations or inspections or providing any materials to them.

 

5

 

 

In addition, on December 28, 2021, the Cyberspace Administration of China, or the CAC, the NDRC, and several other administrations jointly issued the revised Measures for Cybersecurity Review, or the Review Measures, which became effective and replaced the previous Measures for Cybersecurity Review on February 15, 2022. According to the Review Measures, if a “network platform operator” that is in possession of personal data of more than one million users intends to list in a foreign country, it must apply for a cybersecurity review prior to the submission of its listing application with non-PRC securities regulators. Furthermore, the CAC released the Regulations on Network Data Security Management (draft for public comments), or the draft Regulations on Network Data Security Management in November 2021 for public consultation, which among other things, stipulates that a data processor listed overseas must conduct an annual data security review by itself or by engaging a data security service provider and submit the annual data security review report for a given year to the municipal cybersecurity department by January 31 of the following year. If the draft Regulations on Network Data Security Management is enacted in the current form, we, as an overseas listed company, will be required to carry out an annual data security review and comply with the relevant reporting obligations.

 

We have been closely monitoring the development in the regulatory landscape in China, particularly regarding the requirement of approvals, including on a retrospective basis, from the CSRC, the CAC or other PRC authorities with respect to our previous and future offerings (including our initial public offering completed in 2019), as well as regarding any annual data security review or other procedures that may be imposed on us. If any approval, review or other procedure is in fact required, we are not able to guarantee that we will obtain such approval or complete such review or other procedure timely or at all. For any approval that we may be able to obtain, it could nevertheless be revoked and the terms of its issuance may impose restrictions on our operations and offerings relating to our securities.

 

Overall, the PRC government’s oversight and control over offerings conducted overseas in relation to securities of, and foreign investment in, China-based issuers could significantly limit or completely hinder our ability and the ability of any holder of our ADSs or other securities of our Company to offer or continue to offer such securities to investors, or cause such securities to significantly decline in value or become worthless. For more detailed information, see “—D. Risk Factors—Risks Related to Doing Business in Mainland China and Hong Kong—The approval of and filing with the CSRC or other PRC government authorities may be required in connection with our previous and future securities offerings under PRC law, and, if so required, we cannot predict whether or when we will be able to obtain such approval or complete such filing, and even if we obtain such approval, it could be rescinded. Any failure to or delay in obtaining such approval or complying with such filing requirements in relation to our offerings, or a rescission of such approval, could subject us to sanctions imposed by the CSRC or other PRC government authorities.”

 

More generally, as a major part of our operations in China is conducted by our PRC subsidiaries, our VIEs and subsidiaries of our VIEs, the PRC government has significant authority to regulate or intervene in our PRC operations at any time. We are also subject to risks associated with the rapidly evolving PRC legal system and possible changes in PRC laws, regulations, and rules which may occur quickly with little or no advance notice. For example, the PRC Data Security Law and the PRC Personal Information Protection Law in 2021 posed additional challenges to our cybersecurity and data privacy compliance efforts. The Review Measures issued by the CAC and several other PRC governmental authorities in December 2021, as well as the draft Regulations on Network Data Security Management published by the CAC for public comments in November 2021, could potentially expose us to additional restrictions and requirements, including requirements for the clearance of cybersecurity review. Given the novelty of some of the applicable PRC rules and regulations and the fact that others remain in draft forms, there are and will continue to be substantial uncertainties with respect to their interpretation and implementation. If the clearance of cybersecurity review or the completion of any other procedures or actions is required of us, we cannot assure you that we can comply with such requirements timely or at all. Any of such actions, if taken by the PRC government, could materially and adversely affect our financial condition and results of operations and significantly limit or completely hinder our ability and the ability of any holder of our ADSs or other securities of our Company to offer or continue to offer such securities to investors, or cause such securities to significantly decline in value or become worthless.

 

6

 

 

Pursuant to the Holding Foreign Companies Accountable Act, or the HFCAA, if the SEC determines that we have filed audit reports issued by a registered public accounting firm that has not been subject to inspections by the PCAOB for two consecutive years, the SEC will prohibit our securities from being traded on a national securities exchange or in the over-the-counter trading market in the United States. The PCAOB issued a HFCA Act Determination Report to the SEC on December 16, 2021, notifying SEC of its determination that it is unable to inspect or investigate completely registered public accounting firms headquartered in China or Hong Kong because of a position taken by one or more authorities in China or in Hong Kong, respectively (the “PCAOB Determination”). Our auditor was not subject to the PCAOB Determination. On December 15, 2022, the PCAOB issued a report that vacated its December 16, 2021 determination and removed mainland China and Hong Kong from the list of jurisdictions where it is unable to inspect or investigate completely registered public accounting firms. Each year, the PCAOB will determine whether it can inspect and investigate completely audit firms in a given jurisdiction. If PCAOB determines in the future that it no longer has full access to inspect and investigate completely accounting firms in certain jurisdictions and we use an accounting firm headquartered in one of these jurisdictions to issue an audit report on our financial statements filed with the SEC, we would be identified as a Commission-Identified Issuer following the filing of the annual report on Form 20-F for the relevant fiscal year. There can be no assurance that we would not be identified as a Commission-Identified Issuer for any future fiscal year, and if we were so identified for two consecutive years, we would become subject to the prohibition on trading under the HFCAA. See “Risk Factors —Risks Relating to Doing Business in China —Our securities may be prohibited from trading in the United States under the HFCAA in the future if the PCAOB is unable to inspect or investigate completely our auditor. The delisting of our securities, or the threat of their being delisted, may materially and adversely affect the value of your investment.”

 

A.[Reserved]

 

B.Capitalization and Indebtedness

 

Not applicable.

 

C.Reasons for the Offer and Use of Proceeds

 

Not applicable.

 

D.Risk Factors

 

Risks Related to Our Business and Industry

 

We operate in emerging and evolving industries, and our operations and products have been and may need to be modified in responding to the latest market trends, which makes it difficult to evaluate our future prospects.

 

The industries we are operating in and we are expanding into are emerging and in general remain at relatively preliminary stages of development and may not continue to develop as rapidly as expected. The regulatory framework for the industries we operate in and we are expanding into is also evolving and may remain uncertain for the foreseeable future. For example, our VIE ceased the operation of its online lending information intermediary platform, Jiufu Puhui, partially because the developments in the overall online lending information intermediary industry. In addition, there are few established players with business models similar to ours in these industries. Potential users and partners we collaborate with may not be familiar with the industries we are operating in or are expanding into, and may not fully appreciate the value we add and may have difficulty distinguishing our products and services from those of our competitors.

 

Furthermore, our past growth rates may not be indicative of our future growth. For example, our VIE ceased its operations of our online lending information intermediary business, and thus the historical growth we have achieved in such business cannot be relied upon for evaluation of our future developments.

 

7

 

 

We are subject to risks in relation to our transition into an internet securities service platform and technology company.

 

We are transitioning into an internet securities service platform and technology company, which may consume huge resources of ours. The execution of our strategy for such transition may not be as smooth as we expect, and we may incur additional costs to overcome hurdles that may arise.

 

We may continue to introduce new products and services and make modifications to existing ones in response to or in anticipation of changes in our industries’ landscape, user needs or regulatory scheme. We may lack experience in operating the business relating to new products and services. We also face competition from existing market players, which could result in low price competition. In addition, each of these new products and services, or modifications to existing ones calls for significant time and resource devotion of our management, which may have an adverse impact on our financial condition and results of operations, while we cannot assure you that our attempts to make such new products and services, or modifications to existing ones will be successful, profitable or widely accepted by customers. Furthermore, as new products and services, or modifications to existing ones may materially change the way we conduct our business, they may render the projection of our future operations obsolete, and therefore our future prospects may be difficult to evaluate.

 

In addition, in connection with the introduction of new products and services or in response to general economic conditions, the performance of our existing businesses may be impacted by changes to the policies and qualifications made by us or our partners that are applicable to our existing products and services. It is therefore difficult to effectively assess our future prospects. You should consider our business and prospects in light of the risks and challenges we encounter or may encounter in these developing and rapidly evolving markets. These risks and challenges include our ability to, among other things:

 

navigate an evolving regulatory environment;

 

expand the base of our users and partners we collaborate with;

 

improve our operational efficiency;

 

continue to scale our technology infrastructure to support the expected growth of our business;

 

broaden our product and service offerings;

 

operate without being adversely affected by the negative publicity about the industries in general and our Company in particular, if any;

 

maintain the security of our platform and the confidentiality of the information provided and utilized across our platforms;

 

attract, retain and motivate talented employees to support our expected business growth;

 

navigate economic conditions and fluctuations;

 

seek new business opportunities for future growth; and

 

defend ourselves in litigation, and against regulatory, intellectual property, privacy, product quality or other claims.

 

We are subject to all risks and challenges inherent in developing business enterprises in emerging and evolving industries. If the industries do not develop as we expect, if we fail to educate users and partners about the value of our products and services, or if we fail to address the needs of our users and partners, or other risks and challenges, our business and results of operations will be materially and adversely affected.

 

In addition, there may exist uncertainty of the regulatory requirements in relation to the industries we operate in or plan to operate in and we cannot assure you that all of our business offerings will continue to be deemed in compliance with applicable laws and regulations in a fast-changing regulatory environment. For example, we are providing technology empowerment services to our partners operating in highly-regulated industries, which may subject us to additional regulatory compliance requirements. If any of our business offerings are deemed to be in violation of relevant applicable laws and regulations, our business, financial condition and prospects would be materially and adversely affected.

 

8

 

 

We are transforming our business operations, and the transformation may not be successful ultimately.

 

We ceased publishing information relating to new offerings of investment opportunities in fixed income products for investors on our VIE’s online lending information intermediary platform, Jiufu Puhui. We have entered into collaboration arrangements with certain licensed asset management companies, pursuant to which the investors’ rights to existing loans have been transferred to those companies, with relevant repayment of the principal and investment income, as applicable, in relation to the fixed income products expected to be made by such asset management companies to the investors within 36 months in ways chosen by investors subject to terms and on the conditions set forth in the platform notice to the investors. As of December 31, 2022, settlement with a vast majority of the investors had been reached. After the change of business operations, Jiufu Puhui no longer provides loan facilitation services, and licensed asset management companies and other third-party service providers will continue to provide existing investors with services in relation to the return of their remaining investment in the loans.

 

In connection with such efforts, we may experience a loss of continuity, loss of accumulated knowledge or loss of efficiency during the transitional period. Additionally, it is uncertain whether these efforts will eventually bring us benefits as we anticipated. If we fail to achieve some or all of the expected benefits of this business transformation, our competitive position, business, financial condition and results of operations could be materially and adversely affected.

 

Even if the transformation of our business model is implemented successfully as we planned, the actual costs incurred in this process may be substantially higher than we anticipated. There might also be other issues and negative consequences arising from our business transformation such as loss of the user base of ours or our VIEs’, additional regulatory requirements, internal control issues, changes in employee structure as well as other unexpected consequences, any of which may have a material adverse effect on our competitive position, business, financial condition and results of operations.

 

We have incurred net losses and negative cash flows from operating activities, and may incur net losses and experience negative cash flows from operating activities in the future.

 

We incurred net losses of RMB2,251.2 million, RMB233.7 million and RMB594.9 million (US$86.3 million) in 2020, 2021 and 2022, respectively. The net cash used in operating activities was RMB1,744.6 million and RMB229.7 million in 2020 and 2021, respectively, and the net cash provided by operating activities was RMB63.3 million (US$9.2 million) in 2022.

 

Our future financial performance depends on, among other factors, our ability to continue to attract and retain users, our user acquisition cost, market competition, and our ability to provide technology empowerment services to better serve our partners. Accordingly, you should not rely on the revenues of any past interim period or annual period as an indication of our future performance. We may not be able to maintain the current fee rates due to more intense competition in the future. We also expect our costs to increase in future periods as we continue to develop new business, acquire new users and expand our business and operations. In addition, we will continue to incur substantial costs and expenses as a result of being a public company.

 

In addition, we may not be able to achieve profitability or generate positive cash flows from operating activities and, even if we achieve positive operating cash flows, it may not be sufficient to satisfy our anticipated capital expenditures and other cash needs. Further, we may not be able to fund our operating expenses and expenditures and may be unable to fulfill our financial obligations as they become due, which may result in voluntary or involuntary dissolution or liquidation proceedings and a total loss of your investment.

 

We do not hold any licenses or permits for providing securities brokerage business in China. If some of our activities in China are considered by relevant authorities as provision of securities brokerage services, investment consulting services or otherwise conducting securities businesses in China, our business, financial condition, results of operations and prospects may be materially and adversely affected.

 

Pursuant to applicable PRC laws and regulations, no entity or individual shall engage in the securities business without the approval of the securities regulatory authority of the State Council. See “Item 4. Information on the Company—B. Business Overview—Regulation—Regulations Related to Our Business Operation in China—Regulations Related to the Engagement of Securities Business within the Territory of the PRC by Foreign-Invested Securities Companies.” We do not hold any licenses or permits in relation to the provision of securities brokerage business in China. A significant portion of our technology, research and development, management, supporting and other teams are based in China and a large number of our users are PRC residents. As of the date of this annual report, we have not received any inquiry, examination or investigation relating to our stock investment services from regulatory authorities in China.

 

9

 

 

According to the Administrative Measures on Securities Brokerage Business promulgated by the CSRC on January 13, 2023, or the Measures on Securities Brokerage Business, which became effective on February 28, 2023, an overseas securities business entity violating Article 95 of the Regulations on Supervision and Administration of Securities Firms, directly or through its affiliates conducting activities such as opening account, marketing and other activities of overseas securities trading services within the PRC, shall be penalized according to the PRC Securities Law. According to Article 202 of the PRC Securities Law, any person who violates the provisions of Article 118 or the first paragraph or fourth paragraph of Article 120 (which prohibits establishing a securities company without due approval, operating securities business illegally or carrying out securities business activities in the name of a securities company without approval) shall be subject to correction orders, confiscation of illegal income and the imposition of a fine ranging from one time to ten times the amount of illegal income; where there is no illegal income or the amount of illegal income is less than RMB1 million, a fine ranging from RMB1 million to RMB10 million shall be imposed. The directly accountable person(s) in charge and other directly accountable personnel shall be reprimanded and subject to a fine ranging from RMB200,000 to RMB2 million. In addition, we noted that the CSRC posted an announcement on December 30, 2022 relating to the cross-border operations by Futu Holdings Limited (“FUTU”) and UP Fintech Holding Limited (“TIGR”) in mainland China. The announcement claimed that the cross-border securities business conducted by FUTU and TIGR to investors based in mainland China without the approval of the CSRC has constituted illegal securities business and shall be rectified. According to the announcement, CSRC will require FUTU and TIGR to stop soliciting mainland China investors, developing new mainland China customers or opening new accounts for mainland China customers, and will allow existing mainland China customers to continue trading through the offshore brokers so long as no new funds shall be transferred to accounts of these customer via channels in violation of PRC foreign exchange regulations. We aim to establish a new type of internet-based securities investment platform that offers convenient and effective global asset allocation services, especially offshore securities investment services, to individual investors so as to connect them with Hong Kong and U.S. stock markets. See “Item 4. Information on the Company—B. Business Overview—Our Current Business and Services—Wealth Management Services—Internet Securities Services.” We will proactively seek guidance from and cooperate with relevant regulatory bodies, including the CSRC, and timely take necessary measures to modify and enhance our business operation to be in compliance with the current applicable PRC laws and regulations related to securities business in mainland China. However, we cannot assure you that we will not be deemed as operating securities brokerage business in mainland China as significant portion of our clients are Chinese nationals. If some of our activities in mainland China or our provision of services to our client base in mainland China were suspended, modified or punished as required by relevant regulators as provision of securities business such as securities brokerage services, investment consulting services, futures business and/or any other regulated services and activities in mainland China or any new PRC laws and regulations are enacted to impose license requirements on us with respect to our activities in mainland China and/or our provision of services to our client base in mainland China, we will be required to obtain relevant licenses or permits from relevant regulatory bodies, including the CSRC, and failure of obtaining such licenses or permits may subject us to regulatory actions and penalties, including fines, suspension of parts or all of our securities business-related operations or activities in mainland China, and temporary suspension or removal of our securities business-related websites, desktop devices and mobile application in mainland China, which, individually or taken as a whole, may have a material adverse effect on our ability to continue providing services to PRC-based clients and operating within mainland China. If we were to become subject to any of the above-mentioned regulatory actions and penalties or we would not be able to obtain the license or permit which may be imposed by any new PRC laws or regulations in a timely manner or at all, our client base in mainland China and revenue attributable to such clients in relation to our securities business could be materially and adversely affected, resulting in a material adverse change to our business, financial condition, results of operations and prospects.

 

In addition, our employees or business partners may engage in certain activities in relation to which relevant authorities would require permits or licenses. If such permits or licenses are not obtained or maintained, we may be subject to regulatory inquiries and penalties and may suffer negative publicity for such activities conducted by our employees or business partners.

 

PRC governmental control of currency conversion, cross-border remittance and offshore investment could have a direct impact on the trading volume completed on our platform. If the government further tightens restrictions on the conversion of Renminbi to foreign currencies, including Hong Kong dollars and U.S. dollars, and/or deems our practice as in violation of PRC laws and regulations, our business will be materially and adversely affected.

 

A significant portion of our clients are Chinese nationals. We do not provide cross-border currency conversion services related to Renminbi to our clients, and we require those who would like to trade securities listed on the Hong Kong Stock Exchange or any major stock exchanges in the United States or purchase any offshore wealth management products through our platform to deposit funding into their respective offshore trading accounts.

 

In addition, the PRC government imposes controls on the conversion of Renminbi into foreign currencies and, in certain cases, currency remittance out of China. Since 2016, the PRC government has tightened its foreign exchange policies and stepped up its scrutiny of outbound capital movement. Under the current regulatory framework, Chinese nationals are limited to a foreign exchange quota of US$50,000 per year for approved uses only, such as tourism and education purposes, and Chinese nationals can only engage in offshore investments under capital items through specified methods such as through Qualified Domestic Institutional Investors. See “Item 4. Information on the Company—B. Business Overview—Regulation—Regulations Related to Our Business Operation in China—Regulations Related to Foreign Exchange.” If the government further tightens the amount of currency exchange allowed for Chinese nationals, increases the control over remittance of currency out of the PRC, and/or specifically prohibits any exchanges for securities-related investment, the trading activities of Chinese nationals on our platform could be restricted, which would significantly reduce the trading volume on our platform. As our revenues from brokerage commission income depends heavily on the total trading volume facilitated by our internet securities investment platform, the occurrence of any of the abovementioned regulatory changes may have a material and adverse impact on our brokerage and wealth management business and in turn our business, financial condition, results of operations and prospects overall.

 

10

 

 

In addition, under the existing regulations on offshore investments, approval from or registration with appropriate government authorities is required when Renminbi is to be converted into foreign currency for the purpose of offshore investment. As we do not provide cross-border currency conversion services related to Renminbi to our Chinese national clients, we do not require our clients to submit evidence of approval or registration from relevant authorities with respect to the foreign currency used for offshore investments. However, since the PRC authorities and the commercial banks designated by the SAFE to conduct foreign exchange services have significant amount of discretion in interpreting, implementing and enforcing the relevant foreign exchange rules and regulations, and for many other factors that are beyond our control and anticipation, we cannot assure you that our operations will not be deemed by relevant authorities as providing currency conversion services or otherwise violating relevant foreign exchange laws and regulations. In such cases, we may be asked to take additional and burdensome measures to monitor the source and use of the foreign currency funds in the accounts of our clients and verify evidence of approval obtained by our clients from relevant authorities, and we may also be subject to regular inspections from relevant authorities from time to time, warnings, correction orders, condemnation and fines, suspension or termination of certain of our operations. If any of such events occurs, our business, financial condition, results of operations and prospects may be materially and adversely affected.

 

Any future change in the regulatory and legal regime for the securities brokerage and wealth management industries may have a significant impact on our business model.

 

Securities brokerage and wealth management industries have been subject to an increasingly regulated environment in recent years, and penalties and fines sought by regulatory authorities have also increased. This regulatory and enforcement environment has created uncertainties with respect to various types of products and services that historically had been offered by us and that were generally believed to be permissible and appropriate. Changes in rules promulgated by government agencies and self-regulatory organizations in various jurisdictions that oversee our businesses, and changes in the interpretation or enforcement of existing laws and rules, such as the potential imposition of transaction taxes, may directly affect our model of operations and profitability.

 

In addition, to continue to operate and expand our services internationally, we may be required to comply with the regulatory regime of each jurisdiction where we conduct, or intend to conduct business, the requirements of which may not be clearly defined. The varying compliance requirements across different jurisdictions, which again can often be ambiguous, may limit our ability to continue our existing multinational operations or to further expand our business internationally. For example, we face significant legal uncertainties as to whether the CSRC would require us to obtain certain licenses or permits relating to our activities in China given the fact that most of our technology, customer services and administrative teams are based in China, or whether the CSRC would view our current or previous business operations in China as non-compliant with the relevant regulatory regime. See also “—We do not hold any licenses or permits for providing securities brokerage business in China. If some of our activities in China are considered by relevant authorities as provision of securities brokerage services, investment consulting services or otherwise conducting securities businesses in China, our business, financial condition, results of operations and prospects may be materially and adversely affected.” We could be subject to disciplinary or other actions in the future due to alleged or deemed non-compliance, which could have a material adverse effect on our business, financial condition and results of operations.

 

We may from time to time be subject to claims, controversies, lawsuits and legal proceedings, which could have a material adverse effect on our results of operations, financial condition, liquidity, cash flows and reputation.

 

We may from time to time become subject to or involved in various claims, controversies, lawsuits, and legal proceedings. However, claims, lawsuits, and litigation are subject to inherent uncertainties, and we are uncertain how they will develop. Lawsuits and litigation may cause us to incur significant litigation costs, utilize a significant portion of our resources and divert management’s attention from our day-to-day operations, any of which could harm our business. Any unfavorable settlements or judgments against us could have a material adverse impact on our results of operations, financial condition, liquidity and cash flows. In addition, negative publicity regarding claims or judgments made against us may damage our reputation and may result in a material adverse impact on us.

 

We and PICC Property and Casualty Company Limited Guangdong Branch (“PICC”) are pursuing legal actions against each other. In May 2020, we commenced a legal proceeding against PICC by submitting a complaint with a local court in Beijing for contract non-performance under a cooperation agreement, as amended (the “Cooperation Agreement”). We, together with our legal counsel of the case have determined that PICC has breached its contractual obligations under the Cooperation Agreement for not paying service fees that were due to us. We are seeking payments of approximately RMB2.3 billion from PICC to cover the outstanding service fees and related late payment losses. After our legal action was filed against PICC, PICC filed a civil lawsuit against us at a local court in Guangzhou claiming that the second amendment under the Cooperation Agreement is invalid, and therefore PICC is not obligated to pay any outstanding service fees and that a portion of the service fees paid to us under the Cooperation Agreement plus accrued interest should be refunded to PICC. Currently, the abovementioned legal proceedings are still in fact finding, evidence exchange and rebuttal stages, with the date of hearing to be further determined by the court. We will vigorously assert our rights against PICC and defend ourselves against any claims brought against us by PICC in these legal proceedings. However, both actions remain at the preliminary stage, and it is not possible at this stage to ascertain the outcome of either of these lawsuits. If we do not prevail in either of these lawsuits completely or in part, or fail to reach a favorable settlement with PICC, our results of operations, financial condition, liquidity and prospects would be materially and adversely affected. See “—Loss of or failure to maintain relationship with our partners or implement our strategy to develop new relationships with other potential partners may materially and adversely affect our business and results of operations” for a discussion on other negative impacts that may result from these claims.

 

11

 

 

Our business, financial condition and results of operations may continue to be materially and adversely affected by the effects of the COVID-19 pandemic.

 

Beginning in 2020, outbreaks of COVID-19 resulted in the temporary closure of many corporate offices, retail stores, and manufacturing facilities across China. Normal economic life throughout China was sharply curtailed. We took a series of measures in response to the pandemic, including the adoption of modified operating hours, restrictions on the number of on-site employees, remote working arrangements and more stringent workplace sanitation measures. The population in most of the major cities was locked down to a greater or lesser extent at various times and opportunities for discretionary consumption were extremely limited. In particular, as a result of the slowdown in consumer activities and the fluctuation of the stock markets, the demand for our services or services of our partners has in turn been reduced. The other effects include the temporary closure of our offices, quarantine of certain of our employees and restrictions on our employees’ ability to travel. These events have materially and adversely affected our business operations, financial conditions and results of operations since 2020.

 

China began to modify its zero-COVID policy at the end of 2022, and most of the travel restrictions and quarantine requirements were lifted in December. There were surges of cases in many cities during this time which caused disruption to our operations, and there remains uncertainty as to the future impact of the virus, especially in light of this change in policy. The extent to which the pandemic impacts our results of operations going forward will depend on future developments which are highly uncertain and unpredictable, including the frequency, duration and extent of outbreaks of COVID-19, the appearance of new variants with different characteristics, the effectiveness of efforts to contain or treat cases, and future actions that may be taken in response to these developments. China may experience lower domestic consumption, higher unemployment, severe disruptions to exporting of goods to other countries and greater economic uncertainty, which may impact our business in a materially negative way as the economic uncertainty and slowdown of consumer activities may continue to reduce the demand for our services or services of our partners. Our customers will need time to recover from the economic effects of the pandemic even after business conditions begin to return to normal. Consequently, the COVID-19 pandemic may continue to materially and adversely affect our business, financial condition and results of operations in the current and future years.

 

In addition, we have and will continue to explore business opportunities in Southeast Asian countries. COVID-19 has caused and may continue to cause disruptions to the economic development in this region, which could negatively affect our future development in this region. Furthermore, during the ongoing global COVID-19 pandemic, the capital markets are experiencing pronounced volatility, which may adversely affect investor’s confidence and, in turn may affect, the market price of our ADSs.

 

We cannot guarantee the profitability of investments made through our platform and our business and reputation may be harmed by events beyond our control.

 

As a provider of securities brokerage services, wealth management services and investment banking services, we cannot guarantee the profitability of investments made through our platform. The profitability of our clients’ investments as well as our business, results of operations and reputation are directly affected by elements beyond our control, such as economic and political conditions, changes in the volatility in financial markets, significant increases in the volatility or trading volume of particular securities, broad trends in business and finance, changes in volume of securities transactions, changes in the markets in which such transactions occur and changes in how such transactions are processed. These elements can arise suddenly and the full impact of such conditions remain uncertain.

 

The global spread of COVID-19 in a significant number of countries around the world and the past traveling restrictions due to COVID-19 have resulted in, and may continue to intensify global economic distress, and the extent to which it may affect our business and results of operations will depend on future developments, which are highly uncertain and cannot be predicted.

 

12

 

 

Unfavorable financial markets and economic conditions in Asia and elsewhere in the world could negatively affect our clients’ business and materially reduce demand for our services and increase price competition among financial services firms seeking such engagements, and thus could materially and adversely affect our business, financial condition, and results of operations.

 

The recent geo-political uncertainties may also give rise to uncertainties in global economic conditions and adversely affect general investor confidence. The Russia-Ukraine conflict has caused, and continues to intensify, significant geopolitical tensions in Europe and across the world. This conflict and the imposition of broad economic sanctions on Russia could raise energy prices and disrupt global markets. Unrest, terrorist threats and the potential for war in the Middle East and elsewhere may increase market volatility across the globe. There have also been concerns about the relationship between China and other countries, including the surrounding Asian countries, which may potentially have economic effects. In particular, there is significant uncertainty about the future relationship between the United States and China with respect to trade policies, treaties, government regulations and tariffs. Any of the foregoing consequences, including those we cannot yet predict, may cause our business, financial condition, results of operations and the price of the ADSs to be adversely affected.

 

In addition, a prolonged weakness in the U.S. or Hong Kong stock markets or in specific securities or a general economic downturn could cause our users to incur losses, which in turn could cause our brand and reputation to suffer. If our reputation is harmed, the willingness of our existing users, and potential new users, to use our services could be negatively impacted, which would adversely affect our business, financial condition and results of operations. Some of our users may also seek to hold us responsible when they suffer a financial loss on trades executed through our platform, or if such trades are not as profitable as they have expected. They may seek to recover their damages from us or bring lawsuits against us which would harm our reputation and adversely affect our business, financial condition and results of operations.

 

If we are not able to respond to changes in user preferences for our products and services and provide a satisfactory user experience, or our existing and new products and services do not maintain or achieve sufficient market acceptance, we will not be able to maintain and expand our user base and increase user activities, and our financial results and competitive position will be harmed.

 

We believe that our user base and partners network are the cornerstone of our business. Attracting new users and partners is critical to the continued success of our business. We strategically focus on serving the younger generation and seek to cultivate user loyalty. Our ability to attract and retain users and partners largely depends on whether we can effectively address their needs. Moreover, we depend on our existing user base to build user loyalty, grow with our users and offer them better products and services. Our ability to maintain and expand our user base depends on a number of factors, including our ability to develop other products and services, and our ability to provide relevant and timely products and services to meet changing user needs. We have devoted significant resources to, and will continue to emphasize on, upgrading and marketing our products and services. We also incur expenses and expend resources upfront to develop, acquire and market new products and services that incorporate additional features, improve functionality or otherwise make our products more desirable to our users and partners. New products must achieve high levels of market acceptance in order for us to recoup our investment in developing and/or acquiring them and in bringing them to market. If we fail to retain our existing users or to offer products and services that cater to their evolving needs, we may not be able to capture their long-term growth potential, and our business and results of operations may be adversely affected.

 

Furthermore, prior to the discontinuation of our online lending information intermediary business, our fixed income products constituted a significant portion of the online wealth management products we offered. Although we have been developing other online wealth management products and services, we cannot guarantee that they will, and will continuously, retain and attract new investors. If the market acceptance of the online wealth management products offered by us, or such products in general, declines, and we fail to retain our investors by developing and promoting other wealth management products as alternative investment portfolio options for investors, we may suffer a shrinkage of our investor base, and our business, operating results and financial condition will be adversely impacted.

 

13

 

 

Loss of or failure to maintain relationships with our partners or implement our strategy to develop new relationships with other potential partners may materially and adversely affect our business and results of operations.

 

We anticipate that we will continue to leverage relationships with existing partners to grow our business while pursuing new relationships with additional partners. For example, our success depends in part on our ability to provide our partners with desirable and competitive technology empowerment services that capture both the core demand of our partners and the development trajectory of the industries they operate in. If we fail to cater to our partners’ evolving needs, or fail to offer competitive services in a timely manner in response to growing competition, we may not be able to retain our partners or to expand our partnership network, and as a result our results of operations will be negatively and materially impacted.

 

Pursuing, establishing and maintaining relationships with partners require significant time and resources. Our current agreements with our partners generally do not prohibit them from working with our competitors or from offering competing services. Our competitors may be more effective in incentivizing our partners to favor their products or services, which may in turn make our products and services less attractive to our partners. In addition, certain partners may suspend or terminate their cooperation with us, or may not perform as expected under our agreements with them, and we may have disagreements or disputes with them, which could adversely affect our brand and reputation. Furthermore, our partners may build their own in-house solutions team and devote more resources to support their own competing business. If we cannot successfully enter into and maintain effective relationships with our partners, our business will be harmed.

 

Moreover, if any of our partners decides to suspend or terminate its cooperation with us, or fails to perform properly, we cannot assure you that we will be able to find an alternative in a timely and cost-efficient manner or at all. Any of these occurrences could result in our diminished ability to operate our business, potential liability to our users and partners, inability to attract users and partners, reputational damage, regulatory intervention and financial harm, which could negatively impact our business, financial condition and results of operations and could negatively affect the value of your investment.

 

We may not be able to ensure the accuracy of information relating to third-party products or the authenticity of third-party wealth management products on our platform, and we have limited control over performance of investment products we market.

 

We offer other onshore and offshore investment products such as stock investments, insurance, bank wealth management products and fund investment products. Certain underlying wealth management products are offered by third-parties. The acceptance and popularity of our platform are partially premised on the reliability of the relevant underlying wealth management products and information on our platform. We rely on third-party providers of the relevant wealth management products for the authenticity of their underlying products and the comprehensiveness, accuracy and timeliness of the related financial information. While the products and information from these third-party providers have been generally reliable, there can be no assurance that the reliability can be maintained in the future. If these third-party providers or their agents provide false financial products or incomplete, misleading, inaccurate or fraudulent information, we may lose the trust of existing and prospective investors. In addition, if our investors purchase the underlying wealth management products that they find on our platform and suffer losses, they may consider us culpable and attempt to hold us responsible for their losses, even though we have made risk disclosures before they invest. Our reputation could be harmed and we could experience reduced user traffic on our platform, which would adversely affect our business and financial performance.

 

Furthermore, as investors access the underlying wealth management products through our platform, they may have the impression that we are at least partially responsible for the quality of these products. Although we have established standards to screen product providers before they are allowed to sell their products on our platform, we have limited control over the performance of the investment products we distribute. In the event that an investor is dissatisfied with the underlying products or the services of a product provider, we do not have any means to directly address these issues in response to user complaints. If investors become dissatisfied with the underlying wealth management products available on our platform, our business, reputation, financial performance and prospects could be materially and adversely affected.

 

14

 

 

Fraudulent or illegal activities associated with our users and business partners could negatively impact our brand and reputation and result in a loss of users. As a result, our business may be materially and adversely affected.

 

We remain subject to the risk of fraudulent or illegal activities associated with our users and business partners. The resources, technologies and fraud detection tools we have employed may be insufficient to accurately detect and prevent fraudulent or illegal activities. Significant increases in fraudulent or illegal activities could negatively impact our brand and reputation and therefore harm our operating and financial results. Any misbehavior of or violation by our users of applicable laws and regulations could lead to regulatory inquiries and investigations that involve us, which may affect our business operations and prospects. We might also incur higher costs than expected in order to take additional steps to reduce risks related to fraudulent and illegal activities. High-profile fraudulent or illegal activities could also lead to regulatory intervention, and may divert our management’s attention and cause us to incur additional regulatory and litigation expenses and costs. Although we have not experienced any material business or reputational harm as a result of fraudulent or illegal activities in the past, we cannot rule out the possibility that any of the foregoing may occur and thereby causing harm to our business or reputation in the future. If any of the foregoing were to occur, our results of operations and financial condition could be materially and adversely affected.

 

We face risks related to our “know-your-client” procedures when our clients provide outdated, inaccurate, false or misleading information.

 

We collect personal information during the account opening and registration process for our investment business. Although we require our clients to submit documents for the proof of their identity and address for completing the account registration process and to update such information from time to time, we face the risks that information provided by our clients may be outdated, inaccurate, false or misleading. Although the fact that we have appropriate ongoing monitoring procedures in place to keep customer information up to date pursuant to applicable regulatory requirements, we cannot fully verify the accuracy, currency and completeness of such information beyond reasonable effort. For example, certain of our users are holders of the PRC identity cards. As the PRC identity cards are usually valid for more than ten years with some having no expiration term at all, certain clients may have changed their domicile or citizenship during the validity of their PRC identity cards and therefore be subject to applicable laws and regulations of jurisdictions other than the PRC. In this situation, our provision of products and services to such clients could be in violation of applicable laws and regulations in the jurisdictions where those clients reside, of which we may not be aware until we are warned by the relevant supervising authorities. We could be subject to legal or regulatory sanctions, fines or penalties, financial loss, or damage to our reputation resulting from such violations.

 

Misconduct, mistakes and malperformance of our employees and third-party service providers could harm our business and reputation.

 

We are exposed to many types of operational risks, including the risk of misconduct and mistakes of our employees and third-party service providers. Our business depends on our employees and third-party service providers to interact with our users and partners we collaborate with and to process large numbers of transactions, both of which involve the use and disclosure of personal information. We could be materially adversely affected if transactions were redirected, misappropriated, hacked or otherwise improperly executed, if personal information was disclosed to unintended recipients or if an operational breakdown or failure in the processing of transactions occurred, whether as a result of human error, intentional sabotage or fraudulent manipulation of our operations or systems. It is not always possible to identify, prevent and deter misconduct or mistakes of employees or third-party service providers, and the precautions we take to detect and prevent this activity may not be effective in controlling unknown or unmanaged risks or losses. If any of our employees or third-party service providers take, convert or misuse funds, documents or data or fail to follow protocol when interacting with users, we could be liable for damages and subject to regulatory actions and penalties. We could also be perceived to have facilitated or participated in the illegal misappropriation of funds, documents or data, or the failure to follow protocol, and therefore be subject to civil or criminal liability.

 

15

 

 

We are subject to consumer protection laws that could require us to modify our current business practices and incur increased costs.

 

Our E-commerce business is currently offered through third party e-commerce platforms and covers seven major categories of merchandise. We are subject to numerous PRC laws and regulations that regulate retailers generally or govern online retailers specifically, such as the Consumer Protection Law. If these regulations were to change or if we or our suppliers or third party e-commerce platforms we cooperated were to violate them, the costs of certain products or services could increase, or we could be subject to fines or penalties or suffer reputational harm, which could reduce demand for the products or services offered by us and hurt our business and results of operations. For example, the amended Consumer Protection Law, which became effective in March 2014, strengthens the protection of consumers and imposes more stringent requirements and obligations on business operators, especially on businesses that operate on the internet. Pursuant to the Consumer Protection Law, except for certain types of products, such as custom-made goods, fresh and perishable goods, consumers are generally entitled to return goods purchased within seven days upon receipt without giving any reasons if they purchased the goods over the internet. Consumers whose interests have been damaged due to their purchase of goods or acceptance of services on online marketplace platforms may claim damages from merchants or service providers. Moreover, if business operators deceive consumers or knowingly sell substandard or defective products, they should not only compensate consumers for their losses, but also pay additional damages equal to three times the price of the goods or services. Legal requirements are frequently changed and subject to interpretation, and we are unable to predict the ultimate cost of compliance with these requirements or their effect on our operations. We may be required to make significant expenditures or modify our business practices to comply with existing or future laws and regulations, which may increase our costs and materially limit our ability to operate our E-commerce business.

 

Any failure by our third-party service providers to comply with applicable anti-money laundering and anti-terrorism financing laws and regulations could damage our reputation.

 

Currently, we rely on our third-party service providers to have their own appropriate anti-money laundering policies and procedures. If any of our third-party service providers fails to comply with applicable anti-money laundering laws and regulations, our reputation could suffer and we could become subject to regulatory intervention, which could have a material adverse effect on our business, financial condition and results of operations.

 

In addition, the Administrative Measures for Anti-money Laundering and Counter-terrorism Financing by Internet Finance Service Agencies (for Trial Implementation) promulgated by relevant government authorities have imposed on us the obligation of anti-money laundering and anti-terrorism financing, including the verification of customer identification, the reporting of suspicious transactions, and the preservation of customer identification information and transaction records. While we have formulated and adopted policies and procedures, including internal controls and “know-your-customer” procedures, aimed at preventing money laundering and terrorism financing, we cannot assure you that the anti-money laundering and anti-terrorism financing policies and procedures we have adopted will be effective in protecting our platform from being exploited for money laundering or terrorism financing purposes or will be deemed to be in compliance with applicable anti-money laundering and anti-terrorism financing laws and regulations.

 

Any negative publicity with respect to us, the industries we are operating in and our partners may materially and adversely affect our business and results of operations.

 

Our reputation is critical to our business and competitiveness. Factors that are vital to our reputation include but are not limited to our ability to:

 

maintain the quality and reliability of our products and services;

 

provide our users and partners with a superior experience;

 

effectively manage and resolve user complaints; and

 

effectively protect personal information and privacy of users.

 

Any allegation or negative reporting made by the media or any other parties regarding the foregoing, or with regard to, among others, our management, business, compliance with laws, financial condition or prospects, whether with merit or otherwise, could significantly harm our reputation and our business and operating results.

 

As the industries we are operating in or are expanding into are new and the regulatory framework for these industries is also evolving, negative publicity about these industries may arise from time to time. Such general negative publicity about the industries we are operating in may also have an adverse impact on our reputation, regardless of whether we have actually engaged in any inappropriate activities. The violation of applicable regulations by any participant in the industries we operate in or are expanding into may adversely impact the reputation of the industries as a whole.

 

In addition, negative publicity about our partners, third party service providers or other counterparties, such as any failure by them to adequately protect the information of our users, to comply with applicable laws and regulations or to otherwise meet required quality and service standards, could harm our reputation. If any of the foregoing occurs, our business and results of operations could be materially and adversely affected.

 

16

 

 

Our failure to compete effectively could adversely affect our results of operations and market share.

 

The industries we are operating in and we are expanding into are competitive and evolving.

 

Our competitors may operate with different business models, have different cost structures or participate selectively in different market segments. They may ultimately prove more successful or more adaptable to new regulatory, technological and other developments. Some of our current and potential competitors have significantly more financial, technical, marketing and other resources than we do and may be able to devote greater resources to the development, promotion, marketing, sale and support of their products and services. Our competitors may also have more extensive user bases, greater brand recognition and brand loyalty and broader partnership networks than us. Additionally, a current or potential competitor may acquire one or more of our competitors or form a strategic alliance with all or any of them. Any of the foregoing could adversely affect our business, results of operations, financial condition and future growth. In addition, our competitors may be more capable at developing new products and services, responding faster to new technologies and undertaking more extensive marketing campaigns. When new competitors seek to enter our target market, or when existing market participants seek to increase their market share, they may resort to the undercutting of market-standard pricing and terms, which could adversely affect our market share or ability to exploit new market opportunities. Our pricing and terms could become less favorable if we fail to meet these competitive challenges. Furthermore, to the extent that our competitors are able to offer more attractive terms to our partners, such partners may choose to terminate their relationships with us.

 

In addition, the industries we are operating in or are expanding into are subject to rapid and significant technological changes. In order to compete in these industries and pursue our technology empowerment strategies, we need to continue to make significant investments in developing technologies across all areas of our business, such as artificial intelligence, information privacy security, and other emerging new technologies. Incorporating new technologies into our products and services may require substantial expenditures and take considerable time, and may eventually not be successful. If we are unable to compete effectively and meet the need for innovation in the industries we are operating in or are expanding into, the demand for our products and services could plateau or significantly decline, we could experience reduced revenues or our platform could fail to achieve or maintain more widespread market acceptance, any of which could harm our business and results of operations.

 

If we fail to promote and maintain our brand in a cost-efficient way, we may lose market share and our revenue may decrease.

 

We believe that developing and maintaining the awareness of our brand is critical to achieving widespread acceptance of our products and services, gaining trust in our brand and attracting new users and partners. The successful promotion of our brand will depend largely on the effectiveness of our marketing efforts, the popularity of the channels we use to promote our platform, and the user experience we provide on our platform. Historically, our efforts to build our brand have incurred significant expense, and it is likely that our future marketing efforts will require us to incur significant additional marketing expenses. In 2020, 2021 and 2022, our sales and marketing expenses were RMB340.8 million, RMB165.5 million and RMB62.2 million (US$9.0 million), respectively. These brand promotion activities may not increase our revenues immediately or at all, and, even if they do, any revenue increases may not offset the expenses we incur to promote our brand. If we fail to successfully promote and maintain our brand, or if we incur substantial expenses in an unsuccessful attempt to promote and maintain our brand image, we may lose our existing users to our competitors or be unable to attract new users, which may cause our revenue to decrease and negatively impact our business and results of operations.

 

If we fail to manage our growth effectively, our business may be materially and adversely affected.

 

Our growth has posed, and will continue to pose, challenges to our management, personnel, systems and resources. Our success will depend in part on our ability to manage the growth we achieve effectively. To sustain our growth, we will need to implement a variety of new and upgraded operational and financial systems, procedures and controls, including the improvement of our accounting and other internal management systems. We also need to continue to hire, train and manage new employees as needed. If our new hires perform poorly, or if we are unsuccessful in hiring, training, managing and integrating these new employees, or if we are not successful in retaining our existing employees, our business may be harmed. The addition of new employees and the system development that we anticipate will be necessary to manage our growth will increase our cost base, which will make it more difficult for us to offset any future revenue shortfalls by reducing expenses in the short term. If we fail to successfully manage our growth, we will be unable to execute our business plan.

 

17

 

 

We collect, store, process and use certain personal information and other sensitive data from our users and partners and our business is subject to complex and evolving laws and regulations regarding cybersecurity, information security, privacy and data protection in China and other jurisdictions.

 

Our platform collects, stores, processes and uses certain personal information and other sensitive data from our users and partners. There are numerous laws governing privacy and the storage, sharing, use, disclosure and protection of personally identifiable information and user data. Specifically, personally identifiable and other confidential information is increasingly being governed by legislation and regulations in mainland China, Hong Kong and elsewhere. The regulatory framework and enforcement regime regarding cybersecurity, information security, privacy and data protection have been constantly evolving in mainland China, Hong Kong and worldwide and are likely to remain uncertain for the foreseeable future. We could be adversely affected if legislation or regulations in mainland China, Hong Kong and elsewhere in the world where we have business operations or are expanding into, require changes in business practices or privacy policies, or if the relevant governmental authorities in mainland China, Hong Kong and elsewhere in the world where we have business operations or are expanding into, interpret or implement their legislation or regulations in ways that negatively affect our business, financial condition and results of operations.

 

In November 2016, the Standing Committee of the National People’s Congress, or the SCNPC, released the Cyber Security Law, which took effect in June 2017. The Cyber Security Law requires network operators to perform certain functions related to internet security protection and the strengthening of network information management. For instance, under the Cyber Security Law, critical information infrastructures operators, or CIIOs, including CIIOs in the finance industry, generally shall store, within the territory of the PRC, the personal information and important data collected and produced during their operations in the PRC and their purchase of network products and services that affect or may affect national security shall be subject to national cybersecurity review. On December 28, 2021, the CAC, the NDRC, and several other administrations jointly promulgated the Measures for Cybersecurity Review, or the Review Measures, which became effective on February 15, 2022 and replaced the previous version published on April 13, 2020. The Review Measures establish the basic framework for national security reviews of network products and services, and provide the principal provisions for undertaking cyber security reviews. According to the Review Measures, critical information infrastructure operators, or CIIOs, that purchase network products and services, and network platform operators engaging in data processing activities that affect or may affect national security are subject to cybersecurity review. In addition, the relevant regulatory authorities are still authorized to impose security reviews on network products and services that are deemed capable of affecting national security. The network platform operators who possess personal information of more than one million users and intend to be listed on a foreign stock exchange must be subject to the cybersecurity review. CIIOs and network platform operators may voluntarily file for a cybersecurity review with CAC prior to purchasing network products and services if they deem their behavior affect or may affect national security based on self-assessment and self-evaluation. Notwithstanding the voluntary filing, the relevant authorities are entitled to initiate cybersecurity reviews accordingly. On July 30, 2021, the State Council promulgated the Provisions on Protection of Critical Information Infrastructure Security, which took effect on September 1, 2021 and provides that “critical information infrastructures,” or CII, refers to important network facilities and information systems involved in important industries and fields such as public communication and information services, energy, transportation, water conservation, finance, public services, e-government, national defense related science and technology industries, as well as those which may seriously endanger national security, the national economy and citizens’ livelihoods and public interests if damaged or malfunctioned, or if any leakage of data in relation thereto occurs. Pursuant to these provisions, the relevant governmental authorities are responsible for formulating rules for the identification of CII with reference to factors set forth in the provisions, and should further arrange for CII identification to be conducted in certain industries and fields in accordance with such rules. The relevant authorities shall also notify operators who are being identified as CIIOs. However, as these provisions were newly issued and the governmental authorities may further enact detailed rules or explanations with respect to the interpretation and implementation of such provisions, including rules on identifying CII in different industries and fields, it remains unclear whether we or other operators we provide network products and services to may be identified as CIIOs. If we provide or are deemed to provide network products and services to CIIOs, or if we are deemed to be a CIIO, we would be required to follow the relevant cybersecurity review procedures and be subject to cybersecurity review by the CAC and other relevant PRC regulatory authorities. During such review, we may be required to suspend new user registration in China and/or experience other disruptions to our operations. Such review, if undertaken, could also result in negative publicity with respect to our Company and diversion of our managerial and financial resources. Furthermore, if we are identified as a CIIO, additional obligations will be imposed on us with respect to the protection of CII, including the obligation to set up a special security administration department and to conduct security background reviews on persons in charge of such department or holding other key positions in such department. On November 14, 2021, the CAC released the Regulations on Network Data Security Management (draft for public comments), which sets out general guidelines applicable to the protection of personal information, security of important data, security management of cross-border data transfer, obligations of internet platform operators, as well as the supervision, management and legal liabilities with respect to the foregoing. The draft Regulations on Network Data Security Management require data processors that process important data or are listed overseas to carry out an annual data security assessment on their own or by engaging a data security services institution, and the data security assessment report for a given year should be submitted to the local cyberspace affairs administration department before January 31 of the following year. If the draft Regulations on Network Data Security Management is enacted in the current form, we, as an overseas listed company, will be required to carry out an annual data security review and comply with the relevant reporting obligations. Pending the finalization and adoption of these draft measures and regulations, it remains to be seen whether any material changes will be made to the current draft and in what form the measures and regulations will eventually be enacted.

 

18

 

 

On June 10, 2021, the SCNPC promulgated the Data Security Law, which took effect on September 1, 2021. The Data Security Law imposes data security and privacy-related obligations on entities and individuals carrying out data activities, introduces a data classification and hierarchical protection system based on the importance of data in economic and social development, as well as the degree of harm it will cause to national security, public interests, or legitimate rights and interests of individuals or organizations when such data is tampered with, destroyed, leaked, or illegally acquired or used, provides for a national security review procedure for those data activities which may affect national security, and puts in place export restrictions relating to certain data and information. Furthermore, on July 6, 2021, the General Office of the Central Committee of the Communist Party of China and the General Office of the State Council jointly promulgated the Opinions on Severely Cracking Down on Illegal Securities Activities According to Law, which further emphasized the need to strengthen cross-border regulatory collaboration, to improve relevant laws and regulations on data security, cross-border data transmission, and confidential information management, and provided that efforts will be made to revise the regulations on strengthening the confidentiality and file management framework relating to the offering and listing of securities overseas, to enforce the responsibility of overseas listed companies with respect to information security, and to strengthen and standardize the management of cross-border information transmission mechanisms and procedures. In addition, on August 20, 2021, the SCNPC promulgated the Personal Information Protection Law, which integrates the scattered rules with respect to personal information rights and privacy protection and took effect in November 2021. The Personal Information Protection Law aims at protecting the personal information rights and interests, regulating the processing of personal information, ensuring the orderly and free flow of personal information in accordance with the law and promoting the reasonable use of personal information. The Personal Information Protection Law applies to the processing of personal information within China, as well as certain personal information processing activities outside China, including those for the provision of products and services to natural persons within China or for the analysis and assessment of acts of natural persons within China. As a result, our overseas subsidiaries, including each Hong Kong subsidiary, could potentially become subject to the Personal Information Protection Law. Processors processing personal information exceeding the threshold to be set by the relevant authorities and CIIOs are required to store, within the territory of the PRC, all personal information collected and produced within the PRC. In addition, the Personal Information Protection Law imposes pre-approval and other requirements for any cross-border data transfer by PRC entities. Given the Personal Information Protection Law is still in its infancy, there are uncertainties with respect to its interpretation and application, in particular the applicability of the Personal Information Protection Law to and the requirements thereunder for our offshore subsidiaries when they engage in personal information processing activities for natural persons within China. While we do not believe the pre-approval requirements for cross-border data transfer will apply to the way we currently collect information from persons within China, in the event we are required to transfer any data from our PRC subsidiaries to our offshore subsidiaries or if the governmental authority considers our current data collection model to involve cross-border data transfer, we will be subject to the relevant requirements under the Personal Information Protection Law. The Civil Code promulgated in 2020 also contains specific provisions regarding the protection of personal information. These laws and regulations are recently issued, and there remain uncertainties with respect to their interpretation and implementation. These laws and regulations may result in additional expenses being incurred and obligations being levied on us and subject us to potential liability and negative publicity. In addition, more laws or regulations on this subject matter may be promulgated in the future which may in turn impose further requirements on us.

 

On July 7, 2022, the CAC promulgated the Measures for the Security Assessment of Cross-border Data Transfer, which became effective on September 1, 2022. In accordance with these measures, data processors will be subject to security assessment conducted by the CAC prior to any cross-border transfer of data if the transfer involves (i) important data; (ii) personal information transferred overseas by operators of critical information infrastructure or a data processor that has processed personal data of more than one million persons; (iii) personal information transferred overseas by a data processor who has already provided personal data of 100,000 persons or sensitive personal data of 10,000 persons overseas since January 1 of last year; or (iv) other circumstances as requested by the CAC. Furthermore, data processors shall conduct self-assessment on the risks of cross-border data transfer prior to their application for the security assessment and focus on assessing risks that may be brought about by the cross-border data transfer to national security, public interests, or the lawful rights and interests of individuals or organizations. On December 16, 2022, the National Information Security Standardization Technical Committee issued the Practical Guidance on Cybersecurity Standard—the Regulations on Safety Verification in Cross-border Personal Information Processing, which stipulates personal information protection obligations of personal information processor and foreign recipient. Since all the aforementioned laws and regulations are new, there are uncertainties as to their interpretation and application, especially in relation to their applicability and requirements for our offshore subsidiaries when they engage in personal information processing activities for natural persons within China, including the information collection activities conducted by our offshore subsidiaries outside mainland China. While we do not believe the pre-approval requirements for any cross-border data transfer will apply to the way we currently collect information from persons within China, if regulatory bodies deem our current data collection model as a cross-border data transfer, we will be subject to the relevant requirements.

 

19

 

 

On December 8, 2022, the MIIT issued the Administrative Measures for Data Security in the Field of Industry and Information Technology (Trial), or the Data Security Measures in the IT Field, which stipulates that all businesses which handle data in the field of industry and informatization in China are required to categorize such information as “ordinary,” “important” or “core” and businesses processing “important” or “core” data shall comply with certain filing and reporting obligations. Data in the field of industry and informatization includes industrial data, telecoms data and radio data. Data handlers in the field of industry and informatization shall file their catalogues of important data and core data with the local industrial regulatory authorities for record, shall follow the principles of legality and legitimacy in collecting data and shall not steal or collect data by other illegal means. We face uncertainties as to whether any of our data will be classified as “important” or “core” data and, if so classified, whether any such data can be shared with our overseas subsidiaries.

 

Furthermore, the PRC governmental authorities have issued a series of administrative rules and regulations to enhance the security of information collected and used by mobile apps. For instance, such rules and regulations provide, among others, that (i) app operators should collect and use personal information in compliance with the Cyber Security Law and should not collect and use personal information in violation of laws, regulations or in breach of agreements with users, (ii) app operators should be responsible for the security of personal information obtained from users and take effective measures to strengthen the protection of personal information, and (iii) app operators should not force their users to grant authorization by means of bundling, suspending installation or in other default forms. The Personal Information Protection Law also provides that the relevant governmental authorities should conduct assessment on the status of personal information protection by mobile apps and should publish the results of such assessment. Mobile apps that are identified as not in compliance with personal information protection requirements set out under the said law may be required to suspend or terminate their services and their operators may also be subject to penalties including the confiscation of illegal revenues and fines.

 

For comprehensive discussions on the aforementioned laws and regulations, see “Item 4. Information on the Company—B. Business Overview—Regulation—Regulations Related to Our Business Operation in China—Regulations Related to Cybersecurity, Data Security and Privacy Protection.”

 

We expect that the operations in the areas referenced above will receive greater public scrutiny and attention from regulators and more frequent and rigid investigation or review by regulators, which will increase our compliance costs and subject us to heightened risks. We are constantly in the process of evaluating the potential impact of the Cyber Security Law, the Civil Code, the Data Security Law, the Personal Information Protection Law and other relevant laws and regulations on our current business practices. We have not experienced any material breaches of any of our cyber-security measures and we believe that we have complied with such laws and regulations regarding cybersecurity, information security, privacy and data protection in all material aspects. However, we cannot assure you that the measures we have taken or will take are or will be adequate under the Cyber Security Law, the Civil Code, the Data Security Law, the Personal Information Protection Law or any other applicable laws or regulations. If further changes to our business practices are required under the evolving regulatory framework governing cybersecurity, information security, privacy and data protection in China, Hong Kong or elsewhere, our business, financial condition and results of operations may be adversely affected. Furthermore, we use certain data collected from external data sources to verify information of our users in compliance with industry practice. In the event that the collection or provision of such data by any of our external data sources is considered to be in violation of the Cyber Security Law, the Civil Code, the Data Security Law, the Personal Information Protection Law or any other applicable laws and regulations, we may not be able to use such data for our credit assessment and our business may be materially and adversely affected.

 

As of the date of this annual report, we have not been informed that we are a critical information infrastructure operator or a “data processor” carrying out data processing activities that affects or may affect national security by any governmental authorities, and it is uncertain whether we would be categorized as such under PRC law. We cannot rule out the possibility that the foregoing measures may be enacted, interpreted or implemented in ways that will negatively affect us. There is also no assurance that we would be able to complete the applicable cybersecurity review procedures in a timely manner, or at all, if we are subject to the same. If we fail to comply with applicable cybersecurity and data privacy regulations (including any failure or delay in the completion of the cybersecurity review procedures if applicable), we may be subject to government investigations and enforcement actions, fines, penalties, suspension of our non-compliant operations, and removal of our app from app stores, among other sanctions, which could materially and adversely affect our business and results of operations. As of the date of this annual report, we have not been involved in any investigations or cybersecurity review made by the CAC and we have not received any inquiry, notice, warning, or sanctions in this respect.

 

In addition to laws, regulations and other applicable rules regarding cybersecurity, information security, privacy and data protection, industry associations and other private parties may propose and adopt new and different privacy standards. All of these may be drafted, interpreted and applied in a manner that is inconsistent with our practices. Any inability to adequately address privacy concerns, even if unfounded, or failure to comply with such standards, could result in inquiries and other proceedings or actions against us by governmental authorities, users, consumers or others, such as warnings, fines, penalties, required rectifications, service suspension or removal of our apps from app stores and/or other sanctions, as well as negative publicity and damage to our reputation, which could cause us to lose customers and business partners and have an adverse effect on our business and results of operations.

 

20

 

 

Our ability to protect the confidential information of our users and our ability to conduct our business may be adversely affected by cyber-attacks, computer viruses, physical or electronic break-ins or similar disruptions.

 

The massive amount of data that we have collected and stored make us and the third-party service providers who host our servers, targets of and potentially vulnerable to cyber-attacks, computer viruses, physical or electronic break-ins, or similar disruptions. While we have taken steps to protect the confidential information that we have access to, our security measures could be breached. Because techniques used to sabotage or obtain unauthorized access to systems change frequently and generally are not recognized until they are launched against a target, we may be unable to anticipate these techniques or to implement adequate preventive measures. Any accidental or willful security breaches or other unauthorized access to our platform could cause, among other things, confidential user information to be leaked or stolen and used for illegal or criminal purposes and could result in misappropriation of funds of our users. Security breaches or unauthorized access to confidential information could also expose us to liability related to the loss of information and losses suffered by our users that arise from the misappropriation of funds or otherwise, time-consuming and expensive litigation and negative publicity. If security measures are breached because of any third-party action, employee error, malfeasance or otherwise, or if design flaws in our technology infrastructure are exposed and exploited, our relationships with users could be severely damaged, we could incur significant liability and our business and operations could be adversely affected.

 

In addition, we rely on the massive amount of data and user information that we have accumulated over time to conduct our business. If this data is lost, stolen or compromised due to cyber-attacks, computer viruses, physical or electronic break-ins, or similar disruptions, our business could be adversely affected.

 

Any significant disruption in our information technology systems, including events beyond our control, could prevent us from offering our products and services, thereby reducing the availability of our products and services and result in a loss of users and revenues.

 

In the event of a system outage and physical data loss, our ability to provide our products and services would be materially and adversely affected. The satisfactory performance, reliability and availability of our technology and our underlying network infrastructure are critical to our operations, user services, reputation and our ability to attract new and retain existing users. Our information technology system infrastructure is currently deployed through and our data is currently maintained mainly through third-party cloud computing service providers in China. Our operations depend on their ability to protect their and our systems in their facilities against damage or interruption from natural disasters, power or telecommunications failures, air quality issues, environmental conditions, computer viruses or attempts to harm these systems, criminal acts and other similar events. Although historically we have not experienced any system outages resulting in material interruption to our services, we cannot assure you that such incidents will not occur in the future. Moreover, if our arrangement with the service provider is terminated or if there is a lapse of service or damage to their facilities, we could experience interruptions in our service as well as delays and additional expense in arranging services to users.

 

Any interruptions or delays in our services, whether as a result of third-party error, our error, natural disasters or security breaches, whether accidental or willful, could harm our relationships with our users and our reputation. We also may not have sufficient capacity to recover all data and services in the event of an outage. These factors could prevent us from continuing our business operations, damage our brands and reputation, divert our employees’ attention, reduce our revenue, subject us to liability and cause users to shun our products and services, any of which could adversely affect our business, financial condition and results of operations.

 

The offering of our products and services depends on the effective use of mobile operating systems and the efficient distribution through mobile app stores, over which we have no control.

 

Our products and services are mainly offered through mobile apps. It is difficult to predict the problems we may encounter in developing applications for newly released devices and platforms, and we may need to devote significant resources to the development, support and maintenance of such applications. We are dependent on the interoperability of popular mobile operating systems, such as Android and iOS, in providing our products and services over which we have no control, and any changes in such systems that reduce the accessibility of our products and services or give preferential treatment to competing products and services could adversely affect the usability of our products and services on mobile devices. In addition, we rely on third-party mobile app stores for users to download our mobile apps. As such, the promotion, distribution and operation of our mobile apps are subject to these app stores’ standard terms and policies for app developers.

 

Our future growth and results of operations could suffer if we experience difficulties in offering our products and services through our apps on mobile devices or if problems arise with respect to our relationships with providers of mobile operating systems or mobile app stores, or if we have to incur increased costs to distribute or to have users access our apps on mobile devices. In the event that it is more difficult for our users to access and utilize our products and services on their mobile devices, or if our users choose not to access or use our products and services on their mobile devices or to use mobile operating systems that do not offer access to our products and services, we may lose our users and experience a reduction in user retention, and our business and financial condition and operating results may be adversely affected.

 

21

 

 

Our operations depend on the performance of the internet infrastructure and telecommunications networks in China, Hong Kong and in other regions that we operate.

 

Our system’s infrastructure is currently deployed through and our data is currently and mainly maintained on third-party cloud computing services platform. Our cloud computing service provider may rely on a limited number of telecommunication service providers to provide it with data communications capacity through local telecommunication lines and internet data centers to host its servers. Such service provider may have limited access to alternative networks or services in the event of disruptions to, failures of or other problems associated with the basic internet infrastructure in China, Hong Kong or in other regions that we operate, or the fixed telecommunication networks provided by telecommunication service providers. Specifically, almost all access to internet in China is maintained through state-owned telecommunication operators under the administrative control and regulatory supervision of the MIIT. With the expansion of our business, we may be required to upgrade our technology and infrastructure to keep up with increasing traffic. We cannot assure you that our cloud computing service provider and the underlying internet infrastructure and the fixed telecommunication networks in China, Hong Kong and in other regions that we operate will be able to support the continued growth in internet usage.

 

In addition, we have no control over the costs of the services provided by telecommunication service providers which in turn, may affect our costs of utilizing customized cloud computing services. If the prices we pay for third-party cloud computing services rise significantly, our results of operations may be adversely affected. Furthermore, if internet access fees or other charges to internet users increase, our user traffic may decline and our business may be harmed.

 

Our platform and internal systems rely on software that is highly technical, and if it contains undetected errors, our business could be adversely affected.

 

Our platform and internal systems rely on software that is highly technical and complex. In addition, our platform and internal systems depend on the ability of such software to store, retrieve, process and manage immense amounts of data. The software on which we rely has contained, and may now or in the future contain, undetected errors or bugs. Some errors may only be discovered after the code has been released for external or internal use. Errors or other design defects within the software on which we rely may result in a negative experience for users using our platform, delay introductions of new features or enhancements, result in errors or compromise our ability to protect user data or our intellectual property. Any errors, bugs or defects discovered in the software on which we rely could result in harm to our reputation, loss of users or liability for damages, any of which could adversely affect our business, results of operations and financial condition.

 

Our products and services contain open-source software, which may pose particular risks to our proprietary software, products and services in a manner that negatively affect our business.

 

We use open-source software in our products and services and will use open-source software in the future. There is a risk that open-source software licenses could be construed in a manner that imposes unanticipated conditions or restrictions on our ability to provide or distribute our products or services. Additionally, we may face claims from third parties claiming ownership of, or demanding release of, the open-source software or derivative works that we developed using such software. These claims could result in litigation and could require us to make our software source code freely available, purchase a costly license or cease offering our products or services unless and until we can re-engineer them to avoid infringement. This re-engineering process could require significant additional research and development resources, and we may not be able to complete it successfully.

 

Furthermore, because any software source code we contribute to open-source projects is publicly available, our ability to protect our intellectual property rights with respect to such software source code may be limited or lost entirely. As a result, we may be unable to prevent our competitors or others from using such software source code contributed by us.

 

22

 

 

We may not be able to prevent unauthorized use of our intellectual property, which could reduce demand for our services, adversely affect our revenues and harm our competitive position.

 

We rely primarily on a combination of copyright, trademark and trade secret laws and contractual rights to establish and protect our intellectual property rights in our services, credit risk management procedures and policies and other aspects of our business. The steps we have taken or will take in the future to protect our intellectual property from infringement, misappropriation or piracy may be insufficient. Implementation of intellectual property-related laws in China has historically been lacking, primarily due to ambiguity in the PRC laws and enforcement difficulties. Accordingly, intellectual property rights and confidentiality protection in China may not be as effective as in the United States or other countries.

 

As of the date of this annual report, we have registered a series of trademarks and other intellectual property rights for our business under our name in the PRC. We cannot guarantee that any of our present or future intellectual property rights will not lapse or be invalidated, circumvented, challenged, or abandoned. Current or potential competitors may use our intellectual property without our authorization in the development and marketing of services that are substantially equivalent or superior to ours, which could reduce demand for our services, adversely affect our revenues and harm our competitive position.

 

Even if we were to discover evidence of infringement or misappropriation, our recourse against such competitors may be limited or could require us to pursue litigation, which could involve substantial costs and diversion of management’s attention from the operation of our business.

 

We may be subject to intellectual property infringement claims, which may be expensive to defend and may disrupt our business and operations.

 

We cannot be certain that our operations or any aspects of our business do not or will not infringe upon or otherwise violate trademarks, patents, copyrights, know-how or other intellectual property rights held by third parties. We may from time to time in the future be subject to legal proceedings and claims relating to the intellectual property rights of others. In addition, there may be third-party trademarks, patents, copyrights, know-how or other intellectual property rights that are infringed by our products, services or other aspects of our business without our awareness. Holders of such intellectual property rights may seek to enforce such intellectual property rights against us in China, the United States or other jurisdictions. If any third-party infringement claims are brought against us, we may be forced to divert management’s time and other resources from our business and operations to defend against these claims, regardless of their merits.

 

Additionally, the application and interpretation of China’s intellectual property right laws and the procedures and standards for granting trademarks, patents, copyrights, know-how or other intellectual property rights in China are still evolving and are uncertain, and we cannot assure you that PRC courts or regulatory authorities would agree with our analysis. If we were found to have violated the intellectual property rights of others, we may be subject to liability for our infringement activities or may be prohibited from using such intellectual property, and we may incur licensing fees or be forced to develop alternatives of our own. As a result, our business and results of operations may be materially and adversely affected.

 

We may be held liable for information or content displayed on, retrieved from or linked to our websites and mobile applications, which may materially and adversely affect our business and operating results.

 

The PRC government has adopted regulations governing the distribution of content over the internet. Under these regulations, internet content providers are prohibited from posting or displaying over the internet any content that, among other things, violates PRC laws and regulations, impairs the national dignity of China or the public interest, or is obscene, superstitious, frightening, gruesome, offensive, fraudulent or defamatory. In addition to our website, we also offer our products and services through our mobile applications, which are regulated by the Administrative Provisions on Mobile Internet Applications Information Services, or the APP Provisions, which was latest amended on June 14, 2022 and became effective on August 1, 2022. According to the APP Provisions, the providers of mobile applications shall not create, copy, publish or distribute information and content that is prohibited by laws and regulations. See “Item 4. Information on the Company—B. Business Overview—Regulation—Regulations Related to Our Business Operation in China—Regulations Related to Value-added Telecommunication Services—Regulations related to mobile internet applications information services.” At the end of 2019, the CAC issued the Provisions on the Management of Network Information Content Ecology, or the CAC Order No. 5, which became effective on March 1, 2020, to further strengthen the regulation and management of network information content. See “Item 4. Information on the Company—B. Business Overview—Regulation —Regulations Related to Our Business Operation in China—Regulations Related to Cybersecurity, Data Security and Privacy Protection.” We have implemented internal control procedures to screen the information and content on our websites and mobile applications to ensure their compliance with the APP Provisions and CAC Order No. 5. However, we cannot assure you that all information or content displayed on, retrieved from or linked to our websites and mobile applications complies with the requirements of PRC laws and regulations at all times. If our websites or mobile applications were found to be violating PRC laws and regulations, we may be subject to administrative penalties, including warning, service suspension or removal of our mobile applications from the relevant mobile application store, which may materially and adversely affect our business and operating results.

 

23

 

 

From time to time, we may evaluate and potentially consummate strategic investments or acquisitions, which could require significant management attention, disrupt our business and adversely affect our financial results.

 

We may evaluate and consider strategic investments, combinations, acquisitions or alliances to further increase the value of our platform and better serve our users. These transactions could be material to our financial condition and results of operations if consummated. If we are able to identify an appropriate business opportunity, we may not be able to successfully consummate the transaction and, even if we do consummate such a transaction, we may be unable to obtain the benefits or avoid the difficulties and risks associated with such transaction.

 

Strategic investments or acquisitions will involve risks commonly encountered in business relationships, including:

 

difficulties in assimilating and integrating the operations, personnel, systems, data, technologies, rights, platform, products and services of the acquired business;

 

inability of the acquired technologies, products or businesses to achieve expected levels of revenue, profitability, productivity or other benefits;

 

difficulties in retaining, training, motivating and integrating key personnel;

 

diversion of management’s time and resources from our daily operations;

 

difficulties in maintaining uniform standards, controls, procedures and policies within the combined organizations;

 

difficulties in retaining relationships with customers, employees and suppliers of the acquired business;

 

risks of entering markets in which we have limited or no prior experience;

 

regulatory risks, including remaining in good standing with existing regulatory bodies or receiving any necessary pre-closing or post-closing approvals, as well as being subject to the oversight of new regulators which regulate an acquired business both domestically and internationally;

 

assumption of contractual obligations that contain terms that are not beneficial to us, require us to license or waive intellectual property rights or increase our risk for liability;

 

failure to successfully further develop the acquired technology;

 

liability for activities of the acquired business undertaken before the acquisition, including intellectual property infringement claims, violations of laws, commercial disputes, tax liabilities and other known and unknown liabilities;

 

lack of sufficient power or influence over the business we invest in;

 

potential disruptions to our ongoing businesses; and

 

unexpected costs and unknown risks and liabilities associated with strategic investments or acquisitions.

 

We may not make any investments or acquisitions, and our future investments or acquisitions may not be successful, may not benefit our business strategy, may not generate sufficient revenues to offset the associated acquisition costs and may not otherwise result in the intended benefits. For example, in 2019, we made prepayments to acquire the equity interest in Hubei Consumer Finance Company, and completed the acquisition of a 24.47% equity interest in Hubei Consumer Finance Company in 2020. There is no assurance that these new investments or acquisitions will prove to be successful and we are subject to government rules and regulations which are evolving and subject to uncertainty. In addition, we cannot assure you that any future investment in or acquisition of new businesses or technology will lead to the successful development of new or enhanced products and services or that any new or enhanced products and services, if developed, will achieve market acceptance or prove to be profitable.

 

24

 

 

Our planned expansion in international markets and our existing operations in international markets could fail, reduce operating results and expose us to increased risks associated with different market dynamics and competition in the international markets.

 

We may face many new obstacles in our planned expansion in international markets and our existing operations in international markets. For example, we started to offer offshore stock investments and insurance brokerage services in Hong Kong in 2016. We have and will continue to explore business opportunities internationally including in Southeast Asian countries. These markets are untested for our products and services, and we face risks in expanding our businesses internationally or operating in our existing international markets, which include economic, regulatory, legal and political risks inherent in conducting businesses internationally and undertaking operations and sales in other jurisdictions, including challenges caused by physical distance and linguistic and cultural differences, the potential for longer collection periods and for difficulty in collecting accounts receivable and enforcing contractual obligations, fluctuations in currency exchange rates, unanticipated changes in laws or regulatory requirements, including tariffs or other barriers to trade, and the potential for political, legal and economic instability. For example, the COVID-19 pandemic has caused significant disruptions to the economic development in Southeast Asian countries, which could negatively affect our business operation and future development in this region. See “—Risks Related to Our Business and Industry—Our business, financial condition and results of operations may continue to be materially and adversely affected by the effects of the COVID-19 pandemic.” Not all of our attempts to expand our business internationally will succeed and we will continue to evaluate our business plans and strategies in this regard.

 

We may not be as successful as our competitors in generating revenues in international markets due to the lack of recognition of our products and services or other factors. Developing product recognition internationally is expensive and time-consuming and our international expansion efforts may be more costly and less profitable than we expect. If we are not successful in our existing or target international markets, our sales could decline, our margins could be negatively impacted and we could lose market share, any of which could materially harm our business, results of operations and profitability. In this connection, we started to offer international stock investments and insurance brokerage services in Hong Kong in 2016. We are a licensed corporation and registered with the Securities and Futures Commission of Hong Kong, or the SFC, to carry out Type 1 (dealing in securities), Type 2 (dealing in future contracts), Type 4 (advising on securities), Type 5 (advising on futures contracts) and Type 9 (asset management) regulated activities under the Securities and Futures Ordinance (Cap. 571) of Hong Kong, or the SFO. There are already established players in these industries. These entities are in direct competition with us and include not only multi-national financial institutions but also local firms. Our directors believe that competition in the industry rests on (i) the quality of services and advice provided to clients; (ii) the expertise and reputation of the licensed corporation; and (iii) business network and connections of the licensed corporation. There is no assurance that we will be able to uphold or expand our competitive strengths. Any intensified competition may result in our loss of market share, and could materially harm our business, results of operations and profitability.

 

We are subject to potential exposure to allegations of professional misconduct liability with respect to our business operations in Hong Kong.

 

Our business operations in Hong Kong involve the provision of professional advice to clients on stock investments by professionals employed by us. A client who suffers loss due to his/her reliance on the advice given by our subsidiary, operating such business may have a legal cause of action against it, its employees or us for damages, compensation and/or other relief.

 

Although we have adopted certain internal control measures to minimize the risk of negligence and/or infidelity of our employees with respect to our operation in Hong Kong, there is no assurance that these risks can be eliminated with respect to our operation in Hong Kong. We still owe a duty of care towards our clients to exercise proper skill and/or care, and could be potentially liable for breaches in failure to carry out such duty of care resulting in a loss. Furthermore, as we do not maintain any insurance for allegations relating to professional negligence or employee infidelity, we are exposed to potential liabilities resulting from these allegations.

 

If there is any allegation of negligence and/or employee infidelity brought against us or our employees, we may be exposed to legal and/or other proceedings in Hong Kong which may result in substantial costs and diversion of resources and management’s attention. It may also have an adverse impact on our profitability, financial position and reputation.

 

25

 

 

We are subject to extensive regulatory requirements with respect to our business operations in Hong Kong and Southeast Asian countries, any non-compliance with which, or changes in these regulatory requirements, may affect our business operations and financial results.

 

The financial market in Hong Kong in which we operate is highly regulated. There have been and will continue to be changes in rules and regulations from time to time in relation to the regulatory regime of the financial service industry, including, but not limited to, the SFO, the Companies Ordinance, the Companies (Winding Up and Miscellaneous Provisions) Ordinance (“C(WUMP)O”), the Securities and Futures (Financial Resources) Rules, the Rules Governing the Listing of Securities on the Stock Exchange of Hong Kong Limited and the Codes on Takeovers and Mergers and Share Buy-backs issued by the SFC, all as amended, supplemented or otherwise modified from time to time. Any such changes in the relevant rules and regulations may result in an increase in our cost of compliance, or might restrict our business activities. If we fail to comply with these applicable rules and regulations from time to time, we may face fines or restrictions on our business activities or even suspension or revocation of some or all of our licenses for carrying on our business activities.

 

Furthermore, we are required to be licensed with the relevant regulatory authorities including without limitation, as licensed corporations under the SFO. In this respect, we have to ensure continuous compliance with all applicable laws, regulations and guidelines, and satisfy the SFC, the Hong Kong Stock Exchange and/or other regulatory authorities that we remain fit and proper to be licensed. If there is any change or tightening of the relevant laws, regulations and guidelines, it may materially and adversely affect our business operations.

 

We may be subject to regulatory inspection and investigations from time to time. With respect to SFC investigations, we may be subject to secrecy obligations under the SFO whereby we are not permitted to disclose certain information relating to the SFC investigations. In addition, unless we are specifically named as the party that is being investigated under the SFO investigation, we generally do not know whether we, any member of our staff, or any of our respective directors, our responsible officers, or our licensed representatives is the subject of SFC investigations. If the results of the inspections or investigations reveal misconduct, the SFC may take disciplinary actions such as revocation or suspension of licenses, public or private reprimand or imposition of pecuniary penalties against us, our responsible officers or licensed representatives and/or any of our staff. Any disciplinary actions taken against us or penalties imposed on us, our directors, responsible officers, licensed representatives or relevant staff could have an adverse impact on our business operations and financial results.

 

In addition, our operations in Southeast Asian countries are subject to licensing and other regulatory requirements, the compliance of which will incur additional costs. For example, our Indonesian joint venture company obtained Multi-Finance license from the Financial Services Authority (Otoritas Jasa Keuangan), or OJK. However, we cannot assure you that we can successfully maintain such licenses or continue to obtain licenses necessary to satisfy the needs of our business operations in those countries. If we fail to maintain our current licenses or cannot obtain new licenses as required, our business operations and developments in Southeast Asian countries may be negatively impacted, having an adverse impact on our results of operations and financial condition.

 

We have granted share options, and may continue to grant share options and other types of awards under our equity incentive plans, which may result in increased share-based compensation expenses.

 

As of March 31, 2023, options to purchase a total of 8,302,019 Class A ordinary shares of our Company were granted to our management and employees and are outstanding. We recorded RMB290.6 million, RMB52.3 million and RMB5.5 million (US$0.8 million) in 2020, 2021 and 2022, respectively, in share-based compensation expenses. We believe the grant of share options and other types of awards is of significant importance to our ability to attract and retain key personnel and employees, and we will continue to grant share options and other types of awards to employees in the future. As a result, our expenses associated with share-based compensation may increase, which may have an adverse effect on our results of operations.

 

26

 

 

We may not be able to obtain additional capital on favorable terms or at all.

 

We anticipate that our current cash will be sufficient to meet our current and anticipated needs for general corporate purposes for at least the next 12 months from the date of this annual report. However, we need to make continued investments in facilities, hardware, software, technology systems and to retain talent to remain competitive. Due to the unpredictable nature of the capital markets and the industries we are operating in, we cannot assure you that we will be able to borrow or raise additional capital on terms favorable to us, or at all, if and when required, especially if we experience poor operating results. If adequate loans and/or capital is not available to us as required, our ability to fund our operations, take advantage of unanticipated opportunities, develop or enhance our infrastructure or respond to competitive pressures could be significantly limited, which would adversely affect our business, financial condition and results of operations. If we do raise additional funds through the issuance of equity or convertible debt securities, the ownership interests of our shareholders could be significantly diluted. These newly issued securities may have rights, preferences or privileges senior to those of existing shareholders.

 

Our interim results may fluctuate significantly and may not fully reflect the underlying performance of our business.

 

Our interim results of operations, including the levels of our net revenues, expenses, net (loss)/income and other key metrics, may vary significantly in the future due to a variety of factors, some of which are outside of our control, and period-to-period comparisons of our operating results may not be meaningful. Accordingly, the results for any interim period are not necessarily indicative of future performance. Fluctuations in interim results may adversely affect the market price of our ADSs. Factors that may cause fluctuations in our interim financial results include but are not limited to the following:

 

our ability to attract new users and partners and maintain relationships with existing ones;

 

the amount and timing of operating expenses related to acquiring users and the maintenance and expansion of our business, operations and infrastructure;

 

network outages or security breaches;

 

general economic, regulatory, industry and market conditions;

 

our emphasis on user experience instead of near-term growth;

 

natural disasters, health epidemics and other calamities, and any measures taken in response thereto which are beyond our control; and

 

the timing and expenses related to the development or acquisition of technologies or businesses.

 

In addition, we may experience seasonality in our business, reflecting seasonal fluctuations in internet usage and traditional personal consumption and investment patterns. As a result, our results of operations could be affected by such seasonality in the future.

 

Our business depends on the continued efforts of our senior management. If one or more of our key executives were unable or unwilling to continue in their present positions, our business may be severely disrupted.

 

Our business operations depend on the continued services of our senior management, particularly the executive officers named in this annual report. While we have provided different incentives to our management, we cannot assure you that we can continue to retain their services. If one or more of our key executives were unable or unwilling to continue in their present positions, we may not be able to replace them easily or at all and we may incur additional expenses to recruit, train and retain qualified personnel, our future growth may be constrained, our business may be severely disrupted and our financial condition and results of operations may be materially and adversely affected.

 

27

 

 

Furthermore, we started to offer international stock investments and insurance brokerage services in Hong Kong in 2016. Under the licensing requirements of the SFO, our licensed corporations, Metaverse Securities Limited, Meta Futures Limited and Lion Global Financial Limited, are required to maintain at least two responsible officers to supervise one or more regulated activities as required under the SFO for each type of regulated activities. As of March 31, 2023, we have six responsible officers to supervise Type 1 (dealing in securities) activities, three responsible officers to supervise Type 2 (dealing in future contracts) activities, six responsible officers for Type 4 (advising on securities), five responsible officers for Type 9 (asset management) activities, and three responsible officers to supervise Type 5 (advising on futures contracts) activities under the SFO, and are in compliance with the relevant laws and regulations in Hong Kong. In the event that such responsible officers resign, become disqualified or otherwise ineligible to continue their roles as responsible officers, and if there is no immediate and adequate replacement, this may result in a situation where one or more of the four regulated activities have fewer than two responsible officers. In this case, we will be in breach of the relevant licensing requirements which could adversely affect our licensed corporations’ status, and our business and financial performance will be negatively impacted.

 

In addition, there is no assurance that any member of our management team will not join our competitors or form a competing business. If any dispute arises between our current or former officers and us, we may have to incur substantial costs and expenses in order to enforce such agreements in mainland China and Hong Kong or we may be unable to enforce them at all.

 

Competition for employees is intense, and we may not be able to attract and retain the qualified and skilled employees needed to support our business.

 

We believe our success depends on the efforts and talent of our employees, including software engineering, financial and marketing personnel. Our future success depends on our continued ability to attract, develop, motivate and retain qualified and skilled employees. Competition for highly skilled technical and financial personnel is extremely intense. We may not be able to hire and retain these personnel at compensation levels consistent with our existing compensation and salary structure or at all. Some of the companies with which we compete for experienced employees have greater resources than we have and may be able to offer more attractive terms of employment.

 

In addition, we invest significant time and expenses in training our employees, which increases their value to competitors who may seek to recruit them. If we fail to retain our employees, we could incur significant expenses in hiring and training new employees, and the quality of our services and our ability to serve users could diminish, resulting in a material adverse effect to our business.

 

Increases in labor costs in China, Hong Kong and elsewhere in the world where we have operations may adversely affect our business and results of operations.

 

The economy in China has experienced increases in inflation and labor costs in recent years. As a result, average wages in the PRC are expected to continue to increase. In addition, we are required by PRC laws and regulations to pay various statutory employee benefits, including pension, housing fund, medical insurance, work-related injury insurance, unemployment insurance and maternity insurance to designated government agencies for the benefit of our employees. The requirement of employee benefit plans has not been implemented consistently by the local governments in the PRC given the different levels of economic development in different locations. If we are subject to late fees or fines in relation to the underpaid employee benefits, our financial condition and results of operations may be adversely affected. We expect that our labor costs, including wages and employee benefits, will continue to increase. Unless we are able to control our labor costs or pass on these increased labor costs to our users by increasing the fees of our services, our financial condition and results of operations may be adversely affected.

 

In addition, increases in labor costs in Hong Kong and elsewhere in the world where we have operations may also have a negative impact on our business and results of operations. For example, our licensed staff is essential to the Hong Kong business operations as we rely on their expertise to provide the relevant services. If competition for these licensed professionals intensifies, the costs to retain and recruit them may increase. Furthermore, our business expansion in Hong Kong, Southeast Asia and elsewhere in the world is also expected to increase our labor costs in the future, which may adversely affect our business and results of operations.

 

28

 

 

If we cannot maintain our corporate culture as we grow, our capabilities of innovation, collaboration and focus that contribute to our business may be compromised.

 

We believe that a critical component of our success is our corporate culture, which we believe fosters innovation, encourages teamwork and cultivates creativity. As we develop the infrastructure of a public company and grow, we may find it difficult to maintain these valuable aspects of our corporate culture. Any failure to preserve our culture could negatively impact our future success, including our ability to attract and retain employees, encourage innovation and teamwork and effectively focus on and pursue our corporate objectives.

 

We may not have enough business insurance coverage.

 

Insurance companies in China and in certain other regions that we operate currently do not offer as extensive an array of insurance products as insurance companies in more developed economies. Currently, we do not have any business liability or disruption insurance to cover our operations. We have determined that the costs of insuring for these risks and the difficulties associated with acquiring such insurance on commercially reasonable terms make it impractical for us to have such insurance. Any uninsured business disruptions may result in our incurring substantial costs and the diversion of resources, which could have an adverse effect on our results of operations and financial condition.

 

Our right to and use of some properties could be challenged by third parties or government authorities, which may cause interruptions to our business operations.

 

We maintain offices and branch offices in China as well as in regions outside China for our operations. As of the date of this annual report, we lease properties underlying most of our offices and branch offices and we own a building of approximately 2,486 square meters in Xinjiang, China. A building of approximately 1,707 square meters is also available to be used by us in Beijing, China as office premises.

 

The lessors of some of our leased properties have not been able to provide proper ownership certificates for the properties we lease or prove their rights to sublease the properties to us. If our lessors are not the owners of the properties and they have not obtained consents from the owners or their lessors or permits from the relevant government authorities, our leases could be invalidated. We may have to renegotiate the leases with the owners or the parties who have the right to lease the properties, and the terms of the new leases may be less favorable to us. In addition, our leasehold interests in leased properties have not been registered with relevant PRC government authorities as required by PRC law, which may expose us to potential fines of up to RMB10,000 (US$1,450) per unit leasehold. As of the date of this annual report, we are not aware of any claims or actions being contemplated or initiated by government authorities, property owners or any other third parties with respect to our leasehold interests in or use of such properties. However, we cannot assure you that our use of such leased properties will not be challenged. In the event that our use of properties is successfully challenged, we may be subject to fines and forced to relocate the affected operations. In addition, we may become involved in disputes with the property owners or third parties who otherwise have rights to or interests in our leased properties. We can provide no assurance that we will be able to find suitable replacement sites on terms acceptable to us on a timely basis, or at all, or that we will not be subject to material liability resulting from third parties’ challenges on our use of such properties.

 

We have applied for the ownership certificate for the property underlying the 1,707 square meters of office space available to us in Beijing, China and the application is currently being processed. There is however no certainty that we will be able to obtain such ownership certificate or that the conditions for the issuance of the ownership certificate or the terms thereof will not be burdensome to us.

 

If any of the foregoing occurs, we may experience interruptions to our business operations and our business, financial condition and results of operations may be materially and adversely affected.

 

29

 

 

If our preferential tax treatments are revoked, become unavailable or if the calculation of our tax liability is successfully challenged by the PRC tax authorities, we may be required to pay tax, interest and penalties in excess of our tax provisions, and our results of operations could be materially and adversely affected.

 

The PRC government has provided various tax incentives to our subsidiaries, VIEs and their respective subsidiaries. These incentives include reduced enterprise income tax rates and exemptions from enterprise income tax. For example, under the relevant PRC tax laws, the statutory enterprise income tax rate is 25%. However, the income tax rate of an enterprise that has been determined to be a “high and new technology enterprise” can be reduced to a favorable rate of 15%. In addition, the income tax rate of enterprises of encouraged industries in certain regions or enterprises qualified as “small enterprises with low profits” can be reduced to a favorable rate of 20%. Several of our subsidiaries, VIEs and their respective subsidiaries are either subject to the favorable income tax rate of 15%, 20% or have been exempted from the enterprise income tax for a certain period. For details, please refer to “Item 5. Operating and Financial Review and Prospects—A. Operating Results—Taxation—China.” Any increase in the enterprise income tax rate applicable to our subsidiaries, VIEs and their respective subsidiaries, or any discontinuation or retroactive or future reduction of any of the favorable tax treatments currently enjoyed by our subsidiaries, VIEs and their respective subsidiaries, could materially and adversely affect our business, financial condition and results of operations. In addition, in the ordinary course of our business, we are subject to complex income tax and other tax regulations and significant judgment is required in the determination of the provision for income taxes. Furthermore, competent PRC tax authorities may conduct tax audits on our subsidiaries, VIEs and their respective subsidiaries, and may also challenge our calculation of our tax liabilities. Although we believe our tax provisions are reasonable, if the PRC tax authorities successfully challenge our position and we are required to pay tax, interest and penalties in excess of our tax provisions, our financial condition and results of operations would be materially and adversely affected.

 

In connection with the audit of our consolidated financial statements included in this annual report, we and our independent registered public accounting firm identified five material weaknesses in our internal control over financial reporting. If we fail to develop and maintain an effective system of internal control over financial reporting, we may be unable to accurately report our financial results or prevent fraud.

 

Our independent registered public accounting firm has not conducted an audit of our internal control over financial reporting. However, in connection with the audit of our consolidated financial statements as of and for the year ended December 31, 2022, we and our independent registered public accounting firm identified five material weaknesses in our internal control over financial reporting. As defined in the standards established by the U.S. Public Company Accounting Oversight Board, or PCAOB, a “material weakness” is a deficiency, or combination of deficiencies, in internal control over financial reporting, such that there is a reasonable possibility that a material misstatement of the annual or interim financial statements will not be prevented or detected on a timely basis.

 

One material weakness that has been identified related to the lack of sufficient financial reporting and accounting personnel with appropriate U.S. GAAP knowledge and SEC reporting experience to properly address complex U.S. GAAP technical accounting issues and to prepare and review financial statements and related disclosures in accordance with U.S. GAAP and the financial reporting requirements set forth by the SEC. Other three material weaknesses that have been identified related to the lack of timely and appropriate detailed account analysis and related account reconciliation in the Company’s closing process, and the lack of documentation in support of the Company’s key process flows and related key internal control policies and procedures as well as documentation of the Company’s critical accounting estimates and the procedures it has completed to ensure compliance with U.S. GAAP, the lack of proper documentation in support of certain accounting transactions and for the facilitation of audit process, and the lack of proper documentation in support of the Company’s investment values and impairment analysis. The last material weakness that has been identified was related to the lack of timely and appropriate analysis of certain material accounts requiring significant adjustments at the period end during the course of the corresponding accounting period. Either of these material weaknesses, if not timely remedied, may lead to significant misstatements in our consolidated financial statements in the future. Neither we nor our independent registered public accounting firm undertook a comprehensive assessment of our internal control under the Sarbanes-Oxley Act for purpose of identifying and reporting any material weaknesses in our internal control over financial reporting. Had we performed a formal assessment of our internal control over financial reporting or had our independent registered public accounting firm been required to perform an audit of our internal control over financial reporting, additional deficiencies may have been identified.

 

Following the identification of the material weaknesses, we have taken measures and plan to continue to take measures to remedy these material weaknesses. See “Item 15. Controls and Procedures—Management’s Plan for Remediation of Material Weaknesses.” However, we cannot assure you that the implementation of these measures will be sufficient to eliminate such material weaknesses, or that material weaknesses or significant deficiencies in our internal control over financial reporting will not be identified in the future. Our failure to correct these material weaknesses or our failure to discover and address any other material weaknesses or significant deficiencies could result in inaccuracies in our financial statements and impair our ability to comply with applicable financial reporting requirements and related regulatory filings on a timely basis. Moreover, ineffective internal control over financial reporting could significantly hinder our ability to prevent fraud.

 

30

 

 

Furthermore, it is possible that, had our independent registered public accounting firm conducted an audit of our internal control over financial reporting, it may have identified additional material weaknesses and significant deficiencies. We are subject to the Sarbanes-Oxley Act of 2002. Section 404 of the Sarbanes-Oxley Act, or Section 404, requires that we include a report from management on the effectiveness of our internal control over financial reporting in our annual report on Form 20-F. In addition, once we cease to be an “emerging growth company” as such term is defined in the JOBS Act, our independent registered public accounting firm must attest to and report on the effectiveness of our internal control over financial reporting. Our management may conclude that our internal control over financial reporting is not effective. Moreover, even if our management concludes that our internal control over financial reporting is effective, our independent registered public accounting firm, after conducting its own independent testing, may issue a report that is qualified if it is not satisfied with our internal controls or the level at which our controls are documented, designed, operated or reviewed, or if it interprets the relevant requirements differently from us. In addition, as we are now a public company, our reporting obligations have required additional attention from our management, operational and financial resources and systems. We may be unable to timely complete our evaluation and testing and any required remediation.

 

During the course of documenting and testing our internal control procedures, in order to satisfy the requirements of Section 404, we may identify other material weaknesses and significant deficiencies in our internal control over financial reporting. In addition, if we fail to maintain the adequacy of our internal control over financial reporting, as these standards are modified, supplemented or amended from time to time, we may not be able to conclude on an ongoing basis that we have effective internal control over financial reporting in accordance with Section 404. If we fail to achieve and maintain an effective internal control environment, we could suffer material misstatements in our consolidated financial statements and fail to meet our reporting obligations, which would likely cause investors to lose confidence in our reported financial information. This could in turn limit our access to capital markets, harm our results of operations, and lead to a decline in the trading price of our ADSs. Additionally, ineffective internal control over financial reporting could expose us to increased risk of fraud or misuse of corporate assets and subject us to potential delisting from the stock exchange on which we list, regulatory investigations and civil or criminal sanctions. We may also be required to restate our consolidated financial statements for prior periods.

 

We face risks related to natural disasters, health epidemics and other calamities, which could significantly disrupt our operations.

 

In addition to COVID-19, our business could be materially and adversely affected by natural disasters, other health epidemics or calamities. Fire, floods, typhoons, earthquakes, power loss, telecommunications failures, break-ins, hacking, war, regional conflicts, riots, terrorist attacks or similar events may give rise to server interruptions, breakdowns, system failures, technology platform failures or internet failures, which could cause the loss or corruption of data or malfunctions of software or hardware as well as adversely affect our ability to provide products and services on our platform.

 

Our business could also be adversely affected by the effects of epidemics. In recent years, there have been epidemics in and outside China, such as the Ebola virus disease, H1N1 flu, avian flu and the recent COVID-19 pandemic. Our business operations could be disrupted if any of our employees is suspected of being affected by such epidemic, since it could require our employees to be quarantined and/or our offices to be disinfected. In addition, our results of operations could be adversely affected to the extent that any of these epidemics harms the Chinese or global economy in general.

 

Our headquarters are located in Hong Kong and we maintain our principal executive offices in Beijing, China. Most of our directors and management and a large majority of our employees currently reside in Hong Kong and Beijing. In addition, most of our system hardware and back-up systems are hosted in Beijing and Hong Kong. We conduct our stock investment businesses in Hong Kong with support provided by a research and development center in Shenzhen. Consequently, we are highly susceptible to factors adversely affecting Beijing, Shenzhen and Hong Kong. If any of the abovementioned natural disasters, health epidemics or other calamities were to occur in such cities or other cities where we may have material operations, our operations may experience material disruptions, such as temporary closure of our offices and suspension of services, which may materially and adversely affect our business, financial condition and results of operations.

 

Risks Related to Our Corporate Structure

 

There are substantial uncertainties regarding the interpretation and application of current and future PRC laws, regulations, and rules relating to the commercial arrangements that establish the VIE structure for a certain part of our operations in China, including potential future actions by the PRC government, which could significantly affect the enforceability of these contractual arrangements and, consequently, significantly affect the financial condition and results of operations of 9F Inc. If the PRC government finds such commercial arrangements non-compliant with relevant PRC laws, regulations, and rules, or if these laws, regulations, and rules or the interpretation thereof change in the future, we could be subject to severe penalties or be forced to relinquish our interests in our VIEs and may lose the ability to consolidate their financial information.

 

Foreign ownership in entities that provide internet and other related businesses, including value-added telecommunication services, is subject to restrictions under prevailing PRC laws, regulations, and rules, unless certain exceptions are available. For example, foreign investors are generally not allowed to own more than 50% of the equity interests in a value-added telecommunication service provider except for those engaged in e-commerce businesses, domestic multi-party communications services businesses, store-and-forward businesses and call center businesses, which may be 100% owned by foreign investors in accordance with the Special Administrative Measures for Entry of Foreign Investment (Negative List) (2021 Version), or the Negative List, which became effective on January 1, 2022 and replaced the previous version, and other applicable laws and regulations.

 

31

 

 

We are a Cayman Islands exempted company and our WFOEs are considered foreign invested enterprises. Our WFOEs (being our wholly foreign-owned PRC subsidiaries) are currently not eligible to apply for the required licenses for providing value-added telecommunication services that foreign ownership and investment is restricted in China. The online services offered by our VIEs in China would constitute a type of value-added telecommunication service that foreign ownership and investment is restricted and therefore these services are provided through our VIEs and their subsidiaries to ensure compliance with the relevant PRC laws and regulations. We entered into a series of contractual arrangements with certain of our WFOEs, each of Jiufu Shuke, Beijing Puhui, Zhuhai Lianyin, Yi Qi Mai and Shenzhen Fuyuan, and the shareholders of each of such VIEs to conduct our operations in China. For a detailed description of these contractual arrangements, see “Item 4. Information on the Company—A. History and Development of the Company.” As a result of these contractual arrangements, we exert control over our VIEs and their subsidiaries and consolidate their operating results in our financial statements under U.S. GAAP. Although the structure that we have adopted is consistent with longstanding industry practices and is commonly adopted by comparable companies in China, the PRC government may not agree that these arrangements comply with PRC licensing, registration, or other regulatory requirements, with existing policies, or with requirements or policies that may be adopted in the future. Our VIEs and their subsidiaries hold licenses, approvals, and key assets that are essential for the operations of certain of our businesses. 9F Inc. does not have any equity interest in our VIEs. Therefore, investors in our ADSs are not acquiring any equity interest in our VIEs and their subsidiaries in China but instead are acquiring interest in our Cayman Islands holding company.

 

In the opinion of our PRC counsel, Han Kun Law Offices, subject to the risks disclosed in “—Risks Related to Our Corporate Structure,” our current ownership structure, the ownership structure of our VIEs and their subsidiaries, and the contractual arrangements among certain of our PRC subsidiaries, our VIEs and the shareholders of our VIEs are not in violation of any expressed and mandatory provisions of existing PRC laws, regulations and rules; and these contractual arrangements are valid, binding and enforceable in accordance with their terms and applicable PRC laws and regulations currently in effect. However, Han Kun Law Offices has also advised us that there are substantial uncertainties regarding the interpretation and application of current or future PRC laws and regulations and there can be no assurance that the PRC government will ultimately take a view that is consistent with the opinion of our PRC counsel. It is also uncertain whether any new PRC laws, regulations or rules relating to the “variable interest entity” structure will be adopted and if adopted, what they would require.

 

On January 1, 2020, the PRC Foreign Investment Law and the Regulations for Implementation of the Foreign Investment Law of the People’s Republic of China, or the Implementation Regulations, came into effect. Although the PRC Foreign Investment Law and the Implementation Regulations do not explicitly classify contractual arrangements as a form of foreign investment, the definition of the “foreign investment” under the PRC Foreign Investment Law contains a catch-all provision providing that investments made by foreign investors through other methods specified in laws or administrative regulations or other methods prescribed by the State Council, which leaves room for future laws, administrative regulations or provisions promulgated by the State Council to classify contractual arrangements as a form of foreign investment. On December 26, 2019, the Supreme People’s Court issued the Interpretations on Certain Issues Regarding the Applicable of Foreign Investment Law, or the FIL Interpretations, which came into effect on January 1, 2020. In accordance with the FIL Interpretations, where a concerned party claims an investment agreement to be invalid on the basis that it is for investment in prohibited or restricted industries under the negative list and violates the restrictions set out therein, the courts should support such claim. Therefore, there is no assurance that foreign investment via contractual arrangement would not be interpreted as a type of indirect foreign investment activities in the future.

 

If the ownership structure, contractual arrangements and business of our Company, our PRC subsidiaries or our VIEs are found to be in violation of any existing or future PRC laws or regulations, or we fail to obtain or maintain any of the required permits or approvals, the relevant governmental authorities would have broad discretion in acting upon such violation, including:

 

revoking the business licenses or operating licenses of such entities;

 

imposing fines on us;

 

32

 

 

confiscating any of our income that they deem to be obtained through illegal operations;

 

discontinuing or placing restrictions or onerous conditions on our operations;

 

placing restrictions on our right to collect revenues;

 

shutting down our servers, blocking our mobile apps or websites, or discontinuing or placing restrictions or stringent conditions on our operations through any transactions between our PRC subsidiaries and our VIEs;

 

requiring us to restructure our ownership structure or operations, including terminating the contractual arrangements with our VIEs and deregistering the equity pledges of our VIEs, which in turn would affect our ability to consolidate or exert effective control over our VIEs; or

 

taking other regulatory or enforcement actions that are detrimental to our business operations.

 

The occurrence of any of the foregoing events could cause significant disruption to our business operations and severely damage our reputation, which would in turn materially and adversely affect our financial condition and results of operations. We also cannot be certain that equity interest will be disposed of in accordance with the contractual arrangements among our WFOEs, our VIEs, and shareholders of our VIEs. In addition, new PRC laws, regulations, and rules may be introduced to impose additional requirements, posing additional challenges to our corporate structure and contractual arrangements. If the occurrence of any of these events deprives us of the power to control or direct the key operations of our VIEs in China, which operations most significantly impact the economic performance of our VIEs or our ability to receive economic benefits and residual returns from our VIEs, and we are unable to restructure our ownership structure and operations in a satisfactory manner, we may not be able to consolidate the financial results of our VIEs in our consolidated financial statements in accordance with U.S. GAAP, which would materially and adversely affect our financial condition and results of operations and cause our ADSs to significantly decline in value or become worthless.

 

We rely on contractual arrangements with our VIEs and shareholders of our VIEs for a major portion of our business operations, which may not be as effective as direct ownership in providing operational control and our VIEs’ shareholders may fail to perform their obligations under our contractual arrangements.

 

Because PRC laws limit foreign equity ownership in various businesses conducted domestically, we operate our business in China through our VIEs and their subsidiaries, in which we have no direct ownership interest, and we have relied and expect to continue to rely on contractual arrangements with our VIEs and their shareholders to operate our business in China. These contractual arrangements may not be as effective as direct ownership in providing us with control over our VIEs or their subsidiaries. For example, our VIEs and shareholders of our VIEs could fail to fulfill their contractual obligations with us, such as the obligations to operate our websites and apps effectively and use our domain names and trademarks in accordance with the contractual arrangements, or take other actions that are detrimental to our interests.

 

If we had direct ownership of our VIEs, we would be able to exercise our rights as a shareholder to effect changes in the board of directors of our VIEs, which in turn could implement changes, subject to any applicable fiduciary obligations, at the management and operational level. However, under the current contractual arrangements, we are required to rely on the performance by our VIEs and shareholders of our VIEs of their obligations under these contractual arrangements to exercise control over our VIEs and their subsidiaries. The shareholders of our VIEs may not act in the best interests of our Company and may not perform their obligations under the relevant contracts. Such risks would persist for so long as we operate our business through contractual arrangements with our VIEs and shareholders of our VIEs. Although we have the right to replace any shareholder of our VIEs under the contractual arrangements, if any of these shareholders is uncooperative or any dispute relating to these contracts arises and remains unresolved, we will have to enforce our rights under these contracts through the operation of PRC laws, arbitration, litigation and other legal proceedings, the outcome of which will be subject to uncertainties. See “—Any failure by our VIEs or shareholders of our VIEs to perform their obligations under the contractual arrangements we have with them would have a material adverse effect on our business.” Therefore, our contractual arrangements with our VIEs and shareholders of our VIEs may not be as effective in ensuring our control over the relevant segments of our business operations as compared with a direct ownership.

 

33

 

 

Any failure by our VIEs or shareholders of our VIEs to perform their obligations under the contractual arrangements we have with them would materially and adversely affect our business, financial condition, and results of operations.

 

If our VIEs or the shareholders of our VIEs fail to perform their respective obligations under the contractual arrangements, we may incur substantial costs and expend additional resources to enforce such arrangements. We may also have to rely on legal remedies under PRC laws, including seeking specific performance or injunctive relief, and claiming damages, which we cannot assure you will be effective under PRC laws. For example, if the shareholders of our VIEs were to refuse to transfer their equity interests in our VIEs to us or our designee when we exercise the purchase option pursuant to these contractual arrangements, or if they were otherwise to act in bad faith toward us, then we may have to take legal actions to compel them to perform their contractual obligations. In addition, should the shareholders not perform their obligations under the contractual arrangements, the Company’s ability to control the operations of the VIEs and their subsidiaries will be in question and the financial information of the VIEs and their subsidiaries may not be able to be consolidated in the consolidated financial statements in accordance with U.S. GAAP. This would materially and adversely affect our financial condition and results of operations and cause our ADSs to significantly decline in value or become worthless.

 

All the agreements under our contractual arrangements are governed by PRC laws and provide for the resolution of disputes through arbitration in China. Accordingly, these contracts would be interpreted in accordance with PRC laws and any disputes would be resolved in accordance with PRC legal procedures. These arbitration provisions relate to claims arising from the contractual relationship created by the VIE agreements, rather than claims under US federal securities laws, and they do not prevent our shareholders or ADS holders from pursuing claims under US federal securities laws in the United States. The legal system in the PRC is not as developed as in some other jurisdictions, such as the United States. As a result, uncertainties in the PRC legal system could limit our ability to enforce these contractual arrangements. Meanwhile, there are very few precedents and little formal guidance as to how contractual arrangements in the context of a variable interest entity should be interpreted or enforced under PRC laws. There remain significant uncertainties regarding the ultimate outcome of such arbitration should legal action become necessary. In addition, under PRC laws, rulings by arbitrators are final and parties cannot appeal arbitration results in court unless such rulings are revoked or determined unenforceable by a competent court. If the losing parties fail to carry out the arbitration awards within a prescribed time limit, the prevailing parties may only enforce the arbitration awards in PRC courts through arbitration award recognition proceedings, which would require additional expenses and delay. In the event that we are unable to enforce these contractual arrangements, or if we suffer significant delay or other obstacles in the process of enforcing these contractual arrangements, we may not be able to exert effective control over our VIEs and their subsidiaries, and our ability to conduct our business may be negatively affected. See “—Risks Related to Doing Business in Mainland China and Hong Kong—Uncertainties in the PRC legal system and the interpretation and enforcement of PRC laws and regulations could limit the legal protections available to you and us, hinder our ability and the ability of any holder of our securities (including the ADSs) to offer or continue to offer such securities, result in a material adverse change to our business operations, and damage our reputation, which would materially and adversely affect our financial condition and results of operations and cause the ADSs to significantly decline in value or become worthless.”

 

The shareholders of our VIEs may have potential conflicts of interest with us, which may materially and adversely affect our business, financial condition and the value of your investment in our shares.

 

The equity interests of our VIEs are held by certain individual shareholders. See “Item 4. Information on the Company—C. Organizational Structure.” Their interests in our VIEs may differ from the interests of our Company as a whole. These shareholders may breach, or cause our VIEs to breach, the existing contractual arrangements we have with them and our VIEs, which would have a material adverse effect on our ability to effectively control our VIEs and their subsidiaries and receive economic benefits from them. For example, the shareholders of our VIEs may be able to cause our agreements with our VIEs to be performed in a manner adverse to us by, among other things, failing to remit payments due under the contractual arrangements to us on a timely basis. We cannot assure you that when conflicts of interest arise, any or all of these shareholders will act in the best interests of our Company or such conflicts will be resolved in our favor.

 

Currently, we do not have any arrangements to address potential conflicts of interest between these shareholders and our Company, except that we could exercise our purchase option under the exclusive option agreement with these shareholders to request them to transfer all of their equity interests in our VIEs to us or our designee, to the extent permitted by PRC laws. If we cannot resolve any conflict of interest or dispute between us and the shareholders of our VIEs, we would have to rely on legal proceedings, which could result in the disruption of our business and significant legal fees and subject us to substantial uncertainty as to the outcome of any such legal proceedings.

 

34

 

 

Contractual arrangements in relation to our VIEs may be subject to scrutiny by the PRC tax authorities and they may determine that we or our VIEs owe additional taxes, which could negatively affect our financial condition and the value of your investment.

 

Under applicable PRC laws and regulations, arrangements and transactions among related parties may be subject to audit or challenge by the PRC tax authorities. The PRC Enterprise Income Tax Law and other applicable laws and regulations require every enterprise in China to submit its annual enterprise income tax return together with a report on transactions with its related parties to the relevant tax authorities. The tax authorities may impose reasonable adjustments on taxation if they have identified any related party transactions that are inconsistent with arm’s length principles. We may face material and adverse tax consequences if the PRC tax authorities determine that the contractual arrangements among certain of our PRC Subsidiaries, each of our VIEs, and the shareholders of such consolidated affiliated entity were not entered into on an arm’s length basis in such a way as to result in an impermissible reduction in taxes under applicable PRC laws, regulations and rules, and adjust our VIEs income subject to tax in the form of a transfer pricing adjustment. A transfer pricing adjustment could, among other things, result in a reduction of expense deductions recorded by our VIEs for PRC tax purposes, which could in turn increase their tax liabilities. In addition, if we request the shareholders of our VIEs to transfer their equity interests in our VIEs at nominal or no value pursuant to these contractual arrangements, such transfer could be viewed as a gift and subject our designees to PRC income tax; and the taxable income of a transferring shareholder may be adjusted by the PRC tax authorities to an amount higher than the transfer price set forth under these contractual arrangements and thus the transferring shareholder may be subject to PRC income tax. The tax incurred during the equity interest transfer may be undertaken by us. Furthermore, the PRC tax authorities may impose late payment fees and other penalties on our VIEs for the adjusted but unpaid taxes according to the applicable laws and regulations. Our financial position could be materially and adversely affected if our VIEs’ tax liabilities increase or if they are required to pay late payment fees and other penalties.

 

We may lose the ability to use and enjoy assets and licenses held by our VIEs and their subsidiaries that are material to the operation of our business if such entities go bankrupt or become subject to a dissolution or liquidation proceedings.

 

Our VIEs and their subsidiaries hold certain assets and licenses that are material to the operations of our business, including, among others, intellectual property and value-added telecommunication licenses. Under the contractual arrangements, our VIEs may not, and the shareholders of our VIEs may not cause them to, in any manner, sell, transfer, mortgage or dispose of their assets or their legal or beneficial interests in the business without our prior consent. However, in the event our VIEs’ shareholders breach these contractual arrangements and voluntarily liquidate our VIEs, or our VIEs or their subsidiaries declare bankruptcy and all or part of their assets become subject to liens or rights of third-party creditors, or are otherwise disposed of without our consent, we may be unable to continue some or all of our business activities, which could materially and adversely affect our business, financial condition and results of operations. If our VIEs or their subsidiaries undergo a voluntary or involuntary liquidation proceeding, independent third-party creditors may claim rights to some or all of these assets, thereby hindering our ability to operate our business, which could materially and adversely affect our business, financial condition and results of operations.

 

35

 

 

If the seals of our PRC subsidiaries, our VIEs and their subsidiaries, are not kept safely, are stolen or are used by unauthorized persons or for unauthorized purposes, the corporate governance of these entities could be severely and adversely compromised.

 

In China, a company “chop” or seal serves as the legal representation of the company with third parties even when unaccompanied by a signature. Each legally registered company in China is required to maintain a company chop, which must be registered with the local Public Security Bureau. In addition to this mandatory company chop, companies may have several other chops which can be used for specific purposes. The seals of our PRC subsidiaries, our VIEs and their subsidiaries are generally held securely by personnel designated or approved by us in accordance with our internal control procedures. To the extent those seals are not kept safe, are stolen or are used by unauthorized persons or for unauthorized purposes, the corporate governance of these entities could be severely and adversely compromised and those corporate entities may be bound to abide by the terms of any documents so chopped, even if they were sealed by an individual who lacked the requisite power and authority to do so.

 

Risks Related to Doing Business in Mainland China and Hong Kong

 

The PRC government has significant authority to regulate or intervene in the China operations of an offshore holding company, such as us, at any time. Therefore, investors in the ADSs and our business face potential uncertainty from the PRC government’s policy. Changes in China’s economic, political or social conditions, or government policies could materially and adversely affect our business, financial condition, and results of operations.

 

A major part of our operations are located in China. The PRC government has significant authority to regulate or intervene in the China operations of an offshore holding company, such as us, at any time. Accordingly, our business, prospects, financial condition, and results of operations may be influenced to a significant degree by political, economic, and social conditions in China generally.

 

The Chinese economy differs from the economies of most developed countries in many respects, including the degree of government involvement, level of development, growth rate, control of foreign exchange and allocation of resources. Although the Chinese government has implemented measures to underscore the importance of the utilization of market forces for economic reform, the divestment of state ownership in productive assets and the establishment of improved corporate governance in business enterprises, a substantial portion of productive assets in China is still owned by the government. In addition, the Chinese government continues to play a significant role in regulating industry development by imposing industrial policies. The Chinese government also exercises significant control over China’s economic growth through resources allocation, controlling payment of foreign currency-denominated obligations, setting monetary policies and providing preferential treatment to selected industries or companies.

 

While the Chinese economy has experienced significant growth over the past decades, growth has been uneven, both geographically and among different sectors of the economy. The Chinese government has implemented various measures to generate economic growth and guide the allocation of resources. Some of these measures may benefit the Chinese economy overall, but may have a negative effect on us. For example, our financial condition and results of operations may be adversely affected by government control over capital investments, banking and shadow banking, or changes in tax regulations. The growth rate of the Chinese economy has gradually slowed since 2010, and the impact of COVID-19 on the Chinese economy in 2020 was severe. Any prolonged slowdown in the Chinese economy may reduce the demand for our products and services and materially and adversely affect our business and results of operations.

 

Uncertainties in the PRC legal system and the interpretation and enforcement of PRC laws and regulations could limit the legal protections available to you and us, hinder our ability and the ability of any holder of our securities (including the ADSs) to offer or continue to offer such securities, result in a material adverse change to our business operations, and damage our reputation, which would materially and adversely affect our financial condition and results of operations and cause the ADSs to significantly decline in value or become worthless.

 

The PRC legal system is based on written statutes, and court decisions have limited precedential value. The PRC legal system is evolving rapidly and PRC laws, regulations, and rules may change quickly with little or no advance notice. Since the government authorities in China have discretion in interpreting and implementing statutory and contractual terms, the interpretations and implementation of some PRC laws, regulations, and rules may be done inconsistently, subjecting the enforcement of the same to uncertainties. From time to time, we may have to resort to court and administrative proceedings to enforce our legal rights. Furthermore, the PRC legal system is, in part, based on government policies and internal rules, some of which are not published in a timely manner, or at all, but which may have retroactive effect. As a result, we may not always be aware of an instance of violation of these policies and rules even after its occurrence. Such unpredictability towards our contractual, property (including intellectual property), and procedural rights could adversely affect our business and impede our ability to continue our operations.

 

36

 

 

Laws and regulations concerning our industries are also developing and evolving in China and the PRC governmental authorities may further promulgate new laws and regulations regulating our industries and other businesses we have already engaged in or may further expand into in the future. The PRC government has recently published new policies that significantly affected certain industries such as the internet industries, and we cannot rule out the possibility that it will in the future release further regulations or policies or take regulatory actions regarding our industries that could adversely affect our business, financial condition and results of operations. Although we have taken measures to comply with and avoid violation of applicable laws, regulations and regulatory policies, we cannot assure you that our practice are and will remain in full compliance with applicable PRC laws, regulations and regulatory policies.

 

In addition, the PRC government may regulate or intervene in our operations at any time, or may exercise more oversight and control at any time over offerings conducted outside of China and foreign investment in China-based companies. For example, on February 17, 2023, the CSRC released the Trial Measures and five supporting guidelines, under which a filing-based regulatory system will be applied to both “direct overseas offering and listing” and “indirect overseas offering and listing” of PRC domestic companies. On February 24, 2023, the CSRC released the Confidentiality and Archives Rules, under which the PRC domestic company as well as securities companies and securities service institutions providing relevant securities services for the overseas securities offering and listing by such PRC domestic company shall strictly comply with the relevant requirements on confidentiality and archives management. The enacted Review Measures in February 2022 provides that the purchase of network products and services by an operator of critical information infrastructure or the data processing activities of a network platform operator that affect or may affect national security will be subject to a cybersecurity review. These new regulations and any future related implementation rules may subject us to additional compliance requirements in the future. As these opinions were recently issued, official guidance and interpretation of these opinions are absent in several material respects at this time.

 

Therefore, we cannot assure you that we will remain fully compliant with any new regulatory requirements or any future implementation rules on a timely basis, or at all. Any failure of us to fully comply with applicable laws and regulations may significantly limit or completely hinder our ability and the ability of any holder of our securities (including the ADSs) to offer or continue to offer such securities, cause significant disruption to our business operations, and severely damage our reputation, which would materially and adversely affect our financial condition and results of operations and cause the ADSs to significantly decline in value or become worthless.

 

The approval of and filing with the CSRC or other PRC government authorities may be required in connection with our previous and future securities offerings under PRC law, and, if so required, we cannot predict whether or when we will be able to obtain such approval or complete such filing, and even if we obtain such approval, it could be rescinded. Any failure to or delay in obtaining such approval or complying with such filing requirements, or a rescission of such approval, could subject us to sanctions imposed by the CSRC or other PRC government authorities.

 

The Rules on Mergers and Acquisitions of Domestic Enterprises by Foreign Investors, or the M&A Rules, adopted by six different PRC regulatory authorities in 2006 and amended in 2009, purport to require offshore special purpose vehicles that are controlled by PRC companies or individuals and that have been formed for the purpose of seeking a public listing on an overseas stock exchange through acquisitions of PRC domestic companies or assets to obtain CSRC approval prior to publicly listing their securities on an overseas stock exchange. The interpretation and application of the regulations remain unclear. If CSRC approval is required, it is uncertain whether we are able to and how long it will take for us to obtain such approval, and, even if we obtain such CSRC approval, the approval could be rescinded. Any failure to obtain or any delay in obtaining CSRC approval for our listing may subject us to sanctions imposed by the CSRC and other PRC regulatory authorities, which could include fines and penalties on our operations in China, restrictions or limitations on our ability to pay dividends outside of China, and other forms of sanctions that may materially and adversely affect our business, financial condition, and results of operations.

 

Furthermore, the PRC government has recently indicated an intent to exert more oversight and control over offerings that are conducted overseas and/or foreign investment in China-based issuers. On July 6, 2021, the relevant PRC authorities promulgated the Opinions on Severely Cracking Down on Illegal Securities Activities According to Law, or the Opinions, which, among others, emphasized the need to strengthen cross-border regulatory cooperation and the administration and supervision of China-based issuers, and to establish a comprehensive regulatory system for the application of PRC capital market laws and regulations outside China.

 

37

 

 

On December 27, 2021, the NDRC and the MOFCOM jointly issued the Special Administrative Measures for Entry of Foreign Investment (Negative List) (2021 Version), or the Negative List, which became effective and replaced the previous version on January 1, 2022. Pursuant to Article 6 of the Negative List, if a PRC company, which engages in any business where foreign investment is prohibited under the Negative List, or prohibited businesses, seeks an overseas offering or listing, it must obtain the approval from competent governmental authorities. Additionally, foreign investors in such PRC company must not participate in the company’s operation or management, and their shareholding ratio should be subject to regulations relating to the management of PRC securities investments by foreign investors. During a press conference held by the NDRC in January 2022, an NDRC official indicated that Article 6 of the Negative List only applies to direct overseas listing of and offerings by PRC companies where the issuer is a PRC company (for example the H-shares listing on Hong Kong Stock Exchange by a PRC company), but does not apply to indirect overseas listing of or offerings by PRC companies where such listing or offerings are conducted through offshore holding companies incorporated outside China such as our previous offerings and listing on Nasdaq. As indicated by the official, indirect overseas listing of and offerings by PRC companies shall be regulated by the overseas listing rules, a draft of which was then issued by the CSRC for public comments, after it takes effect. As the Trial Measures, which applies to indirect overseas listing of and offerings by PRC companies, became effective on March 31, 2023, there are uncertainties on how indirect overseas listings or offerings of PRC companies conducting prohibited businesses will be regulated under the Trial Measures and the Negative List.

 

On February 17, 2023, with the approval of the State Council, the CSRC released the Trial Measures, and five supporting guidelines, which came into effect on March 31, 2023. Pursuant to the Trial Measures and supporting guidelines, the offering or listing of shares, depository receipts, convertible corporate bonds, or other equity-like securities by a PRC company in an overseas stock market, whether directly or indirectly through an offshore holding company, should be filed with the CSRC. The issuer (if the issuer is a PRC company), or its affiliated PRC company (if the issuer is an offshore holding company), must make a filing to the CSRC in respect of any initial public offerings, follow-on offerings and other offering activities conducted by the issuer. Specifically, the filing for initial public offering and listing, or for secondary or dual primary listing, of an issuer conducted overseas should be submitted to the CSRC within three business days after the initial filing of such issuer’s listing application overseas. The Trial Measures further provide that companies that have been listed overseas prior to March 31, 2023 constitute “Existing Issuers” and are not required to conduct the overseas listing filing procedure immediately, but shall carry out filing procedures as required if they conduct secondary or dual primary listing, follow-on offerings, bond offerings or are involved in other circumstances that require filing with the CSRC. Specifically, the filing for a follow-on offering by an issuer conducted in the same overseas market where it has previously offered or listed securities should be submitted to the CSRC within three business days after the completion of such follow-on offering. The filing for subsequent securities offerings and listings of an issuer in other overseas markets than where it previously has offered and listed securities should be submitted to the CSRC within three business days after the filing of such issuer’s listing application overseas. Once listed overseas, an issuer is further required to report to the CSRC within three business days after the occurrence of any of the following major events: (i) a change of control of the issuer; (ii) the investigation, sanction or other measures undertaken by foreign securities regulatory agencies or relevant competent authorities with respect to the issuer; (iii) change of listing status or transfer of listing segment; and (iv) the voluntary or mandatory delisting of the issuer. If a PRC company fails to complete the filing procedure or conceals any material fact or falsifies any major content in its filing documents, such PRC company may be subject to administrative penalties, such as order to rectify, warnings, fines, and its controlling shareholders, actual controllers, the person directly in charge and other directly liable persons may also be subject to administrative penalties, such as warnings and fines. For more details of the Opinions and the Trial Measures, please refer to “Item 4. Information on the Company—B. Business Overview—Regulation—Regulations Related to Our Business Operation in China—Regulations Related to M&A Rules and Overseas Listings.”

 

On February 24, 2023, the CSRC published the Confidentiality and Archives Rules, which came into effect on March 31, 2023, and upon becoming effective, such provisions will supersede the currently effective Provisions on Strengthening Confidentiality and Archives Administration of Overseas Securities Offering and Listing. The Confidentiality and Archives Rules expressly expands its application to both direct and indirect overseas offerings and listings and requires PRC domestic companies conducting overseas offerings and listings, as well as their securities companies and securities service providers (including accounting firms), to establish a sound confidentiality and archiving system. Pursuant to the Confidentiality and Archives Rules, if a PRC domestic company is, in the course of its overseas offering and listing, required to publicly disclose or provide to any securities company, securities service provider, or regulator of a foreign jurisdiction, any materials that contain state secrets or the work secrets of state governmental agencies, or any materials that, if divulged, would jeopardize national security or the public interest, such domestic company must complete the applicable approval and filing procedures and any other procedures prescribed by law. The Confidentiality and Archives Rules also mandates that all working paper and other files produced in China by securities companies and securities service providers in the course of the overseas offerings and listings must be stored in China and must not be transmitted outside China without the approval of the competent PRC authorities. The Confidentiality and Archives Rules also alters procedures for the inspections of PRC domestic companies listing overseas and their securities companies and securities service providers by foreign regulators. Specifically, in relation to inspections conducted on-site in China, it removes the requirements that such inspection must be carried out primarily by PRC regulators or must rely on the results of inspection of PRC regulators. Pursuant to the Confidentiality and Archives Rules, foreign regulators should carry out activities relating to investigation, evidence collection and inspection, through cross-border cooperation mechanisms. Further, PRC domestic companies, securities companies and securities service providers should obtain approvals from the CSRC or other relevant PRC authorities before cooperating with foreign regulators in their investigations or inspections or providing any material to them.

 

38

 

 

Given the novelty of the Negative List, Trial Measures and the Confidentiality and Archives Rules, there remain substantial uncertainties as to what requirements, including filing and archiving management requirements, will be imposed on a PRC company with respect to our future listing and offerings overseas as well as with the interpretation and implementation of existing and future regulations in this regard.

 

In addition, on December 28, 2021, the CAC and several other governmental agencies jointly issued the revised Measures for Cybersecurity Review, or the Review Measures, which became effective and replaced the previous Measures for Cybersecurity Review on February 15, 2022. According to the Review Measures, if a “network platform operator” that is in possession of personal data of more than one million users intends to list in a foreign country, it must apply for a cybersecurity review. After the receipt of all required application materials, the authorities must determine, within ten business days thereafter, whether a cybersecurity review will be initiated. If a review is initiated and the authorities conclude after such review that the listing will affect national security, the listing of the relevant applicant will be prohibited. On November 14, 2021, the CAC released the Regulations on Network Data Security Management (draft for public comments), which provide that if a data processor that processes personal data of more than one million users intends to list in a foreign country, it must apply for a cybersecurity review. Pending the finalization, adoption, enforcement and interpretation of these new measures and regulations, we cannot rule out the possibility that the measures and regulations may be enacted, interpreted or implemented in ways that will negatively affect us.

 

If it is determined in the future that approval from or filing with CSRC, CAC or other governmental agencies are required for our future listing and offerings overseas, it is uncertain whether we can, or how long it will take us to, obtain such approval or complete such filing procedures and any such approval could be rescinded. Any failure to obtain or delay in obtaining clearance of such approval or completing such filing procedures, or a rescission of any such approval if obtained by us, would subject us to regulatory actions or other sanctions by the CSRC, CAC or other PRC regulatory authorities for failure to seek required governmental authorization in respect of the same. These governmental authorities may impose fines, restrictions and penalties on our operations in China, such as suspension of our apps, revocation of our licenses, or shutting down part or all of our operations, limit our ability to pay dividends outside of China, limit our operating privileges in China or take other actions that could have a material adverse effect on our business, financial condition, results of operations and prospects, as well as the trading price of the ADSs. Consequently, if you engage in market trading or other activities in anticipation of and prior to settlement and delivery, you do so at the risk that settlement and delivery may not occur.

 

In addition, if CSRC or other governmental authorities subsequently promulgate new rules or issue explanations mandating that we complete filings or obtain approvals, registrations or other kinds of authorizations for our previous listing and offerings, we cannot assure you that we will be able to obtain such approvals or authorizations, or to complete the required procedures (including filing procedures) or other requirements in a timely manner, or at all, or to obtain any waiver of the aforesaid regulatory requirements if and when procedures are established to obtain such a waiver. All of these could have a material adverse effect on the trading price of the ADSs and could significantly limit or completely hinder our ability and the ability of any holder of our securities (including the ADSs) to offer or continue to offer such securities.

 

Our securities may be prohibited from trading in the United States under the HFCAA in the future if the PCAOB is unable to inspect or investigate completely our auditor. The delisting of our securities, or the threat of their being delisted, may materially and adversely affect the value of your investment.

 

Pursuant to the HFCAA, if the SEC determines that we have filed audit reports issued by a registered public accounting firm that has not been subject to inspections by the PCAOB for two consecutive years, the SEC will prohibit our shares or ADSs from being traded on a national securities exchange or in the over-the-counter trading market in the United States.

 

On December 16, 2021, the PCAOB issued a report to notify the SEC of its determination that the PCAOB was unable to inspect or investigate completely registered public accounting firms headquartered in mainland China and Hong Kong. Our auditor was not subject to that determination. On December 15, 2022, the PCAOB removed mainland China and Hong Kong from the list of jurisdictions where it is unable to inspect or investigate completely registered public accounting firms. Each year, the PCAOB will determine whether it can inspect and investigate completely audit firms in mainland China and Hong Kong, among other jurisdictions. If PCAOB determines in the future that it no longer has full access to inspect and investigate completely accounting firms in certain jurisdictions and we use an accounting firm headquartered in one of these jurisdictions to issue an audit report on our financial statements filed with the SEC, we would be identified as a Commission-Identified Issuer following the filing of the annual report on Form 20-F for the relevant fiscal year. In accordance with the HFCAA, our securities would be prohibited from being traded on a national securities exchange or in the over-the-counter trading market in the United States if we are identified as a Commission-Identified Issuer for two consecutive years in the future. If our ADSs are prohibited from trading in the United States, there is no certainty that we will be able to list on a non-U.S. exchange or that a market for our shares will develop outside of the United States. A prohibition of being able to trade in the United States would substantially impair your ability to sell or purchase our ADSs when you wish to do so, and the risk and uncertainty associated with delisting would have a negative impact on the price of our ADSs. Also, such a prohibition would significantly affect our ability to raise capital on terms acceptable to us, or at all, which would have a material adverse impact on our business, financial condition, and prospects.

 

39

 

 

A severe or prolonged downturn in the Chinese or global economy could materially and adversely affect our business and financial condition.

 

The COVID-19 pandemic (and its variants) has brought a severe and negative impact on the Chinese and the global economy since 2020. Whether this will lead to a prolonged downturn in the economy is still unknown. Even before the outbreak of COVID-19, the global macroeconomic environment was facing numerous challenges. The growth rate of the Chinese economy had already been slowing since 2010. There is considerable uncertainty over the long-term effects of the expansionary monetary and fiscal policies which had been adopted by the central banks and financial authorities of some of the world’s leading economies, including the United States and China, even before 2020. Unrest, terrorist threats and the potential for war in the Middle East and elsewhere, and the current military conflict in Ukraine has had and could continue to increase market volatility across the globe. There have also been concerns about the relationship between China and other countries, including the surrounding Asian countries, which may potentially have economic effects. In particular, there is significant uncertainty about the future relationship between the United States and China with respect to trade policies, treaties, government regulations and tariffs. Economic conditions in China are sensitive to global economic conditions, as well as changes in domestic economic and political policies and the expected or perceived overall economic growth rate in China. Any severe or prolonged slowdown in the global or Chinese economy may materially and adversely affect our business, results of operations and financial condition.

 

Social, political and economic risks associated with our business operations in Hong Kong.

 

Our headquarters are in Hong Kong and we have business operations in Hong Kong. Accordingly, our business operations and financial condition will be affected by the political and legal developments in Hong Kong. Any adverse social, political or economic conditions, material social unrest, strike, riot, civil disturbance or disobedience, as well as significant natural disasters, may adversely affect our business operations in Hong Kong.

 

Hong Kong is a special administrative region of China and the basic policies of the PRC with respect to Hong Kong are reflected in the Basic Law, Hong Kong’s constitutional document, which provides Hong Kong with a high degree of autonomy and executive, legislative and independent judicial powers, including that of final adjudication under the principle of “one country, two systems.” Nevertheless, there is no assurance that there will not be any changes in the economic, political and legal environment in Hong Kong or the political, legal or policy framework governing Hong Kong in the future. If and when such change occurs, there may be significant disturbance to the political and economic stability of Hong Kong, thereby materially and adversely affecting our results of operations and financial position.

 

Hong Kong has been implicated in political tensions between the United States and China which have escalated following the passage of Safeguarding National Security in the Hong Kong Special Administrative Region by the SCNPC and sanctions imposed by the U.S. Department of Treasury on certain officials of the Hong Kong Special Administrative Region and the PRC central government. Our businesses are materially affected by the financial markets and economic conditions in Hong Kong. Rising political tensions could reduce levels of trades, investments, technological exchanges, and other economic activities between the two major economies, which would materially and adversely affect global economic conditions and the stability of global financial markets. Escalations of the tensions that affect trade relations may lead to slower growth in the global economy in general, which in turn could materially reduce demand for our services, thus potentially negatively affect our business, financial condition, and results of operations.

 

Volatility of the stock market in Hong Kong could materially and adversely affect our business and financial condition.

 

As we have stock business operations in Hong Kong, we are subject to the volatility of the stock market in Hong Kong. The Hong Kong stock market is directly affected by the local and international economic and socio-political environments, including without limitation the monetary policies adopted and carried out by major economies, changes in global supply chains and consumption markets, wars, regional conflicts between Russian and Ukraine and in elsewhere, and other economic and social instabilities. It is exposed to economic events around the globe for its highly open stock market, and therefore influenced by economic issues in all major markets. Any downturn in the stock market in Hong Kong will directly and adversely affect the number of active corporate finance projects in the market and therefore our performance. Historically, the local and international economic and socio-political environments fluctuated from time to time and the Hong Kong stock market was volatile due to the fluctuations. Severe fluctuations in market and economic sentiments may also result in a prolonged period of sluggish market activities which could in turn have a material adverse impact on our business and financial condition.

 

40

 

 

We may be adversely affected by the complexity, uncertainties and changes in PRC regulation of internet-related or finance-related businesses and companies, and any lack of requisite approvals, licenses, permits or filings applicable to our business may have a material adverse effect on our business and results of operations.

 

The PRC government extensively regulates the internet industry and finance-related industry, including foreign ownership of, and the licensing and permit requirements pertaining to, companies in the internet industry and finance-related industry. These internet-related or finance-related laws and regulations are relatively new and rapidly evolving, and thus their interpretation and enforcement, and under certain circumstances, the compliance requirements still involve significant uncertainties. As a result, under certain circumstances it may be difficult to determine what actions or omissions may be deemed to be in violation of applicable laws and regulations.

 

For example, PRC regulations impose sanctions for engaging in disseminating analysis, forecasting, advisory or other information related to securities and securities markets without having obtained the securities investment consultancy qualifications in China. See “Item 4. Information on the Company—B. Business Overview—Regulations—Regulations Related to Securities Investment Consulting Business.” We have not obtained the securities investment consultancy qualifications in China. Without the required qualifications, we should refrain from as well as explicitly prohibit our users from sharing information related to securities analysis, forecasting or advisory on our stock investment platform. However, we cannot assure you that our users will not post articles or share videos that contain analysis, forecasting or advisory content related to securities on our stock investment platform. If any of the information or content displayed on our stock investment platform is deemed as analysis, forecasting, advisory or other information related to securities or securities markets, or any of our business in the PRC is deemed to be a service providing such information, we may be subject to regulatory measures including warnings, public condemnation, suspension of relevant business and other measures in accordance with applicable laws and regulations. Any such penalties may disrupt our business operations or materially and adversely affect our business, financial condition and results of operations.

 

In addition, we offer a suite of wealth management products to investors. In 2017, we expanded our product suite to include domestic and international investment options including stock, insurance, bank wealth management products and mutual funds. According to the Securities Investment Funds Law, any entity that engages in fund services, including but not limited to sales, investment consulting, information technology system services, shall register or file with the securities regulatory authority of the State Council. See “Item 4. Information on the Company—B. Business Overview—Regulations—Regulations Related to Online Sales of Securities Investment Funds.” We do not hold any licenses or permits for the promotion of, sales of, purchase of or redemption of funds in China. We do not believe the wealth management business we are conducting now in China should be deemed as fund services in China. However, we cannot assure you that relevant regulatory authorities will take the same view as ours. If certain of our activities in China were deemed by relevant regulators as provision of fund services in China, we may be subject to penalties including imposition of fines and suspension of such fund sales business.

 

The interpretation and application of existing PRC laws, regulations and policies and possible new laws, regulations or policies relating to the internet industry and finance-related have created substantial uncertainties regarding the legality of existing and future foreign investments in, and the businesses and activities of, internet and finance-related businesses in China, including our business. We cannot assure you that we have obtained all the permits or licenses and completed all the record-filing procedures required for conducting our business in China or will be able to maintain our existing licenses or obtain new ones. If the PRC government considers that we were operating without the proper approvals, licenses, permits or filings or promulgates new laws and regulations that require additional approvals, licenses, permits or filings or imposes additional restrictions on the operation of any part of our business, it has the power, among other things, to levy fines, confiscate our income, revoke our business licenses, and require us to discontinue our relevant business or impose restrictions on the affected portion of our business. Any of these actions by the PRC government may have a material adverse effect on our business and results of operations.

 

41

 

 

We rely on dividends and other distributions on equity paid by our PRC subsidiaries to fund any cash and financing requirements we may have, and any limitation on the ability of our PRC subsidiaries to make payments to us could have a material adverse effect on our ability to conduct our business.

 

We are a holding company, and we rely on dividends and other distributions on equity paid by our PRC subsidiaries for our cash and financing requirements, including the funds necessary to pay dividends and other cash distributions to our shareholders and service any debt we may incur. If our PRC subsidiaries incur debt on their own behalf in the future, the instruments governing the debt may restrict their ability to pay dividends or make other distributions to us. In addition, the PRC tax authorities may require our PRC subsidiaries to adjust its taxable income under the contractual arrangements it currently has in place with our VIEs and their shareholders in a manner that would materially and adversely affect their ability to make their required distributions to us. See “—Risks Related to Our Corporate Structure—Contractual arrangements in relation to our VIEs may be subject to scrutiny by the PRC tax authorities and they may determine that we or our VIEs owe additional taxes, which could negatively affect our financial condition and the value of your investment.”

 

Under PRC laws and regulations, our PRC subsidiaries, as wholly foreign-owned enterprises in China, may pay dividends only out of their respective accumulated after-tax profits as determined in accordance with PRC accounting standards and regulations. In addition, a wholly foreign-owned enterprise is required to set aside at least 10% of its accumulated after-tax profits each year, if any, to fund certain statutory reserve funds, until the aggregate amount of such funds reaches 50% of its registered capital. At its discretion, a wholly foreign-owned enterprise may allocate a portion of its after-tax profits based on PRC accounting standards to discretionary funds. These reserve funds and discretionary funds are not distributable as cash dividends.

 

Under existing PRC foreign exchange regulations, payments of current account items, such as profit distributions and trade and service-related foreign exchange transactions, can be made in foreign currencies without prior approval from the State Administration of Foreign Exchange, or the SAFE, by complying with certain procedural requirements. Therefore, our PRC subsidiaries directly held by our non-PRC subsidiaries are able to pay dividends in foreign currencies to their non-PRC shareholders without prior approval from the SAFE, subject to the condition that the remittance of such dividends outside of the PRC complies with certain procedures under PRC foreign exchange regulation, such as the overseas investment registrations by the beneficial owners of our Company who are PRC residents. However, approval from or registration with appropriate government authorities is required where RMB is to be converted into foreign currency and remitted out of China to pay capital expenses such as the repayment of loans denominated in foreign currencies.

 

In response to the persistent capital outflow and RMB’s depreciation against the U.S. dollar in the fourth quarter of 2016, the PBOC and the SAFE have implemented a series of capital control measures, including stricter vetting procedures for China-based companies to remit foreign currency for overseas acquisitions, dividend payments and shareholder loan repayments. The PRC government may continue to strengthen its capital controls and our PRC subsidiaries’ dividends and other distributions may be subjected to tighter scrutiny in the future. Any limitation on the ability of our PRC subsidiaries to pay dividends or make other distributions to us could materially and adversely limit our ability to grow, make investments or acquisitions that could be beneficial to our business, pay dividends, or otherwise fund and conduct our business. See also “—If we are classified as a PRC resident enterprise for PRC income tax purposes, such classification could result in unfavorable tax consequences to us and our non-PRC shareholders or ADS holders.”

 

PRC regulation on loans to and direct investment in PRC entities by offshore holding companies and governmental control of currency conversion may delay or prevent us from making loans to or make additional capital contributions to our PRC subsidiaries, which could materially and adversely affect our liquidity and our ability to fund and expand our business.

 

We are an offshore holding company conducting our operations in China through our VIEs and their subsidiaries and our PRC subsidiaries.

 

We may make additional capital contributions or loans to our PRC subsidiaries, which are treated as foreign invested enterprises under PRC laws. Any funds we transfer to our PRC subsidiaries, either as a shareholder loan or as an increase in registered capital, are subject to approval by or registration or filing with relevant governmental authorities in China. According to the relevant PRC regulations on foreign-invested enterprises in China, capital contributions to our PRC subsidiaries are subject to registration with the SAMR or its local branches, the information reporting in the online enterprise registration system, and foreign exchange registration with qualified banks.

 

42

 

 

Because we control our VIEs through contractual arrangements, we are not able to make capital contributions to our VIEs and their subsidiaries; however, we may provide financial support to them by loans.

 

On March 30, 2015, the SAFE promulgated the Circular on Reforming the Management Approach Regarding the Foreign Exchange Capital Settlement of Foreign-Invested Enterprises, or SAFE Circular 19, which took effect as of June 1, 2015. SAFE Circular 19 launched a nationwide reform of the administration of the settlement of the foreign exchange capitals of foreign-invested enterprises and allows foreign-invested enterprises to settle their foreign exchange capital at their discretion, but continues to prohibit foreign-invested enterprises from using the Renminbi funds converted from their foreign exchange capital for expenditures beyond their business scope. On June 9, 2016, the SAFE promulgated the Circular on Reforming and Standardizing the Administrative Provisions on Capital Account Foreign Exchange, or SAFE Circular 16. SAFE Circular 19 and SAFE Circular 16 continue to prohibit foreign-invested enterprises from, among other things, using Renminbi funds converted from its foreign exchange capital for expenditure beyond its business scope, securities investment or other financial investment except for guaranteed financial products issued by banks, providing loans to non-affiliated enterprises unless otherwise permitted under its business scope or constructing or purchasing real estate not for self-use. On October 23, 2019, the SAFE issued the Circular on Further Promoting Cross-border Trade and Investment Facilitation, or SAFE Circular 28, which expressly allows foreign-invested enterprises that do not have equity investments in their approved business scope to use their capital obtained from foreign exchange settlements to make domestic equity investments as long as the investments are real and in compliance with the foreign investment-related laws and regulations. See “Item 4. Information on the Company—B. Business Overview—Regulations—Regulations on Foreign Exchange—General administration of foreign exchange.” The applicable foreign exchange circulars and rules may significantly limit our ability to make any transfer of fund to and use fund in China, which may adversely affect our business, financial condition and results of operations.

 

In addition, (a) any foreign loan procured by our PRC subsidiaries, VIEs and their subsidiaries is required to be filed with SAFE through the online filing system of SAFE, and (b) each of our PRC subsidiaries, VIEs and their subsidiaries may not procure loans which exceed a statutory upper limit. Any loan to be provided by us to our PRC subsidiaries, VIEs and their subsidiaries with a term of more than one year must be recorded and registered by the NDRC or its local branches. We may not complete such approval, recording, filings or registrations on a timely basis, if at all, with respect to future capital contributions or foreign loans by us to our PRC subsidiaries, VIEs and their subsidiaries.

 

In light of the various requirements imposed by PRC regulations on loans to and direct investment in PRC entities by offshore holding companies, we cannot assure you that we will be able to complete the necessary filing or registration or obtain the necessary approval on a timely basis, or at all. If we fail to complete the necessary filing or registration or obtain the necessary approval, our ability to fund our VIEs and their subsidiaries and our PRC subsidiaries may be negatively affected, which could in turn adversely affect their liquidity and ability to fund their working capital and expansion projects and meet their obligations and commitments.

 

Fluctuations in exchange rates could have a material adverse effect on our results of operations and the price of our ADSs.

 

The conversion of Renminbi into foreign currencies, including U.S. dollars, is based on rates set by the PBOC. The Renminbi has fluctuated against the U.S. dollar, at times significantly and unpredictably. The value of Renminbi against the U.S. dollar and other currencies is affected by changes in China’s political and economic conditions and by China’s foreign exchange policies, among other things. We cannot assure you that Renminbi will not appreciate or depreciate significantly in value against the U.S. dollar in the future. It is difficult to predict how market forces or PRC or U.S. government policies may impact the exchange rate between Renminbi and the U.S. dollar in the future. We are also facing similar risks with respect to the fluctuation of foreign exchange rates of other foreign currencies in relation to our international operations.

 

Any significant appreciation or depreciation of the Renminbi may materially and adversely affect our revenues, earnings and financial position, and the value of, and any dividends payable on, our ADSs in U.S. dollars. For example, a significant depreciation of Renminbi against the U.S. dollar may significantly reduce the U.S. dollar equivalent of our earnings, which in turn could adversely affect the price of our ADSs.

 

Very limited hedging options are available in China to reduce our exposure to exchange rate fluctuations. To date, we have not entered into any hedging transactions in an effort to reduce our exposure to foreign currency exchange risk. While we may decide to enter into hedging transactions in the future, the availability and effectiveness of these hedges may be limited and we may not be able to adequately hedge our exposure or at all. In addition, our currency exchange losses may be magnified by PRC exchange control regulations that restrict our ability to convert Renminbi into foreign currency. As a result, fluctuations in exchange rates may have a material adverse effect on your investment.

 

43

 

 

Governmental control of currency conversion may limit our ability to utilize our net revenues effectively and affect the value of your investment.

 

The PRC government imposes controls on the convertibility of the RMB into foreign currencies and, in certain cases, the remittance of currency out of China. We receive a significant portion of our net revenues in RMB. Under our current corporate structure, our Company in the Cayman Islands relies on dividend payments from our subsidiaries to fund any cash and financing requirements we may have. Under existing PRC foreign exchange regulations, payments of current account items, such as profit distributions and trade and service-related foreign exchange transactions, can be made in foreign currencies without prior approval from SAFE by complying with certain procedural requirements. Therefore, our PRC subsidiaries are able to pay dividends in foreign currencies to us without prior approval from SAFE, subject to the condition that the remittance of such dividends outside of the PRC complies with certain procedures under PRC foreign exchange regulation, such as the overseas investment registrations by the beneficial owners of our Company who are PRC residents. But approval from, registration or filing with appropriate government authorities is required where RMB is to be converted into foreign currency and remitted out of China to pay capital expenses such as the repayment of loans denominated in foreign currencies.

 

In light of the flood of capital outflows of China in 2016 due to the weakening RMB, the PRC government has imposed more restrictive foreign exchange policies and stepped up scrutiny of major outbound capital movement. More restrictions and a substantial vetting process were put in place by SAFE to regulate cross-border transactions falling under the capital account. The PRC government may at its discretion further restrict access in the future to foreign currencies for current account transactions. If the foreign exchange control system prevents us from obtaining sufficient foreign currencies to satisfy our foreign currency demands, we may not be able to pay dividends in foreign currencies to our shareholders, including holders of our ADSs.

 

Failure to make adequate contributions to various employee benefit plans and withhold individual income tax on employees’ salaries as required by PRC regulations may subject us to penalties.

 

Companies operating in China are required to participate in various government sponsored employee benefit plans, including certain social insurance, housing funds and other welfare-oriented payment obligations, and contribute to the plans in amounts equal to certain percentages of salaries, including bonuses and allowances, of our employees up to a maximum amount specified by the local government from time to time at locations where we operate our businesses. The requirement of employee benefit plans has not been implemented consistently by the local governments in China given the different levels of economic development in different locations. Companies operating in China are also required to withhold individual income tax on employees’ salaries based on the actual salary of each employee upon payment.

 

With respect to the underpaid employee benefits, we may be required to make up the contributions for these plans as well as to pay late fees and fines; with respect to the under withheld individual income taxes, we may be required to make up sufficient withholding and pay late fees and fines. If we are subject to late fees or fines in relation to the underpaid employee benefits and under withheld individual income taxes, our financial condition and results of operations may be adversely affected.

 

The M&A Rules and certain other PRC regulations establish complex procedures for some acquisitions of Chinese companies by foreign investors, which could make it more difficult for us to pursue growth through acquisitions in China.

 

The M&A Rules and some other regulations and rules concerning mergers and acquisitions established additional procedures and requirements that could make merger and acquisition activities by foreign investors more time consuming and complex, including requirements that the approval from MOFCOM be obtained in circumstances where overseas companies established or controlled by PRC enterprises or natural persons acquire an affiliated PRC domestic enterprise. After the PRC Foreign Investment Law and its Implementation Regulations became effective on January 1, 2020, the provisions of the M&A Rules remain effective to the extent they are not inconsistent with the PRC Foreign Investment Law and its Implementation Regulations. Moreover, the Anti-Monopoly Law requires that the SAMR shall be notified in advance of any concentration of undertaking if certain thresholds are triggered. In the future, we may grow our business by acquiring complementary businesses. Complying with the requirements of the above-mentioned regulations and other relevant rules to complete such transactions could be time consuming, and any required approval processes, including obtaining approval from the MOFCOM, the SAMR or other PRC government authorities may delay or inhibit our ability to complete such transactions, which could affect our ability to expand our business or maintain our market share.

 

In addition, the security review rules issued by the PRC government authorities that became effective in September 2011 specify that mergers and acquisitions by foreign investors that raise “national defense and security” concerns and mergers and acquisitions through which foreign investors may acquire de facto control over domestic enterprises that raise “national security” concerns are subject to strict review by the PRC government authorities, and the rules prohibit any activities attempting to bypass a security review, including by structuring the transaction through a proxy or contractual control arrangement.

 

44

 

 

In December 2020, the NDRC and MOFCOM jointly promulgated the Measures for the Security Review of Foreign Investment, which came into effect on January 18, 2021. The NDRC and MOFCOM will establish a working mechanism office in charge of the security review of foreign investment. Such measures define foreign investment as direct or indirect investment by foreign investors in the PRC, which includes (i) investment in new onshore projects or establishment of wholly foreign owned onshore companies or joint ventures with foreign investors; (ii) acquiring equity or asset of onshore companies by merger and acquisition; and (iii) onshore investment by and through any other means. Investment in certain key areas with bearing on national security, such as important cultural products and services, important information technology and internet services and products, key technologies and other important areas with bearing on national security which results in the acquisition of de facto control of investee companies, shall be filed with a specifically established office before such investment is carried out. What may constitute “onshore investment by and through any other means” or “de facto control” is not clearly defined under such measures, and could be broadly interpreted. It is likely that control through contractual arrangements be regarded as de facto control based on provisions applied to the security review of foreign investment. Failure to make such filing may subject such foreign investor to rectification within a prescribed period, and will be recorded as negative credit information of such foreign investor in the relevant national credit information system, which would then subject such investors to joint punishment as provided by the relevant rules. If such investor fails to or refuses to undertake such rectification, it would be ordered to dispose of the equity or asset and to take any other necessary measures so as to return to the status quo and to erase the impact to national security. As these measures were recently promulgated, official guidance has not been issued by the designated office in charge of such security review yet. At this stage, the interpretation of those measures remains unclear in many aspects such as what would constitute “important information technology and internet services and products” and whether these measures may apply to foreign investment that is implemented or completed before the enactment of these new measures. As our business may be deemed to constitute the foregoing circumstances, we cannot assure you that our current business operations will remain fully compliant, or we can adapt our business operations to the new regulatory requirements on a timely basis, or at all.

 

PRC regulations relating to offshore investment activities by PRC residents may limit our PRC subsidiaries’ ability to increase their registered capital or distribute profits to us or otherwise expose us or our PRC resident beneficial owners to liability and penalties under PRC law.

 

The SAFE promulgated the Circular on Relevant Issues Relating to Domestic Resident’s Investment and Financing and Roundtrip Investment through Special Purpose Vehicles, or SAFE Circular 37, in July 2014, which replaced the previous Circular on Relevant Issues Concerning Foreign Exchange Administration for PRC Residents Engaging in Financing and Roundtrip Investments through Overseas Special Purpose Vehicles, or SAFE Circular 75. SAFE Circular 37 requires PRC residents, including PRC resident individuals and PRC entities, to register with SAFE or its local branch in connection with their establishment or control of an offshore entity established for the purpose of overseas investment or financing. In addition, such PRC resident individuals must update their SAFE registrations when the offshore special purpose vehicle that such PRC resident individuals directly own the equity interests in undergoes material events relating to any change of basic information (including change of such PRC residents or entities, name and operation term), increases or decreases in investment amount, transfers or exchanges of shares, or mergers or divisions. SAFE Circular 37 also requires a PRC entity to undergo the foreign exchange registration and updating procedures in accordance with the Provisions on Foreign Exchange Administration of the Outbound Direct Investment of Domestic Institutions, issued by the SAFE in July 2009 and other relevant regulations.

 

On February 28, 2015, SAFE promulgated a Notice on Further Simplifying and Improving Foreign Exchange Administration Policy on Direct Investment, or SAFE Notice 13, which became effective on June 1, 2015. In accordance with SAFE Notice 13, PRC residents are required to apply for foreign exchange registration of foreign direct investment and outbound direct investments, including those required under SAFE Circular 37, with qualified banks, instead of SAFE. The qualified banks, under the supervision of SAFE, directly examine the applications and conduct the registration.

 

In addition, pursuant to the Measures for the Administration of Outbound Investment promulgated by the MOFCOM in August 2014, and the Administrative Measures of Outbound Investment of Enterprises promulgated by NDRC in December 2017, both of which replaced previous rules regarding outbound direct investment by PRC entities, any outbound investment of PRC enterprises is required to be approved by or filed with MOFCOM, NDRC or their local branches. Certain state-owned enterprises may also be required to complete approval or filing procedures with state-owned assets supervision and administration authorities for some of their outbound direct investment.

 

If our direct or indirect shareholders who are PRC residents do not complete their registration with the local SAFE branches or qualified banks, our PRC subsidiaries may be prohibited from distributing their profits and proceeds from any reduction in capital, share transfer or liquidation to us, and we may be restricted in our ability to contribute additional capital to our PRC subsidiaries. Moreover, failure to comply with the SAFE registration described above could result in liability under PRC laws for evasion of applicable foreign exchange restrictions.

 

45

 

 

Our founders and a number of our directors, officers and individual shareholders who indirectly hold shares in our Cayman Islands holding company and who are known to us as being PRC residents, including Yifan Ren, Lei Sun, Changxing Xiao, and Lei Liu have completed the foreign exchange registrations in accordance with SAFE Circular 37 or SAFE Circular 75 then in effect. In October 2018, Lei Sun established a trust, of which he and his family members are beneficiaries, and transferred all shares of our Company he beneficially owned to this trust. Each of the four other directors and officers of our Company established a trust, of which he and his family members are beneficiaries, and transferred all shares of our Company each beneficially owned to such trusts. See “Item 7. Major Shareholders and Related Party Transactions—A. Major Shareholders.” All beneficiaries of such trusts who are PRC residents are required to complete relevant registrations pursuant to SAFE Circular 37. We have notified the beneficiaries of the trusts who we know are PRC residents of their filing obligation, including the obligation to make initial registration or updates under SAFE Circular 37, and such beneficiaries have undertaken to complete relevant registrations as soon as such registration is practical with the local SAFE branches or qualified banks.

 

However, we may not be informed of the identities of all the PRC residents holding direct or indirect interest in our Company, nor can we compel our beneficial owners to comply with the requirements of SAFE Circular 37 and other outbound investment related regulations. As a result, we cannot assure you that all of our shareholders or beneficial owners who are PRC residents have complied with, and will in the future make or obtain any applicable registrations or approvals required by, SAFE Circular 37 and other outbound investment related regulations. Failure by such shareholders or beneficial owners to comply with SAFE Circular 37 and other outbound investment related regulations, or failure by us to amend the foreign exchange registrations of our PRC subsidiaries, could subject us or our shareholders to fines or legal sanctions, restrict our overseas or cross-border investment activities, limit our PRC subsidiaries’ ability to make distributions or pay dividends to us or affect our ownership structure, which could adversely affect our business and prospects.

 

Any failure to comply with PRC regulations regarding the registration requirements for employee stock incentive plans may subject the PRC plan participants or us to fines and other legal or administrative sanctions.

 

Pursuant to SAFE Circular 37, PRC residents who participate in stock incentive plans in overseas non-publicly-listed companies may submit applications to SAFE or its local branches for the foreign exchange registration with respect to offshore special purpose vehicles. In the meantime, our directors, executive officers and other employees who are PRC residents and who have been granted stock options by us, may follow the Notices on Issues Concerning the Foreign Exchange Administration for Domestic Individuals Participating in Stock Incentive Plan of Overseas Publicly-Listed Company, promulgated by the SAFE in 2012, or 2012 SAFE Notices. Pursuant to the 2012 SAFE Notices, PRC citizens and non-PRC citizens who reside in China for a continuous period of not less than one year who participate in any stock incentive plan of an overseas publicly listed company are required to register with SAFE through a domestic qualified agent, which could be the PRC subsidiaries of such overseas listed company, and complete certain other procedures. In addition, an overseas entrusted institution must be retained to handle matters in connection with the exercise or sale of stock options and the purchase or sale of shares and interests. We and our directors, executive officers and other employees who are PRC citizens or who reside in the PRC for a continuous period of not less than one year and who have been granted stock options will be subject to these regulations. Failure to complete the SAFE registrations may subject them to fines and legal sanctions, and may also limit our ability to contribute additional capital into our PRC subsidiaries and limit our PRC subsidiaries’ ability to distribute dividends to us. We also face regulatory uncertainties that could restrict our ability to adopt additional incentive plans for our directors, executive officers and employees under PRC law. See “Item 4. Information on the Company—B. Business Overview—Regulation—Regulations Related to Our Business Operation in China—Regulations Related to Employee Stock Incentive Plan.”

 

The State Administration of Taxation, or SAT, has issued certain circulars concerning employee stock options and restricted shares. Under these circulars, our employees working in China who exercise stock options or are granted restricted shares will be subject to PRC individual income tax. Our PRC subsidiaries have obligations to file documents related to employee stock options or restricted shares with relevant tax authorities and to withhold individual income taxes of those employees who exercise their share options. If our employees fail to pay or we fail to withhold their income taxes according to relevant laws and regulations, we may face sanctions imposed by the tax authorities or other PRC governmental authorities. See “Item 4. Information on the Company—B. Business Overview—Regulation—Regulations Related to Our Business Operation in China—Regulations Related to Employee Stock Incentive Plan.”

 

In addition, on October 12, 2021, the SAT has issued the Notice of the State Administration of Taxation on Several Measures for Deepening the Reform of “Streamlining Administration, Instituting Decentralization, Improving Regulation and Optimizing Services” in the Taxation Field to Cultivate and Stimulate the Vitality of Market Players, or the SAT Notice 69. The SAT Notice 69 requires domestic enterprises to report their share incentive plans to the tax authorities in charge, which gives the equity interests of an overseas enterprise to their employees. Under the SAT Notice 69, our employees working in China who exercise share incentive awards will be subject to PRC individual income tax. Our PRC subsidiary has the obligation to make filings related to employee share incentive awards with relevant tax authorities and to withhold individual income taxes of those employees who exercise their share incentive awards. If our employees fail to pay or we fail to withhold their income taxes according to relevant laws and regulations, we may face sanctions imposed by the tax authorities or other PRC governmental authorities.

 

46

 

 

If we are classified as a PRC resident enterprise for PRC income tax purposes, such classification could result in unfavorable tax consequences to us and our non-PRC shareholders or ADS holders.

 

Under the PRC Enterprise Income Tax Law and its implementation rules, an enterprise established outside of the PRC with a “de facto management body” within the PRC is considered a resident enterprise and will be subject to the enterprise income tax on its global income at the rate of 25%. The implementation rules define the term “de facto management body” as the body that exercises full and substantial control over and overall management of the business, productions, personnel, accounts and properties of an enterprise. The Notice of the State Administration of Taxation on Issues Concerning the Determination of Chinese-Controlled Enterprises Registered Overseas as Resident Enterprises on the Basis of Their Bodies of Actual Management, or SAT Circular 82, issued by the SAT in April 2009 and amended in December 2017, provides certain specific criteria for determining whether the “de facto management body” of a PRC-controlled enterprise that is incorporated offshore is located in China. Although this circular only applies to offshore enterprises controlled by PRC enterprises or PRC enterprise groups, not those controlled by PRC individuals or foreigners like us, the criteria set forth in the circular may reflect the SAT’s general position on how the “de facto management body” test should be applied in determining the tax resident status of all offshore enterprises. According to SAT Circular 82, an offshore incorporated enterprise controlled by a PRC enterprise or a PRC enterprise group will be regarded as a PRC tax resident by virtue of having its “de facto management body” in China and will be subject to PRC enterprise income tax on its global income only if all of the following conditions are met: (i) the primary location of the day-to-day operational management is in the PRC; (ii) decisions relating to the enterprise’s financial and human resource matters are made or are subject to approval by organizations or personnel in the PRC; (iii) the enterprise’s primary assets, accounting books and records, company seals, and board and shareholder resolutions, are located or maintained in the PRC; and (iv) at least 50% of voting board members or senior executives habitually reside in the PRC.

 

We believe none of our entities outside of China is a PRC resident enterprise for PRC tax purposes. See “Item 10. Additional Information—E. Taxation—People’s Republic of China Taxation.” However, the tax resident status of an enterprise is subject to determination by the PRC tax authorities and uncertainties remain with respect to the interpretation of the term “de facto management body.” As substantially all of our management members are based in China, it remains unclear how the tax residency rule will apply to our case. If the PRC tax authorities determine that 9F Inc. or any of our subsidiaries outside of China is a PRC resident enterprise for PRC enterprise income tax purposes, then 9F Inc. or such subsidiary could be subject to PRC tax at a rate of 25% on its world-wide income, which could materially reduce our net income. In addition, we will also be subject to PRC enterprise income tax reporting obligations. Furthermore, if the PRC tax authorities determine that we are a PRC resident enterprise for enterprise income tax purposes, gains realized on the sale or other disposition of our ADSs or Class A ordinary shares may be subject to PRC tax, and dividends we pay may be subject to PRC withholding tax, at a rate of 10% in the case of non-PRC enterprises or 20% in the case of non-PRC individuals (in each case, subject to the provisions of any applicable tax treaty), if such gains or dividends are deemed to be from PRC sources. It is unclear whether non-PRC shareholders of our Company would be able to claim the benefits of any tax treaties between their country of tax residence and the PRC in the event that we are treated as a PRC resident enterprise. Any such tax may reduce the returns on your investment in the ADSs or Class A ordinary shares.

 

We may not be able to obtain certain benefits under the relevant tax treaty on dividends paid by our PRC subsidiaries to us through our Hong Kong subsidiary.

 

We are a holding Company incorporated under the laws of the Cayman Islands and as such rely on dividends and other distributions on equity from our subsidiaries to satisfy part of our liquidity requirements. Pursuant to the PRC Enterprise Income Tax Law, a withholding tax rate of 10% currently applies to dividends paid by a PRC “resident enterprise” to a foreign enterprise investor, unless any such foreign investor’s jurisdiction of incorporation has a tax treaty with China that provides for preferential tax treatment. Pursuant to the Arrangement between mainland China and the Hong Kong Special Administrative Region for the Avoidance of Double Taxation and Tax Evasion on Income, or the Double Tax Avoidance Arrangement, and the Circular on Certain Issues with Respect to the Enforcement of Dividend Provisions in Tax Treaties, or SAT Circular 81, issued by the SAT, such withholding tax rate may be lowered to 5% if the PRC enterprise is at least 25% held by a Hong Kong enterprise for at least 12 consecutive months prior to distribution of the dividends and is determined by the relevant PRC tax authority to have satisfied other conditions and requirements under the Double Tax Avoidance Arrangement and other applicable PRC laws. However, based on SAT Circular 81, if the relevant PRC tax authority determines, in its discretion, that a company benefits from such reduced income tax rate due to a structure or arrangement that is primarily tax-driven, such PRC tax authority may adjust the preferential tax treatment. Furthermore, in October 2019, the SAT promulgated the Administrative Measures for Non-Resident Taxpayers to Enjoy Treaty Treatments, or Circular 35, which became effective on January 1, 2020 and superseded the Administrative Measures for Non-Resident Enterprises to Enjoy Treatments under Tax Treaties. Circular 35 abolished the record-filing procedure for justifying the tax treaty eligibility of taxpayers and stipulates that non-resident taxpayers can enjoy tax treaty benefits via the “self-assessment of eligibility, claiming treaty benefits, retaining documents for inspection” mechanism. Non-resident taxpayers can claim tax treaty benefits after self-assessment provided that relevant supporting documents shall be collected and retained for post-filing inspection by the tax authorities. In addition, based on the Notice on Issues concerning Beneficial Owner in Tax Treaties, or SAT Circular 9, issued on February 3, 2018 by the SAT, which became effective from April 1, 2018, when determining the applicant’s status of the “beneficial owner” regarding tax treatments in connection with dividends, interests or royalties in the tax treaties, several factors, including without limitation, whether the applicant is obligated to pay more than 50% of the applicant’s income in twelve months to residents in third country or region, whether the business operated by the applicant constitutes the actual business activities, and whether the counterparty country or region to the tax treaties does not levy any tax or grant tax exemption on relevant incomes or levy tax at an extremely low rate, will be taken into account, and it will be analyzed according to the actual circumstances of the specific cases. There are also other conditions for enjoying the reduced withholding tax rate according to other relevant tax rules and regulations. See “Item 10. Additional Information—E. Taxation—People’s Republic of China Taxation.” We cannot assure you that our determination regarding our qualification to enjoy the preferential tax treatment will not be challenged by the relevant PRC tax authority or we will be able to complete the necessary filings with the relevant PRC tax authority and enjoy the preferential withholding tax rate of 5% under the Double Taxation Arrangement with respect to dividends to be paid by our PRC subsidiaries to 9F HK, our Hong Kong subsidiary.

 

47

 

 

We face uncertainty with respect to indirect transfers of equity interests in PRC resident enterprises by their non-PRC holding companies.

 

Pursuant to the Circular on Strengthening Administration of Enterprise Income Tax for Share Transfers by Non-PRC Resident Enterprises, or SAT Circular 698, issued by the SAT in 2009 with retroactive effect from January 1, 2008, where a non-resident enterprise transfers the equity interests of a PRC resident enterprise indirectly by disposition of the equity interests of an overseas holding company, or an Indirect Transfer, and such overseas holding company is located in a tax jurisdiction that: (a) has an effective tax rate less than 12.5% or (b) does not tax foreign income of its residents, the non-resident enterprise, being the transferor, shall report to the competent tax authority of the PRC resident enterprise this Indirect Transfer.

 

On February 3, 2015, the SAT issued a Public Notice Regarding Certain Corporate Income Tax Matters on Indirect Transfer of Properties by Non-Resident Enterprises, or SAT Public Notice 7. SAT Public Notice 7 supersedes certain rules with respect to the Indirect Transfer under SAT Circular 698 but does not touch upon the other provisions of SAT Circular 698, which remain in force. SAT Public Notice 7 has introduced a new tax regime that is significantly different from the previous one under SAT Circular 698. SAT Public Notice 7 extends its tax jurisdiction to not only Indirect Transfers set forth under SAT Circular 698 but also transactions involving transfer of other taxable assets through offshore transfer of a foreign intermediate holding company. In addition, SAT Public Notice 7 provides clearer criteria than SAT Circular 698 for assessment of reasonable commercial purposes and has introduced safe harbors for internal group restructurings and the purchase and sale of equity through a public securities market. SAT Public Notice 7 also brings challenges to both foreign transferor and transferee (or other person who is obligated to pay for the transfer) of taxable assets. Where a non-resident enterprise transfers taxable assets indirectly by disposing of the equity interests of an overseas holding company, which is an Indirect Transfer, the non-resident enterprise as either transferor or transferee, or the PRC entity that directly owns the taxable assets, may report such Indirect Transfer to the relevant tax authority. Using a “substance over form” principle, the PRC tax authority may disregard the existence of the overseas holding company if it lacks a reasonable commercial purpose and was established for the purpose of reducing, avoiding or deferring PRC tax. As a result, gains derived from such Indirect Transfer may be subject to PRC enterprise income tax, and the transferor shall be subject to withholding of applicable taxes, currently at a rate of 10%. On October 17, 2017, SAT issued the Announcement of the State Administration of Taxation on Issues Concerning the Withholding of Non-resident Enterprise Income Tax at Source, or SAT Bulletin 37, which became effective on December 1, 2017 and abolished SAT Circular 698 as well as certain provisions in SAT Circular 7. SAT Bulletin 37 further clarifies the practice and procedure of the withholding of non-resident enterprise income tax. Pursuant to SAT Bulletin 37, where the party responsible to withhold such income tax did not or was unable to withhold, and the non-resident enterprise receiving such income failed to declare and pay the taxes that should have been withheld to the relevant tax authority, both of such parties may be subject to penalties.

 

We face uncertainties as to the reporting and other implications of certain past and future transactions where PRC taxable assets are involved, such as offshore restructuring, sale of the shares in our offshore subsidiaries or investments. Our Company may be subject to filing obligations or taxed or subject to withholding obligations in such transactions, under SAT Public Notice 7 and SAT Bulletin 37. For transfer of shares in our Company by investors that are non-PRC resident enterprises, our PRC subsidiaries may be requested to assist in the filing under SAT Public Notice 7 and SAT Bulletin 37. As a result, we may be required to expend valuable resources to comply with SAT Public Notice 7 and SAT Bulletin 37 or to request the relevant transferors from whom we purchase taxable assets to comply with these circulars, or to establish that our Company should not be taxed under these circulars, which may have a material adverse effect on our financial condition and results of operations.

 

Any failure or perceived failure by us to comply with the Anti-Monopoly Guidelines for Internet Platforms and other anti-monopoly laws and regulations may result in governmental investigations or enforcement actions, litigation or claims against us and could have an adverse effect on our business, financial condition and results of operations.

 

The PRC anti-monopoly enforcement agencies have in recent years strengthened enforcement under the PRC Anti-monopoly Law. According to the PRC Anti-monopoly Law, which was released on August 30, 2007, last amended on June 24, 2022 and took effective from August 1, 2022, business operators holding dominant market positions shall not abuse such position to restrict trading counterparts to transact only with such business operators or only with designated business operators without a justifiable reason. Where a business operator has violated the PRC Anti-monopoly Law by abusing its dominant market position, the anti-monopoly enforcement agency shall order the business operator to stop the illegal act and confiscate the illegal income; and a fine of 1% to 10% of the business operator’s revenue from the preceding year shall be imposed. In addition, the latest amended PRC Anti-monopoly Law raises the maximum fines for illegal concentration of business operators to no more than ten percent of its last year’s sales revenue if the concentration of business operators has or may have an effect of excluding or limiting competitions, or a fine of up to RMB5 million if the concentration of business operators does not have an effect of excluding or limiting competition. The relevant authorities shall investigate a transaction where there is any evidence that the concentration has or may have the effect of eliminating or restricting competitions, even if such concentration does not reach the filing threshold. We may have to expend higher cost and more time evaluating and managing these risks and challenges in connection with our products and services as well as our investments. As of the date of this annual report, we had not been subject to any administrative penalties, regulatory actions or inquiries in connection with anti-monopoly.

 

48

 

 

In February 2021, the Anti-monopoly Commission of the State Council promulgated the Guidelines to Anti-Monopoly in the Field of Internet Platforms, or the Anti-Monopoly Guidelines for Internet Platforms. The Anti-Monopoly Guidelines for Internet Platforms is consistent with the Anti-Monopoly Law and prohibits monopoly agreements, abuse of a dominant position and concentration of undertakings that may have the effect to eliminate or restrict competition in the field of platform economy. More specifically, the Anti-Monopoly Guidelines for Internet Platforms outlines certain practices that may, if without justifiable reasons, constitute abuse of a dominant position, including without limitation, tailored pricing using big data and analytics, actions or arrangements deemed as exclusivity arrangements, using technological means to block competitors’ interface, using bundle services to sell services or products, and compulsory collection of user data. In addition, the Anti-Monopoly Guidelines for Internet Platforms expressly provides that concentrations involving VIEs will also be subject to antitrust filing requirements. The Anti-Monopoly Guidelines for Internet Platforms became effective on February 7, 2021, but uncertainties exist with respect to its enforcement. We are unable to predict the impact of these guidelines on our business, financial condition, results of operations and prospects. We cannot assure you that our business operations are compliant with these guidelines in all respects. If any non-compliance is determined against us, we may be subject to fines and other penalties.

 

In November, 2021, the National Anti-monopoly Bureau was inaugurated by the State Council, with the aim to further implement fair competition policies, and strengthen anti-monopoly supervision, particularly the oversight and law enforcement in areas involving platform economy, innovation, science and technology, information security and people’s livelihood, in China.

 

There are significant uncertainties with respect to the evolving anti-monopoly regulatory landscape, especially in terms of the enactment timetable, final provisions, and post-enactment interpretation and implementation of the relevant rules and regulations. There is also a lack of clarity on the enforcement regime of, and differences exist in terms of local implementations of and practices on, anti-monopoly and competition laws and regulations. Any failure or perceived failure by us to comply with the Anti-Monopoly Guidelines for Internet Platforms, the Anti-Monopoly Law, or other anti-monopoly laws and regulations may result in governmental investigations or enforcement actions, lawsuits or claims against us and could have an adverse effect on our business, financial condition and results of operations.

 

Risks Related to Our American Depositary Shares

 

The market price for our ADSs may be volatile.

 

The trading prices of our ADSs are likely to be volatile and could fluctuate widely due to factors beyond our control. This may happen because of broad market and industry factors, like the performance and fluctuation in the market prices or the underperformance or deteriorating financial results of other listed companies based in China that have listed their securities in the United States in recent years. The securities of some of these companies have experienced significant volatility since their initial public offerings, including, in some cases, substantial price declines in their trading prices. The trading performance of other Chinese companies’ securities after their offerings may affect the attitudes of investors toward Chinese companies listed in the United States, which consequently may impact the trading performance of our ADSs, regardless of our actual operating performance. In addition, any negative news or perceptions about inadequate corporate governance practices or fraudulent accounting, corporate structure or other matters of other Chinese companies may also negatively affect the attitudes of investors towards Chinese companies in general, including us, regardless of whether we have conducted any inappropriate activities. In addition, securities markets may from time to time experience significant price and volume fluctuations that are not related to our operating performance, such as the large decline in share prices in the United States, China and other jurisdictions in late 2008, early 2009, the second half of 2011, mid-2021 and early 2022, which may have a material adverse effect on the market price of our ADSs.

 

In addition to the above factors, the price and trading volume of our ADSs may be highly volatile due to multiple factors, including the following:

 

regulatory developments affecting us, our users, or our industries or listed companies in general;

 

conditions in our industries;

 

announcements of studies and reports relating to the quality of our products and service offerings or those of our competitors;

 

actual or anticipated fluctuations in our interim results of operations and changes or revisions of our expected results;

 

changes in financial estimates by securities research analysts;

 

announcements by us or our competitors of new products and service offerings, acquisitions, strategic relationships, joint ventures or capital commitments;

 

additions to or departures of our senior management;

 

detrimental negative publicity about us, our management or our industry;

 

fluctuations of exchange rates between the Renminbi and the U.S. dollar; and

 

sales or perceived potential sales of additional Class A ordinary shares or ADSs.

 

49

 

 

Substantial future sales or perceived potential sales of our ADSs or Class A ordinary shares in the public market could cause the price of our ADSs to decline.

 

Sales of our ADSs or Class A ordinary shares in the public market, including in the issuance, in a situation in which we acquire a company and the acquired company receives ordinary shares as consideration and the acquired company subsequently sells its ordinary shares, or by investors who acquired such ordinary shares in a private placement, or the perception that these sales could occur, could cause the market price of our ADSs to decline. Our Class A ordinary shares outstanding are also available for sale subject to volume and other restrictions as applicable under Rules 144 and 701 under the Securities Act. To the extent these shares are sold into the market, the market price of our ADSs could decline.

 

Certain holders of our ordinary shares may also cause us to register under the Securities Act the sale of their shares. Registration of these shares under the Securities Act would result in ADSs representing these shares becoming freely tradable without restriction under the Securities Act immediately upon the effectiveness of the registration. Sales of these registered shares in the form of ADSs in the public market could cause the price of our ADSs to decline.

 

If securities or industry analysts do not publish research or publish inaccurate or unfavorable research about our business, the market price for our ADSs and trading volume could decline.

 

The trading market for our ADSs will depend in part on the research and reports that securities or industry analysts publish about us or our business. If research analysts do not establish and maintain adequate research coverage or if one or more of the analysts who cover us downgrade our ADSs or publish inaccurate or unfavorable research about our business, the market price for our ADSs would likely decline. If one or more of these analysts cease coverage of our Company or fail to publish reports on us regularly, we could lose visibility in the financial markets, which, in turn, could cause the market price or trading volume for our ADSs to decline.

 

Because we do not expect to pay dividends in the foreseeable future, you must rely on price appreciation of our ADSs for return on your investment.

 

We currently intend to retain most, if not all, of our available funds and any future earnings to fund the development and growth of our business. As a result, we do not expect to pay any cash dividends in the foreseeable future. Therefore, you should not rely on an investment in our ADSs as a source for any future dividend income.

 

Our board of directors has discretion as to whether to distribute dividends, subject to certain restrictions under the Cayman Islands law, namely that our Company may only pay dividends out of profits or share premium, and provided always that in no circumstances may a dividend be paid if this would result in our Company being unable to pay its debts as they fall due in the ordinary course of business. In addition, our shareholders may by ordinary resolution declare a dividend, but no dividend may exceed the amount recommended by our board of directors. Even if our board of directors decides to declare and pay dividends, the timing, amount and form of future dividends, if any, will depend on, among other things, our future results of operations and cash flow, our capital requirements and surplus, the amount of distributions, if any, received by us from VIEs and our subsidiaries, our financial condition, contractual restrictions and other factors deemed relevant by our board of directors. Accordingly, the return on your investment in our ADSs will likely depend entirely upon any future price appreciation of our ADSs, if any. There is no guarantee that our ADSs will appreciate in value or even maintain the price at which you purchased the ADSs. You may not realize a return on your investment in our ADSs and you may even lose your entire investment in our ADSs.

 

Our dual-class share structure with different voting rights and the restriction on transfer of Class B ordinary shares will limit your ability to influence corporate matters and could discourage others from pursuing any change of control transactions that holders of our Class A ordinary shares and ADSs may view as beneficial.

 

Our authorized share capital is divided into Class A ordinary shares and Class B ordinary shares (with certain shares remaining undesignated, with power for our directors to designate and issue such classes of shares as they think fit). In respect of matters requiring the votes of shareholders, holders of Class A ordinary shares and Class B ordinary shares vote together as a single class except as may otherwise be required by law, holders of Class A ordinary shares will be entitled to one vote per share, while holders of class B ordinary shares will be entitled to five votes per share. Each Class B ordinary share is convertible into one Class A ordinary share at any time by the holder thereof, while Class A ordinary shares are not convertible into Class B ordinary shares under any circumstances. Upon any sale, transfer, assignment or disposition of any Class B ordinary shares by a holder thereof to any non-affiliate to such holder, or upon a change of control of any Class B ordinary shares to any person who is not an affiliate of the registered holder of such Class B ordinary shares, each of such Class B ordinary shares will be automatically and immediately be converted into one Class A ordinary share.

 

50

 

 

Mr. Lei Sun, the chairman of our board of directors, beneficially owns an aggregate of 64,433,465 ordinary shares, representing in aggregate 62.0% of our total voting power as of the date of this annual report. Consequently, Mr. Sun will be able to significantly influence matters requiring shareholders’ approval such as electing directors and approving material mergers, acquisitions or other business combination transactions. The dual-class share structure will also allow Mr. Sun to have significant influence on requisition of an extraordinary general meeting of shareholders and quorum required for a general meeting of shareholders. See “Item 10. Additional Information—B. Memorandum and Articles of Association—Voting Rights” and “Item 10. Additional Information—B. Memorandum and Articles of Association—General Meetings of Shareholders and Shareholder Proposals” for details. Mr. Sun may take actions that are not in the best interest of us or our other shareholders. This concentration of voting power and the restriction on transfer of Class B ordinary shares may also discourage, delay or prevent a change in control of our Company, which could have the dual effect of depriving our other shareholders of an opportunity to receive a premium for their shares as part of a sale of our Company and reducing the price of our ADSs. These actions may be taken even if they are opposed by our other shareholders. In addition, Mr. Sun could divert business opportunities away from us to himself or others. For more information regarding our principal shareholders and their affiliated entities, see “Item 7. Major Shareholders and Related Party Transactions—A. Major Shareholders.”

 

The dual-class structure of our ordinary shares may adversely affect the trading market for the ADSs.

 

S&P Dow Jones and FTSE Russell have changed their eligibility criteria for inclusion of shares of public companies on certain indices, including the S&P 500, to exclude companies with multiple classes of shares and companies whose public shareholders hold no more than 5% of total voting power from being added to such indices. In addition, several shareholder advisory firms have announced their opposition to the use of multiple class structures. As a result, the dual-class structure of our ordinary shares may prevent the inclusion of the ADSs representing our Class A ordinary shares in such indices and may cause shareholder advisory firms to publish negative commentaries about our corporate governance practices or otherwise seek to cause us to change our capital structure. Any such exclusion from indices could result in a less active trading market for the ADSs representing our Class A ordinary shares. Any actions or publications by shareholder advisory firms critical of our corporate governance practices or capital structure could also adversely affect the value of the ADSs.

 

The voting rights of holders of ADSs are limited by the terms of the deposit agreement, and you may not be able to exercise your right to direct the voting of the underlying Class A ordinary shares which are represented by your ADSs.

 

As a holder of our ADSs, you will not have any direct right to attend general meetings of our shareholders or to cast any votes at such meetings. You will only be able to exercise the voting rights which attach to the underlying Class A ordinary shares which are represented by your ADSs indirectly by giving voting instructions to the depositary in accordance with the provisions of the deposit agreement. Under the deposit agreement, you may vote only by giving voting instructions to the depositary, as the holder of the underlying Class A ordinary shares which are represented by your ADSs. Upon receipt of your voting instructions, the depositary will endeavor to vote the underlying Class A ordinary shares in accordance with your instructions in the event voting is by poll, and in accordance with instructions received from a majority of holders of ADSs who provide instructions in the event voting is by show of hands. The depositary will not join in demanding a vote by poll. You will not be able to directly exercise any right to vote with respect to the underlying Class A ordinary shares unless you withdraw the shares and become the registered holder of such shares prior to the record date for the general meeting. Under our sixth amended and restated memorandum and articles of association, the minimum notice period required to be given by our Company to our registered shareholders for convening a general meeting is seven days. When a general meeting is convened, you may not receive sufficient advance notice to enable you to withdraw the underlying Class A ordinary shares which are represented by your ADSs and become the registered holder of such shares prior to the record date for the general meeting to allow you to attend the general meeting or to vote directly with respect to any specific matter or resolution which is to be considered and voted upon at the general meeting. In addition, under our sixth amended and restated memorandum and articles of association, for the purposes of determining those shareholders who are entitled to attend and vote at any general meeting, our directors may close our register of members and/or fix in advance a record date for such meeting, and such closure of our register of members or the setting of such a record date may prevent you from withdrawing the underlying Class A ordinary shares which are represented by your ADSs and becoming the registered holder of such shares prior to the record date, so that you would not be able to attend the general meeting or to vote directly. Where any matter is to be put to a vote at a general meeting, the depositary will, if we request, and subject to the terms of the deposit agreement, endeavor to notify you of the upcoming vote and to deliver our voting materials to you. We cannot assure you that you will receive the voting materials in time to ensure that you can instruct the depositary to vote the underlying shares which are represented by your ADSs. In addition, the depositary and its agents are not responsible for failing to carry out voting instructions or for their manner of carrying out your voting instructions. This means that you may not be able to exercise your right to direct the voting of the underlying Class A ordinary shares which are represented by your ADSs, and you may have no legal remedy if the underlying Class A ordinary shares are not voted as you requested.

 

51

 

 

Except in limited circumstances, the depositary for our ADSs will give us a discretionary proxy to vote our Class A ordinary shares underlying your ADSs if you do not instruct the depositary how to vote such shares, which could adversely affect your interests.

 

Under the deposit agreement for our ADSs, the depositary will give us (or our nominee) a discretionary proxy to vote our Class A ordinary shares represented by your ADSs at shareholders’ meetings if you do not give voting instructions to the depositary as to how to vote the Class A ordinary shares represented by your ADSs at any particular shareholders’ meeting, unless:

 

we have failed to timely provide the depositary with our notice of meeting and related voting materials;

 

we have instructed the depositary that we do not wish a discretionary proxy to be given;

 

we have informed the depositary that there is substantial opposition as to a matter to be voted on at the meeting;

 

we have informed the depositary that a matter to be voted on by the discretionary proxy at the meeting may have an adverse impact on the rights of shareholders; or

 

voting at the meeting is made by a show of hands.

 

The effect of this discretionary proxy is that, if you fail to give voting instructions to the depositary as to how to vote the Class A ordinary shares represented by your ADSs at any particular shareholders’ meeting, you cannot prevent our Class A ordinary shares represented by your ADSs from being voted at that meeting, absent the situations described above, and it may make it more difficult for shareholders to influence our management. Holders of our ordinary shares are not subject to this discretionary proxy

 

Your rights to pursue claims against the depositary as a holder of ADSs are limited by the terms of the deposit agreement and the deposit agreement may be amended or terminated without your consent.

 

Under the deposit agreement, any action or proceeding against or involving the depositary, arising out of or based upon the deposit agreement or the transactions contemplated thereby or by virtue of owning the ADSs may only be instituted by you in a state or federal court in New York, New York, and you, as a holder of our ADSs, will have irrevocably waived any objection which you may have to the laying of venue of any such proceeding, and irrevocably submitted to the exclusive jurisdiction of such courts in any such action or proceeding instituted by any person. Also, we may amend or terminate the deposit agreement without your consent. If you continue to hold your ADSs after an amendment to the deposit agreement, you agree to be bound by the deposit agreement as amended. See “Item 12. Description of Securities Other Than Equity Securities—D. American Depositary Shares” for more information.

 

Your right to participate in any future rights offerings may be limited, which may cause dilution to your holdings.

 

We may from time to time distribute rights to our shareholders, including rights to acquire our securities. However, we cannot make such rights available to you in the United States unless we register both the rights and the securities to which the rights relate under the Securities Act or an exemption from the registration requirements is available. Under the deposit agreement, the depositary will not make rights available to you unless both the rights and the underlying securities to be distributed to ADS holders are either registered under the Securities Act or exempt from registration under the Securities Act. We are under no obligation to file a registration statement with respect to any such rights or securities or to endeavor to cause such a registration statement to be declared effective and we may not be able to establish a necessary exemption from registration under the Securities Act. Accordingly, you may be unable to participate in our rights offerings in the future and may experience dilution in your holdings.

 

You may not receive dividends or other distributions on our Class A ordinary shares and you may not receive any value for them, if it is illegal or impractical to make them available to you.

 

The depositary of our ADSs has agreed to pay to you the cash dividends or other distributions it or the custodian receives on our Class A ordinary shares or other deposited securities underlying our ADSs, after deducting its fees and expenses. You will receive these distributions in proportion to the number of Class A ordinary shares your ADSs represent. However, the depositary is not responsible if it decides that it is unlawful or impractical to make a distribution available to any holders of ADSs. For example, it would be unlawful to make a distribution to a holder of ADSs if it consists of securities that require registration under the Securities Act but that are not properly registered or distributed under an applicable exemption from registration. The depositary may also determine that it is not feasible to distribute certain property through the mail. Additionally, the value of certain distributions may be less than the cost of mailing them. In these cases, the depositary may determine not to distribute such property. We have no obligation to register under U.S. securities laws any ADSs, Class A ordinary shares, rights or other securities received through such distributions. We also have no obligation to take any other action to permit the distribution of ADSs, Class A ordinary shares, rights or anything else to holders of ADSs. This means that you may not receive distributions we make on our Class A ordinary shares or any value for them if it is illegal or impractical for us to make them available to you. These restrictions may cause a material decline in the value of our ADSs.

 

52

 

 

You may be subject to limitations on transfer of your ADSs.

 

Your ADSs are transferable on the books of the depositary. However, the depositary may close its transfer books at any time or from time to time when it deems it expedient in connection with the performance of its duties. In addition, the depositary may refuse to deliver, transfer or register transfers of ADSs generally when our books or the books of the depositary are closed, or at any time if we or the depositary deems it advisable to do so because of any requirement of law or of any government or governmental body, or under any provision of the deposit agreement, or for any other reason.

 

Certain judgments obtained against us by our shareholders may not be enforceable.

 

We are an exempted company limited by shares incorporated under the laws of the Cayman Islands. We conduct a major part of our operations in mainland China and Hong Kong. In addition, a majority of our directors and executive officers reside within China or Hong Kong, and some of the assets of these persons are located within China or Hong Kong. As a result, it may be difficult or impossible for you to effect service of process within the United States upon these individuals, or to bring an action against us or against these individuals in the United States in the event that you believe your rights have been infringed under the U.S. federal securities laws or otherwise. Even if you are successful in bringing an action of this kind, the laws of the Cayman Islands and of the PRC may render you unable to enforce a judgment against our assets or the assets of our directors and officers.

 

It may be difficult for overseas regulators to conduct investigation or collect evidence within China.

 

Shareholder claims or regulatory investigations that are common in the United States generally are difficult to pursue as a matter of law or practicality in China. For example, in China, there are significant legal and other obstacles to providing information needed for regulatory investigations or litigation initiated outside China. Although the authorities in China may establish a regulatory cooperation mechanism with the securities regulatory authorities of another country or region to implement cross-border supervision and administration, such cooperation with the securities regulatory authorities in the Unities States may not be efficient in the absence of a mutual and practical cooperation mechanism. Furthermore, according to Article 177 of the PRC Securities Law, or Article 177, which became effective in March 2020, no overseas securities regulator is allowed to directly conduct an investigation or evidence collection activities within the territory of the PRC, and without the consent by the Chinese securities regulatory authorities and the other competent governmental agencies, no entity or individual may provide documents or materials related to the securities business overseas. On February 24, 2023, the CSRC published the Confidentiality and Archives Rules, pursuant to which, the working papers and other files produced in the PRC by securities companies and securities service institutions that provide PRC domestic companies with relevant securities services during the overseas securities offering and listing by such domestic companies shall be stored in PRC. If overseas securities regulators propose to carry out investigation, evidence collection or inspection on domestic companies, or relevant securities companies or securities service institutions, such activities shall be carried out through the cross-border regulatory cooperation mechanism. The domestic companies, securities companies and securities service institutions shall obtain approvals from the CSRC or relevant PRC authorities before cooperating with overseas securities regulators in their investigations and inspections or providing materials to them. In addition, the Data Security Law and the Personal Information Protection Law provide that no entity or individual within the territory of the PRC shall provide any foreign judicial body and law enforcement body with any data or any personal information stored within the territory of the PRC without the approval of the competent governmental authority of the PRC. In the event that the U.S. regulators carry out any investigation on us and there arises a need to conduct an investigation or collect evidence within the territory of China, the U.S. regulators may not be able to carry out such investigation or evidence collection directly in China under PRC laws. In addition, we and certain other entities and individuals, including our legal advisors, auditors and other agents, may be restricted from providing documents, materials, data and/or personal information to U.S. regulators before obtaining appropriate approvals from relevant PRC authorities. We may be subject to penalties if we or such other entities or individuals are found to have violated the foregoing restrictions. The U.S. regulators may resort to cross-border cooperation with the securities regulatory authority of China through judicial assistance, diplomatic channels or regulatory cooperation mechanisms in place involving the securities regulatory authority of China. While detailed interpretation of or implementation rules under these laws have yet to be promulgated, the inability of an overseas securities regulator to directly conduct investigations or collect evidence within China, and restrictions on the provision of documents, materials, data and/or personal information by entities and individuals to an overseas securities regulator, foreign judicial body or foreign law enforcement body may further increase difficulties faced by you in protecting your interests. See also “—You may face difficulties in protecting your interests, and your ability to protect your rights through U.S. courts may be limited, because we are incorporated under the Cayman Islands law” for risks associated with investing in us as a Cayman Islands company.

 

53

 

 

ADSs holders may not be entitled to a jury trial with respect to claims arising under the deposit agreement, which could result in less favorable outcomes to the plaintiff(s) in any such action.

 

The deposit agreement governing the ADSs representing our Class A ordinary shares provides that, to the fullest extent permitted by law, ADS holders waive the right to a jury trial of any claim they may have against us or the depositary arising out of or relating to our shares, the ADSs or the deposit agreement, including any claim under the U.S. federal securities laws.

 

If we or the depositary opposed a jury trial demand based on the waiver, the court would determine whether the waiver was enforceable based on the facts and circumstances of that case in accordance with the applicable state and federal laws. To our knowledge, the enforceability of a contractual pre-dispute jury trial waiver in connection with claims arising under the federal securities laws has not been finally adjudicated by the United States Supreme Court. However, we believe that a contractual pre-dispute jury trial waiver provision is generally enforceable, including under the laws of the State of New York, which govern the deposit agreement, by a federal or state court in the City of New York, which has non-exclusive jurisdiction over matters arising under the deposit agreement. In determining whether to enforce a contractual pre-dispute jury trial waiver provision, courts will generally consider whether a party knowingly, intelligently and voluntarily waived the right to a jury trial. We believe that this is the case with respect to the deposit agreement and the ADSs. It is advisable that you consult legal counsel regarding the jury waiver provision before entering into the deposit agreement.

 

If you or any other holders or beneficial owners of ADSs bring a claim against us or the depositary in connection with matters arising under the deposit agreement or the ADSs, including claims under federal securities laws, you or such other holder or beneficial owner may not be entitled to a jury trial with respect to such claims, which may have the effect of limiting and discouraging lawsuits against us or the depositary. If a lawsuit is brought against us or the depositary under the deposit agreement, it may be heard only by a judge or justice of the applicable trial court, which would be conducted according to different civil procedures and may result in different outcomes than a trial by jury would have had, including results that could be less favorable to the plaintiff(s) in any such action.

 

Nevertheless, if this jury trial waiver provision is not permitted by applicable law, an action could proceed under the terms of the deposit agreement with a jury trial. No condition, stipulation or provision of the deposit agreement or ADSs serves as a waiver by any holder or beneficial owner of ADSs or by us or the depositary of compliance with any substantive provision of the U.S. federal securities laws and the rules and regulations promulgated thereunder.

 

You may face difficulties in protecting your interests, and your ability to protect your rights through U.S. courts may be limited, because we are incorporated under the Cayman Islands law.

 

We are an exempted company limited by shares incorporated under the laws of the Cayman Islands. Our corporate affairs are governed by our memorandum and articles of association, the Companies Act (As Revised) of the Cayman Islands and the common law of the Cayman Islands. The rights of shareholders to take action against the directors, actions by minority shareholders and the fiduciary duties of our directors to us under Cayman Islands law are to a large extent governed by the common law of the Cayman Islands. The common law of the Cayman Islands is derived in part from comparatively limited judicial precedent in the Cayman Islands as well as from the common law of England and Wales, the decisions of whose courts are of persuasive authority, but are not binding, on a court in the Cayman Islands. The rights of our shareholders and the fiduciary duties of our directors under Cayman Islands law are not as clearly established as they would be under statutes or judicial precedent in some jurisdictions in the United States. In particular, the Cayman Islands has a less developed body of securities laws than the United States. Some U.S. states, such as Delaware, have more fully developed and judicially interpreted bodies of corporate law than the Cayman Islands. In addition, Cayman Islands companies may not have standing to initiate a shareholder derivative action in a federal court of the United States.

 

Shareholders of Cayman Islands exempted companies like us have no general rights under Cayman Islands law to inspect corporate records (other than copies of the memorandum and articles of association, the register of mortgages and charges, and any special resolutions passed by the shareholders) or to obtain copies of lists of shareholders of these companies. Under Cayman Islands law, the names of our current directors can be obtained from a search conducted at the Registrar of Companies. Our directors will have discretion under the memorandum and articles of association to determine whether or not, and under what conditions, our corporate records may be inspected by our shareholders, but are not obliged to make them available to our shareholders. This may make it more difficult for you to obtain the information needed to establish any facts necessary for a shareholder resolution or to solicit proxies from other shareholders in connection with a proxy contest.

 

54

 

 

Certain corporate governance practices in the Cayman Islands, which is our home country, differ significantly from requirements for companies incorporated in other jurisdictions such as the United States. If we choose to follow home country practice, our shareholders may be afforded less protection than they otherwise would under rules and regulations applicable to U.S. domestic issuers. See also “Item 16G—Corporate Governance.”

 

As a result of all of the above, our public shareholders may have more difficulty in protecting their interests in the face of actions taken by management, members of the board of directors or controlling shareholders than they would as public shareholders of a company incorporated in the United States.

 

Our memorandum and articles of association contains anti-takeover provisions that could discourage a third party from acquiring us and adversely affect the rights of holders of our Class A ordinary shares and ADSs.

 

Our memorandum and articles of association contain certain provisions that could limit the ability of others to acquire control of our Company, including a provision that grants authority to our board of directors to establish and issue from time to time one or more series of preferred shares without action by our shareholders and to determine, with respect to any series of preferred shares, the terms and rights of that series. These provisions could have the effect of depriving our shareholders and ADS holders of the opportunity to sell their shares or ADSs at a premium over the prevailing market price by discouraging third parties from seeking to obtain control of our Company in a tender offer or similar transactions.

 

Our directors and officers have substantial influence over our Company and their interests may not be aligned with the interests of our other shareholders.

 

Our directors and officers collectively own an aggregate of 76.1% of our total voting power as of the date of this annual report. See “Item 7. Major Shareholders and Related Party Transactions—A. Major shareholders.” As a result, they have substantial influence over our business, including significant corporate actions such as mergers, consolidations, election of directors and other significant corporate actions.

 

They may take actions that are not in the best interest of us or our other shareholders. This concentration of voting power may discourage, delay or prevent a change in control of our Company, which could deprive our shareholders of an opportunity to receive a premium for their shares as part of a sale of our Company and may reduce the price of the ADSs. These actions may be taken even if they are opposed by our other shareholders. In addition, the significant concentration of share ownership may adversely affect the trading price of the ADSs due to investors’ perception that conflicts of interest may exist or arise.

 

We are an emerging growth company and may take advantage of certain reduced reporting requirements.

 

We are an “emerging growth company,” as defined in the JOBS Act, and we may take advantage of certain exemptions from various requirements applicable to other public companies that are not emerging growth companies including, most significantly, not being required to comply with the auditor attestation requirements of Section 404 of Sarbanes-Oxley Act of 2002 for so long as we are an emerging growth company. As a result, if we elect not to comply with such auditor attestation requirements, our investors may not have access to certain information they may deem important.

 

The JOBS Act also provides that an emerging growth company does not need to comply with any new or revised financial accounting standards until such date that a private company is otherwise required to comply with such new or revised accounting standards. We have elected to “opt out” of the provision that allow us to delay adopting new or revised financial accounting standards and, as a result, we will comply with new or revised financial accounting standards as required when they are adopted for public companies. This decision to opt out of the extended transition period under the JOBS Act is irrevocable.

 

We are a foreign private issuer within the meaning of the rules under the Exchange Act, and as such we are exempt from certain provisions applicable to U.S. domestic public companies.

 

Because we qualify as a foreign private issuer under the Exchange Act, we are exempt from certain provisions of the securities rules and regulations in the United States that are applicable to U.S. domestic issuers, including:

 

the rules under the Exchange Act requiring the filing with the SEC of quarterly reports on Form 10-Q or current reports on Form 8-K;

 

the sections of the Exchange Act regulating the solicitation of proxies, consents, or authorizations in respect of a security registered under the Exchange Act;

 

55

 

 

the sections of the Exchange Act requiring insiders to file public reports of their stock ownership and trading activities and liability for insiders who profit from trades made in a short period of time; and

 

the selective disclosure rules by issuers of material nonpublic information under Regulation FD.

 

We are required to file an annual report on Form 20-F within four months of the end of each fiscal year. In addition, we intend to publish our interim financial results as press releases, distributed pursuant to the rules and regulations of the Nasdaq Stock Market. Press releases relating to financial results and material events will also be furnished to the SEC on Form 6-K. However, the information we are required to file with or furnish to the SEC will be less extensive and less timely compared to that required to be filed with the SEC by U.S. domestic issuers. As a result, you may not be afforded the same protections or information that would be made available to you were you investing in a U.S. domestic issuer.

 

As an exempted company incorporated in the Cayman Islands, we have adopted certain home country practices in relation to corporate governance matters that differ significantly from the Nasdaq’s corporate governance requirements; these practices may afford less protection to shareholders than they would enjoy if we complied fully with the Nasdaq’s corporate governance requirements.

 

As a Cayman Islands exempted company listed on the Nasdaq Global Market, we are subject to the Nasdaq listing standards. Section 5605(b)(1), Section 5605(c)(2) and Section 5635(c) of the Nasdaq Listing Rules require listed companies to have, among other things, a majority of its board members to be independent, an audit committee of at least three members and shareholders’ approval on adoption of equity incentive awards plans. However, the Nasdaq Stock Market Rules permit a foreign private issuer like us to follow the corporate governance practices of its home country. We follow home country practices with respect to the requirements for the majority of the board being independent and maintaining an audit committee of at least three members. We have also adopted a new share incentive awards plan without shareholders’ approval.

 

Our shareholders may be afforded less protection than they would otherwise enjoy under the Nasdaq listing standards applicable to U.S. domestic issuers given our reliance on the home country practice exception.

 

We are a “controlled company” within the meaning of the Nasdaq Stock Market Rules and, as a result, can rely on exemptions from certain corporate governance requirements that provide protection to shareholders of other companies.

 

We are a “controlled company” within the meaning of the Nasdaq Stock Market Rules because Mr. Lei Sun, the chairman of our board of directors, owns more than 50% of our total voting power as at the date of this annual report. For so long as we remain a controlled company under that definition, we are permitted to elect to rely, and may rely, on certain exemptions from corporate governance rules. As a result, you may not have the same protection afforded to shareholders of companies that are subject to these corporate governance requirements.

 

We believe that we were a passive foreign investment company, or PFIC, for U.S. federal income tax purposes for our taxable year ended December 31, 2022, which could result in adverse U.S. federal income tax consequences to U.S. holders of our ADSs or ordinary shares.

 

Based on the market price of our ADSs and the nature and composition of our assets (in particular the retention of a substantial amount of cash, deposits and investments), we believe that we were a “passive foreign investment company,” or “PFIC,” for U.S. federal income tax purposes for our taxable year ended December 31, 2022, and we will likely be a PFIC for our current taxable year ending December 31, 2023 unless the market price of our ADSs increases and/or we invest a substantial amount of cash and other passive assets we hold in assets that produce or are held for the production of non-passive income. A non-U.S. corporation will be considered a PFIC for any taxable year if either (1) 75% or more of its gross income for such year consists of certain types of “passive” income or (2) 50% or more of the value of its assets (as generally determined on the basis of a quarterly average) during such year is attributable to assets that produce or are held for the production of passive income.

 

If we are classified as a PFIC in any taxable year, a U.S. Holder (as defined in Item 10. Additional Information—E. Taxation—United States Federal Income Tax Considerations) will generally be subject to reporting requirements and may incur significantly increased United States income tax on gain recognized on the sale or other disposition of the ADSs or ordinary shares and on the receipt of distributions on the ADSs or ordinary shares to the extent such gain or distribution is treated as an “excess distribution” under the U.S. federal income tax rules. Furthermore, a U.S. Holder will generally be treated as holding an equity interest in a PFIC in the first taxable year of the U.S. Holder’s holding period in which we become a PFIC and subsequent taxable years, unless we cease to be a PFIC and such U.S. Holder makes a “deemed sale” election with respect to the ADSs or ordinary shares. Accordingly, a U.S. Holder of our ADSs or ordinary shares is urged to consult its tax advisor concerning the U.S. federal income tax consequences of an investment in our ADSs or ordinary shares, including the possibility of making a “mark-to-market” election. For more information, see “Item 10. Additional Information—E. Taxation—United States Federal Income Tax Considerations.”

 

56

 

 

We will incur increased costs as a result of being a public company, particularly after we cease to qualify as an “emerging growth company.”

 

We are a public company and expect to incur significant legal, accounting and other expenses that we did not incur as a private company. The Sarbanes-Oxley Act of 2002, as well as rules subsequently implemented by the SEC and the Nasdaq Stock Market, impose various requirements on the corporate governance practices of public companies. As a company with less than US$1.235 billion in net revenues for our last fiscal year, we qualify as an “emerging growth company” pursuant to the JOBS Act. An emerging growth company may take advantage of specified reduced reporting and other requirements that are otherwise applicable generally to public companies. These provisions include exemption from the auditor attestation requirement under Section 404 of the Sarbanes-Oxley Act of 2002 in the assessment of the emerging growth company’s internal control over financial reporting and permission to delay adopting new or revised accounting standards until such time as those standards apply to private companies. We have elected to “opt out” of the provision that allow us to delay adopting new or revised financial accounting standards and, as a result, we will comply with new or revised financial accounting standards as required when they are adopted for public companies. This decision to opt out of the extended transition period under the JOBS Act is irrevocable.

 

We expect these rules and regulations to increase our legal and financial compliance costs and to make some corporate activities more time-consuming and costly. After we are no longer an “emerging growth company,” we expect to incur significant expenses and devote substantial management effort toward ensuring compliance with the requirements of Section 404 of the Sarbanes-Oxley Act of 2002 and the other rules and regulations of the SEC. For example, as a public company, we are required to maintain certain numbers of independent directors and adopt policies regarding internal controls and disclosure controls and procedures. Operating as a public company also makes it more difficult and more expensive for us to obtain director and officer liability insurance, and we may be required to accept reduced policy limits and coverage or incur substantially higher costs to obtain the same or similar coverage. In addition, we will incur additional costs associated with our public company reporting requirements. It is also more difficult for us to find qualified persons to serve on our board of directors or as executive officers. We are currently evaluating and monitoring developments with respect to these rules and regulations, and we cannot predict or estimate with any degree of certainty the amount of additional costs we may incur or the timing of such costs.

 

In the past, shareholders of a public company often brought securities class action suits against the company following periods of instability in the market price of that company’s securities. If we were involved in a class action suit, it could divert a significant amount of our management’s attention and other resources from our business and operations, which could harm our results of operations and require us to incur significant expenses to defend the suit. Any such class action suit, whether or not successful, could harm our reputation and restrict our ability to raise capital in the future. In addition, if a claim is successfully made against us, we may be required to pay significant damages, which could have a material adverse effect on our financial condition and results of operations.

 

ITEM 4. INFORMATION ON THE COMPANY

 

A.History and Development of the Company

 

We initially conducted our business through Jiufu Shuke Technology Group Co., Ltd. (“Jiufu Shuke,” formerly known as Beijing Jiufu Times Investment Consulting Co., Ltd., Jiufu Internet Finance Holdings Group Co., Ltd. and Jiufu Jinke Holdings Group Co., Ltd., successively), a company incorporated in China in December 2006.

 

We restructured our corporate organization in 2014. In January 2014, we incorporated our current holding company in the Cayman Islands under the name of JIUFU Financial Technology Service Limited, which was later changed to 9F Inc. in June 2014. In February 2014, we incorporated Moore Digital Technology Information Service Limited (“9F HK”, formerly known as JIUFU Financial Information Service Limited) in Hong Kong, as a wholly-owned subsidiary of 9F Inc. We incorporated Beijing Shuzhi Lianyin Technology Co., Ltd. (“Shuzhi Lianyin,” formerly known as Beijing Jiufu Lianyin Technology Co., Ltd.), in June 2014 and Shanghai Shuzhi Lianyin Network Co., Ltd. (formerly known as Shanghai Jiufu Network Co., Ltd.), in August 2014 in China as wholly-owned subsidiaries of 9F HK.

 

57

 

 

In August 2014, Shuzhi Lianyin obtained effective control over Jiufu Shuke and Beijing Puhui through a series of contractual arrangements. In July 2015, August 2015, June 2019, May 2020 and August 2020, we amended and restated some of the abovementioned contracts with then existing shareholders of Jiufu Shuke and Beijing Puhui. In April 2020, Zhuhai Xiaojin Hulian Technology Co., Ltd. (“Xiaojin Hulian”) and Zhuhai Wukong Youpin Technology Co., Ltd. (“Wukong Youpin”), each a wholly-owned subsidiary of us in China, obtained effective control over Zhuhai Lianyin and Yi Qi Mai through a series of new contractual arrangements (as amended). We terminated contractual agreements with respect to Beijing Jiufu Meihao Technology Co., Ltd. (currently known as Beijing Jinniu Zhixuan Technology Co., Ltd., or “Jinniu Zhixuan”) in September 2020 when acquiring 100% equity interest in it. In March 2021, Qianhai Fuyuan Network Technology (Shenzhen) Co., Ltd., a wholly-owned subsidiary of us in China, obtained effective control over Shenzhen Fuyuan through a series of new contractual arrangements. As a result of our direct ownership in our WFOEs and the contractual arrangements with Beijing Puhui, Jiufu Shuke, Zhuhai Lianyin, Yi Qi Mai and Shenzhen Fuyuan, which are our VIEs, we believe that our VIEs should be treated as Variable Interest Entities under the Statement of Financial Accounting Standards Board Accounting Standards Codification Topic 810 Consolidation and we should be regarded as the primary beneficiary of our VIEs. Accordingly, we treat our VIEs as our consolidated entities under U.S. GAAP and we consolidate the financial results of our VIEs.

 

We currently conduct substantially all of our operations through our subsidiaries in China, Hong Kong and elsewhere, and our VIEs and their subsidiaries. We established three new VIEs, Yi Qi Mai, Zhuhai Lianyin and Shenzhen Fuyuan. The online lending platform business, which was a major part of our business, was mainly conducted by Jiufu Puhui, a wholly-owned subsidiary of Jiufu Shuke. The loan products related business was mainly conducted by Xinjiang Teyi Shuke Information Technology Co., Ltd. (“Xinjiang Shuke,” formerly known as Xinjiang Jiufu Onecard Information Technology Co., Ltd.), a wholly-owned subsidiary of Yi Qi Mai through Beijing Lirongxing, and Zhuhai Onecard Xiaojin Technology Co., Ltd. (“Zhuhai Xiaojin,” formerly known as Zhuhai Jiufu Xiaojin Technology Co., Ltd.), a wholly-owned subsidiary of Zhuhai Lianyin. Shuzhi Lianyin provides technical support to our operations.

 

We started to offer offshore stock investment products to provide investors with access to stock trading opportunities in Hong Kong and the U.S. through Metaverse Securities Limited, after we acquired the majority of its equity interest in August 2016. In 2018, we started to engage in the stock distribution business and provide investors with access to stock subscription opportunities in Hong Kong through Metaverse Securities Limited. We conduct insurance brokerage business in Hong Kong through Ether Wealth Management Limited (formerly known as Fuyuan Wealth Management Limited and 9F Wealth Management Limited, successively), a company we acquired in July 2017. We also acquired Lion Global Financial Limited in March 2022, through which we plan to operate insurance brokerage business and fund sales business in Hong Kong to further diversify our business offerings. In 2022, we established Meta Futures Limited in Hong Kong via our wholly owned subsidiary, through which we plan to provide futures contracts trading services.

 

On August 15, 2019, our ADSs commenced trading on the Nasdaq Global Market under the symbol “JFU.” We raised from our initial public offering approximately US$57.7 million in net proceeds after deducting underwriting commissions and discounts and the offering expenses payable by us.

 

In December 2020, as part of the effort to redirect our business focus, we ceased publishing information relating to new offerings of investment opportunities in fixed income products for investors on our online lending information intermediary platform, Jiufu Puhui. Pursuant to certain collaboration arrangements entered into by the Company and certain licensed asset management companies, the rights of investors in then existing loans underlying our fixed income products have been transferred to such companies, with relevant repayment of the principal and investment income, as applicable, in relation to the fixed income products expected to be made by such asset management companies to the investors within 36 months in ways chosen by the investors subject to terms and on conditions set forth in the platform notice to the investors. As of December 31, 2022, settlement with a vast majority of the investors had been reached. After the change of business operations, Jiufu Puhui no longer provides loan facilitation services, and licensed asset management companies and other third-party service providers will provide investors with services in relation to the return of their remaining investment in loans.

 

58

 

 

In July 2021, we entered into certain subscription agreements with two investors in relation to an investment of up to an aggregate of $59.7 million in the Company through private placements of up to 40,498,625 newly issued Class A ordinary shares, and subsequently closed the first tranche of the investment and issued a total of 20,249,313 Class A ordinary shares to the investors. In conjunction with the closing of the first tranche investment under the subscription agreement with one of the investors, or the Existing Subscription Agreement, we, such investor and a certain other investor, or the joining investor, entered into a restated and amended subscription agreement, or the Amended Agreement, which provided that in lieu of the original investor having the option to make the second tranche investment as originally contemplated under the Existing Subscription Agreement, the joining investor may invest up to $1,000,000 in our Company for newly issued Class A ordinary shares. We have closed the second tranche investment and issued 678,426 Class A ordinary shares to the joining investor.

 

On November 5, 2021, we entered into a service agreement with a certain service provider, pursuant to which such provider will provide us with certain consulting and marketing services as well as user management services with respect to certain of our users in exchange for the issuance of certain service provider warrants, under which a maximum amount of 44,788,667 Class A ordinary shares can be issued. The terms and conditions applicable to the Service Provider Warrants are further set forth in a warrant agreement entered into between us and the service provider for this purpose.

 

On January 3, 2023, we announced the plan to change the ratio of our ADSs to our Class A ordinary shares from the ratio of one (1) ADS to one (1) Class A ordinary share to a new ratio of one (1) ADS to twenty (20) Class A ordinary shares, which took effect on January 18, 2023.

 

Our principal executive offices are located at Room 1207, Building No. 5, 5 West Laiguangying Road, Chaoyang District, Beijing 100012, People’s Republic of China. Our telephone number at this address is +86 (10) 8527-6996. Our registered office in the Cayman Islands is located at Maples Corporate Services Limited, P.O. Box 309, Ugland House Grand Cayman, KY1-1104, Cayman Islands. Our agent for service of process in the United States is Cogency Global Inc., located at 122 East 42nd Street, 18th Floor, New York, NY 10168.

 

The SEC maintains an Internet website that contains reports, proxy and information statements, and other information regarding us that filed electronically with the SEC, which can be accessed at http://www.sec.gov. Our annual reports, interim results, press release and other SEC filings can also be accessed via our investor relationship website at http://ir.9fgroup.com/.

 

B.Business Overview

 

We are an internet securities service platform and technology company. We offer securities brokerage services for stocks traded on the U.S. and Hong Kong exchanges, wealth management services and investment banking services and connect investors with investment opportunities that come with the vast potential of China’s new consumer economy and the appreciation of global assets. Our vision is to empower young investors around the world to make investment in a new ecosystem involving “new consumption, new technology and new fortune” using our intelligent investment services. We have taken steps to incrementally implement our business plan, including, without limitation, by maintaining SFC Type 1 (dealing in securities), Type 2 (dealing in future contracts), Type 4 (advising on securities), Type 5 (advising on future contracts) and Type 9 (asset management) Licenses in Hong Kong through our subsidiaries, hiring new talent for the securities brokerage services, as well as making efforts to improve and fine-tune our subsidiary’s existing internet-based securities investment platform through the deployment of revolutionary technologies including artificial technologies.

 

Pursuant to industry-wide policy requirements, Jiufu Puhui ceased its online lending information intermediary services in China in 2020. Outstanding loans under the relevant online lending activities have been transferred to certain third parties and Jiufu Puhui will continue to provide technical support for debt collection and post-origination customer services to such independent third parties to facilitate the phasing out of the online lending intermediary business and the settlement of outstanding loans.

 

59

 

 

Our Legacy Products and Services

 

Digital Financial Account

 

We offered a single digital financial account for each user on our digital financial account platform, providing a comprehensive range of financial products and services. Our digital financial account provided a one-stop digital solution for users to address many of their financial needs including online lending, online wealth management and payment facilitation.

 

Loan Products

 

We offered loan products to borrowers. The loan products we offered to borrowers were funded by investors and institutional funding partners. Our loan products were generally unsecured. For revolving loan products and non-revolving loan products, our credit decisions were typically made within three minutes for first-time applicants and in real-time for repeat borrower drawdowns within the approved credit limits. Loan disbursements generally occurred on the business day after the loan application was approved. For our revolving loan products, borrowers could take out multiple loans within their approved credit limits. These features were essential to meet the borrowers’ time-sensitive and recurring financial needs.

 

Revolving Loan Products

 

We offered a revolving loan product through One Card. In approving a One Card user, we made the credit decision regarding whether to extend credit, how much credit to extend (the credit limit) and the borrowing cost based on our review of the user’s credit profile. We conducted credit re-assessment for each drawdown of the revolving loan products and charged a service fee for each drawdown.

 

Our One Card users drew upon approved credit limits to make online and offline transactions with our merchant partners. The approved credit limits could also be drawn to meet the users’ other financial needs.

 

Online: Users could draw upon approved credit limits to purchase goods on the 9F One Mall, our proprietary online shopping platform providing products from third-party e-commerce platforms. Users could also withdraw cash from the approved credit limits to meet other financial needs.

 

Offline: We partnered with China UnionPay, China’s largest card payment organization, as well as commercial banks to offer virtual credit solutions through which our users could draw upon approved credit limits for general offline payments to merchants connected by China UnionPay.

 

The approved credit limits of our revolving loan products did not exceed RMB200,000. The applicable terms of our revolving loan products were 1 to 48 months.

 

We set user borrowing costs for our revolving loan products based on a proprietary, tiered credit pricing model. Key factors included the borrowers’ credit history, transactional behaviors and other underwriting factors.

 

Non-revolving loan products

 

We offered fixed-term loan products that covered key consumption verticals such as home improvement, education, elective medical care services and consumer electronics. These loan products were often offered by us in collaboration with leading consumption-based lending platforms, including home improvement, education and elective medical care services.

 

The terms of our non-revolving loan products did not exceed 48 months. The applicable terms of our non-revolving loans for products were 1 to 48 months.

 

We priced our non-revolving products under our online lending information intermediary services similarly to how we priced our revolving loan products. In addition, the repayment of loan principal and interest, and the payment of prepayment fees and penalty fees, if applicable, were similar to the same under our revolving loan products.

 

60

 

 

Direct lending program

 

Loan products funded by institutional funding partners counted towards loan products under our direct lending program.

 

Online Wealth Management Products

 

We offered a suite of online wealth management products to investors across our online platforms, including Wukong Licai, 9F Wallet (formerly known as Jiufu Jinrong) and 9F Puhui. Our original online wealth management product was a fixed income product representing the loans we facilitated. In 2017, we expanded our product suite to include onshore and offshore investment options including stock, insurance, bank wealth management products and mutual funds.

 

Fixed income products

 

Our fixed income products represented investments in the loans we facilitated primarily through One Card. An investor could individually invest in the loans through our self-directed investing tool, or they could invest by leveraging our automated investing tool. We charged investors service fees. The minimum investment amount of our fixed income products was RMB100.0.

 

Investing Tools-Automated

 

Our investors could leverage our automated investing tools to invest in fixed income products. With our automated investing tools, an investor agreed to invest a specified amount of money (investment balance) to borrowers through our platform for a specified period of time (investment commitment period) with an expected rate of return. Once an investor committed funds using the tool, his or her funds were automatically allocated among approved borrowers. As an underlying loan was repaid within the investment commitment period, the realized funds would be automatically reinvested according to the investors’ preset investing criteria. If an investment commitment period ended during the term of an underlying loan, we would facilitate the investor’s exit on the investor’s behalf by transferring his or her rights with respect to the underlying loans. Our automated investors tools would then arrange such loans to be funded by new investors making investments in our fixed income products, whom we matched to the underlying borrower. There was no guarantee that the transfer of the underlying loans at the end of the investment commitment period would be arranged successfully.

 

We offered fixed-income products with investment commitment periods mainly ranging from three months to four years with expected rates of return ranging from 6.0% to 12.0% per annum and a minimum commitment amount of RMB100. An investor would be repaid the principal and interest at the end of the investment commitment period which was non-extendable. However, an investor could elect to reinvest his or her funds in the form of subscription for a new fixed-income product before or upon the end of the current investment commitment period.

 

If a cash-out request was made by an investor within the investment commitment period, we had discretion to handle the transfer request on a case-by-case basis. Before October 2019, if the transfer was arranged successfully, the investor would receive the principal and the accrued interest as determined by the actual investment period, and we would charge an investor service fee for early termination. Since October 2019, if a cash-out request made by an investor within the investment commitment period met our pre-set conditions, such as human or system failure, and the loan transfer was arranged successfully, the investor would only receive the principal, while we would not charge service fees for early termination. There was no guarantee that the reinvestment and the transfer request of a loan made within the investment commitment period would be arranged successfully.

 

Investing Tools-Self-directed

 

Our investors could also leverage our self-directed investing tool to invest in fixed income products. Our self-directed investing tool enabled investors to manually select investment opportunities among approved borrowers posted on our platform. After selecting a desired loan, the investor then agreed to commit a certain amount of funds to a specific borrower through our platform until the maturity of the loan. Funds were transferred through the custodian bank from an investor’s account to a borrower’s account once the loan was fully subscribed. Any investor who wanted to withdraw committed funds prior to the maturity of the loan could transfer his or her rights in the loan on his or her own initiative. There was no guarantee that the transfer requests made prior to the maturity of the loans would be arranged successfully.

 

61

 

 

Payment facilitation and other products and services

 

We helped our One Card users pay credit card bills and household bills such as utility bills using approved credit limits under One Card. In addition, we provided other value-added services including credit history search, debt consolidation and user referral services.

 

Our Current Business and Services

 

Wealth Management Services

 

Internet Securities Services

 

We currently hold SFC Type 1 (dealing in securities), Type 2 (dealing in future contracts), Type 4 (advising on securities), Type 5 (advising on future contracts) and Type 9 (asset management) Licenses in Hong Kong through our subsidiaries, Metaverse Securities Limited, Meta Futures Limited and Lion Global Financial Limited. Benefiting from our technology capability, we aim to establish a new type of internet-based securities investment platform that offers convenient and effective global asset allocation services, especially offshore securities investment services, to individual investors so as to connect them with Hong Kong and U.S. stock markets. Currently, we are offering the following services to our users through Metaverse Securities Limited, a licensed entity:

 

real time trading information and professional news push notification services in relation to Hong Kong and U.S.-listed securities;

 

online whole-process account opening services that satisfies Hong Kong SFC requirements using facial recognition and e-signatures;

 

convenient transfer, FPS and EDDA deposit and withdrawal services;

 

multi-category trading services that help investors’ seize market opportunities; and

 

comprehensive account design services that offer affordable investment opportunities in a wide array of securities and securities markets.

 

We plan to apply for more licenses based on our business plan, and we have taken steps to acquire licensed entities in Hong Kong and other regions to expand our services and product offerings. This will allow us to provide a richer investment portfolio to investors, and more effective and powerful “one account, global investment” one-stop service offerings.

 

Fintech Business in Southeast Asia

 

We obtained the P2P license in Indonesia approved by OJK, and our Indonesian joint venture company has had its Multi-Finance license approved by OJK too, and we managed our licenses based on the actual needs for our business operations. In 2022, we disposed of the P2P license in Indonesia to better execute our business strategy to focus on wealth management business.

 

Fund Sales and Insurance Brokerage Services

 

We hold a Hong Kong insurance brokerage license through our subsidiary Ether Wealth Management Limited (formerly known as Fuyuan Wealth Management Limited). Ether Wealth Management has an experienced and professional wealth management team that assesses risks according to our clients’ different wealth management needs, and provides clients with tailor-made, comprehensive and practical wealth allocation planning and management solutions. Our team assists clients to increase their asset value with diversified wealth management products and services that allow flexible asset allocation. Currently we have rolled out a product portfolio that covers Life protection plans, Annuity plans, Universal life insurance, General insurance, MPF advisory services, etc., suitable for a range of financial needs of our clients at different stages of their journeys through life. We acquired whole equity interest in Lion Global Financial Limited, which holds SFC Type 1, 4 and 9 Licenses, Insurance Broker Company License and MPF Intermediary License and operates fund sales and insurance brokerage business, and we aim to build on its service offerings to further diversify our business. We also hold an insurance brokerage license through a subsidiary of one of our VIEs, Jiuxing Insurance Brokers Co., Ltd., and we hold shares in a fund sales license holder, CSJ Golden Bull (Beijing) Fund Sales Co., Ltd. (formerly known as CSJ Golden Bull (Beijing) Investment Consulting Co., Ltd.) Relying on existing licenses, we cooperate with fund managers, asset management companies, trust companies, securities companies, insurance companies, commercial banks, policy banks and other financial institutions and service institutions to provide high-net-worth individuals, family and institutional investors wealth management and investment advisory services.

 

62

 

 

Technology Empowerment Services

 

By deploying our accumulated financial technologies, especially the advanced artificial intelligence algorithms such as machine learning, community discovery, natural language processing voice recognition, and enhanced machine learning automation model training etc., we provide our partners with technology empowerment services with respect to user acquisition, risk management, consumption scenario perception and comprehension and data modeling. With such technologies rendered to our partners, we expect to help them improve their ability for user acquisition, user filtering, user operation management and risk management, and reduce their user acquisition costs, promote their user conversion and enhance their profitability.

 

In 2019, we officially launched our proprietary platform that integrates our core artificial intelligence, cloud and big data technologies. Such platform provides our financial institution partners and merchant partners with highly customized modularized service packages. We have also launched a SaaS version of this platform to drive our expansion into Southeast Asia and other international markets. We have also been working closely with licensed financial institutions, such as Hubei Consumption Financial Company, by providing them with user acquisition and credit assessment assistance, as well as consultation services. Benefiting from our well-developed risk management and data analysis technology, we are in a superior position to help financial institutions acquire potential borrowers that may fit their client profile, and our deep insight on the financial industry as a long-standing provider of digital finance solutions enable us to provide high quality consultation and integrated technology solutions to financial institutions. Since our inception, we have served over 70 commercial banks with relevant services purchased by nearly ten thousand of their local branches, and are actively seeking opportunities to collaborate with well-known banks overseas. In addition, the risk management system developed by us has been widely used in banking, automobile, securities investment and insurance industries.

 

We have been actively developing our technologies such as big data and artificial intelligence technologies, through in-house research & development and investment in other emerging technology companies.

 

E-commerce Business

 

We rolled out online retailing services and offline B2B merchandise services in 2020, aiming to build a novel business ecosystem that delivers a finer lifestyle for our customers. Our E-commerce business is currently offered through third party e-commerce platforms and covers seven major categories of merchandise, including 3C products, beauty and skin care products, food, household appliances, and liquor and beverages. We collaborate with over 30 suppliers in China and have cumulatively offered over 40,000 products. We also provide 24x7 customer service to assist our customers.

 

We aim to deliver a superior shopping experience with quality products and competitive prices for our customers, by rigorously adhering to our brand and service philosophy, playing a bigger part in the manufacturing process and supply chain management, and working with qualified suppliers.

 

Technology

 

Our success is, in part, dependent upon the technologies deployed across our business operations to support our product and service offerings.

 

63

 

 

We have taken a data-driven approach in developing and upgrading our internet securities services. Our self-built data service system provides WYSIWYG interface editing environments and allows us to launch and edit new user-interfacing functions. Our front-end development infrastructure is compatible with IOS, Android, PC and other mainstream operating systems. This enables us to launch more products across different platforms, improve front-end development efficiency, keep up with the shift in market trends and remain attractive to our users. We offer a comprehensive suite of order transaction models with real-time order taking response to complement our internet securities services. We have developed data centers to provide us with data storage function and a clear data network, based on which we have built a big-data monitoring system that features centralized log management capabilities, visualization of monitoring data and intelligent warning system for risk management. We have also deployed an intelligent operating system that is capable of providing optimized risk management and highly customized information pushing service to millions of our users.

 

For our technology empowerment service, we have deployed technologies to support the offerings of both intelligent risk management service as well as targeted marketing services. We have developed an intelligent risk management system utilizing artificial intelligence and big data technologies. The fundamental technology platform is empowered by highly flexible risk management strategies and risk management models, which can protect the safety of user data while ensuring the speedy development of a full-cycle risk management process, rapid iteration, and fast online deployment, verification and real time monitoring. Relying on the precision of our risk management system that is made possible by our intelligent platform, we can help our customers effectively reduce the risk of fraud and credit loss. We have also developed a targeted marketing system, which can integrate data from internal and external sources and, through the operation of our marketing conversion model, deliver marketing information via multiple channels to address the needs of our customers.

 

Sales and Marketing

 

We benefit from a large user base and strong brand recognition, which help to drive our word-of-mouth marketing strategy. In addition, we also employ advertising campaigns through online marketing channels, including:

 

General online marketing. Our general online marketing relies mainly on data driven search engine marketing and displaying advertisements on portal websites. In addition, we promote our brand and software through our corporate pages on popular interactive social media platforms.

 

Online video platforms. We collaborate with a number of major television producers and online video platforms for brand promotion, targeting television and video audiences that match our target demographics.

 

User referrals. We acquire users through user referrals by giving certain benefits to existing users if they can successfully invite others to become our active users.

 

Partner referrals. We acquire users through partner referrals.

 

Competition

 

The industries we are operating in are competitive and evolving. For example, with respect to online wealth management products, we compete with market players such as internet ecosystem owners providing cash management and quasi fixed income products, online third-party financial brokers and information providers, and marketplace lending platforms. We also compete with other digital technology-based securities service providers. Some of our larger competitors have significantly more financial, technical, marketing and other resources than we do and may be able to devote greater resources to the development, promotion, sale and support of their development. Our competitors may also have more extensive user bases, greater brand recognition and brand loyalty and broader partner relationships than us. We believe that our ability to compete effectively for users and other partners depend on many factors, including the variety of our products and services, user experience on our platform, our technological capabilities, the risk-adjusted returns offered to investors, our partnership with third parties, our marketing and selling efforts and the strength and reputation of our brand.

 

Furthermore, as our business grows, we face significant competition for highly skilled personnel, including management, engineers, product managers and risk management personnel. The success of our growth strategies depends in part on our ability to retain existing personnel and add additional highly skilled employees.

 

64

 

 

Intellectual Property

 

We rely on a combination of copyright, trademark and trade secret laws and restrictions on disclosure to protect our intellectual property rights. As of December 31, 2022, we have registered 954 trademarks with the Trademark Office of the PRC National Intellectual Property Administration, or the Trademark Office, 14 trademarks with overseas authorities, 444 software copyrights and 23 work copyrights with the PRC National Copyright Administration, 67 domain names in the PRC and 25 overseas domain names. Furthermore, we are in the process of applying for trademark registrations in other regions we operate in.

 

Despite our efforts to protect our proprietary rights, unauthorized parties may attempt to copy or otherwise obtain and use our technology.

 

In addition, third parties may initiate litigation against us alleging infringement of their proprietary rights or declaring their non-infringement of our intellectual property rights. See “Item 3. Key Information—D. Risk Factors—Risks Related to Our Business and Industry—We may not be able to prevent unauthorized use of our intellectual property, which could reduce demand for our services, adversely affect our revenues and harm our competitive position.” and “Item 3. Key Information—D. Risk Factors—Risks Related to Our Business and Industry—We may be subject to intellectual property infringement claims, which may be expensive to defend and may disrupt our business and operations.”

 

Seasonality

 

We may experience seasonality in our business, reflecting seasonal fluctuations in internet usage, cycles of investment opportunities and traditional personal consumption patterns. As a result, comparing our operating results on a period-to-period basis may not be meaningful, and our results of operations could be affected by such seasonality in the future.

 

Regulations Related to Our Business Operation in China

 

This section sets forth a summary of the most significant rules and regulations that affect our business activities in China or our shareholders’ rights to receive dividends and other distributions from us.

 

Regulations Related to Foreign Investment

 

On January 1, 2020, the PRC Foreign Investment Law and the Regulations for Implementation of the PRC Foreign Investment Law, or the Implementation Regulations, came into effect and became the principal laws and regulations governing foreign investment in the PRC, replacing the trio of prior laws regulating foreign investment in China, namely, the Sino-foreign Equity Joint Venture Enterprise Law, the Sino-foreign Cooperative Joint Venture Enterprise Law and the Wholly Foreign-invested Enterprise Law, together with their implementation rules and ancillary regulations.

 

According to the PRC Foreign Investment Law, “foreign investment” refers to the investment activities conducted directly or indirectly by foreign individuals, enterprises or other entities in the PRC, including the following circumstances: (i) the establishment of foreign-invested enterprises in the PRC by foreign investors solely or jointly with other investors, (ii) a foreign investors’ acquisition of shares, equity interests, property portions or other similar rights and interests of enterprises in the PRC, (iii) investment in new projects in the PRC by foreign investors solely or jointly with other investors, and (iv) investments made by foreign investors through means stipulated in laws or administrative regulations or other methods prescribed by the State Council. Pursuant to the PRC Foreign Investment Law, China has adopted a system of national treatment which includes a negative list with respect to foreign investment administration. The negative list will be issued by, amended or released upon approval by the State Council, from time to time. The negative list will consist of a list of industries in which foreign investments are prohibited and a list of industries in which foreign investments are restricted. Foreign investment in prohibited industries is not allowed, while foreign investment in restricted industries must satisfy certain conditions stipulated in the negative list. Foreign investments and domestic investments in industries outside the scope of the prohibited industries and restricted industries stipulated in the negative list will be treated equally. The most recent version of the negative list was issued in December 2021.

 

65

 

 

PRC Foreign Investment Law and the Implementation Regulations allow foreign-invested enterprises established prior to January 1, 2020 and having corporate structure and governance inconsistent with the PRC Company Law or the PRC Partnership Enterprise Law, as applicable, to maintain their corporate structure and governance within a five-year transition period, but require adjustment for compliance with the PRC Company Law or the PRC Partnership Enterprise Law, as applicable, shall be completed prior to the expiration of such transition period.

 

Foreign investors and foreign investment enterprise are also required to submit information reporting in accordance with the PRC Foreign Investment Law and the Implementation Regulations and will be imposed legal liabilities for failure to comply with such requirements.

 

The NDRC and MOFCOM jointly promulgated the Measures for the Security Review of Foreign Investment on December 19, 2020, which became effective on since January 18, 2021. Pursuant to the Measures for the Security Review of Foreign Investment, the NDRC and MOFCOM will establish a working mechanism office in charge of the security review of foreign investment, and any foreign investment which has or could have an impact on national security shall be subject to security review by such working mechanism office. The Measures for the Security Review of Foreign Investment further requires that a foreign investor or its domestic affiliate shall apply for clearance of national security review with the working mechanism office before they conduct any investment into any of the following fields: (i) investment in the military industry or military-related industry, and investment in areas in proximity of defense facilities or military establishment; and (ii) investment in any important agricultural product, important energy and resources, critical equipment manufacturing, important infrastructure, important transportation services, important cultural products and services, important information technologies and internet products and services, important financial services, critical technologies and other important fields which concern the national security where actual control over the invested enterprise is obtained.

 

Regulations Related to Insurance Brokerage and Internet Insurance

 

The primary regulation governing the insurance intermediaries is the Insurance Law of the PRC, or the Insurance Law, as amended on April 24, 2015. According to the Insurance Law, the China Insurance Regulatory Commission, or the CIRC (currently known as the China Financial Regulatory Administration, or the CFRA), is the regulatory authority responsible for the supervision and administration of the PRC insurance companies and the intermediaries in the insurance sector, including insurance agencies and brokers.

 

On February 1, 2018, the CIRC promulgated the Provisions on the Regulation of Insurance Brokers, which became effective on May 1, 2018 and replaced the Provisions on the Supervision and Administration of Insurance Brokerages promulgated by the CIRC in September 2009 and amended in October 2015. “Insurance brokers,” as defined by the Provision on the Regulation of Insurance Brokers, cover such institutions (including insurance brokerage companies and their branches) that tender intermediary services to insurance policyholders in consideration of commissions in the process of insurance contract formation with insurance companies. Pursuant to the Provisions on the Regulation of Insurance Brokers, the establishment and operation of an insurance broker must meet the qualification requirements specified by the CIRC, obtain approval from the CIRC and be licensed by the CIRC. Specifically, the paid-in registered capital of a cross-province insurance brokerage company at least must be RMB50 million and that for an intra-province insurance brokerage company (the one only operates within the province in which it is registered) at least must be RMB10 million.

 

In addition, as an operation requirement, an insurance broker has to register the practice of its insurance brokerage practitioners as required. An “insurance brokerage practitioner” is defined by the Provisions on the Regulation of Insurance Brokers as such person within an insurance broker (i) who is to draft insurance plans for policyholders or the insured, to handle the insurance procedures and to assist in the claims for compensation, or (ii) who is to provide the clients with consultation services regarding disaster and loss prevention, risk assessment and risk management, and to engage in reinsurance brokerage and other business.

 

66

 

 

According to the administrative guidelines published by the CIRC on its official website and other relevant PRC regulations, a foreign investor must satisfy the following requirements before it can invest in the insurance brokerage industry: (i) it should be a foreign insurance broker with more than thirty years of experience in operation of commercial institutions within the territories of World Trade Organization members; and (ii) its total assets shall be no less than US$200 million as of the end of the year prior to its application.

 

On December 7, 2020, the China Banking and Insurance Regulatory Commission, or the CBIRC (currently known as the CFRA) promulgated the Regulatory Measures for Online Insurance Business, or the Regulatory Measures, which became effective on February 1, 2021 and supersedes the Interim Regulatory Measures for Internet Insurance Business promulgated by the CIRC on July 22, 2015. The Regulatory Measures stipulates that only insurance companies and professional insurance intermediaries established upon approval by insurance regulatory authorities and registered could provide internet insurance services, such as providing insurance products consultation services, assisting policyholders with selecting insurance products, calculating insurance premiums, drafting insurance plans for policyholders and processing insurance application formalities. It also provides that insurance intermediaries are required to manage their marketing activities and retain records of online insurance transactions. In addition, it sets a higher standard for insurance intermediaries that conduct online insurance business to improve IT infrastructure and cybersecurity protection. Pursuant to the Regulatory Measures, the insurance institutions shall (i) complete the rectification of the issues on internal protocols, marketing activities, sales management and information disclosure within three months from the effective date of the Regulatory Measure; (ii) complete the rectification of other issues on business and operation within six months from the effective date thereof; and (iii) complete the authentication of classified cybersecurity protection of its self-operated online platform within twelve months from the effective date of the Regulatory Measure.

 

On June 22, 2020, the CBIRC published the Notice on Regulating the Backtracking Management of Online Insurance Sales Behavior, or Online Insurance Sales Notice, with effect from October 1, 2020. The Online Insurance Sales Notice sets out requirements on various aspects of online sales by insurance institutions, including sales practices, record-keeping for backtracking sales, and disclosure requirements. For example, the Online Insurance Sales Notice requires that online sales pages should be displayed only on insurance institutions’ self-operated online platforms and should be separated from non-sales pages. Insurance institutions should keep records for five years after the expiry of the policy for policies with a term of one year or less and for ten years for policies with a term longer than one year for purposes of backtracking sales. It also requires that important insurance clauses should be presented on a separate page and be confirmed by policyholders or the insured.

 

According to the Administrative Measures for the Protection of Consumers’ Rights and Interests by Banking and Insurance Institutions issued by the CBIRC on December 26, 2022, banking and insurance institutions shall assume the primary responsibility for the protection of the legitimate rights and interests of consumers, and treat consumers in a fair, equitable and honest manner in the whole process of business operations under appropriate procedures and measures. Banking and insurance institutions shall (i) establish and improve systems and mechanisms for the protection of consumers’ rights and interests; (ii) review the protection of consumers’ rights and interests in the stages of design and development, pricing management, agreement formulation, marketing and promotion of products and services provided to consumers; and (iii) establish a traceability management mechanism for sales practices to record and preserve the sales process of products and services.

 

Jiuxing Insurance Brokerage Co., Ltd. (formerly known as Ruifeng Insurance Brokerage Co., Ltd.), or Jiuxing Insurance, which is a subsidiary of one of our variable interest entities, holds a license to conduct insurance brokerage business. Jiuxing Insurance commenced its offering of onshore insurance products in February 2021.

 

Regulations Related to Online Sales of Securities Investment Funds

 

The Securities Investment Fund Law of the PRC, or Securities Investment Fund Law, which was promulgated by the SCNPC on December 28, 2012 and amended with immediate effect on April 24, 2015, provides the legal framework for regulating securities investment funds. The Securities Investment Fund Law sets out the eligibility requirements and responsibilities of publicly-offered funds’ managers and of their directors, supervisors and senior management. It also regulates various aspects of publicly-offered funds’ operations and organization, including offering process, trading of fund units, subscription and redemption. For example, the Securities Investment Fund Law requires that any agencies that engages in the fund services, including but not limited to sales, investment consulting, information technology system services, shall be registered or filed with the provisions of the securities regulatory authority of the State Council.

 

67

 

 

On December 17, 2015, the CSRC and the PBOC promulgated the Measures for the Supervision and Administration of Money Market Funds, or the Money Market Funds Measures, which became effective on February 1, 2016. Pursuant to the Money Market Funds Measures, money market fund, or MMF, refers to a fund invested in money market instruments and authorized to subscribe for and redeem fund shares on each trading day. Pursuant to the Money Market Funds Measures provides as a general rule that no person may engage in the fund sales promotion, share offering, subscription, redemption or other related activities without relevant fund sales business qualifications granted by the CSRC. In addition, several disclosure rules must be observed during the fund sales business. When fund managers, fund sales agencies and internet companies cooperate to conduct online sales of MMFs, certain information (e.g., the providers of fund sale services, potential investment risks and the names of MMFs being sold) shall be disclosed in a conspicuous way to the investors. And for fund managers, fund sales agencies, fund sales payment institutions and internet companies which provide to investors quick redemption or other value-added services, they must fully disclose the rules of such services such as those regarding the expenses and restrictions, and shall not exaggerate the convenience of such services. Further, the fund managers, fund sales agencies and internet companies shall explicitly agree on certain terms, which include the scope of cooperation, the legal relationships, information security, client information protection, legal compliance, emergency response mechanisms, prevention of illegal securities activities, post-termination operation schemes, delinquency liabilities and the protection of investors’ rights and interests. The Measures for Supervision and Administration of Sales Agencies for Publicly-offered Securities Investment Funds, which was promulgated by the CSRC on August 28, 2020 and became effective on October 1, 2020, further regulates that securities companies and other institutions, subject to satisfaction of the relevant requirements, may apply for business qualification for sales of funds from the local branches of the CSRC.

 

On December 20, 2019, the PBOC, the CSRC, the SAFE and other regulatory departments jointly promulgated the Notice on Further Regulating Financial Marketing and Publicity Activities, which came into effect on January 25, 2020. Pursuant to the Notice on Further Regulating Financial Marketing and Publicity Activities, “financial marketing and publicity activities” refers to the advertising and promotional activities of the financial institutions from the banking, securities and insurance sectors as well as institutions that conduct financial activities or financial related activities, or the Financial Offerings Providers, via the use of various promotional tools and approaches, which shall be conducted within the scope of the financial businesses approved by the financial regulatory authorities under the State Council and its local regulatory agencies. A market entity which fails to obtain the required qualifications for the relevant financial activities is prohibited from carrying out marketing and advertising activities relating to such financial activities, except for marketing and advertising activities performed by information publishing platforms or medias as entrusted by Financial Offerings Providers that have acquired qualifications for financial business operations by operation of law.

 

On December 31, 2021, the PBOC and other six PRC governmental authorities issued a draft of Administration Measures for Online Marketing of Financial Products, or the Draft Administration Measures, for public comments. Pursuant to the Draft Administration Measures, any third-party platform operators who are entrusted by financial institutions to promote financial products on the Internet shall be governed by this Draft Administration Measures. The Draft Administration Measures prohibited institutions and individuals from providing online marketing services for any illegal financial activities, such as illegal fundraising, unauthorized issuance of securities or lending, and virtual currency transactions. In addition, third-party platform operators shall market the financial products in conformity with the online marketing contents which have been approved by the financial institutions and shall not change the contents arbitrarily. Without the approval from the finance regulators, no third-party platform operator shall be involved, whether directly or in any disguised form, in any sale activities of financial products, such as consulting with customers about financial products, conducting the appropriateness assessment on financial customers, entering into any sale contract, or transferring any funds.

 

We have taken and will continue to take proper measures to ensure compliance with applicable laws rules and regulations, including those on marketing, disclosure and information filing. We cannot assure you that our current operation model will not be deemed as operating a fund sales business in China, which may subject us to further inquiries, penalties or remedial actions. See “Item 3. Key Information—D. Risk Factors—Risks Related to Doing Business in Mainland China and Hong Kong—We may be adversely affected by the complexity, uncertainties and changes in PRC regulation of internet-related or finance-related businesses and companies, and any lack of requisite approvals, licenses, permits or filings applicable to our business may have a material adverse effect on our business and results of operations.”

 

68

 

 

Regulations Related to the Engagement of Securities Business within the Territory of the PRC by Foreign-Invested Securities Companies

 

On December 29, 1998, the SCNPC, promulgated the Securities Law of the PRC, or the Securities Law, and most recently amended on December 28, 2019 and became effective on March 1, 2020, governs all the issuance or trading of shares, corporate bonds or any other securities approved by the State Council within China. No entities or individuals shall engage in securities business in the name of a securities company without the approval by the securities regulatory authority of the State Council. Offering and trading of securities outside China which disrupt the domestic market order of China and harm the legitimate rights and interests of domestic investors shall be regulated pursuant to the relevant provisions of the Securities Law.

 

The State Council promulgated the Regulations on the Supervision and Administration of Securities Companies on April 23, 2008 and most recently amended on July 29, 2014, which clarifies that the operation of securities businesses or establishment of representative agencies in China by foreign-invested securities companies shall be subject to the approval of the securities regulatory authority of the State Council.

 

On January 13, 2023, the CSRC promulgated the Administrative Measures on Securities Brokerage Business, or the Measures on Securities Brokerage Business, which became effective on February 28, 2023. The Measures on Securities Brokerage Business stipulates that the “securities brokerage business” refers to carrying out such business activities as securities trading, marketing, accepting investors’ entrustment to open accounts, processing transaction orders, and handling clearing and settlement, etc., and, except for securities companies, no entity or individual may engage in the securities brokerage business. Any overseas securities business institution violating Article 95 of the Regulations on Supervision and Administration of Securities Firms, directly or through its affiliates conducting activities such as opening account, marketing and other activities of overseas securities trading services within the PRC, shall be penalized according to the Securities Law. Article 95 of the Regulations on Supervision and Administration of Securities Firms stipulates that an overseas securities business entity that conducts securities business or establishes a representative office in mainland China shall obtain the approval of the securities regulatory authority of the State Council. The specific measures shall be formulated by the securities regulatory agency of the State Council and submitted to the State Council for approval.

 

According to Article 202 of the Securities Law, any person who violates the provisions of Article 118 or the first paragraph or fourth paragraph of Article 120 (which prohibits establishing a securities company without due authorization, operating securities business illegally or carrying out securities business activities in the name of a securities company without approval) shall be subject to correction orders, confiscation of illegal income and the imposition of a fine ranging from one time to ten times the amount of illegal income; where there is no illegal income or the amount of illegal income is less than RMB1 million, a fine ranging from RMB1 million to RMB10 million shall be imposed. The directly accountable person(s) in charge and other directly accountable personnel shall be reprimanded and subject to a fine ranging from RMB200,000 to RMB2 million.

 

We historically redirected certain of our users and clients based in mainland China to open accounts and make transactions outside mainland China, which may be considered as “engaging in the securities business within the territory of the People’s Republic of China” and an approval from State Council securities regulatory authority may be required. See “Item 3. Key Information—D. Risk Factors—Risks Related to Our Business and Industry—We do not hold any licenses or permits for providing securities brokerage business in China. If some of our activities in China are considered by relevant authorities as provision of securities brokerage services, investment consulting services or otherwise conducting securities businesses in China, our business, financial condition, results of operations and prospects may be materially and adversely affected.”

 

69

 

 

Regulations Related to Securities Investment Consulting Business

 

On December 25, 1997, the CSRC issued the Interim Measures for the Administration of Securities or Futures Investment Consulting, or the Interim Measures for Securities Investment Consulting, which became effective on April 1, 1998. According to the Interim Measures for Securities Investment Consulting, the securities investment consulting service means any analysis, prediction, recommendations or other directly or indirectly charged consulting services provided by securities investment consulting institutions and their investment consultants to securities investors or clients, including: (i) to accept any entrustment from any investor or client to provide securities or futures investment consulting services; (ii) to hold any consulting seminar, lecture or analysis related to securities or futures investment; (iii) to write any article, commentary or report on securities or futures investment consultancy in any newspaper or periodical, or to provide securities or futures investment consulting services through media such as radio or television; (iv) to provide securities or futures investment consulting services through telecommunications facilities such as telephone, fax, computer network; and (v) other forms recognized by the CSRC. In addition, all institutions shall obtain the operation permits issued by the CSRC and all person must obtain professional qualification as a securities investment consultant and joining a qualified securities investment consulting institution before engaged in securities investment consulting service.

 

On October 11, 2001, the CSRC promulgated the Notice with Respect to Certain Issues on Regulating the Securities Investment Consulting Services Provided for the Public, which became effective on the same day and was amended on October 30, 2020, stipulates that media which disseminate securities-related information shall not publish or broadcast any analysis, prediction or recommendation in respect of the trends of securities markets and securities products, as well as the feasibility of the securities investment made by any institution which does not obtain the operation permits for securities investment consulting services from CSRC or any individual who is not employed by a qualified securities investment consulting services institution and who does not satisfy the relevant professional requirements. Any media in violation of the foregoing stipulation will be subject to reprimand or exposure by the CSRC, or be transferred to competent department or judicial organ for further handling.

 

On December 5, 2012, the CSRC published the Interim Provisions on Strengthening the Regulation over Securities Investment Consulting Services by Using “Stock Recommendation Software” Products, or the Interim Provisions, which came into effect on January 1, 2013 and was amended on October 30, 2020. Pursuant to the Interim Provisions, “stock recommendation software” are defined as any software products, software tools or terminal devices with one or more of the following securities investment consulting services: (i) providing investment analysis on specific securities investment products or predicting the price trends of specific securities investment products; (ii) recommending the selection of specific securities investments products; (iii) recommending the timing for trading specific securities investments products; and/or (iv) providing other securities investment analysis, prediction or recommendations. Therefore, selling or providing “stock recommendation software” products to investors and directly or indirectly obtain economic benefits therefrom shall be considered as engaging in securities investment consulting business and the operation permits for securities investment consulting services from CSRC shall be obtained.

 

We cannot guarantee that any information or content provided on our website and mobile application in China will not be considered as engaging in the investment consulting business for providing the public with securities analysis, forecast or recommendations through the forum or broadcasting of pre-recorded videos. See “Item 3. Key Information—D. Risk Factors—Risks Related to Doing Business in Mainland China and Hong Kong—We may be adversely affected by the complexity, uncertainties and changes in PRC regulation of internet-related or finance-related businesses and companies, and any lack of requisite approvals, licenses, permits or filings applicable to our business may have a material adverse effect on our business and results of operations.”

 

70

 

 

Regulations Related to Anti-money Laundering

 

The PRC Anti-money Laundering Law, or the AML Law, promulgated by the SCNPC on October 31, 2006 and effective since January 1, 2007, sets forth the principal anti-money laundering requirements applicable to financial institutions as well as non-financial institutions with anti-money laundering obligations, including the adoption of precautionary and supervisory measures, establishment of various systems for client identification, retention of clients’ identification information and transactions records, and reports on large transactions and suspicious transactions. Pursuant to the PRC Anti-money Laundering Law, financial institutions subject to the PRC Anti-money Laundering Law include banks, credit unions, trust investment companies, stock brokerage companies, futures brokerage companies, insurance companies and other financial institutions specified by the State Council, while the list of the non-financial institutions with anti- money laundering obligations will be published by the State Council. The PBOC and other governmental authorities issued a series of administrative rules and regulations to specify the anti-money laundering obligations of financial institutions and certain non-financial institutions, such as insurance brokerage companies, insurance agencies and payment institutions. However, the State Council has not promulgated a list of the non-financial institutions subject to anti-money laundering obligations.

 

CIRC promulgated the Administrative Measures for the Anti-money Laundering Work in the Insurance Industry, or the Insurance AML Measures, on September 13, 2011, to set forth anti-money laundering requirements applicable to insurance companies, insurance assets management companies, insurance agencies and insurance brokerage companies. Insurance brokerage companies are required to provide insurance companies with customer identification information, and if necessary, copies of identification cards or other identification documents of customers, establish an internal control system for anti-money laundering, conduct anti-money laundering training, properly deal with major money-laundering cases involving them, cooperate during anti-money laundering supervision, inspections, administrative investigations, and criminal investigations, and keep confidential information related to anti-money laundering investigations. The senior management officers of insurance brokerage companies are also required to be familiar with anti-money laundering laws and regulations.

 

On October 10, 2018, the PBOC, the CIRC and the CSRC jointly promulgated the Administrative Measures for Anti-money Laundering and Counter-terrorism Financing by Internet Finance Service Agencies (for Trial Implementation), effective as of January 1, 2019, which specify the anti-money laundering obligations of internet finance service agencies and regulate that the internet finance service agencies shall (i) adopt continuous customer identification measures; (ii) implement the system for reporting large-value or suspicious transactions; (iii) conduct real-time monitoring of the lists of terrorist organizations and terrorists; and (iv) properly keep the information, data and materials such as customer identification and transaction reports, etc.

 

On August 12, 2022, the CSRC revised the Measures for the Implementation of Anti-Money Laundering in the Securities and Futures Sector, which reiterates that securities and futures operators shall establish sound anti-money laundering systems in accordance with the laws and report the relevant information to the CSRC and its local branches.

 

We have formulated and adopted certain policies and procedures, including internal controls and “know-your-customer” procedures, aimed at preventing money laundering and terrorism financing. See “Item 3. Key Information—D. Risk Factors—Risks Related to Our Business and Industry—Any failure by our third-party service providers to comply with applicable anti-money laundering and anti-terrorism financing laws and regulations could damage our reputation.”

 

Regulations Related to Value-added Telecommunication Services

 

General administration of value-added telecommunication services

 

On September 25, 2000, the State Council promulgated the Telecommunication Regulation of the People’s Republic of China, or the Telecom Regulation, which was amended on July 29, 2014 and February 6, 2016 respectively. The Telecom Regulation is the primary PRC regulation governing telecommunication services and sets out the general regulatory framework for telecommunication services provided by PRC companies. The Telecom Regulation requires telecommunication service providers to obtain from the MIIT or its provincial level counterparts an operating license prior to the commencement of their operations. The Telecom Regulation categorizes telecommunication services into basic telecommunication services and value-added telecommunication services. Pursuant to the Telecom Regulation, value-added telecommunication services are defined as telecommunication and information services provided through public networks.

 

The Catalogue of Telecommunication Business, or the Telecom Catalogue, which was issued as an attachment to the Telecom Regulation and updated on February 21, 2003, December 28, 2015 and June 6, 2019, respectively, further categorizes value-added telecommunication services into Class 1 value-added telecommunication services and Class 2 value-added telecommunication services.

 

71

 

 

On July 3, 2017, MIIT issued the Administration Measures for the Licensing of Telecommunication Business, or the Telecom License Measures, which became effective on September 1, 2017 and replaced and repealed the administrative measures for telecommunication business operating permits promulgated on March 1, 2009. Pursuant to the Telecom License Measures, a commercial operator of value-added telecommunication services must first obtain an operating license for value-added telecommunication businesses, or the VATS License. The Telecom License Measures also provides that an operator providing value-added services in multiple provinces is required to obtain an inter-regional VATS License, whereas an operator providing value-added services in one province is required to obtain an intra-provincial VATS License. The Telecom License Measures further sets forth the qualifications and procedures for obtaining VATS License. Pursuant to the Telecom License Measures, any telecommunication services operator must conduct the telecommunication business pursuant to the type and within the scope of business as specified in its VATS License.

 

Regulations related to internet information services and online data processing and transaction processing services

 

Pursuant to the Telecom Catalogue, both online data processing and transaction processing services and internet information services fall within Class 2 value-added telecommunication services.

 

The “online data processing and transaction processing services” mean the online data processing and transaction/affair processing services provided for users through public communication networks or the internet, using various kinds of data and affair/transaction processing application platforms connected to various kinds of public communication networks or the internet. Online data processing and transaction processing services include transaction processing services, electronic data interchange services and network/electronic equipment data processing services. A telecommunication services operator engaged in online data processing and transaction processing services shall obtain a VATS License for “online data processing and transaction processing services,” or the EDI License.

 

The “information services” refer to the information services provided for users via the public communication network or the internet and by the information collection, development, processing and construction of information platforms. By technical service methods of information organization, transmission, etc., the “information services” are classified into information release platforms and transmission services, information retrieval and inquiry services, information community platform services, instant information interaction services as well as information protection and processing services. The Administrative Measures on Internet Information Services, or the Internet Content Measures, which was promulgated by the State Council on September 25, 2000 and amended on January 8, 2011, sets out guidelines on the provision of internet information services. The Internet Content Measures classifies internet information services into commercial internet information services and non-commercial internet information services. Pursuant to the Internet Content Measures, commercial internet information services refer to the service activities of compensated provision to online subscribers through the internet of information or website production; non-commercial internet information services refer to the service activities of non-compensated provision to online subscribers through the internet of information that is in the public domain and openly accessible. The Internet Content Measures requires that a provider of commercial internet information services shall obtain a VATS License for internet information services, or the ICP License. The Internet Content Measures further requires that a provider of non-commercial internet information services shall carry out record-filing procedures with the provincial level counterparts of the MIIT. Moreover, pursuant to the Internet Content Measures, internet information service providers shall post their ICP License numbers or record-filing numbers in a prominent place on the homepage of their websites. In addition, the Internet Content Measures specifies a list of prohibited content. Internet information service providers are prohibited from producing, copying, publishing or distributing information that is humiliating or defamatory to others or that infringes the legal rights of others. Internet information service providers must monitor and control the information posted on their websites. If any prohibited content is found by an internet information service provider, it must immediately stop the transmission thereof, save the relevant records and make a report thereon to the relevant authority of the State. Pursuant to the Internet Content Measures, internet information service providers that violate such prohibition may face criminal charges or administrative sanctions.

 

Jiufu Puhui, which previously operated our online lending information intermediary services platform, has obtained an ICP License which will remain effective until December 31, 2026. Jiufu Shuke and Yi Qi Mai, two of our variable interest entities, and other several subsidiaries of our variable interest entities, have also obtained an ICP License. Yi Qi Mai, one of our variable interest entities, and other several subsidiaries of our variable interest entities, have obtained the EDI License.

 

72

 

 

Regulations related to E-commerce

 

On August 31, 2018, the National People’s Congress promulgated the E-commerce Law of the People’s Republic of China, or the E-commerce Law, which took effect on January 1, 2019. The E-commerce Law clarifies some obligations for the E-commerce operators. For example, among other things, an E-commerce operator shall (i) disclose its business license and other administrative licenses related to its business or a link to the above information at a prominent place on the homepage of the platform; (ii) fully and accurately disclose information related to commodities and services offered on its platform in a timely manner; (iii) inform the users in a clear, comprehensive and explicit manner of the steps to conclude a contract, cautions, how to download the contract, etc., and ensure that users are able to read and download them conveniently; (iv) enable the users to make any corrections before orders are submitted; (v) disclose the methods and procedures for inquiring, correcting and deleting users’ information and deregistering users’ accounts, and not set unreasonable for such inquiry, correction, deletion and de-registration; and (vi) provide relevant e-commerce data to competent authorities as required by such authorities pursuant to laws and administrative regulations. The E-Commerce Law also specifically provides certain obligations for operators of e-commerce platform like us. Pursuant to the E-Commerce Law, e-commerce platform operators are required to (i) take necessary actions or report to relevant competent government authorities when such operators notice any illegal production or services provided by merchants on the e-commerce platforms; (ii) verify the identity of the business operators on the platforms; (iii) provide identity and tax related information of merchants to local branches of State Administration of Market Regulation and tax bureaus; or (iv) record and preserve goods and service information and transaction information on the e-commerce platform. If we fail to perform above obligations as the operator of e-commerce platform from time to time, we may be required to make corrections within the certain time limits and face fines or even restrictions on our business activities. In addition, for goods and services provided via e-commerce platforms that are pertinent to the life and health of consumers, e-commerce platform operators shall bear relevant responsibilities, which may give rise to civil or criminal liabilities if the consumers suffered damages due to the e-commerce platform operators’ failure to duly verify the qualifications or the licenses of the business operators on the platforms or to duly perform their safety protection obligations as required by the E-Commerce Law.

 

Furthermore, on March 15, 2021, SAMR issued the Measures for the Supervision and Administration of Online Trading, or the Online Trading Supervision Measures, which took effect on May 1, 2021. The measures imposed various restrictions on the business operations of online transaction operators. For example, online transaction operators are required to fully, truthfully, accurately and timely disclose information relating to goods and services to protect consumers’ right to information and right to choose. In the event that an online transaction operator sends notices and statements to consumers using standard forms in the course of providing goods or services, such operator should highlight contents that may be material to the interests of the consumers. Online transaction operators are also prohibited from engaging in unfair competition activities that disrupt competition in the relevant market and infringe on the legitimate rights and interests of other operators or consumers, or from conducting false or misleading commercial promotions to deceive or mislead consumers in any of the following ways: (i) fabricating transactions and customer reviews; (ii) making a misleading display or other means to prioritize the display of favorable comments and relegate negative comments to a lower priority, or failing to distinguish prominently the feedbacks and reviews for different products or services; (iii) carrying out deceptive marketing by means of falsely branding products as spot goods, fictitious booking or falsely touting limited offers, etc.; or (iv) fabricating internet traffic data (such as the number of clicks and followers) or transaction or interaction data (such as number of likes and rewards). In addition, the Online Trading Supervision Measures also stipulate detailed requirements with respect to the protection of consumer rights and personal information. For example, the Online Trading Supervision Measures provide that online transaction operators shall not compel (including through disguised forms of coercion) customers to consent to the collection and use of their information for a purpose that is not directly related to the business activities of such operators, by ways of one-off general authorization, default authorization, bundling with other authorizations, or the suspension of the installation or use of relevant mobile applications, etc. The collection and use of each piece of sensitive information of a consumer, such as personal biological characteristics, medical and health information, financial information and information relating to banking accounts and personal whereabouts, require a separate consent of such consumer.

 

73

 

 

Regulations related to mobile internet applications information services

 

In addition to the Telecom Regulation and other regulations above, mobile applications are also regulated by the Administrative Provisions on Mobile Internet Applications Information, or the APP Provisions, which was promulgated by the CAC on June 28, 2016 and most recently amended by the CAC on June 14, 2022 and became effective on August 1, 2022. Pursuant to the APP Provisions, CAC and local offices of cyberspace administration shall be responsible for the supervision and administration of mobile application information services. Pursuant to the APP Provisions, a mobile internet app refers to an app software that runs on mobile smart devices to provide users with information services, and mobile internet app providers refer to the owners or operators of mobile internet apps which provide information services. Mobile internet app providers shall comply with relevant provisions on the scope of necessary personal information when engaging in personal information processing activities and shall not compel users to agree to non-essential personal information collection or ban users from their basic functional services due to their refusal of providing unnecessary personal information. Mobile internet app providers shall not provide the relevant services to the users who fail to submit real identity information or use fraudulent identity information of other organizations or persons for fake registration. Mobile internet app providers shall also establish sound information content review and management mechanism, take sound management measures such as user registration, account management, information review, daily inspection and emergency disposal, and be staffed with professionals and technical ability appropriate to the service scale. Furthermore, mobile internet app providers who launch new technologies, applications or functions with the attribute of public opinion or the capability of social mobilization shall conduct security assessment in accordance with the applicable laws and regulations. If an internet app provider violates these regulations, internet app distribution platforms may issue warnings, suspend the release of its applications, or terminate the sale of its applications, and/or report the violations to governmental authorities, and the application provider may be imposed administrative penalty by the CAC and relevant competent authorities in accordance with relevant laws and regulations.

 

In addition, in December 2016, MIIT promulgated the Interim Measures on the Administration of Pre-Installation and Distribution of Applications for Mobile Smart Terminals, which came into effect on July 1, 2017. This interim measure aims to enhance the administration of mobile applications, and require, among others, that mobile phone manufacturers and internet information service providers must ensure that a mobile app, as well as its ancillary resource files, configuration files and user data can be uninstalled by a user on a convenient basis, unless it is a basic function software, which refers to a software that supports the normal functioning of the hardware and operating system of a mobile smart device.

 

Since 2021, the PRC government has taken steps to strengthen the supervision on the use of algorithm in the field of internet information service. On September 17, 2021, the CAC and eight other authorities jointly promulgated the Notice on Promulgation of the Guiding Opinions on Strengthening the Comprehensive Governance of Algorithm-Related Internet Information Services, which provides that, among others, enterprises shall establish an algorithmic security responsibility system and a technology ethics vetting system, improve the algorithmic security management organization, strengthen risk prevention and control, and improve the capacity to respond to algorithmic security emergencies. On December 31, 2021, the CAC, the MIIT, the Ministry of Public Security and the SAMR jointly issued the Administration Provisions on Algorithmic Recommendation of Internet Information Services, or the Administration Provisions on Algorithmic Recommendation, which became effective on March 1, 2022. The Administration Provisions on Algorithmic Recommendation stipulates that algorithmic recommendation service providers shall (i) fulfill their responsibilities with respect to algorithm security, (ii) establish and strengthen management systems for algorithm mechanism examination, technology ethics review, user registration, information release examination, data security and personal information protection, anti-telecom and network fraud, security assessment and monitoring, emergency response to security incidents, etc., and (iii) formulate and publish rules governing algorithmic recommendation related service. The provider of algorithmic recommendation services shall not use the services to (i) carry out any illegal activity which may endanger national security or social or public interest, disturb economic order or social order, or infringe on third parties’ legal interest, or (ii) disseminate any information prohibited by laws or regulations. Besides, it shall not take advantage of its algorithms to impose unreasonable restrictions on other information service providers, or hinder or obstruct the normal operation of their lawful services. The providers of algorithmic recommendation services involving public opinion or having the capacity to effect social mobilization shall complete a filing with the CAC’s filing system within ten business days after the launch of such services.

 

We have implemented internal control procedures screening the information and content on our websites and mobile applications to ensure compliance with the APP Provisions. See “Item 3. Key Information—D. Risk Factors—Risks Related to Our Business and Industry—We may be held liable for information or content displayed on, retrieved from or linked to our websites and mobile applications, which may materially and adversely affect our business and operating results.”

 

74

 

 

Regulations related to foreign direct investment in value-added telecommunication enterprises

 

On January 1, 2020, the PRC Foreign Investment Law and the Implementation Regulations, came into effect and replaced the trio of existing laws regulating foreign investment in China. The PRC Foreign Investment Law and its Implementation Regulations are formulated to further expand the opening-up policy, vigorously promote foreign investment and protect the legitimate rights and interests of foreign investors. The PRC Foreign Investment Law does not specify the detailed regulatory regime for VIE structures, please refer to “Item 3. Key Information - D. Risk Factors - Uncertainties exist with respect to the interpretation and implementation of the new PRC Foreign Investment Law and its Implementation Regulation and how it may impact the viability of our current corporate structure, corporate governance and business operations.”

 

Pursuant to the Provisions on Administration of Foreign Invested Telecommunications Enterprises, or the FITE Regulation (2016 Version), promulgated by the State Council on December 11, 2001 and amended on February 6, 2016, and the Negative List, the ultimate foreign equity ownership in a value-added telecommunications services provider shall not exceed 50%, except for e-commerce business, domestic multi-party communications services business, store-and-forward business and call center business which may be 100% owned by foreign investors. In order to acquire any equity interest in a value-added telecommunication business in China, a foreign investor must satisfy a number of stringent performance and operational experience requirements, including demonstrating a good track record and experience in operating a value-added telecommunication business overseas. On March 29, 2022, the Decision of the State Council on Revising and Repealing Certain Administrative Regulations, which took effect on May 1, 2022, was promulgated to amend certain provisions of regulations including the FITE Regulation (2016 Version), pursuant to which the foreign investor contemplating to acquire equity interest in a value-added telecommunications services provider in China will not be required to demonstrate good track records and experience in operating a value-added telecommunication business overseas.

 

A Notice on Intensifying the Administration of Foreign Investment in Value-Added Telecommunications Services, issued by MIIT in July 2006, prohibits domestic telecommunication service providers from leasing, transferring or selling VATS Licenses to any foreign investor in any form, or providing any resources, sites or facilities to any foreign investor for their illegal operation of telecommunication businesses in China. Pursuant to this notice, either the holder of a VATS License or its shareholders must directly own the domain names and trademarks used by such license holder in its provision of value-added telecommunications services. The notice further requires each license holder to have the necessary facilities, including servers, for its approved business operations and to maintain the facilities in the regions covered by its license. If a license holder fails to comply with the requirements in the notice or cure any non-compliance, MIIT or its local counterparts have the discretion to take measures against the license holder, including revoking its VATS License.

 

In view of these restrictions on foreign direct investment in value-added telecommunication services under which our business falls into, we have established various variable interest entities and their subsidiaries to engage in value-added telecommunication services, including operation of our websites and mobile applications. We have contractual relationships with these variable interest entities but we do not have actual ownership interests in. See “Item 3. Key Information—D. Risk Factors—Risks Related to Our Corporate Structure.”

 

Regulations Related to Food Operation

 

The PRC Food Safety Law, which became effective in June 2009 and most recently amended by the SCNPC in April 2021, has adopted a licensing system for food sales or catering services. According to the Administrative Measures for Food Operation Licensing, promulgated by the China Food and Drug Administration (the “CFDA”) on August 31, 2015 and amended on November 17, 2017, food operation operators shall obtain the food operation license for each business venue where they engage in food operation activities. The food operation license is valid for five years. We sell seven major categories of merchandise, including 3C products, beauty and skin care products, food, household appliances, and liquor and beverages, through third party e-commerce platforms. Certain subsidiaries of our variable interest entities engaging in food operation business have obtained food operation licenses.

 

Regulations Related to Internet Drug Information Services

 

According to the Provisions on the Administration of Internet Drug Information Services, which was promulgated by the CDFA and most recently amended in November 2017, an enterprise publishing drug-related information must obtain a qualification certificate from the provincial-level food and drug administration before it applies for the ICP license or files with the MIIT or its local provincial-level counterpart. In addition, the Standing Committee further amended the Drug Administration Law on August 26, 2019, which became effective on December 1, 2019. An ICP service operator that provides information regarding drugs or medical devices must obtain a qualification certificate for internet drug information service from the applicable provincial level administrative authority.

 

Beijing Juhuixuan holds a qualification certificate for internet drug information service for the provision of internet medical information services, which will remain valid until July 2025.

 

75

 

 

Regulations Related to Publication

 

Under the latest Administrative Provisions for the Publication Market, which were jointly promulgated by the National Radio and Television Administration, or the NRTA, and the MOFCOM on May 31, 2016, and became effective on June 1, 2016, and the Administrative Regulations on Publication, which were promulgated by the State Council on November 29, 2020, an online trading platform that provides services for the distribution and retail of publications shall be approved by the competent publication administrative authority and obtain a publication business operating license.

 

Beijing Juhuixuan holds a publication business operating license for the wholesale and online sales of books, which will remain valid until April 2028.

 

Regulations Related to Product Quality and Consumer Protection

 

The Product Quality Law applies to all production and sale activities in China. Pursuant to this law, products offered for sale must satisfy relevant quality and safety standards. Enterprises may not produce or sell counterfeit products in any fashion, including forging brand labels or giving false information regarding a product’s manufacturer. Violations of state or industrial standards for health and safety and any other related violations may result in civil liabilities and administrative penalties, such as compensation for damages, fines, suspension or shutdown of business, as well as confiscation of products illegally produced and sold and the proceeds from such sales. Severe violations may subject the responsible individual or enterprise to criminal liabilities. Where a defective product causes physical injury to a person or damage to another person’s property, the victim may claim compensation from the manufacturer or from the seller of the product. If the seller pays compensation and it is the manufacturer that should bear the liability, the seller has a right of recourse against the manufacturer. Similarly, if the manufacturer pays compensation and it is the seller that should bear the liability, the manufacturer has a right of recourse against the seller.

 

The Consumer Protection Law sets out the obligations of business operators and the rights and interests of the consumers in China. Pursuant to this law, business operators must guarantee that the commodities they sell satisfy the requirements for personal or property safety, provide consumers with authentic information about the commodities, and guarantee the quality, function, usage and term of validity of the commodities. Failure to comply with the Consumer Protection Law may subject business operators to civil liabilities such as refunding purchase prices, replacement of commodities, repairing, ceasing damages, compensation, and restoring reputation, and even subject the business operators or the responsible individuals to criminal penalties when personal damages are involved or if the circumstances are severe. The Consumer Protection Law was further amended in October 2013 and became effective in March 2014. The amended Consumer Protection Law further strengthen the protection of consumers and impose more stringent requirements and obligations on business operators, especially on the business operators through the internet. For example, the consumers are entitled to return the goods (except for certain specific goods, such as custom-made goods, fresh and perishable goods, digital products (e.g. audio-visual products, computer software downloaded online or unpacked by the consumer), newspapers and periodicals delivered and other goods for which non-return of goods is confirmed by the consumer at the time of purchase based on the characteristics of the goods,) within seven days upon receipt without any reasons when they purchase the goods from business operators on the internet. The consumers whose interests have been damaged due to their purchase of goods or acceptance of services on online marketplace platforms may claim damages from sellers or service providers. Moreover, if business operators deceive consumers or knowingly sell substandard or defective products, they should not only compensate consumers for their losses, but also pay additional damages equal to three times the price of the goods or services.

 

We are subject to the Product Quality Law and the Consumer Protection Law as an online supplier of commodities and believe that we are currently in compliance with these regulations in all material aspects.

 

Regulations Related to Cybersecurity, Data Security and Privacy Protection

 

We are in the process of evaluating the potential impact of the Cyber Security Law and other laws and regulations relating to cybersecurity, information security, privacy and data protection on our current business practices. We plan to further strengthen our information management and privacy protection systems to better secure the user data stored in our system. See “Item 3. Key Information—D. Risk Factors—Risks Related to Our Business and Industry—We collect, store, process and use certain personal information and other sensitive data from our users and partners and our business is subject to complex and evolving laws and regulations regarding cybersecurity, information security, privacy and data protection in China and other jurisdictions.”

 

76

 

 

Regulations related to cybersecurity and data security

 

The SCNPC, China’s national legislative body, enacted the Decisions on the Maintenance of Internet Security on December 28, 2000 and further amended on August 27, 2009, which may subject persons to criminal liabilities in China for any attempt to use the internet to (i) gain improper entry to a computer or system of strategic importance; (ii) disseminate politically disruptive information; (iii) leak state secrets; (iv) spread false commercial information; or (v) infringe upon intellectual property rights. In 1997, the Ministry of Public Security issued the Administration Measures on the Security Protection of Computer Information Network with International Connections which prohibits using the internet to leak state secrets or to spread socially destabilizing materials. If an ICP License holder violates these measures, the PRC government may revoke its ICP License and shut down its websites.

 

According to the PRC National Security Law issued by the SCNPC on February 22, 1993 and latest revision on July 1, 2015, China shall establish systems and mechanisms for national security review and supervision, conduct national security review on key technology, network information technology products and services related to national security to prevent and neutralize national security risks in an effective way. The Cyber Security Law of the PRC, or the Cyber Security Law, which was promulgated on November 7, 2016 by the SCNPC and came into effect on June 1, 2017, provides that network operators shall perform their cyber security obligations and shall take technical measures and other necessary measures to protect the safety and stability of their networks. Under the Cyber Security Law, network operators are subject to various security protection-related obligations, including, among others, (i) network operators shall comply with certain obligations regarding maintenance of the security of internet systems; (ii) network operators shall verify users’ identities before signing agreements or providing certain services such as information publishing or real-time communication services; (iii) when collecting or using personal information, network operators shall clearly indicate the purposes, methods and scope of the information collection, the use of information collection, and obtain the consent of those from whom the information is collected; (iv) network operators shall strictly preserve the privacy of user information they collect, and establish and maintain systems to protect user privacy; (v) network operators shall strengthen management of information published by users, and when they discover information prohibited by laws and regulations from publication or dissemination, they shall immediately stop dissemination of that information, including taking measures such as deleting the information, preventing the information from spreading, saving relevant records, and reporting to the relevant governmental agencies. In addition, the Cyber Security Law requires that critical information infrastructures operators, or CIIOs, including CIIOs in the finance industry, generally shall store, within the territory of the PRC, the personal information and important data collected and produced during their operations in the PRC and their purchase of network products and services that affect or may affect national securities shall be subject to national cybersecurity review. On September 12, 2022, the CAC released the Decision on Amending the Cyber Security Law (Draft for Comments) to solicit public opinions by September 29, 2022, aiming to further protect the cybersecurity and effectively ensure the alignment between the Cyber Security Law and other newly promulgated laws and regulations.

 

On December 28, 2021, the CAC, the NDRC, and several other administrations jointly promulgated the Measures for Cybersecurity Review, or the Review Measures, which became effective on February 15, 2022 and replaced the previous version published on April 13, 2020. The Review Measures establish the basic framework for national security reviews of network products and services, and provide the principal provisions for undertaking cyber security reviews. According to the Review Measures, critical information infrastructure operators, or CIIOs, that purchase network products and services, and network platform operators engaging in data processing activities that affect or may affect national security are subject to cybersecurity review . In addition, the relevant regulatory authorities are still authorized to impose security reviews on network products and services that are deemed capable of affecting national security. The network platform operators who possess personal information of more than one million users and intend to be listed on a foreign stock exchange must be subject to the cybersecurity review. CIIOs and network platform operators may voluntarily file for a cybersecurity review with CAC prior to purchasing network products and services if they deem their behavior affect or may affect national security based on self-assessment and self-evaluation. Notwithstanding the voluntary filing, the relevant authorities can initiate cybersecurity reviews accordingly. Cybersecurity reviews focus on assessing the national security risks associated with relevant subjects or circumstances, mainly taking the following factors into account: (i) the risk of illegal control, interference or destruction of critical information infrastructure arising from the purchase and utilization of network products and services; (ii) the potential harm on the business continuity of critical information infrastructure incurring from a disruption of network products and services supply; (iii) the safety, openness, transparency, diversity of sources of Network Products and Services; the reliability of suppliers; and the risk of supply disruption due to political, diplomatic, trade and other reasons; (iv) the level of compliance with PRC laws, administrative regulations and ministry rules of the suppliers of Network Products and Services; (v) the risk of core data, important data or a large amount of personal information being stolen, leaked, destroyed, and illegally used or illegally transferred abroad; (vi) in connection with the listing of a company, the risk of critical information infrastructure, core data, important data or a large amount of personal information being affected, controlled, or used with malicious intent by foreign governments, as well as the risk relating to network information security; and (vii) other factors that may harm critical information infrastructure security, cyber security and/or data security.

 

77

 

 

Furthermore, on August 17, 2021, the State Council promulgated the Provisions on Protection of Critical Information Infrastructure Security, which took effect on September 1, 2021 and provides that “critical information infrastructures”, or CII, refers to important network facilities and information systems involved in important industries and fields such as public communication and information services, energy, transportation, water conservancy, finance, public services, e-government, national defense related science and technology industry, as well as those which may seriously endanger national security, national economy and citizen’s livelihood and public interests if damaged, malfunctioned, or if leakage of data relating thereto occurs. Pursuant to these provisions, the relevant governmental authorities are responsible for formulating the rules on identifying the CII and organizing to identify such the CII in the related industries and fields, taking into account the factors set forth in the provisions and shall notify the operators identified as CIIOs. However, as the governmental authorities may further formulate detailed rules or explanations with respect to the interpretation and implementation of such provisions, including the rules on identifying the CII in different industries and fields, it remains unclear whether we or other operators we provide network products and services to may be identified as CIIOs.

 

On November 14, 2021, the CAC released the Regulations on Network Data Security Management (draft for public comments), which sets out general guidelines applicable to the protection of personal information, security of important data, security management of cross-border data transfer, obligations of internet platform operators, as well as the supervision, management and legal liabilities with respect to the foregoing. The draft Regulations on Network Data Security Management require data processors that process important data or are listed overseas to carry out an annual data security assessment on their own or by engaging a data security services institution, and the data security assessment report for a given year should be submitted to the local cyberspace affairs administration department before January 31 of the following year. If the draft Regulations on Network Data Security Management is enacted in the current form, we, as an overseas listed company, will be required to carry out an annual data security review and comply with the relevant reporting obligations.

 

At the end of 2019, the CAC, issued the Provisions on the Management of Network Information Content Ecology, or the CAC Order No. 5, which became effective on March 1, 2020, to further strengthen the regulation and management of network information content. Pursuant to the CAC Order No. 5, each network information content service platform is required, among others, (i) not to disseminate any information prohibited by laws and regulations, such as information jeopardizing national security; (ii) to strengthen the examination of advertisements published on such network information content service platform; (iii) to promulgate management rules and platform convention and improve user agreement, such that such network information content service platform could clarify users’ rights and obligations and perform management responsibilities required by laws, regulations, rules and convention; (iv) to establish convenient means for complaints and reports; and (v) to prepare annual work report regarding its management of network information content ecology. In addition, a network information content service platform must not, among others, (i) utilize new technologies such as deep-learning and virtual reality to engage in activities prohibited by laws and regulations; (ii) engage in online traffic fraud, malicious traffic rerouting and other activities related to fraudulent account, illegal transaction account or maneuver of users’ account; and (iii) infringe a third party’s legitimate rights or seek illegal interests by way of interfering with information display. On July 12, 2021, the CAC, the MIIT and the Ministry of Public Security jointly issued the Circular of Issuing the Administrative Provisions on Security Vulnerabilities of Network Products, or Circular No. 66, which took effect on September 1, 2021. Circular No. 66 states that, no organization or individual may abuse the security vulnerabilities of network products to engage in activities that endanger network security, or to illegally collect, sell, or publish information relating to such security vulnerabilities. Anyone who is aware of the aforesaid offences should not provide any technical support, advertising, payment settlement and other assistance to the offenders. According to Circular No. 66, network product providers, network operators, and platforms collecting network product security vulnerabilities must establish and improve channels for receiving network product security vulnerability information and keep such channels available, and retain network product security vulnerability information reception logs for at least six months. In order to ensure that security vulnerabilities in network products are fixed on a timely basis and reasonably reported, network product providers should perform certain obligations on the management of security vulnerabilities in their network products, including, among others, reporting the relevant vulnerability information to the Cybersecurity Threat and Vulnerability Information Sharing Platform of the MIIT within two days, which shall include the name, model, and version of the product affected by such security vulnerability, as well as the technical characteristics, degree of harm and scope of impact of such vulnerability. Circular No. 66 also prohibits the disclosure of undisclosed vulnerabilities to overseas organizations or individuals other than to the product providers.

 

78

 

 

On June 10, 2021, the SCNPC promulgated the Data Security Law, which took effect on September 1, 2021. The Data Security Law provides for data security and privacy obligations on entities and individuals carrying out data activities. The Data Security Law also introduces a data classification and hierarchical protection system based on the importance of data in economic and social development, as well as the degree of harm it will cause to national security, public interests, or legitimate rights and interests of individuals or organizations when such data is tampered with, destroyed, leaked, or illegally acquired or used. The appropriate level of protection measures is required to be taken for each respective category of data. For example, a processor of important data shall designate the personnel and the management body responsible for data security, carry out risk assessments for its data processing activities and file the risk assessment reports with the competent authorities. In addition, the Data Security Law provides a national security review procedure for those data activities which may affect national security and imposes export restrictions on certain data and information.

 

On July 7, 2022, the CAC promulgated the Measures for the Security Assessment of Cross-border Data Transfer, which became effective on September 1, 2022. In accordance with these measures, data processors will be subject to security assessment conducted by the CAC prior to any cross-border transfer of data if the transfer involves (i) important data; (ii) personal information transferred overseas by operators of critical information infrastructure or a data processor that has processed personal data of more than one million persons; (iii) personal information transferred overseas by a data processor who has already provided personal data of 100,000 persons or sensitive personal data of 10,000 persons overseas since January 1 of last year; or (iv) other circumstances as requested by the CAC. Furthermore, data processors shall conduct self-assessment on the risks of cross-border data transfer prior to their application for the security assessment and focus on assessment of the following significant matters, including, among others: (i) the legality and necessity of the purpose, scope and method of cross-border data transfer; (ii) the scale, scope, type and sensitivity of data transferred overseas, and risks to the national security, public interests or legitimate rights of individuals or organizations caused by such cross-border data transfer; (iii) the responsibilities and obligations that the overseas recipient of such data promises to undertake, and whether such overseas recipient’s management and technical measures and capabilities for performing its responsibilities and obligations can guarantee the security of cross-border data transfer; (iv) the risks that the data transferred overseas may be falsified, destroyed, divulged, lost, transferred, illegally obtained or illegally used during and after the cross-border transfer; and (v) whether contracts or other legally binding documents entered into with the overseas recipient have fully stipulated the responsibilities and obligations to protect data security.

 

On December 8, 2022, the MIIT issued the Administrative Measures for Data Security in the Field of Industry and Information Technology (Trial), or the Data Security Measures in the IT Field, which stipulates that all businesses which handle data in the field of industry and informatization in China are required to categorize such information as “ordinary,” “important” or “core” and businesses processing “important” or “core” data shall comply with certain filing and reporting obligations. Data in the field of industry and informatization includes industrial data, telecoms data and radio data. Data handlers in the field of industry and informatization include software and information technology service providers and other entities in the field of industry and information technology that independently determine handling purposes and handling methods in the data handling activities and data handling activities include, but are not limited to, data collection, storage, use, processing, transmission, provision and publication. According to such measures, data handlers in the field of industry and informatization shall file their catalogues of important data and core data with the local industrial regulatory authorities for the record. Data handlers in the field of industry and informatization shall follow the principles of legality and legitimacy in collecting data and shall not steal or collect data by other illegal means. To provide data handling services which involve operation of telecommunications business, data handlers in the field of industry and informatization shall obtain a telecommunications business permit in accordance with the provisions of relevant laws and administrative regulations. We face uncertainties as to whether any of our data will be classified as “important” or “core” data and, if so classified, whether any such data can be shared with our overseas subsidiaries.

 

79

 

 

Regulations related to privacy protection

 

The PRC Constitution states that PRC law protects the freedom and privacy of communications of citizens and prohibits infringement of these rights. In recent years, PRC government authorities have enacted legislation on internet use to protect personal information from any unauthorized disclosure. On May 28, 2020, the National People’s Congress adopted the Civil Code, which came into effect on January 1, 2021. The Civil Code provides in a stand-alone chapter of right of personality and reiterates that the personal information of a natural person shall be protected by the law. Any organization or individual shall legitimately obtain such personal information of others in due course on a need-to-know basis and ensure the safety and privacy of such information, and refrain from excessively handling or using such information. In the event that any personal information is or may be leaked, falsified or lost, the information processor shall take immediate remedial measures, inform the natural person concerned and escalate such situation to the competent department as required.

 

On December 29, 2011, MIIT issued the Several Provisions on Regulating the Market Order of Internet Information Services, pursuant to which an internet information service provider may not collect any user personal information or provide any such information to third parties without the consent of a user. In addition, an internet information service provider must expressly inform the users of the method, content and purpose of the collection and processing of such user personal information and may only collect such information necessary for the provision of its services. An internet information service provider is also required to properly maintain the user personal information, and in case of any leak or likely leak of the user personal information, online lending service providers must take immediate remedial measures and, in severe circumstances, make an immediate report to the telecommunications regulatory authority.

 

In addition, pursuant to the Decision on Strengthening the Protection of Online Information issued by the SCNPC on December 28, 2012 and the Order for the Protection of Telecommunication and Internet User Personal Information issued by MIIT on July 16, 2013, any collection and use of users’ personal information must be subject to the consent of the users, abide by the principles of legality, rationality and necessity and be within the specified purposes, methods and scopes.

 

With respect to the security of information collected and used by mobile apps, pursuant to the Announcement of Conducting Special Supervision against the Illegal Collection and Use of Personal Information by Apps, which was issued on January 23, 2019, app operators should collect and use personal information in compliance with the Cyber Security Law and should be responsible for the security of personal information obtained from users and take effective measures to strengthen the personal information protection. Furthermore, app operators should not force their users to make authorization by means of bundling, suspending installation or in other default forms and should not collect personal information in violation of laws, regulations or breach of user agreements. Such regulatory requirements were emphasized by the Notice on the Special Rectification of Apps Infringing upon User’s Personal Rights and Interests, which was issued by MIIT on October 31, 2019. On November 28, 2019, the CAC, the MIIT, the Ministry of Public Security and the SAMR jointly issued the Methods of Identifying Illegal Acts of Apps to Collect and Use Personal Information. This regulation further illustrates certain commonly-seen illegal behaviors of apps operators in terms of collection and use of personal information, including “failure to publicize rules for collecting and using personal information,” “failure to expressly state the purpose, manner and scope of collecting and using personal information,” “collection and use of personal information without consent of users of such App,” “collecting personal information irrelevant to the services provided by such app in violation of the principle of necessity,” “providing users’ personal information to others without users’ consent,” “failure to provide the function of deleting or correcting personal information as required by laws” and “failure to publish information such as methods for complaints and reporting.” Among others, any of the following acts of an app operator will constitute “collection and use of personal information without consent of users”: (i) collecting an user’s personal information or activating the permission for collecting any user’s personal information without obtaining such user’s consent; (ii) collecting personal information or activating the permission for collecting personal information of any user who explicitly refuses such collection, or repeatedly seeking for user’s consent such that the user’s normal use of such app is disturbed; (iii) any user’s personal information which has been actually collected by the app operator or the permission for collecting any user’s personal information activated by the app operator is beyond the scope of personal information which such user authorizes the app operator to collect; (iv) seeking for any user’s consent in a non-explicit manner; (v) modifying any user’s settings for activating the permission for collecting any personal information without such user’s consent; (vi) using users’ personal information and any algorithms to directionally push any information, without providing the option of non-directed pushing such information; (vii) misleading users to permit collecting their personal information or activating the permission for collecting such users’ personal information by improper methods such as fraud and deception; (viii) failing to provide users with the means and methods to withdraw their permission of collecting personal information; and (ix) collecting and using personal information in violation of the rules for collecting and using personal information promulgated by such app operator.

 

80

 

 

Furthermore, in order to improve the protection of personal information, the National Information Security Standardization Technical Committee also issued the Guide to Self-evaluation of Collection and Use of Personal Information by Mobile Internet Applications (Apps) on July 22, 2020 regarding the security of information collected and used by operators of mobile apps. In addition, pursuant to the Notice on Promulgation of the Rules on the Scope of Necessary Personal Information for Common Types of Mobile Internet Applications jointly promulgated by the CAC, the MIIT and certain other government authorities on March 12, 2021, and which took effect on May 1, 2021, “necessary personal information” refers to the personal information necessary for ensuring the normal operation of a mobile app’s basic function services, without which the mobile app cannot achieve its function services. For online lending mobile apps, the basic function services are “personal loan application services through the Internet platform for consumption, daily production and operation turnover, etc.,” and the necessary personal information includes (i) mobile phone numbers of registered users, and (ii) name, the type, number and validity period of the ID documentation, and bank card number of the borrower. For investment and financial management mobile apps, the basic function services are “stocks, futures, funds, securities or other related investment and financial services,” and the necessary personal information includes (i) mobile phone numbers of registered users, (ii) name, the type, number and validly period of the ID documentation, and bank account number or payment account number of users, and (iii) capital account, bank account number or payment account number of users.

 

Pursuant to the Ninth Amendment to the Criminal Law issued by the SCNPC on August 29, 2015 and becoming effective on November 1, 2015, any ICP License holder that fails to fulfill the obligations related to internet information security administration as required by applicable laws and refuses to rectify upon orders, will be subject to criminal liability for (i) any dissemination of illegal information in large scale; (ii) any severe effect due to the leakage of the client’s information; (iii) any serious loss of evidence of criminal activities; or (iv) other severe situations. In addition, any individual or entity that (i) sells or provides personal information to others unlawfully, or (ii) steals or illegally obtains any personal information, will be subject to criminal liability in severe situations.

 

On May 8, 2017, the Supreme People’s Court and the Supreme People’s Procuratorate released the Interpretations of the Supreme People’s Court and the Supreme People’s Procuratorate on Several Issues Concerning the Application of Law in the Handling of Criminal Cases Involving Infringement of Citizens’ Personal Information, or the Personal Information Interpretations, which became effective on June 1, 2017. The Personal Information Interpretations provides more practical conviction and sentencing criteria for the infringement of citizens’ personal information and mark a milestone for the criminal protection of citizens’ personal information. Moreover, on October 21, 2019, the Supreme People’s Court and the Supreme People’s Procuratorate of the PRC jointly issued the Interpretations on Certain Issues Regarding the Applicable of Law in the Handling of Criminal Case Involving Illegal Use of Information Networks and Assisting Committing Internet Crimes, which came into effect on November 1, 2019, and further clarifies the meaning of Internet service operators and the severe situations of the relevant crimes.

 

On August 20, 2021, the SCNPC promulgated the Personal Information Protection Law, which integrates the scattered rules with respect to personal information rights and privacy protection and took effect in November 2021. The Personal Information Protection Law aims at protecting the personal information rights and interests, regulating the processing of personal information, ensuring the orderly and free flow of personal information in accordance with the law and promoting the reasonable use of personal information. Personal information, as defined in the Personal Information Protection Law, refers to information related to identified or identifiable natural persons and is recorded by electronic or other means but excluding the anonymized information. The Personal Information Protection Law applies to personal information processing activities within China, as well as certain personal information processing activities outside China, including those for provision of products and services to natural persons within China or for analyzing and assessing acts of natural persons within China. The Personal Information Protection Law provides the circumstances under which a personal information processor could process personal information, which include but not limited to, where the consent of the individual concerned is obtained and where it is necessary for the conclusion or performance of a contract to which the individual is a contractual party. It also stipulates certain specific rules with respect to the obligations of a personal information processor, such as to inform the purpose, the method of processing, the type of personal information processed and retention period to the individuals, and the obligation of the third party who has access to the personal information by way of co-processing or delegation etc. Processors processing personal information exceeding the threshold to be set by the relevant authorities and CIIOs are required to store, within the territory of the PRC, the personal information collected and produced within the PRC. If the Personal Information Law is applied to a personal information processor’s processing activities outside the territory of the PRC, such processor must establish a special agency or designate a representative within the territory of the PRC to be responsible for the handling of all matters relating to personal information protection and must also file the name and contact information of such agency or representative with the governmental authorities responsible for personal information protection. Specifically, a personal information processor who uses personal information to make automated decision-making shall ensure the transparency of decision-making and the fairness and impartiality of the results, and shall not impose unreasonable differential treatment on individuals in terms of pricing and other transaction conditions. The relevant governmental authorities shall organize assessment on mobile apps’ personal information protection and publicize the outcome. The mobile apps that are identified as not in compliance with personal information protection requirements under such law may be required to suspend or terminate the services and the operators may also be subject to penalties including confiscation of illegal revenues and fines. Furthermore, the Personal Information Protection Law also provides for the rights of natural persons whose personal information is processed, and takes special care of the personal information of children under 14 and sensitive personal information.

 

81

 

 

The Administrative Provisions on the Account Information of Internet Users, which was promulgated by the CAC on June 27, 2022 and became effective on August 1, 2022, sets out guidelines on the provision of the account information of internet users. Internet-based information service providers shall perform their responsibilities as the administrative subjects of the account information of internet users, have in place professionals and technical capacity appropriate to the scale of services, and establish, improve and strictly implement the authentication of real identity information, verification of account information, security of information content, ecological governance, emergency responses, protection of personal information and other management systems.

 

Regulations Related to Intellectual Property Rights

 

Regulations related to copyrights

 

The Copyright Law of the PRC (Revised in 2020), or the Copyright Law, which provides that Chinese citizens, legal persons, or other organizations shall, whether published or not, own copyright in their copyrightable works, which include, among others, works of literature, art, natural science, social science, engineering technology and computer software. Copyright owners enjoy certain legal rights, including right of publication, right of authorship and right of reproduction.

 

The Computer Software Copyright Registration Measures, or the Software Copyright Measures, regulates registrations of software copyright, exclusive licensing contracts for software copyright and assignment agreements. The National Copyright Administration of China administers software copyright registration and China Copyright Protection Center, or the CPCC, is designated as the software registration authority. The CPCC shall grant registration certificates to the computer software copyrights applicants which meet the requirements of both the Software Copyright Measures and the Computer Software Protection Regulations (Revised in 2013).

 

As of December 31, 2022, we had registered 444 software copyrights and 19 patents in the PRC.

 

Regulations related to trademarks

 

Trademarks are protected by the Trademark Law of the PRC (Revised in 2019) which was adopted in 1982 and subsequently amended in 1993, 2001, 2013 and 2019 respectively as well as by the Implementation Regulations of the PRC Trademark Law adopted by the State Council in 2002 and as most recently amended on April 29, 2014. The Trademark Office handles trademark registrations. The Trademark Office grants a ten-year term to registered trademarks and the term may be renewed for another ten-year period upon request by the trademark owner. A trademark registrant may license its registered trademarks to another party by entering into trademark license agreements, which must be filed with the Trademark Office for its record. As with trademarks, the Trademark Law has adopted a first-to-file principle with respect to trademark registration. If a trademark applied for is identical or similar to another trademark which has already been registered or subject to a preliminary examination and approval for use on the same or similar kinds of products or services, such trademark application may be rejected. Any person applying for the registration of a trademark may not injure existing trademark rights first obtained by others, nor may any person register in advance a trademark that has already been used by another party and has already gained a sufficient degree of reputation through such party’s use.

 

As of December 31, 2022, we have registered 954 trademarks in the PRC.

 

Regulations related to domain names

 

MIIT promulgated the Measures on Administration of Internet Domain Names, or the Domain Name Measures, on August 24, 2017, which became effective on November 1, 2017 and replaced the Administrative Measures on China Internet Domain Name promulgated by MII on November 5, 2004. Pursuant to the Domain Name Measures, MIIT is in charge of the administration of PRC internet domain names. China Internet Network Information Center, or CNNIC, under the supervision of MIIT, is responsible for the daily administration of domain names and Chinese domain names. The domain name registration follows a first-to-file principle. Applicants for registration of domain names shall provide the true, accurate and complete information of their identifications to domain name registration service institutions. The applicants will become the holder of such domain names upon the completion of the registration procedure.

 

82

 

 

As of December 31, 2022, we have registered 67 domain names in the PRC (.cn country and regional code top-level domain names and Chinese domain names).

 

Regulations Related to Foreign Exchange

 

General administration of foreign exchange

 

Under the PRC Foreign Currency Administration Rules promulgated on January 29, 1996 and most recently amended on August 5, 2008 and various regulations issued by the State Administration of Foreign Exchange, or SAFE and other relevant PRC government authorities, RMB is convertible into other currencies for current account items, such as trade-related receipts and payments and payment of interest and dividends. The conversion of RMB into other currencies and remittance of the converted foreign currency outside the PRC for of capital account items, such as direct equity investments, loans and repatriation of investment, requires the prior approval from SAFE or its local office. Payments for transactions that take place within the PRC must be made in RMB.

 

The Circular of SAFE on Further Improving and Adjusting Foreign Exchange Administration Policies for Direct Investment, or the SAFE Circular 59 promulgated by SAFE on November 19, 2012, which became effective on December 17, 2012 and was further amended on May 4, 2015 and October 10, 2018, respectively, amends and simplifies the foreign exchange procedures related to direct investment. Pursuant to the SAFE Circular 59, the opening of various special purpose foreign exchange accounts, the reinvestment of RMB proceeds by foreign investors in the PRC and remittance of foreign exchange profits and dividends by a foreign-invested enterprise to its foreign shareholders no longer require the approval or verification of SAFE. In addition, domestic companies are allowed to provide cross-border loans not only to their offshore subsidiaries, but also to their offshore parents.

 

In May 2013, SAFE also promulgated the Circular on Printing and Distributing the Provisions on Foreign Exchange Administration over Domestic Direct Investment by Foreign Investors and the Supporting Document, as amended on October 10, 2018, which specifies that the administration by SAFE or its local branches over direct investment by foreign investors in the PRC shall be conducted by way of registration and banks shall process foreign exchange business relating to the direct investment in the PRC based on the registration information provided by SAFE and its branches. In February 2015, SAFE promulgated the Notice on Further Simplifying and Improving Foreign Exchange Administration Policies on Direct Investment, or the SAFE Notice 13, which took effect on June 1, 2015. SAFE Notice 13 delegates the power to enforce the foreign exchange registration in connection with inbound and outbound direct investments under relevant SAFE rules from local branches of SAFE to banks, thereby further simplifying the foreign exchange registration procedures for inbound and outbound direct investments.

 

83

 

 

On March 30, 2015, SAFE promulgated the Circular on Reforming the Management Approach Regarding the Foreign Exchange Capital Settlement of Foreign-Invested Enterprise , or SAFE Circular 19, which took effective on June 1, 2015. On June 9, 2016, SAFE further promulgated the Circular on Reforming and Standardizing the Administrative Provisions on Capital Account Foreign Exchange, or SAFE Circular 16, which, among other things, amends certain provisions of SAFE Circular 19. Pursuant to SAFE Circular 19 and SAFE Circular 16, the flow and use of the Renminbi capital converted from foreign currency denominated registered capital of a foreign-invested company is regulated such that Renminbi capital may not be used for business beyond its business scope or to provide loans to persons other than affiliates unless otherwise permitted under its business scope.

 

On January 26, 2017, SAFE issued the Notice on Improving the Check of Authenticity and Compliance to Further Promote Foreign Exchange Control, or SAFE Circular 3, which stipulates several capital control measures with respect to the outbound remittance of profit from domestic entities to offshore entities, including (i) under the principle of genuine transaction, banks shall check board resolutions regarding profit distribution, the original version of tax filing records and audited financial statements; and (ii) domestic entities shall hold income to account for previous years’ losses before remitting the profits. Moreover, pursuant to SAFE Circular 3, domestic entities shall make detailed explanations of the sources of capital and utilization arrangements, and provide board resolutions, contracts and other proof when completing the registration procedures in connection with an outbound investment.

 

On October 23, 2019, the SAFE issued the Circular on Further Promoting Cross-border Trade and Investment Facilitation, or SAFE Circular 28, which expressly allows foreign-invested enterprises that do not have equity investments in their approved business scope to use their capital obtained from foreign exchange settlement to make domestic equity investments as long as the investments are real and in compliance with the foreign investment-related laws and regulations. In addition, SAFE Circular 28 stipulates that qualified enterprises in certain pilot areas may use their capital income from registered capital, foreign debt and overseas listing, for the purpose of domestic payments without providing authenticity certifications to the relevant banks in advance for those domestic payments.

 

On April 10, 2020, the SAFE issued the Circular of SAFE on Optimizing Foreign Exchange Administration to Support the Development of Foreign-related Business or the SAFE Circular 8, pursuant to which the reform of facilitating the payments of incomes under the capital accounts shall be promoted nationwide. Under the prerequisite of ensuring true and compliant use of funds and complying with the prevailing administrative provisions on use of income from capital projects, enterprises which satisfy the criteria are allowed to use income under the capital account, such as capital funds, foreign debt and overseas listing, etc., for domestic payment, without the need to provide proof materials for veracity to the bank beforehand for each transaction.

 

Regulations related to foreign exchange registration of offshore investment by PRC residents

 

SAFE promulgated the Circular on Relevant Issues Relating to Domestic Resident’s Investment and Financing and Roundtrip Investment through Special Purpose Vehicles, or SAFE Circular 37, in July 2014 that requires PRC residents, including PRC resident natural persons or PRC entities, to register with SAFE or its local branch in connection with their establishment or control of an offshore entity established for the purpose of overseas investment or financing. The term “control” under SAFE Circular 37 is broadly defined as the operation rights, beneficiary rights or decision-making rights acquired by the PRC residents in the offshore special purpose vehicles by such means as acquisition, trust, proxy, voting rights, repurchase, convertible bonds or other arrangements. In addition, such PRC residents must update their SAFE registrations when the offshore special purpose vehicle undergoes material events relating to any change of basic information (including change of such PRC citizens or residents, name and operation term), increases or decreases in investment amount, transfers or exchanges of shares, or mergers or divisions. SAFE further enacted SAFE Notice 13, which allows PRC residents to register with qualified banks in connection with their establishment or control of an offshore entity established for the purpose of overseas investment or financing. However, remedial registration applications made by PRC residents that previously failed to comply with the SAFE Circular 37 continue to fall under the jurisdiction of the relevant local branch of SAFE.

 

84

 

 

In the event that a PRC resident holding interests in a special purpose vehicle fails to fulfill the required SAFE registration, the PRC subsidiaries of that special purpose vehicle may be prohibited from distributing profits to the offshore parent and from carrying out subsequent cross-border foreign exchange activities, and the special purpose vehicle may be restricted in its ability to contribute additional capital into its PRC subsidiary. Moreover, failure to comply with the various SAFE registration requirements described above could result in liability under PRC law for evasion of foreign exchange controls.

 

Regulations related to Offshore Stock Investments

 

On January 29, 1996, the State Council promulgated the Foreign Exchange Administration Regulations of the PRC, which was last amended and such amendment became effective on August 5, 2008. Pursuant to the Foreign Exchange Administration Regulations of the PRC, Chinese nationals shall register with the foreign exchange administration department of the State Council for any foreign direct investment or engagement in any issuance or transaction of offshore valuable securities or derivative products. On December 25, 2006, the PBOC promulgated the Administrative Measures for Personal Foreign Exchange, which further clarifies that any offshore equity, fixed-income or other approved financial investments by Chinese nationals, shall be conducted through a qualified domestic financial institution. On January 5, 2007, the SAFE published the Implementation of the Administrative Measures for Personal Foreign Exchange and last amended on May 29, 2016, under which Chinese nationals are limited to a foreign exchange quota of US$50,000 per year for approved uses only.

 

In addition, pursuant to the SAFE Officials Interview on Improving the Management of Declarations of Individual Foreign Exchange Information on December 31, 2016, Chinese nationals can only engage in offshore investments under capital items only provided methods such as Qualified Domestic Institutional Investors, otherwise Chinese nationals can only purchase foreign currency for the purpose of external payments within the scope of current items, including private travel, overseas study, business trips, family visits, overseas medical treatment, trade in goods, purchase of non-investment insurance and consulting services. Furthermore, in 2016, CSRC published a response letter to investors on its website to remind domestic investors that any offshore investments conducted by ways which are not explicitly specified under applicable PRC Laws, may not be adequately protected by the PRC Laws.

 

We do not convert Renminbi into Hong Kong dollars or U.S. dollars for our clients, and require those who would like to trade securities listed on the Hong Kong Stock Exchange or any major stock exchange in the United States through our platform to inject funding into their respective trading accounts in Hong Kong in either Hong Kong dollars or U.S. dollars. See “Item 3. Key Information—D. Risk Factors—Risks Related to Our Business and Industry—PRC governmental control of currency conversion, cross-border remittance and offshore investment could have a direct impact on the trading volume completed on our platform. If the government further tightens restrictions on the conversion of Renminbi to foreign currencies, including Hong Kong dollars and U.S. dollars, and/or deems our practice in violation of PRC laws and regulations, our business will be materially and adversely affected.” If the government further tightens restrictions on the conversion of Renminbi to foreign currencies, including Hong Kong dollars and U.S. dollars, and/or deems our practice as in violation of PRC laws and regulations, our business will be materially and adversely affected.”

 

Regulations Related to Dividend Distributions

 

Under the current regulatory regime in the PRC, foreign-invested enterprises in the PRC may pay dividends only out of their retained earnings, if any, determined in accordance with PRC accounting standards and regulations. A PRC company is required to set aside as statutory reserve funds of at least 10% of its after-tax profit, until the cumulative amount of such reserve funds reaches 50% of its registered capital unless laws regarding foreign investment provide otherwise. A PRC company may, at its discretion, allocate a portion of its after-tax profits based on PRC accounting standards to other reserve funds. These reserves are not distributable as cash dividends. A PRC company shall not distribute any profits until any losses from prior fiscal years have been offset. Profits retained from prior fiscal years may be distributed together with distributable profits from the current fiscal year.

 

85

 

 

Regulations Related to Taxation

 

Regulations related to enterprise income tax

 

On March 16, 2007, the SCNPC promulgated the Law of the PRC on Enterprise Income Tax which was amended on February 24, 2017 and December 29, 2018, respectively, and on December 6, 2007, the State Council enacted the Regulations for the Implementation of the Law on Enterprise Income Tax which was amended on April 23, 2019. Under these laws and regulations, or the EIT Law, both resident enterprises and non-resident enterprises are subject to enterprise income tax in the PRC. Resident enterprises are defined as enterprises that are established in China in accordance with PRC laws, or that are established in accordance with the laws of foreign countries but are actually or in effect controlled from within the PRC. Non-resident enterprises are defined as enterprises that are organized under the laws of foreign countries and whose actual management is conducted outside the PRC, but have established institutions or premises in the PRC, or have no such established institutions or premises but have income generated from inside the PRC. Under the EIT Law and relevant implementing regulations, a uniform corporate income tax rate of 25% is applied, unless they qualify for certain exceptions. Pursuant to the EIT Law and its implementation rules, the income tax rate of an enterprise that has been determined to be a high and new technology enterprise may be reduced to 15% with the approval of relevant tax authorities. If non-resident enterprises have not formed permanent establishments or premises in the PRC, or if they have formed permanent establishment or premises in the PRC but there is no actual relationship between the relevant income derived in the PRC and the established institutions or premises set up by them, enterprise income tax is set at the rate of 10% with respect to their income sourced from inside the PRC.

 

Under the EIT Law and its implementation rules, an enterprise established outside of the PRC with “de facto management body” within the PRC is considered a resident enterprise and will be subject to the EIT at the rate of 25% on its worldwide income. The term “de facto management body” refers to “the establishment that exercises substantial and overall management and control over the production, business, personnel, accounts and properties of an enterprise.” Pursuant to SAT Circular 82 issued by the SAT in April 2009 and amended in December 2017, an overseas registered enterprise controlled by a PRC company or a PRC company group will be classified as a “resident enterprise” with its “de facto management body” located within China if the following requirements are satisfied: (i) the senior management and core management departments in charge of its daily operations are mainly located in the PRC; (ii) its financial and human resources decisions are subject to determination or approval by persons or bodies located in the PRC; (iii) its major assets, accounting books, company seals, and minutes and files of its board and shareholders’ meetings are located or kept in the PRC; and (iv) no less than half of the enterprise’s directors or senior management with voting rights reside in the PRC. SAT issued additional rules to provide more guidance on the implementation of SAT Circular 82 in July 2011, and issued an amendment to SAT Circular 82 delegating the authority to its provincial branches to determine whether a Chinese-controlled overseas-incorporated enterprise should be considered a PRC resident enterprise, in January 2014. Although the SAT Circular 82, the additional guidance and its amendment only apply to overseas registered enterprises controlled by PRC enterprises and not those controlled by PRC individuals or foreigners, the determining criteria set forth in the circular may reflect SAT’s general position on how the “de facto management body” test should be applied in determining the tax resident status of offshore enterprises, regardless of whether they are controlled by PRC enterprises, individuals or foreigners. If our offshore entities are deemed PRC resident enterprises, these entities may be subject to the EIT at the rate of 25% on their global incomes, except that the dividends distributed by our PRC subsidiaries may be exempt from the EIT to the extent such dividends are deemed “dividends among qualified resident enterprises.”

 

Regulations related to value-added tax and business tax

 

The Provisional Regulations of the PRC on Value-added Tax were promulgated by the State Council on December 13, 1993 and came into effect on January 1, 1994, which was subsequently amended in 2008, 2016 and 2017. The Detailed Rules for the Implementation of the Provisional Regulations of the PRC on Value-added Tax (Revised in 2011) was promulgated by the Ministry of Finance, or the MOF, on December 25, 1993, which was subsequently amended in 2008 and 2011. Pursuant to these regulations, all enterprises and individuals selling goods, services, intangible assets or real properties, providing processing, repair and replacement services, and importing goods in or to the PRC must pay value-added tax, or VAT, and entities or individuals providing services are subject to the VAT at a rate of 6% unless otherwise provided under relevant laws and regulations. On December 30, 2022, the SCNPC promulgated the Value-added Tax Law (draft for public comments), which, upon its enactment, will replace the Provisional Regulations of the PRC on Value-added Tax.

 

86

 

 

Pursuant to the Provisional Regulations of the PRC on Business Tax, which became effective on January 1, 1994, or the Business Tax Regulation, and its implementation rules, all enterprises and individuals providing taxable services, transferring intangible assets or selling real estate within the PRC must pay business tax. In November 2011, the MOF and the SAT jointly issued two circulars setting forth the details of the pilot VAT reform program, which change the charge of sales tax from business tax to VAT for certain pilot industries. The VAT reform program initially applied only to pilot industries in Shanghai, and was expanded to eight additional regions, including, among others, Beijing and Guangdong province, in 2012. In August 2013, the program was further expanded nationwide. In May 2016, the pilot program was extended to cover additional industry sectors such as construction, real estate, finance and consumer services. On November 19, 2017, the Business Tax Regulation was abolished. On March 20, 2019, the MOF, the SAT and the General Administration of Customs jointly issued the Notice of Strengthening Reform of VAT Policies, which provides certain VAT reduction arrangements.

 

As of the date of this annual report, all our PRC subsidiaries and variable interest entities are subject to the VAT at rates ranging from 3% to 13%.

 

Regulations related to dividend withholding tax

 

The EIT Law provides that since January 1, 2008, an income tax rate of 10% will normally be applicable to dividends declared to non-PRC resident investors which do not have an establishment or place of business in the PRC, or which have such establishment or place of business but the relevant income is not effectively connected with the establishment or place of business, to the extent such dividends are derived from sources within the PRC.

 

Pursuant to an Arrangement Between the Mainland of China and the Hong Kong Special Administrative Region for the Avoidance of Double Taxation and the Prevention of Fiscal Evasion with Respect to Taxes on Incomes, or the Double Tax Avoidance Arrangement, and other applicable PRC laws, if a Hong Kong resident enterprise is determined by the competent PRC tax authority to have satisfied the relevant conditions and requirements under such Double Tax Avoidance Arrangement and other applicable laws, the 10% withholding tax on the dividends the Hong Kong resident enterprise receives from a PRC resident enterprise may be reduced to 5%. However, based on the Circular on Certain Issues with Respect to the Enforcement of Dividend Provisions in Tax Treaties, or SAT Circular 81, issued on February 20, 2009 by SAT, if the relevant PRC tax authorities determine, in their discretion, that a company benefits from such reduced income tax rate due to a structure or arrangement that is primarily tax-driven, such PRC tax authorities may adjust the preferential tax treatment. Furthermore, in October 2019, the SAT promulgated the Administrative Measures for Non-Resident Taxpayers to Enjoy Treaty Treatments, or Circular 35, which became effective on January 1, 2020 and superseded the Administrative Measures for Non-Resident Enterprises to Enjoy Treatments under Tax Treaties. Circular 35 abolished the record-filing procedure for justifying the tax treaty eligibility of taxpayers, and stipulates that non-resident taxpayers can enjoy tax treaty benefits via the “self-assessment of eligibility, claiming treaty benefits, retaining documents for inspection” mechanism. Non-resident taxpayers can claim tax treaty benefits after self-assessment provided that relevant supporting documents shall be collected and retained for post-filing inspection by the tax authorities. Moreover, pursuant to a SAT Circular 9 issued by the SAT in February 2018, which became effective on April 1, 2018, a resident of a contracting state will not qualify for the benefits under the tax treaties or arrangements, if it is not the “beneficial owner” of the dividend, interest and royalty income. Pursuant to SAT Circular 9, a “beneficial owner” is required to have ownership and the right to dispose of the income or the rights and properties giving rise to the income, and generally engage in substantive business activities. An agent or conduit company will not be regarded as a “beneficial owner” and, therefore, will not qualify for treaty benefits. A conduit company normally refers to a company that is set up primarily for the purpose of evading or reducing taxes or transferring or accumulating profits.

 

Regulations related to income tax for share transfers

 

On February 3, 2015, SAT issued SAT Public Notice 7, which partially replaced and supplemented previous rules under SAT Circular 698. On October 17, 2017, SAT issued SAT Bulletin 37, which came into effect on December 1, 2017 and concurrently abolished SAT Circular 698. The SAT Bulletin 37 further clarifies the practice and procedure of the withholding of non-resident enterprise income tax. By promulgating and implementing these circulars, the PRC tax authorities have enhanced their scrutiny over the direct or indirect transfer of equity interests or other taxable assets in a PRC resident enterprise by a non-resident enterprise. Under SAT Public Notice 7 and SAT Bulletin 37, where a non-resident enterprise transfers the equity interests or other taxable assets of a PRC “resident enterprise” indirectly by disposition of the equity interests of an overseas holding company, the non-resident enterprise, being the transferor, or the transferee, or the PRC entity which directly owned the taxable assets may report to the relevant tax authority this “indirect transfer.” Using a “substance over form” principle, the PRC tax authority may re-characterize such indirect transfer as a direct transfer of the equity interests in the PRC tax resident enterprise and other properties in China. As a result, gains derived from such indirect transfer may be subject to PRC tax at a rate of up to 10%. We face uncertainties on the reporting and consequences on private equity financing transactions, share transfers or other transactions involving the transfer of shares in our Company by investors that are non-PRC resident enterprises, or sale or purchase of shares in other non-PRC resident companies or other taxable assets by us. We and our non-resident investors, may be at risk of being required to file a return and being taxed under SAT Public Notice 7 and SAT Bulletin 37, and we may be required to expend valuable resources to comply with SAT Public Notice 7 and SAT Bulletin 37 or to establish that we should not be taxed under these circulars.

 

87

 

 

Regulations Related to Employee Stock Incentive Plans

 

Pursuant to the Notice of Issues Related to the Foreign Exchange Administration for Domestic Individuals Participating in Stock Incentive Plan of Overseas Listed Company, or Circular 7, which was issued by SAFE on February 15, 2012, employees, directors, supervisors, and other senior management who participate in any stock incentive plan of an publicly-listed overseas company and who are PRC citizens or non-PRC citizens residing in China for a continuous period of no less than one year, subject to a few exceptions, are required to register with SAFE through a qualified domestic agent, which may be a PRC subsidiary of such overseas listed company, and complete certain other procedures. In addition, SAFE Circular 37 provides that PRC residents who participate in a share incentive plan of an overseas private special purpose company may register with SAFE or its local branches before exercising rights.

 

In addition, SAT has issued certain circulars concerning employee stock options and restricted shares. Under these circulars, employees working in the PRC who exercise stock options or are granted restricted shares will be subject to PRC individual income tax. The PRC subsidiaries of an overseas listed company are required to file documents related to employee stock options and restricted shares with relevant tax authorities and to withhold individual income taxes of employees who exercise their stock option or purchase restricted shares. For example, on October 12, 2021, the SAT has issued the Notice of the State Administration of Taxation on Several Measures for Deepening the Reform of “Streamlining Administration, Instituting Decentralization, Improving Regulation and Optimizing Services” in the Taxation Field to Cultivate and Stimulate the Vitality of Market Players, or the SAT Notice 69. The SAT Notice 69 requires domestic enterprises to report their share incentive plans to the tax authorities in charge, which gives the equity interests of an overseas enterprise to their employees. If our employees fail to pay or we fail to withhold their income taxes according to relevant laws and regulations, we may face sanctions imposed by the tax authorities or other PRC governmental authorities.

 

Regulations Related to Employment and Social Welfare

 

Regulations related to labor contracts

 

The Labor Contract Law of the PRC, the Labor Contract Law, which was promulgated on January 1, 2008 and amended on December 28, 2012, is primarily aimed at regulating rights and obligations of employer and employee relationships, including the establishment, performance and termination of labor contracts. Pursuant to the Labor Contract Law, labor contracts shall be concluded in writing if labor relationships are to be or have been established between employers and the employees. Employers are prohibited from forcing employees to work over certain time limit and employers shall pay employees for overtime work in accordance with national regulations. In addition, employee wages shall be no lower than local standards on minimum wages and shall be paid to employees timely.

 

Regulations related to social insurance and housing funds

 

Enterprises in China are required by the Social Insurance Law of the PRC promulgated by the SCNPC in October 2010 which became effective in July 2011 and was amended in December 2018, or the Social Insurance Law, the Regulations on Management of Housing Provident Fund released by the State Council in March 2002 which was amended in March 2019, and other related rules and regulations, to participate in certain employee benefit plans, including social insurance funds, namely a pension plan, a medical insurance plan, an unemployment insurance plan, an occupational injury insurance plan and a maternity insurance plan, and a housing provident fund, and contribute to the plans or funds in amounts equal to certain percentages of salaries, including bonuses and allowances, of the employees as specified by the local government. Failure to make adequate contributions to various employee benefit plans may be subject to fines and other administrative sanctions. Pursuant to the Social Insurance Law, an employer that fails to make social insurance contributions may be ordered to rectify the non-compliance and pay the required contributions within a stipulated deadline and be subject to a late fee of 0.05% per day, as the case may be. If the employer still fails to rectify the failure to make social insurance contributions within the deadline, it may be subject to a fine ranging from one to three times the amount overdue. Pursuant to the Regulations on Management of Housing Fund, an enterprise that fails to make housing fund contributions may be ordered to rectify the noncompliance and pay the required contributions within a stipulated deadline.

 

88

 

 

Regulations Related to M&A Rules and Overseas Listings

 

On August 8, 2006, six PRC governmental and regulatory authorities, including MOFCOM and CSRC, promulgated the Rules on Mergers and Acquisition of Domestic Enterprises by Foreign Investors, or the M&A Rules, effective as of September 8, 2006 and later revised on June 22, 2009, which governs the mergers and acquisitions of domestic enterprises by foreign investors. The M&A Rules, among other things, requires that if an overseas company established or controlled by PRC companies or individuals intends to acquire equity interests or assets of any other PRC domestic company affiliated with such PRC companies or individuals, such acquisition must be submitted to MOFCOM for approval. The M&A Rules also requires that an offshore special purpose vehicle formed for overseas listing purposes and controlled directly or indirectly by the PRC individuals or companies shall obtain the approval of the CSRC prior to overseas listing and trading of such special purpose vehicle’s securities on an overseas stock exchange. After the PRC Foreign Investment Law and its Implementation Regulations became effective on January 1, 2020, the provisions of the M&A Rules remain effective to the extent they are not inconsistent with the PRC Foreign Investment Law and its Implementation Regulations.

 

On July 6, 2021, the General Office of the Central Committee of the Communist Party of China and the General Office of the State Council jointly promulgated the Opinions on Severely Cracking Down on Illegal Securities Activities According to Law or the Opinions. The Opinions emphasized the need to strengthen the administration over illegal securities activities, and the need to strengthen the supervision over overseas listings by Chinese companies. Effective measures, such as promoting the establishment of relevant regulatory systems, will be taken to deal with the risks and incidents of overseas listing of China-based companies, cybersecurity issues, data privacy protection requirements and other similar matters.

 

On December 27, 2021, the NDRC and the MOFCOM jointly issued the Special Administrative Measures for Entry of Foreign Investment (Negative List) (2021 Version), or the Negative List, which became effective and replaced the previous version on January 1, 2022. Pursuant to Article 6 of the Negative List, if a PRC company, which engages in any business where foreign investment is prohibited under the Negative List, or prohibited businesses, seeks an overseas offering or listing, it must obtain the approval from competent governmental authorities. Additionally, foreign investors in such PRC company must not take part in the company’s operations or management, and their shareholding ratio should be subject to regulations relating to the management of PRC securities investments by foreign investors. During a press conference held by the NDRC in January 2022, an NDRC official indicated that Article 6 of the Negative List only applies to direct overseas listing of and offerings by PRC companies where the issuer is a PRC company (for example the H-shares listing on Hong Kong Stock Exchange by a PRC company), but does not apply to indirect overseas listing of or offerings by PRC companies where such listing or offerings are conducted through offshore holding companies incorporated outside China such as our previous offerings and listing on Nasdaq. As indicated by the official, indirect overseas listing of and offerings by PRC companies shall be regulated by the overseas listing rules, a draft of which was then issued by the CSRC for public comments, after it takes effect. As the Trial Measures, which applies to indirect overseas listing of and offerings by PRC companies, became effective on March 31, 2023, there are uncertainties on how indirect overseas listings or offerings of PRC companies conducting prohibited businesses will be regulated under the Trial Measures and the Negative List.

 

89

 

 

On February 17, 2023, with the approval of the State Council, the CSRC released the Trial Measures, and five supporting guidelines, which came into effect on March 31, 2023. According to the Trial Measures, (1) domestic companies that seek to offer or list securities overseas, both directly and indirectly, should fulfill the filing procedure and report relevant information to the CSRC; if a domestic company fails to complete the filing procedure or conceals any material fact or falsifies any major content in its filing documents, such domestic company may be subject to administrative penalties, such as order to rectify, warnings, fines, and its controlling shareholders, actual controllers, the person directly in charge and other directly responsible persons may also be subject to administrative penalties, such as warnings and fines; (2) if the issuer meets both of the following conditions, the overseas offering and listing shall be determined as an indirect overseas offering and listing by a domestic company: (i) any of the total assets, net assets, revenues or profits of the domestic operating entities of the issuer in the most recent accounting year accounts for more than 50% of the corresponding line item in the issuer’s audited consolidated financial statements for the same period; (ii) its major operational activities are carried out in China or its main places of business are located in China, or the senior managers in charge of operation and management of the issuer are mostly Chinese citizens or are domiciled in China; and (3) where a domestic company seeks to indirectly offer and list securities in an overseas market, the issuer shall designate a major domestic operating entity responsible for all filing procedures with the CSRC, and where an issuer makes an application for its listing in an overseas market, the issuer shall submit filings with the CSRC within three business days after such application is submitted. The Trial Measures further provide that companies that have been listed overseas prior to March 31, 2023 constitute “Existing Issuers” and are not required to conduct the overseas listing filing procedure immediately, but shall carry out filing procedures as required if they conduct secondary or dual primary listing, follow-on offerings, bond offerings or are involved in other circumstances that require filing with the CSRC.

 

Furthermore, on February 24, 2023, the CSRC jointly with other relevant governmental authorities, promulgated the Confidentiality and Archives Rules, which came into effect on March 31, 2023, and upon becoming effective, such provisions will supersede the currently effective Provisions on Strengthening Confidentiality and Archives Administration of Overseas Securities Offering and Listing. According to the Confidentiality and Archives Rules, domestic companies, whether offering and listing securities overseas directly or indirectly, shall strictly abide by the applicable laws and regulations, enhance the sense of confidentiality, improve the archives management system, and take necessary measures to implement the confidentiality and archives management responsibilities when providing or publicly disclosing, either directly or through their overseas listed entities, documents and materials to securities services providers such as securities companies and accounting firms or overseas regulators in the process of their overseas offering and listing. In the event that such documents or materials contain any information related to state secrets or work secrets of state governmental agencies, domestic companies shall obtain the approval from competent governmental authorities according to the applicable laws, and file with the secrecy administrative department at the same level with the approving governmental authority; and in the event that such documents or materials, if divulged, will jeopardize national security or public interest, domestic companies shall strictly fulfill relevant procedures stipulated by applicable laws and regulations.

 

Regulations Related to our Business Operations in Hong Kong

 

This section sets forth a summary of the most significant rules and regulations that affect our business activities in Hong Kong.

 

Regulations related to our Wealth Management Services

 

The SFC authorizes corporations and individuals through licenses to act as financial intermediaries. Under the SFO, a corporation which is not an authorized financial institution but carries out the following activities must be licensed by the SFC: (i) carrying on a business in a regulated activity (or holding itself out as carrying on a business in a regulated activity) in Hong Kong; or (ii) actively marketing, whether in Hong Kong or from a place outside Hong Kong, to the public any services it provides, which would constitute a regulated activity if provided in Hong Kong.

 

90

 

 

According to the SFO, a licensed corporation must maintain a minimum level of paid-up share capital and liquid capital not less than the amounts specified under the Securities and Futures (Financial Resources) Rules. If the licensed corporation applies for more than one type of regulated activity, the minimum paid-up share capital and liquid capital shall be the higher or the highest amount individually required amongst those regulated activities.

 

In addition, each licensed corporation should appoint at least two responsible officers to directly supervise the conduct of each regulated activity for which the licensed corporation operates and at least one of the proposed responsible officers must be an executive director of the licensed corporation as defined under the SFO. As defined by the SFO, an “executive director” refers to a director of the corporation who actively participates in or is responsible for directly supervising the business of the regulated activity. All executive directors must seek SFC’s prior approval as responsible officers accredited to the licensed corporation. Further, for each regulated activity, the licensed corporation should have at least one responsible officer available at all times to supervise the business. The same individual may be appointed to be a responsible officer for more than one regulated activity, as long as he/she is fit and proper to be so appointed and there is no conflict in the roles assumed. A person who intends to apply to be a responsible officer must demonstrate that he/she fulfills the criteria of competence relating to academic/ industry qualification, relevant industry experience, management experience, and local regulatory framework paper, and have sufficient authority to supervise the business of regulated activity within the licensed corporation.

 

As of March 31, 2023, through Metaverse Securities Limited, we have registered and maintained the following licenses from the SFC: (i) Type 1 License, effective since December 17, 2010, for conducting regulated activities related to dealing in securities; (ii)Type 4 License, effective since June 24, 2003, for conducting regulated activities related to advising on securities; (iii) Type 5 License, effective since June 24, 2003, for conducting regulated activities related to advising on futures contracts; and (iv) Type 9 License, effective since June 24, 2003, for conducting regulated activities related to asset management. As of March 31, 2023, through Meta Futures Limited, we have registered and maintained the following licenses from the SFC: (i) Type 2 License, effective since November 9, 2022, for conducting regulated activities related to dealing in future contracts; and (ii) Type 5 License, effective since November 9, 2022, for conducting regulated activities related to advising on futures contracts Also we have 20 representatives employed with both Metaverse Securities Limited and Meta Futures Limited and licensed with the SFC that are eligible to carry out different types of regulated activities for our Hong Kong business under the supervision of our responsible officers.

 

As of March 31, 2023, through Lion Global Financial Limited, we have registered and maintained the following licenses from SFC: (i) Type 1 License, effective since October 10, 2008, for conducting regulated activities related to dealing in securities; (ii)Type 4 License, effective since March 31, 2004, for conducting regulated activities related to advising on securities; and (iii) Type 9 License, effective since March 31, 2004, for conducting regulated activities related to asset management. Also we have 2 representatives licensed with the SFC and 1 representative licensed with Insurance Authority that are employed with Lion Global Financial Limited and eligible to carry out different types of regulated activities for our Hong Kong business under the supervision of our responsible officers.

 

Ongoing obligations for compliance by licensed corporations and intermediaries

 

In July 2020, the SFC issued the Licensing Handbook, as amended and supplemented from time to time, which provides the ongoing obligations for compliance of a licensed corporation. In general, licensed corporations and licensed representatives must remain fit and proper at all times and must comply with all applicable provisions of the SFO and its subsidiary legislation as well as the codes and guidelines issued by the SFC. There must also be at least one responsible officer available at all times to supervise the licensed corporation’s business of carrying on a regulated activity.

 

Also, a licensed corporation is required by the Securities and Futures (Licensing and Registration) (Information) Rules to notify the SFC of certain changes and events, which include, among others, changes in the basic information of the licensed corporation, its controlling persons and responsible officers, or subsidiaries that carry on a business in a regulated activity; changes in the capital and shareholding structure of the licensed corporation; and significant changes in business plan.

 

91

 

 

Furthermore, according to SFO, the related licenses in related to all or certain regulated activity of such corporation may be suspended or revoked by the SFC if the licensed corporation does not carry on all or some of the regulated activity for which it is licensed.

 

Regulations related to our Hong Kong Insurance Brokerage Business

 

Effective September 23, 2019, the Insurance Authority of Hong Kong, or the IA, took over the regulation of insurance agents and brokers (collectively, “Insurance Intermediaries”) from the three self-regulatory organizations (i.e., the Insurance Agents Registration Board established under The Hong Kong Federation of Insurers, The Hong Kong Confederation of Insurance Brokers and The Professional Insurance Brokers Association) and became the sole regulator to license and supervise all Insurance Intermediaries in Hong Kong. The IA is responsible for supervising Insurance Intermediaries’ compliance with the provisions of Insurance Ordinance, or the IO, and the relevant regulations, rules, codes and guidelines issued by the IA. The IA is also responsible for promoting and encouraging proper standards of conduct of Insurance Intermediaries, and has regulatory powers in relation to licensing, inspection, investigation and disciplinary sanctions.

 

Types of licensed insurance brokers

 

The IO prohibits any person from carrying on insurance business in or from Hong Kong except an authorized insurer, Lloyd’s or an association of underwriters approved by the IA. The regulatory regime for Insurance Intermediaries is activity-based. Under the IO, a person must not carry on a regulated activity, or must not hold out that the person is carrying on a regulated activity, in the course of business or employment, or for reward unless the person holds an appropriate type of insurance intermediary license or is exempt under the IO. It is an offence for contravening the IO. The licensing regime under the IO prescribes two types of licensed insurance brokers: licensed insurance broker companies and licensed technical representatives (broker). A license granted under the IO is valid for 3 years or, if the IA considers it appropriate in a particular case, another period determined by the IA, beginning on the date on which it is granted.

 

Responsible officer, financial, conduct and other requirements for licensed insurance broker companies

 

Under IO, a licensed insurance broker company should appoint a fit and proper person to discharge his or her responsibilities as a responsible officer of the insurance broker company, and should provide sufficient resources and support to that person for discharging his or her responsibilities. Prior approval of the IA is required for appointment of the responsible officer.

 

Under the IO, a person who is, is applying to be, or is applying for a renewal of a license to be, a licensed insurance broker is required to satisfy the IA that he/she/it is a fit and proper person. In addition, the responsible officer(s), controller(s), and director(s) (where applicable) of a licensed insurance broker company are also required to be fit and proper persons. These “fit and proper” requirements aim at ensuring that the licensed insurance brokers are competent, reliable and financially sound, and have integrity. In addition, continuing professional development is part of the fit and proper requirement and the IA issued the Guideline on Continuing Professional Development for Licensed Insurance Intermediaries to provide guidance for complying with the continuing professional development requirements.

 

A licensed insurance broker company is required to comply with the Insurance (Financial and Other Requirements for Licensed Insurance Broker Companies) Rules, which set out, inter alia, some of the key requirements in relation to the maintenance of minimum share capital and net assets, professional indemnity insurance, client accounts and record keeping.

 

Licensed insurance brokers are required to comply with the statutory conduct requirements set out in the IO. The IA also issued the Code of Conduct for Licensed Insurance Brokers (“Code of Conduct”) to set out the general principles, together with the standards and practices relating to each general principle, serving as the minimum standards of professionalism to be met by licensed insurance brokers when carrying on regulated activities. A licensed insurance broker company is required to have proper controls and procedures in place to ensure that the broker company and its licensed technical representatives (broker) meet the general principles, standards and practices set out in the Code of Conduct.

 

92

 

 

Licensed insurance broker companies are required to file their audited financial statements and auditor’s compliance reports to the IA annually, which statements and reports are reviewed by the IA annually. Any issue noted or qualified opinion expressed by the auditor will be followed up, and where applicable, further actions will be taken as the IA considers necessary.

 

Transitional Arrangements for Insurance Brokers

 

To facilitate a smooth transition, all insurance brokers who were validly registered with The Hong Kong Confederation of Insurance Brokers or Professional Insurance Brokers Association immediately before September 23, 2019 are deemed as licensed insurance brokers under the IO for a period of three years. The incumbent chief executives of the insurance broker companies are also eligible for the transitional arrangements. The Transitional Period is ended on 22 September 2022.

 

We, through Ether Wealth Management Limited and Lion Global Financial Limited, which were previously approved as an insurance broker by the Professional Insurance Brokers Association, or the PIBA, have been granted Insurance Broker Company by the IA on Jan 6, 2022 and Jun 30, 2022, respectively, to carry out both long-term (include linked long-term) and general business.

 

Acting as mandatory provident fund intermediary

 

We also through Ether Wealth Management Limited and Lion Global Financial Limited carry on business as an principal intermediary for the Mandatory Provident Fund, or the MPF. Only registered MPF intermediaries are allowed to engage in conducting sales and marketing activities and giving advice in relation to MPF schemes. MPF is regulated by the Mandatory Provident Fund Schemes Authority, or the MPFA, which is the authority responsible for registering MPF intermediaries, issuing guidelines on compliance with statutory requirements, and imposing disciplinary sanctions for non-compliance. According to Mandatory Provident Fund Schemes Ordinance, the MPFA relies on the existing regulatory regimes from frontline regulators including the IA, MA, and SFC to supervise and investigate MPF intermediaries.

 

To register as a principal intermediary, it must designate at least one responsible officer for the supervision of the regulated activities. In addition to other registration requirements, MPF intermediaries must pass a qualifying examination before they can become MPF intermediaries.

 

Registered MPF intermediaries must comply with a set of statutory conduct requirements when they engage in conducting sales and marketing activities and giving advice in relation to MPF schemes. The MPFA has issued the Guidelines on Conduct Requirements for Registered Intermediaries to assist the registered MPF intermediaries in understanding minimum standards of the conduct requirements.

 

MPF intermediaries must report any relevant change in writing to MPFA within seven working days. Failure to report the relevant changes commits an offence and may be liable to a fine of up to $50,000.

 

Regulation Related to Employment and Labor Protection

 

Employment Ordinance

 

 The Employment Ordinance, or the EO, is an ordinance enacted for, amongst other things, the protection of the wages of employees and the regulation of the general conditions of employment and employment agencies. Under the EO, an employee is generally entitled to, amongst other things, notice of termination of his or her employment contract; payment in lieu of notice; maternity protection in the case of a pregnant employee; not less than one rest day in every period of seven days; severance payments or long service payments; sickness allowance; statutory holidays or alternative holidays; and paid annual leave of up to 14 days depending on the period of employment.

 

93

 

 

Employees’ Compensation Ordinance

 

The Employees’ Compensation Ordinance, or the ECO, is an ordinance enacted for the purpose of providing for the payment of compensation to employees injured in the course of employment. As stipulated by the ECO, no employer shall employ any employee in any employment unless there is in force in relation to such employee a policy of insurance issued by an insurer for an amount not less than the applicable amount specified in the Fourth Schedule of the ECO in respect of the liability of the employer. According to the Fourth Schedule of the ECO, the insured amount shall be not less than HK$100,000,000 (approximately $12,900,000) per event if a company has no more than 200 employees. Any employer who contravenes this requirement commits a criminal offence and is liable on conviction to a fine of HK$100,000 (approximately $12,900) and imprisonment for two years. An employer who has taken out an insurance policy under the ECO is required to display a prescribed notice of insurance in a conspicuous place on each of its premises where any employee is employed. Any employer who, without reasonable cause, contravenes this requirement commits a criminal offence and is liable on conviction to a fine of HK$10,000 (approximately $1,290).  

 

Mandatory Provident Fund Schemes Ordinance  

 

The Mandatory Provident Fund Schemes Ordinance, or the MPFSO, is an ordinance enacted for the purposes of providing for the establishment of non-governmental mandatory provident fund schemes, or the MPF Schemes. The MPFSO requires every employer of an employee (other than exempt persons) of 18 years of age or above but under 65 years of age to take all practical steps to ensure the employee becomes a member of a registered MPF Scheme. Subject to the minimum and maximum relevant income levels, it is mandatory for both employers and their employees to contribute 5% of the employee’s relevant income to the MPF Scheme. For a monthly-paid employee, the maximum relevant income level is HK$30,000 (approximately $3,870) per month and the maximum amount of contribution payable by the employer to the MPF Scheme is HK$1,500 (approximately $193). Any employer who, without reasonable cause, contravenes this requirement commits a criminal offence and is liable on conviction to a fine of HK$350,000 (approximately $45,200) and imprisonment for three years, and to a daily penalty of HK$500 (approximately $65) for each day on which the offence is continued.

 

Inland Revenue Ordinance

 

 Under the Inland Revenue Ordinance, where an employer commences to employ in Hong Kong an individual who is or is likely to be chargeable to tax, or any married person, the employer shall give a written notice to the Commissioner of Inland Revenue not later than three months after the date of commencement of such employment. Where an employer ceases or is about to cease to employ in Hong Kong an individual who is or is likely to be chargeable to tax, or any married person, the employer shall give a written notice to the Commissioner of Inland Revenue not later than one month before such individual ceases to be employed in Hong Kong.

 

94

 

 

C.Organizational Structure

 

The following diagram illustrates our corporate structure, including our significant subsidiaries and certain other subsidiaries through which we provide our major service and our VIEs as of the date of this annual report:

 

 

Notes:

 

1. Each of our VIEs has entered into an Exclusive Option Agreement, as amended, if applicable, with 9F Inc. as a part of our variable interest entity structures.

 

2. Tianjin Yuying Enterprise Management Consulting Partnership (Limited Partnership) and Zhuhai Hengqin Yunchuang Investment Partnership (Limited Partnership) hold 55% and 45% equity interests in Yi Qi Mai, respectively. Bo Shao and Tianhua Cheng hold 60% and 40% equity interests in Zhuhai Lianyin, respectively. Yifan Ren, Zhuhai Hengqin Zhilue Investment Partnership (Limited Partnership), Zhuhai Hengqin Saixing Investment Partnership (Limited Partnership) and Lijun Zhang hold 48%, 33.2%, 10% and 8.8% equity interests in Jiufu Shuke, respectively. Lei Sun, Changxing Xiao, Lixing Chen, Lei Liu and Dongcheng Zhang hold 23.17%, 20.83%, 27.67%, 27.50% and 0.83% equity interests in Beijing Puhui, respectively. Dongcheng Zhang and Xiangchun Wu hold 60% and 40% equity interests in Shenzhen Fuyuan, respectively. As of the date of this annual report, Lei Sun, Yifan Ren, Lei Liu and Changxing Xiao are also directors of 9F Inc.

 

*Jinniu Zhixuan is wholly-owned by Jiufu Shuke indirectly through Zhuhai Jiuxin Asset Management Co., Ltd.

 

**Peaking Power Global Limited, 9F Financial Service Limited and 9FP Investments Holdings Limited are wholly-owned by Capital Nine Holding Limited indirectly through Meta Securities Holdings Limited (which was formerly known as Exceed Step Holding Limited).

 

95

 

 

Contractual Arrangements with our VIEs and Their Shareholders

 

The registered shareholders of Jiufu Shuke include Yifan Ren, Zhuhai Hengqin Zhilue Investment Partnership (Limited Partnership), Zhuhai Hengqin Saixing Investment Partnership (Limited Partnership) and Lijun Zhang, who holds 48%, 33.2%, 10% and 8.8% equity interests in Jiufu Shuke, respectively. The registered shareholders of Beijing Puhui include Lei Sun, Changxing Xiao, Lixing Chen, Lei Liu and Dongcheng Zhang, who holds 23.17%, 20.83%, 27.67%, 27.50% and 0.83% equity interests in Beijing Puhui, respectively. The registered shareholders of Zhuhai Lianyin include Bo Shao and Tianhua Cheng, who holds 60% and 40% equity interests in Zhuhai Lianyin, respectively. The registered shareholders of Yi Qi Mai include Tianjin Yuying Enterprise Management Consulting Partnership (Limited Partnership) and Zhuhai Hengqin Yunchuang Investment Partnership (Limited Partnership), who holds 55% and 45% equity interests in Yi Qi Mai, respectively. The registered shareholders of Shenzhen Fuyuan include Dongcheng Zhang and Xiangchun Wu, who holds 60% and 40% equity interests in Shenzhen Fuyuan, respectively.

 

The following is a summary of the currently effective contractual arrangements among 9F Inc., Shuzhi Lianyin, Jiufu Shuke and Jiufu Shuke’ shareholders. The contractual arrangements among 9F Inc., our WFOEs, and other VIEs, including Beijing Puhui, Zhuhai Lianyin, Yi Qi Mai and Shenzhen Fuyuan, and the shareholders of such VIEs, are substantially the same. As a result of these contractual arrangements, we have the power to direct activities of our VIEs that most significantly impact the economic performance of these VIEs. We are also entitled to receive substantially all of the economic benefits as primary beneficiary and we bear the obligation to absorb any and all economic losses incurred by our VIEs. In addition, we have an exclusive option to purchase all or part of the equity interests in each of our VIEs when and to the extent permitted by the PRC law. For the reasons above, we believe that our VIEs should be treated as Variable Interest Entities under the Financial Accounting Standards Board Accounting Standards Codification Topic 810 Consolidation and we should be regarded as the primary beneficiary of our VIEs. Accordingly, we treat our VIEs as our consolidated entities under U.S. GAAP and we consolidate the financial results of our VIEs.

 

Master Exclusive Service Agreements

 

Under the master exclusive service agreement between Jiufu Shuke and Shuzhi Lianyin, Shuzhi Lianyin has the exclusive right to provide, among other things, technical support and consulting services to Jiufu Shuke and Jiufu Shuke agrees to accept all the consultation and services provided by Shuzhi Lianyin. Without Shuzhi Lianyin’s prior written consent, Jiufu Shuke agrees not to accept the same or any similar services provided by any third party. In addition, Jiufu Shuke irrevocably grants Shuzhi Lianyin an exclusive and irrevocable option to purchase any or all of the assets and business of Jiufu Shuke at the lowest price permitted under PRC law. Shuzhi Lianyin exclusively owns all intellectual property rights arising out of or created during the performance of this agreement. Jiufu Shuke agrees to pay Shuzhi Lianyin a monthly service fee, which percentage may be determined and adjusted at the sole discretion of Shuzhi Lianyin after taking into account factors including the complexity and difficulty of the services provided, the time consumed, the seniority of the Shuzhi Lianyin employees providing services to Jiufu Shuke, the value of services provided, the market price of comparable services and the operating conditions of Jiufu Shuke. Furthermore, to the extent permitted under the PRC law, Shuzhi Lianyin agrees to provide financial support to Jiufu Shuke if Jiufu Shuke has any operating loss or suffered any critical operation adversity. The agreement will remain effective unless Shuzhi Lianyin terminates the agreement in writing or a relevant governmental authority rejects the renewal applications by either Jiufu Shuke or Shuzhi Lianyin to renew their respective operation term provided in the business licenses upon expiration.

 

Proxy Agreements and Powers of Attorney, including Amended and Restated Proxy Agreements and Powers of Attorney

 

Under the proxy agreement and power of attorney, or the amended and restated proxy agreement and power of attorney, as applicable, by and among Shuzhi Lianyin, Jiufu Shuke and each shareholder of Jiufu Shuke, each of Jiufu Shuke’ shareholders irrevocably nominates, appoints and constitutes Shuzhi Lianyin and its successors as its attorney-in-fact to exercise any and all of his rights as a shareholder of Jiufu Shuke, including but not limited to the right to call, attend and vote at shareholders’ meetings and the right to appoint and remove directors and senior management. Each shareholder of Jiufu Shuke further covenants that, without the prior written consent of Shuzhi Lianyin, such shareholder shall not exercise any shareholder’s right, and if the shareholder receives any dividends, interest, any other forms of capital distributions, residual assets upon liquidation, or proceeds or consideration from the transfer of equity interest as a result of, or in connection with, such shareholder’s equity interests in Jiufu Shuke, the shareholder shall, to the extent permitted by applicable laws, pass them all on to Shuzhi Lianyin or its designee at no consideration. The proxy agreements and powers of attorney will remain effective as long as Jiufu Shuke exists. The shareholders of Jiufu Shuke do not have the right to terminate this agreement or revoke the appointment of the attorney-in-fact without the prior written consent of Shuzhi Lianyin.

 

96

 

 

Exclusive Option Agreements, including Amended and Restated Exclusive Option Agreements

 

Under the exclusive option agreements, or amended and restated exclusive option agreements if applicable, by and among 9F Inc., Shuzhi Lianyin, Jiufu Shuke and each of the shareholders of Jiufu Shuke, each shareholder of Jiufu Shuke irrevocably grants 9F Inc. or its designated person(s) an exclusive option to purchase, at any time and to the extent permitted under PRC law, all or part of his equity interests in Jiufu Shuke at a price equal to the actual capital contribution paid in the registered capital of Jiufu Shuke by such shareholder. If the above price is lower than the lowest price permitted by the PRC law, the lowest price permitted under the PRC law will apply. As agreed in the loan agreements between Shuzhi Lianyin and such shareholder, if 9F Inc. designates Shuzhi Lianyin as its designated person to exercise the option to purchase the equity interests in Jiufu Shuke, Shuzhi Lianyin may elect to pay for the purchase by canceling the outstanding amount of loans owed by such shareholder to Shuzhi Lianyin. Without 9F Inc.’s prior written consent, Jiufu Shuke and its shareholders will not sell, transfer, mortgage or otherwise dispose of Jiufu Shuke’s legal or beneficial interests in its assets, business or revenues, or allow the creation of any encumbrance on such interests. To the extent permitted under applicable PRC laws, the shareholders of Jiufu Shuke also agree to timely donate to 9F Inc. or its designee any profits, interests, dividends or proceeds of liquidation received from Jiufu Shuke or proceeds received from the transfer of equity interests in Jiufu Shuke. These agreements will remain effective until all equity interests held in Jiufu Shuke by its shareholders are transferred or assigned to 9F Inc. or its designated person(s).

 

Loan Agreements

 

Pursuant to the loan agreements between Shuzhi Lianyin and each of the shareholders of Jiufu Shuke, Shuzhi Lianyin extended loans to the shareholders of Jiufu Shuke, who had contributed the loan principal to Jiufu Shuke as registered capital. The shareholders of Jiufu Shuke may repay the loans only by transferring their respective equity interests in Jiufu Shuke to 9F Inc. or its designated person(s) pursuant to the exclusive option agreements. Each loan shall be interest-free unless, in the event of a transfer of equity interests by a shareholder of Jiufu Shuke to 9F Inc. or its designated person(s) pursuant to the exclusive option agreement, the transfer price exceeds the loan principal. The excess over the loan principal shall be deemed the interest of the loan to the extent permitted under PRC law. These loan agreements will remain effective until the date of full performance by the parties of their respective obligations thereunder.

 

Equity Interest Pledge Agreements, including Amended and Restated Equity Interest Pledge Agreements

 

Under the equity interest pledge agreements, or amended and restated equity interest pledge agreements if applicable, among Shuzhi Lianyin, Jiufu Shuke and each of the shareholders of Jiufu Shuke, the shareholders of Jiufu Shuke pledge all of their equity interests in Jiufu Shuke, including any equity interest subsequently acquired, to Shuzhi Lianyin to secure the performance by Jiufu Shuke and its shareholders of their respective obligations under the contractual arrangements, including the payments due to Shuzhi Lianyin for services provided. If Jiufu Shuke or the pledger breach their obligations under these contractual arrangements, Shuzhi Lianyin, as the pledgee, will be entitled to certain rights and remedies including priority in receiving the proceeds from the auction or disposal of the pledged equity interests in Jiufu Shuke. Shuzhi Lianyin has the right to receive dividends distributed on the pledged equity interests during the term of the pledge. The pledge becomes effective on the date when the pledge of equity interests contemplated under the agreement has been registered with the relevant local administration for industry and commerce (currently known as the administration for market regulation) and will remain valid until the master exclusive service agreement and the relevant exclusive option agreements and proxy agreement and power of attorney, expire or terminate. We have registered the equity interest pledge with the Chaoyang Branch of Beijing Administration for Industry and Commerce in Beijing.

 

Spousal Consent Letters

 

Pursuant to spousal consent letters, the spouse of each of the shareholders, if applicable, of Jiufu Shuke acknowledges that the equity interests in Jiufu Shuke held by and registered in the name of such shareholders will be disposed of pursuant to the equity interest pledge agreement, the exclusive option agreement, the proxy agreement and power of attorney, and the loan agreement by and among 9F Inc., Shuzhi Lianyin, Jiufu Shuke, the shareholders of Jiufu Shuke and their respective spouse. The spouses undertake not to make any assertions in connection with the equity interests in Jiufu Shuke, and agree to be bound by the afore-mentioned agreements if they receive any equity interests in Jiufu Shuke.

 

97

 

 

In the opinion of Han Kun Law Offices, our PRC legal counsel:

 

the ownership structures of our PRC subsidiaries and VIEs are not in violation of any expressed and mandatory provisions of PRC laws, rules or regulations currently in effect; and

 

the contractual arrangements among our PRC subsidiaries, our VIEs and the shareholders of such VIEs governed by PRC laws, rules and regulations are valid, binding and enforceable, and are not in violation of any expressed and mandatory provisions of PRC laws, rules or regulations currently in effect.

 

However, we have been further advised by our PRC legal counsel that there are substantial uncertainties regarding the interpretation and application of current and future PRC laws, rules and regulations. Accordingly, the PRC regulatory authorities may in the future take a view that is contrary to the above opinion of our PRC legal counsel. We have been further advised by our PRC counsel that if the PRC government finds that the agreements that establish the structure for operating our business do not comply with PRC government restrictions on foreign investment in telecommunications businesses, we could be subject to severe penalties including being prohibited from continuing operations. See “Item 3. Key Information—D. Risk Factors—Risks Related to Our Corporate Structure.”

 

D.Property, Plant and Equipment

 

As of December 31, 2022, our headquarters are located in Hong Kong, consisting of approximately 864 square meters of leased office space, which serves as the center of our product offering and compliance functions. We also keep our principal executive offices in Beijing, China, for general administration functions as well as product and operation support functions. In addition to our headquarters and principal executive offices, we also maintain key branch offices in Shenzhen, China, for product development and system maintenance, as well as in regions outside China for our international operations. Our offices occupy an aggregate leased area of 10,188 square meters in China and 394 square meters in Thailand and Indonesia. The lessors of our branch offices are independent third parties, and we plan to renew these leases from time to time as needed. A building of approximately 1,707 square meters is also available to be used by us in Beijing, China as office premises. We own a building of approximately 2,486 square meters in Xinjiang, China, to operate our fintech empowerment services. We believe that our facilities are adequate for our current needs and, should we need additional space, we believe we will be able to obtain additional space on commercially reasonable terms.

 

Our servers are mainly hosted in leased internet data centers in different geographic regions in China. The majority of these data centers are owned and maintained by internet data center providers. We typically enter into leasing and hosting service agreements that are renewed periodically with these internet data center providers. We believe that our existing facilities are sufficient for our current needs and we will obtain additional facilities, principally through leasing, to accommodate our future expansion plans.

 

ITEM 4A. UNRESOLVED STAFF COMMENTS

 

None.

 

98

 

 

ITEM 5. OPERATING AND FINANCIAL REVIEW AND PROSPECTS

 

You should read the following discussion and analysis of our financial condition and results of operations in conjunction with our consolidated financial statements and the related notes included elsewhere in this annual report on Form 20-F. This discussion may contain forward-looking statements based upon current expectations that involve risks and uncertainties. Our actual results may differ materially from those anticipated in these forward-looking statements as a result of various factors, including those set forth under “Item 3. Key InformationD. Risk Factors” or in other parts of this annual report on Form 20-F.

 

A.Operating Results

 

Background Information on Our Legacy and Current Businesses

 

Pursuant to industry-wide policy requirements, Jiufu Puhui ceased its online lending information intermediary services in China in 2020, as a result, we stopped offering, through our subsidiaries and/or VIEs, certain products and services in relation to such online lending information intermediary business, which we referred to as “legacy business” in this annual report. Please see “Item 4. Information on the Company—B. Business Overview—Our Legacy Products and Services” for details on our legacy business. See “—Key Line Items and Specific Factors Affecting Our Results of Operations—Net revenues” for discussion on line items in relation to such legacy business. Due to the nature of our legacy business and the accounting treatment with respect to our revenue therefrom, we continued, and may continue, to record revenue from such legacy business, but we expect that the amount and percentage (as compared with our total revenue) of such revenue will decline, and the contribution of our other businesses to our results of operations will continue to increase.

 

Key Factors Affecting Our Results of Operations

 

Key factors affecting our results of operations include the following:

 

Ability to Maintain and Expand our User Base in a Cost-Effective Manner

 

Our revenues are, to a large extent, dependent on the growth of our user base. We are constantly seeking to improve and optimize user experience to achieve a high level of user satisfaction, which in turn helps us retain existing users and attract new users through word-of-mouth referrals. Our results of operations will depend, in part, on the effectiveness of our sales and marketing efforts in user acquisition. We intend to continue to dedicate significant resources to our sales and marketing efforts and continually seek to improve the effectiveness of these efforts, in particular with regard to user acquisition.

 

Ability to Advance our Technologies on a Continuing Basis

 

Our success to date is largely attributable to our ability to seamlessly integrate the use of technologies into the provision of our services. We have been focusing on leveraging our advanced technology capabilities such as data collection and artificial intelligence capabilities to increase the automation level of our platform and optimize our operational efficiency. Our highly advanced technology infrastructure enables us to facilitate a large number of transactions simultaneously. We plan to continue investing in emerging new technologies such as big data and artificial intelligence technology. As our business grows, and in keeping with our strategic focus on technology empowerment, we will continue to invest in the betterment of our technology infrastructure, which may increase our expenses in the short term.

 

Ability to Broaden our Service and Product Offerings

 

Our growth to date has depended on, and our future success will in part depend on, successfully meeting user demand for new products and services. With our footprint expanding internationally, we have made and will continue to make substantial investments to develop and offer new services and products, both domestically and internationally to our users. For example, we aim to offer a more diversified array of investment products and to leverage our securities and insurance licenses to seek additional cross-selling opportunities in our online wealth management product lines including insurance brokerage services and overseas stock investment products. Failure to continue to successfully broaden our service and product offerings could adversely affect our operating results and we may not be able to recoup the costs of developing and launching new services and products.

 

99

 

 

Key Line Items and Specific Factors Affecting Our Results of Operations

 

Net revenues

 

In the reporting period, we generated revenue from the sale of products and provision of technical services. The following table sets forth the breakdown of our net revenues, both in absolute amount and as a percentage of our total net revenues, for the periods indicated.

 

   Years Ended December 31, 
   2020   2021   2022 
   RMB   %   RMB   %   RMB   US$   % 
   (in thousands, except for percentages) 

Revenues:

                            
Sales income   5,667    0.5    202,960    26.7    154,906    22,459    27.6 
Loan facilitation services    177,147    14.1    -    -    -    -    - 
Post-origination services    859,102    68.4    39,782    5.2    35,820    5,193    6.4 
Technical services    38,313    3.0    417,566    54.8    327,245    47,446    58.3 
Other    175,776    14.0    101,143    13.3    43,696    6,335    7.7 

Total net revenues

   1,256,005    100.0    761,451    100.0    561,667    81,433    100.0 

 

Sales income. Sales income is mainly derived from the sale of products to end customers directly through the online stores run by us on third party e-commerce platforms. We set up online stores on such platforms pursuant to the platform service agreement we enter into with the platform service providers, while we enter into sales contracts directly with the end customers and are responsible for fulling all obligations under such sales contracts including delivering products to end customers at the purchase price.

 

Online lending platform revenue. Our online lending platform revenue includes revenue from loan facilitation services and revenue from post-origination services. For each loan facilitated on our VIE’s platform for our online lending information intermediary services, our VIE charged a service fee to the borrower and the investor each at certain percentage of the loan principal and allocated such fee between loan facilitation services and post-origination services that our VIE provided. The rate of such service fees varied depending on the type, pricing and term of underlying loans. See “—Critical Accounting Policies—Revenue recognition” for details.

 

Technical services. We charge our financial institution partners for the technical services we render. Such technical services include technology empowerment services, operation and marketing support services, customized software development, etc. with respect to user acquisition, risk management, scene perception in the field of consumption and data modeling. We currently generate a majority portion of our technical services revenue from services we provide in relation to our legacy business.

 

Other. Other revenues mainly includes product sales revenues from wealth management services, customer referral and government subsidy income, etc. See “—Critical Accounting Policies—Revenue recognition” for details.

 

Operating Expenses and Fees

 

The table below sets forth the breakdown of our operating expenses and fees, both in absolute amount and as a percentage of our net revenues, for the periods indicated.

 

   Years Ended December 31, 
   2020   2021   2022 
   RMB   %   RMB   %   RMB   US$   % 
   (in thousands, except for percentages) 
Operating expenses and fees:                            
Cost of goods sold   3,515    0.3    59,088    7.8    46,424    6,731    8.3 
Sales and marketing   340,769    27.1    165,477    21.7    62,243    9,024    11.1 
Origination and servicing   542,259    43.2    47,094    6.2    69,018    10,007    12.3 
General and administrative   1,303,833    103.8    522,820    68.7    374,882    54,353    66.7 
Provision for doubtful contract assets and receivables   347,803    27.7    22,423    2.9    159,380    23,108    28.4 
Total operating expenses and fees   2,538,179    202.1    816,902    107.3    711,947    103,223    126.8 

 

 

100

 

 

Cost of goods sold. Cost of goods sold primarily consists of the purchase price of products, packaging material, handling costs and product delivery costs.

 

Sales and marketing. Sales and marketing expenses consist primarily of various marketing expenses, including those related to user acquisition and retention and general brand and awareness building.

 

Origination and servicing. For years prior to 2021, origination and servicing expenses consist primarily of variable expenses and vendor costs, including costs related to credit assessment, customer and system support, payment processing services and collection associated with facilitating and servicing loans. We incurred expenses in relation to our post-origination services in 2021 and 2022 for loans originated in previous years.

 

General and administrative. General and administrative expenses consist primarily of salaries, share-based compensation and other benefits granted primarily to our management, research and development personnel and finance and administrative personnel, rent, professional service fees and other expenses.

 

Provision for doubtful contract assets and receivables. Provision for doubtful contract assets and receivables consist primarily of the allowance for account receivable, loans receivable, other receivables and contract assets.

 

Taxation

 

Cayman Islands

 

We are an exempted company incorporated in the Cayman Islands. The Cayman Islands currently levy no taxes on individuals or corporations based upon profits, income, gains or appreciations and there is no taxation in the nature of inheritance tax or estate duty. There are no other taxes likely to be material to our Company levied by the government of the Cayman Islands save certain stamp duties which may be applicable, from time to time, on certain instruments executed in or brought within the jurisdiction of the Cayman Islands. The Cayman Islands are not party to any double tax treaties that are applicable to any payments made by or to our Company. There are no exchange control regulations or currency restrictions in the Cayman Islands. In addition, the Cayman Islands does not impose withholding tax on dividend payments.

 

Hong Kong

 

According to the Hong Kong regulations, our subsidiaries incorporated in Hong Kong are subject to a two-tiered profits tax rate for assessable profits earned in Hong Kong with effect from April 1, 2018. The first HK$2 million of assessable profits will be taxed at 8.25%, and any part of assessable profits over HK$2 million will be taxed at 16.5%. In addition, to avoid abuse of the two-tiered tax regime, each group of connected entities can nominate only one entity to benefit from the two-tiered tax rate.

 

China

 

Generally, our PRC subsidiaries, VIEs and their respective subsidiaries, which are considered PRC resident enterprises under PRC tax law, are subject to enterprise income tax on their worldwide taxable income as determined under PRC tax laws and accounting standards at a rate of 25%. A “high and new technology enterprise” is entitled to a favorable income tax rate of 15% and such qualification is reassessed by relevant governmental authorities every three years. For details of our subsidiaries, variable interest entities and their respective subsidiaries qualified as “high and new technology enterprises,” please refer to Note 12 to our consolidated financial statements included elsewhere in this annual report. In addition, enterprises of encouraged industries are subject to preferential tax treatment or tax exemption for certain period in certain areas of China. For details of our subsidiaries, variable interest entities and their respective subsidiaries that are subject to such preferential tax treatment or exemptions, please refer to Note 12 to our consolidated financial statements included elsewhere in this annual report.

 

We are subject to value added tax, or VAT, at a rate of 17% prior to May 1, 2018, 16% from May 1, 2018 to March 31, 2019 and 13% thereafter on the sales of products, at a rate of 6% on the services rendered by us, less any deductible VAT we have already paid or borne, except for entities qualified as small-scale taxpayers at a VAT rate of 3% without any deduction. Since April 1, 2019, we have been received an additional 10% deductible VAT. We are also subject to surcharges on VAT payments in accordance with PRC law. During the periods presented, we were not subject to business tax on the services we provide.

 

101

 

 

Dividends paid by our wholly foreign-owned subsidiaries in China to our intermediary holding company in Hong Kong will be subject to a withholding tax rate of 10%, unless they qualify for a special exemption. If our Hong Kong subsidiaries satisfy all the requirements under the Arrangement between mainland China and the Hong Kong Special Administrative Region for the Avoidance of Double Taxation and Tax Evasion on Income and receives approval from the relevant tax authority, then dividends paid by our wholly foreign-owned subsidiaries in China will be subject to a withholding tax rate of 5% instead. See “Item 3. Key Information—D. Risk Factors—Risks Related to Doing Business in Mainland China and Hong Kong—We may not be able to obtain certain benefits under the relevant tax treaty on dividends paid by our PRC subsidiaries to us through our Hong Kong subsidiary.”

 

If our holding company in the Cayman Islands or any of our subsidiaries outside of China were deemed to be a “resident enterprise” under the PRC Enterprise Income Tax Law, it would be subject to enterprise income tax on its worldwide income at a rate of 25%. See “Item 3. Key Information—D. Risk Factors—Risks Related to Doing Business in Mainland China and Hong Kong—If we are classified as a PRC resident enterprise for PRC income tax purposes, such classification could result in unfavorable tax consequences to us and our non-PRC shareholders or ADS holders.”

 

Critical Accounting Policies

 

Revenue recognition

 

We follow the Financial Accounting Standards Board (FASB) issued Accounting Standards Update (“ASU”) 2014-09, Revenue from Contracts with Customers (Topic 606) and all subsequent ASUs that modified Topic 606 to account for our revenues.

 

The core principle of topic 606 is that an entity should recognize revenue to depict the transfer of promised goods or services to customers in an amount that reflects the consideration to which the entity expects to be entitled in exchange for those goods or services.

 

Sales income

 

Sales income is from sales of products to end customers directly through our online stores run on third party e-commerce platforms with a platform service agreement. Under the platform service agreement, we set up online stores on such platforms to sell products to end customers. The platforms provide services to support the operations of the online store including processing sales orders and collecting from end customers. The platforms charge us service fees based on our sales through the online stores. We enter sale contracts directly with the end customers. The platforms do not take control of the goods and do not include sales contracts with end customers. We are responsible for selling and fulfilling all obligations according to our sales contracts with end customers, including delivering products and providing customer support. Accordingly, we determined the end customers (as opposed to the e-commerce platforms) as our customers. The sales contracts with end customers normally include a customer’s right to return products within 7 days after receipt of goods.

 

We identify our performance obligation to both e-commerce platform end customers as to transfer the control of the products ordered to the customers. Contracts with customers may include multiple performance obligations if there is a need to separate one order into multiple deliveries. In those scenarios, the transaction price will be allocated to different performance obligations based on relative standalone selling prices.

 

We recognize revenues from sales income upon delivery of the product to end customers in an amount equal to the contract sales prices less estimated sales allowances for sales returns and sales incentives. Estimated sales allowances for sales returns, rebates, incentives and price protection are made based on contract terms and historical patterns.

 

Online lending information intermediary services revenue

 

Through our online platform, we provided intermediary services on the personal financing product, One Card, under which the holders of One Card could apply for loans on a revolving basis (“revolving loan products”). We also provided one-time loan facilitation services to meet various consumption needs (“non-revolving loan products”). For revolving loan products, and non-revolving loan products, our services provided consisted of:

 

(a)Matching marketplace investors to potential qualified borrowers and facilitating the execution of loan agreements between the parties (referred to as “loan facilitation service”); and

 

(b)Providing repayment processing services for the marketplace investors and borrowers over the loan term, including repayment reminders and following up on late repayments (referred to as “post origination services”).

 

We have determined that we were not the legal lender or borrower in the loan origination and repayment process, but acting as an intermediary to bring the lender and the borrower together. Therefore, we did not record the loans receivable or payable arising from the loans facilitated between the investors and borrowers on our platform.

 

We considered our customers to be both the investors and borrowers. We considered the loan facilitation services and post origination services as two separate services, which represented two separate performance obligations under Topic 606, as these two deliverables were distinct in that customers could benefit from each service on its own and our promises to deliver the services were separately identifiable from each other in the contract.

 

102

 

 

We determined the total transaction price to be the service fees chargeable from the borrowers and investors. The transaction price was allocated to the loan facilitation services and post origination services using their relative standalone selling prices consistent with the guidance in Topic 606. We did not have observable standalone selling price information for the loan facilitation services or post origination services because we did not provide loan facilitation services or post origination services on a standalone basis. There was no direct observable standalone selling price for similar services in the market that was reasonably available to us. As a result, we used an expected cost plus margin approach to estimate the standalone selling price of loan facilitation services and post origination services as the basis of revenue allocation, which involved significant judgements. In estimating the standalone selling price for the loan facilitation services and post origination services, we considered the cost incurred to deliver such services, profit margin for similar arrangements, customer demand, effect of competitors on our services, and other market factors.

 

For each type of service, we recognized revenue when (or as) we satisfied the service/performance obligation by transferring a promised good or service (that is, an asset) to a customer. Revenues from loan facilitation were recognized at the time a loan was originated between the investor and the borrower and the principal loan balance was transferred to the borrower, at which time the loan facilitation service was considered completed. Revenues from post origination services were recognized on a straight-line basis over the term of the underlying loans as the services were provided ratably on a monthly basis. A majority of the service fee was charged to the borrowers, which was collected upfront upon loan inception or collected over the loan term. Investors paid service fees to us either at the beginning and at the end of the investment commitment period (in terms of automated investing tools) or over the terms of the loan (in terms of self-directing investing tools). In 2018, 2019 and 2020, service fees charged at the beginning or at the end of the investment commitment period or over the terms of the loans in the periods presented were calculated to be equal to an annualized interest rate ranging from 0.5% to 1.5% based on the investment amount and the investment term. Service fees charged to borrowers and investors, including the service fees charged to investors collected at the end of the investment commitment period or over the terms of the loans in the periods presented, were combined as the contract price to be allocated to the two performance obligations relating to loan facilitation services and post-origination services, and recognized as revenue when the relevant services were delivered. Revenue recognized related to service fees not yet received from investors that was to be collected at the end of the investment commitment period and over the commitment period were recorded as accounts receivable. All service fees were fixed and not refundable. Revenue recognized was recorded net of value added tax (“VAT”). Remaining performance obligations represented the amount of the transaction price for which the service had not been performed under post-origination services.

 

In December 2020, as part of the effort to redirect our business focus, we ceased publishing information relating to new offerings of investment opportunities in fixed income products for investors on our online lending information intermediary platform. Pursuant to certain collaboration arrangements entered into by us and certain licensed asset management companies, the rights of investors in then existing loans underlying the fixed income products have been transferred to such companies. After the transfer, the outstanding balance of loans facilitated became nil, and the licensed asset management companies will provide investors with services in relation to the return of their remaining investment in loans.

 

Direct lending program revenue

 

Through our direct lending program, we provided traffic referral services to financial institution partners, allowing the financial institution partners to gain access to borrowers who passed our risk assessment. Our services provided consist of:

 

(a)Matching financial institution partners to potential qualified borrowers, and facilitating the execution of loan agreements between the parties (also referred to as “loan facilitation service”); and

 

(b)Providing repayment processing services for the financial institution partners and borrowers over the loan term, including repayment reminders and loan collection (also referred to as “post origination services”).

 

Consistent with the revenue recognition policy under the online lending information intermediary services model, we determined that we were not the legal lender or borrower in the loan origination and repayment process, but acting as an intermediary to bring the lender and the borrower together. Therefore, we did not record the loan receivables or payables arising from the loans facilitated between the financial institution partners and borrowers. We considered our customers to be both the financial institution partners and borrowers.

 

103

 

 

We considered the loan facilitation services and post origination services as two separate performance obligations. We determined the total transaction price to be the service fees chargeable to the borrowers or the financial institution partners, which was the contracted price adjusted for variable consideration such as potential loan prepayment by the borrowers that could reduce the total transaction price, which was estimated using the expected value approach based on historical data and current trends of prepayments of the borrowers. Then the transaction price was allocated to the loan facilitation services and post origination services using their relative standalone selling prices consistent with the guidance in Topic 606, similar to online lending information intermediary services revenue.

 

For each type of service, we recognized revenue when (or as) we satisfied the service/performance obligation(s) by transferring the promised service to our customers. Revenues from loan facilitation services were recognized at the time a loan was originated between the financial institution partners and the borrowers and the principal loan balance was transferred to the borrowers, at which time the facilitation service was considered completed. Revenues from post origination services were recognized on a straight-line basis over the term of the underlying loans as the services were provided ratably on a monthly basis.

 

Since April 2019, we had stopped charging service fees directly to the borrowers under our direct lending program. Instead, we started to charge service fees either directly to the institutional funding partners, or indirectly through third-party guarantee companies who provide guarantee services, or insurance companies who provided credit insurance to the institutional funding partners on their loans to the borrowers. We concluded this change did not alter the substance of the services we provided to borrowers and financial institution partners under the direct lending program, and therefore would not impact how revenue was recognized. In 2019, under the Cooperation Agreement, we predominantly partnered with PICC Property and Casualty Company Limited Guangdong Branch (“PICC”) who provided the credit insurance service to institutional funding partners on the loan origination, PICC collected all of the loan facilitation service fees and remitted our portion of our service fees to us. We recorded an account receivable for the service fees confirmed and to be remitted by PICC. We suspended our cooperation with PICC on new loans under our direct lending program since December 2019 and commenced a legal proceeding against PICC in May 2020. See “Item 8. Financial Information—A. Consolidated Statements and Other Financial Information—Legal Proceedings.”

 

104

 

 

Technical services

 

We offer technical services to customers, including technology empowerment services, operation and marketing support services, customized software development, etc. technology empowerment services with respect to user acquisition, risk management, consumption scenario perception and comprehension and data modeling.

 

Technical services generate revenues primarily from fixed-price short-term contracts. Revenues generated from technology empowerment services, operation and marketing support services are generally recognized over time on a ratable basis. Revenue generated from technology customized software development is recognized when control over the customized software has been transferred to the customer.

 

Other revenues

 

Other revenues mainly include product sales revenues from wealth management services, customer referral and government subsidy income, etc.

 

Wealth management services generate revenues from Internet Securities Service, Insurance Brokerage Service and Small consumptive business in Southeast Asia. We offer convenient and effective global asset allocation services, especially offshore securities investment services and IPO subscription service charge income, to individual investors so as to connect them with Hong Kong and U.S. stock markets. Internet Securities Service generated revenue from commissions through customers’ transactions in stocks by providing brokerage service for its customers. We enter into insurance brokerage service contracts with insurance companies with a pre-agreed commission. The commissions is normally calculated as a percentage (which varies depending on the type of insurance products involved) of the premium to the insurance companies from sales facilitated by the group in respect of an insurance product. For insurance brokerage service, the single performance obligation identified is to provide facilitation service to the insurance companies. For each type of wealth management services, we recognize revenue when (or as) the entity satisfies the service/performance obligation by transferring the promised service to customers. The Internet Securities Service is recognized at a point in time on the trade date when the performance obligation is satisfied. The brokerage service commission are earned when each individual insurance transaction is completed.

 

Share-Based Compensation

 

Share-based payment transactions with employees and management, such as share options, are measured based on the grant date fair value of the equity instrument. We have elected to recognize compensation expenses using the straight-line method for all employee equity awards granted with graded vesting provided that the amount of compensation cost recognized at any date is at least equal to the portion of the grant-date value of the options that are vested at that date, over the requisite service period of the award, which is generally the vesting period of the award. Compensation expenses for awards with performance conditions is recognized when it is probable that the performance condition will be achieved. We elect to recognize forfeitures when they occur.

 

The following table sets forth our share-based compensation expenses in 2020, 2021 and 2022:

 

   For the Year Ended December 31, 
   2020   2021   2022 
   RMB   RMB   RMB   US$ 
   (in thousands) 
Share-based compensation expenses   290,630    52,338    5,459    791 

 

105

 

 

The following table sets forth certain information regarding the share options granted to our employees at different dates in 2020, 2021 and 2022.

 

Grant Date  Number of
Options
Granted
   Exercise
Price per
Option
   Weighted
Average
Fair Value
per Option
at the
Grant
Dates
   Aggregate
Intrinsic
Value at
the Grant
Dates
   Type of
Valuation
 
       RMB   RMB   RMB     
February 16, 2020   680,300    24.10    6.56    4,462,768    Retrospective 
February 21, 2020   2,853,911    -    5.59    15,953,363    Retrospective 
February 28, 2020   3,345,098    24.11    5.53    18,498,392    Retrospective 
April 1, 2020   178,900    13.83    7.24    1,295,236    Retrospective 
July 1, 2020   445,280    24.11    2.36    1,050,861    Retrospective 
March 24, 2021   500,000    7.78    0.01    7,300    Retrospective 
May 13, 2021   4,425,211    0.07    0.01    53,103    Retrospective 

 

The valuation was performed on a retrospective basis, instead of contemporaneous valuations because, at that time of valuation, our limited financial and limited human resources were principally focused on business development efforts.

 

In determining the value of share options, we have used the binomial option pricing model, with assistance from an independent third-party valuation firm. Under this option pricing model, certain assumptions, including the risk-free interest rate, the expected dividends on the underlying ordinary shares, and the expected volatility of the price of the underlying shares for the contractual term of the options are required in order to determine the fair value of our options.

 

The fair value of an option award is estimated on the date of grant using the binomial option pricing model that uses the following assumptions:

 

   Grant Date 
   2020   2021   2022 
Risk-free rate of interest(1)   0.27%-1.47 %   

0.84%-1.61

%   n/a 
Volatility(2)   48.8%-59.5 %   

113.60%-116.00

%   n/a 
Dividend yield(3)   -    -    n/a 
Exercise multiples(4)   2.2 / 2.8    2.2    n/a 
Life of options (years)(5)   2.5 - 6.0    5    n/a 

 

(1)We estimate risk-free interest rate based on the daily treasury long term rate of U.S. Department of the Treasury with a maturity period close to the expected term of the options.

 

(2)We estimated expected volatility based on the annualized standard deviation of the daily return embedded in historical share prices of the selected guideline companies with a time horizon close to the expected expiry of the term.

 

(3)We have never declared or paid any cash dividends on our capital stock, and we do not anticipate any dividend payments on our ordinary shares in the foreseeable future.

 

(4)The expected exercise multiple was estimated as the average ratio of the stock price to the exercise price as at the time when employees would decide to voluntarily exercise their vested options. As we did not have sufficient information of past employee exercise history, it was estimated by referencing to academic research publication. For key management grantee and non-key management grantee, the exercise multiple was estimated to be 2.8 and 2.2 respectively.

 

(5)Extracted from option agreements.

 

Recent Accounting Pronouncements

 

A list of recently issued accounting pronouncements that are relevant to us is included in Note 2 “Summary of Significant Accounting Policies—Recent accounting pronouncements not yet adopted” to our consolidated financial statements included elsewhere in this annual report.

 

106

 

 

Results of Operations

 

The following table sets forth a summary of our consolidated results of operations for the periods presented, both in absolute amount and as a percentage of our total net revenue for the periods presented. This information should be read together with our consolidated financial statements and related notes included elsewhere in this annual report.

 

   Years Ended December 31, 
   2020   2021   2022 
   RMB   %   RMB   %   RMB   US$   % 
   (in thousands, except for percentages) 
Revenues:                            
Sales income   5,667    0.5    202,960    26.7    154,906    22,459    27.6 
Cost of goods sold   (3,515)   (0.3)   (59,088)   (7.8)   (46,424)   (6,731)   (8.3)
Gross Profit   2,152    0.2    143,872    18.9    108,482    15,728    19.3 
Loan facilitation services   177,147    14.1                     
Post-origination services   859,102    68.4    39,782    5.2    35,820    5,193    6.4 
Technical services   38,313    3.0    417,566    54.8    327,245    47,446    58.3 
Others   175,776    14.0    101,143    13.3    43,696    6,335    7.7 
Total net revenues   1,256,005    100.0    761,451    100.0    561,667    81,433    100.0 
Other operating expenses and fees:                                   
Sales and marketing(1)   (340,769)   (27.1)   (165,477)   (21.7)   (62,243)   (9,024)   (11.1)
Origination and servicing(2)   (542,259)   (43.2)   (47,094)   (6.2)   (69,018)   (10,007)   (12.3)
General and administrative(3)   (1,303,833)   (103.8)   (522,820)   (68.7)   (374,882)   (54,353)   (66.7)
Provision for doubtful contract assets and receivables   (347,803)   (27.7)   (22,423)   (2.9)   (159,380)   (23,108)   (28.4)
Total operating expenses and fees   (2,538,179)   (202.1)   (816,902)   (107.3)   (711,947)   (103,223)   (126.8)
Operating Loss   (1,282,174)   (102.1)   (55,451)   (7.3)   (150,280)   (21,790)   (26.8)
Interest income   102,425    8.2    47,511    6.2    47,587    6,899    8.5 
Impairment loss of investments   (462,490)   (36.8)   (27,422)   (3.6)   (181,820)   (26,361)   (32.4)
Impairment loss of goodwill   (50,291)   (4.0)           (200)   (29)   (0.0)
Impairment loss of intangible assets and property, equipment and software   (38,145)   (3.0)   (2,371)   (0.3)            
Impairment loss of long term prepayment                   (274,996)   (39,871)   (49.0)
Gain recognized on remeasurement of previously held equity interest in acquiree           1,874    0.2             
Unrealized loss of investment in marketable securities           (149,071)   (19.6)   (47,998)   (6,959)   (8.5)
Loss from disposals of subsidiaries           (4,897)   (0.6)   (7,843)   (1,137)   (1.4)
Loss in held-to-maturity investment           (14,096)   (1.9)            
Other income, net   39,112    3.1    2,355    0.3    12,804    1,856    2.3 
Loss before income tax expense and loss in equity method investments   (1,691,563)   (134.7)   (201,568)   (26.5)   (602,746)   (87,392)   (107.3)
Income tax expense   (538,322)   (42.9)   (26,735)   (3.5)   (11,623)   (1,685)   (2.1)
Dividend received from equity method investments           1,800    0.2             
(Loss)/gain in equity method investments   (21,317)   (1.7)   (7,167)   (0.9)   19,432    2,817    3.5 
Net Loss   (2,251,202)   (179.2)   (233,670)   (30.7)   (594,937)   (86,260)   (105.9)

 

 

Notes:

 

(1) Sales and marketing expenses include services provided by related parties of RMB901 thousand, nil and nil in 2020, 2021 and 2022, respectively.

 

(2) Origination and servicing expenses include services provided by related parties of RMB358 thousand, nil and nil in 2020, 2021 and 2022, respectively.

 

(3)

General and administrative expenses include share-based compensation of RMB290.6 million, RMB52.3 million and RMB5.5 million (US$0.8 million) in 2020, 2021 and 2022, respectively.

 

107

 

 

Revenues

 

Sales income

 

2022 Compared to 2021. Our sales income was RMB154.9 million (US$22.5 million) in 2022, representing a decrease of 23.7% from RMB203.0 million in 2021, primarily due to the decrease in the sales volume of our online stores, which in turn was due to the weakened demand in our products resulting from resurgence of COVID-19 pandemic.

 

2021 Compared to 2020. Our sales income was RMB203.0 million in 2021, representing an increase of 3,481.4% from RMB5.7 million in 2020, primarily due to our business of online sales of products developed significantly as a result of our efforts to expand our collaboration with third-party platforms and develop our products offerings.

 

Online lending platform revenue.

 

Our online lending platform revenue included loan facilitation services revenue and post-origination services.

 

2022 Compared to 2021. Our online lending platform revenue decreased by 10.1% from RMB39.8 million in 2021 to RMB35.8 (US$5.2 million) in 2022. All of our online lending platform revenue in 2021 and 2022 was post-origination services revenue. Pursuant to industry-wide policy requirements, we ceased our online lending information intermediary services in China in late 2020 and the remaining post-origination services revenues were derived from lending information intermediary services rendered in previous years.

 

2021 Compared to 2020. Our online lending platform revenue decreased by 96.2% from RMB1,036.2 million in 2020 to RMB39.8 in 2021. All of our online lending platform revenue in 2021 was post-origination services revenue. Pursuant to industry-wide policy requirements, we ceased our online lending information intermediary services in China in late 2020 and the remaining post-origination services revenues were derived from lending information intermediary services rendered in previous years.

 

Technical services revenue

 

2022 Compared to 2021. Our technical services revenue was RMB327.2 million (US$47.4 million) in 2022, representing a decrease of 21.6% from RMB417.6 million in 2021, primarily due to the decrease in demand of our technical services, which was in turn because of the business contraction of our institutional partners in answering to the resurgence of COVID-19 pandemic and economic downturn.

 

2021 Compared to 2020. Our technical services revenue was RMB417.6 million in 2021, representing an increase of 989.9% from RMB38.3 million in 2020, primarily due to our significant progress in our fintech empowerment business, which was in turn because of our active deployment of our technologies in collaboration with our institutional partners.

 

Others

 

2022 Compared to 2021. Our other revenue decreased by 56.8% to RMB43.7 million (US$6.3 million) in 2022 from RMB101.1 million in 2021. The decrease was primarily due to stock market fluctuations caused by the global pandemic and regulatory factors leading to less brokerage business of Metaverse Securities as well as the termination of our business in the Indonesia.

 

2021 Compared to 2020. Our other revenue decreased by 42.5% to RMB101.1 million in 2021 from RMB175.8 million in 2020. The decrease was primarily due to the cessation of our traffic referral business in relation to our previous online lending information intermediary business, less interest income, less income generated under a profit-sharing regime with one institutional partner, and the decrease of RMB20.3 million of our wealth management services revenue, which was in turn primarily due to stock market fluctuations caused by the global pandemic and regulatory factors leading to less brokerage business of Metaverse Securities as well as the termination of our business in the Philippines.

 

108

 

 

Operating Expenses and Fees

 

Cost of goods sold

 

2022 Compared to 2021. Our cost of goods sold were RMB46.4 million (US$6.7 million) in 2022, representing a decrease of 21.4% from RMB59.1 million in 2021, primarily due to the decline in revenue as a result of the negative effect of COVID-19.

 

2021 Compared to 2020. Our cost of goods sold were RMB59.1 million in 2021, representing an increase of 1,581.0% from RMB3.5 million in 2020, primarily due to the increase of revenue and business volume driven by the expansion of our e-commerce business.

 

Sales and marketing expenses

 

2022 Compared to 2021. Our sales and marketing expenses were RMB62.2 million (US$9.0 million) in 2022, representing a decrease of 62.4% from RMB165.5 million in 2021. The reason for such decrease was the decreased marketing and promotion activities for our online stores given the relatively inactive market condition in general during the resurgence of COVID-19 pandemic in 2022.

 

2021 Compared to 2020. Our sales and marketing expenses were RMB165.5 million in 2021, representing a decrease of 51.4% from RMB340.8 million in 2020. The reason for such decrease was that the Company ceased online lending information intermediary services in China, and related marketing promotion and expenses were reduced accordingly.

 

Origination and servicing expenses

 

2022 Compared to 2021. Our origination and servicing expenses were RMB69.0 million (US$10.0 million) in 2022, representing an increase of 46.6% from RMB47.1 million in 2021, which is the result of the recognition of the accrued expenses in previous years.

 

2021 Compared to 2020. Our origination and servicing expenses were RMB47.1 million in 2021, representing a decrease of 91.3% from RMB542.3 million in 2020, which is the result of a decrease in expenses related to the termination of our online lending information intermediary services in China.

 

General and administrative expenses

 

2022 Compared to 2021. Our general and administrative expenses were RMB374.9million (US$54.4 million) in 2022, representing a decrease of 28.3% from RMB522.8 million in 2021. In answering to the general economic situation and the giving consideration of the adjustment to our product and service offerings, we have implemented further staff structure adjustments, including headcount reductions and office space optimization.

 

2021 Compared to 2020. Our general and administrative expenses were RMB522.8 million in 2021, representing a decrease of 59.9% from RMB1,303.8 million in 2020. With the termination of online lending information intermediary services in China, we have implemented staff structure adjustments, including headcount reductions.

 

Provision for doubtful contract assets and receivables

 

2022 Compared to 2021. Our provision for doubtful contract assets and receivables was RMB159.4 million (US$23.1 million) in 2022, representing an increase of 610.8% from RMB22.4 million in 2021, primarily due to the impairment of certain related party loans due to us in the amount of RMB92.8 million (US$13.5 million).

 

2021 Compared to 2020. Our provision for doubtful contract assets and receivables was RMB22.4 million in 2021, representing a decrease of 93.6% from RMB347.8 million in 2020, primarily due to the decrease in our contract assets and receivables, which was in turn caused by the termination of our loan facilitation services.

 

Interest Income

 

Interest income represents interest earned on cash deposits in financial institutions, our loans receivable from third-party borrowers, and our investment in wealth management financial products.

 

2022 Compared to 2021. Our interest income was RMB47.6 million (US$6.9 million) in 2022, compared with RMB47.5 million in 2021.

 

2021 Compared to 2020. Our interest income was RMB47.5 million in 2021, compared with RMB102.4 million in 2020. The decrease was due to a reduction in the amount of investment products we purchased, which in turn generated less investment interest.

 

Impairment loss of long term prepayment 

 

2022 Compared to 2021. In 2022, we incurred impairment loss of long term prepayment of RMB275.0 million (US$39.9 million), which primarily consisted of impairment loss of long term prepayment to Shanghai Xinzheng Financial Information Consulting Co., Ltd. as an investment, because of its poor business performance and negative impacts of COVID-19.

 

2021 Compared to 2020. We did not incur impairment loss of long term prepayment in 2020 and 2021. 

 

109

 

 

Unrealized Loss of Investment in Marketable Securities

 

We incurred unrealized loss of investment in marketable securities of nil, RMB149.1 million and RMB48.0 million (US$7.0 million) in 2020, 2021 and 2022, respectively.

 

Other Income, Net

 

2022 Compared to 2021. Our other income, net, was RMB12.8 million (US$1.9 million) in 2022, as compared to RMB2.4 million in 2021. The increase was primarily due to the increase in the government subsidies.

 

2021 Compared to 2020. Our other income, net, was RMB2.4 million in 2021, as compared to RMB39.1 million in 2020. The decrease was primarily due to the decrease in the revenue of testing service in the amount of RMB29.0 million and we ceased to generate revenue from our bad debt settlement services.

 

Income Tax Expense

 

2022 Compared to 2021. Our income tax expense was RMB11.6 million (US$1.7 million) in 2022, as compared with RMB26.7 million in 2021, primarily due to the decrease in revenues generated from our operations.

 

2021 Compared to 2020. Our income tax expense was RMB26.7 million in 2021, as compared with RMB538.3 million in 2020, primarily due to the decrease in revenues generated from our operations.

 

(Loss)/Gain in Equity Method Investments

 

2022 Compared to 2021. Our gain in equity method investments in 2022 was RMB19.4 million (US$2.8 million), as compared with a loss of RMB7.2 million in 2021. The change was mainly because that we received stable dividends from some of our investees, while our investments in certain other poorly-operated investees had been written off which led to the decrease of losses in 2022.

 

2021 Compared to 2020. Our loss in equity method investments in 2021 was RMB7.2 million, as compared with RMB21.3 million in 2020. The decrease was due to the decrease in the recognized loss in equity investments, which was in turn caused by the better operating status of our investees after the peak COVID pandemic period in 2020.

 

Net Loss

 

As a result of the foregoing, we recorded a net loss of RMB594.9million (US$86.3 million), RMB233.7 million and RMB2,251.2 million in 2022, 2021 and 2020, respectively.

 

110

 

 

Changes in Financial Position

 

The following table sets forth selected information from our consolidated balance sheets as of December 31, 2021 and 2022. This information should be read together with our consolidated financial statements and related notes included elsewhere in this annual report.

 

   As of December 31, 
   2021   2022 
   RMB   RMB   US$ 
   (in thousands) 
Assets:            
Cash and cash equivalents   2,443,419    2,433,279    352,792 
Restricted cash   295,910    198,727    28,813 
Term deposits   83,294    232,432    33,699 
Investment in marketable securities   169,815    200,679    29,096 
Accounts receivable, net of allowance for doubtful accounts of RMB1,444,000 and RMB1,444,582 as of December 31, 2021 and 2022, respectively   83,823    92,230    13,372 
Other receivables, net of allowance for doubtful accounts of RMB65,647 and RMB26,861 as of December 31, 2021 and 2022, respectively   70,601    116,225    16,851 
Loans receivable, net of allowance for doubtful accounts of RMB350,425 and RMB441,359 as of December 31, 2021 and 2022 , respectively   260,224    146,177    21,194 
Prepaid expenses and other assets   751,878    222,736    32,294 
Long-term investments   727,426    530,207    76,873 
Liabilities:               
Deferred revenue   46,970    8,955    1,298 
Income taxes payable   281,297    303,999    44,076 
Accrued expenses and other liabilities   467,248    250,346    36,297 

 

Cash and Cash Equivalents

 

Cash and cash equivalents represent cash on hand, demand deposits and highly liquid investments placed with banks or stated maturity dates of three months or less from the date of purchase to be cash equivalents.

 

Our cash and cash equivalents remained stable at RMB2,433.3 million (US$352.8 million) as of December 31, 2022 compared to RMB2,443.4 million as of December 31, 2021, primarily because of the balance between cash inflow and cash outflow.

 

Restricted Cash

 

Our restricted cash mainly consists of cash we received from investors for their investment in securities and funds frozen due to litigations.

 

Our restricted cash decreased by 32.8% to RMB198.7 million (US$28.8 million) as of December 31, 2022 from RMB295.9 million as of December 31, 2021, primarily because of the decrease in the client funds deposited with us for our securities services in the amount of RMB131.5 million (US$19.1 million).

 

Term Deposits

 

Our term deposits consist of deposits placed with financial institutions with an original maturity of greater than three months and less than one year.

 

Our term deposits increase by 179.1% to RMB232.4 million (US$33.7 million) as of December 31, 2022 from RMB83.3 million as of December 31, 2021, which was primarily due to our purchase of some term deposits and wealth management products.

 

Accounts Receivable, net

 

Our accounts receivable, net of allowance for doubtful accounts, primarily includes the service fees receivable from investors and accounts receivable from financial institution partners.

 

111

 

 

Our accounts receivable, net of allowance for doubtful accounts increased by 10.0% to RMB92.2 million (US$13.4 million) as of December 31, 2022 from RMB83.8 million as of December 31, 2021, primarily reflecting uncollected receivables within our ordinary course of business and collection cycle.

 

Other Receivables, net

 

Our other receivables, net, primarily includes the funds receivable from external payment network providers and accrued interest receivable. Our other receivables, net of allowance for doubtful accounts increased by 64.6% to RMB116.2 million (US$16.9 million) as of December 31, 2022 from RMB70.6 million as of December 31, 2021, primarily due to the re-allocation of certain operation-related accounts receivables to this item as a result of our disposal of the subsidiary in Indonesia.

 

Loans Receivables, net

 

Our loans receivables, net of allowance for doubtful accounts, mainly represent loans to third-party borrowers.

 

Our loans receivables decreased by 43.8% to RMB146.2 million (US$21.2 million) net of allowance for doubtful accounts of RMB441.4 million, (US$64.0 million), as of December 31, 2022 from RMB260.2 million net of allowance for doubtful accounts of RMB350.4 million as of December 31, 2021, due to our collection efforts and impairment during the year of 2022.

 

Prepaid Expenses and Other Assets

 

Our prepaid expenses and other assets include deposits, advance to suppliers, prepaid taxes, prepaid service fee, prepaid investment and others.

 

Our prepaid expenses and other assets decreased by 70.4% to RMB222.7 million (US$32.3 million) as of December 31, 2022 from RMB751.9 million as of December 31, 2021, primarily due to the write-off of prepayment of RMB240 million to Shanghai Xinzheng Financial Information Consulting Co., Ltd. as an investment, primarily due to its poor business performance and the negative impacts of COVID-19.

 

Long-term Investments, net

 

Our long-term investments consist of equity securities without readily determinable fair value, equity method investments and held-to-maturity and available-for-sale investments.

 

Our long-term investments decreased by 27.1% to RMB530.2 million (US$76.9 million) as of December 31, 2022 from RMB727.4 million as of December 31, 2021, primarily due to the write-off of our investments in certain of our poorly-operated investees.

 

Deferred Revenue

 

Deferred revenue consists of post origination service fees received from borrowers, investors and financial institution partners for which services have not yet been provided. Deferred revenue is recognized ratably as revenue when the post-origination services are delivered during the loan period.

 

Our deferred revenue decreased by 80.9% to RMB9.0 million(US$1.3 million) as of December 31, 2022, as compared to the deferred revenue of RMB47.0 million as of December 31, 2021. Since the cessation of business operation of the online lending information intermediary platform, the only deferred revenue to be recognized by us relates to the business operations of such platform prior to its shutdown, which will continue to decline.

 

112

 

 

Income Taxes Payable

 

Our income tax payable slightly increased by 8.1% to RMB304.0 million (US$44.1 million) as of December 31, 2022 from RMB281.3 million as of December 31, 2021, reflecting the increase in our provision of tax payables.

 

Accrued Expenses and Other Liabilities

 

Our accrued expenses and other liabilities decreased by 46.4% to RMB250.3 million (US$36.3 million) as of December 31, 2022 from RMB467.2 million as of December 31, 2021, primarily due to the decrease in the accrued expenses for the services and goods we purchased.

 

B.Liquidity and Capital Resources

 

Our principal sources of liquidity have been cash generated from operating activities, if any, and proceeds from the issuance and sale of our shares. Our cash consists of cash on hand and cash in bank, which are unrestricted as to withdrawal. Cash equivalents consist of interest-bearing certificates of deposit with initial term of no more than three months when purchased.

 

We believe that our current cash, cash equivalents and anticipated cash flow from operations will be sufficient to meet our anticipated cash needs, including our cash needs for working capital and capital expenditures, for at least the next 12 months from the release of this annual report. We may, however, need additional capital in the future to fund our continued operations. If we determine that our cash requirements exceed the amount of cash and cash equivalents we have on hand at the time, we may seek to issue equity or debt securities or obtain credit facilities. The issuance and sale of additional equity would result in further dilution to our shareholders. The incurrence of indebtedness would result in increased fixed obligations and could result in operating covenants that might restrict our operations. We cannot assure you that financing will be available in amounts or on terms acceptable to us, if at all.

 

The following table sets forth a summary of our cash flows for the periods indicated:

 

   Years Ended December 31, 
   2020   2021   2022 
   RMB   RMB   RMB   US$ 
   (in thousands) 
Summary Consolidated Cash Flow Data                
Net cash provided by/(used in) operating activities   (1,744,600)   (229,724)   63,320    9,181 
Net cash provided by (used in) investing activities   39,466    (321,521)   (277,767)   (40,273)
Net cash provided by financing activities   12,896    199,630    -    - 
Effect of foreign exchange rate changes on cash, cash equivalent and restricted cash   212    (26,683)   107,124    15,532 
Net increase (decrease) in cash, cash equivalents and restricted cash   (1,692,026)   (378,298)   (107,323)   (15,560)
Cash, cash equivalents and restricted cash at beginning of the year   4,809,440    3,117,414    2,739,329    397,165 
Cash, cash equivalents and restricted cash at end of the year   3,117,414    2,739,329    2,632,006    381,605 

 

Operating activities

 

Our net cash provided by operating activities was RMB63.3 million (US$9.2 million) in 2022. In 2022, the principal items accounting for the difference between our net cash provided by operating activities and our net loss of RMB594.9 million (US$86.3 million), primarily resulted from (i) adjustment for non-cash items, mainly including impairment loss of long term prepayment of RMB275.0 million (US$39.9 million), provision for allowance for doubtful accounts of RMB159.4 million (US$23.1 million) and impairment loss of equity method investment of RMB123.7 million (US$17.9 million), and (ii) changes in operating assets and liabilities, mainly including prepaid expenses and other assets of RMB254.1 million (US$36.8 million), partially offset by accrued expenses and other liabilities of RMB216.9 million (US$31.4 million).

 

113

 

 

Our net cash used in operating activities was RMB229.7 million in 2021. In 2021, the principal items accounting for the difference between our net cash used in operating activities and our net loss of RMB233.7 million, primarily resulted from (i) adjustment for non-cash items, mainly including unrealized loss of investment in marketable securities of RMB149.1 million, share-based compensation of RMB52.3 million and depreciation of RMB25.1 million, and (ii) changes in operating assets and liabilities, mainly including accrued expenses and other liabilities of RMB323.0 million and accounts receivable of RMB40.0 million, partially offset by other receivables of RMB59.2 million and prepaid expenses and other assets of RMB37.2 million.

 

Our net cash used in operating activities was RMB1,744.6 million in 2020. In 2020, the principal items accounting for the difference between our net cash used in operating activities and our net loss of RMB2,251.2 million, primarily resulted from (i) adjustment of adding back the adjustment for non-cash items, mainly including provision for allowance for doubtful accounts of RMB340.3 million, share-based compensation of RMB290.6 million and impairment loss of equity securities without readily determinable fair value of RMB282.1 million, and (ii) changes in operating assets and liabilities, mainly including prepaid expenses and other assets of RMB570.4 million and deferred tax assets of RMB504.0 million, partially offset by accrued expenses and other liabilities of RMB807.1 million, deferred revenue of RMB706.3 million, and contract assets of RMB335.1 million.

 

Investing activities

 

Net cash used in investing activities was RMB277.8 million (US$40.3 million) in 2022, which was primarily attributable to our purchase of term deposits of RMB227.4 million (US$33.0 million) and our purchase of marketable securities of RMB78.9 million (US$11.4 million).

 

Net cash used in investing activities was RMB321.5 million in 2021, which was primarily attributable to our purchase of marketable securities of RMB318.9 million.

 

Net cash provided by investing activities was RMB39.5 million in 2020, which was primarily attributable to our proceeds from collection of loans receivable of RMB534.0 million partially offset by our purchase of long-term investment of RMB469.6 million and our purchase of term deposits of RMB109.8 million.

 

Financing activities

 

Net cash provided by financing activities was nil in 2022.

 

Net cash provided by financing activities was RMB199.6 million in 2021, which was attributable to the net proceeds from a private offering of RMB199.2 million.

 

Net cash provided by financing activities was RMB12.9 million in 2020, which was attributable to a capital contribution by a non-controlling shareholder of RMB12.9 million.

 

Capital Expenditures

 

We had capital expenditures of nil, nil and RMB35.0 million (US$5.1 million) in 2020, 2021 and 2022, respectively. In 2022, our capital expenditures were mainly used for expenditures related to our efforts with respect to further expand our business operations and acquire new licenses. Our capital expenditures for 2023 are expected to be approximately RMB15 million (US$2.2 million), mainly to be used for expenditures related to our efforts for business expansion and obtaining new business licenses.

 

114

 

 

Contractual Obligations and Commercial Commitments

 

The following table sets forth our contractual obligations as of December 31, 2022:

 

   Payments Due by Period 
   Total   2023   2024   2025   2026   Thereafter 
   (RMB in thousands) 
Contractual Obligations:                        
Operating Leases Obligations   

8,528

    7,415    1,317             

 

Note: With imputed interest of RMB0.2 million.

 

Our operating lease obligations relate to our leases of office premises and cloud infrastructure to support our core business systems. We lease certain office premises and cloud infrastructure under non-cancelable operating lease arrangements.

 

Other than those shown above, we did not have any significant capital and other commitments, long-term obligations, or guarantees as of December 31, 2022.

 

Off-balance Sheet Arrangements

 

We have not entered into any material financial guarantees or other commitments to guarantee the payment obligations of any third parties and do not assume credit risk in loans facilitated through our platform. We have not entered into any derivative contracts that are indexed to our shares and classified as shareholder’s equity or that are not reflected in our consolidated financial statements. Furthermore, we do not have any retained or contingent interest in assets transferred to an unconsolidated entity that serves as credit, liquidity or market risk support to such entity. We do not have any variable interest in any unconsolidated entity that provides financing, liquidity, market risk or credit support to us or engages in leasing, hedging or product development services with us.

 

Holding Company Structure

 

9F Inc. is a holding company with no material operations of its own. We conduct our operations primarily through our subsidiaries, our consolidated variable interest entities and their subsidiaries in China. As a result, 9F Inc.’s ability to pay dividends depends upon dividends paid by our PRC subsidiaries. If our existing PRC subsidiaries or any newly formed ones incur debt on their own behalf in the future, the instruments governing their debt may restrict their ability to pay dividends to us. In addition, each of our wholly foreign-owned subsidiaries in China is permitted to pay dividends to us only out of its retained earnings, if any, as determined in accordance with PRC accounting standards and regulations. Under PRC law, each of our subsidiaries and our consolidated variable interest entities in China is required to set aside at least 10% of its after-tax profits each year, if any, to fund certain statutory reserve funds until such reserve funds reach 50% of its registered capital. In addition, each of our wholly foreign-owned subsidiaries, consolidated variable interest entities and their subsidiaries may allocate a portion of its after-tax profits based on PRC accounting standards to a discretionary surplus fund at its discretion. The statutory reserve funds and the discretionary funds are not distributable as cash dividends. Remittance of dividends by a wholly foreign-owned company out of China is subject to examination by the banks designated by SAFE. Our PRC subsidiaries have not paid dividends and will not be able to pay dividends until they generate accumulated profits and meet the requirements for statutory reserve funds.

 

C.Research and Development, Patents and Licenses, Etc.

 

Our success has benefited from our continuous efforts in building our technologies and protecting our intellectual property, including patents, trademarks, copyrights and trade secrets. See “Item 4. Information on the Company—B. Business Overview—Technology” for a discussion of our key technology developments and “Item 4. Information on the Company—B. Business Overview—Intellectual Property” for a description on the protection of our intellectual property.

 

D.Trend Information

 

Other than as disclosed elsewhere in this annual report, we are not aware of any trends, uncertainties, demands, commitments or events since January 1, 2023 that are reasonably likely to have a material adverse effect on our net revenues, income, profitability, liquidity or capital resources, or that caused the disclosed financial information to be not necessarily indicative of future operating results or financial condition.

 

115

 

 

E.Critical Accounting Estimates

 

See “Item 5. Operating and Financial Review and Prospects—B. Operating Results—Critical Accounting Policies.”

 

ITEM 6. DIRECTORS, SENIOR MANAGEMENT AND EMPLOYEES

 

A.Directors and Senior Management

 

The following table sets forth information regarding our directors and executive officers as of the date of this annual report.

 

Directors and Executive Officers

  Age   Position/Title

Lei Sun

  43   Chairman of the Board of Directors

Yifan Ren

  40   Vice chairman of the Board of Directors

Changxing Xiao

  50   Director

Fangxiong Gong

  59   Independent Director

Yuping Ouyang

  48   Independent Director

Lei Liu

  41   Chief Executive Officer and Chief Risk Officer and Director

Li Zhang

  47   Chief Financial Officer

 

Lei Sun has been our director since January 2014, and our chairman of the board of directors since November 2017. Mr. Sun has over fifteen years of experience in financial services industry and is a recipient of numerous prestigious national awards. Prior to founding our company in August 2006, Mr. Sun was a senior manager at the head office of China Minsheng Bank (HKEX: 1988) from September 2005 to August 2006. From August 2005 to September 2005, Mr. Sun served as a department head with Digital China Group Co., Ltd. (SZ: 000034) in charge of the development of internet financing products. Prior to that, Mr. Sun served as a director of banking service department with Taihe Chengxin Investment Co., Ltd. from August 2004. From March 2003 to August 2004, Mr. Sun served as the department head of financial services department of Hi Sun Technology (China) Limited (HKEX: 0818). Mr. Sun received his bachelor’s degree in finance and EMBA from Peking University in 2003 and 2013, respectively.

 

Yifan Ren has been a director of our Company since January 2014, and our vice chairman of the board of directors since June 2020. Mr. Ren has been serving as the general manager of Beijing Aidi Telecommunication Co., Ltd. since June 2012. From January 2009 to June 2012, Mr. Ren worked with Beijing Tiantianfeidu Information Technology Co., Ltd. as the general manager. Between June 2005 and June 2006, Mr. Ren worked as a producer with Beijing News Radio. Mr. Ren received his bachelor’s degree in journalism from Peking University in 2005 and his master’s degree in media & communications from Fordham University in 2009.

 

Changxing Xiao has been a director of our Company since January 2014. Mr. Xiao founded Will Hunting Capital in 2014 and has been serving as a partner since its inception. From 2001 to 2013, Mr. Xiao served as the chief executive officer and chairman of the board of Beijing Hi Sun Advanced Business Solutions Information Technology Limited. From 1995 to 2000, Mr. Xiao served as a department head with Beijing Founder Order Computer System Co., Ltd. Mr. Xiao received his bachelor’s degree in international finance from Peking University in 1995.

 

Fangxiong Gong has served as our independent director since August 2019. Dr. Gong has been in the financial industry for more than 23 years and is widely recognized in both the research and investment banking fields. Dr. Gong is currently a responsible officer of First Seafront Financial Limited, in respect of Type 1 (Dealing in Securities), 4 (Advising on Securities) and 9 (Asset Management) regulated activities since November 2016 and a responsible officer of First Seafront International Capital Limited, in respect of Type 1 (Dealing in Securities) and 6 (Corporate Finance) regulated activities since September 2018. Dr. Gong currently serves as an independent non-executive director of Bank of Shanghai Co., Ltd. (SSE:601229), a company listed on the Shanghai Stock Exchange. From September 2009 to April 2015, Dr. Gong served as a Managing Director of JPMorgan Securities (Asia Pacific) Ltd and Chairman of JPM China Investment Banking, and led JPMorgan China investment banking business. From June 2004 to August 2009, Dr. Gong acted as Head of JPMorgan China Research / Strategy and Chief Economist, leading JPMorgan’s China research team covering equity research, market strategy, macro and foreign exchange rates. Dr. Gong also co-headed JPMorgan EM Asia market research and strategy. Before his career at JPMorgan, Dr. Gong was the Chief Strategist and Co-Head of Global Currency and Rates Research at Bank of America from September 1997 to May 2004. Dr. Gong was an economist at the Federal Reserve Bank of New York from 1995 to 1997, where his duties included research and policy submissions to the Federal Open Market Committee. Dr. Gong holds a Ph.D. in Financial Economics from the University of Pennsylvania, with the Ph.D. thesis jointly done in the Wharton School of University of Pennsylvania and the Economics Department of the University of Pennsylvania, an M.S. in Physics from Temple University in Philadelphia, an M.A. in Operation Research and Economics and a B.S. in Physics from Peking University.

 

116

 

 

Yuping Ouyang has served as our independent director since August, 2021. Ms. Ouyang has served as chief financial officer and Secretary to the board of director of Gowin Semiconductor Corporation since February 2021. Prior to that, Ms. Ouyang served as chief financial officer of China Techfaith Wireless Communication Technology Limited, a Cayman Islands company listed on the Nasdaq Global Market, since August 2008. From September 2004 to August 2008, Ms. Ouyang worked in various finance positions at China Techfaith, including as its US GAAP reporting manager and chief accounting officer. Prior to joining China Techfaith, she served as an accounting manager at Guangzhou Metro Corporation. Ms. Ouyang received her MBA from the Sun Yat-sen University in 2006 and her bachelor’s degree in management from the Guangdong University of Foreign Studies in 1996. Ms. Ouyang is also a licensed member of the Certified Public Accountants of Washington State and a member of the Association of Chartered Certified Accountants.

 

Lei Liu is our co-founder and has served as our director since August 2019, our president since April 2020, our chief risk officer since June 2020, and our chief executive officer since August 2020. Previously, Mr. Liu served as our executive president and chief risk officer. Prior to founding our business, Mr. Liu worked as the senior product manager of the retail banking department of the head office of China Minsheng Bank (HKEX: 1988) from 2006 through 2007, responsible for developing personal loan products. Prior to that, Mr. Liu served as a supervisor of personal finance business with the Shenzhen branch of China Minsheng Bank, responsible for business development and product design since 2003. Mr. Liu received his bachelor’s degree in economics from Shanghai University of Finance and Economics in 2003, and his EMBA degree from Peking University in 2018.

 

Li Zhang has served as our chief financial officer since May 2021 and our director of internal audit and internal control since 2019. Before joining us, Ms. Zhang served as chief financial officer of Agile Fund, a venture capital firm focusing on the technology, media and telecom, sports, fitness and wellness-related sectors in China, from 2018 to 2019. Prior to that time, Ms. Zhang served as director of risk and Compliance of USANA Health Sciences, Inc. and was in charge of audit and compliance matters relating the company’s operation in China from 2015 to 2018. Ms. Zhang also worked for PricewaterhouseCoopers as a senior manager from 2005 to 2015. Ms. Zhang received her bachelor degree in Computer Application Technology from North University of China in 1999 and holds an MBA from Tsinghua University.

 

B.Compensation of Directors and Executive Officers

 

For the fiscal year ended December 31, 2022, we paid an aggregate of approximately RMB17.3 million (US$2.5 million) in cash to our executive officers and directors. We have not set aside or accrue any amount to provide pension, retirement or other similar benefits to our executive officers and directors. Our PRC subsidiaries and variable interest entities are required by law to make contributions equal to certain percentages of each employee’s salary for his or her pension insurance, medical insurance, unemployment insurance and other statutory benefits and a housing provident fund.

 

Share Incentive Plans

 

Our board of directors approved, in June 2015, June 2016 and March 2021, the 2015 Share Incentive Plan, the 2016 Share Incentive Plan and 2021 Share Incentive Plan, respectively, (as amended and collectively, the “Share Incentive Plans”). The Share Incentive Plans are adopted to attract and retain the best available personnel, provide additional incentives to employees, directors, officers, and consultants and promote the success of our business. The maximum aggregate number of ordinary shares under the Share Incentive Plans is 91,603,068 Class A ordinary shares, and an annual increase on the first day of each of the five consecutive fiscal years of the Company commencing with the fiscal year beginning January 1, 2022, by (i) an amount equal to 1.0% of the total number of the then issued and outstanding ordinary shares or (ii) such fewer number of shares as may be determined by our board of directors, subject to amendment. As of March 31, 2023, awards to purchase 8,302,019 Class A ordinary shares under the Share Incentive Plans have been granted to our directors, executive officers and employees and outstanding, excluding awards that were forfeited or cancelled after the relevant grant dates.

 

117

 

 

The following paragraphs describe the principal terms of the Share Incentive Plans.

 

Types of awards. The Share Incentive Plans permit the awards of options, restricted shares, or restricted share units.

 

Plan administration. Our board of directors or a committee of one or more members of the board of directors administers the Share Incentive Plans. The board or the committee, as applicable, will determine the participants to receive awards, the type and number of awards to be granted to each participant, and the terms and conditions of each award grant. Any grant or amendment of awards to any committee member shall then require an affirmative vote of a majority of the members of the board of directors who are not on the committee.

 

Award agreement. Awards granted under the Share Incentive Plans are evidenced by an award agreement that sets forth terms, conditions and limitations for each award, which may include the term of the award, the provisions applicable in the event of the grantee’s employment or service terminates, and our authority to unilaterally or bilaterally amend, modify, suspend, cancel or rescind the award.

 

Eligibility. We may grant awards to our employees, directors and consultants of our company, and other individuals, as determined, authorized and approved by the committee.

 

Vesting schedule. In general, the committee determines the vesting schedule, which is specified in the relevant award agreement.

 

Exercise of options. The committee determines the exercise price for each award, which is stated in the award agreement. However, the maximum exercisable term is ten years from the date of a grant.

 

Transfer restrictions. Awards may not be transferred in any manner by the participant other than in accordance with the exceptions provided in applicable law, the Share Incentive Plans or the relevant award agreement, such as transfers by will or the laws of descent and distribution.

 

Termination and amendment of the Share Incentive Plans. Unless terminated earlier, each of the Share Incentive Plans has a term of ten years. With the approval of the board of directors, the committee may terminate, amend or modify the Share Incentive Plans; provided, however, that (a) to the extent necessary and desirable to comply with applicable laws, we shall obtain shareholder approval of any Share Incentive Plans amendment in such a manner and to such a degree as required, unless we decide to follow home country practice, and (b) unless we decide to follow home country practice, shareholder approval is required for any amendment to the Share Incentive Plans that (i) increases the number of shares available under the plan (other than any adjustment because of the changes in capital structure of us), or (ii) permits the committee to extend the term of the Share Incentive Plans or the exercise period for an option beyond ten years from the date of grant.

 

118

 

 

The following table summarizes, as of March 31, 2023, the options granted under the Share Incentive Plans to our current directors, executive officers and other grantees, excluding awards that were forfeited or cancelled after the relevant grant dates.

 

Name  Class A Ordinary Shares
Underlying Options
   Exercise Price
(US$/Share)
   Date of Grant   Date of Expiration 
Lei Sun   6,227,900    0-2.34    7/10/2015    7/9/2020 
    9,600,000    0    7/1/2016    12/31/2024 
    24,958,000(1)   0-2.12    10/20/2017    12/31/2024 
Lei Liu   3,000,000    0-2.34    7/10/2015    7/9/2023 
All Directors and Executive Officers as a Group   43,785,900                

 

(1) Options to purchase 7,737,735 Class A ordinary shares of our Company have been transferred to other employees of our Company.

 

As of March 31, 2023, other employees as a group hold options to purchase 6,802,019 ordinary shares of our Company, with exercise prices ranging from nil to US$3.6953 per share.

 

C.Board Practices

 

Board of Directors

 

Our board of directors consists of six directors. A director is not required to hold any shares in our Company to qualify to serve as a director. A director may vote with respect to any contract, proposed contract or arrangement notwithstanding that he may be interested therein, and if he does so his vote shall be counted and he may be counted in the quorum at any meeting of our directors at which any such contract or proposed contract or arrangement is considered, provided (a) such director has declared the nature of his interest (whether directly or indirectly) interested in a contract, proposed contract or arrangement with our Company, either specifically or by way of a general notice, (b) such director has not been disqualified by the chairman of the relevant board meeting, and (c) if such contract or arrangement is a transaction with a related party, such transaction has been approved by the audit committee. The directors may exercise all the powers of our company to borrow money, to mortgage or charge its undertaking, property and uncalled capital, and to issue debentures or other securities whenever money is borrowed or as security for any debt, liability or obligation of our company or of any third party. None of our non-executive directors has a service contract with us that provides for benefits upon termination of service.

 

Committees of the Board of Directors

 

We have established three committees under the board of directors: an audit committee, a compensation committee and a nominating and corporate governance committee. We have adopted a charter for each of the three committees. Each committee’s members and functions are described below.

 

Audit Committee. Our audit committee consists of Yuping Ouyang and Fangxiong Gong. Yuping Ouyang is the chairperson of our audit committee. We have determined that Yuping Ouyang and Fangxiong Gong each satisfies the “independence” requirements of Rule 5605(a)(2) of the Nasdaq Stock Market Rules and meet the independence standards under Rule 10A-3 under the Exchange Act. We rely on Rule 5615(a)(3) to follow our home country governance requirements of having an audit committee of two members, instead of three. In addition, we have determined that Yuping Ouyang qualifies as an “audit committee financial expert.” The audit committee oversees our accounting and financial reporting processes and the audits of the financial statements of our company. The audit committee is responsible for, among other things:

 

appointing the independent auditors and pre-approving all audit and non-audit services permitted to be performed by the independent auditors;

 

reviewing with the independent auditors any audit problems or difficulties and management’s response;

 

discussing the annual audited financial statements with management and the independent auditors;

 

reviewing the adequacy and effectiveness of our accounting and internal control policies and procedures and any steps taken to monitor and control major financial risk exposures;

 

reviewing and approving all proposed related party transactions;

 

meeting separately and periodically with management and the independent auditors; and

 

monitoring compliance with our code of business conduct and ethics, including reviewing the adequacy and effectiveness of our procedures to ensure proper compliance.

 

119

 

 

Compensation Committee. Our compensation committee consists of Fangxiong Gong and Yuping Ouyang. Yuping Ouyang is the chairperson of our compensation committee. We have determined that Fangxiong Gong and Yuping Ouyang each satisfies the “independence” requirements of Rule 5605(a)(2) of the Nasdaq Stock Market Rules. The compensation committee assists the board in reviewing and approving the compensation structure, including all forms of compensation, relating to our directors and executive officers. The compensation committee is responsible for, among other things:

 

reviewing and approving, or recommending to the board for its approval, the compensation for our chief executive officer and other executive officers;

 

reviewing and recommending to the board for determination with respect to the compensation of our non-employee directors;

 

reviewing periodically and approving any incentive compensation or equity plans, programs or similar arrangements; and

 

selecting compensation consultant, legal counsel or other adviser only after taking into consideration all factors relevant to that person’s independence from management.

 

Nominating and Corporate Governance Committee. Our nominating and corporate governance committee consists of Yuping Ouyang and Fangxiong Gong. Fangxiong Gong is the chairperson of our nominating and corporate governance committee. We have determined that Yuping Ouyang and Fangxiong Gong each satisfies the “independence” requirements of Rule 5605(a)(2) of the Nasdaq Stock Market Rules. The nominating and corporate governance committee assists the board of directors in selecting individuals qualified to become our directors and in determining the composition of the board and its committees. The nominating and corporate governance committee is responsible for, among other things:

 

selecting and recommending to the board nominees for election by the shareholders or appointment by the board;

 

reviewing annually with the board the current composition of the board with regards to characteristics such as independence, knowledge, skills, experience and diversity;

 

making recommendations on the frequency and structure of board meetings and monitoring the functioning of the committees of the board; and

 

advising the board periodically with regards to significant developments in the law and practice of corporate governance as well as our compliance with applicable laws and regulations, and making recommendations to the board on all matters of corporate governance and on any remedial action to be taken.

 

Duties of Directors

 

Under Cayman Islands law, our directors have a duty to act honestly, in good faith and with a view to our best interests. Our directors also have a duty to exercise the care, diligence and skills that a reasonably prudent person would exercise in comparable circumstances. In fulfilling their duty of care to us, our directors must ensure compliance with our memorandum and articles of association and the class rights vested thereunder in the holders of the shares. A shareholder may in certain circumstances have rights to damages if a duty owed by the directors is breached.

 

Our board of directors has all the powers necessary for managing, and for directing and supervising, our business affairs. The functions and powers of our board of directors include, among others:

 

convening shareholders’ annual general meetings and reporting its work to shareholders at such meetings;

 

declaring dividends and distributions;

 

appointing officers and determining the term of office of the officers;

 

exercising the borrowing powers of our company and mortgaging the property of our company; and

 

approving the transfer of shares in our company, including the registration of such shares in our share register.

 

120

 

 

Terms of Directors and Officers

 

Our directors may be elected by a resolution of our board of directors, or by an ordinary resolution of our shareholders. A director may be appointed on terms that the director shall automatically retire from office (unless he has sooner vacated office) at the next or a subsequent annual general meeting or upon any specified event or after any specified period in a written agreement between our company and the director, if any; but no such term shall be implied in the absence of express provision. Each director whose term of office expires shall be eligible for re-election at a meeting of the shareholders or re-appointment by the board of directors. A director may be removed from office by an ordinary resolution of the shareholders. A director will cease to be a director if, among other things, the director (i) becomes bankrupt or makes any arrangement or composition with his creditors; (ii) dies or is found by our company to be or becomes of unsound mind, (iii) resigns his office by notice in writing to our company, (iv) without special leave of absence from our board, is absent from three consecutive board meetings and our directors resolve that his office be vacated, or (v) is removed from office pursuant to any other provisions of our sixth amended and restated memorandum and articles of association. Our officers are elected by and serve at the discretion of our board of directors.

 

Employment Agreements and Indemnification Agreements

 

We have entered into employment agreements with each of our executive officers. Under these agreements, each of our executive officers is employed for a specified time period. We may terminate employment for cause, for certain acts of the executive officer, such as continued failure to satisfactorily perform his or her duties, willful misconduct or gross negligence in the performance of his or her duties, conviction or entry of a guilty or nolo contendere plea of any felony or any misdemeanor involving moral turpitude, or dishonest acts to our detriment. We may also terminate an executive officer’s employment without cause upon 30-day advance written notice. In such case of termination by us, we will provide severance payments to the executive officer as may be agreed between the executive officers and us. The executive officer may resign at any time with a 30-day advance written notice.

 

Each executive officer has agreed to hold, both during and after the termination or expiry of his or her employment agreement, in strict confidence and not to use, except as required in the performance of his or her duties in connection with the employment or pursuant to applicable law, any of our confidential information or trade secrets, any confidential information or trade secrets of our clients or prospective clients, or the confidential or proprietary information of any third party received by us and for which we have confidential obligations. The executive officers have also agreed to disclose in confidence to us all inventions, designs and trade secrets which they conceive, develop or reduce to practice during the executive officer’s employment with us and to assign all right, title and interest in them to us, and assist us in obtaining and enforcing patents, copyrights and other legal rights for these inventions, designs and trade secrets.

 

In addition, each executive officer has agreed to be bound by non-competition and non-solicitation restrictions during the term of his or her employment and typically for one year following the last date of employment. Specifically, each executive officer has agreed not to (i) approach our suppliers, clients, customers or contacts or other persons or entities introduced to the executive officer in his or her capacity as a representative of us for the purpose of doing business with such persons or entities that will harm our business relationships with these persons or entities; (ii) assume employment with or provide services to any of our competitors, or engage, whether as principal, partner, licensor or otherwise, any of our competitors, without our express consent; (iii) seek, directly or indirectly, to solicit the services of, or hire or engage, any person who is known to be employed or engaged by us; or (iv) otherwise interfere with our business or accounts.

 

We have also entered into indemnification agreements with each of our directors and executive officers. Under these agreements, we agree to indemnify our directors and executive officers against certain liabilities and expenses incurred by such persons in connection with claims made by reason of their being a director or officer of our company.

 

121

 

 

Board Diversity Matrix

 

Board Diversity Matrix (As of March 31, 2023)
Country of Principal Executive Offices:   People’s Republic of China
Foreign Private Issuer   Yes
Disclosure Prohibited Under Home Country Law   No
Total Number of Directors   6

 

   Female   Male   Non-Binary   Did Not Disclose Gender 
Part I: Gender Identity                
Directors   1    5    0    0 
Part II: Demographic Background                    
Underrepresented Individual in Home Country Jurisdiction                       -      
LGBTQ+                       -      

 

D.Employees

 

We had 1,091, 740 and 331 employees as of December 31, 2020, 2021 and 2022, respectively. Almost all our employees are located in mainland China and Hong Kong. The following table sets forth the numbers of our employees categorized by function as of December 31, 2022.

 

   As of December 31,
2022
 
Function:    
Product and technology   85 
Risk management   21 
Business operations   84 
Sales and marketing   43 
General administration   98 
Total   331 

 

As required by laws and regulations in China, we participate in various employee benefits plans that are organized by municipal and provincial governments, including, among other things, housing fund, pension, medical insurance and unemployment insurance. We are required under PRC law to make contributions to employee benefit plans at specified percentages of the salaries, bonuses and certain allowances of our employees, up to a maximum amount specified by the local government from time to time.

 

We typically enter into standard employment, confidentiality and non-compete agreements with our senior management and core personnel. These contracts include a standard non-compete covenant that prohibits the employee from competing with us, directly or indirectly, during his or her employment and for not more than two years after the termination of his or her employment, provided that we pay compensation equal to 30% of the employee’s salary during the restriction period.

 

We believe that we maintain a good working relationship with our employees, and we have not experienced any material labor disputes that have affected our operations. None of our employees are represented by labor unions.

 

E. Share Ownership

 

Except as specifically noted, the following table sets forth information with respect to the beneficial ownership of our ordinary shares as of March 31, 2023 by:

 

each of our directors and executive officers; and

 

each of our principal shareholders who beneficially own 5% or more of our total outstanding shares.

 

The calculations in the table below are based on 235,466,660 ordinary shares as of March 31, 2023.

 

122

 

 

Beneficial ownership is determined in accordance with the rules and regulations of the SEC. In computing the number of shares beneficially owned by a person and the percentage ownership of that person, we have included shares that the person has the right to acquire within 60 days after March 31, 2023, including through the exercise of any option, warrant or other right or the conversion of any other security. These shares, however, are not included in the computation of the percentage ownership of any other person.

 

   Ordinary Shares Beneficially Owned 
   Class A
ordinary shares
   Class B
ordinary shares
   Total ordinary
shares
   Percentage of
total ordinary
shares
   Percentage
of
aggregate
voting
power†
 
Directors and Executive Officers:*                    
Lei Sun(1)   6,085,465    58,348,000    64,433,465    27.4%   62.0%
Yifan Ren(2)   43,583,400    -    43,583,400    18.5%   9.1%
Changxing Xiao(3)   13,920,300    -    13,920,300    5.9%   2.9%
Fangxiong Gong   -    -    -    -   -
Yuping Ouyang   -    -    -    -   -
Lei Liu(4)   4,500,000    1,347,600    5,847,600    2.5%   2.3%
Li Zhang   -    -    -    -   -
All Directors and Executive Officers as a Group   68,089,165    59,695,600    127,784,765    53.9%   76.1%
Principal Shareholders:                         
Nine F Capital Limited(1)   6,085,465    58,348,000    64,433,465    27.4%   62.0%
Nine Fortune Limited(2)   43,583,400    -    43,583,400    18.5%   9.1%
DFM Capital Ltd.(3)   13,920,300    -    13,920,300    5.9%   2.9%
Rich Way Global Limited(5)   15,263,301    -    15,263,301    6.5%   3.2%

 

 

Notes:

 

* Mr. Lei Liu’s and Ms. Li Zhang’s business address is Room 1207, Building No. 5, 5 West Laiguangying Road, Chaoyang District, Beijing 100012, People’s Republic of China. Mr. Lei Sun’s business address is Suite 4806-07 48/F, Central Plaza 18 Harbour Rd, Wanchai, Hong Kong. Mr. Fangxiong Gong’s business address is Suite 5401, Central Plaza, 18 Harbour Road, Wan Chai, Hong Kong. Ms. Yuping Ouyang’s business address is Room 1001, Block A5, 243 Science Street, Huangpu District, Guangzhou 510700, China. Mr. Yifan Ren’s business address is 17/F, 80 Gloucester Road, Wanchai, Hong Kong. Mr. Changxing Xiao’s business address is 2/F, Building B, B36 BOE Universal Business Park, No. 10 Jiuxianqiao Road, Chaoyang District, Beijing, People’s Republic of China.
   
For each person or group included in this column, percentage of total voting power represents voting power based on both Class A and Class B ordinary shares held by such person or group with respect to all outstanding shares of our Class A and Class B ordinary shares as a single class. Each holder of our Class A ordinary shares is entitled to one vote per share. Each holder of our Class B ordinary shares is entitled to five votes per share. Our Class B ordinary shares are convertible at any time by the holder into Class A ordinary shares on a one-for-one basis, while Class A ordinary shares are not convertible into Class B ordinary shares under any circumstances.

 

(1) Represents (i) 58,348,000 Class B ordinary shares held by Nine F Capital Limited, a British Virgin Islands company controlled by The Nine F Trust; and (ii) 6,085,465 Class A ordinary shares held by Nine F Capital Limited. The registered address of Nine F Capital Limited is Sertus Chambers, P.O. Box 905, Quastisky Building, Road Town, Tortola, British Virgin Islands. The Nine F Trust is a trust established under the laws of Guernsey and managed by Credit Suisse Trust Limited as the trustee. Mr. Lei Sun is the settlor of the trust and Mr. Lei Sun and his family members are the trust’s beneficiaries. Under the terms of this trust, Mr. Lei Sun has the power to direct the trustee with respect to the retention or disposal of, and the exercise of any voting and other rights attached to, the shares held by Nine F Capital Limited in our Company.

 

(2) Represents 43,583,400 Class A ordinary shares held by Nine Fortune Limited, a British Virgin Islands company. Nine Fortune Limited is controlled by Mr. Yifan Ren. The registered address of Nine Fortune Limited is Sertus Chambers, P.O. Box 905, Quastisky Building, Road Town, Tortola, British Virgin Islands.

 

123

 

 

(3) Represents 13,920,300 Class A ordinary shares held by DFM Capital Ltd., a British Virgin Islands company controlled by DTFM Capital Trust. The registered address of DFM Capital Ltd. is Sertus Chambers, P.O. Box 905, Quastisky Building, Road Town, Tortola, British Virgin Islands. DTFM Capital Trust is a trust established under the laws of Guernsey and managed by DTFM (PTC) Ltd., a private trust company incorporated in British Virgin Islands, as the trustee. Mr. Changxing Xiao is the settlor of the trust and Mr. Changxing Xiao and his family members are the trust’s beneficiaries. DTFM (PTC) Ltd. is wholly-owned by The DTFM Settlement, a Guernsey Irrevocable Purpose Trust, of which Mr. Changxing Xiao is the settlor and enforcer. Under the terms of the abovementioned trusts, Mr. Changxing Xiao has the power to direct the trustee with respect to the retention or disposal of, and the exercise of any voting and other rights attached to the shares held by DFM Capital Ltd. in our Company.

 

(4)

Represents (i) 1,347,600 Class B ordinary shares held by Stone Cube Capital Ltd. a British Virgin Islands company; (ii) 3,000,000 Class A ordinary shares held by Stone Cube Capital Ltd; and (iii) 1,500,000 Class A ordinary shares that Stone Cube Capital Ltd. may purchase upon exercise of options within 60 days after March 31, 2023. The registered address of Stone Cube Capital Ltd. is Sertus Chambers, P.O. Box 905, Quastisky Building, Road Town, Tortola, British Virgin Islands. Stone Cube Capital Ltd is wholly-beneficially-owned by Mr. Liu.

 

(5) Represents 15,263,301 Class A ordinary shares held by Rich Way Global Limited, a British Virgin Islands company, as reported in a Schedule 13G filed by Rich Way Global Limited and Rongsong Teng on August 5, 2021. Rich Way Global Limited is wholly beneficially owned by Mr. Rongsong Teng. The registered address of Rich Way Global Limited is Vistra Corporate Services Centre, Wickhams Cay II, Road Town, Tortola, British Virgin Islands.

 

To our knowledge, as of March 31, 2023, a total of 71,688,437 Class A ordinary shares were held by one record holder in the United States, which is the depositary of our ADS program. As of March 31, 2023, none of our Class B ordinary shares are held by U.S. record holders. The number of beneficial owners of our ADSs in the United States is likely to be much larger than the number of record holders of our ordinary shares in the United States. We are not aware of any arrangement that may, at a subsequent date, result in a change of control of our company.

 

ITEM 7. MAJOR SHAREHOLDERS AND RELATED PARTY TRANSACTIONS

 

A.Major Shareholders

 

Please refer to “Item 6. Directors, Senior Management and Employees—E. Share Ownership.”

 

B.Related Party Transactions

 

Contractual Arrangements with our Variable Interest Entity and its Shareholders

 

See “Item 4. Information on the Company—C. Organizational Structure.”

 

Shareholders Agreement

 

We entered into our fourth amended and restated shareholders agreement on September 20, 2018 with our shareholders, which consists of holders of ordinary shares, series A preferred shares, series B preferred shares, series C preferred shares, series D preferred shares and series E preferred shares.

 

The shareholders agreement provides that our board of directors should consist of nine directors, including five directors designated by the holders of ordinary shares, one director being designated by Famous Voyage Group Limited, one director being designated by series JAS Investment Group Limited, one director being designated jointly by SINOMAP INVESTMENTS LIMITED and TREASURE KNIGHT INVESTMENTS LIMITED, and one director being designated by NOVEL LEAD LIMITED. The shareholders agreement also provides for certain special rights, including right of first refusal, co-sale rights, and contains provisions governing other corporate governance matters. Those special rights, as well as the corporate governance provisions, have been terminated upon the completion of our initial public offering.

 

124

 

 

Registration rights

 

Pursuant to our current shareholders agreement, we have granted certain registration rights to our shareholders. Set forth below is a description of the registration rights granted under the agreement.

 

Demand Registration Rights. Holders holding at least 30% of the registrable securities (on an as converted basis) held by the preferred shareholders have the right to demand in writing that we file a registration statement covering the registration of at least 20% of their registrable securities or any lesser percentage if the anticipated gross proceeds from the offering exceed US$5.0 million. We have the right to defer filing of a registration statement for a period of not more than 90 days after the receipt of the request of the initiating holders under certain conditions, but we cannot exercise the deferral right more than once in any twelve-month period, and cannot register any other securities during such period. We are not obligated to effect more than three demand registrations.

 

Piggyback Registration Rights. If we propose to file a registration statement for a public offering of our securities, we must offer holders of our registrable securities an opportunity to include in such registration. If the managing underwriter(s) of any underwritten offering determine(s) in good faith that marketing factors require a limitation of the number of shares to be underwritten, then the managing underwriter(s) may exclude shares from the registration and the underwriting, and the number of shares that may be included in the registration and the underwriting shall be allocated, first to us, second to each of the holders requesting inclusion of their registrable securities in such registration statement on a pro rata basis based on the total number of shares of registrable securities then held by each such holder, and third to holders of other securities.

 

Form F-3 Registration Rights. Any holder of our registrable securities may request us to file an unlimited number of registration statements on Form F-3. We shall effect the registration of the securities on Form F-3 as soon as practicable. We have the right to defer filing of a registration statement for a period of not more than 60 days after receipt of the request under certain conditions, but we cannot exercise the deferral right for more than once during any twelve-month period and cannot register any other securities during such 60-day period. We are not obligated to effect more than two F-3 registrations within a twelve-month period.

 

Expenses of Registration. We will bear all registration expenses, other than underwriting discounts, selling commissions or special counsel of the selling holders applicable, incurred in connection with any demand, piggyback or F-3 registration.

 

Termination of Obligations. Our obligation to effect any demand, piggyback or Form F-3 registration shall terminate on the fifth anniversary of the closing of the initial public offering, or, if, in the opinion of counsel to our Company, all such registrable securities proposed to be sold by a holder of registrable securities may then be sold without registration in any ninety day period pursuant to Rule 144 promulgated under the Securities Act.

 

Employment Agreements and Indemnification Agreements

 

See “Item 6. Directors, Senior Management and Employees—C. Board Practice—Employment Agreements and Indemnification Agreements.”

 

Share Incentive Plans

 

See “Item 6. Directors, Senior Management and Employees—B. Compensation of Directors and Executive Officers—Share Incentive Plans.”

 

Option Grants

 

See “Item 6. Directors, Senior Management and Employees—B. Compensation of Directors and Executive Officers—Share Incentive Plans.”

 

Other Transactions with Other Related Parties

 

In 2019, Nanjing Lefang Intelligent Lite Technology Development Co., Ltd (“Nanjing Lefang”) provided us with borrower acquisition and referral services. We provided consulting services to Nanjing Lefang in 2019. We also provided loans to Nanjing Lefang. As of December 31, 2021, we had RMB19.2 million due to Nanjing Lefang. As of December 31, 2022, we had RMB4.6 million (US$0.7 million) due to Nanjing Lefang.

 

125

 

 

In 2019, Zhuhai Hengqin Flash Cloud Payment Information Technology Limited (“Zhuhai Hengqin Payment”), an entity controlled by Mr. Lei Sun, our chairman of the board of directors, provided us with payment processing services. As of December 31, 2020 and 2021, we had amounts of RMB4.7 million and RMB27 thousand, respectively, due to Zhuhai Hengqin Payment. Mr. Lei Sun had ceased to be a controller of Zhuhai Hengqin Payment as of December 31, 2022.

 

In 2019 and 2020, we received borrower acquisition and referral services from Beijing Jiuzao Technology Limited (“Beijing Jiuzao”), an entity controlled by Mr. Lei Sun, our chairman of the board of directors since December 2019, in the amount of RMB0.9 million. As of December 31, 2020 and 2021, we had RMB0.2 million and RMB4.7 million due to Beijing Jiuzao. Mr. Lei Sun had ceased to be a controller of Beijing Jiuzao as of December 31, 2022.

 

In 2020, we received credit inquiry services from Hangzhou Shuyun Gongjin Technology Limited (“Hangzhou Shuyun”), an entity controlled by Mr. Lei Sun, our chairman of the board of directors, in the amount of RMB0.4 million. As of December 31, 2020 and 2021, we had RMB18 thousand and RMB18 thousand, respectively, due to Hangzhou Shuyun. Mr. Lei Sun had ceased to be a controller of Hangzhou Shuyun as of December 31, 2022.

 

As of December 31, 2020, we had RMB43.8 million due to Niche Global Fintech Corporation Limited, an equity investee, which represented an unpaid investment commitment. We have consolidated Niche Global Fintech Corporation Limited.

 

As of December 31, 2021 and 2022, we had RMB41.8 million and RMB67.8 million due from Hainan Chenxi Investment Consulting Co., Ltd, or Hainan Chenxi, an equity investee, which represented a related party loan. We have fully written off the outstanding balance of this loan as of December 31, 2022. In 2022, Hainan Chenxi provided us with insurance agency service. As of December 31, 2021 and 2022, we have nil and RMB0.5 million due to Hainan Chenxi.

 

As of December 31, 2022, we had RMB25.0 million due from Zhongzheng Jinniu (Beijing) Investment Consulting Co., Ltd, an equity investee, which represented a related party loan. We have fully written off the outstanding balance of this loan as of December 31, 2022.

 

As of December 31, 2022, we had RMB3 thousand due to Diaobiao Zhonghai (Beijing) Technology Co., Ltd, an equity investee of ours, which represented unpaid capital contribution.

 

C.Interests of Experts and Counsel

 

Not applicable.

 

ITEM 8. FINANCIAL INFORMATION

 

A.Consolidated Statements and Other Financial Information

 

We have appended consolidated financial statements filed as part of this annual report.

 

Legal Proceedings

 

In 2019, we partnered with PICC under our direct lending program. In November 2019, PICC stopped paying service fees to us as agreed in the Cooperation Agreement. PICC further disputed with us regarding payments of the service fees under the Cooperation Agreement.

 

In May 2020, we commenced a legal proceeding against PICC by submitting a complaint with a local court in Beijing for contract non-performance under the Cooperation Agreement. We, together with our legal counsel of the case have determined that PICC has breached its contractual obligation under the Cooperation Agreement for not paying service fees that were due to us under our direct lending program. We are seeking payments of approximately RMB2.3 billion from PICC to cover the outstanding service fees and related late payment losses. After our legal action was filed against PICC, PICC filed a civil lawsuit against us at a local court in Guangzhou claiming that the second amendment under the Cooperation Agreement is invalid, and therefore PICC is not obligated to pay any outstanding service fees and that a portion of the service fees paid to us under the Cooperation Agreement plus accrued interest should be refunded to PICC. We are vigorously asserting our rights against PICC and defending ourselves against the claims brought against us by PICC in these legal proceedings. However, both actions remain at the fact finding, evidence exchange and rebutall stage, and it is not possible at this stage to ascertain the outcome of either of these lawsuits. If we do not prevail in either of these lawsuits completely or in part, or fail to reach a favorable settlement with PICC, our results of operations, financial condition, liquidity and prospects would be materially and adversely affected.

 

126

 

 

We suspended our cooperation with PICC on new loans under our direct lending program since December 2019 and entered into agreements with other financing guarantee companies in providing guarantee services to the institutional funding partners.

 

Beginning in September 2020, we and certain of our current and former officers, directors and others were named as defendants in various putative securities class actions captioned In re 9F Inc. Securities Litigation, Index No. 654654/2020 (Supreme Court of the State of New York County of New York, Amended Complaint filed Dec. 7, 2020) (the “State Court Action”) and Holland v. 9F Inc. et al., No. 2:21-cv-00948 (United States District Court for the District of New Jersey, Amended Complaint filed Jan. 3, 2022) (the “Federal Court Action”). Both actions allege that defendants made misstatements and omissions in connection with our public offering and disclosures in violation of the federal securities laws. On March 6, 2023, the State Court Action was dismissed without prejudice and plaintiffs were allowed to replead. On April 5, 2023, a second amended complaint was filed in the State Court Action. The State Court ordered the motion-to-dismiss briefing for second amended complaint to be completed by July 28, 2023. On November 29, 2022, the Federal Court Action was dismissed without prejudice and plaintiffs were allowed to replead. On February 1, 2023, a second amended complaint was filed in the Federal Court Action. The Federal Court ordered the motion-to-dismiss briefing for second amended complaint to be completed by May 17, 2023. Both cases remain in their preliminary stages.

 

Dividend Policy

 

Our board of directors has complete discretion on whether to distribute dividends, subject to the requirements of Cayman Islands law that our Company may only pay dividends out of profits or share premium, and provided always that in no circumstances may a dividend be paid if this would result in our Company being unable to pay its debts as they fall due in the ordinary course of business. In addition, our shareholders may by ordinary resolution declare a dividend, but no dividend may exceed the amount recommended by our board of directors. Even if our board of directors decides to pay dividends, the form, frequency and amount will depend upon our future operations and earnings, capital requirements and surplus, general financial condition, contractual restrictions and other factors that the board of directors may deem relevant.

 

We do not have any present plan to pay cash dividends on our ordinary shares in the foreseeable future. We currently intend to retain most, if not all, of our available funds and any future earnings to operate and expand our business.

 

We are a holding company incorporated in the Cayman Islands. We may rely on dividends from our subsidiaries in China for our cash requirements, including any payment of dividends to our shareholders. PRC regulations may restrict the ability of our PRC subsidiaries to pay dividends to us. See “Item 4. Information on the Company—B. Business Overview—Regulations—Regulations on Foreign Exchange—Regulations on dividend distribution.”

 

If we pay any dividends on our class A ordinary shares, we will pay those dividends which are payable in respect of the Class A ordinary shares represented by our ADSs to the depositary, as the registered holder of such Class A ordinary shares, and the depositary then will pay such amounts to our ADS holders in proportion to Class A ordinary shares represented by the ADSs held by such ADS holders, subject to the terms of the deposit agreement, including the fees and expenses payable thereunder. See “Item 12. Description of Securities other than Equity Securities—Description of American Depositary Shares.” Cash dividends on our Class A ordinary shares, if any, will be paid in U.S. dollars.

 

127

 

 

B.Significant Changes

 

Except as disclosed elsewhere in this annual report, we have not experienced any significant changes since the date of our audited consolidated financial statements included in this annual report.

 

ITEM 9. THE OFFER AND LISTING

 

A.Offering and Listing Details

 

See “—C. Markets.”

 

B.Plan of Distribution

 

Not applicable.

 

C.Markets

 

Our ADSs have been listed on the Nasdaq Global Market since August 15, 2019. On January 18, 2023, we effected a change to the ratio of ADSs to Class A ordinary shares from one ADS to one Class A ordinary shar to one ADS to 20 Class A ordinary shares. Except as otherwise indicated, all ADS and per ADS data in this annual report give retroactive effect to such change of ADS ratio to one ADS to 20 Class A ordinary shares. Our ADSs trade under the symbol “JFU.”

 

D.Selling Shareholders

 

Not applicable.

 

E.Dilution

 

Not applicable.

 

F.Expenses of the Issue

 

Not applicable.

 

ITEM 10. ADDITIONAL INFORMATION

 

A.Share Capital

 

Not applicable.

 

B.Memorandum and Articles of Association

 

The following are summaries of material provisions of our sixth amended and restated memorandum and articles of association and of the Companies Act (As Revised), insofar as they relate to the material terms of our ordinary shares.

 

Objects of Our Company. Under our sixth amended and restated memorandum and articles of association, the objects of our Company are unrestricted and we have the full power and authority to carry out any object not prohibited by the law of the Cayman Islands.

 

Ordinary Shares. Our ordinary shares are divided into Class A ordinary shares and Class B ordinary shares. Holders of Class A ordinary shares and Class B ordinary shares have the same rights except for voting and conversion rights. Our ordinary shares are issued in registered form and are issued when registered in our register of members. Our shareholders who are non-residents of the Cayman Islands may freely hold and vote their shares. We may not issue bearer shares. Each Class A ordinary share is entitled to one vote, and each Class B ordinary share is entitled to five votes and is convertible into one Class A ordinary share at the option of the holder thereof. Class A ordinary shares are not convertible into Class B ordinary shares under any circumstances. Upon any sale, transfer, assignment or disposition of any Class B ordinary share by a holder thereof to any non-affiliate of such holder, or upon a change of control of any Class B ordinary share to any person who is not an affiliate of the registered holder of such Class B ordinary share, each of such Class B ordinary shares will be automatically and immediately converted into one Class A ordinary share.

 

128

 

 

Dividends. The holders of our ordinary shares are entitled to such dividends as may be declared by our board of directors. In addition, our shareholders may by an ordinary resolution declare a dividend, but no dividend may exceed the amount recommended by our directors. Our sixth amended and restated memorandum and articles of association provides that our directors may, before recommending or declaring any dividend, set aside out of the funds legally available for distribution such sums as they think proper as a reserve or reserves which shall, in the absolute discretion of our directors, be applicable for meeting contingencies or for equalizing dividends or for any other purpose to which those funds may be properly applied. Under Cayman Islands law, our company may declare and pay a dividend only out of funds legally available therefor, namely out of either profit or our share premium account, provided that in no circumstances may we pay a dividend if this would result in our company being unable to pay its debts as they fall due in the ordinary course of business.

 

Voting Rights. Voting at any shareholders’ meeting is by show of hands unless a poll is demanded. A poll may be demanded by the chairman of such meeting or any one or more shareholders who together hold not less than 10% of the votes attaching to the total ordinary shares present in person or by proxy. In respect of all matters subject to a shareholders’ vote on a poll, each Class A ordinary share is entitled to one vote and each Class B ordinary share is entitled to five votes.

 

A quorum required for a meeting of shareholders consists of one or more shareholders present or by proxy, holding shares which represent, in aggregate, not less than one-third of the votes attaching to the issued and outstanding voting shares in our company entitled to vote at general meetings. Shareholders may be present in person or by proxy or, if the shareholder is a legal entity, by its duly authorized representative. Shareholders’ meetings may be convened by our board of directors on its own initiative or upon a request to the directors by shareholders holding shares which represent, in aggregate, no less than one-third of the votes attaching to the issued and outstanding shares in our company entitled to vote at general meetings; however, our sixth amended and restated memorandum and articles of association does not provide our shareholders with any right to put any proposals before annual general meetings or extraordinary general meetings not called by such shareholders. Advance notice of at least seven calendar days is required for the convening of our annual general shareholders’ meeting and any other general shareholders’ meeting.

 

An ordinary resolution to be passed at a meeting by the shareholders requires the affirmative vote of a simple majority of the votes attached to the ordinary shares cast by those shareholders entitled to vote who are present in person or by proxy at a general meeting, while a special resolution requires the affirmative vote of no less than two-thirds of the votes attached to the ordinary shares cast by those shareholders entitled to vote who are present in person or by proxy at a general meeting. Both ordinary resolutions and special resolutions may also be passed by a unanimous written resolution signed by all the shareholders of our company, as permitted by the Companies Act and our sixth amended and restated memorandum and articles of association. A special resolution will be required for important matters such as a change of name or making changes to our sixth amended and restated memorandum and articles of association. Holders of the ordinary shares may, among other things, divide or combine their shares by ordinary resolution.

 

Transfer of Ordinary Shares. Subject to the restrictions set out below, any of our shareholders may transfer all or any of his or her ordinary shares by an instrument of transfer in the usual or common form or any other form approved by our board of directors.

 

129

 

 

Our board of directors may, in its absolute discretion, decline to register any transfer of any ordinary share which is not fully paid up or on which we have a lien. Our board of directors may also decline to register any transfer of any ordinary share unless:

 

the instrument of transfer is lodged with us, accompanied by the certificate for the ordinary shares to which it relates and such other evidence as our board of directors may reasonably require to show the right of the transferor to make the transfer;

 

the instrument of transfer is in respect of only one class of shares;

 

the instrument of transfer is properly stamped, if required;

 

in the case of a transfer to joint holders, the number of joint holders to whom the ordinary share is to be transferred does not exceed four; and

 

a fee of such maximum sum as the Nasdaq Stock Market may determine to be payable or such lesser sum as our directors may from time to time require is paid to us in respect thereof.

 

If our directors refuse to register a transfer they shall, within three calendar months after the date on which the instrument of transfer was lodged, send to each of the transferor and the transferee notice of such refusal.

 

The registration of transfers may, after compliance with any notice required of the Nasdaq Stock Market, be suspended and the register closed at such times and for such periods as our board of directors may from time to time determine, provided, however, that the registration of transfers shall not be suspended nor the register closed for more than 30 calendar days in any calendar year as our board may determine from time to time.

 

Liquidation. On a winding up of our Company, if the assets available for distribution among our shareholders shall be more than sufficient to repay the whole of the share capital at the commencement of the winding up, the surplus will be distributed among our shareholders in proportion to the par value of the shares held by them at the commencement of the winding up, subject to a deduction from those shares in respect of which there are monies due, of all monies payable to our company for unpaid calls or otherwise. If our assets available for distribution are insufficient to repay all of the paid-up capital, the assets will be distributed so that the losses are borne by our shareholders in proportion to the par value of the shares held by them. We are a “limited liability” company incorporated under the Companies Act, and under the Companies Act, the liability of our members is limited to the amount, if any, unpaid on the shares respectively held by them. Our sixth amended and restated memorandum of association contains a declaration that the liability of our members is so limited.

 

Calls on Shares and Forfeiture of Shares. Our board of directors may from time to time make calls upon shareholders for any amounts unpaid on their shares in a notice served to such shareholders at least 14 calendar days prior to the specified time or times of payment. The shares that have been called upon and remain unpaid are subject to forfeiture.

 

Redemption, Repurchase and Surrender of Ordinary Shares. We may issue shares on terms that such shares are subject to redemption, at our option or at the option of the holders thereof, on such terms and in such manner as may be determined, before the issue of such shares, by our board of directors or by a special resolution of our shareholders. Our company may also repurchase any of our shares provided that the manner and terms of such purchase have been approved by our board of directors or by ordinary resolution of our shareholders, or are otherwise authorized by our sixth amended and restated memorandum and articles of association. Under the Companies Act, the redemption or repurchase of any share may be paid out of the company’s profits or out of the proceeds of a fresh issue of shares made for the purpose of such redemption or repurchase, or out of capital (including share premium account and capital redemption reserve) if the company can, immediately following such payment, pay its debts as they fall due in the ordinary course of business. In addition, under the Companies Act no such share may be redeemed or repurchased (a) unless it is fully paid up, (b) if such redemption or repurchase would result in there being no shares outstanding, or (c) if the company has commenced liquidation. In addition, our company may accept the surrender of any fully paid share for no consideration.

 

Variations of Rights of Shares. If at any time, our share capital is divided into different classes of shares, all or any of the special rights attached to any class of shares may be materially adversely varied with the consent in writing of the holders of all of the holders of the issued shares of that class or with the sanction of an ordinary resolution passed at a separate meeting of the holders of the shares of that class. The rights conferred upon the holders of the shares of any class issued with preferred or other rights shall not, unless otherwise expressly provided by the terms of issue of the shares of that class, be deemed to be varied by the creation or issue of further shares ranking pari passu with such existing class of shares

 

130

 

 

Issuance of Additional Shares. Our sixth amended and restated memorandum and articles of association authorizes our board of directors to issue additional ordinary shares from time to time as our board of directors shall determine, to the extent of available authorized but unissued shares.

 

Our sixth amended and restated memorandum and articles of association also authorizes our board of directors to establish from time to time one or more series of preferred shares and to determine, with respect to any series of preferred shares, the terms and rights of that series, including:

 

the designation of the series;

 

the number of preferred shares to constitute the series and the subscription price thereof if different from the par value thereof;

 

the dividend rights, dividend rates, conversion rights, voting rights; and

 

the rights and terms of redemption and liquidation preferences.

 

Our board of directors may issue preferred shares without action by our shareholders to the extent authorized but unissued. Issuance of these shares may dilute the voting power of holders of ordinary shares.

 

Inspection of Books and Records. Holders of our ordinary shares will have no general right under Cayman Islands law to inspect or obtain copies of our list of shareholders or our corporate records. (other than copies of the memorandum and articles of association, the register of mortgages and charges, and any special resolutions passed by the shareholders). Under Cayman Islands law, the names of our current directors can be obtained from a search conducted at the Registrar of Companies. However, we will provide our shareholders with annual audited financial statements. See “Where You Can Find Additional Information.”

 

Anti-Takeover Provisions. Some provisions of our sixth amended and restated memorandum and articles of association may discourage, delay or prevent a change of control of our company or management that shareholders may consider favorable, including provisions that:

 

authorize our board of directors to issue preferred shares in one or more series and to designate the price, rights, preferences, privileges and restrictions of such preferred shares without any further vote or action by our shareholders; and

 

limit the ability of shareholders to requisition and convene general meetings of shareholders.

 

However, under Cayman Islands law, our directors may only exercise the rights and powers granted to them under our sixth amended and restated memorandum and articles of association for a proper purpose and for what they believe in good faith to be in the best interests of our company.

 

General Meetings of Shareholders and Shareholder Proposals. Our shareholders’ general meetings may be held in such place within or outside the Cayman Islands as our board of directors considers appropriate.

 

As a Cayman Islands exempted company, we are not obliged by the Companies Act to call shareholders’ annual general meetings. Our sixth amended and restated memorandum and articles of association provide that we may (but are not obliged to) in each year hold a general meeting as our annual general meeting.

 

Shareholders’ annual general meetings and any other general meetings of our shareholders may be convened by a majority of our board of directors or our chairman. Advance notice of at least seven days is required for the convening of our annual general shareholders’ meeting and any other general meeting of our shareholders. A quorum required for a general meeting of shareholders consists of at least one shareholder present or by proxy, representing not less than one-third of the votes attaching to the issued and outstanding shares in our company entitled to vote at general meetings.

 

Cayman Islands law provides shareholders with only limited rights to requisition a general meeting, and does not provide shareholders with any right to put any proposal before a general meeting.

 

131

 

 

However, these rights may be provided in a company’s articles of association. Our sixth amended and restated memorandum and articles of association allow our shareholders holding shares representing in aggregate not less than one-third of the votes attaching to the issued and outstanding shares of our company entitled to vote at general meetings, to requisition an extraordinary general meeting of our shareholders, in which case our directors are obliged to call such meeting and to put the resolutions so requisitioned to a vote at such meeting; however, our sixth amended and restated memorandum and articles of association do not provide our shareholders with any right to put any proposals before annual general meetings or extraordinary general meetings not called by such shareholders.

 

Election and Removal of Directors

 

Unless otherwise determined by our Company in a general meeting, our sixth amended and restated articles of association provide that our board will consist of not less than three directors. There are no provisions relating to retirement of directors upon reaching any age limit.

 

The directors have the power to appoint any person as a director either to fill a casual vacancy on the board or as an addition to the existing board. Our shareholders may also appoint any person to be a director by way of ordinary resolution.

 

A director may be removed with or without cause by ordinary resolution.

 

In addition, the office of any director shall be vacated if the director (i) becomes bankrupt or makes any arrangement or composition with his creditors, (ii) dies or is found to be or becomes of unsound mind, (iii) resigns his office by notice in writing to our company, or (iv) without special leave of absence from our board, is absent from three consecutive board meetings and our board resolves that his office be vacated.

 

Proceedings of Board of Directors

 

Our sixth amended and restated memorandum and articles of association provide that our business is to be managed and conducted by our board of directors. The quorum necessary for board meetings may be fixed by the board and, unless so fixed at another number, will be a majority of the directors.

 

Our sixth amended and restated memorandum and articles of association provide that the board may exercise all the powers of our Company to borrow money, to mortgage or charge all or any part of the undertaking, property and uncalled capital of our Company and to issue debentures and other securities whenever money is borrowed, or as security for any debt, liability or obligation of our Company or of any third party.

 

Changes in Capital

 

Our shareholders may from time to time by ordinary resolution:

 

increase our share capital by such sum, to be divided into shares of such classes and amount, as the resolution shall prescribe;

 

consolidate and divide all or any of our share capital into shares of a larger amount than our existing shares;

 

sub-divide our existing shares, or any of them into shares of a smaller amount, provided that in the subdivision the proportion between the amount paid and the amount, if any, unpaid on each reduced share shall be the same as it was in case of the share from which the reduced share is derived; or

 

cancel any shares which, at the date of the passing of the resolution, have not been taken or agreed to be taken by any person and diminish the amount of our share capital by the amount of the shares so canceled.

 

132

 

 

Our shareholders may by special resolution, subject to confirmation by the Grand Court of the Cayman Islands on an application by our company for an order confirming such reduction, reduce our share capital or any capital redemption reserve in any manner permitted by law.

 

Exempted Company. We are an exempted company with limited liability under the Companies Act. The Companies Act distinguishes between ordinary resident companies and exempted companies. Any company that is incorporated in the Cayman Islands but conducts business mainly outside of the Cayman Islands may apply to be incorporated as an exempted company. The requirements for an exempted company are essentially the same as for an ordinary company except that an exempted company:

 

does not have to file an annual return of its shareholders with the Registrar of Companies;

 

is not required to open its register of members for inspection;

 

does not have to hold an annual general meeting;

 

may issue negotiable or bearer shares or shares with no par value;

 

may obtain an undertaking against the imposition of any future taxation (such undertakings are usually given for 20 years in the first instance);

 

may register by way of continuation in another jurisdiction and be deregistered in the Cayman Islands;

 

may register as a limited duration company; and

 

may register as a segregated portfolio company.

 

“Limited liability” means that the liability of each shareholder is limited to the amount unpaid by the shareholder on that shareholder’s shares of the Company (except in exceptional circumstances, such as involving fraud, the establishment of an agency relationship or an illegal or improper purpose or other circumstances in which a court may be prepared to pierce or lift the corporate veil).

 

Register of Members. Under Cayman Islands law, we must keep a register of members and there should be entered therein:

 

(i) the names and addresses of the members, together with a statement of the shares held by each member, and of the amount paid or agreed to be considered as paid, on the shares of each member, (ii) the number and category of shares held by each member, and (iii) whether each relevant category of shares held by a member carries voting rights under the articles of association of the company, and if so, whether such voting rights are conditional;

 

the date on which the name of any person was entered on the register as a member; and

 

the date on which any person ceased to be a member.

 

Under Cayman Islands law, the register of members of our Company is prima facie evidence of the matters set out therein (i.e. the register of members will raise a presumption of fact on the matters referred to above unless rebutted) and a member registered in the register of members should be deemed as a matter of Cayman Islands law to have legal title to the shares as set against its name in the register of members. Upon the closing of the initial public offering, our Company’s register of members will be immediately updated to record and give effect to the issue of Class A ordinary shares by us to the Depositary (or its nominee) as the depositary. Once our register of members has been updated, the shareholders recorded in the register of members will be deemed to have legal title to the shares set against their name in the register of members.

 

If the name of any person is incorrectly entered in or omitted from our register of members, or if there is any delinquent or unnecessary delay in entering on the register the fact of any person having ceased to be a member of our Company, the person or member aggrieved (or any member of our Company or our Company itself) may apply to the Grand Court of the Cayman Islands for an order that the register be rectified, and the Court may either refuse such application or it may, if satisfied of the justice of the case, make an order for the rectification of the register.

 

133

 

 

Differences in Corporate Law

 

The Companies Act is derived, to a large extent, from the older Companies Acts of England but does not follow recent United Kingdom statutory enactments, and accordingly there are significant differences between the Companies Act and the current Companies Act of England. In addition, the Companies Act differs from laws applicable to United States corporations and their shareholders. Set forth below is a summary of certain significant differences between the provisions of the Companies Act applicable to us and the comparable provisions of the laws applicable to companies incorporated in the United States and their shareholders.

 

Mergers and Similar Arrangements. The Companies Act permits mergers and consolidations between Cayman Islands companies and between Cayman Islands companies and non-Cayman Islands companies. For these purposes, (a) “merger” means the merging of two or more constituent companies and the vesting of their undertaking, property and liabilities in one of such companies as the surviving company and (b) a “consolidation” means the combination of two or more constituent companies into a combined company and the vesting of the undertaking, property and liabilities of such companies to the consolidated company. In order to effect such a merger or consolidation, the directors of each constituent company must approve a written plan of merger or consolidation, which must then be authorized by (a) a special resolution of the shareholders of each constituent company, and (b) such other authorization, if any, as may be specified in such constituent company’s articles of association. The written plan of merger or consolidation must be filed with the Registrar of Companies together with a declaration as to the solvency of the consolidated or surviving company, a declaration as to the assets and liabilities of each constituent company and an undertaking that a copy of the certificate of merger or consolidation will be given to the members and creditors of each constituent company and that notification of the merger or consolidation will be published in the Cayman Islands Gazette. Dissenting shareholders have the right to be paid the fair value of their shares (which, if not agreed between the parties, will be determined by the Cayman Islands court) if they follow the required procedures, subject to certain exceptions. Court approval is not required for a merger or consolidation which is effected in compliance with these statutory procedures.

 

Separate from the statutory provisions relating to mergers and consolidations, the Companies Act also contains, there are statutory provisions that facilitate the reconstruction and amalgamation of companies by way of schemes of arrangement, provided that the arrangement is approved by a majority in number of each class of shareholders or creditors with whom the arrangement is to be made, and who must in addition represent three-fourths in value of each such class of shareholders or creditors, as the case may be, that are present and voting either in person or by proxy at a meeting, or meetings, convened for that purpose. The convening of the meetings and subsequently the arrangement must be sanctioned by the Grand Court of the Cayman Islands. While a dissenting shareholder has the right to express to the court the view that the transaction ought not to be approved, the Grand Court of the Cayman Islands can be expected to approve the arrangement if it determines that:

 

the statutory provisions as to the required majority vote have been met;

 

the shareholders have been fairly represented at the meeting in question and the statutory majority are acting bona fide without coercion of the minority to promote interests adverse to those of the class;

 

the arrangement is such that may be reasonably approved by an intelligent and honest man of that class acting in respect of his interest; and

 

the arrangement is not one that would more properly be sanctioned under some other provision of the Companies Act.

 

The Companies Act also contains a statutory power of compulsory acquisition which may facilitate the “squeeze out” of dissentient minority shareholder upon a tender offer. When a tender offer is made and accepted by holders of 90% of the shares affected within four months, the offeror may, within a two-month period commencing on the expiration of such four month period, require the holders of the remaining shares to transfer such shares to the offeror on the terms of the offer. An objection can be made to the Grand Court of the Cayman Islands but this is unlikely to succeed in the case of an offer which has been so approved unless there is evidence of fraud, bad faith or collusion.

 

If an arrangement and reconstruction is thus approved, or if a tender offer is made and accepted, a dissenting shareholder would have no rights comparable to appraisal rights, which would otherwise ordinarily be available to dissenting shareholders of Delaware corporations, providing rights to receive payment in cash for the judicially determined value of the shares.

 

134

 

 

Shareholders’ Suits. In principle, we will normally be the proper plaintiff to sue for a wrong done to us as a Company, and as a general rule, a derivative action may ordinarily not be brought by a minority shareholder. However, based on English authority, which would in all likelihood be of persuasive authority in the Cayman Islands, the Cayman Islands courts can be expected (and have had occasion) to follow and apply the common law principles (namely the rule in Foss v. Harbottle and the exceptions thereto) so that a minority shareholder may be permitted to commence a class action against, or derivative actions in the name of, our company to challenge:

 

(a)a company acts or proposes to act illegally or ultra vires;

 

(b)the act complained of, although not ultra vires, could only be effected duly if authorized by more than a simple majority vote that has not been obtained; and

 

(c)those who control the company are perpetrating a “fraud on the minority”.

 

Indemnification of Directors and Executive Officers and Limitation of Liability. Cayman Islands law does not limit the extent to which a company’s memorandum and articles of association may provide for indemnification of officers and directors, except to the extent any such provision may be held by the Cayman Islands courts to be contrary to public policy, such as to provide indemnification against civil fraud or the consequences of committing a crime. Our sixth amended and restated memorandum and articles of association require us to indemnify our officers and directors for actions, proceedings, costs, charges, expenses, losses, damages or liabilities incurred in their capacities as such unless such losses or damages arise from dishonesty, willful default or fraud of such directors or officers. This standard of conduct is generally the same as permitted under the Delaware General Corporation Law for a Delaware corporation.

 

In addition, we have entered into indemnification agreements with our directors and executive officers that provide such persons with additional indemnification beyond that provided in our sixth amended and restated memorandum and articles of association.

 

Insofar as indemnification for liabilities arising under the Securities Act may be permitted to our directors, officers or persons controlling us under the foregoing provisions, we have been informed that in the opinion of the SEC, such indemnification is against public policy as expressed in the Securities Act and is therefore unenforceable.

 

Directors’ Fiduciary Duties. Under Delaware corporate law, a director of a Delaware corporation has a fiduciary duty to the corporation and its shareholders. This duty has two components: the duty of care and the duty of loyalty. The duty of care requires that a director act in good faith, with the care that an ordinarily prudent person would exercise under similar circumstances. Under this duty, a director must inform himself of, and disclose to shareholders, all material information reasonably available regarding a significant transaction. The duty of loyalty requires that a director acts in a manner he reasonably believes to be in the best interests of the corporation. He must not use his corporate position for personal gain or advantage. This duty prohibits self-dealing by a director and mandates that the best interest of the corporation and its shareholders take precedence over any interest possessed by a director, officer or controlling shareholder and not shared by the shareholders generally. In general, actions of a director are presumed to have been made on an informed basis, in good faith and in the honest belief that the action taken was in the best interests of the corporation. However, this presumption may be rebutted by evidence of a breach of one of the fiduciary duties. Should such evidence be presented concerning a transaction by a director, the director must prove the procedural fairness of the transaction, and that the transaction was of fair value to the corporation.

 

As a matter of Cayman Islands law, a director of a Cayman Islands company is in the position of a fiduciary with respect to the company and therefore he owes the following duties to the company-a duty to act in good faith in the best interests of the company, a duty not to make a personal profit based on his position as director (unless the company permits him to do so), a duty not to put himself in a position where the interests of the company conflict with his personal interest or his duty to a third party and a duty to exercise powers for the purpose for which such powers were intended. A director of a Cayman Islands company owes to the company a duty to act with skill and care. It was previously considered that a director need not exhibit in the performance of his duties a greater degree of skill than may reasonably be expected from a person of his knowledge and experience. However, English and Commonwealth courts have moved towards an objective standard with regard to the required skill and care and these authorities are likely to be followed in the Cayman Islands.

 

135

 

 

Shareholder Action by Written Consent. Under the Delaware General Corporation Law, a corporation may eliminate the right of shareholders to act by written consent by amendment to its certificate of incorporation. Cayman Islands law and our sixth amended and restated memorandum and articles of association provide that shareholders may approve corporate matters by way of a unanimous written resolution signed by or on behalf of each shareholder who would have been entitled to vote on such matter at a general meeting without a meeting being held.

 

Shareholder Proposals. Under the Delaware General Corporation Law, a shareholder has the right to put any proposal before the annual meeting of shareholders, provided it complies with the notice provisions in the governing documents. A special meeting may be called by the board of directors or any other person authorized to do so in the governing documents, but shareholders may be precluded from calling special meetings.

 

Cayman Islands law provides shareholders with only limited rights to requisition a general meeting, and does not provide shareholders with any right to put any proposal before a general meeting. However, these rights may be provided in a company’s articles of association. Our sixth amended and restated memorandum and articles of association allow our shareholders holding shares representing in aggregate not less than one-third of the votes attaching to the issued and outstanding shares of our company entitled to vote at general meetings to requisition a shareholder’s meeting, in which case our directors shall convene an extraordinary general meeting. Other than this right to requisition a shareholders’ meeting, our sixth amended and restated articles of association do not provide our shareholders with other right to put proposal before annual general meetings or extraordinary general meetings not called by such shareholders. As an exempted Cayman Islands company, we are not obliged by law to call shareholders’ annual general meetings.

 

Cumulative Voting. Under the Delaware General Corporation Law, cumulative voting for elections of directors is not permitted unless the corporation’s certificate of incorporation specifically provides for it. Cumulative voting potentially facilitates the representation of minority shareholders on a board of directors since it permits the minority shareholder to cast all the votes to which the shareholder is entitled on a single director, which increases the shareholder’s voting power with respect to electing such director. There are no prohibitions in relation to cumulative voting under the laws of the Cayman Islands but our sixth amended and restated memorandum and articles of association do not provide for cumulative voting. As a result, our shareholders are not afforded any less protections or rights on this issue than shareholders of a Delaware corporation.

 

Removal of Directors. Under the Delaware General Corporation Law, a director of a corporation with a classified board may be removed only for cause with the approval of a majority of the outstanding shares entitled to vote, unless the certificate of incorporation provides otherwise. Under our sixth amended and restated memorandum and articles of association, directors may be removed with or without cause, by an ordinary resolution of our shareholders. In addition, a director’s office shall be vacated if the director (i) becomes bankrupt or makes any arrangement or composition with his creditors; (ii) dies or is found to be or becomes of unsound mind; (iii) resigns his office by notice in writing to the company; (iv) without special leave of absence from our board of directors, is absent from three consecutive meetings of the board and the board resolves that his office be vacated or; (v) is removed from office pursuant to any other provisions of our sixth amended and restated memorandum and articles of association.

 

Transactions with Interested Shareholders. The Delaware General Corporation Law contains a business combination statute applicable to Delaware corporations whereby, unless the corporation has specifically elected not to be governed by such statute by amendment to its certificate of incorporation, it is prohibited from engaging in certain business combinations with an “interested shareholder” for three years following the date that such person becomes an interested shareholder. An interested shareholder generally is a person or a group who or which owns or owned 15% or more of the target’s outstanding voting share within the past three years. This has the effect of limiting the ability of a potential acquirer to make a two-tiered bid for the target in which all shareholders would not be treated equally. The statute does not apply if, among other things, prior to the date on which such shareholder becomes an interested shareholder, the board of directors approves either the business combination or the transaction which resulted in the person becoming an interested shareholder. This encourages any potential acquirer of a Delaware corporation to negotiate the terms of any acquisition transaction with the target’s board of directors.

 

136

 

 

Cayman Islands law has no comparable statute. As a result, we cannot avail ourselves of the types of protections afforded by the Delaware business combination statute. However, although Cayman Islands law does not regulate transactions between a company and its significant shareholders, the directors of the company are required to comply with the fiduciary duties which they owe to the company under Cayman Islands law, including the duty to ensure that, in their opinion, any such transactions are bona fide in the best interests of the company and are entered into for a proper purpose and not with the effect of constituting a fraud on the minority shareholders.

 

Dissolution; Winding up. Under the Delaware General Corporation Law, unless the board of directors approves the proposal to dissolve, dissolution must be approved by shareholders holding 100% of the total voting power of the corporation. Only if the dissolution is initiated by the board of directors may it be approved by a simple majority of the corporation’s outstanding shares. Delaware law allows a Delaware corporation to include in its certificate of incorporation a supermajority voting requirement in connection with dissolutions initiated by the board.

 

Under Cayman Islands law, a company may be wound up by either an order of the courts of the Cayman Islands or by a special resolution of its members or, if the company is unable to pay its debts as they fall due, by an ordinary resolution of its members. The court has authority to order winding up in a number of specified circumstances including where it is, in the opinion of the court, just and equitable to do so. Under the Companies Act and our sixth amended and restated articles of association, our company may be dissolved, liquidated or wound up by a special resolution of our shareholders, or by an ordinary resolution on the basis that our company is unable to pay its debts as they fall due.

 

Variation of Rights of Shares. Under the Delaware General Corporation Law, a corporation may materially adversely vary the rights of a class of shares with the approval of a majority of the outstanding shares of such class, unless the certificate of incorporation provides otherwise. Under Cayman Islands law and our sixth amended and restated articles of association, if our share capital is divided into more than one class of shares, we may vary the rights attached to any class with the written consent of all the holders of the issued shares of that class or with the sanction of an ordinary resolution passed at a separate meeting of the holders of the shares of that class.

 

Amendment of Governing Documents. Under the Delaware General Corporation Law, a corporation’s governing documents may be amended with the approval of a majority of the outstanding shares entitled to vote, unless the certificate of incorporation provides otherwise. Under the Companies Act, our sixth amended and restated memorandum and articles of association may only be amended by a special resolution of our shareholders.

 

Rights of Non-resident or Foreign Shareholders. There are no limitations imposed by our sixth amended and restated memorandum and articles of association on the rights of non-resident or foreign shareholders to hold or exercise voting rights on our shares. In addition, there are no provisions in our sixth amended and restated memorandum and articles of association that require our company to disclose shareholder ownership above any particular ownership threshold.

 

C.Material Contracts

 

We have not entered into any material contracts other than in the ordinary course of business and other than those described in “Item 4. Information on the Company,” “Item 7. Major Shareholders and Related Party Transactions—B. Related Party Transactions,” or elsewhere in this annual report on Form 20-F.

 

D.Exchange Controls

 

See “Item 4. Information on the Company—B. Business Overview—Regulation—Regulations Related to Foreign Exchange, Regulations Related to Dividend Distribution, and Regulations Related to Employee Stock Incentive Plan.”

 

137

 

 

E.Taxation

 

The following summary of the material Cayman Islands, PRC and U.S. federal income tax consequences of an investment in our ADSs or ordinary shares is based upon laws and relevant interpretations thereof in effect as of the date of this annual report, all of which are subject to change. This summary does not deal with all possible tax consequences relating to an investment in our ADSs or ordinary shares, such as the tax consequences under U.S. state and local tax laws or under the tax laws of jurisdictions other than the Cayman Islands, the People’s Republic of China and the United States.

 

Cayman Islands Taxation

 

The Cayman Islands currently levies no taxes on individuals or corporations based upon profits, income, gains or appreciation and there is no taxation in the nature of inheritance tax or estate duty. There are no other taxes likely to be material to us levied by the government of the Cayman Islands except for stamp duties which may be applicable on instruments executed in, or after execution brought within the jurisdiction of the Cayman Islands. The Cayman Islands is not party to any double tax treaties that are applicable to any payments made to or by our company. There are no exchange control regulations or currency restrictions in the Cayman Islands.

 

Payments of dividends and capital in respect of our ordinary shares and ADSs will not be subject to taxation in the Cayman Islands and no withholding tax will be required on the payment of a dividend or capital to any holder of our ordinary shares or the ADSs, nor will gains derived from the disposal of our ordinary shares or the ADSs be subject to Cayman Islands income or corporation tax.

 

People’s Republic of China Taxation

 

Under the PRC Enterprise Income Tax Law and its implementation rules, an enterprise established outside of the PRC with “de facto management body” within the PRC is considered a resident enterprise. The implementation rules define the term “de facto management body” as the body that exercises full and substantial control and overall management over the business, productions, personnel, accounts and properties of an enterprise. In April 2009, the SAT issued Circular 82, which provides certain specific criteria for determining whether the “de facto management body” of a PRC-controlled enterprise that is incorporated offshore is located in China. Although this circular only applies to offshore enterprises controlled by PRC enterprises or PRC enterprise groups, not those controlled by PRC individuals or foreigners, the criteria set forth in the circular may reflect the SAT’s general position on how the “de facto management body” text should be applied in determining the tax resident status of all offshore enterprises. According to Circular 82, an offshore incorporated enterprise controlled by a PRC enterprise or a PRC enterprise group will be regarded as a PRC tax resident by virtue of having its “de facto management body” in China only if all of the following conditions are met: (i) the primary location of the day-to-day operational management is in the PRC; (ii) decisions relating to the enterprise’s financial and human resource matters are made or are subject to approval by organizations or personnel in the PRC; (iii) the enterprise’s primary assets, accounting books and records, company seals, and board and shareholder resolutions, are located or maintained in the PRC; and (iv) at least 50% of voting board members or senior executives habitually reside in the PRC.

 

We believe that 9F Inc. is not a PRC resident enterprise for PRC tax purposes. 9F Inc. is not controlled by a PRC enterprise or PRC enterprise group and we do not believe that 9F Inc. meets all of the conditions above. 9F Inc. is a company incorporated outside the PRC. As a holding company, its key assets are its ownership interests in its subsidiaries, and its key assets are located, and its records (including the resolutions of its board of directors and the resolutions of its shareholders) are maintained, outside the PRC. In addition, we are not aware of any offshore holding companies with a similar corporate structure as ours ever having been deemed a PRC “resident enterprise” by the PRC tax authorities. However, the tax resident status of an enterprise is subject to determination by the PRC tax authorities and uncertainties remain with respect to the interpretation of the term “de facto management body.”

 

138

 

 

If the PRC tax authorities determine that 9F Inc. is a PRC resident enterprise for enterprise income tax purposes, we may be required to withhold a 10% withholding tax from dividends we pay to our shareholders that are non-resident enterprises, including the holders of our ADSs. In addition, non-resident enterprise shareholders (including our ADS holders) may be subject to a 10% PRC tax on gains realized on the sale or other disposition of ADSs or ordinary shares, if such income is treated as sourced from within the PRC. It is unclear whether our non-PRC individual shareholders (including our ADS holders) would be subject to any PRC tax on dividends or gains obtained by such non-PRC individual shareholders in the event we are determined to be a PRC resident enterprise. If any PRC tax were to apply to such dividends or gains, it would generally apply at a rate of 20% unless a reduced rate is available under an applicable tax treaty. However, it is also unclear whether non-PRC shareholders of 9F Inc. would be able to claim the benefits of any tax treaties between their country of tax residence and the PRC in the event that 9F Inc. is treated as a PRC resident enterprise. See “Risk Factors-Risks Related to Doing Business in Mainland China and Hong Kong-If we are classified as a PRC resident enterprise for PRC income tax purposes, such classification could result in unfavorable tax consequences to us and our non-PRC shareholders or ADS holders.”

 

Provided that our Cayman Islands holding company, 9F Inc., is not deemed to be a PRC resident enterprise, holders of our ADSs and ordinary shares who are not PRC residents will not be subject to PRC income tax on dividends distributed by us or gains realized from the sale or other disposition of our shares or ADSs. However, under SAT Public Notice 7 and SAT Bulletin 37, where a non-resident enterprise conducts an “indirect transfer” by transferring taxable assets, including, in particular, equity interests in a PRC resident enterprise, indirectly by disposing of the equity interests of an overseas holding company, the non-resident enterprise, being the transferor, or the transferee or the PRC entity which directly owned such taxable assets may report to the relevant tax authority such indirect transfer. Using a “substance over form” principle, the PRC tax authority may disregard the existence of the overseas holding company if it lacks a reasonable commercial purpose and was established for the purpose of reducing, avoiding or deferring PRC tax. As a result, gains derived from such indirect transfer may be subject to PRC enterprise income tax, and the transferor obligated to withhold the applicable taxes, currently at a rate of 10% for the transfer of equity interests in a PRC resident enterprise. However, SAT Public Notice 7 also includes safe harbors for internal group restructurings and purchase and sales of shares through a public securities market. We and our non-PRC resident investors may be at risk of being required to file a return and being taxed under SAT Public Notice 7 and SAT Bulletin 37, and we may be required to expend valuable resources to comply with SAT Public Notice 7 and SAT Bulletin 37, or to establish that we should not be taxed under these circulars. See “Item 3. Key Information—D. Risk Factors—Risks Related to Doing Business in Mainland China and Hong Kong—We face uncertainty with respect to indirect transfers of equity interests in PRC resident enterprises by their non-PRC holding companies.”

 

Hong Kong Taxation

 

The taxation of income and capital gains of holders of our ADSs and ordinary shares is subject to the laws and practices of Hong Kong and of jurisdictions in which holders of our ADSs and ordinary shares are resident or otherwise subject to tax. The following summary of certain relevant taxation provisions under Hong Kong law is based on current law and practice, is subject to changes therein and does not constitute legal or tax advice. The discussion does not deal with all possible tax consequences relating to an investment in our ADSs and ordinary shares. Accordingly, holders of our ADSs and ordinary shares should consult its own tax advisor regarding the tax consequences of an investment in holders of our ADSs and ordinary shares. The discussion is based upon laws and relevant interpretations thereof in effect as of the date of this annual report, all of which are subject to change. There is no reciprocal tax treaty in effect between Hong Kong and the United States.

 

Tax on dividends

 

Under the current practice of the Inland Revenue Department of Hong Kong, no tax is payable in Hong Kong in respect of dividends paid by the Company.

 

Capital gains and profit tax

 

No tax is imposed in Hong Kong in respect of capital gains from the sale of property (such as our ordinary shares). However, trading gains from the sale of property by persons carrying on a trade, profession or business in Hong Kong, where such gains are derived from or arise in Hong Kong, from such trade, profession or business will be subject to Hong Kong profits tax which is imposed at the rates 16.5% and 15% on corporations and unincorporated businesses, respectively, and at a maximum rate of 15% on individuals. Liability for Hong Kong profits tax may thus arise in respect of trading gains from sales of our ADSs and ordinary shares realized by persons carrying on a business or trading or dealing in securities in Hong Kong.

 

139

 

 

Stamp duty

 

Hong Kong stamp duty, currently charged at the ad valorem rate of 0.13% on the higher of the consideration for or the market value of the shares, will be payable by the purchaser on every purchase and by the seller on every sale of the shares. Where one of the parties is a resident outside Hong Kong and does not pay the ad valorem duty due by it, the duty not paid will be assessed on the instrument of transfer (if any) and will be payable by the transferee. No Hong Kong stamp duty is payable upon the transfer of our ADSs and ordinary shares outside Hong Kong.

 

Estate Duty

 

The Revenue (Abolition of Estate Duty) Ordinance 2005 came into effect on February 11, 2006 in Hong Kong. No Hong Kong estate duty is payable and no estate duty clearance papers are needed for an application for a grant of representation in respect of holders of Ordinary Shares whose death occurs on or after February 11, 2006.

 

United States Federal Income Tax Considerations

 

The following discussion is a summary of U.S. federal income tax considerations generally applicable to the ownership and disposition of our ADSs or ordinary shares by a U.S. Holder (as defined below) that holds our ADSs or ordinary shares as “capital assets” (generally, property held for investment) under the U.S. Internal Revenue Code of 1986, as amended (the “Code”). This discussion is based upon existing U.S. federal tax law, which is subject to differing interpretations or change, possibly with retroactive effect. There can be no assurances that the Internal Revenue Service (the “IRS”) or a court will not take a contrary position. This discussion, moreover, does not address the U.S. federal estate, gift, Medicare, and minimum tax considerations, any withholding or information reporting requirements, including pursuant to sections 1471 through 1474 of the Code, or any state, local and non-U.S. tax considerations, relating to the ownership or disposition of our ADSs or ordinary shares).

 

The following summary does not address all aspects of U.S. federal income taxation that may be important to particular investors in light of their individual circumstances or to persons in special tax situations such as:

 

banks and other financial institutions;

 

insurance companies;

 

pension plans;

 

cooperatives;

 

regulated investment companies;

 

real estate investment trusts;

 

broker-dealers;

 

traders that elect to use a mark-to-market method of accounting;

 

certain former U.S. citizens or long-term residents;

 

tax-exempt entities (including private foundations);

 

persons who acquire their ADSs or ordinary shares pursuant to any employee share option or otherwise as compensation;

 

investors that will hold their ADSs or ordinary shares as part of a straddle, hedge, conversion, constructive sale or other integrated transaction for U.S. federal income tax purposes;

 

persons holding their ADSs or ordinary shares in connection with a trade or business outside the United States;

 

persons that actually or constructively own ADSs or ordinary shares representing 10% or more of our stock (by vote or value);

 

investors that have a functional currency other than the U.S. dollar;

 

partnerships or other entities taxable as partnerships for U.S. federal income tax purposes, or persons holding ADSs or ordinary shares through such entities,

 

all of whom may be subject to tax rules that differ significantly from those discussed below.

 

140

 

 

Each U.S. Holder is urged to consult its tax advisor regarding the application of U.S. federal taxation to its particular circumstances, and the state, local, non-U.S. and other tax considerations of the ownership and disposition of our ADSs or ordinary shares.

 

General

 

For purposes of this discussion, a “U.S. Holder” is a beneficial owner of our ADSs or ordinary shares that is, for U.S. federal income tax purposes:

 

an individual who is a citizen or resident of the United States;

 

a corporation (or other entity treated as a corporation for U.S. federal income tax purposes) created in, or organized under the laws of the United States or any state thereof or the District of Columbia;

 

an estate the income of which is includible in gross income for U.S. federal income tax purposes regardless of its source; or

 

a trust (A) the administration of which is subject to the primary supervision of a U.S. court and which has one or more U.S. persons who have the authority to control all substantial decisions of the trust or (B) that has otherwise validly elected to be treated as a U.S. person under the Code.

 

If a partnership (or other entity treated as a partnership for U.S. federal income tax purposes) is a beneficial owner of our ADSs or ordinary shares, the tax treatment of a partner in the partnership will generally depend upon the status of the partner and the activities of the partnership. Partnerships holding our ADSs or ordinary shares and their partners are urged to consult their tax advisors regarding an investment in our ADSs or ordinary shares.

 

For U.S. federal income tax purposes, a U.S. Holder of ADSs will generally be treated as the beneficial owner of the underlying shares represented by the ADSs. The remainder of this discussion assumes that a U.S. Holder of our ADSs will be treated in this manner. Accordingly, deposits or withdrawals of ordinary shares for ADSs will generally not be subject to U.S. federal income tax.

 

Passive foreign investment company considerations

 

A non-U.S. corporation, such as our Company, will be a PFIC for U.S. federal income tax purposes for any taxable year, if either (i) 75% or more of its gross income for such year consists of certain types of “passive” income or (ii) 50% or more of the value of its assets (generally determined on the basis of a quarterly average) during such year is attributable to assets that produce or are held for the production of passive income. For this purpose, cash and assets readily convertible into cash are categorized as passive assets and our goodwill and other unbooked intangibles will generally be taken into account in determining our asset value. Passive income generally includes, among other things, dividends, interest and income equivalent to interest, rents, royalties, and gains from the disposition of passive assets. We will be treated as owning a proportionate share of the assets and earning a proportionate share of the income of any other corporation in which we own, directly or indirectly, 25% or more (by value) of the stock.

 

Although the law in this regard is not entirely clear, we treat our VIEs and their subsidiaries as being owned by us for U.S. federal income tax purposes because we control their management decisions and are entitled to substantially all of the economic benefits associated with these entities. As a result, we consolidate their results of operations in our consolidated U.S. GAAP financial statements.

 

Based on the market price of our ADSs and the nature and composition of our assets (in particular the retention of a substantial amount of cash, deposits and investments), we believe that we were a PFIC for U.S. federal income tax purposes for our taxable year ended December 31, 2022, and we will likely be a PFIC for our current taxable year ending December 31, 2023 unless the market price of our ADSs increases and/or we invest a substantial amount of cash and other passive assets we hold in assets that produce or are held for the production of non-passive income.

 

If we are a PFIC for any year during which a U.S. Holder holds our ADSs or ordinary shares, we generally would continue to be treated as a PFIC for all succeeding years during which such U.S. Holder holds our ADSs or ordinary shares, unless we were to cease to be a PFIC and such U.S. Holder makes a “deemed sale” election with respect to the ADSs or ordinary shares. The United States federal income tax rules that apply if we are classified as a PFIC for the current taxable year or any subsequent taxable year are discussed below under “Passive Foreign Investment Company Rules.”

 

141

 

 

Dividends

 

Subject to the discussion below under “Passive Foreign Investment Company Rules,” the gross amount of any distributions (including the amount of any PRC tax withheld) paid on our ADSs or ordinary shares out of our current or accumulated earnings and profits, as determined under U.S. federal income tax principles, will generally be includible in the gross income of a U.S. Holder as dividend income on the day actually or constructively received by the U.S. Holder, in the case of ordinary shares, or by the depositary bank, in the case of ADSs. Because we do not intend to determine our earnings and profits on the basis of U.S. federal income tax principles, any distribution we pay will generally be treated as a “dividend” for U.S. federal income tax purposes. Dividends received on our ADSs or ordinary shares will not be eligible for the dividends received deduction allowed to corporations in respect of dividends received from U.S. corporations.

 

Individuals and other non-corporate U.S. Holders may be subject to tax at the lower capital gains tax rate applicable to “qualified dividend income,” provided that certain conditions are satisfied, including that (1) the ADSs or ordinary shares on which the dividends are paid are readily tradable on an established securities market in the United States, or, in the event that we are deemed to be a PRC resident enterprise under the PRC tax law, we are eligible for the benefit of the United States-PRC income tax treaty (the “Treaty”), (2) we are neither a PFIC nor treated as such with respect to a U.S. Holder (as discussed above and below) for the taxable year in which the dividend is paid or the preceding taxable year, and (3) certain holding period and other requirements are met. The ADSs are listed on the Nasdaq Global Market, which is an established securities market in the United States, and will be considered readily tradable on an established securities market for as long as the ADSs continue to be listed on the Nasdaq Global Market. There can be no assurance that the ADSs will continue to be considered readily tradable on an established securities market in later years. Because the ordinary shares will not be listed on a U.S. exchange, we do not believe that dividends received with respect to ordinary shares that are not represented by ADSs will be treated as qualified dividends.

 

For U.S. foreign tax credit purposes, dividends paid on our ADSs or ordinary shares generally will be treated as income from foreign sources and generally will constitute passive category income. In the event that we are deemed to be a PRC resident enterprise under the PRC Enterprise Income Tax Law, a U.S. Holder may be subject to PRC withholding taxes on dividends paid on the ADSs or ordinary shares (see “Item 10. Additional Information—E. Taxation—People’s Republic of China Taxation”). Depending on the U.S. Holder’s particular facts and circumstances and subject to a number of complex conditions and limitations, PRC withholding taxes on dividends not in excess of any applicable rate under the Treaty may be treated as foreign taxes eligible for credit against a U.S. Holder’s U.S. federal income tax liability. A U.S. Holder who does not elect to claim a foreign tax credit for foreign tax withheld may instead claim a deduction for U.S. federal income tax purposes in respect of such withholding, but only for a year in which such holder elects to do so for all creditable foreign income taxes. The rules governing the foreign tax credit are complex and each U.S. Holder is urged to consult its tax advisor regarding the availability of the foreign tax credit under its particular circumstances.

 

As described above, we believe that we were a PFIC for United States federal income tax purposes for our taxable year ended December 31, 2022, and we will likely be a PFIC for our current taxable year ending December 31, 2023. U.S. Holders are urged to consult their tax advisors regarding the availability of the lower tax rate for dividends paid with respect to our ADSs or ordinary shares in their particular circumstances.

 

Sale or other disposition

 

Subject to the discussion below under “Passive Foreign Investment Company Rules,” a U.S. Holder will generally recognize gain or loss upon the sale or other disposition of our ADSs or ordinary shares in an amount equal to the difference between the amount realized upon the disposition and the U.S. Holder’s adjusted tax basis in such ADSs or ordinary shares. The gain or loss will generally be capital gain or loss and individuals and other non-corporate U.S. Holders who have held the ADS or ordinary shares for more than one year will generally be eligible for reduced tax rates. The deductibility of a capital loss may be subject to limitations. Any such gain or loss that the U.S. Holder recognizes will generally be treated as U.S. source income or loss for foreign tax credit limitation purposes, which will generally limit the availability of foreign tax credits.

 

142

 

 

As described in “Item 10. Additional Information—E. Taxation—People’s Republic of China Taxation,” if we are deemed to be a PRC resident enterprise under the PRC Enterprise Income Tax Law, gains from the disposition of the ADSs or ordinary shares may be subject to PRC income tax and will generally be U.S. source, which may limit the ability to receive a foreign tax credit. If a U.S. Holder is eligible for the benefits of the Treaty, such holder may be able to elect to treat such gain as PRC source income under the Treaty. Pursuant to recently issued United States Treasury regulations, however, if a U.S. Holder is not eligible for the benefits of the Treaty or does not elect to apply the Treaty, then such holder may not be able to claim a foreign tax credit arising from any PRC tax imposed on the disposition of the ADSs or ordinary shares. The rules regarding foreign tax credits and deduction of foreign taxes are complex. U.S. Holders should consult their tax advisors regarding the availability of a foreign tax credit or deduction in light of their particular circumstances, including their eligibility for benefits under the Treaty, and the potential impact of the recently issued United States Treasury regulations.

 

As described above, we believe that we were a PFIC for United States federal income tax purposes for our taxable year ended December 31, 2022, and we will likely be a PFIC for our current taxable year ending December 31, 2023. U.S. Holders are urged to consult their tax advisors regarding the tax considerations of the sale or other disposition of our ADSs or ordinary shares under their particular circumstances.

 

Passive foreign investment company rules

 

As mentioned above, we believe that we were a PFIC for our taxable year ended December 31, 2022, and we will likely be classified as a PFIC for our current taxable year ending December 31, 2023. If we are a PFIC for any taxable year during which a U.S. Holder holds our ADSs or ordinary shares, and unless the U.S. Holder makes a mark-to-market election (as described below), the U.S. Holder will generally be subject to special tax rules on (i) any excess distribution that we make to the U.S. Holder (which generally means any distribution paid during a taxable year to a U.S. Holder that is greater than 125 percent of the average annual distributions paid in the three preceding taxable years or, if shorter, the U.S. Holder’s holding period for the ADSs or ordinary shares), and (ii) any gain realized on the sale or other disposition of ADSs or ordinary shares. Under the PFIC rules:

 

the excess distribution or gain will be allocated ratably over the U.S. Holder’s holding period for the ADSs or ordinary shares;

 

the amount allocated to the current taxable year and any taxable years in the U.S. Holder’s holding period prior to the first taxable year in which we are a PFIC (each, a “pre-PFIC year”), will be taxable as ordinary income;

 

the amount allocated to each prior taxable year, other than a pre-PFIC year, will be subject to tax at the highest tax rate in effect for individuals or corporations, as appropriate, for that year; and

 

the interest charge generally applicable to underpayments of tax will be imposed on the tax attributable to each prior taxable year, other than a pre-PFIC year.

 

If we are a PFIC for any year during which a U.S. Holder holds our ADSs or ordinary shares, we will generally continue to be treated as a PFIC with respect to the U.S. Holder for all succeeding years during which the U.S. Holder owns the ADSs or ordinary shares. However, if we cease to be a PFIC, provided that a U.S. Holder has not made a mark-to-market election, as described below, such U.S. Holder may avoid some of the adverse effects of the PFIC regime by making a “deemed sale” election with respect to the ADSs or ordinary shares, as applicable. If such election is made, such U.S. Holder will be deemed to have sold our ADSs or ordinary shares such U.S. Holder holds at their fair market value and any gain from such deemed sale would be subject to the rules described above. After the deemed sale election, so long as we do not become a PFIC in a subsequent taxable year, the ADSs or ordinary shares with respect to which such election was made will not be treated as shares in a PFIC and such U.S. Holder will not be subject to the rules described below with respect to any “excess distribution” such U.S. Holder receives from us or any gain from an actual sale or other disposition of the ADSs or ordinary shares. The rules dealing with deemed sale elections are very complex. Each U.S. Holder should consult its tax advisors regarding the possibility and considerations of making a deemed sale election.

 

If we are a PFIC for any taxable year during which a U.S. Holder holds our ADSs or ordinary shares and any of our subsidiaries, our VIEs or any of the subsidiaries of our VIEs is also a PFIC, such U.S. Holder would be treated as owning a proportionate amount (by value) of the shares of the lower-tier PFIC for purposes of the application of these rules. U.S. Holders are urged to consult their tax advisors regarding the application of the PFIC rules to any of our subsidiaries, our variable interest entity or any of the subsidiaries of our variable interest entity.

 

143

 

 

As an alternative to the foregoing rules, a U.S. Holder of “marketable stock” (as defined below) in a PFIC may make a mark-to-market election with respect to such stock. If a U.S. Holder makes this election with respect to our ADSs, the holder will generally (i) include as ordinary income for each taxable year that we are a PFIC the excess, if any, of the fair market value of ADSs held at the end of the taxable year over the adjusted tax basis of such ADSs and (ii) deduct as an ordinary loss in each such taxable year the excess, if any, of the adjusted tax basis of the ADSs over the fair market value of such ADSs held at the end of the taxable year, but such deduction will only be allowed to the extent of the amount previously included in income as a result of the mark-to-market election. The U.S. Holder’s adjusted tax basis in the ADSs would be adjusted to reflect any income or loss resulting from the mark-to-market election. If a U.S. Holder makes a mark-to-market election in respect of our ADSs and we cease to be a PFIC, the holder will not be required to take into account the gain or loss described above during any period that we are not a PFIC. If a U.S. Holder makes a mark-to-market election, any gain such U.S. Holder recognizes upon the sale or other disposition of our ADSs in a year when we are a PFIC will be treated as ordinary income and any loss will be treated as ordinary loss, but such loss will only be treated as ordinary loss to the extent of the net amount previously included in income as a result of the mark-to-market election.

 

The mark-to-market election is available only for “marketable stock,” which is stock that is regularly traded on a qualified exchange or other market, as defined in applicable United States Treasury regulations. Our ADSs, but not our ordinary shares, are traded on a qualified exchange or other market. We anticipate that our ADSs should qualify as being regularly traded, but no assurances may be given in this regard.

 

Because a mark-to-market election cannot technically be made for any lower-tier PFICs that we may own, a U.S. Holder may continue to be subject to the PFIC rules with respect to such U.S. Holder’s indirect interest in any investments held by us that are treated as an equity interest in a PFIC for U.S. federal income tax purposes.

 

We do not intend to provide information necessary for U.S. Holders to make qualified electing fund elections, which, if available, would result in tax treatment different from (and generally less adverse than) the general tax treatment for PFICs described above.

 

If a U.S. Holder owns our ADSs or ordinary shares during any taxable year that we are a PFIC, the holder must generally file an annual IRS Form 8621. Each U.S. Holder is advised to consult its tax advisor regarding our PFIC status and the U.S. federal income tax consequences of owning and disposing of our ADSs or ordinary shares if we are a PFIC.

 

F.Dividends and Paying Agents

 

Not applicable.

 

G.Statement by Experts

 

Not applicable.

 

H.Documents on Display

 

We are subject to the periodic reporting and other informational requirements of the Exchange Act. Under the Exchange Act, we are required to file reports and other information with the SEC. Specifically, we are required to file annually a Form 20-F no later than four months after the close of each fiscal year. Copies of reports and other information, when so filed, may be inspected without charge and may be obtained at prescribed rates at the public reference facilities maintained by the SEC at 100 F Street, N.E., Room 1580, Washington, D.C. 20549. The public may obtain information regarding the Washington, D.C. Public Reference Room by calling the SEC at 1-800-SEC-0330. The SEC also maintains a web site at www.sec.gov that contains reports, proxy and information statements, and other information regarding registrants that make electronic filings with the SEC using its EDGAR system. As a foreign private issuer, we are exempt from the rules under the Exchange Act prescribing the furnishing and content of quarterly reports and proxy statements, and officers, directors and principal shareholders are exempt from the reporting and short-swing profit recovery provisions contained in Section 16 of the Exchange Act.

 

144

 

 

We will furnish Citibank, N.A., the depositary of our ADSs, with our annual reports, which will include a review of operations and annual audited consolidated financial statements prepared in conformity with U.S. GAAP, and all notices of shareholders’ meetings and other reports and communications that are made generally available to our shareholders. The depositary will make such notices, reports and communications available to holders of ADSs and, upon our request, will mail to all record holders of ADSs the information contained in any notice of a shareholders’ meeting received by the depositary from us.

 

I.Subsidiary Information

 

Not applicable.

 

J.Annual Report to Security Holders

 

Not applicable.

 

ITEM 11. QUANTITATIVE AND QUALITATIVE DISCLOSURES ABOUT MARKET RISK

 

Inflation

 

To date, inflation in China has not materially impacted our results of operations. According to the National Bureau of Statistics of China, the year-over-year percent changes in the consumer price index for December 2020, 2021 and 2022 were increases of 2.5%, 0.9% and 2.0%, respectively. Although we have not been materially affected by inflation in the past, we can provide no assurance that we will not be affected by higher rates of inflation in China in the future.

 

Market Risks

 

Foreign Exchange Risk

 

Substantially all of our revenues and expenses are denominated in RMB. The functional currency of certain of our subsidiaries is local currency (such as Hong Kong dollars) other than Renminbi or U.S. dollars. We do not believe that we currently have any significant direct foreign exchange risk and have not used any derivative financial instruments to hedge exposure to such risk. Although our exposure to foreign exchange risks should be limited in general, the value of your investment in our ADSs will be affected by the exchange rate between U.S. dollar and Renminbi because the value of our business is effectively denominated in RMB, while our ADSs will be traded in U.S. dollars.

 

The conversion of Renminbi into foreign currencies, including U.S. dollars, is based on rates set by the People’s Bank of China. The Renminbi has fluctuated against the U.S. dollar, at times significantly and unpredictably. It is difficult to predict how market forces or PRC or U.S. government policy may impact the exchange rate between Renminbi and the U.S. dollar in the future.

 

To the extent that we need to convert U.S. dollars into Renminbi for our operations, appreciation of the Renminbi against the U.S. dollar would have an adverse effect on the RMB amount we receive from the conversion. Conversely, if we decide to convert Renminbi into U.S. dollars for the purpose of making payments for dividends on our ordinary shares or ADSs or for other business purposes, appreciation of the U.S. dollar against the Renminbi would have a negative effect on the U.S. dollar amounts available to us.

 

Interest rate risk

 

We have not been exposed to material risks due to changes in market interest rates, and we have not used any derivative financial instruments to manage our interest risk exposure.

 

We do not expect that the fluctuation of interest rates will have a material impact on our financial condition. However, we cannot provide assurance that we will not be exposed to material risks due to changes in market interest rates in the future.

 

We may invest our cash in interest-earning instruments. Investments in both fixed rate and floating rate interest earning instruments carry a degree of interest rate risk. Fixed rate securities may have their fair market value adversely impacted due to a rise in interest rates, while floating rate securities may produce less income than expected if interest rates fall.

 

145

 

 

ITEM 12. DESCRIPTION OF SECURITIES OTHER THAN EQUITY SECURITIES

 

A.Debt Securities

 

Not applicable.

 

B.Warrants and Rights

 

Not applicable.

 

C.Other Securities

 

Not applicable.

 

D.American Depositary Shares

 

On January 18, 2023, we effected a change to the ratio of ADSs to Class A ordinary shares from one ADS to one Class A ordinary shar to one ADS to 20 Class A ordinary shares.

 

Charges and Charges Our ADS Holders May Have to Pay

 

Citibank, N.A. acts as the depositary bank for the American Depositary Shares. Citibank’s depositary offices are located at 388 Greenwich Street, New York, New York 10013. American Depositary Shares are frequently referred to as “ADSs” and represent ownership interests in securities that are on deposit with the depositary bank. ADSs may be represented by certificates that are commonly known as “American Depositary Receipts” or “ADRs.” The depositary bank typically appoints a custodian to safekeep the securities on deposit. In this case, the custodian is Citibank, N.A.-Hong Kong, located at 9/F, Citi Tower, One Bay East, 83 Hoi Bun Road, Kwun Tong, Kowloon, Hong Kong.

 

An ADS holder will be required to pay the following fees under the terms of the deposit agreement:

 

Service   Fees
(1) Issuance of ADSs (e.g., an issuance upon a deposit of Shares, upon a change in the ADS(s)-to-Share(s) ratio, or for any other reason), excluding issuances as a result of distributions described in paragraph (4) below   Up to U.S.$5.00 per 100 ADS (or fraction thereof) issued
     
(2) Cancellation of ADSs (e.g., a cancellation of ADSs for delivery of deposited shares, upon a change in the ADS(s)-to share(s) ratio, or for any other reason)   Up to U.S.$5.00 per 100 ADS (or fraction thereof) cancelled
     
(3) Distribution of cash dividends or other cash distributions (e.g., upon a sale of rights and other entitlements)   Up to U.S.$5.00 per 100 ADS (or fraction thereof) held
     
(4) Distribution of ADSs pursuant to (i) stock dividends or other free stock distributions, or (ii) exercise of rights to purchase additional ADSs   Up to U.S.$5.00 per 100 ADS (or fraction thereof) held
     
(5) Distribution of securities other than ADSs or rights to purchase additional ADSs (e.g., spin-off shares)   Up to U.S.$5.00 per 100 ADS (or fraction thereof) held
     
(6) ADS Services   Up to U.S.$5.00 per 100 ADS (or fraction thereof) held on the applicable record date(s) established by the depositary bank
     
(7) Registration of ADS Transfers (e.g., upon a registration of the transfer of registered ownership of ADSs, upon a transfer of ADSs into DTC and vice versa, or for any other reason).   Up to U.S.$5.00 per 100 ADS (or fraction thereof) held
     
(8) Conversion of ADSs of one series for ADSs of another series (e.g., upon conversion of Partial Entitlement ADSs for Full Entitlement ADSs, or upon conversion of Restricted ADSs into freely transferable ADSs, and vice versa).   Up to U.S.$5.00 per 100 ADS (or fraction thereof) converted

 

146

 

 

An ADS holder will also be responsible to pay certain charges such as:

 

taxes (including applicable interest and penalties) and other governmental charges;

 

the registration fees as may from time to time be in effect for the registration of Class A ordinary shares on the share register and applicable to transfers of Class A ordinary shares to or from the name of the custodian, the depositary bank or any nominees upon the making of deposits and withdrawals, respectively;

 

certain cable, telex and facsimile transmission and delivery expenses;

 

in connection with the conversion of foreign currency, the fees, expenses, spreads, taxes and other charges of the depositary and/or conversion service providers (which may be a division, branch or affiliate of the depositary);

 

any reasonable and customary out-of-pocket expenses incurred in such conversion and/or on behalf of the holders and beneficial owners in complying with currency exchange control or other governmental requirements; and

 

the fees, charges, costs and expenses incurred by the depositary, the custodian, or any nominee in connection with the ADR program.

 

ADS fees and charges for (i) the issuance of ADSs, and (ii) the cancellation of ADSs are charged to the person for whom the ADSs are issued (in the case of ADS issuances) and to the person for whom ADSs are cancelled (in the case of ADS cancellations). In the case of ADSs issued by the depositary into DTC, the ADS issuance and cancellation fees and charges may be deducted from distributions made through DTC, and may be charged to the DTC participant(s) receiving the ADSs being issued or the DTC participant(s) holding the ADSs being cancelled, as the case may be, on behalf of the beneficial owner(s) and will be charged by the DTC participant(s) to the account of the applicable beneficial owner(s) in accordance with the procedures and practices of the DTC participants as in effect at the time. ADS fees and charges in respect of distributions and the ADS service fee are charged to the holders as of the applicable ADS record date. In the case of distributions of cash, the amount of the applicable ADS fees and charges is deducted from the funds being distributed. In the case of (i) distributions other than cash and (ii) the ADS service fee, holders as of the ADS record date will be invoiced for the amount of the ADS fees and charges and such ADS fees and charges may be deducted from distributions made to holders of ADSs. For ADSs held through DTC, the ADS fees and charges for distributions other than cash and the ADS service fee may be deducted from distributions made through DTC, and may be charged to the DTC participants in accordance with the procedures and practices prescribed by DTC and the DTC participants in turn charge the amount of such ADS fees and charges to the beneficial owners for whom they hold ADSs. In the case of (i) registration of ADS transfers, the ADS transfer fee will be payable by the ADS Holder whose ADSs are being transferred or by the person to whom the ADSs are transferred, and (ii) conversion of ADSs of one series for ADSs of another series, the ADS conversion fee will be payable by the Holder whose ADSs are converted or by the person to whom the converted ADSs are delivered.

 

In the event of refusal to pay the depositary fees, the depositary may, under the terms of the deposit agreement, refuse the requested service until payment is received or may set off the amount of the depositary fees from any distribution to be made to the ADS holder. Certain depositary fees and charges (such as the ADS services fee) may become payable shortly after the closing of the ADS offering. Note that the fees and charges you may be required to pay may vary over time and may be changed by us and by the depositary. You will receive prior notice of such changes. The depositary may reimburse us for certain expenses incurred by us in respect of the ADR program, by making available a portion of the ADS fees charged in respect of the ADR program or otherwise, upon such terms and conditions as we and the depositary agree from time to time.

 

Fees and Other Payments Made by the Depositary to Us

 

The depositary bank may reimburse us for certain expenses incurred by us in respect of the ADR program, by making available a portion of the ADS fees charged in respect of the ADR program or otherwise, upon such terms and conditions as we and the depositary bank agree from time to time. In 2022, we received approximately US$1.3 million, net of applicable taxes as reimbursement from the depositary. In January 2023, we returned reimbursement of approximately US$2.8 million to the depositary in relation to the implementation of ADS ratio change.

 

147

 

 

PART II.

 

ITEM 13. DEFAULTS, DIVIDEND ARREARAGES AND DELINQUENCIES

 

None.

 

ITEM 14. MATERIAL MODIFICATIONS TO THE RIGHTS OF SECURITY HOLDERS AND USE OF PROCEEDS

 

Material Modifications to the Rights of Security Holders

 

See “Item 10. Additional Information—B. Memorandum and Articles of Association—Ordinary Shares” for a description of the rights of securities holders, which remain unchanged.

 

Use of Proceeds

 

The following “Use of Proceeds” information relates to the registration statement on Form F-1, as amended (File Number 333-232802 ) (the “F-1 Registration Statement”) in relation to our initial public offering of 8,900,000 ADSs representing 8,900,000 Class A ordinary shares, at an initial offering price of US$9.5 per ADS (without considering the change of ADS ratio to one ADS to 20 Class A ordinary shares effected on January 18, 2023). We offered and sold 6,750,000 ADSs and the selling shareholders offered and sold 2,150,000 ADSs in our initial public offering. Our initial public offering closed in August 2019. Credit Suisse Securities (USA) LLC was the representatives of the underwriters for our initial public offering.

 

The F-1 Registration Statement was declared effective by the SEC on August 14, 2019. The total expenses incurred for our company’s account in connection with our initial public offering was approximately US$13.0 million, which included approximately US$6.7 million in underwriting discounts and commissions for the initial public offering and approximately US$6.3 million in other costs and expenses for our initial public offering. Counting in the ADSs sold upon the exercise of the over-allotment option by our underwriters which was closed in September 2019, we offered and sold an aggregate of 8,085,000 ADSs at an initial public offering price of US$9.5 per ADS (without considering the change of ADS ratio to one ADS to 20 Class A ordinary shares effected on January 18, 2023), and received approximately US$66.8 million in net proceeds after deducting underwriting commissions and discounts and the offering expenses payable by us. None of the transaction expenses included payments to directors or officers of our company or their associates, persons owning more than 10% or more of our equity securities or our affiliates. None of the net proceeds from the initial public offering were paid, directly or indirectly, to any of our directors or officers or their associates, persons owning 10% or more of our equity securities or our affiliates.

 

As of the date of this annual report, we have used up all of the net proceeds from our initial public offering. Approximately US$47.7 million of the net proceeds from our initial public offering was invested by us in Metaverse Securities, and approximately US$5.2 million was utilized to expand our operations in Southeast Asia including by way of investments and acquisitions. The remaining amount of the net proceeds from our initial public offering was used for administrative and other general corporate purposes.

 

ITEM 15. CONTROLS AND PROCEDURES

 

Evaluation of Disclosure Controls and Procedures

 

Our management, under the supervision and with the participation of our chief executive officer and chief financial officer, carried out an evaluation of the effectiveness of our disclosure controls and procedures, which is defined in Rules 13a-15(e) of the Exchange Act.

 

Based upon that evaluation, our management, with the participation of our chief executive officer and chief financial officer, has concluded that, as of December 31, 2022, our disclosure controls and procedures were not effective because of the material weaknesses in our internal control over financial reporting described below. Notwithstanding thereof, we believe that our consolidated financial statements included in this annual report fairly present our financial position, results of operations and cash flows for the fiscal years covered thereby in all material respects.

 

148

 

 

Management’s Report on Internal Control over Financial Reporting

 

Our management is responsible for establishing and maintaining adequate internal control over financial reporting as defined in Rules 13a-15(f) and 15d-15(f) under the Exchange Act. Internal control over financial reporting is a process designed to provide reasonable assurance regarding the reliability of financial reporting and the preparation of consolidated financial statements in accordance with U.S. GAAP and includes those policies and procedures that (i) pertain to the maintenance of records that, in reasonable detail, accurately and fairly reflect the transactions and dispositions of a company’s assets, (ii) provide reasonable assurance that transactions are recorded as necessary to permit preparation of consolidated financial statements in accordance with generally accepted accounting principles, and that a company’s receipts and expenditures are being made only in accordance with authorizations of a company’s management and directors, and (iii) provide reasonable assurance regarding prevention or timely detection of unauthorized acquisition, use, or disposition of a company’s assets that could have a material effect on the consolidated financial statements.

 

Our management, with the participation of our chief executive officer and chief financial officer, conducted an evaluation of the effectiveness of our Company’s internal control over financial reporting as of December 31, 2022 based on criteria established in Internal Control-Integrated Framework issued by the Committee of Sponsoring Organizations of the Treadway Commission (COSO 2013 Framework). Based on this evaluation, we noted the following deficiencies that we believe to be material weaknesses: one material weakness that has been identified related to the lack of sufficient financial reporting and accounting personnel with appropriate U.S. GAAP knowledge and SEC reporting experience to properly address complex U.S. GAAP technical accounting issues and to prepare and review financial statements and related disclosures in accordance with U.S. GAAP and the financial reporting requirements set forth by the SEC; other three material weaknesses that have been identified related to the lack of timely and appropriate detailed account analysis and related account reconciliation in the Company’s closing process, and the lack of documentation in support of the Company’s key process flows and related key internal control policies and procedures as well as documentation of the Company’s critical accounting estimates and the procedures it has completed to ensure compliance with U.S. GAAP, the lack of proper documentation in support of certain accounting transactions and for the facilitation of audit process, and the lack of proper documentation in support of the Company’s investment values and impairment analysis; the last material weakness that has been identified was related to the lack of timely and appropriate analysis of certain material accounts requiring significant adjustments at the period end during the course of the corresponding accounting period. Either of these material weaknesses, if not timely remedied, may lead to significant misstatements in our consolidated financial statements in the future.

 

As a result of the above material weaknesses, management has concluded that our internal control over financial reporting was ineffective as of December 31, 2022.

 

Because of its inherent limitations, internal control over financial reporting may not prevent or detect misstatements. In addition, projections of any evaluation of effectiveness of our internal control over financial reporting to future periods are subject to the risk that controls may become inadequate because of changes in conditions, or that the degree of compliance with the policies and procedures may deteriorate. See “Item 3. Key Information-D. Risk Factors-Risks Relating to Our Business- In connection with the audit of our consolidated financial statements included in this annual report, we and our independent registered public accounting firm identified five material weaknesses in our internal control over financial reporting. If we fail to develop and maintain an effective system of internal control over financial reporting, we may be unable to accurately report our financial results or prevent fraud.”

 

Management’s Plan for Remediation of Material Weaknesses

 

Our management will review the implementation of the existing internal control measures and conduct rectification accordingly, and strictly follow the internal control requirements. Meanwhile, we will also consider to engage professional third parties to make necessary changes and improvements to the overall design of the Company’s control environment to address the material weaknesses in internal control over financial reporting and the ineffectiveness of our disclosure controls and procedures and of internal control over financial reporting described above.

 

To remediate the material weaknesses described above, we plan to (i) enhance the effectiveness of our financial reporting process by placing additional focus on the timeliness and quality of our detailed account analyses, and (ii) strengthen the integrity of our disclosure controls by developing a formal process to ensure that all significant transactions will be thoroughly evaluated for disclosure during the financial reporting process.

 

149

 

 

We have implemented the following measures to address the material weaknesses identified. We have engaged a qualified financial consulting firm with extensive experience in U.S. GAAP and SEC reporting to assist us in the preparation of our consolidated financial statements and related notes to the financial statements; completion of related account analyses and reconciliations; and development of relevant accounting policies and procedures that are designed to ensure compliance with U.S. GAAP. However, the implementation of these measures is still at an early stage and we need more time to fully implement these measures to remediate the material weaknesses. Therefore, we cannot assure you that the implementation of these measures will be sufficient to eliminate such material weaknesses, or that material weaknesses or significant deficiencies in our internal control over financial reporting will not be identified in the future. See “Item 3. Key Information—D. Risk Factors—Risks Related to Our Business and Industry—In connection with the audit of our consolidated financial statements included in this annual report, we and our independent registered public accounting firm identified five material weaknesses in our internal control over financial reporting. If we fail to develop and maintain an effective system of internal control over financial reporting, we may be unable to accurately report our financial results or prevent fraud.”

 

As a Company with less than US$1.235 billion in revenue for our last fiscal year, we qualify as an “emerging growth company” pursuant to the JOBS Act. An emerging growth company may take advantage of specified reduced reporting and other requirements that are otherwise applicable generally to public companies. These provisions include exemption from the auditor attestation requirement under Section 404 of the Sarbanes-Oxley Act of 2002, in the assessment of the emerging growth company’s internal control over financial reporting.

 

Changes in Internal Control over Financial Reporting

 

Other than as described above, there were no changes in our internal controls over financial reporting that occurred during the period covered by this annual report that have materially affected, or are reasonably likely to materially affect, our internal control over financial reporting.

 

ITEM 16. RESERVED

 

ITEM 16A. AUDIT COMMITTEE FINANCIAL EXPERT

 

Our board of directors has determined that Yuping Ouyang, a member of our audit committee and an independent director (under the standards set forth in Rule 5605(c)(2) of the Nasdaq Stock Market Rules and Rule 10A-3 under the Exchange Act, is an audit committee financial expert.

 

ITEM 16B. CODE OF ETHICS

 

Our board of directors adopted a code of business conduct and ethics that applies to our directors, officers and employees, effective in August 2019. We have posted a copy of our code of business conduct and ethics on our website at http://ir.9fgroup.com/corporate/governance-overview.

 

ITEM 16C. PRINCIPAL ACCOUNTANT FEES AND SERVICES

 

The following table sets forth the aggregate fees by categories specified below in connection with certain professional services rendered by Wei, Wei & Co., LLP, our principal external auditor, for the periods indicated. We did not pay any other fees to our auditor during the periods indicated below.

 

150

 

 

The table below sets forth information about fees payable by us to Wei, Wei & Co., LLP for the fiscal year ended December 31, 2022.

 

   For the Year
Ended
December 31,
2022
 
   (in thousands
of RMB)
 
Audit fees(1)   5,449 

  

The table below sets forth information about fees payable by us to Wei, Wei & Co., LLP for the fiscal year ended December 31, 2021.

 

   For the Year
Ended
December 31,
2021
 
   (in thousands
of RMB)
 
Audit fees(1)   4,748 

 

 

(1) “Audit fees” represents the aggregate fees billed for professional services rendered by our principal auditor for the audit of our annual financial statements.

 

The policy of our audit committee is to pre-approve all audit and other service provided by Wei, Wei & Co., LLP for the year ended December 31, 2021 and 2022, as described above, other than those for de minimis services which are approved by the Audit Committee prior to the completion of the audit.

 

ITEM 16D. EXEMPTIONS FROM THE LISTING STANDARDS FOR AUDIT COMMITTEES

 

See “Item 16G. Corporate Governance.”

 

ITEM 16E. PURCHASES OF EQUITY SECURITIES BY THE ISSUER AND AFFILIATED PURCHASERS

 

Not applicable.

 

ITEM 16F. CHANGE IN REGISTRANT’S CERTIFYING ACCOUNTANT

 

Not applicable.

 

ITEM 16G. CORPORATE GOVERNANCE

 

As a Cayman Islands exempted company listed on the Nasdaq Global Market, we are subject to the Nasdaq listing standards. Section 5250(d), Section 5605(b)(1), Section 5605(c)(2) and Section 5620 of the Nasdaq Listing Rules requires listed companies to distribute their annual reports, obtain shareholders’ approval on adoption of equity incentive awards plans, have a majority of its board members to be independent and an audit committee of at least three members, and hold an annual meeting of shareholders no later than one year after the end of the issuer’s fiscal year-end. However, the Nasdaq Stock Market Rules permit a foreign private issuer like us to follow the corporate governance practices of its home country. We followed home country practice with respect to the foregoing requirements.

 

Our shareholders may be afforded less protection than they would otherwise enjoy under the Nasdaq listing standards applicable to U.S. domestic issuers given our reliance on the home country practice exception.

 

See “Item 3. Key Information—D. Risk Factors—Risks Related to Our ADSs—We are a foreign private issuer within the meaning of the rules under the Exchange Act, and as such we are exempt from certain provisions applicable to United States domestic public companies.”

 

ITEM 16H. MINE SAFETY DISCLOSURE

 

Not applicable.

 

ITEM 16I. DISCLOSURE REGARDING FOREIGN JURISDICTIONS THAT PREVENT INSPECTIONS

 

Not applicable.

 

ITEM 16J. INSIDER TRADING POLICIES

 

Not applicable.

 

151

 

 

PART III.

 

ITEM 17. FINANCIAL STATEMENTS

 

We have elected to provide consolidated financial statements pursuant to Item 18.

 

ITEM 18. FINANCIAL STATEMENTS

 

The consolidated financial statements of 9F Inc. are included at the end of this annual report.

 

ITEM 19. EXHIBITS

 

Exhibit
Number
  Description of Document
     
1.1   Form of Sixth Amended and Restated Memorandum and Articles of Association of the Registrant, effective August 15, 2019 (incorporated herein by reference to Exhibit 3.2 to the Form F-1 filed on July 25, 2019 (File No. 333-232802))
2.1   Registrant’s Specimen American Depositary Receipt (included in Exhibit 2.3) (incorporated herein by reference to Exhibit 4.3 to the Form S-8 filed on May 19, 2020 (File No. 333-238489))
2.2   Registrant’s Specimen Certificate for Class A Ordinary Shares (incorporated herein by reference to Exhibit 4.2 to the Form F-1/A filed on August 8, 2019 (File No. 333-232802))
2.3   Deposit Agreement dated August 19, 2019, among the Registrant, the depositary and the holders and beneficial owners of the American Depositary Shares issued thereunder (incorporated herein by reference to Exhibit 4.3 to the Form S-8 filed on May 19, 2020 (File No. 333-238489))
2.4   Shareholders Agreement between the Registrant and other parties thereto dated September 20, 2018 (incorporated herein by reference to Exhibit 4.4 to the Form F-1 filed on July 25, 2019 (File No. 333-232802))
2.5*   Description of rights of each class of securities registered under Section 12 of the Securities Exchange Act of 1934
2.6*   Amendment No. 1 to Deposit Agreement dated January 18, 2023, among the Registrant, the depositary and the holders and beneficial owners of the American Depositary Shares issued thereunder
4.1   2015 Share Incentive Plan (incorporated herein by reference to Exhibit 10.1 to the Form F-1 filed on July 25, 2019 (File No. 333-232802))
4.2   2016 Share Incentive Plan (incorporated herein by reference to Exhibit 10.2 to the Form F-1 filed on July 25, 2019 (File No. 333-232802))
4.3   Form of Indemnification Agreement between the Registrant and its directors and executive officers (incorporated herein by reference to Exhibit 10.4 to the Form F-1 filed on July 25, 2019 (File No. 333-232802))
4.4   Form of Employment Agreement between the Registrant and its executive officers (incorporated herein by reference to Exhibit 10.3 to the Form F-1 filed on July 25, 2019 (File No. 333-232802))
4.5   English version of executed form of master exclusive service agreement between a VIE and the WFOE of the Registrant, as currently in effect, and a schedule of all executed master exclusive service agreements adopting the same form in respect of each of the VIEs of the Registrant (incorporated herein by reference to Exhibit 4.5 to annual report to Form 20-F of the Registrant for the fiscal year ended December 31, 2020, filed on May 18, 2021)
4.6   English version of executed form of exclusive option agreement among a VIE of the Registrant, its shareholder, the WFOE of the Registrant, and the Registrant, as currently in effect, and a schedule of all executed exclusive option agreements adopting the same form in respect of each of the VIEs of the Registrant (incorporated herein by reference to Exhibit 10.6 to the Form F-1 filed on November 5, 2021 (File No. 333-260827))
4.7   English version of executed form of equity interest pledge agreement among a VIE of the Registrant, its shareholder, and the WFOE of the Registrant, as currently in effect, and a schedule of all executed equity interest pledge agreements adopting the same form in respect of each of the VIEs of the Registrant (incorporated herein by reference to Exhibit 10.7 to the Form F-1 filed on November 5, 2021 (File No. 333-260827))
4.8   English version of executed form of proxy agreement and power of attorney among a VIE of the Registrant, its shareholder, and the WFOE of the Registrant, as currently in effect, and a schedule of all executed proxy agreements and powers of attorney adopting the same form in respect of each of the VIEs of the Registrant (incorporated herein by reference to Exhibit 10.8 to the Form F-1 filed on November 5, 2021 (File No. 333-260827))

 

152

 

 

4.9   English version of executed form of loan agreement between the shareholder of a VIE and the WFOE of the Registrant, as currently in effect, and a schedule of all executed loan agreements adopting the same form in respect of each of the VIEs of the Registrant (incorporated herein by reference to Exhibit 10.9 to the Form F-1 filed on November 5, 2021 (File No. 333-260827))
4.10   English version of executed form of spousal consent letter of the spouse of an individual shareholder of Jiufu Shuke as currently in effect, and a schedule of all executed spousal consent letters adopting the same form in respect of each shareholder, if applicable, of Jiufu Shuke (incorporated herein by reference to Exhibit 10.10 to the Form F-1 filed on November 5, 2021 (File No. 333-260827))
4.11   2021 Share Incentive Plan (incorporated herein by reference to Exhibit 4.11 to annual report on Form 20-F of the Registrant of the fiscal year ended December 31, 2020, filed on May 18, 2021)
4.12   Subscription Agreement, dated July 19, 2021, between the Registrant and Rich Way Global Limited (incorporated herein by reference to Exhibit 10.12 to the F-1 filed on November 5, 2021 (File No. 333-260827))
4.13   Subscription Agreement, dated July 19, 2021, between the Registrant and Sky Ease Ventures Limited (incorporated herein by reference to Exhibit 10.13 to the F-1 filed on November 5, 2021 (File No. 333-260827))
4.14   Restated and Amended Subscription Agreement, dated September 29, 2021, among the Registrant, Sky Ease Ventures Limited and Brilliant Code Investment Limited. (incorporated herein by reference to Exhibit 10.14 to the F-1 filed on November 5, 2021 (File No. 333-260827))
4.15   English translation of Service Agreement, dated November 5, 2021, between Moore Digital Technology Information Service Limited and MOVEON EFFORT LIMITED (incorporated herein by reference to Exhibit 10.15 to the F-1 filed on November 5, 2021 (File No. 333-260827))
4.16   Warrant Agreement, dated November 5, 2021, between the Registrant and MOVEON EFFORT LIMITED (incorporated herein by reference to Exhibit 10.16 to the F-1 filed on November 5, 2021 (File No. 333-260827))
8.1*   Significant subsidiaries and consolidated affiliated entities of the Registrant
11.1   Code of Business Conduct and Ethics of the Registrant (incorporated herein by reference to Exhibit 99.1 to the Form F-1 filed on July 25, 2019 (File No. 333-232802))
12.1*   CEO Certification Pursuant to Section 302 of the Sarbanes-Oxley Act of 2002
12.2*   CFO Certification Pursuant to Section 302 of the Sarbanes-Oxley Act of 2002
13.1**   CEO Certification Pursuant to Section 906 of the Sarbanes-Oxley Act of 2002
13.2**   CFO Certification Pursuant to Section 906 of the Sarbanes-Oxley Act of 2002
15.1*   Consent of Han Kun Law Offices
15.2*   Consent of Wei, Wei & Co., LLP
101.INS*   Inline XBRL Instance Document - The instance document does not appear in the Interactive Data File because its XBRL tags are embedded within the Inline XBRL Document
101.SCH*   Inline XBRL Taxonomy Extension Scheme Document
101.CAL*   Inline XBRL Taxonomy Extension Calculation Linkbase Document
101.DEF*   Inline XBRL Taxonomy Extension Definition Linkbase Document
101.LAB*   Inline XBRL Taxonomy Extension Label Linkbase Document
101.PRE*   Inline XBRL Taxonomy Extension Presentation Linkbase Document
104*   Cover Page Interactive Data File (formatted as inline XBRL and contained in Exhibit 101)

 

*Filed with this Annual Report on Form 20-F.

 

**Furnished with this Annual Report on Form 20-F.

 

153

 

 

SIGNATURES

 

The registrant hereby certifies that it meets all of the requirements for filing on Form 20-F and that it has duly caused and authorized the undersigned to sign this annual report on its behalf.

 

  9F Inc.
     
  By:

/s/ Lei Liu

    Name:  Lei Liu
    Title: Chief Executive Officer
       
Date: May 16, 2023      

 

154

 

 

9F Inc.

 

INDEX TO CONSOLIDATED FINANCIAL STATEMENTS

 

CONTENTS   PAGE(S)
REPORT OF INDEPENDENT REGISTERED PUBLIC ACCOUNTING FIRM PCAOB ID is 2388   F-2
CONSOLIDATED BALANCE SHEETS AS OF DECEMBER 31, 2021 AND 2022   F-3
CONSOLIDATED STATEMENTS OF OPERATIONS FOR THE YEARS ENDED DECEMBER 31, 2020, 2021 AND 2022   F-4
CONSOLIDATED STATEMENTS OF COMPREHENSIVE INCOME (LOSS) FOR THE YEARS ENDED DECEMBER 31, 2020, 2021 AND 2022   F-5
CONSOLIDATED STATEMENTS OF CHANGES IN SHAREHOLDERS’ EQUITY   F-6
CONSOLIDATED STATEMENTS OF CASH FLOWS FOR THE YEARS ENDED DECEMBER 31, 2020, 2021 AND 2022   F-7
NOTES TO THE CONSOLIDATED FINANCIAL STATEMENTS   F-8
FINANCIAL STATEMENT SCHEDULE 1 — FINANCIAL INFORMATION OF PARENT COMPANY   F-46

 

F-1

 

 

REPORT OF INDEPENDENT REGISTERED PUBLIC ACCOUNTING FIRM

 

To the Board of Directors and Shareholders of 9F Inc.

 

Opinion on the Consolidated Financial Statements

 

We have audited the accompanying consolidated balance sheets of 9F Inc. and subsidiaries (the “Company”) as of December 31, 2022 and 2021 and the related consolidated statements of operations, comprehensive income (loss), changes in shareholders’ equity, and cash flows for each of the years in the three-year period ended December 31, 2022, and the related notes and the financial statement schedule listed in the accompanying index (collectively referred to as the “financial statements”). In our opinion, the financial statements present fairly, in all material respects, the financial position of the Company as of December 31, 2022 and 2021, and the results of its operations and its cash flows for each of the years in the three-years period ended December 31, 2022, in conformity with accounting principles generally accepted in the United States of America.

 

Convenience Translation

 

Our audit also comprehended the translation of Renminbi amounts into United States dollar amounts and, in our opinion, such translation has been made in conformity with the basis stated in Note 2 to the financial statements. Such United States dollar amounts are presented solely for the convenience of readers outside the People’s Republic of China.

 

Basis for Opinion

 

These financial statements are the responsibility of the Company’s management. Our responsibility is to express an opinion on the Company’s financial statements based on our audits. We are a public accounting firm registered with the Public Company Accounting Oversight Board (United States) (PCAOB) and are required to be independent with respect to the Company in accordance with the U.S. federal securities laws and the applicable rules and regulations of the Securities and Exchange Commission and the PCAOB.

 

We conducted our audits in accordance with the standards of the PCAOB. Those standards require that we plan and perform the audits to obtain reasonable assurance about whether the financial statements are free of material misstatement, whether due to error or fraud. The Company is not required to have, nor were we engaged to perform, an audit of its internal control over financial reporting. As part of our audits, we are required to obtain an understanding of internal control over financial reporting, but not for the purpose of expressing an opinion on the effectiveness of the Company’s internal control over financial reporting. Accordingly, we express no such opinion.

 

Our audits included performing procedures to assess the risks of material misstatement of the financial statements, whether due to error or fraud, and performing procedures that respond to those risks. Such procedures included examining, on a test basis, evidence regarding the amounts and disclosures in the financial statements. Our audits also included evaluating the accounting principles used and significant estimates made by management, as well as evaluating the overall presentation of the financial statements. We believe that our audits provide a reasonable basis for our opinion.

 

/s/ Wei, Wei & Co., LLP

 

Flushing, New York

May 16, 2023

 

We have served as the Company’s auditors since 2021.

 

F-2

 

 

9F INC.

CONSOLIDATED BALANCE SHEETS

(Amounts in thousands except for number of shares and per share data)

 

   December 31,   December 31,   December 31, 
   2021   2022   2022 
   RMB   RMB   US$ 
ASSETS:            
Cash and cash equivalents   2,443,419    2,433,279    352,792 
Restricted cash   295,910    198,727    28,813 
Term deposits   83,294    232,432    33,699 
Investment in marketable securities   169,815    200,679    29,096 
Accounts receivable, net of allowance for doubtful accounts of RMB1,444,000 and RMB1,444,582 as of December 31, 2021 and 2022, respectively   83,823    92,230    13,372 
Other receivables, net of allowance for doubtful accounts of RMB65,647 and RMB26,861 as of December 31, 2021 and 2022, respectively   70,601    116,225    16,851 
Loan receivables, net of allowance for doubtful accounts of RMB350,425 and RMB441,359 as of December 31, 2021 and 2022, respectively   260,224    146,177    21,194 
Amount due from related party   41,750    
    
 
Prepaid expenses and other assets   751,878    222,736    32,294 
Long-term investments, net   727,426    530,207    76,873 
Operating lease right-of-use assets, net   18,519    8,659    1,255 
Property, equipment and software, net   43,551    69,389    10,060 
Goodwill   22,117    24,730    3,586 
Intangible assets, net   37,283    35,135    5,094 
TOTAL ASSETS   5,049,610    4,310,605    624,979 
LIABILITIES AND SHAREHOLDERS’ EQUITY               
Liabilities:               
Deferred revenue (including deferred revenue of the consolidated VIEs and VIEs’ subsidiaries without recourse to the Group of RMB 46,175 and RMB 8,802 as of December 31, 2021 and 2022, respectively)   46,970    8,955    1,298 
Payroll and welfare payable (including payroll and welfare payable of the consolidated VIEs and VIEs’ subsidiaries without recourse to the Group of RMB 12,054 and RMB 15,685 as of December 31, 2021 and 2022, respectively)   14,544    15,745    2,283 
Income taxes payable (including income taxes payable of the consolidated VIEs and VIEs’ subsidiaries without recourse to the Group of RMB 255,618 and RMB 298,785 as of December 31, 2021 and 2022, respectively)   281,297    303,999    44,076 
Accrued expenses and other liabilities (including accrued expenses and other liabilities of the consolidated VIEs and VIEs’ subsidiaries without recourse to the Group of RMB 138,144 and RMB 76,138 as of December 31, 2021 and 2022, respectively)   467,248    250,346    36,297 
Operating lease liabilities (including operating lease liabilities of the consolidated VIEs and VIEs’ subsidiaries without resource to the Group of RMB 9,700 and RMB 4,918 as of December 31, 2021 and 2022, respectively)   17,909    8,316    1,206 
Amounts due to related parties (including amounts due to related parties of the consolidated VIEs and VIEs’ subsidiaries without recourse to the Group of RMB 23,967 and RMB 991,498 as of December 31, 2021 and 2022, respectively)   23,967    5,142    746 
Deferred tax liabilities (including deferred tax liabilities of the consolidated VIEs and VIEs’ subsidiaries without recourse to the Group of RMB 5,041 and RMB 4,233 as of December 31, 2021 and 2022, respectively)   7,730    7,126    1,033 
TOTAL LIABILITIES   859,665    599,629    86,939 
Commitments and Contingencies (Note 20)   
 
    
 
    
 
 
Shareholders’ equity:               
Preferred shares (US$0.00001 par value; 20,000,000 shares authorized as of December 31, 2021 and December 31, 2022; no share issued and outstanding as of December 31, 2021 and 2022)   
    
    
 
Class A ordinary shares (US$ 0.00001 par value; 460,000,000 shares authorized; 170,161,275 and 174,304,260 shares issued and outstanding as of December 31,2021 and December 31,2022, respectively)   1    1    
 
Class B ordinary shares (US$ 0.00001 par value; 200,000,000 shares authorized; 61,162,400 and 61,162,400 shares issued and outstanding as of December 31, 2021 and December 31,2022,respectively)   1    1    
 
Additional paid-in capital   5,780,609    5,786,068    838,901 
Statutory reserves   466,468    465,495    67,490 
Deficit   (2,057,773)   (2,686,354)   (389,485)
Accumulated other comprehensive loss   (55,107)   90,988    13,192 
Total 9F Inc. shareholders’ equity   4,134,199    3,656,199    530,098 
Non-controlling interest   55,746    54,777    7,942 
Total shareholders’ equity   4,189,945    3,710,976    538,040 
TOTAL LIABILITIES AND SHAREHOLERS’ EQUITY   5,049,610    4,310,605    624,979 

 

The accompanying notes are an integral part of these consolidated financial statements.

 

F-3

 

 

9F INC.

CONSOLIDATED STATEMENTS OF OPERATIONS

(Amounts in thousands except for number of shares and per share data)

 

   Year ended   Year ended   Year ended   Year ended 
   December 31,   December 31,   December 31,   December 31, 
   2020   2021   2022   2022 
   RMB   RMB   RMB   US$ 
Revenues:                
Sales income   5,667    202,960    154,906    22,459 
Cost of goods sold   (3,515)   (59,088)   (46,424)   (6,731)
Gross Profit   2,152    143,872    108,482    15,728 
Loan facilitation services   177,147    
    
    
 
Post-origination services   859,102    39,782    35,820    5,193 
Technical services   38,313    417,566    327,245    47,446 
Others   175,776    101,143    43,696    6,335 
Total net revenues   1,256,005    761,451    561,667    81,433 
Other operating expenses and fees:                    
Sales and marketing   (340,769)   (165,477)   (62,243)   (9,024)
Origination and servicing   (542,259)   (47,094)   (69,018)   (10,007)
General and administrative   (1,303,833)   (522,820)   (374,882)   (54,353)
Provision for doubtful contract assets and receivables   (347,803)   (22,423)   (159,380)   (23,108)
Total operating expenses and fees   (2,538,179)   (816,902)   (711,947)   (103,223)
Operating Loss   (1,282,174)   (55,451)   (150,280)   (21,790)
Interest income   102,425    47,511    47,587    6,899 
Impairment loss of investments   (462,490)   (27,422)   (181,820)   (26,361)
Impairment loss of goodwill   (50,291)       (200)   (29)
Impairment loss of intangible assets and property, equipment and software   (38,145)   (2,371)        
Impairment loss of long term prepayment             (274,996)   (39,871)
Gain recognized on remeasurement of previously held equity interest in acquire       1,874         
Unrealized loss of investment in marketable securities       (149,071)   (47,998)   (6,959)
Loss from disposals of subsidiaries       (4,897)   (7,843)   (1,137)
Loss on held-to-maturity investment       (14,096)        
Other income, net   39,112    2,355    12,804    1,856 
Loss before income tax expense and loss in equity method investments   (1,691,563)   (201,568)   (602,746)   (87,392)
Income tax expense   (538,322)   (26,735)   (11,623)   (1,685)
Dividend received from equity method investments       1,800         
(Loss) income in equity method investments, net of tax of RMB (3,245), RMB (10,669) and RMB12,019 in 2020, 2021 and 2022, respectively   (21,317)   (7,167)   19,432    2,817 
Net Loss   (2,251,202)   (233,670)   (594,937)   (86,260)
(Income) loss attributable to the non-controlling interest shareholders   (7,693)   (1,238)   196    28 
Net loss attributable to 9F Inc.   (2,258,895)   (234,908)   (594,741)   (86,232)
Net loss attributable to ordinary shareholders   (2,258,895)   (234,908)   (594,741)   (86,232)
Net loss per ordinary share                    
Basic and diluted   (11.37)   (1.1)   (2.55)   (0.37)
Weighted average number of ordinary shares                    
Basic and diluted   198,596,879    213,635,470    233,216,045    233,216,045 

 

The accompanying notes are an integral part of these consolidated financial statements.

 

F-4

 

 

9F INC.

CONSOLIDATED STATEMENTS OF COMPREHENSIVE INCOME

(Amounts in thousands except for number of shares and per share data)

 

   Year ended   Year ended   Year ended   Year ended 
   December 31,   December 31,   December 31,   December 31, 
   2020   2021   2022   2022 
   RMB   RMB   RMB   US$ 
Net loss   (2,251,202)   (233,670)   (594,937)   (86,260)
Other comprehensive income (loss):                    
Foreign currency translation adjustment   (99,173)   (48,154)   146,098    21,182 
Unrealized loss on available for sale investments, net of tax of nil   
    
    
    
 
Total comprehensive loss   (2,350,375)   (281,824)   (448,839)   (65,078)
Total comprehensive (income) loss attributable to the non-controlling interest shareholders   (7,693)   (1,238)   196    28 
Total comprehensive loss attributable to 9F Inc.   (2,358,068)   (283,062)   (448,643)   (65,050)

 

The accompanying notes are an integral part of these consolidated financial statements.

 

F-5

 

 

9F INC.

CONSOLIDATED STATEMENTS OF CHANGES IN SHAREHOLDERS’ EQUITY

(Amounts in thousands except for number of shares and per share data)

 

   9F Inc. Shareholders’ Equity         
                   Accumulated   Total         
   Ordinary shares   Additional           other   9F Inc.   Non-   Total 
   Number       paid-in   Statutory       comprehensive   shareholders’   controlling   shareholders’ 
   of shares   Amount   capital   reserve   Deficit   income (loss)   equity   interest   equity 
       RMB   RMB   RMB   RMB   RMB   RMB   RMB   RMB 
Balance as of December 31, 2019   195,191,000    2    5,241,296    459,029    488,236    92,220    6,280,783    47,045    6,327,828 
Adoption of new accounting standard       
    
    
    (44,767)   
    (44,767)   
    (44,767)
Exercise of share options   8,319,681    
    
    
    
    
    
    
    
 
Share-based compensation       
    290,630    
    
    
    290,630    
    290,630 
Net loss       
    
    
    (2,258,895)   
    (2,258,895)    7,693    (2,251,202)
Provision of statutory reserve       
    
    7,323    (7,323)   
    
    
    
 
                                              
Other comprehensive loss       
    
    
    
    (99,173)   (99,173)   
    (99,173)
Balance as of December 31, 2020   203,510,681    2    5,531,926    466,352    (1,822,749)   (6,953)   4,168,578    54,738    4,223,316 
Issuance of common stocks in connection with private placements   20,927,739    
    199,197    
    
    
    199,197    
    199,197 
Purchase of non-controlling interests       
    (3,285)   
    
    
    (3,285)   (230)   (3,515)
Exercise of share options   6,885,255    
    433    
    
    
    433    
    433 
Share-based compensation       
    52,338    
    
    
    52,338    
    52,338 
Net loss       
    
    
    (234,908)   
    (234,908)   1,238    (233,670)
Provision of statutory reserve       
    
    116    (116)   
    
    
    
 
Other comprehensive loss       
    
    
    
    (48,154)   (48,154)   
    (48,154)
Balance as of December 31, 2021   231,323,675    2    5,780,609    466,468    (2,057,773)   (55,107)   4,134,199    55,746    4,189,945 
Exercise of share options       
    
    
    
    
    
    
    
 
Share-based compensation   4,142,985    
    5,459    
    
    
    5,459    
    5,459 
Net loss       
    
    
    (594,741)   
    (594,741)   (196)   (594,937)
Disposal of subsidiaries       
    
    (973)   (33,840)   (3)   (34,816)   (770)   (35,586)
Other comprehensive loss       
    
    
    
    146,098    146,098    (3)   146,095 
Balance as of December 31, 2022   235,466,660    2    5,786,068    465,495    (2,686,354)   90,988    3,656,199    54,777    3,710,976 

 

The accompanying notes are an integral part of these consolidated financial statements.

 

F-6

 

 

9F INC.

CONSOLIDATED STATEMENTS OF CASH FLOWS

(Amounts in thousands except for number of shares and per share data)

 

   Year ended   Year ended   Year ended   Year ended 
   December 31,   December 31,   December 31,   December 31, 
   2020   2021   2022   2022 
   RMB   RMB   RMB   US$ 
               (Note 2) 
Cash Flows from Operating Activities:                
Net loss   (2,251,202)   (233,670)   (594,937)   (86,260)
Depreciation   14,500    25,137    18,767    2,721 
Amortization   9,717    6,402    2,233    324 
Share-based compensation   290,630    52,338    5,459    791 
Loss from disposal of property and equipment   2,534    75    
    
 
Share of loss (income) in equity method investments   21,317    7,167    (19,432)   (2,817)
Gain recognized on remeasurement of previously held equity interest in acquire   
    (1,874)   
    
 
Unrealized loss of investment in marketable securities   
    149,071    47,998    6,959 
Loss from disposals of subsidiaries   
    4,897    (7,843)   (1,137)
Impairment loss of equity securities without readily determinable fair value   282,076    23,193    164,161    23,801 
Impairment loss of equity method investment   179,193    4,229    3,452    500 
Impairment loss of held-to-maturity investment   1,221    
    14,207    2,060 
Impairment loss of intangible asset   17,220    
    
    
 
Impairment loss of property, equipment and software   20,925    2,371    
    
 
Loss from disposal of held-to-maturity investment   
    14,096    
    
 
Loss from disposal of equity method investments   
    
    
    
 
Gain from disposal of equity securities without readily determinable fair value   
    
    (476)   (69)
Dividend received from equity method investments   
    1,800    
    
 
Dividend income from cost method investment             (2,230)   (323)
Provision for allowance for doubtful accounts   340,287    19,041    159,380    23,108 
Impairment loss of long term prepayment           274,996    39,871 
Provision for doubtful contract assets   18,605    3,382    
    
 
Impairment of goodwill   50,291    
    200    29 
Changes in operating assets and liabilities                
Accounts receivable   234,860    (39,967)   (8,990)   (1,303)
Other receivables   (55,605)   59,170    (6,355)   (921)
Loan receivables   (22,862)   (13,902)   8,762    1,270 
Contract assets   (335,105)   6,992    
    
 
Prepaid expenses and other assets   570,392    37,214    254,145    36,848 
Operating lease right-of-use assets   93,123    10,149    9,859    1,429 
Deferred tax assets   503,987    
    
    
 
Amount due to related parties   (41,323)   (1,322)   (18,824)   (2,729)
Accrued expenses and other liabilities   (807,117)   (322,953)   (216,903)   (31,448)
Income tax payable   (65,056)   26,053    22,701    3,291 
Payroll and welfare payable   (7,106)   (19,996)   1,203    177 
Deferred revenue   (706,263)   (35,673)   (38,015)   (5,512)
Deferred tax liabilities   (7,934)   (1,550)   (604)   (88)
Operating lease liabilities   (95,905)   (11,594)   (9,594)   (1,391)
Net cash (used in) provided by operating activities   (1,744,600)   (229,724)   63,320    9,181 
Cash Flows from Investing Activities:                    
Purchases of property, equipment and software and intangible assets   
    (7,738)   (44,812)   (6,497)
Disposals of property and equipment   43,674    
    207    30 
Purchase of term deposits   (109,761)   
    (227,432)   (32,975)
Redemptions of term deposits   9,675    50,467    78,294    11,352 
Acquisitions of subsidiaries, net of cash acquired   
    (10,828)   (2,897)   (420)
Purchase of marketable securities   
    (318,886)   (78,862)   (11,434)
Disposals of subsidiaries, net of cash disposed   
    22,893    
    
 
Purchases of long-term investments   (469,578)   (38,097)   (3,000)   (435)
Disposal of long-term investments   31,497    22,418    51,765    7,505 
Prepayment of investments   
    
    
    
 
Payments for origination of loans receivable   
    
    
    
 
Proceeds from collection of loans receivable   533,959    
    
    
 
Loans to related parties   
    (41,750)   (51,030)   (7,399)
Repayment of loans to related parties   
    
    
    
 
Capital paid for acquiring non-controlling interest   
    
    
    
 
Net cash provided by (used in) investing activities   39,466    (321,521)   (277,767)   (40,273)
Cash Flows from Financing Activities:                    
Capital contribution by non-controlling shareholders   12,896    
    
    
 
Net proceeds from issuance of common stocks in connection with private placements   
    199,197    
    
 
Exercise of share options   
    433    
    
 
Net cash provided by financing activities   12,896    199,630    
    
 
Effect of foreign exchange rate changes on cash, cash equivalent and restricted cash   212    (26,683)   107,124    15,532 
Net increase (decrease) in cash, cash equivalent, and restricted cash   (1,692,026)   (378,298)   (107,323)   (15,560)
Cash, cash equivalents, and restricted cash at the beginning of the year   4,809,440    3,117,414    2,739,329    397,165 
Cash, cash equivalents, and restricted cash at the end of the year   3,117,414    2,739,329    2,632,006    381,605 
Supplemental disclosures of cash flow information:                    
Cash paid for income taxes   163,000    2,913    21,629    3,136 
Cash paid for interest expense   
    
    
    
 
Reconciliation to amounts on consolidated balance sheets:                
Cash and cash equivalents   2,726,712    2,443,419    2,433,279    352,792 
Restricted cash   390,702    295,910    198,727    28,813 
Total cash, cash equivalents, and restricted cash   3,117,414    2,739,329    2,632,006    381,605 

 

The accompanying notes are an integral part of these consolidated financial statements.

 

F-7

 

 

9F Inc.

NOTES TO CONSOLIDATED FINANCIAL STATEMENTS

FOR THE YEARS ENDED DECEMBER 31, 2020, 2021 AND 2022

(Amounts in thousands except for number of shares and per share data)

 

1. ORGANIZATION AND PRINCIPAL ACTIVITIES

 

9F Inc. (the “Company” or “9F”) was incorporated under the laws of the Cayman Islands on January 24, 2014. The Company, its subsidiaries, its consolidated variable interest entities (“VIEs”) and VIEs’ subsidiaries (collectively referred to as the “Group”) are digital platform integrating and personalizing financial services in the People’s Republic of China (“PRC”). The Group provides a comprehensive range of financial products and services across online lending, wealth management, and payment facilitation, all integrated under a single digital financial account. In light of the tightening of the RPC regulatory environment, the Group significantly decreased its online lending information intermediary services in 2020 in the PRC and are planning to replace the lost business by developing markets outside the PRC.

 

Prior to the incorporation of the Company, the Group operated its business in China through Jiufu Shuke Technology Group Co, Ltd (“Jiufu Shuke”), formerly known as Jiufu Jinke Holding Group Co, Ltd., as a limited liability company owned by the original shareholders (the “Founders”), Zhenxiang Zhong, Guangwu Gao, and Yifan Ren. On August 25, 2014, Jiufu Shuke became the Group’s consolidated VIEs through the contractual arrangements described below in “Basis of consolidation” in Note 2.

 

2. SUMMARY OF SIGNIFICANT ACCOUNTING POLICIES

 

Basis of presentation

 

The accompanying consolidated financial statements of the Group have been prepared in conformity with accounting principles generally accepted in the United States of America (“US GAAP”). Revenue presentation in the consolidated financial statements and accompanying notes have been retrospectively reclassified to conform to the current period’s presentation.

 

Basis of consolidation

 

The consolidated financial statements include the financial statements of the Company, its subsidiaries and consolidated VIEs, including the VIEs’ subsidiaries, for which the Group is the primary beneficiary.

 

All transactions and balances among the Company, its subsidiaries, the VIEs and the VIEs’ subsidiaries have been eliminated upon consolidation.

 

As PRC laws and regulations prohibit and restrict foreign ownership of internet value-added businesses, the Group operates its internet related business in the PRC through two PRC domestic companies, Jiufu Shuke and Beijing Puhui Lianyin Information Technology Limited (“Beijing Puhui”), whose equity interests are held by certain management members and the Founders of the Group. The Group established seven wholly-owned foreign invested subsidiaries in the PRC, Beijing Shuzhi Lianyin Technology Co., Ltd (“Beijing Shuzhi Lianyin”), Zhuhai Xiaojin Hulian Technology Co., Ltd (“Xiaojin Hulian”), Zhuhai Wukong Youpin Technology Co., Ltd (“Wukong Youpin”), Qianhai Fuyuan Network Technology (“Qianhai Fuyuan”) Co., Ltd , Beijing Diyi Technology Co., Ltd (“Beijing Diyi”),Shanghai Shuzhi Lianyin Technology Co., Ltd (“Shanghai Shuzhi Lianyin”),Shenzhen Chuangshi Jiyuan Technology Co., Ltd(“Shenzhen Chuangshi”) ,(“Qianhai Fuyuan”, together with Beijing Shuzhi Lianyin,Shanghai Shuzhi Lianyin, Xiaojin Hulian, Beijing Diyi,Shenzhen Chuangshi and Wukong Youpin collectively referred as the “WFOEs”).As PRC laws and regulations prohibit and restrict foreign ownership of internet value-added businesses, the Group operates its internet related business in the PRC through two PRC domestic companies, Jiufu Shuke and Beijing Puhui Lianyin Information Technology Limited (“Beijing Puhui”), whose equity interests are held by certain management members and the Founders of the Group. The Group established four wholly-owned foreign invested subsidiaries in the PRC, Beijing Shuzhi Lianyin Technology Co., Ltd (“Shunzhi Lianyin”), Zhuhai Xiaojin Hulian Technology Co., Ltd (“Xiaojin Hulian”), Zhuhai Wukong Youpin Technology Co., Ltd (“Wukong Youpin”), and Qinghai Fuyuan Network Technology (Shenzhen) Co., Ltd (“Qinghai Fuyuan”, together with Shunzhi Lianyin, Xiaojin Hulian, and Wukong Youpin collectively referred as the “WFOEs”).

 

F-8

 

 

By entering into a series of agreements (the “VIE Agreements”), the Group, through WFOEs, obtained control over Jiufu Shuke and Beijing Puhui (collectively referred as “VIEs”). The VIE Agreements enable the Group to (1) have power to direct the activities that most significantly affect the economic performance of the VIEs, and (2) receive the economic benefits of the VIEs that could be significant to the VIEs. Accordingly, the Group is considered the primary beneficiary of the VIEs and has consolidated the VIEs’ financial results of operations, assets and liabilities in the Group’s consolidated financial statements. In making the conclusion that the Group is the primary beneficiary of the VIEs, the Group’s rights under the Power of Attorney also provide the Group’s abilities to direct the activities that most significantly impact the VIEs’ economic performance. The Group also believes that this ability to exercise control ensures that the VIEs will continue to execute and renew the Master Exclusive Service Agreement and pay service fees to the Group. By charging service fees to be determined and adjusted at the sole discretion of the Group, and by ensuring that the Master Exclusive Service Agreement is executed and remains effective, the Group has the rights to receive substantially all of the economic benefits from the VIEs.

 

Details of the VIE Agreements, are set forth below:

 

VIE Agreements that were entered to give the Group effective control over the VIEs include:

 

Voting Rights Proxy Agreement and Irrevocable Power of Attorney

 

Under which each shareholder of the VIEs grant to any person designated by WFOEs to act as its attorney-in-fact to exercise all shareholder rights under PRC law and the relevant articles of association, including but not limited to, appointing directors, supervisors and officers of the VIEs as well as the right to sell, transfer, pledge and dispose all or a portion of the equity interest held by such shareholders of the VIEs. The proxy and power of attorney agreements will remain effective as long as WFOEs exist. The shareholders’ of the VIEs do not have the right to terminate the proxy agreements or revoke the appointment of the attorney-in-fact without written consent of the WFOEs.

 

Exclusive Option Agreement

 

Under which each shareholder of the VIEs granted 9F or any third party designated by 9F the exclusive and irrevocable right to purchase from such shareholders of the VIEs, to the extent permitted by PRC law and regulations, all or part of their respective equity interests in the VIEs for a purchase price equal to the registered capital. The shareholders of the VIEs will then return the purchase price to 9F or any third party designated by 9F after the option is exercised. 9F may transfer all or part of its option to a third party at its own option. The VIEs and its shareholders agree that without prior written consent of 9F, they may not transfer or otherwise dispose the equity interests or declare any dividends. The restated option agreement will remain effective until 9F or any third party designated by 9F acquires all equity interest of the VIEs.

 

Spousal Consent

 

The spouse of each shareholder of the VIEs has entered into a spousal consent letter to acknowledge that he or she consents to the disposition of the equity interests held by his or her spouse in the VIEs in accordance with the exclusive option agreement, the power of attorney and the equity pledge agreement regarding VIE structure described above, and any other supplemental agreement(s) may be consented by his or her spouse from time to time. Each such spouse further agrees that he or she will not take any action or raise any claim to interfere with the arrangements contemplated under the mentioned agreements. In addition, each such spouse further acknowledges that any right or interest in the equity interests held by his or her spouse in the VIEs do not constitute property jointly owned with his or her spouse and each such spouse unconditionally and irrevocably waives any right or interest in such equity interests.

 

Loan Agreement

 

Pursuant to the loan agreements between WFOEs and each shareholder of the VIEs, WFOEs extended loans to the shareholders of the VIEs, who had contributed the loan principal to the VIEs as registered capital. The shareholders of VIEs may repay the loans only by transferring their respective equity interests in VIEs to 9F Inc. or its designated person(s) pursuant to the exclusive option agreements. These loan agreements will remain effective until the date of full performance by the parties of their respective obligations thereunder.

 

F-9

 

 

The VIE Agreements that enables the Group to receive substantially all of their economic benefits include:

 

Equity Interest Pledge Agreement

 

Pursuant to equity interest pledge agreement, each shareholder of the VIEs has pledged all of his or her equity interest held in the VIEs to WFOEs to secure the performance by VIEs and their shareholders of their respective obligations under the contractual arrangements, including the payments due to WFOEs for services provided. In the event that the VIEs breach any obligations under these agreements, WFOEs as the pledgees, will be entitled to request immediate disposal of the pledged equity interests and have priority to be compensated by the proceeds from the disposal of the pledged equity interests. The shareholders of the VIEs shall not transfer their equity interests or create or permit to be created any pledges without the prior written consent of WFOEs. The equity interest pledge agreement will remain valid until the master exclusive service agreement and the relevant exclusive option agreements and proxy and power of attorney agreements, expire or terminate.

 

Master Exclusive Service Agreement

 

Pursuant to exclusive service agreement, WFOEs have the exclusive right to provide the VIEs with technical support, consulting services and other services. WFOEs shall exclusively own any intellectual property arising from the performance of the agreement. During the term of this agreement, the VIEs may not accept any services covered by this agreement provided by any third party. The VIEs agree to pay service fees to WFOEs. The agreement will remain effective unless WFOEs terminate the agreement in writing.

 

Risks in relation to the VIE structure

 

The Group believes that the contractual arrangements with the VIEs and their current shareholders are in compliance with PRC laws and regulations and are legally enforceable. However, uncertainties in the PRC legal system could limit the Group’s ability to enforce the contractual arrangements. If the legal structure and contractual arrangements were found to be in violation of PRC laws and regulations, the PRC government could:

 

Revoke the business and operating licenses of the Group’s PRC subsidiaries or consolidated affiliated entities;

 

Discontinue or restrict the operations of any related-party transactions among the Group’s PRC subsidiaries or consolidated affiliated entities;

 

Impose fines or other requirements on the Group’s PRC subsidiaries or consolidated affiliated entities;

 

Require the Group’s PRC subsidiaries or consolidated affiliated entities to revise the relevant ownership structure or restructure operations; and/or;

 

Restrict or prohibit the Group’s use of the proceeds of the additional public offering to finance the Group’s business and operations in China;

 

Shut down the Group’s servers or blocking the Group’s online platform;

 

Discontinue or place restrictions or onerous conditions on the Group’s operations; and/or

 

Require the Group to undergo a costly and disruptive restructuring.

 

The Group’s ability to conduct its business may be negatively affected if the PRC government were to carry out any of the afore mentioned actions. As a result, the Group may not be able to consolidate the VIEs in its consolidated financial statements as it may lose the ability to exert effective control over the VIEs and its shareholders, and it may lose the ability to receive economic benefits from the VIEs. The Group currently does not believe that any penalties imposed or actions taken by the PRC government would result in the liquidation of the Company, WFOEs, or the VIEs.

 

F-10

 

 

The following table sets forth the assets, liabilities, results of operations and cash flows of the VIEs and their subsidiaries, which are included in the Group’s consolidated financial statements after the elimination of intercompany balances and transactions:

 

   As of December 31,   As of December 31, 
   2021   2022 
   RMB   RMB 
Assets:        
Cash and cash equivalents   1,436,350    1,763,619 
Term deposits   85,000    5,000 
Investment in marketable securities   78,725    58,384 
Accounts receivable, net   79,605    69,549 
Other receivables, net   34,439    99,494 
Loan receivables, net   234,750    111,306 
Amounts due from related parties   41,750    1,425 
Prepaid expenses and other assets   705,528    210,450 
Contracts assets, net   
    
 
Long-term investments, net   490,314    457,757 
Operating lease right-of-use assets, net   10,602    5,423 
Property, equipment and software, net   32,593    60,254 
Goodwill   72,304    21,932 
Intangible assets, net   37,386    16,933 
Total assets   3,339,346    2,881,526 
Liabilities:          
Deferred revenue   46,175    8,802 
Payroll and welfare payable   12,054    15,685 
Income taxes payable   255,618    298,785 
Accrued expenses and other liabilities   138,144    76,138 
Operating lease liabilities   9,700    4,918 
Amounts due to related parties   23,967    991,498 
Deferred tax liabilities   5,041    4,233 
Total liabilities   490,699    1,400,059 

 

   For the years ended 
   December 31, 
   2020   2021   2022 
   RMB   RMB   RMB 
Net revenues   1,145,210    701,329    535,149 
Net (loss)   (1,479,883)   (154,732)   (357,418)

 

   For the years ended 
   December 31, 
   2020   2021   2022 
   RMB   RMB   RMB 
Net cash provided by (used in) operating activities   (753,416)   1,014,571    251,106 
Net cash used in investing activities   (511,832)   (51,410)   76,163 
Net cash provided by (used in) financing activities   
    3,305    
 

 

Under the VIE Arrangements, the Group has the power to direct activities of the VIEs and can have assets transferred out of the VIEs. Therefore, the Group considers that there is no asset in the VIEs that can be used only to settle obligations of the VIEs, except for assets that correspond to the amount of the registered capital and PRC statutory reserves, if any. As the VIEs are incorporated as limited liability companies under the Company Law of the PRC, creditors of the VIEs do not have recourse to the general credit of the Group for any of the liabilities of the VIEs.

 

Currently there is no contractual arrangement which requires the Group to provide additional financial support to the VIEs. However, as the Group conducts its businesses primarily based on the licenses held by the VIEs, the Group has provided and will continue to provide financial support to the VIEs.

 

F-11

 

 

Revenue-producing assets held by the VIEs include certain internet content provision (“ICP”) licenses and other licenses, domain names and trademarks. The ICP licenses and other licenses are required under relevant PRC laws, rules and regulations for the operation of internet businesses in the PRC, and therefore are integral to the Group’s operations. The ICP licenses require that core PRC trademark registrations and domain names are held by the VIEs that provide the relevant services.

 

The VIEs contributed an aggregate of 92.10% and 94.89% of the consolidated net revenues for the years ended December 31, 2021 and 2022, respectively. The rest of revenue are from South Asia and HK. As of December 31, 2021 and 2022, the VIEs accounted for an aggregate of 66.16% and 66.66%, respectively, of the consolidated total assets, and 57.08% and 233.49%, respectively, of the consolidated total liabilities. The assets that were not associated with the VIEs primarily consist of cash and cash equivalents.

 

Use of estimates

 

The preparation of financial statements in conformity with US GAAP requires management to make estimates and assumptions that affect reported amounts of assets and liabilities and disclosure of contingent assets and liabilities at the date of the financial statements and the reported amounts of revenues and expenses during the reporting period. Actual results could differ from such estimates. Significant accounting estimates reflected in the Group’s financial statements are estimates and judgments applied in revenue recognition, allowance for receivables, impairment loss of investments, share-based compensation and realization of deferred tax assets. Actual results may differ materially from these estimates.

 

Revenue recognition

 

The Group follows the Financial Accounting Standards Board (FASB) Accounting Standards Update (“ASU”) 2014-09, Revenue from Contracts with Customers (Topic 606) and all subsequent ASUs that modified Topic 606 to account for its revenues.

 

The core principle of Topic 606 is that an entity should recognize revenue to depict the transfer of promised goods or services to customers in an amount that reflects the consideration to which the entity expects to be entitled in exchange for those goods or services.

 

Online Lending Information Intermediary Services revenue

 

Through its online platform, the Group provides intermediary services for the personal financing product, One Card, under which the holders of One Card could apply for loans on a revolving basis (“revolving loan products”). The Group also provides one-time loan facilitation services to meet various consumption needs (“non-revolving loan products”). For revolving loan products and non-revolving loan products, the Group’s services provided consisted of:

 

a)Matching marketplace investors to potential qualified borrowers and facilitating the execution of loan agreements between the parties (referred to as “loan facilitation service”); and

 

b)Providing repayment processing services for the marketplace investors and borrowers over the loan term, including repayment reminders and following up on late repayments (referred to as “post origination services”).

 

The Group has determined that it is not the legal lender or borrower in the loan origination and repayment process, but acting as an intermediary to bring the lender and the borrower together. Therefore, the Group does not record loans receivable or payable arising from the loans facilitated between the investors and borrowers on its platform.

 

The Group considered its customers to be both the investors and borrowers. The Group considered the loan facilitation services and post origination services as two separate services, which represented two separate performance obligations under Topic 606, as these two deliverables are distinct in that customers could benefit from each service on its own and the Group’s promises to deliver the services are separately identifiable from each other in the contract.

 

F-12

 

 

The Group determined the total transaction price to be the service fees chargeable from the borrowers and investors. The transaction price was allocated to the loan facilitation services and post origination services using their relative standalone selling prices consistent with the guidance in Topic 606. The Group did not have observable standalone selling price information for the loan facilitation services or post origination services because it does not provide loan facilitation services or post origination services on a standalone basis. There was no direct observable standalone selling prices for similar services in the market that was reasonably available to the Group. As a result, the Group used an expected plus margin approach to estimate the standalone selling prices of loan facilitation services and post origination services as the basis of revenue allocation, which involved significant judgements. In estimating its standalone selling price for the loan facilitation services and post origination services, the Group considered the cost incurred to deliver such services, profit margin for similar arrangements, customer demand, effect of competitors on the Group’s services, and other market factors.

 

For each type of service, the Group recognized revenue when (or as) it satisfied the service/performance obligation by transferring a promised good or service (that is, an asset) to a customer. Revenues from loan facilitation services were recognized at the time a loan was originated between the investor and the borrower and the principal loan balance was transferred to the borrower, at which time the loan facilitation service was considered completed. Revenues from post origination services are recognized on a straight-line basis over the term of the underlying loans as the services are provided ratably on a monthly basis. The majority of the service fees are charged to the borrowers, which is collected upfront at the loan inception or collected over the loan term. Investor paid service fees to the Group either at the beginning and at the end of the investment commitment period (in terms of automated investing tools) or over the terms of the loan (in terms of self-directing investing tools). In 2020, service fees charged at the beginning or at the end of the investment commitment period or over the terms of the loans in the periods presented are calculated to be equal to an annualized interest rate ranging from 0.5% to 1.5% based on the investment amount and the investment term. Service fees charged to borrowers and investors, including the service fees charged to investors collected at the end of the investment commitment period or over the terms of the loans in the periods presented, are combined as contract price to be allocated to the two performance obligations relating to loan facilitation services and post-origination services, and recognized as revenue when the relevant services are delivered. Revenue recognized related to service fees not yet received from investors that will be collected at the end of the investment commitment period and over the commitment period are recorded as accounts receivable. All service fees are fixed and not refundable. Revenue recognized is recorded net of value added tax (“VAT”). Remaining performance obligations represent the amount of the transaction price for which service has not been performed under post-origination services.

 

In December 2020, the Group ceased publishing information relating to new offerings of investment opportunities in fixed income products for investors on its online lending information intermediary platform. Pursuant to certain collaboration arrangements entered into by the Group and a licensed asset management company, the rights of investors in existing loans underlying the fixed income products were transferred to the asset management company. After such transfer, the outstanding balance of loans facilitated became nil and loan facilitation services were nil in 2021 and 2022, and the asset management company provided the existing investors with services in relation to the return of their remaining investment in loans.

 

Direct lending program revenue

 

Through its direct lending program, the Group provides traffic referral services to financial institution partners, allowing the financial institution partners to gain access to borrowers who passed the Group’s risk assessment. The Group’s services provided consist of:

 

a)Matching financial institution partners to potential qualified borrowers, and facilitating the execution of loan agreements between the parties (also referred to as “loan facilitation service”); and

 

b)Providing repayment processing services for the financial institution partners and borrowers over the loan term, including repayment reminders and loan collection (also referred to as “post origination services”).

 

Consistent with the revenue recognition policy under the online lending information intermediary services model, the Group has determined that it is not the legal lender or borrower in the loan origination and repayment process, but acting as an intermediary to bring the lender and the borrower together. Therefore, the Group does not record the loans receivable or payable arising from the loans facilitated between the financial institution partners and borrowers. The Group considers its customers to be both the financial institution partners and borrowers.

 

F-13

 

 

The Group considers the loan facilitation service and post origination service as two separate performance obligations. The Group determines the total transaction price to be the service fees chargeable from the borrowers or the financial institution partners, which is the contracted price adjusted for variable consideration such as potential loan prepayment by the borrowers that could reduce the total transaction price, which is estimated using the expected value approach based on historical data and current trends of prepayments of the borrowers. Then the transaction price is allocated to the loan facilitation services and post origination services using their relative standalone selling prices consistent with the guidance in Topic 606, similar to online lending information intermediary services revenue.

 

For each type of service, the Group recognizes revenue when (or as) the entity satisfies the service/performance obligation by transferring the promised service to customers. Revenues from loan facilitation services are recognized at the time a loan is originated between the financial institution partners and the borrowers and the principal loan balance is transferred to the borrowers, at which time the facilitation service is considered completed. Revenues from post origination services are recognized on a straight-line basis over the term of the underlying loans as the services are provided ratably on a monthly basis.

 

Sales income

 

Sales income from sales of the Group’s products to end customers directly through the Group’s online stores run on third party e-commerce platforms with a platform service agreement. Under the platform service agreement, the Group sets up online stores on the platforms to sell the Group’s products to end customers. The platforms provide services to support the operations of the online store including processing sales orders and collecting from end customers. The platforms charge the Group service fees based on the Group’s sales through the online stores. The Group enters sale contracts directly with the end customers. The platforms do not take control of the goods and do not include sales contracts with end customers. The Group is responsible for selling and fulfilling all obligations according to its sales contracts with end customers, including delivering products and providing customer support. Accordingly, the Group determined the end customers (as opposed to the platforms) as its customers. The sales contracts with end customers normally include a customer’s right to return products within 7 days after receipt of goods. If customers report defects after receipt but are still within the warranty period (varies from 6 months to 24 months), we will have the defective goods repaired, replaced or take another appropriate action to compensate timely, specifically, the Group should take action in 48 hours. The total amount of returned goods actually occurred in 2022 years is not material, the Group will do not estimate warranty obligation in 2022 years.

 

The Group identifies its performance obligation to transfer control of the products ordered on the e-commerce platform to the customers. Contracts with customers may include multiple performance obligations if there is a need to separate one order into multiple deliveries. In those scenarios, transaction prices will be allocated to different performance obligations based on relative standalone selling prices.

 

The Group recognizes sales income upon delivery of the product to end customers in an amount equal to the contract sales prices less estimated sales allowances for sales returns and sales incentives. Estimated sales allowances for sales returns, rebates, incentives and price protection are made based on contract terms and historical patterns. Subsequently, RMB1, RMB89 and RMB874 were returned to the Group for the years ended December 31, 2020, 2021 and 2022, respectively.

 

F-14

 

 

Technical services

 

The Group offers technical services to customers including technology empowerment services, operation and marketing services, customized software development, etc. Technology empowerment services to customers with respect to user acquisition, risk management, consumption scenario perceptions and comprehension and data modeling.

 

Technical services generate revenues primarily from fixed-price short-term contracts from technology empowerment services, operations and marketing support services and is generally recognized over time on a ratable basis. Revenue generated from technology customized software development is recognized when control over the customized software has been transferred to the customer.

 

Other revenues

 

Other revenues mainly include wealth management services, customer referral and government subsidy income, etc.

 

Wealth management services generate revenues from Internet Securities Services, Insurance Brokerage Services and Small consumptive business in Southeast Asia.

 

The Group offers convenient and effective global asset allocation services, especially offshore securities investment services and IPO subscription service charge income, to individual investors so as to connect them with Hong Kong and U.S. stock markets. Internet Securities Services generates revenue from commissions through customers’ transactions in stocks by providing brokerage services for its customers.

 

The Group enters into insurance brokerage service contracts with insurance companies with a pre-agreed commission. The commissions are normally calculated as a percentage (which varies depending on the type of insurance products involved) of the premium paid to the insurance companies from sales facilitated by the group\. For insurance brokerage services, the single performance obligation identified is to provide facilitation service to the insurance companies.

 

For each type of wealth management services, the Group recognizes revenue when (or as) the entity satisfies the service/performance obligation by transferring the promised service to customers. The Internet Securities Service is recognized at a point in time on the trade date when the performance obligation is satisfied. The brokerage service commissions are earned when each individual service is completed.

 

Value added taxes (“VAT”)

 

The Group is subject to value added tax, or VAT, at a rate of 16% from May 1, 2018 to March 31, 2019 and 13% thereafter on sales of products, and at a rate of 6% on services rendered by the Group, less any deductible VAT the Group has already paid or borne, except for entities qualified as small-scale taxpayers at a VAT rate of 3% without any deduction. Since April 1, 2019, the Group has been subject to an additional 10% deductible VAT. Entities that are VAT general taxpayers are allowed to offset qualified input VAT paid to suppliers against their output VAT liabilities. VAT is reported as a deduction to revenue when incurred and amounted payable to RMB52,697, and RMB32,338 for the years ended December 31, 2021 and 2022, respectively. The net VAT balance between input VAT and output VAT is recorded as accrued expenses and other liabilities on the face of balance sheet.

 

F-15

 

 

Disaggregation of revenues

 

The Group generates revenues primarily from loan facilitation and post-origination services provided to investors, borrowers and financial institution partners through its online lending information intermediary services and direct lending program. The Group generates revenues from sales income and technical services provided to customers. The Group also recognizes other revenues, such as customer referrals and government subsidy income, etc. The following table provides further disaggregation by types of revenues recognized for year ended December 31,2020, 2021 and 2022:

 

   Loan   Post                 
   facilitation   origination   Sales   Technical   Other     
2020  services   services   income   services   revenues   Total 
   RMB   RMB   RMB   RMB   RMB   RMB 
Online lending platform revenue                        
Revolving loan products   26,376    203,748    
    
    
    230,124 
Non-revolving loan products   84,485    202,097    
    
    
    286,582 
Direct lending program revenue   66,286    453,257    
    
    
    519,543 
Other revenue   
    
    5,667    38,313    175,776    219,756 
Total   177,147    859,102    5,667    38,313    175,776    1,256,005 

 

   Loan   Post                 
   facilitation   origination   Sales   Technical   Other     
2021  services   services   income   services   revenues   Total 
   RMB   RMB   RMB   RMB   RMB   RMB 
Online lending platform revenue                        
Revolving loan products   
    30,604    
    
    
    30,604 
Non-revolving loan products   
    
    
    
    
    
 
Direct lending program revenue   
    9,178    
    
    
    9,178 
Other revenue   
    
    202,960    417,566    101,143    721,669 
Total   
    39,782    202,960    417,566    101,143    761,451 

 

   Loan   Post                 
   facilitation   origination   Sales   Technical   Other     
2022  services   services   income   services   revenues   Total 
   RMB   RMB    RMB   RMB   RMB   RMB 
Online lending platform revenue                        
Revolving loan products   
    35,820    
    
    
    35,820 
Other revenue   
    
    154,906    327,245    43,696    525,847 
Total   
    35,820    154,906    327,245    43,696    561,667 

 

F-16

 

 

The Group manages its business through a comprehensive offering of financial products and services tailored to the needs of the investors, borrowers and customers. These financial products are categorized by the Group as Online Lending platform revenue, sales income, technical services and others. The following table illustrates the disaggregation of revenues by product offering in 2020, 2021 and 2022:

 

   December 31,   December 31,   December 31, 
   2020   2021   2022 
Loan product revenue   847,576    
    
 
Facilitation/post   188,673    39,782    35,820 
Sales income   5,667    202,960    154,906 
Technical services   38,313    417,566    327,245 
Others   175,776    101,143    43,696 
    1,256,005    761,451    561,667 

 

Loan products

 

In 2020, 2021 and 2022, loan products represented product offerings tailored to the needs of the borrowers. Loan product revenues in the above table represented the portion of the service fees that were charged to borrowers through the Group’s online lending information intermediary services or financial institution partners under direct lending program business

 

Deferred Revenue

 

Deferred revenue consists of post origination service fees received from borrowers, investors and financial institution partners for which services have not yet been provided. Deferred revenues are recognized ratably as revenue when the post-origination services are delivered during the loan period. Revenue recognized during the year December 31,2022 that was included in the deferred revenue balance at the beginning of the year was RMB38,015.

 

In December 2018, China National Internet Finance Rectification Office and the National Online Lending Rectification Office jointly issued the Guidance on the Classification and Disposal of Risks of Online Lending Information Intermediaries and Risk Prevention (“Circular 175”). Circular 175 tightens the regulation of the industry by requiring institutions other than normal intermediaries, including shell intermediaries with no substantive operations, small-scale intermediaries, intermediaries with high risks, and intermediaries that are unable to repay investors or otherwise unable to operate their businesses, to exit the online lending information intermediary industry.

 

In light of the tightening regulatory environment, the Group significantly decreased online lending information intermediary services during the year ended December 31, 2020. The Group launched re-designed investment programs by transferring their creditor’s rights to a licensed asset management company named Ningxia Shunyi Asset Management Co. Ltd (“Ningxia Shunyi”). By opting for the Group’s new investment programs, individual investors authorized our platform to transfer its creditor’s rights to Ningxia Shunyi on their behalf at the individual investors’ option.

 

On August 24,2020, the Group signed the asset management agreement and supplementary agreement with Ningxia Shunyi. According to the agreement, after the completion of the creditor’s rights transfer, Ningxia Shunyi and other third parties will provide services, including intermediary or management services. Pursuant to certain arrangements entered into among the Group, Ningxia Shunyi and Xi’an Guoheng Legal Service Co., Ltd. (“Guoheng”), Guoheng, with assistance from other third-party entities, provide such services to the Group.

 

Quality assurance fund liability

 

In order to provide assurance for investors, the Group established an investors’ protection plan.

 

The Group cooperated with third party guarantee and insurance companies, who provided investor protection services to replace the former quality assurance fund model, and the Group has no legal obligation to make compensation payments to investors on defaulted loans, and therefore no longer records a quality assurance fund liability in accordance with ASC 405-20, Extinguishments of liabilities.

 

F-17

 

 

In August 2016, the Group cooperated with Guangdong Nanfeng Guarantee Ltd. (“Nanfeng Guarantee”) and Taiping General Insurance Co., Ltd, (“China Taiping”) to launch an investor protection plan to replace the former quality assurance fund model. As part of the agreement with Nanfeng Guarantee and China Taiping, the Group transferred its legal responsibility to guarantee the existing loans (i.e., existing and future defaults) to Nanfeng Guarantee and China Taiping. The Group agreed to pay the balance of the quality assurance fund as of August 25, 2016 of RMB287 million from its own special account to a depository account set up by Nanfeng Guarantee and supervised by China Taiping. For all new loans facilitated, the borrowers paid the quality assurance fund to Nanfeng Guarantee to manage as part of the guarantee fund reserve going forward. A separate insurance policy was entered into by each borrower and the insurance company (i.e., China Taiping), where the insurance company charged an insurance premium to the borrower to cover additional default risks. Nanfeng Guarantee used the quality assurance fund in the depository account to compensate the defaulted loans. China Taiping will not cover the repayment until the balance of the depository account at the depository bank becomes insufficient. As a result, the Group no longer has a legal obligation to make compensation payments to investors for defaults (both incurred and future) related to its existing loan portfolio as well as loans originated subsequent to August 25, 2016.

 

In September 2017, the Group launched an enhanced investors’ protection plan with China Taiping and Nanfeng Guarantee. For loans with terms of 12 months or less, the borrower signed a “Loan Performance Guarantee Insurance Policy” with China Taiping and paid an insurance premium to China Taiping. In the event that default of the insured loan happens, China Taiping will repay the outstanding principal and the interest to the investors. For loans over 12 months, and for loans with terms of 12 months or less but not covered by China Taiping’s insurance protection, the borrower signed a “Confirmation to Participation in Guarantee Plan” and Nanfeng Guarantee provided the guarantee service. The borrowers pay the guarantee fee to Nanfeng Guarantee, which will be deposited in the guarantee fund depository account set up by Nanfeng Guarantee. The Group and Nanfeng Guarantee will determine the guarantee fund rate charged to borrowers based on the credit characteristics of the borrower as well as the underlying loan characteristics. If default of any loan protected by Nanfeng Guarantee happens, Nanfeng Guarantee will withdraw the funds from the guarantee fund reserve account to repay the investor within the fund’s balance as the upper limit.

 

In January 2018, the Group announced new updates to the arrangements regarding loans with terms of more than 12 months. The borrower signs a guarantee contract with Guangdong Success Finance Guarantee Company Limited (“Guangdong Success”). According to the contract, when the borrower defaults and, if the balance of the guarantee fund reserve account is insufficient to cover the unpaid amounts, Guangdong Success will make additional repayment with an upper limit of a cap of five times the guarantee fee paid by the borrower. For loans with the terms of 12 months or less, the borrower pays the insurance premium and signs a “Loan Performance Guarantee Insurance Policy” with either China Taiping or PICC with whom the Group began to collaborate in March 2018. The loans under China Taiping’s insurance protection obligation were all due by August 15, 2019; however, China Taiping’s insurance protection obligation has not been completely fulfilled as of the date of this annual report due to the ongoing insurance claim and settlement process. PICC has provided insurance protection to all the new loans with terms of no more than 12 months that have been originated since May 2018 and covered by the insurance protection plan. Since November 2019, new loans with terms of no more than 12 months are no longer covered by PICC’s investors protection plan. However, as of the date of this annual report, PICC’s insurance protection obligation will continue for loans originated before November 2019 that were subject to PICC’s insurance protection plan. Furthermore, Guangdong Success no longer provides guarantee protection on new loans facilitated after February 2020; however, Guangdong Success’ obligation with respect to loans facilitated before February 2020 has not been completely fulfilled as of the date of this annual report.

 

Since February 2020, the Group began to collaborate with Zhongtian Caizhi Financing Guarantee Co., Ltd. (“Zhongtian Guarantee”), an independent third party. For all the new loans originated since February 2020, borrowers are required to make contributions to the depository account set up by Zhongtian Guarantee. If a loan is past due for a certain period, Zhongtian Guarantee will use the cash available in the depository account to repay the investors up to the total amount of principal and the accrued interests. As the Group ceased the operation of its online lending information intermediary platform, in 2022, there was no such collaboration between the Group and Zhongtian Guarantee.

 

Fair value

 

Fair value is the price that would be received from selling an asset or paid to transfer a liability in an orderly transaction between market participants at the measurement date. When determining the fair value measurements for assets and liabilities required or permitted to be recorded at fair value, the Group considers the principal or most advantageous market in which it would transact and it considers assumptions that market participants would use when pricing the asset or liability.

 

F-18

 

 

Authoritative literature provides a fair value hierarchy, which prioritizes the inputs to valuation techniques used to measure fair value into three broad levels. The level in the hierarchy within which the fair value measurement in its entirety falls is based upon the lowest level of input that is significant to the fair value measurement as follows:

 

Level 1—inputs are based upon unadjusted quoted prices for identical assets or liabilities traded in active markets.

 

Level 2—inputs are based upon quoted prices for similar assets and liabilities in active markets, quoted prices for identical or similar assets and liabilities in markets that are not active and model-based valuation techniques for which all significant assumptions are observable in the market or can be corroborated by observable market data for substantially the full term of the assets or liabilities.

 

Level 3—inputs are generally unobservable and typically reflect management’s estimates of assumptions that market participants would use in pricing the asset or liability. The fair values are therefore determined using model-based valuation techniques that include option pricing models, discounted cash flow models, and similar techniques.

 

The carrying amounts of the Group’s financial instruments approximate their fair values because of their short-term nature. The Group’s financial instruments include cash, accounts receivable, notes receivable, amount due from related parties, amount due to related parties, and accrued expenses and other liabilities.

 

Cash and cash equivalents

 

Cash and cash equivalents represent cash on hand, demand deposits and highly liquid investments placed with banks or other financial institutions, which have original maturities less than three months. The Group considers all highly liquid investments with stated maturity dates of three months or less from the date of purchase to be cash equivalents.

 

Restricted cash

 

A subsidiary of the Group receives funds from investors for the purpose of buying or selling securities on behalf of its customers. The funds are deposited in a bank account restricted only for the use of purchasing securities on behalf of the investors and the use of the funds within this account are monitored by the bank. Such bank balance represents an asset of the Group for the amounts due to customers for the segregated bank balance held and payable to customers on demand. A corresponding payable to customers is recorded upon receipt of the cash from the customer. As of December 31, 2021, and 2022, the Group had restricted bank deposits of RMB295,910 and RMB 198,727, respectively.

 

Term deposits

 

Term deposits consist of deposits placed with financial institutions with an original maturity of greater than three months and less than one year. As of December 31, 2021, and 2022, the Group had term deposits of RMB83,294 and RMB232,432, respectively.

 

Investment in marketable securities

 

Investment in marketable securities consist of stocks placed with securities. The Group purchased common stock on the open market through securities companies. As of December 31, 2021, and 2022, the Group had investment in marketable securities of RMB169,815 and RMB200,679 respectively.

 

Loans receivable

 

Loans receivable are measured at amortized cost with interest accrued based on the contract rate. The Group evaluates the credit risk associated with the loans and estimates the cash flow expected to be collected over the life of the loans on an individual basis based on the Group’s past experience, the borrowers’ financial position, their financial performance and their ability to continue to generate sufficient cash flows. An allowance for doubtful accounts will be established for the loans with collection issues. Provision for uncollectable loans was recorded in the amount of RMB23,979 and RMB113,110 for the years ended December 31, 2021 and 2022, respectively.

 

F-19

 

 

Inventories, net

 

Inventories consisting of products available for sale are valued at the lower of cost or net realizable value with cost determined using the first-in, first-out cost method. Net realizable value is based on estimated selling prices in the ordinary course of business, less reasonably predictable transportation cost. Adjustments are recorded when future estimated net realizable value is less than cost. Write-downs are recorded in cost of revenues in the consolidated statements of operations and comprehensive income (loss). Certain costs attributable to buying and receiving products, such as freight in, are also included in inventories. As of December 31, 2021, and 2022, the Group had inventories, net of RMB1,250 and RMB2,662 in “Prepaid expenses and other assets” in the balance sheets, respectively.

 

Allowance for doubtful accounts

 

Accounts receivable, other receivables and loan receivables are stated at the historical carrying amount net of write-offs and allowance for doubtful accounts. The Group continuously monitors collections from its borrowers and customers and maintains an allowance for doubtful accounts based on various factors, including aging, historical collection data, specific collection issues that have been identified, borrower concentration, general economic conditions and other factors surrounding the credit risk of specific borrowers. Uncollectible receivables are written off when a settlement is reached for an amount that is less than the outstanding balance or when the Group has determined it is probable that the balance will not be collected. The movement of the allowance for doubtful accounts is as follows:

 

   Accounts   Other   Loans     
   receivable   receivables   receivable   Total 
   RMB   RMB   RMB   RMB 
Balance at December 31, 2020   1,446,994    82,952    329,364    1,859,310 
Provision for doubtful accounts   
    
    23,979    23,979 
Reversal   (2,994)   (3,026)   (2,918)   (8,938)
Write-offs   
    (14,279)        (14,279)
Balance at December 31, 2021   1,444,000    65,647    350,425    1,860,072 
Provision for doubtful accounts   612    26,854    113,100    140,566 
Reversal   (30)   (65,640)   (7,561)   (73,231)
Write-offs             (14,605)   (14,605)
Balance at December 31, 2022   1,444,582    26,861    441,359    1,912,802 

 

Refer to Note 4 - Loan Receivables for further information on the allowance for loans receivable and Note 5 - Prepaid expenses and other assets for further information on allowance for prepaid expenses and other assets.

 

Business Combinations

 

The Group accounts for its business combinations using the acquisition method of accounting in accordance with ASC topic 805 (“ASC 805”), Business Combinations. The acquisition method of accounting requires that the consideration transferred to be allocated to the assets, including separately identifiable assets and liabilities the Group acquired, based on their estimated fair values. The consideration transferred in an acquisition is measured as the aggregate of the fair values at the date of exchange of the assets given, liabilities incurred, and equity instruments issued as well as the contingent considerations and all contractual contingencies as of the acquisition date. The Group also evaluates all contingent consideration arrangements to determine if the arrangements are compensatory in nature. If the Group determines that a contingent consideration arrangement is compensatory, the arrangement would be accounted for outside of the business combination and recorded as compensation expense in the post-acquisition financial statements of the combined entity. The costs directly attributable to the acquisition are expensed as incurred. Identifiable assets, liabilities and contingent liabilities acquired or assumed are measured separately at their fair value as of the acquisition date, irrespective of the extent of any non-controlling interests. The excess of (i) the total of cost of the acquisition, fair value of the non-controlling interests and acquisition date fair value of any previously held equity interest in the acquire over (ii) the fair value of the identifiable net assets of the acquire, is recorded as goodwill. If the cost of acquisition is less than the fair value of the net assets of the subsidiary acquired, the difference is recognized directly in earnings.

 

F-20

 

 

The determination and allocation of fair values to the identifiable assets acquired, liabilities assumed and non-controlling interests is based on various assumptions and valuation methodologies requiring considerable judgment from management. The most significant variables in these valuations are discount rates, terminal values, the number of years on which to base the cash flow projections, as well as the assumptions and estimates used to determine the cash inflows and outflows. The Group determines discount rates to be used based on the risk inherent in the related activity’s current business model and industry comparisons. Terminal values are based on the expected life of assets, forecasted life cycle and forecasted cash flows over that period.

 

Long-term investments

 

The Group’s long-term investments consist of equity securities without readily determinable fair values, equity method investments, held-to-maturity and available-for-sale investments.

 

a.Equity securities without readily determinable fair value

 

Historically, for investee companies over which the Group did not have significant influence and a controlling financial interest, the Group accounts for these as cost method investments under ASC 325-20. In January, 2018, the Group adopted Accounting Standards Update (“ASU”) 2016-01, Financial Instruments—Recognition and Measurement of Financial Assets and Financial Liabilities, and elected to account for equity investments that do not have a readily determinable fair value under the measurement alternative prescribed within ASU 2016-01, to the extent such investments are not subject to consolidation or the equity method. Under the measurement alternative, these financial instruments are carried at cost, less any impairment (assessed quarterly), plus or minus changes resulting from observable price changes in orderly transactions for an identical or similar investment of the same issuer. In addition, income is recognized when dividends are received only to the extent they are distributed from net accumulated earnings of the investee. Otherwise, such distributions are considered returns of investment and are recorded as a reduction on the cost of the investment. The impairment losses on the equity securities without readily determinable fair values during the years ended December 31, 2020, 2021 and 2022 were RMB282,076, RMB 631,393, and RMB102,510 respectively.

 

b.Equity method investments

 

Investee companies over which the Group has the ability to exercise significant influence, but does not have a controlling interest, are accounted for using the equity method. Significant influence is generally considered to exist when the Group has an ownership interest in the voting stock of the investee between 20% and 50%. Other factors, such as representation on the investee’s board of directors, voting rights and the impact of commercial arrangements, are also considered in determining whether the equity method of accounting is appropriate. Under the equity method of accounting, the Group’s share of the earnings or losses of the investee company, impairments, and other adjustments required by the equity method are reflected in “loss in equity method investments, net” in the consolidated statements of operations.

 

An impairment charge is recorded if the carrying amount of the investment exceeds its fair value and this condition is determined to be other than temporary. The Group estimates the fair value of the investee company based on comparable quoted prices for similar investments in an active market, if applicable, or a discounted cash flow approach which requires significant judgments, including the estimate of future cash flows, which is dependent on internal forecasts, the estimate of long term growth rate of a company’s business, the estimate of the useful life over which cash flows will occur, and the determination of the weighted average cost of capital. The impairment losses on its equity method investment were RMB179,193, RMB58,033 and RMB427,697 during the years ended December 31, 2020, 2021 and 2022, respectively.

 

c.Held-to-maturity and available-for-sale investments

 

Investments are classified as held-to-maturity when the Group has the positive intent and ability to hold the debt security to maturity, and are recorded at amortized cost. As of December 31, 2021, and 2022, the balance of held-to-maturity securities were RMB38,000 and nil, respectively.

 

For investments in investees’ stocks which are determined to be debt securities, the Group accounts for it as long-term available-for-sale investments when they are not classified as either trading or held-to-maturity investments. The available-for-sale investments are carried at their fair value and the unrealized gains or losses from the changes in fair values are included in accumulated other comprehensive income.

 

F-21

 

 

The Group reviews its investment for other-than-temporary impairment (“OTTI”) based on the specific identification method. The Group considers available quantitative and qualitative evidence in evaluating potential impairment of its investments. If the cost of an investment exceeds the investment’s fair value, the Group considers, among other factors, general market conditions, government economic plans, the duration and the extent to which the fair value of the investment is less than the cost, the Group’s intent and ability to hold the investment, and the financial condition and near-term prospects of the issuers.

 

If there is OTTI on debt securities, the Group separates the amount of the OTTI into the amount that is credit related (credit loss component) and the amount due to all other factors. The credit loss component is recognized in earnings, which represents the difference between a security’s amortized cost basis and the discounted present value of expected future cash flows. The amount due to other factors is recognized in other comprehensive income if the entity neither intends to sell and will not more likely than not be required to sell the security before recovery. The difference between the amortized cost basis and the cash flows expected to be collected is accreted as interest income. The Group recorded impairment losses (reversal) on its held-to-maturity and available for sale investments during the years ended December 31, 2020, 2021 and 2022 of RMB1,221, RMB (676) and nil, respectively.

 

Goodwill

 

Goodwill represents the excess of the purchase price of acquired businesses over the estimated fair value assigned to the individual assets acquired and liabilities assumed.

 

Application of goodwill impairment test requires management judgement, including the identification of reporting units, assigning assets and liabilities to reporting units, assigning goodwill to reporting units, and determining the fair value to each reporting unit. The judgment in estimating the fair value of reporting units includes estimating future cash flows, determining appropriate discount rates and making other assumptions. Changes in these estimates and assumptions could materially affect the determination of fair value for each reporting unit.

 

A reporting unit is identified as a component for which discrete financial information is available and is regularly reviewed by management. The impairment test is performed as of year-end or if an event occurs or circumstances change that would more likely than not reduce the fair value of a reporting unit below its carrying amount by comparing the fair value of a reporting unit with its carrying value. If the fair value of the reporting unit exceeds its carrying amount, goodwill is not impaired and no further testing is required. If the fair value of the reporting unit is less than the carrying value, an impairment charge is recognized for the amount by which the carrying amount exceeds the reporting unit’s fair value; however, the loss recognized should not exceed the total amount of goodwill allocated to that reporting unit.

 

Based on the Group’s impairment assessment, the Group recorded goodwill impairment of RMB50,291, nil and RMB 200 for the years ended December 31, 2020, 2021 and 2022, respectively.

 

Property, equipment and software, net

 

Property, equipment and software consists of computer and transmission equipment, furniture and office equipment, office buildings, software, and leasehold improvements, which are recorded at cost less accumulated depreciation and amortization. Depreciation and amortization are calculated on a straight-line basis over the following estimated useful lives:

 

Computer and electronic equipment  3 years
Furniture and office equipment  5 years
Office Building  20 years
License  20 years
Software  5 years
Leasehold improvements  Over the shorter of the remaining lease term or estimated useful life

 

F-22

 

 

Origination and servicing expense

 

Origination and servicing expense consists primarily of variable expenses and vendor costs, including costs related to credit assessment, customer and system support, payment processing services and collection associated with facilitating and servicing loans.

 

Sales and marketing

 

Sales and marketing consist primarily of selling and marketing expenses and cost of goods sold. Selling and marketing expenses consist primarily of various marketing expenses, including those related to user acquisition and retention and general brand and awareness building. Selling and marketing expenses were RMB340,769,RMB165,477 and RMB62,243 for the years ended December 31, 2020, 2021 and 2022, respectively. Cost of goods sold primarily consists of the purchase price of products, packaging material, handling costs and product delivery costs. Cost of goods sold is related to sales income. Cost of goods sold were RMB3,515, RMB59,088, and RMB46,424 for the years ended December 31, 2020, 2021 and 2022, respectively.

 

Advertising costs

 

Advertising costs are expensed as incurred in accordance with ASC 720-35, Other Expense-Advertising costs. Advertising costs are included in sales and marketing expenses in the consolidated statements of comprehensive income. Advertising costs were RMB 20,704, RMB 495 and RMB 19 for the years ended December 31, 2020, 2021 and 2022, respectively.

 

Government subsidy income

 

The Group receives government grants and subsidies in the PRC from various local governments from time to time which are granted for general corporate purposes and to support its ongoing operations in the region. The grants are determined at the discretion of the relevant government authority and there are no restrictions on their use. The government subsidies are recorded as non-operating income in the consolidated statements of operations and comprehensive income (loss) in the period the cash is received. The government grants received by the Group were RMB27,440, RMB437 and RMB512 for the years ended December 31, 2020, 2021 and 2022, respectively.

 

Leases

  

The Group leases certain office premises in different cities in the PRC and overseas under operating leases. In accordance with FASB ASC Tpoic 842, the Group determines whether an arrangement constitutes a lease and records lease liabilities and right-of-use assets on its consolidated balance sheets at the lease commencement date. The Group measures its lease liabilities based on the present value of the total lease payments to be paid discounted based on the more readily determinable rate implicit in the lease or the Groups incremental borrowing rate, which is the estimated rate the Group would be required to pay for a collateralized borrowing equal to the total lease payments over the term of the lease. The Group estimates its incremental borrowing rate based on an analysis of corporate debt of companies with credit and financial profiles similar to its own. The Group measures right-of-use assets based on the corresponding lease liability adjusted for payments made to the lessor at or before the commencement date, and initial direct costs it incurs under the lease. The Group begins recognizing rent expense when the lessor makes the underlying asset available for use by the Group. The Group’s leases have remaining lease terms of up to three years, some of which include options to extend the leases for an additional period which has to be agreed with the lessors based on mutual negotiation. After considering the factors that create an economic incentive, the Group did not include renewal option periods in the lease term for which it is not reasonably certain to exercise.

 

For short-term leases of 12 months or less, the Group records rent expense in its consolidated statements of operations on a straight-line basis over the lease term.

 

F-23

 

 

Income taxes

 

Current income taxes are provided on the basis of net profit (loss) for financial reporting purposes, adjusted for income and expenses which are not assessable or deductible for income tax purposes, in accordance with the laws of the relevant tax jurisdictions.

 

Deferred income taxes are provided using asset and liability method, which requires the recognition of deferred tax assets and liabilities for the expected future tax consequences of events that have been included in the financial statements. Under this method, deferred tax assets and liabilities are determined on the basis of the differences between financial statements and tax basis of assets and liabilities using enacted tax rates in effect for the year in which the differences are expected to reverse. Deferred tax assets are also provided for net operating loss carryforwards.

 

Net deferred tax assets are recognized to the extent that these assets are more likely than not to be realized. In making such a determination, management consider all positive and negative evidence, including future reversals of projected future taxable income and results of recent operations. Net deferred tax assets are reduced by a valuation allowance when, in the opinion of management, it is more-likely-than-not that a portion of or all of the net deferred tax asset will not be realized.

 

In order to assess uncertain tax positions, the Group applies a more likely than not threshold and a two-step approach for the tax position measurement and financial statement recognition. Under the two-step approach, the first step is to evaluate the tax position for recognition by determining if the weight of available evidence indicates that it is more likely than not that the position will be sustained, including resolution of related appeals or litigation processes, if any. The second step is to measure the tax benefit as the largest amount that is more than 50% likely of being realized upon settlement. The Group recognizes interest and penalties, if any, under accrued expenses and other current liabilities on its consolidated balance sheet and under other expenses in its consolidated statements of operation and comprehensive income (loss). The Group did not have any significant unrecognized uncertain tax positions as of and for the years ended December 31, 2021 and 2022.

 

Share-based compensation

 

Share-based payment transactions with employees and management, such as share options, are measured based on the grant date fair value of the equity instrument. The Group has elected to recognize compensation expenses using the straight-line method for all employee equity awards granted with graded vesting provided that the amount of compensation cost recognized at any date is at least equal to the portion of the grant-date value of the options that are vested at that date, over the requisite service period of the award, which is generally the vesting period of the award. Compensation expenses for awards with performance conditions is recognized when it is probable that the performance condition will be achieved. The Group elects to recognize forfeitures when they occur.

 

Net income (loss) per ordinary share

 

Basic net income (loss) per ordinary share is computed by dividing net income (loss) attributable to ordinary shareholders by the weighted average number of ordinary shares outstanding during the period.

 

Diluted net income per ordinary share reflects the potential dilution that would occur if securities were exercised or converted into ordinary shares. The Group has share options which could potentially dilute basic net income per ordinary share in the future. Diluted net income per ordinary share is computed using the two-class method or the as-if-converted method, whichever is more dilutive. When the Group has a loss, the dilutive effect of these securities is not included as they would be anti-dilutive.

 

Foreign currency translation

 

The Group’s functional and reporting currency is RMB. The functional currency of the Group’s entities in Hong Kong is Hong Kong dollars. The functional currency of the Group’s subsidiaries and VIEs in the PRC is Renminbi (“RMB”).

 

Monetary assets and liabilities denominated in currencies other than the functional currency are translated into the functional currency at the rates of exchange at the balance sheet date. Transactions in currencies other than the functional currency during the year are converted into the functional currency at the applicable rates of exchange prevailing when the transactions occurred. Transaction gains and losses are recognized in the consolidated statements of operations.

 

Assets and liabilities are translated from each entity’s functional currency to the reporting currency using the exchange rates in effect on the balance sheet date. Equity amounts are translated at historical exchange rates. Revenues, expenses, gains and losses are translated using the average rates for the year. Translation adjustments are reported as cumulative translation adjustments and are shown as a separate component in the consolidated statements of comprehensive income (loss).

 

F-24

 

 

Convenience translation

 

Translations of amounts from RMB into US$ are presented solely for the convenience of the reader and were calculated at the rate of US$1.00 = RMB6.8972 on December 31, 2022, the last business day for the year ended December 31, 2022, representing the exchange rate published by the Federal Reserve Board. No representation is intended to imply that the RMB amounts could have been, or could be, converted, realized or settled into the US$ at such rate, or at any other rate.

 

Significant risks and uncertainties

 

i)Foreign currency risk

 

RMB is not a freely convertible currency. The State Administration for Foreign Exchange, under the authority of the People’s Bank of China, controls the conversion of RMB into foreign currencies. The value of RMB is subject to changes in central government policies and to international economic and political developments affecting supply and demand in the China Foreign Exchange Trading System market. The cash and cash equivalents of the Group included aggregate amounts of RMB 1,455,089 and RMB1,751,808, which were denominated in RMB at December 31, 2021 and December 31,2022, respectively, representing 53.26% and 71.99% of the cash and cash equivalents at December 31 ,2021 and December 31,2022 respectively.

 

ii)Concentration of credit risk

 

Financial instruments that potentially expose the Group to significant concentration of credit risk primarily consist of cash and cash equivalents, accounts receivable, loans receivable, prepaid expenses and other assets. As of December 31, 2021 and December 31,2022 the majority of the Group’s cash and cash equivalents were deposited in financial institutions located in the PRC. According to the Deposit Insurance Regulation in different areas, RMB25,500 was insured and RMB1,726,308 was not insured in mainland China with the policy of RMB 500,000 insured by each banking financial institution, RMB2,652 was insured and RMB581,686 was not insured in HK, with the policy of HKD 500,000 insured by each banking financial institution, RMB 3,449 was insured and RMB 3,450 was not insured in America with the policy of $250,000 insured by each banking financial institution, RMB 90,235 was not insured in Southeast Asia with the policy of nil insured. Accounts receivable are typically unsecured and are derived from revenue earned from customers in the PRC. The risk with respect to accounts receivable is mitigated by credit evaluations the Group performs on its customers and its ongoing monitoring process of outstanding balances. The Group made loans to third-party companies under loan agreements and is exposed to credit risk in the case of defaults by the debtors. The maximum amount of loss due to credit risk is limited to the total outstanding principal balance plus accrued interest on the balance sheets dates. As of December 31, 2021 and December 31,2022, there was RMB260,224 and RMB151,368 of loans receivable outstanding, respectively. The Group evaluates and monitors the credit worthiness of the debtors and records an allowance for uncollectible accounts based on an assessment of the payment history, the existence of collateral, current information and events, and the facts and circumstances around the credit risk of the debtor. Refer to Note 2 Details of the VIE for concentrations in the geographic areas.

 

There are RMB 185 million (representing 33% ), RMB 145 million (representing 26% ) and RMB 87 million(representing 16% ) from customer A, customer B and customer C individually represented greater than 10% of the total net revenues for the year ended December 31, 2022.

 

There are RMB141 million (representing 19% )and RMB102 million (representing13% )from customer A and customer B individually represented greater than 10% of the total net revenues for the year ended December 31, 2021. 

 

There are no customers of the Group that accounted for greater than 10% of the Group’s carrying amount of accounts receivable as of December 31, 2021 and 2022.

 

Recent accounting pronouncements adopted

 

In January 2020, the Financial Accounting Standards Board (FASB) issued Accounting Standards Update No. 2020-01, Investments—Equity Securities (Topic 321), Investments—Equity Method and Joint Ventures (Topic 323), and Derivatives and Hedging (Topic 815) (ASU 2020-01), which clarifies the interaction of the accounting for equity securities under Topic 321, the accounting for equity method investments in Topic 323, and the accounting for certain forward contracts and purchased options in Topic 815. The Group adopted this new standard beginning June 1, 2022 with no material impact on its consolidated financial statements. 

 

Current expected credit losses impairment

 

In June 2016, the FASB issued ASU 2016-13,Financial Instruments-Credit Losses (Topic 326): Measurement of Credit Losses on Financial Instruments (“ASC 326”), which requires entities to measure all expected credit losses for financial assets held at the reporting date using a current expected credit loss model based on historical experience, current conditions, and reasonable and supportable forecasts.

 

The Group adopted ASC 326 on January 1, 2020 using the modified retrospective transition approach. Based on the nature of the Group’s financial instruments within the scope of this standard, which are primarily accounts receivable and other receivables, the adoption of the new standard did not have a material effect on the Group’s consolidated financial statements.

 

 The Group does not believe that other recently issued accounting standards, if currently adopted, will have a material effect on the Group’s consolidated financial statements.

 

F-25

 

 

3. BUSINESS ACQUISITIONS

 

In 2022, the Group purchased Lion Global Financial Limited for consideration of RMB5,811. Based on a valuation performed by the Group with the assistance of a third-party valuation expert, the purchase price has been allocated to the fair value. Neither the results of operations since the acquisition date nor the pro forma results of operations of the acquiree were presented because the effects of this business combinations was not significant to the Group’s consolidated results of operations.

 

4. LOANS RECEIVABLE, NET

 

   December 31,   December 31, 
   2021   2022 
Loans receivable   289,705    587,624 
Less: allowance for doubtful accounts   (29,481)   (441,447)
Total   260,224    146,177 

 

The Group entered into several loan agreements with certain third-party post loan service companies. As of December 31, 2022, the Group had RMB146 million loans receivable outstanding, with terms ranging from 6 to 48 months with interest at nil to 14%, per annum.

 

As of December 31, 2022, the Group has a RMB441.4 million allowances for uncollectable loans receivable, respectively.

 

Interest-earning loan receivables are on non-accrual status if loans are past due for more than 90 days. As of December 31, 2021 and December 31, 2022, RMB23,000 and RMB25,000 loan receivables were on non-accrual status.

 

The following table sets forth the aging of loans as of December 31,2021 and December 31,2022:

 

   1 - 89 days   90 days or   Total past         
   past due   more past due   due   Current   Total loans 
December 31, 2021       23,000    23,000    266,705    289,705 
December 31, 2022   1,700    348,264    349,964    237,660    587,624 

 

F-26

 

 

5. PREPAID EXPENSES AND OTHER ASSETS

 

   December 31,   December 31, 
   2021   2022 
Deposits(i)   68,219    127 
Advances to suppliers   19,732    9,971 
Prepaid taxes (ii)   304,278    203,661 
Prepaid service fee   36,306    7,429 
Prepaid investment   304,996    
 
Others   22,347    5,548 
Less: Allowance for doubtful accounts   (4,000)   (4,000)
Total   751,878    222,736 

 

(i)Deposits mainly include rent deposits and deposits to third-party vendors.

 

(ii)Prepaid taxes were the deductible VAT which can be deducted in the future.

 

6. FAIR VALUE OF ASSETS AND LIABILITIES

 

For a description of the fair value hierarchy and the Group’s fair value methodologies, see “Note 2—Summary of Significant Accounting Policies.”

 

Financial instruments recorded at fair value

 

Assets and Liabilities Recorded at Fair Value.

 

The Group does not have assets or liabilities measured at fair value on a non-recurring basis.

 

The following tables present the fair value hierarchy for assets and liabilities measured at fair value on a recurring basis subsequent to initial recognition:

 

               Total 
December 31, 2021  Level 1   Level 2   Level 3   Fair Value 
   RMB   RMB   RMB   RMB 
Assets                
Long-term investments   
    
    413,959    413,959 
Investment in marketable securities   169,815    
    
    169,815 
Total Assets   169,815    
    413,959    583,774 
December 31, 2022                    
Assets                    
Long-term investments   
    
    431,301    431,301 
Investment in marketable securities   200,679    
    
    200,679 
Total Assets   200,679    
    431,301    631,980 

  

Financial Instruments Not Recorded at Fair Value

 

Financial instruments, including cash and cash equivalents, restricted cash, term deposits, accounts receivable, other receivables, loan receivables, prepaid expenses and other assets, accrued expenses and other liabilities and amounts due from/to related parties are not recorded at fair value. The fair values of these financial instruments, other than loans receivable, approximate their carrying value reported in the consolidated balance sheets due to the short-term nature of these assets and liabilities.

 

F-27

 

 

7. LONG-TERM INVESTMENTS

 

   Equity securities
without readily
determinable
   Equity
method
   Available for sales   Held-to-
maturity
     
   fair value   investments   investment   investment   Total 
   RMB   RMB       RMB   RMB 
Balance at December 31, 2019   543,178    206,823    10,443    15,200    775,644 
Additions   396,549    53,929    
    19,100    469,578 
Disposals   (5,000)   
    (10,443)   
    (15,443)
Share of (loss) in equity method investments   
    (21,317)   
    
    (21,317)
Impairment charges   (282,076)   (179,193)   
    (1,221)   (462,490)
Impact of exchange rate   (4,949)   (2,751)   
         (7,700)
Balance at December 31, 2020   647,702    57,491    
    33,079    738,272 
Additions   97    19,971    
    38,000    58,068 
Disposals   
    (7,652)   
    (18,983)   (26,635)
Loss in held-to-maturity investment   
    
    
    (14,096)   (14,096)
Share of (loss) in equity method investments   
    (7,167)   
    
    (7,167)
Impairment charges   (23,193)   (4,229)   
    
    (27,422)
Impact of exchange rate   6,787    (381)   
    
    6,406 
Balance at December 31, 2021   631,393    58,033    
 
    38,000    727,426 
Additions   
    3,000    
 
    14,207    17,207 
Disposal   
    (14,738)   
 
    (38,000)   (52,738)
Loss in held-to-maturity investment   
    
    
 
    
    
 
Share of income in equity method investments   
    19,432    
 
    
    19,432 
Impairment charges   (164,161)   (3,452)   
 
    (14,207)   (181,820)
Impact of accounting method changes   (361,100)   361,100         
    
 
Impact of exchange rate   (3,622)   4,322    
 
    
    700 
Balance at December 31, 2022   102,510    427,697    
 
    
    530,207 

 

Equity securities without readily determinable fair value

 

The following table sets forth the Group’s equity securities without readily determinable fair value:

 

   December 31,   December 31, 
   2021   2022 
   RMB   RMB 
EZhou Rural Commercial Bank   40,000    40,000 
BitPay, Inc. (Delaware)(i)   25,490    27,589 
Zhuhai Yuanxin investment partnership (limited partnership(“ZhuhaiYuanxin”)   15,000    
 
Ningbo Weilie investment management partnership (limited partnership) (“NingboWeilie”) (ii)   20,000    20,000 
Shanghai Xinzheng Financial Information Consulting Co., Ltd. (iii)   129,786    
 
Hubei Consumption Financial Company (“Hubei Consumption”)   361,100    
 
Others   40,017    14,921 
Total   631,393    102,510 

 

(i)In March 2018, the Group acquired a 1.11% of equity interest in BitPay, Inc. (Delaware) for a cash consideration of US$4,000. The Group holds 1.11% equity interest as of December 31, 2021 and December 31,2022. No impairment existed at December 31, 2021 and December 31,2022,and there were no observable price changes for the year ended December 31, 2022.

 

(ii)In December 2017, the Group purchased a 8.50% equity interest in Ningbo Weilie for a total cash consideration of RMB 20,000,000.No impairment existed at December 31, 2021 and December 31,2022, and there were no observable price changes for the year ended December 31,2022.

 

(iii)In September 2018, the Group purchased a 15% equity interest of Shanghai Xinzheng Financial Information Consulting Co., Ltd. for a total consideration of RMB129,786. The Group holds a 15% equity interest as of December 31, 2021 and 2022 respectively. No impairment existed at December 31, 2021. Due poor operation and accumulated loss of Shanghai Xinzheng , the Group fully impaired the investment as of December 31,2022.

 

F-28

 

 

Equity method investments

 

   December 31,   December 31, 
   2021   2022 
   RMB   RMB 
CSJ Golden Bull (Beijing) Investment Consulting Co., Ltd (“CSJ Golden Bull”) (i)   17,101    10,549 
PT.TIRTA Finance(ii)   19,760    24,218 
Hubei Consumption Financial Company (“Hubei Consumption”) (iii)   
    390,019 
Others   21,172    2,911 
Total   58,033    427,697 

 

(i)In September 2017, the Group purchased an equity interest of CSJ Golden Bull for a total cash consideration of RMB40,900. The Group holds a 25% equity interest as of December 31, 2021 and December 31, 2022.Equity loss of CSJ Golden Bull for the years ended December 31, 2020,2021 and 2022 was RMB4,540,  RMB5,034 and RMB6,552  respectively.

 

(ii)In June 2021, the Group sold 40% of PT.TIRTA Finance to Trusty Cars Pte. Ltd (a third party) and 5% of PT.TIRTA Finance to PT SAHABAT MITRA (a third party), and therefore deconsolidated PT.TIRTA Finance and record a loss of RMB582. The fair value at the disposal day was RMB 49,927 using the asset-based method based on various assumptions, e.g. Fair market, going concern, policy stability, etc. The Group continued to have significant influence on PT.TIRTA Finance and account for a 40% equity interest in it. After the transaction, Trusty Cars Pte. Ltd became a related party. Nil transaction between Trusty Cars Pte. Ltd and the Group after the transaction. No impairment existed at December 31, 2022, and there were no observable price changes for the year ended December 31, 2022.Equity loss of PT.TIRTA Finance for the years ended December 31, 2020,2021 and 2022 was nil, RMB211 and RMB (136) respectively.

 

(iii)In December 2019, the Group paid RMB361,100 in cash in exchange for a 24.47% equity interest in Hubei Consumption. No impairment existed at December 31, 2021 and December 31, 2022, and there were no observable price changes for the year ended December 31, 2022.Equity income of Hubei Consumption for the years ended December 31, 2020,2021 and 2022 was RMB 4,540, nil and RMB 28,919 respectively.

  

Held-to-maturity investments

 

In 2019, the Group purchased a principal-guaranteed debt investment in the form of a beneficiary interest in a trust for cash consideration of RMB15,200, which had a stated maturity within one year. The Group extended the maturity date for another year in 2020 and disposed of the investment in 2021.

 

In 2020, the Group purchased another principal-guaranteed debt investment in the form of a beneficiary interest in a trust for cash consideration of RMB19,100, which had a stated maturity within one year. The Group disposed of this investment in 2021.

 

In 2021, the Group purchased another principal-guaranteed debt investment in the form of a beneficiary interest in a trust for cash consideration of RMB38,000, which had a stated maturity within one year. The Group disposed this investment in 2022.

 

As of December 31, 2022, there’s no principal-guaranteed debt investments.

 

8. PROPERTY, EQUIPMENT AND SOFTWARE, NET

 

   December 31,   December 31,   December 31, 
   2020   2021   2022 
    RMB    RMB    RMB 
Office building   19,470    19,525    51,142 
Computer and electronic equipment   57,856    58,351    60,402 
Furniture and office equipment   10,065    10,386    13,895 
Leasehold improvements   30,069    28,377    9,339 
Software   46,008    54,492    53,563 
Total property and equipment   163,468    171,131    188,340 
Accumulated depreciation and amortization   (79,147)   (104,284)   (95,655)
Impairment loss for technology of discontinued online lending information services   (20,925)   (23,296)   (23,296)
Property, equipment, net   63,396    43,551    69,389 

 

Depreciation and amortization expense on property, equipment and software for the years ended December 31, 2020, 2021 and 2022 was RMB14,500, RMB25,137 and RMB18,767, respectively 

 

F-29

 

 

9. INTANGIBLE ASSETS, NET

 

   December 31,   December 31,   December 31, 
   2020   2021   2022 
   RMB   RMB   RMB 
Brokerage licenses   51,880    51,152    51,236 
Trade Name   6,400    6,400    6,400 
Technology   27,600    27,600    27,600 
Total Intangible assets   85,880    85,152    85,236 
Accumulated amortization   (24,247)   (30,649)   (32,881)
Impairment loss of technology with discontinued online lending information platform   (17,220)   (17,220)   (17,220)
Intangible assets, net   44,413    37,283    35,135

 

The amortization periods range from 5 years to 20 years. Amortization expense on intangible assets for the years ended December 31, 2020, 2021 and 2022 were RMB 9,717 , RMB6,402 and RMB2,233, respectively. As of December 31, 2022, the Group expects to record amortization expenses related to intangible assets RMB 5,124, RMB 5,046, RMB4,087, RMB 4,087and RMB4,087 for the next five years, respectively, and RMB4,087 thereafter.

 

10. ACCRUED EXPENSES AND OTHER LIABILITIES

 

   December 31,   December 31, 
   2021   2022 
   RMB   RMB 
Accrued advertising and marketing fees   52,371    66,786 
Payables related to service fees and others   93,897    26,488 
Amounts due to customers for the segregated bank balances held on their behalf   273,774    153,701 
Deposits   2,575    586 
Value added tax and surcharges   13,899    1,165 
Other   30,732    1,620 
Total accrued expenses and other current liabilities   467,248    250,346 

 

F-30

 

 

11. RELATED PARTY BALANCES AND TRANSACTIONS

 

Below summarizes the major related parties and their relationships with the Group, and the nature of their services provided to/by the Group:

 

Name of related parties   Relationship with the Group   Major transaction with the Group
Zhuhai Hengqin Flash Cloud Payment Information Technology Limited (“Zhuhai Hengqin Payment”)   Entity controlled by Sun, Lei   Payment processing service
Nanjing Lefang   Investee with significant influence   Borrower acquisition and referral services purchased by the Group, consulting service provided to Nanjing Lefang by the Group, and related party loan
Shanghai Qiuzhi Information Technology Limited (“Shanghai Qiuzhi”)   Equity method investee (from May 2019)   Borrower acquisition and referral services
Beijing Jiuzao Technology Limited
(“Beijing Jiuzao”)
  Entity controlled by Sun, Lei (from December 2019)   Borrower acquisition and referral services
Hangzhou Shuyun Gongjin Technology Limited (“Hangzhou Shuyun”)   Entity controlled by Sun, Lei   Credit inquiry services
Hainan Chenxi Investment Consulting Co., Ltd (“Hainan Chenxi”)   Investee with significant influence (Since July 2020)   Related party loan, Insurance agency service
Diaobiao Zhonghai(Beijing)Technology Co., Ltd (“Diaobiao Zhonghai”)   Equity method investee (Since July 2020)   Capital
Zhongzheng Jinniu(Beijing)Investment Consulting Co., Ltd( “Zhongzheng Jinniu” )   Equity method investee (Since 2018)   Related party loan

 

Details of related party balances and transactions as of and for the years ended December 31, 2021 and 2022 are as follows:

 

(1)Services provided by related parties

 

   Year ended   Year ended   Year ended 
   December 31,   December 31,   December 31, 
   2020   2021   2022 
   RMB   RMB   RMB 
Investors and borrower acquisition and referral services:            
Beijing Jiuzao   852    
    
 
Shanghai Qiuzhi   49    
    
 
Subtotal   901    
    
 
Insurance agency service:               
Hainan Chenxi   
    
    519 
Credit inquiry services:               
Hangzhou Shuyun   358    
    
 
Total   1,259    
    519 
         
 
    
 
 

 

(2)Amounts due from related parties

 

   December 31,   December 31, 
   2021   2022 
   RMB   RMB 
Zhongzheng Jinniu   
    25,030 
Hainan Chenxi   41,750    67,750 
Subtotal   41,750    92,780 
Impairment   
    (92,780)
Total   41,750    
 

 

The Group entered into several loan agreements with Hainan Chenxi and as of December 31, 2022, the Group had RMB67.8 million loans receivable from Hainan Chenxi outstanding, with terms 12 months and with interest at 6%. The Group entered into several loan agreements with Zhongzheng Jinniu, and as of December 31, 2022, the Group had RMB25.0 million loans receivable from Zhongzheng Jinniu outstanding, with terms 6 months and with interest at 6.00% or 14.00%. Due to poor operations of Zhongzheng Jinniu and Hainan Chenxi, the Group fully impaired the loans as of December 31, 2022.

 

F-31

 

 

(3)Amounts due to related parties

 

   December 31,   December 31, 
   2021   2022 
   RMB   RMB 
Zhuhai Hengqin Payment   27    
 
Nanjing Lefang   19,218    4,620 
Hangzhou Shuyun   18    
 
Beijing Jiuzao   4,704    
 
Hainan Chenxi   
 
    519 
Diaobiao Zhonghai   
    3 
Total   23,967    5,142 

 

Nanjing Lefang provides referral services, consulting service to Group as of December 31, 2022. The Group had RMB 4,620 payable to Nanjing Lefang. Hainan Chenxi provides insurance agency services to the Group and there is RMB 519 payable to Hainan Chenxi as of December 31, 2022.

 

12. INCOME TAXES

 

9F Inc. is a company incorporated in the Cayman Islands. Under the current laws of the Cayman Islands, it is not subject to tax on either income or capital gain.

 

According to the HK regulations, HK entities are subject to a two-tiered income tax rate for taxable income earned in Hong Kong with effect from April 1, 2018. The first HK$2 millions of profits earned by HK entity will be taxed at 8.25%, while the remaining profits will continue to be taxed at the existing 16.5% tax rate. In addition, to avoid abuse of the two-tiered tax regime, each group of connected entities can nominate only one entity to benefit from the two-tiered tax rate.

 

Under the PRC Enterprise Income Tax Law (the “EIT Law”), the Group’s subsidiaries domiciled in the PRC are subject to 25% statutory rate unless they are qualified for preferential income tax rate status in accordance with the EIT Law. Certain of the Group’s PRC subsidiaries and VIEs enjoy a preferential income tax rate of 15% or 20% under the EIT Law. A “high and new technology enterprise” is entitled to a favorable income tax rate of 15% and such qualification is reassessed by relevant governmental authorities every three years. Jiufu Shuke Technology Group Co, Ltd (“Jiufu Shuke”) was qualified as a “high and new technology enterprise” and thus enjoyed a preferential income tax rate of 15% for 2022.Beijing Yilian Digital Cloud Technology Co., Ltd(“Yilian”), a subsidiary of Beijing Lirongxing Trading Co., Ltd(“Lirongxing”), was qualified as a “high and new technology enterprise” and thus enjoyed a preferential income tax rate of 15% for 2022. Shenzhen Fuben Network Technology Co., Ltd(“Fuben”), was qualified as a “high and new technology enterprise” and thus enjoyed a preferential income tax rate of 15% for 2022. In 2022, all of the above companies are subject to income tax rate of 15%, There are no paid any tax and therefore do not receive the tax return.

 

The Group’s subsidiaries domiciled in South Asia are subject to 20% statutory rate.

 

F-32

 

 

The current and deferred components of the income tax expense which were substantially attributable to the Group’s PRC subsidiaries and VIEs and VIEs’ subsidiaries, are as follows:

 

   Year ended   Year ended   Year ended 
   December 31,   December 31,   December 31, 
   2020   2021   2022 
   RMB   RMB   RMB 
Current tax   42,758    26,735    11,623 
Deferred tax   495,564    
    
 
Total   538,322    26,735    11,623 

 

The reconciliation of income tax expense at statutory tax rate to income tax expense recognized is as follows:

 

   Year ended   Year ended   Year ended 
   December 31,   December 31,   December 31, 
   2020   2021   2022 
   RMB   RMB   RMB 
Loss before income tax expenses   (1,691,563)   (201,568)   (602,746)
Statutory tax rate in the PRC   25%   25%   25%
Income tax expense at statutory tax rate   (422,891)   (50,392)   (150,686)
Non-deductible expenses   278,303    700    3,486 
Change in valuation allowance   504,360    60,421    32,463 
Effect of tax holiday and preferential tax rate   104,218    6,522    163,113 
Share-based compensation expenses   72,657    13,085    1,332 
Effect of different tax rates of subsidiaries operating in other jurisdictions   1,675    (3,601)   (38,085)
Income tax expense   538,322    26,735    11,623 

 

The aggregate amount and per ordinary share effect of the tax holiday, the certification expiration date varies from October 21, 2023 to December 23, 2024 and preferential tax rate are as follows:

 

   December 31,   December 31,   December 31, 
   2020   2021   2022 
   RMB   RMB   RMB 
The aggregate amount of tax holiday and preferential tax rate   (104,218)   (6,522)   (163,113)
The aggregate effect on basic and diluted net income per ordinary share:               
-Basic and diluted
   (0.52)   (0.03)   (0.70)

 

F-33

 

 

The tax effects of temporary differences that gave rise to the deferred tax balances are as follows:

 

   December 31,   December 31,   December 31, 
   2020   2021   2022 
   RMB   RMB   RMB 
Deferred revenue   11,786    
    
 
Accrued expenses   106,404    
    
 
Allowance for doubtful accounts   330,488    368    478 
Net operating loss carry forwards   142,722    120,523    52,660 
Excess advertising fee   12,630    
      
Less: valuation allowance   (604,030)   (120,891)   (53,138)
Total deferred tax assets, net   
    
    
 

 

The movements in the valuation allowance for the years ended December 31, 2020, 2021 and 2022 are as follows:

 

   2020   2021   2022 
   RMB   RMB   RMB 
Balance at beginning of year   99,670    604,030    120,891 
Additions   504,360    
    32,463 
Reversal   
    (483,139)   (100,216)
Balance at December 31,2021 and 2022   604,030    120,891    53,138 

 

   December 31,   December 31, 
   2021   2022 
   RMB   RMB 
Intangible asset from acquisition   7,730    7,126 
Total deferred tax liabilities   7,730    7,126 

 

The Group considers positive and negative evidence to determine whether some portion or all of the deferred tax assets will more likely than not be realized. This assessment considers, among other matters, the nature, frequency and severity of recent losses, forecasts of future profitability, the duration of statutory carryforward periods, the Group’s experience with tax attributes expiring unused and tax planning alternatives. The valuation allowance is considered on each individual entity basis. Considering all the above factors, valuation allowances are established for certain entities because the Group believes that it is more likely than not that its net deferred tax assets will not be realized as it does not expect to generate sufficient taxable income in the near future.

 

Uncertainties exist with respect to how the current income tax law in the PRC applies to the Group’s overall operations, and more specifically, with regard to tax residency status. The EIT Law includes a provision specifying that legal entities organized outside of the PRC will be considered residents for Chinese income tax purposes if the place of effective management or control is within the PRC. The implementation rules to the EIT Law provide that non-resident legal entities will be considered PRC residents if substantial and overall management and control over the manufacturing and business operations, personnel, accounting and properties, occurs within the PRC. Despite the present uncertainties resulting from the limited PRC tax guidance on the issue, the Group does not believe that the legal entities organized outside of the PRC within the Group should be treated as residents for EIT law purposes. If the PRC tax authorities subsequently determine that the Group and its subsidiaries registered outside the PRC should be deemed resident enterprises, the Group and its subsidiaries registered outside the PRC will be subject to the PRC income taxes, at a statutory income tax rate of 25%, the Group is not subject to any other uncertain tax position.

 

The EIT regulations (i.e. Caishui [2011] No. 112) specify that legal entities organized in the Xinjiang Kashgar Special Economic Development Area upon meeting certain requirements can qualify for five years exemption on income tax. Uncertainties exist with regard to whether Xinjiang Shuke can meet the requirements stipulated under the current EIT regulations as well as whether the Group’s income allocation to entities in Xinjiang match with their business substance. Despite the present uncertainties resulting from the limited tax implementation guidance for the preferential tax treatment of the above regulation in Xinjiang and the tax authorities’ view on the income allocation, the Group believes that the legal entities in the Xinjiang Kashgar Special Economic Development Area meet the requirements as stipulated by the prevailing EIT laws and regulations and therefore can qualify for the income tax exemption and the current income allocation ratio can be sustained. If the PRC tax authorities subsequently determine that these entities do not qualify for the income tax exemption status or the income allocation ratio is not in compliance with arm’s length principle, these entities will be subject to the PRC income taxes, at a statutory rate of 25%, or a transfer pricing adjustment would be made to increase the profit of other entities (subject to 25% or 15% EIT rate) in the Group, which will in turn increase our tax liability, late payment interest, and penalties of the Group.

 

F-34

 

 

According to PRC Tax Administration and Collection Law, the statute of limitations is for a period of three years if the underpayment of taxes is due to computational errors made by the taxpayer or withholding agent. The statute of limitations will be extended five years under special circumstances, which are not clearly defined (but an underpayment of tax liability exceeding RMB0.1 million is specifically listed as a special circumstance). In the case of a related party transaction, the statute of limitations is ten years. There is no statute of limitations in the case of tax evasion. From inception to 2020, the Group is subject to examination of the PRC tax authorities.

 

In accordance with the EIT Law, dividends, which arise from profits of foreign invested enterprises (“FIEs”), are subject to a 10% withholding income tax. In addition, under tax treaty between the PRC and Hong Kong, if the foreign investor is incorporated in Hong Kong and qualifies as the beneficial owner, the applicable withholding tax rate is reduced to 5%, if the investor holds at least 25% in the FIE, or 10%, if the investor holds less than 25% in the FIE. A deferred tax liability should be recognized for the undistributed profits of PRC subsidiaries unless the Group has sufficient evidence to demonstrate that the undistributed dividends will be reinvested and the remittance of the dividends will be postponed indefinitely. The Group plans to indefinitely reinvest undistributed profits earned from its China subsidiaries in its operations in the PRC. Therefore, no withholding taxes for undistributed profits of the Group’s subsidiaries have been provided as of December 31, 2021 and December 31, 2022.

 

Under applicable accounting principles, a deferred tax liability should be recorded for taxable temporary differences attributable to the excess of financial reporting basis over tax basis in a domestic subsidiary. However, recognition is not required in situations where the tax law provides a means by which the reported amount of that investment can be recovered tax-free and the enterprise expects that it will ultimately use that means. The Group completed its feasibility analysis on a method, which the Group will ultimately execute if necessary to repatriate the undistributed earnings of the VIEs without significant tax costs. As such, the Group did not accrue deferred tax liabilities on the earnings of the VIEs given that the Group will ultimately use the means.

 

13. SHARE-BASED COMPENSATION

 

Share incentive plan

 

Share options

 

In 2015, the Group adopted the 2015 Share Incentive Plan (the “2015 Plan”) and, in 2016, the Group adopted the 2016 Share Incentive Plan (the “2016 Plan”), which permits the grant of three types of awards: options, restricted shares and restricted share units. Persons eligible to participate in the 2015 Plan and 2016 Plan (collectively, the “Plans”) includes employees, consultants and directors of the Group or any of affiliates, which include the Group’s parent company, subsidiaries and the Group. Under the 2015 plan, ordinary share available for issuance were 15,094,700. Under the 2016 Plan, 16,771,900 ordinary shares were reserved for issuance. According to the resolutions of the board of directors in 2017, the Group reserved an additional 35,867,400 ordinary shares for the Plans. According to the resolutions of the board of directors in 2018, the Group reserved additional 3,518,000 ordinary shares for the Plans.

 

During the year ended December 31,2022, the Group did not grant any shares.

 

During the year ended December 31,2021, the Group granted 500,000 shares at the exercise price of RMB6.74 per share, and 4,425,211 shares at the exercise price of RMB0.06.

 

500,000 share options will vest annually in equal instalment over 5 years.

 

Of the 4,425,211 shares options granted 2,655,127 options vested on June 30,2021, 1,327,563 vested on September 30,2021, and 442,521 vested on December 31,2021.

 

F-35

 

 

During the year ended December 31 2020, the Group granted 680,300 share options at the exercise price of RMB24.11 per share, 2,853,911 share options at the exercise price of $nil, 3,345,098 share options at the exercise price of RMB24.11 per share,178,900 share options at the exercise price of RMB13.83 per share, 445,280 share options at the exercise price of RMB24.11 per share. These grants are subject to the following vesting conditions:

 

680,300 share options will vest over 5 years based on vesting of 15%, 20%, 20%, 20% and 25% at each anniversary subsequent to the grant date.

 

2,853,911 share options vested 1,426,955 on March 20,2020 and 1,426,956 on April 20,2020.

 

3,345,098 share options vested on May 28,2020.

 

178,900 share options will vest over 4 years based on vesting of 20%, 20%, 30%, and 30% at each anniversary subsequent to the grant date.

 

445,280 share options will vest annually in equal instalment over 5 years.

  

The vesting of the share options granted during the year ended December 31, 2022 is also subject to certain annual performance targets established by the Group’s Board of Directors and Chief Executive Officer (“CEO”). The Group recognized compensation expenses related to the options linked to these performance targets during the vesting period based on the probable outcome of these performance conditions. The Group has determined that it is probable these conditions will be met; as such the share-based compensation is being recognized over the vesting period.

 

The Group calculated the estimated fair value of the share options on the respective grant dates using the binomial option pricing model with the assistance from an independent valuation firm, with the following assumptions used in the years ended December 31, 2020, 2021 and 2022. The weighted-average grant-date fair value of the share options granted during the years ended December 31, 2020, 2021 and 2022 was RMB35.88 RMB8.00 and nil, respectively.

 

   Year ended   Year ended   Year ended 
   December 31,   December 31,   December 31, 
   2020   2021   2022 
Risk free rate of interest   0.27%-1.47%    0.84%~1.61%    
n/a
 
Volatility   48.8%-59.5%    113.60%~116%    
n/a
 
Dividend yield           
n/a
 
Exercise multiples   2.2 / 2.8    2.2    
n/a
 
Life of option (years)   2.5-6.0    5    
n/a
 

 

(1)  Risk free rate of interest

 

Based on the daily treasury long term rate of the U.S. Department of the treasury with a maturity period close to the expected term of the option.

 

(2)  Volatility

 

The volatility factor estimated was based on the annualized standard deviation of the daily return embedded in historical share prices of the selected guide line companies with a time horizon close to the expected expiration of the term.

 

(3)  Dividend yield

 

The Company has never declared or paid any cash dividends on the Company’s capital stock and does not anticipate any dividend payments on the Company’s ordinary shares in the foreseeable future.

 

(4)  Exercise multiples

 

The expected exercise multiple was estimated as the average ratio of the stock price as at the time when employees would decide to voluntarily exercise their vested options. As the Group did not have sufficient information of past employee exercise history, it was estimated by referencing to academic research publications. For key management grantee and non-key management grantee, the exercise multiple was estimated to be 2.8 and 2.2 respectively.

 

F-36

 

 

The activity in share options during period from December 31, 2021 and December 31, 2022 is set out below:

 

   Number of   Weighted
Average
Exercise
   Weighted
Average
Grant-date
 
   Options   Price   Fair Value 
       RMB   RMB 
Outstanding as of December 31, 2020   29,273,408    17.24    40.24 
Granted   4,925,211    0.76    8.00 
Exercised   (6,885,255)   0.07    23.49 
Forfeited   (7,264,080)   9.52    5.88 
Outstanding as of December 31, 2021   20,049,284    8.82    42.57 
Granted   
    
    
 
Exercised   (4,142,985)   0.00    27.02 
Forfeited   (6,996,980)   9.31    72.27 
Outstanding as of December 31, 2022   8,909,319    17.61    31.02 

  

The following table summarizes information with respect to share options outstanding as of December 31, 2022:

 

   Options Outstanding   Options Exercisable 
       Weighted       Weighted 
       Average       Average 
   Number   Remaining   Number   Remaining 
Exercise Price  Outstanding   Contractual Life   Outstanding   Contractual Life 
RMB                
0.06   442,521    
    442,521    
 
6.74   500,000    4.23    75,000    4.23 
7.78   476,000    
    476,000    
 
14.32   782,200    0.09    782,200    0.09 
14.72   2,466,000    
    2,466,000    
 
24.06   610,700    1.10    543,500    1.01 
24.11   3,631,898    0.17    3,445,478    0.06 
    8,909,319         8,230,699      

 

F-37

 

 

A summary of share-based compensation recognized related to share options granted and ordinary shares issued is as follows:

 

   For the year ended   For the year ended   For the year ended 
   December 31,   December 31,   December 31, 
   2020   2021   2022 
   RMB   RMB   RMB 
General and administrative expenses   290,630    52,338    5,329 

 

As of December 31 2021, and December 31, 2022, unrecognized compensation cost related to unvested option awards granted to employees of the Group was RMB4,891 and RMB 13,786, respectively. As of December 31, 2022, such cost was expected to be recognized over a weighted average period of 2.7 years. The expected cost is RMB4,527, RMB4,271 and RMB3,514 for years ended December31, 2023, 2024 and 2025, respectively.

 

14. ORDINARY SHARES

 

The Group’s Amended and Restated Memorandum of Association authorizes the Group to issue 4,600,000,000 ordinary shares with a par value of approximately US$0.00001 per share. As of December 31, 2021, and December 31, 2022, the Group had a total of 231,323,675 and 235,466,660 Class A and B ordinary shares issued and outstanding, respectively.

 

F-38

 

 

In August 2019, the Company completed its initial public offering and issued 8,085,000 ADSs (representing 404,250 Class A ordinary shares). The net proceeds raised from the initial public offering and from exercising the over-allotment option by the underwriters were RMB463,065, net of issuance cost of RMB31,776. Upon the completion of the initial public offering, the 9,759,550 ordinary shares outstanding were classified into Class A and Class B ordinary shares, of which 128,228,600 shares were designated to Class A ordinary shares and 66,962,400 shares were designated to Class B ordinary shares. Holders of Class A ordinary shares and Class B ordinary shares have the same rights except for voting and conversion rights. Each Class A ordinary share is entitled to one vote, and each Class B ordinary share is entitled to five votes and is convertible into one Class A ordinary share at the option of the holder.

 

In 2021, the Company newly issued 20,927,739 Class A ordinary shares to three investors through private placements and received approximately RMB199,199,000 in net proceeds in relation to an investment of up to an aggregate of RMB212.8 million.

 

In 2022, the Company did not issue any shares, the Company exercised 4,142,985 Class A ordinary shares to management.

 

Class A ordinary shares—The Group is authorized to issue 460,000,000 Class A ordinary shares with a par value of $0.00001 per share. As of December 31, 2021, and December 31, 2022, there were 170,161,275 and 174,304,260 Class A ordinary shares outstanding, respectively.

 

Class B ordinary shares—The Company is authorized to issue 200,000,000 Class B ordinary shares with a par value of $0.00001 per share. As of December 31, 2021, and 2022, there were 61,162,400 Class B ordinary shares outstanding.

 

Others—The Company is authorized to issue an additional 200,000,000 shares of such class or classes (however designated) as the board of directors may determine with a par value of $0.00001 per share. As of December 31, 2021, and 2022, no such share were authorized issued or outstanding.

 

In January 2023, 9F Inc. completed an ADS ratio change from one ADS representing one ordinary share to one ADS representing twenty ordinary shares. The ADS ratio change did not result in any change in the par value or number of outstanding ordinary shares of 9F Inc.

 

15. SEGMENT INFORMATION

 

The Group’s chief operating decision maker is our Chief Executive Officer who reviews the consolidated results of operations when making decisions about allocating resources and assessing performance of the Group. For the fiscal year ended December 31, 2022, we identified three operating segments, including technology empowerment services, e-commerce business, wealth management. The Group operates and manages its business centralized in the Beijing office.

 

The majority of the Group’s revenues for the years ended December 31, 2021 and 2022 were generated from the PRC. As of December 31, 2021, and December 31, 2022, the majority of long-lived assets of the Group were located in the PRC and Hong Kong.

 

16. EMPLOYEE BENEFITS

 

Full time employees of the Group in the PRC participate in a government-mandated defined contribution plan pursuant to which certain pension benefits, medical care, unemployment insurance, employee housing fund and other welfare benefits are provided to employees. The Group accrues for these benefits based on certain percentages of the employees’ salaries. The total contribution for such employee benefits were RMB69,370 RMB42,931 and RMB 39,756, for the years ended December 31, 2020, 2021 and 2022, respectively.

 

17. STATUTORY RESERVES AND RESTRICTED NET ASSETS

 

In accordance with the PRC laws and regulations, the Group’s PRC subsidiaries and VIEs and their subsidiaries are required to make appropriations to a statutory reserves, which is appropriated from net profit as reported in their PRC statutory accounts. The Group’s PRC subsidiaries and VIEs are required to appropriate at least 10% of their after-tax profits to the general reserve until such reserve has reached 50% of their respective registered capital.

 

F-39

 

 

Appropriations to an enterprise expansion reserve and a staff welfare and bonus reserve are to be made at the discretion of the board of directors of each of the Group’s PRC subsidiaries and VIEs. There were no appropriations to these reserves by the Group’s PRC entities for the years ended December 31,2021 and 2022.

 

As a result of PRC laws and regulations and the requirement that distributions by the PRC entities can only be paid out of distributable profits computed in accordance with PRC GAAP, the PRC entities are restricted from transferring a portion of their net assets to the Company. Amounts restricted include paid-in capital and statutory reserves of the Group’s subsidiaries and VIEs and their subsidiaries. As of December 31, 2022, the aggregate amounts of paid-in capital, capital reserve and statutory reserves represented the amount of net assets of the relevant entities in the Group not available for distribution which amounted to approximately RMB2,612,000.

 

18. NET (LOSS) PER ORDINARY SHARE

 

Basic and diluted net loss per share for each of the years presented were calculated as follows:

 

   For the years ended 
   December 31, 
   2020   2021   2022 
   RMB   RMB   RMB 
Numerator:            
Net (loss) attributable to ordinary shareholders for computing net income per ordinary shares-basic   (2,258,895)   (234,908)   (594,741)
Denominator:               
Weighted average ordinary shares outstanding used in computing net income per ordinary shares-basic and diluted   198,596,879    213,635,470    233,216,045 
Net (loss) per ordinary share attributable to ordinary shareholders-basic and diluted   (11.37)   (1.1)   (2.55)

 

If the company has net income, it should include securities that can be issued under contingent stock agreements and may dilute the underlying EP in the future. The company has 8,230,699 additional stocks in 2022.

 

19. LEASES

 

The Group leases certain office premises and cloud infrastructure to support its core business system under non-cancelable leases. The Group determines if an arrangement is a lease at inception. Some lease agreements contain lease and non-lease components, which the Group chooses not to account for as separate components as the Group has elected the practical expedient. As of December 31, 2022, the Group had no long-term leases that were classified as a financing lease. As of December 31, 2022, the Group did not have additional operating leases that have not yet commenced.

 

   For the year ended 
   December 31,
2022
 
Cash paid for amounts included in the measurement of lease liabilities:    
Operating cash flows from operating leases   11,620 
Non-cash right-of-use assets in exchange for new lease liabilities:     
Operating leases   4,409 
Weighted average remaining lease term     
Operating leases   0.59 
Weighted average discount rate     
Operating leases   4.38%
Short-term lease cost   291 

 

As of December 31, 2022, the maturity of operating lease liabilities are as follows:

 

The years ended December 31,  RMB 
2023   7,137 
2024   1,381 
2025   5 
Subtotal   8,523 
Less imputed interest   207 
Total   8,316 

 

Payments under operating leases are expensed on a straight-line basis over the periods of their respective leases. The terms of the leases do not contain rent escalation or contingent rents. For years ended December 31, 2020, 2021 and 2022, total rental expense for all operating leases amounted to RMB 58,831, RMB 30,442 and RMB 22,566 respectively.

 

F-40

 

 

20. COMMITMENTS AND CONTINGENCIES

 

Contingencies

 

The Group is subject to legal and administrative proceedings in the ordinary course of business. The Group does not believe that any currently pending proceeding, except for the legal proceedings disclosed below, or administrative proceeding to which the Group is a party will have a material effect on its business or financial condition.

 

Legal proceedings

 

As disclosed in Note 2, in 2019, the Company partnered with PICC under the direct lending program. In November 2019, PICC stopped paying service fees as agreed in the Cooperation Agreement. PICC further disputed with the Group regarding payments of the service fees under the Cooperation Agreement.

 

The Group has suspended its cooperation with PICC on loans under its direct lending program since December 2019 and has entered into agreements with other financing guarantee companies in providing guarantee services to the institutional funding partners.

 

In May 2020, the Group commenced a legal proceeding against PICC by submitting a complaint with a local court in Beijing for contract non-performance under the Cooperation Agreement. The Group, together with its legal counsel has determined that PICC has breached its contractual obligation under the Cooperation Agreement for not paying service fees that were due to the Group under the direct lending program. The Group is seeking payments of approximately RMB2.3 billion from PICC to cover the outstanding service fees and related late payment losses. After the Group’s legal action was filed against PICC, PICC filed a civil lawsuit against the Group at a local court in Guangzhou claiming that the second amendment under the Cooperation Agreement is invalid, and therefore PICC is not obligated to pay any outstanding service fees and that a portion of the service fees previously paid to the Group under the Cooperation Agreement plus accrued interest should be refunded to PICC. After several rounds of jurisdictional objections, the case was finally heard by the local court in Beijing in December 2020. Pretrial conferences were held by the Beijing local court for part of the evidence exchange and cross-examination on May 14 and August 27,2021. As of the date of this report, the Group is still waiting for the hearing by the local court in Beijing.

 

The Group is vigorously asserting its rights against PICC and will defend itself against any claims brought against the Group by PICC in the legal proceeding. The Group obtained a legal opinion from a law firm in Beijing who believes that the Group’s claim should have judicial support. As of the date of this report, the legal matter remains at the preliminary stage, and it is not possible at this stage to ascertain the outcome of the lawsuit.

 

Beginning in September 2020, the Company and certain of its current and former officers, directors and others were named as defendants in various putative securities class actions captioned In re 9F Inc. Securities Litigation, Index No. 654654/2020 (Supreme Court of the State of New York County of New York, Amended Complaint filed Dec. 7, 2020) (the “State Court Action”) and Holland v. 9F Inc. et al., No. 2:21-cv-00948 (United States District Court for the District of New Jersey, Amended Complaint filed Jan. 3, 2022) (the “Federal Court Action”). Both actions allege that defendants made misstatements and omissions in connection with the Company’s public offering and disclosures in violation of the federal securities laws. On March 6, 2023, the State Court Action was dismissed without prejudice and plaintiffs were allowed to replead. On April 5, 2023, a second amended complaint was filed in the State Court Action. The State Court ordered the motion-to-dismiss briefing for second amended complaint to be completed by July 28, 2023. On November 29, 2022, the Federal Court Action was dismissed without prejudice and plaintiffs were allowed to replead. On February 1, 2023, a second amended complaint was filed in the Federal Court Action. The Federal Court ordered the motion-to-dismiss briefing for second amended complaint to be completed by May 17, 2023. Both cases remain in their preliminary stages.

 

21. SUBSEQUENT EVENTS

 

The Group has reviewed its subsequent events through May 12, 2023, the date these consolidated financial statements were issued and has determined that other than the following paragraphs and the matters discussed in Notes 20 and 21, no material subsequent events have occurred that require recognition in or disclosure in to the consolidated financial statements.

  

Our depositary bank may reimburse us for certain expenses incurred by us in respect of the ADR program, by making available a portion of the ADS fees charged in respect of the ADR program or otherwise, upon such terms and conditions as we and the depositary bank agree from time to time. In 2022, we received approximately US$[1.3] million, net of applicable taxes as reimbursement from the depositary. In January 2023, we returned reimbursement of approximately US$2.8 million to the depositary in relation to the implementation of ADS ratio change.

 

F-41

 

 

9F INC.

SCHEDULE 1-CONDENSED BALANCE SHEETS

(PARENT COMPANY ONLY)

(Amounts in thousands except for number of shares and per share data)

 

   December 31,   December 31,   December 31, 
   2021   2022   2022 
   RMB   RMB   US$ 
Assets:            
Cash and cash equivalents   568,973    411,047    59,596 
Amounts due from subsidiaries and VIEs   1,368,526    1,444,870    209,486 
Other receivables   1,912    
    
 
Prepaid expenses and other assets   1,993    
    
 
Investments in subsidiaries and VIEs   2,481,330    1,912,666    277,312 
Total assets   4,422,734    3,768,583    546,394 
Liabilities:               
Accrued expense and other liability   290,808    112,384    16,294 
Amounts due to subsidiaries and VIEs   38    
    
 
Total liabilities   290,846    112,384    16,294 
Shareholders’ Equity:               
Class A ordinary shares (US$0.00001 par value; 460,000,000 shares authorized; 170,161,275 and 174,304,260 shares issued and outstanding as of December 31, 2021 and 2022, respectively)   1    1    
 
Class B ordinary shares (US$0.00001 par value; 200,000,000 shares authorized; 61,162,400 and 61,162,400 shares issued and outstanding as of December 31, 2021 and 2022, respectively)   1    1    
 
Additional paid-in capital   5,780,609    5,786,068    838,901 
Retained earnings (deficit)   (1,591,305)   (2,220,859)   (321,994)
Accumulated other comprehensive income   (55107)   90,988    13,239 
Total shareholders’ equity   4,131,888    3,656,199    530,099 
Total liabilities and shareholders’ equity   4,422,734    3,768,583    546,393 

 

F-42

 

 

9F INC.

SCHEDULE 1-CONDENSED STATEMENTS OF OPERATIONS

(PARENT COMPANY ONLY)

(Amounts in thousands except for number of shares and per share data)

 

   Year ended   Year ended   Year ended   Year ended 
   December 31,   December 31,   December 31,   December 31, 
   2020   2021   2022   2022 
   RMB   RMB   RMB   US$ 
Equity in loss of subsidiaries and VIEs   (1,855,047)   (150,814)   (540,947)   (78,433)
Operating costs and expenses   (333,427)   (89,245)   (54,329)   (7,877)
Provision for contract assets and receivables   
    
    
    
 
Interest income   12,183    5,151    535    78 
Impairment loss of investments   (97,892)   
    
    
 
Other income, net   15,288    
    
    
 
Net income (loss)   (2,258,895)   (234,908)   (594,741)   (86,232)
Net loss per ordinary share                    
Basic and diluted
   (227.49)   (1.10)   (2.55)   (0.37)
Weighted average number of ordinary shares                    
Basic and diluted
   9,929,844    213,635,470    233,216,045    233,216,045 

 

F-43

 

 

9F INC.

SCHEDULE 1 - CONDENSED STATEMENTS OF COMPREHENSIVE INCOME (LOSS)

(PARENT COMPANY ONLY)

(Amounts in thousands except for number of shares and per share data)

 

   Year ended   Year ended   Year ended   Year ended 
   December 31,   December 31,   December 31,   December 31, 
   2020   2021   2022   2022 
   RMB   RMB   RMB   US$ 
Net income (loss)   (2,258,895)   (234,908)   (594,741)   (86,232)
Other comprehensive income                    
Foreign currency translation adjustments   (97,245)   (48,154)   146,098    21,182 
Unrealized gains (losses) on available-for-sale investments   
    
    —     
 
Comprehensive Income (Loss)   (2,356,140)   (283,062)   (448,643)   (65,050)

 

F-44

 

 

9F INC.

SCHEDULE 1 - CONDENSED STATEMENTS of CASH FLOW

(PARENT COMPANY ONLY)

(Amounts in thousands except for number of shares and per share data)

 

   Year ended   Year ended   Year ended   Year ended 
   December 31,   December 31,   December 31,   December 31, 
   2020   2021   2022   2022 
   RMB   RMB   RMB   US$ 
Cash Flows from Operating Activities:                
Net income (loss)   (2,258,895)   (234,908)   (594,741)   (86,232)
Adjustments to reconcile net income (loss) to net cash provided by (used in) operating activities:   
    
    
    
 
Equity in earnings (loss) of subsidiaries and VIEs   1,855,047    150,814    528,114    76,572 
Share-based compensation expense   290,630    52,338    5,459    791 
Impairment loss of equity securities without readily determinable fair value   97,892    
    
    
 
Changes in operating assets and liabilities:                
Other receivables   
    (1,259)   1,912    277 
Prepaid expenses and other assets   6,667    87    1,993    289 
Accrued expense and other liabilities   5,901    282,124    (178,424)   (25,869)
Amounts due to subsidiaries and VIEs   (147)   (1)   (38)   (6)
Amounts due from subsidiaries and VIEs   45,654    (476,054)   (76,344)   (11,069)
Net cash provided by (used in) operating activities   42,749    (226,859)   (312,069)   (45,247)
Cash Flows from Investing Activities:                    
Investment in subsidiaries   18,774    
    
    
 
Loan to related parties   (97,514)   
    
    
 
Disposal of long-term investments   
    33,130    99,465    14,421 
Net cash provided by (used in) investing activities   (78,740)   33,130    99,465    14,421 
Cash Flows from Financing Activities:                    
Proceeds from exercise of share options   
    433    
    
 
Net cash provided by financing activities   
    433    
    
 
Effect of exchange rate changes   (1)   (15,828)   41,845    6,068 
Net increase (decrease) in cash and cash equivalents   (35,992)   (209,124)   (170,759)   (24,758)
Cash and cash equivalents at beginning of year   814,089    778,097    568,973    82,493 
Cash and cash equivalents at end of year   778,097    568,973    398,214    57,735 

 

F-45

 

 

9F INC.

SCHEDULE 1— NOTES TO CONDENSED FINANCIAL INFORMATION OF PARENT COMPANY

(PARENT COMPANY ONLY)

 

1.Schedule I has been provided pursuant to the requirements of Rule 12-04 and 5-04(c) of Regulation S-X, which require condensed financial information as to the financial position, changes in financial position and results of operations of a parent company as of the same dates and for the same periods for which audited consolidated financial statements have been presented when the restricted net assets of consolidated subsidiaries exceed 25 percent of consolidated net assets as of the end of the most recently completed fiscal year.

 

2.The condensed financial information of 9F Inc. has been prepared using the same accounting policies as set out in the accompanying consolidated financial statements except that the equity method has been used to account for investments in its subsidiaries, VIE and the VIEs subsidiaries.

 

3.Certain information and footnote disclosures normally included in financial statements prepared in accordance with U.S. GAAP have been condensed or omitted. The footnote disclosures contain supplemental information relating to the operations of the Group and, as such, these statements should be read in conjunction with the notes to the Consolidated Financial Statements of the Group. No dividends were paid by the Group’s subsidiaries and VIEs to the parent company in 2020, 2021 and 2022

 

4.As of December 31, 2022, there were no material contingencies, significant provisions of long-term obligations, guarantees of the Group, except for those which have been separately disclosed in the Consolidated Financial Statements, if any.

 

 

F-46

 

 

P3Y In March 2018, the Group acquired a 1.11% of equity interest in BitPay, Inc. (Delaware) for a cash consideration of US$4,000. The Group holds 1.11% equity interest as of December 31, 2021 and December 31,2022. No impairment existed at December 31, 2021 and December 31,2022,and there were no observable price changes for the year ended December 31, 2022. In December 2017, the Group purchased a 8.50% equity interest in Ningbo Weilie for a total cash consideration of RMB 20,000,000.No impairment existed at December 31, 2021 and December 31,2022, and there were no observable price changes for the year ended December 31,2022. In September 2017, the Group purchased an equity interest of CSJ Golden Bull for a total cash consideration of RMB40,900. The Group holds a 25% equity interest as of December 31, 2021 and December 31, 2022.Equity loss of CSJ Golden Bull for the years ended December 31, 2020,2021 and 2022 was RMB4,540, RMB5,034 and RMB6,552 respectively. In June 2021, the Group sold 40% of PT.TIRTA Finance to Trusty Cars Pte. Ltd (a third party) and 5% of PT.TIRTA Finance to PT SAHABAT MITRA (a third party), and therefore deconsolidated PT.TIRTA Finance and record a loss of RMB582. The fair value at the disposal day was RMB 49,927 using the asset-based method based on various assumptions, e.g. Fair market, going concern, policy stability, etc. The Group continued to have significant influence on PT.TIRTA Finance and account for a 40% equity interest in it. After the transaction, Trusty Cars Pte. Ltd became a related party. Nil transaction between Trusty Cars Pte. Ltd and the Group after the transaction. No impairment existed at December 31, 2022, and there were no observable price changes for the year ended December 31, 2022.Equity loss of PT.TIRTA Finance for the years ended December 31, 2020,2021 and 2022 was nil, RMB211 and RMB (136) respectively. In December 2019, the Group paid RMB361,100 in cash in exchange for a 24.47% equity interest in Hubei Consumption. No impairment existed at December 31, 2021 and December 31, 2022, and there were no observable price changes for the year ended December 31, 2022.Equity income of Hubei Consumption for the years ended December 31, 2020,2021 and 2022 was RMB 4,540, nil and RMB 28,919 respectively. 13.78 10.4 0.6 P3Y P5Y P10Y 227.49 21.99 49.90 7.24 10681774 11660802 11660802 9929844 false FY 0001619544 0001619544 2022-01-01 2022-12-31 0001619544 dei:BusinessContactMember 2022-01-01 2022-12-31 0001619544 jfu:AmericanDepositarySharesEachRepresenting20ClassAOrdinarySharesMember 2022-01-01 2022-12-31 0001619544 us-gaap:CommonStockMember 2022-01-01 2022-12-31 0001619544 jfu:OrdinarySharesMember 2022-12-31 0001619544 us-gaap:CommonClassAMember 2022-12-31 0001619544 us-gaap:CommonClassBMember 2022-12-31 0001619544 2021-12-31 0001619544 2022-12-31 0001619544 us-gaap:VariableInterestEntityPrimaryBeneficiaryMember 2021-12-31 0001619544 us-gaap:VariableInterestEntityPrimaryBeneficiaryMember 2022-12-31 0001619544 us-gaap:CommonClassAMember 2021-12-31 0001619544 us-gaap:CommonClassBMember 2021-12-31 0001619544 2020-01-01 2020-12-31 0001619544 2021-01-01 2021-12-31 0001619544 jfu:LoanFacilitationServiceMember 2020-01-01 2020-12-31 0001619544 jfu:LoanFacilitationServiceMember 2021-01-01 2021-12-31 0001619544 jfu:LoanFacilitationServiceMember 2022-01-01 2022-12-31 0001619544 jfu:PostOriginationServiceMember 2020-01-01 2020-12-31 0001619544 jfu:PostOriginationServiceMember 2021-01-01 2021-12-31 0001619544 jfu:PostOriginationServiceMember 2022-01-01 2022-12-31 0001619544 jfu:TechnicalServicesMember 2020-01-01 2020-12-31 0001619544 jfu:TechnicalServicesMember 2021-01-01 2021-12-31 0001619544 jfu:TechnicalServicesMember 2022-01-01 2022-12-31 0001619544 us-gaap:ProductAndServiceOtherMember 2020-01-01 2020-12-31 0001619544 us-gaap:ProductAndServiceOtherMember 2021-01-01 2021-12-31 0001619544 us-gaap:ProductAndServiceOtherMember 2022-01-01 2022-12-31 0001619544 us-gaap:CommonStockMember 2019-12-31 0001619544 us-gaap:AdditionalPaidInCapitalMember 2019-12-31 0001619544 jfu:StatutoryReservesMember 2019-12-31 0001619544 us-gaap:RetainedEarningsMember 2019-12-31 0001619544 us-gaap:AccumulatedOtherComprehensiveIncomeMember 2019-12-31 0001619544 us-gaap:ParentMember 2019-12-31 0001619544 us-gaap:NoncontrollingInterestMember 2019-12-31 0001619544 2019-12-31 0001619544 us-gaap:CommonStockMember 2020-01-01 2020-12-31 0001619544 us-gaap:AdditionalPaidInCapitalMember 2020-01-01 2020-12-31 0001619544 jfu:StatutoryReservesMember 2020-01-01 2020-12-31 0001619544 us-gaap:RetainedEarningsMember 2020-01-01 2020-12-31 0001619544 us-gaap:AccumulatedOtherComprehensiveIncomeMember 2020-01-01 2020-12-31 0001619544 us-gaap:ParentMember 2020-01-01 2020-12-31 0001619544 us-gaap:NoncontrollingInterestMember 2020-01-01 2020-12-31 0001619544 us-gaap:CommonStockMember 2022-01-01 2022-12-31 0001619544 us-gaap:AdditionalPaidInCapitalMember 2022-01-01 2022-12-31 0001619544 jfu:StatutoryReservesMember 2022-01-01 2022-12-31 0001619544 us-gaap:RetainedEarningsMember 2022-01-01 2022-12-31 0001619544 us-gaap:AccumulatedOtherComprehensiveIncomeMember 2022-01-01 2022-12-31 0001619544 us-gaap:ParentMember 2022-01-01 2022-12-31 0001619544 us-gaap:NoncontrollingInterestMember 2022-01-01 2022-12-31 0001619544 us-gaap:CommonStockMember 2020-12-31 0001619544 us-gaap:AdditionalPaidInCapitalMember 2020-12-31 0001619544 jfu:StatutoryReservesMember 2020-12-31 0001619544 us-gaap:RetainedEarningsMember 2020-12-31 0001619544 us-gaap:AccumulatedOtherComprehensiveIncomeMember 2020-12-31 0001619544 us-gaap:ParentMember 2020-12-31 0001619544 us-gaap:NoncontrollingInterestMember 2020-12-31 0001619544 2020-12-31 0001619544 us-gaap:CommonStockMember 2021-01-01 2021-12-31 0001619544 us-gaap:AdditionalPaidInCapitalMember 2021-01-01 2021-12-31 0001619544 jfu:StatutoryReservesMember 2021-01-01 2021-12-31 0001619544 us-gaap:RetainedEarningsMember 2021-01-01 2021-12-31 0001619544 us-gaap:AccumulatedOtherComprehensiveIncomeMember 2021-01-01 2021-12-31 0001619544 us-gaap:ParentMember 2021-01-01 2021-12-31 0001619544 us-gaap:NoncontrollingInterestMember 2021-01-01 2021-12-31 0001619544 us-gaap:CommonStockMember 2021-12-31 0001619544 us-gaap:AdditionalPaidInCapitalMember 2021-12-31 0001619544 jfu:StatutoryReservesMember 2021-12-31 0001619544 us-gaap:RetainedEarningsMember 2021-12-31 0001619544 us-gaap:AccumulatedOtherComprehensiveIncomeMember 2021-12-31 0001619544 us-gaap:ParentMember 2021-12-31 0001619544 us-gaap:NoncontrollingInterestMember 2021-12-31 0001619544 us-gaap:CommonStockMember 2022-12-31 0001619544 us-gaap:AdditionalPaidInCapitalMember 2022-12-31 0001619544 jfu:StatutoryReservesMember 2022-12-31 0001619544 us-gaap:RetainedEarningsMember 2022-12-31 0001619544 us-gaap:AccumulatedOtherComprehensiveIncomeMember 2022-12-31 0001619544 us-gaap:ParentMember 2022-12-31 0001619544 us-gaap:NoncontrollingInterestMember 2022-12-31 0001619544 jfu:OnlineLendingInformationIntermediaryServicesRevenueMember 2022-01-01 2022-12-31 0001619544 jfu:OnlineLendingInformationIntermediaryServicesRevenueMember srt:MinimumMember 2019-12-31 0001619544 jfu:OnlineLendingInformationIntermediaryServicesRevenueMember srt:MinimumMember 2020-12-31 0001619544 jfu:OnlineLendingInformationIntermediaryServicesRevenueMember srt:MaximumMember 2019-12-31 0001619544 jfu:OnlineLendingInformationIntermediaryServicesRevenueMember srt:MaximumMember 2020-12-31 0001619544 jfu:DirectLendingProgramRevenueMember 2021-01-01 2021-12-31 0001619544 us-gaap:ProductMember 2018-05-01 2019-03-31 0001619544 us-gaap:ServiceMember 2022-01-01 2022-12-31 0001619544 2019-04-01 2019-04-01 0001619544 2016-08-25 0001619544 jfu:LoanReceivablesMember 2021-01-01 2021-12-31 0001619544 jfu:LoanReceivablesMember 2022-01-01 2022-12-31 0001619544 srt:MinimumMember 2022-01-01 2022-12-31 0001619544 srt:MaximumMember 2022-01-01 2022-12-31 0001619544 currency:CNY 2021-12-31 0001619544 currency:CNY 2022-12-31 0001619544 currency:CNY us-gaap:CashAndCashEquivalentsMember jfu:ForeignCurrencyRiskMember 2021-01-01 2021-12-31 0001619544 currency:CNY us-gaap:CashAndCashEquivalentsMember jfu:ForeignCurrencyRiskMember 2022-01-01 2022-12-31 0001619544 us-gaap:CustomerConcentrationRiskMember 2022-12-31 0001619544 country:CN 2022-12-31 0001619544 country:HK 2022-12-31 0001619544 jfu:ForeignCurrencyMember 2022-12-31 0001619544 country:ZA 2022-12-31 0001619544 jfu:CustomerMember 2022-01-01 2022-12-31 0001619544 jfu:CustomerBMember 2022-01-01 2022-12-31 0001619544 jfu:CustomerCMember 2022-01-01 2022-12-31 0001619544 jfu:CustomerMember 2021-01-01 2021-12-31 0001619544 jfu:CustomerBMember 2021-01-01 2021-12-31 0001619544 us-gaap:VariableInterestEntityPrimaryBeneficiaryMember 2020-01-01 2020-12-31 0001619544 us-gaap:VariableInterestEntityPrimaryBeneficiaryMember 2021-01-01 2021-12-31 0001619544 us-gaap:VariableInterestEntityPrimaryBeneficiaryMember 2022-01-01 2022-12-31 0001619544 jfu:RevolvingLoanProductsMember jfu:LoanFacilitationServiceMember 2020-01-01 2020-12-31 0001619544 jfu:RevolvingLoanProductsMember jfu:PostOriginationServicesMember 2020-01-01 2020-12-31 0001619544 jfu:RevolvingLoanProductsMember jfu:SalesIncomeFromProductsAndServicesMember 2020-01-01 2020-12-31 0001619544 jfu:RevolvingLoanProductsMember jfu:TechnicalServicesMember 2020-01-01 2020-12-31 0001619544 jfu:RevolvingLoanProductsMember jfu:OtherRevenuesMember 2020-01-01 2020-12-31 0001619544 jfu:RevolvingLoanProductsMember 2020-01-01 2020-12-31 0001619544 jfu:NonrevolvingLoanProductsMember jfu:LoanFacilitationServiceMember 2020-01-01 2020-12-31 0001619544 jfu:NonrevolvingLoanProductsMember jfu:PostOriginationServicesMember 2020-01-01 2020-12-31 0001619544 jfu:NonrevolvingLoanProductsMember jfu:SalesIncomeFromProductsAndServicesMember 2020-01-01 2020-12-31 0001619544 jfu:NonrevolvingLoanProductsMember jfu:TechnicalServicesMember 2020-01-01 2020-12-31 0001619544 jfu:NonrevolvingLoanProductsMember jfu:OtherRevenuesMember 2020-01-01 2020-12-31 0001619544 jfu:NonrevolvingLoanProductsMember 2020-01-01 2020-12-31 0001619544 jfu:DirectLendingProgramRevenueMember jfu:LoanFacilitationServiceMember 2020-01-01 2020-12-31 0001619544 jfu:DirectLendingProgramRevenueMember jfu:PostOriginationServicesMember 2020-01-01 2020-12-31 0001619544 jfu:DirectLendingProgramRevenueMember jfu:SalesIncomeFromProductsAndServicesMember 2020-01-01 2020-12-31 0001619544 jfu:DirectLendingProgramRevenueMember jfu:TechnicalServicesMember 2020-01-01 2020-12-31 0001619544 jfu:DirectLendingProgramRevenueMember jfu:OtherRevenuesMember 2020-01-01 2020-12-31 0001619544 jfu:DirectLendingProgramRevenueMember 2020-01-01 2020-12-31 0001619544 jfu:OtherRevenueMember jfu:LoanFacilitationServiceMember 2020-01-01 2020-12-31 0001619544 jfu:OtherRevenueMember jfu:PostOriginationServicesMember 2020-01-01 2020-12-31 0001619544 jfu:OtherRevenueMember jfu:SalesIncomeFromProductsAndServicesMember 2020-01-01 2020-12-31 0001619544 jfu:OtherRevenueMember jfu:TechnicalServicesMember 2020-01-01 2020-12-31 0001619544 jfu:OtherRevenueMember jfu:OtherRevenuesMember 2020-01-01 2020-12-31 0001619544 jfu:OtherRevenueMember 2020-01-01 2020-12-31 0001619544 jfu:PostOriginationServicesMember 2020-01-01 2020-12-31 0001619544 jfu:SalesIncomeFromProductsAndServicesMember 2020-01-01 2020-12-31 0001619544 jfu:OtherRevenuesMember 2020-01-01 2020-12-31 0001619544 jfu:RevolvingLoanProductsMember jfu:LoanFacilitationServiceMember 2021-01-01 2021-12-31 0001619544 jfu:RevolvingLoanProductsMember jfu:PostOriginationServicesMember 2021-01-01 2021-12-31 0001619544 jfu:RevolvingLoanProductsMember jfu:SalesIncomeFromProductsAndServicesMember 2021-01-01 2021-12-31 0001619544 jfu:RevolvingLoanProductsMember jfu:TechnicalServicesMember 2021-01-01 2021-12-31 0001619544 jfu:RevolvingLoanProductsMember jfu:OtherRevenuesMember 2021-01-01 2021-12-31 0001619544 jfu:RevolvingLoanProductsMember 2021-01-01 2021-12-31 0001619544 jfu:NonrevolvingLoanProductsMember jfu:LoanFacilitationServiceMember 2021-01-01 2021-12-31 0001619544 jfu:NonrevolvingLoanProductsMember jfu:PostOriginationServicesMember 2021-01-01 2021-12-31 0001619544 jfu:NonrevolvingLoanProductsMember jfu:SalesIncomeFromProductsAndServicesMember 2021-01-01 2021-12-31 0001619544 jfu:NonrevolvingLoanProductsMember jfu:TechnicalServicesMember 2021-01-01 2021-12-31 0001619544 jfu:NonrevolvingLoanProductsMember jfu:OtherRevenuesMember 2021-01-01 2021-12-31 0001619544 jfu:NonrevolvingLoanProductsMember 2021-01-01 2021-12-31 0001619544 jfu:DirectLendingProgramRevenueMember jfu:LoanFacilitationServiceMember 2021-01-01 2021-12-31 0001619544 jfu:DirectLendingProgramRevenueMember jfu:PostOriginationServicesMember 2021-01-01 2021-12-31 0001619544 jfu:DirectLendingProgramRevenueMember jfu:SalesIncomeFromProductsAndServicesMember 2021-01-01 2021-12-31 0001619544 jfu:DirectLendingProgramRevenueMember jfu:TechnicalServicesMember 2021-01-01 2021-12-31 0001619544 jfu:DirectLendingProgramRevenueMember jfu:OtherRevenuesMember 2021-01-01 2021-12-31 0001619544 jfu:OtherRevenueMember jfu:LoanFacilitationServiceMember 2021-01-01 2021-12-31 0001619544 jfu:OtherRevenueMember jfu:PostOriginationServicesMember 2021-01-01 2021-12-31 0001619544 jfu:OtherRevenueMember jfu:SalesIncomeFromProductsAndServicesMember 2021-01-01 2021-12-31 0001619544 jfu:OtherRevenueMember jfu:TechnicalServicesMember 2021-01-01 2021-12-31 0001619544 jfu:OtherRevenueMember jfu:OtherRevenuesMember 2021-01-01 2021-12-31 0001619544 jfu:OtherRevenueMember 2021-01-01 2021-12-31 0001619544 jfu:PostOriginationServicesMember 2021-01-01 2021-12-31 0001619544 jfu:SalesIncomeFromProductsAndServicesMember 2021-01-01 2021-12-31 0001619544 jfu:OtherRevenuesMember 2021-01-01 2021-12-31 0001619544 jfu:RevolvingLoanProductsMember jfu:LoanFacilitationServiceMember 2022-01-01 2022-12-31 0001619544 jfu:RevolvingLoanProductsMember jfu:PostOriginationServicesMember 2022-01-01 2022-12-31 0001619544 jfu:RevolvingLoanProductsMember jfu:SalesIncomeFromProductsAndServicesMember 2022-01-01 2022-12-31 0001619544 jfu:RevolvingLoanProductsMember jfu:TechnicalServicesMember 2022-01-01 2022-12-31 0001619544 jfu:RevolvingLoanProductsMember jfu:OtherRevenuesMember 2022-01-01 2022-12-31 0001619544 jfu:RevolvingLoanProductsMember 2022-01-01 2022-12-31 0001619544 jfu:OtherRevenueMember jfu:LoanFacilitationServiceMember 2022-01-01 2022-12-31 0001619544 jfu:OtherRevenueMember jfu:PostOriginationServicesMember 2022-01-01 2022-12-31 0001619544 jfu:OtherRevenueMember jfu:SalesIncomeFromProductsAndServicesMember 2022-01-01 2022-12-31 0001619544 jfu:OtherRevenueMember jfu:TechnicalServicesMember 2022-01-01 2022-12-31 0001619544 jfu:OtherRevenueMember jfu:OtherRevenuesMember 2022-01-01 2022-12-31 0001619544 jfu:OtherRevenueMember 2022-01-01 2022-12-31 0001619544 jfu:PostOriginationServicesMember 2022-01-01 2022-12-31 0001619544 jfu:SalesIncomeFromProductsAndServicesMember 2022-01-01 2022-12-31 0001619544 jfu:OtherRevenuesMember 2022-01-01 2022-12-31 0001619544 jfu:LoanProductMember 2020-01-01 2020-12-31 0001619544 jfu:LoanProductMember 2021-01-01 2021-12-31 0001619544 jfu:LoanProductMember 2022-01-01 2022-12-31 0001619544 jfu:FacilitationpostMember 2020-01-01 2020-12-31 0001619544 jfu:FacilitationpostMember 2021-01-01 2021-12-31 0001619544 jfu:FacilitationpostMember 2022-01-01 2022-12-31 0001619544 jfu:SalesIncomeFromProductsAndServicesMember 2020-01-01 2020-12-31 0001619544 jfu:SalesIncomeFromProductsAndServicesMember 2021-01-01 2021-12-31 0001619544 jfu:SalesIncomeFromProductsAndServicesMember 2022-01-01 2022-12-31 0001619544 jfu:TechnicalServicesMember 2020-01-01 2020-12-31 0001619544 jfu:TechnicalServicesMember 2021-01-01 2021-12-31 0001619544 jfu:TechnicalServicesMember 2022-01-01 2022-12-31 0001619544 jfu:OtherProductsMember 2020-01-01 2020-12-31 0001619544 jfu:OtherProductsMember 2021-01-01 2021-12-31 0001619544 jfu:OtherProductsMember 2022-01-01 2022-12-31 0001619544 us-gaap:TradeAccountsReceivableMember 2020-12-31 0001619544 jfu:OtherReceivablesMember 2020-12-31 0001619544 jfu:LoanReceivablesMember 2020-12-31 0001619544 us-gaap:TradeAccountsReceivableMember 2021-01-01 2021-12-31 0001619544 jfu:OtherReceivablesMember 2021-01-01 2021-12-31 0001619544 us-gaap:TradeAccountsReceivableMember 2021-12-31 0001619544 jfu:OtherReceivablesMember 2021-12-31 0001619544 jfu:LoanReceivablesMember 2021-12-31 0001619544 us-gaap:TradeAccountsReceivableMember 2022-01-01 2022-12-31 0001619544 jfu:OtherReceivablesMember 2022-01-01 2022-12-31 0001619544 us-gaap:TradeAccountsReceivableMember 2022-12-31 0001619544 jfu:OtherReceivablesMember 2022-12-31 0001619544 jfu:LoanReceivablesMember 2022-12-31 0001619544 jfu:ComputerAndElectronicEquipmentMember 2022-01-01 2022-12-31 0001619544 jfu:FurnitureAndOfficeEquipmentMember 2022-01-01 2022-12-31 0001619544 us-gaap:BuildingMember 2022-01-01 2022-12-31 0001619544 us-gaap:LicenseMember 2022-01-01 2022-12-31 0001619544 us-gaap:SoftwareAndSoftwareDevelopmentCostsMember 2022-01-01 2022-12-31 0001619544 us-gaap:LeaseholdImprovementsMember 2022-01-01 2022-12-31 0001619544 jfu:CertainThirdPartyLoanBorrowersMember 2022-12-31 0001619544 jfu:CertainPostLoanServiceCompaniesThirdPartyBorrowersMember srt:MinimumMember jfu:ZhongjiWealthGuaranteeCo.Ltd.Member 2022-01-01 2022-12-31 0001619544 jfu:CertainPostLoanServiceCompaniesThirdPartyBorrowersMember srt:MaximumMember jfu:ZhongjiWealthGuaranteeCo.Ltd.Member 2022-01-01 2022-12-31 0001619544 jfu:CertainPostLoanServiceCompaniesThirdPartyBorrowersMember srt:MinimumMember jfu:ZhongjiWealthGuaranteeCo.Ltd.Member 2022-12-31 0001619544 jfu:CertainPostLoanServiceCompaniesThirdPartyBorrowersMember jfu:ZhongjiWealthGuaranteeCo.Ltd.Member 2022-12-31 0001619544 jfu:FinancialAsset1To89DaysPastDueMember 2021-12-31 0001619544 us-gaap:FinancingReceivablesEqualToGreaterThan90DaysPastDueMember 2021-12-31 0001619544 us-gaap:FinancialAssetPastDueMember 2021-12-31 0001619544 us-gaap:FinancialAssetNotPastDueMember 2021-12-31 0001619544 jfu:FinancialAsset1To89DaysPastDueMember 2022-12-31 0001619544 us-gaap:FinancingReceivablesEqualToGreaterThan90DaysPastDueMember 2022-12-31 0001619544 us-gaap:FinancialAssetPastDueMember 2022-12-31 0001619544 us-gaap:FinancialAssetNotPastDueMember 2022-12-31 0001619544 us-gaap:FairValueInputsLevel1Member us-gaap:FairValueMeasurementsRecurringMember 2021-12-31 0001619544 us-gaap:FairValueInputsLevel2Member us-gaap:FairValueMeasurementsRecurringMember 2021-12-31 0001619544 us-gaap:FairValueInputsLevel3Member us-gaap:FairValueMeasurementsRecurringMember 2021-12-31 0001619544 us-gaap:FairValueMeasurementsRecurringMember 2021-12-31 0001619544 us-gaap:FairValueInputsLevel1Member us-gaap:FairValueMeasurementsRecurringMember 2022-12-31 0001619544 us-gaap:FairValueInputsLevel2Member us-gaap:FairValueMeasurementsRecurringMember 2022-12-31 0001619544 us-gaap:FairValueInputsLevel3Member us-gaap:FairValueMeasurementsRecurringMember 2022-12-31 0001619544 us-gaap:FairValueMeasurementsRecurringMember 2022-12-31 0001619544 jfu:BitPayIncDelawareMember 2018-03-31 0001619544 jfu:BitPayIncDelawareMember 2018-03-01 2018-03-31 0001619544 jfu:BitPayIncDelawareMember 2021-12-31 0001619544 jfu:BitPayIncDelawareMember 2022-12-31 0001619544 jfu:NingboWeilieMember 2017-12-31 0001619544 jfu:NingboWeilieMember 2017-12-01 2017-12-31 0001619544 jfu:ShanghaiXinzhengFinancialInformationConsultingCo.LtdMember 2018-09-30 0001619544 jfu:ShanghaiXinzhengFinancialInformationConsultingCo.LtdMember 2018-09-30 2018-09-30 0001619544 jfu:ShanghaiXinzhengFinancialInformationConsultingCo.LtdMember 2021-12-31 0001619544 jfu:ShanghaiXinzhengFinancialInformationConsultingCo.LtdMember 2022-12-31 0001619544 jfu:CSJGoldenBullMember 2017-09-01 2017-09-30 0001619544 jfu:CSJGoldenBullMember 2021-12-31 0001619544 jfu:CSJGoldenBullMember 2022-12-31 0001619544 jfu:CSJGoldenBullMember 2020-01-01 2020-12-31 0001619544 jfu:CSJGoldenBullMember 2021-01-01 2021-12-31 0001619544 jfu:CSJGoldenBullMember 2022-01-01 2022-12-31 0001619544 jfu:PTTIRTAFinanceToTrustyCarsPteLtdMember 2021-06-30 0001619544 jfu:PTTIRTAFinanceToPTSAHABATMITRAMember 2021-06-30 0001619544 jfu:PTTIRTAFinanceMember 2021-06-01 2021-06-30 0001619544 2021-06-01 2021-06-30 0001619544 jfu:PTTIRTAFinanceMember 2021-06-30 0001619544 jfu:PTTIRTAFinanceToTrustyCarsPteLtdMember 2020-01-01 2020-12-31 0001619544 jfu:PTTIRTAFinanceToTrustyCarsPteLtdMember 2021-01-01 2021-12-31 0001619544 jfu:PTTIRTAFinanceToTrustyCarsPteLtdMember 2022-01-01 2022-12-31 0001619544 jfu:HubeiConsumerMember 2019-12-01 2019-12-31 0001619544 jfu:HubeiConsumerMember 2019-12-31 0001619544 jfu:HubeiConsumptionFinancialCompanyHubeiConsumptionMember 2020-01-01 2020-12-31 0001619544 jfu:HubeiConsumptionFinancialCompanyHubeiConsumptionMember 2021-01-01 2021-12-31 0001619544 jfu:HubeiConsumptionFinancialCompanyHubeiConsumptionMember 2022-01-01 2022-12-31 0001619544 2019-01-01 2019-12-31 0001619544 jfu:EquitySecuritiesWithoutReadilyDeterminableFairValueMember 2019-12-31 0001619544 us-gaap:EquityMethodInvestmentsMember 2019-12-31 0001619544 jfu:AvailableForSalesInvestmentMember 2019-12-31 0001619544 jfu:HeldtoMaturityInvestmentMember 2019-12-31 0001619544 jfu:EquitySecuritiesWithoutReadilyDeterminableFairValueMember 2020-01-01 2020-12-31 0001619544 us-gaap:EquityMethodInvestmentsMember 2020-01-01 2020-12-31 0001619544 jfu:AvailableForSalesInvestmentMember 2020-01-01 2020-12-31 0001619544 jfu:HeldtoMaturityInvestmentMember 2020-01-01 2020-12-31 0001619544 jfu:EquitySecuritiesWithoutReadilyDeterminableFairValueMember 2020-12-31 0001619544 us-gaap:EquityMethodInvestmentsMember 2020-12-31 0001619544 jfu:AvailableForSalesInvestmentMember 2020-12-31 0001619544 jfu:HeldtoMaturityInvestmentMember 2020-12-31 0001619544 jfu:EquitySecuritiesWithoutReadilyDeterminableFairValueMember 2021-01-01 2021-12-31 0001619544 us-gaap:EquityMethodInvestmentsMember 2021-01-01 2021-12-31 0001619544 jfu:AvailableForSalesInvestmentMember 2021-01-01 2021-12-31 0001619544 jfu:HeldtoMaturityInvestmentMember 2021-01-01 2021-12-31 0001619544 jfu:EquitySecuritiesWithoutReadilyDeterminableFairValueMember 2021-12-31 0001619544 us-gaap:EquityMethodInvestmentsMember 2021-12-31 0001619544 jfu:AvailableForSalesInvestmentMember 2021-12-31 0001619544 jfu:HeldtoMaturityInvestmentMember 2021-12-31 0001619544 jfu:EquitySecuritiesWithoutReadilyDeterminableFairValueMember 2022-01-01 2022-12-31 0001619544 us-gaap:EquityMethodInvestmentsMember 2022-01-01 2022-12-31 0001619544 jfu:AvailableForSalesInvestmentMember 2022-01-01 2022-12-31 0001619544 jfu:HeldtoMaturityInvestmentMember 2022-01-01 2022-12-31 0001619544 jfu:EquitySecuritiesWithoutReadilyDeterminableFairValueMember 2022-12-31 0001619544 us-gaap:EquityMethodInvestmentsMember 2022-12-31 0001619544 jfu:AvailableForSalesInvestmentMember 2022-12-31 0001619544 jfu:HeldtoMaturityInvestmentMember 2022-12-31 0001619544 jfu:EzhouRuralCommercialBankMember 2021-12-31 0001619544 jfu:EzhouRuralCommercialBankMember 2022-12-31 0001619544 jfu:ZhuhaiYuanxinInvestmentPartnershipMember 2021-12-31 0001619544 jfu:ZhuhaiYuanxinInvestmentPartnershipMember 2022-12-31 0001619544 jfu:NingboWeilieInvestmentMember 2021-12-31 0001619544 jfu:NingboWeilieInvestmentMember 2022-12-31 0001619544 jfu:HubeiConsumptionFinancialCompanyHubeiConsumptionMember 2021-12-31 0001619544 jfu:HubeiConsumptionFinancialCompanyHubeiConsumptionMember 2022-12-31 0001619544 jfu:OthersMember 2021-12-31 0001619544 jfu:OthersMember 2022-12-31 0001619544 jfu:CSJGoldenBullBeijingInvestmentConsultingCoLtdMember 2021-12-31 0001619544 jfu:CSJGoldenBullBeijingInvestmentConsultingCoLtdMember 2022-12-31 0001619544 jfu:PTTIRTAFinanceMember 2021-12-31 0001619544 jfu:PTTIRTAFinanceMember 2022-12-31 0001619544 us-gaap:PropertyPlantAndEquipmentMember 2022-01-01 2022-12-31 0001619544 us-gaap:BuildingMember 2020-12-31 0001619544 us-gaap:BuildingMember 2021-12-31 0001619544 us-gaap:BuildingMember 2022-12-31 0001619544 jfu:ComputerAndElectronicEquipmentMember 2020-12-31 0001619544 jfu:ComputerAndElectronicEquipmentMember 2021-12-31 0001619544 jfu:ComputerAndElectronicEquipmentMember 2022-12-31 0001619544 jfu:FurnitureAndOfficeEquipmentMember 2020-12-31 0001619544 jfu:FurnitureAndOfficeEquipmentMember 2021-12-31 0001619544 jfu:FurnitureAndOfficeEquipmentMember 2022-12-31 0001619544 us-gaap:LeaseholdImprovementsMember 2020-12-31 0001619544 us-gaap:LeaseholdImprovementsMember 2021-12-31 0001619544 us-gaap:LeaseholdImprovementsMember 2022-12-31 0001619544 us-gaap:SoftwareAndSoftwareDevelopmentCostsMember 2020-12-31 0001619544 us-gaap:SoftwareAndSoftwareDevelopmentCostsMember 2021-12-31 0001619544 us-gaap:SoftwareAndSoftwareDevelopmentCostsMember 2022-12-31 0001619544 srt:MinimumMember 2022-12-31 0001619544 srt:MaximumMember 2022-12-31 0001619544 us-gaap:LicensingAgreementsMember 2020-12-31 0001619544 us-gaap:LicensingAgreementsMember 2021-12-31 0001619544 us-gaap:LicensingAgreementsMember 2022-12-31 0001619544 us-gaap:TradeNamesMember 2020-12-31 0001619544 us-gaap:TradeNamesMember 2021-12-31 0001619544 us-gaap:TradeNamesMember 2022-12-31 0001619544 us-gaap:TechnologyBasedIntangibleAssetsMember 2020-12-31 0001619544 us-gaap:TechnologyBasedIntangibleAssetsMember 2021-12-31 0001619544 us-gaap:TechnologyBasedIntangibleAssetsMember 2022-12-31 0001619544 jfu:HainanChenxiMember 2022-01-01 2022-12-31 0001619544 jfu:ZhongzhengJinniuMember 2022-01-01 2022-12-31 0001619544 jfu:NanjingLefangMember 2022-12-31 0001619544 jfu:HainanChenxMember 2022-12-31 0001619544 jfu:BeijingJiuzaoMember 2020-01-01 2020-12-31 0001619544 jfu:BeijingJiuzaoMember 2021-01-01 2021-12-31 0001619544 jfu:BeijingJiuzaoMember 2022-01-01 2022-12-31 0001619544 jfu:ShanghaiQiuzhiMember 2020-01-01 2020-12-31 0001619544 jfu:ShanghaiQiuzhiMember 2021-01-01 2021-12-31 0001619544 jfu:ShanghaiQiuzhiMember 2022-01-01 2022-12-31 0001619544 jfu:HainanChenxMember 2020-01-01 2020-12-31 0001619544 jfu:HainanChenxMember 2021-01-01 2021-12-31 0001619544 jfu:HainanChenxMember 2022-01-01 2022-12-31 0001619544 jfu:HangzhouShuyunMember 2020-01-01 2020-12-31 0001619544 jfu:HangzhouShuyunMember 2021-01-01 2021-12-31 0001619544 jfu:HangzhouShuyunMember 2022-01-01 2022-12-31 0001619544 jfu:ZhongzhengJinniuMember 2021-01-01 2021-12-31 0001619544 jfu:ZhuhaiHengqinPaymentMember 2021-01-01 2021-12-31 0001619544 jfu:ZhuhaiHengqinPaymentMember 2022-01-01 2022-12-31 0001619544 jfu:NanjingLefangMember 2021-01-01 2021-12-31 0001619544 jfu:NanjingLefangMember 2022-01-01 2022-12-31 0001619544 jfu:DiaobiaoZhonghaiMember 2021-01-01 2021-12-31 0001619544 jfu:DiaobiaoZhonghaiMember 2022-01-01 2022-12-31 0001619544 jfu:PRCMember 2022-01-01 2022-12-31 0001619544 jfu:JiufuShukeTechnologyGroupCoLtdMember 2022-01-01 2022-12-31 0001619544 jfu:FubenMember 2022-01-01 2022-12-31 0001619544 jfu:TwoThousandTwentyThreeMember 2022-01-01 2022-12-31 0001619544 jfu:SouthAisaMember 2022-01-01 2022-12-31 0001619544 jfu:StatutoryRateMember 2022-01-01 2022-12-31 0001619544 jfu:ForeignInvestedEnterprisesMember 2022-01-01 2022-12-31 0001619544 country:HK 2022-01-01 2022-12-31 0001619544 jfu:ShareIncentivePlan2015Member 2015-12-31 0001619544 jfu:ShareIncentivePlan2017Member 2015-12-31 0001619544 2017-01-01 2017-12-31 0001619544 2018-01-01 2018-12-31 0001619544 jfu:ExercisePriceRmb0.07PerShareMember 2021-01-01 2021-12-31 0001619544 jfu:ExercisePriceRmb0.07PerShareMember 2021-12-31 0001619544 jfu:ExercisePriceRmb7.78PerShareMember 2021-12-31 0001619544 2021-06-30 2021-06-30 0001619544 2021-09-30 2021-09-30 0001619544 jfu:ExercisePriceUsd3.6953PerShareMember 2020-01-01 2020-12-31 0001619544 srt:MaximumMember 2020-01-01 2020-12-31 0001619544 jfu:ExercisePriceUsd2.1199PerShareMember 2020-01-01 2020-12-31 0001619544 jfu:ExercisePriceUsd3.70PerShareMember 2020-01-01 2020-12-31 0001619544 jfu:ShareOptionsVestedOptionOneMember us-gaap:ShareBasedCompensationAwardTrancheOneMember 2020-01-01 2020-12-31 0001619544 jfu:ShareOptionsVestedOptionOneMember us-gaap:ShareBasedCompensationAwardTrancheTwoMember 2020-01-01 2020-12-31 0001619544 jfu:ShareOptionsVestedOptionOneMember us-gaap:ShareBasedCompensationAwardTrancheThreeMember 2020-01-01 2020-12-31 0001619544 jfu:ShareOptionsVestedOptionOneMember jfu:ShareBasedPaymentArrangementTrancheFourMember 2020-01-01 2020-12-31 0001619544 jfu:ShareOptionsVestedOptionOneMember jfu:ShareBasedPaymentArrangementTrancheFiveMember 2020-01-01 2020-12-31 0001619544 jfu:ShareOptionsVestedOptionTwoMember 2020-12-31 0001619544 jfu:ShareOptionsVestedOptionTwoMember 2020-03-20 0001619544 jfu:ShareOptionsVestedOptionTwoMember 2020-04-20 0001619544 jfu:ShareOptionsVestedOptionThreeMember 2020-05-28 0001619544 jfu:ShareOptionsVestedOptionFourMember 2020-12-31 0001619544 jfu:ShareOptionsVestedOptionFourMember 2020-01-01 2020-12-31 0001619544 jfu:ShareOptionsVestedOptionFourMember us-gaap:ShareBasedCompensationAwardTrancheOneMember 2020-01-01 2020-12-31 0001619544 jfu:ShareOptionsVestedOptionFourMember us-gaap:ShareBasedCompensationAwardTrancheTwoMember 2020-01-01 2020-12-31 0001619544 jfu:ShareOptionsVestedOptionFourMember us-gaap:ShareBasedCompensationAwardTrancheThreeMember 2020-01-01 2020-12-31 0001619544 jfu:ShareOptionsVestedOptionFourMember jfu:ShareBasedPaymentArrangementTrancheFourMember 2020-01-01 2020-12-31 0001619544 jfu:ShareOptionsVestedOptionFiveMember 2020-12-31 0001619544 jfu:ShareOptionsVestedOptionFiveMember 2020-01-01 2020-12-31 0001619544 srt:MinimumMember 2020-01-01 2020-12-31 0001619544 srt:MinimumMember 2021-01-01 2021-12-31 0001619544 srt:MaximumMember 2021-01-01 2021-12-31 0001619544 jfu:ExercisePriceRmb0.06PerShareMember 2021-12-31 0001619544 jfu:ExercisePriceRmb0.06PerShareMember 2022-01-01 2022-12-31 0001619544 jfu:jExercisePriceRmb6.74PerShareMember 2021-12-31 0001619544 jfu:jExercisePriceRmb6.74PerShareMember 2022-01-01 2022-12-31 0001619544 jfu:jExercisePriceRmb778PerShareMember 2021-12-31 0001619544 jfu:jExercisePriceRmb778PerShareMember 2022-01-01 2022-12-31 0001619544 jfu:jExercisePriceRmb14.32PerShareMember 2021-12-31 0001619544 jfu:jExercisePriceRmb14.32PerShareMember 2022-01-01 2022-12-31 0001619544 jfu:jExercisePriceRmb14.72PerShareMember 2021-12-31 0001619544 jfu:jExercisePriceRmb14.72PerShareMember 2022-01-01 2022-12-31 0001619544 jfu:jExercisePriceRmb24.06PerShareMember 2021-12-31 0001619544 jfu:jExercisePriceRmb24.06PerShareMember 2022-01-01 2022-12-31 0001619544 jfu:jExercisePriceRmb24.11PerShareMember 2021-12-31 0001619544 jfu:jExercisePriceRmb24.11PerShareMember 2022-01-01 2022-12-31 0001619544 jfu:AmendedAndRestatedMemorandumOfAssociationMember 2022-12-31 0001619544 jfu:AmendedAndRestatedMemorandumOfAssociationMember 2021-12-31 0001619544 us-gaap:CommonClassAMember jfu:AmendedAndRestatedMemorandumOfAssociationMember 2022-12-31 0001619544 us-gaap:CommonClassBMember jfu:AmendedAndRestatedMemorandumOfAssociationMember 2021-12-31 0001619544 us-gaap:CommonClassAMember us-gaap:IPOMember 2019-08-01 2019-08-31 0001619544 dei:AdrMember us-gaap:IPOMember 2019-08-01 2019-08-31 0001619544 us-gaap:OverAllotmentOptionMember 2019-08-01 2019-08-31 0001619544 2019-08-01 2019-08-31 0001619544 us-gaap:IPOMember 2019-08-31 0001619544 us-gaap:CommonClassAMember 2019-08-31 0001619544 us-gaap:CommonClassBMember 2019-08-31 0001619544 us-gaap:CommonClassAMember 2019-08-01 2019-08-31 0001619544 us-gaap:CommonClassBMember 2019-08-01 2019-08-31 0001619544 us-gaap:CommonClassAMember us-gaap:PrivatePlacementMember 2021-01-01 2021-12-31 0001619544 us-gaap:CommonClassAMember 2021-01-01 2021-12-31 0001619544 jfu:StockClassifiedAsOthersMember 2022-12-31 0001619544 jfu:StockClassifiedAsOthersMember 2021-12-31 0001619544 us-gaap:SubsequentEventMember 2023-01-31 0001619544 2020-05-01 2020-05-31 0001619544 us-gaap:SubsequentEventMember 2023-01-01 2023-01-31 0001619544 srt:ParentCompanyMember srt:ReportableLegalEntitiesMember 2021-12-31 0001619544 srt:ParentCompanyMember srt:ReportableLegalEntitiesMember 2022-12-31 0001619544 srt:ParentCompanyMember srt:ReportableLegalEntitiesMember 2021-01-01 2021-12-31 0001619544 srt:ParentCompanyMember srt:ReportableLegalEntitiesMember 2022-01-01 2022-12-31 0001619544 srt:ParentCompanyMember srt:ReportableLegalEntitiesMember us-gaap:CommonClassAMember 2021-12-31 0001619544 srt:ParentCompanyMember srt:ReportableLegalEntitiesMember us-gaap:CommonClassAMember 2022-12-31 0001619544 srt:ParentCompanyMember srt:ReportableLegalEntitiesMember us-gaap:CommonClassBMember 2021-12-31 0001619544 srt:ParentCompanyMember srt:ReportableLegalEntitiesMember us-gaap:CommonClassBMember 2022-12-31 0001619544 srt:ParentCompanyMember srt:ReportableLegalEntitiesMember 2020-01-01 2020-12-31 0001619544 us-gaap:PrincipalOwnerMember srt:ReportableLegalEntitiesMember 2020-01-01 2020-12-31 0001619544 us-gaap:PrincipalOwnerMember srt:ReportableLegalEntitiesMember 2021-01-01 2021-12-31 0001619544 us-gaap:PrincipalOwnerMember srt:ReportableLegalEntitiesMember 2022-01-01 2022-12-31 0001619544 srt:ParentCompanyMember srt:ReportableLegalEntitiesMember 2019-12-31 0001619544 srt:ParentCompanyMember srt:ReportableLegalEntitiesMember 2020-12-31 xbrli:shares iso4217:CNY iso4217:USD iso4217:USD xbrli:shares iso4217:CNY xbrli:shares xbrli:pure iso4217:HKD