10-K 1 usdp-2018x10k.htm 10-K USD PARTNERS DECEMBER 31, 2018 FORM 10-K Document
 
UNITED STATES
SECURITIES AND EXCHANGE COMMISSION
Washington, D.C. 20549
 
FORM 10-K
x
ANNUAL REPORT PURSUANT TO SECTION 13 OR 15(d) OF THE
SECURITIES EXCHANGE ACT OF 1934
For the fiscal year ended December 31, 2018
or
¨
TRANSITION REPORT PURSUANT TO SECTION 13 OR 15(d) OF THE SECURITIES EXCHANGE ACT OF 1934
For the transition period from             to       
Commission file number 001-36674
 
USD PARTNERS LP
(Exact name of registrant as specified in its charter)
Delaware
30-0831007
(State or other jurisdiction of incorporation or organization)
(I.R.S. Employer Identification No.)
811 Main Street, Suite 2800
Houston, Texas 77002
(Address of principal executive offices) (Zip Code)
Registrant’s telephone number, including area code (281) 291-0510
Securities registered pursuant to Section 12(b) of the Act:
Title of each class
 
Name of each exchange on which registered
Common Units Representing Limited Partner Interests
 
New York Stock Exchange
Securities registered pursuant to Section 12(g) of the Act: None
Indicate by check mark if the registrant is a well-known seasoned issuer, as defined in Rule 405 of the Securities Act. Yes ¨ No x
Indicate by check mark if the registrant is not required to file reports pursuant to Section 13 or Section 15(d) of the Act. Yes ¨ No x
Indicate by check mark whether the registrant (1) has filed all reports required to be filed by Section 13 or 15(d) of the Securities Exchange Act of 1934 during the preceding 12 months (or for such shorter period that the registrant was required to file such reports), and (2) has been subject to such filing requirements for the past 90 days. Yes x No ¨   
Indicate by check mark whether the registrant has submitted electronically, if any, every Interactive Data File required to be submitted pursuant to Rule 405 of Regulation S-T (§ 232.405 of this chapter) during the preceding 12 months (or for such shorter period that the registrant was required to submit such files). Yes x No ¨ 
Indicate by check mark if disclosure of delinquent filers pursuant to Item 405 of Regulation S-K (§ 229.405 of this chapter) is not contained herein, and will not be contained, to the best of the registrant’s knowledge, in definitive proxy or information statements incorporated by reference in Part III of this Form 10-K or any amendment to this Form 10-K. x
Indicate by check mark whether the registrant is a large accelerated filer, an accelerated filer, a non-accelerated filer, a smaller reporting company, or an emerging growth company. See the definitions of “large accelerated filer,” “accelerated filer,” “smaller reporting company,” and “emerging growth company” in Rule 12b-2 of the Exchange Act.
Large Accelerated Filer ¨
Accelerated Filer x
Non-Accelerated Filer ¨
Smaller reporting company x
 
Emerging growth company x
 
 
If an emerging growth company, indicate by check mark if the registrant has elected not to use the extended transition period for complying with any new or revised financial accounting standards provided pursuant to Section 13(a) of the exchange Act. x
Indicate by check mark whether the registrant is a shell company (as defined in Rule 12b-2 of the Act). Yes ¨ No x
As of June 29, 2018, the last business day of the registrants most recently completed second fiscal quarter, the aggregate market value of the registrant’s Common Units held by non-affiliates was $148,121,567 computed by reference to the price at which the common equity was last sold, or the average bid and asked price of such common equity.
As of March 4, 2019, the registrant has outstanding 24,408,073 common units; 2,092,709 subordinated units; and 461,136 general partner units.
DOCUMENTS INCORPORATED BY REFERENCE: NONE
 



TABLE OF CONTENTS
 
 
Page
 
 
 
 
 
 
 
 
 
 
 
 
 
 
 
 
 
 
 
Unless the context otherwise requires, all references in this Annual Report on Form 10-K, or this “Annual Report” or this “Form 10-K” to “USD Partners,” “USDP,” “the Partnership,” “we,” “our,” “us,” or like terms used in the present tense or prospectively (beginning October 15, 2014) refer to USD Partners LP and its subsidiaries. References in this Annual Report to “the Predecessor,” “we,” “our,” “us,” or like terms, when used in a historical context (periods prior to October 15, 2014), refer to the following subsidiaries, collectively, that were contributed to USD Partners in connection with our Initial Public Offering of 9,120,000 common units that we completed on October 15, 2014, the “IPO”: San Antonio Rail Terminal LLC, USD Logistics Operations GP LLC, USD Logistics Operations LP, USD Rail Canada ULC, USD Rail International S.A.R.L., USD Rail LP, USD Terminals Canada ULC, USD Terminals International S.A.R.L. and West Colton Rail Terminal LLC. The Predecessor also includes the membership interests in the following five subsidiaries of USD which operated crude oil rail terminals that were sold in December 2012: Bakersfield Crude Terminal LLC, Eagle Ford Crude Terminal LLC, Niobrara Crude Terminal LLC, St. James Rail Terminal LLC, and Van Hook Crude Terminal LLC, collectively known as the “Discontinued Operations.”
Unless the context otherwise requires, all references in this Annual Report to (i) “our general partner” refer to USD Partners GP LLC, a Delaware limited liability company; (ii) “USD” refers to US Development Group, LLC, a Delaware limited liability company, and where the context requires, its subsidiaries; (iii) “USDG” and “our sponsor” refer to USD Group LLC, a Delaware limited liability company and currently the sole direct subsidiary of USD; (iv) “Energy Capital Partners” refers to Energy Capital Partners III, LP and its parallel and co-investment funds and related investment vehicles; and (v) “Goldman Sachs” refers to The Goldman Sachs Group, Inc. and its affiliates.
This Annual Report includes forward-looking statements, which are statements that frequently use words such as “anticipate,” “believe,” “continue,” “could,” “estimate,” “expect,” “forecast,” “intend,” “may,” “plan,” “position,” “projection,” “should,” “strategy,” “target,” “will” and similar words. Although we believe that such forward-looking statements are reasonable based on currently available information, such statements involve risks, uncertainties and assumptions and are not guarantees of performance. Future actions, conditions or events and future results of operations may differ materially from those expressed in these forward-looking statements. Any forward-looking statement made by us in this Annual Report speaks only as of the date on which it is made, and we undertake no obligation to publicly update any forward-looking statement. Many of the factors that will determine these results are beyond our ability to control or predict. Specific factors that could cause actual results to differ from those in the forward-looking statements include: (1) changes in general economic conditions; (2) the effects of competition, in particular, by pipelines and other terminalling facilities; (3) shut-downs or cutbacks at upstream production facilities, refineries or other related businesses; (4) the supply of, and demand for, terminalling services for crude oil and biofuels; (5) our limited history as a separate public partnership; (6) the price and availability of debt and equity financing; (7) hazards and operating risks that may not be covered fully by insurance; (8) disruptions due to equipment interruption or failure at our facilities or third-party facilities on which our business is dependent; (9) natural disasters, weather-related delays, casualty losses and other matters beyond our control; (10) changes in laws or regulations to which we are subject, including compliance with environmental and operational safety regulations, that may increase our costs; and (11) our ability to successfully identify and finance acquisitions and other growth opportunities. For additional factors that may affect results, see Item 1A. Risk Factors included elsewhere in this Annual Report and our subsequently filed Quarterly Reports on Form 10-Q, which are available to the public over the internet at the website of the U.S. Securities and Exchange Commission, or SEC, (www.sec.gov) and at our website (www.usdpartners.com).

ii


Glossary
The following abbreviations, acronyms and terms used in this Form 10-K are defined below:
API Gravity
 
American Petroleum Institute Gravity
Bitumen
 
A dense, highly viscous, petroleum-based hydrocarbon that is found in deposits such as oil sands
Diluent
 
Refers to lighter hydrocarbon products such as natural gasoline or condensate that are blended with heavy crude oil to allow for pipeline transportation of heavy crude oil
Ethanol
 
A clear, colorless, flammable oxygenated liquid typically produced chemically from ethylene, or biologically from fermentation of various sugars from carbohydrates found in agricultural crops and cellulosic residues from crops or wood, which is used in the United States as a gasoline octane enhancer and oxygenate
Heavy crude
 
A crude oil with a low API Gravity characterized by high relative density and viscosity. Heavy crude oils require greater levels of processing to produce high value products such as gasoline and diesel
Crude-by-rail
 
The transportation of hydrocarbons, such as crude oil and ethanol, by rail, particularly through the use of unit trains
Legacy railcar
 
A Department of Transportation, or DOT, Specification 111 railcar that does not comply with the Association of American Railroads (AAR) Casualty Prevention Circular (CPC) letter known as CPC-1232 which specifies requirements for railcars built for the transportation of certain hazardous materials, including crude oil and ethanol
Manifest train
 
Trains that are composed of mixed cargos and often stop at several destinations
Oil sands
 
Deposits of loose sand or partially consolidated sandstone that are saturated with highly viscous bitumen, such as those found in Western Canada
PADD III
 
Petroleum Administration for Defense District consisting of Alabama, Arkansas, Louisiana, Mississippi, New Mexico and Texas
Throughput
 
The volume processed through a terminal or refinery
Unit train
 
Refers to trains comprised of up to 120 railcars and are composed of one cargo shipped from one point of origin to one destination

iii


PART I
Item 1. Business
OVERVIEW
We are a fee-based, growth-oriented master limited partnership formed by US Development Group LLC, or USD, to acquire, develop and operate midstream infrastructure and complementary logistics solutions for crude oil, biofuels and other energy-related products. We generate substantially all of our operating cash flows from multi-year, take-or-pay contracts with primarily investment grade customers, including major integrated oil companies, refiners and marketers. Our network of crude oil terminals facilitates the transportation of heavy crude oil from Western Canada to key demand centers across North America. Our operations include railcar loading and unloading, storage and blending in onsite tanks, inbound and outbound pipeline connectivity, truck transloading, as well as other related logistics services. We also provide our customers with leased railcars and fleet services to facilitate the transportation of liquid hydrocarbons and biofuels by rail.
We generally do not take ownership of the products that we handle nor do we receive any payments from our customers based on the value of such products. On occasion we enter into buy-sell arrangements in which we take temporary title to commodities while in our terminals. We expect any such arrangements to be at fixed prices where we do not take commodity price exposure.
We believe rail will continue as an important transportation option for energy producers, refiners and marketers due to its unique advantages relative to other transportation means. Specifically, rail transportation of energy-related products provides flexible access to key demand centers on a relatively low fixed-cost basis with faster physical delivery, while preserving the specific quality of customer products over long distances.
USD Group LLC, or USDG, a wholly-owned subsidiary of USD and the sole owner of our general partner, is engaged in designing, developing, owning, and managing large-scale multi-modal logistics centers and energy-related infrastructure across North America. USDG’s solutions create flexible market access for customers in significant growth areas and key demand centers, including Western Canada, the U.S. Gulf Coast and Mexico. Among other projects, USDG is currently pursuing the development of a premier energy logistics terminal on the Houston Ship Channel with capacity for substantial tank storage, multiple docks (including barge and deepwater), inbound and outbound pipeline connectivity, as well as a rail terminal with unit train capabilities. USDG has also recently completed an expansion project at the Partnership’s Hardisty terminal, also referred to as Hardisty South, which adds one 120-railcar unit train of transloading capacity per day, or approximately 75,000 barrels per day, or bpd, and is subject to our existing right of first offer.
The following table summarizes information about our current terminalling facility assets:
Terminal Name
 
Location
 
Designed
Capacity
 
(Bpd)
 
Commodity
Handled
 
Primary
Customers
 
Terminal
Type 
Hardisty terminal
 
Alberta, Canada
 
~150,000 (1)
 
Crude Oil
 
Producers/Refiners
/Marketers
 
Origination
Casper terminal
 
Wyoming, U.S.
 
~105,000 (2)
 
Crude Oil
 
Refiners
 
Origination
Stroud terminal
 
Oklahoma, U.S.
 
~50,000 (3)
 
Crude Oil
 
Producers
 
Destination
West Colton terminal
 
California, U.S.
 
13,000
 
Ethanol
 
Refiners/Blenders
 
Destination
 
(1)
Based on two 120-railcar unit trains comprised of 28,371 gallon (approximately 675.5 barrels, or bbls) railcars being loaded at 92% of volumetric capacity per day. Actual amount of crude oil loading capacity may vary based on factors including the size of the unit trains, the size, type and volumetric capacity of the railcars utilized and the type and specifications of crude oil loaded, among other factors.
(2)
Based on one 112-railcar unit train comprised of 28,371 gallon (approximately 675.5 bbls) railcars being loaded at 92% of volumetric capacity per day and up to 56 manifest railcars per day. Actual amount of crude oil loading capacity may vary based on factors including the size of the unit train, the size, type and volumetric capacity of the railcars utilized and the type and specifications of crude oil loaded, among other factors.
(3)
Our current Stroud terminal capacity of approximately 50,000 Bpd includes pipeline pumping capacity constraints on the pipeline that is utilized to move crude oil between our Stroud terminal storage tanks and third-party storage tanks at Cushing. With pump modifications,

1




the 104-railcar unit train could unload up to 64,376 Bpd based on 28,371 gallon (approximately 675.5 bbls) railcars being unloaded at 92% of volumetric capacity per day. Actual amount of crude oil loading capacity may vary based on factors including the size of the unit train, the size, type and volumetric capacity of the railcars utilized and the type and specifications of crude oil unloaded, among other factors.
We offer our terminalling services pursuant to multi-year, take-or-pay agreements with high quality, investment grade customers, which provides us with a steady and reliable stream of cash flows. Our agreements typically range in term between three and five years and include renewal options. During 2018, we successfully renewed and extended multiple agreements on a long-term basis at our Hardisty Terminal. Additionally, we executed a multi-year terminal services agreement as well as other short-term agreements in furtherance of our hub strategy at our Casper terminal. As of December 31, 2018, the volume-weighted average remaining contract life of our take-or-pay terminal service agreements was approximately 3.0 years. Refer to the Business Segments section below for further information regarding our customer contracts for each of our rail terminals.
In addition to terminalling services, we currently provide customers with leased railcars and fleet services related to the transportation of liquid hydrocarbons and biofuels by rail on a multi-year, take-or-pay basis for periods ranging from five to nine years. In the aggregate, our master fleet services agreements have a weighted-average remaining contract life of 3.3 years as of December 31, 2018.
One of our key strengths is our relationship with our sponsor, USDG, the sole direct subsidiary of USD. USD was among the first companies to successfully develop the hydrocarbon-by-rail concept and has built or operated unit train-capable terminals with an aggregate capacity of over 960,000 bpd. Ten of these terminals were subsequently sold in multiple transactions for an aggregate sales price in excess of $740 million. From January 2006 through December 2018, USD has loaded or handled through its terminal network a total of approximately 243 million barrels, or MMbbls, of liquid hydrocarbons and biofuels. USD also has a nationally recognized safety record with no reportable spills at any of its terminals since its inception, as defined by the U.S. Department of Transportation, or DOT, Pipeline and Hazardous Materials Safety Administration, or PHMSA. USD is currently owned by Energy Capital Partners, Goldman Sachs and certain of USD’s management team members.
In September 2014, Energy Capital Partners made a significant investment in USD and indicated an intention to invest an additional $1.0 billion of equity capital in USD, subject to market and other conditions, to support future growth and expansion plans. Energy Capital Partners, together with its affiliates and affiliated funds, is a private equity firm with over $19.0 billion in capital commitments that primarily invests in North America’s energy infrastructure. Energy Capital Partners has significant energy infrastructure, midstream, master limited partnership and financial expertise to complement its investment in USD. To date, Energy Capital Partners and its affiliated funds have 45 investment platforms with investments in the power generation, electric transmission, midstream and renewable sectors of the energy industry.
USD, through its direct ownership of USDG, has stated that it intends for us to be its primary growth vehicle in North America. We intend to strategically expand our business by acquiring energy-related logistics assets related to the storage and transportation of liquid hydrocarbons and biofuels from both USDG and third parties. We also intend to grow organically by opportunistically pursuing growth projects and enhancing the profitability of our existing assets. We believe that our relationship with USD and its successful project development and operating history, safety track record and industry relationships provide us with many avenues to execute our growth strategy.
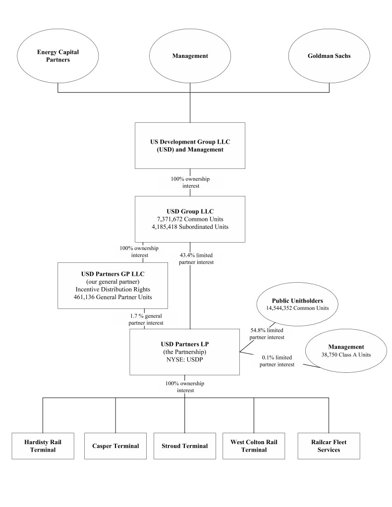
The following chart depicts a simplified organization and ownership structure as of December 31, 2018. The ownership percentages referred to below illustrate the relationships among us, our general partner, USDG, USD, Energy Capital Partners and Goldman Sachs, and excludes 1,205,909 Phantom Units outstanding under our Long-Term Incentive Plan at December 31, 2018.

2




a201810korgchart001.jpg

3




BUSINESS STRATEGY
Our primary business objective is to continue increasing the quarterly cash distributions we make to our unitholders over time. We intend to accomplish this objective by executing the following business strategies:
Generate stable and predictable fee-based cash flows.    A substantial amount of the operating cash flow we expect to generate is attributable to multi-year, take-or-pay agreements. We intend to continue to seek stable and predictable cash flows by extending the term of our agreements with existing customers, as well as executing additional multi-year, take-or-pay agreements with existing and new customers across our terminal network.
Pursue accretive acquisitions.    We intend to pursue strategic and accretive acquisitions of energy-related logistics assets related to the storage and transportation of liquid hydrocarbons and biofuels from both USD and third parties. We regularly evaluate and monitor the marketplace to identify acquisitions within our existing geographies and in new regions that may be pursued independently or jointly with USD.
Pursue organic growth initiatives.    We intend to pursue organic growth opportunities and seek operational efficiencies that complement, optimize or improve the profitability of our assets. For example, our Casper terminal includes the foundation for two additional storage tanks, which if constructed, may result in additional long-term volume commitments and cash flows.
Maintain a conservative capital structure.    We intend to maintain a conservative capital structure which, when combined with our focus on stable, fee-based cash flows, should afford us access to capital at a competitive cost. Consistent with our disciplined financial approach, we intend to fund the capital required for expansion and acquisition projects through a balanced combination of equity and debt financing. We believe this approach provides us the flexibility to effectively pursue accretive acquisitions and organic growth projects as they become available.
Maintain safe, reliable and efficient operations.    We are committed to safe, efficient and reliable operations that comply with environmental and safety regulations. We strive to continually improve operating performance through our commitment to technologically-advanced logistics and operations systems, employee training programs and other safety initiatives and programs with railroads, railcar producers and first responders. All of our facilities currently meet or exceed applicable government safety regulations and are in compliance with recently enacted orders regarding the movement of liquid hydrocarbons and biofuels by rail. We believe these objectives are integral to the success of our business as well as to our access to growth opportunities.
BUSINESS SEGMENTS
We conduct our business through two distinct reporting segments: Terminalling services and Fleet services.
These segments have unique business activities that require different operating strategies. For information relating to revenues from external customers, operating income and total assets for each segment, refer to Note 14. Segment Reporting of our consolidated financial statements included in Item 8. Financial Statements and Supplementary Data of this Annual Report. For information relating to revenues from material customers, refer to Note 16. Major Customers and Concentration of Credit Risk of our consolidated financial statements included in Item 8. Financial Statements and Supplementary Data of this Annual Report.
Terminalling services
The Terminalling services segment includes a network of strategically-located terminals that provide customers with railcar loading and/or unloading capacity, as well as related logistics services, for crude oil and biofuels. These services are primarily provided under multi-year, take-or-pay agreements that include minimum monthly commitment fees. We generally have no direct exposure to risks associated with fluctuating commodity prices, although changes in crude oil prices could indirectly influence our activities and results of operations over the long term. We may on occasion enter into buy-sell and other arrangements in which we take temporary title to commodities while held in our terminals. We expect any such agreements to be at fixed prices where we do not take commodity price exposure.


4





Our Terminalling services business consists of the following operations:
Hardisty Terminal
Our Hardisty terminal, which commenced operations in June 2014, is an origination terminal where we load various grades of Canadian crude oil onto railcars for transportation to end markets. Hardisty is one of the major crude oil hubs in North America and is an origination point for approximately 90% of the export pipeline capacity to the United States. At the Partnership level, the Hardisty terminal can load up to two 120-railcar unit trains per day and consists of a fixed loading rack with approximately 30 railcar loading positions, a unit train staging area and loop tracks capable of holding five unit trains simultaneously. The terminal is also equipped with an onsite vapor management system that allows our customers to minimize hydrocarbon loss while improving safety during the loading process. Our Hardisty terminal receives inbound deliveries of crude oil through a direct pipeline connection from Gibson Energy Inc.’s, or Gibson’s, Hardisty storage terminal. Gibson is one of the largest independent midstream companies in Canada with 10 MMbbls of crude oil storage facilities at Hardisty and another 2.5 MMbbls under construction, plus the greatest number of connections to inbound and outbound pipelines in the Hardisty hub. Our Hardisty terminal’s strategic location and direct pipeline connection to substantial storage capacity provides efficient access to the major producers in the region. Our Hardisty terminal is also connected to the Canadian Pacific Railway’s North Main Line, a high capacity line with the ability to service key refining markets across North America.
We have a facilities connection agreement with Gibson under which Gibson operates and maintains a 24-inch diameter pipeline and related facilities connecting Gibson’s storage terminal with our Hardisty terminal, which we operate and maintain. Gibson is responsible for transporting product through the pipeline to our Hardisty terminal. This pipeline from Gibson’s storage terminal is the exclusive means by which our Hardisty terminal receives crude oil. Subject to certain limited exceptions regarding manifest train facilities, our Hardisty terminal is also the exclusive means by which crude oil from Gibson’s Hardisty storage terminal may be transported by rail. We remit pipeline fees to Gibson for the transportation of crude oil to the Hardisty terminal based on a predetermined formula. The facilities connection agreement also gives Gibson a right of first refusal in the event of a sale of our Hardisty terminal to a third party. The agreement will expire in 2034 unless renewed. Our and Gibson’s obligations under this facilities connection agreement may be suspended in the case of a force majeure event. Additionally, the agreement may be terminated by the non-defaulting party in case of specified events of default.
Substantially all of the capacity at our Hardisty terminal is contracted under multi-year, take-or-pay terminal services agreements with six customers, including major integrated oil companies, refiners and marketers. Our contracts with customers are subject to renewal provisions as follows:
Number of Contracts
 
Year of Renewal
Two
 
2019
Two
 
2020
One
 
2022
Two
 
2023
We are currently in discussions to extend the agreements that expire in 2019 and 2020.
Our terminal services agreements generally include automatic renewal provisions for periods up to one-year following the conclusion of the initial term and will only terminate if written notice is given by either party within a specified time period before the end of the initial term or a renewal term. One of our agreements will renew for a one-year term upon written election by the customer at least two years prior to the end of the initial term, while another agreement contains no automatic renewal provisions. Each of our terminal services agreements contain annual inflation-based rate escalators based upon the consumer price index of either Canada or Alberta. If a force majeure event occurs, a customer’s obligation to pay us may be suspended, in which case the length of the contract term will be extended by the same duration as the force majeure event. We will not be liable for any losses of crude oil handled at our Hardisty terminal unless due to our negligence.

5




Under the terminal services agreements we have entered into with customers of our Hardisty terminal, our customers are obligated to pay the greater of a minimum monthly commitment fee or a throughput fee based on the actual volume of crude oil loaded at our Hardisty terminal. If a customer loads fewer unit trains or barrels than its allotted amount in any given month, that customer will receive a credit for up to six months, which may be used to offset fees on throughput volumes in excess of its minimum monthly commitments in future periods, to the extent capacity is available for the excess volume.
Sponsor Initiatives at Hardisty
Hardisty South Expansion
Current market demand for the services provided at our Hardisty terminal exceeds our available capacity as substantially all of the terminal’s capacity was previously contracted for by customers under multi-year agreements through mid-2019 and mid-2020.
In June 2018, USD Group LLC, or USDG, announced that it executed a five-year, take-or-pay terminalling services agreement with a high quality refiner customer. The agreement is for trans-loading capacity at the Hardisty rail terminal. This new agreement provided commercial support for the construction of additional capacity at the Hardisty terminal pursuant to USDG’s existing development rights.
Pursuant to the increased market demand for terminalling services at Hardisty, USDG initiated and completed the Hardisty South expansion (“Hardisty South”). The existing Hardisty terminal, which is owned by us, has designed capacity for two unit trains per day, or approximately 150,000 barrels per day. Hardisty South, which is owned by USDG, added one unit train per day, or approximately 75,000 barrels per day, of takeaway capacity to the terminal by modifying the existing loading rack and building additional infrastructure and trackage. The project was placed into service during January 2019. We believe the Hardisty South Expansion could present an attractive acquisition opportunity for us pursuant to our existing right of first offer with respect to midstream projects developed by USDG.
Our sponsor is also pursuing long-term solutions to transport heavier grades of crude oil produced in Western Canada, which our sponsor believes will maximize benefits to producers, refiners and railroads. Any such development project would be wholly-owned by USDG and would be subject to our existing right of first offer with respect to midstream projects developed by USDG.
Stroud Terminal
Our Stroud terminal, which we purchased in June 2017, is a crude oil destination terminal in Stroud, Oklahoma. We use the terminal to facilitate rail-to-pipeline shipments of crude oil from our Hardisty terminal in Western Canada to the crude oil storage hub located in Cushing, Oklahoma. The Stroud terminal includes 76-acres with current unit train unloading capacity of approximately 50,000 bpd, two onsite tanks with 140,000 barrels of capacity, one truck bay and a 12-inch diameter, 17-mile pipeline with a direct connection to the crude oil storage hub in Cushing, Oklahoma. We have also secured 300,000 bbls of crude oil tank storage at the Cushing hub to facilitate outbound shipments of crude oil from the Stroud terminal. Inbound product is delivered by the Stillwater Central Rail, which handles deliveries from both the BNSF Railway, or BNSF, and the Union Pacific Railroad, or UP.
Concurrent with the Stroud acquisition, we entered into a multi-year, take-or-pay terminalling services agreement with an investment grade multi-national energy company for the use of approximately 50% of the available capacity at the Stroud terminal. The term of this agreement is scheduled to conclude on June 30, 2020, unless otherwise renewed or extended. Our customer is obligated to pay a minimum monthly commitment fee and can load an allotted number of barrels per month. If our customer loads fewer barrels than its allotted amount in any given month, the customer will receive a credit for up to six months. This credit may be used to offset fees on throughput volumes in excess of our customers minimum monthly commitments in future periods to the extent capacity is available for the excess volume. We will receive a per-barrel fee on any volumes handled in excess of our customers allowed amount, to the extent the additional volume is not subject to the credit discussed above.
In addition, we entered into a Marketing Services Agreement, or MSA, effective as of May 31, 2017, with USD Marketing LLC, or USDM, an affiliate of USDG, whereby we granted USDM the right to market the capacity at the

6




Stroud terminal in excess of the capacity of our initial customer in exchange for a nominal per barrel fee. USDM is obligated to fund any related capital costs associated with increasing the throughput or efficiency of the terminal to handle additional throughput. As such, a permanent steaming solution at the Stroud terminal to alleviate operational railcar unloading issues that resulted from cold weather at the terminal was constructed by USDM. The construction of the steaming equipment was completed in July 2018 and contributed to us. In the event that our contract with the initial Stroud customer is not renewed and expires in June 2020, the same marketing rights will apply to all throughput at the Stroud terminal in excess of the throughput necessary for the Stroud terminal to generate Adjusted Earnings before interest, taxes, depreciation and amortization, or Adjusted EBITDA, that is at least equal to the average monthly Adjusted EBITDA derived from the initial Stroud terminal customer during the 12 months prior to expiration. We also granted USDG the right to develop other projects at the Stroud terminal in exchange for the payment to us of market-based compensation for the use of our property for such development projects.
Pursuant to the MSA, during March and April 2018, the Stroud customer secured the remaining available capacity at the Stroud terminal from USDM, for periods beginning in the second quarter of 2018 and ending in June 2019 and January 2020.
Our sponsor is also evaluating a potential expansion of the Stroud terminal to meet incremental demand. If successful, these efforts would provide us with cash flows incremental to those provided by our currently-contracted capacity. Additionally, any such development projects would be wholly-owned by USDG and would be subject to our existing right of first offer with respect to midstream projects developed by USDG.
Casper Terminal
The Casper terminal, which we acquired in November 2015, is a crude oil storage, blending and railcar loading terminal located in Casper, Wyoming, where the Express Pipeline from Western Canada (~280,000 bpd of capacity) interconnects with the Platte Pipeline to Wood River, Illinois (~145,000 bpd of capacity). The Casper terminal currently offers six storage tanks with 900,000 bbls of total capacity, unit train-capable railcar loading capacity of approximately 100,000 bpd, as well as truck transloading capacity. The terminal’s approximately 300-acre footprint and modular design allow for the addition of a second loading station and an additional 1.1 MMbbls of storage capacity with minimal disruption to existing operations and relatively low incremental capital costs.
Inbound crude oil is delivered to the Casper terminal primarily through our dedicated 24-inch diameter, six-mile direct pipeline connection from the Express Pipeline, which provides our customers with access to multiple grades of Canadian crude oil. Additionally, the Casper terminal has a connection from the Platte terminal, where it has access to other pipelines and can receive other grades of crude oil. The Casper terminal can also receive volumes through one truck unloading station and is also equipped with one truck loading station. Inbound volumes are typically fed directly into the customer’s dedicated storage tank(s), which enhances their ability to control the quality of the product from origin to end market. This also allows customers to blend multiple grades of crude oil to optimize the economics associated with refining varying grades of crude oil.
Outbound crude oil is generally loaded onto railcars and then transported to end markets by the BNSF, in either manifest or unit train shipments. The terminal’s location on the BNSF’s main line offers advantaged transportation costs to key U.S. refining markets where several customer-preferred destinations are also served by the BNSF. Shipping with a single Class 1 railroad reduces railroad switching fees and enables faster train turn-times, thus improving railcar fleet utilization.
Effective September 2018, we entered into a three-year agreement at our Casper Terminal with a multi-national, investment grade customer, discussed in further detail below. The agreement supports the construction of an outbound pipeline connection from the Casper Terminal to complement the terminal’s current inbound pipeline connection to the Express Pipeline, and an additional storage tank to facilitate blending and staging operations for the customer. The customer will utilize an existing tank at the Casper Terminal for a three-year term and a second tank, once constructed or available, for another three-year term. The construction of the second tank, if needed, is expected to be completed in the second half of 2019.
We provide service at the Casper terminal under two terminal services agreements with a high quality, investment grade refiner and a new multi-national investment grade customer. Under the terminal services agreement with the

7




refiner customer, our customer is obligated to pay the greater of a minimum monthly commitment fee or a throughput fee based on the actual volume of crude oil loaded. If a customer loads fewer unit trains or barrels than its allotted amount in any given month, that customer will receive a credit which may be used to offset future throughput fees in excess of the minimum monthly commitment fees, to the extent capacity is available for the excess volume. Unused credits generally expire if not used by the end of each calendar quarter. The multi-year agreement with the multi-national customer contains take-or-pay terms for terminalling and storage services and variable fees associated with actual throughput volumes and other services. We have also entered in to a one-year terminalling services agreement at our Casper terminal, effective January 1, 2019, which contains take-or-pay terms for storage services and variable fees associated with actual throughput volumes and other services. Additionally, we may on occasion utilize our available storage and throughput capacity to support our customers’ spot activity through buy-sell agreements that generate cash flows in addition to those provided by our multi-year agreements and have also entered into a short-term agreement to facilitate spot transactions on behalf of USDM.
Following the expiration of customer contracts with us in August 2017 and December 2018, we have available capacity to accommodate spot activity and new customer agreements, both of which we are actively pursuing.
West Colton Terminal
Our West Colton terminal, completed in November 2009, is a unit train-capable destination terminal that can transload up to 13,000 bpd of ethanol received from producers by rail onto trucks to meet local demand in the San Bernardino and Riverside County-Inland Empire region of Southern California. The West Colton terminal has 20 railcar offloading positions and three truck loading positions. Our terminal receives inbound deliveries exclusively by rail on the UP high speed lines.
Due to corrosion concerns unique to biofuels such as ethanol, the long-haul transportation of biofuels by multi-product pipelines is less efficient and less economical than transportation by rail. We believe these corrosion concerns, combined with the proximity of our terminals to local demand markets, strategically position our terminal to benefit from anticipated changes in environmental and gasoline blending regulations that are expected to increase the use of ethanol in the market for transportation fuel.
We receive fixed fees per gallon of ethanol transloaded at our terminal pursuant to a terminal services agreement with a subsidiary of an investment grade company. Our West Colton terminal operates under a minimum monthly commitment fee agreement that has been in place since July 2009 and is terminable at any time by either party upon 150 days’ notice.
Fleet Services
We provide our customers with leased railcars and fleet services related to the transportation of liquid hydrocarbons and biofuels by rail on a multi-year, take-or-pay basis under master fleet services agreements for initial terms ranging from five to nine years. We do not own any railcars. As of December 31, 2018, our fleet consisted of 1,683 railcars, which we leased from various railcar manufacturers and financial entities, including 1,308 coiled and insulated, or C&I, railcars. We have assigned certain payment and performance obligations under the leases and master fleet services agreements for 1,483 of the railcars to other parties, but we have retained certain rights and obligations with respect to the provision of fleet services regarding these railcars. Substantially all of our current railcar fleet is dedicated to customers of our Hardisty terminal, including an affiliate of USDG. In the aggregate, our master fleet services agreements have a weighted-average remaining contract life of 3.3 years as of December 31, 2018.
Under the master fleet services agreements, we provide customers with railcar-specific fleet services, which may include, among other things, the provision of relevant administrative and billing services, the repair and maintenance of railcars in accordance with standard industry practice and applicable law, the management and tracking of the movement of railcars, the regulatory and administrative reporting and compliance as required in connection with the movement of railcars, and the negotiation for and sourcing of railcars. Our customers typically pay us and our assignees monthly fees per railcar for these services, which include a component for railcar use and a component for fleet services. The master fleet services agreements will expire unless notice to renew is provided by our customers.

8




All of our railcars currently in service were constructed in 2013 or later. The average age of our fleet currently in service is approximately five years, as compared with the estimated 50-year life associated with these types of railcars. We have partnered with leaders in the railcar supply industry, such as CIT Rail, Union Tank Car Company and others. We believe that our relationships with these industry leaders enable us to obtain railcar market insight and to procure railcars for our terminalling customers on beneficial terms, with shorter lead times than some of our competitors. Our current railcars are designed at a minimum to be compliant with all regulatory railcar standards currently in effect.
As of December 31, 2018, our railcar fleet consisted of a mix of 1,308 C&I railcars and 375 non-coiled, non-insulated railcars. Our C&I railcars can reheat heavy viscous grades of crude oil, reducing the need to blend these heavier grades with diluents.
Through the end of 2018, the leases on approximately 1,130 railcars expired or were terminated. The return of these leased railcars reduced the operating income or cash flows we have historically derived from this business. This decrease has occurred as our customers have become more accustomed to shipping crude oil by rail and have obtained their railcars directly from manufacturers. Should market conditions change, we would potentially assist with the procurement and management of railcars on behalf of our customers again in the future.
BENEFITS OF RAIL
The following benefits of rail have established, or have the potential to establish, rail as a preferred mode of transportation for crude oil, biofuels, and other energy-related products:
Market access for areas without adequate pipeline transportation infrastructure. Certain producing regions, such as the Western Canadian oil sands, have concentrated production in areas without adequate existing pipeline takeaway capacity. The extensive existing rail infrastructure network provides additional takeaway capacity to these producing regions and flexible access to multiple demand centers.
Faster deployment. Rail terminals can be constructed at a fraction of the time required to lay a long-haul pipeline, providing a timely solution to meet new and evolving market demands. Relative to rail, new pipeline construction faces challenges such as lengthier build times and more extensive environmental permitting processes, geographic constraints and, in some cases, the lack of required political and regulatory support.
Flexibility to deliver to different end markets. Unlike pipelines, which typically transport product to a single demand market, rail offers customers access to many of the most advantageous demand centers throughout North America, enabling producers and shippers to obtain competitive prices for their products and to retain the flexibility to determine the ultimate destination until the time of transportation.
Comprehensive solution for refiners. Rail provides refiners flexible access to multiple qualities and grades of crude oil (feedstock) from multiple production sources. Additionally, shipping in railcars improves the customer’s ability to preserve the specific quality of the product over long distances relative to pipelines.
Faster delivery to demand markets. Rail can transport energy-related products to end markets much faster than pipelines, trucks or waterborne tankers. While a pipeline can take 30-45 days to transport crude oil to the Gulf Coast from Western Canada, unit trains can move crude oil along a similar path in approximately nine days.
Reduced shipper commitment requirements. Whereas all of the pipeline transportation fee is typically subject to long-term shipper commitments, only a portion of rail transportation costs require long-term shipper commitments (railroads have historically been contracted on a spot basis or only require partial term commitments). Consequently, pipeline customers bear greater risk of shifts in regional price differentials and the location of demand markets.
Reduced shipper transportation cost. Rail provides shippers a competitive transportation option, particularly in situations where either (i) the amount of diluent required for the transportation of crude oil by pipeline is high, which is generally the case for production from the Canadian oil sands, or (ii) multiple modes of transportation are required to reach a particular end market.

9




RIGHT OF FIRST OFFER
In connection with our initial public offering, or IPO, we entered into an omnibus agreement with USD and USDG, pursuant to which we were granted a right of first offer on any midstream infrastructure assets that they may develop, construct, or acquire for a period of seven years after the October 15, 2014, closing of our IPO. Additional information about the omnibus agreement and the right of first offer are included in Note 12. Transactions with Related Parties of our consolidated financial statements at Part II, Item 8. Financial Statements and Supplementary Data of this Annual Report on Form 10-K.
We cannot assure you that USD will be able to develop or construct, or that we or USD will be able to acquire, any additional midstream infrastructure projects. Among other things, the ability of USD to further develop the Hardisty and Stroud terminal, or any other project, and our ability to acquire such projects, will depend upon USD’s and our ability to raise additional equity and debt financing. We are under no obligation to make any offer, and USD and USDG are under no obligation to accept any offer we make, with respect to any asset subject to our right of first offer. Additionally, the approval of Energy Capital Partners is required for the sale of any assets by USD or its subsidiaries, including us (other than sales in the ordinary course of business), acquisitions of securities of other entities that exceed specified materiality thresholds and any material unbudgeted expenditures or deviations from our approved budgets. Energy Capital Partners may make these decisions free of any duty to us and our unitholders. This approval would be required for the potential acquisition by us of any project to expand the Hardisty and Stroud terminal, as well as any other projects or assets that USD may develop or acquire in the future or any third-party acquisition we may pursue independently or jointly with USD. Energy Capital Partners is under no obligation to approve any such transaction. Please refer to the discussion under Item 10. Directors, Executive Officers and Corporate Governance—Special Approval Rights of Energy Capital Partners regarding the rights of Energy Capital Partners. If we are unable to acquire any projects to expand the Hardisty and Stroud terminals from USD, such expansions may compete directly with our existing business for future throughput volumes, which may impact our ability to enter into new terminal services agreements, including with our existing customers, following the expiration of our existing agreements, or the terms thereof, and our ability to compete for future spot volumes. Furthermore, cyclical changes in the demand for crude oil and other liquid hydrocarbons may cause USD, or us, to further re-evaluate any future expansion projects, including expansion of the Hardisty and Stroud terminals.
COMPETITION 
The energy-related logistics infrastructure business is highly competitive. The ability to secure additional agreements for rail terminalling and railcar fleet services is primarily based on the availability of alternative means of transportation, primarily pipelines, as well as the reputation, efficiency, flexibility, location, market economics and reliability of the services provided and pricing for those services.
Our crude oil terminals face competition from other logistics services providers, such as pipelines and other terminalling service providers. In addition, our customers may also choose to construct or acquire their own terminals. If our customers choose to ship crude oil via alternative means, we may only receive the minimum monthly commitment fees at our terminals and may be unable to renew, extend or replace customer agreements following expiration of their terms. Our West Colton terminal business faces competition from other terminals and trucks that may be able to supply end-user markets with ethanol and other biofuels on a more competitive basis due to terminal location, price, rail rates, versatility or services provided. The West Colton terminal is served by the UP and competes directly with ethanol facilities in the Fontana, Carson and San Diego areas, which are served by the BNSF. A combination of rail freight and trucking economics, which comprise the largest share of the value chain, make it very difficult to compete with other facilities in this market based on terminalling throughput fees alone.
We believe that we are favorably positioned to compete in our industry due to the strategic location of our terminals, quality of service provided at our terminals, our independent strategy, our reputation and industry relationships, and the versatility and complementary nature of our services. The competitiveness of our service offerings could be significantly impacted by the entry of new competitors into the markets in which we operate. However, we believe that significant barriers to entry exist in the energy-related logistics business. These barriers include significant costs and execution risk, a lengthy permitting and development cycle, financing challenges, shortage of personnel with the requisite expertise, and a finite number of sites suitable for development.

10




SEASONALITY
The amount of throughput at our terminals is affected by the level of supply and demand for crude oil, refined products and biofuels, as well as, to a lesser extent, seasonality. Demand for gasoline is generally higher during the summer months than during the winter months due to seasonal increases in highway traffic and construction work. Production in Western Canada may be impeded by severe winter conditions that reduce production and volumes. However, many effects of seasonality on our revenues are substantially mitigated due to our terminal service agreements with our customers that include minimum monthly commitment fees, as well as our master fleet services agreements which require our customers to pay a base monthly fee per railcar. Furthermore, because there are multiple end markets for the crude oil and biofuels handled at our terminals, the effect of seasonality otherwise attributable to one particular end market is mitigated.

IMPACT OF REGULATION
General
Our operations are subject to complex and frequently-changing federal, state, provincial and local laws and regulations regarding the protection of health, property and the environment, including laws and regulations that govern the handling and release of crude oil and other liquid hydrocarbon materials. Compliance with existing and anticipated environmental and safety laws and regulations increases our overall cost of business, including our capital costs to construct, maintain, operate, and upgrade equipment and facilities. While these laws and regulations may affect our maintenance capital expenditures and net income, customers typically place additional value on utilizing established and reputable third-party providers to satisfy their terminalling and logistics needs. As a result, we expect increased regulations to provide opportunities to increase our market share in relation to customer-owned operations or smaller operators that lack an established track record of safety and environmental compliance.
Violations of environmental or safety laws or regulations can result in the imposition of significant administrative, civil and criminal fines and penalties, permit modifications or revocations, and in some instances, operational interruptions or injunctions banning or delaying certain activities. We believe our facilities are in substantial compliance with applicable environmental and safety laws and regulations. However, these laws and regulations are subject to frequent change at the federal, state, provincial and local levels, and the legislative and regulatory trend has been to place increasingly stringent limitations on activities that may affect the environment.
Our operations contain risks of accidental releases into the environment, such as releases of crude oil, ethanol or hazardous substances from our terminals. To the extent an event is not covered by our insurance policies, such accidental releases could subject us to substantial liabilities arising from environmental cleanup and restoration costs, claims made by neighboring landowners and other third parties for personal injury and property damage, and fines or penalties for any related violations of environmental or safety laws or regulations.
Air Emissions
Our operations are subject to and affected by the Clean Air Act, or CAA, and its implementing regulations, as well as comparable state and local statutes and regulations. Our operations are subject to the CAA’s permitting requirements and related emission control requirements relating to specific air pollutants, as well as the requirement to maintain a risk management program to help prevent accidental releases of certain regulated substances. We are currently required to obtain and maintain various construction and operating permits under the CAA and have incurred capital expenditures to maintain compliance with all applicable federal and state laws regarding air emissions. We may, nonetheless, be required to incur additional capital expenditures in the near future for the installation of certain air pollution control devices at our terminals when regulations change, when we add new equipment, or when we modify our existing equipment. Our Canadian operations are similarly subject to federal and provincial air emission regulations.
Our customers are also subject to, and similarly affected by, environmental regulations restricting air emissions. These include U.S. and Canadian federal and state or provincial actions to develop programs for the reduction of greenhouse gas, or GHG, emissions such as proposals to create a cap-and-trade system that would require companies to purchase carbon dioxide emission allowances for emissions at manufacturing facilities and emissions caused by the use of the fuels sold. In addition, the U.S. Environmental Protection Agency, or EPA, and the federal Bureau of Land

11




Management, or BLM, has begun to regulate emissions of carbon dioxide and other GHGs. As a result of these regulations, our customers could be required to undertake significant capital expenditures, operate at reduced levels, and/or pay significant penalties. These regulations’ impact on our oil and natural gas exploration and production customers could result in a decreased demand for the services that we provide. We are uncertain what our customers’ responses to these emerging issues will be. Those responses could reduce throughput at our terminals, as well as impact our cash flows and our ability to make distributions or satisfy debt obligations.
Climate Change
Following its December 2009 “endangerment finding” that GHG emissions pose a threat to public health and welfare, the Environmental Protection Agency, or EPA, has begun to regulate GHG emissions under the authority granted to it by the federal CAA. Based on these findings, the EPA has adopted regulations under existing provisions of the federal CAA that require Prevention of Significant Deterioration, or PSD, pre-construction permits and Title V operating permits for GHG emissions from certain large stationary sources that already are potential major sources of certain principal, or criteria, pollutant emissions. Under these regulations, facilities required to obtain PSD permits must meet “best available control technology” standards for their GHG emissions established by the states or, in some cases, by the EPA on a case-by-case basis. The EPA has also adopted rules requiring the monitoring and reporting of GHG emissions from specified sources in the United States, including, among others, certain onshore oil and natural gas processing and fractionating facilities and, starting in October 2015, onshore petroleum and natural gas gathering and boosting activities as well as natural gas transmission pipelines. We believe we are in substantial compliance with all GHG emissions permitting and reporting requirements applicable to our operations.
In response to studies suggesting that emissions of CO2, methane and certain other gases may be contributing to warming of the Earth’s atmosphere, over 190 countries, including the United States and Canada where we operate, committed to a legally binding treaty to reduce GHG emissions, the terms of which were defined at the Paris climate conference in December 2015. The terms of the Paris treaty to reduce GHG emissions are to become effective in 2020. In June 2017, however, President Trump stated that the United States intends to withdraw from the Paris treaty, but may enter into a future international agreement related to GHGs. In August 2017, the U.S. State Department officially informed the United Nations of its intent to withdraw from the Paris treaty unless it renegotiated. The Paris treaty provides for a four-year exit process beginning when it took effect in November 2016, which would result in an effective exit date of November 2020. The United States’ adherence to the exit process is uncertain and the terms on which the United States may reenter the Paris treaty or a separately negotiated agreement are unclear at this time. With regard to the oil and gas industry, it is unclear at this time what direction the government of the United States plans to take. Increased costs associated with compliance with any future legislation or regulation of GHG emissions, if it occurs, may have a material adverse effect on our results of operations, financial condition and cash flows. In addition, climate change legislation and regulations may result in increased costs not only for our business but also for our customers, thereby potentially decreasing demand for our services. Decreased demand for our services may have a material adverse effect on our results of operations, financial condition and cash flows. Finally, many scientists believe that increasing concentrations of GHGs in the Earth’s atmosphere produce climate changes that can have significant physical effects, such as increased frequency and severity of storms, droughts and floods, as well as other climatic events. If any such effects were to occur, it is uncertain if they would have an adverse effect on our financial condition and results of operations.
Waste Management and Related Liabilities
To a large extent, the environmental laws and regulations affecting our operations relate to the release of hazardous substances or solid wastes into soils, groundwater, and surface water, and include measures to control pollution of the environment. These laws generally regulate the generation, storage, treatment, transportation, and disposal of solid and hazardous waste. They also require corrective action, including investigation and remediation, at a facility where such waste may have been released or disposed.
Site Remediation.    The federal Comprehensive Environmental Response, Compensation, and Liability Act, commonly referred to as CERCLA or the Superfund law, and comparable state laws impose liability without regard to fault or to the legality of the original conduct on certain classes of persons regarding the presence or release of a “hazardous substance” in (or into) the environment. Those persons include the former and present owner or operator

12




of the site where the release occurred and the transporters and generators of the hazardous substance found at the site. Under CERCLA, these persons may be subject to joint and several liability for the costs of cleaning up the hazardous substances and for damages to natural resources. CERCLA also authorizes the EPA and, in some instances, third parties, to act in response to threats to the public health or the environment and to seek to recover the costs they incur from the responsible classes of persons. Claims filed for personal injury and property damage allegedly caused by hazardous substances or other pollutants released into the environment are not uncommon from neighboring landowners and other third parties. Petroleum products are typically excluded from CERCLA’s definition of “hazardous substances.” In the ordinary course of operating our business, we do not handle wastes that are designated as hazardous substances and, as a result, we have limited exposure under CERCLA for all or part of the costs required to clean up sites at which hazardous substances have been released into the environment. Costs for any such remedial actions, as well as any related claims, could have a material adverse effect on our maintenance capital expenditures and operating expenses to the extent not covered by insurance. Canadian and provincial laws also impose liabilities for releases of certain substances into the environment.  
We currently own or lease properties where hydrocarbons are currently handled or have been handled for many years. Although we have utilized operating and disposal practices that were standard in the industry at the time, petroleum hydrocarbons or other wastes may have been disposed of or released on or under the properties owned or leased by us, or on or under other locations where these wastes have been taken for disposal. These properties and wastes disposed thereon may be subject to CERCLA, the federal Resource Conservation and Recovery Act, as amended, or RCRA, and comparable state and Canadian federal and provincial laws and regulations. Under these laws and regulations, we could be required to remove or remediate previously disposed wastes (including wastes disposed of or released by prior owners or operators), to clean up contaminated property (including contaminated groundwater), or to perform remedial operations to prevent future contamination. We have not been identified by any state or federal agency as a Potentially Responsible Party under CERCLA in connection with the transport and/or disposal of any waste products to third-party disposal sites. We maintain insurance of various types with varying levels of coverage that we consider adequate under the circumstances to cover our operations and properties. Our insurance policies are subject to deductibles and retention levels that we consider reasonable and not excessive. Consistent with insurance coverage generally available in the industry, in certain circumstances our insurance policies provide limited coverage for losses or liabilities relating to certain pollution events, including gradual pollution or sudden and accidental occurrences. 
Solid and Hazardous Wastes.    Our operations generate solid wastes, including some hazardous wastes, which are subject to the requirements of RCRA and analogous state and Canadian federal and provincial laws that impose requirements on the handling, storage, treatment and disposal of hazardous wastes. Many of the wastes that we generate are not subject to the most stringent requirements of RCRA because our operations generate primarily oil and gas wastes, which currently are excluded from consideration as RCRA hazardous wastes. Specifically, RCRA excludes from the definition of hazardous waste produced waters and other wastes intrinsically associated with the exploration, development, or production of crude oil and natural gas. However, these oil and gas exploration and production wastes may still be regulated under state solid waste laws and regulations. Oil and gas wastes may be included as hazardous wastes under RCRA in the future, in which event our wastes as well as the wastes of our competitors will be subject to more rigorous and costly disposal requirements, resulting in additional capital expenditures or operating expenses.
Water
The Federal Water Pollution Control Act, as amended, also known as the Clean Water Act, or CWA, and analogous state and Canadian federal and provincial laws impose restrictions and strict controls regarding the discharge of pollutants into navigable waters of the United States or into any type of water body in Canada, as well as state and provincial waters. Federal, state and provincial regulatory agencies can impose administrative, civil and/or criminal penalties for non-compliance with discharge permits or other requirements of the CWA and comparable laws, in addition to requiring remedial action to clean up such water body and surrounding land. The EPA and the U.S. Army Corps of Engineers released a rule to revise the definition of “waters of the United States,” or WOTUS, for all Clean Water Act programs, which went into effect in August 2015 and defines the jurisdiction reach of the Clean Water Act programs. The EPA has instituted rulemakings to both delay the effective date of this rule and repeal the rule. Federal district court decisions have preserved the stay in a majority of states, which remain subject to pre-2015 regulated waters regulations, whereas the stay has been enjoined in a minority of states. Litigation surrounding this rule is ongoing. More recently,

13




on December 11, 2018, the EPA and the Corps released a proposal to revise the 2015 Clean Water Rule so as to narrow the regulatory definition of waters of the United States; the revised rule has not yet been finalized.
The Oil Pollution Act of 1990, or OPA, amended certain provisions of the CWA, as they relate to the release of petroleum products into navigable waters. OPA subjects owners of facilities to strict, joint and potentially unlimited liability for containment and removal costs, natural resource damages, and certain other consequences of an oil spill. These laws impose regulatory burdens on our operations. We believe that we are in substantial compliance with applicable OPA requirements. State and Canadian federal and provincial laws also impose requirements relating to the prevention of oil releases and the remediation of areas affected by releases when they occur. We believe that we are in substantial compliance with all such federal, state and Canadian requirements.
Endangered Species Act
The Endangered Species Act restricts activities that may affect endangered species or their habitats. While some of our facilities are in areas that may be designated as habitat for endangered species, we believe that we are in substantial compliance with the Endangered Species Act. However, the discovery of previously unidentified endangered species could cause us to incur additional costs or become subject to operating restrictions or bans in the affected area.  
Rail Safety
We facilitate the transport of crude oil and related products by rail in the United States and Canada. We do not own or operate the railroads on which crude oil carrying railcars are transported; however, we currently lease or manage a large railcar fleet on behalf of our customers. Accordingly, we are indirectly subject to regulations governing railcar design and manufacture, and increasingly stringent regulations pertaining to the shipment of crude oil by rail.  
High-profile accidents involving crude oil unit trains in Quebec, North Dakota, Virginia, West Virginia and Illinois have raised concerns about the environmental and safety risks associated with transporting crude oil by rail, and the associated risks arising from railcar design. In August 2013, the Federal Railroad Administration, or FRA, issued both an Action Plan for Hazardous Materials Safety and an order imposing new standards on railroads for properly securing rolling equipment. A proposed rule with regard to the latter was subsequently released in September 2014. In August 2013, the FRA and PHMSA began conducting inspections of crude oil carrying railcars from the Bakken formation to make sure cargo is properly identified to railroads and emergency responders. In February 2014, the DOT and transportation industry agreed to certain voluntary measures designed to enhance the safety of crude oil shipments by rail, which include lowering speed limits for crude oil trains traveling in high-risk areas, modifying routes to avoid such high-risk areas, increasing the frequency of track inspections, implementing improved braking mechanisms, and improving the training of certain emergency responders.
In February 2014, as amended and restated in March 2014, the DOT issued another order, immediately requiring all carriers who transport crude oil from the Bakken region by rail to ensure that the product is properly tested and classified in accordance with federal safety regulations, and further requiring that all crude oil shipments be designated in the two highest risk categories, effectively mandating that crude oil be transported in more robust railcars. Any person failing to comply with the order is subject to potential civil penalties up to $175,000 for each violation or for each day they are found to be in violation, as well as potential criminal prosecution. Similarly, in February 2014, the Canadian Department of Transport, which we refer to as Transport Canada, finalized new regulations requiring shippers and carriers of crude oil by rail to properly sample, classify, certify and disclose certain characteristics of the crude oil being shipped, and gave shippers and carriers six months to comply with these new regulatory procedures. In April 2014, the Canadian Minister of Transport, who oversees Transport Canada, announced a series of directives and other actions to address the Transportation Safety Board of Canada’s initial recommendations on rail safety. Effective immediately, Transport Canada prohibited the least crash-resistant and non-upgraded or retrofitted DOT-111 railcars from carrying dangerous goods. Additionally, Transport Canada ordered DOT-111 railcars used to transport crude oil and ethanol that are not compliant with required safety standards be phased out or retrofitted by May 2017. Retrofitted DOT-111 railcars are now permitted to be used only with respect to certain packing groups until May 2025. We currently provide railcar services for 1,683 railcars, all of which are compliant with this Canadian safety standard.
In May 2014, the DOT issued another order, immediately requiring railroads operating trains carrying more than one million gallons of Bakken crude oil to notify State Emergency Response Commissions regarding the estimated

14




volume, frequency, and transportation route of those shipments. Also in May 2014, the FRA and PHMSA issued a joint Safety Advisory to the rail industry advising those shipping or offering Bakken crude oil to use railcar designs with the highest available level of integrity and to avoid using older legacy DOT-111 or CTC-111 railcars. In July 2014, Transport Canada adopted the CPC-1232 technical standards as the minimum safety threshold for railcars transporting dangerous goods after May 2017.
In May 2015, the DOT, in coordination with Transport Canada, finalized new rail safety rules. The final rule includes more stringent construction standards for rail tank cars constructed after October 1, 2015. The final rule also creates a new North American tank car standard known as the DOT Specification 117 (DOT-117) with thicker steel and redesigned bottom outlet valves, among other improvements, over the DOT-111 tank car. U.S. crude oil shippers had until January 1, 2018, to phase out or upgrade older DOT-111 tank cars, while Canadian shippers were required to phase DOT-111 cars out of crude oil service by May 1, 2017. The rule also requires companies hauling crude in the U.S. or Canada to retrofit or phase out non-jacketed CPC-1232 tank cars by April 1, 2020. In addition, the final rule includes mandates for using electronically controlled pneumatic braking systems and for performing routing analyses and makes permanent the provisions of an emergency order issued by DOT in April 2015 imposing a speed limit of 40 miles per hour (mph) in high-threat urban areas for crude oil trains containing at least one older-model tank car. The speed limit for all other crude-by-rail service will be restricted to 50 mph, in line with the speed limit railroads voluntarily adopted in 2013. The final rule requires offerors to develop and carry out sampling and testing programs for all unrefined petroleum-based products, including crude oil, and to certify that hazardous materials subject to the program are packaged in accordance with the test results, but does not require oil companies to process their products to make them less volatile before shipment.
In February 2019, PHMSA, in cooperation with the FRA, issued a Final Rule that requires railroads to develop and submit Comprehensive Oil Spill Response Plans for route segments traveled by High Hazard Flammable Trains, or HHFTs. This new rule applies to HHFTs that are transporting crude oil in a block of 20 or more loaded tank cars and trains that have a total of 35 loaded crude oil tank cars. It will require railroads to establish geographic response zones with personnel and equipment ready to respond in the event of an accident. It will also require railroads to identify the qualified individual responsible for each response zone, as well as the organization, personnel, and equipment capable of handling a worst-case discharge scenario. Lastly, it will require rail carriers to provide information about HHFTs to state and tribal emergency response commissions in accordance with the FAST Act of 2015, Fixing America’s Surface Transportation. Currently this Final Rule has been transmitted to the Federal Register for publication and will take effect 180 days after the publication date in the Federal Register.
All of our fleet was manufactured in 2013 or later and has been constructed or retrofitted to comply with the DOT 117, the jacketed CPC-1232 standard, or the unjacketed CPC-1232 standard. As of December 31, 2018, we had 375 railcars which will require retrofitting to comply with the jacketed CPC-1232 rules. The remaining cars already meet the requirements of the directive. We believe that the current retrofit timelines that have been released to date should provide us with sufficient time to make any changes to our railcar fleet that is required due to these new regulations. Were DOT to adopt more strict specifications for tank cars, it would likely result in increased difficulty and costs to obtain compliant cars after the applicable phase-out dates. While we might be able to pass some of these costs on to our customers, there might be additional costs that we cannot pass on to our customers. We are continuously monitoring the railcar regulatory landscape and remain in close contact with railcar suppliers and other industry stakeholders to stay informed of railcar regulation rulemaking developments. Given the current railcar design compliance requirements and timelines outlined in the most recent Transport Canada and DOT rules, we do not anticipate a material impact to our ability to transport crude oil under our existing contracts. If future rulemakings result in more stringent design requirements and compressed compliance timelines, then our ability to transport these volumes could be affected by a delay in the railcar industry’s ability to provide adequate railcar modification repair services. We may not have access to a sufficient number of compliant cars to transport the required volumes under our existing contracts. This may lead to a decrease in revenues and other consequences.  
Certain of the railroads serving our terminals have in the past and are currently considering imposing tariffs, fees or other limitations on the utilization of older railcar designs.  These tariffs, fees and limitations could have the effect of imposing limits on the use of railcars that are more stringent than current regulatory standards, and could reduce the size of the overall railcar fleet available to be loaded at our terminals and increase the costs of obtaining usable railcars. Similar to other industry participants, compliance with existing and any additional environmental laws and regulations,

15




or the imposition of additional tariffs, fees or limitations on the transportation of crude oil in certain railcars or all railcars by the railroads, could increase our overall cost of business, including our capital costs to construct, maintain, operate and upgrade equipment and facilities, or the costs of our customers, which may reduce the attractiveness of rail transportation and limit our ability to extend existing agreements or attract new customers. Our master fleet services agreements generally obligate our customers to pay for modifications and other required repairs to our leased and managed railcar fleet. However, we cannot assure that we will be able to successfully pass all such regulatory costs on to our customers.
The adoption of additional federal, state, provincial or local laws or regulations, including any voluntary measures by the rail industry regarding railcar design or crude oil and liquid hydrocarbon rail transport activities, or efforts by local communities to restrict or limit rail traffic involving crude oil, could affect our business by increasing compliance costs and decreasing demand for our services, which could adversely affect our financial position and cash flows.
Crude Oil Pipeline Safety
In connection with our acquisition of the Casper and Stroud terminals and related facilities, we became subject to regulation by the Federal Energy Regulatory Commission, or FERC, the DOT through PHMSA, as well as other federal, state and local laws and regulations relating to the operation of our dedicated crude oil pipeline, rates charged for transportation service, and protection of health, property and the environment. The transportation and storage of crude oil and refined petroleum products involve a risk that hazardous liquids may be released into the environment, potentially causing harm to the public or the environment. In turn, such incidents may result in substantial expenditures for response actions, significant government penalties, liability to government agencies for natural resources damages, and significant business interruption. DOT has adopted safety regulations with respect to the design, construction, operation, maintenance, inspection and management of our crude oil pipeline and related assets. These regulations contain requirements for the development and implementation of pipeline integrity management programs, which include the inspection and testing of pipelines and necessary maintenance or repairs. These regulations also require that pipeline operation and maintenance personnel meet certain qualifications and that pipeline operators develop comprehensive spill response plans.
We are subject to regulation by the DOT under the Hazardous Liquid Pipeline Safety Act of 1979, also known as the HLPSA. The HLPSA delegated to DOT the authority to develop, prescribe, and enforce minimum federal safety standards for the transportation of hazardous liquids by pipeline. Congress also enacted the Pipeline Safety Act of 1992, also known as the PSA, which added the environment to the list of statutory factors that must be considered in establishing safety standards for hazardous liquid pipelines, required that regulations be issued to define the term “gathering line” and that safety standards for certain “regulated gathering lines” be established, and mandated that regulations be issued to establish criteria for operators to use in identifying and inspecting pipelines located in High Consequence Areas, or HCAs, defined as those areas that are unusually sensitive to environmental damage, that cross a navigable waterway, or that have a high population density. In 1996, Congress enacted the Accountable Pipeline Safety and Partnership Act, also known as the APSPA, which limited the operator identification requirement mandate to pipelines that cross a waterway where a substantial likelihood of commercial navigation exists, required that certain areas where a pipeline rupture would likely cause permanent or long-term environmental damage be considered in determining whether an area is unusually sensitive to environmental damage, and mandated that regulations be issued for the qualification and testing of certain pipeline personnel. In the Pipeline Inspection, Protection, Enforcement, and Safety Act of 2006, also known as the PIPES Act, Congress required mandatory inspections for certain U.S. crude oil and natural gas transmission pipelines in HCAs and mandated that regulations be issued for low-stress hazardous liquid pipelines and pipeline control room management. We are also subject to the Pipeline Safety, Regulatory Certainty and Job Creation Act of 2011, which reauthorized funding for federal pipeline safety programs through 2015, increased penalties for safety violations, established additional safety requirements for newly constructed pipelines, and required studies of certain safety issues that could result in the adoption of new regulatory requirements for existing pipelines. The Protecting Our Infrastructure of Pipelines and Enhancing Safety Act of 2016 reauthorized the federal pipeline safety programs of PHMSA through 2019.
PHMSA administers compliance with these statutes and has promulgated comprehensive safety standards and regulations for the transportation of hazardous liquids by pipeline, including regulations for the design and construction of new pipeline systems or those that have been relocated, replaced or otherwise changed; pressure testing of new

16




pipelines; operation and maintenance of pipeline systems, establishing programs for public awareness and damage prevention, and managing the operation of pipeline control rooms; protection of steel pipelines from the adverse effects of internal and external corrosion; and integrity management requirements for pipelines in HCAs. On January 13, 2017, PHMSA issued a final rule amending federal safety standards for hazardous liquid pipelines. The final rule is the latest step in a lengthy rulemaking process that began in 2010 with a request for comments and continued with publication of a rulemaking proposal in October 2015. The general effective date of this final rule was to be six months from publication in the Federal Register, but it was never sent to the Office of the Federal Register by the new Presidential administration, and was therefore effectively withdrawn. The final rule addressed several areas including reporting requirements for gravity and unregulated gathering lines, inspections after weather or climatic events, leak detection system requirements, revisions to repair criteria and other integrity management revisions. In addition, PHMSA issued new regulations on January 23, 2017, on operator qualification, cost recovery, accident and incident notification and other pipeline safety changes. These new regulations were to become effective March 24, 2017. These regulations were also subject, however, to further review in connection with the transition of Presidential administrations. PHMSA is expected to release its final safety standards for hazardous liquid pipelines in 2019. Although we cannot predict the final form those standards will take, we do not anticipate that we would be impacted by either of these regulatory initiatives to any greater degree than other similarly situated competitors upon their going into effect.
We monitor the structural integrity of our pipeline system through a program of periodic internal assessments using high resolution internal inspection tools, as well as hydrostatic testing and direct assessment that conforms to federal standards. We accompany these assessments with a review of the data and repair anomalies, as required, to ensure the integrity of the pipeline. We then utilize sophisticated risk algorithms and a comprehensive data integration effort to ensure that the highest risk areas receive the highest priority for scheduling subsequent integrity assessments. We use external coatings and impressed current cathodic protection systems to protect against external corrosion. We conduct all cathodic protection work in accordance with National Association of Corrosion Engineers standards. We continually monitor, test, and record the effectiveness of these corrosion inhibiting systems.
Crude Oil Pipeline Rate Regulation
The rates we charge for use of our dedicated crude oil pipeline are subject to regulation by various federal, state and local agencies. FERC regulates the transportation of crude oil on our dedicated Casper and Stroud pipelines under the Interstate Commerce Act, or ICA, Energy Policy Act of 1992, or EPAct 1992, and the rules and regulations promulgated under those laws. FERC regulations require that rates charged by pipelines that provide transport services in interstate or foreign commerce for crude oil and refined petroleum products (collectively referred to as “petroleum pipelines”) and certain other liquids be just and reasonable, not unduly discriminatory, and not confer any undue preference upon any shipper. FERC regulations also require interstate common carrier petroleum pipelines to file with FERC and publicly post tariffs stating their transportation rates and terms and conditions of service. Under the ICA, FERC or interested persons may challenge existing or changed rates or services. FERC is authorized to investigate such charges and may suspend the effectiveness of a new rate for up to seven months. A successful rate challenge could result in a common carrier paying refunds together with interest for the period that the rate was in effect. FERC may also order a pipeline to change its rates and may require a common carrier to pay shippers reparations for damages sustained for a period up to two years prior to the filing of a complaint.
EPAct 1992 required FERC to establish a simplified and generally applicable methodology to adjust tariff rates for inflation for interstate petroleum pipelines. As a result, FERC adopted an indexing rate methodology which, as currently in effect, allows common carriers to change their rates within prescribed ceiling levels that are tied to changes in the Producer Price Index for Finished Goods, or PPIFG. FERC’s indexing methodology is subject to review every five years. During the five-year period commencing July 1, 2011 and ending June 30, 2016, common carriers charging indexed rates were permitted to adjust their indexed ceilings annually by PPIFG plus 2.65%. Beginning July 1, 2016, the indexing method provided for annual changes equal to the change in PPIFG plus 1.23%. The indexing methodology is applicable to existing rates, including grandfathered rates, with the exclusion of market-based rates. A pipeline is not required to raise its rates up to the index ceiling, but it is permitted to do so and rate increases made under the index are presumed to be just and reasonable unless a protesting party can demonstrate that the portion of the rate increase resulting from application of the index is substantially in excess of the pipeline’s increase in costs. Under the indexing rate methodology, in any year in which the index is negative, pipelines must file to lower their rates if those rates would otherwise be above the rate ceiling. In October 2016, FERC issued an Advance Notice of Proposed Rulemaking seeking

17




comment on a number of proposals, including: (1) whether the Commission should deny any increase in a rate ceiling or annual index-based rate increase if a pipeline’s revenues exceed total costs by 15% for the prior two years; (2) a new percentage comparison test that would deny a proposed increase to a pipeline’s rate or ceiling level greater than 5% above the barrel-mile cost changes; and (3) a requirement that all pipelines file indexed ceiling levels annually, with the ceiling levels subject to challenge and restricting the pipeline’s ability to carry forward the full indexed increase to a future period. The comment period with respect to the proposed rules extended until March 17, 2017. The FERC has not taken any further action following the close of the comment period.
While common carriers often use the indexing methodology to change their rates, common carriers may elect to support proposed rates by using other methodologies such as cost-of-service ratemaking, market-based rates, and settlement rates. A pipeline can follow a cost-of-service approach when seeking to increase its rates above the rate ceiling (or when seeking to avoid lowering rates to the reduced rate ceiling). A common carrier can charge market-based rates if it establishes that it lacks significant market power in the affected markets. In addition, a common carrier can establish rates under settlement if agreed upon by all current shippers. We have used settlement rates for our dedicated crude oil pipeline. If we used cost-of-service rate making to establish or support our rates, the issue of the proper allowance for federal and state income taxes could arise. In 2005, FERC issued a policy statement stating that it would permit common carriers, among others, to include an income tax allowance in cost-of-service rates to reflect actual or potential tax liability attributable to a regulated entity’s operating income, regardless of the form of ownership. Under FERC’s policy, a tax pass-through entity seeking such an income tax allowance must establish that its partners or members have an actual or potential income tax liability on the regulated entity’s income. Whether a pipeline’s owners have such actual or potential income tax liability is subject to review by FERC on a case-by-case basis. Although this policy is generally favorable for common carriers that are organized as pass-through entities, it still entails rate risk due to the FERC’s case-by-case review approach.
In July 2016, the United States Court of Appeals for the District of Columbia Circuit issued its opinion in United Airlines, Inc., et al. v. FERC, finding that FERC had acted arbitrarily and capriciously when it failed to demonstrate that permitting an interstate petroleum products pipeline organized as a master limited partnership, or MLP, to include an income tax allowance in the cost of service underlying its rates, in addition to the discounted cash flow return on equity, would not result in the pipeline partnership owners double-recovering their income taxes. The court vacated FERC’s order and remanded to FERC to consider mechanisms for demonstrating that there is no double recovery as a result of the income tax allowance. On December 23, 2016, FERC issued an Inquiry Regarding the Commission’s Policy for Recovery of Income Tax Credits. On March 15, 2018, FERC issued a Revised Policy Statement on Treatment of Income Taxes in which FERC found that an impermissible double recovery results from granting an MLP pipeline both an income tax allowance and a return on equity pursuant to FERC’s discounted cash flow methodology. FERC revised its previous policy, stating that it would no longer permit an MLP pipeline to recover an income tax allowance in its cost of service. FERC stated it will address the application of the United Airlines decision to non-MLP partnership forms as those issues arise in subsequent proceedings. Further, FERC stated that it will incorporate the effects of the post-United Airlines policy changes and the Tax Cuts and Jobs Act of 2017 on industry-wide crude oil pipeline costs in the 2020 five-year review of the crude oil pipeline index level. FERC will also apply the revised Policy Statement and the Tax Cuts and Jobs Act of 2017 to initial crude oil pipeline cost-of-service rates and cost-of-service rate changes on a going-forward basis under FERC’s existing ratemaking policies, including cost-of-service rate proceedings resulting from shipper-initiated complaints. On July 18, 2018, FERC dismissed requests for rehearing and clarification of the March 15, 2018 Revised Policy Statement, but provided further guidance, clarifying that a pass-through entity will not be precluded in a future proceeding from arguing and providing evidentiary support that it is entitled to an income tax allowance and demonstrating that its recovery of an income tax allowance does not result in a double recovery of investors’ income tax costs.
Intrastate services provided by our pipeline are subject to regulation by the Wyoming Public Service Commission. This state commission uses a complaint-based system of regulation, both as to matters involving rates and priority of access. The Wyoming Public Service Commission could limit our ability to increase our rates or to set rates based on our costs or order us to reduce our rates and require the payment of refunds to shippers. FERC and state regulatory commissions generally have not investigated rates, unless the rates are the subject of a protest or a complaint. However, FERC, or a state commission, could investigate our rates on its own initiative or at the urging of a third party.

18




If our rate levels were investigated by FERC or a state commission, the inquiry could result in a comparison of our rates to those charged by others or to an investigation of our costs, including:
the overall cost of service, including operating costs and overhead;
the allocation of overhead and other administrative and general expenses to the regulated entity;
the appropriate capital structure to be utilized in calculating rates;
the appropriate rate of return on equity and interest rates on debt;
the rate base, including the proper starting rate base;
the throughput underlying the rate; and
the proper allowance for federal and state income taxes
If the FERC, or the Wyoming Public Service Commission, on their own initiative or due to challenges by third parties, were to lower our tariff rates or deny any rate increase or other material changes to the types, or terms and conditions, of service we might propose, the profitability of our pipeline and terminals located in Casper, Wyoming and Stroud, Oklahoma, may suffer.
Employee Safety
We are subject to the requirements of the U.S. federal Occupational Safety and Health Act, or OSHA, and comparable state and Canadian federal and provincial statutes that regulate the protection of the health and safety of workers. In addition, the OSHA hazard communication standard and the Canadian Workplace Hazardous Materials Information System, or WHMIS, require that information be maintained about hazardous materials used or produced in operations and that this information be provided to employees, state and local government authorities and citizens. We believe that our operations are in substantial compliance with OSHA in the United States and comparable state and Canadian federal and provincial requirements, including general industry standards, record keeping requirements, and monitoring of occupational exposure to regulated substances.  
Security
While we are not currently subject to governmental standards for the protection of computer-based systems and technology from cyber threats and attacks, proposals to establish such standard are being considered in the U.S. Congress and by U.S. Executive Branch departments and agencies, including the U.S. Department of Homeland Security, or DHS, and we may become subject to such standards in the future. We currently are implementing our own cyber security programs and protocols; however, we cannot guarantee their effectiveness. A significant cyber-attack could have a material effect on our operations and those of our customers.

EMPLOYEES
We are managed and operated by the board of directors and executive officers of USD Partners GP LLC, our general partner. Neither we nor our subsidiaries have any employees. Our general partner has the sole responsibility for providing the employees and other personnel necessary to conduct our operations. All of the employees that conduct our business are employed by affiliates of our general partner. Our general partner and its affiliates have approximately 85 employees performing services for our operations. We believe that our general partner and its affiliates have a satisfactory relationship with those employees.

INSURANCE
Our rail terminals, pipelines, storage tanks and railcars may experience damage as a result of an accident or natural disaster. These hazards can cause personal injury and loss of life, severe damage to and destruction of property and equipment, pollution or environmental damage and suspension of operations. We maintain insurance and are insured under the property, business interruption and liability policies of USD and certain of its subsidiaries, subject to the deductibles and limits under those policies, which we consider to be reasonable and prudent under the circumstances to cover our operations and assets. However, such insurance does not cover every potential risk associated with our assets, and we cannot ensure that such insurance will be adequate to protect us from all material expenses related to

19




potential future claims for personal and property damage, or that these levels of insurance will be available in the future at commercially reasonable prices. Although we believe that our assets are adequately covered by insurance, a substantial uninsured loss could have a material adverse effect on our financial position, results of operations and cash flows. As we grow, we will continue to monitor our policy limits and retentions as they relate to the overall cost and scope of our insurance program.

AVAILABLE INFORMATION
We make available free of charge on or through our Internet website at www.usdpartners.com our Annual Reports on Form 10-K, Quarterly Reports on Form 10-Q, Current Reports on Form 8-K and other information statements, and if applicable, amendments to those reports filed or furnished pursuant to Section 13(a) of the Securities Exchange Act of 1934, as amended, or the Exchange Act, as soon as reasonably practicable after we electronically file such material with the SEC. We intend to post information for public disclosure, in accordance with Regulation FD, on our website. Information contained on our website is not part of this report.

20




Item 1A. Risk Factors
You should carefully consider the risk factors below in connection with the other sections of this Annual Report. Each of these risk factors could have a material effect on our business, operating results, cash flows and financial condition, as well as the value of an investment in our common units.
Risks Related to our Business
We may not have sufficient cash from operations following the establishment of cash reserves and payment of fees and expenses, including cost reimbursements to our general partner, to enable us to pay the minimum quarterly distribution, or any distribution, to holders of our common, Class A, subordinated and general partner units. 
In order to pay the minimum quarterly distribution of $0.2875 per unit per quarter, or $1.15 per unit on an annualized basis, we require available cash of approximately $7.6 million per quarter, or $30.6 million per year, based on the number of common, Class A, subordinated and general partner units outstanding at December 31, 2018. We may not have sufficient available cash from operating surplus each quarter to enable us to pay the minimum quarterly distribution. The amount of cash we can distribute on our units principally depends upon the amount of cash we generate from our operations, which will fluctuate from quarter to quarter based on, among other things:
our entitlement to minimum monthly payments associated with our take-or-pay terminal services agreements and the impact of credits for unutilized contractual capacity;
our ability to acquire new customers and retain existing customers;
the rates and terminalling fees we charge for the volumes we handle;
the volume of crude oil and other liquid hydrocarbons we handle;
damage to terminals, railroads, pipelines, facilities, related equipment and surrounding properties caused by hurricanes, earthquakes, floods, fires, severe weather, explosions and other natural disasters and acts of terrorism including damage to third-party pipelines, railroads or facilities upon which our customers rely for transportation services;
leaks or accidental releases of products or other materials into the environment, including explosions, chemical fumes or other similar events, whether as a result of human error, natural disaster or otherwise;
prevailing economic and market conditions; including low or volatile commodity prices and their effect on our customers;
the level of our operating, maintenance and general and administrative costs;
regulatory action affecting railcar design or the transportation of crude oil by rail; and
the supply of, or demand for, crude oil and other liquid hydrocarbons.

In addition, the actual amount of cash we will have available for distribution will depend on other factors, some of which are beyond our control, including:
the level and timing of capital expenditures we make;
the cost of acquisitions, if any;
our debt service requirements and other liabilities;
our requirements to pay distribution equivalents on phantom unit awards, or Phantom Units, pursuant to the terms of the Amended and Restated USD Partners LP 2014 Long-Term Incentive Plan, or A/R LTIP;
fluctuations in our working capital needs;
fluctuations in the values of foreign currencies in relation to the U.S. dollar, including the Canadian dollar;
our ability to borrow funds and access capital markets;
restrictions contained in our debt agreements;
the amount of cash reserves established by our general partner; and
other business risks affecting our cash levels.
The amount of cash we have available for distribution to holders of our common units, Class A units, subordinated units and general partner units depends primarily on our cash flow rather than on our profitability, which may prevent us from making distributions, even during periods in which we record net income.  
The amount of cash we have available for distribution depends primarily upon our cash flow and not solely on profitability, which will be affected by non-cash items. As a result, we may make cash distributions during periods when we

21




record losses for financial accounting purposes and may not be able to make cash distributions during periods when we record net earnings for financial accounting purposes.
Our contracts subject us to renewal risks.  
We provide terminalling services for liquid hydrocarbons and biofuels under contracts with terms of various durations and renewal. Of the seven terminal services agreements with customers of our Hardisty terminal, two agreements expire in mid-2019, two agreements expire in 2020, one agreement expires in 2022 and two agreements expire in 2023. Our sole customer contract for our West Colton terminal is terminable at any time by either party on 150 days’ notice. The two terminal services agreements with our Casper terminal customers extend through August 2019 and September 2021. Our sole third-party customer contract for our Stroud terminal expires in 2020.
As these contracts expire, we will have to negotiate extensions or renewals with existing customers or enter into new contracts with other customers. We may not be able to obtain new contracts on favorable commercial terms, if at all. We also may be unable to maintain the economic structure of a particular contract with an existing customer or maintain the overall mix of our contract portfolio if, for example, prevailing crude oil prices and the associated spreads between different grades of crude oil remain at levels, or decline below levels, where transportation of crude oil by rail is economic. Depending on prevailing market conditions at the time of a contract renewal, customers with fee-based contracts may desire to enter into contracts under different fee or term arrangements or may seek to purchase such capacity on an uncommitted basis. To the extent we are unable to renew our existing contracts on terms that are favorable to us or successfully manage our overall contract mix over time, our revenue and cash flows could decline and both our ability to make cash distributions to our unitholders and our ability to remain in compliance with the covenants under our credit facility could be materially and adversely affected.
We depend on a limited number of customers for a significant portion of our revenues. The loss of, or material nonpayment or nonperformance by, any one or more of these customers could adversely affect our ability to make cash distributions to our unitholders.
We generate the vast majority of our operating cash flow in connection with providing terminalling services at our crude oil terminals. Substantially all of the capacity at our crude oil terminals is contracted under multi-year, take-or-pay terminal services agreements. A continued sustained reduction in the prices of crude oil and other commodities could have a material adverse effect on our customers’ businesses. In particular, oil sands production in Canada is particularly susceptible to decline as a result of long-term reductions in the price of crude oil due to its relatively high production costs. As a result, some of our customers may have material financial or liquidity issues or may, as a result of operational incidents or other events, be disproportionately affected as compared to larger or better-capitalized companies. Any material nonpayment or nonperformance by any of our key customers could have a material adverse effect on our business, financial condition, results of operations, and ability to make quarterly distributions to our unitholders. In addition, liquidity issues resulting from sustained lower crude oil prices could lead our customers to go into bankruptcy or could encourage them to seek to repudiate, cancel, renegotiate or fail to renew their agreements with us for various reasons. We expect our exposure to concentrated risk of non-payment or non-performance to continue as long as we remain substantially dependent on a relatively limited number of customers for a substantial portion of our revenue.
Additionally, the sole contract at our West Colton terminal is terminable at any time upon 150 days’ notice. If we were unable to renew our contract with one or more of these customers, including customers at our Hardisty, Stroud or Casper terminals, on favorable terms, we may not be able to replace any of these customers in a timely fashion, on favorable terms or at all.
Any reduction in our or our customers’ ability to utilize third-party storage facilities, pipelines, railroads or trucks that interconnect with our terminals or to continue utilizing them at current costs could negatively impact customer volumes and renewal rates at our terminals.  
We and the customers of our terminals are dependent upon access to third-party storage facilities, pipelines, railroads and truck fleets to receive and deliver crude oil and other liquid hydrocarbons to or from us. The continuing operation of such third-party storage facilities, pipelines, railroads and other midstream facilities or assets is not within our control. Any interruptions or reduction in the capabilities of these third parties due to testing, line repair, reduced operating pressures, or other causes in the case of pipelines, or track repairs, derailments or other causes, in the case of railroads, could result in reduced volumes transported through our terminals.
We entered into a facilities connection agreement with Gibson whereby Gibson constructed a pipeline to provide our Hardisty terminal with exclusive pipeline access to Gibson’s Hardisty storage terminal, which is the source of all of the crude oil handled by our Hardisty terminal. In addition, substantially all of the crude oil handled by our Casper terminal has

22




historically been sourced from the Express Pipeline. Our customer base is accordingly constrained by customer access to Gibson’s Hardisty storage terminal in the case of our Hardisty terminal, and the Express Pipeline in the case of our Casper terminal. If our existing customers don’t maintain their capacity with Gibson or Express, or in the case of our Casper terminal, our customers’ capacity allocations on the Express pipeline are reduced by prorations due to the capacity demands of other shippers or other reasons, the volume shipped by our existing customers may be reduced or our customers may choose not to renew their agreements with us at existing rates and volumes, if at all, which would have a material adverse effect on our results of operations and ability to make quarterly distributions to our unitholders.
Similar issues could arise based on other capacity issues arising before or after a customer’s products reach or leave our terminals, including rail capacity constraints and constraints at receiving terminals or other midstream facilities downstream of receiving terminals. For example, the recent rapid increase in demand for utilization of our Hardisty terminal has been limited by the ability of the railroads to increase staffing to meet this demand. If the railroads are unwilling or unable to meet the existing and potential future demand for our terminals, our ability to retain customers or grow our terminal would be materially impacted.
We may not be able to compete effectively and our business is subject to the risk of a capacity overbuild of midstream infrastructure and the entrance of new competitors in the areas where we operate.  
We face competition in all aspects of our business and can give no assurances that we will be able to compete effectively. Our terminals compete with existing and potential new hydrocarbon by rail terminals, as well as alternative modes of transporting hydrocarbons from production centers to refining or aggregation centers, such as existing and potential new crude oil pipelines and water-borne vessels. Our competitors include other midstream companies, major integrated energy companies, independent producers and refiners, as well as commodity marketers and traders of widely varying sizes, financial resources and experience. We compete on the basis of many factors, including geographic proximity to production areas, market access, rates, terms of service, connection costs and other factors. Many of our competitors have access to capital resources significantly greater than ours. 
A significant driver of competition in some of the markets where we operate is the risk of development of new midstream infrastructure capacity driven by the combination of (i) significant increases in oil and gas production and development in the particular production areas, both actual and anticipated, (ii) low barriers to entry and (iii) generally widespread access to relatively low cost capital. This environment exposes us to the risk that these areas become overbuilt, resulting in an excess of midstream infrastructure capacity. We face these risks in particular with respect to the potential development of additional pipeline takeaway capacity from the Canadian oil sands region, where our customers source the majority of the crude oil handled at our terminals. Most midstream projects require several years of “lead time” to develop and companies like us that develop such projects are exposed (to varying degrees depending on the contractual arrangements that underpin specific projects) to the risk that expectations for oil and gas development in the particular area may not be realized or that too much capacity is developed relative to the demand for services that ultimately materializes. If we experience a significant capacity overbuild in one or more of the areas where we operate, it could have a material adverse effect on our business, financial condition, results of operations, and ability to make quarterly distributions to our unitholders.
The lack of diversification of our assets and geographic locations could adversely affect our ability to make distributions to our common unitholders.
We generate the vast majority of our operating cash flow in connection with providing terminalling services at our crude oil terminals, all of which receive the majority of their crude oil from the Canadian oil sands through the Hardisty hub. Due to the lack of diversification in our assets and geographic location, an adverse development in our businesses or areas of operations, especially to our crude oil terminals, including those due to catastrophic events, weather, regulatory action or decreases in the price of, or demand for, crude oil, could have a significantly greater impact on our results of operations and distributable cash flow to our common unitholders than if we maintained more diverse assets and locations. In particular, due in part to relatively high production costs, oil sands production in Canada may be particularly susceptible to decline as a result of long-term declines in the price of crude oil, which could materially impact our ability to secure additional long-term customer contracts and renewals at our Hardisty terminal and our Casper terminal, and the ability of USD Group LLC to contract for and complete expansions. In addition, events that impact the supply of crude oil in Western Canada, such as extreme weather, forest fires, and facility downtime, and events that increase the take-away capacity, such as the construction of new pipelines would have a similar impact.
We do not own some of the land on which our terminals are located, which could disrupt our operations.  
We do not own all of the land on which our West Colton terminal is located, which land we obtained the right to use through leases from the Class I railroad servicing this terminal. These leases are currently cancellable at will by either party. We are therefore subject to the possibility of lease cancellation, more onerous terms and/or increased costs to retain the land

23




necessary to operate this terminal. Our loss of these rights, through our inability to renew or the unwillingness of the land owner to negotiate right-of-way contracts or leases, or otherwise, could cause us to cease operations on the affected land, incur costs to dismantle and remove existing facilities, increase costs related to continuing operations elsewhere and reduce our revenue.
The fees charged to customers under our agreements with them for the transportation of crude oil may not escalate sufficiently or at all to cover increases in costs, and the agreements may be temporarily suspended or terminated in some circumstances, which would affect our profitability. 
We generate the vast majority of our operating cash flow in connection with providing terminalling services at our crude oil terminals. A substantial amount of the capacity at our crude oil terminals is contracted under multi-year, take-or-pay terminal services agreements, which, in the case of our Hardisty terminal, are subject to inflation-based rate escalators. The terminal services agreements at our Casper terminal are not subject to inflation-based rate escalators. Any inflation-based escalators in our terminal services agreements may be insufficient to compensate for increases in our costs. Additionally, some customers’ obligations under their agreements with us may be temporarily suspended upon the occurrence of certain events, some of which are beyond our control, or may be terminated in the case of uninterrupted force majeure events of over one year wherein the supply of crude oil is curtailed or cut off. Force majeure events may include (but are not limited to) revolutions, wars, acts of enemies, embargoes, import or export restrictions, strikes, lockouts, fires, storms, floods, acts of God, explosions, mechanical or physical failures of our equipment or facilities of our customers, or any cause or causes of any kind or character (except financial) reasonably beyond the control of the party failing to perform. If either the escalation of fees under the terminal services agreements at our Hardisty terminal is insufficient to cover increased costs, we experience increased costs at our Casper terminal, or if any customer suspends or terminates its contracts with us, our profitability and ability to make quarterly distributions to our unitholders could be materially and adversely affected.  
We serve customers who are involved in drilling for, producing and transporting crude oil and other liquid hydrocarbons. Adverse developments affecting the fossil fuel industry or drilling activity, including continuing low or further reduced prices of crude oil or biofuels, reduced demand for crude oil products and increased regulation of drilling, production or transportation could cause a reduction of volumes transported through our terminals.
Our business, including our ability to grow our business through the contracting and development of new terminals, as well as our ability to secure renewals or extensions of agreements with customers at our existing terminals, depends on the continued development, production and demand for crude oil and other liquid hydrocarbons from our existing markets as well as other areas unserved or underserved by existing alternative transportation solutions. The willingness of exploration and production companies to develop and produce crude oil in particular producing regions depends largely on their ability to conduct these activities profitably, which in turn depends largely upon the markets for and prices of crude oil and other commodities. A continued sustained reduction in the prices of crude oil and other commodities would have a material adverse effect on our business. The factors impacting the prices of crude oil and other commodities include the supply of and demand for these commodities, which fluctuate with changes in market and economic conditions, and other factors, including:
worldwide and regional economic conditions;
worldwide and regional political events, including actions taken by foreign oil producing nations;
worldwide and regional weather events and conditions, including natural disasters and seasonal changes that could decrease supply or demand;
the levels of domestic and international production and consumer demand;
the availability of transportation systems with adequate capacity;
fluctuations in demand for crude oil, such as those caused by refinery downtime or turnarounds;
fluctuations in the price of crude oil, which may have an impact on the spot prices for the transportation of crude oil by pipeline or railcar;
increased government regulation or prohibition of the transportation of hydrocarbons by rail;
the volatility and uncertainty of world crude oil prices as well as regional pricing differentials;
fluctuations in gasoline consumption;
the price and availability of alternative fuels;
changes in mandates to blend renewable fuels, such as ethanol, into petroleum fuels;
the price and availability of the raw materials used to produce ethanol, such as corn;
the effect of energy conservation measures, such as more efficient fuel economy standards for automobiles;
the nature and extent of governmental regulation and taxation, including the amount of subsidies for ethanol and other alternative sources of energy;

24




fluctuations in demand from electric power generators and industrial customers; and
the anticipated future prices of oil and other commodities.
The prices of crude oil and related products remain volatile and subject to the influence of many global factors, such as OPEC policy, the balance of supply versus demand for those products in various markets and geopolitical risks. Our terminals primarily transport crude oil produced from the Canadian oil sands, which are considered to have relatively high production costs. In the past, exploration and production companies operating in the Canadian oil sands have and may further reduce capital spending for expansion projects designed to increase crude oil production. We expect that declines in crude oil prices or prices remaining at current levels for a prolonged period of time may result in further reductions in capital spending, which would likely decrease the likelihood that our existing customers would renew their contracts with us at current prices or at all, reduce the opportunities for us to grow our assets and otherwise have a material adverse impact on our business and results of operations.
 The dangers inherent in our operations could cause disruptions and expose us to potentially significant losses, costs or liabilities and reduce our liquidity. We are particularly vulnerable to disruptions in our operations because most of our terminalling operations are concentrated at the Hardisty, Stroud and Casper terminals.  
Our operations are subject to significant hazards and risks inherent in transporting and storing crude oil, intermediate products and refined products. These hazards and risks include, but are not limited to, natural disasters, fires, explosions, pipeline or railcar ruptures and spills, third-party interference and mechanical failure of equipment at our terminals, any of which could result in disruptions, pollution, personal injury or wrongful death claims and other damage to our properties and the property of others. There is also risk of mechanical failure and equipment shutdowns both in the normal course of operations and following unforeseen events. Because the vast majority of our cash flow is generated from operations conducted at our crude oil terminals, any sustained disruption at any of these terminals, the Gibson storage terminal, which is the source of all of the crude oil handled by our Hardisty terminal, the Express pipeline, which is the primary source of the crude oil handled by the Casper terminal, or the Cushing hub and pipelines feeding into or out of the Cushing hub, which is the destination of the crude oil handled by the Stroud terminal, would have a material adverse effect on our business, financial condition, results of operations and cash flows and, as a result, our ability to make distributions. 
Some of our customers’ operations cross the U.S./Canada border and are subject to cross-border regulation.
Our customers’ cross border activities subject them to regulatory matters, including import and export licenses, tariffs, Canadian and U.S. customs and tax issues and toxic substance certifications. Such regulations include the Short Supply Controls of the Export Administration Act, the North American Free Trade Agreement and the Toxic Substances Control Act. Violations of these licensing, tariff and tax reporting requirements could result in the imposition of significant administrative, civil and criminal penalties on our customers. Our revenue and cash flows could decline and our ability to make cash distributions to our unitholders could be materially and adversely affected should our customers fail to comply with these cross-border regulations.
Changes in the provincial royalty rates and drilling incentive programs in Canada could decrease the oil and gas exploration and production activities in Canada, which could adversely affect the demand for our terminalling services.
Certain provincial governments collect royalties on the production from lands owned by the government of Canada. These fiscal royalty regimes are reviewed and adjusted from time to time by the respective provincial governments for appropriateness and competitiveness. Any increase in the royalty rates assessed by, or any decrease in the drilling incentive programs offered by, a provincial government could negatively affect the drilling activity, which could adversely affect the demand for our terminalling services.
Government regulation of oil production could have an adverse effect on our throughput volumes and distributable cash flow.
On December 3, 2018, the Alberta Government announced a temporary 8.7% cut (or a decrease of 325,000 barrels per day) in the production of raw crude oil and bitumen at facilities subject to its jurisdiction, starting on January 1, 2019. The immediate impact of these production curtailments was a significant decline in the price differential between the Western Canadian Select and West Texas Intermediate crude oil price indices, which caused the transportation of Canadian crude oil by rail to become temporarily uneconomic for producers. These production restrictions may continue beyond the amount or time period currently stated. This and similar future actual or anticipated governmental restrictions on the production of crude oil in the producing regions served by our terminals may cause our customers to reduce their production activities and delay or cancel new projects, which could in turn reduce the demand for our terminalling services. Except to the extent of our take-or-pay type arrangements, reductions in demand for our terminalling services resulting from governmentally imposed

25




production cuts could reduce our cash flows and results of operations, and limit our ability to execute new terminalling services contracts, or extend existing terminalling services contracts.
Exposure to currency exchange rate fluctuations will result in fluctuations in our cash flows and operating results.  
Currency exchange rate fluctuations could have an adverse effect on our results of operations. A substantial portion of the cash flows from our current assets will be generated in Canadian dollars, but we intend to make distributions to our unitholders in U.S. dollars. As such, a portion of our distributable cash flow will be subject to currency exchange rate fluctuations between U.S. dollars and Canadian dollars. For example, if the Canadian dollar weakens significantly, the corresponding distributable cash flow in U.S. dollars could be less than what is necessary to pay our minimum quarterly distribution.  
A significant strengthening of the U.S. dollar relative to other currencies could result in an increase in our financing expenses and could materially affect our financial results under generally accepted accounting policies, or GAAP. In addition, because we report our operating results in U.S. dollars, changes in the value of the U.S. dollar also result in fluctuations in our reported revenues and earnings. In addition, under GAAP, all foreign currency-denominated monetary assets and liabilities such as cash and cash equivalents, accounts receivable, restricted cash, accounts payable and capital lease obligations are revalued and reported based on the prevailing exchange rate at the end of the reporting period. This revaluation may cause us to report significant non-monetary foreign currency exchange gains and losses in certain periods.
Increases in rail freight costs may adversely affect our results of operations.  
The largest component of a shipment of crude by rail is the rail freight transportation costs. Unlike terminal services fees, which are typically established by multi-year contracts, railroad freight transportation has traditionally been purchased on a spot basis. Recently the railroads servicing some of our terminals have begun to seek multi-year term agreements, which also increase costs to our customers to the extent not utilized. High spot rail freight costs from or to our terminals, or high term rates or long contract terms, may make the shipment of crude or other liquid hydrocarbons less attractive or unattractive to our customers and potential customers. In addition, transporters of hydrocarbons by rail compete with other parties, such as coal, grain and corn, which ship their product by rail. Demand for transportation of crude or other products by rail is currently and has previously caused shortages in available locomotives and railroad crews. Such shortages may ultimately increase the cost to transport hydrocarbons by rail. Additionally, diesel fuel costs generally fluctuate with increasing and decreasing world crude oil prices, and accordingly are subject to political, economic and market factors that are outside of our control. Diesel fuel prices are a significant component of the costs to our customers of shipping hydrocarbons by rail. Increased costs to ship hydrocarbons by rail could curtail demand for shipment of hydrocarbons by rail which would have an adverse effect on our results of operations and cash flows and our ability to attract new customers and retain existing customers.
Our business could be adversely affected if service on the railroads is interrupted or if more stringent regulations are adopted regarding railcar design or the transportation of crude oil by rail.  
We do not own or operate the railroads on which crude oil carrying railcars are transported; however, we do manage a railcar fleet that is subject to regulations governing railcar design and manufacture. The volume of crude oil and liquid hydrocarbons transported in North America by rail has increased substantially in recent years. High-profile accidents involving crude oil carrying trains in recent years, in conjunction with increased use of rail transportation, have raised concerns about the environmental and safety risks associated with crude oil transport by rail and railcar design.
The DOT and Transport Canada released a series of directives and other actions to address rail safety concerns. Among the directives is a final rule requiring that CPC-1232 railcars used to transport crude oil and ethanol that are not compliant with required safety standards be phased out or retrofitted as early as April 1, 2020, with none in use after May 1, 2025. We currently provide railcar services for 1,683 railcars, 375 of which will still be under contract and require retrofitting pursuant to this directive.  Although these leases may expire before the regulatory deadline, certain of our lease agreements may permit for early retrofit of the railcars. The remaining railcars either have leases that will expire before they are required to be retrofitted, or already meet the requirements of the directive. We do not own any of the railcars in our railcar fleet and are not directly responsible for costs associated with the retrofitting of CPC-1232 railcars. However, costs associated with the retrofitting of railcars would increase the incremental monthly cost of the applicable railcar lease, which cost we may not always be able to pass through to our customers and could affect demand for our services. The timing of retrofits to the rail cars we manage could disrupt our operations particularly if we are unable; however, to work with our railcar suppliers on modification scheduling that avoids major disruptions.
Certain of the railroads serving our terminals have in the past and are currently considering imposing tariffs, fees or other limitations on the utilization of older railcar designs.  These tariffs, fees and limitations could have the effect of imposing

26




limits on the use of railcars that are more stringent than current regulatory standards, and could reduce the size of the overall railcar fleet available to be loaded at our terminals and increase the costs of obtaining usable railcars. Similar to other industry participants, compliance with existing and any additional environmental laws and regulations, or the imposition of additional tariffs, fees or limitations on the transportation of crude oil in certain railcars or all railcars by the railroads, could increase our overall cost of business, including our capital costs to construct, maintain, operate and upgrade equipment and facilities, or the costs of our customers, which may reduce the attractiveness of rail transportation and limit our ability to extend existing agreements or attract new customers. Our master fleet services agreements generally obligate our customers to pay for modifications and other required repairs to our leased and managed railcar fleet. However, we cannot assure that we will be able to successfully pass all such regulatory costs on to our customers.
DOT and Transport Canada have also required operators to take certain precautions relating to rail routing, and mandated reductions in train speed and the implementation of new braking technology, to address rail safety concerns. The recent changes to U.S. and Canadian regulations and the adoption of additional federal, state, provincial or local laws or regulations, including any additional voluntary measures by the rail industry regarding railcar design or crude oil and liquid hydrocarbon rail transport activities, or efforts by local communities to restrict or limit rail traffic involving crude oil, could affect our business by increasing compliance costs and decreasing demand for our services, which could adversely affect our financial position and cash flows. Moreover, any disruptions in the operations of railroads, including those due to shortages of railcars or qualified personnel, weather-related problems, flooding, drought, accidents, mechanical difficulties, strikes, lockouts or bottlenecks, could adversely impact our customers’ ability to move their products and, as a result, could affect our business.
We may be subject to liability or expense in connection with the use of our railcars by our customers.
We lease an aggregate of 1,683 railcars from various railcar manufacturers and financial entities and we provide these railcars to our customers pursuant to master fleet services agreements. We have assigned certain payment and performance obligations under the leases and master fleet services agreements for 1,483 of these railcars to other parties, but have retained certain rights and obligations with respect to the servicing of these railcars. Although our customers are generally responsible for the use, maintenance and condition of the railcars subject to their master fleet services agreements with us, we, and not our customers, are directly responsible to our lessors. In the event that our lessors seek to recover any costs at lease expiration resulting from the condition of the railcars, they will primarily look to us to recoup these amounts. Although our customers have generally agreed to be responsible for any costs we incur as a result of their use of our railcars, our customers may deny culpability for any specific costs. In the event that we are unable to resolve disputes related to return costs with our lessors and our customers, we may be obligated to pay the associated costs ourselves or the disputes may result in legal proceedings. Any such legal proceedings may be costly and we may not be able to recover our costs of participation in such proceedings from either the lessors or our customers. In addition, in the event that any such legal proceeding results in a judgment against us that is not reimbursable by our customer, such judgment could result in material costs for us. Finally, as the lessee of our railcars, we may be named in any legal proceedings related to any damage to third parties or the environment caused by the use of our railcars by our customers. In the event that we are unable to obtain indemnification from our customers as a result of such potential claims, we may incur material costs and liabilities. Any costs or liabilities resulting from our customers’ use of our railcars could have a material adverse effect on our business, financial condition, results of operations and cash flows and, as a result, our ability to make distributions.
Changes in, or challenges to, our pipeline rates and other terms and conditions of service could have a material adverse effect on our financial condition and results of operations.
Our dedicated crude oil pipelines, CCR Pipeline and SCT Pipeline, are subject to regulation by various federal, state and local agencies. FERC regulates the interstate transportation services provided on these pipelines under the ICA, the EPAct 1992 and the rules and regulations promulgated under those laws. FERC regulations require that rates for interstate service on pipelines that transport crude oil and refined petroleum products (collectively referred to as “petroleum pipelines”) and certain other liquids be just and reasonable, not be unduly discriminatory and not confer any undue preference upon any shipper. FERC regulations also require interstate common carrier petroleum pipelines to file with FERC and publicly post tariffs stating their interstate transportation rates and terms and conditions of service. Under the ICA, FERC or interested persons may challenge existing or changed rates or services. FERC is authorized to investigate such changes and may suspend the effectiveness of a new rate upon its filing for up to seven months. A successful rate challenge could result in a common carrier paying refunds together with interest for the period during which the challenged rate was in effect. FERC may also order a pipeline to change its rates, and may require a common carrier to pay shippers reparations for damages sustained for a period up to two years prior to the filing of a complaint.
Intrastate transportation services provided by CCR Pipeline, the crude oil pipeline serving our Casper Terminal, are subject to regulation by the Wyoming Public Service Commission. The Wyoming Public Service Commission uses a

27




complaint-based system of regulation, both as to matters involving rates and priority of access. In response to a complaint, the Wyoming Public Service Commission could limit our ability to increase our rates or to set rates based on our costs or order us to reduce our rates and require the payment of refunds to shippers. If we were to provide intrastate transportation services through our SCT Pipeline, the crude oil pipeline serving our Stroud terminal, we could elect to file a tariff covering such services with the Oklahoma Corporation Commission, which does not require such filings and does not regulate intrastate crude oil pipeline rates but does make filed pipeline tariffs available for public viewing.
FERC and state regulatory commissions generally have not investigated petroleum pipeline rates unless the rates are the subject of a shipper protest or a complaint. However, FERC or the Wyoming Public Service Commission could investigate our rates on their own initiative or at the urging of a third party. If FERC or the Wyoming Public Service Commission were to direct us to lower our tariff rates or decline to permit any proposed rate increase or other material changes to the types, or terms and conditions, of service we might propose, the profitability of our CCR Pipeline and terminal located in Casper, Wyoming, or of our SCT Pipeline and terminal located in Stroud, Oklahoma, could suffer.  In addition, if we were permitted to raise our tariff rates for services provided through the CCR Pipeline or SCT Pipeline but the rate increase were suspended for the maximum statutory period, there might be a significant delay between the time the tariff rate increase is approved and the time that the rate increase actually goes into effect, which could adversely affect our cash flow.  Furthermore, competition from other pipelines and terminals may prevent us from raising our tariff rates even if FERC or the Wyoming Public Service Commission permits us to do so.
FERC and the Wyoming Public Service Commission periodically implement new rules, regulations and policies that can have a bearing on petroleum pipeline rates and terms and conditions of service.  New initiatives or orders may adversely affect the rates charged for our services or otherwise adversely affect our financial condition, results of operations and cash flows and our ability to make cash distributions to our unitholders.
Restrictions in our senior secured credit agreement could adversely affect our business, financial condition, results of operations, ability to make distributions to unitholders and value of our common units.  
We are dependent upon the earnings and cash flow generated by our operations in order to meet our debt service obligations under our senior secured credit agreement and to allow us to make cash distributions to our unitholders. The operating and financial restrictions and covenants in our senior secured credit agreement and any future financing agreements could restrict our ability to finance future operations or capital needs or to expand or pursue our business activities, which may, in turn, limit our ability to make cash distributions to our unitholders. Our senior secured credit agreement limits our ability to, among other things:
incur or guarantee additional debt;
make distributions on or redeem or repurchase units;
make certain investments and acquisitions;
incur certain liens or permit them to exist;
enter into certain types of transactions with affiliates;
merge or consolidate with other affiliates;
transfer, sell or otherwise dispose of assets;
engage in a materially different line of business;
enter into certain burdensome agreements; and
prepay other indebtedness.  
Our senior secured credit agreement also includes covenants requiring us to maintain certain financial ratios. Our ability to meet those financial ratios and tests can be affected by events beyond our control, and we cannot assure you that we will meet those ratios and tests. In addition, if we are unable to maintain our existing revenues and cash flows, particularly in connection with the potential renewal or extension of our existing take or pay agreements, we may be required to reduce our indebtedness or fall out of compliance with one or more of these ratios or tests.
The provisions of our senior secured credit agreement may affect our ability to obtain future financing and pursue attractive business opportunities and our flexibility in planning for, and reacting to, changes in business conditions. In addition, a failure to comply with the provisions of our senior secured credit agreement could result in a default or an event of default that could enable our lenders to declare the outstanding principal of that debt, together with accrued and unpaid interest, to be immediately due and payable along with triggering the exercise of other remedies. If the payment of our debt is accelerated, our assets may be insufficient to repay such debt in full, and our unitholders could experience a partial or total loss of their investment.

28




Uncertainty relating to the LIBOR calculation process and potential phasing out of LIBOR after 2021 may adversely affect the market value of our current or future debt obligations, including our Revolving Credit Facility.
Regulators and law enforcement agencies in the United Kingdom and elsewhere are conducting civil and criminal investigations into whether the banks that contributed to the British Bankers’ Association (the “BBA”) in connection with the calculation of daily London Interbank Offered Rate, or LIBOR, may have been under-reporting or otherwise manipulating or attempting to manipulate LIBOR. A number of BBA member banks have entered into settlements with their regulators and law enforcement agencies with respect to this alleged manipulation of LIBOR. Actions by the BBA or any other administrator of LIBOR, regulators or law enforcement agencies may result in changes to the manner in which LIBOR is determined, the phasing out of LIBOR or the establishment of alternative reference rates. For example, on July 27, 2017, the U.K. Financial Conduct Authority announced that it intends to stop persuading or compelling banks to submit LIBOR rates after 2021. As a result, LIBOR may be discontinued by 2021. Furthermore, in the United States, efforts to identify a set of alternative U.S. dollar reference interest rates that could replace LIBOR include proposals by the Alternative Reference Rates Committee of the Federal Reserve Board and the Federal Reserve Bank of New York. At this time, it is not possible to predict whether any such changes will occur, whether LIBOR will be phased out or any such alternative reference rates or other reforms to LIBOR will be enacted in the United Kingdom, the United States or elsewhere or the effect that any such changes, phase out, alternative reference rates or other reforms, if they occur, would have on the amount of interest paid on, or the market value of, our current or future debt obligations, including our Revolving Credit Facility. Uncertainty as to the nature of such potential changes, phase out, alternative reference rates or other reforms may materially adversely affect the trading market for LIBOR-based securities, including the terms of our Revolving Credit Facility and any interest rate swaps or other derivative agreements to which we are a party. Reform of, or the replacement or phasing out of, LIBOR and proposed regulation of LIBOR and other “benchmarks” may materially adversely affect the market value of, the applicable interest rate on and the amount of interest paid on our current or future debt obligations, including our Revolving Credit Facility. In addition, even if we have entered into interest rate swaps or other derivative instruments for purposes of managing our interest rate exposure, our strategies may not be effective as a result of the replacement or phasing out of LIBOR and other “benchmarks,” and we may incur substantial losses as a result.
The credit and risk profile of our general partner and its owner, USD Group LLC, could adversely affect our credit ratings and risk profile, which could increase our borrowing costs or hinder our ability to raise capital and additionally have a direct impact on our ability to pay our minimum quarterly distribution.  
The credit and business risk profiles of our general partner and USD Group LLC, neither of which has a rating from any credit agency, may be factors considered in credit evaluations of us. This is because our general partner, which is owned by USD Group LLC, controls our business activities, including our cash distribution policy and growth strategy. In addition, a wholly-owned affiliate of our general partner is a customer of ours at our Hardisty terminal and Stroud terminal and may become a customer at other terminals we own or control in the future. Any adverse change in the financial condition of USD Group LLC, including the degree of its financial leverage and its dependence on cash flow from us to service its indebtedness, if any, may adversely affect our credit ratings and risk profile. If we were to seek a credit rating in the future, our credit rating may be adversely affected by the leverage of our general partner or USD Group LLC, as credit rating agencies such as Standard & Poor’s Ratings Services and Moody’s Investors Service may consider the leverage and credit profile of USD Group LLC and its affiliates because of their ownership interest in and control of us. Any adverse effect on our credit rating would increase our cost of borrowing or hinder our ability to raise financing in the capital markets, which would impair our ability to grow our business and make distributions to common unitholders.
Our growth strategy requires access to new capital. Tightened capital markets or increased competition for investment opportunities could impair our ability to grow.  
We regularly consider and evaluate potential acquisitions and other opportunities to grow our business. Any limitations on our access to new capital will impair our ability to execute this strategy. If the cost of such capital becomes too expensive, our ability to develop or acquire strategic and accretive assets will be limited. We may not be able to raise the necessary funds on satisfactory terms, if at all. The primary factors that influence our initial cost of equity include market conditions, including our then current unit price, fees we pay to underwriters and other offering costs, which include amounts we pay for legal and accounting services. The primary factors influencing our cost of borrowing include interest rates, credit spreads, covenants, underwriting or loan origination fees and similar charges we pay to lenders.  
Weak economic conditions, more stringent lending standards, higher interest rates and volatility in the financial markets could increase the cost of raising money in the debt and equity capital markets, while diminishing the availability of funds from those markets. These factors among others may limit our ability to execute our growth strategy.

29




While Energy Capital Partners has indicated an intention to invest over an additional $1.0 billion of equity capital in USD, subject to market and other conditions, it has not made a commitment to provide any direct or indirect financial assistance to us. Furthermore, Energy Capital Partners must approve any issuances of additional equity by us, and its determination may be made free of any duty to us or our unitholders, and members of our general partner’s board of directors appointed by Energy Capital Partners must approve the incurrence by us or refinancing of our indebtedness outside of the ordinary course of business, which may limit our flexibility to obtain financing and to pursue other business opportunities.
Our existing debt and any additional debt we incur in the future may limit our flexibility to obtain financing and to pursue other business opportunities.  
As of December 31, 2018, we had approximately $209.0 million of outstanding borrowings under our senior secured credit agreement. We have the ability to incur additional debt, including under our existing senior secured credit agreement. Our level of indebtedness could have important consequences for us, including the following:
our ability to obtain additional financing, if necessary, for working capital, capital expenditures, acquisitions, or other purposes, may be impaired, or such financing may not be available on favorable terms;
our funds available for operations, future business opportunities and cash distributions to unitholders may be reduced by that portion of our cash flow required to make interest payments on our debt;
we may be more vulnerable to competitive pressures or a downturn in our business or the economy generally; and
our flexibility in responding to changing business and economic conditions may be limited.  
Our ability to service our debt depends upon, among other things, our financial and operating performance, which will be affected by prevailing economic conditions and financial, business, regulatory and other factors, some of which are beyond our control. If our operating results are not sufficient to service indebtedness, we will be forced to take actions such as reducing distributions, reducing or delaying our business activities, acquisitions, investments or capital expenditures, selling assets or seeking additional equity capital. We may not be able to take any of these actions on satisfactory terms or at all.
If we are unable to make acquisitions on economically acceptable terms from USD or third parties, our future growth would be limited, and any acquisitions we may make could reduce, rather than increase, our cash flows and ability to make distributions to unitholders.  
A portion of our strategy to grow our business and increase distributions to unitholders is dependent on our ability to make acquisitions that result in an increase in cash flow. If we are unable to make acquisitions from USD or third parties, because we are unable to identify attractive acquisition candidates or negotiate acceptable purchase agreements, we are unable to obtain financing for these acquisitions on economically acceptable terms, we are outbid by competitors or we or the seller are unable to obtain any necessary consents, our future growth and ability to increase distributions to unitholders will be limited. Energy Capital Partners must also approve the acquisition of the securities of any entity by us if the acquisition exceeds specified thresholds. Furthermore, even if we do consummate acquisitions that we believe will be accretive, we may not realize the intended benefits, and the acquisition may in fact result in a decrease in cash flow. Any acquisition involves potential risks, including, among other things:
mistaken assumptions about revenues and costs, including synergies;
the assumption of unknown liabilities;
limitations on rights to indemnity from the seller;
mistaken assumptions about the overall costs of equity or debt;
the diversion of management’s attention from other business concerns;
unforeseen difficulties operating in new product areas or new geographic areas; and
customer or key employee losses at the acquired businesses.
 If we consummate any future acquisitions, our capitalization and results of operations may change significantly, and unitholders will not have the opportunity to evaluate the economic, financial and other relevant information that we will consider in determining the application of these funds and other resources.
We may be unsuccessful in integrating future acquisitions with our existing operations, and in realizing all or any part of the anticipated benefits of any such acquisitions.  
From time to time, we evaluate and expect to acquire assets and businesses that we believe complement our existing assets and businesses, such as our acquisition of the Stroud terminal. These acquisitions may require substantial capital or the incurrence of substantial indebtedness. Our capitalization and results of operations may change significantly as a result of future acquisitions. Acquisitions and business expansions involve numerous risks, including difficulties in the assimilation

30




of the assets and operations of the acquired businesses, inefficiencies and difficulties that arise because of unfamiliarity with new assets and the businesses associated with them and new geographic areas and the diversion of management’s attention from other business concerns. Further, unexpected costs and challenges may arise whenever businesses with different operations or management are combined, and we may experience unanticipated delays in realizing the benefits of an acquisition. Also, following an acquisition, we may discover previously unknown liabilities associated with the acquired business or assets for which we have no recourse under applicable indemnification provisions. Our inability to successfully integrate any future acquisitions into our existing operations and asset platform could have a material adverse effect on our business, financial condition, results of operations, and ability to make quarterly distributions to our unitholders.  
Our right of first offer to acquire certain of USD’s existing assets and projects and certain projects that it may develop, construct or acquire in the future is subject to risks and uncertainty, and ultimately we may not acquire any of those assets or businesses.  
Our omnibus agreement provides us with a right of first offer for a period of seven years from October 15, 2014 on certain of USD’s existing assets and projects as well as any additional midstream infrastructure that it may develop, construct or acquire in the future, subject to certain exceptions. The consummation and timing of any future acquisitions pursuant to this right will depend upon, among other things, USD’s continued development of midstream infrastructure projects and successful execution of such projects, USD’s willingness to offer assets for sale and obtain any necessary consents, our ability to negotiate acceptable purchase agreements and commercial agreements with respect to such assets and our ability to obtain financing on acceptable terms. We can offer no assurance that we will be able to successfully consummate any future acquisitions or successfully integrate assets acquired pursuant to our right of first offer. Furthermore, USD is under no obligation to accept any offer that we may choose to make. Additionally, the approval of Energy Capital Partners is required for the sale of any assets by USD or its subsidiaries, including us (other than sales in the ordinary course of business), acquisitions of securities of other entities that exceed specified materiality thresholds and any material unbudgeted expenditures or deviations from our approved budgets. Energy Capital Partners may make these decisions free of any duty to us and our unitholders. This approval would be required for the potential acquisition by us of any projects to expand the Hardisty terminal, as well as any other projects or assets that USD may develop or acquire in the future or any third-party acquisition we may intend to pursue jointly or independently from USD. Energy Capital Partners is under no obligation to approve any such transaction. Please refer to the discussion under Item 10. Directors, Executive Officers and Corporate Governance—Special Approval Rights of Energy Capital Partners regarding the rights of Energy Capital Partners. In addition, we may decide not to exercise our right of first offer if and when any assets are offered for sale, and our decision will not be subject to unitholder approval. Further, our right of first offer may be terminated by USD at any time in the event that it no longer controls our general partner. Please refer to the discussion under Part II, Item 8. Financial Statements and Supplementary Data, Note 12. Transactions with Related Parties for additional information regarding our omnibus agreement. 
Growing our business by constructing new assets subjects us to construction risks and risks that supplies for such facilities will not be available upon completion thereof.  
One of the ways we intend to grow our business is through the construction of new assets. The construction of new assets requires the expenditure of capital, some of which may exceed our resources, and involve regulatory, environmental, political and legal uncertainties. If we undertake the construction of new assets, we may not be able to complete them on schedule or at all or at the budgeted cost. Moreover, our revenues may not increase upon the expenditure of funds on a particular project. For instance, if we build a new significant asset, the construction will occur over a period of time, and we will not receive any revenues until after completion of the project, if at all. Moreover, we may construct assets to provide services to capture revenue which does not materialize or for which we are unable to acquire new customers. We may also rely on estimates of potential demand for our services in our decision to construct new assets, which may prove to be inaccurate because there are numerous uncertainties inherent in estimating demand for our services. As a result, new assets we construct may not be able to attract sufficient demand to achieve our expected investment return, which could materially and adversely affect our results of operations, cash flows and financial condition.
We operate in a highly regulated industry and increased costs of compliance with, or liability for violation of, existing or future laws, regulations and other requirements could significantly increase our costs of doing business, thereby adversely affecting our profitability.  
Our industry is subject to laws, regulations and other requirements including, but not limited to, those relating to the environment, safety, working conditions, public accessibility and other requirements. These laws and regulations are enforced by federal agencies including, but not limited to, the EPA, the DOT, PHMSA, the FERC, the FRA, the Federal Motor Carrier Safety Administration, or FMCSA, OSHA, state agencies such as the Texas Commission on Environmental Quality, the Railroad Commission of Texas, the California Environmental Protection Agency, or Cal/EPA, the California Public Utilities Commission, or CPUC, and Canadian agencies such as Environment Canada and Transport Canada as well as numerous

31




other state and federal agencies. Ongoing compliance with, or a violation of, these laws, regulations and other requirements could have a material adverse effect on our business, financial condition, results of operations, and ability to make quarterly distributions to our unitholders.  
In addition, these laws and regulations, and the interpretation or enforcement thereof, are subject to frequent change by regulatory authorities, and we are unable to predict the ongoing cost to us of complying with these laws and regulations or the future impact of these laws and regulations on our operations. Violation of environmental laws, regulations and permits can result in the imposition of significant administrative, civil and criminal penalties, injunctions and construction bans or delays.  
Under various federal, state, provincial and local environmental requirements, as the owner or operator of terminals, we may be liable for the costs of removal or remediation of contamination at our existing locations, whether we knew of, or were responsible for, the presence of such contamination. The failure to timely report and properly remediate contamination may subject us to liability to third parties and may adversely affect our ability to sell or rent our property or to borrow money using our property as collateral. Additionally, we may be liable for the costs of remediating third-party sites where hazardous substances from our operations have been transported for treatment or disposal, regardless of whether we own or operate that site. In the future, we may incur substantial expenditures for investigation or remediation of contamination that has not yet been discovered at our current or former locations or locations that we may acquire.  
A discharge of hydrocarbons or hazardous substances into the environment could, to the extent the event is not insured or insurance is not otherwise available, subject us to substantial expense, including the cost to respond in compliance with applicable laws and regulations, fines and penalties, natural resource damages and claims made by employees, neighboring landowners and other third parties for personal injury and property damage. We may experience future catastrophic sudden or gradual releases into the environment from our pipeline or terminals or discover historical releases that were previously unidentified or not assessed. Although our inspection and testing programs are designed in compliance with applicable legal requirements to prevent, detect and address these releases promptly, damages and liabilities incurred due to any future environmental releases from our assets have the potential to substantially affect our business. Such discharges could also subject us to media and public scrutiny that could have a negative effect on the value of our common units.  
Environmental, safety and other regulations are stringent. Penalties for violations have increased and may increase further in amount, and new environmental laws and regulations may be proposed and enacted. Moreover, interpretations of existing requirements change from time to time. While we cannot predict the impact that future environmental, health and safety requirements or changed interpretations of existing requirements may have on our operations, such future activity may result in material expenditures to ensure our continued compliance and material costs if we are found not to be in compliance. Such future activity could adversely affect our operations, cash flow and net revenues.
We are subject to stringent environmental and safety laws and regulations that may expose us to significant costs and liabilities.  
Our operations are subject to stringent and complex federal, state, provincial and local environmental and safety laws and regulations that govern the discharge of materials into the environment or otherwise relate to environmental protection.
These laws and regulations may impose numerous obligations that are applicable to our operations, including the acquisition of permits to conduct regulated activities, the incurrence of capital or operating expenditures to limit or prevent releases of materials from pipelines, railcars and terminals, and the imposition of substantial liabilities and remedial obligations for pollution resulting from our operations or at locations currently or previously owned or operated by us. Numerous governmental authorities, such as the EPA, the DOT, Environment Canada, Transport Canada and analogous state and provincial agencies, have the power to enforce compliance with these laws and regulations and the permits issued under them, oftentimes requiring difficult and costly corrective actions or costly pollution control measures. Failure to comply with these laws, regulations and permits may result in the assessment of administrative, civil and criminal penalties, the imposition of remedial obligations and the issuance of injunctions limiting or preventing some or all of our operations. In addition, we may experience a delay in obtaining or be unable to obtain required permits or regulatory authorizations, which may cause us to lose potential and current customers, interrupt our operations and limit our growth and revenue.
 We may incur significant environmental costs and liabilities in connection with our operations due to historical industry operations and waste disposal practices, our handling of hydrocarbon and other wastes and potential emissions and discharges related to our operations. Joint and several, strict liability may be incurred, without regard to fault, under certain of these environmental laws and regulations in connection with discharges or releases of hydrocarbon wastes on, under, or from our properties and terminals. In addition, changes in environmental laws occur frequently, and any such changes that result in additional permitting obligations or more stringent and costly waste handling, storage, transport, disposal or remediation

32




requirements could have a material adverse effect on our operations or financial position. We may not be able to recover all or any of these costs from insurance.
We could incur substantial costs or disruptions in our business if we cannot obtain or maintain necessary permits and authorizations or otherwise comply with health, safety, environmental and other laws and regulations.
Our operations require authorizations and permits that are subject to revocation, renewal or modification and can require operational changes to limit the effect or potential effect on the environment and/or health and safety. A violation of authorization or permit conditions or other legal or regulatory requirements could result in substantial fines, criminal sanctions, permit revocations, injunctions, and/or facility shutdowns. In addition, major modifications of our operations could require modifications to our existing permits or upgrades to our existing pollution control and safety-related equipment. Any or all of these matters could have a material adverse effect on our business, financial condition, results of operations, and ability to make quarterly distributions to our unitholders.
Our business involves many hazards and operational risks, some of which may not be fully covered by insurance. If a significant accident or event occurs for which we are not adequately insured, or if we fail to recover anticipated insurance proceeds for significant accidents or events for which we are insured, our operations and financial results could be adversely affected.  
Our operations are subject to all of the risks and hazards inherent in the provision of terminalling services, including:
damage to railroads and terminals, related equipment and surrounding properties caused by natural disasters, acts of terrorism and actions by third parties;
damage from construction, vehicles, farm and utility equipment or other causes;
leaks of crude oil and other hydrocarbons or regulated substances or losses of oil as a result of the malfunction of equipment or facilities or operator error;
ruptures, fires and explosions; and
other hazards that could also result in personal injury and loss of life, pollution and suspension of operations.
 These and similar risks could result in substantial costs due to personal injury and/or loss of life, severe damage to and destruction of property and equipment and pollution or other damage. These risks may also result in curtailment or suspension of our operations. A natural disaster or other hazard affecting the areas in which we operate could also have a material adverse effect on our operations. We are not fully insured against all risks inherent in our business. In addition, although we are insured for environmental pollution resulting from environmental accidents that occur on a sudden and accidental basis, we may not be insured against all environmental accidents that might occur, some of which may result in claims for remediation, damages to natural resources or injuries to personal property or human health. If a significant accident or event occurs for which we are not fully insured, it could adversely affect our operations and financial condition. Furthermore, we may not be able to maintain or obtain insurance of the type and amount we desire at reasonable rates, particularly following a significant accident or event for which we seek insurance. As a result of market conditions, premiums and deductibles for certain of our insurance policies may substantially increase. In some instances, certain insurance could become unavailable or available only for reduced amounts of coverage.
Climate change legislation, regulatory initiatives and litigation could result in increased operating costs and reduced demand for the oil services we provide.  
In response to studies suggesting that emissions of carbon dioxide, methane and certain other gases may be contributing to warming of the Earth’s atmosphere, over 190 countries, including the United States and Canada, reached an agreement to reduce GHG emissions at the Paris climate conference in December 2015. The terms of the Paris treaty to reduce GHG emissions are to become effective in 2020. In June 2017, President Trump announced that the United States intends to withdraw from the Paris treaty and to seek negotiations either to reenter the Paris treaty on different terms or a separate agreement. In August 2017, the U.S. Department of State officially informed the United Nations of the intent of the United States to withdraw from the Paris treaty. The Paris treaty provides for a four-year exit process, which would result in an effective exit date of November 2020. The United States’ adherence to the exit process and/or the terms on which the United States may re-enter the Paris treaty or a separately negotiated agreement are unclear at this time.
In addition, the U.S. Congress has considered legislation to restrict or regulate emissions of GHGs. Comprehensive climate legislation appears unlikely to be passed by either house of Congress in the near future, although additional energy legislation and other initiatives may be proposed that address GHGs and related issues. In addition, almost half of the states (including California and Texas, in which we operate), either individually or through multi-state regional initiatives, have begun to address GHG emissions, primarily through the planned development of emission inventories or regional GHG cap

33




and trade programs. Although most of the state-level initiatives have to date been focused on large sources of GHG emissions, such as electric power plants, it is possible that smaller sources could become subject to GHG-related regulation. Depending on the particular program, we could be required to control emissions or to purchase and surrender allowances for GHG emissions resulting from our operations, and to the extent federal or state measures are successful in reaching hydrocarbon fuel usage, they could have an indirect effect on our business. 
Independent of Congress, the EPA is beginning to adopt regulations to address GHG emissions under its existing CAA authority. For example, in 2009, the EPA adopted rules regarding regulation of GHG emissions from motor vehicles. In addition, in September 2009, the EPA issued a final rule requiring the monitoring and reporting of GHG emissions from specified large GHG emission sources in the United States. In November 2010, EPA expanded this existing GHG emissions reporting rule to petroleum facilities, requiring reporting of GHG emissions by regulated petroleum facilities to the EPA beginning in 2012 and annually thereafter. In October 2015, EPA further expanded its GHG emissions reporting program to include onshore petroleum and natural gas gathering and boosting activities, as well as natural gas transmission pipelines. We monitor and report our GHG emissions. However, operational or regulatory changes could require additional monitoring and reporting at some or all of our other facilities at a future date. In 2010, the EPA also issued a final rule, known as the “Tailoring Rule,” that makes certain large stationary sources and modification projects subject to permitting requirements for GHG emissions under the CAA. In October 2015, the EPA finalized the Clean Power Plan, which imposes additional obligations on the power generation sector to reduce GHG emissions and which generally promoted a reduction in the demand for fossil fuels. However, on February 9, 2016, the U.S. Supreme Court stayed implementation of the Clean Power Plan pending resolution of legal challenges to the rule, and in October 2017 the EPA proposed to repeal the rule before proposing a replacement rule, the Affordable Clean Energy Rule, which would scale back the obligations of the Clean Power Plan. Several of the EPA’s GHG rules are being challenged in pending court proceedings and, depending on the outcome of these proceedings, such rules may be modified or rescinded or the EPA could develop new rules.  
Although it is not possible at this time to accurately estimate how potential future laws or regulations addressing GHG emissions in Canada or the United States would impact our business, any future federal, state or provincial laws or implementing regulations that may be adopted to address GHG emissions could require us to incur increased operating costs and could adversely affect demand for the crude oil and other liquid hydrocarbons we handle in connection with our services. The potential increase in the costs of our operations resulting from any legislation or regulation to restrict emissions of GHGs could include new or increased costs to operate and maintain our facilities, install new emission controls on our facilities, acquire allowances to authorize our GHG emissions, pay any taxes related to our GHG emissions and administer and manage a GHG emissions program. While we may be able to include some or all of such increased costs in the rates charged by our terminals, such recovery of costs is uncertain. Moreover, incentives to conserve energy or use alternative energy sources could reduce demand for oil, resulting in a decrease in demand for our services. We cannot predict with any certainty at this time how these possibilities may affect our operations.
It should be noted that some scientists have concluded that increasing concentrations of GHGs in the earth’s atmosphere may produce climate changes that have significant physical effects, such as increased frequency and severity of storms, floods and other climatic events; if any such effects were to occur, they could have an adverse effect on our operations. In addition, there have also been efforts in recent years to influence the investment community, including investment advisors and certain sovereign wealth, pension and endowment funds promoting divestment of fossil fuel equities and pressuring lenders to limit funding to companies engaged in the extraction of fossil fuel reserves. Such environmental activism and initiatives aimed at limiting climate change and reducing air pollution could interfere with our business activities, operations and ability to access capital. Finally, increasing attention to the risks of climate change has resulted in an increased possibility of lawsuits or investigations brought by public and private entities against oil and natural gas companies in connection with their GHG emissions. Should we be targeted by any such litigation or investigations, we may incur liability, which, to the extent that societal pressures or political or other factors are involved, could be imposed without regard to the causation of or contribution to the asserted damage, or to other mitigating factors.
Because we have a limited operating history, you may have difficulty evaluating our ability to pay cash distributions to our unitholders, or our ability to be successful in implementing our business strategy.  
We are dependent on our crude oil terminals for a majority of our cash flow. As recently constructed terminalling facilities, the operating performance of the crude oil terminals over the long term is not yet proven. We may encounter risks and difficulties frequently experienced by companies whose performance is dependent upon newly constructed facilities, such as customer utilization and renewal rates, the terminals not functioning as expected, higher than expected operating costs, breakdown or failures of equipment and operational errors.  
Because of our limited operating history and performance record at our crude oil terminals, it may be difficult for you to evaluate our business and results of operations to date and to assess our future prospects. We may be less successful in

34




maintaining a consistent operating level at our crude oil terminals capable of generating cash flows from our operations sufficient to regularly pay a cash distribution, or to pay any cash distribution to our unitholders than a company whose major facilities have had longer operating histories. Finally, we may be less equipped to identify and address operating risks and hazards in the conduct of our businesses at our crude oil terminals than those companies whose major facilities have had longer operating histories.
We may recognize impairment on long-lived assets, goodwill and intangible assets.
Periodically, we review our long-lived assets for impairment whenever economic events or changes in circumstances indicate that the carrying value of an asset may not be recoverable. We also review our goodwill and intangible assets for indicators of impairment in accordance with applicable accounting standards. Significant negative industry or general economic trends, disruptions to our business and unexpected significant changes or planned changes in our use of the assets may result in impairments to our goodwill, intangible assets and other long-lived assets. Any reduction in or impairment of the value of goodwill or intangible assets will result in a charge against earnings, which could have a material adverse impact on our reported results of operations and financial condition.
The implementation of derivatives regulations could have an adverse effect on our ability to use derivatives contracts to reduce the effect of foreign exchange, interest rate and other risks associated with our business.  
The Dodd-Frank Wall Street Reform and Consumer Protection Act (“Dodd-Frank Act”), establishes federal oversight and regulation of the over-the-counter derivatives market and entities that participate in that market. Although the U.S. Commodity Futures Trading Commission and the other relevant regulators have finalized most of the regulations under the Dodd-Frank Act, they continue to review and refine initial rulemakings through additional interpretations and supplemental rulemakings. As a result, it is not possible at this time to predict the ultimate effect of the rules and regulations on our business and while most of the regulations have been adopted, any new regulations or modifications to existing regulations may increase the cost of derivatives contracts, materially alter the terms of derivatives contracts, reduce the availability of derivatives to protect against risks we encounter and reduce our ability to monetize or restructure our existing derivatives contracts. If we reduce our use of derivatives as a result of the legislation and regulations, our results of operations may become more volatile and our cash flows may be less predictable, which could adversely affect our ability to plan for and fund capital expenditures. Any of these consequences could have a material adverse effect on us, our financial condition, our results of operations and our cash flows.  
Our ability to operate our business effectively could be impaired if we fail to attract and retain key management personnel.  
We are managed and operated by the board of directors and executive officers of our general partner. All of the personnel that conduct our business are employed by affiliates of our general partner, but we sometimes refer to these individuals as our employees. Our ability to operate our business and implement our strategies depends on our continued ability and the ability of affiliates of our general partner to attract and retain highly skilled management personnel. Competition for these persons is intense. Given our size, we may be at a disadvantage, relative to our larger competitors, in the competition for these personnel. We or affiliates of our general partner may not be able to attract and retain qualified personnel in the future, and the failure to retain or attract senior executives and key personnel could have a material adverse effect on our ability to effectively operate our business. Neither we nor our general partner maintains key person life insurance policies for any of our senior management team.  
Terrorist or cyber-attacks and threats, escalation of military activity in response to these attacks or acts of war could have a material adverse effect on our business, financial condition, results of operations and ability to make quarterly distributions to our unitholders.
Terrorist attacks and threats, cyber-attacks, escalation of military activity, acts of war or other civil unrest may have significant effects on general economic conditions, fluctuations in consumer confidence and spending and market liquidity, each of which could materially and adversely affect our business. Future terrorist or cyber-attacks, rumors or threats of war, actual conflicts involving the United States, Canada or their respective allies, or military or trade disruptions may significantly affect our operations and those of our customers. Strategic targets, such as energy-related assets and transportation assets, may be at greater risk of future terrorist or cyber-attacks than other targets in the United States and Canada. The disruption or a significant increase in energy prices could result in government-imposed price controls. It is possible that any of these occurrences, or a combination of them, could have a material adverse effect on our business, financial condition, results of operations, and ability to make quarterly distributions to our unitholders.

35




We rely on information technology in all aspects of our business. A cyber-attack involving our information systems and related infrastructure could negatively impact our operations in a variety of ways, including, but not limited to, the following:
data corruption, communication interruption, or other operational disruption during transporting crude oil;
a cyber-attack on a communications network or power grid could cause operational disruption resulting in loss of revenues;
a cyber-attack on our automated and surveillance systems could cause a loss in crude oil and potential environmental hazards;
a deliberate corruption of our financial or operating data could result in events of non-compliance which could then lead to regulatory fines or penalties; and
a cyber-attack resulting in the loss or disclosure of, or damage to, our or any of our customer’s or supplier’s data or confidential information could harm our business by damaging our reputation, subjecting us to potential financial or legal liability, and requiring us to incur significant costs, including costs to repair or restore our systems and data or to take other remedial steps.
Additionally, we do not maintain specialized insurance for possible liability resulting from a cyber-attack on our assets that may shut down all or part of our business. There can be no assurance that a system failure or data security breach will not have a material adverse effect on our financial condition, results of operations or cash flows. Furthermore, the growth of cyber-attacks has resulted in evolving legal and compliance matters which impose significant costs that are likely to increase over time.
If we fail to maintain an effective system of internal controls, we may not be able to report our financial results timely and accurately or prevent fraud, which would likely have a negative impact on the market price of our common units.
We are subject to the public reporting requirements of the Exchange Act. We prepare our financial statements in accordance with U.S. generally accepted accounting principles, or GAAP. Effective internal controls are necessary for us to provide reliable financial reports, prevent fraud and to operate successfully as a publicly traded partnership. We may be unsuccessful in maintaining our internal controls, and we may be unable to maintain effective controls over our financial processes and reporting in the future or to comply with our obligations under Section 404 of the Sarbanes-Oxley Act of 2002, which we refer to as Section 404. For example, Section 404 requires us, among other things, to annually review and report on, and our independent registered public accounting firm to assess, the effectiveness of our internal controls over financial reporting.  
Any failure to maintain effective internal controls or to improve our internal controls could harm our operating results or cause us to fail to meet our reporting obligations. Given the difficulties inherent in the design and operation of internal controls over financial reporting, we can provide no assurance as to our, or our independent registered public accounting firm’s conclusions about the effectiveness of our internal controls, and we may incur significant costs in our efforts to comply with Section 404. Ineffective internal controls will subject us to regulatory scrutiny and a loss of confidence in our reported financial information, which could have an adverse effect on our business and would likely have a material adverse effect on the trading price of our common units.  
For as long as we are a smaller reporting company or an emerging growth company, we will not be required to comply with certain disclosure requirements that apply to other public companies. 
For as long as we remain an “emerging growth company” as defined in the Jumpstart Our Business Startups Act (JOBS Act), we may take advantage of certain exemptions from various reporting requirements that are applicable to other public companies that are not emerging growth companies, including not being required to provide an auditor’s attestation report on management’s assessment of the effectiveness of our system of internal control over financial reporting pursuant to Section 404 of the Sarbanes-Oxley Act and reduced disclosure obligations regarding executive compensation in our periodic reports. We will remain an emerging growth company for up to five years from the October 2014 date of our IPO, although we will lose that status sooner if we have more than $1.0 billion of revenues in a fiscal year, have more than $700.0 million in market value of our limited partner interests held by non-affiliates, or issue more than $1.0 billion of non-convertible debt over a three-year period.  
In addition, the JOBS Act provides that an emerging growth company can delay adopting new or revised accounting standards until such time as those standards apply to private companies. We have irrevocably elected to “opt out” of this exemption and, therefore, will be subject to the same new or revised accounting standards as other public companies that are not emerging growth companies.  

36




To the extent that we rely on any of the exemptions available to emerging growth companies, you will receive less information about our executive compensation and internal control over financial reporting than issuers that are not emerging growth companies. If some investors find our common units to be less attractive as a result, there may be a less active trading market for our common units and our trading price may be more volatile.
Notwithstanding the above, we are also currently a “smaller reporting company”, meaning that we are not an investment company, an asset-backed issuer, or a majority-owned subsidiary of a parent company that is not a smaller reporting company and have a public float of less than $250 million. In the event that we are still considered a “smaller reporting company”, at such time as we cease being an “emerging growth company”, the disclosures we will be required to provide in our SEC filings will increase, but will still be less than if we were not considered either an “emerging growth company” or a “smaller reporting company.” Specifically, similar to “emerging growth companies”, “smaller reporting companies” are able to provide simplified executive compensation disclosures in their filings; and have certain other scaled disclosure obligations in their SEC filings, including, among other things, being required to provide only two years of audited financial statements in annual reports. The scaled disclosures we provide in our SEC filings due to our status as an “emerging growth company” or “smaller reporting company” may make it harder for investors to analyze our results of operations and financial prospects.
Risks Inherent in an Investment in Us
Our general partner and its affiliates, including USD, have conflicts of interest with us and limited duties to us and our unitholders, and they may favor their own interests to our detriment and that of our unitholders.
USD indirectly owns a 43.4% limited partner interest and indirectly owns and controls our general partner, which owns a 1.7% general partner interest in us. Although our general partner has a duty to manage us in a manner that is not adverse to the best interests of our partnership and our unitholders, the directors and officers of our general partner also have a duty to manage our general partner in a manner that is not adverse to the best interests of its owner, USD. Conflicts of interest may arise between USD and its affiliates, including our general partner, on the one hand, and us and our unitholders, on the other hand. In resolving these conflicts, the general partner may favor its own interests and the interests of its affiliates, including USD, over the interests of our common unitholders. These conflicts include, among others, the following situations:
neither our Second Amended and Restated Agreement of Limited Partnership of USD Partners LP, or our partnership agreement, nor any other agreement requires USD to pursue a business strategy that favors us, and the directors and officers of USD have a fiduciary duty to make these decisions in the best interests of the members of USD. USD may choose to shift the focus of its investment and growth to areas not served by our assets;
USD may be constrained by the terms of its debt instruments, if any, from taking actions, or refraining from taking actions, that may be in our best interests;
our partnership agreement replaces the fiduciary duties that would otherwise be owed by our general partner with contractual standards governing its duties, limiting our general partner’s liabilities and restricting the remedies available to our unitholders for actions that, without the limitations, might constitute breaches of fiduciary duty;
except in limited circumstances, our general partner has the power and authority to conduct our business without unitholder approval;
our general partner will determine the amount and timing of asset purchases and sales, borrowings, issuance of additional partnership securities and the creation, reduction or increase of cash reserves, each of which can affect the amount of cash that is distributed to our unitholders;
our general partner will determine the amount and timing of many of our cash expenditures and whether a cash expenditure is classified as an expansion capital expenditure, which would not reduce operating surplus, or a maintenance capital expenditure, which would reduce our operating surplus. This determination can affect the amount of cash that is distributed to our unitholders and to our general partner, the amount of adjusted operating surplus generated in any given period, the conversion ratio of vested Class A units and the ability of the subordinated units to convert into common units;
our general partner will determine which costs incurred by it are reimbursable by us;
our general partner may cause us to borrow funds in order to permit the payment of cash distributions, even if the purpose or effect of the borrowing is to make a distribution on the subordinated units, to make incentive distributions, to affect the conversion ratio of Class A units to common units or to satisfy the conditions required to convert subordinated units to common units;
our partnership agreement permits us to classify up to $18.5 million as operating surplus, even if it is generated from asset sales, non-working capital borrowings or other sources that would otherwise constitute capital surplus. This cash may be used to fund distributions on our subordinated units or to our general partner in respect of the general partner interest or the incentive distribution rights;

37




our partnership agreement does not restrict our general partner from causing us to pay it or its affiliates for any services rendered to us or entering into additional contractual arrangements with any of these entities on our behalf;
our general partner intends to limit its liability regarding our contractual and other obligations;
our general partner may exercise its right to call and purchase all of the common units not owned by it and its affiliates if it and its affiliates own more than 80.0% of the common units;
our general partner controls the enforcement of obligations owed to us by our general partner and its affiliates;
our general partner decides whether to retain separate counsel, accountants or others to perform services for us; and
our general partner may elect to cause us to issue common units to it in connection with a resetting of the target distribution levels related to our general partner’s incentive distribution rights without the approval of the conflicts committee of the board of directors of our general partner, which we refer to as our conflicts committee, or our unitholders. This election may result in lower distributions to our common unitholders in certain situations.  
Under the terms of our partnership agreement, the doctrine of corporate opportunity, or any analogous doctrine, does not apply to our general partner or any of its affiliates, including its executive officers, directors and owners. Any such person or entity that becomes aware of a potential transaction, agreement, arrangement or other matter that may be an opportunity for us will not have any duty to communicate or offer such opportunity to us. Any such person or entity will not be liable to us or to any limited partner for breach of any fiduciary duty or other duty by reason of the fact that such person or entity pursues or acquires such opportunity for itself, directs such opportunity to another person or entity or does not communicate such opportunity or information to us. This may create actual and potential conflicts of interest between us and affiliates of our general partner and result in less than favorable treatment of us and our unitholders. Please refer to the discussion under Item 13. Certain Relationships and Related Transactions, and Director Independence regarding conflicts of interests and fiduciary duties of our general partner.  
Energy Capital Partners has substantial influence over USD and our general partner, and its interests may differ from those of USD, us and our public unitholders.  
Energy Capital Partners currently has the right to appoint three of seven members of USD’s board of directors and three of nine members of our general partner’s board of directors and may in the future have the right to appoint the majority of USD’s board of directors if it invests a specified amount in USD, or certain other conditions are met. For so long as Energy Capital Partners is able to appoint more than one member to USD’s board of directors, USD will not, and will not permit its subsidiaries, including us and our general partner, to take or agree to take certain actions without the affirmative vote of Energy Capital Partners, including, among others, any acquisitions or dispositions and any issuances of additional equity interests in us. Energy Capital Partners may make these decisions free of any duty to us and our unitholders. Additionally, members of our general partner’s board of directors appointed by Energy Capital Partners, if any, must approve any distributions made by us, any incurrence of debt by us and the approval, modification or revocation of our budget. As a result, Energy Capital Partners is able to significantly influence the management and affairs of USD and our general partner, including the amount of distributions we make, if any, our policies and operations, the appointment of management, future issuances of securities, amendments to our organizational documents and the entering into of extraordinary transactions. The interests of Energy Capital Partners may not in all cases be aligned with the interests of our common unitholders and, in certain situations, they have no duty to us or our unitholders.  
Energy Capital Partners may have an interest in pursuing acquisitions, divestitures and other transactions that, in its judgment, could enhance its equity investment, even though such transactions might involve risks to our common unitholders, or Energy Capital Partners may have an interest in not pursuing transactions that would otherwise benefit us. For example, Energy Capital Partners could influence us to make acquisitions, investments and capital expenditures that increase our indebtedness or to sell revenue-generating assets or to not make such acquisitions, investments or capital expenditures. In addition, Energy Capital Partners may have different tax considerations that could influence its position, including regarding whether and when to dispose of assets and whether and when to incur new or refinance existing indebtedness. In addition, the structuring of future transactions by our general partner may take into consideration these tax or other considerations even where no similar benefit would accrue to our common unitholders or us. Energy Capital Partners may make the decisions to approve any acquisition or disposition by us free of any duty to us and our unitholders.  
Energy Capital Partners’ influence on USD and our general partner may have the effect of delaying, preventing or deterring a change of control of our company. Energy Capital Partners and its affiliates and affiliated funds are in the business of making investments in companies in the energy industry and may from time to time acquire and hold interests in businesses that compete directly or indirectly with us. USD’s limited liability company agreement provides that Energy Capital Partners shall not have any duty to refrain from engaging directly or indirectly in the same or similar business activities or lines of business as us or any of our subsidiaries, and that in the event that Energy Capital Partners acquires knowledge of a potential transaction or matter which may be a corporate opportunity for itself and us or any of our subsidiaries, neither we nor any

38




of our subsidiaries shall, to the fullest extent permitted by law, have any expectancy in such corporate opportunity, and Energy Capital Partners shall not, to the fullest extent permitted by law, have any duty to communicate or offer such corporate opportunity to us or any of our subsidiaries and may pursue or acquire such corporate opportunity for itself or direct such corporate opportunity to another person. Energy Capital Partners and its affiliates may also pursue acquisition opportunities that are complementary to our business and, as a result, those acquisition opportunities may not be available to us. Please refer to the discussion under Item 10. Directors, Executive Officers and Corporate Governance—Special Approval Rights of Energy Capital Partners regarding the rights of Energy Capital Partners. 
At any time following the fifth anniversary of the date of Energy Capital Partners’ investment in USD, Energy Capital Partners, upon giving written notice, shall have the right to compel USD to effect the total sale of Energy Capital Partners’ interests in USD, which we refer to as an ECP Exit. Such a sale could include an acquisition by the remaining owners of USD of Energy Capital Partners’ interests in USD or an initial public offering of USD. If the ECP Exit has not been completed within 180 days of the date USD receives notice of Energy Capital Partners’ desire to sell, Energy Capital Partners shall have the right to compel USD to effect a total sale of USD pursuant to an auction process on terms and conditions determined by, and in a process managed by, the members of USD’s board of directors that are appointed by Energy Capital Partners, provided that certain conditions in connection with the sale are met.  
We intend to distribute a significant portion of our available cash, which could limit our ability to pursue growth projects and make acquisitions.  
Pursuant to our cash distribution policy we intend to distribute most of our available cash, as that term is defined in our partnership agreement, to our unitholders. As a result, we expect to rely primarily upon external financing sources, including commercial bank borrowings and the issuance of debt and equity securities, to fund our acquisitions and expansion capital expenditures. Therefore, to the extent we are unable to finance our growth externally, our cash distribution policy will significantly impair our ability to grow. In addition, because we intend to distribute most of our available cash, our growth may not be as fast as that of businesses that reinvest their available cash to expand ongoing operations. To the extent we issue additional units in connection with any acquisitions or expansion capital expenditures, the payment of distributions on those additional units may increase the risk that we will be unable to maintain or increase our per unit distribution level. There are no limitations in our partnership agreement or our senior secured credit agreement on our ability to issue additional units, including units ranking senior to the common units as to distribution or liquidation, and our unitholders will have no preemptive or other rights (solely as a result of their status as unitholders) to purchase any such additional units. The incurrence of additional commercial borrowings or other debt to finance our growth strategy would result in increased interest expense, which, in turn, may reduce the amount of cash available to distribute to our unitholders.  
The board of directors of our general partner may modify or revoke our cash distribution policy at any time at its discretion and our partnership agreement does not require us to pay any distributions at all. Additionally, members of our general partner’s board of directors appointed by Energy Capital Partners must approve any distributions made by us.  
The board of directors of our general partner has adopted a cash distribution policy pursuant to which we intend to distribute quarterly at least $0.2875 per unit on all of our units to the extent we have sufficient cash after the establishment of cash reserves and the payment of our expenses, including payments to our general partner and its affiliates. However, the board may change such policy at any time at its discretion. Additionally, members of our general partner’s board of directors appointed by Energy Capital Partners, if any, must approve any distributions made by us. Our partnership agreement does not require us to pay distributions at all and our general partner’s board of directors has broad discretion in setting the amount of cash reserves each quarter. Investors are cautioned not to place undue reliance on the permanence of our cash distribution policy in making an investment decision. Any modification or revocation of our cash distribution policy could substantially reduce or eliminate the amounts of distributions to our unitholders. The amount of distributions we make and the decision to make any distribution is determined by the board of directors of our general partner as well as the members of our general partner’s board of directors appointed by Energy Capital Partners, whose interests may differ from those of our common unitholders. Our general partner has limited duties to our unitholders, which may permit it to favor its own interests or the interests of our sponsor or its affiliates to the detriment of our common unitholders.  
Our partnership agreement replaces our general partner’s fiduciary duties to holders of our common units with contractual standards governing its duties.  
Our partnership agreement contains provisions that eliminate the fiduciary standards to which our general partner would otherwise be held by state fiduciary duty law and replaces those duties with several different contractual standards. For example, our partnership agreement permits our general partner to make a number of decisions in its individual capacity, as opposed to in its capacity as our general partner, free of any duties to us and our unitholders. This provision entitles our

39




general partner to consider only the interests and factors that it desires and relieves it of any duty or obligation to give any consideration to any interest of, or factors affecting, us, our affiliates or our limited partners. By purchasing a common unit, a unitholder is treated as having consented to the provisions in our partnership agreement, including the provisions discussed above. Please refer to the discussion under Item 13. Certain Relationships and Related Transactions, and Director Independence regarding conflicts of interests and fiduciary duties of our general partner.  
Our partnership agreement restricts the remedies available to holders of our common and subordinated units for actions taken by our general partner that might otherwise constitute breaches of fiduciary duty.  
Our partnership agreement contains provisions that restrict the remedies available to unitholders for actions taken by our general partner that might otherwise constitute breaches of fiduciary duty under state fiduciary duty law. For example, our partnership agreement:
provides that whenever our general partner makes a determination or takes, or declines to take, any other action in its capacity as our general partner, our general partner is required to make such determination, or take or decline to take such other action, in good faith and will not be subject to any higher standard imposed by our partnership agreement, Delaware law, or any other law, rule or regulation, or at equity;
provides that our general partner and its officers and directors will not be liable for monetary damages to us or our limited partners resulting from any act or omission unless there has been a final and non-appealable judgment entered by a court of competent jurisdiction determining that our general partner or its officers and directors, as the case may be, acted in bad faith or engaged in fraud or willful misconduct or, in the case of a criminal matter, acted with knowledge that the conduct was criminal; and
provides that our general partner will not be in breach of its obligations under our partnership agreement or its fiduciary duties to us or our limited partners if a transaction with an affiliate or the resolution of a conflict of interest is approved in accordance with, or otherwise meets the standards set forth in, our partnership agreement.  
In connection with a situation involving a transaction with an affiliate or a conflict of interest, our partnership agreement provides that any determination by our general partner must be made in good faith, and that our conflicts committee and the board of directors of our general partner are entitled to a presumption that they acted in good faith. In any proceeding brought by or on behalf of any limited partner of the partnership, the person bringing or prosecuting such proceeding will have the burden of overcoming such presumption. Please refer to the discussion under Item 13. Certain Relationships and Related Transactions, and Director Independence regarding conflicts of interests and fiduciary duties of our general partner.  
Our general partner has limited liability regarding our obligations.  
Our general partner has limited liability under our contractual arrangements so that the counterparties to such arrangements have recourse only against our assets, and not against our general partner or its assets. Our general partner may therefore cause us to incur indebtedness or other obligations that are nonrecourse to our general partner. Our partnership agreement provides that any action taken by our general partner to limit its liability is not a breach of our general partner’s fiduciary duties, even if we could have obtained more favorable terms without the limitation on liability. In addition, we are obligated to reimburse or indemnify our general partner to the extent that it incurs obligations on our behalf. Any such reimbursement or indemnification payments would reduce the amount of cash otherwise available for distribution to our unitholders.  
If you are not both a citizenship eligible holder and a rate eligible holder, your common units may be subject to redemption.  
In order to avoid (1) any material adverse effect on the maximum applicable rates that can be charged to customers by our subsidiaries on assets that are subject to rate regulation by the FERC or analogous regulatory body, and (2) any substantial risk of cancellation or forfeiture of any property, including any governmental permit, endorsement or other authorization, in which we have an interest, we have adopted certain requirements regarding those investors who may own our common units. Citizenship eligible holders are individuals or entities whose nationality, citizenship or other related status does not create a substantial risk of cancellation or forfeiture of any property, including any governmental permit, endorsement or authorization, in which we have an interest, and will generally include individuals and entities who are U.S. citizens. Rate eligible holders are individuals or entities subject to U.S. federal income taxation on the income generated by us or entities not subject to U.S. federal income taxation on the income generated by us, so long as all of the entity’s owners are subject to such taxation. If you are not a person who meets the requirements to be a citizenship eligible holder and a rate eligible holder, you run the risk of having your units redeemed by us at the market price as of the date three days before the date the notice of redemption is mailed. The redemption price will be paid in cash or by delivery of a promissory note, as determined by our general partner. In addition, if you are not a person who meets the requirements to be a citizenship eligible holder, you will not be entitled to voting rights.  

40




Cost reimbursements, which are determined in our general partner’s sole discretion, and fees due to our general partner and its affiliates for services provided are substantial and reduce our distributable cash flow to you.  
Under our partnership agreement, we are required to reimburse our general partner and its affiliates for all costs and expenses that they incur on our behalf for managing and controlling our business and operations. Except to the extent specified under our omnibus agreement, our general partner determines the amount of these expenses. Under the terms of the omnibus agreement we are required to reimburse USD for providing certain general and administrative services to us. Our general partner and its affiliates also may provide us other services for which we will be charged fees. Payments to our general partner and its affiliates are substantial and reduce the amount of distributable cash flow to unitholders. For the twelve months ending December 31, 2019, we estimate that these expenses will be approximately $3.6 million, which includes, among other items, compensation expense for all employees required to manage and operate our business. For a description of the cost reimbursements to our general partner, please read the discussion under Part II, Item 8. Financial Statements and Supplementary Data, Note 12. Transactions with Related Parties regarding reimbursements to our general partner under the omnibus agreement.  
Unitholders have very limited voting rights and, even if they are dissatisfied, they cannot remove our general partner without its consent.  
Unlike the holders of common stock in a corporation, unitholders have only limited voting rights on matters affecting our business and, therefore, limited ability to influence management’s decisions regarding our business. Unitholders do not elect our general partner or the board of directors of our general partner and have no right to elect our general partner or the board of directors of our general partner on an annual or other continuing basis. The board of directors of our general partner is chosen by the members of our general partner, which is indirectly owned by USD. Furthermore, if the unitholders are dissatisfied with the performance of our general partner, they will have little ability to remove our general partner. As a result of these limitations, the price at which our common units trade could be diminished because of the absence or reduction of a takeover premium in the trading price.  
The unitholders are unable initially to remove our general partner without its consent because our general partner and its affiliates own sufficient units to prevent its removal. The vote of the holders of at least 66 2/3% of all outstanding units voting together as a single class is required to remove our general partner. At December 31, 2018, our general partner and its affiliates own 43.4% of the limited partnership interests entitled to vote in this matter (excluding general partner units and without consideration of any common units held by our officers, directors, employees and certain other persons affiliated with us). Also, if our general partner is removed without cause during the time any subordinated units are outstanding and the subordinated units held by our general partner and its affiliates are not voted in favor of that removal, all remaining subordinated units will automatically be converted into common units, and any existing arrearages on the common units will be extinguished. A removal of our general partner under these circumstances would adversely affect the common units by prematurely eliminating their distribution and liquidation preference over the subordinated units, which would otherwise have continued until we had met certain distribution and performance tests.  
“Cause” is narrowly defined under our partnership agreement to mean that a court of competent jurisdiction has entered a final, non-appealable judgment finding the general partner liable for actual fraud or willful misconduct in its capacity as our general partner. Cause does not include most cases of charges of poor management of the business, so the removal of our general partner because of the unitholders’ dissatisfaction with our general partner’s performance in managing us will most likely result in the automatic conversion to common units of all remaining outstanding subordinated units. 
Furthermore, unitholders’ voting rights are further restricted by the partnership agreement provision providing that any units held by a person that owns 20.0% or more of any class of units then outstanding, other than our general partner, its affiliates, their transferees, and persons who acquired such units with the prior approval of the board of directors of our general partner, cannot vote on any matter.  
Our partnership agreement also contains provisions limiting the ability of unitholders to call meetings or to acquire information about our operations, as well as other provisions limiting the unitholders’ ability to influence the manner or direction of management.  
Our general partner interest or the control of our general partner may be transferred to a third party without unitholder consent.  
Our general partner may transfer its general partner interest to a third party at any time without the consent of the unitholders. Furthermore, there is no restriction in our partnership agreement on the ability of USD Group LLC to transfer its membership interest in our general partner to a third party. The new owners of our general partner would then be in a

41




position to replace the board of directors and officers of our general partner with their own choices and to control the decisions taken by the board of directors and officers.  
The incentive distribution rights of our general partner may be transferred to a third party without unitholder consent.
Our general partner may transfer its incentive distribution rights to a third party at any time without the consent of our unitholders. If our general partner transfers its incentive distribution rights to a third party but retains its general partner interest, our general partner may not have the same incentive to grow our partnership and increase quarterly distributions to unitholders over time as it would if it had retained ownership of its incentive distribution rights. For example, a transfer of incentive distribution rights by our general partner could reduce the likelihood of USD selling or contributing additional midstream infrastructure assets and businesses to us, as USD would have less of an economic incentive to grow our business, which in turn would impact our ability to grow our asset base.
We may issue additional units without unitholder approval, which would dilute unitholder interests.  
At any time, we may issue an unlimited number of limited partner interests of any type without the approval of our unitholders and our unitholders will have no preemptive or other rights (solely as a result of their status as unitholders) to purchase any such limited partner interests. Further, neither our partnership agreement nor our senior secured credit agreement prohibits the issuance of equity securities that may effectively rank senior to our common units as to distributions or liquidations. The issuance by us of additional common units or other equity securities of equal or senior rank will have the following effects:
our unitholders’ proportionate ownership interest in us will decrease;
the amount of distributable cash flow on each unit may decrease;
because a lower percentage of total outstanding units will be subordinated units, the risk that a shortfall in the payment of the minimum quarterly distribution will be borne by our common unitholders will increase;
the ratio of taxable income to distributions may increase;
the relative voting strength of each previously outstanding unit may be diminished; and
the market price of our common units may decline.  
USD Group LLC may sell or transfer our units in the public or private markets, and such sales could have an adverse impact on the trading price of the common units.  
USD Group LLC held 7,371,672 common units and 4,185,418 subordinated units at December 31, 2018. All of the subordinated units will convert into common units on a one-for-one basis in separate, sequential tranches, with each tranche comprising 20.0% of the subordinated units outstanding at the closing of our IPO on October 15, 2014. A separate tranche will convert on each business day occurring no earlier than January 1, 2015 (but not more than once in any twelve-month period), assuming the conditions for conversion are satisfied. Additionally, we have agreed to provide USD Group LLC with certain registration rights. USD Group LLC and its affiliates may sell, transfer or pledge as security all or some of the units held by them without any duty to us. Such sale of units in the public or private markets, or pledging or transfer of units, could have an adverse impact on the price of the common units.  
Our general partner’s discretion in establishing cash reserves may reduce the amount of distributable cash flow to unitholders.  
Our partnership agreement requires our general partner to deduct from operating surplus cash reserves that it determines are necessary to fund our future operating expenditures. In addition, our partnership agreement permits the general partner to reduce available cash by establishing cash reserves for the proper conduct of our business, to comply with applicable law or agreements to which we are a party, or to provide funds for future distributions to partners. These cash reserves will affect the amount of distributable cash flow to unitholders.  
Affiliates of our general partner, including USD, and Energy Capital Partners and its affiliates may compete with us, and none of Energy Capital Partners, our general partner or any of their respective affiliates have any obligation to present business opportunities to us.  
Neither our partnership agreement nor our omnibus agreement prohibits USD or any other affiliates of our general partner or Energy Capital Partners or its affiliates from owning assets or engaging in businesses that compete directly or indirectly with us. In addition, USD and other affiliates of our general partner, and Energy Capital Partners and its affiliates may acquire, construct or dispose of additional midstream infrastructure in the future without any obligation to offer us the opportunity to purchase any of those assets. For example, USD Group LLC currently owns the right to construct and further develop the Hardisty terminal, which USD Group LLC expects to complete in a future period. If we are unable to acquire

42




these facilities from USD Group LLC, these expansions may compete directly with our Hardisty terminal for future throughput volumes, which may impact our ability to enter into new terminal services agreements, including with our existing customers, following the termination of our existing agreements or the terms thereof and our ability to compete for future spot volumes. As a result, competition from USD and other affiliates of our general partner could materially adversely impact our results of operations and distributable cash flow to unitholders.
Our general partner may cause us to borrow funds in order to make cash distributions, even where the purpose or effect of the borrowing benefits the general partner or its affiliates.  
In some instances, our general partner may cause us to borrow funds under our Revolving Credit Facility, from USD or otherwise from third parties in order to permit the payment of cash distributions. These borrowings are permitted even if the purpose and effect of the borrowing is to enable us to make a distribution on the subordinated units, to make incentive distributions or to satisfy the conditions required to convert subordinated units into common units.  
Our general partner has a limited call right that it may exercise at any time it or its affiliates own more than 80.0% of the outstanding limited partner interests and that may require you to sell your common units at an undesirable time or price.  
If at any time our general partner and its affiliates own more than 80.0% of the then issued and outstanding common units, our general partner has the right, but not the obligation, which it may assign to any of its affiliates or to us, to acquire all, but not less than all, of the common units held by unaffiliated persons at a price not less than their then-current market price. As a result, you may be required to sell your common units at an undesirable time or price and may not receive any return on your investment. You may also incur a tax liability upon a sale of your units. Our general partner and its affiliates own approximately 27.7% of our common units (excluding any common units held by our officers, directors, employees and certain other persons affiliated with us) and 43.4% of our common units assuming the conversion of all subordinated units into common units.
 Your liability may not be limited if a court finds that unitholder action constitutes control of our business.  
A general partner of a partnership generally has unlimited liability for the obligations of the partnership, except for those contractual obligations of the partnership that are expressly made non-recourse to the general partner. Our partnership is organized under Delaware law, and we conduct business in a number of other states. The limitations on the liability of holders of limited partner interests for the obligations of a limited partnership have not been clearly established in some jurisdictions. You could be liable for our obligations as if you were a general partner if a court or government agency were to determine that:
we were conducting business in a state but had not complied with that particular state’s partnership statute; or
your right to act with other unitholders to remove or replace the general partner, to approve some amendments to our partnership agreement or to take other actions under our partnership agreement constitute “control” of our business.  
Unitholders may have to repay distributions that were wrongfully distributed to them.  
Under certain circumstances, unitholders may have to repay amounts wrongfully distributed to them. Under Section 17-607 of the Delaware Revised Uniform Limited Partnership Act, we may not make a distribution to you if the distribution would cause our liabilities to exceed the fair value of our assets. Delaware law provides that for a period of three years from the date of the impermissible distribution, limited partners who received the distribution and who knew at the time of the distribution that it violated Delaware law will be liable to the limited partnership for the distribution amount. Transferees of common units are liable for the obligations of the transferor to make contributions to the partnership that are known to the transferee at the time of the transfer and for unknown obligations if the liabilities could be determined from our partnership agreement. Liabilities to partners on account of their partnership interest and liabilities that are non-recourse to the partnership are not counted for purposes of determining whether a distribution is permitted.
Because our common units are yield-oriented securities, increases in interest rates could adversely impact our unit price, our distributable cash flow, our ability to issue equity or incur debt for acquisitions or other purposes and our ability to make cash distributions at our intended levels.  
Interest rates may continue to increase in the future. As a result, interest rates on our future credit facilities and debt offerings could be higher than current levels, causing our financing costs to increase accordingly. As with other yield-oriented securities, our unit price is affected by the level of our cash distributions and implied distribution yield. The distribution yield is often used by investors to compare and rank yield-oriented securities for investment decision-making purposes. Therefore, changes in interest rates, either positive or negative, may affect our interest expense and distributable cash flow, the yield

43




requirements of investors who invest in our units, and a rising interest rate environment could have an adverse impact on our unit price, our ability to issue equity or incur debt for acquisitions or other purposes and our ability to make cash distributions at our intended levels. 
The holder of our incentive distribution rights may elect to cause us to issue common units and general partner units to it in connection with a resetting of the target distribution levels related to its incentive distribution rights, without the approval of our conflicts committee or the holders of our common units. This could result in lower distributions to holders of our common units.  
Our general partner has the right, at any time when there are no subordinated units outstanding and it has received distributions on its incentive distribution rights at the highest level to which it is entitled (48.0%, in addition to distributions paid on its general partner interest) for each of the prior four consecutive fiscal quarters, to reset the initial target distribution levels at higher levels based on our distributions at the time of the exercise of the reset election. Following a reset election, the minimum quarterly distribution will be adjusted to equal the reset minimum quarterly distribution, and the target distribution levels will be reset to correspondingly higher levels based on percentage increases above the reset minimum quarterly distribution.  
If our general partner elects to reset the target distribution levels, it will be entitled to receive a number of common units and general partner units. The number of common units to be issued to our general partner will be equal to that number of common units that would have entitled the general partner to a quarterly cash distribution equal to distributions to our general partner on the incentive distribution rights in the prior quarter. Our general partner will also be issued the number of general partner units necessary to maintain our general partner’s interest in us at the level that existed immediately prior to the reset election. We anticipate that our general partner would exercise this reset right in order to facilitate acquisitions or internal growth projects that would not be sufficiently accretive to cash distributions per common unit without such conversion. It is possible, however, that our general partner could exercise this reset election at a time when it is experiencing, or expects to experience, declines in the cash distributions it receives related to its incentive distribution rights and may, therefore, desire to be issued common units rather than retain the right to receive distributions based on the initial target distribution levels. This risk could be elevated if our incentive distribution rights have been transferred to a third party. As a result, a reset election may cause our common unitholders to experience a reduction in the amount of cash distributions that they would have otherwise received had we not issued new common units and general partner units in connection with resetting the target distribution levels. Additionally, our general partner has the right to transfer all or any portion of our incentive distribution rights at any time, and such transferee shall have the same rights as the general partner relative to resetting target distributions if our general partner concurs that the tests for resetting target distributions have been fulfilled.
The New York Stock Exchange, or NYSE, does not require a publicly traded limited partnership like us to comply with certain of its corporate governance requirements.  
Our common units are listed on the NYSE. Because we are a publicly traded limited partnership, the NYSE does not require us to have a majority of independent directors on our general partner’s board of directors or to establish a compensation committee or a nominating and corporate governance committee. Accordingly, unitholders will not have the same protections afforded to shareholders of corporations that are subject to all of the NYSE corporate governance requirements.
The price of our common units may fluctuate significantly, and you could lose all or part of your investment.
The market price of our common units may also be influenced by many factors, some of which are beyond our control, including:
our quarterly distributions;
our quarterly or annual earnings or those of other companies in our industry;
announcements by us or our competitors of significant contracts or acquisitions;
changes in accounting standards, policies, guidance, interpretations or principles;
general economic conditions;
the failure of securities analysts to cover our common units or changes in financial estimates by analysts;
future sales of our common units; and
other factors described in these “Risk Factors.”

44




Tax Risks
Our tax treatment depends on our status as a partnership for U.S. federal income tax purposes. If the Internal Revenue Service, or IRS, were to treat us as a corporation for U.S. federal income tax purposes, which would subject us to entity-level taxation, then our distributable cash flow to our unitholders would be substantially reduced.  
The anticipated after-tax economic benefit of an investment in our common units depends largely on our being treated as a partnership for U.S. federal income tax purposes.  
Despite the fact that we are a limited partnership under Delaware law, it is possible in certain circumstances for a partnership such as ours to be treated as a corporation for U.S. federal income tax purposes. A change in our business or a change in current law could cause us to be treated as a corporation for U.S. federal income tax purposes or otherwise subject us to entity-level taxation as an entity.
     If we were treated as a corporation for U.S. federal income tax purposes, we would pay U.S. federal income tax on our taxable income at the corporate tax rate, which is currently a maximum of 21.0%, and would likely pay state and local income tax at varying rates. Distributions would generally be taxed again as corporate dividends (to the extent of our current and accumulated earnings and profits), and no income, gains, losses, deductions, or credits would flow through to you. Because a tax would be imposed upon us as a corporation, our distributable cash flow would be substantially reduced. Therefore, if we were treated as a corporation for U.S. federal income tax purposes, there would be a material reduction in the anticipated cash flow and after-tax return to our unitholders, likely causing a substantial reduction in the value of our common units.
Our partnership agreement provides that, if a law is enacted or existing law is modified or interpreted in a manner that subjects us to taxation as a corporation or otherwise subjects us to entity-level taxation for federal, state or local income tax purposes, the minimum quarterly distribution amount and the target distribution levels may be adjusted to reflect the impact of that law on us.  
Notwithstanding our treatment for U.S. federal income tax purposes, we are subject to certain non-U.S.-taxes. If a taxing authority were to successfully assert that we have more tax liability than we anticipate or legislation were enacted that increased the taxes to which we are subject, the distributable cash flow to our unitholders could be further reduced.
Some of our business operations and subsidiaries are subject to income, withholding and other taxes in the non-U.S. jurisdictions in which they are organized or from which they receive income, reducing the amount of distributable cash flow. In computing our tax obligation in these non-U.S. jurisdictions, we are required to take various tax accounting and reporting positions on matters that are not entirely free from doubt and for which we have not received rulings from the governing tax authorities, such as whether withholding taxes will be reduced by the application of certain tax treaties. Upon review of these positions the applicable authorities may not agree with our positions. A successful challenge by a taxing authority could result in additional tax being imposed on us, reducing the distributable cash flow to our unitholders. In addition, changes in our operations or ownership could result in higher than anticipated tax being imposed in jurisdictions in which we are organized or from which we receive income and further reduce the distributable cash flow. Although these taxes may be properly characterized as foreign income taxes, you may not be able to credit them against your liability for U.S. federal income taxes on your share of our earnings.  
If we were subjected to a material amount of additional entity-level taxation by individual states, counties or cities, it would reduce our distributable cash flow to our unitholders.  
Changes in current state, county or city law may subject us to additional entity-level taxation by individual states, counties or cities. Several states have subjected, or are evaluating ways to subject partnerships to entity-level taxation through the imposition of state income, franchise and other forms of taxation. Imposition of any such taxes may substantially reduce the distributable cash flow to you and the value of our common units could be negatively impacted. Our partnership agreement provides that, if a law is enacted or existing law is modified or interpreted in a manner that subjects us to entity-level taxation, the minimum quarterly distribution amount and the target distribution levels may be adjusted to reflect the impact of that law on us.  
The tax treatment of publicly traded partnerships, companies with multinational operations or an investment in our common units could be subject to potential legislative, judicial or administrative changes and differing interpretations, possibly on a retroactive basis.  
The present U.S. federal income tax treatment of publicly traded partnerships, companies with multinational operations, or an investment in our common units may be modified by administrative, legislative or judicial interpretation at any time.

45




For example, members of Congress and the Department of Treasury have periodically considered substantive changes to the existing U.S. federal income tax laws that affect publicly traded partnerships, including the elimination of the qualifying income exception upon which we rely for our treatment as a partnership for U.S. federal income tax purposes. Any modification to the U.S. federal income tax laws and interpretations thereof may or may not be retroactively applied and could make it more difficult or impossible to meet the exception for us to be treated as a partnership for U.S. federal income tax purposes. We are unable to predict whether any such changes will ultimately be enacted. However, it is possible that a change in law could affect us, and any such changes could negatively impact the value of an investment in our common units.  
Our unitholders’ share of our income will be taxable to them for U.S. federal income tax purposes even if they do not receive any cash distributions from us. A unitholder’s share of our taxable income, and its relationship to any distributions we make, may be affected by a variety of factors, including our economic performance, transactions in which we engage or changes in law. 
Because a unitholder is treated as a partner to whom we will allocate taxable income that could be different in amount than the cash we distribute, a unitholder’s allocable share of our taxable income will be taxable to the unitholder, which may require the payment of U.S. federal income taxes and, in some cases, state and local income taxes, on the unitholder’s share of our taxable income even if the unitholder receives no cash distributions from us. Our unitholders may not receive cash distributions from us equal to their share of our taxable income or even equal to the actual tax liability that results from that income.
A unitholder’s share of our taxable income, and its relationship to any distributions we make, may be affected by a variety of factors, including our economic performance, which may be affected by numerous business, economic, regulatory, legislative, competitive and political uncertainties beyond our control, and certain transactions in which we might engage. For example, we may engage in transactions that produce substantial taxable income allocations to some or all of our unitholders without a corresponding increase in cash distributions to our unitholders, such as a sale or exchange of assets, the proceeds of which are reinvested in our business or used to reduce our debt. A unitholder’s ratio of its share of taxable income to the cash received by it may also be affected by changes in law. For instance, under the tax reform law commonly known as the Tax Cuts and Jobs Act, the net interest expense deductions of certain business entities, including us, are limited to 30% of such entity’s “adjusted taxable income,” which is generally taxable income with certain modifications. If the limit applies, a unitholder’s taxable income allocations will be more (or its net loss allocations will be less) than would have been the case absent the limitation. 
If the IRS contests the U.S. federal income tax positions we take, the market for our common units may be adversely impacted and the cost of any IRS contest will reduce our distributable cash flow to our unitholders.  
We have not requested a ruling from the IRS with respect to our treatment as a partnership for U.S. federal income tax purposes. The IRS may adopt positions that differ from the positions we take, and the IRS’s positions may ultimately be sustained. It may be necessary to resort to administrative or court proceedings to sustain some or all of the positions we take and such positions may not ultimately be sustained. Any contest with the IRS, and the outcome of any IRS contest, may have a materially adverse impact on the market for our common units and the price at which they trade. In addition, our costs for any contest with the IRS will be borne indirectly by our unitholders and our general partner because the costs will reduce our distributable cash flow.
Some of our activities may not generate qualifying income, and we conduct these activities in a separate subsidiary that is treated as a corporation for U.S. federal income tax purposes. Corporate U.S. federal income tax paid by this subsidiary reduces our cash available for distribution. 
 In order to maintain our status as a partnership for U.S. federal income tax purposes, 90% or more of our gross income in each tax year must be qualifying income under Section 7704 of the Internal Revenue Code. To ensure that 90% or more of our gross income in each tax year is qualifying income, we currently conduct a portion of our business, relating to railcar fleet services, in a separate subsidiary that is treated as a corporation for U.S. federal income tax purposes.
Such corporate subsidiary is subject to corporate-level federal income tax on its taxable income at the corporate tax rate, which is currently a maximum of 21%, and will also likely pay state (and possibly local) income tax at varying rates, on its taxable income. If the IRS were to successfully assert that such corporate subsidiary has more tax liability than we anticipate or legislation were enacted that increased the corporate tax rate, our cash available for distribution to our unitholders would be further reduced.
If the IRS makes audit adjustments to our income tax return for tax years beginning after December 31, 2017, it may assess and collect any taxes (including any applicable penalties and interest) resulting from such audit adjustment directly from us, in which case our cash available for distribution to our unitholders might be substantially reduced.

46




Pursuant to the Bipartisan Budget Act of 2015, for tax years beginning after December 31, 2017, if the IRS makes audit adjustments to our income tax returns, it may assess and collect any taxes (including any applicable penalties and interest) resulting from such audit adjustments directly from us. Generally, we expect to elect to have our general partner and our unitholders take such audit adjustment into account in accordance with their interests in us during the tax year under audit, but there can be no assurance that such election will be effective in all circumstances. If we are unable to have our general partner and our unitholders take such audit adjustment into account in accordance with their interests in us during the tax year under audit, our current unitholders may bear some or all of the tax liability resulting from such audit adjustment, even if such unitholders did not own units in us during the tax year under audit. If, as a result of any such adjustments, we are required to make payments of taxes, penalties and interest, our cash available for distribution to our unitholders might be substantially reduced.
Tax gain or loss on the disposition of our common units could be more or less than expected.  
If our unitholders sell common units, they will recognize a gain or loss for U.S. federal income tax purposes equal to the difference between the amount realized and their tax basis in those common units. Because distributions in excess of their allocable share of our net taxable income decrease their tax basis in their common units, the amount, if any, of such prior excess distributions with respect to the common units a unitholder sells will, in effect, become taxable income to the unitholder if it sells such common units at a price greater than its tax basis in those common units, even if the price received is less than its original cost. Furthermore, a substantial portion of the amount realized on a sale of common units, whether or not representing gain, may be taxed as ordinary income due to potential recapture items, including depreciation recapture. In addition, because the amount realized includes a unitholder’s share of our nonrecourse liabilities, a unitholder that sells common units, may incur a tax liability in excess of the amount of cash received from the sale.  
Tax-exempt entities and non-U.S. persons face unique tax issues from owning our common units that may result in adverse tax consequences to them.  
Investment in common units by tax-exempt entities, such as employee benefit plans and individual retirement accounts, or IRAs, and non-U.S. persons raises issues unique to them. For example, virtually all of our income allocated to organizations that are exempt from U.S. federal income tax, including IRAs and other retirement plans, will be unrelated business taxable income and will be taxable to them. Distributions to non-U.S. persons will be reduced by withholding taxes at the highest applicable effective tax rate, and non-U.S. persons will be required to file U.S. federal income tax returns and pay tax on their share of our taxable income. If you are a tax-exempt entity or a non-U.S. person, you should consult a tax advisor before investing in our common units.
We may be required to deduct and withhold amounts from distributions to foreign unitholders related to withholding tax obligations arising from the sale or disposition of our units by foreign unitholders.
Upon the sale, exchange or other disposition of a unit by a foreign unitholder, the transferee is generally required to withhold 10% of the amount realized on such sale, exchange or other disposition if any portion of the gain on such sale, exchange or other disposition would be treated as effectively connected with a U.S. trade or business. If the transferee fails to satisfy this withholding requirement, we will be required to deduct and withhold such amount (plus interest) from future distributions to the transferee. Because the “amount realized” would include a unitholder’s share of our nonrecourse liabilities, 10% of the amount realized could exceed the total cash purchase price for such disposed units. Due to this fact, our inability to match transferors and transferees of units, and other uncertainty surrounding the application of these withholding rules, the U.S. Department of the Treasury and the IRS have currently suspended these rules for transfers of certain publicly traded partnership interests, including transfers of our units, until regulations or other guidance has been issued. It is unclear when such regulations or other guidance will be issued.
We treat each purchaser of common units as having the same tax benefits without regard to the actual common units purchased. The IRS may challenge this treatment, which could adversely affect the value of the common units.  
Because we cannot match transferors and transferees of common units and because of other reasons, we have adopted depreciation and amortization positions that may not conform to all aspects of existing Treasury regulations promulgated under the Internal Revenue Code and referred to as “Treasury Regulations.” A successful IRS challenge to those positions could adversely affect the amount of tax benefits available to you. A successful IRS challenge could also affect the timing of these tax benefits or the amount of gain from your sale of common units and could have a negative impact on the value of our common units or result in audit adjustments to your tax returns.

47




We prorate our items of income, gain, loss and deduction for U.S. federal income tax purposes between transferors and transferees of our units each month based upon the ownership of our units on the first business day of each month, instead of on the basis of the date a particular unit is transferred. The IRS may challenge aspects of our proration method, which could change the allocation of items of income, gain, loss and deduction among our unitholders.  
We prorate our items of income, gain, loss and deduction between transferors and transferees of our units each month based upon the ownership of our units on the first day of each month, instead of on the basis of the date a particular unit is transferred. The U.S. Department of Treasury and the IRS have issued Treasury Regulations that permit publicly traded partnerships to use a monthly simplifying convention that is similar to ours, but they do not specifically authorize all aspects of the proration method we have adopted. If the IRS were to successfully challenge this method, we could be required to change the allocation of items of income, gain, loss and deduction among our unitholders.
A unitholder whose common units are loaned to a “short seller” to effect a short sale of common units may be considered as having disposed of those common units. If so, he would no longer be treated for U.S. federal income tax purposes as a partner with respect to those common units during the period of the loan and may be required to recognize gain or loss from the disposition.  
Because a unitholder whose common units are loaned to a “short seller” to effect a short sale of common units may be considered as having disposed of the loaned common units, he may no longer be treated for federal income tax purposes as a partner with respect to those common units during the period of the loan to the short seller and the unitholder may be required to recognize gain or loss from such disposition. Moreover, during the period of the loan to the short seller, any of our income, gain, loss or deduction with respect to those common units may not be reportable by the unitholder and any cash distributions received by the unitholder as to those common units could be fully taxable as ordinary income. Unitholders desiring to assure their status as partners and avoid the risk of gain recognition from a loan to a short seller are urged to modify any applicable brokerage account agreements to prohibit their brokers from loaning their common units.  
We have adopted certain valuation methodologies in determining a unitholders allocations of income, gain, loss and deduction. The IRS may challenge these methodologies or the resulting allocations, and such a challenge could adversely affect the value of our common units.  
In determining the items of income, gain, loss and deduction allocable to our unitholders, in certain circumstances, including when we issue additional units, we must determine the fair market value of our assets. Although we may from time to time consult with professional appraisers regarding valuation matters, we make many fair value estimates using a methodology based on the market value of our common units as a means to measure the fair market value of our assets. The IRS may challenge these valuation methods and the resulting allocations of income, gain, loss and deduction. 
A successful IRS challenge to these methods or allocations could adversely affect the amount, character and timing of taxable income or loss allocated to our unitholders. It also could affect the amount of gain from our unitholders’ sale of common units and could have a negative impact on the value of our common units or result in audit adjustments to our unitholders’ tax returns without the benefit of additional deductions.
As a result of investing in our common units, you may become subject to state, local and foreign taxes and return filing requirements in jurisdictions where we operate or own or acquire properties.  
In addition to U.S. federal income taxes, our unitholders are likely subject to other taxes, including state, local and foreign taxes, unincorporated business taxes and estate, inheritance or intangible taxes that are imposed by the various jurisdictions in which we conduct business or control property now or in the future, even if they do not live in any of those jurisdictions. Our unitholders are likely required to file state, local and foreign income tax returns and pay state and local income taxes in some or all of these various jurisdictions. Further, our unitholders may be subject to penalties for failure to comply with those requirements. We currently own assets and conduct business in Alberta, Canada, California, Texas, Wyoming and Oklahoma. Some of these jurisdictions currently impose a personal income tax on individuals. As we make acquisitions or expand our business, we may control assets or conduct business in additional states that impose a personal income tax. Our unitholders bear responsibility for filing all federal, state, local and foreign tax returns.

Item 1B. Unresolved Staff Comments

Not Applicable.


48




Item 2. Properties
A description of our properties is included in Item 1. Business, which is incorporated herein by reference.
Our Hardisty terminal is located on land we own. Our Casper terminal is located on land we own, as well as land owned by others, but operated by us under leases with private land owners, public authorities, railways, or public utilities. Our West Colton terminal is located on land owned by others and is operated by us under easements and rights-of-way, licenses, leases or permits that have been granted by private land owners, public authorities, railways or public utilities. Our Stroud terminal is located on land we own, as well as land owned by others, but operated by us under licenses, rights-of-way or leases with private land owners, public authorities, railways, or public utilities.
We have satisfactory title and other rights to all of the real estate assets that were contributed to us at the closing of our IPO and that we have subsequently acquired. Under the omnibus agreement, our sponsor has agreed to indemnify us for any materially adverse title defects and any failures to obtain certain consents and permits necessary to conduct our business that are identified prior to the fifth anniversary of the closing of the IPO.
Obligations under our senior secured credit facility, as amended and restated on November 2, 2018, are secured by a first priority lien on our assets and those of our restricted subsidiaries (as such term is defined in our senior secured credit facility), other than certain excluded assets. Title to the real property necessary for us to operate our business may also be subject to encumbrances in some cases, such as customary interests generally retained in connection with the acquisition of real property, liens that can be imposed in some jurisdictions for government-initiated action to clean up environmental contamination, liens for current taxes and other burdens, and easements, restrictions, and other encumbrances to which the underlying properties were subject at the time of lease or acquisition by our Predecessor or us. However, we do not believe that any of these burdens would materially detract from the value of these properties or from our interest in these properties or would materially interfere with their use in the operation of our business.

Item 3. Legal Proceedings
Although we may, from time to time, be involved in litigation and claims arising out of our operations in the normal course of business, we are not currently a party to any litigation or governmental or other proceeding that we believe will have a material adverse impact on our consolidated financial condition or results of operations. In addition, under our omnibus agreement, USD has agreed to indemnify us for certain liabilities attributable to the ownership or operation of the assets contributed to us in connection with the IPO that occurred prior to the closing of the IPO.

Item 4. Mine Safety Disclosures
Not Applicable.


49




PART II

Item 5. Market for Registrant’s Common Equity, Related Unitholder Matters and Issuer Purchase of Equity Securities
Our common units are listed and traded on the NYSE, under the ticker symbol “USDP”.
On February 28, 2019, the last reported sales price of our common units on the NYSE was $10.92 per common unit. On February 28, 2019, there were approximately 4,900 common unitholders, nine of which were registered common unitholders of record. An established public trading market does not exist for our Class A units, subordinated units, or our general partner units. Our Class A units are held by senior management of USD. All of our subordinated units are held by USD Group LLC, while all of our general partner units are held by USD Partners GP LLC.
Under our current cash distribution policy, we intend to make minimum quarterly distributions to the holders of our common, Class A, subordinated and general partner units of at least $0.2875 per unit, or $1.15 per unit on an annualized basis, to the extent we have sufficient available cash after the establishment of cash reserves and the payment of costs and expenses, including the payment of expenses to our general partner and its affiliates.
SECURITIES AUTHORIZED FOR ISSUANCE UNDER EQUITY COMPENSATION PLANS
UNREGISTERED SALES OF EQUITY SECURITIES
None not previously reported on a current report on Form 8-K.
ISSUER PURCHASES OF EQUITY SECURITIES
None.

50




Item 6. Selected Financial Data
The following table sets forth, for the periods and at the dates indicated, the summary historical financial data of USD Partners LP and our Predecessor. The table is derived from and should be read in conjunction with our audited consolidated financial statements and notes thereto included in Item 8. Financial Statements and Supplementary Data. See also Item 7. Management’s Discussion and Analysis of Financial Condition and Results of Operations.
 
For the Year Ended December 31,
 
2018
 
2017
 
2016
 
2015
 
2014
 
(in thousands, except per unit amounts and Bpd)
Income Statements Data (1)(2)(3)(4)
 
 
 
 
 
 
 
 
 
Operating revenues
$
119,226

 
$
108,805

 
$
113,167

 
$
81,763

 
$
36,098

Operating costs
89,777

 
79,327

 
78,705

 
59,309

 
35,451

Operating income
29,449

 
29,478

 
34,462

 
22,454

 
647

Interest expense
11,358

 
9,925

 
9,847

 
4,432

 
4,855

Loss (gain) associated with derivative instruments
(374
)
 
937

 
140

 
(5,161
)
 
(1,536
)
Foreign currency transaction loss (gain)
(14
)
 
(456
)
 
(750
)
 
(201
)
 
4,850

Other expense (income), net
16

 
(330
)
 
(85
)
 
(64
)
 
(30
)
Provision for (benefit from) income taxes
(2,669
)
 
(1,929
)
 
(247
)
 
5,755

 
186

Net income (loss)
$
21,132

 
$
21,331

 
$
25,557

 
$
17,693

 
$
(7,678
)
Less: Predecessor loss prior to the IPO (from January 1, 2014 through October 14, 2014)
 
 
 
 

 
 
 
(7,206
)
Net loss attributable to general and limited partner interests in USD Partners LP subsequent to the IPO (from October 15, 2014 through December 31, 2014)
 
 
 
 

 
 
 
$
(472
)
Net income (loss) attributable to limited partner interest
$
20,356

 
$
20,750

 
$
25,048

 
$
17,339

 
$
(7,524
)
Net income (loss) per common unit (basic and diluted) (5)
$
0.77

 
$
0.84

 
$
1.12

 
$
0.83

 
$
(0.29
)
Net income (loss) per subordinated unit (basic and diluted) (5)
$
0.78

 
$
0.85

 
$
1.08

 
$
0.82

 
$
(0.63
)
Distributions declared per limited partner interest
$
1.425

 
$
1.370

 
$
1.275

 
$
1.170

 
$
0.240

 
 
 
 
 
 
 
 
 
 
Cash Flow Data (1)(2)(6)
 
 
 
 
 
 
 
 
 
Net cash provided by operating activities
$
45,129

 
$
47,819

 
$
53,730

 
$
35,334

 
$
3,405

Net cash used in investing activities
(8,580
)
 
(27,580
)
 
(93
)
 
(213,283
)
 
(34,204
)
Net cash provided by (used in) financing activities
(36,890
)
 
(23,790
)
 
(51,298
)
 
147,957

 
45,705

Net cash provided by discontinued operations

 

 

 

 
24,241

 
 
 
 
 
 
 
 
 
 
Balance Sheet Data (at period end) (1)(2)(4)
 
 
 
 
 
 
 
 
 
Property and equipment, net
$
145,308

 
$
146,573

 
$
125,702

 
$
133,010

 
$
84,059

Total assets
287,295

 
301,012

 
299,115

 
328,398

 
148,280

Long-term debt, net
205,581

 
200,627

 
220,894

 
239,444

 
78,458

Total liabilities
217,831

 
216,122

 
240,589

 
278,638

 
110,085

Partners Capital
 
 
 
 
 
 
 
 
 
Common units
107,903

 
136,645

 
128,903

 
141,374

 
127,865

Class A units
1,018

 
1,468

 
1,929

 
1,749

 
550

Subordinated units
(39,723
)
 
(55,237
)
 
(70,936
)
 
(93,445
)
 
(90,214
)
General partner
3,275

 
180

 
356

 
220

 
12

Accumulated other comprehensive income (loss)
(3,009
)
 
1,834

 
(1,726)

 
(138)

 
(18)

Total Partners Capital
$
69,464

 
$
84,890

 
$
58,526

 
$
49,760

 
$
38,195

 
 
 
 
 
 
 
 
 
 
Operating Information
 
 
 
 
 
 
 
 
 
Average daily terminal throughput (Bpd) (7)
112,289

 
41,328

 
31,727

 
27,430

 
39,125

 
 
 
 
 
 
 
 
 
 
Non-GAAP Measures (1)(4)(8)
 
 
 
 
 
 
 
 
 
Adjusted EBITDA
$
56,722

 
$
56,458

 
$
64,026

 
$
42,752

 
$
15,266

Distributable cash flow
$
45,669

 
$
47,408

 
$
54,221

 
$
35,062

 
$
11,577

    

51




(1) 
Our selected financial data reflects our recapitalization, receipt and use of approximately $145 million of net proceeds we received in connection with our October 15, 2014 initial public offering of 9,120,000 common units and the issuance of 1,093,545 common units and 10,463,545 subordinated units to USDG and 427,083 general partner units to USD Partners GP LLC, as well as 250,000 Class A units to certain members of management. Additionally, we borrowed $100 million on the Term Loan Facility component of our senior secured credit agreement, which we distributed to USDG. As of December 31, 2017, the Term Loan Facility has been fully repaid.
(2)    Our income statement, cash flow and balance sheet data reflect the following acquisitions:
Month of Acquisition
 
Description of Acquisition
 
 
 
June 2017
 
Acquisition of Stroud terminal by Stroud Crude Terminal LLC and STC Pipeline LLC (each a wholly-owned subsidiary of the Partnership) located in Stroud, Oklahoma
November 2015
 
Acquisition of Casper Crude to Rail, LLC and subsidiary located in Casper, Wyoming.
(3) 
Operating costs for the fourth quarter of 2017 include a non-cash impairment loss of approximately $1.7 million to reduce the value of idle assets included in our Terminalling services segment to their net realizable value less selling costs. Operating costs for the fourth quarter of 2016 include a non-cash impairment loss of approximately $3.5 million to write down the non-current assets of the San Antonio rail terminal to fair market value.
(4) 
Amounts prior to 2016 do not reflect the impact of our adoption of Accounting Standards Codification 606 Revenue from Contracts with Customers, or ASC 606. For more information refer to Note 2. Summary of Significant Accounting Policies of our consolidated financial statements included in Part II, Item 8. Financial Statements and Supplementary Data of this Annual Report.
(5) 
Net income per unit for periods prior to October 15, 2014, are computed on a retrospective basis assuming the minimum quarterly distribution amount of $0.2875 per unit, or $1.15 per unit on an annualized basis, was distributed on the units issued to our general partner and USDG as if they were outstanding the entire period.
(6) 
All amounts have been adjusted to reflect our adoption of Accounting Standards Update 2016-18 Statement of Cash Flows: Restricted Cash, or ASU 2016-18. For more information refer to Note 2. Summary of Significant Accounting Policies of our consolidated financial statements included in Part II, Item 8. Financial Statements and Supplementary Data of this Annual Report.
(7) 
Includes the average daily throughput of the Stroud terminal which commenced operations in October 2017, the Casper terminal from our acquisition in November 2015 and the Hardisty terminal, which was placed into service in late June 2014.
(8) 



52




 Item 7. Management’s Discussion and Analysis of Financial Condition and Results of Operations
The following discussion and analysis of our financial condition and results of operations is based on and should be read in conjunction with our consolidated financial statements and the accompanying notes included in Item 8. Financial Statements and Supplementary Data of this Annual Report on Form 10-K. Unless the context otherwise requires, references in this discussion to USD Partners, USDP, the Partnership, we, our, us or like terms refer to USD partners and the following subsidiaries, collectively: Casper Crude to Rail LLC, CCR Pipeline LLC, Stroud Crude Terminal LLC, SCT Pipeline LLC, San Antonio Rail Terminal LLC, USD Logistics Operations GP LLC, USD Logistics Operations LP, USD Rail LP, USD Rail Canada ULC, USD Rail International S.A.R.L., USD Terminals Canada ULC, USD Terminals International S.A.R.L. and West Colton Rail Terminal LLC. This discussion contains forward-looking statements that involve risks and uncertainties. Our actual results could differ materially from those discussed below. Factors that could cause or contribute to such differences include, but are not limited to, those identified below and those discussed in Part I, Item 1A. Risk Factors included elsewhere in this report.
We denote amounts denominated in Canadian dollars with “C$” immediately prior to the stated amount.
Overview and Recent Developments
We are a fee-based, growth-oriented master limited partnership formed by our sponsor, USD, to acquire, develop and operate midstream infrastructure and complementary logistics solutions for crude oil, biofuels and other energy-related products. We generate substantially all of our operating cash flows from multi-year, take-or-pay contracts with primarily investment grade customers, including major integrated oil companies, refiners and marketers. Our network of crude oil terminals facilitates the transportation of heavy crude oil from Western Canada to key demand centers across North America. Our operations include railcar loading and unloading, storage and blending in onsite tanks, inbound and outbound pipeline connectivity, truck transloading, as well as other related logistics services. We also provide our customers with leased railcars and fleet services to facilitate the transportation of liquid hydrocarbons and biofuels by rail.
We generally do not take ownership of the products that we handle nor do we receive any payments from our customers based on the value of such products. We may on occasion enter into buy-sell arrangements in which we take temporary title to commodities while in our terminals. We expect any such arrangements to be at fixed prices where we do not take any exposure to changes in commodity prices.
We believe rail will continue as an important transportation option for energy producers, refiners and marketers due to its unique advantages relative to other transportation means. Specifically, rail transportation of energy-related products provides flexible access to key demand centers on a relatively low fixed-cost basis with faster physical delivery, while preserving the specific quality of customer products over long distances.
USDG, a wholly-owned subsidiary of USD, and the sole owner of our general partner, is engaged in designing, developing, owning, and managing large-scale multi-modal logistics centers and energy-related infrastructure across North America. USDG’s solutions create flexible market access for customers in significant growth areas and key demand centers, including Western Canada, the U.S. Gulf Coast and Mexico. Among other projects, USDG is currently pursuing the development of a premier energy logistics terminal on the Houston Ship Channel with capacity for substantial tank storage, multiple docks (including barge and deepwater), inbound and outbound pipeline connectivity, as well as a rail terminal with unit train capabilities. USDG has completed an expansion project at the Partnership’s Hardisty terminal, which we refer to as Hardisty South, which added one 120-railcar unit train of transloading capacity per day, or approximately 75,000 barrels per day, or bpd.
Market Update
Substantially all of our operating cash flows are generated from take-or-pay contracts and, as a result, are not directly related to actual throughput volumes at our crude oil terminals. Throughput volumes at our terminals are primarily influenced by the difference in price between Western Canadian Select, or WCS, and other grades of crude oil, commonly referred to as spreads, rather than absolute price levels. WCS spreads are influenced by several market factors, including the availability of supplies relative to the level of demand from refiners and other end users, the price

53




and availability of alternative grades of crude oil, the availability of takeaway capacity, as well as transportation costs from supply areas to demand centers.
According to Natural Resources Canada, effectively all of Canada’s crude oil exports are transported to the United States. During 2016 and 2017, multiple supply outages at major oil sands production facilities reduced the volume of production seeking transportation from Western Canada into the United States. As such, widely-expected pipeline transportation constraints did not materialize during that time.
During 2018, oil sands production facilities returned to normal operating levels and new production capacity was and continues to be brought online. Pipeline export capacity from Western Canada continues to remain constrained and projects to increase the capacity have experienced significant regulatory delays. For example, the anticipated in-service date of the Line 3 Replacement project has been recently changed from late 2019 to the second half of 2020, due to a revised construction schedule. In 2018, apportionment levels on the primary heavy crude oil pipelines of the largest export pipeline system from Western Canada to the U.S. averaged above 40%, and apportionment on the light crude oil pipelines on the system have averaged approximately 40% in recent months (representing the percentage of barrels nominated that were not shipped due to pipeline capacity constraints). As a result, inventory levels grew to historic highs, as barrels not shipped were placed in storage. As such, Western Canadian crude oil supplies exceeded available pipeline takeaway capacity. As a result, WCS pricing spreads in 2018 in relation to key benchmarks widened to levels that were more than double the 2017 average. Furthermore, customer activity at our Hardisty origination terminal has increased substantially in 2018, as strategically-located rail capacity has provided an export outlet for growing oil sands production.
During the first quarter of 2019 to date, the WCS to West Texas Intermediate, or WTI, crude oil spread has narrowed to between $7-$14 per barrel from $11-$50 per barrel during the fourth quarter of 2018. The narrowing in the pricing spread is the result of the Alberta Government’s announcement in December 2018 to curtail crude oil and bitumen production by 325,000 bpd beginning January 1, 2019. The Alberta Government’s objective is to reduce storage levels to a targeted level to ensure more economical prices for WCS. Once the targeted storage and netback levels are achieved, the curtailment is expected to be reduced to approximately 95,000 bpd by the Alberta Government. On January 31, 2019, the Alberta Government announced that the crude oil and bitumen production curtailment would be reduced to 250,000 bpd.
To address the current pipeline capacity constraints from Western Canada and to increase Alberta’s overall export capacity, the Alberta Government announced that it plans to invest $3.7 billion to increase rail capacity in order to export WCS to markets with a more economical netback. This initiative includes leasing approximately 4,400 new rail cars to move up to 120,000 bpd of crude oil by 2020, with shipments expected to start as early as mid-2019.
We expect the WCS to WTI spread to widen to levels that will require increasing takeaway capacity from crude by rail as Western Canadian production continues to grow and pipeline takeaway capacity out of the region remains constrained. Future WCS versus WTI spreads published by Bloomberg through 2023 average approximately $21 per barrel and are indicative of the continued expected imbalance between supply and takeaway capacity. The latest data available as published by the U.S. Energy Information Administration, or EIA, indicates Canadian Crude by Rail imports into the United States increased to approximately 321,000 bpd in November 2018 and averaged approximately 221,000 bpd through November 2018 on a year to date basis. This represents an approximate 54% increase in crude by rail imports from Canada into the United States over the 2017 period average.
Western Canadian crude oil production is projected to continue to increase throughout the next decade, driven primarily by developments in Alberta’s oil sands region. In June 2018, the Canadian Association of Petroleum Producers, or CAPP, projected that the supply of crude oil from Western Canada will grow by approximately 750,000 bpd by 2020 and 1.1 million bpd by 2025 relative to 2017 levels. The forecasted supply of crude oil from Western Canada remains well in excess of existing pipeline takeaway capacity out of the region.
Over the last two years, the industry has experienced a consolidation of Western Canadian oil sands producing assets among active Canadian producers. We expect this will continue to drive further expansions of crude oil production capacity, particularly at existing projects, as cost savings and technological advancements made during the recent commodity price downturn are incorporated into future development plans.

54




As a result, we expect demand for rail capacity at our terminals to increase over the next several years and potentially longer if proposed pipeline developments do not meet currently planned timelines due to regulatory or other challenges. Our Hardisty and Casper terminals, with established capacity and scalable designs, are well-positioned as strategic outlets to meet growing takeaway needs as Western Canadian crude oil supplies continue to exceed available pipeline takeaway capacity. Additionally, we believe our Stroud terminal provides an advantageous rail destination for Western Canadian crude oil given the optionality provided by its connectivity to the Cushing hub and multiple refining centers across the United States. Rail also generally provides a greater ability to preserve the specific quality of a customer’s product relative to pipelines, providing value to a producer or refiner. We expect these advantages, including our recently established origin-to-destination capabilities, to continue to result in long-term contract extensions and expansion opportunities across our terminal network.

Growth Opportunities for our Operations
We apply a disciplined approach to pursuing our growth strategy, which may include organic growth initiatives as well as acquisitions of energy-related logistics assets. Potential acquisitions may include assets developed by our sponsor or by third-party logistics providers. We believe these represent attractive opportunities to leverage our established and scalable network footprint to enhance and extend our currently-contracted cash flows.
Our sponsor is currently pursuing several development projects related to the storage and transportation of liquid hydrocarbons and biofuels. These development projects are expected to be supported by multi-year, take-or-pay agreements with strategic customers which would generate stable and predictable cash flows.
Opportunities Related to Our Crude Oil Terminal Network
Western Canadian crude oil production is projected to increase throughout the next decade, driven primarily by developments in Alberta’s oil sands region. Additionally, certain end users, including refineries across North America, have made substantial investments in recent years in order to efficiently process heavy grades of crude oil, such as those from Western Canada. Additions to pipeline takeaway capacity from Western Canada to key demand centers in the United States are not expected to keep pace with forecasted production growth. As such, demand for rail takeaway out of Western Canada is expected to increase over the next several years and potentially longer if currently planned timelines are not met. Our strategically-located crude oil terminal network, with established capacity and scalable design, is well-positioned to meet these growing takeaway needs.
Hardisty Terminal
Current market demand for the services provided at our Hardisty terminal exceeds our available capacity. To date, we have renewed and extended approximately 65% of the capacity at our Hardisty terminal through mid-2022, with approximately 42% extended through mid-2023 with customers under multi-year take-or-pay agreements. We are currently in discussions with the remaining customer at our Hardisty terminal to extend its agreements currently expiring in mid-2019 through mid-2020.
Additionally, USDG, pursuant to its development rights at the Hardisty terminal, has completed the Hardisty South expansion (“Hardisty South”). The existing Hardisty terminal, which is owned by us, has designed capacity for two unit trains per day, or approximately 150,000 barrels per day. Hardisty South, which is owned by USDG, adds one unit train per day, or approximately 75,000 barrels per day, of takeaway capacity to the terminal by modifying the existing loading rack and building additional infrastructure and trackage. The project was placed into service during January 2019. Once fully contracted, we believe the Hardisty South Expansion could present an attractive acquisition opportunity for us pursuant to our existing right of first offer with respect to midstream projects developed by USDG.
Our sponsor is also pursuing long-term solutions to transport heavier grades of crude oil produced in Western Canada, which our sponsor believes will maximize benefits to producers, refiners and railroads. Any such development project would be wholly-owned by USDG and would be subject to our existing right of first offer with respect to midstream projects developed by USDG.

55




Stroud Terminal
We are also undergoing efforts to extend the terms of our agreements with existing customers, including offering an origin-to-destination solution from Hardisty to our Stroud terminal near the Cushing, Oklahoma storage hub.
Approximately 50% of the Stroud terminal’s current capacity is contracted with us under a multi-year, take-or-pay terminal services agreement with an investment grade, multi-national energy company, also referred to as the Stroud customer, through mid-2020. This customer is also a customer at our Hardisty terminal through capacity USDM secured in conjunction with our Stroud terminal acquisition.
During March and April 2018, the Stroud customer secured the remaining available capacity at the Stroud terminal from USDM for periods beginning in the second quarter of 2018 and ending in June 2019 and January 2020, pursuant to the Marketing Services Agreement established between us and USDM at the time of the Stroud acquisition.
Similarly, we obtained origination capacity from customers of the Hardisty terminal and immediately contracted with the Stroud customer for this capacity at the same economic terms as the initial customer agreements. Consistent with the new agreements for destination capacity at the Stroud terminal, the Hardisty origination capacity was contracted for corresponding periods beginning in the second quarter of 2018 and ending in June 2019 and January 2020 (the later representing a seven month extension over the original Hardisty contract term). As a result, the Stroud customer increased its contracted position from approximately 25% to nearly half of the existing capacity at the Hardisty terminal.
Our sponsor is also evaluating a potential expansion of the Stroud terminal to meet incremental customer demand. If successful, these efforts would provide us with cash flows incremental to those provided by our currently-contracted capacity. Additionally, any such development project would be wholly-owned by USDG and would be subject to our existing right of first offer with respect to midstream projects developed by USDG.
Casper Terminal
Our Casper terminal currently includes approximately100,000 bpd of loading capacity and 900,000 barrels of tank storage capacity. Effective September 2018, we entered into a new three-year agreement at our Casper Terminal with a multi-national, investment grade customer. The agreement contains take-or-pay terms for terminalling and storage services, as well as fees associated with actual throughput volumes and other services.
The new agreement supports the construction of an outbound pipeline connection from the Casper Terminal to complement the terminal’s current inbound pipeline connection to the Express Pipeline and potentially an additional storage tank to facilitate blending and staging operations for the customer. The customer will utilize an existing tank at the Casper Terminal for a three-year term and a second tank, once constructed or available, for another three-year term. The construction of the second tank, if needed, and the outbound pipeline connection are expected to be completed in the second half of 2019. If the outbound pipeline and second tank, if needed, are not completed in the second half of 2019, as expected, the customer may gain the right to terminate all or portions of this agreement.
Opportunities Related to Our Sponsor’s Texas Deepwater Development on U.S. Gulf Coast
In October 2015, our sponsor entered into a joint venture to develop a premier U.S. Gulf Coast logistics terminal on a 988-acre parcel of property on the Houston Ship Channel. Its strategic location is uniquely positioned to provide customers with flexible market access to key demand centers, both domestic and abroad. Preliminary master planning efforts suggest that the property footprint is capable of supporting up to twelve million barrels of storage capacity, multiple docks (including barge and deep water), inbound and outbound pipeline connectivity, and a rail terminal with capacity to unload multiple unit trains per day. The property is in proximity to substantially all major inbound and outbound pipelines and can be directly accessed by multiple Class 1 railroads.
According to the latest data available as published by the EIA, worldwide fuel consumption is estimated to have increased by over one million bpd in 2018 and is projected to increase by another three million bpd by 2020. Recent industry developments highlight the Gulf Coast’s strategic importance within global energy markets and its ability to meet growing demand. Since the ban on exports of crude oil was lifted in December 2015, exports of crude oil from PADD III have grown from less than 300,000 bpd to approximately 2.1 million bpd in recent months. Additionally, PADD III exports of petroleum products have increased approximately 7% year-over-year and more than 20% over

56




the last two years. Finally, given expected growth in Permian Basin crude oil production, industry participants have placed into service 575,000 bpd of pipeline capacity in 2018 and have plans to place an additional 2.1 million bpd of pipeline capacity into service in 2019 and 2021 to transport crude oil from West Texas to the Houston refining and distribution hub for domestic consumption or export to other markets.
Our sponsor expects that these industry dynamics will contribute to growing demand for storage, staging, blending, export and other logistics services along the Gulf Coast, including at its Houston Ship Channel property. Accordingly, our sponsor is actively engaged in commercial negotiations with potential customers to provide export solutions for crude oil, refined products, and natural gas liquids. Any such development project would be wholly-owned by USDG and would be subject to our existing right of first offer with respect to midstream projects developed by USDG. If successful, the Texas Deepwater development represents a meaningful opportunity to add complementary logistics assets that diversify our current network and have the potential to add additional high-quality take-or-pay agreements with terms beyond those related to our existing network.
Right of First Offer
In connection with our IPO, we entered into an omnibus agreement with USD and USDG, pursuant to which we were granted a right of first offer on any midstream infrastructure assets that they may develop, construct, or acquire for a period of seven years after the October 15, 2014, closing of our IPO. Additional information about the omnibus agreement and the right of first offer are included in Note 12. Transactions with Related Parties of our consolidated financial statements at Part II, Item 8. Financial Statements and Supplementary Data of this Annual Report on Form 10-K.
We cannot assure you that USD will be able to develop or construct, or that we or USD will be able to acquire, any additional midstream infrastructure projects. Among other things, the ability of USD to further develop the Hardisty and Stroud terminals, or any other project, and our ability to acquire such projects, will depend upon USD’s and our ability to raise additional equity and debt financing. We are under no obligation to make any offer, and USD and USDG are under no obligation to accept any offer we make, with respect to any asset subject to our right of first offer. Additionally, the approval of Energy Capital Partners is required for the sale of any assets by USD or its subsidiaries, including us (other than sales in the ordinary course of business), acquisitions of securities of other entities that exceed specified materiality thresholds and any material unbudgeted expenditures or deviations from our approved budgets. Energy Capital Partners may make these decisions free of any duty to us and our unitholders. This approval would be required for the potential acquisition by us of any projects to expand the Hardisty and Stroud terminals, as well as any other projects or assets that USD may develop or acquire in the future or any third-party acquisition we may pursue independently or jointly with USD. Energy Capital Partners is under no obligation to approve any such transaction. Please refer to the discussion under Item 10. Directors, Executive Officers and Corporate Governance—Special Approval Rights of Energy Capital Partners regarding the rights of Energy Capital Partners. If we are unable to acquire any projects to expand the Hardisty and Stroud terminals from USD, these expansion projects, once completed, may compete directly with our existing business for future throughput volumes, which may impact our ability to enter into new terminal services agreements, including with our existing customers, following the termination of our existing agreements, or the terms thereof, and our ability to compete for future spot volumes. Furthermore, cyclical changes in the demand for crude oil and other liquid hydrocarbons may cause USD, or us, to further re-evaluate any future expansion projects, including expansion of the Hardisty and Stroud terminals.

How We Generate Revenue
We conduct our business through two distinct reporting segments: Terminalling services and Fleet services. We have established these reporting segments as strategic business units to facilitate the achievement of our long-term objectives, to assist in resource allocation decisions and to assess operational performance.

Terminalling Services
The Terminalling services segment includes a network of strategically-located terminals that provide customers with railcar loading and/or unloading capacity, as well as related logistics services, for crude oil and biofuels. Substantially all of our cash flows are generated under multi-year, take-or-pay terminal services agreements that include minimum monthly commitment fees. We generally have no direct commodity price exposure, although fluctuating

57




commodity prices could indirectly influence our activities and results of operations over the long term. We may on occasion enter into buy-sell arrangements in which we take temporary title to commodities while in our terminals. We expect any such agreements to be at fixed prices where we do not take commodity price exposure.

Hardisty Terminal Services Agreements.    We have terminal services agreements with six high-quality, primarily investment grade counterparties or their subsidiaries: Cenovus Energy, Gibson, Suncor Energy, Total, ConocoPhillips, and USDM. USDM’s agreement is supported by commitments from an investment grade rated multi-national energy company, who is also a customer of our Stroud terminal. Substantially all of the terminalling capacity at our Hardisty terminal is contracted under multi-year, take-or-pay terminal services agreements subject to inflation-based escalators with a volume-weighted average remaining contract life of approximately 3.3 years as of December 31, 2018. All of our counterparties are obligated to pay a minimum monthly commitment fee for the capacity to load an allotted number of unit trains or barrels per month. If a customer loads fewer unit trains or barrels than its allotted amount in any given month, that customer will receive a credit for up to six months. This credit may be used to offset fees on throughput volumes in excess of the customer’s minimum monthly commitments in future periods to the extent capacity is available for the excess volume. We will receive a per-barrel fee on any volumes handled in excess of the customers’ allowed amount, to the extent the additional volume is not subject to the credit discussed above. If a force majeure event occurs, a customers obligation to pay us may be suspended, in which case the length of the contract term will be extended by the same duration as the force majeure event.

Stroud Terminal Services Agreements.    Concurrent with the Stroud acquisition, we entered into a new multi-year, take-or-pay terminalling services agreement with an investment grade multi-national energy company for the use of approximately 50% of the available capacity at the Stroud terminal. The term of this agreement is scheduled to conclude on June 30, 2020, unless otherwise renewed or extended. Our customer is obligated to pay a minimum monthly commitment fee and can load an allotted number of barrels per month. If our customer loads fewer barrels than its allotted amount in any given month, the customer will receive a credit for up to six months. This credit may be used to offset fees on throughput volumes in excess of our customers minimum monthly commitments in future periods to the extent capacity is available for the excess volume. We will receive a per-barrel fee on any volumes handled in excess of our customers allotted amount, to the extent the additional volume is not subject to the credit discussed above.

We also entered into a Marketing Services Agreement, or MSA, effective as of May 31, 2017, with USDM, whereby we granted USDM the right to market the capacity at the Stroud terminal in excess of the capacity of our initial customer in exchange for a nominal per barrel fee. Upon expiration of our contract with the initial Stroud customer in June 2020, the same marketing rights will apply to all throughput at the Stroud terminal in excess of the throughput necessary for the Stroud terminal to generate Adjusted EBITDA that is at least equal to the average monthly Adjusted EBITDA derived from the initial Stroud terminal customer during the 12 months prior to expiration.

Pursuant to the MSA, during March and April 2018, the Stroud customer secured the remaining available capacity at the Stroud terminal from USDM, for periods beginning in the second quarter of 2018 and ending in June 2019 and January 2020.

Casper Terminal Services Agreements.    Our Casper terminal includes two terminal services agreements with a high quality, investment grade refiner and a multi-national investment grade customer. Under the terminal services agreement with the refiner customer, our customer is obligated to pay the greater of a minimum monthly commitment fee or a throughput fee based on the actual volume of crude oil loaded. If a customer loads fewer unit trains or barrels than its allotted amount in any given month, that customer will receive a credit which may be used to offset future throughput fees in excess of the minimum monthly commitment fees, to the extent capacity is available for the excess volume. Unused credits generally expire if not used by the end of each calendar quarter. The multi-year agreement with the multi-national customer contains take-or-pay terms for terminalling and storage services and variable fees associated with actual throughput volumes and other services. We have also entered in to a one-year terminalling services agreement at our Casper terminal, effective January 1, 2019, which contains take-or-pay terms for storage services and variable fees associated with actual throughput volumes and other services.

Additionally, we may on occasion utilize our available storage and throughput capacity to support our customers’ spot activity through buy-sell agreements that generate cash flows in addition to those provided by our multi-year

58




agreements, and have also entered into a short-term agreement to facilitate spot transactions on behalf of USDM. We are actively pursuing term agreements with these spot customers.

West Colton Terminal Services Agreements.    Our West Colton terminal is supported by a terminal services agreement with a subsidiary of an investment grade company pursuant to which we are paid fixed fees per gallon of ethanol transloaded at the terminal. The West Colton terminal services agreement has been in place since July 2009 and is terminable at any time by either party upon 150 days’ notice.

Fleet Services
We provide our customers with leased railcars and fleet services related to the transportation of liquid hydrocarbons and biofuels by rail on multi-year, take-or-pay terms under master fleet services agreements for initial periods ranging from five to nine years. We do not own any railcars. As of December 31, 2018, our railcar fleet consisted of 1,683 railcars, which we leased from various railcar manufacturers and financial entities, including 1,308 C&I railcars. We have assigned certain payment and performance obligations under the leases and master fleet service agreements for 1,483 of the railcars to other parties, but we have retained certain rights and obligations with respect to the servicing of these railcars. Substantially all of our current railcar fleet is dedicated to customers of our Hardisty terminal. Our master fleet services agreements have a weighted-average remaining contract life of 3.3 years as of December 31, 2018.

Under the master fleet services agreements, we provide customers with railcar-specific fleet services, which may include, among other things, the provision of relevant administrative and billing services, the repairs and maintenance of railcars in accordance with standard industry practice and applicable law, the management and tracking of the movement of railcars, the regulatory and administrative reporting and compliance as required in connection with the movement of railcars, and the negotiation for and sourcing of railcars. Our customers typically pay us and our assignees monthly fees per railcar for these services, which include a component for railcar use and a component for fleet services.

Historically, we contracted with railroads on behalf of some of our customers to arrange for the movement of railcars from our terminals to the destinations selected by our customers. We were the contracting party with the railroads for those shipments and were responsible to the railroads for the related fees charged by the railroads, for which we were reimbursed by our customers. Both the fees charged by the railroads to us and the reimbursement of these fees by our customers are included in our consolidated statements of income in the revenues and operating costs line items entitled “Freight and other reimbursables.”

How We Evaluate Our Operations
Our management uses a variety of financial and operating metrics to evaluate our operations. We consider these metrics to be significant factors in assessing our ability to generate cash and pay distributions and include: (i) Adjusted EBITDA and DCF; (ii) operating costs; and (iii) volumes. We define Adjusted EBITDA and DCF below.
Adjusted EBITDA and Distributable Cash Flow
We define Adjusted EBITDA as “Net cash provided by operating activities” adjusted for changes in working capital items, interest, income taxes, foreign currency transaction gains and losses, and other items which do not affect the underlying cash flows produced by our businesses. Adjusted EBITDA is a non-GAAP, supplemental financial measure used by management and external users of our financial statements, such as investors and commercial banks, to assess:
our liquidity and the ability of our business to produce sufficient cash flows to make distributions to our unitholders; and
our ability to incur and service debt and fund capital expenditures.
We define Distributable Cash Flow, or DCF, as Adjusted EBITDA less net cash paid for interest, income taxes and maintenance capital expenditures. DCF does not reflect changes in working capital balances. DCF is a non-GAAP, supplemental financial measure used by management and by external users of our financial statements, such as investors and commercial banks, to assess:
the amount of cash available for making distributions to our unitholders;

59




the excess cash flows being retained for use in enhancing our existing business; and
the sustainability of our current distribution rate per unit.
We believe that the presentation of Adjusted EBITDA and DCF in this report provides information that enhances an investor’s understanding of our ability to generate cash for payment of distributions and other purposes. The GAAP measure most directly comparable to Adjusted EBITDA and DCF is “Net cash provided by operating activities.” Adjusted EBITDA and DCF should not be considered alternatives to “Net cash provided by operating activities” or any other measure of liquidity presented in accordance with GAAP. Adjusted EBITDA and DCF exclude some, but not all, items that affect “Net cash provided by operating activities,” and these measures may vary among other companies. As a result, Adjusted EBITDA and DCF may not be comparable to similarly titled measures of other companies.
The following table sets forth a reconciliation of Net cash provided by operating activities, the most directly comparable financial measure calculated and presented in accordance with GAAP, to Adjusted EBITDA and DCF:
 
Year Ended December 31,
 
2018
 
2017
 
2016
 
(in thousands)
Reconciliation of Net cash provided by operating activities to Adjusted EBITDA and Distributable cash flow:
 
 
 
 
 
Net cash provided by operating activities
$
45,129

 
$
47,819

 
$
53,730

Add (deduct):
 
 
 
 
 
Amortization of deferred financing costs
(866
)
 
(861
)
 
(861
)
Deferred income taxes
3,971

 
987

 
(558
)
Changes in accounts receivable and other assets
(815
)
 
(3,503
)
 
(2,079
)
Changes in accounts payable and accrued expenses
639

 
(397
)
 
1,917

Changes in deferred revenue and other liabilities
196

 
4,562

 
3,113

Interest expense, net
11,356

 
9,917

 
9,837

Benefit from income taxes
(2,669
)
 
(1,929
)
 
(247
)
Foreign currency transaction gain (1)
(14
)
 
(456
)
 
(750
)
Other income

 
(22
)
 
(76
)
Non-cash lease items (2)

 
341

 

Non-cash contract asset (3)
(205
)
 

 

Adjusted EBITDA
56,722

 
56,458

 
64,026

Add (deduct):
 
 
 
 
 
Cash received (paid) for income taxes (4)
(814
)
 
1,250

 
(845
)
Cash paid for interest
(10,038
)
 
(9,754
)
 
(8,722
)
Maintenance capital expenditures
(201
)
 
(546
)
 
(238
)
Distributable cash flow
$
45,669

 
$
47,408

 
$
54,221

    
(1) 
Represents foreign exchange transaction amounts associated with activities between our U.S. and Canadian subsidiaries.
(2) 
Represents non-cash lease revenues and expenses associated with our lease contracts.
(3) 
Represents the non-cash change in contract assets for revenue recognized in advance at blended rates based on the escalation clauses in certain of our customer contracts. Refer to Note 4. Revenues—Contract Assets for more information.
(4) 
Includes refunds of approximately $2.6 million (representing C$3.4 million) received in 2017 for our 2016 foreign income taxes and $3.7 million (representing C$4.9 million) received in 2016 and $0.7 million (representing C$0.9 million) received in 2017 for our 2015 foreign income taxes.
Operating Costs
Our operating costs are comprised primarily of subcontracted rail services, pipeline fees, repairs and maintenance expenses, materials and supplies, utility costs, insurance premiums and rent for facilities and equipment. In addition, our operating expenses include the cost of leasing railcars from third-party railcar suppliers and the shipping fees charged by railroads, which costs are generally passed through to our customers. We expect our expenses to remain

60




relatively stable, but they may fluctuate from period to period depending on the mix of activities performed during a period and the timing of these expenditures. With additional throughput volumes handled at our terminals, we expect to incur additional operating costs, including subcontracted rail services and pipeline fees.
Our management seeks to maximize the profitability of our operations by effectively managing both our operating and maintenance expenses. As our terminal facilities and related equipment age, we expect to incur regular maintenance expenditures to maintain the operating capabilities of our facilities and equipment in compliance with sound business practices, our contractual relationships and regulatory requirements for operating these assets. We record these maintenance and other expenses associated with operating our assets in “Operating and maintenance” costs in our consolidated statements of income.
Volumes
The amount of Terminalling services revenue we generate depends on minimum customer commitment fees and the throughput volume that we handle at our terminals in excess of those minimum commitments. These volumes are primarily affected by the supply of and demand for crude oil, refined products and biofuels in the markets served directly or indirectly by our assets. Additionally, these volumes are affected by the spreads between the benchmark prices for these products, which are influenced by, among other things, the available takeaway capacity in those markets. Although customers at our terminals have committed to minimum monthly fees under their terminal services agreements with us, which will generate the majority of our Terminalling services revenue, our results of operations will also be affected by:
our customers’ utilization of our terminals in excess of their minimum monthly volume commitments;
our ability to identify and execute accretive acquisitions and commercialize organic expansion projects to capture incremental volumes; and
our ability to renew contracts with existing customers, enter into contracts with new customers, increase customer commitments and throughput volumes at our terminals, and provide additional ancillary services at those terminals.

General Trends and Outlook

In addition to the discussion provided below, refer also to the Market Update section included in Part II, Item 7. Management’s Discussion and Analysis, Overview and Recent Developments.
Customer Contract Renewals and Expirations
We are in active discussions with new and existing customers for the provision of terminalling services at our terminals for periods following the terms of our existing agreements that expire over the next two years. During 2018, we successfully re-contracted a significant amount of the available capacity of our Hardisty terminal with multi-year, take-or-pay agreements with primarily investment grade customers. Projected growth in Western Canada crude oil production, including recent additions to oil sands production capacity, presents a meaningful opportunity to meet takeaway needs with our strategically-positioned and scalable assets, particularly given current industry headwinds for new infrastructure projects.
We recently executed a three-year agreement with an investment-grade rated customer at our Casper terminal and have several other new customers utilizing capacity at the terminal with whom we are actively pursuing term agreements. Additionally, we have entered into a one-year terminalling service agreement at our Casper terminal, effective January 1, 2019, which contains take-or-pay terms for storage services and variable fees associated with actual throughput volumes and other services. We are also actively engaged in discussions with other companies that are interested in utilizing the services available at our Casper terminal. However, we cannot make any assurances regarding the outcome of these discussions. For a discussion of the risks associated with our ability to renew, extend or replace customer contracts, see Item 1A. Risk Factors—Our contracts subject us to renewal risks.
A customer of our Casper Terminal, whose existing terminalling services agreement with us expired in October 2018, did not exercise its option to extend the agreement for an additional one-year term. We executed a two-month extension of the agreement through December 2018 at reduced volumes and continue to actively negotiate a longer

61




term agreement with the customer, although we can make no guarantees the customer will agree to such an arrangement. Additionally, another existing terminalling services agreement at our Casper Terminal will expire in August 2019 if not otherwise renewed or extended.

Factors That May Impact Future Results of Operations
Demand for Rail Transportation of Crude Oil and Biofuels
High-growth crude oil production areas in North America are often located at significant distances from refining centers, creating constantly evolving regional imbalances, which require the expedited development of flexible and sustainable transportation solutions. The extensive existing rail network, combined with rail transportation’s relatively low capital and fixed costs compared to other transportation alternatives, has strategically positioned rail as a long-term transportation solution for growing and evolving energy infrastructure needs. In the event that additional pipeline capacity is constructed, or crude oil production decreases significantly, demand for transportation of crude oil by rail may be impacted.
Changes in environmental and gasoline blending regulations may affect the use of ethanol in the market for transportation fuel. Due to corrosion concerns unique to biofuels, such as ethanol, the long-haul transportation of biofuels via multi-product pipelines is less efficient and less economical than rail. Rail also helps aggregate fragmented ethanol production across the country. In the event that dedicated pipelines are constructed, or additional technologies are developed to allow for more economical transportation of biofuels on multi-product pipelines, demand for transportation of biofuels by rail may be affected.
Supply and Demand for Crude Oil and Refined Products
The volume of crude oil and biofuels that we handle at our terminals and the number of railcars for which we provide and perform railcar-specific fleet services ultimately depends on refining and blending margins. Refining and blending margins are dependent mostly upon the price of crude oil or other refinery feedstocks and the price of refined products. These prices are affected by numerous factors beyond our control, including the global supply and demand for crude oil and gasoline and other refined products. The supply of crude oil will depend on numerous factors, including commodity pricing, improvements in extractive technology, environmental regulation and other factors. We believe that our Adjusted EBITDA and DCF will not be affected in the near term to the extent of our multi-year, take-or-pay terminal services agreements. However, our ability to grow through expansion or acquisitions and our ability to renew or extend our terminal services agreements could be affected by a long-term reduction in supply or demand.
Customer Contracts
Our business is subject to the risk that we may not be able to renew, extend or replace our customer contracts as their terms expire. Refer to the discussion above under the heading General Trends and Outlook for information regarding customer contract renewals and expirations. For a discussion of the risks associated with our ability to renew, extend or replace customer contracts, see Item 1A. Risk Factors—Our contracts subject us to renewal risks.
Regulatory Environment
Our operations are subject to federal, state, and local laws and regulations relating to the protection of health and the environment, including laws and regulations that govern the handling of liquid hydrocarbons and biofuels. Additionally, we are subject to regulations governing railcar design and evolving regulations pertaining to the shipment of liquid hydrocarbons and biofuels by rail. Please read Item 1. Business—Impact of Regulation. Similar to other industry participants, compliance with existing and any additional environmental laws and regulations could increase our overall cost of business, including our capital costs to construct, maintain, operate and upgrade equipment and facilities, or the costs of our customers, which may reduce the attractiveness of rail transportation. Our master fleet services agreements generally obligate our customers to pay for modifications and other required repairs to our leased and managed railcar fleet. However, we cannot assure that we will be able to successfully pass all such regulatory costs on to our customers. While changes in these laws and regulations could indirectly affect Adjusted EBITDA and DCF, we believe that consumers of our services place additional value on utilizing established and reputable third-party providers

62




to satisfy their rail terminalling and logistics needs, which may allow us to increase market share relative to customer-owned operations or smaller operators that lack an established track record of safety and regulatory compliance.
Acquisition Opportunities
We plan to continue pursuing strategic acquisitions that will provide attractive returns to our unitholders, including energy-related logistics assets related to the storage and transportation of liquid hydrocarbons and biofuels, from both USD and third parties. We intend to leverage our industry relationships and market knowledge to successfully execute on such opportunities, which we may pursue independently or jointly with USD. We have entered into an omnibus agreement with USD and USD Group LLC, pursuant to which USD Group LLC has granted us a right of first offer on any midstream infrastructure assets that they may develop, construct, or acquire for a period of seven years after the October 15, 2014, closing of our IPO. Additional information regarding our growth opportunities is discussed in Growth Opportunities for our Operations and information regarding the omnibus agreement is presented in Note 12. Transactions with Related Parties—Omnibus Agreement of Item 8. Financial Statement and Supplementary Data. We cannot assure you that USD will be able to develop or construct, or that we or USD will be able to acquire, any other midstream infrastructure projects, including any projects to expand the Hardisty and Stroud terminals. Among other things, the ability of USD to further develop the Hardisty and Stroud terminals, or any other project, and our ability to acquire such projects, will depend upon USD’s and our ability to raise additional equity and debt financing. We are under no obligation to make any offer, and USD and USD Group LLC are under no obligation to accept any offer we make, with respect to any asset subject to our right of first offer. Additionally, the approval of Energy Capital Partners is required for the sale of any assets by USD or its subsidiaries, including us (other than sales in the ordinary course of business), acquisitions of securities of other entities that exceed specified materiality thresholds and any material unbudgeted expenditures or deviations from our approved budget. Energy Capital Partners may make these decisions free of any duty to us and our unitholders. This approval would be required for the potential acquisition by us of any projects to expand the Hardisty and Stroud terminals, as well as any other projects or assets that USD may develop or acquire in the future or any third-party acquisition we may pursue independently or jointly with USD. Energy Capital Partners is under no obligation to approve any such transaction. Additional discussion of the special approval rights of Energy Capital Partners is included in Item 10. Directors, Executive Officers and Corporate Governance—Special Approval Rights of Energy Capital Partners. If we are unable to acquire any projects to expand the Hardisty and Stroud terminals from USD, which USD retained the right to develop and operate, these expansions may compete directly with our current terminal assets for future throughput volumes, which may impact our ability to enter into new terminal services agreements, including with our existing customers, following the termination of our existing agreements or the terms thereof and our ability to compete for future spot volumes. Furthermore, cyclical changes in the demand for crude oil and other liquid hydrocarbons may cause USD or us to reevaluate any future expansion projects, including any projects to expand the Hardisty and Stroud terminals. Additionally, if we do not make acquisitions on economically acceptable terms, our future growth will be limited, and the acquisitions we do make may reduce, rather than increase, our DCF.
Interest Rate Environment
The interest rates available in U.S. and international credit markets remain near historic lows, although the U.S. Federal Reserve Board has begun executing on their stated intent to increase interest rates in the United States. Should interest rates continue to rise, our financing costs will increase accordingly. This could affect our future ability to access the credit markets at rates we consider reasonable to fund our future growth. Additionally, as with other yield-oriented securities, our unit price could be affected by the level of our cash distributions and the associated implied distribution yield. Therefore, changes in interest rates, either positive or negative, may affect the yield requirements of investors who invest in our units, and, as such, a rising interest rate environment could have an adverse impact on our unit price and our ability to issue additional equity, or increase the cost of issuing equity. However, we expect that our cost of capital would remain competitive, as our competitors would face similar circumstances. We have entered into interest rate collar contracts to partially mitigate our exposure to interest rate fluctuations on our variable rate debt. The collar establishes a range where we will pay the counterparty if one-month LIBOR falls below the established floor rate of 1.70%, and the counterparty will pay us if the one-month LIBOR exceeds the ceiling rate of 2.50%.


63




Factors Affecting the Comparability of Our Financial Results
The comparability of our current financial results in relation to prior periods are affected by the factors described below.
Our historical results of operations include revenues and expenses related to the operations of our Hardisty, Casper, San Antonio and West Colton terminals and our railcar fleet services throughout North America.
Stroud Terminal Asset Purchase
Our operating results include costs from June 2017 and revenues after October 1, 2017, associated with our operation of the Stroud terminal, which we purchased in June 2017.
San Antonio and Casper Terminal Agreement Expiration
Our historical operations include a unit train-capable ethanol destination terminal in San Antonio, Texas, that we ceased operating in May of 2017, upon the expiration of our customer’s agreement with us. We also recognized a non-cash impairment loss of approximately $3.5 million for the year ended December 31, 2016, to write down the non-current assets of the terminal to market value. The impairment loss included an asset retirement obligation of $1.0 million for amounts we expect to spend to restore the property to its original condition. We have completed a significant amount of the restoration process at the terminal and are pending acceptance by the lessor that such restoration is satisfactory.
At our Casper terminal one of our initial terminalling services agreements expired in late August 2017. The expired agreement contributed approximately $15 million to our “Terminalling services” revenue and approximately $12 million of Adjusted EBITDA during the twelve months preceding expiration of the agreement. Additionally, a customer of our Casper Terminal, whose existing terminalling services agreement with us expired in October 2018, did not exercise its option to extend the agreement for an additional one-year term.
Selling, General and Administrative Costs
Our sponsor charges us a fixed annual fee for the management and operation of our assets and for the provision of various centralized administrative services, as well as allocates general and administrative costs and expenses incurred by them on our behalf. In both 2018 and 2017, the fixed annual fee increased by approximately $0.1 million to $3.4 million and $3.3 million, respectively, primarily as a result of our sponsor hiring new employees dedicated to our operations. The Board of Directors of our General Partner approved an increase to the fixed annual fee to approximately $3.6 million for 2019.
We incur unit based compensation expenses associated with the Phantom Units granted to directors, officers and employees of our sponsor pursuant to the USD Partners LP Amended and Restated 2014 Long-Term Incentive Plan, or A/R LTIP, and Class A units granted to certain executive officers and other key employees of USDG. We recognize the expense associated with the outstanding Phantom Units and with each Class A vesting tranche ratably over its requisite service period.
Foreign Currency Exchange Rates
We derive a significant amount of operating income from our Canadian operations, particularly our Hardisty terminal. Given our exposure to fluctuations in the exchange rate between the Canadian dollar and the U.S. dollar, our operating income and assets which are denominated in Canadian dollars will be positively affected when the Canadian dollar increases in relation to the U.S. dollar and will be negatively affected when the Canadian dollar decreases relative to the U.S. dollar, assuming all other factors are held constant. Conversely, our liabilities which are denominated in Canadian dollars will be positively affected when the Canadian dollar decreases in relation to the U.S. dollar and will be negatively affected when the Canadian dollar increases relative to the U.S. dollar.
We entered into derivative contracts to mitigate a significant portion of the potential impact that fluctuations in the value of the Canadian dollar relative to the U.S. dollar may have on cash flows generated by our Hardisty terminal operations through 2017. As a result, foreign currency exchange rates did not have a significant impact on our operating cash flows in 2017. Our derivative contracts, which covered the majority of our Canadian cash flows, secured a minimum

64




exchange rate of 0.78 U.S. dollars per Canadian dollar for our 2017 fiscal year and secured an exchange rate of 0.84 U.S. dollars per Canadian dollar during our 2016 fiscal year. The average exchange rates for the Canadian dollar in relation to the U.S. dollar were 0.7718, 0.7712 and 0.7552 for 2018, 2017 and 2016, respectively. We did not enter into any derivative contracts to mitigate the potential impact from fluctuations in the value of the Canadian dollar in 2018.
Income Tax Expense
In May 2014, the FASB issued Accounting Standards Update No. 2014-09 Revenue from Contracts with Customers, or ASC 606, which provides a single comprehensive model for revenue recognition. We adopted the requirements of ASC 606 effective January 1, 2018, using the full retrospective method. As a result, we recognized revenues with respect to each prior period for amounts that were previously deferred, as well as the associated previously deferred pipeline fees. Refer to Note 2. Recent Accounting Pronouncements of our consolidated financial statements included in Part IFinancial Information, Item 1. Financial Statements of this Report for a comprehensive discussion regarding our adoption of ASC 606.
In conjunction with our adoption of ASC 606, we also recognized a deferred tax liability associated with the previously deferred revenues net of previously deferred pipeline fees. The previously deferred revenue, net of previously deferred expenses associated with our adoption of ASC 606 was a recovery of $3.8 million (representing C$4.9 million) which contributed to the “Benefit from income taxes” for the year ended December 31, 2018. 
In 2016, prior to filing our 2015 Canadian tax returns, we adopted a methodology for determining the return attributable to our Canadian subsidiaries based upon the completion of a study we initially commissioned in 2015. The methodology we adopted for determining the return attributable to our Canadian subsidiaries supported by this study resulted in a reduction of our Canadian income tax liability for the 2015 tax year, as reflected in the Canadian income tax returns we filed in 2016. The resulting decrease in our Canadian income tax liability was reflected in our 2016 income statement as a reduction to our 2016 provision for income taxes. In addition, our 2017 provision for income taxes includes a reduction to our income tax liability for 2016, based upon the Canadian federal and provincial income tax returns for 2016 that we filed in June 2017. We also reduced our provision for income taxes in 2017 for the lower expected Canadian income tax liability we anticipated for 2017 as a result of the methodology we adopted for determining the return attributable to our Canadian subsidiaries.
Cash Distributions
We intend to make minimum quarterly distributions of at least $0.2875 per common unit ($1.15 per unit on an annualized basis) to the extent we have sufficient cash from operations after establishment of cash reserves and payment of fees and expenses, including payments to our general partner. We intend to pay distributions no later than 60 days after the end of each quarter. We paid our most recent distribution on February 19, 2019, at a rate of $0.36 per common unit ($1.44 per unit on an annualized basis) for the quarter ending December 31, 2018, to unitholders of record on February 11, 2019.


65




RESULTS OF OPERATIONS
We conduct our business through two distinct reporting segments: Terminalling services and Fleet services. We have established these reporting segments as strategic business units to facilitate the achievement of our long-term objectives, to aid in resource allocation decisions and to assess operational performance.
Effective January 1, 2018, we adopted the requirements of Accounting Standards Update 2014-09, Revenue from Contracts with Customers, or ASC 606. All amounts and disclosures set forth in this Form 10-K have been updated to comply with the new standard. Refer to Note 2. Summary of Significant Accounting Policies of our consolidated financial statements included in Part II, Item 8. Financial Statements and Supplementary Data of this Report for a comprehensive discussion regarding our adoption of ASC 606
The following table summarizes our operating results by business segment and corporate charges for each of the years indicated:
 
For the Year Ended December 31,
 
2018
 
2017
 
2016
 
(in thousands)
Operating income (loss)
 
 
 
 
 
Terminalling services
$
41,766

 
$
37,367

 
$
42,353

Fleet services
(723
)
 
1,201

 
1,813

Corporate and other
(11,594
)
 
(9,090
)
 
(9,704
)
Total operating income
29,449

 
29,478

 
34,462

Interest expense
11,358

 
9,925

 
9,847

Loss (gain) associated with derivative instruments
(374
)
 
937

 
140

Foreign currency transaction gain
(14
)
 
(456
)
 
(750
)
Other expense (income), net
16

 
(330
)
 
(85
)
Benefit from income taxes
(2,669
)
 
(1,929
)
 
(247
)
Net income
$
21,132

 
$
21,331

 
$
25,557

Summary Analysis of Operating Results
Year ended December 31, 2018 compared to the year ended December 31, 2017
Our operating results for the year ended December 31, 2018, compared with our operating results for the year ended December 31, 2017, were largely driven by the following:
our average daily terminal throughput increased to 112,289 bpd for the year ended December 31, 2018, from 41,328 bpd for the same period in 2017, due primarily to increased activity by customers of our Hardisty terminal resulting from increased Western Canadian crude oil production and constrained pipeline takeaway capacity out of the region, coupled with the commencement of operations at our Stroud terminal in the fourth quarter of 2017;
the positive impact to operating income of our Terminalling services business associated with the commencement of operations of our Stroud terminal in October 2017, which contributed $11.2 million of incremental operating income during the current year. The increase was partially offset by the impact of the customer agreements at our Casper and San Antonio terminals that concluded in August 2017 and May 2017, respectively;
a decrease in the operating income of our fleet services business associated with the conclusion of contracts for approximately 1,130 railcars;
an increase in corporate and other operating costs primarily due to higher unit based compensation expenses and consulting costs associated with accounting projects;
an increase in interest expense due to a rising interest rate environment;
gains associated with our interest rate derivative financial instruments; and

66




a benefit from income taxes resulting from the partial recovery of a deferred tax liability due to our adoption of ASC 606.
Year ended December 31, 2017 compared to the year ended December 31, 2016
Our operating results for the year ended December 31, 2017, compared with our operating results for the year ended December 31, 2016, were largely driven by the following:
increased Terminalling services revenue due to the commencement of operations at our Stroud terminal on October 1, 2017;
decreases in Terminalling services revenue resulting from ceasing operations at our San Antonio terminal in May 2017 following the conclusion of our customer’s agreement with us and the expiration of a terminalling services agreement at our Casper terminal in August 2017;
additional operating expenses related to our Stroud terminal, which we purchased in June 2017;
increased benefits from income taxes resulting from a change in our estimate of Texas franchise tax expense; and
a lower non-cash impairment charge of approximately $1.7 million that we recognized in 2017 to reduce the value of idle assets included in our Terminalling services segment to their net realizable value less selling costs as compared with the non-cash impairment charge of $3.5 million recognized in 2016 as the result of the expected conclusion of our customer agreement associated with the operations at our San Antonio terminal.
A comprehensive discussion of our operating results by segment is presented below.


67




RESULTS OF OPERATIONS - BY SEGMENT
TERMINALLING SERVICES
The following table sets forth the operating results of our Terminalling services business and the approximate average daily throughput volumes of our terminals for the periods indicated:
 
For the Year Ended December 31,
 
2018
 
2017
 
2016
 
(in thousands, except Bpd)
Revenues
 
 
 
 
 
Terminalling services
$
108,841

 
$
98,893

 
$
102,065

Freight and other reimbursables
2,817

 
368

 
13

Total revenues
111,658

 
99,261

 
102,078

Operating costs
 
 
 
 
 
Subcontracted rail services
13,785

 
8,953

 
8,077

Pipeline fees
21,679

 
22,524

 
21,019

Freight and other reimbursables
2,817

 
368

 
13

Operating and maintenance
5,001

 
2,853

 
2,625

Selling, general and administrative
5,507

 
5,064

 
4,899

Depreciation and amortization
21,103

 
22,132

 
23,092

Total operating costs
69,892

 
61,894

 
59,725

Operating income
41,766

 
37,367

 
42,353

Interest expense

 
170

 
1,016

Loss associated with derivative instruments

 
1,083

 
140

Foreign currency transaction loss (gain)
138

 
(33
)
 
(28
)
Other expense (income), net
16

 
(330
)
 
(85
)
Benefit from income taxes
(2,709
)
 
(2,027
)
 
(672
)
Net income
$
44,321

 
$
38,504

 
$
41,982

Average daily terminal throughput (Bpd)
112,289

 
41,328

 
31,727


Year ended December 31, 2018 compared to the year ended December 31, 2017
Terminalling Services Revenue
Revenue generated by our Terminalling services segment increased $12.4 million to $111.7 million for the year ended December 31, 2018, from $99.3 million for the year ended December 31, 2017. This increase was primarily due to a full year of operations at our Stroud terminal in 2018 compared to a partial year of operations in 2017, which contributed an additional $17.9 million of revenue to our Terminalling services business during the year ended December 31, 2018. This increase to revenue was partially offset by declines in revenue resulting from the conclusion of customer agreements at our San Antonio facility in May 2017 and our Casper terminal in August 2017.
Our average daily terminal throughput increased to 112,289 bpd for the year ended December 31, 2018, from 41,328 bpd for the year ended December 31, 2017, due primarily to increased activity by customers at our Hardisty terminal and a full year of operations at our Stroud terminal in 2018 compared to a partial year of operations in 2017. The increased activity associated with our Hardisty terminal resulted from increased Western Canadian crude oil production and constrained pipeline takeaway capacity out of the region. Our terminalling services revenues are recognized based upon the contractual terms set forth in our agreements that contain “take-or-pay” provisions, where we are entitled to the payment of minimum monthly commitment fees from our customers, which are recognized as

68




revenue as we provide terminalling services. Increases in the average daily terminal throughput activity only affect revenue to the extent such amounts are in excess of the minimum monthly committed volumes. However, increases in throughput activity do increase the variable operating costs associated with our terminals, as discussed below.
Operating Costs
The operating costs of our Terminalling services segment increased $8.0 million to $69.9 million for the year ended December 31, 2018, from $61.9 million for the year ended December 31, 2017. The increase is attributable to a full year of operations at our Stroud terminal in 2018 compared to a partial year of operations in 2017, which added $6.8 million of incremental operating costs during the year ended December 31, 2018. Additionally, variable operating costs at our Hardisty terminal increased due to the increase in throughput activity at the terminal. The increase in our operating costs was partially offset by reduced costs resulting from the termination of operations at our San Antonio facility in May 2017 and the conclusion of a customer agreement at our Casper terminal in August 2017.
 Subcontracted rail services. Our subcontracted rail services costs increased $4.8 million to $13.8 million for the year ended December 31, 2018, from $9.0 million for the year ended December 31, 2017. This increase is directly correlated with the increased throughput activity at our Hardisty terminal. Additionally, the full year of operations at our Stroud terminal during 2018 as compared with a partial year of operation in 2017 added $2.1 million of incremental costs to the year ended December 31, 2018. These increases were partially offset by reduced costs associated with the termination of operations at our San Antonio facility in May 2017 and the conclusion of a customer agreement at our Casper terminal in August 2017.
Pipeline fees. We incur pipeline fees related to a facilities connection agreement with Gibson for the delivery of crude oil from Gibson’s Hardisty storage terminal via pipeline to our Hardisty terminal. The pipeline fees we pay to Gibson are based on a predetermined formula, which includes amounts collected from customers at our Hardisty terminal less direct operating costs. Our pipeline fees decreased $0.8 million to $21.7 million for the year ended December 31, 2018, from $22.5 million for the year ended December 31, 2017. The decrease is due primarily to the additional direct operating costs we incur in connection with the higher throughput volumes at our Hardisty terminal, which reduce the amounts we pay to Gibson.
Depreciation and amortization. Depreciation and amortization expense decreased $1.0 million to $21.1 million for the year ended December 31, 2018, from $22.1 million for the year ended December 31, 2017. The decrease in depreciation and amortization is primarily due to a non-cash impairment charge of $1.7 million recognized in 2017 to reduce the value of certain assets to net realizable value less selling costs. We did not incur a similar charge in the year ended December 31, 2018. The decrease in depreciation and amortization was partially offset by the full year of operation of our Stroud terminal during 2018 as compared with a partial year of operation in 2017.
Other Expenses
Loss associated with derivative instruments. We did not incur any losses from our derivative instruments associated with our terminalling services segment for the year ended December 31, 2018, as compared with a loss of $1.1 million for the year ended December 31, 2017. We entered into derivatives in 2016 for the purpose of mitigating our exposure to fluctuations in foreign currency exchange rates, all of which were settled in 2017. In addition, we entered into commodity swap contracts to fix the price we received from our sale of the crude oil we acquired with our purchase of the Stroud terminal in June 2017.
Benefit from income taxes. A significant amount of our operating income is generated by our Hardisty terminal located in the Canadian province of Alberta. As a Canadian business, operating income derived from our Hardisty terminal is subject to corporate income taxes assessed by the Canadian federal and provincial governments at enacted rates which currently total 27% on a combined basis.
Our benefit from income taxes for the Terminalling services segment increased $0.7 million to a benefit of $2.7 million for the year ended December 31, 2018, as compared with a benefit of $2.0 million for the year ended December 31, 2017. In connection with our adoption of ASC 606, we recovered a deferred tax liability associated with previously deferred revenues net of previously deferred pipeline fees. During the year ended December 31, 2018, we recovered $3.8 million (representing C$4.9 million), which produced a benefit from income taxes. The recovery of a

69




portion of the deferred tax liability was partially offset by current and deferred income tax expense we recognized for the year. For the same period in 2017, we had a benefit from taxes due to a revision of our estimates based on refunds that we received after filing our 2016 tax return in 2017. Based on our current operations and combined Canadian federal and provincial tax rate of 27%, we expect that our income tax expense associated with our terminalling services segment going forward will be approximately C$1.6 million per year.
Year ended December 31, 2017 compared to the year ended December 31, 2016
Terminalling Services Revenue
Revenue generated by our Terminalling services segment decreased $2.8 million to $99.3 million for the year ended December 31, 2017, from $102.1 million for the year ended December 31, 2016. This decrease was primarily due to the conclusion of customer agreements at our San Antonio terminal in May 2017 and at our Casper terminal in August 2017. Partially offsetting this decrease was the $2.8 million of additional revenue resulting from commencement of the contract with the Stroud customer in October 2017 and higher revenues at our Hardisty terminal associated with the annual escalation rates as set forth in our terminalling services agreements.
Our Terminalling services revenue would have been approximately $1.4 million less if the average exchange rate for the Canadian dollar in relation to the U.S. dollar for the year ended December 31, 2017, was the same as the average exchange rate for the year ended December 31, 2016.
Operating Costs
The operating costs of our Terminalling services segment increased $2.2 million to $61.9 million for the year ended December 31, 2017, from $59.7 million for the year ended December 31, 2016. This increase was primarily due to incremental operating costs of $3.1 million associated with the operations of our Stroud terminal which we acquired in June 2017, coupled with an increase in subcontracted rail services and pipeline fees at our Hardisty terminal in response to an increase in customer throughput. Partially offsetting the increased expenses were reduced costs associated with ceasing the operations of our San Antonio terminal in May 2017 and a reduction to impairment charges recognized during the year ended December 31, 2017, as compared with the year ended December 31, 2016.
Our operating expenses would have been approximately $0.7 million less if the average exchange rate for the Canadian dollar in relation to the U.S. dollar for the year ended December 31, 2017, was the same as the average exchange rate for the year ended December 31, 2016.
 Subcontracted rail services. We subcontract a majority of the services related to the operations of our terminals, which costs are primarily fixed. Our subcontracted rail services costs increased $0.9 million to $9.0 million for the year ended December 31, 2017, from $8.1 million for the year ended December 31, 2016, primarily due to increased customer activity at our Hardisty terminal, coupled with the provision of services at the Stroud terminal during the preparation for and commencement of operations in October 2017. The increased costs were partially offset by the conclusion of operations at our San Antonio terminal.
Pipeline fees. We incur pipeline fees related to a facilities connection agreement with Gibson for the delivery of crude oil from Gibson’s Hardisty storage terminal via pipeline to our Hardisty terminal less direct operating costs. The pipeline fees we pay to Gibson are based on a predetermined formula, which includes amounts collected from customers at our Hardisty terminal. Pipeline fees increased $1.5 million to $22.5 million for the year ended December 31, 2017, from $21.0 million for the year ended December 31, 2016, primarily due to the increase in revenues recognized at the Hardisty terminal, as discussed above.
Depreciation and amortization. Depreciation and amortization expense decreased $1.0 million to $22.1 million for the year ended December 31, 2017, from $23.1 million for the year ended December 31, 2016. The decrease in depreciation and amortization is primarily due to a lower non-cash impairment charge of $1.7 million recognized in 2017 to reduce the value of certain assets to net realizable value less selling costs as compared to the non-cash impairment loss of $3.5 million recognized in 2016 due to the anticipated conclusion of operations at our San Antonio terminal. The decrease in depreciation and amortization was partially offset by the additional depreciation expense associated with the addition of our Stroud terminal in June 2017.

70




Other Expenses
Interest expense. Interest expense for our Terminalling services segment decreased by $0.8 million to $0.2 million for the year ended December 31, 2017, from $1.0 million for the year ended December 31, 2016, due to our repayment of the outstanding balance on our Term Loan Facility in the first quarter of 2017, which eliminated any future interest expense of our Terminalling services business under the Term Loan Facility.
Loss associated with derivative instruments. In April 2016, we entered into derivative contracts to mitigate our exposure to fluctuations in foreign currency exchange rates related to operations at our Hardisty terminal in 2016 and 2017, specifically between the U.S. dollar and the Canadian dollar. We record all of our derivative financial instruments at fair market value in our consolidated financial statements, which we adjust each period for changes in the fair market value, or mark to market.
In June 2017, as a part of our purchase of the Stroud terminal and related facilities, we acquired crude oil used by the prior owner for line fill in the crude oil pipeline and for tank bottoms at the Stroud terminal. In September 2017, we also acquired crude oil used for tank bottoms by the prior owner at our leased storage facility in Cushing, Oklahoma. We sold substantially all of this crude oil prior to the end of 2017. We entered into commodity swap contracts to fix the price we received upon our sale of the crude oil. Due to the change in fair value of these contracts from the date entered, we experienced a non-cash loss of approximately $0.2 million for the year ended December 31, 2017.
From December 31, 2016 to December 31, 2017, the exchange rate, representing the midpoint of the range for the bid and ask prices between the U.S. dollar and Canadian dollar, increased from a spot rate of 0.7440 to a spot rate of 0.7967 U.S. dollars for each Canadian dollar. This increase in the exchange rate decreased the value of our foreign currency derivative contracts at December 31, 2017, relative to the value at December 31, 2016, producing a non-cash loss of $0.9 million for the year ended December 31, 2017. By way of comparison, from December 31, 2015 to December 31, 2016, the exchange rate between the U.S. dollar and Canadian dollar increased from 0.7210 to 0.7440 U.S. dollars for each Canadian dollar, producing a non-cash loss of $0.1 million for the year ended December 31, 2016.
Benefit from income taxes. Our benefit from income taxes for the Terminalling services segment increased $1.3 million to a benefit of $2.0 million for the year ended December 31, 2017, as compared with a benefit of $0.7 million for the year ended December 31, 2016. During the year ended December 31, 2017, upon filing our Canadian federal and provincial income tax returns for 2016, we further revised our estimates of our 2016 Canadian federal and provincial income tax liabilities based on the actual taxable income of our Canadian operations for 2016. As a result, we received refunds totaling approximately $2.6 million (C$3.4 million) during the third quarter of 2017, which reduced our “Provision for income taxes” for 2017, producing a benefit. We also decreased our estimates of 2017 Canadian federal and provincial income tax provisions based upon the information derived from our 2016 Canadian federal and provincial income tax returns filed and our projections of 2017 taxable income.


71




FLEET SERVICES
The following table sets forth the operating results of our Fleet services business for the periods indicated:
 
For the Year Ended December 31,
 
2018
 
2017
 
2016
 
(in thousands)
Revenues
 
 
 
 
 
Fleet leases
$
3,935

 
$
6,541

 
$
6,137

Fleet services
1,483

 
2,506

 
3,010

Freight and other reimbursables
2,150

 
497

 
1,942

Total revenues
7,568

 
9,544

 
11,089

Operating costs
 
 
 
 
 
Fleet leases
3,945

 
6,539

 
6,174

Freight and other reimbursables
2,150

 
497

 
1,942

Operating and maintenance
875

 
380

 
337

Selling, general and administrative
1,321

 
927

 
823

Total operating costs
8,291

 
8,343

 
9,276

Operating income (loss)
(723
)
 
1,201

 
1,813

Foreign currency transaction loss (gain)
(14
)
 
5

 
(71
)
Provision for income taxes
43

 
275

 
242

Net income (loss)
$
(752
)
 
$
921

 
$
1,642

Year ended December 31, 2018 compared to the year ended December 31, 2017
Revenues and Operating Costs
Revenues from our Fleet services segment decreased approximately $2.0 million to $7.6 million for the year ended December 31, 2018. The decrease was primarily attributable to the reduction in Fleet lease and Fleet service revenues as approximately 1,130 railcars were returned in 2018 due to the conclusion of leases on these railcars. There was an accompanying decrease in Fleet lease expense of $2.6 million associated with this reduction in railcars. The decrease to Fleet leases and Fleet services revenue was partially offset by an increase in Freight and other reimbursables revenue, which represents customer reimbursements to us for freight and other charges that we have incurred on their behalf and were exactly offset by a corresponding increase in Freight and other reimbursables operating cost. This increase in Freight and other reimbursables revenues and the related operating costs is primarily due to cleaning and repairs of returned railcars and to increased customer storage costs. “Operating and maintenance” costs increased over the prior year due primarily to non-reimbursable freight costs incurred during the fourth quarter of 2018 associated with the return of leased railcars.
Historically we have assisted our customers with procuring railcars to facilitate their use of our terminalling services. Our wholly-owned subsidiary USD Rail LP has entered into leases with third-party manufacturers of railcars and financial firms, which it has then leased to customers. Although we expect to continue assisting our customers with obtaining railcars for their use transporting crude oil from our terminals, as our existing lease agreements expire, or are otherwise terminated, we do not expect to enter into similar leasing arrangements in the future. Should market conditions change, we would potentially assist with the procurement and management of railcars on behalf of our customers again in the future.
Year ended December 31, 2017 compared to the year ended December 31, 2016
Revenues and Operating Costs
Revenues from our Fleet services segment decreased approximately $1.5 million to $9.5 million for the year ended December 31, 2017. The decrease was primarily attributable to a decline in Freight and other reimbursables revenue, which represents customer reimbursements to us for freight and other charges that we have incurred on behalf

72




of our customers and were exactly offset by a corresponding decrease in Freight and other reimbursables operating costs. This decrease in Freight and other reimbursables revenues and the associated operating costs is primarily due to lower repair and cleaning costs incurred as a greater number of railcars were in storage relative to the prior period. In addition, we modified the manner in which we accounted for lease revenue and related expenses associated with our lease contracts, which reduced the amounts we reported in the current period.

CORPORATE ACTIVITIES
The following table sets forth our corporate charges for the periods indicated:
 
For the Year Ended December 31,
 
2018
 
2017
 
2016
 
(in thousands)
Operating costs
 
 
 
 
 
Selling, general and administrative
$
11,594

 
$
9,090

 
$
9,704

Operating loss
(11,594
)
 
(9,090
)
 
(9,704
)
Interest expense
11,358

 
9,755

 
8,831

Gain associated with derivative instruments
(374
)
 
(146
)
 

Foreign currency transaction gain
(138
)
 
(428
)
 
(651
)
Provision for (benefit from) income taxes
(3
)
 
(177
)
 
183

Net loss
$
(22,437
)
 
$
(18,094
)
 
$
(18,067
)
Year ended December 31, 2018 compared to the year ended December 31, 2017
Costs associated with our corporate activities increased by $4.3 million to $22.4 million for the year ended December 31, 2018, as compared with $18.1 million for the year ended December 31, 2017. Selling, general and administrative expenses increased by $2.5 million, primarily due to additional unit based compensation expense associated with the Phantom Units granted in February 2018 to directors and employees of our general partner and its affiliates. Also contributing to the increase were consulting costs associated with accounting projects to upgrade systems and implement new accounting standards. Our “Interest expense” increased $1.6 million due to an increase in the interest rates we were charged under our Credit Agreement during the year ended December 31, 2018, as compared with the same period in 2017. In addition, we had a decrease in benefit from income taxes of $0.2 million due to changes in our estimate for Texas Franchise tax expenses. Partially offsetting the increase in costs associated with our corporate activities was an increase in gain associated with derivative instruments of $0.2 million resulting from the five-year interest rate derivative financial instruments we entered in November 2017 discussed below.
Year ended December 31, 2017 compared to the year ended December 31, 2016
Costs associated with our corporate activities were constant at $18.1 million for the years ended December 31, 2017 and 2016. Selling, general and administrative expenses decreased by $0.6 million, primarily due to lower consulting costs and legal fees. Our consulting costs were lower due to the completion of a project in the first half of 2016 to enhance our compliance and internal control systems. Our legal fees were lower during the year ended December 31, 2017, because we did not incur additional legal costs for financing and integrating the Casper terminal as we did during the year ended December 31, 2016. Interest expense increased by $0.9 million during the year ended December 31, 2017, primarily due to higher weighted average rates of interest relative to the same period in 2016.
Effective November 2017, we entered into a five-year interest rate collar contract with a notional amount of $100 million. The interest rate collar establishes a range where we will pay the counterparty if the one-month LIBOR falls below the established floor rate of 1.70%, and the counterparty will pay us if the one-month LIBOR exceeds the established ceiling rate of 2.50%. The interest rate collar settles monthly through the termination date in October 2022. No payments or receipts are exchanged on the interest rate collar contracts unless interest rates rise above or fall below a pre-determined ceiling or floor rate.


73




We had a benefit of $0.2 million for income taxes for year ended December 31, 2017, due to a change in our estimate for Texas franchise tax expense following our review of amounts included in the computations associated with our corporate activities.


74




LIQUIDITY AND CAPITAL RESOURCES
Our principal liquidity requirements include:
financing current operations;
servicing our debt;
funding capital expenditures, including potential acquisitions and the costs to construct new assets; and
making distributions to our unitholders
We have historically financed our operations with cash generated from our operating activities, borrowings under our Revolving Credit Facility and loans from our sponsor.
Liquidity Sources
We expect our ongoing sources of liquidity to include borrowings under our $385 million senior secured credit agreement, issuances of debt and additional partnership interests, either privately or pursuant to our effective shelf registration statement, as well as cash generated from our operating activities. We believe that cash generated from these sources will be sufficient to meet our ongoing working capital and capital expenditure requirements and to make quarterly cash distributions.
Equity Offering
In June 2017, we issued and sold 3,000,000 common units in an underwritten public offering at a public offering price of $11.60 per unit. We received proceeds, net of underwriting discounts, commissions and offering costs of approximately $33.7 million. We used the net proceeds we received from this offering to repay amounts outstanding under our Revolving Credit Facility, a portion of which we borrowed to fund our acquisition of the Stroud terminal.
Credit Agreement
In November 2018, we amended and restated our senior secured credit agreement, which we originally established at the time of our initial public offering in October 2014. We refer to the amended and restated senior secured credit agreement executed in November 2018 as the Credit Agreement and the original senior secured credit agreement as the Previous Credit Agreement. Our Credit Agreement is a $385 million revolving credit facility (subject to limits set forth therein) with Citibank, N.A., as administrative agent, and a syndicate of lenders. Our Credit Agreement amends and restates in its entirety our Previous Credit Agreement.
Our Credit Agreement is a four year committed facility that initially matures on November 2, 2022. Our Credit Agreement provides us with the ability to request two one-year maturity date extensions, subject to the satisfaction of certain conditions, and allows us the option to increase the maximum amount of credit available up to a total facility size of $500 million, subject to receiving increased commitments from lenders and satisfaction of certain conditions. Additionally, under the Credit Agreement, the applicable margin we are charged on LIBOR-based borrowings has been reduced by 25 basis points to a range from 2.00% to 3.00%, depending on our consolidated net leverage ratio, as defined in our Credit Agreement. Further, the Credit Agreement eliminates our ability to borrow in Canadian dollars, but keeps the financial covenants substantially consistent with our Previous Credit Agreement. Our Credit Agreement contains customary representations, warranties, covenants and events of default for facilities of this type. In connection with establishing the Credit Agreement, we incurred additional deferred financing costs of $2.9 million as of December 31, 2018, which, in addition to any remaining deferred financing costs from our Previous Credit Agreement, will be amortized over the four-year term of the Credit Agreement using the straight line method, which approximates the effective interest method.
Our Previous Credit Agreement included a $300 million Revolving Credit Facility and a $100 million term loan (borrowed in Canadian dollars), the Term Loan Facility, which we repaid in March 2017. As we repaid amounts outstanding on the Term Loan Facility, the availability on our Revolving Credit Facility was automatically increased to the full $400 million of credit available under the Previous Credit Agreement.
Our Credit Agreement and any issuances of letters of credit are available for working capital, capital expenditures, general partnership purposes and continue the indebtedness outstanding under the Previous Credit Agreement. The

75




Credit Agreement includes an aggregate $20 million sublimit for standby letters of credit and a $20 million sublimit for swingline loans. Obligations under the Credit Agreement are guaranteed by our restricted subsidiaries (as such term is defined therein) and are secured by a first priority lien on our assets and those of our restricted subsidiaries, other than certain excluded assets.
Our borrowings under the Credit Agreement bear interest at either a base rate plus an applicable margin ranging from 1.00% to 2.00%, or at a rate based on the London Interbank Offered Rate, or LIBOR, or a comparable or successor rate plus an applicable margin ranging from 2.00% to 3.00%. The applicable margin, as well as a commitment fee of 0.375% to 0.50% per annum on unused commitments under the Credit Agreement, will vary based upon our consolidated net leverage ratio, as defined in our Credit Agreement.
Our Credit Agreement contains affirmative and negative covenants that, among other things, limit or restrict our ability and the ability of our restricted subsidiaries to incur or guarantee debt, incur liens, make investments, make restricted payments, engage in certain business activities, engage in mergers, consolidations and other organizational changes, sell, transfer or otherwise dispose of assets, enter into burdensome agreements or enter into transactions with affiliates on terms that are not at arm’s length, in each case, subject to exceptions.
Additionally, we are required to maintain the following financial ratios, each determined on a quarterly basis for the immediately preceding four quarter period then ended (or such shorter period as shall apply, on an annualized basis): 
Consolidated Interest Coverage Ratio (as defined in the Credit Agreement) of at least 2.50 to 1.00;
Consolidated Net Leverage Ratio of not greater than 4.50 to 1.00 (or 5.00 to 1.00 at any time after we have issued at least $150 million of certain qualified unsecured notes and for so long as the notes remain outstanding (the “Qualified Notes Requirement”)). In addition, upon the consummation of a Specified Acquisition (as defined in our Credit Agreement), for the fiscal quarter in which the Specified Acquisition is consummated and for two fiscal quarters immediately following such fiscal quarter (the “Specified Acquisition Period”), if timely elected by us by written notice to the Administrative Agent, the maximum permitted ratio shall be increased to 5.00 to 1.00 (or 5.50 to 1.00 if the Qualified Notes Requirement has been met); and  
after we have met the Qualified Notes Requirement, a Consolidated Senior Secured Net Leverage Ratio (as defined in the Credit Agreement) of not greater than 3.50 to 1.00 (or 4.00 to 1.00 during a Specified Acquisition Period).
Our Credit Agreement generally prohibits us from making cash distributions (subject to exceptions as set forth in the Credit Agreement). However, so long as no default exists or would be caused by making a cash distribution, we may make cash distributions to our unitholders up to the amount of our available cash (as defined in our partnership agreement).
The Credit Agreement contains events of default, including, but not limited to (and subject to grace periods in circumstances set forth in the Credit Agreement), the failure to pay any principal, interest or fees when due, failure to perform or observe any covenant (subject in some cases to certain grace periods or other qualifications), any representation, warranty or certification made or deemed made in the agreements or related loan documentation being untrue in any material respect when made, default under certain material debt agreements, commencement of bankruptcy or other insolvency proceedings, certain changes in our ownership or the ownership of our general partner, certain material judgments or orders, ERISA events or the invalidity of the loan documents. Upon the occurrence and during the continuation of an event of default under the agreements, the lenders may, among other things, terminate their commitments, declare any outstanding loans to be immediately due and payable and/or exercise remedies against us and the collateral as may be available to the lenders under the agreements and related documentation or applicable law.
As of December 31, 2018, we were in compliance with the covenants set forth in our Credit Agreement.
The actual average interest rate on our outstanding indebtedness was 4.86% and 4.00% at December 31, 2018 and 2017, respectively, without consideration to the effect of our derivative contracts. We had Interest payable of $0.9 million and $0.5 million in “Other current liabilities” on our consolidated balance sheets at December 31, 2018 and 2017, respectively.


76




The following table presents our available liquidity as of the dates indicated:
 
December 31,
 
2018
 
2017
 
(in millions)
Cash and cash equivalents (1)
$
6.4

 
$
7.9

Aggregate borrowing capacity under Credit Agreement
385.0

 
400.0

     Less: Revolving Credit Facility amounts outstanding
209.0

 
202.0

     Less: Letters of credit outstanding
0.6

 

Available liquidity (2)
$
181.8

 
$
205.9

    
(1) 
Excludes amounts that are restricted pursuant to our collaborative agreement with Gibson.
(2) 
Pursuant to the terms of our Credit Agreement, our borrowing capacity is limited to 4.5 times our trailing 12-month consolidated EBITDA.
Energy Capital Partners must approve any additional issuances of equity by us, and its determinations may be made free of any duty to us or our unitholders. Members of our general partner’s board of directors appointed by Energy Capital Partners must also approve the incurrence by us of additional indebtedness or refinancing outside of our existing indebtedness that is not in the ordinary course of business.
Shelf Registration Statement
We have an effective shelf registration statement on file with the United States Securities and Exchange Commission which allows us to issue approximately $465 million additional in aggregate offering price of common units, preferred units and debt securities. The debt securities may be guaranteed by some or all of our subsidiaries. The registration statement became effective May 18, 2016. We may conduct offerings under this registration statement from time to time. We may use the net proceeds from any such offerings for general partnership purposes, which may include funding debt repayment, future acquisitions, capital expenditures and additions to working capital.
Cash Flows
The following table and discussion presents a summary of cash flows associated with our operating, investing and financing activities for the periods indicated.
 
For the Year Ended December 31,
2018
 
2017
 
2016
(in thousands)
Net cash provided by (used in):
 
 
 
 
 
Operating activities
$
45,129

 
$
47,819

 
$
53,730

Investing activities
(8,580
)
 
(27,580
)
 
(93
)
Financing activities
(36,890
)
 
(23,790
)
 
(51,298
)
Effect of exchange rates on cash
(1,064
)
 
201

 
(341
)
Net change in cash and cash equivalents
$
(1,405
)
 
$
(3,350
)
 
$
1,998

Operating Activities
Net cash provided by operating activities decreased by $2.7 million to $45.1 million for the year ended December 31, 2018, from $47.8 million for the year ended December 31, 2017. The decrease in net cash provided by operating activities is primarily attributable to the changes in cash flows derived from our operating results as discussed above in Results of Operations. The lower operating cash flow for the year ended December 31, 2018 as compared with the same period of 2017, is primarily due to the increase in variable operating costs at our Hardisty terminal associated with the increased throughput activity of our customers that do not have a corresponding increase in revenues. Substantially all of the revenues at our Hardisty terminal are derived under take-or-pay arrangements with minimum monthly commitments collected from our customers regardless of throughput activity. In 2017, when we had less throughput activity, our variable operating costs were lower than in 2018 when throughput activity increased. In addition

77




the conclusion of customer agreements at our San Antonio facility in May 2017 and our Casper terminal in August 2017 decreased our cash receipts in 2018. Further contributing to the decrease in net cash provided by operating activities is the timing of receipts and payments on accounts receivable, accounts payable and deferred revenue balances.
Net cash provided by operating activities decreased by $5.9 million to $47.8 million for the year ended December 31, 2017, from $53.7 million for the year ended December 31, 2016. The decrease was primarily attributable to decreased revenues associated with the conclusion of a contract at our Casper terminal in August of 2017, partially offset by income tax refunds we received of approximately $2.6 million (C$3.4 million) and the net changes in our working capital accounts associated with the timing of receipts and payment of our accounts receivable, accounts payable and deferred revenue balances.
Investing Activities
Net cash used in investing activities decreased by $19.0 million to $8.6 million for the year ended December 31, 2018, from $27.6 million for the year ended December 31, 2017. The cash used in 2018 was primarily associated with the construction of an outbound pipeline connection at the Casper Terminal and the cash used in 2017 was primarily attributable to our purchase of the Stroud terminal.
Net cash used in investing activities increased by $27.5 million to $27.6 million for the year ended December 31, 2017, from $0.1 million for the year ended December 31, 2016. The increase was primarily attributable to our purchase of the Stroud terminal in June 2017.
Financing Activities
Net cash used in financing activities increased by $13.1 million to $36.9 million for the year ended December 31, 2018, from $23.8 million for the year ended December 31, 2017. We had net proceeds from long-term debt of $7.0 million for the year ended December 31, 2018, compared with net repayments of $21.3 million for the year ended December 31, 2017. The repayments of indebtedness in 2017 were attributable to the $33.7 million of net proceeds we received from the issuance of common units in May 2017. We also incurred $2.9 million in deferred financing costs associated with amending our Credit Agreement. Additionally, we paid cash distributions of $39.6 million and participant withholding taxes associated with vested Phantom Units of $1.4 million during the year ended December 31, 2018, both of which exceeded amounts paid during the year ended December 31, 2017, for similar items.
Net cash used in financing activities decreased by $27.5 million to $23.8 million for the year ended December 31, 2017, from $51.3 million for the year ended December 31, 2016. We obtained $33.7 million of net proceeds from our public offering in June 2017. We had net repayments on our long-term debt of $21.3 million for the year ended December 31, 2017, compared with net repayments of $21.6 million for the year ended December 31, 2016. Additionally, we paid cash distributions of $35.1 million and participant withholding taxes associated with vested Phantom Units of $1.1 million during the year ended December 31, 2017, both of which exceeded amounts paid during the year ended December 31, 2016, for similar items.




78




Segment Adjusted EBITDA
The cash generated by our reporting segments represents one of our ongoing sources of liquidity. Our segments offer different services and are managed accordingly. Our chief operating decision maker, or CODM, regularly reviews financial information about both segments in order to allocate resources and evaluate performance. Our CODM assesses segment performance based on the cash flows produced by our established reporting segments using Segment Adjusted EBITDA. Segment Adjusted EBITDA is a measure calculated in accordance with GAAP. We define Segment Adjusted EBITDA as “Net cash provided by operating activities” adjusted for changes in working capital items, interest, income taxes, foreign currency transaction gains and losses, and other items which do not affect the underlying cash flows produced by our businesses.
The following table provides a reconciliation of our Segment Adjusted EBITDA to “Net cash provided by operating activities”:
 
For the Years Ended December 31,
 
2018
 
2017
 
2016
 
(in thousands)
Segment Adjusted EBITDA
 
 
 
 
 
Terminalling services
$
62,719

 
$
59,900

 
$
67,843

Fleet services
(723
)
 
1,542

 
1,813

Corporate activities (1)
(5,274
)
 
(4,984
)
 
(5,630
)
Total Adjusted EBITDA
56,722

 
56,458

 
64,026

Add (deduct):
 
 
 
 
 
Amortization of deferred financing costs
866

 
861

 
861

Deferred income taxes
(3,971
)
 
(987
)
 
558

Changes in accounts receivable and other assets
815

 
3,503

 
2,079

Changes in accounts payable and accrued expenses
(639
)
 
397

 
(1,917
)
Changes in deferred revenue and other liabilities
(196
)
 
(4,562
)
 
(3,113
)
Interest expense, net
(11,356
)
 
(9,917
)
 
(9,837
)
Benefit from income taxes
2,669

 
1,929

 
247

Foreign currency transaction gain (2)
14

 
456

 
750

Other income, net

 
22

 
76

Non-cash lease items (3)

 
(341
)
 

Non-cash contract asset (4)
205

 

 

Net cash provided by operating activities
$
45,129

 
$
47,819

 
$
53,730

    
(1) 
Corporate activities represent shared service and financing transactions that are not allocated to our established reporting segments.
(2) 
Represents foreign exchange transaction amounts associated with activities between our U.S. and Canadian subsidiaries.
(3) 
Represents non-cash lease revenues and expenses associated with our lease contracts.
(4) 
Represents the non-cash change in contract assets for revenue recognized in advance at blended rates based on the escalation clauses in certain of our customer contracts. Refer to Note 4. Revenues—Contract Assets for more information.
Terminalling Services Segment
Adjusted EBITDA from our Terminalling services segment increased $2.8 million to $62.7 million for the year ended December 31, 2018, from $59.9 million for the year ended December 31, 2017, and decreased $7.9 million for the year ended December 31, 2017, from the year ended December 31, 2016. Refer to Results of Operations—By Segment—Terminalling Services for a discussion of the changes in terminalling services revenues and operating costs for the respective periods that contributed to the changes in Adjusted EBITDA.

79




Fleet Services Segment
Adjusted EBITDA from our Fleet services segment decreased $2.3 million to a loss of $0.7 million for the year ended December 31, 2018, from the year ended December 31, 2017. The decrease is primarily a result of the conclusion of railcar leases on approximately 1,130 railcars, which reduces the adjusted EBITDA we derive from this segment. Refer to Results of Operations—By Segment—Fleet Services for additional discussion of the changes in fleet services revenues and operating costs that contributed to the changes in Adjusted EBITDA for the respective periods. Adjusted EBITDA from our Fleet services decreased $0.3 million to $1.5 million for the year ended December 31, 2017, from $1.8 million for the year ended December 31, 2016.
Cash Requirements
Our primary requirements for cash are: (1) financing current operations, (2) servicing our debt, (3) funding capital expenditures, including acquisitions and the costs to construct new assets, and (4) making distributions to our unitholders.
Capital Requirements
Our historical capital expenditures have primarily consisted of the costs to construct and acquire energy-related logistics assets. Our operations are expected to require investments to expand, upgrade or enhance existing facilities and to meet environmental and operational regulations.
Our partnership agreement requires that we categorize our capital expenditures as either expansion capital expenditures, maintenance capital expenditures, or investment capital expenditures.
Expansion capital expenditures are cash expenditures incurred for acquisitions or capital improvements that we expect will increase our operating income or operating capacity over the long term. Examples of expansion capital expenditures include the acquisition of terminals or other complementary midstream assets from USD or third parties and the construction or development of new terminals or additional capacity at our existing terminals to the extent such capital expenditures are expected to expand our operating capacity or operating income. Expansion capital expenditures include interest payments (and related fees) on debt incurred to finance all or a portion of expansion capital expenditures in respect of the period from the date that we enter into a binding obligation to commence the construction, development, replacement, improvement or expansion of a capital asset and ending on the earlier to occur of the date that such capital improvement commences commercial service and the date that such capital improvement is disposed of or abandoned.
Maintenance capital expenditures are cash expenditures made to maintain, over the long term, our operating capacity, operating income or our asset base. Examples of maintenance capital expenditures are expenditures to repair and refurbish our terminals.
Investment capital expenditures are those capital expenditures that are neither maintenance capital expenditures nor expansion capital expenditures. Investment capital expenditures will largely consist of capital expenditures made for investment purposes. Examples of investment capital expenditures include traditional capital expenditures for investment purposes, such as purchases of securities, as well as other capital expenditures that might be made in lieu of such traditional investment capital expenditures, such as the acquisition of a capital asset for investment purposes or development of facilities that are in excess of the maintenance of our existing operating capacity or operating income, but that are not expected to expand our operating capacity or operating income over the long term.
We have not experienced significant maintenance capital expenditures in prior years, however, as the age of our assets increase, we expect that costs we incur to maintain our assets in compliance with sound business practice, our contractual relationships and applicable regulatory requirements will likely increase. Some of these costs will be characterized as maintenance capital expenditures. We incurred $201 thousand of maintenance capital expenditures during the year ended 2018, primarily for replacement of technological equipment for our terminalling facilities. We incurred $546 thousand of maintenance capital expenditures during the year ended December 31, 2017, primarily for drainage improvements, replacement and retrofit of pumping and generating equipment at our terminals and repaving of roads to access our terminal storage tanks. We record routine maintenance expenses we incur in connection with the operation of our assets in “Operating and maintenance” costs in our consolidated statements of income.

80




Our total expansion capital expenditure for the year ended December 31, 2018, amounted to $8.8 million, primarily associated with the construction of an outbound pipeline connection at the Casper Terminal. We expect to fund future capital expenditures from cash on our balance sheet, cash flow generated by our operations, borrowings under our Credit Agreement and the issuance of additional partnership interests or long-term debt. For the year ended December 31, 2017, our total expansion capital expenditures amounted to $27.6 million primarily related to our purchase of the Stroud terminal, which we funded with amounts borrowed on our Revolving Credit Facility and later repaid with a portion of the net proceeds of our equity offering.
Debt Service
We anticipate reducing our outstanding indebtedness to the extent we generate cash flows in excess of our operating and investing needs. During the year ended December 31, 2018, we received proceeds from borrowing of $34.0 million on our Revolving Credit Facility which we used for general partnership purposes and made repayments of $27.0 million on our Revolving Credit Facility from cash flow in excess of our operating and investing needs.
Distributions
We intend to pay a minimum quarterly distribution of at least $0.2875 per unit per quarter. Our current quarterly distribution of $0.36 per unit equates to approximately $9.7 million per quarter, or $38.9 million per year, based on the number of common, Class A, subordinated, and general partner units outstanding as of February 11, 2019. We do not have a legal obligation to distribute any particular amount per common unit. Additionally, members of our general partner’s board of directors appointed by Energy Capital Partners, if any, must approve any distribution made by us.
Other Items Affecting Liquidity
Credit Risk
Our exposure to credit risk may be affected by the concentration of our customers within the energy industry, as well as changes in economic or other conditions. Our customers’ businesses react differently to changing conditions. We believe that our credit-review procedures, customer deposits and collection processes have adequately provided for amounts that may become uncollectible in the future.
Foreign Currency Exchange Risk
We currently derive a significant portion of our cash flows from our Canadian operations, particularly our Hardisty terminal. As a result, portions of our cash and cash equivalents are denominated in Canadian dollars and are held by foreign subsidiaries, which amounts are subject to fluctuations resulting from changes in the exchange rate between the U.S. dollar and the Canadian dollar. We routinely employ derivative financial instruments to minimize our exposure to the effect of foreign currency fluctuations, as we deem necessary based upon anticipated economic conditions.

81




Contractual Obligations and Commitments
In the ordinary course of business, we enter into a variety of contractual obligations and other commitments. The following table summarizes the principal amount of our future minimum obligations and commitments that have remaining non-cancellable terms in excess of one year at December 31, 2018:
 
Payments Due by Year
 
Total
 
2019
 
2020
 
2021
 
2022
 
2023
 
Thereafter
 
(in thousands)
 
 
Operating services agreements (1)
$
10,369

 
$
8,818

 
$
1,551

 
$

 
$

 
$

 
$

Operating leases (2)
19,333

 
6,191

 
5,263

 
4,072

 
3,787

 
20

 

Interest (3)
42,299

 
11,028

 
11,028

 
11,028

 
9,215

 

 

Credit Agreement (4)
209,000

 

 

 

 
209,000

 

 

Total
$
281,001

 
$
26,037

 
$
17,842

 
$
15,100

 
$
222,002

 
$
20

 
$

    
(1) 
These future obligations represent labor service agreements at our terminal facilities.
(2) 
Future minimum lease payments under non-cancellable operating leases for land, building, storage tanks, track, and railcars.
(3) 
Interest payable on our Credit Agreement is variable. We estimated interest through maturity using rates in effect on December 31, 2018.
(4) 
Principal repayment obligations under our Credit Agreement as of December 31, 2018.

SUBSEQUENT EVENTS
Refer to Note 21. Subsequent Events of our consolidated financial statements included in Item 8. Financial Statements and Supplementary Data of this Annual Report for a discussion regarding subsequent events.

Recent Accounting Pronouncements Not Yet Adopted
Refer to Note 2. Summary of Significant Accounting Policies of our consolidated financial statements included in Item 8. Financial Statements and Supplementary Data of this Annual Report for a discussion regarding recent accounting pronouncements that we have not yet adopted.

OFF-BALANCE SHEET ARRANGEMENTS
In the normal course of business, we are a party to off-balance sheet arrangements relating to various master fleet services agreements, whereby we have agreed to assign certain payment and other obligations to third-party special purpose entities that are not consolidated with us. We have also entered into agreements to provide fleet services to these special purpose entities for fixed servicing fees and reimbursement of out-of-pocket expenses. The purpose of these transactions is to remove the risk to us of non-payment by our customers, which would otherwise negatively impact our financial condition and results of operations. For more information on these special purpose entities, see the discussion of our relationship with the variable interest entities described in Note 11. Nonconsolidated Variable Interest Entities and Note 12. Transactions with Related Parties to our consolidated financial statements for the years ended December 31, 2018, 2017 and 2016 included in Part II, Item 8. Financial Statements and Supplementary Data of this Annual Report. Liabilities related to these arrangements are generally not reflected in our consolidated balance sheets, and we do not expect any material impact on our cash flows, results of operations or financial condition as a result of these off-balance sheet arrangements.
Prior to July 1, 2016, a member of the board of directors of USD exercised control over the VIEs, resulting in these entities being classified as related parties during that period. Related party sales to the special purpose entities was $0.8 million during the year ended December 31, 2016. These sales are recorded in “Fleet services—related party” on the accompanying consolidated statements of income.

CRITICAL ACCOUNTING POLICIES AND ESTIMATES
Our selection and application of accounting policies is an important process that has developed as our business activities have evolved and as new accounting pronouncements have been issued. Accounting decisions generally
involve an interpretation of existing accounting principles and the use of judgment in applying those principles to the specific circumstances existing in our business. We make every effort to comply with all applicable accounting principles and believe the proper implementation and consistent application of these principles is critical. However, not all situations we encounter are specifically addressed in the accounting literature. In such cases, we must use our best judgment to implement accounting policies that clearly and accurately present the substance of these situations. We accomplish this by analyzing similar situations and the accounting guidance governing them and consulting with experts about the appropriate interpretation and application of the accounting literature to these situations.
In addition to the above, certain amounts included in or affecting our consolidated financial statements and related disclosures must be estimated, requiring us to make certain assumptions with respect to values or conditions that cannot be known with certainty at the time the consolidated financial statements are prepared. These estimates affect the reported amounts of assets, liabilities, revenues, expenses and related disclosures with respect to contingent assets and liabilities. The basis for our estimates is historical experience, consultation with experts and other sources we believe to be reliable. While we believe our estimates are appropriate, actual results can and often do differ from these estimates. Any effect on our business, financial position, results of operations and cash flows resulting from revisions to these estimates are recorded in the period in which the facts that give rise to the revision become known.
We believe our critical accounting policies and estimates discussed in the following paragraphs address the more significant judgments and estimates we use in the preparation of our consolidated financial statements. Each of these areas involve complex situations and a high degree of judgment either in the application and interpretation of existing accounting literature or in the development of estimates that affect our consolidated financial statements. Our management has discussed the development and selection of the critical accounting policies and estimates related to the reported amounts of assets, liabilities, revenues and expenses and disclosure of contingent liabilities with the Audit Committee of the board of directors of our general partner.
The following discussion relates to the critical accounting policies and estimates for USD Partners LP. Our consolidated financial statements are prepared in accordance with accounting principles generally accepted in the United States. The preparation of consolidated financial statements requires management to make judgments, assumptions and estimates based on the best available information at the time. The following accounting policies are considered critical because they are important to the portrayal of our financial condition and results, and involve a higher degree of complexity and judgment on the part of management. Actual results may differ based on the accuracy of the information utilized and subsequent events, some over which we may have little or no control. Significant estimates by management include the estimated lives of depreciable property and equipment, recoverability of long-lived assets and goodwill, and provision or benefit for income taxes.
Revenue
We recognize revenue from contracts with customers by applying the provisions of ASC 606, Revenue from Contracts with Customers. We recognize revenue under the core principle to depict the transfer of control to our customers of goods or services in an amount reflecting the consideration for which we expect to be entitled. In order to achieve the core principle, we apply the following five step approach:
(1)
identify the contract with a customer;
(2)
identify the performance obligations in the contract;
(3)
determine the transaction price;
(4)
allocate the transaction price to the performance obligations in the contract; and
(5)
recognize revenue when a performance obligation is satisfied.
We define a performance obligation as a promise in a contract to transfer a distinct good or service to the customer, which also represents the unit of account under ASC 606. We allocate the transaction price in a contract to each distinct performance obligation, which we recognize as revenue when, or as, the performance obligation is satisfied. For contracts with multiple performance obligations, we allocate the transaction price in the contract to each performance obligation using our best estimate of the standalone selling price for each distinct good or service in the contract, utilizing market-based and cost-plus margin inputs. We have elected to account for sales taxes received from customers on a net basis.

82




We applied the right-to-invoice practical expedient to contracts for which we recognize revenue at the amount to which we have the right to invoice for services performed.
Terminalling Services Revenues
We derive a majority of our revenues from contracts to provide terminalling services, which include pipeline transportation, storage, loading and unloading of crude oil and related products from and into railcars and trucks, as well as the transloading of biofuels from railcars into trucks. Our terminalling services agreements for crude oil and related products are generally established under multi-year, take-or-pay provisions that require monthly payments from our customers for their minimum monthly volume commitments in exchange for our performance of the terminalling services enumerated above. Our terminalling services for biofuels typically require monthly payments for actual volumes handled. Variable consideration, such as volume-based pricing, included in our agreements is typically resolved within the applicable accounting period.
We recognize revenue for the terminalling services we provide based upon the contractual rates set forth in our agreements related to throughput volumes. We recognize revenue over time as we render services based on the throughput delivered as this best represents the value we provide to customers for our services. All of the contracted capacity at our Casper, Hardisty and Stroud terminals is contracted under multi-year agreements that contain “take-or-pay” provisions where we are entitled to the payment of minimum monthly commitment fees from our customers, regardless of whether the specified throughput to which the customer committed is achieved.
Our terminalling services agreements grant our customers make-up rights that allow them to load volumes in excess of their minimum monthly commitment in future periods, without additional charge, to the extent capacity is available for the excess volume. With respect to the Casper terminal, the make-up rights generally expire within the three-month period, representing a calendar quarter, for which the volumes were originally committed. With respect to the Hardisty and Stroud terminals, the make-up rights typically expire, if unused, in subsequent periods up to six months following the period for which the volumes were originally committed. We currently recognize substantially all of the amounts we receive for minimum commitment fees as revenue when collected, since breakage associated with these make-up rights options approximates 100% based on our experience and expectations around usage of these options. Breakage rates are regularly evaluated and modified as necessary to reflect our current expectations and experience. If we do not expect to be entitled to a breakage amount, we defer the recognition of revenue associated with volumes that are below the minimum monthly commitment until we determine that the likelihood that the customer will be able to make up the minimum volume is remote. If we expect to be entitled to a breakage amount, we estimate expected breakage and recognize the expected breakage amount as revenue in proportion to the trend of rights exercised by the customer.
Fleet Services Revenues
Our fleet services contracts provide for the sourcing of railcar fleets and related logistics and maintenance services. We allocate revenue between the lease and service components based on the relative standalone values, typically utilizing market-based and cost-plus margin estimates, and account for each component under the applicable accounting guidance. We record revenues for fleet leases on a gross basis, since we are deemed the primary obligor for the services.
We recognize revenue for fleet leases and related party administrative services ratably over the contract period as services are consistently provided throughout the period. Revenue for reimbursable costs is recognized on a gross basis on our consolidated statements of operations as “Freight and other reimbursables,” as the costs are incurred. We have deferred revenues for amounts collected in advance from customers in our Fleet services segment, which we will recognize as revenue as the underlying services are performed pursuant to the terms of our contracts. We have prepaid rent associated with these deferred revenues on our railcar leases, which we will recognize as expense as these railcars are used.
Capitalization Policies and Depreciation Methods
We record property and equipment at its original cost, which we depreciate on a straight-line basis over the estimated useful lives of the assets, which range from five to 30 years. Our determination of the useful lives of property and equipment requires us to make various assumptions when the assets are acquired or placed into service about the

83




expected usage, normal wear and tear and the extent and frequency of maintenance programs. Expenditures for repairs and maintenance are charged to expense as incurred, while improvements that extend the service life or capacity of existing property and equipment are capitalized. Upon the sale or retirement of an asset, the related costs and accumulated depreciation are removed from the accounts and any gain or loss is recognized in our operating results.
During construction we capitalize direct costs, such as labor, materials and overhead, as well as interest cost we may incur on indebtedness at our incremental borrowing rate.
Impairment of Long-lived Assets
We evaluate long-lived assets for impairment whenever events or changes in circumstances indicate the carrying amount of an asset may not be recoverable.
We consider a long-lived asset to be impaired when the sum of the estimated, undiscounted future cash flows from the use of the asset and its eventual disposition is less than the carrying amount of the asset. Factors that indicate potential impairment include: a significant decrease in the market value of the asset, operating or cash flow losses associated with the use of the asset, or a significant change in the asset’s physical condition or use.
When alternative courses of action to recover the carrying amount of a long-lived asset are under consideration, estimates of future undiscounted cash flows take into account possible outcomes and probabilities of their occurrence. If the carrying amount of the long-lived asset is not recoverable based on the estimated future undiscounted cash flows, an impairment loss is recognized to the extent the carrying value exceeds the estimated fair value of the long-lived asset.
Assessment of Recoverability of Goodwill
Goodwill represents the future economic benefits arising from assets acquired in a business combination that are not individually identified and separately recognized. Currently, goodwill is only included in our Terminalling services segment as part of our Casper terminal reporting unit.
We do not amortize goodwill, but test it for impairment annually based on the carrying values of our reporting units on the first day of the third quarter of each year or more frequently if impairment indicators arise that suggest the carrying value of goodwill may be impaired. Our assessment of the recoverability of goodwill is highly subjective due to frequent changes in economic conditions underlying the assumptions upon which the valuations are based and global factors affecting the prices for various grades of crude oil and demand for our services. In assessing our ability to recover the carrying value of goodwill, we make critical assumptions that include but are not limited to:
(1)
our projections of future financial performance;
(2)
our expectations for contract renewals for existing and additional capacity with current customers;
(3)
our ability to expand our services and attract new customers;
(4)
our expected market weighted average cost of capital;
(5)
an expected range of EBITDA multiples derived from equity prices of public companies with similar operating and investment characteristics; and
(6)
an expected range of EBITDA multiples for transactions based on actual sales and purchases of comparable businesses.
We recognize an impairment loss when the carrying amount of a reporting unit exceeds its implied fair value. We reduce the carrying value of goodwill to its fair value at the time we determine that an impairment has occurred.
The $33.6 million balance of our goodwill originated from our acquisition of the Casper terminal in November 2015 and is wholly attributed to this reporting unit. We measured the fair value of our Casper terminal reporting unit using customary business valuation techniques including an income analysis, market analysis and transaction analysis, which we weighted at 50%, 25% and 25%, respectively. Our weighting of the measurement methods is consistent with weightings used to value organizations that are similar to the Casper terminal reporting unit. The critical assumptions used in our analysis include the following:
(1)
Capital expenditures for additional terminalling connectivity and unloading racks;

84




(2)
Expanding existing business and attracting new customers to produce approximately $15 to $20 million of incremental annual revenues;
(3)
A weighted average cost of capital of 11%;
(4)
A capital structure consisting of approximately 40% debt and 60% equity;
(5)
A range of EBITDA multiples derived from stock prices of public companies with similar operating and investment characteristics, from 8.25x to 9.25x; and
(6)
A range of EBITDA multiples for transactions based on actual sales and purchases of comparable businesses, from 9.0x to 10.0x.
The key assumptions listed above were based upon economic and other operational conditions existing at or prior to the July 1, 2018, valuation date. Our weighted average cost of capital is subject to variability and is dependent upon such factors as changes in benchmark rates of interest established by the Federal Open Market Committee of the Federal Reserve Board, the British Bankers Association and other central banking regulatory authorities, as well as perceptions of risk and market uncertainty regarding our business, industry and those of our peers and our underlying capital structure. We expect our long-term underlying capital structure to approximate a weighting of 50% debt and 50% equity. Each of the above assumptions are likely to change due to economic uncertainty surrounding global and North American energy markets that are highly correlated with crude oil, natural gas and other energy-related commodity prices and other market factors.
Assumptions we make under the income approach include our projections of future financial performance of the Casper terminal reporting unit, which include our ability to obtain additional connectivity at the terminal, our ability to renew existing contracts and expand business with current customers, and our ability to enter into contracts with new customers and obtain additional commitments regarding the use of their facilities. To the extent that our assumptions vary from what we experience in the future, our projections of future financial performance underlying the fair value derived from the income approach for the Casper terminal reporting unit could yield results that are significantly different from those projected. Further, in the event we are unable to execute a majority of our growth plans underlying our financial projections for the Casper terminal reporting unit, we will likely realize an impairment of goodwill.
The EBITDA multiples we used to estimate the fair value of the Casper terminal reporting unit are subject to uncertainty associated with market conditions in the energy sector. We derived the assumption based upon the EBITDA multiples from several comparable businesses that operate in the midstream energy sector, generally providing services associated with the transportation of energy-related products. The EBITDA multiples of each of these entities is affected by changes in the supply of and demand for energy-related products, which affects the demand for the services they provide. Declines in the production of energy-related products as well as lower demand for these products can reduce the operating results of these organizations, and accordingly, the multiples that market participants are willing to pay. Changes in the EBITDA multiples of these comparable businesses we use to estimate fair value could significantly affect the fair value of the Casper terminal reporting unit we derived using this approach.
The EBITDA multiples from executed purchase and sales transactions of businesses that are similar to our Casper terminal reporting unit we used to estimate the fair value are also subject to variability, which is dependent upon market conditions in the energy sector, as well as the perceived benefits the acquiring entity expects to derive from the transaction. The transactions comprising the pool occurred during the immediately preceding three years and future transactions may have no correlation to the EBITDA multiples for similar transactions in the future. Further deterioration in economic conditions in the energy sector could result in a greater number of distressed sales at lower EBITDA multiples than currently estimated. Additionally, a representative sample of transactions in the future may not provide a sufficient population upon which to derive an EBITDA multiple. These factors, among others, could cause our estimates of fair value for the Casper terminal reporting unit to vary significantly from the amounts determined under this method.
As indicated above, our estimate of fair value for the Casper terminal reporting unit required us to use significant unobservable inputs representative of Level 3 fair value measurements, including assumptions related to the future performance of our Casper terminal. During the third quarter of 2018, we completed our annual goodwill impairment analysis and determined that the fair value of the Casper terminal reporting unit exceeded its carrying value at July 1, 2018. An impairment charge would have resulted if our estimate of the fair value of the Casper terminal reporting

85




unit was approximately 20% less than the amount determined. We have not observed any events or circumstances subsequent to our analysis that would suggest the fair value of our Casper terminal is below its carrying amount as of December 31, 2018.
Income Taxes
We are not a taxable entity for U.S. federal income tax purposes or for a majority of the states that impose an income tax. Taxes on our net income are generally borne by our unitholders through the allocation of taxable income, except for USD Rail LP, which, in October 2014, elected to be classified as an entity taxable as a corporation. Our income tax expense is predominantly attributable to Canadian federal and provincial income taxes imposed on our operations based in Canada. Additionally, we are also subject to state franchise tax in the State of Texas, which is treated as an income tax under the applicable accounting guidance. This state income tax is computed on our modified gross margin, which we have determined to be an income tax as set forth in the authoritative accounting guidance. Our current and historical provision for income taxes also reflects income taxes associated with USD Rail LP.
We recognize deferred income tax assets and liabilities for temporary differences between the relevant basis of our assets and liabilities for financial reporting and tax purposes. We record the impact of changes in tax legislation on deferred income tax assets and liabilities in the period the legislation is enacted.
Pursuant to the authoritative accounting guidance regarding uncertain tax positions, we recognize the tax effects of any uncertain tax position as the largest amount that will more likely than not be realized upon ultimate settlement with the taxing authority having full knowledge of the position and all relevant facts. Under this criterion, we evaluate the most likely resolution of an uncertain tax position based on its technical merits and on the outcome that we expect would likely be sustained under examination.
Our policy is to recognize any interest or penalties related to the underpayment of income taxes as a component of income tax expense or benefit. We have not historically incurred any significant interest or penalties for the underpayment of income taxes.
Net income for financial statement purposes may differ significantly from taxable income we allocated to our unitholders as a result of differences between the tax basis and financial reporting basis of assets and liabilities and the taxable income allocation requirements set forth in our partnership agreement. The aggregate difference in the basis of our net assets for financial and tax reporting purposes cannot be readily determined because information regarding each partner’s tax attributes in us is not available.
Foreign Currency
A substantial portion of our operations are conducted in Canada and are accounted for in the local currency, the Canadian dollar, which we translate into our reporting currency, the U.S. dollar. We translate most Canadian dollar denominated balance sheet accounts at the end of period exchange rate, while most income statement accounts are translated monthly based on the average exchange rate for each monthly period. Amounts translated from foreign currencies into our U.S. dollar reporting currency can vary between periods due to fluctuations in the exchange rates between the foreign currency and the U.S. dollar.

Item 7A. Quantitative and Qualitative Disclosures About Market Risk

Not required for a smaller reporting company.

86




Item 8. Financial Statements and Supplementary Data

INDEX TO CONSOLIDATED FINANCIAL STATEMENTS,
SUPPLEMENTARY INFORMATION AND
CONSOLIDATED FINANCIAL STATEMENT SCHEDULES
USD PARTNERS LP



FINANCIAL STATEMENT SCHEDULES
Financial statement schedules not included in this report have been omitted because they are not applicable or the required information is either immaterial or shown in the consolidated financial statements or notes thereto.


87





Report of Independent Registered Public Accounting Firm
Partners of USD Partners LP and Board of Directors of USD Partners GP LLC, as General Partner of USD Partners LP
Houston, Texas
Opinion on the Consolidated Financial Statements
We have audited the accompanying consolidated balance sheets of USD Partners LP and subsidiaries (the “Partnership”) as of December 31, 2018 and 2017, the related consolidated statements of income, comprehensive income, partners’ capital, and cash flows for each of the three years in the period ended December 31, 2018, and the related notes (collectively referred to as the “consolidated financial statements”). In our opinion, the consolidated financial statements present fairly, in all material respects, the financial position of the Partnership as of December 31, 2018 and 2017, and the results of their operations and their cash flows for each of the three years in the period ended December 31, 2018, in conformity with accounting principles generally accepted in the United States of America.
Change in Accounting Principle
As discussed in Note 2 to the consolidated financial statements, on January 1, 2018, the Partnership adopted Accounting Standards Codification Topic 606 - Revenue from Contracts with Customers using the full retrospective method.
Basis for Opinion
These consolidated financial statements are the responsibility of the Partnership’s management. Our responsibility is to express an opinion on the Partnership’s consolidated financial statements based on our audits. We are a public accounting firm registered with the Public Company Accounting Oversight Board (United States) (“PCAOB”) and are required to be independent with respect to the Partnership in accordance with the U.S. federal securities laws and the applicable rules and regulations of the Securities and Exchange Commission and the PCAOB.
We conducted our audits in accordance with the standards of the PCAOB. Those standards require that we plan and perform the audit to obtain reasonable assurance about whether the consolidated financial statements are free of material misstatement, whether due to error or fraud. The Partnership is not required to have, nor were we engaged to perform, an audit of its internal control over financial reporting. As part of our audits we are required to obtain an understanding of internal control over financial reporting but not for the purpose of expressing an opinion on the effectiveness of the Partnership’s internal control over financial reporting. Accordingly, we express no such opinion.
Our audits included performing procedures to assess the risks of material misstatement of the consolidated financial statements, whether due to error or fraud, and performing procedures that respond to those risks. Such procedures included examining, on a test basis, evidence regarding the amounts and disclosures in the consolidated financial statements. Our audits also included evaluating the accounting principles used and significant estimates made by management, as well as evaluating the overall presentation of the consolidated financial statements. We believe that our audits provide a reasonable basis for our opinion.
/s/ BDO USA, LLP
We have served as the Partnership’s auditor since 2014.
Houston, Texas
March 7, 2019






88




USD PARTNERS LP
CONSOLIDATED STATEMENTS OF INCOME

 
For the Years Ended December 31,
 
2018
 
2017
 
2016
 
(in thousands, except per unit amounts)
Revenues
 
 
 
 
 
Terminalling services
$
86,692

 
$
85,124

 
$
95,170

Terminalling services — related party
22,149

 
13,769

 
6,895

Fleet leases

 
2,140

 
2,577

Fleet leases — related party
3,935

 
4,401

 
3,560

Fleet services
573

 
1,854

 
1,084

Fleet services — related party
910

 
652

 
1,926

Freight and other reimbursables
4,963

 
863

 
1,955

Freight and other reimbursables — related party
4

 
2

 

Total revenues
119,226

 
108,805

 
113,167

Operating costs

 
 
 
 
Subcontracted rail services
13,785

 
8,953

 
8,077

Pipeline fees
21,679

 
22,524

 
21,019

Fleet leases
3,945

 
6,539

 
6,174

Freight and other reimbursables
4,967

 
865

 
1,955

Operating and maintenance
5,876

 
3,233

 
2,962

Selling, general and administrative
10,840

 
9,214

 
9,658

Selling, general and administrative — related party
7,582

 
5,867

 
5,768

Depreciation and amortization
21,103

 
22,132

 
23,092

Total operating costs
89,777

 
79,327

 
78,705

Operating income
29,449

 
29,478

 
34,462

Interest expense
11,358

 
9,925

 
9,847

Loss (gain) associated with derivative instruments
(374
)
 
937

 
140

Foreign currency transaction gain
(14
)
 
(456
)
 
(750
)
Other expense (income), net
16

 
(330
)
 
(85
)
Income before income taxes
18,463

 
19,402

 
25,310

Benefit from income taxes
(2,669
)
 
(1,929
)
 
(247
)
Net income
$
21,132

 
$
21,331

 
$
25,557

Net income attributable to limited partner interest
$
20,356

 
$
20,750

 
$
25,048

Net income per common unit (basic and diluted) (Note 3)
$
0.77

 
$
0.84

 
$
1.12

Weighted average common units outstanding
21,590

 
17,924

 
13,867

Net income per subordinated unit (basic and diluted) (Note 3)
$
0.78

 
$
0.85

 
$
1.08

Weighted average subordinated units outstanding
4,472

 
6,565

 
8,668


The accompanying notes are an integral part of these consolidated financial statements.

89




USD PARTNERS LP
CONSOLIDATED STATEMENTS OF COMPREHENSIVE INCOME

 
For the Years Ended December 31,
 
2018
 
2017
 
2016
 
(in thousands)
Net income
$
21,132

 
$
21,331

 
$
25,557

Other comprehensive income (loss) — foreign currency translation
(4,843
)
 
3,560

 
(722
)
Comprehensive income
$
16,289

 
$
24,891

 
$
24,835




The accompanying notes are an integral part of these consolidated financial statements.

90




USD PARTNERS LP
CONSOLIDATED STATEMENTS OF CASH FLOWS
 
For the Years Ended December 31,
 
2018
 
2017
 
2016
 
(in thousands)
Cash flows from operating activities:

 

 
 
Net income
$
21,132

 
$
21,331

 
$
25,557

Adjustments to reconcile net income to net cash provided by operating activities:
 
 
 
 
 
Depreciation and amortization
21,103

 
22,132

 
23,092

Loss (gain) associated with derivative instruments
(374
)
 
937

 
140

Settlement of derivative contracts
(38
)
 
46

 
2,399

Unit based compensation expense
6,358

 
4,143

 
4,074

Deferred income taxes
(3,971
)
 
(987
)
 
558

Other
939

 
879

 
861

Changes in operating assets and liabilities:
 
 
 
 
 
Accounts receivable
(1,046
)
 
222

 
79

Accounts receivable — related party
1,868

 
(226
)
 
1,750

Prepaid expenses and other assets
(86
)
 
3,760

 
250

Other assets — related party
79

 
(253
)
 

Accounts payable and accrued expenses
816

 
377

 
(1,897
)
Accounts payable and accrued expenses — related party
(1,455
)
 
20

 
(20
)
Deferred revenue and other liabilities
(213
)
 
(5,517
)
 
(301
)
Deferred revenue — related party
17

 
955

 
(2,812
)
Net cash provided by operating activities
45,129

 
47,819

 
53,730

Cash flows from investing activities:
 
 
 
 
 
Additions of property and equipment
(8,816
)
 
(27,580
)
 
(474
)
Proceeds from the sale of assets
236

 

 

Proceeds from settlement of purchase price

 

 
381

Net cash used in investing activities
(8,580
)
 
(27,580
)
 
(93
)
Cash flows from financing activities:
 
 
 
 
 
Payments for deferred financing costs
(2,906
)
 

 

Distributions
(39,632
)
 
(35,075
)
 
(29,665
)
Vested Phantom Units used for payment of participant taxes
(1,352
)
 
(1,073
)
 
(77
)
Net proceeds from issuance of common units

 
33,700

 

Proceeds from long-term debt
34,000

 
50,000

 
20,000

Repayment of long-term debt
(27,000
)
 
(71,342
)
 
(41,556
)
Net cash used in financing activities
(36,890
)
 
(23,790
)
 
(51,298
)
Effect of exchange rates on cash
(1,064
)
 
201

 
(341
)
Net change in cash, cash equivalents and restricted cash
(1,405
)
 
(3,350
)
 
1,998

Cash, cash equivalents and restricted cash — beginning of year
13,788

 
17,138

 
15,140

Cash, cash equivalents and restricted cash — end of year
$
12,383

 
$
13,788

 
$
17,138


The accompanying notes are an integral part of these consolidated financial statements.

91




USD PARTNERS LP
CONSOLIDATED BALANCE SHEETS
 
December 31,
 
2018
 
2017
 
(in thousands, except unit amounts)
ASSETS

 

Current assets
 
 
 
Cash and cash equivalents
$
6,439

 
$
7,874

Restricted cash
5,944

 
5,914

Accounts receivable, net
5,132

 
4,171

Accounts receivable — related party
624

 
410

Prepaid expenses
2,115

 
2,545

Other current assets
634

 
43

Other current assets — related party
79

 
79

Total current assets
20,967

 
21,036

Property and equipment, net
145,308

 
146,573

Intangible assets, net
86,705

 
99,312

Goodwill
33,589

 
33,589

Other non-current assets
631

 
328

Other non-current assets — related party
95

 
174

Total assets
$
287,295

 
$
301,012

LIABILITIES AND PARTNERS’ CAPITAL
 
 
 
Current liabilities
 
 
 
Accounts payable and accrued expenses
$
3,464

 
$
2,670

Accounts payable and accrued expenses — related party
460

 
244

Deferred revenue
2,921

 
3,291

Deferred revenue — related party
1,885

 
1,986

Other current liabilities
2,804

 
2,339

Total current liabilities
11,534

 
10,530

Long-term debt, net
205,581

 
200,627

Deferred income tax liabilities, net
360

 
4,490

Other non-current liabilities
356

 
475

Total liabilities
217,831

 
216,122

Commitments and contingencies (Note 13)

 

Partners’ capital
 
 
 
Common units (21,916,024 authorized and issued at December 31, 2018 and 19,537,971 authorized and issued at December 31, 2017)
107,903

 
136,645

Class A units (250,000 authorized, 38,750 issued at December 31, 2018 and 82,500 issued at December 31, 2017)
1,018

 
1,468

Subordinated units (10,463,545 authorized, 4,185,418 issued at December 31, 2018 and 6,278,127 issued at December 31, 2017)
(39,723
)
 
(55,237
)
General partner units (461,136 authorized and issued at December 31, 2018 and 2017)
3,275

 
180

Accumulated other comprehensive income (loss)
(3,009
)
 
1,834

Total partners’ capital
69,464

 
84,890

Total liabilities and partners’ capital
$
287,295

 
$
301,012


The accompanying notes are an integral part of these consolidated financial statements.

92




USD PARTNERS LP
CONSOLIDATED STATEMENTS OF PARTNERS CAPITAL
 
For the Years Ended December 31,
 
2018
 
2017
 
2016
 
Units
 
Amount
 
Units
 
Amount
 
Units
 
Amount
 
(in thousands, except unit amounts)
Common units
 
 
 
 
 
 
 
 
 
 
 
Beginning balance
19,537,971

 
$
136,645

 
14,185,599

 
$
128,903

 
11,947,127

 
$
146,645

Units issued

 

 
3,000,000

 
33,700

 

 

Conversion of units
2,131,459

 
(18,245
)
 
2,162,084

 
(19,047
)
 
2,138,959

 
(18,300
)
Common units issued for vested Phantom Units
246,594

 
(1,352
)
 
190,288

 
(1,073
)
 
99,513

 
(77
)
Net income

 
16,796

 

 
15,093

 

 
15,474

Unit based compensation expense

 
5,617

 

 
3,694

 

 
2,670

Distributions

 
(31,558
)
 

 
(24,625
)
 

 
(17,509
)
Ending balance
21,916,024

 
107,903

 
19,537,971

 
136,645

 
14,185,599

 
128,903

Class A units
 
 
 
 
 
 
 
 
 
 
 
Beginning balance
82,500

 
1,468

 
138,750

 
1,929

 
185,000

 
1,858

Conversion of units
(38,750
)
 
(674
)
 
(46,250
)
 
(606
)
 
(46,250
)
 
(871
)
Net income

 
36

 

 
80

 

 
157

Unit based compensation expense

 
186

 

 
450

 

 
977

Forfeited units
(5,000
)
 
73

 
(10,000
)
 
(247
)
 

 

Distributions

 
(71
)
 

 
(138
)
 

 
(192
)
Ending balance
38,750

 
1,018

 
82,500

 
1,468

 
138,750

 
1,929

Subordinated units
 
 
 
 
 
 
 
 
 
 
 
Beginning balance
6,278,127

 
(55,237
)
 
8,370,836

 
(70,936
)
 
10,463,545

 
(88,151
)
Conversion of units
(2,092,709
)
 
18,919

 
(2,092,709
)
 
19,653

 
(2,092,709
)
 
19,171

Net income

 
3,524

 

 
5,577

 

 
9,417

Unit based compensation expense

 
26

 

 
23

 

 

Distributions

 
(6,955
)
 

 
(9,554
)
 

 
(11,373
)
Ending balance
4,185,418

 
(39,723
)
 
6,278,127

 
(55,237
)
 
8,370,836

 
(70,936
)
General partner units
 
 
 
 
 
 
 
 
 
 
 
Beginning balance
461,136

 
180

 
461,136

 
356

 
461,136

 
438

Capital contributions

 
3,366

 

 

 

 

Net income

 
776

 

 
581

 

 
509

Unit based compensation expense

 
1

 

 
1

 

 

Distributions

 
(1,048
)
 

 
(758
)
 

 
(591
)
Ending balance
461,136

 
3,275

 
461,136

 
180

 
461,136

 
356

Accumulated other comprehensive income (loss)
 
 
 
 
 
 
 
 
 
 
 
Beginning balance
 
 
1,834

 
 
 
(1,726
)
 
 
 
(1,004
)
Cumulative translation adjustment
 
 
(4,843
)
 
 
 
3,560

 
 
 
(722
)
Ending balance
 
 
(3,009
)
 
 
 
1,834

 
 
 
(1,726
)
Total partners’ capital at December 31,
 
 
$
69,464

 
 
 
$
84,890

 
 
 
$
58,526


The accompanying notes are an integral part of these consolidated financial statements.

93




USD PARTNERS LP
NOTES TO THE CONSOLIDATED FINANCIAL STATEMENTS

1. ORGANIZATION AND DESCRIPTION OF BUSINESS
General
USD Partners LP and its consolidated subsidiaries, collectively referred to herein as we, us, our, the Partnership and USDP, is a fee-based, growth-oriented master limited partnership formed in 2014 by US Development Group, LLC, or USD, through its wholly-owned subsidiary USD Group LLC, or USDG. We were formed to acquire, develop and operate midstream infrastructure and complimentary logistics solutions for crude oil, biofuels and other energy-related products. We generate substantially all of our operating cash flows from multi-year, take-or-pay contracts with primarily investment grade customers, including major integrated oil companies, refiners and marketers. Our network of crude oil terminals facilitates the transportation of heavy crude oil from Western Canada to key demand centers across North America. Our operations include railcar loading and unloading, storage and blending in onsite tanks, inbound and outbound pipeline connectivity, truck transloading, as well as other related logistics services. We also provide our customers with leased railcars and fleet services to facilitate the transportation of liquid hydrocarbons and biofuels by rail. We do not generally take ownership of the products that we handle nor do we receive any payments from our customers based on the value of such products. We may on occasion enter into buy-sell arrangements in which we take temporary title to commodities while in our terminals. We expect such arrangements to be at fixed prices where we do not take commodity price exposure. Our common units are traded on the New York Stock Exchange, or NYSE, under the symbol USDP.
Our capital accounts at both December 31, 2018 and 2017 include a 1.7% general partner interest held by USD Partners GP LLC, a wholly-owned subsidiary of USDG.
Our capital accounts were distributed as follows at the specified dates:
 
 
December 31,
 
 
2018
 
2017
Common units held by the Public
 
54.8
%
 
54.1
%
Common units held by USDG
 
27.7
%
 
20.0
%
Subordinated units held by USDG
 
15.7
%
 
23.9
%
Class A units held by management
 
0.1
%
 
0.3
%
General partner interest held by USD Partners GP LLC
 
1.7
%
 
1.7
%
 
 
100.0
%
 
100.0
%
US Development Group, LLC
USD and its affiliates are engaged in designing, developing, owning and managing large-scale multi-modal logistics centers and energy-related infrastructure across North America. USD is the indirect owner of our general partner through its direct ownership of USDG and is currently owned by Energy Capital Partners, Goldman Sachs and certain members of USD’s management team.

2. SUMMARY OF SIGNIFICANT ACCOUNTING POLICIES
Basis of Presentation and Use of Estimates
We prepare our consolidated financial statements in accordance with accounting principles generally accepted in the United States of America, or GAAP. Our preparation of these consolidated financial statements requires us to make estimates and assumptions that affect the reported amounts of assets, liabilities, and the disclosure of contingent assets and liabilities at the date of the financial statements and the reported amounts of revenues and expenses during the reporting period. We regularly evaluate these estimates utilizing historical experience, consultation with experts and other methods we consider reasonable in the circumstances. Nevertheless, actual results may differ from these

94




estimates. We record the effect of any revisions to these estimates in our consolidated financial statements in the period in which the facts that give rise to the revision become known. Significant estimates we make include, but are not limited to, the estimated lives of depreciable property and equipment, recoverability of long-lived assets, the collectability of accounts receivable, the amounts of deferred revenue and related prepaid pipeline fees.
Effective January 1, 2018, we adopted the requirements of Accounting Standards Update 2014-09, or ASU 2014-09, Revenue from Contracts with Customers, or ASC 606, and Accounting Standards Update 2016-18, or ASU 2016-18, Statement of Cash Flows, Restricted Cash, as discussed below in “Recently Adopted Accounting Pronouncements.” All amounts and disclosures set forth in this Form 10-K have been updated to comply with the new standards.
Principles of Consolidation
The consolidated financial statements include our accounts and those of our wholly-owned subsidiaries on a consolidated basis. All significant intercompany accounts and transactions have been eliminated in consolidation. We consolidate the accounts of entities over which we have a controlling financial interest through our ownership of the general partner or the majority voting interests of the entity.
Comparative Amounts
We have made certain reclassifications to the amounts reported in the prior year financial statements to conform with the current year presentation. None of these reclassifications have an impact on our operating results, cash flows or financial position.
Foreign Currency Translation
We conduct a substantial portion of our operations in Canada, which we account for in the local currency, the Canadian dollar. We translate most Canadian dollar denominated balance sheet accounts into our reporting currency, the U.S. dollar at the end of period exchange rate, while most income statement accounts are translated into our reporting currency based on the average exchange rate for each monthly period. Fluctuations in the exchange rates between the Canadian dollar and the U.S. dollar can create variability in the amounts we translate and report in U.S. dollars.
Within these consolidated financial statements, we denote amounts denominated in Canadian dollars with “C$” immediately prior to the stated amount.
Revenue Recognition
We recognize revenue from contracts with customers by applying the provisions of the Financial Accounting Standards Board, or FASB, Accounting Standards Codification, or ASC, Topic 606 Revenue from Contracts with Customers. We recognize revenue under the core principle to depict the transfer of control to our customers of goods or services in an amount reflecting the consideration for which we expect to be entitled. In order to achieve the core principle, we apply the following five step approach:
(1)
identify the contract with a customer;
(2)
identify the performance obligations in the contract;
(3)
determine the transaction price;
(4)
allocate the transaction price to the performance obligations in the contract; and
(5)
recognize revenue when a performance obligation is satisfied.
We define a performance obligation as a promise in a contract to transfer a distinct good or service to the customer, which also represents the unit of account under ASC 606. We allocate the transaction price in a contract to each distinct performance obligation, which we recognize as revenue when, or as, the performance obligation is satisfied. For contracts with multiple performance obligations, we allocate the transaction price in the contract to each performance obligation using our best estimate of the standalone selling price for each distinct good or service in the contract, utilizing market-based and cost-plus margin inputs. We have elected to account for sales taxes received from customers on a net basis.


95




We applied the right-to-invoice practical expedient to contracts for which we recognize revenue at the amount to which we have the right to invoice for services performed.
Terminalling Services Revenues
We derive a majority of our revenues from contracts to provide terminalling services, which include pipeline transportation, storage, loading and unloading of crude oil and related products from and into railcars and trucks, as well as the transloading of biofuels from railcars into trucks. Our terminalling services agreements for crude oil and related products are generally established under multi-year, take-or-pay provisions that require monthly payments from our customers for their minimum monthly volume commitments in exchange for our performance of the terminalling services enumerated above. Our terminalling services for biofuels typically require monthly payments for actual volumes handled. Variable consideration, such as volume-based pricing, included in our agreements is typically resolved within the applicable accounting period.
We recognize revenue for the terminalling services we provide based upon the contractual rates set forth in our agreements related to throughput volumes. We recognize revenue over time as we render services based on the throughput delivered as this best represents the value we provide to customers for our services. Substantially all of the contracted capacity at our Casper, Hardisty and Stroud terminals is contracted under multi-year agreements that contain “take-or-pay” provisions where we are entitled to the payment of minimum monthly commitment fees from our customers, regardless of whether the specified throughput to which the customer committed is achieved.
Our terminalling services agreements generally grant our customers make-up rights that allow them to load volumes in excess of their minimum monthly commitment in future periods, without additional charge, to the extent capacity is available for the excess volume. With respect to the Casper terminal, the make-up rights generally expire within the three-month period, representing a calendar quarter, for which the volumes were originally committed. With respect to the Hardisty and Stroud terminals, the make-up rights typically expire, if unused, in subsequent periods up to six months following the period for which the volumes were originally committed. We currently recognize substantially all of the amounts we receive for minimum commitment fees as revenue when collected, since breakage associated with these make-up rights options approximates 100% based on our experience and expectations around usage of these options. Breakage rates are regularly evaluated and modified as necessary to reflect our current expectations and experience. If we do not expect to be entitled to a breakage amount, we defer the recognition of revenue associated with volumes that are below the minimum monthly commitment until we determine that the likelihood that the customer will be able to make up the minimum volume is remote. If we expect to be entitled to a breakage amount, we estimate the expected breakage and recognize the expected breakage amount as revenue in proportion to the trend of rights exercised by the customer.
Fleet Services Revenues
Our fleet services contracts provide for the sourcing of railcar fleets and related logistics and maintenance services. We allocate revenue between the lease and service components based on relative standalone values, typically utilizing market-based and cost-plus margin estimates, and account for each component under the applicable accounting guidance. We record revenues for fleet leases on a gross basis, since we are deemed the primary obligor for the services.
We recognize revenue for fleet leases and related party administrative services ratably over the lease contract period as services are consistently provided throughout the period. Revenue for reimbursable costs is recognized on a gross basis on our consolidated statements of income as “Freight and other reimbursables,” as the costs are incurred. We have deferred revenues for amounts collected in advance from customers in our Fleet services segment, which will be recognized as revenue as the underlying services are performed pursuant to the terms of our lease contracts. We have prepaid rent associated with these deferred revenues on our railcar leases, which we will recognize as expense as these railcars are used.
Income Taxes
We are not a taxable entity for U.S. federal income tax purposes or for a majority of the states that impose an income tax. Taxes on our net income are generally borne by our unitholders through the allocation of taxable income, except for USD Rail LP, which, in October 2014, elected to be classified as an entity taxable as a corporation. Our

96




income tax expense is predominantly attributable to Canadian federal and provincial income taxes imposed on our operations based in Canada. Additionally, we are also subject to state franchise tax in the State of Texas, which is treated as an income tax under the applicable accounting guidance. This state income tax is computed on our modified gross margin, which we have determined to be an income tax as set forth in the authoritative accounting guidance. Our current and historical provision for income taxes also reflects income taxes associated with USD Rail LP.
We recognize deferred income tax assets and liabilities for temporary differences between the relevant basis of our assets and liabilities for financial reporting and tax purposes. We record the impact of changes in tax legislation on deferred income tax assets and liabilities in the period the legislation is enacted.
Pursuant to the authoritative accounting guidance regarding uncertain tax positions, we recognize the tax effects of any uncertain tax position as the largest amount that will more likely than not be realized upon ultimate settlement with the taxing authority having full knowledge of the position and all relevant facts. Under this criterion, we evaluate the most likely resolution of an uncertain tax position based on its technical merits and on the outcome that we expect would likely be sustained under examination.
Our policy is to recognize any interest or penalties related to the underpayment of income taxes as a component of income tax expense or benefit. We have not historically incurred any significant interest or penalties for the underpayment of income taxes.
Net income for financial statement purposes may differ significantly from the taxable income we allocate to our unitholders as a result of differences between the tax basis and financial reporting basis of assets and liabilities and the taxable income allocation requirements set forth in our partnership agreement. The aggregate difference in the basis of our net assets for financial and tax reporting purposes cannot be readily determined because information regarding each partner’s tax attributes in us is not available.
Cash and Cash Equivalents
Cash and cash equivalents consist of all unrestricted demand deposits and funds invested in highly liquid instruments with original maturities of three months or less. We periodically assess the financial condition of the financial institutions where these funds are held and believe that our credit risk is minimal.
Accounts Receivable
Accounts receivable consist of billed and unbilled amounts due from our customers, which include crude oil producing and petroleum refining companies, as well as marketers of petroleum, petroleum products and biofuels, for services we have provided. We perform ongoing credit evaluations of our customers. When appropriate, we use the specific identification method to estimate allowances for doubtful accounts based on our customers’ financial condition and collection history, as well as other pertinent factors. Accounts are written-off against the allowance for doubtful accounts when significantly past due and we have deemed the amounts uncollectible.
Contract Assets — Fleet Leases
We recognize operating lease contracts that contain escalation clauses for fixed amounts during the lease term, on a straight-line basis over the term of the lease in our Consolidated Statements of Income and Consolidated Statements of Comprehensive Income.  The difference between fleet lease revenue and the amounts received under the lease contract are currently included in “Other current assets related party” and “Other non-current assets related party” in our Consolidated Balance Sheets.   
Capitalization Policies and Depreciation Methods
We record property and equipment at its original cost, which we depreciate on a straight-line basis over the estimated useful lives of the assets, which range from five to 30 years. Our determination of the useful lives of property and equipment requires us to make various assumptions when the assets are acquired or placed into service about the expected usage, normal wear and tear and the extent and frequency of maintenance programs. Expenditures for repairs and maintenance are charged to expense as incurred, while improvements that extend the service life or capacity of

97




existing property and equipment are capitalized. Upon the sale or retirement of an asset, the related costs and accumulated depreciation are removed from the accounts and any gain or loss is recognized in our operating results.
During construction we capitalize direct costs, such as labor, materials and overhead, as well as interest cost we may incur on indebtedness at our incremental borrowing rate.
Asset Retirement Obligations
We record a liability for the fair value of asset retirement obligations and conditional asset retirement obligations that we can reasonably estimate. We collectively refer to asset retirement obligations and conditional asset retirement obligations as ARO. Typically, we record an ARO at the time an asset is constructed or acquired, if a reasonable estimate of fair value can be made. In connection with establishing an ARO, we capitalize the expected costs as part of the carrying value of the related assets. We recognize any ongoing expense for the accretion component of the liability resulting from changes in value of the ARO due to the passage of time as part of accretion expense. We depreciate the initial capitalized cost over the useful lives of the related assets. We extinguish the liabilities for an ARO when assets are taken out of service or otherwise abandoned.
Legal obligations exist for our San Antonio and West Colton terminal facilities due to terms within our lease agreements with the lessor that require us to remove our facilities at final abandonment. We generally own the land on which our Casper, Stroud and Hardisty terminals and related facilities reside and as a result, similar legal obligations generally do not exist that would require us to remove our Casper, Stroud and Hardisty facilities at final abandonment. However, a portion of the Casper terminal and the Stroud pipeline are on land that is leased, where the lessor has the option to either purchase the facilities from us at salvage value, or to require us to remove our facilities at the termination of the lease and restore the land to its original condition.
We have an asset retirement obligation for our San Antonio terminal facility with a remaining balance of $0.8 million at December 31, 2018, representing the costs we expect to incur at final abandonment resulting from the conclusion of our customer agreement that occurred May 1, 2017. The West Colton terminal operates in a geographical and regulatory environment that is significantly different from that of our San Antonio terminal and has unique operating characteristics that make determination of the economic life of the asset, coupled with the methods of settlement necessary for estimating the fair value of the ARO related to this facility, impracticable. With respect to the Casper and Stroud terminals, we cannot reasonably estimate the timing nor determine the method that the lessor will elect with regard to the action we will be required to take at the termination of the lease. In each of these cases, the asset retirement obligation cost is considered indeterminate because there is limited data or information that can be derived from past practice, industry practice, our intentions or the estimated economic life of the asset. Useful lives of our terminal facilities are primarily derived from available supply resources and ultimate consumption of those resources by end users. Many variables can affect the remaining lives of the assets, which preclude us from making a reasonable estimate of the ARO. We will recognize the fair value of an ARO for the Casper, Stroud and West Colton terminal facilities in the periods in which sufficient information exists that will allow us to reasonably estimate potential settlement dates and methods.
Impairment of Long-lived Assets
We evaluate long-lived assets for impairment whenever events or changes in circumstances indicate the carrying amount of an asset may not be recoverable.
We consider a long-lived asset to be impaired when the sum of the estimated, undiscounted future cash flows from the use of the asset and its eventual disposition is less than the carrying amount of the asset. Factors that indicate potential impairment include: a significant decrease in the market value of the asset, operating income or cash flows associated with the use of the asset and a significant change in the asset’s physical condition or use.
When alternative courses of action to recover the carrying amount of a long-lived asset are under consideration, estimates of future undiscounted cash flows take into account possible outcomes and probabilities of their occurrence. If the carrying amount of the long-lived asset is not recoverable based on the estimated future undiscounted cash flows, an impairment loss is recognized to the extent the carrying value exceeds the estimated fair value of the long-lived asset.

98




Intangible Assets
Our intangible assets primarily consist of customer contracts. We amortize these assets on a straight-line basis over the estimated useful lives of the underlying assets, representing the period over which the assets are expected to contribute directly or indirectly to our future cash flows.
Goodwill
Goodwill represents the future economic benefits arising from assets acquired in a business combination that are not individually identified and separately recognized. Currently, goodwill is only included in our Terminalling services segment as part of our Casper terminal reporting unit. As of December 31, 2018, the carrying amount of goodwill was $33.6 million.
We do not amortize goodwill but test it for impairment annually based on the carrying values of our reporting unit on the first day of the third quarter of each year or more frequently if impairment indicators arise that suggest the carrying value of goodwill may be impaired. In testing goodwill for impairment, we make critical assumptions that include but are not limited to:
(1)
projections of future financial performance, which includes contract renewal expectations;
(2)
market weighted average cost of capital;
(3)
EBITDA multiples derived from stock prices of public companies with similar operating and investment characteristics; and
(4)
EBITDA multiples for transactions based on actual sales and purchases of comparable businesses.
We recognize an impairment loss when the carrying amount of a reporting unit exceeds its implied fair value. We reduce the carrying value of goodwill to its fair value when we determine that an impairment has occurred.
We had no impairment of goodwill for the year ended December 31, 2018.
Fair Value Measurements
We apply the authoritative accounting provisions for measuring fair value to our financial instruments and related disclosures, which include cash and cash equivalents, accounts receivable, accounts payable, debt, and derivative instruments. We define fair value as an exit price representing the expected amount we would receive to sell an asset or pay to transfer a liability in an orderly transaction with market participants at the measurement date.
We employ a hierarchy which prioritizes the inputs we use for recurring fair value measurements into three distinct categories based upon whether such inputs are observable in active markets or unobservable. We classify assets and liabilities in their entirety based on the lowest level of input that is significant to the fair value measurement. Our methodology for categorizing assets and liabilities that are measured at fair value pursuant to this hierarchy gives the highest priority to unadjusted quoted prices in active markets and the lowest level to unobservable inputs, summarized as follows:
Level 1 — Quoted prices in active markets for identical assets or liabilities.
Level 2 — Other significant observable inputs (including quoted prices in active markets for similar assets or liabilities).
Level 3 — Significant unobservable inputs (including our own assumptions in determining fair value).
 We use the cost, income or market valuation approaches to estimate the fair value of our assets and liabilities when insufficient market-observable data is available to support our valuation assumptions.
The carrying amounts of cash and cash equivalents, accounts receivable, accounts payable, and the long-term debt represented by our $385 million senior secured credit facility as presented on our consolidated balance sheets approximate fair value due to the short-term nature of these items and, with respect to the senior secured credit facility, the frequent re-pricing of the underlying obligations. The fair value of our accounts receivable and payables with affiliates cannot be determined due to the related party nature of these items.

99




Derivative Financial Instruments
Our net income and cash flows are subject to volatility stemming from changes in interest rates on our variable rate debt obligations and fluctuations in foreign currency exchange rates. In order to manage our exposure to fluctuations in interest rates and foreign currency exchange rates and the related risks to our unitholders, we use derivative financial instruments to offset a portion of these risks. We have a program that utilizes swaps, options and other financial instruments with similar characteristics to reduce the risks associated with volatility in our interest rates on our variable rate debt and the effects of foreign currency exposures related to our Canadian subsidiaries, which have cash flows denominated in Canadian dollars. Under this program, our strategy is for the changes in value of the derivative contracts to mitigate adverse changes in our cash flows associated with the changes in interest rates and foreign currency exchange rates to the extent practical. Economically, the derivative contracts help us to limit our exposure such that the interest rates on our variable rate debt and foreign currency exchange rates will effectively lie between the floor and the ceiling of the rates set forth in the derivative contacts or otherwise fix the rates at a specified date and amount.
All of our derivative financial instruments are employed in connection with an underlying asset, liability and/or forecast transaction and are not entered into for speculative purposes.
In accordance with the authoritative accounting guidance, we record all derivative financial instruments in our consolidated balance sheets at fair market value as current or non-current assets or liabilities on a net basis by counterparty. We do not designate, nor have we historically designated, any of our derivative financial instruments as hedges of an underlying asset, liability and/or forecast transaction. To qualify for hedge accounting treatment as set forth in the authoritative accounting guidance, very specific requirements must be met in terms of hedge structure, hedge objective and hedge documentation. As a result, changes in the fair value of our derivative financial instruments and the related cash settlement of matured contracts are recognized in “Loss (gain) associated with derivative instruments” on our consolidated statements of income. Refer to Note 17. Derivative Financial Instruments.
Recently Adopted Accounting Pronouncements
ASU No. 2016-18
In November 2016, the Financial Accounting Standards Board, or FASB, issued ASU No. 2016-18, which amends the FASB Accounting Standards Codification, or ASC, Topic 230 to require that a statement of cash flows explain the change during the period in the total of cash, cash equivalents, and amounts generally described as restricted cash or restricted cash equivalents. Therefore, amounts generally described as restricted cash and restricted cash equivalents are included with cash and cash equivalents when we reconcile the beginning-of-period and end-of-period total amounts shown on our consolidated statements of cash flows.
We adopted the provisions of ASU 2016-18 retrospectively on January 1, 2018. As a result of including restricted cash with cash and cash equivalents when reconciling the beginning-of-period and end-of-period total amounts presented on the consolidated statements of cash flows, net cash flows for the years ended December 31, 2017 and 2016 increased by $5.9 million and $5.4 million, respectively.
ASU No. 2014-09
In May 2014, the FASB issued ASU No. 2014-09 Revenue from Contracts with Customers, or ASC 606, which provides a single comprehensive model for entities to use in accounting for revenue arising from contracts with customers and supersedes most previously required revenue recognition guidance, including industry-specific guidance. We adopted the provisions of ASC 606 using the full retrospective method on January 1, 2018. We applied the standard’s right-to-invoice practical expedient on contracts for which we recognize revenue at the amount to which we have the right to invoice for services performed.
We revised our consolidated financial statements from amounts previously reported due to our adoption of ASC 606 as presented in the following discussion and tables:
Terminalling Services Revenue and Deferred Revenue — Terminalling services revenue decreased by $2.5 million and increased by $2.0 million for the years ended December 31, 2017 and 2016, respectively, due to our adoption of ASC 606. The changes to our Terminalling services revenue represent the recognition of previously deferred revenue

100




in connection with payments we receive from customers of our Hardisty terminal for their minimum monthly volume commitments for the respective periods in connection with our adoption of ASC 606. We have historically deferred recognition of all such amounts due to the make-up rights we have granted customers of our Hardisty terminal for periods up to six months following the month for which the minimum volume commitments were paid. Historically, breakage associated with these make-up rights options has approximated 100%. Breakage rates are regularly evaluated and modified as necessary to reflect our current expectations and experience. The balance of our deferred revenue at December 31, 2017 decreased by approximately $21.9 million due to our adoption of ASC 606.
Pipeline Fees and Prepaid Expenses — Our “Pipeline fees” expense decreased by $0.9 million and increased by $0.2 million for the years ended December 31, 2017 and 2016, respectively. We have historically recorded amounts paid to Gibson Energy Partnership, or Gibson, for pipeline fees as a prepaid expense, which we have recognized as expense concurrently with our recognition of revenue associated with the expiration of the make-up rights we granted to customers of our Hardisty terminal. As a result of our recognition of a portion of the previously deferred revenue, we concurrently recognized a proportionate amount of the prepaid pipeline fees as expense in connection with our adoption of ASC 606. The balance of prepaid expenses at December 31, 2017, decreased by $6.4 million due to our adoption of ASC 606.
Provision for Income Taxes and Non-current Deferred Income Tax Liability — Our benefit from income taxes increased by $0.7 million and decreased by $0.5 million for the years ended December 31, 2017 and 2016, respectively. The change in our benefit from income taxes is attributable to the change in “Terminalling services revenue” in excess of the change in “Pipeline fees” associated with our adoption of ASC 606 as discussed above, which affect our provision for income taxes and the related non-current deferred income tax liability. The balance of our deferred income tax liability at December 31, 2017, increased by $3.9 million due to our adoption of ASC 606.
Other Comprehensive Income (Loss) Foreign Currency Translation and Accumulated Other Comprehensive Income (Loss) — Our translation of the foregoing items within the consolidated income statements and balance sheets of our Canadian subsidiaries resulted in changes to the amounts reported in our consolidated statements of comprehensive income for “Other comprehensive income (loss) — foreign currency translation” and the related amount for “Accumulated other comprehensive income (loss)” included in our consolidated balance sheets. The functional currency of our Hardisty terminal is the Canadian dollar, which we translate into U.S. dollars for reporting in our consolidated financial statements. We had an increase of $0.8 million and $0.3 million in our “Other comprehensive income (loss) — foreign currency translation” for the years ended December 31, 2017 and 2016, respectively. The balance of “Accumulated other comprehensive income” at December 31, 2017, increased by $0.2 million due to our adoption of ASC 606.
Cash Flows From Operating Activities Our adoption of ASC 606 did not affect the amount we reported as Cash flows from operating activities, as our adoption of this standard does not affect our cash flow. However, the components that comprise “Net cash provided by operating activities” within our consolidated statements of cash flows changed to reflect the revised amounts presented in our consolidated statements of income and consolidated balance sheet as discussed above.

101




The following table shows our adjustments for the adoption of ASC 606 and the resulting balance for each affected line item in our consolidated statements of income for the periods indicated:
 
Year ended December 31, 2017
 
Year ended December 31, 2016
 
As reported
 
Adjustments
 
As adjusted
 
As reported
 
Adjustments
 
As adjusted
 
(in thousands)
Revenues
$
111,336

 
$
(2,531
)
 
$
108,805

 
$
111,125

 
$
2,042

 
$
113,167

Operating costs
80,223

 
(896
)
 
79,327

 
78,485

 
220

 
78,705

Operating income
31,113

 
(1,635
)
 
29,478

 
32,640

 
1,822

 
34,462

Other income, net
(308
)
 
(22
)
 
(330
)
 
(10
)
 
(75
)
 
(85
)
Income before income taxes
21,015

 
(1,613
)
 
19,402

 
23,413

 
1,897

 
25,310

Benefit from income taxes
(1,192
)
 
(737
)
 
(1,929
)
 
(759
)
 
512

 
(247
)
Net income
22,207

 
(876
)
 
21,331

 
24,172

 
1,385

 
25,557

The following table shows our adjustments for the adoption of ASC 606 and ASU 2016-18 and the resulting balance for each affected line item in our consolidated statements of cash flow for the periods indicated:
 
Year ended December 31, 2017
 
Year ended December 31, 2016
 
As reported
 
Adjustments
 
As adjusted
 
As reported
 
Adjustments
 
As adjusted
 
(in thousands)
Net income
$
22,207

 
$
(876
)
 
$
21,331

 
$
24,172

 
$
1,385

 
$
25,557

Deferred income taxes
(250
)
 
(737
)
 
(987
)
 
46

 
512

 
558

Accounts receivable
256

 
(34
)
 
222

 
79

 

 
79

Prepaid expenses and other assets
4,656

 
(896
)
 
3,760

 
30

 
220

 
250

Deferred revenue and other liabilities
(7,636
)
 
2,119

 
(5,517
)
 
1,854

 
(2,155
)
 
(301
)
Deferred revenue  related party
531

 
424

 
955

 
(2,850
)
 
38

 
(2,812
)
Net cash provided by operating activities
47,725

 
94

 
47,819

 
53,076

 
654

 
53,730

Effect of exchange rate on cash
(186
)
 
387

 
201

 
(480
)
 
139

 
(341
)
Net change in cash, cash equivalents and restricted cash
(3,831
)
 
481

 
(3,350
)
 
1,205

 
793

 
1,998

Cash, cash equivalents and restricted cash  beginning of period
11,705

 
5,433

 
17,138

 
10,500

 
4,640

 
15,140

Cash, cash equivalents and restricted cash  end of period
7,874

 
5,914

 
13,788

 
11,705

 
5,433

 
17,138



102




The following table shows our adjustments for the adoption of ASC 606 and the resulting balance for each affected line item in our consolidated balance sheet:
 
December 31, 2017
 
As reported
 
Adjustments
 
As adjusted
 
(in thousands)
Assets:
 
Accounts receivable, net
$
4,137

 
$
34

 
$
4,171

Prepaid expenses
8,957

 
(6,412
)
 
2,545

Liabilities:
 
 
 
 
 
Deferred revenue
22,011

 
(18,720
)
 
3,291

Deferred revenue  related party
5,115

 
(3,129
)
 
1,986

Deferred income tax liabilities, net
614

 
3,876

 
4,490

The cumulative effect of the change on our partners’ capital accounts at January 1, 2017 was as follows:
Partners’ Capital Account
 
Amount
As reported
 
Cumulative Effect
 
Retrospectively Adjusted Amount
 
 
(in thousands)
Common units
 
$
122,802

 
$
6,101

 
$
128,903

Class A units
 
1,811

 
118

 
1,929

Subordinated units
 
(76,749
)
 
5,813

 
(70,936
)
General partner
 
111

 
245

 
356

Accumulated other comprehensive income (loss)
 
(1,157
)
 
(569
)
 
(1,726
)
Total partners’ capital
 
$
46,818

 
$
11,708

 
$
58,526

We recorded a cumulative catch up adjustment totaling $10.0 million to the January 1, 2016 opening balance of our partners’ capital accounts.
Please refer to Note 4. Revenues for additional information regarding our adoption of ASC 606.
Recent Accounting Pronouncements Not Yet Adopted
The Jumpstart Our Business Startups Act, or JOBS Act, provides that an emerging growth company can delay adopting new or revised accounting standards until such time as those standards apply to private companies. We have irrevocably elected to “opt out” of this exemption and, therefore, will be subject to the same new or revised accounting standards as other public companies that are not emerging growth companies.
Compensation — Stock Compensation
In June 2018, the FASB issued Accounting Standards Update No. 2018-07, or ASU 2018-07, which amends ASC Topic 718 to include share-based payment transactions for acquiring goods and services from nonemployees. The amendment specifies that Topic 718 applies to all share-based payment transactions in which a grantor acquires goods or services to be used or consumed in a grantor’s own operations by issuing share-based payment awards. The provisions of this standard will affect the manner in which we value the phantom unit awards, or Phantom Units, we grant to our directors and consultants domiciled in the United States, but it is not expected to have a material impact on our operating results, cash flows or financial position. This pronouncement is effective for fiscal years beginning after December 15, 2018, including interim periods within those fiscal years. We will adopt the provisions of this standard on January 1, 2019. We do not expect our adoption of this standard to have a material impact on our consolidated financial statements.

103




Intangibles — Goodwill and Other
In January 2017, the FASB issued Accounting Standards Update No. 2017-04, or ASU 2017-04, which amends ASC Topic 350 to modify the concept of impairment from the condition that exists when the carrying amount of goodwill exceeds its implied fair value to the condition that exists when the carrying amount of a reporting unit exceeds its fair value. Pursuant to the provisions of ASU 2017-04, an entity will no longer determine goodwill impairment by calculating the implied fair value of goodwill by assigning the fair value of a reporting unit to all of its assets and liabilities as if that reporting unit had been acquired in a business combination. Rather, an entity will recognize an impairment loss for the amount by which the carrying amount of a reporting unit exceeds the reporting unit’s fair value. However, the loss recognized should not exceed the total amount of goodwill allocated to that reporting unit.
The pronouncement is effective for fiscal years beginning after December 15, 2019, or for any interim impairment testing within those fiscal years and is required to be applied prospectively, with early adoption permitted. We do not expect to early adopt the provisions of this standard. Any impairment assessment we perform subsequent to our adoption of the standard could produce an impairment of goodwill in a different amount than would result under current guidance to the extent the carrying amount of a reporting unit exceeds its fair value.
Leases
In February 2016, the FASB issued Accounting Standards Update No. 2016-02, or ASU 2016-02, which creates ASC Topic 842 which requires balance sheet recognition of lease assets and lease liabilities by lessees for those leases classified as operating leases. ASU 2016-02 provides an option that permits us to elect not to recognize the lease assets and liabilities for leases with a term of 12 months or less. The pronouncement is effective for years beginning after December 15, 2018, and early adoption is permitted. In July 2018, the FASB issued ASU 2018-11 providing another transition method in addition to the existing transition method by allowing entities to initially apply the new lease standard at the adoption date and recognize a cumulative-effect adjustment to the opening balance of retained earnings in the period of adoption, or prospectively. Additionally, the FASB has issued and is likely to continue issuing Accounting Standards Updates to clarify application of the guidance in the original standard and to provide practical expedients for implementing standard, all of which will be effective upon adoption.
We continue to assess the impact our adoption of ASU 2016-02 will have on our consolidated financial statements, but we currently cannot reasonably estimate the effect. We do not currently recognize operating leases in our balance sheets as will be required by ASU 2016-02, but we record payments for operating leases as rent expense as incurred. Our process for implementing ASU 2016-02 involves evaluating all of our existing leases with terms greater than 12 months to quantify the impact to our financial statements, developing accounting policies and internal control processes to address adherence to the requirements of the standard, evaluating the capability of existing accounting systems and any enhancements needed, determining the need to modify any bank or debt compliance requirements, and training and educating our workforce and the investment community regarding the financial statement impact that application of the standard will have. We have completed steps to identify, accumulate and categorize our lease agreements into homogeneous groups to evaluate the particular terms and conditions for each type of agreement in relation to the requirements of ASU 2016-02 and are evaluating the accounting impact, commonly referred to as an “Impact Assessment.” We have also progressed with the development of accounting policies and internal control processes for lease items identified in the performance of our impact assessment. Additionally, we have completed development of a technological resource to facilitate management of the information necessary to properly account for and report new and existing leases pursuant to the provisions of ASC 842. We expect to complete the testing of our technological resource tool and finalize policies and processes in the first quarter of 2019 to complete our implementation of the provisions of ASU 2016-02. We will adopt the provisions of this standard as of January 1, 2019, prospectively, pursuant to the provisions of ASU 2018-11.

3. NET INCOME PER LIMITED PARTNER AND GENERAL PARTNER INTEREST
We allocate our net income among our general partner and limited partners using the two-class method in accordance with applicable authoritative accounting guidance. Under the two-class method, we allocate our net income and any net income in excess of distributions to our limited partners, our general partner and the holder of the incentive distribution rights, or IDRs, according to the distribution formula for available cash as set forth in our partnership

104




agreement. We allocate any distributions in excess of earnings for the period to our limited partners and general partner based on their respective proportionate ownership interests in us, as set forth in our partnership agreement, after taking into account distributions to be paid with respect to the IDRs. The formula for distributing available cash as set forth in our partnership agreement is as follows:
Distribution Targets
 
Portion of Quarterly
Distribution Per Unit
 
Percentage Distributed to Limited Partners
 
Percentage Distributed to
General Partner
(including IDRs) (1)
Minimum Quarterly Distribution
 
Up to $0.2875
 
98%
 
2%
First Target Distribution
 
> $0.2875 to $0.330625
 
98%
 
2%
Second Target Distribution
 
> $0.330625 to $0.359375
 
85%
 
15%
Third Target Distribution
 
> $0.359375 to $0.431250
 
75%
 
25%
Thereafter
 
Amounts above $0.431250
 
50%
 
50%
    
(1) 
Assumes our general partner maintains a 2% general partner interest in us.
We determined basic and diluted net income per limited partner unit as set forth in the following tables:
 
 
For the Year Ended December 31, 2018
 
 
Common
Units
 
Subordinated
Units
 
Class A
Units
 
General
Partner
Units
 
Total
 
 
(in thousands, except per unit amounts)
 
 
Net income attributable to general and limited partner interests in USD Partners LP (1)
 
$
16,796

 
$
3,524

 
$
36

 
$
776

 
$
21,132

Less: Distributable earnings (2)
 
32,685

 
6,238

 
57

 
1,097

 
40,077

Distributions in excess of earnings
 
$
(15,889
)
 
$
(2,714
)
 
$
(21
)
 
$
(321
)
 
$
(18,945
)
Weighted average units outstanding (3)
 
21,590

 
4,472

 
44

 
461

 
 
Distributable earnings per unit (4)
 
$
1.51

 
$
1.39

 
$
1.29

 
 
 
 
Overdistributed earnings per unit (5)
 
(0.74
)
 
(0.61
)
 
(0.48
)
 
 
 
 
Net income per limited partner unit (basic and diluted) (6)
 
$
0.77

 
$
0.78

 
$
0.81

 
 
 
 
    
(1) 
Represents net income allocated to each class of units based on the actual ownership of the Partnership during the period. The net income for each class of limited partner interest has been reduced by its proportionate amount of the approximate $410 thousand attributed to the general partner for its incentive distribution rights.
(2) 
Represents the per unit distributions paid of $0.3525 per unit for the three months ended March 31, 2018, $0.355 per unit for the three months ended June 30, 2018, $0.3575 per unit for the three months ended September 30, 2018, and $0.36 per unit distributable for the three months ended December 31, 2018, representing the full year-distribution amount of $1.425 per unit. Amounts presented for each class of unit include a proportionate amount of the $1.3 million distributed and $418 thousand distributable to holders of the Equity-classified Phantom Units pursuant to the distribution equivalent rights granted under the USD Partners LP Amended and Restated 2014 Long-Term Incentive Plan.
(3) 
Represents the weighted average units outstanding for the year.
(4) 
Represents the total distributable earnings divided by the weighted average number of units outstanding for the year.
(5) 
Represents the distributions in excess of earnings divided by the weighted average number of units outstanding for the year.
(6) 
Our computation of net income per limited partner unit excludes the effects of 1,165,296 equity-classified phantom unit awards outstanding as they were anti-dilutive for the period presented.





105




 
 
For the Year Ended December 31, 2017
 
 
Common
Units
 
Subordinated
Units
 
Class A
Units
 
General
Partner
Units
 
Total
 
 
(in thousands, except per unit amounts)
Net income attributable to general and limited partner interests in USD Partners LP (1)
 
$
15,093

 
$
5,577

 
$
80

 
$
581

 
$
21,331

Less: Distributable earnings (2)
 
26,909

 
8,986

 
120

 
845

 
36,860

Distributions in excess of earnings
 
$
(11,816
)
 
$
(3,409
)
 
$
(40
)
 
$
(264
)
 
$
(15,529
)
Weighted average units outstanding (3)
 
17,924

 
6,565

 
94

 
461

 
 
Distributable earnings per unit (4)
 
$
1.50

 
$
1.37

 
$
1.27

 
 
 
 
Overdistributed earnings per unit (5)
 
(0.66
)
 
(0.52
)
 
(0.42
)
 
 
 
 
Net income per limited partner unit (basic and diluted) (6)
 
$
0.84

 
$
0.85

 
$
0.85

 
 
 
 
    
(1) 
Represents net income allocated to each class of units based on the actual ownership of the Partnership during the year.
(2) 
Represents the per unit distributions paid of $0.335 per unit for the three months ended March 31, 2017, $0.34 per unit for the three months ended June 30, 2017, $0.345 per unit for the three months ended September 30, 2017 and $0.35 per unit for the three months ended December 31, 2017, representing the full year distribution of $1.37 per unit. Amounts presented for each class of units include a proportionate amount of the $1.6 million distributed for the year to holders of the Equity-classified Phantom Units pursuant to the distribution equivalent rights granted under the USD Partners LP Amended and Restated 2014 Long-Term Incentive Plan.
(3) 
Represents the weighted average units outstanding for the year.
(4) 
Represents the total distributable earnings divided by the weighted average number of units outstanding for the year.
(5) 
Represents the distributions in excess of earnings divided by the weighted average number of units outstanding for the year.
(6) 
Our computation of net income per limited partner unit excludes the effects of 1,136,848 equity-classified phantom unit awards outstanding, as they were anti-dilutive for the period presented.
 
 
For the Year Ended December 31, 2016
 
 
Common
Units
 
Subordinated
Units
 
Class A
Units
 
General
Partner
Units
 
Total
 
 
(in thousands, except per unit amounts)
Net income attributable to general and limited partner interests in USD Partners LP (1)
 
$
15,474

 
$
9,417

 
$
157

 
$
509

 
$
25,557

Less: Distributable earnings (2)
 
18,708

 
11,041

 
183

 
608

 
30,540

Distributions in excess of earnings
 
$
(3,234
)
 
$
(1,624
)
 
$
(26
)
 
$
(99
)
 
$
(4,983
)
Weighted average units outstanding (3)
 
13,867

 
8,668

 
145

 
461

 
 
Distributable earnings per unit (4)
 
$
1.35

 
$
1.27

 
$
1.26

 
 
 
 
Overdistributed earnings per unit (5)
 
(0.23
)
 
(0.19
)
 
(0.18
)
 
 
 
 
Net income per limited partner unit (basic and diluted) (6)
 
$
1.12

 
$
1.08

 
$
1.08

 
 
 
 
    
(1) 
Represents net income allocated to each class of units based on the actual ownership of the Partnership during the year.
(2) 
Represents the per unit distributions paid of $0.3075 per unit for the three months ended March 31, 2016, $0.315 per unit for the three months ended June 30, 2016, $0.3225 per unit for the three months ended September 30, 2016 and $0.33 per unit for the three months ended December 31, 2016, representing the full year distribution of $1.275 per unit. Amounts presented for each class of units include a proportionate amount of the $1.0 million distributed for the year to holders of the Equity-classified Phantom Units pursuant to the distribution equivalent rights granted under the USD Partners LP 2014 Long-Term Incentive Plan.
(3) 
Represents the weighted average units outstanding for the year.
(4) 
Represents the total distributable earnings divided by the weighted average number of units outstanding for the year.
(5) 
Represents the distributions in excess of earnings divided by the weighted average number of units outstanding for the year.
(6) 
Our computation of net income per limited partner unit excludes the effects of 795,638 equity-classified phantom unit awards outstanding, as they were anti-dilutive for the period presented.



106




4. REVENUES
We have included in the below discussion information regarding our revenues from contracts with customers. Refer to Note 2. Summary of Significant Accounting Policies for further discussion of our revenue recognition accounting policy.
Disaggregated Revenues
We manage our business in two reportable segments: Terminalling services and Fleet services. Our segments offer different services and are managed accordingly. Our chief operating decision maker, or CODM, regularly reviews financial information about both segments in order to allocate resources and evaluate performance. As such, we have concluded that disaggregating revenue by reporting segments appropriately depicts how the nature, amount, timing, and uncertainty of revenue and cash flows are affected by economic factors. Refer to Note 14. Segment Reporting for our disaggregated revenues by segment and summarized geographic data.
Remaining Performance Obligations
The transaction price allocated to the remaining performance obligations associated with our terminalling and fleet services agreements as of December 31, 2018 are as follows for the periods indicated:
 
2019
 
2020
 
2021
 
Thereafter
 
Total
 
(in thousands)
Terminalling Services (1)(2)
$
92,612

 
$
67,198

 
$
52,356

 
$
61,806

 
$
273,972

Fleet Services
1,030

 
1,030

 
1,016

 
1,308

 
4,384

Total
$
93,642

 
$
68,228

 
$
53,372

 
$
63,114

 
$
278,356

    
(1) The majority of our terminalling services agreements are denominated in Canadian dollars. We have converted the remaining performance obligations provided herein using the year-to-date average exchange rate of 0.7718 U.S. dollars for each Canadian dollar at December 31, 2018.
(2) Includes fixed monthly minimum commitment fees per contracts and excludes constrained variable consideration for rate-escalations associated with an index, such as the consumer price index, as well as any incremental revenue associated with volume activity above the minimum volumes set forth within the contracts.
We have applied the practical expedient that allows us to exclude disclosure of performance obligations that are part of a contract that has an expected duration of one year or less. In addition, we have also applied the practical expedient that allows us not to disclose the amount of transaction price allocated to the remaining performance obligations for all reporting periods presented prior to our adoption of ASC 606.
Contract Assets
Our contract assets represent cumulative revenue that has been recognized in advance of billing the customer due to tiered billing provisions. In such arrangements, revenue is recognized using a blended rate based on the billing tiers of the agreement, as the services are consistently provided throughout the duration of the contractual arrangement. We have included contract assets of $68 thousand as of December 31, 2018 in “Other current assets” and $171 thousand and $34 thousand as of December 31, 2018 and 2017, respectively, in “Other non-current assets” on our consolidated balance sheets.
Contract Liabilities
Our contract liabilities consist of amounts collected in advance from customers associated with their terminalling and fleet services agreements, which will be recognized as revenue when earned pursuant to the terms of our contractual arrangements. We have included contract liabilities with third-party customers of $2.9 million and $3.3 million as of December 31, 2018 and 2017, respectively, in “Deferred revenue.” We have included contract liabilities with related party customers of $1.5 million and $1.6 million as of December 31, 2018 and 2017, respectively, in “Deferred revenue related party” on our consolidated balance sheets.



107




The following table presents the changes associated with the balance of our contract liabilities for the year ended December 31, 2018:
 
 
December 31, 2017
 
Cash Additions for Customer Prepayments
 
Revenue Recognized
 
December 31, 2018
 
 
(in thousands)
Customer prepayments
 
$
3,291

 
$
2,921

 
$
(3,291
)
 
$
2,921

Customer prepayments — related party (1)
 
$
1,576

 
$
1,475

 
$
(1,576
)
 
$
1,475

    
(1) 
Includes contract liabilities associated with customer prepayments from related parties. Refer to Note 12. Transactions with Related Parties for additional discussion of deferred revenues associated with related parties.
Deferred Revenue Fleet Leases
Our deferred revenue also includes advance lease payments from customers of our Fleet services business, which will be recognized as Fleet leases revenue when earned pursuant to the terms of our contractual arrangements. We have likewise prepaid the rent on railcar leases that are associated with the fleet services deferred revenues, which we will recognize as expense concurrently with our recognition of the associated revenue. We have included $0.4 million at December 31, 2018 and 2017 in “Deferred revenue related party” on our consolidated balance sheets associated with customer prepayments for our fleet lease agreements.

5. RESTRICTED CASH
We include in restricted cash on our consolidated balance sheets amounts representing a cash account for which the use of funds is restricted by a facilities connection agreement among us and Gibson that we entered into during 2014 in connection with the development of our Hardisty terminal. The collaborative arrangement is further discussed in Note 10. Collaborative Arrangement.
The following table provides a reconciliation of cash, cash equivalents and restricted cash reported within our consolidated balance sheets to the amount shown in our consolidated statements of cash flows for the specified periods:
 
December 31,
 
2018
 
2017
 
2016
 
(in thousands)
 
 
Cash and cash equivalents
$
6,439

 
$
7,874

 
$
11,705

Restricted cash
5,944

 
5,914

 
5,433

Total cash, cash equivalents and restricted cash
$
12,383

 
$
13,788

 
$
17,138


6. ACCOUNTS RECEIVABLE
We had no allowances for doubtful accounts at December 31, 2018 and 2017. In addition, we had no bad debt expense for the years ended December 31, 2018, 2017 and 2016 in our consolidated statements of income.



108




7. PROPERTY AND EQUIPMENT
Our property and equipment is comprised of the following:
 
December 31,
 
Estimated 
Useful  Lives 
(Years)
 
2018
 
2017
 
 
(in thousands)
 
 
Land
$
10,004

 
$
10,245

 
N/A
Trackage and facilities
123,080

 
128,568

 
10-30
Pipeline
16,336

 
16,336

 
20-25
Equipment
16,455

 
12,926

 
3-20
Furniture
64

 
67

 
5-10
Total property and equipment
165,939

 
168,142

 
 
Accumulated depreciation
(29,479
)
 
(22,369
)
 
 
Construction in progress (1)
8,848

 
800

 
 
Property and equipment, net
$
145,308

 
$
146,573

 
 
    
(1) The amounts classified as “Construction in progress” are excluded from amounts being depreciated. These amounts represent property that is not yet ready to be placed into productive service as of the respective consolidated balance sheet date. We had no capitalized interest costs for the years ended December 31, 2018, 2017 and 2016.
Depreciation
Depreciation expense associated with Property and equipment totaled $8.5 million, $9.5 million, and $10.4 million for the years ended December 31, 2018, 2017 and 2016, respectively.
In December 2017, we recognized non-cash impairment charges totaling approximately $1.7 million to reduce the book value of certain assets included in our Terminalling services segment to their net realizable value less selling costs. We included this charge for impairment in “Depreciation and amortization” within our consolidated statements of income.
In August 2016, we received notification from the sole customer of our San Antonio terminal stating their intent to terminate our terminalling services agreement with them. The agreement subsequently ended in May 2017. In connection with conclusion of this agreement, the lessor of the real property upon which the San Antonio terminal resides notified us of their intent to terminate our lease with them concurrently with the conclusion of our terminalling services agreement discussed above. As a result of these events, we recognized a non-cash impairment loss of approximately $3.5 million for the year ended December 31, 2016, to write down the non-current assets of the terminal to fair market value, the charge for which we have included in “Depreciation and amortization” within our consolidated statements of income. The impairment loss included an asset retirement obligation of $1.0 million for amounts we expect to spend to restore the property to its original condition. We determined the fair market value of these assets to approximate $0.2 million, based upon market prices for similar assets and discounted cash flows we expected to derive from their use through the contract end date. The asset retirement obligation associated with the San Antonio terminal totaled approximately $0.8 million and $1.0 million as of December 31, 2018 and 2017, respectively. The San Antonio terminal is included in our Terminalling services segment as reported in our segment results included in Note 14. Segment Reporting.
Asset Purchase
On June 2, 2017, we acquired a 76-acre crude oil terminal in Stroud, Oklahoma, the Stroud terminal, for $22.8 million in cash, to facilitate rail-to-pipeline shipments of crude oil from our Hardisty terminal to Cushing, Oklahoma. The Stroud terminal includes current unit train unloading capacity of approximately 50,000 bpd, two onsite tanks with 140,000 barrels of total capacity and a truck bay. Additionally, the terminal includes a 12-inch diameter, 17-mile pipeline with a direct connection to the crude oil storage hub located in Cushing, Oklahoma. In connection with


109




the transaction, we also purchased approximately $1.4 million of crude oil used by the prior owner for line fill and tank bottoms and capitalized approximately $1.3 million of one-time costs.
We accounted for the acquisition of the Stroud terminal as an asset purchase, as a result of our early adoption of Financial Accounting Standards Board, or FASB, Accounting Standards Update No. 2017-01, or ASU 2017-01, which clarifies the definition of a business as set forth in Topic 805 of the FASB ASC.

8. GOODWILL AND INTANGIBLE ASSETS
Goodwill
Goodwill represents the excess of the purchase price of an entity over the estimated fair value of the assets acquired and liabilities assumed. Our goodwill originated from our acquisition of the Casper terminal, which is included in our Terminalling services segment. As of December 31, 2018, the carrying amount of our goodwill was $33.6 million.
There were no changes in the balance of Goodwill for the years ended December 31, 2018 and 2017.
We test goodwill for impairment annually based on the carrying values of our reporting units on the first day of the third quarter of each year, or more frequently if events or changes in circumstances suggest that the fair value of a reporting unit is less than its carrying value. During the third quarter of 2018, we completed our annual goodwill impairment analysis and determined that the fair value of the Casper terminal reporting unit exceeded its carrying value at July 1, 2018. An impairment charge would have resulted if our estimate of the fair value of the Casper terminal reporting unit was approximately 20% less than the amount determined. The critical assumptions used in our analysis include the following:
1)
a weighted average cost of capital of 11%;
2)
a capital structure consisting of approximately 40% debt and 60% equity;
3)
a range of EBITDA multiples derived from equity prices of public companies with similar operating and investment characteristics, from 8.25x to 9.25x; and
4)
a range of EBITDA multiples for transactions based on actual sales and purchases of comparable businesses, from 9.0x to 10.0x.
We measured the fair value of our Casper terminal reporting unit by using an income analysis, market analysis and transaction analysis with weightings of 50%, 25% and 25%, respectively. Our estimate of fair value required us to use significant unobservable inputs representative of a Level 3 fair value measurement, including assumptions related to the future performance of our Casper terminal. We have not observed any events or circumstances subsequent to our analysis that would suggest the fair value of our Casper terminal is below its carrying amount as of December 31, 2018.
Intangible Assets
The composition, gross carrying amount and accumulated amortization of our identifiable intangible assets are as follows as of the dates indicated:
 
December 31, 2018
 
December 31, 2017
 
(in thousands)
Carrying amount:
 
 
 
Customer service agreements
$
125,960

 
$
125,960

Other
106

 
106

Total carrying amount
126,066

 
126,066

Accumulated amortization:
 
 
 
Customer service agreements
(39,328
)
 
(26,731
)
Other
(33
)
 
(23
)
Total accumulated amortization
(39,361
)
 
(26,754
)
Total intangible assets, net
$
86,705

 
$
99,312



110




Our identifiable intangible assets at December 31, 2018 and 2017, originated from our acquisition of the Casper terminal and are directly associated with our Terminalling services segment. The customer service agreements intangible assets are derived from the multi-year, take-or-pay agreements. The acquisition date fair value attributed to the intangible assets was based on the present value of the future revenue stream expected to be derived from our relationships with existing customers of the Casper terminal and the additional service potential associated with these assets, which we expect to continue over a period of approximately 10 years. We amortize our intangibles on a straight-line basis over the 10 year estimated useful lives of these assets.
We determined the expiration of a customer contract for terminal services at our Casper terminal in August 2017 was an event that required us to evaluate our Casper terminal asset group for impairment. Our projections of the undiscounted cash flows expected to be derived from the operation and disposition of the Casper terminal asset group exceeded the carrying value of the asset group as of August 31, 2017, the date of our evaluation, indicating cash flows were expected to be sufficient to recover the carrying value of the Casper terminal asset group. We have not observed any other events that would suggest the fair value of our intangible assets is below the carrying amount at December 31, 2018.
The pre-tax amortization expense associated with intangible assets totaled $12.6 million for the years ended December 31, 2018, 2017 and 2016. We expect the annual pre-tax amortization expense associated with our intangible assets at December 31, 2018, to approximate $12.6 million for each of the next five years.

9. DEBT
Credit Agreement
In November 2018, we amended and restated our senior secured credit agreement, which we originally established at the time of our initial public offering in October 2014. We refer to the amended and restated senior secured credit agreement executed in November 2018 as the Credit Agreement and the original senior secured credit agreement as the Previous Credit Agreement. Our Credit Agreement is a $385 million revolving credit facility (subject to limits set forth therein) with Citibank, N.A., as administrative agent, and a syndicate of lenders. Our Credit Agreement amends and restates in its entirety our Previous Credit Agreement.
Our Credit Agreement is a four year committed facility that initially matures on November 2, 2022. Our Credit Agreement provides us with the ability to request two one-year maturity date extensions, subject to the satisfaction of certain conditions, and allows us the option to increase the maximum amount of credit available up to a total facility size of $500 million, subject to receiving increased commitments from lenders and satisfaction of certain conditions. Additionally, under the Credit Agreement, the applicable margin we are charged on LIBOR-based borrowings has been reduced by 25 basis points to a range from 2.00% to 3.00%, depending on our consolidated net leverage ratio, as defined in our Credit Agreement. Further, the Credit Agreement eliminates our ability to borrow in Canadian dollars, but keeps the financial covenants substantially consistent with our Previous Credit Agreement. Our Credit Agreement contains customary representations, warranties, covenants and events of default for facilities of this type. In connection with establishing the Credit Agreement, we incurred additional deferred financing costs of $2.9 million as of December 31, 2018, which, in addition to any remaining deferred financing costs from our Previous Credit Agreement, will be amortized over the four-year term of the Credit Agreement using the straight line method, which approximates the effective interest method.
Our Previous Credit Agreement included a $300 million Revolving Credit Facility and a $100 million term loan (borrowed in Canadian dollars), the Term Loan Facility, which we repaid in March 2017. As we repaid amounts outstanding on the Term Loan Facility, the availability on our Revolving Credit Facility was automatically increased to the full $400 million of credit available under the Previous Credit Agreement.
Our Credit Agreement and any issuances of letters of credit are available for working capital, capital expenditures, general partnership purposes and continue the indebtedness outstanding under the Previous Credit Agreement. The Credit Agreement includes an aggregate $20 million sublimit for standby letters of credit and a $20 million sublimit for swingline loans. Obligations under the Credit Agreement are guaranteed by our restricted subsidiaries (as such term is defined therein) and are secured by a first priority lien on our assets and those of our restricted subsidiaries, other than certain excluded assets.


111




Our borrowings under the Credit Agreement bear interest at either a base rate plus an applicable margin ranging from 1.00% to 2.00%, or at a rate based on the London Interbank Offered Rate, or LIBOR, or a comparable or successor rate plus an applicable margin ranging from 2.00% to 3.00%. The applicable margin, as well as a commitment fee of 0.375% to 0.50% per annum on unused commitments under the Credit Agreement, will vary based upon our consolidated net leverage ratio, as defined in our Credit Agreement.
Our Credit Agreement contains affirmative and negative covenants that, among other things, limit or restrict our ability and the ability of our restricted subsidiaries to incur or guarantee debt, incur liens, make investments, make restricted payments, engage in certain business activities, engage in mergers, consolidations and other organizational changes, sell, transfer or otherwise dispose of assets, enter into burdensome agreements or enter into transactions with affiliates on terms that are not at arm’s length, in each case, subject to exceptions.
Additionally, we are required to maintain the following financial ratios, each determined on a quarterly basis for the immediately preceding four quarter period then ended (or such shorter period as shall apply, on an annualized basis): 
Consolidated Interest Coverage Ratio (as defined in the Credit Agreement) of at least 2.50 to 1.00;
Consolidated Net Leverage Ratio of not greater than 4.50 to 1.00 (or 5.00 to 1.00 at any time after we have issued at least $150 million of certain qualified unsecured notes and for so long as the notes remain outstanding (the “Qualified Notes Requirement”)). In addition, upon the consummation of a Specified Acquisition (as defined in our Credit Agreement), for the fiscal quarter in which the Specified Acquisition is consummated and for two fiscal quarters immediately following such fiscal quarter (the “Specified Acquisition Period”), if timely elected by us by written notice to the Administrative Agent, the maximum permitted ratio shall be increased to 5.00 to 1.00 (or 5.50 to 1.00 if the Qualified Notes Requirement has been met); and  
after we have met the Qualified Notes Requirement, a Consolidated Senior Secured Net Leverage Ratio (as defined in the Credit Agreement) of not greater than 3.50 to 1.00 (or 4.00 to 1.00 during a Specified Acquisition Period).
Our Credit Agreement generally prohibits us from making cash distributions (subject to exceptions as set forth in the Credit Agreement). However, so long as no default exists or would be caused by making a cash distribution, we may make cash distributions to our unitholders up to the amount of our available cash (as defined in our partnership agreement).
The Credit Agreement contains events of default, including, but not limited to (and subject to grace periods in circumstances set forth in the Credit Agreement), the failure to pay any principal, interest or fees when due, failure to perform or observe any covenant (subject in some cases to certain grace periods or other qualifications), any representation, warranty or certification made or deemed made in the agreements or related loan documentation being untrue in any material respect when made, default under certain material debt agreements, commencement of bankruptcy or other insolvency proceedings, certain changes in our ownership or the ownership of our general partner, certain material judgments or orders, ERISA events or the invalidity of the loan documents. Upon the occurrence and during the continuation of an event of default under the agreements, the lenders may, among other things, terminate their commitments, declare any outstanding loans to be immediately due and payable and/or exercise remedies against us and the collateral as may be available to the lenders under the agreements and related documentation or applicable law.
As of December 31, 2018, we were in compliance with the covenants set forth in our Credit Agreement.
The actual average interest rate on our outstanding indebtedness was 4.86% and 4.00% at December 31, 2018 and 2017, respectively, without consideration to the effect of our derivative contracts. We had interest payable of $0.9 million and $0.5 million in “Other current liabilities” on our consolidated balance sheets at December 31, 2018 and 2017, respectively.
Effective November 2017, we entered into an interest rate derivative with a notional amount of $100 million to manage our exposure to fluctuations in the rates of interest we are charged on our Credit Agreement. Refer to Note 17. Derivative Financial Instruments for additional discussion of these derivative contracts.


112




Our long-term debt balances included the following components as of the specified dates:
 
December 31,
 
2018
 
2017
 
(in thousands)
Revolving Credit Facility
$
209,000

 
$
202,000

Less: Deferred financing costs, net
(3,419
)
 
(1,373
)
Total long-term debt, net
$
205,581

 
$
200,627

We determined the capacity available to us under the terms of our Credit Agreement was as follows as of the specified dates:
 
December 31,
 
2018
 
2017
 
(in millions)
Aggregate borrowing capacity under the Credit Agreement
$
385.0

 
$
400.0

Less: Revolving Credit Facility amounts outstanding
209.0

 
202.0

     Letters of credit outstanding
0.6

 

Available under the Credit Agreement (1)
$
175.4

 
$
198.0

    
(1) 
Pursuant to the terms of our Credit Agreement, our borrowing capacity, currently, is limited to 4.5 times our trailing 12-month consolidated EBITDA.
Interest expense associated with our outstanding indebtedness was as follows for the specified periods:
 
For the Years Ended December 31,
 
2018
 
2017
 
2016
 
(in thousands)
Interest expense on Credit Agreement
$
10,492

 
$
9,064

 
$
8,986

Amortization of deferred financing costs
866

 
861

 
861

Total interest expense
$
11,358

 
$
9,925

 
$
9,847


10. COLLABORATIVE ARRANGEMENT
We entered into a facilities connection agreement in 2014 with Gibson under which Gibson developed, constructed and operates a pipeline and related facilities connected to our Hardisty terminal. Gibson’s storage terminal is the exclusive means by which our Hardisty terminal receives crude oil. Subject to certain limited exceptions regarding manifest train facilities, our Hardisty terminal is the exclusive means by which crude oil from Gibson’s Hardisty storage terminal may be transported by rail. We remit pipeline fees to Gibson for the transportation of crude oil to our Hardisty terminal based on a predetermined formula. Pursuant to our arrangement with Gibson, we incurred $21.7 million, $22.5 million and $21.0 million of expenses for the years ended December 31, 2018, 2017 and 2016, respectively, which are presented as “Pipeline fees” in our consolidated statements of income.

11. NONCONSOLIDATED VARIABLE INTEREST ENTITIES
We have entered into purchase, assignment and assumption agreements to assign payment and performance obligations for certain operating lease agreements with lessors, as well as customer fleet service payments related to these operating leases, with unconsolidated entities in which we have variable interests. These variable interest entities, or VIEs, include LRT Logistics Funding LLC, USD Fleet Funding LLC, USD Fleet Funding Canada Inc., and USD Logistics Funding Canada Inc. We treat these entities as variable interests under the applicable accounting guidance due to their having an insufficient amount of equity invested at risk to finance their activities without additional subordinated financial support. We are not the primary beneficiary of the VIEs, as we do not have the power to direct the activities that most significantly affect the economic performance of the VIEs, nor do we have the power to remove


113




the managing member under the terms of the VIEs’ limited liability company agreements. Accordingly, we do not consolidate the results of the VIEs in our consolidated financial statements.
Prior to July 1, 2016, our activities with the VIEs were treated as related party transactions and disclosed in Note 12. Transactions with Related Parties due to the managing member of the VIEs being a member of the board of directors of USD. The managing member subsequently transferred ownership and control of the companies to a party that is unaffiliated with USD or us. As a result, for periods following June 30, 2016, we no longer treat the VIEs as related parties.
The following tables summarize the total assets and liabilities between us and the VIEs as reflected in our consolidated balance sheets at December 31, 2018 and 2017, as well as our maximum exposure to losses from entities in which we have a variable interest, but are not the primary beneficiary. Generally, our maximum exposure to losses is limited to amounts receivable for services we provided, reduced by any deferred revenues.
 
December 31, 2018
 
Total assets
 
Total liabilities
 
Maximum exposure to loss
 
(in thousands)
Accounts receivable
$
17

 
$

 
$
7

Deferred revenue

 
10

 

 
$
17

 
$
10

 
$
7


 
December 31, 2017
 
Total assets
 
Total liabilities
 
Maximum exposure to loss
 
(in thousands)
Accounts receivable
$
30

 
$

 
$

Deferred revenue

 
284

 

 
$
30

 
$
284

 
$

We have assigned certain payment and performance obligations under the leases and master fleet service agreements for 1,483 of the railcars to the VIEs, but we have retained certain rights and obligations with respect to the servicing of these railcars.
During the years 2018, 2017 and 2016, we provided no explicit or implicit financial or other support to these VIEs that were not previously contractually required.

12. TRANSACTIONS WITH RELATED PARTIES
Nature of Relationship with Related Parties
USD is engaged in designing, developing, owning and managing large-scale multi-modal logistics centers and other energy-related infrastructure across North America. USD is also the sole owner of USDG and the ultimate parent of our general partner. USD is owned by Energy Capital Partners, Goldman Sachs and certain members of its management.
USDG is the sole owner of our general partner and at December 31, 2018, owns 7,371,672 of our common units and all 4,185,418 of our subordinated units representing a combined 43.4% limited partner interest in us. USDG also provides us with general and administrative support services necessary for the operation and management of our business.
USD Partners GP LLC, our general partner, currently owns all 461,136 of our general partner units representing a 1.7% general partner interest in us, as well as all of our incentive distribution rights. Pursuant to our partnership agreement, our general partner is responsible for our overall governance and operations.


114




USD Marketing LLC, or USDM, is a wholly-owned subsidiary of USDG organized to promote contracting for services provided by our terminals and to facilitate the marketing of customer products.
Omnibus Agreement
We are a party to an omnibus agreement with USD, USDG and certain of their subsidiaries including our general partner that provide for the following:
our payment of an annual amount to USDG for providing certain general and administrative services by USDG and its affiliates and executive management services by officers of our general partner. We also incur and pay additional amounts that are based on the costs actually incurred by USDG and its affiliates in providing the services;
our right of first offer to acquire any Hardisty expansion projects, as well as other additional midstream infrastructure that USD and USDG may construct or acquire in the future;
our obligation to reimburse USDG for any out-of-pocket costs and expenses incurred by USDG in providing general and administrative services (which reimbursement is in addition to certain expenses of our general partner and its affiliates that are reimbursed under our partnership agreement), as well as any other out-of-pocket expenses incurred by USDG on our behalf; and
an indemnity by USDG for certain environmental and other liabilities, and our obligation to indemnify USDG and its subsidiaries for events and conditions associated with the operation of our assets that occur after the closing of the initial public offering, or IPO, and for environmental liabilities related to our assets to the extent USDG is not required to indemnify us. 
So long as USDG controls our general partner, the omnibus agreement will remain in full force and effect. If USDG ceases to control our general partner, either party may terminate the omnibus agreement, provided that the indemnification obligations will remain in full force and effect in accordance with their terms.
Payment of Annual Fee and Reimbursement of Expenses  
We pay USDG, in equal monthly installments, the annual amount USDG estimates will be payable by us during the calendar year for providing services for our benefit. The omnibus agreement provides that this amount, which included a fixed annual fee of $3.4 million, $3.3 million and $3.2 million for the years ended December 31, 2018, 2017 and 2016 respectively, may be adjusted annually to reflect, among other things, changes in the scope of the general and administrative services provided to us due to a contribution, acquisition or disposition of assets by us, or our subsidiaries, or for changes in any law, rule or regulation applicable to us, which affects the cost of providing the general and administrative services. We also reimburse USDG for any out-of-pocket costs and expenses incurred on our behalf in providing general and administrative services to us. This reimbursement is in addition to the amounts we pay to reimburse our general partner and its affiliates for certain costs and expenses incurred on our behalf for managing our business and operations, as required by our partnership agreement.
The total amounts charged to us under the omnibus agreement for the years ended December 31, 2018, 2017 and 2016 was $7.6 million, $5.9 million and $5.8 million, respectively, which amounts are included in “Selling, general and administrative — related party” in our consolidated statements of income. We had a payable balance of $0.4 million and $0.2 million with respect to these costs at December 31, 2018 and 2017, respectively, included in “Accounts payable and accrued expenses related party” in our consolidated balance sheets.
Right of First Offer
Under the omnibus agreement, until October 15, 2021, prior to engaging in any negotiation regarding the sale, transfer or disposition of certain specified expansion projects at our Hardisty terminal retained by USDG or any other midstream infrastructure assets that USD or USDG may develop, construct or acquire, USD or USDG is required to provide written notice to us setting forth the material terms and conditions upon which USD or USDG would sell or transfer such assets or businesses to us. Following the receipt of such notice, we will have 60 days to determine whether the asset is suitable for our business at that particular time and to propose a transaction with USD or USDG. We and USD or USDG will then have 60 days to negotiate in good faith to reach an agreement on such transaction. If we and USD or USDG, as applicable, are unable to agree on terms during such 60-day period, then USD or USDG, as applicable,


115




may transfer such asset to any third party during a 180-day period following the expiration of such 60-day period on terms generally no less favorable to the third party than those included in the written notice.
Our decision to make any offer will require the approval of the conflicts committee of the board of directors of our general partner. The consummation and timing of any acquisition by us of the assets covered by our right of first offer will depend on, among other factors, USD or USDG’s decision to sell an asset covered by our right of first offer, our ability to reach an agreement with USD or USDG on the price and other terms and our ability to obtain financing on acceptable terms. USD or USDG are under no obligation to accept any offer that we may choose to make.
Additionally, the approval of Energy Capital Partners is required for the sale of any assets by USD or its subsidiaries, including sales to or by USDG and us (other than sales in the ordinary course of business), acquisitions of securities of other entities that exceed specified materiality thresholds and any material unbudgeted expenditures or deviations from our approved budgets. Energy Capital Partners may make these decisions free of any duty to us and our unitholders. This approval would be required for the potential acquisition by us of any Hardisty expansion projects, as well as any other projects or assets that USD or USDG may develop or acquire in the future or any third-party acquisition we may intend to pursue jointly or independently from USD or USDG. Energy Capital Partners is under no obligation to approve any such transaction.
Indemnification
USDG indemnifies us for certain defects in title to the assets contributed to us and failure to obtain certain consents, licenses and permits necessary to conduct our business, including the cost of curing any such condition and certain tax liabilities attributable to the operation of the assets contributed to us prior to the time they were contributed that are identified prior to October 15, 2019.  
In addition, USDG also indemnifies us for liabilities, subject to an aggregate deductible of $500,000 relating to:
the consummation of the IPO contribution transactions;
events and conditions associated with any assets retained by USDG; and
all tax liabilities attributable to the assets contributed to us that arose prior to the closing of the IPO or otherwise related to USDG’s contribution of those assets to us in connection with the IPO.
Marketing Services Agreement
In connection with our purchase of the Stroud terminal, we entered into a Marketing Services Agreement, with USDM effective as of May 31, 2017, whereby we granted USDM the right to market the capacity at the Stroud terminal in excess of the original capacity of our initial customer in exchange for a nominal per barrel fee. USDM is obligated to fund any related capital costs associated with increasing the throughput or efficiency of the terminal to handle additional throughput. Upon expiration of our contract with the initial Stroud customer in June 2020, the same marketing rights will apply to all throughput at the Stroud terminal in excess of the throughput necessary for the Stroud terminal to generate Adjusted EBITDA that is at least equal to the average monthly Adjusted EBITDA derived from the initial Stroud terminal customer during the 12 months prior to expiration. We also granted USDG the right to develop other projects at the Stroud terminal in exchange for the payment to us of market-based compensation for the use of our property for such development projects. Any such development projects would be wholly-owned by USDG and would be subject to our existing right of first offer with respect to midstream projects developed by USDG. Payments made under the Marketing Services Agreement during the periods presented in this report are discussed below under the heading “Related Party Revenue and Deferred Revenue.”  
Contribution of Capital at the Stroud Terminal
Pursuant to the Marketing Services Agreement discussed above, USDM provided a temporary steaming solution and constructed a permanent steaming solution at the Stroud terminal to alleviate operational railcar unloading issues that resulted from cold weather at the terminal. The construction of the steaming equipment was completed in July 2018 and contributed to us. The non-cash capital contribution that was valued at the original cost of constructing the asset, of $3.4 million resulting in an increase in “Property and equipment” and the capital account of our general partner


116




included in “General partner units” on our December 31, 2018 consolidated balance sheet. We did not issue additional general partner units in connection with this contribution.
Variable Interest Entities
We have entered into purchase, assignment and assumption agreements to assign payment and performance obligations for certain operating lease agreements with lessors, as well as customer fleet service payments related to these operating leases, with the VIEs. Prior to July 1, 2016, a member of the board of directors of USD exercised control over the VIEs as its managing member. Subsequent to June 30, 2016, the managing member transferred ownership of the VIEs to a party that is unaffiliated with USD or us. As a result, for periods following June 30, 2016, we no longer treat the VIEs as related parties. Refer to Note 11. Nonconsolidated Variable Interest Entities for additional discussion and information regarding transactions with the VIEs subsequent to June 30, 2016.
For periods prior to July 1, 2016, our related party sales to the VIEs are included in the accompanying consolidated statements of income as set forth in the following table for the indicated periods:
 
For the Years Ended December 31,
 
2018
 
2017
 
2016
 
(in millions)
Fleet services — related parties
$

 
$

 
$
0.8

Related Party Revenue and Deferred Revenue
We have agreements to provide terminalling and fleet services for USDM with respect to our Hardisty terminal and terminalling services with respect to our Stroud terminal, which also include reimbursement to us for certain out-of-pocket expenses we incur.
In connection with our acquisition of the Stroud terminal, USDM assumed the rights and obligations for additional terminalling capacity at our Hardisty terminal from another customer, effective as of June 1, 2017, to facilitate the origination of crude oil barrels by the Stroud terminal customer from our Hardisty terminal for delivery to the Stroud terminal. As a result of the assumption of these rights and obligations by USDM, and in order to accommodate the needs of the Stroud terminal customer, the contracted term for the capacity held by USDM was extended to June 30, 2020. USDM controls approximately 25% of the available monthly capacity of the Hardisty terminal at December 31, 2018. The terms and conditions of these agreements are similar to the terms and conditions of agreements we have with other parties at the Hardisty terminal that are not related to us.
We also entered into a Marketing Services Agreement with USDM effective as of May 31, 2017, as discussed above, in connection with our acquisition of the Stroud terminal. Pursuant to the terms of the agreement, we receive a fixed amount per barrel from USDM in exchange for marketing the additional capacity available at the Stroud terminal. We also received revenue for providing additional terminalling services at our Hardisty terminal to USDM pursuant to the terms of its existing agreement with us. We include amounts received pursuant to this arrangement as revenue in the table below under “Terminalling services — related party.”
Our related party revenue from USD and affiliates are presented below in the following table for the indicated periods:
 
For the Years Ended December 31,
 
2018
 
2017
 
2016
 
(in thousands)
Terminalling services — related party
$
22,149

 
$
13,769

 
$
6,895

Fleet leases — related party
3,935

 
4,401

 
3,560

Fleet services — related party
910

 
652

 
1,116

Freight and other reimbursables — related party
4

 
2

 

 
$
26,998

 
$
18,824

 
$
11,571



117




We had the following amounts outstanding with USD and affiliates on our consolidated balance sheets as presented below in the following table for the indicated periods:
 
December 31,
 
2018
 
2017
 
(in thousands)
Accounts receivable — related party
$
624

 
$
410

Accounts payable and accrued expenses — related party
$
67

 
$

Other current and non-current assets — related party (1)
$
174

 
$
253

Deferred revenue — related party (2)
$
1,885

 
$
1,986

    
(1) 
Represents a contract asset associated with our lease agreement with USDM.
(2) 
Represents deferred revenues associated with our terminalling and fleet services agreements with USD and affiliates for amounts we have collected from them for their prepaid leases and prepaid minimum volume commitment fees.
Cash Distributions
We paid the following aggregate cash distributions to USDG as a holder of our common units and as the sole owner of our subordinated units and to USD Partners GP LLC for their general partner interest and as holder of our IDRs.
For the Year Ended December 31, 2018
Distribution Declaration Date
 
Record Date
 
Distribution
Payment Date
 
Amount Paid to
 USDG
 
Amount Paid to
USD Partners GP LLC
 
 
 
 
 
 
(in thousands)
February 1, 2018
 
February 12, 2018
 
February 16, 2018
 
$
4,045

 
$
238

April 26, 2018
 
May 7, 2018
 
May 11, 2018
 
4,074

 
249

July 27, 2018
 
August 7, 2018
 
August 14, 2018
 
4,103

 
261

October 25, 2018
 
November 6, 2018
 
November 14, 2018
 
4,132

 
272

 
 
 
 
 
 
$
16,354

 
$
1,020


For the Year Ended December 31, 2017
Distribution Declaration Date
 
Record Date
 
Distribution
Payment Date
 
Amount Paid to
 USDG
 
Amount Paid to
USD Partners GP LLC
 
 
 
 
 
 
(in thousands)
February 1, 2017
 
February 13, 2017
 
February 17, 2017
 
$
3,814

 
$
152

April 27, 2017
 
May 8, 2017
 
May 12, 2017
 
3,872

 
170

July 27, 2017
 
August 7, 2017
 
August 11, 2017
 
3,929

 
194

October 26, 2017
 
November 6, 2017
 
November 13, 2017
 
3,987

 
216

 
 
 
 
 
 
$
15,602

 
$
732




118




Year Ended December 31, 2016
Distribution Declaration Date
 
Record Date
 
Distribution
Payment Date
 
Amount Paid to
 USDG
 
Amount Paid to
USD Partners GP LLC
 
 
 
 
 
 
(in thousands)
February 4, 2016
 
February 15, 2016
 
February 19, 2016
 
$
3,467

 
$
138

April 28, 2016
 
May 9, 2016
 
May 13, 2016
 
3,554

 
142

July 28, 2016
 
August 8, 2016
 
August 12, 2016
 
3,640

 
145

October 27, 2016
 
November 7, 2016
 
November 14, 2016
 
3,727

 
149

 
 
 
 
 
 
$
14,388

 
$
574


13. COMMITMENTS AND CONTINGENCIES
Rail Service Agreements
We have rail service agreements at our terminal facilities with labor service providers that expire at various dates from 2019 through 2020. After the initial term of the agreements, the rail service contracts will continue to be in effect for consecutive one-year terms unless either party provides the other party written notice prior to the end of the term. Under these agreements, we incurred approximately $13.8 million, $9.0 million and $8.1 million in service fees for the years ended December 31, 2018, 2017 and 2016, respectively, which are recorded in “Subcontracted rail services” within our consolidated statements of income.
The future minimum payments for these rail services agreements are as follows (in thousands):
Year ending December 31,
 
2019
$
8,818

2020
1,551

Total
$
10,369

Operating Leases and Fleet Lease Income
We have non-cancellable operating leases for railroad tracks, land surfaces, and railcars that expire on various dates from 2019 through 2023. We incurred approximately $2.5 million, $0.3 million and $0.4 million in lease expenses and other rental charges for buildings, storage tanks, offices, tracks and land for the years ended December 31, 2018, 2017 and 2016, respectively, which are recorded in “Operating and maintenance” within our consolidated statements of income. Additionally, we incurred approximately $3.9 million, $6.5 million and $6.2 million for railcar leases for the years ended December 31, 2018, 2017 and 2016, respectively, which are recorded in “Fleet leases” within our consolidated statements of income.
The approximate amount of our future minimum lease payments under our non-cancellable operating leases are as follows (in thousands):
Year ending December 31,
 
2019
$
6,191

2020
5,263

2021
4,072

2022
3,787

2023
20

Total
$
19,333




119




We serve as an intermediary to assist our customers with obtaining railcars. In connection with our leasing of railcars from third parties, we simultaneously enter into lease agreements with our customers for non-cancellable terms that are designed to recover our costs associated with leasing the railcars plus a fee for providing this service. Our lease agreements with customers require them to make monthly payments to us totaling $19.6 million under non-cancellable terms through 2022, which are concurrent with the payments we are required to make to our lessors under our non-cancellable operating leases as set forth in the table above. We record the revenue we derive from these leases in “Fleet leases” and “Fleet leases related party” within our consolidated statements of income.
The approximate amount of our future rental income under non-cancellable operating leases are as follows (in thousands):
Year ending December 31,
 
2019
$
4,924

2020
4,924

2021
4,924

2022
4,781

Total
$
19,553

Contingent Liabilities
From time to time, we may be involved in legal, tax, regulatory and other proceedings in the ordinary course of business. We do not believe that we are currently a party to any such proceedings that will have a material adverse impact on our financial condition or results of operations.



120




14. SEGMENT REPORTING
We manage our businesses in two reportable segments: Terminalling services and Fleet services. The Terminalling services segment charges minimum monthly commitment fees under multi-year take-or-pay contracts to load and unload various grades of crude oil into and from railcars, as well as fixed fees per gallon to transload ethanol from railcars, including related logistics services. The Fleet services segment provides customers with railcars and fleet services related to the transportation of liquid hydrocarbons and biofuels under multi-year, take-or-pay contracts. Corporate activities are not considered a reportable segment, but are included to present shared services and financing activities which are not allocated to our established reporting segments.
Our segments offer different services and are managed accordingly. Our chief operating decision maker, or CODM, regularly reviews financial information about both segments in order to allocate resources and evaluate performance. Our CODM assesses segment performance based on the cash flows produced by our established reporting segments using Segment Adjusted EBITDA. We define Segment Adjusted EBITDA as “Net cash provided by operating activities” adjusted for changes in working capital items, interest, income taxes, foreign currency transaction gains and losses and other items which do not affect the underlying cash flows produced by our businesses. As such, we have concluded that disaggregating revenue by reporting segments appropriately depicts how the nature, amount, timing, and uncertainty of revenue and cash flows are affected by economic factors.
The following tables summarize our reportable segment data:
 
For the Year Ended December 31, 2018
 
Terminalling
services
 
Fleet
services
 
Corporate
 
Total
 
(in thousands)
Revenues
 
 
 
 
 
 
 
Terminalling services
$
86,692

 
$

 
$

 
$
86,692

Terminalling services — related party
22,149

 

 

 
22,149

Fleet leases

 

 

 

Fleet leases — related party

 
3,935

 

 
3,935

Fleet services

 
573

 

 
573

Fleet services — related party

 
910

 

 
910

Freight and other reimbursables
2,814

 
2,149

 

 
4,963

Freight and other reimbursables — related party
3

 
1

 

 
4

Total revenues
111,658

 
7,568

 

 
119,226

Operating costs
 
 
 
 
 
 
 
Subcontracted rail services
13,785

 

 

 
13,785

Pipeline fees
21,679

 

 

 
21,679

Fleet leases

 
3,945

 

 
3,945

Freight and other reimbursables
2,817

 
2,150

 

 
4,967

Operating and maintenance
5,001

 
875

 

 
5,876

Selling, general and administrative
5,507

 
1,321

 
11,594

 
18,422

Depreciation and amortization
21,103

 

 

 
21,103

Total operating costs
69,892

 
8,291

 
11,594

 
89,777

Operating income (loss)
41,766

 
(723
)
 
(11,594
)
 
29,449

Interest expense

 

 
11,358

 
11,358

Gain associated with derivative instruments

 

 
(374
)
 
(374
)
Foreign currency transaction loss (gain)
138

 
(14
)
 
(138
)
 
(14
)
Other expense, net
16

 

 

 
16

Provision for (benefit from) income taxes
(2,709
)
 
43

 
(3
)
 
(2,669
)
Net income (loss)
$
44,321

 
$
(752
)
 
$
(22,437
)
 
$
21,132

Total assets
$
282,523

 
$
1,966

 
$
2,806

 
$
287,295

Capital expenditures
$
8,816

 
$

 
$

 
$
8,816



121




 
For the Year Ended December 31, 2017
 
Terminalling
services
 
Fleet
services
 
Corporate
 
Total
 
(in thousands)
Revenues
 
 
 
 
 
 
 
Terminalling services
$
85,124

 
$

 
$

 
$
85,124

Terminalling services — related party
13,769

 

 

 
13,769

Fleet leases

 
2,140

 

 
2,140

Fleet leases— related party

 
4,401

 

 
4,401

Fleet services

 
1,854

 

 
1,854

Fleet services — related party

 
652

 

 
652

Freight and other reimbursables
367

 
496

 

 
863

Freight and other reimbursables — related party
1

 
1

 

 
2

Total revenues
99,261

 
9,544

 

 
108,805

Operating costs
 
 
 
 
 
 
 
Subcontracted rail services
8,953

 

 

 
8,953

Pipeline fees
22,524

 

 

 
22,524

Fleet leases

 
6,539

 

 
6,539

Freight and other reimbursables
368

 
497

 

 
865

Operating and maintenance
2,853

 
380

 

 
3,233

Selling, general and administrative
5,064

 
927

 
9,090

 
15,081

Depreciation and amortization
22,132

 

 

 
22,132

Total operating costs
61,894

 
8,343

 
9,090

 
79,327

Operating income (loss)
37,367

 
1,201

 
(9,090
)
 
29,478

Interest expense
170

 

 
9,755

 
9,925

Loss (gain) associated with derivative instruments
1,083

 

 
(146
)
 
937

Foreign currency transaction loss (gain)
(33
)
 
5

 
(428
)
 
(456
)
Other income, net
(330
)
 

 

 
(330
)
Provision for (benefit from) income taxes
(2,027
)
 
275

 
(177
)
 
(1,929
)
Net income (loss)
$
38,504

 
$
921

 
$
(18,094
)
 
$
21,331

Total assets
$
297,937

 
$
2,229

 
$
846

 
$
301,012

Capital expenditures
$
27,580

 
$

 
$

 
$
27,580



122




 
For the Year Ended December 31, 2016
 
Terminalling
services
 
Fleet
services
 
Corporate
 
Total
 
(in thousands)
Revenues
 
 
 
 
 
 
 
Terminalling services
$
95,170

 
$

 
$

 
$
95,170

Terminalling services — related party
6,895

 

 

 
6,895

Fleet leases

 
2,577

 

 
2,577

Fleet leases — related party

 
3,560

 

 
3,560

Fleet services

 
1,084

 

 
1,084

Fleet services — related party

 
1,926

 

 
1,926

Freight and other reimbursables
13

 
1,942

 

 
1,955

Freight and other reimbursables — related party

 

 

 

Total revenues
102,078

 
11,089

 

 
113,167

Operating costs
 
 
 
 
 
 
 
Subcontracted rail services
8,077

 

 

 
8,077

Pipeline fees
21,019

 

 

 
21,019

Fleet leases

 
6,174

 

 
6,174

Freight and other reimbursables
13

 
1,942

 

 
1,955

Operating and maintenance
2,625

 
337

 

 
2,962

Selling, general and administrative
4,899

 
823

 
9,704

 
15,426

Depreciation and amortization
23,092

 

 

 
23,092

Total operating costs
59,725

 
9,276

 
9,704

 
78,705

Operating income (loss)
42,353

 
1,813

 
(9,704
)
 
34,462

Interest expense
1,016

 

 
8,831

 
9,847

Loss associated with derivative instruments
140

 

 

 
140

Foreign currency transaction gain
(28
)
 
(71
)
 
(651
)
 
(750
)
Other income, net
(85
)
 

 

 
(85
)
Provision for (benefit from) income taxes
(672
)
 
242

 
183

 
(247
)
Net Income (loss)
$
41,982

 
$
1,642

 
$
(18,067
)
 
$
25,557

Total assets
$
290,398

 
$
5,773

 
$
2,944

 
$
299,115

Capital expenditures
$
474

 
$

 
$

 
$
474




123




Segment Adjusted EBITDA
The following table provides a reconciliation of Segment Adjusted EBITDA to “Net cash provided by operating activities”:
 
For the Years Ended December 31,
 
2018
 
2017
 
2016
 
(in thousands)
Segment Adjusted EBITDA
 
 
 
 
 
Terminalling services
$
62,719

 
$
59,900

 
$
67,843

Fleet services
(723
)
 
1,542

 
1,813

Corporate activities (1)
(5,274
)
 
(4,984
)
 
(5,630
)
Total Adjusted EBITDA
56,722

 
56,458

 
64,026

Add (deduct):
 
 
 
 
 
Amortization of deferred financing costs
866

 
861

 
861

Deferred income taxes
(3,971
)
 
(987
)
 
558

Changes in accounts receivable and other assets
815

 
3,503

 
2,079

Changes in accounts payable and accrued expenses
(639
)
 
397

 
(1,917
)
Changes in deferred revenue and other liabilities
(196
)
 
(4,562
)
 
(3,113
)
Interest expense, net
(11,356
)
 
(9,917
)
 
(9,837
)
Benefit from income taxes
2,669

 
1,929

 
247

Foreign currency transaction gain (2)
14

 
456

 
750

Other income, net

 
22

 
76

Non-cash lease items (3)

 
(341
)
 

Non-cash contract asset (4)
205

 

 

Net cash provided by operating activities
$
45,129

 
$
47,819

 
$
53,730

    
(1) 
Corporate activities represent shared service and financing transactions that are not allocated to our established reporting segments.
(2) 
Represents foreign exchange transaction amounts associated with activities between our U.S. and Canadian subsidiaries.
(3) 
Represents non-cash lease revenues and expenses associated with our lease contracts.
(4) 
Represents the non-cash change in contract assets for revenue recognized in advance at blended rates based on the escalation clauses in certain of our customer contracts. Refer to Note 4. Revenues—Contract Assets for more information.

The following tables summarize the geographic data for our continuing operations:
 
For the Year Ended December 31, 2018
 
U.S.
 
Canada
 
Total
 
(in thousands)
Revenues
 
 
 
 
 
Third party
$
44,570

 
$
47,658

 
$
92,228

Related party
$
7,214

 
$
19,784

 
$
26,998

Total assets
$
224,588

 
$
62,707

 
$
287,295

 
For the Year Ended December 31, 2017
 
U.S.
 
Canada
 
Total
 
(in thousands)
Revenues
 
 
 
 
 
Third party
$
38,452

 
$
51,529

 
$
89,981

Related party
$
5,054

 
$
13,770

 
$
18,824

Total assets
$
229,241

 
$
71,771

 
$
301,012



124




 
For the Year Ended December 31, 2016
 
U.S.
 
Canada
 
Total
 
(in thousands)
Revenues
 
 
 
 
 
Third party
$
44,792

 
$
55,994

 
$
100,786

Related party
$
5,426

 
$
6,955

 
$
12,381

Total assets
$
227,913

 
$
71,202

 
$
299,115


15. INCOME TAXES
U.S. Federal and State Income Taxes
We are treated as a partnership for U.S. federal and most state income tax purposes, with each partner being separately taxed on their share of our taxable income. One of our subsidiaries, USD Rail LP, has elected to be classified as an entity taxable as a corporation for U.S. federal income tax purposes. We are also subject to state franchise tax in the state of Texas, which is treated as an income tax under the applicable accounting guidance. Our U.S. federal income tax expense is based upon the statutory federal income tax rate of 21% in effect for our fiscal year ended December 31, 2018, as applied to USD Rail LP’s taxable loss of $0.9 million for the year ended December 31, 2018. Our U.S. federal income tax expense for our fiscal years ended December 31, 2017 and 2016 is based on the statutory federal income tax rate of 34% in effect for those periods as applied to USD Rail LP’s taxable income of $2.0 million and taxable loss of $0.8 million for the years ended December 31, 2017 and 2016, respectively. We recorded a provision for U.S. federal income tax in 2017, utilizing net operating loss carryforwards to offset a portion of our taxable income. As a result of the losses in 2016, we did not record a provision for U.S. federal income taxes for that year.
On December 22, 2017, United States legislation referred to as the Tax Cuts and Jobs Act, or TCJA, was signed into law. A majority of the provisions enacted by the TCJA are effective for taxable years beginning after December 31, 2017, although some are effective beginning September 27, 2017 or later. The TCJA includes significant changes to the Internal Revenue Code of 1986 (as amended, the Code), including amendments which significantly change the taxation of individual and business entities. The most significant change included in the TCJA is a reduction in the corporate federal income tax rate from 34% to 21%. We do not expect changes in the Code from the TCJA to have a material impact on our tax provision in future periods.
Foreign Income Taxes
Our Canadian operations are conducted through entities that are subject to Canadian federal and provincial income taxes which are determined using the combined federal and provincial income tax rate of 27% applicable to the taxable income of our Canadian operations for the years ended December 31, 2018, 2017 and 2016. The combined rate of 27% was also used to compute deferred income tax expense, which is the result of temporary differences that are expected to reverse in the future.
The 2017 income tax expense of our Canadian operations includes a reduction to our estimate for 2016 income tax expense resulting from refunds of approximately $2.6 million (C$3.4 million) in connection with our Canadian federal and provincial income tax returns for 2016, which we filed in June 2017. In 2016, we adopted a methodology for determining the return attributable to our Canadian subsidiaries based upon completion of a study we initially commissioned in 2015, which affected the amount of Canadian federal and provincial income taxes to which our Canadian operations are subject. We calculated our 2017 and 2016 income tax provisions for our Canadian operations utilizing this same methodology. This methodology also resulted in a reduction of our Canadian income tax liability for the 2015 tax year, which we reflected in the third quarter of 2016.
Tax Effects of ASC 606 Adoption
In conjunction with our adoption of ASC 606, we recognized revenues with respect to each prior period for amounts that were previously deferred, as well as the associated previously deferred pipeline fees. Refer to Note 2. Summary of Significant Accounting Policies for a comprehensive discussion regarding our adoption of ASC 606. We also recognized a deferred tax liability associated with the previously deferred revenues net of previously deferred pipeline fees. We recovered that deferred tax liability during the year ended December 31, 2018. The recovery of the


125




deferred tax liability of $3.8 million (representing C$4.9 million) contributed to our “Benefit from income taxes” for the year ended December 31, 2018
Consolidated Provision for (Benefit from) Income Taxes
The domestic and foreign components of our income before income taxes is presented in the following table:
 
Years Ended December 31,
 
2018
 
2017
 
2016
 
(in thousands)
Domestic
$
28,918

 
$
26,779

 
$
27,366

Foreign
(10,455
)
 
(7,377
)
 
(2,056
)
Income before income taxes
$
18,463

 
$
19,402

 
$
25,310

The following table presents a reconciliation between income tax based on the U.S. federal statutory income tax rate and our effective income tax rate:
 
Years Ended December 31,
 
2018
 
2017
 
2016
 
(in thousands)
Income tax expense at the U.S. federal statutory rate
$
3,877

 
21
 %
 
$
6,597

 
34
 %
 
$
8,605

 
34
 %
Amount attributable to partnership not subject to income tax
(6,193
)
 
(34
)%
 
(8,590
)
 
(44
)%
 
(8,718
)
 
(35
)%
Foreign income tax rate differential
(605
)
 
(3
)%
 
137

 
1
 %
 
265

 
1
 %
Other
30

 
 %
 
28

 
 %
 
(68
)
 
 %
State income tax expense (benefit) (1)
31

 
 %
 
(132
)
 
(1
)%
 
201

 
1
 %
Change in valuation allowance
191

 
1
 %
 
31

 
 %
 
(532
)
 
(2
)%
Benefit from income taxes
$
(2,669
)
 
(15
)%
 
$
(1,929
)
 
(10
)%
 
$
(247
)
 
(1
)%
    
(1) 
Net of the federal income tax expense or benefit for the deduction associated with state income taxes.
We determined our year-to-date 2018 income tax using an estimated annual effective income tax rate on a consolidated basis for fiscal year 2018. This rate incorporates the applicable rates of the various domestic and foreign tax jurisdictions to which we are subject.
 
Years Ended December 31,
 
2018
 
2017
 
2016
 
(in thousands)
Current income tax expense (benefit)
 
 
 
 
 
U.S. federal income tax
$
4

 
$
687

 
$

U.S. federal operating loss carryforward

 
(200
)
 

State income tax expense (benefit)
16

 
(115
)
 
208

Canadian federal and provincial income taxes expense (benefit)
1,282

 
(1,314
)
 
(1,013
)
Total current income tax expense (benefit)
1,302

 
(942
)
 
(805
)
Deferred income tax expense (benefit)
 
 
 
 
 
U.S. federal income tax expense (benefit)
16

 
(262
)
 
245

Canadian federal and provincial income taxes expense (benefit)
(3,987
)
 
(725
)
 
313

Total change in deferred income tax expense (benefit)
(3,971
)
 
(987
)
 
558

Benefit from income taxes
$
(2,669
)
 
$
(1,929
)
 
$
(247
)



126




Our deferred income tax assets and liabilities reflect the income tax effect of differences between the carrying amounts of our assets and liabilities for financial reporting purposes and the amounts used for income tax purposes. Major components of deferred income tax assets and liabilities associated with our operations were as follows as of the dates indicated:
 
December 31, 2018
 
U.S.
 
Foreign
 
Total
 
(in thousands)
Deferred income tax assets
 
 
 
 
 
Other assets
$

 
$

 
$

Prepaid expenses

 

 

Capital loss carryforwards

 
432

 
432

Operating loss carryforwards
183

 

 
183

Deferred income tax liabilities
 
 
 
 


Prepaid expenses
(10
)
 

 
(10
)
Unbilled revenue

 
(336
)
 
(336
)
Deferred revenue

 

 

Property and equipment

 
(24
)
 
(24
)
Valuation allowance
(173
)
 
(432
)
 
(605
)
   Deferred income tax liability, net
$

 
$
(360
)
 
$
(360
)

 
December 31, 2017
 
U.S.
 
Foreign
 
Total
 
(in thousands)
Deferred income tax assets
 
 
 
 
 
Other assets
$
16

 
$

 
$
16

Prepaid expenses

 
1,731

 
1,731

Capital loss carryforwards

 
469

 
469

Operating loss carryforwards

 

 

Deferred income tax liabilities
 
 
 
 
 
Unbilled revenue

 
(284
)
 
(284
)
Deferred revenue

 
(5,607
)
 
(5,607
)
Property and equipment

 
(346
)
 
(346
)
Valuation allowance

 
(469
)
 
(469
)
   Deferred income tax liability, net
$
16

 
$
(4,506
)
 
$
(4,490
)
We had $0.9 million of U.S. federal loss carryforward remaining as of December 31, 2018 and none available at December 31, 2017. Our U.S. federal loss carryforward was generated in 2018 and does not expire under currently enacted tax law. Our Canadian loss carryforward was $4.2 million and $4.6 million at December 31, 2018 and 2017, respectively. A portion of our Canadian loss carryforward is for capital items that do not expire under currently enacted Canadian tax law, the remaining Canadian operating loss of $1.0 million of will expire in 2034.
We are subject to examination by the taxing authorities for the years ended December 31, 2017, 2016 and 2015. We did not have any unrecognized income tax benefits or any income tax reserves for uncertain tax positions as of December 31, 2018 and 2017.



127




16. MAJOR CUSTOMERS AND CONCENTRATION OF CREDIT RISK
The following tables provide the percentage of total revenues attributable to a single customer from which 10% or more of total revenues are derived:
 
For the Year Ended December 31, 2018
 
Total Revenues by Major Customer
(in thousands)
 
Percentage of Total Company Revenues
 
Percentage of Customer Revenues in Terminalling Services Segment
 
Percentage of Customer Revenues in Fleet Services Segment
Customer A
$
29,563

 
25
%
 
100
%
 
%
Customer B
$
27,014

 
23
%
 
82
%
 
18
%
Customer C
$
12,286

 
10
%
 
100
%
 
%
Customer D
$
10,186

 
9
%
 
100
%
 
%

 
For the Year Ended December 31, 2017
 
Total Revenues by Major Customer
(in thousands)
 
Percentage of Total Company Revenues
 
Percentage of Customer Revenues in Terminalling Services Segment
 
Percentage of Customer Revenues in Fleet Services Segment
Customer A
$
2,834

 
3
%
 
100
%
 
%
Customer B
$
17,557

 
16
%
 
71
%
 
29
%
Customer C
$
12,102

 
11
%
 
100
%
 
%
Customer D
$
18,302

 
17
%
 
100
%
 
%
A substantial portion of our revenues are from a limited number of customers. Our revenues are derived mainly from railcar loading and unloading, storage and other terminalling services as well as railcar fleet services. The industry concentration of these customers may impact our overall exposure to credit risk, either positively or negatively, since our customers may be similarly affected by changes in commodity prices, regulation, and other economic factors. We seek high-quality customers with investment grade credit ratings and perform ongoing credit evaluations of our customers.

17. DERIVATIVE FINANCIAL INSTRUMENTS
Our net income and cash flows are subject to fluctuations resulting from changes in interest rates on our variable rate debt obligations and from changes in foreign currency exchange rates, particularly with respect to the U.S. dollar and the Canadian dollar. In limited circumstances, we may also hold long positions in the commodities we handle on behalf of our customers, which exposes us to commodity price risk. We use derivative financial instruments, including futures, forwards, swaps, options and other financial instruments with similar characteristics, to manage the risks associated with market fluctuations in interest rates, foreign currency exchange rates and commodity prices, as well as to reduce volatility in our cash flows. We have not historically designated, nor do we expect to designate, our derivative financial instruments as hedges of the underlying risk exposure. All of our derivative financial instruments are employed in connection with an underlying asset, liability and/or forecasted transaction and are not entered into for speculative purposes.
Interest Rate Derivatives
We use interest rate derivative financial instruments to partially mitigate our exposure to interest rate fluctuations on our variable rate debt. Under our Credit Agreement, one-month LIBOR is used as the index rate for the interest we are charged on amounts borrowed under our Revolving Credit Facility. Effective November 2017, we entered into a five-year interest rate collar contract with a $100 million notional value. The collar establishes a range where we will pay the counterparty if the one-month LIBOR falls below the established floor rate of 1.70%, and the counterparty will pay us if the one-month LIBOR exceeds the established ceiling rate of 2.50%. The collar settles monthly through the


128




termination date in October 2022. No payments or receipts are exchanged on interest rate collar contracts unless interest rates rise above or fall below the pre-determined ceiling or floor rate.
Foreign Currency Derivatives
We derive a significant portion of our cash flows from our Hardisty terminal operations in the province of Alberta, Canada, which are denominated in Canadian dollars. As a result, fluctuations in the exchange rate between the Canadian dollar and the U.S. dollar could have a significant effect on our results of operations, cash flows and financial position. We endeavor to limit our foreign currency risk exposure using various types of derivative financial instruments with characteristics that effectively reduce or eliminate the impact to us of declines in the exchange rate for a specified value of Canadian dollar denominated cash flows we expect to exchange into U.S. dollars. We have not entered into any derivative financial instruments to mitigate our exposure to changes in foreign currency exchange rates for the year ended December 31, 2018 or for any future period.
In April 2016, we entered into four separate forward contracts with an aggregate notional amount of C$33.5 million to manage our exposure to fluctuations in the exchange rate between the Canadian dollar and the U.S. dollar resulting from our Canadian operations during the 2017 calendar year. Each forward contract effectively fixed the exchange rate we received for each Canadian dollar we sold to the counterparty. One of these forward contracts settled at the end of each fiscal quarter during 2017 and secured an exchange rate where a Canadian dollar was exchanged for an amount between 0.7804 and 0.7809 U.S. dollars.
In June 2015, we entered into four separate collar arrangements with an aggregate notional value of C$32.0 million, which settled at the end of each fiscal quarter during 2016, each having a notional value ranging between C$7.9 million and C$8.1 million. These derivative contracts were executed to secure cash flows totaling C$32.0 million at an exchange rate range where a Canadian dollar was exchanged for an amount between 0.84 and 0.86 U.S. dollars.
Commodity Derivatives
In June 2017, as a part of our purchase of the Stroud terminal and related facilities, we acquired crude oil used by the prior owner for line fill in the crude oil pipeline and tank bottoms for the storage tanks at the Stroud terminal. We agreed to sell the approximately 18,000 barrels, or bbls, of crude oil used for tank bottoms in July 2017 and the approximately 13,000 bbls of crude oil used for line fill in October 2017 to an unrelated party at a price which varied with the price of crude oil during the months of July and October of 2017. In June 2017, we entered into two separate fixed-for-floating swap contracts with an aggregate notional amount of 31,778 bbls to manage our exposure to fluctuating crude oil prices. Each swap contract effectively fixed the price we received upon our delivery of the crude oil. The first contract for approximately 18,000 bbls settled in July 2017 at $47.20 per barrel, and the second contract for approximately 13,000 bbls settled in October 2017 at $47.70 per barrel.
In September 2017, we also acquired crude oil used by the prior owner of the Stroud terminal for tank bottoms in a leased storage tank at a third-party facility in Cushing, Oklahoma. We agreed to sell this crude oil in October 2017 to an unrelated party at a price which varied with the price of crude oil during the month of October 2017. We entered into a fixed-for-floating swap contract with an aggregate notional amount of 30,000 bbls to manage our exposure to the variability in crude oil prices during the month of October 2017. The swap contract effectively fixed the price we received upon our delivery of the crude oil and settled in October 2017 at $47.90 per barrel.
Derivative Positions
We recorded all of our derivative financial instruments at their fair values in the line items specified below within our consolidated balance sheets, the amounts of which were as follows at the dates indicated:
 
December 31,
 
2018
 
2017
 
(in thousands)
Other current assets
$
260

 
$

Other non-current assets
335

 
183




129




We have not designated our derivative financial instruments as hedges of our interest rate, foreign currency rate or commodity exposures. As a result, changes in the fair value of these derivatives are recorded as “Loss (gain) associated with derivative instruments” in our consolidated statements of income. The gains or losses associated with changes in the fair value of our derivative contracts do not affect our cash flows until the underlying contract is settled by making or receiving a payment to or from the counterparty. In connection with our derivative activities, we recognized the following amounts during the periods presented:
 
Years Ended December 31,
 
2018
 
2017
 
2016
 
(in thousands)
Loss (gain) associated with derivative instruments
$
(374
)
 
$
937

 
$
140

We determine the fair value of our derivative financial instruments using third-party pricing information that is derived from observable market inputs, which we classify as level 2 with respect to the fair value hierarchy.
The following table presents summarized information about the fair values of our outstanding interest rate contracts for the periods indicated:
 
 
December 31, 2018
 
December 31, 2017
 
 
Notional
 
Interest Rate Parameters
 
Fair Value
 
Fair Value
 
 
 
 
 
 
(in thousands)
Collar Agreements Maturing in 2022
 
 
 
 
 
 
 
 
Ceiling
 
$
100,000,000

 
2.5
%
 
$
1,238

 
$
938

Floor
 
$
100,000,000

 
1.7
%
 
(643
)
 
(755
)
Total
 
 
 
 
 
$
595

 
$
183

We record the fair market value of our derivative financial instruments in our consolidated balance sheets as current and non-current assets or liabilities on a net basis by counterparty. The terms of the International Swaps and Derivatives Association Master Agreement, which governs our financial contracts and include master netting agreements, allow the parties to our derivative contracts to elect net settlement in respect of all transactions under the agreements. The effect of the rights of offset are presented in the tables below as of the date indicated.

 
 
December 31, 2018
 
 
Current assets
 
Non-current assets
 
Current liabilities
 
Non-current liabilities
 
Total
 
 
(in thousands)
Fair value of derivatives - gross presentation
 
$
260

 
$
978

 
$

 
$

 
$
1,238

Effects of netting arrangements
 

 

 

 
(643
)
 
$
(643
)
Fair value of derivatives - net presentation
 
$
260

 
$
978

 
$

 
$
(643
)
 
$
595


 
 
December 31, 2017
 
 
Current assets
 
Non-current assets
 
Current liabilities
 
Non-current liabilities
 
Total
 
 
(in thousands)
Fair value of derivatives - gross presentation
 
$

 
$
938

 
$

 
$

 
$
938

Effects of netting arrangements
 

 

 

 
(755
)
 
$
(755
)
Fair value of derivatives - net presentation
 
$

 
$
938

 
$

 
$
(755
)
 
$
183

For more information on our accounting policies regarding derivatives, refer to the derivative financial instruments discussion in Note 2. Summary of Significant Accounting Policies.



130




18. PARTNERS CAPITAL
Our common units and subordinated units represent limited partner interests in us. The holders of common units and subordinated units are entitled to participate in partnership distributions and to exercise the rights and privileges available to limited partners under our partnership agreement.
Our Class A units are limited partner interests in us that entitle the holders to nonforfeitable distributions that are equivalent to the distributions paid with respect to our common units (excluding any arrearages of unpaid minimum quarterly distributions from prior quarters) and, as a result, are considered participating securities. Our Class A units do not have voting rights and vest in four equal annual installments over the four years following the consummation of our IPO only if we grow our annualized distributions each year. If we do not achieve positive distribution growth in any of these years, the Class A units that would otherwise vest for that year will be forfeited. The Class A units contain a conversion feature, which, upon vesting, provides for the conversion of the Class A units into common units based on a conversion factor that is tied to the level of our distribution growth for the applicable year. The conversion factor was 1.00 for the first vesting tranche, 1.50 for the second vesting tranche, 1.00 for the third vesting tranche, and will be no more than 2.00 for the fourth and final vesting tranche. In February 2018, pursuant to the terms set forth in our partnership agreement, the third vesting tranche of 38,750 Class A units vested. We determined that, upon conversion, each vested Class A unit would receive one common unit based upon our distributions paid for the four preceding quarters. As a result, 38,750 Class A units were converted into 38,750 common units.
Our partnership agreement provides that, while any subordinated units remain outstanding, holders of our common units and Class A units will have the right to receive distributions of available cash from operating surplus each quarter in an amount equal to our minimum quarterly distribution per unit, plus (with respect to the common units) any arrearages in the payment of the minimum quarterly distribution on the common units from prior quarters, before any distributions of available cash from operating surplus may be made on the subordinated units.
Subordinated units convert into common units on a one-for-one basis in separate sequential tranches. Each tranche is comprised of 20.0% of the subordinated units issued in conjunction with our IPO. Each separate tranche is eligible to convert on or after December 31, 2015 (but no more frequently than once in any twelve-month period), provided on such date: (i) distributions of available cash from operating surplus on each of the outstanding common units, Class A units, subordinated units and general partner units equaled or exceeded $1.15 per unit (the annualized minimum quarterly distribution) for the four quarter period immediately preceding that date; (ii) the adjusted operating surplus generated during the four quarter period immediately preceding that date equaled or exceeded the sum of $1.15 per unit (the annualized minimum quarterly distribution) on all of the common units, Class A units, subordinated units and general partner units outstanding during that period on a fully diluted basis; and (iii) there are no arrearages in the payment of the minimum quarterly distribution on our common units. For each successive tranche, the four quarter period specified in clauses (i) and (ii) above must commence after the four quarter period applicable to any prior tranche of subordinated units. In February 2018, pursuant to the terms set forth in our partnership agreement, we converted the third tranche of 2,092,709 of our subordinated units into common units upon satisfaction of the conditions established for conversion.
Pursuant to the terms of the USD Partners LP 2014 Amended and Restated Long-Term Incentive Plan, which we refer to as the A/R LTIP, the phantom unit awards, or Phantom Units, granted to directors and employees of our general partner and its affiliates, which are classified as equity, are converted into our common units upon vesting. Equity-classified Phantom Units totaling 437,262 vested during 2018, of which 246,594 were converted into our common units after 117,351 Phantom Units were withheld from participants for the payment of applicable employment-related withholding taxes. The conversion of these Phantom Units did not have any economic impact on Partners’ Capital, since the economic impact is recognized over the vesting period. Additional information and discussion regarding our unit based compensation plans is included below in Note 19. Unit Based Compensation.
The board of directors of our general partner has adopted a cash distribution policy pursuant to which we intend to distribute at least the minimum quarterly distribution of $0.2875 per unit ($1.15 per unit on an annualized basis) on all of our units to the extent we have sufficient available cash after the establishment of cash reserves and the payment of our expenses, including payments to our general partner and its affiliates. The board of directors of our general partner may change our distribution policy at any time and from time to time. Our partnership agreement does not


131




require us to pay cash distributions on a quarterly or other basis. The amount of distributions we pay under our cash distribution policy and the decision to make any distributions are determined by our general partner.
In June 2017, we completed an underwritten public offering of 3,000,000 common units that we used to repay a portion of the amounts outstanding on our revolving credit facility, including amounts we borrowed to fund our acquisition of the Stroud terminal.
The following table presents the net proceeds from our common unit issuances:
 
Number of Common Units Issued
 
Public Offering Price per Common Unit
 
Net Proceeds to the Partnership (1)
 
 
 
 
 
(in millions)
 
 
June 7, 2017 Issuance
3,000,000

 
$
11.60

 
$
33.7

        
(1)    Net of underwriter’s fees and discounts, commissions and issuance costs.

19. UNIT BASED COMPENSATION
Class A units
As provided for in our partnership agreement, we granted 250,000 non-voting Class A units to certain executive officers and other key employees of our general partner who provide services to us, of which 38,750, 82,500 and 138,750 were outstanding as of December 31, 2018, 2017 and 2016, respectively. In February 2018, pursuant to the terms set forth in our partnership agreement, the third vesting tranche of 38,750 Class A units vested based upon our distributions paid for the four preceding quarters and were converted on a basis of one common unit for each class A unit. As a result we converted 38,750 class A units into 38,750 common units. The grant date average fair value of all Class A units was $25.71 per unit at December 31, 2018, 2017 and 2016.
 
 
Years Ended December 31,
 
 
2018
 
2017
 
2016
Class A units outstanding at beginning of period
 
82,500

 
138,750

 
185,000

Vested
 
(38,750
)
 
(46,250
)
 
(46,250
)
Forfeited
 
(5,000
)
 
(10,000
)
 

Class A units outstanding at end of period
 
38,750

 
82,500

 
138,750

Our Class A units vest over a four year period if established distribution target thresholds are met each year of the four year vesting period. If distributions exceed the threshold by more than the target amount, the Class A units in that tranche vest and become convertible into more than one common unit (each Class A unit is convertible into a maximum number of additional common units of 1.25 to 2.0 times, depending on the tranche). The maximum number of common units available for issuance under the plan was 77,500 at December 31, 2018. Each of the Class A units have an accompanying distribution equivalent right, or DER, until they are forfeited, expire, or are terminated. However, distributions over the vesting period are not paid in arrears if the Class A units become convertible into more than one common unit.
We measure the compensation cost associated with the Class A units based on the fair value at the October 15, 2014 effective date of the grant. We determined the fair value of our Class A units at the grant date to be $25.71 per Class A unit based on the market price of the underlying common units on the date of our IPO, adjusted for vesting probabilities associated with the performance-based vesting requirements and the present value of the expected distributions. We assumed distribution rates ranging from $0.24375 per quarter to $0.4905 per quarter during the vesting period which we discounted assuming a 13% annual cost of equity. For the years ended December 31, 2018 and 2017, we revised our assumptions regarding the vesting probabilities associated with the performance-based vesting requirements to reflect our current expectations regarding future quarterly distribution rates.



132




The ultimate percentage of units vesting in each tranche depends on a performance condition: specifically, the total distributions paid in the four quarters of the vesting period for each tranche. If distributions meet or fall below a threshold, the Class A units in that tranche are forfeited. If distributions exceed a threshold by less than a target amount, the Class A units in that tranche vest and become convertible into one common unit. If distributions exceed the threshold by the target amount or more, the Class A units in that tranche vest and become convertible into more than one common unit (1.25 to 2.0 times common units per Class A unit, depending on the tranche). We did not assume any forfeitures in our initial determination of fair value, although we have reflected actual forfeitures in our determination of compensation expense with respect to the Class A units.
We estimated the expense for each tranche as the number of unit equity awards, multiplied by the per unit grant date fair value of those awards less actual forfeitures in the probable vesting scenario for each tranche (equaling the applicable conversion multiple times the value of the unit excluding the expected distributions paid over the vesting period (the common unit price at October 15, 2014, less the present value of the expected distributions) plus the present value of the expected distributions for any tranches that vest). The estimated fair value of our Class A units is amortized over the four-year vesting period using the straight-line method. The Class A unit awards will convert into our common units upon vesting. We recognized approximately $0.3 million, $0.2 million and $1.0 million as compensation expense for the years ended December 31, 2018, 2017 and 2016, respectively, related to the Class A units granted, which costs are included in “Selling, general and administrative” in our consolidated statements of income.
Each holder of a Class A unit is entitled to nonforfeitable cash distributions equal to the product of the number of Class A units outstanding for the participant and the cash distribution per unit paid to our common unitholders. These distributions are included in “Distributions” as presented in our consolidated statements of cash flows and our consolidated statements of partners’ capital. However, any distributions paid on Class A units that are forfeited are reclassified to unit based compensation expense when we determine that the Class A units are not expected to vest. We recognized compensation expense of $15 thousand and $30 thousand for the years ended December 31, 2018 and 2017, respectively, for distributions paid on Class A units that were forfeited. We had no compensation expense recognized for distributions paid on Class A units that were not expected to vest for the year ended December 31, 2016.
Long-term Incentive Plan
In connection with the completion of our initial public offering in 2014, our general partner adopted the USD Partners LP 2014 Long-Term Incentive Plan, or the LTIP. The total number of our Phantom Units initially authorized for issuance under the LTIP was 1,654,167, which amount was subsequently increased to 3,654,167 Phantom Units pursuant to the A/R LTIP that became effective November 16, 2017. In 2018, 2017 and 2016, the board of directors of our general partner, acting in its capacity as the general partner, approved grants of 553,940, 695,099 and 576,373 Phantom Units, respectively, to directors and employees of our general partner and its affiliates under the A/R LTIP and the LTIP. At December 31, 2018, we had 1,838,546 Phantom Units remaining available for issuance. The Phantom Units are subject to all of the terms and conditions of the A/R LTIP and the Phantom Unit award agreements, which are collectively referred to as the Award Agreements. Award amounts for each of the grants are generally determined by reference to a specified dollar amount based on an allocation formula which included a percentage multiplier of the grantee’s base salary, among other factors, converted to a number of units based on the closing price of one of our common units preceding the grant date, as quoted on the NYSE.
Phantom unit awards generally represent rights to receive our common units upon vesting. However, with respect to the awards granted to directors and employees of our general partner and its affiliates domiciled in Canada, for each Phantom Unit that vests, a participant is entitled to receive cash for an amount equivalent to the closing market price of one of our common units on the vesting date. Each Phantom Unit granted under the Award Agreements includes an accompanying DER, which entitles each participant to receive payments at a per unit rate equal in amount to the per unit rate for any distributions we make with respect to our common units. The Award Agreements granted to employees of our general partner and its affiliates generally contemplate that the individual grants of Phantom Units will vest in four equal annual installments based on the grantee’s continued employment through the vesting dates specified in the Award Agreements, subject to acceleration upon the grantee’s death or disability, or involuntary termination in connection with a change in control of the Partnership or our general partner. Awards to independent directors of the board of our general partner and an independent consultant typically vest over a one-year period following the grant date.


133




The following table presents the award activity for our Equity-classified Phantom Units:
 
Independent Director and Consultant Phantom Units
 
Employee Phantom Units
 
Weighted-Average Grant Date Fair Value Per Phantom Unit
Phantom unit awards at December 31, 2015
24,045

 
349,976

 
$
12.75

Granted
64,830

 
472,912

 
$
6.41

Vested
(24,045
)
 
(87,500
)
 
$
12.66

Forfeited

 
(4,580
)
 
$
7.29

Phantom unit awards at December 31, 2016
64,830

 
730,808

 
$
8.51

Granted
24,999

 
641,955

 
$
12.78

Vested
(64,830
)
 
(204,831
)
 
$
8.48

Forfeited

 
(56,083
)
 
$
10.94

Phantom unit awards at December 31, 2017
24,999

 
1,111,849

 
$
10.90

Granted
34,611

 
487,839

 
$
11.54

Vested
(24,999
)
 
(412,263
)
 
$
10.89

Forfeited

 
(56,740
)
 
$
11.07

Phantom unit awards at December 31, 2018
34,611

 
1,130,685

 
$
11.19


The following table presents the award activity for our Liability-classified Phantom Units:
 
Independent Director and Consultant Phantom Units
 
Employee Phantom Units
 
Weighted-Average Grant Date Fair Value Per Phantom Unit
Phantom unit awards at December 31, 2015
10,256

 
13,276

 
$
12.78

Granted
21,610

 
17,021

 
$
6.39

Vested (1)(2)
(10,256
)
 
(8,682
)
 
$
11.34

Phantom unit awards at December 31, 2016
21,610

 
21,615

 
$
7.70

Granted
8,333

 
19,812

 
$
12.80

Vested (1)(2)
(21,610
)
 
(13,633
)
 
$
6.29

Phantom unit awards at December 31, 2017
8,333

 
27,794

 
$
11.29

Granted
11,348

 
20,142

 
$
11.55

Vested (1)(2)
(8,333
)
 
(18,671
)
 
$
11.55

Phantom unit awards at December 31, 2018
11,348

 
29,265

 
$
11.98

 
(1) 
Phantom Units granted to employees domiciled in Canada vested on December 31, 2018, 2017 and 2016 at the closing price for our common units as quoted on the NYSE. We paid $195 thousand, $153 thousand and $137 thousand, respectively, for Phantom Units granted to employees domiciled in Canada that vested on December 31, 2018, 2017 and 2016.
(2) 
Phantom Unit grants to Directors and independent consultants domiciled in Canada vested on February 16, 2018, February 25, 2017 and February 16, 2016, at the closing price for our common units as quoted on the NYSE, resulting in our payment of $96 thousand, $277 thousand and $64 thousand, respectively, for the vested Phantom Units.

The total fair value of all Phantom Units that vested in 2018, 2017 and 2016 was approximately $5.3 million, $4.0 million, and $0.9 million, respectively, which included approximately $291 thousand, $430 thousand, and $201 thousand respectively, of Canadian unit-based liabilities.

The fair value of each Phantom Unit on the grant date is equal to the closing market price of our common units on the grant date. We account for the Phantom Unit grants to independent directors and employees of our general partner and its affiliates domiciled in Canada that are paid out in cash upon vesting, throughout the requisite vesting period, by revaluing the unvested Phantom Units outstanding at the end of each reporting period and recording a charge to


134




compensation expense in “Selling, general and administrative” in our consolidated statements of income and recognizing a liability in “Other current liabilities” in our consolidated balance sheets. With respect to the Phantom Units granted to employees of our general partner and its affiliates domiciled in the United States, we amortize the initial grant date fair value over the requisite service period using the straight-line method with a charge to compensation expense in “Selling, general and administrative” in our consolidated statements of income, with an offset to common units within the Partners’ Capital section of our consolidated balance sheet. With respect to the Phantom Units granted to consultants and independent directors of our general partner and its affiliates domiciled in the United States, we revalue the unvested Phantom Units outstanding at the end of each reporting period throughout the requisite service period and record a charge to compensation expense in “Selling, general and administrative” in our consolidated statements of income, with an offset to common units within the Partners’ Capital section of our consolidated balance sheets.

For the years ended December 31, 2018, 2017 and 2016, we recognized approximately $6.1 million, $3.9 million and $3.1 million, respectively, of compensation expense associated with outstanding Phantom Units. As of December 31, 2018, we have unrecognized compensation expense associated with our outstanding Phantom Units totaling approximately $9.1 million, which we expect to recognize over a weighted average period of 2.48 years. We have elected to account for actual forfeitures as they occur rather than using an estimated forfeiture rate to determine the number of awards we expect to vest.

We made payments to holders of the Phantom Units pursuant to the associated DERs we granted to them under the Award Agreements as follows:
 
Years Ended December 31,
 
2018
 
2017
 
2016
 
(in thousands)
Equity-classified Phantom Units (1)
$
1,712

 
$
1,439

 
$
868

Liability-classified Phantom Units
76

 
65

 
56

Total
$
1,788

 
$
1,504

 
$
924

    
(1) 
We reclassified approximately $84 thousand, $64 thousand and $3 thousand for the years ended December 31, 2018, 2017 and 2016, respectively, to unit based compensation expense for DERs paid in relation to Phantom Units that have been forfeited.

20. SUPPLEMENTAL CASH FLOW INFORMATION
The following table provides supplemental cash flow information for the periods indicated:
 
For the Years Ended December 31,
 
2018
 
2017
 
2016
 
(in thousands)
Cash paid (received) for income taxes
$
814

 
$
(1,250
)
 
$
845

Cash paid for interest
$
10,038

 
$
9,754

 
$
8,722


The following table provides supplemental information for the item labeled “Other” in the “Net cash provided by operating activities” section of our consolidated statements of cash flows:
 
For the Years Ended December 31,
 
2018
 
2017
 
2016
 
(in thousands)
Loss associated with disposal of assets
$
73

 
$
18

 
$

Amortization of deferred financing costs
$
866

 
$
861

 
$
861

 
$
939

 
$
879

 
$
861



135




Non-cash Capital Contribution
In July 2018, our general partner made a $3.4 million non-cash capital contribution of tangible property to us, representing a non-cash investing and financing activity for cash flow purposes. Refer to Note 12. Transactions with Related Parties for additional discussion of the non-cash contribution.

21. SUBSEQUENT EVENTS
Distribution to Partners
On January 31, 2019, the board of directors of USD Partners GP LLC, acting in its capacity as our general partner, declared a quarterly cash distribution payable of $0.36 per unit, or $1.44 per unit on an annualized basis, for the three months ended December 31, 2018. The distribution represents an increase of $0.0025 per unit or 0.7% over the prior quarter distribution per unit, and is 25.2% over our minimum quarterly distribution per unit. We paid the distribution on February 19, 2019, to unitholders of record at the close of business on February 11, 2019. We paid $5.3 million to our public common unitholders, $14 thousand to the Class A unitholders, an aggregate of $4.2 million to USDG as the holder of our common units and our subordinated units and $285 thousand to USD Partners GP LLC for its general partner interest and as holder of the IDR.
Long-term Incentive Plan
In February and March of 2019, awards of 461,154 Phantom Units vested. The following table provides details of these vested awards:
 
Phantom Units Vested
 
Common Units Issued (1)
 
Cash Paid (2)
(in thousands)
U.S. domiciled directors and independent consultants
34,611

 
34,611

 
$

U.S. domiciled employee
415,195

 
271,397

 

Canadian domiciled directors and independent consultants
11,348

 

 
129

 
461,154

 
306,008

 
$
129

    
(1) 
Upon vesting, one common unit is issued for each equity classified Phantom Unit that vests. Employees have the option of using a portion of their vested Phantom Units to satisfy any tax liability resulting from the vesting and as a result, the actual number of common units issued may be less than the number of Phantom Units that vest.
(2) 
Each Liability-classified Phantom Unit that vests is redeemed in cash for an amount equivalent to the closing market price of one of our common units on the vesting date, which was $11.37.
In February 2019, the board of directors of USD Partners GP LLC, acting in its capacity as our general partner approved the grant of 633,637 Phantom Units to directors and employees of our general partner and its affiliates under the A/R LTIP. The Phantom Units are subject to all of the terms and conditions of the A/R LTIP and the Phantom Unit award agreements, or the Award Agreements. Following the February and March 2019 Phantom Unit award activity, we have approximately 1,381,649 Phantom Units available for grant pursuant to the A/R LTIP. Phantom unit awards generally represent rights to receive our common units or, with respect to awards granted to individuals domiciled in Canada, cash equal to the fair value of our common units upon vesting. The Award Agreements granted to employees of our general partner generally vest in four equal annual installments. Awards to independent directors of the board of our general partner vest over a one year period following the grant date.
Vesting of Class A units
On February 20, 2019, pursuant to the terms set forth in our partnership agreement, the fourth and final tranche of Class A units vested. We determined the Class A unit conversion amount to be one of our common units for each vested Class A unit based upon our distributions paid for the four preceding quarters. As a result, 38,750 Class A units were converted into 38,750 common units.


136




Subordinated Units Conversion
On February 20, 2019, pursuant to the terms set forth in our partnership agreement, we converted the fourth subordinated unit tranche of 2,092,709 subordinated units into our common units upon satisfaction of the conditions established for conversion.
Revolving Credit Facility Activity
Subsequent to December 31, 2018, we borrowed an additional $9.0 million and repaid $6.0 million under the terms of our existing $385 million Revolving Credit Facility. Our borrowings under the Revolving Credit Facility bear interest at either a base rate plus an applicable margin ranging from 1.00% to 2.00%, or at LIBOR or a comparable or successor rate plus an applicable margin ranging from 2.00% to 3.00%. The Credit Agreement provides for borrowings of up to $385 million, expandable to $500 million, and expires on November 2, 2022. Subsequent to this activity, we had amounts outstanding of $212.0 million under the Revolving Credit Facility.

22. QUARTERLY FINANCIAL DATA (Unaudited)
 
First
 
Second
 
Third
 
Fourth
 
(in thousands, except per unit amounts)
2018 Quarters
 
 
 
 
 
 
 
Operating revenue
$
29,733

 
$
29,577

 
$
29,586

 
$
30,330

Operating expense
$
22,719

 
$
21,330

 
$
21,764

 
$
23,964

Operating income
$
7,014

 
$
8,247

 
$
7,822

 
$
6,366

Net income
$
6,600

 
$
6,712

 
$
5,928

 
$
1,892

Net income attributable to limited partner ownership interests in USD Partners LP
$
6,399

 
$
6,499

 
$
5,719

 
$
1,739

Net income per limited partner unit, basic and diluted
$
0.24

 
$
0.25

 
$
0.21

 
$
0.07

 
 
 
 
 
 
 
 
2017 Quarters
 
 
 
 
 
 
 
Operating revenue
$
27,855

 
$
27,083

 
$
27,004

 
$
26,863

Operating expense (1)
$
18,819

 
$
17,967

 
$
19,788

 
$
22,753

Operating income
$
9,036

 
$
9,116

 
$
7,216

 
$
4,110

Net income
$
5,063

 
$
8,641

 
$
5,275

 
$
2,352

Net income attributable to limited partner ownership interests in USD Partners LP
$
4,947

 
$
8,441

 
$
5,127

 
$
2,235

Net income per limited partner unit, basic and diluted
$
0.22

 
$
0.36

 
$
0.20

 
$
0.08

 
(1) 
Operating expense for the fourth quarter of 2017 includes a non-cash impairment loss of approximately $1.7 million to reduce the value of certain assets included in our Terminalling services segment to their net realizable value less selling costs.




137




Item 9. Changes in and Disagreements with Accountants on Accounting and Financial Disclosure
None.

Item 9A. Controls and Procedures
DISCLOSURE CONTROLS AND PROCEDURES
As required by Rule 13a-15(b) of the Securities Exchange Act of 1934, as amended, or the Exchange Act, we have evaluated, under the supervision and with the participation of our management, including our principal executive officer and principal financial officer, the effectiveness of the design and operation of our disclosure controls and procedures (as defined in Rules 13a-15(e) and 15d-15(e) under the Exchange Act) as of the end of the period covered by this report. Our disclosure controls and procedures are designed to provide reasonable assurance that the information required to be disclosed by us in reports that we file or submit under the Exchange Act is accumulated and communicated to our management, including our principal executive officer and principal financial officer, as appropriate, to allow for timely decisions regarding required disclosure and to ensure information is recorded, processed, summarized and reported within the time periods specified in the rules and forms of the SEC. Based upon that evaluation, our principal executive officer and principal financial officer concluded that our disclosure controls and procedures were effective as of the end of the period covered by this Annual Report at the reasonable assurance level.
INTERNAL CONTROL OVER FINANCIAL REPORTING
Management’s Annual Report on Internal Control Over Financial Reporting
Management of the Partnership is responsible for establishing and maintaining adequate internal control over financial reporting as such term is defined in Exchange Act Rule 13a-15(f).
The Partnership’s internal control over financial reporting is a process designed under the supervision and with the participation of our principal executive and principal financial officers, and effected by the board of directors of our general partner, management and other personnel, to provide reasonable assurance regarding the reliability of financial reporting and the preparation of the financial statements for external purposes in accordance with generally accepted accounting principles.
Our internal control over financial reporting includes policies and procedures that:
Pertain to the maintenance of records that in reasonable detail accurately and fairly reflect transactions and dispositions of assets of the Partnership;
Provide reasonable assurance that transactions are recorded as necessary to permit preparation of financial statements in accordance with generally accepted accounting principles, and that receipts and expenditures of the Partnership are being made only in accordance with the authorizations of the Partnership’s management and directors; and
Provide reasonable assurance regarding prevention or timely detection of unauthorized acquisition, use or disposition of the Partnership’s assets that could have a material effect on the Partnership’s financial statements.
Because of its inherent limitations, internal control over financial reporting may not prevent or detect misstatements. Also, projections of any evaluation of effectiveness to future periods are subject to the risk that controls may become inadequate because of changes in conditions, or that the degree of compliance with our policies or procedures may deteriorate.
Management assessed the effectiveness of the Partnership’s internal control over financial reporting as of December 31, 2018, with the participation of our principal executive officer and principal financial officer, based on the framework established in Internal Control—Integrated Framework (2013) issued by the Committee of Sponsoring Organizations of the Treadway Commission, or COSO. Based on this assessment, management concluded that the Partnership’s internal control over financial reporting was effective as of December 31, 2018.



138




ATTESTATION REPORT OF THE INDEPENDENT REGISTERED PUBLIC ACCOUNTING FIRM
This Annual Report does not include an attestation report of our independent registered public accounting firm on our internal control over financial reporting because Section 103 of the Jumpstart Our Business Startups Act of 2012 provides that an emerging growth company (“EGC”) is not required to provide an auditor’s report on internal control over financial reporting under Section 404(b) of the Sarbanes-Oxley Act.
CHANGES IN INTERNAL CONTROL OVER FINANCIAL REPORTING
We did not make any changes in our internal control over financial reporting during the three months ended December 31, 2018, that have materially affected, or are reasonably likely to materially affect, our internal control over financial reporting.

Item 9B. Other Information
None.



139




PART III

Item 10. Directors, Executive Officers and Corporate Governance
EXECUTIVE OFFICERS AND DIRECTORS
We are managed by the directors and executive officers of our general partner, USD Partners GP LLC. Our general partner is not elected by our unitholders and will not be subject to re-election by our unitholders in the future. USD indirectly owns all of the membership interests in our general partner. Our general partner has a board of directors, and our unitholders are not entitled to elect the directors or directly or indirectly to participate in our management or operations. Our general partner will be liable, as general partner, for all of our debts (to the extent not paid from our assets), except for indebtedness or other obligations that are made specifically nonrecourse to it. Whenever possible, we intend to incur indebtedness that is nonrecourse to our general partner.
Our general partner’s board of directors has nine directors, three of whom are independent as defined under the independence standards established by the NYSE and the Exchange Act. Our general partner’s board of directors has affirmatively determined that Ms. O’Hagan, Mr. Smith and Mr. Wood are independent as described in the rules of the NYSE and the Exchange Act. The NYSE does not require a listed publicly traded partnership, such as ours, to have a majority of independent directors on the board of directors of our general partner, or to establish a compensation committee or a nominating committee.
Set forth below is information concerning the directors and executive officers of our general partner, USD Partners GP LLC. Directors are elected by the sole member of our general partner and hold office until their successors have been elected or qualified or until their earlier death, resignation, removal or disqualification. Executive officers are appointed by, and serve at the discretion of, the board of directors. The following table shows information for the executive officers and directors of USD Partners GP LLC:
Name
 
Age
 
Position
 
 
 
 
 
Dan Borgen
 
57
 
Chairman of the Board, Chief Executive Officer and President
Josh Ruple
 
38
 
Senior Vice President, Chief Operating Officer
Adam Altsuler
 
45
 
Senior Vice President, Chief Financial Officer
Jay Stanford
 
55
 
Vice President, Chief Accounting Officer
Keith Benson
 
46
 
General Counsel
Schuyler Coppedge
 
45
 
Director
Mike Curry
 
65
 
Director
Douglas Kimmelman
 
58
 
Director
Thomas Lane
 
62
 
Director
Jane O’Hagan
 
55
 
Director
Brad Sanders
 
61
 
Director
Stacy Smith
 
50
 
Director
Jeff Wood
 
48
 
Director

Dan Borgen.    Mr. Borgen has been Chief Executive Officer and President of our general partner since June 2014 and became Chairman of the Board of our general partner prior to the close of our IPO. Mr. Borgen is a co-founder of USD and its predecessor companies and has served as chairman, CEO and President of USD since its inception. Additionally, Mr. Borgen served as President of U.S. Right-of-Way Corporation, a private company, since 1993. Prior to USD, Mr. Borgen worked for 11 years in investment banking in mergers and acquisitions, portfolio management and strategic planning. He began his career with a private investment firm focused on the oil and gas industry. Mr. Borgen has served on the board of directors of several corporations and currently serves on the board of Vertex Energy Inc., an environmental services company that recycles industrial waste streams and off-specification commercial chemical products. Active in several community organizations, he is chair of the USD Foundation and a trustee of Boys and Girls Club of America. Mr. Borgen received a degree in Petroleum Management and Finance from the University of


140




Oklahoma. He was recognized by Goldman Sachs as one of 100 Most Intriguing Entrepreneurs in 2013 and was a finalist for Ernst and Young’s 2014 Gulf Coast Entrepreneur of the Year. Mr. Borgen’s experience in founding and leading USD and its predecessors provides the board with broad business and leadership expertise in the financial and energy industries.
Josh Ruple.    Mr. Ruple has been Senior Vice President and Chief Operating Officer of our general partner and for USD since January 1, 2017. In this role, Mr. Ruple is responsible for all operations and project development activities in support of USD and our commercial development vision, mission and tactical growth strategies. Mr. Ruple previously served as Vice President, Project Development Group of USD since June 2014. From July 2013 through June 2014, Mr. Ruple was the Senior Development Manager for TransDevelopment Group, a developer of specialized transportation facilities for shippers and carriers in the rail, highway, and marine cargo industries. From March 2011 through December 2013, Mr. Ruple was the Vice President Construction Services for Powerhouse Retail Services, a national provider of retail construction and maintenance services. From August 2004 through March 2011, Mr. Ruple worked at the BNSF Railway in positions of increasing responsibility, most recently as Senior Manager of Facility Development. Mr. Ruple received a BS in Civil and Environmental Engineering from the University of Utah and is an active member of both professional and public community organizations.  
Adam Altsuler.    Mr. Altsuler has been Senior Vice President and Chief Financial Officer of our general partner since January 1, 2018. Prior to that, Mr. Altsuler served as Vice President and Chief Financial Officer since June 2014 after joining USD in April 2014 as Vice President, Finance with a primary focus on corporate finance, capital markets and investor relations activities. From 2009 to 2014, Mr. Altsuler served in various leadership roles at Eagle Rock Energy Partners, a master limited partnership headquartered in Houston, Texas, most recently serving as Vice President and Treasurer. Prior to joining Eagle Rock, Mr. Altsuler was an Investment Analyst at Kenmont Investments, an energy-focused hedge fund located in Houston, where he managed the fund’s master limited partnership investment portfolio from 2007 to 2009. Prior to Kenmont, Mr. Altsuler worked the majority of his career in investment banking with Donaldson, Lufkin and Jenrette/Credit Suisse First Boston and a boutique investment bank in Dallas and San Francisco. Mr. Altsuler graduated from the University of Texas at Austin with a BBA in Finance and received an MBA from Rice University, graduating Beta Gamma Sigma.
Jay Stanford. Mr. Stanford has been the Vice President and Chief Accounting Officer of our general partner since January 1, 2018 and is responsible for overseeing the accounting and financial reporting functions in support of our Sponsor and the Partnership. Mr. Stanford served as Senior Director, Accounting and Financial Reporting of the Partnership since July 2017 and as Director, Financial Reporting for the General Partner from November 2014 through July 2017, with responsibility for overseeing the accounting and SEC reporting functions of the Partnership. From January 2005 through November 2014, Mr. Stanford held various management level positions with Enbridge Energy Company, Inc., the general partner of Enbridge Energy Partners, L.P., a master limited partnership that was headquartered in Houston, Texas, with responsibility for accounting and finance functions including: financial reporting, technical accounting, strategic planning, budgeting and forecasting, among other duties. Mr. Stanford has also held similar positions with responsibility for financial accounting and reporting activities with other public and private companies and began his career with KPMG LLP, where he served clients for five years in the banking and healthcare industries. Mr. Stanford is a Certified Public Accountant and Certified Global Management Accountant, a two time graduate of Texas Tech University where he received BBAs in Finance and Accounting and an active member of the American Institute of Certified Public Accountants.   
Keith Benson.    Mr. Benson became General Counsel of our general partner and Co-General Counsel of USD in March 2015. From January 2008 through February 2015, Mr. Benson was a partner with the international law firm of Latham & Watkins LLP in their Houston and San Francisco offices. Mr. Benson’s practice focused on public company representation, corporate governance, capital markets and mergers & acquisitions, with a focus on midstream and upstream energy companies, master limited partnerships and real estate investment trusts. From July 2000 through December 2007, Mr. Benson was an associate with Latham & Watkins LLP and from October 1998 through June 2000 Mr. Benson was an associate with the law firm of Cahill, Gordon & Reindel LLP. Mr. Benson received a JD with high honors from Rutgers School of Law and a BA in Political Science from The College of New Jersey.
Schuyler Coppedge.    Mr. Coppedge has been a member of the board of Directors of our general partner since September 2016. Mr. Coppedge is a Partner at Energy Capital Partners and a member of the Investment Committee


141




and Compliance/ESG Committee. He is involved in all areas of the firm’s investment activities, with a particular emphasis on renewable and fossil generation and environmental and oil field services. Mr. Coppedge also serves on the boards of CIG Logistics, Cormetech Inc., and Terra-Gen, LLC. Mr. Coppedge previously served on the board of ProPetro Holding Corp., and prior to realization, served on the board of FirstLight Power Enterprises, Inc. Prior to joining Energy Capital Partners in 2005, Mr. Coppedge spent over six years at JP Morgan in New York and London in the firm’s Energy Investment Banking Division. At JP Morgan, Mr. Coppedge was involved in numerous financing and merger and acquisition transactions across various business segments of the energy sector. Mr. Coppedge received a B.A. from Middlebury College and an M.B.A. from the Wharton School at the University of Pennsylvania.
Mike Curry.    Mr. Curry has been a member of the board of directors of our general partner since June 2014. Mr. Curry is co-founder of USD and its predecessor companies, and currently serves as Executive Vice President and Head of Finance and Risk for USD. From 2006 to June 2014, Mr. Curry served as Chief Financial Officer of USD. Throughout the years he has been extensively involved with and directed numerous aspects of USD, including strategic planning, project development, construction and heading finance. Prior to USD, Mr. Curry served as Treasurer and Chief Accounting Officer for integrated oil and gas producer An-Son Corp., located in Oklahoma City, from 1982 to 1985 and was employed by Arthur Andersen & Co. from 1978 to 1981. Mr. Curry is a Certified Public Accountant and holds a Master’s Degree in Accountancy from the University of Illinois. Mr. Curry’s experience and involvement with USD from its founding to its present day operations, along with his accounting background, bring the board financial, strategic and operational expertise and leadership.  
Douglas Kimmelman.    Mr. Kimmelman has been a member of the board of directors of our general partner since October 2014. Mr. Kimmelman established Energy Capital Partners in April 2005 and serves as its Senior Partner. Mr. Kimmelman also currently serves on the boards of Calpine Corporation, Sunnova Energy Corp., and NESCO Holdings LP. Prior to realization, he served on the board of CE2 Carbon Capital, LLC. He is a member of ECP’s Management Committee and Investment Committee. Prior to founding Energy Capital Partners, Mr. Kimmelman spent 22 years with Goldman Sachs, starting in 1983 in the firm’s Pipeline and Utilities Department within the Investment Banking Division. He was named a General Partner of the firm in 1996 and remained exclusively focused on the energy and utility sectors in the Investment Banking Division until 2002 when he transferred to the firm’s J. Aron commodity group to help form a new business for the firm in becoming an intermediary in electricity trading markets. Mr. Kimmelman was instrumental in developing the Constellation Power Source concept as the initial entry point for Goldman Sachs as a principal into electricity markets. Mr. Kimmelman also played a leadership role at Goldman Sachs in building a principal investing business in power generation and related energy assets. Mr. Kimmelman received a B.A. in Economics from Stanford University and an M.B.A. from the Wharton School at the University of Pennsylvania.
Thomas Lane.     Mr. Lane has been a member of the board of directors of our general partner since October 2014. Mr. Lane is a Vice Chairman of Energy Capital Partners. He previously served as a Partner of the firm from its inception through the end of 2016, during which time he was responsible for establishing and executing on our midstream strategy. As Vice Chairman, Mr. Lane leverages his relationships to source investment opportunities for the firm. Mr. Lane also serves on the boards of Summit Midstream Partners, LLC, Summit Midstream Partners, L.P. and Sendero Midstream Partners, LP. Prior to joining Energy Capital Partners in 2005, Mr. Lane worked for 17 years in the Investment Banking Division at Goldman Sachs. As a Managing Director at Goldman Sachs, Mr. Lane had senior-level coverage responsibility for electric and gas utilities, independent power companies and merchant energy companies throughout the United States. Mr. Lane has extensive experience in financing and merger related transactions and helped to source a number of Goldman Sachs’ principal investments within the energy sector. He has testified before the House Energy Subcommittee on energy related matters. Mr. Lane received a B.A. in Economics from Wheaton College and an M.B.A. from the University of Chicago.
Jane O’Hagan, ICD.D.    Ms. O’Hagan has been a member of the board of directors of our general partner since October 2014. Ms. O’Hagan is an independent director of our general partner and serves as Chairman of our conflicts committee and as a member of our audit committee. She also serves as a Director of Descartes Systems Group and of Pinnacle Renewable Energy. Ms. O’Hagan is a former railway executive and held several management positions at Canadian Pacific Railroad, most recently as the Chief Marketing Officer and Executive Vice President from 2011 to 2014. Ms. O’Hagan served as the Senior Vice President of Marketing and Sales from 2010 to 2011, Senior Vice President of Strategy & Yield from 2008 to 2009, Vice President of Strategy and External Affairs from 2005 to 2008, Vice President of Strategy Research and New Market Development from 2003 to 2005 and Assistant Vice President, Strategy and


142




Research from 2002 to 2003. Ms. O’Hagan holds a bachelor of arts (hons.) and a bachelor of administrative and commercial studies from the University of Western Ontario. Ms. O’Hagan is also a holder of the Director designation from the Institute of Corporate Directors, which she achieved in June 2016, and earned the CERT Certificate in Cybersecurity Oversight from the National Association of Corporate Directors in March 2018. 
Brad Sanders.    Mr. Sanders has been a member of the board of directors of our general partner since October 2014. Mr. Sanders joined USD as Executive Vice President, Head of Market Strategy for USD in May 2014 and became Executive Vice President, Chief Commercial Officer in October 2014. Mr. Sanders’ main focus at USD is working with the leadership team to identify, develop and execute strategic commercial and market opportunities. Prior to USD, Mr. Sanders spent 32 years at Koch Industries where he was primarily responsible for building and managing several of Koch’s global trading businesses, including businesses in the crude oil, NGLs, distillates, gasoline and gasoline components, and plastics value chains. He is a 1979 graduate of the University of Kansas with a degree in business. He is a current Trustee for KU Endowment and a current member of the KU Endowment Investment Committee. Mr. Sanders provides the board with strategic planning and business development leadership and expertise in the energy industry.
Stacy Smith. Mr. Smith has been a member of the board of directors of our general partner since October 2015. Mr. Smith co-founded in February 2013 and remains a partner of Trinity Investment Group, a firm which invests in private equity transactions, public equity securities and other assets. Since 2013, Mr. Smith has also served as partner of SCW Capital, LP, an equity hedge fund co-founded by Mr. Smith. In 1997, Mr. Smith co-founded Walker Smith Capital, a Dallas-based small- and mid-cap equity hedge fund, where he was a partner and served as a portfolio manager until December 2012. Mr. Smith currently serves on the boards of directors of Independent Bank Group, a bank holding company, to which he was elected in February 2013, and WhiteHorse Finance, Inc., an externally managed, non-diversified, closed-end management investment company, to which he was elected in August 2015. Mr. Smith received a bachelor of business administration in finance and accounting from the University of Texas at Austin. Mr. Smith brings extensive experience in finance and corporate governance to the board of directors of our general partner in addition to his knowledge of the energy and financial institution industries.
Jeff Wood. Mr. Wood has been a member of the board of directors of our general partner since January 2015 and serves as chairman of the audit committee and as a member of the conflicts committee. Mr. Wood currently serves as the President and Chief Financial Officer of Black Stone Minerals, L.P., a publicly traded master limited partnership (MLP) and one of the largest oil and natural gas mineral and royalty companies in the United States. Previously, Mr. Wood served as Executive Vice President and Chief Financial Officer of Siluria Technologies, Inc., a leading innovator of process technologies for the energy and petrochemical industries. Before joining Siluria, Mr. Wood served as Senior Vice President and Chief Financial Officer of Eagle Rock Energy Partners, LP, a publicly traded MLP, from 2009 through 2014. Prior to that, Mr. Wood was one of the founding principals of the Lehman Brothers’ MLP Investment Fund, which focused on direct investments in the MLP sector. He also spent 10 years with the Natural Resources Investment Banking team at Lehman Brothers where he primarily focused on MLP transactions. Mr. Wood began his career at Price Waterhouse in its audit and compliance practice.
Board Leadership Structure
The chief executive officer of our general partner serves as the chairman of the board. The board of directors of our general partner has no policy with respect to the separation of the offices of chairman of the board of directors and chief executive officer. Instead, that relationship is defined and governed by the amended and restated limited liability company agreement of our general partner, which permits the same person to hold both offices. Directors of the board of directors of our general partner are designated or elected by USD. Accordingly, unlike holders of common stock in a corporation, our unitholders have only limited voting rights on matters affecting our business or governance, subject in all cases to any specific unitholder rights contained in our partnership agreement.  
Energy Capital Partners Investment in USD
In September 2014, Energy Capital Partners made a significant investment in USD and indicated an intention to invest over an additional $1.0 billion of equity capital in USD, subject to market and other conditions, to support future growth and expansion plans. In connection with Energy Capital Partners’ investment, USD repurchased a substantial


143




portion of Goldman Sachs’ investment in USD and used the remaining proceeds to fund growth projects and strengthen its balance sheet to allow for additional flexibility to pursue its goal of providing energy infrastructure solutions.  
Special Approval Rights of Energy Capital Partners
For so long as Energy Capital Partners is able to appoint more than one member to USD’s board of directors, USD will not, and will not permit its subsidiaries, including us and our general partner, to take or agree to take any of the following actions (or take or agree to take any action that is reasonably likely to require or result in any of the following actions) without the affirmative vote of Energy Capital Partners (or, with respect to distributions by us or our subsidiaries, the members of our general partner’s board of directors appointed by Energy Capital Partners):
any sale of USD, any subsidiary of USD, including us, or any of their assets (other than asset sales in the ordinary course of business), including by way of merger, consolidation, public offering or otherwise, other than to USD or a wholly-owned subsidiary of USD;
(A) any capital contribution or issuance of or redemption of securities of USD or any subsidiary of USD, including us, (B) any issuance of profits interests in USD, (C) any distributions, except distributions by us and our subsidiaries (which distributions shall be subject to the affirmative vote of the members of our general partner’s board of directors appointed by Energy Capital Partners), (D) any incurrence or refinancing of indebtedness (whether directly, through a guaranty or otherwise) outside of the ordinary course of business, other than any incurrence or refinancing of indebtedness by us or our subsidiaries (which incurrences and refinancings shall be subject to the affirmative vote of the members of our general partner’s board of directors appointed by Energy Capital Partners), (E) any acquisition of securities of any other entity in excess of the lesser of the consolidated earnings before interest, taxes, depreciation and amortization of USD Group LLC or $50 million or (F) any making of any loan or advance to any entity other than a wholly-owned subsidiary of USD;
the approval, modification or revocation of any budget or a material deviation from or a material expenditure not part of any such budget (including any material change with respect to the nature of any budgeted capital expenditure), other than the approval, modification or revocation of any budget related to us or our subsidiaries (which approvals, modifications or revocations shall be subject to the affirmative vote of the members of our general partner’s board of directors appointed by Energy Capital Partners);
(A) amending the organizational documents of USD in a manner adverse to the holders of the common membership interests of USD, (B) amending the organizational documents of any subsidiary of USD, including us, (C) expanding the purpose of any of USD or any of its subsidiaries, including us, (D) causing or taking any action with the purpose or effect of causing the bankruptcy, liquidation, dissolution or winding up of USD or any of its subsidiaries, (E) making any material change to USD or any of its subsidiaries’ federal tax treatment, (F) entering into or amending any transaction with any member of USD or their affiliates or (G) creating or materially amending any employee incentive plan; or
the determination of significant regulatory issues or litigation, including any decision to initiate, forego or settle any material litigation or arbitration, or the entering into discussions, or negotiations, with any governmental authority in connection with any investigation, proceedings or threatened investigation or proceedings, or any material inquiry.
 
Energy Capital Partners’ Right to Sell USD or Its Interests in USD
At any time following the fifth anniversary of the date of Energy Capital Partners’ investment in USD, Energy Capital Partners, upon giving written notice, shall have the right to compel USD to effect the total sale of Energy Capital Partners’ interests in USD (an ECP Exit). Such a sale could include an acquisition by the remaining owners of USD of Energy Capital Partners’ interests in USD or an initial public offering of USD. If the ECP Exit has not been completed within 180 days of the date USD receives notice of Energy Capital Partners’ desire to sell, Energy Capital Partners shall have the right to compel USD to effect a total sale of USD pursuant to an auction process on terms and conditions determined by, and in a process managed by, the members of USD’s board of directors that are appointed by Energy Capital Partners, provided that certain conditions in connection with the sale are met.


144




Board Role in Risk Oversight
Our corporate governance guidelines provide that the board of directors of our general partner is responsible for reviewing the process for assessing the major risks facing us and the options for their mitigation. This responsibility is largely satisfied by our audit committee, which is responsible for reviewing and discussing with management and our registered public accounting firm our major risk exposures and the policies that management has implemented to monitor such exposures.
Communication with the Board of Directors
A holder of our common units or other interested party who wishes to communicate with the non-management directors or independent directors of our general partner may do so by writing to: Independent Directors, c/o Corporate Secretary, USD Partners GP LLC, at 811 Main Street, Suite 2800, Houston, Texas 77002. Communications will be relayed to the intended recipient of the board of directors except in instances where it is deemed unnecessary or inappropriate to do so. Any communications withheld will nonetheless be recorded and available for any director who wishes to review them.
SECTION 16(a) BENEFICIAL OWNERSHIP REPORTING COMPLIANCE
Section 16(a) of the Exchange Act requires our directors, executive officers and 10% beneficial owners to file with the SEC reports of ownership and changes in ownership of our equity securities and to furnish us with copies of all reports filed. To our knowledge, based solely on a review of the copies of such reports furnished to us and written representations that no other reports were required, we believe that all reporting obligations of our general partner’s officers, directors and greater than 10% unitholders under Section 16(a) were satisfied during the year ended December 31, 2018.
CODE OF BUSINESS CONDUCT AND ETHICS AND CORPORATE GOVERNANCE GUIDELINES
We have adopted a Code of Business Conduct and Ethics applicable to the directors and senior officers of our general partner including the principal executive officer, principal financial officer and principal accounting officer of USD Partners GP LLC. A copy of the Code of Business Conduct and Ethics is available on our website at www.usdpartners.com. We intend to post on our website any amendments to or waivers of our Code of Business Conduct and Ethics, within four business days following the date of the amendment or waiver, and we intend to satisfy any disclosure requirements that may arise under Form 8-K relating to this information through such postings. Additionally, this material is available in print, free of charge, to any person who requests the information. Persons wishing to obtain this printed material should submit a request to Corporate Secretary, c/o USD Partners GP LLC, 811 Main Street, Suite 2800, Houston, Texas 77002.
We also have a statement of Corporate Governance Guidelines that sets forth the expectation of how our board of directors should function and its position with respect to key corporate governance issues. A copy of the Corporate Governance Guidelines is available on our website at www.usdpartners.com. We post on our website any amendments to our Corporate Governance Guidelines, and we intend to satisfy any disclosure requirements that may otherwise arise under Form 8-K relating to these amendments through such postings. Additionally, this material is available in print, free of charge, to any person who requests the information. Persons wishing to obtain this printed material should submit a request to Corporate Secretary, c/o USD Partners GP LLC, 811 Main Street, Suite 2800, Houston, Texas 77002.
AUDIT COMMITTEE
Our general partner has an audit committee currently comprised of three board members, Jane O’Hagan, Stacy Smith and Jeff Wood, who are independent as the term is used in Section 10A of the Exchange Act, and are not relying upon any exemptions from the foregoing independence requirements. Mr. Wood serves as chair of the committee.
The audit committee provides independent oversight with respect to our internal controls, accounting policies, financial reporting, internal audit function and the report of the independent registered public accounting firm. Our audit committee also has the sole authority for retaining and terminating our independent registered public accounting firm, approving all auditing services and related fees and the terms thereof, and pre-approving any non-audit services to be rendered by our independent registered public accounting firm. Our audit committee is also responsible for


145




confirming the independence and objectivity of our independent registered public accounting firm. Our independent registered public accounting firm has unrestricted access to our audit committee.
The charter of the audit committee is available on our website at www.usdpartners.com. The charter of the audit committee complies with the listing standards of the NYSE currently applicable to us. This material is available in print, free of charge, to any person who requests the information. Persons wishing to obtain this printed material should submit a request to Corporate Secretary, c/o USD Partners GP LLC, 811 Main Street, Suite 2800, Houston, Texas 77002.
The board of directors of our general partner has determined that Jeff Wood, who serves as chairman of the audit committee, qualifies as an “audit committee financial expert” as defined in Item 407(d)(5)(ii) of Regulation S-K and that each of the members of the audit committee are independent as defined by Section 303A of the listing standards of the NYSE.
The audit committee of our general partner has established procedures for the receipt, retention and treatment of complaints we receive regarding accounting, internal accounting controls or auditing matters and the confidential, anonymous submission by our employees of concerns regarding questionable accounting or auditing matters. Persons wishing to communicate with our audit committee may do so by writing to the Chairman, Audit Committee, c/o USD Partners GP LLC, 811 Main Street, Suite 2800, Houston, Texas 77002.
AUDIT COMMITTEE REPORT
The audit committee of our general partner oversees the Partnership’s financial reporting process on behalf of the board of directors. Management has the primary responsibility for the financial statements and the reporting process, including the systems of internal controls.
In fulfilling its oversight responsibilities, the audit committee reviewed and discussed with management the audited financial statements contained in this Annual Report on Form 10-K.
The Partnership’s independent registered public accounting firm, BDO USA, LLP, is responsible for expressing an opinion on the conformity of the audited financial statements with accounting principles generally accepted in the United States of America. The audit committee reviewed with BDO USA, LLP the firm’s judgment as to the quality, not just the acceptability, of the Partnership’s accounting principles and such other matters as are required to be discussed with the audit committee under the standards of the Public Company Accounting Oversight Board, or PCAOB.
The audit committee discussed with BDO USA, LLP the matters required to be discussed by PCAOB Auditing Standard 1301, Communications with Audit Committees. The audit committee received written disclosures and the letter from BDO USA, LLP required by applicable requirements of the PCAOB regarding BDO USA, LLP’s communications with the audit committee concerning independence, and has discussed with BDO USA, LLP its independence from management and the Partnership.
Based on the reviews and discussions referred to above, the audit committee recommended to the board of directors that the audited financial statements be included in this Annual Report on Form 10-K for the year ended December 31, 2018, for filing with the SEC.
Jeff Wood, Chairman
Jane O’Hagan
Stacy Smith
CONFLICTS COMMITTEE
Our general partner has established a conflicts committee to review specific matters that may involve conflicts of interest in accordance with the terms of our partnership agreement. Our conflicts committee will determine if the resolution of the conflict of interest is fair and reasonable to us. The conflicts committee will be comprised of at least two members of the board of directors of our general partner. Jane O’Hagan, Stacy Smith and Jeff Wood currently serve as members of the conflicts committee. The members of our conflicts committee may not be officers or employees of


146




our general partner or directors, officers, or employees of its affiliates, and must meet the independence and experience standards established by the NYSE and the Exchange Act to serve on an audit committee of a board of directors. In addition, the members of our conflicts committee may not own any interest in our general partner or any interest in us or our subsidiaries other than common units or awards under our incentive compensation plan. We anticipate that once appointed to our general partner’s board of directors, any additional independent members appointed to our audit committee will also serve on the conflicts committee. Any matters approved by our conflicts committee will be presumed to have been approved in good faith, will be deemed to be approved by all of our partners and will not be a breach by our general partner of any duties it may owe us or our unitholders.
The charter of the conflicts committee is available on our website at www.usdpartners.com. This material is available in print, free of charge, to any person who requests the information. Persons wishing to obtain this printed material should submit a request to Corporate Secretary, c/o USD Partners GP LLC, 811 Main Street, Suite 2800, Houston, Texas 77002.
EXECUTIVE SESSIONS OF NON-MANAGEMENT DIRECTORS
In accordance with our Corporate Governance Guidelines, the non-management members of the board of directors of our general partner meet in executive session without management participation at each meeting. In addition, the independent directors of our general partner meet separately in executive session at least once per year. These executive sessions are chaired by the chairman of the audit committee of the board, who is presently Jeff Wood, or in his absence by an independent director chosen by the chairman. Interested parties may communicate directly with the independent directors by submitting a communication in care of Mr. Wood at Corporate Secretary, c/o USD Partners GP LLC, 811 Main Street, Suite 2800, Houston, Texas 77002.


147




Item 11. Executive Compensation
General
We do not directly employ any of the persons responsible for managing our business. Our general partner, under the direction of its board of directors, is responsible for managing our operations and for obtaining the services of the employees that operate our business. However, we sometimes refer to the employees and officers of our general partner as our employees and officers in this report.
As a “smaller reporting company,” or SRC, and an “emerging growth company,” or EGC, as defined under the Securities Exchange Act of 1934, as amended, Rule 12b-2, we are not required to include a Compensation Discussion and Analysis section and have elected to comply with the scaled disclosure requirements applicable to SRCs and EGCs. This executive compensation disclosure provides an overview of the executive compensation paid to the named executive officers, or NEOs, identified below for their services to us in 2018. For 2018, we determined the NEOs to be as follows:
Dan Borgen, Principal Executive Officer and Director;
Adam Altsuler, Senior Vice President and Chief Financial Officer; and
Keith Benson, General Counsel
For 2018 and all prior periods, all of the individuals who served as executive officers of our business were employed by USD or its affiliates other than us and, in addition to their responsibilities related to our business, also performed services for USD that were unrelated to us. Except with respect to our Class A units and with respect to awards granted under our A/R LTIP all responsibility and authority for compensation-related decisions for the NEOs remains with USD and its affiliates, and such decisions are not subject to any approval by us, our general partner’s board of directors or any committees thereof. Other than the Class A units or awards granted under the A/R LTIP, USD and its affiliates have the ultimate decision-making authority with respect to the total compensation of their and their subsidiaries’ executive officers and their employees. We incur a fixed annual cash charge for the services rendered to us and our general partner by the NEO’s, the amount of which is set forth under the terms of the omnibus agreement. We also reimburse USD and its affiliates a separate amount in respect of the salaries and matching contributions associated with 401(k) deferrals of our NEOs based upon the percentage of time that an NEO estimates is devoted to us and our subsidiaries for a given year. Compensation related to awards granted under the LTIP are presented in the summary compensation table below at the fair value of the units on the grant date, although for financial reporting purposes, such amounts are recognized as compensation expense ratably over the vesting period, typically a four-year period.
Summary Compensation Table
The following table summarizes total compensation for services rendered to us by the NEOs during 2018 and 2017. All of our NEOs provide services to both us and USD and its affiliates other than us. Cash amounts paid for services to us (which amounts are shown in the “Salary” column of the table below) include the fixed fees that we pay to USD for the services of each of the NEOs under the terms of the omnibus agreement as well as the portion of the base salary that is separately allocated to us and reimbursed by us to USD. The NEOs also received other compensation from USD for services unrelated to us.



148




SUMMARY COMPENSATION TABLE
Name and Principal Position
 
Salary (1)
Unit
Awards (2)
Total
Year
($)
($)
($)
Dan Borgen
2018
380,700

1,224,219

1,604,919

Principal Executive Officer and Director
2017
352,500

1,188,006

1,540,506

Adam Altsuler
2018
333,000

384,072

717,072

Senior Vice President and Chief Financial Officer
2017
303,955

314,816

618,771

Keith Benson
2018
260,313

246,546

506,859

General Counsel
2017
260,313

392,704

653,017

    
(1)
The amounts presented reflect the portion of the fixed fee and variable amounts that we pay to USD for the NEOs’ services under Schedule C of the Omnibus Agreement and as otherwise set forth under the terms of the omnibus agreement, as well as the portion of the base salary that is separately allocated to us and reimbursed by us to USD.
(2)
The amounts presented for 2018 and 2017 represent the grant date fair value of phantom unit awards granted pursuant to our A/R LTIP. Each Phantom Unit is the economic equivalent of one of our common units. Awards vest in four equal annual installments commencing on the one-year anniversary of the issuance date, subject to vesting acceleration in certain circumstances as discussed below under the heading “Potential Payments Upon Termination or Change in Control.” The value attributed to each Phantom Unit is $11.55 for the phantom unit awards granted in 2018 and $12.80 for the phantom unit awards granted in 2017, in each case representing the closing price of our common units as stated on the NYSE on February 16, 2018 and February 24, 2017, respectively. For additional information about our phantom unit awards and the A/R LTIP, refer to the discussion below as well as the discussion included in Note 19. Unit Based Compensation of our financial statements included in Part II, Item 8, Financial Statements and Supplementary Data of this Annual Report.
Narrative Disclosure to Summary Compensation Table
Neither we, our general partner, nor any of our subsidiaries have employees. USD is contractually obligated to provide its and its subsidiaries’ employees and other personnel necessary for us to conduct our operations. This includes all of our executive officers. The executive officer compensation is paid by USD or its applicable affiliate. We pay USD a fixed and a variable amounts each month for the services of our executive officers.
Our general partner’s board of directors has adopted the A/R LTIP on our behalf. Substantially all officers, employees, consultants and directors of our general partner and its affiliates who contribute to our business are eligible to receive awards under the A/R LTIP. Awards under the A/R LTIP are approved by our general partner’s board of directors. Our general partner’s board of directors has granted awards of Phantom Units pursuant to the A/R LTIP, which represent the right to receive our common units or, in the discretion of the board, cash payments based on the value of our common units. The following table sets forth the Phantom Units granted to our NEOs for the respective year:
Name
Year
Phantom Unit Award
Dan Borgen
2018
105,993

 
2017
92,813

Adam Altsuler
2018
33,253

 
2017
24,595

Keith Benson
2018
21,346

 
2017
30,680

The Phantom Units vest in four equal annual installments over a four-year period, subject to accelerated vesting in certain circumstances. For more information about accelerated vesting of the Phantom Units, see the discussion below under the heading “Potential Payments Upon Termination or Change in Control.” In addition, the phantom unit awards to our NEOs were granted with corresponding distribution equivalent rights, or DERs, which represent the right


149




to receive payments in an amount equal to any distributions made by us with respect to our common units underlying the Phantom Units. The distribution equivalent rights remain outstanding until the earlier of the vesting or forfeiture of the related Phantom Unit.
Prior to our IPO, our general partner also granted Class A units in us to certain of our NEOs and certain other key employees as discussed below.
Class A Unit Awards
In August 2014, our general partner’s board of directors granted Class A unit awards to our NEOs as follows: Mr. Borgen - 55,000 Class A units and Mr. Altsuler - 20,000 Class A units. The Class A units are limited partner interests in our partnership that entitle the holder to distributions that are equivalent to the distributions paid in respect of our common units (excluding any arrearages of unpaid minimum quarterly distributions from prior quarters). The Class A units vest in four equal annual installments over a four-year period (each of which we refer to as a Class A Vesting Tranche), subject to us growing our annualized distributions each year. If we do not achieve positive distribution growth in any of these years, the Class A units in the Class A Vesting Tranche that would otherwise vest for that year will be forfeited. The Class A units are also subject to vesting acceleration in certain circumstances. For more information about vesting acceleration of the Class A units, see the discussion below under the heading “Potential Payments Upon Termination or Change in Control.”
The Class A units convert into our common units upon vesting. The number of common units into which the Class A units will convert upon vesting is tied to the level of our distribution growth for the applicable year. If the Class A units in a Class A Vesting Tranche vest, but we grow our annualized distribution by less than 10%, the Class A units in that Class A Vesting Tranche will convert into common units one-for-one. If we grow our annualized distribution by 10% or more, the Class A units in that Class A Vesting Tranche will convert into common units based on a conversion factor of 1.25 for the first Class A Vesting Tranche, 1.5 for the second Class A Vesting Tranche, 1.75 for the third Class A Vesting Tranche and 2.0 for the last Class A Vesting Tranche. In February 2016, 2017 and 2018, the first, second and third Class A Vesting Tranches vested and were converted into common units on a one-for-one basis for 2018 and 2017 and a one and a half-for-one basis for 2016.
Outstanding Equity Awards at Fiscal Year-End 2018
The following table shows outstanding equity awards for our NEOs. All values are shown as of December 31, 2018.
 
Unit Awards
 
Phantom Units
Class A units
Name
Number of shares or units of stock that have not vested (1)(#)
Market value of shares or units of stock that have not vested (2)
($)
Equity Incentive Plan Awards: Number of Unearned Shares, Units or
Other Rights That Have
Not Vested
(3)(#)
Equity Incentive Plan Awards: Market or Payout of Value of Unearned
Shares, Units or Other Rights That Have Not Vested
(2)($)
Dan Borgen
213,053

2,226,404

13,750

143,688

Adam Altsuler
62,505

653,177

5,000

52,250

Keith Benson
65,971

689,397



    
(1) 
The Phantom Units were granted in February 2015, 2016, 2017 and 2018 for Messrs. Borgen and Altsuler and March 2015, and February 2016, 2017 and 2018 for Mr. Benson. Each Phantom Unit represents the economic equivalent of one of our common units, and awards vest in four equal annual installments commencing on approximately the one-year anniversary of the issuance date, subject to continued employment. Refer to the discussion included in Note 19. Unit Based Compensation of our financial statements included in Part II, Item 8, Financial Statements and Supplementary Data of this Annual Report.
(2) 
The value is based on the closing market price of a common unit on December 31, 2018, the last trading day for 2018, of $10.45 per unit. The amounts shown for the Class A units assume that the Class A units would convert into our common units at a ratio of one-for-one.


150




(3) 
The Class A units were granted on August 18, 2014, and vest in four equal annual installments (with the first installment having vested on February 22, 2016, the second installment having vested on February 21, 2017, and the third installment having vested on February 20, 2018, representing the first business day following the payment of our regular quarterly distribution in respect of the calendar quarter ended December 31, 2016, 2017 and 2018, respectively), subject to continued employment and to us achieving the distribution growth required for the applicable tranche to vest. For additional information, please refer to the discussion above under the heading “Class A Unit Awards” and the discussion included in Note 19. Unit Based Compensation of our financial statements included in Part II, Item 8, Financial Statements and Supplementary Data of this Annual Report.
Potential Payments Upon Termination or Change in Control
None of our NEOs have entered into any employment, severance or similar agreements in relation to their services to us or our general partner and, except with respect to the Class A units and Phantom Units issued pursuant to our A/R LTIP, as of December 31, 2018, there were no arrangements pursuant to which our NEOs would receive any payments or benefits in connection with a change in control of us.
The terms of the Class A units that were granted to our NEOs provide that if (i) the executive’s employment is terminated without cause or due to his death or disability, (ii) the executive resigns his employment for good reason or (iii) there is a change in control of our partnership, the Class A units will fully vest and convert into common units based on the maximum conversion factor that could have applied to such Class A units. For additional information, please refer to the discussion above under the heading “Class A Unit Awards.
The phantom unit awards granted pursuant to the A/R LTIP generally contemplate that the individual grants of Phantom Units will vest in four equal annual installments based on the grantee’s continued employment through the vesting dates, subject to acceleration upon (i) the grantee’s death or disability, (ii) upon a change in control of the Partnership or our general partner that also results in the grantee’s involuntary termination, or (iii) upon termination of the grantee’s service without cause (as defined in the A/R LTIP) or resignation for good reason, in either case following a change in control of the Partnership or our general partner. The board of directors of our general partner may also accelerate the vesting of the Phantom Units in its discretion within 60 days following the grantee’s termination for any reason other than cause.
“Cause” when defined for purposes of the Class A units generally means (i) an act of gross negligence or willful misconduct that adversely affects USD or its affiliates, (ii) an act of fraud, theft or embezzlement, (iii) a conviction of guilty or nolo contendere plea with respect to certain crimes, (iv) a breach of applicable material policies or agreements or (v) the refusal to perform reasonable duties following notice and opportunity to cure. “Good reason” for purposes of the Class A units is generally defined as (x) a material diminution in duties or responsibilities, (y) a material diminution in base salary or (z) a relocation of principal place of employment by more than 50 miles, in each case subject to a notice and cure right for us or our affiliates.
2018 Director Compensation Table
As a partnership, we are managed by our general partner. The members of the board of directors of our general partner perform for us the functions of a board of directors of a business corporation. Our general partner has implemented a director compensation policy for members of the board of directors who are not officers, employees or paid consultants or advisors of us or our general partner or USD or Energy Capital Partners. We are allocated 100% of the director compensation of such board members. Such directors are expected to receive an annual compensation package valued at approximately $200,000. For 2018, approximately one-third of this amount was paid in the form of a cash retainer and the remaining two-thirds was provided in the form of a unit based award (with distribution equivalent rights) under the A/R LTIP. The Phantom Units (with distribution equivalent rights) granted to the directors are subject to the same terms and conditions, including vesting acceleration, as the grants to our NEOs, except the awards vest over a one-year period (instead of a four-year period) following the grant date. Such directors also receive reimbursement for out-of-pocket expenses associated with attending board or committee meetings and director and officer liability insurance coverage. Officers, employees or paid consultants or advisors of us or our general partner or its affiliates who also serve as directors do not receive additional compensation for their service as directors. All directors are indemnified by us for actions associated with being a director to the fullest extent permitted under Delaware law and are reimbursed for all expenses incurred in attending to his or her duties as a director.


151




DIRECTOR COMPENSATION
Name
Fees Earned or Paid in Cash (1)
($)
Unit Awards (2)
($)
Total (3)
($)
Jane O’Hagan
66,667

131,069

197,736

Stacy Smith
66,667

131,069

197,736

Jeff Wood
66,667

131,069

197,736

    
(1) 
The amounts reflected in this column represent the director cash retainer payments made during 2018.
(2) 
Each of Ms. O’Hagan, Mr. Smith and Mr. Wood were granted 11,348 phantom unit awards on February 16, 2018, pursuant to our A/R LTIP, with a fair value of $11.55 per unit, which amount is based on the closing price of one of our common units on the day of the grant. At December 31, 2018, Ms. O’Hagan, Mr. Smith and Mr. Wood each held 11,348 Phantom Units. Each of the Phantom Units granted will vest in total on approximately the one-year anniversary of the grant date.
(3) The difference between the expected annual compensation package valued at approximately $200,000 discussed above and the total Director Compensation amount presented herein is due to the change in the unit price between the determination date for the Unit Awards and the grant date.
Compensation Committee Interlocks and Insider Participation

As discussed above, the board of directors of our general partner is not required to maintain and does not maintain a compensation committee.
Mr. Borgen and Mr. Sanders do not participate in the determination of their respective compensation as officers of our general partner.

Item 12.
Security Ownership of Certain Beneficial Owners and Management and Related Stockholder Matters
The following tables set forth information with respect to persons known to us to be the beneficial owners of more than 5% of any class of our units, and NEOs, directors and executive officers of USD Partners GP LLC as a group. The amounts and percentage of units beneficially owned are reported on the basis of regulations of the SEC governing the determination of beneficial ownership of securities. Under the rules of the SEC, a person is deemed to be a “beneficial owner” of a security if that person has or shares “voting power,” which includes the power to vote or to direct the voting of such security, or “investment power,” which includes the power to dispose of or to direct the disposition of such security. The percentage of units beneficially owned is based on a total of 24,408,073 common units and 2,092,709 subordinated units outstanding. In computing the number of common units beneficially owned by a person and the percentage ownership of that person, common units subject to options or warrants held by that person that are currently exercisable or exercisable within 60 days of March 4, 2019, if any, are deemed outstanding, but are not deemed outstanding for computing the percentage ownership of any other person. Except as indicated by footnote, the persons named in the table below have sole voting and investment power with respect to all units shown as beneficially owned by them, subject to community property laws where applicable.



152




SECURITY OWNERSHIP OF CERTAIN BENEFICIAL OWNERS
The following table sets forth information as of March 4, 2019, with respect to persons, other than the NEOs, directors and executive officers of USD Partners GP LLC as a group, known to us to be the beneficial owners of more than 5% of any class of our units:
Name of Beneficial Owner (1)
 
Common Units Beneficially Owned
 
Subordinated Units Beneficially Owned
 
Percentage of Total Common Units and Subordinated Units Beneficially Owned
US Development Group, LLC (2)
 
9,464,381

 
2,092,709

 
43.6
%
USD Holdings LLC (3)
 
4,306,293

 
952,183

 
19.8
%
ECP ControlCo, LLC (4)
 
4,656,475

 
1,029,613

 
21.5
%
Advisory Research, Inc. (5)
 
1,864,067

 

 
7.0
%
    
(1) Unless otherwise indicated, the address for each beneficial owner is 811 Main Street, Suite 2800, Houston, Texas 77002.
(2) USD, through its 100% ownership of USD Group LLC (which owns 100% of our general partner), is the indirect owner of 9,464,381 common units, 2,092,709 subordinated units and 461,136 general partner units. USD is the parent company of USD Group LLC who holds the common units and subordinated units directly and is the sole owner of the member interests of our general partner. USD Group LLC is managed by USD. USD is managed by a seven person board of directors that includes Dan Borgen, Mike Curry, James Hutson-Wiley, Schuyler Coppedge, Douglas Kimmelman, Thomas Lane and Alan Crown. The board of directors of USD exercises voting and dispositive power over the units held by USD Group LLC, and acts by majority vote. Please read Item 13. Certain Relationships and Related Transactions, and Director Independence. Messrs. Borgen, Coppedge, Curry, Hutson-Wiley, Kimmelman, Lane and Crown are thus not deemed to have beneficial ownership of the units owned by USD Group LLC.
(3) 
USD Holdings, LLC is a 45.5% member of USD and may therefore be deemed to indirectly beneficially own 4,306,293 common units, 952,183 subordinated units and 209,817 general partner units held by USD. As holders of a 45.5% voting interest of USD, USD Holdings, LLC is entitled to elect three directors of USD. USD Holdings LLC is managed by its managers, Mike Curry, Dan Borgen and James Hutson-Wiley. Neither Messrs. Curry, Borgen nor Hutson-Wiley are deemed to beneficially own, and they disclaim beneficial ownership of, any common units or subordinated units beneficially owned by our general partner or USD.
(4) 
Energy Capital Partners III, LP, Energy Capital Partners III-A, LP, Energy Capital Partners III-B (USD IP), LP, and Energy Capital Partners III-C (USD IP), LP (collectively, the “ECP Funds”) are members of USD, collectively holding a 49.2% interest in USD, and may therefore be deemed to indirectly beneficially own 4,656,475 common units, 1,029,613 subordinated units and 226,879 general partner units held by USD. ECP ControlCo, LLC (“ECP ControlCo”) is the managing member of Energy Capital Partners III, LLC (“ECP”), which is the general partner of Energy Capital Partners GP III, LP (“ECP GP”), which is the general partner of each of the ECP Funds, and, as such, each of ECP Control Co, ECP GP and ECP may be deemed to beneficially own the units beneficially owned by the ECP Funds. Douglas Kimmelman, Thomas Lane, Andrew Singer, Peter Labbat, Tyler Reeder and Rahman D’Argenio are the managing members of ECP ControlCo and share the power to vote and dispose of the securities beneficially owned by ECP Control Co. Each of Messrs. Kimmelman, Lane, Singer, Labbat, Reeder and D’Argenio disclaim any beneficial ownership of the units beneficially owned by ECP ControlCo. As holders of a 49.2% voting interest of USD, the ECP Funds are entitled to elect three directors of USD and have veto rights over certain actions by USD and its subsidiaries. Douglas Kimmelman, Thomas Lane and Schuyler Coppedge are each a member of the board of directors of our general partner as representatives of the ECP Funds. The business address for each of the entities and individuals listed in this footnote (other than USD) is 51 John F. Kennedy Parkway, Suite 200, Short Hills, New Jersey 07078.
(5) 
Based solely on a Schedule 13G/A filed by Advisory Research, Inc. (“ARI”) on February 13, 2019. The Schedule 13G/A states that ARI has sole voting and dispositive power over 1,864,067 of the common units. The Schedule 13G/A states that ARI, a wholly-owned subsidiary of Piper Jaffray Companies and an investment adviser registered under Section 203 of the Investment Advisers Act of 1940, is the beneficial owner of the 1,864,067 common units as a result of acting as investment adviser to various clients. The Schedule 13G/A states that Piper Jaffray Companies may be deemed to be the beneficial owner of these 1,864,067 common units through control of ARI. However, Piper Jaffray Companies disclaims beneficial ownership of such common units. The address of the ARI is 180 N Stetson Ave., Suite 5500, Chicago, IL 60601 and the address of Piper Jaffray Companies is 800 Nicollet Mall, Suite 800, Minneapolis, MN 55402.


153




SECURITY OWNERSHIP OF MANAGEMENT AND DIRECTORS
The following table sets forth information as of March 4, 2019, with respect to each class of our units beneficially owned by the NEOs, directors and executive officers of USD Partners GP LLC as a group:
Name of Beneficial Owner (1)
 
Common Units Beneficially Owned
 
Percentage of Total Common Units and Subordinated Units Beneficially Owned
Dan Borgen (2)
 
210,491

 
*
Schuyler Coppedge
 

 
*
Mike Curry (3)
 
51,315

 
*
Douglas Kimmelman
 
50,000

 
*
Thomas Lane
 
50,000

 
*
Jane OHagan (4)
 

 
*
Brad Sanders (5)
 
255,708

 
*
Stacy Smith (6)
 
91,244

 
*
Jeff Wood (7)
 
52,847

 
*
Adam Altsuler (8)
 
48,764

 
*
Keith Benson (9)
 
36,365

 
*
All Directors and Executive Officers as a group (13 Persons) (10)
 
902,548

 
3.4%
    
*
Less than 1.0%.
(1) 
Unless otherwise indicated, the address for each beneficial owner is 811 Main Street, Suite 2800, Houston, Texas 77002.
(2) 
Excludes 261,535 Phantom Units granted under the A/R LTIP. The Phantom Units generally vest in equal annual installments over a four year service period commencing on the one year anniversary of the grant.
(3) 
Excludes 62,965 Phantom Units granted under the A/R LTIP. The Phantom Units generally vest in equal annual installments over a four year service period commencing on the one year anniversary of the grant.
(4) 
Excludes 12,177 Phantom Units granted under the A/R LTIP. The Phantom Units will vest on February 16, 2020.
(5) 
Excludes 167,946 Phantom Units granted under the A/R LTIP. The Phantom Units generally vest in equal annual installments over a four year service period commencing on the one year anniversary of the grant.
(6) 
Excludes 12,177 Phantom Units granted under the A/R LTIP. The Phantom Units will vest on February 16, 2020.
(7) 
Excludes 12,177 Phantom Units granted under the A/R LTIP. The Phantom Units will vest on February 16, 2020.
(8) 
Excludes 81,398 Phantom Units granted under the A/R LTIP. The Phantom Units vest in equal annual installments over a four year service period commencing on the one year anniversary of the grant.
(9) 
Excludes 60,660 Phantom Units granted under the A/R LTIP. The Phantom Units generally vest in equal annual installments over a four-year service period commencing on the one-year anniversary of the grant.
(10) 
Excludes 792,448 Phantom Units granted under the A/R LTIP.



154




SECURITIES AUTHORIZED FOR ISSUANCE UNDER EQUITY COMPENSATION PLANS
The following table provides information as of December 31, 2018, with respect to common units that may be issued under the A/R LTIP:
 
Plan category
 
Number of securities to be issued upon exercise of outstanding options, warrants and rights (1)
 
Weighted average exercise price of outstanding options, warrants and rights
 
Number of securities remaining available for future issuance under equity compensation
plans(2)
 
 
Equity compensation plans approved by security holders
 
1,205,909

 

 
1,838,546

 
Equity compensation plans not approved by security holders
 

 

 

 
Total
 
1,205,909

 

 
1,838,546

 
(1) 
Reflects the number of previously granted equity incentive awards, representing Phantom Units outstanding at December 31, 2018, issued pursuant to the A/R LTIP and includes 40,613 Phantom Units issued pursuant to the LTIP that upon vesting entitle the participant to receive cash for an amount equivalent to the closing market price for one of our common units on the vesting date multiplied by the number of vested Phantom Units.
(2) 
Reflects the remaining equity incentive awards, representing Phantom Units that are convertible into common units available for issuance pursuant to the A/R LTIP.

Item 13. Certain Relationships and Related Transactions, and Director Independence
As of March 4, 2019, USD Group LLC owns 11,557,090 common units and subordinated units representing an aggregate 42.9% limited partner interest in us. In addition, as of March 4, 2019, our general partner owns 461,136 general partner units representing a 1.7% general partner interest in us.
CASH DISTRIBUTIONS
During the year ended December 31, 2018, we paid the following aggregate cash distributions to USDG as a holder of our common units and all of our subordinated units and to USD Partners GP LLC for their general partner interest.
Distribution Declaration Date
 
Record Date
 
Distribution
Payment Date
 
Amount Paid to
 USDG
 
Amount Paid to
USD Partners GP LLC
 
 
 
 
 
 
(in thousands)
February 1, 2018
 
February 12, 2018
 
February 16, 2018
 
$
4,045

 
$
238

April 26, 2018
 
May 7, 2018
 
May 11, 2018
 
4,074

 
249

July 27, 2018
 
August 7, 2018
 
August 14, 2018
 
4,103

 
261

October 25, 2018
 
November 6, 2018
 
November 14, 2018
 
4,132

 
272

 
 
 
 
 
 
$
16,354

 
$
1,020

CONFLICTS OF INTEREST
Conflicts of interest exist and may arise in the future as a result of the relationships between our general partner and its affiliates, including USD, on the one hand, and us and our limited partners, on the other hand. The directors and officers of our general partner have fiduciary duties to manage our general partner in a manner beneficial to USD. At the same time, our general partner has a duty to manage our partnership in a manner it believes is in our best interests. Our partnership agreement specifically defines the remedies available to unitholders for actions taken that, without these defined liability standards, might constitute breaches of fiduciary duty under applicable Delaware law. The Delaware Revised Uniform Limited Partnership Act, which we refer to as the Delaware Act, provides that Delaware limited partnerships may, in their partnership agreements, expand, restrict or eliminate the fiduciary duties otherwise owed by the general partner to the limited partners and the partnership.


155




Whenever a conflict arises between our general partner or its affiliates, on the one hand, and us or our limited partners, on the other hand, the resolution or course of action in respect of such conflict of interest shall be permitted and deemed approved by all our limited partners and shall not constitute a breach of our partnership agreement, of any agreement contemplated thereby or of any duty, if the resolution or course of action in respect of such conflict of interest is:
approved by the conflicts committee of our general partner, although our general partner is not obligated to seek such approval; or
approved by the holders of a majority of the outstanding common units, excluding any such units owned by our general partner or any of its affiliates, although our general partner is not obligated to seek such approval.
Our general partner may, but is not required to, seek the approval of such resolutions or courses of action from the conflicts committee of its board of directors or from the holders of a majority of the outstanding common units as described above. If our general partner does not seek approval from the conflicts committee or from holders of common units as described above and the board of directors of our general partner takes or declines the course of action taken with respect to the conflict of interest, then it will be presumed that, in making its decision, the board of directors of our general partner acted in good faith, and in any proceeding brought by or on behalf of us or any of our unitholders, the person bringing or prosecuting such proceeding will have the burden of overcoming such presumption. Unless the resolution of a conflict is specifically provided for in our partnership agreement, the board of directors of our general partner or the conflicts committee of the board of directors of our general partner may consider any factors they determine in good faith to consider when resolving a conflict. An independent third-party is not required to evaluate the resolution. Under our partnership agreement, a determination, other action or failure to act by our general partner, the board of directors of our general partner or any committee thereof (including the conflicts committee) will be deemed to be “in good faith” unless our general partner, the board of directors of our general partner or any committee thereof (including the conflicts committee) believed such determination, other action or failure to act was adverse to the interests of the partnership. Please read Item 10. Directors, Executive Officers and Corporate Governance—Conflicts Committee for information about the conflicts committee of our general partner’s board of directors.
REVIEW, APPROVAL OR RATIFICATION OF TRANSACTIONS WITH RELATED PERSONS
The board of directors of our general partner have adopted a related party transactions policy that provides that the board of directors of our general partner or its authorized committee will review on at least a quarterly basis all related person transactions that are required to be disclosed under SEC rules and, when appropriate, initially authorize or ratify all such transactions. In the event that the board of directors of our general partner or its authorized committee considers ratification of a related person transaction and determines not to so ratify, the code of business conduct and ethics provides that our management will make all reasonable efforts to cancel or annul the transaction.
The related party transactions policy provides that, in determining whether or not to recommend the initial approval or ratification of a related person transaction, the board of directors of our general partner or its authorized committee should consider all of the relevant facts and circumstances available, including (if applicable) but not limited to: (i) whether there is an appropriate business justification for the transaction; (ii) the benefits that accrue to us as a result of the transaction; (iii) the terms available to unrelated third parties entering into similar transactions; (iv) the impact of the transaction on a director’s independence (in the event the related person is a director, an immediate family member of a director or an entity in which a director or an immediate family member of a director is a partner, shareholder, member or executive officer); (v) the availability of other sources for comparable products or services; (vi) whether it is a single transaction or a series of ongoing, related transactions; and (vii) whether entering into the transaction would be consistent with the code of business conduct and ethics.
TRANSACTIONS WITH RELATED PERSONS
We believe the terms and provisions of our related party agreements are fair to us; however, such agreements and transactions may not be as favorable to us as we could have obtained from unaffiliated third parties. Refer to Part II, Item 8. Financial Statements and Supplementary Data, Note 12. Transactions with Related Parties for a comprehensive discussion and disclosure of our transactions with related parties.


156




Omnibus Agreement Transactions
Pursuant to the omnibus agreement entered into by us with USD and USD Group LLC, we incurred charges of $7.6 million, which are recorded in “Selling, general and administrative related party” in our consolidated statements of income.
The omnibus agreement also addresses the following matters:
our right of first offer to acquire certain USD-retained Hardisty development projects, as well as other additional midstream infrastructure that USD and USDG may construct or acquire in the future;
our obligation to reimburse USDG for any out-of-pocket costs and expenses incurred by USDG in providing general and administrative services (which reimbursement is in addition to certain expenses of our general partner and its affiliates that are reimbursed under our partnership agreement), as well as any other out-of-pocket expenses incurred by USDG on our behalf; and,
an indemnity by USD for certain environmental and other liabilities, and our obligation to indemnify USD and its subsidiaries for events and conditions associated with the operation of our assets that occur after the closing of our IPO and for environmental liabilities related to our assets to the extent USD is not required to indemnify us.
So long as USD controls our general partner, the omnibus agreement will remain in full force and effect. If USD ceases to control our general partner, either party may terminate the omnibus agreement, provided that the indemnification obligations will remain in full force and effect in accordance with their terms.
From time to time, in the ordinary course of business, USD and its affiliates may receive vendor payments or other amounts due to us or our subsidiaries. In addition, we may make payments to vendors and other unrelated parties on behalf of USD and its affiliates for which they routinely reimburse us.
Related Party Transactions with USD and affiliates
Marketing Services Agreement
In connection with our purchase of the Stroud terminal, we entered into a Marketing Services Agreement, effective as of May 31, 2017, with USD Marketing LLC, or USDM, a wholly-owned subsidiary of USDG, whereby we granted USDM the right to market the capacity at the Stroud terminal in excess of the original capacity of our initial customer in exchange for a nominal per barrel fee. USDM is obligated to fund any related capital costs associated with increasing the throughput or efficiency of the terminal to handle additional throughput. Upon expiration of our contract with the initial Stroud customer in June 2020, the same marketing rights will apply to all throughput at the Stroud terminal in excess of the throughput necessary for the Stroud terminal to generate Adjusted EBITDA that is at least equal to the average monthly Adjusted EBITDA derived from the initial Stroud terminal customer during the 12 months prior to expiration. We also granted USDG the right to develop other projects at the Stroud terminal in exchange for the payment to us of market-based compensation for the use of our property for such development projects. Any such development projects would be wholly-owned by USDG and would be subject to our existing right of first offer with respect to midstream projects developed by USDG. Payments made under the Marketing Services agreement during the periods presented in this report are discussed below under the heading “Related Party Revenue and Deferred Revenue.” 
Contribution of Capital at the Stroud Terminal
Pursuant to the Marketing Services Agreement discussed above, USDM provided a temporary steaming solution and constructed a permanent steaming solution at the Stroud terminal to alleviate operational railcar unloading issues that resulted from cold weather at the terminal. The construction of the steaming equipment was completed in July 2018 and contributed to us. The non-cash capital contribution that was valued at the original cost of constructing the asset, resulting in a $3.4 million increase in “Property and equipment” and the capital account of our general partner included in “General partner units” on our December 31, 2018 consolidated balance sheet. We did not issue additional general partner units in connection with this contribution.


157




Related Party Revenue and Deferred Revenue
We have agreements to provide terminalling and fleet services for USDM with respect to our Hardisty terminal and terminalling services with respect to our Stroud terminal, which also include reimbursement to us for certain out-of-pocket expenses we incur.
In connection with our acquisition of the Stroud terminal, USDM assumed the rights and obligations for additional terminalling capacity at our Hardisty terminal from another customer, effective as of June 1, 2017, to facilitate the origination of crude oil barrels by the Stroud terminal customer from our Hardisty terminal for delivery to the Stroud terminal. As a result of the assumption of these rights and obligations by USDM, and in order to accommodate the needs of the Stroud terminal customer, the contracted term for the capacity held by USDM has been extended to June 30, 2020. USDM controls approximately 25% of the available monthly capacity of the Hardisty terminal at December 31, 2018. The terms and conditions of these agreements are similar to the terms and conditions of agreements we have with other parties at the Hardisty terminal that are not related to us.
We also entered into a Marketing Services Agreement with USDM effective as of May 31, 2017, as discussed above, in connection with our acquisition of the Stroud terminal. Pursuant to the terms of the agreement, we receive a fixed amount per barrel from USDM in exchange for marketing the additional capacity available at the Stroud terminal. We also received revenue from additional terminalling services provided by our Hardisty terminal on behalf of USDM pursuant to the terms of its existing agreements with us. We include amounts received pursuant to this arrangement as revenue in the table below under “Terminalling services — related party.”
Our related party revenue from USD and affiliates are presented below in the following table for the indicated periods:
 
For the Year Ended December 31, 2018
 
(in thousands)
Terminalling services — related party
$
22,149

Fleet leases — related party
3,935

Fleet services — related party
910

Freight and other reimbursables — related party
4

 
$
26,998


Other Agreements with USD and Related Parties
Development Rights and Cooperation Agreement
Our subsidiary that owns the Hardisty terminal entered into a Development Rights and Cooperation Agreement with USD pursuant to which:
our subsidiary granted to USD the right to develop, construct and operate certain development projects in, on, over, across and under the property on which the Hardisty terminal is located, including the exclusive right to develop and construct such expansions for a period of seven years after the closing of our IPO;
our subsidiary granted to USD the right to use (both on a temporary and permanent basis) certain portions of the property on which the Hardisty terminal is located in connection with the development, construction and operation of USD’s development projects;
our subsidiary will cooperate with USD in connection with the development, construction and operation of USD’s development projects at the Hardisty terminal;
our subsidiary will enter into such further agreements or instruments with or for the benefit of USD and any land owned by USD and will grant further rights in, on, over, across and under the property on which the Hardisty terminal is located to or for the benefit of USD and any land owned by USD, as USD may reasonably request in connection with certain development projects;


158




USD’s development projects at the Hardisty terminal will be at the sole cost and expense of USD, and will be subject to the observance by USD of certain customary construction-related requirements and obligations; and
all improvements constructed or installed by USD in connection with USD’s development projects at the Hardisty terminal will be owned by USD and USD will be entitled to grant liens on such improvements and/or in and to any rights acquired by USD under the Development Rights and Cooperation Agreement.
Director Independence
See Item 10. Directors, Executive Officers and Corporate Governance, for information regarding director independence required by Item 407(a) of Regulation S-K.

Item 14. Principal Accountant Fees and Services
The following table sets forth the aggregate fees billed for professional services rendered by BDO USA, LLP (“BDO”), our principal independent auditors, for each of the last two fiscal years.
 
For the year ended December 31,
 
2018
 
2017
 
(in millions)
Audit fees (1)
$
0.6

 
$
0.6

Audit-related fees (2)

 

Tax fees (3)

 

All other fees (4)

 

Total
$
0.6

 
$
0.6

 
(1) 
Audit fees consist of fees for professional services rendered for the audit of our consolidated financial statements, reviews of our interim consolidated financial statements and work related to registration statements and offerings.
(2) 
Audit-related fees represent fees for assurance and related services. BDO did not provide any audit-related services to us during the last two fiscal years.
(3) 
BDO did not provide any tax services to us during the last two fiscal years.
(4) 
All other fees represent fees for services not classifiable under the categories listed in the above table. No such services were rendered by BDO to us during the last two fiscal years.
Engagements for services provided by BDO are subject to pre-approval by the audit committee of the board of directors for USD Partners GP LLC. All services in 2018 were pre-approved by the audit committee.



159




PART IV
Item 15. Exhibits and Financial Statement Schedules
The following documents are filed as a part of this report:
(1)    Financial Statements.
The following financial statements and supplementary data are incorporated by reference in Part II, Item 8. Financial Statements and Supplementary Data of this Annual Report.
a.
Report of BDO USA, LLP, Independent Registered Public Accounting Firm.
b.
Consolidated Statements of Income for the years ended December 31, 2018, 2017 and 2016.
c.
Consolidated Statements of Comprehensive Income (Loss) for the years ended December 31, 2018, 2017 and 2016.
d.
Consolidated Statements of Cash Flows for the years ended December 31, 2018, 2017 and 2016.
e.
Consolidated Balance Sheets as of December 31, 2018 and 2017.
f.
Consolidated Statements of Partners’ Capital for the years ended December 31, 2018, 2017 and 2016.
g.
Notes to the Consolidated Financial Statements.
(2)    Financial Statement Schedules.
All schedules have been omitted because they are not applicable, the required information is shown in the consolidated financial statements or Notes thereto or the required information is immaterial.
(3)    Exhibits.
Reference is made to the “Index of Exhibits” immediately preceding the signature pages, which is hereby incorporated into this Item.

Item 16. Form 10-K Summary
None.


160




INDEX OF EXHIBITS
Each exhibit identified below is filed as a part of this Annual Report.
Exhibit Number
 
Description
3.1
 
3.2
 
10.1
 
10.2#
 
10.3
 
10.4#
 
10.5†
 
10.6
 
10.7*
 
10.8
 
10.9
 
10.10
 
21.1
 
23.1*
 
24.1*
 
31.1*
 
31.2*
 
32.1**
 
32.2**
 
101.INS*
 
XBRL Instance Document.
101.SCH*
 
XBRL Taxonomy Extension Schema Document.
101.CAL*
 
XBRL Taxonomy Extension Calculation Linkbase Document.
101.DEF*
 
XBRL Taxonomy Extension Definition Linkbase Document.
101.LAB*
 
XBRL Taxonomy Extension Label Linkbase Document.
101.PRE*
 
XBRL Taxonomy Extension Presentation Linkbase Document.
 
*
Filed herewith.


161




**
Furnished herewith.
#
Management contract or compensatory plan arrangement required pursuant to Item 15(b) of Form 10-K.
Certain portions have been omitted pursuant to a confidential treatment request. Omitted information has been separately filed with the Securities and Exchange Commission.

Copies of Exhibits may be obtained upon written request of any Unitholder to Investor Relations, USD Partners LP, 811 Main Street, Suite 2800, Houston, Texas 77002.


162




SIGNATURES
Pursuant to the requirements of Section 13 or 15(d) of the Securities Exchange Act of 1934, the Registrant has duly caused this report to be signed on its behalf by the undersigned, thereunto duly authorized.
 
 
USD PARTNERS LP
(Registrant)
 
 
 
 
 
 
By:
USD Partners GP LLC,
its General Partner
 
 
 
 
Date:
March 7, 2019
By:
 /s/ Dan Borgen
 
 
 
Dan Borgen
Chief Executive Officer and President


163




POWER OF ATTORNEY
KNOW ALL BY THESE PRESENTS, that each of the undersigned officers and directors of USD Partners GP LLC, a Delaware limited liability company and general partner of USD Partners LP, a Delaware limited partnership (the “Registrant”), does hereby constitute and appoint Dan Borgen, Adam Altsuler and Keith Benson, and each of them, as his true and lawful attorney or attorneys-in-fact, with full power of substitution and revocation, for each of the undersigned and in the name, place, and stead of each of the undersigned, to sign on behalf of each of the undersigned any and all amendments to the Annual Report on Form 10-K, and to file the same, with all exhibits thereto, and other documents in connection therewith including, without limitation, a Form 12b-25 with the Securities and Exchange Commission, granting to said attorney or attorneys-in-fact, and each of them, full power and authority to do so and perform each and every act and thing requisite and necessary to be done in and about the premises, as fully to all intents and purposes as the undersigned might or could do in person, hereby ratifying and confirming all that said attorney or attorneys-in-fact or any of them or their substitute or their substitutes may lawfully do or cause to be done by virtue thereof.
Pursuant to the requirements of the Securities Exchange Act of 1934, this report has been signed below by the following persons on behalf of the Registrant and in the capacities indicated.
Signature
 
Title
 
Date
 
 
 
 
 
 /s/ Dan Borgen
 
Chairman of the Board, Chief Executive Officer and President
(Principal Executive Officer)
 
March 7, 2019
Dan Borgen
 
 
 
 
 
 
 
 
 /s/ Adam Altsuler
 
Senior Vice President, Chief Financial Officer
(Principal Financial Officer)
 
March 7, 2019
Adam Altsuler
 
 
 
 
 
 
 
 
 /s/ Jay Stanford
 
Vice President, Chief Accounting Officer
(Principal Accounting Officer)
 
March 7, 2019
Jay Stanford
 
 
 
 
 
 
 
 
 /s/ Schuyler Coppedge
 
Director
 
March 7, 2019
Schuyler Coppedge
 
 
 
 
 
 
 
 
 
 /s/ Mike Curry
 
Director
 
March 7, 2019
Mike Curry
 
 
 
 
 
 
 
 
 
 /s/ Douglas Kimmelman
 
Director
 
March 7, 2019
Douglas Kimmelman
 
 
 
 
 
 
 
 
 
 /s/ Thomas Lane
 
Director
 
March 7, 2019
Thomas Lane
 
 
 
 
 
 
 
 
 
 /s/ Jane O’Hagan
 
Director
 
March 7, 2019
Jane O’Hagan
 
 
 
 
 
 
 
 
 
 /s/ Brad Sanders
 
Director
 
March 7, 2019
Brad Sanders
 
 
 
 
 
 
 
 
 
 /s/ Stacy Smith
 
Director
 
March 7, 2019
Stacy Smith
 
 
 
 
 
 
 
 
 
 /s/ Jeff Wood
 
Director
 
March 7, 2019
Jeff Wood
 
 
 
 


164