Table of Contents
falseFY0001610601Others represent equity method investments or equity securities without readily determinable fair values that are individually insignificant.On September 12, 2018, the Group entered into a partnership agreement to subscribe partnership interest, as a limited partner, in Chengdu Tianfu Qianshi Equity Investment Partnership L.P. (“Tianfu”). According to the partnership agreement, the Group committed to subscribe 5.1% partnership interest for RMB30,000. The Group recognized its share of partnership profit or (loss) in Tianfu of RMB2,453, RMB286 and RMB (1,531) during the years ended December 31, 2021, 2022 and 2023, respectively. [The Group received distribution from Tianfu of RMB2,480 and RMB1,349 during the year ended December 31, 2022 and 2023, respectively.]Advance to suppliers were primarily for advertising fees and related service fees. Deposits with third-party payment channels are mainly the cash deposited in certain third-party payment channels by the Group for the broadcasters and the gift recipients who received the virtual items in the value-added service to withdraw their revenue sharing and the customer payment to the Group’s account through the third-party payment channels. Input VAT mainly occurred from the purchasing of goods or other services, property and equipment and advertising activities. It is subject to verification by related tax authorities before offsetting the VAT output. On August 18, 2015, the Group entered into a partnership agreement to subscribe partnership interest, as a limited partner, in Hangzhou Aqua Ventures Investment Management L.P. (“Aqua”). According to the partnership agreement, the Group committed to subscribe 42.7% partnership interest for RMB50,000. The Group recognized its share of partnership profit or (loss) in Aqua of RMB (11,013), RMB (3,752) and RMB356 for the years ended December 31, 2021, 2022 and 2023, respectively.The Group invested in certain preferred shares of private companies. On April 9, 2021, the Group entered into a preferred share subscription agreement with 58 Daojia Ltd. for a consideration of RMB300 million. The transaction was completed in April 2021. On March 31, 2022, the Group entered into a share purchase agreement with Shenzhen INMO Technology Co., Ltd for a consideration of RMB55,343. The transaction was completed in April 2022. As the investments were neither debt security nor in-substance common stock, they were accounted as equity securities without readily determinable fair values and measured at fair value using the measurement alternative. There has been no orderly transactions for the identical or a similar investment of the same issuer noted during the years ended December 31, 2022, and 2023. In October 2023, the Group disposed the preferred share of Haining Yijiayi Culture Co., Ltd. for cash consideration of RMB25,000.On January 9, 2015, the Group entered into a partnership agreement to subscribe partnership interest, as a limited partner, in Jingwei Chuangteng (Hangzhou) L.P. (“Jingwei”). According to the partnership agreement, the Group committed to subscribe 4.9% partnership interest in Jingwei for RMB30,000. Due to Jingwei’s further rounds of financing, the Group’s partnership interest was diluted to 2.4% as of December 31, 2022 and 2023. The Group recognized its share of partnership profit or (loss) in Jingwei of RMB (5,147), RMB397 and RMB (24,227) during the years ended December 31, 2021, 2022 and 2023, respectively. The Group received distribution from Jingwei of RMB718 during the year ended December 31, 2023.The purchases from Hunan Qindao Network Media Technology Co., Ltd. mainly represented the Revenue Sharing.The amount of RMB27,258 as of December 31, 2023 primarily represented the revenue sharing of live video service paid in advance to Hunan Qindao Network Media Technology Co., Ltd., which should be deducted from the amount of revenue sharing to be paid in on-going years. According to the arrangement of repayment plan, RMB7,258 is due in year of 2024 and RMB10,000 is due in year of 2025 and 2026, respectively.In October 2021, the Group completed an investment in an open mutual fund named “AEZ Capital Feeder Fund” (“AEZ”), which is redeemable on a quarterly basis. The Group, as a limited partner, subscribed Class A participating shares with capital contribution of RMB114,707. The Group has significant influence on AEZ and elected the fair value option to account for this investment using the NAV practical expedient whereby the change in fair value of RMB19,010 and RMB (43,854) was recognized during the year ended December 31, 2022 and 2023.The amount of RMB9,178 and RMB4,314 as of December 31, 2022 and 2023 primarily represented the unpaid revenue sharing of live video service to Hunan Qindao Network Media Technology Co., Ltd. 0001610601 2023-01-01 2023-12-31 0001610601 2022-01-01 2022-12-31 0001610601 2021-01-01 2021-12-31 0001610601 2023-12-31 0001610601 2022-12-31 0001610601 2021-12-31 0001610601 2022-01-01 2022-01-01 0001610601 2023-01-01 2023-01-01 0001610601 2024-01-01 2024-12-31 0001610601 2025-01-01 2025-12-31 0001610601 2026-01-01 2026-12-31 0001610601 2020-12-31 0001610601 us-gaap:GeneralAndAdministrativeExpenseMember 2022-01-01 2022-12-31 0001610601 us-gaap:ResearchAndDevelopmentExpenseMember 2022-01-01 2022-12-31 0001610601 us-gaap:CostOfSalesMember 2022-01-01 2022-12-31 0001610601 us-gaap:SellingAndMarketingExpenseMember 2022-01-01 2022-12-31 0001610601 momo:OtherGainLossOnInvestmentsNetMember 2022-01-01 2022-12-31 0001610601 us-gaap:EquitySecuritiesMember 2022-01-01 2022-12-31 0001610601 momo:EquityAwardsMember momo:TwoThousandAndEighteenPlanMember 2022-01-01 2022-12-31 0001610601 momo:TwoThousandAndFourteenPlanMember 2022-01-01 2022-12-31 0001610601 us-gaap:EmployeeStockOptionMember 2022-01-01 2022-12-31 0001610601 us-gaap:RestrictedStockUnitsRSUMember 2022-01-01 2022-12-31 0001610601 us-gaap:RestrictedStockUnitsRSUMember us-gaap:EmployeeStockOptionMember 2022-01-01 2022-12-31 0001610601 momo:OtherRelatedPartiesMember 2022-01-01 2022-12-31 0001610601 momo:HunanQindaoNetworkMediaTechnologyCompanyLimitedMember 2022-01-01 2022-12-31 0001610601 us-gaap:ParentMember 2022-01-01 2022-12-31 0001610601 momo:TantanLimitedMember 2022-01-01 2022-12-31 0001610601 momo:QoolIncMember 2022-01-01 2022-12-31 0001610601 us-gaap:SalesRevenueNetMember us-gaap:CustomerConcentrationRiskMember 2022-01-01 2022-12-31 0001610601 country:CN 2022-01-01 2022-12-31 0001610601 us-gaap:AccountsReceivableMember us-gaap:CreditConcentrationRiskMember momo:ThirdPartyOneMember 2022-01-01 2022-12-31 0001610601 us-gaap:AccountsReceivableMember us-gaap:CreditConcentrationRiskMember momo:SecondThirdPartyMember 2022-01-01 2022-12-31 0001610601 us-gaap:AccountsReceivableMember us-gaap:CreditConcentrationRiskMember momo:ThirdPartyThreeMember 2022-01-01 2022-12-31 0001610601 momo:ConvertibleSeniorNotesDueTwoThousandTwentyFiveMember 2022-01-01 2022-12-31 0001610601 us-gaap:RetainedEarningsMember 2022-01-01 2022-12-31 0001610601 us-gaap:NoncontrollingInterestMember 2022-01-01 2022-12-31 0001610601 momo:TantanLimitedSubsidiaryMember 2022-01-01 2022-12-31 0001610601 us-gaap:ParentMember momo:MobileMarketingMember 2022-01-01 2022-12-31 0001610601 momo:TantanLimitedSubsidiaryMember momo:ValueAddedServicesMember 2022-01-01 2022-12-31 0001610601 us-gaap:ParentMember momo:ValueAddedServicesMember 2022-01-01 2022-12-31 0001610601 momo:TantanLimitedSubsidiaryMember momo:LiveVideoServiceMember 2022-01-01 2022-12-31 0001610601 us-gaap:ParentMember momo:LiveVideoServiceMember 2022-01-01 2022-12-31 0001610601 momo:QoolIncMember momo:OtherServicesMember 2022-01-01 2022-12-31 0001610601 us-gaap:ParentMember momo:OtherServicesMember 2022-01-01 2022-12-31 0001610601 us-gaap:ParentMember momo:MobileGamesMember 2022-01-01 2022-12-31 0001610601 us-gaap:TreasuryStockCommonMember 2022-01-01 2022-12-31 0001610601 us-gaap:AdditionalPaidInCapitalMember 2022-01-01 2022-12-31 0001610601 momo:EquityAwardsMember momo:TantanLimitedSubsidiaryMember momo:TwoThousandAndEighteenPlanMember 2022-01-01 2022-12-31 0001610601 us-gaap:CommonStockMember 2022-01-01 2022-12-31 0001610601 momo:GovernmentSubsidiesMember 2022-01-01 2022-12-31 0001610601 momo:HighAndNewTechnologyEnterpriseMember country:CN 2022-01-01 2022-12-31 0001610601 momo:TwoThousandAndFourteenPlanMember momo:EmployeesAndExecutivesMember 2022-01-01 2022-12-31 0001610601 momo:LiabilityAwardsMember momo:TantanLimitedSubsidiaryMember momo:TwoThousandAndEighteenPlanMember 2022-01-01 2022-12-31 0001610601 us-gaap:RestrictedStockUnitsRSUMember 2022-01-01 2022-12-31 0001610601 momo:HangzhouAquaVenturesInvestmentManagementLpInvestmentMember 2022-01-01 2022-12-31 0001610601 momo:ChengduTianfuQianshiEquityLpInvestmentMember 2022-01-01 2022-12-31 0001610601 momo:JingweiChuangtengHangzhouLpInvestmentMember 2022-01-01 2022-12-31 0001610601 us-gaap:AccumulatedOtherComprehensiveIncomeMember 2022-01-01 2022-12-31 0001610601 us-gaap:CommonClassAMember 2022-01-01 2022-12-31 0001610601 momo:MomoTechnologyHkCompanyLimitedMember 2022-01-01 2022-12-31 0001610601 us-gaap:VariableInterestEntityPrimaryBeneficiaryMember 2022-01-01 2022-12-31 0001610601 srt:ParentCompanyMember 2022-01-01 2022-12-31 0001610601 momo:ClassAParticipatingAndNonVotingSharesMember 2022-01-01 2022-12-31 0001610601 momo:ConvertibleNoteMember 2022-01-01 2022-12-31 0001610601 momo:RelatingToOnGoingInvestigationRegardingTheSourceOfFundingMember 2022-01-01 2022-12-31 0001610601 us-gaap:VariableInterestEntityPrimaryBeneficiaryMember 2022-12-31 0001610601 us-gaap:FairValueInputsLevel1Member us-gaap:FairValueMeasurementsRecurringMember 2022-12-31 0001610601 us-gaap:FairValueMeasurementsRecurringMember 2022-12-31 0001610601 momo:UnpaidRevenueMember momo:HunanQindaoNetworkMediaTechnologyCompanyLimitedMember 2022-12-31 0001610601 us-gaap:FairValueInputsLevel2Member us-gaap:FairValueMeasurementsRecurringMember 2022-12-31 0001610601 currency:CNY 2022-12-31 0001610601 us-gaap:VariableInterestEntityPrimaryBeneficiaryMember us-gaap:RelatedPartyMember 2022-12-31 0001610601 us-gaap:OfficeEquipmentMember 2022-12-31 0001610601 us-gaap:VehiclesMember 2022-12-31 0001610601 us-gaap:LeaseholdImprovementsMember 2022-12-31 0001610601 us-gaap:ComputerEquipmentMember 2022-12-31 0001610601 momo:ActiveUserMember 2022-12-31 0001610601 momo:TechnologyMember 2022-12-31 0001610601 us-gaap:LicensingAgreementsMember 2022-12-31 0001610601 us-gaap:TradeNamesMember 2022-12-31 0001610601 us-gaap:SeniorNotesMember 2022-12-31 0001610601 us-gaap:CommonClassAMember 2022-12-31 0001610601 us-gaap:CommonClassBMember 2022-12-31 0001610601 momo:ConvertibleSeniorNotesDueTwoThousandTwentyFiveMember 2022-12-31 0001610601 momo:EquityAwardsMember momo:TwoThousandAndEighteenPlanMember 2022-12-31 0001610601 momo:TwoThousandAndFourteenPlanMember 2022-12-31 0001610601 momo:EquityAwardsMember momo:TantanLimitedSubsidiaryMember momo:TwoThousandAndEighteenPlanMember 2022-12-31 0001610601 us-gaap:RelatedPartyMember 2022-12-31 0001610601 momo:HangzhouAquaVenturesInvestmentManagementLpInvestmentMember 2022-12-31 0001610601 momo:JingweiChuangtengHangzhouLpInvestmentMember 2022-12-31 0001610601 momo:ChengduTianfuQianshiEquityLpInvestmentMember 2022-12-31 0001610601 momo:OtherEquityMethodInvestmentsMember 2022-12-31 0001610601 momo:HunanQindaoCulturalSpreadLtdMember 2022-12-31 0001610601 momo:HangzhouFaceunityTechnologyLimitedMember 2022-12-31 0001610601 momo:HainingYijiayiCultureCoLtdMember 2022-12-31 0001610601 momo:FiftyEightDaojiaLtdMember 2022-12-31 0001610601 momo:ShenzhenInmoTechnologyCoLtdMember 2022-12-31 0001610601 momo:OtherEquitySecuritiesMember 2022-12-31 0001610601 momo:AdsMember 2022-12-31 0001610601 momo:VariableRateFinancialInstrumentsMember 2022-12-31 0001610601 momo:HunanQindaoNetworkMediaTechnologyCompanyLimitedMember 2022-12-31 0001610601 momo:OtherRelatedPartiesMember 2022-12-31 0001610601 us-gaap:VariableInterestEntityPrimaryBeneficiaryMember 2023-12-31 0001610601 us-gaap:FairValueMeasurementsRecurringMember 2023-12-31 0001610601 us-gaap:FairValueInputsLevel1Member us-gaap:FairValueMeasurementsRecurringMember 2023-12-31 0001610601 momo:TwoThousandAndTwelvePlanMember 2023-12-31 0001610601 momo:UnpaidRevenueMember momo:HunanQindaoNetworkMediaTechnologyCompanyLimitedMember 2023-12-31 0001610601 momo:HunanQindaoNetworkMediaTechnologyCompanyLimitedMember 2023-12-31 0001610601 currency:CNY 2023-12-31 0001610601 momo:ConvertibleSeniorNotesDueTwoThousandTwentyFiveMember 2023-12-31 0001610601 srt:MaximumMember momo:OwnershipInterestMember 2023-12-31 0001610601 srt:MinimumMember momo:OwnershipInterestMember 2023-12-31 0001610601 us-gaap:VariableInterestEntityPrimaryBeneficiaryMember us-gaap:RelatedPartyMember 2023-12-31 0001610601 us-gaap:OfficeEquipmentMember 2023-12-31 0001610601 us-gaap:VehiclesMember 2023-12-31 0001610601 us-gaap:LeaseholdImprovementsMember 2023-12-31 0001610601 us-gaap:ComputerEquipmentMember 2023-12-31 0001610601 us-gaap:OfficeEquipmentMember srt:MinimumMember 2023-12-31 0001610601 us-gaap:OfficeEquipmentMember srt:MaximumMember 2023-12-31 0001610601 us-gaap:TradeNamesMember 2023-12-31 0001610601 momo:ActiveUserMember 2023-12-31 0001610601 momo:TechnologyMember 2023-12-31 0001610601 us-gaap:LicensingAgreementsMember 2023-12-31 0001610601 us-gaap:SeniorNotesMember 2023-12-31 0001610601 momo:EquityAwardsMember momo:TwoThousandAndEighteenPlanMember 2023-12-31 0001610601 us-gaap:CommonClassAMember 2023-12-31 0001610601 us-gaap:CommonClassBMember 2023-12-31 0001610601 momo:EquityAwardsMember momo:TantanLimitedSubsidiaryMember momo:TwoThousandAndEighteenPlanMember 2023-12-31 0001610601 momo:TwoThousandAndFourteenPlanMember 2023-12-31 0001610601 srt:MinimumMember us-gaap:BeneficialOwnerMember country:HK 2023-12-31 0001610601 us-gaap:InlandRevenueSingaporeIRASMember 2023-12-31 0001610601 country:HK 2023-12-31 0001610601 country:CN 2023-12-31 0001610601 us-gaap:RestrictedStockUnitsRSUMember 2023-12-31 0001610601 us-gaap:RelatedPartyMember 2023-12-31 0001610601 momo:JingweiChuangtengHangzhouLpInvestmentMember 2023-12-31 0001610601 momo:OtherEquityMethodInvestmentsMember 2023-12-31 0001610601 momo:HangzhouAquaVenturesInvestmentManagementLpInvestmentMember 2023-12-31 0001610601 momo:ChengduTianfuQianshiEquityLpInvestmentMember 2023-12-31 0001610601 momo:HunanQindaoCulturalSpreadLtdMember 2023-12-31 0001610601 momo:HangzhouFaceunityTechnologyLimitedMember 2023-12-31 0001610601 momo:HainingYijiayiCultureCoLtdMember 2023-12-31 0001610601 momo:FiftyEightDaojiaLtdMember 2023-12-31 0001610601 momo:ShenzhenInmoTechnologyCoLtdMember 2023-12-31 0001610601 momo:OtherEquitySecuritiesMember 2023-12-31 0001610601 momo:AdsMember 2023-12-31 0001610601 momo:VariableRateFinancialInstrumentsMember 2023-12-31 0001610601 srt:OfficeBuildingMember 2023-12-31 0001610601 us-gaap:LicensingAgreementsMember srt:MinimumMember 2023-12-31 0001610601 us-gaap:LicensingAgreementsMember srt:MaximumMember 2023-12-31 0001610601 momo:OtherRelatedPartiesMember 2023-12-31 0001610601 us-gaap:GeneralAndAdministrativeExpenseMember 2021-01-01 2021-12-31 0001610601 us-gaap:CostOfSalesMember 2021-01-01 2021-12-31 0001610601 us-gaap:SellingAndMarketingExpenseMember 2021-01-01 2021-12-31 0001610601 us-gaap:ResearchAndDevelopmentExpenseMember 2021-01-01 2021-12-31 0001610601 momo:OtherGainLossOnInvestmentsNetMember 2021-01-01 2021-12-31 0001610601 momo:EquityAwardsMember momo:TwoThousandAndEighteenPlanMember 2021-01-01 2021-12-31 0001610601 momo:TwoThousandAndFourteenPlanMember 2021-01-01 2021-12-31 0001610601 us-gaap:RestrictedStockUnitsRSUMember 2021-01-01 2021-12-31 0001610601 us-gaap:EmployeeStockOptionMember 2021-01-01 2021-12-31 0001610601 momo:OtherRelatedPartiesMember 2021-01-01 2021-12-31 0001610601 momo:HunanQindaoNetworkMediaTechnologyCompanyLimitedMember 2021-01-01 2021-12-31 0001610601 us-gaap:ParentMember 2021-01-01 2021-12-31 0001610601 momo:TantanLimitedMember 2021-01-01 2021-12-31 0001610601 momo:QoolIncMember 2021-01-01 2021-12-31 0001610601 momo:UnallocatedSegmentMember 2021-01-01 2021-12-31 0001610601 momo:ConvertibleSeniorNotesDueTwoThousandTwentyFiveMember 2021-01-01 2021-12-31 0001610601 us-gaap:SalesRevenueNetMember us-gaap:CustomerConcentrationRiskMember 2021-01-01 2021-12-31 0001610601 country:CN 2021-01-01 2021-12-31 0001610601 momo:TantanLimitedMember 2021-01-01 2021-12-31 0001610601 us-gaap:RetainedEarningsMember 2021-01-01 2021-12-31 0001610601 us-gaap:NoncontrollingInterestMember 2021-01-01 2021-12-31 0001610601 momo:TantanLimitedSubsidiaryMember 2021-01-01 2021-12-31 0001610601 momo:TantanLimitedSubsidiaryMember momo:LiveVideoServiceMember 2021-01-01 2021-12-31 0001610601 us-gaap:ParentMember momo:OtherServicesMember 2021-01-01 2021-12-31 0001610601 momo:QoolIncMember momo:OtherServicesMember 2021-01-01 2021-12-31 0001610601 us-gaap:ParentMember momo:ValueAddedServicesMember 2021-01-01 2021-12-31 0001610601 momo:TantanLimitedSubsidiaryMember momo:ValueAddedServicesMember 2021-01-01 2021-12-31 0001610601 us-gaap:ParentMember momo:MobileMarketingMember 2021-01-01 2021-12-31 0001610601 us-gaap:ParentMember momo:LiveVideoServiceMember 2021-01-01 2021-12-31 0001610601 us-gaap:ParentMember momo:MobileGamesMember 2021-01-01 2021-12-31 0001610601 us-gaap:TreasuryStockCommonMember 2021-01-01 2021-12-31 0001610601 us-gaap:AdditionalPaidInCapitalMember 2021-01-01 2021-12-31 0001610601 momo:EquityAwardsMember momo:TantanLimitedSubsidiaryMember momo:TwoThousandAndEighteenPlanMember 2021-01-01 2021-12-31 0001610601 us-gaap:CommonStockMember 2021-01-01 2021-12-31 0001610601 momo:GovernmentSubsidiesMember 2021-01-01 2021-12-31 0001610601 momo:TwoThousandAndFourteenPlanMember momo:EmployeesAndExecutivesMember 2021-01-01 2021-12-31 0001610601 us-gaap:RestrictedStockUnitsRSUMember 2021-01-01 2021-12-31 0001610601 momo:HangzhouAquaVenturesInvestmentManagementLpInvestmentMember 2021-01-01 2021-12-31 0001610601 momo:ChengduTianfuQianshiEquityLpInvestmentMember 2021-01-01 2021-12-31 0001610601 momo:JingweiChuangtengHangzhouLpInvestmentMember 2021-01-01 2021-12-31 0001610601 us-gaap:AccumulatedOtherComprehensiveIncomeMember 2021-01-01 2021-12-31 0001610601 us-gaap:CommonClassAMember 2021-01-01 2021-12-31 0001610601 us-gaap:VariableInterestEntityPrimaryBeneficiaryMember 2021-01-01 2021-12-31 0001610601 momo:ClassAParticipatingAndNonVotingSharesMember 2021-01-01 2021-12-31 0001610601 us-gaap:SellingAndMarketingExpenseMember 2023-01-01 2023-12-31 0001610601 us-gaap:GeneralAndAdministrativeExpenseMember 2023-01-01 2023-12-31 0001610601 us-gaap:ResearchAndDevelopmentExpenseMember 2023-01-01 2023-12-31 0001610601 us-gaap:CostOfSalesMember 2023-01-01 2023-12-31 0001610601 momo:ShortTermDepositsMember srt:MinimumMember 2023-01-01 2023-12-31 0001610601 momo:ShortTermDepositsMember srt:MaximumMember 2023-01-01 2023-12-31 0001610601 momo:LongTermDepositsMember srt:MinimumMember 2023-01-01 2023-12-31 0001610601 momo:OtherGainLossOnInvestmentsNetMember 2023-01-01 2023-12-31 0001610601 us-gaap:EquitySecuritiesMember 2023-01-01 2023-12-31 0001610601 momo:OtherEntitiesMember country:CN 2023-01-01 2023-12-31 0001610601 country:CN 2023-01-01 2023-12-31 0001610601 momo:TwoThousandAndFourteenPlanMember 2023-01-01 2023-12-31 0001610601 us-gaap:EmployeeStockOptionMember 2023-01-01 2023-12-31 0001610601 us-gaap:RestrictedStockUnitsRSUMember 2023-01-01 2023-12-31 0001610601 us-gaap:RestrictedStockUnitsRSUMember us-gaap:EmployeeStockOptionMember 2023-01-01 2023-12-31 0001610601 momo:HunanQindaoNetworkMediaTechnologyCompanyLimitedMember 2023-01-01 2023-12-31 0001610601 momo:OtherRelatedPartiesMember 2023-01-01 2023-12-31 0001610601 us-gaap:ParentMember 2023-01-01 2023-12-31 0001610601 momo:TantanLimitedMember 2023-01-01 2023-12-31 0001610601 momo:QoolIncMember 2023-01-01 2023-12-31 0001610601 us-gaap:AccountsReceivableMember 2023-01-01 2023-12-31 0001610601 momo:EquityAwardsMember 2023-01-01 2023-12-31 0001610601 country:HK momo:ScenarioOneMember 2023-01-01 2023-12-31 0001610601 country:HK momo:ScenarioTwoMember 2023-01-01 2023-12-31 0001610601 us-gaap:InlandRevenueSingaporeIRASMember 2023-01-01 2023-12-31 0001610601 momo:EquityAwardsMember momo:TwoThousandAndEighteenPlanMember 2023-01-01 2023-12-31 0001610601 momo:ConvertibleSeniorNotesDueTwoThousandTwentyFiveMember 2023-01-01 2023-12-31 0001610601 us-gaap:SalesRevenueNetMember us-gaap:CustomerConcentrationRiskMember 2023-01-01 2023-12-31 0001610601 momo:TwoThousandAndFourteenPlanMember us-gaap:CommonClassAMember 2023-01-01 2023-12-31 0001610601 momo:BusinessOperationsAgreementMember 2023-01-01 2023-12-31 0001610601 momo:MembershipSubscriptionMember 2023-01-01 2023-12-31 0001610601 us-gaap:AccountsReceivableMember us-gaap:CreditConcentrationRiskMember momo:ThirdPartyOneMember 2023-01-01 2023-12-31 0001610601 momo:ChengduMomoTechnologyCompanyLimitedInvestmentMember country:CN 2023-01-01 2023-12-31 0001610601 momo:HighAndNewTechnologyEnterpriseMember 2023-01-01 2023-12-31 0001610601 us-gaap:RestrictedStockUnitsRSUMember momo:TwoThousandAndFourteenPlanMember 2023-01-01 2023-12-31 0001610601 momo:EquityAwardsMember momo:TantanLimitedSubsidiaryMember momo:TwoThousandAndEighteenPlanMember 2023-01-01 2023-12-31 0001610601 us-gaap:LatestTaxYearMember 2023-01-01 2023-12-31 0001610601 us-gaap:EarliestTaxYearMember 2023-01-01 2023-12-31 0001610601 us-gaap:NoncontrollingInterestMember 2023-01-01 2023-12-31 0001610601 us-gaap:RetainedEarningsMember 2023-01-01 2023-12-31 0001610601 srt:MaximumMember 2023-01-01 2023-12-31 0001610601 us-gaap:BeneficialOwnerMember country:CN 2023-01-01 2023-12-31 0001610601 momo:TantanLimitedSubsidiaryMember momo:ValueAddedServicesMember 2023-01-01 2023-12-31 0001610601 us-gaap:ParentMember momo:ValueAddedServicesMember 2023-01-01 2023-12-31 0001610601 momo:TantanLimitedSubsidiaryMember momo:LiveVideoServiceMember 2023-01-01 2023-12-31 0001610601 us-gaap:ParentMember momo:LiveVideoServiceMember 2023-01-01 2023-12-31 0001610601 momo:TantanLimitedSubsidiaryMember 2023-01-01 2023-12-31 0001610601 momo:QoolIncMember momo:OtherServicesMember 2023-01-01 2023-12-31 0001610601 us-gaap:ParentMember momo:OtherServicesMember 2023-01-01 2023-12-31 0001610601 us-gaap:ParentMember momo:MobileGamesMember 2023-01-01 2023-12-31 0001610601 us-gaap:ParentMember momo:MobileMarketingMember 2023-01-01 2023-12-31 0001610601 momo:TantanLimitedSubsidiaryMember momo:MobileMarketingMember 2023-01-01 2023-12-31 0001610601 us-gaap:TreasuryStockCommonMember 2023-01-01 2023-12-31 0001610601 us-gaap:AdditionalPaidInCapitalMember 2023-01-01 2023-12-31 0001610601 us-gaap:CommonStockMember 2023-01-01 2023-12-31 0001610601 momo:GovernmentSubsidiesMember 2023-01-01 2023-12-31 0001610601 momo:HighAndNewTechnologyEnterpriseMember country:CN 2023-01-01 2023-12-31 0001610601 us-gaap:SalesRevenueNetMember 2023-01-01 2023-12-31 0001610601 momo:TwoThousandAndFourteenPlanMember momo:EmployeesAndExecutivesMember 2023-01-01 2023-12-31 0001610601 momo:LiabilityAwardsMember momo:TantanLimitedSubsidiaryMember momo:TwoThousandAndEighteenPlanMember 2023-01-01 2023-12-31 0001610601 us-gaap:RestrictedStockUnitsRSUMember 2023-01-01 2023-12-31 0001610601 momo:TantanLimitedSubsidiaryMember momo:TwoThousandAndEighteenPlanMember 2023-01-01 2023-12-31 0001610601 dei:AdrMember 2023-01-01 2023-12-31 0001610601 dei:BusinessContactMember 2023-01-01 2023-12-31 0001610601 us-gaap:CommonClassAMember 2023-01-01 2023-12-31 0001610601 momo:HangzhouAquaVenturesInvestmentManagementLpInvestmentMember 2023-01-01 2023-12-31 0001610601 momo:ChengduTianfuQianshiEquityLpInvestmentMember 2023-01-01 2023-12-31 0001610601 momo:JingweiChuangtengHangzhouLpInvestmentMember 2023-01-01 2023-12-31 0001610601 us-gaap:AccumulatedOtherComprehensiveIncomeMember 2023-01-01 2023-12-31 0001610601 momo:MomoTechnologyHkCompanyLimitedMember 2023-01-01 2023-12-31 0001610601 us-gaap:VariableInterestEntityPrimaryBeneficiaryMember 2023-01-01 2023-12-31 0001610601 srt:ParentCompanyMember 2023-01-01 2023-12-31 0001610601 momo:ClassAParticipatingAndNonVotingSharesMember 2023-01-01 2023-12-31 0001610601 momo:ConvertibleNoteMember 2023-01-01 2023-12-31 0001610601 us-gaap:LeaseholdImprovementsMember 2023-01-01 2023-12-31 0001610601 momo:TantanLimitedMember 2020-01-01 2020-12-31 0001610601 momo:TantanLimitedMember us-gaap:CommonClassAMember 2018-05-31 2018-05-31 0001610601 momo:TantanLimitedMember momo:MomoBviShareIncentivePlanMember 2018-05-31 0001610601 momo:TantanLimitedMember 2018-05-31 0001610601 momo:ConvertibleSeniorNotesDueTwoThousandTwentyFiveMember 2018-06-26 2018-06-26 0001610601 momo:ConvertibleSeniorNotesDueTwoThousandTwentyFiveMember 2018-06-26 0001610601 momo:ConvertibleSeniorNotesDueTwoThousandTwentyFiveMember 2018-06-27 2018-07-31 0001610601 momo:ConvertibleSeniorNotesDueTwoThousandTwentyFiveMember 2018-07-31 0001610601 momo:TantanLimitedSubsidiaryMember momo:TwoThousandAndEighteenPlanMember 2018-07-31 0001610601 momo:ConvertibleSeniorNotesDueTwoThousandTwentyFiveMember 2021-12-31 0001610601 momo:EquityAwardsMember momo:TwoThousandAndEighteenPlanMember srt:MaximumMember 2021-12-31 0001610601 momo:EquityAwardsMember momo:TwoThousandAndEighteenPlanMember srt:MinimumMember 2021-12-31 0001610601 momo:TwoThousandAndFourteenPlanMember 2021-12-31 0001610601 momo:AdsMember 2021-12-31 0001610601 momo:OtherEntitiesMember country:CN 2019-01-01 2019-12-31 0001610601 momo:TantanLimitedMember 2019-07-31 2019-07-31 0001610601 srt:MaximumMember 2020-09-03 2020-09-03 0001610601 srt:MaximumMember 2020-09-03 0001610601 srt:MaximumMember 2022-06-07 0001610601 us-gaap:DividendPaidMember 2021-03-25 2021-03-25 0001610601 us-gaap:DividendDeclaredMember momo:AmericanDepositorySharesMember 2021-03-25 0001610601 us-gaap:DividendDeclaredMember us-gaap:CommonStockMember 2021-03-25 0001610601 us-gaap:DividendPaidMember 2022-03-24 2022-03-24 0001610601 us-gaap:DividendDeclaredMember momo:AmericanDepositorySharesMember 2022-03-24 0001610601 us-gaap:DividendDeclaredMember us-gaap:CommonStockMember 2022-03-24 0001610601 momo:TwoThousandAndFourteenPlanMember us-gaap:CommonClassAMember 2014-11-01 2014-11-30 0001610601 momo:TwoThousandAndTwelvePlanMember 2014-11-01 2014-11-30 0001610601 us-gaap:RestrictedStockUnitsRSUMember momo:TwoThousandAndFourteenPlanMember momo:IndependentDirectorsMember 2022-04-15 2022-04-15 0001610601 momo:TantanLimitedSubsidiaryMember momo:TwoThousandAndFifteenPlanMember 2015-03-31 0001610601 momo:TantanLimitedSubsidiaryMember momo:TwoThousandAndFifteenPlanMember 2016-04-30 0001610601 momo:TantanLimitedSubsidiaryMember momo:TwoThousandAndFifteenPlanMember 2017-03-31 0001610601 momo:TantanLimitedSubsidiaryMember momo:TwoThousandAndFifteenPlanMember 2019-08-30 0001610601 momo:TantanLimitedSubsidiaryMember momo:TwoThousandAndEighteenPlanMember 2019-08-30 0001610601 momo:LiabilityAwardsMember momo:TantanLimitedSubsidiaryMember momo:TwoThousandAndEighteenPlanMember momo:FoundersMember 2018-08-01 2018-08-31 0001610601 us-gaap:DividendPaidMember 2023-03-16 2023-03-16 0001610601 us-gaap:DividendDeclaredMember momo:AmericanDepositorySharesMember 2023-03-16 0001610601 us-gaap:DividendDeclaredMember us-gaap:CommonStockMember 2023-03-16 0001610601 us-gaap:DividendDeclaredMember us-gaap:SubsequentEventMember 2024-03-14 0001610601 us-gaap:DividendDeclaredMember momo:AmericanDepositorySharesMember us-gaap:SubsequentEventMember 2024-03-14 0001610601 us-gaap:DividendDeclaredMember us-gaap:CommonStockMember us-gaap:SubsequentEventMember 2024-03-14 0001610601 us-gaap:DividendPaidMember us-gaap:SubsequentEventMember 2024-03-14 2024-03-14 0001610601 us-gaap:SubsequentEventMember 2024-03-14 2024-03-14 0001610601 us-gaap:CommonStockMember us-gaap:SubsequentEventMember 2024-03-14 2024-03-14 0001610601 us-gaap:SubsequentEventMember 2024-06-06 2024-06-06 0001610601 us-gaap:RestrictedStockUnitsRSUMember momo:TwoThousandAndFourteenPlanMember momo:IndependentDirectorsMember 2021-04-15 2021-04-15 0001610601 us-gaap:RestrictedStockUnitsRSUMember momo:TwoThousandAndFourteenPlanMember momo:IndependentDirectorsMember 2023-04-06 2023-04-06 0001610601 momo:TantanLimitedSubsidiaryMember momo:TwoThousandAndEighteenPlanMember 2018-07-31 2018-07-31 0001610601 momo:JingweiChuangtengHangzhouLpInvestmentMember 2015-01-09 2015-01-09 0001610601 momo:JingweiChuangtengHangzhouLpInvestmentMember 2015-01-09 0001610601 momo:HangzhouAquaVenturesInvestmentManagementLpInvestmentMember 2015-08-18 0001610601 momo:HangzhouAquaVenturesInvestmentManagementLpInvestmentMember 2015-08-18 2015-08-18 0001610601 momo:ChengduTianfuQianshiEquityLpInvestmentMember 2018-09-12 0001610601 momo:ChengduTianfuQianshiEquityLpInvestmentMember 2018-09-12 2018-09-12 0001610601 momo:PreferredShareSubscriptionAgreementMember 2021-04-09 0001610601 momo:ShenzeninmoTechnologyCoLtdMember 2022-03-31 2022-03-31 0001610601 momo:PreferredShareSubscriptionAgreementMember momo:HainingYijiayiCultureCoLtdMember 2023-10-31 0001610601 srt:MaximumMember 2022-06-07 2022-06-07 0001610601 momo:TantanLimitedSubsidiaryMember 2019-08-30 2019-08-30 0001610601 us-gaap:AccumulatedOtherComprehensiveIncomeMember 2022-12-31 0001610601 us-gaap:RetainedEarningsMember 2022-12-31 0001610601 us-gaap:TreasuryStockCommonMember 2022-12-31 0001610601 us-gaap:AdditionalPaidInCapitalMember 2022-12-31 0001610601 us-gaap:CommonStockMember 2022-12-31 0001610601 us-gaap:NoncontrollingInterestMember 2022-12-31 0001610601 us-gaap:AccumulatedOtherComprehensiveIncomeMember 2020-12-31 0001610601 us-gaap:NoncontrollingInterestMember 2020-12-31 0001610601 us-gaap:CommonStockMember 2020-12-31 0001610601 us-gaap:AdditionalPaidInCapitalMember 2020-12-31 0001610601 us-gaap:TreasuryStockCommonMember 2020-12-31 0001610601 us-gaap:RetainedEarningsMember 2020-12-31 0001610601 us-gaap:CommonStockMember 2021-12-31 0001610601 us-gaap:AdditionalPaidInCapitalMember 2021-12-31 0001610601 us-gaap:TreasuryStockCommonMember 2021-12-31 0001610601 us-gaap:RetainedEarningsMember 2021-12-31 0001610601 us-gaap:NoncontrollingInterestMember 2021-12-31 0001610601 us-gaap:AccumulatedOtherComprehensiveIncomeMember 2021-12-31 0001610601 us-gaap:AdditionalPaidInCapitalMember 2023-12-31 0001610601 us-gaap:TreasuryStockCommonMember 2023-12-31 0001610601 us-gaap:RetainedEarningsMember 2023-12-31 0001610601 us-gaap:AccumulatedOtherComprehensiveIncomeMember 2023-12-31 0001610601 us-gaap:NoncontrollingInterestMember 2023-12-31 0001610601 us-gaap:CommonStockMember 2023-12-31 iso4217:USD iso4217:CNY utr:Month utr:Year xbrli:pure xbrli:shares momo:Segment iso4217:USD xbrli:shares iso4217:CNY xbrli:shares momo:Customer momo:asset_group momo:related_party momo:Term
 
 
UNITED STATES
SECURITIES AND EXCHANGE COMMISSION
Washington, D.C. 20549
 
 
Form
20-F
 
 
(Mark One)
REGISTRATION STATEMENT PURSUANT TO SECTION 12(b) OR 12(g) OF THE SECURITIES EXCHANGE ACT OF 1934
or
 
ANNUAL REPORT PURSUANT TO SECTION 13 OR 15(d) OF THE SECURITIES EXCHANGE ACT OF 1934
For the fiscal year ended December 31, 2023
or
 
TRANSITION REPORT PURSUANT TO SECTION 13 OR 15(d) OF THE SECURITIES EXCHANGE ACT OF 1934
or
 
SHELL COMPANY REPORT PURSUANT TO SECTION 13 OR 15(d) OF THE SECURITIES EXCHANGE ACT OF 1934
Date of event requiring this shell company report
For the transition period from
     
to
     
Commission file number:
001-36765
 
 
Hello Group Inc.
(Exact name of Registrant as specified in its charter)
 
 
N/A
(Translation of Registrant’s name into English)
Cayman Islands
(Jurisdiction of incorporation or organization)
20th Floor, Block B
Tower 2, Wangjing SOHO
No. 1 Futongdong Street
Chaoyang District, Beijing 100102
People’s Republic of China
(Address of principal executive offices)
Cathy Hui Peng, Chief Financial Officer
Telephone:
+86-10-5731-0567
Email: ir@immomo.com
20th Floor, Block B
Tower 2, Wangjing SOHO
No. 1 Futongdong Street
Chaoyang District, Beijing 100102
People’s Republic of China
(Name, Telephone,
E-mail
and/or Facsimile number and Address of Company Contact Person)
Securities registered or to be registered pursuant to Section 12(b) of the Act:
 
Title of Each Class
  
Trading Symbol(s)
  
Name of Each Exchange on Which Registered
American depositary shares (each American depositary share representing two Class A ordinary shares, par value US$0.0001 per share)
  
MOMO
  
The Nasdaq Stock Market LLC
(The Nasdaq Global Select Market)
Class A ordinary shares, par value US$0.0001 per share*
     
The Nasdaq Stock Market LLC
(The Nasdaq Global Select Market)
 
*
Not for trading, but only in connection with the listing on The Nasdaq Global Select Market of American depositary shares.
Securities registered or to be registered pursuant to Section 12(g) of the Act:
None
(Title of Class)
Securities for which there is a reporting obligation pursuant to Section 15(d) of the Act:
None
(Title of Class)
 
 
Indicate the number of outstanding shares of each of the Issuer’s classes of capital or common stock as of the close of the period covered by the annual report.
294,720,726 Class A ordinary shares and 80,364,466 Class B ordinary shares, par value US$0.0001 per share, as of December 31, 2023.
Indicate by check mark if the registrant is a well-known seasoned issuer, as defined in Rule 405 of the Securities Act. ☒ Yes ☐ No
If this report is an annual or transition report, indicate by check mark if the registrant is not required to file reports pursuant to Section 13 or 15(d) of the Securities Exchange Act of 1934. ☐ Yes ☒ No
Note – Checking the box above will not relieve any registrant required to file reports pursuant to Section 13 or 15(d) of the Securities Exchange Act of 1934 from their obligations under those Sections.
Indicate by check mark whether the registrant: (1) has filed all reports required to be filed by Section 13 or 15(d) of the Securities Exchange Act of 1934 during the preceding 12 months (or for such shorter period that the registrant was required to file such reports), and (2) has been subject to such filing requirements for the past 90 days. ☒ Yes ☐ No
Indicate by check mark whether the registrant has submitted electronically every Interactive Data File required to be submitted pursuant to Rule 405 of Regulation
S-T
(§232.405 of this chapter) during the preceding 12 months (or for such shorter period that the registrant was required to submit such files). ☒ Yes ☐ No
Indicate by check mark whether the registrant is a large accelerated filer, an accelerated filer, a
non-accelerated
filer or an emerging growth company. See definition of “large accelerated filer,” “accelerated filer,” and “emerging growth company” in Rule
12b-2
of the Exchange Act. (Check one):
 
Large accelerated filer      Accelerated filer  
Non-accelerated
filer
     Emerging growth company  
If an emerging growth company that prepares its financial statements in accordance with U.S. GAAP, indicate by check mark if the registrant has elected not to use the extended transition period for complying with any new or revised financial accounting standards† provided pursuant to Section 13(a) of the Exchange Act. ☐
 
The term “new or revised financial accounting standard” refers to any update issued by the Financial Accounting Standards Board to its Accounting Standards Codification after April 5, 2012.
Indicate by check mark whether the registrant has filed a report on and attestation to its management’s assessment of the effectiveness of its internal control over financial reporting under Section 404(b) of the Sarbanes-Oxley Act (15 U.S.C. 7262(b)) by the registered public accounting firm that prepared or issued its audit report. 
If securities are registered pursuant to Section 12(b) of the Act, indicate by check mark whether the financial statements of the registrant included in the filing reflect the correction of an error to previously issued financial statements. 
Indicate by check mark whether any of those error corrections are restatements that required a recovery analysis of incentive-based compensation received by any of the registrant’s executive officers during the relevant recovery period pursuant to
§240.10D-1(b). ☐
Indicate by check mark which basis of accounting the registrant has used to prepare the financial statements included in this filing:
 
U.S. GAAP ☒   International Financial Reporting Standards as issued ☐        Other ☐
  by the International Accounting Standards Board       
If “Other” has been checked in response to the previous question, indicate by check mark which financial statement item the registrant has elected to follow. ☐ Item 17 ☐ Item 18
If this is an annual report, indicate by check mark whether the registrant is a shell company (as defined in Rule
12b-2
of the Exchange Act).
 ☐ Yes 
 No
(APPLICABLE ONLY TO ISSUERS INVOLVED IN BANKRUPTCY PROCEEDINGS DURING THE PAST FIVE YEARS)
Indicate by check mark whether the registrant has filed all documents and reports required to be filed by Sections 12, 13 or 15(d) of the Securities Exchange Act of 1934 subsequent to the distribution of securities under a plan confirmed by a court. ☐ Yes ☐ No
 
 
 


Table of Contents

TABLE OF CONTENTS

 

INTRODUCTION

     1  

FORWARD-LOOKING INFORMATION

     1  

PART I

     2  

Item 1.   Identity of Directors, Senior Management and Advisers

     2  

Item 2.   Offer Statistics and Expected Timetable

     2  

Item 3.   Key Information

     2  

Item 4.   Information on the Company

     60  

Item 4A.   Unresolved Staff Comments

     96  

Item 5.   Operating and Financial Review and Prospects

     96  

Item 6.   Directors, Senior Management and Employees

     116  

Item 7.   Major Shareholders and Related Party Transactions

     125  

Item 8.   Financial Information

     128  

Item 9.   The Offer and Listing

     129  

Item 10.    Additional Information

     130  

Item 11.    Quantitative and Qualitative Disclosures about Market Risk

     146  

Item 12.    Description of Securities Other than Equity Securities

     147  

PART II

     148  

Item 13.    Defaults, Dividend Arrearages and Delinquencies

     148  

Item 14.    Material Modifications to the Rights of Security Holders and Use of Proceeds

     148  

Item 15.    Controls and Procedures

     148  

Item 16A.   Audit Committee Financial Expert

     150  

Item 16B.   Code of Ethics

     150  

Item 16C.   Principal Accountant Fees and Services

     151  

Item 16D.   Exemptions from the Listing Standards for Audit Committees

     152  

Item 16E.   Purchases of Equity Securities by the Issuer and Affiliated Purchasers

     152  

Item 16F.   Change in Registrant’s Certifying Accountant

     152  

Item 16G.  Corporate Governance

     152  

Item 16H.  Mine Safety Disclosure

     153  

Item 16I.    Disclosure Regarding Foreign Jurisdictions that Prevent Inspections

     153  

Item 16J.    Insider Trading Policies

     153  

Item 16K.  Cybersecurity

     153  

PART III

     154  

Item 17.    Financial Statements

     154  

Item 18.    Financial Statements

     154  

Item 19.    Exhibits

     154  

SIGNATURES

     162  

 

i


Table of Contents

INTRODUCTION

In this annual report, except where the context otherwise requires and for purposes of this annual report only:

 

   

“$,” “dollars,” “US$” or “U.S. dollars” refers to the legal currency of the United States;

 

   

“ADSs” refers to our American depositary shares, each representing two Class A ordinary shares, par value US$0.0001 per share;

 

   

“MAUs” refers to monthly active users. We define Tantan MAUs during a given calendar month as Tantan users who were daily active users for at least one day during the 30-day period counting back from the last day of such calendar month. Tantan daily active users are users who accessed our platform through mobile devices and utilized any of the functions on our platform on a given day;

 

   

“Hello Group,” “we,” “us,” “our company,” or “our” refers to our holding company Hello Group Inc., previously named “Momo Inc.,” its subsidiaries and in the context of describing our operations and consolidated financial information, the variable interest entities and their subsidiaries;

 

   

“ordinary shares” refers to our Class A and Class B ordinary shares, par value US$0.0001 per share; and

 

   

“RMB” or “Renminbi” refers to the legal currency of mainland China.

FORWARD-LOOKING INFORMATION

This annual report on Form 20-F contains forward-looking statements that reflect our current expectations and views of future events. These statements are made under the “safe harbor” provisions of the U.S. Private Securities Litigation Reform Act of 1995. You can identify these forward-looking statements by words or phrases such as “may,” “could,” “should,” “would,” “will,” “expect,” “anticipate,” “aim,” “estimate,” “intend,” “plan,” “believe,” “likely to,” “project,” “continue,” “potential” or other similar expressions. We have based these forward-looking statements largely on our current expectations and projections about future events and financial trends that we believe may affect our financial condition, results of operations, business strategy and financial needs. These forward-looking statements include, but are not limited to, statements about:

 

   

our goals and strategies;

 

   

our future business development, financial condition and results of operations;

 

   

the expected growth of mobile social networking platforms, live video services, mobile marketing services, mobile games and online entertainment services in mainland China;

 

   

our expectations regarding demand for and market acceptance of our services;

 

   

our expectations regarding our user base and level of user engagement;

 

   

our monetization strategies;

 

   

our plans to invest in our technology infrastructure;

 

   

competition in our industry; and

 

   

government policies and regulations relating to our industry.

You should not place undue reliance on these forward-looking statements and you should read these statements in conjunction other sections of this annual report, in particular the risk factors disclosed in “Item 3. Key Information—D. Risk Factors.” These statements involve known and unknown risks, uncertainties and other factors that may cause our actual results, performance or achievements to be materially different from those expressed or implied by the forward-looking statements. Moreover, we operate in a rapidly evolving environment. New risks emerge from time to time and it is impossible for our management to predict all risk factors, nor can we assess the impact of all factors on our business or the extent to which any factor, or combination of factors, may cause actual results to differ from those contained in any forward-looking statement. The forward-looking statements made in this annual report relate only to events or information as of the date on which the statements are made in this annual report. We do not undertake any obligation to update or revise the forward-looking statements except as required under applicable law.

 

1


Table of Contents

Current period amounts in this annual report are translated into U.S. dollars for the convenience of the readers. Unless otherwise stated, all translations of Renminbi into U.S. dollars were made at the rate at RMB7.0999 to US$1.0000, the exchange rate as set forth in the H.10 statistical release of the Board of Governors of the Federal Reserve System in effect as of December 29, 2023. We make no representation that any RMB or U.S. dollar amounts could have been, or could be, converted into U.S. dollars or RMB, as the case may be, at any particular rate, or at all. The mainland China government imposes control over its foreign currency reserves in part through direct regulation of the conversion of RMB into foreign exchange and through restrictions on foreign trade.

PART I

 

Item 1.

Identity of Directors, Senior Management and Advisers

Not applicable.

 

Item 2.

Offer Statistics and Expected Timetable

Not applicable.

 

Item 3.

Key Information

Our Holding Company Structure and Contractual Arrangements with the VIEs

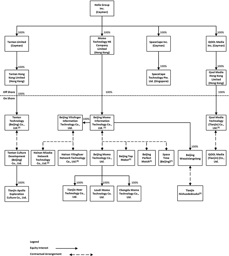
Hello Group Inc. is not a mainland China operating company, but rather a Cayman Islands holding company with no equity ownership in the consolidated variable interest entities, or the VIEs. Our Cayman Islands holding company does not conduct business operations directly. We conduct our operations in mainland China through (i) our mainland China subsidiaries and (ii) the VIEs with which we have maintained contractual arrangements and their subsidiaries in mainland China. Mainland China laws and regulations impose certain restrictions or prohibitions on foreign ownership of companies that engage in certain value-added telecommunication services, internet audio-video program services and certain other businesses. Accordingly, we operate these businesses in mainland China through the VIEs and their subsidiaries, and rely on contractual arrangements among our mainland China subsidiaries, the VIEs and their nominee shareholders to control the business operations of the VIEs. The VIEs are consolidated for accounting purposes, but are not entities in which our Cayman Islands holding company, or our investors, own equity. This structure involves unique risks to investors. Investors in our ADSs are not purchasing equity interest in the VIEs in mainland China, but instead are purchasing equity interest in a holding company incorporated in the Cayman Islands, and the VIE structure provides contractual exposure to foreign investment in the companies which involve foreign investment restrictions or prohibitions. Revenues contributed by the VIEs accounted for 98.4%, 95.7% and 93.3% of our total revenues for the years ended December 31, 2021, 2022 and 2023, respectively. As used in this annual report, “we,” “us,” “our company,” “our,” or “Hello Group” refers to Hello Group Inc., its subsidiaries, and, in the context of describing our operations and consolidated financial information, the VIEs and their subsidiaries in mainland China, including but not limited to Beijing Momo Technology Co., Ltd., or Beijing Momo, Tianjin Heer Technology Co., Ltd., or Tianjin Heer, Loudi Momo Technology Co. Ltd., or Loudi Momo, Chengdu Momo Technology Co. Ltd., or Chengdu Momo, Hainan Yilingliuer Network Technology Co., Ltd., or Hainan Yilingliuer, Hainan Miaoka Network Technology Co., Ltd., or Hainan Miaoka, Tantan Culture Development (Beijing) Co., Ltd., or Tantan Culture, Tianjin Apollo Exploration Culture Co., Ltd., or Tianjin Apollo, QOOL Media (Tianjin) Co., Ltd., or Tianjin QOOL Media, Beijing Top Maker Technology Co., Ltd. (formerly known as Beijing Fancy Reader Technology Co., Ltd.), or Beijing Top Maker, Beijing Perfect Match Technology Co., Ltd., or Beijing Perfect Match, SpaceTime (Beijing) Technology Co., Ltd., or SpaceTime Beijing, and Tianjin Nishuodedoudui Technology Co., Ltd., or Tianjin Nishuodedoudui.

 

2


Table of Contents

Our subsidiaries, the VIEs and their shareholders have entered into a series of contractual agreements. These contractual arrangements enable us to:

 

   

receive the economic benefits that could potentially be significant to the VIEs in consideration for the services provided by our subsidiaries;

 

   

exercise effective control over the VIEs; and

 

   

hold an exclusive option to purchase all or part of the equity interests in the VIEs when and to the extent permitted by mainland China law.

A series of contractual agreements, including business operation agreements, exclusive call option agreements, equity interest pledge agreements, exclusive cooperation agreements, power of attorney and spousal consent letters, have been entered into by and among our subsidiaries, the VIEs and their respective shareholders. Terms contained in each set of contractual arrangements with the VIEs and their respective shareholders are substantially similar. Despite the lack of legal majority ownership, our Cayman Island holding company is considered the primary beneficiary of the VIEs for accounting purposes and consolidates the VIEs and their subsidiaries as required by Accounting Standards Codification, or ASC, topic 810, Consolidation. Accordingly, we treat the VIEs as the consolidated entities under the accounting principles generally accepted in the United States, or U.S. GAAP, and we consolidate the financial results of the VIEs in the consolidated financial statements in accordance with U.S. GAAP. For more details of these contractual arrangements, see “Item 4. Information on the Company—C. Organizational Structure—Contractual Arrangements with the VIEs and Their Respective Shareholders.”

However, the contractual arrangements may not be as effective as direct ownership in providing us with control over the VIEs and we may incur substantial costs to enforce the terms of the arrangements. Uncertainties in the mainland China legal system may limit our ability, as a Cayman Islands holding company, to enforce these contractual arrangements. Meanwhile, there are very few precedents as to whether contractual arrangements would be judged to form effective control over the VIEs through the contractual arrangements, or how contractual arrangements in the context of a VIE should be interpreted or enforced by the mainland China courts. Should legal actions become necessary, we cannot guarantee that the court will rule in favor of the enforceability of the VIE contractual arrangements. In the event we are unable to enforce these contractual arrangements, or if we suffer significant delay or other obstacles in the process of enforcing these contractual arrangements, we may not be able to exert effective control over the VIEs, and our ability to conduct our business may be materially adversely affected. See “Item 3. Key Information—D. Risk Factors—Risks Related to Our Corporate Structure—We rely on contractual arrangements with the VIEs and their respective shareholders for our operations in mainland China, which may not be as effective in providing operational control as direct ownership” and “Item 3. Key Information—D. Risk Factors—Risks Related to Our Corporate Structure—The shareholders of the VIEs may have potential conflicts of interest with us, which may materially and adversely affect our business.”

There are also substantial uncertainties regarding the interpretation and application of current and future mainland China laws, regulations and rules regarding the status of the rights of our Cayman Islands holding company with respect to its contractual arrangements with the VIEs and their nominee shareholders. It is uncertain whether any new mainland China laws or regulations relating to variable interest entity structures will be adopted or if adopted, what they would provide. If we or any of the VIEs is found to be in violation of any existing or future mainland China laws or regulations, or fail to obtain or maintain any of the required permits or approvals, the mainland China regulatory authorities may take action in dealing with such violations or failures. If the mainland China government deems that our contractual arrangements with the VIEs do not comply with mainland China regulatory restrictions on foreign investment in the relevant industries, or if these regulations or the interpretation of existing regulations change or are interpreted differently in the future, we could be subject to severe penalties or be forced to relinquish our interests in those operations. Since mainland China administrative and court authorities have authority in interpreting and implementing statutory provisions and contractual terms, it may be difficult to evaluate the outcome of administrative and court proceedings and the level of legal protection we enjoy. Our Cayman Islands holding company, our mainland China subsidiaries and the VIEs, and investors of our company face uncertainty about potential future actions by the mainland China government that could affect the enforceability of the contractual arrangements with the VIEs and, consequently, significantly affect the financial performance of the VIEs and our company as a whole. See “Item 3. Key Information—D. Risk Factors—Risks Related to Our Corporate Structure—If the mainland China government finds that the agreements that establish the structure for operating certain of our operations in mainland China do not comply with mainland China regulations relating to the relevant industries, or if these regulations or the interpretation of existing regulations change in the future, we could be subject to severe penalties or be forced to relinquish our interests in those operations” and “Item 3. Key Information—D. Risk Factors—Risks Related to Doing Business in Mainland China—We face uncertainties with respect to the implementation of the PRC Foreign Investment Law and how it may impact the viability of our current corporate structure, corporate governance and business operations.”

 

3


Table of Contents

Our corporate structure is subject to risks associated with our contractual arrangements with the VIEs. The company and its investors may never have a direct ownership interest in the businesses that are conducted by the VIEs. Uncertainties in the mainland China legal system could limit our ability to enforce these contractual arrangements, and these contractual arrangements have not been tested in a court of law. If the mainland China government finds that the agreements that establish the structure for operating our business in mainland China do not comply with mainland China laws and regulations, or if these regulations or the interpretation of existing regulations change or are interpreted differently in the future, we and the VIEs could be subject to severe penalties or be forced to relinquish our interests in those operations. This would result in the VIEs being deconsolidated. The majority of our assets, including the necessary licenses to conduct business in mainland China, are held by the VIEs. A significant part of our revenues are generated by the VIEs. An event that results in the deconsolidation of the VIEs would have a material effect on our operations and result in the value of the securities of our company diminish substantially or even become worthless. Our company, our mainland China subsidiaries and the VIEs, and investors of our company face uncertainty about potential future actions by the mainland China government that could affect the enforceability of the contractual arrangements with the VIEs and, consequently, significantly affect the financial performance of the VIEs and our company as a whole. Hello Group Inc. may not be able to repay its indebtedness, and the Class A ordinary shares or ADSs of our company may decline in value or become worthless, if we are unable to assert our contractual control rights over the assets of our mainland China subsidiaries and the VIEs that conduct all or substantially all of our operations. For a detailed description of the risks associated with our corporate structure, please refer to risks disclosed under “Item 3. Key Information—D. Risk Factors—Risks Related to Our Corporate Structure.”

Other Risks Related to Our Mainland China Operations

We face various risks and uncertainties related to doing business in mainland China. Our business operations are primarily conducted in mainland China, and we are subject to complex and evolving mainland China laws and regulations. For example, we face risks associated with recent statements and regulatory actions by mainland China’s government, such as those related to the use of variable interest entities, regulatory approvals on offshore offerings, anti-monopoly regulatory actions, and oversight on cybersecurity and data privacy, which may impact our ability to conduct certain businesses, accept foreign investments or financing, or list on a United States or other overseas exchange. These risks could result in a material adverse change in our operations and the value of our ADSs, significantly limit or completely hinder our ability to continue to offer securities to investors, or cause the value of such securities to significantly decline or become worthless. For a detailed description of risks related to doing business in mainland China, see “Item 3. Key Information—D. Risk Factors—Risks Related to Doing Business in Mainland China.”

For example, in December 2021, the Cyberspace Administration of China, or the CAC, together with other authorities, jointly promulgated the Cybersecurity Review Measures, which became effective on February 15, 2022 and replaced its predecessor regulation. Pursuant to the Cybersecurity Review Measures, critical information infrastructure operators that procure internet products and services, and operators of network platforms conducting data processing activities must be subject to the cybersecurity review if their activities affect or may affect national security. The Cybersecurity Review Measures further stipulates that network platform operators that hold personal information of over one million users shall apply with the Cybersecurity Review Office for a cybersecurity review before any initial public offering at a foreign stock exchange. Given that the Cybersecurity Review Measures were recently promulgated, there are substantial uncertainties as to its interpretation, application, and enforcement. See “Item 3. Key Information—Risk Factors—Risks Related to Our Business and Industry—Our business is subject to complex and evolving Chinese and international laws and regulations regarding cybersecurity, information security, privacy and data protection. Many of these laws and regulations are subject to change and uncertain interpretation, and any failure or perceived failure to comply with these laws and regulations could result in claims, changes to our business practices, negative publicity, legal proceedings, increased cost of operations, or declines in user base or engagement, or otherwise harm our business.”

 

4


Table of Contents

In addition, on February 17, 2023, the China Securities Regulatory Commission, or the CSRC, promulgated Trial Administrative Measures of the Overseas Securities Offering and Listing by Domestic Companies, or the Overseas Listing Trial Measures and relevant five guidelines, which became effective on March 31, 2023. The Overseas Listing Trial Measures comprehensively improves and reforms the existing regulatory regime for overseas offering and listing of mainland China domestic companies’ securities and regulates both direct and indirect overseas offering and listing of mainland China domestic companies’ securities by adopting a filing-based regulatory regime. According to the Overseas Listing Trial Measures, any of our offering and listing in an overseas market in future may be subject to the filing with the CSRC. See “Item 3. Key Information—Risk Factors—Risks Related to Doing Business in Mainland China—The approval of or filing with the CSRC or other mainland China government authorities may be required in connection with our offshore offerings under mainland China law, and, if required, we cannot predict whether or for how long we will be able to obtain such approval.”

Furthermore, the PRC anti-monopoly regulators have promulgated new anti-monopoly and competition laws and regulations and strengthened the enforcement under these laws and regulations. There remain uncertainties as to how the laws, regulations and guidelines recently promulgated will be implemented and whether these laws, regulations and guidelines will have a material impact on our business, financial condition, results of operations and prospects. We cannot assure you that our business operations comply with such regulations and authorities’ requirements in all respects. If any non-compliance is raised by relevant authorities and determined against us, we may be subject to fines and other penalties. See “Item 3. Key Information—D. Risk Factors—Risks Related to Doing Business in China—Any failure or perceived failure by us to comply with the Anti-Monopoly Guidelines for Platforms Economy Sector and other mainland China anti-monopoly laws and regulations may result in governmental investigations or enforcement actions, litigation or claims against us and could have an adverse effect on our business, financial condition and results of operations.”

Mainland China government’s significant authority in regulating our operations and its oversight and control over offerings conducted overseas by, and foreign investment in, mainland China-based issuers could significantly limit or completely hinder our ability to offer or continue to offer securities to investors. Implementation of industry-wide regulations in this nature may cause the value of such securities to significantly decline or become worthless. For more details, see “Item 3. Key Information—D. Risk Factors—Risks Related to Doing Business in Mainland China—The mainland China government’s significant oversight and discretion over our business operations could result in a material adverse change in our operations and the value of our ADSs.”

Risks and uncertainties arising from the legal system in mainland China, including risks and uncertainties regarding the enforcement of laws and quickly evolving rules and regulations in mainland China, could result in a material adverse change in our operations and the value of our ADSs. For more details, see “Item 3. Key Information—D. Risk Factors—Risks Related to Doing Business in Mainland China—Uncertainties in the interpretation and enforcement of mainland China laws and regulations could limit the legal protections available to you and us.”

The Holding Foreign Companies Accountable Act

Pursuant to the Holding Foreign Companies Accountable Act, which was enacted on December 18, 2020 and further amended by the Consolidated Appropriations Act, 2023 signed into law on December 29, 2022, or the HFCAA, if the Securities and Exchange Commission, or the SEC, determines that we have filed audit reports issued by a registered public accounting firm that has not been subject to inspections by the Public Company Accounting Oversight Board (United States), or the PCAOB, for two consecutive years, the SEC will prohibit our shares or the ADSs from being traded on a national securities exchange or in the over-the-counter trading market in the United States. On December 16, 2021, the PCAOB issued a report to notify the SEC of its determination that the PCAOB was unable to inspect or investigate completely registered public accounting firms headquartered in mainland China and Hong Kong, including our auditor. In May 2022, the SEC conclusively listed us as a Commission-Identified Issuer under the HFCAA following the filing of the annual report on Form 20-F for the fiscal year ended December 31, 2021. On December 15, 2022, the PCAOB issued a report that vacated its December 16, 2021 determination and removed mainland China and Hong Kong from the list of jurisdictions where it is unable to inspect or investigate completely registered public accounting firms. For this reason, we were not identified as a Commission-Identified Issuer under the HFCAA after we filed our annual report on Form 20-F for the fiscal year ended December 31, 2022 and do not expect to be identified so after we file this annual report on Form 20-F for the fiscal year ended December 31, 2023.

Each year, the PCAOB will determine whether it can inspect and investigate completely audit firms in mainland China and Hong Kong, among other jurisdictions. If PCAOB determines in the future that it no longer has full access to inspect and investigate completely accounting firms in mainland China and Hong Kong and we continue to use an accounting firm headquartered in one of these jurisdictions to issue an audit report on our financial statements filed with the Securities and Exchange Commission, we would be identified as a Commission-Identified Issuer following the filing of the annual report on Form 20-F for the relevant fiscal year. There can be no assurance that we would not be identified as a Commission-Identified Issuer for any future fiscal year, and if we were so identified for two consecutive years, we would become subject to the prohibition on trading under the HFCAA. See “Item 3. Key Information—D. Risk Factors—Risks Related to Doing Business in Mainland China—The PCAOB had historically been unable to inspect our auditor in relation to their audit work performed for our financial statements and the inability of the PCAOB to conduct inspections of our auditor in the past has deprived our investors with the benefits of such inspections.” And “Item 3. Key Information—D. Risk Factors—Risks Relating to Doing Business in Mainland China—Our ADSs may be prohibited from trading in the United States under the HFCAA in the future if the PCAOB is unable to inspect or investigate completely auditors located in mainland China. The delisting of the ADSs, or the threat of their being delisted, may materially and adversely affect the value of your investment.”

 

5


Table of Contents

Cash Flow Through Our Organization

Hello Group Inc. is a holding company with no operations of its own. We conduct our operations primarily through our mainland China subsidiaries, the VIEs and their subsidiaries in mainland China. As a result, Hello Group Inc.’s ability to pay dividends depends upon dividends paid by our mainland China subsidiaries. If our existing mainland China subsidiaries or any newly formed ones incur debt on their own behalf in the future, the instruments governing their debt may restrict their ability to pay dividends to us. In addition, current mainland China regulations permit our mainland China subsidiaries to pay dividends to their respective shareholders only out of their accumulated profits, if any, determined in accordance with mainland China accounting standards and regulations. Furthermore, each of our mainland China subsidiaries and the VIEs is required to set aside at least 10% of its after-tax profits each year, if any, to fund a statutory reserve until such reserve reaches 50% of its registered capital. Each of such entities in mainland China is also required to further set aside a portion of its after-tax profits to fund the employee welfare fund, although the amount to be set aside, if any, is determined at the discretion of its board of directors. These reserves are not distributable as cash dividends. For more details, see “Item 5. Operating and Financial Review and Prospects—B. Liquidity and Capital Resources—Holding Company Structure.” Our subsidiaries’ ability to distribute dividends is based upon their distributable earnings.

Under mainland China laws and regulations, our mainland China subsidiaries and the VIEs are subject to certain restrictions with respect to paying dividends or otherwise transferring any of their net assets to us. Remittance of dividends by a wholly foreign-owned enterprise out of mainland China is also subject to examination by the banks designated by State Administration of Foreign Exchange, or SAFE. The amounts restricted include the paid-up capital and the statutory reserve funds of our mainland China subsidiaries and the net assets of the VIEs in which we have no legal ownership, totaling RMB1.5 billion, RMB1.5 billion and RMB1.5 billion (US$0.2 billion) as of December 31, 2021, 2022 and 2023, respectively. For risks relating to the fund flows of our operations in mainland China, see “Item 3. Key Information—D. Risk Factors—Risks Related to Our Corporate Structure—We may rely on dividends paid by our mainland China subsidiaries to fund cash and financing requirements. Any limitation on the ability of our mainland China subsidiaries to pay dividends to us could have a material adverse effect on our ability to conduct our business and to pay dividends to holders of the ADSs and our ordinary shares.”

For the years ended December 31, 2021, 2022 and 2023, the Company declared and distributed cash dividends with amount of US$132.0 million, US$127.3 million and US$136.6 million to its investors, respectively, which was funded by surplus cash on our balance sheet.

For the years ended December 31, 2021 and 2022, Beijing Momo IT declared and distributed dividends with amount of RMB1,300.0 million and RMB3,600.0 million, respectively, to its offshore parent company, Momo HK. For the year ended December 31, 2023, Beijing Momo IT declared dividends with amount of RMB1,800.0 million (US$253.5 million), which was paid in January 2024. Withholding taxes of RMB130.0 million, RMB360.0 million and RMB180.0 million (US$25.4 million) in connection with the dividends were fully paid during the years ended December 31, 2021, 2022 and 2023, respectively.

Under mainland China law, Hello Group Inc. may provide funding to our mainland China subsidiaries only through capital contributions or loans, and to the VIEs only through loans, subject to satisfaction of applicable government registration and approval requirements. Hello Group Inc., its subsidiaries and the VIEs may also transfer cash through intra-group transactions.

 

6


Table of Contents

For the years ended December 31, 2021, 2022 and 2023, Hello Group Inc. provided loans with principal amount of RMB820.9 million, RMB6.6 million and nil, respectively, to its subsidiaries, and for the year ended December 31, 2023, the subsidiaries paid RMB145.4 million (US$20.5 million) to Hello Group Inc. as repayment for previous loans outstanding.

For the years ended December 31, 2021, 2022 and 2023, Hello Group Inc. did not provide capital contributions to its subsidiaries.

For the years ended December 31, 2021, 2022 and 2023, the subsidiaries of Hello Group Inc. provided loans with principal of nil, nil and RMB4,600 million (US$647.9 million) to Hello Group Inc., respectively, and there was no repayment from Hello Group Inc. to its subsidiaries.

For the years ended December 31, 2021, 2022 and 2023, subsidiaries of Hello Group Inc. provided loans with principal amount of RMB799.8 million, nil and nil, respectively, to the VIEs and there was no repayment from the VIEs to our subsidiaries.

For the years ended December 31, 2021, 2022 and 2023, the VIEs provided loans with principal amount of nil, RMB1,232.9 million and RMB697.4 million (US$98.2 million), respectively, to our mainland China subsidiaries and there was no repayment from our mainland China subsidiaries to the VIEs.

The VIEs may transfer cash to the subsidiaries of Hello Group Inc. by paying service fees and license fees pursuant to certain contractual arrangements among them, and we intend to settle the services fees and license fees through such contractual arrangements going forward. For the years ended December 31, 2021, 2022 and 2023, subsidiaries of Hello Group Inc. received license fee, technical service fees and non-technical services fees with amount of RMB5,616.2 million, RMB4,369.7 million and RMB3,948.9 million (US$556.2 million), respectively, from the VIEs.

For the years ended December 31, 2021, 2022 and 2023, cash paid by the VIEs to the subsidiaries of Hello Group Inc. for other operation service fees were RMB64.5 million, RMB49.4 million and RMB7.8 million (US$1.1 million), respectively. For the years ended December 31, 2021, 2022 and 2023, cash paid by the subsidiaries of Hello Group Inc. to VIEs for other operation service fees were nil, nil and RMB0.2 million (US$0.03 million), respectively.

We have established stringent controls and procedures for cash flows within our organization. Each transfer of cash between our Cayman Islands holding company and a subsidiary, the VIE or the subsidiaries of the VIE is subject to internal approval. The cash of our group is under the unified management of our finance department, and is dispatched and applied to each operating entity based on the budget and operating conditions of the specific operating entity. Each cash requirement, after raised by an operating entity, is required to go through a two-level review process of our finance department. The funding team of the finance department will allocate the cash to the operating entity after the application for cash requirement is approved by the responsible person in the finance department. For more details regarding our intragroup cash flow, see the condensed consolidating schedules and statements under “Financial Information Related to the VIEs.”

Our mainland China subsidiaries may charge the VIEs for services provided to the VIEs. These service fees shall be recognized as expenses of the VIEs, with a corresponding amount as service income by our mainland China subsidiaries and eliminate in consolidation. For income tax purposes, our mainland China subsidiaries and the VIEs file income tax returns on a separate company basis. The service fees paid are recognized as a tax deduction by the VIEs and as income by our mainland China subsidiaries and are tax neutral.

Permissions Required from the Mainland China Authorities for Our Operations

We conduct our business primarily through our subsidiaries and the VIEs in mainland China. Our operations in mainland China are governed by mainland China laws and regulations. As of the date of this annual report, our mainland China subsidiaries, the VIEs and their subsidiaries have obtained the requisite licenses and permits from the mainland China government authorities that are material for the business operations of our holding company, the VIEs in mainland China, including, among others, the Value-added Telecommunications Business Operation License for information services via internet, or ICP License, and the Internet Culture Operation License and the Internet Audio/Video Program Transmission License. Given the uncertainties of interpretation and implementation of the laws and regulations and the enforcement practice by the government authorities, we may be required to obtain additional licenses, permits, filings or approvals for the functions and services of our platform in the future, and may not be able to maintain or renew our current licenses, permits, filings or approvals. For more detailed information, see “Item 3. Key Information—D. Risk Factors—Risks Related to Doing Business in China—If we fail to obtain and maintain the requisite licenses and approvals required under the complex regulatory environment applicable to our businesses in mainland China, or if we are required to take compliance actions that are time-consuming or costly, our business, financial condition and results of operations may be materially and adversely affected.”

 

7


Table of Contents

Furthermore, under current mainland China laws, regulations and regulatory rules, we, our mainland China subsidiaries and the VIEs may be required to obtain permissions from or complete filings with the CSRC, and may be required to go through cybersecurity review by the CAC, in connection with any future offering and listing in an overseas market. As of the date of this annual report, we have not been subject to any cybersecurity review made by the CAC. If we fail to obtain the relevant approval or complete other review or filing procedures for any future offshore offering or listing, we may face sanctions by the CSRC or other mainland China regulatory authorities, which may include fines and penalties on our operations in mainland China, limitations on our operating privileges in mainland China, restrictions on or prohibition of the payments or remittance of dividends by our subsidiaries in mainland China, restrictions on or delays to our future financing transactions offshore, or other actions that could have a material and adverse effect on our business, financial condition, results of operations, reputation and prospects, as well as the trading price of our ADSs. For more detailed information, see “Item 3. Key Information—D. Risk Factors—Risks Related to Doing Business in Mainland China—The approval of or filing with the CSRC or other mainland China government authorities may be required in connection with our offshore offerings under mainland China law, and, if required, we cannot predict whether or for how long we will be able to obtain such approval” and “Item 3. Key Information—D. Risk Factors—Risks Related to Doing Business in Mainland China—mainland China regulation of loans to, and direct investment in, mainland China entities by offshore holding companies and governmental control of currency conversion may restrict or prevent us from using offshore funds to make loans to our mainland China subsidiaries and the VIEs and their subsidiaries, or to make additional capital contributions to our mainland China subsidiaries.”

Financial Information Related to the VIEs

The following table presents the condensed consolidating schedule of financial position for Hello Group Inc., its wholly foreign-owned entities, or the WFOEs, that are the primary beneficiaries of the VIEs under U.S. GAAP, or the Primary Beneficiaries of VIEs, its other subsidiaries that are not the Primary Beneficiaries of the VIEs, or the Other Subsidiaries, and the VIEs and their subsidiaries, or the VIEs and Their Consolidated Subsidiaries, as of the dates presented.

 

8


Table of Contents

Selected Condensed Consolidating Statements of Income Information

 

     For the Year Ended December 31, 2023  
     Hello Group,
Inc.
    Other
Subsidiaries
    Primary
Beneficiaries
of VIEs
    VIEs and
Their
Consolidated
Subsidiaries
    Eliminating
Adjustments
    Consolidated
Totals
 
                                      
     (in RMB thousands)        

Third-party revenues

     —        798,345       28       11,203,950       —        12,002,323  

Inter-company revenues(1)

     —        —        3,835,910       231       (3,836,141     —   

Total costs and expenses

     (159,257     (775,970     (2,062,423     (10,665,903     3,836,141       (9,827,412

Income (loss) from subsidiaries and the VIEs(2)

     2,161,383       2,320,998       448,441       —        (4,930,822     —   

Other (loss) income

     (691     1,974       371,841       104,326       —        477,450  
  

 

 

   

 

 

   

 

 

   

 

 

   

 

 

   

 

 

 

Income (loss) before income tax expense and share of loss on equity method investments

     2,001,435       2,345,347       2,593,797       642,604       (4,930,822     2,652,361  

Income tax expenses

     —        (183,981     (270,524     (175,518     —        (630,023

Share of loss on equity method investments

     (43,854     —        (2,275     (24,514     —        (70,643
  

 

 

   

 

 

   

 

 

   

 

 

   

 

 

   

 

 

 

Net income (loss)

     1,957,581       2,161,366       2,320,998       442,572       (4,930,822     1,951,695  

Less: net loss attributable to non-controlling interests

     —        (17     —        (5,869     —        (5,886
  

 

 

   

 

 

   

 

 

   

 

 

   

 

 

   

 

 

 

Net income (loss) attributable to Hello Group’s shareholders

     1,957,581       2,161,383       2,320,998       448,441       (4,930,822     1,957,581  
  

 

 

   

 

 

   

 

 

   

 

 

   

 

 

   

 

 

 

 

     For the Year Ended December 31, 2022  
     Hello Group,
Inc.
    Other
Subsidiaries
    Primary
Beneficiaries
of VIEs
    VIEs and
Their
Consolidated
Subsidiaries
    Eliminating
Adjustments
    Consolidated
Totals
 
                                      
     (in RMB thousands)        

Third-party revenues

     —        549,310       1,865       12,152,997       —        12,704,172  

Inter-company revenues(1)

     —        —        4,134,173       —        (4,134,173     —   

Total costs and expenses

     (237,702     (539,969     (2,906,256     (11,547,507     4,134,173       (11,097,261

Income (loss) from subsidiaries and the VIEs(2)

     1,616,391       1,768,959       463,592       —        (3,848,942     —   

Other income

     86,582       2,364       284,091       51,269       —        424,306  
  

 

 

   

 

 

   

 

 

   

 

 

   

 

 

   

 

 

 

Income (loss) before income tax expense and share of loss on equity method investments

     1,465,271       1,780,664       1,977,465       656,759       (3,848,942     2,031,217  

Income tax expenses

     —        (164,290     (208,425     (189,566     —        (562,281

Share of income (loss) on equity method investments

     19,012       (1     (82     (7,856     —        11,073  
  

 

 

   

 

 

   

 

 

   

 

 

   

 

 

   

 

 

 

Net income (loss)

     1,484,283       1,616,373       1,768,958       459,337       (3,848,942     1,480,009  

Less: net loss attributable to non-controlling interests

     —        (18     —        (4,256     —        (4,274
  

 

 

   

 

 

   

 

 

   

 

 

   

 

 

   

 

 

 

Net income (loss) attributable to Hello Group’s shareholders

     1,484,283       1,616,391       1,768,958       463,593       (3,848,942     1,484,283  
  

 

 

   

 

 

   

 

 

   

 

 

   

 

 

   

 

 

 

 

9


Table of Contents
     For the Year Ended December 31, 2021  
     Hello Group,
Inc.
    Other
Subsidiaries
    Primary
Beneficiaries
of VIEs
    VIEs and
Their
Consolidated
Subsidiaries
    Eliminating
Adjustments
    Consolidated
Totals
 
                                      
     (in RMB thousands)        

Third-party revenues

     —        238,224       956       14,336,539       —        14,575,719  

Inter-company revenues(1)

     —        —        5,100,060       1,352       (5,101,412     —   

Total costs and expenses

     (248,609     (6,257,292     (2,025,730     (13,711,014     5,101,412       (17,141,233

(Loss) income from subsidiaries and the VIEs(2)

     (2,629,002     3,424,401       587,892       —        (1,383,291     —   

Other (loss) income

     (36,876     240,061       84,452       182,813       —        470,450  
  

 

 

   

 

 

   

 

 

   

 

 

   

 

 

   

 

 

 

(Loss) income before income tax expense and share of loss on equity method investments

     (2,914,487     (2,354,606     3,747,630       809,690       (1,383,291     (2,095,064

Income tax expenses

     —        (274,404     (323,224     (224,928     —        (822,556

Share of income (loss) on equity method investments

     779       —        —        (8,863     —        (8,084
  

 

 

   

 

 

   

 

 

   

 

 

   

 

 

   

 

 

 

Net (loss) income

     (2,913,708     (2,629,010     3,424,406       575,899       (1,383,291     (2,925,704

Less: net loss attributable to non-controlling interests

     —        (14     —        (11,982     —        (11,996
  

 

 

   

 

 

   

 

 

   

 

 

   

 

 

   

 

 

 

Net (loss) income attributable to Hello Group’s shareholders

     (2,913,708     (2,628,996     3,424,406       587,881       (1,383,291     (2,913,708
  

 

 

   

 

 

   

 

 

   

 

 

   

 

 

   

 

 

 

Selected Condensed Consolidating Balance Sheets Information

 

     As of December 31, 2023  
     Hello Group,
Inc.
     Other
Subsidiaries
     Primary
Beneficiaries
of VIEs
     VIEs and
Their
Consolidated
Subsidiaries
     Eliminating
Adjustments
    Consolidated
Totals
 
                                          
     (in RMB thousands)        

Cash and cash equivalents

     1,460,863        74,823        1,461,987        2,622,793        —        5,620,466  

Short-term deposits

     520,626        —         750,000        —         —        1,270,626  

Restricted cash

     —         —         1,387        8,760        —        10,147  

Accounts receivable

     —         46,273        —         155,244        —        201,517  

Amount due from Group companies(3)

     —         —         3,936,743        1,331,782        (5,268,525     —   

Other current assets

     67,487        30,463        284,435        369,126        (20,889     730,622  

Long-term deposits

     1,774,975        —         2,000,000        150,000        —        3,924,975  

Long-term restricted cash

     85,199        —         2,567,100        —         —        2,652,299  

Investment in subsidiaries and the VIEs(2)

     14,159,352        13,417,132        3,970,536        —         (31,547,020     —   

Long-term investments

     104,335        300,000        86,736        295,840        —        786,911  

Other non-current assets

     —         4,201        712,122        314,123        —        1,030,446  
  

 

 

    

 

 

    

 

 

    

 

 

    

 

 

   

 

 

 

Total assets

     18,172,837        13,872,892        15,771,046        5,247,668        (36,836,434     16,228,009  
  

 

 

    

 

 

    

 

 

    

 

 

    

 

 

   

 

 

 

Accounts payable

     —         34,041        61,337        521,303        —        616,681  

Deferred revenue

     —         14,258        —         428,547        —        442,805  

Amount due to Group companies(3)

     3,890,817        1,377,708        —         —         (5,268,525     —   

Other current liabilities

     265,081        50,975        360,657        355,821        —        1,032,534  

Long-term borrowings

     1,938,385        —         —         —         —        1,938,385  

Other non-current liabilities

     48,458        100,897        32,179        29,280        —        210,814  
  

 

 

    

 

 

    

 

 

    

 

 

    

 

 

   

 

 

 

Total Liabilities

     6,142,741        1,577,879        454,173        1,334,951        (5,268,525     4,241,219  

Total shareholders’ equity

     12,030,096        12,295,013        15,316,873        3,912,717        (31,567,909     11,986,790  
  

 

 

    

 

 

    

 

 

    

 

 

    

 

 

   

 

 

 

Total liabilities and shareholders’ equity

     18,172,837        13,872,892        15,771,046        5,247,668        (36,836,434     16,228,009  
  

 

 

    

 

 

    

 

 

    

 

 

    

 

 

   

 

 

 

 

10


Table of Contents
     As of December 31, 2022  
     Hello Group,
Inc.
     Other
Subsidiaries
     Primary
Beneficiaries
of VIEs
    VIEs and
Their
Consolidated
Subsidiaries
     Eliminating
Adjustments
    Consolidated
Totals
 
                                         
     (in RMB thousands)        

Cash and cash equivalents

     578,935        136,570        2,194,376       2,108,248        —        5,018,129  

Short-term deposits

     —         —         4,450,000       850,000        —        5,300,000  

Restricted cash

     —         —         —        97,706        —        97,706  

Short-term investment

     —         —         300,240       —         —        300,240  

Accounts receivable

     —         34,011        —        154,700        —        188,711  

Amount due from Group companies(3)

     686,429        —         236,695       631,607        (1,554,731     —   

Other current assets

     20,683        11,396        406,869       401,702        (20,889     819,761  

Long-term deposits

     —         —         2,600,000       —         —        2,600,000  

Investment in subsidiaries and VIEs(2)

     11,794,110        11,430,678        3,522,496       —         (26,747,284     —   

Long-term investments

     143,540        300,000        70,261       380,187        —        893,988  

Other non-current assets

     82,766        16        236,428       291,842        —        611,052  
  

 

 

    

 

 

    

 

 

   

 

 

    

 

 

   

 

 

 

Total assets

     13,306,463        11,912,671        14,017,365       4,915,992        (28,322,904     15,829,587  
  

 

 

    

 

 

    

 

 

   

 

 

    

 

 

   

 

 

 

Accounts payable

     —         25,010        82,970       509,042        —        617,022  

Deferred revenue

     —         15,711        (12     469,076        —        484,775  

Amount due to Group companies(3)

     —         1,554,731        —        —         (1,554,731     —   

Other current liabilities

     2,699,230        57,449        427,978       451,793        —        3,636,450  

Non-current liabilities

     22,644        94,449        9,550       34,059        —        160,702  
  

 

 

    

 

 

    

 

 

   

 

 

    

 

 

   

 

 

 

Total Liabilities

     2,721,874        1,747,350        520,486       1,463,970        (1,554,731     4,898,949  

Total shareholders’ equity

     10,584,589        10,165,321        13,496,879       3,452,022        (26,768,173     10,930,638  
  

 

 

    

 

 

    

 

 

   

 

 

    

 

 

   

 

 

 

Total liabilities and shareholders’ equity

     13,306,463        11,912,671        14,017,365       4,915,992        (28,322,904     15,829,587  
  

 

 

    

 

 

    

 

 

   

 

 

    

 

 

   

 

 

 

Selected Condensed Consolidating Cash Flows Information

 

     For the Year Ended December 31, 2023  
     Hello Group,
Inc.
    Other
Subsidiaries
    Primary
Beneficiaries
of VIEs
    VIEs and
Their
Consolidated
Subsidiaries
    Eliminating
Adjustments
    Consolidated
Totals
 
                                      
     (in RMB thousands)        

Net cash provided by (used in) operating activities(4)

     4,812,146       (534,417     (3,079,557     1,078,989       —        2,277,161  
  

 

 

   

 

 

   

 

 

   

 

 

   

 

 

   

 

 

 

Loans to Hello Group companies

     —        —        (4,600,000     (697,402     5,297,402       —   

Cash received from repayment for loans to Hello Group companies

     145,442       —        —        —        (145,442     —   

Cash dividends received from subsidiaries

     —        180,000       —        —        (180,000     —   

Cash received from sales of short-term investment

     —        —        308,550       —        —        308,550  

Purchase of short-term deposits

     (1,028,556     —        —        —        —        (1,028,556

Cash received on maturity of short-term deposits

     509,820       —        4,850,000          850,000        —        6,209,820  

Purchase of long-term deposits

     (1,810,025     —        (2,250,000     (150,000     —        (4,210,025

Cash received on maturity of long-term deposits

     —        —        1,700,000       —        —        1,700,000  

Other investing activities

     —        —        (592,796     26,076       —        (566,720
  

 

 

   

 

 

   

 

 

   

 

 

   

 

 

   

 

 

 

Net cash (used in) provided by investing activities

     (2,183,319        180,000        (584,246     28,674       4,971,960       2,413,069  
  

 

 

   

 

 

   

 

 

   

 

 

   

 

 

   

 

 

 

Borrowings under loan from Hello Group companies

     4,600,000       —        697,402       —        (5,297,402     —   

Repayment for borrowings from Hello Group companies

     —        (145,442     —        —        145,442       —   

Dividends payment to Hello Group Inc.

     —        —        (180,000     —        180,000       —   

Payment in relation to redemption of convertible bonds

     (2,679,942     —        —        —        —        (2,679,942

Proceeds from bank loan

     2,154,000       —        —        —        —        2,154,000  

Repurchase of ordinary share

     (212,195     —        —        —        —        (212,195

Dividends payment to Hello Group’s shareholders

     (958,052     —        —        —        —        (958,052

Other financing activities

     601       (4,319     —        —        —        (3,718
  

 

 

   

 

 

   

 

 

   

 

 

   

 

 

   

 

 

 

Net cash provided by (used in) financing activities

     2,904,412       (149,761     517,402       —        (4,971,960     (1,699,907
  

 

 

   

 

 

   

 

 

   

 

 

   

 

 

   

 

 

 

 

11


Table of Contents
     For the Year Ended December 31, 2022  
     Hello Group,
Inc.
    Other
Subsidiaries
    Primary
Beneficiaries
of VIEs
    VIEs and
Their
Consolidated
Subsidiaries
    Eliminating
Adjustments
    Consolidated
Totals
 
                                      
     (in RMB thousands)        

Net cash (used in) provided by operating activities(4)

     (61,675     (364,460     108,819       1,544,207       —        1,226,891  
  

 

 

   

 

 

   

 

 

   

 

 

   

 

 

   

 

 

 

Loans to Hello Group companies

     (6,636     —        —        (1,232,857     1,239,493       —   

Cash dividends received from subsidiaries

     3,075,912       3,600,000       —        —        (6,675,912     —   

Payment for short-term investments

     —        —        (300,000     —        —        (300,000

Purchase of short-term deposits

     —        —        (900,000     (800,000     —        (1,700,000

Cash received on maturity of short-term deposits

                 4,860,000       550,000             5,410,000  

Purchase of long-term deposits

                 (2,750,000                 (2,750,000

Cash received on maturity of long-term deposits

                 500,000       700,000             1,200,000  

Other investing activities

                 (146,083     1,928             (144,155
  

 

 

   

 

 

   

 

 

   

 

 

   

 

 

   

 

 

 

Net cash provided by (used in) investing activities

     3,069,276       3,600,000       1,263,917       (780,929     (5,436,419     1,715,845  
  

 

 

   

 

 

   

 

 

   

 

 

   

 

 

   

 

 

 

Borrowings under loan from Hello Group companies

           6,636       1,232,857             (1,239,493      

Dividends payment to Hello Group Inc.

           (3,075,912     (3,600,000           6,675,912        

Payment for redemption of convertible bonds

     (2,136,987                             (2,136,987

Repurchase of ordinary shares

     (392,374                             (392,374

Dividends payment to Hello Group’s shareholders

     (840,997                             (840,997

Other financing activities

     (21,258     (40,943                       (62,201
  

 

 

   

 

 

   

 

 

   

 

 

   

 

 

   

 

 

 

Net cash (used in) provided by financing activities

     (3,391,616     (3,110,219     (2,367,143           5,436,419       (3,432,559
  

 

 

   

 

 

   

 

 

   

 

 

   

 

 

   

 

 

 

 

     For the Year Ended December 31, 2021  
     Hello Group,
Inc.
    Other
Subsidiaries
    Primary
Beneficiaries
of VIEs
    VIEs and
Their
Consolidated
Subsidiaries
    Eliminating
Adjustments
    Consolidated
Totals
 
                                      
     (in RMB thousands)        

Net cash provided by (used in) operating activities(4)

     25,346       (600,005     2,283,830       (149,973     —        1,559,198  
  

 

 

   

 

 

   

 

 

   

 

 

   

 

 

   

 

 

 

Loans to Hello Group companies

     (820,897     —        (799,794     —        1,620,691       —   

Capital injection to subsidiaries

     —        (32,293     —        —        32,293       —   

Cash dividends received from subsidiaries

     1,153,506       1,300,000       —        —        (2,453,506     —   

Purchase of short-term deposits

     (516,688     —        (3,910,000     (550,000     —        (4,976,688

Cash received on maturity of short-term deposits

     2,263,070       —        6,800,000       604,500       —        9,667,570  

Purchase of long-term deposits

     —        —        (1,850,000     —        —        (1,850,000

Other investing activities

     (115,052     (302,336     (72,745     199,593       —        (290,540
  

 

 

   

 

 

   

 

 

   

 

 

   

 

 

   

 

 

 

Net cash provided by (used in) investing activities

     1,963,939       965,371       167,461       254,093       (800,522     2,550,342  
  

 

 

   

 

 

   

 

 

   

 

 

   

 

 

   

 

 

 

Borrowings under loan from Hello Group companies

     —        820,897       —        799,794       (1,620,691     —   

Capital injection from parent company

     —        —        32,293       —        (32,293     —   

Dividends payment to Hello Group Inc.

     —        (1,153,506     (1,300,000     —        2,453,506       —   

Repurchase of ordinary shares

     (862,865     —        —        —        —        (862,865

Dividends payment to Hello Group’s shareholders

     (852,743     —        —        —        —        (852,743

Other financing activities

     (12,181     (59,120     —        —        —        (71,301
  

 

 

   

 

 

   

 

 

   

 

 

   

 

 

   

 

 

 

Net cash (used in) provided by financing activities

     (1,727,789     (391,729     (1,267,707     799,794       800,522       (1,786,909
  

 

 

   

 

 

   

 

 

   

 

 

   

 

 

   

 

 

 

 

12


Table of Contents

Notes:

(1)

Represents the elimination of the intercompany service charge at the consolidation level.

(2)

Represents the elimination of the investment among Hello Group Inc., other subsidiaries, the primary beneficiaries and the VIEs and their subsidiaries.

(3)

Represents the elimination of intercompany balances among Hello Group Inc., other subsidiaries, the primary beneficiaries and the VIEs and their subsidiaries.

(4)

For the years ended December 31, 2021, 2022 and 2023, cash paid by the VIEs to the primary beneficiaries for license fee, technical service fees and non-technical service fees were RMB5,616.2 million, RMB4,369.7 million and RMB3,948.9 million (US$556.2 million), respectively. For the years ended December 31, 2021, 2022 and 2023, cash paid by the VIEs to the primary beneficiaries for other operation service fee were RMB64.5 million, RMB49.4 million and RMB7.8 million (US$1.1 million), respectively. For the years ended December 31, 2021, 2022 and 2023, cash paid by the primary beneficiaries to VIEs for other operation service fees were nil, nil and RMB0.2 million (US$0.03 million), respectively.

 

A.

[Reserved]

The following table presents the selected consolidated financial information of our company. The selected consolidated statements of comprehensive income data for the years ended December 31, 2021, 2022 and 2023 and the selected consolidated balance sheets data as of December 31, 2022 and 2023 have been derived from our audited consolidated financial statements included in this annual report beginning on page F-1.

The selected consolidated statements of comprehensive income data for the years ended December 31, 2019 and 2020 and the selected consolidated balance sheets data as of December 31, 2019, 2020 and 2021 have been derived from our audited consolidated financial statements not included in this annual report. Our audited consolidated financial statements are prepared and presented in accordance with U.S. GAAP. Our historical results do not necessarily indicate results expected for any future period. You should read the following selected financial data in conjunction with the consolidated financial statements and related notes and “Item 5. Operating and Financial Review and Prospects” included elsewhere in this annual report.

 

     Year Ended December 31,  
     2019
RMB
    2020
RMB
    2021
RMB
    2022
RMB
    2023
RMB
    2023
US$
 
                                      
     (in thousands, except share and share-related data)  

Selected Data of Consolidated Statements of Operations

            

Net Revenues(1)

     17,015,089       15,024,188       14,575,719       12,704,172       12,002,323       1,690,492  

Cost and expenses(2)

            

Cost of revenues

     (8,492,096     (7,976,781     (8,383,431     (7,421,419     (7,025,394     (989,506

Research and development expenses

     (1,095,031     (1,167,677     (1,131,781     (1,006,219     (884,590     (124,592

Sales and marketing expenses

     (2,690,824     (2,813,922     (2,604,309     (2,073,617     (1,414,949     (199,291

General and administrative expenses

     (1,527,282     (763,150     (624,700     (596,006     (502,479     (70,773

Impairment loss on goodwill and intangible assets

     —        —        (4,397,012     —        —        —   
  

 

 

   

 

 

   

 

 

   

 

 

   

 

 

   

 

 

 

Total cost and expenses

     (13,805,233     (12,721,530     (17,141,233     (11,097,261     (9,827,412     (1,384,162
  

 

 

   

 

 

   

 

 

   

 

 

   

 

 

   

 

 

 

Other operating income

     344,843       228,777       175,947       20,632       130,105       18,325  

Income (loss) from operations

     3,554,699       2,531,435       (2,389,567     1,627,543       2,305,016       324,655  

Interest income

     407,542       444,471       384,279       368,879       436,253       61,445  

Interest expense

     (78,611     (78,872     (73,776     (83,530     (62,223     (8,764

Other gain or loss, net

     (15,711     1,500       (16,000     118,325       (26,685     (3,759
  

 

 

   

 

 

   

 

 

   

 

 

   

 

 

   

 

 

 

Income (loss) before income tax and share of income on equity method investments

     3,867,919       2,898,534       (2,095,064     2,031,217       2,652,361       373,577  

Income tax expenses

     (883,801     (755,620     (822,556     (562,281     (630,023     (88,737
  

 

 

   

 

 

   

 

 

   

 

 

   

 

 

   

 

 

 

Income (loss) before share of income (loss) on equity method investments

     2,984,118       2,142,914       (2,917,620     1,468,936       2,022,338       284,840  

Share of (loss) income on equity method investments

     (23,350     (42,522     (8,084     11,073       (70,643     (9,950

Net income (loss)

     2,960,768       2,100,392       (2,925,704     1,480,009       1,951,695       274,890  

Less: net loss attributable to non-controlling interest

     (10,122     (3,092     (11,996     (4,274     (5,886     (829
  

 

 

   

 

 

   

 

 

   

 

 

   

 

 

   

 

 

 

Net income (loss) attributable to Hello Group Inc.

     2,970,890       2,103,484       (2,913,708     1,484,283       1,957,581       275,719  
  

 

 

   

 

 

   

 

 

   

 

 

   

 

 

   

 

 

 

 

13


Table of Contents
     Year Ended December 31,  
     2019
RMB
     2020
RMB
     2021
RMB
    2022
RMB
     2023
RMB
     2023
US$
 
                                          
     (in thousands, except share and share-related data)  

Net income attributable to ordinary shareholders

     2,970,890        2,103,484        (2,913,708     1,484,283        1,957,581        275,719  
  

 

 

    

 

 

    

 

 

   

 

 

    

 

 

    

 

 

 

Net income (loss) per share attributable to ordinary shareholders

                

Basic

     7.15        5.05        (7.20     3.80        5.18        0.73  

Diluted

     6.76        4.83        (7.20     3.65        4.92        0.69  

Weighted average shares used in computing net income per ordinary share

                

Basic

     415,316,627        416,914,898        404,701,910       390,176,367        377,639,399        377,639,399  

Diluted

     451,206,091        452,081,642        404,701,910       423,810,279        401,833,328        401,833,328  

 

(1)

Components of our net revenues are presented in the following table:

 

     Year Ended December 31,  
     2019
RMB
     2020
RMB
     2021
RMB
     2022
RMB
     2023
RMB
     2023
US$
 
                                           
     (in thousands)  

Live video service

     12,448,131        9,637,579        8,378,945        6,510,460        6,072,871        855,346  

Value-added service

     4,105,963        5,112,182        5,971,792        6,007,018        5,752,571        810,233  

Mobile marketing

     331,822        198,197        159,010        124,956        133,677        18,828  

Mobile games

     92,451        39,564        47,712        55,732        19,610        2,762  

Other services

     36,722        36,666        18,260        6,006        23,594        3,323  
  

 

 

    

 

 

    

 

 

    

 

 

    

 

 

    

 

 

 

Total

     17,015,089        15,024,188        14,575,719        12,704,172        12,002,323        1,690,492  
  

 

 

    

 

 

    

 

 

    

 

 

    

 

 

    

 

 

 

 

(2)

Share-based compensation expenses were allocated in cost and expenses as follows:

 

     Year Ended December 31,  
     2019
RMB
     2020
RMB
     2021
RMB
     2022
RMB
     2023
RMB
     2023
US$
 
                                           
     (in thousands)  

Cost of revenues

     23,972        18,449        17,941        14,195        6,307        888  

Research and development expenses

     175,053        175,870        139,571        88,797        64,561        9,093  

Sales and marketing expenses

     196,311        158,902        70,821        38,432        29,066        4,094  

General and administrative expenses

     1,012,896        325,465        247,438        260,060        167,167        23,545  
  

 

 

    

 

 

    

 

 

    

 

 

    

 

 

    

 

 

 

Total

     1,408,232        678,686        475,771        401,484        267,101        37,620  
  

 

 

    

 

 

    

 

 

    

 

 

    

 

 

    

 

 

 

 

14


Table of Contents

The following table presents our selected consolidated balance sheet data as of December 31, 2019, 2020, 2021, 2022 and 2023.

 

     As of December 31,  
     2019
RMB
     2020
RMB
     2021
RMB
     2022
RMB
     2023
RMB
     2023
US$
 
                                           
     (in thousands)  

Selected Consolidated Balance Sheet Data:

                 

Cash and cash equivalents

     2,612,743        3,363,942        5,570,563        5,018,129        5,620,466        791,626  

Total assets

     22,483,681        23,220,556        18,111,238        15,829,587        16,228,009        2,285,669  

Total liabilities

     8,764,899        8,385,227        7,525,641        4,898,949        4,241,219        597,365  

Total equity

     13,718,782        14,835,329        10,585,597        10,930,638        11,986,790        1,688,304  

 

B.

Capitalization and Indebtedness

Not applicable.

 

C.

Reasons for the Offer and Use of Proceeds

Not applicable.

 

D.

Risk Factors

Summary of Risk Factors

An investment in our ADSs or Class A ordinary shares involves significant risks. Below is a summary of material risks we face, organized under relevant headings. These risks are discussed more fully in Item 3. Key Information—D. Risk Factors.

Risks Related to Our Business and Industry

 

   

If we fail to retain our existing users, further grow our user base, or if user engagement on our platform declines, our business and operating results may be materially and adversely affected;

 

   

We cannot guarantee that the monetization strategies we have adopted will be successfully implemented or generate sustainable revenues and profits;

 

   

We operate in a highly dynamic market, which makes it difficult to evaluate our future prospects;

 

   

We currently generate a majority of our revenues from our live video service. We may not be able to continue to grow or continue to achieve profitability from such service;

 

   

We may not be able to successfully maintain and increase the number of paying users for the various services we offer on our platform;

 

   

Our business is dependent on the strength of our brands and market perception of our brand;

 

   

A severe or prolonged downturn in the Chinese or global economy could materially and adversely affect our business, financial condition and results of operations;

 

   

Our business is subject to complex and evolving Chinese and international laws and regulations regarding cybersecurity, information security, privacy and data protection. Many of these laws and regulations are subject to change and uncertain interpretation, and any failure or perceived failure to comply with these laws and regulations could result in claims, changes to our business practices, negative publicity, legal proceedings, increased cost of operations, or declines in user base or engagement, or otherwise harm our business; and

 

   

Content posted or displayed on our social networking platform, including the live video shows hosted by us or our users, has been and may again be found objectionable by mainland China regulatory authorities and may subject us to penalties and other serious consequences.

 

15


Table of Contents

Risks Related to Our Corporate Structure

 

   

We are a Cayman Islands holding company with no equity ownership in the VIEs and we conduct our operations in mainland China through our mainland China subsidiaries and the VIEs. If the mainland China government finds that the agreements that establish the structure for operating certain of our operations in mainland China do not comply with mainland China regulations relating to the relevant industries, or if these regulations or the interpretation of existing regulations change in the future, we could be subject to severe penalties or be forced to relinquish our interests in those operations. Our holding company, the VIEs, and investors of our company face uncertainty about potential future actions by the mainland China government that could affect the enforceability of the contractual arrangements with the VIEs and, consequently, significantly affect the financial performance of the VIEs and our company as a group. See “Item 3. Key Information—D. Risk Factors—Risks Related to Our Corporate Structure—If the mainland China government finds that the agreements that establish the structure for operating certain of our operations in mainland China do not comply with mainland China regulations relating to the relevant industries, or if these regulations or the interpretation of existing regulations change in the future, we could be subject to severe penalties or be forced to relinquish our interests in those operations;”

 

   

We rely on contractual arrangements with the VIEs and their respective shareholders for our operations in mainland China, which may not be as effective in providing operational control as direct ownership. See “Item 3. Key Information—D. Risk Factors—Risks Related to Our Corporate Structure—We rely on contractual arrangements with the VIEs and their respective shareholders for our operations in mainland China, which may not be as effective in providing operational control as direct ownership;” and

 

   

We may lose the ability to use and enjoy assets held by the VIEs that are important to the operation of our business if the VIEs declare bankruptcy or become subject to a dissolution or liquidation proceeding. See “Item 3. Key Information—D. Risk Factors—Risks Related to Our Corporate Structure—We may lose the ability to use and enjoy assets held by the VIEs that are important to the operation of the business if the VIEs declare bankruptcy or become subject to a dissolution or liquidation proceeding.”

Risks Related to Doing Business in mainland China

 

   

The PCAOB had historically been unable to inspect our auditor in relation to their audit work performed for our financial statements and the inability of the PCAOB to conduct inspections of our auditor in the past has deprived our investors with the benefits of such inspections. See “Item 3. Key Information—D. Risk Factors—Risks Related to Doing Business in Mainland China—The PCAOB had historically been unable to inspect our auditor in relation to their audit work performed for our financial statements and the inability of the PCAOB to conduct inspections of our auditor in the past has deprived our investors with the benefits of such inspections;”

 

   

Our ADSs may be prohibited from trading in the United States under the HFCAA in the future if the PCAOB is unable to inspect or investigate completely auditors located in mainland China. The delisting of the ADSs, or the threat of their being delisted, may materially and adversely affect the value of your investment. See “Item 3. Key Information—D. Risk Factors—Risks Related to Doing Business in Mainland China—Our ADSs may be prohibited from trading in the United States under the HFCAA in the future if the PCAOB is unable to inspect or investigate completely auditors located in mainland China. The delisting of the ADSs, or the threat of their being delisted, may materially and adversely affect the value of your investment;”

 

   

The mainland China government’s significant oversight and discretion over our business operations could result in a material adverse change in our operations and the value of our ADSs. The Chinese government may intervene or influence our operations at any time, or may exert more control over offerings conducted overseas and/or foreign investment in China-based issuers, which could result in a material change in our operations and/or the value of our securities. See “Item 3. Key Information—D. Risk Factors—Risks Related to Doing Business in Mainland China—The mainland China government’s significant oversight and discretion over our business operations could result in a material adverse change in our operations and the value of our ADSs;”

 

16


Table of Contents
   

Uncertainties in the interpretation and enforcement of mainland China laws and regulations could limit the legal protections available to you and us. Rules and regulations in China can change quickly with little advance notice. See “Item 3. Key Information—D. Risk Factors—Risks Related to Doing Business in Mainland China—Uncertainties in the interpretation and enforcement of mainland China laws and regulations could limit the legal protections available to you and us;”

 

   

We face uncertainties with respect to the implementation of the PRC Foreign Investment Law and how it may impact the viability of our current corporate structure, corporate governance and business operations. See “Item 3. Key Information—D. Risk Factors—Risks Related to Doing Business in Mainland China—We face uncertainties with respect to the implementation of the PRC Foreign Investment Law and how it may impact the viability of our current corporate structure, corporate governance and business operations;”

 

   

Mainland China’s M&A Rules and certain other mainland China regulations establish complex procedures for some acquisitions of Chinese companies by foreign investors, which could make it more difficult for us to pursue growth through acquisitions in mainland China. See “Item 3. Key Information—D. Risk Factors—Risks Related to Doing Business in Mainland China—Mainland China’s M&A Rules and certain other mainland China regulations establish complex procedures for some acquisitions of Chinese companies by foreign investors, which could make it more difficult for us to pursue growth through acquisitions in mainland China;” and

 

   

The approval of or filing with the CSRC or other mainland China government authorities may be required in connection with our offshore offerings under mainland China law, and, if required, we cannot predict whether or for how long we will be able to obtain such approval. Any actions by the Chinese government to exert more oversight and control over offerings that are conducted overseas and/or foreign investment in China-based issuers could significantly limit or completely hinder our ability to offer or continue to offer securities to investors and cause the value of such securities to significantly decline or be worthless. See “Item 3. Key Information—D. Risk Factors—Risks Related to Doing Business in Mainland China—The approval of or filing with the CSRC or other mainland China government authorities may be required in connection with our offshore offerings under mainland China law, and, if required, we cannot predict whether or for how long we will be able to obtain such approval.”

Risks Related to our ADSs

 

   

The trading price of our ADSs is likely to be volatile, which could result in substantial losses to investors;

 

   

We believe that we were a passive foreign investment company, or PFIC, for U.S. federal income tax purposes for the taxable year ended December 31, 2023, which could result in significant adverse U.S. federal income tax consequences to U.S. Holders of our ADSs or ordinary shares;

 

   

If we are deemed to be an investment company under the Investment Company Act of 1940, applicable restrictions could have a material adverse effect on our business and the price of our ADSs and Class A ordinary shares;

 

   

If securities or industry analysts do not publish research or reports about our business, or if they adversely change their recommendations regarding our ADSs, the market price for our ADSs and trading volume could decline; and

 

   

Substantial future sales or the expectation of substantial sales of our ADSs in the public market could cause the price of our ADSs to decline.

Risks Related to Our Business and Industry

If we fail to retain our existing users, further grow our user base, or if user engagement on our platform declines, our business and operating results may be materially and adversely affected.

The size of our user base and the level of our user engagement are critical to our success. The user base of our Momo and Tantan apps have decreased in the past. There is no guarantee that our user base will grow at a desirable rate or at all in the future. Growing our user base and increasing the overall level of user engagement on our social networking platform and in particular our live video service, which currently contributes a majority of our revenues, are critical to our business. If our user growth rate remains negative, our success will become increasingly dependent on our ability to retain existing users and enhance user engagement on our platform. If our Momo and Tantan mobile applications are no longer one of the social networking tools that people frequently use, or if people do not perceive our services to be interesting or useful, we may not be able to attract users or increase the frequency or degree of their engagement. A number of user-oriented instant communication products that achieved early popularity have since seen the size of their user base or level of user engagement decline, in some cases precipitously. There is no guarantee that we will not experience a similar erosion of our user base or user engagement level in the future. A number of factors could negatively affect user retention, growth and engagement, including if:

 

17


Table of Contents
   

we are unable to attract new users to our platform or retain existing ones;

 

   

we fail to introduce new and improved services, or if we introduce services that are not favorably received by users;

 

   

we are unable to combat spam on or inappropriate or abusive use of our platform, which may lead to negative public perception of us and our brand;

 

   

technical or other problems prevent us from delivering our services in a rapid and reliable manner or otherwise adversely affect the user experience;

 

   

we suffer from negative publicity, fail to maintain our brand or if our reputation is damaged;

 

   

we fail to address user concerns related to privacy and communication, safety, security or other factors;

 

   

there are adverse changes in our services that are mandated by, or that we elect to make to address, legislation, regulations or government policies; and

 

   

the growth of the number of smartphone users in mainland China stalls.

If we are unable to grow our user base or enhance user engagement, our platform will become less attractive to our users, customers and platform partners, which would have a material and adverse impact on our business and operating results.

We cannot guarantee that the monetization strategies we have adopted will be successfully implemented or generate sustainable revenues and profits.

As the online social networking industry in mainland China is relatively young, prevailing monetization models similar to ours have yet to be proven to be sustainable, and it may be more difficult to predict user and customer behaviors and demands compared to other established industries. Our monetization model has been evolving. We began to generate revenues in the second half of 2013 primarily through membership subscriptions and also game publishing and other services, but we continue to explore and implement new monetization models. While membership subscriptions contributed a majority of our revenues prior to 2016, live video service, which we launched in September 2015 and adopted a virtual items-based revenue model, has replaced membership subscription as our major source of revenues in after 2016. The services that we currently provide, including live video service, value-added service (comprising membership subscriptions and virtual gift service), mobile marketing services, mobile games, and other services, contributed approximately 50.6%, 47.9%, 1.1%, 0.2% and 0.2%, respectively, of our net revenues in 2023. Apart from live video services, from time to time we have launched new services on our platform, explored new monetization models and broadened our revenue sources, and we expect to continue to do so. For example, in the fourth quarter of 2016, we launched a virtual gift service which allows our users to purchase and send virtual gifts to other users outside of live video service. In 2018, we co-produced a TV variety show. In 2018, Tantan launched membership subscriptions and some other premium features on a pay-per-use basis. In 2019, Tantan introduced Quick Chat, which has services based on both the subscription model and the pay-per-use model. In 2020, Tantan launched its live video services with a virtual item-based revenue model. Tantan is also experimenting other monetization models in order to improve its revenues and profits. In 2021, Tantan launched a virtual gift-based Chatroom experience as part of its value-added service. However, there is no assurance that any of these and other new monetization models would be profitable or sustainable. If our strategic initiatives do not enhance our ability to monetize our existing services or enable us to develop new approaches to monetization, we may not be able to maintain or increase our revenues and profits or recover any associated costs.

 

18


Table of Contents

We may in the future introduce new services to further diversify our revenue streams, including services with which we have little or no prior development or operating experience. If these new or enhanced services fail to engage users, customers or platform partners, we may fail to attract or retain users or to generate sufficient revenues to justify our investments, and our business and operating results may suffer as a result.

We operate in a highly dynamic market, which makes it difficult to evaluate our future prospects.

The market for social networking platforms is relatively new, highly dynamic and may not develop as expected. Our users, customers and platform partners may not fully understand the value of our services, and potential new users, customers and platform partners may have difficulty distinguishing our services from those of our competitors. Convincing potential users, customers and platform partners of the value of our services is critical to the growth of our user base and the success of our business.

We launched our Momo mobile application in August 2011 and acquired our Tantan mobile application in May 2018. The evolving monetization strategies make it difficult to assess our future prospects or forecast our future results. You should consider our business and prospects in light of the risks and challenges we encounter or may encounter in this developing and rapidly evolving market. These risks and challenges include our ability to, among other things:

 

   

expand our paying user base for the various services offered by our platforms, including live video service, value-added service, mobile games and others;

 

   

develop and deploy diversified and distinguishable products, features and services for our users, customers and platform partners;

 

   

convince customers of the benefits of our marketing services compared to alternative forms of marketing, and continue to increase the efficiency of our mobile marketing solutions and expand our network of marketers;

 

   

develop or implement strategic initiatives to monetize our platforms;

 

   

develop beneficial relationship with key strategic partners, talented broadcasters and talent agencies for our live video service;

 

   

develop a reliable, scalable, secure, high-performance technology infrastructure that can efficiently handle increased usage;

 

   

successfully compete with other companies, some of which have substantially greater resources and market power than us, that are currently in, or may in the future enter, our industry, or duplicate the features of our services;

 

   

attract, retain and motivate talented employees; and

 

   

defend ourselves against litigation, regulatory, intellectual property, privacy or other claims.

If we fail to educate potential users, customers and platform partners about the value of our products and services, if the market for our platforms does not develop as we expect or if we fail to address the needs of this dynamic market, our business will be harmed. Failure to adequately address these or other risks and challenges could harm our business and cause our operating results to suffer.

 

19


Table of Contents

We currently generate a majority of our revenues from our live video service. We may not be able to continue to grow or continue to achieve profitability from such service.

In September 2015, Momo launched our live video service with a virtual items-based revenue model, whereby users can enjoy live performances and interact with the broadcasters for free, and have the option of purchasing in-show virtual items. In 2020, Tantan launched its live video services and contributed to our live video service revenue. While we had initial success with this service, which contributed RMB12,448.1 million and RMB9,637.6 million to, or 73.2% and 64.1% of, our net revenues in 2019 and 2020, respectively, this contribution dropped to RMB8,378.9 million, RMB6,510.5 million and RMB6,072.9 million (US$855.3 million) in 2021, 2022 and 2023, respectively, or 57.5%, 51.2% and 50.6% of our net revenues, respectively. While we plan to continue to invest significantly in expanding our live video service, we may not be able to continue to achieve our historical levels of profitability based on the virtual items-based revenue model. In addition, popular broadcasters or talent agencies may cease to use our service and we may be unable to attract new talents that can attract users or cause such users to increase the amount of time spent on our platform or the amount of money spent on in-show virtual items.

Although we believe we have a large and diversified pool of talented broadcasters, talent agencies as well as paying users and have entered into multi-year exclusivity agreements with popular broadcasters and talent agencies, if a large number of our broadcasters, particularly popular broadcasters, were to leave our platform for competing platforms at the same time, if we are unable to negotiate acceptable business terms with popular broadcasters or talent agencies, or if a large number of our users decided to use live video services provided by our competitors, we might not be able to expand the user base of our live video service and achieve or maintain the level of revenues and profitability as we currently anticipate. Broadcasters provide live video service on our platform as an individual or as a member of a talent agency. The talent agencies recruit, train and retain the broadcasters. We are committed to provide strong support and resources to broadcasters and talent agencies to offer high-quality content. We are also committed to closely cooperate and develop long-term relationship with broadcasters and talent agencies. Under our current arrangements with our broadcasters and talent agencies, we share with them a portion of the revenues we derive from the sales of in-show virtual items in our live video service. Payments of revenue sharing to broadcasters and talent agencies for our live video service constitute a major portion of our cost of revenues. If we are required to share a larger portion of our revenues with the broadcasters and talent agencies for competition purpose, our results of operations may be adversely impacted.

We may not be able to successfully maintain and increase the number of paying users for the various services we offer on our platform.

Our future growth depends on our ability to convert our users into paying users of our services, including live video service, value-added service, mobile games and other services, and our ability to retain our existing paying users. However, we cannot assure you that we will be successful in any of the foregoing initiatives, nor can we assure you that we will be able to successfully compete with current and new competitors on attracting paying users. Our efforts to provide greater incentives for our users to pay for our various services may not continue to succeed. Our paying users may discontinue their spending on our services because they may no longer serve our paying users’ needs, or simply because the interests and preferences of these users shift. If we cannot successfully maintain or increase the number of our paying users, our business, results of operations and prospects will be adversely affected.

Our business is dependent on the strength of our brands and market perception of our brand.

In mainland China, we market our services primarily under the brands “陌陌” or “Momo” and “探探” or “Tantan.” Our business and financial performance are highly dependent on the strength and the market perception of our brands and services. A well-recognized brand is critical to increasing our user base and, in turn, facilitating our efforts to monetize our services and enhancing our attractiveness to customers. From time to time, we conduct marketing activities across various media to enhance our brands and to guide public perception of our brands and services. In order to create and maintain brand awareness and brand loyalty, to influence public perception and to retain existing and attract new mobile users, customers and platform partners, we may need to substantially increase our marketing expenditures. We cannot assure you, however, that these activities will be successful or that we will be able to achieve the brand promotion effect we expect.

In addition, the general public may not understand the value of our platform, and there may be a misperception that Momo is used solely as a tool to randomly meet or date strangers. Convincing potential new users, customers and platform partners of the value of our services is critical to increasing the number of our users, customers and platform partners and to the success of our business.

 

20


Table of Contents

Our business is subject to complex and evolving Chinese and international laws and regulations regarding cybersecurity, information security, privacy and data protection. Many of these laws and regulations are subject to change and uncertain interpretation, and any failure or perceived failure to comply with these laws and regulations could result in claims, changes to our business practices, negative publicity, legal proceedings, increased cost of operations, or declines in user base or engagement, or otherwise harm our business.

Our business generates and processes a large quantity of data. We face risks inherent in handling and protecting large volume of data. In particular, we face a number of challenges relating to data from transactions and other activities on our platforms, including:

 

   

protecting the data in and hosted on our system, including against attacks on our system by outside parties or fraudulent behavior or improper use by our employees;

 

   

addressing concerns related to privacy and sharing, safety, security and other factors; and

 

   

complying with applicable laws, rules and regulations relating to the collection, use, storage, transfer, disclosure and security of personal information, including any requests from regulatory and government authorities relating to these data.

In general, we expect that data security and data protection compliance will receive greater attention and focus from regulators, both in China and globally, as well as attract continued or greater public scrutiny and attention going forward, which could increase our compliance costs and subject us to heightened risks and challenges associated with data security and protection. If we are unable to manage these risks, we could receive negative publicity and/or become subject to penalties, including fines, suspension of business and revocation of required licenses, and our reputation and results of operations could be materially and adversely affected.

The mainland China regulatory and enforcement regime with regard to data security and data protection is evolving and may be subject to different interpretations or rapid changes. Moreover, different mainland China regulatory bodies, including the Standing Committee of the National People’s Congress, the Ministry of Industry and Information Technology, or the MIIT, the CAC, the Ministry of Public Security, and the State Administration for Market Regulation, or the SAMR, have enforced data privacy and protections laws and regulations with varying standards and applications. For certain recent mainland China regulatory activities in this area, see “Item 4. Information on the Company—B. Business Overview—Regulations—Regulations Relating to Information Security” and “Item 4. Information on the Company—B. Business Overview—Regulations—Regulations Relating to Privacy Protection.”

Many of the data-related legislations are relatively new and certain concepts thereunder remain subject to interpretation by the regulators. If any data that we possess belongs to data categories that are subject to heightened scrutiny, we may be required to adopt stricter measures for protection and management of such data. For example, in December 2021, the CAC, together with other authorities, jointly promulgated the Cybersecurity Review Measures, which became effective on February 15, 2022 and replaces its predecessor regulation. Pursuant to the Cybersecurity Review Measures, critical information infrastructure operators that procure internet products and services, and operators of network platforms conducting data processing activities must be subject to the cybersecurity review if their activities affect or may affect national security. The Cybersecurity Review Measures further stipulates that network platform operators that hold personal information of over one million users shall apply with the Cybersecurity Review Office for a cybersecurity review before any initial public offering at a foreign stock exchange. Given that the Cybersecurity Review Measures were recently promulgated, there are substantial uncertainties as to its interpretation, application, and enforcement. On November 14, 2021, the CAC published a draft of the Administrative Regulations for Internet Data Security, or the Draft Data Security Regulations, for public comments. The Draft Data Security Regulations provides that data processors conducting the following activities must apply for cybersecurity review: (i) merger, reorganization, or division of internet platform operators that have acquired a large number of data resources related to national security, economic development, or public interests, which affects or may affect national security; (ii) a foreign listing by a data processor processing personal information of over one million users; (iii) a listing in Hong Kong which affects or may affect national security; or (iv) other data processing activities that affect or may affect national security. There have been no further clarifications from the authorities as of the date of this annual report as to the standards for determining such activities that “affects or may affect national security.” The period for which the CAC solicited comments on this draft ended on December 13, 2021, but there is no timetable as to when the draft regulations will be enacted. As such, substantial uncertainties exist with respect to the enactment timetable, final content, interpretation, and implementation of the draft regulations, including the standards for determining activities that “affects or may affect national security.” As the Draft Data Security Regulations has not been adopted and it remains unclear whether the formal version adopted in the future will have any further material changes, it is uncertain how the draft regulations will be enacted, interpreted or implemented and how they will affect us. In addition, the Cybersecurity Review Measures and the Draft Data Security Regulations remain unclear on whether the requirements will be applicable to companies that are already listed in the United States, such as us, if we were to pursue another listing outside of the mainland China. We cannot predict the impact of the Cybersecurity Review Measures and the Draft Data Security Regulations, if any, at this stage, and we will closely monitor and assess any development in the rule-making process. If the Cybersecurity Review Measures and the enacted version of the Draft Data Security Regulations mandate clearance of cybersecurity review and other specific actions to be taken by issuers like us, we face uncertainties as to whether these additional procedures can be completed by us timely, or at all, which may delay or disallow our future listings (should we decide to pursue them). If we are not able to comply with the cybersecurity and data privacy requirements in a timely manner, or at all, we may be subject to government enforcement actions and investigations, fines, penalties, suspension of our non-compliant operations, or removal of our apps from the relevant application stores, among other sanctions, which could materially and adversely affect our business and results of operations. As of the date of this annual report, we have not been involved in any formal investigations on cybersecurity review made by the CAC on such basis.

 

21


Table of Contents

We are constantly evaluating the potential impact of the PRC Cyber Security Law, the Data Security Law and other laws, regulations and policies relating to cybersecurity, privacy, data protection and information security on our current business practices. All these laws and regulations may result in additional expenses and obligations to us and any noncompliance with these laws and regulations may subject us to negative publicity, which could harm our reputation and negatively affect the trading price of the ADSs. We expect that these areas will receive greater public scrutiny and attention from regulators and more frequent and rigid investigation or review by regulators, which may increase our compliance costs and subject us to heightened risks and challenges. We place a strong emphasis on data security. To achieve the objective, we have established a data privacy and cybersecurity team to assist the management with respect to privacy and data usage matters, including to oversee compliance with the applicable privacy laws and regulations, periodic assessment of data privacy ethics as well as any related policies with respect to risk assessment and risk management, among other things. We have adopted a series of internal policies on data collection, processing and usage. We conduct regular self-inspections with regard to data privacy and cybersecurity to ensure compliance with applicable laws and regulations. We believe that we are currently in compliance with applicable laws, regulations and policies overseen by the CAC relating to cybersecurity, privacy, data protection and information security.

In general, compliance with the existing mainland China laws and regulations, as well as additional laws and regulations that mainland China regulatory bodies may enact in the future, related to data security and personal information protection, may be costly and result in additional expenses to us, and subject us to negative publicity, which could harm our reputation and business operations. There are also uncertainties with respect to how such laws and regulations will be implemented and interpreted in practice.

Our business may be subject to laws and regulations regarding cybersecurity, information security, privacy and data protection in jurisdictions other than China. Any failure or perceived failure to comply with these laws and regulations could have a material and adverse impact on our business, financial condition and results of operations.

We face risks inherent in handling and protecting data and are subject to various regulatory requirements relating to the security and privacy of data. See “—Our business is subject to complex and evolving mainland China laws and regulations regarding cybersecurity, information security, privacy and data protection. Many of these laws and regulations are subject to change and uncertain interpretation, and any failure or perceived failure to comply with these laws and regulations could result in claims, changes to our business practices, negative publicity, legal proceedings, increased cost of operations, or declines in user base or engagement, or otherwise harm our business” for details. We may also be subject to overseas cybersecurity, information security, privacy and data protection laws and regulations. Our practices may become inconsistent with new laws or regulations concerning data protection, or the interpretation and application of existing consumer and data protection laws or regulations, which is often uncertain and in flux. If so, in addition to the possibility of fines, this could result in an order requiring that we change our practices, which could have an adverse effect on our business and operating results. For example, the European Union General Data Protection Regulation, or the GDPR, which came into effect on May 25, 2018, includes operational requirements for companies that receive or process personal data of residents of the European Economic Area. The GDPR establishes new requirements applicable to the processing of personal data, affords new data protection rights to individuals and imposes penalties for serious data breaches. Individuals also have a right to compensation under the GDPR for financial or non-financial losses. Although we do not conduct any business in the European Economic Area, in the event that residents of the European Economic Area access our platform and input protected information, we may become subject to provisions of the GDPR. Additionally, California enacted legislation that has been dubbed the first “GDPR-like” law in the U.S. Known as the California Consumer Privacy Act, or CCPA, it creates new individual privacy rights for consumers (as that word is broadly defined in the law) and places increased privacy and security obligations on entities handling personal data of consumers or households. The CCPA, which went into effect on January 1, 2020, requires covered companies to provide new disclosures to California consumers, and provides such consumers new ways to opt-out of certain sales of personal information. The CCPA provides for civil penalties for violations, as well as a private right of action for data breaches that we expect to increase data breach litigation. With some other conditions, the CCPA requires companies “doing business in California” to follow the CCPA. However, the phrase “doing business in California” is not defined in the CCPA. With reference to the California tax code, the phrase “doing business in California” is described as “actively engaging in any transaction for the purpose of financial or pecuniary gain or profit.” We are currently not actively doing business in California, and thus, there is still uncertainty regarding whether the CCPA will apply to us. If further interpretations or court decisions render us “doing business in California,” the CCPA will apply to us and it may increase our compliance costs and potential liability. Some observers have noted that the CCPA could mark the beginning of a trend toward more stringent privacy legislation in the U.S., which could increase our potential liability and adversely affect our business.

 

22


Table of Contents

Intensified government regulations, rules or guidelines of the internet industry in mainland China could restrict our ability to maintain or increase the level of user traffic to, and user willingness to spend on, our platform as well as our ability to tap into other market opportunities, and negatively impact our businesses, results of operations, or financial condition.

The mainland China government has promulgated, in recent years, intensified regulations, rules, or guidelines on various aspects of the internet industry in mainland China. For example, in August 2018, the National Office of Anti-Pornography and Illegal Publication, the MIIT, the Ministry of Public Security, the Ministry of Culture and Tourism (previously known as the Ministry of Culture), the National Radio and Television Administration and the CAC jointly issued the Notice on Strengthen the Management of Online Live Broadcast Service, which required the real-name registration system for users to be put in place by online live broadcast service providers. On November 12, 2020, the National Radio and Television Administration promulgated the Circular on Strengthening the Administration of the Online Show Live Broadcast and Online E-commerce Live Broadcast, or the Notice 78, which sets forth registration requirements for platforms providing online show live broadcast or online e-commerce live broadcast to have their information and business operations registered by November 30, 2020. The Notice 78 also sets forth requirements for certain online live broadcast businesses with respect to real-name registration, limits on user spending on virtual gifting, restrictions on minors on virtual gifting, online live broadcast review personnel requirements, content tagging requirements, and other requirements. For example, the Notice 78 requires online live broadcast platforms to set a limit to the number of virtual gifts a user can send per day and per month, as well as the amount that can be gifted at any one time. However, there is currently no clear guidance as to what limits on virtual gifting spending will be imposed by the National Radio and Television Administration pursuant to the Notice 78 and it is unclear how and to what degree any such limits would be imposed on different platforms.

Furthermore, on February 9, 2021, the National Office of Anti-Pornography and Illegal Publication, the MIIT, the Ministry of Public Security, the Ministry of Culture and Tourism, the National Radio and Television Administration, the CAC and the SAMR jointly issued the Guiding Opinions on Strengthening the Administration of Online Live Broadcast, or the Opinions 3, which strengthens the positive guidance and management of the online broadcast industry, including standardizing the behavior of virtual gifting and promoting the classification of the online live broadcast accounts. For example, the Opinions 3 requires online live broadcast platforms to reasonably limit the maximum amount of a single virtual gift and a single virtual gifting per time to remind the users whose daily consumption amount has triggered the corresponding threshold, and to set necessary cooling off period and deferred payment period. We are still in the process of obtaining further guidance from regulatory authorities and evaluating the applicability and effect of the various requirements under the Notice 78 and the Opinions 3 on our business. Any limits on user spending on virtual gifting ultimately imposed may negatively impact our revenues derived from virtual gifting and our results of operations. Any further rulemaking under the Notice 78, the Opinions 3 or other intensified regulation with respect to online live broadcast may increase our compliance burden, and may have an adverse impact on our business and results of operations. On March 25, 2022, the CAC, the State Taxation Administration and the SAMR jointly issued the Opinions on Further Rectifying the Profit-making Online Live Broadcast to Promote the Healthy Development of the Industry, which enhances the online live broadcast accounts registration management, strengthens tax collection and punishes tax evasions and frauds in connection with online live broadcast.

 

23


Table of Contents

On May 7, 2022, the Central Commission for Guiding Cultural and Ethical Progress of the Communist Party of China, the Ministry of Culture and Tourism, the National Radio and Television Administration and the CAC promulgated the Opinions on Regulating Virtual Gifting during Online Live Broadcasting and Strengthening the Protection of Minors. According to these opinions, online live broadcasting platforms shall, among others (1) prohibit minors from virtual gifting, and strength the implementation of real-name registration; (2) not provide online live broadcaster account registration service to minors under 16 and shall obtain the consent from guardians before allowing minors between 16 and 18 to register as a broadcaster on their platforms; (3) continue to upgrade the youth mode of the platform and establish an exclusive customer service team for minors to prioritize the settlement of complaints and disputes related to minors; (4) strengthen the administration on key functions of the platform and prohibit virtual gifting amount from being the sole criteria for the ranking of broadcasters or the criteria for the ranking of users; and (5) suspend all services under youth mode after 10:00 p.m. every day to ensure the rest time of minors.

The National Radio and Television Administration and the Ministry of Culture and Tourism jointly issued the Code of Conduct for Online Live Broadcasters on June 8, 2022, to regulate the conduct of broadcasters who provide online live broadcasting programs and audio/video program services through the Internet, including those who live broadcast on the online platforms, conduct real-time interactions with users, and perform through pre-uploaded audio or video programs. For live broadcasting content that requires a high level of professionalism (such as medical and healthcare, finance, law, education), the broadcasters should obtain corresponding qualifications and report to the live broadcasting platform, and the live broadcasting platform shall review and record the qualifications of the broadcasters.

In addition, new laws and regulations, rules or guidelines may be adopted in mainland China from time to time to address new issues that come to the authorities’ attention. Some new laws, regulations, rules, or guidelines have or may in the future put additional restrictions on our users, broadcasters, content, product or service offerings, and may negatively impact our businesses, results of operations, or financial condition. For example, we are subject to a variety of regulatory restrictions concerning the age limit for broadcasters, as well as restrictions on our products’ features. The existing and future regulations rules and guidelines that could affect us are beyond our control, and their potential impact on us is difficult to predict. We may incur substantial financial, operational and managerial costs in response to and in anticipation to the regulatory and policy risks, and we may not be able to effectively predict, estimate or manage those risks in a timely and cost-efficient manner. Furthermore, we may not timely obtain or maintain all the required licenses or approvals or to satisfy all the requirements posed by the authorities in the future. We also cannot assure you that we will be able to obtain the required licenses or approvals or to satisfy all the requirements posed by the authorities if we plan to expand into other internet businesses. If we fail to timely obtain or maintain any of the required licenses or approvals, we may be subject to various penalties, which may disrupt our business operations or derail our business strategy, and materially and adversely affect our business, financial condition and results of operations.

Content posted or displayed on our social networking platform, including the live video shows hosted by us or our users, has been and may again be found objectionable by mainland China regulatory authorities and may subject us to penalties and other serious consequences.

The mainland China government has adopted regulations governing internet and wireless access and the distribution of information over the internet and wireless telecommunications networks. Under these regulations, internet content providers and internet publishers are prohibited from posting or displaying over the internet or wireless networks content that, among other things, violates the principle of the PRC Constitution, laws and regulations, impairs the national dignity of mainland China or the public interest, or is obscene, superstitious, fraudulent or defamatory. Furthermore, internet content providers are also prohibited from displaying content that may be deemed by the government authorities as instigating ethnical hatred and harming ethnical unity, harming the national religious policy, “socially destabilizing” or leaking “state secrets” of mainland China. Failure to comply with these requirements may result in the revocation of licenses to provide internet content or other licenses, the closure of the concerned platforms and reputational harm. The operator may also be held liable for any censored information displayed on or linked to their platform.

 

24


Table of Contents

On December 15, 2019, the CAC released the Provisions on Ecological Governance of Network Information Content, which came into force on March 1, 2020. The Provisions on Ecological Governance of Network Information Content is one of the latest regulations governing the distribution of information over the internet and wireless telecommunications networks in which it classifies the network information into three categories, namely the “encouraged information,” the “illegal information” and the “undesirable information.” While illegal information is strictly prohibited from distribution, the internet content providers are required to take measures to prevent and resist the production and distribution of undesirable information. The Provisions on Ecological Governance of Network Information Content further clarifies the duties owed by the internet content providers in preventing the display of content in violation of it, such as obligations to improve the systems for users registration, accounts management, information release review, follow-up comments review, websites ecological management, real-time inspection, emergency response and disposal mechanism for cyber rumor and black industry chain information.

On April 12, 2022, the Online Audio/Video Program Administration Division of the National Radio and Television Administration and the Publishing Bureau of the Publicity Department of the Central Committee of the Communist Party of China jointly promulgated the Notice on Strengthening the Administration of Live Broadcasting of Game-Playing on the Online Audio/Video Program Platforms, which stipulated that, among other things, (i) it is not allowed to live broadcast online games that have not been approved by the competent authorities in online audio/video programs or attract users to such games by any means, including through online live broadcasting, (ii) all online live broadcast platforms shall strengthen the management of online game live broadcast programs in terms of content and publicity, shall establish and improve management systems for information release, comments, and emergency response related to game-playing live broadcast program, and shall improve program monitoring and public opinion monitoring mechanisms, (iii) the online live broadcast platforms shall strengthen the management of the behavior of game broadcasters and those who conducted illegal and immoral behaviors are not allowed to be shown to the public through live broadcasting, (iv) the online live broadcast platforms are urged to establish and implement mechanisms for the protection of minors, and (v) the launch, broadcasting and layout of game-playing live broadcast programs shall be submitted to the competent radio and television administrative department in accordance with the requirements of live broadcast programs, and online live broadcast platforms’ (including various domestic and overseas individual and institution accounts registered on such platforms) live broadcasting overseas game-playing programs or competitions shall be approved in advance.

The Administrative Provisions on Comment Threading Services on the Internet were amended by the CAC on November 16, 2022 and became effective on December 15, 2022. The Administrative Provisions on Comment Threading Services on the Internet require that the comment threading service providers shall (1) verify the real identity information of the registered users under the principle of “using real name at back end and using alias or real name voluntarily at front end” and not provide comment threading services to users who have not verified their real identity information or fraudulently use the identity information of organizations or others; (2) establish and improve the system for the protection of the personal information of users, follow the principles of “legitimacy, appropriateness, necessity and good faith” in the processing of the personal information of users, disclose the rules for processing personal information, inform the users of the purpose and method of processing, type of personal information to be processed, storage period and other matters, and obtain individuals’ consents according to the law, unless otherwise provided for by laws or administrative regulations; (3) establish the system of “censorship before release” for comment threading services provided for news information; (4) provide the corresponding static version of information content at the same time on the same platform and page if the comment threading services are provided by way of bullet screens; (5) establish and improve a system of review and management of comments posted, real-time inspection, emergency response and reporting acceptance and other information security management systems, timely identify and dispose of illegal and negative information, and report to the cyberspace administration; (6) innovate the management methods for comments posted, research and develop information security management technology for comments posted and improve the ability to dispose of illegal and negative information, timely identify risks such as security defects and loopholes in the comment threading services, take remedial measures and report the same to the cyberspace administrations; (7) be staffed with a review editorial team that adapts to the scale of service, strengthen the review trainings and improve the professionalism of review editors; (8) cooperate with the cyberspace administrations in conducting supervision and inspection in accordance with the law and provide necessary technical and data support and assistance.

 

25


Table of Contents

We have designed and implemented procedures to monitor content on our social networking platform, including the live video shows hosted by us or our users, in order to comply with the laws and regulations. However, it may not be possible to determine in all cases the types of content that could result in our liability as a distributor of such content and, if any of the content posted or displayed on our social networking platform is deemed by the mainland China government to violate any content restrictions, we would not be able to continue to display such content and could become subject to penalties, including confiscation of income, fines, suspension of business and revocation of required licenses, which could materially and adversely affect our business, financial condition and results of operations.

Regulatory authorities may conduct various reviews and inspections on our business operations, especially those related to content distribution, from time to time. If any non-compliance incidents in our business operations are identified, we may be required to take certain rectification measures in accordance with applicable laws and regulations, or we may be subject to other regulatory actions such as administrative penalties. We have been subject to administrative measures for the content posted or displayed on our platforms, which has negatively affected our business operations and financial results. We cannot guarantee that such inspections and administrative measures will not happen again in the future, the occurrence of which will adversely affect our business, financial condition and results of operations.

We may also be subject to potential liability for any unlawful actions by our users on our platform. It may be difficult to determine the type of content or actions that may result in liability to us and, if we are found to be liable, we may be prevented from operating our business in mainland China. Moreover, staying in compliance with the regulatory requirements may result in limitation to our scope of service, reduction in user engagement or loss of users, diversion of our management team’s attention and increased operational costs and expenses. The costs of compliance with these regulations may continue to increase as a result of more content being made available by an increasing number of users of our social networking platform, which may adversely affect our results of operations. Although we have adopted internal procedures to monitor content and to remove offending content once we become aware of any potential or alleged violation, we may not be able to identify all the content that may violate the laws and regulations or third-party intellectual property rights. Even if we manage to identify and remove offensive content, we may still be held liable.

The mobile social and dating industry is an evolving and competitive market, with low switching costs and a consistent stream of new products and entrants, and innovation by Tantan’s competitors may disrupt its business.

The mobile social and dating industry in mainland China is evolving and competitive, and has experienced a consistent stream of new products and market entrants within recent years. Tantan’s competitors may hold stronger competitive positions in certain geographical regions or with certain user demographics that we currently serve or may serve in the future. These advantages could enable these competitors to offer features and services that are more appealing to current users and potential users than our features and services or to respond more quickly and/or cost-effectively than us to new or changing opportunities.

In addition, within the mobile social and dating industry generally, costs for consumers to switch between products and apps are low, and consumers have demonstrated a propensity to try new approaches to connecting with people. As a result, new products, entrants and business models are likely to continue to emerge. It is possible that a new app could gain rapid scale at the expense of existing brands through harnessing a new technology or distribution channel, creating a new approach to connecting people or some other means. If we are not able to compete effectively against our current or future competitors and other apps, products and services that may emerge, the size and level of engagement of our user base may decrease, which could have a material adverse effect on our business, financial condition and results of operations.

We may be unsuccessful in monetizing Tantan’s social and dating services.

We may be unable to successfully monetize Tantan’s social and dating services due to, among other reasons, COVID-19’s negative impact on Tantan’s user retention and engagement, Tantan’s users ceasing to use mobile technology for dating and socializing, Tantan’s users opting to forgo paid services on the app, perceived or actual privacy concerns, the introduction of new regulations on the use and monetization of user data, any interruption of Tantan’s business operations from the inspection and administrative measures taken by the governmental authorities, and the introduction of competition offering services at lower cost or additional or different features. If we are unable to successfully monetize Tantan’s business, our business, reputation, results of operations and financial condition could be materially adversely affected.

 

26


Table of Contents

Tantan’s growth and profitability rely, in part, on its ability to attract and retain users, which involves considerable expenditure. Any failure in these efforts could adversely affect our business, financial condition and results of operations.

Tantan commenced monetization of its business in July 2017, and had not been profitable until 2023. In order to continue to grow its business and eventually become profitable, Tantan will need to continue to attract and retain users for Tantan’s app, which will involve considerable expenditures.

Tantan’s marketing expenditures consist primarily of investments in paid marketing channels to acquire more users and drive traffic to the app. To continue to reach potential users and grow the Tantan business, we must identify and invest in evolving marketing channels. The opportunities in and effectiveness of new marketing channels are relatively unproven, making it difficult to assess returns on investment associated with such channels, and there can be no assurance that we will be able to continue to appropriately manage and fine-tune our marketing efforts in response to these and other trends in the industry. Any failure to do so could have a material adverse effect on our business, results of operations and financial condition.

Negative publicity may harm our brand and reputation and have a material adverse effect on our business and operating results.

Negative publicity involving us, our users, our management, our social networking platform or our business model may tarnish our reputation and materially and adversely harm our brand and our business. We cannot assure you that we will be able to defuse negative publicity about us, our management and/or our services to the satisfaction of our investors, users, customers and platform partners. There has been negative publicity about our company and the misuse of our services, which has adversely affected our brand, public image and reputation. Such negative publicity, especially when it is directly addressed against us, may also require us to engage in defensive media campaigns. This may cause us to increase our marketing expenses and divert our management’s attention and may adversely impact our business and results of operations.

Any legal action, regardless of its merits, could be time consuming and could divert the attention of our management away from our business and a failure of any legal action may bring negative impact on our reputation and cause a loss of our brand equity, which would reduce the use of our platform and demand for our services. Moreover, any attempts to rebuild our reputation and restore the value of our brand may be costly and time consuming, and such efforts may not ultimately be successful.

User misconduct and misuse of our platform may adversely impact our brand image, and we may be held liable for information or content displayed on, retrieved from or linked to our platform, which may materially and adversely affect our business and operating results.

Our platform allows mobile users to freely contact and communicate with people nearby, and our live video service allows users to host and view live shows. Because we do not have full control over how and what users will use our platform to communicate, our platform may be misused by individuals or groups of individuals to engage in immoral, disrespectful, fraudulent or illegal activities. For example, on a daily basis we detect spam accounts through which illegal or inappropriate content is posted and illegal or fraudulent activities are conducted. Media reports and internet forums have covered some of these incidents, which have in some cases generated negative publicity about our brand and platform. We have implemented control procedures to detect and block illegal or inappropriate content and illegal or fraudulent activities conducted through the misuse of our platform, but such procedures may not prevent all such content from being broadcasted or posted or activities from being carried out. Moreover, as we have limited control over real-time and offline behaviors of our users, to the extent such behaviors are associated with our platform, our ability to protect our brand image and reputation may be limited. Our business and the public perception of our brand may be materially and adversely affected by misuse of our platform.

 

27


Table of Contents

In addition, if any of our users suffers or alleges to have suffered physical, financial or emotional harm following contact initiated on our platform, we may face civil lawsuits or other liabilities initiated by the affected user, or governmental or regulatory actions against us. For example, we are or may continue to be involved in disputes relating to refunding to users’ spouses all or part of funds consumed by users for purchase of in-show virtual items in our mobile applications based on claim of unauthorized disposition of commonwealth property. We believe such type of claims is groundless and lacks merit, because from a contractual perspective, users purchase and send virtual gifts to broadcasters in exchange for the live performance delivered to them or for the interaction between them and the broadcasters, and it is entirely up to the users to purchase in-show virtual items. We therefore will defend against such claims vigorously.

In response to allegations of illegal or inappropriate activities conducted through our platform or any negative media coverage about us, mainland China government authorities may hold us liable for non-compliance with mainland China laws and regulations concerning the dissemination of information on the internet and subject us to administrative penalties or other sanctions, such as requiring us to restrict or discontinue some of the features and services provided on our mobile application. Therefore, our business may be subject to investigations or subsequent penalties if contents generated by our users are deemed to be illegal or inappropriate under mainland China laws and regulations. See “Item 3. Key Information—D. Risk Factors—Risks Related to Doing Business in Mainland China—If we fail to obtain and maintain the requisite licenses and approvals required under the complex regulatory environment applicable to our businesses in mainland China, or if we are required to take compliance actions that are time-consuming or costly, our business, financial condition and results of operations may be materially and adversely affected.” As a result, our business may suffer, our user base, revenues and profitability may be materially and adversely affected, and the price of our ADSs may decline.

The market in which we operate is fragmented and highly competitive. If we are unable to compete effectively for users or user engagement, our business and operating results may be materially and adversely affected.

As a social networking platform that provides multiple services, including live video service, value-added service, mobile marketing services and other services, we are subject to intense competition from providers of similar services, as well as potential new types of online services. Our competitors may have substantially more cash, traffic, technical, broadcasters, business networks and other resources, as well as broader product or service offerings and can leverage their relationships based on other products or services to gain a larger share of marketing budgets. We may be unable to compete successfully against these competitors or new market entrants, which may adversely affect our business and financial performance.

We believe that our ability to compete effectively depends upon many factors both within and beyond our control, including:

 

   

the popularity, usefulness, ease of use, performance and reliability of our services compared to those of our competitors, and the research and development abilities of us and our competitors;

 

   

changes mandated by, or that we elect to make to address, legislation, regulations or government policies, some of which may have a disproportionate effect on us;

 

   

acquisitions or consolidation within our industry, which may result in more formidable competitors;

 

   

our ability to monetize our services;

 

   

our ability to attract, retain, and motivate talented employees;

 

   

our ability to manage and grow our operations cost-effectively; and

 

   

our reputation and brand strength relative to our competitors.

 

28


Table of Contents

We have limited experience in international markets. If we fail to meet the challenges presented by our international operations, our business, financial condition and results of operations may be adversely affected.

We have limited experience in international markets and we expect to enter into and expand our operations into international markets. For example, our Soulchill currently has footprint in overseas markets such as Middle East and North Africa. Tantan also has footprint beyond mainland China such as Southeast Asia, East Asia and North America. Our international operations may expose us to a number of risks, including:

 

   

lack of acceptance of our product and service offerings, and challenges of localizing our offerings to appeal to local tastes;

 

   

compliance with applicable laws and regulations in multiple jurisdictions, including, but not limited to, internet content provider licenses and other applicable licenses or governmental authorizations;

 

   

challenges in identifying appropriate local business partners and establishing and maintaining good working relationships with them. Our business partners primarily include popular talents and their agencies, third parties that promote our platform and applications and third parties that provide us technology support;

 

   

challenges in commercializing our platforms in international markets without infringing, misappropriating or otherwise violating the intellectual property rights of third parties;

 

   

challenges in formulating effective marketing strategies targeting users from various jurisdictions and cultures, who have a diverse range of preferences and demands;

 

   

challenges in replicating or adapting our company policies and procedures to operating environments that are different from each other, including technology infrastructure;

 

   

challenges in managing compliance with local labor regulations and risks associated with labor dispute across different jurisdictions;

 

   

fluctuations in currency exchange rates;

 

   

increased competition with local players in different markets and sub-markets;

 

   

political instability and general economic or political conditions in particular countries or regions, including territorial or trade disputes, war and terrorism;

 

   

boycotts and embargoes that may be imposed by the international community on countries in which we offer our mobile applications;

 

   

exposure to different tax jurisdictions that may subject us to greater fluctuations in our effective tax rate and assessments in multiple jurisdictions on various tax-related assertions, including transfer pricing adjustments and permanent establishment;

 

   

compliance with privacy laws and data security laws, including heightened restrictions and barriers on the transfer of data between different jurisdictions;

 

   

regulatory regime and business practices that essentially favor domestic companies, such as tariffs, protectionism, subsidies and restrictions on foreign ownership, which could, among other things, give rise to competitive disadvantage for us and hinder our ability to execute our business strategies;

 

   

actions by local governments or others to restrict access to our products and services or to cause us to discontinue our operations in a particular market, regardless of whether these actions are taken for political, security or other reasons;

 

   

other actions or interventions by local governments, including various forms of exchange controls, expropriation of assets and cancellation of contractual rights; and

 

29


Table of Contents
   

increased costs associated with doing business in multiple jurisdictions.

There is no assurance we will be able to manage these risks and challenges as we continue to grow our international businesses. Failure to manage these risks and challenges could negatively affect our ability to expand our international and cross-border businesses and operations as well as materially and adversely affect our business, financial condition and results of operations.

If we fail to keep up with technological developments and evolving user expectations, we may fail to maintain or attract users, customers or platform partners, and our business and operating results may be materially and adversely affected.

We operate in a market characterized by rapidly changing technologies, evolving industry standards, new product and service announcements, new generations of product enhancements and changing user expectations. Accordingly, our performance and the ability to further monetize the services on our platform will depend on our ability to adapt to these rapidly changing technologies and industry standards, and our ability to continually innovate in response to both evolving demands of the marketplace and competitive services. There may be occasions when we may not be as responsive as our competitors in adapting our services to changing industry standards and the needs of our users. Historically, new features may be introduced by one player in the industry, and if they are perceived as attractive to users, they are often quickly copied and improved upon by others.

Introducing new technologies into our systems involves numerous technical challenges, substantial amounts of capital and personnel resources and often takes many months to complete. For example, the market for mobile devices in mainland China is highly fragmented, and the lower resolution, functionality, operating system compatibility and memory currently associated with the kaleidoscopic models of mobile devices in the Chinese marketplace may make the use of our services through these devices more difficult and impair the user experience. We intend to continue to devote resources to the development of additional technologies and services. We may not be able to effectively integrate new technologies on a timely basis or at all, which may decrease user satisfaction with our services. Such technologies, even if integrated, may not function as expected or may be unable to attract and retain a substantial number of mobile device users to use our Momo mobile app. We also may not be able to protect such technology from being copied by our competitors. Our failure to keep pace with rapid technological changes may cause us to fail to retain or attract users or generate revenues, and could have a material and adverse effect on our business and operating results.

If we fail to effectively control our costs and expenses, our business and operating results could be harmed.

Given the rapidly evolving market in which we compete, we may encounter difficulties as we establish and manage our operations, product development, sales and marketing, and general and administrative capabilities. We face significant competition for talented employees from other high-growth companies, which include both publicly traded and privately held companies, and we may not be able to hire new talents quickly enough to meet our needs and support our operations. If we fail to effectively manage our hiring needs and successfully integrate our new hires, our efficiency and ability to meet our forecasts and our employee morale, productivity and retention could suffer, and our business and operating results could be adversely affected.

Due to the ever-evolving market that we operate in, our costs and expenses may increase in the future as we seek to broaden our user base and increase user engagement, and develop and implement new features and services. We may also have difficulties in maintaining reliable service levels for our users and customers, develop and improve our operational, financial, legal and management controls, and enhance our reporting systems and procedures. If we are unable to generate adequate revenues and to manage our expenses, we may again incur significant losses in the future and may not be able to regain profitability. Our expenses may grow faster than our revenues, and our expenses may be greater than we anticipate. Managing our business in the evolving and developing market will require significant expenditures and the allocation of valuable management resources. If we fail to achieve the necessary level of efficiency in our organization as we adapt, our business, operating results and financial condition could be harmed.

Techniques employed by short sellers may drive down the market price of our listed securities.

Short selling is the practice of selling securities that a seller does not own but rather has borrowed from a third party with the intention of buying identical securities back at a later date to return to the lender. Short sellers hope to profit from a decline in the value of the securities between the sale of the borrowed securities and the purchase of the replacement shares, as short sellers expect to pay less in that purchase than they received in the sale. As it is in short sellers’ interest for the price of the security to decline, many short sellers publish, or arrange for the publication of, negative opinions and allegations regarding the issuer and its business prospects in order to create negative market momentum and generate profits for themselves after selling a security short. These short attacks have, in the past, led to selling of shares in the market.

 

30


Table of Contents

Public companies listed in the United States that have substantially all of their operations in mainland China have been the subject of short selling. Much of the scrutiny and negative publicity has centered on allegations of a lack of effective internal control over financial reporting resulting in financial and accounting irregularities and mistakes, inadequate corporate governance policies or a lack of adherence thereto and, in many cases, allegations of fraud. As a result, many of these companies are now conducting internal and external investigations into the allegations and, in the interim, are subject to shareholder lawsuits and/or SEC enforcement actions.

Any allegations or reports published by short sellers against our company may be followed by periods of instability in the market price of our ADSs and negative publicity. Regardless of whether such allegations and information in such reports are proven to be true or untrue, we may have to expend a significant amount of resources to investigate such allegations and/or defend ourselves against negative information in such reports, including in connection with class actions or regulatory enforcement actions derivative of such allegations. While we would strongly defend against any such short seller attacks, we may be constrained in the manner in which we can proceed against the short sellers by principles of freedom of speech, applicable state law or issues of commercial confidentiality. Such a situation could be costly and time-consuming, and could divert management’s attention from the day-to-day operations of our company. Even if such allegations are ultimately proven to be groundless, allegations against us could severely impact the market price of our securities and our business operations.

The continuing and collaborative efforts of our senior management and key employees are crucial to our success, and our business may be harmed if we were to lose their services.

We depend on the continued contributions of our senior management, especially the executive officers listed in “Item 6. Directors, Senior Management and Employees—A. Directors and Senior Management” section of this annual report, and other key employees, many of whom are difficult to replace. The loss of the services of any of our executive officers or other key employees could materially harm our business. Competition for qualified talents in mainland China is intense. Our future success is dependent on our ability to attract a significant number of qualified employees and retain existing key employees. If we are unable to do so, our business and growth may be materially and adversely affected and the trading price of our ADSs could suffer. Our need to significantly increase the number of our qualified employees and retain key employees may cause us to materially increase compensation-related costs, including stock-based compensation.

We may not be able to adequately protect our intellectual property, which could cause us to be less competitive and third-party infringements of our intellectual property rights may adversely affect our business.

We rely on a combination of patent, copyright, trademark and trade secret laws and restrictions on disclosure to protect our intellectual property rights. See also “Item 4. Information on the Company—B. Business Overview.” Despite our efforts to protect our proprietary rights, third parties may attempt to copy or otherwise obtain and use our intellectual property or seek court declarations that they do not infringe upon our intellectual property rights. Monitoring unauthorized use of our intellectual property is difficult and costly, and we cannot be certain that the steps we have taken will prevent misappropriation of our intellectual property. From time to time, we may have to resort to litigation to enforce our intellectual property rights, which could result in substantial costs and diversion of our resources. The legal regime relating to the recognition and enforcement of intellectual property rights in mainland China is limited, and does not protect intellectual property rights to the same extent as federal and state laws in the United States. Legal proceedings to enforce our intellectual property in mainland China may progress slowly, during which time infringement may continue largely unimpeded.

 

31


Table of Contents

We have been and may be subject to intellectual property infringement claims or other allegations by third parties for information or content displayed on, retrieved from or linked to our platform, or distributed to our users, which may materially and adversely affect our business, financial condition and prospects.

We have been, and may in the future be, subject to intellectual property infringement claims or other allegations by third parties for services we provide or for information or content displayed on, retrieved from or linked to our platform, or distributed to our users, which may materially and adversely affect our business, financial condition and prospects.

Companies in the internet, technology and media industries are frequently involved in litigation based on allegations of infringement of intellectual property rights, unfair competition, invasion of privacy, defamation and other violations of other parties’ rights. The validity, enforceability and scope of protection of intellectual property rights in internet-related industries, including in mainland China, are uncertain and still evolving. We have faced, from time to time, and expect to face in the future, allegations that we have infringed the trademarks, copyrights, patents and other intellectual property rights of third parties, including our competitors, or allegations that we are involved in unfair trade practices. See “Item 8. Financial Information—A. Consolidated Statements and Other Financial Information—Legal Proceedings.” As we face increasing competition and as litigation becomes a more common method for resolving commercial disputes in mainland China, we face a higher risk of being the subject of intellectual property infringement claims.

We allow users to upload text, graphics, audio, video and other content to our platform and download, share, link to and otherwise access games and other content on our platform. We have procedures designed to reduce the likelihood that content might be used without proper licenses or third-party consents. However, these procedures may not be effective in preventing the unauthorized posting of copyrighted content. Therefore, we may face liability for copyright or trademark infringement, defamation, unfair competition, libel, negligence, and other claims based on the nature and content of the materials that are delivered, shared or otherwise accessed through our platform.

Defending intellectual property litigation is costly and can impose a significant burden on our management and employees, and there can be no assurances that favorable final outcomes will be obtained in all cases. Such claims, even if they do not result in liability, may harm our reputation. Any resulting liability or expenses, or changes required to our platform to reduce the risk of future liability, may have a material adverse effect on our business, financial condition and prospects.

User base and engagement depend upon effective interoperation with mobile operating systems, networks, mobile devices and standards that we do not control.

We make our services available across a variety of mobile operating systems and devices. We are dependent on the interoperability of our services with popular mobile devices and mobile operating systems that we do not control, such as Android, iOS and Windows. Any changes in such mobile operating systems or devices that degrade the functionality of our services or give preferential treatment to competitive services could adversely affect usage of our services. Further, if the number of platforms for which we develop our services increases, which is typically seen in a dynamic and fragmented mobile services market such as mainland China, it will result in an increase in our costs and expenses. In order to deliver high-quality services, it is important that our services work well across a range of mobile operating systems, networks, mobile devices and standards that we do not control. We may not be successful in developing relationships with key participants in the mobile industry or in developing services that operate effectively with these operating systems, networks, devices and standards. In the event that it is difficult for our users to access and use our services, particularly on their mobile devices, our user base and user engagement could be harmed, and our business and operating results could be adversely affected.

Our operations depend on the performance of the internet infrastructure and fixed telecommunications networks in mainland China.

Almost all access to the internet in mainland China is maintained through state-owned telecommunication operators under the administrative control and regulatory supervision of the MIIT. Moreover, we primarily rely on a limited number of telecommunication service providers to provide us with data communications capacity through local telecommunications lines and internet data centers to host our servers. We have limited access to alternative networks or services in the event of disruptions, failures or other problems with mainland China’s internet infrastructure or the fixed telecommunications networks provided by telecommunications service providers. Web traffic in mainland China has experienced significant growth during the past few years. Effective bandwidth and server storage at internet data centers in large cities such as Beijing are scarce. With the expansion of our business, we may be required to upgrade our technology and infrastructure to keep up with the increasing traffic on our platform. We cannot assure you that the internet infrastructure and the fixed telecommunications networks in mainland China will be able to support the demands associated with the continued growth in internet usage. If we cannot increase our capacity to deliver our online services, we may not be able to keep up with the increases in traffic we anticipate from our expanding user base, and the adoption of our services may be hindered, which could adversely impact our business and our ADS price.

 

32


Table of Contents

In addition, we have no control over the costs of the services provided by telecommunications service providers. If the prices we pay for telecommunications and internet services rise significantly, our results of operations may be materially and adversely affected. Furthermore, if internet access fees or other charges to internet users increase, some users may be prevented from accessing the mobile internet and thus cause the growth of mobile internet users to decelerate. Such deceleration may adversely affect our ability to continue to expand our user base.

Our business and operating results may be harmed by service disruptions, cybersecurity related threats or by our failure to timely and effectively scale and adapt our existing technology and infrastructure.

People use our platform for real-time communication, socializing, entertainment and information. We have experienced, and may in the future experience, service disruptions, outages and other performance problems due to a variety of factors, including infrastructure changes and cybersecurity related threats as follows:

 

   

our technology, system, networks and our users’ devices have been subject to, and may continue to be the target of, cyber-attacks, computer viruses, malicious code, phishing attacks or information security breaches that could result in an unauthorized release, gathering, monitoring, misuse, loss or destruction of confidential, proprietary and other information of ours, our employees or sensitive information provided by our users, or otherwise disrupt our, our users’ or other third parties’ business operations;

 

   

we periodically encounter attempts to create false accounts or use our platform to send targeted and untargeted spam messages to our users, or take other actions on our platform for purposes such as spamming or spreading misinformation, and we may not be able to repel spamming attacks;

 

   

the use of encryption and other security measures intended to protect our systems and confidential data may not provide absolute security, and losses or unauthorized access to or releases of confidential information may still occur;

 

   

our security measures may be breached due to employee error, malfeasance or unauthorized access to sensitive information by our employees, who may be induced by outside third parties, and we may not be able to anticipate any breach of our security or to implement adequate preventative measures; and

 

   

we may be subject to information technology system failures or network disruptions caused by natural disasters, accidents, power disruptions, telecommunications failures, acts of terrorism or war, computer viruses, physical or electronic break-ins, or other events or disruptions.

Any disruption or failure in our services and infrastructure could also hinder our ability to handle existing or increased traffic on our platform or cause us to lose content stored on our platform, which could significantly harm our business and our ability to retain existing users and attract new users.

As the number of our users increases and our users generate more content on our platform, we may be required to expand and adapt our technology and infrastructure to continue to reliably store and analyze this content. It may become increasingly difficult to maintain and improve the performance of our services, especially during peak usage times, as our services become more complex and our user traffic increases. If our users are unable to access our mobile application in a timely fashion, or at all, our user experience may be compromised and the users may seek other mobile social networking tools to meet their needs, and may not return to our platform or use our services as often in the future, or at all. This would negatively impact our ability to attract users and maintain the level of user engagement.

 

33


Table of Contents

Existing or future strategic alliances, long-term investments and acquisitions may have a material and adverse effect on our business, reputation and results of operations.

We have made and intend to continue to make long-term investments in third-party companies. From time to time we evaluate and enter into discussions regarding potential long-term investments. Our existing and any future long-term investments could have a material impact on our financial condition and results of operations. If our long-term investments are unable to implement or remediate the necessary controls, procedures and policies, do not perform as we have expected or become less valuable to our business due to a change in our overall business strategy or other reasons, we may not be able to realize the anticipated benefits of investments and we may have to incur unanticipated liabilities, expenses, impairment charges or write-offs.

We may also in the future enter into strategic alliances with various third parties. Strategic alliances with third parties could subject us to a number of risks, including risks associated with sharing proprietary information, non-performance by a counterparty and an increase in expenses incurred in establishing new strategic alliances, any of which may materially and adversely affect our business. We may have little ability to control or monitor their actions and to the extent strategic third parties suffer negative publicity or harm to their reputation from events relating to their business, we may also suffer negative publicity or harm to our reputation by virtue of our association with such third parties.

In addition, we may acquire additional assets, technologies or businesses that are complementary to our existing business. Future acquisitions and the subsequent integration of new assets and businesses into our own would require significant attention from our management and could result in a diversion of resources from our existing business, which in turn could have an adverse effect on our business operations. Acquired assets or businesses may not generate the financial or operating results we expect. Moreover, the costs of identifying and consummating acquisitions may be significant. In addition to possible shareholders’ approval, we may also have to obtain approvals and licenses from the governmental authorities in mainland China for the acquisitions and comply with applicable mainland China laws and regulations, which could result in increased costs and delays. Acquisitions could result in the use of substantial amounts of cash, potentially dilutive issuances of equity securities, the incurrence of debt, the incurrence of significant goodwill impairment charges, amortization expenses for other intangible assets and exposure to potential unknown liabilities of the acquired business. Such use of cash may add significant liquidity pressure on us by materially reducing our existing cash balance and adversely affecting our working capital. The sale of equity or equity linked securities may further dilute our existing shareholders. Debt financings may subject us to restrictive covenants limiting or restricting our ability to take specific actions, such as incurring additional debt, making capital expenditures or declaring dividends.

We rely on assumptions and estimates to calculate certain key operating metrics, and real or perceived inaccuracies in such metrics may harm our reputation and negatively affect our business.

The respective number of monthly active users and paying users of Momo and Tantan is calculated using internal company data that has not been independently verified. While these metrics are based on what we believe to be reasonable calculations for the applicable periods of measurement, there are inherent challenges in measuring usage and user engagement across our large user base. For example, there exist a number of false or spam accounts on our platforms. Although we constantly combat spam by suspending or terminating these accounts, our active user number may include a number of false or spam accounts and therefore may not accurately represent the actual number of active accounts. In addition, we treat each account as a separate user for the purposes of calculating our active and paying users, because it may not always be possible to identify people that have set up more than one account. Accordingly, the calculations of our monthly active users and paying users may not accurately reflect the actual number of people using Momo and Tantan, or paying for their services.

Our measures of user base and user engagement may differ from estimates published by third parties or from similarly titled metrics used by our competitors due to differences in methodology. If customers or platform partners do not perceive our user metrics to be accurate representations of our user base or user engagement, or if we discover material inaccuracies in our user metrics, our reputation may be harmed and customers and platform partners may be less willing to allocate their resources or spending to Momo or Tantan, which could negatively affect our business and operating results.

 

34


Table of Contents

We have granted, and expect to continue to grant, share options under our share incentive plans, which may result in increased share-based compensation expenses.

We have adopted several share incentive plans as of the date of this annual report for the purpose of granting share-based compensation awards to employees, directors and consultants to incentivize their performance and align their interests with ours. In November 2012, we adopted a share incentive plan, or the 2012 Plan, which was amended and restated in October 2013. In November 2014, we adopted the 2014 share incentive plan, or the 2014 Plan, pursuant to which a maximum aggregate of 14,031,194 Class A ordinary shares may be issued pursuant to all awards granted thereunder. Beginning in 2017, the number of shares reserved for future issuances under the 2014 Plan would be increased by a number equal to 1.5% of the total number of outstanding shares on the last day of the immediately preceding calendar year, or such lesser number of Class A ordinary shares as determined by our board of directors on the first day of each calendar year during the term of the 2014 Plan. With the adoption of the 2014 Plan, we will no longer grant any incentive shares under the 2012 Plan. In March 2015, Tantan adopted the 2015 Share Incentive Plan, or the Tantan 2015 Plan, and in July 2018, Tantan adopted the 2018 Share Incentive Plan, or the Tantan 2018 Plan. With the adoption of the Tantan 2018 Plan, we will no longer grant any incentive awards under the Tantan 2015 Plan. As of March 31, 2024, options to purchase 28,706,914 Class A ordinary shares (excluding those already forfeited and expired) had been granted under the 2012 Plan, 2,886,224 of which remained outstanding. In addition, as of March 31, 2024, options to purchase 52,027,897 Class A ordinary shares (excluding those already forfeited and canceled) and 1,015,001 restricted share units (excluding those already forfeited) had been granted under the 2014 Plan, of which 25,713,001 options and 193,750 restricted share units remained outstanding. As of March 31, 2024, options to purchase 860,058 ordinary shares of Tantan (adjusted retrospectively for share split and excluding those that have been forfeited or redeemed) remained outstanding under the Tantan 2015 Plan and options to purchase 2,928,678 ordinary shares of Tantan (adjusted retrospectively for share split and excluding those that have been forfeited or redeemed) remained outstanding under the Tantan 2018 Plan. See “Item 6. Directors, Senior Management and Employees—B. Compensation” for a detailed discussion. We expect to incur share-based compensation expenses of RMB168.7 million, RMB111.1 million and RMB103.1 million in 2024, 2025, and after 2025, respectively, in connection with the currently outstanding share-based awards, and we may grant additional share-based awards under our share incentive plans, which will further increase our share-based compensation expenses. We believe the granting of share-based awards is of significant importance to our ability to attract and retain our employees, and we will continue to grant share-based awards to employees in the future. As a result, our expenses associated with share-based compensation may increase, which may have an adverse effect on our results of operations.

If we fail to implement and maintain an effective system of internal controls, we may be unable to accurately report our results of operations or prevent fraud or fail to meet our reporting obligations, and investor confidence and the market price of our ADSs may be materially and adversely affected.

We are subject to reporting obligations under the U.S. securities laws. The SEC, as required by Section 404 of the Sarbanes-Oxley Act of 2002, has adopted rules requiring every public company to include a report of management in its annual report that contains management’s assessment of the effectiveness of such company’s internal controls over financial reporting. In addition, an independent registered public accounting firm must attest to and report on the effectiveness of the company’s internal control over financial reporting.

Our management has concluded that our internal controls over financial reporting were effective as of December 31, 2023. Our independent registered public accounting firm has issued an attestation report, which has concluded that our internal control over financial reporting was effective in all material aspects as of December 31, 2023. However, if we fail to maintain effective internal controls over financial reporting in the future, our management and our independent registered public accounting firm may not be able to conclude that we have effective internal controls over financial reporting at a reasonable assurance level. This could result in a loss of investor confidence in the reliability of our financial conditions which in turn could negatively impact the trading price of our ADSs and result in lawsuits being filed against us by our shareholders or otherwise harm our reputation. Furthermore, we have incurred and anticipate that we will continue to incur considerable costs and use significant management time and other resources in an effort to comply with Section 404 and other requirements of the Sarbanes-Oxley Act.

 

35


Table of Contents

A severe or prolonged downturn in the Chinese or global economy could materially and adversely affect our business, financial condition and results of operations.

COVID-19 had a severe and negative impact on the Chinese and the global economy from 2020 through 2022, and the global macroeconomic environment still faces numerous challenges. The challenges in China’s real estate sector and the related debt problems pose significant risks to the macroeconomic growth prospects and could lead to soft consumer sentiment and potentially a stagnation in aggregate consumer demand. The Federal Reserve and other central banks outside of China have raised interest rates. The Russia-Ukraine conflict, the Hamas-Israel conflict and the attacks on shipping in the Red Sea have heightened geopolitical tensions across the world. The impact of the Russia-Ukraine conflict on Ukraine food exports has contributed to increases in food prices and thus to inflation more generally. There have also been concerns about the relationship between China and other countries which may potentially have economic effects. In particular, there is significant uncertainty about the future relationship between the United States and China with respect to a wide range of issues including trade policies, treaties, government regulations and tariffs. Economic conditions in China are sensitive to global economic conditions, as well as changes in domestic economic and political policies and the expected or perceived overall economic growth rate in China. Any severe or prolonged slowdown in the global or Chinese economy may materially and adversely affect our business, financial condition and results of operations.

Increasing focus with respect to environmental, social and governance matters may impose additional costs on us or expose us to additional risks. Failure to comply with the laws and regulations on environmental, social and governance matters may subject us to penalties and adversely affect our business, financial condition and results of operations.

The mainland China government and public advocacy groups have been increasingly focused on environment, social and governance, or ESG, issues in recent years, making our business more sensitive to ESG issues and changes in governmental policies and laws and regulations associated with environment protection and other ESG-related matters. Investor advocacy groups, certain institutional investors, investment funds, and other influential investors are also increasingly focused on ESG practices and in recent years have placed increasing importance on the implications and social cost of their investments. Regardless of the industry, increased focus from investors and the mainland China government on ESG and similar matters may hinder access to capital, as investors may decide to reallocate capital or to not commit capital as a result of their assessment of a company’s ESG practices. Any ESG concern or issue could increase our regulatory compliance costs. If we do not adapt to or comply with the evolving expectations and standards on ESG matters from investors and the mainland China government or are perceived to have not responded appropriately to the growing concern for ESG issues, regardless of whether there is a legal requirement to do so, we may suffer from reputational damage and the business, financial condition, and the price of our ADSs could be materially and adversely effected.

We face risks related to health epidemics, severe weather conditions and other outbreaks.

Our business could be adversely affected by the effects of avian influenza, severe acute respiratory syndrome (SARS), the influenza A virus, Ebola virus, severe weather conditions or other epidemics or outbreaks. Health or other government regulations adopted in response to an epidemic, severe weather conditions such as snowstorms, floods or hazardous air pollution, or other outbreaks may require temporary closure of our offices. Such closures may disrupt our and the VIE’s business operations and adversely affect our results of operations.

In recent years, there have been outbreaks of epidemics in China and globally. The COVID-19 pandemic created challenges to many aspects of our business, especially our users’ demand for social network platforms. Although most of the travel restrictions and quarantine requirements related to COVID-19 have been lifted in China since December 2022, there remains uncertainty around potential developments with respect to the COVID-19 pandemic. The extent to which the pandemic impacts our results of operations going forward will depend on future developments, including the frequency, duration and extent of future outbreaks of COVID-19, the appearance of new variants with different characteristics, the effectiveness of efforts to contain or treat cases, and future actions that may be taken in response to these developments.

We are also vulnerable to natural disasters and other calamities. Although we have servers that are hosted in an offsite location, our backup system does not capture data on a real-time basis and we may be unable to recover certain data in the event of a server failure. We cannot assure you that any backup systems will be adequate to protect us from the effects of fire, floods, typhoons, earthquakes, power loss, telecommunications failures, break-ins, war, riots, terrorist attacks or similar events. Any of the foregoing events may give rise to server interruptions, breakdowns, system failures, technology platform failures or internet failures, which could cause the loss or corruption of data or malfunctions of software or hardware as well as adversely affect our ability to provide services on our platform.

 

36


Table of Contents

We have limited insurance coverage.

The insurance industry in mainland China is still at an early stage of development and business and litigation insurance products offered in mainland China are limited. Other than the directors and officers liability insurance and certain real estate property insurance, we do not maintain any third-party liability, property, business interruption or key-man life insurance. The costs of insuring for these risks and the difficulties associated with acquiring such insurance on commercially reasonable terms make it impractical for us to have such insurance. In addition, any insurance policies that we maintain may not adequately cover our actual loss and we may not be able to successfully claim our losses under the insurance policies at all or on a timely basis. Any business disruption, litigation or natural disaster may cause us to incur substantial costs and divert our resources.

Risks Related to Our Corporate Structure

If the mainland China government finds that the agreements that establish the structure for operating certain of our operations in mainland China do not comply with mainland China regulations relating to the relevant industries, or if these regulations or the interpretation of existing regulations change in the future, we could be subject to severe penalties or be forced to relinquish our interests in those operations.

Foreign ownership of telecommunication businesses and certain other businesses, such as provision of internet video and online game services, is subject to restrictions under current mainland China laws and regulations. For example, foreign investors are generally not allowed to own more than 50% of the equity interests in a commercial internet content provider or other value-added telecommunication service provider (other than operating e-commerce, domestic multi-party communication, store-and-forward, and call center).

In addition, foreign investors are prohibited from investing in companies engaged in internet video, culture (other than music) and publishing business and film/radio and television drama production and operation (including importation) business. We are a Cayman Islands company and our mainland China subsidiaries are considered as foreign-invested enterprises. Accordingly, none of our mainland China subsidiaries are eligible to operate internet video and other businesses which foreign-owned companies are prohibited or restricted from conducting in mainland China. To comply with mainland China laws and regulations, we conduct such business activities through the VIEs in mainland China, including Beijing Momo, Tantan Culture, Hainan Miaoka, Hainan Yilingliuer, Tianjin QOOL Media, Beijing Top Maker, Beijing Perfect Match, SpaceTime Beijing and Tianjin Nishuodedoudui, and their respective subsidiaries. Our WFOEs, including Beijing Momo IT, QOOL Media Technology (Tianjin) Co., Ltd., Beijing Yiliulinger Information Technology Co., Ltd., Tantan Technology (Beijing) Co., Ltd. and Beijing Wozaixiangxiang have entered into contractual arrangements with the VIEs and their respective shareholders, and such contractual arrangements enable us to exercise effective control over, receive substantially all of the economic benefits of, and have an exclusive option to purchase all or part of the equity interest and assets in the VIEs when and to the extent permitted by mainland China law. Because of these contractual arrangements, we are the primary beneficiary of the VIEs in mainland China and hence consolidate their financial results as our variable interest entities under U.S. GAAP. We conduct our operations in mainland China through (i) our mainland China subsidiaries and (ii) the VIEs with which we maintained these contractual arrangements and their subsidiaries in mainland China. Investors in our ADSs thus are not purchasing equity interest in the VIEs in mainland China but instead are purchasing equity interest in a Cayman Islands holding company with no equity ownership in the VIEs.

Our holding company in the Cayman Islands, the VIEs, and investments in our Company face uncertainty about potential future actions by the mainland China government that could affect the enforceability of the contractual arrangements with the VIEs and, consequently, the business, financial condition, and results of operations of the VIEs and our Company as a group. In addition, our ADSs may decline in value or become worthless if we are unable to assert our contractual control rights over the assets of the VIEs which contributed 93.3% of our revenues in 2023. If the mainland China government finds that our contractual arrangements do not comply with its restrictions on foreign investment in internet content and online game providers and other foreign-restricted services, or if the mainland China government otherwise finds that we, the VIEs, or any of their subsidiaries are in violation of mainland China laws or regulations or lack the necessary permits or licenses to operate our business, the mainland China regulatory authorities, including but not limited to the CAC, the MIIT, the National Radio and Television Administration, the State Film Bureau, the National Press and Publication Administration, (formerly known as the General Administration of Press and Publication), the Ministry of Culture and Tourism and the Ministry of Commerce, would have authority in dealing with such violations or failures.

 

37


Table of Contents

In the opinion of our mainland China counsel, Jingtian & Gongcheng, the ownership structure of our mainland China subsidiaries and the VIEs are in compliance with existing mainland China laws, rules and regulations. There are, however, substantial uncertainties regarding the interpretation and application of current or future mainland China laws and regulations. Thus, we cannot assure you that the mainland China government will not ultimately take a view contrary to the opinion of our mainland China counsel. If we are found to be in violation of any mainland China laws or regulations or if the contractual arrangements among our mainland China subsidiaries, the VIEs and their respective shareholders are determined to be illegal or invalid by the mainland China court, arbitral tribunal or regulatory authorities, the governmental authorities would have discretion in dealing with such violation, including, without limitation:

 

   

revoke our business and operating licenses;

 

   

require us to discontinue or restrict operations;

 

   

restrict our right to collect revenues;

 

   

block our websites;

 

   

require us to restructure the operations in such a way as to compel us to establish a new enterprise, re-apply for the necessary licenses or relocate our businesses, staff and assets;

 

   

requiring us to restructure our ownership structure or operations, including terminating the contractual arrangements with the VIEs and deregistering the equity pledges of the VIEs, which in turn would affect our ability to consolidate, derive economic interests from, or exert effective control over the VIEs;

 

   

restricting or prohibiting our use of the proceeds of any of our offshore financings to finance our business and operations in mainland China;

 

   

impose additional conditions or requirements with which we may not be able to comply; or

 

   

take other regulatory or enforcement actions against us that could be harmful to our business.

If the mainland China government determines that the contractual arrangements constituting part of our ownership structure do not comply with mainland China regulations, or if these regulations change or are interpreted differently in the future, our ADSs may decline in value if we are unable to assert our contractual control rights over the assets of the VIEs, which conducts substantially all our business operations that generate external revenues. Our holding company in the Cayman Islands, the VIEs, and investors of our company face uncertainty about potential future actions by the mainland China government that could affect the enforceability of the contractual arrangements with the VIEs and, consequently, significantly affect the financial performance of our company.

Any of the aforementioned events or penalties could cause significant disruption to our business operations and severely damage our reputation, which would in turn materially and adversely affect our business, financial condition and results of operations. If occurrences of any of these events results in our inability to direct the activities of the VIEs in mainland China that most significantly impact their economic performance, or our failure to receive the economic benefits from the VIEs, we may not be able to consolidate the entity in the consolidated financial statements in accordance with U.S. GAAP.

On February 17, 2023, the CSRC released the Trial Administrative Measures of Overseas Securities Offering and Listing by Domestic Companies, or the Overseas Listing Trial Measures, and five supporting guidelines, which came into effect on March 31, 2023. Officials from the CSRC clarified that, as for companies seeking overseas listings with contractual arrangements, the CSRC will seek opinions from other competent regulatory authorities and complete the filings of the overseas listings of such companies if they duly meet the compliance requirements, and support the development and growth of these companies by enabling them to utilize two markets and two kinds of resources. If we fail to complete filings with the CSRC in a timely manner or at all, for any future offshore offering or listing, or any other capital raising activities, our ability to raise or utilize funds could be materially and adversely affected, and we may even need to unwind our contractual arrangements or restructure our business operations in order to complete such filings. However, given that the Overseas Listing Trial Measures were recently promulgated, there remains substantial uncertainties as to their interpretation, application, and enforcement and how they will affect our operations and our future financing.

 

38


Table of Contents

We rely on contractual arrangements with the VIEs and their respective shareholders for our operations in mainland China, which may not be as effective in providing operational control as direct ownership.

Due to the mainland China restrictions or prohibitions on foreign ownership of internet and other related businesses in mainland China, we operate our business in mainland China through a number of the VIEs, in which we have no ownership interest. We rely on a series of contractual arrangements with the VIEs and their respective shareholders, including the powers of attorney, to control and operate the business.

Our ability to control the VIEs depends on the powers of attorney, pursuant to which our mainland China subsidiaries can vote on all matters requiring shareholder approval in the VIEs. We believe these powers of attorney are legally enforceable but may not be as effective as direct equity ownership. These contractual arrangements are intended to provide us with effective control over the VIEs and allow us to obtain economic benefits from them. See “Item 4. Information on the Company—C. Organizational Structure—Contractual Arrangements with the VIEs and Their Respective Shareholders” for more details about these contractual arrangements.

Although we have been advised by our mainland China counsel, Jingtian & Gongcheng, that these contractual arrangements are valid, binding and enforceable under existing mainland China laws and regulations, these contractual arrangements may not be as effective in providing control over the VIEs as direct ownership. If the VIEs or their respective shareholders fail to perform their respective obligations under the contractual arrangements, we may incur substantial costs and expend substantial resources to enforce our rights. All of these contractual arrangements are governed by and interpreted in accordance with mainland China law, and disputes arising from these contractual arrangements will be resolved through arbitration in mainland China. However, the legal system in mainland China, particularly as it relates to arbitration proceedings, is still developing and evolving. See “Item 3. Key Information—D. Risk Factors—Risks Related to Doing Business in Mainland China—Uncertainties in the interpretation and enforcement of mainland China laws and regulations could limit the legal protections available to you and us.” There are very few precedents and little official guidance as to how contractual arrangements in the context of a variable interest entity, or a VIE, should be interpreted or enforced under mainland China law. There remain uncertainties regarding the ultimate outcome of arbitration should legal action become necessary. These uncertainties could limit our ability to enforce these contractual arrangements. In addition, arbitration awards are final and can only be enforced in mainland China courts through arbitration award recognition proceedings, which could cause additional expenses and delays. In the event we are unable to enforce these contractual arrangements or we experience significant delays or other obstacles in the process of enforcing these contractual arrangements, we may not be able to exert effective control over the VIEs and may lose control over the assets owned by the VIEs. As a result, we may be unable to consolidate the VIEs in the consolidated financial statements, our ability to conduct our business may be negatively affected, and our business operations could be severely disrupted, which could materially and adversely affect our results of operations and financial condition.

We may lose the ability to use and enjoy assets held by the VIEs that are important to the operation of the business if the VIEs declare bankruptcy or become subject to a dissolution or liquidation proceeding.

The VIEs hold certain assets that are important to our business operations, including the ICP license, the internet culture operation license and the internet audio/video program transmission license. Under our contractual arrangements, the respective shareholders of the VIEs may not voluntarily liquidate the VIEs or approve them to sell, transfer, mortgage or dispose of their respective assets or legal or beneficial interests exceeding certain threshold in the business in any manner without our prior consent. However, in the event that the shareholders breach this obligation and voluntarily liquidate the VIEs, or the VIEs declare bankruptcy, or all or part of their assets become subject to liens or rights of third-party creditors, we may be unable to continue some or all of our business operations, which could materially and adversely affect our business, financial condition and results of operations. Furthermore, if the VIEs undergo a voluntary or involuntary liquidation proceeding, their respective shareholders or unrelated third-party creditors may claim rights to some or all of its assets, thereby hindering our ability to operate our business, which could materially and adversely affect our business, financial condition and results of operations.

 

39


Table of Contents

Contractual arrangements we have entered into with the VIEs may be subject to scrutiny by the mainland China tax authorities. A finding that we owe additional taxes could significantly reduce the consolidated net income and the value of your investment.

Pursuant to applicable mainland China laws and regulations, arrangements and transactions among related parties may be subject to audit or challenge by the mainland China tax authorities. We may be subject to adverse tax consequences if the mainland China tax authorities determine that the contractual arrangements among our mainland China subsidiaries, the VIEs and their respective shareholders are not on an arm’s length basis and therefore constitute favorable transfer pricing. As a result, the mainland China tax authorities could require that the VIEs adjust their taxable income upward for mainland China tax purposes. Such an adjustment could adversely affect us by increasing the VIEs’ tax expenses without reducing the tax expenses of our mainland China subsidiaries, subjecting the VIEs to late payment fees and other penalties for under-payment of taxes, and resulting in our mainland China subsidiaries’ loss of their preferential tax treatment. The consolidated results of operations may be adversely affected if the VIEs’ tax liabilities increase or if they are subject to late payment fees or other penalties.

If the chops of our mainland China subsidiaries and the VIEs are not kept safely, are stolen or are used by unauthorized persons or for unauthorized purposes, the corporate governance of these entities could be severely and adversely compromised.

In mainland China, a company chop or seal serves as the legal representation of the company towards third parties even when unaccompanied by a signature. Each legally registered company in mainland China is required to maintain a company chop, which must be registered with the local Public Security Bureau. In addition to this mandatory company chop, companies may have several other chops which can be used for specific purposes. The chops of our mainland China subsidiaries and the VIEs are generally held securely by personnel we designate or approve in accordance with our internal control procedures. To the extent those chops are not kept safe, are stolen or are used by unauthorized persons or for unauthorized purposes, the corporate governance of these entities could be severely and adversely compromised and those corporate entities may be bound to abide by the terms of any documents so chopped, even if they were chopped by an individual who lacked the requisite power and authority to do so.

The shareholders of the VIEs may have potential conflicts of interest with us, which may materially and adversely affect our business.

Some of the shareholders of the VIEs are also our directors or officers. Conflicts of interest may arise between the roles of these individuals as directors or officers of our company and as shareholders of the VIEs. We rely on these individuals to abide by the laws of the Cayman Islands, which provide that directors and officers owe a fiduciary duty to our company to act in good faith and in the best interest of our company and not to use their positions for personal gain. The shareholders of the VIEs have executed powers of attorney to appoint our mainland China subsidiaries, or a person designated by our mainland China subsidiaries to vote on their behalf and exercise voting rights as shareholders of the VIEs. We cannot assure you that when conflicts arise, shareholders of the VIEs will act in the best interest of our company or that conflicts will be resolved in our favor. If we cannot resolve any conflicts of interest or disputes between us and these shareholders, we would have to rely on legal proceedings, which may be expensive, time-consuming and disruptive to our operations. There is also substantial uncertainty as to the outcome of any such legal proceedings.

We may rely on dividends paid by our mainland China subsidiaries to fund cash and financing requirements. Any limitation on the ability of our mainland China subsidiaries to pay dividends to us could have a material adverse effect on our ability to conduct our business and to pay dividends to holders of the ADSs and our ordinary shares.

We are a holding company, and we may rely on dividends to be paid by our mainland China subsidiaries for our cash and financing requirements, including the funds necessary to pay dividends and other cash distributions to the holders of the ADSs and our ordinary shares and service any debt we may incur. If our mainland China subsidiaries incur debt on their own behalf in the future, the instruments governing the debt may restrict their ability to pay dividends or make other distributions to us.

 

40


Table of Contents

Under mainland China laws and regulations, a foreign-invested enterprise in mainland China, such as Beijing Momo Information Technology Co., Ltd., or Beijing Momo IT, may pay dividends only out of its accumulated profits as determined in accordance with mainland China accounting standards and regulations. In addition, any company, including a foreign-invested enterprise is required to set aside 10% of its after-tax profits each year to fund certain statutory common reserve funds, until the aggregate amount of such funds reach 50% of its registered capital. If the statutory common reserve funds are not sufficient to make up its losses in previous years (if any), the company shall use the profits of the current year to make up the losses before accruing the statutory common reserve funds. At the discretion of the shareholders of a foreign-invested enterprise, it may, after accruing the statutory common reserve funds, allocate a portion of its after-tax profits based on mainland China accounting standards to discretionary common reserve funds. These statutory common reserve funds and discretionary common reserve funds are not distributable as cash dividends. Any limitation on the ability of our wholly-owned mainland China subsidiaries to pay dividends or make other distributions to us could materially and adversely limit our ability to grow, make investments or acquisitions that could be beneficial to our business, pay dividends, or otherwise fund and conduct our business.

Risks Related to Doing Business in Mainland China

The PCAOB had historically been unable to inspect our auditor in relation to their audit work performed for our financial statements and the inability of the PCAOB to conduct inspections of our auditor in the past has deprived our investors with the benefits of such inspections.

Our auditor, the independent registered public accounting firm that issues the audit report included elsewhere in this annual report, as an auditor of companies that are traded publicly in the United States and a firm registered with the PCAOB, is subject to laws in the United States pursuant to which the PCAOB conducts regular inspections to assess its compliance with the applicable professional standards. The auditor is located in mainland China, a jurisdiction where the PCAOB was historically unable to conduct inspections and investigations completely before 2022. As a result, we and investors in the ADSs were deprived of the benefits of such PCAOB inspections. The inability of the PCAOB to conduct inspections of auditors in mainland China in the past has made it more difficult to evaluate the effectiveness of our independent registered public accounting firm’s audit procedures or quality control procedures as compared to auditors outside of mainland China that are subject to the PCAOB inspections. On December 15, 2022, the PCAOB issued a report that vacated its December 16, 2021 determination and removed mainland China and Hong Kong from the list of jurisdictions where it is unable to inspect or investigate completely registered public accounting firms. However, if the PCAOB determines in the future that it no longer has full access to inspect and investigate completely accounting firms in mainland China and Hong Kong, and we use an accounting firm headquartered in one of these jurisdictions to issue an audit report on our financial statements filed with the Securities and Exchange Commission, we and investors in our ADSs would be deprived of the benefits of such PCAOB inspections again, which could cause investors and potential investors in the ADSs to lose confidence in our auditor’s audit procedures and reported financial information and the quality of our financial statements.

Our ADSs may be prohibited from trading in the United States under the HFCAA in the future if the PCAOB is unable to inspect or investigate completely auditors located in mainland China. The delisting of the ADSs, or the threat of their being delisted, may materially and adversely affect the value of your investment.

Pursuant to the HFCAA, if the SEC determines that we have filed audit reports issued by a registered public accounting firm that has not been subject to inspections by the PCAOB for two consecutive years, the SEC will prohibit our shares or ADSs from being traded on a national securities exchange or in the over-the-counter trading market in the United States.

On December 16, 2021, the PCAOB issued a report to notify the SEC of its determination that the PCAOB was unable to inspect or investigate completely registered public accounting firms headquartered in mainland China and Hong Kong and our auditor was subject to that determination. In May 2022, the SEC conclusively listed us as a Commission-Identified Issuer under the HFCAA following the filing of our annual report on Form 20-F for the fiscal year ended December 31, 2021. On December 15, 2022, the PCAOB removed mainland China and Hong Kong from the list of jurisdictions where it is unable to inspect or investigate completely registered public accounting firms. For this reason, we were not identified as a Commission-Identified Issuer under the HFCAA after we filed our annual report on Form 20-F for the fiscal year ended December 31, 2022 and do not expect to be identified so after we file this annual report on Form 20-F for the fiscal year ended December 31, 2023.

 

41


Table of Contents

Each year, the PCAOB will determine whether it can inspect and investigate completely audit firms in mainland China and Hong Kong, among other jurisdictions. If the PCAOB determines in the future that it no longer has full access to inspect and investigate completely accounting firms in mainland China and Hong Kong and we use an accounting firm headquartered in one of these jurisdictions to issue an audit report on our financial statements filed with the Securities and Exchange Commission, we would be identified as a Commission-Identified Issuer following the filing of the annual report on Form 20-F for the relevant fiscal year. In accordance with the HFCAA, our securities would be prohibited from being traded on a national securities exchange or in the over-the-counter trading market in the United States if we are identified as a Commission-Identified Issuer for two consecutive years in the future. If our shares and ADSs are prohibited from trading in the United States, there is no certainty that we will be able to list on a non-U.S. exchange or that a market for our shares will develop outside of the United States. A prohibition of being able to trade in the United States would substantially impair your ability to sell or purchase our ADSs when you wish to do so, and the risk and uncertainty associated with delisting would have a negative impact on the price of our ADSs. Also, such a prohibition would significantly affect our ability to raise capital on terms acceptable to us, or at all, which would have a material adverse impact on our business, financial condition, and prospects.

The mainland China government’s significant oversight and discretion over our business operations could result in a material adverse change in our operations and the value of our ADSs.

We conduct our business primarily in mainland China. Our operations in mainland China are governed by mainland China laws and regulations. The mainland China government has significant oversight and discretion over the conduct of our business, and may intervene or influence our operations. We cannot rule out the possibility that the mainland China government will in the future release regulations or policies that directly or indirectly affect our industry or require us to seek additional permission to continue our operations, which could result in a material adverse change in our operation and/or the value of our ADSs. Therefore, investors of our company and our business face potential uncertainty from actions taken by the mainland China government affecting our business.

Uncertainties in the interpretation and enforcement of mainland China laws and regulations could limit the legal protections available to you and us.

As a civil law jurisdiction, the mainland China legal system is based on written statutes and court decisions have limited precedential value. The mainland China legal system evolves rapidly, and the interpretations of many laws, regulations and rules may contain inconsistencies and enforcement of these laws, regulations and rules involves uncertainties.

The mainland China legal system is based in part on government policies. As mainland China is geographically large and divided into various provinces and municipalities, different regulations and policies may have different and varying applications and interpretations in different parts of mainland China, and it is possible that we may not be aware of our violation of these policies and rules until sometime after the occurrence of the violation. Such unpredictability towards our contractual, property (including intellectual property) and procedural rights could adversely affect our business and impede our ability to continue our operations.

We face uncertainties with respect to the implementation of the PRC Foreign Investment Law and how it may impact the viability of our current corporate structure, corporate governance and business operations.

On March 15, 2019, the National People’s Congress approved the PRC Foreign Investment Law, which took effect on January 1, 2020 and replaced the Sino-Foreign Equity Joint Venture Enterprise Law, the Sino-Foreign Cooperative Joint Venture Enterprise Law and the Foreign Owned Enterprise Law, together with their implementation rules and ancillary regulations, to become the legal foundation for foreign investment in mainland China. Further to the PRC Foreign Investment Law, on December 26, 2019, the State Council of the PRC passed the Regulation for Implementing the PRC Foreign Investment Law, which took effect on January 1, 2020. The PRC Foreign Investment Law and its implementing regulations embody an expected mainland China regulatory trend to rationalize its foreign investment regulatory regime in line with prevailing international practice and the legislative efforts to unify the corporate legal requirements for both foreign and domestic investments. Under the PRC Foreign Investment Law, “foreign investment” refers to the investment activities in mainland China directly or indirectly conducted by foreign individuals, enterprises or other entities. The PRC Foreign Investment Law and its implementing regulations stipulate three forms of foreign investment, and does not explicitly stipulate contractual arrangements as a form of foreign investment. However, the PRC Foreign Investment Law provides a catch-all provision under the definition of “foreign investment” to include investments made by foreign investors in mainland China through means stipulated by laws or administrative regulations, or other methods prescribed by the State Council. Therefore, there are possibilities that future laws, administrative regulations or provisions prescribed by the State Council may regard contractual arrangements as a form of foreign investment, at which time it would be uncertain as to whether foreign investment via contractual arrangements would be deemed to be in violation of the foreign investment access requirements and how the above-mentioned contractual arrangements would be regulated. There is no guarantee that the contractual arrangements and our business will not be materially and adversely affected in the future due to changes in mainland China laws and regulations. If future laws, administrative regulations or provisions prescribed by the State Council mandate further actions to be completed by companies with existing contractual arrangements, we may face substantial uncertainties as to whether such actions can be timely completed, or at all. Failure to take timely and appropriate measures to cope with any of these or similar regulatory compliance challenges could materially and adversely affect our current corporate structure and business operations.

 

42


Table of Contents

Mainland China’s M&A Rules and certain other mainland China regulations establish complex procedures for some acquisitions of Chinese companies by foreign investors, which could make it more difficult for us to pursue growth through acquisitions in mainland China.

The Regulations on Mergers and Acquisitions of Domestic Enterprises by Foreign Investors, or the M&A Rules, and other recently adopted regulations and rules concerning mergers and acquisitions established additional procedures and requirements that could make merger and acquisition activities by foreign investors more time consuming and complex. For example, the M&A Rules require that the Ministry of Commerce be notified in advance of any change-of-control transaction in which a foreign investor takes control of a mainland China domestic enterprise, if (i) any important industry is concerned, (ii) such transaction involves factors that impact or may impact national economic security, or (iii) such transaction will lead to a change in control of a domestic enterprise which holds a famous trademark or mainland China time-honored brand. Moreover, the PRC Anti-Monopoly Law promulgated by the Standing Committee of the National People’s Congress on August 30, 2007, effective as of August 1, 2008, and amended on June 24, 2022, and the Rules of the State Council on Filing Threshold for Concentration of Undertakings promulgated on August 3, 2008 and amended on September 18, 2018 and January 22, 2024, respectively, require that transactions which are deemed concentrations and involve parties with specified turnover thresholds (i.e., during the previous fiscal year, (i) the total global turnover of all operators participating in the transaction exceeds RMB12 billion and at least two of these operators each had a turnover of more than RMB800 million within mainland China, or (ii) the total turnover within mainland China of all the operators participating in the concentration exceeds RMB4 billion, and at least two of these operators each had a turnover of more than RMB800 million within mainland China) must be cleared by the PRC anti-monopoly law enforcement authority of the State Council before they can be completed. In addition, on February 3, 2011, the General Office of the State Council promulgated a Notice on Establishing the Security Review System for Mergers and Acquisitions of Domestic Enterprises by Foreign Investors, or the Circular 6, which officially established a security review system for mergers and acquisitions of domestic enterprises by foreign investors. Further, on August 25, 2011, the Ministry of Commerce promulgated the Regulations on Implementation of Security Review System for the Merger and Acquisition of Domestic Enterprises by Foreign Investors, which became effective on September 1, 2011, to implement the Circular 6. Under the Circular 6, a security review is required for mergers and acquisitions by foreign investors having “national defense and security” concerns and mergers and acquisitions by which foreign investors may acquire the “de facto control” of domestic enterprises with “national security” concerns. Under the Regulations on Implementation of Security Review System for the Merger and Acquisition of Domestic Enterprises by Foreign Investors, the Ministry of Commerce focused on the substance and actual impact of the transaction when deciding whether a specific merger or acquisition was subject to security review. If the Ministry of Commerce decided that a specific merger or acquisition is subject to security review, it would submit it to the Inter-Ministerial Panel, an authority established under the Circular 6 led by the National Development and Reform Commission, or the NDRC, and the Ministry of Commerce under the leadership of the State Council, to carry out security review. The regulations prohibit foreign investors from bypassing the security review by structuring transactions through trusts, indirect investments, leases, loans, control through contractual arrangements or offshore transactions. There is no explicit provision or official interpretation stating that the merging or acquisition of a company engaged in the social network, live video, or mobile games business requires security review, and there is no requirement that acquisitions completed prior to the promulgation of the Circular 6 are subject to review. On April 30, 2019, the NDRC issued the Announcement on the Adjustment of Foreign Investment Security Review Reporting Channel, stating that the security review is now subject to its review because of the government reformation. In December 2020, the NDRC and the Ministry of Commerce promulgated the Measures for the Security Review of Foreign Investment, which came into effect on January 18, 2021. The NDRC and the Ministry of Commerce will establish a working mechanism office in charge of the security review of foreign investment. Investment in certain key areas with bearing on national security, such as important cultural products and services, important information technology and internet services and products, key technologies and other important areas with bearing on national security which results in the acquisition of de facto control of investee companies, shall be filed with a specifically established office before such investment is carried out.

 

43


Table of Contents

In the future, we may grow our business by acquiring complementary businesses. Complying with the requirements of the above-mentioned regulations and other relevant rules to complete such transactions could be time consuming, and any required approval processes, including obtaining approval from the NDRC or its local counterparts may delay or inhibit our ability to complete such transactions. It is unclear whether our business would be deemed to fall into the industry that raises “national defense and security” or “national security” concerns. However, the NDRC or other government agencies may publish explanations in the future determining that our business is in an industry subject to the security review, in which case our future acquisitions in mainland China, including those by way of entering into contractual control arrangements with target entities, may be closely scrutinized or prohibited.

The approval of or filing with the CSRC or other mainland China government authorities may be required in connection with our offshore offerings under mainland China law, and, if required, we cannot predict whether or for how long we will be able to obtain such approval.

The M&A Rules requires an overseas special purpose vehicle formed for listing purposes through acquisitions of mainland China domestic companies and controlled by mainland China persons or entities to obtain the approval of the CSRC prior to the listing and trading of such special purpose vehicle’s securities on an overseas stock exchange. The interpretation and application of the regulations remain unclear, and our offshore offerings may ultimately require approval of the CSRC. If the CSRC approval is required, it is uncertain whether we can or how long it will take us to obtain the approval and, even if we obtain such CSRC approval, the approval could be rescinded. Any failure to obtain or delay in obtaining the CSRC approval for any of our offshore offerings, or a rescission of such approval if obtained by us, would subject us to sanctions imposed by the CSRC or other mainland China regulatory authorities, which could include fines and penalties on our operations in mainland China, restrictions or limitations on our ability to pay dividends outside of mainland China, and other forms of sanctions that may materially and adversely affect our business, financial condition, and results of operations. On February 17, 2023, the CSRC promulgated Trial Administrative Measures of the Overseas Securities Offering and Listing by Domestic Companies, or the Overseas Listing Trial Measures, and five supporting guidelines, which became effective on March 31, 2023. The Overseas Listing Trial Measures comprehensively improves and reforms the existing regulatory regime for overseas offering and listing of mainland China domestic companies’ securities and regulates both direct and indirect overseas offering and listing of mainland China domestic companies’ securities by adopting a filing-based regulatory regime. According to the Overseas Listing Trial Measures, any of our offering and listing in an overseas market in future may be subject to the filing with the CSRC. See “Item 3. Key Information—Risk Factors—Risks Related to Doing Business in Mainland China—The approval of or filing with the CSRC or other mainland China government authorities may be required in connection with our offshore offerings under mainland China law, and, if required, we cannot predict whether or for how long we will be able to obtain such approval.”

Furthermore, the PRC anti-monopoly regulators have promulgated new anti-monopoly and competition laws and regulations and strengthened the enforcement under these laws and regulations. There remain uncertainties as to how the laws, regulations and guidelines recently promulgated will be implemented and whether these laws, regulations and guidelines will have a material impact on our business, financial condition, results of operations and prospects. We cannot assure you that our business operations comply with such regulations and authorities’ requirements in all respects. If any non-compliance is raised by relevant authorities and determined against us, we may be subject to fines and other penalties. See “Item 3. Key Information—D. Risk Factors—Risks Related to Doing Business in China—Any failure or perceived failure by us to comply with the Anti-Monopoly Guidelines for Platforms Economy Sector and other mainland China anti-monopoly laws and regulations may result in governmental investigations or enforcement actions, litigation or claims against us and could have an adverse effect on our business, financial condition and results of operations.”

According to the Overseas Listing Trial Measures, mainland China domestic companies that seek to offer and list securities in overseas markets, either in direct or indirect means, are required to fulfill the filing procedure with the CSRC and report relevant information.

 

44


Table of Contents

The Overseas Listing Trial Measures provides that if the issuer meets the following criteria, the overseas securities offering and listing conducted by such issuer will be deemed as indirect overseas offering by mainland China domestic companies: (i) 50% or more of any of the issuer’s operating revenue, total profit, total assets or net assets as documented in its audited consolidated financial statements for the most recent fiscal year is accounted for by domestic companies; and (ii) the main parts of the issuer’s business activities are conducted in mainland China, or its main place(s) of business are located in mainland China, or the majority of senior management staff in charge of its business operations and management are mainland China citizens or have their usual place(s) of residence located in mainland China.

Furthermore, according to the Overseas Listing Trial Measures, if a domestic company fails to complete the filing procedure or conceals any material fact or falsifies any major content in its filing documents, such domestic company may be subject to administrative penalties, such as order to rectify, warnings, fines, and its controlling shareholders, actual controllers, the person directly in charge and other directly liable persons may also be subject to administrative penalties, such as warnings and fines. However, since the Overseas Listing Trial Measures were newly promulgated, the interpretation, application and enforcement of Overseas Listing Trial Measures remain unclear.

On February 17, 2023, CSRC also issued the Notice on Administration for the Filing of Overseas Offering and Listing by Domestic Companies, which, among others, provided that the domestic companies that have already been listed overseas on or before the effective date of the Overseas Listing Trial Measures (i.e., March 31, 2023) shall be deemed as existing issuers. Existing issuers are not required to complete the filling procedures immediately, and they shall be required to file with the CSRC when subsequent matters such as refinancing are involved.

Furthermore, according to the Negative List promulgated by the Ministry of Commerce and the NDRC and effective on January 1, 2022, domestic enterprises engaged in activities in any field prohibited from foreign investment under the Negative List shall be subject to review and approval by the authorities of mainland China when listing and trading overseas. If it is determined that any approval, filing or other administrative procedure from the CSRC or other mainland China governmental authorities is required for any future offering or listing, we cannot assure that we can obtain the required approval or accomplish the required filings or other regulatory procedures in a timely manner, or at all. If we fail to obtain the approval or complete the filings and other regulatory procedures, we may face sanctions by the CSRC or other mainland China regulatory agencies, which may include fines and penalties on our operations in mainland China, limitations on our operating privileges in mainland China, restrictions on or prohibition of the payments or remittance of dividends by our subsidiaries in mainland China, or other actions that could have a material and adverse effect on our business, financial condition, results of operations, reputation and prospects, as well as the trading price of our ADSs. The CSRC or other mainland China regulatory authorities also may take actions requiring us, or making it advisable for us, to halt our offerings before settlement and delivery of the shares offered. Consequently, if investors engage in market trading or other activities in anticipation of and prior to settlement and delivery, they do so at the risk that settlement and delivery may not occur. In addition, if the CSRC or other regulatory authorities later promulgate new rules or explanations requiring that we obtain their approvals or accomplish the required filing or other regulatory procedures for our prior offshore offerings, we may be unable to obtain a waiver of such approval requirements, if and when procedures are established to obtain such a waiver. Any uncertainties or negative publicity regarding such approval requirement could materially and adversely affect our business, prospects, financial condition, reputation, and the trading price of our ADSs.

In December 2021, the CAC, together with other authorities, jointly promulgated the Cybersecurity Review Measures, which became effective on February 15, 2022 and replaces its predecessor regulation. Pursuant to the Cybersecurity Review Measures, critical information infrastructure operators that procure internet products and services, and operators of network platforms conducting data processing activities must be subject to the cybersecurity review if their activities affect or may affect national security. The Cybersecurity Review Measures further stipulates that network platform operators that hold personal information of over one million users shall apply with the Cybersecurity Review Office for a cybersecurity review before any initial public offering at a foreign stock exchange. Given that the Cybersecurity Review Measures were recently promulgated, there are substantial uncertainties as to their interpretation, application, and enforcement. On November 14, 2021, the CAC published a draft of the Administrative Regulations for Internet Data Security, or the Draft Data Security Regulations, for public comments. The Draft Data Security Regulations provides that data processors conducting the following activities must apply for cybersecurity review: (i) merger, reorganization, or division of internet platform operators that have acquired a large number of data resources related to national security, economic development, or public interests, which affects or may affect national security; (ii) a foreign listing by a data processor processing personal information of over one million users; (iii) a listing in Hong Kong which affects or may affect national security; or (iv) other data processing activities that affect or may affect national security. There have been no further clarifications from the authorities as of the date of this annual report as to the standards for determining such activities that “affects or may affect national security.” The period for which the CAC solicited comments on this draft ended on December 13, 2021, but there is no timetable as to when the draft regulations will be enacted. As such, substantial uncertainties exist with respect to the enactment timetable, final content, interpretation, and implementation of the Draft Data Security Regulations, including the standards for determining activities that “affects or may affect national security.” As the Draft Data Security Regulations has not been adopted and it remains unclear whether the formal version adopted in the future will have any further material changes, it is uncertain how the draft regulations will be enacted, interpreted or implemented and how they will affect us.

 

45


Table of Contents

Any failure or perceived failure by us to comply with the Anti-Monopoly Guidelines for Platforms Economy Sector and other mainland China anti-monopoly laws and regulations may result in governmental investigations or enforcement actions, litigation or claims against us and could have an adverse effect on our business, financial condition and results of operations.

The mainland China anti-monopoly enforcement agencies have strengthened enforcement under the PRC Anti-Monopoly Law in recent years. On December 28, 2018, the SAMR, issued the Notice on Anti-monopoly Enforcement Authorization, pursuant to which its provincial-level branches are authorized to conduct anti-monopoly enforcement within their respective jurisdictions. On September 11, 2020, the Anti-Monopoly Committee of the State Council issued Anti-monopoly Compliance Guideline for Operators, which requires operators to establish anti-monopoly compliance management systems under the PRC Anti-Monopoly Law to manage anti-monopoly compliance risks. On February 7, 2021, the Anti-Monopoly Committee of the State Council published Anti-Monopoly Guidelines for the Platform Economy Sector that specified circumstances where an activity of an internet platform will be identified as monopolistic act as well as concentration filing procedures for business operators, including those involving variable interest entities. On March 12, 2021, the SAMR published several administrative penalty cases about concentration of business operators that violated PRC Anti-Monopoly Law in the internet sector.

On December 24, 2021, nine authorities, including the NDRC, jointly issued the Opinions on Promoting the Healthy and Sustainable Development of Platform Economy, which provides that, among others, monopolistic agreements, abuse of dominant market position and illegal concentration of business operators in the field of platform economy will be strictly investigated and punished in accordance with the law.

On June 24, 2022, the Standing Committee of the National People’s Congress issued an amendment of the PRC Anti-Monopoly Law, which increases the fines for illegal concentration of undertakings to “up to 10% of its sales amount in the previous year if the concentration of undertakings has or may have an effect of excluding or limiting competition; or a fine of up to RMB5 million if the concentration of undertakings does not have an effect of excluding or limiting competition.” The amendment also stipulates that if a concentration does not reach the threshold prescribed by the State Council, there is evidence proving the concentration has or may have effect of excluding or limiting competition, the anti-monopoly Law enforcement agency of the State Council may require the undertakings to complete the filings. Where the undertakings fail to complete the filings in accordance with the aforementioned provisions, the anti-monopoly law enforcement agency of the State Council shall conduct an investigation in accordance with the law. The amendment came into effect on August 1, 2022.

The strengthened enforcement of the PRC Anti-Monopoly Law could result in investigations on our acquisition transactions conducted in the past and make our acquisition transactions in the future more difficult due to the prior filing requirement. The mainland China anti-monopoly laws may increase our compliance burden, particularly in the context of the mainland China authorities recently strengthening supervision and enforcement of the PRC Anti-Monopoly Law against internet platforms. There are uncertainties associated with the evolving legislative activities and varied local implementation practices of anti-monopoly and competition laws and regulations in mainland China. Under the amended PRC Anti-Monopoly Law, it will be more difficult to complete the acquisition transaction. It will be costly for us to adjust our business practices in order to comply with these evolving laws, regulations, rules, guidelines and implementations. Any non-compliance or associated inquiries, investigations and other governmental actions may divert significant management time and attention and our financial resources, lead to negative publicity, liabilities or administrative penalties, therefore materially and adversely affect our financial conditions, operations and business prospects. If we are required to take any rectifying or remedial measures or are subject to any penalties, our reputation and business operations may be materially and adversely affected.

 

46


Table of Contents

If we fail to obtain and maintain the requisite licenses and approvals required under the complex regulatory environment applicable to our businesses in mainland China, or if we are required to take compliance actions that are time-consuming or costly, our business, financial condition and results of operations may be materially and adversely affected.

The internet and mobile industries in mainland China are highly regulated. We are required to obtain and maintain applicable licenses and approvals from different regulatory authorities in order to provide their current services. Under the current mainland China regulatory scheme, a number of regulatory agencies, including but not limited to, the National Radio and Television Administration, the National Press and Publication Administration, the Ministry of Culture and Tourism and the MIIT jointly regulate all major aspects of the internet industry, including the mobile internet and mobile games businesses. Operators must obtain various government approvals and licenses for their mobile business.

We have obtained the ICP licenses for provision of internet information services and operation of online games and the internet audio/video program transmission license for our live video service. These licenses are essential to the operation of our business and are generally subject to regular government review or renewal. However, we cannot assure you that we can successfully renew these licenses in a timely manner or that these licenses are sufficient to conduct all of our present or future business. In addition, we cannot assure you that we will be able to secure any additional licenses that we may need to conduct our operations.

We are also required to obtain an internet publishing license from the National Press and Publication Administration in order to publish online games through the mobile networks. As of the date of this annual report, we have yet to obtain an internet publishing license. We have entered into several cooperation agreements with entities holding the internet publishing license in order to publish online games. Each mobile game is also required to be approved by the National Press and Publication Administration prior to the commencement of its operations in mainland China. As of the date of this annual report, we have obtained approval from the National Press and Publication Administration for one of the games. In the event of any failure to meet the above-mentioned requirements, we may no longer be able to offer games on our platform, which would have an adverse effect on our business. If we fail to complete, obtain or maintain any of the required licenses or approvals, we may be subject to various penalties, such as confiscation of the net revenues that were generated through online games, the imposition of fines and the discontinuation or restriction of our operations of online games.

Failure to complete, obtain or maintain any of the required licenses or approvals has resulted in, and may in the future result in, us being subjected to various penalties, such as confiscation of the net revenues that were generated through the unlicensed internet or mobile activities, the imposition of fines and the discontinuation or restriction of our operations. Any such penalties may disrupt our business operations and materially and adversely affect our business, financial condition and results of operations.

Regulation and censorship of information disseminated over the mobile and internet in mainland China may adversely affect our business and subject us to liability for content posted on our platform.

Internet companies in mainland China are subject to a variety of existing and new rules, regulations, policies, and license and permit requirements. In connection with enforcing these rules, regulations, policies and requirements, the government authorities may suspend services by, or revoke licenses of, any internet or mobile content service provider that is deemed to provide illicit or pornographic information or content online or on mobile devices, and such activities may be intensified in connection with any ongoing government campaigns to eliminate prohibited content online. The competent government authorities, including the CAC, the MIIT and the Ministry of Public Security, may crack down on illicit and pornographic information and content in the internet information services industry from time to time. Applicable sanctions, including fines, revocation of online publishing and online video licenses, and criminal prosecution, may be imposed on the provider of such information or content or its responsible officers.

We endeavor to eliminate illicit and pornographic information and content from our platform. We have made substantial investments in resources to monitor content that users post on our platform and the way in which our users engage with each other through our platform. Since our inception, we have terminated tens of millions of user accounts because we viewed content generated by those users to be indecent and we terminated a substantial percentage of new user accounts in order to eliminate spam, fictitious accounts and indecent content from our platform. We use a variety of methods to ensure our platform remains a healthy and positive experience for our users, including a designated content management team, licensed third-party software, and our own data analytics software. Although we employ these methods to filter our users and content posted by our users, we cannot be sure that our internal content control efforts will be sufficient to remove all content that may be viewed as indecent or otherwise non-compliant with mainland China law and regulations. Government standards and interpretations as to what constitutes illicit and pornographic online information, content or behavior are subject to interpretation and may change. Government standards and interpretations may change in a manner that could render our current monitoring efforts insufficient. The Chinese government has authority in regulating unlawful online activities and, irrespective of our efforts to control the content on our platform, government campaigns and other actions to reduce illicit and pornographic content and activities could subject us to negative press or regulatory challenges and sanctions, including fines, the suspension or revocation of our licenses to operate in mainland China or a ban of our platform, including closure of one or more parts of or our entire business. Further, our senior management could be held criminally liable if we are deemed to be profiting from illicit and pornographic content on our platform. We cannot assure you that our business and operations will be immune from government actions or sanctions in the future. If government actions or sanctions are brought against us, or if there are widespread rumors that government actions or sanctions have been brought against us, our reputation could be harmed, we may lose users, customers or platform partners, our revenues and results of operation may be materially and adversely affected and the price of our ADSs could be dramatically reduced.

 

47


Table of Contents

Adverse changes in economic and political policies of the mainland China government could have a material and adverse effect on overall economic growth in mainland China, which could materially and adversely affect our business.

Our revenues are substantially generated in mainland China. Accordingly, our results of operations, financial condition and prospects are influenced by economic, political and legal developments in mainland China. China’s economy has its unique characteristics in many respects, including with respect to the amount of government involvement, level of development, growth rate, control of foreign exchange and allocation of resources. Although mainland China’s economy has grown significantly in the past decade, growth has been uneven, both geographically and among various sectors of the economy. Some of the government measures may benefit the overall Chinese economy, but may have a negative effect on us. For example, our financial condition and results of operations may be adversely affected by government control over capital investments or changes in tax regulations. Some of the stimulus measures designed to boost the Chinese economy may contribute to higher inflation, which could adversely affect our results of operations and financial condition. For example, certain operating costs and expenses, such as employee compensation and office operating expenses, may increase as a result of higher inflation. Any adverse changes in economic conditions in mainland China, in the policies of the Chinese government or in the laws and regulations in mainland China could have a material adverse effect on the overall economic growth of mainland China. Such developments could adversely affect our business and operating results, lead to reduction in demand for our services and adversely affect our competitive position.

Under the PRC Enterprise Income Tax Law, we may be classified as a mainland China “resident enterprise,” which could result in unfavorable tax consequences to us and our shareholders and have a material adverse effect on our results of operations and the value of your investment.

Under the PRC Enterprise Income Tax Law, which became effective on January 1, 2008, as amended on February 24, 2017 and further amended on December 29, 2018, an enterprise established outside mainland China with “de facto management bodies” within mainland China is considered a “resident enterprise” for mainland China enterprise income tax purposes and is generally subject to a uniform 25% enterprise income tax rate on its worldwide income. In 2009, the State Taxation Administration issued the Notice Regarding the Determination of Chinese-Controlled Overseas Incorporated Enterprises as PRC Tax Resident Enterprise on the Basis of De Facto Management Bodies, or the STA Circular 82, which provides certain specific criteria for determining whether the “de facto management body” of a mainland China-controlled enterprise that is incorporated offshore is located in mainland China. Further to the STA Circular 82, on July 27, 2011, the State Taxation Administration issued the Administrative Measures for Enterprise Income Tax of Chinese-Controlled Offshore Incorporated Resident Enterprises (Trial), or the STA Bulletin 45, to provide more guidance on the implementation of the STA Circular 82; the bulletin became effective on September 1, 2011. The STA Bulletin 45 clarified certain issues in the areas of resident status determination, post-determination administration and competent tax authorities’ procedures.

 

48


Table of Contents

According to the STA Circular 82, an offshore incorporated enterprise controlled by a mainland China enterprise or a mainland China enterprise group will be considered as a mainland China tax resident enterprise by virtue of having its “de facto management body” in mainland China and will be subject to mainland China enterprise income tax on its worldwide income only if all of the following conditions are met: (a) the senior management and core management departments in charge of its daily operations function have their presence mainly in mainland China; (b) its financial and human resources decisions are subject to determination or approval by persons or bodies in mainland China; (c) its major assets, accounting books, company seals, and minutes and files of its board and shareholders’ meetings are located or kept in mainland China; and (d) more than half of the enterprise’s directors or senior management with voting rights habitually reside in mainland China. The STA Bulletin 45 specifies that when provided with a copy of Chinese tax resident determination certificate from a resident Chinese controlled offshore incorporated enterprise, the payer should not withhold 10% income tax when paying the Chinese-sourced dividends, interest, royalties, among others, to the Chinese controlled offshore incorporated enterprise.

Although the STA Circular 82 and the STA Bulletin 45 only apply to offshore incorporated enterprises controlled by mainland China enterprises or mainland China enterprise groups and not those controlled by mainland China individuals or foreigners, the determination criteria set forth therein may reflect the State Taxation Administration’s general position on how the term “de facto management body” could be applied in determining the tax resident status of offshore enterprises, regardless of whether they are controlled by mainland China enterprises, individuals or foreigners.

If the mainland China tax authorities determine that we or any of our non-mainland China subsidiaries is a mainland China resident enterprise for mainland China enterprise income tax purposes, then we or any such non-mainland China subsidiary could be subject to mainland China tax at a rate of 25% on its world-wide income, which could materially reduce our net income. In addition, we will also be subject to mainland China enterprise income tax reporting obligations.

If the mainland China tax authorities determine that our company is a mainland China resident enterprise for mainland China enterprise income tax purposes, gains realized on the sale or other disposition of ADSs or ordinary shares may be subject to mainland China tax, at a rate of 10% in the case of non-mainland China enterprise holders or 20% in the case of non-mainland China individual holders, if such gains are deemed to be from mainland China sources. In addition, any payments of dividends or interest on the ADSs, ordinary shares may be subject to mainland China withholding tax at a rate of 10% in the case of non-mainland China enterprise holders or 20% in the case of non-mainland China individual holders, if such dividends or interest payments are deemed to be from mainland China sources. Any mainland China tax liability may be reduced under applicable tax treaties. However, it is unclear whether if we are considered a mainland China resident enterprise, holders of our ADSs, ordinary shares will be able to claim the benefit of income tax treaties between mainland China and other countries.

Further, if we are required to withhold mainland China tax from interest payments on the ADSs, we may be required, subject to certain exceptions, to pay additional amounts as will result in receipt by holders of ADSs of such amounts as would have been received had no such withholding been required. The requirement to pay additional amounts will increase the cost of servicing interest payments on the ADSs and could have an adverse effect on our financial condition.

If our mainland China subsidiaries declare and distribute dividends to their respective offshore parent companies, we will be required to pay more taxes, which could have a material and adverse effect on our result of operations.

Under the PRC Enterprise Income Tax Law and related regulations, dividends, interests, rent or royalties payable by a foreign-invested enterprise, such as our mainland China subsidiaries, to any of its foreign non-resident enterprise investors, and proceeds from any such foreign enterprise investor’s disposition of assets (after deducting the net value of such assets) are subject to a 10% withholding tax, unless the foreign enterprise investor’s jurisdiction of incorporation has a tax treaty with mainland China that provides for a reduced rate of withholding tax. The Cayman Islands does not have such a tax treaty with mainland China. Hong Kong has a tax arrangement with mainland China that provides for a 5% withholding tax on dividends subject to certain conditions and requirements, such as the requirement that the Hong Kong resident enterprise own at least 25% of the mainland China enterprise distributing the dividend at all times within the 12-month period immediately preceding the distribution of dividends and be a “beneficial owner” of the dividends. For example, Momo Technology HK Company Limited, which directly owns our mainland China subsidiary Beijing Momo Information Technology Co., Ltd., is incorporated in Hong Kong. However, if Momo Technology HK Company Limited is not considered to be a Hong Kong tax resident enterprise or the beneficial owner of dividends paid or to be paid to it by Beijing Momo Information Technology Co., Ltd., such dividends would be subject to withholding tax at a rate of 10%. If our mainland China subsidiaries further declare and distribute profits to us in the future, such payments will be subject to withholding tax, which will further increase our tax liability and reduce the amount of cash available to our company. During the year ended December 31, 2022 and 2023, Beijing Momo Information Technology Co., Ltd. paid RMB360.0 million and RMB180.0 million (US$25.4 million), respectively, withholding tax when it paid special dividends to its parent company, Momo Technology HK Company Limited. Except for the withholding tax paid in 2023, we have accrued additional withholding tax of RMB184.0 million (US$25.9 million) on retained earnings generated in 2023 by Beijing Momo Information Technology Co., Ltd., because Beijing Momo Information Technology Co., Ltd.’s earnings is to be remitted to its offshore parent company in the foreseeable future to fund its demand on US dollar in business operations, payments of dividends, potential investments, etc. Since the first quarter of 2023 and going forward in the foreseeable future, we accrued and will continue to accrue the withholding tax of 10% of the net income generated by Beijing Momo Information Technology Co. and record as income tax expenses each quarter.

 

49


Table of Contents

We face uncertainty with respect to indirect transfer of equity interests in mainland China resident enterprises by their non-mainland China holding companies.

We face uncertainties regarding the reporting on and consequences of previous private equity financing transactions involving the transfer and exchange of shares in our company by non-resident investors. On April 30, 2009, the Ministry of Finance and the State Taxation Administration jointly issued the Notice on Issues Concerning Process of Enterprise Income Tax in Enterprise Restructuring Business, or the Circular 59, to enhance the scrutiny over the direct or indirect transfer of equity interests in a mainland China resident enterprise by a non-resident enterprise.

On February 3, 2015, the State Taxation Administration issued a Public Notice on Several Issues Relating to Enterprise Income Tax on Transfer of Assets between Non-resident Enterprises, or the Public Notice 7, which extends its tax jurisdiction to capture not only indirect transfers but also transactions involving transfer of immovable property in mainland China and assets held under the establishment and place in mainland China of a foreign company through the offshore transfer of a foreign intermediate holding company. The Public Notice 7 also addresses the transfer of the equity interest in a foreign intermediate holding company widely. In addition, the Public Notice 7 provides clear criteria on how to assess reasonable commercial purposes and introduces safe harbor scenarios applicable to internal group restructurings. However, it also brings challenges to both the foreign transferor and transferee (or other person who is obligated to pay for the transfer) of the indirect transfers as they have to make self-assessment on whether the transaction should be subject to mainland China tax and to file or withhold the mainland China tax accordingly. In October 2017, the State Taxation Administration issued the Announcement of the State Administration of Taxation on Issues Concerning the Withholding of Non-resident Enterprise Income Tax at Source, or the Bulletin 37, which came into effect in December 2017 and was amended in June 2018. The Bulletin 37 further clarifies the practice and procedures of the withholding of non-resident enterprise income tax. Where a non-resident enterprise transfers taxable assets indirectly by disposing of the equity interests of an overseas holding company, which constitutes an indirect transfer, the non-resident enterprise as either the transferor or the transferee, or the mainland China entity that directly owns the taxable assets, may report such indirect transfer to the competent tax authority.

Where non-resident investors were involved in our private equity financing, if such transactions were determined by the tax authorities to lack reasonable commercial purpose, we and our non-resident investors may become at risk of being taxed under the Bulletin 37 and the Public Notice 7 and may be required to expend valuable resources to comply with the Bulletin 37 and the Public Notice 7 or to establish that we should not be taxed under the Bulletin 37 and the Public Notice 7, which may have a material adverse effect on our financial condition and results of operations or the non-resident investors’ investments in us.

The mainland China tax authorities have the discretion under the Circular 59, the Bulletin 37 and the Public Notice 7 to make adjustments to the taxable capital gains based on the difference between the fair value of the equity interests transferred and the cost of investment. We may pursue acquisitions in the future that may involve complex corporate structures. If we are considered a non-resident enterprise under the PRC Enterprise Income Tax Law and if the mainland China tax authorities make adjustments to the taxable income of the transactions under the Circular 59, the Bulletin 37 and the Public Notice 7, our income tax costs associated with such potential acquisitions will be increased, which may have an adverse effect on our financial condition and results of operations.

 

50


Table of Contents

Mainland China regulations relating to offshore investment activities by mainland China residents may limit our mainland China subsidiaries’ ability to increase its registered capital or distribute profits to us or otherwise expose us to liability and penalties under mainland China law.

SAFE promulgated the Circular on Relevant Issues Relating to Foreign Exchange Control on Domestic Resident’s Offshore Investment and Financing and Roundtrip Investment through Special Purpose Vehicles, or SAFE Circular 37, in July 2014 that requires mainland China residents or entities to register with SAFE or its local branch in connection with their establishment or control of an offshore entity established for the purpose of overseas investment or financing. In addition, such mainland China residents or entities must update their SAFE registrations when the offshore special purpose vehicle undergoes material events relating to any change of basic information (including change of such mainland China citizens or residents, name and operation term), increases or decreases in investment amount, transfers or exchanges of shares, or mergers or divisions.

If our shareholders who are mainland China residents or entities do not complete their registration with the local SAFE branches, our mainland China subsidiaries may be prohibited from distributing their profits and proceeds from any reduction in capital, share transfer or liquidation to us, and we may be restricted in our ability to contribute additional capital to our mainland China subsidiaries. Moreover, failure to comply with SAFE registration described above could result in liability under mainland China laws for evasion of applicable foreign exchange restrictions.

We cannot compel all of our beneficial owners to comply with SAFE registration requirements. As a result, we cannot assure you that all of our shareholders or beneficial owners who are mainland China residents or entities have complied with, and will in the future make or obtain any applicable registrations or approvals required by, SAFE regulations. Failure by such shareholders or beneficial owners to comply with SAFE regulations, or failure by us to amend the foreign exchange registrations of our mainland China subsidiaries, could subject us to fines or legal sanctions, restrict our overseas or cross-border investment activities, limit our subsidiaries’ ability to make distributions or pay dividends or affect our ownership structure, which could adversely affect our business and prospects.

Failure to comply with mainland China regulations regarding the registration requirements for employee stock ownership plans or share option plans may subject the mainland China plan participants or us to fines and other legal or administrative sanctions.

In February 2012, SAFE promulgated the Notices on Issues Concerning the Foreign Exchange Administration for Domestic Individuals Participating in Stock Incentive Plans of Overseas Publicly-Listed Companies, or the Circular 7. Under the Circular 7 and other relevant rules and regulations, mainland China residents who participate in stock incentive plan in an overseas publicly listed company are required to register with SAFE or its local branches and complete certain other procedures. Participants of a stock incentive plan who are mainland China residents must retain a qualified mainland China agent, which could be a mainland China subsidiary of such overseas publicly listed company or another qualified institution selected by such mainland China subsidiary, to conduct SAFE registration and other procedures with respect to the stock incentive plan on behalf of its participants. Such participants must also retain an overseas entrusted institution to handle matters in connection with their exercise of stock options, the purchase and sale of corresponding stocks or interests and fund transfers. In addition, the mainland China agent is required to amend SAFE registration with respect to the stock incentive plan if there is any material change to the stock incentive plan, the mainland China agent or the overseas entrusted institution or other material changes. We and our mainland China employees who have been granted stock options are subject to these regulations. Failure of our mainland China stock option holders to complete their SAFE registrations may subject these mainland China residents to fines and legal sanctions and may also limit our ability to contribute additional capital into our mainland China subsidiaries, limit our mainland China subsidiaries’ ability to distribute dividends to us, or otherwise materially adversely affect our business.

 

51


Table of Contents

Mainland China regulation of loans to, and direct investment in, mainland China entities by offshore holding companies and governmental control of currency conversion may restrict or prevent us from using offshore funds to make loans to our mainland China subsidiaries and the VIEs and their subsidiaries, or to make additional capital contributions to our mainland China subsidiaries.

We are an offshore holding company conducting our operations in mainland China through our mainland China subsidiaries and the VIEs and their subsidiaries. We may make loans to our mainland China subsidiaries and the VIEs and their subsidiaries, or we may make additional capital contributions to our mainland China subsidiaries, or we may establish new mainland China subsidiaries and make capital contributions to these new mainland China subsidiaries, or we may acquire offshore entities with business operations in mainland China in an offshore transaction.

Most of these ways are subject to mainland China regulations and approvals. For example, loans from us to our wholly-owned mainland China subsidiaries to finance their activities cannot exceed statutory limits and must be registered with the local counterpart of SAFE. If we decide to finance our wholly-owned mainland China subsidiaries by means of capital contributions, these capital contributions must be filed with the local counterpart of the SAMR. Due to the restrictions imposed on loans in foreign currencies extended to any mainland China domestic companies, we are not likely to make such loans to Beijing Momo, which is mainland China domestic company. Further, we are not likely to finance the activities of Beijing Momo by means of capital contributions due to regulatory restrictions relating to foreign investment in mainland China domestic enterprises engaged in mobile internet services, online games and related businesses.

On March 30, 2015, SAFE promulgated the Circular on Reforming the Management Approach Regarding the Foreign Exchange Capital Settlement of Foreign-Invested Enterprises, or SAFE Circular 19, which became effective on June 1, 2015. SAFE Circular 19 provides that, among other things, the foreign-invested company may convert the foreign currency in its capital account into RMB on a “at will” basis and the RMB funds so converted can be used for equity investments provided that equity investment is included in the business scope of such foreign-invested company.

On June 9, 2016, SAFE promulgated the Circular on Reforming and Regulating the Administrative Policy on Settlement of Foreign Exchange of Capital Account, or SAFE Circular 16, which became effective on June 9, 2016. According to SAFE Circular 16, the foreign exchange capital of foreign-invested enterprises and foreign debt and funds raised through offshore listings may be settled on a discretionary basis, and can be settled at banks. The proportion of such discretionary settlement is temporarily determined as 100%. The RMB converted from foreign exchange shall be kept in a designated account, and if a domestic enterprise needs to make further payment from such account, it still must provide supporting documents and go through the review process with the banks.

On October 23, 2019, SAFE promulgated the Circular on Further Promoting the Facilitation of Cross-border Trade and Investment, or SAFE Circular 28, which was amended by the Circular on Further Deepening the Reform to Facilitate Cross-border Trade and Investment promulgated by SAFE on December 4, 2023. On the basis of continuing to allow investment foreign-invested enterprises (including foreign investment companies, foreign-funded venture capital enterprises and foreign-funded equity investment enterprises) to use the registered capital for domestic equity investment in accordance with the laws and regulations, SAFE Circular 28 canceled the restriction on the non-investment foreign-invested enterprises and allows the non-investment foreign-invested enterprises (like Beijing Momo IT) to use the registered capital for domestic equity investment under the premise of not violating the existing Negative List and the authenticity and compliance of the domestic equity investment projects. SAFE Circular 28 further clarifies the two ways of using the foreign currency registered capital of non-investment foreign-invested enterprises for domestic equity investment, i.e., by way of transfer of the foreign currency registered capital in its original currency and by way of foreign exchange settlement of the foreign currency registered capital. On October 23, 2019, the same date, SAFE promulgated the Circular on Reducing Foreign Exchange Accounts, or SAFE Circular 29, which became effective on March 2, 2020. The Appendix B of SAFE Circular 29 provides operational guidance for SAFE Circular 28. SAFE Circular 29 further specifies that the domestic equity investment set forth in Circular 28 is not limited to direct investment in a domestic enterprise but also includes equity investment conducted in the form of “equity transfer.” According to the Circular on Improving Administration of Foreign Exchange to Support the Development of Foreign-related Business, or SAFE Circular 8, issued by SAFE on April 10, 2020, eligible enterprises are allowed to make domestic payments by using their capital funds, foreign credits and the income under capital accounts of overseas listing without submitting the evidentiary materials concerning authenticity of such capital to banks in advance, provided that their capital use is authentic and in compliance with administrative regulations on the use of income under capital accounts. The bank in charge shall conduct spot checking in accordance with the requirements. Although SAFE Circular 19, SAFE Circular 16, SAFE Circular 28, SAFE Circular 29 and SAFE Circular 8 loosed the regulatory restrictions but there is still uncertainty regarding how SAFE and banks will interpret and implement these regulations and whether SAFE or other government authorities will continue to promulgate new regulations that may substantially influence our ability to transfer the net proceeds from our overseas offerings to our mainland China subsidiaries and to convert such proceeds into Renminbi, which may adversely impact our ability to fund and expand our business in mainland China.

 

52


Table of Contents

Litigation and negative publicity surrounding mainland China-based companies listed in the U.S. may result in increased regulatory scrutiny of us and negatively impact the trading price of the ADSs and could have a material adverse effect upon our business, including our results of operations, financial condition, cash flows and prospects.

We believe that litigation and negative publicity surrounding companies with operations in mainland China that are listed in the U.S. have negatively impacted stock prices for such companies. Various equity-based research organizations have published reports on mainland China-based companies after examining, among other things, their corporate governance practices, related party transactions, sales practices and financial statements that have led to special investigations and stock suspensions on national exchanges. Any similar scrutiny of us, regardless of its lack of merit, could result in a diversion of management resources and energy, potential costs to defend ourselves against rumors, decreases and volatility in the ADS trading price, and increased directors and officers insurance premiums and could have a material adverse effect upon our business, including our results of operations, financial condition, cash flows and prospects.

Fluctuations in exchange rates could have a material and adverse effect on our results of operations and the value of your investment.

The conversion of RMB into foreign currencies, including U.S. dollars, is based on rates set by the People’s Bank of China. The RMB has fluctuated against the U.S. dollar, at times significantly and unpredictably. The value of RMB against the U.S. dollar and other currencies is affected by changes in mainland China’s political and economic conditions and by mainland China’s foreign exchange policies, among other things. We cannot assure you that RMB will not appreciate or depreciate significantly in value against the U.S. dollar in the future. It is difficult to predict how market forces or mainland China or U.S. government policy may impact the exchange rate between RMB and the U.S. dollar in the future.

Any significant appreciation or depreciation of RMB may materially and adversely affect our revenues, earnings and financial position, and the value of, and any dividends payable on, our ADSs in U.S. dollars. For example, to the extent that we need to convert U.S. dollars into RMB for capital expenditures and working capital and other business purposes, appreciation of RMB against the U.S. dollar would have an adverse effect on the RMB amount we would receive from the conversion. Conversely, if we decide to convert RMB into U.S. dollars for the purpose of making payments for dividends on our ordinary shares or ADSs, strategic acquisitions or investments or other business purposes, appreciation of the U.S. dollar against the RMB would have a negative effect on the U.S. dollar amount available to us. In addition, a significant depreciation of the RMB against the U.S. dollar may significantly reduce the U.S. dollar equivalent of our earnings, which in turn could adversely affect the price of our ADSs.

Very limited hedging options are available in mainland China to reduce our exposure to exchange rate fluctuations. In 2023, we have not entered into any direct hedging transactions in an effort to reduce our exposure to foreign currency exchange risk. While we may decide to enter into hedging transactions in the future, the availability and effectiveness of these hedges may be limited and we may not be able to adequately hedge our exposure or at all. In addition, our currency exchange losses may be magnified by mainland China exchange control regulations that restrict our ability to convert RMB into foreign currency. As a result, fluctuations in exchange rates may have a material adverse effect on your investment.

Our leased property interests may be defective and our right to lease the properties affected by such defects may be challenged, which could cause significant disruption to our business.

Under mainland China laws, all lease agreements are required to be registered with the local housing authorities. We presently lease 24 premises in mainland China, and all the landlords of these premises have completed the registration of their ownership rights, but none of the landlords of these premises have completed the registration of our lease with the government authority.

 

53


Table of Contents

Failure to complete these required registrations may expose our landlords, lessors and us to potential monetary fines. If these registrations are not obtained in a timely manner or at all, we may be subject to monetary fines or may have to relocate our offices and incur the associated losses.

Risks Related to Our ADSs

The trading price of our ADSs is likely to be volatile, which could result in substantial losses to investors.

The price of our ADSs has been and is likely to continue to be volatile and could fluctuate widely due to factors beyond our control. This may happen because of broad market and industry factors, like the performance and fluctuation of the market prices of other companies with business operations located mainly in mainland China that have listed their securities in the United States. A number of Chinese companies have listed their securities on U.S. stock markets. The securities of many of these companies have experienced significant volatility. The trading performances of these Chinese companies’ securities after their offerings may affect the attitudes of investors toward Chinese companies listed in the United States in general and consequently may impact the trading performance of our ADSs, regardless of our actual operating performance. Furthermore, the stock market in general has experienced extreme price and volume fluctuations that have often been unrelated or disproportionate to the operating performance of companies like ours. These broad market and industry fluctuations may adversely affect the market price of our ADSs. Volatility or a lack of positive performance in our ADS price may also adversely affect our ability to retain key employees, most of whom have been granted options or other equity incentives.

In addition to market and industry factors, the price and trading volume for our ADSs may be highly volatile for factors specific to our own operations, including the following:

 

   

variations in our revenues, earnings, cash flow and data related to our user base or user engagement;

 

   

announcements of new investments, acquisitions, strategic partnerships or joint ventures by us or our competitors;

 

   

announcements of new products, services and expansions by us or our competitors;

 

   

changes in financial estimates by securities analysts;

 

   

detrimental adverse publicity about us, our services or our industry;

 

   

additions or departures of key personnel;

 

   

release of lock-up or other transfer restrictions on our outstanding equity securities or sales of additional equity securities; and

 

   

potential litigation or regulatory investigations.

Any of these factors may result in large and sudden changes in the volume and price at which our ADSs will trade.

In the past, shareholders of public companies have often brought securities class action suits against those companies following periods of instability in the market price of their securities. Any such class action suit, whether or not successful, could harm our reputation and restrict our ability to raise capital in the future. In addition, if a claim is successfully made against us, we may be required to pay significant damages, which could have a material adverse effect on our financial condition and results of operations.

We believe that we were a passive foreign investment company, or PFIC, for U.S. federal income tax purposes for the taxable year ended December 31, 2023, which could result in significant adverse U.S. federal income tax consequences to U.S. Holders of our ADSs or ordinary shares.

Under United States federal income tax law, we will be classified as a PFIC for any taxable year if either (i) 75% or more of our gross income for the taxable year is “passive” income or (ii) 50% or more of the value of our assets (generally determined on the basis of a quarterly average) is attributable to assets that produce or are held for the production of passive income, or the asset test. Although the law in this regard is unclear, we treat the VIEs (including their subsidiaries) as being owned by us for U.S. federal income tax purposes, not only because we exercise effective control over the operation of these entities but also because we are entitled to substantially all of their economic benefits, and, as a result, we consolidate their results of operations in the consolidated U.S. GAAP financial statements.

 

54


Table of Contents

Based upon the nature and composition of our assets (in particular, the retention of substantial amounts of cash, deposits and investments), and the market price of our ADSs, we believe that we were a PFIC for United States federal income tax purposes for the taxable year ended December 31, 2023, and we will likely be a PFIC for our current taxable year unless the market price of our ADSs increases and/or we invest a substantial amount of the cash and other passive assets we hold in assets that produce or are held for the production of active income.

If we are classified as a PFIC, a U.S. Holder (as defined in “Item 10. Additional Information—E. Taxation—United States Federal Income Tax Considerations”) will generally be subject to reporting requirements and may incur significantly increased U.S. federal income tax on gain recognized on the sale or other disposition of the ADSs or ordinary shares and on the receipt of distributions on the ADSs or ordinary shares to the extent such gain or distribution is treated as an “excess distribution” under the U.S. federal income tax rules. Further, if we are a PFIC for any year during which a U.S. Holder held our ADSs or ordinary shares, we generally would continue to be treated as a PFIC for all succeeding years during which such U.S. Holder held our ADSs or ordinary shares. You are urged to consult your tax advisor concerning the U.S. federal income tax considerations of holding and disposing of ADSs or ordinary shares if we are or become classified as a PFIC. For more information see “Item 10. Additional Information—E. Taxation—United States Federal Income Tax Considerations—Passive Foreign Investment Company Rules.”

If we are deemed to be an investment company under the Investment Company Act of 1940, applicable restrictions could have a material adverse effect on our business and the price of our ADSs and Class A ordinary shares.

We are not an “investment company” and do not intend to become registered as an “investment company” under Section 3(a) of the Investment Company Act of 1940, or the 1940 Act, because our primary business is online social networking. Our status under the 1940 Act depends in part on legal theories with respect to certain VIEs that have not been endorsed by the SEC or United States courts.

Generally, a company is an “investment company” if it is or holds itself out as being engaged primarily in the business of investing, reinvesting or trading in securities or owns or proposes to own investment securities having a value exceeding 40% of the value of its total assets (exclusive of U.S. government securities and cash items) on an unconsolidated basis, unless an exception, exemption or safe harbor applies. As a foreign private issuer, we would not be eligible to register under the 1940 Act, and if a sufficient amount of our assets are deemed to be “investment securities” within the meaning of the 1940 Act, we would either have to obtain exemptive relief from the SEC, modify our contractual rights or dispose of investments in order to fall outside the definition of an investment company. Additionally, we may have to forego potential future acquisitions of interests in companies that may be deemed to be investment securities within the meaning of the 1940 Act. Failure to avoid being deemed an investment company under the 1940 Act coupled with our inability as a foreign private issuer to register under the 1940 Act could make us unable to comply with our reporting obligations as a public company in the United States, and we could be delisted from the Nasdaq, which would have a material adverse effect on the liquidity and value of our ADSs and Class A ordinary shares. We would also be unable to raise capital through the sale of securities in the United States or to conduct business in the United States.

If securities or industry analysts do not publish research or reports about our business, or if they adversely change their recommendations regarding our ADSs, the market price for our ADSs and trading volume could decline.

The trading market for our ADSs will be influenced by research or reports that industry or securities analysts publish about our business. If one or more analysts who cover us downgrade our ADSs, the market price for our ADSs would likely decline. If one or more of these analysts cease to cover us or fail to regularly publish reports on us, we could lose visibility in the financial markets, which in turn could cause the market price or trading volume for our ADSs to decline.

 

55


Table of Contents

Substantial future sales or the expectation of substantial sales of our ADSs in the public market could cause the price of our ADSs to decline.

Sales of our ADSs in the public market, or the perception that these sales could occur, could cause the market price of our ADSs to decline. Such sales also might make it more difficult for us to sell equity or equity-related securities in the future at a time and price that we deem appropriate. If any existing shareholder or shareholders sell a substantial amount of ADSs, the prevailing market price for our ADSs could be adversely affected. In addition, if we pay for our future acquisitions in whole or in part with additionally issued ordinary shares, your ownership interests in our company would be diluted and this, in turn, could have a material and adverse effect on the price of our ADSs.

Because we may not continue to pay dividends in the foreseeable future, you must rely on price appreciation of our ADSs for return on your investment.

Although we declared special cash dividends to holders of our ordinary shares in the past, we may not continue to do so regularly, or at all. Therefore, you may need to rely on price appreciation of our ADSs as the sole source for return on your investment.

Our board of directors has complete discretion as to whether to distribute dividends subject to our memorandum and articles of association and certain restrictions under Cayman Islands law. In addition, our shareholders may by ordinary resolution declare a dividend, but no dividend may exceed the amount recommended by our directors. Even if our board of directors decides to declare and pay dividends, the timing, amount and form of future dividends, if any, will depend on, among other things, our future results of operations and cash flow, our capital requirements and surplus, the amount of distributions, if any, received by us from our subsidiaries, our financial condition, contractual restrictions and other factors deemed relevant by our board of directors. Accordingly, the return on your investment in our ADSs will likely depend entirely upon any future price appreciation of our ADSs. There is no guarantee that our ADSs will appreciate in value or even maintain the price at which you purchased the ADSs. You may not realize a return on your investment in our ADSs and you may even lose your entire investment in our ADSs.

Your interests may not always align with those of our shareholders, including our principal shareholder.

You are also reminded that your interests may not always align with those of other shareholders, including our principal shareholders. Mr. Yan Tang, our co-founder, executive chairman and chief executive officer, has considerable influence over important corporate matters. We have adopted a dual-class voting structure in which our ordinary shares consist of Class A ordinary shares and Class B ordinary shares. Holders of Class A ordinary shares are entitled to one vote per share in respect of matters requiring the votes of shareholders, while holders of Class B ordinary shares are entitled to ten votes per share. Each Class B ordinary share is convertible into one Class A ordinary share at any time by the holder thereof, while Class A ordinary shares are not convertible into Class B ordinary shares under any circumstances. Due to the disparate voting powers associated with our two classes of ordinary shares, Mr. Tang beneficially owned a total of 73.7% of the aggregate voting power of our company as of March 31, 2024. As a result of his majority voting power, Mr. Tang has considerable influence over matters such as electing directors and approving material mergers, acquisitions or other business combination transactions. This concentrated control will limit the ability of holders of our Class A ordinary shares and ADSs to influence corporate matters and could also discourage others from pursuing any potential merger, takeover or other change of control transactions, which could have the effect of depriving the holders of our Class A ordinary shares and our ADSs of the opportunity to sell their shares at a premium over the prevailing market price. We cannot assure you that actions taken by our principal shareholders will completely align with your interests, or that any conflicts of interest will be resolved in a way beneficial to you.

Our memorandum and articles of association contain anti-takeover provisions that could have a material adverse effect on the rights of holders of our Class A ordinary shares and ADSs.

Our currently effective second amended and restated memorandum and articles of association contain provisions to limit the ability of others to acquire control of our company or cause us to engage in change-of-control transactions. These provisions could have the effect of depriving our shareholders of an opportunity to sell their shares at a premium over prevailing market prices by discouraging third parties from seeking to obtain control of our company in a tender offer or similar transaction. Our dual-class voting structure gives disproportionate voting power to the Class B ordinary shares held by Gallant Future Holdings Limited and New Heritage Global Limited, both of which are wholly-owned by a family trust controlled by Yan Tang, our co-founder, executive chairman and chief executive officer. In addition, our board of directors has the authority, without further action by our shareholders, to issue preferred shares in one or more series and to fix their designations, powers, preferences, privileges, and relative participating, optional or special rights and the qualifications, limitations or restrictions, including dividend rights, conversion rights, voting rights, terms of redemption and liquidation preferences, any or all of which may be greater than the rights associated with our Class A ordinary shares, in the form of ADS or otherwise. Preferred shares could be issued quickly with terms calculated to delay or prevent a change in control of our company or make removal of management more difficult. If our board of directors decides to issue preferred shares, the price of our ADSs may fall and the voting and other rights of the holders of our Class A ordinary shares and ADSs may be materially and adversely affected.

 

56


Table of Contents

You may face difficulties in protecting your interests, and your ability to protect your rights through U.S. courts may be limited, because we are registered by way of continuation under Cayman Islands law.

We are an exempted company limited by shares registered under the laws of the Cayman Islands. Our corporate affairs are governed by our memorandum and articles of association, the Companies Act (As Revised) of the Cayman Islands, or the Companies Act, and the common law of the Cayman Islands. The rights of shareholders to take action against the directors, actions by minority shareholders and the fiduciary responsibilities of our directors to us under Cayman Islands law are to a large extent governed by the common law of the Cayman Islands. The common law of the Cayman Islands is derived in part from comparatively limited judicial precedent in the Cayman Islands as well as from the common law of England, the decisions of whose courts are of persuasive authority, but are not binding, on a court in the Cayman Islands. The rights of our shareholders and the fiduciary responsibilities of our directors under Cayman Islands law are not as clearly established as they would be under statutes or judicial precedent in some jurisdictions in the United States. In particular, the Cayman Islands has a less developed body of securities laws than the United States. Some U.S. states, such as Delaware, have more fully developed and judicially interpreted bodies of corporate law than the Cayman Islands. In addition, with respect to Cayman Islands companies, plaintiffs may face special obstacles, including but not limited to those relating to jurisdiction and standing, in attempting to assert derivative claims in state or federal courts of the United States.

Shareholders of Cayman Islands exempted companies like ours have no general rights under Cayman Islands law to inspect corporate records (except for our memorandum and articles of association, our register of mortgages and charges and special resolutions of our shareholders) or to obtain copies of lists of shareholders of these companies. Our directors have discretion under our articles of association to determine whether or not, and under what conditions, our corporate records may be inspected by our shareholders, but are not obliged to make them available to our shareholders. This may make it more difficult for you to obtain the information needed to establish any facts necessary for a shareholder motion or to solicit proxies from other shareholders in connection with a proxy contest.

As a result of all of the above, shareholders may have more difficulty in protecting their interests in the face of actions taken by management, members of the board of directors or controlling shareholders than they would as public shareholders of a company incorporated in the United States.

Certain judgments obtained against us by our shareholders may not be enforceable.

We are a Cayman Islands exempted company and most of our assets are located outside of the United States. Substantially all of our current operations are conducted in mainland China. In addition, a majority of our current directors and officers are nationals and residents of countries other than the United States. Most of the assets of these persons are located outside the United States. As a result, it may be difficult or impossible for you to effect service of process within the United States upon us or these persons or to bring an action against us or against these individuals in the United States in the event that you believe that your rights have been infringed under the U.S. federal securities laws or otherwise. Even if you are successful in bringing an action of this kind, the laws of the Cayman Islands and of mainland China may render you unable to enforce a judgment against our assets or the assets of our directors and officers. There is no statutory enforcement in the Cayman Islands of judgments obtained in the federal or state courts of the United States (and the Cayman Islands are not a party to any treaties for the reciprocal enforcement or recognition of such judgments), a judgment obtained in such jurisdiction will be recognized and enforced in the courts of the Cayman Islands at common law, without any re-examination of the merits of the underlying dispute, by an action commenced on the foreign judgment debt in the Grand Court of the Cayman Islands, provided such judgment (a) is given by a foreign court of competent jurisdiction, (b) imposes on the judgment debtor a liability to pay a liquidated sum for which the judgment has been given, (c) is final, (d) is not in respect of taxes, a fine or a penalty, (e) is not inconsistent with a Cayman Islands judgment in respect of the same matter, and (f) is not impeachable on the grounds of fraud and was not obtained in a manner and is not of a kind the enforcement of which is contrary to natural justice or the public policy of the Cayman Islands. However, the Cayman Islands courts are unlikely to enforce a judgment obtained from the U.S. courts under civil liability provisions of the U.S. federal securities law if such judgment is determined by the courts of the Cayman Islands to give rise to obligations to make payments that are penal or punitive in nature. Because such a determination has not yet been made by a court of the Cayman Islands, it is uncertain whether such civil liability judgments from U.S. courts would be enforceable in the Cayman Islands.

 

57


Table of Contents

We are a foreign private issuer within the meaning of the rules under the Exchange Act, and as such we are exempt from certain provisions applicable to United States domestic public companies.

Because we are a foreign private issuer under the Exchange Act, we are exempt from certain provisions of the securities rules and regulations in the United States that are applicable to U.S. domestic issuers, including:

 

   

the rules under the Exchange Act requiring the filing of quarterly reports on Form 10-Q or current reports on Form 8-K with the SEC;

 

   

the sections of the Exchange Act regulating the solicitation of proxies, consents, or authorizations in respect of a security registered under the Exchange Act;

 

   

the sections of the Exchange Act requiring insiders to file public reports of their stock ownership and trading activities and liability for insiders who profit from trades made in a short period of time;

 

   

the selective disclosure rules by issuers of material nonpublic information under Regulation FD; and

 

   

certain audit committee independence requirements in Rule 10A-3 of the Exchange Act.

We are required to file an annual report on Form 20-F within four months of the end of each fiscal year. In addition, we intend to publish our results on a quarterly basis through press releases, distributed pursuant to the rules and regulations of the Nasdaq Global Select Market. Press releases relating to financial results and material events will also be furnished to the SEC on Form 6-K. However, the information we are required to file with or furnish to the SEC will be less extensive and less timely compared to that required to be filed with the SEC by U.S. domestic issuers. As a result, you may not be afforded the same protections or information, which would be made available to you, were you investing in a U.S. domestic issuer. As a Cayman Islands company listed on the Nasdaq Global Select Market, we are subject to the Nasdaq Global Select Market corporate governance listing standards. However, Nasdaq Global Select Market rules permit a foreign private issuer like us to follow the corporate governance practices of its home country. Certain corporate governance practices in the Cayman Islands, which is our home country, may differ significantly from the Nasdaq Global Select Market corporate governance listing standards. We followed our home country practice and did not hold an annual meeting of shareholders in 2023. In addition, we currently follow our home country practice and have a two-person audit committee. To the extent that we choose to utilize the home country exemption for corporate governance matters, our shareholders may be afforded less protection than they otherwise would under the Nasdaq Global Select Market corporate governance listing standards applicable to U.S. domestic issuers. As a result, you may not be afforded the same protections or information, which would be made available to you, were you investing in a U.S. domestic issuer.

We are a “controlled company” within the meaning of the Nasdaq Stock Market Rules and, as a result, may rely on certain exemptions from certain corporate governance requirements that provide protection to shareholders of other companies.

We are a “controlled company” as defined under the Nasdaq Stock Market Rules because Yan Tang, our co-founder, executive chairman and chief executive officer, beneficially owns more than 50% of our total voting power. For so long as we remain a controlled company under that definition, we are permitted to elect to rely, and may rely, on certain exemptions from corporate governance rules. Our board of directors is currently not composed of a majority of independent directors. As a result, you may not have the same protection afforded to shareholders of companies that are subject to these corporate governance requirements.

 

58


Table of Contents

The voting rights of holders of ADSs are limited by the terms of the deposit agreement, and you may not be able to exercise your right to vote your underlying Class A ordinary shares.

As a holder of our ADSs, you will only be able to exercise the voting rights with respect to the underlying Class A ordinary shares represented by your ADSs in accordance with the provisions of the deposit agreement. Under the deposit agreement, you must vote by giving voting instructions to the depositary. Upon receipt of your voting instructions, the depositary will vote the underlying Class A ordinary shares represented by your ADSs in accordance with these instructions. You will not be able to directly exercise your right to vote with respect to the underlying Class A ordinary shares represented by your ADSs unless you register such underlying Class A ordinary shares in your own name. Under our currently effective second amended and restated memorandum and articles of association, the minimum notice period required for convening a general meeting is 10 days, exclusive of the day on which notice is given and the day of the meeting. When a general meeting is convened, you may not receive sufficient advance notice to register the underlying Class A ordinary shares represented by your ADSs in your own name to allow you to vote with respect to any specific matter. If we ask for your instructions, the depositary will notify you of the upcoming vote and will arrange to deliver our voting materials to you. We cannot assure you that you will receive the voting materials in time to ensure that you can instruct the depositary to vote the underlying Class A ordinary shares represented by your ADSs. In addition, the depositary and its agents are not responsible for failing to carry out voting instructions or for their manner of carrying out your voting instructions. This means that you may not be able to exercise your right to vote and you may have no legal remedy if the underlying Class A ordinary shares represented by your ADSs are not voted as you requested.

The depositary for our ADSs will give us a discretionary proxy to vote our Class A ordinary shares underlying your ADSs if you do not instruct the depositary to vote your shares, except in limited circumstances, which could adversely affect your interests.

Under the deposit agreement for the ADSs, if you do not instruct the depositary to vote the underlying Class A ordinary shares represented by your ADSs, the depositary will give us a discretionary proxy to vote the underlying Class A ordinary shares represented by your ADSs at shareholders’ meetings unless:

 

   

we have failed to timely provide the depositary with notice of meeting and related voting materials;

 

   

we have instructed the depositary that we do not wish a discretionary proxy to be given;

 

   

we have informed the depositary that there is substantial opposition as to a matter to be voted on at the meeting;

 

   

a matter to be voted on at the meeting would have a material adverse impact on shareholders; or

 

   

the voting at the meeting is to be made on a show of hands.

The effect of this discretionary proxy is that if you do not instruct the depositary to vote the underlying Class A ordinary shares represented by your ADSs, you cannot prevent the underlying Class A ordinary shares represented by your ADSs from being voted, except under the circumstances described above. This may make it more difficult for holders of ADSs to influence the management of our company. Holders of our Class A ordinary shares are not subject to this discretionary proxy.

You may not receive dividends or other distributions on our Class A ordinary shares and you may not receive any value for them, if it is illegal or impractical to make them available to you.

The depositary of our ADSs has agreed to pay to you the cash dividends or other distributions it or the custodian receives on Class A ordinary shares or other deposited securities underlying our ADSs, after deducting its fees and expenses. You will receive these distributions in proportion to the number of Class A ordinary shares your ADSs represent. However, the depositary is not responsible if it decides that it is unlawful or impractical to make a distribution available to any holders of ADSs. For example, it would be unlawful to make a distribution to a holder of ADSs if it consists of securities that require registration under the Securities Act but that are not properly registered or distributed under an applicable exemption from registration. The depositary may also determine that it is not feasible to distribute certain property through the mail. Additionally, the value of certain distributions may be less than the cost of mailing them. In these cases, the depositary may determine not to distribute such property. We have no obligation to register under U.S. securities laws any ADSs, ordinary shares, rights or other securities received through such distributions. We also have no obligation to take any other action to permit the distribution of ADSs, ordinary shares, rights or anything else to holders of ADSs. This means that you may not receive distributions we make on our Class A ordinary shares or any value for them if it is illegal or impractical for us to make them available to you. These restrictions may cause a material decline in the value of our ADSs.

 

59


Table of Contents

You may experience dilution of your holdings due to inability to participate in rights offerings.

We may, from time to time, distribute rights to our shareholders, including rights to acquire securities. Under the deposit agreement, the depositary will not distribute rights to holders of ADSs unless the distribution and sale of rights and the securities to which these rights relate are either exempt from registration under the Securities Act with respect to all holders of ADSs, or are registered under the provisions of the Securities Act. The depositary may, but is not required to, attempt to sell these undistributed rights to third parties, and may allow the rights to lapse. We may be unable to establish an exemption from registration under the Securities Act, and we are under no obligation to file a registration statement with respect to these rights or underlying securities or to endeavor to have a registration statement declared effective. Accordingly, holders of ADSs may be unable to participate in our rights offerings and may experience dilution of their holdings as a result.

You may be subject to limitations on transfer of your ADSs.

Your ADSs are transferable on the books of the depositary. However, the depositary may close its books at any time or from time to time when it deems expedient in connection with the performance of its duties. The depositary may close its books from time to time for a number of reasons, including in connection with corporate events such as a rights offering, during which time the depositary needs to maintain an exact number of ADS holders on its books for a specified period. The depositary may also close its books in emergencies, and on weekends and public holidays. The depositary may refuse to deliver, transfer or register transfers of our ADSs generally when our share register or the books of the depositary are closed, or at any time if we or the depositary thinks it is advisable to do so because of any requirement of law or of any government or governmental body, or under any provision of the deposit agreement, or for any other reason.

 

Item 4.

Information on the Company

 

A.

History and Development of the Company

We started our operations in July 2011 when our founders established Beijing Momo Technology Co., Ltd., or Beijing Momo, in mainland China. In order to facilitate foreign investment in our company, we incorporated our holding company under the name of Momo Technology Company Limited in the British Virgin Islands in November 2011. In July 2014, Momo Technology Company Limited was redomiciled in the Cayman Islands as an exempted company registered under the laws of the Cayman Islands, and was renamed Momo Inc. The following outlines other major changes to our corporate structure.

 

   

From April 2020 to March 2021, we entered into a series of contractual arrangements with Beijing Momo and SpaceTime Beijing, and Beijing Top Maker changed its two shareholders.

 

   

From April 2021 to March 2022, we restated a series of contractual arrangements with Beijing Momo, Beijing Top Maker and shareholders of Beijing Top Maker, and Beijing Top Maker changed one of its shareholders.

 

   

From August 19, 2022 to March 2023, we entered into a series of contractual arrangements with Beijing Wozaixiangxiang, Tianjin Nishuodedoudui, and the two shareholders of Tianjin Nishuodedoudui.

 

   

In May 2023, we restated a series of contractual arrangements with Beijing Wozaixiangxiang, Tianjin Nishuodedoudui and the shareholder of Tianjin Nishuodedoudui, and Tianjin Nishuodedoudui changed one of its shareholders.

 

60


Table of Contents
   

In September 2023, we restated a series of contractual arrangements with Tianjin QOOL Media, QOOL Media Technology (Tianjin) Co., Ltd. and Beijing Momo, the sole shareholder of Tianjin QOOL Media.

See “—C. Organizational Structure—Contractual Arrangements with the VIEs and Their Respective Shareholders.”

In December 2014, we completed our initial public offering and listed our ADSs on the Nasdaq Global Select Market under the symbol “MOMO.”

On August 2, 2021, our name change from “Momo Inc.” to “Hello Group Inc.” became effective.

In May 2023, we notified holders of our 1.25% convertible senior notes due 2025 that pursuant to the indenture dated as of July 2, 2018 relating to the convertible senior notes by and between us and the Bank of New York Mellon, as trustee, each holder has the right, at the option of such holder, to require our company to repurchase for cash on July 1, 2023 all of such holder’s convertible senior notes or any portion thereof that is an integral multiple of US$1,000 principal amount. The opportunity for holders of the convertible senior notes to exercise the repurchase right commenced at 9:00 a.m., New York City time, on Tuesday, May 30, 2023 and expires at 5:00 p.m., New York City time, on Thursday, June 29, 2023. Based on information from the Bank of New York Mellon, the trustee for the convertible senior notes, US$322.1 million aggregate principal amount of the convertible senior notes were validly surrendered and not withdrawn prior to the expiration of the repurchase right offer. The aggregate cash purchase price of these convertible senior notes is US$322.1 million. The Company has accepted all of the surrendered convertible senior notes for repurchase and has forwarded cash in payment of the same to the trustee for distribution to the applicable holders. As of December 31, 2023, the total principal amount of the convertible senior notes that remains outstanding is US$2.8 million.

Our principal executive offices are located at 20th Floor, Block B, Tower 2, Wangjing SOHO, No. 1 Futongdong Street, Chaoyang District, Beijing 100102, People’s Republic of China. Our telephone number at this address is +86-10-5731-0567. Our registered office in the Cayman Islands is located at P.O. Box 309, Ugland House, Grand Cayman KY1-1104, Cayman Islands. Our agent for service of process in the United States in connection with our Form S-8 and From F-3 filings is Puglisi & Associates, 850 Library Avenue, Suite 204, Newark, Delaware 19711.

SEC maintains an internet site that contains reports, proxy and information statements, and other information regarding issuers that file electronically with the SEC on www.sec.gov. You can also find information on our website https://ir.hellogroup.com. The information contained on our website is not a part of this annual report.

 

B.

Business Overview

We are a leading player in mainland China’s online social networking space. Through Momo, Tantan and other properties within our product portfolio, we enable users to discover new relationships, expand their social connections and build meaningful interactions. Momo is a mobile application that connects people and facilitates social interactions based on location, interests and a variety of online recreational activities. Tantan, which was added into our family of applications through acquisition in May 2018, is a leading social and dating application. Tantan is designed to help its users find and establish romantic connections as well as meet interesting people. Starting from 2019, we have incubated a number of other new apps, such as Hertz, Soulchill, Duidui and Tietie, which target more niche markets and more selective demographics.

We seek to improve profitability and achieve profitable user growth of our Momo business and monitor the number of Momo paying users as an indicator of our performance. The numbers of paying users of our Momo app were 8.9 million for the fourth quarter of 2021, 7.8 million for the fourth quarter of 2022 and 7.4 million for the fourth quarter of 2023. The decrease in Momo’s paying user in 2023 was primarily due to the negative impact of an extreme cold wave in China in December 2023, as well as certain product adjustments in the Momo app to manage regulatory risks that resulted in short-term pressure on the number of long-tail paying users.

Tantan’s MAUs decreased from 27.0 million in December 2021 to 18.4 million in December 2022, and further decreased to 13.7 million in December 2023. The decrease in Tantan’s MAU in 2023 was primarily due to our proactive filtering of spammer accounts to improve user experience, reduction in channel marketing investment and the negative impact of an extreme cold wave in China in December 2023.

 

61


Table of Contents

Momo, Tantan and other mobile applications within our family of mobile applications can be downloaded and used free of charge, and we generate our revenues from the various services we offer on our platforms. Our revenues decreased from RMB14,575.7 million in 2021 to RMB12,704.2 million in 2022, and further decreased to RMB12,002.3 million (US$1,690.5 million) in 2023. We currently generate our revenues from live video service, value-added service, mobile marketing services, mobile games and other services. Our live video service, which was launched in September 2015 on the Momo platform and in 2020 on the Tantan platform, allows users to purchase and send in-show virtual gifts to other users hosting live shows, and it currently contributes the largest share of our revenues, generating 57.5%, 51.2% and 50.6% of our net revenues in 2021, 2022 and 2023, respectively. We generated 41.0%, 47.3% and 47.9% of our net revenues from value-added services in 2021, 2022 and 2023, respectively. Value-added services consist of the membership subscription packages of Momo and Tantan that provide members with additional functions and privileges on our platforms and, starting in the fourth quarter of 2016, virtual gift service, which allows Momo users to purchase and send virtual gifts to other users outside of the live video service. The remainder of our net revenues come primarily from mobile marketing services, mobile games and other services. We had a net loss of RMB2,925.7 million in 2021, a net income of RMB1,480.0 million in 2022, and a net income of RMB1,951.7 million (US$274.9 million) in 2023.

The Momo Platform

Our Momo platform includes our Momo mobile application and a variety of related properties, features, functionalities, tools and services. The Momo platform enables users to discover new relationships, expand their social connections and build meaningful interactions. We connect people and facilitate interactions over a rich collection of social experiences based on location, interests, content sharing and a variety of recreational activities including live talent shows, short videos, social games as well as other video- and audio-based interactive experiences, such as online parties, mobile karaoke and user participated reality shows. Communications within our platform are supported by multi-media instant messaging tools and other audio- and video-based communication tools and services.

The Tantan Platform

Tantan is a leading social and dating application, which is designed to help its users find and establish romantic connections, as well as meet interesting people. Tantan has become one of the leading choices for mobile internet users in mainland China to discover new relationships. Tantan’s users can enjoy many of the core features of Tantan for free. For example, Tantan users can swipe through a pool of people to find potential matches and communicate with the matches through the instant messaging tool on the Tantan app. Tantan users can also create and share content or discover new connections via contents shared by other users. However, to enjoy certain premium features, a user must pay a monthly subscription fee or purchase the premium features on an à la carte basis. Starting from 2019, we have introduced other social experiences outside of the swipe and match mechanism to help users discover new relationships and interact in more diversified ways. Such social experiences mainly include live video, audio chatrooms and “Quick Chat” experience.

We believe that Tantan strategically complements the Momo platform. First, Tantan’s users are younger on average than Momo’s users, allowing us to expand our footprint among younger demographics. Second, whereas the Momo platform has been primarily focused on connecting people in a broader sense among larger groups and communities, Tantan is primarily focused on connecting people for romantic purposes. Additionally, compared to Momo, Tantan is a younger brand with strong potential to grow its user base and revenues. We believe that our acquisition of Tantan helps us enrich our product line, expand our user base, broaden our social scenarios and strengthen our leading position in mainland China’s open social market.

Other Applications

The social and dating markets are highly fragmented. Users may have different social demand and preferences in terms of how they discover new relationships and build interactions. Therefore, we believe a brand portfolio approach may allow us to penetrate the market faster and more effectively. Starting from 2019, we have incubated a number of other new apps, such as Hertz, Soulchill, Duidui and Tietie, which target more niche markets and more selective demographics. In 2022, the revenue contributed by Soulchill increased significantly due to its successful operation in the Middle East and North Africa markets.

 

62


Table of Contents

Monetization Opportunities

We offer a wide variety of products that capture the needs of users from all demographics and socioeconomic statuses. Throughout the years, we continue to create new products and services by closely following the market dynamics and users’ evolving social needs. In real life, people bond more easily and effectively by playing games together. Using a gamified experience to facilitate relationship building and enhance social experience is one of the key ideas behind our product design. Through constant product and operational innovations, we have effectively monetized through a wide variety of virtual gift experiences which not only generate revenue, but also encourage interactions among the users. We have two major business lines for monetization: live video service and value-added service. In addition, we also generate revenues from mobile marketing services, mobile games, and other services.

Live Video Service

Our live video service allows Momo and Tantan users to livestream a variety of content and activities including talent shows such as singing, dancing and talk shows, as well as casual chatting and other form of interactions between broadcasters and viewers. The broadcasters are able to “go live” and connect with their audience via their mobile phones as well as PC, while audience members are able to interact on a real time basis with the broadcasters and other fellow viewers by texting for free or purchasing and sending virtual gifts. We share a portion of the revenues generated with the broadcasters or the talent agencies. Broadcasters provide live video service on our platforms as an individual or as a member of a talent agency. Certain broadcasters are also paying users on our platforms. The talent agencies recruit, train and retain the broadcasters. We monetize live video service via virtual gifts. Currently, live video service contributes the largest share of our revenues, generating 57.5%, 51.2% and 50.6% of our net revenues in 2021, 2022 and 2023, respectively.

Value-Added Service

Our value-added service primarily consists of subscription services that provide paying users with additional features and functions as well as privileges on our Momo and Tantan platforms and, starting in the fourth quarter of 2016, virtual gift services, which allow our users to purchase and send virtual gifts to other users outside of the live video service. We also introduced virtual item sales in our virtual community services in 2019. We generated 41.0%, 47.3% and 47.9% of our net revenues from value-added services in 2021, 2022 and 2023, respectively.

Mobile Marketing Services

We seek to provide advertising and marketing solutions to enable our customers to promote their brands and conduct effective marketing activities. We offer full screen banner ads that appear before the application is loaded. We may occasionally offer other forms of display ads. We started to provide advertising services on Tantan app in 2023.

Mobile marketing services contributed 1.1%, 1.0% and 1.1% of our revenues in 2021, 2022 and 2023, respectively.

Mobile Games

As a social networking platform, we intend to offer games that have strong features which we believe will not only increase the interactions between users, but also broaden our revenue sources. In 2023, we strategically decided to deprioritize our game development and distribution business and focus on other areas with greater potential for growth and user acquisition. Mobile games contributed 0.3%, 0.4% and 0.2% of our revenues in 2021, 2022 and 2023, respectively.

Other Services

Our other services include other revenue generating services that are immaterial in revenue contribution or are not considered as part of our strategic focus. Other services contributed 0.1%, 0.1% and 0.2% of our revenues in 2021, 2022 and 2023, respectively.

Technology

Our research and development efforts focus on product development, architecture and technological infrastructures, as well as the security and integrity of our platform to protect the security and privacy of our users. Our product development endeavors revolve around continuous innovations to help users discover and make new connections as well as building meaningful interactions. As our user base continues to expand and consumer behaviors constantly evolve, the social demands from the users become increasingly diversified. We make significant investments in technology to optimize our existing products and services and to develop new ones so that we can expand the social product offerings to satisfy the diversifying user demands. In addition, we are also investing in building and maintaining the technological infrastructures to support the delivery and usage of our products and services in a fast and efficient manner within a safe and secured environment.

 

63


Table of Contents

Content Moderation

As an operator of social platforms, we view content management and monitoring as a critical part of our operations. As of the date of this annual report, Momo and Tantan collectively have a dedicated team of 707 personnel reviewing and handling content on our mobile platform for compliance with applicable laws and regulations. They are aided by both proprietary and third-party software and technologies to sweep our platforms and the data being transmitted on a real-time basis around-the-clock.

We monitor and screen user information and user generated content against a spam list, which is a list of content and behaviors that we have determined are likely to be indicative of inappropriate or illegal content or illegal activities. In addition, we take self-inspections to strengthen our content screening efforts and cooperate with the governmental authorities to stay compliant with applicable laws and regulations. As an example of such self-inspections, during the one-month period from May 11, 2019 to June 11, 2019, we temporarily suspended the ability of users to post social newsfeeds on the Momo platform pursuant to directives of the governmental authority. Additionally, our users can also easily report fraud if they come across suspicious content, and each user complaint is processed by our content management and monitoring system and personnel.

Branding and Marketing

Our brand building activities generally comprise purchasing online advertising in the form of texts, banners and videos, placing commercials via offline media networks and public relations efforts. We also conduct branding and promotional activities through offline events. In addition, we acquire users for our platforms directly through online marketing channels including mobile advertising platforms such as ByteDance, application stores, search engines and other online advertising networks.

Intellectual Property

We rely on a combination of patent, copyright, trademark and trade secret laws and restrictions on disclosure to protect our intellectual property rights. As of December 31, 2023, we (i) had 20 patents and 123 pending patent applications filed with the National Intellectual Property Administration of the PRC; (ii) had registered 1,631 trademarks and had applied for 71 trademarks with the Trademark Office of the National Intellectual Property Administration of the PRC, Hong Kong Intellectual Property Department and the U.S. Patent and Trademark Office, etc.; (iii) had registered 218 software copyrights and 109 other copyrights with the PRC National Copyright Administration; and (iv) had registered or acquired 260 domain names, including immomo.com, wemomo.com, immomogame.com and momocdn.com.

Seasonality

Historically, there were noticeable downward trends in user activities on our Momo and Tantan platforms as well as revenue growth in the weeks prior to and after the Chinese Lunar New Year. However, the seasonal trends that we have experienced in the past may not apply to, or be indicative of, our future operating results.

Our Approach to Corporate Responsibility and Sustainability

We take our environmental responsibility very seriously, beyond our own consumption and greenhouse gas emissions, which like much of our industry, are relatively low. We seek means to advance environmental best practices by aligning ourselves with positive role models and support for environmental initiatives undertaken by government and civil society organizations. A big focus of our corporate social responsibility is to support training and development of our employees so that they can reach their individual goals as well as align their achievements with our corporate goals. Finally, we have an active program of corporate philanthropy aimed at better contributing to the society and fulfilling our corporate responsibilities.

 

64


Table of Contents

Environment

As a mobile-based social networking company, our environmental footprint is small. Our Beijing headquarters are located in a building with LEED certification at the silver level, and we encourage our employees to be environmentally friendly. We provide recycling systems in our headquarters office, including a direct drinking water system in order to reduce bottled water consumption.

Human Capital

Compensation and Benefits. We consider our employees the most valuable asset of our company. We offer competitive compensation and comprehensive benefits to attract and retain top talents in the industry. The remuneration and rewards include retention through share-based compensation and performance-based bonus. In addition to our contribution to mainland China social insurance, which is in compliance with applicable laws and regulations, we arrange annual medical checkups for employees, provide employees with various supplemental insurance benefits (including life insurance, accident insurance, critical illness insurance, medical insurance and maternity insurance) and organize various fitness sessions and a wide range of leisure and recreational activities for employees.

Engagement and Recognition. We believe that an engaged workforce is key to maintaining our ability to innovate. Newly joined employees are given an aligned start to their career at our company by attending a full-day orientation program, which helps them better understand the value of our business and learn our corporate culture. We allocate budget for department team building on a quarterly basis and organize company outings annually.

Training and Development. Investing in our employees’ career growth and development is an important focus for us. We offer learning opportunities and training programs including workshops, guest speakers and various conferences to enable our employees to advance in their chosen professional paths. We set quarterly targets for individual employees. We encourage employees to read their reviews and to have a career development conversation with their team leader thereafter. Employees’ performance ratings affect their compensation and our promotion decisions. We carry out anonymous employee satisfaction surveys on a regular basis to evaluate the fairness and effectiveness of team leaders’ conduct and better understand junior team members’ sentiment.

Health and Safety. We are committed to providing a safe work environment for our employees. We have well-established security and food safety monitoring systems. Our fire service system complies with applicable laws and regulations. To ensure good air quality in our office areas, we have installed ventilation systems to filter air pollutants. We took necessary precautions in response to the COVID-19 pandemic during its height, including offering employees flexibility to work from home, mandatory social distancing requirements in the workplace (such as adding more space between cubicles), regular temperature checks and health monitoring for our employees, daily office disinfection and sanitization, provision of hand sanitizer and face masks to all employees, and improvement and optimization of our telecommuting system to support remote work arrangements.

Corporate Philanthropy

Since 2015, we have participated in various charitable initiatives including establishing an information system platform for missing children, making donations to regions damaged by natural disasters in Hunan province and setting up an education fund to support students and teachers in mainland China. In 2018, we established the Momo Foundation, a private charitable fund that focuses on supporting elementary education and poverty alleviation in mainland China. In the subsequent years, the Momo Foundation donated RMB20.0 million to charitable causes. In 2021, 19 Hello Hope Elementary Schools donated by us were completed and put into use. In 2020, in response to the COVID-19 pandemic, we set up a medical research fund and committed RMB10.0 million to aid frontline medical staff and vaccine research and development. In 2021, we donated RMB20.0 million to flood relief efforts in Henan and Shanxi provinces. In 2022 and 2023, we donated RMB0.7 million and RMB0.3 million respectively to a number of public welfare foundations to alleviate poverty, support animal protection and support protection of women and children’s rights. Collectively, we have donated over RMB95.5 million to charitable causes.

 

65


Table of Contents

Competition

As a mobile social networking platform that also provides live video service, we are subject to intense competition from providers of similar services, as well as potential new types of online services.

Our competitors may have substantially more cash, traffic, technical, performer and other resources, as well as broader product or service offerings and can leverage their relationships based on other products or services to gain a larger share of marketing budgets from customers. We believe that our ability to compete effectively depends upon many factors, including the size, composition and engagement of our user base, our ad targeting capabilities, our pool of popular live broadcasters, market acceptance of our mobile marketing services and online entertainment services, our marketing and selling efforts, and the strength and reputation of our brand. See “Item 3. Key Information—D. Risk Factors—Risks Related to Our Business and Industry—The market in which we operate is fragmented and highly competitive. If we are unable to compete effectively for users or user engagement, our business and operating results may be materially and adversely affected.” We also experience significant competition for highly skilled personnel, including management, engineers, designers and product managers. Our growth strategy depends in part on our ability to retain our existing personnel and add additional highly skilled employees. See “Item 3. Key Information—D. Risk Factors—Risks Related to Our Business and Industry—The continuing and collaborative efforts of our senior management and key employees are crucial to our success, and our business may be harmed if we were to lose their services.”

Insurance

We do not maintain property insurance, business interruption insurance or general third-party liability insurance, nor do we maintain key-man life insurance.

Regulations

This section sets forth a summary of the most significant rules and regulations that affect our business activities in mainland China or our shareholders’ rights to receive dividends and other distributions from us.

Corporate Laws and Foreign Investment Law

The establishment, operation and management of corporate entities in mainland China are governed by the PRC Company Law, effective in 1994, as amended in 1999, 2004, 2005, 2013, 2018 and 2023, respectively. The latest amendment will become effective on July 1, 2024. The main amendments in 2023 in the PRC Company Law involve improving the company’s establishment and exit system, optimizing the company’s organizational structure, detailing exercise of shareholder rights, perfecting the company’s capital system and strengthening the responsibilities of controlling shareholders and management personnel, etc. The PRC Company Law is applicable to our mainland China subsidiaries and the VIEs unless the PRC Foreign Investment Law and its implementation regulations have stipulated otherwise.

On March 15, 2019, the National People’s Congress approved the PRC Foreign Investment Law, which took effect on January 1, 2020 and replaced the trio of existing laws regulating foreign investment in mainland China, namely, the PRC Sino-foreign Equity Joint Venture Enterprise Law, the PRC Sino-foreign Cooperative Joint Venture Enterprise Law and the PRC Foreign Owned Enterprise Law, together with their implementation rules and ancillary regulations. Further to the PRC Foreign Investment Law, on December 26, 2019, the State Council of the PRC passed the Regulation for Implementing the PRC Foreign Investment Law, which took effect on January 1, 2020. According to the PRC Foreign Investment Law, “foreign investment” refers to the investment activities directly or indirectly conducted by one or more natural persons, business entities, or other organizations of a foreign country (collectively referred to as “foreign investors”) in mainland China, which includes investments made by foreign investors in mainland China through means stipulated by laws or administrative regulations or other methods prescribed by the State Council. Based on the PRC Foreign Investment Law, it is possible that the prospective laws, administrative regulations or provisions of the State Council may deem contractual arrangements as a way of foreign investment.

According to the PRC Foreign Investment Law and its implementing regulations, the State Council will publish a catalog for special administrative measure, or the Negative List, to provide the scope of “restricted” or “prohibited” industries that have certain restrictions on foreign investment such as market entry clearance. Foreign investment activities in industries not included in the Negative List are granted national treatment. The currently effective Negative List has become effective on January 1, 2022.

 

66


Table of Contents

On February 3, 2011, the General Office of the State Council promulgated a Notice on Establishing the Security Review System for Mergers and Acquisitions of Domestic Enterprises by Foreign Investors, or the Circular 6, which officially established a security review system for mergers and acquisitions of domestic enterprises by foreign investors. Further, on August 25, 2011, the Ministry of Commerce promulgated the Regulations on Implementation of Security Review System for the Merger and Acquisition of Domestic Enterprises by Foreign Investors, which became effective on September 1, 2011, to implement the Circular 6. Under the Circular 6, a security review is required for mergers and acquisitions by foreign investors having “national defense and security” concerns and mergers and acquisitions by which foreign investors may acquire the “de facto control” of domestic enterprises with “national security” concerns. Under the Regulations on Implementation of Security Review System for the Merger and Acquisition of Domestic Enterprises by Foreign Investors, the Ministry of Commerce focused on the substance and actual impact of the transaction when deciding whether a specific merger or acquisition was subject to security review. If Ministry of Commerce decided that a specific merger or acquisition is subject to security review, it would submit it to the Inter-Ministerial Panel, an authority established under the Circular 6 led by the NDRC and the Ministry of Commerce under the leadership of the State Council, to carry out security review. The regulations prohibit foreign investors from bypassing the security review by structuring transactions through trusts, indirect investments, leases, loans, control through contractual arrangements or offshore transactions. There is no explicit provision or official interpretation stating that the merging or acquisition of a company engaged in the social network, live video, or mobile games business requires security review, and there is no requirement that acquisitions completed prior to the promulgation of the Circular 6 are subject to review. On April 30, 2019, the NDRC issued the Announcement on the Adjustment of Foreign Investment Security Review Reporting Channel, stating that the security review is now subject to its review because of the government reformation.

In December 2020, the NDRC and the Ministry of Commerce promulgated the Measures for the Security Review of Foreign Investment, which came into effect on January 18, 2021. The NDRC and the Ministry of Commerce will establish a working mechanism office in charge of the security review of foreign investment. Such measures define foreign investment as direct or indirect investment by foreign investors in mainland China, which includes (i) investment in new onshore projects or establishment of wholly foreign owned onshore companies or joint ventures with foreign investors; (ii) acquiring equity or asset of onshore companies by merger and acquisition; and (iii) onshore investment by and through any other means. Investment in certain key areas with bearing on national security, such as important cultural products and services, important information technology and internet services and products, key technologies and other important areas with bearing on national security which results in the acquisition of de facto control of investee companies, shall be filed with a specifically established office before such investment is carried out. What may constitute “onshore investment by and through any other means” or “de facto control” could be broadly interpreted under such measures. It is likely that control through contractual arrangement be regarded as de facto control based on provisions applied to security review of foreign investment in the free trade zone. Failure to make such filing may subject such foreign investor to rectification within prescribed period, and will be recorded as negative credit information of such foreign investor in the national credit information system, which would then subject such investors to joint punishment as provided by relevant rules. If such investor fails to or refuses to undertake such rectification, it would be ordered to dispose of the equity or asset and to take any other necessary measures so as to return to the status quo and to erase the impact to national security.

We operate our businesses in mainland China through a number the VIEs which are controlled by our mainland China subsidiaries through a series of contractual arrangements. The VIEs hold ICP licenses to provide value-added telecommunication services, which is an industry in which foreign investment is “restricted” under the currently effective Negative List.

Regulations Relating to Telecommunications Services

In September 2000, the State Council issued the Regulations on Telecommunications of China, to regulate telecommunication activities in mainland China, which were further amended in July 2014 and February 2016, respectively. The telecommunications industry in mainland China is governed by a licensing system based on the classifications of the telecommunications services set forth under the Regulations on Telecommunications of China

 

67


Table of Contents

The MIIT, together with the provincial-level communications administrative bureaus, supervises and regulates the telecommunications industry in mainland China. The Regulations on Telecommunications of China divide the telecommunications services into two categories: infrastructure telecommunications services and value-added telecommunications services. The operation of value-added telecommunications services is subject to the examination, approval and licenses granted by the MIIT or its provincial-level communications administrative bureaus. According to the Catalog of Classification of Telecommunications Businesses effective in March 2016 and amended on June 6, 2019, provision of information services through the internet, such as the operation of our immomo.com website, is classified as value-added telecommunications services.

Regulations Relating to Foreign Investment in Value-Added Telecommunications Industry

According to the Administrative Rules for Foreign Investment in Telecommunications Enterprises issued by the State Council effective in January 2002, as amended in September 2008, February 2016 and March 2022, foreign investors may hold no more than a 50% equity interest in a value-added telecommunications services provider in mainland China, and effective from May 1, 2022, such foreign investor will no longer be required to have experience in providing value-added telecommunications services overseas and maintain a good track record. Due to these regulations, we operate our website through Beijing Momo and its subsidiaries. The most updated version of the Negative List, which was promulgated by the Ministry of Commerce and the NDRC and became effective from January 1, 2022, imposes the 50% restrictions on foreign ownership in value-added telecommunications business except for e-commerce business, domestic multiparty communications, storage and forwarding and call center services as well.

The Circular on Strengthening the Administration of Foreign Investment in and Operation of Value-Added Telecommunications Business, issued by the Ministry of Information Industry in July 2006, reiterated the regulations on foreign investment in telecommunications businesses, which require foreign investors to set up foreign-invested enterprises and obtain an ICP license to conduct any value-added telecommunications business in mainland China. Under this circular, a domestic company that holds an ICP license is prohibited from leasing, transferring or selling the license to foreign investors in any form, and from providing any assistance, including providing resources, sites or facilities, to foreign investors that conduct value-added telecommunications business illegally in mainland China. Furthermore, certain assets, such as the trademarks and domain names that are used in the value-added telecommunications business must be owned by the local ICP license holder or its shareholders. The Circular on Strengthening the Administration of Foreign Investment in and Operation of Value-Added Telecommunications Business further requires each ICP license holder to have the necessary sites and facilities for its approved business operations and to maintain such sites and facilities in the regions covered by its license. In addition, all value-added telecommunications service providers are required to maintain network and information security in accordance with the standards set forth under the mainland China regulations. If an ICP license holder fails to comply with the requirements in the circular and also fails to remedy such non-compliance within a specified period of time, the MIIT or its local counterparts have the authority to take administrative measures against such license holder, including revoking its ICP license. Beijing Momo, the operator of our website, owns the relevant domain names and registered trademarks and has the necessary personnel to operate the website.

Regulations on Broadcasting Audio/Video Programs Through the Internet and Online Live Broadcasting

On July 6, 2004, the State Administration of Radio Film and Television, or the SARFT, promulgated Administrative Measures for the Broadcast of Audio/Video Programs via Information Networks such as the Internet, or the Audio/Video Broadcasting Rules, which came into effect as of October 11, 2004 and were amended on August 28, 2015. According to the Audio/Video Broadcasting Rules, enterprises intend to engage in the business of broadcast of audio/video programs via information networks must obtain a permit from the SARFT.

On April 13, 2005, the State Council announced Several Decisions on Investment by Non-state-owned Companies in Culture-related Business in China. These decisions encourage and support non-state-owned companies to enter certain culture-related business in mainland China, subject to restrictions and prohibitions for investment in audio/video broadcasting, website news and certain other businesses by non-state-owned companies. These decisions authorize the SARFT, the National Press and Publication Administration and the Ministry of Culture, to adopt detailed implementing rules according to these decisions.

 

68


Table of Contents

On December 20, 2007, the SARFT and the Ministry of Information Industry jointly issued the Rules for the Administration of Internet Audio and Video Program Services, commonly known as the Circular 56, which came into effect as of January 31, 2008 and was amended on August 28, 2015. The Circular 56 reiterates the requirement set forth in the Audio/Video Broadcasting Rules that online audio/video service providers must obtain a license from the SARFT. Furthermore, the Circular 56 requires all online audio/video service providers to be either wholly state-owned or state-controlled. According to the official answers to press questions published on the SARFT’s website dated February 3, 2008, officials from the SARFT and the Ministry of Information Industry clarified that online audio/video service providers that already had been operating lawfully prior to the issuance of the Circular 56 may re-register and continue to operate without becoming state-owned or controlled, provided that such providers have not engaged in any unlawful activities. This exemption will not be granted to online audio/video service providers established after the Circular 56 was issued. Such policies have been reflected in the application procedure for audio/video programs transmission license.

On March 17, 2010, the SARFT issued the Internet Audio/Video Program Services Categories (Provisional), as further amended on March 10, 2017, which classified internet audio/video programs into four categories.

In 2009, the SARFT released a Notice on Strengthening the Administration of Online Audio/Video Content. This notice reiterated, among other things, that all movies and television shows released or published online must comply with the regulations on the administration of radio, film and television. In other words, these movies and television shows, whether produced in mainland China or overseas, must be pre-approved by SARFT, and the distributors of these movies and television shows must obtain an applicable permit before releasing any such movie or television show. In 2012, the SARFT and the CAC issued a Notice on Improving the Administration of Online Audio/Video Content Including Internet Drama and Micro Films. In 2014, the Administration of Press, Publication, Radio, Film and Television, or the SAPPRFT released a Supplemental Notice on Improving the Administration of Online Audio/Video Content Including Internet Drama and Micro Films. This notice stresses that entities producing online audio/video content, such as internet dramas and micro films, must obtain a permit for radio and television program production and operation, and that online audio/video content service providers should not release any internet dramas or micro films that were produced by any entity lacking such permit. For internet dramas or micro films produced and uploaded by individual users, the online audio/video service providers transmitting such content will be deemed responsible as a producer. Further, under this notice, online audio/video service providers can only transmit content uploaded by individuals whose identity has been verified and such content shall comply with the content management rules. This notice also requires that online audio/video content, including internet drama and micro films, be filed with the competent authorities before release.

On April 25, 2016, the SAPPRFT promulgated the Provisions on the Administration of Private Network and Targeted Transmission Audio/Video Program Services to replace the Audio/Video Broadcasting Rules, which became effective as of June 1, 2016 and apply to the provision of radio, TV programs and other audio/video programs to targeted audience on fixed or mobile electronic equipment such as TV and mobile phone, and were further revised on March 23, 2021. The Provision covers the internet and other information networks as targeted transmission channels, including the provision of content, integrated broadcast control, transmission and distribution and other activities conducted in such forms as Internet protocol television (IPTV), private network mobile TV and Internet TV. Anyone who provides private network and targeted transmission audio/video program services must obtain an audio/video program transmission license, with a term of three years, issued by the SAPPRFT and operate its business pursuant to the scope as provided in such license. If a service provider intends to provide new products or engage in new services which are not specified in the business guidance catalog for private network and targeted transmission audio/video program service, it shall finish the security assessment of the National Radio and Television Administration in advance. Foreign-invested enterprises are not allowed to engage in the above referenced business.

On July 1, 2016, the Ministry of Culture promulgated Notice on Strengthening the Administration of Network Performance, which regulates the behavior of entities operating network performance and performers. Entities operating network performance shall be responsible for the service and content post on their website which are provided by performers, perfect the content management mechanism, and shut down the channel and stop the spreading as soon as realizing any network performance in violation of relevant laws and regulations. Network performers shall be responsible for their performances and shall not perform any program containing violence, pornography, or other similarly prohibited elements. The cultural administration authorities or cultural market enforcement authorities shall supervise and investigate all entities operating network performance in their jurisdiction thoroughly and publish any fine or action results or blacklist in time.

 

69


Table of Contents

On September 2, 2016, the SAPPRFT issued a Notice on Issues regarding Strengthening the Administration of Internet Audio/Video Programs Live Broadcasting Services, which provides that the provision of audio/video live broadcasting of important political, military, economic, social, cultural, sports and other activities and events requires an audio/video program transmission license which covers item (5) under internet audio/video program services category I, and the provision of audio/video live broadcasting of cultural activities by general social organizations, sports events and like activities requires an audio/video program transmission license which covers item (7) under internet audio/video program services category II.

On November 4, 2016, the CAC promulgated the Provisions on the Administration of Online Live Broadcasting Services, which became effective as of December 1, 2016. Such Provisions provides that anyone who provides online live broadcasting services through online performances, internet video/audio programs and so forth, shall obtain qualifications as required by laws and regulations.

In December 2016, the SAPPRFT issued a Notice on Strengthening the Administration of Audio/Video Programs Transmission on Weibo, WeChat and Other Internet Social Networking Platforms, which further clarifies that anyone who operates internet audio/video services through Weibo, WeChat and other internet social networking platforms must obtain an audio/video program transmission license and other licenses as required by laws and regulations and operate its business pursuant to the scope as provided in such license.

On November 18, 2019, the CAC, the Ministry of Culture and Tourism and the National Radio and Television Administration jointly announced the Provisions on the Administration of Internet Audio and Video Information Services, which became effective as of January 1, 2020. The internet audio and video information services as set forth therein refer to services provision of producing, issuing and disseminating audio and video information to the public through internet websites, apps, and other network platforms. Such provisions reiterate that internet audio and video information services providers shall obtain qualifications required by laws and administrative regulations, and further provides that the systems for users’ registration, information issuance examination and information security management shall be established and enhanced.

On February 9, 2021, the CAC, the MIIT and other five departments jointly issued the Guiding Opinions on Strengthening of Administration of Online Live Broadcast, which became effective on the same day. The guidance opinions clarified various regulatory license requirements applicable to online live broadcast platforms, and provided additional compliance requirements on broadcast platform management. As these guidance opinions are not mainland China laws or regulations, we expect that relevant governmental authorities may enact implementing rules and regulations in the future.

On April 16, 2021, the CAC and six other departments jointly issued the Administration Measures on Online Live Broadcast Marketing Activities (Trial), which became effective on May 25, 2021, to strengthen the administration of online live broadcast performance for marketing activities. Based on the Measures, online live broadcast marketing platforms shall go through filing procedures, carry out safety assessment and acquire necessary licenses in accordance with laws and regulations, and they shall also strengthen the management of online live broadcast marketing accounts, information security, marketing behavior and network and data security, while improving the protection of minors, consumer rights and interests and personal information and establishing the mechanism of registration and de-registration of online live broadcast marketing functions. Those who violate the Measures and cause damage to others shall bear civil, administrative or criminal liability in accordance with laws and regulations.

On October 8, 2021, the Administrative Provisions on Minor-oriented Programs were revised by the National Radio and Television Administration and has become effective on the same date. According to these provisions, network audio/video programs with minors as their main participants or recipients shall not contain any contents which are harmful to the minors, such as violence, pornography, heresy, superstition, drug taking and other illegal contents.

On March 12, 2022, the NDRC and the Ministry of Commerce issued the Negative List for Market Access (2022 Version), which provides that, among others, non-state capital shall not engage in online live broadcasting of events and activities involving politics, economy, military affairs, diplomatic affairs, major social events, culture, science and technology, public health, education and sports and such other activities and events related to political direction, public opinion orientation and value orientation. The scope of these restricted subject matters for online live broadcasting is relatively broad and vague, and is subject to further clarifications and interpretations by the regulator.

 

70


Table of Contents

On March 25, 2022, the CAC, the State Taxation Administration and the SAMR jointly issued Opinions on Further Rectifying the Profit-making Online Live Broadcast to Promote the Healthy Development of the Industry, which requires the online broadcast platforms to improve the hierarchical and classified management of broadcasting accounts and the registration of new accounts, and platforms should also cooperate with the administrations of authorities. Besides, platforms and broadcasters shall together build impartial competition environment, and the rights and interests of the customers and businesses shall be protected during online live broadcast marketing activities. Tax compliance should be emphasized and cooperation of authorities shall also be enhanced to improve the quality of governance on the online live broadcast industry.

As of the date of this annual report, we hold an internet audio/video program transmission license through Zhejiang Shengdian, a wholly-owned subsidiary of Beijing Momo that we acquired in March 2017.

Regulations on Online Comics and Internet Cultural Products

The Interim Administrative Provisions on Internet Culture were promulgated by the Ministry of Culture on February 17, 2011, became effective on April 1, 2011 and further amended on December 15, 2017. Pursuant to the Interim Administrative Provisions on Internet Culture, online comics are deemed to be online culture products, and any entity engaged in producing, transmitting and distributing online culture products shall apply for an internet culture operation license that includes the business scope of actual online activities. As of the date of this annual report, we have obtained nine internet culture operation licenses.

Regulations on Internet Publication and Cultural Products

The Administrative Measures for Internet Publication Service, or Internet Publication Measures, were jointly promulgated by the SAPPRFT and the MIIT on February 4, 2016 and became effective on March 10, 2016. The Internet Publication Measures define internet publication service and internet publication item, and publication of internet publication item via the internet requires an internet publishing license. Pursuant to the Internet Publication Measures, online game constitutes an internet publication item and therefore, an online game operator shall obtain an internet publishing license so that it can directly offer its online games to the public in mainland China. As of the date of this annual report, we have not yet obtained an internet publishing license.

Regulations on Online Games and Foreign Ownership Restrictions

Pursuant to the Negative List, the internet culture business (other than online music business) falls within the category of industries prohibiting foreign investment.

On September 28, 2009, the National Press and Publication Administration, the National Copyright Administration and the National Office of Anti-Pornography and Illegal Publication jointly issued the Circular on Consistent Implementation of the Stipulation on Three Aspects of the State Council and the Relevant Interpretations of the State Commission of Public Sector Reform and the Further Strengthening the Administration of the Pre-examination and Approval of Online Games and the Approval and Examination of Imported Online Games, or the NPPA Notice. The NPPA Notice explicitly prohibits foreign investors from directly or indirectly engaging in online game business in mainland China, including through VIEs. Foreign investors are not allowed to indirectly control or participate in mainland China operating companies’ online game operations, whether (i) by establishing other joint ventures, entering into contractual arrangements or providing technical support for such operating companies; or (ii) in a disguised form such as by incorporating or directing user registration, user account management or game card consumption into online game networks or platforms that are ultimately controlled or owned by foreign companies. The NPPA Notice provides that the National Press and Publication Administration is responsible for the examination and approval of the import and publication of online games and states that providing downloading services of the online game contents to the public through the internet is considered a publication activity, which is subject to approval from the National Press and Publication Administration. Violations of the NPPA Notice will result in severe penalties. For detailed analysis, see “Item 3. Key Information—D. Risk Factors—Risks Related to Our Corporate Structure—If the mainland China government finds that the agreements that establish the structure for operating certain of our operations in mainland China do not comply with mainland China regulations relating to the relevant industries, or if these regulations or the interpretation of existing regulations change in the future, we could be subject to severe penalties or be forced to relinquish our interests in those operations.”

 

71


Table of Contents

On May 24, 2016, the General Office of the SAPPRFT promulgated the Circular on the Administration over Mobile Game Publishing Services, which became effective as of July 1, 2016. This circular provides that game publishing service entities shall be responsible for examining the contents of their games and applying for game publication numbers. Game publishing service entities must set up a specific page to display the information approved by the SAPPRFT, including copyright owner of the game, publishing service entity, approval number, publication number and others, and shall take charge of examining and recording daily updates of the game. For mobile games (including pre-installed mobile games) that have been published and operated online before implementation of this circular, to maintain the publication and operation of such games online, the game publishing service entities and enterprises shall complete certain approval procedures with the provincial publication administrative departments before December 31, 2016 as required by this circular. Otherwise, they shall cease to be published or operated online.

On August 30, 2021, the National Press and Publication Administration issued the Circular of the National Press and Publication Administration on Further Strengthening Regulation to Effectively Prevent Online Gaming Additions among Minors, which became into effect on September 1, 2021. According to this circular, online game companies shall provide minors only with one hour of online game services at prescribed periods, namely between 8 p.m. and 9 p.m. on Fridays, Saturdays, Sundays and public holidays. This circular reinstates that online game companies shall strictly implement the real-name registration and login requirements for online game user accounts. All online games shall be connected to the National Press and Publication Administration’s real-name verification system for anti-online game addiction purpose. Online game users shall use real and valid identity information to register for game accounts and log in to online games. Online game companies shall not provide gaming services in any form (including visitor experience mode) to users who have not registered or logged in with their real names.

On December 22, 2023, the National Press and Publication Administration published the Administrative Measures on Online Games (Draft for Comments) for public comments. The draft provisions are intended to replace all previous rules and measures issued by the National Press and Publication Administration relating to online games. The draft provisions intend to enhance regulation on establishment, management, and supervision of publishing and operating entities for online games comprehensively, including detailed provisions on approval processes, prevention of excessive use and consumption, technical testing, game currency trading, protection of minors, and annual reporting systems. The National Press and Publication Administration solicited comments until January 22, 2024, but there is no timetable as to when it will be enacted.

Regulations on Information Security

In December 2012, the Standing Committee of the National People’s Congress promulgated the Decision on Strengthening Network Information Protection to enhance the legal protection of information security and privacy on the internet. The Decision on Strengthening Network Information Protection also requires internet operators to take measures to ensure confidentiality of information of users. In July 2013, the MIIT promulgated the Provisions on Protection of Personal Information of Telecommunication and Internet Users to regulate the collection and use of users’ personal information in the provision of telecommunication service and internet information service in mainland China. In August 2015, the Standing Committee of the National People’s Congress promulgated the Ninth Amendment to the Criminal Law, which became effective in November 2015 and amended the standards of crime of infringing citizens’ personal information and reinforced the criminal culpability of unlawful collection, transaction, and provision of personal information. It further provides that any ICP provider that fails to fulfill the obligations related to internet information security administration as required by applicable laws and refuses to rectify upon orders will be subject to criminal liability under certain circumstances. In addition, Interpretations of the Supreme People’s Court and the Supreme People’s Procuratorate on Several Issues concerning the Application of Law in the Handling of Criminal Cases Involving Infringement of Personal Information, issued on May 8, 2017, and effective as of June 1, 2017, clarified certain standards for the conviction and sentencing of the criminals in relation to personal information infringement. In November 2016, the Standing Committee of the National People’s Congress promulgated the PRC Cybersecurity Law, which requires, among others, that network operators take security measures to protect the network from unauthorized interference, damage and unauthorized access and prevent data from being divulged, stolen or tampered with. Network operators are also required to collect and use personal information in compliance with the principles of legitimacy, properness and necessity, and strictly within the scope of authorization by the subject of personal information. In September 2022, the CAC released the proposed amendment to the PRC Cybersecurity Law for public comment. The amendment proposed to impose more stringent legal liabilities for certain violations of the PRC Cybersecurity Law and systematically consolidate and unify penalties for violating security protection obligations relating to network operations, network information, critical information infrastructure, and personal information.

 

72


Table of Contents

On March 13, 2019, the Office of the Central Cyberspace Affairs Commission and the SAMR jointly issued the Notice on App Security Certification and the Implementation Rules on Security Certification of Mobile Internet Application, which encourages mobile application operators to voluntarily obtain app security certification, and search engines and app stores are encouraged to recommend certified applications to users.

The PRC Civil Code promulgated in 2020 also provides specific provisions regarding the protection of personal information. According to the PRC Civil Code, any organization or individual shall legally obtain such personal information of others when necessary and ensure the safety of such information, and shall not illegally collect, use, process or transmit personal information of others, or illegally purchase or sell, provide or make public personal information of others.

On July 22, 2020, the Ministry of Public Security published the Guiding Opinions on the Implementation of Cybersecurity Hierarchical Protection System and Critical Information Infrastructure Security Protection System, which require, among others, to determine the cybersecurity protection level in a scientific manner based on the importance of network (including network facilities, information system, and data resources) in national security, economic construction, and social life, as well as factors such as the degree of harm after its destruction, to implement hierarchical protection and supervision, with emphasis on ensuring the security of critical information infrastructure and networks at or above the third level.

In June 2021, the Standing Committee of the National People’s Congress promulgated the PRC Data Security Law, which took effect in September 2021. The PRC Data Security Law, among other things, provides for security review procedure for data-related activities that may affect national security. The PRC Data Security Law provides a national data security review system, under which data processing activities that affect or may affect national security shall be reviewed. In addition, it clarifies the data security protection obligations of organizations and individuals carrying out data activities and implementing data security protection responsibility, data processors shall establish and improve the whole-process data security management rules, organize and implement data security trainings as well as take appropriate technical measures and other necessary measures to protect data security. Any organizational or individual data processing activities that violate the PRC Data Security Law shall bear the corresponding civil, administrative or criminal liabilities depending on specific circumstances.

On July 12, 2021, the MIIT and two other authorities jointly issued the Provisions on the Administration of Security Vulnerabilities of Network Products. The Provisions state that, no organization or individual may abuse the security vulnerabilities of network products to engage in activities that endanger network security, or to illegally collect, sell, or publish the information on such security vulnerabilities. Anyone who is aware of the aforesaid offenses shall not provide technical support, advertising, payment settlement and other assistance to the offenders. According to the Provisions, network product providers, network operators, and platforms collecting network product security vulnerabilities shall establish and improve channels for receiving network product security vulnerability information and keep such channels available, and retain network product security vulnerability information reception logs for at least six months. The Provisions also bans provision of undisclosed vulnerabilities to overseas organizations or individuals other than to the product providers.

On July 30, 2021, the State Council promulgated the Regulations on Security and Protection of Critical Information Infrastructure, which became effective on September 1, 2021, referring “critical information infrastructures” as important network facilities and information systems in important industries including public communications and information services, as well as those that may seriously endanger national security, national economy, people’s livelihood, or public interests in the event of damage, loss of function, or data leakage.

On November 14, 2021, the CAC published a draft of the Administrative Regulations for Internet Data Security, or the Draft Data Security Regulations, for public comments. The Draft Data Security Regulations provide that data processors conducting the following activities shall apply for cybersecurity review: (i) merger, reorganization or division of internet platform operators that have acquired a large number of data resources related to national security, economic development or public interests affects or may affect national security; (ii) listing in a foreign country of data processors processing over one million users’ personal information; (iii) listing in Hong Kong which affects or may affect national security; or (iv) other data processing activities that affect or may affect national security. The Draft Data Security Regulations provide that data processors refer to individuals or organizations that, during their data processing activities such as data collection, storage, utilization, transmission, publication and deletion, have autonomy over the purpose and the manner of data processing. However, there have been no clarifications from the authorities as of the date of this annual report as to the standards for determining whether an activity is one that “affects or may affect national security.” In addition, the draft regulations requires that data processors that process “important data” or are listed overseas must conduct an annual data security assessment by itself or commission a data security service provider to do so, and submit the assessment report of the preceding year to the municipal cybersecurity department by the end of January each year. The CAC solicited comments until December 13, 2021, but there is no timetable as to when it will be enacted.

 

73


Table of Contents

On December 28, 2021, the CAC, the NDRC, the MIIT, and several other mainland China governmental authorities jointly promulgated the Cybersecurity Review Measures, which took effect on February 15, 2022 and replaced the Measures for Cybersecurity Review promulgated in April 2020 and effective in June 2020. According to the Cybersecurity Review Measures, critical information infrastructure operators that intend to purchase internet products and services and internet platform operators engaging in data processing activities that affect or may affect national security must be subject to the cybersecurity review, and an internet platform operator possessing personal information of over one million users and intending to be listed on a foreign stock exchange must be subject to the cybersecurity review.

On July 7, 2022, the CAC promulgated the Security Assessment Measures for Outbound Data Transfer, effective from September 1, 2022, or the Security Assessment Measures, to regulate outbound data transfer activities, protect the information rights and interests of individuals, safeguard national security and social public interests, and promote the safe and free cross-border flow of data. Furthermore, the Security Assessment Measures provide that the security assessment for outbound data transfers shall follow principles of the combination of pre-assessment and continuous supervision and the combination of risk self-assessment and security assessment, so as to prevent the security risks arising from outbound data transfers and ensure the orderly and free flow of data according to the law. For outbound data transfers activities that have been carried out prior to the implementation of the Security Assessment Measures, and not in compliance with the Security Assessment Measures, rectification shall be completed within six months from the implementation of the Security Assessment Measures. The Security Assessment Measures further provide that a data processor intending to implement outbound data transfer under the following circumstances shall apply for security assessment to the CAC: (a) a data processor intending to provide critical data abroad; (b) a critical information infrastructure operator or a data processor processing the personal information of more than one million individuals intending to provide personal information abroad; (c) a data processor, who has cumulatively provided personal information of 100,000 individuals or sensitive personal information of 10,000 individuals abroad since January 1 of the previous year, intending to provide personal information abroad; and (d) other circumstances prescribed by the CAC for which application for security assessment for outbound data transfers is required.

On December 2, 2022, the Central Committee of the Communist Party of China and the State Council jointly issued Opinions on Establishing Fundamental System to Better Play the Role of Data, which provides that, among others, the governance system of data shall be improved, and security of development shall be ensured. The opinion further requires that the administrator shall coordinate development and security, implement the comprehensive national security concept, strengthen the development of a data security protection system, and ensure security throughout the entire process of data supply, transaction, and use.

On December 8, 2022, the MIIT released the Administrative Measures for Data Security in Industry and Information Technology Sectors (Trial), which came into effect on January 1, 2023. The measures apply to data management in certain industries, including telecommunication sectors. The measures set out three categories of data: ordinary data, important data and core data. The processing of important data and core data is subject to certain filing and reporting obligations.

On February 22, 2023, the CAC promulgated the Provisions on the Standard Contract for Personal Information Outbound Transfer, which became effective on June 1, 2023. The provisions state that the personal information processor who provides personal information abroad through execution of standard contract shall meet certain criteria, conduct a personal information protection impact assessment before providing any personal information abroad, and complete the filing with local cybersecurity authority within ten working days from the effective date of the standard contract. The provisions attach a sample standard contract for personal information outbound transfer.

 

74


Table of Contents

On March 22, 2024, the CAC promulgated the Provisions on Facilitating and Regulating Cross-border Data Flow, effective on the same date. The provisions require data processors to identify and declare important data in accordance with the regulations, and provide that unless the competent departments or areas so notify or publicly release certain data as important data, the data processors need not apply for security assessment for outbound important data transfer for such data. The provisions set forth various circumstances exempted from application for security assessment for outbound data transfer, execution of a standard contract for personal information outbound transfer and passing of the certification for personal information protection. To the extent in compliance with the national data classification and hierarchical protection system framework, the provisions allow the pilot free trade zones to promulgate their own negative list of data requiring application for security assessment for outbound data transfer, execution of a standard contract for personal information outbound transfer or passing of the certification for personal information. The provisions further provide for, subject to exemptions set forth therein and negative lists of pilot free trade zones, circumstances requiring application for security assessment for outbound data transfer, execution of a standard contract for personal information outbound transfer or passing of the certification for personal information protection. A data processor intending to implement outbound data transfer under the following circumstances shall apply for security assessment to the CAC: (a) a critical information infrastructure operator intending to provide personal information or important data abroad; or (b) a data processor, other than the critical information infrastructure operators, intending to provide important data abroad, or has since January 1st of the current year cumulatively provided personal information (excluding sensitive personal information) of over one million individuals, or sensitive personal information of over 10,000 individuals abroad. For any data processor, other than the critical information infrastructure operators, who has since January 1st of the current year cumulatively provided personal information (excluding sensitive personal information) of over 100,000 and less than one million individuals, or sensitive personal information of less than 10,000 individuals abroad, shall execute a standard contract for outbound transfer of personal information with the abroad recipient or pass the certification for personal information protection. The approval for security assessment for outbound data transfer is valid for three years and may be applied for extension if the data processors need to carry on its outbound data transfer activities and there occurs no circumstance requiring re-application for security assessment for outbound data transfer. To the extent that any provision set forth in the Security Assessment Measures for Outbound Data Transfer and Provisions on the Standard Contract for Personal Information Outbound Transfer is inconsistent with the provisions set forth in the provisions, the provisions prevail.

According to the official answers to press questions relating to the Provisions on Facilitating and Regulating Cross-border Data Flow, (a) for outbound data transfer activities with approved security assessment prior to the implementation of the provisions, the data processor may carry on such activities in accordance with its security assessment application, (b) for outbound data transfer activities that failed or partially failed the security assessment prior to the implementation of the provisions yet are exempted from security assessment in accordance with the provisions, the data processor may conduct such activities by executing a standard contract for outbound transfer of personal information or passing the certification for personal information protection, and (c) for outbound data transfer activities that applied for security assessment or submitted filing for standard contract for outbound transfer of personal information prior to the implementation of the provisions, yet are exempted from such procedures in accordance with the provisions, the data processor may proceed with its previous assessment or filing, or withdraw its assessment or filing.

On March 22, 2024, the CAC promulgated the second edition of the Guidelines for Application for the Outbound Data Transfer Security Assessment, which is intended to instruct and assist data processors to apply for outbound data transfer security assessment. According to the guidelines, activities of outbound data transfer include (i) overseas transmission by data processors of data collected and generated during domestic operations in mainland China; (ii) allowing overseas institutions, organizations or individuals to access, acquire, download or export data collected and generated by data processors and stored in mainland China; and (iii) other data processing activities conforming to the subdivision 2 of article 3 of the PRC Personal Information Protection Law such as processing domestic individuals’ personal information overseas.

Regulations Relating to Internet Content and Information

The Administrative Measures on Internet Information Services specify that internet information services regarding news, publications, education, medical and health care, pharmacy and medical appliances, among other things, are to be examined, approved and regulated by the relevant authorities. Internet information providers are prohibited from providing services beyond those included in the scope of their ICP licenses or filings. Furthermore, these measures clearly specify a list of prohibited content. Internet information providers are prohibited from producing, copying, publishing or distributing information that is humiliating or defamatory to others or that infringes the lawful rights and interests of others. Internet information providers that violate the prohibition may face criminal charges or administrative sanctions by the mainland China authorities. Internet information providers must monitor and control the information posted on their websites. If any prohibited content is found, they must remove the offensive content immediately, keep a record of it and report it to the authorities. The VIEs holding ICP licenses or filings are subject to these measures.

 

75


Table of Contents

Internet information in mainland China is also regulated and restricted from a national security standpoint. The Standing Committee of the National People’s Congress has enacted the Decisions on Maintaining Internet Security on December 28, 2000, which may subject violators to criminal punishment in mainland China for any effort to: (i) gain improper entry into a computer or system of strategic importance; (ii) disseminate politically disruptive information; (iii) leak state secrets; (iv) spread false commercial information; or (v) infringe intellectual property rights. The Ministry of Public Security has promulgated measures that prohibit use of the internet in ways which, among other things, result in a leakage of state secrets or a spread of socially destabilizing content. The VIEs holding ICP licenses or filings are subject to the laws and regulations relating to information security.

In August 2013, the Ministry of Culture issued the Administration Measures on Content Self-Review by Internet Culture Operating Entities, which became effective on December 1, 2013. According to the Administration Measures on Content Self-Review by Internet Culture Operating Entities, an internet culture operating entity shall censor and review its products and services to be provided to the public to ensure that such products and services do not contain any content prohibited by law, and the censor record shall be kept for at least two years. Internet culture operating entities shall adopt technical measures to conduct real-time censor over the products and services, set up internal content control department and establish content control policies. If the internet culture operating entity identifies any illegal content, it shall immediately suspend the products or services containing such content and preserve relevant record, and, in the event that such illegal content constitutes material issues, report to provincial branch of the Ministry of Culture.

On September 15, 2021, the CAC promulgated the Opinions on Further Enforcing Responsibilities on Website Platforms as the Main Responsible Party for Information Content Management. In accordance with the opinions, website platforms are required to perform specific responsibilities as the main responsible party for information content management, including, among others, enhancing the platform community rules, strengthening the regulation and management of accounts, improving the content vetting mechanism, improving the quality of information content, managing the dissemination of information content, and strengthening the management of key functions.

On September 9, 2022, the Administrative Provisions on Internet Pop-up Window Information Notification Services were issued by the CAC, the MIIT and the SAMR and became effective from September 30, 2022, which require that providers of Internet pop-up window information notification services shall be the responsible party for the management of information content and establish and improve management systems for censoring of information content, ecological governance, data security and personal information protection, and protection of minors.

The Administrative Provisions on Comment Threading Services on the Internet were amended by the CAC on November 16, 2022 and became effective on December 15, 2022. The Administrative Provisions on Comment Threading Services on the Internet requires that the Comment threading service providers shall (1) verifying the real identity information of the registered users under the principle of “using real name at back end and using alias or real name voluntarily at front end” and not providing comment threading services to users who have not verified their real identity information or fraudulently use the identity information of organizations or others; (2) establishing and improving the system for the protection of the personal information of users, following the principles of “legitimacy, appropriateness, necessity and good faith” in the processing of the personal information of users, disclosing the rules for processing personal information, informing the users of the purpose and method of processing, type of personal information to be processed, storage period and other matters, and obtaining individuals’ consents according to the law, unless otherwise provided for by laws or administrative regulations; (3) establishing the system of “censorship before release” for comment threading services provided for news information; (4) providing the corresponding static version of information content at the same time on the same platform and page if the comment threading services are provided by way of bullet screens; (5) establishing and improving a system of review and management of comments posted, real-time inspection, emergency response and reporting acceptance and other information security management systems, timely identifying and disposing of illegal and negative information, and reporting to the cyberspace administration; (6) innovating the management methods for comments posted, researching and developing information security management technology for comments posted and improving the ability to dispose of illegal and negative information, timely identifying risks such as security defects and loopholes in the comment threading services, taking remedial measures and reporting the same to the cyberspace administrations; (7) being staffed with a review editorial team that adapts to the scale of service, strengthening the review trainings and improving the professionalism of review editors; (8) cooperating with the cyberspace administrations in conducting supervision and inspection in accordance with the law and providing necessary technical and data support and assistance.

 

76


Table of Contents

Regulations on Anti-Monopoly and Anti-Unfair Competition

On September 2, 1993, the Standing Committee of the National People’s Congress adopted the PRC Anti-unfair Competition Law, which took effect on December 1, 1993, and was amended on April 23, 2019. According to the Anti-unfair Competition Law, unfair competition refers to that the operator disrupts the market competition order and damages the legitimate rights and interests of other operators or consumers in violation of the provisions of the Anti-unfair Competition Law in the production and operating activities. Operators shall abide by the principle of voluntariness, equality, impartiality, integrity and adhere to laws and business ethics during market transactions. Operators in violation of the Anti-unfair Competition Law shall bear corresponding civil, administrative or criminal liabilities depending on the specific circumstances.

The PRC Anti-Monopoly Law promulgated by the Standing Committee of the National People’s Congress, which became effective on August 1, 2008, and was amended on June 24, 2022, and the Rules of the State Council on Filing Threshold for Concentration of Undertakings promulgated by the State Council on August 3, 2008, and amended on September 18, 2018 and January 22, 2024 respectively, require that where a concentration reaches one of the following thresholds, a filing must be completed in advance with the anti-monopoly law enforcement agency under the State Council, or otherwise the concentration shall not be implemented: (i) during the previous fiscal year, the total global turnover of all undertakings participating in the concentration exceeded RMB12 billion, and at least two of these undertakings each had a turnover of more than RMB800 million within mainland China; or (ii) during the previous fiscal year, the total turnover within mainland China of all the undertakings participating in the concentration exceeded RMB4 billion, and at least two of these undertakings each had a turnover of more than RMB800 million within mainland China. If a concentration does not reach the threshold prescribed by the State Council, there is evidence proving the concentration has or may have effect of excluding or limiting competition, the anti-monopoly law enforcement agency of the State Council may require the undertakings to complete the filings. Where the undertakings fail to complete the filings in accordance with the aforementioned provisions, the anti-monopoly law enforcement agency of the State Council shall conduct an investigation in accordance with the law. If an undertaking carries out a concentration in violation of the law and the concentration has or may have the effect of excluding or limiting competition, the competent authority shall order the undertaking to terminate the concentration, dispose of the shares or assets or transfer the business within a specified time limit, or take other measures to restore to the pre-concentration status, and a fine of up to 10% of its sales amount in the previous year will be imposed; if the concentration has no effect of excluding or limiting competition, a fine of up to RMB5 million will be imposed. Furthermore, the anti-monopoly law enforcement agency of the State Council shall improve the classified and hierarchical review system for concentrations of undertakings, strengthen the review of concentrations of undertakings in important fields related to national economy and people’s livelihood pursuant to the law, and improve the quality and efficiency of review. The PRC Anti-Monopoly Law further provides that undertakings shall not use data, algorithms, technologies, capital advantages and platform rules, etc. to engage in any monopolistic activities prohibited by the law.

On August 17, 2021, the SAMR issued a discussion draft of Provisions on the Prohibition of Unfair Competition on the Internet, under which undertakings should not use data or algorithms to hijack traffic or influence users’ choices, or use technical means to illegally capture or use other undertakings’ data. Furthermore, undertakings are not allowed to (i) fabricate or spread misleading information to damage the reputation of competitors, or (ii) employ marketing practices such as fake reviews or use coupons or “red envelopes” to entice positive ratings.

On September 11, 2020, the Anti-Monopoly Committee of the State Council issued Anti-Monopoly Compliance Guideline for Operators, which requires operators to establish anti-monopoly compliance management systems under the PRC Anti-Monopoly Law to manage anti-monopoly compliance risks.

 

77


Table of Contents

On February 7, 2021, the Anti-Monopoly Committee of the State Council published Anti-Monopoly Guidelines for the Platform Economy Sector that specified circumstances where an activity of an internet platform will be identified as monopolistic act as well as concentration filing procedures for undertakings, including those involving variable interest entities.

On December 24, 2021, the NDRC together with other eight governmental authorities jointly issued the Opinions on Promoting the Healthy and Sustainable Development of the Platform Economy, which provides that, among others, monopolistic agreements, abuse of market dominant position and illegal concentration of undertakings in the platform economy will be strictly investigated and punished in accordance with the laws.

Regulations on Anti-Fatigue Compliance System and Real-Name Registration System

On April 15, 2007, eight mainland China government authorities, including the General Administration of Press and Publication, the Ministry of Education, the Ministry of Public Security and the Ministry of Information Industry, jointly issued the Notice on Protecting Minors Mental and Physical Health and Implementation of Online Game Anti-fatigue System, which requires the implementation of an anti-fatigue compliance system and a real-name registration system by all mainland China online game operators. Under the anti-fatigue compliance system, three hours or less of continuous playing by minors, defined as game players under 18 years of age, is considered to be “healthy,” three to five hours is deemed “fatiguing,” and five hours or more is deemed “unhealthy.” Game operators are required to reduce the value of in-game benefits to a game player by half if it discovers that the amount of a time a game player spends online has reached the “fatiguing” level, and to zero in the case of the “unhealthy” level.

To identify whether a game player is a minor and thus subject to the anti-fatigue compliance system, a real-name registration system should be adopted to require online game players to register their real identity information before playing online games. Pursuant to the Notice on Lunching Anti-fatigue Real-name Registration System for Online Games issued by the eight government authorities on July 1, 2011, online game operators must submit the identity information of game players to the National Citizen Identity Information Center, a subordinate public institution of the Ministry of Public Security, for verification as of October 1, 2011.

On October 25, 2019, the National Press and Publication Administration issued the Notice of Preventing Minors from Being Addicted to Online Games, which reiterates the requirement to implement a real-name registration system by all mainland China online game operators. Within two months as of such notice, online game operators are required to have all existing users to complete with the real-name registration for each of their online games account. Moreover, the duration of online games played by minors shall be strictly controlled. From 22:00 to 8:00 the next day, online game operators shall not provide online game services in any form to minors. The duration for an online game operator to provide the minors with online game services shall not exceed three hours per day on any statutory holiday or one and half hours per day on any other day. In addition, online games operators must take effective measures to restrict minors from using paid services that are incompatible with their civil capacity. Failure to comply with the aforesaid requirements may subject the online games operator to certain rectification measures up to revocation of its relevant licenses.

On October 17, 2020, the Standing Committee of the National People’s Congress revised and promulgated the Law of the PRC on the Protection of Minors (2020 Revision), which took effect on June 1, 2021. Law of the PRC on the Protection of Minors (2020 Revision) added a new section entitled “Online Protections” which stipulates a series of provisions to further protect minors’ interests on the internet, among others, (i) online product and service providers are prohibited from providing minors with products and services that would induce minors to indulge, (ii) online service providers for products and services such as online games, live broadcasting, audio/video, and social networking are required to establish special management systems of user session duration, access authority and consumption for minors, (iii) online games service providers must request minors to register and log into online games with their valid identity information, (iv) online games service providers must categorize games according to relevant rules and standards, notify users about the appropriate ages for the players of the games, and take technical measures to keep minors from accessing inappropriate online games functions, and (v) online games service providers may not provide online games services to minors from 22:00 to 8:00.

On August 30, 2021, the National Press and Publication Administration issued the Circular of the National Press and Publication Administration on Further Strengthening Regulation to Effectively Prevent Online Gaming Additions among Minors, which became into effect on September 1, 2021. According to this circular, online game companies shall provide minors only with one hour of online game services at prescribed periods, namely between 8 p.m. and 9 p.m. on Fridays, Saturdays, Sundays and public holidays. This circular reinstates that online game companies shall strictly implement the real-name registration and login requirements for online game user accounts. All online games shall be connected to the National Press and Publication Administration’s real-name verification system for anti-online game addiction purpose. Online game users shall use real and valid identity information to register for game accounts and log in to online games. Online game companies shall not provide gaming services in any form (including visitor experience mode) to users who have not registered or logged in with their real names.

 

78


Table of Contents

On May 7, 2022, the Central Commission for Guiding Cultural and Ethical Progress of the Communist Party of China, the Ministry of Culture and Tourism, National Radio and Television Administration and the CAC promulgated the Opinions on Regulating Virtual Gifting during Online Live Broadcasting and Strengthening the Protection of Minors. According to the opinions, online live broadcasting platforms shall, among others (1) prohibit minors from virtual gifting, and strength the implementation of real-name registration; (2) not provide online live broadcaster account registration service to minors under 16 and shall obtain the consent from guardians before allowing minors between 16 and 18 to register as a broadcaster on their platforms; (3) continue to upgrade the youth mode of the platform and establish an exclusive customer service team for minors to prioritize the settlement of complaints and disputes related to minors; (4) strengthen the administration on key functions of the platform and prohibit virtual gifting amount from being the sole criteria for the ranking of broadcasters or the criteria for the ranking of users; and (5) suspend all services under youth mode after 10:00 p.m. every day to ensure the rest time of minors.

On October 16, 2023, the State Council issued the Regulations on Internet Protection of Minors, which came into effect on January 1, 2024. According to the regulations, online service providers that provide minors with information release, instant messaging, and other services shall legally require the minors or their guardians to provide the minors’ real identity information. If a minor or his or her guardian refuses to provide such information, the online service provider shall not provide service to the minor. Online live broadcast service providers shall establish a dynamic verification mechanism for the real identity information of the broadcasters, and shall not provide online live broadcast services for minors who fail to comply with the requirements.

Regulations Relating to Internet Information Services and Content of Internet Information

In September 2000, the State Council issued the Administrative Measures on Internet Information Services, which were amended on January 8, 2011, to regulate the provision of information services to online users through the internet. According to the Administrative Measures on Internet Information Services, internet information services are divided into two categories: services of an operative nature and services of a non-operative nature. Our business conducted through our immomo.com website and Momo application involves operating internet information services, which requires us to obtain an ICP license. If an internet information service provider fails to obtain an ICP license, the competent local branch of the MIIT may impose fines, confiscate its illegal income or even block its website. When the ICP service involves areas of news, publication, education, medical treatment, health, pharmaceuticals and medical equipment, and if required by laws or regulations, specific approval from the respective regulatory authorities must be obtained prior to applying for the ICP license from the MIIT or its provincial level counterpart. Our affiliated mainland China entity, Beijing Momo, currently holds an ICP license issued by Beijing Communications Administration, a local branch of the MIIT. Our ICP license will expire in December 2026.

According to the Circular on Strengthening the Administration of the Online Show Live Broadcast and Online E-commerce Live Broadcast issued by the National Radio and Television Administration on November 12, 2020, platforms providing online show live broadcast or online e-commerce live broadcast services shall register their information and business operations by November 30, 2020. The overall ratio of front-line content analysts to online live broadcast rooms shall be 1:50 or higher on such platforms. The training for content analysts shall be strengthened and content analysts who have passed the training shall be registered in the system. A platform shall report the number of its online live broadcast rooms, broadcasters and content analysts to the provincial branch of the National Radio and Television Administration on a quarterly basis. Online show live broadcast platforms shall tag content and broadcasters by category. A broadcaster cannot change the category of the programs offered in his or her online live broadcast room without prior approval from the platform. Users that are minors or without real-name registration are forbidden from virtual gifting, and platforms shall limit the maximum amount of virtual gifting per time, per day, and per month. When the virtual gifting by a user reaches half of the daily/monthly limit, a consumption reminder from the platform and a confirmation from the user by text messages or other means are required before the next transaction. When the amount of virtual gifting by a user reaches the daily/monthly limit, the platform shall suspend the virtual gifting function for such user for that day or month.

 

79


Table of Contents

According to the Law of the PRC on the Protection of Minors (2020 Revision), which took effect on June 1, 2021, among others, online live broadcasting service providers are not allowed to provide minors under age sixteen with online live broadcasting publisher account registration service, and must obtain the consent from parents or guardians and verify the identity of the minors before allowing minors aged sixteen or above to register online live broadcasting publisher accounts.

Regulations Relating to Privacy Protection

As an internet content provider, we are subject to regulations relating to protection of privacy. In recent years, mainland China government authorities have enacted laws and regulations on internet use to protect personal information from any unauthorized disclosure. The Administrative Measures on Internet Information Services prohibit ICP service operators from producing, copying, publishing or distributing information that is insulting or slandering a third party or infringing upon the lawful rights and interests of a third party. Under the Several Provisions on Regulating the Market Order of Internet Information Services, issued by the MIIT in 2011, an ICP service operator may not collect any user personal information or provide such information to third parties without the consent of a user. An ICP service operator must expressly inform the users of the method, content and purpose for the collection and processing of such user personal information and may only collect such information necessary for the provision of its services. An ICP service operator is also required to properly keep the user personal information, and in case of any leak or likely leak of the user personal information, the ICP service operator must take immediate remedial measures and, in severe circumstances, to make an immediate report to the telecommunications regulatory authority. In addition, pursuant to the Decision on Strengthening the Protection of Online Information issued by the Standing Committee of the National People’s Congress in December 2012 and the Order for the Protection of Telecommunication and Internet User Personal Information issued by the MIIT in July 2013, any collection and use of user personal information must be subject to the consent of the user, abide by the principles of legality, rationality and necessity and be within the specified purposes, methods and scopes. An ICP service operator must also keep such information strictly confidential, and is further prohibited from divulging, tampering or destroying of any such information, or selling or illegally providing such information to other parties. Any violation of the above decision or order may subject the ICP service operator to warnings, fines, confiscation of illegal gains, revocation of licenses, cancelation of filings, closedown of websites or even criminal liabilities. We are subject to these regulations as an online business operator.

On February 4, 2015, the CAC promulgated the Provisions on the Administrative of Account Names of Internet Users, which became effective as of March 1, 2015, setting forth the authentication requirement for the real identity of internet users by requiring users to provide their real names during the registration process. In addition, these provisions specify that internet information service providers are required by these provisions to accept public supervision, and promptly remove illegal and malicious information in account names, profile photos, introductions and other registration-related information reported by the public in a timely manner. On June 27, 2022, the CAC promulgated the Administrative Provisions on the Account Information of Internet Users, effective from August 1, 2022, which applies to the registration, use, and management of internet users’ account information by internet information service providers in mainland China. The Administrative Provisions on the Account Information of Internet Users stipulates that internet information service providers shall formulate and disclose internet user account management rules and platform conventions, sign service agreements with internet users, and clarify the rights and obligations related to account information registration, use, and management. The Administrative Provisions on the Account Information of Internet Users also requires the internet information service providers shall protect and operate internet users’ account information in accordance with laws and regulations, and take measures to prevent unauthorized access and leakage, tampering, and loss of personal information. The internet information service providers shall set up convenient complaints and reporting portals in prominent locations, disclose complaints and reporting methods, improve mechanisms for acceptance, review, handling, and feedback, clarify processing procedures and time limits for feedback, and promptly handle complaints and reports from users and the public.

On January 23, 2019, the Office of the Central Cyberspace Affairs Commission, the MIIT, the Ministry of Public Security, and the SAMR jointly issued the Notice on Special Governance of Illegal Collection and Use of Personal Information via Apps, which restates the requirement of legal collection and use of personal information, encourages app operators to conduct security certifications, and encourages search engines and app stores to clearly mark and recommend those certified apps.

 

80


Table of Contents

On August 22, 2019, the CAC issued the Regulation on Cyber Protection of Children’s Personal Information, effective on October 1, 2019. Network operators are required to establish special policies and user agreements to protect children’s personal information, and to appoint special personnel in charge of protecting children’s personal information. Network operators who collect, use, transfer or disclose personal information of children are required to, in a prominent and clear way, notify and obtain consent from children’s guardians.

On November 28, 2019, the CAC, the MIIT, the Ministry of Public Security and the SAMR jointly issued the Measures to Identify Illegal Collection and Usage of Personal Information by Apps, which lists six types of illegal collection and usage of personal information, including “not publishing rules on the collection and usage of personal information” and “not providing privacy rules.”

In addition, on May 28, 2020, the National People’s Congress adopted the PRC Civil Code, which came into effect on January 1, 2021. Pursuant to the PRC Civil Code, the personal information of a natural person shall be protected by the law. Any organization or individual shall legally obtain such personal information of others when necessary and ensure the safety of such information, and shall not illegally collect, use, process or transmit personal information of others, or illegally purchase or sell, provide or make public personal information of others.

The MIIT issued the Notice on the Further Special Rectification of App Infringing upon Users’ Personal Rights and Interests on July 22, 2020, which requires that certain conducts of App service providers should be inspected, including, among others, (i) collecting or using personal information without the user’s consent, collecting or using personal information beyond the necessary scope of providing services, and forcing users to receive advertisements; (ii) requesting user’s permission in a compulsory and frequent manner, or frequently launching third-parties apps; and (iii) deceiving and misleading users into downloading apps or providing personal information. It also sets forth that the period for the regulatory specific inspection on apps and that the MIIT will order the non-compliant entities to modify their business within five business days, or otherwise the MIIT will make public announcement, remove the apps from app stores or impose other administrative penalties.

On March 12, 2021, the CAC and three other authorities jointly issued the Rules on the Scope of Necessary Personal Information for Common Types of Mobile Internet Apps. The rules specify the scope of necessary personal information to be collected each for a variety of common mobile internet apps, such as online live broadcast apps, instant messaging apps, online game apps. Operators of such apps shall not refuse to provide basic services to users on the ground of users’ refusal to provide their personal non-essential information.

According to the Law of the PRC on the Protection of Minors (2020 Revision), which took effect on June 1, 2021, information processors must follow the principles of legality, legitimacy and necessity when processing personal information of minors via internet, and must obtain consent from minors’ parents or other guardians when processing personal information of minors under the age of 14. In addition, internet service providers must promptly alert upon the discovery of publishing private information by minors via the internet and take necessary protective measures.

On August 20, 2021, the Standing Committee of the National People’s Congress promulgated the PRC Personal Information Protection Law, which became effective on November 1, 2021. The PRC Personal Information Protection Law specifically specifies the rules for processing sensitive personal information, i.e., personal information that, once leaked or illegally used, may easily cause harm to the dignity of natural persons or grave harm to personal or property security, including information on biometric characteristics, financial accounts, individual location tracking, etc., as well as the personal information of minors under the age of 14. Personal information processors shall bear responsibility for their personal information processing activities and adopt the necessary measures to safeguard the security of the personal information they process. Otherwise, the personal information processors will be ordered to correct or suspend or terminate the provision of services, confiscation of illegal income, fines or other penalties.

On September 17, 2021, the CAC, together with eight other government authorities, jointly issued the Guidelines on Strengthening the Comprehensive Regulation of Algorithms for Internet Information Services. The guidelines provide that daily monitoring of data use, application scenarios, and effects of algorithms must be carried out by the regulators, and the regulators should conduct security assessments of algorithms. The guidelines also provide that an algorithm filing system should be established, and classified security management of algorithms should be promoted.

 

81


Table of Contents

On December 31, 2021, the CAC, the MIIT, the Ministry of Public Security, and the SAMR jointly promulgated the Administrative Provisions on Internet Information Service Algorithm Recommendation, which took effect on March 1, 2022. The Administrative Provisions on Internet Information Service Algorithm Recommendation, among others, implements classification and hierarchical management for algorithm recommendation service providers based on various criteria, requires algorithm recommendation service providers to inform users of their provision of algorithm recommendation services in a conspicuous manner, and publicize the basic principles, purpose intentions, and main operating mechanisms of algorithm recommendation services in an appropriate manner, and requires such service providers to provide users with options that are not specific to their personal profiles, or convenient options to cancel algorithmic recommendation services.

Regulations on Mobile Internet Applications

On June 28, 2016, the CAC issued the Administrative Provisions on Mobile Internet Application Information Services, which were amended on June 14, 2022 and became effective on August 1, 2022. The amended provisions clarify the requirements in relation to the provision of application information services and application distribution services in mainland China. The amended provisions also outline the requirements for application providers, which include, among others, (i) verifying user identity information; (ii) obtaining an internet news and information services license or other administrative licenses for information services; and (iii) establishing a mechanism for examining the content of the information. In particular, the amended provisions stipulate the obligations in relation to cybersecurity, data security and personal information protection, emphasizing the necessity for personal information collection and the fact that users shall not be denied the use of the basic function services of certain applications merely on account of their refusal to provide unnecessary personal information. The amended provisions also set out the requirements for application distribution platforms, which include, among others, (i) filing the required information with the local network information administration authority within 30 days from the time the platform has become operational; and (ii) establishing classification management systems. If the applications violate the amended provisions, relevant laws and regulations, and service agreements, the application distribution platform shall take such measures as giving warnings, suspension of services, removal of the application from the platform, etc. It shall also keep relevant records and report the breach to competent authorities.

On July 21, 2023, the MIIT issued the Circular on Launching the Record-filing of Mobile Internet Applications, pursuant to which we shall complete a record-filing procedure with the MIIT for our mobile applications with engagement of provision of internet information service within the territory of the PRC before March of 2024. We are not allowed to continue to provide internet information services via our mobile applications within the territory of the PRC if such filings for our mobile applications cannot be completed by the end of March of 2024. We have completed such filings for all our mobile applications with engagement of provision of internet information service within the territory of the PRC.

Regulations Relating to Taxation

In January 2008, the PRC Enterprise Income Tax Law took effect. The PRC Enterprise Income Tax Law applies a uniform 25% enterprise income tax rate to both foreign-invested enterprises and domestic enterprises, except where tax incentives are granted to special industries and projects. Under the PRC Enterprise Income Tax Law and its implementation regulations, dividends generated from the business of a mainland China subsidiary after January 1, 2008 and payable to its foreign investor may be subject to a withholding tax rate of 10% if the mainland China tax authorities determine that the foreign investor is a non-resident enterprise, unless there is a tax treaty with mainland China that provides for a preferential withholding tax rate. Distributions of earnings generated before January 1, 2008 are exempt from mainland China withholding tax.

Under the PRC Enterprise Income Tax Law, an enterprise established outside mainland China with “de facto management bodies” within mainland China is considered a “resident enterprise” for mainland China enterprise income tax purposes and is generally subject to a uniform 25% enterprise income tax rate on its worldwide income. A circular issued by the State Taxation Administration in April 2009 regarding the standards used to classify certain Chinese-invested enterprises controlled by Chinese enterprises or Chinese enterprise groups and established outside of mainland China as “resident enterprises” clarified that dividends and other income paid by such mainland China “resident enterprises” will be considered mainland China-source income and subject to mainland China withholding tax, currently at a rate of 10%, when paid to non-mainland China enterprise shareholders. This circular also subjects such mainland China “resident enterprises” to various reporting requirements with the mainland China tax authorities. Under the implementation regulations to the PRC Enterprise Income Tax Law, a “de facto management body” is defined as a body that has material and overall management and control over the manufacturing and business operations, personnel and human resources, finances and properties of an enterprise. In addition, this circular specifies that certain mainland China-invested overseas enterprises controlled by a Chinese enterprise or a Chinese enterprise group in mainland China will be classified as mainland China resident enterprises if the following are located or resided in mainland China: senior management personnel and departments that are responsible for daily production, operation and management; financial and personnel decision making bodies; key properties, accounting books, the company seal, and minutes of board meetings and shareholders’ meetings; and half or more of the senior management or directors who have the voting rights.

 

82


Table of Contents

Pursuant to the Arrangement between Mainland China and the Hong Kong Special Administrative Region for the Avoidance of Double Taxation and Tax Evasion on Income, the withholding tax rate in respect to the payment of dividends by a mainland China enterprise to a Hong Kong enterprise is reduced to 5% from a standard rate of 10% if the Hong Kong enterprise directly holds at least 25% of the mainland China enterprise. Pursuant to the Notice of the State Administration of Taxation on the Issues concerning the Application of the Dividend Clauses of Tax Agreements, or the Circular 81, a Hong Kong resident enterprise must meet the following conditions, among others, in order to enjoy the reduced withholding tax: (i) it must be a company; (ii) it must directly own the required percentage of equity interests and voting rights in the mainland China resident enterprise; and (iii) it must have directly owned such required percentage in the mainland China resident enterprise throughout the 12 months prior to receiving the dividends. Furthermore, the Measures for the Administration of Non-resident Taxpayers’ Enjoyment of Treaty Benefits, which became effective in January 2020, provide that non-resident taxpayers’ enjoyment of treaty benefits shall be handled in the manner of “self-assessment, claim for and enjoyment of treaty benefits and retention of relevant materials for review,” thus, where non-resident taxpayers determine on their own that the conditions for them to enjoy the treatments under tax treaties are meet, may enjoy treatments under tax treaties on their own during the tax filings by themselves or through withholding agents, and shall collect and retain relevant materials for future inspection, and be subject to administration by the tax authorities afterwards. There are also other conditions for enjoying the reduced withholding tax rate according to other relevant tax rules and regulations. Accordingly, Momo Technology HK Company Limited may be able to benefit from the 5% withholding tax rate for the dividends it receives from Beijing Momo IT, if it satisfies the conditions prescribed under the Circular 81 and other relevant tax rules and regulations, and obtain the approvals as required. However, according to the Circular 81, if the tax authorities consider the transactions or arrangements we have are for the primary purpose of enjoying a favorable tax treatment, the tax authorities may adjust the favorable withholding tax in the future.

On April 30, 2009, the Ministry of Finance and the State Taxation Administration jointly issued the Notice on Issues Concerning Process of Enterprise Income Tax in Enterprise Restructuring Business, or the Circular 59.

On February 3, 2015, the State Taxation Administration issued a Public Notice on Several Issues Relating to Enterprise Income Tax on Transfer of Assets between Non-resident Enterprises, or the Public Notice 7. The Public Notice 7 introduces a new tax regime, and extends its tax jurisdiction to capture not only indirect transfers but also transactions involving transfer of immovable property in mainland China and assets held under the establishment and place, in mainland China of a foreign company through the offshore transfer of a foreign intermediate holding company. The Public Notice 7 also addresses transfer of the equity interest in a foreign intermediate holding company widely. In addition, the Public Notice 7 provides clear criteria on how to assess reasonable commercial purposes and introduces safe harbor scenarios applicable to internal group restructurings. However, it also brings challenges to both the foreign transferor and transferee of the indirect transfers as they have to make self-assessment on whether the transaction should be subject to mainland China tax and to file or withhold the mainland China tax accordingly. In October 2017, the State Taxation Administration issued the Announcement of the State Administration of Taxation on Issues Concerning the Withholding of Non-resident Enterprise Income Tax at Source, or the Bulletin 37, which came into effect in December 2017 and was amended in June 2018. The Bulletin 37 further clarifies the practice and procedures of the withholding of non-resident enterprise income tax. Where a non-resident enterprise transfers taxable assets indirectly by disposing of the equity interests of an overseas holding company, which is an indirect transfer, the non-resident enterprise as either the transferor or the transferee, or the mainland China entity that directly owns the taxable assets, may report such indirect transfer to the tax authority.

Where non-resident investors were involved in our private equity financing, if such transactions were determined by the tax authorities to lack reasonable commercial purpose, we and our non-resident investors may become at risk of being taxed under the Bulletin 37 and the Public Notice 7 and may be required to expend valuable resources to comply with the Bulletin 37 and the Public Notice 7 or to establish that we should not be taxed under the Bulletin 37 and the Public Notice 7.

 

83


Table of Contents

The mainland China tax authorities have the discretion under the Circular 59, the Bulletin 37 and the Public Notice 7 to make adjustments to the taxable capital gains based on the difference between the fair value of the equity interests transferred and the cost of investment.

Value-Added Tax

On January 1, 2012, the PRC State Council officially launched a pilot value-added tax reform program, or the Pilot Program, applicable to businesses in selected industries. Businesses in the Pilot Program would pay value-added tax, or VAT, instead of business tax. The pilot industries in Shanghai included industries involving the leasing of tangible movable property, transportation services, research and development and technical services, information technology services, cultural and creative services, logistics and ancillary services, certification and consulting services. Revenues generated by advertising services, a type of “cultural and creative services,” are subject to the VAT tax rate of 6%. According to official announcements made by competent authorities in Beijing and Guangdong province, Beijing launched the same Pilot Program on September 1, 2012, and Guangdong province launched it on November 1, 2012. On May 24, 2013, the Ministry of Finance and the State Taxation Administration issued the Circular on Tax Policies in the Nationwide Pilot Collection of Value-Added Tax in Lieu of Business Tax in the Transportation Industry and Certain Modern Services Industries. The scope of certain modern services industries under this circular extends to the inclusion of radio and television services. On August 1, 2013, the Pilot Program was implemented throughout mainland China. On December 12, 2013, the Ministry of Finance and the State Taxation Administration issued the Circular on the Inclusion of the Railway Transport Industry and Postal Service Industry in the Pilot Collection of Value-Added Tax in Lieu of Business Tax, or the Circular 106. Among other things, the Circular 106 abolished the Circular on Tax Policies in the Nationwide Pilot Collection of Value-Added Tax in Lieu of Business Tax in the Transportation Industry and Certain Modern Services Industries and refined the policies for the Pilot Program. On April 29, 2014, the Ministry of Finance and the State Taxation Administration issued the Circular on the Inclusion of Telecommunications Industry in the Pilot Collection of Value-Added Tax in Lieu of Business Tax, or the Circular 43. On March 23, 2016, the Ministry of Finance and the State Taxation Administration issued the Circular on Comprehensively Promoting the Pilot Program of the Collection of Value-Added Tax in Lieu of Business Tax, which replaced and superseded the Circular 106 and the Circular 43. Effective from May 1, 2016, the mainland China tax authorities collect VAT in lieu of Business Tax in all regions and industries. All of our entities were subject to VAT at the rate of 6% for services provided and 16% for goods sold, as adjusted to 13% starting from April 1, 2019. On March 20, 2019, the Ministry of Finance, the State Taxation Administration and the General Administration of Customs jointly issued the Announcement on Relevant Policies for Deepening Value-Added Tax Reform, or the Announcement 39, which took effect as of April 1, 2019. In accordance with the Announcement 39, with effect from April 1, 2019 to December 31, 2021, taxpayers in service industry relating to production and life-support services are allowed to deduct additional 10% of the deductible input tax for the current period. The above VAT preferential policy was then extended until December 31, 2022. The Announcement 39 further illustrates that a taxpayer in service industry relating to production and life-support services refer to taxpayer whose sales generated from postal services, telecommunications services, modern services and life-support services account for more than 50% of its total sales.

On January 9, 2023, the Ministry of Finance and the State Taxation Administration issued the Announcement on Clarifying VAT Relief and Other Policies for Small-scale VAT Taxpayers (the Announcement 2023 No. 1), with effect from January 1, 2023 to December 31, 2023, taxpayers in service industry relating to production-oriented and consumer services are allowed to deduct additional 5% of the deductible input tax for the current period.

Regulations Relating to Copyright and Trademark Protection

Mainland China has adopted legislation governing intellectual property rights, including copyrights and trademarks. Mainland China is a signatory to major international conventions on intellectual property rights and is subject to the Agreement on Trade Related Aspects of Intellectual Property Rights as a result of its accession to the World Trade Organization in December 2001.

Copyright. The National People’s Congress amended the PRC Copyright Law in 2001, 2010 and 2020, which became effective as of June 2021. There is a voluntary registration system administered by the Copyright Protection Center of China. To address copyright infringement related to content posted or transmitted over the internet, the National Copyright Administration and Ministry of Information Industry jointly promulgated the Measures for Copyright Administrative Protection Related to the Internet in April 2005. These measures became effective in May 2005. Provisions of the Supreme People’s Court on Certain Issues Related to the Application of Law in the Trial of Civil Cases Involving Disputes over Infringement of the Right of Dissemination through Information Networks promulgated by the Supreme People’s Court in December 2012, further revised on December 29, 2020 and took effect on January 1, 2021, stipulate that internet users or internet service providers who provide works, performances or audio/video products, for which others have the right of dissemination through information networks or make these available on any information network without authorization shall be deemed to have infringed upon the right of dissemination through information networks. To comply with these laws and regulations, we have implemented internal procedures to monitor and review the content we have been licensed from content providers before they are released on our platform and remove any infringing content promptly after we receive notice of infringement from the legitimate rights holder.

 

84


Table of Contents

On December 20, 2001, the State Council promulgated the new Regulations on Computer Software Protection, effective from January 1, 2002 and as amended in 2011 and 2013, which are intended to protect the rights and interests of the computer software copyright holders and encourage the development of software industry and information economy. In mainland China, software developed by mainland China citizens, legal persons or other organizations is automatically protected immediately after its development, without an application or approval. Software copyright may be registered with the designated agency and if registered, the certificate of registration issued by the software registration agency will be the primary evidence of the ownership of the copyright and other registered matters. On February 20, 2002, the National Copyright Administration of the PRC introduced the Measures on Computer Software Copyright Registration, which outline the operational procedures for registration of software copyright, as well as registration of software copyright license and transfer contracts. The Copyright Protection Center of China is mandated as the software registration agency under the regulations.

The State Council and the National Copyright Administration have promulgated various rules and regulations and rules relating to protection of software in mainland China, including the aforementioned Regulations on Protection of Computer Software and the Measures on Computer Software Copyright Registration. According to these rules and regulations, software owners, licensees and transferees may register their rights in software with the National Copyright Administration or its local branches and obtain software copyright registration certificates. Although such registration is not mandatory under mainland China law, software owners, licensees and transferees are encouraged to go through the registration process and registered software rights may be entitled to better protections. As of December 31, 2023, we had registered 218 software copyrights in mainland China.

Trademark. The PRC Trademark Law, adopted in 1982 and revised in 1993, 2001, 2013 and 2019 respectively, protects the proprietary rights to registered trademarks. The Trademark Office of the National Intellectual Property Administration handles trademark registrations and may grant a term of ten years for registered trademarks, which may be extended for another ten years upon request. Trademark license agreements shall be filed with the Trademark Office for record. In addition, if a registered trademark is recognized as a well-known trademark, the protection of the proprietary right of the trademark holder may reach beyond the specific class of products or services. As of December 31, 2023, we had 1631 registered trademarks and 71 trademark applications in mainland China, Hong Kong, the United States, Japan and Korea, etc.

Regulations Relating to Foreign Exchange

Pursuant to the Regulations on the Administration of Foreign Exchange issued by the State Council and effective in 1996, as amended in January 1997 and August 2008, respectively, current account transactions, such as the sale or purchase of goods, are not subject to mainland China governmental approvals. Certain organizations in mainland China, including foreign-invested enterprises, may purchase, sell and/or remit foreign currencies at certain banks authorized to conduct foreign exchange business upon providing valid commercial documents. However, approval of SAFE is required for capital account transactions.

In November 2012, SAFE promulgated the Circular of Further Improving and Adjusting Foreign Exchange Administration Policies on Foreign Direct Investment which substantially amends and simplifies the foreign exchange procedure. Pursuant to this circular, the opening of various special purpose foreign exchange accounts (e.g., pre-establishment expenses account, foreign exchange capital account, guarantee account), the reinvestment of RMB proceeds by foreign investors in mainland China, and remittance of foreign exchange profits and dividends by a FIE to its foreign shareholders no longer require the approval or verification of SAFE, and multiple capital accounts for the same entity may be opened in different provinces, which was not possible before. In addition, SAFE promulgated the Circular on Printing and Distributing the Provisions on Foreign Exchange Administration over Domestic Direct Investment by Foreign Investors and the Supporting Documents in May 2013, which specifies that the administration by SAFE or its local branches over direct investment by foreign investors in mainland China shall be conducted by way of registration and banks shall process foreign exchange business relating to the direct investment in mainland China based on the registration information provided by SAFE and its branches.

 

85


Table of Contents

On March 30, 2015, SAFE promulgated the Circular on Reforming the Management Approach Regarding the Foreign Exchange Capital Settlement of Foreign-Invested Enterprises, which became effective on June 1, 2015. This circular provides that, among other things, the foreign-invested company may convert the foreign currency in its capital account into RMB on a “at will” basis and the RMB funds so converted can be used for equity investments provided that equity investment is included in the business scope of such foreign-invested company.

On June 9, 2016, SAFE promulgated the Circular on Reforming and Regulating the Administrative Policy on Settlement of Foreign Exchange of Capital Account, or SAFE Circular 16, which became effective on the same date. According to SAFE Circular 16, the foreign exchange capital of foreign-invested enterprises, foreign debt and funds raised through offshore listing may be settled on a discretionary basis, and can be settled at the banks. The proportion of such discretionary settlement is temporarily determined as 100%. The RMB converted from foreign exchange will be kept in a designated account, and if a domestic enterprise needs to make further payment from such account, it still must provide supporting documents and go through the review process with the banks.

Furthermore, SAFE Circular 16 reiterates that the use of capital by domestic enterprises must adhere to the principles of authenticity and self-use within the business scope of enterprises. The foreign exchange income of capital account and RMB obtained by domestic enterprise from foreign exchange settlement must not be used (i) directly or indirectly for payment beyond the business scope of the enterprises or payment prohibited by laws and regulations; (ii) directly or indirectly for investment in securities and investment in wealth management products except for principal-guaranteed bank wealth management products, unless otherwise explicitly provided; (iii) for extending loans to non-affiliate enterprises, unless permitted by the scope of business; and/or (iv) for construction or purchase of real estate that is not for self-use, except for foreign-invested real estate enterprises.

On October 23, 2019, SAFE promulgated the Circular on Further Promoting the Facilitation of Cross-border Trade and Investment, or SAFE Circular 28, which was amended by the Circular on Further Deepening the Reform to Facilitate Cross-border Trade and Investment promulgated by SAFE on December 4, 2023. On the basis of continuing to allow investment foreign-invested enterprises (including foreign investment companies, foreign-funded venture capital enterprises and foreign-funded equity investment enterprises) to use the registered capital for domestic equity investment in accordance with the laws and regulations, SAFE Circular 28 canceled the restriction on the non-investment foreign-invested enterprises and allows the non-investment foreign-invested enterprises (like Beijing Momo IT) to use the registered capital for domestic equity investment under the premise of not violating the existing Negative List and the authenticity and compliance of the domestic equity investment projects. SAFE Circular 28 further clarifies the two ways of using the foreign currency registered capital of non-investment foreign-invested enterprises for domestic equity investment, i.e., by way of transfer of the foreign currency registered capital in its original currency and by way of foreign exchange settlement of the foreign currency registered capital. On October 23, 2019, the same date, SAFE promulgated the Circular on Reducing Foreign Exchange Accounts, or SAFE Circular 29, which became effective on March 2, 2020. The Appendix B of SAFE Circular 29 provides operational guidance for SAFE Circular 28. SAFE Circular 29 further specifies that the domestic equity investment set forth in Circular 28 is not limited to direct investment in a domestic enterprise but also includes equity investment conducted in the form of “equity transfer.”

According to the Circular on Improving Administration of Foreign Exchange to Support the Development of Foreign-related Business, issued by SAFE on April 10, 2020, eligible enterprises are allowed to make domestic payments by using their capital funds, foreign credits and the income under capital accounts of overseas listing, without submitting the evidentiary materials concerning authenticity of such capital for banks in advance; provided that their capital use is authentic and in compliance with administrative regulations on the use of income under capital accounts. The bank in charge shall conduct post spot checking in accordance with the requirements.

 

86


Table of Contents

Regulations Relating to Labor

Pursuant to the PRC Labor Law effective in 1995, as amended in 2009 and 2018, and the PRC Labor Contract Law effective in 2008, as amended in 2012, a written labor contract is required when an employment relationship is established between an employer and an employee. Other labor-related regulations and rules of mainland China stipulate the maximum number of working hours per day and per week as well as the minimum wages. An employer is required to set up occupational safety and sanitation systems, implement the national occupational safety and sanitation rules and standards, educate employees on occupational safety and sanitation, prevent accidents at work and reduce occupational hazards.

In mainland China, workers dispatched by an employment agency are normally engaged in temporary, auxiliary or substitute work. Pursuant to the PRC Labor Contract Law, an employment agency is the employer for workers dispatched by it and shall perform an employer’s obligations toward them. The employment contract between the employment agency and the dispatched workers shall be in writing. Furthermore, the employment agencies shall be jointly and severally liable for any damage caused to the dispatched workers due to violation of the PRC Labor Contract Law by the company that accepts the dispatched workers. An employer is obligated to sign an indefinite term labor contract with an employee if the employer continues to employ the employee after two consecutive fixed-term labor contracts. The employer also has to pay compensation to the employee if the employer terminates an indefinite term labor contract. Except where the employer proposes to renew a labor contract by maintaining or raising the conditions of the labor contract and the employee is not agreeable to the renewal, an employer is required to compensate the employee when a definite term labor contract expires. Furthermore, under the Regulations on Paid Annual Leave for Employees issued by the State Council in December 2007 and effective as of January 2008, an employee who has served an employer for more than one year and less than ten years is entitled to a five-day paid vacation, those whose service period ranges from 10 to 20 years is entitled to a 10-day paid vacation, and those who has served for more than 20 years is entitled to a 15-day paid vacation. An employee who does not use such vacation time at the request of the employer shall be compensated at three times their normal salaries for each waived vacation day.

Pursuant to the PRC Social Insurance Law, effective in 2011, as amended in 2018, basic pension insurance, basic medical insurance, occupational injury insurance, maternity insurance and unemployment insurance are collectively referred to as social insurance. Both mainland China companies and their employees are required to contribute to the social insurance plans. Pursuant to the Regulations on the Administration of Housing Fund effective in 1999, as amended in 2002 and 2019 respectively, mainland China companies must register with applicable housing fund management centers and establish a special housing fund account in an entrusted bank. Both mainland China companies and their employees are required to contribute to the housing funds.

According to the PRC Social Insurance Law, an employer that fails to make social insurance contributions may be ordered to pay the required contributions within a stipulated deadline and be subject to a late fee. If the employer still fails to rectify the failure to make social insurance contributions within the stipulated deadline, it may be subject to a fine ranging from one to three times the amount overdue. According to the Regulations on Administration of Housing Fund, an enterprise that fails to make housing fund contributions may be ordered to rectify the noncompliance and pay the required contributions within a stipulated deadline; otherwise, an application may be made by housing fund management centers to a local court for compulsory enforcement.

Regulations Relating to Dividend Distribution

Foreign-invested enterprises in mainland China may pay dividends only out of their accumulated profits after tax as determined in accordance with mainland China accounting standards. Remittance of dividends by a FIE out of mainland China is subject to examination by the banks designated by SAFE. Foreign-invested enterprises may not pay dividends unless they set aside 10% of their respective accumulated profits after tax each year, if any, to fund certain statutory common reserve funds, until such time as the accumulative amount of such funds reach 50% of the foreign-invested enterprise’s registered capital. If the statutory common reserve funds are not sufficient to make up their losses in previous years (if any), the foreign-invested enterprises shall use the profits of the current year to make up the losses before accruing the statutory common reserve funds. At the discretion of the shareholders of the foreign-invested enterprises, it may, after accruing the statutory common reserve funds, allocate a portion of its after-tax profits based on mainland China accounting standards to discretionary common reserve funds. These statutory common reserve funds and discretionary common reserve funds are not distributable as cash dividends.

 

87


Table of Contents

SAFE Regulations on Offshore Special Purpose Companies Held by Mainland China Residents or Citizens

SAFE Circular on Relevant Issues Relating to Domestic Resident’s Investment and Financing and Roundtrip Investment through Special Purpose Vehicles, or SAFE Circular 37, issued by SAFE and effective in July 2014, regulates foreign exchange matters in relation to the use of special purpose vehicles, or SPVs, by mainland China residents or entities to seek offshore investment and financing and conduct round trip investment in mainland China. Under SAFE Circular 37, a SPV refers to an offshore entity established or controlled, directly or indirectly, by mainland China residents or entities for the purpose of seeking offshore financing or making offshore investment, using legitimate domestic or offshore assets or interests, while “round trip investment” refers to the direct investment in mainland China by mainland China residents or entities through SPVs, namely, establishing foreign-invested enterprises to obtain the ownership, control rights and management rights. SAFE Circular 37 requires that, before making contribution into an SPV, mainland China residents or entities are required to complete foreign exchange registration with SAFE or its local branch. SAFE Circular 37 further provides that option or share-based incentive tool holders of a non-listed SPV can exercise the options or share incentive tools to become a shareholder of such non-listed SPV, subject to registration with SAFE or its local branch.

Mainland China residents or entities who have contributed legitimate domestic or offshore interests or assets to SPVs but have yet to obtain SAFE registration before the implementation of SAFE Circular 37 shall register their ownership interests or control in such SPVs with SAFE or its local branch. An amendment to the registration is required if there is a material change in the SPV registered, such as any change of basic information (including change of such mainland China residents, name and operation term), increases or decreases in investment amount, transfers or exchanges of shares, or mergers or divisions. Failure to comply with the registration procedures set forth in SAFE Circular 37, or making misrepresentation on or failure to disclose controllers of FIE that is established through round-trip investment, may result in restrictions on the foreign exchange activities of the relevant foreign-invested enterprises, including payment of dividends and other distributions, such as proceeds from any reduction in capital, share transfer or liquidation, to its offshore parent or affiliate, and the capital inflow from the offshore parent, and may also subject relevant mainland China residents or entities to penalties under mainland China foreign exchange administration regulations.

We have completed the foreign exchange registration of mainland China resident shareholders for Mr. Yan Tang, Mr. Yong Li, Mr. Zhiwei Li, and Mr. Xiaoliang Lei with respect to our financings and share transfer.

M&A Rules and Overseas Listing

In August 2006, six mainland China regulatory agencies, including the CSRC, jointly adopted the M&A Rules, which became effective in September 2006 and were further amended by Ministry of Commerce on June 22, 2009. This M&A Rule purports to require, among other things, offshore SPVs, formed for listing purposes through acquisition of mainland China domestic companies and controlled by mainland China companies or individuals, to obtain the approval of the CSRC prior to publicly listing their securities on an overseas stock exchange.

We believe that CSRC approval is not required in the context of our initial public offering as we are not a special purpose vehicle formed for listing purpose through acquisition of domestic companies that are controlled by our mainland China individual shareholders, as we acquired contractual control rather than equity interests in our domestic affiliated entities. However, we cannot assure you that the mainland China government agencies, including the CSRC, would reach the same conclusion as we do. If the CSRC or other mainland China regulatory agency subsequently determines that we need to obtain the CSRC’s approval for our initial public offering or if CSRC or any other mainland China government authorities will promulgate any interpretation or implementing rules before our listing that would require CSRC or other governmental approvals for our initial public offering, we may face sanctions by the CSRC or other mainland China regulatory agencies. In such event, these regulatory agencies may impose fines and penalties on our operations in mainland China, limit our operating privileges in mainland China, delay or restrict the repatriation of the proceeds from our initial public offering into mainland China, or take other actions that could have a material adverse effect on our business, financial condition, results of operations, and prospects, as well as the trading price of our ADSs.

The mainland China government authorities issued Opinions on Strictly Cracking Down Illegal Securities Activities in accordance with the Law around July 2021. These opinions emphasized the need to strengthen the administration over illegal securities activities and the supervision on overseas listings by mainland China-based companies and proposed to take effective measures, such as promoting the construction of regulatory systems to deal with the risks and incidents faced by mainland China-based overseas-listed companies.

 

88


Table of Contents

On February 17, 2023, the CSRC promulgated Trial Administrative Measures of the Overseas Securities Offering and Listing by Domestic Companies, or the Overseas Listing Trial Measures, and five supporting guidelines, which became effective on March 31, 2023. The Overseas Listing Trial Measures comprehensively improves and reforms the existing regulatory regime for overseas offering and listing of mainland China domestic companies’ securities and regulates both direct and indirect overseas offering and listing of mainland China domestic companies’ securities by adopting a filing-based regulatory regime. According to the Overseas Listing Trial Measures, any of our offering and listing in an overseas market in future may be subject to the filing with the CSRC. See “Item 3. Key Information—Risk Factors—Risks Related to Doing Business in Mainland China—The approval of or filing with the CSRC or other mainland China government authorities may be required in connection with our offshore offerings under mainland China law, and, if required, we cannot predict whether or for how long we will be able to obtain such approval.”

Furthermore, the PRC anti-monopoly regulators have promulgated new anti-monopoly and competition laws and regulations and strengthened the enforcement under these laws and regulations. There remain uncertainties as to how the laws, regulations and guidelines recently promulgated will be implemented and whether these laws, regulations and guidelines will have a material impact on our business, financial condition, results of operations and prospects. We cannot assure you that our business operations comply with such regulations and authorities’ requirements in all respects. If any non-compliance is raised by relevant authorities and determined against us, we may be subject to fines and other penalties. See “Item 3. Key Information—D. Risk Factors—Risks Related to Doing Business in China—Any failure or perceived failure by us to comply with the Anti-Monopoly Guidelines for Platforms Economy Sector and other mainland China anti-monopoly laws and regulations may result in governmental investigations or enforcement actions, litigation or claims against us and could have an adverse effect on our business, financial condition and results of operations.”

According to the Overseas Listing Trial Measures, mainland China domestic companies that seek to offer and list securities in overseas markets, either in direct or indirect means, are required to fulfill the filing procedure with the CSRC and report relevant information. The Overseas Listing Trial Measures provides that an overseas listing or offering is explicitly prohibited, if any of the following: (i) such securities offering and listing is explicitly prohibited by provisions in laws, administrative regulations and state rules; (ii) the intended securities offering and listing may endanger national security as reviewed and determined by competent authorities under the State Council in accordance with law; (iii) the domestic company intending to make the securities offering and listing, or its controlling shareholder(s) and the actual controller, have committed relevant crimes such as corruption, bribery, embezzlement, misappropriation of property or undermining the order of the socialist market economy during the latest three years; (iv) the domestic company intending to make the securities offering and listing is currently under investigations for suspicion of criminal offenses or major violations of laws and regulations, and no conclusion has yet been made thereof; or (v) there are material ownership disputes over equity held by the domestic company’s controlling shareholder(s) or by other shareholder(s) that are controlled by the controlling shareholder(s) and/or actual controller.

The Overseas Listing Trial Measures provides that if the issuer meets the following criteria, the overseas securities offering and listing conducted by such issuer will be deemed as indirect overseas offering by mainland China domestic companies: (i) 50% or more of any of the issuer’s operating revenue, total profit, total assets or net assets as documented in its audited consolidated financial statements for the most recent fiscal year is accounted for by domestic companies; and (ii) the main parts of the issuer’s business activities are conducted in mainland China, or its main place(s) of business are located in mainland China, or the majority of senior management staff in charge of its business operations and management are mainland China citizens or have their usual place(s) of residence located in mainland China. Where an issuer submits an application for initial public offering to competent overseas regulators, such issuer must file with the CSRC within three business days after such application is submitted. The Overseas Listing Trial Measures also requires subsequent reports to be filed with the CSRC on material events, such as change of control or voluntary or forced delisting of the issuer(s) who have completed overseas offerings and listings. Subsequent securities offerings of an issuer in the same overseas market where it has previously offered and listed securities shall be filed with the CSRC within three working days after offerings are completed.

Furthermore, according to the Overseas Listing Trial Measures, if a domestic company fails to complete the filing procedure or conceals any material fact or falsifies any major content in its filing documents, such domestic company may be subject to administrative penalties, such as order to rectify, warnings, fines, and its controlling shareholders, actual controllers, the person directly in charge and other directly liable persons may also be subject to administrative penalties, such as warnings and fines. However, since the Overseas Listing Trial Measures were newly promulgated, their interpretation, application and enforcement remain unclear.

 

89


Table of Contents

On February 17, 2023, CSRC also issued the Notice on Administration for the Filing of Overseas Offering and Listing by Domestic Companies, which, among others, provided that (1) the domestic companies that have already been listed overseas on or before the effective date of the Overseas Listing Trial Measures (i.e., March 31, 2023) shall be deemed as existing issuers. Existing issuers are not required to complete the filling procedures immediately, and they shall be required to file with the CSRC when subsequent matters such as refinancing are involved; (2) on or prior to the effective date of the Overseas Listing Trial Measures, domestic companies that have already submitted valid applications for overseas offering and listing but have not obtained approval from overseas regulatory authorities or stock exchanges may reasonably arrange the timing for submitting their filing applications with the CSRC, and must complete the filings before the completion of their overseas offering and listing; (3) a six-month transition period will be granted to domestic companies which, prior to the effective date of the Overseas Listing Trial Measures, have already obtained the approval from overseas regulatory authorities or stock exchanges (such as the completion of hearing in the market of Hong Kong or the completion of registration in the market of the United States), but have not completed the indirect overseas listing; if domestic companies fail to complete the overseas listing within such six-month transition period, they shall file with the CSRC according to the requirements; and (4) the CSRC will solicit opinions from relevant regulatory authorities and complete the filings of the overseas listing of companies with contractual arrangements which duly meet the compliance requirements, and support the development and growth of these companies by enabling them to utilize two markets and two kinds of resources.

On February 24, 2023, the CSRC, together with other authorities, jointly issued the Provisions on Strengthening the Confidentiality and Archives Administration Related to the Overseas Securities Offering and Listing by Domestic Enterprises, which came into effect on March 31, 2023. It requires mainland China domestic enterprises or its overseas listing vehicles, among others, seeking to offer or list its securities in overseas markets either directly or indirectly, to establish and improve their confidentiality and archives administration systems and take other necessary measures to prevent them from disclosing state secrets, secrets related to state authorities’ affairs or undermining national or public interests. It further stipulates that it shall be subject to approval or filing procedures of competent authorities in accordance with relevant laws and regulations that mainland China domestic enterprises or its overseas listing vehicles, among others, provide or publicly disclose documents or materials involving state secrets or secrets of state authorities or causing possible adverse effect on national security or public interests etc. to relevant securities companies, securities service institutions, overseas regulatory agencies and other entities and individuals.

Furthermore, according to the Negative List promulgated by the Ministry of Commerce and the NDRC effective on January 1, 2022, domestic enterprises engaged in activities in any field prohibited from foreign investment under the Negative List shall be subject to review and approval by the authorities of mainland China when listing and trading overseas. If it is determined that any approval, filing or other administrative procedure from the CSRC or other mainland China governmental authorities is required for any future offering or listing, we cannot assure that we can obtain the required approval or accomplish the required filings or other regulatory procedures in a timely manner, or at all. If we fail to obtain the approval or complete the filings and other relevant regulatory procedures, we may face sanctions by the CSRC or other mainland China regulatory agencies, which may include fines and penalties on our operations in mainland China, limitations on our operating privileges in mainland China, restrictions on or prohibition of the payments or remittance of dividends by our subsidiaries in mainland China, or other actions that could have a material and adverse effect on our business, financial condition, results of operations, reputation and prospects, as well as the trading price of our ADSs. The CSRC or other mainland China regulatory authorities also may take actions requiring us, or making it advisable for us, to halt our offerings before settlement and delivery of the shares offered. Consequently, if investors engage in market trading or other activities in anticipation of and prior to settlement and delivery, they do so at the risk that settlement and delivery may not occur. In addition, if the CSRC or other regulatory authorities later promulgate new rules or explanations requiring that we obtain their approvals or accomplish the required filing or other regulatory procedures for our prior offshore offerings, we may be unable to obtain a waiver of such approval requirements, if and when procedures are established to obtain such a waiver. Any uncertainties or negative publicity regarding such approval requirement could materially and adversely affect our business, prospects, financial condition, reputation, and the trading price of our ADSs.

 

90


Table of Contents

In December 2021, the CAC, together with other authorities, jointly promulgated the Cybersecurity Review Measures, which became effective on February 15, 2022 and replaces its predecessor regulation. Pursuant to the Cybersecurity Review Measures, critical information infrastructure operators that procure internet products and services and operators of network platforms conducting data processing activities must be subject to the cybersecurity review if their activities affect or may affect national security. The Cybersecurity Review Measures further stipulates that network platform operators that hold personal information of over one million users shall apply with the Cybersecurity Review Office for a cybersecurity review before any initial public offering at a foreign stock exchange. Given that the Cybersecurity Review Measures were recently promulgated, there are substantial uncertainties as to their interpretation, application, and enforcement. On November 14, 2021, the CAC published a draft of the Administrative Regulations for Internet Data Security, or the Draft Data Security Regulations, for public comments. The Draft Data Security Regulations provides that data processors conducting the following activities must apply for cybersecurity review: (i) merger, reorganization, or division of internet platform operators that have acquired a large number of data resources related to national security, economic development, or public interests, which affects or may affect national security; (ii) a foreign listing by a data processor processing personal information of over one million users; (iii) a listing in Hong Kong which affects or may affect national security; or (iv) other data processing activities that affect or may affect national security. There have been no further clarifications from the authorities as of the date of this annual report as to the standards for determining such activities that “affects or may affect national security.” The period for which the CAC solicited comments on this draft ended on December 13, 2021, but there is no timetable as to when the draft regulations will be enacted. As such, substantial uncertainties exist with respect to the enactment timetable, final content, interpretation, and implementation of the Draft Data Security Regulations, including the standards for determining activities that “affects or may affect national security.” As the Draft Data Security Regulations has not been adopted and it remains unclear whether the formal version adopted in the future will have any further material changes, it is uncertain how the draft regulations will be enacted, interpreted or implemented and how they will affect us.

SAFE Regulations on Employee Share Options

Pursuant to the Notices on Issues Concerning the Foreign Exchange Administration for Domestic Individuals Participating in Stock Incentive Plans of Overseas Publicly-Listed Companies, or the Circular 7, issued by SAFE in February 2012, employees, directors, supervisors and other senior management participating in any stock incentive plan of an overseas publicly listed company who are mainland China citizens or who are non-mainland China citizens residing in mainland China for a continuous period of not less than one year, subject to a few exceptions, are required to register with SAFE through a domestic qualified agent, which could be a mainland China subsidiary of such overseas listed company, and complete certain other procedures. Failure to complete SAFE registrations may subject them to fines and legal sanctions and may also limit our ability to contribute additional capital into our wholly-owned subsidiaries in mainland China and limit these subsidiaries’ ability to distribute dividends to us.

In addition, the State Taxation Administration has issued certain circulars concerning employee share options or restricted shares. Under these circulars, the employees working in mainland China who exercise share options or are granted restricted shares will be subject to mainland China individual income tax. The mainland China subsidiaries of such overseas listed company have obligations to file documents related to employee share options or restricted shares with competent tax authorities and to withhold individual income taxes of those employees who exercise their share options. If the employees fail to pay or the mainland China subsidiaries fail to withhold their income taxes according to laws and regulations, the mainland China subsidiaries may face sanctions imposed by the tax authorities or other mainland China government authorities. These registrations and filings are a matter of foreign exchange control and tax procedure and the grant of share incentive awards to employees is not subject to the government’s discretionary approval. Compliance with mainland China regulations currently in effect on employee incentive plans has not had, and we believe will not in the future have, any material adverse effect on the implementation of our 2012 Plan, 2014 Plan, Tantan 2015 Plan or Tantan 2018 Plan.

 

91


Table of Contents
C.

Organizational Structure

The following diagram illustrates our corporate structure, including our principal subsidiaries, VIEs and their subsidiaries as of the date of this annual report.

 

LOGO

 

92


Table of Contents

 

Notes:

(1)

We exercise effective control over Beijing Momo through contractual arrangements among Beijing Momo IT, Beijing Momo and Messrs. Yan Tang, Yong Li, Xiaoliang Lei and Zhiwei Li. Each of Messrs. Yan Tang, Yong Li, Xiaoliang Lei and Zhiwei Li holds 72.0%, 16.0%, 6.4% and 5.6% of the equity interest in Beijing Momo, respectively. Except for Zhiwei Li and Xiaoliang Lei, the shareholders of Beijing Momo are our shareholders and directors.

(2)

We exercise effective control over Tantan Culture through contractual arrangements among Tantan Technology (Beijing) Co., Ltd., or Tantan Technology, Tantan Culture and Beijing Momo.

(3)

We exercise effective control over Hainan Miaoka through contractual arrangements among Beijing Yiliulinger, Hainan Miaoka and Messrs. Li Wang and Yong Liu. Each of Messrs. Li Wang and Yong Liu holds 50% and 50% of the equity interest in Hainan Miaoka, respectively.

(4)

QOOL Media (Tianjin) Co., Ltd. was established in November 2016. We exercise effective control over Tianjin QOOL Media through contractual arrangements among Tianjin QOOL Media, QOOL Media Technology (Tianjin) Co., Ltd. and Beijing Momo, which holds 100% of the equity interest in Tianjin QOOL Media.

(5)

Beijing Top Maker was established in March 2019, and changed to its current name in March 2021. We exercise effective control over Beijing Top Maker through contractual arrangements among Beijing Top Maker, Beijing Momo IT, and Mr. Kuan He and Ms. Fei Dai. Each of Mr. Kuan He and Ms. Fei Dai holds 99% and 1% of the equity interest in Beijing Top Maker, respectively.

(6)

Beijing Perfect Match was established in April 2019. We exercise effective control over Beijing Perfect Match through contractual arrangements among Beijing Perfect March, Beijing Momo IT, and Ms. Ying Zhang and Ms. Shasha Li. Each of Ms. Ying Zhang and Ms. Shasha Li holds 99% and 1% of the equity interest in Beijing Perfect Match, respectively.

(7)

We exercise effective control over SpaceTime Beijing, through contractual arrangements among Beijing Momo IT, SpaceTime Beijing and Ms. Minyan Wang and Ms. Shasha Li. Each of Ms. Minyan Wang and Ms. Shasha Li holds 90% and 10% of the equity interest in SpaceTime Beijing, respectively.

(8)

We exercise effective control over Hainan Yilingliuer through contractual arrangements among Beijing Yiliulinger, Hainan Yilingliuer and Mr. Li Wang and Ms. Ying Zhang. Each of Mr. Li Wang and Ms. Ying Zhang holds 50% and 50% of the equity interest in Hainan Yilingliuer, respectively.

(9)

We exercise effective control over Tianjin Nishuodedoudui, through contractual arrangements among Beijing Wozaixiangxiang, Tianjin Nishuodedoudui and Mr. Yong Liu and Mr. Ning Zhang. Each of Mr. Yong Liu and Mr. Ning Zhang holds 99% and 1% of the equity interest in Tianjin Nishuodedoudui, respectively.

Contractual Arrangements with the VIEs and Their Respective Shareholders

Mainland China laws and regulations place certain restrictions on foreign investment in and ownership of internet-based businesses. Accordingly, we conduct our operations in mainland China principally through the VIEs and their subsidiaries. Our wholly foreign-owned entities, or WFOEs, Beijing Momo IT, QOOL Media Technology (Tianjin) Co., Ltd., Beijing Yiliulinger, Tantan Technology and Beijing Wozaixiangxiang, entered into contractual arrangements with the VIEs and their respective shareholders. Specifically, Beijing Momo IT entered into contractual arrangements with Beijing Momo, Beijing Top Maker, Beijing Perfect Match and SpaceTime Beijing, and their respective shareholders. Beijing Yiliulinger, a wholly-owned subsidiary of Beijing Momo IT, entered into contractual arrangements with Hainan Miaoka, Hainan Yilingliuer and their respective shareholders. QOOL Media Technology (Tianjin) Co., Ltd. entered into contractual arrangements with Tianjin QOOL Media and its shareholder. Tantan Technology entered into contractual arrangements with Tantan Culture and its shareholder. Beijing Wozaixiangxiang entered into contractual arrangements with Tianjin Nishuodedoudui. Beijing Momo, Tantan Culture, Hainan Miaoka, Hainan Yilingliuer and Tianjin QOOL Media, Beijing Top Maker, Beijing Perfect Match, SpaceTime Beijing and Tianjin Nishuodedoudui are all of the VIEs. See notes under “Item 4. Information on the Company—C. Organizational Structure” on the previous page for shareholders of the VIEs. Investors in our ADSs are not purchasing equity interest in the VIEs in mainland China, but instead are purchasing equity interest in a holding company incorporated in the Cayman Islands.

The contractual arrangements allow us to:

 

   

exercise effective control over the VIEs;

 

   

receive substantially all of the economic benefits of the VIEs; and

 

   

have an option to purchase all or part of the equity interests in the VIEs when and to the extent permitted by mainland China law.

As a result of these contractual arrangements, we are the primary beneficiary of the VIEs and their subsidiaries, and, therefore, have consolidated the financial results of the VIEs and their subsidiaries in our consolidated financial statements in accordance with U.S. GAAP.

 

93


Table of Contents

The following is a summary of the currently effective contractual arrangements by and among one of our WFOEs, Beijing Momo IT, Beijing Momo and the shareholders of Beijing Momo. We also entered into contractual arrangements with other VIEs and their respective shareholders. The contractual arrangements entered into by our other WFOEs with our other VIEs and their respective shareholders contain substantially the same terms as described below.

Business operation agreement. Under the business operation agreement entered into among Beijing Momo IT, Beijing Momo and the shareholders of Beijing Momo on April 18, 2012, as supplemented on June 9, 2014, the shareholders of Beijing Momo agreed that Beijing Momo would not enter into any transaction that could materially or adversely affect its assets, business, interests or operations without prior written consent from Beijing Momo IT, including conducting business beyond the usual and normal scope, entering into any loan or other debtor-creditor relationship with third party, selling or disposing of assets or rights, including intellectual property rights, and creating guarantees or any other security on any of its assets or intellectual property rights in favor of a third party. In addition, the shareholders of Beijing Momo agreed to vote for or appoint nominees designated by Beijing Momo IT to serve as Beijing Momo’s directors, chairman, general managers, financial controllers and other senior managers. Furthermore, Beijing Momo’s shareholders agreed to accept and implement proposals set forth by Beijing Momo IT regarding employment, day-to-day business operations and financial management. Beijing Momo IT is entitled to any dividends or other interests declared by Beijing Momo and the shareholders of Beijing Momo have agreed to promptly transfer such dividends or other interests to Beijing Momo IT. This original business operation agreement has expired on April 17, 2022 and Beijing Momo IT and Beijing Momo have entered into a new business operation agreement on April 18, 2022, which contains substantially the same terms as the original agreement. The new agreement has an initial term of ten years from the date of execution and shall be automatically renewed by another ten years upon every expiry of the original ten-year term, unless objected by Beijing Momo IT. Beijing Momo IT may terminate this agreement at any time by giving a prior written notice to Beijing Momo.

Exclusive option agreements. Under the exclusive call option agreements between Beijing Momo IT, Beijing Momo and each of the shareholders of Beijing Momo entered into on April 18, 2012, and amended and restated on April 18, 2014, each of the shareholders of Beijing Momo irrevocably granted Beijing Momo IT an exclusive option to purchase, to the extent permitted under mainland China law, all or part of their equity interests in Beijing Momo for a nominal price of RMB10 or the lowest price permitted under mainland China law. In addition, Beijing Momo irrevocably granted Beijing Momo IT an exclusive and irrevocable option to purchase any or all of the assets owned by Beijing Momo at the lowest price permitted under mainland China law. Without Beijing Momo IT’s prior written consent, Beijing Momo and its shareholders will not sell, transfer, mortgage or otherwise dispose of Beijing Momo’s material assets, legal or beneficial interests or revenues of more than RMB500,000, or allow an encumbrance on any interest in Beijing Momo. These agreements will remain effective until all equity interests held in Beijing Momo by its shareholders are transferred or assigned to Beijing Momo IT.

Equity interest pledge agreements. Under the equity interest pledge agreements between Beijing Momo IT, Beijing Momo and the shareholders of Beijing Momo entered into on April 18, 2012, and amended and restated on April 18, 2014, the shareholders of Beijing Momo pledged all of their equity interests in Beijing Momo (including any equity interest subsequently acquired) to Beijing Momo IT to guarantee the performance by Beijing Momo and its shareholders of their respective obligations under the contractual arrangements, including the payments due to Beijing Momo IT for services provided. If Beijing Momo or any of its shareholders breach their obligations under these contractual arrangements, Beijing Momo IT, as the pledgee, will be entitled to certain rights and remedies, including priority in receiving the proceeds from the auction or disposal of the pledged equity interests in Beijing Momo. Beijing Momo IT has the right to receive dividends generated by the pledged equity interests during the term of the pledge. The pledge becomes effective on the date when the pledge of equity interests contemplated under the agreement is registered with the local administration for industry and commerce and will remain binding until Beijing Momo and its shareholders discharge all their obligations under the contractual arrangements. We have registered the equity interest pledge agreements with Chaoyang Branch of Beijing Administration for Market Regulation in Beijing.

Powers of attorney. Pursuant to the powers of attorney entered into on April 18, 2012 and amended and restated on April 18, 2014, each shareholder of Beijing Momo irrevocably appointed Beijing Momo IT as their attorney-in-fact to act for all matters pertaining to Beijing Momo and to exercise all of their rights as shareholders of Beijing Momo, including attending shareholders’ meetings and designating and appointing legal representatives, directors and senior management members of Beijing Momo. Beijing Momo IT may authorize or assign its rights under this appointment to any other person or entity at its sole discretion without prior notice to or prior consent from the shareholders of Beijing Momo. Each power of attorney remains in force until the shareholder ceases to hold any equity interest in Beijing Momo.

Spousal consent letters. Under the spousal consent letters, each spouse of the married shareholders of Beijing Momo unconditionally and irrevocably agreed that the equity interest in Beijing Momo held by and registered in the name of their spouse will be disposed of pursuant to the equity interest pledge agreement, the exclusive call option agreement, and the power of attorney. Each spouse agreed not to assert any rights over the equity interest in Beijing Momo held by their spouse. In addition, in the event that the spouses obtain any equity interest in Beijing Momo held by their spouse for any reason, they agreed to be bound by the contractual arrangements.

 

94


Table of Contents

Exclusive cooperation agreements. Pursuant to various exclusive cooperation agreements, each as amended, Beijing Momo IT, its Chengdu branch and Hainan branch have the exclusive right to provide, among other things, licenses, copyrights, technical and non-technical services to Beijing Momo, Chengdu Momo, Tianjin Heer, Loudi Momo and Hainan Miaoka and can receive service fees and license fees as consideration. Tantan Technology have the exclusive right to provide licenses, copyrights, technical and non-technical services to Tantan Culture and Tianjin Apollo, and can receive service fees and license fees as consideration.

Each agreement has an initial term of ten years from the date of execution, and may be extended at the sole discretion of Beijing Momo IT (with its Chengdu branch and Hainan branch) and Tantan Technology. Beijing Momo IT (with its Chengdu branch and Hainan branch) and Tantan Technology may terminate the agreement at any time with a 30-day notice to Beijing Momo, Chengdu Momo, Tianjin Heer, Loudi Momo, Hainan Miaoka, Tantan Culture and Tianjin Apollo, as applicable, but Beijing Momo, Chengdu Momo, Tianjin Heer, Loudi Momo, Hainan Miaoka, Tantan Culture and Tianjin Apollo, may not terminate the agreement.

Our corporate structure is subject to risks associated with our contractual arrangements with the VIEs. The company and its investors may never have a direct ownership interest in the businesses that are conducted by the VIEs. Uncertainties in the mainland China legal system could limit our ability to enforce these contractual arrangements, and these contractual arrangements have not been tested in a court of law. If the mainland China government finds that the agreements that establish the structure for operating our business in mainland China do not comply with mainland China laws and regulations, or if these regulations or the interpretation of existing regulations change or are interpreted differently in the future, we and the VIEs could be subject to severe penalties or be forced to relinquish our interests in those operations. This would result in the VIEs being deconsolidated. The majority of our assets, including the necessary licenses to conduct business in mainland China, are held by the VIEs. A significant part of our revenues are generated by the VIEs. An event that results in the deconsolidation of the VIEs would have a material effect on our operations and result in the value of the securities of our company diminish substantially or even become worthless. Our company, our mainland China subsidiaries and the VIEs, and investors of our company face uncertainty about potential future actions by the mainland China government that could affect the enforceability of the contractual arrangements with the VIEs and, consequently, significantly affect the financial performance of the VIEs and our company as a whole. Hello Group Inc. may not be able to repay its indebtedness, and the Class A ordinary shares or ADSs of our company may decline in value or become worthless, if we are unable to assert our contractual control rights over the assets of our mainland China subsidiaries and the VIEs that conduct all or substantially all of our operations. For a detailed description of the risks associated with our corporate structure, please refer to risks disclosed under “Item 3. Key Information—D. Risk Factors—Risks Related to Our Corporate Structure.”

In the opinion of Jingtian & Gongcheng, our mainland China counsel:

 

   

the ownership structures of Beijing Momo IT and Beijing Momo will not result in any violation of mainland China laws or regulations currently in effect; and

 

   

the contractual arrangements among Beijing Momo IT, Beijing Momo and the shareholders of Beijing Momo governed by mainland China law are valid, binding and enforceable, and do not and will not result in any violation of mainland China laws or regulations currently in effect.

We are further advised by Jingtian & Gongcheng that the ownership structures of our other wholly-owned entities in mainland China and our other VIEs in mainland China do not violate any applicable mainland China law, regulation or rule currently in effect, and the contractual arrangements among our other wholly-owned entities in mainland China, our other VIEs in mainland China and their respective shareholders governed by mainland China law are valid, binding and enforceable in accordance with their terms and applicable mainland China laws and regulations currently in effect. However, there are substantial uncertainties regarding the interpretation and application of current and future mainland China laws, regulations and rules. Accordingly, the mainland China regulatory authorities may in the future take a view that is contrary to the above opinion of our mainland China counsel. If the mainland China government finds that the agreements that establish the structure for operating our business do not comply with mainland China government restrictions on foreign investment in our businesses, we could be subject to severe penalties, including being prohibited from continuing operations. See “Item 3. Key Information—D. Risk Factors—Risks Related to Our Corporate Structure—If the mainland China government finds that the agreements that establish the structure for operating certain of our operations in mainland China do not comply with mainland China regulations relating to the relevant industries, or if these regulations or the interpretation of existing regulations change in the future, we could be subject to severe penalties or be forced to relinquish our interests in those operations,” and “Item 3. Key Information—D. Risk Factors—Risks Related to Doing Business in Mainland China—Uncertainties in the interpretation and enforcement of mainland China laws and regulations could limit the legal protections available to you and us.”

 

95


Table of Contents
D.

Property, Plant and Equipment

Our headquarters and our principal service development facilities are located in Beijing. We owned an aggregate of approximately 34,000 square meters of office space in Beijing as of March 31, 2024. We leased an aggregate of approximately 30,000 square meters of office space in other parts of China and other countries as of March 31, 2024. These leases generally vary in duration from two years to five years.

The servers that we use to provide our services are primarily maintained at various third-party internet data centers in Beijing and Langfang.

 

Item 4A.

Unresolved Staff Comments

None.

 

Item 5.

Operating and Financial Review and Prospects

The following discussion of our financial condition and results of operations is based upon, and should be read in conjunction with, our audited consolidated financial statements and the related notes included in this annual report on Form 20-F This report contains forward-looking statements. See “Forward-Looking Information.” In evaluating our business, you should carefully consider the information provided under the caption “Item 3. Key Information—D. Risk Factors” in this annual report on Form 20-F We caution you that our businesses and financial performance are subject to substantial risks and uncertainties.

 

A.

Operating Results

Major Factors Affecting Our Results of Operations

User Base. For 2023, we generated our revenues primarily from live video service and value-added service. Our revenues are driven by the number of our paying users and average revenue per paying user for the various services we offer to users, including live video service and value-added service. The number of our paying users is affected by the size of our overall active user base, our ability to convert a greater portion of our users into paying users, and the strategies we pursue to achieve active user growth at reasonable costs and expenses. We have been taking measures to boost user activities and user spending willingness, including adjustment to our sales and marketing spending, organization of more special events and activities for users on our applications, and modification of our product strategies to feature more functions that reward users for regularly using and paying on our applications. We monitor certain metrics of our Momo and Tantan apps on a quarterly basis, as they are, among other things, metrics to help us ensure that our business is on the right track.

Momo. Starting from 2023, we have strategically shifted the focus of Momo’s user acquisition effort from trying to maintain the overall user base to maintaining a more profitable user base. Under this new strategy, we no longer pursue the acquisition of Momo users who, based on our assessment, would not eventually bring us enough profit to cover the acquisition cost. As a result, we have since ceased monitoring MAUs of our Momo app on a quarterly basis. Instead, we monitor the number of paying users of our Momo app and regard paying users as a more important indicator of our performance. The numbers of Momo quarterly paying users for our live video service and value-added services on our Momo application, without double counting the overlap (Momo Paying Users) are presented by the charts below for the periods indicated.

 

 

LOGO

 

96


Table of Contents

Tantan. We monitor both MAUs and number of paying users of our Tantan app. The numbers of Tantan MAUs and the numbers of quarterly paying users on our Tantan application (Tantan Paying Users) are presented by the charts below for the periods indicated.

 

LOGO

Note: We started to disclose Tantan MAUs from the fourth quarter of 2021.

 

 

LOGO

User Engagement. Changes in user engagement affect our revenues and financial results. Active user engagement powered by diverse functionalities and rich contents is essential for our ability to generate revenues from the various services we offer to users, including our live video business and our value-added services, among others.

Monetization. We monetize our service offerings mainly by introducing membership services to our users, and we are continuing to refine our monetization strategy without adversely affecting user experience. We offer live video service, which currently contributes the largest share of our revenues, generating 50.6% of our net revenues in 2023. We also offer value-added service, which includes a virtual gift service that allows our users to purchase and send virtual gifts to other users outside of live video service, as well as membership services, all contributing to our revenue. Our future revenue growth will be affected by our ability to effectively execute our monetization strategies.

 

97


Table of Contents

Investment in Technology Infrastructure and Talent. Our technology infrastructure is critical for us to retain and attract users, customers and platform partners. We must continue to upgrade our technology infrastructure to keep pace with technological innovations, to develop new features and services for our platform and to further enhance our big data analytical capabilities.

The number of our employees decreased from 2,051 as of December 31, 2021 to 1,705 as of December 31, 2022, and further decreased to 1,382 as of December 31, 2023. We must recruit, retain and motivate talented employees while controlling our personnel-related expenses, including share-based compensation expenses.

Marketing and Brand Promotion. Our marketing strategy and its execution is key to growing our user base and increasing the overall level of user engagement on our social networking platform, which are critical to our business. On top of brand promotions, we make ongoing efforts to optimize our channel marketing investment strategy along with relevant product and operational efforts, to focus on growing our user base, enhancing user engagement and improving user acquisition efficiency with disciplined sales and marketing spending.

Taxation

Cayman Islands

We are registered by way of continuation into the Cayman Islands. Under the current law of the Cayman Islands, we are not subject to income or capital gains tax in the Cayman Islands.

British Virgin Islands

Our subsidiaries incorporated in the British Virgin Islands and all dividends, interest, rents, royalties, compensation and other amounts paid by such subsidiaries to persons who are not resident in the British Virgin Islands and any capital gains realized with respect to any shares, debt obligations, or other securities of our company by persons who are not resident in the British Virgin Islands are exempt from all provisions of the Income Tax Ordinance in the British Virgin Islands.

No estate, inheritance, succession or gift tax, rate, duty, levy or other charge is payable by persons who are not resident in the British Virgin Islands with respect to any shares, debt obligation or other securities of such subsidiaries.

All instruments relating to transfers of property to or by such subsidiaries and all instruments relating to transactions in respect of the shares, debt obligations or other securities of such subsidiaries and all instruments relating to other transactions relating to the business of our company are exempt from payment of stamp duty in the British Virgin Islands. This assumes that such subsidiaries does not hold an interest in real estate in the British Virgin Islands.

There are currently no withholding taxes or exchange control regulations in the British Virgin Islands applicable to such subsidiaries or its members.

Hong Kong

Our subsidiaries domiciled in Hong Kong are subject to a two-tiered income tax rate for taxable income earned in Hong Kong effectively since April 1, 2018. The first 2 million Hong Kong dollars of profits earned by the company are subject to be taxed at an income tax rate of 8.25%, while the remaining profits will continue to be taxed at the existing tax rate, 16.5%. In addition, to avoid abuse of the two-tiered tax regime, each group of connected entities can nominate only one Hong Kong entity to benefit from the two-tiered income tax rate. In 2021, we accrued withholding tax of RMB207.4 million on retained earnings generated in 2021 by Beijing Momo IT, because Beijing Momo IT’s earnings are to be remitted to Momo HK in the foreseeable future to fund its demand on US dollar in business operations, payments of dividends, potential investments, etc. Momo HK received special dividends of RMB1,300.0 million from Beijing Momo IT in 2021. Withholding taxes of RMB130.0 million in connection with the dividends were fully paid during the year ended December 31, 2021. In 2022, we accrued withholding tax of RMB164.3 million on retained earnings generated in 2022 by Beijing Momo IT. Momo HK received special dividends of RMB3,600.0 million from Beijing Momo IT in 2022. Withholding taxes of RMB360.0 million in connection with the dividends were fully paid during the year ended December 31, 2022. In 2023, we accrued withholding tax of RMB184.0 million (US$25.9 million) on retained earnings generated in 2023 by Beijing Momo IT. Beijing Momo IT declared cash dividends of RMB1,800.0 million (US$253.5 million) to Momo HK in 2023, which was paid in January 2024. Withholding taxes of RMB180.0 million (US$25.4 million) in connection with the dividends were fully paid during the year ended December 31, 2023.

 

98


Table of Contents

Singapore

Our subsidiaries domiciled in Singapore are subject to tax rate of 17% on their taxable income.

People’s Republic of China

Pursuant to the PRC Enterprise Income Tax Law, which became effective on January 1, 2008, foreign-invested enterprises and domestic companies are subject to enterprise income tax at a uniform rate of 25%. Beijing Momo IT applied for the qualification of Key Software Enterprise for calendar year 2019 and was approved in 2020. Therefore, Beijing Momo IT was entitled to a preferential tax rate of 10% for the year 2019. Beijing Momo IT was qualified as “High and New Technology Enterprises” in 2020 and 2023, respectively, and was accordingly entitled to a preferential tax rate of 15% from 2020 to 2025. Chengdu Momo was qualified as a Western China Development Enterprise and the income tax rate applicable to it was 15% since 2014. According to No. 23 announcement of the State Taxation Administration in April 2018, Chengdu Momo was no longer required to submit the preferential tax rate application to the tax authority, but only required to keep the relevant materials for future tax inspection instead. Based on experience, we believe Chengdu Momo will most likely continue to qualify as a Western China Development Enterprise and accordingly be entitled to a preferential income tax rate of 15%, because Chengdu Momo’s business nature has no significant changes. Therefore, we applied an enterprise income tax rate of 15% to determine the tax liabilities for Chengdu Momo in the years ended December 31, 2021, 2022 and 2023. In July 2019 and December 2022, Tantan Technology qualified as a high and new technology enterprise, and is accordingly entitled to a preferential enterprise income tax rate of 15% from 2019 to 2024. Tantan Technology applied for Software Enterprise status for fiscal year 2020 and 2021 and was approved in 2021 and 2022, which entitled Tantan Technology to enjoy an income tax exemption in 2020 and 2021. Accordingly, in 2021 and 2022 Tantan Technology recorded the preferential tax rate adjustment from 15% to 0% for income tax expense of the fiscal year of 2020 and 2021. The other entities incorporated in mainland China were subject to an enterprise income tax at a rate of 25% for the years ended December 31, 2021, 2022 and 2023.

We have recognized income tax expense of RMB822.6 million, RMB562.3 million and RMB630.0 million (US$88.7 million) for the years ended December 31, 2021, 2022 and 2023, respectively.

Effective January 1, 2012, the Ministry of Finance and the State Taxation Administration launched a Business Tax to Value-Added Tax Transformation Pilot Program, which imposes VAT in lieu of business tax for certain “modern service industries” in certain regions and eventually expands to nation-wide in 2013. According to the implementation circulars released by the Ministry of Finance and the State Taxation Administration on the program, the “modern service industries” include research, development and technology services, information technology services, cultural innovation services, logistics support, lease of corporeal properties, attestation and consulting services. Effective from May 1, 2016, mainland China tax authorities collect VAT in lieu of business tax in all regions and industries. All of our entities were subject to VAT at rate of 6% for services provided and 16% for goods sold, as adjusted to 13% starting from April 1, 2019. With the imposition of VAT in lieu of business tax, our revenues are subject to VAT payable on goods sold or taxable services provided by a general VAT taxpayer for a taxable period, which is the net balance of the output VAT for the period after crediting the input VAT for the period. Hence, the amount of VAT payable does not result directly from output VAT generated from goods sold or taxable services provided. In addition, according to the prevailing mainland China tax regulations, the input VAT caused by purchasing goods or services can be credited against output VAT by general taxpayer when calculating VAT payable, provided that the general taxpayer obtained and verified the relevant VAT special invoices corresponding to the cost or expenditures within a defined time period. On March 20, 2019, the Ministry of Finance, the State Taxation Administration and the General Administration of Customs jointly issued the Announcement on Relevant Policies for Deepening Value-Added Tax Reform, or the Announcement 39, which took effect as of April 1, 2019. In accordance with the Announcement 39, with effect from April 1, 2019 to December 31, 2021, taxpayers in service industry relating to production and life-support services are allowed to deduct additional 10% of the deductible input tax for the current period. The above VAT preferential policy was then extended until December 31,2022. The Announcement 39 further illustrates that a taxpayer in service industry relating to production and life-support services refers to a taxpayer whose sales generated from postal services, telecommunications services, modern services and life-support services account for more than 50% of its total sales. On January 9, 2023, the Ministry of Finance and the State Taxation Administration issued the Announcement on Clarifying VAT Relief and Other Policies for Small-Scale VAT Taxpayers (the Announcement 2023 No.1), with effect from January 1, 2023 to December 31, 2023, taxpayers in service industry relating to production-oriented and consumer services are allowed to deduct additional 5% of the deductible input tax for the current period. All of our entities have obtained the VAT special invoices as the deduction vouchers, and therefore, we have adopted the net presentation of VAT.

 

99


Table of Contents

Pursuant to applicable mainland China laws and regulations, arrangements and transactions among related parties may be subject to audit or challenge by the mainland China tax authorities. We may be subject to adverse tax consequences and our consolidated results of operations may be adversely affected if the mainland China tax authorities determine that the contractual arrangements among our mainland China subsidiaries, the VIEs and their shareholders or their subsidiaries are not on an arm’s length basis and therefore constitute favorable transfer pricing. See “Item 3. Key Information—D. Risk Factors—Risks Related to Our Corporate Structure—Contractual arrangements we have entered into with the VIEs may be subject to scrutiny by the mainland China tax authorities. A finding that we owe additional taxes could significantly reduce the consolidated net income and the value of your investment.”

Results of Operations

The following table sets forth a summary of our consolidated results of operations for the periods indicated, both in absolute amounts and as percentages of our total net revenues. This information should be read together with our consolidated financial statements and related notes included elsewhere in this annual report. The results of operations in any period are not necessarily indicative of the results that may be expected for any future period.

 

     Year Ended December 31,  
     2021     2022     2023  
     RMB     %     RMB     %     RMB     %  
     (in thousands, except for percentages)  

Net revenues

     14,575,719       100.0       12,704,172       100.0       12,002,323       100.0  

Live video service

     8,378,945       57.5       6,510,460       51.2       6,072,871       50.6  

Value-added service

     5,971,792       41.0       6,007,018       47.3       5,752,571       47.9  

Mobile marketing services

     159,010       1.1       124,956       1.0       133,677       1.1  

Mobile games

     47,712       0.3       55,732       0.4       19,610       0.2  

Other services

     18,260       0.1       6,006       0.1       23,594       0.2  

Cost and expenses

            

Cost of revenues

     (8,383,431     (57.5     (7,421,419     (58.4     (7,025,394     (58.5

Research and development expenses

     (1,131,781     (7.8     (1,006,219     (7.9     (884,590     (7.4

Sales and marketing expenses

     (2,604,309     (17.9     (2,073,617     (16.3     (1,414,949     (11.8

General and administrative expenses

     (624,700     (4.3     (596,006     (4.7     (502,479     (4.2

Impairment loss on goodwill and intangible assets

     (4,397,012     (30.1                        
  

 

 

   

 

 

   

 

 

   

 

 

   

 

 

   

 

 

 

Total cost and expenses

     (17,141,233     (117.6     (11,097,261     (87.3     (9,827,412     (81.9
  

 

 

   

 

 

   

 

 

   

 

 

   

 

 

   

 

 

 

Other operating income

     175,947       1.2       20,632       0.2       130,105       1.1  

(Loss) income from operations

     (2,389,567     (16.4     1,627,543       12.9       2,305,016       19.2  

Interest income

     384,279       2.6       368,879       2.9       436,253       3.6  

Interest expense

     (73,776     (0.5     (83,530     (0.7     (62,223     (0.5

Other gain or loss, net

     (16,000     (0.1     118,325       0.9       (26,685     (0.2
  

 

 

   

 

 

   

 

 

   

 

 

   

 

 

   

 

 

 

 

100


Table of Contents
     Year Ended December 31,  
     2021     2022     2023  
     RMB     %     RMB     %     RMB     %  
     (in thousands, except for percentages)  

(Loss) income before income tax and share of income on equity method investments

     (2,095,064     (14.4     2,031,217       16.0       2,652,361       22.1  
  

 

 

   

 

 

   

 

 

   

 

 

   

 

 

   

 

 

 

Income tax expense

     (822,556     (5.6     (562,281     (4.4     (630,023     (5.2
  

 

 

   

 

 

   

 

 

   

 

 

   

 

 

   

 

 

 

(Loss) income before share of income on equity method investments

     (2,917,620     (20.0     1,468,936       11.6       2,022,338       16.8  

Share of (loss) income on equity method investments

     (8,084     (0.1     11,073       0.0       (70,643     (0.6
  

 

 

   

 

 

   

 

 

   

 

 

   

 

 

   

 

 

 

Net (loss) income

     (2,925,704     (20.1     1,480,009       11.6       1,951,695       16.3  
  

 

 

   

 

 

   

 

 

   

 

 

   

 

 

   

 

 

 

Comparison of the Years Ended December 31, 2021, 2022 and 2023

Net Revenues

We currently generate revenues primarily from live video service, value-added service, mobile marketing services, mobile games, and other services. Revenues from live video service, value-added service and other services are presented net of value-added taxes and surcharges. Mobile marketing services are presented net of agency rebates, value-added taxes and surcharges. Mobile games revenues include revenues generated from mobile games developed by ourselves and licensed mobile game. Net revenues decreased from RMB14,575.7 million in 2021 to RMB12,704.2 million in 2022, primarily due to the significant pressure on both Momo and Tantan’s live video business caused by COVID-19 related factors and regulatory factors. Net revenues decreased from RMB12,704.2 million in 2022 to RMB12,002.3 million (US$1,690.5 million) in 2023, primarily due to the macro softness in China, certain product adjustments on the Momo platform to manage regulatory risks, a reduction in marketing spend in Tantan, and the proactive filtering of paying spammer accounts to improve user experience on Tantan.

Live video service

We started to offer live video services on our Momo platform in September 2015 and on our Tantan platform in early 2020. We generate revenues when users purchase and send in-show virtual items to broadcasters.

2023 compared to 2022. Our live video service revenues decreased by 6.7% from RMB6,510.5 million in 2022 to RMB6,072.9 million (US$855.3 million) in 2023, primarily due to a soft consumer sentiment in the current macro environment, certain product adjustments in the Momo app to manage regulatory risks, and to a lesser degree, Tantan pivoting away from the less dating-centric live video service.

2022 compared to 2021. Our live video service revenues decreased from RMB8,378.9 million in 2021 to RMB6,510.5 million in 2022, primarily due to (i) the macro headwinds and consumption softness as a result of COVID-19, (ii) products adjustments to meet regulatory changes, and (iii) to a lesser extent, the reduction in Tantan’s marketing investments in 2022 and strategic adjustments to lower Tantan’s monetization level in the second half of 2021.

Value-added service

Value-added service primarily comprises virtual gift service and membership subscription. We started to offer virtual gift service on our Momo platform in the fourth quarter of 2016 to enhance users’ interaction and social networking with each other. Both Momo and Tantan users can become members by paying membership fees per contract period, which ranges from one month to one year. Both Momo and Tantan members are entitled to additional functionalities and privileges on Momo and Tantan mobile applications, respectively.

 

101


Table of Contents

2023 compared to 2022. Revenues from our value-added service decreased by 4.2% to RMB5,752.6 million (US$810.2 million) in 2023 from RMB6,007.0 million in 2022, primarily due to the impact of the macro economy on consumer sentiment and our reduction in certain monetization activities such as large scale competition events to manage regulatory risks, and to a lesser extent, the decline in Tantan’s paying users that resulted from the reduction in channel marketing investment, the proactive filtering of paying spammer accounts to improve user experience, as well as the adjustments to subscription renewal policies from opt-out auto-renewal to opt-in auto-renewal as directed by regulators. The decrease was partially offset by the rapid revenue growth from the new standalone apps.

2022 compared to 2021. Revenues from our value-added service increased by 0.6% to RMB6,007.0 million in 2022 from RMB5,971.8 million in 2021, primarily due to the rapid revenue growth from our standalone apps, such as Soulchill, Hertz and Duidui. The increase was largely offset by the decrease in Tantan’s value-added service revenues caused by the negative impact of COVID-19 and reduction in channel marketing investment, which put pressure on user traffic and paying conversion, as well as the demonetization process to improve user experience and retention, and to a less extent the decrease in Momo core’s value-added service revenue caused by the impact of the pandemic on traffic and users’ propensity to pay.

Mobile marketing services

Our mobile marketing services currently include brand-oriented display ads and advertising services provided through third-party partnerships.

2023 compared to 2022. Mobile marketing services revenues increased by 7.0% to RMB133.7 million (US$18.8 million) in 2023 from RMB125.0 million in 2022, primarily due to our newly launched advertising business on Tantan app.

2022 compared to 2021. Mobile marketing services revenues decreased by 21.4% to RMB125.0 million in 2022 from RMB159.0 million in 2021, primarily due to the negative impact of macro headwind on clients’ advertising budget, and our products adjustment to address new regulation requirement in 2021.

Mobile games

As of December 31, 2023, we had mobile game developed on our own and licensed mobile game. Our revenues from mobile games depend on the number of paying users and net revenues per paying user.

2023 compared to 2022. Our mobile games revenues decreased by 64.8% to RMB19.6 million (US$2.8 million) in 2023 from RMB55.7 million in 2022, primarily due to our strategic decision to deprioritize our game development and distribution business.

2022 compared to 2021. Our mobile games revenues increased by 16.8% to RMB55.7 million in 2022 from RMB47.7 million in 2021, primarily due to the launch of a new mobile game in the second half year of 2021.

Other services

Our other services mainly include film and television series investment and distribution promotion business, music service and peripheral products.

2023 compared to 2022. Other services revenues increased significantly by 292.8% to RMB23.6 million (US$3.3 million) in 2023 from RMB6.0 million in 2022, primarily attributable to more gains from brand promotion services in connection with our film and television series investment.

2022 compared to 2021. Other services revenues decreased by 67.1% to RMB6.0 million in 2022 from RMB18.3 million in 2021, primarily attributable to less sales from peripheral products and less music services provided.

 

102


Table of Contents

Cost and Expenses

Cost of revenues

Cost of revenues consists primarily of costs associated with the operation and maintenance of our platform, including revenue sharing, production costs in connection with television content, commission fees, bandwidth costs, labor costs, depreciation and other costs.

Revenue sharing primarily includes payments to broadcasters and talent agencies for our live video service as well as payments to virtual gift recipients and other influencers for our virtual gift service. Commission fees are payments made to third-party application stores and other payment channels for distributing our live video service, value-added service, and our mobile marketing services. Users can make payments for such services through third-party application stores and other payment channels. These third-party application stores and other payment channels typically charge a handling fee for their services. Bandwidth costs, including internet data center and content delivery network fees, consist of fees that we pay to telecommunication carriers and other service providers for telecommunication services, hosting our servers at their internet data centers, and providing content and application delivery services. Labor costs consist of salaries and benefits, including share-based compensation expenses, for our employees involved in the operation of our platform. Depreciation mainly consists of depreciation cost on our servers, computers and other equipment. Other costs mainly consist of office rental expenses and professional fees related to live video service.

The following table sets forth the components of our cost of revenues by amounts and percentages of our total cost of revenues for the periods presented:

 

     Year Ended December 31,  
     2021      2022      2023  
     RMB      %      RMB      %      RMB      %  
                                           
     (in thousands, except for percentages)  
Cost of revenues:                                          

Revenue sharing

     7,047,050        84.1        6,362,092        85.7        6,079,947        86.5  

Commission fees

     327,843        3.9        298,810        4.0        270,457        3.8  

Bandwidth costs

     317,556        3.8        282,123        3.8        273,003        3.9  

Labor costs

     335,639        4.0        278,735        3.8        193,324        2.8  

Depreciation and amortization

     164,528        2.0        73,836        1.0        44,858        0.6  

Other costs

     190,815        2.2        125,823        1.7        163,805        2.4  
  

 

 

    

 

 

    

 

 

    

 

 

    

 

 

    

 

 

 

Total cost of revenues

     8,383,431        100.0        7,421,419        100.0        7,025,394        100.0  
  

 

 

    

 

 

    

 

 

    

 

 

    

 

 

    

 

 

 

2023 compared to 2022. Our cost of revenues decreased by 5.3% from RMB7,421.4 million in 2022 to RMB7,025.4 million (US$989.5 million) in 2023. The decrease was primarily due to an RMB282.1 million (US$39.7 million) decrease in revenue sharing from a decrease in live video service revenue on Momo app and Tantan app, and a decrease in virtual gift service revenue on Momo app which was partially offset by an increase in revenue sharing from an increase in virtual gift service revenue in our new standalone apps, an RMB85.4 million (US$12.0 million) decrease in labor costs resulting from our continuous optimization in personnel costs in 2023, an RMB29.0 million (US$4.1 million) decrease in depreciation and amortization due to less purchase of computer and office equipment and previous purchases that have been fully depreciated, and an RMB28.4 million (US$4.0 million) decrease in commission fees paid to payment channels due to a lower volume of cash collection through such channels.

2022 compared to 2021. Our cost of revenues decreased by 11.5% from RMB8,383.4 million in 2021 to RMB7,421.4 million in 2022. The decrease was primarily due to an RMB974.2 million decrease in revenue sharing from a decrease in live video service revenue, an RMB90.7 million decrease in depreciation and amortization due to less amortization on acquired intangible assets resulting from the impairment recorded in 2021, an RMB56.9 million decrease in labor costs resulting from our continuous optimization in personnel costs in 2022, and an RMB29.0 million decrease in commission fees paid to payment channels due to a lower volume of cash collection through such channels, partially offset by an RMB296.6 million increase in revenue sharing from an increase in virtual gift service revenue.

 

103


Table of Contents

Research and development expenses

Research and development expenses consist primarily of salaries and benefits, including share-based compensation expenses, for research and development personnel, technological service fee, depreciation and rental expenses associated with research and development activities. Expenditures incurred during the research phase are expensed as incurred.

2023 compared to 2022. Our research and development expenses decreased by 12.1% from RMB1,006.2 million in 2022 to RMB884.6 million (US$124.6 million) in 2023. This decrease was primarily due to an RMB115.4 million (US$16.2 million) decrease in salaries and benefits for research and development personnel primarily driven by our continuous optimization of personnel costs, and an RMB4.1 million (US$0.6 million) decrease in depreciation and amortization expenses associated with research and development activities. Our research and development headcount decreased from 1,071 as of December 31, 2022 to 864 as of December 31, 2023.

2022 compared to 2021. Our research and development expenses decreased by 11.1% from RMB1,131.8 million in 2021 to RMB1,006.2 million in 2022. This decrease was primarily due to an RMB110.5 million decrease in salaries and benefits for research and development personnel, and an RMB15.6 million decrease in depreciation and amortization expenses associated with research and development activities. Our research and development headcount decreased from 1,274 as of December 31, 2021 to 1,071 as of December 31, 2022.

Sales and marketing expenses

Sales and marketing expenses consist primarily of general marketing and promotional expenses, as well as salaries and benefits, including share-based compensation expenses, for our sales and marketing personnel.

2023 compared to 2022. Our sales and marketing expenses decreased by 31.8% from RMB2,073.6 million in 2022 to RMB1,414.9 million (US$199.3 million) in 2023, primarily due to an RMB593.3 million (US$83.6 million) decrease in marketing and promotional expenses resulting from our initiatives to control cost and optimize Tantan’s channel marketing strategy and Momo’s strategy to trimming inefficient channel marketing spend, and an RMB26.4 million (US$3.7 million) decrease in salaries and benefits for our sales and marketing personnel primarily driven by our continuous optimization of personnel costs.

2022 compared to 2021. Our sales and marketing expenses decreased by 20.4% from RMB2,604.3 million in 2021 to RMB2,073.6 million in 2022, primarily due to an RMB411.5 million decrease in marketing and promotional expenses of Tantan as a result of our initiatives to control cost and optimize Tantan’s channel marketing strategy, an RMB61.2 million decrease in salaries and benefits for our sales and marketing personnel primarily driven by our continuous optimization of personnel costs, and an RMB49.4 million decrease in depreciation and amortization expenses associated with sales and marketing expenses. The decrease was partially offset by an RMB116.1 million increase in marketing and promotional expenses due to an effort to promote our new apps.

General and administrative expenses

General and administrative expenses consist primarily of salaries and other benefits, including share-based compensation expense, professional fees and rental expenses.

2023 compared to 2022. Our general and administrative expenses decreased from RMB596.0 million in 2022 to RMB502.5 million (US$70.8 million) in 2023. This decrease was primarily due to an RMB92.2 million (US$13.0 million) decrease in salaries and benefits for our general and administrative personnel primarily driven by our continuous optimization of personnel costs.

2022 compared to 2021. Our general and administrative expenses decreased from RMB624.7 million in 2021 to RMB596.0 million in 2022. This decrease was primarily due to an RMB9.2 million decrease in lease expenses related to the decrease of office space, and an RMB7.3 million decrease in salaries and benefits for our administrative personnel driven by our continuous optimization of personnel costs in 2022 and the decreased fair value of the share options granted in 2022.

 

104


Table of Contents

Impairment loss on goodwill and intangible assets

As of December 31, 2021, as part of our annual impairment testing and based on (i) a decline in our share price which caused our market capitalization to drop significantly below our net book value of equity and (ii) the adjustment in the monetization approach of Tantan to improve user experience and retention which has further caused Tantan’s near term revenue to decrease and net loss to widen, we determined that it was more likely than not that goodwill was impaired. Accordingly, we determined the fair value of each respective reporting unit using the income-based approach, such that Tantan’s cash flows forecasts mainly factored in the lower-than-projected business outlook. As a result, the fair value of the reporting units was estimated to be below the carrying value and therefore indicated an impairment. We recorded a RMB4,397.0 million goodwill and intangible assets impairment during the year ended December 31, 2021.

Other operating income

Other operating income mainly consisted of government incentives and additional input VAT deduction.

2023 compared to 2022. Our other operating income increased from RMB20.6 million in 2022 to RMB130.1 million (US$18.3 million) in 2023. The increase was mainly due to a contingent loss accrual of RMB92.9 million in 2022 related to an ongoing investigation of the alleged illegal activity on the source of the funding consumed on Momo’s platform.

2022 compared to 2021. Our other operating income decreased from RMB175.9 million in 2021 to RMB20.6 million in 2022. The decrease was mainly due to a contingent loss of RMB92.9 million in 2022 related to an ongoing investigation of the alleged illegal activity on the source of the funding consumed on Momo’s platform. There is no suspected or alleged wrongdoing on the part of our company. Based on our evaluation of the situation in connection with such investigation, an unfavorable outcome is probable and the amount is reasonably estimable. Our bank balance of RMB92.9 million as of December 31, 2022 was restricted for withdrawal related to the ongoing investigation. Therefore, we determined that RMB92.9 million should be recorded as other operating loss. Other than the contingent loss, the year over year decrease in other operating income in 2022 was also attributable to a RMB40.0 million decrease in government incentives.

Other gain or loss, net

2023 compared to 2022. Our other gain or loss, net was a net loss of RMB26.7 million (US$3.8 million) in 2023, compared to a net gain of RMB118.3 million in 2022. The net loss of RMB26.7 million (US$3.8 million) in 2023 mainly resulted from impairment loss on some long-term investments.

2022 compared to 2021. Our other gain or loss, net was a net gain of RMB118.3 million in 2022, compared to a net loss of RMB16.0 million in 2021. In 2022, we had a gain of RMB129.6 million, which resulted from repurchase of some of our convertible senior notes from certain bond holders. The net loss of RMB16.0 million in 2021 was mainly caused by our impairment loss on some long-term investments.

Net income (loss)

2023 compared to 2022. As a result of the foregoing, we have incurred a net income of RMB1,951.7 million (US$274.9 million) in 2023, compared to a net income of RMB1,480.0 million in 2022.

2022 compared to 2021. As a result of the foregoing, we have incurred a net income of RMB1,480.0 million in 2022, compared to a net loss of RMB2,925.7 million in 2021.

Segment Revenues

The following table sets forth our revenues by segment and year-over-year change rate for the periods indicated:

 

105


Table of Contents
     Year ended December 31,  
     2021     2022     2023  
     RMB      YoY%     RMB      YoY%     RMB      US$      YoY%  
                                                
     (in thousands, except percentages)  

Revenues:

             

Momo

     12,541,205        (1     11,335,094        (10     10,798,507        1,520,938        (5

Tantan

     2,029,184        (14     1,367,853        (33     1,196,559        168,532        (13

QOOL

     5,330        (78     1,225        (77     7,257        1,022        492  

Momo

2023 compared to 2022. Momo revenues decreased from RMB11,335.1 million in 2022 to RMB10,798.5 million (US$1,520.9 million) in 2023, primarily due to the decrease of RMB398.4 million (US$56.1 million) and RMB97.8 million (US$13.8 million) in net revenues from live video service and value-added service, respectively, mainly caused by the macro softness in China and certain product adjustments in the Momo app to manage regulatory risks, partially offset by the increase in net revenues generated by our standalone apps, such as Soulchill and Hertz. In addition, the decreases were partially offset by the increase of RMB11.6 million (US$1.6 million) in net revenues from other services generated by film and television series investment and distribution promotion business.

2022 compared to 2021. Momo revenues decreased from RMB12,541.2 million in 2021 to RMB11,335.1 million in 2022, primarily due to the decrease of RMB1,509.5 million in net revenues from live video service caused by the macro headwinds and consumption softness as a result of COVID-19, and products adjustments to meeet regulatory changes. The decrease was partially offset by the increase of RMB337.6 million in net revenues from value-added service generated by our standalone apps, such as Soulchill, Hertz and Duidui.

Tantan

2023 compared to 2022. Tantan revenues decreased from RMB1,367.9 million in 2022 to RMB1,196.6 million (US$168.5 million) in 2023, which was driven by the decrease of RMB156.7 million (US$22.1 million) in its value-added service revenues and a decrease of RMB39.2 million (US$5.5 million) in its live video service revenues. The decrease was primarily due to the decline in Tantan’s paying users that resulted from a reduction in marketing spend in Tantan and proactive filtering of paying spammer accounts to improve user experience on Tantan.

2022 compared to 2021. Tantan revenues decreased from RMB2,029.2 million in 2021 to RMB1,367.9 million in 2022, which was driven by a decrease of RMB359.0 million in its live video service revenues and a decrease of RMB302.3 million in its value-added service revenues. The decrease was primarily due to the negative impact of COVID-19 as well as marketing investment reduction and the strategy to lower Tantan’s monetization level in the second half of 2021.

QOOL

2023 compared to 2022. QOOL revenues increased from RMB1.2 million in 2022 to RMB7.3 million (US$1.0 million) in 2023, mainly due to the promotion services rendered during a television series we produced ourselves.

2022 compared to 2021. QOOL revenues decreased from RMB5.3 million in 2021 to RMB1.2 million in 2022, mainly due to less services rendered in respect of music production and copyright permission in 2022.

Segment Cost and Expenses

The following table sets forth our costs and expenses by segment and year-over-year change rate for the periods indicated:

 

106


Table of Contents
     Year ended December 31,  
     2021     2022     2023  
     RMB      YoY%     RMB      YoY%     RMB      US$      YoY%  
                                                
     (in thousands, except percentages)  

Costs and Expenses:

               

Momo

     10,169,788        3       9,335,890        (8     8,674,424        1,221,767        (7

Tantan

     2,509,690        (12     1,738,898        (31     1,114,732        157,007        (36

QOOL

     64,743        35       22,473        (65     38,256        5,388        70  

Unallocated

     4,397,012        100       —         (100     —         —         —   

Momo

Costs and expenses of Momo mainly consist of revenue sharing, salaries and benefits, marketing and promotion expenses, bandwidth costs, professional fees and commission fees.

Cost of revenues

Cost of revenues 2023 compared to 2022. The cost of revenues of Momo decreased by 4.5% from RMB6,704.0 million in 2022 to RMB6,404.0 million (US$902.0 million) in 2023, primarily due to the decrease in revenue sharing from the decrease in live video service revenue and virtual gift service revenue on Momo app, which was partially offset by an increase in revenue sharing from an increase in virtual gift service revenue in our new standalone apps.

Cost of revenues 2022 compared to 2021. The cost of revenues of Momo decreased by 8.2% from RMB7,301.0 million in 2021 to RMB6,704.0 million in 2022, primarily due to the decrease in revenue sharing from the decrease in live video service revenue, which was partially offset by an increase in revenue sharing from an increase in virtual gift service revenue.

Research and development expense

2023 compared to 2022. The research and development expenses of Momo decreased by 9.9% from RMB737.4 million in 2022 to RMB664.3 million (US$93.6 million) in 2023, primarily due to a decrease in salaries and benefits for research and development personnel.

2022 compared to 2021. The research and development expenses of Momo decreased by 11.0% from RMB828.7 million in 2021 to RMB737.4 million in 2022, primarily due to a decrease in salaries and benefits for research and development personnel.

Sales and marketing expenses

2023 compared to 2022. The sales and marketing expenses of Momo decreased by 15.5% from RMB1,346.7 million in 2022 to RMB1,138.5 million (US$160.4 million) in 2023, primarily due to a decrease of RMB178.7 million (US$25.2 million) in marketing and promotional expense as a result of Momo’s strategy to trimming inefficient channel marketing spend, and a decrease of RMB18.7 million (US$2.6 million) in the salaries and benefits for sales and marketing personnel.

2022 compared to 2021. The sales and marketing expenses of Momo decreased by 5.2% from RMB1,420.1 million in 2021 to RMB1,346.7 million in 2022, primarily due to a decrease of RMB37.8 million in the salaries and benefits for sales and marketing personnel, and a decrease of RMB10.3 million in marketing and promotional expense due to our improving marketing efficiency of Momo, which was partially offset by an increased effort to promote our new apps.

General and administrative expense

2023 compared to 2022. The general and administrative expenses of Momo decreased by 14.7% from RMB547.8 million in 2022 to RMB467.5 million (US$65.9 million) in 2023, primarily due to a decrease of RMB83.6 million (US$11.8 million) in salary expenses and share-based compensation expenses as a result of our continuous optimization in personnel costs and the decreased fair value of the share options newly granted in recent years.

 

107


Table of Contents

2022 compared to 2021. The general and administrative expenses of Momo decreased by 11.6% from RMB619.9 million in 2021 to RMB547.8 million in 2022, primarily due to a decrease of RMB67.2 million in salary expenses and share-based compensation expenses, due to our continuous optimization in personnel costs and the decreased fair value of the share options granted in 2022.

Tantan

Cost and expenses of Tantan mainly consist of marketing and promotion expenses, labor costs, revenue sharing, commission fees, depreciation and other costs.

Cost of revenues

2023 compared to 2022. The cost of revenues of Tantan decreased by 16.2% from RMB714.9 million in 2022 to RMB599.3 million (US$84.4 million) in 2023, which was primarily due to a decrease in labor cost and a decrease in revenue sharing from a decrease in live video service revenue, which was partially offset by an increase in revenue sharing from an increase in virtual gift service revenue on Tantan app.

2022 compared to 2021. The cost of revenues of Tantan decreased by 31.6% from RMB1,044.9 million in 2021 to RMB714.9 million in 2022, which was primarily due to a decrease in revenue sharing from a decrease in live video service revenue.

Research and development expenses

2023 compared to 2022. The research and development expenses of Tantan decreased by 18.1% from RMB268.8 million in 2022 to RMB220.3 million (US$31.0 million) in 2023, which was primarily due to a decrease in salaries and benefits for research and development personnel.

2022 compared to 2021. The research and development expenses of Tantan decreased by 11.3% from RMB303.1 million in 2021 to RMB268.8 million in 2022, which was primarily due to a decrease in salaries and benefits for research and development personnel.

Sales and marketing expenses

2023 compared to 2022. The sales and marketing expenses of Tantan decreased by 62.8% from RMB721.9 million in 2022 to RMB268.7 million (US$37.8 million) in 2023, which was primarily due to a decrease in marketing and promotional expenses, as a result of our initiatives to control cost and optimize Tantan’s channel marketing strategy.

2022 compared to 2021. The sales and marketing expenses of Tantan decreased by 38.8% from RMB1,180.1 million in 2021 to RMB721.9 million in 2022, which was primarily due to a decrease in marketing and promotional expenses, as a result of our initiatives to control cost and optimize Tantan’s channel marketing strategy in the second half of 2022.

General and administrative expenses

2023 compared to 2022. The general and administrative expenses of Tantan decreased by 20.3% from RMB33.2 million in 2022 to RMB26.5 million (US$3.7 million) in 2023, which was mainly due to a decrease in salaries and benefits for general and administrative personnel.

2022 compared to 2021. The general and administrative expenses of Tantan increased by 280.6% from RMB(18.4) million in 2021 to RMB33.2 million in 2022, which was mainly caused by less share-based compensation expenses charged in 2021, due to the fair value remeasurement of liability classified options granted to Tantan’s founders upon settlement in the second quarter of 2021.

QOOL

Costs and expenses of QOOL mainly consist of production costs in connection with television content and film music, and staff related costs.

 

108


Table of Contents

Cost of revenues

2023 compared to 2022. The cost of revenues of QOOL were RMB22.0 million (US$3.1 million) in 2023, and RMB2.5 million in 2022, which consisted primarily of production costs in connection with television series in 2023.

2022 compared to 2021. The cost of revenues of QOOL were RMB2.5 million in 2022, and RMB37.5 million in 2021, which consisted primarily of personnel related costs.

Sales and marketing expenses

2023 compared to 2022. The sales and marketing expenses of QOOL were RMB7.8 million (US$1.1 million) in 2023, and RMB5.0 million in 2022.

2022 compared to 2021. The sales and marketing expenses of QOOL were RMB5.0 million in 2022, and RMB4.0 million in 2021.

General and administrative expenses

2023 compared to 2022. The general and administrative expenses of QOOL were RMB8.5 million (US$1.2 million) in 2023, and RMB15.0 million in 2022, which consisted primarily of personnel related costs.

2022 compared to 2021. The general and administrative expenses of QOOL were RMB15.0 million in 2022, and RMB23.2 million in 2021, which consisted primarily of personnel related costs.

Unallocated

The unallocated is the impairment loss on goodwill and intangible assets in 2021, which was presented as an unallocated item in the segment information in 2021 because we do not consider this as part of the segment operating performance measure.

 

B.

Liquidity and Capital Resources

As of December 31, 2023, we have financed our operations primarily through net cash provided by operating activities, as well as from the issuance of equity and convertible note securities and from long-term borrowings. As of December 31, 2021, 2022 and 2023, we had RMB5,570.6, RMB5,018.1 million and RMB5,620.5 million (US$791.6 million), respectively, in cash and cash equivalents. Our cash and cash equivalents primarily consist of cash on hand and highly liquid investments, which are unrestricted from withdrawal or use, or which have original maturities of three months or less when purchased. We believe that our current cash and cash equivalents and our anticipated cash flows from operations will be sufficient to meet our anticipated working capital requirements and capital expenditures for the next 12 months. We may, however, need additional capital in the future to fund our continued operations.

In July 2018, we issued US$725 million principal amount of convertible senior notes due 2025, of which US$387.0 million principal amount remained outstanding as of December 31, 2022. During 2023 we repurchased US$384.2 million aggregate principal amount of the convertible senior note for an aggregate repurchase price of US$383.7 million, including accrued and unpaid interest. Of this amount, US$322.1 million aggregate principal amount was repurchased on July 1, 2023 from holders who exercised their put rights under the terms of the indenture. As of December 31, 2023, US$2.8 million aggregate principal amount of the convertible senior notes remained outstanding. We do not have the right to redeem the notes prior to maturity, except in the event of certain changes to the laws or their application or interpretation; see “Item 3. Key Information—D. Risk Factors—Risks Related to Our ADSs—Provisions of our convertible senior notes could discourage an acquisition of us by a third party.” Holders of the notes also require us to repurchase all or part of their notes in cash in the event of certain fundamental changes.

 

109


Table of Contents

In the future, we may rely significantly on dividends and other distributions paid by our mainland China subsidiaries for our cash and financing requirements. There may be restrictions on the dividends and other distributions by our mainland China subsidiaries. The mainland China tax authorities may require us to adjust our taxable income under the contractual arrangements that our mainland China subsidiaries currently have in place with the VIEs in a way that could materially and adversely affect the ability of our mainland China subsidiaries to pay dividends and make other distributions to us. In addition, under mainland China laws and regulations, our mainland China subsidiaries may pay dividends only out of its accumulated profits as determined in accordance with mainland China accounting standards and regulations. Our mainland China subsidiaries are required to set aside 10% of their accumulated after-tax profits each year, if any, to fund a statutory common reserve fund, until the aggregate amount of such fund reaches 50% of its respective registered capital. If the statutory common reserve fund is not sufficient to make up its losses in previous years (if any), our mainland China subsidiaries shall use the profits of the current year to make up the losses before accruing such statutory common reserve fund. At the discretion of the shareholders of our mainland China subsidiaries, they may, after accruing the statutory common reserve fund, allocate a portion of their after-tax profits based on mainland China accounting standards to discretionary common reserve fund. The statutory common reserve fund and the discretionary common reserve fund cannot be distributed as cash dividends. See “Item 3. Key Information—D. Risk Factors—Risks Related to Our Corporate Structure—We may rely on dividends paid by our mainland China subsidiaries to fund cash and financing requirements. Any limitation on the ability of our mainland China subsidiaries to pay dividends to us could have a material adverse effect on our ability to conduct our business and to pay dividends to holders of the ADSs and our ordinary shares.” Furthermore, our investments made as registered capital and additional paid-in capital of our mainland China subsidiaries, the VIEs and their subsidiaries are also subject to restrictions on their distribution and transfer according to mainland China laws and regulations.

As a result, our mainland China subsidiaries, the VIEs and their subsidiaries in mainland China are restricted in their ability to transfer their net assets to us in the form of cash dividends, loans or advances. As of December 31, 2023, the amount of the restricted net assets, which represents registered capital and additional paid-in capital cumulative appropriations made to statutory reserves, was RMB1,509.1million (US$212.6 million). As of December 31, 2023, we held cash and cash equivalents of RMB1,535.7 million (US$216.3 million) in aggregate outside of mainland China and RMB4,084.8 million (US$575.3 million) in aggregate in mainland China, of which RMB4,084.6 million (US$575.3 million) was denominated in RMB and RMB141,770 (US$19,968) was denominated in U.S. dollars. Of such cash and cash equivalents held in mainland China, our mainland China subsidiaries held cash and cash equivalents in the amount of RMB1,462.0 million (US$205.9 million), and the VIEs and their subsidiaries held cash and cash equivalents in the amount of RMB2,622.8 million (US$369.4 million).

As an offshore holding company, we are permitted under mainland China laws and regulations to provide funding from the proceeds of our offshore fund raising activities to our mainland China subsidiaries only through loans or capital contributions, and to the VIEs and their subsidiaries only through loans, in each case subject to the satisfaction of the applicable government registration and/or approval requirements. See “Item 3. Key Information—D. Risk Factors—Risks Related to Doing Business in Mainland China—mainland China regulation of loans to, and direct investment in, mainland China entities by offshore holding companies and governmental control of currency conversion may restrict or prevent us from using offshore funds to make loans to our mainland China subsidiaries and the VIEs and their subsidiaries, or to make additional capital contributions to our mainland China subsidiaries.” As a result, there is uncertainty with respect to our ability to provide prompt financial support to our mainland China subsidiaries and the VIEs when needed. Notwithstanding the foregoing, our mainland China subsidiaries may use their own retained earnings (rather than RMB converted from foreign currency denominated capital) to provide financial support to the VIEs either through entrustment loans from our mainland China subsidiaries to the VIEs or direct loans to such VIEs’ nominee shareholders, which would be contributed to the consolidated variable entities as capital injections. Such direct loans to the nominee shareholders would be eliminated in our consolidated financial statements against the VIEs’ share capital.

Our full-time employees in mainland China participate in a government-mandated contribution plan pursuant to which certain pension benefits, medical care, unemployment insurance, maternity insurance, employee housing fund and other welfare benefits are provided to such employees. We accrue for these benefits based on certain percentages of the employees’ salaries. The total provisions for such employee benefits were RMB241.7 million, RMB228.1 million and RMB206.5 million (US$29.1 million) in 2021, 2022 and 2023, respectively.

The following table sets forth a summary of our cash flows for the periods indicated:

 

110


Table of Contents
     Year Ended December 31,  
     2021     2022     2023  
                    
     (in RMB thousands)  

Net cash provided by operating activities

     1,559,198       1,226,891       2,277,161  

Net cash provided by investing activities

     2,550,342       1,715,845       2,413,069  

Net cash used in financing activities

     (1,786,909     (3,432,559     (1,699,907

Effect of exchange rate changes

     (41,669     41,390       93,988  

Net increase (decrease) in cash and cash equivalents

     2,280,962       (448,433     3,084,311  

Cash and cash equivalents and restricted cash at beginning of year

     3,366,072       5,647,034       5,198,601  

Cash and cash equivalents and restricted cash at end of year

     5,647,034       5,198,601       8,282,912  

Anticipated Use of Cash

We intend to continue to invest in our research and development capabilities to grow our user base and enhance user experience. We intend to continue to market our services, promote our brand, strengthen our customer service capabilities and enhance monetization. In order to support our overall business expansion, we also expect to continue to make investments in our corporate facilities and information technology infrastructure. We may pursue strategic alliances and acquisitions that complement our social networking platforms. In March 2024, we declared a special cash dividend in the amount of US$0.54 per ADS, or US$0.27 per ordinary share. The cash dividend will be paid on April 30, 2024 to shareholders of record at the close of business on April 12, 2024. The ex-dividend date was April 11, 2024. The aggregate amount of cash dividends to be paid is approximately US$98.9 million, which will be funded by available cash on our balance sheet. We also plan to spend cash on repurchasing our ADSs and/or ordinary shares, in the open market or otherwise. Our share repurchase program has been extended through June 30, 2026, with US$184.4 million of authorized repurchases remaining under the program as of March 31, 2024.

Operating Activities

Net cash provided by operating activities amounted to RMB2,277.2 million (US$320.7 million) in 2023, as compared to a net income of RMB1,951.7 million (US$274.9 million) in the same period. The principal items accounting for the difference between our net cash provided by operating activities and our net income were non-cash items of RMB457.2 million (US$64.4 million) and an increase of RMB131.7 million (US$18.6 million) in working capital. The non-cash items primarily include RMB267.1 million (US$37.6 million) in share-based compensation expenses, RMB74.5 million (US$10.5 million) in depreciation of property and equipment and RMB70.6 million (US$10.0 million) in share of loss on equity method investments, partially offset by RMB4.6 million (US$0.6 million) in gain on repurchase of convertible senior notes. The increase in working capital was primarily attributable to a decrease in accrued expenses and other current liabilities of RMB183.8 million (US$25.9 million) and a decrease in deferred revenue of RMB42.4 million (US$6.0 million), partially offset by a decrease in prepaid expenses and other current assets of RMB84.8 million (US$11.9 million). The decrease in accrued expenses and other current liabilities was mainly attributable to (i) a decrease of contingent loss liability, which was settled in 2023, related to an ongoing investigation of the alleged illegal activity on the source of the funding consumed on Momo’s platform, (ii) a decrease in lease liabilities due within one year, (iii) a decrease in payroll and welfare payable due to downsize, (iv) a decrease in marketing promotional fees payable, and (v) a decrease in amount payable to repurchase our subsidiary’s share options. The decrease in deferred revenue was mainly attributable to (i) less membership subscription of Tantan and Momo, and (ii) less cash received in advance than revenue recognized from users of live video and virtual gift services. The decrease in prepaid expenses and other current assets was mainly attributable to a decrease in interest receivable on maturity of certain long-term deposits, partially offset by an increase in VAT input, which mainly arose from the capital expenditure of a real property purchase.

Net cash provided by operating activities amounted to RMB1,226.9 million in 2022, as compared to a net income of RMB1,480.0 million in the same period. The principal items accounting for the difference between our net cash provided by operating activities and our net income were non-cash items of RMB384.6 million and an increase of RMB637.7 million in working capital. The non-cash items primarily include RMB401.5 million in share-based compensation expenses and RMB107.0 million in depreciation of property and equipment, partially offset by RMB129.6 million in gain on repurchase of convertible senior notes. The increase in working capital was primarily attributable to a decrease in deferred tax liabilities of RMB187.1 million, a decrease in other current liabilities of RMB182.7 million and a decrease in accounts payable of RMB115.4 million, partially offset by a decrease in other non-current assets of RMB60.9 million. The decrease in deferred tax liabilities was mainly because we paid withholding income tax of RMB360.0 million in 2022, which was more than RMB164.3 million, the withholding income tax we accrued in 2022. The decrease in other current liabilities was mainly attributable to (i) a decrease in marketing promotional fees payable, (ii) a decrease in lease liabilities due within one year, (iii) a decrease in amount payable to repurchase our subsidiary’s share options and (iv) a decrease in payroll and welfare payable due to downsize, partially offset by an increase of contingent loss related to an ongoing investigation of the alleged illegal activity on the source of the funding consumed on Momo’s platform. The decrease in accounts payable was mainly due to a decrease in unpaid revenue sharing related to live video service, as a result of the decrease of live video service revenue. The decrease in other non-current assets was mainly attributable to the amortization of the net right-of-use assets.

 

111


Table of Contents

Net cash provided by operating activities amounted to RMB1,559.2 million in 2021, as compared to a net loss of RMB2,925.7 million in the same period. The principal items accounting for the difference between our net cash provided by operating activities and our net income were non-cash items of RMB5,146.9 million and an increase of RMB662.0 million in working capital. The non-cash items primarily include RMB4,397.0 million in goodwill and intangible assets impairment, RMB475.8 million in share-based compensation expenses, RMB155.5 million in depreciation of property and equipment and RMB109.1 million in amortization of intangible assets. The increase in working capital was primarily attributable to a decrease in share-based compensation liabilities of RMB 678.2 million, an increase in other current assets of RMB151.2 million and a decrease in income tax payable of RMB110.7 million, partially offset by an increase in deferred tax liabilities of RMB180.2 million and an increase in other current liabilities of RMB60.7 million. The decrease in share-based compensation liability was mainly due to the cash payment of RMB678.2 million we made to Tantan’s founders to settle the previously granted liability-classified share options upon their termination of services with Tantan during the year of 2021. The increase in other current assets was mainly attributable to an increase in interest receivable for increased long-term deposits. The decrease in income tax payable was mainly due to the lower profit of 2021. The increase in deferred tax liabilities was mainly attributable to a withholding income tax accrued on undistributed earnings generated in 2021 by our WFOE, because we plan to remit WFOE’s earnings to its offshore parent company in the foreseeable future to fund its demand on US dollar in business operations, payments of dividends, potential investments, etc. The increase in other current liabilities was mainly attributable to (i) an increase in amount payable to repurchase our subsidiary’s share options, (ii) an increase in lease liabilities due within one year, partially offset by a decrease in payroll and welfare payable due to decreased bonus and downsized headcount.

Investing Activities

Net cash provided by investing activities amounted to RMB2,413.1 million (US$339.9 million) in 2023, consisting primarily of cash received on maturity of short-term deposits, partially offset by the purchase of long-term deposits and short-term deposits.

Net cash provided by investing activities amounted to RMB1,715.8 million in 2022, consisting primarily of cash received on maturity of short-term deposits, partially offset by the purchase of long-term deposits and short-term deposits.

Net cash provided by investing activities amounted to RMB2,550.3 million in 2021, consisting primarily of cash received on maturity of short-term deposits, partially offset by the purchase of long-term deposits and short-term deposits and payment of long-term investments.

Financing Activities

Net cash used in financing activities amounted to RMB1,699.9 million (US$239.4 million) in 2023, consisting primarily of the repurchase of our convertible senior notes, payment of our declared special cash dividend and repurchase of our ordinary shares, partially offset by the proceeds from long-term borrowings.

Net cash used in financing activities amounted to RMB3,432.6 million in 2022, consisting primarily of the repurchase of our convertible senior notes, payment of our declared special cash dividend and repurchase of our ordinary shares.

 

112


Table of Contents

Net cash used in financing activities amounted to RMB1,786.9 million in 2021, consisting primarily of the repurchase of our ordinary shares, payment of our declared special cash dividend and deferred payment for our business acquisition of Tantan.

Material Cash Requirements

Our material cash requirements as of December 31, 2023 and any subsequent interim period primarily include our capital expenditures and contractual obligations.

Capital Expenditures

Our capital expenditures amounted to RMB95.3 million, RMB80.4 million and RMB576.3 million (US$81.2 million) in 2021, 2022 and 2023, respectively. In the past, our capital expenditures were principally incurred to purchase servers, computers and other office equipment, and to pay for leasehold improvements for our offices. In 2023, Beijing Momo IT and one of our subsidiaries, Beijing Leguanxing Information Technology Co., Ltd., entered into a cooperation agreement with Beijing Electronics Zone Co., Ltd. for the purchase of a real property located in Beijing, China with a total floor area of approximately 34,000 square meters for a total consideration of RMB846.0 million (US$119.2 million), for business purposes. We may purchase new servers, computers and other equipment in the future, as well as make leasehold improvements.

Contractual Obligations

The following table sets forth our contractual obligations by the specified categories as of December 31, 2023.

 

            Years ending December 31,  
     Total      2024      2025      2026 and
thereafter
 
                             
     (RMB in thousands)  

Long-term debt obligations(1)

     2,289,835        296,620        1,993,215         

Capital commitments(2)

     292,116        249,816               42,300  

Investment commitment obligations(3)

     126,250        126,250                

Operating lease obligations(4)

     119,039        61,638        44,847        12,554  

Convertible senior note obligations(5)

     20,042        246        19,796         
  

 

 

    

 

 

    

 

 

    

 

 

 

Total

     2,847,282        734,570        2,057,858        54,854  
  

 

 

    

 

 

    

 

 

    

 

 

 

 

Notes:

 

(1)

Including estimated interest payments of RMB135.8 million in total (RMB81.0 million and RMB54.8 million over the periods of less than one year and one to two years from December 31, 2023, respectively) and principal payments of RMB2,154.0 million. Our long-term debt obligations primarily consist of the long-term borrowings we borrowed in September 2023, with a principal amount of RMB2,154.0 million (US$303.4 million), which bears an interest rate of 3.8% per year. 10.01% and 89.99% of the long-term borrowings will be due in 2024 and 2025, respectively. These borrowings were obtained from financial institutions located in the PRC and secured by our long-term deposits of RMB2,567.1 million (US$361.6 million).

(2)

Our capital commitments primarily relate to commitments on construction and purchase of office buildings, and are expected to be paid in the 2024 and 2026 according to the purchase agreements.

(3)

Our investment commitment obligations primarily relate to capital contribution obligations under certain investment arrangements which we entered into in 2022 and 2023. We expect our investment commitment obligations to be fulfilled in 2024.

(4)

Operating lease obligations represent our obligations for leasing internet data center facilities and office space, which include all future cash outflows under ASC Topic 842, Leases. For our lease of offices, a significant portion of the risks and rewards of ownership are retained by the lessor under operating lease agreements. Please see “Leases” under Note 10 to our audited consolidated financial statements included in this annual report beginning on page F-1.

(5)

Including estimated interest payments of RMB0.4 million in total (RMB0.2 million and RMB0.2 million over the periods of less than one year and one to two years from December 31, 2023, respectively) and principal payments of RMB19.7 million. Our convertible senior notes obligations primarily consist of the convertible senior notes due 2025, which bear an interest rate of 1.25% per year. Please see “Convertible Senior Notes” under Note 9 to our audited consolidated financial statements included in this annual report beginning on page F-1.

Other than the long-term debt obligations, capital commitments, investment commitment obligations, operating lease obligations and convertible senior note obligations shown above, we did not have any significant other commitments, or guarantees as of December 31, 2023.

 

113


Table of Contents

Holding Company Structure

Our company is a holding company with no material operations of its own. We conduct our operations primarily through our subsidiaries and the VIEs and their subsidiaries in mainland China. As a result, our ability to pay dividends depends upon dividends paid by our subsidiaries. If our subsidiaries or any newly formed subsidiaries incur debt on their own behalf in the future, the instruments governing their debt may restrict their ability to pay dividends to us. In addition, our subsidiaries are permitted to pay dividends to us only out of their retained earnings, if any, as determined in accordance with mainland China accounting standards and regulations. Under mainland China law, each of our mainland China subsidiaries and the VIEs is required to set aside 10% of their after-tax profits each year, if any, to fund a statutory common reserve until such reserve reaches 50% of their registered capital. Although the statutory common reserves can be used, among other ways, to increase the registered capital and eliminate future losses in excess of retained earnings of the respective companies, the reserve funds are not distributable as cash dividends except in the event of liquidation. As a result of these mainland China laws and regulations, the capital and statutory common reserves restricted which represented the amount of net assets of our relevant subsidiaries in mainland China not available for distribution were RMB1,509.1 million (US$212.6 million) as of December 31, 2023.

 

C.

Research and Development

We focus our research and development efforts on the continual improvement and enhancement of our platform’s features and services, architecture and technological infrastructures, as well as security and integrity of our platform to protect the security and privacy of our users. We have a large team of engineers and developers, which accounted for approximately 62.5% of our employees as of December 31, 2023. Most of our engineers and developers are based in our headquarters in Beijing.

For the three years ended December 31, 2021, 2022 and 2023, our research and development expenditures, including share-based compensation expenses for research and development personnel, were RMB1,131.8 million, RMB1,006.2 million and RMB884.6 million (US$124.6 million), respectively. For the year ended December 31, 2023, our research and development expenditures represented 7.4% of our total net revenues. Our research and development expenses primarily consist of salaries and benefits, including share-based compensation expenses, for research and development personnel, depreciation and office rental fees. Expenditures incurred during the research phase are expensed as incurred.

 

D.

Trend Information

Other than as disclosed elsewhere in this annual report, we are not aware of any trends, uncertainties, demands, commitments or events since December 31, 2023 that are reasonably likely to have a material and adverse effect on our net revenues, income, profitability, liquidity or capital resources, or that would cause the disclosed financial information to be not necessarily indicative of future results of operations or financial conditions.

 

E.

Critical Accounting Estimates

We prepare our financial statements in conformity with U.S. GAAP, which requires us to make estimates and assumptions that affect our reporting of, among other things, assets and liabilities, revenues and expenses and contingent assets and liabilities. We continually evaluate these estimates and assumptions based on the most recently available information, our own historical experience and other factors that we believe to be relevant under the circumstances. Since our financial reporting process inherently relies on the use of estimates and assumptions, our actual results could differ from what we expect.

We consider an accounting estimate to be critical if: (i) the accounting estimate requires us to make assumptions about matters that were highly uncertain at the time the accounting estimate was made, and (ii) changes in the estimate that are reasonably likely to occur from period to period or use of different estimates that we reasonably could have used in the current period, would have a material impact on our financial condition or results of operations. There are other items within our financial statements that require estimation but are not deemed critical, as defined above. Changes in estimates used in these and other items could have a material impact on our financial statements. For a detailed discussion of our significant accounting policies and related judgments, see “Notes to Consolidated Financial Statements—Note 2 Significant Accounting Policies.”

 

114


Table of Contents

Impairment of Long-Lived Assets Other Than Goodwill

We review our long-lived assets, including intangible assets with finite lives, for impairment whenever events or changes in circumstances indicate that the carrying amount of an asset (asset group) may no longer be recoverable. When these events occur, we test the recoverability of the asset (asset group) by comparing the carrying value of the long-lived assets (asset group) to the estimated undiscounted future cash flows expected to result from the use of the assets and their eventual disposition. If the sum of the expected undiscounted cash flow is less than the carrying amount of the assets, we would recognize an impairment loss based on the fair value of the assets. Judgment is required to determine key assumptions adopted in the cash flow projections, such as internal forecasts, estimation of the long-term rate of growth for our business and determination of our weighted average cost of capital, and changes to key assumptions can significantly affect these cash flow projections and the results of the impairment tests.

Income Taxes

In preparing our consolidated financial statements, we must estimate our income taxes in each of the jurisdictions in which we operate. We estimate our actual tax exposure and assess temporary differences resulting from different treatment of items for tax and accounting purposes. These differences result in deferred tax assets and liabilities, which we include in our consolidated balance sheet. We must then assess the likelihood that we will recover our deferred tax assets from future taxable income. If we believe that recovery is not likely, we must establish a valuation allowance. To the extent we establish a valuation allowance or increase this allowance, we must include an expense within the tax provision in our consolidated statement of operations.

Management must exercise significant judgment to determine our provision for income taxes, our deferred tax assets and liabilities and any valuation allowance recorded against our net deferred tax assets. We base the valuation allowance on our estimates of taxable income in each jurisdiction in which we operate and the period over which our deferred tax assets will be recoverable. If actual results differ from these estimates or we adjust these estimates in future periods, we may need to establish an additional valuation allowance, which could materially impact our financial position and results of operations.

Impairment Assessment on Equity Securities Without Readily Determinable Fair Value

Equity securities without readily determinable fair values that are accounted for using the measurement alternative are subject to periodic impairment reviews. Our impairment analysis considers both qualitative and quantitative factors that may have a significant effect on the fair value of these equity securities. Qualitative factors considered may include market environment and conditions, financial performance, business prospects, and other relevant events and factors. When indicators of impairment exist, we perform quantitative assessments of the fair value, which may include the use of market and income valuation approaches and the use of estimates, which may include discount rates, investees’ liquidity and financial performance, and market data of comparable companies in similar industries. Judgment is required to determine the appropriateness of the valuation approaches and the weighting and impact of the abovementioned factors. Changes to this determination can significantly affect the results of the quantitative assessments.

Impairment Assessment on Equity Method Investments

We evaluate the equity method investments for impairment at each reporting date, or more frequently if events or changes in circumstances indicate that the carrying amount of the investment might not be recoverable. Factors we consider when determining whether an investment has been other-than-temporarily-impaired, includes, but are not limited to, the length of the time and the extent to which the market value has been less than cost, the financial condition and near-term prospects of the investee, and our intent and ability to retain the investment until the recovery of its carrying value.

An impairment change is recorded if the carrying amount of the investment exceeds its fair value and this condition is determined to be other-than-temporary.

We estimate the fair value of the investee company based on comparable quoted price for similar investment in active market, if applicable, or discounted cash flow approach which requires significant judgments, including the estimation of future cash flows, which is dependent on internal forecasts, the estimation of long-term growth rate of a company’s business, the estimation of the useful life over which cash flows will occur, and the determination of the weighted average cost of capital. Changes to this determination can significantly affect the results of the impairment test.

 

115


Table of Contents

Share-Based Compensation

Share-based payment transactions with employees, executives and consultants are measured based on the grant date fair value of the equity instrument issued and recognized as compensation expense net of a forfeiture rate on a straight-line basis, over the requisite service period, with a corresponding impact reflected in additional paid-in capital.

The estimate of forfeiture rate is adjusted over the requisite service period to the extent that actual forfeiture rate differs, or is expected to differ, from such estimates. We recognize changes in estimated forfeiture rate through a cumulative catch-up adjustment in the period of change.

Changes in the terms or conditions of share options are accounted as a modification. We calculate the excess of the fair value of the modified option over the fair value of the original option immediately before the modification, measured based on the share price and other pertinent factors at the modification date. For vested options, we recognize incremental compensation cost in the period that the modification occurred. For unvested options, we recognize, over the remaining requisite service period, the sum of the incremental compensation cost and the remaining unrecognized compensation cost for the original award on the modification date.

Determining the fair value of share-based awards requires significant judgment. We estimate the fair value of share options using the Black-Scholes valuation model or binomial tree pricing model, which requires inputs such as the fair value of our ordinary shares, risk-free interest rate, expected dividend yield, expected life and expected volatility. If the fair value of the underlying equity and any of the assumptions used in the Black-Scholes valuation model or binomial tree pricing model changes significantly, share-based compensation expense for future awards may differ materially compared with the awards granted previously.

 

Item 6.

Directors, Senior Management and Employees

 

A.

Directors and Senior Management

The following table sets forth information regarding our executive officers and directors as of the date of this annual report.

 

Directors and Executive Officers

   Age     

Position/Title

Yan Tang

     45      Chairman and Chief Executive Officer

Li Wang

     40      Executive Director and President

Sichuan Zhang

     40      Director and Chief Operating Officer

Dave Daqing Qi

     60      Independent Director

Benson Bing Chung Tam

     60      Independent Director

Cathy Hui Peng

     45      Chief Financial Officer

Jianhua Wen

     34      Chief Technology Officer

Mr. Yan Tang is our co-founder, chairman and chief executive officer. Mr. Tang had served as our chief executive officer since our inception from July 2011 to October 2020, and he resumed the chief executive role since October 2022. Mr. Tang was appointed to be the chairman of our board of directors in November 2014. Prior to founding our company, from 2003 to 2011, Mr. Tang worked at NetEase, Inc. (Nasdaq: NTES), initially as editor and later editor-in-chief. Mr. Tang was named by Fortune Magazine as one of its “40 Under 40,” a list of the most powerful, influential and important business elites under the age of 40, in October 2014. Mr. Tang received his bachelor of science degree from Chengdu University of Technology in China in 2000.

Mr. Li Wang has served as our executive director and president since October 2022. Mr. Wang previously served as our director and chief executive officer between November 2020 and October 2022. Mr. Wang served as our chief operating officer from June 2014 to October 2020 and our president from April 2018 to October 2020. Mr. Wang joined the company as a core member of the founding team in 2011. Prior to joining us, Mr. Wang was the managing director of Laoluo English Training School, a start-up education service business from November 2008 to May 2011. He was the general administration staff at NEC China Co., Ltd. from April 2005 to April 2007. Mr. Wang received a bachelor’s degree in management from Beijing University of Aeronautics and Astronautics in China in 2004.

 

116


Table of Contents

Ms. Sichuan Zhang has been our director and chief operating officer since March 2023. She previously served as our director from April 2012 to November 2017. Ms. Zhang founded PUPUPULA, a children’s furniture and design company, in 2017, and served as its Chief Executive Officer until 2022. Ms. Zhang first joined the Company in July 2011 and was responsible for product design, then marketing strategies and executions. Prior to joining our company, from June 2009 to February 2011, she co-founded 4 Degrees Motion Design, an advertising design firm. She was an art director of Modern Media, a Chinese media company, from January 2009 to May 2009, a senior designer of Phoenix New Media Limited (NYSE: FENG) from January 2008 to January 2009, and a web designer of NetEase, Inc. from March 2006 to April 2007. Ms. Zhang received her bachelor’s degree in South China Normal University in 2005. Ms. Zhang is the spouse of Mr. Yan Tang, our co-founder, chairman and Chief Executive Officer.

Dr. Dave Daqing Qi has served as our independent director since December 2014. Dr. Qi is a professor of accounting and the former associate dean of the Cheung Kong Graduate School of Business. He began teaching at the Cheung Kong Graduate School of Business in 2002 and was the founding director of the Executive MBA program. Prior to that, Dr. Qi was an associate professor at the School of Accounting of the Chinese University of Hong Kong. Dr. Qi also serves as director of a number of public companies, such as Sohu.com (Nasdaq: SOHU), Yunfeng Financial Group Limited (HKEx: 0376), Sinomedia Holding Limited (HKEx: 0623), Boison Finance Group Limited (HKEx: 0888) and Dalian Haidao International Holding Limited (HKEx: 6862). He received his Ph.D. degree in accounting from the Eli Broad Graduate School of management of Michigan State University in 1996, MBA degree from the University of Hawaii at Manoa in 1992 and bachelor of science and bachelor of arts degrees from Fudan University in 1985 and 1987, respectively.

Mr. Benson Bing Chung Tam has served as our independent director since December 2014. Mr. Tam is a chartered accountant. In March 2012, Mr. Tam founded Venturous Group, a global CEO network based in Beijing, and has been serving as its chairman since then. From 2002 to February 2012, Mr. Tam was a partner and head of technology investments at Fidelity Growth Partners Asia (formerly named Fidelity Asia Ventures), where he led a team of five professionals focused on technology investment. Prior to joining Fidelity Growth Partners Asia, Mr. Tam was a partner of Electra Partners Asia from 1998 to 2002, and was the founding director of Hellman & Friedman Asia from 1992 to 1998. Mr. Tam worked in M&A corporate finance at S.G. Warburg from 1989 to 1992. Mr. Tam has been a Chartered Accountant since 1989. Mr. Tam currently also serves as a director of certain privately held companies. Mr. Tam received his master’s degree in computer science from Oxford University in 1986 and his bachelor’s degree in civil engineering from Imperial College of London University in 1984.

Ms. Cathy Hui Peng has been our chief financial officer since July 2022. Prior to the current role, Ms. Peng served as our senior vice president of corporate finance. In this role she was responsible for our financial planning and analysis, strategic investment and acquisitions, as well as corporate strategy and investor communications. Ms. Peng joined us in 2015 as vice president of investor relations. Since then, she has played a key role in driving our success in various capital market transactions. From 2007 to 2015, Ms. Peng worked for Sina Corporation as director of investor relations and a corporate treasurer. Prior to that, she worked for several public and private companies in technology, media and telecom space where she served various roles in accounting, financial planning and analysis, mergers and acquisitions and corporate communications. Ms. Peng started her career in auditing at Ernst &Young in 2001. Ms. Peng received her bachelor degree in Economics from Peking University in 2001.

Mr. Jianhua Wen has been our chief technology officer since April 15, 2024. Mr. Wen joined us in August 2011 and held various positions, including development engineer, technical director and vice president of technology, overseeing our app development and AI department. Prior to joining us, from July 2010 to June 2011, Mr. Wen worked as a development engineer at Huawen Group.

 

B.

Compensation

For the fiscal year ended December 31, 2023, we paid an aggregate of RMB56.8 million (US$8.0 million) in cash to our executive officers, and we paid an aggregate of RMB0.6 million (US$90,000) in cash to our non-executive directors. For share incentive grants to our directors and executive officers, see “—Share Incentive Plans.” We have not set aside or accrued any amount to provide pension, retirement or other similar benefits to our executive officers and directors. In accordance with the mainland China law, our mainland China subsidiaries and the VIEs and their subsidiaries are required by law to make contributions equal to certain percentages of each employee’s salary for his or her pension insurance, medical insurance, unemployment insurance, maternity insurance, work-related injury insurance and a housing provident fund.

 

117


Table of Contents

Share Incentive Plans

2012 Plan

In November 2012, we adopted the 2012 Plan, which was amended and restated in October 2013. The maximum aggregate number of shares which may be issued pursuant to all awards under the 2012 Plan is 44,758,220 Class A ordinary shares. With the adoption of our 2014 Plan, we no longer issue incentive shares under the 2012 Plan. The 2012 Plan has expired in November 2022.

As of March 31, 2024, options to purchase 28,706,914 Class A ordinary shares (excluding those already forfeited and expired) had been granted under the 2012 Plan, of which options to purchase an aggregate of 2,886,224 Class A ordinary shares remained outstanding. The following paragraphs summarize the principal terms of the 2012 Plan.

Plan Administration. Our board of directors or one or more committees consisting solely of directors designated by our board will administer the 2012 Plan. The committee or the full board of directors, as applicable, will determine the participants to receive awards, the type and number of awards to be granted to each participant, and the terms and conditions of each grant. The board or such committee(s) may also delegate, to the extent permitted by applicable laws, to one or more officers of our company, its powers under the 2012 Plan to determine the officers and employees who will receive awards, the number of such awards, and the terms and conditions thereof. Subject to the limitations under the 2012 Plan, the plan administrator from time to time may authorize, generally or in specific cases only, for the benefit of any participant, any adjustment in exercise or purchase price, vesting schedule, and re-granting of awards by waiver or by other legally valid means.

Award Agreement. Awards granted under the 2012 Plan are evidenced by an award agreement that sets forth terms, provisions and restrictions for each award, which may include the type of award, the term of the award, vesting provisions, the exercise or purchase price, and the provisions applicable in the event that the recipient’s employment or service terminates. Under the plan, each recipient of option award shall duly sign a power of attorney delegating the voting rights and signing rights of ordinary shares issued upon the exercise of the option award.

Eligibility. We may grant awards to our officers, directors, employees, consultants and advisors of our company.

Acceleration of Awards upon Change in Control. If a change in control of our company occurs, the plan administrator may, in its sole discretion, accelerate the awards so that they may immediately vest without any forfeiture restrictions, unless the plan administrator has otherwise provided for substitution, assumption, exchange or other continuation or settlement of the award.

Vesting Schedule. In general, the plan administrator determines the vesting schedule, which is specified in the relevant award agreement.

Exercise of Options. The plan administrator determines the exercise price for each option award, which is stated in the award agreement and shall in no case be lower than the par value of our ordinary shares. Once vested, an option award will remain exercisable until the date of expiration or termination, unless otherwise provided by the plan administrator. However, each option award shall expire no more than 10 years after its date of grant.

Transfer Restrictions. Awards may not be transferred in any manner by the recipient, save for certain exceptions including transfers to our company, transfers by gift to an affiliate or an immediately family member, transfer by will or the laws of descent and distribution, and other exceptions provided for by the plan administrator.

2014 Plan

We adopted the 2014 Plan in November 2014. The maximum aggregate number of shares which may be issued pursuant to all awards under the 2014 Plan is initially 14,031,194 Class A ordinary shares. Beginning in 2017, the number of shares reserved for future issuances under the 2014 Plan would be increased by a number equal to 1.5% of the total number of outstanding shares on the last day of the immediately preceding calendar year, or such lesser number of Class A ordinary shares as determined by our board of directors, on the first day of each calendar year during the term of the 2014 Plan. As a result, the maximum aggregate number of shares which may be issued pursuant to all awards under the 2014 Plan has been increased to 61,697,717 Class A ordinary shares. As of March 31, 2024, we have granted options to purchase 52,027,897 Class A ordinary shares (excluding those already forfeited and canceled) and 1,015,001 restricted share units (excluding those that have been forfeited) under our 2014 Plan, of which options to purchase an aggregate of 25,713,001 Class A ordinary shares remained outstanding and 193,750 restricted share units remained outstanding. The following paragraphs summarize the terms of the 2014 Plan.

 

118


Table of Contents

Types of Awards. The 2014 Plan permits the awards of options, restricted shares and restricted share units.

Plan Administration. Our board or a committee of one or more members of our board duly authorized for the purpose of the 2014 Plan can act as the plan administrator.

Award Agreement. Options, restricted shares or restricted share units granted under the 2014 Plan are evidenced by an award agreement that sets forth the terms, conditions and limitations for each grant.

Eligibility. We may grant awards to our employees, directors, consultants, or other individuals as determined, authorized and approved by the plan administrator. However, we may grant options that are intended to qualify as incentive share options only to our employees and employees of our parent companies and subsidiaries.

Acceleration of Awards upon Change in Control. If a change in control, liquidation or dissolution of our company occurs, the plan administrator may, in its sole discretion, provide for (i) all awards outstanding to terminate at a specific time in the future and give each participant the right to exercise the vested portion of such awards during a specific period of time, or (ii) the purchase of any award for an amount of cash equal to the amount that could have been attained upon the exercise of such award, or (iii) the replacement of such award with other rights or property selected by the plan administrator in its sole discretion, or (iv) payment of award in cash based on the value of Class A ordinary shares on the date of the change-in-control transaction plus reasonable interest.

Exercise of Options. The plan administrator determines the exercise price for each award, which is stated in the award agreement. The vested portion of option will expire if not exercised prior to the tenth anniversary after the date of a grant, unless extended by the plan administrator.

Exercise Price of Options. The exercise price in respect of any option shall be determined by the plan administrator and set forth in the award agreement which may be a fixed or variable price related to the fair market value of the shares. The exercise price per share subject to an option may be amended or adjusted in the absolute discretion of the plan administrator, the determination of which shall be final, binding and conclusive.

Vesting Schedule. In general, the plan administrator determines the vesting schedule, which is set forth in the award agreement.

Transfer Restrictions. Awards may not be transferred in any manner by the recipient other than by will or the laws of descent and distribution, except as otherwise provided by the plan administrator.

Termination. Unless terminated earlier, the 2014 Plan will terminate automatically in 2024.

The following table summarizes, as of March 31, 2024, the outstanding options under the 2012 Plan and 2014 Plan granted to certain officers, directors, employees and consultants.

 

Name

   Class A Ordinary
Shares Underlying
Outstanding
Options
     Exercise
Price
(US$/
Share)
     Date of Grant    Date of Expiration

Yan Tang

     *        0.0002      Various dates

between April 15,
2020 and April 6,
2023

   Various dates
between April 15,
2030 and April 6,
2033

 

119


Table of Contents

Name

   Class A Ordinary
Shares Underlying
Outstanding
Options
     Exercise
Price
(US$/
Share)
     Date of Grant      Date of Expiration  

Li Wang

     *        0.0002       



Various dates
between
April 15, 2020
and April 6,
2023
 
 
 
 
 
    



Various dates
between
April 15, 2030
and April 6,
2033
 
 
 
 
 

Cathy Hui Peng

     *        0.0002       



Various dates
between
May 28, 2020
and April 6,
2023
 
 
 
 
 
    



Various dates
between
May 28, 2030
and April 6,
2033
 
 
 
 
 

Jianhua Wen

     *        0.0002        January 5, 2024        January 5, 2034  

Other individuals as a group

     *        0.0002       



Various dates
between
April 15, 2020
and January 5,
2024
 
 
 
 
 
    



Various dates
between
April 15, 2030
and January 5,
2034
 
 
 
 
 

Total

     28,599,225           
  

 

 

          

 

*

Aggregate number of shares represented by all outstanding options granted to the person account for less than 1% of our total outstanding ordinary shares on an as-converted basis.

The following table summarizes, as of March 31, 2024, the outstanding restricted share units granted to certain directors under the 2014 Plan.

 

Name    Restricted Share
Units for Class A
Ordinary Shares
     Date of Grant  

Benson Bing Chung Tam

     *        April 15, 2020  
     *        April 15, 2021  
     *        April 15, 2022  
     *        April 6, 2023  

Dave Daqing Qi

     *        April 15, 2020  
     *        April 15, 2021  
     *        April 15, 2022  
     *        April 6, 2023  
  

 

 

    
Total      193,750     
  

 

 

    

 

*

Aggregate number of shares represented by all restricted share units granted to the person account for less than 1% of our total outstanding ordinary shares on an as-converted basis.

Tantan 2015 Plan

In March 2015, Tantan adopted the 2015 Share Incentive Plan, pursuant to which a maximum aggregate of 1,000,000 ordinary shares are issuable upon exercise of awards. The board of directors of Tantan may in its discretion make adjustments to the numbers of ordinary shares to be issued. In April 2016 and March 2017, the board of directors of Tantan approved to adjust the maximum aggregate number of ordinary shares issuable upon exercise of awards to 2,000,000 and 2,793,812, respectively. Tantan split its shares 1-for-5 on August 30, 2019. As a result, the board of directors of Tantan approved the amended and restated 2015 share incentive plan, or the Amended and Restated 2015 Plan, and adjusted the maximum aggregate number of shares that may be issued under the Tantan 2015 Plan to 9,039,035 shares. The Tantan 2015 Plan is administered by the board of directors of Tantan or any committee or director appointed by the board of directors of Tantan, which shall determine the grantees to receive awards, the type and number of awards to be granted to each grantee, and the terms and conditions of each grant. Under the Tantan 2015 Plan, Tantan may grant options, ordinary shares, cash or other rights or benefits to its directors, officers, employees, consultants or “related entities” as defined in the Tantan 2015 Plan. As of March 31, 2024, options to purchase 860,058 ordinary shares of Tantan (adjusted retrospectively for share split and excluding those already forfeited or redeemed) granted under the Tantan 2015 Plan remained outstanding.

 

120


Table of Contents

Tantan 2018 Plan

In July 2018, Tantan adopted the 2018 Share Incentive Plan, pursuant to which the maximum aggregate number of ordinary shares to be issued was initially 5,963,674, plus the number of ordinary shares authorized for issuance under the Tantan 2015 Plan, in an amount equal to (i) the number of ordinary shares that were not granted pursuant to the Tantan 2015 Plan, plus (ii) the number of ordinary shares that were granted pursuant to the Tantan 2015 Plan that have expired without having been exercised in full or have otherwise become not exercisable. Tantan split its shares 1-for-5 on August 30, 2019. As a result, the board of directors of Tantan approved the amended and restated 2018 share incentive plan and adjusted the maximum aggregate number of shares that may be issued under the Tantan 2018 Plan to 29,818,370 shares, plus the number of ordinary shares authorized for issuance under Tantan’s Amended and Restated 2015 Plan, in an amount equal to (i) the number of ordinary shares that were not granted pursuant to the Amended and Restated 2015 Plan, plus (ii) the number of ordinary shares that were granted pursuant to the Amended and Restated 2015 Plan that have expired without having been exercised in full or have otherwise become unexercisable. The Tantan 2018 Plan is administered by the board of directors of Tantan or a committee designated by the board of directors of Tantan, which shall determine the participants to receive awards, the type and number of awards to be granted to each participant, and the terms and conditions of each grant. Under the Tantan 2018 Plan, Tantan may grant options, restricted shares or restricted share units to its directors, officers, employees, consultants, shareholders, subsidiaries or “related entities” as defined in the Tantan 2018 Plan. The term of the options granted under the Tantan 2018 Plan may not exceed ten years from the date of grant, except for any amendment, modification and termination of the Tantan 2018 Plan approved by its board. As of March 31, 2024, options to purchase 2,928,678 ordinary shares of Tantan (adjusted retrospectively for share split and excluding those already forfeited or redeemed) granted under the Tantan 2018 Plan remained outstanding.

Employment Agreements and Indemnification Agreements

We have entered into employment agreements with each of our executive officers. Under these agreements, each of our executive officers is employed for a specified time period. We may terminate employment for cause, at any time, without advance notice or remuneration, for certain acts of the executive officer, such as conviction or plea of guilty to a felony or any crime involving moral turpitude, negligent or dishonest acts to our detriment, or misconduct or a failure to perform agreed duties. We may also terminate an executive officer’s employment without cause upon three-month advance written notice. In such case of termination by us, we will provide severance payments to the executive officer as expressly required by applicable law of the jurisdiction where the executive officer is based. The executive officer may resign at any time with a three-month advance written notice.

Each executive officer has agreed to hold, both during and after the termination or expiry of his or her employment agreement, in strict confidence and not to use, except as required in the performance of his or her duties in connection with the employment or pursuant to applicable law, any of our confidential information or trade secrets, any confidential information or trade secrets of our clients or prospective clients, or the confidential or proprietary information of any third party received by us and for which we have confidential obligations. The executive officers have also agreed to disclose in confidence to us all inventions, designs and trade secrets which they conceive, develop or reduce to practice during the executive officer’s employment with us and to assign all right, title and interest in them to us, and assist us in obtaining and enforcing patents, copyrights and other legal rights for these inventions, designs and trade secrets.

In addition, each executive officer has agreed to be bound by non-competition and non-solicitation restrictions during the term of his or her employment and typically for one year following the last date of employment. Specifically, each executive officer has agreed not to (i) approach our suppliers, clients, customers or contacts or other persons or entities introduced to the executive officer in his or her capacity as a representative of us for the purpose of doing business with such persons or entities that will harm our business relationships with these persons or entities; (ii) assume employment with or provide services to any of our competitors, or engage, whether as principal, partner, licensor or otherwise, any of our competitors, without our express consent; or (iii) seek directly or indirectly, to solicit the services of any of our employees who is employed by us on or after the date of the executive officer’s termination, or in the year preceding such termination, without our express consent.

 

121


Table of Contents

We have also entered into indemnification agreements with each of our directors and executive officers. Under these agreements, we agree to indemnify our directors and executive officers against certain liabilities and expenses incurred by such persons in connection with claims made by reason of their being a director or officer of our company.

 

C.

Board Practices

Board of Directors

Our board of directors consists of six directors. A director is not required to hold any shares in our company to qualify to serve as a director. A director who is in any way, whether directly or indirectly, interested in a contract or transaction or proposed contract or transaction with our company must declare the nature of his or her interest at a meeting of the directors. Subject to applicable Nasdaq Stock Market Rules and disqualification by the chairman of the relevant board meeting, a director may vote in respect of any contract or transaction or proposed contract or transaction notwithstanding that he or she may be interested therein, and if he or she does so his or her vote shall be counted and he or she may be counted in the quorum at the relevant board meeting at which such contract or transaction or proposed contract or transaction is considered. The directors may exercise all the powers of the company to borrow money, to mortgage or charge its undertaking, property and assets (present and future) and uncalled capital, and to issue debentures or other securities whether outright or as collateral security for any debt, liability or obligation of the company or of any third party. None of our non-executive directors has a service contract with us that provides for benefits upon termination of service.

Committees of the Board of Directors

We have established an audit committee, a compensation committee and a nominating and corporate governance committee under the board of directors. We have adopted a charter for each of the three committees. Each committee’s members and functions are described below.

Audit Committee

Our audit committee consists of Benson Bing Chung Tam and Dr. Dave Daqing Qi. Mr. Tam is the chairman of our audit committee. We have determined that each member satisfies the “independence” requirements of the Nasdaq Stock Market Rules and Rule 10A-3 under the Exchange Act, and that each of Mr. Tam and Dr. Qi qualifies as an “audit committee financial expert.” The audit committee oversees our accounting and financial reporting processes and the audits of the financial statements of our company. The audit committee is responsible for, among other things:

 

   

appointing the independent auditors and pre-approving all auditing and non-auditing services permitted to be performed by the independent auditors;

 

   

reviewing with the independent auditors any audit problems or difficulties and management’s response;

 

   

discussing the annual audited financial statements with management and the independent auditors;

 

   

reviewing the adequacy and effectiveness of our accounting and internal control policies and procedures and any steps taken to monitor and control major financial risk exposures;

 

   

reviewing and approving all proposed related party transactions;

 

   

meeting separately and periodically with management and the independent auditors; and

 

   

monitoring compliance with our code of business conduct and ethics, including reviewing the adequacy and effectiveness of our procedures to ensure proper compliance.

Compensation Committee

Our compensation committee consists of Benson Bing Chung Tam and Dr. Dave Daqing Qi. We have determined that each member satisfies the “independence” requirements of the Nasdaq Stock Market Rules. The compensation committee assists the board in reviewing and approving the compensation structure, including all forms of compensation, relating to our directors and executive officers. Our chief executive officer may not be present at any committee meeting during which his compensation is deliberated. The compensation committee is responsible for, among other things:

 

122


Table of Contents
   

reviewing and approving, or recommending to the board for its approval, the compensation for our chief executive officer and other executive officers;

 

   

reviewing and recommending to the board for determination with respect to the compensation of our non-employee directors;

 

   

reviewing periodically and approving any incentive compensation or equity plans, programs or similar arrangements; and

 

   

selecting compensation consultant, legal counsel or other adviser only after taking into consideration all factors relevant to that person’s independence from management.

Nominating and Corporate Governance Committee

Our nominating and corporate governance committee consists of Benson Bing Chung Tam and Dr. Dave Daqing Qi. We have determined that each member satisfies the “independence” requirements of the Nasdaq Stock Market Rules. The nominating and corporate governance committee assists the board of directors in selecting individuals qualified to become our directors and in determining the composition of the board and its committees. The nominating and corporate governance committee is responsible for, among other things:

 

   

selecting and recommending to the board nominees for election by the shareholders or appointment by the board;

 

   

reviewing annually with the board the current composition of the board with regards to characteristics such as independence, knowledge, skills, experience and diversity;

 

   

making recommendations on the frequency and structure of board meetings and monitoring the functioning of the committees of the board; and

 

   

advising the board periodically with regards to significant developments in the law and practice of corporate governance as well as our compliance with applicable laws and regulations, and making recommendations to the board on all matters of corporate governance and on any remedial action to be taken.

Duties of Directors

Under Cayman Islands law, our directors have a fiduciary duty to act honestly, in good faith and with a view to our best interests. Our directors must also exercise their powers only for a proper purpose. Our directors also owe to our company a duty to exercise skills they actually possess and such care and diligence that a reasonably prudent person would exercise in comparable circumstances. It was previously considered that a director need not exhibit in the performance of his duties a greater degree of skill than may reasonably be expected from a person of his knowledge and experience. However, English and Commonwealth courts have moved towards an objective standard with regard to the required skill and care and these authorities are likely to be followed in the Cayman Islands. In fulfilling their duty of care to us, our directors must ensure compliance with our memorandum and articles of association, as amended and restated from time to time, and the class rights vested thereunder in the holders of the shares. Our company has the right to seek damages if a duty owed by our directors is breached. A shareholder may in certain circumstances have rights to damages if a duty owed by the directors is breached.

Our board of directors has all the powers necessary for managing, and for directing and supervising, our business affairs. The functions and powers of our board of directors include, among others:

 

   

convening shareholders’ annual general meetings and reporting its work to shareholders at such meetings;

 

   

declaring dividends and distributions;

 

123


Table of Contents
   

appointing officers and determining the term of office of the officers;

 

   

exercising the borrowing powers of our company and mortgaging the property of our company; and

 

   

approving the transfer of shares in our company, including the registration of such shares in our share register.

Terms of Directors and Executive Officers

Our officers are elected by and serve at the discretion of the board of directors. An appointment of a director may be on terms that the director shall automatically retire from office (unless he or she has sooner vacated office) at the next or a subsequent annual general meeting or upon any specified event or after any specified period; but no such term shall be implied in the absence of express provision. Each director whose term of office expires shall be eligible for re-election at a meeting of the shareholders or re-appointment by the board of directors. Our directors may be removed from office by ordinary resolution of the shareholders (including by the unanimous written resolution of all the shareholders). A director will cease to be a director automatically if, among other things, the director (i) becomes bankrupt or makes any arrangement or composition with his creditors; (ii) dies or is found by our company to be or becomes of unsound mind; (iii) resigns his or her office by notice in writing to our company; (iv) without special leave of absence from our board of directors, is absent from meetings of our board of directors for three consecutive meetings and the board resolves that his or her office be vacated; or (v) is removed from office pursuant to any other provision of our memorandum and articles of association.

Board Diversity Matrix

 

Board Diversity Matrix (As of March 31, 2024)

 

Country of Principal Executive Offices

     Beijing  

Foreign Private Issuer

     Yes  

Disclosure Prohibited Under Home Country Law

     No  

Total Number of Directors

     5  

 

     Female      Male      Non-Binary      Did Not
Disclose
Gender
 

Part I: Gender Identity

           

Directors

     1        4        0        0  

Part II: Demographic Background

           

Underrepresented Individual in Home Country Jurisdiction

     0  

LGBTQ+

     0  

Did Not Disclose Demographic Background

     0  

 

D.

Employees

We had 2,051, 1,705 and 1,382 employees as of December 31, 2021, 2022 and 2023, respectively. Geographically, as of December 31, 2023, we had 1,328 employees in Beijing, 24 employees in Chengdu, 11 employees in Hong Kong, six employees in Guangzhou, 10 employees in Tianjin and three employees in Hainan. The following table sets forth the numbers of our employees categorized by function as of December 31, 2023.

 

     As of
December 31,
2023
 

Function:

  

Research and development

     864  

Customer service, sales and marketing

     148  

Operations and cost

     157  

General administration

     213  
  

 

 

 

Total

     1,382  
  

 

 

 

 

124


Table of Contents

In addition to our employees, we used 957 contract workers dispatched to us by staffing agencies as of December 31, 2023. These contract workers are primarily responsible for content management and monitoring and for customer service.

As required by laws and regulations in mainland China, we participate in various employee social security plans that are organized by municipal and provincial governments, including housing, pension, medical insurance and unemployment insurance. We are required under Chinese law to make contributions to employee benefit plans at specified percentages of the salaries, bonuses and certain allowances of our employees, up to a maximum amount specified by the local government from time to time.

We typically enter into standard confidentiality and employment agreements with our management and service development personnel. These contracts include a standard non-compete covenant that prohibits the employee from competing with us, directly or indirectly, during his or her employment and for up to two years after the termination of his or her employment, provided that we pay compensation equal to a certain percentage of the employee’s salary during the restriction period in accordance with applicable laws.

We believe that we maintain a good working relationship with our employees, and we have not experienced any significant labor disputes. None of our employees are represented by labor unions.

 

E.

Share Ownership

For information regarding the share ownership of our directors and officers, see “Item 7. Major Shareholders and Related Party Transactions—A. Major Shareholders.” For information as to stock options granted to our directors, executive officers and other employees, see “Item 6. Directors, Senior Management and Employees—B. Compensation—Share Incentive Plans.”

 

F.

Disclosure of Registrant’s Action to Recover Erroneously Awarded Compensation

Not applicable.

 

Item 7.

Major Shareholders and Related Party Transactions

 

A.

Major Shareholders

The following table sets forth information with respect to the beneficial ownership of our shares as of March 31, 2024 by:

 

   

each of our current directors and executive officers; and

 

   

each person known to us to own beneficially 5% or more of our total outstanding ordinary shares.

Percentage of beneficial ownership is based on a total of 370,162,906 outstanding ordinary shares of our company as of the date of March 31, 2024, comprising (i) 289,798,440 Class A ordinary shares, excluding the 1,488,292 Class A ordinary shares issued to our depositary bank for bulk issuance of ADSs reserved for future issuances upon the exercise or vesting of awards granted under our share incentive plans, and (ii) 80,364,466 Class B ordinary shares.

Beneficial ownership is determined in accordance with the rules and regulations of the SEC. These rules generally provide that a person is the beneficial owner of securities if such person has or shares the power to vote or direct the voting of securities, or to dispose or direct the disposition of securities or has the right to acquire such powers within 60 days. In computing the number of shares beneficially owned by a person and the percentage ownership of that person, we have included shares that the person has the right to acquire within 60 days, including through the exercise of any option, warrant or other right or the conversion of any other security, in both the numerator and the denominator. These shares, however, are not included in the computation of the percentage ownership of any other person.

 

125


Table of Contents
     Shares Beneficially Owned      Ordinary
Shares
Beneficially
Owned
     Voting
Power
 

Directors and executive officers**:

   Class A
Ordinary

Shares
     Class B
Ordinary

Shares
 
   %(1)      %(2)  

Yan Tang(3)

     9,625,850        80,364,466        24.3        74.3  

Li Wang(4)

     *        —         *        *  

Sichuan Zhang(5)

     9,625,850        80,364,466        24.3        74.3  

Dave Daqing Qi(6)

     *        —         *        *  

Benson Bing Chung Tam(7)

     *        —         *        *  

Cathy Hui Peng(8)

     *        —         *        *  

Jianhua Wen

     —         —         —         —   

All directors and executive officers as a group

     12,133,751        80,364,466        24.9        74.5  

Principal Shareholders:

           

Gallant Future Holdings Limited(9)

     —         72,364,466        19.5        66.2  

J O Hambro Capital Management Limited(10)

     23,260,894        —         6.3        2.1  

Renaissance Technologies LLC(11)

     18,870,276        —         5.1        1.7  

Invesco Ltd.(12)

     18,731,890        —         5.1        1.7  

 

Notes:

*

Less than 1% of our total outstanding Class A and Class B ordinary shares.

**

Except for Mr. Benson Bing Chung Tam and Dr. Dave Daqing Qi, the business address for our executive officers and directors is 20th Floor, Block B, Tower 2, Wangjing SOHO, No. 1 Futongdong Street, Chaoyang District, Beijing 100102, People’s Republic of China.

(1)

Percentage ownership is calculated by dividing the number of Class A and Class B ordinary shares beneficially owned by a given person or group by the sum of (i) 370,162,906 ordinary shares and (ii) and the number of shares such person or group has the right to acquire upon exercise of option, warrant or other right within 60 days after March 31, 2024. Our Class B ordinary shares are convertible at any time by the holder thereof into Class A ordinary shares on a one-for-one basis.

(2)

For each person and group included in this column, percentage of voting power is calculated by dividing the voting power beneficially owned by such person or group by the voting power of all of our Class A and Class B ordinary shares as a single class. Each holder of Class A ordinary shares is entitled to one vote per share and each holder of our Class B ordinary shares is entitled to ten votes per share on all matters submitted to them for vote.

(3)

Represent (i) 72,364,466 Class B ordinary shares held by Gallant Future Holdings Limited, (ii) 8,000,000 Class B ordinary shares held by New Heritage Global Limited, and (iii) 9,625,850 Class A ordinary shares that Mr. Tang is entitled to acquire within 60 days from March 31, 2024 upon exercise of share options held by him under our share incentive plans. Gallant Future Holdings Limited is incorporated in the British Virgin Islands and is wholly-owned by a family trust controlled by Mr. Tang. New Heritage Global Limited is a limited company incorporated in the British Virgin Islands and is wholly beneficially owned by Mr. Tang through a family trust.

(4)

Represents Class A ordinary shares that Mr. Wang is entitled to acquire within 60 days from March 31, 2024 upon exercise of share options held by him under our share incentive plans.

(5)

Includes (i) 72,364,466 Class B ordinary shares held by Gallant Future Holdings Limited, (ii) 8,000,000 Class B ordinary shares held by New Heritage Global Limited, and (iii) 9,625,850 Class A ordinary shares that Mr. Tang is entitled to acquire within 60 days from March 31, 2024 upon exercise of share options held by him under our share incentive plans. Gallant Future Holdings Limited is incorporated in the British Virgin Islands and is wholly-owned by a family trust controlled by Ms. Zhang’s husband, Mr. Yan Tang. New Heritage Global Limited is a limited company incorporated in the British Virgin Islands and is wholly beneficially owned by Mr. Tang through a family trust.

(6)

Represents Class A ordinary shares and ADSs held by Mr. Qi and Class A ordinary shares that Mr. Qi is entitled to acquire within 60 days from March 31, 2022 upon the exercise of share options held by Mr. Qi under our share incentive plans. The business address of Dr. Qi is Room 332, Tower E3, Oriental Plaza, 1 East Chang An Avenue, Dong Cheng District, Beijing 100738, China.

(7)

Represents Class A ordinary shares held by Mr. Tam and Class A ordinary shares that Mr. Tam is entitled to acquire within 60 days from March 31, 2022 upon the exercise of share options held by Mr. Tam under our share incentive plans. The business address of Mr. Tam is Room 1-4-2503, No. 2 East Xibahe, Chaoyang District, Beijing, China.

(8)

Represents Class A ordinary shares that Ms. Peng is entitled to acquire within 60 days from March 31, 2024 upon exercise of share options held by her under our share incentive plans.

(9)

Represents 72,364,466 Class B ordinary shares held by Gallant Future Holdings Limited. Gallant Future Holdings Limited is a company incorporated in the British Virgin Islands and wholly-owned by a family trust controlled by Mr. Yan Tang. Mr. Tang has sole power to direct the voting and disposition of shares of our company directly or indirectly held by Gallant Future Holdings Limited. The registered address of Gallant Future Holdings Limited is Sertus Chambers, P.O. Box 905, Quasticky Building, Road Town, Tortola, British Virgin Islands.

 

126


Table of Contents
(10)

Represents 23,260,894 Class A ordinary shares represented by American depositary receipts held by J O Hambro Capital Management Limited, a company incorporated in England and Wales with its business address at Level 3, 1 St James’s Market, London SW1Y 4AH, United Kingdom, based on a Schedule 13G filed by J O Hambro Capital Management Limited on February 11, 2020.

(11)

Represents 18,870,276 Class A ordinary shares represented by American depositary receipts held by Renaissance Technologies Holdings Corporation, a company incorporated in Delaware with its business address at 800 Third Avenue, New York, New York 10022, United States and majority-owned by Renaissance Technologies LLC, based on a Schedule 13G/A jointly filed by the two entities on February 13, 2024.

(12)

Represents 18,731,890 Class A ordinary shares represented by American depositary receipts held by Invesco Ltd., a company incorporated in Bermuda with its business address at 1331 Spring Street NW, Suite 2500, Atlanta, GA 30309, based on a Schedule 13G/A filed by Invesco Ltd. on February 1, 2024.

To our knowledge, as of March 31, 2024, 316,786,606 of our Class A ordinary shares represented by 158,393,303 ADSs were held by one record shareholder in the United States, namely, Deutsche Bank Trust Company Americas, the depositary of our ADS program, including 1,488,292 Class A ordinary shares underlying 744,146 ADSs that it held on reserve for our company for the purposes of future issuances upon the exercise or vesting of awards granted under our share incentive plans.

The number of beneficial owners of our ADSs in the United States is likely to be much larger than the number of record holders of our ordinary shares in the United States.

Our ordinary shares are divided into Class A ordinary shares and Class B ordinary shares. Holders of Class A ordinary shares are entitled to one vote per share, while holders of Class B ordinary shares are entitled to ten votes per share. We are not aware of any arrangement that may, at a subsequent date, result in a change of control of our company. None of our major shareholders have different voting rights apart from any Class B ordinary shares that they may hold in our company.

 

B.

Related Party Transactions

Contractual Arrangements with Beijing Momo and Its Shareholders

Mainland China laws and regulations currently limit foreign ownership of companies that engage in a value-added telecommunications service business in mainland China. As a result, we operate our relevant business through contractual arrangements among our mainland China subsidiaries, the VIEs and the shareholders of the VIEs. For a description of these contractual arrangements, see “Item 4. Information on the Company—C. Organizational Structure—Contractual Arrangements with the VIEs and Their Respective Shareholders.”

Transactions with Certain Related Parties

In connection with revenue sharing with talent agencies of live video service, we paid RMB253.7 million, RMB176.7 million and RMB179.0 million (US$25.2 million) to Hunan Qindao Network Media Technology Co., Ltd. in 2021, 2022 and 2023, respectively. In addition, we owed RMB5.0 million, RMB9.2 million and RMB4.3 million (US$0.6 million) in unpaid revenue sharing of live video service to Hunan Qindao Network Media Technology Co., Ltd. as of December 31, 2021, 2022 and 2023, respectively. We also provided a revenue sharing in advance of RMB27.3 million (US$3.8 million) as of December 31, 2023 to Hunan Qindao Network Media Technology Co. to support its business development, which should be deducted from the amount of revenue sharing to be paid in following years.

Employment Agreements and Indemnification Agreements

See “Item 6. Directors, Senior Management and Employees—B. Compensation—Employment Agreements and Indemnification Agreements.”

Share Incentive Plans

See “Item 6. Directors, Senior Management and Employees—B. Compensation—Share Incentive Plans.”

 

C.

Interests of Experts and Counsel

Not applicable.

 

127


Table of Contents
Item 8.

Financial Information

 

A.

Consolidated Statements and Other Financial Information

We have appended consolidated financial statements filed as part of this annual report.

Legal Proceedings

We are currently not a party to any material legal or administrative proceedings.

We may from time to time be subject to various legal or administrative claims and proceedings arising in the ordinary course of business. Litigation or any other legal or administrative proceeding, regardless of the outcome, is likely to result in substantial cost and diversion of our resources, including our management’s time and attention. See also “Item 3. Key Information on the Company—D. Risk Factors—Risks Related to Our Business and Industry—User misconduct and misuse of our platform may adversely impact our brand image, and we may be held liable for information or content displayed on, retrieved from or linked to our platform, which may materially and adversely affect our business and operating results,” “Item 3. Key Information on the Company—D. Risk Factors—Risks Related to Our Business and Industry—We have been and may be subject to intellectual property infringement claims or other allegations by third parties for information or content displayed on, retrieved from or linked to our platform, or distributed to our users, which may materially and adversely affect our business, financial condition and prospects.” and “Item 3. Key Information on the Company—D. Risk Factors—Risks Related to Doing Business in Mainland China—If we fail to obtain and maintain the requisite licenses and approvals required under the complex regulatory environment applicable to our businesses in mainland China, or if we are required to take compliance actions that are time-consuming or costly, our business, financial condition and results of operations may be materially and adversely affected.”

Dividend Policy

Our board of directors has discretion on whether to distribute dividends, subject to our memorandum and articles of association and certain restrictions under Cayman Islands law, namely that our company may only pay dividends out of profits or share premium, and provided always that it is able to pay its debts as they fall due in the ordinary course of business. In addition, our shareholders may by ordinary resolution declare a dividend, but no dividend may exceed the amount recommended by our directors. Even if our board of directors decides to pay dividends, the form, frequency and amount will depend upon our future operations and earnings, capital requirements and surplus, general financial condition, contractual restrictions and other factors that the board of directors may deem relevant. We have declared special dividends each year since 2020:

 

   

In March 2020, our board of directors declared a special cash dividend in the amount of US$0.76 per ADS, or US$0.38 per ordinary share. The cash dividend was paid on April 30, 2020 to shareholders of record at the close of business on April 8, 2020. The ex-dividend date was April 7, 2020. The aggregate amount of cash dividends paid was US$158.6 million, which was funded by surplus cash on our balance sheet.

 

   

In March 2021, our board of directors declared another special cash dividend in the amount of US$0.64 per ADS, or US$0.32 per ordinary share. The cash dividend was paid on April 30, 2021 to shareholders of record at the close of business on April 13, 2021. The ex-dividend date was April 12, 2021. The aggregate amount of cash dividends paid was US$132.0 million, which was funded by surplus cash on our balance sheet.

 

   

In March 2022, our board of directors declared a special cash dividend in the amount of US$0.64 per ADS, or US$0.32 per ordinary share, in March 2022. The cash dividend was paid in April 2022 to shareholders of record at the close of business on April 13, 2022. The ex-dividend date was April 12, 2022. The aggregate amount of cash dividends paid was approximately US$127.3 million, which was funded by surplus cash on our balance sheet.

 

   

In March 2023, our board of directors declared a special cash dividend in the amount of US$0.72 per ADS, or US$0.36 per ordinary share. The cash dividend was paid in May 2023 to shareholders of record at the close of business on April 28, 2023. The ex-dividend date was April 27, 2023. The aggregate amount of cash dividends paid was approximately US$136.6 million, which was funded by surplus cash on our balance sheet.

 

128


Table of Contents
   

In March 2024, our board of directors declared a special cash dividend in the amount of US$0.54 per ADS, or US$0.27 per ordinary share. The cash dividend will be paid on April 30, 2024 to shareholders of record at the close of business on April 12, 2024. The ex-dividend date was April 11, 2024. The aggregate amount of cash dividends to be paid is approximately US$98.9 million, which will be funded by available cash on our balance sheet.

Our board of directors decides the timing, amount and form of any future dividends, if any, based on, among other things, our future results of operations and cash flow, our capital requirements and surplus, the amount of distributions, if any, received by us from our subsidiaries, our financial condition, contractual restrictions and other factors deemed relevant by our board of directors. We had declared special cash dividends in the past and may do so in the future. However, we do not have any committed plan to pay cash dividends in the foreseeable future.

We are a holding company registered by way of continuation into the Cayman Islands. We may rely on dividends from our subsidiary in mainland China for our cash requirements, including any payment of dividends to our shareholders. mainland China regulations may restrict the ability of our mainland China subsidiaries to pay dividends to us. See “Item 4. Information on the Company—B. Business Overview—Regulations—Regulations Relating to Dividend Distribution” and “Item 4. Information on the Company—B. Business Overview—Regulations—Regulations Relating to Taxation.”

If we pay any dividends, we will pay our ADS holders to the same extent as holders of our ordinary shares, subject to the terms of the deposit agreement, including the fees and expenses payable thereunder. See “Item 12. Description of Securities Other than Equity Securities—D. American Depositary Shares.” Cash dividends on our Class A ordinary shares, if any, will be paid in U.S. dollars.

 

B.

Significant Changes

Except as disclosed elsewhere in this annual report, we have not experienced any significant changes since the date of our audited consolidated financial statements included in this annual report.

 

Item 9.

The Offer and Listing

 

A.

Offering and Listing Details

Our ADSs have been listed on The Nasdaq Global Select Market since December 11, 2014. Our ADSs currently trade on The Nasdaq Global Select Market under the symbol “MOMO.” One ADS represented two Class A ordinary shares.

 

B.

Plan of Distribution

Not applicable.

 

C.

Markets

Our ADSs have been listed on Nasdaq Global Select Market since December 11, 2014 under the symbol “MOMO.”

 

D.

Selling Shareholders

Not applicable.

 

E.

Dilution

Not applicable.

 

F.

Expenses of the Issue

Not applicable.

 

129


Table of Contents
Item 10.

Additional Information

 

A.

Share Capital

Not applicable.

 

B.

Memorandum and Articles of Association

The following are summaries of material provisions of our currently effective second amended and restated memorandum and articles of association and of the Companies Act, insofar as they relate to the material terms of our ordinary shares.

Board of Directors

See “Item 6. Directors, Senior Management and Employees—C. Board Practices.”

Ordinary Shares

General. Our ordinary shares are divided into Class A ordinary shares and Class B ordinary shares. Holders of our Class A ordinary shares and Class B ordinary shares have the same rights except for voting and conversion rights. Our ordinary shares are issued in registered form. Our shareholders who are non-residents of the Cayman Islands may freely hold and vote their shares.

Conversion. Our Class B ordinary shares may be converted into the same number of Class A ordinary shares by the holders thereof at any time, while Class A ordinary shares cannot be converted into Class B ordinary shares under any circumstances. Upon any sale, transfer, assignment or disposition of beneficial ownership of any Class B ordinary shares by a holder thereof or a beneficial owner of such Class B ordinary shares to any person or entity that is not an affiliate of such holder or the beneficial owner, each of such Class B ordinary shares will be automatically and immediately converted into one Class A ordinary share.

Dividends. The holders of our ordinary shares are entitled to such dividends as may be declared by our board of directors or declared by our shareholders by ordinary resolution (provided that no dividend may be declared by our shareholders which exceeds the amount recommended by our directors). Our second amended and restated memorandum and articles of association provide that dividends may be declared and paid out of funds legally available therefor, namely out of either profit, retained earnings or our share premium account, provided that a dividend may not be paid if this would result in our company being unable to pay its debts as they fall due in the ordinary course of business. Under the laws of the Cayman Islands, our company may pay a dividend out of either profit or share premium account, provided that in no circumstances may a dividend be paid if this would result in our company being unable to pay its debts as they fall due in the ordinary course of business.

Voting Rights. Holders of Class A ordinary shares and Class B ordinary shares shall, at all times, vote together as one class on all matters submitted to a vote by the members at any of our general meetings. On a show of hands, each shareholder present in person or by proxy shall be entitled to one (1) vote on all matters subject to the vote at general meetings of our company. On a poll, each Class A ordinary share shall be entitled to one (1) vote on all matters subject to the vote at general meetings of our company, and each Class B ordinary share shall be entitled to ten (10) votes on all matters subject to the vote at general meetings of our company. At any general meeting a resolution put to the vote at the meeting shall be decided on a show of hands, unless a poll is (before or on the declaration of the result of the show of hands) demanded by the chairman of such meeting or any one shareholder present in person or by proxy.

A quorum required for a meeting of shareholders consists of at least two shareholders present in person or by proxy and holding not less than fifty percent (50%) of the votes attaching to all shares in issue in our company. Shareholders may be present in person or by proxy or, if the shareholder is a legal entity, by its duly authorized representative. Shareholders’ meetings may be convened by the chairman or a majority of our board of directors on its own initiative or upon a request to the directors by shareholders holding not less than one-third of our voting share capital in issue. Advance notice of at least ten calendar days is required for the convening of our annual general shareholders’ meeting and any other general shareholders’ meeting.

 

130


Table of Contents

An ordinary resolution to be passed at a general meeting by the shareholders requires the affirmative vote of a simple majority of the votes attached to the ordinary shares cast by those shareholders entitled to vote who are present in person or by proxy (or, in the case of corporations, by their duly authorized representatives) at a general meeting, while a special resolution requires the affirmative vote of no less than two-thirds of the votes attached to the ordinary shares cast by those shareholders who are present in person or by proxy (or, in the case of corporations, by their duly authorized representatives) at a general meeting. Both ordinary resolutions and special resolutions may also be passed by a unanimous written resolution signed by all the shareholders of our company, as permitted by the Companies Act and our second amended and restated memorandum and articles of association. A special resolution will be required for important matters such as a change of name or making changes to our second amended and restated memorandum and articles of association. Holders of the ordinary shares may, among other things, divide or consolidate shares in the capital of our company by an ordinary resolution.

Transfer of Ordinary Shares. Subject to the restrictions set out in our second amended and restated memorandum and articles of association as set out below, any of our shareholders may transfer all or any of his or her ordinary shares by an instrument of transfer in writing and in any usual or common form approved by our board, and shall be executed by or on behalf of the transferor, and if in respect of any nil or partly paid up share or if so required by our directors, shall also be executed by or on behalf of by the transferee.

However, our board of directors may, in its absolute discretion, decline to register any transfer of any ordinary share which is not fully paid up or on which our company has a lien. Our board of directors may also decline to register any transfer of any ordinary share unless:

 

   

the instrument of transfer is lodged with us, accompanied by the certificate for the ordinary shares to which it relates and such other evidence as our board of directors may reasonably require to show the right of the transferor to make the transfer;

 

   

the instrument of transfer is in respect of only one class of ordinary shares;

 

   

the instrument of transfer is properly stamped, if required;

 

   

in the case of a transfer to joint holders, the number of joint holders to whom the ordinary share is to be transferred does not exceed four; the ordinary shares transferred are free of any lien in favor of our Company; and

 

   

a fee of such maximum sum as the Nasdaq Global Select Market may determine to be payable or such lesser sum as our directors may from time to time require is paid to us in respect thereof.

If our directors refuse to register a transfer they shall, within three months after the date on which the instrument of transfer was lodged, send to each of the transferor and the transferee notice of such refusal.

The registration of transfers may, on fourteen calendar days’ notice being given by advertisement in such one or more newspapers, by electronic means or by any other means in accordance with the rules of the Nasdaq Global Select Market, be suspended and the register closed at such times and for such periods as our board of directors may from time to time determine, provided, however, that the registration of transfers shall not be suspended nor the register closed for more than 30 days in any year as our board may determine.

Liquidation. If our company shall be wound up, and the assets available for distribution among the shareholders shall be insufficient to repay of the whole of the share capital, the assets will be distributed so that, as nearly as may be, the losses are borne by our shareholders in proportion to the par value of the shares held by them. If in a winding up the assets available for distribution among the shareholders shall be more than sufficient to repay the whole of the share capital at the commencement of the winding up, the surplus shall be distributed among our shareholders in proportion to the par value of the shares held by them at the commencement of the winding up subject to a deduction from those shares in respect of which there are monies due, of all monies payable to our company for unpaid calls or otherwise.

Calls on Shares and Forfeiture of Shares. Our board of directors may from time to time make calls upon shareholders for any amounts unpaid on their shares in a notice served to such shareholders at least 14 days prior to the specified time and place of payment. The shares that have been called upon and remain unpaid are subject to forfeiture.

 

131


Table of Contents

Redemption, Repurchase and Surrender of Shares. We may issue shares on terms that such shares are subject to redemption, at our option or at the option of the holders thereof, on such terms and in such manner as may be determined, before the issue of such shares, by our board of directors or by a special resolution of our shareholders. Our company may also repurchase any of our shares provided that the manner and terms of such purchase have been approved by our board of directors or by ordinary resolution of our shareholders, or are otherwise authorized by our second amended and restated memorandum and articles of association. Under the Companies Act, the redemption or repurchase of any share may be paid out of our Company’s profits or out of the proceeds of a new issue of shares made for the purpose of such redemption or repurchase, or out of capital (including share premium account and capital redemption reserve) if our company can, immediately following such payment, pay its debts as they fall due in the ordinary course of business. In addition, under the Companies Act no such share may be redeemed or repurchased (a) unless it is fully paid up, (b) if such redemption or repurchase would result in there being no shares outstanding or (c) if the company has commenced liquidation. In addition, our company may accept the surrender of any fully paid share for no consideration.

Variations of Rights of Shares. The rights attached to any class (unless otherwise provided by the terms of issue of the shares of that class) may be materially adversely varied with the consent in writing of all the holders of three-fourths of the issued shares of that class or with the sanction of a special resolution passed at a separate meeting of the holders of the shares of that class. The rights conferred upon the holders of the shares of any class issued with preferred or other rights shall not, unless otherwise expressly provided by the terms of issue of the shares of that class, be deemed to be materially adversely varied by the creation or issue of further shares ranking pari passu with or subsequent to such existing class of shares or the redemption or purchase of any shares of any class by our company. The rights of the holders of shares shall not be deemed to be materially adversely varied by the creation or issue of shares with preferred or other rights including, without limitation, the creation of shares with enhanced or weighted voting rights.

Issuance of Additional Shares. Our second amended and restated memorandum and articles of association authorize our board of directors to issue additional ordinary shares from time to time as our board of directors shall determine, to the extent of available authorized but unissued shares.

Our second amended and restated memorandum and articles of association also authorize our board of directors to establish from time to time one or more series of preferred shares and to determine, with respect to any series of preferred shares, the terms and rights of that series, including:

 

   

the designation of the series;

 

   

the number of shares of the series;

 

   

the dividend rights, dividend rates, conversion rights, voting rights; and

 

   

the rights and terms of redemption and liquidation preferences.

Our company may by special resolution reduce its share capital and any capital redemption reserve in any manner authorized by law.

Inspection of Books and Records. Holders of our ordinary shares will have no general right under Cayman Islands law to inspect or obtain copies of our list of shareholders or our corporate records (save for our memorandum and articles of association, our register of mortgages and charges and special resolutions of our shareholders). However, we will provide our shareholders with annual audited financial statements.

Anti-Takeover Provisions. Some provisions of our second amended and restated memorandum and articles of association may discourage, delay or prevent a change of control of our company or management that shareholders may consider favorable, including provisions that:

 

132


Table of Contents
   

authorize our board of directors to issue preferred shares in one or more series and to designate the price, rights, preferences, privileges and restrictions of such preferred shares without any further vote or action by our shareholders; and

 

   

limit the ability of shareholders to requisition and convene general meetings of shareholders.

However, under Cayman Islands law, our directors may only exercise the rights and powers granted to them under our second amended and restated memorandum and articles of association for a proper purpose and for what they believe in good faith to be in the best interests of our company.

Exempted Company

We are an exempted company with limited liability under the Companies Act. The Companies Act distinguishes between ordinary resident companies and exempted companies. Any company that is registered in the Cayman Islands but conducts business mainly outside of the Cayman Islands may apply to be registered as an exempted company. The requirements for an exempted company are essentially the same as for an ordinary company except that an exempted company:

 

   

does not have to file an annual return of its shareholders with the Registrar of Companies;

 

   

is not required to open its register of members for inspection;

 

   

does not have to hold an annual general meeting;

 

   

may obtain an undertaking against the imposition of any future taxation (such undertakings are given for up to 30 years);

 

   

may register by way of continuation in another jurisdiction and be deregistered in the Cayman Islands;

 

   

may register as a limited duration company; and

 

   

may register as a segregated portfolio company.

“Limited liability” means that the liability of each shareholder is limited to the amount unpaid by the shareholder on the shares of the company (except in exceptional circumstances, such as involving fraud, the establishment of an agency relationship or an illegal or improper purpose or other circumstances in which a court may be prepared to pierce or lift the corporate veil).

Register of Members

Under the Companies Act, we must keep a register of members and there should be entered therein:

 

   

the names and addresses of our members, together with a statement of the shares held by each member, and such statement shall confirm (i) the amount paid or agreed to be considered as paid, on the shares of each member, (ii) the number and category of shares held by each member, and (iii) whether each relevant category of shares held by a member carries voting rights under the articles of association of the company, and if so, whether such voting rights are conditional;

 

   

the date on which the name of any person was entered on the register as a member; and

 

   

the date on which any person ceased to be a member.

Under Cayman Islands law, the register of members of our company is prima facie evidence of the matters set out therein (i.e., the register of members will raise a presumption of fact on the matters referred to above unless rebutted) and a member registered in the register of members is deemed as a matter of Cayman Islands law to have legal title to the shares as set against its name in the register of members.

 

133


Table of Contents

If the name of any person is incorrectly entered in or omitted from our register of members, or if there is any default or unnecessary delay in entering on the register the fact of any person having ceased to be a member of our company, the person or member aggrieved (or any member of our company or our company itself) may apply to the Grand Court of the Cayman islands for an order that the register be rectified, and the Court may either refuse such application or it may, if satisfied of the justice of the case, make an order for the rectification of the register.

Registered Office and Objects

Our registered office in the Cayman Islands is located at the offices of Maples Corporate Services Limited, PO Box 309, Ugland House, Grand Cayman KY1-1104, Cayman Islands, or at such other location within the Cayman Islands as our directors may from time to time decide. The objects for which our company is established are unrestricted and we have full power and authority to carry out any object not prohibited by the Companies Act or any other law of the Cayman Islands.

Differences in Corporate Law

The Companies Act is derived, to a large extent, from the older Companies Acts of England but does not follow recent English statutory enactments and accordingly there are significant differences between the Companies Act and the current Companies Act of England. In addition, the Companies Act differs from laws applicable to U.S. corporations and their shareholders. Set forth below is a summary of certain significant differences between the provisions of the Companies Act applicable to us and the laws applicable to companies incorporated in the United States and their shareholders.

Mergers and Similar Arrangements. The Companies Act permits mergers and consolidations between Cayman Islands companies and between Cayman Islands companies and non-Cayman Islands companies. For these purposes, (i) “merger” means the merging of two or more constituent companies and the vesting of their undertaking, property and liabilities in one of such companies as the surviving company, and (ii) a “consolidation” means the combination of two or more constituent companies into a consolidated company and the vesting of the undertaking, property and liabilities of such companies in the consolidated company. In order to effect such a merger or consolidation, the directors of each constituent company must approve a written plan of merger or consolidation, which must then be authorized by (a) a special resolution of the shareholders of each constituent company, and (b) such other authorization, if any, as may be specified in such constituent company’s articles of association. The written plan of merger or consolidation must be filed with the Registrar of Companies of the Cayman Islands together with a declaration as to the solvency of the consolidated or surviving company, a list of the assets and liabilities of each constituent company and an undertaking that a copy of the certificate of merger or consolidation will be given to the members and creditors of each constituent company and that notification of the merger or consolidation will be published in the Cayman Islands Gazette. Court approval is not required for a merger or consolidation which is effected in compliance with these statutory procedures.

A merger between a Cayman parent company and its Cayman subsidiary or subsidiaries does not require authorization by a resolution of shareholders of that Cayman subsidiary if a copy of the plan of merger is given to every member of that Cayman subsidiary to be merged unless that member agrees otherwise. For this purpose a company is a “parent” of a subsidiary if it holds issued shares that together represent at least ninety percent (90%) of the votes at a general meeting of the subsidiary.

The consent of each holder of a fixed or floating security interest over a constituent company is required unless this requirement is waived by a court in the Cayman Islands.

Save in certain limited circumstances, a shareholder of a Cayman constituent company who dissents from the merger or consolidation is entitled to payment of the fair value of his shares (which, if not agreed between the parties, will be determined by the Cayman Islands court) upon dissenting to the merger or consolidation, provide the dissenting shareholder complies strictly with the procedures set out in the Companies Act. The exercise of dissenter rights will preclude the exercise by the dissenting shareholder of any other rights to which he or she might otherwise be entitled by virtue of holding shares, save for the right to seek relief on the grounds that the merger or consolidation is void or unlawful.

 

134


Table of Contents

Separate from the statutory provisions relating to mergers and consolidations, the Companies Act also contains statutory provisions that facilitate the reconstruction and amalgamation of companies by way of schemes of arrangement, provided that the arrangement is approved by (a) 75% in value of the shareholders or class of shareholders, as the case may be, or (b) a majority in number representing 75% in value of the creditors or class of creditors, as the case may be, with whom the arrangement is to be made that are, in each case, present and voting either in person or by proxy at a meeting, or meetings, convened for that purpose. The convening of the meetings and subsequently the arrangement must be sanctioned by the Grand Court of the Cayman Islands. While a dissenting shareholder has the right to express to the court the view that the transaction ought not to be approved, the court can be expected to approve the arrangement if it determines that:

 

   

the statutory provisions as to the required majority vote have been met;

 

   

the shareholders have been fairly represented at the meeting in question and the statutory majority are acting bona fide without coercion of the minority to promote interests adverse to those of the class;

 

   

the arrangement is such that may be reasonably approved by an intelligent and honest man of that class acting in respect of his interest; and

 

   

the arrangement is not one that would more properly be sanctioned under some other provision of the Companies Act.

The Companies Act also contains a statutory power of compulsory acquisition which may facilitate the “squeeze out” of dissentient minority shareholder upon a tender offer. When a tender offer is made and accepted by holders of 90.0% of the shares affected within four months, the offeror may, within a two-month period commencing on the expiration of such four-month period, require the holders of the remaining shares to transfer such shares to the offeror on the terms of the offer. An objection can be made to the Grand Court of the Cayman Islands but this is unlikely to succeed in the case of an offer which has been so approved unless there is evidence of fraud, bad faith or collusion.

If an arrangement and reconstruction by way of scheme of arrangement is thus approved and sanctioned, or if a tender offer is made and accepted in accordance with the foregoing statutory procedures, a dissenting shareholder would have no rights comparable to appraisal rights, which would otherwise ordinarily be available to dissenting shareholders of Delaware corporations, providing rights to receive payment in cash for the judicially determined value of the shares.

Shareholders ‘Suits. In principle, we will normally be the proper plaintiff to sue for a wrong done to us as a company, and as a general rule a derivative action may not be brought by a minority shareholder. However, based on English authorities, which would in all likelihood be of persuasive authority in the Cayman Islands, the Cayman Islands court can be expected to follow and apply the common law principles (namely the rule in Foss v. Harbottle and the exceptions thereto) so that a non-controlling shareholder may be permitted to commence a class action against or derivative actions in the name of the company to challenge actions where:

 

   

a company acts or proposes to act illegally or ultra vires (and is therefore incapable of ratification by the shareholders);

 

   

the act complained of, although not ultra vires, could only be effected duly if authorized by more than a simple majority vote that has not been obtained; and

 

   

those who control the company are perpetrating a “fraud on the minority.”

Indemnification of Directors and Executive Officers and Limitation of Liability. Cayman Islands law does not limit the extent to which a company’s memorandum and articles of association may provide for indemnification of officers and directors, except to the extent any such provision may be held by the Cayman Islands courts to be contrary to public policy, such as to provide indemnification against civil fraud or the consequences of committing a crime. Our second amended and restated memorandum and articles of association provide that our directors shall be indemnified and secured harmless against all actions, proceedings, costs, charges, expenses, losses, damages or liabilities incurred or sustained, other than by reason of such director’s own dishonesty, willful default or fraud in or about the conduct of the company’s business or affairs (including as a result of any mistake of judgment) or in the execution or discharge of his duties, powers, authorities or discretions, including without prejudice to the generality of the foregoing, any costs, expenses, losses or liabilities incurred in defending (whether successfully or otherwise) any civil proceedings concerning our company or its affairs in any court whether in the Cayman Islands or elsewhere. This standard of conduct is generally the same as permitted under the Delaware General Corporation Law for a Delaware corporation. In addition, we have entered into indemnification agreements with each of our directors and executive officers that will provide such persons with additional indemnification beyond that provided in our second amended and restated memorandum and articles of association.

 

135


Table of Contents

Insofar as indemnification for liabilities arising under the Securities Act may be permitted to our directors, officers or persons controlling us under the foregoing provisions, we have been informed that in the opinion of the SEC, such indemnification is against public policy as expressed in the Securities Act and is therefore unenforceable.

Directors ‘ Fiduciary Duties. Under Delaware corporate law, a director of a Delaware corporation has a fiduciary duty to the corporation and its shareholders. This duty has two components: the duty of care and the duty of loyalty. The duty of care requires that a director act in good faith, with the care that an ordinarily prudent person would exercise under similar circumstances. Under this duty, a director must inform himself of, and disclose to shareholders, all material information reasonably available regarding a significant transaction. The duty of loyalty requires that a director acts in a manner he reasonably believes to be in the best interests of the corporation. He must not use his corporate position for personal gain or advantage. This duty prohibits self-dealing by a director and mandates that the best interest of the corporation and its shareholders take precedence over any interest possessed by a director, officer or controlling shareholder and not shared by the shareholders generally. In general, actions of a director are presumed to have been made on an informed basis, in good faith and in the honest belief that the action taken was in the best interests of the corporation. However, this presumption may be rebutted by evidence of a breach of one of the fiduciary duties. Should such evidence be presented concerning a transaction by a director, the director must prove the procedural fairness of the transaction, and that the transaction was of fair value to the corporation.

As a matter of Cayman Islands law, a director of a Cayman Islands company is in the position of a fiduciary with respect to the company and therefore it is considered that he owes the following duties to the company—a duty to act bona fide in the best interests of the company, a duty not to make a profit based on his position as director (unless the company permits him to do so), a duty not to put himself in a position where the interests of the company conflict with his personal interest or his duty to a third party, and a duty to exercise powers for the purpose for which such powers were intended. A director of a Cayman Islands company owes to the company a duty to exercise the skill they actually possess and such care and diligence that a reasonably prudent person would exercise in comparable circumstances. It was previously considered that a director need not exhibit in the performance of his duties a greater degree of skill than may reasonably be expected from a person of his knowledge and experience. However, English and Commonwealth courts have moved towards an objective standard with regard to the required skill and care and these authorities are likely to be followed in the Cayman Islands.

Shareholder Action by Written Consent. Under the Delaware General Corporation Law, a corporation may eliminate the right of shareholders to act by written consent by amendment to its certificate of incorporation. Cayman Islands law and our second amended and restated memorandum and articles of association provide that our shareholders may approve corporate matters by way of a unanimous written resolution signed by or on behalf of each shareholder who would have been entitled to vote on such matter at a general meeting without a meeting being held.

Shareholder Proposals. Under the Delaware General Corporation Law, a shareholder has the right to put any proposal before the annual meeting of shareholders; provided that it complies with the notice provisions in the governing documents. A special meeting may be called by the board of directors or any other person authorized to do so in the governing documents, but shareholders may be precluded from calling special meetings.

The Companies Act provides shareholders with only limited rights to requisition a general meeting, and does not provide shareholders with any right to put any proposal before a general meeting. However, these rights may be provided in a company’s articles of association. Our second amended and restated memorandum and articles of association provide that, on the requisition of shareholders holding shares representing in aggregate not less than one-third (1/3) of all votes attaching to all issued and outstanding shares of our company that as at the date of the deposit of such requisition carry the right to vote at general meetings of our company, the board shall convene an extraordinary general meeting. Other than this right to requisition a shareholders’ meeting, our second amended and restated memorandum and articles of association do not provide our shareholders other right to put proposal before a meeting. As an exempted Cayman Islands company, we are not obliged by law to call shareholders’ annual general meetings.

 

136


Table of Contents

Cumulative Voting. Under the Delaware General Corporation Law, cumulative voting for elections of directors is not permitted unless the corporation’s certificate of incorporation specifically provides for it. Cumulative voting potentially facilitates the representation of minority shareholders on a board of directors since it permits the minority shareholder to cast all the votes to which the shareholder is entitled on a single director, which increases the shareholder’s voting power with respect to electing such director. There are no prohibitions in relation to cumulative voting under the laws of the Cayman Islands but our second amended and restated memorandum and articles of association do not provide for cumulative voting.

Removal of Directors. Under the Delaware General Corporation Law, a director of a corporation with a classified board may be removed only for cause with the approval of a majority of the issued and outstanding shares entitled to vote, unless the certificate of incorporation provides otherwise. Under our second amended and restated memorandum and articles of association, directors may be removed with or without cause, by an ordinary resolution of our shareholders. An appointment of a director may be on terms that the director shall automatically retire from office (unless he has sooner vacated office) at the next or a subsequent annual general meeting or upon any specified event or after any specified period in a written agreement between the company and the director, if any; but no such term shall be implied in the absence of express provision. In addition, a director’s office shall be vacated if the director (i) becomes bankrupt or makes any arrangement or composition with his creditors; (ii) dies or is found to be or becomes of unsound mind; (iii) resigns his office by notice in writing to the company; (iv) without special leave of absence from our board of directors, is absent from three consecutive meetings of the board and the board resolves that his office be vacated or; (v) is removed from office pursuant to any other provisions of our second amended and restated memorandum and articles of association.

Transactions with Interested Shareholders. The Delaware General Corporation Law contains a business combination statute applicable to Delaware corporations whereby, unless the corporation has specifically elected not to be governed by such statute by amendment to its certificate of incorporation, it is prohibited from engaging in certain business combinations with an “interested shareholder” for three years following the date that such person becomes an interested shareholder. An interested shareholder generally is a person or a group who or which owns or owned 15% or more of the target’s outstanding voting shares within the past three years. This has the effect of limiting the ability of a potential acquirer to make a two-tiered bid for the target in which all shareholders would not be treated equally. The statute does not apply if, among other things, prior to the date on which such shareholder becomes an interested shareholder, the board of directors approves either the business combination or the transaction which resulted in the person becoming an interested shareholder. This encourages any potential acquirer of a Delaware corporation to negotiate the terms of any acquisition transaction with the target’s board of directors.

Cayman Islands law has no comparable statute. As a result, we cannot avail ourselves of the types of protections afforded by the Delaware business combination statute. However, although Cayman Islands law does not regulate transactions between a company and its significant shareholders, it does provide that such transactions must be entered into bona fide in the best interests of the company and not with the effect of constituting a fraud on the minority shareholders.

Restructuring. A company may present a petition to the Grand Court of the Cayman Islands for the appointment of a restructuring officer on the grounds that the company:

(a) is or is likely to become unable to pay its debts; and

(b) intends to present a compromise or arrangement to its creditors (or classes thereof) either pursuant to the Companies Act, the law of a foreign country or by way of a consensual restructuring.

The Grand Court may, among other things, make an order appointing a restructuring officer upon hearing of such petition, with such powers and to carry out such functions as the court may order. At any time (i) after the presentation of a petition for the appointment of a restructuring officer but before an order for the appointment of a restructuring officer has been made, and (ii) when an order for the appointment of a restructuring officer is made, until such order has been discharged, no suit, action or other proceedings (other than criminal proceedings) shall be proceeded with or commenced against the company, no resolution to wind up the company shall be passed, and no winding up petition may be presented against the company, except with the leave of the court. However, notwithstanding the presentation of a petition for the appointment of a restructuring officer or the appointment of a restructuring officer, a creditor who has security over the whole or part of the assets of the company is entitled to enforce the security without the leave of the court and without reference to the restructuring officer appointed.

 

137


Table of Contents

Dissolution; Winding Up. Under the Delaware General Corporation Law, unless the board of directors approves the proposal to dissolve, dissolution must be approved by shareholders holding 100% of the total voting power of the corporation. Only if the dissolution is initiated by the board of directors may it be approved by a simple majority of the corporation’s outstanding shares. Delaware law allows a Delaware corporation to include in its certificate of incorporation a supermajority voting requirement in connection with dissolutions initiated by either an order of the courts of the Cayman Islands or by the board of directors.

Under Cayman Islands law, a company may be wound up by either an order of the courts of the Cayman Islands or by a special resolution of its members or, if the company is unable to pay its debts as they fall due, by an ordinary resolution of its members. The court has authority to order winding up in a number of specified circumstances including where it is, in the opinion of the court, just and equitable to do so.

Variation of Rights of Shares. Under the Delaware General Corporation Law, a corporation may vary the rights of a class of shares with the approval of a majority of the outstanding shares of such class, unless the certificate of incorporation provides otherwise. Under our second amended and restated memorandum and articles of association, the rights attached to any class (unless otherwise provided by the terms of issue of the shares of that class) may be materially adversely varied with the consent in writing of the holders of three-fourths of the issued shares of that class or with the sanction of a special resolution passed at a separate meeting of the holders of the shares of that class. The rights conferred upon the holders of the shares of any class issued with preferred or other rights shall not, unless otherwise expressly provided by the terms of issue of the shares of that class, be deemed to be materially adversely varied by the creation or issue of further shares ranking pari passu with or subsequent to such existing class of shares or the redemption or purchase of any shares of any class by our company. The rights of the holders of shares shall not be deemed to be materially adversely varied by the creation or issue of shares with preferred or other rights including, without limitation, the creation of shares with enhanced or weighted voting rights.

Amendment of Governing Documents. Under the Delaware General Corporation Law, a corporation’s governing documents may be amended with the approval of a majority of the outstanding shares entitled to vote, unless the certificate of incorporation provides otherwise. As permitted by Cayman Islands law, our second amended and restated memorandum and articles of association may only be amended with a special resolution of our shareholders.

Rights of Non-Resident or Foreign Shareholders. There are no limitations imposed by our second amended and restated memorandum and articles of association on the rights of non-resident or foreign shareholders to hold or exercise voting rights on our shares. In addition, there are no provisions in our second amended and restated memorandum and articles of association that require our company to disclose shareholder ownership above any particular ownership threshold.

 

C.

Material Contracts

Other than in the ordinary course of business and other than those described under this item, in “Item 4. Information on the Company” or elsewhere in this annual report on Form 20-F, we have not entered into any material contract during the two years immediately preceding the date of this annual report on Form 20-F.

Cooperation Agreement with Beijing Electronics Zone Co., Ltd.

On September 18, 2023, Beijing Momo IT and one of our subsidiaries, Beijing Leguanxing Information Technology Co., Ltd., entered into a cooperation agreement with Beijing Electronics Zone Co., Ltd. for the purchase of a real property located in Beijing, China with a total floor area of approximately 34,000 square meters for a total consideration of RMB846.0 million (US$119.2 million), for business purposes.

 

138


Table of Contents
D.

Exchange Controls

See “Item 4. Information on the Company—B. Business Overview—Regulations—Regulations Relating to Foreign Exchange.”

 

E.

Taxation

Cayman Islands Taxation

The Cayman Islands currently levies no taxes on individuals or corporations based upon profits, income, gains or appreciation and there is no taxation in the nature of inheritance tax or estate duty. There are no other taxes likely to be material to holders of our ADSs or ordinary shares levied by the government of the Cayman Islands except for stamp duties which may be applicable on instruments executed in, or after execution brought within the jurisdiction of the Cayman Islands. The Cayman Islands is not party to any double tax treaties that are applicable to any payments made to or by our company. There are no exchange control regulations or currency restrictions in the Cayman Islands.

Payments of dividends and capital in respect of the shares of our company will not be subject to taxation in the Cayman Islands and no withholding will be required on the payment of a dividend or capital to any holder of the shares, nor will gains derived from the disposal of the shares be subject to Cayman Islands income or corporation tax.

People’s Republic of China Taxation

Under the PRC Enterprise Income Tax Law, which became effective on January 1, 2008, as amended on February 24, 2017 and further amended on December 29, 2018, an enterprise established outside mainland China with “de facto management bodies” within mainland China is considered a “resident enterprise” for mainland China enterprise income tax purposes and is generally subject to a uniform 25% enterprise income tax rate on its worldwide income.

On April 22, 2009, the State Taxation Administration issued the Notice Regarding the Determination of Chinese-Controlled Overseas Incorporated Enterprises as PRC Tax Resident Enterprise on the Basis of De Facto Management Bodies, or the STA Circular 82, which provides certain specific criteria for determining whether the “de facto management body” of a mainland China controlled enterprise that is incorporated offshore is located in mainland China. Further to the STA Circular 82, on July 27, 2011, the State Taxation Administration issued the Administrative Measures for Enterprise Income Tax of Chinese-Controlled Offshore Incorporated Resident Enterprises (Trial), or the STA Bulletin 45, to provide more guidance on the implementation of the STA Circular 82; the bulletin became effective on September 1, 2011 as amended on June 15, 2018. The STA Bulletin 45 clarified certain issues in the areas of resident status determination, post-determination administration and competent tax authorities procedures. According to the STA Circular 82, an offshore incorporated enterprise controlled by a mainland China enterprise or a mainland China enterprise group will be considered as a mainland China tax resident enterprise by virtue of having its “de facto management body” in mainland China only if all of the following conditions are met: (a) the senior management and core management departments in charge of its daily operations function have their presence mainly in mainland China; (b) its financial and human resources decisions are subject to determination or approval by persons or bodies in mainland China; (c) its major assets, accounting books, company seals, and minutes and files of its board and shareholders’ meetings are located or kept in mainland China; and (d) more than half of the enterprise’s directors or senior management with voting rights habitually reside in mainland China. Although the STA Circular 82 and the STA Bulletin 45 only apply to offshore incorporated enterprises controlled by mainland China enterprises or mainland China enterprise groups and not those controlled by mainland China individuals or foreigners, the determination criteria set forth therein may reflect the State Taxation Administration’s general position on how the term “de facto management body” could be applied in determining the tax resident status of offshore enterprises, regardless of whether they are controlled by mainland China enterprises, individuals or foreigners.

We do not believe Hello Group Inc. meets all of the criteria described above. We believe that none of Hello Group Inc. and its subsidiaries outside of mainland China is a mainland China tax resident enterprise, because none of them is controlled by a mainland China enterprise or mainland China enterprise group, and because some of their records are maintained outside mainland China. However, as the tax resident status of an enterprise is subject to determination by the mainland China tax authorities and uncertainties remain with respect to the interpretation of the term “de facto management body” when applied to our offshore entities, we may be considered as a resident enterprise and may therefore be subject to mainland China enterprise income tax at 25% on our global income. In addition, if the mainland China tax authorities determine that our company is a mainland China resident enterprise for mainland China enterprise income tax purposes, dividends we pay to non-mainland China holders may be subject to mainland China withholding tax, and gains realized on the sale or other disposition of ADSs or ordinary shares may be subject to mainland China tax, at a rate of 10% in the case of non-mainland China enterprises or 20% in the case of non-mainland China individuals (in each case, subject to the provisions of any applicable tax treaty), if such dividends or gains are deemed to be from mainland China sources. Any such tax may reduce the returns on your investment in the ADSs.

 

139


Table of Contents

If we are considered a “non-resident enterprise” by the mainland China tax authorities, the dividends paid to us by our mainland China subsidiaries will be subject to a 10% withholding tax. The PRC Enterprise Income Tax Law also imposes a withholding income tax of 10% on dividends distributed by a foreign invested enterprise to its immediate holding company outside of mainland China, if such immediate holding company is considered as a non-resident enterprise without any establishment or place within mainland China or if the received dividends have no connection with the establishment or place of such immediate holding company within mainland China, unless such immediate holding company’s jurisdiction of incorporation has a tax treaty with mainland China that provides for a different withholding arrangement. The Cayman Islands, where our Company is incorporated does not have such tax treaty with mainland China. Our US subsidiary is not an immediate holding company of any of our mainland China subsidiaries. Under the Arrangement Between Mainland China and the Hong Kong Special Administrative Region for the Avoidance of Double Taxation and Tax Evasion on Income, the dividend withholding tax rate may be reduced to 5%, if a Hong Kong resident enterprise that receives a dividend is considered a non-mainland China tax resident enterprise and holds at least 25% of the equity interests in the mainland China enterprise distributing the dividends, subject to approval of the mainland China local tax authority. However, if the Hong Kong resident enterprise is not considered to be the beneficial owner of such dividends under applicable mainland China tax regulations, such dividends may remain subject to withholding tax at a rate of 10%. Accordingly, Momo Technology HK Company Limited may be able to enjoy the 5% withholding tax rate for the dividends it receives from its mainland China subsidiaries if it satisfies the relevant conditions under tax rules and regulations, and obtains the approvals as required.

On February 3, 2015, the State Taxation Administration issued a Public Notice on Several Issues Relating to Enterprise Income Tax on Transfer of Assets between Non-resident Enterprises, or the Public Notice 7, which extends its tax jurisdiction to capture not only indirect transfers but also transactions involving transfer of immovable property in mainland China and assets held under the establishment and place in mainland China of a foreign company through the offshore transfer of a foreign intermediate holding company. The Public Notice 7 also addresses transfer of the equity interest in a foreign intermediate holding company widely. In addition, the Public Notice 7 provides clear criteria on how to assess reasonable commercial purposes and introduces safe harbor scenarios applicable to internal group restructurings. However, it also brings challenges to both the foreign transferor and transferee of the indirect transfers as they have to make self-assessment on whether the transaction should be subject to mainland China tax and to file or withhold the mainland China tax accordingly. In October 2017, the State Taxation Administration issued the Announcement of the State Administration of Taxation on Issues Concerning the Withholding of Non-resident Enterprise Income Tax at Source, or the Bulletin 37, which came into effect in December 2017 and was amended in June 2018. The Bulletin 37 further clarifies the practice and procedure of the withholding of non-resident enterprise income tax. Where a non-resident enterprise transfers taxable assets indirectly by disposing of the equity interests of an overseas holding company, which is an indirect transfer, the non-resident enterprise as either the transferor or the transferee, or the mainland China entity that directly owns the taxable assets, may report such indirect transfer to the tax authority.

Where non-resident investors were involved in our private equity financing, if such transactions were determined by the tax authorities to lack reasonable commercial purpose, we and our non-resident investors may become at risk of being taxed under the Bulletin 37 and the Public Notice 7 and may be required to expend valuable resources to comply with the Bulletin 37 and the Public Notice 7 or to establish that we should not be taxed under the Bulletin 37 and the Public Notice 7, which may have a material adverse effect on our financial condition and results of operations or the non-resident investors’ investments in us.

The mainland China tax authorities have the discretion under the Circular 59, the Bulletin 37 and the Public Notice 7 to make adjustments to the taxable capital gains based on the difference between the fair value of the equity interests transferred and the cost of investment. We may pursue acquisitions in the future that may involve complex corporate structures. If we are considered a non-resident enterprise under the PRC Enterprise Income Tax Law and if the mainland China tax authorities make adjustments to the taxable income of the transactions under the Circular 59, the Bulletin 37 and the Public Notice 7, our income tax costs associated with such potential acquisitions will be increased, which may have an adverse effect on our financial condition and results of operations.

 

140


Table of Contents

United States Federal Income Tax Considerations

The following discussion is a summary of United States federal income tax considerations relating to the ownership and disposition of our ADSs or ordinary shares by a U.S. Holder (as defined below) that holds our ADSs or ordinary shares as “capital assets” (generally, property held for investment) under the United States Internal Revenue Code of 1986, as amended. This discussion is based upon existing United States federal tax law, which is subject to differing interpretations or change, possibly with retroactive effect, and there can be no assurance that the Internal Revenue Service, or the IRS, or a court will not take a contrary position. This discussion does not discuss all aspects of United States federal income taxation that may be important to particular investors in light of their individual investment circumstances, including investors subject to special tax rules that may differ significantly from those discussed below, such as:

 

   

banks and certain financial institutions;

 

   

insurance companies;

 

   

pension plans;

 

   

cooperatives;

 

   

regulated investment companies;

 

   

real estate investment trusts;

 

   

broker-dealers;

 

   

traders in securities that elect mark-to-market treatment;

 

   

partnerships and their partners;

 

   

tax-exempt organizations (including private foundations);

 

   

holders who are not U.S. Holders;

 

   

holders who own (directly, indirectly or constructively) 10% or more of our ADSs or ordinary shares (by vote or value);

 

   

holders who acquire their ADSs or ordinary shares pursuant to any employee share option or otherwise as compensation;

 

   

investors that will hold their ADSs or ordinary shares as part of a straddle, hedge, conversion, constructive sale or other integrated transaction for United States federal income tax purposes;

 

   

or investors that have a functional currency other than the United States dollar,

all of whom may be subject to tax rules that differ significantly from those summarized below.

This discussion, moreover, does not address the United States federal estate, gift, Medicare or minimum tax, or any non-United States, state, or local tax considerations of the ownership and disposition of our ADSs or ordinary shares. Each U.S. Holder is urged to consult its tax advisor regarding the United States federal, state, local, non-United States income, and other tax considerations of an investment in our ADSs or ordinary shares.

 

141


Table of Contents

General

For purposes of this discussion, a “U.S. Holder” is a beneficial owner of our ADSs or ordinary shares that is, for United States federal income tax purposes:

 

   

an individual who is a citizen or resident of the United States;

 

   

a corporation (or other entity treated as a corporation for United States federal income tax purposes) created in, or organized under the law of, the United States or any state thereof or the District of Columbia;

 

   

an estate the income of which is includible in gross income for United States federal income tax purposes regardless of its source; or

 

   

a trust (A) the administration of which is subject to the primary supervision of a United States court and which has one or more United States persons who have the authority to control all substantial decisions of the trust or (B) that has otherwise validly elected to be treated as a United States person under the United States Internal Revenue Code of 1986, as amended.

If a partnership (or other entity or arrangement treated as a partnership for United States federal income tax purposes) is a beneficial owner of our ADSs or ordinary shares, the tax treatment of a partner in the partnership will generally depend upon the status of the partner and the activities of the partnership. Partnerships holding our ADSs or ordinary shares and their partners are urged to consult their tax advisors regarding an investment in our ADSs or ordinary shares.

For United States federal income tax purposes, it is generally expected that a U.S. Holder of ADSs will be treated as the beneficial owner of the underlying shares represented by the ADSs. The remainder of this discussion assumes that a U.S. Holder of our ADSs will be treated in this manner. Accordingly, deposits or withdrawals of ordinary shares for ADSs will generally not be subject to United States federal income tax.

Passive Foreign Investment Company Considerations

A non-United States corporation, such as our company, will be classified as a PFIC for United States federal income tax purposes for any taxable year, if either (i) 75% or more of its gross income for such year consists of certain types of “passive” income or (ii) 50% or more of the value of its assets (generally determined on the basis of a quarterly average) during such year is attributable to assets that produce or are held for the production of passive income (the “asset test”). For this purpose, cash and assets readily convertible into cash are categorized as passive assets, and the company’s goodwill and other unbooked intangibles associated with our active business are taken into account as non-passive assets. Passive income generally includes, among other things, dividends, interest, rents, royalties, and gains from the disposition of passive assets. We will be treated as owning a proportionate share of the assets and earning a proportionate share of the income of any other corporation in which we own, directly or indirectly, 25% or more (by value) of the stock.

Although the law in this regard is unclear, we treat the VIEs (including their subsidiaries) as being owned by us for U.S. federal income tax purposes, not only because we exercise effective control over the operation of these entities but also because we are entitled to substantially all of their economic benefits, and, as a result, we consolidate their results of operations in the consolidated U.S. GAAP financial statements. .

Based upon the nature and composition of our assets (in particular, the retention of substantial amounts of cash, deposits and investments), and the market price of our ADSs, we believe that we were a PFIC for United States federal income tax purposes for the taxable year ended December 31, 2023, and we will likely be a PFIC for our current taxable year unless the market price of our ADSs increases and/or we invest a substantial amount of the cash and other passive assets we hold in assets that produce or are held for the production of active income.

If we are classified as a PFIC for any year during which a U.S. Holder holds our ADSs or ordinary shares, we generally will continue to be treated as a PFIC for all succeeding years during which such U.S. Holder holds our ADSs or ordinary shares.

 

142


Table of Contents

The United States federal income tax rules that apply if we are treated as a PFIC are generally discussed below under “Passive Foreign Investment Company Rules.”

Dividends

Subject to the discussion below under “Passive Foreign Investment Company Rules,” any cash distributions (including the amount of any mainland China tax withheld) paid on our ADSs or ordinary shares out of our current or accumulated earnings and profits, as determined under United States federal income tax principles, will generally be includible in the gross income of a U.S. Holder as dividend income on the day actually or constructively received by the U.S. Holder, in the case of ordinary shares, or by the depositary, in the case of ADSs. Because we do not intend to determine our earnings and profits on the basis of United States federal income tax principles, any distribution we pay will generally be treated as a “dividend” for United States federal income tax purposes. Dividends received on our ADSs or ordinary shares will not be eligible for the dividends received deduction allowed to corporations.

With respect to individuals and certain other non-corporate U.S. Holders, dividends may constitute “qualified dividend income” that is subject to tax at the lower applicable capital gains rates provided that (1) the ADSs or ordinary shares on which the dividends are paid are readily tradable on an established securities market in the United States, or, in the event that we are deemed to be a resident enterprise under the mainland China tax law, we are eligible for the benefit of the United States-PRC income tax treaty, or the Treaty, (2) we are not a PFIC for either our taxable year in which the dividend was paid or the preceding taxable year, and (3) certain holding period requirements are met. The ADSs, but not our ordinary shares, are listed on the Nasdaq Global Select Market so we anticipate that the ADSs should qualify as readily tradable on an established securities market in the United States, although there can be no assurances in this regard. In the event we are deemed to be a mainland China resident enterprise under the PRC Enterprise Income Tax Law, we may be eligible for the benefits of the Treaty. If we are eligible for such benefits, dividends we pay on our ordinary shares, regardless of whether such shares are represented by the ADSs, and regardless of whether our ADSs are readily tradable on an established securities market in the United States, would be eligible for the reduced rates of taxation applicable to qualified dividend income. U.S. Holders should consult their tax advisors regarding the availability of the lower capital gains rate applicable to qualified dividend income for dividends paid with respect to the ADSs or ordinary shares.

Dividends will generally be treated as income from foreign sources for United States foreign tax credit purposes and will generally constitute passive category income. In the event that we are deemed to be a mainland China resident enterprise under the PRC Enterprise Income Tax Law, a U.S. Holder may be subject to mainland China withholding taxes on dividends paid on our ADSs or ordinary shares. Depending on the U.S. Holder’s individual facts and circumstances, a U.S. Holder may be eligible, subject to a number of complex limitations, to claim a foreign tax credit not in excess of any applicable treaty rate in respect of any foreign withholding taxes imposed on dividends received on our ADSs or ordinary shares. A U.S. Holder who does not elect to claim a foreign tax credit for foreign tax withheld may instead claim a deduction, for United States federal income tax purposes, in respect of such withholding, but only for a year in which such holder elects to do so for all creditable foreign income taxes. The rules governing the foreign tax credit are complex and their outcome depends in large part on the U.S. Holder’s individual facts and circumstances. Accordingly, U.S. Holders are urged to consult their tax advisors regarding the availability of the foreign tax credit under their particular circumstances.

As mentioned above, we believe that we were a PFIC for the taxable year ended December 31, 2023, and we will likely be classified as a PFIC for our current taxable year. U.S. Holders are urged to consult their tax advisors regarding the availability of the reduced tax rate on dividends with respect to our ADSs or ordinary shares under their particular circumstances.

Sale or Other Disposition of ADSs or Ordinary Shares

Subject to the discussion below under “Passive Foreign Investment Company Rules,” a U.S. Holder will generally recognize gain or loss upon the sale or other disposition of our ADSs or ordinary shares in an amount equal to the difference between the amount realized upon the disposition and the holder’s adjusted tax basis in such ADSs or ordinary shares. The gain or loss will generally be capital gain or loss. Individuals and other non-corporate U.S. Holders who have held the ADS or ordinary shares for more than one year will generally be eligible for reduced tax rates. The deductibility of a capital loss may be subject to limitations. Any such gain or loss that the U.S. Holder recognizes will generally be treated as U.S. source income or loss for foreign tax credit limitation purposes, which will generally limit the availability of foreign tax credits.

 

143


Table of Contents

As described in “Item 10. Additional Information—E. Taxation—People’s Republic of China Taxation,” if we are deemed to be a mainland China resident enterprise under the PRC Enterprise Income Tax Law, gains from the disposition of the ADSs or ordinary shares may be subject to mainland China income tax and will generally be U.S. source, which may limit the ability to receive a foreign tax credit. If a U.S. Holder is eligible for the benefits of the Treaty, such holder may be able to elect to treat such gain as mainland China source income under the Treaty. Pursuant to the United States Treasury regulations, however, if a U.S. Holder is not eligible for the benefits of the Treaty or does not elect to apply the Treaty, then such holder may not be able to claim a foreign tax credit arising from any mainland China tax imposed on the disposition of the ADSs or ordinary shares. The rules regarding foreign tax credits and deduction of foreign taxes are complex. U.S. Holders should consult their tax advisors regarding the availability of a foreign tax credit or deduction in light of their particular circumstances, including their eligibility for benefits under the Treaty, and the potential impact of the United States Treasury regulations.

As mentioned above, we believe that we were a PFIC for the taxable year ended December 31, 2023, and we will likely be classified as a PFIC for our current taxable year. U.S. Holders are urged to consult their tax advisors regarding the tax considerations of the sale or other disposition of our ADSs or ordinary shares under their particular circumstances.

Passive Foreign Investment Company Rules

As mentioned above, we believe that we were a PFIC for the taxable year ended December 31, 2023, and we will likely be classified as a PFIC for our current taxable year. If we are classified as a PFIC for any taxable year during which a U.S. Holder holds our ADSs or ordinary shares, and unless the U.S. Holder makes a mark-to-market election (as described below), the U.S. Holder will generally be subject to special tax rules that have a penalizing effect, regardless of whether we remain a PFIC, on (i) any excess distribution that we make to the U.S. Holder (which generally means any distribution paid during a taxable year to a U.S. Holder that is greater than 125 percent of the average annual distributions paid in the three preceding taxable years or, if shorter, the U.S. Holder’s holding period for the ADSs or ordinary shares), and (ii) any gain realized on the sale or other disposition, including a pledge, of ADSs or ordinary shares. Under the PFIC rules:

 

   

the excess distribution or gain will be allocated ratably over the U.S. Holder’s holding period for the ADSs or ordinary shares;

 

   

the amount allocated to the current taxable year and any taxable years in the U.S. Holder’s holding period prior to the first taxable year in which we are classified as a PFIC, or each, a pre-PFIC year, will be taxable as ordinary income; and

 

   

the amount allocated to each prior taxable year, other than a pre-PFIC year, will be subject to tax at the highest tax rate in effect applicable to the U.S. Holder for that year; and an additional tax equal to the interest charge generally applicable to underpayments of tax will be imposed on the tax attributable to each prior taxable year, other than a pre-PFIC year.

If we are a PFIC for any taxable year during which a U.S. Holder holds our ADSs or ordinary shares and any of our subsidiaries is also a PFIC, such U.S. Holder would be treated as owning a proportionate amount (by value) of the shares of the lower-tier PFIC for purposes of the application of these rules. U.S. Holders are urged to consult their tax advisors regarding the application of the PFIC rules to any of our subsidiaries.

As an alternative to the foregoing rules, a U.S. Holder of “marketable stock” in a PFIC may make a mark-to-market election with respect to such stock, provided that such stock is “regularly traded” within the meaning of applicable United States Treasury regulations. For those purposes, our ADSs, but not our ordinary shares, are treated as marketable stock on the Nasdaq Global Select Market. We believe that our ADSs should qualify as being regularly traded, but no assurances may be given in this regard. If a U.S. Holder makes a mark-to-market election, the U.S. Holder will generally (i) include as ordinary income for each taxable year that we are a PFIC the excess, if any, of the fair market value of ADSs held at the end of the taxable year over the adjusted tax basis of such ADSs and (ii) deduct as an ordinary loss the excess, if any, of the adjusted tax basis of the ADSs over the fair market value of such ADSs held at the end of the taxable year, but such deduction will only be allowed to the extent of the amount previously included in income as a result of the mark-to-market election. The U.S. Holder’s adjusted tax basis in the ADSs would be adjusted to reflect any income or loss resulting from the mark-to-market election. If a U.S. Holder makes a mark-to-market election in respect of a corporation classified as a PFIC and such corporation ceases to be classified as a PFIC, the U.S. Holder will not be required to take into account the gain or loss described above during any period that such corporation is not classified as a PFIC.

 

144


Table of Contents

If a U.S. Holder makes a mark-to-market election, any gain such U.S. Holder recognizes upon the sale or other disposition of our ADSs in a year when we are a PFIC will be treated as ordinary income and any loss will be treated as ordinary loss, but such loss will only be treated as ordinary loss to the extent of the net amount previously included in income as a result of the mark-to-market election. If a U.S. Holder makes a mark-to-market election it will be effective for the taxable year for which the election is made and all subsequent taxable years unless the ADSs are no longer regularly traded on a qualified exchange or the IRS consents to the revocation of the election. Only our ADSs, and not our ordinary shares, are listed on the Nasdaq Global Select Market. Consequently, if a U.S. Holder holds ordinary shares that are not represented by ADSs, such holder generally will not be eligible to make a mark-to-market election if we are or were to become a PFIC.

Because a mark-to-market election cannot be made for any lower-tier PFICs that we may own, a U.S. Holder may continue to be subject to the PFIC rules with respect to such U.S. Holder’s indirect interest in any investments we hold that are treated as an equity interest in a PFIC for United States federal income tax purposes.

We do not intend to provide information necessary for U.S. Holders to make qualified electing fund elections which, if available, would result in tax treatment different from the general tax treatment for PFICs described above.

If a U.S. Holder owns our ADSs or ordinary shares during any taxable year that we are a PFIC, the U.S. Holder must generally file an annual IRS Form 8621 or such other form as is required by the United States Treasury Department. Each U.S. Holder is urged to consult its tax advisor concerning the United States federal income tax consequences of holding and disposing ADSs or ordinary shares if we are or become treated as a PFIC, including the possibility of making a mark-to-market election and the unavailability of the election to treat us as a qualified electing fund.

 

F.

Dividends and Paying Agents

Not applicable.

 

G.

Statement by Experts

Not applicable.

 

H.

Documents on Display

We previously filed with the SEC our registration statement on Form F-1, as amended, and the related prospectus under the Securities Act of 1933, with respect to our Class A ordinary shares. We are subject to the periodic reporting and other informational requirements of the Exchange Act. Under the Exchange Act, we are required to file reports and other information with the SEC. Specifically, we are required to file annually a Form 20-F within four months after the end of each fiscal year, which is December 31. All information we file with the SEC can be obtained over the internet at the SEC’s website at www.sec.gov.

As a foreign private issuer, we are exempt from the rules under the Exchange Act prescribing the furnishing and content of quarterly reports and proxy statements, and officers, directors and principal shareholders are exempt from the reporting and short-swing profit recovery provisions contained in Section 16 of the Exchange Act.

We will furnish Deutsche Bank Trust Company Americas, the depositary of our ADSs, with our annual reports, which will include a review of operations and annual audited consolidated financial statements prepared in conformity with U.S. GAAP, and all notices of shareholders’ meetings and other reports and communications that are made generally available to our shareholders. The depositary will make such notices, reports and communications available to holders of ADSs and, upon our request, will mail to all record holders of ADSs the information contained in any notice of a shareholders’ meeting received by the depositary from us.

 

145


Table of Contents

In accordance with Nasdaq Stock Market Rule 5250(d), we will post this annual report on Form 20-F on our website at https://ir.hellogroup.com. In addition, we will provide hardcopies of our annual report free of charge to shareholders and ADS holders upon request.

 

I.

Subsidiary Information

Not applicable.

 

J.

Annual Report to Security Holders

Not applicable.

 

Item 11.

Quantitative and Qualitative Disclosures about Market Risk

Interest Rate Risk

Our exposure to interest rate risk primarily relates to the interest income generated by excess cash, which is mostly held in interest-bearing bank deposits. We generated interest income of RMB384.3 million, RMB368.9 million and RMB436.3 million (US$61.4 million) for the years ended December 31, 2021, 2022 and 2023, respectively. We had cash, cash equivalents, restricted cash, short-term investment, short-term deposits and long-term deposits in total of RMB13,478.5 million (US$1,898.4 million) as of December 31, 2023. Assuming such amount of cash, cash equivalents, restricted cash, short-term investment and term deposits were held entirely in interest-bearing bank deposits, a hypothetical one percentage point (100 basis-point) decrease in interest rates would decrease our interest income from these interest-bearing bank deposits for one year by approximately RMB134.8 million (US$19.0 million). Interest-earning instruments carry a degree of interest rate risk. We have not been exposed to, nor do we anticipate being exposed to, material risks due to changes in market interest rates. However, our future interest income may fall short of expectations due to changes in market interest rates.

Foreign Exchange Risk

Our revenues and costs are mostly denominated in RMB, and a significant portion of our financial assets are also denominated in RMB. We do not believe that we currently have any significant direct foreign exchange risk and have not used any derivative financial instruments to hedge exposure to such risk. Although in general our exposure to foreign exchange risks should be limited, the value of your investment in our ADSs will still be affected by the exchange rate between U.S. dollar and RMB because the value of our business is effectively denominated in RMB, while our ADSs are traded in U.S. dollars.

The conversion of RMB into foreign currencies, including U.S. dollars, is based on rates set by the People’s Bank of China. The RMB has fluctuated against the U.S. dollar, at times significantly and unpredictably. It is difficult to predict how market forces or mainland China or U.S. government policy may impact the exchange rate between RMB and the U.S. dollar in the future.

To the extent that we need to convert U.S. dollars into RMB for our operations, appreciation of the RMB against the U.S. dollar would have an adverse effect on the RMB amount we receive from the conversion. Conversely, if we decide to convert RMB into U.S. dollars for the purpose of making payments for dividends on our ordinary shares or ADSs or for other business purposes, appreciation of the U.S. dollar against the RMB would have a negative effect on the U.S. dollar amounts available to us. In 2021, 2022 and 2023, we incurred foreign currency translation adjustment of a loss of RMB39.2 million, a loss of RMB274.8 million and a gain of RMB20.4 million (US$2.9 million), respectively.

As of December 31, 2023, we had U.S. dollar-denominated cash and cash equivalents and short-term deposits of US$285.1 million. If the U.S. dollar had appreciated or depreciated by 10% against the RMB, our U.S. dollar-denominated cash and cash equivalents and time deposits as of December 31, 2023 would have increased or decreased by RMB202.4 million in RMB terms.

 

146


Table of Contents
Item 12.

Description of Securities Other than Equity Securities

 

A.

Debt Securities

Not applicable.

 

B.

Warrants and Rights

Not applicable.

 

C.

Other Securities

Not applicable.

 

D.

American Depositary Shares

Fees and Charges Our ADS holders May Have to Pay

Deutsche Bank Trust Company Americas, the depositary of our ADS program, collects its fees for delivery and surrender of ADSs directly from investors depositing shares or surrendering ADSs for the purpose of withdrawal or from intermediaries acting for them. The depositary collects fees for making distributions to investors by deducting those fees from the amounts distributed or by selling a portion of distributable property to pay the fees. The depositary may collect its annual fee for depositary services by deductions from cash distributions or by directly billing investors or by charging the book-entry system accounts of participants acting for them. The depositary may generally refuse to provide fee-attracting services until its fees for those services are paid. The depositary’s principal office at which the ADSs will be administered is located at 1 Columbus Circle, New York, NY 10019, USA. The principal executive office of the depositary is located at 1 Columbus Circle, New York, NY 10019, USA.

 

Service

  

Fees

•  To any person to which ADSs are issued or to any person to which a distribution is made in respect of ADS distributions pursuant to stock dividends or other free distributions of stock, bonus distributions, stock splits or other distributions (except where converted to cash)

  

Up to US$0.05 per ADS issued

•  Cancelation of ADSs, including termination of the deposit agreement

  

Up to US$0.05 per ADS canceled

•  Distribution of cash dividends

  

Up to US$0.05 per ADS held

•  Distribution of cash entitlements (other than cash dividends) and/or cash proceeds, including proceeds from the sale of rights, securities and other entitlements

  

Up to US$0.05 per ADS held

•  Distribution of ADSs pursuant to exercise of rights.

  

Up to US$0.05 per ADS held

•  Depositary services

   Up to US$0.05 per ADS held on the applicable record date(s) established by the depositary bank

Fees and Other Payments Made by the Depositary to Us

The depositary has agreed to reimburse us annually for our expenses incurred in connection with the administration and maintenance of our ADS facility including, but not limited to, investor relations expenses, other program related expenses related to our ADS facility and the travel expense of our key personnel in connection with such programs. The depositary has also agreed to provide additional payments to us based on the applicable performance indicators relating to our ADS facility. There are limits on the amount of expenses for which the depositary will reimburse us, but the amount of reimbursement available to us is not necessarily tied to the amount of fees the depositary collects from investors. For the year ended December 31, 2023, we were entitled to receive RMB27.0 million (US$3.8 million) (after withholding tax) from the depositary as reimbursement for our expenses incurred in connection with, among other things, investor relationship programs related to the ADS facility and the travel expense of our key personnel in connection with such programs. This amount has been fully paid to us as of the date of this annual report.

 

147


Table of Contents

PART II

 

Item 13.

Defaults, Dividend Arrearages and Delinquencies

None.

 

Item 14.

Material Modifications to the Rights of Security Holders and Use of Proceeds

None.

 

Item 15.

Controls and Procedures

Evaluation of Disclosure Controls and Procedures

Our management, with the participation of our chief executive officer and chief financial officer, has performed an evaluation of the effectiveness of our disclosure controls and procedures (as defined in Rule 13a-15(e) under the Exchange Act) as of the end of the period covered by this report, as required by Rule 13a-15(b) under the Exchange Act.

Based upon that evaluation, our management has concluded that, as of December 31, 2023, our disclosure controls and procedures were effective in ensuring that the information required to be disclosed by us in the reports that we file and furnish under the Exchange Act was recorded, processed, summarized and reported, within the time periods specified in the SEC’s rules and forms, and that the information required to be disclosed by us in the reports that we file or submit under the Exchange Act is accumulated and communicated to our management, including our chief executive officer and chief financial officer, as appropriate, to allow timely decisions regarding required disclosure.

Management’s Annual Report on Internal Control over Financial Reporting

Our management is responsible for establishing and maintaining adequate internal control over financial reporting, as defined in Rule 13a-15(f) under the Exchange Act. Our management evaluated the effectiveness of our internal control over financial reporting, as required by Rule 13a-15(c) of the Exchange Act, based on criteria established in the framework in Internal Control—Integrated Framework (2013) issued by the Committee of Sponsoring Organizations of the Treadway Commission. Based on this evaluation, our management has concluded that our internal control over financial reporting was effective as of December 31, 2023.

Designing and implementing an effective financial reporting system is a continuous effort that requires us to devote significant resources to maintain a financial reporting system that adequately satisfies our reporting obligations. Because of its inherent limitations, internal control over financial reporting may not prevent or detect misstatements. In addition, projections of any evaluation of effectiveness of our internal control over financial reporting to future periods are subject to the risk that controls may become inadequate because of changes in conditions, or that the degree of compliance with the policies and procedures may deteriorate.

Our independent registered public accounting firm, Deloitte Touche Tohmatsu Certified Public Accountants LLP, has issued an attestation report on our internal control over financial reporting. That attestation report appears below.

REPORT OF INDEPENDENT REGISTERED PUBLIC ACCOUNTING FIRM

To the Board of Directors and Shareholders of Hello Group Inc.

 

148


Table of Contents

Opinion on Internal Control over Financial Reporting

We have audited the internal control over financial reporting of Hello Group Inc. and its subsidiaries (the “Company”), as of December 31, 2023, based on criteria established in Internal Control—Integrated Framework (2013) issued by the Committee of Sponsoring Organizations of the Treadway Commission (COSO). In our opinion, the Company maintained, in all material respects, effective internal control over financial reporting as of December 31, 2023, based on criteria established in Internal Control—Integrated Framework (2013) issued by COSO.

We have also audited, in accordance with the standards of the Public Company Accounting Oversight Board (United States) (PCAOB), the consolidated financial statements as of and for the year ended December 31, 2023, of the Company and our report dated April 26, 2024, expressed an unqualified opinion on those financial statements and included an explanatory paragraph regarding the convenience translation of Renminbi amounts into United States dollar amounts.

Basis for Opinion

The Company’s management is responsible for maintaining effective internal control over financial reporting and for its assessment of the effectiveness of internal control over financial reporting, included in the accompanying Management’s Annual Report on Internal Control over Financial Reporting. Our responsibility is to express an opinion on the Company’s internal control over financial reporting based on our audit. We are a public accounting firm registered with the PCAOB and are required to be independent with respect to the Company in accordance with the U.S. federal securities laws and the applicable rules and regulations of the Securities and Exchange Commission and the PCAOB.

We conducted our audit in accordance with the standards of the PCAOB. Those standards require that we plan and perform the audit to obtain reasonable assurance about whether effective internal control over financial reporting was maintained in all material respects. Our audit included obtaining an understanding of internal control over financial reporting, assessing the risk that a material weakness exists, testing and evaluating the design and operating effectiveness of internal control based on the assessed risk, and performing such other procedures as we considered necessary in the circumstances. We believe that our audit provides a reasonable basis for our opinion.

Definition and Limitations of Internal Control over Financial Reporting

A company’s internal control over financial reporting is a process designed to provide reasonable assurance regarding the reliability of financial reporting and the preparation of financial statements for external purposes in accordance with generally accepted accounting principles. A company’s internal control over financial reporting includes those policies and procedures that (1) pertain to the maintenance of records that, in reasonable detail, accurately and fairly reflect the transactions and dispositions of the assets of the company; (2) provide reasonable assurance that transactions are recorded as necessary to permit preparation of financial statements in accordance with generally accepted accounting principles, and that receipts and expenditures of the company are being made only in accordance with authorizations of management and directors of the company; and (3) provide reasonable assurance regarding prevention or timely detection of unauthorized acquisition, use, or disposition of the company’s assets that could have a material effect on the financial statements.

Because of its inherent limitations, internal control over financial reporting may not prevent or detect misstatements. Also, projections of any evaluation of effectiveness to future periods are subject to the risk that controls may become inadequate because of changes in conditions, or that the degree of compliance with the policies or procedures may deteriorate.

/s/ Deloitte Touche Tohmatsu Certified Public Accountants LLP

Deloitte Touche Tohmatsu Certified Public Accountants LLP

Beijing, the People’s Republic of China

April 26, 2024

 

149


Table of Contents

Changes in Internal Control over Financial Reporting

There were no significant changes in our internal controls over financial reporting during the year ended December 31, 2023 that have materially affected, or are reasonably likely to materially affect, our internal controls over financial reporting. We may identify additional control deficiencies in the future. Should we discover such deficiencies, we intend to remediate them as soon as possible.

 

Item 16A.

Audit Committee Financial Expert

Our board of directors has determined that each of Mr. Benson Bing Chung Tam and Dr. Dave Daqing Qi, independent directors (under the standards set forth in Nasdaq Stock Market Rule 5605(a)(2) and Rule 10A-3 under the Exchange Act) and members of our audit committee, is an audit committee financial expert.

 

Item 16B.

Code of Ethics

Our board of directors has adopted a code of ethics that applies to our directors, officers and employees, including certain provisions that specifically apply to our senior officers, including our chief executive officer, chief financial officer, other chief senior officers, senior finance officer, controller, senior vice presidents, vice presidents and any other persons who perform similar functions for us. We have filed our code of business conduct and ethics as Exhibit 99.1 to our registration statement on Form F-1 (File Number 333-199996), as amended, initially filed with the SEC on November 7, 2014. The code is also available on our official website under the corporate governance section at our investor relations website https://ir.hellogroup.com.

A copy of our code of business conduct and ethics will be provided at no cost to each person on the written or oral request of that person made to:

Hello Group Inc.

20th Floor, Block B

Tower 2, Wangjing SOHO

No. 1 Futongdong Street

Chaoyang District, Beijing 100102

People’s Republic of China

Tel: +86-10-5731-0538

Attention: Investor Relations Department

 

150


Table of Contents
Item 16C.
Principal Accountant Fees and Services
The following table sets forth the aggregate fees by categories specified below in connection with certain professional services rendered by Deloitte Touche Tohmatsu Certified Public Accountants LLP (PCAOB ID: 1113) for the periods indicated.
 
    
2022
    
2023
 
               
    
(in RMB thousands)
 
Audit fees
(1)
     18,568        18,751  
Tax fees
(2)
     589        1,404  
All other fees
(3)
     700        200  
 
Notes:
 
(1)
“Audit fees” represents the aggregate fees billed for each of the fiscal years listed for professional services rendered by our principal accounting firm for the audit of our annual financial statements or services that are normally provided by the auditors in connection with statutory and regulatory filings or engagements.
(2)
“Tax fees” represents the aggregate fees billed in each of the fiscal years listed for professional services rendered by our principal auditors for tax compliance, tax advice and tax planning.
(3)
“All other fees” represents the aggregate fees billed in each of the fiscal years listed for professional services rendered by our principal auditors associated with certain financial due diligence projects and other advisory services.
The policy of our audit committee is to
pre-approve
all audit and
non-audit
services provided by our independent registered public accounting firm, including audit services, audit-related services and tax services as described above, other than those for de minimis services which are approved by the audit committee prior to the completion of the audit.
 
15
1


Table of Contents
Item 16D.

Exemptions from the Listing Standards for Audit Committees

As described under Item 16G, we currently follow home country practice and our audit committee consists of two members (both of whom are independent directors) instead of three members as required by Nasdaq listing rules. Other than above, we have not asked for, nor have we been granted, an exemption from the applicable listing standards for our audit committee.

 

Item 16E.

Purchases of Equity Securities by the Issuer and Affiliated Purchasers

On June 7, 2022, our board of directors authorized a share repurchase program under which we may repurchase up to US$200 million of our shares over the next 24 months. On March 14, 2024, our board of directors approved to amend the share repurchase program to (i) extend the term of the share repurchase program up to June 30, 2026, and (ii) upsize the share repurchase program so that we are authorized to, from time to time, acquire up to an aggregate of US$286.1 million worth of our shares in the form of ADSs and/or our ordinary shares in the open market and through privately negotiated transactions, in block trades and/or through other legally permissible means, depending on market conditions and in accordance with applicable rules and regulations. The table below is a summary of the shares repurchased by us since January 1, 2023. All shares were repurchased in the open market pursuant to the 2022 share repurchase program announced on June 7, 2022 and amended on March 14, 2024.

 

Period

   Total Number
of ADSs
Purchased
     Average Price
Paid Per ADS
     Total Number
of ADSs
Purchased as
Part of the
Publicly
Announced
Plan
     Approximate
Dollar Value of
ADSs that May
Yet Be
Purchased
Under the Plan
 
            (U.S. dollar)             (U.S. dollar)  

March 2023

     67,946        6.94        67,946        228,912,414  

September 2023

     1,127,871        7.17        1,127,871        220,800,277  

October 2023

     1,678,528        7.11        1,678,528        208,837,565  

November 2023

     877,201        6.89        877,201        202,777,910  

December 2023

     425,475        6.49        425,475        200,007,748  

March 2024

     2,620,194        5.94        2,620,194        184,391,205  

Total

     6,797,215        6.60        6,797,215        184,391,205  
  

 

 

    

 

 

    

 

 

    

 

 

 

 

Item 16F.

Change in Registrant’s Certifying Accountant

Not applicable.

 

Item 16G.

Corporate Governance

Nasdaq Stock Market Rule 5620 requires each issuer to hold an annual meeting of shareholders no later than one year after the end of the issuer’s fiscal year-end. Nasdaq Stock Market Rule 5605(c) requires each issuer to have an audit committee of at least three members. Nasdaq Stock Market Rule 5605(b) requires that a majority of the board of directors must be comprised of independent directors. However, Nasdaq Stock Market Rule 5615(a)(3) permits foreign private issuers like us to follow “home country practice” in certain corporate governance matters. We followed home country practice and did not hold an annual meeting of shareholders in 2023. We currently follow our home country practice and have a two-person audit committee. In addition, our board of directors is currently not composed of a majority of independent directors. Maples and Calder (Hong Kong) LLP, our Cayman Islands counsel, has provided a letter to the Nasdaq Stock Market certifying that under Cayman Islands law, we are permitted to follow home country practice in lieu of the relevant requirements of the Rule 5600 Series of the Nasdaq Stock Market Rules.

Other than the practices described above, there are no significant differences between our corporate governance practices and those followed by U.S. domestic companies under Nasdaq Stock Market Rules.

 

152


Table of Contents
Item 16H.

Mine Safety Disclosure

Not applicable.

 

Item 16I.

Disclosure Regarding Foreign Jurisdictions that Prevent Inspections

Not applicable.

 

Item 16J.

Insider Trading Policies

Not applicable.

 

Item 16K.

Cybersecurity

Risk Management and Strategy

We have implemented robust processes for assessing, identifying and managing material risks from cybersecurity threats and monitoring the prevention, detection, mitigation and remediation of material cybersecurity incident. We have also integrated cybersecurity risk management into our overall enterprise risk management system.

We have developed a comprehensive cybersecurity threat defense system to address both internal and external threats. This system encompasses various levels, including network, host and application security and incorporates systematic security capabilities for threat defense, monitoring, analysis, response, deception and countermeasures. We strive to manage cybersecurity risks and protect sensitive information through various means, such as technical safeguards, procedural requirements, an intensive program of monitoring on our corporate network, continuous testing of aspects of our security posture internally, a robust incident response program and regular cybersecurity awareness training for employees. Our IT department regularly monitors the performance of our apps, platforms and infrastructure to enable us to respond quickly to potential problems, including potential cybersecurity threats.

As of the date of this annual report, we have not experienced any material cybersecurity incidents or identified any material cybersecurity threats that have affected or are reasonably likely to materially affect us, our business strategy, results of operations or financial condition.

Governance

Our board of directors is responsible for overseeing the Company’s cybersecurity risk management and be informed on risks from cybersecurity threats. Our board of directors shall maintain oversight of the disclosure related to cybersecurity matters in the periodic reports of the Company.

On the management level, our CEO, CFO and the principal officer in charge of cybersecurity matters shall meet with our board of directors (i) in connection with each current report to furnish information concerning any material cybersecurity incident, report the status of any material cybersecurity incidents or material risks from cybersecurity threats to the Company, if any, and the relevant disclosure issues and (ii) in connection with each annual report, present the disclosure in relation to cybersecurity matters in Form 20-F, along with a report highlighting particular disclosure issues, if any, and hold a Q&A session. Our principal officer in charge of cybersecurity matters has over ten years of experience as cybersecurity officers in large technology companies and extensive knowledge and skills in security product development, security risk management and security compliance.

If a cybersecurity incident occurs, our principal officer in charge of cybersecurity matters will organize relevant personnel for internal assessment and, depending on the situation, seek the opinions of external experts and legal advisors. If it is determined that the incident could potentially be a material cybersecurity event, our CEO, CFO and/or principal officer in charge of cybersecurity matters will promptly report the investigation and assessment results to our board of directors and our board of directors will decide on the relevant response measures and whether any disclosure is necessary. If such disclosure is determined to be necessary, our CEO, CFO and principal officer in charge of cybersecurity matters shall promptly prepare disclosure material for review and approval by our board of directors before it is disseminated to the public.

 

153


Table of Contents

PART III

 

Item 17.

Financial Statements

We have elected to provide financial statements pursuant to Item 18.

 

Item 18.

Financial Statements

For the year ended December 31, 2023, we identified three operating segments, including Momo’ service lines, Tantan’s service lines and QOOL’s service line. We primarily operate in mainland China and substantially all of our long-lived assets are located in mainland China. Our chief operating decision maker evaluates our performance based on each reporting segment’s net revenue, cost and expenses, operating income, as well as net income.

The consolidated financial statements of our company and our three operating segments are included at the end of this annual report.

 

Item 19.

Exhibits

 

Exhibit
Number
  

Description of Document

1.1    Second amended and restated memorandum and articles of association of the Registrant, as amended (incorporated by reference to Exhibit 1.1 of our annual report on Form 20-F (file no. 001-36765) filed with the SEC on April 27, 2022)
2.1    Registrant’s specimen American depositary receipt (included in Exhibit 2.3)
2.2    Registrant’s specimen certificate for ordinary shares (incorporated by reference to Exhibit 4.2 of our registration statement on Form F-1, as amended (file no. 333-199996), filed with the SEC on November 28, 2014)
2.3    Deposit agreement dated December 10, 2014 among the Registrant, the depositary and holders and beneficial owners of American depositary shares evidenced by American depositary receipts issued thereunder (incorporated by reference to Exhibit 4.3 of our registration statement on Form S-8 (file no. 333-201769) filed with the SEC on January 30, 2015)
2.4    Description of Securities (incorporated by reference to Exhibit 2.4 of our annual report on Form 20-F (file no. 001-36765) filed with the SEC on April 27, 2022)
4.1    Amended and restated 2012 share incentive plan (incorporated by reference to Exhibit 10.1 of our registration statement on Form F-1 (file no. 333-199996) filed with the SEC on November 7, 2014)
4.2    2014 share incentive plan (incorporated by reference to Exhibit 10.2 of our registration statement on Form F-1 (file no. 333-199996) filed with the SEC on November 7, 2014)
4.3    Form of indemnification agreement between the Registrant and each of its directors and executive officers (incorporated by reference to Exhibit 10.5 of our registration statement on Form F-1 (file no. 333-199996) filed with the SEC on November 7, 2014)
4.4    Form of employment agreement between the Registrant and each of its Executive Officers (incorporated by reference to Exhibit 10.6 of our registration statement on Form F-1 (file no. 333-199996) filed with the SEC on November 7, 2014)
4.5    Exclusive cooperation agreement by and between Beijing Momo IT and Tianjin Heer, and a supplemental agreement thereto, dated May 1, 2016 (incorporated by reference to Exhibit 4.11 of our annual report on Form 20-F (file no. 001-36765) filed with the SEC on April 26, 2017)

 

154


Table of Contents
Exhibit
Number
  

Description of Document

4.6    Exclusive call option agreement by and among Beijing Momo IT, Beijing Momo and each of its shareholders, dated April 18, 2014 (incorporated by reference to Exhibit 10.10 of our registration statement on Form F-1 (file no. 333-199996) filed with the SEC on November 7, 2014)
4.7    Power of attorney by each shareholder of Beijing Momo dated April 18, 2014 (incorporated by reference to Exhibit 10.11 of our registration statement on Form F-1 (file no. 333-199996) filed with the SEC on November 7, 2014)
4.8    Equity interest pledge agreement by and among Beijing Momo IT, Beijing Momo and each of its shareholders, dated April 18, 2014 (incorporated by reference to Exhibit 10.12 of our registration statement on Form F-1 (file no. 333-199996) filed with the SEC on November 7, 2014)
4.9    Spousal consent letter by the spouse of each of Yong Li, Zhiwei Li and Yan Tang (incorporated by reference to Exhibit 10.13 of our registration statement on Form F-1 (file no. 333-199996) filed with the SEC on November 7, 2014)
4.10    Shareholder confirmation letter by each of the shareholders of Beijing Momo dated April 18, 2014 (incorporated by reference to Exhibit 10.14 of our registration statement on Form F-1 (file no. 333-199996) filed with the SEC on November 7, 2014)
4.11    Exclusive cooperation agreement between Beijing Momo IT and Loudi Momo, dated December 1, 2017 (incorporated by reference to Exhibit 4.18 of our annual report on Form 20-F (file no. 001-36765) filed with the SEC on April 26, 2018)
4.12    Supplemental agreement to the exclusive cooperation agreement between Beijing Momo IT and Loudi Momo, dated December 1, 2017 (incorporated by reference to Exhibit 4.19 of our annual report on Form 20-F (file no. 001-36765) filed with the SEC on April 26, 2018)
4.13    Indenture between the Registrant and The Bank of New York Mellon dated July 2, 2018 (incorporated by reference to Exhibit 4.20 of our annual report on Form 20-F (file no. 001-36765) filed with the SEC on April 26, 2019)
4.14    Exclusive business cooperation agreement by and among Tantan Technology and Tantan Culture, dated May 27, 2015 (incorporated by reference to Exhibit 4.21 of our annual report on Form 20-F (file no. 001-36765) filed with the SEC on April 26, 2019)
4.15    Equity interest pledge agreement by and among Tantan Technology (Beijing) Co., Ltd., Tantan Culture and its shareholder, dated August 16, 2019 (incorporated by reference to Exhibit 4.18 of our annual report on Form 20-F (file no. 001-36765) filed with the SEC on April 28, 2020)
4.16    Exclusive option agreement by and among Tantan Technology (Beijing) Co., Ltd., Tantan Culture and its shareholder, dated August 16, 2019 (incorporated by reference to Exhibit 4.19 of our annual report on Form 20-F (file no. 001-36765) filed with the SEC on April 28, 2020)
4.17    Power of attorney by shareholder of Tantan Culture, dated August 16, 2019 (incorporated by reference to Exhibit 4.20 of our annual report on Form 20-F (file no. 001-36765) filed with the SEC on April 28, 2020)
4.18*    Exclusive business cooperation agreement by and between QOOL Media Technology (Tianjin) Co., Ltd. and Tianjin QOOL Media, dated September 21, 2023.
4.19*    Exclusive option agreement by and among QOOL Media Technology (Tianjin) Co., Ltd., Tianjin QOOL Media and Beijing Momo, the shareholder of Tianjin QOOL Media, dated September 21, 2023.
4.20*    Equity interest pledge agreement by and among QOOL Media Technology (Tianjin) Co., Ltd., Tianjin QOOL Media and Beijing Momo, the shareholder of Tianjin QOOL Media, dated September 21, 2023.

 

155


Table of Contents
Exhibit
Number
  

Description of Document

4.21*    Power of attorney by Beijing Momo, the shareholder of Tianjin QOOL Media, dated September 21, 2023.
4.22*    Exclusive Technical Consulting and Management Services Agreement by and among QOOL Media Technology (Tianjin) Co., Ltd. and Tianjin QOOL Media, dated September 21, 2023
4.23    Exclusive cooperation agreement by and between QOOL Media Technology (Tianjin) Co., Ltd. and Tianjin QOOL Media, dated December 18, 2018 (incorporated by reference to Exhibit 4.42 of our annual report on Form 20-F (file no. 001-36765) filed with the SEC on April 26, 2019)
4.24    Exclusive cooperation agreement by and among Beijing Momo IT, its Chengdu Branch and Chengdu Momo, dated January 6, 2020 (incorporated by reference to Exhibit 4.59 of our annual report on Form 20-F (file no. 001-36765) filed with the SEC on April 28, 2020)
4.25    Supplemental agreement to the exclusive cooperation agreement between Beijing Momo IT, its Chengdu Branch and Beijing Momo, dated January 6, 2020 (incorporated by reference to Exhibit 4.60 of our annual report on Form 20-F (file no. 001-36765) filed with the SEC on April 28, 2020)
4.26    Business Operation Agreement by and between Beijing Momo IT and Beijing Momo dated April 18, 2022 (incorporated by reference to Exhibit 4.81 of our annual report on Form 20-F (file no. 001-36765) filed with the SEC on April 27, 2022)
4.27    Supplemental Agreement to Exclusive Technology Consulting and Management Services Agreement by and between Beijing Momo IT and Beijing Momo dated April 18, 2022 (incorporated by reference to Exhibit 4.82 of our annual report on Form 20-F (file no. 001-36765) filed with the SEC on April 27, 2022)
4.28    Exclusive Technical Consulting and Management Services Agreement by and between Beijing Yiliulinger and Hainan Yilingliuer, dated June 21, 2022 (incorporated by reference to Exhibit 4.28 of our annual report on Form 20-F (file no. 001-36765) filed with the SEC on April 25, 2023)
4.29    Exclusive Business Cooperation Agreement by and between Beijing Yiliulinger and Hainan Yilingliuer, dated June 21, 2022 (incorporated by reference to Exhibit 4.29 of our annual report on Form 20-F (file no. 001-36765) filed with the SEC on April 25, 2023)
4.30    Power of attorney by Li Wang, the shareholder of Hainan Yilingliuer, dated June 21, 2022 (incorporated by reference to Exhibit 4.30 of our annual report on Form 20-F (file no. 001-36765) filed with the SEC on April 25, 2023)
4.31    Power of attorney by Ying Zhang, the shareholder of Hainan Yilingliuer, dated June 21, 2022 (incorporated by reference to Exhibit 4.31 of our annual report on Form 20-F (file no. 001-36765) filed with the SEC on April 25, 2023)
4.32    Exclusive option agreement by and between Beijing Yiliulinger and Li Wang, the shareholder of Hainan Yilingliuer, dated June 21, 2022 (incorporated by reference to Exhibit 4.32 of our annual report on Form 20-F (file no. 001-36765) filed with the SEC on April 25, 2023)
4.33    Exclusive option agreement by and between Beijing Yiliulinger and Ying Zhang, the shareholder of Hainan Yilingliuer, dated June 21, 2022 (incorporated by reference to Exhibit 4.33 of our annual report on Form 20-F (file no. 001-36765) filed with the SEC on April 25, 2023)
4.34    Shareholder confirmation letter by Li Wang, the shareholder of Hainan Yilingliuer, dated June 21, 2022 (incorporated by reference to Exhibit 4.34 of our annual report on Form 20-F (file no. 001-36765) filed with the SEC on April 25, 2023)

 

156


Table of Contents
Exhibit
Number
  

Description of Document

4.35    Shareholder confirmation letter by Ying Zhang, the shareholder of Hainan Yilingliuer, dated June 21, 2022 (incorporated by reference to Exhibit 4.35 of our annual report on Form 20-F (file no. 001-36765) filed with the SEC on April 25, 2023)
4.36    Equity interest pledge agreement by and among Beijing Yiliulinger, Hainan Yilingliuer and Li Wang, dated June 21 2022 (incorporated by reference to Exhibit 4.36 of our annual report on Form 20-F (file no. 001-36765) filed with the SEC on April 25, 2023)
4.37    Equity interest pledge agreement by and among Beijing Yiliulinger, Hainan Yilingliuer and Ying Zhang, dated June 21, 2022 (incorporated by reference to Exhibit 4.37 of our annual report on Form 20-F (file no. 001-36765) filed with the SEC on April 25, 2023)
4.38    Exclusive Technical Consulting and Management Services Agreement by and between Beijing Yiliulinger and Hainan Miaoka, dated June 21, 2022 (incorporated by reference to Exhibit 4.38 of our annual report on Form 20-F (file no. 001-36765) filed with the SEC on April 25, 2023)
4.39    Exclusive Business Cooperation Agreement by and between Beijing Yiliulinger and Hainan Miaoka, dated June 21, 2022 (incorporated by reference to Exhibit 4.39 of our annual report on Form 20-F (file no. 001-36765) filed with the SEC on April 25, 2023)
4.40    Power of attorney by Li Wang, the shareholder of Hainan Miaoka, dated June 21, 2022 (incorporated by reference to Exhibit 4.40 of our annual report on Form 20-F (file no. 001-36765) filed with the SEC on April 25, 2023)
4.41    Power of attorney by Yong Liu, the shareholder of Hainan Miaoka, dated June 21 2022 (incorporated by reference to Exhibit 4.41 of our annual report on Form 20-F (file no. 001-36765) filed with the SEC on April 25, 2023)
4.42    Exclusive option agreement by and between Beijing Yiliulinger and Li Wang, the shareholder of Hainan Miaoka, dated June 21, 2022 (incorporated by reference to Exhibit 4.42 of our annual report on Form 20-F (file no. 001-36765) filed with the SEC on April 25, 2023)
4.43    Exclusive option agreement by and between Beijing Yiliulinger and Yong Liu, the shareholder of Hainan Miaoka, dated June 21, 2022 (incorporated by reference to Exhibit 4.43 of our annual report on Form 20-F (file no. 001-36765) filed with the SEC on April 25, 2023)
4.44    Shareholder confirmation letter by Li Wang, the shareholder of Hainan Miaoka, dated June 21, 2022 (incorporated by reference to Exhibit 4.44 of our annual report on Form 20-F (file no. 001-36765) filed with the SEC on April 25, 2023)
4.45    Shareholder confirmation letter by Yong Liu, the shareholder of Hainan Miaoka, dated June 21, 2022 (incorporated by reference to Exhibit 4.45 of our annual report on Form 20-F (file no. 001-36765) filed with the SEC on April 25, 2023)
4.46    Equity interest pledge agreement by and among Beijing Yiliulinger, Hainan Miaoka and Li Wang, dated June 21, 2022 (incorporated by reference to Exhibit 4.46 of our annual report on Form 20-F (file no. 001-36765) filed with the SEC on April 25, 2023)
4.47    Equity interest pledge agreement by and among Beijing Yiliulinger, Hainan Miaoka and Yong Liu, dated June 21, 2022 (incorporated by reference to Exhibit 4.47 of our annual report on Form 20-F (file no. 001-36765) filed with the SEC on April 25, 2023)
4.48*    Exclusive Technical Consulting and Management Services Agreement by and between Beijing Wozaixiangxiang and Tianjin Nishuodedoudui, dated May 20, 2023

 

157


Table of Contents
Exhibit
Number
  

Description of Document

4.49*    Exclusive Business Cooperation Agreement by and between Beijing Wozaixiangxiang and Tianjin Nishuodedoudui, dated May 20, 2023
4.50*    Power of attorney by Ning Zhang, the shareholder of Tianjin Nishuodedoudui, dated May 20, 2023
4.51*    Power of attorney by Yong Liu, the shareholder of Tianjin Nishuodedoudui, dated May 20, 2023
4.52*    Exclusive option agreement by and between Beijing Wozaixiangxiang and Ning Zhang, the shareholder of Tianjin Nishuodedoudui, dated May 20, 2023
4.53*    Exclusive option agreement by and between Beijing Wozaixiangxiang and Yong Liu, the shareholder of Tianjin Nishuodedoudui, dated May 20, 2023
4.54*    Shareholder confirmation letter by Ning Zhang, the shareholder of Tianjin Nishuodedoudui, dated May 20, 2023
4.55*    Shareholder confirmation letter by Yong Liu, the shareholder of Tianjin Nishuodedoudui, dated May 20, 2023
4.56*    Equity interest pledge agreement by and among Beijing Wozaixiangxiang, Tianjin Nishuodedoudui and Ning Zhang, dated May 20, 2023
4.57*    Equity interest pledge agreement by and among Beijing Wozaixiangxiang, Tianjin Nishuodedoudui and Yong Liu, dated May 20, 2023
4.58    Exclusive Technical Consulting and Management Services Agreement by and between Beijing Momo IT and Beijing Perfect Match, dated September 15, 2022 (incorporated by reference to Exhibit 4.58 of our annual report on Form 20-F (file no. 001-36765) filed with the SEC on April 25, 2023)
4.59    Exclusive Business Cooperation Agreement by and between Beijing Momo IT and Beijing Perfect Match, dated September 15, 2022 (incorporated by reference to Exhibit 4.59 of our annual report on Form 20-F (file no. 001-36765) filed with the SEC on April 25, 2023)
4.60    Power of attorney by Shasha Li, the shareholder of Beijing Perfect Match, dated September 15, 2022 (incorporated by reference to Exhibit 4.60 of our annual report on Form 20-F (file no. 001-36765) filed with the SEC on April 25, 2023)
4.61    Power of attorney by Ying Zhang, the shareholder of Beijing Perfect Match, dated September 15, 2022 (incorporated by reference to Exhibit 4.61 of our annual report on Form 20-F (file no. 001-36765) filed with the SEC on April 25, 2023)
4.62    Exclusive option agreement by and between Beijing Momo IT and Shasha Li, the shareholder of Beijing Perfect Match, dated September 15, 2022 (incorporated by reference to Exhibit 4.62 of our annual report on Form 20-F (file no. 001-36765) filed with the SEC on April 25, 2023)
4.63    Exclusive option agreement by and between Beijing Momo IT and Ying Zhang, the shareholder of Beijing Perfect Match, dated September 15, 2022 (incorporated by reference to Exhibit 4.63 of our annual report on Form 20-F (file no. 001-36765) filed with the SEC on April 25, 2023)
4.64    Shareholder confirmation letter by Shasha Li, the shareholder of Beijing Perfect Match, dated September 15, 2022 (incorporated by reference to Exhibit 4.64 of our annual report on Form 20-F (file no. 001-36765) filed with the SEC on April 25, 2023)
4.65    Shareholder confirmation letter by Ying Zhang, the shareholder of Beijing Perfect Match, dated September 15, 2022 (incorporated by reference to Exhibit 4.65 of our annual report on Form 20-F (file no. 001-36765) filed with the SEC on April 25, 2023)

 

158


Table of Contents
Exhibit
Number
  

Description of Document

4.66    Equity interest pledge agreement by and among Beijing Momo IT, Beijing Perfect Match and Shasha Li, dated September 15, 2022 (incorporated by reference to Exhibit 4.66 of our annual report on Form 20-F (file no. 001-36765) filed with the SEC on April 25, 2023)
4.67    Equity interest pledge agreement by and among Beijing Momo IT, Beijing Perfect Match and Ying Zhang, dated September 15, 2022 (incorporated by reference to Exhibit 4.67 of our annual report on Form 20-F (file no. 001-36765) filed with the SEC on April 25, 2023)
4.68    Exclusive Technical Consulting and Management Services Agreement by and between Beijing Momo IT and SpaceTime Beijing, dated September 15, 2022 (incorporated by reference to Exhibit 4.68 of our annual report on Form 20-F (file no. 001-36765) filed with the SEC on April 25, 2023)
4.69    Exclusive Business Cooperation Agreement by and between Beijing Momo IT and SpaceTime Beijing, dated September 15, 2022 (incorporated by reference to Exhibit 4.69 of our annual report on Form 20-F (file no. 001-36765) filed with the SEC on April 25, 2023)
4.70    Power of attorney by Minyan Wang, the shareholder of SpaceTime Beijing, dated September 15, 2022 (incorporated by reference to Exhibit 4.70 of our annual report on Form 20-F (file no. 001-36765) filed with the SEC on April 25, 2023)
4.71    Power of attorney by Shasha Li, the shareholder of SpaceTime Beijing, dated September 15, 2022 (incorporated by reference to Exhibit 4.71 of our annual report on Form 20-F (file no. 001-36765) filed with the SEC on April 25, 2023)
4.72    Exclusive option agreement by and between Beijing Momo IT and Minyan Wang, the shareholder of SpaceTime Beijing, dated September 15, 2022 (incorporated by reference to Exhibit 4.72 of our annual report on Form 20-F (file no. 001-36765) filed with the SEC on April 25, 2023)
4.73    Exclusive option agreement by and between Beijing Momo IT and Shasha Li, the shareholder of SpaceTime Beijing, dated September 15, 2022 (incorporated by reference to Exhibit 4.73 of our annual report on Form 20-F (file no. 001-36765) filed with the SEC on April 25, 2023)
4.74    Shareholder confirmation letter by Minyan Wang, the shareholder of SpaceTime Beijing, dated September 15, 2022 (incorporated by reference to Exhibit 4.74 of our annual report on Form 20-F (file no. 001-36765) filed with the SEC on April 25, 2023)
4.75    Shareholder confirmation letter by Shasha Li, the shareholder of SpaceTime Beijing, dated September 15, 2022 (incorporated by reference to Exhibit 4.75 of our annual report on Form 20-F (file no. 001-36765) filed with the SEC on April 25, 2023)
4.76    Equity interest pledge agreement by and among Beijing Momo IT SpaceTime Beijing and Minyan Wang, dated September 15, 2022 (incorporated by reference to Exhibit 4.76 of our annual report on Form 20-F (file no. 001-36765) filed with the SEC on April 25, 2023)
4.77    Equity interest pledge agreement by and among Beijing Momo IT SpaceTime Beijing and Shasha Li, dated September 15, 2022 (incorporated by reference to Exhibit 4.77 of our annual report on Form 20-F (file no. 001-36765) filed with the SEC on April 25, 2023)
4.78    Exclusive Technical Consulting and Management Services Agreement by and between Beijing Momo IT and Beijing Top Maker, dated February 16 2023 (incorporated by reference to Exhibit 4.78 of our annual report on Form 20-F (file no. 001-36765) filed with the SEC on April 25, 2023)
4.79    Exclusive Business Cooperation Agreement by and between Beijing Momo IT and Beijing Top Marker, dated February 16, 2023 (incorporated by reference to Exhibit 4.79 of our annual report on Form 20-F (file no. 001-36765) filed with the SEC on April 25, 2023)

 

159


Table of Contents
Exhibit
Number
  

Description of Document

4.80    Power of attorney by Fei Dai, the shareholder of Beijing Top Maker, dated February 16, 2023 (incorporated by reference to Exhibit 4.80 of our annual report on Form 20-F (file no. 001-36765) filed with the SEC on April 25, 2023)
4.81    Power of attorney by Kuan He, the shareholder of Beijing Top Maker, dated February 16, 2023 (incorporated by reference to Exhibit 4.81 of our annual report on Form 20-F (file no. 001-36765) filed with the SEC on April 25, 2023)
4.82    Exclusive option agreement by and between Beijing Momo IT and Fei Dai, the shareholder of Beijing Top Maker, dated February 16, 2023 (incorporated by reference to Exhibit 4.82 of our annual report on Form 20-F (file no. 001-36765) filed with the SEC on April 25, 2023)
4.83    Exclusive option agreement by and between Beijing Momo IT and Kuan He, the shareholder of Beijing Top Marker, dated February 16, 2023 (incorporated by reference to Exhibit 4.83 of our annual report on Form 20-F (file no. 001-36765) filed with the SEC on April 25, 2023)
4.84    Shareholder confirmation letter by Fei Dai, the shareholder of Beijing Top Maker, dated February 16, 2023 (incorporated by reference to Exhibit 4.84 of our annual report on Form 20-F (file no. 001-36765) filed with the SEC on April 25, 2023)
4.85    Shareholder confirmation letter by Kuan He, the shareholder of Beijing Top Marker, dated February 16, 2023 (incorporated by reference to Exhibit 4.85 of our annual report on Form 20-F (file no. 001-36765) filed with the SEC on April 25, 2023)
4.86    Equity interest pledge agreement by and among Beijing Momo IT, Beijing Top Marker and Fei Dai, dated February 16, 2023 (incorporated by reference to Exhibit 4.86 of our annual report on Form 20-F (file no. 001-36765) filed with the SEC on April 25, 2023)
4.87    Equity interest pledge agreement by and among Beijing Momo IT, Beijing Top Marker and Kuan He, dated February 16, 2023 (incorporated by reference to Exhibit 4.87 of our annual report on Form 20-F (file no. 001-36765) filed with the SEC on April 25, 2023)
4.88*    Cooperation agreement by and among Beijing Electronics Zone Co., Ltd., Beijing Leguanxing Information Technology Co., Ltd. and Beijing Momo IT, dated September 18, 2023
8.1*    List of subsidiaries and consolidated entities of the Registrant
11.1    Code of business conduct and ethics of the Registrant (incorporated by reference to Exhibit 99.1 of our Registration Statement on Form F-1 (file no. 333-199996) filed with the Securities and Exchange Commission on November 7, 2014)
12.1*    Certification by Principal Executive Officer Pursuant to Section 302 of the Sarbanes-Oxley Act of 2002
12.2*    Certification by Principal Financial Officer Pursuant to Section 302 of the Sarbanes-Oxley Act of 2002
13.1**    Certification by Principal Executive Officer Pursuant to Section 906 of the Sarbanes-Oxley Act of 2002
13.2**    Certification by Principal Financial Officer Pursuant to Section 906 of the Sarbanes-Oxley Act of 2002
15.1*    Consent of Maples and Calder (Hong Kong) LLP
15.2*    Consent of Jingtian & Gongcheng
15.3*    Consent of Deloitte Touche Tohmatsu Certified Public Accountants LLP, an independent registered public accounting firm
97*    Clawback Policy

 

160


Table of Contents
Exhibit
Number
  

Description of Document

101.INS*    Inline XBRL Instance Document — the instance document does not appear in the Interactive Data File because its XBRL tags are embedded within the Inline XBRL document
101.SCH*.    Inline XBRL Taxonomy Extension Schema Document
101.CAL*    Inline XBRL Taxonomy Extension Calculation Linkbase Document
101.DEF*    Inline XBRL Taxonomy Extension Definition Linkbase Document
101.LAB*    Inline XBRL Taxonomy Extension Label Linkbase Document
101.PRE*    Inline XBRL Taxonomy Extension Presentation Linkbase Document
104.*    Cover Page Interactive Data File — the cover page XBRL tags are embedded within the Exhibit 101 Inline XBRL document set

 

*

Filed herewith

**

Furnished herewith

 

161


Table of Contents

SIGNATURES

The registrant hereby certifies that it meets all of the requirements for filing its annual report on Form 20-F and that it has duly caused and authorized the undersigned to sign this annual report on its behalf.

 

Hello Group Inc.
By:   /s/ Yan Tang
  Name:    Yan Tang
  Title:   Chief Executive Officer

Date: April 26, 2024

 

162


Table of Contents
2023-04-302022-04-302021-04-30
Hello Group Inc.
INDEX TO CONSOLIDATED FINANCIAL STATEMENTS
FOR THE YEARS ENDED DECEMBER 31, 2021, 2022 AND 2023
 
CONTENTS
   Page(s)  
     F - 2 - F - 3  
     F - 4  
     F - 5  
     F
-
6
 
     F - 7  
     F - 8  
     F - 9 - F - 43  
 
F-1

Table of Contents
REPORT OF INDEPENDENT REGISTERED PUBLIC ACCOUNTING FIRM
To the Board of Directors and Shareholders of Hello Group Inc.
Opinion on the Financial Statements
We have audited the accompanying consolidated balance sheets of Hello Group Inc. and its subsidiaries (the “Company”) as of December 31, 2022 and 2023, the related consolidated statements of operations, comprehensive (loss) income, changes in equity and cash flows for each of the three years in the period ended December 31, 2023, and the related notes (collectively referred to as the “financial statements”). In our opinion, the financial statements present fairly, in all material respects, the financial position of the Company as of December 31, 2022 and 2023, and the results of its operations and its cash flows for each of the three years ended December 31, 2023, in conformity with accounting principles generally accepted in the United States of America.
We have also audited, in accordance with the standards of the Public Company Accounting Oversight Board (United States) (PCAOB), the Company’s internal control over financial reporting as of December 31, 2023, based on criteria established in
Internal Control—Integrated Framework (2013)
 issued by the Committee of Sponsoring Organizations of the Treadway Commission and our report dated April 26, 2024, expressed an unqualified opinion on the Company’s internal control over financial reporting.
Convenience translation
Our audits also comprehended the translation of Renminbi amounts into United States dollar amounts and, in our opinion, such translation has been made in conformity with the basis stated in Note 2. Such United States dollar amounts are presented solely for the convenience of readers in the United States of America.
Basis for Opinion
These financial statements are the responsibility of the Company’s management. Our responsibility is to express an opinion on the Company’s financial statements based on our audits. We are a public accounting firm registered with the PCAOB and are required to be independent with respect to the Company in accordance with the U.S. federal securities laws and the applicable rules and regulations of the Securities and Exchange Commission and the PCAOB.
We conducted our audits in accordance with the standards of the PCAOB. Those standards require that we plan and perform the audit to obtain reasonable assurance about whether the financial statements are free of material misstatement, whether due to error or fraud. Our audits included performing procedures to assess the risks of material misstatement of the financial statements, whether due to error or fraud, and performing procedures that respond to those risks. Such procedures included examining, on a test basis, evidence regarding the amounts and disclosures in the financial statements. Our audits also included evaluating the accounting principles used and significant estimates made by management, as well as evaluating the overall presentation of the financial statements. We believe that our audits provide a reasonable basis for our opinion.
Critical Audit Matter
The critical audit matter communicated below is a matter arising from the current-period audit of the financial statements that was communicated or required to be communicated to the audit committee and that (1) relates to accounts or disclosures that are material to the financial statements and (2) involved our especially challenging, subjective, or complex judgments. The communication of the critical audit matter does not alter in any way our opinion on the financial statements, taken as a whole, and we are not, by communicating the critical audit matter below, providing a separate opinion on the critical audit matter or on the accounts or disclosures to which it relates.
Revenue Recognition - live video service revenue and virtual gift service revenue - Refer to Note 2 of the financial statements
Critical Audit Matter Description
The Company generates live video service revenue and virtual gift service revenue from sales of virtual items to users of the Company’s platform which can be consumed on the platform. Revenue related to each of the virtual items is recognized at the
point-in-time
when the virtual item is consumed by paying users. Because of the nature of the Company’s virtual items, the Company uses automated systems to process and record its revenue transactions. We identified live video service revenue and virtual gift service revenue as a critical audit matter considering the nature of the audit evidence obtained is highly dependent on the Company’s information technology (“IT”) systems. This required an increased extent of effort to determine the nature, timing and extent of audit evidence required to be obtained, including the need for us to involve IT professionals and data analytics specialists to assist with the performance of certain procedures.
 
F-2

Table of Contents
How the Critical Audit Matter Was Addressed in the Audit
Our audit procedures, with the assistance of our IT specialists and data analytics specialists, related to this critical audit matter included the following, among others:
 
 
Identified the relevant systems used to process the revenue transactions related to the virtual items and tested the general IT controls over each of these systems, including testing of user access controls, change management controls, and IT operations controls.
 
 
Tested the operating effectiveness of automated controls over revenue recognition with respect to the virtual items.
 
 
Tested the operating effectiveness of internal controls related to the approval of the underlying calculation logic to the automated revenue recognition process, the daily reconciliation over the consumption data between systems, and the review of the monthly revenue recognized.
 
 
Performed procedures to reconcile the cash received and recorded in the payment system with the collection records of major third-party online payment channels.
 
 
On a sample basis, recalculated the live video service revenue and virtual gift service revenue amount recognized by utilizing computer-assisted audit techniques.
 
 
Performed data analytics on users’ behaviors in the platforms and evaluated trends in the recorded revenue.
/s/ Deloitte Touche Tohmatsu Certified Public Accountants LLP
Beijing, the People’s Republic of China
April 26, 2024
We have served as the Company’s auditor since 2014.
 
F-3

Table of Contents
Hello Group Inc.
CONSOLIDATED BALANCE SHEETS
(In thousands, except share and share related data, or otherwise noted)
 
     As of December 31,  
                    
     2022     2023     2023  
     RMB     RMB     US$  
Assets
      
Current assets
      
Cash and cash equivalents
     5,018,129       5,620,466       791,626  
Short-term deposits
     5,300,000       1,270,626       178,964  
Restricted cash
     97,706       10,147       1,429  
Short-term investments
     300,240              
Accounts receivable, net of allowance for doubtful accounts of RMB5,870 and RMB12,780 as of December 31, 2022 and 2023, respectively
     188,711       201,517       28,383  
Amounts due from related parties
     55       7,258       1,022  
Prepaid expenses and other current assets
     819,706       723,364       101,884  
  
 
 
   
 
 
   
 
 
 
Total current assets
     11,724,547       7,833,378       1,103,308  
Long-term deposits
     2,600,000       3,924,975       552,821  
Long-term restricted cash
     82,766       2,652,299       373,569  
Right-of-use
assets, net
     115,520       109,572       15,433  
Property and equipment, net
     172,984       659,033       92,823  
Intangible assets, net
     22,203       17,086       2,407  
Rental deposits
     20,737       12,962       1,826  
Long-term investments
     893,988       786,911       110,834  
Amounts due from related
parties-non
current
           20,000       2,817  
Other
non-current
assets
     162,499       180,052       25,360  
Deferred tax assets
     34,343       31,741       4,471  
  
 
 
   
 
 
   
 
 
 
Total assets
     15,829,587       16,228,009       2,285,669  
  
 
 
   
 
 
   
 
 
 
Liabilities and equity
      
Current liabilities
      
Accounts payable (including accounts payable of the consolidated VIEs without recourse to the Company of RMB509,042 and RMB521,303 as of December 31, 2022 and 2023, respectively)
     617,022       616,681       86,857  
Deferred revenue (including deferred revenue of the consolidated VIEs without recourse to the Company of RMB469,076 and RMB428,547 as of December 31, 2022 and 2023, respectively)
     484,775       442,805       62,368  
Accrued expenses and other current liabilities (including accrued expenses and other current liabilities of the consolidated VIEs without recourse to the Company of RMB381,220 and RMB293,194 as of December 31, 2022 and 2023, respectively)
     797,504       630,617       88,821  
Amount due to related parties (including amount due to related parties of the consolidated VIEs without recourse to the Company of RMB9,178 and RMB4,314 as of December 31, 2022 and 2023, respectively)
     9,178       4,314       608  
Lease liabilities due within one year (including lease liabilities due within one year of the consolidated VIEs without recourse to the Company of RMB23,558 and RMB25,031 as of December 31, 2022 and 2023, respectively)
     88,352       60,008       8,452  
Income tax payable (including income tax payable of the consolidated VIEs without recourse to the Company of RMB37,837 and RMB33,283 as of December 31, 2022 and 2023, respectively)
     68,765       94,719       13,341  
Deferred consideration in connection with business acquisitions (including deferred consideration in connection with business acquisitions of the consolidated VIEs without recourse to the Company of RMB nil and RMB nil as of December 31, 2022 and 2023, respectively)
     26,483       27,261       3,840  
Long-term borrowings, current portion (including long-term borrowings, current portion of the consolidated VIEs without recourse to the Company of RMB nil and RMB nil as of December 31, 2022 and 2023, respectively)
           215,615       30,369  
Convertible senior notes-current (including convertible senior notes-current of the consolidated VIEs without recourse to the Company of RMB nil and RMB nil as of December 31, 2022 and 2023, respectively)
     2,646,168              
  
 
 
   
 
 
   
 
 
 
Total current liabilities
     4,738,247       2,092,020       294,656  
Deferred tax liabilities
     22,011       24,987       3,519  
Convertible senior notes
           19,571       2,757  
Long-term borrowings
           1,938,385       273,016  
Lease liabilities
     33,281       52,171       7,348  
Other
non-current
liabilities
     105,410       114,085       16,069  
  
 
 
   
 
 
   
 
 
 
Total liabilities
     4,898,949       4,241,219       597,365  
  
 
 
   
 
 
   
 
 
 
Commitments and contingencies (Note 18)
      
Equity
      
Class A ordinary shares ($0.0001 par value; 800,000,000 and 800,000,000 shares authorized as of December 31, 2022 and 2023, respectively; 348,891,334 shares issued, 296,606,870
shares outstanding as of December 31, 2022 and
355,359,232 shares issued, 294,720,726 shares outstanding as of December 31, 2023, respectively)
     230       235       33  
Class B ordinary shares ($0.0001 par value; 100,000,000 and 100,000,000 shares authorized as of December 31, 2022 and 2023, respectively; 80,364,466 and 80,364,466 shares issued and outstanding as of December 31, 2022 and 2023 respectively)
     51       51       7  
Treasury stock
     (1,991,185     (2,203,380     (310,340
Additional
paid-in
capital
     7,587,543       7,813,675       1,100,533  
Retained earnings
     5,320,921       6,320,450       890,217  
Accumulated other comprehensive loss
     (140,253     (126,082     (17,758
Non-controlling
interest
     153,331       181,841       25,612  
  
 
 
   
 
 
   
 
 
 
Total equity
     10,930,638       11,986,790       1,688,304  
  
 
 
   
 
 
   
 
 
 
Total liabilities and equity
     15,829,587       16,228,009       2,285,669  
  
 
 
   
 
 
   
 
 
 
The accompanying notes are an integral part of these consolidated financial statements.
 
F-4

Table of Contents
Hello Group Inc.
CONSOLIDATED STATEMENTS OF OPERATIONS
(In thousands, except share and share related data, or otherwise noted)
 
     For the years ended December 31,  
     2021     2022     2023     2023  
     RMB     RMB     RMB     US$  
Net revenues
     14,575,719       12,704,172       12,002,323       1,690,492  
Cost and expenses:
        
Cost of revenues (including share-based compensation of RMB17,941, RMB14,195 and RMB6,307 in 2021, 2022 and 2023, respectively)
     (8,383,431     (7,421,419     (7,025,394     (989,506
Research and development (including share-based compensation of RMB139,571, RMB88,797 and RMB64,561 in 2021, 2022 and 2023, respectively)
     (1,131,781     (1,006,219     (884,590     (124,592
Sales and marketing (including share-based compensation of RMB70,821, RMB38,432 and RMB29,066 in 2021, 2022 and 2023, respectively)
     (2,604,309     (2,073,617     (1,414,949     (199,291
General and administrative (including share-based compensation of RMB247,438, RMB260,060 and RMB167,167 in 2021, 2022 and 2023, respectively)
     (624,700     (596,006     (502,479     (70,773
Impairment loss on goodwill and intangible assets
     (4,397,012                  
  
 
 
   
 
 
   
 
 
   
 
 
 
Total cost and expenses
     (17,141,233     (11,097,261     (9,827,412     (1,384,162
Other operating income
     175,947       20,632       130,105       18,325  
  
 
 
   
 
 
   
 
 
   
 
 
 
(Loss) income from operations
     (2,389,567     1,627,543       2,305,016       324,655  
Interest income
     384,279       368,879       436,253       61,445  
Interest expense
     (73,776     (83,530     (62,223     (8,764
Other gain or (loss), net
     (16,000     118,325       (26,685     (3,759
  
 
 
   
 
 
   
 
 
   
 
 
 
(Loss) income before income tax and share of loss on equity method investments
     (2,095,064     2,031,217       2,652,361       373,577  
Income tax expense
     (822,556     (562,281     (630,023     (88,737
  
 
 
   
 
 
   
 
 
   
 
 
 
(Loss) income before share of loss on equity method investments
     (2,917,620     1,468,936       2,022,338       284,840  
Share of (loss) income on equity method investments
     (8,084     11,073       (70,643     (9,950
  
 
 
   
 
 
   
 
 
   
 
 
 
Net (loss) income
     (2,925,704     1,480,009       1,951,695       274,890  
  
 
 
   
 
 
   
 
 
   
 
 
 
Less: net loss attributable to
non-controlling
interest
     (11,996     (4,274     (5,886     (829
  
 
 
   
 
 
   
 
 
   
 
 
 
Net (loss) income attributable to the shareholders of Hello Group Inc.
     (2,913,708     1,484,283       1,957,581       275,719  
  
 
 
   
 
 
   
 
 
   
 
 
 
Net (loss) income per share attributable to ordinary shareholders
        
Basic
     (7.20     3.80       5.18       0.73  
Diluted
     (7.20     3.65       4.92       0.69  
Weighted average shares used in calculating net (loss) income per ordinary share
        
Basic
     404,701,910       390,176,367       377,639,399       377,639,399  
Diluted
     404,701,910       423,810,279       401,833,328       401,833,328  
The accompanying notes are an integral part of these consolidated financial statements.
 
F-5

Table of Contents
Hello Group Inc.
CONSOLIDATED STATEMENTS OF COMPREHENSIVE (LOSS) INCOME
(In thousands, except share and share related data, or otherwise noted)
 
     For the years ended December 31,  
     2021     2022     2023      2023  
     RMB     RMB     RMB      US$  
Net (loss) income
     (2,925,704     1,480,009       1,951,695        274,890  
Other comprehensive (loss) income, net of tax:
         
Foreign currency translation adjustment
     (39,161     (274,791     20,414        2,875  
  
 
 
   
 
 
   
 
 
    
 
 
 
Comprehensive (loss) income
     (2,964,865     1,205,218       1,972,109        277,765  
Less: comprehensive (loss) income attributed to the
non-controlling
interest
     (16,603     10,556       357        50  
  
 
 
   
 
 
   
 
 
    
 
 
 
Comprehensive (loss) income attributable to Hello Group Inc.
     (2,948,262     1,194,662       1,971,752        277,715  
  
 
 
   
 
 
   
 
 
    
 
 
 
The accompanying notes are an integral part of these consolidated financial statements.
 
F-6

Table of Contents
Hello Group Inc.
CONSOLIDATED STATEMENTS OF CHANGES IN EQUITY
(In thousands, except share and share related data, or otherwise noted)
 
                Additional
paid-in

capital
    Treasury
stock
    Retained
earnings
    Accumulated
other
comprehensive
income (loss)
   
Non-controlling

interests
    Total
shareholders’
equity
 
    Ordinary shares  
    Shares     Amount  
          RMB     RMB     RMB     RMB     RMB     RMB     RMB  
Balance as of January 1, 2021
    419,163,084       274       6,743,172       (732,474     8,444,086       183,922       196,349       14,835,329  
Net loss
    —        —        —        —        (2,913,708     —        (11,996     (2,925,704
Repurchase of shares
    —        —        —        (862,865     —        —        —        (862,865
Share-based compensation
    —        —        470,739       —        —        —        (40,788     429,951  
Issuance of ordinary shares in connection with exercise of options and vesting of restricted share units
    4,344,192       3       787       —        —        —        —        790  
Cash Dividends
    —        —        —        —        (852,743     —        —        (852,743
Foreign currency translation adjustment
    —        —        —        —        —        (34,554     (4,607     (39,161
 
 
 
   
 
 
   
 
 
   
 
 
   
 
 
   
 
 
   
 
 
   
 
 
 
Balance as of December 31, 2021
    423,507,276       277       7,214,698       (1,595,339     4,677,635       149,368       138,958       10,585,597  
Net income (loss)
    —        —        —        —        1,484,283       —        (4,274     1,480,009  
Repurchase of shares
    —        —        —        (395,846     —        —        —        (395,846
Share-based compensation
    —        —        372,696       —        —        —        3,817       376,513  
Issuance of ordinary shares in connection with exercise of options and vesting of restricted share units
    5,748,524       4       149       —        —        —        —        153  
Cash Dividends
    —        —        —        —        (840,997     —        —        (840,997
Foreign currency translation adjustment
    —        —        —        —        —        (289,621     14,830       (274,791
 
 
 
   
 
 
   
 
 
   
 
 
   
 
 
   
 
 
   
 
 
   
 
 
 
Balance as of December 31, 2022
    429,255,800       281       7,587,543       (1,991,185     5,320,921       (140,253     153,331       10,930,638  
Net income (loss)
    —        —        —        —        1,957,581       —        (5,886     1,951,695  
Repurchase of shares
    —        —        —        (212,195     —        —        —        (212,195
Share-based compensation
    —        —        252,350       —        —        —        1,330       253,680  
Issuance of ordinary shares in connection with exercise of options and vesting of restricted share units
    6,467,898       5       605       —        —        —        —        610  
Acquisition of
non-controlling
interests
    —        —        (26,823     —        —        —        26,823       —   
Cash Dividends
    —        —        —        —        (958,052     —        —        (958,052
Foreign currency translation adjustment
    —        —        —        —        —        14,171       6,243       20,414  
 
 
 
   
 
 
   
 
 
   
 
 
   
 
 
   
 
 
   
 
 
   
 
 
 
Balance as of December 31, 2023
    435,723,698       286       7,813,675       (2,203,380     6,320,450       (126,082     181,841       11,986,790  
 
 
 
   
 
 
   
 
 
   
 
 
   
 
 
   
 
 
   
 
 
   
 
 
 
The accompanying notes are an integral part of these consolidated financial statements.
 
F-7

Table of Contents
Hello Group Inc.
CONSOLIDATED STATEMENTS OF CASH FLOWS
(In thousands, except share and share related data, or otherwise noted)
 
     For the years ended December 31,  
        
     2021     2022     2023     2023  
     RMB     RMB     RMB     US$  
Cash flows from operating activities
        
Net (loss) income
     (2,925,704     1,480,009       1,951,695       274,890  
Adjustments to reconcile net income to net cash provided by operating activities
        
Depreciation of property and equipment
     155,537       107,015       74,492       10,492  
Amortization of intangible assets
     109,062       5,116       5,116       721  
Share-based compensation
     475,771       401,484       267,101       37,620  
Share of loss (income) on equity method investments
     8,084       (11,073     70,643       9,950  
Impairment loss on goodwill and intangible assets
     4,397,012                    
Gain on repurchase of convertible senior notes
           (129,575     (4,565     (643
Gain or loss on long-term investments
     16,000       11,250       31,250       4,401  
Gain on disposal of subsidiaries
     (15,526                  
Gain or loss on disposal of property and equipment
     1,236       (779     (518     (73
Provision of (income) losses on receivable and other assets
     (263     (528     11,624       1,637  
Cash received on investment income distribution
           1,708       2,067       291  
Changes in operating assets and liabilities
        
Accounts receivable
     (10,374     20,338       (21,308     (3,001
Prepaid expenses and other current assets
     (151,162     (52,928     84,802       11,944  
Amount due from a related party
           (55     (27,203     (3,831
Deferred tax assets
     (2,354     507       2,600       366  
Rental deposits
     (343     1,399       7,776       1,095  
Other
non-current
assets
     34,075       60,913       (11,606     (1,635
Accounts payable
     30,475       (115,384     13,707       1,931  
Income tax payable
     (110,717     (57,004     25,952       3,655  
Deferred revenue
     35,106       (56,387     (42,390     (5,971
Accrued expenses and other current liabilities
     60,668       (182,708     (183,772     (25,884
Amount due to related parties
     (14,446     4,162       (4,865     (685
Deferred tax liabilities
     180,173       (187,119     (147     (21
Share-based compensation liability
     (678,153                  
Other
non-current
liabilities
     (34,959     (73,470     24,710       3,480  
  
 
 
   
 
 
   
 
 
   
 
 
 
Net cash provided by operating activities
     1,559,198       1,226,891       2,277,161       320,729  
  
 
 
   
 
 
   
 
 
   
 
 
 
Cash flows from investing activities
        
Purchase of property and equipment
     (95,323     (80,445     (576,310     (81,172
Payment for long-term investments
     (415,052     (70,343     (18,750     (2,641
Purchase of short-term deposits
     (4,976,688     (1,700,000     (1,028,556     (144,869
Cash received on maturity of short-term deposits
     9,667,570       5,410,000       6,209,820       874,635  
Cash received on investment income distribution
     5,610       3,523       1,517       214  
Cash of disposed subsidiaries
     (8,750                  
Purchase of long-term deposits
     (1,850,000     (2,750,000     (4,210,025     (592,970
Cash received on maturity of long-term deposits
     200,000       1,200,000       1,700,000       239,440  
Payment for short-term investments
           (300,000            
Cash received from sales of short-term investment
                 308,550       43,458  
Cash received from sales of long-term investment
     20,000             25,000       3,521  
Other investing activities
     2,975       3,110       1,823       257  
  
 
 
   
 
 
   
 
 
   
 
 
 
Net cash provided by investing activities
     2,550,342       1,715,845       2,413,069       339,873  
  
 
 
   
 
 
   
 
 
   
 
 
 
Cash flows from financing activities
        
Deferred payment for business acquisition
     (12,957     (21,421            
Proceeds from exercise of share options
     776       163       601       85  
Repurchase of ordinary shares
     (862,865     (392,374     (212,195     (29,887
Repurchase of subsidiary’s share options
     (59,120     (40,943     (4,319     (608
Dividends payment
     (852,743     (840,997     (958,052     (134,939
Proceeds from long-term borrowings
                 2,154,000       303,385  
Payment for redemption of convertible bonds
           (2,136,987     (2,679,942     (377,462
  
 
 
   
 
 
   
 
 
   
 
 
 
Net cash used in financing activities
     (1,786,909     (3,432,559     (1,699,907     (239,426
  
 
 
   
 
 
   
 
 
   
 
 
 
Effect of exchange rate changes
     (41,669     41,390       93,988       13,240  
  
 
 
   
 
 
   
 
 
   
 
 
 
Net increase (decrease) in cash, cash equivalent and restricted cash
     2,280,962       (448,433     3,084,311       434,416  
Cash and cash equivalents and restricted cash at the beginning of year
     3,366,072       5,647,034       5,198,601       732,208  
  
 
 
   
 
 
   
 
 
   
 
 
 
Cash, cash equivalent and restricted cash at the end of year
     5,647,034       5,198,601       8,282,912       1,166,624  
  
 
 
   
 
 
   
 
 
   
 
 
 
Non-cash
investing and financing activities
        
Payable for purchase of property and equipment
     4,878       9,467       1,009       142  
Right-of-use
assets acquired in operating lease
     166,844       22,238       85,924       12,102  
The accompanying notes are an integral part of these consolidated financial statements.
 
F-8

Table of Contents
Hello Group Inc.
NOTES TO CONSOLIDATED FINANCIAL STATEMENTS
FOR THE YEARS ENDED DECEMBER 31, 2021, 2022 AND 2023
(in thousands, except share data, or otherwise noted)
 
1.
ORGANIZATION AND PRINCIPAL ACTIVITIES
Hello Group Inc. (the “Company”) is the holding company for a group of companies, which was incorporated in the British Virgin Islands (“BVI”) on November 23, 2011. In July 2014, the Company was redomiciled in the Cayman Islands (“Cayman”) as an exempted company registered under the laws of the Cayman Islands, and was renamed Momo Inc
..
In August 2021, the Company changed its name from “Momo Inc.” to “Hello Group Inc.”. The Company, its subsidiaries, which include the wholly-foreign owned enterprises (“WFOEs”), consolidated variable interest entities (“VIEs”) and VIEs’ subsidiaries (collectively the “Group”) are principally engaged in providing mobile-based social and entertainment services. The Group started its operation in July 2011. The Group started its monetization in the third quarter of 2013, by offering a platform for live video services, value-added services, mobile marketing services, mobile games and other services.
In May 2018, the Company completed the acquisition of 100% equity stake of Tantan Limited (“Tantan”). Tantan is a leading social and dating app that was founded in 2014. Tantan is designed to help its users find and establish romantic connections as well as meet interesting people. The total consideration consisted of cash consideration of RMB3,930,246 (US$613,181) and 5,328,853 Class A ordinary shares of the Company.
As of December 31, 2023, details of the Company’s major subsidiaries, VIEs and VIEs’ subsidiaries are as follows:
 
Major subsidiaries
         
Momo Technology HK Company Limited (“Momo HK”)
  
Beijing Momo Information Technology Co., Ltd. (“Beijing Momo IT”)
  
Tantan Limited (“Tantan”)
  
Tantan Hong Kong Limited (“Tantan HK”)
  
Tantan Technology (Beijing) Co., Ltd. (“Tantan Technology”)
  
QOOL Media Inc. (“QOOL Inc.”)
  
QOOL Media Technology (Tianjin) Co., Ltd.
  
SpaceCape Technology Pte. Ltd.
  
Major VIEs
  
Beijing Momo Technology Co., Ltd. (“Beijing Momo”) *
  
QOOL Media (Tianjin) Co., Ltd. (“QOOL Tianjin”) *
  
Tantan Culture Development (Beijing) Co., Ltd. (“Tantan Culture”) *
  
Hainan Miaoka Network Technology Co., Ltd. (“Miaoka”) *
  
Beijing Top Maker Culture Co, Ltd. (“Beijing Top Maker”) *
  
Beijing Perfect Match Technology Co, Ltd. (“Beijing Perfect Match”) *
  
SpaceTime (Beijing) Technology Co, Ltd. (“SpaceTime Beijing”) *
  
Tianjin Nishuodedoudui Technology Co., Ltd. (“Tianjin Nishuodedoudui”) *
  
Hainan Yilingliuer Network Technology Co., Ltd. (“Hainan Yilingliuer”) *
  
Major VIEs’ subsidiaries
  
Chengdu Momo Technology Co., Ltd. (“Chengdu Momo”) *
  
Tianjin Heer Technology Co., Ltd. (“Tianjin Heer”) *
  
Loudi Momo Technology Co., Ltd. (“Loudi Momo”) *
  
Tianjin Apollo Exploration Culture Co., Ltd. (“Tantan Apollo”) *
  
 
*
These entities are controlled by the Company pursuant to the contractual arrangements disclosed below.
The VIE arrangements
The People’s Republic of China (“PRC”) regulations currently limit direct foreign ownership of business entities providing value-added telecommunications services, advertising services and internet services in the PRC where certain licenses are required for the provision of such services. The Group provides substantially all of its services in China through certain PRC domestic companies, which hold the operating licenses and approvals to enable the Group to provide such mobile internet content services in the PRC. Specifically, these PRC domestic companies that are material to the Company’s business are Beijing Momo, Chengdu Momo, Tianjin Heer, Loudi Momo, QOOL Tianjin, Miaoka, Tantan Culture, Beijing Top Maker, Beijing Perfect Match, SpaceTime Beijing, Tantan Apollo, Tianjin Nishuodedoudui and Hainan Yilingliuer. The equity interests of these PRC domestic companies are held by PRC citizens or by PRC entities owned and/or controlled by PRC citizens.
 
F-9

Hello Group Inc.
NOTES TO CONSOLIDATED FINANCIAL STATEMENTS
- continued
FOR THE YEARS ENDED DECEMBER 31, 2021, 2022 AND 2023
(in thousands, except share data, or otherwise noted)
 
1.
ORGANIZATION AND PRINCIPAL ACTIVITIES -
continued
The VIE arrangements
- continued
 
The Company obtained control over consolidated VIEs by entering into a series of contractual arrangements with the VIEs and their equity holders (the “Nominee Shareholders”), which enable the Company to (1) have power to direct the activities that most significantly affects the economic performance of the VIEs, and (2) receive the economic benefits of the VIEs that could be significant to the VIEs. Accordingly, the Company is considered the primary beneficiary of VIEs and has consolidated the VIEs’ financial results of operations, assets and liabilities in the Company’s consolidated financial statements. In making the conclusion that the Company is the primary beneficiary of the VIEs, the Company’s rights under the Power of Attorney also provide the Company’s abilities to direct the activities that most significantly impact the VIEs economic performance. The Company also believes that this ability to exercise control ensures that the VIEs will continue to execute and renew the Exclusive Cooperation Agreements and pay service fees to the Company. By charging service fees in whatever amounts the Company deems fit, and by ensuring that the Exclusive Cooperation Agreements is executed and renewed indefinitely, the Company has the rights to receive substantially all of the economic benefits from the VIEs.
Details of the typical structure of the Company’s significant VIEs are set forth below:
Agreements that provide the Company effective control over the VIEs:
 
  (1)
Power of Attorneys
Pursuant to the Power of Attorneys, the Nominee Shareholders of the VIEs each irrevocably appointed respective WFOEs as the
attorney-in-fact
to act on their behalf on all matters pertaining to the VIEs and to exercise all of their rights as a shareholder of the VIEs, including but not limited to convene, attend and vote on their behalf at shareholders’ meetings, designate and appoint directors and senior management members. The WFOEs may authorize or assign their rights under this appointment to a person as approved by its board of directors at its sole discretion. Each power of attorney will remain in force until the shareholder ceases to hold any equity interest in the VIEs. The Company believes the Powers of Attorneys can demonstrate the power of its WFOEs to direct how the VIEs should conduct their daily operations.
 
  (2)
Exclusive Call Option Agreements
Under the Exclusive Call Option Agreements among the WFOEs, the VIEs and their Nominee Shareholders, each of the Nominee Shareholders irrevocably granted the respective WFOE or its designated representative(s) an exclusive option to purchase, to the extent permitted under PRC law, all or part of his, her or its equity interests in the VIEs at the consideration equal to the nominal price or at lowest price as permitted by PRC laws.
The WFOEs or their designated representative(s) have sole discretion as to when to exercise such options, either in part or in full. Without the WFOEs’ written consent, the Nominee Shareholders of the VIEs shall not transfer, donate, pledge, or otherwise dispose any equity interests of the VIEs in any way. In addition, any consideration paid by the WFOEs to the Nominee Shareholders of the VIEs in exercising the option shall be transferred back to the respective WFOE or its designated representative(s). This agreement could be terminated when all the shareholders’ equity were acquired by the WFOEs or their designated representative(s) subject to the law of PRC.
In addition, the VIEs irrevocably granted the WFOEs an exclusive and irrevocable option to purchase any or all of the assets owned by the VIEs at the lowest price permitted under PRC law. Without the WFOEs’ prior written consent, the VIEs and their Nominee Shareholders will not sell, transfer, mortgage or otherwise dispose of the VIEs’ material assets, legal or beneficial interests or revenues of more than certain amount or allow an encumbrance on any interest in the VIEs.
 
  (3)
Spousal Consent Letters
Each spouse of the married Nominee Shareholders of the VIEs entered into a Spousal Consent Letter, which unconditionally and irrevocably agreed that the equity interests in the VIEs held by and registered in the name of their spouse will be disposed of pursuant to the Equity Interest Pledge Agreements, the Exclusive Call Option Agreements, and the Power of Attorneys. Each spouse agreed not to assert any rights over the equity interests in the VIEs held by their spouse. In addition, in the event that the spouse obtains any equity interests in the VIEs held by their spouse for any reason, they agreed to be bound by the contractual arrangements.
 
F-10

Hello Group Inc.
NOTES TO CONSOLIDATED FINANCIAL STATEMENTS
- continued
FOR THE YEARS ENDED DECEMBER 31, 2021, 2022 AND 2023
(in thousands, except share data, or otherwise noted)
 
1.
ORGANIZATION AND PRINCIPAL ACTIVITIES -
continued
The VIE arrangements
- continued
 
Agreements that transfer economic benefits to the Company:
 
  (1)
Exclusive Cooperation Agreements
Each relevant VIEs has entered into an exclusive technology services agreement or an exclusive services agreement with the respective WFOEs, pursuant to which the relevant WFOEs provides exclusive services to the VIEs. In exchange, the VIEs pay a service fee to the WFOEs, the amount of which shall be determined, to the extent permitted by applicable PRC laws as proposed by the WFOEs, resulting in a transfer of substantially all of the profits from the VIEs to the WFOEs.
 
  (2)
Equity Interest Pledge Agreements
Under the equity interest pledge agreement among the WFOEs and each of the Nominee Shareholders of the VIEs, the Nominee Shareholders pledged all of their equity interests in the VIEs to the respective WFOEs to guarantee the VIEs’ and their shareholders’ payment obligations arising from the Exclusive Cooperation Agreements, Business Operations Agreements and the Exclusive Call Option Agreements, including but not limited to, the payments due to the respective WFOEs for services provided.
If any VIEs or any of their Nominee Shareholders breaches their contractual obligations under the above agreements, the respective WFOEs, as the pledgee, will be entitled to certain rights and entitlements, including receiving priority proceeds from the auction or sale of whole or part of the pledged equity interests of the VIEs in accordance with PRC legal procedures. During the term of the pledge, the shareholders of the VIEs shall cause the VIEs not to distribute any dividends and if they receive any dividends generated by the pledged equity interests, they shall transfer such received amounts to an account designated by the respective parties according to the instruction of the respective WFOEs.
The pledge will remain binding until the VIEs and their Nominee Shareholders have fully performed all their obligations under the Exclusive Cooperation Agreements, Business Operations Agreements and Exclusive Call Option Agreements.
 
  (3)
Business Operations Agreements
Under the Business Operations Agreements among the WFOEs, the VIEs and the Nominee Shareholders of the VIEs, without the prior written consent of the WFOEs or their designated representative(s), the VIEs shall not conduct any transaction that may substantially affect the assets, business, operation or interest of the WFOEs. The VIEs and Nominee Shareholders shall also follow the WFOEs’ instructions on management of the VIEs’ daily operation, finance and employee matters and appoint the nominee(s) designated by the WFOEs as the director(s) and senior management members of the VIEs. In the event that any agreements between the WFOEs and the VIEs terminates, the WFOEs have the sole discretion to determine whether to continue any other agreements with the VIEs. The WFOEs are entitled to any dividends or other interests declared by the VIEs and the shareholders of the VIEs have agreed to promptly transfer such dividends or other interests to the WFOEs. The agreement shall remain effective for 10 years. At the discretion of the WFOEs, this agreement will be renewed on applicable expiration dates, or the WFOEs and the VIEs will enter into another exclusive agreement.
Through these contractual agreements, the Company has the ability to effectively control the VIEs and is also able to receive substantially all the economic benefits of the VIEs.
Risk in relation to the VIE structure
The Company believes that the WFOEs’ contractual arrangements with the VIEs are in compliance with PRC law and are legally enforceable. The shareholders of the VIEs are also shareholders of the Company and therefore have no current interest in seeking to act contrary to the contractual arrangements. However, uncertainties in the PRC legal system could limit the Company’s ability to enforce these contractual arrangements and if the shareholders of the VIEs were to reduce their interest in the Company, their interests may diverge from that of the Company and that may potentially increase the risk that they would seek to act contrary to the contractual terms, for example by influencing the VIEs not to pay the service fees when required to do so.
However, the Company cannot assure that when conflicts of interest arise, the shareholders will act in the best interests of the Company or that conflicts of interests will be resolved in the Company’s favor. Currently, the Company does not have existing arrangements to address potential conflicts of interest the shareholders of the VIEs may encounter in their capacity as the beneficial owners and director of the VIEs on the one hand, and as beneficial owners and directors or officer of the Company, on the other hand. The Company believes the shareholders of the VIEs will not act contrary to any of the contractual arrangements and the Exclusive Call Option Agreements provides the Company with a mechanism to remove the shareholders as the beneficial shareholders of the VIEs should they act to the detriment of the Company. The Company relies on the VIEs’ shareholders, as directors and officer of the Company, to fulfill their fiduciary duties and abide by laws of the PRC and the Cayman and act in the best interest of the Company. If the Company cannot resolve any conflicts of interest or disputes between the Company and the VIEs’ shareholders, the Company would have to rely on legal proceedings, which could result in disruption of its business, and there is substantial uncertainty as to the outcome of any such legal proceedings.
 
F-11

Hello Group Inc.
NOTES TO CONSOLIDATED FINANCIAL STATEMENTS
- continued
FOR THE YEARS ENDED DECEMBER 31, 2021, 2022 AND 2023
(in thousands, except share data, or otherwise noted)
 
1.
ORGANIZATION AND PRINCIPAL ACTIVITIES -
continued
Risk in relation to the VIE structure
- continued
 
The Company’s ability to control the VIEs also depends on the Power of Attorneys. The WFOEs and VIEs have to vote on all matters requiring shareholder approval in the VIEs. As noted above, the Company believes these Power of Attorneys are legally enforceable but may not be as effective as direct equity ownership.
In addition, if the legal structure and contractual arrangements were found to be in violation of any existing PRC laws and regulations, the PRC government could:
 
   
revoke the Group’s business and operating licenses;
 
   
require the Group to discontinue or restrict operations;
 
   
restrict the Group’s right to collect revenues;
 
   
block the Group’s websites;
 
   
require the Group to restructure the operations in such a way as to compel the Group to establish a new enterprise,
re-apply
for the necessary licenses or relocate our businesses, staff and assets;
 
   
requiring the Group to restructure the ownership structure or operations, including terminating the contractual arrangements with the VIEs and deregistering the equity pledges of the VIEs, which in turn would affect the ability to consolidate, derive economic interests from, or exert effective control over VIEs;
 
   
restricting or prohibiting the use of the proceeds of any of offshore financings to finance the business and operations in china;
 
   
impose additional conditions or requirements with which the Group may not be able to comply; or
 
   
take other regulatory or enforcement actions against the Group that could be harmful to the Group’s business.
The imposition of any of these penalties may result in a material and adverse effect on the Group’s ability to conduct the Group’s business. In addition, if the imposition of any of these penalties causes the Company to lose the rights to direct the activities of the VIEs or the right to receive their economic benefits, the Company would no longer be able to consolidate the VIEs. The Group does not believe that any penalties imposed or actions taken by the PRC government would result in the liquidation of the Company, WFOEs, or the VIEs.
The following consolidated financial statements amounts and balances of the VIEs were included in the accompanying consolidated financial statements after the elimination of intercompany balances and transactions as of and for the years ended December 31:
 
     As of December 31,  
        
     2022      2023  
     RMB      RMB  
Cash and cash equivalents
     2,108,248        2,622,793  
Short-term deposits
     850,000         
Other current assets
     654,109        533,132  
  
 
 
    
 
 
 
Total current assets
     3,612,357        3,155,925  
Long-term deposits
            150,000  
Long-term investments
     380,187        295,840  
Other
non-current
assets
     291,841        314,121  
  
 
 
    
 
 
 
Total assets
     4,284,385        3,915,886  
  
 
 
    
 
 
 
Accounts payable
     509,042        521,303  
Deferred revenue
     469,076        428,547  
Other current liabilities
     451,793        355,822  
  
 
 
    
 
 
 
Total current liabilities
     1,429,911        1,305,672  
Other
non-current
liabilities
     34,059        29,279  
  
 
 
    
 
 
 
Total liabilities
     1,463,970        1,334,951  
  
 
 
    
 
 
 
 
F-12

Hello Group Inc.
NOTES TO CONSOLIDATED FINANCIAL STATEMENTS
- continued
FOR THE YEARS ENDED DECEMBER 31, 2021, 2022 AND 2023
(in thousands, except share data, or otherwise noted)
 
1.
ORGANIZATION AND PRINCIPAL ACTIVITIES -
continued
Risk in relation to the VIE structure
- continued
 
     For the years ended December 31,  
        
     2021      2022      2023  
     RMB      RMB      RMB  
Net revenues
     14,336,539        12,152,997        11,203,950  
Net income
     5,674,607        4,593,510        4,179,878  
Net cash provided by operating activities
     5,748,529        4,445,523        4,118,893  
Net cash provided by investing activities
     254,093        451,928        726,076  
Net cash provided by financing activities
     —         —         —   
The unrecognized revenue-producing assets that are held by the VIEs are primarily self-developed intangible assets such as domain names, trademark and various licenses which are
un-recognized
on the consolidated balance sheets.
The VIEs contributed an aggregate of 98.4%, 95.7% and 93.3% of the consolidated net revenues for each of the years ended December 31, 2021, 2022 and 2023, respectively. As of the fiscal years ended December 31, 2022 and 2023, the VIEs accounted for an aggregate of 27.1% and 24.1%, respectively, of the consolidated total assets, and 29.9% and 31.5%, respectively, of the consolidated total liabilities. The assets that were not associated with the VIEs primarily consist of cash and cash equivalents, short-term deposits and long-term deposits.
There are no consolidated VIEs’ assets that are collateral for the VIEs’ obligations and can only be used to settle the VIEs’ obligations. There are no creditors (or beneficial interest holders) of the VIEs that have recourse to the general credit of the Company or any of its consolidated subsidiaries. There are no
terms in any arrangements, considering both explicit arrangements and implicit variable interests that require the Company or its subsidiaries to provide financial support to the VIEs. However, if the VIEs ever need financial support, the Company or its subsidiaries may, at its option and subject to statutory limits and restrictions, provide financial support to consolidated VIEs through loans to the shareholders of the VIEs or entrustment loans to the VIEs. Relevant PRC laws and regulations restrict the VIEs from transferring a portion of their net assets, equivalent to the balance of their statutory reserve and their share capital, to the Company in the form of loans and advances or cash dividends. Please refer to Note 22 for disclosure of restricted net assets. The Group may lose the ability to use and enjoy assets held by the VIEs that are important to the operation of business if the VIEs declare bankruptcy or become subject to a dissolution or liquidation proceeding. 
 
2.
SIGNIFICANT ACCOUNTING POLICIES
Basis of presentation
The consolidated financial statements of the Group have been prepared in accordance with the accounting principles generally accepted in the United States of America (“U.S. GAAP”).
Basis of consolidation
The consolidated financial statements of the Group include the financial statements of Hello Group Inc., its subsidiaries, consolidated VIEs and VIEs’ subsidiaries. All inter-company transactions and balances have been eliminated upon consolidation.
Use of estimates
The preparation of financial statements in conformity with U.S. GAAP requires management to make estimates and assumptions that affect the reported amounts of assets and liabilities and revenues, cost and expenses in the financial statements and accompanying notes. Significant accounting estimates reflected in the Group’s consolidated financial statements include the useful lives and impairment of property and equipment and intangible assets, the impairment of long-term investments, the valuation allowance for deferred tax assets, and share-based compensation.
Cash and cash equivalents
Cash and cash equivalents consist of cash on hand and highly liquid investments, which are unrestricted from withdrawal or use, or which have original maturities of three months or less when purchased.
 
F-13

Hello Group Inc.
NOTES TO CONSOLIDATED FINANCIAL STATEMENTS
- continued
FOR THE YEARS ENDED DECEMBER 31, 2021, 2022 AND 2023
(in thousands, except share data, or otherwise noted)
 
2.
SIGNIFICANT ACCOUNTING POLICIES -
continued
 
Short-term restricted cash
Short-term restricted cash represents RMB deposits in restricted bank accounts that cannot be withdrawn related to ongoing investigations of the alleged illegal activities on the source of the funding consumed on Momo’s platform. The Company considers the expected timing of the release of the restrictions to determine the appropriate financial statement classification.
Short-term deposits
Short-term deposits consist of bank deposits with an original maturity of over three months but within one year.
Short-term investments
Short-term investments include wealth management products with a variable interest rate indexed to performance of underlying assets, which are with an original maturity of less than 12 months. The Group elects the fair value option to record the investments at fair value in accordance with ASC 825 Financial Instruments. Changes in the fair value are recorded under “interest income” in the consolidated statements of operations.
Long-term restricted cash
Long-term restricted cash mainly represents long-term deposits held in designated bank accounts pledged for long-term borrowings, and US dollar deposits held in escrow account related to payable to Tantan’s founders in accordance with its share options repurchase agreement. The Company considers the expected timing of the release of the restrictions is more than one year.
Long-term deposits
Long-term deposits represent time deposits placed in banks with original maturities of more than one year. Interest earned is recorded as interest income in the consolidated statements of operations during the periods presented.
Accounts receivable
Accounts receivable primarily represents the cash due from third-party application stores and other payment channels and advertising customers, net of allowance for doubtful accounts. The Group evaluates its accounts receivable for expected credit losses on a regular basis. The Group maintains an estimated allowance for credit losses based upon its assessment of various factors, including the historical loss experience, the age of accounts receivable balances, credit quality of third-party application stores and other payment channels, advertising customers and other customers, current and future economic conditions and other factors that may affect their ability to pay, to reduce its accounts receivable to the amount that it believes will be collected.
Financial instruments
Financial instruments of the Group primarily consist of cash and cash equivalents, short-term deposits, short-term investments, restricted cash, long-term deposits, accounts receivable, amount due from related parties, equity securities without readily determinable fair value, fair value option investment, accounts payable, deferred revenue, convertible senior notes, borrowings, income tax payable and amount due to related parties.
The Group carries its fair value option investment at fair value. Cash and cash equivalents are recorded at fair value based on the quoted market price in an active market. The carrying values of restricted cash, accounts receivable, amount due from related parties, accounts payable, deferred revenue, income tax payable and amount due to related parties approximate their fair values. It is not practical to estimate the fair value of the Group’s equity securities without readily determinable fair value because of the lack of quoted market price and the inability to estimate fair value without incurring excessive costs. The fair value of the Company’s convertible senior notes, borrowings and term deposits are discussed in Note 12.
Foreign currency risk
The Renminbi (“RMB”) is not a freely convertible currency. The State Administration for Foreign Exchange, under the authority of the People’s Bank of China, controls the conversion of RMB into foreign currencies. The value of the RMB is subject to changes in central government policies and to international economic and political developments affecting supply and demand in the China Foreign Exchange Trading System market. Cash and cash equivalents, restricted cash, short-term investments and term deposits of the Group included aggregate amounts of RMB12,600 million and RMB9,564 million as of December 31, 2022 and 2023, respectively, which were denominated in RMB.
 
F-14

Hello Group Inc.
NOTES TO CONSOLIDATED FINANCIAL STATEMENTS
- continued
FOR THE YEARS ENDED DECEMBER 31, 2021, 2022 AND 2023
(in thousands, except share data, or otherwise noted)
 
2.
SIGNIFICANT ACCOUNTING POLICIES -
continued
 
Concentration of credit risk
Financial instruments that potentially expose the Group to concentration of credit risk consist primarily of cash and cash equivalents, short-term deposits, short-term investments, restricted cash, long-term deposits and accounts receivable. The Group places their cash with financial institutions with high-credit ratings and quality.
Third-party application stores and other payment channels accounting for 10% or more of accounts receivables are as follows:
 
     As of December 31,  
        
     2022     2023  
A
     18     22
B
     15     N/A  
Users or customers accounting for 10% or more of accounts receivables is as follows:
 
     As of December 31,  
        
     2022     2023  
C
     12     N/A  
Concentration of revenue
No user or customer accounted for 10% or more of net revenues for the years ended December 31, 2021, 2022 and 2023, respectively.
Equity securities without readily determinable fair value
The Group accounts for equity investments that do not have a readily determinable fair value under the measurement alternative in accordance with ASC Topic 321, Investments—Equity Securities, to the extent such investments are not subject to consolidation or the equity method. Under the measurement alternative, these financial instruments are carried at cost, less any impairment, plus or minus changes resulting from observable price changes in orderly transactions for an identical or similar investment of the same issuer. If the fair value is less than the investment’s carrying value, the Company recognizes an impairment loss in net income equal to the difference between the carrying value and fair value.
Equity method investments
The investee companies over which the Group has the ability to exercise significant influence, but does not have a controlling interest are accounted for using the equity method. Significant influence is generally considered to exist when the Group has an ownership interest in the voting stock of the investee between 20% and 50%. Other factors, such as representation in the investee’s Board of Directors, voting rights and the impact of commercial arrangements, are also considered in determining whether the equity method of accounting is appropriate. For the investment in limited partnerships, where the Group holds less than a 20% equity or voting interest, the Group’s influence over the partnership operating and financial policies is determined to be more than minor. Accordingly, the Group accounts for these investments as equity method investments.
Under the equity method of accounting, the affiliated company’s accounts are not reflected within the Group’s consolidated balance sheets and consolidated statements of operations; however, the Group’s share of the earnings or losses of the affiliated company is reflected in the caption “share of income (loss) on equity method investments” in the consolidated statements of operations.
An impairment charge is recorded under “share of (loss) income on equity method investments” in the consolidated statements of operations if the carrying amount of the investment exceeds its fair value and this condition is determined to be other-than-temporary.
The Group estimates the fair value of the investee company based on comparable quoted price for similar investment in active market, if applicable, or discounted cash flow approach which requires significant judgments, including the estimation of future cash flows, which is dependent on internal forecasts, the estimation of long term growth rate of a company’s business, the estimation of the useful life over which cash flows will occur, and the determination of the weighted average cost of capital.
 
F-15

Hello Group Inc.
NOTES TO CONSOLIDATED FINANCIAL STATEMENTS
- continued
FOR THE YEARS ENDED DECEMBER 31, 2021, 2022 AND 2023
(in thousands, except share data, or otherwise noted)
 
2.
SIGNIFICANT ACCOUNTING POLICIES -
continued
 
Fair value option investments
The Group elected the fair value option to account for certain partnership units investment in a private fund, and measured the investment using the net asset value per share based on the practical expedient in ASC Topic 820, Fair Value Measurements and Disclosures (“ASC 820”) (“NAV practical expedient”), whereby the change in fair value is recognized under “share of (loss) income on equity method investments” in the consolidated statements of operations.
Property and equipment, net
Property and equipment are stated at cost less accumulated depreciation. Depreciation is calculated on a straight-line basis over the following estimated useful lives:
 
Office equipment
    
3-5
years
 
Computer equipment
     3 years  
Vehicles
     5 years  
Leasehold improvement
    
Shorter of the lease term or
estimated useful lives
 
 
Direct costs that are related to the construction of property and equipment and incurred in connection with bringing the assets to their intended use are capitalized as construction in progress and are reported under property and equipment, net. Construction in progress is transferred to specific property and equipment items and the depreciation of these assets commences when the assets are ready for their intended use. As of December 31, 2022 and 2023, construction in progress in the amount of 
RMB nil and RMB547,384, respectively, were primarily relating to the construction of office buildings and related premises.
Intangible assets
Intangible assets acquired through business acquisitions are recognized as assets separate from goodwill if they satisfy either the “contractual-legal” or “separability” criterion. Purchased intangible assets and intangible assets arising from acquisitions are recognized and measured at fair value upon acquisition. Separately identifiable intangible assets that have determinable lives continue to be amortized over their estimated useful lives using the straight-line method as follows:
 
License
    
3.2-10 years
 
Technology
     3 years  
Active user
     5 years  
Trade name
     10 years  
Impairment of long-lived assets with finite lives
The Group reviews its long-lived assets, including intangible assets with finite lives, for impairment whenever events or changes in circumstances indicate that the carrying amount of an asset (asset group) may no longer be recoverable. When these events occur, the Group tests the recoverability of the asset (asset group) by comparing the carrying value of the long-lived assets (asset group) to the estimated undiscounted future cash flows expected to result from the use of the assets and their eventual disposition. If the sum of the expected undiscounted cash flow is less than the carrying amount of the assets, the Group recognizes an impairment loss based on the fair value of the assets.
Convertible senior notes
The Group determines the appropriate accounting treatment of its convertible senior notes in accordance with the terms in relation to the conversion feature, call and put options, and beneficial conversion feature. After considering the impact of such features, the Group may account for such instrument as a liability in its entirety, or separate the instrument into debt and equity components following the respective guidance described under ASC 815 “Derivatives and Hedging” and ASC 470 “Debt”. The debt discount, if any, together with the related issuance cost are subsequently amortized as interest expense, using the effective interest method, from the issuance date to the earliest maturity date. Interest expenses are recognized in the consolidated statements of operations in the period in which they are incurred.
Long-term
borrowing
Long-term borrowings are recognized at carrying amount. Interest expense is accrued over the estimated term of the facilities and recorded in the consolidated statements of operations and comprehensive (loss) income.
 
F-16

Hello Group Inc.
NOTES TO CONSOLIDATED FINANCIAL STATEMENTS
- continued
FOR THE YEARS ENDED DECEMBER 31, 2021, 2022 AND 2023
(in thousands, except share data, or otherwise noted)
 
2.
SIGNIFICANT ACCOUNTING POLICIES -
continued
 
Fair value
Fair value is the price that would be received from selling an asset or paid to transfer a liability in an orderly transaction between market participants at the measurement date. When determining the fair value measurements for assets and liabilities required or permitted to be recorded at fair value, the Group considers the principal or most advantageous market in which it would transact and it considers assumptions that market participants would use when pricing the asset or liability.
Authoritative literature provides a fair value hierarchy that requires an entity to maximize the use of observable inputs and minimize the use of unobservable inputs when measuring fair value. An asset or liability categorization within the fair value hierarchy is based upon the lowest level of input that is significant to the fair value measurement as follows:
Level 1
Level 1 applies to assets or liabilities for which there are quoted prices in active markets for identical assets or liabilities.
Level 2
Level 2 applies to assets or liabilities for which there are inputs other than quoted prices included within Level 1 that are observable for the assets or liabilities such as quoted prices for similar assets or liabilities in active markets; quoted prices for identical assets or liabilities in markets with insufficient volume or infrequent transactions (less active markets); or model-derived valuations in which significant inputs are observable or can be derived principally from, or corroborated by, observable market data.
Level 3
Level 3 applies to assets or liabilities for which there are unobservable inputs to the valuation methodology that are significant to the measurement of the fair value of the assets or liabilities.
Revenue recognition
The Group principally derives its revenue from live video services, value-added services, mobile marketing services, mobile games and other services. The Group recognizes revenue when control of the promised goods or services are transferred to the customers, in an amount that reflects the consideration that the Group expects to receive in exchange for those goods or services. The Group applied the five steps method outlined in ASC Topic 606, Revenue from Contracts with Customers (“Topic 606”) to all revenue streams. In addition, the standard requires disclosures of the nature, amount, timing and uncertainty of revenue and cash flows arising from contracts with customers.
For the years ended December 31, 2021, 2022 and 2023, the Group’s revenue is reported net of discounts, value added tax and surcharges.
The following table provides information about disaggregated revenue by types, including a reconciliation of the disaggregated revenue with the Group’s reportable segments:
 
     For the year ended December 31, 2023  
        
     Momo      Tantan      QOOL  
     RMB      RMB      RMB  
Live video service
     5,567,894        504,977        —   
Value-added services
     5,085,541        667,030        —   
Mobile marketing
     109,125        24,552        —   
Mobile games
     19,610        —         —   
Other services
     16,337        —         7,257  
  
 
 
    
 
 
    
 
 
 
Total
     10,798,507        1,196,559        7,257  
  
 
 
    
 
 
    
 
 
 
 
F-17

Hello Group Inc.
NOTES TO CONSOLIDATED FINANCIAL STATEMENTS
- continued
FOR THE YEARS ENDED DECEMBER 31, 2021, 2022 AND 2023
(in thousands, except share data, or otherwise noted)
 
2.
SIGNIFICANT ACCOUNTING POLICIES -
continued
Revenue recognition
- continued
 
     For the year ended December 31, 2022  
        
     Momo      Tantan      QOOL  
     RMB      RMB      RMB  
Live video service
     5,966,323        544,137        —   
Value-added services
     5,183,302        823,716        —   
Mobile marketing
     124,956        —         —   
Mobile games
     55,732        —         —   
Other services
     4,781        —         1,225  
  
 
 
    
 
 
    
 
 
 
Total
     11,335,094        1,367,853        1,225  
  
 
 
    
 
 
    
 
 
 
 
     For the year ended December 31, 2021  
        
     Momo      Tantan      QOOL  
     RMB      RMB      RMB  
Live video service
     7,475,809        903,136        —   
Value-added services
     4,845,744        1,126,048        —   
Mobile marketing
     159,010        —         —   
Mobile games
     47,712        —         —   
Other services
     12,930        —         5,330  
  
 
 
    
 
 
    
 
 
 
Total
     12,541,205        2,029,184        5,330  
  
 
 
    
 
 
    
 
 
 
 
  (a)
Live video service
The Group is principally engaged in providing live video services whereby users can enjoy live performances and interact with the broadcasters for free during the performance. Broadcasters can either host the performance on their own or join a talent agency. The Group generates revenue from sales of virtual items to its customers. The Group designs, creates and offers various virtual items for sales to users with
pre-determined
stand-alone selling price, which if users chose to, can be purchased and be presented to the broadcasters to show their support during their live video performance. The Group has a recharge system for users to purchase the Group’s virtual currency that can then be used to purchase virtual items on the Group’s platform. Users can recharge via various third-party application stores and other payment channels. Virtual currency is
non-refundable
and does not have any expiration date. Based on the turnover history of virtual currency, the Group determined that the virtual currency is often consumed soon after it is purchased and accordingly, the Group concluded that any breakage would be insignificant. Unconsumed virtual currency is recorded as deferred revenue. Virtual currencies used to purchase virtual items are recognized as revenue according to the prescribed revenue recognition policies of virtual items addressed below unless otherwise stated. All virtual items are
non-refundable,
consumed at a
point-in-time
and expire in a few days after the purchase. Under arrangements entered into with broadcasters and talent agencies, the Group shares a portion of the revenues derived from the sales of virtual items with them (“Revenue Sharing”).
The Group has evaluated and determined that it is the principal and views the users to be its customers. Specifically, the Group controls the virtual items before they are transferred to users. Its control is evidenced by the Group’s sole ability to monetize the virtual items before they are transferred to users, and is further supported by the Group being primarily responsible to the users for the delivery of the virtual items as well as having full discretion in establishing pricing for the virtual items. Accordingly, the Group reports its live video service revenues on a gross basis with amounts billed to users for the virtual items recorded as revenues and the Revenue Sharing paid to broadcasters and talent agencies recorded as cost of revenues. Sales proceeds are initially recorded as deferred revenue and recognized as revenue based on the consumption of the virtual items. The Group has determined that the virtual items represent one performance obligation in the live video service. Revenue related to each of the virtual items is recognized at the
point-in-
time when the virtual item is transferred directly to the broadcasters and consumed by users. Although some virtual items have expiry dates, the Group considers that the impact of breakage for the virtual items is insignificant as historical data shows that virtual items are consumed shortly after they are released to users and the forfeiture rate remains relatively low for the periods presented. The Group does not have further performance obligations to the users after the virtual items are consumed.
 
F-18

Hello Group Inc.
NOTES TO CONSOLIDATED FINANCIAL STATEMENTS
- continued
FOR THE YEARS ENDED DECEMBER 31, 2021, 2022 AND 2023
(in thousands, except share data, or otherwise noted)
 
2.
SIGNIFICANT ACCOUNTING POLICIES -
continued
Revenue recognition
- continued
 
  (a)
Live video service - continued
 
Users also have the right to purchase various combinations of virtual items and virtual item coupons in the live video, which are generally capable of being distinct. Specifically, the Group enters into certain contracts with its users where virtual item coupons are granted to users with a purchase. The virtual item coupons can be used by the users to exchange for free virtual items in the future. Such virtual item coupons typically expire a few days after being granted. The Group has determined that the virtual item coupons represent a material right under Topic 606 which is recognized as a separate performance obligation at the outset of the arrangement. Judgment is required to determine the standalone selling price for each distinct virtual item and virtual item coupon. The Group allocates the consideration to each distinct virtual item and virtual item coupon based on their relative standalone selling prices. In instances where standalone selling price is not directly observable as the Group does not sell the virtual items or virtual item coupons separately, the Group determines the standalone selling price based on pricing strategies, market factors and strategic objectives. The Group recognizes revenue for each of the distinct virtual item in accordance with the revenue recognition method discussed above unless otherwise stated. Revenue for the virtual item coupons is recognized when the virtual items purchased with the virtual item coupons are consumed. Although virtual item coupons have expiry dates, the Group considers that the impact of breakage for the virtual item coupons is insignificant as historical data shows that virtual item coupons are consumed shortly after they are released to users.
 
  (b)
Value-added services
Value-added services revenues mainly include membership subscription revenue and virtual gift service revenue. Membership subscription is a service package which enables members to enjoy additional functions and privileges. The contract period for the membership subscription ranges from one month to one year. All membership subscription is nonrefundable. The Group has determined that its membership subscription services represent one performance obligation. The Group collects membership subscription in advance and records it as deferred revenue. Revenue is recognized ratably over the contract period as the membership subscription services are delivered.
Virtual gift service enhances users’ experience of interaction and social networking with each other. Generally, users are able to purchase virtual items and send them to other users. The Group shares a portion of the revenues derived from the sales of virtual items with the recipients of the virtual items. All virtual items are nonrefundable, typically consumed at a
point-in-time
and expire a few days after the purchase. Although some virtual items have expiry dates, the Group considers that the impact of breakage for the virtual items is insignificant as historical data shows that virtual items are consumed shortly after they are released to users, and the forfeiture rate remains relatively low for the periods presented. The Group collects the cash from the purchase of virtual items and recognized the sales of virtual items when the performance obligation is satisfied. The Group has determined that it has one single performance obligation which is the display of the virtual item for the users who purchase them. Revenues derived from the sales of virtual items are recorded on a gross basis as the Group has determined that it is the principal in providing the virtual gift services for the same reasons outlined in the revenue recognition policy for its live video services. The portion paid to gift recipients is recognized as cost of revenues.
For virtual gift service, the Group also provides various combinations of virtual items for users to purchase and grant virtual item coupons with the purchase, similar to its live video service. For the same reasons and with the same methods outlined in the revenue recognition policy for its live video services, the Group recognizes revenue for each of the distinct virtual item and recognizes revenue for the virtual item coupons when the virtual items purchased with the virtual item coupons are consumed. Although virtual item coupons have expiry dates, the Group considers that the impact of breakage for the virtual item coupons is insignificant as historical data shows that virtual item coupons are consumed shortly after they are released to users.
 
  (c)
Mobile marketing
The Group provides advertising and marketing solutions to customers for promotion of their brands and conduction of effective marketing activities through its mobile application.
Display-based mobile marketing services
For display-based online advertising services, the Group has determined that its mobile marketing services represent one performance obligation. Accordingly, the Group recognizes mobile marketing revenue ratably over the period that the advertising is provided commencing on the date the customer’s advertisement is displayed, or based on the number of times that the advertisement has been displayed for cost per thousand impressions advertising arrangements.
 
F-19

Hello Group Inc.
NOTES TO CONSOLIDATED FINANCIAL STATEMENTS
- continued
FOR THE YEARS ENDED DECEMBER 31, 2021, 2022 AND 2023
(in thousands, except share data, or otherwise noted)
 
2.
SIGNIFICANT ACCOUNTING POLICIES -
continued
Revenue recognition
- continued
 
  (c)
Mobile marketing - continued
 
Performance-based mobile marketing services
The Group also enables advertising customers to place links on its mobile platform on a
pay-for-effectiveness
basis, which is referred to as the cost for performance model. The Group charges fees to advertising customers based on the effectiveness of advertising links, which is measured by active clicks. The Group has determined that its mobile marketing services represent one performance obligation. Accordingly, the Group recognizes mobile marketing revenue based on sales of effective clicks. Revenue is estimated by the Group based on its internal data, which is confirmed with respective customers periodically.
The Group’s mobile marketing revenues are recognized net of agency rebates, if applicable. Agency rebates have not been material for the years ended December 31, 2021, 2022 and 2023.
 
  (d)
Mobile games
The Group operates mobile games including both self-developed and licensed mobile games and generates mobile game revenues from the sales of
in-game
virtual currencies or virtual items.
The Group records revenue generated from mobile games on a gross basis if the Group acts as the principal in the mobile game arrangements under which the Group controls the specified services before they are provided to the customers. The Group determines that it has a single performance obligation to the players who purchased the virtual items to gain an enhanced game-playing experience over the playing period of the paying players. Specially, the Group is primarily responsible for fulfilling the promise to provide maintenance services and has discretion in setting the price for virtual currencies or virtual items to the customers. Accordingly, the Group recognizes revenues ratably over the estimated average period of player relationship starting from the point in time when the players purchase the virtual items and once all other revenue recognition criteria are met.
For arrangements that the Group has determined that it is not the principal, the Group considers the game developers to be its customers and records revenue on a net basis based on the ratios
pre-determined
with the online game developers when all the revenue recognition criteria set forth in Topic 606 are met, which is generally when the user consumes virtual currencies issued by the game developers. Specifically, the Group has determined that it has no additional performance obligation to the developers or game players upon completion of the corresponding
in-game
purchase.
 
  (e)
Other services
Revenues from other services mainly consisted of music service revenues, film distribution service, film promotion service and peripheral products.
Practical expedients and exemptions
The Group’s contracts have an original duration of one year or less. Accordingly, the Group does not disclose the value of unsatisfied performance obligations. Additionally, the Group generally expenses sales commissions when incurred because the amortization period would have been one year or less. These costs are recorded within selling and marketing expenses.
Contract balances
Contract balances include accounts receivable and deferred revenue. Accounts receivable represent cash due from third-party application stores and other payment channels as well as from advertising customers and are recorded when the right to consideration is unconditional. The Group evaluates its accounts receivable for expected credit losses on a regular basis. The Group recorded no material impairment charges related to contract assets in the period. Deferred revenue primarily includes cash received from paying users related to the Group’s live video service and value-added service as well as cash received from the Group’s advertising customers. Deferred revenue is recognized as revenue over the estimated service period or when all of the revenue recognition criteria have been met. Revenue recognized in 2022 and 2023 that was included in the deferred revenue balance as of January 1, 2022 and 2023 were RMB539,967 and RMB 484,775, respectively.
 
F-20

Hello Group Inc.
NOTES TO CONSOLIDATED FINANCIAL STATEMENTS
- continued
FOR THE YEARS ENDED DECEMBER 31, 2021, 2022 AND 2023
(in thousands, except share data, or otherwise noted)
 
2.
SIGNIFICANT ACCOUNTING POLICIES -
continued
 
Cost of revenues
Cost of revenues consist of expenditures incurred in the generation of the Group’s revenues, including but not limited to revenue sharing with the broadcasters, talent agencies, gift recipients resulting from the sales of virtual items, commission fee paid to third-party application stores and other payment channels, bandwidth costs, salaries and benefits paid to employees, depreciation and amortization and production cost in connection with the television content and films. These costs are expensed as incurred except for the direct and incremental platform commission fees to third-party application stores and other payment channels and production cost in connection with the television content and films which are deferred in “Prepaid expenses and other current assets” on the consolidated balance sheets. Such deferred costs are recognized in the consolidated statements of operations in “Cost of revenues” in the period in which the related revenues are recognized.
Government subsidies
Government subsidies primarily consist of financial subsidies received from provincial and local governments for operating a business in their jurisdictions and compliance with specific policies promoted by the local governments. For certain government subsidies, there are no defined rules and regulations to govern the criteria necessary for companies to receive such benefits, and the amount of financial subsidy is determined at the discretion of the relevant government authorities. The Group records government subsidies as other operating income when received from the local government authority, because the government subsidies are not subject to further performance obligations or future returns. Government subsidies recorded as other operating income amounted to RMB63,615, RMB23,593 and RMB72,502 for the years ended December 31, 2021, 2022 and 2023, respectively.
Research and development expenses
Research and development expenses primarily consist of (i) salaries and benefits for research and development personnel, and (ii) technological service fee, depreciation and office rental expenses associated with the research and development activities. The Group’s research and development activities primarily consist of the research and development of new features for its mobile platform and its self-developed mobile games. The Group has expensed all research and development expenses when incurred.
Value added taxes (“VAT”)
Entities that are VAT general taxpayers are allowed to offset qualified input VAT paid to suppliers against their output VAT liabilities. Net VAT balance between input VAT and output VAT is recorded in accrued expenses and other current liabilities on the consolidated balance sheets. Revenue is recognized net of VAT amounted to RMB1,136,147, RMB977,780 and RMB901,381 for the years ended December 31, 2021, 2022 and 2023, respectively.
Income taxes
Current income taxes are provided for in accordance with the laws of the relevant tax authorities. Deferred income taxes are recognized when temporary differences exist between the tax bases of assets and liabilities and their reported amounts in the consolidated financial statements. Net operating loss carry forwards and credits are applied using enacted statutory tax rates applicable to future years. Deferred tax assets are reduced by a valuation allowance when, in the opinion of management, it is
more-likely-than-not
that a portion of or all of the deferred tax assets will not be realized.
Deferred income taxes are recognized on the undistributed earnings of subsidiaries, which are presumed to be transferred to the parent company and are subject to withholding taxes, unless there is sufficient evidence to show that the subsidiary has invested or will invest the undistributed earnings indefinitely or that the earnings will be remitted in a
tax-free
liquidation.
The impact of an uncertain income tax position on the income tax return is recognized at the largest amount that is more-likely-than- not to be sustained upon audit by the relevant tax authority. An uncertain income tax position will not be recognized if it has less than a 50% likelihood of being sustained. Interest and penalties on income taxes will be classified as a component of the provisions for income taxes.
Foreign currency translation
The reporting currency of the Company is the Renminbi (“RMB”). The functional currency of the Company is the US dollar (“US$”). The Company’s operations are principally conducted through the subsidiaries, consolidated VIEs and VIEs’ subsidiaries located in the PRC where the local currency is the functional currency.
 
F-21

Hello Group Inc.
NOTES TO CONSOLIDATED FINANCIAL STATEMENTS
- continued
FOR THE YEARS ENDED DECEMBER 31, 2021, 2022 AND 2023
(in thousands, except share data, or otherwise noted)
 
2.
SIGNIFICANT ACCOUNTING POLICIES -
continued
Foreign currency translation
- continued
 
Monetary assets and liabilities denominated in currencies other than the functional currency are translated into the functional currency at the rates of exchange in place at the balance sheet date. Transactions in currencies other than the functional currency during the year are converted into the functional currency at the applicable rates of exchange prevailing when the transactions occurred. Transaction gains and losses are recognized in the consolidated statement of operations.
Assets and liabilities of the Group companies are translated from their respective functional currencies to the reporting currency at the exchange rates at the balance sheet dates, equity accounts are translated at historical exchange rates and revenues and expenses are translated at the average exchange rates in effect during the reporting period. The resulting foreign currency translation adjustments are recorded in other comprehensive (loss) income.
Convenience translation
Translations of the consolidated balance sheets, the consolidated statements of operations, the consolidated statements of comprehensive (loss) income, and the consolidated statements of cash flows from RMB into US$ as of and for the year ended December 31, 2023 are solely for the convenience of the readers and were calculated at the rate of US$1.00=RMB7.0999, representing the noon buying rate set forth in the H.10 statistical release of the U.S. Federal Reserve Board on December 29, 2023. No representation is made that the RMB amounts could have been, or could be, converted, realized or settled into US$ at that rate on December 31, 2023, or at any other rate.
Leases
The Group leases administrative office spaces and internet data center (“IDC”) facilities in different cities in the PRC under operating leases. The Group determines whether an arrangement constitutes a lease and records lease liabilities and
right-of-use
assets on its consolidated balance sheets at the lease commencement. The Group elected the practical expedient not to separate lease and
non-lease
components of contracts, except for bandwidth service included in IDC facilities lease contracts. The Group measures its lease liabilities based on the present value of the total lease payments not yet paid discounted based on its incremental borrowing rate, as the rate implicit in the lease is not readily available. The Group’s incremental borrowing rate is the estimated rate the Group would be required to pay for a collateralized borrowing equal to the total lease payments over the term of the lease. The Group estimates an incremental borrowing rate based on the credit quality of the Group and by comparing interest rates available in the market for similar borrowings, and adjusting this amount based on the impact of collateral over the term of each lease. The Group measures
right-of-use
assets based on the corresponding lease liability adjusted for payments made to the lessor at or before the commencement date, and initial direct costs it incurs under the lease. The Group begins recognizing rental expense when the lessor makes the underlying asset available to the Group. The Group’s leases have remaining lease terms of up to approximately three years, some of which include options to extend the leases for an additional period which has to be agreed with the lessors based on mutual negotiation. After considering the factors that create an economic incentive, the Group did not include renewal option periods in the lease term for which it is not reasonably certain to exercise.
For short-term leases, the Group records rental expense in its consolidated statements of operations on a straight-line basis over the lease term. The Group also elected the exemption for contracts with lease terms of 12 months or less.
Advertising expenses
Advertising expenses, including advertisements through various forms of media and marketing and promotional activities, are included in “sales and marketing expense” in the consolidated statements of operations and are expensed when incurred. Total advertising expenses incurred were RMB2,192,512, RMB1,766,995 and RMB1,173,743 for the years ended December 31, 2021, 2022 and 2023, respectively.
Comprehensive (loss) income
Comprehensive (loss) income includes net (loss) income and foreign currency translation adjustments. Comprehensive (loss) income is reported in the consolidated statements of comprehensive (loss) income.
Share-based compensation
Share-based payment transactions with employees, executives and consultants are measured based on the grant-date fair value of the equity instrument issued and recognized as compensation expense net of a forfeiture rate on a straight-line basis, over the requisite service period, with a corresponding impact reflected in additional
paid-in
capital.
 
F-22

Hello Group Inc.
NOTES TO CONSOLIDATED FINANCIAL STATEMENTS
- continued
FOR THE YEARS ENDED DECEMBER 31, 2021, 2022 AND 2023
(in thousands, except share data, or otherwise noted)
 
2.
SIGNIFICANT ACCOUNTING POLICIES -
continued
Share-based compensation
- continued
 
The estimate of forfeiture rate is adjusted over the requisite service period to the extent that actual forfeiture rate differs, or is expected to differ, from such estimates. Changes in estimated forfeiture rate is recognized through a cumulative
catch-up
adjustment in the period of change.
Changes in the terms or conditions of share options are accounted as a modification. The Group calculates the excess of the fair value of the modified option over the fair value of the original option immediately before the modification, measured based on the share price and other pertinent factors at the modification date. For vested options, the Group recognizes incremental compensation cost in the period that the modification occurred. For unvested options, the Group recognizes, over the remaining requisite service period, the sum of the incremental compensation cost and the remaining unrecognized compensation cost for the original award on the modification date.
Net (loss) income per share
Basic net (loss) income per ordinary share is computed by dividing net (loss) income attributable to ordinary shareholders by the weighted average number of ordinary shares outstanding during the period.
Diluted net (loss) income per ordinary share reflect the potential dilution that could occur if securities were exercised or converted into ordinary shares. The Group had share options, restricted share units and convertible senior notes, which could potentially dilute basic earnings per share in the future. To calculate the number of shares for diluted net (loss) income per ordinary share, the effect of the share options and restricted share units is computed using the treasury stock method, and the effect of the convertible senior notes is computed using the
as-if-converted
method.
Recent accounting pronouncements adopted
In October 2021, the FASB issued ASU
No. 2021-08,
Business Combinations (Topic 805): Accounting for Contract Assets and Contract Liabilities from Contracts with Customers (ASU
2021-08),
which clarifies that an acquirer of a business should recognize and measure contract assets and contract liabilities in a business combination in accordance with Topic 606, Revenue from Contracts with Customers The new amendments are effective for fiscal years beginning after December 15, 2022, including interim periods within those fiscal years. The amendments should be applied prospectively to business combinations occurring on or after the effective date of the amendments, with early adoption permitted. The Group adopted ASU
2021-08
on January 1, 2023 and the adoption did not have an impact on the Group’s consolidated financial statements.
In July 2023, the FASB issued ASU
No. 2023-03,
“Presentation of Financial Statements (Topic 205), Income Statement—Reporting Comprehensive Income (Topic 220), Distinguishing Liabilities from Equity (Topic 480), Equity (Topic 505), and Compensation—Stock Compensation (Topic 718): Amendments to SEC Paragraphs Pursuant to SEC Staff Accounting Bulletin No. 120, SEC Staff Announcement at the March 24, 2022 EITF Meeting, and Staff Accounting Bulletin Topic 6.B, Accounting Series Release 280—General Revision of Regulation
S-X:
Income or Loss Applicable to Common Stock.” ASU
2023-03
amends the ASC for SEC updates pursuant to SEC Staff Accounting Bulletin No. 120; SEC Staff Announcement at the March 24, 2022 Emerging Issues Task Force (“EITF”) Meeting; and Staff Accounting Bulletin Topic 6.B, Accounting Series Release 280—General Revision of Regulation
S-X:
Income or Loss Applicable to Common Stock. These updates were immediately effective and did not have a significant impact on the Group’s consolidated financial statements.
Recent accounting pronouncements not yet adopted
In June 2022, the FASB issued ASU
2022-03,
“Fair Value Measurement (Topic 820): Fair Value Measurement of Equity Securities Subject to Contractual Sale Restrictions”, which clarifies that a contractual restriction on the sale of an equity security is not considered part of the unit of account of the equity security and, therefore, is not considered in measuring fair value. The amendments also clarify that an entity cannot, as a separate unit of account, recognize and measure a contractual sale restriction. This guidance also requires certain disclosures for equity securities subject to contractual sale restrictions. This guidance is effective for fiscal years beginning after December 15, 2023, and interim periods within those fiscal years, with early adoption permitted. The Group is in the process of evaluating the impact of the adoption of this pronouncement on its consolidated financial statements.
In November 2023, the FASB issued ASU
2023-07
“Segment Reporting (Topic 280): Improvements to Reportable Segment Disclosures” (“ASU
2023-07”).
ASU
2023-07
intends to improve reportable segment disclosure requirements, enhance interim disclosure requirements and provide new segment disclosure requirements for entities with a single reportable segment. ASU
2023-07
is effective for fiscal years beginning after December 15, 2023, and for interim periods with fiscal years beginning after December 15, 2024. ASU
2023-07
is to be adopted retrospectively to all prior periods presented. The Group is in the process of evaluating the impact of the adoption of this pronouncement on its consolidated financial statements.
In December 2023, the FASB issued ASU
2023-09
“Improvements to Income Tax Disclosures” (“ASU
2023-09”).
ASU
2023-09
intends to improve the transparency of income tax disclosures. ASU
2023-09
is effective for fiscal years beginning after December 15, 2024 and is to be adopted on a prospective basis with the option to apply retrospectively. The Group is in the process of evaluating the impact of the adoption of this pronouncement on its consolidated financial statements.
 
F-23

Table of Contents
Hello Group Inc.
NOTES TO CONSOLIDATED FINANCIAL STATEMENTS
- continued
FOR THE YEARS ENDED DECEMBER 31, 2021, 2022 AND 2023
(in thousands, except share data, or otherwise noted)
 
 
3.
SHORT-TERM INVESTMENTS
 
     As of December 31,  
      2022       2023  
     RMB      RMB  
Variable-rate financial instruments
     300,240         
  
 
 
    
 
 
 
     300,240         
  
 
 
    
 
 
 
Short-term investments include wealth management products with a variable interest rate indexed to performance of underlying assets, which are with an original maturity of less than 12 months. The Group accounted for it at fair value and recognized gain of RMB240 and RMB8,310 resulting from changes in fair value for the year ended December 31, 2022 and 2023, respectively.
 
4.
PREPAID EXPENSES AND OTHER CURRENT ASSETS
Prepaid expenses and other current assets consisted of the following:
 
     As of December 31,  
     2022      2023  
     RMB      RMB  
Deposits with third-party payment channels (i)
     242,863        245,052  
Interest receivable
     346,994        233,280  
Input VAT (ii)
     58,058        94,063  
Advance to suppliers (iii)
     81,821        78,118  
Deferred platform commission cost
     32,004        30,539  
Prepaid service fee and issuance fee
     26,172        17,004  
Others
     31,794        25,308  
  
 
 
    
 
 
 
     819,706        723,364  
  
 
 
    
 
 
 
 
(i)
Deposits with third-party payment channels are mainly the cash deposited in certain third-party payment channels by the Group for the broadcasters and the gift recipients who received the virtual items in the value-added service to withdraw their revenue sharing and the customer payment to the Group’s account through the third-party payment channels.
(ii)
Input VAT mainly occurred from the purchasing of goods or other services, property and equipment and advertising activities. It is subject to verification by related tax authorities before offsetting the VAT output.
(iii)
Advance to suppliers were primarily for advertising fees and related service fees.
 
5.
LONG-TERM INVESTMENTS
 
     As of December 31,  
     2022      2023  
     RMB      RMB  
Equity method investments
     
Jingwei Chuangteng (Hangzhou) L.P. (i)
     73,632        48,687  
Hangzhou Aqua Ventures Investment Management L.P. (ii)
     48,328        47,168  
Chengdu Tianfu Qianshi Equity Investment Partnership L.P. (iii)
     36,961        34,082  
Others (vi)
     45,309        62,671  
Equity securities without readily determinable fair values
     
58 Daojia Ltd. (iv)
     300,000        300,000  
Hangzhou Faceunity Technology Limited (iv)
     70,000        70,000  
Hunan Qindao Cultural Spread Ltd. (iv)
     30,000        30,000  
Haining Yijiayi Culture Co., Ltd. (iv)
     25,000         
Shenzhen INMO Technology Co., Ltd. (iv)
     55,343        55,343  
Others (vi)
     65,875        34,625  
Fair value option investment
     
AEZ Capital Feeder Fund (v)
     143,540        104,335  
  
 
 
    
 
 
 
     893,988        786,911  
  
 
 
    
 
 
 
 
F-24

Hello Group Inc.
NOTES TO CONSOLIDATED FINANCIAL STATEMENTS
- continued
FOR THE YEARS ENDED DECEMBER 31, 2021, 2022 AND 2023
(in thousands, except share data, or otherwise noted)
 
5.
LONG-TERM INVESTMENTS -
continued
 
The Group performed impairment analysis for equity method investments and equity securities without readily determinable fair values periodically. Impairment losses of RMB18,000, RMB11,250 and RMB31,250 were recorded for long-term investments under “other gain or loss, net” in the consolidated statements of operations for the years ended December 31, 2021, 2022 and 2023, respectively.
 
(i)
On January 9, 2015, the Group entered into a partnership agreement to subscribe partnership interest, as a limited partner, in Jingwei Chuangteng (Hangzhou) L.P. (“Jingwei”). According to the partnership agreement, the Group committed to subscribe 4.9% partnership interest in Jingwei for RMB30,000. Due to Jingwei’s further rounds of financing, the Group’s partnership interest was diluted to 2.4% as of December 31, 2022 and 2023. The Group recognized its share of partnership profit or (loss) in Jingwei of RMB (5,147), RMB397 and RMB (24,227) during the years ended December 31, 2021, 2022 and 2023, respectively. The Group received distribution from Jingwei of RMB718 during the year ended December 31, 2023.
 
(ii)
On August 18, 2015, the Group entered into a partnership agreement to subscribe partnership interest, as a limited partner, in Hangzhou Aqua Ventures Investment Management L.P. (“Aqua”). According to the partnership agreement, the Group committed to subscribe 42.7% partnership interest for RMB50,000. The Group recognized its share of partnership profit or (loss) in Aqua of RMB (11,013), RMB (3,752) and RMB356 for the years ended December 31, 2021, 2022 and 2023, respectively.
 
(iii)
On September 12, 2018, the Group entered into a partnership agreement to subscribe partnership interest, as a limited partner, in Chengdu Tianfu Qianshi Equity Investment Partnership L.P. (“Tianfu”). According to the partnership agreement, the Group committed to subscribe 5.1% partnership interest for RMB30,000. The Group recognized its share of partnership profit or (loss) in Tianfu of RMB2,453, RMB286 and RMB (1,531) during the years ended December 31, 2021, 2022 and 2023, respectively. The Group received distribution from Tianfu of RMB2,480 and RMB1,349 during the year ended December 31, 2022 and 2023, respectively.
 
(iv)
The Group invested in certain preferred shares of private companies. On April 9, 2021, the Group entered into a preferred share subscription agreement with 58 Daojia Ltd. for a consideration of RMB300 million. The transaction was completed in April 2021. On March 31, 2022, the Group entered into a share purchase agreement with Shenzhen INMO Technology Co., Ltd for a consideration of RMB55,343. The transaction was completed in April 2022. As the investments were neither debt security nor
in-substance
common stock, they were accounted as equity securities without readily determinable fair values and measured at fair value using the measurement alternative. There has been no orderly transactions for the identical or a similar investment of the same issuer noted during the years ended December 31, 2022, and 2023. In October 2023, the Group
surrendered
the preferred share
 
holding to and received RMB25,000 in cash from
 Haining Yijiayi Culture Co., Ltd.
.
 
(v)
In October 2021, the Group completed an investment in an open mutual fund named “AEZ Capital Feeder Fund” (“AEZ”), which is redeemable on a quarterly basis. The Group, as a limited partner, subscribed Class A participating shares with capital contribution of RMB114,707. The Group has significant influence on AEZ and elected the fair value option to account for this investment using the NAV practical expedient whereby the change in fair value of RMB19,010 and RMB (43,854) was recognized during the year ended December 31, 2022 and 2023.
 
(vi)
Others represent equity method investments or equity securities without readily determinable fair values that are individually insignificant.
 
6.
PROPERTY AND EQUIPMENT, NET
Property and equipment, net consisted of the following:
 
     As of December 31,  
     2022      2023  
     RMB      RMB  
Computer equipment
     792,586        781,377  
Office equipment
     197,160        184,228  
Vehicles
     4,171        3,584  
Construction in progress
            547,384  
Leasehold improvement
     135,757        135,977  
Less: accumulated depreciation
     (956,884      (993,401
Exchange difference
     194        (116
  
 
 
    
 
 
 
     172,984        659,033  
  
 
 
    
 
 
 
 
F-25

Hello Group Inc.
NOTES TO CONSOLIDATED FINANCIAL STATEMENTS
- continued
FOR THE YEARS ENDED DECEMBER 31, 2021, 2022 AND 2023
(in thousands, except share data, or otherwise noted)
 
6.
PROPERTY AND EQUIPMENT, NET
-
continued
 
Depreciation expenses charged to the consolidated statements of operations for the years ended December 31, 2021, 2022 and 2023 were RMB155,537, RMB107,015 and RMB74,492, respectively. As of December 31, 2023, constructions in progress in the amount of RMB547,384 were primarily relating to the construction of office buildings.
 
7.
INTANGIBLE ASSETS, NET
Intangible assets, net consisted of the following:
 
     As of December 31,  
     2022      2023  
     RMB      RMB  
Trade name
     689,333        709,591  
Active user
     368,555        379,387  
Technology
     28,086        28,911  
License
     51,178        51,178  
Less: accumulated amortization
     (526,300      (531,416
Less: accumulated impairment loss
     (538,109      (538,109
Exchange difference
     (50,540      (82,456 )
  
 
 
    
 
 
 
Net book value
     22,203        17,086  
  
 
 
    
 
 
 
Amortization expenses charged to the consolidated statements of operations for the years ended December 31, 2021, 2022 and 2023 were RMB109,062, RMB5,116 and RMB5,116, respectively. The impairment loss on acquired intangible assets was RMB538,109, nil and nil for the years ended December 31, 2021, 2022 and 2023.
The estimated aggregate amortization expenses for each of the five succeeding fiscal years and thereafter are as follows:
 
For the year ended December 31,
   Amounts  
2024
     5,116  
2025
     5,116  
2026
     5,116  
2027
     1,358  
2028
     104  
Thereafter
     276  
  
 
 
 
Total
     17,086  
  
 
 
 
 
8.
ACCRUED EXPENSES AND OTHER CURRENT LIABILITIES
Accrued expenses and other current liabilities consisted of the following:
 
     As of December 31,  
     2022      2023  
     RMB      RMB  
Accrued payroll and welfare
     210,853        188,089  
Balance of users’ virtual accounts
     136,757        138,926  
Payable for advertisement
     135,569        119,635  
Accrued professional services and related service fee
     54,833        49,489  
Other tax payables
     48,752        49,136  
VAT payable
     16,333        24,932  
Payable for repurchase of subsidiary’s share options
     25,604        11,729  
Contingent loss liability (Note 18)
     92,881         
Others
     75,922        48,681  
  
 
 
    
 
 
 
Total
     797,504        630,617  
  
 
 
    
 
 
 
 
F-26

Table of Contents
Hello Group Inc.
NOTES TO CONSOLIDATED FINANCIAL STATEMENTS
- continued
FOR THE YEARS ENDED DECEMBER 31, 2021, 2022 AND 2023
(in thousands, except share data, or otherwise noted)
 
 
9.
CONVERTIBLE SENIOR NOTES
In July 2018, the Company issued RMB4,985 million (US$725 million) of convertible senior notes (the “Notes”) which will mature on July 1, 2025. The Notes will be convertible into the Company’s American depositary shares (“ADSs”), at the option of the holders, based on an initial conversion rate of 15.4776 of the Company’s ADSs per US$1,000 principal amount of Notes (which is equivalent to an initial conversion price of approximately US$64.61 per ADS and represents an approximately 42.5% conversion premium over the closing trading price of the Company’s ADSs on June 26, 2018, which was US$45.34 per ADS). The conversion rate for the Notes is subject to adjustments upon the occurrence of certain events. During the year ended December 31, 2022, the conversion rate was adjusted to 19.1861 of the Company’s ADSs per US$1,000 principal amount of Notes (which is equivalent to a conversion price of approximately US$52.12 per ADS) due to the cash dividend paid in April 2022. During the year ended December 31, 2023, the conversion rate was adjusted to 21.0061 of the Company’s ADSs per US$1,000 principal amount of Notes (which is equivalent to a conversion price of approximately US$47.61 per ADS) due to the cash dividend paid in 2023.
The holders of the Notes may convert their notes, in integral multiples of US$1,000 principal amount, at any time prior to the day immediately preceding the maturity date. The Company will not have the right to redeem the Notes prior to maturity, except in the event of certain changes to the tax laws or their application or interpretation. The holders of the Notes had the right to require the Company to repurchase all or part of their Notes in cash on July 1, 2023, or in the event of certain fundamental changes, therefore the Notes are reclassified as current liabilities as of December 31, 2022. As of December 31, 2022 and 2023, no Notes were converted into the Company’s ADSs.
The Notes bear interest at a rate of 1.25% per year and
are
payable semiannually.
The conversion option meets the definition of a derivative. However, since the conversion option is considered indexed to the Company’s own stock and classified in stockholders’ equity, the scope exception is met and accordingly the bifurcation of the conversion option from the Notes is not required. There is no beneficial conversion feature attributable to the Notes as the set conversion prices for the Notes are greater than the respective fair values of the ordinary share price at date of issuance. Additionally, the feature of mandatory redemption upon maturity is clearly and closely related to the debt host and does not need to be bifurcated.
Based on above, the Company accounted for the Notes in accordance with ASC 470 “Debt”, as a single instrument under long-term debt. Issuance costs related to the Notes is recorded in consolidate
d
balance sheet as a direct deduction from the principal amount of the Notes.
During the year ended December 31, 2022, the Company repurchased RMB2,331,509 (US$338,037) aggregate principal amount of convertible senior notes from certain holders, for an aggregate repurchase price of RMB2,136,987 (US$320,048) including accrued and unpaid interest, which resulted in a gain of RMB129,575 recorded under “other gain or loss, net” in the consolidated statements of operations. During the year ended December 31, 2023, the Company repurchased RMB2,727,724 (US$384,192) aggregate principal amount of convertible senior notes from certain holders, for an aggregate repurchase price of RMB2,679,942 (US$383,703) including accrued and unpaid interest, which resulted in a gain of RMB4,565 recorded under “other gain or loss, net” in the consolidated statements of operations.
As of December 31, 2022 and 2023, the carrying value of the Notes was RMB2,646,168 and RMB19,571
,
including unamortized issuance cost of RMB22,793 and RMB101, respectively. The issuance costs are being amortized through interest expense over the period from July 2, 2018, the date of issuance, to July 1, 2025, the date of expiration, using the effective interest rate method which was 1.61% for the years ended December 31, 2022 and 2023. Amortization and interest expenses related to the convertible senior notes amounted to RMB83,530 and RMB39,939 during the years ended December 31, 2022 and 2023.
As of December 31, 2023, the remaining principle of Notes was US$2,771, which will be repaid on July 1, 2025, assuming the holders of the Notes will not exercise the right to convertible into the Company’s ADS.
 
F-27

Table of Contents
Hello Group Inc.
NOTES TO CONSOLIDATED FINANCIAL STATEMENTS
- continued
FOR THE YEARS ENDED DECEMBER 31, 2021, 2022 AND 2023
(in thousands, except share data, or otherwise noted)
 
10.
LEASES
Operating leases
The Group’s leases consist of operating leases for administrative office spaces and IDC facilities in different cities in the PRC. For leases with terms greater than 12 months, the Company records the related asset and lease liability at the present value of lease payments over the lease term. The Company elected the practical expedient not to separate lease and
non-lease
components of contracts, except for bandwidth service included in IDC facilities lease contracts. As of December 31, 2023, the Group had no long-term leases that were classified as a financing lease. The Company also elected the short-term lease exemption for all contracts with lease terms of 12 months or less.
Total operating lease expense was RMB170,547 and RMB97,819, including RMB9,657 and RMB8,217 short-term lease expense for the years ended December 31, 2022 and 2023, respectively. The operating lease expense was recorded in cost and expenses on the consolidated statements of operations.
 
     For the years ended December 31  
     2022     2023  
     RMB     RMB  
Cash paid for amounts included in the measurement of lease liabilities:
    
Operating cash flows from operating leases
     161,743       81,958  
Non-cash
right-of-use
assets obtained in exchange for new lease obligations:
    
Operating leases
     22,238       85,924  
Weighted average remaining lease term
    
Operating leases
     1.63       2.16  
Weighted average discount rate
    
Operating leases
     3.57     5.37
As of December 31, 2023, the Group has no significant lease contract that has been entered into but not yet commenced, and the future minimum payments under operating leases were as follows:
 
     Amounts  
     RMB  
2024
     61,638  
2025
     44,847  
2026 and thereafter
     12,554  
Less imputed interest
     6,860  
  
 
 
 
Total
     112,179  
  
 
 
 
Payments under operating leases are expensed on a straight-line basis over the periods of their respective leases. The terms of the leases do not contain rent escalation or contingent rents.
 
11.
BORROWINGS
Borrowings were as follows as of the respective balance sheet dates:
 
     As of December 31,  
     2022      2023  
     RMB      RMB  
Long-term secured bank borrowings, current portion
            215,615  
Long-term secured bank borrowings,
non-current
portion
            1,938,385  
  
 
 
    
 
 
 
Total
            2,154,000  
  
 
 
    
 
 
 
 
F-28

Hello Group Inc.
NOTES TO CONSOLIDATED FINANCIAL STATEMENTS
- continued
FOR THE YEARS ENDED DECEMBER 31, 2021, 2022 AND 2023
(in thousands, except share data, or otherwise noted)
 
11.
BORROWINGS
- continued
 
The long-term borrowings (including current portion) outstanding as of December 31, 2023 bore an interest rate of 3.8% per annum, and were denominated in RMB. These borrowings were obtained from financial institutions located in the PRC and secured by the Group’s long-term deposits of RMB2,567,100.
As of December 31, 2023, the long-term borrowings, including the portion due within one year which were recorded in “Long-term borrowings, current portion”, will be repaid according to the following schedule:
 
     Amounts  
     RMB  
2024
     215,615  
2025
     1,938,385  
  
 
 
 
Total
     2,154,000  
  
 
 
 
 
12.
FAIR VALUE
Measured on a recurring basis
The Group measures its financial assets and liabilities including cash and cash equivalents, short-term investments and fair value option investment at fair value on a recurring basis as of December 31, 2022 and 2023. Cash and cash equivalents are classified within Level 1 of the fair value hierarchy because they are valued based on the quoted market price in an active market. Short-term investments consist of wealth management products with a variable interest rate and the Group elects the fair value option to record investments at fair value. The Group values its wealth management products using alternative pricing sources and models utilizing market observable inputs, and accordingly the Group classifies the valuation techniques that use these inputs as Level 2. For fair value option investments that use NAV practical expedient to measure fair value, it is not categorized in the fair value hierarchy per ASC 820.
As of December 31, 2022 and 2023, information about inputs for the fair value measurements of the Group’s assets that are measured at fair value on a recurring basis in periods subsequent to their initial recognition is as follows:
 
     Fair Value Measured as of December 31,  
Description    2023      Quoted
Prices in
Active
Market for
Identical
Assets
     Significant
Other
Observable
Inputs
     Significant
Unobservable
Inputs
 
     RMB      (Level 1)      (Level 2)      (Level 3)  
Cash and cash equivalents
     5,620,466        5,620,466        —         —   
  
 
 
    
 
 
    
 
 
    
 
 
 
Total
     5,620,466        5,620,466        —         —   
  
 
 
    
 
 
    
 
 
    
 
 
 
 
     Fair Value Measured as of December 31,  
Description    2022      Quoted
Prices in
Active
Market for
Identical
Assets
     Significant
Other
Observable
Inputs
     Significant
Unobservable
Inputs
 
     RMB      (Level 1)      (Level 2)      (Level 3)  
Cash and cash equivalents
     5,018,129        5,018,129        —         —   
Short-term investments
     300,240        —         300,240        —   
  
 
 
    
 
 
    
 
 
    
 
 
 
Total
     5,318,369        5,018,129        300,240        —   
  
 
 
    
 
 
    
 
 
    
 
 
 
Disclosed on a recurring basis
The fair value of the Notes was determined based on inputs that are observable in the market or that could be derived from, or corroborated with, observable market data, including the trading price of the Company’s convertible notes, when available, the Company’s stock price and interest rates based on similar debt issued by parties with credit ratings similar to the Company (Level 2). As of December 31, 2022 and 2023, the fair value of the Notes was RMB2,555,530 and RMB19,854, respectively.
 
F-29

Hello Group Inc.
NOTES TO CONSOLIDATED FINANCIAL STATEMENTS
- continued
FOR THE YEARS ENDED DECEMBER 31, 2021, 2022 AND 2023
(in thousands, except share data, or otherwise noted)
 
12.
FAIR VALUE
-
continued
Disclosed on a recurring basis
- continued
 
As of December 31, 2022 and 2023, the fair value of the short-term deposits and long-term deposits was RMB8,246,994 and RMB5,248,881, respectively, and the interest rates were determined based on the prevailing interest rates in the market (Level 2).
Interest rates under the long-term borrowing agreements with the lending parties were determined based on the prevailing interest rates in the market (Level 2). The carrying value of the long-term borrowing approximates to fair value.
Measured on nonrecurring basis
The Group measures its equity method investments at fair value on a nonrecurring basis whenever events or changes in circumstances indicate that the carrying value may not be recoverable. During the years ended December 31, 2022 and 2023, the Group recorded an impairment loss of RMB4,600 and nil, respectively.
For equity securities without readily determinable fair value for which the Group elected to use the measurement alternative, the investment is measured at fair value on a nonrecurring basis whenever there is an impairment or any changes resulting from observable price changes in an orderly transaction for an identical or a similar investment of the same issuer. During the years ended December 31, 2022 and 2023, the Group performed an impairment test on its equity securities without readily determinable fair value investees and recorded an impairment loss of RMB11,250 and RMB31,250, respectively.
Such impairments are considered level 3 fair value measurements because the Group used unobservable inputs such as the management projection of discounted future cash flow and the discount rate.
The Group’s intangible assets are primarily acquired through business acquisitions. The group measures its intangible assets at fair value on a nonrecurring basis annually or whenever events or changes in circumstances indicate that carrying amount of a reporting unit exceeds its fair value. Acquired intangible assets are measured using the income approach — discounted cash flow method when events or changes in circumstance indicate that the carrying amount of an asset may no longer be recoverable.
 
13.
INCOME TAXES
Cayman
In July 2014, the Company was redomiciled in the Cayman Islands as an exempted company registered under the laws of the Cayman Islands. Under the current laws of the Cayman Islands, it is not subject to tax on either income or capital gain.
BVI
Momo BVI is a
tax-exempted
company incorporated in the BVI.
Hong Kong
The Company’s subsidiaries domiciled in Hong Kong are subject to a
two-tiered
income tax rate for taxable income earned in Hong Kong effective since April 1, 2018. The first 2 million Hong Kong dollars of profits earned by the company are subject to be taxed at an income tax rate of 8.25%, while the remaining profits will continue to be taxed at the existing tax rate of 16.5%. In addition, to avoid abuse of the
two-tiered
tax regime, each group of connected entities can nominate only one Hong Kong entity to benefit from the
two-tiered
tax rate. WFOE Beijing Momo IT declared special dividend of RMB3,600 million and RMB1,800 million to Momo HK during the years ended December 31, 2022 and 2023, respectively. Withholding taxes of RMB360 million and RMB180 million in connection with these dividends were fully paid during the years ended December 31, 2022 and 2023.
Singapore
The Company’s subsidiaries domiciled in Singapore are subject to a tax rate of 17% on their taxable income.
 
F-30

Hello Group Inc.
NOTES TO CONSOLIDATED FINANCIAL STATEMENTS
- continued
FOR THE YEARS ENDED DECEMBER 31, 2021, 2022 AND 2023
(in thousands, except share data, or otherwise noted)
 
13.
INCOME TAXES -
continued
 
PRC
Beijing Momo IT was qualified as “High and New Technology Enterprises” in 2020 and 2023, respectively, and was accordingly entitled to a preferential tax rate of 15% from 2020 to 2025.
Chengdu Momo Technology Co., Ltd (“Chengdu Momo”) has qualified as western China development enterprise since 2014. According to No. 23 announcement of the State Administration of Taxation of PRC in April 2018, Chengdu Momo is no longer required to submit the preferential tax rate application to the tax authority, but is only required to keep the relevant materials for future tax inspection instead. Based on the historical experience, the Group believes Chengdu Momo will most likely to qualify as western China development enterprise and accordingly be entitled to a preferential income tax rate of 15% for the year ended December 31, 2023 because Chengdu Momo’s business nature has no significant changes. As a result, the Group applied 15% to determine the tax liabilities for Chengdu Momo.
In December 2022, Tantan Technology renewed the qualification as HNTE. As such, Tantan Technology enjoyed a preferential tax rate of 15% from 2019 to 2024. Tantan Technology applied for Software Enterprise (“SE”) status for fiscal year 2021 and was approved in 2022 respectively, which entitled Tantan Technology to enjoy an income tax exemption in 2021. Accordingly, in 2022 Tantan Technology recorded the preferential tax rate adjustment from 15% to 0% for income tax expense of the fiscal year of 2021. The other entities incorporated in the PRC are subject to an enterprise income tax at a rate of 25%.
During the year ended December 31, 2023, no tax audit was conducted by the relevant tax authorities on the Group’s PRC entities. In accordance with relevant PRC tax administration laws, tax years from
2019 to 2023 of the Group’s PRC subsidiaries, VIEs and VIEs’ subsidiaries, remain subject to tax audits as of December 31, 2023, at the tax authority’s discretion.
Under the Enterprise Income Tax Law (the “EIT Law”) and its implementation rules which became effective on January 1, 2008, dividends generated after January 1, 2008 and payable by foreign-invested enterprise in the PRC to its foreign investors who are
non-resident
enterprises are subject to a 10% withholding tax, unless any such foreign investor’s jurisdiction of incorporation has a tax treaty with the PRC that provides for a different withholding arrangement. Under the taxation arrangement between the PRC and Hong Kong, a qualified Hong Kong tax resident which satisfies the criteria of “beneficial owner” and directly holds 25% or more of the equity interest in a PRC resident enterprise is entitled to a reduced withholding tax rate of 5% for dividends generated in the PRC. Cayman, where the Company is incorporated, does not have a tax treaty with PRC.
Uncertainties exist with respect to how the current income tax law in the PRC applies to the Group’s overall operations, and more specifically, with regard to tax residency status. The EIT Law includes a provision specifying that legal entities organized outside of the PRC will be considered residents for Chinese income tax purposes if the place of effective management or control is within the PRC. The implementation rules to the EIT Law provide that
non-resident
legal entities will be considered China residents if substantial and overall management and control over the manufacturing and business operations, personnel, accounting, properties, etc., occurs within the PRC. Despite the present uncertainties resulting from the limited PRC tax guidance on the issue, the Group does not believe that the legal entities organized outside of the PRC within the Group should be treated as residents for EIT law purposes. If the PRC tax authorities subsequently determine that the Company and its subsidiaries registered outside the PRC should be deemed resident enterprises, the Company and its subsidiaries registered outside the PRC will be subject to the PRC income taxes, at a rate of 25%.
If any entity within the Group that is outside the PRC were to be a
non-resident
for PRC tax purposes, dividends paid to it out of profits earned after January 1, 2008 would be subject to a withholding tax at a rate of 10%, subject to reduction by an applicable tax treaty with the PRC. During the year ended December 31, 2021, 2022 and 2023, Beijing Momo IT paid RMB130 million, RMB360 million and RMB180 million, respectively, withholding tax when it paid a special dividend to its parent company, Momo HK. The Group has accrued withholding tax of RMB164 million and RMB184 million on retained earnings generated in 2022 and 2023 by Beijing Momo IT, because Beijing Momo IT’s earnings are to be remitted to its offshore parent company in the foreseeable future to fund its demand on US dollar in business operations, payments of dividends, potential investments, etc.
 
F-31

Hello Group Inc.
NOTES TO CONSOLIDATED FINANCIAL STATEMENTS
- continued
FOR THE YEARS ENDED DECEMBER 31, 2021, 2022 AND 2023
(in thousands, except share data, or otherwise noted)
 
13.
INCOME TAXES -
continued
PRC
- continued
 
Aggregate undistributed earnings of the Company’s PRC subsidiaries and the VIEs are available for reinvestment. Upon distribution of such earnings, the Company will be subject to the PRC EIT, the amount of which is impractical to estimate. The Company did not record any other withholding tax on any of the aforementioned undistributed earnings except for retained earnings generated in 2021, 2022 and 2023 by Beijing Momo IT, because the rest of the subsidiaries and the VIEs do not intend to declare dividends and the Company intends to permanently reinvest it within the PRC. As of December 31, 2023, the unrecognized deferred tax liability related to the remaining undistributed earnings that the Company still intends to indefinitely reinvest in the PRC amounted to RMB897,215.
Deferred income taxes reflect the net tax effects of temporary differences between the carrying amount of assets and liabilities for financial reporting purposes and the amounts used for income tax purposes. Significant components of the Group’s deferred tax assets and liabilities are as follows:
 
     As of December 31,  
     2022      2023  
     RMB      RMB  
Deferred tax assets:
     
Advertising expense
     403,600        398,842  
Net operating loss carry-forward
     224,193        241,440  
Accrued expenses
     24,601        23,125  
Impairment on long-term investments
     20,929        22,367  
Less: valuation allowance
     (638,980      (654,033 )
 
  
 
 
    
 
 
 
Deferred tax assets, net
     34,343        31,741  
  
 
 
    
 
 
 
Deferred tax liabilities:
     
Intangible assets acquired
     5,327        4,073  
Accelerated tax depreciation
     4,999        5,216  
Withholding income tax
     11,685        15,698  
  
 
 
    
 
 
 
Deferred tax liabilities, net
     22,011        24,987  
  
 
 
    
 
 
 
The Group considers the following factors, among other matters, when determining whether some portion or all of the deferred tax assets will more likely than not be realized: the nature, frequency and severity of losses, forecasts of future profitability, the duration of statutory carry-forward periods, the Group’s experience with tax attributes expiring unused and tax planning alternatives. The Group’s ability to realize deferred tax assets depends on its ability to generate sufficient taxable income within the carry-forward periods provided for in the tax law.
As of December 31, 2023, the net operating loss carry-forward for the Company’s subsidiaries domiciled in the PRC, consolidated VIEs, and VIEs’ subsidiaries amounted to
RMB876,126. The net operating loss in the PRC can be carried forward for five years to offset future taxable profit, and the period was extended to 10 years for entities qualified as HNTE in 2019 and thereafter.
As of December 31, 2023, the net operating loss carryforward for the Company’s subsidiaries domiciled in Hong Kong amounted to RMB222,251, which would be carried forward indefinitely and set off against its future taxable profits.
As of December 31, 2023, the net operating loss carryforward for the Company’s subsidiaries domiciled in Singapore amounted to RMB61,463, which can be carried forward indefinitely and set off against its future taxable profits.
The Group does not file combined or consolidated tax returns, therefore, losses from individual subsidiaries or the VIEs may not be used to offset other subsidiaries’ or VIEs’ earnings within the Group. Valuation allowance is considered on each individual subsidiary and legal entity basis. Valuation allowances have been established in respect of certain deferred tax assets as it is considered more likely than not that the relevant deferred tax assets will not be realized in the foreseeable future.
 
F-32

Hello Group Inc.
NOTES TO CONSOLIDATED FINANCIAL STATEMENTS
- continued
FOR THE YEARS ENDED DECEMBER 31, 2021, 2022 AND 2023
(in thousands, except share data, or otherwise noted)
 
13.
INCOME TAXES -
continued
PRC
- continued
 
Reconciliation between income tax expense computed by applying the PRC EIT rate of 25% to income before income taxes and the actual provision for income tax is as follows:
 
     For the year ended December 31,  
     2021     2022     2023  
     RMB     RMB     RMB  
Net (loss) income before provision for income tax
     (2,095,064     2,031,217       2,652,361  
PRC statutory tax rate
     25     25     25
Income tax (benefit) expense at statutory tax rate
     (523,766     507,804       663,090  
Permanent differences and Research and development super-deduction
     (55,871     (34,966     (76,414
Change in valuation allowance
     118,570       64,389       31,283  
Effect of income tax rate difference in other jurisdictions
     1,201,729       35,564       41,854  
Effect of tax holidays and preferential tax rates
     (195,209     (147,894     (213,804
Effect of the preferential tax rate adjustment of prior year’s EIT
     (60,325     (26,873      
Effect of PRC withholding tax
     337,428       164,257       184,014  
  
 
 
   
 
 
   
 
 
 
Provision for income tax
     822,556       562,281       630,023  
  
 
 
   
 
 
   
 
 
 
If Beijing Momo IT, Chengdu Momo and Tantan Technology did not enjoy income tax exemptions and preferential tax rates for the years ended December 31, 2021, 2022 and 2023, the increase in income tax expenses and resulting net (loss) income per share amounts would be as follows:
 
     For the year ended December 31,  
     2021     2022      2023  
     RMB     RMB      RMB  
Increase in income tax expenses
     195,209       147,894        213,804  
Net (loss) income per ordinary share attributable to Hello Group Inc. - basic
     (7.68     3.43        4.62  
Net (loss) income per ordinary share attributable to Hello Group Inc. - diluted
     (7.68     3.30        4.39  
No significant unrecognized tax benefit was identified for the years ended December 31, 2021, 2022 and 2023. The Group did not incur any material interest and penalties related to potential underpaid income tax expenses and also believed that uncertainty in income taxes did not have a significant impact on the unrecognized tax benefits within next twelve months.
 
14.
ORDINARY SHARES
In 2021, 2022 and 2023, 4,344,192, 5,748,524 and 6,467,898 ordinary shares were issued in connection with the exercise of options and vesting of restricted share units previously granted to employees, executives and consultants under the Company’s share incentive plans (see Note 16), respectively.
On September 3, 2020, the Company’s Board of Directors authorized a share repurchase program (“2020 share repurchase program”) under which the Company may repurchase up to US$300 million of its shares over the next 12 months. The Company’s proposed repurchases may be made from time to time on the open market at prevailing market prices, in privately negotiated transactions, in block trades and/or through other legally permissible means, depending on market conditions and in accordance with applicable rules and regulations.
On June 7, 2022, the Company’s Board of Directors authorized a share repurchase program (“2022 share repurchase program”) under which the Company may repurchase up to US$200 million of its shares over the next 24 months. The Company’s proposed repurchases may be made from time to time on the open market at prevailing market prices, in privately negotiated transactions, in block trades and/or through other legally permissible means, depending on market conditions and in accordance with applicable rules and regulations.
 
F-33

Hello Group Inc.
NOTES TO CONSOLIDATED FINANCIAL STATEMENTS
- continued
FOR THE YEARS ENDED DECEMBER 31, 2021, 2022 AND 2023
(in thousands, except share data, or otherwise noted)
 
14.
ORDINARY SHARES -
continued
 
For the years ended December 31, 2021, 2022 and 2023, the Company repurchased 21,124,816, 23,978,072 and 8,354,042 Class A ordinary shares for US$133,395 (RMB862,865), US$56,714 (RMB395,846) and US$29,378 (RMB212,195) on the open market, at a weighted average price of US$12.61, US$4.71 and US$7.01 per ADS, respectively. The Company accounts for the repurchased ordinary shares under the cost method and includes such treasury stock as a component of the shareholders’ equity.
 
15.
DISTRIBUTION TO SHAREHOLDERS
On March 25, 2021, the Company declared a special cash dividend in the amount of US$0.64 per ADS, or US$0.32 per ordinary share. US$132,032 (RMB852,743) cash dividend was paid in
April 2021
to shareholders of record at the close of business on April 13, 2021. The
ex-dividend
date was April 12, 2021. The cash dividend was recorded as a reduction of retained earnings.
On March 24, 2022, the Company declared a special cash dividend in the amount of US$0.64 per ADS, or US$0.32 per ordinary share. US$127,262 (RMB840,997) cash dividend was paid in
April 2022
to shareholders of record at the close of business on April 13, 2022. The
ex-dividend
date was April 12, 2022. The cash dividend was recorded as a reduction of retained earnings.
On March 16, 2023, the Company declared a special cash dividend in the amount of US$0.72 per ADS, or US$0.36 per ordinary share. US$136,555 (RMB958,052) cash dividend was paid in
2023
to shareholders of record at the close of business on April 28, 2023. The
ex-dividend
date was April 27, 2023. The cash dividend was recorded as a reduction of retained earnings.
 
16.
SHARE-BASED COMPENSATION
Share options granted by the Company
In November 2012, the Company adopted a share incentive plan (“2012 Plan”), which was amended in October 2013. The maximum aggregate number of shares which may be issued pursuant to all awards under the 2012 Plan is 44,758,220 ordinary shares.
In November, 2014, the Company adopted the 2014 share incentive plan (“2014 Plan”), pursuant to which a maximum aggregate of 14,031,194 Class A ordinary shares may be issued pursuant to all awards granted thereunder.
 
Starting from 2017, the number of shares reserved for future issuances under the 2014 Plan will be increased by a number equal to 1.5% of the total number of outstanding shares on the last day of the immediately preceding calendar year, or such lesser number of Class A ordinary shares as determined by the Company’s board of directors, on the first day of each calendar year during the term of the 2014 Plan. With the adoption of the 2014 Plan, the Company will no longer grant any incentive shares under the 2012 Plan. The time and condition to exercise options will be determined by the Board or a committee of the Board. The term of the options may not exceed ten years from the date of the grant, except for the situation of amendment, modification and termination. Under the 2014 Plan, share options are subject to vesting schedules ranging from two to four years.
The following table summarizes the option activity for the year ended December 31, 2023:
 
     Number of
options
     Weighted
average
exercise price
per option
(US$)
     Weighted average
remaining
contractual life
(years)
     Aggregated intrinsic
Value
(US$)
 
Outstanding as of December 31, 2022
     28,244,623        0.0157        6.40        126,375  
  
 
 
    
 
 
    
 
 
    
 
 
 
Granted
     7,888,864        0.0002        
Exercised
     (6,349,148      0.0133        
Forfeited/cancel
     (500,386      0.0002        
  
 
 
    
 
 
    
 
 
    
 
 
 
Outstanding as of December 31, 2023
     29,283,953        0.0123        7.27        101,402  
  
 
 
    
 
 
    
 
 
    
 
 
 
Exercisable as of December 31, 2023
     15,275,055        0.0234        5.83        52,724  
There were 15,275,055 vested options, and 12,495,624
options expected to vest within the remaining vesting schedules as of December 31, 2023. For options expected to vest, the weighted- average exercise price was
US$0.0002 as of December 31, 2023 and aggregate intrinsic value was US$46,564 and US$43,420 as of December 31, 2022 and 2023, respectively.
 
F-34

Hello Group Inc.
NOTES TO CONSOLIDATED FINANCIAL STATEMENTS
- continued
FOR THE YEARS ENDED DECEMBER 31, 2021, 2022 AND 2023
(in thousands, except share data, or otherwise noted)
 
16.
SHARE-BASED COMPENSATION -
continued
Share options granted by the Company
- continued
 
The weighted-average grant-date fair value of the share options granted during the years 2021, 2022, and 2023 was US$7.2, US$2.48 and US$4.00, respectively. The total intrinsic value of options exercised for the years ended December 31, 2021, 2022 and 2023 was US$28,487, US$20,261 and US$24,815, respectively.
The fair value of options granted was estimated on the date of grant using the Black-Sholes pricing model with the following assumptions used for grants during the applicable periods:
 
     Risk-free interest
rate of return
     Expected term      Volatility      Dividend yield      Exercise price
(US$)
 
2021
     1.64%~1.96%        6 years        50.2%~51.8%               0.0002  
2022
     2.20%~4.86%        6 years        50.3%~57.8%               0.0002  
2023
     4.24%~5.66%        6 years        62.5%~66.1%               0.0002  
 
  (1)
Risk-free interest rate
Risk-free interest rate was estimated based on the daily treasury long term rate of U.S. Department of the Treasury with a maturity period close to the expected term of the options, plus the country default spread of China.
 
  (2)
Expected term
The expected term of the options represents the period of time between the grant date and the time the options are either exercised or forfeited, including an estimate of future forfeitures for outstanding options.
 
  (3)
Volatility
The volatility of the underlying ordinary shares during the life of the options was estimated based on the historical stock price volatility of the Company in the period equal to the expected term of the options.
 
  (4)
Dividend yield
The dividend yield was estimated by the Group based on its expected dividend policy over the expected term of the options.
 
  (5)
Exercise price
The exercise price of the options was determined by the Group’s board of directors.
 
  (6)
Fair value of underlying ordinary shares
The fair value of the ordinary shares is determined as the closing sales price of the ordinary shares as quoted on the principal exchange or system.
For employee, executives and
non-employee
share options, the Group recorded share-based compensation of RMB460,227, RMB363,361 and RMB246,551 during the years ended December 31, 2021, 2022 and 2023, respectively, based on the fair value on the grant dates over the requisite service period of award according to the vesting schedule for employee share option.
As of December 31, 2023, total unrecognized compensation expense relating to unvested share options was RMB376,594, which will be recognized over a weighted average period of 2.61 years. The weighted-average remaining contractual term of options outstanding is 7.27 years.
Restricted share units (“RSUs”) granted by the Company
On April 15, 2021, April 15, 2022
 
and April 6, 2023, the Company granted 130,000, 130,000 and 130,000 shares of RSUs, respectively, to independent directors under the 2014 Plan with a vesting period of 4 years.
The Company will forfeit the unvested portion of the RSUs if the grantees terminate their service during the vesting period. 75,000 shares of RSUs were forfeited in 2023.
 
F-35

Hello Group Inc.
NOTES TO CONSOLIDATED FINANCIAL STATEMENTS
- continued
FOR THE YEARS ENDED DECEMBER 31, 2021, 2022 AND 2023
(in thousands, except share data, or otherwise noted)
 
16.
SHARE-BASED COMPENSATION -
continued
Restricted share units (“RSUs”) granted by the Company
- continued
 
The Group recorded share-based compensation of RMB10,512, RMB9,335 and RMB5,799 for RSUs for the years ended December 31, 2021, 2022 and 2023, respectively, based on the fair value on the grant dates over the requisite service period of award using the straight-line method.
As of December 31, 2023, total unrecognized compensation expense relating to unvested RSUs was RMB5,856 which will be recognized over a weighted average period of 2.23 years.
Share options granted by Tantan
In March 2015, Tantan adopted the 2015 share incentive plan (“2015 Plan”), pursuant to which a maximum aggregate of 1,000,000 shares may be issued pursuant to awards may be authorized, but unissued ordinary shares. The Board of Directors of Tantan may in its discretion make adjustments to the numbers of shares. In April 2016 and March 2017, the Board of Directors of Tantan approved to adjust the numbers of shares to a maximum aggregate of 2,000,000 and 2,793,812, respectively.
In July 2018, Tantan adopted the 2018 share incentive plan (“2018 Plan”), pursuant to which the maximum aggregate number of shares which may be issued shall initially be 5,963,674 ordinary shares, plus that number of ordinary shares authorized for issuance under the 2015 Plan, in an amount equal to (i) the number of ordinary shares that were not granted pursuant to the 2015 Plan, plus (ii) the number of ordinary shares that were granted pursuant to the 2015 Plan that have expired without having been exercised in full or have otherwise become unexercisable. The time and condition to exercise options will be determined by Tantan’s Board. The term of the options may not exceed ten years from the date of the grant, except for the situation of amendment, modification and termination.
Tantan split its shares
1-for-5
on August 30, 2019. As a result, the Board of Directors of Tantan approved the amended and restated 2015 share incentive plan (“Amended and Restated 2015 Plan”) and adjusted the maximum aggregate number of shares which may be issued under the 2015 plan to 9,039,035 shares; the Board of Directors of Tantan also approved the amended and restated 2018 share incentive plan (“Amended and Restated 2018 Plan”) and adjusted the maximum aggregate number of shares which may be issued under the 2018 plan to 29,818,370 shares, plus that number of ordinary shares authorized for issuance under Tantan’s Amended and Restated 2015 Plan, in an amount equal to (i) the number of ordinary shares that were not granted pursuant to the 2015 Plan, plus (ii) the number of ordinary shares that were granted pursuant to the 2015 Plan that have expired without having been exercised in full or have otherwise become unexercisable. Accordingly, all below figures are adjusted retrospectively.
Options classified as equity awards
The following table summarizes the option activity for the year ended December 31, 2023:
 
     Number of
options
     Weighted
average exercise
price per option
     Weighted average
remaining
contractual life
     Aggregated
intrinsic Value
 
            (US$)      (years)      (US$)  
Outstanding as of December 31, 2022
     4,621,016        1.4607        6.58         
  
 
 
    
 
 
    
 
 
    
 
 
 
Granted
     46,000        0.0001        
Repurchased
     (393,457      0.9930        
Forfeited
     (461,258      0.1361        
  
 
 
    
 
 
    
 
 
    
 
 
 
Outstanding as of December 31, 2023
     3,812,301        1.6516        5.69         
  
 
 
    
 
 
    
 
 
    
 
 
 
Exercisable as of December 31, 2023
     3,079,483        2.0289        5.04         
During the years ended December 31, 2022 and 2023, the Company voluntarily repurchased for employees’ vested options upon the termination of their employment with total consideration of RMB24,971 and RMB13,422, respectively. Those options were subsequently canceled. Cash payments amounting to RMB89,652 and RMB28,126 were made during the year ended December 31, 2022 and 2023, respectively. The Group recorded the consideration directly to equity, to the extent that the amount does not exceed the fair value of the vested option repurchased at the repurchase date. The Group recorded any excess of the repurchase price over the fair value of the vested options repurchased as additional compensation cost.
There were 3,079,483 vested options, and 439,684
options expected to vest within the remaining vesting schedules as of December 31, 2023. For options expected to vest, the weighted-average exercise price was
US$0.07 as of December 31, 2023 and the aggregate intrinsic value amounted to US$ nil and US$ nil as of December 31, 2022 and 2023, respectively.
 
F-36

Hello Group Inc.
NOTES TO CONSOLIDATED FINANCIAL STATEMENTS
- continued
FOR THE YEARS ENDED DECEMBER 31, 2021, 2022 AND 2023
(in thousands, except share data, or otherwise noted)
 
16.
SHARE-BASED COMPENSATION -
continued
Share options granted by Tantan
- continued
Options classified as equity awards
- continued
 
The weighted-average grant-date fair value of the share options granted during the years ended December 31, 2021, 2022 and 2023 was US$1.39, US$ nil and US$ nil, respectively.
The fair value of each option granted was estimated on the date of grant using the binomial tree pricing model with the following assumptions used for grants during the applicable periods:
 
     Risk-free interest
rate of return
     Contractual term      Volatility      Dividend yield      Exercise price
(US$)
 
2021
     2.04%~2.04%        10 years        59.0%~59.0%               0.002~5.0  
2022
     4.40%~4.40%        10 years        56.2%~56.2%               0.0001  
2023
     5.45%        10 years        56.6%               0.0001  
 
  (1)
Risk-free interest rate
Risk-free interest rate was estimated based on the daily treasury long term rate of U.S. Department of the Treasury with a maturity period close to the expected term of the options, plus the country default spread of China.
 
  (2)
Contractual term
Tantan used the original contractual term.
 
  (3)
Volatility
The volatility of the underlying ordinary shares during the life of the options was estimated based on the historical stock price volatility of comparable listed companies over a period comparable to the expected term of the options.
 
  (4)
Dividend yield
The dividend yield was estimated by Tantan based on its expected dividend policy over the expected term of the options.
 
  (5)
Exercise price
The exercise price of the options was determined by the Board of Directors of Tantan.
 
  (6)
Fair value of underlying ordinary shares
The estimated fair value of the ordinary shares underlying the options as of the respective grant dates was determined based on a retrospective valuation before Tantan was acquired and on a contemporaneous valuation after Tantan was acquired, which used management’s best estimate for projected cash flows as of each valuation date.
For share options classified as equity awards, Tantan recorded share-based compensation of RMB76,989, RMB28,788 and RMB14,751 during the years ended December 31, 2021, 2022 and 2023, respectively, based on the fair value of the grant dates over the requisite service period of award according to the vesting schedule for employee share option.
As of December 31, 2023, total unrecognized compensation expense relating to unvested share options was RMB370 which will be recognized over a weighted average period of 0.93 years. The weighted-average remaining contractual term of options outstanding is 5.69 years.
Options classified as liability awards
In August 2018, Tantan granted 17,891,025 share options to its founders under the 2018 Plan. The founders have the right to request Tantan to redeem for cash the vested options upon the termination of the founders’ employment at a fixed equity value of Tantan. Therefore, the awards are classified as liability on the consolidated balance sheet due to their cash settlement feature. The options include a four-years vesting condition whereas options vest ratably at the end of each year. Accordingly, the awards are
re-measured
at each reporting date with a corresponding charge to share-based compensation expense and are amortized over the estimated vesting period. The share options also include a performance condition in which the founders have the right to receive fully vested options immediately upon achieving certain performance conditions.
 
F-37

Hello Group Inc.
NOTES TO CONSOLIDATED FINANCIAL STATEMENTS
- continued
FOR THE YEARS ENDED DECEMBER 31, 2021, 2022 AND 2023
(in thousands, except share data, or otherwise noted)
 
16.
SHARE-BASED COMPENSATION -
continued
Share options granted by Tantan
- continued
Options classified as liability awards
- continued
 
During the year ended December 31, 2019, all outstanding options granted to Tantan’s founders were vested as the necessary performance conditions were probable to be satisfied. Thereafter, the awards are
re-measured
at fair value at each reporting date with a corresponding charge to share-based compensation expense.
In May 2021, the founders resigned from Tantan and exercised the right to have Tantan repurchased for cash the vested options at the
pre-agreed
fixed equity value of US$120,000. Those options were subsequently canceled. The difference between the repurchase price and the fair value of the awards as of settlement date was recorded as an adjustment of share-based compensation during the year ended December 31, 2021. Cash payments amounting to US$108,000 were made to the founders during the year ended December 31, 2021, and the remaining US$12,000 is in an escrow account payable upon certain conditions are met.
There is no remaining share option that has a cash settlement feature as of December 31, 2021 a
n
d thereafter.
For share options classified as liability awards, Tantan recorded share-based compensation of RMB nil and RMB
nil
during the years ended December 31, 2022 and 2023, respectively, including the impact of the accelerate vesting and the subsequent adjustment of the fair value at each reporting dates and the settlement date.
 
17.
NET (LOSS) INCOME PER SHARE
The calculation of net (loss) income per share is as follows:
 
     For the year ended December 31,  
     2021     2022     2023  
     RMB     RMB     RMB  
Numerator:
      
Net (loss) income attributed to ordinary shareholders for computing net (loss) income per ordinary share-basic and diluted
     (2,913,708     1,484,283       1,957,581  
Denominator:
      
Denominator for computing net (loss) income per share-basic:
      
Weighted average ordinary shares outstanding used in computing net (loss) income per ordinary share-basic
     404,701,910       390,176,367       377,639,399  
  
 
 
   
 
 
   
 
 
 
Denominator for computing net (loss) income per share-diluted:
      
Weighted average shares outstanding used in computing net (loss) income per ordinary share-diluted
     404,701,910 (i)      423,810,279 (i)      401,833,328 (i) 
  
 
 
   
 
 
   
 
 
 
Net (loss) income per ordinary share attributable to Hello Group Inc. – basic
     (7.20     3.80       5.18  
  
 
 
   
 
 
   
 
 
 
Net (loss) income per ordinary share attributable to Hello Group Inc. – diluted
     (7.20     3.65       4.92  
  
 
 
   
 
 
   
 
 
 
The following table summarizes potential ordinary shares outstanding excluded from the computation of diluted net (loss) income per ordinary share for the years ended December 31, 2021, 2022 and 2023, because their effect is anti-dilutive:
 
    
For the year ended December 31,
 
    
2021
    
2022
    
2023
 
Share issuable upon exercise of share options
     29,676,253        14,676,458        4,420,431  
Share issuable upon exercise of RSUs
     272,500        217,612        102,344  
 
(i)
The calculation of the weighted average number of ordinary shares for the purpose of diluted net income per share has considered the effect of certain potentially dilutive securities. The computation of diluted loss per share for the year ended December 31, 2021 has not considered the effect of the share options, RSUs and convertible senior notes given that the effect is anti-dilutive.
 
F-38

Hello Group Inc.
NOTES TO CONSOLIDATED FINANCIAL STATEMENTS
- continued
FOR THE YEARS ENDED DECEMBER 31, 2021, 2022 AND 2023
(in thousands, except share data, or otherwise noted)
 
17.
NET (LOSS) INCOME PER SHARE -
continued
 
For the year ended December 31, 2022, an incremental weighted average number of 12,083,613 ordinary shares from the assumed exercise of share options and RSUs and an incremental weighted average number of 21,550,299 ordinary shares resulting from the assumed conversion of convertible senior notes were included.
For the year ended December 31, 2023, an incremental weighted average number of 16,849,667 ordinary shares from the assumed exercise of share options and RSUs and an incremental weighted average number of 7,344,262 ordinary shares resulting from the assumed conversion of convertible senior notes were included.
 
18.
COMMITMENTS AND CONTINGENCIES
Investment commitments
The Group was obligated to subscribe RMB85,000 and RMB126,250 for partnership interest of certain long-term investees under various arrangements as of December 31, 2022 and 2023, respectively.
Capital commitments
The Group’s capital commitments primarily relate to commitments on construction and purchase of office building. Total capital commitments contracted but not yet reflected in the consolidated financial statements amounted to RMB292,116 as of December 31, 2023. All of these capital commitments will be fulfilled in the following years according to the payment terms of contracts.
Long-term debt obligations
The Group’s long-term debt obligations include convertible senior notes and long-term borrowings. The amounts exclude the corresponding interest payable. The expected repayment schedule of the convertible senior notes and long-term borrowings have been disclosed in Note 9 and Note 11, respectively.
Contingencies
The Group is subject to legal proceedings in the ordinary course of business. The Group records a liability when it is both probable that a liability has been incurred and the amount of the loss can be reasonably estimated. The Group reviews the need for any such liability on a regular basis.
For the year ended December 31, 2022, the Group accrued for the loss contingency amounted RMB92.9 
million related to an ongoing investigation of the alleged illegal activity on the source of the funding consumed on Momo’s platform as the Group determines that an unfavorable outcome is probable and the amount is reasonably estimable. The contingent loss liability has been settled in 2023, pursuant to a first-instance judgment by relevant authorities. The Company is in the process of claiming against the judgment.
The Group does not believe that any other currently pending legal or administrative proceeding to which the Group is a party will have a material effect on its business or financial condition.
 
19.
RELATED PARTY BALANCES AND TRANSACTIONS
 
Major related parties
  
Relationship with the Group
Hunan Qindao Network Media Technology Co., Ltd.
  
Affiliate of a long-term investee
 
  (1)
Amount due from related parties
 
     As of December 31,  
     2022      2023  
     RMB      RMB  
Hunan Qindao Network Media Technology Co., Ltd. (i)
            27,258  
Others
     55         
  
 
 
    
 
 
 
Total
     55        27,258  
  
 
 
    
 
 
 
 
(i)
The amount of RMB27,258 as of December 31, 2023 represented the revenue sharing of live video service paid in advance to Hunan Qindao Network Media Technology Co., Ltd., which should be deducted from the amount of revenue sharing to be paid in
following
years. According to the arrangement of repayment plan, RMB7,258 is due in year of 2024 and RMB10,000 is due in year of 2025 and 2026, respectively.
 
F-39

Hello Group Inc.
NOTES TO CONSOLIDATED FINANCIAL STATEMENTS
- continued
FOR THE YEARS ENDED DECEMBER 31, 2021, 2022 AND 2023
(in thousands, except share data, or otherwise noted)
 
19.
RELATED PARTY BALANCES AND TRANSACTIONS -
continued
 
  (2)
Amount due to related parties – current
 
     As of December 31,  
     2022      2023  
     RMB      RMB  
Hunan Qindao Network Media Technology Co., Ltd. (ii)
     9,178        4,314  
  
 
 
    
 
 
 
Total
     9,178        4,314  
  
 
 
    
 
 
 
 
(ii)
The amount of RMB9,178 and
R
MB4,314 as of December 31, 2022 and 2023 represented the unpaid revenue sharing of live video service to Hunan Qindao Network Media Technology Co., Ltd.
 
  (3)
Purchases from related parties
 
     For the year ended
December 31,
 
     2021      2022      2023  
     RMB      RMB      RMB  
Hunan Qindao Network Media Technology Co., Ltd. (iii)
     253,691        176,674        179,000  
Others
     115               55  
  
 
 
    
 
 
    
 
 
 
Total
     253,806        176,674        179,055  
  
 
 
    
 
 
    
 
 
 
 
(iii)
The purchases from Hunan Qindao Network Media Technology Co., Ltd. mainly represented the Revenue Sharing.
 
20.
SEGMENT INFORMATION
The Group’s chief operating decision maker has been identified as the Chief Executive Officer (“CEO”) who reviews financial information of operating segments based on US GAAP amounts when making decisions about allocating resources and assessing performance of the Group.
During the years ended December 31, 2021, 2022 and 2023, the Group determined that it operated in three
operating segments namely Momo, Tantan and QOOL given that the related financial information is separately reviewed by the Group’s CEO. Momo’s services mostly include live video services, value-added services, mobile marketing services and mobile games derived from the Momo’s platform and other applications. Tantan’s services mainly include value-added services and live video services provided on Tantan’s platform. QOOL services mainly include advertisement services generated from the Group’s broadcasting of content television. 
The Group primarily operates in the PRC and substantially all of the Group’s long-lived assets are located in the PRC.
 
F-40

Hello Group Inc.
NOTES TO CONSOLIDATED FINANCIAL STATEMENTS
- continued
FOR THE YEARS ENDED DECEMBER 31, 2021, 2022 AND 2023
(in thousands, except share data, or otherwise noted)
 
20.
SEGMENT INFORMATION -
continued
 
The Group’s chief operating decision maker evaluates performance based on each reporting segment’s net revenue, operating cost and expenses, operating income and net income. Net revenues, operating cost and expenses, operating income, and net income by segment for the years ended December 31, 2021, 2022 and 2023 were as follows:
 
     For the year ended December 31, 2021  
        
     Momo     Tantan     QOOL     Unallocated     Consolidated  
     RMB     RMB     RMB     RMB     RMB  
Net revenues:
     12,541,205       2,029,184       5,330             14,575,719  
Cost and expenses:
           —     
Cost of revenues
     (7,301,048     (1,044,852     (37,531           (8,383,431
Research and development
     (828,688     (303,093                 (1,131,781
Sales and marketing
     (1,420,130     (1,180,146     (4,033           (2,604,309
General and administrative
     (619,922     18,401       (23,179           (624,700
Impairment loss on goodwill and intangible assets
                       (4,397,012     (4,397,012
Total cost and expenses
     (10,169,788     (2,509,690     (64,743     (4,397,012     (17,141,233
Other operating income
     138,884       37,029       34             175,947  
Income (loss) from operations
     2,510,301       (443,477     (59,379     (4,397,012     (2,389,567
Interest income
     383,028       1,091       160             384,279  
Interest expense
     (73,776                       (73,776
Other gain or loss, net
     (16,000                       (16,000
Income tax (expenses) benefits
     (844,987     22,431                   (822,556
Share of loss on equity method investments
     (8,084                       (8,084
  
 
 
   
 
 
   
 
 
   
 
 
   
 
 
 
Net income (loss)
     1,950,482       (419,955     (59,219     (4,397,012     (2,925,704
  
 
 
   
 
 
   
 
 
   
 
 
   
 
 
 
The impairment loss was presented as an unallocated item in the segment information because the CEO does not consider this as part of the segment operating performance measure.
 
     For the year ended December 31, 2022  
        
     Momo      Tantan      QOOL      Consolidated  
     RMB      RMB      RMB      RMB  
Net revenues:
     11,335,094        1,367,853        1,225        12,704,172  
Cost and expenses:
           
Cost of revenues
     (6,704,020      (714,936      (2,463      (7,421,419
Research and development
     (737,380      (268,839             (1,006,219
Sales and marketing
     (1,346,692      (721,889      (5,036      (2,073,617
General and administrative
     (547,798      (33,234      (14,974      (596,006
Total cost and expenses
     (9,335,890      (1,738,898      (22,473      (11,097,261
Other operating income
     8,753        11,830        49        20,632  
Income (loss) from operations
     2,007,957        (359,215      (21,199      1,627,543  
Interest income
     368,051        544        284        368,879  
Interest expense
     (83,530                    (83,530
Other gain or loss, net
     118,325                      118,325  
Income tax (expenses) benefits
     (586,663      24,382               (562,281
Share of income on equity method investments
     11,073                      11,073  
  
 
 
    
 
 
    
 
 
    
 
 
 
Net income (loss)
     1,835,213        (334,289      (20,915      1,480,009  
  
 
 
    
 
 
    
 
 
    
 
 
 
 
F-41

Hello Group Inc.
NOTES TO CONSOLIDATED FINANCIAL STATEMENTS
- continued
FOR THE YEARS ENDED DECEMBER 31, 2021, 2022 AND 2023
(in thousands, except share data, or otherwise noted)
 
20.
SEGMENT INFORMATION -
continued
 
     For the year ended December 31, 2023  
        
     Momo      Tantan      QOOL      Consolidated  
     RMB      RMB      RMB      RMB  
Net revenues:
     10,798,507        1,196,559        7,257        12,002,323  
Cost and expenses:
           
Cost of revenues
     (6,404,042      (599,348      (22,004      (7,025,394
Research and development
     (664,340      (220,250             (884,590
Sales and marketing
     (1,138,505      (268,652      (7,792      (1,414,949
General and administrative
     (467,537      (26,482      (8,460      (502,479
Total cost and expenses
     (8,674,424      (1,114,732      (38,256      (9,827,412
Other operating income
     125,318        4,411        376        130,105  
Income (loss) from operations
     2,249,401        86,238        (30,623      2,305,016  
Interest income
     435,451        713        89        436,253  
Interest expense
     (62,223                    (62,223
Other gain or loss, net
     (26,685                    (26,685
Income tax expenses
     (623,844      (6,179             (630,023
Share of loss on equity method investments
     (70,643                    (70,643
  
 
 
    
 
 
    
 
 
    
 
 
 
Net income (loss)
     1,901,457        80,772        (30,534 )      1,951,695  
  
 
 
    
 
 
    
 
 
    
 
 
 
 
21.
EMPLOYEE BENEFIT PLAN
Full time employees of the Group in the PRC participate in a government-mandated defined contribution plan pursuant to which certain pension benefits, medical care, unemployment insurance, employee housing fund and other welfare benefits are provided to employees. The Group accrues for these benefits based on certain percentages of the employees’ salaries. The total provisions for such employee benefits were RMB241,672, RMB 228,137 and RMB206,513 for the years ended December 31, 2021, 2022 and 2023, respectively.
 
F-42

Table of Contents
Hello Group Inc.
NOTES TO CONSOLIDATED FINANCIAL STATEMENTS
- continued
FOR THE YEARS ENDED DECEMBER 31, 2021, 2022 AND 2023
(in thousands, except share data, or otherwise noted)
 
 
22.
STATUTORY RESERVES AND RESTRICTED NET ASSETS
In accordance with the Regulations on Enterprises with Foreign Investment of China and their articles of association, the Group’s subsidiaries and VIEs located in the PRC, being foreign invested enterprises established in the PRC, are required to provide for certain statutory reserves. These statutory reserve funds include one or more of the following: (i) a general reserve, (ii) an enterprise expansion fund or discretionary reserve fund, and (iii) a staff bonus and welfare fund. Subject to certain cumulative limits, the general reserve fund requires a minimum annual appropriation of 10% of
after-tax
profit (as determined under accounting principles generally accepted in China at each
year-end);
the other fund appropriations are at the subsidiaries’ or the affiliated PRC entities’ discretion. These statutory reserve funds can only be used for specific purposes of enterprise expansion, staff bonus and welfare, and are not distributable as cash dividends except in the event of liquidation of our subsidiaries, our affiliated PRC entities and their respective subsidiaries. The Group’s subsidiaries, VIEs and VIEs’ subsidiaries are required to allocate at least 10% of their after tax profits to the general reserve until such reserve has reached 50% of their respective registered capital.
Appropriations to the enterprise expansion reserve and the staff welfare and bonus reserve are to be made at the discretion of the board of directors of each of the Group’s subsidiaries.
The appropriations to these reserves by the Group’s PRC subsidiaries, VIEs and VIEs’ subsidiaries were RMB679, RMB517 and RMB nil for the years ended December 31, 2021, 2022 and 2023, respectively.
Relevant PRC statutory laws and regulations permit payments of dividends by the Company’s subsidiaries and consolidated VIEs incorporated in the PRC only out of their retained earnings, if any, as determined in accordance with the PRC accounting standards and regulations. The capital and statutory reserves restricted which represented the amount of net assets of the Group’s PRC subsidiaries, VIEs and VIEs’ subsidiaries in the Group not available for distribution were RMB1,508,594, RMB1,509,111 and RMB1,509,111 as of December 31, 2021, 2022 and 2023, respectively.
 
23.
SUBSEQUENT EVENTS
Special cash dividend
On March 14, 2024, the Company declared a special cash dividend in the amount of US$0.54 per ADS, or US$0.27 per ordinary share. The cash dividend will be paid on April 30, 2024 to shareholders of record at the close of business on April 12, 2024. The
ex-dividend
date was April 11, 2024. The aggregate amount of cash dividends to be paid is approximately US$98.9 million, which will be funded by available cash on the Company’s balance sheet.
Share repurchase program
On June 7, 2022, Hello Group’s board of directors authorized a share repurchase program under which the Company may repurchase up to US$200 million of its shares up to June 6, 2024 (the “Share Repurchase Program”). On March 14, 2024, the Company’s board of directors approved to amend the Share Repurchase Program to (i) extend the term of the Share Repurchase Program up to June 30, 2026, and (ii) upsize the Share Repurchase Program so that the Company is authorized to, from time to time, acquire up to an aggregate of US$286.1 million worth of its shares in the form of ADSs and/or the ordinary shares of the Company in the open market and through privately negotiated transactions, in block trades and/or through other legally permissible means, depending on market conditions and in accordance with applicable rules and regulations.
 
F-43