| REGISTRATION STATEMENT PURSUANT TO SECTION 12(b) OR (g) OF THE SECURITIES EXCHANGE ACT OF 1934 |
| ANNUAL REPORT PURSUANT TO SECTION 13 OR 15(d) OF THE SECURITIES EXCHANGE ACT OF 1934 |
| TRANSITION REPORT PURSUANT TO SECTION 13 OR 15(d) OF THE SECURITIES EXCHANGE ACT OF 1934 |
| SHELL COMPANY REPORT PURSUANT TO SECTION 13 OR 15(d) OF THE SECURITIES EXCHANGE ACT OF 1934 |
| Title of each class |
Trading Symbol(s) |
Name of each exchange on which registered | ||
American depositary shares, each representing ten Class A ordinary shares Class A ordinary shares, par value US$0.000025 per share* |
Large accelerated filer |
Non-accelerated filer |
Emerging growth company |
| International Financial Reporting Standards as issued by the International Accounting Standards Board |
Other |
| Page | ||||
| 1 | ||||
| 2 | ||||
| 3 | ||||
| 3 | ||||
| 3 | ||||
| 3 | ||||
| 51 | ||||
| 97 | ||||
| 97 | ||||
| 121 | ||||
| 129 | ||||
| 134 | ||||
| 136 | ||||
| 137 | ||||
| 144 | ||||
| 145 | ||||
| 147 | ||||
| 147 | ||||
| 147 | ||||
| 147 | ||||
| 149 | ||||
| 149 | ||||
| 149 | ||||
| 149 | ||||
| 150 | ||||
| 150 | ||||
| 150 | ||||
| 151 | ||||
| 152 | ||||
| 152 | ||||
| 152 | ||||
| 152 | ||||
| • | our business strategies, plans and priorities, including growth strategies as well as investment and acquisition plans in China and overseas; |
| • | our ability to retain and attract users, customers and business partners, and increase their spending or level of engagement with us; |
| • | our ability to expand and improve our product and service offerings; |
| • | our ability to monetize the user traffic on our platform; |
| • | our future business development, results of operations and financial condition, including the seasonal trends of our results of operations; |
| • | expectations regarding our user growth rate and user engagement; |
| • | expected changes in our revenues and cost or expense items; |
| • | competition and changes in landscape in our industry; |
| • | relevant PRC and foreign government policies and regulations relating to our industry; |
| • | general economic and business condition globally and in China; and |
| • | assumptions underlying or related to any of the foregoing. |
A. |
Selected Financial Data |
Year Ended December 31, |
||||||||||||||||||||||||
2016 (1) |
2017 (1) |
2018 (2) |
2019 (2) |
2020 (2) |
||||||||||||||||||||
RMB |
RMB |
RMB |
RMB |
RMB |
US$ |
|||||||||||||||||||
(in thousands except for shares, per share and per ADS data) |
||||||||||||||||||||||||
| Selected Consolidated Statements of Comprehensive Income/ (Loss) Data: |
||||||||||||||||||||||||
| Revenues |
4,564,650 |
4,974,757 |
4,981,705 |
3,587,695 |
1,552,645 |
237,953 |
||||||||||||||||||
| Internet Business (3) |
4,564,190 | 4,936,006 | 4,898,350 | 3,444,573 | 1,465,899 | 224,659 | ||||||||||||||||||
| AI and others |
460 | 38,751 | 83,355 | 143,122 | 86,746 | 13,294 | ||||||||||||||||||
| |
|
|
|
|
|
|
|
|
|
|
|
|||||||||||||
| Cost of revenues (4) |
(1,543,817 | ) | (1,780,089 | ) | (1,540,633 | ) | (1,241,932 | ) | (475,378 | ) | (72,855 | ) | ||||||||||||
| |
|
|
|
|
|
|
|
|
|
|
|
|||||||||||||
| Gross profit |
3,020,833 | 3,194,668 | 3,441,072 | 2,345,763 | 1,077,267 | 165,098 | ||||||||||||||||||
| |
|
|
|
|
|
|
|
|
|
|
|
|||||||||||||
| Operating income and expenses: |
||||||||||||||||||||||||
| Research and development (4) |
(905,854 | ) | (684,863 | ) | (668,918 | ) | (787,329 | ) | (455,179 | ) | (69,759 | ) | ||||||||||||
| Selling and marketing (4) |
(1,650,581 | ) | (1,656,505 | ) | (1,910,044 | ) | (1,558,315 | ) | (766,986 | ) | (117,546 | ) | ||||||||||||
| General and administrative (4) |
(561,834 | ) | (407,410 | ) | (430,826 | ) | (587,457 | ) | (380,533 | ) | (58,319 | ) | ||||||||||||
| Impairment of goodwill |
— | — | — | (545,665 | ) | — | — | |||||||||||||||||
| Other operating income/(expenses), net |
84,988 | 990 | 35,938 | 22,091 | (5,684 | ) | (871 | ) | ||||||||||||||||
| |
|
|
|
|
|
|
|
|
|
|
|
|||||||||||||
| Total operating expenses |
(3,033,281 | ) | (2,747,788 | ) | (2,973,850 | ) | (3,456,675 | ) | (1,608,382 | ) | (246,495 | ) | ||||||||||||
| Operating (loss)/profit |
(12,448 |
) |
446,880 |
467,222 |
(1,110,912 |
) |
(531,115 |
) |
(81,397 |
) | ||||||||||||||
| Other (expenses)/income |
(56,448 | ) | 986,385 | 802,501 | 745,225 | 1,039,362 | 159,289 | |||||||||||||||||
| |
|
|
|
|
|
|
|
|
|
|
|
|||||||||||||
| (Loss)/Income before income taxes |
(68,896 | ) | 1,433,265 | 1,269,723 | (365,687 | ) | 508,247 | 77,892 | ||||||||||||||||
| Income tax benefits/(expenses) |
12,189 | (57,602 | ) | (117,000 | ) | (7,904 | ) | (97,090 | ) | (14,880 | ) | |||||||||||||
| |
|
|
|
|
|
|
|
|
|
|
|
|||||||||||||
| Net (loss)/income |
(56,707 | ) | 1,375,663 | 1,152,723 | (373,591 | ) | 411,157 | 63,012 | ||||||||||||||||
| Less: Net income/(loss) attributable to noncontrolling interests |
23,818 | 27,469 | (14,186 | ) | (59,614 | ) | (5,575 | ) | (854 | ) | ||||||||||||||
| |
|
|
|
|
|
|
|
|
|
|
|
|||||||||||||
| Net (loss)/income attributable to Cheetah Mobile Inc. |
(80,525 | ) | 1,348,194 | 1,166,909 | (313,977 | ) | 416,732 | 63,866 | ||||||||||||||||
| |
|
|
|
|
|
|
|
|
|
|
|
|||||||||||||
| (Losses)/Earnings per share |
||||||||||||||||||||||||
| Basic |
(0.0580 | ) | 0.9573 | 0.8048 | (0.2514 | ) | 0.2895 | 0.0444 | ||||||||||||||||
| Diluted |
(0.0580 | ) | 0.9366 | 0.7839 | (0.2514 | ) | 0.2857 | 0.0438 | ||||||||||||||||
| (Losses)/Earnings per ADS (5) |
||||||||||||||||||||||||
| Basic |
(0.5805 | ) | 9.5728 | 8.0478 | (2.5140 | ) | 2.8953 | 0.4437 | ||||||||||||||||
| Diluted |
(0.5805 | ) | 9.3656 | 7.8393 | (2.5140 | ) | 2.8575 | 0.4379 | ||||||||||||||||
| Weighted average number of shares used in computation: |
||||||||||||||||||||||||
| Basic |
1,387,254,551 | 1,394,303,326 | 1,403,089,609 | 1,369,041,418 | 1,402,509,386 | 1,402,509,386 | ||||||||||||||||||
| Diluted |
1,387,254,551 | 1,425,154,838 | 1,440,414,849 | 1,369,041,418 | 1,421,067,906 | 1,421,067,906 | ||||||||||||||||||
| (1) | VAT is presented in cost of revenues rather than net against revenues in accordance with the legacy revenue accounting standard (ASC 605) |
| (2) | VAT is presented as net against revenues rather than in cost of revenues in accordance with the new revenue accounting standard (ASC 606) |
| (3) | Starting from March 31, 2017, we reorganized our operation into three segments: utility products and related services, mobile entertainment business and AI and others. In 2020, we disposed major gaming-related business. As a result, we expect the revenue contribution from our mobile game business to decrease in the foreseeable future. Therefore, we started reporting its revenues and operating profits by two segments: internet business and AI and others. we have retrospectively revised segment information from the previous period to conform to the requisite presentation for the current period. |
| (4) | Share-based compensation expenses were allocated in cost of revenues and operating expenses as follows: |
Year Ended December 31, |
||||||||||||||||||||||||
2016 |
2017 |
2018 |
2019 |
2020 |
||||||||||||||||||||
RMB |
RMB |
RMB |
RMB |
RMB |
US$ |
|||||||||||||||||||
(in thousands) |
||||||||||||||||||||||||
| Cost of revenues |
1,490 | 762 | 206 | 524 | 1,044 | 160 | ||||||||||||||||||
| Research and development |
148,211 | 20,691 | 14,224 | 59,771 | 29,091 | 4,458 | ||||||||||||||||||
| Selling and marketing |
13,830 | 39 | 8,967 | 3,818 | (1,087 | ) | (167 | ) | ||||||||||||||||
| General and administrative |
142,618 | 51,824 | 61,721 | 63,327 | 51,934 | 7,959 | ||||||||||||||||||
| |
|
|
|
|
|
|
|
|
|
|
|
|||||||||||||
| Total |
306,149 | 73,316 | 85,118 | 127,440 | 80,982 | 12,410 | ||||||||||||||||||
| |
|
|
|
|
|
|
|
|
|
|
|
|||||||||||||
| (5) | Each ADS represents ten Class A ordinary shares. |
Year Ended December 31, |
||||||||||||||||||||||||
2016 |
2017 |
2018 |
2019 |
2020 |
||||||||||||||||||||
RMB |
RMB |
RMB |
RMB |
RMB |
US$ |
|||||||||||||||||||
(in thousands) |
||||||||||||||||||||||||
| Selected Consolidated Balance Sheets Data |
||||||||||||||||||||||||
| Cash and cash equivalents |
1,411,000 | 2,317,488 | 2,783,843 | 983,004 | 1,299,658 | 199,181 | ||||||||||||||||||
| Short-term investments |
361,499 | 1,395,694 | 930,610 | 1,369,118 | 360,803 | 55,295 | ||||||||||||||||||
| Total assets |
5,541,134 | 7,448,931 | 8,292,636 | 7,011,744 | 5,613,483 | 860,303 | ||||||||||||||||||
| Total current liabilities |
2,066,221 | 2,165,754 | 1,835,765 | 1,745,119 | 1,572,317 | 240,968 | ||||||||||||||||||
| Total liabilities |
2,339,956 | 2,293,721 | 2,010,241 | 2,017,197 | 1,825,091 | 279,707 | ||||||||||||||||||
| Total mezzanine equity |
— | 649,246 | 687,847 | — | — | — | ||||||||||||||||||
| Total Cheetah Mobile Inc. shareholders’ equity |
3,012,352 | 4,293,361 | 5,476,465 | 4,932,278 | 3,749,034 | 574,565 | ||||||||||||||||||
| Total equity |
3,201,178 | 4,505,964 | 5,594,548 | 4,994,547 | 3,790,045 | 580,850 | ||||||||||||||||||
B. |
Capitalization and Indebtedness |
C. |
Reasons for the Offer and Use of Proceeds |
D. |
Risk Factors |
| • | we fail to maintain the popularity of our existing products for users; |
| • | we are unsuccessful in launching new and popular applications in a cost-effective manner to further diversify our product offerings and increase user engagement; |
| • | technical or other problems prevent us from delivering our products or services in a rapid and reliable manner or otherwise affect user experience; |
| • | strategic investments or acquisitions that we make to diversify or improve our products or services offerings fail to generate the favorable results or synergies that we anticipate; |
| • | there are user concerns related to privacy, safety, security or other factors; |
| • | our competitors may launch or develop products and services similar to ours, which may result in a loss of existing users or reduced growth in new users; |
| • | products adopting new technologies displace our products; |
| • | there are adverse changes in our products or services that are mandated by, or that we elect to make to address, legislation, regulatory authorities or litigation, including settlements or consent decrees; |
| • | there are regulatory enforcement actions or negative publicity for actual or perceived defects of our products and services; |
| • | we fail to provide adequate customer service to users; or |
| • | we do not maintain our brand image, or our reputation is damaged. |
| • | successfully implement our plan to further develop and monetize our mobile platform; |
| • | offer new, innovative products and services and enhance our existing products and services with innovative and advanced technology to attract and retain a larger user base; |
| • | retain existing customers, attract additional customers and restore collaborations with lost customers, and increase spending per customer; |
| • | maintain our relationships with important suppliers, such as bandwidth suppliers, on favorable terms; |
| • | respond to evolving user preferences and industry changes; |
| • | respond to competitive market conditions; |
| • | upgrade our technology to support traffic, product and service offerings; |
| • | maintain effective control of our costs and expenses; |
| • | respond to changes in the regulatory environment and manage legal risks, including those associated with intellectual property rights; and |
| • | execute our strategic investments and acquisitions and post-acquisition integrations effectively. |
| • | challenges in formulating effective marketing strategies targeting mobile internet users from various jurisdictions and cultures, who have a diverse range of preferences and demands; |
| • | challenges in identifying appropriate local business partners and establishing and maintaining good working relationships with them. |
| • | local competition; |
| • | challenges in meeting local advertiser demands as well as online marketing practices and conventions; |
| • | differences in user and advertiser reception and perception of our applications internationally; |
| • | challenges in building direct sales operations in the oversea market; |
| • | fluctuations in currency exchange rates; |
| • | compliance with applicable foreign laws and regulations, including but not limited to internet content requirements, foreign exchange controls, cash repatriation restrictions, intellectual property protection rules and data privacy requirements; |
| • | exposure to different tax jurisdictions that may subject us to greater fluctuations in our effective tax rate and assessments in multiple jurisdictions on various tax-related assertions, including transfer pricing adjustments and permanent establishment; and |
| • | increased costs associated with doing business in foreign jurisdictions. |
| • | our ability to provide a convenient and reliable user experience as user preferences evolve and we expand into new applications; |
| • | our ability to increase brand awareness among existing and potential users and customers through various marketing and promotional activities; |
| • | our ability to adopt new technologies or adapt our applications to meet user needs or the expectations of our customers; |
| • | our ability to maintain and enhance our brands in the face of potential challenges from third parties; |
| • | actions by third parties, through whom we collect revenues and perform other business functions, that may affect our reputation; and |
| • | our ability to differentiate our brands and products from those of Kingsoft Corporation. |
| • | levying fines or confiscating our income or the income of our PRC entities; |
| • | revoking or suspending the business licenses or operating licenses of our PRC entities; |
| • | shutting down our servers or blocking our platform, discontinuing or placing restrictions or onerous conditions on our operations; |
| • | requiring us to discontinue or restrict our operations; and |
| • | taking other regulatory or enforcement actions that could be harmful to our business. |
| • | variations in our revenues, earnings and cash flow; |
| • | announcements of new investments, acquisitions, strategic partnerships, or joint ventures by us or our competitors; |
| • | announcements of disposal of business or assets; |
| • | announcements of new services and expansions by us or our competitors; |
| • | announcement of termination of partnership by important customers/vendors; |
| • | changes in financial estimates by securities analysts; |
| • | fluctuations in our user or other operating metrics; |
| • | fluctuations in the stock price of Kingsoft Corporation, one of our principal shareholders, or news about Kingsoft Corporation that has an impact on us; |
| • | failure on our part to realize monetization opportunities as expected; |
| • | changes in revenues generated from our top customers; |
| • | additions or departures of key personnel; |
| • | detrimental negative publicity about us, our management, our competitors or our industry; |
| • | short seller reports that make allegations against us or our affiliates, even if unfounded; |
| • | regulatory developments affecting us or our industry; and |
| • | potential litigation or regulatory investigations. |
A. |
History and Development of the Company |
B. |
Business Overview |
| • | the primary location of the day-to-day |
| • | decisions relating to the enterprise’s financial and human resource matters are made or are subject to approval of organizations or personnel in the PRC; |
| • | the enterprise’s primary assets, accounting books and records, company seals and board and shareholder resolutions are located or maintained in the PRC; and |
| • | 50% or more of voting board members or senior executives habitually reside in the PRC. |
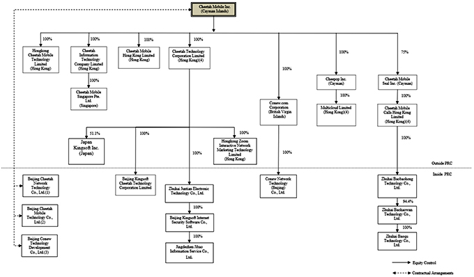
A. |
Organizational Structure |
| • | exercise effective control over our VIEs; |
| • | receive substantially all of the economic benefits of our VIEs in consideration for the services provided by Beijing Security and Conew Network, our wholly-owned subsidiaries in China; and |
| • | have an exclusive option to purchase all of the equity interests in our VIEs, when and to the extent permitted under PRC law, regulations or legal proceedings. |

| (1) | We exercise effective control over Beijing Network through contractual arrangements with Beijing Network and Mr. Kun Wang and Mr. Wei Liu, who owns 50% and 50% equity interests in Beijing Network, respectively. |
| (2) | We exercise effective control over Beijing Mobile through contractual arrangements with Beijing Mobile and Mr. Sheng Fu and Ms. Weiqin Qiu, who owns 35% and 65% equity interests in Beijing Mobile, respectively. |
| (3) | We exercise effective control over Beijing Conew through contractual arrangements with Beijing Conew and Mr. Sheng Fu and Mr. Kun Wang, who owns 62.73% and 37.27% equity interests in Beijing Conew, respectively. |
| (4) | Each of Cheetah Technology, Cheetah Mobile Calls Hong Kong Limited and Multicloud Limited has entered into deeds of nominee with the nominee shareholders of certain of our Hong Kong operating entities which we do not control through equity ownership. These deeds of nominee provide us with effective control over such Hong Kong entities, enable transfer of the economic benefits therein to us, and afford us the ability to have the equity interest held by the nominee shareholders transferred to us at our discretion. |
| • | the corporate structure of our PRC subsidiaries and VIEs does not result in any violation of all existing PRC laws and regulations; |
| • | each of the VIE agreements among us or our first-tier subsidiaries, either Beijing Security or Conew Network, Cheetah Mobile Inc., each of our VIEs and its respective shareholders (as the case may be) governed by PRC law is valid and binding, and does not result in any violation of PRC laws or regulations currently in effect; and |
| • | each of our PRC subsidiaries and VIEs has the necessary corporate power and authority to conduct its business as described in its business scope under its business license. The business licenses of each of our PRC subsidiaries and VIEs are in full force and effect. Each of our PRC subsidiaries and VIEs is capable of suing and being sued and may be the subject of any legal proceedings in PRC courts. To the best of our PRC legal counsel’s knowledge after due inquiries, none of our PRC subsidiaries and VIEs or their respective assets is entitled to any immunity, on the grounds of sovereignty, from any action, suit or other legal proceedings, or from enforcement, execution or attachment. |
B. |
Property, Plants and Equipment |
A. |
Operating Results |
Years Ended December 31, |
||||||||||||||||||||||||||||
2018 |
2019 |
2020 |
||||||||||||||||||||||||||
RMB |
% of revenues |
RMB |
% of revenues |
RMB |
US$ |
% of revenues |
||||||||||||||||||||||
(in thousands, except percentages) |
||||||||||||||||||||||||||||
| Internet business |
4,898,350 | 98.3 | 3,444,573 | 96.0 | 1,465,899 | 224,659 | 94.4 | |||||||||||||||||||||
| AI and others |
83,355 | 1.7 | 143,122 | 4.0 | 86,746 | 13,294 | 5.6 | |||||||||||||||||||||
| |
|
|
|
|
|
|
|
|
|
|
|
|
|
|||||||||||||||
| Revenues |
4,981,705 | 100.0 | 3,587,695 | 100.0 | 1,552,645 | 237,953 | 100.0 | |||||||||||||||||||||
| |
|
|
|
|
|
|
|
|
|
|
|
|
|
|||||||||||||||
| • | User base and user engagement in key markets |
| • | Fee arrangements with our significant customers. |
| • | Ability to provide targeted advertising. |
| • | Number of paying users in-apps virtual items purchase depend on our ability to develop popular function in utility products and select and publish engaging games. The popularity of the apps we operate directly affects the number of paying users we attract, and the revenues generated from such users. |
Year Ended December 31, |
||||||||||||||||||||||||||||
2018 |
2019 |
2020 |
||||||||||||||||||||||||||
RMB |
% of Revenues |
RMB |
% of Revenues |
RMB |
US$ |
% of Revenues |
||||||||||||||||||||||
(in thousands, except percentages) |
||||||||||||||||||||||||||||
| Operating income and expenses: |
||||||||||||||||||||||||||||
| Research and development |
(668,918 | ) | (13.4 | ) | (787,329 | ) | (21.9 | ) | (455,179 | ) | (69,759 | ) | (29.3 | ) | ||||||||||||||
| Selling and marketing |
(1,910,044 | ) | (38.4 | ) | (1,558,315 | ) | (43.4 | ) | (766,986 | ) | (117,546 | ) | (49.4 | ) | ||||||||||||||
| General and administrative |
(430,826 | ) | (8.6 | ) | (587,457 | ) | (16.4 | ) | (380,533 | ) | (58,319 | ) | (24.5 | ) | ||||||||||||||
| Impairment of goodwill |
— | — | (545,665 | ) | (15.2 | ) | — | — | — | |||||||||||||||||||
| Other operating income (expenses), net |
35,938 | 0.7 | 22,091 | 0.6 | (5,684 | ) | (871 | ) | (0.4 | ) | ||||||||||||||||||
| |
|
|
|
|
|
|
|
|
|
|
|
|
|
|||||||||||||||
| Total operating income and expenses |
(2,973,850 | ) | (59.7 | ) | (3,456,675 | ) | (96.3 | ) | (1,608,382 | ) | (246,495 | ) | (103.6 | ) | ||||||||||||||
| |
|
|
|
|
|
|
|
|
|
|
|
|
|
|||||||||||||||
Year Ended December 31, |
||||||||||||||||||
2018 |
2019 |
2020 |
||||||||||||||||
RMB |
RMB |
RMB |
US$ |
|||||||||||||||
(in thousands) |
||||||||||||||||||
| Cayman Islands |
Income before income tax |
605,774 | 332,254 | 488,844 | 74,919 | |||||||||||||
| Income tax expenses computed at the PRC statutory tax rate of 25% |
151,444 | 83,063 | 122,212 | 18,730 | ||||||||||||||
| Income tax expenses computed at Cayman Islands statutory tax rate of 0% |
— | — | — | — | ||||||||||||||
| |
|
|
|
|
|
|
|
|||||||||||
| Effect of differing tax rates in different jurisdictions |
(151,444 |
) |
(83,063 |
) |
(122,212 |
) |
(18,730 |
) | ||||||||||
| |
|
|
|
|
|
|
|
|||||||||||
| USA |
Income (Loss) before income tax |
3,452 | 1,306 | (6,559 | ) | (1,005 | ) | |||||||||||
| Income tax expenses (benefits) computed at the PRC statutory tax rate of 25% |
863 | 326 | (1,640 | ) | (251 | ) | ||||||||||||
| Income tax expenses (benefits) computed at the U.S. statutory tax rate of 21% |
725 | 274 | (1,376 | ) | (211 | ) | ||||||||||||
| |
|
|
|
|
|
|
|
|||||||||||
| Effect of differing tax rates in different jurisdictions |
(138 |
) |
(52 |
) |
262 |
40 |
||||||||||||
| |
|
|
|
|
|
|
|
|||||||||||
| Hong Kong |
(Loss) Income before income tax |
(213,138 | ) | (319,449 | ) | 324,517 | 49,734 | |||||||||||
| Income tax (benefits) expenses computed at the PRC statutory tax rate of 25% |
(53,284 | ) | (79,862 | ) | 81,129 | 12,433 | ||||||||||||
| Income tax (benefits) expenses computed at the Hong Kong statutory tax rate of 16.5% |
(35,168 | ) | (52,707 | ) | 53,545 | 8,206 | ||||||||||||
| |
|
|
|
|
|
|
|
|||||||||||
| Effect of differing tax rates in different jurisdictions |
18,116 |
27,155 |
(27,584 |
) |
(4,227 |
) | ||||||||||||
| |
|
|
|
|
|
|
|
|||||||||||
| Singapore |
Income before income tax |
620,634 | 68,594 | 18,149 | 2,781 | |||||||||||||
| Income tax expenses computed at the PRC statutory tax rate of 25% |
155,158 | 17,148 | 4,537 | 695 | ||||||||||||||
| Income tax expenses computed at the Singapore statutory tax rate of 17% |
105,508 | 11,661 | 3,085 | 472 | ||||||||||||||
| |
|
|
|
|
|
|
|
|||||||||||
| Effect of differing tax rates in different jurisdictions |
(49,650 |
) |
(5,487 |
) |
(1,452 |
) |
(223 |
) | ||||||||||
| |
|
|
|
|
|
|
|
|||||||||||
| PRC |
Income (Loss) before income tax |
142,077 | (589,754 | ) | (325,686 | ) | (49,914 | ) | ||||||||||
| Income tax expenses (benefits) computed at the PRC statutory tax rate of 25% |
35,519 | (147,439 | ) | (81,421 | ) | (12,478 | ) | |||||||||||
| Income tax expenses (benefits) computed at the PRC statutory tax rate of 25% |
35,519 | (147,439 | ) | (81,421 | ) | (12,478 | ) | |||||||||||
| |
|
|
|
|
|
|
|
|||||||||||
| Effect of differing tax rates in different jurisdictions |
— |
— |
— |
— |
||||||||||||||
| |
|
|
|
|
|
|
|
|||||||||||
| France |
Income (Loss) before income tax |
2,501 | (244,796 | ) | 338 | 52 | ||||||||||||
| Income tax expenses (benefits) computed at the PRC statutory tax rate of 25% |
625 | (61,199 | ) | 84 | 13 | |||||||||||||
| Income tax expenses (benefits) computed at the French statutory tax rate of 33.33% |
834 | (81,515 | ) | 112 | 17 | |||||||||||||
| |
|
|
|
|
|
|
|
|||||||||||
| Effect of differing tax rates in different jurisdictions |
209 |
(20,316 |
) |
28 |
4 |
|||||||||||||
| |
|
|
|
|
|
|
|
|||||||||||
| Taiwan |
(Loss) Income before income tax |
(1,239 | ) | (1,053 | ) | 122 | 19 | |||||||||||
| Income tax (benefits) expenses computed at the PRC statutory tax rate of 25% |
(310 | ) | (263 | ) | 31 | 5 | ||||||||||||
| Income tax (benefits) expenses computed at the Taiwan statutory tax rate of 17% |
(248 | ) | (211 | ) | 24 | 4 | ||||||||||||
| |
|
|
|
|
|
|
|
|||||||||||
| Effect of differing tax rates in different jurisdictions |
62 |
52 |
(7 |
) |
(1 |
) | ||||||||||||
| |
|
|
|
|
|
|
|
|||||||||||
| Others |
Income (Loss) before income tax |
109,662 | 387,211 | 8,522 | 1,306 | |||||||||||||
| Income tax expenses computed at the PRC statutory tax rate of 25% |
27,416 | 96,803 | 2,130 | 326 | ||||||||||||||
| Income tax expenses computed at the statutory tax rates of such other jurisdictions |
17,590 | 455 | 2,627 | 403 | ||||||||||||||
| |
|
|
|
|
|
|
|
|||||||||||
| Effect of differing tax rates in different jurisdictions |
(9,826 |
) |
(96,348 |
) |
497 |
77 |
||||||||||||
| |
|
|
|
|
|
|
|
|||||||||||
| Total |
Income (Loss) before income tax |
1,269,723 | (365,687 | ) | 508,247 | 77,892 | ||||||||||||
| Income tax expenses (benefits) computed at the PRC statutory tax rate of 25% |
317,431 | (91,423 | ) | 127,062 | 19,473 | |||||||||||||
| Income tax expenses (benefits) computed at the statutory tax rate of different jurisdictions |
124,760 | (269,482 | ) | (23,404 | ) | (3,587 | ) | |||||||||||
| |
|
|
|
|
|
|
|
|||||||||||
| Effect of differing tax rates in different jurisdictions |
(192,671 |
) |
(178,059 |
) |
(150,466 |
) |
(23,060 |
) | ||||||||||
| |
|
|
|
|
|
|
|
|||||||||||
Year Ended December 31, |
||||||||||||||||
2018 |
2019 |
2020 |
||||||||||||||
RMB |
RMB |
RMB |
US$ |
|||||||||||||
(in thousands) |
||||||||||||||||
| Singapore (1) |
(74,279 | ) | — | — | — | |||||||||||
| PRC (2) |
12,835 | 84,520 | 18,671 | 2,861 | ||||||||||||
| Others |
1,186 | — | — | — | ||||||||||||
| |
|
|
|
|
|
|
|
|||||||||
| Total |
(60,258 | ) | 84,520 | 18,671 | 2,861 | |||||||||||
| |
|
|
|
|
|
|
|
|||||||||
| (1) | Our Singapore subsidiary is entitled to tax holiday by obtaining a Development and Expansion Incentive and as a result is subject to a 5% corporate income tax rate on qualifying income from 2016 to 2025. Moreover, due to change in business condition, such incentives terminated in 2019 and the Singapore subsidiary in cooperated in Singapore became subject to 17% income tax rate since 2019. For details, see “Item 5. Operating and Financial Review and Prospects—A. Operating Results—Taxation— Taxation in Different Jurisdictions—Singapore.” |
| (2) | Certain of our PRC entities are entitled to tax holiday as new software development enterprise or to the preferential income tax rate of 15% as high new technology enterprise. For details, see “Item 5. Operating and Financial Review and Prospects—A. Operating Results—Taxation—Taxation in Different Jurisdictions—PRC—Enterprise Income Tax.” |
Year Ended December 31, |
||||||||||||||||
2018 |
2019 |
2020 |
||||||||||||||
RMB |
RMB |
RMB |
US$ |
|||||||||||||
(in thousands) |
||||||||||||||||
| Consolidated Statements of Comprehensive income (loss) Data: |
||||||||||||||||
| Revenues |
4,981,705 | 3,587,695 | 1,552,645 | 237,953 | ||||||||||||
| Internet business |
4,898,350 | 3,444,573 | 1,465,899 | 224,659 | ||||||||||||
| AI and others |
83,355 | 143,122 | 86,746 | 13,294 | ||||||||||||
| |
|
|
|
|
|
|
|
|||||||||
| Cost of revenues (1) |
(1,540,633 | ) | (1,241,932 | ) | (475,378 | ) | (72,855 | ) | ||||||||
| |
|
|
|
|
|
|
|
|||||||||
| Gross profit |
3,441,072 | 2,345,763 | 1,077,267 | 165,098 | ||||||||||||
| |
|
|
|
|
|
|
|
|||||||||
| Operating income and expenses |
||||||||||||||||
| Research and development (1) |
(668,918 | ) | (787,329 | ) | (455,179 | ) | (69,759 | ) | ||||||||
| Selling and marketing (1) |
(1,910,044 | ) | (1,558,315 | ) | (766,986 | ) | (117,546 | ) | ||||||||
| General and administrative (1) |
(430,826 | ) | (587,457 | ) | (380,533 | ) | (58,319 | ) | ||||||||
| Impairment of goodwill |
— | (545,665 | ) | — | — | |||||||||||
| Other operating income (expenses), net |
35,938 | 22,091 | (5,684 | ) | (871 | ) | ||||||||||
| |
|
|
|
|
|
|
|
|||||||||
| Total operating expenses, net |
(2,973,850 | ) | (3,456,675 | ) | (1,608,382 | ) | (246,495 | ) | ||||||||
| |
|
|
|
|
|
|
|
|||||||||
| Operating profit (loss) |
467,222 | (1,110,912 | ) | (531,115 | ) | (81,397 | ) | |||||||||
| |
|
|
|
|
|
|
|
|||||||||
| Other income (expenses) |
||||||||||||||||
| Interest income, net |
87,716 | 110,010 | 35,655 | 5,464 | ||||||||||||
| Foreign exchange gain, net |
13,821 | 49 | 39,393 | 6,037 | ||||||||||||
| Other income |
847,285 | 887,494 | 1,081,506 | 165,748 | ||||||||||||
| Other expense |
(146,321 | ) | (252,328 | ) | (117,192 | ) | (17,960 | ) | ||||||||
| |
|
|
|
|
|
|
|
|||||||||
| Income (Loss) before income taxes |
1,269,723 | (365,687 | ) | 508,247 | 77,892 | |||||||||||
| |
|
|
|
|
|
|
|
|||||||||
| Income tax expenses |
(117,000 | ) | (7,904 | ) | (97,090 | ) | (14,880 | ) | ||||||||
| |
|
|
|
|
|
|
|
|||||||||
| Net income (loss) |
1,152,723 | (373,591 | ) | 411,157 | 63,012 | |||||||||||
| |
|
|
|
|
|
|
|
|||||||||
Year Ended December 31, |
||||||||||||||||
2018 |
2019 |
2020 |
||||||||||||||
RMB |
RMB |
RMB |
US$ |
|||||||||||||
(in thousands) |
||||||||||||||||
| Less: net loss attributable to noncontrolling interests |
(14,186 | ) | (59,614 | ) | (5,575 | ) | (854 | ) | ||||||||
| |
|
|
|
|
|
|
|
|||||||||
| Net income (loss) attributable to Cheetah Mobile Inc |
1,166,909 | (313,977 | ) | 416,732 | 63,866 | |||||||||||
| |
|
|
|
|
|
|
|
|||||||||
| (1) | Share-based compensation expenses were allocated in cost of revenues and operating expenses as follows: |
Year Ended December 31, |
||||||||||||||||
2018 |
2019 |
2020 |
||||||||||||||
RMB |
RMB |
RMB |
US$ |
|||||||||||||
(in thousands) |
||||||||||||||||
| Cost of revenues |
206 | 524 | 1,044 | 160 | ||||||||||||
| Research and development |
14,224 | 59,771 | 29,091 | 4,458 | ||||||||||||
| Selling and marketing |
8,967 | 3,818 | (1,087 | ) | (166 | ) | ||||||||||
| General and administrative |
61,721 | 63,327 | 51,934 | 7,959 | ||||||||||||
| |
|
|
|
|
|
|
|
|||||||||
| Total |
85,118 | 127,440 | 80,982 | 12,411 | ||||||||||||
| |
|
|
|
|
|
|
|
|||||||||
Year ended December 31, |
||||||||||||||||
2018 |
2019 |
2020 |
||||||||||||||
RMB |
RMB |
RMB |
US$ |
|||||||||||||
| Revenues: |
||||||||||||||||
| Internet services |
||||||||||||||||
| Online advertising |
3,471,230 | 2,074,256 | 855,430 | 131,100 | ||||||||||||
| Internet value-added services |
1,229,257 | 1,159,709 | 493,419 | 75,620 | ||||||||||||
| Advertising agency services |
51,087 | 73,762 | 84,993 | 13,026 | ||||||||||||
| Other internet related services |
146,776 | 136,846 | 32,057 | 4,913 | ||||||||||||
| AI and Others |
||||||||||||||||
| Sale of AI hardware products |
38,793 | 84,515 | 47,741 | 7,317 | ||||||||||||
| Technical and other consulting services |
44,562 | 58,607 | 39,005 | 5,978 | ||||||||||||
| |
|
|
|
|
|
|
|
|||||||||
| Total consolidated revenues |
4,981,705 |
3,587,695 |
1,552,645 |
237,953 |
||||||||||||
| |
|
|
|
|
|
|
|
|||||||||
2019 |
||||
| Risk-free interest rates (1) |
1.70%~3.25% | |||
| Expected volatility range (2) |
57.1%~62.9% | |||
| Expected dividend yield (3) |
0% | |||
| Expected exercise multiple (4) |
2.2 | |||
| (1) | The risk-free interest rate for periods within the contractual life of the restricted shares with the option feature is based on the U.S. Treasury yield curve in effect at the time of grant for a term consistent with the expected term of the awards. |
| (2) | Expected volatility is estimated based on the historical volatility ordinary shares of several comparable companies in the same industry. |
| (3) | The dividend yield was estimated based on our expected dividend policy over the expected term of the restricted shares with the option feature. |
| (4) | The expected exercise multiple was based on research study regarding exercise pattern and historical statistic data, including Carpenter, J. 1998. “The Exercise and Valuation of Executive Stock Options.” Journal of Financial Economics, vol. 48, no. 2 (May): 127-158 and Huddart and Lang in Huddart, S., and M. Lang. 1996. “Employee Stock Option Exercises: An Empirical Analysis.” |
A. |
Liquidity and Capital Resources |
As of December 31, |
||||||||||||
2018 |
2019 |
2020 |
||||||||||
(in thousands of RMB) |
||||||||||||
| Cash located outside of the PRC |
||||||||||||
| —held by Subsidiaries in US dollars |
2,031,329 | 570,235 | 980,184 | |||||||||
| —held by Subsidiaries in RMB |
919 | 801 | — | |||||||||
| —held by Subsidiaries in others |
71,443 | 93,629 | 78,523 | |||||||||
| —held by VIEs in US dollars |
— | 6,962 | 70 | |||||||||
| —held by VIEs in others |
— | 4,375 | — | |||||||||
| Cash located in the PRC |
||||||||||||
| —held by Subsidiaries in RMB |
628,614 | 211,903 | 211,111 | |||||||||
| —held by Subsidiaries in US dollars |
1,915 | 63,373 | 687 | |||||||||
| —held by Subsidiaries in others |
— | 254 | 1,093 | |||||||||
| —held by VIEs in RMB |
49,615 | 31,464 | 27,990 | |||||||||
| —held by VIEs in US dollars |
8 | 8 | — | |||||||||
| |
|
|
|
|
|
|||||||
| Total cash and cash equivalents |
2,783,843 | 983,004 | 1,299,658 | |||||||||
| |
|
|
|
|
|
|||||||
As of December 31, |
||||||||||||
2018 |
2019 |
2020 |
||||||||||
(in thousands of RMB) |
||||||||||||
| Short-term investments located outside of the PRC |
||||||||||||
| —Time deposits located outside the PRC |
892,179 | 230,215 | 358,976 | |||||||||
| —Other short-term investment located outside the PRC |
— | 146,723 | — | |||||||||
| —Convertible loans located outside the PRC |
3,431 | — | — | |||||||||
| Short-term investments located in the PRC |
||||||||||||
| —Time deposits located in the PRC |
35,000 | 992,180 | 1,827 | |||||||||
| |
|
|
|
|
|
|||||||
| Total short-term investments |
930,610 | 1,369,118 | 360,803 | |||||||||
| |
|
|
|
|
|
|||||||
Year Ended December 31, |
||||||||||||||||
2018 |
2019 |
2020 |
||||||||||||||
RMB |
RMB |
RMB |
US$ |
|||||||||||||
(in thousands) |
||||||||||||||||
| Net cash provided by (used in) operating activities |
345,590 | (239,544 | ) | (46,132 | ) | (7,071 | ) | |||||||||
| Net cash provided by (used in) provided by investing activities |
538,636 | (1,085,226 | ) | 1,880,363 | 288,178 | |||||||||||
| Net cash used in financing activities |
(546,511 | ) | (485,070 | ) | (1,450,657 | ) | (222,323 | ) | ||||||||
| Effect of exchange rate changes on cash, cash equivalents and restricted cash |
44,624 | 5,506 | (68,763 | ) | (10,538 | ) | ||||||||||
| Cash, cash equivalents and restricted cash at the beginning of year |
2,407,637 | 2,789,976 | 985,642 | 151,056 | ||||||||||||
| Net increase (decrease) in cash, cash equivalents and restricted cash |
382,339 | (1,804,334 | ) | 314,813 | 48,247 | |||||||||||
| |
|
|
|
|
|
|
|
|||||||||
| Cash, cash equivalents and restricted cash at the end of year |
2,789,976 | 985,642 | 1,300,455 | 199,303 | ||||||||||||
B. |
Research and Development See “ Item 4. Information on the Company—B. Business Overview—Intellectual Property. ” |
C. |
Trend Information |
D. |
Off-Balance Sheet Arrangements |
E. |
Contractual Obligations |
Payment Due by Period |
||||||||||||||||||||
Total |
Less Than 1 Year |
1-3 Years |
3-5 Years |
More Than 5 Years |
||||||||||||||||
(In thousands of RMB) |
||||||||||||||||||||
| Operating lease obligations (1) |
20,253 | 7,074 | 13,179 | — | — | |||||||||||||||
| |
|
|
|
|
|
|
|
|
|
|||||||||||
| (1) | Mainly include long-term operating lease for our office building and rental payments for employees’ accommodations. |
F. |
Safe Harbor |
A. |
Directors and Senior Management |
| Directors and Executive Officers |
Age |
Position/Title | ||||
| Sheng Fu |
43 | Chief Executive Officer and Chairman of the Board of Directors | ||||
| Tao Zou |
45 | Director | ||||
| Jie Xiao |
46 | Director and Senior Vice President | ||||
| Ning Zhang |
47 | Independent Director | ||||
| Michael Jinbo Yao |
44 | Independent Director | ||||
| Dr. Yi Ma |
48 | Independent Director | ||||
| Dr. Yun Zhang |
44 | Independent Director | ||||
| Thomas Jintao Ren |
42 | Chief Financial Officer | ||||
| Edward Mingyan Sun |
38 | Senior Vice President | ||||
B. |
Compensation |
| 1. | The 2011 Plan |
| 2 . |
The 2013 Plan |
3. |
The 2014 Plan |
Number of Restricted Shares Outstanding |
Purchase Price (US$/Share) |
Date of Grant |
Expiration Date |
|||||||||||||
| Edward Mingyan Sun |
* | N/A | October 1, 2017 | January 1, 2024 | ||||||||||||
| * | N/A | May 1, 2017 | April 24, 2024 | |||||||||||||
| * | N/A | April 1, 2018 | January 1, 2024 | |||||||||||||
| Thomas Jintao Ren |
* | N/A | March 22, 2020 | January 1, 2024 | ||||||||||||
| Individuals as a group |
5,429,908 | — | — | — | ||||||||||||
| |
|
|||||||||||||||
| Total |
7,804,908 | |||||||||||||||
| |
|
|||||||||||||||
| * | Less than 1% of our total outstanding Class A and Class B ordinary shares. |
C. |
Board Practices |
| • | selecting the independent registered public accounting firm and pre-approving all auditing and non-auditing services permitted to be performed by the independent registered public accounting firm; |
| • | reviewing with the independent registered public accounting firm any audit problems or difficulties and management’s response; |
| • | reviewing and approving all proposed related party transactions, as defined in Item 404 of Regulation S-K under the Securities Act; |
| • | discussing the annual audited financial statements with management and the independent registered public accounting firm; |
| • | reviewing major issues as to the adequacy of our internal controls and any special audit steps adopted in light of any material control deficiencies; |
| • | annually reviewing and reassessing the adequacy of our audit committee charter; |
| • | meeting separately and periodically with management and the independent registered public accounting firm; and |
| • | reporting regularly to the board. |
| • | reviewing and approving, or recommending to the board for its approval, the compensation for our chief executive officer and other executive officers; |
| • | reviewing and recommending to the board for determination with respect to the compensation of our non-employee directors; |
| • | reviewing periodically and approving any incentive compensation or equity plans, programs or similar arrangements; and |
| • | selecting compensation consultant, legal counsel or other adviser only after taking into consideration all factors relevant to that person’s independence from management. |
| • | recommending nominees to the board for election or re-election to the board, or for appointment to fill any vacancy on the board; |
| • | reviewing annually with the board the current composition of the board with regard to characteristics such as independence, skills, experience, expertise, diversity, and availability of service to us; |
| • | selecting and recommending to the board the directors to serve as members of each standing committee of the board; and |
| • | developing and reviewing periodically the corporate governance principles adopted by the board to ensure appropriateness and compliance with the requirements of the NYSE, and to recommend any desirable changes to the board. |
D. |
Employees |
| Function |
Number of Employees |
|||
| Operations |
107 | |||
| Research and development |
531 | |||
| Sales and marketing |
203 | |||
| General and administrative |
203 | |||
| |
|
|||
| Total |
1,044 |
|||
| |
|
|||
E. |
Share Ownership |
A. |
Major Shareholders |
| • | each of our current directors and executive officers; and |
| • | each person known to us to own beneficially more than 5% of our shares. |
Shares Beneficially Owned |
Ordinary Shares Beneficially Owned |
Voting Power |
||||||||||||||
Directors and Executive Officers**: |
Class A Ordinary Shares |
Class B Ordinary Shares |
%(1) |
%(2) |
||||||||||||
| Sheng Fu(3) |
31,012,650 | 68,599,088 | 7.0 | 47.0 | ||||||||||||
| Tao Zou(4) |
— | — | — | — | ||||||||||||
| Jie Xiao |
* | * | * | * | ||||||||||||
| Pin Zhou |
* | — | * | |
|
* | ||||||||||
| Ning Zhang(5) |
* | — | * | * | ||||||||||||
| Michael Jinbo Yao(6) |
* | — | * | * | ||||||||||||
| Dr. Yi Ma(7) |
* | — | * | * | ||||||||||||
| Dr. Yun Zhang(8) |
— | — | — | — | ||||||||||||
| Thomas Jintao Ren |
* | — | * | * | ||||||||||||
| Edward Mingyan Sun |
* | * | * | * | ||||||||||||
| All directors and executive officers as a group |
45,402,870 | 71,899,088 | 8.3 | 47.5 | ||||||||||||
| Principal Shareholders: |
||||||||||||||||
| Kingsoft Corporation Limited(9) |
11,800,547 | 662,806,049 | 48.1 | 26.4 | ||||||||||||
| Tencent Holdings Limited(10) |
15,031,120 | 220,481,928 | 16.8 | 22.2 | ||||||||||||
| Sheng Global Limited(11) |
29,996,440 | 52,888,815 | 5.9 | 5.6 | ||||||||||||
| * | Less than 1% of our total outstanding Class A and Class B ordinary shares. |
| ** | Unless otherwise indicated in the notes below, the business address for our directors and executive officers is Building No. 8, Hui Tong Times Square, Yaojiayuan South Road, Beijing 100123, People’s Republic of China. |
| (1) | Percentage ownership is calculated by dividing the number of Class A and Class B ordinary shares beneficially owned by a given person or group by the sum of (i) 1,403,070,144 ordinary shares and (ii) the number of Class A and Class B ordinary shares that such person or group has the right to acquire upon exercise of option, warrant or other right within 60 days after March 31, 2021. |
| (2) | Percentage of total voting power represents voting power based on both Class A and Class B ordinary shares held by a given person or group with respect to the sum of all outstanding shares of our Class A and Class B ordinary shares. The holders of our Class B ordinary shares are entitled to ten votes per share, and holders of our Class A ordinary shares are entitled to one vote per share. |
| (3) | Represents (i) 25,996,440 Class A ordinary shares represented by restricted ADSs and 45,588,815 Class B ordinary shares held by Sheng Global Limited, a British Virgin Islands company wholly owned by Mr. Fu, (ii) 4,000,000 Class A ordinary shares (represented by restricted ADSs) and 7,300,000 Class B ordinary shares beneficially owned by Sheng Global Limited through FaX Vision Corporation, a British Virgin Islands company controlled by Sheng Global Limited, (iii) 585,822 Class B ordinary shares that have vested to Mr. Fu under our 2011 Plan, and (iv) 1,016,210 Class A ordinary shares and 15,124,451 Class B ordinary shares that have vested to Mr. Fu under our 2013 Plan. Kingsoft Corporation have delegated approximately 39.9% voting power of our company held by Kingsoft Corporation to Mr. Sheng Fu, effective October 1, 2017. For further details, see “Item 4. Information on the Company—A. History and Development of the Company”. |
| (4) | The business address of Mr. Zou is c/o Kingsoft Corporation Limited, Building D, Xiaomi Campus, No.33 Xierqi Middle Road, Haidian District, Beijing, People’s Republic of China. |
| (5) | The business address of Ning Zhang is Room 901, No. 33 Hua Yuan Shi Qiao Road, Shanghai, PRC. |
| (6) | The business address of Mr. Yao is Building 105, 10 Jiuxianqiao North Road Jia Chaoyang District, Beijing, PRC. |
| (7) | The business address of Dr. Ma is 2038 Parker St. #228, Berkeley, CA94704 the U.S.A. |
| (8) | The business address of Dr. Zhang is Suite 601C, Funger Hall, 2201 G St. NW, Washington, DC 20052, the U.S.A. |
| (9) | Represents (i) 5,040,877 Class A ordinary shares, (ii) 6,759,670 Class A ordinary shares represented by ADSs, and (iii) 662,806,049 Class B ordinary shares held by Kingsoft Corporation. Kingsoft Corporation is a Cayman Islands company listed on the Hong Kong Stock Exchange (Stock Code: 3888). Kingsoft Corporation have delegated approximately 39.9% voting power of our company held by Kingsoft Corporation to Mr. Sheng Fu, effective October 1, 2017. For further details, see “Item 4. Information on the Company—A. History and Development of the Company”. Kingsoft Corporation’s business address is Building D, Xiaomi Campus, No.33 Xierqi Middle Road, Haidian District, Beijing, People’s Republic of China. |
| (10) | Represents (i) 745,410 Class A ordinary shares and 14,285,710 Class A ordinary shares represented by ADSs held by THL E Limited, a British Virgin Islands company wholly owned by Tencent Holdings Limited, and (ii) 220,481,928 Class B ordinary shares held by TCH Copper Limited, a British Virgin Islands company wholly owned by Tencent Holdings Limited, as reported on the Schedule 13D jointly filed by TCH Copper Limited, Tencent Holdings Limited and THL E Limited on May 19, 2014. Tencent Holdings Limited is a Cayman Islands company listed on the Hong Kong Stock Exchange (Stock Code: 700). The business address of Tencent Holdings Limited is 29/F, Three Pacific Place, No. 1 Queen’s Road East, Wan Chai, Hong Kong. |
| (11) | Represents (i) 25,996,440 Class A ordinary shares represented by restricted ADSs and 45,588,815 Class B ordinary shares held by Sheng Global Limited and (ii) 4,000,000 Class A ordinary shares and 7,300,000 Class B ordinary shares held by FaX Vision Corporation, a British Virgin Islands company controlled by Sheng Global Limited. The registered address of Sheng Global Limited is Palm Grove House, P.O. Box 438, Road Town, Tortola, British Virgin Islands. |
B. |
Related Party Transactions |
| • | Promotion services pre-installation, bundle promotion, joint operation and publishing online advertisement; |
| • | Licensing services |
| • | Clouding services |
| • | Miscellaneous services |
C. |
Interests of Experts and Counsel |
A. |
Consolidated Statements and Other Financial Information |
B. |
Significant Changes |
A. |
Offering and Listing Details |
B. |
Plan of Distribution |
C. |
Markets |
D. |
Selling Shareholders |
E. |
Dilution |
F. |
Expenses of the Issue |
A. |
Share Capital |
B. |
Memorandum and Articles of Association |
C. |
Material Contracts |
D. |
Exchange Controls |
E. |
Taxation |
F. |
Dividends and Paying Agents |
G. |
Statement by Experts |
H. |
Documents on Display |
I. |
Subsidiary Information |
A. |
Debt Securities |
B. |
Warrants and Rights |
C. |
Other Securities |
D. |
American Depositary Shares |
| Persons depositing or withdrawing shares must pay: |
For: | |
| $5.00 (or less) per 100 ADSs (or portion of 100 ADSs) | • Issuance of ADSs, including issuances resulting from a distribution of shares or rights or other property | |
| • Cancellation of ADSs for the purpose of withdrawal, including if the deposit agreement terminates | ||
| $.05 (or less) per ADS | • Any cash distribution to ADS holders | |
| A fee equivalent to the fee that would be payable if securities distributed to you had been shares and the shares had been deposited for issuance of ADSs | • Distribution of securities distributed to holders of deposited securities which are distributed by the depositary to ADS holders | |
| $.05 (or less) per ADSs per calendar year | • Depositary services | |
| Registration or transfer fees | • Transfer and registration of shares on our share register to or from the name of the depositary or its agent when you deposit or withdraw shares | |
| Expenses of the depositary | • Cable, telex and facsimile transmissions (when expressly provided in the deposit agreement) | |
| • converting foreign currency to U.S. dollars | ||
| Taxes and other governmental charges the depositary or the custodian has to pay on any ADSs or shares underlying ADSs, such as stock transfer taxes, stamp duty or withholding taxes | • As necessary | |
| Any charges incurred by the depositary or its agents for servicing the deposited securities | • As necessary | |
| • | setting up a financial and system control framework related to tax process, and establishing two levels of effective review mechanism; |
| • | establishing a clear and detailed inventory of tax documents, consistent with management review control requirements; and |
| • | maintaining all review and meeting documents and change records. |
| • | hiring additional qualified tax personnel who are equipped with the relevant U.S. GAAP and SEC reporting experience and qualifications to strengthen our tax department function; |
| • | implementing regular and continuous training programs for our tax personnel; |
| • | hiring an external consulting firm to assist us with tax matters as necessary. |
2019 |
2020 |
|||||||
(in thousands) |
||||||||
| Audit fees(1) |
US$ | 1,869 | US$ | 1,535 | ||||
| Tax fees(2) |
US$ | 117 | US$ | 286 | ||||
| (1) | Audit fees means the aggregate fees billed in each of the fiscal periods listed for professional services rendered by our principal auditors for the audit of our annual consolidated financial statements and assistance with and review of documents filed with the SEC. In 2019 and 2020, the audit refers to financial audit and audit pursuant to Section 404 of the Sarbanes-Oxley Act of 2002. |
| (2) | Tax fees means the aggregated fees billed in each of the fiscal periods listed for professional services rendered by our principal auditors for tax compliance, tax advice and tax planning. |
| Period |
Total Number of ADSs Purchased |
Average Price Paid Per ADS |
Total Number of ADSs Purchased as Part of the Publicly Announced Plan |
Approximate Dollar Value of ADSs that May Yet Be Purchased Under the Plan* (in thousands) |
||||||||||||
| May 2016 |
1,613,434 | US$ | 10.6049 | 1,613,434 | US$ | 82,890 | ||||||||||
| June 2016 |
923,374 | US$ | 10.9989 | 923,374 | US$ | 72,734 | ||||||||||
| September 2018 |
320,700 | US$ | 9.7086 | 320,700 | US$ | 96,886 | ||||||||||
| October 2018 |
20,519 | US$ | 8.0119 | 20,519 | US$ | 96,722 | ||||||||||
| November 2018 |
1,192,711 | US$ | 7.8471 | 1,192,711 | US$ | 87,363 | ||||||||||
| December 2018 |
2,993,374 | US$ | 6.5295 | 2,993,374 | US$ | 67,817 | ||||||||||
| Total |
7,064,112 |
US$ |
8.4156 |
7,064,112 |
— | |||||||||||
| * | As of the date of this annual report, dollar value of ADSs that may yet be purchased under our share repurchase program announced on March 16, 2016 is nil as such program has expired on March 15, 2017. |
| * | As of the date of this annual report, dollar value of ADSs that may yet be purchased under our share repurchase program announced on September 13, 2018 is nil as such program has expired on September 12, 2019. |
| • | a majority of our board of directors consist of independent directors; |
| • | our compensation committee be composed entirely of independent directors; and |
| • | our nominating and corporate governance committee be composed entirely of independent directors. |
| • | we satisfy the majority independent board requirement; |
| • | our compensation committee is fully independent; and |
| • | our nominating and corporate governance committee is fully independent. |
| Exhibit Number |
Description of Document | |
| 101.SCH* | XBRL Taxonomy Extension Schema Document | |
| 101.CAL* | XBRL Taxonomy Extension Calculation Linkbase Document | |
| 101.DEF* | XBRL Taxonomy Extension Definition Linkbase Document | |
| 101.LAB* | XBRL Taxonomy Extension Label Linkbase Document | |
| 101.PRE* | XBRL Taxonomy Extension Presentation Linkbase Document | |
| 104 | Cover Page Interactive Data File (embedded within the Inline XBRL document) | |
| * | Filed herewith. |
| ** | Furnished herewith. |
Cheetah Mobile Inc. | ||
| By: | /s/ Sheng Fu | |
| Name: Sheng Fu | ||
| Title: Chief Executive Officer and Director | ||
Page |
||||
F-2 |
||||
F-5 |
||||
F-7 |
||||
F-9 |
||||
F-11 |
||||
F-14 |
||||
Valuation of equity investments | ||
Description of the Matter |
At December 31, 2020, the Company’s equity investment in Live.me Inc. (“Live.me”) measured at fair value was RMB364.3 million. In addition, the Company disposed its major gaming-related businesses (the “Disposed Businesses”), and the fair value of the Company’s remaining interests in the Disposed Businesses on deconsolidation dates was RMB342.4 million. As discussed in Notes 3, 4 and 21 of the consolidated financial statements, the fair value of Live.me as of December 31, 2020 and the fair value of the remaining interests in the Disposed Businesses on deconsolidation dates were determined using the discounted cash flow method with significant unobservable inputs. Auditing the valuation of these equity investments was complex and required subjective auditor judgment due to the highly judgmental nature of determining the appropriate valuation technique and the significant inputs used when measuring the fair values of the equity investments. The significant inputs used to estimate the fair values of the equity investments included sales growth rates, EBIT margin and weighted average costs of capital. These significant inputs are forward-looking and could be materially affected by future economic and market conditions. | |
How We Addressed the Matter in Our Audit |
We obtained an understanding, evaluated the design and tested the operating effectiveness of controls over the Company’s fair value measurement of its equity investments in these equity investments. For example, we tested controls over management’s review of the valuation techniques, and significant inputs described above used in the valuations. To test the estimated fair value of these equity investments, we performed audit procedures that included, among others, assessing the valuation techniques and testing the significant inputs and the underlying data used by the Company in its cash flow projections. We compared the sales growth rates and EBIT margin used by management to the historical performance of Live.me and the Disposed Businesses, current industry and economic trends and other relevant external data. With the assistance of our valuation specialists, we assessed the valuation techniques, evaluated the weighted average cost of capital used by management by comparing them with comparable companies, and performed an independent recalculation of the fair value of these equity investments based on management’s significant inputs, and compared them to the Company’s valuation results. We also performed sensitivity analyses of the significant inputs to evaluate the change in the fair value of these equity investments resulting from changes in the significant inputs. | |
As of December 31, |
||||||||||||||||
Notes |
2019 |
2020 |
||||||||||||||
RMB |
RMB |
US$ |
||||||||||||||
ASSETS |
||||||||||||||||
Current assets |
||||||||||||||||
Cash and cash equivalents |
||||||||||||||||
Restricted cash |
2 | |||||||||||||||
Short-term investments |
4 | |||||||||||||||
Accounts receivable (net of allowance for credit losses of RMB |
5 | |||||||||||||||
Prepayments and other current assets |
6 | |||||||||||||||
Due from related parties |
14 | |||||||||||||||
Total current assets |
||||||||||||||||
Non-current assets |
||||||||||||||||
Property and equipment, net |
7 | |||||||||||||||
Operating lease right-of-use |
9 | |||||||||||||||
Intangible assets, net |
8 | |||||||||||||||
Long-term investments |
4 | |||||||||||||||
Due from related parties |
14 | |||||||||||||||
Deferred tax assets |
13 | |||||||||||||||
Other non-current assets |
||||||||||||||||
Total non-current assets |
||||||||||||||||
Total assets |
||||||||||||||||
LIABILITIES, NONCONTROLLING INTERESTS AND SHAREHOLDERS’ EQUITY |
||||||||||||||||
Current liabilities |
||||||||||||||||
Accounts payable |
||||||||||||||||
Accrued expenses and other current liabilities |
10 | |||||||||||||||
Due to related parties |
14 | |||||||||||||||
Income tax payable |
||||||||||||||||
Total current liabilities |
||||||||||||||||
As of December 31, |
||||||||||||||||
Notes |
2019 |
2020 |
||||||||||||||
RMB |
RMB |
US$ |
||||||||||||||
Non-current liabilitiesnon-current liabilities of the VIEs and a VIE’s subsidiaries without recourse to the Company amounting to RMB |
||||||||||||||||
Deferred tax liabilities |
13 | |||||||||||||||
Other non-current liabilities |
10 | |||||||||||||||
Total non-current liabilities |
||||||||||||||||
Total liabilities |
||||||||||||||||
Commitments and contingencies |
16 | |||||||||||||||
Shareholders’ equity |
||||||||||||||||
Class A ordinary shares (par value of US$ |
17 | |||||||||||||||
Class B ordinary shares (par value of US$ |
17 | |||||||||||||||
Additional paid-in capital |
||||||||||||||||
Retained earnings |
17 | |||||||||||||||
Accumulated other comprehensive income |
17 | |||||||||||||||
Total Cheetah Mobile Inc. shareholders’ equity |
||||||||||||||||
Noncontrolling interests |
||||||||||||||||
Total equity |
||||||||||||||||
Total liabilities, noncontrolling interests and equity |
||||||||||||||||
For the year ended December 31, |
||||||||||||||||||||
Notes |
2018 |
2019 |
2020 |
|||||||||||||||||
RMB |
RMB |
RMB |
US$ |
|||||||||||||||||
| Revenues (a) |
||||||||||||||||||||
| Internet business |
||||||||||||||||||||
| AI and others |
||||||||||||||||||||
| |
|
|
|
|
|
|
|
|||||||||||||
| Total Revenues |
||||||||||||||||||||
| Cost of revenues (a) |
( |
) | ( |
) | ( |
) | ( |
) | ||||||||||||
| |
|
|
|
|
|
|
|
|||||||||||||
| Gross profit |
||||||||||||||||||||
| |
|
|
|
|
|
|
|
|||||||||||||
| Operating income and expenses (a) |
||||||||||||||||||||
| Research and development |
( |
) | ( |
) | ( |
) | ( |
) | ||||||||||||
| Selling and marketing |
( |
) | ( |
) | ( |
) | ( |
) | ||||||||||||
| General and administrative |
( |
) | ( |
) | ( |
) | ( |
) | ||||||||||||
| Impairment of goodwill |
2 | — | ( |
) | — | — | ||||||||||||||
| Other operating income (expenses), net |
( |
) | ( |
) | ||||||||||||||||
| |
|
|
|
|
|
|
|
|||||||||||||
| Total operating expenses |
( |
) |
( |
) |
( |
) |
( |
) | ||||||||||||
| |
|
|
|
|
|
|
|
|||||||||||||
| Operating profit (loss) |
( |
) |
( |
) |
( |
) | ||||||||||||||
| Other income (expenses) |
||||||||||||||||||||
| Interest income, net |
||||||||||||||||||||
| Foreign exchange gains, net |
||||||||||||||||||||
| Other income |
3/4 | |||||||||||||||||||
| Other expense |
3/4 | ( |
) | ( |
) | ( |
) | ( |
) | |||||||||||
| |
|
|
|
|
|
|
|
|||||||||||||
| Income (loss) before income taxes |
( |
) |
||||||||||||||||||
| Income tax expenses |
13 | ( |
) | ( |
) | ( |
) | ( |
) | |||||||||||
| |
|
|
|
|
|
|
|
|||||||||||||
| Net income (loss) |
( |
) |
||||||||||||||||||
| Less: net loss attributable to noncontrolling interests |
( |
) |
( |
) |
( |
) |
( |
) | ||||||||||||
| |
|
|
|
|
|
|
|
|||||||||||||
| Net income (loss) attributable to Cheetah Mobile Inc. |
( |
) |
||||||||||||||||||
| |
|
|
|
|
|
|
|
|||||||||||||
| Earnings (loss) per share |
19 | |||||||||||||||||||
| Basic |
( |
) | ||||||||||||||||||
| Diluted |
( |
) | ||||||||||||||||||
| Earnings (loss) per ADS |
19 | |||||||||||||||||||
| Basic |
( |
) | ||||||||||||||||||
| Diluted |
( |
) | ||||||||||||||||||
| Weighted average number of shares used in computation of ordinary shares: |
||||||||||||||||||||
| Basic |
||||||||||||||||||||
| Diluted |
||||||||||||||||||||
For the year ended December 31, |
||||||||||||||||||||
Notes |
2018 |
2019 |
2020 |
|||||||||||||||||
RMB |
RMB |
RMB |
US$ |
|||||||||||||||||
| Other comprehensive (loss) income, net of tax of nil |
17 | |||||||||||||||||||
| Foreign currency translation adjustments |
( |
) | ( |
) | ||||||||||||||||
| Unrealized (losses) gains on available-for-sale |
( |
) | ( |
) | ( |
) | ||||||||||||||
| |
|
|
|
|
|
|
|
|||||||||||||
| Other comprehensive (loss) income |
( |
) |
( |
) | ||||||||||||||||
| |
|
|
|
|
|
|
|
|||||||||||||
| Total comprehensive income (loss) |
( |
) |
||||||||||||||||||
| Less: total comprehensive loss attributable to noncontrolling interests |
( |
) |
( |
) |
( |
) |
( |
) | ||||||||||||
| |
|
|
|
|
|
|
|
|||||||||||||
| Total comprehensive income (loss) attributable to Cheetah Mobile Inc. |
( |
) |
||||||||||||||||||
| |
|
|
|
|
|
|
|
|||||||||||||
(a) |
The amount of transactions with related parties recorded in revenues, cost of revenues and operating expenses are as follows: |
For the year ended December 31, |
||||||||||||||||
2018 |
2019 |
2020 |
||||||||||||||
RMB |
RMB |
RMB |
US$ |
|||||||||||||
| Revenues |
||||||||||||||||
| Cost of revenues |
( |
) | ( |
) | ( |
) | ( |
) | ||||||||
| Research and development |
( |
) | ( |
) | ( |
) | ( |
) | ||||||||
| Selling and marketing |
( |
) | ( |
) | ( |
) | ( |
) | ||||||||
| General and administrative |
( |
) | ( |
) | ( |
) | ( |
) | ||||||||
For the year ended December 31, |
||||||||||||||||
2018 |
2019 |
2020 |
||||||||||||||
RMB |
RMB |
RMB |
US$ |
|||||||||||||
| Cash flows from operating activities |
||||||||||||||||
| Net income (loss) |
( |
) |
||||||||||||||
| Adjustments to reconcile net income (loss) to net cash from operating activities |
||||||||||||||||
| Depreciation of property and equipment |
||||||||||||||||
| Amortization of intangible assets |
||||||||||||||||
| Non-cash operating lease expense |
— | |||||||||||||||
| Provision for credit losses |
||||||||||||||||
| Impairment of assets |
||||||||||||||||
| Foreign currency exchange (gains) losses |
( |
) | ( |
) | ( |
) | ||||||||||
| (Gains) losses on disposal of property and equipment and intangible assets |
( |
) | ||||||||||||||
| Gains on disposal/deemed disposal of businesses and subsidiaries/VIE’s subsidiaries, net |
( |
) | ( |
) | ( |
) | ( |
) | ||||||||
| Gains on disposal of investments |
( |
) | — | ( |
) | ( |
) | |||||||||
| Loss on disposal of put options |
— | — | — | |||||||||||||
| Changes in fair value of financial assets |
( |
) | ( |
) | ( |
) | ||||||||||
| Losses (gains) from equity method investments |
( |
) | ||||||||||||||
| Deferred income tax (benefits) expenses |
( |
) | ( |
) | ||||||||||||
| Share-based compensation expenses |
||||||||||||||||
| Changes in operating assets and liabilities |
||||||||||||||||
| Accounts receivable |
( |
) | ||||||||||||||
| Prepayments and other current assets |
( |
) | ( |
) | ( |
) | ( |
) | ||||||||
| Due from related parties |
( |
) | ( |
) | ( |
) | ( |
) | ||||||||
| Other non-current assets |
( |
) | ( |
) | ||||||||||||
| Accounts payable |
( |
) | ( |
) | ||||||||||||
| Accrued expenses and other current liabilities |
||||||||||||||||
| Operating lease liabilities |
— | ( |
) | ( |
) | ( |
) | |||||||||
| Due to related parties |
( |
) | ( |
) | ( |
) | ||||||||||
| Income tax payable |
( |
) | ( |
) | ( |
) | ||||||||||
| Other non-current liabilities |
||||||||||||||||
| |
|
|
|
|
|
|
|
|||||||||
| Net cash provided by (used in) operating activities |
( |
) |
( |
) |
( |
) | ||||||||||
| |
|
|
|
|
|
|
|
|||||||||
| Cash flows from investing activities |
||||||||||||||||
| Purchases of property, plant and equipment and intangible assets |
( |
) | ( |
) | ( |
) | ( |
) | ||||||||
| Purchase of long-term investments |
( |
) | ( |
) | ( |
) | ( |
) | ||||||||
| Purchase of put option |
( |
) | ( |
) | — | — | ||||||||||
| Purchase of short-term investments |
( |
) | ( |
) | ( |
) | ( |
) | ||||||||
| Proceeds from maturity of short-term investments |
||||||||||||||||
| Acquisition of business, net of cash acquired |
— | ( |
) | — | — | |||||||||||
| Return of long-term investment investees |
— | |||||||||||||||
| Proceeds (cash-out) from disposal of businesses and subsidiaries/VIE’s subsidiaries, net of cash acquired (disposed) |
( |
) | ||||||||||||||
| Proceeds from disposal of property and equipment and intangible assets |
||||||||||||||||
For the year ended December 31, |
||||||||||||||||
2018 |
2019 |
2020 |
||||||||||||||
RMB |
RMB |
RMB |
US$ |
|||||||||||||
| Proceeds from disposal of long-term investments |
— | |||||||||||||||
| Loans to related parties |
( |
) | ( |
) | ( |
) | ( |
) | ||||||||
| Loans to third parties |
( |
) | ( |
) | ( |
) | ( |
) | ||||||||
| Repayment of loans from related parties |
||||||||||||||||
| Repayment of loans from third parties |
||||||||||||||||
| |
|
|
|
|
|
|
|
|||||||||
| Net cash provided by (used in) investing activities |
( |
) |
||||||||||||||
| |
|
|
|
|
|
|
|
|||||||||
| Cash flows from financing activities |
||||||||||||||||
| Proceeds for bank loans |
— | — | ||||||||||||||
| Repayment for bank loans |
( |
) | — | ( |
) | ( |
) | |||||||||
| Proceeds and advance from share-based awards |
||||||||||||||||
| Share repurchase |
( |
) | ( |
) | — | — | ||||||||||
| Capital contribution from noncontrolling shareholders |
— | — | — | |||||||||||||
| Payment of dividend to noncontrolling shareholders |
( |
) | ( |
) | ( |
) | ( |
) | ||||||||
| Payment of dividend to Cheetah Mobile Inc. shareholders |
— | ( |
) | ( |
) | ( |
) | |||||||||
| |
|
|
|
|
|
|
|
|||||||||
| Net cash used in financing activities |
( |
) |
( |
) |
( |
) |
( |
) | ||||||||
| |
|
|
|
|
|
|
|
|||||||||
| Effect of exchange rate changes on cash, cash equivalents and restricted cash |
( |
) |
( |
) | ||||||||||||
| |
|
|
|
|
|
|
|
|||||||||
| Net increase (decrease) in cash, cash equivalents and restricted cash |
( |
) |
||||||||||||||
| Cash, cash equivalents and restricted cash at beginning of year |
||||||||||||||||
| |
|
|
|
|
|
|
|
|||||||||
| Cash, cash equivalents and restricted cash at end of year |
||||||||||||||||
| |
|
|
|
|
|
|
|
|||||||||
| Supplemental disclosures |
||||||||||||||||
| Cash payments for income taxes |
( |
) | ( |
) | ( |
) | ( |
) | ||||||||
| Cash payments for interest expenses |
( |
) | — | ( |
) | ( |
) | |||||||||
| Cash payments for operating leases |
— | ( |
) | ( |
) | ( |
) | |||||||||
| Non-cash investing and financing activities: |
||||||||||||||||
| Acquisition of property and equipment and intangible assets included in accrued expenses and other current liabilities |
||||||||||||||||
| Disposal of investment, businesses and subsidiaries included in prepayments and other current assets |
— | |||||||||||||||
| Disposal of investment, businesses and subsidiaries included in related parties |
— | — | ||||||||||||||
| Right-of-use |
— | ( |
) | ( |
) | |||||||||||
Number of Class A Ordinary Shares |
Class A Ordinary Shares |
Number of Class B Ordinary Shares |
Class B Ordinary Shares |
Additional paid-in capital |
Treasury stock |
Accumulated other comprehensive income (loss) |
Retained earnings |
Total Cheetah Mobile Inc. shareholder’s equity |
Noncontrolling interests |
Total equity |
||||||||||||||||||||||||||||||||||
RMB |
RMB |
RMB |
RMB |
RMB |
RMB |
RMB |
RMB |
RMB |
||||||||||||||||||||||||||||||||||||
| Balance at January 1, 2018 |
— |
|||||||||||||||||||||||||||||||||||||||||||
| Adoption of ASC 606 |
— | — | — | — | — | — | — | |||||||||||||||||||||||||||||||||||||
| Net income |
— | — | — | — | — | — | — | ( |
) | |||||||||||||||||||||||||||||||||||
| Conversion of Class B ordinary shares to Class A ordinary shares by shareholders |
( |
) | ( |
) | — | — | — | — | — | — | — | |||||||||||||||||||||||||||||||||
| Share-based compensation |
— | — | — | — | — | — | — | |||||||||||||||||||||||||||||||||||||
| Exercise and vesting of share-based awards |
— | — | — | — | — | |||||||||||||||||||||||||||||||||||||||
| Other comprehensive income |
— | — | — | — | — | — | — | |||||||||||||||||||||||||||||||||||||
| Accretion of redeemable noncontrolling interests |
— | — | — | — | — | — | — | ( |
) | ( |
) | ( |
) | ( |
) | |||||||||||||||||||||||||||||
| Capital contribution from noncontrolling shareholders |
— | — | — | — | — | — | — | — | — | |||||||||||||||||||||||||||||||||||
| Share of reserves of an equity investee |
— | — | — | — | — | — | — | — | ||||||||||||||||||||||||||||||||||||
| Repurchase of ordinary shares (Note 21) |
— | — | — | — | — | ( |
) | — | — | ( |
) | — | ( |
) | ||||||||||||||||||||||||||||||
| Disposal of a subsidiary |
— | — | — | — | — | — | — | — | — | ( |
) | ( |
) | |||||||||||||||||||||||||||||||
| Dividend declared by a consolidated subsidiary to noncontrolling interests |
— | — | — | — | — | — | — | — | — | ( |
) | ( |
) | |||||||||||||||||||||||||||||||
| Change in equity interest of a subsidiary |
— | — | — | — | — | — | — | ( |
) | — | ||||||||||||||||||||||||||||||||||
| |
|
|
|
|
|
|
|
|
|
|
|
|
|
|
|
|
|
|
|
|
|
|||||||||||||||||||||||
| Balance at December 31, 2018 |
( |
) |
||||||||||||||||||||||||||||||||||||||||||
Number of Class A Ordinary Shares |
Class A Ordinary Shares |
Number of Class B Ordinary Shares |
Class B Ordinary Shares |
Additional paid-in capital |
Treasury stock |
Accumulated other comprehensive income (loss) |
Retained earnings |
Total Cheetah Mobile Inc. shareholder’s equity |
Noncontrolling interests |
Total equity |
||||||||||||||||||||||||||||||||||
RMB |
RMB |
RMB |
RMB |
RMB |
RMB |
RMB |
RMB |
RMB |
||||||||||||||||||||||||||||||||||||
| Net loss |
— | — | — | — | — | — | — | ( |
) | ( |
) | ( |
) | ( |
) | |||||||||||||||||||||||||||||
| Share-based compensation |
— | — | — | — | — | — | — | |||||||||||||||||||||||||||||||||||||
| Exercise and vesting of share-based awards |
— | — | — | — | — | — | ||||||||||||||||||||||||||||||||||||||
| Other comprehensive income (loss) |
— | — | — | — | — | — | — | ( |
) | |||||||||||||||||||||||||||||||||||
| Accretion of redeemable noncontrolling interests |
— | — | — | — | — | — | — | ( |
) | ( |
) | ( |
) | ( |
) | |||||||||||||||||||||||||||||
| Capital contribution from noncontrolling shareholders |
— | — | — | — | — | — | — | — | — | |||||||||||||||||||||||||||||||||||
| Disposal of a subsidiary |
— | — | — | — | — | — | — | |||||||||||||||||||||||||||||||||||||
| Cancelation of treasury stock |
( |
) | ( |
) | — | — | ( |
) | — | — | — | — | — | |||||||||||||||||||||||||||||||
| Dividend declared on share awards of consolidated subsidiaries |
— | — | — | — | — | — | — | ( |
) | ( |
) | — | ( |
) | ||||||||||||||||||||||||||||||
| Dividend declared by the Company to Cheetah Mobile Inc. shareholders |
— | — | — | — | — | — | — | ( |
) | ( |
) | — | ( |
) | ||||||||||||||||||||||||||||||
| Change in equity interest of a subsidiary |
— | — | — | — | ( |
) | — | — | ( |
) | ( |
) | ( |
) | ( |
) | ||||||||||||||||||||||||||||
| |
|
|
|
|
|
|
|
|
|
|
|
|
|
|
|
|
|
|
|
|
|
|||||||||||||||||||||||
| Balance at December 31, 2019 |
— |
|||||||||||||||||||||||||||||||||||||||||||
Number of Class A Ordinary Shares |
Class A Ordinary Shares |
Number of Class B Ordinary Shares |
Class B Ordinary Shares |
Additional paid-in capital |
Accumulated other comprehensive income (loss) |
Retained earnings |
Total Cheetah Mobile Inc. shareholder’s equity |
Noncontrolling interests |
Total equity |
|||||||||||||||||||||||||||||||
RMB |
RMB |
RMB |
RMB |
RMB |
RMB |
RMB |
RMB |
|||||||||||||||||||||||||||||||||
| Net income (loss) |
— | — | — | — | — | — | ( |
) | ||||||||||||||||||||||||||||||||
| Adoption of ASC 326 |
— | — | — | — | — | — | ( |
) | ( |
) | — | ( |
) | |||||||||||||||||||||||||||
| Cancellation of Class B ordinary shares |
— | — | ( |
) | — | — | — | — | — | — | — | |||||||||||||||||||||||||||||
| Share-based compensation |
— | — | — | — | — | |||||||||||||||||||||||||||||||||||
| Conversion of Class B ordinary shares to Class A ordinary shares by shareholders |
— | ( |
) | — | — | — | — | — | — | — | ||||||||||||||||||||||||||||||
| Exercise and vesting of share-based awards |
— | — | — | — | — | |||||||||||||||||||||||||||||||||||
| Other comprehensive loss |
— | — | — | — | — | ( |
) | — | ( |
) | ( |
) | ( |
) | ||||||||||||||||||||||||||
| Disposal of subsidiaries |
— | — | — | — | — | — | — | — | ( |
) | ( |
) | ||||||||||||||||||||||||||||
| Dividend declared on share awards of consolidated subsidiaries |
— | — | — | — | — | — | ( |
) | ( |
) | — | ( |
) | |||||||||||||||||||||||||||
| Dividend declared by the Company to Cheetah Mobile Inc. shareholders |
— | — | — | — | — | — | ( |
) | ( |
) | — | ( |
) | |||||||||||||||||||||||||||
| |
|
|
|
|
|
|
|
|
|
|
|
|
|
|
|
|
|
|
|
|||||||||||||||||||||
| Balance at December 31, 2020 |
||||||||||||||||||||||||||||||||||||||||
| |
|
|
|
|
|
|
|
|
|
|
|
|
|
|
|
|
|
|
|
|||||||||||||||||||||
| Balance at December 31, 2020 in US$ |
||||||||||||||||||||||||||||||||||||||||
| |
|
|
|
|
|
|
|
|
|
|
|
|
|
|
|
|
|
|
|
|||||||||||||||||||||
1. |
ORGANIZATION AND PRINCIPAL ACTIVITIES |
| Company |
Date of incorporation/ registration |
Place of incorporation/ registration |
Percentage of ownership (i) |
Principal activities | ||||
| Principal subsidiaries of the Company: |
||||||||
| Cheetah Technology Corporation Limited (“Cheetah Technology”) |
August 26, 2009 | Hong Kong | Investment holding, provision of internet products and related services | |||||
| Beijing Kingsoft Internet Security Software Co., Ltd. (“Beijing Security”) |
November 30, 2009 | The PRC | Provision of internet products and related services, sale of AI products | |||||
| Conew Network Technology (Beijing) Co., Ltd. (“Conew Network”) |
March 19, 2009 | The PRC | Provision of internet products and related services | |||||
| Hongkong Zoom Interactive Network Marketing Technology Limited (“HK Zoom”) |
July 4, 2014 | Hong Kong | Provision of internet products and related services | |||||
| Cheetah Information Technology Company Limited (“Cheetah Information”) |
March 9, 2015 | Hong Kong | Investment holding | |||||
| Company |
Date of incorporation/ registration |
Place of incorporation/ registration |
Percentage of ownership (i) |
Principal activities |
||||||||||||
| Principal subsidiaries of the Company (continued): |
||||||||||||||||
| Cheetah Mobile Singapore Pte. Ltd. (“Cheetah Mobile Singapore”) |
May 27, 2015 | Singapore | Provision of internet products and related services |
| ||||||||||||
| Cheetah Mobile Hong Kong Limited (“Cheetah Mobile Hong Kong”) |
February 24, 2016 |
|
Hong Kong | Investment holding | ||||||||||||
| Multicloud Limited |
July 20,2017 | Hong Kong | Provision of internet products and related services |
| ||||||||||||
| Beijing Chibao Technology Co., Ltd. |
December 6, 2018 |
|
The PRC | Provision of internet products and related services |
| |||||||||||
| Beijing Kingsoft Cheetah Technology Co., Ltd. |
April 30, 2015 |
|
The PRC | Provision of internet products and related services |
| |||||||||||
| Jingdezhen Jibao Information Service Co., Ltd. |
August 10, 2017 |
|
The PRC | |
Provision of internet products and related services, sale of AI products |
| ||||||||||
| Japan Kingsoft Inc. (“Kingsoft Japan”) |
March 9, 2005 |
|
Japan | Provision of internet products and related services |
| |||||||||||
| Zhuhai Baoqu Technology Co., Ltd. |
July 18, 2018 | The PRC | Provision of internet products and related services |
| ||||||||||||
| VIEs |
||||||||||||||||
| Beijing Conew Technology Development Co., Ltd. (“Beijing Conew”) |
December 22, 2005 |
|
The PRC | Dormant | ||||||||||||
| Beijing Cheetah Mobile Technology Co., Ltd. (“Beijing Mobile”) |
April 15, 2009 |
|
The PRC | Provision of internet products and related services |
| |||||||||||
| Beijing Cheetah Network Technology Co., Ltd. (“Beijing Network”) |
July 18, 2012 |
|
The PRC | Provision of internet products and related services |
| |||||||||||
| (i) | Percentage of ownership is calculated on fully diluted basis. |
| a. | Exclusive equity option agreements |
| b. | Proxy agreements and power of attorney |
As of December 31, |
||||||||||||
2019 |
2020 |
|||||||||||
RMB |
RMB |
US$ |
||||||||||
Cash and cash equivalents |
||||||||||||
Restricted cash |
||||||||||||
Short-term investments |
||||||||||||
Accounts receivable, net |
||||||||||||
Prepayments and other current assets |
||||||||||||
Due from related parties |
||||||||||||
Total current assets |
||||||||||||
Property and equipment, net |
||||||||||||
Operating lease right-of-use |
||||||||||||
Intangible assets, net |
||||||||||||
Long-term investments |
||||||||||||
Other non-current assets |
||||||||||||
Deferred tax assets |
||||||||||||
Total non-current assets |
||||||||||||
Total assets |
||||||||||||
Accounts payable |
||||||||||||
Accrued expenses and other current liabilities |
||||||||||||
Due to related parties (i) |
||||||||||||
Income tax payable |
||||||||||||
Total current liabilities |
||||||||||||
Deferred tax liabilities |
||||||||||||
Other non-current liabilities |
||||||||||||
Total non-current liabilities |
||||||||||||
Total liabilities |
||||||||||||
| (i) | As of December 31, 2019, and 2020, the balances due to related parties of the VIEs and subsidiaries of VIEs mainly represented amounts due to subsidiaries of the Group of RMB |
For the year ended December 31, |
||||||||||||||||
2018 |
2019 |
2020 |
||||||||||||||
RMB |
RMB |
RMB |
US$ |
|||||||||||||
Revenues |
||||||||||||||||
Cost of revenues |
||||||||||||||||
Net income |
||||||||||||||||
Net cash (used in) provided by operating activities |
( |
) | ( |
) | ( |
) | ||||||||||
Net cash (used in) provided by investing activities |
( |
) | ( |
) | ||||||||||||
Net cash provided by financing activities |
— | — | — | |||||||||||||
Effect of exchange rate changes on cash, cash equivalents and restricted cash |
— | ( |
) | ( |
) | |||||||||||
2. |
SUMMARY OF SIGNIFICANT ACCOUNTING POLICIES |
Estimated useful life |
||||
Electronic equipment |
||||
AI related equipment |
||||
Office equipment and fixtures |
||||
Motor vehicles |
||||
Leasehold improvements |
|
Lesser of term of the lease or the estimated useful lives of the assets |
||
Estimated useful life |
||||
Customer relationship |
||||
Trademarks |
||||
Technology |
||||
Online game licenses |
||||
User base |
||||
Domain names |
||||
Platform |
||||
For the year ended December 31, |
||||||||||||||||
2018 |
2019 |
2020 |
||||||||||||||
RMB |
RMB |
RMB |
US$ |
|||||||||||||
Revenues: |
||||||||||||||||
Internet services |
||||||||||||||||
Online advertising |
||||||||||||||||
Internet value-added services |
||||||||||||||||
Advertising agency services |
||||||||||||||||
Other internet related services |
||||||||||||||||
AI and others |
||||||||||||||||
Sale of AI hardware products |
||||||||||||||||
Technical consulting and other services |
||||||||||||||||
Total consolidated revenues |
||||||||||||||||
3. |
BUSINESS COMBINATIONS AND DECONSOLIDATIONS |
4. |
INVESTMENTS |
For the year ended December, 31 |
||||||||||||
2019 |
2020 |
|||||||||||
RMB |
RMB |
US$ |
||||||||||
Gross unrealized gains (upward adjustments) |
||||||||||||
Gross unrealized losses (impairment) |
( |
) | ( |
) | ( |
) | ||||||
Net unrealized (losses) gains on equity securities held |
( |
) |
||||||||||
Net realized gains on equity securities sold |
— | |||||||||||
Total net gains (losses) recognized in other income, net |
( |
) |
||||||||||
As of December 31, |
||||||||||||
2019 |
2020 |
|||||||||||
RMB |
RMB |
US$ |
||||||||||
| Balance sheet data: |
||||||||||||
| Current assets |
||||||||||||
| Non-current assets |
||||||||||||
| Current liabilities |
||||||||||||
| Non-current liabilities |
||||||||||||
| Redeemable preferred shares |
||||||||||||
For the year ended December 31, |
||||||||||||||||
2018 |
2019 |
2020 |
||||||||||||||
RMB |
RMB |
RMB |
US$ |
|||||||||||||
| Operating data: |
||||||||||||||||
| Revenues |
||||||||||||||||
| Gross profit |
||||||||||||||||
| Operating income (loss) |
( |
) | ||||||||||||||
| Net income (loss) |
( |
) | ||||||||||||||
5. |
ACCOUNTS RECEIVABLE, NET |
As of December 31, |
||||||||||||
2019 |
2020 |
|||||||||||
RMB |
RMB |
US$ |
||||||||||
| Accounts receivable |
||||||||||||
| Allowance for credit losses |
( |
) | ( |
) | ( |
) | ||||||
| |
|
|
|
|
|
|||||||
| Accounts receivable, net |
||||||||||||
| |
|
|
|
|
|
|||||||
2018 |
2019 |
2020 |
2020 |
|||||||||||||
RMB |
RMB |
RMB |
USD |
|||||||||||||
| Balance as of January 1 |
||||||||||||||||
| Adoption of ASC 326 |
||||||||||||||||
| Amounts charged to expenses |
( |
) | ( |
) | ||||||||||||
| Amounts written off |
( |
) | ( |
) | ( |
) | ( |
) | ||||||||
| Disposal of a subsidiary |
( |
) | ( |
) | ||||||||||||
| Foreign Exchange effect |
( |
) | ( |
) | ||||||||||||
| |
|
|
|
|
|
|
|
|||||||||
| Balance as of December 31 |
||||||||||||||||
| |
|
|
|
|
|
|
|
|||||||||
6. |
PREPAYMENTS AND OTHER CURRENT ASSETS |
As of December 31, |
||||||||||||
2019 |
2020 |
|||||||||||
RMB |
RMB |
US$ |
||||||||||
| Other receivables from advertisers |
||||||||||||
| Advances to suppliers |
||||||||||||
| Prepaid expenses |
||||||||||||
| Inventories |
||||||||||||
| Receivable from third-party payment platform |
||||||||||||
| Convertible loans (i) |
||||||||||||
| Others |
||||||||||||
| Impairment of prepayments and inventory |
( |
) | ( |
) | ( |
) | ||||||
| Allowance for credit losses |
( |
) | ( |
) | ( |
) | ||||||
| |
|
|
|
|
|
|||||||
| Total |
||||||||||||
| |
|
|
|
|
|
|||||||
| (i) | As of December 31, 2019 and 2020, convertible loans were fully impaired. Convertible loans included a convertible loan of RMB |
2018 |
2019 |
2020 |
2020 |
|||||||||||||
RMB |
RMB |
RMB |
USD |
|||||||||||||
| Balance as of January 1 |
||||||||||||||||
| Adoption of ASC 326 |
||||||||||||||||
| Amounts charged to expenses |
||||||||||||||||
| Amounts written off |
( |
) | ||||||||||||||
| Disposal of a subsidiary |
( |
) | ( |
) | ( |
) | ||||||||||
| Foreign Exchange effect |
( |
) | ( |
) | ( |
) | ||||||||||
| |
|
|
|
|
|
|
|
|||||||||
| Balance as of December 31 |
||||||||||||||||
| |
|
|
|
|
|
|
|
|||||||||
7. |
PROPERTY AND EQUIPMENT, NET |
As of December 31, |
||||||||||||
2019 |
2020 |
|||||||||||
RMB |
RMB |
US$ |
||||||||||
| Electronic equipment |
||||||||||||
| AI related equipment |
||||||||||||
| Leasehold improvements |
||||||||||||
| Office equipment and fixtures |
||||||||||||
| Motor vehicles |
||||||||||||
| Construction in progress |
— | — | ||||||||||
| Less: Accumulated depreciation |
||||||||||||
| Less: Accumulated impairment |
— | |||||||||||
| |
|
|
|
|
|
|||||||
| Property and equipment, net |
||||||||||||
| |
|
|
|
|
|
|||||||
8. |
INTANGIBLE ASSETS, NET |
As of December 31, 2020 |
||||||||||||||||||||
Gross carrying value |
Accumulated amortization |
Accumulated impairment |
Net carrying value |
|||||||||||||||||
RMB |
RMB |
RMB |
RMB |
US$ |
||||||||||||||||
| Online game licenses |
( |
) | ( |
) | ||||||||||||||||
| Technology |
( |
) | ( |
) | ||||||||||||||||
| Platform |
( |
) | ( |
) | — | — | ||||||||||||||
| Customer relationship |
( |
) | ( |
) | — | — | ||||||||||||||
| User base |
( |
) | — | — | — | |||||||||||||||
| Trademarks |
( |
) | ( |
) | ||||||||||||||||
| Domain names |
( |
) | — | |||||||||||||||||
| Non-compete agreements |
( |
) | — | — | — | |||||||||||||||
| |
|
|
|
|
|
|
|
|
|
|||||||||||
| Total |
( |
) | ( |
) | ||||||||||||||||
| |
|
|
|
|
|
|
|
|
|
|||||||||||
As of December 31, 2019 |
||||||||||||||||
Gross carrying value |
Accumulated amortization |
Accumulated impairment |
Net carrying value |
|||||||||||||
RMB |
RMB |
RMB |
RMB |
|||||||||||||
| Online game licenses |
( |
) | ( |
) | ||||||||||||
| Technology |
( |
) | ( |
) | ||||||||||||
| Platform |
( |
) | ( |
) | ||||||||||||
| Customer relationship |
( |
) | ( |
) | — | |||||||||||
| User base |
( |
) | — | — | ||||||||||||
| Trademarks |
( |
) | ( |
) | ||||||||||||
| Domain names |
( |
) | — | |||||||||||||
| Non-compete agreements |
( |
) | — | — | ||||||||||||
| |
|
|
|
|
|
|
|
|||||||||
| Total |
( |
) |
( |
) |
||||||||||||
| |
|
|
|
|
|
|
|
|||||||||
For the year ending December 31, |
||||||||
RMB |
US$ |
|||||||
| 2021 |
||||||||
| 2022 |
||||||||
| 2023 |
||||||||
| 2024 |
||||||||
| 2025 |
||||||||
| Thereafter |
||||||||
9. |
LEASE |
For the year ending December 31, |
||||||||
RMB |
US$ |
|||||||
| 2021 |
||||||||
| 2022 |
||||||||
| 2023 |
||||||||
| 2024 |
||||||||
| |
|
|
|
|||||
| Total future lease payments |
||||||||
| Less: imputed interest |
||||||||
| |
|
|
|
|||||
| Total lease liability |
||||||||
| |
|
|
|
|||||
10. |
ACCRUED EXPENSES AND OTHER LIABILITIES |
Accrued expenses and other current liabilities |
||||||||||||
As of December 31, |
||||||||||||
2019 |
2020 |
|||||||||||
RMB |
RMB |
US$ |
||||||||||
| Payable to online advertising platforms as agency |
||||||||||||
| Accrued operating expenses |
||||||||||||
| Salary and welfare payable |
||||||||||||
| Advance received in advertising agency services |
||||||||||||
| Accrued advertising, marketing and promotional expenses |
||||||||||||
| Deferred revenue |
||||||||||||
| Operating lease liabilities current portion |
||||||||||||
| Other taxes payable |
||||||||||||
| Accrued bandwidth and cloud service costs |
||||||||||||
| Others |
||||||||||||
| |
|
|
|
|
|
|||||||
| Total |
||||||||||||
| |
|
|
|
|
|
|||||||
Other non-current liabilities |
||||||||||||
As of December 31, |
||||||||||||
2019 |
2020 |
|||||||||||
RMB |
RMB |
US$ |
||||||||||
| Uncertain tax position |
||||||||||||
| Operating lease liabilities non-current portion |
||||||||||||
| Others |
||||||||||||
| |
|
|
|
|
|
|||||||
| Total |
||||||||||||
| |
|
|
|
|
|
|||||||
11. |
SEGMENT INFORMATION |
For the year ended December 31, |
||||||||||||||||
2018 |
2019 |
2020 |
||||||||||||||
RMB |
RMB |
RMB |
US$ |
|||||||||||||
Revenues: |
||||||||||||||||
Internet business |
||||||||||||||||
AI and others |
||||||||||||||||
Total revenues |
||||||||||||||||
Operating income (loss): |
||||||||||||||||
Internet business |
( |
) | ||||||||||||||
AI and others |
( |
) | ( |
) | ( |
) | ( |
) | ||||||||
Unallocated expenses(i) |
( |
) | ( |
) | ( |
) | ( |
) | ||||||||
Total operating income (loss) |
( |
) |
( |
) |
( |
) | ||||||||||
| (i) | Unallocated items include share-based compensation and goodwill impairment which were not allocated to segments. |
12. |
GEOGRAPHICAL INFORMATION |
For the year ended December 31, |
||||||||||||||||
2018 |
2019 |
2020 |
||||||||||||||
RMB |
RMB |
RMB |
US$ |
|||||||||||||
Revenues: |
||||||||||||||||
PRC |
||||||||||||||||
Non-PRC(i) |
||||||||||||||||
United States |
||||||||||||||||
Rest of the world(ii) |
||||||||||||||||
As of December 31, |
||||||||||||
2019 |
2020 |
|||||||||||
RMB |
RMB |
US$ |
||||||||||
Property and equipment, net: |
||||||||||||
PRC |
||||||||||||
Non-PRC |
||||||||||||
| (i) | Non-PRC revenue refers to revenues generated by the Group’s operating legal entities incorporated outside China. Such revenues are primarily attributable to customers located outside China based on customers’ registered addresses. |
| (ii) |
13. |
INCOME TAXES |
Year ended December 31, |
||||||||||||||||
2018 |
2019 |
2020 |
||||||||||||||
RMB |
RMB |
RMB |
US$ |
|||||||||||||
| PRC |
( |
) | ( |
) | ( |
) | ||||||||||
| Non-PRC |
||||||||||||||||
| |
|
|
|
|
|
|
|
|||||||||
| Total |
( |
) |
||||||||||||||
| |
|
|
|
|
|
|
|
|||||||||
Year ended December 31, |
||||||||||||||||
2018 |
2019 |
2020 |
||||||||||||||
RMB |
RMB |
RMB |
US$ |
|||||||||||||
| Current income tax expenses |
||||||||||||||||
| Deferred income tax (benefits) expenses |
( |
) | ( |
) | ||||||||||||
| |
|
|
|
|
|
|
|
|||||||||
| Income tax expenses |
||||||||||||||||
| |
|
|
|
|
|
|
|
|||||||||
Year ended December 31, |
||||||||||||||||
2018 |
2019 |
2020 |
||||||||||||||
RMB |
RMB |
RMB |
US$ |
|||||||||||||
| Income (loss) before income tax |
( |
) | ||||||||||||||
| Income tax expense computed at the PRC statutory tax rate of |
( |
) | ||||||||||||||
| Effect of different tax rates in different jurisdictions |
( |
) | ( |
) | ( |
) | ( |
) | ||||||||
| Effect of tax holiday and preferential tax rates |
( |
) | ||||||||||||||
| Research and development super-deduction |
( |
) | ( |
) | ( |
) | ( |
) | ||||||||
| Non-taxable income(i) |
( |
) | ( |
) | ( |
) | ( |
) | ||||||||
| Non-deductible expenses(ii) |
||||||||||||||||
| Effect of change in tax rate |
( |
) | — | — | ||||||||||||
| Outside basis difference on investment |
( |
) | ( |
) | ( |
) | ||||||||||
| Withholding tax and others |
( |
) | ||||||||||||||
| Changes in valuation allowance |
||||||||||||||||
| |
|
|
|
|
|
|
|
|||||||||
| Income tax expenses |
||||||||||||||||
| |
|
|
|
|
|
|
|
|||||||||
| (i) | Non-taxable income mainly consists of gains on disposal of subsidiaries and long-term investments that are not subject to tax under the tax laws of different jurisdictions. |
| (ii) | Non-deductible expenses mainly consist of share-based compensation expenses, entertainments and other expenses that are not allowed to be deducted under the tax laws of different jurisdictions. |
As of December 31, |
||||||||||||
2019 |
2020 |
|||||||||||
RMB |
RMB |
US$ |
||||||||||
| Deferred tax assets: |
||||||||||||
| Tax losses carry forward |
||||||||||||
| Equity investment loss |
||||||||||||
| Provision for doubtful accounts |
||||||||||||
| Intangible assets and accrued expenses |
||||||||||||
| Deferred revenue |
||||||||||||
| Government subsidies |
||||||||||||
| Share-based compensation |
||||||||||||
| Fixed assets depreciation |
||||||||||||
| Intercompany transfer of long-lived assets |
||||||||||||
| Others |
( |
) | ||||||||||
| Valuation allowance |
( |
) | ( |
) | ( |
) | ||||||
| |
|
|
|
|
|
|||||||
| Deferred tax assets |
||||||||||||
| |
|
|
|
|
|
|||||||
| Deferred tax liabilities: |
||||||||||||
| Outside basis difference on investment |
||||||||||||
| Equity method investment |
||||||||||||
| Right-of-use asset and others |
||||||||||||
| |
|
|
|
|
|
|||||||
| Deferred tax liabilities |
||||||||||||
| |
|
|
|
|
|
|||||||
As of December 31, |
||||||||
2020 |
||||||||
RMB |
US$ |
|||||||
| Classification in the consolidated balance sheets: |
||||||||
| Deferred tax assets |
||||||||
| Deferred tax liabilities |
||||||||
2019 |
2020 |
|||||||||||
RMB |
RMB |
US$ |
||||||||||
| Balance at January 1 |
||||||||||||
| Additions based on tax positions related to current year |
||||||||||||
| Reversal based on tax positions related to prior years |
( |
) | ( |
) | ( |
) | ||||||
| Decrease related to deconsolidation of Live.me |
( |
) | — | — | ||||||||
| |
|
|
|
|
|
|||||||
| Balance at December 31 |
||||||||||||
| |
|
|
|
|
|
|||||||
14. |
RELATED PARTY TRANSACTIONS |
| Name of related parties |
Relationship with the Group | |
| Tencent and its subsidiaries (“Tencent Group”) |
Entities controlled by a shareholder of the Group | |
| Kingsoft and its subsidiaries (“Kingsoft Group”) |
Entities controlled by a shareholder of the Group | |
| OrionStar and its subsidiaries (“OrionStar Group”) |
Entities controlled by a director of the Group | |
| Shenzhen Feipai Technology Co., Ltd. (“Shenzhen Feipai”) |
Entities influenced materially by the Group | |
| Pixiu Inc. and its subsidiaries (“Pixiu Group”) |
Entities influenced materially by the Group | |
| Live.me and its subsidiaries (“Live.me Group”) |
Entities influenced materially by the Group |
For the year ended December 31, |
||||||||||||||||||||
2018 |
2019 |
2020 |
||||||||||||||||||
RMB |
RMB |
RMB |
US$ |
|||||||||||||||||
| Services received from: |
(a) | |||||||||||||||||||
| Kingsoft Group |
||||||||||||||||||||
| Tencent Group |
||||||||||||||||||||
| OrionStar Group |
— | |||||||||||||||||||
| Services provided to: |
(ii) | |||||||||||||||||||
| Tencent Group |
||||||||||||||||||||
| OrionStar Group |
||||||||||||||||||||
| Pixiu Group |
||||||||||||||||||||
| Live.me Group |
— | |||||||||||||||||||
| Purchase of products and equipment: |
||||||||||||||||||||
| OrionStar Group |
(iii) | |||||||||||||||||||
| Loans and investments provided to: |
||||||||||||||||||||
| OrionStar Group |
(iv) | — | — | |||||||||||||||||
| Pixiu Group |
(v) | |||||||||||||||||||
| Shenzhen Feipai |
(v) | |||||||||||||||||||
| Others |
(v) | — | — | — | ||||||||||||||||
| Selling business to: |
||||||||||||||||||||
| Live.me Group |
— | — | ||||||||||||||||||
| (i) | The Group entered into agreements with Kingsoft Group pursuant to which Kingsoft Group provided services including promotion, technical support services and other services to the Group; The Group entered into agreements with Tencent Group pursuant to which Tencent Group provided promotion and technical support services to the Group; The Group entered into agreements with OrionStar Group pursuant to which OrionStar Group provided technical support services to the Group. |
| (ii) | The Group entered into agreement with Tencent Group to provide online marketing services to Tencent Group; The Group entered into agreement with Live.me, Pixiu Group and OrionStar Group to provide technical support and other services. |
| (iii) | The Group entered into a distributorship and cooperation agreement with OrionStar Group, pursuant to which the Group purchased robotics products from OrionStar Group. |
| (iv) | In 2018, the Group acquired additional preferred share of Beijing OrionStar, through the exercise of part of two-year warrant. In 2019, the Group acquired additional preferred share of Beijing OrionStar by virtue of the exercise of all our remaining warrants during Beijing OrionStar’s series B corporate financing transactions. |
| (v) | The Group entered into loan agreements with Pixiu Group including a 3-year capital allocation loan which latest termination date is January 2021 and revolving loan. The Group entered into convertible loans agreements with Shenzhen Feipai which were fully impaired as of December 31, 2020. Except for the mentioned related parties, the Group provided investments to several investees with investment agreements. |
As of December 31, |
||||||||||||
2019 |
2020 |
|||||||||||
RMB |
RMB |
US$ |
||||||||||
| Live.me Group |
||||||||||||
| Tencent Group |
||||||||||||
| Pixiu Group |
||||||||||||
| OrionStar Group |
||||||||||||
| Kingsoft Group |
||||||||||||
| Other related parties (i) |
||||||||||||
| |
|
|
|
|
|
|||||||
| Total |
||||||||||||
| |
|
|
|
|
|
|||||||
| (i) | As of December 31, 2019 and 2020, the amount of due from related parties included convertible loans of RMB ASC 810 |
As of December 31, |
||||||||||||
2019 |
2020 |
|||||||||||
RMB |
RMB |
US$ |
||||||||||
| OrionStar Group |
||||||||||||
| Tencent Group |
||||||||||||
| Live.me Group |
||||||||||||
| Kingsoft Group |
||||||||||||
| Other related parties |
||||||||||||
| |
|
|
|
|
|
|||||||
| Total |
||||||||||||
| |
|
|
|
|
|
|||||||
15. |
SHARE-BASED COMPENSATION |
Number of shares |
Weighted Average Exercise Price (US$) |
Weighted Average Grant Date Fair Value (US$) |
Weighted Average Remaining Contractual Term (Years) |
Aggregate Intrinsic Value (US$) |
||||||||||||||||
| Outstanding at January 1, 2018 |
||||||||||||||||||||
| Granted |
||||||||||||||||||||
| Forfeited |
( |
) | ||||||||||||||||||
| Exercised |
( |
) | ||||||||||||||||||
| |
|
|||||||||||||||||||
| Outstanding at December 31, 2018 |
||||||||||||||||||||
| Granted |
||||||||||||||||||||
| Forfeited |
( |
) | ||||||||||||||||||
| Exercised |
( |
) | ||||||||||||||||||
| Modified in August 2019 |
( |
) | ||||||||||||||||||
| |
|
|||||||||||||||||||
| Outstanding at December 31, 2019 |
||||||||||||||||||||
| Exercised |
( |
) | ||||||||||||||||||
| Modified in June 2020 |
( |
) | ||||||||||||||||||
| |
|
|||||||||||||||||||
| Outstanding at December 31, 2020 |
— | — | ||||||||||||||||||
| |
|
|||||||||||||||||||
| Vested and expected to vest at December 31, 2020 |
||||||||||||||||||||
| |
|
|||||||||||||||||||
| Exercisable as at December 31, 2020 |
||||||||||||||||||||
| |
|
|||||||||||||||||||
Year ended December 31, 2018 |
Year ended December 31, 2019 |
|||||||
| Fair value of ordinary share (US$) |
||||||||
| Risk-free interest rates |
||||||||
| Expected volatility range |
||||||||
| Expected dividend yield |
||||||||
| Expected exercise multiple |
||||||||
| Fair value per option granted (US$) |
||||||||
Number of shares |
Weighted average grant date fair value (US$) after modification |
|||||||
| Unvested at January 1, 2018 |
||||||||
| |
|
|||||||
| Unvested at December 31, 2018 |
||||||||
| Modified in August 2019 |
||||||||
| Vested |
( |
) | ||||||
| Forfeited |
( |
) | ||||||
| |
|
|||||||
| Unvested at December 31, 2019 |
||||||||
| Modified in June 2020 |
||||||||
| Vested |
( |
) | ||||||
| Forfeited |
( |
) | ||||||
| |
|
|||||||
| Unvested at December 31, 2020 |
||||||||
| |
|
|||||||
Number of shares |
Weighted Average Exercise Price (US$) |
Weighted Average Grant Date Fair Value (US$) |
Weighted Average Remaining Contractual Term (Years) |
Aggregate Intrinsic Value (US$) |
||||||||||||||||
| Outstanding at January 1, 2018 |
||||||||||||||||||||
| Granted |
||||||||||||||||||||
| Forfeited |
( |
) | ||||||||||||||||||
| Exercised |
( |
) | ||||||||||||||||||
| |
|
|||||||||||||||||||
| Outstanding at January 1, 2018 |
||||||||||||||||||||
| Granted |
||||||||||||||||||||
| Forfeited |
( |
) | ||||||||||||||||||
| Exercised |
( |
) | ||||||||||||||||||
| Modified in August 2019 |
( |
) | ||||||||||||||||||
| |
|
|||||||||||||||||||
| Outstanding at December 31, 2019 |
||||||||||||||||||||
| Exercised |
( |
) | ||||||||||||||||||
| Modified in June 2020 |
( |
) | ||||||||||||||||||
| |
|
|||||||||||||||||||
| Outstanding at December 31, 2020 |
— | — | — | — | ||||||||||||||||
| |
|
|||||||||||||||||||
| Vested and expected to vest at December 31, 2020 |
||||||||||||||||||||
| |
|
|||||||||||||||||||
| Exercisable as at December 31, 2020 |
||||||||||||||||||||
| |
|
|||||||||||||||||||
Year ended December 31, 2018 |
||||
| Fair value of ordinary share (US$) |
||||
| Risk-free interest rates |
||||
| Expected volatility range |
||||
| Expected dividend yield |
||||
| Expected exercise multiple |
||||
| Fair value per option granted (US$) |
||||
Number of shares |
Weighted average grant date fair value (US$) after modification |
|||||||
| Unvested at January 1, 2018 |
||||||||
| |
|
|||||||
| Unvested at December 31, 2018 |
||||||||
| Modified in August 2019 |
||||||||
| Vested |
( |
) | ||||||
| Forfeited |
( |
) | ||||||
| |
|
|||||||
| Unvested at December 31, 2019 |
||||||||
| Modified in June 2020 |
||||||||
| Granted |
||||||||
| Vested |
( |
) | ||||||
| Forfeited |
( |
) | ||||||
| |
|
|||||||
| Unvested at December 31, 2020 |
||||||||
| |
|
|||||||
Number of shares |
Weighted average grant date fair value (US$) |
|||||||
| Unvested at January 1, 2020 |
||||||||
| Granted |
||||||||
| Vested |
( |
) | ||||||
| Forfeited |
( |
) | ||||||
| |
|
|||||||
| Unvested at December 31, 2019 |
||||||||
| Granted |
||||||||
| Vested |
( |
) | ||||||
| Forfeited |
( |
) | ||||||
| |
|
|||||||
| Unvested at December 31, 2019 |
||||||||
| Granted |
||||||||
| Vested |
( |
) | ||||||
| Forfeited |
( |
) | ||||||
| |
|
|||||||
| Unvested at December 31, 2020 |
||||||||
| |
|
|||||||
Year ended December 31, 2018 |
Year ended December 31, 2019 |
Year ended December 31, 2020 |
||||||||||
| Fair value of ordinary share (US$) |
||||||||||||
| Risk-free interest rates |
||||||||||||
| Expected volatility range |
||||||||||||
| Expected dividend yield |
||||||||||||
| Fair value per option granted (US$) |
||||||||||||
For the years ended December 31, |
||||||||||||||||
2018 |
2019 |
2020 |
||||||||||||||
RMB |
RMB |
RMB |
US$ |
|||||||||||||
| Cost of revenues |
— | — | ||||||||||||||
| Research and development |
||||||||||||||||
| Selling and marketing |
||||||||||||||||
| General and administrative |
||||||||||||||||
| |
|
|
|
|
|
|
|
|||||||||
| Total |
||||||||||||||||
| |
|
|
|
|
|
|
|
|||||||||
For the years ended December 31, |
||||||||||||||||
2018 |
2019 |
2020 |
||||||||||||||
RMB |
RMB |
RMB |
US$ |
|||||||||||||
| Cost of revenues |
||||||||||||||||
| Research and development |
||||||||||||||||
| Selling and marketing |
( |
) | ( |
) | ||||||||||||
| General and administrative |
||||||||||||||||
| |
|
|
|
|
|
|
|
|||||||||
| Total |
||||||||||||||||
| |
|
|
|
|
|
|
|
|||||||||
16. |
COMMITMENT AND CONTINGENCIES |
17. |
SHAREHOLDERS’ EQUITY |
As of December 31, |
||||||||||||
2019 |
2020 |
|||||||||||
RMB |
RMB |
US$ |
||||||||||
| PRC statutory reserve funds |
||||||||||||
| Unreserved retained earnings |
||||||||||||
| |
|
|
|
|
|
|||||||
| Total retained earnings |
||||||||||||
| |
|
|
|
|
|
|||||||
Foreign currency translation adjustments |
Unrealized gains on available- for-sale securities |
Total |
||||||||||
RMB |
RMB |
RMB |
||||||||||
| Balance at January 1, 2018 |
( |
) | ||||||||||
| Other comprehensive income (loss) before reclassification |
( |
) | ||||||||||
| Other comprehensive loss attribute to noncontrolling interests |
( |
) | — | ( |
) | |||||||
| |
|
|
|
|
|
|||||||
| Balance at December 31, 2018 |
( |
) | ||||||||||
| Other comprehensive income before reclassification |
||||||||||||
| Other comprehensive income attribute to noncontrolling interests |
— | |||||||||||
| |
|
|
|
|
|
|||||||
| Balance at December 31, 2019 |
||||||||||||
| Other comprehensive loss before reclassification |
( |
) | ( |
) | ( |
) | ||||||
| Other comprehensive income attribute to noncontrolling interests |
— | |||||||||||
| |
|
|
|
|
|
|||||||
| Balance at December 31, 2020 |
( |
) | ||||||||||
| |
|
|
|
|
|
|||||||
| Balance at December 31, 2020, in US$ |
( |
) | ||||||||||
| |
|
|
|
|
|
|||||||
18. |
REDEEMABLE NONCONTROLLING INTERESTS |
RMB |
||||
| Balance at December 31, 2018 |
||||
| Accretion |
||||
| Deconsolidation of Live.me (Note 3) |
( |
) | ||
| |
|
|||
| Balance at December 31, 2019 |
||||
| |
|
|||
| Balance at December 31, 2020 |
||||
| |
|
|||
| Balance at December 31, 2020 in US$ |
||||
| |
|
|||
19. |
EARNINGS (LOSS) PER SHARE |
Year ended December 31, |
||||||||||||||||||||||||
2018 |
2019 |
2020 |
||||||||||||||||||||||
Ordinary shares |
Ordinary shares |
Class A ordinary shares |
Class A ordinary shares |
Class B ordinary shares |
Class B ordinary shares |
|||||||||||||||||||
RMB |
RMB |
RMB |
US$ |
RMB |
US$ |
|||||||||||||||||||
| Earnings (loss) per share—basic |
||||||||||||||||||||||||
| Numerator: |
||||||||||||||||||||||||
| Net income (loss) attributable to Cheetah Mobile Inc. |
( |
) | ||||||||||||||||||||||
| Accretion of redeemable noncontrolling interests |
( |
) | ( |
) | — | — | — | — | ||||||||||||||||
| Dilution effect arising from share-based awards issued by subsidiaries |
( |
) | ( |
) | ( |
) | ( |
) | ( |
) | ( |
) | ||||||||||||
| |
|
|
|
|
|
|
|
|
|
|
|
|||||||||||||
| Net income (loss) attributable to Cheetah Mobile Inc. after accretion of redeemable noncontrolling interests and dilution effect arising from share-based awards issued by subsidiaries |
( |
) | ||||||||||||||||||||||
| Denominator: |
||||||||||||||||||||||||
| Weighted average number of ordinary shares outstanding |
||||||||||||||||||||||||
| |
|
|
|
|
|
|
|
|
|
|
|
|||||||||||||
| Earnings (loss) per share—basic |
( |
) | ||||||||||||||||||||||
| |
|
|
|
|
|
|
|
|
|
|
|
|||||||||||||
| Earnings (loss) per share—diluted |
||||||||||||||||||||||||
| Numerator: |
||||||||||||||||||||||||
| Net income (loss) attributable to Cheetah Mobile Inc. after accretion of redeemable noncontrolling interests and dilution effect arising from share-based awards issued by subsidiaries |
( |
) | ||||||||||||||||||||||
| Reallocation of net income as a result of conversion of Class B into Class A ordinary shares |
— | — | — | — | ||||||||||||||||||||
| |
|
|
|
|
|
|
|
|
|
|
|
|||||||||||||
| Net income (loss) attributable to ordinary shareholders |
( |
) | ||||||||||||||||||||||
| |
|
|
|
|
|
|
|
|
|
|
|
|||||||||||||
| Denominator: |
||||||||||||||||||||||||
| Weighted average ordinary shares outstanding |
||||||||||||||||||||||||
| Dilutive effect of Share-based awards |
— | |||||||||||||||||||||||
| Conversion of Class B into Class A ordinary shares |
— | — | — | — | ||||||||||||||||||||
| |
|
|
|
|
|
|
|
|
|
|
|
|||||||||||||
| Denominator used for earnings (loss) per share |
||||||||||||||||||||||||
| |
|
|
|
|
|
|
|
|
|
|
|
|||||||||||||
| Earnings (loss) per share—diluted |
( |
) | ||||||||||||||||||||||
| |
|
|
|
|
|
|
|
|
|
|
|
|||||||||||||
| Earnings (loss) per ADS: |
||||||||||||||||||||||||
| Denominator used for earnings (loss) per ADS—basic |
||||||||||||||||||||||||
| Denominator used for earnings (loss) per ADS—diluted |
||||||||||||||||||||||||
| Earnings (loss) per ADS—basic |
( |
) | ||||||||||||||||||||||
| |
|
|
|
|
|
|
|
|||||||||||||||||
| Earnings (loss) per ADS—diluted |
( |
) | ||||||||||||||||||||||
| |
|
|
|
|
|
|
|
|||||||||||||||||
20. |
EMPLOYEE BENEFIT |
21. |
FAIR VALUE MEASUREMENT |
Total Fair Value |
Total Fair Value |
Quoted prices in active markets for identical assets (Level 1) |
Significant other observable inputs (Level 2) |
Significant unobservable inputs (Level 3) |
Total gains (losses) |
|||||||||||||||||||
RMB |
US$ |
RMB |
RMB |
RMB |
RMB |
|||||||||||||||||||
| Fair value measurement—Recurring: |
||||||||||||||||||||||||
| As of December 31, 2020 |
||||||||||||||||||||||||
| Available-for-sale |
( |
) | ||||||||||||||||||||||
| Equity investments with readily determinable fair value |
||||||||||||||||||||||||
| Equity investments accounted for using fair value option (i) |
||||||||||||||||||||||||
| As of December 31, 2019 |
||||||||||||||||||||||||
| Available-for-sale |
||||||||||||||||||||||||
| Equity investments with readily determinable fair value |
||||||||||||||||||||||||
| Equity investments accounted for using fair value option |
( |
) | ||||||||||||||||||||||
Total Balance |
Total Balance |
Quoted prices in active markets for identical assets (Level 1) |
Significant other observable inputs (Level 2) |
Significant unobservable inputs (Level 3) |
Total gains (losses) |
|||||||||||||||||||
RMB |
US$ |
RMB |
RMB |
RMB |
RMB |
|||||||||||||||||||
| Fair value measurement—Non-Recurring: |
||||||||||||||||||||||||
| As of December 31, 2020 |
||||||||||||||||||||||||
| Property and equipment, net |
— | ( |
) | |||||||||||||||||||||
| Intangible assets, net |
— | — | — | ( |
) | |||||||||||||||||||
| Equity investments accounted for using the measurement alternative (ii) |
||||||||||||||||||||||||
| Equity investments accounted using equity method (ii) |
— | |||||||||||||||||||||||
| As of December 31, 2019 |
||||||||||||||||||||||||
| Intangible assets, net |
( |
) | ||||||||||||||||||||||
| Goodwill |
— | — | — | ( |
) | |||||||||||||||||||
| Equity investments accounted for using the measuremen t alternative |
( |
) | ||||||||||||||||||||||
| |
|
|
|
|
|
|
|
|
|
|
|
|||||||||||||
| (i) | There were no transfers of fair value measurements into or out of Level 3 for the years ended December 31, 2018, 2019 and 2020. The following table presents a reconciliation of the assets measured at fair value on a recurring basis using significant unobservable inputs (Level 3) for the year ended 2020: |
Equity investment accounted for using fair value option |
||||
RMB |
||||
| Balance as of January 1, 2019 |
— |
|||
| Addition |
||||
| Fair value change |
( |
) | ||
| Foreign exchange translation adjustments |
( |
) | ||
| |
|
|||
| Balance as of December 31, 2019 |
||||
| Addition |
— |
|||
| Fair value change |
||||
| Foreign exchange translation adjustments |
( |
) | ||
| |
|
|||
| Balance as of December 31, 202 0 |
||||
| |
|
|||
| Balance as of December 31, 2020 in US$ |
||||
| |
|
|||
| (ii) | The Group measured equity investment accounted for using fair value option on recurring basis using significant unobservable inputs (Level 3) for the year ended December 31, 2020. |
Fair value |
Valuation technique |
Unobservable inputs |
Range | |||||
| Equity investments accounted for using fair value option | Discount cash flow method` | • Weighted average cost of capital • Sales growth rate • EBIT margin |
|
Fair value |
Valuation technique |
Unobservable inputs |
Range | |||||
| Equity investments accounted for using the measurement alternative | Black-Scholes method | • IPO Probability • Volatility |
|
Fair value |
Valuation technique |
Unobservable inputs |
Range | |||||
| Fair value of the remaining interests in the disposed businesses at deconsolidation date | Discount cash flow method | • Weighted average cost of capital • Sales growth rate • EBIT margin |
- - |
22. |
CONDENSED FINANCIAL INFORMATION OF THE COMPANY |
As of December 31, |
||||||||||||
2019 |
2020 |
|||||||||||
RMB |
RMB |
US$ |
||||||||||
| ASSETS |
||||||||||||
| Current assets |
||||||||||||
| Cash and cash equivalents |
||||||||||||
| Short-term investments |
— | — | ||||||||||
| Prepayments and other current assets |
||||||||||||
| Due from subsidiaries and related parties |
||||||||||||
| |
|
|
|
|
|
|||||||
| Total current assets |
||||||||||||
| |
|
|
|
|
|
|||||||
| Non-current assets |
||||||||||||
| Long-term investments |
||||||||||||
| Investment in subsidiaries |
||||||||||||
| |
|
|
|
|
|
|||||||
| Total non-current assets |
||||||||||||
| |
|
|
|
|
|
|||||||
| Total assets |
||||||||||||
| |
|
|
|
|
|
|||||||
| LIABILITIES AND SHAREHOLDERS’ EQUITY |
||||||||||||
| Current liabilities |
||||||||||||
| Accrued expenses and other current liabilities |
||||||||||||
| Due to subsidiaries and related parties |
||||||||||||
| Income tax payable |
||||||||||||
| |
|
|
|
|
|
|||||||
| Total current liabilities |
||||||||||||
| |
|
|
|
|
|
|||||||
| Deferred tax liabilities |
||||||||||||
| Other non-current liabilities |
||||||||||||
| |
|
|
|
|
|
|||||||
| Total non-current liabilities |
||||||||||||
| |
|
|
|
|
|
|||||||
| Total liabilities |
||||||||||||
| |
|
|
|
|
|
|||||||
| Shareholders’ equity |
||||||||||||
| Class A ordinary shares (par value of US$ s hares authorized; |
||||||||||||
| Class B ordinary shares (par value of US$ p er share; s hares authorized; |
||||||||||||
| Additional paid-in capital |
||||||||||||
| Retained earnings |
||||||||||||
| Accumulated other comprehensive income |
||||||||||||
| |
|
|
|
|
|
|||||||
| Total shareholders’ equity |
||||||||||||
| |
|
|
|
|
|
|||||||
| Total liabilities and shareholders’ equity |
||||||||||||
| |
|
|
|
|
|
|||||||
For the years ended December 31, |
||||||||||||||||
2018 |
2019 |
2020 |
||||||||||||||
RMB |
RMB |
RMB |
US$ |
|||||||||||||
Revenues |
— |
— |
— |
|||||||||||||
Cost of revenues |
( |
) | ( |
) | — | — | ||||||||||
Gross profit |
( |
) |
— |
— |
||||||||||||
Operating expenses |
||||||||||||||||
Research and development |
( |
) | ( |
) | ( |
) | ||||||||||
General and administrative |
( |
) | ( |
) | ( |
) | ( |
) | ||||||||
Impairment of goodwill |
— | ( |
) | — | — | |||||||||||
Total operating expenses |
( |
) |
( |
) |
( |
) |
( |
) | ||||||||
Equity in profit (loss) of subsidiaries |
( |
) | ( |
) | ( |
) | ||||||||||
Interest (expense) income, net |
||||||||||||||||
Foreign exchange (loss) gains, net |
( |
) | ( |
) | ||||||||||||
Other (loss) income, net |
||||||||||||||||
Income (loss) before income taxes |
( |
) |
||||||||||||||
Income tax expenses |
( |
) | ( |
) | ( |
) | ( |
) | ||||||||
Net income (loss) |
( |
) |
||||||||||||||
Other comprehensive (loss) income, net of tax of nil |
||||||||||||||||
Unrealized (losses) gains on available-for-sale |
( |
) | ( |
) | ( |
) | ||||||||||
Foreign currency translation adjustments |
( |
) | ( |
) | ||||||||||||
Other comprehensive (loss) income |
( |
) |
( |
) | ||||||||||||
Total comprehensive income (loss) |
( |
) |
||||||||||||||
For the years ended December 31, |
||||||||||||||||
2018 |
2019 |
2020 |
||||||||||||||
RMB |
RMB |
RMB |
US$ |
|||||||||||||
Net cash provided by (used in) operating activities |
( |
) | ( |
) | ( |
) | ||||||||||
Net cash provided by investing activities |
||||||||||||||||
Net cash provided by (used in) financing activities |
( |
) | ( |
) | ( |
) | ( |
) | ||||||||
Effect of exchange rate changes on cash, cash equivalents and restricted cash |
( |
) | ( |
) | ||||||||||||
Net increase (decrease) in cash, cash equivalents and restricted cash |
( |
) |
( |
) |
( |
) |
( |
) | ||||||||
Cash, cash equivalents and restricted cash at beginning of the year |
||||||||||||||||
Cash, cash equivalents and restricted cash at end of the year |
||||||||||||||||