10-K 1 a2223245z10-k.htm 10-K

Use these links to rapidly review the document
TABLE OF CONTENTS
Item 8. Financial Statements and Supplementary Data

Table of Contents

 

UNITED STATES
SECURITIES AND EXCHANGE COMMISSION
Washington, D.C. 20549

FORM 10-K

(Mark One)    

ý

 

ANNUAL REPORT PURSUANT TO SECTION 13 OR 15(d) OF THE SECURITIES EXCHANGE ACT OF 1934

For the fiscal year ended December 31, 2014

or

o

 

TRANSITION REPORT PURSUANT TO SECTION 13 OR 15(d) OF THE SECURITIES EXCHANGE ACT OF 1934

For the transition period from                                  to                                 

Commission File Number: 001-36418

Moelis & Company
(Exact name of registrant as specified in its charter)

Delaware
(State or other jurisdiction of
incorporation or organization)
  46-4500216
(I.R.S. Employer
Identification No.)

399 Park Avenue, 5th Floor, New York NY
(Address of principal executive offices)

 

10022
(Zip Code)

(212) 883-3800
(Registrant's telephone number, including area code)

         Securities registered pursuant to Section 12(b) of the Act:

Title of each class   Name of each exchange on which registered
Class A common stock, par value $0.01   New York Stock Exchange

         Securities registered pursuant to Section 12(g) of the Act: None

         Indicate by check mark if the Registrant is a well-known seasoned issuer, as defined in Rule 405 of the Securities Act. Yes o    No ý

         Indicate by check mark if the Registrant is not required to file reports pursuant to Section 13 or 15(d) of the Act. Yes o    No ý

         Indicate by check mark whether the registrant (1) has filed all reports required to be filed by Section 13 or 15(d) of the Securities and Exchange Act of 1934 during the preceding 12 months (or for such shorter period that the registrant was required to file such reports), and (2) has been subject to such filing requirements for the past 90 days. Yes ý    No o

         Indicate by check mark whether the registrant has submitted electronically and posted on its corporate Web site, if any, every Interactive Data File required to be submitted and posted pursuant to Rule 405 of Regulation S-T (§ 232.405 of this chapter) during the preceding 12 months (or for such shorter period that the registrant was required to submit and post such files). Yes ý    No o

         Indicate by check mark if disclosure of delinquent filers pursuant to Item 405 of Regulation S-K (§229.405 of this chapter) is not contained herein, and will not be contained, to the best of Registrant's knowledge, in definitive proxy or information statements incorporated by reference in Part III of this Form 10-K or any amendment to this Form 10-K. ý

         Indicate by check mark whether the registrant is a large accelerated filer, an accelerated filer, non-accelerated filer or a smaller reporting company. See definitions of "large accelerated filer", "accelerated filer" and "smaller reporting company" in Rule 12b-2 of the Exchange Act. (Check one):

Large accelerated filer o   Accelerated filer o   Non-accelerated filer ý
(Do not check if a
smaller reporting company)
  Smaller reporting company o

         Indicate by check mark whether the registrant is a shell company (as defined in rule 12b-2 of the Exchange Act). Yes o    No ý

         The aggregate market value of the voting and nonvoting common equity held by non-affiliates of the Registrant as of June 30, 2014 was $432 million.

         As of February 19, 2015, there were 19,727,048 shares of Class A common stock, par value $0.01 per share, and 31,617,704 shares of Class B common stock, par value $0.01 per share, outstanding.

DOCUMENTS INCORPORATED BY REFERENCE

         Portions of the Registrant's definitive proxy statement for its 2015 annual meeting of stockholders are incorporated by reference in Part III of this Form 10-K.

   


Table of Contents


TABLE OF CONTENTS

 
   
  Page  
 

Part I.

 

 

       
 

Item 1.

 

Business

    3  
 

Item 1A.

 

Risk Factors

    17  
 

Item 1B.

 

Unresolved Staff Comments

    31  
 

Item 2.

 

Properties

    31  
 

Item 3.

 

Legal Proceedings

    31  
 

Item 4.

 

Mine Safety Disclosures

    31  
 

Part II.

 

 

       
 

Item 5.

 

Market for Registrant's Common Equity, Related Stockholder Matters and Issuer Purchases of Equity Securities

    32  
 

Item 6.

 

Selected Financial Data

    33  
 

Item 7.

 

Management's Discussion and Analysis of Financial Condition and Results of Operations

    35  
 

Item 7A.

 

Quantitative and Qualitative Disclosures About Market Risk

    50  
 

Item 8.

 

Financial Statements and Supplementary Data

    51  
 

Item 9.

 

Changes in and Disagreements with Accountants on Accounting and Financial Disclosure

    86  
 

Item 9A.

 

Controls and Procedures

    86  
 

Item 9B.

 

Other Information

    86  
 

Part III.

 

 

       
 

Item 10.

 

Directors, Executive Officers and Corporate Governance

    87  
 

Item 11.

 

Executive Compensation

    87  
 

Item 12.

 

Security Ownership of Certain Beneficial Owners and Management and Related Stockholder Matters

    87  
 

Item 13.

 

Certain Relationships and Related Transactions and Director Independence

    87  
 

Item 14.

 

Principal Accounting Fees and Services

    87  
 

Part IV.

 

 

       
 

Item 15.

 

Exhibits and Financial Statement Schedule

    88  
 

Signatures

   
92
 

2


Table of Contents


PART I

        When we use the terms "Company," "we," "our," or "us," we mean Moelis & Company, a Delaware corporation (incorporated in January 2014), and its consolidated subsidiaries. "Old Holdings" refers solely to Moelis Asset Management LP (formerly Moelis & Company Holdings LP). References to the "IPO" refer to our initial public offering in April 2014 where Old Holdings reorganized its business in connection with the offering of 7,475,000 shares of Moelis & Company Class A common stock. Following the reorganization, the advisory business is now held under Moelis & Company Group LP ("Group LP"), a Delaware limited partnership, and Group LP is controlled by Moelis & Company.


SPECIAL NOTE REGARDING FORWARD-LOOKING STATEMENTS

        This Form 10-K contains forward-looking statements, which reflect our current views with respect to, among other things, our operations and financial performance. You can identify these forward-looking statements by the use of words such as "may," "might," "will," "should," "expect," "plan," "anticipate," "believe," "estimate," "intend," "predict," "potential" or "continue," the negative of these terms and other comparable terminology. These forward-looking statements, which are subject to risks, uncertainties, and assumptions about us, may include projections of our future financial performance, based on our growth strategies and anticipated trends in our business. These statements are only predictions based on our current expectations and projections about future events. There are important factors that could cause our actual results, level of activity, performance or achievements to differ materially from the results, level of activity, performance or achievements expressed or implied by the forward-looking statements. In particular, you should consider the numerous risks outlined in Item 1A.

        Although we believe the expectations reflected in the forward-looking statements are reasonable, we cannot guarantee future results, level of activity, performance or achievements. Moreover, neither we nor any other person assumes responsibility for the accuracy or completeness of any of these forward-looking statements. You should not rely upon forward-looking statements as a prediction of future events. We are under no duty to and we do not undertake any obligation to update or review any of these forward-looking statements after the date of this filing to conform our prior statements to actual results or revised expectations whether as a result of new information, future developments or otherwise.

Item 1.    Business

        Moelis & Company is a leading global independent investment bank that provides innovative strategic and financial advice to a diverse client base, including corporations, governments and financial sponsors. We assist our clients in achieving their strategic goals by offering comprehensive, globally integrated financial advisory services across all major industry sectors. Our team of experienced professionals advises clients on their most critical decisions, including mergers and acquisitions ("M&A"), recapitalizations and restructurings and other corporate finance matters.

        Moelis & Company was founded in 2007 by veteran investment bankers to create a global independent investment bank that offers multi-disciplinary solutions and exceptional transaction execution combined with the highest standard of confidentiality and discretion. We create lasting client relationships by providing focused innovative advice through a highly collaborative and global approach not limited to specific products or access to particular regions. Our compensation model fosters our holistic approach to clients by emphasizing quality of advice and is not a commission-based structure where employees are compensated on a defined percentage of the revenues they generate. We believe our discretionary approach to compensation leads to exceptional advice, strong client impact and enhanced internal collaboration.

        Since our inception, we have achieved rapid growth by hiring high-caliber professionals, expanding the scope and geographic reach of our advisory services, developing new client relationships and

3


Table of Contents

cultivating our professionals through training and mentoring. Today we serve our clients with almost 400 advisory professionals, including 99 Managing Directors, based in 17 offices around the world. We have demonstrated strong financial performance, achieving revenues of $519 million in 2014, our seventh full year of operations, and have advised on over $1 trillion of transactions since inception.

Our Market Opportunity

        We believe that we will continue to grow revenues and gain market share as a result of being well positioned to benefit from the following market forces:

    Growing Demand for Independent Advice:    The demand for independent advice has increased dramatically in recent years. In 2014, independent advisors generated over 21% of the total advisory fee pool, up from less than 15% in 2009. Of the advisory revenue generated by independent advisors, Moelis & Company was responsible for 19% in 2014, up from less than 11% in 2009. We believe the shift toward independent advice has been driven largely by the actual or perceived conflicts at the large financial conglomerates where sizable sales and trading, underwriting and lending businesses coexist with an advisory business that comprises only a small portion of revenues and profits. We expect the momentum of the independent firms to continue as clients seek uncompromised confidential advice free of conflicts. We believe we are well positioned amongst the independent investment banks to deliver this advice given our global reach and product and industry depth.

    Ongoing Dislocation at Large Financial Conglomerates:    We will seek to continue to take advantage of growth opportunities arising from the ongoing dislocation at large financial conglomerates. These firms face increasing regulation and the pressure of managing large disparate business divisions, leading to confidentiality challenges, higher operating costs, compensation limitations and increased capital constraints, all of which we believe adversely affect their ability to serve clients and compete for talented professionals. As these firms continue to struggle with these issues, we see tremendous opportunities to enhance our industry coverage, expand our geographic reach and add new advisory expertise.

    Steady Improvement in Mergers & Acquisitions Activity:    While announced M&A volume was relatively restrained from the global financial crisis through 2013, we are seeing a steady improvement in the M&A environment driven by a stabilizing global macroeconomic environment, strong corporate balance sheets, attractive financing markets, a trend toward global consolidation and increased financial sponsor activity. In addition to these typical ingredients for a healthy M&A market, companies are pursuing M&A opportunities in the current low growth environment to drive greater efficiencies by reducing costs and upgrading cash flows and balance sheets. Given these trends, we expect a steady improvement in M&A, which we believe will continue to increase our deal flow and enhance our growth. In addition, the recovery in Europe since the global financial crisis has lagged that of the U.S. We have made substantial investments in Europe, with almost 70 advisory professionals, including 19 Managing Directors, in the region and believe we will be well positioned when the European M&A market rebounds.

    Continued Activity in Recapitalization and Restructuring Market:    We believe that, given the amount of leverage (including floating rate instruments) that companies have issued in recent years, a steady recapitalization and restructuring market will exist if interest rates rise or credit markets become more difficult to access, even with an improving macroeconomic environment and a steady improvement in M&A activity. In 2012 through 2014 leveraged finance issuance in the U.S. reached record levels, as companies took advantage of historically low borrowing costs to leverage their capital structures. We believe we are well positioned to assist companies through our holistic approach, which combines sector expertise with M&A, recapitalization and restructuring and other

4


Table of Contents

    advisory capabilities, to provide solutions to clients in both robust and challenging economic environments.

Our Key Competitive Strengths

        With 17 offices located around the world, capabilities in all major industries and deep advisory expertise, we believe we are well positioned to take advantage of the strong market opportunity for independent investment banks. Furthermore, we believe our business is differentiated from that of our competitors in the following respects:

    Globally Integrated Firm with Innovative Advisory Solutions:    We provide the high-touch and conflict free benefits of an independent investment bank with the global reach, sector depth and product expertise more commonly found at larger financial institutions. With 17 offices located in North and South America, Europe, the Middle East, Asia and Australia, we combine local and regional expertise with international market knowledge to provide our clients with highly integrated information flow and strong cross-border capabilities. We harness the deep industry expertise and broad corporate finance experience of our 99 global Managing Directors, which include 60 former sector and product heads from major investment banks. We reinforce our model with a discretionary compensation structure that encourages a high degree of collaboration and our "One Firm" mentality.

    Advisory Focus with Strong Intellectual Capital:    We primarily focus on advising clients, unlike most of our major competitors who derive a large percentage of their revenues from lending, trading and underwriting securities. We believe this independence allows us to offer advice free from the actual or perceived conflicts associated with lending to clients or trading in their securities. In addition, our focus on advisory services frees us from the pressure of cross-selling products, which we believe can distract from the dialogue with clients around their long-term strategy, compromising the advice. We provide intellectual capital based on our judgment, expertise and relationships combined with intense senior level attention to all transactions. The business of delivering intellectual capital allows us to operate a low risk and capital light model with attractive profit margins. We are not exposed to the financial risk and regulatory requirements that arise from, or the capital investments required in, balance sheet lending and trading activities.

    Fast Growing Global Independent Investment Bank:    Since our inception in 2007, we have achieved rapid growth, earning revenues of $519 million in 2014. During this time however, the global financial crisis contributed to a 42% decrease in global completed M&A volume from the peak levels of 2007. We took advantage of the dislocation in the financial services industry following the global financial crisis and capitalized on the unique opportunity to hire Managing Directors who have on average 20 years of investment banking experience. We believe the quality and scale of our global franchise and the speed at which it has been achieved would be a challenge to replicate today.

    Strong Financial Discipline:    We have remained financially disciplined with an intense focus on managing growth in a profitable manner. We hired aggressively during the global financial crisis to take advantage of the dislocation among our competitors and recently have taken a more measured approach to hiring as the markets and compensation levels have stabilized. We incentivize our bankers as owners by awarding equity compensation in order to align the interests of our employees and equity holders, and our employees currently own a majority of our Company. Additionally, we have focused on entering new regions and sectors through creative and cost efficient strategies. We intend to maintain our financial discipline as we continue to grow our revenues, expand into new markets and increase our areas of expertise.

    Significant Organic Growth Opportunities:    We have made significant investments in our intellectual capital with the hiring of 57 Managing Directors since 2010. In addition, we have invested time

5


Table of Contents

    and resources in our recruiting and training and development programs. We established a meaningful presence at the top undergraduate programs in our first year of operations, which has resulted in the hiring of over 250 analysts from campus since our inception. We are poised to continue realizing meaningful organic growth from these investments. We have achieved critical size in key industry sectors and regions around the globe, as well as recognition for advising on innovative transactions, which have enhanced our brand globally. We are positioned to continue to grow revenues as a result of increased individual productivity as our investments in people mature and as we continue to leverage our global platform through enhanced connectivity and idea generation and expanded brand recognition.

    High Standard of Confidentiality and Discretion:    Due to the highly sensitive nature of M&A discussions where confidentiality is of paramount importance to clients, the M&A business is most effectively operated on a "need to know" basis. We believe that large financial conglomerates with multiple divisions, "Chinese Walls" and layers of management have a significantly greater number of employees who have access to sensitive client information, which can increase the risk of confidential information leaking. Such leaks can materially impair the viability of transactions and other strategic decisions. We have established a high standard of confidentiality and discretion, as well as instituted procedures designed to protect our clients and minimize the risk of sensitive information leaking to the market.

    Diversified Advisory Platform:    Our business is highly diversified across sectors, types of advisory services and clients. Our broad corporate finance expertise positions us to advise clients through any phase of their life cycle and in any economic environment. We focus on a wide range of clients from large public multinational corporations to middle market private companies to individual entrepreneurs, and we deliver the full resources of our firm and the highest level of senior attention to every client, regardless of size or situation. In addition, we have no meaningful client concentration, with our top 10 transactions representing only 23% of our revenues in 2014. Our holistic "One Firm" approach also reduces dependence on any one product or banker and allows us to leverage our intellectual capital across the firm as necessary to offer multiple solutions to our clients, increase our client penetration and adapt to changing circumstances.

    Partnership Culture:    We believe that our momentum and commitment to excellence have created an environment that attracts and retains high quality talent. Our people are our most valuable asset and our goal is to attract, retain and develop the best and brightest talent in our industry across all levels. We strive to foster a collaborative environment, and we seek individuals who are passionate about our business and are a fit with our culture. We have established a compensation philosophy that reinforces our long-term vision and values by rewarding collaboration, client impact and lasting relationships and encourages employees to put the interests of our clients and our Company first. Above all, our core values nurture a culture of partnership, passion, optimism and hard work, inspiring the highest level of quality and integrity in every interaction with our clients and each other.

Our Growth Strategy

        Our growth strategy is to continue to take advantage of what we believe are attractive market opportunities to enhance our leadership position as a global independent investment bank, advising our clients on important mergers and acquisitions, recapitalization and restructuring transactions and other strategic matters. We seek to achieve these objectives through the following two primary strategies:

    Deepen and Expand our Client Relationships:    We seek to continue to deepen and expand our client relationships, which are the foundation of our business. We are tireless in our pursuit of offering the highest quality integrated advice and most innovative solutions that lead to the long-term success of our clients. We believe this approach has enhanced our reputation as a trusted advisor

6


Table of Contents

    to our clients, and we intend to leverage this approach further as we increase our touch points with our clients and develop new client relationships.

    Broaden our Areas of Expertise Based on Client Needs:    We intend to pursue further industry and geographic expansion and introduce new product expertise based on client needs. In addition to hiring high quality professionals who will expand our market share, we will seek to grow through increasing the tenure of our Managing Directors, investing in and training our next generation of Managing Directors and continuing to hire analysts and associates from leading undergraduate and graduate programs. We believe that developing talent internally creates a more sustainable franchise and reinforces the culture of our firm.

Our Advisory Offering

        We offer holistic advisory solutions to clients by integrating our bankers' deep industry knowledge and broad corporate finance experience with our global capabilities. With 17 offices located in North and South America, Europe, the Middle East, Asia and Australia, we combine local and regional expertise with international market knowledge to provide highly integrated information flow and strong cross-border capabilities. Since our founding, we have rapidly scaled our global platform, as we believe clients value our ability to be relevant in their local market as well as to provide valuable global insights.

        We combine our global capabilities with expertise in all major industries including Consumer, Retail & Restaurants; Financial Institutions; Financial Sponsors; General Industrials; Healthcare; Natural Resources; Real Estate, Gaming, Lodging & Leisure and Technology, Media & Telecommunications. We collaborate globally to bring our deep industry knowledge to the local markets where our clients operate.

        We focus on a wide range of clients from large public multinational corporations to middle market private companies to individual entrepreneurs, and we deliver the full resources of our firm and the highest level of senior attention to every client, regardless of size or situation.

        We advise our clients through all phases of the business cycle using our strong capabilities in M&A, recapitalization and restructuring and other advisory services.

        We have established a premier M&A franchise advising clients on mergers, acquisitions, sales and divestitures. We counsel our clients through all stages of the process as we evaluate strategic alternatives, assess potential acquirers and targets, provide valuation analyses and advise on transaction terms including valuation, structuring, timing and potential financing. Additionally, we have an exclusive sales franchise with a strong track record in achieving maximum value for clients in their sale processes.

        Moelis & Company has substantial expertise in guiding special committees of boards of directors to evaluate strategies and negotiate proposals by leveraging decades of transaction experience. We execute a rigorous process to help special committees synthesize alternatives and develop an appropriate course of action. In addition, we bring a strong understanding of key deal points and the interplay between deal terms, value and the various stakeholders involved.

        For our clients in financial distress, we partner senior recapitalization and restructuring professionals with our industry, M&A and capital markets experts to provide holistic advice. We advise both companies and creditors, utilizing our strong relationship network to access capital, identify potential partners and drive support for our transactions. Since our inception, approximately 60% of our recapitalization and restructuring engagements have been on the company or debtor side of a transaction. We understand that during times of financial distress, having a true partner as an advisor is of critical importance, and our partnership and collaboration with our clients during these times has helped us develop long-lasting company relationships. In addition, our deep relationships throughout the creditor and recapitalization and restructuring communities provide multiple creditor side

7


Table of Contents

origination opportunities and allow us to develop a comprehensive perspective from all constituents. We understand that in distressed situations, many creditors become temporary equityholders of businesses, and we help these clients realize value which leads to further M&A activity for us.

        As part of our holistic approach to client service, we have substantial experience in advising clients on complex risk exposures. Our team consists of experts in structured products, securitization, derivatives and risk management who are highly qualified to value complex assets and advise on repositioning and divesting underperforming portfolios. These capabilities have been particularly relevant to our financial institutions clients since the global financial crisis.

        We also advise clients on capital markets matters, providing comprehensive capital structure advice and developing financing solutions tailored to the specific needs of issuers. Our independence and objectivity, coupled with our direct and long-standing institutional buy-side relationships, inform our market views and enhance the likelihood of a successful transaction. We advise clients on all aspects of public and private debt and equity transactions.

        We provide capital raising, secondary transaction and other advisory services to private fund sponsors and limited partners. Our team's extensive experience raising capital for a wide variety of fund sponsors located in North America, Europe, Asia and the emerging markets is fully integrated with our global platform, ensuring the broadest possible marketing efforts for our clients. We specialize in private equity fund structures across a wide range of strategies, including buyout, growth capital, distressed, special situations, venture and sector-specific strategies.

        In addition, we provide a broad range of other financial advisory services tailored to the specific circumstances and needs of our clients. For example, we act as defense advisor to boards of directors responding to unsolicited proposals, we act as expert witness for clients in major litigation and we assist private clients and governments in negotiations of significant commercial matters.

        We seek to generate repeat business from our clients by becoming long-term partners with them as opposed to being solely transaction focused. We are also committed to developing new client relationships, and we maintain an active dialogue with a large number of potential clients, as well as with their financial and legal advisors, on an ongoing basis. We continue to penetrate new relationships through our business development initiatives, growing our senior team with professionals who bring additional client relationships and through introductions from our strong network of relationships with senior executives, board members, attorneys and other third parties.

Our People

        We believe that our people are our most valuable asset. Our goal is to attract, retain and develop the best and brightest talent in our industry across all levels. We strive to foster a collaborative environment, and we seek individuals who are passionate about our business and fit our culture. Our Managing Directors are compensated based on the quality of advice and execution provided to a client, which is predicated on delivering our full suite of advisory services through a high degree of collaboration across different industries, products and regions. This collaborative approach is demonstrated by the fact that on almost all of our transactions, at least two Managing Directors support the client. We reinforce our long-term vision and values by rewarding for client impact and lasting relationships. Our year-end evaluation process measures both performance and alignment with our core value system, ensuring that we continue to integrate our expertise to meaningfully enhance the quality of our advice and strengthen our client relationships. We do not compensate on a commission-based pay model and do not manage our business based on industry, product or regional silos. Our compensation structure for junior bankers is based on a system of meritocracy whereby bankers are rewarded for top performance.

8


Table of Contents

        We recruit our junior bankers from the world's leading undergraduate and graduate programs. Since our inception we have had a dedicated campus recruiting effort through which we have hired over 250 analysts from these undergraduate programs. We devote significant time and resources to training and mentoring our employees and have implemented a generalist program in which our junior professionals receive significant transaction experience across a wide range of products and industries. We believe this exposure enhances the investment banking experience and allows our junior professionals to develop and refine their proficiency in a broad variety of corporate finance matters at an early stage in their career. We are committed to talent retention and our goal is to develop our brightest and most ambitious junior professionals into successful Managing Directors. As of December 31, 2014, we had 550 employees globally, including 381 advisory professionals and 94 Managing Directors.

Our Australian Joint Venture

        In 2009, we opened our sixth global office in Sydney to provide investment banking services in Australia and expand our coverage of the Asia-Pacific region. Following the establishment of this office and the hiring of what we believe is a strong executive team, we entered into a joint venture with this team (the "Australian JV"). Our Australian JV has been responsible for providing our investment banking services in this region since April 1, 2010. Our Australian JV's primary business is offering advisory services. In addition, it has an equity capital markets and research, sales and trading business covering Australian public equity securities and also engages in certain asset management activities. We and the Australian executives each own a 50% economic interest in the Australian JV. The Australian JV expanded into Melbourne in 2014. As of December 31, 2014, the Australian JV had 59 employees, including 30 advisory bankers.

Our Strategic Alliance with Sumitomo Mitsui Banking Corporation and its Subsidiary, SMBC Nikko Securities Inc.

        Effective January 1, 2012, we entered into a strategic alliance with Sumitomo Mitsui Banking Corporation ("SMBC") and its subsidiary, SMBC Nikko Securities Inc. ("Nikko") to provide advisory services, including advising on mergers, acquisitions, divestitures, restructurings and other corporate finance matters, to Japanese companies in regions where our firms conduct business. On February 17, 2012, SMBC invested approximately $93 million in our Company in connection with the strategic alliance. The alliance has provided us and our clients with access to the Japanese market as well as provided us with opportunities to advise Japanese clients on the full suite of our advisory services, with a particular focus on cross-border M&A. Established in 1876 as Mitsui Bank, SMBC is the second largest bank in Japan based on market capitalization. Nikko is one of the five major securities companies in Japan. Our strategic alliance agreement had an initial term of three years which expired on December 31, 2014. The arrangement automatically renewed for one year according to its terms, which call for automatic one-year renewals, unless written notice is provided at least six months prior to the end of the term by either party.

Competition

        The financial services industry is intensely competitive, and we expect it to remain so. Our competitors are other investment banking and financial advisory firms. We compete on both a global and a regional basis, and on the basis of a number of factors, including depth of client relationships, industry knowledge, transaction execution skills, our range of products and services, innovation, reputation and price.

        We believe our primary competitors in securing advisory engagements include the investment banking businesses of Bank of America Corporation, The Blackstone Group L.P., Citigroup Inc., Credit Suisse Group AG, The Goldman Sachs Group, Inc., JPMorgan Chase & Co., Morgan Stanley and

9


Table of Contents

other large investment banking firms as well as independent investment banking firms such as Evercore Partners Inc., Greenhill & Co., Inc., Houlihan Lokey, Inc., Lazard Ltd and NM Rothschild & Sons Limited.

        We compete to attract and retain qualified employees. Our ability to continue to compete effectively in our business will depend upon our ability to attract new employees and retain and motivate our existing employees.

        In past years there has been substantial consolidation in the financial services industry. In particular, a number of large commercial banks and other broad-based financial services firms have established or acquired broker-dealers or have merged with other financial institutions. Many of these firms have the ability to offer a wider range of products, from loans, deposit-taking and insurance to brokerage, asset management and investment banking services, which may enhance their competitive position. They also have the ability to support investment banking and securities products with commercial lending and other financial services revenues in an effort to gain market share, which could result in pricing pressure in our business or loss of opportunities for us. In addition, we may be at a competitive disadvantage relative to certain of our competitors who are able to, and regularly do, provide financing or market making services that are often instrumental in effecting transactions. The trend toward consolidation has significantly increased the capital base and geographic reach of our competitors as well as the potential for actual or perceived conflicts of these firms.

Regulation

        Our business, as well as the financial services industry generally, is subject to extensive regulation in the U.S. and across the globe. As a matter of public policy, regulatory bodies in the U.S. and the rest of the world are charged with safeguarding the integrity of the securities and other financial markets and with protecting the interests of customers participating in those markets, not with protecting the interests of our stockholders or creditors. In the U.S., the SEC is the federal agency responsible for the administration of the federal securities laws. Moelis & Company LLC, our wholly-owned subsidiary through which we conduct our financial advisory business in the U.S., is registered as a broker-dealer with the SEC. Moelis & Company LLC is subject to regulation and oversight by the SEC. In addition, the Financial Industry Regulatory Authority, Inc. ("FINRA"), a self-regulatory organization that is subject to oversight by the SEC, adopts and enforces rules governing the conduct, and examines the activities, of its member firms, including Moelis & Company LLC. State securities regulators also have regulatory or oversight authority over Moelis & Company LLC.

        Broker-dealers are subject to regulations that cover all aspects of the securities business, including capital structure, record-keeping and the conduct and qualifications of directors, officers and employees. In particular, as a registered broker-dealer and member of a self-regulatory organization, we are subject to the SEC's uniform net capital rule, Rule 15c3-1. Rule 15c3-1 specifies the minimum level of net capital a broker-dealer must maintain and also requires that a significant part of a broker-dealer's assets be kept in relatively liquid form. The SEC and various self-regulatory organizations impose rules that require notification when net capital falls below certain predefined criteria, limit the ratio of subordinated debt to equity in the regulatory capital composition of a broker-dealer and constrain the ability of a broker-dealer to expand its business under certain circumstances. Additionally, the SEC's uniform net capital rule imposes certain requirements that may have the effect of prohibiting a broker-dealer from distributing or withdrawing capital and requiring prior notice to the SEC for certain withdrawals of capital.

        In addition to the regulation we are subject to in the United States, we are also subject to regulation internationally by the Financial Conduct Authority in the United Kingdom, the Securities and Futures Commission in Hong Kong, the Australian Securities and Investments Commission and the Dubai Financial Services Authority.

10


Table of Contents

        Certain parts of our business are subject to compliance with laws and regulations of U.S. federal and state governments, non-U.S. governments, their respective agencies and/or various self-regulatory organizations or exchanges relating to, among other things, the privacy of client information, and any failure to comply with these regulations could expose us to liability and/or reputational damage.

        The U.S. and non-U.S. government agencies and self-regulatory organizations, as well as state securities commissions in the United States, are empowered to conduct periodic examinations and initiate administrative proceedings that can result in censure, fines, the issuance of cease-and-desist orders or the suspension or expulsion of a broker-dealer or its directors, officers or employees.

        Federal anti-money-laundering laws make it a criminal offense to own or operate a money transmitting business without the appropriate state licenses, which we maintain, and registration with the U.S. Department of the Treasury's Financial Crimes Enforcement Network (FinCEN). In addition, the USA PATRIOT Act of 2001 and the Treasury Department's implementing federal regulations require us, as a "financial institution," to establish and maintain an anti-money-laundering program.

        In connection with its administration and enforcement of economic and trade sanctions based on U.S. foreign policy and national security goals, the Treasury Department's Office of Foreign Assets Control, or OFAC, publishes a list of individuals and companies owned or controlled by, or acting for or on behalf of, targeted countries. It also lists individuals, groups and entities, such as terrorists and narcotics traffickers, designated under programs that are not country-specific. Collectively, such individuals and companies are called "Specially Designated Nationals," or SDNs. Assets of SDNs are blocked, and we are generally prohibited from dealing with them. In addition, OFAC administers a number of comprehensive sanctions and embargoes that target certain countries, governments and geographic regions. We are generally prohibited from engaging in transactions involving any country, region or government that is subject to such comprehensive sanctions.

        The Foreign Corrupt Practices Act (the "FCPA") and the UK 2010 Bribery Act (the "UK Bribery Act") prohibit the payment of bribes to foreign government officials and political figures. The FCPA has a broad reach, covering all U.S. companies and citizens doing business abroad, among others, and defining a foreign official to include not only those holding public office but also local citizens acting in an official capacity for or on behalf of foreign government-run or -owned organizations or public international organizations. The FCPA also requires maintenance of appropriate books and records and maintenance of adequate internal controls to prevent and detect possible FCPA violations. Similarly, the UK Bribery Act prohibits us from bribing, being bribed or making other prohibited payments to government officials or other persons to obtain or retain business or gain some other business advantage.

11


Table of Contents

Executive Officers and Directors

Board of Directors

Kenneth Moelis,
Chairman and Chief Executive Officer of the Company

Eric Cantor,
Managing Director and Vice Chairman of the Company

J. Richard Leaman III,
Managing Partner of the Company

Navid Mahmoodzadegan,
Co-Founder and Managing Director of the Company

Jeffrey Raich,
Co-Founder and Managing Director of the Company

Stephen F. Bollenbach,
Former Co-Chairman and CEO, Hilton Hotels Corporation

Yvonne Greenstreet,
Former Senior Vice President and Head of Medicines Development, Pfizer Inc.

Kenneth L. Shropshire
David W. Hauck Professor, Wharton School, University of Pennsylvania and Faculty Director of Wharton Sports Business Initiative

Other Executive Officers

Elizabeth Crain
Chief Operating Officer

Joseph Simon
Chief Financial Officer

Osamu R. Watanabe
General Counsel and Secretary

Organizational Structure

    Overview

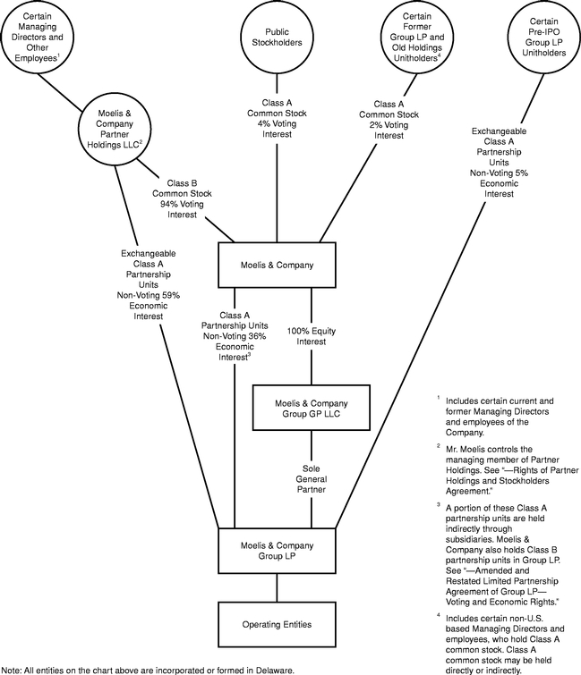
        Moelis & Company is a holding company and its only assets are its partnership interests in Group LP, its equity interest in the sole general partner of Group LP, Moelis & Company Group GP LLC, and its interests in its subsidiaries. Moelis & Company operates and controls all of the business and affairs of Group LP and its operating entity subsidiaries indirectly through its equity interest in Moelis & Company Group GP LLC.

        The simplified diagram below depicts our organizational structure (percentages are as of December 31, 2014).

12


Table of Contents

GRAPHIC

    The Reorganization

        Prior to our initial public offering, our business was owned by Old Holdings. In connection with the consummation of our initial public offering, a reorganization of the existing businesses of Old Holdings was effected pursuant to which the advisory business was transferred to Group LP. Old Holdings retained its asset management business, which includes managers of direct lending funds, hedge funds, private equity funds, collateralized loan obligation funds and certain other asset management businesses. Moelis & Company generally does not engage in these activities.

13


Table of Contents

    Amended and Restated Limited Partnership Agreement of Group LP

        We operate our business through Group LP and its subsidiaries. The provisions governing the operations of Group LP and the rights and obligations of its partners are set forth in the amended and restated limited partnership agreement of Group LP, the material terms of which are described below. The amended and restated limited partnership agreement of Group LP is filed as an exhibit to this Form 10-K.

        Through our control of the general partner of Group LP, we have unilateral control (subject to the consent of Partner Holdings on various matters) over the affairs and decisions of Group LP. As such, we, through our officers and directors, are responsible for all operational and administrative decisions of Group LP and the day-to-day management of Group LP's business.

    Voting and Economic Rights

        Group LP issued Class A partnership units to Moelis & Company and to the holders of Old Holdings units at the time of the reorganization. In addition, Group LP issued Class B partnership units to Moelis & Company. The Group LP Class B partnership units correspond with the economic rights of shares of Moelis & Company's Class B common stock. Group LP Class A unitholders have no voting rights by virtue of their ownership of Group LP partnership units, except for the right to approve certain amendments to the amended and restated limited partnership agreement of Group LP, certain changes to the capital accounts of the limited partners of Group LP and any conversion of Group LP to a corporation other than for purposes of a sale transaction. Partner Holdings holds all shares of Moelis & Company Class B common stock, enabling it to exercise majority voting control over Moelis & Company and, indirectly, over Group LP.

        Pursuant to the Group LP amended and restated limited partnership agreement, we have the right to determine when distributions will be made to the partners of Group LP and the amount of any such distributions. If we authorize a distribution, such distribution will be made, except as required under applicable tax law, to the partners of Group LP (i) in the case of a tax distribution, generally to the holders of partnership units in proportion to the amount of taxable income of Group LP allocated to such holder and (ii) in the case of other distributions, pro rata in accordance with the percentages of their respective partnership units.

    Coordination of Moelis & Company and Group LP

        At any time we issue a share of Class A common stock for cash, unless we use the proceeds for certain specified permitted purposes (including the acquisition Group LP Class A partnership units or other property), the proceeds received by us will be promptly transferred to Group LP, and Group LP will issue to us one of its Group LP Class A partnership units. At any time we issue a share of Class A common stock pursuant to our equity incentive plan we will contribute to Group LP all of the proceeds that we receive (if any), and Group LP will issue to us one of its Group LP Class A partnership units, having the same restrictions, if any, attached to the shares of Class A common stock issued under the equity incentive plan. Conversely, if we redeem or repurchase any of our shares of Class A common stock, Group LP will, immediately prior to our redemption or repurchase, redeem or repurchase an equal number of Group LP Class A partnership units held by us, upon the same terms and for the same price, as the shares of Class A common stock are redeemed or repurchased. We can only redeem or repurchase shares of Class A common stock if Group LP first redeems or repurchases an equivalent amount of Group LP Class A partnership units that we hold.

    Exchange Rights

        Subject to the terms and conditions of the Group LP amended and restated limited partnership agreement and the lock-up restrictions described below, each Group LP Class A unitholder (except for

14


Table of Contents

Moelis & Company) has the right to exchange Group LP Class A partnership units, either for shares of our Class A common stock on a one-for-one basis, or cash (based on the market price of the shares of Class A common stock), at Group LP's option. If Group LP chooses to exchange such units for our Class A common stock, Moelis & Company will deliver an equivalent number of shares of Class A common stock to Group LP for further delivery to the exchanging holder and receive a corresponding number of newly issued Group LP Class A partnership units. The exchanging holder's surrendered Group LP Class A partnership units will be cancelled by Group LP. As Group LP Class A unitholders exchange their Group LP Class A partnership units, Moelis & Company's percentage of economic ownership of Group LP will be correspondingly increased. Following each such exchange, Partner Holdings will be required to surrender to Moelis & Company a corresponding number of shares of Class B common stock, and each such share will be converted into approximately 0.00055 shares of Class A common stock, which will be delivered to Partner Holdings. Group LP will also convert an equivalent number of Class B partnership units held by Moelis & Company into Class A partnership units based on the same conversion rate.

        Group LP Class A partnership units and Moelis & Company Class A common stock held by our Managing Directors (including through Partner Holdings) are subject to lock-up agreements for four years from the date of our initial public offering. After this period, Group LP Class A partnership units held by a Managing Director will become exchangeable into Class A common stock or cash as described above and Moelis & Company Class A common stock held by a Managing Director will become transferable, in each case in three equal installments on each of the fourth, fifth and sixth anniversary of our initial public offering. If a Managing Director terminates his or her employment with the Company prior to the end of the lock-up period, the Company will be entitled to extend the lock-up period until up to the tenth anniversary of our initial public offering. We may waive the transfer and exchange restrictions set forth in the Group LP amended and restated limited partnership agreement, including in connection with an offering of shares of our Class A common stock by our Managing Directors. In addition, these restrictions cease to apply upon the death or termination of employment by us due to disability of the applicable Managing Director with respect to such Managing Director's Group LP Class A partnership units.

    Restrictive Covenants of our Managing Directors

        Prior to the expiration of the Managing Director lock-up, our Managing Directors are generally subject to forfeiting their interests in vested Group LP partnership units and Moelis & Company Class A common stock they held as of the initial public offering if they terminate their employment without good reason and compete with the Company within 12 months thereafter, except for a certain limited number of designated units and stock which were awarded to replace equity of a former employer forfeited upon joining. Our Managing Directors have agreed not to solicit our employees during the term of their employment and for 12 months thereafter.

    Registration Rights

        Moelis & Company has granted certain registration rights in the the amended and restated limited partnership agreement of Group LP, the stockholders agreement with Partners Holdings and the strategic alliance agreement with SMBC, each filed as exhibits to this Form 10-K.

    Rights of Partner Holdings and Stockholders Agreement

        Moelis & Company is party to a stockholders agreement with Partner Holdings pursuant to which, for so long as the Class B Condition (as defined in our amended and restated certificate of incorporation) is satisfied, Partner Holdings has approval rights over significant corporate actions by Moelis & Company. Our board of directors will nominate individuals designated by Partner Holdings equal to a majority of the board of directors, for so long as the Class B Condition is satisfied.

15


Table of Contents

        After the Class B Condition ceases to be satisfied, for so long as the Secondary Class B Condition (as defined in the stockholders agreement with Partners Holdings) is satisfied, Partner Holdings will have certain approval rights (including, among others, over the appointment or termination of the Chief Executive Officer) and our board of directors will nominate individuals designated by Partner Holdings equal to one quarter of the board of directors.


MARKET AND INDUSTRY DATA

        The industry, market and competitive position data referenced throughout this Form 10-K are based on research, industry and general publications, including surveys and studies conducted by third parties. Industry publications, surveys and studies generally state that they have been obtained from sources believed to be reliable. We have not independently verified such third party information. While we are not aware of any misstatements regarding any industry, market or similar data presented herein, such data involve uncertainties and are subject to change based on various factors, including those discussed under the headings "Special Note Regarding Forward-Looking Statements" and "Risk Factors" in this Form 10-K. The M&A market data for announced and completed transactions in 2014 and 2013 referenced throughout this Form 10-K was obtained from Thomson Financial as of January 5, 2015 and January 5, 2014, respectively.

        In this Form 10-K, we use the term "independent investment banks" or "independent advisors" to refer to investment banks primarily focused on advisory services and that conduct limited or no commercial banking or sales and trading activities. We use the term "global independent investment banks" to refer to independent investment banks with global coverage capabilities across all major industries and regions. We consider the global independent investment banks to be our publicly traded peers, Evercore Partners Inc., Greenhill & Co., Inc., Lazard Ltd, and us.


OTHER INFORMATION

        Our website address is www.moelis.com. We make available free of charge on the Investor Relations section of our website (http://investors.moelis.com) this Annual Report on Form 10-K ("Form 10-K"), Quarterly Reports on Form 10-Q, Current Reports on Form 8-K and all amendments to those reports as soon as reasonably practicable after such material is electronically filed or furnished with the Securities and Exchange Commission (the "SEC") pursuant to Section 13(a) or 15(d) of the Securities Exchange Act of 1934; as amended (the "Exchange Act"). We also make available through our website other reports filed with or furnished to the SEC under the Exchange Act, including our Proxy Statements and reports filed by officers and directors under Section 16(a) of that Act, as well as our Code of Business Conduct and Ethics. From time to time we may use our website as a channel of distribution of material company information. Financial and other material information regarding the Company is routinely posted on and accessible at http://investors.moelis.com. In addition, you may automatically receive email alerts and other information about us by enrolling your email by visiting the "Contact Us" section at http://investors.moelis.com. We do not intend for information contained in our website to be part of this Form 10-K. The inclusion of our website in this Form 10-K does not include or incorporate by reference the information on our website into this Form 10-K.

        Any materials we file with the SEC may be inspected without charge at the public reference facilities maintained by the SEC at 100 F. Street, N.E., Washington, D.C. 20549, and copies of all or any part of this Form 10-K may be obtained from the SEC upon payment of the prescribed fee. Information on the operation of the public reference facilities may be obtained by calling the SEC at 1-800-SEC-0330. The SEC maintains a website that contains reports, proxy and information statements, and other information regarding registrants that file electronically with the SEC. The address of the site is http://www.sec.gov.

16


Table of Contents

Item 1A.    Risk Factors

Risks Related to Our Business

Our future growth will depend on, among other things, our ability to successfully identify, recruit and develop talent and will require us to commit additional resources.

        We have experienced rapid growth over the past several years, which may be difficult to sustain at the same rate. Our future growth will depend on, among other things, our ability to successfully identify and recruit individuals and teams to join our firm. It typically takes time for these professionals to become profitable and effective. During that time, we may incur significant expenses and expend significant time and resources toward training, integration and business development aimed at developing this new talent. If we are unable to recruit and develop profitable professionals, we will not be able to implement our growth strategy and our financial results could be materially adversely affected.

        In addition, sustaining growth will require us to commit additional management, operational and financial resources and to maintain appropriate operational and financial systems to adequately support expansion, especially in instances where we open new offices that may require additional resources before they become profitable. See "—Our growth strategy may involve opening or acquiring new offices and expanding internationally and would involve hiring new Managing Directors and other senior professionals for these offices, which would require substantial investment by us and could materially and adversely affect our operating results." There can be no assurance that we will be able to manage our expanding operations effectively, and any failure to do so could materially adversely affect our ability to grow revenue and control our expenses.

Changing market conditions can adversely affect our business in many ways, including by reducing the volume of the transactions involving our business, which could materially reduce our revenue.

        As a financial services firm, we are materially affected by conditions in the global financial markets and economic conditions throughout the world. For example, our revenue is directly related to the volume and value of the transactions in which we are involved. During periods of unfavorable market or economic conditions, the volume and value of M&A transactions may decrease, thereby reducing the demand for our M&A advisory services and increasing price competition among financial services companies seeking such engagements. In addition, during periods of strong market and economic conditions, the volume and value of recapitalization and restructuring transactions may decrease, thereby reducing the demand for our recapitalization and restructuring advisory services and increasing price competition among financial services companies seeking such engagements. Our results of operations would be adversely affected by any such reduction in the volume or value of such advisory transactions. Further, in the period following an economic downturn, the volume and value of M&A transactions typically takes time to recover and lags a recovery in market and economic conditions.

        Our profitability may also be adversely affected by our fixed costs and the possibility that we would be unable to scale back other costs within a time frame sufficient to match any decreases in revenue relating to changes in market and economic conditions. The future market and economic climate may deteriorate because of many factors beyond our control, including rising interest rates or inflation, terrorism or political uncertainty.

Our revenue in any given period is dependent on the number of fee-paying clients in such period, and a significant reduction in the number of fee-paying clients in any given period could reduce our revenue and adversely affect our operating results in such period.

        Our revenue in any given period is dependent on the number of fee-paying clients in such period. We had 130 clients and 109 clients paying fees equal to or greater than $1 million in 2014 and 2013,

17


Table of Contents

respectively. We may lose clients as a result of the sale or merger of a client, a change in a client's senior management, competition from other financial advisors and financial institutions and other causes. A significant reduction in the number of fee-paying clients in any given period could reduce our revenue and adversely affect our operating results in such period.

Our ability to retain our Managing Directors and our other professionals, including our executive officers, is critical to the success of our business.

        Our future success depends to a substantial degree on our ability to retain qualified professionals within our organization, including our Managing Directors. However, we may not be successful in our efforts to retain the required personnel as the market for qualified investment bankers is extremely competitive. Our investment bankers possess substantial experience and expertise and have strong relationships with our advisory clients. As a result, the loss of these professionals could jeopardize our relationships with clients and result in the loss of client engagements. For example, if any of our Managing Directors or other senior professionals, including our executive officers, or groups of professionals, were to join or form a competing firm, some of our current clients could choose to use the services of that competitor rather than our services. There is no guarantee that our compensation and non-competition arrangements with our Managing Directors provide sufficient incentives or protections to prevent our Managing Directors from resigning to join our competitors. In addition, some of our competitors have more resources than us which may allow them to attract some of our existing employees through compensation or otherwise. The departure of a number of Managing Directors or groups of professionals could have a material adverse effect on our business and our profitability.

        We depend on the efforts and reputations of Mr. Moelis and our other executive officers. Our senior leadership team's reputations and relationships with clients and potential clients are critical elements in the success of our business. The loss of the services of any of them, in particular Mr. Moelis, could have a material adverse effect on our business, including our ability to attract clients.

Substantially all of our revenue is derived from advisory fees. As a result, our revenue and profits are highly volatile on a quarterly basis and may cause the price of our Class A common stock to fluctuate and decline.

        Our revenue and profits are highly volatile. We derive substantially all of our revenue from advisory fees, generally from a limited number of engagements that generate significant fees at key transaction milestones, such as closing, the timing of which is outside of our control. We expect that we will continue to rely on advisory fees for most of our revenue for the foreseeable future. Accordingly, a decline in our advisory engagements or the market for advisory services would adversely affect our business. In addition, our financial results will likely fluctuate from quarter to quarter based on the timing of when fees are earned, and high levels of revenue in one quarter will not necessarily be predictive of continued high levels of revenue in future periods. Because we lack other, more stable, sources of revenue, which could moderate some of the volatility in our advisory revenue, we may experience greater variations in our revenue and profits than other larger, more diversified competitors in the financial services industry. Fluctuations in our quarterly financial results could, in turn, lead to large adverse movements in the price of our Class A common stock or increased volatility in our stock price generally.

        Because in many cases we are not paid until the successful consummation of the underlying transaction, our revenue is highly dependent on market conditions and the decisions and actions of our clients, interested third parties and governmental authorities. For example, we may be engaged by a client in connection with a sale or divestiture, but the transaction may not occur or be consummated because, among other things, anticipated bidders may not materialize, no bidder is prepared to pay our client's price or because our client's business experiences unexpected operating or financial problems. We may be engaged by a client in connection with an acquisition, but the transaction may not occur or

18


Table of Contents

be consummated for a number of reasons, including because our client may not be the winning bidder, failure to agree upon final terms with the counterparty, failure to obtain necessary regulatory consents or board or stockholder approvals, failure to secure necessary financing, adverse market conditions or because the target's business experiences unexpected operating or financial problems. In these circumstances, we often do not receive significant advisory fees, despite the fact that we have devoted considerable resources to these transactions.

        In addition, we face the risk that certain clients may not have the financial resources to pay our agreed-upon advisory fees. Certain clients may also be unwilling to pay our advisory fees in whole or in part, in which case we may have to incur significant costs to bring legal action to enforce our engagement agreement to obtain our advisory fees.

Our joint ventures, strategic investments and acquisitions may result in additional risks and uncertainties in our business.

        In addition to recruiting and internal expansion, we may grow our core business through joint ventures, strategic investments or acquisitions.

        In the case of joint ventures, such as our 50% investment in our Australian JV, we are subject to additional risks and uncertainties relating to governance and controls, in that we may be dependent upon, and subject to, liability, losses or reputational damage relating to personnel, controls and systems that are not fully under our control. In addition, disagreements between us and our joint venture partners may negatively impact our business. Although our Australian JV must abide by certain market risk limits approved by us with respect to its trading activities, there is a risk that such limits will be insufficient to protect us against significant losses. In addition, investments made by our Australian JV could be unprofitable.

        With respect to our Australian JV, in the event of the departure of the key senior Australian executive, unless we agree to the remaining Australian executives' proposal for revised Australian JV terms, a call/put option arrangement is triggered. Under this arrangement, we have a right to acquire the Australian executives' interests in the Australian JV and, depending on the terms of the departure, the key senior Australian executive has the right to require us to purchase his interests, in each case for the fair market value (calculated assuming the goodwill associated with the Moelis & Company brand belongs to us and not the Australian JV).

        In the event we make further strategic investments or acquisitions, we would face numerous risks and would be presented with financial, managerial and operational challenges, including the difficulty of integrating personnel, financial, accounting, technology and other systems and management controls.

If the number of debt defaults, bankruptcies or other factors affecting demand for our recapitalization and restructuring advisory services declines, our recapitalization and restructuring business could suffer.

        We provide various financial recapitalization and restructuring and related advice to companies in financial distress or to their creditors or other stakeholders. A number of factors affect demand for these advisory services, including general economic conditions, the availability and cost of debt and equity financing, governmental policy and changes to laws, rules and regulations, including those that protect creditors. In addition, providing recapitalization and restructuring advisory services entails the risk that the transaction will be unsuccessful or take considerable time and can be subject to a bankruptcy court's authority to disallow or discount our fees in certain circumstances. If the number of debt defaults, bankruptcies or other factors affecting demand for our recapitalization and restructuring advisory services declines, our recapitalization and restructuring business would be adversely affected.

19


Table of Contents

Our failure to deal appropriately with actual, potential or perceived conflicts of interest could damage our reputation and materially adversely affect our business.

        We confront actual, potential or perceived conflicts of interest in our business. For instance, we face the possibility of an actual, potential or perceived conflict of interest where we represent a client on a transaction in which an existing client is a party. We may be asked by two potential clients to act on their behalf on the same transaction, including two clients as potential buyers in the same acquisition transaction, and we may act for both clients if both clients agree to us doing so. In each of these situations, we face the risk that our current policies, controls and procedures do not timely identify or appropriately manage such conflicts of interest.

        It is possible that actual, potential or perceived conflicts could give rise to client dissatisfaction, litigation or regulatory enforcement actions. Appropriately identifying and managing actual or perceived conflicts of interest is complex and difficult, and our reputation could be damaged if we fail, or appear to fail, to deal appropriately with one or more potential or actual conflicts of interest. Regulatory scrutiny of, or litigation in connection with, conflicts of interest could have a material adverse effect on our reputation which could materially adversely affect our business in a number of ways, including a reluctance of some potential clients and counterparties to do business with us.

Employee misconduct, which is difficult to detect and deter, could harm us by impairing our ability to attract and retain clients and by subjecting us to legal liability and reputational harm.

        There is a risk that our employees could engage in misconduct that would adversely affect our business. For example, our business often requires that we deal with confidential matters of great significance to our clients. If our employees were to improperly use or disclose confidential information provided by our clients, we could be subject to regulatory sanctions and suffer serious harm to our reputation, financial position, current client relationships and ability to attract future clients. It is not always possible to deter employee misconduct, and the precautions we take to detect and prevent misconduct may not be effective in all cases. If our employees engage in misconduct, our business could be materially adversely affected.

We may face damage to our professional reputation if our services are not regarded as satisfactory or for other reasons.

        As an advisory service firm, we depend to a large extent on our relationships with our clients and reputation for integrity and high-caliber professional services to attract and retain clients. As a result, if a client is not satisfied with our services, it may be more damaging in our business than in other businesses.

We face strong competition from other financial advisory firms, many of which have the ability to offer clients a wider range of products and services than those we can offer, which could cause us to fail to win advisory mandates and subject us to pricing pressures that could materially adversely affect our revenue and profitability.

        The financial services industry is intensely competitive, and we expect it to remain so. Our competitors are other investment banking and financial advisory firms. We compete on both a global and a regional basis, and on the basis of a number of factors, including depth of client relationships, industry knowledge, transaction execution skills, our range of products and services, innovation, reputation and price. In addition, in our business there are usually no long-term contracted sources of revenue. Each revenue-generating engagement typically is separately solicited, awarded and negotiated.

        We have experienced intense competition over obtaining advisory mandates in recent years, and we may experience further pricing pressures in our business in the future as some of our competitors may seek to obtain increased market share by reducing fees.

20


Table of Contents

        Our primary competitors are large financial institutions, many of which have far greater financial and other resources than us and, unlike us, have the ability to offer a wider range of products, from loans, deposit taking and insurance to brokerage and trading, which may enhance their competitive position. They also regularly support investment banking, including financial advisory services, with commercial lending and other financial services and products in an effort to gain market share, which puts us at a competitive disadvantage and could result in pricing pressures or loss of opportunities, which could materially adversely affect our revenue and profitability. In addition, we may be at a competitive disadvantage with regard to certain of our competitors who are able to and often do, provide financing or market making services that are often a crucial component of the types of transactions on which we advise.

        In addition to our larger competitors, over the last few years a number of independent investment banks that offer independent advisory services have emerged, with several showing rapid growth. As these independent firms or new entrants into the market seek to gain market share there could be pricing pressures, which would adversely affect our revenues and earnings.

As a member of the financial services industry, we face substantial litigation risks.

        Our role as advisor to our clients on important transactions involves complex analysis and the exercise of professional judgment, including rendering "fairness opinions" in connection with mergers and other transactions. Our activities may subject us to the risk of significant legal liabilities to our clients and affected third parties, including shareholders of our clients who could bring securities class actions against us. In recent years, the volume of claims and amount of damages claimed in litigation and regulatory proceedings against financial services companies have been increasing. These risks often may be difficult to assess or quantify and their existence and magnitude often remain unknown for substantial periods of time. Our engagements typically include broad indemnities from our clients and provisions to limit our exposure to legal claims relating to our services, but these provisions may not protect us in all cases, including when a client does not have the financial capacity to pay under the indemnity. As a result, we may incur significant legal expenses in defending against or settling litigation. In addition, we may have to spend a significant amount to adequately insure against these potential claims. Substantial legal liability or significant regulatory action against us could have material adverse financial effects or cause significant reputational harm to us, which could seriously harm our business prospects.

Prior to our initial public offering in April 2014, our management had not previously managed a public company.

        Prior to our initial public offering in April 2014, our management team had operated our business as a privately-owned company. The individuals who constitute our management had not previously managed a publicly traded company.

        Compliance with public company requirements has placed significant additional demands on our management and has required us to enhance our investor relations, legal, financial reporting and corporate communications functions. These additional efforts may strain our resources and divert management's attention from other business concerns, which could adversely affect our business and profitability.

        In addition, the reorganization that took place in connection with the consummation of our initial public offering involved separating our advisory business from the asset management business of Old Holdings. These two businesses had historically utilized common management and operational structures, including facilities and technology platforms as well as legal, compliance, marketing and other support personnel and senior management oversight. The process of separating these businesses, and of operating our advisory business on a stand-alone basis, may result in increased costs and

21


Table of Contents

inefficiencies and other impediments to the regular operations of our business, the occurrence of any of which could adversely affect our business and profitability.

Extensive and evolving regulation of our business and the business of our clients exposes us to the potential for significant penalties and fines due to compliance failures, increases our costs and may result in limitations on the manner in which our business is conducted.

        As a participant in the financial services industry, we are subject to extensive regulation in the U.S. and internationally. We are subject to regulation by governmental and self-regulatory organizations in the jurisdictions in which we operate. As a result of market volatility and disruption in recent years, the U.S. and other governments have taken unprecedented steps to try to stabilize the financial system including providing assistance to financial institutions and taking certain regulatory actions. The full extent of the effects of these actions and of legislative and regulatory initiatives (including the Dodd-Frank Wall Street Reform and Consumer Protection Act) effected in connection with, and as a result of, such extraordinary disruption and volatility is uncertain, both as to the financial markets and participants in general, and as to us in particular.

        Our ability to conduct business and our operating results, including compliance costs, may be adversely affected as a result of any new requirements imposed by the Securities and Exchange Commission ("SEC"), FINRA or other U.S. or foreign governmental regulatory authorities or self-regulatory organizations that regulate financial services firms or supervise financial markets. We may be adversely affected by changes in the interpretation or enforcement of existing laws and rules by these governmental authorities and self-regulatory organizations. In addition, some of our clients or prospective clients may adopt policies that exceed regulatory requirements and impose additional restrictions affecting their dealings with us. Accordingly, we may incur significant costs to comply with U.S. and international regulation. In addition, new laws or regulations or changes in enforcement of existing laws or regulations applicable to our clients may adversely affect our business. For example, changes in antitrust enforcement could affect the level of M&A activity and changes in applicable regulations could restrict the activities of our clients and their need for the types of advisory services that we provide to them.

        Our failure to comply with applicable laws or regulations could result in adverse publicity and reputational harm as well as fines, suspensions of personnel or other sanctions, including revocation of the registration of us or any of our subsidiaries as a financial advisor and could impair executive retention or recruitment. In addition, any changes in the regulatory framework could impose additional expenses or capital requirements on us, result in limitations on the manner in which our business is conducted, have an adverse impact upon our financial condition and business and require substantial attention by senior management. In addition, our business is subject to periodic examination by various regulatory authorities, and we cannot predict the outcome of any such examinations.

Our business is subject to various cybersecurity and other operational risks.

        We face various cybersecurity and other operational risks related to our business on a day-to-day basis. We rely heavily on financial, accounting, communication and other information technology systems, and the people who operate them. These systems, including the systems of third parties on whom we rely, may fail to operate properly or become disabled as a result of tampering or a breach of our network security systems or otherwise, including for reasons beyond our control.

        Our clients typically provide us with sensitive and confidential information. We are dependent on information technology networks and systems to securely process, transmit and store such information and to communicate among our locations around the world and with our clients, alliance partners and vendors. We may be subject to attempted security breaches and cyber-attacks and, while none have had a material impact to date, a successful breach could lead to shutdowns or disruptions of our systems or

22


Table of Contents

third-party systems on which we rely and potential unauthorized disclosure of sensitive or confidential information. Breaches of our or third-party network security systems on which we rely could involve attacks that are intended to obtain unauthorized access to our proprietary information, destroy data or disable, degrade or sabotage our systems, often through the introduction of computer viruses, cyber-attacks and other means and could originate from a wide variety of sources, including unknown third parties outside the firm. If our or third-party systems on which we rely are compromised, do not operate properly or are disabled, we could suffer a disruption of our business, financial losses, liability to clients, regulatory sanctions and damage to our reputation.

        We operate a business that is highly dependent on information systems and technology. Any failure to keep accurate books and records can render us liable to disciplinary action by governmental and self-regulatory authorities, as well as to claims by our clients. We rely on third-party service providers for certain aspects of our business. Any interruption or deterioration in the performance of these third parties or failures of their information systems and technology could impair our operations, affect our reputation and adversely affect our business.

        In addition, a disaster or other business continuity problem, such as a pandemic, other man-made or natural disaster or disruption involving electronic communications or other services used by us or third parties with whom we conduct business, could lead us to experience operational challenges, and our inability to timely and successfully recover could materially disrupt our business and cause material financial loss, regulatory actions, reputational harm or legal liability.

We may not be able to generate sufficient cash in the future to service any future indebtedness.

        Our ability to make scheduled payments on or to refinance any future debt obligations depends on our financial condition and operating performance. We cannot provide assurance that we will maintain a level of cash flows from operating activities sufficient to permit us to pay the principal of, and interest on, any future indebtedness. If our cash flows and capital resources are insufficient to fund any future debt service obligations, we may be forced to reduce or delay investments and capital expenditures, or to sell assets, seek additional capital or restructure or refinance such indebtedness.

Our international operations are subject to certain risks, which may affect our revenue.

        In 2014, we earned approximately 21% of our revenues from our international operations. We intend to grow our non-U.S. business, and this growth is important to our overall success. In addition, many of our larger clients are non-U.S. entities seeking to enter into transactions involving U.S. businesses. Our international operations carry special financial and business risks, which could include the following:

    greater difficulties in managing and staffing foreign operations;

    language and cultural differences;

    fluctuations in foreign currency exchange rates that could adversely affect our results;

    unexpected changes in trading policies, regulatory requirements, tariffs and other barriers;

    longer transaction cycles;

    higher operating costs;

    adverse consequences or restrictions on the repatriation of earnings;

    potentially adverse tax consequences, such as trapped foreign losses;

    less stable political and economic environments; and

    civil disturbances or other catastrophic events that reduce business activity.

23


Table of Contents

        If our international business increases relative to our total business, these factors could have a more pronounced effect on our operating results.

Our growth strategy may involve opening or acquiring new offices and expanding internationally and would involve hiring new Managing Directors and other senior professionals for these offices, which would require substantial investment by us and could materially and adversely affect our operating results.

        Our ability to grow our advisory business organically depends in part on our ability to open or acquire new offices, expand internationally and hire new Managing Directors and other senior professionals for these offices. We may not be successful in any efforts to open new offices, expand internationally or hire new Managing Directors and other senior professionals for these offices. The costs of opening a new office, expanding internationally and hiring the necessary personnel to staff the office are substantial. If we are not successful in these efforts, we may not be able to recover our investments or our substantial cost outlays, and new international operations may not achieve profitability.

We may enter into new lines of business which may result in additional risks and uncertainties in our business.

        We currently generate substantially all of our revenue from advisory transactions. However, we may grow our business by entering into new lines of business. To the extent we enter into new lines of business, we will face numerous risks and uncertainties, including risks associated with actual or perceived conflicts of interest because we would no longer be limited to the advisory business, the possibility that we have insufficient expertise to engage in such activities profitably or without incurring inappropriate amounts of risk, the required investment of capital and other resources and the loss of clients due to the perception that we are no longer focusing on our core business.

        Entry into certain lines of business may subject us to new laws and regulations with which we are not familiar, or from which we are currently exempt, and may lead to increased litigation and regulatory risk. In addition, certain aspects of our cost structure, such as costs for compensation, occupancy and equipment rentals, communication and information technology services, and depreciation and amortization will be largely fixed, and we may not be able to timely adjust these costs to match fluctuations in revenue related to our entering into new lines of business. If a new business generates insufficient revenues or if we are unable to efficiently manage our expanded operations, our results of operations could be materially adversely affected.

Fluctuations in foreign currency exchange rates could adversely affect our results.

        Because our financial statements are denominated in U.S. dollars and we receive a portion of our net revenue in other currencies (including euros and pound sterling), we are exposed to fluctuations in foreign currencies. In addition, we pay certain of our expenses in such currencies. We have not entered into any transactions to hedge our exposure to these foreign exchange fluctuations through the use of derivative instruments or otherwise. An appreciation or depreciation of any of these currencies relative to the U.S. dollar would result in an adverse or beneficial impact, respectively, to our financial results.

24


Table of Contents

The cost of compliance with international broker-dealer, employment, labor, benefits and tax regulations may adversely affect our business and hamper our ability to expand internationally.

        Since we operate our business both in the U.S. and internationally, we are subject to many distinct broker-dealer, employment, labor, benefits and tax laws in each country in which we operate, including regulations affecting our employment practices and our relations with our employees and service providers. If we are required to comply with new regulations or new interpretations of existing regulations, or if we are unable to comply with these regulations or interpretations, our business could be adversely affected or the cost of compliance may make it difficult to expand into new international markets. Additionally, our competitiveness in international markets may be adversely affected by regulations requiring, among other things, the awarding of contracts to local contractors, the employment of local citizens and/or the purchase of services from local businesses or favoring or requiring local ownership.

Risks Related to Our Organizational Structure

Moelis & Company's only assets are its partnership interests in Group LP, its equity interest in the sole general partner of Group LP, Moelis & Company Group GP LLC, and its interests in its subsidiaries, and Moelis & Company is accordingly dependent upon distributions from Group LP to pay dividends, taxes and other expenses.

        Moelis & Company is a holding company, and its only assets are its partnership interests in Group LP, its equity interest in the sole general partner of Group LP, Moelis & Company Group GP LLC, and its interests in its subsidiaries. Moelis & Company has no independent means of generating revenue. Moelis & Company intends to cause Group LP to make distributions to its partners in an amount sufficient to cover all applicable taxes payable, other expenses and dividends, if any, declared by us.

        Group LP is generally prohibited under Delaware law from making a distribution to a partner to the extent that, at the time of the distribution, after giving effect to the distribution, liabilities of Group LP (with certain exceptions) exceed the fair value of its assets. Furthermore, certain subsidiaries of Group LP may be subject to similar legal limitations on their ability to make distributions to Group LP. Moreover, our regulated subsidiaries may be subject to regulatory capital requirements that limit the distributions that may be made by those subsidiaries.

        Deterioration in the financial condition, earnings or cash flow of Group LP and its subsidiaries for any reason could limit or impair their ability to pay such distributions. Additionally, to the extent that Moelis & Company requires funds and Group LP is restricted from making such distributions under applicable law or regulation or under the terms of financing arrangements, or is otherwise unable to provide such funds, our liquidity and financial condition could be materially adversely affected.

We will be required to pay our Managing Directors for certain tax benefits we may claim as a result of the tax basis step-up we receive in connection with this offering and related transactions. In certain circumstances, payments under the tax receivable agreement may be accelerated and/or significantly exceed the actual tax benefits we realize.

        Group LP Class A partnership units may be exchanged for shares of Class A common stock. On the date of our initial public offering in April 2014, we were treated for U.S. federal income tax purposes as having directly purchased Class A partnership units in Group LP from the then existing unitholders which resulted in an increase in the tax basis of the assets of Group LP that otherwise would not have been available. The exchange and purchases of Class A partnership units in Group LP in connection with the initial public offering and the secondary offering in November 2014, as well as future exchanges, may also result in increases in the tax basis of the assets of Group LP that otherwise would not have been available. Such increases in tax basis are likely to increase (for tax purposes)

25


Table of Contents

depreciation and amortization deductions and therefore reduce the amount of income tax we would otherwise be required to pay in the future. These increases in tax basis may also decrease gain (or increase loss) on future dispositions of certain capital assets to the extent the increased tax basis is allocated to those capital assets. The Internal Revenue Service (the "IRS") may challenge all or part of these tax basis increases, and a court could sustain such a challenge.

        We have entered into a tax receivable agreement with our Managing Directors that provides for the payment by us to our Managing Directors of 85% of the amount of cash savings, if any, in U.S. federal, state and local income tax or franchise tax that we actually realize as a result of (a) the increases in tax basis attributable to our Managing Directors and (b) tax benefits related to imputed interest deemed to be paid by us as a result of this tax receivable agreement. While the actual increase in tax basis, as well as the amount and timing of any payments under the tax receivable agreement, will vary depending upon a number of factors, including the timing of exchanges, the price of shares of our Class A common stock at the time of the exchange, the extent to which such exchanges are taxable, and the amount and timing of our income, we expect that, as a result of the size of the increases in the tax basis of the tangible and intangible assets of Group LP attributable to our interests in Group LP, during the expected term of the tax receivable agreement, the payments that we may make to our Managing Directors could be substantial.

        Although we are not aware of any issue that would cause the IRS to challenge a tax basis increase, our Managing Directors generally will not reimburse us for any payments that may previously have been made under the tax receivable agreement. As a result, in certain circumstances we could make payments to the Managing Directors under the tax receivable agreement in excess of our cash tax savings. Our ability to achieve benefits from any tax basis increase, and the payments to be made under the tax receivable agreement, will depend upon a number of factors, as discussed above, including the timing and amount of our future income.

        In addition, the tax receivable agreement provides that, upon a merger, asset sale or other form of business combination or certain other changes of control or if, at any time, we elect an early termination of the tax receivable agreement, our (or our successor's) obligations with respect to exchanged or acquired Class A partnership units (whether exchanged or acquired before or after such change of control or early termination) would be based on certain assumptions, including that we would have sufficient taxable income to fully utilize the deductions arising from the increased tax deductions and tax basis and other benefits related to entering into the tax receivable agreement, and, in the case of certain early termination elections, that any Class A partnership units that have not been exchanged will be deemed exchanged for the market value of the Class A common stock at the time of termination. Consequently, it is possible, in these circumstances also, that the actual cash tax savings realized by us may be significantly less than the corresponding tax receivable agreement payments.

If Moelis & Company were deemed an "investment company" under the Investment Company Act of 1940 as a result of its ownership of Group LP, applicable restrictions could make it impractical for us to continue our business as contemplated and could materially and adversely affect our operating results.

        If Moelis & Company were to cease participation in the management of Group LP, its interests in Group LP could be deemed an "investment security" for purposes of the Investment Company Act of 1940 (the "1940 Act"). Generally, a person is deemed to be an "investment company" if it owns investment securities having a value exceeding 40% of the value of its total assets (exclusive of U.S. government securities and cash items), absent an applicable exemption. Moelis & Company has no assets other than its partnership interests in Group LP and its equity interest in the sole general partner of Group LP, Moelis & Company Group GP LLC and its interests in its subsidiaries. A determination that this interest in Group LP was an investment security could result in Moelis & Company being an investment company under the 1940 Act and becoming subject to the registration and other requirements of the 1940 Act. We intend to conduct our operations so that we will not be

26


Table of Contents

deemed an investment company. However, if we were to be deemed an investment company, restrictions imposed by the 1940 Act, including limitations on our capital structure and our ability to transact with affiliates, could make it impractical for us to continue our business as contemplated and have a material adverse effect on our business and operating results and the price of our Class A common stock.

We and Old Holdings have entered into various arrangements, including a master separation agreement, which contains cross-indemnification obligations of us and Old Holdings.

        The master separation agreement that we entered into with Old Holdings provides, among other things, that Old Holdings generally will indemnify us for losses that we incur arising out of, or relating to, the businesses conducted by Old Holdings and losses that we incur arising out of, or relating to, Old Holdings' breach of the master separation agreement. In addition, we generally will indemnify Old Holdings for losses that Old Holdings incurs arising out of, or relating to, our business and losses Old Holdings' incurs arising out of, or relating to, our breach of the master separation agreement. We may not be able to recover any or all of the amount of indemnified losses from Old Holdings should it be financially unable to perform under its indemnification obligations. In addition, we may be required to make substantial payments under our indemnity obligations to Old Holdings, which could materially adversely affect our results of operations.

The use of the "Moelis" brand name by Old Holdings and its subsidiaries may expose us to reputational harm that could adversely affect our business should they take actions that damage the brand name.

        Old Holdings operates as a separate legal entity, and we have licensed to Old Holdings and its subsidiaries the use of the "Moelis" brand name for certain purposes, including in connection with asset management activities. As Old Holdings and its subsidiaries historically have and will continue to use the "Moelis" brand name, and because we no longer control these entities, there is a risk of reputational harm to us if Old Holdings and its subsidiaries, among other things, have engaged, or in the future were to engage in poor business practices, or were to experience adverse results or otherwise damage the reputational value of the "Moelis" brand name. These risks could adversely affect our revenue and our business prospects.

Risks Related to Our Class A Common Stock

Control by Mr. Moelis of the voting power in Moelis & Company may give rise to actual or perceived conflicts of interests.

        Moelis & Company is controlled by Mr. Moelis, through his control of Moelis & Company Partner Holdings LP ("Partner Holdings"). Mr. Moelis' interests may differ from those of other stockholders. As of December 31, 2014, Mr. Moelis controls approximately 95% of the voting interest in Moelis & Company primarily through his control of Partner Holdings, which currently holds all outstanding Class B common stock. The shares of Class B common stock entitle Partner Holdings to (i) for so long as the Class B Condition is satisfied, ten votes per share and (ii) after the Class B Condition ceases to be satisfied, one vote per share. In addition, Moelis & Company has entered into a stockholders agreement with Partner Holdings, pursuant to which, for so long as the Class B Condition is satisfied, Partner Holdings has certain approval rights over certain transactions. As a result, because Mr. Moelis has a majority of the voting power in Moelis & Company and our amended and restated certificate of incorporation provides for cumulative voting, he has the ability to elect all of the members of our board of directors and thereby to control our management and affairs, including determinations with respect to acquisitions, dispositions, borrowings, issuances of Class A common stock or other securities, and the declaration and payment of dividends. Mr. Moelis is able to determine the outcome of all matters requiring stockholder approval and is able to cause or prevent a change of control of Moelis & Company or a change in the composition of our board of directors and could preclude any unsolicited

27


Table of Contents

acquisition of Moelis & Company. Mr. Moelis' voting control could deprive our stockholders of an opportunity to receive a premium for their Class A common stock as part of a sale of Moelis & Company and might ultimately affect the market price of our Class A common stock. As a result of the control exercised by Mr. Moelis over us, our agreements entered into with him prior to or in connection with our initial public offering may not have been negotiated on "arm's length" terms. We cannot assure you that we would not have received more favorable terms from an unaffiliated party.

We are a "controlled company" within the meaning of the rules of the New York Stock Exchange and, as a result, qualify for, and intend to rely on, exemptions from certain corporate governance requirements. You do not have the same protections afforded to stockholders of companies that are subject to such requirements.

        Mr. Moelis, through his control of Partner Holdings, holds more than 50% of the voting power of our shares eligible to vote. As a result, we are a "controlled company" under the rules of the New York Stock Exchange ("NYSE"). Under these rules, a company of which more than 50% of the voting power in the election of directors is held by an individual, group or another company is a "controlled company" and may elect not to comply with certain corporate governance requirements, including the requirements that (i) a majority of the board of directors consist of independent directors and (ii) that the board of directors have compensation and nominating and corporate governance committees composed entirely of independent directors.

        For at least some period, we intend to utilize these exemptions. As a result, we do not have a majority of independent directors on our board of directors. Accordingly, although we may transition to a board with a majority of independent directors prior to the time we cease to be a "controlled company," for such period of time you will not have the same protections afforded to stockholders of companies that are subject to all of the corporate governance requirements set by the NYSE. In the event that we cease to be a "controlled company" and our shares continue to be listed on the NYSE, we will be required to comply with these provisions within the applicable transition periods. These exemptions do not modify the independence requirements for our audit committee, and we intend to comply with the applicable requirements of the SEC and the NYSE with respect to our audit committee within the applicable time frame.

We are an emerging growth company, and any decision on our part to comply only with certain reduced reporting and disclosure requirements applicable to emerging growth companies could make our common stock less attractive to investors.

        We are an emerging growth company and, for as long as we continue to be an emerging growth company, we may choose to take advantage of exemptions from various reporting requirements applicable to other public companies but not to "emerging growth companies," including, but not limited to, not being required to have our independent registered public accounting firm audit our internal control over financial reporting under Section 404 of the Sarbanes-Oxley Act, reduced disclosure obligations regarding executive compensation in our periodic reports and proxy statements, and exemptions from the requirements of holding a nonbinding advisory vote on executive compensation and stockholder approval of any golden parachute payments not previously approved. We could be an emerging growth company until December 31, 2019. We will cease to be an emerging growth company upon the earliest of: (i) the end of the fiscal year following the fifth anniversary of our initial public offering in April 2014, (ii) the first fiscal year after our annual gross revenues are $1.0 billion or more, (iii) the date on which we have, during the previous three-year period, issued more than $1.0 billion in non-convertible debt securities or (iv) the end of any fiscal year in which the market value of our common stock held by non-affiliates exceeded $700 million as of the end of the second quarter of that fiscal year. We cannot predict if investors will find our common stock less attractive if we choose to rely on these exemptions. If some investors find our Class A common stock

28


Table of Contents

less attractive as a result of any choices to reduce future disclosure, there may be a less active trading market for our Class A common stock, and the price of our common stock may be more volatile.

        Under the JOBS Act, emerging growth companies can also delay adopting new or revised accounting standards until such time as those standards apply to private companies. We have irrevocably elected not to avail ourselves of this accommodation, and, therefore, we will be subject to the same new or revised accounting standards as other public companies that are not emerging growth companies.

We have not evaluated our internal controls over financial reporting for purposes of compliance with Section 404 of the Sarbanes-Oxley Act.

        We have not been required to comply with the requirements of the Sarbanes-Oxley Act, including the internal control evaluation and certification requirements of Section 404 of that statute, and we will not be required to comply with all of those requirements for as long as we continue to be an emerging growth company and after we have been subject to the reporting requirements of the Exchange Act for a specified period of time. Accordingly, we have not determined whether or not our existing internal controls over financial reporting systems comply with Section 404. The internal control evaluation required by Section 404 will divert internal resources and will take a significant amount of time, effort and expense to complete. If it is determined that we are not in compliance with Section 404, we will be required to implement remedial procedures and re-evaluate our internal control over financial reporting. We may experience higher than anticipated operating expenses as well as higher independent auditor and consulting fees during the implementation of these changes and thereafter. Further, we may need to hire additional qualified personnel in order for us to comply with Section 404. If we are unable to implement any necessary changes effectively or efficiently, our operations, financial reporting or financial results could be adversely affected and we could obtain an adverse report on internal controls from our independent registered public accountants. In particular, if we are not able to implement the requirements of Section 404 in a timely manner or with adequate compliance, our independent registered public accountants may not be able to certify as to the effectiveness of our internal control over financial reporting. Matters impacting our internal controls may cause us to be unable to report our financial information on a timely basis and thereby subject us to adverse regulatory consequences, including sanctions by the SEC, or violations of applicable stock exchange listing rules. There could also be a negative reaction in the financial markets due to a loss of investor confidence in us and the reliability of our financial statements. Confidence in the reliability of our financial statements is also likely to suffer if our independent registered public accounting firm reports a material weakness in our internal control over financial reporting. This could materially adversely affect us and lead to a decline in the market price of our shares.

The historical financial information in this Form 10-K may not permit you to predict our costs of operations.

        The historical financial information in this Form 10-K for the periods prior to our initial public offering in April 2014 does not reflect the added costs we incur as a public company, including costs related to public company reporting, investor relations and compliance with the Sarbanes-Oxley Act of 2002. As a result of these matters, among others, it may be difficult for investors to compare our future results to historical results or to evaluate our relative performance or trends in our business. For more information on our historical financial information, see "Management's Discussion and Analysis of Financial Condition and Results of Operations" and the historical financial statements included elsewhere in this Form 10-K.

29


Table of Contents

If securities analysts do not publish research or reports about our business or if they downgrade our Company or our sector, the price of our Class A common stock could decline.

        The trading market for our Class A common stock depends in part on the research and reports that industry or financial analysts publish about us or our business. We do not control these analysts. Furthermore, if one or more of the analysts who do cover us downgrades our Company or our industry, or the stock of any of our competitors, the price of our Class A common stock could decline. If one or more of these analysts ceases coverage of our Company, we could lose visibility in the market, which in turn could cause the price of our Class A common stock to decline.

Our share price may decline due to the large number of shares eligible for future sale and for exchange.

        The market price of our Class A common stock could decline as a result of sales of a large number of shares of Class A common stock in the market or the perception that such sales could occur. These sales, or the possibility that these sales may occur, also might make it more difficult for us to sell equity securities in the future at a time and at a price that we deem appropriate. As of February 19, 2015, we have outstanding 19,727,048 shares of Class A common stock, most of which may be resold immediately in the public market.

        Existing Group LP Class A partnership unitholders (including certain Managing Directors) own, as of December 31, 2014, an aggregate of 34,479,961 Class A partnership units. Our amended and restated certificate of incorporation allows the exchange of Class A partnership units in Group LP (other than those held by us) for shares of our Class A common stock on a one-for-one basis, subject to customary conversion rate adjustments for stock splits, stock dividends and reclassifications. As of December 31, 2014, Partner Holdings holds 31,621,542 shares of our Class B common stock, which will be convertible into 17,492 shares of our Class A common stock. Shares of Class A common stock (including those issuable upon exchange of Group LP partnership units) that are held by the Group LP Class A partnership unitholders (including our Managing Directors) will be eligible for resale from time to time, subject to certain contractual restrictions and to restrictions under the Securities Act of 1933, as amended (the "Securities Act").

        Certain Class A partnership unitholders in Group LP and holders of our Class A common stock are parties to agreements with us pursuant to which we have granted them registration rights. Under those agreements, these persons will have the ability to cause us to register the shares of our Class A common stock (including the shares they could acquire upon exchange of Class A partnership units in Group LP), subject to certain contractual restrictions. See "Organizational Structure—Registration Rights."

The market price of our Class A common stock may be volatile, which could cause the value of your investment to decline.

        Securities markets worldwide experience significant price and volume fluctuations. This market volatility, as well as general economic, market or political conditions, could reduce the market price of our Class A common stock in spite of our operating performance. In addition, our operating results could be below the expectations of public market analysts and investors, and in response, the market price of our Class A common stock could decrease significantly. You may be unable to resell your shares of our Class A common stock at or above the public offering price.

While we currently intend to pay a quarterly cash dividend to our stockholders, we may change our dividend policy at any time. There can be no assurance that we will continue to declare cash dividends.

        On February 3, 2015, our Board of Directors declared quarterly dividend of $0.20 per share of Class A common stock, to be paid on March 6, 2015 to holders of record on February 20, 2015. Although we currently intend to pay a quarterly cash dividend to our stockholders, we have no

30


Table of Contents

obligation to do so, and our dividend policy may change at any time. Returns on stockholders' investments will primarily depend on the appreciation, if any, in the price of our Class A common stock. Whether we continue and the amount and timing of any dividends are subject to capital availability and periodic determinations by our Board of Directors that cash dividends are in the best interest of our stockholders and are in compliance with all respective laws and agreements of the Company applicable to the declaration and payment of cash dividends. Future dividends, including their timing and amount, may be affected by, among other factors: general economic and business conditions; our financial condition and operating results; our available cash and current anticipated cash needs; capital requirements; contractual, legal, tax and regulatory restrictions and implications on the payment of dividends by us to our stockholders; and such other factors as our board of directors may deem relevant. Our dividend payments may change from time to time, and we cannot provide assurance that we will continue to declare dividends in any particular amounts or at all. The reduction in or elimination of our dividend payments could have a negative effect on our stock price.

Anti-takeover provisions in our organizational documents and Delaware law could delay or prevent a change in control.

        Our amended and restated certificate of incorporation and bylaws may delay or prevent a merger or acquisition that a stockholder may consider favorable by permitting our board of directors to issue one or more series of preferred stock, requiring advance notice for stockholder proposals and nominations and placing limitations on convening stockholder meetings. In addition, there is no cumulative voting in the election of directors, and our amended and restated certificate of incorporation provides that directors may be removed, with or without cause, only with the affirmative vote of at least 80% of the voting interest of stockholders entitled to vote; provided, however, that for so long as the Class B Condition is satisfied, directors may be removed, with or without cause, with the affirmative vote of a majority of the voting interest of stockholders entitled to vote. In addition, we are subject to provisions of the Delaware General Corporation Law that restrict certain business combinations with interested stockholders. These provisions may also discourage acquisition proposals or delay or prevent a change in control, which could harm our stock price. See "Description of Capital Stock."

Item 1B.    Unresolved Staff Comments

        Not applicable.

Item 2.    Properties

        Our principal executive offices are located in leased office space at 399 Park Avenue, 5th Floor, New York, New York 10022. We lease the space for our offices in Beijing, Boston, Chicago, Dubai, Frankfurt, Hong Kong, Houston, London, Los Angeles, Melbourne, Mumbai, Palo Alto, Paris, São Paulo, Sydney and Washington DC. We do not own any real property. We consider these arrangements to be adequate for our present needs.

Item 3.    Legal Proceedings

        From time to time, we are subject to legal proceedings and claims in the ordinary course of business. We do not believe any pending proceedings will have a material adverse effect on us.

Item 4.    Mine Safety Disclosures

        Not applicable.

31


Table of Contents


PART II

Item 5.    Market for Registrant's Common Equity, Related Stockholder Matters and Issuer Purchases of Equity Securities

        Our Class A common stock is traded on the New York Stock Exchange under the symbol "MC." There is no publicly traded market for our Class B common stock, which is held by Moelis & Company Partner Holdings LP. The following table sets forth, for the fiscal quarters indicated, the high and low sales prices per share of our Class A common stock, as reported in the consolidated transaction reporting system, and the quarterly dividends declared during fiscal 2014.

 
  Year Ended December 31, 2014  
 
  Sales Price    
 
 
  Dividends per share
of common stock
 
 
  High   Low  

First quarter

    N/A     N/A     N/A  

Second quarter

  $ 35.53   $ 25.95   $  

Third quarter

  $ 36.29   $ 30.32   $ 0.20  

Fourth quarter

  $ 35.26   $ 30.12   $ 1.20  

        Since the IPO in April 2014, the Company has regularly declared and paid quarterly dividends of $0.20 per share and plans to continue paying regularly quarterly dividends. In the fourth quarter of 2014, a special dividend of $1.00 was declared and paid.

        As of February 19, 2015 there were approximately 165 holders of record of our Class A common stock. This does not include the number of shareholders that hold shares in "street-name" through banks or broker-dealers.

Dividend Policy

        The Company paid cash dividends in fiscal 2014 as represented in the table above. In addition to cash dividends, the Company generally pays dividend equivalents, in the form of unvested restricted stock units ("RSU"), concurrently with the payment of dividends to the holders of Class A common stock, on RSUs which are typically granted as part of annual incentive compensation and to new hires. The dividend equivalents have the same vesting and delivery terms as the underlying RSUs.

        The declaration and payment of any future dividends will be at the sole discretion of our board of directors. Our board of directors will take into account: general economic and business conditions; our financial condition and operating results; our available cash and current anticipated cash needs; capital requirements; contractual, legal, tax and regulatory restrictions and implications on the payment of dividends by us to our stockholders; and such other factors as our board of directors may deem relevant.

Stock Performance

        The following performance graph and related information shall not be deemed "soliciting material" or to be "filed" with the Securities and Exchange Commission, nor shall such information be incorporated by reference into any future filing under the Securities Act of 1933, as amended, or the Exchange Act except to the extent we specifically incorporate it by reference into such filing. Our stock price performance shown in the graph below is not indicative of future stock price performance.

        The stock performance graph below compares the performance of an investment in our Class A common stock, from April 15, 2014 through December 31, 2014, with that of the S&P 500 Index and the S&P Financial Index. The graph assumes $100 was invested in our initial public offering of Class A common stock on April 15, 2014, the S&P 500 Index and the S&P Financial Index. It also assumes that dividends were reinvested on the date of payment without payment of any commissions. The

32


Table of Contents

performance shown in the graph represents past performance and should not be considered an indication of future performance.

GRAPHIC

Share Repurchases in the Fourth Quarter of 2014

        The Company made no purchases of its Class A common stock during the fourth quarter of 2014. In the first quarter of 2015, the Board of Directors authorized the repurchase of up to $25 million of shares of Class A common stock and/or Class A partnership units of Group LP with no expiration date. Under this share repurchase program, shares may be repurchased from time to time in open market transactions, in privately negotiated transactions or otherwise. The timing and the actual number of shares repurchased will be opportunistic and measured in nature and will depend on a variety of factors, including price and market conditions.

Equity Compensation Plan Information

        See Item 12, "Security Ownership of Certain Beneficial Owners and Management and Related Stockholder Matters—Equity Compensation Plan Information."

Item 6.    Selected Financial Data

        The following selected financial and other data should be read together with "Management's Discussion and Analysis of Financial Condition and Results of Operations" and the historical financial statements and related notes included elsewhere in this Form 10-K.

        The selected historical financial data for the fiscal years ended December 31, 2014, 2013 and 2012 and as of December 31, 2014 and 2013 have been derived from our audited consolidated and combined financial statements included this Form 10-K.

        We derived the selected historical financial data as of and for the year ended December 31, 2011 from our audited combined financial statements which are not included in this Form 10-K.

        We derived the selected historical financial data as of and for the year ended December 31, 2010 from our unaudited combined financial statements which are not included in this Form 10-K. The

33


Table of Contents

unaudited combined financial statements for the year ended December 31, 2010 have been prepared on substantially the same basis as the audited combined financial statements and include all normal and recurring adjustments that we consider necessary for a fair presentation of the financial position and operating results for these periods.

 
  Year Ended December 31,  
($ in thousands, except per share data)
  2014(1)   2013   2012   2011   2010  

Statement of Operations Data

                               

Revenues

  $ 518,750   $ 411,386   $ 385,871   $ 268,024   $ 315,421  

Expenses:

                               

Compensation and benefits

    377,219     264,944     274,941     200,368     197,456  

Non-compensation expenses          

    93,787     76,333     72,885     78,526     66,784  

Total operating expenses

    471,006     341,277     347,826     278,894     264,240  

Operating income (loss)

    47,744     70,109     38,045     (10,870 )   51,181  

Other income and expenses

    736     (771 )   333     245     173  

Income (loss) from equity method investments

    (2,185 )   3,681     (658 )   5,737     (479 )

Income (loss) before income taxes

    46,295     73,019     37,720     (4,888 )   50,875  

Provision for income taxes

    13,740     2,794     2,498     3,642     3,666  

Net income (loss)

  $ 32,555   $ 70,225   $ 35,222   $ (8,530 ) $ 47,209  

Net income (loss) attributable to noncontrolling interest

    35,567                          

Net income (loss) attributable to Moelis & Company

  $ (3,012 )                        

Weighted-average shares of Class A common stock outstanding

                               

Basic

    15,911,819                          

Diluted

    15,911,819                          

Net income (loss) attributable to holders of shares of Class A common stock per share

                               

Basic

  $ (0.19 )                        

Diluted

  $ (0.19 )                        

Dividends declared per share of Class A common stock

  $ 1.40                          

Statement of Financial Condition Data (period end)

                               

Total assets

  $ 464,249   $ 443,463   $ 402,668   $ 204,929   $ 267,878  

Total liabilities

    289,864     134,093     142,560     92,754     120,527  

Equity

    174,385     309,370     260,108     112,175     147,351  

Other Data and Metrics

   
 
   
 
   
 
   
 
   
 
 

Bankers at period-end

    381     317     340     335     262  

Managing Directors at period-end

    94     86     80     76     58  

Number of fee-paying clients

    256     263     236     182     175  

Number of fee-paying clients ³ $1M

    130     109     107     72     96  

% of total revenue from top 10 transactions

    23 %   23 %   22 %   34 %   26 %

(1)
Results of operations for the year ended December 31, 2014 include approximately $112.4 million of pre-tax one-time charges primarily associated with accelerating the vesting of pre-IPO equity held by Managing Directors in connection with the Company's IPO completed in April 2014. Following the vesting acceleration, pre-IPO equity held by our Managing Directors is subject to a minimum four to six year lock-up.

34


Table of Contents

Item 7.    Management's Discussion and Analysis of Financial Condition and Results of Operations

        This Management's Discussion and Analysis of Financial Condition and Results of Operations should be read in conjunction with our consolidated and combined financial statements and related notes included elsewhere in this Form 10-K. Actual results and the timing of events may differ significantly from those expressed or implied in such forward-looking statements due to a number of factors, including those set forth in the sections entitled "Risk Factors" and "Special Note Regarding Forward-Looking Statements" and elsewhere in this Form 10-K.

Executive Overview

        Moelis & Company is a leading global independent investment bank that provides innovative strategic advice and solutions to a diverse client base, including corporations, governments and financial sponsors. With 17 offices located in North and South America, Europe, the Middle East, Asia and Australia, we advise clients around the world on their most critical decisions, including mergers and acquisitions, recapitalizations and restructurings and other corporate finance matters.

        We were founded in July 2007 by veteran investment bankers to create a global independent investment bank that offers multi-disciplinary solutions and exceptional transaction execution. We opened for business in New York and Los Angeles with a team of top tier advisory professionals. The dislocation in the financial services industry caused by the global financial crisis provided us with a unique opportunity to rapidly build a firm with global scale and broad advisory expertise, and we more than tripled our professional headcount from the end of 2008 through the end of 2011. Since our founding, we have added new Managing Directors with sector, regional or transactional expertise and with strong client relationships. In addition, we have established recruiting programs at top universities to hire talented junior professionals and instituted training programs to help develop them into advisory specialists.

        We have added Managing Directors to expand our sector expertise, and currently provide capabilities across all major industries including Consumer, Retail & Restaurants; Financial Institutions; Financial Sponsors; General Industrials; Healthcare; Natural Resources; Real Estate, Gaming, Lodging & Leisure and Technology, Media & Telecommunications. In addition, we hired professionals to broaden our global reach and opened a network of offices, expanding into London in 2008, Sydney in 2009, Dubai in 2010, Hong Kong and Beijing in 2011, Frankfurt, Mumbai and Paris in 2012 and Melbourne and São Paulo in 2014. We also added regional capabilities in the U.S., opening offices in Boston in 2007, Chicago in 2008, Houston and Palo Alto in 2011 and Washington DC in 2014. We have developed additional areas of advisory expertise to complement our strong M&A capabilities and to meet the changing needs of our clients. Our early investment in recapitalization and restructuring talent in mid-2008 positioned us to capitalize on the significant increase in restructuring volume during the global financial crisis. In 2009, we added expertise in advising clients on capital markets matters and advising financial institutions on complex risk exposures. Most recently in 2014, we added capabilities to provide capital raising, secondary transaction and other advisory services to private fund sponsors and limited partners. Our ability to provide services to our clients across sectors and regions and through all phases of the business cycle has led to long-term client relationships and a diversified revenue base.

        As of December 31, 2014, we served our clients globally with 381 advisory bankers, including 94 Managing Directors. We plan to continue to grow our firm across sectors, geographies and products to deliver the most relevant advice and innovative solutions to our clients.

        We generate revenues primarily from providing advisory services on transactions that are subject to individually negotiated engagement letters which set forth our fees. We generally generate fees at key transaction milestones, such as closing, the timing of which is outside of our control. As a result, revenues and net income in any period may not be indicative of full year results or the results of any

35


Table of Contents

other period and may vary significantly from year to year and quarter to quarter. The performance of our business depends on the ability of our professionals to build relationships with clients over many years by providing trusted advice and exceptional transaction execution.

Reorganization and Initial Public Offering

        In April 2014, we reorganized our business in connection with Moelis & Company's IPO of Class A common stock. See Note 4 in these consolidated and combined financial statements for further information. In connection with the reorganization and IPO, several transactions took place which had a significant impact on our results of operations for the year ended December 31, 2014 including the following:

    $87,601 of compensation and benefits expense associated with the one-time non-cash acceleration of unvested equity held by Managing Directors. Excluded from this acceleration was $10,349 of compensation and benefits expense associated with the amortization of equity held by Managing Directors during the three months ended March 31, 2014 which was subsequently accelerated upon completion of the IPO;

    $1,167 of compensation and benefits expense associated with the amortization of RSUs granted in connection with the IPO (excludes expense associated with RSUs granted at the time of the IPO in connection with 2013 incentive compensation); amortization expense of RSUs granted in connection with the IPO will be recognized over a five year vesting period;

    $3,109 of compensation and benefits expense associated with the amortization of stock options granted in connection with the IPO; amortization expense of stock options granted in connection with the IPO will be recognized over a five year vesting period;

    $4,014 of compensation and benefits expense associated with the issuance of cash (expense of $2,004) and fully vested shares of Class A common stock (expense of $2,010) in settlement of appreciation rights issued in prior years;

    $1,240 of professional fees expense associated with the one-time non-cash acceleration of unvested equity held by non-employee members of Moelis & Company's former Global Advisory Board; and

    $4,916 of expenses associated with the one-time non-cash acceleration of unvested equity held by employees of the Australian JV. Half of the expenses associated with acceleration of equity held by employees of the Australian JV is included in other expenses and the other half is included in income (loss) from equity method investments.

Secondary Offering of Class A Common Stock

        In November 2014, the Company completed a secondary offering of 6,325,000 shares of Class A common stock in order to facilitate organized liquidity and increase the public float of its Class A common stock. In connection with the offering, the shares of Class A common stock outstanding of the Company increased by 4,511,058 shares as a result of the Company acquiring additional Class A partnership units in Group LP. The Company did not retain any proceeds from the secondary offering. See Note 4 in these consolidated and combined financial statements for further information.

Business Environment and Outlook

        Economic and global financial conditions can materially affect our operational and financial performance. See "Risk Factors" elsewhere in this Form 10-K for some of the factors that can affect our performance. Revenues and net income in any period may not be indicative of full year results or the results of any other period and may vary significantly from year to year and quarter to quarter.

36


Table of Contents

        For the year ended December 31, 2014, we earned revenues of $518.8 million, or an increase of 26% from the $411.4 million earned during the same period in 2013. This compares favorably with a 12% increase in the number of global completed M&A transactions and a 16% increase in global completed M&A volume in the same period.

        While announced M&A volume was relatively restrained from the global financial crisis through 2013, we are seeing a steady improvement in the overall M&A environment as demonstrated by the increase in transaction announcements in 2014. During this period, the dollar volume of global announced M&A transactions increased 42% and the number of global announced M&A transactions increased 21% over the prior year period.

        Based on historical experience, we believe the current economic backdrop (high corporate cash balances, healthy capital markets and low interest rates) provides a solid foundation for M&A. In the U.S. our conversations with clients who are evaluating strategic alternatives remain robust and financing continues to be readily available at historically low cost which may fuel continued growth in M&A. European M&A activity is also beginning to improve, although the dollar volume of announced European transactions in 2014 was 52% below its prior peak in 2007. In addition, in the current low growth environment, companies globally are pursuing M&A in order to drive greater efficiencies by reducing costs and upgrading cash flows. We expect a steady improvement in M&A, which we believe will drive our deal flow.

Results of Operations

        The following is a discussion of our results of operations for the years ended December 31, 2014, 2013 and 2012.

 
   
   
   
  Variance  
 
  Year Ended December 31,  
 
  2014 vs. 2013   2013 vs. 2012  
($ in thousands)
  2014   2013   2012  

Revenues

  $ 518,750   $ 411,386   $ 385,871     26 %   7 %

Expenses:

                               

Compensation and benefits

    377,219     264,944     274,941     42 %   –4 %

Non-compensation expenses

    93,787     76,333     72,885     23 %   5 %

Total operating expenses

    471,006     341,277     347,826     38 %   –2 %

Operating income (loss)

    47,744     70,109     38,045     –32 %   84 %

Other income and expenses

    736     (771 )   333     N/M     N/M  

Income (loss) from equity method investments

    (2,185 )   3,681     (658 )   N/M     N/M  

Income (loss) before income taxes

    46,295     73,019     37,720     –37 %   94 %

Provision for income taxes

    13,740     2,794     2,498     392 %   12 %

Net income (loss)

  $ 32,555   $ 70,225   $ 35,222     –54 %   99 %

N/M = not meaningful

Revenues

        We operate in a highly competitive environment. Each revenue-generating engagement is separately solicited, awarded and negotiated, and there are usually no long-term contracted sources of revenue. As a consequence, our fee-paying client engagements are not predictable, and high levels of revenues in one quarter are not necessarily predictive of continued high levels of revenues in future periods. To develop new business, our professionals maintain an active business dialogue with a large number of existing and potential clients. We add new clients each year as our bankers continue to

37


Table of Contents

expand their relationships, as we hire senior bankers who bring their client relationships and as we receive introductions from our relationship network of senior executives, board members, attorneys and other third parties. We also lose clients each year as a result of the sale or merger of clients, changes in clients' senior management, competition from other financial services firms and other causes.

        We earn substantially all of our revenues from advisory engagements, and, in many cases, we are not paid until the successful completion of an underlying transaction. Complications that may terminate or delay a transaction include failure to agree upon final terms with the counterparty, failure to obtain required regulatory consents, failure to obtain board or stockholder approvals, failure to secure financing, adverse market conditions or unexpected operating or financial problems related to either party to the transaction. In these circumstances, we often do not receive significant advisory fees that would have been received if the transaction had been completed, despite the fact that we may have devoted considerable time and resources to the transaction. Barriers to the completion of a restructuring transaction may include a lack of anticipated bidders for the assets of our client or the inability of our client to restructure its operations or indebtedness due to a failure to reach agreement with its creditors. In these circumstances, our fees are generally limited to monthly retainer fees and reimbursement of certain out-of-pocket expenses.

        We do not allocate our revenues by the type of advice we provide (M&A, recapitalizations and restructurings or other corporate finance matters) because of the complexity of the transactions on which we may earn revenues and our holistic approach to client service. For example, a restructuring engagement may evolve to require a sale of all or a portion of the client, M&A assignments can develop from relationships established on prior restructuring engagements and capital markets expertise can be instrumental on both M&A and restructuring assignments.

    Year Ended December 31, 2014 versus 2013

        Revenues were $518.8 million for the year ended December 31, 2014 compared with $411.4 million for the same period in 2013, representing an increase of 26%. This compares favorably with a 12% increase in the number of global completed M&A transactions and a 16% increase in global completed M&A volume in the same period.

        While the number of clients we advised was relatively consistent year-over-year (we earned revenues from 256 clients as compared with 263 clients during the same period in 2013), the number of clients who paid fees equal to or greater than $1 million increased from 109 clients in fiscal 2013 to 130 clients in fiscal 2014. In addition, U.S. and non-U.S. revenues increased 24% and 37%, respectively, compared with the prior year.

    Year Ended December 31, 2013 versus 2012

        Revenues were $411.4 million for the year ended December 31, 2013 compared with $385.9 million in 2012, representing an increase of 7%. This result compares favorably with a 12% decline in the number of global completed M&A transactions and a 4% decline in global completed M&A volume during the year.

        In 2013, we earned revenues from 263 clients as compared with 236 clients in 2012. The total number of clients paying fees equal to or greater than $1 million in 2013 increased to 109 from 107 in 2012.

38


Table of Contents

Operating Expenses

        The following table sets forth information relating to our operating expenses, which are reported net of reimbursements by our clients:

 
   
   
   
  Variance  
 
  Year Ended December 31,  
 
  2014 vs. 2013   2013 vs. 2012  
($ in thousands)
  2014   2013   2012  

Expenses:

                               

Compensation and benefits

  $ 377,219   $ 264,944   $ 274,941     42 %   –4 %

% of revenues

    73 %   64 %   71 %            

Non-compensation expenses

  $ 93,787   $ 76,333   $ 72,885     23 %   5 %

% of revenues

    18 %   19 %   19 %            

Total operating expenses

  $ 471,006   $ 341,277   $ 347,826     38 %   –2 %

% of revenues

    91 %   83 %   90 %            

Income (loss) before income taxes

  $ 46,295   $ 73,019   $ 37,720     –37 %   94 %

% of revenues

    9 %   18 %   10 %            

        Our operating expenses are classified as compensation and benefits expenses and non-compensation expenses, and headcount is the primary driver of the level of our expenses. Compensation and benefits expenses account for the majority of our operating expenses. Non-compensation expenses, which include the costs of professional fees, travel and related expenses, communication, technology and information services, occupancy, depreciation and other expenses, generally have been less significant in comparison with compensation and benefits expenses. Expenses are recorded on the combined statements of operations, net of any expenses reimbursed by clients.

        Our operating expenses (both compensation and non-compensation expenses) for the year ended December 31, 2014 were impacted by the significant reorganization and IPO related expenses as described above in "Reorganization and Initial Public Offering."

    Year Ended December 31, 2014 versus 2013

        Operating expenses were $471.0 million for the year ended December 31, 2014 and represented 91% of revenues, compared with $341.3 million for the same period in 2013 which represented 83% of revenues. Our income before income taxes decreased, declining from income of $73.0 million for the year ended December 31, 2013 to income of $46.3 million for the same period in 2014.

        Our income before income taxes in 2014 was significantly impacted by approximately $112.4 million of expense relating to the reorganization and IPO as described above in "Reorganization and Initial Public Offering."

    Year Ended December 31, 2013 versus 2012

        Operating expenses were $341.3 million for the year ended December 31, 2013 and represented 83% of revenues, compared with $347.8 million in 2012 which represented 90% of revenues. Our income before income taxes increased significantly, growing from $37.7 million in 2012 to $73.0 million in 2013, which represented 18% of revenues as compared with 10% in 2012.

Compensation and Benefits Expenses

        Our compensation and benefits expenses are determined by management based on revenues earned, the competitiveness of the prevailing labor market and anticipated compensation requirements for our employees, the level of recruitment of new Managing Directors, the amount of compensation expenses amortized for equity awards and other relevant factors.

39


Table of Contents

        Our compensation expenses consist of base salary and benefits, annual incentive compensation payable as cash bonus awards, including certain amounts subject to clawback and contingent upon a required period of service ("contingent cash awards") and amortization of equity-based compensation awards. Base salary and benefits are paid ratably throughout the year. Equity awards are amortized into compensation expenses on a graded basis (based upon the fair value of the award at the time of grant) during the service period over which the award vests, which is typically four to five years. The awards are recorded within equity as they are expensed. Contingent cash awards are amortized into compensation expenses over the required service period, which is typically two to three years. Cash bonuses, which are accrued each quarter, are discretionary and dependent upon a number of factors including the performance of the Company and are generally paid during the first two months of each calendar year with respect to prior year performance. The equity component of the annual incentive award is determined with reference to the Company's estimate of grant date fair value, which in turn determines the number of equity awards granted subject to a vesting schedule.

        Due to our rapid expansion in the early years of our operations, the ratio of our compensation expenses to revenues has been higher than what we intend to target in the future. Newly hired bankers typically require a ramp up period before they and their client relationships begin to contribute meaningful revenues to the Company. As a result, our compensation ratio has been higher in prior periods of significant headcount growth. We have reduced our compensation ratio in recent periods primarily through increased production due to the continued maturation of our advisory platform as the tenure of our bankers has increased. These factors were more than offset by the large expense realized in the second quarter of 2014 as a result of the one-time vesting acceleration of equity held by Managing Directors. Based on these factors and an improving macroeconomic environment, we intend to target a compensation ratio of approximately 57% to 58%. However, if we identify opportunities to grow revenues through significant expansion or to position our Company during challenging market conditions for future growth, we may report a compensation ratio in excess of this target. We intend to compensate our personnel competitively in order to continue building our business and growing our firm.

        Our compensation expenses are primarily based upon revenues, prevailing labor market conditions and other factors that can fluctuate, including headcount, and as a result, our compensation expenses may fluctuate materially in any particular period. Accordingly, the amount of compensation expenses recognized in any particular period may not be consistent with prior periods or indicative of future periods.

    Year Ended December 31, 2014 versus 2013

        For the year ended December 31, 2014, compensation-related expenses of $377.2 million represented 73% of revenues, compared with $264.9 million of compensation-related expenses which represented 64% of revenues in the prior year. The increase in compensation expenses primarily relates to the acceleration of equity compensation expense associated with the IPO that occurred during 2014 and a higher discretionary bonus accrual as compared with 2013. Compensation expenses in 2014 were significantly impacted by approximately $106.2 million of expense relating to the reorganization and IPO as described above in "Reorganization and Initial Public Offering."

        Our fixed compensation costs, which are primarily the sum of base salaries, payroll taxes and benefits and the amortization of previously issued equity and contingent cash awards, were $245.2 million and $163.3 million for the years ended December 31, 2014 and 2013, respectively. The increase in fixed compensation costs relates to the acceleration of equity compensation expense associated with the IPO that occurred in April 2014. The aggregate amount of discretionary cash bonus expenses, which generally represents the excess amount of total compensation over base compensation and amortization of equity and contingent cash awards, was $132.0 million and $101.6 million for the years ended December 31, 2014 and 2013, respectively. The increase in discretionary cash bonus expense is primarily related to our increase in revenues for the period.

40


Table of Contents

    Year Ended December 31, 2013 versus 2012

        For the year ended December 31, 2013, compensation-related expenses of $264.9 million represented 64% of revenues, down from 71% of revenues in 2012. The decline in compensation expenses primarily relates to a lower discretionary bonus accrual during 2013 as compared with 2012, which is driven by a combination of the Company's performance, labor market conditions, the continued maturation of our platform and actions we took to improve the efficiency of our operations by rationalizing our headcount.

        Our fixed compensation costs, which are primarily the sum of base salaries, payroll taxes and benefits and the amortization of previously issued equity and contingent cash awards, were $163.3 million and $165.9 million for the years ended December 31, 2013 and 2012, respectively. The aggregate amount of discretionary cash bonus expenses, which generally represents the excess amount of total compensation over base compensation and amortization of equity and contingent cash awards, was $101.6 million and $109.0 million for the years ended December 31, 2013 and 2012, respectively.

Non-Compensation Expenses

        Our non-compensation expenses include the costs of occupancy, professional fees, communication, technology and information services, travel and related expenses, depreciation and other expenses. Reimbursed client expenses are netted against non-compensation expenses.

        Historically, our non-compensation expenses, particularly occupancy and travel costs associated with business development, have increased as we have grown our business and made strategic investments. This trend may continue as we expand into new sectors, geographies and products to serve our clients' evolving needs. In addition, we will experience increased non-compensation expenses in connection with having become a public company.

    Year Ended December 31, 2014 versus 2013

        Non-compensation expenses were $93.8 million in the year ended December 31, 2014, representing 18% of revenues, up from $76.3 million, or 19% in the prior year. The increase in non-compensation expenses was primarily driven by increased travel expenses and professional fees, reflecting a more active business and recruiting environment. Non-compensation expenses in 2014 were also impacted by approximately $3.7 million of expense relating to the reorganization and IPO as described above in "Reorganization and Initial Public Offering."

    Year Ended December 31, 2013 versus 2012

        Non-compensation expenses were $76.3 million in the year ended December 31, 2013, representing 19% of revenues, the same percentage as in 2012. The year-over-year increase in non-compensation expenses of $3.4 million was primarily attributable to an increase in travel and related expenses and professional fees.

Income (Loss) From Equity Method Investments

        On April 1, 2010, we entered into the Australian JV in Sydney, investing a combination of cash and certain net assets in exchange for a 50% interest in the Australian JV. The remaining 50% of the Australian JV is owned by an Australian trust established by and for the benefit of Australian executives. The Australian JV's primary business is offering advisory services, much like the Company. The Australian JV also has an equity capital markets and research, sales and trading business covering Australian public equity securities. The Australian JV expanded into Melbourne in 2014.

41


Table of Contents

    Year Ended December 31, 2014 versus 2013

        Income (loss) from equity method investments, which relates to our share of gains and losses of the Australian JV, was a loss of $2.2 million and income of $3.7 million for the years ended December 31, 2014 and 2013, respectively. During the year ended December 31, 2014, the Australian JV generated $31.3 million of revenues and $35.7 million of expenses, resulting in a net loss of $4.4 million, of which we recognized our 50% share, or $2.2 million. Income (loss) from equity method investments in 2014 was impacted by approximately $2.5 million of expense relating to the reorganization and IPO as described above in "Reorganization and Initial Public Offering." For the same period in 2013, the Australian JV generated $41.7 million of revenues and $34.3 million of expenses, resulting in net income of $7.4 million, of which we recognized our 50% share, or $3.7 million. The Australian JV's revenues decreased by 25% for the year ended December 31, 2014 compared with the same period in 2013. The Australian JV generally derives revenues from a varying number of engagements each period which may result in revenues that vary significantly from period to period. Operating expenses increased 4% during the year ended December 31, 2014 when compared with the same period in 2013 primarily due to increased compensation expenses associated with the one-time non-cash acceleration of unvested equity related to our IPO.

    Year Ended December 31, 2013 versus 2012

        Income (loss) from equity method investments, which relates to our share of gains and losses of the Australian JV, was income of $3.7 million and a loss of $0.7 million for the years ended December 31, 2013 and 2012, respectively. During 2013, the Australian JV generated $41.7 million of revenues and $34.3 million of expenses, resulting in net income of $7.4 million, of which we recognized our 50% share, or $3.7 million. In 2012, the Australian JV generated $35.8 million of revenues and $37.1 million of expenses, resulting in a net loss of $1.3 million, of which we recognized our 50% share, or a loss of $0.7 million. The Australian JV's revenues increased by 16% for the year ended December 31, 2013 compared with 2012. The Australian JV generally derives revenues from a varying number of engagements each period which may result in revenues that vary significantly from period to period. Operating expenses decreased 8% during the year ended December 31, 2013 when compared with 2012 primarily due to lower compensation expenses.

Provision for Income Taxes

        Prior to the Company's reorganization and IPO of Moelis & Company, the Company had been primarily subject to the New York City unincorporated business tax ("UBT") and certain other foreign, state and local taxes. The Company's operations were historically comprised of entities that are organized as limited liability companies and limited partnerships. For U.S. federal income tax purposes, taxes related to income earned by these entities represent obligations of the individual partners and members and have historically not been reflected in the consolidated and combined statements of financial condition. In connection with the Company's reorganization and IPO, the Company became subject to U.S. corporate federal, state and local income tax on its allocable share of result of operations from Group LP.

    Year Ended December 31, 2014 versus 2013

        During the year ended December 31, 2014, the provision for income taxes was $13.7 million on income before taxes of $46.3 million, which reflected an effective tax rate of 30%. The income tax provision reflects the Company's consolidated tax provision which included certain foreign, state and local tax provision that Group LP was subject to as well as the income tax provision for Moelis & Company at the prevailing corporate income tax rate with respect to its allocable share of earnings from Group LP. The consolidated effective tax rate for the period primarily reflect the effect of certain nondeductible expenses related to the vesting of Class A partnership units in Group LP in connection

42


Table of Contents

with the Company's reorganization and IPO and only a portion of the earnings relating to the post-IPO period was subject to U.S. federal, state and local income tax at the prevailing corporate income tax rate.

        During the year ended December 31, 2013, the provision for income taxes was $2.8 million, which reflected an effective tax rate of 4%. The income tax provision and effective tax rate for the period reflect the effect of certain nondeductible expenses, primarily related to the vesting of partnership units. None of the earnings for the period was subject to corporate income tax for U.S. federal, state and local tax purposes.

    Year Ended December 31, 2013 versus 2012

        During the year ended December 31, 2013, the provision for income taxes was $2.8 million, which reflected an effective tax rate of 4% as compared with a provision for income taxes of $2.5 million and an effective tax rate of 7% for the year ended December 31, 2012. The decline in the effective tax rate primarily related to the decrease in the impact of the non-deductible partner compensation relative to pretax income.

Liquidity and Capital Resources

        Our current assets have historically comprised cash, short-term liquid investments and receivables related to fees earned from providing advisory services. Our current liabilities include accrued expenses, including accrued employee compensation. We pay a significant portion of incentive compensation during the first two months of each calendar year with respect to the prior year's results. We also distribute estimated partner tax payments in the first quarter of each year in respect of the prior year's operating results. Therefore, levels of cash generally decline during the first quarter of each year after incentive compensation has been paid to our employees and estimated tax payments have been distributed to partners. Cash then typically increases over the remainder of the year.

        We evaluate our cash needs on a regular basis in light of current market conditions. Cash and cash equivalents include all short-term highly liquid investments that are readily convertible to known amounts of cash and have original maturities of three months or less from the date of purchase. As of December 31, 2014 and December 31, 2013, the Company had cash equivalents of $128.7 million and $260.8 million, respectively, invested in U.S. Treasury Bills, bank time deposits and government securities money market funds. Additionally, as of December 31, 2014 and December 31, 2013, the Company had cash of $69.2 million and $42.2 million, respectively, maintained in U.S. and non-U.S. bank accounts, of which most U.S. account balances exceeded the FDIC coverage limit of $250,000.

        In addition to cash and cash equivalents, we hold U.S. treasury bills classified as investments on our statement of financial condition as they have original maturities of three months or more from the date of purchase. As of December 31, 2014 and December 31, 2013, the Company held $40.0 million and $66.2 million of U.S. treasury bills classified as investments, respectively.

        Our liquidity is highly dependent upon cash receipts from clients which are generally dependent upon the successful completion of transactions as well as the timing of receivable collections, which typically occurs within 60 days of billing. As of December 31, 2014 and 2013 accounts receivable were $23.0 million and $28.8 million, respectively, net of allowances of $1.6 million and $0.8 million, respectively.

        To provide for working capital and other general corporate purposes, we maintain a $25.0 million unsecured revolving credit facility that matures on June 30, 2015. Advances on the facility bear interest at the greater of a fixed rate of 3.50% per annum or at the Company's option of (i) LIBOR plus 1% or (ii) Prime minus 1.50%. As of December 31, 2014, the Company had no borrowings under the credit facility.

43


Table of Contents

        As of December 31, 2014, the Company's available credit under this facility was $16.7 million as a result of the issuance of an aggregate amount of $8.3 million of various standby letters of credit, which were required in connection with certain office leases and other agreements. The Company incurs a 1% per annum fee on the outstanding balances of issued letters of credit.

        On February 3, 2015, the Board of Directors of Moelis & Company declared a quarterly dividend of $0.20 per share. The $0.20 per share will be paid on March 6, 2015 to common stockholders of record on February 20, 2015. Since the IPO and during the year ended December 31, 2014 the Company declared and paid aggregate dividends of $1.40 per share.

Regulatory Capital

        We actively monitor our regulatory capital base. Our principal subsidiaries are subject to regulatory requirements in their respective jurisdictions to ensure general financial soundness and liquidity. This requires, among other things, that we comply with certain minimum capital requirements, record-keeping, reporting procedures, experience and training requirements for employees and certain other requirements and procedures. These regulatory requirements may restrict the flow of funds to and from affiliates. See Note 13 of the consolidated and combined financial statements as of December 31, 2014 for further information. These regulations differ in the United States, United Kingdom, Hong Kong and other countries in which we operate a registered broker-dealer. The license under which we operate in each such country is meant to be appropriate to conduct an advisory business. We believe that we provide each of our subsidiaries with sufficient capital and liquidity, consistent with their business and regulatory requirements.

Tax Receivable Agreement

        In connection with the IPO, we entered into a tax receivable agreement with our eligible Managing Directors that provides for the payment by us to our eligible Managing Directors of 85% of the amount of cash savings, if any, in U.S. federal, state and local income tax or franchise tax that we actually realize as a result of (a) the increases in tax basis attributable to exchanges by our eligible Managing Directors and (b) tax benefits related to imputed interest deemed to be paid by us as a result of this tax receivable agreement. We expect to benefit from the remaining 15% of cash savings, if any, in income tax that we realize.

        In connection with the IPO, the Company made a one-time cash distribution to certain partners of Old Holdings which is treated as an acquisition for U.S. federal income tax purposes of Class A partnership units in Group LP from certain partners of Old Holdings. This transaction resulted in an estimated deferred tax asset of which approximately $60.8 million is attributable to exchanges by certain of the partners of Old Holdings who are party to the tax receivable agreement. Pursuant to this agreement, 85% (or $51.6 million) of the tax benefits associated with this portion of the deferred tax asset are payable to certain partners of Old Holdings over the next 15 years and recorded as amount due pursuant to tax receivable agreement in the consolidated and combined statements of financial condition. The remaining tax benefit is allocable to the Company and is recorded in additional paid-in-capital.

        In connection with a secondary offering in November 2014, the Company acquired Class A partnership units in Group LP from certain partners of Group LP. This transaction resulted in an estimated deferred tax asset of which approximately $80.1 million is attributable to exchanges by certain partners of Group LP who are party to the tax receivable agreement. Pursuant to the tax receivable agreement, 85% (or $68.1 million) of the tax benefits associated with this portion of the deferred tax asset are payable to certain partners of Group LP over the next 15 years and recorded as amount due pursuant to tax receivable agreement in the consolidated and combined statements of financial

44


Table of Contents

condition. The remaining tax benefit is allocable to the Company and is recorded in additional paid-in-capital.

        For purposes of the tax receivable agreement, cash savings in income tax will be computed by comparing our actual income tax liability to the amount of such taxes that we would have been required to pay had there been no increase to the tax basis of the tangible and intangible assets of Group LP as a result of the exchanges and had we not entered into the tax receivable agreement. The term of the tax receivable agreement commenced upon consummation of the IPO and will continue until all such tax benefits have been utilized or expired, unless we exercise our right to terminate the tax receivable agreement for an amount based on an agreed value of payments remaining to be made under the agreement.

        Payments made under the tax receivable agreement are required to be made within 225 days of the filing of our tax returns. Because we generally expect to receive the tax savings prior to making the cash payments to the eligible selling holders of Group LP partnership units, we do not expect the cash payments to have a material impact on our liquidity.

        In addition, the tax receivable agreement provides that, upon a merger, asset sale, or other form of business combination or certain other changes of control or if, at any time, we elect an early termination of the tax receivable agreement, our (or our successor's) obligations with respect to exchanged or acquired units (whether exchanged or acquired before or after such change of control or early termination) will be based on certain assumptions, including that we would have sufficient taxable income to fully utilize the deductions arising from the increased tax deductions and tax basis and other benefits related to entering into the tax receivable agreement, and, in the case of an early termination election, that any units that have not been exchanged are deemed exchanged for the market value of the Class A common stock at the time of termination. Consequently, it is possible, in these circumstances, that the actual cash tax savings realized by us may be significantly less than the corresponding tax receivable agreement payments.

Cash Flows

        Our operating cash flows are primarily influenced by the amount and timing of receipt of advisory fees, which are generally collected within 60 days of billing, and the payment of operating expenses, including payments of incentive compensation to our employees. We distribute estimated partner taxes and pay a significant portion of incentive compensation during the first two months of each calendar

45


Table of Contents

year with respect to the prior year's results. A summary of our operating, investing and financing cash flows is as follows:

 
  Year Ended December 31,  
($ in thousands)
  2014   2013   2012  

Cash Provided By (Used In)

                   

Operating Activities:

                   

Net income (loss)

  $ 32,555   $ 70,225   $ 35,222  

Non-cash charges

    128,141     52,562     50,115  

Other operating activities

    48,215     (5,130 )   25,398  

Total operating activities

    208,911     117,657     110,735  

Investing Activities

    18,539     71,668     (113,122 )

Financing Activities

    (329,155 )   (73,503 )   67,284  

Effect of exchange rate changes

    (3,375 )   1,579     494  

Net increase (decrease) in cash

    (105,080 )   117,401     65,391  

Cash and cash equivalents, beginning of period

    303,024     185,623     120,232  

Cash and cash equivalents, end of period

  $ 197,944   $ 303,024   $ 185,623  

    Year Ended December 31, 2014

        Cash and cash equivalents were $197.9 million at December 31, 2014, a decrease of $105.1 million from $303.0 million of cash and cash equivalents at December 31, 2013. Operating activities resulted in a net inflow of $208.9 million primarily attributable to net income and the impact of non-cash equity compensation charges on net income. Investing activities resulted in a net inflow of $18.5 million primarily attributable to proceeds from sales of investments, partially offset by purchases of investments. Financing activities resulted in a net outflow of $329.2 million primarily related to the pre-offering distributions to partners and post offering dividends and distributions to partners and shareholders, partially offset by net proceeds received related to the issuance of Class A common stock.

    Year Ended December 31, 2013

        Cash and cash equivalents were $303.0 million at December 31, 2013, an increase of $117.4 million from $185.6 million of cash and cash equivalents at December 31, 2012. Operating activities resulted in a net inflow of $117.7 million primarily related to net income and non-cash equity compensation charges, partially offset by a decrease in compensation payable. Investing activities resulted in a net inflow of $71.7 million primarily attributable to net proceeds from sales of investments of U.S. Treasury Bills and bank time deposits. Financing activities resulted in a net outflow of $73.5 million primarily related to tax and dividend distributions to partners.

    Year Ended December 31, 2012

        Cash and cash equivalents were $185.6 million at December 31, 2012, an increase of $65.4 million from $120.2 million at December 31, 2011. Operating activities resulted in a net inflow of $110.7 million primarily related to an increase in compensation payable, non-cash equity compensation charges and net income. Investing activities resulted in a net outflow of $113.1 million primarily attributable to net purchases of investments of U.S. Treasury Bills and bank time deposits. Financing activities resulted in a net cash inflow of $67.3 million, primarily attributable to a cash investment of $93.2 million made by our Japan alliance partner, SMBC, in Old Holdings, which was partially offset by tax distributions to partners.

46


Table of Contents

Contractual Obligations

        The following table sets forth information relating to our contractual obligations as of December 31, 2014:

 
  Payment Due by Period  
($ in thousands)
  Total   Less than
1 Year
  1 - 3 Years   3 - 5 Years   More than
5 Years
 

Operating Leases

  $ 82,161   $ 14,484   $ 28,535   $ 27,971   $ 11,171  

Total

  $ 82,161   $ 14,484   $ 28,535   $ 27,971   $ 11,171  

        The commitment table above excludes contractual amounts owed under the tax receivable agreement because the ultimate amount and timing of the amounts due are not presently known. As of December 31, 2014, a total payable of $119.7 million has been recorded in amount due pursuant to tax receivable agreement in the consolidated and combined financial statements representing management's best estimate of the amounts currently expected to be owed under the tax receivable agreement.

        In connection with the Company's Australian JV, the Company granted a put option enabling the key senior Australian executive to sell his shares held in the Australian JV back to the Company at fair value upon certain defined exit events. The put option cannot be exercised prior to March 2015, except in the event of death or disability of the key senior Australian executive. If the put option is exercised, the Company will be required to pay 50% of the purchase price upon exercise and the remaining balance within 18 months (in cash or listed stock). In addition, the Company holds a call option, exercisable upon the occurrence of certain defined events, to purchase the shares from the Australian Trust at fair value with the same payment terms as called for under the put option, described above.

Off-Balance Sheet Arrangements

        We do not invest in any off-balance sheet vehicles that provide liquidity, capital resources, market or credit risk support, or engage in any activities that expose us to any liability that is not reflected in our combined financial statements except for those described under "Contractual Obligations" above.

Market Risk and Credit Risk

        Our business is not capital-intensive and we do not invest in derivative instruments or, generally, borrow through issuing debt. As a result, we are not subject to significant market risk (including interest rate risk, foreign currency exchange rate risk and commodity price risk) or credit risk.

    Risks Related to Cash and Short-Term Investments

        Our cash and cash equivalents include all short-term highly liquid investments that are readily convertible to known amounts of cash and have original maturities of three months or less from the date of purchase. We invest most of our cash in U.S. Treasury Bills, bank time deposits and government securities money market funds. Cash is maintained in U.S. and non-U.S. bank accounts. Most U.S. account balances exceed the FDIC coverage limit. In addition to cash and cash equivalents, we hold U.S. Treasury Bills and bank time deposits classified as investments on our statement of financial condition as they have original maturities of three months or more (but less than twelve months) from the date of purchase. We believe our cash and short-term investments are not subject to any material interest rate risk, equity price risk, credit risk or other market risk.

    Credit Risk

        We regularly review our accounts receivable and allowance for doubtful accounts by considering factors such as historical experience, credit quality, age of the accounts receivable and recoverable

47


Table of Contents

expense balances, and the current economic conditions that may affect a customer's ability to pay such amounts owed to the Company. We maintain an allowance for doubtful accounts that, in our opinion, provides for an adequate reserve to cover losses that may be incurred. See "—Critical Accounting Policies—Accounts Receivable and Allowance for Doubtful Accounts."

    Exchange Rate Risk

        The Company is exposed to the risk that the exchange rate of the U.S. dollar relative to other currencies may have an adverse effect on the reported value of the Company's non-U.S. dollar denominated assets and liabilities. Non-functional currency-related transaction gains and losses are recorded in the consolidated and combined statements of operations. In addition, the reported amounts of our revenues may be affected by movements in the rate of exchange between the pound sterling and the euro and the U.S. dollar, in which our financial statements are denominated. For the year ended December 31, 2014, the net impact of the fluctuation of foreign currencies in other comprehensive income in the combined statements of comprehensive income (loss) was a loss of $2.6 million. We have not entered into any transactions to hedge our exposure to these foreign currency fluctuations through the use of derivative instruments or other methods.

Critical Accounting Policies

        We believe that the critical accounting policies included below represent those that are most important to the presentation of our financial condition and results of operations and require management's most difficult, subjective and complex judgment.

        The preparation of combined financial statements and related disclosures in conformity with U.S. GAAP requires management to make estimates and assumptions that affect the reported amounts of assets and liabilities and disclosure of contingent assets and liabilities at the date of the financial statements, and the reported amounts of revenues and expenses during the reporting period. Actual results could differ from those estimates. Estimates and assumptions are reviewed periodically, and the effects of revisions are reflected in the period for which they are determined to be necessary.

        Prior to our IPO in April of 2014, certain expenses have been allocated from Old Holdings based on the most relevant measure, including relative usage or proportion of the Company's headcount to that of Old Holdings. Occupancy expenses have been allocated to the Company based on the proportion of the Company's headcount to that of Old Holdings, and communication, technology and information services expenses have been allocated to the Company based on a combination of relative usage and the proportion of the Company's headcount to that of Old Holdings. All other expenses were specifically identifiable to the Company. Management believes the assumptions and allocations underlying the consolidated and combined financial statements are reasonable, and the allocated amounts are representative of the amounts that would have been recorded in the consolidated and combined financial statements had the Company operated independent of Old Holdings for the historical periods presented.

        In connection with the Company's IPO, the Company entered into a services agreement with a related party, Moelis Asset Management LP, whereby the Company provides certain administrative services and office space to Moelis Asset Management LP for a fee. See Note 12 for further information.

        All intercompany balances and transactions within the Company have been eliminated.

Revenue and Expense Recognition

        The Company recognizes revenues from providing advisory services when earned and collection is reasonably assured. Upfront fees and retainers are recognized over the estimated period during which

48


Table of Contents

the related services are to be performed. Transaction-related fees are recognized when all services for a transaction have been provided, specified conditions have been met and the transaction closes. Deferred revenues are recorded for fees received that have not yet been earned. Expenses are recorded on the combined financial statements, net of client reimbursements.

Accounts Receivable and Allowance for Doubtful Accounts

        The accompanying combined statements of financial condition present accounts receivable balances net of allowance for doubtful accounts based on the Company's assessment of the collectability of customer accounts.

        The Company maintains an allowance for doubtful accounts that, in management's opinion, provides for an adequate reserve to cover losses that may be incurred. The Company regularly reviews the allowance by considering factors such as historical experience, credit quality, age of the accounts receivable and recoverable expense balances, and the current economic conditions that may affect a customer's ability to pay such amounts owed to the Company.

        After concluding that a reserved accounts receivable is no longer collectible, the Company will charge-off the receivable. This is determined based on several factors including the age of the accounts receivable and the credit worthiness of the customer. This has the effect of reducing both the gross receivable and the allowance for doubtful accounts.

Equity-based Compensation

        The Company recognizes the cost of employee services received in exchange for an equity instrument award. The cost is based on its grant-date fair value amortized over the service period required by the award's vesting terms. Prior to the Company's IPO, the measurement of the grant-date fair value required Old Holdings to make estimates about its future operating results and the appropriate risk-adjusted discount rates. The methods used to estimate the fair value of equity-based compensation generally included the market approach and the income approach, each of which involve a significant degree of judgment. Under the market approach, fair value is determined with reference to observable valuation measures for comparable companies (e.g., multiplying a key performance metric of the comparable company by a relevant valuation multiple—adjusted for differences between Old Holdings and the referenced comparable). Under the income approach, fair value is determined by converting future amounts (e.g., cash flows or earnings) to a single present amount (discounted) using current expectations about those future amounts. Subsequent to the Company's IPO, the grant-date fair value of equity awards is based on quoted market prices at the time of grant. The Company recognizes such amounts in compensation and benefits expenses in the accompanying consolidated and combined statements of operations and as an increase to equity in the accompanying consolidated and combined statements of financial condition and changes in equity.

        For the purposes of calculating diluted net income (loss) per share to holders of Class A common stock, unvested service-based awards are included in the diluted weighted average shares of Class A common stock outstanding using the treasury stock method.

Equity Method Investments

        Equity method investments primarily consist of the Company's investment in Moelis Australia Holdings. The Company accounts for its investment in the Australian JV under the equity method of accounting as the Company does not control the entity but jointly controls the Australian JV with the Australian Trust. The Company reflects its investment in investment in joint venture on the accompanying combined statements of financial condition. In connection with this investment, the Company acquired a call option to purchase the remaining 50 percent interest in the Australian JV. Also, in connection with the investment, the Company granted a put option enabling the key senior

49


Table of Contents

Australian executive to sell his remaining shares in the Australian JV back to the Company upon certain defined exit events. The call and the put options are embedded in the equity method investment and have not been separated as embedded derivatives because they do not meet the definition of a derivative given that the investee's shares are not publicly traded. The investment reflects the Company's share of contributions made to, distributions received from, and the equity earnings and losses of, the Australian JV. The Company reflects its share of gains and losses of the Australian JV in income (loss) from equity method investment in the combined statements of operations.

Income Taxes

        Prior to the Company's reorganization and IPO, the Company had been primarily subject to the New York City UBT and certain other foreign, state and local taxes as applicable. The Company's operations were historically comprised of entities that are organized as limited liability companies and limited partnerships. For U.S. federal income tax purposes, taxes related to income earned by these entities represent obligations of the individual partners and members and have historically not been reflected in the consolidated and combined statements of financial condition. In connection with the Company's reorganization and IPO, the Company became subject to U.S. corporate federal and state income tax on its allocable share of results of operations from Group LP.

        The Company accounts for income taxes in accordance with ASC 740, "Accounting for Income Taxes" ("ASC 740"), which requires the recognition of tax benefits or expenses on temporary differences between the financial reporting and tax bases of its assets and liabilities by applying the enacted tax rates in effect for the year in which the differences are expected to reverse. Such net tax effects on temporary differences are reflected on the Company's consolidated and combined statements of financial condition as deferred tax assets and liabilities. Deferred tax assets are reduced by a valuation allowance when the Company believes that it is more-likely-than-not that some portion or all of the deferred tax assets will not be realized.

        ASC 740-10 prescribes a two-step approach for the recognition and measurement of tax benefits associated with the positions taken or expected to be taken in a tax return that affect amounts reported in the financial statements. The Company has reviewed and will continue to review the conclusions reached regarding uncertain tax positions, which may be subject to review and adjustment at a later date based on ongoing analyses of tax laws, regulations and interpretations thereof. For the years ended December 31, 2014 and 2013, no unrecognized tax benefit was recorded. To the extent that the Company's assessment of the conclusions reached regarding uncertain tax positions changes as a result of the evaluation of new information, such change in estimate will be recorded in the period in which such determination is made. The Company reports income tax-related interest and penalties, if applicable, as a component of income tax expense. For the years ended December 31, 2014, 2013, and 2012, no such amounts were recorded.

Recent Accounting Developments

        For a discussion of recently issued accounting developments and their impact or potential impact on our combined financial statements, see Note 3—Recent Accounting Pronouncements, of the consolidated and combined financial statements included in this Form 10-K.

Item 7A.    Quantitative and Qualitative Disclosures About Market Risk

        Quantitative and Qualitative disclosures about market risk are set forth above in "Item 7—Management's Discussion and Analysis of Financial Condition and Results of Operation—Market Risk and Credit Risk."

50


Table of Contents

Item 8.    Financial Statements and Supplementary Data

Index to Consolidated and Combined Financial Statements

 
  Page  

Reports of Independent Registered Public Accounting Firm

    52  

Consolidated and Combined Statements of Financial Condition as of December 31, 2014 and 2013

    53  

Consolidated and Combined Statements of Operations for the years ended December 31, 2014, 2013 and 2012

    54  

Consolidated and Combined Statements of Comprehensive Income for the years ended December 31, 2014, 2013 and 2012

    55  

Consolidated and Combined Statements of Cash Flows for the years ended December 31, 2014, 2013 and 2012

    56  

Consolidated and Combined Statements of Changes in Equity for the years ended December 31, 2014, 2013 and 2012

    57  

Notes to Consolidated and Combined Financial Statements

    58  

Supplemental Financial Information

       

Consolidated and Combined Quarterly Results of Operations (unaudited)

       

Financial Statement Schedule: Schedule II—Valuation and Qualifying Accounts

       

51


Table of Contents

REPORT OF INDEPENDENT REGISTERED PUBLIC ACCOUNTING FIRM

To the Board of Directors and Stockholders of
Moelis & Company
New York, New York

        We have audited the accompanying consolidated and combined statements of financial condition of Moelis & Company as of December 31, 2014 and 2013, and the related consolidated and combined statements of operations, comprehensive income, cash flows, and changes in equity for each of the three years in the period ended December 31, 2014. Our audits also included the financial statement schedule listed in the Index at Item 15. These financial statements and financial statement schedule are the responsibility of the Company's management. Our responsibility is to express an opinion on the financial statements and financial statement schedule based on our audits.

        We conducted our audits in accordance with the standards of the Public Company Accounting Oversight Board (United States). Those standards require that we plan and perform the audit to obtain reasonable assurance about whether the financial statements are free of material misstatement. The Company is not required to have, nor were we engaged to perform, an audit of its internal control over financial reporting. Our audits included consideration of internal control over financial reporting as a basis for designing audit procedures that are appropriate in the circumstances, but not for the purpose of expressing an opinion on the effectiveness of the Company's internal control over financial reporting. Accordingly, we express no such opinion. An audit also includes examining, on a test basis, evidence supporting the amounts and disclosures in the financial statements, assessing the accounting principles used and significant estimates made by management, as well as evaluating the overall financial statement presentation. We believe that our audits provide a reasonable basis for our opinion.

        In our opinion, such consolidated and combined financial statements present fairly, in all material respects, the financial position of Moelis & Company as of December 31, 2014 and 2013, and the results of their operations and their cash flows for each of the three years in the period ended December 31, 2014, in conformity with accounting principles generally accepted in the United States of America. Also, in our opinion, such financial statement schedule, when considered in relation to the basic consolidated and combined financial statements taken as a whole, present fairly in all material respects the information set forth therein.

/s/ DELOITTE & TOUCHE LLP

New York, New York
February 27, 2015

52


Table of Contents


Moelis & Company

Consolidated and Combined Statements of Financial Condition

(dollars in thousands, except per share amounts)

 
  December 31,
2014
  December 31,
2013
 

Assets

             

Cash and cash equivalents

 
$

197,944
 
$

303,024
 

Restricted cash

    833     792  

Receivables:

             

Accounts receivable, net of allowance for doubtful accounts of $1,552 and $773 as of 2014 and 2013, respectively

    22,987     28,784  

Other receivables, net of allowance for doubtful accounts of $0 and $1,080 as of 2014 and 2013, respectively

    4,907     6,559  

Total receivables

    27,894     35,343  

Deferred compensation

   
5,652
   
3,495
 

Investments at fair value (cost basis $39,999 and $69,066 as of 2014 and 2013, respectively)

    39,997     68,141  

Equity method investments

    17,416     12,481  

Equipment and leasehold improvements, net

    7,338     5,156  

Deferred tax asset

    160,137     1,315  

Prepaid expenses and other assets

    7,038     13,716  

Total assets

  $ 464,249   $ 443,463  

Liabilities and Equity

             

Compensation payable

  $ 135,920   $ 104,527  

Accounts payable and accrued expenses

    19,888     14,262  

Amount due pursuant to tax receivable agreement

    119,738      

Deferred revenue

    5,152     6,838  

Other liabilities

    9,166     8,466  

Total liabilities

    289,864     134,093  

Commitments and Contingencies (See Note 14)

             

Parent company investment

   
   
308,444
 

Accumulated other comprehensive income (loss)

    85     926  

Class A common stock, par value $0.01 per share (1,000,000,000 shares authorized, 19,770,893 issued and outstanding at December 31, 2014; none authorized, issued or outstanding at December 31, 2013)

    198      

Class B common stock, par value $0.01 per share (1,000,000,000 shares authorized, 31,621,542 issued and outstanding at December 31, 2014; none authorized, issued or outstanding at December 31, 2013)

    316      

Additional paid-in-capital

    136,896      

Retained earnings (accumulated deficit)

    (24,118 )    

Total Moelis & Company equity

    113,377     309,370  

Noncontrolling interests

    61,008      

Total equity

    174,385     309,370  

Total liabilities and equity

  $ 464,249   $ 443,463  

   

See notes to the consolidated and combined financial statements.

53


Table of Contents


Moelis & Company

Consolidated and Combined Statements of Operations

(dollars in thousands, except per share amounts)

 
  Year Ended December 31,  
 
  2014   2013   2012  

Revenues

  $ 518,750   $ 411,386   $ 385,871  

Expenses

   
 
   
 
   
 
 

Compensation and benefits

    377,219     264,944     274,941  

Occupancy

    13,638     13,902     14,098  

Professional fees

    19,177     13,281     12,256  

Communication, technology and information services

    15,841     13,819     13,299  

Travel and related expenses

    25,338     18,153     14,921  

Depreciation and amortization

    2,268     2,296     2,507  

Other expenses

    17,525     14,882     15,804  

Total expenses

    471,006     341,277     347,826  

Operating income (loss)

    47,744     70,109     38,045  

Other income and expenses

    736     (771 )   333  

Income (loss) from equity method investments

    (2,185 )   3,681     (658 )

Income (loss) before income taxes

    46,295     73,019     37,720  

Provision for income taxes

    13,740     2,794     2,498  

Net income (loss)

    32,555   $ 70,225   $ 35,222  

Net income (loss) attributable to noncontrolling interests

    35,567              

Net income (loss) attributable to Moelis & Company

  $ (3,012 )            

Weighted-average shares of Class A common stock outstanding

                   

Basic

    15,911,819              

Diluted

    15,911,819              

Net income (loss) per share attributable to holders of shares of Class A common stock

                   

Basic

  $ (0.19 )            

Diluted

  $ (0.19 )            

   

See notes to the consolidated and combined financial statements.

54


Table of Contents


Moelis & Company

Consolidated and Combined Statements of Comprehensive Income

(dollars in thousands)

 
  Year Ended December 31,  
 
  2014   2013   2012  

Net income (loss)

  $ 32,555   $ 70,225   $ 35,222  

Foreign currency translation adjustment, net of tax

    (2,637 )   763     511  

Other comprehensive income (loss)

    (2,637 )   763     511  

Comprehensive income (loss)

    29,918   $ 70,988   $ 35,733  

Less: Comprehensive income (loss) attributable to noncontrolling interests

    33,771              

Comprehensive income (loss) attributable to Moelis & Company

  $ (3,853 )            

   

See notes to the consolidated and combined financial statements.

55


Table of Contents


Moelis & Company

Consolidated and Combined Statements of Cash Flows

(dollars in thousands)

 
  Year Ended December 31,  
 
  2014   2013   2012  

Cash flows from operating activities

                   

Net income (loss)

  $ 32,555   $ 70,225   $ 35,222  

Adjustments to reconcile combined net income to net cash provided by (used in) operating activities:

                   

Bad debt expense

    1,450     1,564     2,926  

Depreciation and amortization

    2,268     2,296     2,507  

(Income) loss from equity method investments

    2,185     (3,681 )   658  

Equity-based compensation

    119,756     49,359     42,044  

Deferred tax provision

    (753 )   261     (284 )

Other

    3,235     2,763     2,264  

Changes in assets and liabilities:

                   

Accounts receivable

    4,604     5,805     (25,696 )

Other receivables

    371     1,175     (1,090 )

Prepaid expenses and other assets

    1,990     (7,403 )   1,294  

Deferred compensation

    (2,456 )   2,811     1,783  

Compensation payable

    33,601     (16,728 )   47,869  

Accounts payable and accrued expenses

    11,103     238     2,135  

Deferred revenue

    (1,682 )   4,179     841  

Dividends received

        2,375     750  

Other liabilities

    684     2,418     (2,488 )

Net cash provided by (used in) operating activities

    208,911     117,657     110,735  

Cash flows from investing activities

                   

Purchase of investments

    (130,994 )   (145,230 )   (177,144 )

Proceeds from sales of investments

    157,235     218,142     68,060  

Investment in equity method investments

    (4,445 )        

Note payments received from employees

    831     383     56  

Notes issued to employees

    (119 )       (406 )

Purchase of equipment and leasehold improvements

    (3,888 )   (1,623 )   (3,682 )

Change in restricted cash

    (81 )   (4 )   (6 )

Net cash provided by (used in) investing activities

    18,539     71,668     (113,122 )

Cash flows from financing activities

                   

Pre-offering distribution to partners

    (195,017 )        

Capital contribution received from investor in Parent

            93,217  

Tax distributions to partners

    (46,990 )   (40,130 )   (23,665 )

IPO related proceeds (net of $10,316 of offering costs)

    163,682          

Dividend distributions to Parent for partners

        (35,389 )    

Distributions of IPO proceeds to partners

    (139,429 )        

Dividends and distributions

    (76,233 )        

Other cash contributions from (distributions to) Parent

    (34,730 )   2,016     (2,268 )

Cash proceeds from issuance of Class B common stock

    500          

Other

    (938 )        

Net cash provided by (used in) financing activities

    (329,155 )   (73,503 )   67,284  

Effect of exchange rate fluctuations on cash and cash equivalents

    (3,375 )   1,579     494  

Net increase (decrease) in cash and cash equivalents

   
(105,080

)
 
117,401
   
65,391
 

Cash and cash equivalents, beginning of period

    303,024     185,623     120,232  

Cash and cash equivalents, end of period

  $ 197,944   $ 303,024   $ 185,623  

Supplemental cash flow disclosure:

                   

Cash paid during the period for:

                   

Income taxes

  $ 5,649   $ 1,422   $ 2,859  

Other non-cash activity

                   

Initial establishment of deferred tax assets resulting from IPO, net of amounts payable under tax receivable agreement

  $ 10,854   $   $  

Increase in deferred tax assets resulting from Secondary Offering, net of amounts payable under tax receivable agreement

  $ 20,711   $   $  

Capitalized IPO expenses paid in prior or subsequent period

  $ 1,575   $   $  

Tax benefit related to appreciation units

  $ 4,308   $   $  

Establishment of deferred tax asset related to reorganization

  $ 3,261   $   $  

Non-cash settlement of accounts receivable

  $   $ 2,828   $  

Increase in deferred tax asset related to IPO

  $ 1,302   $   $  

Other non-cash distributions

  $ 1,560   $   $  

Non-cash contribution from Parent

  $   $ 757   $  

   

See notes to the consolidated and combined financial statements.

56


Table of Contents


Moelis & Company

Consolidated and Combined Statements of Changes in Equity

(dollars in thousands, except per share amounts)

 
  Shares    
   
   
   
   
   
   
   
 
 
   
   
   
  Retained
Earnings
(Accumulated
Deficit)
  Accumulated
Other
Comprehensive
Income (Loss)
   
   
   
 
 
  Class A
Common
Stock
  Class B
Common
Stock
  Class A
Common
Stock
  Class B
Common Stock
  Additional
Paid-In
Capital
  Parent
Company
Investment
  Noncontrolling
Interests
  Total
Equity
 

Balance as of January 1, 2012

          $   $   $   $   $ (348 ) $ 112,523   $   $ 112,175  

Net income (loss)

                                35,222         35,222  

Net cash contributions from Parent

                                67,284         67,284  

Equity-based compensation

                                41,224         41,224  

Equity-based contributions to joint venture and Parent's advisory board

                                3,692         3,692  

Other comprehensive income

                            511             511  

Balance as of December 31, 2012

          $   $   $   $   $ 163   $ 259,945   $   $ 260,108  

Balance as of January 1, 2013

          $   $   $   $   $ 163   $ 259,945   $   $ 260,108  

Net income (loss)

                                70,225         70,225  

Net cash distributions to Parent

                                (73,503 )       (73,503 )

Equity-based compensation

                                48,539         48,539  

Equity-based contributions to joint venture and global advisory board

                                2,481         2,481  

Other comprehensive income

                            763             763  

Other non-cash contributions

                                757         757  

Balance as of December 31, 2013

          $   $   $   $   $ 926   $ 308,444   $   $ 309,370  

Balance as of January 1, 2014

          $   $   $   $   $ 926   $ 308,444   $   $ 309,370  

Net income (loss)

                                29,768         29,768  

Net cash distributions to Parent

                                (80,983 )       (80,983 )

Equity-based compensation

                                13,834         13,834  

Equity-based contributions to joint venture and global advisory board

                                1,223         1,223  

Pre-offering distribution to partners

                                (195,017 )       (195,017 )

Other non-cash distributions

                                (1,105 )       (1,105 )

Other comprehensive income

                            1             1  

Establishment of deferred tax asset related to reorganization

                    3,261                     3,261  

Reorganization of equity structure

    7,699,851         77         12,475             (76,164 )   63,612      

Issuance of Class B common stock

        36,158,698         362     138                     500  

Balance post-reorganization

    7,699,851     36,158,698     77     362     15,874         927         63,612     80,852  

Issuance of Class A common stock in connection with IPO

    7,483,442         75         162,032                     162,107  

Net income (loss)

                        (3,012 )           5,799     2,787  

Distributions of IPO proceeds to partners

                    (139,429 )                   (139,429 )

Dividends and distributions

                    3,115     (21,106 )           (58,242 )   (76,233 )

Equity-based compensation

    76,722         1         39,156                 66,765     105,922  

Equity-based contributions to joint venture and global advisory board

                    5,849                 123     5,972  

Initial establishment of deferred tax assets, net of amounts payable under tax receivable agreement

                    10,854                     10,854  

Increase in deferred tax asset related to IPO

                    1,302                     1,302  

Tax benefit related to appreciation units

                    4,308                     4,308  

Issuance of Class A common stock and acquisition of Class A partnership units in connection with secondary offering

    4,511,058     (4,507,453 )   45     (45 )   33,723                 (13,012 )   20,711  

Other comprehensive income

                            (842 )       (1,796 )   (2,638 )

Other

    (180 )   (29,703 )       (1 )   112                 (2,241 )   (2,130 )

Balance as of December 31, 2014

    19,770,893     31,621,542   $ 198   $ 316   $ 136,896   $ (24,118 ) $ 85   $   $ 61,008   $ 174,385  

   

See notes to the consolidated and combined financial statements.

57


Table of Contents


Moelis & Company

Notes to the Consolidated and Combined Financial Statements

(dollars in thousands)

1. ORGANIZATION AND BASIS OF PRESENTATION

        The accompanying consolidated and combined financial statements include the accounts and operations of Moelis & Company beginning with its initial public offering ("IPO") in April of 2014, along with the historical carved out accounts and operations of the advisory business of Moelis & Company Holdings LP (the "Parent" or "Old Holdings") prior to Moelis & Company's IPO (Moelis & Company and the advisory business of the Parent are referred to as the "Company," "we," "our," or "us").

        Prior to the Company's IPO, the Parent operated as a Delaware limited partnership that commenced operations on May 1, 2007. The general partner of the Parent was Moelis & Company Holdings GP LLC. The sole member of Moelis & Company Holdings GP LLC was Moelis & Company Manager LLC ("Manager"), which was wholly-owned by certain co-founding partners. In April of 2014, Old Holdings reorganized its business in connection with the IPO of 7,475,000 shares of Moelis & Company Class A common stock. Following the reorganization, the advisory business is now held under Moelis & Company Group LP ("Group LP"), a U.S. Delaware limited partnership, and Group LP is controlled by Moelis & Company. The net assets associated with the advisory operations were distributed to Group LP at their carrying amounts. The details of the reorganization and IPO are described further in Note 4.

        The Company's activities as an investment banking advisory firm constitute a single business segment offering clients, including corporations, governments and financial sponsors, a range of advisory services with expertise across all major industries in mergers and acquisitions, recapitalizations and restructurings and other corporate finance matters.

        Basis of Presentation—The consolidated and combined financial statements of Moelis & Company include its partnership interests in Group LP, its equity interest in the sole general partner of Group LP, Moelis & Company Group GP LLC ("Group GP"), and its interests in its subsidiaries. Moelis & Company will operate and control all of the business and affairs of Group LP and its operating entity subsidiaries indirectly through its equity interest in Group GP. The Company operates through the following subsidiaries:

    Moelis & Company LLC ("Moelis U.S."), a Delaware limited liability company, a registered broker-dealer with the U.S. Securities and Exchange Commission ("SEC") and a member of the Financial Industry Regulatory Authority, Inc. ("FINRA").

    Moelis & Company International Holdings LLC ("Moelis International"), a Delaware limited liability company, owns the following entities:

    Moelis & Company UK LLP ("Moelis UK"), a limited liability partnership registered under the laws of England and Wales. In addition to the United Kingdom, Moelis UK maintains operations through the following subsidiaries and branches:

    Moelis & Company France SAS (French subsidiary)

    Moelis & Company Europe Limited, Frankfurt am Main (German branch)

    Moelis & Company UK LLP, DIFC Branch (Dubai branch)

    50% of Moelis Australia Holdings PTY Limited ("Moelis Australia Holdings", or the "Australian JV"), a joint venture with Magic Trust Trustee PTY Limited (the "Trust").

58


Table of Contents


Moelis & Company

Notes to the Consolidated and Combined Financial Statements (Continued)

(dollars in thousands)

1. ORGANIZATION AND BASIS OF PRESENTATION (Continued)

      Moelis & Company Asia Limited ("Moelis Asia"), a limited company incorporated in Hong Kong licensed under the Hong Kong Securities and Futures Ordinance to provide financial advisory services. In addition to Hong Kong, Moelis Asia maintains operations in Beijing China through Moelis & Company Consulting (Beijing) Company Limited.

      Moelis & Company India Private Limited, a private limited company incorporated in Mumbai, India.

      Moelis & Company Assessoria Financeira Ltda. ("Moelis Brazil"), a limited liability company incorporated in São Paulo, Brazil.

2. SUMMARY OF SIGNIFICANT ACCOUNTING POLICIES

        Basis of Accounting—The Company prepared the accompanying consolidated and combined financial statements in conformity with accounting principles generally accepted in the United States of America ("U.S. GAAP"). The consolidated and combined financial statements include the combined operations, assets and liabilities of the Company. In the opinion of the Company's management, the accompanying consolidated and combined financial statements contain all adjustments, consisting of normal recurring accruals, necessary to fairly present the accompanying consolidated and combined financial statements.

        Consolidation—The Company's policy is to consolidate (i) entities in which it has a controlling financial interest, (ii) variable interest entities where the Company has a variable interest and is deemed to be the primary beneficiary and (iii) limited partnerships where the Company is the general partner, unless the presumption of control is overcome. When the Company does not have a controlling interest in an entity, but exerts significant influence over the entity's operating and financial decisions, the Company applies the equity method of accounting in which it records in earnings its share of income or losses of the entity. All intercompany balances and transactions with the Company's subsidiaries have been eliminated in consolidation.

        Use of Estimates—The preparation of consolidated and combined financial statements and related disclosures in conformity with U.S. GAAP requires management to make estimates and assumptions that affect the reported amounts of assets and liabilities and disclosure of contingent assets and liabilities at the date of the financial statements, and the reported amounts of revenues and expenses during the reporting period. Actual results could differ from those estimates. Estimates and assumptions are reviewed periodically, and the effects of revisions are reflected in the period in which they are determined to be necessary.

        In preparing the consolidated and combined financial statements, management makes estimates and assumptions regarding:

    the adequacy of the allowance for doubtful accounts;

    the realization of deferred taxes;

    the measurement of equity-based compensation; and

59


Table of Contents


Moelis & Company

Notes to the Consolidated and Combined Financial Statements (Continued)

(dollars in thousands)

2. SUMMARY OF SIGNIFICANT ACCOUNTING POLICIES (Continued)

    other matters that affect the reported amounts and disclosures of contingencies in the financial statements.

        Cash and Cash Equivalents—Cash and cash equivalents include all short-term highly liquid investments that are readily convertible to known amounts of cash and have original maturities of three months or less from the date of purchase.

        As of December 31, 2014, the Company had cash equivalents of $128,739 (December 31, 2013: $260,825) invested primarily in U.S. Treasury Bills and government securities money market funds. Additionally, as of December 31, 2014, the Company had cash of $69,205 (December 31, 2013: $42,199) maintained in U.S. and non-U.S. bank accounts, of which most U.S. bank account balances exceeded the FDIC coverage limit of $250.

        Restricted Cash—The Company held cash of $833 and $792 as of December 31, 2014 and 2013, respectively, in restricted collateral accounts deposited primarily in connection with corporate credit card programs.

        Receivables—The accompanying consolidated and combined statements of financial condition present accounts receivable balances net of allowance for doubtful accounts based on the Company's assessment of the collectability of customer accounts.

        The Company maintains an allowance for doubtful accounts that, in management's opinion, provides for an adequate reserve to cover losses that may be incurred. The Company regularly reviews the allowance by considering factors such as historical experience, credit quality, age of the accounts receivable and recoverable expense balances, and the current economic conditions that may affect a customer's ability to pay such amounts owed to the Company.

        After concluding that a reserved accounts receivable is no longer collectible, the Company will charge-off the receivable. This is determined based on several factors including the age of the accounts receivable and the credit worthiness of the customer. This has the effect of reducing both the gross receivable and the allowance for doubtful accounts.

        Deferred Compensation—Deferred compensation costs represent arrangements with certain employees whereby cash payments are subject to a required period of service subsequent to payment by the Company. These amounts are charged to expenses over the period that the employee is required to provide services in order to vest in the payment.

        Financial Instruments at Fair Value—Fair value is generally based on quoted prices, however if quoted market prices are not available, fair value is determined based on other relevant factors, including dealer price quotations, price activity for equivalent instruments and valuation pricing models. The Company established a fair value hierarchy which prioritizes and ranks the level of market price observability used in measuring financial instruments at fair value. Market price observability is affected by a number of factors, including the type of instrument, the characteristics specific to the instrument and the state of the marketplace (including the existence and transparency of transactions between market participants). Financial instruments with readily-available actively quoted prices or for which fair value can be measured from actively-quoted prices in an orderly market will generally have a higher degree of market price observability and a lesser degree of judgment used in measuring fair value.

60


Table of Contents


Moelis & Company

Notes to the Consolidated and Combined Financial Statements (Continued)

(dollars in thousands)

2. SUMMARY OF SIGNIFICANT ACCOUNTING POLICIES (Continued)

        Financial instruments measured and reported at fair value are classified and disclosed in one of the following categories (from highest to lowest) based on inputs:

    Level 1—Quoted prices (unadjusted) are available in active markets for identical instruments that the Company has the ability to access as of the reporting date. The Company, to the extent that it holds such instruments, does not adjust the quoted price for these instruments, even in situations in which the Company holds a large position and a sale could reasonably affect the quoted price.

    Level 2—Pricing inputs are observable for the instruments, either directly or indirectly, as of the reporting date, but are not the same as those used in Level 1. Fair value is determined through the use of models or other valuation methodologies.

    Level 3—Pricing inputs are unobservable for the instruments and include situations where there is little, if any, market activity for the investments. The inputs into the determination of fair value require significant judgment or estimation by the Company's management.

        In certain cases, the inputs used to measure fair value may fall into different levels of the fair value hierarchy. In such cases, the determination of which category within the fair value hierarchy is appropriate for any given investment is based on the lowest level of input that is significant to the fair value measurement. The Company's assessment of the significance of a particular input to the fair value measurement in its entirety requires judgment, and considers factors specific to the instrument.

        For level 3 investments in which pricing inputs are unobservable and limited market activity exists, management's determination of fair value is based on the best information available, may incorporate management's own assumptions and involves a significant degree of judgment.

        Equity Method Investments—Equity method investments primarily consist of the Company's investment in Moelis Australia Holdings. The Company accounts for its investment in Moelis Australia Holdings under the equity method of accounting as the Company does not control the entity but jointly controls Moelis Australia Holdings with the Trust. In connection with this investment, the Company acquired a call option to purchase the remaining 50% interest in Moelis Australia Holdings. Also, in connection with the investment, the Company granted a put option enabling the key senior Australian executive to sell his remaining shares in Moelis Australia Holdings back to the Company upon certain defined exit events. The call and the put options are embedded in the equity method investment and have not been separated as embedded derivatives because they do not meet the definition of a derivative given that the investee's shares are not publicly traded. The investment reflects the Company's share of contributions made to, distributions received from, and the equity earnings and losses of, the joint venture. The Company reflects its share of gains and losses of the joint venture in income (loss) from equity method investments in the consolidated and combined statements of operations.

        Equipment and Leasehold Improvements—Office equipment and furniture and fixtures are stated at cost less accumulated depreciation, which is determined using the straight-line method over the estimated useful lives of the assets, ranging from three to seven years, respectively. Leasehold improvements are stated at cost less accumulated amortization, which is determined using the straight-line method over the lesser of the term of the lease or the estimated useful life of the asset.

61


Table of Contents


Moelis & Company

Notes to the Consolidated and Combined Financial Statements (Continued)

(dollars in thousands)

2. SUMMARY OF SIGNIFICANT ACCOUNTING POLICIES (Continued)

        Major renewals and improvements are capitalized and minor replacements, maintenance and repairs are charged to expenses as incurred. Upon retirement or disposal of assets, the cost and related accumulated depreciation or amortization are removed from the consolidated and combined statements of financial condition and any gain or loss is reflected in the consolidated and combined statements of operations.

        Deferred Tax Asset and Amount Due Pursuant to Tax Receivable Agreement—In conjunction with the IPO, the Company is treated for U.S. federal income tax purposes as having directly purchased Class A partnership units in Group LP from the existing unitholders. In the future, additional Group LP Class A partnership units may be exchanged for shares of Class A common stock in the Company. The initial purchase and these future exchanges are expected to result in an increase in the tax basis of Group LP's assets attributable to the Company's interest in Group LP. These increases in the tax basis of Group LP's assets attributable to the Company's interest in Group LP would not have been available but for this initial purchase and future exchanges. Such increases in tax basis are likely to increase (for tax purposes) depreciation and amortization deductions and therefore reduce the amount of income tax the Company would otherwise be required to pay in the future. As a result, the Company records a deferred tax asset for such increase in tax basis.

        The Company has entered into a tax receivable agreement with its eligible Managing Directors that will provide for the payment by the Company to its eligible Managing Directors of 85% of the amount of cash savings, if any, in U.S. federal, state and local income tax or franchise tax that the Company actually realizes as a result of (a) the increases in tax basis attributable to exchanges by its eligible Managing Directors and (b) tax benefits related to imputed interest deemed to be paid by the Company as a result of this tax receivable agreement. The Company expects to benefit from the remaining 15% of cash savings, if any, in income tax that it realizes and record any such estimated tax benefits as an increase to additional paid-in-capital. For purposes of the tax receivable agreement, cash savings in income tax will be computed by comparing the Company's actual income tax liability to the amount of such taxes that it would have been required to pay had there been no increase to the tax basis of the tangible and intangible assets of Group LP as a result of the exchanges and had it not entered into the tax receivable agreement. The term of the tax receivable agreement commenced upon consummation of the IPO and will continue until all such tax benefits have been utilized or expired, unless the Company exercises its right to terminate the tax receivable agreement for an amount based on an agreed value of payments remaining to be made under the agreement. The Company has recorded the estimated tax benefits related to the increase in tax basis and imputed interest as a result of the initial purchase described above as a deferred tax asset in the consolidated and combined statements of financial condition. The amount due to its eligible Managing Directors related to the tax receivable agreement as a result of the initial purchase described above is recorded as amount due pursuant to tax receivable agreement in the consolidated and combined statements of financial condition. The amounts recorded for the deferred tax asset and the liability for our obligations under the tax receivable agreement are estimates. Any adjustments to our estimates subsequent to their initial establishment will be included in net income (loss). Future exchanges of Class A partnership units in Group LP for Class A common shares in the Company will be accounted for in a similar manner.

        Revenue and Expense Recognition—The Company recognizes revenues from providing advisory services when earned and collection is reasonably assured. Upfront fees are recognized over the

62


Table of Contents


Moelis & Company

Notes to the Consolidated and Combined Financial Statements (Continued)

(dollars in thousands)

2. SUMMARY OF SIGNIFICANT ACCOUNTING POLICIES (Continued)

estimated period that the related services are performed. Transaction-related fees are recognized when all services for a transaction have been provided, specified conditions have been met and the transaction closes. Underwriting revenues are recognized when the offering is deemed complete and is presented net of related expenses. Deferred revenues are recorded for fees received that have not yet been earned. Expenses are reflected on the consolidated and combined statements of operations, net of client reimbursements. Reimbursable expenses billed to clients totaled $9,990, $10,652 and $11,471 for the years ended December 31, 2014, 2013 and 2012, respectively.

        Equity-based Compensation—The Company recognizes the cost of employee services received in exchange for an equity instrument award. The cost is based on its grant-date fair value amortized over the service period required by the award's vesting terms. Prior to the Company's IPO, the measurement of the grant-date fair value required the Company's Parent to make estimates about its future operating results and the appropriate risk-adjusted discount rates. The methods used to estimate the fair value of equity-based compensation generally included the market approach and the income approach, each of which involve a significant degree of judgment. Under the market approach, fair value is determined with reference to observable valuation measures for comparable companies (e.g., multiplying a key performance metric of the comparable company by a relevant valuation multiple—adjusted for differences between the Company's Parent and the referenced comparable). Under the income approach, fair value is determined by converting future amounts (e.g., cash flows or earnings) to a single present amount (discounted) using current expectations about those future amounts. Subsequent to the Company's IPO, the grant-date fair value of equity awards is based on quoted market prices at the time of grant. The Company recognizes such amounts in compensation and benefits expenses in the accompanying consolidated and combined statements of operations and as an increase to equity in the accompanying consolidated and combined statements of financial condition and changes in equity. See Note 10 for further discussion.

        For the purposes of calculating diluted net income (loss) per share to holders of Class A common stock, unvested service-based awards are included in the diluted weighted average shares of Class A common stock outstanding using the treasury stock method. See Note 9 for further discussion.

        Income Taxes—Prior to the Company's reorganization and IPO of Moelis & Company, the Company had been primarily subject to the New York City unincorporated business tax ("UBT") and certain other foreign, state and local taxes as applicable. The Company's operations were historically comprised of entities that are organized as limited liability companies and limited partnerships. For U.S. federal income tax purposes, taxes related to income earned by these entities represent obligations of the individual partners and members and have historically not been reflected in the consolidated and combined statements of financial condition. In connection with the Company's reorganization and IPO, the Company became subject to U.S. corporate federal and state income tax on its allocable share of results of operations from Group LP.

        The Company accounts for income taxes in accordance with ASC 740, "Accounting for Income Taxes" ("ASC 740"), which requires the recognition of tax benefits or expenses on temporary differences between the financial reporting and tax bases of its assets and liabilities by applying the enacted tax rates in effect for the year in which the differences are expected to reverse. Such net tax effects on temporary differences are reflected on the Company's consolidated and combined statements

63


Table of Contents


Moelis & Company

Notes to the Consolidated and Combined Financial Statements (Continued)

(dollars in thousands)

2. SUMMARY OF SIGNIFICANT ACCOUNTING POLICIES (Continued)

of financial condition as deferred tax assets and liabilities. Deferred tax assets are reduced by a valuation allowance when the Company believes that it is more-likely-than-not that some portion or all of the deferred tax assets will not be realized.

        ASC 740-10 prescribes a two-step approach for the recognition and measurement of tax benefits associated with the positions taken or expected to be taken in a tax return that affect amounts reported in the financial statements. The Company has reviewed and will continue to review the conclusions reached regarding uncertain tax positions, which may be subject to review and adjustment at a later date based on ongoing analyses of tax laws, regulations and interpretations thereof. For the years ended December 31, 2014, 2013, and 2012, no unrecognized tax benefit was recorded. To the extent that the Company's assessment of the conclusions reached regarding uncertain tax positions changes as a result of the evaluation of new information, such change in estimate will be recorded in the period in which such determination is made. The Company reports income tax-related interest and penalties, if applicable, as a component of income tax expense. For the years ended December 31, 2014, 2013, and 2012, no such amounts were recorded.

        Foreign Currency Translation—Assets and liabilities held in non-U.S. dollar denominated (functional) currencies are translated into U.S. dollars at exchange rates in effect at the end of the reporting period. Revenues and expenses are translated at average exchange rates during the reporting period. A charge or credit is recorded to other comprehensive income to reflect the translation of these amounts to the extent the non-U.S. currency is designated the functional currency of the subsidiary. Non-functional currency related transaction gains and losses are immediately recorded in the consolidated and combined statements of operations.

3. RECENT ACCOUNTING PRONOUNCEMENTS

        In January 2013, the FASB issued ASU No. 2013-01 "Clarifying the Scope of Disclosures about Offsetting Assets and Liabilities" ("ASU 2013-01"). ASU 2013-01 provides amendments to ASU 2011-11 by clarifying the scope of transactions that are subject to the disclosures of offsetting. The amendments in this update are effective retrospectively for periods beginning after January 1, 2013. The adoption of this update did not have an impact on the Company's consolidated and combined financial statements.

        In July 2013, the FASB issued ASU No. 2013-11, "Presentation of an Unrecognized Tax Benefit When a Net Operating Loss Carryforward, a Similar Tax Loss, or a Tax Credit Carryforward Exists" ("ASU 2013-11"). ASU 2013-11 provides amendments to ASC No. 740, "Income Taxes", which clarify the guidance for the financial statement presentation of an unrecognized tax benefit when a net operating loss carryforward, a similar tax loss or a tax credit carryforward exists. The amendments require that an unrecognized tax benefit, or a portion of an unrecognized tax benefit, be presented in the financial statements as a reduction to a deferred tax asset for a net operating loss carryforward, a similar tax loss or a tax credit carryforward. If a net operating loss carryforward, a similar tax loss or a tax credit carryforward is not available at the reporting date under the tax law of the applicable jurisdiction to settle any additional income taxes that would result from the disallowance of a tax position or the tax law of the applicable jurisdiction does not require the entity to use, and the entity does not intend to use, the deferred tax asset for such purpose, the unrecognized tax benefit should be presented in the financial statements as a liability and should not be combined with deferred tax assets.

64


Table of Contents


Moelis & Company

Notes to the Consolidated and Combined Financial Statements (Continued)

(dollars in thousands)

3. RECENT ACCOUNTING PRONOUNCEMENTS (Continued)

The amendments in this update are effective prospectively during interim and annual periods beginning after December 15, 2013, with early adoption permitted. The adoption of this update did not have a material impact on the Company's consolidated and combined financial statements.

        In May 2014, the FASB issued ASU No. 2014-09, "Revenue from Contracts with Customers" ("ASU 2014-09"). ASU 2014-09 requires a company to recognize revenue in an amount that reflects the consideration to which the entity expects to be entitled in exchange for services provided. The amendment requires enhanced disclosures regarding the nature, amount, timing and uncertainty of revenues and cash flows from contracts with customers. The amendments in this update are effective prospectively during interim and annual periods beginning after December 15, 2016, with early adoption prohibited. The Company is currently assessing the impact the adoption of ASU 2014-09 will have on its consolidated and combined financial statements.

        In January 2015, the FASB issued ASU No. 2015-01, "Income Statement—Extraordinary and Unusual Items" ("ASU 2015-01"). ASU 2015-01 eliminates the concept of extraordinary items under U.S. GAAP. The amendments in this update are effective prospectively during interim and annual periods beginning after December 15, 2015, with early adoption permitted. The amendments may also be applied retrospectively to all prior periods in the financial statements. The adoption of ASU 2015-01 will have not a material impact on the Company's consolidated and combined financial statements.

4. BUSINESS CHANGES AND DEVELOPMENTS

Moelis Brazil

        In August 2014, the Company established Moelis Brazil, a new corporate entity located in São Paulo, Brazil for the purpose of providing investment banking advisory services to clients in Brazil and increasing the global reach of the Company. The Company owns a 94% interest in Moelis Brazil and the remaining 6% is owned by senior bankers of the newly formed entity. As the majority owner of Moelis Brazil, the Company consolidates its financial results.

Reorganization and Initial Public Offering

        In April 2014, Old Holdings reorganized its business in connection with the IPO of Class A common stock by Moelis & Company, a newly-formed Delaware corporation. Following the reorganization, the advisory operations are owned by Group LP and Group LP is controlled by Moelis & Company. The shareholders are entitled to receive a portion of the economics of the operations through their direct ownership interests in shares of Class A common stock of Moelis & Company. The existing owners of Group LP will continue to receive the majority of the economics of the operations, as noncontrolling interest holders, primarily through direct and indirect ownership interests in Group LP partnership units. As a corporation, Moelis & Company is subject to United States federal and state corporate income taxes, which is resulting in a material increase in the applicable tax rates and current tax expense incurred post reorganization.

        Group LP has one principal class of units, Class A partnership units. Group LP issued Class A partnership units to Moelis & Company and to certain existing holders of Old Holdings units. Following the reorganization, each Group LP Class A partnership unit (not held by Moelis & Company or its subsidiaries) is exchangeable into one share of Moelis & Company Class A common stock. In

65


Table of Contents


Moelis & Company

Notes to the Consolidated and Combined Financial Statements (Continued)

(dollars in thousands)

4. BUSINESS CHANGES AND DEVELOPMENTS (Continued)

addition, Group LP issued Class B partnership units to Moelis & Company. The Class B partnership units correspond with the economic rights of shares of Moelis & Company Class B common stock. The economic rights of Class B common stock are based on the ratio of the Class B subscription price to the initial public offering price of shares of Class A common stock (.00055 to 1), and the aggregate number of shares of Class B common stock may be converted to Class A common stock (up to a maximum of 20,000 shares). Holders of shares of Class B common stock are entitled to receive dividends of the same type as any dividends payable on outstanding shares of Class A common stock at a ratio of .00055 to 1.

        Group LP Class A partnership unitholders have no voting rights by virtue of their ownership of Group LP Class A partnership units, except for the limited rights described in Group LP's Amended and Restated Agreement of Limited Partnership. Moelis & Company Partner Holdings LP holds all shares of Class B common stock, enabling it initially to exercise majority voting control over Moelis & Company. Among other items, Class B common stock contains a condition (the "Class B Condition") that calls for Mr. Moelis to maintain a defined minimum equity stake. So long as the Class B Condition is satisfied, each share of Class B common stock entitles its holder to ten votes for each share held of record on all matters submitted to a vote of stockholders. Shares of Class B common stock are generally not transferrable and, if transferred other than in the limited circumstances set forth in Moelis & Company's Amended and Restated Certificate of Incorporation, such shares shall automatically convert into a number of shares of Class A common stock, or dollar equivalent, set forth in Moelis & Company's Amended and Restated Certificate of Incorporation. Upon failure of the Class B Condition, each share of Class B common stock will have one vote for each share held. Each share of Class B common stock may, at the option of the holder, be converted into a number of shares of Class A common stock, or dollar set forth in Moelis & Company's Amended and Restated Certificate of Incorporation.

        In connection with the reorganization and IPO described above, several transactions took place which impacted the Company's consolidated and combined financial statements including the following:

    A pre-offering distribution to the partners of Old Holdings of $195,017 reflected within financing activities in the consolidated and combined statements of cash flows and in the consolidated and combined statements of changes in equity;

    The purchase by Moelis & Company of Class A partnership units directly from Group LP with the proceeds of the IPO. The proceeds received related to the issuance of Class A common stock in connection with the IPO is recorded net of underwriting discounts, commissions and offering expenses. Net cash received of $163,682 during the year ended December 31, 2014 is reflected within financing activities in the consolidated and combined statements of cash flows. Net proceeds recorded in the consolidated and combined statements of changes in equity of $162,107 during the year ended December 31, 2014, adjusts for IPO related expenses paid during 2013;

    The one-time cash distribution of $139,429 by Group LP to the partners of Old Holdings of a portion of the proceeds arising from the sale of Class A partnership units to Moelis & Company is reflected within financing activities in the consolidated and combined statements of cash flows and in the consolidated and combined statements of changes in equity;

66


Table of Contents


Moelis & Company

Notes to the Consolidated and Combined Financial Statements (Continued)

(dollars in thousands)

4. BUSINESS CHANGES AND DEVELOPMENTS (Continued)

    The tax impact associated with the one-time cash distribution to certain partners of Old Holdings is treated as an acquisition for U.S. federal income tax purposes of Class A partnership units in Group LP from certain partners of Old Holdings. This transaction resulted in a deferred tax asset of which approximately $60,751 of this deferred tax asset is attributable to exchanges by certain of the partners of Old Holdings who are party to the tax receivable agreement. Pursuant to this agreement, 85% (or $51,638) of the tax benefits associated with this portion of the deferred tax asset are payable to partners of Old Holdings over the next 15 years and is recorded as amount due pursuant to tax receivable agreement in the consolidated and combined statements of financial condition. The remaining tax benefit is allocable to the Company and is recorded in additional paid-in-capital.

    Expenses related to the reorganization and IPO recorded in the consolidated and combined statements of operations for the year ended December 31, 2014 include the following:

    $87,601 of compensation and benefits expense associated with the one-time non-cash acceleration of unvested equity held by Managing Directors. Excluded from this acceleration was $10,349 of compensation and benefits expense associated with the amortization of equity held by Managing Directors during the three months ended March 31, 2014 which was subsequently accelerated upon completion of the IPO;

    $1,167 of compensation and benefits expense associated with the amortization of RSUs granted in connection with the IPO (excludes expense associated with RSUs granted at the time of the IPO in connection with 2013 equity incentive compensation); amortization expense of RSUs granted in connection with the IPO will be recognized over a five year vesting period;

    $3,109 of compensation and benefits expense associated with the amortization of stock options granted in connection with the IPO; amortization expense of stock options granted in connection with the IPO will be recognized over a five year vesting period;

    $4,014 of compensation and benefits expense associated with the issuance of cash (expense of $2,004) and fully vested shares of Class A common stock (expense of $2,010) in settlement of appreciation rights issued in prior years;

    $1,240 of professional fees expense associated with the one-time non-cash acceleration of unvested equity held by non-employee members of Moelis & Company's Global Advisory Board; and

    $4,916 of expenses associated with the one-time non-cash acceleration of unvested equity held by employees of the Australian JV. Half of the expenses associated with acceleration of equity held by employees of the Australian JV is included in other expenses and the other half is included in income (loss) from equity method investments.

Secondary Offering

        In November 2014, the Company completed a secondary offering of 6,325,000 shares of Class A common stock in order to facilitate organized liquidity and increase the public float of its Class A common stock. In connection with the offering, the shares of Class A common stock outstanding of the

67


Table of Contents


Moelis & Company

Notes to the Consolidated and Combined Financial Statements (Continued)

(dollars in thousands)

4. BUSINESS CHANGES AND DEVELOPMENTS (Continued)

Company increased by 4,511,058 shares as a result of the Company acquiring additional Class A partnership units in Group LP. The Company did not retain any proceeds from the secondary offering.

        This transaction is treated for U.S. federal income tax purposes as an acquisition of Class A partnership units in Group LP from certain partners of Group LP, which resulted in a deferred tax asset of which approximately $80,117 is attributable to exchanges by certain partners of Group LP who are party to the tax receivable agreement. Pursuant to the tax receivable agreement, 85% (or $68,099) of the tax benefits associated with this portion of the deferred tax asset are payable to certain partners of Group LP over the next 15 years and is recorded as amount due pursuant to tax receivable agreement in the consolidated and combined statements of financial condition. The remaining tax benefit is allocable to the Company and is recorded in additional paid-in-capital.

5. EQUITY METHOD INVESTMENTS

Investment in Joint Venture

        On April 1, 2010, the Company entered into a 50-50 joint venture in Moelis Australia Holdings, investing a combination of cash and certain net assets of its wholly-owned subsidiary, Moelis Australia, in exchange for its interests. The remaining 50% is owned by an Australian trust established by and for the benefit of Moelis Australia senior executives.

        On April 1, 2011, the Company contributed its equity to Moelis Australia Holdings, which in turn granted equity awards to its employees in return for providing future employment related services. These units generally vested over an eight year service period and are recorded as compensation expenses on Moelis Australia Holdings' financial statements. As the recipients are not employees of the Company, but rather employees of the Australian JV, the Company recognized the entire expense associated with these equity awards based on the fair value re-measured at each reporting period and amortized over the vesting period. In connection with the Company's reorganization and IPO, the unvested equity held by the employees of the Australian JV was accelerated in April of 2014. For the year ended December 31, 2014, the Company recognized $5,350 in additional equity, $2,675 in equity method investments and $2,675 in other expenses relating to these equity awards in the consolidated and combined financial statements. For the year ended December 31, 2013, the Company recognized $1,609 in additional equity, $805 in equity method investments and $805 in other expenses relating to these equity awards in the consolidated and combined financial statements. For the year ended December 31, 2012, the Company recognized $2,937 in additional equity, $1,469 in equity method investments and $1,469 in other expenses relating to these equity awards in the consolidated and combined financial statements.

        During the year ended December 31, 2013 and 2012, Moelis Australia Holdings paid dividends to the Company in the amount of $2,375 and $750, respectively. This dividend was treated as a return on investment in the consolidated and combined financial statements.

        During the year ended December 31, 2014, the Company made a cash contribution to Moelis Australia Holdings in the amount of $4,180. The Company treated this contribution as an increase in equity method investments in the consolidated and combined financial statements.

68


Table of Contents


Moelis & Company

Notes to the Consolidated and Combined Financial Statements (Continued)

(dollars in thousands)

5. EQUITY METHOD INVESTMENTS (Continued)

        Summary financial information related to Moelis Australia Holdings is as follows:

 
  December 31,
2014
  December 31,
2013
 

Total assets

  $ 40,448   $ 38,465  

Total liabilities

    (14,794 )   (15,760 )

Net equity

  $ 25,654   $ 22,705  

 

 
  Year Ended December 31,  
 
  2014   2013   2012  

Total revenues

  $ 31,290   $ 41,668   $ 35,818  

Total expenses

    (35,661 )   (34,307 )   (37,133 )

Net income (loss)

  $ (4,371 ) $ 7,361   $ (1,315 )

Ownership percentage

    50 %   50 %   50 %

Income (loss) from equity method investment

  $ (2,185 ) $ 3,681   $ (658 )

Other Equity Method Investment

        In June 2014, the Company made an investment of $265 into an entity controlled by a related party, Moelis Asset Management LP. The Company has determined that it should account for this investment as an equity method investment on the consolidated and combined financial statements. For the year ended December 31, 2014, no income or loss was recorded on this investment.

6. EQUIPMENT AND LEASEHOLD IMPROVEMENTS

        Equipment and leasehold improvements, net consist of the following:

 
  December 31,
2014
  December 31,
2013
 

Office equipment

  $ 9,387   $ 7,498  

Furniture and fixtures

    2,258     1,730  

Leasehold improvements

    5,931     4,395  

Total

    17,576     13,623  

Less accumulated depreciation and amortization

    (10,238 )   (8,467 )

Equipment and leasehold improvements, net

  $ 7,338   $ 5,156  

        Depreciation and amortization expenses for fixed assets totaled $2,226, $2,128 and $2,306 for the years ended December 31, 2014, 2013, and 2012, respectively.

7. FAIR VALUE MEASUREMENTS

        The Company established a fair value hierarchy which prioritizes and ranks the level of market price observability used in measuring investments at fair value. Financial instruments measured and

69


Table of Contents


Moelis & Company

Notes to the Consolidated and Combined Financial Statements (Continued)

(dollars in thousands)

7. FAIR VALUE MEASUREMENTS (Continued)

reported at fair value are classified and disclosed in one of the following categories (from highest to lowest) based on inputs:

    Level 1—Quoted prices (unadjusted) are available in active markets for identical instruments that the Company has the ability to access as of the reporting date. The Company, to the extent that it holds such instruments, does not adjust the quoted price for these instruments, even in situations in which the Company holds a large position and a sale could reasonably affect the quoted price.

    Level 2—Pricing inputs are observable for the instruments, either directly or indirectly, as of the reporting date, but are not the same as those used in Level 1. Fair value is determined through the use of models or other valuation methodologies. The estimated fair values of government securities money markets, U.S. Treasury Bills and bank time deposits classified in Level 2 as of December 31, 2014 and 2013 are based on quoted prices for recent trading activity in identical or similar instruments. The Company generally invests in U.S. Treasury Bills with maturities of less than six months.

    Level 3—Pricing inputs are unobservable for the instruments and include situations in which there is little, if any, market activity for the investments. The inputs into the determination of fair value require significant judgment or estimation by the Company's management. The valuation methodology used for the Company's investment classified as Level 3 as of December 31, 2013 was based upon a recent market transaction executed by the issuer.

        See Note 2 for further information on the Company's fair value hierarchy.

        The following tables summarize the levels of the fair value hierarchy into which the Company's financial assets and liabilities fall as of December 31, 2014:

 
  Total   Level 1   Level 2   Level 3  

Financial assets:

                         

Included in cash and cash equivalents

                         

Government securities money market

  $ 128,739   $   $ 128,739   $  

Investments

                         

U.S. treasury bills

    39,997         39,997      

Total financial assets

  $ 168,736   $   $ 168,736   $  

70


Table of Contents


Moelis & Company

Notes to the Consolidated and Combined Financial Statements (Continued)

(dollars in thousands)

7. FAIR VALUE MEASUREMENTS (Continued)

        The following table summarizes the levels of the fair value hierarchy into which the Company's financial assets fall as of December 31, 2013:

 
  Total   Level 1   Level 2   Level 3  

Financial assets:

                         

Included in cash and cash equivalents

                         

Government securities money market

  $ 73,366   $   $ 73,366   $  

U.S. treasury bills

    146,991         146,991      

Bank time deposits

    40,468         40,468      

Investments

                         

U.S. treasury bills

    66,237         66,237      

Common stock

    1,904             1,904  

Total financial assets

  $ 328,966   $   $ 327,062   $ 1,904  

        The Company's methodology for reclassifications impacting the fair value hierarchy is that transfers in/out of the respective category are reported at fair value as of the beginning of the period in which the reclassification occurred. The changes to the Company's investment classified as Level 3 are as follows for the year ended December 31, 2014.

 
  Common Stock  

January 1, 2014

  $ 1,904  

Non-cash settlement of customer receivable

    1,000  

Distribution to Parent

    (2,904 )

December 31, 2014

  $  

Unrealized gains (losses) related to investment still held as of December 31, 2014

  $  

        There were no transfers between Level 1, Level 2 or Level 3 during the years ended December 31, 2014 and 2013.

Investment Risk Factors and Concentration of Investments

        The Company's financial instruments are subject to the following risk factors:

    Market Risk

        Market risk represents the loss that can be caused by a change in the fair value of a financial instrument.

    Currency Risk

        The Company is exposed to the risk that the exchange rate of the U.S. dollar relative to other currencies may have an adverse effect on the reported value of the Company's non-U.S. dollar denominated or based assets and liabilities.

71


Table of Contents


Moelis & Company

Notes to the Consolidated and Combined Financial Statements (Continued)

(dollars in thousands)

8. INCOME TAXES

        The following table presents the U.S. and non-U.S. components of income (loss) before income tax expense:

 
  For the Year Ended December 31,  
 
  2014   2013   2012  

U.S. 

  $ 69,734   $ 88,395   $ 46,313  

Non-U.S. 

    (23,439 )   (15,376 )   (8,593 )

Income (loss) before income taxes

  $ 46,295   $ 73,019   $ 37,720  

        The current and deferred components of the income tax provision for the years ended December 31, 2014, 2013, and 2012 are as follows:

 
  For the Year Ended
December 31,
 
 
  2014   2013   2012  

Current income taxes:

                   

Federal

  $ 8,242   $   $  

State and Local

    3,759     2,533     2,454  

Foreign

    2,492         328  

  $ 14,493   $ 2,533   $ 2,782  

Deferred income taxes:

                   

Federal

  $ (688 ) $   $  

State and Local

    164     187     (55 )

Foreign

    (229 )   74     (229 )

Total

  $ 13,740   $ 2,794   $ 2,498  

        The total provision for income taxes differs from the amount which would be computed by applying the appropriate statutory rate to income before income taxes as follows:

 
  For the Year Ended
December 31,
 
 
  2014   2013   2012  

Reconciliation of federal statutory tax rates

                   

U.S. statutory tax rate

    35.0 %   35.0 %   35.0 %

Increase (decrease) due to state and local taxes

    7.5 %   3.7 %   6.3 %

Rate benefit as a U.S. limited partnership/flow through

    –29.9 %   –35.0 %   –35.0 %

Non-deductible expenses*

    12.2 %   0.0 %   0.0 %

Foreign taxes

    4.9 %   0.1 %   0.3 %

Effective income tax rate

    29.7 %   3.8 %   6.6 %

*
Primarily related to non-deductible equity compensation associated with the vesting of Group LP units.

72


Table of Contents


Moelis & Company

Notes to the Consolidated and Combined Financial Statements (Continued)

(dollars in thousands)

8. INCOME TAXES (Continued)

        Deferred income taxes reflect the net effect of temporary differences between the tax basis of an asset or liability and its reported amount in the Company's consolidated and combined statements of financial condition. These temporary differences result in taxable or deductible amounts in future years. The significant components of deferred tax assets and liabilities included on the Company's consolidated and combined statements of financial condition are as follows:

 
  As of December 31,  
 
  2014   2013  

Net operating loss

  $ 6,143   $ 7,127  

Step-up in tax basis in

             

Group LP assets

    149,760      

Deferred compensation

    5,433     295  

Accrued expenses and other

    5,261     1,020  

    166,597     8,442  

Valuation allowance

    (6,460 )   (7,127 )

Net deferred tax asset

  $ 160,137   $ 1,315  

        As of December 31, 2014, the Company had accumulated net foreign operating loss carryforwards related to our international operations of approximately $25,649. At December 31, 2014, the Company's management concluded that a valuation allowance should be established with regard to the tax benefits associated with certain foreign net operating losses, as it is more likely than not that these losses will not be fully utilized in future years.

        Foreign withholding taxes are not provided for on the undistributed earnings of foreign subsidiaries that are essentially permanent in nature. There were no significant foreign undistributed earnings at December 31, 2014, 2013 and 2012.

        The Company is subject to taxation in certain U.S., state, local, and foreign jurisdictions. As of December 31, 2014, the Parent's tax years for 2013, 2012, and 2011 are subject to examination by the tax authorities.

        The Company does not anticipate a significant change in unrecognized tax positions as a result of lapses in the statute of limitations during the next year.

        Prior to the Company's reorganization and IPO of Moelis & Company, the Company had been primarily subject to the New York City unincorporated business tax ("UBT") and certain other foreign, state and local taxes. The Company's operations were historically comprised of entities that are organized as limited liability companies and limited partnerships. For U.S. federal income tax purposes, taxes related to income earned by these entities represent obligations of the individual partners and members and have historically not been reflected in the consolidated and combined statements of financial condition. In connection with the Company's reorganization and IPO, the Company became subject to U.S. corporate federal, state and local income tax on its allocable share of results of operations from Group LP.

73


Table of Contents


Moelis & Company

Notes to the Consolidated and Combined Financial Statements (Continued)

(dollars in thousands)

8. INCOME TAXES (Continued)

        The Company recorded an increase in the net deferred tax asset of $158,822 for the year ended December 31, 2014, which is primarily attributable to the increase in the tax basis of the assets of Group LP as a result of the transactions in connection with the IPO of Moelis & Company in April 2014, and a secondary offering in November 2014. The IPO and secondary offering in November 2014 were treated for U.S. federal income tax purposes as an acquisition of partnership units in Group LP from certain partners of Group LP. These transactions resulted in an aggregate deferred tax asset of which approximately $140,868 is attributable to exchanges by certain of the partners of Group LP who are party to the tax receivable agreement. Pursuant to the tax receivable agreement, 85% (or $119,738) of the tax benefits associated with this portion of the deferred tax asset are payable to certain partners of Group LP over the next 15 years and recorded as amount due pursuant to tax receivable agreement in the consolidated and combined statements of financial condition. The remaining tax benefit is allocable to the Company and is recorded in additional paid-in-capital.

9. NET INCOME (LOSS) PER SHARE ATTRIBUTABLE TO CLASS A COMMON SHAREHOLDERS

        The calculations of basic and diluted net income (loss) per share attributable to holders of shares of Class A common stock for the year ended December 31, 2014 are presented below.

(dollars in thousands, except per share amounts)
  Year
Ended
December 31,
2014
 

Numerator:

       

Net income (loss) attributable to holders of shares of Class A common stock—basic

  $ (3,012 )

Add (deduct) dilutive effect of:

       

Noncontrolling interests related to Class A partnership units

    (a )

Net income (loss) attributable to holders of shares of Class A common stock—diluted

  $ (3,012 )

Denominator:

       

Weighted average shares of Class A common stock outstanding—basic

    15,911,819  

Add (deduct) dilutive effect of:

       

Noncontrolling interests related to Class A partnership units

    (a )

Weighted average number of incremental shares issuable from unvested restricted stock, RSUs and stock options, as calculated using the treasury stock method

    (b )

Weighted average shares of Class A common stock outstanding—diluted

    15,911,819  

Net income (loss) per share attributable to holders of shares of Class A common stock

       

Basic

  $ (0.19 )

Diluted

  $ (0.19 )

The allocation of income (loss) to Class A shareholders only began following the IPO closing on April 22, 2014.

74


Table of Contents


Moelis & Company

Notes to the Consolidated and Combined Financial Statements (Continued)

(dollars in thousands)

9. NET INCOME (LOSS) PER SHARE ATTRIBUTABLE TO CLASS A COMMON SHAREHOLDERS (Continued)

We have not included the impact of Class B common stock because these shares are entitled to an insignificant amount of economic participation.

(a)
Class A partnership units may be exchanged for Moelis & Company Class A common stock on a one-for-one basis, subject to applicable lock-up, vesting and transfer restrictions. If all Class A partnership units were to be exchanged for Class A common stock, fully diluted Class A common stock outstanding would be 54,250,854 for the year ended December 31, 2014. In computing the dilutive effect, if any, that the aforementioned exchange would have on net income (loss) per share, net income (loss) available to holders of Class A common stock would be adjusted due to the elimination of the noncontrolling interests in consolidated entities associated with the Group LP Class A partnership units (including any tax impact). For the year ended December 31, 2014, such exchange is not reflected in diluted net income (loss) per share as the assumed exchange is not dilutive.

(b)
During the year ended December 31, 2014, the additional shares of Moelis & Company's Class A common stock assumed to be issued pursuant to unvested restricted stock, RSUs and stock options as calculated using the treasury stock method were antidilutive and therefore have been excluded from the calculation of diluted net income (loss) per share attributable to Moelis & Company. The additional weighted average stock options that would have been included in this calculation if the effect were dilutive would have been 3,296,906 stock options for the year ended December 31, 2014. The additional weighted average shares of restricted stock and RSUs that would have been included in this calculation if the effect were dilutive would have been 2,315,512 shares for the year ended December 31, 2014. Antidilution is the result of the Company producing a loss for the year ended December 31, 2014.

10. EQUITY-BASED COMPENSATION

Partnership Units

        Prior to the Company's restructuring and IPO, the Parent's ownership structure was comprised of common partners (principally outside investors) holding units and employees holding units, which collectively represented the partnership interests in the Parent and evidence of the right to receive distributions and allocations of net profit and losses as defined in the Parent Limited Partnership Agreement. The common partners contributed capital to the Parent and are not subject to vesting. Units granted to Managing Directors upon joining the Company and as part of annual incentive compensation generally vested based on service over five to eight years. Certain non-Managing Director employees were granted units as part of their incentive arrangements and these units generally vest based on service ratably over four years. In connection with the Company's restructuring and IPO, substantially all of the Managing Director partner equity subject to vesting had been accelerated. Units granted to non-Managing Director employees were not accelerated in connection with the Company's restructuring and IPO and continue to vest based on the original terms of the grant.

75


Table of Contents


Moelis & Company

Notes to the Consolidated and Combined Financial Statements (Continued)

(dollars in thousands)

10. EQUITY-BASED COMPENSATION (Continued)

        In connection with the reorganization and IPO, Group LP issued Class A partnership units to Moelis & Company and to certain existing holders of Old Holdings. Following the reorganization, a Group LP Class A partnership unit (not held by Moelis & Company or its subsidiaries) is exchangeable into one share of Moelis & Company Class A common stock and represents the Company's noncontrolling interests. As of December 31, 2014, partners held 34,479,961 Group LP partnership units, 719,775 of which were unvested and will continue to vest over their service life.

        For the years ended December 31, 2014, 2013 and 2012, the Company recognized compensation expenses of $101,895, $48,539 and $41,224, respectively in relation to vesting of units. As of December 31, 2014, there was $9,376 of unrecognized compensation expense related to unvested Class A partnership units. The Company expects to recognize the unrecognized compensation expense at December 31, 2014, over a weighted-average period of 2.8 years, using the graded vesting method.

2014 Omnibus Incentive Plan

        In connection with the IPO, the Company adopted the Moelis & Company 2014 Omnibus Incentive Plan (the "Plan") to provide additional incentives to selected officers, employees, Managing Directors, non-employee directors, independent contractors, partners and consultants. The Plan provides for the issuance of incentive stock options ("ISOs"), nonqualified stock options, stock appreciation rights ("SARs"), restricted stock, RSUs, stock bonuses, other stock-based awards and cash awards.

Restricted Stock and Restricted Stock Units (RSUs)

        Pursuant to the Plan and in connection with the Company's IPO, annual compensation process and ongoing hiring process, the Company has issued 2,564,616 shares of restricted stock and RSUs in 2014 which generally vest over a service life of four to five years. For the year ended December 31, 2014, the Company recognized expense of $12,742 related to these awards.

        The following table summarizes activity related to restricted stock and RSUs for the year ended December 31, 2014.

 
  Restricted Stock & RSUs  
 
  Number of
Shares
  Weighted Average
Grant Date
Fair Value
 

Unvested Balance at January 1, 2014

      $  

Granted

    2,564,616     25.87  

Forfeited

    (70,334 )   25.48  

Vested

    (20,658 )   28.62  

Unvested Balance at December 31, 2014

    2,473,624   $ 25.86  

        As of December 31, 2014, the total compensation expense related to unvested restricted stock and RSUs not yet recognized was $41,949. The Company assumes a forfeiture rate of 3% annually based on expected turnover and periodically reassesses this rate. The weighted-average period over which this compensation expense is expected to be recognized at December 31, 2014 is 3.0 years.

76


Table of Contents


Moelis & Company

Notes to the Consolidated and Combined Financial Statements (Continued)

(dollars in thousands)

10. EQUITY-BASED COMPENSATION (Continued)

Stock Options

        Pursuant to the Plan and in connection with the IPO, the Company issued 3,501,881 stock options in 2014 which vest over a five-year period. The Company estimates the fair value of stock option awards using the Black-Scholes valuation model with the following assumptions:

 
  Year Ended
December 31,
2014
 

Expected life (in years)

    6  

Weighted-average risk free interest rate

    1.91 %

Expected volatility

    35 %

Dividend yield

    2.72 %

Weighted-average fair value at grant date

  $ 6.70  

        On November 24, 2014 the Company paid a special dividend of $1.00 per share to common stock holders of record as of November 10, 2014. As required under Section 5 of the Company's 2014 Omnibus Incentive Plan, the Compensation Committee of the Company's Board of Directors equitably reduced the exercise price of the Company's outstanding options to purchase common stock by $1.00 from $25.00 per share to $24.00 per share.

        The following table summarizes activity related to stock options for the year ended December 31, 2014.

 
  Stock Options Outstanding  
 
  Number
Outstanding
  Weighted-Average
Exercise Price
Per Share
 

Outstanding at January 1, 2014

      $  

Granted

    3,501,881     24.00  

Exercised

         

Forfeited or expired

    (204,975 )   24.00  

Outstanding at December 31, 2014

    3,296,906   $ 24.00  

        For the year ended December 31, 2014, the Company recognized expense of $3,109 related to these stock options. As of December 31, 2014, the total compensation expense related to unvested stock options not yet recognized was $15,805. The Company assumes a forfeiture rate of 3% annually based on expected turnover and periodically reassesses this rate. This compensation expense is expected to be recognized over a weighted-average period of 3.8 years.

77


Table of Contents


Moelis & Company

Notes to the Consolidated and Combined Financial Statements (Continued)

(dollars in thousands)

11. STOCKHOLDERS EQUITY

Class A Common Stock

IPO and Reorganization

        In April 2014, the Company issued 15,263,653 shares of Class A common stock as follows:

    7,699,851 shares in connection with the reorganization;

    7,475,000 shares in connection with the IPO; and

    88,802 shares in connection with the settlement of appreciation rights issued in prior years.

Secondary Offering

        In November 2014, the Company completed a secondary offering of 6,325,000 shares of Class A common stock in order to facilitate organized liquidity and increase the public float of its Class A common stock. In connection with the offering, the shares of Class A common stock outstanding of the Company increased by 4,511,058 shares as a result of the Company acquiring additional Class A partnership units in Group LP. The Company did not retain any proceeds from the secondary offering.

        As of December 31, 2014, 19,770,893 shares of Class A common stock were issued and outstanding.

Class B Common Stock

        In conjunction with Moelis & Company's IPO of its Class A common stock, the Company issued 36,158,698 shares of Class B common stock. The economic rights of Class B common stock are based on the ratio of the Class B subscription price to the initial public offering price of shares of Class A common stock (.00055 to 1), and the aggregate number of shares of Class B common stock may be converted to Class A common stock (up to a maximum of 20,000 shares). Holders of shares of Class B common stock are entitled to receive dividends of the same type as any dividends payable on outstanding shares of Class A common stock at a ratio of .00055 to 1. As of December 31, 2014, 31,621,542 shares of Class B common stock were issued and outstanding.

Noncontrolling Interests

        In connection with the Company's reorganization, Group LP issued Class A partnership units to Moelis & Company and to certain existing holders of Old Holdings. Following the reorganization, a Group LP Class A partnership unit (not held by Moelis & Company or its subsidiaries) is exchangeable into one share of Moelis & Company Class A common stock and represents the Company's noncontrolling interests (non-redeemable). As of December 31, 2014, partners held 34,479,961 Group LP partnership units, representing a 64% noncontrolling interest in Moelis & Company.

        Moelis & Company operates and controls all of the business and affairs of Group LP and its operating entity subsidiaries indirectly through its equity interest in Group GP, and thus the 19,770,893 shares of Class A common stock outstanding at December 31, 2014 represents the controlling interest.

78


Table of Contents


Moelis & Company

Notes to the Consolidated and Combined Financial Statements (Continued)

(dollars in thousands)

12. RELATED-PARTY TRANSACTIONS

        Aircraft Lease—On April 21, 2010, Manager acquired an aircraft with funds received solely from its managing member (Mr. Moelis). Manager was obligated to bear all depreciation and other costs of operating the aircraft related to uses other than for the Company's business. To the extent the Company utilized the aircraft for business, the Company was obligated to incur such expenses. During the period from January 1, 2014 through the date of the IPO in April 2014, the Company recorded expenses of $401 for use of the aircraft. During the years ended December 31, 2013 and 2012, the Company recorded expenses of $2,270 and $2,625, respectively, for use of the aircraft.

        In connection with the restructuring and IPO, Manager could no longer operate the aircraft for use in the Company's business and as a result, the arrangement under which the plane was provided to the Company for its use was required to be restructured. Starting on April 15, 2014, the aircraft was used by the Company pursuant to a ten-year dry lease with Manager, the terms of which were comparable to the market rates of leasing from an independent third party. For the year ended December 31, 2014, the Company incurred $280 in lease costs to be paid to Manager. Consistent with such dry lease arrangement, the Company was obligated to bear all the costs of operating the aircraft. While the primary use of the aircraft was for business purposes, because of the benefit afforded to the Company in terms of security and productivity while traveling for personal reasons, the Company entered into a timesharing agreement with Mr. Moelis to allow him to use the aircraft for personal use. Under such timesharing agreement, Mr. Moelis was required to reimburse the Company for the maximum amount of reimbursement allowed by applicable Federal Aviation Administration rules. For the year ended December 31, 2014, Mr. Moelis incurred costs of approximately $284 pursuant to the timesharing agreement. Such amounts are included in prepaid expenses and other assets on the consolidated and combined statements of financial condition. During the third quarter of fiscal 2014, Manager sold the aircraft and the ten-year dry lease was terminated.

        On August 30, 2014, Manager acquired a new aircraft with funds received solely from its managing member (Mr. Moelis). The aircraft is used and operated by the Company pursuant to a dry lease with Manager which terminates on December 31, 2019. The terms of the dry lease are comparable to the market rates of leasing from an independent third party. Pursuant to this dry lease arrangement, the lessee is obligated to bear its share of the costs of operating the aircraft. For the year ended December 31, 2014, the Company incurred $337 in aircraft lease costs to be paid to Manager. In addition, there are two other lessees of the aircraft; one of whom is Mr. Moelis and the other is Moelis Asset Management LP. These lessees share the lease, operating and related costs of the plane in proportion to their respective use pursuant to a cost sharing and operating agreement.

        Promissory Notes—As of December 31, 2014, there were $119 of unsecured promissory notes from employees held by the Company (December 31, 2013: $831). Any outstanding balances are reflected in other receivables on the consolidated and combined statements of financial condition. The notes held as of December 31, 2014 bear a fixed interest rate of 4.00% and the notes held at December 31, 2013, bore interest at fixed and variable rates (range of 4.00%-4.75%). During the years ended December 31, 2014, 2013 and 2012, the Company received $831, $383 and $56, respectively, of principal repayments and recognized interest income of $6, $39 and $43, respectively, on such notes, which is included in other income and expenses on the consolidated and combined statements of operations.

79


Table of Contents


Moelis & Company

Notes to the Consolidated and Combined Financial Statements (Continued)

(dollars in thousands)

12. RELATED-PARTY TRANSACTIONS (Continued)

        Expense Allocations—Prior to the Company's IPO in April of 2014, certain expenses have been allocated from the Parent based on the most relevant measure, including relative usage or proportion of the Company's headcount to that of the Parent. For the years ended December 31, 2014, 2013 and 2012, $2,316, $9,477 and $10,094, respectively, of occupancy expenses have been allocated to the Company based on the proportion of the Company's headcount to that of the Parent. For the years ended December 31, 2014, 2013 and 2012, $2,745, $9,793 and $9,433, respectively, of communication, technology and information services expense have been allocated to the Company based on a combination of relative usage and the proportion of the Company's headcount to that of the Parent. All other expenses were specifically identifiable to the Company. Management believes the assumptions and allocations underlying the consolidated and combined financial statements are reasonable, and the allocated amounts are representative of the amounts that would have been recorded in the consolidated and combined financial statements had the Company operated independent of the Parent for the historical periods presented.

        Services Agreement—In connection with the Company's IPO, the Company entered into a services agreement with a related party, Moelis Asset Management LP, whereby the Company provides certain administrative services, technology, and office space to Moelis Asset Management LP for a fee totaling $1,424 for the year-to-date post-IPO period ended December 31, 2014, respectively. The amount of the fee is based upon the estimated usage and related expense of all shared services between the Company and Moelis Asset Management LP during the relevant period, and will be assessed periodically by Management as per the terms of the agreement. As of December 31, 2014 the Company had a balance due from Moelis Asset Management LP of $79.

        Joint Venture—As of December 31, 2014, the Company had a net balance due to the Australian JV (see Note 5) of $945 (December 31, 2013: $1,145), which is reflected in other assets on the consolidated and combined statements of financial condition. This balance consists of amounts due to the Australian JV for advisory services performed and billable expenses incurred on behalf of the Company during the period, offset by expenses paid by the Company on behalf of the Australian JV. The relationship between the Company and the Australian JV is governed by a services agreement.

        Other Equity Method Investment—In June of 2014, the Company made an investment of $265 into an entity controlled by a related party, Moelis Asset Management LP. The Company has determined that it should account for this investment as an equity method investment on the consolidated and combined financial statements. For the year ended December 31, 2014, no income or loss was recorded on this investment.

        Revenues—From time to time, the Company enters into advisory transactions with Moelis Asset Management LP and its affiliates. For the year ended December 31, 2014, the Company earned revenues of $5,829 associated with such transactions.

13. REGULATORY REQUIREMENTS

        Under the SEC Uniform Net Capital Rule (SEC Rule 15c3-1) Alternative Standard under Section (a)(1)(ii), the minimum net capital requirement is $250. At December 31, 2014, Moelis U.S. had net capital of $80,270, which was $80,020 in excess of its required net capital. At December 31, 2013, Moelis U.S. had net capital of $101,690, which was $101,440 in excess of its required net capital.

80


Table of Contents


Moelis & Company

Notes to the Consolidated and Combined Financial Statements (Continued)

(dollars in thousands)

13. REGULATORY REQUIREMENTS (Continued)

        Moelis U.S. does not carry customer accounts and does not otherwise hold funds or securities for, or owe money or securities to, customers and accordingly is exempt under Section (k)(2)(ii) of SEC Rule 15c3-3.

        At December 31, 2014, the aggregate regulatory net capital of Moelis UK was $22,980 which exceeded the minimum requirement by $22,919. At December 31, 2013, the aggregate regulatory net capital of Moelis UK was $42,344, which exceeded the minimum requirement by $42,275.

14. COMMITMENTS AND CONTINGENCIES

        Bank Line of Credit—The Company maintains an unsecured revolving credit facility and as of December 31, 2014, the commitment amount was $25,000 and matures on June 30, 2015.

        Borrowings on the facility bear interest at the greater of a fixed rate of 3.50% per annum or at the borrower's option of (i) LIBOR plus 1% or (ii) Prime minus 1.50%. As of December 31, 2014 and 2013, the Company had no borrowings under the credit facility.

        As of December 31, 2014, the Company's available credit under this facility was $16,718 as a result of the issuance of an aggregate amount of $8,282 of various standby letters of credit, which were required in connection with certain office lease and other agreements. The Company incurs a 1% per annum fee on the outstanding balance of issued letters of credit.

        Leases—The Company maintains operating leases with expiration dates that extend through 2023. The Company incurred expenses relating to its operating leases of $10,769, $11,247 and $11,633 for the years ended December 31, 2014, 2013 and 2012, respectively.

        The future minimum rental payments required under the operating leases in place at December 31, 2014 are as follows:

Fiscal year ended
  Amount  

2015

  $ 14,484  

2016

    14,392  

2017

    14,143  

2018

    14,043  

2019

    13,928  

Thereafter

    11,171  

Total

  $ 82,161  

        Contractual Arrangements—In the normal course of business, the Company enters into contracts that contain a variety of representations and warranties and which provide indemnification for specified losses, including certain indemnification of certain officers, directors and employees.

        Joint Venture Put and Call Options—In connection with the Company's Australian JV, the Company granted a put option in April 2010 enabling the key senior Australian executive to sell his shares held in the Australian JV back to the Company at fair value. The put option can be exercised if the key senior Australian executive ceases to be employed by the Australian JV (including due to death,

81


Table of Contents


Moelis & Company

Notes to the Consolidated and Combined Financial Statements (Continued)

(dollars in thousands)

14. COMMITMENTS AND CONTINGENCIES (Continued)

disability or resignation but excluding termination for cause) and following such cessation of employment, the key senior Australian executive, the remaining Australian executives and the Company are unable to agree upon a restructuring of the Australian JV. The put option cannot be exercised prior to March 2015, except in the event of death or disability of the key senior Australian executive. If the put option is exercised, the Company will be required to pay 50% of the purchase price upon exercise and the remaining balance within 18 months (in cash or listed stock). In addition, since April 2010, the Company has held a call option to purchase the shares from the Trust at fair value with payment terms equal to those called for under the put option.

        Legal—There are no legal actions pending or, to management's knowledge, threatened against the Company or any of its combined entities, other than ordinary course of business actions that we believe will not have a material adverse effect on our business or financial statements.

15. EMPLOYEE BENEFIT PLANS

        The Company covers substantially all salaried employees with a defined contribution 401(k) plan. Each salaried employee of the Company who has attained the age of 21 is eligible to participate in the 401(k) plan on their first day of employment. Any employer contributions to the 401(k) plan are entirely at the discretion of the Company. The Company accrued expenses relating to employer matching contributions to the 401(k) plan in the amounts of $1,525, $1,324 and $1,042 for the years ended December 31, 2014, 2013 and 2012, respectively.

16. BUSINESS INFORMATION

        The Company's activities as an investment banking advisory firm constitute a single business segment offering clients, including corporations, governments and financial sponsors, a range of advisory services with expertise across all major industries in mergers and acquisitions, recapitalizations and restructurings and other corporate finance matters.

        We do not allocate our revenue by the type of advice we provide because of the complexity of the transactions on which we may earn revenue and our comprehensive approach to client service. For example, a restructuring engagement may evolve to require a sale of all or a portion of the client, M&A assignments can develop from relationships established on prior restructuring engagements and capital markets expertise can be instrumental on both M&A and restructuring assignments.

        There were no clients that accounted for more than 10% of revenues for the years ended December 31, 2014, 2013 or 2012. Since the financial markets are global in nature, the Company generally manages its business based on the operating results of the enterprise taken as whole, not by geographic region. The following table sets forth the geographical distribution of revenues and assets

82


Table of Contents


Moelis & Company

Notes to the Consolidated and Combined Financial Statements (Continued)

(dollars in thousands)

16. BUSINESS INFORMATION (Continued)

based on the location of the office that generates the revenues or holds the assets, and therefore may not be reflective of the geography in which our clients are located.

 
  Year Ended December 31,  
 
  2014   2013   2012  

Revenues:

                   

United States

  $ 409,935   $ 331,743   $ 302,852  

United Kingdom

    89,797     68,144     66,610  

Rest of World

    19,018     11,499     16,409  

Total

  $ 518,750   $ 411,386   $ 385,871  

 

 
  December 31,
2014
  December 31,
2013
 

Assets:

             

United States

  $ 378,573   $ 359,072  

United Kingdom

    52,468   $ 52,204  

Rest of World

    33,208     32,187  

Total

  $ 464,249   $ 443,463  

17. SUBSEQUENT EVENTS

        On February 3, 2015, the Board of Directors of Moelis & Company declared a quarterly dividend of $0.20 per share. The $0.20 per share will be paid on March 6, 2015 to common stockholders of record on February 20, 2015.

        In the first quarter of 2015, the Board of Directors also authorized the repurchase of up to $25 million of shares of Class A common stock of the Company and/or Class A partnership units of Group LP with no expiration date. Under this share repurchase program, shares may be repurchased from time to time in open market transactions, in privately negotiated transactions or otherwise. The timing and the actual number of shares repurchased will be opportunistic and measured in nature and will depend on a variety of factors, including price and market conditions.

83


Table of Contents

SUPPLEMENTAL FINANCIAL INFORMATION

Consolidated and Combined Quarterly Results of Operations (Unaudited)

 
  For the Three Months Ended  
($ in thousands, except per share data)
  March 31,
2014
  June 30,
2014
  September 30,
2014
  December 31,
2014
 

Revenues

  $ 114,517   $ 131,687   $ 128,651   $ 143,895  

Total operating expenses

    90,582     188,994     92,878     98,552  

Operating income (loss)

  $ 23,935   $ (57,307 ) $ 35,773   $ 45,343  

Net income (loss)

  $ 22,092   $ (60,610 ) $ 32,785   $ 38,288  

Less: net income (loss) attributable to noncontrolling interests

    22,092     (41,600 )   26,285   $ 28,790  

Net income (loss) attributable to Moelis & Company

  $   $ (19,010 ) $ 6,500   $ 9,498  

Net income per share of common stock:

                         

Basic

    N/A   $ (1.25 ) $ 0.43   $ 0.56  

Diluted

    N/A   $ (1.25 ) $ 0.40   $ 0.52  

Dividends declared per share of common stock

    N/A   $   $ 0.20   $ 1.20  

 

 
  For the Three Months Ended  
($ in thousands, except per share data)
  March 31,
2013
  June 30,
2013
  September 30,
2013
  December 31,
2013
 

Revenues

  $ 59,845   $ 98,518   $ 98,728   $ 154,295  

Total operating expenses

    60,622     75,799     84,211     120,645  

Operating income (loss)

  $ (777 ) $ 22,719   $ 14,517   $ 33,650  

Net income (loss)

  $ 711   $ 21,136   $ 14,450   $ 33,928  

Net income per share of common stock:

                         

Basic

    N/A     N/A     N/A     N/A  

Diluted

    N/A     N/A     N/A     N/A  

Dividends declare per share of common stock

    N/A     N/A     N/A     N/A  

                      `  

84


Table of Contents

Schedule II—Valuation and Qualifying Accounts

For the Year Ended December 31, 2014

(dollars in thousands)

 
  Allowance for Doubtful
Accounts(1)
 
 
  2014   2013   2012  

Balance at beginning of period

  $ 1,853   $ 4,419   $ 2,367  

Additions:

                   

Bad debt expense

    1,450     1,564     2,926  

Deductions:

                   

Charge-offs of uncollectible balances

    (1,751 )   (4,130 )   (874 )

Balance at end of period

  $ 1,552   $ 1,853   $ 4,419  

(1)
Includes the allowance for doubtful accounts for both accounts receivable and other receivables.

85


Table of Contents

Item 9.    Changes in and Disagreements with Accountants on Accounting and Financial Disclosure

        None.

Item 9A.    Controls and Procedures

Evaluation of Disclosure Controls and Procedures

        Under the supervision and with the participation of our management, including our Chief Executive Officer and Chief Financial Officer, we conducted an evaluation of the effectiveness of the Company's disclosure controls and procedures (as defined in rule 13a-15(e) of the Securities Exchange Act of 1934, as amended (the "Exchange Act")). Based upon this evaluation, our Chief Executive Officer and Chief Financial Officer concluded that our disclosure controls and procedures were effective as of the end of the period covered by this report.

Management's Report on Internal Control over Financial Reporting

        This Form 10-K does not include a report of management's assessment regarding internal control over financial reporting or an attestation report of the Company's registered public accounting firm due to a transition period established by the rules of the SEC for newly public companies.

Changes in Internal Controls

        No change in our internal control over financial reporting (as defined in Rule 13a-15(f) and 15d-15(f) of the Exchange Act) occurred during the period covered by this report that has materially affected, or is reasonably likely to materially affect, our internal control over financial reporting.

Item 9B.    Other Information

        None.

86


Table of Contents


PART III

Item 10.    Directors, Executive Officers and Corporate Governance

        The information required by this Item 10 of Form 10-K will be included in our definitive proxy statement to be filed for our 2015 annual meeting of stockholders ("2015 Proxy Statement"), expected to be held in June 2015, and is incorporated herein by reference. The 2015 Proxy Statement will be filed with the SEC within 120 days after the end of the fiscal year to which this report relates.

Item 11.    Executive Compensation

        The information required by this Item 11 of Form 10-K will be included in our 2015 Proxy Statement and is incorporated herein by reference.

Item 12.    Security Ownership of Certain Beneficial Owners and Management and Related Stockholder Matters

        Other than as set out below, the information required by this Item 12 of Form 10-K will be included in our 2015 Proxy Statement and is incorporated herein by reference.

Equity Compensation Plan Information

        The following table provides information as of December 31, 2014 regarding securities issued under our Moelis & Company 2014 Omnibus Incentive Plan.

 
  Plan Category   Number of Shares
to be Issued
Upon Exercise of
Outstanding
Options,
Warrants and
Rights(2)
  Weighted Average
Exercise Price of
Outstanding
Options,
Warrants and
Rights
  Number of Shares
Remaining Available
for Future Issuance
Under Equity
Compensation
Plan (Excluding
Securities Reflected
In First Column)
 

Equity compensation plans approved by shareholders

  2014 Omnibus Incentive Plan(1)     5,547,673   $ 24     2,595,310  

Equity compensation plans not approved by shareholders

  None              

Total

        5,547,673   $ 24     2,595,310  

(1)
Our 2014 Omnibus Incentive Plan was approved by our security holders in April 2014. See "Note 10—Equity Based Compensation" of the Consolidated Financial Statements for a description of our Omnibus Incentive Plan.

(2)
Excludes 34,479,961 Group LP Partnership Units.

Item 13.    Certain Relationship and Related Transactions, and Director Independence

        The information required by this Item 13 of Form 10-K will be included in our 2015 Proxy Statement and is incorporated herein by reference.

Item 14.    Principal Accounting Fees and Services

        The information required by this Item 14 of Form 10-K will be included in our 2015 Proxy Statement and is incorporated herein by reference.

87


Table of Contents


PART IV

Item 15.    Exhibits and Financial Statement Schedules

1.     Financial Statements

        The consolidated and combined financial statements required to be filed in the Form 10-K are listed in Part II, Item 8 hereof.

2.     Financial Data Schedules

        See "Index to Consolidated and Combined Financial Statements" in this Form 10-K listed in Part II, Item 8 hereof.

3.     Exhibits

        The agreements and other documents filed as exhibits to this report are not intended to provide factual information or other disclosure other than with respect to the terms of the agreements or other documents themselves, and you should not rely on them for that purpose. In particular, any representations and warranties made by us in these agreements or other documents were made solely within the specific context of the relevant agreement or document and may not describe the actual state of affairs as of the date they were made or at any other time.


EXHIBIT INDEX

Exhibit
Number
  Description
  3.1   Amended and Restated Certificate of Incorporation of the Registrant (incorporated by reference to Exhibit 3.1 to the Registrant's Current Report on Form 8-K filed with the SEC on April 22, 2014)

 

3.2

 

Amended and Restated Bylaws of the Registrant (incorporated by reference to Exhibit 3.2 to the Registrant's Current Report on Form 8-K filed with the SEC on April 22, 2014)

 

10.1

 

Form of Indemnification Agreement between the Registrant and its directors and officers (incorporated by reference to Exhibit 10.1 to the Registrant's Amendment No. 1 to Registration Statement on Form S-1 (File No. 333-200035) filed with the SEC on November 18, 2014)**

 

10.2

 

2014 Omnibus Incentive Plan (incorporated by reference to Exhibit 99.1 to the Registrant's Registration Statement on Form S-8 (File No. 333-197955) filed with the SEC on August 8, 2014) **

 

10.3

 

Stockholders Agreement, dated April 15, 2014, by and between the Registrant and Moelis & Company Partner Holdings LP, Kenneth Moelis, The Moelis Irrevocable Trust and The Moelis Family Trust (incorporated by reference to Exhibit 10.1 to the Registrant's Current Report on Form 8-K filed with the SEC on April 22, 2014)

 

10.4

 

Statement of Terms and Conditions of the 2014 Incentive Restricted Stock Unit Award for Managing Directors (incorporated by reference to Exhibit 10.4 to the Registrant's Amendment No. 1 to Registration Statement on Form S-1 (File No. 333-200035) filed with the SEC on November 18, 2014)**

 

10.5

 

Statement of Terms and Conditions of the 2014 Restricted Stock Unit Award for Non-Employee Directors (incorporated by reference to Exhibit 10.5 to the Registrant's Amendment No. 1 to Registration Statement on Form S-1 (File No. 333-200035) filed with the SEC on November 18, 2014)**

88


Table of Contents

Exhibit
Number
  Description
  10.6   Statement of Terms and Conditions of the 2015 Restricted Stock Unit Award for Non-Employee Directors

 

10.7

 

Amended and Restated Agreement of Limited Partnership, dated April 15, 2014, by and between the Registrant, Moelis & Company Group GP LLC and the other limited partners from time to time party thereto (incorporated by reference to Exhibit 10.2 to the Registrant's Current Report on Form 8-K filed with the SEC on April 22, 2014)

 

10.8

 

Tax Receivable Agreement, dated April 15, 2014, by and among the Registrant, Moelis & Company Group LP and each of the Partners (as defined therein) (incorporated by reference to Exhibit 10.3 to the Registrant's Current Report on Form 8-K filed with the SEC on April 22, 2014)

 

10.9

 

Master Separation Agreement, dated April 15, 2014, by and between the Registrant and Moelis Asset Management LP (formerly Moelis & Company Holdings LP) (incorporated by reference to Exhibit 10.4 to the Registrant's Current Report on Form 8-K filed with the SEC on April 22, 2014)

 

10.10

 

Master Services Agreement, dated April 15, 2014, by and between the Registrant and Moelis Asset Management LP (formerly Moelis & Company Holdings LP) (incorporated by reference to Exhibit 10.5 to the Registrant's Current Report on Form 8-K filed with the SEC on April 22, 2014)

 

10.11

 

Trademark License Agreement, dated April 15, 2014, by and between Moelis & Company Group LP and Kenneth Moelis (incorporated by reference to Exhibit 10.6 to the Registrant's Current Report on Form 8-K filed with the SEC on April 22, 2014)

 

10.12

 

Trademark License Agreement, dated April 15, 2014, by and between Moelis & Company Group LP and Moelis Asset Management LP (formerly Moelis & Company Holdings LP) (incorporated by reference to Exhibit 10.7 to the Registrant's Current Report on Form 8-K filed with the SEC on April 22, 2014)

 

10.13

 

Aircraft Lease, dated April 15, 2014, by and between Moelis & Company Group LP and Moelis & Company Manager LLC (incorporated by reference to Exhibit 10.8 to the Registrant's Current Report on Form 8-K filed with the SEC on April 22, 2014)

 

10.14

 

Aircraft Time Sharing Agreement, dated April 15, 2014, by and between Moelis & Company Group LP and Kenneth Moelis (incorporated by reference to Exhibit 10.9 to the Registrant's Current Report on Form 8-K filed with the SEC on April 22, 2014)

 

10.15

 

Employment Agreement, dated April 15, 2014, by and among Kenneth Moelis, Moelis & Company Group LP and the Registrant (incorporated by reference to Exhibit 10.10 to the Registrant's Current Report on Form 8-K filed with the SEC on April 22, 2014)**

 

10.16

 

Employment Agreement, dated April 15, 2014, by and among Navid Mahmoodzadegan, Moelis & Company Group LP and the Registrant (incorporated by reference to Exhibit 10.11 to the Registrant's Current Report on Form 8-K filed with the SEC on April 22, 2014)**

 

10.17

 

Employment Agreement, dated April 15, 2014, by and among Jeffrey Raich, Moelis & Company Group LP and the Registrant (incorporated by reference to Exhibit 10.12 to the Registrant's Current Report on Form 8-K filed with the SEC on April 22, 2014)**

89


Table of Contents

Exhibit
Number
  Description
  10.18   Employment Agreement, dated April 15, 2014, by and among J. Richard Leaman III, Moelis & Company Group LP and the Registrant (incorporated by reference to Exhibit 10.13 to the Registrant's Current Report on Form 8-K filed with the SEC on April 22, 2014)**

 

10.19

 

Moelis Australia Holdings Pty Ltd Shareholders Agreement, dated June 2010, by and among Moelis & Company International Holdings LLC, Magic TT Pty Ltd and Moelis Australia Holdings Pty Ltd (incorporated by reference to Exhibit 10.19 to the Registrant's Amendment No. 1 to Registration Statement on Form S-1 (File No. 333-194306) filed with the SEC on March 24, 2014)

 

10.20

 

Strategic Alliance Agreement, dated December 27, 2011, by and among Sumitomo Mitsui Banking Corporation, SMBC Nikko Securities Inc., Moelis Asset Management LP (formerly Moelis & Company Holdings LP) and Moelis & Company Holdings GP LLC (incorporated by reference to Exhibit 10.19 to the Registrant's Amendment No. 2 to Registration Statement on Form S-1 (File No. 333-194306) filed with the SEC on March 24, 2014)

 

10.21

 

Aircraft Dry Lease, dated September 23, 2014, among Moelis Asset Management LP (formerly Moelis & Company Holdings LP), Kenneth Moelis and the Registrant (incorporated by reference to Exhibit 10.1 to the Registrant's Quarterly Report on Form 10-Q filed with the SEC on November 7, 2014)

 

10.22

 

Cost Sharing and Operating Agreement, dated September 23, 2014, among Moelis Asset Management LP (formerly Moelis & Company Holdings LP), Kenneth Moelis and the Registrant (incorporated by reference to Exhibit 10.2 to the Registrant's Quarterly Report on Form 10-Q filed with the SEC on November 7, 2014)

 

10.23

 

Employment Agreement, dated September 3, 2014, by and among Eric Cantor, Moelis & Company Group LP and the Registrant** (incorporated by reference to Exhibit 10.3 to the Registrant's Quarterly Report on Form 10-Q filed with the SEC on November 7, 2014)

 

10.24

 

Amendment, dated April 15, 2014, by and between the Registrant, Moelis & Company Group GP LLC and the other limited partners from time to time party thereto to the Amended and Restated Agreement of Limited Partnership of Moelis & Company Group LP (incorporated by reference to Exhibit 10.4 to the Registrant's Quarterly Report on Form 10-Q filed with the SEC on November 7, 2014)

 

14.1

 

Code of Business Conduct and Ethics (filed herewith)

 

21.1

 

Subsidiaries of Registrant

 

23.1

 

Consent of Deloitte & Touche LLP (filed herewith)

 

24.1

 

Power of Attorney (included on signature page hereto)

 

31.1

 

Rule 13a-14(a) Certification of Chief Executive Officer of the Registrant in accordance with Section 302 of the Sarbanes-Oxley Act of 2002

 

31.2

 

Rule 13a-14(a) Certification of Chief Financial Officer of the Registrant in accordance with Section 302 of the Sarbanes-Oxley Act of 2002

 

32.1

*

Section 1350 Certification of Chief Executive Officer of the Registrant in accordance with Section 906 of the Sarbanes-Oxley Act of 2002

90


Table of Contents

Exhibit
Number
  Description
  32.2 * Section 1350 Certification of Chief Financial Officer of the Registrant in accordance with Section 906 of the Sarbanes-Oxley Act of 2002

 

101.INS

**

XBRL Instance Document

 

101.SCH

**

XBRL Taxonomy Extension Schema

 

101.CAL

**

XBRL Taxonomy Extension Calculation Linkbase

 

101.LAB

**

XBRL Taxonomy Extension Label Linkbase

 

101.PRE

**

XBRL Taxonomy Extension Presentation Linkbase

 

101.DEF

**

XBRL Taxonomy Extension Definition Linkbase

*
Document has been furnished, is not deemed filed and is not to be incorporated by reference into any of the Registrant's filings under the Securities Act of 1933, as amended, or the Securities Exchange Act of 1934 irrespective of any general incorporation language contained in any such filing.

**
Management contract or compensatory plan

91


Table of Contents


SIGNATURES

        Pursuant to the requirements of Section 13 or 15(d) the Securities Exchange Act of 1934, the registrant has duly caused this report to be signed on its behalf by the undersigned thereunto duly authorized this 27th day of February, 2015.

    Moelis & Company

 

 

By:

 

/s/ KENNETH MOELIS

        Name:   Kenneth Moelis
        Title:   Chairman and Chief Executive Officer

        KNOW ALL MEN BY THESE PRESENTS, that each person whose signature appears below constitutes and appoints Kenneth Moelis, Elizabeth Crain, Joseph Simon and Osamu Watanabe, and each of them, his true and lawful attorneys-in-fact and agents, with full power to act separately and full power of substitution and resubstitution, for him and in his name, place and stead, in any and all capacities, to sign any and all amendments (including post-effective amendments) to this Annual Report on Form 10-K and all amendments thereto the Securities Exchange Act of 1934, as amended, and to file the same, with all exhibits thereto, and all other documents in connection therewith, with the SEC, granting unto each said attorney-in-fact and agent full power and authority to do and perform each and every act in person, hereby ratifying and confirming all that said attorneys-in-fact and agents or either of them or his or their substitute or substitutes may lawfully do or cause to be done by virtue hereof.

        Pursuant to the requirements of Section 13 or 15(d) of the Securities Exchange Act of 1934, as amended, this Report has been signed by the following persons in the capacities and on the dates indicated.

Signature
 
Title
 
Date

 

 

 

 

 
/s/ KENNETH MOELIS

Kenneth Moelis
  Chairman and Chief Executive Officer (Principal Executive Officer)   February 27, 2015

/s/ JOSEPH SIMON

Joseph Simon

 

Chief Financial Officer (Principal Financial Officer and Principal Accounting Officer)

 

February 27, 2015

/s/ ERIC CANTOR

Eric Cantor

 

Director

 

February 27, 2015

/s/ J. RICHARD LEAMAN III

J. Richard Leaman III

 

Director

 

February 27, 2015

/s/ NAVID MAHMOODZADEGAN

Navid Mahmoodzadegan

 

Director

 

February 27, 2015

92


Table of Contents

Signature
 
Title
 
Date

 

 

 

 

 
/s/ JEFFREY RAICH

Jeffrey Raich
  Director   February 27, 2015

/s/ STEPHEN F. BOLLENBACH

Stephen F. Bollenbach

 

Director

 

February 27, 2015

/s/ KENNETH L. SHROPSHIRE

Kenneth L. Shropshire

 

Director

 

February 27, 2015

/s/ YVONNE GREENSTREET

Yvonne Greenstreet

 

Director

 

February 27, 2015

93