10-K 1 mbuu-6302019x10k.htm 10-K Document

 UNITED STATES
SECURITIES AND EXCHANGE COMMISSION
Washington, D.C. 20549
 
 
FORM 10-K
ANNUAL REPORT PURSUANT TO SECTION 13 OR 15(d) OF THE
SECURITIES EXCHANGE ACT OF 1934
For the fiscal year ended June 30, 2019
Commission file number: 001-36290
 
malibulogoprinta39.jpg
MALIBU BOATS, INC.
(Exact Name of Registrant as specified in its charter)
Delaware
 
5075 Kimberly Way
Loudon, Tennessee 37774
 
46-4024640
(State or other jurisdiction of
incorporation or organization)
 
(Address of principal executive offices,
including zip code)
 
(I.R.S. Employer
Identification No.)
 
 
(865) 458-5478
 
 
 
 
(Registrant’s telephone number,
including area code)
 
 
Securities registered pursuant to Section 12(b) of the Act:
Title of each class
Trading Symbol(s)
Name of each exchange on which registered
Class A Common Stock, par value $0.01
MBUU
Nasdaq Global Select Market

Indicate by check mark if the registrant is a well-known seasoned issuer, as defined in Rule 405 of the Securities Act. Yes þ No ¨
Indicate by check mark if the registrant is not required to file reports pursuant to Section 13 or Section 15(d) of the Act. Yes ¨ No þ
Indicate by check mark whether the registrant (1) has filed all reports required to be filed by Section 13 or 15(d) of the Securities Exchange Act of 1934 during the preceding 12 months (or for such shorter period that the registrant was required to file such reports), and (2) has been subject to such filing requirements for the past 90 days. Yes þ No ¨
Indicate by check mark whether the registrant has submitted electronically every Interactive Data File required to be submitted pursuant to Rule 405 of Regulation S-T (§232.405 of this chapter) during the preceding 12 months (or for such shorter period that the registrant was required to submit such files). Yes þ No ¨
Indicate by check mark whether the registrant is a large accelerated filer, an accelerated filer, a non-accelerated filer, smaller reporting company or an emerging growth company. See the definitions of “large accelerated filer,” “accelerated filer,” “smaller reporting company” and “emerging growth company” in Rule 12b-2 of the Exchange Act:
Large accelerated filer
 
þ
  
Accelerated filer
 
¨
 
 
 
 
Non-accelerated filer
 
¨
  
Smaller reporting company
 
¨
 
 
 
 
 
 
 
Emerging growth company
 
¨
 
 
 
 
 
 
 
 
 
 
 
If an emerging growth company, indicate by check mark if the registrant has elected not to use the extended transition period for complying with any new or revised financial accounting standards provided pursuant to Section 13(a) of the Exchange Act. ¨
 
 
 
 
 
 
 
Indicate by check mark whether the registrant is a shell company (as defined in Rule 12b-2 of the Exchange Act). Yes ¨ No þ
As of December 31, 2018, the last business day of the registrant’s most recently completed second fiscal quarter, the aggregate value of the registrant’s common stock held by non-affiliates was approximately $719.7 million, based on the number of shares of Class A common stock held by non-affiliates as of December 31, 2018 and the closing price of the registrant’s Class A common stock on the Nasdaq Global Select Market on December 31, 2018. Shares held by each executive officer, director and by each person who owns 10% or more of the outstanding Class A common stock have been excluded in that such persons may be deemed to be affiliates. This determination of affiliate status is not necessarily a conclusive determination for other purposes. The number of outstanding shares of the registrant’s Class A common stock, par value $0.01 per share, and Class B common stock, par value $0.01, as of August 28, 2019 was 20,853,286 and 15, respectively.
DOCUMENTS INCORPORATED BY REFERENCE
Portions of the registrant’s Proxy Statement for the 2019 Annual Meeting of Stockholders are incorporated into Part III of this Annual Report on Form 10-K where indicated. Such proxy statement will be filed with the Securities and Exchange Commission within 120 days of the registrant’s fiscal year ended June 30, 2019.


    
    




1


TABLE OF CONTENTS
 
 
 
 
 
 
Page
 
 
 
 
 
 
 
 
 
 
 
 
 
 
 















1



SPECIAL NOTE REGARDING FORWARD-LOOKING STATEMENTS
This Annual Report on Form 10-K contains forward-looking statements. All statements other than statements of historical facts contained in this Form 10-K are forward-looking statements, including statements regarding demand for our products and expected industry trends, our business strategy and plans, our prospective products or products under development, our vertical integration initiatives, our acquisition strategy, including our continuing integration of our Pursuit division, into our business, and management’s objectives for future operations. In particular, many of the statements under the headings “Item 1A. Risk Factors,” “Item 7. Management’s Discussion and Analysis of Financial Condition and Results of Operations” and “Item 1.”
Business” constitute forward-looking statements. In some cases, you can identify forward-looking statements by terminology such as “may,” “will,” “should,” “expects,” “plans,” “anticipates,” “believes,” “estimates,” “predicts,” “potential,” “continue,” the negative of these terms, or by other similar expressions that convey uncertainty of future events or outcomes to identify these forward-looking statements. These statements are only predictions, involving known and unknown risks, uncertainties and other factors that may cause our or our industry’s actual results, levels of activity, performance or achievements to be materially different from any future results, levels of activity, performance or achievements expressed or implied by these forward-looking statements. Such factors include, but are not limited to: general industry, economic and business conditions; our ability to grow our business through acquisitions and integrate such acquisitions to fully realize their expected benefits; our growth strategy which may require us to secure significant additional capital; significant fluctuations in our annual and quarterly financial results; unfavorable weather conditions; our reliance on our network of independent dealers and increasing competition for dealers; the financial health of our dealers and their continued access to financing; our obligation to repurchase inventory of certain dealers; our large fixed cost base; intense competition within our industry; increased consumer preference for used boats or the supply of new boats by competitors in excess of demand; the successful introduction of new products; competition with other activities for consumers’ scarce leisure time; the continued strength of our brands; our ability to execute our manufacturing strategy successfully; the success of our engine integration strategy; our reliance on certain suppliers for our engines and outboard motors; our reliance on third-party suppliers for raw materials and components and any interruption of our informal supply arrangements; our ability to meet our manufacturing workforce needs; our exposure to claims for product liability and warranty claims; our dependence on key personnel; our ability to protect our intellectual property; disruptions to our network and information systems; an inability to successfully develop and manage the implementation of our new enterprise resource planning (“ERP”) system; exposure to workers' compensation claims and other workplace liabilities; risks inherent in operating in foreign jurisdictions; rising concern regarding international tariffs; changes in currency exchange rates; an increase in energy and fuel costs; any failure to comply with laws and regulations including environmental and other regulatory requirements; a natural disaster or other disruption at our manufacturing facilities; increases in income tax rates or changes in income tax laws; covenants in our the credit agreement governing our revolving credit facility and term loan which may limit our operating flexibility; our variable rate indebtedness which subjects us to interest rate risk; and any failure to maintain effective internal control over financial reporting or disclosure controls or procedures.
We discuss many of these factors, risks and uncertainties in greater detail under the heading “Item 1A. Risk Factors” and elsewhere in this Form 10-K. These factors expressly qualify as forward-looking statements attributable to us or persons acting on our behalf.
You should not rely on forward-looking statements as predictions of future events. Although we believe that the expectations reflected in the forward-looking statements are reasonable, we cannot guarantee future results, levels of activity, performance or achievements. Actual results may differ materially from those suggested by the forward-looking statements for various reasons, including those discussed under “Item 1A. Risk Factors” in this Form 10-K. Except as required by law, we assume no obligation to update forward-looking statements for any reason after the date of this Form 10-K to conform these statements to actual results or to changes in our expectations.


2


PART I.
Item 1. Business
Unless otherwise expressly indicated or the context otherwise requires, in this Annual Report on Form 10-K:
we use the terms “Malibu Boats,” the “Company,” “we,” “us,” “our” or similar references to refer (1) prior to the consummation of our IPO on February 5, 2014, to Malibu Boats Holdings, LLC, or the LLC, and its consolidated subsidiaries and (2) after our IPO, to Malibu Boats, Inc. and its consolidated subsidiaries;
we refer to our initial public offering of Class A common stock on February 5, 2014, as our “IPO”;
we refer to the owners of membership interests in the LLC immediately prior to the consummation of the IPO, collectively, as our “pre-IPO owners”;
we refer to owners of membership interests in the LLC (the "LLC Units"), collectively, as our “LLC members”;
references to “fiscal year” refer to the fiscal year of Malibu Boats, which ends on June 30 of each year;
we refer to our Malibu branded boats as "Malibu", our Axis Wake Research branded boats as "Axis", our Cobalt branded boats as "Cobalt", and our Pursuit branded boats as "Pursuit";
we use the term “recreational powerboat industry” to refer to our industry group, which includes performance sport boats, sterndrive and outboard boats;
we use the term “performance sport boat category” to refer to our industry category, consisting primarily of fiberglass boats equipped with inboard propulsion and ranging from 19 feet to 26 feet in length, which we believe most closely corresponds to (1) the inboard ski/wakeboard category, as defined and tracked by the National Marine Manufacturers Association, or NMMA, and (2) the inboard skiboat category, as defined and tracked by Statistical Surveys, Inc., or SSI;
we use the terms “sterndrive” and “outboard” to refer to the industry category, consisting primarily of sterndrive and outboard boats ranging from 20 feet to 40 feet, which most closely corresponds to (1) the sterndrive and outboard categories, as defined and tracked by NMMA, and (2) the sterndrive and outboard propulsion categories, as defined and tracked by SSI; and
references to certain market and industry data presented in this Form 10-K are determined as follows: (1) U.S. boat sales and unit volume for the overall powerboat industry and any powerboat category during any calendar year are based on retail boat market data from the NMMA; (2) U.S. market share and unit volume for the overall powerboat industry and any powerboat category during any fiscal year ended June 30 or any calendar year ended December 31 are based on comparable same-state retail boat registration data from SSI, as reported by the 50 states for which data was available as of the date of this Form 10-K; and (3) market share among U.S. manufacturers of exports to international markets of boats in any powerboat category for any period is based on data from the Port Import Export Reporting Service, available through March 31, 2019, and excludes such data for Australia and New Zealand.
This Annual Report on Form 10-K includes our trademarks, such as “Surf Gate,” “Wakesetter,” “SurfBand,” “Swim Step,” and “TrueWave” which are protected under applicable intellectual property laws and are the property of Malibu Boats. This Form 10-K also contains trademarks, service marks, trade names and copyrights of other companies, which are the property of their respective owners. Solely for convenience, trademarks and trade names referred to in this Form 10-K may appear without the ® or TM symbols, but such references are not intended to indicate, in any way, that we will not assert, to the fullest extent under applicable law, our rights or the right of the applicable licensor to these trademarks and trade names.
Our Company
We are a leading designer, manufacturer and marketer of a diverse range of recreational powerboats, including performance sport boats, sterndrive and outboard boats under four brands—Malibu, Axis, Cobalt, and Pursuit. We have the #1 market share position in the United States in the performance sport boat category through our Malibu and Axis brands and the #1 market share position in the United States in the 24’—29’ segment of the sterndrive category through our Cobalt brand, and we are in a leading position in the fiberglass outboard fishing boat market with our Pursuit brand. Our product portfolio of premium brands are used for a broad range of recreational boating activities including, among others, water sports such as water skiing, wakeboarding and wake surfing, as well as general recreational boating and fishing. Our passion for consistent innovation, which has led to propriety technology such as Surf Gate, has allowed us to expand the market for our products by introducing

3


consumers to new and exciting recreational activities. We design products that appeal to an expanding range of recreational boaters and water sports enthusiasts whose passion for boating and water sports is a key aspect of their lifestyle and provide consumers with a better customer-inspired experience. With performance, quality, value and multi-purpose features, our product portfolio has us well positioned to broaden our addressable market and achieve our goal of increasing our market share in the expanding recreational boating industry.
Our flagship Malibu boats offer our latest innovations in performance, comfort and convenience, and are designed for consumers seeking a premium performance sport boat experience. We launched our Axis boats in 2009 to appeal to consumers who desire a more affordable performance sport boat product but still demand high performance, functional simplicity and the option to upgrade key features. Our Cobalt boats consist of mid to large-sized luxury cruisers and bowriders that we believe offer the ultimate experience in comfort, performance and quality. Our Pursuit boats expand our product offerings into the saltwater outboard fishing market and includes center console, dual console and offshore models. Retail prices for our boat models range from $60,000 to $800,000.
Our boats are constructed of fiberglass, available in a range of sizes, hull designs and propulsion systems (i.e., inboard, sterndrive and outboard). We employ experienced product development and engineering teams that enable us to offer a range of models across each of our brands while consistently introducing innovative features in our product offerings. Our engineering teams closely collaborate with our manufacturing personnel in order to improve product quality and process efficiencies. The results of this collaboration are reflected in our receipt of numerous industry awards, including the Boating Industry Magazine's "Top Product" award for the Malibu 25 LSV in 2019, Surf Band in 2018 and for our Integrated Surf Platform ("ISP") in 2016, as well as the Boating Industry's Best New and Innovative Products in 2019 for the Cobalt A29. Malibu has also earned the honors of "WSIA Innovation of Year" award for Malibu Monsoon Engines in 2019 and our Malibu Command Center in 2017.
We sell our boats through a dealer network that we believe is the strongest in the recreational powerboat industry. As of July 1, 2019, our distribution channel consisted of over 350 dealer locations globally. Our dealer base is an important part of our consumers’ experience, our marketing efforts and our brands. We devote significant time and resources to find, develop and improve the performance of our dealers and believe our dealer network gives us a distinct competitive advantage.
Financial Information About Segments
We currently report our results of operations under four reportable segments: Malibu U.S., Malibu Australia, Cobalt and Pursuit, based on our boat manufacturing operations. The Malibu U.S. and Malibu Australia segments participate in the manufacturing, distribution, marketing and sale of Malibu and Axis performance sport boats. The Malibu U.S. segment primarily serves markets in North America, South America, Europe, and Asia while the Malibu Australia operating segment principally serves the Australian and New Zealand markets. Our Cobalt segment participates in the manufacturing, distribution, marketing and sale of Cobalt boats throughout the world. Our Pursuit segment participates in the manufacturing, distribution, marketing and sale of Pursuit boats throughout the world. Additional segment information is contained in Note 19 - Segment Reporting, in the notes to our consolidated financial statements included elsewhere in this Annual Report on Form 10-K.
Our Market Opportunity
During calendar year 2018, retail sales of new recreational powerboats in the United States totaled $10.7 billion. Of the recreational powerboat categories defined and tracked by the NMMA, we serve the top three categories of outboard, sterndrive and performance sport boat representing an addressable market of nearly $8.9 billion in retail sales through our Malibu, Axis, Cobalt, and Pursuit brands. The following table illustrates the size of our addressable market in units and retail sales for calendar year 2018:
Powerboat Category
 
Unit Sales
 
Retail Sales
 
 
 
 
(Dollars in millions)
Outboard
 
177,600

 
$
6,959

Sterndrive
 
11,000

 
884

Performance sport boat
 
10,500

 
1,096

Jet boat
 
5,900

 
259

Cruisers
 
1,900

 
1,512

     Total addressable market
 
206,900

 
$
10,710

With our acquisition of Pursuit in October 2018, we expanded our available selection of outboard models. We believe the outboard category will continue to be the largest and one of the strongest categories of the recreational powerboat industry, and

4


that significant opportunity remains for us to enhance our outboard product portfolio and dealer distribution network to capitalize on the outboard category’s performance.
Our Strengths
Leading Market Share Positions. According to SSI, we have held the number one market share position, based on unit volume, in the United States among manufacturers of performance sport boats for each calendar year since 2010 including 2018. We have grown our U.S. market share in this category through our Malibu and Axis brands from 24.5% in 2010 to 31.3% in 2018. Furthermore, we also hold the number one market share position in the 24’—29’ segment of the sterndrive boat category, through our Cobalt brand according to SSI. Cobalt has expanded its market share in this segment from 14.2% in 2010 to 32.3% in 2018. With our Pursuit brand we hold the number two market share position in the offshore boat category for calendar year 2018. Pursuit has expanded its market share in this segment from 17.7% in 2010 to 19.0% in 2018.
Industry-leading Product Design and Innovation. We believe that our innovation in the design of new boat models and new features has been a key to our success, helping us increase our market share within our categories and generally broaden the appeal of our products among recreational boaters. As a result of the features we have introduced, such as our Integrated Surf Platform which includes patented Surf Gate and Power Wedge technology along with Swim Step, our boats can be used for an increasingly wide range of activities. At the same time they are increasingly easier to use, while maintaining the highest level of performance characteristics that consumers expect. Additionally, by introducing new boat models across our portfolio of brands in a range of price points, sizes, bow and hull designs, engine propulsion, and optional performance features, we believe we have enhanced consumers’ ability to select a boat suited to their individual preferences. Our commitment to developing new boat models and introducing new features are reflected in the fact we consistently and successfully bring multiple new model introductions year after year.
Focus on Vertical Integration Opportunities. We have vertically integrated a number of key components of our manufacturing process, including the manufacturing of boat trailers, towers and tower accessories, machined and billet parts, and tooling. Most recently, we have been engaged in the marinization of our own engines for our Malibu and Axis brands. Vertical integration efforts around engines continue according to plan and we believe we will successfully incorporate our engines in all Malibu and Axis models in fiscal 2020. Vertical integration of key components of our boats gives us the ability to increase incremental margin per boat sold by reducing our cost base and improving the efficiency of our manufacturing process. Additionally, it allows us to have greater control over design, consumer customization options, construction quality, and our supply chain. We believe our engine marinization initiative will reduce our reliance on our previous engine suppliers for our Malibu and Axis brands while reducing the risk that a change in cost or production from any engine supplier for such brands could adversely affect our business. We continually review our manufacturing process to identify opportunities for additional vertical integration investments across our portfolio of premium brands.
Intellectual Property. A key element of our growth and increased market share has been our intellectual property, which we believe is the best in our industry. Among the most innovative and sought after features on our boats has been Surf Gate. Together with Power Wedge and Surf Band, we believe that these patented technologies will continue to drive demand for our products and increase margins across our brands. In fiscal 2018 we acquired Swim Step, through our acquisition of Cobalt which further increases the appeal of our product portfolio. Consequently, there is an increased need to vigorously defend our patents and other intellectual property to ensure we maintain our competitive edge. Because of the appeal of these technologies, we have entered into agreements to license them to other manufacturers within the performance sport boat category. We believe licensing our products provides us with a significant strategic advantage over our competitors by allowing us to expand into other markets and broadening the appeal of these technologies into segments that would not otherwise have them, thereby eventually creating a path to a Malibu purchase.
Strong Dealer Network. We have worked diligently with our dealers to cultivate one of the strongest distribution networks in the recreational powerboat industry. We believe that our distribution network allows us to distribute our products more broadly and effectively than our competitors. We continually review our geographic coverage to identify opportunities for expansion and improvement, and will, where necessary, add dealer locations to address previously underserved markets or replace underperforming dealers.
Highly Recognized Brands. We believe our Malibu, Axis, Cobalt and Pursuit brands are widely recognized in the recreational powerboat industry, which helps us reach a growing number of target consumers. For over 30 years, our Malibu brand has generated a loyal following of recreational boaters and water sports enthusiasts who value the brand’s premium performance and features, while our Axis brand has grown rapidly as consumers have been drawn to its more affordable price point and available optional features. We also acquired two well-known brands in Cobalt and Pursuit. Cobalt has developed into one of the industry’s most recognizable and respected brands over its 50-year history. For over the past 40 years, Pursuit has established a premium brand through its extensive dealer network and longstanding commitment to customers. We build on our

5


brand recognition and support through a series of marketing initiatives coordinated with our dealers or executed directly by us. Our marketing efforts are conducted using an array of strategies, which include digital advertising, social media engagement, advertisements in endemic media and the sponsorship of grass-roots boating and watersport events. Additionally, our boats, their innovative features, our sponsored athletes and our dealers all frequently win industry awards, which we believe further boosts our brand recognition and reputation for excellence. We believe our marketing strategies and accomplishments enhance our profile in the industry, strengthen our credibility with consumers and dealers, and increase the appeal of our brands.
Diverse Product Offering. We are able to engage consumers across multiple categories within the recreational powerboat industry. Malibu and Axis are market leaders in the performance sport boat category, Cobalt operates in the sterndrive category and has also expanded into wake surfing and outboard product lines, and our most recent acquisition, Pursuit, competes in the saltwater outboard fishing boat market with center console, dual console and offshore models.
Our Strategy
We intend to capitalize on the recovery in the recreational powerboat industry through the following strategies:
Continue to Develop New and Innovative Products in Our Categories. We intend to continue developing and introducing new and innovative products—both new boat models to better address a broader range of consumers and new features to deliver better performance, functionality, convenience, comfort and safety to our consumers. We believe that new products and features are important to the growth of our market share, the continued expansion of our categories and our ability to maintain attractive margins.
Our product development strategy consists of a two-pronged approach. First, we seek to introduce new boat models to target unaddressed or underserved segments of the recreational powerboat industry, while also updating and refreshing our existing boat models regularly. Second, we seek to develop and integrate innovative new or enhanced optional feature offerings into our boats. For our Malibu and Axis brands this includes Surf Gate, Malibu Command Center, Power Wedge III, and integrated Swim Step. For Cobalt, it includes launching reverse outboard propulsion models to expand its addressable market. Cobalt has been able to achieve growth in recent years partly by pivoting and expanding into the performance sport boat category through its new Cobalt Surf series, combining new surf features into successful preexisting models. For the Pursuit brand, the focus has been on expanding our award winning Dual Console, Sport and Offshore product offerings that continue to combine innovative features and dependable performance in refined designs that accommodate a broad array of activities on the water. We intend to continue releasing new products and features multiple times during the year, which we believe enhances our reputation as a leading-edge boat manufacturer and provides us with a competitive advantage.
Further Strengthen Our Dealer Network. Our goal is to achieve and maintain leading market share in each of the categories in which we operate. We continually assess our distribution network and believe we take the actions necessary to achieve our goal. We intend to strengthen our current footprint by selectively recruiting market-leading dealers who currently sell our competitors’ products. In addition, we plan to continue expanding our dealer network in certain geographic areas to increase consumer access and service in strategic markets. We believe our targeted initiatives to enhance and grow our dealer network across all of our brands will increase unit sales in the future.
Continue to Seek Vertical Integration Opportunities. Over the past several years, we have focused on expanding our vertical integration capabilities, having brought in-house the production of towers and tower accessories, trailers, machined and billet parts, and, most recently, producing our own engines for our Malibu and Axis brand boats. Additional vertical integration opportunities exist across our product portfolio and we are aggressively monitoring these opportunities.
Selectively Pursue Strategic Acquisitions. One of our growth strategies is to drive growth in our business through targeted acquisitions that add value while considering our existing brands and product portfolio. We have focused on growth through acquisitions both domestically and abroad, as evidenced by our recent acquisition of Pursuit in October 2018, our acquisition of Cobalt in July 2017 and our acquisition of our Australian licensee in October 2014. The primary objectives of our acquisitions are to expand our presence in new or adjacent categories, to expand into other product lines and business that may benefit from our operating strengths, and to increase the size of our addressable market. When we identify potential acquisitions, we attempt to target companies with a leading market share, strong cash flows, and an experienced management team and workforce that provide a fit with our existing operations. After completing an acquisition, we focus on integrating the company with our existing business to provide additional value to the combined entity through cost savings and revenue synergies, such as the optimization of manufacturing operations, improved processes around product development, enhancement of our existing dealer distribution network, administrative cost savings, shared procurement, vertical integration and cross-selling opportunities.
Accelerate International Expansion. Based on our U.S. leadership position, brand recognition, diverse, innovative product offering and distribution strengths, we believe that we are well-positioned to increase our international sales. We believe we can

6


increase our international sales both by promoting our products in developed markets where we have a well-established dealer base, such as Western Europe, and by penetrating new and emerging markets where we expect rising consumer incomes to increase demand for recreational products, such as Asia and South America.
Our Products and Brands
We design, manufacture and sell recreational powerboats, including performance sport boats, sterndrive and outboard boats across four world-renowned brands: Malibu, Axis, Cobalt and Pursuit. We believe we deliver superior performance for general recreational purposes with a significant focus on water sports, including wakeboarding, water skiing and wake surfing as well as general recreational boating and fishing. In addition, we also offer various accessories and aftermarket parts. The following

7


table provides an overview of our product offerings by brand:
Brand
 
Number of
Models
 
Lengths
 
Retail Price
Range
(In thousands)
 
Description
Malibu
 
11
 
20'-25'
 
$60-$190
 
Founded in 1982, Malibu targets consumers seeking a premium boating experience with our latest innovations in performance, comfort and convenience. Malibu is comprised of three product lines:
 
 
 
 
 
 
 
 
Wakesetter Series - Our line of highly-customizable boats offering our most innovative technologies and premium features, with the newest color options and interior finishes.
 
 
 
 
 
 
 
 
M Series - Our line of ultra-premium towboats, featuring the Malibu M235, loaded with every technologically innovative feature we offer including our Integrated Surf Platform, premium luxury interiors, most advanced helm in the industry, and our most powerful engine.
 
 
 
 
 
 
 
 
Response Series - Our line of high-performance water ski focused towboats completely redesigned in 2017.
Axis
 
5
 
20’-24’
 
$60-$110
 
Launched in 2009, Axis was formed to target a younger demographic by providing a more affordably priced, high quality, entry-level boat with high performance, functional simplicity and the option to upgrade key features such as Surf Gate. Axis currently features five models.
Cobalt
 
15
 
20’-40’
 
$60-$770
 
Founded in 1967, Cobalt is a premium luxury sterndrive and outboard boat manufacturer available in five product lines:
 
 
 
 
 
 
 
 
Gateway Series - Our entry level fiberglass sterndrive sporting the refined quality of Cobalt boats. The Gateway series is designed to allow for the comfort, convenience, and performance typically found on much larger Cobalt boats while allowing for an “athletic” use.
 
 
 
 
 
 
 
 
R Series - Our mid-range premium fiberglass sterndrive boat in the largest segment that has a sleek, powerful look with a smooth ride and exceptional performance.
 
 
 
 
 
 
 
 
A Series - Our super premium fiberglass sterndrive boat that blends yacht-like qualities with a unique, powerful look as well as a smooth ride and exceptional performance.
 
 
 
 
 
 
 
 
SC Series - Our line of outboard boats designed for increased saltwater durability and ease of maintenance.
 
 
 
 
 
 
 
 
WSS Surf Series - Focused on watersports and based on our Gateway Series and R Series. Features a sport tower for higher tow point, storage racks, integrated billet board racks, optional tower lights, ballast, surf systems and directional speakers with a look designed to appeal to our younger customers.
Pursuit
 
15
 
22'-44'
 
$80-$800
 
Launched in 1977, Pursuit is a premium brand of saltwater outboard fishing boats available in three product lines:
 
 
 
 
 
 
 
 
Center Console Series - Our center console series provides a central helm and open hull to provide 360-degree access to the water and is ideal for fishing.
 
 
 
 
 
 
 
 
Dual Console Series - Our dual console series offers a versatile design ideal for casual cruising and entertainment provided by the superior and comfortable seating yet makes for an ideal fishing boat.
 
 
 
 
 
 
 
 
 Offshore Series - Our offshore series combines seaworthiness and fishability with the luxury of a cruiser and is designed for the conditions of the open sea and rigged with equipment for offshore fishing trips.
Innovative Features
In addition to the standard features included on all of our boats, we offer consumers a full selection of innovative optional features designed to enhance performance, functionality and the overall boating experience. We believe our innovative features drive our high average selling prices. Among our most successful and most innovative has been Surf Gate. Introduced in July 2012 and initially patented in September 2013, Surf Gate is available as an optional feature on all Malibu Wakesetter models and Axis brand boats. Surf Gate has revolutionized the increasingly popular sport of wake surfing. Prior to Surf Gate, boaters

8


needed to empty ballast tanks on one side of the boat and shift passengers around to lean the boat to create a larger, more pronounced surf-quality wake. By employing precisely engineered and electronically controlled panels, Surf Gate alleviates this time-consuming and cumbersome process, allowing boaters to easily surf behind an evenly weighted boat without the need to wait for ballast changes. For the 2016 model year, we introduced our patented Surf Band technology that allows the rider to control the surf wave, shape, size and side. Some of our other notable innovations include Power Wedge III, G3/GX Tower, Electronic Dashboard Controls, Swim Step, and TrueWave. We won the Boating Industry Magazine's "Top Product" award for the Malibu 25 LSV in 2019, Surf Band in 2018 and for our Integrated Surf Platform ("ISP") in 2016, as well as the Boating Industry's Best New and Innovative Products in 2019 for the new Cobalt A29. Malibu has also earned the honors of "WSIA Innovation of Year" award for Malibu Monsoon Engines in 2019 and our Malibu Command Center in 2017.
We also offer an array of less technological, but nonetheless value-added boat features such as gelcoat upgrades, upholstery upgrades, engine drivetrain enhancements (such as silent exhaust tips, propeller upgrades and closed cooling engine configuration), sound system upgrades, bimini tops, boat covers and trailers which further increase the level of customization afforded to consumers.
Our Dealer Network
We rely on independent dealers to sell our products. We establish performance criteria that our dealers must meet as part of their dealer agreements to ensure our dealer network remains the strongest in the industry. As a member of our network, dealers in North America may qualify for floor plan financing programs, rebates, seasonal discounts, promotional co-op payments and other allowances. In Europe, dealers may qualify for floor plan financing programs. We expect this will strengthen our dealers ability to sell our products in Europe. We believe our dealer network is the most extensive in the market.
North America
As of July 1, 2019, our dealer network consisted of over 250 dealer locations servicing the performance sport boat, sterndrive, and outboard markets strategically located throughout the U.S. and Canada. Approximately 50% of our dealer locations have been with us, or with Cobalt and Pursuit prior to our acquisition of them, for over ten years. For fiscal year 2019, our top ten dealers on a consolidated basis accounted for approximately 38% of our total units sold.  The top ten dealers for each of Malibu U.S., Cobalt and Pursuit represented approximately 50%, 49% and 83%, respectively, of units sold in fiscal year 2019. The top ten dealers for each segment are not the same across all segments. Sales to our dealers under common control of OneWater Marine, Inc. represented approximately 15% of consolidated net sales in fiscal year 2019, including approximately 8%, 16% and 33% of consolidated sales in fiscal year 2019 for Malibu U.S., Cobalt and Pursuit, respectively.
We consistently review our distribution network to identify opportunities to expand our geographic footprint and improve our coverage of the market. We believe that our diverse product offering and strong market position in each region of the United States helped us capitalize on growth opportunities as our industry recovered from the economic downturn. We have the ability to opportunistically add new dealers and new dealer locations to previously underserved markets and use data and performance metrics to monitor dealer performance. We believe our outstanding dealer network allows us to distribute our products more efficiently than our competitors.
International
We have an extensive international distribution network for our Malibu, Axis, Cobalt and Pursuit brands. As of July 1, 2019, our dealer network consisted of over 100 dealer locations throughout Europe, Asia, Middle East, South America, South Africa, and Australia/New Zealand. We service our independent dealers in the Australian and New Zealand markets who sell our Malibu and Axis brand boats through our Australian operations acquired in October 2014.
Dealer Management
Our relationship with our dealers is governed through dealer agreements. Each dealer agreement has a finite term lasting between one and three years. Our dealer agreements also are typically terminable without cause by the dealer with 60 days’ prior notice and by us for a dealer failing to meet performance criteria. We may also generally terminate these agreements immediately for cause upon certain events. Pursuant to our dealer agreements, the dealers typically agree to, among other things:
represent our products at specified boat shows;
market our products only to retail end users in a specific geographic territory;
promote and demonstrate our products to consumers;

9


place a specified minimum number of orders of our products during the term of the agreement in exchange for rebate or discount eligibility that varies according to the level of volume they commit to purchase;
provide us with regular updates regarding the number and type of our products in their inventory;
maintain a service department to service our products, and perform all appropriate warranty service and repairs; and
indemnify us for certain claims.
Our dealer network, including all additions, renewals, non-renewals or terminations, is managed by our sales personnel. Our sales teams operate using a semi-annual dealer review process involving our senior management team. Each individual dealer is reviewed semi-annually with a broad assessment across multiple key elements, including the dealer’s geographic region, market share and customer service ratings, to identify underperforming dealers for remediation and to manage the transition process when non-renewal or termination is a necessary step.

We have developed a system of financial incentives for our dealers based on customer satisfaction and achievement of best practices. Our brands employ dealer incentive programs that have been refined through decades of experience at each brand and may, from time to time, include the following elements:
Rebates and Discounts. Our domestic dealers agree to volume commitments that are used to determine applicable rebates or discounts. The structure of the dealer incentive depends on the brand represented. If a dealer meets its volume commitments as well as other terms of the dealer performance program, the dealer is entitled to the specified amounts subject to full compliance with our programs. Failure to meet the commitment volume or other terms of the program may result in partial or complete forfeiture of the dealer’s rebate or discount.
Co-op. Dealers of the Malibu, Axis and Pursuit product line may earn certain co-op reimbursements upon reaching a specified level of qualifying expenditures.
Free flooring. Our dealers that take delivery of current model year boats in the offseason, typically July through April, are entitled to have us pay the interest to floor the boat until the earlier of (1) the retail sale of the unit or (2) a date near the end of the current model year. This program is an additional incentive to encourage dealers to order in the offseason and helps us balance our seasonal production.
Our dealer incentive programs are structured to promote more evenly distributed ordering throughout the fiscal year, which allows us to achieve better level-loading of our production and thereby generate plant operating efficiencies. In addition, these programs may offer further rewards for dealers who are exclusive to our brands.
Floor Plan Financing
Our North American dealers often purchase boats through floor plan financing programs with third-party floor plan financing providers. During fiscal year 2019, approximately 85% of our North American shipments were made pursuant to floor plan financing programs through which our dealers participate. These programs allow dealers across our brands to establish lines of credit with third-party lenders to purchase inventory. Under these programs, a dealer draws on the floor plan facility upon the purchase of our boats and the lender pays the invoice price of the boats. As is typical in our industry, we have entered into repurchase agreements with certain floor plan financing providers to our dealers. Under the terms of these arrangements, in the event a lender repossesses a boat from a dealer that has defaulted on its floor financing arrangement and is able to deliver the repossessed boat to us, we are obligated to repurchase the boat from the lender. Our obligation to repurchase such repossessed products for the unpaid balance of our original invoice price for the boat is subject to reduction or limitation based on the age and condition of the boat at the time of repurchase, and in certain cases by an aggregate cap on repurchase obligations associated with a particular floor financing program.
Our exposure under repurchase agreements with third-party lenders is mitigated by our ability to reposition inventory with a new dealer in the event that a repurchase event occurs. The primary cost to us of a repurchase event is any margin loss on the resale of a repurchased unit. Historically, we have been able to resell repurchased boats at an amount that exceeds our cost. In addition, the historical margin loss on the resale of repurchased units has often been below 10% of the repurchased amount. For fiscal year 2019, we agreed to accept a return associated with the repurchase of eight units from the lender of two of our former dealers. In fiscal year 2020 these boats were resold above their cost and at minimal margin loss. For fiscal year 2018 and 2017, we did not repurchase any boats under our repurchase agreements.

10


Marketing and Sales
We believe that providing a high level of service to our dealers and end consumers is essential to maintaining our reputation. Our sales personnel receive training on the latest Malibu, Axis, Cobalt, and Pursuit products and technologies, as well as training on our competitors’ products and technologies, and attend trade shows to increase their market knowledge. This training is then passed along to our dealers to ensure a consistent marketing message and leverage our marketing expenditures. Malibu, Axis, Cobalt and Pursuit enjoy strong brand awareness, as evidenced by our substantial market share in their respective categories.
Our marketing strategy focuses on strengthening and promoting Malibu and Axis brands in the performance sport boat marketplace and the Cobalt and Pursuit brands in the outboard and sterndrive marketplaces. In addition to the Malibu, Axis, Cobalt, and Pursuit websites and traditional marketing channels such as print advertising and tradeshows, we maintain an active digital advertising and social media platform for all brands, including use of Facebook and Twitter to increase brand awareness, foster loyalty and build a community of users. In addition, we benefit from various Cobalt, Malibu, Axis, and Pursuit user-generated videos and photos that are uploaded to websites including YouTube, Vimeo and Instagram.
Product Development and Engineering
We are strategically and financially committed to innovation, as reflected in our dedicated product development and engineering teams located in Tennessee, Kansas, California, and Florida and evidenced by our track record of new product introduction. These individuals bring to our product development efforts significant expertise across core disciplines, including boat design, trailer design, computer-aided design, electrical engineering and mechanical engineering. They are responsible for execution of all facets of our new product strategy, including designing new and refreshed boat models and new features, engineering these designs for manufacturing and integrating new features into our boats. In addition, our Chief Executive Officer and Chief Operating Officer are actively involved in the product development process and integration into manufacturing.
We take a disciplined approach to the management of our product development strategy. We use a formalized phase gate process, overseen by a dedicated project manager, to develop, evaluate and implement new product ideas for both boat models and innovative features. Application of the phase gate process requires management to establish an overall timeline that is sub-divided into milestones, or “gates,” for product development. Setting milestones at certain intervals in the product development process ensures that each phase of development occurs in an organized manner and enables management to become aware of and address any issues in timely fashion, which facilitates on-time, on-target release of new products with expected return on investment. Extensive testing and coordination with our manufacturing group are important elements of our product development process, which we believe enable us to minimize the risk associated with the release of new products. Our phase gate process also facilitates our introduction of new boat models and features throughout the year, which we believe provides us with a competitive advantage in the marketplace. Finally, in addition to our process for managing new product introductions in a given fiscal year, we also engage in longer-term product life cycle and product portfolio planning.
Manufacturing
Malibu has five manufacturing facilities located in four U.S. states and Australia. We produce performance sport boats through our Malibu and Axis brands at our Tennessee and Australia manufacturing facilities and sterndrive and outboard boats through our Cobalt brand at our Kansas manufacturing facility and our Pursuit brand in Fort Pierce, Florida. We plan to expand our facilities in Kansas and Florida over the next few years. For our Malibu and Axis brands, we manufacture towers, tower accessories and stainless steel and aluminum billet at our California facility and engines and trailers at our Tennessee facility.
Our boats are built through a continuous flow manufacturing process that encompasses fabrication, assembly, quality management and testing. Each boat is produced on an established cycle depending on model that includes the fabrication of the hull and deck through gelcoat application and fiberglass lamination, grinding and hole cutting, installation of components, rigging, finishing, detailing and on-the-water testing. Production of cruisers occurs on a dedicated line that allows for the increased time needed to add the additional content required for production of larger boats. Trailers are also produced in a continuous flow manufacturing process involving cutting and bending of the main frame from raw top grade carbon steel, painting using our state of the art system and installation of components. We manufacture certain components and subassemblies for our boats, such as upholstery, stainless steel and aluminum billet and towers. We procure other components, such as electronic controls, from third-party vendors and install them on the boat. As noted elsewhere, we are marinizing our own engines for our Malibu and Axis brands. Our tower-related manufacturing in California uses multiple computer-controlled machines to cut all of the aluminum parts required for tower assembly. We are the only performance sport boat company that manufacturers towers in-house. We believe that the vertical integration of these components is a distinct competitive advantage that allows us to control key design elements of our boats and generate higher margins.

11


We are committed to continuous improvement in our operations, and we believe our efforts in this regard have resulted in higher gross margins. Specifically, we have increased labor efficiency and reduced cost of materials. Our production engineers evaluate and seek to optimize the configuration of our production line given our production volumes and model mix. We use disciplined mold maintenance procedures to maintain the usable life of our molds and to reduce surface defects that would require rework. We have instituted scrap material reduction and recovery processes, both internally and with our supplier base, helping to manage our material costs. Finally, we have implemented a quality management system to ensure that proper procedures and control measures are in place to deliver consistent, high-quality product, especially as our production volumes have increased.
Suppliers
We purchase a wide variety of raw materials from our supplier base, including resins, fiberglass, hydrocarbon feedstocks and steel, as well as product parts and components, such as engines and electronic controls, through a sales order process. The most significant component used in manufacturing our boats, based on cost, are engines. Through our vertical integration initiative to marinize our own engines, we entered into an engine supply agreement with General Motors LLC (“General Motors”) in November 2016 for the supply of engine blocks to use in our Malibu and Axis brand boats which began in our model year 2019 and will continue through model year 2023. We adopted this strategy in order to more directly control product path (design, innovation, calibration and integration) of our largest dollar procured part, to differentiate our product from our competitors, and to increase our ability to respond to ongoing changes in the marketplace.
Pursuant to the engine supply agreement, we will submit purchase orders for engines to General Motors and, so long as we are not in breach of the engine supply agreement, General Motors will deliver engines pursuant to the purchase orders. No minimum amount of engines is required to be ordered by us and the parties must discuss any potential capacity increases above 7,000 engines annually.
The engine supply agreement will expire on November 14, 2023, unless terminated earlier by either party as permitted under the terms of the agreement. General Motors may terminate the engine supply agreement due to market conditions with at least eighteen (18) months’ advanced written notice. Either party may terminate the agreement as a result of a change of control of Malibu Boats, Inc., as defined in the agreement, with at least eighteen (18) months’ advanced written notice. Either party may also terminate the engine supply agreement due to breach of the other party upon written notice and after providing 60 days to cure any breach. General Motors may also suspend engine deliveries to Malibu Boats in the event of a force majeure, as defined in the engine supply agreement.
General Motors will provide up to a one-year warranty on the engines supplied to us and we have agreed to indemnify General Motors for claims and costs arising from or relating to the engines resulting from our actions.
In August 2018, in connection with our acquisition of Pursuit, we entered into an agreement with Yamaha Motor Corporation, U.S.A., or Yamaha. Under our agreement with Yamaha, we have agreed to purchase Yamaha outboard engines for use in at least 90% of all Pursuit and Cobalt branded boats that are pre-equipped with outboard motors when sold by us. We must pay damages to Yamaha if we do not achieve pre-approved purchase volume targets for each year of the agreement and for the entire term of the agreement, which is scheduled to expire on June 30, 2023, unless renewed by both parties. We have not paid any damages to Yamaha through June 30, 2019.
We have not experienced any material shortages in any of our raw materials, product parts or components. Temporary shortages, when they do occur, usually involve manufacturers of these products adjusting model mixes, introducing new product lines or limiting production in response to an industry-wide reduction in boat demand.
Insurance and Product Warranties
We carry various insurance policies, including policies to cover general products liability, workers’ compensation and other casualty and property risks, to protect against certain risks of loss consistent with the exposures associated with the nature and scope of our operations. Our policies are generally based on our safety record as well as market trends in the insurance industry and are subject to certain deductibles, limits and policy terms and conditions.
Our Malibu and Axis brands have a limited warranty for a period up to five years. Prior to fiscal year 2016, we provided a limited warranty for a period of up to three years for our Malibu brand boats and two years for our Axis boats. For our Cobalt brand boats, we provide a structural warranty of up to ten years which covers hull/deck joints, bulkheads, floor, transom, stringers, and motor mount. In addition, we provide a five year bow-to-stern warranty on all components manufactured or purchased (excluding hull and deck structural components), including canvas and upholstery. Gelcoat is covered up to three years for Cobalt and one year for Malibu and Axis. For Pursuit boats, we provide a limited warranty for a period of up to five years on structural components such as the hull, deck and defects in the gelcoat surface of the hull bottom. Some materials,

12


components or parts of the boat that are not covered by our limited product warranties are separately warranted by their manufacturers or suppliers. These other warranties include warranties covering engines purchased from suppliers and other components. We provide for a limited warranty of up to five years or five-hundred hours on engines that we manufacture for our Malibu and Axis models.
Intellectual Property
We rely on a combination of patent, trademark and copyright protection, trade secret laws, confidentiality procedures and contractual provisions to protect our rights in our brand, products and proprietary technology. This is an important part of our business and we intend to continue protecting our intellectual property. We currently hold 26 U.S. patents, four Australian patents, and five pending U.S. patent applications. We also acquired seven U.S. patents, two U.S. patent applications, and two foreign applications in connection with our acquisition of Pursuit Boats.
We own 37 registered trademarks in various countries around the world, including 18 valid trademarks for Malibu in the U.S., five valid trademarks for Malibu in Australia and eight valid trademarks for Malibu in Canada.  We also own four U.S. trademarks for Cobalt and two U.S. trademarks for Pursuit. Such trademarks may endure in perpetuity on a country-by-country basis, provided that we comply with all statutory maintenance requirements, including continued use of each trademark in each such country.  We also have 16 pending trademarks in the U.S., Canada, and Australia.  We currently do not own any registered copyrights.
Competition
The recreational powerboat industry, including the performance sport boat, sterndrive and outboard categories, is highly competitive for consumers and dealers. Competition affects our ability to succeed in the markets we currently serve and new markets that we may enter in the future. We compete with several large manufacturers that may have greater financial, marketing and other resources than we do. We compete with large manufacturers who are represented by dealers in the markets in which we now operate and into which we plan to expand. We also compete with a wide variety of small, independent manufacturers. Competition in our industry is based primarily on brand name, price and product performance.
Environmental, Safety and Regulatory Matters
Our operations and products are subject to extensive environmental, health and safety regulation under various federal, commonwealth, state, and local statutes, ordinances, rules and regulations in the United States and Australia where we manufacture our boats, and in other foreign jurisdictions where we sell our products. We believe we are in material compliance with those requirements. However, we cannot be certain that costs and expenses required for us to comply with such requirements in the future, including for any new or modified regulatory requirements, or to address newly discovered environmental conditions, will not have a material adverse effect on our business, financial condition, operating results, or cash flow. The regulatory programs to which we are subject include the following:
Hazardous Materials and Waste
Certain materials used in our manufacturing, including the resins used in production of our boats, are toxic, flammable, corrosive or reactive and are classified as hazardous materials by the national, state and local governments in those jurisdictions where we manufacture our products. The handling, storage, release, treatment and recycling or disposal of these substances and wastes from our operations are regulated in the United States by the United States Environmental Protection Agency (“USEPA”), and state and local environmental agencies. The handling, storage, release, treatment and recycling or disposal of these substances and wastes from our operations are regulated in Australia by the Australian Department of Environment and Energy, the New South Wales Environmental Protection Agency and other state and local authorities. Failure by us to properly handle, store, release, treat, recycle or dispose of our hazardous materials and wastes could result in liability for us, including fines, penalties, or obligations to investigate and remediate any contamination originating from our operations or facilities. We are not aware of any material contamination at our current or former facilities for which we could be liable under environmental laws or regulations, and we currently are not undertaking any remediation or investigation activities in connection with any contamination. Future spills or accidents or the discovery of currently unknown conditions or non-compliance could, however, could give rise to investigation and remediation obligations or related liabilities.
Air Quality
In the United States, the federal Clean Air Act (“CAA”) and corresponding state and local laws and rules regulate emissions of air pollutants. Because our manufacturing operations involve molding and coating of fiberglass materials, which involves the emission of certain volatile organic compounds, hazardous air pollutants, and particulate matter, we are required to maintain and comply with a CAA operating permit (Title V permit) for our Tennessee, Kansas and Florida facilities and local

13


air permits for our California facilities. Our air permits generally require us to monitor our emissions and periodically certify that our emissions are within specified limits. To date, we have not had material difficulty complying with those limits.
The USEPA and the California Air Resources Board (“CARB”) have adopted regulations stipulating that many marine propulsion engines and watercraft meet certain air emission standards. Some of these standards require fitting a catalytic converter to the engine. These regulations also require, among other things, that engine manufacturers provide a warranty that their engines meet USEPA and CARB emission standards. The engines used in our products are subject to these regulations. CARB also recently adopted an evaporative emissions regulation that applies to all spark-ignition marine watercraft with permanently installed fuel tanks sold in California.  This regulation will apply to our boats beginning with model year 2019. The new regulation requires subject boat manufacturers to use specific CARB-certified components for the fuel systems in their boats, or to certify the boat meets a related performance standard. The USEPA and CARB emissions regulations have increased the cost to manufacture our products.
OSHA
In the United States, the Occupational Safety and Health Administration (“OSHA”) standards limit the amount of emissions to which an employee may be exposed without the need for respiratory protection or upgraded plant ventilation. Our facilities are regularly inspected by OSHA and by state and local inspection agencies and departments. We believe that our facilities comply in all material aspects with these regulations. Although capital expenditures related to compliance with environmental laws are expected to increase, we do not currently anticipate any material expenditure will be required to continue to comply with existing OSHA environmental or safety regulations in connection with our existing manufacturing facilities.
At our New South Wales, Australia (“NSW”) facility, employee health and safety is regulated by SafeWork NSW, which also has requirements that limit the amount of certain emissions to which an employee may be exposed without the need for respiratory protection or upgraded plant ventilation. In addition, SafeWork NSW provides licensing and registration for potentially dangerous work, investigates workplace incidents, and enforces work health and safety laws in NSW. Our NSW facilities are routinely inspected by SafeWork NSW. We believe that our facilities comply in all material aspects with these requirements.
Boat Design and Manufacturing Standards
Powerboats sold in the United States must be manufactured to meet the standards of certification required by the United States Coast Guard. In addition, boats manufactured for sale in the European Community must be certified to meet the European Community’s imported manufactured products standards. These certifications specify standards for the design and construction of powerboats. We believe that all of our boats meet these standards. In addition, safety of recreational boats in the United States is subject to federal regulation under the Boat Safety Act of 1971, which requires boat manufacturers to recall products for replacement of parts or components that have demonstrated defects affecting safety. We have instituted recalls for defective component parts produced by certain of our third-party suppliers, including a recent recall on our fuel pumps supplied by a third party. None of our recalls have had a material adverse impact on us.
Employees
As of July 31, 2019, 2018 and 2017, we had approximately 1,835, 1,345 and 1,240 employees worldwide, respectively. None of our employees are party to a collective bargaining agreement. We believe that our relations with our employees are good.
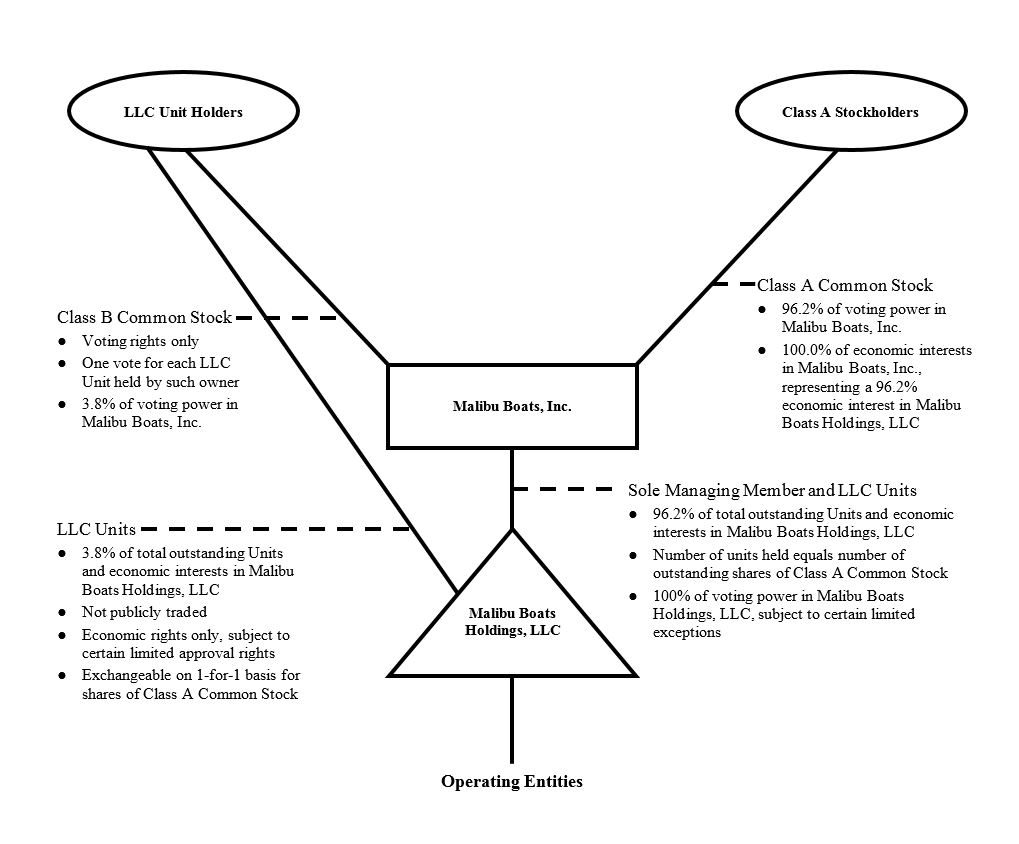
Organizational Structure
Malibu Boats, Inc. was incorporated as a Delaware corporation on November 1, 2013 in anticipation of our IPO to serve as a holding company that owns only an interest in Malibu Boats Holdings, LLC. Immediately after the completion of our IPO and the recapitalization we completed in connection with our IPO, Malibu Boats, Inc. held approximately 49.3% of the economic interest in the LLC, which has since increased to approximately 96.2% of the economic interest in the LLC as of June 30, 2019.
The certificate of incorporation of Malibu Boats, Inc. authorizes two classes of common stock, Class A Common Stock and Class B Common Stock. Holders of our Class A Common Stock and our Class B Common Stock have voting power over Malibu Boats, Inc., the sole managing member of the LLC, at a level that is consistent with their overall equity ownership of our business. In connection with our IPO and the recapitalization we completed in connection with our IPO, Malibu Boats, Inc. issued to each pre-IPO owner, for nominal consideration, one share of Class B Common Stock of Malibu Boats, Inc., each of which provides its owner with no economic rights but entitles the holder to one vote on matters presented to stockholders of Malibu Boats, Inc. for each LLC Unit held by such holder. Pursuant to our certificate of incorporation and bylaws, each share

14


of Class A Common Stock entitles the holder to one vote with respect to each matter presented to our stockholders on which the holders of Class A Common Stock are entitled to vote. Each holder of Class B Common Stock is entitled to the number of votes equal to the total number of LLC units held by such holder multiplied by the exchange rate specified in the exchange agreement with respect to each matter presented to our stockholders on which the holders of Class B Common Stock are entitled to vote. Accordingly, the holders of LLC Units collectively have a number of votes that is equal to the aggregate number of LLC Units that they hold. As the LLC members sell LLC Units to us or subsequently exchange LLC Units for shares of Class A Common Stock of Malibu Boats, Inc. pursuant to the exchange agreement described below, the voting power afforded to them by their shares of Class B Common Stock is automatically and correspondingly reduced. Subject to any rights that may be applicable to any then outstanding preferred stock, our Class A and Class B Common Stock vote as a single class on all matters presented to our stockholders for their vote or approval, except as otherwise provided in our certificate of incorporation or bylaws or required by applicable law. In addition, subject to preferences that may apply to any shares of preferred stock outstanding at the time, the holders of our Class A Common Stock are entitled to share equally, identically and ratably in any dividends or distributions (including in the event of any voluntary or involuntary liquidation, dissolution or winding up of our affairs) that our board of directors may determine to issue from time to time, while holders of our Class B Common Stock do not have any right to receive dividends or other distributions.
As noted above, Malibu Boats, Inc. is a holding company with a controlling equity interest in the LLC. Malibu Boats, Inc., as sole managing member of the LLC, operates and controls all of the business and affairs and consolidates the financial results of the LLC. The limited liability company agreement of the LLC provides that it may be amended, supplemented, waived or modified by the written consent of Malibu Boats, Inc., as managing member of the LLC, in its sole discretion without the approval of any other holder of LLC Units, except that no amendment may materially and adversely affect the rights of a holder of LLC Units, other than on a pro rata basis with other holders of LLC Units, without the consent of such holder (unless more than one holder is so affected, then the consent of a majority of such affected holders is required). Pursuant to the limited liability company agreement of the LLC, Malibu Boats, Inc. has the right to determine when distributions (other than tax distributions) will be made to the members of the LLC and the amount of any such distributions. If Malibu Boats, Inc. authorizes a distribution, such distribution will be made to the members of the LLC (including Malibu Boats, Inc.) pro rata in accordance with the percentages of their respective LLC Units.
The diagram below depicts our current organizational structure, as of June 30, 2019:

15


orgstructure2019a01.jpg
Our organizational structure allows the LLC members to retain their equity ownership in the LLC, an entity that is classified as a partnership for U.S. federal income tax purposes, in the form of LLC Units. Holders of Class A Common Stock, by contrast, hold their equity ownership in Malibu Boats, Inc., a Delaware corporation that is a domestic corporation for U.S. federal income tax purposes, in the form of shares of Class A Common Stock. The holders of LLC Units, including Malibu Boats, Inc., will incur U.S. federal, state and local income taxes on their proportionate share of any taxable income of the LLC. Net profits and net losses of the LLC will generally be allocated to the LLC’s members (including Malibu Boats, Inc.) pro rata in accordance with the percentages of their respective limited liability company interests. The limited liability company agreement provides for cash distributions to the holders of LLC Units if Malibu Boats, Inc. determines that the taxable income of the LLC will give rise to taxable income for its members. In accordance with the limited liability company agreement, we intend to cause the LLC to make cash distributions to the holders of LLC Units for purposes of funding their tax obligations in respect of the income of the LLC that is allocated to them. Generally, these tax distributions will be computed based on our estimate of the taxable income of the LLC allocable to such holder of LLC Units multiplied by an assumed tax rate equal to the highest effective marginal combined U.S. federal, state and local income tax rate prescribed for an individual or corporate resident in Los Angeles, California (taking into account the nondeductibility of certain expenses and the character of our income). For purposes of determining the taxable income of the LLC, such determination will be made by generally disregarding any adjustment to the taxable income of any member of the LLC that arises under the tax basis adjustment rules of the Internal Revenue Code of 1986, as amended, or the Code and is attributable to the acquisition by such member of an interest in the LLC in a sale or exchange transaction.
Exchanges and Other Transactions with Holders of LLC Units
In connection with our IPO and the recapitalization we completed in connection with our IPO, we entered into an exchange agreement with the pre-IPO owners of the LLC under which (subject to the terms of the exchange agreement) each pre-IPO

16


owner (or its permitted transferee) has the right to exchange its LLC Units for shares of our Class A Common Stock on a one-for-one basis, subject to customary conversion rate adjustments for stock splits, stock dividends and reclassifications, or, at our option, except in the event of a change in control, for a cash payment equal to the market value of the Class A Common Stock. The exchange agreement provides, however, that such exchanges must be for a minimum of the lesser of 1,000 LLC Units, all of the LLC Units held by the holder, or such amount as we determine to be acceptable. The exchange agreement also provides that an LLC member will not have the right to exchange LLC Units if Malibu Boats, Inc. determines that such exchange would be prohibited by law or regulation or would violate other agreements with Malibu Boats, Inc. to which the LLC member may be subject or any of our written policies related to unlawful or insider trading. The exchange agreement also provides that Malibu Boats, Inc. may impose additional restrictions on exchanges that it determines to be necessary or advisable so that the LLC is not treated as a “publicly traded partnership” for U.S. federal income tax purposes. In addition, pursuant to the limited liability company agreement of the LLC, Malibu Boats, Inc., as managing member of the LLC, has the right to require all members of the LLC to exchange their LLC Units for Class A Common Stock in accordance with the terms of the exchange agreement, subject to the consent of the holders of a majority of outstanding LLC Units other than those held by Malibu Boats, Inc.
As a result of exchanges of LLC Units into Class A Common Stock and purchases by Malibu Boats, Inc. of LLC Units from holders of LLC Units, Malibu Boats, Inc. will become entitled to a proportionate share of the existing tax basis of the assets of the LLC at the time of such exchanges or purchases. In addition, such exchanges and purchases of LLC Units are expected to result in increases in the tax basis of the assets of the LLC that otherwise would not have been available. These increases in tax basis may reduce the amount of tax that Malibu Boats, Inc. would otherwise be required to pay in the future. These increases in tax basis may also decrease gains (or increase losses) on future dispositions of certain capital assets to the extent tax basis is allocated to those capital assets. We have entered into a tax receivable agreement with the pre-IPO owners (or their permitted assignees) that provides for the payment by Malibu Boats, Inc. to the pre-IPO owners (or their permitted assignees) of 85% of the amount of the benefits, if any, that Malibu Boats, Inc. is deemed to realize as a result of (1) increases in tax basis and (2) certain other tax benefits related to our entering into the tax receivable agreement, including tax benefits attributable to payments under the tax receivable agreement. These payment obligations are obligations of Malibu Boats, Inc. and not of the LLC.
Available Information
Our Annual Report on Form 10-K, Quarterly Reports on Form 10-Q, Current Reports on Form 8-K and amendments to reports filed or furnished pursuant to Sections 13(a) and 15(d) of the Securities Exchange Act of 1934, as amended, or the Exchange Act are available on our web site at www.malibuboats.com, free of charge, as soon as reasonably practicable after the electronic filing of these reports with, or furnishing of these reports to, the Securities and Exchange Commission, or the SEC. In addition, the SEC maintains a web site at www.sec.gov that contains reports, proxy and information statements, and other information regarding issuers that file electronically with the SEC, including us.


17


Item 1A. Risk Factors
The following describes the risks and uncertainties that could cause our actual results to differ materially from those presented in our forward-looking statements. The risks and uncertainties described below are not the only ones we face but do represent those risks and uncertainties that we believe are material to us. Additional risks and uncertainties not presently known to us or that we currently deem immaterial may also harm our business.
Risks Related to Our Business
General economic conditions, particularly in the United States, affect our industry, demand for our products, and our business and results of operations.
Demand for new recreational powerboats has been significantly influenced in the past by weak economic conditions, low consumer confidence and high unemployment and increased market volatility worldwide, especially in the United States. Recently, the market has seen a decline in demand for new boat sales and new boat registrations that could potentially begin to impact our consumer demand. In times of economic uncertainty and contraction, consumers tend to have less discretionary income and defer or avoid expenditures for discretionary items, such as our products. Sales of our products are highly sensitive to personal discretionary spending levels, and our success depends on general economic conditions and overall consumer confidence and personal income levels. Any deterioration in general economic conditions that diminishes consumer confidence or discretionary income may reduce our sales and adversely affect our business, financial condition and results of operations. If general economic conditions deteriorate we cannot predict the duration or strength of an economic recovery, either in the United States or in the specific markets where we sell our products.
Consumers often finance purchases of our products and accordingly, consumer credit market conditions also influence demand for our boats. If credit conditions worsen, and adversely affect the ability of consumers to finance potential purchases at acceptable terms and interest rates, it could result in a decrease in the sales of our products.
We continue to grow our business through acquisitions, such as our recent acquisition of Pursuit, and we may not be successful in completing or integrating these acquisitions in a way that fully realizes their expected benefits to our business.
We continue to grow our business through acquisitions, including our acquisition of Pursuit in 2018, of Cobalt in 2017 and of our Australian licensee in 2014. We believe these acquisitions will enable us to acquire complementary skills and capabilities, offer new products, expand our consumer base, enter new product categories or geographic markets and obtain other competitive advantages. We cannot assure you, however, that we will fully realize these benefits. Once integrated, acquired operations may not achieve anticipated levels of sales or profitability, or otherwise perform as expected. Acquisitions also involve special risks, including risks associated with unanticipated challenges, liabilities and contingencies, and diversion of management attention and resources from our existing operations. Further, we may not be able to identify future acquisition candidates or strategic partners as part of our growth strategy that are suitable to our business, or we may not be able to obtain financing on satisfactory terms to complete such acquisitions.
Our results after our acquisitions of Cobalt and Pursuit may suffer if we do not effectively manage our expanded operations following the acquisitions.
The size of our business increased significantly as a result of our acquisitions of Cobalt and Pursuit. Further, we plan to increase the sizes of the facilities at both Cobalt and Pursuit over the next few years. Our future success depends, in part, upon our ability to manage this expanded business, which will pose substantial challenges for management, including challenges related to the management and monitoring of additional operations and associated increased costs and complexity. There can be no assurances we will be successful or that we will realize the benefits from our acquisitions of Cobalt and Pursuit.
The Cobalt and Pursuit businesses may underperform relative to our expectations.
We continue to integrate the businesses of Cobalt and Pursuit into our operations. We may not be able to maintain the levels of revenue, earnings or operating efficiency that we, Cobalt and Pursuit have achieved or might achieve separately. The business and financial performance of Cobalt and Pursuit are subject to certain risks and uncertainties, including the risk of the loss of, or changes to, its relationships with its dealers and suppliers, increased product liability and warranty claims, and negative publicity or other events that could diminish the value of the Cobalt and Pursuit brands. We may be unable to achieve the same growth, revenues and profitability that Cobalt and Pursuit has each achieved in the past.
Our growth strategy may require us to secure significant additional capital, the amount of which will depend upon the size, timing, and structure of future acquisitions or vertical integrations and our working capital and general corporate needs.

18


Our growth strategy could include acquiring businesses, similar to our acquisitions of Cobalt and Pursuit, and the integration of new product lines or related products to our boats, similar to our initiatives to integrate the production of our own engines and trailers for our Malibu and Axis models. These actions may require us to secure significant additional capital through the borrowing of money or the issuance of equity. Any borrowings made to finance future strategic initiatives could make us more vulnerable to a downturn in our operating results, a downturn in economic conditions, or increases in interest rates on borrowings that are subject to interest rate fluctuations. If our cash flow from operations is insufficient to meet our debt service requirements, we could then be required to sell additional equity securities, refinance our obligations or dispose of assets in order to meet our debt service requirements. Adequate financing may not be available if and when we need it or may not be available on terms acceptable to us. The failure to obtain sufficient financing on favorable terms and conditions could have a material adverse effect on our growth prospects.
Further, we could choose to finance acquisitions or other strategic initiatives, in whole or in part through the issuance of our Class A Common Stock or securities convertible into or exercisable for our Class A Common Stock. If we do so, existing stockholders will experience dilution in the voting power of their Class A Common Stock and earnings per share could be negatively impacted. The extent to which we will be able and willing to use our Class A Common Stock for acquisitions and other strategic initiatives will depend on the market value of our Class A Common Stock and the willingness of potential third parties to accept our Class A Common Stock as full or partial consideration. Our inability to use our Class A Common Stock as consideration, to generate cash from operations, or to obtain additional funding through debt or equity financings in order to pursue our strategic initiatives could materially limit our growth.
Our annual and quarterly financial results are subject to significant fluctuations depending on various factors, many of which are beyond our control.
Our sales and operating results can vary significantly from quarter to quarter and year to year depending on various factors, many of which are beyond our control. These factors include, but are not limited to:
seasonal consumer demand for our products;
discretionary spending habits;
changes in pricing in, or the availability of supply in, the used powerboat market;
failure to maintain a premium brand image;
disruption in the operation of our manufacturing facilities;
variations in the timing and volume of our sales;
the timing of our expenditures in anticipation of future sales;
sales promotions by us and our competitors;
changes in competitive and economic conditions generally;
consumer preferences and competition for consumers’ leisure time; and
changes in the cost or availability of our labor.
As a result, our results of operations may decline quickly and significantly in response to changes in order patterns or rapid decreases in demand for our products. We anticipate that fluctuations in operating results will continue in the future.
In addition to the factors noted above, unfavorable weather conditions may have a material adverse effect on our business, financial condition, and results of operations, especially during the peak boating season.
Adverse weather conditions in any year in any particular geographic region may adversely affect sales in that region, especially during the peak boating season. Sales of our products are generally stronger just before and during spring and summer, which represent the peak boating months in most of our markets, and favorable weather during these months generally has a positive effect on consumer demand. Conversely, unseasonably cool weather, excessive rainfall, reduced rainfall levels, or drought conditions during these periods may close area boating locations or render boating dangerous or inconvenient, thereby generally reducing consumer demand for our products. Our annual results would be materially and adversely affected if our net sales were to fall below expected seasonal levels during these periods. We may also experience more pronounced seasonal fluctuation in net sales in the future as we continue to expand our businesses. Additionally, to the extent that unfavorable weather conditions are exacerbated by global climate change or otherwise, our sales may be affected to a greater degree than

19


we have previously experienced. There can be no assurance that weather conditions will not have a material effect on the sales of any of our products.
We depend on our network of independent dealers, face increasing competition for dealers and have little control over their activities.
Substantially all of our sales are derived from our network of independent dealers. We have agreements with the dealers in our network that typically provide for one-year terms, although some agreements have a term of up to three years. For fiscal year 2019, our top ten dealers accounted for approximately 50%, 49%, and 83% of units sold in fiscal year 2019 for Malibu U.S., Cobalt and Pursuit, respectively. Further, sales to our dealers under common control of OneWater Marine, Inc. represented approximately 15% of consolidated net sales in fiscal year 2019, including approximately 8%, 16% and 33% of consolidated sales in fiscal year 2019 for Malibu U.S., Cobalt and Pursuit, respectively. The loss of a significant number of these dealers could have a material adverse effect on our financial condition and results of operations. The number of dealers supporting our products and the quality of their marketing and servicing efforts are essential to our ability to generate sales. Competition for dealers among recreational powerboat manufacturers continues to increase based on the quality, price, value and availability of the manufacturers' products, the manufacturers' attention to customer service and the marketing support that the manufacturer provides to the dealers. We face intense competition from other recreational powerboat manufacturers in attracting and retaining dealers, and we cannot assure you that we will be able to attract or retain relationships with qualified and successful dealers. We cannot assure you that we will be able to maintain or improve our relationship with our dealers or our market share position. In addition, independent dealers in the recreational powerboat industry have experienced significant consolidation in recent years, which could result in the loss of one or more of our dealers in the future if the surviving entity in any such consolidation purchases similar products from a competitor. A substantial deterioration in the number of dealers or quality of our network of dealers, including our network of Cobalt and Pursuit dealers, would have a material adverse effect on our business, financial condition and results of operations.
Our success depends, in part, upon the financial health of our dealers and their continued access to financing.
Because we sell nearly all of our products through dealers, the financial health of our dealers is critical to our success. Our business, financial condition and results of operations may be adversely affected if the financial health of the dealers that sell our products suffers. Their financial health may suffer for a variety of reasons, including a downturn in general economic conditions, rising interest rates, higher rents, increased labor costs and taxes, compliance with regulations and personal financial issues.
In addition, our dealers require adequate liquidity to finance their operations, including purchases of our products. Dealers are subject to numerous risks and uncertainties that could unfavorably affect their liquidity positions, including, among other things, continued access to adequate financing sources on a timely basis on reasonable terms. These sources of financing are vital to our ability to sell products through our distribution network. Access to floor plan financing generally facilitates our dealers’ ability to purchase boats from us, and their financed purchases reduce our working capital requirements. If floor plan financing were not available to our dealers, our sales and our working capital levels would be adversely affected. The availability and terms of financing offered by our dealers’ floor plan financing providers will continue to be influenced by:
their ability to access certain capital markets and to fund their operations in a cost-effective manner;
the performance of their overall credit portfolios;
their willingness to accept the risks associated with lending to dealers; and
the overall creditworthiness of those dealers.
We may be required to repurchase inventory of certain dealers.
Many of our dealers have floor plan financing arrangements with third-party finance companies that enable the dealers to purchase our products. In connection with these agreements, we may have an obligation to repurchase our products from a finance company under certain circumstances, and we may not have any control over the timing or amount of any repurchase obligation nor have access to capital on terms acceptable to us to satisfy any repurchase obligation. This obligation is triggered if a dealer defaults on its debt obligations to a finance company, the finance company repossesses the boat and the boat is returned to us. Our obligation to repurchase a repossessed boat for the unpaid balance of our original invoice price for the boat is subject to reduction or limitation based on the age and condition of the boat at the time of repurchase, and in certain cases by an aggregate cap on repurchase obligations associated with a particular floor plan financing program. For fiscal year 2019, we agreed to accept a return associated with the repurchase of eight units sold in fiscal 2019 from the lender of two of our former dealers. In fiscal 2020 these boats were resold above their cost and at minimal margin loss. There is no assurance that a dealer

20


will not default on the terms of a credit line in the future. In addition, applicable laws regulating dealer relations may also require us to repurchase our products from our dealers under certain circumstances, and we may not have any control over the timing or amount of any repurchase obligation nor have access to capital on terms acceptable to us to satisfy any repurchase obligation. If we were obligated to repurchase a significant number of units under any repurchase agreement or under applicable dealer laws, our business, operating results and financial condition could be adversely affected.
We have a large fixed cost base that will affect our profitability if our sales decrease.
The fixed cost levels of operating a recreational powerboat manufacturer can put pressure on profit margins when sales and production decline. Our profitability depends, in part, on our ability to spread fixed costs over a sufficiently large number of products sold and shipped, and if we make a decision to reduce our rate of production, gross or net margins could be negatively affected. Consequently, decreased demand or the need to reduce production can lower our ability to absorb fixed costs and materially impact our financial condition or results of operations.
Our industry is characterized by intense competition, which affects our sales and profits.
The recreational powerboat industry, and in particular the performance sport boat category, is highly competitive for consumers and dealers. We also compete against consumer demand for used boats. Competition affects our ability to succeed in the markets we currently serve, including the saltwater outboard fishing boat market in which Pursuit competes, and new markets that we may enter in the future. Competition is based primarily on brand name, price, product selection and product performance. We compete with several large manufacturers that may have greater financial, marketing and other resources than we do and who are represented by dealers in the markets in which we now operate and into which we plan to expand. We also compete with a variety of small, independent manufacturers. We cannot assure you that we will not face greater competition from existing large or small manufacturers or that we will be able to compete successfully with new competitors. Our failure to compete effectively with our current and future competitors would adversely affect our business, financial condition and results of operations.
Our sales may be adversely impacted by increased consumer preference for used boats or the supply of new boats by competitors in excess of demand.
During the economic downturn that commenced in 2008, we observed a shift in consumer demand toward purchasing more used boats, primarily because prices for used boats are typically lower than retail prices for new boats. If this were to occur again, it could have the effect of reducing demand among retail purchasers for our new boats. Also, while we have taken steps designed to balance production volumes for our boats with demand, our competitors could choose to reduce the price of their products, which could have the effect of reducing demand for our new boats. Reduced demand for new boats could lead to reduced sales by us, which could adversely affect our business, results of operations or financial condition.
Our sales and profitability depend, in part, on the successful introduction of new products.
Market acceptance of our products depends on our technological innovation and our ability to implement technology in our boats. Our sales and profitability may be adversely affected by difficulties or delays in product development, such as an inability to develop viable or innovative new products. Our failure to introduce new technologies and product offerings that our markets desire could adversely affect our business, financial condition and results of operations. Also, we believe we have been able to achieve higher margins in part as a result of the introduction of new features or enhancements to our existing boat models. If we fail to introduce new features or those we introduce fail to gain market acceptance, our margins may suffer.
In addition, some of our direct competitors and indirect competitors may have significantly more resources to develop and patent new technologies. It is possible that our competitors will develop and patent equivalent or superior technologies and other products that compete with ours. They may assert these patents against us and we may be required to license these patents on unfavorable terms or cease using the technology covered by these patents, either of which would harm our competitive position and may materially adversely affect our business.
We also cannot be certain that our products or technologies have not infringed or will not infringe the proprietary rights of others. Any such infringement could cause third parties, including our competitors, to bring claims against us, resulting in significant costs and potential damages.
We compete with a variety of other activities for consumers’ scarce leisure time.
Our boats are used for recreational and sport purposes, and demand for our boats may be adversely affected by competition from other activities that occupy consumers’ leisure time and by changes in consumer life style, usage pattern or taste. Similarly, an overall decrease in consumer leisure time may reduce consumers’ willingness to purchase and enjoy our products.

21


Our success depends upon the continued strength of our brands - Malibu, Axis, Cobalt and Pursuit - and the value of our brands and sales of our products could be diminished if we, the athletes who use our products or the sports and activities in which our products are used, are associated with negative publicity.
We believe that our brands - Malibu, Axis, Cobalt and Pursuit - are significant contributors to the success of our business and that maintaining and enhancing our brands are important to expanding our consumer and dealer base. Failure to continue to protect our brands may adversely affect our business, financial condition and results of operations.
Negative publicity, including that resulting from recalls or from severe injuries or accidents occurring in the sports and activities in which our products are used, could negatively affect our reputation and result in restrictions or bans on the use of our products. For instance, we recently announced a recall with respect to fuel pumps supplied to us by a third-party vendor and used in certain Malibu and Axis models. While the recall also impacted other manufacturers in the recreational powerboat industry, our announcement of the recall could adversely impact the reputation of our brands.
In addition, actions taken by athletes associated with our products that harm the reputations of those athletes could also harm our brand image and adversely affect our financial condition. If the popularity of the sports and activities for which we design, manufacture and sell products were to decrease as a result of these risks or any negative publicity, sales of our products could decrease, which could have an adverse effect on our net revenue, profitability and operating results. Further, if we become exposed to additional claims and litigation relating to the use of our products, our reputation may be adversely affected by such claims, whether or not successful, including by generating potential negative publicity about our products, which could adversely impact our business and financial condition.
We may not be able to execute our manufacturing strategy successfully, which could cause the profitability of our products to suffer.
Our manufacturing strategy is designed to improve product quality and increase productivity, while reducing costs and increasing flexibility to respond to ongoing changes in the marketplace. To implement this strategy, we must be successful in our continuous improvement efforts, which depend on the involvement of management, production employees and suppliers. Examples of initiatives under our manufacturing strategy include the manufacturing of our own trailers and our own engines for our Malibu and Axis models. Any inability to achieve our objectives under our manufacturing strategy could adversely impact the profitability of our products and our ability to deliver desirable products to our consumers.
Our engine integration strategy, resulting in the production of our own engines for all Malibu and Axis 2020 models, has required significant investment and we may not be able to execute this strategy successfully, which could cause our profitability to suffer.
We commenced an initiative in 2016 to produce our own supply of engines for our Malibu and Axis models. We entered an engine supply agreement with General Motors LLC for the supply of engines to us through model year 2023, which engines we then modify for marine use in our Malibu and Axis models. Our engines, branded as Malibu Monsoon engines, will be in all Malibu and Axis boats for model year 2020. Unlike our prior strategy that purchased engines already prepared for marine use, we will be solely responsible for integrating the engines for marine use. We adopted this strategy in order to more directly control product path (design, innovation, calibration and integration) of our largest dollar procured part, to differentiate our product from our competitors, and to increase our ability to respond to ongoing changes in the marketplace.
This strategy has required significant additional capital and may require further capital investment as we introduce our engines to the market. We purchased an additional facility adjacent to our current manufacturing facility for the production of these engines. We have made a total investment through expenditures, working capital, and capital expenses of approximately $18.0 million for the three years since entering the engine supply agreement in November 2016, which we have financed and intend to continue to finance with cash from operations and our revolving credit facility. In addition, this strategy will increase the fixed costs of our operations. And, because the integration of engines into our manufacturing process is new to us, we must be successful in continuous improvement efforts, which depend on the involvement of management, production employees and suppliers. If we are not successful in our engine integration strategy, it could adversely impact the profitability of our products and our ability to deliver desirable products to our consumers.
As a result of our engine integration strategy, we will rely solely on General Motors for the supply of Malibu and Axis engines, which we will then integrate for marine use.
The availability and cost of engines used in the manufacture of our boats are critical. As noted above, we purchase engines from General Motors LLC that we then prepare for marine use for our Malibu and Axis boats. Our current agreement with General Motors LLC provides us with engines through model year 2023. If we are required to replace General Motors as our

22


engine supplier for any reason, it could cause a decrease in products available for sale or an increase in our cost of sales, either of which could adversely affect our business, financial condition and results of operations.
We have agreed to purchase substantially all of our outboard motors from Yamaha, which makes us reliant on Yamaha for our supply of outboard engines.
In August 2018, we entered into an agreement with Yamaha Motor Corporation, U.S.A., or Yamaha, that became effective upon completion of our acquisition of Pursuit. Under our agreement with Yamaha, we have agreed to purchase Yamaha outboard engines for use in at least 90% of all Pursuit and Cobalt branded boats that are pre-equipped with outboard motors when sold by us. While we believe that this agreement with Yamaha will provide the engines we need for our Cobalt boats and Pursuit boats, Yamaha could potentially exert significant bargaining power over price, quality, warranty claims, or other terms relating to the outboard engines we use. We also must pay damages to Yamaha if we do not achieve pre-approved purchase volume targets for each year of the agreement and for the entire term of the agreement, which is scheduled to expire on June 30, 2023, unless extended by both parties. We may not be able to meet the purchase volume targets, which would require us to pay damages to Yamaha. We have not paid any damages to Yamaha through June 30, 2019.
We rely on third-party suppliers and may be unable to obtain adequate raw materials and components.
We depend on third-party suppliers to provide components and raw materials essential to the construction of our boats. Historically, we have not entered into long-term agreements with our suppliers, but have developed 90-day forecast models with our major suppliers to minimize disruptions in our supply chain. While we believe that our relationships with our current suppliers are sufficient to provide the materials necessary to meet present production demand, we cannot assure you that these relationships will continue or that the quantity or quality of materials available from these suppliers will be sufficient to meet our future needs. Further, our suppliers could face increased costs or an inability to meet required production levels due to the tariffs the U.S. has imposed on certain foreign goods, including raw materials and components used in our manufacturing process. This could negatively impact our cost of sales, by increasing the price of raw materials and components used in our supply chain. If we are required to replace one or more suppliers of any key components or raw materials, it could cause a decrease in products available for sale or an increase in the cost of sales, either of which could adversely affect our business, financial condition and results of operations.
Termination or interruption of informal supply arrangements could have a material adverse effect on our business or results of operations.
We have informal supply arrangements with many of our suppliers. In the event of a termination of the supply arrangement, there can be no assurance that alternate supply arrangements will be made on satisfactory terms. If we need to enter into supply arrangements on unsatisfactory terms, or if there are any delays to our supply arrangements, it could adversely affect our business and operating results.
Our ability to meet our manufacturing workforce needs is crucial to our results of operations and future sales and profitability.
We rely on the existence of an available hourly workforce to manufacture our boats. We cannot assure you that we will be able to attract and retain qualified employees to meet current or future manufacturing needs at a reasonable cost, or at all. For instance, the demand for skilled employees has increased recently with the low unemployment rates in the regions where we have manufacturing facilities. Also, although none of our employees are currently covered by collective bargaining agreements, we cannot assure you that our employees will not elect to be represented by labor unions in the future. Additionally, competition for qualified employees could require us to pay higher wages to attract a sufficient number of employees. Significant increases in manufacturing workforce costs could materially adversely affect our business, financial condition or results of operations.
Product liability, warranty, personal injury, property damage and recall claims may materially affect our financial condition and damage our reputation.
We are engaged in a business that exposes us to claims for product liability and warranty claims in the event our products actually or allegedly fail to perform as expected or the use of our products results, or is alleged to result, in property damage, personal injury or death.
Our Malibu and Axis brands have a limited warranty for a period up to five years. Prior to fiscal year 2016, we provided a limited warranty for a period of up to three years for our Malibu brand boats and two years for our Axis boats. We expect the extension of our warranty coverage period to increase our obligations to cover warranty claims over time resulting in an increase in our reserve to cover these warranty claims.

23


For our Cobalt brand boats, we provide a structural warranty of up to ten years which covers hull/deck joints, bulkheads, floor, transom, stringers, and motor mount. In addition, we provide a five year bow-to-stern warranty on all components manufactured or purchased (excluding hull and deck structural components), including canvas and upholstery. Gelcoat is covered up to three years for Cobalt and one year for Malibu and Axis. For Pursuit boats, we provide a limited warranty for a period of up to five years on structural components such as the hull, deck and defects in the gelcoat surface of the hull bottom. Some materials, components or parts of the boat that are not covered by our limited product warranties are separately warranted by their manufacturers or suppliers. These other warranties include warranties covering engines purchased from suppliers and other components. We provide for a limited warranty of up to five years or five-hundred hours on engines that we manufacture for our Malibu and Axis models.
Our standard warranties require us or our dealers to repair or replace defective products during such warranty periods at no cost to the consumer. Although we maintain product and general liability insurance of the types and in the amounts that we believe are customary for the industry, we are not fully insured against all such potential claims. We may experience legal claims in excess of our insurance coverage or claims that are not covered by insurance, either of which could adversely affect our business, financial condition and results of operations. Adverse determination of material product liability and warranty claims made against us could have a material adverse effect on our financial condition and harm our reputation. In addition, if any of our products are, or are alleged to be, defective, we may be required to participate in a recall of that product if the defect or alleged defect relates to safety. For example, we recently had to announce a recall on fuel pumps supplied to us by a third- party vendor and used in certain Malibu and Axis boats. While we do not currently expect this recall to have a material impact on our business, financial condition or results of operations, this recall and other claims we face could be costly to us and require substantial management attention.
We depend on key personnel and we may not be able to retain them or to attract, assimilate, and retain highly qualified employees in the future.
Our future success will depend in significant part upon the continued service of our senior management and our continuing ability to attract, assimilate, and retain highly qualified and skilled managerial, product development, manufacturing, and marketing and other personnel. The loss of services of any members of our senior management or key personnel or the inability to hire or retain qualified personnel in the future could adversely affect our business, financial condition, and results of operations.
Our reliance upon patents, trademark laws and contractual provisions to protect our proprietary rights may not be sufficient to protect our intellectual property from others who may sell similar products and may lead to costly litigation. We are currently, and may be in the future, party to lawsuits and other intellectual property rights claims that are expensive and time-consuming.
We hold patents and trademarks relating to various aspects of our products and believe that proprietary technical know-how is important to our business. Proprietary rights relating to our products are protected from unauthorized use by third parties only to the extent that they are covered by valid and enforceable patents or trademarks or are maintained in confidence as trade secrets. We cannot be certain that we will be issued any patents from any pending or future patent applications owned by or licensed to us or that the claims allowed under any issued patents will be sufficiently broad to protect our technology. In the absence of enforceable patent or trademark protection, we may be vulnerable to competitors who attempt to copy our products, gain access to our trade secrets and know-how or diminish our brand through unauthorized use of our trademarks, all of which could adversely affect our business. Accordingly, we may need to engage in future litigation to enforce intellectual property rights, to protect trade secrets or to determine the validity and scope of proprietary rights of others. For example, in May 2017 we settled two Tennessee lawsuits in which we were previously a plaintiff alleging infringement by a competitor of our patent rights in certain wake surfing technology. For more information, see Note 17 to our audited consolidated financial statements included elsewhere in this Annual Report.
We also rely on unpatented proprietary technology. It is possible that others will independently develop the same or similar technology or otherwise obtain access to our unpatented technology. To protect our trade secrets and other proprietary information, we require employees, consultants, advisors and collaborators to enter into confidentiality agreements. We cannot assure you that these agreements will provide meaningful protection for our trade secrets, know-how, or other proprietary information in the event of any unauthorized use, misappropriation, or disclosure of such trade secrets, know-how, or other proprietary information. If we are unable to maintain the proprietary nature of our technologies, we could be materially adversely affected.
In addition, others may initiate litigation or other proceedings to challenge the validity of our patents, or allege that we infringe their patents, or they may use their resources to design comparable products that do not infringe our patents. We may incur substantial costs if our competitors initiate litigation to challenge the validity of our patents, or allege that we infringe

24


their patents, or if we initiate any proceedings to protect our proprietary rights. If the outcome of any litigation challenging our patents is unfavorable to us, our business, financial condition and results of operations could be adversely affected.
We rely on network and information systems and other technologies for our business activities and certain events, such as computer hackings, viruses or other destructive or disruptive software or activities may disrupt our operations, which could have a material adverse effect on our business, financial condition and results of operations.
Network and information systems and other technologies are important to our business activities and operations. Network and information systems-related events, such as computer hackings, cyber threats, security breaches, viruses, or other destructive or disruptive software, process breakdowns or malicious or other activities could result in a disruption of our services and operations or improper disclosure of personal data or confidential information, which could damage our reputation and require us to expend resources to remedy any such breaches. Moreover, the amount and scope of insurance we maintain against losses resulting from any such events or security breaches may not be sufficient to cover our losses or otherwise adequately compensate us for any disruptions to our businesses that may result, and the occurrence of any such events or security breaches could have a material adverse effect on our business and results of operations. The risk of these systems-related events and security breaches occurring has intensified, in part because we maintain certain information necessary to conduct our businesses in digital form stored on cloud servers. While we develop and maintain systems seeking to prevent systems-related events and security breaches from occurring, the development and maintenance of these systems is costly and requires ongoing monitoring and updating as technologies change and efforts to overcome security measures become more sophisticated. Despite these efforts, there can be no assurance that disruptions and security breaches will not occur in the future. Moreover, we may provide certain confidential, proprietary and personal information to third parties in connection with our businesses, and while we obtain assurances that these third parties will protect this information, there is a risk that this information may be compromised. The occurrence of any of such network or information systems-related events or security breaches could have a material adverse effect on our business, financial condition and results of operations.
We may not be able to successfully develop and manage the implementation of our new enterprise resource planning (ERP) system, which could adversely affect our business or results of operations.
We are beginning the process of designing and implementing a new ERP system. This project requires significant capital and human resources, the re-engineering of many processes of our business, and the attention of our management and other personnel who would otherwise be focused on other aspects of our business. The implementation may be more expensive and take longer to fully implement than originally planned, resulting in increased capital investment, higher fees and expenses of third parties, delayed deployment scheduling, and more on-going maintenance expense once implemented, and, as such, we do not yet know the ultimate costs and schedules. If for any reason portions of the implementation are not successful, we could be required to expense rather than capitalize related amounts.
Beyond cost and scheduling, potential flaws in the implementation of an ERP system may pose risks to our ability to operate successfully and efficiently. These risks include, without limitation, inefficient use of employees, distractions to our core businesses, adverse customer reactions, loss of key information, delays in decision making, and unforeseen additional costs due to the inability to integrate vital information processes. There can be no assurance that our ERP system will be beneficial to the extent anticipated. If our ERP system is not implemented successfully, or if it does not perform in a satisfactory manner once implementation is complete, our business and operations could be disrupted and our results of operations negatively affected, including our ability to report accurate and timely financial results. Any business disruption could adversely affect our ability to process orders, deliver products, provide services and customer support, send invoices and track payments, fulfill contractual obligations or otherwise operate our business and as a result, cause significant damage to our reputation, affect our relationships with our customers, suppliers and employees and ultimately harm our business.
The nature of our business exposes us to workers' compensation claims and other workplace liabilities.
Certain materials we use require our employees to handle potentially hazardous or toxic substances. While our employees who handle these and other potentially hazardous or toxic materials receive specialized training and wear protective clothing, there is still a risk that they, or others, may be exposed to these substances. Exposure to these substances could result in significant injury to our employees and damage to our property or the property of others, including natural resource damage. Our personnel are also at risk for other workplace-related injuries, including slips and falls. We have in the past been, and may in the future be, subject to fines, penalties, and other liabilities in connection with any such injury or damage. Although we currently maintain what we believe to be suitable and adequate insurance in excess of our self-insured amounts, we may be unable to maintain such insurance on acceptable terms or such insurance may not provide adequate protection against potential liabilities.

25


Our international markets require significant management attention, expose us to difficulties presented by international economic, political, legal and business factors, and may not be successful or produce desired levels of sales and profitability.
We currently sell our products throughout the world. Our total sales outside North America were less than 10% of our total revenue for fiscal years 2019, 2018 and 2017. International markets have been, and will continue to be, a focus for sales growth. We believe many opportunities exist in the international markets, and over time we intend for international sales to comprise a larger percentage of our total revenue. Several factors, including weakened international economic conditions, could adversely affect such growth. The expansion of our existing international operations and entry into additional international markets require significant management attention. Some of the countries in which we market and our distributors sell our products are to some degree subject to political, economic or social instability. Our international operations expose us and our representatives, agents and distributors to risks inherent in operating in foreign jurisdictions. These risks include, but are not limited to:
increased costs of customizing products for foreign countries;
unfamiliarity with local demographics, consumer preferences and discretionary spending patterns;
difficulties in attracting customers due to a reduced level of customer familiarity with our brand;
competition with new, unfamiliar competitors;
the imposition of additional foreign governmental controls or regulations, including rules relating to environmental, health and safety matters and regulations and other laws applicable to publicly-traded companies, such as the Foreign Corrupt Practices Act, or the FCPA;
new or enhanced trade restrictions and restrictions on the activities of foreign agents, representatives and distributors, including the imposition of additional or new tariffs;
the imposition of increases in costly and lengthy import and export licensing and other compliance requirements, customs duties and tariffs, license obligations and other non-tariff barriers to trade;
laws and business practices favoring local companies;
longer payment cycles and difficulties in enforcing agreements and collecting receivables through certain foreign legal systems; and
difficulties in enforcing or defending intellectual property rights.
Our international operations may not produce desired levels of total sales, or one or more of the foregoing factors may harm our business, financial condition or results of operations.
Rising concern regarding international tariffs could materially and adversely affect our business and results of operations.
The current political landscape has introduced significant uncertainty with respect to future trade regulations, including the imposition by the U.S. of tariffs and penalties on products manufactured outside the U.S., and existing international trade agreements, as shown by Brexit in Europe. The institution of global trade tariffs (including, but not limited to, the Trump Administration's tariffs on Europe and Canada on certain products from the U.S.), trade sanctions, new or onerous trade restrictions, embargoes and other stringent government controls carries the risk of negatively affecting global economic conditions, which could have a negative impact on our business and results of operations. In addition, certain foreign governments have imposed tariffs on certain U.S. goods and may take additional retaliatory trade actions stemming from the tariffs, which could increase the pricing of our products and result in decreased consumer demand for our products outside of the United States, which could materially and adversely affect our business and results of operations.
Changes in currency exchange rates can adversely affect our results.
A portion of our sales are denominated in a currency other than the U.S. dollar. Consequently, a strong U.S. dollar may adversely affect reported revenues. We also maintain a portion of our manufacturing operations in Australia which partially mitigates the impact of a strengthening U.S. dollar in that country. A portion of our selling, general and administrative costs are transacted in Australian dollars as a result. We also sell U.S. manufactured products into certain international markets in U.S. dollars, including the sale of products into Canada, Europe and Latin America. Demand for our products in these markets may also be adversely affected by a strengthening U.S. dollar. For example, we have experienced decreased demand in Canada due to the weakening Canadian dollar and demand is weak in other areas of the world, notably South America, South Africa and Europe. We do not currently use hedging or other derivative instruments to mitigate our foreign currency risks.

26


An increase in energy and fuel costs may adversely affect our business, financial condition and results of operations.
Higher energy costs result in increases in operating expenses at our manufacturing facility and in the expense of shipping products to our dealers. In addition, increases in energy costs may adversely affect the pricing and availability of petroleum-based raw materials, such as resins and foams, that are used in our products. Also, higher fuel prices may have an adverse effect on demand for our boats, as they increase the cost of ownership and operation.
We are subject to U.S. and other anti-corruption laws, trade controls, economic sanctions and similar laws and regulations, including those in the jurisdictions where we operate. Our failure to comply with these laws and regulations could subject us to civil, criminal and administrative penalties and harm our reputation.
Doing business on a worldwide basis requires us to comply with the laws and regulations of various foreign jurisdictions. These laws and regulations place restrictions on our operations, trade practices, partners and investment decisions. In particular, our operations are subject to U.S. and foreign anti-corruption and trade control laws and regulations, such as the FCPA, export controls and economic sanctions programs, including those administered by the U.S. Treasury Department’s Office of Foreign Assets Control, or the OFAC. As a result of doing business in foreign countries and with foreign partners, we are exposed to a heightened risk of violating anti-corruption and trade control laws and sanctions regulations.
The FCPA prohibits us from providing anything of value to foreign officials for the purposes of obtaining or retaining business or securing any improper business advantage. It also requires us to keep books and records that accurately and fairly reflect our transactions.
Economic sanctions programs restrict our business dealings with certain sanctioned countries, persons and entities. In addition, because we act through dealers and distributors, we face the risk that our dealers, distributors or consumers might further distribute our products to a sanctioned person or entity, or an ultimate end-user in a sanctioned country, which might subject us to an investigation concerning compliance with OFAC or other sanctions regulations.
Violations of anti-corruption and trade control laws and sanctions regulations are punishable by civil penalties, including fines, denial of export privileges, injunctions, asset seizures, debarment from government contracts and revocations or restrictions of licenses, as well as criminal fines and imprisonment. We cannot assure you that all of our local, strategic or joint partners will comply with these laws and regulations, in which case we could be held liable for actions taken inside or outside of the United States, even though our partners may not be subject to these laws. Such a violation could materially and adversely affect our reputation, business, results of operations and financial condition. Our continued international expansion, including in developing countries, and our development of new partnerships and joint venture relationships worldwide, could increase the risk of FCPA or OFAC violations in the future.
If we are unable to comply with environmental and other regulatory requirements, our business may be exposed to material liability or fines.
We are subject to extensive regulation, including product safety, environmental and health and safety requirements under various federal, state, local and foreign statutes, ordinances and regulations. While we believe that we are in material compliance with all applicable federal, state, local and foreign regulatory requirements, we cannot assure you that we will be able to continue to comply with applicable regulatory requirements. Compliance with regulatory requirements could increase the cost of our products, which in turn, may reduce consumer demand, or could materially increase the cost of operations. The failure to comply with applicable regulatory requirements could cause us to incur significant fines or penalties, obligations to conduct remedial or corrective actions, or, in extreme circumstances, revocation of our permits or injunctions preventing some or all of our operations. In addition, the components of our boats must meet certain regulatory standards, including air emission standards for boat engines and fuel systems. Failure to meet these standards could result in an inability to sell our boats in key markets, which would adversely affect our business. In addition, legal requirements are constantly evolving, and changes in laws, regulations or policies, or changes in interpretations of the foregoing, could also increase our costs or create liabilities where none exists today.
As with boat construction in general, our manufacturing processes involve the use, handling, storage and contracting for recycling or disposal of hazardous substances and wastes. The failure to manage or dispose of such hazardous substances and wastes properly could expose us to material liability or fines, including liability for personal injury or property damage due to exposure to hazardous substances, damages to natural resources, or for the investigation and remediation of environmental conditions. Under certain environmental laws, we may be liable for remediation of contamination at sites where our hazardous wastes have been disposed or at our current or former facilities, regardless of whether such facilities are owned or leased or whether we caused the condition of contamination. Also, the components in our boats may become subject to more stringent environmental regulations. For example, boat engines and other emission producing components may be subject to more

27


stringent emissions standards, which could increase the cost of our engines, components and our products, which, in turn, may reduce consumer demand for our products.
A natural disaster or other disruption at our facilities could adversely affect our business, financial condition and results of operations.
We rely on the continuous operation of our facilities in Tennessee, Kansas, California, Florida and Australia. Any natural disaster or other serious disruption to our facilities due to fire, flood, earthquake or any other unforeseen circumstances could adversely affect our business, financial condition and results of operations. Changes in climate could adversely affect our operations by limiting or increasing the costs associated with equipment or fuel supplies. In addition, adverse weather conditions, such as increased frequency and/or severity of storms, or floods could impair our ability to operate by damaging our facilities and equipment or restricting product delivery to customers. The occurrence of any disruption at our facilities, even for a short period of time, may have an adverse effect on our productivity and profitability, during and after the period of the disruption. These disruptions may also cause personal injury and loss of life, severe damage to or destruction of property and equipment and environmental damage. Although we maintain property, casualty and business interruption insurance of the types and in the amounts that we believe are customary for the industry, we are not fully insured against all potential natural disasters or other disruptions to our facilities.
Increases in income tax rates or changes in income tax laws or enforcement could have a material adverse impact on our financial results.
Changes in domestic and international tax legislation could expose us to additional tax liability and could impact the amount of our tax receivable agreement liability. Although we monitor changes in tax laws and work to mitigate the impact of proposed changes, such changes may negatively impact our financial results. In addition, any increase in individual income tax rates, such as those implemented in the United States at the beginning of 2013, would negatively affect our potential consumers’ discretionary income and could decrease the demand for our products.
The credit agreement governing our revolving credit facility and term loan contains restrictive covenants which may limit our operating flexibility and may impair our ability to access sufficient capital to operate our business.
We have relied on and continue to rely on our term loan and revolving credit facility to provide us with adequate liquidity to operate our business. Our credit agreement governing our revolving credit facility and term loan contains restrictive covenants that limit our ability to, among other things, incur additional debt and additional liens on property and make future payments of dividends or distributions on our capital stock. Further, the credit agreement requires compliance with financial covenants, including a minimum ratio of EBITDA to fixed charges and a maximum ratio of total debt to EBITDA.
These covenants may affect our ability to operate and finance our business as we deem appropriate. Violation of these covenants could constitute an event of default under the credit agreement governing our revolving credit facility and term loan. If there were an event of default under the credit agreement, our lenders could reduce or terminate our access to amounts under our credit facilities or declare all of the indebtedness outstanding under our revolving credit facility and term loan immediately due and payable. We may not have sufficient funds available, or we may not have access to sufficient capital from other sources, to continue funding our operations or to repay any accelerated debt. Even if we could obtain additional financing, the terms of the financing may not be favorable to us. In addition, substantially all of our assets are subject to liens securing our revolving credit facility and term loan. If amounts outstanding under the revolving credit facility or term loan were accelerated, our lenders could foreclose on these liens and we could lose substantially all of our assets. Any event of default under the credit agreement governing our revolving credit facility and term loan could have a material adverse effect on our business, financial condition and results of operations.
Our variable rate indebtedness subjects us to interest rate risk, which could cause our debt service obligations to increase significantly.
Borrowings under our revolving credit facility and term loan are at variable rates of interest and expose us to interest rate risk. Interest rates are currently at relatively low levels. If interest rates increase, our debt service obligations on the variable rate indebtedness will increase even though the amount borrowed remains the same, and our net income and cash flows, including cash available for servicing our indebtedness, will correspondingly decrease. We manage our exposure to interest rate movements on our term loan through the use of an interest rate swap agreement on a notional amount of $39.3 million. We have elected not to designate our interest rate swap as a hedge; therefore, changes in the fair value of the derivative instrument may cause volatility in our interest expense based on fluctuations in interest rates. In the future, we may enter into similar interest rate swaps that involve the exchange of floating for fixed rate interest payments in order to reduce future interest rate volatility on the remaining unhedged portion of our term loan; however, there is no guarantee we may take such action and we may not fully mitigate our interest rate risk. A hypothetical 1% increase in LIBOR over the 1.52% floor could increase our

28


annual interest expense and related cash flows by approximately $0.8 million based on the unhedged portion of the amounts outstanding under our credit facility as of June 30, 2019.
Failure to maintain effective internal control over financial reporting or disclosure controls and procedures could have a material adverse effect on our business and stock price.
Section 404 of the Sarbanes-Oxley Act requires us to provide an annual management assessment of the effectiveness of our internal control over financial reporting and also requires our independent registered public accounting firm to attest to the effectiveness of our internal control over financial reporting. Management is similarly required to review disclosure controls, which are controls established to ensure that information required to be disclosed in SEC reports is recorded, processed, summarized and reported in a timely manner.
If we fail to maintain the adequacy of our internal controls, as such standards are modified, supplemented or amended from time to time, we may not be able to ensure that we can conclude on an ongoing basis that we have effective internal control over financial reporting. The existence of any material weakness could require management to devote significant time and incur significant expense to remediate any such material weakness and management may not be able to remediate any such material weakness in a timely manner. The existence of any material weakness in our internal control over financial reporting could also result in errors in our financial statements that could require us to restate our financial statements, cause us to fail to meet our reporting obligations, and cause stockholders to lose confidence in our reported financial information, all of which could materially and adversely affect our business and stock price. In addition, if our independent registered public accounting firm is
unable to provide an unqualified attestation report on our internal controls, investors could lose confidence in our financial information and the price of our stock could decline.
We ceased to qualify as an emerging growth company on June 30, 2019. As a result, we have incurred and expect to continue to incur increased costs to comply with additional rules and regulations that will now apply to us, including the requirement to have our independent registered public accounting firm attest to the effectiveness of our internal control over financial reporting.
We became a public company on January 30, 2014. As a public company, we have incurred significant legal, accounting and other expenses that we did not incur as a private company, including costs associated with public company reporting and corporate governance requirements, in order to comply with the rules and regulations imposed by the Sarbanes-Oxley Act, as well as rules implemented by the SEC and Nasdaq. As of June 30, 2019, we ceased to qualify as an emerging growth company. As a result, we expect these costs to increase to comply with additional rules and regulations that will now apply to us, including the requirement to have our independent registered public accounting firm attest to the effectiveness of our internal control over financial reporting.
The Sarbanes-Oxley Act requires, among other things, that we maintain effective internal controls over financial reporting and disclosure controls and procedures. Our testing, or the subsequent testing by our independent registered public accounting firm, may reveal deficiencies in our internal control over financial reporting that are deemed to be material weaknesses. If we are not able to comply with the requirements of Section 404 in a timely manner, or if we or our independent registered public accounting firm identify deficiencies in our internal control over financial reporting that are deemed to be material weaknesses, we could lose investor confidence in the accuracy and completeness of our financial reports, which could cause our stock price to decline.
In addition, our management and other personnel will need to continue to devote a substantial amount of time to these compliance initiatives, our legal and accounting compliance costs will likely increase and we may need to hire additional legal and accounting staff as we continue to operate as a public company.
Risks Related to Our Organizational Structure
Our only material asset is our interest in the LLC, and we are accordingly dependent upon distributions from the LLC to pay taxes, make payments under the tax receivable agreement or pay dividends.
Malibu Boats, Inc. is a holding company and has no material assets other than our ownership of LLC Units. Malibu Boats, Inc. has no independent means of generating revenue. We intend to cause the LLC to make distributions to its unit holders in an amount sufficient to cover all applicable taxes at assumed tax rates, payments under the tax receivable agreement and dividends, if any, declared by us. To the extent that we need funds, and the LLC is restricted from making such distributions under applicable law or regulation or under the terms of its financing arrangements, or is otherwise unable to provide such funds, it could materially adversely affect our liquidity and financial condition. For example, our credit agreement generally prohibits the LLC, Malibu Boats, LLC, Malibu Australian Acquisition Corp., Cobalt Boats, LLC and PB Holdco, LLC from

29


paying dividends or making distributions. Our credit agreement permits, however, (i) distributions based on a member’s allocated taxable income, (ii) distributions to fund payments that are required under the LLC’s tax receivable agreement, (iii) purchase of stock or stock options of the LLC from former officers, directors or employees of loan parties or payments pursuant to stock option and other benefit plans up to $2.0 million in any fiscal year, and (iv) share repurchase payments up to $35.0 million in any fiscal year subject to one-year carry forward and compliance with other financial covenants. In addition, the LLC may make dividends and distributions of up to $10.0 million in any fiscal year, subject to compliance with other financial covenants.
We will be required to pay the pre-IPO owners (or any permitted assignee) for certain tax benefits pursuant to our tax receivable agreement with them, and the amounts we may pay could be significant.
We entered into a tax receivable agreement with the pre-IPO owners (or their permitted assignees) that provides for the payment by us to the pre-IPO owners (or any permitted assignee) of 85% of the tax benefits, if any, that we are deemed to realize as a result of (1) the increases in tax basis resulting from our purchases or exchanges of LLC Units and (2) certain other tax benefits related to our entering into the tax receivable agreement, including tax benefits attributable to payments under the tax receivable agreement. These payment obligations are our obligations and not of the LLC. For purposes of the agreement, the benefit deemed realized by us will be computed by comparing our actual income tax liability (calculated with certain assumptions) to the amount of such taxes that we would have been required to pay had there been no increase to the tax basis of the assets of the LLC as a result of the purchases or exchanges, and had we not entered into the tax receivable agreement. Estimating the amount of payments that may be made under the tax receivable agreement is by its nature imprecise, insofar as the calculation of amounts payable depends on a variety of factors. The actual increase in tax basis, as well as the amount and timing of any payments under the agreement, will vary depending upon a number of factors, including:
the timing of purchases or exchanges - for instance, the increase in any tax deductions will vary depending on the fair value, which may fluctuate over time, of the depreciable or amortizable assets of the LLC at the time of each purchase or exchange;
the price of shares of our Class A Common Stock at the time of the purchase or exchange - the increase in any tax deductions, as well as the tax basis increase in other assets, of the LLC is directly related to the price of shares of our Class A Common Stock at the time of the purchase or exchange;
the extent to which such purchases or exchanges are taxable - if an exchange or purchase is not taxable for any reason, increased deductions will not be available; and
the amount and timing of our income - the corporate taxpayer will be required to pay 85% of the deemed benefits as and when deemed realized. If we do not have taxable income, we generally will not be required (absent a change of control or other circumstances requiring an early termination payment) to make payments under the tax receivable agreement for that taxable year because no benefit will have been realized. However, any tax benefits that do not result in realized benefits in a given tax year will likely generate tax attributes that may be utilized to generate benefits in previous or future tax years. The utilization of such tax attributes will result in payments under the tax receivable agreement.
For more information see Note 3 to our audited consolidated financial statements included elsewhere in this Annual Report.
We expect that the payments that we may make under the tax receivable agreement may be substantial. Assuming no material changes in the relevant tax law, and that we earn sufficient taxable income to realize all tax benefits that are subject to the agreement, we expect that future payments under the tax receivable agreement relating to the purchases by Malibu Boats, Inc. of LLC Units will be approximately $53.8 million over the next seventeen (17) years. Future payments to pre-IPO owners (or their permitted assignees) in respect of subsequent exchanges or purchases would be in addition to these amounts and are expected to be substantial. The foregoing numbers are merely estimates and the actual payments could differ materially. It is possible that future transactions or events, such as changes in tax legislation, could increase or decrease the actual tax benefits realized and the corresponding tax receivable agreement payments. For example, during the second quarter of fiscal 2018, the U.S. Congress enacted tax legislation called the Tax Cuts and Jobs Act of 2017 ("the Tax Act") on December 22, 2017, which, among other provisions, lowered our U.S. corporate tax rate from 35% to 21%, effective January 1, 2018. The Tax Act lowered the estimated tax rate used to compute our future tax obligations and, in turn, reduced the future tax benefit expected to be realized by us related to increased tax basis from previous sales and exchanges of LLC Units by pre-IPO owners of the LLC.
Further, there may be a material negative effect on our liquidity if distributions to us by the LLC are not sufficient to permit us to make payments under the tax receivable agreement after we have paid taxes. For example, we may have an obligation to make tax receivable agreement payments for a certain amount while receiving distributions from the LLC in a

30


lesser amount, which would negatively affect our liquidity. The payments under the tax receivable agreement are not conditioned upon the pre-IPO owners' (or any permitted assignees’) continued ownership of us.
We are required to make a good faith effort to ensure that we have sufficient cash available to make any required payments under the tax receivable agreement. The limited liability company agreement of the LLC requires the LLC to make “tax distributions” which, in the ordinary course, will be sufficient to pay our actual tax liability and to fund required payments under the tax receivable agreement. If for any reason the LLC is not able to make a tax distribution in an amount that is sufficient to make any required payment under the tax receivable agreement or we otherwise lack sufficient funds, interest would accrue on any unpaid amounts at the London Interbank Offered Rate, or LIBOR, plus 500 basis points until they are paid.
In certain cases, payments under the tax receivable agreement to the pre-IPO owners (or any permitted assignees) of LLC Units may be accelerated or significantly exceed the actual benefits we realize in respect of the tax attributes subject to the tax receivable agreement.
The tax receivable agreement provides that, in the event that we exercise our right to early termination of the tax receivable agreement, or in the event of a change in control or a material breach by us of our obligations under the tax receivable agreement, the tax receivable agreement will terminate, and we will be required to make a lump-sum payment equal to the present value of all forecasted future payments that would have otherwise been made under the tax receivable agreement, which lump-sum payment would be based on certain assumptions, including those relating to our future taxable income. The change in control payment and termination payments to the pre-IPO owners (or any permitted assignees) could be substantial and could exceed the actual tax benefits that we receive as a result of acquiring the LLC Units because the amounts of such payments would be calculated assuming that we would have been able to use the potential tax benefits each year for the remainder of the amortization periods applicable to the basis increases, and that tax rates applicable to us would be the same as they were in the year of the termination. In these situations, our obligations under the tax receivable agreement could have a substantial negative impact on our liquidity. There can be no assurance that we will be able to finance our obligations under the tax receivable agreement.
Payments under the tax receivable agreement will be based on the tax reporting positions that we determine. Although we are not aware of any issue that would cause the Internal Revenue Service, or the IRS, to challenge a tax basis increase, Malibu Boats, Inc. will not be reimbursed for any payments previously made under the tax receivable agreement. As a result, in certain circumstances, payments could be made under the tax receivable agreement in excess of the benefits that Malibu Boats, Inc. actually realizes in respect of (1) the increases in tax basis resulting from our purchases or exchanges of LLC Units and (2) certain other tax benefits related to our entering into the tax receivable agreement, including tax benefits attributable to payments under the tax receivable agreement.
Risks Related to Our Class A Common Stock
Our stock price may be volatile and stockholders may be unable to sell shares at or above the price at which they purchased them.
Our stock price ranged from $32.09 per share to $59.57 per share during fiscal year 2019. The market price of our Class A Common Stock could be subject to wide fluctuations in response to the many risk factors listed in this section, and others beyond our control, including:
our ability to continue to integrate our acquisitions of Cobalt and Pursuit into our business;
actual or anticipated fluctuations in our financial condition and results of operations;
addition or loss of consumers or dealers;
actual or anticipated changes in our rate of growth relative to our competitors;
additions or departures of key personnel;
failure to introduce new products, or for those products to achieve market acceptance;
disputes or other developments related to proprietary rights, including patents, litigation matters and our ability to obtain intellectual property protection for our technologies;
announcements by us or our competitors of significant acquisitions, strategic partnerships, joint ventures or capital commitments;

31


fluctuations in the valuation of companies perceived by investors to be comparable to us;
changes in applicable laws or regulations;
issuance of new or updated research or reports by securities analysts;
sales of our Class A Common Stock by us or our stockholders; and
share price and volume fluctuations attributable to inconsistent trading volume levels of our shares.
Further, the stock markets may experience extreme price and volume fluctuations that can affect the market prices of equity securities. These fluctuations can be unrelated or disproportionate to the operating performance of those companies. These broad market and industry fluctuations, as well as general economic, political and market conditions such as recessions, interest rate changes or international currency fluctuations, could harm the market price of our Class A Common Stock.
In the past, companies that have experienced volatility in the market price of their stock have been subject to securities class action litigation. We may be the target of this type of litigation in the future. Securities litigation against us could result in substantial costs and divert our management’s attention from other business concerns, which could harm our business.
If securities or industry analysts do not publish research or reports about our business, or publish negative reports about our business, our share price and trading volume could decline.
The trading market for our Class A Common Stock may depend on the research and reports that securities or industry analysts publish about us or our business. We do not have any control over these analysts. If one or more of the analysts who cover us downgrade our shares or change their opinion of our shares, our share price would likely decline. If one or more of these analysts cease coverage of our company or fail to regularly publish research or reports on us, we could lose visibility in the financial markets, which could cause our stock price or trading volume to decline.
Future sales of our Class A Common Stock in the public market could cause our share price to fall; furthermore, you may be diluted by future issuances of Class A Common Stock in connection with our incentive plans, acquisitions or otherwise.
Sales of a substantial number of shares of our Class A Common Stock in the public market, in particular sales by our directors, officers or other affiliates, or the perception that these sales might occur, could depress the market price of our Class A Common Stock and could impair our ability to raise capital through the sale of additional equity securities. Furthermore, any Class A Common Stock that we issue in connection with our Long-Term Incentive Plan or other equity incentive plans that we may adopt in the future, our acquisitions or otherwise would dilute the percentage ownership of holders of our Class A Common Stock.
Our governing documents and Delaware law could prevent a takeover that stockholders consider favorable and could also reduce the market price of our stock.
Our certificate of incorporation and bylaws contain certain provisions that could delay or prevent a change in control. These provisions could also make it more difficult for stockholders to elect directors and take other corporate actions. These provisions include, without limitation:
a classified board structure;
a requirement that stockholders must provide advance notice to propose nominations or have other business considered at a meeting of stockholders;
supermajority stockholder approval to amend our bylaws or certain provisions in our certificate of incorporation; and
authorization of blank check preferred stock.
In addition, we are subject to the provisions of Section 203 of the Delaware General Corporation Law. These provisions may prohibit large stockholders, in particular those owning 15% or more of our outstanding Class A Common Stock, from engaging in certain business combinations without the approval of substantially all of our stockholders for a certain period of time.
These and other provisions in our certificate of incorporation, bylaws and under Delaware law could discourage potential takeover attempts, reduce the price that investors might be willing to pay for shares of our Class A Common Stock in the future and result in the market price being lower than it would be without these provisions.

32


We currently do not intend to pay dividends on our Class A Common Stock and, consequently, the only opportunity for stockholders to achieve a return on their investment is if the price of our Class A Common Stock appreciates.
We currently do not plan to declare or pay dividends on shares of our Class A Common Stock in the foreseeable future. Further, because we are a holding company, our ability to pay dividends depends on our receipt of cash distributions from the LLC and the LLC also relies on its subsidiaries for receipt of cash for distributions. This may further restrict our ability to pay dividends as a result of the laws of the jurisdiction of organization of the LLC and its subsidiaries, agreements of the LLC or its subsidiaries or covenants under our, the LLC’s or its subsidiaries’ existing or future indebtedness. For example, our credit agreement generally prohibits the LLC, Malibu Boats, LLC, Malibu Australian Acquisition Corp., Cobalt Boats, LLC and PB Holdco, LLC from paying dividends or making distributions. Our credit agreement permits, however, (i) distributions based on a member’s allocated taxable income, (ii) distributions to fund payments that are required under the LLC’s tax receivable agreement, (iii) purchase of stock or stock options of the LLC from former officers, directors or employees of loan parties or payments pursuant to stock option and other benefit plans up to $2.0 million in any fiscal year, and (iv) share repurchase payments up to $35.0 million in any fiscal year subject to one-year carry forward and compliance with other financial covenants. In addition, the LLC may make dividends and distributions of up to $10.0 million in any fiscal year, subject to compliance with other financial covenants. Consequently, for stockholders the only opportunity to achieve a return on the shares they purchase will be if the market price of our Class A Common Stock appreciates and they sell their shares at a profit.


33


Item 1B. Unresolved Staff Comments
Not applicable.
Item 2. Properties
Tennessee
Our Malibu and Axis boats are manufactured at our 197,300 square-foot facility located in Loudon, Tennessee, which includes warehouse and office space and is leased pursuant to a lease agreement that has a term through March 31, 2028, with the option to extend for three additional terms of ten years each.
We have acquired 112,000 square-feet of space to facilitate our trailer manufacturing and engine vertical integration initiatives. These facilities include warehouse and office space used in our trailer and engine production. All of our Loudon facilities are used in our Malibu U.S. segment.
Kansas
On July 6, 2017, we completed the acquisition of Cobalt and its manufacturing facilities. Cobalt boats are manufactured in Neodesha, Kansas with four locations providing 451,000 square feet of manufacturing space. Our Neodesha facilities are used in our Cobalt segment.
Florida
On October 15, 2018, we completed the acquisition of Pursuit and its manufacturing facilities. Pursuit boats are manufactured in Fort Pierce, Florida with five locations providing 211,085 square feet of manufacturing space. Our Fort Pierce facilities are used in our Pursuit segment.
California
We lease a 172,500 square-foot facility in Merced, California pursuant to a lease agreement that has a term through March 31, 2028, with the option to extend for three additional terms of ten years each. Our Merced site houses both our product development team that focuses on design innovations as well as our tower and tower accessory manufacturing operations. The components assembled at this site are delivered to our facilities in Tennessee and our Australian subsidiary. Our Merced site is used in both our Malibu U.S. and Malibu Australia segments.
Australia
We manufacture and test boats at two facilities in Albury, Australia with combined square-footage of 68,222. Each facility is leased pursuant to a lease agreement and each with a term through October 22, 2024, with two 5-year options to extend lease term. Our Albury facilities are used in our Malibu Australia segment.
Item 3. Legal Proceedings
The discussion of legal matters under the section entitled "Legal Proceedings" is incorporated by reference from Note 17 of our audited consolidated financial statements included elsewhere in this Annual Report on Form 10-K.
Item 4. Mine Safety Disclosures
Not Applicable.

34


PART II.
Item 5. Market for Registrant's Common Equity, Related Stockholder Matters and Issuer Purchases of Equity Securities
Market Information
Our Class A Common Stock is listed on the Nasdaq Global Select Market under the symbol "MBUU".
On August 28, 2019, the last reported sale price on the Nasdaq Global Select Market of our Class A Common Stock was $25.88 per share. As of August 28, 2019, we had approximately seven holders of record of our Class A Common Stock and 15 holders of record of our Class B Common Stock. The actual number of stockholders is greater than this number of record holders, and includes stockholders who are beneficial owners, but whose shares are held in street name by brokers and other nominees. This number of holders of record also does not include stockholders whose shares may be held in trust by other entities.
Dividends
Malibu Boats, Inc. has never declared or paid any cash dividends on its capital stock. We currently anticipate that we will retain all of our future earnings for use in the expansion and operation of our business and do not anticipate paying any cash dividends in the foreseeable future. Any future determination to declare cash dividends will be made at the discretion of our board of directors, subject to applicable law and will depend on our financial condition, results of operations, capital requirements, general business conditions and other factors that our board of directors may deem relevant.
Stock Performance Graph
The stock price performance graph below shall not be deemed soliciting material or to be filed with the SEC or subject to Regulation 14A or 14C under the Exchange Act or to the liabilities of Section 18 of the Exchange Act, nor shall it be incorporated by reference into any past or future filing under the Securities Act of 1933, as amended, or the Securities Act or the Exchange Act, except to the extent we specifically request that it be treated as soliciting material or specifically incorporate it by reference into a filing under the Securities Act or the Exchange Act.
The following graph shows the cumulative total stockholder return of an investment of $100 in cash at market close at the end of each of the years within the five-year period ended June 30, 2019 for (i) our Class A Common Stock, (ii) the Russell 2000 Index and (iii) the Dow Jones Recreational Product Index. Pursuant to applicable SEC rules, all values assume reinvestment of the full amount of all dividends, however no dividends have been declared on our Class A Common Stock to date. The stockholder return shown on the graph below is not necessarily indicative of future performance, and we do not make or endorse any predictions as to future stockholder returns.
stockperformancefy19v2a03.jpg
Issuer Purchases of Equity Securities
We did not repurchase any stock during the quarter ended June 30, 2019. Our board of directors authorized a new stock repurchase program (the "Repurchase Program") for the repurchase of up to $35.0 million of Class A Common Stock and the

35


LLC Units for the period from July 1, 2019 to July 1, 2020. The Repurchase Program was publicly announced on June 20, 2019. The previous stock repurchase program which was authorized by our Board of Directors on February 1, 2016 expired on February 8, 2017.
Unregistered Sales of Equity Securities
There were no unregistered sales of equity securities during the quarter ended June 30, 2019.
Equity Compensation Plan Information
Equity compensation plan information required by this Item 5 will be included in our definitive proxy statement for our annual meeting of stockholders, which will be filed with the SEC no later than 120 days after the end of our fiscal year ended June 30, 2019 (the "Proxy Statement"), and is incorporated herein by reference.

36


Item 6. Selected Financial Data
The following table presents our selected financial data. The table should be read in conjunction with "Item 7. Management’s Discussion and Analysis of Financial Condition and Results of Operations," and "Item 8. Financial Statements and Supplementary Data," of this Annual Report on Form 10-K.

37


 
Fiscal Year Ended June 30,
 
 
2019
 
2018
 
2017
 
2016
 
2015
 
 
 
 
 
 
 
 
 
 
 
(Dollars in thousands)
Consolidated statement of operations and comprehensive income data:
 
 
 
 
 

 
 
 
 
Net sales
$
684,016

 
$
497,002

 
$
281,937

 
$
252,965

 
$
228,621

Cost of sales
517,746

 
376,660

 
206,899

 
186,145

 
168,192

Gross profit
166,270

 
120,342

 
75,038

 
66,820

 
60,429

Operating expenses:
 
 
 
 
 

 
 

 
 

     Selling and marketing
17,946

 
13,718

 
8,619

 
7,475

 
7,007

     General and administrative
44,256

 
31,359

 
24,783

 
21,256

 
19,809

     Amortization
5,956

 
5,198

 
2,198

 
2,185

 
2,463

Operating income
98,112

 
70,067

 
39,438

 
35,904

 
31,150

Other (income) expense, net
6,315

 
(19,320
)
 
(9,230
)
 
3,808

 
(696
)
Net income before income tax expense
91,797

 
89,387

 
48,668

 
32,096

 
31,846

Income tax expense
22,096

 
58,418

 
17,593

 
11,801

 
8,663

Net income
69,701

 
30,969

 
31,075

 
20,295

 
23,183

Net income attributable to non-controlling interest 1
3,635

 
3,356

 
2,717

 
2,253

 
8,522

Net income attributable to Malibu Boats, Inc.
$
66,066

 
$
27,613

 
$
28,358

 
$
18,042

 
$
14,661

 
 
 
 
 
 
 
 
 
 
Net income available to Class A Common Stock per share:
 
 
 
 
 
 
 
 
 
Basic
$
3.17

 
$
1.37

 
$
1.59

 
$
1.01

 
$
0.93

Diluted
$
3.15

 
$
1.36

 
$
1.58

 
$
1.00

 
$
0.93

 
 
 
 
 
 
 
 
 
 
Weighted average shares outstanding used in computing net income per share:
 
 
 
 
 
 
 
 
 
Basic
20,832,445

 
20,179,381

 
17,846,894

 
17,934,580

 
15,732,531

Diluted
20,966,539

 
20,281,210

 
17,951,332

 
17,985,427

 
15,741,018

 
 
 
 
 
 
 
 
 
 
Consolidated balance sheet data:
 
 
 
 
 

 
 

 
 

Total assets
$
451,314

 
$
365,768

 
$
223,663

 
$
222,326

 
$
200,314

Total current liabilities
75,332

 
65,386

 
39,185

 
47,829

 
33,539

Total long-term liabilities
165,629

 
160,511

 
132,242

 
154,468

 
165,490

Total stockholders’/members' equity
210,353

 
139,871

 
52,236

 
20,029

 
1,285

 
 
 
 
 
 
 
 
 
 
Additional financial and other data:
 
 
 
 
 
 
 
 
 
Unit volume
7,362

 
6,292

 
3,815

 
3,569

 
3,404

Gross margin
24.3
%
 
24.2
%
 
26.6
%
 
26.4
%
 
26.4
%
Adjusted EBITDA 2
$
125,895

 
$
92,718

 
$
55,721

 
$
48,231

 
$
43,648

Adjusted EBITDA margin 2
18.4
%
 
18.7
%
 
19.8
%
 
19.1
%
 
19.1
%
Adjusted fully distributed net income per share 2
$
3.76

 
$
2.60

 
$
1.56

 
$
1.32

 
$
1.11


38


(1)
The non-controlling interest represents the portion of earnings or (loss) attributable to the economic interest held by the non-controlling LLC Unit holders. The weighted average non-controlling interest attributable to ownership interests in the LLC was 4.1%, 5.3%, 7.0%, 11.1% and 36.8% for the fiscal years ended June 30, 2019, 2018, 2017, 2016 and 2015, respectively. The non-controlling interest was 3.8% as of June 30, 2019, 4.8% as of June 30, 2018, 6.6% as of June 30, 2017 and 7.4% as of June 30, 2016 and 2015, respectively.
(2)
Adjusted EBITDA, adjusted EBITDA margin, and adjusted fully distributed net income per share are non-GAAP financial measures. For definitions of adjusted EBITDA, adjusted EBITDA margin, and adjusted fully distributed net income and a reconciliation of each to net income, see “Item 7. Management’s Discussion and Analysis of Financial Condition and Results of Operations-GAAP Reconciliation of Non-GAAP Financial Measures.”



39


Item 7. Management's Discussion and Analysis of Financial Condition and Results of Operations
Overview
We are a leading designer, manufacturer and marketer of a diverse range of recreational powerboats, including performance sport boats, sterndrive and outboard boats. We are the market leader in the United States in the performance sport boat category through our Malibu and Axis Wake Research boat brands, the leader in the United States in the 20’ - 40’ segment of the sterndrive boat category through our Cobalt brand and in a leading position in the fiberglass outboard fishing boat market with our Pursuit brand. Our product portfolio of premium brands are used for a broad range of recreational boating activities including, among others, water sports, general recreational boating and fishing. Our passion for consistent innovation, which has led to propriety technology such as Surf Gate, has allowed us to expand the market for our products by introducing consumers to new and exciting recreational activities. We design products that appeal to an expanding range of recreational boaters and water sports enthusiasts whose passion for boating and water sports is a key component of their active lifestyle and provide consumers with a better customer-inspired experience. With performance, quality, value and multi-purpose features, our product portfolio has us well positioned to broaden our addressable market and achieve our goal of increasing our market share in the expanding recreational boating industry.
We currently sell our boats under four brands—Malibu; Axis; Cobalt; and Pursuit. Our flagship Malibu boats offer our latest innovations in performance, comfort and convenience, and are designed for consumers seeking a premium performance sport boat experience. Retail prices of our Malibu boats typically range from $60,000 to $190,000. We launched our Axis boats in 2009 to appeal to consumers who desire a more affordable performance sport boat product but still demand high performance, functional simplicity and the option to upgrade key features. Retail prices of our Axis boats typically range from $60,000 to $110,000. Our Cobalt boats consist of mid to large-sized luxury cruisers and bowriders that we believe offer the ultimate experience in comfort, performance and quality. Retail prices for our Cobalt boats typically range from $60,000 to $770,000. Our recent acquisition of Pursuit expands our product offerings into the saltwater outboard fishing market and includes center console, dual console and offshore models. Retail prices for our Pursuit boats typically range from $80,000 to $800,000.
We sell our boats through a dealer network that we believe is the strongest in the recreational powerboat category. As of July 1, 2019, our worldwide distribution channel consisted of over 350 dealer locations globally. Our dealer base is an important part of our consumers’ experience, our marketing efforts and our brands. We devote significant time and resources to find, develop and improve the performance of our dealers and believe our dealer network gives us a distinct competitive advantage.
As a result of our innovation, process improvements, acquisition strategy and strong dealer network and management team, among other reasons, we have achieved fiscal year 2019 net sales, net income and adjusted EBITDA of $684.0 million, $69.7 million and $125.9 million, respectively, compared to $497.0 million, $31.0 million and $92.7 million, respectively, for fiscal year 2018 and $281.9 million, $31.1 million and $55.7 million, respectively, for fiscal year 2017. For the fiscal year ended June 30, 2019, net sales increased 37.6%, gross margin as a percentage of sales increased to 24.3%, net income increased 125.1% and adjusted EBITDA increased 35.8% compared to the fiscal year ended June 30, 2018. Our results for fiscal year

40


2019 include Pursuit since our acquisition on October 15, 2018. Our results for fiscal years 2019 and 2018 include Cobalt since our acquisition on July 6, 2017. For the definition of adjusted EBITDA and a reconciliation to net income, see “GAAP Reconciliation of Non-GAAP Financial Measures.”
Beginning in fiscal year 2019, we report our results of operations under four reportable segments: Malibu U.S., Malibu Australia, Cobalt, and Pursuit, based on our boat manufacturing operations. The Malibu U.S. and Malibu Australia segments participate in the manufacturing, distribution, marketing and sale of Malibu and Axis performance sport boats. The Malibu U.S. segment primarily serves markets in North America, South America, Europe, and Asia while the Malibu Australia operating segment principally serves the Australian and New Zealand markets. Our Cobalt and Pursuit segments participate in the manufacturing, distribution, marketing and sale of Cobalt and Pursuit boats, respectively, throughout the world. Malibu U.S. is our largest segment and represented 51.0%, 59.0% and 91.8% of our net sales for fiscal years 2019, 2018, and 2017 respectively. We acquired Cobalt in July 2017 and it represented 30.2% and 36.3% of our net sales for fiscal year 2019 and 2018. We acquired Pursuit in October 2018 and it represented 15.0% of our net sales for fiscal year 2019. Malibu Australia represented 3.8%, 4.7% and 8.2% of our net sales for fiscal years 2019, 2018 and 2017, respectively. See Note 19 to our consolidated financial statements included elsewhere in this Annual Report on Form 10-K for more information about our reporting segments.
Refinancing of Credit Facilities
On May 14, 2019, our subsidiary, Malibu Boats, LLC, as the borrower entered into the Second Incremental Facility Amendment and Second Amendment to its existing Second Amended and Restated Credit Agreement dated as of June 28, 2017 (as amended, the “Credit Agreement”).
The Second Amendment converted $35.0 million of the outstanding principal amount under our term loan to outstanding borrowings under the revolving credit facility, increased the borrowing capacity of the revolving credit facility by $35.0 million and extended the maturity date of the revolving credit facility by two years to July 1, 2024. Immediately after effectiveness of the Second Amendment, we had $75.0 million aggregate principal amount outstanding under the term loan and a $120.0 million revolving credit facility with $55.0 million outstanding and $0.7 million in outstanding letters of credit and $64.3 million available for borrowing. The Second Amendment also, among other things, (i) improved the applicable margin by 50 basis points to a range of 1.25% to 2.25% for LIBOR borrowings and a range of 0.25% to 1.25% for Base Rate borrowings, (ii) improved the commitment fee we are required to pay for the unused portion of the revolving credit facility to a range of 0.20% to 0.40%, (iii) increased the basket of permitted share repurchases from $20.0 million to $35.0 million in any fiscal year subject to one-year carry forward and compliance with other financial covenants, and (iv) increased the basket of permitted dividends and distributions from up to $6.0 million to up to $10.0 million in any fiscal year, subject to compliance with other financial covenants. The Second Amendment also revised some of the other restrictive covenants, events of defaults and related definitions by increasing applicable basket amounts and thresholds under the Credit Agreement.
Acquisitions of Pursuit and Cobalt
On October 15, 2018, we completed our acquisition of assets of the Pursuit Boats division of S2 Yachts, Inc., pursuant to an asset purchase agreement dated as of August 21, 2018. We paid an aggregate purchase price of $100.1 million. A portion of the purchase price was deposited into an escrow account to secure certain post-closing obligations of the sellers. We paid the purchase price for the acquisition with $50.1 million of cash on hand and $50.0 million of borrowings under our revolving credit facility.
On July 6, 2017, Malibu Boats, LLC, our wholly owned indirect subsidiary, completed the purchase of all of the outstanding equity interests of Cobalt for a purchase price of $130.0 million, subject to customary post-closing adjustments. We paid $1.0 million of the purchase price in 39,262 newly issued shares of our Class A common stock and the remainder of the purchase price was paid using cash and borrowings under our amended and restated credit agreement that we entered into in connection with the acquisition of Cobalt.
Components of Results of Operations
Net Sales
We generate revenue from the sale of boats to our dealers. The substantial majority of our net sales are derived from the sale of boats, including optional features included at the time of the initial wholesale purchase of the boat. Net sales consists of the following:
Gross sales from:

41


Boat and trailer sales—consists of sales of boats and trailers to our dealer network. Nearly all of our boat sales include optional feature upgrades purchased by the consumer, which increase the average selling price of our boats; and
Parts and other sales—consists of sales of replacement and aftermarket boat parts and accessories to our dealer network; and consists of royalty income earned from license agreements with various boat manufacturers, including Nautique, Chaparral, Mastercraft, and Tige related to the use of our intellectual property.
Net sales are net of:
Sales returns—consists primarily of contractual repurchases of boats either repossessed by the floor plan financing provider from the dealer or returned by the dealer under our warranty program; and
Rebates, free flooring and discounts—consists of incentives, rebates and free flooring, we provide to our dealers based on sales of eligible products. For our Malibu and Axis models, if a domestic dealer meets its monthly or quarterly commitment volume, as well as other terms of the dealer performance program, the dealer is entitled to a specified rebate. Cobalt dealers are entitled to volume-based discounts taken at the time of invoice. For our Pursuit models, if a dealer meets its quarterly or annual retail volume goals, the dealer is entitled to a specific rebate applied to their wholesale volume purchased from Pursuit. For Malibu and Cobalt models and select Pursuit models, our dealers that take delivery of current model year boats in the offseason, typically July through April in the U.S., are also entitled to have us pay the interest to floor the boat until the earlier of (1) the sale of the unit or (2) a date near the end of the current model year, which incentive we refer to as “free flooring.” From time to time, we may extend the flooring program to eligible models beyond the offseason period. For more information, see "Item 1. Business - Dealer Management."
 Cost of Sales
Our cost of sales includes all of the costs to manufacture our products, including raw materials, components, supplies, direct labor and factory overhead. For components and accessories manufactured by third-party vendors, such costs represent the amounts invoiced by the vendors. Shipping costs and depreciation expense related to manufacturing equipment and facilities are also included in cost of sales. Warranty costs associated with the repair or replacement of our boats under warranty are also included in cost of sales.
Operating Expenses
Our operating expenses include selling and marketing, and general and administrative costs. Each of these items includes personnel and related expenses, supplies, non-manufacturing overhead, third-party professional fees and various other operating expenses. Further, selling and marketing expenditures include the cost of advertising and various promotional sales incentive programs. General and administrative expenses include, among other things, salaries, benefits and other personnel related expenses for employees engaged in product development, engineering, finance, information technology, human resources and executive management. Other costs include outside legal and accounting fees, investor relations, risk management (insurance) and other administrative costs. General and administrative expenses also include product development expenses associated with our engines vertical integration initiative and acquisition or integration related expenses.
Other (Income) Expense, Net
Other (income) expense, net consists of interest expense and other income or expense, net. Interest expense consists of interest charged under our outstanding debt, interest on our interest rate swap arrangement, changes in the fair value of our interest rate swap we entered into on July 1, 2015, and amortization of deferred financing costs on our credit facilities. Other income includes a portion of the amounts received from the settlement of our litigation with Mastercraft Boat Company, LLC ("Mastercraft") entered into on May 2, 2017 and adjustments to our tax receivable agreement liability in the fourth quarter of fiscal year 2017 and first and second quarter of fiscal year 2018.
Income Taxes
Malibu Boats, Inc. is subject to U.S. federal and state income tax in multiple jurisdictions with respect to our allocable share of any net taxable income of the LLC. The LLC is a pass-through entity for federal purposes but incurs income tax in certain state jurisdictions. The income tax provision reflects a reported effective income tax rate of 24.1%, 65.4%, and 36.2% attributable to Malibu Boats, Inc.'s share of income for fiscal years 2019, 2018 and 2017, respectively. Our statutory tax rate for fiscal year 2019 is 21%. The reported effective tax rate for fiscal year 2019 differs from the statutory federal income tax rate of 21% primarily due to the impact of U.S. state taxes.

42


Our effective tax rate is also impacted by the addition of new tax jurisdictions as a result of the Pursuit acquisition, the impact of the non-controlling interests in the LLC, the benefits of the foreign derived intangible income deduction, and the research and development tax credit.
Net Income Attributable to Non-controlling Interest
As of June 30, 2019 and 2018, we had a 96.2% and 95.2% controlling economic interest and 100% voting interest in the LLC. We consolidate the LLC's operating results for financial statement purposes. Net income attributable to non-controlling interest represents the portion of net income attributable to the LLC members.
Outlook
Industry-wide marine retail registrations continue to recover from the years following the global financial crisis. According to Statistical Surveys, Inc., domestic retail registration volumes of performance sport boats, fiberglass sterndrive and fiberglass outboards increased at a compound annual growth rate of approximately 6.0% between 2011 and 2018, for the 50 reporting states. This has been led by growth in our core market, performance sport boats, having produced a double-digit compound annual growth rate over that period. Domestic retail demand growth has continued in performance sport boats for calendar year 2019, however the growth rate has decelerated compared to prior years. Fiberglass sterndrive and outboard boats, the target markets for our Cobalt and Pursuit branded products, have seen their combined market grow at a 5.4% compound annual growth rate between 2011 and 2018. That growth has been driven by the outboard market where Pursuit is focused and Cobalt is a new entrant and where we plan to meaningfully expand our market share in the future. While Cobalt’s primary market for sterndrive propulsion has been challenged, their performance continues to be helped by market share gains and they continue to see registration growth. During 2019 the fiberglass outboard market has actually begun a modest contraction, however, in foot lengths 23 feet and greater, where Pursuit competes, the market continues to grow, and Pursuit is gaining share. We expect the growing demand for our products to continue, albeit at a lower pace than the past eight years, and there are numerous variables that have the potential to impact our volumes, both positively and negatively. For example, we believe the substantial decrease in the price of oil, broad strength of the U.S. dollar and recently implemented tariffs has resulted in reduced demand for our boats in certain markets. To date, growth in our domestic market has offset significantly diminished demand from economies that are driven by the oil industry and international markets. Consumer confidence, expanded or eroded, is a variable that could also impact demand in both directions. Other challenges that could impact demand for recreational powerboats include higher interest rates reducing retail consumer appetite for our product, the availability of credit to our dealers and retail consumers, fuel costs, a meaningful reduction in the value of global or domestic equity markets, the continued acceptance of our new products in the recreational boating market, our ability to compete in the competitive power boating industry, and the costs of labor and certain of our raw materials and key components.
Since 2008, we have increased our market share among manufacturers of performance sport boats due to new product development, improved distribution, new models, and innovative features. As the market for our product has recovered our competitors have become more aggressive in their product introductions, increased their distribution and begun to compete with our patented Surf Gate system. This competitive environment has continued throughout the past few years, but we continue to maintain a strong lead over our nearest competitor in terms of market position and believe that we are well positioned to maintain our industry leading position given our strong dealer network and new product pipeline. In addition, we continue to be the market share leader in both the premium and value-oriented product sub-categories.
We believe our track record of expanding our market share due to new product development, improved distribution, new models, and innovative features is directly transferable to our Cobalt and Pursuit acquisitions. While Cobalt and Pursuit are market leaders in certain areas, we believe our experience positions us to execute a strategy to drive enhanced share by expanding both the Cobalt and Pursuit product offerings with different foot lengths, different boat types and different propulsion technologies. Our new product development efforts at Cobalt and Pursuit will take time and our ability to influence near-term model introductions is limited, but we have already begun to execute on this strategy. We believe enhancing new product development combined with diligent management of the Cobalt and Pursuit dealer networks positions us to meaningfully improve our share of the sterndrive and outboard markets over time.
Factors Affecting Our Results of Operations
We believe that our results of operations and our growth prospects are affected by a number of factors, which we discuss below.
Economic Environment and Consumer Demand
Our product sales are impacted by general economic conditions, which affect the demand for our products, the demand for optional features, the availability of credit for our dealers and retail consumers, and overall consumer confidence. Consumer

43


spending, especially purchases of discretionary items, tends to decline during recessionary periods and tends to increase during expansionary periods. The recreational boating industry, which was adversely affected by the economic downturn in 2008 and 2009, has had a sustained recovery period since 2010. In 2018, domestic sales of new recreational powerboat increased by 10.4% compared to 2017, and sales increased 10.1% in 2017 compared to 2016. In 2019 domestic sales of new recreational powerboats have decreased. Notwithstanding this decrease in domestic sales, we believe we are well positioned strategically in the recreational powerboat market with brands targeted at markets where there is still growth. We have continued to hold the number one market share position, based on unit volume, in the United States among manufacturers of performance sport boats for each calendar year since 2010 including 2018. We have grown our U.S. market share in this category through our Malibu and Axis brands from 24.5% in 2010 to 31.3% in 2018. Furthermore, we also continue to hold the number one market share position in the 24’—29’ segment of the sterndrive boat category, through our Cobalt brand. Since 2010, Cobalt has expanded its market share in this segment from 14.2% in 2010 to 32.3% in 2018. With our Pursuit brand we hold the number two market share position in the offshore boat category during 2018. Since 2010, Pursuit has expanded its market share in this segment from 17.7% in 2010 to 19.0% in 2018.
While there is no guarantee that our market will continue to grow, we expect to benefit from the recovery in the boating industry and from improved consumer confidence levels.
New Product Development and Innovation
Our long-term revenue prospects are based in part on our ability to develop new products and technological enhancements that meet the demands of existing and new consumers. Developing and introducing new boat models and features that deliver improved performance and convenience are essential to leveraging the value of our Malibu, Axis, Cobalt and Pursuit brands. By introducing new boat models, we are able to appeal to a new and broader range of consumers and focus on underserved or adjacent segments of the broader powerboat category. To keep product fresh and at the forefront of technological innovation in the boating industry, we aim to introduce a number of new boat models per year. We also believe we are able to capture additional value from the sale of each boat through the introduction of new features, which we believe permits us to raise average selling prices and enhances our margins. We allocate most of our product development costs to new model and feature designs, usually with a specific consumer base and market in mind. We use industry data to analyze our markets and evaluate revenue potential from each major project we undertake. Our product development cycle, or the time from initial concept to volume production, can be up to two years. As a result, our development costs, which may be significant, may not be offset by corresponding new sales during the same periods. Once new designs and technologies become available to our consumers, we typically realize revenue from these products from one year up to 15 years. We may not, however, realize our revenue expectations from each innovation. We believe our close communication with our consumers, dealers and sponsored athletes regarding their future product desires enhances the efficiency of our product development expenditures.
Product Mix
Historically, we have been successful in leveraging our robust product offering and features to enhance our sales growth and gross margins. Our product mix, as it relates to our brands, types of boats and features, not only makes our offerings attractive to consumers but also helps drive higher sales and margins. Historically, we have been able to realize higher sales and margins when we sell larger boats compared to our smaller boats, our premium brands compared to our entry-level brands and our boats that are fully-equipped with optional features. We will strive to continue to develop new features and models and maintain an attractive product mix that optimizes sales growth and margins.
Ability to Manage Manufacturing Costs, Sales Cycles and Inventory Levels
Our results of operations are affected by our ability to manage our manufacturing costs effectively and to respond to changing sales cycles. Our product costs vary based on the costs of supplies and raw materials, as well as labor costs. We have implemented various initiatives to reduce our cost base and improve the efficiency of our manufacturing process. For example, we re-engineered the manufacturing process in our Tennessee facility to reduce labor hours per boat produced and the amount of re-work required. We continuously monitor and review our manufacturing processes to identify improvements and create additional efficiencies. We expect to continue to further develop our process improvements to our Kansas and Florida facilities that manufacture Cobalt and Pursuit boats, respectively. We also plan to increase the size of our Kansas and Florida facilities over the next few years. We rely on our insights into the market gleaned from dealer inventory levels, industry reports about anticipated demand for our products in the upcoming sales cycle and our own estimates and assumptions in formulating our manufacturing plan for the following fiscal year. Throughout our consumer sales cycle, which reaches its peak from March through August each year, we adjust our manufacturing activities in order to adapt to variability in demand.
Dealer Network, Dealer Financing and Incentives

44


We rely on our dealer network to distribute and sell our products. We believe we have developed the strongest distribution network in the performance sport boat category. To improve and expand our network and compete effectively for dealers, we regularly monitor and assess the performance of our dealers and evaluate dealer locations and geographic coverage in order to identify potential market opportunities. Our acquisition of Cobalt and Pursuit has allowed us to expand into each of their strong dealer networks as well. We intend to continue to add dealers in new territories in the United States as well as internationally, which we believe will result in increased unit sales.
Our dealers are exposed to seasonal variations in consumer demand for boats. We address anticipated demand for our products and manage our manufacturing in order to mitigate seasonal variations. We also use our dealer incentive programs to encourage dealers to order in the off-season by providing floor plan financing relief, which typically permits dealers to take delivery of current model year boats between July 1 and April 30 on an interest-free basis for a specified period. We also offer our dealers other incentives, including rebates, seasonal discounts, promotional co-op arrangements and other allowances. We facilitate floor plan financing programs for many of our dealers by entering into repurchase agreements with certain third-party lenders, which enable our dealers, under certain circumstances, to establish lines of credit with the third-party lenders to purchase inventory. Under these floor plan financing programs, a dealer draws on the floor plan facility upon the purchase of our boats and the lender pays the invoice price of the boats. For fiscal year 2019, we agreed to accept a return associated with the repurchase of eight units from the lender of two of our former dealers. In fiscal year 2020 these boats were resold above their cost and at minimal margin loss. In fiscal years 2018 and 2017, no units were repurchased. We will continue to review and refine our dealer incentive offerings and monitor any exposures arising under these arrangements.
Vertical Integration
We have vertically integrated a number of key components of our manufacturing process, including the manufacturing of boat trailers, towers and tower accessories, machined and billet parts, and tooling. Most recently, we have begun the marinization of our own engines for our Malibu and Axis brands. We believe we will successfully incorporate our engines in all Malibu and Axis models in fiscal 2020. Since we entered into a supply agreement for engine blocks with General Motors in November 2016, we have invested approximately $18 million in this engine initiative, including the acquisition of a 70,000 square foot facility adjacent to our boat manufacturing operations in Loudon, Tennessee.
Vertical integration of key components of our boats gives us the ability to increase incremental margin per boat sold by reducing our cost base and improving the efficiency of our manufacturing process. Additionally, it allows us to have greater control over design, consumer customization options, construction quality, and our supply chain. We believe our engine marinization initiative will reduce our reliance on our previous engine suppliers for our Malibu and Axis brands while reducing the risk that a change in cost or production from any engine supplier for such brands could adversely affect our business. We continually review our manufacturing process to identify opportunities for additional vertical integration investments across our portfolio of premium brands.
Results of Operations
The table below sets forth our consolidated results of operations, expressed in thousands (except unit volume and net sales per unit) and as a percentage of net sales, for the periods presented. Our consolidated financial results for these periods are not necessarily indicative of the consolidated financial results that we will achieve in future periods. Certain totals for the table below will not sum to exactly 100% due to rounding.

45


 
 
Fiscal Year Ended June 30,
 
 
2019
 
2018
 
2017
 
 
$
 
% Revenue
 
$
 
% Revenue
 
$
 
% Revenue
Net sales
 
684,016

 
100.0
 %
 
497,002

 
100.0
 %
 
281,937

 
100.0
 %
Cost of sales
 
517,746

 
75.7
 %
 
376,660

 
75.8
 %
 
206,899

 
73.4
 %
Gross profit
 
166,270

 
24.3
 %
 
120,342

 
24.2
 %
 
75,038

 
26.6
 %
Operating expenses:
 
 
 
 
 
 
 
 
 
 
 
 
Selling and marketing
 
17,946

 
2.6
 %
 
13,718

 
2.8
 %
 
8,619

 
3.1
 %
General and administrative
 
44,256

 
6.5
 %
 
31,359

 
6.3
 %
 
24,783

 
8.8
 %
Amortization
 
5,956

 
0.9
 %
 
5,198

 
1.0
 %
 
2,198

 
0.8
 %
Operating income
 
98,112

 
14.3
 %
 
70,067

 
14.1
 %
 
39,438

 
14.0
 %
Other (income) expense:
 
 
 
 
 
 
 
 
 
 
 
 
Other
 
(149
)
 
 %
 
(24,705
)
 
(5.0
)%
 
(10,789
)
 
(3.8
)%
Interest expense
 
6,464

 
0.9
 %
 
5,385

 
1.1
 %
 
1,559

 
0.6
 %
Other (income) expense, net
 
6,315

 
0.9
 %
 
(19,320
)
 
(3.9
)%
 
(9,230
)
 
(3.3
)%
Net income before provision for income taxes
 
91,797

 
13.4
 %
 
89,387

 
18.0
 %
 
48,668

 
17.3
 %
Income tax provision
 
22,096

 
3.2
 %
 
58,418

 
11.8
 %
 
17,593

 
6.2
 %
Net income
 
69,701

 
10.2
 %
 
30,969

 
6.2
 %
 
31,075

 
11.0
 %
Net income attributable to non-controlling interest
 
3,635

 
0.5
 %
 
3,356

 
0.7
 %
 
2,717

 
1.0
 %
Net income attributable to Malibu Boats, Inc.
 
66,066

 
9.7
 %
 
27,613

 
5.6
 %
 
28,358

 
10.1
 %
 
 
 
 
 
 
 
 
 
 
 
 
 
 
 
Fiscal Year Ended June 30,
 
 
2019
 
2018
 
2017
 
 
Unit Volumes
 
% Total
 
Unit Volumes
 
% Total
 
Unit Volumes
 
% Total
Volume by Segment
 
 
 
 
 
 
 
 
 
 
 
 
US
 
4,213

 
57.2
 %
 
3,757

 
59.7
 %
 
3,505

 
91.9
 %
Cobalt
 
2,409

 
32.8
 %
 
2,232

 
35.5
 %
 

 
 %
Pursuit
 
406

 
5.5
 %
 

 
 %
 

 
 %
Australia
 
334

 
4.5
 %
 
303

 
4.8
 %
 
310

 
8.1
 %
Total Units
 
7,362

 
 
 
6,292

 
 
 
3,815

 
 
 
 
 
 
 
 
 
 
 
 
 
 
 
Volume by Brand
 
 
 
 
 
 
 
 
 
 
 
 
Malibu
 
3,059

 
41.5
 %
 
2,835

 
45.0
 %
 
2,698

 
70.7
 %
Axis
 
1,488

 
20.2
 %
 
1.225

 
19.5
 %
 
1,117

 
29.3
 %
Cobalt
 
2,409

 
32.8
 %
 
2,232

 
35.5
 %
 

 
 %
Pursuit
 
406

 
5.5
 %
 

 
 %
 

 
 %
Total Units
 
7,362

 
 
 
6,292

 
 
 
3,815

 
 
 
 
 
 
 
 
 
 
 
 
 
 
 
Net sales per unit
 
$
92,912

 
 
 
$
78,990

 
 
 
$
73,902

 
 
Comparison of the Fiscal Year Ended June 30, 2019 to the Fiscal Year Ended June 30, 2018
Net Sales
Net sales for fiscal year 2019 increased $187.0 million, or 37.6%, to $684.0 million, compared to fiscal year 2018. Unit volume for fiscal year 2019 increased 1,070 units, or 17.0%, to 7,362 units compared to fiscal year 2018. The increase in net sales and unit volumes was driven primarily by our acquisition of Pursuit in October 2018, as well as increased demand for our Malibu, Axis and Cobalt brands coupled with year-over-year price increases.

46


Net sales attributable to our Malibu U.S. segment increased $55.8 million, or 19.0%, to $349.0 million for fiscal year 2019 compared to fiscal year 2018. Unit volumes attributable to our Malibu U.S. segment increased 456 units for fiscal year 2019 compared to fiscal year 2018. The increase in net sales and unit volume for Malibu U.S. was driven primarily by strong demand for new models and optional features, which led to a higher net sales per unit for Malibu and Axis models. Net sales was also impacted by year-over-year price increases on all of our Malibu and Axis models.
Net sales from our Cobalt segment increased $26.2 million, or 14.6%, to $206.6 million for fiscal year 2019 compared to fiscal year 2018. Unit volumes attributable to Cobalt increased 177 units for fiscal year 2019 compared to fiscal year 2018. The increase in Cobalt net sales and unit volume was driven primarily by strong demand for our R series models. Net sales was also impacted by year-over-year price increases on all of our Cobalt models.
Net sales and unit volume contributed by Pursuit since its acquisition on October 15, 2018 were $102.8 million and 406 units, respectively, for fiscal year 2019.
Net sales from our Malibu Australia segment increased $2.2 million, or 9.3%, to $25.6 million for fiscal year 2019 compared to fiscal year 2018.
Our overall net sales per unit increased 17.6% to $92,912 per unit for fiscal year 2019 compared to fiscal year 2018. Net sales per unit for our Malibu U.S. segment increased 6.1% to $82,837 per unit for fiscal year 2019 compared to fiscal year 2018, driven by strong demand for new models and optional features and year-over-year price increases. Net sales per unit for our Cobalt segment increased 6.2% to $85,761 per unit for fiscal year 2019 compared to fiscal year 2018, driven by a favorable mix of R series models which have a higher average selling price as well as year-over-year price increases. Net sales per unit for Pursuit for fiscal year 2019 was $253,219.
Cost of Sales
Cost of sales for fiscal year 2019 increased $141.1 million, or 37.5%, to $517.7 million compared to fiscal year 2018. The increase in cost of sales was driven primarily by incremental costs contributed by Pursuit since its acquisition in October 2018 and an increase in unit volumes at our Malibu U.S. and Cobalt businesses.
Gross Profit
Gross profit for fiscal year 2019 increased $45.9 million, or 38.2%, compared to fiscal year 2018. The increase in gross profit was due mainly to higher unit volumes in the businesses mentioned above. Gross margin increased 10 basis points from 24.2% in fiscal 2018 to 24.3% in fiscal year 2019 due to our gross margins increasing for our comparable businesses primarily as a result of our operational efficiency initiatives offset by $0.9 million of additional expense related to the fair value step up of Pursuit inventory acquired and sold during the period.
Operating Expenses
Selling and marketing expense for fiscal year 2019 increased $4.2 million, or 30.8%, to $17.9 million compared to fiscal year 2018 due primarily to the incremental expenses from Pursuit since its acquisition. As a percentage of sales, selling and marketing expense decreased 20 basis points from 2.8% for fiscal year 2018 to 2.6% for fiscal year 2019. General and administrative expense for fiscal year 2019 increased $12.9 million, or 41.1%, to $44.3 million compared to fiscal year 2018. The increase in general and administrative expenses was largely due to incremental general and administrative expenses attributable to Pursuit since its acquisition, integration related expenses for our acquisition of Pursuit, which we completed in October 2018 and higher legal expenses related mostly to intellectual property litigation. As a percentage of sales, general and administrative expenses increased 20 basis points to 6.5% for fiscal year 2019 compared to 6.3% for fiscal year 2018. Amortization expense for fiscal year 2019 increased $0.8 million, or 14.6%, compared to fiscal year 2018, due to additional amortization from intangible assets acquired as a result of the Pursuit acquisition.
Other (Income) Expense, Net
Other expense, net for fiscal year 2019 changed by $25.6 million to expense of $6.3 million as compared to income of $19.3 million in fiscal year 2018. The change was primarily due to a $24.6 million reduction in our tax receivable agreement liability for fiscal year 2018, which resulted in us recognizing a corresponding amount as other income. The reduction of our tax receivable agreement liability primarily resulted from a decrease in the estimated tax rate used in computing our future tax obligations as a result of the Tax Act, which, in turn, decreased the future tax benefit we expect to realize related to our increased tax basis from previous sales and exchanges of LLC Units by our pre-IPO owners. For fiscal year 2019 we recognized higher interest expense on our loans because of an overall higher average principal balance compared to fiscal year 2018, as a result of our $50.0 million of borrowing under our revolving credit facility to finance a portion of the purchase price for Pursuit. This higher interest expense was partially offset by other income we recognized from an adjustment in our tax

47


receivable agreement liability as a result of a decrease in the estimated tax rate used in computing our future tax obligations and, in turn, a decrease in the future tax benefit we expect to pay under our tax receivable agreement with pre-IPO owners.
Provision for Income Taxes
Our provision for income taxes for fiscal year 2019 decreased $36.3 million, to $22.1 million compared to fiscal year 2018. For fiscal year 2018, we recorded a non-cash increase to income tax expense of $44.5 million for the remeasurement of deferred taxes on the enactment date of the Tax Act and deferred tax impact related to the reduction in the tax receivable agreement liability. For fiscal year 2019, our effective tax rate of  24.1% differed from the statutory federal income tax rate of 21% primarily due to the impact of U.S. state taxes. This increase was partially offset by the benefits of the foreign derived intangible income deduction, the research and development tax credit and the impact of non-controlling interests in the LLC. For fiscal year 2018, our effective tax rate of 65.4% differed from the blended statutory federal income tax rate of approximately 28% primarily due to the impact of the Tax Act adopted in January 2018 and the impact of the additional jurisdictions in which we were taxed as a result of the Cobalt acquisition in July 2017. Our effective tax rate was also impacted, to a lesser extent, by the non-controlling interests in the LLC, state income taxes attributable to the LLC, and the benefit of deductions under Section 199 of the Internal Revenue Code. Our effective tax rate also reflects the impact of our share of the LLC's permanent items such as stock compensation expense attributable to profits interests.
Non-controlling interest
Non-controlling interest represents the ownership interests of the members of the LLC other than us and the amount recorded as non-controlling interest in our consolidated statements of operations and comprehensive income is computed by multiplying pre-tax income for the applicable fiscal year by the percentage ownership in the LLC not directly attributable to us. For fiscal years 2019 and 2018, the weighted average non-controlling interest attributable to ownership interests in the LLC not directly attributable to us was 4.1% and 5.3%, respectively.
Comparison of the Fiscal Year Ended June 30, 2018 to the Fiscal Year Ended June 30, 2017
Net Sales
Net sales for fiscal year 2018 increased $215.1 million, or 76.3%, to $497.0 million, compared to fiscal year 2017. Unit volume for fiscal year 2018 increased 2,477 units, or 64.9%, to 6,292 units compared to fiscal year 2017. The increase in net sales and unit volumes was driven primarily by our acquisition of Cobalt in July 2017. Net sales and unit volumes attributable to Cobalt were $180.3 million and 2,232 units, respectively, for fiscal year 2018.
Net sales attributable to our Malibu U.S. segment increased $34.3 million, or 13.2%, to $293.2 million for fiscal year 2018 compared to fiscal year 2017. Unit volumes attributable to our Malibu U.S. segment increased 252 units for fiscal year 2018 compared to fiscal year 2017. The increase in net sales and unit volume for our Malibu U.S. segment was driven primarily by continued strong demand for our new and larger models such as the Malibu Wakesetter 23 LSV and Axis A24.
Net sales from our Malibu Australia segment increased $0.5 million, or 2.0%, to $23.4 million for fiscal year 2018 compared to fiscal year 2017.
Our overall net sales per unit increased 6.9% to $78,990 per unit for fiscal year 2018 compared to fiscal year 2017. Net sales per unit for our Malibu U.S. segment increased 5.7% to $78,052 per unit for fiscal year 2018 compared to fiscal year 2017, driven by mix of new and premium models sold, strong demand for optional features and year over year price increases. Net sales per unit for our Cobalt segment was $80,786 per unit for the fiscal year 2018.
Cost of Sales
Cost of sales for fiscal year 2018 increased $169.8 million, or 82.1%, to $376.7 million compared to fiscal year 2017. The increase in cost of sales was driven primarily by our acquisition of Cobalt in July 2017 and an increase in unit volumes at our Malibu U.S. business.
Gross Profit
Gross profit for fiscal year 2018 increased $45.3 million, or 60.4%, compared to fiscal year 2017. The increase in gross profit was due mainly to higher unit volumes attributable to our acquisition of Cobalt and our Malibu U.S. business mentioned above. Gross margin decreased 240 basis points from 26.6% in fiscal 2017 to 24.2% in fiscal year 2018 due to the acquisition of Cobalt, which included $1.5 million of additional expense related to the fair value step up of inventory acquired and sold during the period.

48


Operating Expenses
Selling and marketing expense for fiscal year 2018 increased $5.1 million, or 59.2%, to $13.7 million compared to fiscal year 2017 primarily due to the acquisition of Cobalt. As a percentage of sales, selling and marketing expense decreased 30 basis points from 3.1% for fiscal year 2017 to 2.8% for fiscal year 2018. General and administrative expense for fiscal year 2018 increased $6.6 million, or 26.5%, to $31.4 million compared to fiscal year 2017. The increase in general and administrative expenses was largely due to higher general and administrative expenses attributable to Cobalt, which we acquired in July 2017, and higher development costs associated with our engines vertical integration initiative, and partially offset by lower acquisition related expenses and legal expenses related to previously settled litigation in fiscal year 2017. As a percentage of sales, general and administrative expenses decreased 250 basis points to 6.3% for the for fiscal year 2018 compared to fiscal year 2017. Amortization expense for fiscal year 2018 increased $3.0 million, or 136.5%, compared to fiscal year 2017, due to additional amortization from intangible assets acquired as a result of the Cobalt acquisition.
Other (Income) Expense, Net
Other (income) expense, net for fiscal year 2018 increased $10.1 million to $19.3 million of income compared to fiscal year 2017. The increase in other (income) expense, net was primarily due to a $24.6 million reduction in our tax receivable agreement liability, which resulted in us recognizing a corresponding amount as other income. The reduction of our tax receivable agreement liability primarily resulted from a decrease in the estimated tax rate used in computing our future tax obligations as a result of the Tax Act, which, in turn, decreased the future tax benefit we expect to realize related to our increased tax basis from previous sales and exchanges of LLC Units by our pre-IPO owners. Our increase in other (income) expense, net was partially offset by the write-off of $0.8 million in deferred financing costs due to our optional prepayment of $50.0 million on our term loan in August 2017 and higher interest expense on our term loan, which had an overall higher average principal balance for fiscal year 2018 compared to fiscal year 2017.
Provision for Income Taxes
Our provision for income taxes for fiscal year 2018 increased $40.8 million, to $58.4 million compared to fiscal year 2017. As a result of the enactment of the Tax Act and new statutory rates effective as of January 1, 2018, our blended statutory tax rate for fiscal year 2018 is approximately 28%. For fiscal year 2018, we also recorded a non-cash adjustment to income tax expense of $44.5 million for the remeasurement of deferred taxes on the enactment date of the Tax Act and deferred tax impact related to the reduction in the tax receivable agreement liability. Our reported effective tax rate was 65.4% for fiscal year 2018 compared to 36.2% for fiscal year 2017. The reported effective tax rate differs from the statutory federal income tax rate of approximately 28% primarily due to the impact of the Tax Act previously mentioned and the impact of the additional jurisdictions in which we are taxed as a result of the Cobalt acquisition. Our effective tax rate was also impacted by, to a lesser extent, the impact of non-controlling interests in the LLC, state income taxes attributable to the LLC, and the benefit of deductions under Section 199 of the Internal Revenue Code.
Non-controlling interest
Non-controlling interest represents the ownership interests of the members of the LLC other than us and the amount recorded as non-controlling interest in our consolidated statements of operations and comprehensive income is computed by multiplying pre-tax income for the applicable fiscal year by the percentage ownership in the LLC not directly attributable to us. For fiscal years 2018 and 2017, the weighted average non-controlling interest attributable to ownership interests in the LLC not directly attributable to us was 5.3% and 7.0%, respectively.

49


GAAP Reconciliation of Non-GAAP Financial Measures

Adjusted EBITDA
Adjusted EBITDA and adjusted EBITDA margin are non-GAAP financial measures that are used by management as well as by investors, commercial bankers, industry analysts and other users of our financial statements.
We define adjusted EBITDA as net income before interest expense, income taxes, depreciation, amortization and non-cash, non-recurring or non-operating expenses, including certain professional fees, litigation related expenses, acquisition and integration related expenses, non-cash compensation expense, expenses related to our engine development initiative, and adjustments to our tax receivable agreement liability. We define adjusted EBITDA margin as adjusted EBITDA divided by net sales. Adjusted EBITDA and adjusted EBITDA margin are not measures of net income as determined by GAAP. Management believes adjusted EBITDA and adjusted EBITDA margin allow investors to evaluate the company’s operating performance and compare our results of operations from period to period on a consistent basis by excluding items that management does not believe are indicative of our core operating performance. Management uses Adjusted EBITDA to assist in highlighting trends in our operating results without regard to our financing methods, capital structure and non-recurring or non-operating expenses. We exclude the items listed above from net income in arriving at adjusted EBITDA because these amounts can vary substantially from company to company within our industry depending upon accounting methods and book values of assets, capital structures, the methods by which assets were acquired and other factors. Adjusted EBITDA has limitations as an analytical tool and should not be considered as an alternative to, or more meaningful than, net income as determined in accordance with GAAP or as an indicator of our liquidity. Certain items excluded from adjusted EBITDA are significant components in understanding and assessing a company’s financial performance, such as a company’s cost of capital and tax structure, as well as the historical costs of depreciable assets. Our presentation of adjusted EBITDA and adjusted EBITDA margin should not be construed as an inference that our results will be unaffected by unusual or non-recurring items. Our computations of adjusted EBITDA and adjusted EBITDA margin may not be comparable to other similarly titled measures of other companies.

The following table sets forth a reconciliation of net income as determined in accordance with GAAP to adjusted EBITDA and adjusted EBITDA margin for the periods indicated (dollars in thousands):
 
 
Fiscal Year Ended June 30,
 
 
2019
 
2018
 
2017
Net income
 
$
69,701

 
$
30,969

 
$
31,075

Income tax provision 1
 
22,096

 
58,418

 
17,593

Interest expense
 
6,464

 
5,385

 
1,559

Depreciation
 
10,004

 
7,656

 
4,550

Amortization
 
5,956

 
5,198

 
2,198

Professional fees and litigation settlements 2
 
739

 
26

 
1,038

Marine Power litigation judgment 3
 

 

 
(1,093
)
Acquisition and integration related expenses 4
 
5,245

 
2,859

 
3,056

Stock-based compensation expense 5
 
2,607

 
1,973

 
1,396

Engine development 6
 
3,186

 
4,871

 
2,489

Adjustment to tax receivable agreement liability 7
 
(103
)
 
(24,637
)
 
(8,140
)
Adjusted EBITDA
 
$
125,895

 
$
92,718

 
$
55,721

Adjusted EBITDA margin
 
18.4
%
 
18.7
%
 
19.8
%


50


(1)
Provision for income taxes for fiscal year 2019 and 2018 reflects the impact of the Tax Act adopted in December 2017, which among other items, lowered the U.S. corporate income tax rate from 35% to 21%, effective January 1, 2018. For fiscal year 2018, we recorded an increase to income tax expense of $44.5 million for the remeasurement of deferred taxes on the enactment date of the Tax Act and the deferred tax impact related to the reduction in the tax receivable agreement liability. Refer to Note 12 of our consolidated financial statements included elsewhere in this Annual Report.
(2)
For fiscal year 2019, represents legal and advisory fees related to our litigation with Skier's Choice, Inc. For fiscal year 2018 and 2017, represents legal and advisory fees related to our litigation with MasterCraft offset by the settlement received from them in connection with the Mastercraft Settlement and License Agreement entered into on May 2, 2017. For more information, refer to Note 17 of our consolidated financial statements included elsewhere in this Annual Report.
(3)
Represents a reduction of a charge initially recorded in fiscal year 2016 related to a judgment rendered against us in connection with a lawsuit by Marine Power, a former engine supplier, on August 18, 2016 to $2.2 million, the amount ultimately settled and paid in the fourth quarter of fiscal year 2017. For more information, refer to Note 17 of our consolidated financial statements included elsewhere in this Annual Report.
(4)
For fiscal year 2019, represents integration costs and legal, professional and advisory fees incurred in connection with our acquisition of Pursuit on October 15, 2018. For fiscal year 2018, represents integration costs and legal, professional and advisory fees incurred in connection with our acquisition of Pursuit and our acquisition of Cobalt on July 6, 2017. For fiscal year 2017, represents legal and advisory fees incurred in connection with our acquisition of Cobalt. Integration related expenses for fiscal year 2019 include post-acquisition adjustments to cost of goods sold of $0.9 million for the fair value step up of Pursuit inventory acquired, most of which was sold during the second quarter of fiscal year 2019. Integration related expenses for fiscal year 2018 include post-acquisition adjustments to cost of goods sold of $1.5 million for the fair value step up of Cobalt inventory acquired, most of which was sold during the first quarter of fiscal year 2018.
(5)
Represents equity-based incentives awarded to certain of our employees under the Malibu Boats, Inc. Long-Term Incentive Plan and profit interests issued under the previously existing limited liability company agreement of the LLC. For more information, refer to Note 15 of our consolidated financial statements included elsewhere in this Annual Report.
(6)
Represents costs incurred in connection with our vertical integration of engines including product development costs and supplier transition performance incentives.
(7)
For fiscal year 2019, we recognized other income from an adjustment in our tax receivable agreement liability as a result of a decrease in the estimated tax rate used in computing our future tax obligations and in turn, a decrease in the future tax benefit we expect to pay under our tax receivable agreement with pre-IPO owners. The rate decrease was mainly offset by an increase to other expense for tax receivable agreement liability derived by future tax benefits from Tennessee net operating losses at Malibu Boats, Inc. For fiscal year 2018 and 2017, we recognized other income as a result of a decrease in our estimated tax receivable agreement liability. The reduction in our tax receivable agreement liability resulted primarily from the adoption of the Tax Act during the second quarter of fiscal year 2018, which decreased the estimated tax rate used in computing our future tax obligations and, in turn, decreased the future tax benefit we expect to realize related to increased tax basis from previous sales and exchanges of LLC Units by our pre-IPO owners. For fiscal year 2017, represents a decrease in the estimated tax receivable agreement liability stemming from the tax legislation in Tennessee enacted during the fourth quarter of fiscal year 2017 that reduced the tax rate applied in computing the future benefit expected to be realized by us on increased tax basis from previous sales and exchanges of LLC Units by the pre-IPO owners. Refer to Note 11 of our consolidated financial statements included elsewhere in this Annual Report.

Adjusted Fully Distributed Net Income
We define Adjusted Fully Distributed Net Income as net income attributable to Malibu (i) excluding income tax expense, (ii) excluding the effect of non-recurring or non-cash items, (iii) assuming the exchange of all LLC units into shares of Class A Common Stock, which results in the elimination of non-controlling interest in the LLC, and (iv) reflecting an adjustment for income tax expense on fully distributed net income before income taxes at our estimated effective income tax rate. Adjusted Fully Distributed Net Income is a non-GAAP financial measure because it represents net income attributable to Malibu Boats, Inc., before non-recurring or non-cash items and the effects of non-controlling interests in the LLC.
We use Adjusted Fully Distributed Net Income to facilitate a comparison of our operating performance on a consistent basis from period to period that, when viewed in combination with our results prepared in accordance with GAAP, provides a more complete understanding of factors and trends affecting our business than GAAP measures alone.
We believe Adjusted Fully Distributed Net Income assists our board of directors, management and investors in comparing our net income on a consistent basis from period to period because it removes non-cash or non-recurring items, and eliminates the variability of non-controlling interest as a result of member owner exchanges of LLC Units into shares of Class A Common Stock.
In addition, because Adjusted Fully Distributed Net Income is susceptible to varying calculations, the Adjusted Fully Distributed Net Income measures, as presented in this Annual Report, may differ from and may, therefore, not be comparable to similarly titled measures used by other companies.

The following table shows the reconciliation of the numerator and denominator for net income available to Class A Common Stock per share to Adjusted Fully Distributed Net Income per Share of Class A Common Stock for the periods presented (in thousands except share and per share data):


51



 
 
Fiscal Year Ended June 30,
 
 
2019
 
2018
 
2017
Reconciliation of numerator for net income available to Class A Common Stock per share to Adjusted Fully Distributed Net Income per Share of Class A Common Stock:
 
 
 
 
 
 
Net income attributable to Malibu Boats, Inc.
 
$
66,066

 
$
27,613

 
$
28,358

Income tax provision 1
 
22,096

 
58,418

 
17,593

Professional fees and litigation settlements 2
 
739

 
26

 
1,038

Marine Power litigation judgment 3
 

 

 
(1,093
)
Acquisition and integration related expenses 4
 
9,506

 
5,719

 
3,056

Fair value adjustment for interest rate swap 5
 
350

 
(369
)
 
(912
)
Stock-based compensation expense 6
 
2,607

 
1,973

 
1,396

Engine development 7
 
3,186

 
4,871

 
2,489

Adjustment to tax receivable agreement liability 8
 
(103
)
 
(24,637
)
 
(8,140
)
Net income attributable to non-controlling interest 9
 
3,635

 
3,356

 
2,717

Fully distributed net income before income taxes
 
108,082

 
76,970

 
46,502

Income tax expense on fully distributed income before income taxes 10
 
26,048

 
20,908

 
16,508

Adjusted Fully Distributed Net Income
 
$
82,034

 
$
56,062

 
$
29,994


 
 
Fiscal Year Ended June 30,
 
 
2019
 
2018
 
2017
Reconciliation of denominator for net income available to Class A Common Stock per share to Adjusted Fully Distributed Net Income per Share of Class A Common Stock:
 
 
 
 
 
 
Weighted average shares outstanding of Class A Common Stock used for basic net income per share: 11
 
20,832,445

 
20,189,879

 
17,844,774

Adjustments to weighted average shares of Class A Common Stock:
 
 
 
 
 
 
Weighted-average LLC units held by non-controlling unit holders 12
 
880,144

 
1,138,917

 
1,338,907

Weighted-average unvested restricted stock awards issued to management 13
 
130,520

 
132,673

 
112,859

Adjusted weighted average shares of Class A Common Stock outstanding used in computing Adjusted Fully Distributed Net Income per Share of Class A Common Stock:
 
21,843,109

 
21,461,469

 
19,296,540

The following table shows the reconciliation of net income available to Class A Common Stock per share to Adjusted Fully Distributed Net Income per Share of Class A Common Stock for the periods presented:

52


 
 
Fiscal Year Ended June 30,
 
 
2019
 
2018
 
2017
Net income available to Class A Common Stock per share
 
$
3.17

 
$
1.37

 
$
1.59

Impact of adjustments:
 
 
 
 
 
 
Income tax provision 1
 
1.06

 
2.89

 
0.99

Professional fees and litigation settlements 2
 
0.04

 

 
0.06

Marine Power litigation judgment 3
 

 

 
(0.06
)
Acquisition and integration related expenses 4
 
0.46

 
0.28

 
0.17

Fair value adjustment for interest rate swap 5
 
0.02

 
(0.02
)
 
(0.05
)
Stock-based compensation expense 6
 
0.13

 
0.10

 
0.08

Engine development 7
 
0.15

 
0.24

 
0.14

Adjustment to tax receivable agreement liability 8
 

 
(1.22
)
 
(0.46
)
Net income attributable to non-controlling interest 9
 
0.17

 
0.17

 
0.15

Fully distributed net income per share before income taxes
 
5.20

 
3.81

 
2.61

Impact of income tax expense on fully distributed income before income taxes 10
 
(1.25
)
 
(1.04
)
 
(0.92
)
Impact of increased share count 14
 
(0.19
)
 
(0.17
)
 
(0.13
)
Adjusted Fully Distributed Net Income per Share of Class A Common Stock
 
$
3.76

 
$
2.60

 
$
1.56


53


(1)
Provision for income taxes for fiscal year 2019 and 2018 reflects the impact of the Tax Act adopted in December 2017, which among other items, lowered the U.S. corporate income tax rate from 35% to 21%, effective January 1, 2018. For fiscal year 2018, we recorded an increase to income tax expense of $44.5 million for the remeasurement of deferred taxes on the enactment date of the Tax Act and the deferred tax impact related to the reduction in the tax receivable agreement liability. Refer to Note 12 of our consolidated financial statements included elsewhere in this Annual Report.
(2)
For fiscal year 2019, represents legal and advisory fees related to our litigation with Skier's Choice, Inc. For fiscal year 2018 and 2017, represents legal and advisory fees related to our litigation with MasterCraft offset by the settlement received from them in connection with the Mastercraft Settlement and License Agreement entered into on May 2, 2017. For more information, refer to Note 17 of our consolidated financial statements included elsewhere in this Annual Report.
(3)
Represents a reduction of a charge initially recorded in fiscal year 2016 related to a judgment rendered against us in connection with a lawsuit by Marine Power, a former engine supplier, on August 18, 2016 to $2.2 million, the amount ultimately settled and paid in the fourth quarter of fiscal year 2017. For more information, refer to Note 17 of our consolidated financial statements included elsewhere in this Annual Report.
(4)
For fiscal year 2019, represents integration costs and legal, professional and advisory fees incurred in connection with our acquisition of Pursuit on October 15, 2018. For fiscal year 2018, represents integration costs and legal, professional and advisory fees incurred in connection with our acquisition of Pursuit and our acquisition of Cobalt on July 6, 2017. For fiscal year 2017, represents legal and advisory fees incurred in connection with our acquisition of Cobalt. Integration related expenses for fiscal year 2019 include post-acquisition adjustments to cost of goods sold of $0.9 million for the fair value step up of inventory acquired, most of which was sold during the second quarter of fiscal year 2019 and $1.3 million in depreciation and amortization associated with our fair value step up of property, plant and equipment and intangibles acquired in connection with the acquisition of Pursuit. In addition, for fiscal year 2019 integration related expenses includes $3.0 million in amortization associated with intangibles acquired in connection with the acquisition of Cobalt. Integration related expenses for fiscal year 2018 include post-acquisition adjustments to cost of goods sold of $1.5 million for the fair value step up of inventory acquired, most of which was sold during the first quarter of fiscal year 2018. In addition, for fiscal year 2018 integration related expenses includes $2.9 million in depreciation and amortization associated with our fair value step up of property, plant and equipment and intangibles acquired in connection with the acquisition of Cobalt.
(5)
Represents the change in the fair value of our interest rate swap entered into on July 1, 2015.
(6)
Represents equity-based incentives awarded to certain of our employees under the Malibu Boats, Inc. Long-Term Incentive Plan and profit interests issued under the previously existing limited liability company agreement of the LLC. For more information, refer to Note 15 of our consolidated financial statements included elsewhere in this Annual Report.
(7)
Represents costs incurred in connection with our vertical integration of engines including product development costs and supplier transition performance incentives.
(8)
For fiscal year 2019, we recognized other income from an adjustment in our tax receivable agreement liability as a result of a decrease in the estimated tax rate used in computing our future tax obligations and in turn, a decrease in the future tax benefit we expect to pay under our tax receivable agreement with pre-IPO owners. The rate decrease was mainly offset by an increase to other expense for tax receivable agreement liability derived by future tax benefits from Tennessee net operating losses at Malibu Boats, Inc. For fiscal year 2018 and 2017, we recognized other income as a result of a decrease in our estimated tax receivable agreement liability. The reduction in our tax receivable agreement liability resulted primarily from the adoption of the Tax Act during the second quarter of fiscal year 2018, which decreased the estimated tax rate used in computing our future tax obligations and, in turn, decreased the future tax benefit we expect to realize related to increased tax basis from previous sales and exchanges of LLC Units by our pre-IPO owners. For fiscal year 2017, represents a decrease in the estimated tax receivable agreement liability stemming from tax legislation in Tennessee enacted during the fourth quarter of fiscal 2017 that reduced the tax rate applied in computing the future benefit expected to be realized by us on increased tax basis from previous sales and exchanges of LLC Units by the pre-IPO owners. Refer to Note 11 of our consolidated financial statements included elsewhere in this Annual Report.
(9)
Reflects the elimination of the non-controlling interest in the LLC as if all LLC members had fully exchanged their LLC Units for shares of Class A Common Stock.
(10)
Reflects income tax expense at an estimated normalized annual effective income tax rate of 24.1% of income before taxes for fiscal year 2019, 27.2% of income before taxes for fiscal year 2018 and 35.5% of income before income taxes for fiscal year 2017, in each case assuming the conversion of all LLC Units into shares of Class A Common Stock. The estimated normalized annual effective income tax rate for fiscal year 2019 is based on the federal statutory rate plus a blended state rate adjusted for the research and development tax credit and foreign income taxes attributable to our Australian subsidiary. The estimated normalized effective income tax rate for fiscal years 2018 and 2017 is based on the federal statutory rate plus a blended state rate adjusted for deductions under Section 199 of the Internal Revenue Code, state taxes attributable to the LLC, and foreign income taxes attributable to our Australian subsidiary.
(11)
The difference in weighted average shares outstanding for fiscal years 2018 and 2017, relates to the difference in the weighting of shares outstanding of Class A common stock during this period for the calculation of basic net income per share for our financial statements and basic net income per share for adjusted fully distributed net income.
(12)
Represents the weighted average shares outstanding of LLC Units held by non-controlling interests assuming they were exchanged into Class A Common Stock on a one-for-one basis.
(13)
Represents the weighted average unvested restricted stock awards included in outstanding shares during the applicable period that were convertible into Class A Common Stock and granted to members of management.
(14)
Reflects impact of increased share counts assuming the exchange of all weighted average shares outstanding of LLC Units into shares of Class A Common Stock and the conversion of all weighted average unvested restricted stock awards included in outstanding shares granted to members of management.

Liquidity and Capital Resources
Our primary sources of funds are cash provided by operating activities and borrowings under our credit agreement. Our primary use of funds has been for acquisitions, repayments under our debt arrangements, capital investments, cash distributions

54


to members of the LLC and cash payments under our tax receivable agreement. The following table summarizes the cash flows from operating, investing and financing activities (dollars in thousands): 
 
Fiscal Year Ended June 30,
 
2019
 
2018
 
2017
Total cash provided by (used in):
 
 
 
 
 
Operating activities
$
81,500

 
$
58,455

 
$
35,856

Investment activities
(118,011
)
 
(135,856
)
 
(9,246
)
Financing activities
2,375

 
106,202

 
(19,719
)
Impact of currency exchange rates on cash balances
(95
)
 

 
10

(Decrease) increase in cash
$
(34,231
)
 
$
28,801

 
$
6,901


Comparison of the Fiscal Year Ended June 30, 2019 to the Fiscal Year Ended June 30, 2018
Operating Activities
Net cash from operating activities was $81.5 million for fiscal year 2019, compared to $58.5 million for the same period in 2018, an increase of $23.0 million. The increase in cash provided by operating activities primarily resulted from an increase in net income of $38.7 million, partially offset by a lower amount of non-cash expenses included in net income and an increase in the net use of cash related to the timing of collections of accounts receivables, payments for accruals and payables, and purchases of inventory.
Investing Activities
Net cash used for investing activities was $118.0 million for fiscal year 2019 compared to $135.9 million for the same period in 2018, a decrease of $17.8 million. The decrease in cash used for investing activities was primarily related to the lower purchase price paid for Pursuit in October 2018 compared to the purchase price paid for Cobalt in July 2017, partially offset by an increase in capital expenditures consisting of normal purchases for manufacturing infrastructure and expansion activities, molds, and equipment.
Financing Activities
Net cash provided by financing activities was $2.4 million for fiscal year 2019 compared to net cash provided by financing activities of $106.2 million for fiscal year 2018, a decrease in cash of $103.8 million. During the fiscal year ended June 30, 2019, we received $55.0 million in proceeds from our revolving credit facility of which $50.0 million was used to fund the acquisition of Pursuit. We also converted $35.0 million from term debt to our revolving credit facility in May 2019. We have repaid $50.0 million on our revolving credit facility during fiscal year 2019. We paid $1.8 million in distributions to LLC unit holders and $1.2 million on taxes for shares withheld on restricted stock vestings and we received $0.7 million proceeds from the exercise of stock options for fiscal year 2019. During fiscal year 2018, we received proceeds of $105.0 million from our credit facility to fund the acquisition of Cobalt and $55.3 million in proceeds from our equity offering, which we used to repay $50.0 million on our outstanding term debt. In connection with the term debt and equity offering, we paid $1.1 million and $0.7 million in legal and advisory costs, respectively. In addition, during the fiscal year 2018, we paid $1.6 million in distributions to LLC unit holders.

Comparison of the Fiscal Year Ended June 30, 2018 to the Fiscal Year Ended June 30, 2017
Operating Activities
Net cash from operating activities was $58.5 million for fiscal year 2018, compared to $35.9 million for the same period in 2017, an increase of $22.6 million. The increase in cash provided by operating activities primarily resulted from an increase in non-cash items included in net income, including a non-cash adjustment to our deferred tax assets, offset by a non-cash adjustment to our tax receivable agreement liability and a decrease in operating assets and liabilities of $7.5 million related to the timing of collections of accounts receivables, payments for accruals and payables, and purchases of inventory.
Investing Activities
Net cash used for investing activities was $135.9 million for fiscal year 2018 compared to $9.2 million for the same period in 2017, an increase of $126.7 million. The increase in cash used for investing activities for fiscal year 2018 was primarily related to our acquisition of Cobalt in July 2017, for cash consideration of $125.6 million, net of cash on hand. Remaining capital outlays consisted of normal purchases for manufacturing infrastructure and expansion activities, molds, and equipment.

55


Financing Activities
Net cash provided by financing activities was $106.2 million for fiscal year 2018 compared to net cash used in financing activities of $19.7 million for fiscal year 2017, an increase in cash of $125.9 million. During the fiscal year 2018, we received proceeds of $105.0 million from our credit facility to fund the acquisition of Cobalt and $55.3 million in proceeds from our equity offering, which we used to repay $50.0 million on our outstanding term debt. In connection with the term debt and equity offering, we paid $1.1 million and $0.7 million in legal and advisory costs, respectively. In addition, during the fiscal year 2018, we paid $1.6 million in distributions to LLC unit holders.
Loans and Commitments
We currently have a revolving credit facility with borrowing capacity of up to $120.0 million and a $75.0 million term loan outstanding. As of June 30, 2019, we had $40.0 million outstanding under our revolving credit facility and $0.7 million in outstanding letters of credit. The revolving credit facility matures on July 1, 2024 and the term loan matures on July 1, 2022. The revolving credit facility and term loan are governed by a credit agreement with Malibu Boats, LLC (“Boats LLC”) as the borrower and SunTrust Bank, as the administrative agent, swingline lender and issuing bank. The obligations of Boats LLC under the credit agreement are guaranteed by Malibu Boats Holdings, LLC, and, subject to certain exceptions, the present and future domestic subsidiaries of Boats LLC, and all such obligations are secured by substantially all of the assets of the Malibu Boats Holdings LLC, Boats LLC and such subsidiary guarantors. Malibu Boats, Inc. is not a party to the credit agreement.
Borrowings under our credit agreement bear interest at a rate equal to either, at our option, (i) the highest of the prime rate, the Federal Funds Rate plus 0.5%, or one-month LIBOR plus 1% (the “Base Rate”) or (ii) LIBOR, in each case plus an applicable margin ranging from 1.25% to 2.25% with respect to LIBOR borrowings and 0.25% to 1.25% with respect to Base Rate borrowings. The applicable margin will be based upon the consolidated leverage ratio of Malibu Boats Holdings, LLC and its subsidiaries calculated on a consolidated basis. As of June 30, 2019, the interest rate on our term loan and revolving credit facility was 3.65%. We are required to pay a commitment fee for the unused portion of the revolving credit facility, which will range from 0.20% to 0.40% per annum, depending on Malibu Boats Holdings, LLC’s and its subsidiaries’ consolidated leverage ratio.
The credit agreement permits prepayment of the term loan without any penalties. On August 17, 2017 we made a voluntary principal payment on the term loan in the amount of $50.0 million with a portion of the net proceeds from our equity offering completed on August 14, 2017. We exercised our option to apply the prepayment in forward order to principal installments on our term loan through December 31, 2021 and a portion of the principal installments due on March 31, 2022. As a result, the term loan is subject to a quarterly installment of approximately $3.0 million on March 31, 2022 and the balance of the term loan is due on the scheduled maturity date of July 1, 2022. The credit agreement is also subject to prepayments from the net cash proceeds received by Boats LLC or any guarantors from certain asset sales and recovery events, subject to certain reinvestment rights, and from excess cash flow, subject to the terms and conditions of the credit agreement. As of June 30, 2019, the outstanding principal amount of our term loan and revolving credit facility was $115.0 million.
The credit agreement contains certain customary representations and warranties, and notice requirements for the occurrence of specific events such as the occurrence of any event of default, or pending or threatened litigation. The credit agreement also requires compliance with certain customary financial covenants, including a minimum ratio of EBITDA to fixed charges and a maximum ratio of total debt to EBITDA. The credit agreement contains certain restrictive covenants, which, among other things, place limits on certain activities of the loan parties under the credit agreement, such as the incurrence of additional indebtedness and additional liens on property and limit the future payment of dividends or distributions. For example, the credit agreement generally prohibits Malibu Boats Holdings, LLC, Boats LLC and the subsidiary guarantors from paying dividends or making distributions, including to the Company. The credit facility permits, however, (i) distributions based on a member’s allocated taxable income, (ii) distributions to fund payments that are required under the LLC’s tax receivable agreement, (iii) purchase of stock or stock options of the LLC from former officers, directors or employees of loan parties or payments pursuant to stock option and other benefit plans up to $2.0 million in any fiscal year, and (iv) share repurchase payments up to $35.0 million in any fiscal year subject to one-year carry forward and compliance with other financial covenants. In addition, the LLC may make dividends and distributions of up to $10.0 million in any fiscal year, subject to compliance with other financial covenants.
Future Liquidity Needs and Capital Expenditures
Management believes that our existing cash, borrowing capacity under our revolving credit facility and cash flows from operations will be sufficient to fund our operations for the next 12 months. Our future capital requirements will depend on

56


many factors, including the general economic environment in which we operate and our ability to generate cash flow from operations. Factors impacting our cash flow from operations include, but are not limited to, our growth rate and the timing and extent of operating expenses.
We estimate that approximately $3.6 million will be due under the tax receivable agreement within the next 12 months. In accordance with the tax receivable agreement, the next payment is anticipated to occur approximately 75 days after filing the federal tax return which is due on April 15, 2020. Management expects minimal effect on our future liquidity and capital resources.
Capital Resources
Management expects our capital expenditures for fiscal year 2020 to be higher than our 2019 capital expenditures primarily driven by facility expansion projects at Cobalt and Pursuit. In addition, capital expenditures for fiscal year 2020 are expected to consist primarily of the completion of ongoing projects, new tooling, and expenditures to increase production capacity to accommodate future growth. With respect to our engine vertical integration strategy, we had invested approximately $18.0 million through fiscal year 2019 and do not expect to incur additional capital expenditures of significance related to this initiative.
Off-Balance Sheet Arrangements
Repurchase Commitments
In connection with our dealers’ wholesale floor plan financing of boats, we have entered into repurchase agreements with various lending institutions. The repurchase commitment is on an individual unit basis with a term from the date it is financed by the lending institution through payment date by the dealer, generally not exceeding two and a half years. Such agreements are customary in the industry and our exposure to loss under such agreements is limited by the resale value of the inventory which is required to be repurchased. Refer to Note 17 to the audited consolidated financial statements included elsewhere in this Annual Report for further information on repurchase commitments.
Contractual Obligations and Commitments
As of June 30, 2019, our contractual obligations were as follows:
 
Payments Due by Period
 
Total
 
Less than 1 Year
 
1-3 Years
 
3-5 Years
 
More than 5 Years
 
 
 
 
 
 
 
 
 
 
 
(In thousands)
Long-term debt 1
$
115,000

 
$

 
$
3,000

 
$
72,000

 
$
40,000

Interest expense 2
18,033

 
4,669

 
9,904

 
3,460

 

Operating leases 3
21,240

 
2,552

 
4,973

 
5,138

 
8,577

Purchase obligations 4
66,979

 
66,979

 

 

 

Payments pursuant to tax receivable agreement 5
53,754

 
3,592

 
7,508

 
7,937

 
34,717

Total
$
275,006

 
$
77,792

 
$
25,385

 
$
88,535

 
$
83,294


57


(1)
Principal payments on our outstanding bank debt per terms of our Credit Agreement, which is comprised of a $75.0 million term loan and $120.0 million revolving credit facility, of which $40.0 million was outstanding as of June 30, 2019. Assumes no additional borrowings or repayments under our revolving credit facility prior to its maturity. The term loan will mature on July 1, 2022 and the revolving credit facility will mature on July 1, 2024.
(2)
Interest payments on our outstanding term loan and revolving credit facility under our credit agreement. Our term loan and revolving credit facility bear interest at variable rates. We have calculated future interest obligations based on the interest rate for our term loan and revolving credit facility as of June 30, 2019.
(3)
We sold our two primary manufacturing and office facilities for a total of $18.3 million in 2008, which resulted in a gain of $0.7 million. Simultaneous with the sale, we entered into an agreement to lease back the buildings for an initial term of 20 years. The net gain of $0.2 million has been deferred and is being amortized in proportion to rent charged over the initial lease term.
(4)
As part of the normal course of business, we enter into purchase orders from a variety of suppliers, primarily for raw materials, in order to manage our various operating needs. The orders are expected to be purchased throughout fiscal year 2020. We also have agreements with General Motors and Yamaha for the supply of engines and outboard motors, respectively. We are not required to purchase any minimum amount of engines under our agreement with General Motors, which is scheduled to expire on November 14, 2023. We would be required to pay damages to Yamaha if we do not meet pre-approved purchase volume targets for each year of the agreement and for the entire term of the agreement with Yamaha, which is scheduled to expire on June 30, 2023. We have only included in the table above purchases of engines and outboard motors from General Motors and Yamaha, respectively, for which purchase orders have been accepted by General Motors or Yamaha, as applicable.
(5)
Reflects amounts owed under our tax receivable agreement that we entered into with our pre-IPO owners at the time of our IPO. Under the tax receivable agreement, we pay the pre-IPO owners (or any permitted assignees) 85% of the amount of cash savings, if any, in U.S. federal, state and local income tax or franchise tax that we actually realize, or in some circumstances are deemed to realize, as a result of an expected increase in our share of tax basis in LLC’s tangible and intangible assets, including increases attributable to payments made under the tax receivable agreement. These obligations will not be paid if we do not realize cash tax savings. The amounts owed reflect adjustments in the tax receivable agreement liability as a result of the passage of the Tax Act in December 2017.
Our dealers have arrangements with certain finance companies to provide secured floor plan financing for the purchase of our products. These arrangements indirectly provide liquidity to us by financing dealer purchases of our products, thereby minimizing the use of our working capital in the form of accounts receivable. A majority of our sales are financed under similar arrangements, pursuant to which we receive payment within a few days of shipment of the product. We have agreed to repurchase products repossessed by the finance companies if a dealer defaults on its debt obligations to a finance company and the boat is returned to us, subject to certain limitations. Our financial exposure under these agreements is limited to the difference between the amounts unpaid by the dealer with respect to the repossessed product plus costs of repossession and the amount received on the resale of the repossessed product. During fiscal year 2019 we agreed to accept a return associated with the repurchase of eight units sold in fiscal 2019 from the lender of two of our former dealers. In fiscal 2020 these boats were resold above their cost and at minimal margin loss. In 2018 and 2017, no units were repurchased. An adverse change in retail sales could require us to repurchase repossessed units upon an event of default by any of our dealers, subject to the annual limitation.
Seasonality
Our dealers experience seasonality in their business. Retail demand for boats is seasonal, with a significant majority of sales occurring during peak boating season, which coincides with our first and fourth fiscal quarters. In order to minimize the impact of this seasonality on our business, we manage our manufacturing processes and structure dealer incentives to tie our annual volume rebates program to consistent ordering patterns, encouraging dealers to purchase our products throughout the year. In this regard, we may offer free flooring incentives to dealers from the beginning of our model year through April 30 of each year. Further, in the event that a dealer does not consistently order units throughout the year, such dealer’s rebate is materially reduced. We may offer off-season retail promotions to our dealers in seasonally slow months, during and ahead of boat shows, to encourage retail demand.
Inflation
The market prices of certain materials and components used in manufacturing our products, especially resins that are made with hydrocarbon feedstocks, copper, aluminum and stainless steel, can be volatile. Historically, however, inflation has not had a material effect on our results of operations. Significant increases in inflation, particularly those related to wages and increases in the cost of raw materials, could have an adverse impact on our business, financial condition and results of operations.
New boat buyers often finance their purchases. Inflation typically results in higher interest rates that could translate into an increased cost of boat ownership. Should inflation and increased interest rates occur, prospective consumers may choose to forgo or delay their purchases or buy a less expensive boat in the event credit is not available to finance their boat purchases.
Critical Accounting Policies
Our discussion and analysis of our financial condition and results of operations are based upon our consolidated financial statements, which have been prepared in accordance with GAAP. These principles require us to make estimates and judgments

58


that affect the reported amounts of assets, liabilities, expenses and cash flows, and related disclosure of contingent assets and liabilities. Our estimates include those related to business combinations, revenue recognition, income taxes, tax receivable agreement liability, and warranty claims. We base our estimates on historical experience and on various other assumptions that we believe to be reasonable under the circumstances. Actual results may differ from these estimates. To the extent that there are material differences between these estimates and our actual results, our future financial statements will be affected.
We believe that of our significant accounting policies, which are described in the notes to our audited consolidated financial statements appearing elsewhere in this Annual Report, the accounting policies listed below involve a greater degree of judgment and complexity. Accordingly, we believe these are the most critical to understand and evaluate fully our financial condition and results of operations.

Business Combinations
We account for business acquisitions under ASC 805, Business Combinations. The total purchase consideration for an acquisition is measured as the fair value of the assets given, equity instruments issued and liabilities assumed at the acquisition date. Costs that are directly attributable to the acquisition are expensed as incurred. Identifiable assets (including intangible assets) and liabilities assumed in an acquisition are measured initially at their fair values at the acquisition date. We recognize goodwill if the fair value of the total purchase consideration and any noncontrolling interests is in excess of the net fair value of the identifiable assets acquired and the liabilities assumed. We include the results of operations of the acquired business in the consolidated financial statements beginning on the acquisition date. We recognized goodwill of $19.8 million as of result of our acquisition of Cobalt in July 2017 and goodwill of $19.5 million as of result of our acquisition of Pursuit in October 2018. We had goodwill outstanding of $51.4 million as of June 30, 2019.
When determining such fair values, we make significant estimates and assumptions. Critical estimates include, but are not limited to, future expected cash flows from the underlying assets and discount rates. Our estimate of fair values is based on assumptions believed to be reasonable but that are inherently uncertain and unpredictable. As a result, actual results may differ from our estimates. Furthermore, our estimates might change as additional information becomes available.
Revenue Recognition
Revenue is recognized as performance obligations under the terms of contracts with customers are satisfied; this occurs when control of promised goods (boats, parts, or other) is transferred to the customer. Revenue is measured as the amount of consideration expected to be entitled in exchange for transferring goods or providing services. We generally manufacture products based on specific order from dealers and often ship completed products only after receiving credit approval from financial institutions. The amount of consideration we receive and revenue we recognize varies with changes in marketing incentives and rebates we offer to our dealers and their customers.
Dealers generally have no rights to return unsold boats. From time to time, however, we may accept returns in limited circumstances and at our discretion under our warranty policy, which generally limits returns to instances of manufacturing defects. We may be obligated, in the event of default by a dealer, to accept returns of unsold boats under our repurchase commitment to floor financing providers, who are able to obtain such boats through foreclosure. We accrue returns when a repurchase and return, due to the default of one of our dealers, is determined to be probable and the return is reasonably estimable. Historically, product returns resulting from repurchases made under the floorplan financing program, have not been material and the returned boats have been subsequently resold above their cost. Refer to Note 9 and Note 17 related to our product warranty and repurchase commitment obligations, respectively.
Revenue from boat part sales is recorded as the product is shipped from our location, which is free on board shipping point. Revenue associated with sales of materials, parts, boats or engine products sold under our exclusive manufacturing and distribution agreement with our Australian subsidiary are eliminated in consolidation. Revenue associated with sales to the independent representative responsible for international sales is recognized in accordance with free on board shipping point terms, the point at which the risks of ownership and loss pass to the representative. A fixed percentage discount is earned by the independent representative at the time of shipment to the representative as a reduction in the price of the boat and is recorded in our consolidated statement of operations as a reduction in sales.
We earn royalties on boats shipped with our proprietary wake surfing technology under licensing agreements with various marine manufacturers. Royalty income is recognized when products are used or sold with our patented technology by these other boat manufacturers and industry suppliers. The usage of our technology satisfies the performance obligation in the contract.


59


Product Warranties
Our Malibu and Axis brands have a limited warranty for a period up to five years. Prior to fiscal year 2016, we provided a limited warranty for a period of up to three years for our Malibu brand boats and two years for our Axis boats. For our Cobalt brand boats, we provide a structural warranty of up to ten years which covers hull/deck joints, bulkheads, floor, transom, stringers, and motor mount. In addition, we provide a five year bow-to-stern warranty on all components manufactured or purchased (excluding hull and deck structural components), including canvas and upholstery. Gelcoat is covered up to three years for Cobalt and one year for Malibu and Axis. For Pursuit boats, we provide a limited warranty for a period of up to five years on structural components such as the hull, deck and defects in the gelcoat surface of the hull bottom. Some materials, components or parts of the boat that are not covered by our limited product warranties are separately warranted by their manufacturers or suppliers. These other warranties include warranties covering engines purchased from suppliers and other components. We provide for a limited warranty of up to five years or five-hundred hours on engines that we manufacture for our Malibu and Axis models.
Our standard warranties require us or our dealers to repair or replace defective products during the warranty period at no cost to the consumer. We estimate the costs that may be incurred under our basic limited warranty and record as a liability in the amount of such costs at the time the product revenue is recognized. Factors that affect our warranty liability include the number of units sold, historical and anticipated rates of warranty claims, and cost per claim. We utilize historical trends and analytical tools to assist in determining the appropriate warranty liability. The extension of our warranty coverage period is expected to continue to increase our obligations to cover warranty claims over time resulting in an increase in our reserve to cover these warranty claims. We periodically assess the adequacy of the recorded warranty liabilities by brand and will adjust the amounts as necessary based on the best available information and trends.
New Accounting Pronouncements    
See "Part II, Item 8. Financial Statements and Supplementary Data—Note 1—Organization, Basis of Presentation, and Summary of Significant Accounting Policies—New Accounting Pronouncements.”
Item 7A. Quantitative and Qualitative Disclosures About Market Risk

Market risk represents the risk of loss that may impact our financial condition through adverse changes in financial market prices and rates and inflation. Changes in these factors could cause fluctuations in our results of operations and cash flows. In the ordinary course of business, we are primarily exposed to foreign exchange rate and interest rate risks. We manage our exposure to these market risks through regular operating and financing activities. In the past, we have also attempted to reduce our market risks through hedging instruments such as interest rate swaps.
Foreign Exchange Rate Risk
We have operations both within the United States and Australia, and we are exposed to market risks in the ordinary course of our business. These risks primarily include foreign exchange rate and inflation risks. Our Australian operations purchase key components from our U.S. operations, as well as other U.S. based suppliers, and pay for these purchases in U.S. dollars. Fluctuations in the foreign exchange rate of the U.S. dollar against the Australian dollar have resulted in a flat foreign currency translation in the fiscal year ended June 30, 2019, while we had a loss of $0.1 million and gain of $0.1 million for the fiscal years ended June 30, 2018 and 2017, respectively. We are also subject to risks relating to changes in the general economic conditions in the countries where we conduct business. To reduce certain of these risks to our Australian operations, we monitor, on a regular basis, the financial condition and position of the subsidiary. We do not use derivative instruments to mitigate the impact of our foreign exchange rate risk exposures.
Additionally, the assets and liabilities of our Australian subsidiary are translated at the foreign exchange rate in effect at the balance sheet date. Translation gains and losses are reflected as a component of accumulated other comprehensive loss in the stockholders’ equity section of the accompanying consolidated balance sheets. Revenues and expenses of our foreign subsidiary are translated at the average foreign exchange rate in effect for each month of the quarter. Certain assets and liabilities related to intercompany positions reported on our consolidated balance sheet that are denominated in a currency other than the functional currency are translated at the foreign exchange rates at the balance sheet date and the associated gains and losses are included in net income.
Interest Rate Risk
We are subject to interest rate risk in connection with borrowings under our revolving credit facility and term loan, which bear interest at variable rates. At June 30, 2019, we had $75.0 million of term loan outstanding under our term loan facility and $40.0 million outstanding debt under our revolving credit facility. As of June 30, 2019, the undrawn borrowing amount under our revolving credit facility was $80.0 million. Borrowings under the term loan and revolving credit facility bear interest at our option of (i) the highest of the prime rate, the Federal Funds Rate plus 0.5%, or one-month LIBOR plus 1%, which is the Base Rate, or (ii) LIBOR, in each case plus an applicable margin ranging from 0.25% to 1.25% with respect to Base Rate borrowings and 1.25% to 2.25% with respect to LIBOR borrowings. Therefore, our income and cash flows will be exposed to changes in interest rates to the extent that we do not have effective hedging arrangements in place.
At June 30, 2019, the interest rate on our term loan and revolving credit facility was 3.65%. Based on a sensitivity analysis at June 30, 2019, assuming a 100 basis point increase in interest rates would increase our annual interest expense by approximately $0.8 million.
On July 1, 2015, we entered into a 5-year floating to fixed interest rate swap with a certain counterparty to the previously existing credit agreement to mitigate the risk of interest rate fluctuations associated with our variable rate long term debt. The swap has an effective start date of July 1, 2015 and is based on a one-month LIBOR rate versus a 1.52% fixed rate on a notional value of $39.3 million, which was equal to 50% of the outstanding balance of our term loan at the time of the swap arrangement. For the fiscal year ended June 30, 2019, we recorded a loss of $0.4 million for the change in fair value of the interest rate swap, which is included in interest expense in the consolidated statements of operations and comprehensive income.


60


Item 8. Financial Statements and Supplementary Data
INDEX TO FINANCIAL STATEMENTS


61


Report of Independent Registered Public Accounting Firm
To the Stockholders and Board of Directors
Malibu Boats, Inc.:

Opinion on Internal Control Over Financial Reporting
We have audited Malibu Boats, Inc. and subsidiaries’ (the Company) internal control over financial reporting as of June 30, 2019, based on criteria established in Internal Control - Integrated Framework (2013) issued by the Committee of Sponsoring Organizations of the Treadway Commission. In our opinion, the Company maintained, in all material respects, effective internal control over financial reporting as of June 30, 2019, based on criteria established in Internal Control - Integrated Framework (2013) issued by the Committee of Sponsoring Organizations of the Treadway Commission.
We also have audited, in accordance with the standards of the Public Company Accounting Oversight Board (United States) (PCAOB), the consolidated balance sheets of the Company as of June 30, 2019 and 2018, the related consolidated statements of operations and comprehensive income, stockholders’ equity, and cash flows for each of the years in the three-year period ended June 30, 2019, and the related notes (collectively, the consolidated financial statements), and our report dated August 29, 2019 expressed an unqualified opinion on those consolidated financial statements.
The Company acquired Pursuit Boats (Pursuit) during the year ended June 30, 2019, and management excluded from its assessment of the effectiveness of the Company’s internal control over financial reporting as of June 30, 2019, Pursuit’s internal control over financial reporting associated with total assets of $114.7 million and total revenues of $102.8 million included in the consolidated financial statements of the Company as of and for the year ended June 30, 2019. Our audit of internal control over financial reporting of the Company also excluded an evaluation of the internal control over financial reporting of Pursuit.
Basis for Opinion
The Company’s management is responsible for maintaining effective internal control over financial reporting and for its assessment of the effectiveness of internal control over financial reporting, included in the accompanying Management’s Report on Internal Control over Financial Reporting. Our responsibility is to express an opinion on the Company’s internal control over financial reporting based on our audit. We are a public accounting firm registered with the PCAOB and are required to be independent with respect to the Company in accordance with the U.S. federal securities laws and the applicable rules and regulations of the Securities and Exchange Commission and the PCAOB.
We conducted our audit in accordance with the standards of the PCAOB. Those standards require that we plan and perform the audit to obtain reasonable assurance about whether effective internal control over financial reporting was maintained in all material respects. Our audit of internal control over financial reporting included obtaining an understanding of internal control over financial reporting, assessing the risk that a material weakness exists, and testing and evaluating the design and operating effectiveness of internal control based on the assessed risk. Our audit also included performing such other procedures as we considered necessary in the circumstances. We believe that our audit provides a reasonable basis for our opinion.
Definition and Limitations of Internal Control Over Financial Reporting
A company’s internal control over financial reporting is a process designed to provide reasonable assurance regarding the reliability of financial reporting and the preparation of financial statements for external purposes in accordance with generally accepted accounting principles. A company’s internal control over financial reporting includes those policies and procedures that (1) pertain to the maintenance of records that, in reasonable detail, accurately and fairly reflect the transactions and dispositions of the assets of the company; (2) provide reasonable assurance that transactions are recorded as necessary to permit preparation of financial statements in accordance with generally accepted accounting principles, and that receipts and expenditures of the company are being made only in accordance with authorizations of management and directors of the company; and (3) provide reasonable assurance regarding prevention or timely detection of unauthorized acquisition, use, or disposition of the company’s assets that could have a material effect on the financial statements.

62


Because of its inherent limitations, internal control over financial reporting may not prevent or detect misstatements. Also, projections of any evaluation of effectiveness to future periods are subject to the risk that controls may become inadequate because of changes in conditions, or that the degree of compliance with the policies or procedures may deteriorate.
/s/ KPMG LLP
Knoxville, Tennessee
August 29, 2019





63


Report of Independent Registered Public Accounting Firm
To the Stockholders and Board of Directors
Malibu Boats, Inc.:

Opinion on the Consolidated Financial Statements
We have audited the accompanying consolidated balance sheets of Malibu Boats, Inc. and subsidiaries (the Company) as of June 30, 2019 and 2018, the related consolidated statements of operations and comprehensive income, stockholders’ equity, and cash flows for each of the years in the three‑year period ended June 30, 2019, and the related notes (collectively, the consolidated financial statements). In our opinion, the consolidated financial statements present fairly, in all material respects, the financial position of the Company as of June 30, 2019 and 2018, and the results of its operations and its cash flows for each of the years in the three‑year period ended June 30, 2019, in conformity with U.S. generally accepted accounting principles.
We also have audited, in accordance with the standards of the Public Company Accounting Oversight Board (United States) (PCAOB), the Company’s internal control over financial reporting as of June 30, 2019, based on criteria established in Internal Control - Integrated Framework (2013) issued by the Committee of Sponsoring Organizations of the Treadway Commission, and our report dated August 29, 2019 expressed an unqualified opinion on the effectiveness of the Company’s internal control over financial reporting.
Basis for Opinion
These consolidated financial statements are the responsibility of the Company’s management. Our responsibility is to express an opinion on these consolidated financial statements based on our audits. We are a public accounting firm registered with the PCAOB and are required to be independent with respect to the Company in accordance with the U.S. federal securities laws and the applicable rules and regulations of the Securities and Exchange Commission and the PCAOB.
We conducted our audits in accordance with the standards of the PCAOB. Those standards require that we plan and perform the audit to obtain reasonable assurance about whether the consolidated financial statements are free of material misstatement, whether due to error or fraud. Our audits included performing procedures to assess the risks of material misstatement of the consolidated financial statements, whether due to error or fraud, and performing procedures that respond to those risks. Such procedures included examining, on a test basis, evidence regarding the amounts and disclosures in the consolidated financial statements. Our audits also included evaluating the accounting principles used and significant estimates made by management, as well as evaluating the overall presentation of the consolidated financial statements. We believe that our audits provide a reasonable basis for our opinion.
Critical Audit Matters
The critical audit matters communicated below are matters arising from the current period audit of the consolidated financial statements that were communicated or required to be communicated to the audit committee and that: (1) relate to accounts or disclosures that are material to the consolidated financial statements and (2) involved our especially challenging, subjective, or complex judgments. The communication of critical audit matters does not alter in any way our opinion on the consolidated financial statements, taken as a whole, and we are not, by communicating the critical audit matters below, providing separate opinions on the critical audit matters or on the accounts or disclosures to which they relate.
Evaluation of certain assumptions underlying the product warranty liability for Malibu, Axis and Cobalt branded boats
As discussed in Note 9 to the consolidated financial statements, the Company’s product warranty liability as of June 30, 2019 was $23.8 million. The product warranty liability represents estimated future costs to repair or replace defective products during the warranty period for each boat sold. The Company’s estimated future costs to repair or replace defective products includes assumptions regarding the anticipated warranty costs per boat by brand.
We identified the evaluation of the anticipated warranty costs per boat that are used to estimate the product warranty liability for Malibu, Axis and Cobalt branded boats as a critical audit matter. A higher degree of subjective auditor judgment was required to evaluate the Company’s estimate of the anticipated warranty costs per boat, due to the nature of the audit evidence. Specifically, for Axis and Malibu model years prior to 2016, historical claims experience only exists for a warranty term of two and three years, respectively. For Cobalt model years prior to 2018, historical claims experience only exists for a warranty term of three years. This historical claims experience is shorter in duration than the five-year warranty term associated with the Company’s current warranty program.

64


The primary procedures we performed to address this critical audit matter included the following. We tested certain internal controls over the Company’s warranty accrual process, including controls over the development of the assumptions used to estimate the warranty cost per boat for warranty years four and five, for which no historical claims experience exists. We performed sensitivity analyses to assess the impact of possible changes to these assumptions on the product warranty liability. We assessed the Company’s historical claims experience and the relationship between the historical warranty costs per boat incurred in warranty year one compared to warranty year two, warranty year one compared to warranty year three, and warranty year two compared to warranty year three. We further assessed the Company’s assumptions underlying the anticipated warranty costs per boat for warranty years four and five by considering warranty claims received after year-end but before the consolidated financial statements were issued, to identify trends not considered by the Company when it developed its assumptions. We also compared the Company’s prior year product warranty liability related to claims expected to be incurred in the current year to actual claims received in the current year to evaluate the historical accuracy of the Company’s estimates.
Evaluation of certain assumptions underlying the acquisition date fair value measurement of the Pursuit Boats intangible assets
As discussed in Note 4 to the consolidated financial statements, the Company acquired Pursuit Boats (Pursuit) in a business combination on October 15, 2018. All of Pursuit’s sales are made to its dealer distribution network. Pursuit’s long standing dealer relationships and trade name were identified as intangible assets to be recognized separately from goodwill, with acquisition date fair values of $25.4 million and $32.5 million, respectively.
We identified the evaluation of the acquisition date fair value measurement of these intangible assets as a critical audit matter. The evaluation of certain internally-developed assumptions utilized within the discounted cash flow model used to estimate the acquisition date fair value required a higher degree of subjective auditor judgment in applying and evaluating the results of our procedures. The discounted cash flow model included the following internally-developed assumptions for which there was limited observable market information:
Projected revenues,
Projected dealer attrition rate, and
Discount rate.
The primary procedures we performed to address this critical audit matter included the following. We tested certain internal controls over the Company’s acquisition date valuation process, including controls over the development of the projected revenues, projected dealer attrition rate, and discount rate assumptions. We performed sensitivity analyses to assess the impact of possible changes to these assumptions on the acquisition date fair values. We evaluated the key inputs used by the Company to determine projected revenues, by comparing them to the historical revenues of Pursuit, the historical revenues of other boat manufacturers, and third-party industry revenue growth forecasts. We assessed the Company’s projected dealer attrition rate by comparing the estimate to historical dealer attrition experienced by Pursuit and by the Company’s other boat brands, each of which sells their boats to a similar dealer distribution network. We evaluated the discount rate by involving valuation professionals with specialized skills and knowledge, who assisted in the assessment of the calculation of the internal rate of return for the transaction, the calculation of the Company’s weighted average cost of capital, and the after-tax rate of return that was assigned to the intangible assets.
/s/ KPMG LLP
We have served as the Company’s auditor since 2015.
Knoxville, Tennessee
August 29, 2019



65


MALIBU BOATS, INC. AND SUBSIDIARIES
Consolidated Statements of Operations and Comprehensive Income
(In thousands, except share data)

 
 
Fiscal Year Ended June 30,
 
 
2019
 
2018
 
2017
Net sales
 
$
684,016

 
$
497,002

 
$
281,937

Cost of sales
 
517,746

 
376,660

 
206,899

Gross profit
 
166,270

 
120,342

 
75,038

Operating expenses:
 
 

 
 

 
 
Selling and marketing
 
17,946

 
13,718

 
8,619

General and administrative
 
44,256

 
31,359

 
24,783

Amortization
 
5,956

 
5,198

 
2,198

Operating income
 
98,112

 
70,067

 
39,438

Other (income) expense, net:
 
 

 
 

 
 
Other income, net
 
(149
)
 
(24,705
)
 
(10,789
)
Interest expense
 
6,464

 
5,385

 
1,559

Other (income) expense, net
 
6,315

 
(19,320
)
 
(9,230
)
Net income before provision for income taxes
 
91,797

 
89,387

 
48,668

Income tax provision
 
22,096

 
58,418

 
17,593

Net income
 
69,701

 
30,969

 
31,075

Net income attributable to non-controlling interest
 
3,635

 
3,356

 
2,717

Net income attributable to Malibu Boats, Inc.
 
$
66,066

 
$
27,613

 
$
28,358

 
 
 
 
 
 
 
Comprehensive income:
Net income
 
$
69,701

 
$
30,969

 
$
31,075

Other comprehensive income (loss), net of tax:
 
 
 
 
 
 
Change in cumulative translation adjustment
 
(844
)
 
(621
)
 
469

Other comprehensive income (loss), net of tax
 
(844
)
 
(621
)
 
469

Comprehensive income, net of tax
 
68,857

 
30,348

 
31,544

Less: comprehensive income attributable to non-controlling interest, net of tax
 
3,591

 
3,328

 
2,758

Comprehensive income attributable to Malibu Boats, Inc., net of tax
 
$
65,266

 
$
27,020

 
$
28,786

 
 
 
 
 
 
 
Weighted average shares outstanding used in computing net income per share:
 
 
Basic
 
20,832,445

 
20,179,381

 
17,846,894

Diluted
 
20,966,539

 
20,281,210

 
17,951,332

Net income available to Class A Common Stock per share:
 
 
Basic
 
$
3.17

 
$
1.37

 
$
1.59

Diluted
 
$
3.15

 
$
1.36

 
$
1.58


The accompanying notes are an integral part of these Consolidated Financial Statements.

66


MALIBU BOATS, INC. AND SUBSIDIARIES
Consolidated Balance Sheets
(In thousands, except share data)
 
June 30, 2019
 
June 30, 2018
Assets
 

 
 

Current assets
 

 
 

Cash
$
27,392

 
$
61,623

Trade receivables, net
27,961

 
24,625

Inventories, net
67,768

 
44,268

Prepaid expenses and other current assets
4,472

 
3,298

Income tax receivable
58

 
100

Total current assets
127,651

 
133,914

Property and equipment, net
65,756

 
40,845

Goodwill
51,404

 
32,230

Other intangible assets, net
146,061

 
94,221

Deferred tax assets
60,407

 
64,105

Other assets
35

 
453

Total assets
$
451,314

 
$
365,768

Liabilities
 

 
 

Current liabilities
 

 
 

Accounts payable
$
21,174

 
$
24,349

Accrued expenses
49,097

 
35,685

Income tax and distribution payable
1,469

 
1,420

Payable pursuant to tax receivable agreement, current portion
3,592

 
3,932

Total current liabilities
75,332

 
65,386

Deferred tax liabilities
145

 
341

Other liabilities
1,689

 
569

Payable pursuant to tax receivable agreement, less current portion
50,162

 
51,114

Long-term debt
113,633

 
108,487

Total liabilities
240,961

 
225,897

Commitments and contingencies (See Note 17)


 


Stockholders' Equity
 

 
 

Class A Common Stock, par value $0.01 per share, 100,000,000 shares authorized; 20,852,640 shares issued and outstanding as of June 30, 2019; 20,555,348 shares issued and outstanding as of June 30, 2018
207

 
204

Class B Common Stock, par value $0.01 per share, 25,000,000 shares authorized; 15 shares issued and outstanding as of June 30, 2019; 17 shares issued and outstanding as of June 30, 2018

 

Preferred Stock, par value $0.01 per share; 25,000,000 shares authorized; no shares issued and outstanding as of June 30, 2019; no shares issued and outstanding as of June 30, 2018

 

Additional paid in capital
113,004

 
108,360

Accumulated other comprehensive loss
(2,828
)
 
(1,984
)
Accumulated earnings
93,852

 
27,789

Total stockholders' equity attributable to Malibu Boats, Inc.
204,235

 
134,369

Non-controlling interest
6,118

 
5,502

Total stockholders’ equity
210,353

 
139,871

Total liabilities and stockholders' equity
$
451,314

 
$
365,768

The accompanying notes are an integral part of these Consolidated Financial Statements.

67


MALIBU BOATS, INC. AND SUBSIDIARIES
Consolidated Statements of Stockholders' Equity
(In thousands, except number of Class B shares)
 
Common Stock
 
Additional Paid In Capital
 
Non-controlling Interest in LLC
 
Accumulated Earnings (Deficit)
 
Accumulated Other Comprehensive Loss
 
Total Stockholders Equity
 
Class A
 
Class B
 
 
 
 
 
 
Shares
Amount
 
Shares
Amount
 
 
 
 
 
Balance at June 30, 2016
17,690

$
176

 
23

$

 
$
45,947

 
$
4,679

 
$
(28,302
)
 
$
(2,471
)
 
$
20,029

Net income


 


 

 
2,717

 
28,358

 

 
31,075

Stock based compensation, net of withholding taxes on vested equity awards
96

1

 


 
1,134

 

 

 

 
1,135

Issuances of equity for services
7


 


 
688

 

 

 

 
688

Increase in payable pursuant to the tax receivable agreement


 


 
(960
)
 

 

 

 
(960
)
Increase in deferred tax asset from step-up in tax basis


 


 
1,238

 

 

 

 
1,238

Exchange of LLC Units for Class A Common Stock
145

2

 


 
2,789

 
(2,789
)
 

 

 
2

Cancellation of Class B Common Stock


 
(4
)

 

 

 

 

 

Distributions to LLC Unit holders


 


 

 
(1,535
)
 
95

 

 
(1,440
)
Foreign currency translation adjustment


 


 

 

 

 
469

 
469

Reallocation to non-controlling interest from additional paid in capital and accumulated other comprehensive income


 


 
(2,508
)
 
1,869

 

 
639

 

Balance at June 30, 2017
17,938

179

 
19


 
48,328

 
4,941

 
151

 
(1,363
)
 
52,236

Net Income


 


 

 
3,356

 
27,613

 

 
30,969

Stock based compensation, net of withholding taxes on vested equity awards
56

1

 


 
1,282

 

 

 

 
1,283

Issuances of equity for services
5


 


 
867

 

 

 

 
867

Issuance of Class A common stock for acquisition
39


 


 
1,000

 

 

 

 
1,000

Issuance of Class A Common Stock for Offerings, net of underwriting discounts
2,300

23

 


 
55,294

 

 

 

 
55,317


68


Capitalized Offering costs


 


 
(650
)
 

 

 

 
(650
)
Increase in payable pursuant to the tax receivable agreement


 


 
(1,685
)
 

 

 

 
(1,685
)
Increase in deferred tax asset from step-up in tax basis


 


 
3,004

 

 

 

 
3,004

Exchange of LLC Units for Class A Common Stock
217

1

 


 
920

 
(920
)
 

 

 
1

Cancellation of Class B Common Stock


 
(2
)

 

 

 

 

 

Distributions to LLC Unit holders


 


 

 
(1,852
)
 
25

 

 
(1,827
)
Foreign currency translation adjustment


 


 

 
(23
)
 

 
(621
)
 
(644
)
Balance at June 30, 2018
20,555

204


17



108,360


5,502


27,789


(1,984
)

139,871

Net income


 


 

 
3,635

 
66,066

 

 
69,701

Stock based compensation, net of withholding taxes on vested equity awards
55

1

 


 
1,376

 

 

 

 
1,377

Issuances of equity for services


 


 
784

 

 

 

 
784

Issuance of equity for exercise of options
29


 


 
749

 

 

 

 
749

Increase in payable pursuant to the tax receivable agreement


 


 
(2,676
)
 

 

 

 
(2,676
)
Increase in deferred tax asset from step-up in tax basis


 


 
3,275

 

 

 

 
3,275

Exchange of LLC Units for Class A Common Stock
214

2

 


 
1,136

 
(1,136
)
 

 

 
2

Cancellation of Class B Common Stock


 
(2
)

 

 

 

 

 

Distributions to LLC Unit holders


 


 

 
(1,845
)
 
(3
)
 

 
(1,848
)
Foreign currency translation adjustment


 


 

 
(38
)
 

 
(844
)
 
(882
)
Balance at June 30, 2019
20,853

$
207

 
15

$

 
$
113,004

 
$
6,118

 
$
93,852

 
$
(2,828
)
 
$
210,353



The accompanying notes are an integral part of these Consolidated Financial Statements.


69


MALIBU BOATS, INC. AND SUBSIDIARIES
Consolidated Statements of Cash Flows
(In thousands)
 
 
Fiscal Year Ended June 30,
 
 
2019
 
2018
 
2017
Operating activities:
 
 
 
 
 
 
Net income
 
$
69,701

 
$
30,969

 
$
31,075

Adjustments to reconcile net income to net cash provided by operating activities:
 
 
 
 
 
 
Non-cash compensation expense
 
2,607

 
1,973

 
1,396

Non-cash compensation to directors
 
791

 
834

 
749

Non-cash litigation payable
 

 

 
(1,330
)
Depreciation and amortization
 
15,960

 
12,854

 
6,748

Amortization of deferred financing costs
 
516

 
1,232

 
243

Deferred income taxes
 
6,794

 
45,793

 
9,577

Adjustment to tax receivable agreement liability
 
(103
)
 
(24,637
)
 
(8,140
)
Other items, net
 
286

 
(439
)
 
(918
)
Change in operating assets and liabilities (excluding effects of acquisition):
 
 
 
 
 
 
Trade receivables
 
(3,041
)
 
(12,181
)
 
4,870

Inventories
 
(15,410
)
 
(6,336
)
 
(3,300
)
Prepaid expenses and other assets
 
(786
)
 
(447
)
 
(26
)
Accounts payable
 
(2,791
)
 
4,612

 
(5,018
)
Accrued expenses
 
9,598

 
6,547

 
5,829

Income taxes receivable and payable
 
125

 
1,723

 
253

Other liabilities
 
1,118

 
251

 
65

Payment pursuant to tax receivable agreement
 
(3,865
)
 
(4,293
)
 
(4,279
)
Litigation settlement
 

 

 
(1,938
)
Net cash provided by operating activities
 
81,500

 
58,455

 
35,856

Investing activities:
 
 
 
 
 
 
Purchases of property and equipment
 
(17,938
)
 
(10,449
)
 
(9,262
)
Proceeds from sale of property and equipment
 

 
145

 
16

Payment for acquisition, net of cash acquired
 
(100,073
)
 
(125,552
)
 

Net cash used in investing activities
 
(118,011
)
 
(135,856
)
 
(9,246
)
Financing activities:
 
 
 
 
 
 
Principal payments on long-term borrowings
 
(35,000
)
 
(50,000
)
 
(72,000
)
Proceeds from long-term borrowings
 

 
105,000

 
55,000

Payment of deferred financing costs
 
(370
)
 
(1,148
)
 
(926
)
Proceeds from revolving credit facility
 
90,000

 

 

Payments on revolving credit facility
 
(50,000
)
 

 

Proceeds from issuance of Class A Common Stock in offerings, net of underwriting discounts
 

 
55,317

 

Payment of costs directly associated with offerings
 

 
(650
)
 

Cash paid for tax withholdings
 
(1,219
)
 
(691
)
 
(258
)
Distributions to non-controlling LLC Unit holders
 
(1,785
)
 
(1,626
)
 
(1,535
)
Proceeds received from exercise of stock options
 
749

 

 

Net cash provided by (used in) by financing activities
 
2,375

 
106,202

 
(19,719
)
Effect of exchange rate changes on cash
 
(95
)
 

 
10

Changes in cash
 
(34,231
)
 
28,801

 
6,901

Cash—Beginning of period
 
61,623

 
32,822

 
25,921

Cash—End of period
 
$
27,392

 
$
61,623

 
$
32,822

Supplemental cash flow information:
 
 
 
 
 
 
Cash paid for interest
 
$
6,011

 
$
4,352

 
$
2,296

Cash paid for income taxes
 
14,173

 
9,887

 
7,175

Non-cash investing and financing activities:
 
 
 
 
 
 
Establishment of deferred tax assets from step-up in tax basis
 
3,275

 
3,004

 
1,238

Establishment of amounts payable under tax receivable agreements
 
2,676

 
1,685

 
960


70


Equity issued as consideration for acquisition
 

 
1,000

 

Exchange of LLC Units for Class A Common Stock
1,136

 
920

 
2,789

Tax distributions payable to non-controlling LLC Unit holders
 
568

 
511

 
309

Capital expenditures in accounts payable
 
647

 
1,053

 
1,598

The accompanying notes are an integral part of these Consolidated Financial Statements.

71


MALIBU BOATS, INC. AND SUBSIDIARIES
Notes to Consolidated Financial Statements
(Dollars in thousands, except per unit and per share data)
1. Organization, Basis of Presentation, and Summary of Significant Accounting Policies
Organization
Malibu Boats, Inc. (together with its subsidiaries, the “Company” or "Malibu"), a Delaware corporation formed on November 1, 2013, is the sole managing member of Malibu Boats Holdings, LLC, a Delaware limited liability company (the "LLC"). The Company operates and controls all of the LLC's business and affairs and, therefore, pursuant to Financial Accounting Standards Board ("FASB") Accounting Standards Codification (“ASC”) Topic 810, Consolidation, consolidates the financial results of the LLC and its subsidiaries, and records a non-controlling interest for the economic interest in the Company held by the non-controlling holders of units in the LLC ("LLC Units"). Malibu Boats Holdings, LLC was formed in 2006 with Malibu's acquisition by an investor group, including affiliates of Black Canyon Capital LLC, Horizon Holdings, LLC and then-current management. The LLC, through its wholly owned subsidiary, Malibu Boats, LLC, is engaged in the design, engineering, manufacturing and marketing of innovative, high-quality, recreational powerboats that are sold through a world-wide network of independent dealers. On July 6, 2017, the Company acquired all the outstanding units of Cobalt Boats, LLC (“Cobalt”) further expanding the Company's product offering across a broader segment of the recreational boating industry including performance sport boats, sterndrive and outboard boats. As a result of the acquisition, the Company also consolidates the financial results of Cobalt. On October 15, 2018, the Company's subsidiary Malibu Boats, LLC, purchased the assets of Pursuit Boats ("Pursuit") from S2 Yachts, Inc., expanding the Company's product offering into the fiberglass outboard fishing boat market. As a result of the acquisition, the Company consolidates the financial results of Pursuit. Refer to Note 4. The Company reports its results of operations under four reportable segments: Malibu U.S., Malibu Australia, Cobalt, and Pursuit based on their boat manufacturing operations.
Basis of Presentation
The accompanying consolidated financial statements of the Company have been prepared in accordance with U.S. generally accepting accounting principles ("GAAP"). Units and shares are presented as whole numbers while all dollar amounts are presented in thousands, unless otherwise noted.
Principles of Consolidation
The accompanying consolidated financial statements include the operations and accounts of the Company and all subsidiaries thereof. All intercompany balances and transactions have been eliminated upon consolidation.
Use of Estimates
The preparation of financial statements in conformity with GAAP requires management to make estimates and assumptions that affect the reported amounts of assets and liabilities and disclosure of contingent assets and liabilities as of the date of the financial statements and the reported amounts of revenues and expenses during the reporting period. Actual results could differ from those estimates, and such differences could be material.
Certain Significant Risks and Uncertainties
The Company is subject to those risks common in manufacturing-driven markets, including, but not limited to, competitive forces, dependence on key personnel, consumer demand for its products, the successful protection of its proprietary technologies, compliance with government regulations and the possibility of not being able to obtain additional financing if and when needed.
Concentration of Credit and Business Risk
A majority of the Company’s sales are made pursuant to floor plan financing programs in which the Company participates on behalf of its dealers through a contingent repurchase agreement with various third-party financing institutions. Under these arrangements, a dealer establishes a line of credit with one or more of these third-party lenders for the purchase of dealer boat inventory. When a dealer purchases and takes delivery of a boat pursuant to a floor plan financing arrangement, it draws against its line of credit and the lender pays the invoice cost of the boat directly to the Company within approximately two weeks. For dealers that use local floor plan financing programs or pay cash, the Company may extend credit without collateral under the dealer agreement based on the Company’s evaluation of the dealer’s credit risk and past payment history. The Company

72


maintains allowances for potential credit losses that it believes are adequate. See Trade Accounts Receivable section within this footnote for more information.
The Company’s top ten dealers represented 37.5%, 30.4% and 40.6%, of the Company’s volume for the fiscal years ended June 30, 2019, 2018 and 2017, respectively.
Cash
The Company considers all highly liquid investments purchased with an original maturity of 90 days or less to be cash equivalents. Cash equivalents are stated at cost, which approximates fair value. As of June 30, 2019 and 2018, no highly liquid investments were held and the entire balance consists of traditional cash.
At June 30, 2019 and 2018, substantially all cash on hand was held by two financial institutions. This cash on deposit may be, at times, in excess of insurance limits provided by the FDIC.
Trade Accounts Receivable
Trade receivables are carried at original invoice amount less an estimate made for doubtful receivables based on a review of all outstanding amounts on a monthly basis. As of June 30, 2019 and 2018, the allowance for doubtful receivables was $69 and $40, respectively. Management determines the allowance for doubtful accounts by identifying troubled accounts and by using historical experience applied to an aging of accounts. Trade receivables are written off when deemed uncollectible. Recoveries of trade receivables previously written off are recorded when received. A trade receivable is considered to be past due if any portion of the receivable balance is outstanding beyond customer terms.
Capitalization of Offering Costs
Capitalized offering costs are costs directly attributable to the Company's shelf registration statement and equity offerings. As of June 30, 2019 and 2018, $140 and $80 of costs directly attributable to the Company's shelf registration statement and equity offerings were capitalized as prepaid assets. Upon closing of the offerings, these costs are netted against the proceeds and, as such, are reclassified into additional paid in capital. For the fiscal year ended June 30, 2019, the Company capitalized $60 related to a shelf registration statement. For the fiscal year ended June 30, 2018, the Company netted $650 against the proceeds of future offerings under the shelf registration statement based on the number of shares sold in the offering and total number of shares available for issuance under the shelf registration statement. Refer to Note 14 for additional information regarding the Company's equity offerings.
Goodwill
Goodwill is an asset representing the future economic benefits arising from other assets acquired in a business combination that are not individually identified and separately recognized. Goodwill amounts are not amortized, but rather are evaluated for potential impairment on an annual basis, as of June 30, in accordance with the provisions of ASC Topic 350, Intangibles—Goodwill and Other. Under the guidance, the Company may assess qualitative factors to determine whether it is more likely than not that the fair value of a reporting unit is less than its carrying amount. If this assessment indicates the possibility of impairment, the income approach to test for goodwill impairment would be used. Under the income approach, management calculates the fair value of its reporting units based on the present value of estimated future cash flows. If the fair value of an individual reporting unit exceeds the carrying value of the net assets including goodwill assigned to that unit, goodwill is not impaired. If the carrying value of the reporting unit’s net assets including goodwill exceeds the fair value of the reporting unit, then management determines the implied fair value of the reporting unit’s goodwill. If the carrying value of the reporting unit’s goodwill exceeds its implied fair value, then the Company would record an impairment loss equal to the difference. For fiscal years ended June 30, 2019 and 2018, the Company performed a qualitative assessment which indicated that the fair value of its reporting units more likely than not exceeded their respective carrying amounts. The Company did not recognize any goodwill impairment charges in the fiscal years ended June 30, 2019, 2018 and 2017.
Intangible Assets
Intangible assets consist primarily of relationships, reacquired franchise rights, product trade names, legal and contractual rights surrounding a patent and a non-compete agreement. These assets are recorded at their estimated fair values at the acquisition dates using the income approach. Definite lived intangible assets are being amortized using the straight-line method based on their estimated useful lives ranging from 5 to 20 years. The estimated useful lives of dealer relationships consider the average length of dealer relationships at the time of acquisition, historical rates of dealer attrition and retention, the Company’s history of renewal and extension of dealer relationships, as well as competitive and economic factors resulting in a range of useful lives. The useful life of reacquired franchise rights is based on the remainder of the contractual term of the Licensee's exclusive manufacturing and distributors agreement with the Company. The estimated useful lives of the Company’s trade

73


names are based on a number of factors including technological obsolescence and the competitive environment. The estimated useful lives of legal and contractual rights are estimated based on the benefits that the patent provides for its remaining terms unless competitive, technological obsolescence or other factors indicate a shorter life. The useful life of the non-compete agreement is based on a ten-year agreement entered into by the Company and former owner of the Licensee as part of the acquisition.
Management, assisted by third-party valuation specialists, determined the estimated fair values of separately identifiable intangible assets at the date of acquisition under the income approach. Significant data and assumptions used in the valuations included cost, market and income comparisons, discount rates, royalty rates and management forecasts. Discount rates for each intangible asset were selected based on judgment of relative risk and approximate rates of returns investors in the subject assets might require. The royalty rates were based on historical and projected sales and profits of products sold and management’s assessment of the intangibles’ importance to the sales and profitability of the product. Management provided forecasts of financial data pertaining to assets, liabilities and income statement balances to be utilized in the valuations. While management believes the assumptions, estimates, appraisal methods and ensuing results are appropriate and represent the best evidence of fair value in the circumstances, modification or use of other assumptions or methods could have yielded different results.
The carrying amount of definite lived intangible assets are reviewed whenever circumstances arise that indicate the carrying amount of an asset may not be recoverable. The carrying value of these assets is compared to the undiscounted future cash flows the assets are expected to generate. If the asset is considered to be impaired, the carrying value is compared to the fair value and this difference is recognized as an impairment loss. There was no impairment loss recognized on intangible assets for the fiscal years ended June 30, 2019, 2018 and 2017.
Dealer Incentives
The Company provides for various structured dealer rebate and sales promotions incentives, which are recognized as a component of sales in measuring the amount of consideration the Company expects to receive in exchange for transferring goods, at the time of sale to the dealer. Examples of such programs include rebates, seasonal discounts, promotional co-op arrangements and other allowances. Dealer rebates and sales promotion expenses are estimated based on current programs and historical achievement and/or usage rates. Actual results may differ from these estimates if market conditions dictate the need to enhance or reduce sales promotion and incentive programs or if dealer achievement or other items vary from historical trends.
Free floor financing incentives include payments to the lenders providing floor plan financing to the dealers or directly to the dealers themselves. Free floor financing incentives are estimated at the time of sale to the dealer based on the expected expense to the Company over the term of the free flooring period and are recognized as a reduction in sales. The Company accounts for both incentive payments directly to dealers and payment to third party lenders in this manner.
Changes in the Company’s accrual for dealer rebates were as follows:
 
Fiscal Year Ended June 30,
 
2019
 
2018
 
2017
Balance at beginning of year
$
5,559

 
$
3,178

 
$
3,912

Add: Dealer rebate expense
20,712

 
15,713

 
12,960

Additions for Pursuit acquisition
205

 

 

Less: Dealer rebates paid
(20,100
)
 
(13,332
)
 
(13,694
)
Balance at end of year
$
6,376

 
$
5,559

 
$
3,178

Changes in the Company’s accrual for floor financing were as follows:
 
Fiscal Year Ended June 30,
 
2019
 
2018
 
2017
Balance at beginning of year
$
211

 
$
117

 
$
104

Add: Flooring expense
8,526

 
5,813

 
4,288

Additions for Cobalt acquisition

 
132

 

Less: Flooring paid
(8,056
)
 
(5,851
)
 
(4,275
)
Balance at end of year
$
681

 
$
211

 
$
117

Tax Receivable Agreement

74


As a result of exchanges of LLC Units into Class A Common Stock and purchases by the Company of LLC Units from holders of LLC Units, the Company will become entitled to a proportionate share of the existing tax basis of the assets of the LLC at the time of such exchanges or purchases. In addition, such exchanges or purchases of LLC Units are expected to result in increases in the tax basis of the assets of the LLC that otherwise would not have been available. These increases in tax basis may reduce the amount of tax that the Company would otherwise be required to pay in the future. These increases in tax basis may also decrease gains (or increase losses) on future dispositions of certain capital assets to the extent tax basis is allocated to those capital assets.
In connection with the Company's IPO and the recapitalization the Company completed in connection with its IPO, the Company entered into a tax receivable agreement with the pre-IPO owners of the LLC that provides for the payment by the Company to the pre-IPO owners (or any permitted assignees) of 85% of the amount of the benefits, if any, that the Company deems to realize as a result of (i) increases in tax basis and (ii) certain other tax benefits, including those attributable to payments, under the tax receivable agreement. These contractual payment obligations are the Company's obligations and are not obligations of the LLC, and are accounted for in accordance with ASC 450, Contingencies, since the obligations were deemed to be probable and reasonably estimable. For purposes of the tax receivable agreement, the benefit deemed realized by the Company will be computed by comparing its actual income tax liability (calculated with certain assumptions) to the amount of such taxes that it would have been required to pay had there been no increase to the tax basis of the assets of the LLC as a result of the purchases or exchanges, and had the Company not entered into the tax receivable agreement.
The timing and/or amount of aggregate payments due under the tax receivable agreement may vary based on a number of factors, including the amount and timing of the taxable income the Company generates in the future and the tax rate then applicable and amortizable basis.
The term of the tax receivable agreement will continue until all such tax benefits have been utilized or expired, unless the Company exercises its right to terminate the tax receivable agreement for an amount based on the agreed payments remaining to be made under the agreement. In certain mergers, asset sales or other forms of business combinations or other changes of control, the Company (or its successor) would owe to the pre-IPO owners of the LLC (or any permitted assignees) a lump-sum payment equal to the present value of all forecasted future payments that would have otherwise been made under the tax receivable agreement that would be based on certain assumptions, including a deemed exchange of all LLC Units and that the Company would have had sufficient taxable income to fully utilize the deductions arising from the increased tax basis and other tax benefits related to entering into the tax receivable agreement.
Income Taxes
Malibu Boats, Inc. is taxed as a C corporation for U.S. income tax purposes and is therefore subject to both federal and state taxation at a corporate level. Following the IPO, the LLC continues to operate in the United States as a partnership for U.S. federal income tax purposes.
The Company files various federal and state tax returns, including some returns that are consolidated with subsidiaries. The Company accounts for the current and deferred tax effects of such returns using the asset and liability method. Significant judgments and estimates are required in determining the Company's current and deferred tax assets and liabilities, which reflect management's best assessment of the estimated future taxes it will pay. These estimates are updated throughout the year to consider income tax return filings, its geographic mix of earnings, legislative changes and other relevant items.
The Company recognizes deferred tax assets and liabilities based on the differences between the financial statement carrying amounts of assets and liabilities and the amounts applicable for income tax purposes. Deferred tax assets represent items to be realized as a tax deduction or credit in future tax returns. Realization of the deferred tax assets ultimately depends on the existence of sufficient taxable income of the appropriate character in either the carryback or carryforward period.
Each quarter the Company analyzes the likelihood that its deferred tax assets will be realized. A valuation allowance is recorded if, based on the weight of all available positive and negative evidence, it is more likely than not (a likelihood of more than 50%) that some portion, or all, of a deferred tax asset will not be realized (see Note 12).
On an annual basis, the Company performs a comprehensive analysis of all forms of positive and negative evidence based on year end results. During each interim period, the Company updates its annual analysis for significant changes in the positive and negative evidence.
If the Company later determines that realization is more likely than not for deferred tax assets with a valuation allowance, the related valuation allowance will be reduced. Conversely, if the Company determines that it is more likely than not that the Company will not be able to realize a portion of our deferred tax assets, the Company will increase the valuation allowance.

75


The Company recognizes a tax benefit associated with an uncertain tax position when, in its judgment, it is more likely than not that the position will be sustained based upon the technical merits of the position. For a tax position that meets the more-likely-than-not recognition threshold, the Company initially and subsequently measures the income tax benefit as the largest amount that it judges to have a greater than 50% likelihood of being realized. The liability associated with unrecognized tax benefits is adjusted periodically due to changing circumstances, such as the progress of tax audits, case law developments and new or emerging legislation. Such adjustments are recognized entirely in the period in which they are identified. The Company's income tax provision includes the net impact of changes in the liability for unrecognized tax benefits.
The Company closed the IRS examination of its June 30, 2015 return during the fourth quarter of fiscal 2019, resulting in an immaterial adjustment to its tax liability. The Company has filed federal and state income tax returns that remain open to examination for fiscal years 2016 through 2018, while its subsidiaries, Malibu Boats Holdings, LLC and Malibu Boats Pty Ltd., remain open to examination for years 2015 through 2018.
The Company considers an issue to be resolved at the earlier of the issue being “effectively settled,” settlement of an examination, or the expiration of the statute of limitations. Upon resolution, unrecognized tax benefits will be reversed as a discrete event.
The Company's liability for unrecognized tax benefits is generally presented as noncurrent. However, if it anticipates paying cash within one year to settle an uncertain tax position, the liability is presented as current. The Company classifies interest and penalties recognized on the liability for unrecognized tax benefits as income tax expense.
Revenue Recognition
Revenue is recognized as performance obligations under the terms of contracts with customers are satisfied; this occurs when control of promised goods (boats, parts, or other) is transferred to the customer, which is upon shipment. Revenue is measured as the amount of consideration expected to be entitled in exchange for transferring goods or providing services. The Company generally manufactures products based on specific order from dealers and often ships completed products only after receiving credit approval from financial institutions. The amount of consideration the Company receives and revenue it recognizes varies with changes in marketing incentives and rebates it offers to its dealers and their customers.
Dealers generally have no rights to return unsold boats. From time to time, however, the Company may accept returns in limited circumstances and at the Company’s discretion under its warranty policy, which generally limits returns to instances of manufacturing defects. The Company may be obligated, in the event of default by a dealer, to accept returns of unsold boats under its repurchase commitment to floor financing providers, who are able to obtain such boats through foreclosure. The Company accrues returns when a repurchase and return, due to the default of one of its dealers, is determined to be probable and the amount of the return is reasonably estimable. Historically, product returns, resulting from repurchases made under the floorplan financing program, have not been material and the returned boats have been subsequently resold above their cost. Refer to Note 9 and Note 17 related to the Company’s product warranty and repurchase commitment obligations, respectively.
 Revenue associated with sales of materials, parts, boats or engine products sold under the Company’s exclusive manufacturing and distribution agreement with its acquired Australian subsidiary are eliminated in consolidation.
The Company earns royalties on boats shipped with the Company's proprietary wake surfing technology under licensing agreements with various marine manufacturers. Royalty income is recognized when products are used or sold with our patented technology by these other boat manufacturers and industry suppliers. The usage of our technology satisfies the performance obligation in the contract.
See Note 2 for more information.
Delivery Costs
Shipping and freight costs are included in cost of sales in the accompanying consolidated statements of operations and comprehensive income.
Advertising Costs
Advertising costs are expensed as incurred. Advertising expenses are included in selling and marketing expenses and were not material for the fiscal years ended June 30, 2019, 2018, and 2017.

76


Fair Value of Financial Instruments
Financial instruments for which the Company did not elect the fair value option include accounts receivable, prepaid expenses and other current assets, credit facilities, accounts payable, accrued expenses and other current liabilities. The carrying amounts of these financial instruments approximate their fair values as a result of their short-term nature or variable interest rates.
Fair Value Measurements
The Company applies the provisions of ASC Topic 820, Fair Value Measurements and Disclosures, for fair value measurements of financial assets and financial liabilities, and for fair value measurements of nonfinancial items that are recognized or disclosed at fair value in the financial statements on a recurring basis. ASC Topic 820 defines fair value as the price that would be received to sell an asset or paid to transfer a liability in an orderly transaction between market participants at the measurement date. ASC Topic 820 also establishes a framework for measuring fair value and expands disclosures about fair value measurements. In addition to the financial assets and liabilities measured on a recurring basis, certain nonfinancial assets and liabilities are to be measured at fair value on a nonrecurring basis in accordance with applicable GAAP. This includes items such as nonfinancial assets and liabilities initially measured at fair value in a business combination (but not measured at fair value in subsequent periods) and nonfinancial long-lived asset groups measured at fair value for an impairment assessment. In general, non-financial assets including goodwill, other intangible assets and property and equipment are measured at fair value when there is an indication of impairment and are recorded at fair value only when any impairment is recognized. See Note 13 for more information.
Equity-Based Compensation
The Company expenses employee share-based awards under ASC Topic 718, Compensation—Stock Compensation, which requires compensation cost for the grant-date fair value of share-based awards to be recognized over the requisite service period. The Company estimated the grant date fair value of the share-based awards issued in the form of profit interests granted prior to November 1, 2013 using the Black-Scholes option pricing model and those granted on November 1, 2013 under the Probability-Weighted Expected Return method. Stock options granted to executives on June 29, 2017, November 6, 2017, August 22, 2018 and January 14, 2019 were valued using the Black-Scholes option pricing model. The fair value of restricted stock unit awards granted under the Company's Long Term Incentive Plan ("Incentive Plan") are measured based on the market price of the Company’s stock on the grant date. See Note 15 for more information.
Segment Reporting
The Company reports its results of operations under four reportable segments: Malibu U.S., Malibu Australia, Cobalt, and Pursuit, based on its boat manufacturing operations. The Malibu U.S. and Malibu Australia segments participate in the manufacturing, distribution, marketing and sale of Malibu and Axis performance sport boats. The Malibu U.S. segment primarily serves markets in North America, South America, Europe, and Asia while the Malibu Australia operating segment principally serves the Australian and New Zealand markets. The Company's Cobalt and Pursuit segments participate in the manufacturing, distribution, marketing and sale of Cobalt and Pursuit boats throughout the world, respectively. See Note 19 for more information.
Foreign Currency Translation
The functional currency for the Company's consolidated foreign subsidiary is the applicable local currency. The assets and liabilities are translated at the foreign exchange rate in effect at the applicable reporting date, and the consolidated statements of operations and comprehensive income and cash flows are translated at the average exchange rate in effect during the applicable period. Exchange rate fluctuations on translating the foreign currency financial statements into U.S. dollars that result in unrealized gains or losses are referred to as translation adjustments. Cumulative translation adjustments are reflected as a component of "Accumulated other comprehensive loss," in the stockholders' equity section of the accompanying consolidated balance sheets and periodic changes are included in comprehensive income.
Comprehensive Income
Components of comprehensive income include net income and foreign currency translation adjustments. The Company has chosen to disclose comprehensive income in a single continuous statement of operations and comprehensive income.
Recent Accounting Pronouncements
On July 1, 2018, the Company adopted the new accounting standard, ASC Topic 606, Revenue from Contracts with Customers, and all the related amendments (“ASC 606”) and applied the provisions of the standard to all contracts using the

77


modified retrospective method. The cumulative effect of adopting the new revenue standard was immaterial and no adjustment has been recorded to the opening balance of retained earnings. Prior year information has not been restated and continues to be reported under the accounting standards in effect for those periods. Substantially all of the Company’s revenue continues to be recognized at a point in time when the product is either shipped or received from the Company's facilities and control of the product is transferred to the customer. New controls and processes designed to meet the requirements of the standard were implemented, and the required new disclosures are presented in Note 2. The adoption of ASC Topic 606 did not have a material impact on the amounts reported in the Company's unaudited condensed consolidated financial position, results of operations or cash flows.
In February 2016, the FASB issued Accounting Standards Update (ASU) 2016‑-02, Leases (Topic 842). The amendments in this update create Topic 842, Leases, and supersede the requirements in Topic 840, Leases. Topic 842 sets out the principles for recognition, measurement, presentation, and disclosure of leases for both parties to a lease agreement (i.e., lessees and lessors) and supersedes the previous leases standard, Leases (Topic 840). Topic 842 requires lessees to recognize on the balance sheet a right‑of-use asset, representing its right to use the underlying asset for the lease term, and a lease liability for all leases with terms greater than 12 months. The guidance also requires certain qualitative and quantitative disclosures designed to assess the amount, timing, and uncertainty of cash flows arising from leases. The standard requires the use of a modified retrospective transition approach, which includes a number of optional practical expedients that entities may elect to apply. In June 2018, the FASB issued ASU 2018-11, Leases (Topic 842): Targeted Improvements, which provides entities with an additional (optional) transition method to adopt the new lease standard. Under this new transition method, an entity initially applies the new leases standard at the adoption date and recognizes a cumulative-effect adjustment to the opening balance of retained earnings in the period of adoption. The new leases standard is effective for fiscal years beginning after December 15, 2018. Early application is permitted. The Company plans to adopt the standard as of July 1, 2019 using the alternative transition method provided under Topic 842, which allows the Company to initially apply the new lease standard at the adoption date and recognize a cumulative-effect adjustment to the opening balance of retained earnings in the period of adoption. The Company will elect the package of practical expedients permitted under the transition guidance within the new standard, which among other things, allows the Company to carry forward the historical lease classification.
 The Company will make an accounting policy election to keep leases with an initial term of 12 months or less off of the balance sheet. The Company will also elect the practical expedient to not separate non-lease components from the lease components to which they relate, and instead account for each separate lease and non-lease component associated with that lease component as a single lease component for all underlying asset classes. Accordingly, all costs associated with a lease contract are accounted for as lease cost.
The Company estimates that the adoption of Topic 842 will result in the recognition of additional net lease assets and lease liabilities of approximately $15,000 to $20,000, as of July 1, 2019. The Company does not believe the adoption of Topic 842 will have a material impact on the Company’s consolidated results of operations, equity or cash flows as of the adoption date. Under the alternative method of adoption, comparative information will not be restated, but will continue to be reported under the standards in effect for those periods.
In August 2016, the FASB issued ASU 2016-15, Statement of Cash Flows (Topic 230): Classification of Certain Cash Receipts and Cash Payments. This guidance provides specific classification of how certain cash receipts and cash payments are presented in the statement of cash flows. The ASU was applied using a retrospective transition method. The adoption of this ASU on July 1, 2018 did not have a material impact on the Company's consolidated financial statements.
In January 2017, the FASB issued ASU 2017-01, Business Combinations (Topic 805): Clarifying the Definition of a Business. The guidance clarifies the definition of a business that provides a two-step analysis in the determination of whether an acquisition or derecognition is a business or an asset. The update removes the evaluation of whether a market participant could replace any missing elements and provides a framework to assist entities in evaluating whether both an input and a substantive process are present. This guidance will be applied on a prospective basis for transactions that occur after the effective date. The adoption of this ASU on July 1, 2018 did not have a material impact on the Company's consolidated financial statements.
2. Revenue Recognition

78


The following table disaggregates the Company's revenue by major product type and geography:
 
Fiscal Year Ended June 30, 2019
 
Malibu US
 
Cobalt
 
Pursuit
 
Malibu Australia
 
Consolidated
Revenue by product:
 
 
 
 
 
 
 
 
 
Boat and trailer sales
$
337,552

 
$
203,825

 
$
102,070

 
$
24,648

 
$
668,095

Part and other sales
11,442

 
2,773

 
737

 
969

 
15,921

Total revenue
$
348,994

 
$
206,598

 
$
102,807

 
$
25,617

 
$
684,016

 
 
 
 
 
 
 
 
 
 
Revenue by geography:
 
 
 
 
 
 
 
 
 
North America
$
341,190

 
$
196,734

 
$
93,003

 
$

 
$
630,927

International
7,804

 
9,864

 
9,804

 
25,617

 
53,089

Total revenue
$
348,994

 
$
206,598

 
$
102,807

 
$
25,617

 
$
684,016

Boat and Trailer Sales
Consists of sales of boats and trailers to the Company's dealer network, net of sales returns, discounts, rebates and free flooring incentives. Boat and trailer sales also includes optional boat features. Sales returns consist of boats returned by dealers under our warranty program and boats repurchased under the Company's floorplan financing program due to the default of one of its dealers. Rebates, free flooring and discounts are incentives that the Company provides to its dealers based on sales of eligible products.
Part and Other Sales
Consists primarily of parts and accessories sales, royalty income and clothing sales. Parts and accessories sales include replacement and aftermarket boat parts and accessories sold to the Company's dealer network. Royalty income is earned from license agreements with various boat manufacturers, including Nautique, Chaparral, Mastercraft, and Tige related to the use of the Company's intellectual property.
3. Non-controlling Interest
The non-controlling interest on the consolidated statement of operations and comprehensive income represents the portion of earnings or loss attributable to the economic interest in the Company's subsidiary, Malibu Boats Holdings, LLC, held by the non-controlling LLC Unit holders. Non-controlling interest on the consolidated balance sheets represents the portion of net assets of the Company attributable to the non-controlling LLC Unit holders, based on the portion of the LLC Units owned by such Unit holders. The ownership of Malibu Boats Holdings, LLC is summarized as follows:
 
As of June 30, 2019
 
As of June 30, 2018
 
Units
 
Ownership %
 
Units
 
Ownership %
Non-controlling LLC unit holders ownership in Malibu Boats Holdings, LLC
830,152
 
3.8
%
 
1,043,186
 
4.8
%
Malibu Boats, Inc. ownership in Malibu Boats Holdings, LLC
20,852,640
 
96.2
%
 
20,555,348
 
95.2
%
 
21,682,792
 
100.0
%
 
21,598,534
 
100.0
%


79


Balance of non-controlling interest as of June 30, 2017
 
$
4,941

Allocation of income to non-controlling LLC Unit holders for period
 
3,356

Distributions paid and payable to non-controlling LLC Unit holders for period
 
(1,852
)
Reallocation of non-controlling interest
 
(943
)
Balance of non-controlling interest as of June 30, 2018
 
5,502

Allocation of income to non-controlling LLC Unit holders for period
 
3,635

Distributions paid and payable to non-controlling LLC Unit holders for period
 
(1,845
)
Reallocation of non-controlling interest
 
(1,174
)
Balance of non-controlling interest as of June 30, 2019
 
$
6,118

Issuance of Additional LLC Units
Under the limited liability company agreement of the LLC (the "LLC Agreement'), the Company is required to cause the LLC to issue additional LLC Units to the Company when the Company issues additional shares of Class A Common Stock. Other than in connection with the issuance of Class A Common Stock in connection with an equity incentive program, the Company must contribute to the LLC net proceeds and property, if any, received by the Company with respect to the issuance of such additional shares of Class A Common Stock. The Company must cause the LLC to issue a number of LLC Units equal to the number of shares of Class A Common Stock issued such that, at all times, the number of LLC Units held by the Company equals the number of outstanding shares of Class A Common Stock. During the fiscal year ended June 30, 2019, the LLC issued a total of 322,181 LLC Units to the Company in connection with (i) the Company's issuance of Class A Common Stock to a non-employee director for his services, (ii) the issuance of Class A Common Stock for the vesting of awards granted under the Malibu Boats, Inc. Long-Term Incentive Plan (the "Incentive Plan"), (iii) the issuance of restricted Class A Common Stock granted under the Incentive Plan, (iv) the issuance of Class A Common Stock to LLC Unit holders for exchange of their LLC Units and (v) the issuance of Class A Common Stock for the exercise of options granted under the Incentive Plan. During fiscal year 2019, 16,939 LLC Units were canceled in connection with the vesting of share-based equity awards to satisfy employee tax withholding requirements and the retirement of 16,939 treasury shares in accordance with the LLC Agreement.
Distributions and Other Payments to Non-controlling Unit Holders
Distributions for Taxes
As a limited liability company (treated as a partnership for income tax purposes), Malibu Boats Holdings, LLC does not incur significant federal, state or local income taxes, as these taxes are primarily the obligations of its members. As authorized by the LLC Agreement, the LLC is required to distribute cash, to the extent that the LLC has cash available, on a pro rata basis, to its members to the extent necessary to cover the members’ tax liabilities, if any, with respect to their share of LLC earnings. The LLC makes such tax distributions to its members based on an estimated tax rate and projections of taxable income. If the actual taxable income of the LLC multiplied by the estimated tax rate exceeds the tax distributions made in a calendar year, the LLC may make true-up distributions to its members, if cash or borrowings are available for such purposes. As of June 30, 2019 and 2018, tax distributions payable to non-controlling LLC Unit holders were $568 and $511, respectively. During the fiscal years ended June 30, 2019, 2018, and 2017, tax distributions paid to the non-controlling LLC Unit holders were $1,785, $1,647, and $1,226, respectively.
Other Distributions
Pursuant to the LLC Agreement, the Company has the right to determine when distributions will be made to LLC members and the amount of any such distributions. If the Company authorizes a distribution, such distribution will be made to the members of the LLC (including the Company) pro rata in accordance with the percentages of their respective LLC units.
4. Acquisitions
Pursuit
On October 15, 2018, the Company completed its acquisition of the assets of Pursuit. The aggregate purchase price for the transaction was $100,073, funded with cash and borrowings under the Company's credit agreement. The aggregate purchase price was subject to certain adjustments, including customary adjustments for the amount of working capital in the business at the closing date. The Company accounted for the transaction in accordance with ASC 805, Business Combinations.

80


The total consideration given to the former owners of Pursuit has been allocated to the assets acquired and liabilities assumed based on estimates of fair value as of the date of the acquisition. The measurements of fair value were determined based upon estimates utilizing the assistance of third party valuation specialists.
The following table summarizes the purchase price allocation based on the estimated fair values of the assets acquired and liabilities of Pursuit assumed at the acquisition date:
Consideration:
 
Cash consideration paid
$
100,073

 
 
Recognized amounts of identifiable assets acquired and liabilities assumed, at fair value:
 
Inventories
$
8,332

Other current assets
350

Property, plant and equipment
17,454

Identifiable intangible assets
57,900

Current liabilities
(3,488
)
Fair value of assets acquired and liabilities assumed
80,548

Goodwill
19,525

Total purchase price
$
100,073

The fair value estimates for the Company's identifiable intangible assets acquired as part of the acquisition are as follows:
 
Estimates of Fair Value
 
Estimated Useful Life (in years)
Definite-lived intangibles:
 
 
 
Dealer relationships
$
25,400

 
20
Total definite-lived intangibles
25,400

 
 
Indefinite-lived intangible:
 
 
 
Trade name
32,500

 
 
Total other intangible assets
$
57,900

 
 
The value allocated to inventories reflects the estimated fair value of the acquired inventory based on the expected sales price of the inventory, less an estimated cost to complete and a reasonable profit margin. The fair value of the identifiable intangible assets were determined based on the following approaches:
Dealer Relationships - The value associated with Pursuit's dealer relationships is attributed to its long standing dealer distribution network. The estimate of fair value assigned to this asset was determined using the income approach, which requires an estimate or forecast of the expected future cash flows from the dealer relationships through the application of the multi-period excess earnings approach. The estimated remaining useful life of dealer relationships is approximately twenty years.
Trade Name - The value attributed to Pursuit's trade name was determined using a variation of the income approach called the relief from royalty method, which requires an estimate or forecast of the expected future cash flows. The trade name has an indefinite life.
The fair value of the definite-lived intangible assets are being amortized using the straight-line method to general and administrative expenses over their estimated useful lives. Indefinite-lived intangible assets are not amortized, but instead are evaluated for potential impairment on an annual basis in accordance with the provisions of ASC Topic 350, Intangibles—Goodwill and Other. The weighted average useful life of identifiable definite-lived intangible assets acquired was 20 years. Goodwill of $19,525 arising from the acquisition consists of expected synergies and cost savings as well as intangible assets that do not qualify for separate recognition. The indefinite-lived intangible asset and goodwill acquired are expected to be deductible for income tax purposes.
Acquisition-related costs of $2,848 and $329, which were incurred by the Company in the fiscal year ended June 30, 2019 and 2018, respectively, related to the Pursuit acquisition, were expensed in the period incurred, and are included in general and administrative expenses in the consolidated statement of operations and comprehensive income.

81


Pro Forma Financial Information (unaudited):
The following unaudited pro forma consolidated results of operations for the fiscal years ended June 30, 2019 and 2018, assumes that the acquisition of Pursuit occurred as of July 1, 2017. The unaudited pro forma financial information combines historical results of Malibu and Pursuit, with adjustments for depreciation and amortization attributable to preliminary fair value estimates on acquired tangible and intangible assets for the respective periods. Non-recurring pro forma adjustments associated with the fair value step up of inventory were included in the reported pro forma cost of sales and earnings. The unaudited pro forma financial information is presented for informational purposes only and is not indicative of the results of operations that would have been achieved if the acquisition had taken place at the beginning of fiscal year 2018 or the results that may occur in the future:
 
Fiscal Year Ended June 30,
 
2019
 
2018
Net sales
$
725,658

 
$
620,908

Net income
73,672

 
33,618

Net income attributable to Malibu Boats, Inc.
69,830

 
29,871

Basic earnings per share
$
3.35

 
$
1.48

Diluted earnings per share
$
3.33

 
$
1.47

Cobalt
On July 6, 2017, the Company completed its acquisition of Cobalt. The aggregate purchase price for the transaction was $130,525, consisting of $129,525 funded with cash and borrowings under the Company's credit agreement and $1,000 in equity equal to 39,262 shares of the Company's Class A Common Stock based on a closing stock price of $25.47 per share on June 27, 2017. The aggregate purchase price was subject to certain adjustments, including customary adjustments for the amount of working capital in the business at the closing date and subject to adjustment for any judgment or settlement in connection with a pending litigation matter between Cobalt and Sea Ray Boats, Inc. and Brunswick Corporation. William Paxson St. Clair, Jr., a former owner of Cobalt, was appointed as a director to the Company's Board of Directors and as President of Cobalt. The Company accounted for the transaction in accordance with ASC 805, Business Combinations.
The total consideration given to the former members of Cobalt has been allocated to the assets acquired and liabilities assumed based on estimated fair values as of the date of the acquisition. The measurements of fair value were determined based upon estimates utilizing the assistance of third party valuation specialists.
The following table summarizes the purchase price allocation based on the estimated fair values of the assets acquired and liabilities of Cobalt assumed at the acquisition date:
Consideration:
 
Cash consideration paid
$
129,525

Equity consideration paid
1,000

Fair value of total consideration transferred
$
130,525

 
 
Recognized amounts of identifiable assets acquired and liabilities assumed, at fair value:
 
Cash
$
3,973

Trade receivables
2,329

Inventories
14,343

Other current assets
363

Property, plant, and equipment
12,934

Identifiable intangible assets
89,900

Current liabilities
(13,108
)
Fair value of assets acquired and liabilities assumed
110,734

Goodwill
19,791

Total purchase price
$
130,525


82


The fair value estimates for the Company's identifiable intangible assets acquired as part of the acquisition are as follows:
 
Estimates of Fair Value
 
Estimated Useful Life (in years)
Definite-lived intangibles

 

Dealer relationships
$
56,300

 
20
Patent
2,600

 
15
Total definite-lived intangibles
58,900

 
 
Indefinite-lived intangible:
 
 
 
Trade name
31,000

 

Total other intangible assets
$
89,900

 
 
The value allocated to inventories reflects the estimated fair value of the acquired inventory based on the expected sales price of the inventory, less an estimated cost to complete and a reasonable profit margin. The fair value of the identifiable intangible assets were determined based on the following approaches:
Dealer Relationships - The value associated with Cobalt's dealer relationships is attributed to its long standing dealer distribution network. The estimate of fair value assigned to this asset was determined using the income approach, which requires an estimate or forecast of the expected future cash flows from the dealer relationships through the application of the multi-period excess earnings approach. The estimated remaining useful life of dealer relationships is approximately twenty years.
Patent - The value associated with the patented technology was based on financial projections and the patent's estimated remaining legal life of approximately fifteen years using a variation of the income approach called the royalty savings method.
Trade Name - The value attributed to Cobalt's trade name was determined using a variation of the income approach called the relief from royalty method, which requires an estimate or forecast of the expected future cash flows. The trade name has an indefinite life.
The fair value of the definite-lived intangible assets are being amortized using the straight-line method to general and administrative expenses over their estimated useful lives. Indefinite-lived intangible assets are not amortized, but instead are evaluated for potential impairment on an annual basis in accordance with the provisions of ASC Topic 350, Intangibles—Goodwill and Other. The weighted average useful life of identifiable definite-lived intangible assets acquired was 19.8 years. Goodwill of $19,791 arising from the acquisition consists of expected synergies and cost savings as well as intangible assets that do not qualify for separate recognition. The indefinite-lived intangible asset and goodwill acquired are deductible for income tax purposes.
Acquisition-related costs of $489 and $3,056 incurred by the Company for fiscal years ended June 30, 2018 and 2017, were expensed as incurred, and are included in general and administrative expenses in the consolidated statements of operations and comprehensive income.
Pro Forma Financial Information (unaudited):
The following unaudited pro forma consolidated results of operations for the fiscal years ended June 30, 2019, 2018 and 2017, assumes that the acquisition of Cobalt occurred as of July 1, 2016. The unaudited pro forma consolidated financial information combines historical results of Malibu and Cobalt, with adjustments for depreciation and amortization attributable to preliminary fair value estimates on acquired tangible and intangible assets for the respective periods. Non-recurring pro forma adjustments associated with the fair value step up of inventory were included in the reported pro forma cost of sales and earnings. The unaudited pro forma financial information is presented for informational purposes only and is not indicative of the results of operations that would have been achieved if the acquisition had taken place at the beginning of fiscal year 2017 or

83


the results that may occur in the future:
 
Fiscal Year Ended June 30,
 
2019
 
2018
 
2017
Net sales
$
684,016

 
$
497,002

 
$
423,830

Net income
69,701

 
30,696

 
33,655

Net income attributable to Malibu Boats, Inc.
66,066

 
27,361

 
30,439

Basic earnings per share
$
3.17

 
$
1.36

 
$
1.53

Diluted earnings per share
$
3.15

 
$
1.35

 
$
1.52

5. Inventories
Inventories are stated at the lower of cost or net realizable value, determined on the first in, first out (“FIFO”) basis. Manufacturing cost includes materials, labor and manufacturing overhead. Unallocated overhead and abnormal costs are expensed as incurred. Inventories consisted of the following:
 
As of June 30,
 
2019
 
2018
Raw materials
$
45,910

 
$
28,851

Work in progress
10,839

 
6,164

Finished goods
11,019

 
9,253

Total inventories
$
67,768

 
$
44,268

6. Property, Plant, and Equipment
Property, plant, and equipment acquired outside of acquisition are stated at cost. When property, plant, and equipment is retired or otherwise disposed of, the related cost and accumulated depreciation is removed from the accounts and any resulting gain or loss is accounted for in the statement of operations and comprehensive income. Major additions are capitalized; maintenance, repairs and minor improvements are charged to operating expenses as incurred if they do not increase the life or productivity of the related capitalized asset. Depreciation on leasehold improvements is computed using the straight-line method based on the lesser of the remaining lease term or the estimated useful life and depreciation of equipment is computed using the straight-line method over the estimated useful life as follows:
 
 
Years
Building
 
20
Leasehold improvements
 
Shorter of useful life or lease term
Machinery and equipment
 
3-5
Furniture and fixtures
 
3-5
The Company accounts for the impairment and disposition of long-lived assets in accordance with ASC Topic 360, Property, Plant, and Equipment. In accordance with ASC Topic 360, long-lived assets to be held are reviewed for events or changes in circumstances that indicate that their carrying value may not be recoverable. The Company periodically reviews for indicators and, if indicators are present, tests the carrying value of long-lived assets, assessing their net realizable values based on estimated undiscounted cash flows over their remaining estimated useful lives. If the carrying amount of an asset exceeds its estimated undiscounted future cash flows, an impairment charge is measured as the amount by which the carrying amount of the asset exceeds the fair value of the asset, based on discounted cash flows. No impairment charges were recorded for the fiscal years ended June 30, 2019, 2018 and 2017 in the Company’s consolidated financial statement.

84


Property, plant, and equipment, net consisted of the following:
 
 
As of June 30,
 
 
2019
 
2018
Land
 
$
2,194

 
$
634

Building and leasehold improvements
 
28,957

 
20,110

Machinery and equipment
 
46,618

 
32,471

Furniture and fixtures
 
6,734

 
4,667

Construction in process
 
9,764

 
5,636

 
 
94,267

 
63,518

Less accumulated depreciation
 
(28,511
)
 
(22,673
)
 
 
$
65,756

 
$
40,845


During the first quarter of fiscal 2019 and the first quarter of fiscal 2018, the Company disposed of various molds for models not currently in production with zero net book value and historical costs of $3,285 and a $2,122, respectively.  Depreciation expense was $10,004, $7,656 and $4,550 for the fiscal years ended June 30, 2019, 2018 and 2017, respectively, substantially all of which was recorded in cost of sales.
Sale-Leaseback Transaction
In March 2008, the Company sold its two primary manufacturing and office facilities for a total of $18,250, which resulted in a gain of $726. Expenses incurred related to the sale were $523. Simultaneous with the sale, the Company entered into an agreement to lease back the buildings for an initial term of 20 years. The net gain on this transaction of $203 has been deferred and is being amortized over the initial lease term. For the fiscal years ended June 30, 2019, 2018 and 2017, the realized gain recognized was $10, $10, and $10, respectively.
7. Goodwill and Other Intangible Assets
The changes in the carrying amount of goodwill for the fiscal years ended June 30, 2019 and 2018 were as follows:
Goodwill as of June 30, 2017
$
12,692

Addition related to the acquisition of Cobalt
19,791

Effect of foreign currency changes on goodwill
(253
)
Goodwill as of June 30, 2018
32,230

Addition related to the acquisition of Pursuit
19,525

Effect of foreign currency changes on goodwill
(351
)
Goodwill as of June 30, 2019
$
51,404

The components of other intangible assets were as follows:

85


 
As of June 30,
 
Estimated Useful Life (in years)
 
Weighted Average Remaining Useful Life (in years)
 
2019
 
2018
 
 
Reacquired franchise rights
$
1,264

 
$
1,333

 
5
 
0.3
Dealer relationships
111,339

 
86,062

 
8-20
 
18.3
Patent
3,986

 
3,986

 
12-15
 
13.0
Trade name
24,667

 
24,667

 
15
 
2.3
Non-compete agreement
49

 
52

 
10
 
5.3
Backlog
88

 
93

 
0.3
 
0.0
Total
141,393

 
116,193

 
 
 
 
Less: Accumulated amortization
(58,832
)
 
(52,972
)
 
 
 
 
Total definite-lived intangible assets, net
82,561

 
63,221

 
 
 
 
Indefinite-lived intangible:
 
 
 
 
 
 
 
Trade names
63,500

 
31,000

 
 
 
 
Total other intangible assets
$
146,061

 
$
94,221

 
 
 
 
Amortization expense recognized on all amortizable intangibles was $5,956, $5,198 and $2,198 for the fiscal years ended June 30, 2019, 2018 and 2017, respectively.
Estimated future amortization expenses as of June 30, 2019 are as follows:
Fiscal Year
 
As of June 30, 2019
2020
 
$
6,136

2021
 
6,057

2022
 
4,556

2023
 
4,420

2024
 
4,420

Thereafter
 
56,972

 
 
$
82,561

8. Accrued Expenses
Accrued expenses consisted of the following:
 
As of June 30,
 
2019
 
2018
Warranties
$
23,820

 
$
17,217

Dealer incentives
7,394

 
5,770

Accrued compensation
13,122

 
9,034

Accrued legal and professional fees
740

 
915

Accrued interest
161

 
242

Other accrued expenses
3,860

 
2,507

Total accrued expenses
$
49,097

 
$
35,685


9. Product Warranties
Malibu and Axis brands have a limited warranty for a period up to five years. Prior to fiscal year 2016, the Company provided a limited warranty for a period of up to three years for our Malibu brand boats and two years for our Axis boats. For our Cobalt brand boats, the Company provides a structural warranty of up to ten years which covers hull/deck joints, bulkheads, floor, transom, stringers, and motor mount. In addition, the Company provides a five year bow-to-stern warranty on all components manufactured or purchased (excluding hull and deck structural components), including canvas and upholstery.

86


Gelcoat is covered up to three years for Cobalt and one year for Malibu and Axis. For Pursuit boats, the Company provides a limited warranty for a period of up to five years on structural components such as the hull, deck and defects in the gelcoat surface of the hull bottom. Some materials, components or parts of the boat that are not covered by the Company's limited product warranties are separately warranted by their manufacturers or suppliers. These other warranties include warranties covering engines purchased from suppliers and other components. The Company provides a limited warranty of up to five years or five-hundred hours on engines that it manufactures for Malibu and Axis models.
The Company’s standard warranties require the Company or its dealers to repair or replace defective products during such warranty period at no cost to the consumer. The Company estimates the costs that may be incurred under its limited warranty and records a liability for such costs at the time the product revenue is recognized. Factors that affect the Company’s warranty liability include the number of units sold, historical and anticipated rates of warranty claims and cost per claim. The Company assesses the adequacy of its recorded warranty liabilities by brand on a quarterly basis and adjusts the amounts as necessary. The Company utilizes historical claims trends and analytical tools to assist in determining the appropriate warranty liability.
Changes in the Company’s product warranty liability were as follows:
 
 
Fiscal Year Ended June 30,
 
 
2019
 
2018
 
2017
Beginning balance
 
$
17,217

 
$
10,050

 
$
8,083

Add: Warranty Expense
 
12,331

 
9,861

 
6,472

Additions for Cobalt acquisition
 

 
4,404

 

Additions for Pursuit acquisition
 
1,872

 

 

Less: Warranty claims paid
 
(7,600
)
 
(7,098
)
 
(4,505
)
Ending balance
 
$
23,820

 
$
17,217

 
$
10,050

10. Financing
Outstanding debt consisted of the following:
 
 
As of June 30,
 
 
2019
 
2018
Term loan
 
$
75,000

 
$
110,000

Revolving credit loan
 
40,000

 

     Less unamortized debt issuance costs
 
(1,367
)
 
(1,513
)
Total debt
 
113,633

 
108,487

     Less current maturities
 

 

Long term debt less current maturities
 
$
113,633

 
$
108,487

Long-Term Debt
The Company currently has a revolving credit facility with borrowing capacity of up to $120,000 and a $75,000 term loan outstanding. As of June 30, 2019, the Company had $40,000 outstanding under its revolving credit facility and $700 in outstanding letters of credit. The revolving credit facility matures on July 1, 2024 and the term loan matures on July 1, 2022. The revolving credit facility and term loan are governed by a credit agreement (the “Credit Agreement”) with Malibu Boats, LLC (“Boats LLC”) as the borrower and SunTrust Bank, as the administrative agent, swingline lender and issuing bank. The obligations of Boats LLC under the Credit Agreement are guaranteed by the LLC, and, subject to certain exceptions, the present and future domestic subsidiaries of Boats LLC, and all such obligations are secured by substantially all of the assets of the the LLC, Boats LLC and such subsidiary guarantors. Malibu Boats, Inc. is not a party to the Credit Agreement.
Borrowings under the Credit Agreement bear interest at a rate equal to either, at the Company’s option, (i) the highest of the prime rate, the Federal Funds Rate plus 0.5%, or one-month LIBOR plus 1% (the “Base Rate”) or (ii) LIBOR, in each case plus an applicable margin ranging from 1.25% to 2.25% with respect to LIBOR borrowings and 0.25% to 1.25% with respect to Base Rate borrowings. The applicable margin will be based upon the consolidated leverage ratio of the LLC and its subsidiaries calculated on a consolidated basis. As of June 30, 2019, the interest rate on the Company’s term loan and revolving credit facility was 3.65%. The Company is required to pay a commitment fee for the unused portion of the revolving credit facility, which will range from 0.20% to 0.40% per annum, depending on the LLC’s and its subsidiaries’ consolidated leverage ratio.
The Credit Agreement permits prepayment of the term loan without any penalties. On August 17, 2017 the Company made

87


a voluntary principal payment on the term loan in the amount of $50,000 with a portion of the net proceeds from its equity offering completed on August 14, 2017. The Company exercised its option to apply the prepayment in forward order to principal installments on its term loan through December 31, 2021 and a portion of the principal installments due on March 31, 2022. As a result, the term loan is subject to a quarterly installment of approximately $3,000 on March 31, 2022 and the balance of the term loan is due on the scheduled maturity date of July 1, 2022. The Credit Agreement is also subject to prepayments from the net cash proceeds received by Boats LLC or any guarantors from certain asset sales and recovery events, subject to certain reinvestment rights, and from excess cash flow, subject to the terms and conditions of the Credit Agreement. As of June 30, 2019, the outstanding principal amount of the Company’s term loan and revolving credit facility was $115,000.
The Credit Agreement contains certain customary representations and warranties, and notice requirements for the occurrence of specific events such as the occurrence of any event of default, or pending or threatened litigation. The Credit Agreement also requires compliance with certain customary financial covenants, including a minimum ratio of EBITDA to fixed charges and a maximum ratio of total debt to EBITDA. The Credit Agreement contains certain restrictive covenants, which, among other things, place limits on certain activities of the loan parties under the Credit Agreement, such as the incurrence of additional indebtedness and additional liens on property and limit the future payment of dividends or distributions. For example, the Credit Agreement generally prohibits the LLC, Boats LLC and the subsidiary guarantors from paying dividends or making distributions, including to the Company. The credit facility permits, however, (i) distributions based on a member’s allocated taxable income, (ii) distributions to fund payments that are required under the LLC’s tax receivable agreement, (iii) purchase of stock or stock options of the LLC from former officers, directors or employees of loan parties or payments pursuant to stock option and other benefit plans up to $2,000 in any fiscal year, and (iv) share repurchase payments up to $35,000 in any fiscal year subject to one-year carry forward and compliance with other financial covenants. In addition, the LLC may make dividends and distributions of up to $10,000 in any fiscal year, subject to compliance with other financial covenants.
In connection with entering into the Credit Agreement, the Company capitalized $2,074 in deferred financing costs in fiscal year 2017. These costs, in addition to the unamortized balance for lenders in the syndicate who experienced an insubstantial modification of $671, are being amortized over the term of the Credit Agreement into interest expense using the effective interest method and presented as a direct offset to the total debt outstanding on the consolidated balance sheet.
The Company used proceeds from an offering on August 24, 2017 to repay $50,000 on its term loan under the Credit Agreement (refer to Note 14) and exercised its option to apply the prepayment to principal installments through December 31, 2021, and a portion of principal installments due on March 31, 2022. Accordingly, no principal payments are required under the Credit Agreement until March 31, 2022, and as such, all borrowings as of March 31, 2018 and June 30, 2017, are reflected as noncurrent. The $50,000 repayment resulted in a write off of deferred financing costs of $829 in fiscal year 2018, which was included in amortization expense on the consolidated statement of operations and comprehensive income.
On May 8, 2019, the Company entered into the Second Incremental Facility Amendment and Second Amendment (the “Amendment”) to the Credit Agreement dated as of June 28, 2017. The Amendment converted $35,000 of the outstanding principal amount under the term loan to outstanding borrowings under the revolving credit facility, increased the borrowing capacity of the revolving credit facility by $35,000 and extended the maturity date of the revolving credit facility by two years to July 1, 2024. In connection with the Amendment, the Company wrote off $137 of deferred financing costs and capitalized an additional $370 of deferred financing cost related to insubstantial modification leaving an unamortized balance of $1,367 in deferred financing costs. These are being amortized into interest expense using the effective interest method and presented as a direct offset to the total debt outstanding on the consolidated balance sheet.
Covenant Compliance
As of June 30, 2019 and 2018, the Company was in compliance with the covenants contained in the Credit Agreement.
Interest Rate Swap
On July 1, 2015, the Company entered into a five year floating to fixed interest rate swap with an effective start date of July 1, 2015. The swap is based on a one-month LIBOR rate versus a 1.52% fixed rate on a notional value of $39,250, which under terms of the Previously Existing Credit Agreement is equal to 50% of the outstanding balance of the term loan at the time of the swap arrangement. Under ASC Topic 815, Derivatives and Hedging, all derivative instruments are recorded on the consolidated balance sheets at fair value as either short term or long term assets or liabilities based on their anticipated settlement date. Refer to Fair Value Measurements in Note 13. The Company has elected not to designate its interest rate swap as a hedge; therefore, changes in the fair value of the derivative instrument are being recognized in earnings in the Company's consolidated statements of operations and comprehensive income. For the fiscal year ended ended June 30, 2019 the Company record a loss of $350 and for the fiscal year ended June 30, 2018, the Company recorded a gain of $369, for the change in fair

88


value of the interest rate swap, which is included in interest expense in the consolidated statements of operations and comprehensive income.
11. Tax Receivable Agreement Liability
The Company has a Tax Receivable Agreement with the pre-IPO owners of the LLC that provides for the payment by the Company to the pre-IPO owners (or their permitted assignees) of 85% of the amount of the benefits, if any, that the Company is deemed to realize as a result of (i) increases in tax basis and (ii) certain other tax benefits related to the Company entering into the Tax Receivable Agreement, including those attributable to payments under the Tax Receivable Agreement. These contractual payment obligations are obligations of the Company and not of the LLC. The Company's Tax Receivable Agreement liability was determined on an undiscounted basis in accordance with ASC 450, Contingencies, since the contractual payment obligations were deemed to be probable and reasonably estimable.
For purposes of the Tax Receivable Agreement, the benefit deemed realized by the Company will be computed by comparing the actual income tax liability of the Company (calculated with certain assumptions) to the amount of such taxes that the Company would have been required to pay had there been no increase to the tax basis of the assets of the LLC as a result of the purchases or exchanges, and had the Company not entered into the Tax Receivable Agreement.
The following table reflects the changes to the Company's Tax Receivable Agreement liability:
 
As of June 30,
 
2019
 
2018
Beginning balance
$
55,046

 
$
82,291

Additions (reductions) to tax receivable agreement:
 
 
 
Exchange of LLC Units for Class A Common Stock
2,676

 
1,685

Adjustment for change in estimated tax rate
(103
)
 
(24,637
)
Payment under tax receivable agreement
(3,865
)
 
(4,293
)
 
53,754

 
55,046

Less current portion under tax receivable agreement
(3,592
)
 
(3,932
)
Ending balance
$
50,162

 
$
51,114

The Tax Receivable Agreement further provides that, upon certain mergers, asset sales or other forms of business combinations or other changes of control, the Company (or its successor) would owe to the pre-IPO owners of the LLC a lump-sum payment equal to the present value of all forecasted future payments that would have otherwise been made under the Tax Receivable Agreement that would be based on certain assumptions, including a deemed exchange of LLC Units and that the Company would have sufficient taxable income to fully utilize the deductions arising from the increased tax basis and other tax benefits related to entering into the Tax Receivable Agreement. The Company also is entitled to terminate the Tax Receivable Agreement, which, if terminated, would obligate the Company to make early termination payments to the pre-IPO owners of the LLC. In addition, a pre-IPO owner may elect to unilaterally terminate the Tax Receivable Agreement with respect to such pre-IPO owner, which would obligate the Company to pay to such existing owner certain payments for tax benefits received through the taxable year of the election.
During the second quarter of fiscal 2018, the U.S. Congress enacted tax legislation called the Tax Cuts and Jobs Act of 2017 ("the Tax Act") on December 22, 2017, which, among other provisions, lowered the Company's U.S. corporate tax rate from 35% to 21%, effective January 1, 2018. The Tax Act lowered the estimated tax rate used to compute the Company's future tax obligations and, in turn, reduced the future tax benefit expected to be realized by the Company related to increased tax basis from previous sales and exchanges of LLC Units by pre-IPO owners of the LLC. The change in the underlying tax-rate assumptions used to estimate the tax receivable agreement liability, resulted in a decrease in the tax receivable agreement liability of $30,317 during the second quarter of fiscal 2018. Refer to Note 12 for further information on the Tax Act. Also, during the first quarter of fiscal 2018, the Company acquired Cobalt, which expanded the Company's footprint into new state tax jurisdictions. This change in the Company's state tax posture increased the estimated tax rate used in computing the Company's future tax obligations and, in turn, increased the future tax benefit expected to be realized by the Company related to increased tax basis from previous sales and exchanges of LLC Units by pre-IPO owners of the LLC. The change in the underlying tax-rate assumptions used to estimate the tax receivable agreement liability resulted in an increase in the tax receivable agreement liability of $6,047 during the first quarter of fiscal 2018. These amounts are included in other income (expense), net in the accompanying condensed consolidated statements of operations and comprehensive (loss) income. Additionally, during the second quarter of fiscal 2019, the Company analyzed the impact of the Pursuit acquisition on its state

89


footprint and determined that there was an immaterial change to the estimated tax rate used in computing the Company's future tax obligations.
During the fourth quarter of fiscal year 2017, the state of Tennessee enacted tax legislation that provided for an alternative single sales apportionment formula for manufacturers, such as the LLC, that are engaged in qualifying activities within the state for the purpose of reducing their estimated future tax obligation in Tennessee. The Company intends to utilize the new apportionment formula, which will lower the estimated tax rate used in computing its future tax obligations and, in turn, reduce the future tax benefit expected to be realized by the Company related to increased tax basis from previous sales and exchanges of LLC Units by pre-IPO owners. When estimating the expected reduction in taxes paid from the increased tax basis, the Company continuously monitors changes in their overall tax posture, including changes in tax legislation. The change in the underlying tax-rate assumptions used to estimate the Tax Receivable Agreement liability, resulted in a decrease in the Tax Receivable Agreement liability of $8,140 during the fourth quarter of fiscal year ended June 30, 2017, and is included in other income, net in the accompanying consolidated statements of operations and comprehensive income.
As of June 30, 2019 and 2018, the Company recorded deferred tax assets of $110,545 and $107,293, respectively, associated with basis differences in assets upon acquiring an interest in Malibu Boats Holdings, LLC and pursuant to making an election under Section 754 of the Internal Revenue Code of 1986 (the "Internal Revenue Code"), as amended. These basis differences are included in the overall partnership basis differences disclosed in Note 12. The aggregate Tax Receivable Agreement liability represents 85% of the tax benefits that the Company expects to receive in connection with the Section 754 election. In accordance with the Tax Receivable Agreement, the next annual payment is anticipated approximately 75 days after filing the federal tax return due by April 15, 2020.
12. Income Taxes
Malibu Boats, Inc. is taxed as a C corporation for U.S. income tax purposes and is therefore subject to both federal and state taxation at a corporate level. The LLC continues to operate in the United States as a partnership for U.S. federal income tax purposes.
Income taxes are computed in accordance with ASC Topic 740, Income Taxes , and reflect the net tax effects of temporary differences between the financial reporting carrying amounts of assets and liabilities and the corresponding income tax amounts. The Company has deferred tax assets and liabilities and maintains valuation allowances where it is more likely than not that all or a portion of deferred tax assets will not be realized. To the extent the Company determines that it will not realize the benefit of some or all of its deferred tax assets, such deferred tax assets will be adjusted through the Company’s provision for income taxes in the period in which this determination is made.

On December 22, 2017, the Tax Act was enacted which, among a number of its provisions, lowered the U.S. corporate tax rate from 35% to 21%, effective January 1, 2018. The Company's statutory tax rate for fiscal year 2019 is 21% as a result of the change in statutory rates. For fiscal year 2018, we recorded an increase to income tax expense of $44,500 for the remeasurement of deferred taxes on the enactment date and the deferred tax impact related to the reduction in the tax receivables agreement liability.
The components of provision for income taxes are as follows:
 
Fiscal Year Ended June 30,
 
2019
 
2018
 
2017
Current tax expense:
 
 
 
 
 
     Federal
$
11,240

 
$
10,111

 
$
6,094

     State
3,368

 
1,758

 
1,134

     Foreign
725

 
756

 
788

          Total Current
15,333

 
12,625

 
8,016

Deferred tax expense:
 
 
 
 
 
     Federal
5,336

 
51,358

 
9,132

     State
1,609

 
(5,369
)
 
615

     Foreign
(182
)
 
(196
)
 
(170
)
          Total Deferred
6,763

 
45,793

 
9,577

Income tax expense
$
22,096

 
$
58,418

 
$
17,593


90


The income tax expense differs from the amount computed by applying the federal statutory income tax rate to income from continuing operations before income taxes. The sources and tax effects of the differences are as follows:
 
Fiscal Year Ended June 30,
 
2019
 
2018
 
2017
Federal tax provision at statutory rate
21.0
 %
 
28.0
 %
 
35.0
 %
Change in federal statutory rate

 
36.2

 

State income taxes, net of federal benefit
4.4

 
3.9

 
3.4

Permanent differences attributable to partnership investment
(0.8
)
 
(0.1
)
 
0.4

Section 199 deductions

 
(1.2
)
 
(1.4
)
Non-controlling interest
(0.9
)
 
(1.0
)
 
(1.9
)
Change in valuation allowance

 
(0.4
)
 
1.1

Other, net
0.4

 

 
(0.4
)
Total income tax expense on continuing operations
24.1
 %
 
65.4
 %
 
36.2
 %
The Company’s effective tax rate includes a rate benefit attributable to the fact that the Company’s subsidiary operated as a limited liability company which was not subject to federal income tax. Accordingly, the portion of the Company’s subsidiary earnings attributable to the non-controlling interest are subject to tax when reported as a component of the non-controlling interests’ taxable income.
The components of the Company's net deferred income tax assets and liabilities at June 30, 2019 and 2018 are as follows:
 
As of June 30,
 
2019
 
2018
Deferred tax assets:
 
 
 
Partnership basis differences
$
69,632

 
$
73,812

Fixed assets and intangibles

 
5

Accrued liabilities and reserves
428

 
391

State tax credits and NOLs
3,902

 
2,938

Foreign tax credits
761

 

Acquisition costs
6

 

Other
337

 
35

     (Less) valuation allowance
(14,252
)
 
(12,716
)
     Total deferred tax assets
60,814

 
64,465

Deferred tax liabilities:
 
 
 
Fixed assets and intangibles
545

 
687

Other
7

 
14

     Total deferred tax liabilities
552

 
701

     Total net deferred tax assets
$
60,262

 
$
63,764

On an annual basis, the Company performs a comprehensive analysis of all forms of positive and negative evidence to determine whether realizability of deferred tax assets is more likely than not. During each interim period, the Company updates its annual analysis for significant changes in the positive and negative evidence. At June 30, 2019 and 2018, the Company concluded that $14,252 and $12,716, respectively, of valuation allowance against deferred tax assets was necessary. The Company continues to record the valuation allowance on state net operating losses generated by current and future amortization deductions (with respect to the Section 754 election) that are reported in the Tennessee corporate tax return without offsetting income, which is taxable at the LLC. These net operating losses have a 15 year carryover and will expire, if unused, between 2030 and 2034. Additionally, a valuation allowance was recorded related to a foreign tax credit carryforward that is not expected to be utilized in the future.
Unrecognized tax benefits are discussed in the Company's accounting policy for income taxes (Refer to Note 1 on Income Taxes for more information). The Company has filed federal and state income tax returns that remain open to examination for years 2016 through 2018, while its subsidiaries, Malibu Boats Holdings, LLC and Malibu Boats Pty Ltd., remain open to

91


examination for years 2015 through 2018. The Company closed the IRS examination of its June 30, 2015 return during the fourth quarter of fiscal 2019, resulting in an immaterial adjustment to its tax liability.
A reconciliation of changes in the amount of unrecognized tax benefits for the fiscal years ended June 30, 2019, 2018, 2017 is as follows:
 
Fiscal Year Ended June 30,
 
2019
 
2018
 
2017
Balance as of July 1
$
329


$
113

 
$
66

Additions based on tax positions taken during the current period
1,216

 
216

 
47

Reductions for settlements with taxing authorities
(144
)
 

 

Balance as of June 30
$
1,401

 
$
329

 
$
113

In fiscal year 2019, the Company settled $144 related to the fiscal year 2015 audit in connection with inventory subject to Internal Revenue Code Sec. 263A. Also in fiscal year 2019, the Company recorded $922 in connection with its state tax filing positions. As of June 30, 2019, it is reasonably possible that $398 of the total unrecognized tax benefits recorded will reverse within the next twelve months. Of the total unrecognized tax benefits recorded on the balance sheet, $1,103 would impact the effective tax rate once settled.
As discussed in Note 1 to the Consolidated Financial Statements, our policy is to accrue interest related to potential underpayment of income taxes within the provision for income taxes. At June 30, 2019, we had $157 of accrued interest related to unrecognized tax benefits.
The Company did not provide for U.S. federal, state income taxes or foreign withholding taxes in fiscal year 2019 on the outside basis difference of its non-U.S. subsidiary, as such foreign earnings are considered to be permanently reinvested. The estimated income and withholding tax liability associated with the remittance of these earnings is nominal.
13. Fair Value Measurements
In determining the fair value of certain assets and liabilities, the Company employs a fair value hierarchy that prioritizes the inputs to valuation techniques used to measure fair value. As defined in ASC Topic 820, Fair Value Measurements and Disclosures, fair value is the amount that would be received to sell an asset or paid to transfer a liability in an orderly transaction between market participants at the measurement date (i.e., the exit price). Financial assets and financial liabilities recorded on the consolidated balance sheets at fair value are categorized based on the reliability of inputs to the valuation techniques as follows:
Level 1—Financial assets and financial liabilities whose values are based on unadjusted quoted prices in active markets for identical assets.
Level 2—Financial assets and financial liabilities whose values are based on quoted prices for similar assets or liabilities in active markets; quoted prices for identical or similar assets or liabilities in non-active markets; or valuation models whose inputs are observable, directly or indirectly, for substantially the full term of the asset or liability.
Level 3—Financial assets and financial liabilities whose values are based on prices or valuation techniques that require inputs that are both unobservable and significant to the overall fair value measurement. These inputs reflect the Company’s estimates of the assumptions that market participants would use in valuing the financial assets and financial liabilities.
The hierarchy gives the highest priority to Level 1 inputs and the lowest priority to Level 3 inputs. In certain cases, the inputs used to measure fair value may fall into different levels of the fair value hierarchy. In such cases, the level in the fair value hierarchy within which the fair value measurement in its entirety falls has been determined based on the lowest level input that is significant to the fair value measurement in its entirety. The Company’s assessment of the significance of a particular input to the fair value measurement in its entirety requires judgment and considers factors specific to the asset or liability.

92


Assets and liabilities that had recurring fair value measurements as of June 30, 2019 and 2018 were as follows: 
 
Fair Value Measurements at Reporting Date Using
 
Total
 
Quoted Prices
in Active
Markets for
Identical Assets
(Level 1)
 
Significant
Other
Observable
Inputs
(Level 2)
 
Significant
Unobservable
Inputs
(Level 3)
As of June 30, 2019:
 
 
 
 
 
 
 
Interest rate swap not designated as cash flow hedge
$
68

 
$

 
$
68

 
$

Total assets at fair value
$
68

 
$

 
$
68

 
$

 
 
 
 
 
 
 
 
As of June 30, 2018:
 
 
 
 
 
 
 
Interest rate swap not designated as cash flow hedge
$
418

 
$

 
$
418

 
$

Total liabilities at fair value
$
418

 
$

 
$
418

 
$

Fair value measurement for the Company's interest rate swap are classified under Level 2 because such measurements are based on significant other observable inputs. There were no transfers of assets or liabilities between Level 1 and Level 2 as of June 30, 2019 or 2018, respectively.
The Company’s nonfinancial assets and liabilities that have nonrecurring fair value measurements include property, plant and equipment, goodwill and intangibles.
In assessing the need for goodwill impairment, management relies on a number of factors, including operating results, business plans, economic projections, anticipated future cash flows, transactions and marketplace data. Accordingly, these fair value measurements fall in Level 3 of the fair value hierarchy. The Company generally uses projected cash flows, discounted as necessary, to estimate the fair values of property, plant and equipment and intangibles using key inputs such as management’s projections of cash flows on a held-and-used basis (if applicable), management’s projections of cash flows upon disposition and discount rates. Accordingly, these fair value measurements fall in Level 3 of the fair value hierarchy. These assets and certain liabilities are measured at fair value on a nonrecurring basis as part of the Company’s impairment assessments and as circumstances require.
There were no impairments recorded in connection with tangible and intangible long-lived assets for fiscal years ended June 30, 2019, 2018 or 2017, respectively.
14. Stockholders' Equity
The Company is authorized to issue 150,000,000 shares of capital stock, consisting of 100,000,000 shares of Class A Common Stock, 25,000,000 shares of Class B Common Stock, and 25,000,000 shares of Preferred Stock, par value $0.01 per share.
Offerings
On August 14, 2017, the Company completed an offering of 2,300,000 shares of Class A Common Stock that were issued and sold by the Company at a price to the public of $24.05 per share (the "Offering"). This included 300,000 shares issued and sold by the Company pursuant to the option granted to the underwriters, which was exercised concurrently with the closing of the Offering.
The aggregate gross proceeds from the Offering was $58,075. Of these proceeds, the Company received $55,317 after deducting $2,758 in underwriting discounts and commissions. Of the net proceeds received from the Offering, $50,000 was used to repay amounts outstanding on its loans under the Credit Agreement (Refer to Note 10). The remaining net proceeds were used for general working capital purposes.
Exchange of LLC Units for Class A Common Stock
During fiscal year 2017, four non-controlling LLC Unit holders exchanged LLC Units for the issuance of Class A Common Stock. In connection with the exchange, one share of Class B Common Stock was automatically transferred to the Company and retired. As of June 30, 2017 the Company had a total of 19 shares of its Class B Common Stock issued and outstanding.

93


During fiscal year 2018, eleven non-controlling LLC Unit holders exchanged LLC Units for the issuance of Class A Common Stock. In connection with the exchange, one share of Class B Common Stock was automatically transferred to the Company and retired. As of June 30, 2018, the Company had a total of 17 shares of its Class B Common Stock issued and outstanding.
During fiscal year 2019, five non-controlling LLC Unit holders exchanged LLC Units for the issuance of Class A Common Stock. In connection with the exchange, two shares of Class B Common Stock was automatically transferred to the Company and retired. As of June 30, 2019, the Company had a total of 15 shares of its Class B Common Stock issued and outstanding.
Stock Repurchase Program
On June 18, 2019, the board of directors of the Company authorized a stock repurchase program to allow for repurchase of up to $35,000 of the Company’s Class A Common Stock and the LLC's LLC units for the period from July 1, 2019 to July 1, 2020 (the “Repurchase Program”).
Under the Repurchase Program, the Company may repurchase its Class A Common Stock and the LLC Units at any time or from time to time, without prior notice, subject to market conditions and other considerations. The Company’s repurchases may be made through 10b5-1 plans, open market purchases, privately negotiated transactions, block purchases or other transactions. The Company intends to fund repurchases under the Repurchase Program from cash on hand. In accordance with the LLC Agreement, in connection with any repurchases by the Company under the Repurchase Program, the LLC must redeem an equal number of LLC Units held by the Company as shares of Class A Common Stock repurchased by the Company at a redemption price equal to the redemption price paid for the Class A Common Stock repurchased by the Company. The Company has no obligation to repurchase any shares under the Repurchase Program and may suspend or discontinue it at any time.
During the fiscal year ended June 30, 2017, no additional shares were repurchased under the previous program, which expired on February 8, 2017. As of June 30, 2019 no shares have been repurchased under the existing Repurchase Program.
Class A Common Stock and Class B Common Stock
Voting Rights
Holders of Class A Common Stock and Class B Common Stock will have voting power over Malibu Boats, Inc., the sole managing member of the LLC, at a level that is consistent with their overall equity ownership of the Company's business. Pursuant to the Company's certificate of incorporation and bylaws, each share of Class A Common Stock entitles the holder to one vote with respect to each matter presented to the Company's stockholders on which the holders of Class A Common Stock are entitled to vote. Each holder of Class B Common Stock shall be entitled to the number of votes equal to the total number of LLC Units held by such holder multiplied by the exchange rate specified in the Exchange Agreement with respect to each matter presented to the Company's stockholders on which the holders of Class B Common Stock are entitled to vote. Accordingly, the holders of LLC Units collectively have a number of votes that is equal to the aggregate number of LLC Units that they hold. Subject to any rights that may be applicable to any then outstanding preferred stock, the Company's Class A and Class B Common Stock vote as a single class on all matters presented to the Company's stockholders for their vote or approval, except as otherwise provided in the Company's certificate of incorporation or bylaws or required by applicable law. Holders of the Company's Class A and Class B Common Stock do not have cumulative voting rights. Except in respect of matters relating to the election and removal of directors on the Company's board of directors and as otherwise provided in the Company's certificate of incorporation, the Company's bylaws, or as required by law, all matters to be voted on by the Company's stockholders must be approved by a majority of the shares present in person or by proxy at the meeting and entitled to vote on the subject matter.
Equity Consideration
On July 6, 2017, in connection with the acquisition of Cobalt, the Company issued 39,262 shares of Class A Common Stock to the William Paxson St. Clair, Jr., a former owner of Cobalt, now director to the Company's Board of Directors and President of Cobalt, as equity consideration. Refer to Note 4 for more information on the acquisition.
Dividends
Subject to preferences that may apply to any shares of preferred stock outstanding at the time, the holders of the Company's Class A Common Stock will be entitled to share equally, identically and ratably in any dividends that the board of directors may determine to issue from time to time. Holders of the Company's Class B Common Stock do not have any right to receive dividends.

94


Liquidation Rights
In the event of any voluntary or involuntary liquidation, dissolution or winding up of our affairs, holders of the Company's Class A Common Stock would be entitled to share ratably in the Company's assets that are legally available for distribution to stockholders after payment of its debts and other liabilities. If the Company has any preferred stock outstanding at such time, holders of the preferred stock may be entitled to distribution and/or liquidation preferences. In either such case, the Company must pay the applicable distribution to the holders of its preferred stock before it may pay distributions to the holders of its Class A Common Stock. Holders of the Company Class B Common Stock do not have any right to receive a distribution upon a voluntary or involuntary liquidation, dissolution or winding up of the Company's affairs.
Other Rights
Holders of the Company's Class A Common Stock will have no preemptive, conversion or other rights to subscribe for additional shares. The rights, preferences and privileges of the holders of the Company's Class A Common Stock will be subject to, and may be adversely affected by, the rights of the holders of shares of any series of the Company's preferred stock that the Company may designate and issue in the future.
Preferred Stock
Though the Company currently has no plans to issue any shares of preferred stock, its board of directors has the authority, without further action by the Company's stockholders, to designate and issue up to 25,000,000 shares of preferred stock in one or more series. The Company's board of directors may also designate the rights, preferences and privileges of the holders of each such series of preferred stock, any or all of which may be greater than or senior to those granted to the holders of common stock. Though the actual effect of any such issuance on the rights of the holders of common stock will not be known until the Company's board of directors determines the specific rights of the holders of preferred stock, the potential effects of such an issuance include:
diluting the voting power of the holders of common stock;
reducing the likelihood that holders of common stock will receive dividend payments;
reducing the likelihood that holders of common stock will receive payments in the event of the Company's liquidation, dissolution, or winding up; and
delaying, deterring or preventing a change-in-control or other corporate takeover.
LLC Units
In connection with the recapitalization we completed in connection with our IPO, the LLC Agreement was amended and restated to, among other things; modify its capital structure by replacing the different classes of interests previously held by the LLC unit holders to a single new class of units called “LLC Units.” As a result of our IPO and the recapitalization we completed in connection with our IPO, the Company holds LLC Units in the LLC and is the sole managing member of the LLC. Holders of LLC Units do not have voting rights under the LLC Agreement.
Further, the LLC and the pre-IPO owners entered into the Exchange Agreement under which (subject to the terms of the Exchange Agreement) they have the right to exchange their LLC Units for shares of the Company's Class A Common Stock on a one-for-one basis, subject to customary conversion rate adjustments for stock splits, stock dividends and reclassifications, or at the Company's option, except in the event of a change in control, for a cash payment equal to the market value of the Class A Common Stock. As of June 30, 2019, the Company held 20,852,640 LLC Units, representing a 96.2% economic interest in the LLC, while non-controlling LLC Unit holders held 830,152 LLC Units, representing a 3.8% interest in the LLC. Refer to Note 3 for additional information on non-controlling interest.
As discussed in Note 3, net profits and net losses of the LLC will generally be allocated to the LLC’s members (including the Company) pro rata in accordance with the percentages of their respective limited liability company interests. The LLC Agreement provides for cash distributions to the holders of LLC Units if the Company determines that the taxable income of the LLC will give rise to taxable income for its members. In accordance with the LLC Agreement, the Company intends to cause the LLC to make cash distributions to holders of LLC Units for purposes of funding their tax obligations in respect of the income of the LLC that is allocated to them.
15. Stock-Based Compensation
Equity Awards Issued Under the Malibu Boats, Inc. Long-Term Incentive Plan

95


On January 6, 2014, the Company’s board of directors adopted the Malibu Boats, Inc. Incentive Plan. The Incentive Plan, which became effective on January 1, 2014, reserves for issuance up to 1,700,000 shares of Malibu Boats, Inc. Class A Common Stock for the Company’s employees, consultants, members of its board of directors and other independent contractors at the discretion of the compensation committee. Incentive stock awards authorized under the Incentive Plan including unrestricted shares of Class A Common Stock, stock options, SARs, restricted stock, restricted stock units, dividend equivalent awards and performance awards. As of June 30, 2019, there were 854,287 shares available for future issuance under Incentive Plan.
On November 4, 2016, the Company granted 130,500 restricted stock units and restricted stock awards to certain key employees. The grant date fair value of these awards was $2,039 based on a stock price of $15.62 per share on the date of grant. Under the terms of the agreements, approximately 63% of the awards vest in substantially equal annual installments over a four year period, and the remaining 37% of the awards vest in tranches based on the achievement of annual performance targets. Compensation costs associated with performance based awards are recognized over the requisite service period based on probability of achievement in accordance with ASC Topic 718, Compensation—Stock Compensation.
On June 29, 2017, the Company granted 104,000 options to certain key employees to purchase from the Company shares of Class A Common Stock at a price of $25.85 per share. The term of the options commence on June 29, 2017 and will expire on June 28, 2023, the day before the sixth anniversary of the grant date. Under the terms of the agreements, the awards will vest 25% ratably on each anniversary of their grant date. At June 30, 2017, the fair value of the option awards was $866 and is estimated using the Black-Scholes option-pricing model with the following assumptions: risk-free rate of 2.1%, expected volatility of 36.1%, expected term of 4.25 years, and no dividends. Stock-based compensation expense attributable to these options is amortized on a straight-line basis over the requisite service period.
On November 6, 2017, the Company granted 78,900 restricted stock units and restricted stock awards to certain key employees. The grant date fair value of these awards was $2,436 based on a stock price of $30.87 per share on the date of grant. Under the terms of the agreements, approximately 72% of the awards vest in substantially equal annual installments over a four year period, and the remaining 28% of the awards vest in tranches based on the achievement of annual performance targets. Compensation costs associated with performance based awards are recognized over the requisite service period based on probability of achievement.
On November 6, 2017, the Company granted 40,000 options to certain key employees to purchase from the Company shares of Class A Common Stock at a price of $30.87 per share. The term of the options commenced on November 6, 2017 and will expire on November 5, 2023, the day before the sixth anniversary of the grant date. Under the terms of the agreements, approximately 50% of the awards will vest ratably over four years on each anniversary of their grant date and approximately 50% of the awards will vest in tranches based on the achievement of annual or cumulative performance targets. At November 6, 2017, the fair value of the option awards was $405 and is estimated using the Black-Scholes option-pricing model with the following assumptions: risk-free rate of 2.0%, expected volatility of 37.1%, expected term of 4.25 years, and no dividends. Stock-based compensation expense attributable to the time based options is amortized on a straight-line basis over the requisite service period. Compensation costs associated with performance based option awards are recognized over the requisite service period based on probability of achievement.
On August 22, 2018, the Company granted 50,000 options to certain key employees to purchase from the Company shares of Class A Common Stock at a price of $42.13 per share. The term of the options commenced on August 22, 2018 and will expire on August 21, 2024, the day before the sixth anniversary of the grant date. Under the terms of the agreements, the awards will vest ratably over four years on each anniversary of their grant date. At August 22, 2018, the fair value of the option awards was $733 and was estimated using the Black-Scholes option-pricing model with the following assumptions: risk-free rate of 2.7%, expected volatility of 38.4%, expected term of 4.25 years, and no dividends. Stock-based compensation expense attributable to the service based options is amortized on a straight-line basis over the requisite service period. Compensation costs associated with performance based option awards are recognized over the requisite service period based on probability of achievement in accordance with ASC Topic 718, Compensation—Stock Compensation.
On November 1, 2018, the Company granted 35,000 restricted stock units and 48,000 restricted stock awards to key employees under the Incentive Plan. The grant date fair value of these awards was $3,474 based on a stock price of $41.85 per share on the date of grant. Under the terms of the agreements, 71% of the awards will vest ratably over four years beginning on November 6, 2019 and approximately 29% of the awards will vest in tranches based on the achievement of annual or cumulative performance targets. Compensation costs associated with performance based awards are recognized over the requisite service period based on probability of achievement in accordance with ASC Topic 718, Compensation—Stock Compensation.

96


On January 14, 2019, the Company granted 19,973 options to certain key employees to purchase from the Company shares of Class A Common Stock at a price of $37.55 per share. The term of the options commenced on January 14, 2019 and will expire on January 13, 2025, the day before the sixth anniversary of the grant date. Under the terms of the agreements, the awards will vest ratably over four years on each anniversary of their grant date. At January 14, 2019, the fair value of the option awards was $263 and was estimated using the Black-Scholes option-pricing model with the following assumptions: risk-free rate of 2.53%, expected volatility of 39.0%, expected term of 4.25 years, and no dividends. Stock-based compensation expense attributable to the service based options is amortized on a straight-line basis over the requisite service period. Compensation costs associated with performance based option awards are recognized over the requisite service period based on probability of achievement in accordance with ASC Topic 718, Compensation—Stock Compensation.
Risk-free interest rate. The risk-free rate for the expected term of the option is based on the U.S. Treasury yield curve at the date of grant.
Expected term. The Company used the simplified method to estimate the expected term of stock options. The simplified method assumes that employees will exercise share options evenly between the period when the share options are vested and ending on the date when the share options would expire. 
Expected volatility. The Company determined expected volatility based on its historical volatility calculated using daily observations of the closing price of its publicaly traded common stock.
Expected dividend. The Company has not estimated any dividend yield as the Company currently does not pay a dividend and does not anticipate paying a dividend over the expected term.
The following table presents the number, grant date stock price per share, and weighted-average exercise price per share of the Company’s employee option awards:
 
 
Fiscal Year Ended June 30,
 
 
2019
 
2018
 
2017
 
 
Shares
 
Weighted Average Exercise Price/Share
 
Shares
 
Weighted Average Exercise Price/Share
 
Shares
 
Weighted Average Exercise Price/Share
Total outstanding Options at beginning of year
 
144,000

 
$
27.24

 
104,000

 
$
25.85

 

 
$

Options granted
 
69,973

 
40.82

 
40,000

 
30.87

 
104,000

 
25.85

Options exercised
 
(28,500
)
 
26.29

 

 

 

 

Options canceled
 

 

 

 

 

 

Outstanding options at end of year
 
185,473

 
$
32.51

 
144,000

 
$
27.24

 
104,000

 
$
25.85

Exercisable at end of year
 
33,500

 
$
26.97

 
26,000

 
$
25.85

 

 
$

The Company expects all outstanding options to vest. The weighted average remaining contractual life of options outstanding and options outstanding and exercisable as of June 30, 2019 was 4.55 years and 4.08 years, respectively. The total intrinsic value of options exercised during the year ended June 30, 2019 was $732. The total intrinsic value of options outstanding and options outstanding and exercisable at June 30, 2019 was $1,339 and $398, respectively. The total intrinsic values are based on the Company’s closing stock price on the last trading day of the applicable year for in-the-money options.
The Company's non-employee directors receive an annual retainer for their services as directors consisting of both a cash retainer and equity awards in the form of Class A Common Stock or restricted stock units. Directors may elect that their cash annual retainer be converted into either fully vested shares of Class A Common Stock or restricted stock units paid on a deferral basis. Equity awards issued to directors are fully vested at the date of grant. Directors receiving restricted stock units as compensation for services have no rights as a stockholder of the Company, no dividend rights (except with respect to dividend

97


equivalent rights), and no voting rights until Class A Common Stock is actually issued to them upon separation from service or change in control as defined in the Incentive Plan. If dividends are paid by the Company to its stockholders, directors would be entitled to receive an equal number of restricted stock units based on their proportional interest. For the fiscal year ended June 30, 2017, the Company issued 6,857 shares of Class A Common Stock and 37,727 restricted stock units with a weighted-average grant date fair value of $15.42 to its non-employee directors for their services as directors pursuant to the Incentive Plan. For the fiscal year ended June 30, 2018, the Company issued 4,567 shares of Class A Common Stock and 23,838 restricted stock units with a weighted-average grant date fair value of $30.52 to its non-employee directors for their services as directors pursuant to the Incentive Plan. For the fiscal year ended June 30, 2019, the Company issued 853 shares of Class A Common Stock and 17,663 restricted stock units with a weighted-average grant date fair value of $42.29 to its non-employee directors for their services as directors pursuant to the Incentive Plan.
The following table presents the number and weighted-average grant date fair value of the Company’s director and employee restricted stock units and restricted stock awards:
 
Fiscal Year Ended June 30,
 
2019
 
2018
 
2017
 
Number of Restricted Stock Units and Restricted Stock Awards Outstanding
 
Weighted Average Grant Date Fair Value
 
Number of Restricted Stock Units and Restricted Stock Awards Outstanding
 
Weighted Average Grant Date Fair Value
 
Number of Restricted Stock Units and Restricted Stock Awards Outstanding
 
Weighted Average Grant Date Fair Value
Total Non-vested Restricted Stock Units and Restricted Stock Awards at beginning of year
227,154

 
$
20.84

 
225,854

 
$
15.77

 
140,908

 
$
16.17

Granted
107,321

 
41.63

 
102,738

 
30.80

 
168,227

 
15.55

Vested
(103,811
)
 
22.98

 
(99,613
)
 
19.57

 
(81,181
)
 
15.95

Forfeited
(4,424
)
 
25.00

 
(1,825
)
 
22.58

 
(2,100
)
 
18.52

Total Non-vested Restricted Stock Units and Restricted Stock Awards at end of year
226,240

 
$
29.64

 
227,154

 
$
20.84

 
225,854

 
$
15.77

As of June 30, 2019, the weighted-average years non-vested for service period awards and performance target awards was approximately 1.0 years and 0.5 year, respectively.
Stock compensation expense attributable to all of the Company's equity awards was $2,607, $1,973 and $1,396 for fiscal years 2019, 2018 and 2017, respectively, including $283 of expense related to profit interest awards previously granted prior to the IPO under the former LLC agreement for fiscal year 2017 and is included in general and administrative expense in the Company's consolidated statement of operations and comprehensive income. The cash flow effects resulting from all equity awards were reflected as noncash operating activities. During fiscal year 2019, the Company withheld approximately 26,458 shares at an aggregate cost of approximately $1,219, as permitted by the applicable equity award agreements, to satisfy employee tax withholding requirements for employee share-based equity awards that have vested. As of June 30, 2019 and 2018, unrecognized compensation cost related to nonvested, share-based compensation was $6,431 and $4,428, respectively.
16. Net Earnings Per Share
Basic net income per share of Class A Common Stock is computed by dividing net income attributable to the Company's earnings by the weighted average number of shares of Class A Common Stock outstanding during the period. The weighted average number of shares of Class A Common Stock outstanding used in computing basic net income per share includes fully vested restricted stock units awarded to directors that are entitled to participate in distributions to common shareholders through receipt of additional units of equivalent value to the dividends paid to Class A Common Stock holders.
Diluted net income per share of Class A Common Stock is computed similarly to basic net income per share except the weighted average shares outstanding are increased to include additional shares from the assumed exercise of any common stock equivalents using the treasury method, if dilutive. The Company’s restricted LLC Units and non-qualified stock option are considered common stock equivalents for this purpose. The number of additional shares of Class A Common Stock related to these common stock equivalents and stock options are calculated using the treasury stock method.

98


Basic and diluted net income per share of Class A Common Stock has been computed as follows (in thousands, except share and per share amounts):
 
Fiscal Year Ended June 30,
 
2019
 
2018
 
2017
Basic:
 
 
 
 
 
Net income attributable to Malibu Boats, Inc.
$
66,066

 
$
27,613

 
$
28,358

Shares used in computing basic net income per share:
 
 
 
 
 
Weighted-average Class A Common Stock
20,645,973

 
20,012,627

 
17,708,924

Weighted-average participating restricted stock units convertible into Class A Common Stock
186,472

 
166,754

 
137,970

Basic weighted-average shares outstanding
20,832,445

 
20,179,381

 
17,846,894

Basic net income per share
$
3.17

 
$
1.37

 
$
1.59

 
 
 
 
 
 
Diluted:
 
 
 
 
 
Net income attributable to Malibu Boats, Inc.
$
66,066

 
$
27,613

 
$
28,358

Shares used in computing diluted net income per share:
 
 
 
 
 
Basic weighted-average shares outstanding
20,832,445

 
20,179,381

 
17,846,894

Restricted stock units granted to employees
119,476

 
101,563

 
104,438

Weighted-average stock options convertible into Class A Common Stock
14,618

 
266

 

Diluted weighted-average shares outstanding 1
20,966,539

 
20,281,210

 
17,951,332

Diluted net income per share
$
3.15

 
$
1.36

 
$
1.58

1 The Company excluded 930,125, 1,205,249, and 1,397,447 potentially dilutive shares from the calculation of diluted net income per share for the fiscal year ended June 30, 2019, 2018, and 2017, respectively, as these units would have been antidilutive.
The shares of Class B Common Stock do not share in the earnings or losses of Malibu Boats, Inc. and are therefore not included in the calculation. Accordingly, basic and diluted net income per share of Class B Common Stock has not been presented.
17. Commitments and Contingencies
Repurchase Commitments
In connection with its dealers’ wholesale floor-plan financing of boats, the Company has entered into repurchase agreements with various lending institutions. The reserve methodology used to record an estimated expense and loss reserve in each accounting period is based upon an analysis of likely repurchases based on current field inventory and likelihood of repurchase. Subsequent to the inception of the repurchase commitment, the Company evaluates the likelihood of repurchase and adjusts the estimated returns reserve and related consolidated statement of operations accounts accordingly. If the Company were obligated to repurchase a significant number of units under any repurchase agreement, its business, operating results and financial condition could be adversely affected. The total amount financed under the floor financing programs with repurchase obligations was $239,315 and $163,626 as of June 30, 2019 and 2018, respectively.
Repurchases and subsequent sales are recorded as a revenue transaction. During fiscal year ended June 30, 2019, the Company agreed to accept a return associated with the repurchase of eight units from the lender of two of its former dealers. In fiscal 2020, these boats were resold above their cost. In 2018 and 2017, no units were repurchased. Accordingly, the Company did not carry a reserve for repurchases as of June 30, 2019 and 2018, respectively.
Lease Commitments
In connection with a sale-leaseback transaction as of March 2008, the Company now leases its manufacturing and office facilities for $171 per month with periodic inflationary adjustments, plus the payment of property taxes, normal maintenance, and insurance on the property under an agreement which expires March 2028, with three 10-year options to extend, at the Company’s discretion. Refer to Note 6 for more information.

99


The Company also has various other leases for operating facilities in both the U.S. and Australia and machinery and equipment under operating leases that expire over the next twelve months. The total rental expense for fiscal years ended June 30, 2019, 2018 and 2017 was $2,746, $2,568, and $2,384, respectively.
Future minimum lease payments under noncancelable operating leases as of June 30, 2019, are as follows:
 
 
As of June 30, 2019
Fiscal Year
 
 
2020
 
$
2,552

2021
 
2,541

2022
 
2,432

2023
 
2,489

2024
 
2,649

Thereafter
 
8,577

 
 
$
21,240

Contingencies
Product Liability
The Company is engaged in a business that exposes it to claims for product liability and warranty claims in the event the Company’s products actually or allegedly fail to perform as expected or the use of the Company’s products results, or is alleged to result, in property damage, personal injury or death. Although the Company maintains product and general liability insurance of the types and in the amounts that the Company believes are customary for the industry, the Company is not fully insured against all such potential claims. The Company may have the ability to refer claims to its suppliers and their insurers to pay the costs associated with any claims arising from the suppliers’ products. The Company’s insurance covers such claims that are not adequately covered by a supplier’s insurance and provides for excess secondary coverage above the limits provided by the Company’s suppliers.
The Company may experience legal claims in excess of its insurance coverage or claims that are not covered by insurance, either of which could adversely affect its business, financial condition and results of operations. Adverse determination of material product liability and warranty claims made against the Company could have a material adverse effect on its financial condition and harm its reputation. In addition, if any of the Company products are, or are alleged to be, defective, the Company may be required to participate in a recall of that product if the defect or alleged defect relates to safety. These and other claims that the Company faces could be costly to the Company and require substantial management attention. Refer to Note 9 for discussion of warranty claims. The Company insures against product liability claims and believes there are no material product liability claims as of June 30, 2019 that would not be covered by our insurance.
Litigation
Certain conditions may exist which could result in a loss, but which will only be resolved when future events occur. The Company, in consultation with its legal counsel, assesses such contingent liabilities, and such assessments inherently involve an exercise of judgment. If the assessment of a contingency indicates that it is probable that a loss has been incurred, the Company accrues for such contingent loss when it can be reasonably estimated. If the assessment indicates that a potentially material loss contingency is not probable but reasonably estimable, or is probable but cannot be estimated, the nature of the contingent liability, together with an estimate of the range of possible loss if determinable and material, is disclosed. Estimates of potential legal fees and other directly related costs associated with contingencies are not accrued but rather are expensed as incurred. Except as disclosed below, management does not believe there are any pending claims (asserted or unasserted) at June 30, 2019 or June 30, 2018 that will have a material adverse impact on the Company’s financial condition, results of operations or cash flows.
Legal Proceedings
On June 29, 2015, the Company filed suit against MasterCraft Boat Company, LLC, or "MasterCraft," in the U.S. District Court for the Eastern District of Tennessee, seeking monetary and injunctive relief. The Company's complaint alleged MasterCraft's infringement of a utility patent related to wake surfing technology (U.S. Patent No. 8,578,873). The Court had issued a scheduling order setting deadlines for discovery and other events in the litigation, leading up to a trial beginning on August 14, 2017.

100


On February 16, 2016, the Company filed a second suit against MasterCraft in the U.S. District Court for the Eastern District of Tennessee, seeking monetary and injunctive relief. The Company’s complaint alleges MasterCraft’s infringement of another utility patent related to wake surfing technology (U.S. Patent No. 9,260,161). The Court had issued a scheduling order setting deadlines for discovery and other events in the litigation, leading up to a trial beginning on October 30, 2017.
On May 18, 2016, MasterCraft filed two petitions with the U.S. Patent and Trademark Office, or “PTO,” requesting institution of Inter Partes Review, or “IPR,” of the Company’s U.S. Pat. No. 8,578,873, the patent at issue in the first Tennessee lawsuit. On August 23, 2016, the Company filed its preliminary responses to the IPR petitions. On November 16, 2016, the PTO declined to institute IPR in response to either of the two petitions.
On September 26, 2016, MasterCraft filed a request with the PTO for Ex Parte Reexamination of the Company’s U.S. Pat. No. 9,260,161, the patent at issue in the second Tennessee lawsuit. On November 18, 2016, the PTO granted that request for ex parte reexamination, and on February 16, 2017, the PTO issued a Non-Final Office Action. On April 17, 2017, the Company filed a Response to the Non-Final Office Action.
On May 2, 2017, the Company and MasterCraft entered into a Settlement Agreement (the “MasterCraft Settlement Agreement”) to settle lawsuits filed by the Company in the U.S. District Court for the Eastern District of Tennessee alleging infringement by MasterCraft of two of the Company’s utility patents. Under the terms of the MasterCraft Settlement Agreement, MasterCraft made a one-time payment of $2,500 during the fourth quarter of fiscal year ended June 30, 2017, and entered into a license agreement for the payment of future royalties for boats sold by MasterCraft using the licensed technology. The parties agreed to dismiss all claims in the patent litigation. 
On April 22, 2014, Marine Power Holding, LLC ("Marine Power"), a former supplier of engines to the Company, initiated a lawsuit against the Company in the U.S. District Court for the Eastern District of Tennessee seeking monetary damages. On July 10, 2015, the Company filed an Answer and Counterclaim in the lawsuit filed by Marine Power. The Company denied any liability arising from the causes of action alleged by Marine Power. The lawsuit proceeded to trial on August 8, 2016 and on August 18, 2016, a judgment was rendered by the jury against the Company in the litigation with Marine Power resulting in the Company taking a charge of $3,268 during the fiscal year ended June, 30, 2016. The Company subsequently prevailed on post-judgment motions and, on December 15, 2016, the court amended the judgment in the lawsuit for monetary damages to $1,938. On December 23, 2016, Marine Power filed a notice of appeal contesting the court's decision to reduce the amount of the original judgment. On January 6, 2017, the Company filed a notice of cross appeal, pursuant to which the Company appealed the amended final judgment and other rulings of the court.  On May 27, 2017, the Company and Marine Power entered into a final settlement agreement whereby the Company agreed to pay $2,175 to settle all claims related to the litigation (the "Settlement"). The Settlement was paid in full on May 30, 2017. On June 9, 2017, a joint motion to withdraw appeals was submitted by the parties and their respective appeals were subsequently dismissed.   Accordingly, no further losses were accrued as of June 30, 2017. On July 6, 2017, Marine Power filed an acknowledgment of satisfaction in the trial court, in which it stipulated that the amended final judgment entered on December 15, 2016 had been compromised and satisfied without any admission, agreement or acknowledgment of liability or fault by any party.
On August 26, 2016, Wizard Lake Marine Inc. and Wizard Lake Marine (B.C.) Inc., collectively “Wizard Lake”, a former dealer of the Company’s, initiated a lawsuit against the Company in the Court of Queen’s Bench of Alberta, Canada seeking monetary damages. The suit alleges breach of contract, wrongful termination, misrepresentation, breach of duty of good faith, and intentional interference. Wizard Lake is asking for damages exceeding $5,000. The Company denies any liability arising from the causes of action alleged by Wizard Lake and is vigorously defending the lawsuit, including commencing a counterclaim against Wizard Lake.  The lawsuit is early in the discovery phase.
On January 21, 2015, Cobalt, a wholly owned indirect subsidiary of the Company, filed a patent infringement lawsuit against the Brunswick Corporation and its subsidiary Sea Ray Boats, Inc. alleging that certain of the Sea Ray's branded boats infringed upon Cobalt's patented submersible swim step technology (U.S. Patent No. 8,375,880). On October 31, 2017, the US District Court in the Eastern District of Virginia entered an amended judgment on the jury verdict in favor of Cobalt.
The Company has filed two actions against Skier’s Choice, Inc., or "Skier’s Choice," in the U.S. District Court for the Eastern District of Tennessee, seeking monetary and injunctive relief. On January 12, 2018, the Company filed a complaint alleging Skier’s Choice’s infringement of three utility patents - U.S. Patent Nos. 9,260,161, 8,578,873, and 9,199,695 - related to wake surfing technology. On June 19, 2019, the Company filed a second action alleging Skier’s Choice’s infringement of a fourth utility patent - U.S. Patent No. 10,322,777 - also related to wake surfing technology. In both actions, Skier’s Choice denied liability arising from the causes of action alleged in the Company's complaint and filed counterclaims alleging invalidity of the asserted patents. The parties are currently engaged in discovery. The Company intends to vigorously pursue this litigation to enforce its rights in its patented technology and believes that Skier’s Choice’s counterclaims are without merit. Trial in the first action is set for January 21, 2020. Trial in the second action has not yet been set.

101


18. Related Party Transactions
As of June 30, 2019, there were two non-employee members of the Company's board of directors that are also shareholders of the Company and receive an annual retainer as compensation for services rendered. On November 2, 2018, one non-employee member of the Company's board of directors that is also a shareholder departed from the board. For the fiscal years ended June 30, 2019, 2018 and 2017, $347, $421 and $374, respectively, was paid to these directors in both cash and equity for their services. Of the amount paid, $51 and $75 was a prepayment for services through the 2019 and 2018 annual meetings for each of the years ended June 30, 2019 and 2018, respectively.
19. Segment Reporting
The following table presents financial information for the Company’s reportable segments for fiscal years ended June 30, 2019, 2018, and 2017.
Fiscal Year Ended June 30, 2019
 
 
 
 
 
 
 
 
 
 
 
 
Malibu US
 
Cobalt 1
 
Pursuit 2
 
Malibu Australia
 
Eliminations
 
Total
Net sales
$
362,082

 
$
206,598

 
$
102,807

 
$
25,617

 
$
(13,088
)
 
$
684,016

Affiliate (or intersegment) sales
13,088

 

 

 

 
(13,088
)
 

Net sales to external customers
348,994

 
206,598

 
102,807

 
25,617

 

 
684,016

Depreciation and amortization
7,127

 
5,252

 
3,034

 
547

 

 
15,960

Net income before provision for income taxes
52,804

 
28,691

 
8,946

 
1,681

 
(325
)
 
91,797

Capital expenditures
9,014

 
4,404

 
4,381

 
139

 

 
17,938

Long-lived assets
40,700

 
117,702

 
96,312

 
8,507

 

 
263,221

Total assets
$
363,209

 
$
151,481

 
$
114,679

 
$
22,353

 
$
(200,408
)
 
$
451,314

 
 
 
 
 
 
 
 
 
 
 
 
Fiscal Year Ended June 30, 2018
 
 
 
 
 
 
 
 
 
 
 
 
Malibu US
 
Cobalt 1
 
Pursuit 2
 
Malibu Australia
 
Eliminations
 
Total
Net sales
$
302,115

 
$
180,315

 
$

 
$
23,445

 
$
(8,873
)
 
$
497,002

Affiliate (or intersegment) sales
8,873

 

 

 

 
(8,873
)
 

Net sales to external customers
293,242

 
180,315

 

 
23,445

 

 
497,002

Depreciation and amortization
6,859

 
5,386

 

 
609

 

 
12,854

Net income before provision for income taxes
68,015

 
19,717

 

 
1,770

 
(115
)
 
89,387

Capital expenditures
9,248

 
1,170

 

 
31

 

 
10,449

Long-lived assets
39,388

 
118,512

 

 
9,396

 

 
167,296

Total assets
$
327,181

 
$
157,616

 
$

 
$
20,128

 
$
(139,157
)
 
$
365,768

 
 
 
 
 
 
 
 
 
 
 
 
Fiscal Year Ended June 30, 2017
 
 
 
 
 
 
 
 
 
 
 
 
Malibu US
 
Cobalt 1
 
Pursuit 2
 
Malibu Australia
 
Eliminations
 
Total
Net sales
$
267,552

 
$

 
$

 
$
22,995

 
$
(8,610
)
 
$
281,937

Affiliate (or intersegment) sales
8,610

 

 

 

 
(8,610
)
 

Net sales to external customers
258,942

 

 

 
22,995

 

 
281,937

Depreciation and amortization
6,115

 

 

 
633

 

 
6,748

Net income before provision for income taxes
46,927

 

 

 
1,893

 
(152
)
 
48,668

Capital expenditures
9,183

 

 

 
79

 

 
9,262

Long-lived assets
36,089

 

 

 
10,323

 

 
46,412

Total assets
$
222,252

 
$

 

 
$
19,099

 
$
(17,688
)
 
$
223,663

1 Represents the results of the Cobalt since the acquisition on July 6, 2017.
2 Represents the results of the Pursuit since the acquisition on October 15, 2018.

102


Sales to our dealers under common control of OneWater Marine, Inc. represented approximately 15% of consolidated net sales in fiscal year 2019, which included sales of Malibu U.S., Cobalt and Pursuit.
20. Quarterly Financial Reporting (Unaudited)
 
 
Quarter Ended
 
Fiscal Year Ended 
 June 30, 2019
 
 
June 30, 2019
 
March 31, 2019
 
December 31, 2018
 
September 30, 2018
 
Net sales
 
$
194,822

 
$
199,918

 
$
165,793

 
$
123,483

 
$
684,016

Gross profit
 
47,732

 
49,722

 
38,315

 
30,501

 
166,270

Operating income
 
29,854

 
30,562

 
20,944

 
16,752

 
98,112

Net income
 
20,485

 
22,203

 
14,998

 
12,015

 
69,701

Net income attributable to non-controlling interest
 
1,073

 
1,104

 
741

 
717

 
3,635

Net income attributable to Malibu Boats, Inc.
 
$
19,412

 
$
21,099

 
$
14,257

 
$
11,298

 
$
66,066

Basic net income per share
 
$
0.93

 
$
1.01

 
$
0.68

 
$
0.55

 
$
3.17

Diluted net income per share
 
$
0.92

 
$
1.01

 
$
0.68

 
$
0.54

 
$
3.15

 
 
 
 
 
 
 
 
 
 
 
 
 
Quarter Ended
 
Fiscal Year Ended 
 June 30, 2018
 
 
June 30, 2018
 
March 31, 2018
 
December 31, 2017
 
September 30, 2017
 
Net sales
 
$
138,659

 
$
140,429

 
$
114,373

 
$
103,541

 
$
497,002

Gross profit
 
33,540

 
36,363

 
27,516

 
22,923

 
120,342

Operating income
 
19,513

 
23,947

 
15,655

 
10,952

 
70,067

Net income (loss)
 
13,343

 
16,796

 
(5,584
)
 
6,414

 
30,969

Net income income attributable to non-controlling interest
 
904

 
1,124

 
799

 
529

 
3,356

Net income (loss) attributable to Malibu Boats, Inc.
 
$
12,439

 
$
15,672

 
$
(6,383
)
 
$
5,885

 
$
27,613

Basic net income (loss) per share
 
$
0.61

 
$
0.76

 
$
(0.31
)
 
$
0.31

 
$
1.37

Diluted net income (loss) per share
 
$
0.60

 
$
0.76

 
$
(0.31
)
 
$
0.31

 
$
1.36



103


Item 9. Changes in and Disagreements with Accountants on Accounting and Financial Disclosure
None.
Item 9A. Controls and Procedures
Evaluation of Disclosure Controls and Procedures
We maintain disclosure controls and procedures (as defined in Rule 13a-15(e) of the Exchange Act) that are designed to ensure that information required to be disclosed by us in the reports that we file or submit under the Exchange Act is recorded, processed, summarized and reported within the time periods specified in the SEC's rules and forms, and that such information is accumulated and communicated to our management, including our chief executive officer and chief financial officer, as appropriate, to allow timely decisions regarding required disclosures. Any controls and procedures, no matter how well designed and operated, can provide only reasonable assurance of achieving the desired control objectives.
As of the end of the period covered by this Form 10-K Annual Report, we carried out an evaluation under the supervision and with the participation of our management, including our chief executive officer and chief financial officer, of the effectiveness of our disclosure controls and procedures. Based upon this evaluation, our chief executive officer and chief financial officer have concluded that our disclosure controls and procedures were effective at a reasonable assurance level as of June 30, 2019.
Management’s Report on Internal Control over Financial Reporting
Our management is responsible for establishing and maintaining adequate internal control over financial reporting as defined in Rule 13a-15(f) under the Exchange Act. Internal control over financial reporting is a process to provide reasonable assurance regarding the reliability of our financial reporting for external purposes in accordance with U.S. generally accepted accounting principles. Because of its inherent limitations, internal control over financial reporting may not prevent or detect misstatements. Projections of any evaluation of effectiveness to future periods are subject to the risk that controls may become inadequate because of changes in conditions, or that the degree of compliance with the policies or procedures may deteriorate.
Our management, including our chief executive officer and chief financial officer, assessed the effectiveness of our internal control over financial reporting as of June 30, 2019. In making this assessment, we used the criteria set forth by the Committee of Sponsoring Organizations of the Treadway Commission ("COSO") in Internal Control-Integrated Framework (2013). Based on such assessment our management has concluded that, as of June 30, 2019, our internal control over financial reporting is effective based on those criteria.
As discussed in Note 4 to our consolidated financial statements, we acquired Pursuit on October 15, 2018. As permitted by guidelines established by the SEC for newly acquired business, we excluded Pursuit from the scope of our annual report on internal controls over financial reporting for the fiscal year ended June 30, 2019. Pursuit contributed approximately $114.7 million to our consolidated total assets as of June 30, 2019 and $102.8 million to our consolidated revenues for the fiscal year ended June 30, 2019. We are in the process of integrating this business into our overall internal controls over financial reporting process and plan to include it in our scope for the fiscal year ended June 30, 2020.
Report of Independent Registered Public Accounting Firm
KPMG LLP, the independent registered public accounting firm that audited the fiscal year 2019 consolidated financial statements included in this Annual Report on Form 10‑-K, has issued an attestation report on the effectiveness of our internal control over financial reporting as of June 30, 2019, which is included herein.
Changes in Internal Control Over Financial Reporting

During the quarter ended December 31, 2018, we completed the acquisition of Pursuit. Prior to the acquisition, Pursuit was a privately-held company and was not subject to the Sarbanes-Oxley Act of 2002, the rules and regulations of the SEC, or other corporate governance requirements applicable to public reporting companies. As part of our ongoing integration activities, we are continuing to incorporate our controls and procedures into Pursuit and to augment our company-wide controls to reflect the risks that may be inherent in acquisitions of privately-held companies. 

Other than our integration of Pursuit, there have been no changes in our internal control over financial reporting during the fourth quarter ended June 30, 2019 that have materially affected, or are reasonably likely to materially affect, our internal control over financial reporting.

104


Item 9B. Other Information
Not Applicable.

105


PART III.
Item 10. Directors, Executive Officers and Corporate Governance
The Company has adopted a Code of Business Conduct applicable to our employees, directors, and officers and a Code of Ethics. This Code of Ethics is applicable to our principal executive officer, principal financial officer, principal accounting officer and controller, or persons performing similar functions. The codes are available on the Company’s website at www.malibuboats.com. To the extent required by rules adopted by the SEC and Nasdaq, we intend to promptly disclose future amendments to certain provisions of the codes, or waivers of such provisions granted to executive officers and directors on our website at www.malibuboats.com.
The remaining information required by this Item 10 will be included the Proxy Statement and is incorporated herein by reference.
Item 11. Executive Compensation
The information required by this Item 11 will be included in the Proxy Statement and is incorporated herein by reference.
Item 12. Security Ownership of Certain Beneficial Owners and Management and Related Stockholder Matters
The information required by this Item 12 will be included in the Proxy Statement and is incorporated herein by reference.
Item 13. Certain Relationships and Related Transactions, and Director Independence
The information required by this Item 13 will be included in the Proxy Statement and is incorporated herein by reference.
Item 14. Principal Accountant Fees and Services
The information required by this Item 14 will be included in the Proxy Statement and is incorporated herein by reference.

106


PART IV.
Item 15.     Exhibits, Financial Statement Schedules
The following documents are filed as part of this Annual Report on Form 10-K:
1. Consolidated Financial Statements
The following financial statements are included in Part II, Item 8 of this Annual Report on Form 10-K:
Consolidated Statements of Operations and Comprehensive Income for the fiscal years ended June 30, 2019, 2018, and 2017.
Consolidated Balance Sheets as of June 30, 2019 and 2018.
Consolidated Statements of Stockholders’ Equity for the fiscal years ended June 30, 2019, 2018, and 2017.
Consolidated Statements of Cash Flows for the fiscal years ended June 30, 2019, 2018, and 2017.
Notes to Consolidated Financial Statements.
Reports of Independent Registered Public Accounting Firm.
2. Financial Statement Schedules
Separate financial statement schedules have been omitted because such information is inapplicable or is included in the financial statements or notes described above.
3. Exhibits
The exhibits filed as part of this Annual Report are listed in the exhibit index immediately preceding such exhibits, which exhibit index is incorporated herein by reference.
Exhibit No.
 
Description
 
Certificate of Incorporation of Malibu Boats, Inc. 2
 
Bylaws of Malibu Boats, Inc. 2
 
Certificate of Formation of Malibu Boats Holdings, LLC 2
 
First Amended and Restated Limited Liability Company Agreement of Malibu Boats Holdings, LLC, dated as of February 5, 2014 3
 
First Amendment, dated as of February 5, 2014, to First Amended and Restated Limited Liability Company Agreement of Malibu Boats Holdings, LLC 4
 
Second Amendment, dated as of June 27, 2014, to First Amended and Restated Limited Liability Company Agreement of Malibu Boats Holdings, LLC 5
 
Description of Class A Common Stock
 
Form of Class A Common Stock Certificate 2
 
Form of Class B Common Stock Certificate 2
 
Exchange Agreement, dated as of February 5, 2014, by and among Malibu Boats, Inc. and Affiliates of Black Canyon Capital LLC and Horizon Holdings, LLC 3
 
Exchange Agreement, dated as of February 5, 2014, by and among Malibu Boats, Inc. and the Members of Malibu Boats Holdings, LLC 3
 
Tax Receivable Agreement, dated as of February 5, 2014, by and among Malibu Boats, Inc., Malibu Boats Holdings, LLC and the Other Members of Malibu Boats Holdings, LLC 3
 
Second Amended and Restated Credit Agreement, dated June 28, 2017, by and among Malibu Boats, LLC, Malibu Boats Holdings, LLC, the other guarantors party thereto, the lenders party thereto, and SunTrust Bank, as administrative agent, as issuing bank and as swingline lender 1
 
Second Amended and Restated Security Agreement, dated June 28, 2017, by and among Malibu Boats, LLC, Malibu Boats Holdings, LLC, the other debtors party thereto, and SunTrust Bank, as administrative agent 1

107


 
First Incremental Facility Amendment and First Amendment dated August 21, 2018 to the Second Amended and Restated Credit Agreement, by and among Malibu Boats, LLC, Malibu Boats Holdings, LLC, the other guarantors party thereto, the lenders party thereto, and SunTrust Bank, as administrative agent, as issuing bank and as swingline lender 11
 
Second Incremental Facility Amendment and Second Amendment, dated May 14, 2019, by and among Malibu Boats, LLC, Malibu Boats Holdings, LLC, the other guarantors party thereto, the lenders party thereto, and SunTrust Bank, as administrative agent, swingline lender and issuing bank12

 
+Engine Supply Agreement dated November 14, 2016 between Malibu Boats, LLC and General Motors LLC 9
 
Employment Agreement by and between Malibu Boats, Inc. and Ritchie Anderson, dated February 5, 2014 3
 
Employment Agreement by and between Malibu Boats, Inc. and Jack Springer, dated February 5, 2014 3
 
Employment Agreement by and between Malibu Boats, Inc. and Wayne Wilson, dated February 5, 2014 3
 
Long-Term Incentive Plan 2
 
Amendment Number One, dated as of June 24, 2014, to the Long Term Incentive Plan 5
 
Form of Stock Option Agreement for Long-Term Incentive Plan 10
 
Form of Restricted Stock Agreement for Long-Term Incentive Plan 10
 
Form of Restricted Stock Unit Award Agreement for Long-Term Incentive Plan (executive) 10
 
Form of Restricted Stock Unit Award Agreement for Long-Term Incentive Plan (non-executive) 10
 
Form of Indemnification Agreement 7 
 
Director Compensation Policy
 
Subsidiaries of Malibu Boats, Inc.
 
Consent of KPMG LLP, independent registered public accounting firm for Malibu Boats, Inc.
 
Certificate of the Chief Executive Officer of Malibu Boats, Inc. pursuant to Rule 13a-14 or 15d-14 of the Securities Exchange Act of 1934, as amended, as adopted pursuant to Section 302 of the Sarbanes-Oxley Act of 2002
 
Certificate of the Chief Financial Officer of Malibu Boats, Inc. pursuant to Rule 13a-14 or 15d-14 of the Securities Exchange Act of 1934, as amended, as adopted pursuant to Section 302 of the Sarbanes-Oxley Act of 2002
 
Certification of the Chief Executive Officer and Chief Financial Officer of Malibu Boats, Inc. pursuant to 18 U.S.C. Section 1350, as adopted pursuant to Section 906 of the Sarbanes-Oxley Act of 2002
101.INS
 
XBRL Instance Document
101.SCH
 
XBRL Taxonomy Extension Schema Document
101.CAL
 
XBRL Taxonomy Calculation Linkbase Document
101.DEF
 
XBRL Definition Linkbase Document
101.LAB
 
XBRL Taxonomy Label Linkbase Document
101.PRE
 
XBRL Taxonomy Presentation Linkbase Document
*
Management contract or compensatory plan or arrangement.
+
Portions of this exhibit have been omitted pursuant to a confidential treatment request. Omitted information has been filed separately with the SEC.
(1)
Filed as an exhibit to the Company's Current Report on Form 8-K (File No. 001-36290) filed on June 29, 2017.
(2)
Filed as an exhibit to Amendment No. 1 to the Company’s registration statement on Form S-1 (Registration No. 333-192862) filed on January 8, 2014.
(3)
Filed as an exhibit to the Company’s Current Report on Form 8-K (File No. 001-36290) filed on February 6, 2014.
(4)
Filed as an exhibit to the Company's Quarterly Report on Form 10-Q/A (File No. 001-36290) filed on May 13, 2014.
(5)
Filed as an exhibit to the Company's Current Report on Form 8-K (File No. 001-36290) filed on June 27, 2014.
(6)
Filed as an exhibit to the Company's Current Report on Form 8-K (File No. 001-36290) filed on October 3, 2014.
(7)
Filed as an exhibit to the Company’s registration statement on Form S-1 (File No. 333-192862) filed on December 13, 2013.

108


(8)
Filed as an exhibit to the Company's Quarterly Report on Form 10-Q (File No. 001-36290) filed on February 4, 2016.
(9)
Filed as an exhibit to the Company’s Quarterly Report on Form 10-Q (File No. 001-36290) filed on February 1, 2017.
(10)
Filed as an exhibit to the Company's Annual Report on Form 10-K (File No. 001-36290) filed on September 8, 2017.
(11)
Filed as an exhibit to the Company's Current Report on Form 8-K (File No. 001-36290) filed on August 22, 2018.
(12)
Filed as an exhibit to the Company's Current Report on Form 8-K (File No. 001-36290) filed on May 15, 2019.


109


Item 16.     Form 10-K Summary

None.

110



SIGNATURE
Pursuant to the requirements of the Securities Exchange Act of 1934, the registrant has duly caused this report to be signed on its behalf by the undersigned thereunto duly authorized.
 
 MALIBU BOATS, INC.
 
 
August 29, 2019
/s/ Jack D. Springer
 
Jack D. Springer
 
Chief Executive Officer
(Principal Executive Officer)
 
 
August 29, 2019
/s/ Wayne R. Wilson
 
Wayne R. Wilson
 
Chief Financial Officer
(Principal Financial and Accounting Officer)






















111



Pursuant to the requirements of the Securities Exchange Act of 1934, this report has been signed below by the following persons on behalf of the registrant and in the capacities and on the dates indicated:
Signature
 
Title
 
Date
 
 
 
 
 
/s/ Jack D. Springer
 
 
 
August 29, 2019
 
Jack D. Springer
 
Chief Executive Officer and Director
(Principal Executive Officer)
 
 

/s/ Wayne R. Wilson
 
 
 
August 29, 2019

Wayne R. Wilson
 
Chief Financial Officer
(Principal Financial and Accounting Officer)
 
 

/s/ Michael K. Hooks
 
 
 
August 29, 2019
 
Michael K. Hooks
 
Chairman of the Board and Director
 
 

/s/ James R. Buch
 
 
 
August 29, 2019
 
James R. Buch
 
Director
 
 

/s/ Ivar S. Chhina
 
 
 
August 29, 2019
 
Ivar S. Chhina
 
Director
 
 

/s/ Michael J. Connolly
 
 
 
August 29, 2019

Michael J. Connolly
 
Director
 
 

/s/ Mark W. Lanigan
 
 
 
August 29, 2019

Mark W. Lanigan
 
Director
 
 

/s/ Joan M. Lewis
 
 
 
August 29, 2019
 
Joan M. Lewis
 
Director
 
 

/s/ Peter E. Murphy
 
 
 
August 29, 2019
  
Peter E. Murphy
 
Director
 
 

/s/ John E. Stokely
 
 
 
August 29, 2019
 
John E. Stokely

 
Director
 
 



112