UNITED STATES
SECURITIES AND EXCHANGE COMMISSION
WASHINGTON, D.C. 20549
FORM
REGISTRATION STATEMENT PURSUANT TO SECTION 12(b) OR (g) OF THE SECURITIES EXCHANGE ACT OF 1934 |
OR
ANNUAL REPORT PURSUANT TO SECTION 13 OR 15(d) OF THE SECURITIES EXCHANGE ACT OF 1934 FOR THE FISCAL YEAR ENDED |
OR
TRANSITIONAL REPORT PURSUANT TO SECTION 13 OR 15(d) OF THE SECURITIES EXCHANGE ACT OF 1934 | |
|
|
SHELL COMPANY REPORT PURSUANT TO SECTION 13 OR 15(d) OF THE SECURITIES EXCHANGE ACT OF 1934 Date of event requiring this shell company report __________ |
Commission file number
(Exact name of registrant as specified in its charter) |
Not Applicable
(Translation of Registrant’s Name into English)
(Jurisdiction of incorporation or organization)
Zhejiang Province
People’s Republic of
(Address of principal executive offices)
Zhejiang Province
People’s Republic of
Tel: +
Fax: +
Email:
(Name, Telephone, E-mail and/or Facsimile number and Address of Company Contact Person)
Securities registered or to be registered pursuant to Section 12(b) of the Act. |
|
|
|
| Name of each exchange on which |
Title of each class |
| Trading Symbol |
| registered |
|
| The |
Securities registered or to be registered pursuant to Section 12(g) of the Act: |
None
(Title of Class)
Securities for which there is a reporting obligation pursuant to Section 15(d) of the Act:
Common Shares
(Title of Class)
The number of outstanding shares of each of the issuer’s classes of capital or common share as of the close of the period covered by the annual report was:
(* Retrospectively adjusted to reflect the one-for-forty share consolidation effected on February 13, 2025)
Indicate by check mark if the registrant is a well-known seasoned issuer, as defined in Rule 405 of the Securities Act. Yes ☐
If this report is an annual or transition report, indicate by check mark if the registrant is not required to file reports pursuant to Section 13 or 15(d) of the Securities Exchange Act of 1934. Yes ☐
Indicate by check mark whether the registrant (1) has filed all reports required to be filed by Section 13 or 15(d) of the Securities Exchange Act of 1934 during the preceding 12 months(or for such shorter period that the registrant was required to file such reports), and (2) has been subject to such filing requirements for the past 90 days.
Indicate by check mark whether the registrant has submitted electronically every Interactive Data File required to be submitted pursuant to Rule 405 of Regulation S-T (§232.405 of this chapter) during the preceding 12 months (or for such shorter period that the registrant was required to submit such files).
Indicate by check mark whether the registrant is a large accelerated filer, an accelerated filer, a non-accelerated filer, or an emerging growth company. See definition of “large accelerated filer,” “accelerated filer,” and “emerging growth company” in Rule 12b-2 of the Exchange Act.
Large accelerated filer | ☐ | Accelerated filer | ☐ | ☒ | Emerging growth company |
If an emerging growth company that prepares its financial statements in accordance with U.S. GAAP, indicate by check mark if the registrant has elected not to use the extended transition period for complying with any new or revised financial accounting standards provided pursuant to Section 13(a) of the Exchange Act ☐
† The term “new or revised financial accounting standard” refers to any update issued by the Financial Accounting Standards Board to its Accounting Standards Codification after April 5, 2012.
Indicate by check mark whether the registrant has filed a report on and attestation to its management’s assessment of the effectiveness of its internal control over financial reporting under Section 404(b) of the Sarbanes-Oxley Act (15 U.S.C. 7262(b)) by the registered public accounting firm that prepared or issued its audit report. ☐
If securities are registered pursuant to Section 12(b) of the Act, indicate by check mark whether the financial statements of the registrant included in the filing reflect the correction of an error to previously issued financial statements. ☐
Indicate by check mark whether any of those error corrections are restatements that required a recovery analysis of incentive based compensation received by any of the registrant’s executive officers during the relevant recovery period pursuant to §240.10D-1(b). ☐
Indicate by check mark which basis of accounting the registrant has used to prepare the financial statements included in this filing:
| International Financial Reporting Standards as issued by the International Accounting Standards Board ☐ | Other ☐ |
If “Other” has been checked in response to the previous question, indicate by check mark which financial statement item the registrant has elected to follow. ☐ Item 17 ☐ Item 18
If this is an annual report, indicate by check mark whether the registrant is a shell company (as defined in Rule 12b-2 of the Exchange Act).Yes
(APPLICABLE ONLY TO ISSUERS INVOLVED IN BANKRUPTCY PROCEEDINGS DURING THE PAST FIVE YEARS)
Indicate by check mark whether the registrant has filed all documents and reports required to be filed by Sections 12, 13 or 15(d) of the Securities Exchange Act of 1934 subsequent to the distribution of securities under a plan confirmed by a court. ☐ Yes ☐ No
TABLE OF CONTENTS
|
|
|
| |
|
|
|
|
|
| 4 |
| ||
|
|
|
|
|
| 4 |
| ||
|
|
|
|
|
| 4 |
| ||
|
|
|
|
|
| 37 |
| ||
|
|
|
|
|
| 73 |
| ||
|
|
|
|
|
| 73 |
| ||
|
|
|
|
|
| 83 |
| ||
|
|
|
|
|
| 92 |
| ||
|
|
|
|
|
| 95 |
| ||
|
|
|
|
|
| 95 |
| ||
|
|
|
|
|
| 96 |
| ||
|
|
|
|
|
| 102 |
| ||
|
|
|
|
|
| 103 |
| ||
|
|
|
|
|
|
|
|
| |
|
|
|
|
|
| 104 |
| ||
|
|
|
|
|
MATERIAL MODIFICATIONS TO THE RIGHTS OF SECURITY HOLDERS AND USE OF PROCEEDS |
| 104 |
| |
|
|
|
|
|
| 104 |
| ||
|
|
|
|
|
| 106 |
| ||
|
|
|
|
|
| 106 |
| ||
|
|
|
|
|
| 106 |
| ||
|
|
|
|
|
| 106 |
| ||
|
|
|
|
|
| 107 |
| ||
|
|
|
|
|
| 107 |
| ||
|
|
|
|
|
PURCHASES OF EQUITY SECURITIES BY THE ISSUER AND AFFILIATED PURCHASERS |
| 108 |
| |
|
|
|
|
|
| 108 |
| ||
|
|
|
|
|
| 108 |
| ||
|
|
|
|
|
| 108 |
| ||
|
|
|
|
|
DISCLOSURE REGARDING FOREIGN JURISDICTIONS THAT PREVENT INSPECTIONS |
| 109 |
| |
|
|
|
|
|
| 109 |
| ||
|
|
|
|
|
| 109 |
| ||
|
|
|
|
|
|
|
|
| |
|
|
|
|
|
| 110 |
| ||
|
|
|
|
|
| 110 |
| ||
|
|
|
|
|
| 111 |
|
| 2 |
| Table of Contents |
Special Note Regarding Forward-Looking Statements
This annual report contains forward-looking statements. All statements contained in this annual report other than statements of historical fact, including statements regarding our future results of operations and financial position, our business strategy and plans, and our objectives for future operations, are forward-looking statements. The words “believe,” “may,” “will,” “estimate,” “continue,” “anticipate,” “intend,” “expect,” and similar expressions are intended to identify forward-looking statements. We have based these forward-looking statements largely on our current expectations and projections about future events and trends that we believe may affect our financial condition, results of operations, business strategy, short-term and long-term business operations and objectives, and financial needs. These forward-looking statements are subject to a number of risks, uncertainties and assumptions, including those described in the “Risk Factors” section. Moreover, we operate in a very competitive and rapidly changing environment. New risks emerge from time to time. It is not possible for our management to predict all risks, nor can we assess the impact of all factors on our business or the extent to which any factor, or combination of factors, may cause actual results to differ materially from those contained in any forward-looking statements we may make. In light of these risks, uncertainties and assumptions, the future events and trends discussed in this annual report may not occur and actual results could differ materially and adversely from those anticipated or implied in the forward-looking statements.
You should not rely upon forward-looking statements as predictions of future events. The events and circumstances reflected in the forward-looking statements may not be achieved or occur. Although we believe that the expectations reflected in the forward-looking statements are reasonable, we cannot guarantee future results, levels of activity, performance, or achievements. We are under no duty to update any of these forward-looking statements after the date of this annual report or to conform these statements to actual results or revised expectations.
| 3 |
| Table of Contents |
PART I
ITEM 1. IDENTITY OF DIRECTORS, SENIOR MANAGEMENT AND ADVISERS
Not applicable for annual reports on Form 20-F.
ITEM 2. OFFER STATISTICS AND EXPECTED TIMETABLE
Not applicable for annual reports on Form 20-F.
ITEM 3. KEY INFORMATION
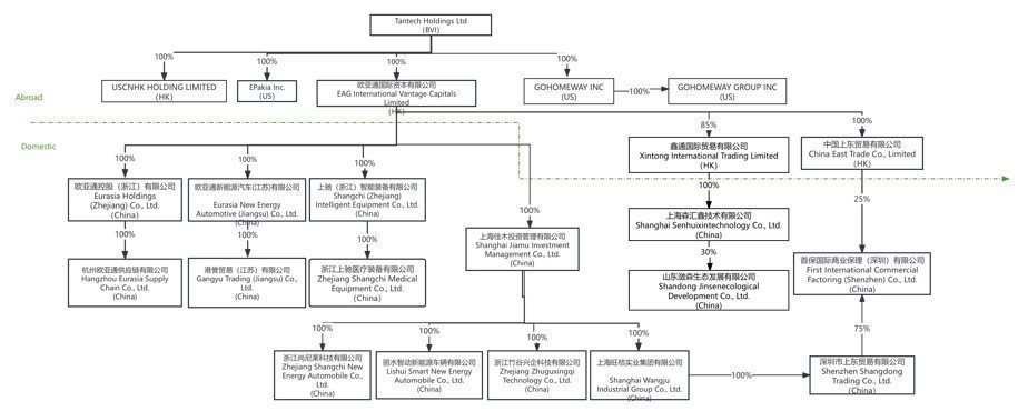
Our Corporate Structure and the Operations of Our PRC Subsidiaries
Tantech Holdings Ltd (“THL,” “we,” “our” or “us”) is not a PRC operating company but a holding company incorporated in the British Virgin Islands (“BVI”). As a holding company, we conduct a substantial portion of our operations through our subsidiaries based in mainland China. Therefore, investing in our securities involves unique and a high degree of risk. You should carefully read and consider the risk factors of this report (beginning on page 12), especially the risk factors under the caption “Risks Related to Doing Business in China” (beginning on Page 25).
The securities registered under the Securities Act and the Exchange Act are of the offshore holding company, Tantech Holdings Ltd, a British Virgin Islands company, which owns equity interests, directly or indirectly, of the operating subsidiaries. Subsidiaries conduct operations in China and the U.S., and the holding company does not conduct operations in China or the U.S.
The following diagram illustrates our Company’s organizational structure as of the date of this annual report:

Prior to August 3, 2021, we controlled Hangzhou Wangbo Investment Management Co., Ltd (“Wangbo”), Shangchi Automobile Co., Ltd. (“Shangchi Automobile”) and Shenzhen Yimao New Energy Sales Co., Ltd. (“Shenzhen Yimao,” and together with Shangchi Automobile, the “Disposed Subsidiaries”)) through a series of contractual arrangements (the “VIE Agreements”). Pursuant to the VIE Agreements, Shanghai Jiamu Investment Management Co., Ltd (“Jiamu”) had the exclusive right to provide Wangbo consulting services related to business operations including technical and management consulting services. We previously controlled Shangchi Automobile through the VIE agreements because the Guidance Catalogue for Industrial Structure Adjustments (the “Catalogue”), a principal regulation governing foreign ownership of businesses in the PRC, expressly prohibited direct foreign investment over 50% in automobile industry. In 2018, the Catalogue was replaced by the Special Administrative Measures (Negative List) for Foreign Investment Access (the “Negative List”). According to the Negative List, foreign investors may invest fully in the business that Shangchi Automobile is conducting. After the VIE structure was dismantled in August 2021, we controlled Shangchi Automobile through an aggregate of 70% indirect ownership.
Currently, our corporate structure contains no VIEs, and the industries in which we operate are not subject to foreign ownership limitations in mainland China. However, there are uncertainties with respect to the PRC legal system, and there may be changes in laws, regulations and policies, including how those laws, regulations and policies will be interpreted or implemented. If, in the future, the PRC government determines that our corporate structure does not comply with PRC regulations, or if PRC regulations change or are interpreted differently, the value of our common shares ("Common Shares”) may decline or become worthless.
| 4 |
| Table of Contents |
There are significant legal and operational risks associated with conducting a substantial portion of our operations in mainland China, including that changes in the legal, political, and economic policies of the PRC government, the relations between China and the United States, or PRC or U.S. regulations may materially and adversely affect our business, financial condition, results of operations, and the market price of our common shares. Any such changes could significantly limit or completely hinder our ability to offer or continue to offer our shares to investors and could cause the value of our shares to significantly decline or become worthless. Recent statements made and regulatory actions undertaken by the PRC government, including the recent enactment of China’s Data Security Law, as well as our obligations to comply with China’s new Cybersecurity Review Measures (which became effective on February 15, 2022), regulations and guidelines relating to the multi-level protection scheme, Personal Information Protection Law, or PIPL, and any other future laws and regulations may require us to incur significant expenses and could materially affect our ability to conduct our business, accept foreign investments or continue to be listed on a U.S. or foreign stock exchange.
Permissions Required from the PRC Authorities for Our Operations
We conduct a substantial portion of our business through our subsidiaries in China. Our operations in China are governed by PRC laws and regulations. We are required to obtain certain permissions from the PRC authorities to operate, issue securities to foreign investors, and transfer certain data. The PRC government has exercised, and may continue to exercise, substantial influence or control over virtually every sector of the Chinese economy through regulation and state ownership. Our ability to operate in China may be undermined if our PRC subsidiaries are not able to obtain or maintain approvals to operate in China. The central or local governments could impose new, stricter regulations or interpretations of existing regulations that could require additional expenditures, and efforts on our part to ensure our compliance with such regulations or interpretations. To operate our general business activities currently conducted in mainland China, each of our PRC subsidiaries is required to obtain a business license from the local counterpart of the State Administration for Market Regulation, or SAMR. Each of our PRC subsidiaries has obtained a valid business license from the local SAMR, and no application for any such license has been denied. Our PRC subsidiaries are also required to obtain certain licenses and permits, including but not limited to the following material licenses and permits: the Wood and Bamboo Operation and Processing Approval Certificate issued by Zhejiang provincial government for our consumer product segment and before May 2025, our electric vehicles (EVs) and fuel vehicles being listed in the Announcement of the Vehicle Manufacturers and Products issued by the Ministry of Industry and Information Technology of PRC, or the MIIT, which was the entry approval for Shangchi Automobile to become a qualified manufacturer of vehicles and for the manufacturing and sales of our EVs and other vehicles. As of the date of this report, as advised by our PRC legal counsel, Zhejiang Zhengbiao Law Firm, we and our PRC subsidiaries have received all requisite permits, approvals and certificates from the PRC government authorities to conduct our business operations in China. To our knowledge, no permission or approval has been denied or revoked. However, given the uncertainties of interpretation and implementation of relevant laws and regulations and the enforcement practice by government authorities, we cannot be certain that relevant policies in this regard will not change in the future, which may require us or our subsidiaries to obtain additional licenses, permits, filings or approvals for conducting our business in the PRC. If we or our subsidiaries do not receive or maintain required permissions or approvals, or inadvertently conclude that such permissions or approvals are not required, we may be subject to governmental investigations or enforcement actions, fines, penalties, suspension of operations, or be prohibited from engaging in relevant business or conducting securities offering, and these risks could result in a material adverse change in our operations, significantly limit or completely hinder our ability to offer or continue to offer securities to investors, or cause such securities to significantly decline in value or become worthless.
In connection with our previous issuance of securities to foreign investors, under current PRC laws, regulations and regulatory rules, as of the date of this annual report, we and our PRC subsidiaries, (i) are not required to obtain permissions from the China Securities Regulatory Commission, or the CSRC, (ii) are not required to go through cybersecurity review by the Cyberspace Administration of China, or the CAC, and (iii) have not received or were denied such requisite permissions by any PRC authority. However, the PRC government has recently indicated an intent to exert more oversight and control over offerings that are conducted overseas and/or foreign investment in China-based issuers.
On February 17, 2023, with the approval of the State Council, China Securities Regulatory Commission (the “CSRC”) issued the relevant system and rules for the management of overseas listing records, which will be implemented from March 31, 2023. A total of six institutional rules (the “Listing Records Rules”) have been issued this time, including the Trial Measures for the Administration of Overseas Issuance and Listing of Securities by Domestic Enterprises (hereinafter referred to as the “Trial Measures”) and five supporting guidelines. Under the Listing Records Rules, a company established in mainland China seeking securities offering and listing, by both direct or indirect means, in an overseas market is required to undertake filing procedures with the CSRC for its overseas offering and listing activities. The Trial Measures also set forth a list of circumstance under which overseas offering and listing by domestic companies established in mainland China is prohibit, including: (i) where such securities offering and listing is explicitly prohibited by the PRC laws; (ii) where the intended securities offering and listing may endanger national security as reviewed and determined by competent PRC authorities under the State Council in accordance with PRC laws; (iii) where the domestic company established in mainland China, or its controlling shareholders and the actual controller, have committed crimes such as corruption, bribery, embezzlement, misappropriation of property or undermining the order of the socialist market economy during the latest three (3) years; (iv) where the domestic company established in mainland China seeking securities offering and listing is suspected of committing crimes or major violations of laws and regulations, and is under investigation according to law, and no conclusion has yet been made thereof; and (v) where there are material ownership disputes over equity held by the controlling shareholder of the company established in mainland China or by other shareholders that are controlled by the controlling shareholder and/or actual controller. In accordance with the Trial Measures, the listing and trading of our Common Shares on Nasdaq is deemed as an indirect overseas offering and listing by domestic companies established in mainland China, and thus, we are subject to the Listing Records Rules and the relevant filing procedures as required. Further, we believe, as of the date of this annual report, none of the circumstances prohibiting the overseas offering and listing by domestic companies established in mainland China as listed above applies to us, and we can offer and continue to offer our Common Shares on Nasdaq.
| 5 |
| Table of Contents |
In accordance with the Notice on the Arrangement for the Filing of Overseas Offering and Listing by Domestic Companies issued by the CSRC along with the Listing Records Rules on the same day, we are deemed as an “Existing Issuer” because we have been listed overseas before March 31, 2023. Under such Notice, we are not required to undertake the initial filing procedure immediately. However, we shall carry out filing procedures as required in a timely manner for the subsequent events, including any further follow-up offerings on Nasdaq, dual and/or secondary offering and listing on different overseas markets, and occurrence of material events including change of control, investigations or sanctions imposed by overseas securities regulatory agencies or other relevant competent authorities, change of listing status or transfer of listing segment, and voluntary or mandatory delisting. If we or our Mainland China Subsidiaries in future fail to undertake filing procedures as stipulated in the Trial Measures, or offer and list securities in an overseas market in violation of the Trial Measures, the CSRC may order rectification, issue warnings to us and/or our Mainland China Subsidiaries, and impose a fine of between RMB 1,000,000 yuan and RMB 10,000,000 yuan. The CSRC may also inform its regulatory counterparts in the overseas jurisdictions, such as the SEC, via cross-border securities regulatory cooperation mechanisms.
Further, on February 24, 2023, the CSRC, together with Ministry of Finance, National Administration of State Secrets Protection, and National Archives Administration of China, released the Provisions on Strengthening the Confidentiality and Archives Administration Related to the Overseas Securities Offering and Listing by Domestic Enterprises (the “Confidentiality Provisions”), which will come into effect on March 31, 2023 with the Trial Measures. Under the Confidentiality Provisions, domestic companies established in mainland China seeking overseas offering and listing, by both direct and indirect means, are required to institute a sound confidentiality and archives system. If such domestic companies established in mainland China intend to, either directly or through its overseas listed entity, publicly disclose or provide to relevant individuals or entities including securities companies, securities service providers and overseas regulators, any documents and materials that contain state secrets or working secrets of government agencies, they shall obtain approval from competent authorities and complete the relevant filing procedure with the competent secrecy administrative department prior to their disclosure or provision of such documents and materials. Further, if they provide or publicly disclose documents and materials which may adversely affect national security or public interests, they shall strictly follow the corresponding procedures in accordance with relevant laws and regulations. Once effective, any failure or perceived failure by us or our subsidiaries to comply with the above confidentiality and archives administration requirements under the Confidentiality Provisions and other relevant PRC laws and regulations may cause relevant entities to be held legally liable by competent authorities and referred to the judicial organ to be investigated for criminal liability if suspected of committing a crime. As of the date of this annual report, we believe that we and our subsidiaries have not provided or publicly disclosed any documents or materials involving state secrets or work secrets of PRC government agencies or any of which may adversely affect national security or public interests, to relevant securities companies, securities service institutions, overseas regulatory agencies and other entities and individuals. We intend to strictly comply with the Confidentiality Provisions and other relevant PRC laws and regulations in our offering and listing on Nasdaq in future.
However, any failure of us or our mainland China subsidiaries to fully comply with the Listing Records Rules and/or the Confidentiality Provisions, once effective, may significantly limit or completely hinder our ability to offer or continue to offer our Common Shares on Nasdaq, cause significant disruption to our business operations, severely damage our reputation, materially and adversely affect our financial condition and results of operations and cause our Common Shares to significantly decline in value or become worthless.
On July 10, 2021, the CAC published a revised draft revision to the Cybersecurity Review Measures for public comment, or the Revised Cybersecurity Measures. Under these measures, an operator having more than one million users shall be subject to cybersecurity review before listing abroad. The cybersecurity review will evaluate the risk of critical information infrastructure, core data, important data, or a large amount of personal information being influenced, controlled or maliciously used by foreign governments after going public overseas. The procurement of network products and services, data processing activities and overseas listing should also be subject to cybersecurity review if they concern or potentially pose risks to national security. According to the effective Cybersecurity Review Measures, online platform/website operators of certain industries may be identified as critical information infrastructure operators by the CAC, once they meet standard as stated in the National Cybersecurity Inspection Operation Guide, and such operators may be subject to cybersecurity review. On December 28, 2021, the CAC, the National Development and Reform Commission (“NDRC”), and other government agencies jointly issued the final version of the Revised Measures for Cybersecurity Review, or the Measures, which took effect on February 15, 2022 and replaced the previously issued Revised Cybersecurity Review Measures. Under the Measures, an “online platform operator” in possession of personal data of more than one million users must apply for a cybersecurity review if it intends to list its securities on a foreign stock exchange. The operators of critical information infrastructure and the online platform operators (collectively, the “Operators”) carrying out data processing activities that affect or may affect national security, shall conduct a cybersecurity review, and any online platform operator who controls more than one million users’ personal information must go through a cybersecurity review by the cybersecurity review office if it seeks to be listed in a foreign country. Pursuant to the Measures, we believe we are not subject to the cybersecurity review by the CAC, given that (i) we possess personal information of a relatively small number of users in our business operations as of the date of this report, significantly less than one million users; and (ii) data processed in our business does not have a bearing on national security and thus shall not be classified as core or important data by the PRC authorities. We don’t believe that we are an Operator within the meaning of the Measures, nor do we control more than one million users’ personal information, and as such, we should not be required to apply for a cybersecurity review under the Revised Measures. Further, an expert interpretation of the Measures published at the CAC’s website on February 17, 2022 indicated no application review is required for operators that have been listed abroad before the implementation of the Revised Cybersecurity Measures. However, the Measures were just recently released and there is a general lack of guidance and substantial uncertainties exist with respect to their interpretation and implementation. For example, certain terms used in the Measures are not defined and require further clarification on their meaning. Whether the data processing activities carried out by traditional enterprises (such as food, medicine, manufacturing, and merchandise sales enterprises) are subject to such review and the scope of the review remain to be further clarified by the regulatory authorities in the subsequent implementation process.
| 6 |
| Table of Contents |
The PRC government recently initiated a series of regulatory actions and statements to regulate business operations in China, including adopting new measures to extend the scope of cybersecurity reviews, cracking down on illegal activities in the securities market, and expanding the efforts in anti-monopoly enforcement. The PRC government is increasingly focused on data security. In July 2021, the CAC opened cybersecurity probes into several U.S.-listed technology companies focusing on anti-monopoly regulation, and how companies collect, store, process and transfer data. On November 14, 2021, the CAC published the Draft Regulations on Network Data Security Management in November 2021 for public comments, which among other things, stipulates that a data processor listed overseas must conduct an annual data security review by itself or by engaging a data security service provider and submit the annual data security review report for a given year to the municipal cybersecurity department before January 31 of the following year. If the Draft Regulations on Network Data Security Management are enacted in the current form, we, as an overseas listed company, would be required to carry out an annual data security review and comply with the relevant reporting obligations. As of the date of this report, the draft regulations have been released for public comment only and have not been formally adopted. The final provisions and the timeline for its adoption are subject to changes and uncertainties. We have been closely monitoring the regulatory development in China, particularly regarding the requirements of approvals, annual data security review or other procedures that may be imposed on us. If any approval, review or other procedure is in fact required, we cannot assure our investors that we will be able to obtain such approval or complete such review or other procedure timely or at all. For any approval that we may be able to obtain, it could nevertheless be revoked and the terms of its issuance may impose restrictions on our operations and/or securities offerings. The PRC regulatory requirements with respect to cybersecurity and data security are constantly evolving and can be subject to varying interpretations and significant changes, resulting in uncertainties about the scope of our responsibilities in that regard. Failure to comply with these cybersecurity and data privacy requirements in a timely manner, or at all, may subject us to government enforcement actions and investigations, fines, penalties, suspension or disruption of our operations.
Because we are relying on advice of our PRC counsel with regard to PRC laws, there is uncertainty inherent in relying on an opinion of counsel in connection with whether we are required to obtain permissions from a governmental agency that is required to approve of our operations and/or listings. In the event that an government approval is required, we cannot assure our investor that we will be able to receive clearance in a timely manner, or at all. Any failure of us to fully comply with new regulatory requirements may significantly limit or completely hinder our ability to offer or continue to offer our common shares, cause significant disruption to our business operations, severely damage our reputation, materially and adversely affect our financial condition and results of operations and cause our shares to significantly decline in value or become worthless.
For more detailed information, see “Item 3. Key Information-D. Risk Factors - Risks Relating to Doing Business in China.”
The Holding Foreign Companies Accountable Act (“HFCAA”)
Our common shares may be prohibited from trading on a national exchange or “over-the-counter” markets under the HFCAA if the Public Company Accounting Oversight Board of the United States (“PCAOB”) determines it is unable to inspect or investigate completely our auditors for two consecutive years. Pursuant to the HFCAA enacted in December 2020 and related legislation, if the SEC determines that a company has filed an audit report issued by a registered public accounting firm that has not been subject to inspection by the PCAOB for two consecutive years, the SEC is required to prohibit such company’s securities from being traded on a national securities exchange or in the over the counter trading market in the U.S.
| 7 |
| Table of Contents |
Pursuant to the HFCAA, the PCAOB issued a Determination Report on December 16, 2021 which found that the PCAOB is unable to inspect or investigate completely registered public accounting firms headquartered in mainland China and Hong Kong. In addition, the PCAOB’s report identified the specific registered public accounting firms which are subject to these determinations. On August 26, 2022, the CSRC, the Ministry of Finance of the PRC (the “MOF”), and the PCAOB signed a Statement of Protocol (the “Protocol”), governing inspections and investigations of audit firms based in China and Hong Kong. On December 15, 2022, the PCAOB determined that it was able to secure complete access to inspect and investigate registered public accounting firms headquartered in mainland China and Hong Kong and vacated its previous Determinations to the contrary. However, should PRC authorities obstruct or otherwise fail to facilitate the PCAOB’s access in the future, the PCAOB may consider the need to issue a new determination.
Our current auditor, YCM CPA INC., headquartered in Irvine, California, is a firm registered with the PCAOB and is required by the laws of the U.S. to undergo regular inspections by the PCAOB to assess its compliance with the laws of the U.S. and professional standards. YCM CPA INC. has been subjected to PCAOB inspections and is not among the PCAOB-registered public accounting firms headquartered in the PRC or Hong Kong that are subject to PCAOB’s determination. Notwithstanding the foregoing, in the future, if it is later determined that the PCAOB is unable to inspect or investigate our auditor completely, or if there is any regulatory change or step taken by PRC regulators that does not permit our auditors to provide audit documentations to the PCAOB for inspection or investigation, or the PCAOB expands the scope of the Determination so that we are subject to the HFCAA, as the same may be amended, you may be deprived of the benefits of such inspection. Any audit reports not issued by auditors that are completely inspected or investigated by the PCAOB, or a lack of PCAOB inspections of audit work undertaken in China that prevents the PCAOB from regularly evaluating our auditors’ audits and their quality control procedures, could result in a lack of assurance that our financial statements and disclosures are adequate and accurate, which could result in limitation or restriction to our access to the U.S. capital markets and trading of our securities, including trading on the national exchange or “over-the-counter” markets, may be prohibited under the HFCAA.
Cash Flows through Our Organization
As a holding company, we may rely upon dividends paid to us by our subsidiaries in the PRC to pay dividends and to finance any debt we may incur. As of the date of this report, none of our subsidiaries has issued any dividends or distributions to us and we have not made any dividends or distributions to our shareholders. Our subsidiaries in the PRC generate and retain cash generated from operating activities and re-invest it in our business.
Under BVI law, we may pay may only pay dividends from surplus (the excess, if any, at the time of the determination of the total assets of our company over the sum of our liabilities, as shown in our books of account, plus our capital), and we must be solvent before and after the dividend payment so that we will be able to satisfy our liabilities as they become due in the ordinary course of business; and the realizable value of assets of our company will not be less than the sum of our total liabilities, other than deferred taxes as shown on our books of account, and our capital. If we determine to pay dividends, as a holding company, we will be dependent on receipt of funds from our subsidiaries in PRC through our Hong Kong subsidiaries.
Current PRC regulations permit our subsidiary in mainland China to pay dividends to the Company only out of its accumulated profits, if any, determined in accordance with Chinese accounting standards and regulations. Under our current corporate structure, we rely on dividend payments or other distributions from our subsidiaries to fund any cash and financing requirements we may have, including the funds necessary to pay dividends and other cash distributions to our shareholders or to service any debt we may incur. If any subsidiary incurs debt on its own behalf in the future, the instruments governing such debt may restrict its ability to pay dividends to us. In addition, under PRC laws and regulations, each of our Chinese subsidiaries is required to set aside a portion of their net income each year to fund a statutory surplus reserve until such reserve reaches 50% of its registered capital. This reserve is not distributable as dividends. As a result, our PRC subsidiaries are restricted in their ability to transfer a portion of its net assets to us in the form of dividends, loans or advances. Further, the PRC government also imposes controls on the conversion of RMB into foreign currencies and the remittance of currencies out of the PRC. Therefore, we may experience difficulties in completing the administrative procedures necessary to obtain and remit foreign currency for the payment of dividends from our profits, if any. If we are unable to receive funds from our subsidiaries, we may be unable to pay cash dividends on our common shares.
Cash dividends, if any, on our common shares will be paid in U.S. dollars. If we are considered a PRC tax resident enterprise for tax purposes, any dividends we pay to our overseas shareholders may be regarded as China-sourced income and as a result may be subject to PRC withholding tax at a rate of up to 10%. A 10% PRC withholding tax is applicable to dividends payable to investors that are non-resident enterprises. Any gain realized on the transfer of common shares by such investors is also subject to PRC tax at a current rate of 10% which in the case of dividends will be withheld at source if such gain is regarded as income derived from sources within the PRC.
Pursuant to the Arrangement between Mainland China and the Hong Kong Special Administrative Region for the Avoidance of Double Taxation and Tax Evasion on Income, or the Double Tax Avoidance Arrangement, the 10% withholding tax rate may be lowered to 5% if a Hong Kong resident enterprise owns no less than 25% of a PRC resident enterprise. However, the 5% withholding tax rate does not automatically apply and certain requirements must be satisfied, including without limitation that (a) the Hong Kong resident enterprise must be the beneficial owner of the relevant dividends; and (b) the Hong Kong resident enterprise must directly hold no less than 25% share ownership in a PRC entity during the 12 consecutive months preceding its receipt of the dividends. In current practice, a Hong Kong entity must obtain a tax resident certificate from the Hong Kong tax authority to apply for the 5% lower PRC withholding tax rate. As the Hong Kong tax authority will issue such a tax resident certificate on a case-by-case basis, we cannot be certain that we will be able to obtain the tax resident certificate from the relevant Hong Kong tax authority and enjoy the preferential withholding tax rate of 5% under the Double Taxation Arrangement with respect to dividends to be paid by our PRC subsidiaries to our Hong Kong subsidiaries. As of the date of this report, we have not applied for the tax resident certificate from the relevant Hong Kong tax authority. Our Hong Kong subsidiaries intend to apply for the tax resident certificate when our subsidiaries in mainland China plan to declare and pay dividends to their Hong Kong parent companies.
| 8 |
| Table of Contents |
As an offshore holding company, we will be permitted under PRC laws and regulations to provide funding from the proceeds of our offshore fund-raising activities to our subsidiaries in China only through loans or capital contributions, subject to the satisfaction of the applicable government registration and approval requirements. Before providing loans to our PRC subsidiaries, we will be required to make filings about details of the loans with the State Administration of Foreign Exchange of the PRC (the “SAFE”) in accordance with relevant PRC laws and regulations. Our PRC subsidiaries that receive the loans are only allowed to use the loans for the purposes set forth in these laws and regulations. Under regulations of the SAFE, Renminbi is not convertible into foreign currencies for capital account items, such as loans, repatriation of investments and investments outside of China, unless the prior approval of the SAFE is obtained and prior registration with the SAFE is made. In addition, in accordance with the Notice on the Arrangement for the Filing of Overseas Offering and Listing by Domestic Companies issued by the CSRC along with the Listing Records Rules on the same day, we are deemed as an “Existing Issuer” because we have been listed overseas before March 31, 2023. Under such Notice, we are not required to undertake the initial filing procedure immediately. However, we shall carry out filing procedures as required in a timely manner for the subsequent events, including any further follow-up offerings on Nasdaq, dual and/or secondary offering and listing on different overseas markets, and occurrence of material events including change of control, investigations or sanctions imposed by overseas securities regulatory agencies or other relevant competent authorities, change of listing status or transfer of listing segment, and voluntary or mandatory delisting. If we or our mainland China subsidiaries in the future fail to undertake filing procedures as stipulated in the Trial Measures or offer and list securities in an overseas market in violation of the Trial Measures, the CSRC may order rectification, issue warnings to us and/or our mainland China subsidiaries, and impose a fine of between RMB 1,000,000 yuan and RMB 10,000,000 yuan. The CSRC may also inform its regulatory counterparts in the overseas jurisdictions, such as the SEC, via cross-border securities regulatory cooperation mechanisms.
Under PRC law, we may provide funding to our PRC subsidiaries only through capital contributions or loans, and prior to the dismantling of our PRC consolidated affiliated entities only through loans to our former consolidated affiliated entities, subject to satisfaction of applicable government registration and approval requirements.
For the year ended December 31, 2022, the Company provided working capital loans of $8.9 million in aggregate to our wholly owned subsidiary, USCNHK Group Limited; $350,000 in aggregate to our wholly owned subsidiary, EPakia Inc.; $20,000 in aggregate to our wholly owned subsidiary, EPakia Canada Inc.; and $2,000 in aggregate to our wholly owned subsidiary, EAG International Vantage Capitals Limited.
For the year ended December 31, 2023, the Company provided working capital loans of $5.9 million in aggregate to our wholly owned subsidiary, Tantech Bamboo Charcoal Co., Ltd.; $890,000 in aggregate to our wholly owned subsidiary, EPakia Inc., and $30,000 in aggregate to our wholly owned subsidiary, EPakia Canada Inc.
For the year ended December 31, 2024, the Company provided working capital loans of $7.3 million in aggregate to our wholly owned subsidiary, EPakia Inc.
We have not declared or paid any cash dividends, nor do we have any present plan to pay any cash dividends on our common shares in the foreseeable future. We currently intend to retain most, if not all, of our available funds and any future earnings to operate and expand our business.
As of the date of this report, we do not anticipate any difficulties on our ability to transfer cash between subsidiaries. We have not installed any cash management policies that dictate the amount of such funds and how such funds are transferred.
| 9 |
| Table of Contents |
A. Selected financial data.
In the table below, we provide you with historical selected financial data for the fiscal years ended December 31, 2024, 2023 and 2022. The information is derived from our consolidated financial statements included elsewhere in this annual report and previous annual report filed. Historical results are not necessarily indicative of the results that may be expected for any future period. When you read this historical selected financial data, it is important that you read it along with the historical financial statements and related notes and “Item 5. Operating and Financial Review and Prospects” included elsewhere in this annual report. Our audited consolidated financial statements are prepared and presented in accordance with Generally Accepted Accounting Principles in the United States of America, or U.S. GAAP.
(All amounts in thousands of U.S. dollars, except share and per share data)
Statement of operations data:
|
| For the year ended December 31, |
| |||||||||
|
| 2024 |
|
| 2023 |
|
| 2022 |
| |||
Revenues |
| $ | 42,940 |
|
| $ | 44,631 |
|
| $ | 52,970 |
|
Gross profit |
|
| 8,943 |
|
|
| 9,717 |
|
|
| 10,110 |
|
Operating expenses |
|
| 4,959 |
|
|
| 6,058 |
|
|
| 4,176 |
|
Income from operations |
|
| 3,984 |
|
|
| 3,659 |
|
|
| 5,934 |
|
Income before income tax |
|
| 624 |
|
|
| 9,267 |
|
|
| 7,180 |
|
Income tax provision |
|
| 3,111 |
|
|
| 2,364 |
|
|
| 3,142 |
|
Net income (loss) from continuing operations |
|
| (2,487 | ) |
|
| 6,903 |
|
|
| 4,038 |
|
Net loss from discontinued operations |
|
| (1,079 | ) |
|
| (1,885 | ) |
|
| (1,452 | ) |
Net income (loss) |
|
| (3,566 | ) |
|
| 5,018 |
|
|
| 2,586 |
|
Net loss attributable to the non-controlling interest |
|
| (324 | ) |
|
| (565 | ) |
|
| (435 | ) |
Net income (loss) attributable to common stockholders of Tantech Holdings Ltd |
| $ | (3,242 | ) |
| $ | 5,583 |
|
| $ | 3,021 |
|
Earnings (loss)per share- Basic |
| $ | (7.66 | ) |
| $ | 80.69 |
|
| $ | 121.21 |
|
Earnings(loss) from continuing operations per share- Diluted |
| $ | (7.66 | ) |
| $ | 80.69 |
|
| $ | 120.10 |
|
Balance sheet data:
|
| As of December 31, |
| |||||||||
|
| 2024 |
|
| 2023 |
|
| 2022 |
| |||
Working capital |
| $ | 106,047 |
|
| $ | 98,063 |
|
| $ | 93,216 |
|
Current assets |
|
| 117,803 |
|
|
| 115,671 |
|
|
| 106,757 |
|
Total assets |
|
| 142,952 |
|
|
| 141,687 |
|
|
| 134,132 |
|
Current liabilities |
|
| 11,756 |
|
|
| 17,608 |
|
|
| 13,541 |
|
Total liabilities |
|
| 14,676 |
|
|
| 18,682 |
|
|
| 18,197 |
|
Total equity |
|
| 128,276 |
|
| $ | 123,005 |
|
| $ | 115,935 |
|
Selected Consolidated Financial Schedule
|
| For the year ended December 31, 2024 |
| |||||||||||||||||
|
| Tantech |
|
| Non-PRC |
|
| PRC |
|
|
|
| Consolidated |
| ||||||
|
| Holding |
|
| Subsidiaries |
|
| Subsidiaries |
|
| Eliminations |
|
| Total |
| |||||
Revenues |
| $ | - |
|
| $ | 707 |
|
| $ | 42,233 |
|
| $ | - |
|
| $ | 42,940 |
|
Income for equity method investment |
| $ | 5,378 |
|
| $ | - |
|
| $ | - |
|
| $ | (5,378 | ) |
| $ | - |
|
Net loss |
| $ | (3,242 | ) |
| $ | (946 | ) |
| $ | 5,994 |
|
| $ | (5,372 | ) |
| $ | (3,566 | ) |
Comprehensive income loss |
| $ | (3,160 | ) |
| $ | (946 | ) |
| $ | 6,686 |
|
| $ | (6,059 | ) |
| $ | (3,479 | ) |
|
| For the year ended December 31, 2023 |
| |||||||||||||||||
|
| Tantech |
|
| Non-PRC |
|
| PRC |
|
|
|
| Consolidated |
| ||||||
|
| Holding |
|
| Subsidiaries |
|
| Subsidiaries |
|
| Eliminations |
|
| Total |
| |||||
Revenues |
| $ | - |
|
| $ | 1,583 |
|
| $ | 43,485 |
|
| $ | (437 | ) |
| $ | 44,631 |
|
Income for equity method investment |
| $ | 6,677 |
|
| $ | - |
|
| $ | - |
|
| $ | (6,677 | ) |
| $ | - |
|
Net income |
| $ | 5,583 |
|
| $ | (834 | ) |
| $ | 6,931 |
|
| $ | (6,662 | ) |
| $ | 5,018 |
|
Comprehensive income |
| $ | 1,361 |
|
| $ | (834 | ) |
| $ | 4,965 |
|
| $ | (4,694 | ) |
| $ | 798 |
|
|
| For the year ended December 31, 2022 |
| |||||||||||||||||
|
| Tantech |
|
| Non-PRC |
|
| PRC |
|
|
|
| Consolidated |
| ||||||
|
| Holding |
|
| Subsidiaries |
|
| Subsidiaries |
|
| Eliminations |
|
| Total |
| |||||
Revenues |
| $ | - |
|
| $ | 14 |
|
| $ | 53,093 |
|
| $ | (137 | ) |
| $ | 52,970 |
|
Income for equity method investment |
| $ | 4,243 |
|
| $ | - |
|
| $ | - |
|
| $ | (4,243 | ) |
| $ | - |
|
Net income |
| $ | 3,021 |
|
| $ | (288 | ) |
| $ | 4,118 |
|
| $ | (4,265 | ) |
| $ | 2,586 |
|
Comprehensive loss |
| $ | (6,293 | ) |
| $ | (288 | ) |
| $ | (1,235 | ) |
| $ | 1,099 |
|
| $ | (6,717 | ) |
| 10 |
| Table of Contents |
|
| As of December 31, 2024 |
| |||||||||||||||||
|
| Tantech |
|
| Non-PRC |
|
| PRC |
|
|
|
| Consolidated |
| ||||||
|
| Holding |
|
| Subsidiaries |
|
| Subsidiaries |
|
| Eliminations |
|
| Total |
| |||||
Cash and cash equivalents |
| $ | 46 |
|
| $ | 158 |
|
| $ | 34,987 |
|
| $ | - |
|
| $ | 35,191 |
|
Total current assets |
| $ | 70,694 |
|
| $ | 2,337 |
|
| $ | 115,405 |
|
| $ | (70,633 | ) |
| $ | 117,803 |
|
Investments in subsidiaries |
| $ | 65,446 |
|
| $ | - |
|
| $ | - |
|
| $ | (65,446 | ) |
| $ | - |
|
Total non-current assets |
| $ | 65,446 |
|
| $ | 61 |
|
| $ | 25,088 |
|
| $ | (65,446 | ) |
| $ | 25,149 |
|
Total assets |
| $ | 136,140 |
|
| $ | 2,398 |
|
| $ | 140,493 |
|
| $ | (136,079 | ) |
| $ | 142,952 |
|
Total liabilities |
| $ | 4,832 |
|
| $ | 7,187 |
|
| $ | 66,916 |
|
| $ | (64,259 | ) |
| $ | 14,676 |
|
Total equity |
| $ | 131,308 |
|
| $ | (4,789 | ) |
| $ | 73,577 |
|
| $ | (71,820 | ) |
| $ | 128,276 |
|
Total liabilities and equity |
| $ | 136,140 |
|
| $ | 2,398 |
|
| $ | 140,493 |
|
| $ | (136,079 | ) |
| $ | 142,952 |
|
|
| As of December 31, 2023 |
| |||||||||||||||||
|
| Tantech |
|
| Non-PRC |
|
| PRC |
|
|
|
| Consolidated |
| ||||||
|
| Holding |
|
| Subsidiaries |
|
| Subsidiaries |
|
| Eliminations |
|
| Total |
| |||||
Cash and cash equivalents |
| $ | 9 |
|
| $ | 3 |
|
| $ | 29,050 |
|
| $ | - |
|
| $ | 29,062 |
|
Total current assets |
| $ | 59,794 |
|
| $ | 744 |
|
| $ | 114,915 |
|
| $ | (59,782 | ) |
| $ | 115,671 |
|
Investments in subsidiaries |
| $ | 68,808 |
|
| $ | - |
|
| $ | - |
|
| $ | (68,808 | ) |
| $ | - |
|
Total non-current assets |
| $ | 68,808 |
|
| $ | - |
|
| $ | 17,356 |
|
| $ | (60,148 | ) |
| $ | 26,016 |
|
Total assets |
| $ | 128,602 |
|
| $ | 744 |
|
| $ | 132,271 |
|
| $ | (119,930 | ) |
| $ | 141,687 |
|
Total liabilities |
| $ | 2,884 |
|
| $ | 1,866 |
|
| $ | 67,938 |
|
| $ | (54,006 | ) |
| $ | 18,682 |
|
Total equity |
| $ | 125,718 |
|
| $ | (1,122 | ) |
| $ | 64,333 |
|
| $ | (65,924 | ) |
| $ | 123,005 |
|
Total liabilities and equity |
| $ | 128,602 |
|
| $ | 744 |
|
| $ | 132,271 |
|
| $ | (119,930 | ) |
| $ | 141,687 |
|
|
| For the year ended December 31, 2024 |
| |||||||||||||||||
|
| Tantech |
|
| Non-PRC |
|
| PRC |
|
|
|
| Consolidated |
| ||||||
|
| Holding |
|
| Subsidiaries |
|
| Subsidiaries |
|
| Eliminations |
|
| Total |
| |||||
Net cash provided by (used in) operating activities |
| $ | 873 |
|
| $ | (6,863 | ) |
| $ | 9,975 |
|
| $ | - |
|
| $ | 3,985 |
|
Net cash provided by (used in) investing activities |
| $ | (7,299 | ) |
| $ | (63 | ) |
| $ | (1,859 | ) |
| $ | 7,299 |
|
| $ | (1,922 | ) |
Net cash provided by (used in) financing activities |
| $ | 6,463 |
|
| $ | 7,081 |
|
| $ | (2,776 | ) |
| $ | (7,299 | ) |
| $ | 3,469 |
|
|
| For the year ended December 31, 2023 |
| |||||||||||||||||
|
| Tantech |
|
| Non-PRC |
|
| PRC |
|
|
|
|
| Consolidated |
| |||||
|
| Holding |
|
| Subsidiaries |
|
| Subsidiaries |
|
| Eliminations |
|
| Total |
| |||||
Net cash provided by (used in) operating activities |
| $ | (1,027 | ) |
| $ | (1,053 | ) |
| $ | 7,340 |
|
| $ | - |
|
| $ | 5,260 |
|
Net cash provided by (used in) investing activities |
| $ | (6,820 | ) |
| $ | - |
|
| $ | (2,575 | ) |
| $ | 6,820 |
|
| $ | (2,575 | ) |
Net cash provided by (used in) financing activities |
| $ | 7,824 |
|
| $ | 1,023 |
|
| $ | 5,403 |
|
| $ | (6,820 | ) |
| $ | 7,430 |
|
|
| For the year ended December 31, 2022 |
| |||||||||||||||||
|
| Tantech |
|
| Non-PRC |
|
| PRC |
|
|
|
| Consolidated |
| ||||||
|
| Holding |
|
| Subsidiaries |
|
| Subsidiaries |
|
| Eliminations |
|
| Total |
| |||||
Net cash provided by (used in) operating activities |
| $ | (1,251 | ) |
| $ | (450 | ) |
| $ | 9,994 |
|
| $ | - |
|
| $ | 8,293 |
|
Net cash provided by (used in) investing activities |
| $ | (9,265 | ) |
| $ | - |
|
| $ | (44,999 | ) |
| $ | 9,265 |
|
| $ | (44,999 | ) |
Net cash provided by (used in) financing activities |
| $ | 10,116 |
|
| $ | 460 |
|
| $ | 13,981 |
|
| $ | (9,265 | ) |
| $ | 15,292 |
|
| 11 |
| Table of Contents |
B. Capitalization and indebtedness.
Not applicable for annual reports on Form 20-F.
C. Reasons for the offer and use of proceeds.
Not applicable for annual reports on Form 20-F.
D. Risk factors.
Risks Related to Our Business and Industry
A weakening of the Chinese economy could hurt demand for our Charcoal Doctor products and vehicle products.
Our Charcoal Doctor products are generally considered “household use and decorative items,” meaning that these products are used for beautification and decoration purposes in addition to purification purposes. For example, consumers tend to purchase charcoal products for their value in absorbing odors and tend to purchase some of our bamboo charcoal products for these purposes and also for the perceived attractiveness of our products. We seek to design bamboo charcoal products that our customers want to display throughout their homes. As such, we have relied on consumer spending to drive sales in this product line. Since 2010, China’s GDP growth rate has slowed from more than 10% to 5% in 2024. If China’s economy slows, or if customer spending for household items decreases, demand for our charcoal products may be reduced, which would negatively affect sales of our Charcoal Doctor products.
If we are unable to develop products that meet the demands of our customers, sales of our products could decrease.
As a company that focuses primarily on consumer products in our Charcoal Doctor line of products, and to a lesser extent vehicles and mining, we rely on our ability to predict the needs and desires of customers several months before fulfilling orders for distributors. If we are unable to accurately forecast our customers’ preferences, we may lose market share to our competitors.
Our two largest competitors are significantly larger than our company.
Although our company is one of the largest providers of bamboo charcoal-based products of their kind, we compete with companies that make products that have equivalent function but that are not bamboo charcoal-based, and some of these competitors are much larger than we are. Charcoal Doctor’s two largest competitors are Guangzhou Blue Moon Industry Co., Ltd, which makes Blue Moon branded products (“Blue Moon”), and Shanghai SC Johnson Wax Co., Ltd, which makes Mr. Muscle branded products (“Mr. Muscle”). Blue Moon and Mr. Muscle are substantially larger than Charcoal Doctor. We believe that they have a much greater customer recognition level than Charcoal Doctor. Charcoal Doctor has not historically spent substantial resources on television or print advertising. As a result, we expect that such competitors are likely to continue efforts to improve their brand recognition, while we may be unable to do so without changing our business plan to increase spending on such advertisements.
As a charcoal-based provider of household products, we are subject to supply risks that some of our competitors do not face.
Some of our largest competitors in the provision of household products such as our bamboo vinegar products rely on chemical solutions, rather than charcoal and derivatives of charcoal, to create their products. As a result, we do not believe they are subject to business risk in the event bamboo or wood charcoal supplies are compromised. On the other hand, if we were unable to procure bamboo or wood charcoal products or unable to procure them on attractive terms, our product line could become substantially more expensive or our growth rate could be limited, resulting in us becoming less competitive than others in our industry.
| 12 |
| Table of Contents |
In summer 2012, we faced a supply shortage based on local government initiatives to reduce the risk of fire caused by charcoal. As a result, the local government in Daxing Anlin, where one of our main suppliers of wood-based OEM BBQ charcoal is located, restricted the production of charcoal during June, July and August 2012. At that time, our stock of OEM BBQ charcoal was insufficient to avoid demand pressures. As a result, our revenues declined during this period. If local governments similarly reduce production of charcoal in the future, we could be negatively impacted by the lack of supply, either as to our ability to obtain suitable product or by our ability to obtain such product at a reasonable price.
Our suppliers’ bamboo is subject to risks related to fire, flooding, disease and pests.
While bamboo is considered a relatively hardy plant, it remains a plant that can be burned in fires or damaged by prolonged flooding or exposure to diseases, fungus and pests. If our suppliers’ bamboo resources were affected by such natural risks, it could be more difficult or expensive to source the bamboo charcoal for our products.
Increases in bamboo charcoal costs may negatively affect our operating results.
While bamboo is a renewable resource (and thus bamboo products like bamboo charcoal may be considered renewable), the price of raw materials may be inelastic when we wish to purchase supplies. While we have attempted to mitigate this risk by taking advantage of decreases in other expenses (due to better transportation infrastructure reducing the cost of bringing materials to our company and from our company to our customers) and improving efficiency, we cannot guarantee that we will be able to control our material expenses. In addition, as we are competing based upon low price, we will risk losing customers by increasing our selling prices. To the extent our expenses increase beyond the price we can charge our customers, our operating results could be harmed.
We face competition from smaller competitors that may be able to provide similar charcoal briquette products at lower prices.
Our charcoal briquette products are valued primarily for their ability to burn and create heat. As result, our competitors in this line of business do not require the same high technology as our competitors for our Charcoal Doctor products. For this reason, our charcoal briquette business is subject to competition from a variety of small producers, which may be able to provide similar product for a much lower price. To the extent our customers discriminate based on price, we may find that we lose market share to such producers. Moreover, we may be required to reduce our price in order to maintain or slow loss of market share for such products. As charcoal briquette products make up a substantial percentage of revenues, even at a lower profit margin, the reduction of sales of such products could hurt our company.
We face risks related to health epidemics that could impact our sales and operating results.
Our business could be adversely affected by the effects of a widespread outbreak of contagious disease. Any outbreak of contagious diseases, and other adverse public health developments, particularly in China, could have a material and adverse effect on our business operations. These could include disruptions or restrictions on our ability to produce our products, as well as temporary closures of our facilities or the facilities of our customers and third-party service providers. Any disruption or delay of our customers or third-party service providers would likely impact our operating results and the ability of the Company to continue as a going concern. In addition, a significant outbreak of contagious diseases in the human population could result in a widespread health crisis that could adversely affect the economies and financial markets of China and many other countries, resulting in an economic downturn that could affect demand for our services and significantly impact our operating results.
| 13 |
| Table of Contents |
Our high concentration of vehicle sales to relatively few customers may result in significant impact on our liquidity, business, results of operations and financial condition.
For the year ended December 31, 2024, two customers accounted for 80% of vehicle sales for Shangchi Automobile. For the year ended December 31, 2023, one customer accounted for 95% of vehicle sales for Shangchi Automobile. For the year ended December 31, 2022, one customer accounted for 78% of vehicle sales. Due to the concentration of sales to relatively few customers, the loss of one customer would have a significant impact on our operational results. We expect this trend to continue for the foreseeable future. Any unfavorable changes in our business relationships with these significant customers could have a material adverse effect on our business and financial results.
Compliance with environmental regulations can be expensive, and noncompliance with these regulations may result in adverse publicity and potentially significant monetary damages and fines.
Our various business operations generate noise, waste water, gaseous byproduct and other industrial waste. We are required to comply with all national and local regulations regarding the protection of the environment. We are in compliance with current environmental protection requirements and have all necessary environmental permits to conduct our business. However, if more stringent regulations are adopted in the future, the costs of compliance with these new regulations could be substantial. Additionally, if we fail to comply with present or future environmental regulations, we may be required to pay substantial fines, suspend production or cease operations. Any failure by us to control the use of, or to adequately restrict the unauthorized discharge of, hazardous substances could subject us to potentially significant monetary damages and fines or suspensions to our business operations. Certain laws, ordinances and regulations could limit our ability to develop, use, or sell our products.
If we are unable to keep up with advances in industry technology, we may suffer a decline in our competitive position.
We may be unable to keep up with changes in industry technology and may suffer a resulting decline in our competitive position. Any failure to keep up with advances in technology would result in a decline in our competitive position which would materially and adversely affect our business, prospects, operating results and financial condition. Our research and development efforts may not be sufficient to adapt to changes in technology. As technologies change, we plan to upgrade or adapt the existing products and introduce new products in order to continue to provide our products with the latest technology. However, our products may not compete effectively with that of our competitors if we are not able to integrate the latest technology into our products.
Changes to the Chinese government’s subsidy/rebate support policies and further delays in subsidy/rebate payments may have further negative impacts on our EV segment.
The Company sells electric vehicles in China and is eligible for a government manufacturing rebate on each qualifying electric vehicle sold. The Chinese central government subsidy support policies, or rebate policies, have been changing every year. The policy changes have caused certain uncertainties and negative impacts on our EV operations and may cause further negative impacts on our EV segment. For example, the Chinese central government subsidy support policies effective as of January 1, 2017, called for a 20% of reduction in central government subsidies per electric car in 2017 from its 2016 level and the total local government subsidy matched to be not more than 50% of the total central government subsidies per electric car. For example, the support policies effective as of January 1, 2021 required that Commercial EV only can get subsidies when the single declare more than 1,000, and the support policies effective as of January 1, 2021, called for a 20% of reduction in central government subsidies per electric car in 2021 from its 2020 level. The support policies effective as of January 1, 2022, called for a 30% of reduction in central government subsidies per electric car in 2022 from its 2021 level, and the subsidies was terminated after December 31,2022. The reduction and termination of subsidies from both the central government and local governments inevitably increased the costs to the consumers to purchase our EVs, which caused temporary pressure for us to expand our EV sales. The change in subsidy payment methods in 2017 from paid-in-advance to paid post-sale and further delay in releasing subsidy payments for the EVs manufactured and sold in the prior years also caused the potential delay in collection of the accounts receivable from our business partners, which temporarily increased the pressure on our working capital for continuing operations. Since 2018, the rebate policies required all the EVs manufactured since 2016 to install the national platform so the government could monitor the mileage and other information. Accordingly, we installed the platform on our EVs manufactured since 2016. Since 2019, the rebate policies required the battery capacity attenuation can’t exceed 20%. Accordingly, we plan to inspect the batteries of our EVs. In addition, we decided to pause EV productions as our costs would not be covered when we are not able to receive the government rebates to EV manufacturers timely because of the much stricter new government rebate policy issued in 2019 which has become stricter 2021. The Company determined that there is remote possibility to successfully claim the manufacturing rebate under the newly implemented policy. As a result, the Company recorded 100% allowance against the manufacturing rebate receivable as of December 31, 2021
The unavailability, reduction or elimination of government and economic incentives could have a material adverse effect on our business, financial condition, operating results and prospects.
| 14 |
| Table of Contents |
We are a minority investor in Shandong Liansen, Libo Haokun and Fuquan Chengwang, our forest assets and mining investments.
We indirectly own 25.5% equity of Shandong Liansen Development Co., Ltd, or Shandong Liansen, a PRC company engaged in forest and plants management and sales. Two individuals own the remaining 74.5% of the equity of Shandong Liansen and have control and significant influence on its operation. Further, we own an indirect 18% interest in Libo Haokun Stone Co., Ltd. (“Libo Haokun”), a marble mining operating company, and an indirect 14.76% interest in Fuquan Chengwang Mining Co., Ltd. (“Fuquan Chengwang”), a basalt mining company. As a result, we are unable to control or significantly influence the management and operations of Libo Haokun and Fuquan Chengwang. If we believe that the companies in which we have invested as a minority owner are being managed or operated ineffectively, our options are limited.
If our expansions into new lines of business are not successful, our future results of operations and growth prospects may be materially and adversely affected.
Starting in 2022, our subsidiaries expanded into two new lines of business — biodegradable packaging business and commercial factoring service. Biodegradable packaging is designed to break down naturally in the environment, without leaving behind harmful pollutants or waste. The growth in the biodegradable packaging product market is driven by consumers’ increased awareness of environmental issues and desire to reduce plastic waste. We offer commercial factoring services to customers seeking financings by leveraging their receivables.
While the markets for biodegradable packaging products and commercial factoring services have been growing rapidly in recent years, we face competitions from existing leading players in these businesses. If we cannot successfully address the new challenges and compete effectively against the existing leading players in the new businesses, we may not be able to develop a sufficiently large customer and user base, recover costs incurred for investing in, developing and marketing new businesses, and eventually achieve profitability from these businesses, and our future results of operations and growth prospects may be materially and adversely affected.
We face risks and uncertainties associated with our investment in mining and processing operations.
In January 2018, we made a purchase of an indirect 18% interest in Libo Haokun, a marble mining operating company. In November 2019, we made a purchase of an indirect 18% interest in Fuquan Chengwang, a basalt mining company. The Company’s indirect interest in Fuquan Chengwang was diluted from 18% to 14.76% in April 2020 after a third party signed an investment agreement with Jingning Meizhongkuang Industry Co., Ltd. to invest in Fuquan Chengwang by paying $7.13 million (RMB 46.5 million) to exchange 18% of the interest in Fuquan Chengwang. Libo Haokun’s and Fuquan Chengwang’s mining and processing operations are subject to a number of operating risks and hazards, some of which are beyond our control. These operating risks and hazards include:
(i) unexpected maintenance or technical problems; (ii) periodic interruptions of its mining operations due to inclement or hazardous weather conditions and natural disasters; (iii) industrial accidents; (iv) power or fuel supply interruptions; (v) critical equipment failures; and (vi) unusual or unexpected variations in the quarry and geological or mining conditions, such as instability of the slopes and subsidence of the working areas. These risks and hazards may result in personal injury, damage to, or destruction of, properties or production facilities, environmental damages, business interruptions and damage to Libo Haokun’s and Fuquan Chengwang’s business reputation. In addition, the breakdown of machinery and equipment, difficulties or delays in obtaining replacement machinery and equipment, natural disasters, industrial accidents or other events could temporarily disrupt its operations. Any disruption for a sustained period to the operations of Libo Haokun’s and Fuquan Chengwang’s quarry or supporting infrastructure, or any change to the natural environment surrounding its quarry may have a material adverse effect on our investment in Libo Haokun and Fuquan Chengwang.
In addition, while Libo Haokun has received a renewed government-issued continuation mining permit right with a term from October 2023 to October 2028, we cannot be certain if the government will permit Libo Haokun to renew it when the permit expires.
We may experience increased costs or losses resulting from the hazards and uncertainties associated with mining operations.
The exploration for natural resources and the development and production of mining operations are activities that involve a high level of uncertainty. These can be difficult to predict and are often affected by risks and hazards outside of our control. These factors include, but are not limited to:
| · | Industrial accidents, including in connection with the operation of mining transportation equipment and accidents associated with the preparation and ignition of any blasting operations, milling equipment, conveyor systems and transportation of chemicals, explosions or other materials; |
| 15 |
| Table of Contents |
| · | Environmental hazards, including discharge of metals, concentrates, pollutants or hazardous chemicals; |
|
|
|
| · | Surface or underground fires or floods; |
|
|
|
| · | Unexpected geological formations or conditions (whether in mineral or gaseous form); |
|
|
|
| · | Ground and water conditions; |
|
|
|
| · | Fall-of-ground accidents in underground operations; |
|
|
|
| · | Seismic activity; and |
|
|
|
| · | Other natural phenomena, such as lightning, cyclonic or tropical storms, floods or other inclement weather conditions. |
The occurrence of one or more of these events in connection with Libo Haokun’s and Fuquan Chengwang’s exploration activities and development and production of mining operations may result in the death of, or personal injury to, its employees, other personnel or third parties, the loss of mining equipment, damage to or destruction of mineral properties or production facilities, monetary losses, deferral or unanticipated fluctuations in production, environmental damage and potential legal liabilities, all of which may adversely affect Libo Haokun’s, Fuquan Chengwang’s and our reputation, business, prospects, results of operations and financial position.
Mining companies are increasingly required to consider and provide benefits to the communities and countries in which they operate, and are subject to extensive environmental, health and safety laws and regulations.
As a result of public concern about the real or perceived detrimental effects of economic globalization and global climate impacts, businesses generally and corporations in natural resources industries, such as Libo Haokun and Fuquan Chengwang, in particular, face increasing public scrutiny of their activities. These businesses are under pressure to demonstrate that, as they seek to generate satisfactory returns on investment to shareholders, other stakeholders, including employees, governments, communities surrounding operations and the countries in which they operate, benefit and will continue to benefit from their commercial activities. Such pressures tend to be particularly focused on companies whose activities are perceived to have a high impact on their social and physical environment. The potential consequences of these pressures include reputational damage, legal suits, increasing social investment obligations and pressure to increase taxes and royalties payable to governments and communities.
In addition, Libo Haokun’s and Fuquan Chengwang’s ability to successfully obtain key permits and approvals to explore for, develop and operate mines and to successfully operate in communities in China will likely depend on its ability to develop, operate and close mines in a manner that is consistent with the creation of social and economic benefits in the surrounding communities, which may or may not be required by law. Libo Haokun’s and Fuquan Chengwang’s ability to obtain permits and approvals and to successfully operate in particular communities may be adversely impacted by real or perceived detrimental events associated with its activities or those of other mining companies affecting the environment, human health and safety of communities in which we operate. Delays in obtaining or failure to obtain government permits and approvals may adversely affect Libo Haokun’s, Fuquan Chengwang’s and our operations, including Libo Haokun’s and Fuquan Chengwang’s ability to explore or develop properties, commence production or continue operations. Key permits and approvals may be revoked or suspended or may be varied in a manner that adversely affects Libo Haokun’s and Fuquan Chengwang’s operations, including our ability to explore or develop properties, commence production or continue operations.
Libo Haokun’s and Fuquan Chengwang’s exploration, development, mining and processing operations are subject to extensive laws and regulations governing worker health and safety and land use and the protection of the environment, which generally apply to air and water quality, protection of endangered, protected or other specified species, hazardous waste management and reclamation. Libo Haokun and Fuquan Chengwang have made, and expects to make in the future, significant expenditures to comply with such laws and regulations. Compliance with these laws and regulations imposes substantial costs and burdens, and can cause delays in obtaining, or failure to obtain, government permits and approvals which may adversely impact Libo Haokun’s and Fuquan Chengwang’s closure processes and operations.
| 16 |
| Table of Contents |
Future changes in applicable laws, regulations, permits and approvals or changes in their enforcement or regulatory interpretation could substantially increase costs to achieve compliance, lead to the revocation of existing or future exploration or mining rights or otherwise have an adverse impact on Libo Haokun’s, Fuquan Chengwang’s and our results of operations and financial position. Increased global attention or regulation on consumption of water by industrial activities, as well as water quality discharge, and on restricting or prohibiting the use of hazardous substances in processing activities could similarly have an adverse impact on Libo Haokun’s and Fuquan Chengwang’s results of operations and financial position due to increased compliance and input costs.
Libo Haokun’s and Fuquan Chengwang’s business requires substantial capital investment and it may be unable to raise additional funding on favorable terms.
The construction and operation of potential future mining projects and various exploration projects will require significant funding. Libo Haokun’s and Fuquan Chengwang’s operating cash flow and other sources of funding may become insufficient to meet all of these requirements, depending on the timing and costs of development of these and other projects. As a result, new sources of capital may be needed to meet the funding requirements of these investments, fund its ongoing business activities and pay dividends. Libo Haokun’s and Fuquan Chengwang’s ability to raise and service significant new sources of capital will be a function of macroeconomic conditions, future marble prices, its operational performance and its current cash flow and debt position, among other factors. In the event of lower marble prices, unanticipated operating or financial challenges, or a further dislocation in the financial markets as experienced in recent years, Libo Haokun’s and Fuquan Chengwang’s ability to pursue new business opportunities, invest in existing and new projects, fund its ongoing operations, retire or service all of our outstanding debt and pay dividends could be significantly constrained, all of which could have an adverse effect on our minority investment.
Competition from other natural resource companies may harm Libo Haokun’s and Fuquan Chengwang’s business.
Libo Haokun and Fuquan Chengwang compete with other natural resource companies to attract and retain key executives, skilled labor, contractors and other employees. They also compete with other natural resource companies for specialized equipment, components and supplies necessary for exploration and development. They may be unable to continue to attract and retain skilled and experienced employees, or to obtain the services of skilled personnel and contractors or specialized equipment or supplies.
We may require additional financing in the future and our operations could be curtailed if we are unable to obtain required additional financing when needed.
We may need to obtain additional debt or equity financing to fund future capital expenditures. While we do not anticipate seeking additional financing in the immediate future, any additional equity may result in dilution to the holders of our outstanding shares of capital stock. Additional debt financing may include conditions that would restrict our freedom to operate our business, such as conditions that:
| · | limit our ability to pay dividends or require us to seek consent for the payment of dividends; |
|
|
|
| · | increase our vulnerability to general adverse economic and industry conditions; |
|
|
|
| · | require us to dedicate a portion of our cash flow from operations to payments on our debt, thereby reducing the availability of our cash flow to fund capital expenditures, working capital and other general corporate purposes; and |
|
|
|
| · | limit our flexibility in planning for, or reacting to, changes in our business and our industry. |
We cannot guarantee that we will be able to obtain any additional financing on terms that are acceptable to us, or at all.
| 17 |
| Table of Contents |
The loss of any of our key charcoal product customers could reduce our revenues and our profitability.
Our key charcoal product customers are principally third-party distributors in the PRC. For the year ended December 31, 2024, three major customers accounted for approximately 27%, 25% and 18% of the Company’s total charcoal product sales, respectively. There can be no assurance that we will maintain or improve the relationships with these customers, or that we will be able to continue to supply these customers at current levels or at all. Any failure to pay by these customers could have a material negative effect on our company’s business. In addition, having a relatively small number of customers may cause our quarterly results to be inconsistent, depending upon when these customers pay for outstanding invoices.
If we cannot maintain long-term relationships with these major customers, the loss of our sales to them could have an adverse effect on our business, financial condition and results of operations.
We rely on third-party distributors for a substantial portion of our sales, which could affect our ability to efficiently and profitably distribute and market our products, maintain our existing markets and expand our business into other geographic markets.
Sales of our products through distributors constituted approximately 79%, 97% and 95% of our total sales in 2024, 2023 and 2022, respectively. To the extent our distributors are distracted from selling our products or do not expend sufficient efforts in managing and selling our products, our sales will be adversely affected. Our ability to maintain our distribution network and attract additional distributors will depend on a number of factors. Some of these factors include: (i) the level of demand for our brand and products in a particular market; (ii) our ability to maintain current distribution relationships or establish and maintain successful relationships with distributors in new geographic areas. These factors are partially outside our control because consumers ultimately determine what they purchase and we cannot control the actions of our distributors. Our inability to achieve any of these factors in a geographic distribution area will have a material adverse effect on our relationships with our third-party distributors in that particular geographic area, thus limiting our ability to maintain and expand our market, which will likely adversely affect our revenues and financial results.
We buy our supplies from a relatively limited number of suppliers, and disruption in supply may increase our production cost.
For the year ended December 31, 2024, two major suppliers accounted for approximately 56% of the Company’s total purchases. For the year ended December 31, 2023, three major suppliers accounted for approximately 70% of the Company’s total purchases. For the year ended December 31, 2022, four major suppliers accounted for approximately 83% of the Company’s total purchases.
The loss of any such suppliers could result in increased expenses for our company and result in adverse impact on our business, financial condition and results of operations.
Our PRC bank accounts are not insured or protected against loss.
We maintain most of our cash with various banks located in the PRC. Our cash accounts are not insured or otherwise protected. Should any bank or trust company holding our cash deposits become insolvent, or if we are otherwise unable to withdraw funds, we would lose the cash on deposit with that particular bank or trust company.
We are subject to risks relating to the banking facilities we use to overcome cash flow issues.
We generate a large proportion of our sales revenue through wholesale channels and distribution networks requiring us to extend net 90 days payment terms in most cases. These payment terms are difficult to negotiate given the significant bargaining power of the counterparties to the agreements. For this reason, we rely on banking facilities to overcome cash flow shortfalls between delivery and payment collection. Although we engage third-party debt collection agencies when required to manage counterparty risk, we cannot guarantee that we will receive payment in a timely fashion from our customers. To the extent we fail to receive payment in time to service our banking facilities, our business to be materially impacted.
| 18 |
| Table of Contents |
We are substantially dependent upon our senior management and key research and development personnel.
We are highly dependent on our senior management to manage our business and operations and our key research and development personnel for the development of new products and the enhancement of our existing products and technologies. In particular, we rely on our CEO, Mr. Wangfeng Yan to manage our operations to some extent. Mr. Yan has been involved in the bamboo charcoal industry by working at our subsidiaries for over ten years. Due to his experience in the industry in general and our company in particular, he would be difficult to replace.
While we provide the legally required personal insurance for the benefit of our employees, we do not maintain key man life insurance on any of our senior management or key personnel. The loss of any one of them would have a material adverse effect on our business and operations. Competition for senior management and our other key personnel is intense, and the pool of suitable candidates is limited. We may be unable to quickly locate a suitable replacement for any senior management or key personnel that we lose. In addition, if any member of our senior management or key personnel joins a competitor or forms a competing company, they may compete with us for customers, business partners and other key professionals and staff members of our company. Although each of our senior management and key personnel has signed a confidentiality and non-competition agreement in connection with his employment with us, we cannot assure you that we will be able to successfully enforce these provisions in the event of a dispute between us and any member of our senior management or key personnel.
We compete for qualified personnel with other technology companies and research institutions. Intense competition for these personnel could cause our compensation costs to increase, which could have a material adverse effect on our results of operations. Our future success and ability to grow our business will depend in part on the continued service of these individuals and our ability to identify, hire and retain additional qualified personnel. If we are unable to attract and retain qualified employees, we may be unable to meet our business and financial goals.
We are heavily dependent upon the services of experienced personnel who possess skills that are valuable in our industry, and we may have to actively compete for their services.
We are heavily dependent upon our ability to attract, retain and motivate skilled personnel to serve our customers. Many of our personnel possess skills that would be valuable to all companies engaged in our industry. Consequently, we expect that we will have to actively compete for these employees. Some of our competitors may be able to pay our employees more than we are able to pay to retain them. Our ability to profitably operate is substantially dependent upon our ability to locate, hire, train and retain our personnel. Moreover, our pool of available labor in Lishui is limited, as Lishui is a relatively small city in China. Accordingly, it may be difficult to recruit personnel to move to Lishui to work and to keep talented individuals from moving to other employers who recruit them. There can be no assurance that we will be able to retain our current personnel, or that we will be able to attract and assimilate other personnel in the future. If we are unable to effectively obtain and maintain skilled personnel, the development and quality of our services could be materially impaired.
Failure to manage our growth could strain our management, operational and other resources, which could materially and adversely affect our business and prospects.
Our growth strategy includes building our brand, increasing market penetration of our existing products, developing new products, increasing our targeting of the home respiratory market in China, and increasing our exports. Pursuing these strategies has resulted in, and will continue to result in, substantial demands on management resources. In particular, the management of our growth will require, among other things:
| · | continued enhancement of our research and development capabilities; |
|
|
|
| · | information technology system enhancement; |
|
|
|
| · | stringent cost controls and sufficient liquidity; |
|
|
|
| · | strengthening of financial and management controls and information technology systems; and |
|
|
|
| · | increased marketing, sales and support activities; and hiring and training of new personnel. |
| 19 |
| Table of Contents |
If we are not able to manage our growth successfully, our business and prospects would be materially and adversely affected.
We have not yet implemented advanced logistical management techniques, which may hamper our efficiency and growth.
We have not yet implemented digital logistic management solutions and have not applied any advanced management techniques, such as enterprise resource planning or any structured logistical system and procedures, which may result in a loss of efficiency and require investment at a later stage. We have not yet committed to implement such systems and cannot guarantee that we will do so in the near future. To the extent we do not implement such techniques in a timely or efficient manner, we may be at a competitive disadvantage to those of our competitors who do.
Our business may be negatively affected by adverse publicity.
Failure or perceived failure by us to comply with legal, regulatory and compliance requirements could result in adverse publicity. In September 2015, we were subject to significant negative publicity resulting from reports published by a short seller of our shares. This negative publicity resulted in significant volatility in the trading price of our shares. Such adverse publicity could result in reputational harm, lead to increased regulatory supervision, affect our ability to attract and retain customers, affect our ability to attract and retain key personnel, affect our ability to maintain access to the capital markets, or have other material adverse effects on us in ways that are not predictable.
Our business may be negatively affected by low share prices in the stock market.
The trading price of our shares has been fluctuated over the past year. And we encountered an over 90% decline in market value since 2015. The continued decline in our share price could continue to harm investor confidence, affect our ability to retain existing investors, affect our ability to attract potential investors, affect our ability to maintain access to the capital market, or have other material adverse effects on us in ways that are not predictable.
We may be affected by disruptions to our production facilities.
Our production facilities are subject to breakdown or failure of equipment, power supplies or processes, performance below expected levels of output or efficiency, obsolescence, labor disputes, natural disasters and the need to comply with relevant regulatory and requirements. From time to time, we may need to carry out planned shutdowns of our production plants for routine maintenance, statutory inspections and testing and may need to shut down various plants for capacity expansions and equipment upgrades. Moreover, our production processes are continuously being modified and updated. As a result of manufacturing process updates and improvements, from time to time, we may experience shutdowns, and disruptions to the operations. The occurrence of any of the above events may cause us to stop or suspend our production operations and we may not be able to deliver the products to our customers on a timely basis, which would have an adverse impact on its business, financial position and profitability.
If we fail to protect our intellectual property rights, it could harm our business and competitive position.
We rely on a combination of patent, trademark and trade secret laws and non-disclosure agreements and other methods to protect our intellectual property rights. We currently hold six patents on charcoal products and two patents on vehicles.
The process of seeking patent protection can be lengthy and expensive, our patent applications may fail to result in patents being issued, and our existing and future patents may be insufficient to provide us with meaningful protection or commercial advantage. Our patents and patent applications may also be challenged, invalidated or circumvented.
We also rely on trade secret rights to protect our business through non-disclosure provisions in employment agreements with employees. If our employees breach their non-disclosure obligations, we may not have adequate remedies in China, and our trade secrets may become known to our competitors.
| 20 |
| Table of Contents |
Implementation of PRC intellectual property-related laws has historically been lacking, primarily because of ambiguities in the PRC laws and enforcement difficulties, according to our PRC counsel, though China has paid more and more attention to the protection of intellectual property rights, it is still in early stage. Accordingly, intellectual property rights and confidentiality protections in China may not be as effective as in the United States or other western countries. Furthermore, policing unauthorized use of proprietary technology is difficult and expensive, and we may need to resort to litigation to enforce or defend patents issued to us or to determine the enforceability, scope and validity of our proprietary rights or those of others. Such litigation and an adverse determination in any such litigation, if any, could result in substantial costs and diversion of resources and management attention, which could harm our business and competitive position.
We may be exposed to intellectual property infringement and other claims by third parties which, if successful, could disrupt our business and have a material adverse effect on our financial condition and results of operations.
Our success depends, in large part, on our ability to use and develop our technology and know-how without infringing third party intellectual property rights. If we sell our branded products internationally, and as litigation becomes more common in China, we face a higher risk of being the subject of claims for intellectual property infringement, invalidity or indemnification relating to other parties’ proprietary rights. Our current or potential competitors, many of which have substantial resources and have made substantial investments in competing technologies, may have or may obtain patents that will prevent, limit or interfere with our ability to make, use or sell our branded products in either China or other countries, including the United States and other countries in Asia. The validity and scope of claims relating to patents in our industry involve complex scientific, legal and factual questions and analysis and, as a result, may be highly uncertain. In addition, the defense of intellectual property suits, including patent infringement suits, and related legal and administrative proceedings can be both costly and time consuming and may significantly divert the efforts and resources of our technical and management personnel. Furthermore, an adverse determination in any such litigation or proceedings to which we may become a party could cause us to:
| · | pay damage awards; |
|
|
|
| · | seek licenses from third parties; |
|
|
|
| · | pay ongoing royalties; |
|
|
|
| · | redesign our branded products; or |
|
|
|
| · | be restricted by injunctions, |
each of which could effectively prevent us from pursuing some or all of our business and result in our customers or potential customers deferring or limiting their purchase or use of our branded products, which could have a material adverse effect on our financial condition and results of operations.
We are dependent on our brand and trademarks.
We rely on our “Charcoal Doctor” brand in the marketing and distribution of a majority of our bamboo charcoal products. We believe that we have built significant goodwill in our brand in terms of the quality of products and services and it is widely recognized by the industry in the PRC. We consider our “Charcoal Doctor” brand to be vital in promoting product recognition and customer loyalty. Hence, if there are any major defects in our products or adverse publicity on our brand, the goodwill in our “Charcoal Doctor” brand will be adversely affected and our customers may lose confidence in our products. This will adversely affect our sales of charcoal products, hence affecting our business and financial performance.
| 21 |
| Table of Contents |
Our charcoal briquette products have relatively low technical requirements; therefore, barriers to entry are minimal.
We expect to face competition for our charcoal briquette products because competitors can create similar products at a relatively low cost because there are minimal barriers of entry. If competitors enter our market to create similar products, they may be able to do so for a much lower price. To the extent our customers discriminate based on price, we may find that we lose market share to such producers. Moreover, we may be required to reduce our price in order to maintain or slow loss of market share for such products. As charcoal briquette products make up a substantial percentage of our revenues, even at a lower profit margin, the reduction of sales of such products could hurt our company.
Risks Related to Doing Business in China
The PRC government may intervene in or influence our operations at any time, which could result in a material change in our operations and significantly and adversely impact the value of our common shares.
The Chinese government has significant oversight and discretion over the conduct of our business and may intervene or influence our operations as the government deems appropriate to further regulatory, political and societal goals. The Chinese government has recently published new policies that significantly affected certain industries such as the education and internet industries, and we cannot rule out the possibility that it will in the future release regulations or policies regarding our industries that could require us to seek permission from Chinese authorities to continue to operate our business, which may adversely affect our business, financial condition and results of operations. Furthermore, recent statements made by the Chinese government have indicated an intent to increase the government’s oversight and control over offerings of companies with significant operations in mainland China that are to be conducted in foreign markets, as well as foreign investment in China-based issuers like us.
For example, the Trial Measures attaches great importance to security review and industry supervision, requiring enterprises to strictly abide by national security laws, administrative regulations and relevant provisions such as foreign investment, network security, and data security laws and regulations, and unreservedly perform their obligations to safeguard national security. The Measures allow the raising of funds in foreign currency or RMB and the payment of dividends, but also clearly require that the exchange and cross-border flow of funds should comply with the national regulations on cross-border investment and financing, foreign exchange management, and cross-border RMB management. At the same time, the Trial Measures also provide for severe legal liability and penalty measures for violations.
If the Chinese government determines that our corporate structure does not comply with Chinese regulations, or if Chinese regulations change or are interpreted differently in the future, the value of our common shares may decline in value or become worthless.
In July 2021, the Chinese government provided new guidance on Chinese companies raising capital outside of mainland China, including through arrangements called variable interest entities, or VIEs. Currently, our corporate structure contains no variable interest entities and we are not in an industry that is subject to foreign ownership limitations in mainland China. However, there are uncertainties with respect to the Chinese legal system and there may be changes in laws, regulations and policies, including how those laws, regulations and policies will be interpreted or implemented. If in the future the Chinese government determines that our corporate structure does not comply with Chinese regulations, or if Chinese regulations change or are interpreted differently, the value of our common shares may decline or become worthless.
The approval of, filing or other procedures with the CSRC or other Chinese regulatory authorities may be required in connection with issuing securities to foreign investors under PRC law, and, if required, we cannot predict whether we will be able, or how long it will take us, to obtain such approval or complete such filing or other procedures.
The Chinese government has exercised, and may continue to exercise, substantial influence or control over virtually every sector of the Chinese economy through regulation and state ownership. Our ability to operate in mainland China could be undermined if our Chinese subsidiaries are not able to obtain or maintain approvals to operate in mainland China. The central or local governments could impose new, stricter regulations or interpretations of existing regulations that could require additional expenditures and efforts on our part to ensure our compliance with such regulations or interpretations.
| 22 |
| Table of Contents |
The Regulations on Mergers and Acquisitions of Domestic Enterprises by Foreign Investors, or the M&A Rules, appear to require that offshore special purpose vehicles, controlled by Chinese companies or individuals formed for the purpose of seeking a public listing on an overseas stock exchange through acquisitions of Chinese domestic companies or assets in exchange for the shares of the offshore special purpose vehicles, obtain CSRC approval prior to publicly listing their securities on an overseas stock exchange.
Further, on July 6, 2021, the General Office of the Communist Party of China Central Committee and the General Office of the State Council jointly promulgated the Opinions on Strictly Cracking Down on Illegal Securities Activities in Accordance with the Law, pursuant to which Chinese regulators are required to accelerate rulemaking related to the overseas issuance and listing of securities, and update the existing laws and regulations related to data security, cross-border data flow, and management of confidential information. Numerous regulations, guidelines and other measures have been or are expected to be adopted in addition to the Cyber Security Law and Data Security Law.
On February 17, 2023, with the approval of the State Council, the CSRC issued the Listing Records Rules, including the Trial Measures, for the administration of overseas listing filing system, which will be implemented from March 31, 2023. Under the Listing Records Rules, a company established in mainland China seeking securities offering and listing, by both direct or indirect means, in an overseas market are required to undertake filing procedures with the CSRC for its overseas offering and listing activities. Further, the Trial Measures set forth a list of circumstance under which overseas offering and listing by PRC domestic companies is prohibit, including: (i) where such securities offering and listing is explicitly prohibited by the PRC laws; (ii) where the intended securities offering and listing may endanger national security as reviewed and determined by competent PRC authorities under the State Council in accordance with PRC laws; (iii) where the company established in mainland China , or its controlling shareholders and the actual controller, have committed crimes such as corruption, bribery, embezzlement, misappropriation of property or undermining the order of the socialist market economy during the latest three (3) years; (iv) where the company established in mainland China seeking securities offering and listing is suspected of committing crimes or major violations of laws and regulations, and is under investigation according to law, and no conclusion has yet been made thereof; and (v) where there are material ownership disputes over equity held by the controlling shareholder of company established in mainland China or by other shareholders that are controlled by the controlling shareholder and/or actual controller. In accordance with the Trial Measures, the listing and trading of our Common Shares on Nasdaq is deemed as an indirect overseas offering and listing by companies established in China, and thus, we are subject to the Listing Records Rules and the relevant filing procedures as required. Further, we believe, as of the date of this annual report, none of the circumstances prohibiting the overseas offering and listing by companies established in China as listed above applies to us, and we can offer and continue to offer our Common Shares on Nasdaq.
In accordance with the Notice on the Arrangement for the Filing of Overseas Offering and Listing by Domestic Companies issued by the CSRC along with the Listing Records Rules on the same day, we are deemed as an “Existing Issuer” because we have been listed overseas before March 31, 2023. Under such Notice, we are not required to undertake the initial filing procedure immediately. However, we shall carry out filing procedures as required by the Trial Measures in a timely manner for the subsequent events, including any further follow-up offerings on Nasdaq, dual and/or secondary offering and listing on different overseas markets, and occurrence of material events including change of control, investigations or sanctions imposed by overseas securities regulatory agencies or other relevant competent authorities, change of listing status or transfer of listing segment, and voluntary or mandatory delisting. If we or our Mainland China Subsidiaries in the future fail to undertake filing procedures as stipulated in the Trial Measures or offer and list securities in an overseas market in violation of the Trial Measures, the CSRC may order rectification, issue warnings to us and/or our Mainland China Subsidiaries, and impose a fine of between RMB1,000,000 yuan and RMB10,000,000 yuan. The CSRC may also inform its regulatory counterparts in the overseas jurisdictions, such as the SEC, via cross-border securities regulatory cooperation mechanisms.
Further, on February 24, 2023, the CSRC, together with Ministry of Finance, National Administration of State Secrets Protection, and National Archives Administration of China, released the Provisions on Strengthening the Confidentiality and Archives Administration Related to the Overseas Securities Offering and Listing by Domestic Enterprises (the “Confidentiality Provisions”), which will come into effect on March 31, 2023 with the Trial Measures. Under the Confidentiality Provisions, companies established in China seeking overseas offering and listing, by both direct and indirect means, are required to institute a sound confidentiality and archives system. If such companies established in China intend to, either directly or through its overseas listed entity, publicly disclose or provide to relevant individuals or entities including securities companies, securities service providers and overseas regulators, any documents and materials that contain state secrets or working secrets of government agencies, they shall obtain approval from competent authorities and complete the relevant filing procedure with the competent secrecy administrative department prior to their disclosure or provision of such documents and materials. Further, if they provide or publicly disclose documents and materials which may adversely affect national security or public interests, they shall strictly follow the corresponding procedures in accordance with relevant laws and regulations. Once effective, any failure or perceived failure by us or our subsidiaries to comply with the above confidentiality and archives administration requirements under the Confidentiality Provisions and other relevant PRC laws and regulations may cause relevant entities to be held legally liable by competent authorities and referred to the judicial organ to be investigated for criminal liability if suspected of committing a crime.
Any failure of us or our Mainland China Subsidiaries to fully comply with the Listing Records Rules may significantly limit or completely hinder our ability to offer or continue to offer our Common Shares on Nasdaq, cause significant disruption to our business operations, severely damage our reputation, materially and adversely affect our financial condition and results of operations and cause our Common Shares to significantly decline in value or become worthless.
To operate our general business activities currently conducted in mainland China, each of our Chinese subsidiaries is required to obtain a business license from the local counterpart of the State Administration for Market Regulation, or SAMR. Each of our Chinese subsidiaries has obtained a valid business license from the local counterpart of the SAMR, and no application for any such license has been denied.
| 23 |
| Table of Contents |
Trading in our securities may be prohibited under the Holding Foreign Companies Accountable Act, as amended by the Consolidated Appropriations Act, 2023, and related regulations if the PCAOB determines that it cannot inspect or investigate completely our auditors for two consecutive years and as a result, Nasdaq may determine to delist our common shares.
Independent registered public accounting firms issue audit opinions on the financial statements included in the annual reports filed by U.S. public companies with the SEC. Auditors of companies that are traded publicly in the United States are required by the laws of the United States to undergo regular inspections by the PCAOB. In the recent years, U.S. regulatory authorities have continued to express their concerns about challenges in their oversight of financial statement audits of U.S.-listed companies with significant operations in China. As part of a continued regulatory focus in the United States on access to audit and other information, the Holding Foreign Companies Accountable Act, or the HFCAA, was enacted on December 18, 2020. The HFCAA includes requirements for the SEC to identify issuers whose audit work is performed by auditors that the PCAOB is unable to inspect or investigate completely because of a restriction imposed by a non-U.S. authority in the auditor’s local jurisdiction. The HFCAA also requires that, to the extent that the PCAOB has been unable to inspect an issuer’s auditor for three consecutive years since 2021, the SEC shall prohibit its securities registered in the United States from being traded on any national securities exchange or over-the-counter markets in the United States.
On March 24, 2021, the SEC adopted interim final rules relating to the implementation of certain disclosure and documentation requirements of the HFCAA. The interim final rule applies to registrants that the SEC identifies as having filed an annual report with an audit report issued by a registered public accounting firm that is located in a foreign jurisdiction that the PCAOB is unable to inspect or investigate completely because of a position taken by an authority in that jurisdiction. Consistent with the HFCAA, the interim final rule requires the submission of documentation to the SEC establishing that such a registrant is not owned or controlled by a government entity in that foreign jurisdiction and also requires disclosure in a foreign issuer’s annual report regarding the audit arrangements of, and government influence on, such registrants. On May 13, 2021, the PCAOB issued proposed PCAOB Rule 6100, Board Determinations Under the Holding Foreign Companies Accountable Act for public comment. The proposed rule provides a framework for making determinations as to whether PCAOB is unable to inspect an audit firm in a foreign jurisdiction, including the timing, factors, bases, publication and revocation or modification of such determinations, and such determinations will be made on a jurisdiction-wide basis in a consistent manner applicable to all firms headquartered in the jurisdiction. In November 2021, the SEC approved PCAOB Rule 6100. On December 2, 2021, the SEC adopted amendments to final rules implementing the disclosure and submission requirements of the HFCAA.
| 24 |
| Table of Contents |
On June 22, 2021, the U.S. Senate passed the Accelerating Holding Foreign Companies Accountable Act, or AHFCAA, and on February 4, 2022, the U.S. House of Representatives passed the America Creating Opportunities for Manufacturing Pre-Eminence in Technology and Economic Strength (COMPETES) Act of 2022, or the COMPETES Act. Both bills would amend the HFCAA and require the SEC to prohibit an issuer’s securities from trading on any U.S. stock exchanges if its auditor is not subject to PCAOB inspections or complete investigations for two consecutive years instead of three. .
On December 2, 2021, the SEC issued amendments to finalize rules implementing the submission and disclosure requirements in the HFCAA. The rules apply to registrants that the SEC identifies as having filed an annual report with an audit report issued by a registered public accounting firm that is located in a foreign jurisdiction and that PCAOB is unable to inspect or investigate completely because of a position taken by an authority in foreign jurisdictions.
On December 16, 2021, the PCAOB announced the PCAOB Holding Foreign Companies Accountable Act determinations (the “PCAOB determinations”) relating to the PCAOB’s inability to inspect or investigate completely registered public accounting firms headquartered in mainland China of the PRC or Hong Kong, a Special Administrative Region and dependency of the PRC, because of a position taken by one or more authorities in the PRC or Hong Kong.
On August 26, 2022, the CSRC, the Ministry of Finance of the PRC (the “MOF”), and the PCAOB signed a Statement of Protocol (the “Protocol”), governing inspections and investigations of audit firms based in China and Hong Kong. On December 15, 2022, the PCAOB determined that it was able to secure complete access to inspect and investigate registered public accounting firms headquartered in mainland China and Hong Kong and vacated its previous Determinations to the contrary. However, should PRC authorities obstruct or otherwise fail to facilitate the PCAOB’s access in the future, the PCAOB may consider the need to issue a new determination.
On December 29, 2022, the Consolidated Appropriations Act, 2023 (the “Consolidated Appropriations Act”) was signed into law, which contained a provision identical to the AHFCAA and amended the HFCAA by requiring the SEC to prohibit an issuer’s securities from trading on any U.S. stock exchanges if its auditor is not subject to PCAOB inspections for two consecutive years instead of three, thus reducing the time before an issuer’s securities may be prohibited from trading or delisted.
Our current auditor, YCM CPA INC., is an independent registered public accounting firm headquartered in the United States. The firm is registered with the U.S. Public Company Accounting Oversight Board (PCAOB) and is required by U.S. law to undergo regular PCAOB inspections to assess its compliance with U.S. laws and professional standards. YCM CPA INC. has been subjected to PCAOB inspections.
Notwithstanding the foregoing, if it is later determined that the PCAOB is unable to inspect or investigate our auditor completely, or if there is any regulatory change or step taken by PRC regulators that does not permit our auditor to provide audit documentations located in China or Hong Kong to the PCAOB for inspection or investigation, you may be deprived of the benefits of such inspection. Any audit reports not issued by auditors that are completely inspected or investigated by the PCAOB, or a lack of PCAOB inspections or investigations of audit work undertaken in China that prevents the PCAOB from regularly evaluating our auditors’ audits and their quality control procedures, could result in a lack of assurance that our financial statements and disclosures are adequate and accurate.
Chinese economic downturn or growth slowdown may harm our business.
Since 2010, Chinese economic growth has been slowing down from double-digit GDP speed. The situation has impacted many industries and economic segments in China, such as restaurants, the hospitality industry, auto industry, and discretionary consumer spending. Our business operations in China mainly rely on consumer cash availability and spending, consumer demand for our products and consumer confidence, which are impacted by an economic downturn. The recent rapid spread of COVID-19, or fear of such an event, can have a material adverse effect on the demand for our products and therefore have a material adverse effect on our business and results of operations. Office closings, travel restrictions and required quarantines implemented in China has caused significant slowdown of China’s economic growth and could further adversely affect China’s economy resulting in an economic downturn. If China’s economy continues to slow down or go into recession, our financial and operation results could be materially and adversely affected as a result of slower consumer spending on our products or below par performance of the consumer discretionary goods industries.
| 25 |
| Table of Contents |
U.S. regulatory bodies may be limited in their ability to conduct investigations or inspections of our operations in China.
The Securities and Exchange Commission (the “SEC”), the U.S. Department of Justice and other U.S. authorities may also have difficulties in bringing and enforcing actions against us or our directors or executive officers in the PRC. The SEC has stated that there are significant legal and other obstacles to obtaining information needed for investigations or litigation in China. China has recently adopted a revised securities law that became effective on March 1, 2020, Article 177 of which provides, among other things, that no overseas securities regulator is allowed to directly conduct investigation or evidence collection activities within the territory of the PRC. Accordingly, without governmental approval in China, no entity or individual in China may provide documents and information relating to securities business activities to overseas regulators when it is under direct investigation or evidence discovery conducted by overseas regulators, which could present significant legal and other obstacles to obtaining information needed for investigations and litigation conducted outside of China.
According to our PRC counsel, China has recently formulated an administrative regulation, namely, the provisions on strengthening the confidentiality and archives management related to the overseas issuance and listing of securities by domestic enterprises, in order to promote cooperation between China and the United States in this regard. At present, this administrative regulation is still soliciting opinions from the society and has not yet come into force. This law makes it clear that the investigation and evidence collection or inspection conducted by overseas regulatory institutions in China should be carried out through the cross-border regulatory cooperation mechanism, and the CSRC and relevant competent departments will provide necessary assistance in accordance with the bilateral and multilateral cooperation mechanism. At the same time, in combination with the international practice of cross-border audit and supervision cooperation, the expression that “on-site inspection shall be mainly conducted by Chinese regulators or rely on the inspection results of Chinese regulators” in the original provisions is deleted. So it may still present some legal and other obstacles to obtaining information needed for investigations and litigation conducted outside of China.
Adverse changes in political and economic policies of the PRC government could have a material adverse effect on the overall economic growth of China, which could reduce the demand for our products and materially and adversely affect our competitive position.
Substantially all of our business operations are conducted in China. Accordingly, our business, results of operations, financial condition and prospects are subject to economic, political and legal developments in China. Although the Chinese economy is no longer a planned economy, the PRC government continues to exercise significant control over China’s economic growth through direct allocation of resources, monetary and tax policies, and a host of other government policies such as those that encourage or restrict investment in certain industries by foreign investors, control the exchange between RMB and foreign currencies, and regulate the growth of the general or specific market. These government involvements have been instrumental in China’s significant growth in the past 30 years. In response to the recent global and Chinese economic downturn, the PRC government has adopted policy measures aimed at stimulating the economic growth in China. If the PRC government’s current or future policies fail to help the Chinese economy achieve further growth or if any aspect of the PRC government’s policies limits the growth of our industry or otherwise negatively affects our business, our growth rate or strategy, our results of operations could be adversely affected as a result.
Labor laws in the PRC may adversely affect our results of operations.
On June 29, 2007, the PRC government promulgated the Labor Contract Law of the PRC, which became effective on January 1, 2008. The Labor Contract Law imposes greater liabilities on employers and significantly affects the cost of an employer’s decision to reduce its workforce. Further, it requires certain terminations be based upon seniority and not merit. In the event we decide to significantly change or decrease our workforce, the Labor Contract Law could adversely affect our ability to enact such changes in a manner that is most advantageous to our business or in a timely and cost-effective manner, thus materially and adversely affecting our financial condition and results of operations.
| 26 |
| Table of Contents |
Imposition of trade barriers and taxes may reduce our ability to do business internationally, and the resulting loss of revenue could harm our profitability.
We may experience barriers to conducting business and trade in our targeted markets, specifically South Korea, Japan and Russia, in the form of delayed customs clearances, customs duties and tariffs. In addition, we may be subject to substantial taxes on profits, revenues, assets and payroll, as well as value-added tax. The markets in which we plan to operate may impose onerous and unpredictable duties, tariffs and taxes on our business and products, and there can be no assurance that this will not reduce the level of sales that we achieve in such markets, which would reduce our revenues and profits.
Under the Enterprise Income Tax Law, we may be classified as a “Resident Enterprise” of China. Such classification will likely result in unfavorable tax consequences to us and our non-PRC stockholders.
China passed the Enterprise Income Tax Law, or the EIT Law, and it is implementing rules, both of which became effective on January 1, 2008. Under the EIT Law, an enterprise established outside of China with “de facto management bodies” within China is considered a “resident enterprise,” meaning that it can be treated in a manner similar to a Chinese enterprise for enterprise income tax purposes. The implementing rules of the EIT Law define de facto management as “substantial and overall management and control over the production and operations, personnel, accounting, and properties” of the enterprise.
On April 22, 2009, the State Administration of Taxation of China, or the SAT, issued the Circular Concerning Relevant Issues Regarding Cognizance of Chinese Investment Controlled Enterprises Incorporated Offshore as Resident Enterprises pursuant to Criteria of de facto Management Bodies, or the SAT Notice 82, further interpreting the application of the EIT Law and its implementation to offshore entities controlled by a Chinese enterprise or enterprise group. Pursuant to the SAT Notice 82, an enterprise incorporated in an offshore jurisdiction and controlled by a Chinese enterprise or enterprise group will be classified as a “non-domestically incorporated resident enterprise” if (i) its senior management in charge of daily operations reside or perform their duties mainly in China; (ii) its financial or personnel decisions are made or approved by bodies or persons in China; (iii) its substantial assets and properties, accounting books, corporate stamps, board and stockholder minutes are kept in China; and (iv) at least half of its directors with voting rights or senior management often resident in China. After SAT Notice 82, the SAT issued a bulletin, known as SAT Bulletin 45, which took effect on September 1, 2011, to provide more guidance on the implementation of SAT Notice 82 and clarify the reporting and filing obligations of such “non-domestically incorporated resident enterprise.” SAT Bulletin 45 provides procedures and administrative details for the determination of resident status and administration on post-determination matters. On January 29, 2014, the SAT issued Announcement of the State Administration of Taxation on Recognizing Resident Enterprises Based on the Criteria of de facto Management Bodies, to further clarify the reporting and filing procedure for the offshore entities controlled by a Chinese enterprise or enterprise group and recognized as a resident enterprise.
Because THL, USCNHK Holding Limited (“USCNHK Holding”) and Euroasia are controlled (although indirectly) by a non-PRC individual, rather than by a PRC enterprise or a PRC enterprise group, we do not believe that any of THL, USCNHK or Euroasia is a PRC resident enterprise.
| 27 |
| Table of Contents |
However, although both SAT Notice 82 and SAT Bulletin 45 only apply to offshore enterprises controlled by PRC enterprises or PRC enterprise groups, not those controlled by PRC individuals or foreign individuals, the determining criteria set forth in SAT Notice 82 and SAT Bulletin 45 may reflect the SAT’s general position on how the “de facto management body” test should be applied in determining the tax resident status of offshore enterprises, regardless of whether they are controlled by PRC enterprises, PRC enterprise groups or by PRC or foreign individuals. If the PRC tax authorities determine that THL or USCNHK is a PRC resident enterprise for PRC enterprise income tax purposes, a number of unfavorable PRC tax consequences could follow. First, we may be subject to the enterprise income tax at a rate of 25% on our worldwide taxable income as well as PRC enterprise income tax reporting obligations. In our case, this would mean that income such as non-China source income would be subject to PRC enterprise income tax at a rate of 25%. Currently, we do not have any non-China source income, as we complete our sales, including export sales, in China. Second, under the EIT Law and its implementing rules, dividends paid to us from our PRC subsidiaries would be deemed as “qualified investment income between resident enterprises” and therefore qualify as “tax-exempt income” pursuant to the clause 26 of the EIT Law. Finally, it is possible that future guidance issued with respect to the new “resident enterprise” classification could result in a situation in which the dividends we pay with respect to our common stock, or the gain our non-PRC stockholders may realize from the transfer of our common stock, may be treated as PRC-sourced income and may therefore be subject to a 10% PRC withholding tax. The EIT Law and its implementing regulations are, however, relatively new and ambiguities exist with respect to the interpretation and identification of PRC-sourced income, and the application and assessment of withholding taxes. If we are required under the EIT Law and its implementing regulations to withhold PRC income tax on dividends payable to our non-PRC stockholders, or if non-PRC stockholders are required to pay PRC income tax on gains on the transfer of their common shares, our business could be negatively impacted and the value of your investment may be materially reduced. Further, if we were treated as a “resident enterprise” by PRC tax authorities, we would be subject to taxation in both China and such countries in which we have taxable income, and our PRC tax may not be creditable against such other taxes.
We may be subject to a significant withholding tax should equity transfers by our non-resident enterprises be determined to have been done without a reasonable business purpose.
In December 2009, the State Administration of Tax in China issued a circular on strengthening the management of proceeds from equity transfers by non-resident enterprises and requires foreign entities to report indirect sales of resident enterprises. If the existence of the overseas intermediary holding company is disregarded due to lack of reasonable business purpose or substance, gains on such sale are subject to PRC withholding tax. Due to limited guidance and implementation history of the circular, significant judgment is required in determining the existence of a reasonable business purpose by considering multiple factors, such as the form and substance of the arrangement, time of establishment of the foreign entity, relationship between each step of the arrangement, relationship between each component of the arrangement, implementation of the arrangement and the changes in the financial position of all parties involved in the transaction. Although we believe that our transactions during all the periods presented would be determined to have reasonable business purposes, should this not be the case, we would be subject to a significant withholding tax that could materially and adversely impact our financial position, results of operations and cash flows.
We may be exposed to liabilities under the Foreign Corrupt Practices Act and Chinese anti-corruption law.
We are subject to the U.S. Foreign Corrupt Practices Act (“FCPA”), and other laws that prohibit improper payments or offers of payments to foreign governments and their officials and political parties by U.S. persons and issuers as defined by the statute for the purpose of obtaining or retaining business. We are also subject to Chinese anti-corruption laws, which strictly prohibit the payment of bribes to government officials. We have operations, agreements with third parties, and make sales in China, which may experience corruption. Our activities in China create the risk of unauthorized payments or offers of payments by one of the employees, consultants or distributors of our company, because these parties are not always subject to our control. We are in process of implementing an anticorruption program, which prohibits the offering or giving of anything of value to foreign officials, directly or indirectly, for the purpose of obtaining or retaining business. The anticorruption program also requires that clauses mandating compliance with our policy be included in all contracts with foreign sales agents, sales consultants and distributors and that they certify their compliance with our policy annually. It further requires that all hospitality involving promotion of sales to foreign governments and government-owned or controlled entities are in accordance with specified guidelines. In the meantime, we believe to date we have complied in all material respects with the provisions of the FCPA and Chinese anti-corruption law.
| 28 |
| Table of Contents |
However, our existing safeguards and any future improvements may prove to be less than effective, and the employees, consultants or distributors of our Company may engage in conduct for which we might be held responsible. Violations of the FCPA or Chinese anti-corruption law may result in severe criminal or civil sanctions, and we may be subject to other liabilities, which could negatively affect our business, operating results and financial condition. In addition, the government may seek to hold our Company liable for successor liability FCPA violations committed by companies in which we invest or that we acquire.
Uncertainties with respect to the PRC legal system could adversely affect us.
We conduct all of our business through our subsidiaries in China. Our operations in China are governed by PRC laws and regulations. Our PRC subsidiaries are generally subject to laws and regulations applicable to foreign investments in China and, in particular, laws and regulations applicable to wholly foreign-owned enterprises. The PRC legal system is based on statutes. Prior court decisions may be cited for reference but have limited precedential value.
Since 1979, PRC legislation and regulations have significantly enhanced the protections afforded to various forms of foreign investments in China. However, China has not developed a fully integrated legal system and recently enacted laws and regulations may not sufficiently cover all aspects of economic activities in China. In particular, because these laws and regulations are relatively new, and because of the limited volume of published decisions and their nonbinding nature, the interpretation and enforcement of these laws and regulations involve uncertainties. In addition, the PRC legal system is based in part on government policies and internal rules (some of which are not published on a timely basis or at all) that may have a retroactive effect. As a result, we may not be aware of our violation of these policies and rules until sometime after the violation. In addition, any litigation in China may be protracted and result in substantial costs and diversion of resources and management attention.
Historically, the principal regulation governing foreign ownership of businesses in the PRC was the Guidance Catalogue for Industrial Structure Adjustments (the “Catalogue”). The Catalogue classified various industries into three categories: encouraged, restricted and prohibited. The Catalogue has been replaced by the Special Administrative Measures (Negative List) for Foreign Investment Access (2018), effective July 28, 2018, and amended and restated by the 2024 version, effective November 1, 2024 (the “Negative List”). The Negative List specifies the prohibited and non-prohibited (similar to the restricted in the Guidance Catalogue) industries for foreign investment. For the industries not covered by the Negative List, the foreign investment and the domestic investment have equal access. Foreign investors may not invest in the prohibited industries specified by the Negative List. For the non-prohibited industries on the Negative List, a foreign investor must obtain an investment permit. There are certain requirements on the equity ownership and the executive officers of the foreign invested enterprises. If PRC has certain equity requirements in certain investment fields, no foreign-invested partnership may be established.
According to the Negative List, our charcoal products are not prohibited. Therefore, our proportion of the foreign investment for these products may be up to 100%. We may not also produce or operate those items which belong to the Negative List. In addition, we are not sure if the Negative List will change in a way that the foreign investment may be limited or prohibited in our business.
Governmental control of currency conversion may affect the value of your investment.
The PRC government imposes controls on the convertibility of the RMB into foreign currencies and, in certain cases, the remittance of currency out of China, and in recent years, such controls have become increasingly stringent, although these controls are mainly aimed at criminal activities such as money laundering and fraud. We receive substantially all of our revenues in RMB. Under our current corporate structure, our income is primarily derived from dividend payments from our PRC subsidiaries. Shortages in the availability of foreign currency may restrict the ability of our PRC subsidiaries to remit sufficient foreign currency to pay dividends or other payments to us or otherwise satisfy their foreign currency denominated obligations. Under existing PRC foreign exchange regulations, payments of current account items, including profit distributions, interest payments and expenditures from trade-related transactions can be made in foreign currencies without prior approval from the State Administration of Foreign Exchange of the People’s Republic of China (the “SAFE”) by complying with certain procedural requirements. However, approval from appropriate government authorities is required where RMB is to be converted into foreign currency and remitted out of China to pay capital expenses such as the repayment of loans denominated in foreign currencies. The PRC government may also, at its discretion, restrict access in the future to foreign currencies for current account transactions. If the foreign exchange control system prevents us from obtaining sufficient foreign currency to satisfy our currency demands, we may not be able to pay dividends in foreign currencies to our security-holders.
| 29 |
| Table of Contents |
We are a holding company and rely for funding on dividend payments from our subsidiaries, which are subject to restrictions under PRC laws.
We are a holding company incorporated in the British Virgin Islands, and we operate our core businesses through our subsidiaries in the PRC. Therefore, the availability of funds for us to pay dividends to our shareholders and to service our indebtedness depends upon dividends received from these PRC subsidiaries. If our subsidiaries incur debt or losses, their ability to pay dividends or other distributions to us may be impaired. As a result, our ability to pay dividends and to repay our indebtedness will be restricted. PRC laws require that dividends be paid only out of the after-tax profit of our PRC subsidiaries calculated according to PRC accounting principles, which differ in many aspects from generally accepted accounting principles in other jurisdictions. PRC laws also require enterprises established in the PRC to set aside part of their after-tax profits as statutory reserves. These statutory reserves are not available for distribution as cash dividends. In addition, restrictive covenants in bank credit facilities or other agreements that we or our subsidiaries may enter into in the future may also restrict the ability of our subsidiaries to pay dividends to us. These restrictions on the availability of our funding may impact our ability to pay dividends to our Shareholders and to service our indebtedness.
Our business may be materially and adversely affected if any of our PRC subsidiaries declare bankruptcy or become subject to a dissolution or liquidation proceeding.
The Enterprise Bankruptcy Law of the PRC, or the Bankruptcy Law, came into effect on June 1, 2007. The Bankruptcy Law provides that an enterprise will be liquidated if the enterprise fails to settle its debts as and when they fall due and if the enterprise’s assets are, or are demonstrably, insufficient to clear such debts.
Our PRC subsidiaries hold certain assets that are important to our business operations. If any of our PRC subsidiaries undergoes a voluntary or involuntary liquidation proceeding, unrelated third-party creditors may claim rights to some or all of these assets, thereby hindering our ability to operate our business, which could materially and adversely affect our business, financial condition and results of operations.
According to the SAFE’s Notice of the State Administration of Foreign Exchange on Further Improving and Adjusting Foreign Exchange Administration Policies for Direct Investment, effective on December 17, 2012, and the Provisions for Administration of Foreign Exchange Relating to Inbound Direct Investment by Foreign Investors, effective May 13, 2013, if any of our PRC subsidiaries undergoes a voluntary or involuntary liquidation proceeding, prior approval from the SAFE for remittance of foreign exchange to our shareholders abroad is no longer required, but we still need to conduct a registration process with the SAFE local branch. It is not clear whether “registration” is a mere formality or involves the kind of substantive review process undertaken by SAFE and its relevant branches in the past.
Fluctuations in exchange rates could adversely affect our business and the value of our securities.
Changes in the value of the RMB against the U.S. dollar, Euro and other foreign currencies are affected by, among other things, changes in China’s political and economic conditions. Any significant revaluation of the RMB may have a material adverse effect on our revenues and financial condition, and the value of, and any dividends payable on our shares in U.S. dollar terms. For example, to the extent that we need to convert U.S. dollars into Renminbi for our operations, appreciation of the Renminbi against the U.S. dollar would have an adverse effect on the Renminbi amount that we receive from the conversion. Conversely, if we decide to convert our RMB into U.S. dollars for the purpose of paying dividends on our common shares or for other business purposes, appreciation of the U.S. dollar against the RMB would have a negative effect on the U.S. dollar amount available to us. In addition, fluctuations of the RMB against other currencies may increase or decrease the cost of imports and exports and thus affect the price-competitiveness of our products against products of foreign manufacturers or products relying on foreign inputs.
Since July 2005, the RMB is no longer pegged to the U.S. dollar. Although the People’s Bank of China regularly intervenes in the foreign exchange market to prevent significant short-term fluctuations in the exchange rate, the RMB may appreciate or depreciate significantly in value against the U.S. dollar in the medium to long term. Moreover, it is possible that in the future PRC authorities may lift restrictions on fluctuations in the RMB exchange rate and lessen intervention in the foreign exchange market.
Our trading business relies heavily on exchange rate fluctuations. We seek to match suppliers and potential purchasers, which may be located in different geographic areas, and to lock in the exchange rates in order to ensure an appropriate profit margin on such sales. To the extent we are unable to obtain favorable exchange rates, we may find lower profits or losses than we expect.
| 30 |
| Table of Contents |
We reflect the impact of currency translation adjustments in our financial statements under the heading “accumulated other comprehensive income (loss).” For the years ended December 31, 2024, 2023 and 2022, we had adjustments of $86,797, $(4,220,033) and $(9,303,340), respectively, for foreign currency translations. Very limited hedging transactions are available in China to reduce our exposure to exchange rate fluctuations. To date, we have not entered into any hedging transactions. While there is a possibility that we may consider hedging transactions in the future, their availability and effectiveness may be limited, and we may not be able to successfully hedge our exposure at all. Furthermore, our foreign currency exchange losses may be amplified by PRC exchange control regulations, which restrict our ability to convert RMB into foreign currencies.
If we become directly subject to the recent scrutiny, criticism and negative publicity involving U.S.-listed Chinese companies, we may have to expend significant resources to investigate and resolve the matter which could harm our business operations and our reputation and could result in a loss of your investment in our stock, especially if such matter cannot be addressed and resolved favorably.
In recent years, U.S. public companies that have substantially all of their operations in China have been the subject of intense scrutiny, criticism and negative publicity by investors, financial commentators and regulatory agencies, such as the SEC. Much of the scrutiny, criticism and negative publicity has centered around financial and accounting irregularities, a lack of effective internal controls over financial accounting, inadequate corporate governance policies or a lack of adherence thereto and, in many cases, allegations of fraud. As a result of the scrutiny, criticism and negative publicity, the publicly traded stock of many U.S. listed Chinese companies has sharply decreased in value and, in some cases, has become virtually worthless. Many of these companies are now subject to shareholder lawsuits and the SEC enforcement actions and are conducting internal and external investigations into the allegations. It is not clear what effect this sector-wide scrutiny, criticism and negative publicity will have on our company and our business. If we become the subject of any unfavorable allegations, whether such allegations are proven to be true or untrue, we will have to expend significant resources to investigate such allegations and/or defend the Company. This situation may be a major distraction to our management. If such allegations are not proven to be groundless, our company and business operations will be severely hampered and your investment in our stock could be rendered worthless.
PRC regulations relating to the establishment of offshore special purpose companies by PRC residents may subject our PRC resident shareholders to penalties and limit our ability to inject capital into our PRC subsidiary, limit our PRC subsidiary’s ability to distribute profits to us, or otherwise adversely affect us.
On October 21, 2005, the SAFE issued the Notice on Issues Relating to the Administration of Foreign Exchange in Fund-raising and Return Investment Activities of Domestic Residents Conducted via Offshore Special Purpose Companies, or Notice 75, which became effective as of November 1, 2005. According to Notice 75, prior registration with the local SAFE branch is required for PRC residents to establish or to control an offshore company for the purposes of financing such offshore company with assets or equity interests in an onshore enterprise located in the PRC, or an offshore special purpose company. An amendment to registration or filing with the local SAFE branch by such PRC resident is also required for the injection of equity interests or assets of an onshore enterprise in the offshore special purpose company or overseas funds raised by such offshore company, or any other material change involving a change in the capital of the offshore special purpose company. Moreover, Notice 75 applies retroactively. As a result, PRC residents who have established or acquired control of offshore special purpose companies that have made onshore investments in the PRC in the past are required to have completed the relevant registration procedures with the local SAFE branch by March 31, 2006.
To further clarify the implementation of Circular 75, the SAFE issued Circular 19 on May 20, 2011. Under Circular 19, PRC subsidiaries of an offshore special purpose company are required to coordinate and supervise the filing of SAFE registrations by the offshore holding company’s shareholders or beneficial owners who are PRC residents in a timely manner. However, on May 11, 2013, Circular 19 was annulled by Circular 21, issued by the SAFE. Circular 21 has not yet given clear guidance as to how to complete the relevant registration procedures with the local SAFE branch.
| 31 |
| Table of Contents |
While Ms. Yefang Zhang, a citizen of the Saint Lucia, is not required to register with the SAFE, it is not clear, especially with the annulment of Circular 19 and the absence of replacement guidance, whether Mr. Zhengyu Wang, Ms. Zhang’s husband and a PRC resident who may be deemed to beneficially own shares of our company, needs to register with the SAFE. In the event Mr. Zhengyu Wang or any other shareholders are required to register with the SAFE, we cannot provide any assurances that such registration will be completed in a timely manner, or at all. As advised by our PRC legal counsel, if any failure by any of our shareholders who are PRC residents, to comply with relevant requirements under this regulation could subject such shareholders and/or our PRC subsidiaries to fines and legal sanctions and may also limit our ability to contribute additional capital into our PRC subsidiaries or to provide loans to our PRC subsidiaries, limit our PRC subsidiaries’ ability to distribute dividends to our company, or otherwise adversely affect our business.
PRC regulation of loans and direct investment by offshore holding companies to PRC entities may delay or prevent us from using the proceeds from the offerings of any securities to make loans or additional capital contributions to our PRC operating subsidiaries.
As an offshore holding company, our ability to make loans or additional capital contributions to our PRC operating subsidiaries is subject to PRC regulations and approvals. These regulations and approvals may delay or prevent us from using the proceeds we received in the past or will receive in the future from the offerings of securities to make loans or additional capital contributions to our PRC operating subsidiaries and impair our ability to fund and expand our business which may adversely affect our business, financial condition and result of operations.
For example, the SAFE promulgated the Circular on the Relevant Operating Issues concerning Administration Improvement of Payment and Settlement of Foreign Currency Capital of Foreign Invested Enterprises, or Circular 142, on August 29, 2008. Under Circular 142, registered capital of a foreign invested company settled in RMB converted from foreign currencies may only be used within the business scope approved by the applicable governmental authority and may not be used for equity investments in the PRC. In addition, foreign invested companies may not change how they use such capital without the SAFE’s approval and may not in any case use such capital to repay RMB loans if they have not used the proceeds of such loans. Furthermore, the SAFE promulgated a circular on November 9, 2010, or Circular 59, which requires the authenticity of settlement of net proceeds from offshore offerings to be closely examined and the net proceeds to be settled in the manner described in the offering documents. In addition, to strengthen Circular 142, on November 9, 2011, the SAFE promulgated the Circular on Further Clarifying and Regulating Relevant Issues Concerning the Administration of Foreign Exchange under Capital Account, or Circular 45, which prohibits a foreign invested company from converting its registered capital in foreign exchange currency into RMB for the purpose of making domestic equity investments, granting entrusted loans, repaying intercompany loans, and repaying bank loans that have been transferred to a third party. Circular 142, Circular 59 and Circular 45 may significantly limit our ability to transfer the net proceeds from offerings of our securities or any future offering to our PRC subsidiaries and convert the net proceeds into RMB, which may adversely affect our liquidity and our ability to fund and expand our business in the PRC.
Risks Related to Our Corporate Structure and Operation
We incur additional costs as a public company, which could negatively impact our net income and liquidity.
As a public company, we incur significant legal, accounting and other expenses that we did not incur as a private company. In addition, Sarbanes-Oxley and rules and regulations implemented by the SEC and The Nasdaq Capital Market (the “Nasdaq”) require significantly heightened corporate governance practices for public companies. We expect that these rules and regulations to increase our legal, accounting and financial compliance costs and make many corporate activities more time-consuming and costly.
We do not expect to incur materially greater costs as a public company than those incurred by similarly sized U.S. public companies. If we fail to comply with these rules and regulations, we could become the subject of a governmental enforcement action, investors may lose confidence in us and the market price of our common shares could decline.
The obligation to disclose information publicly may put us at a disadvantage to competitors that are private companies.
As a publicly listed company, we are required to file periodic reports with the SEC upon the occurrence of matters that are material to our company and shareholders. In some cases, we need to disclose material agreements or results of financial operations that we would not be required to disclose if we were a private company. Our competitors may have access to this information, which would otherwise be confidential. This may give them advantages in competing with our company. Similarly, as a U.S.-listed public company, we are governed by U.S. laws that our competitors, which are mostly private Chinese companies, are not required to follow. To the extent compliance with U.S. laws increases our expenses or decreases our competitiveness against such companies, our public listing could affect our results of operations.
| 32 |
| Table of Contents |
We are a “foreign private issuer,” and our disclosure obligations differ from those of U.S. domestic reporting companies. As a result, we may not provide you the same information as U.S. domestic reporting companies or we may provide information at different times, which may make it more difficult for you to evaluate our performance and prospects.
We are a foreign private issuer and, as a result, we are not subject to the same requirements as U.S. domestic issuers. Under the Securities Exchange Act of 1934, as amended (the “Exchange Act”), we are subject to reporting obligations that, to some extent, are more lenient and less frequent than those of U.S. domestic reporting companies. For example, we are not required to issue quarterly reports or proxy statements. We are not required to disclose detailed individual executive compensation information. Furthermore, our directors and executive officers are not required to report equity holdings under Section 16 of the Exchange Act and are not subject to the insider short-swing profit disclosure and recovery regime.
As a foreign private issuer, we will also be exempt from the requirements of Regulation FD (Fair Disclosure) which, generally, are meant to ensure that select groups of investors are not privy to specific information about an issuer before other investors. However, we will still be subject to the anti-fraud and anti-manipulation rules of the SEC, such as Rule 10b-5 under the Exchange Act. Since many of the disclosure obligations imposed on us as a foreign private issuer differ from those imposed on U.S. domestic reporting companies, you should not expect to receive the same information about us and at the same time as the information provided by U.S. domestic reporting companies.
We may lose our foreign private issuer status in the future, which could result in significant additional costs and expenses.
The determination of our status as a foreign private issuer is made annually on the last business day of our most recently completed second fiscal quarter and, accordingly, the next determination will be made with respect to us on or after June 30, 2024. We would lose our foreign private issuer status if (1) a majority of our outstanding voting securities are directly or indirectly held of record by U.S. residents, and (2) a majority of our shareholders or a majority of our directors or management are U.S. citizens or residents, a majority of our assets are located in the United States, or our business is administered principally in the United States. If we were to lose our foreign private issuer status, the regulatory and compliance costs to us under U.S. securities laws as a U.S. domestic issuer may be significantly higher. We may also be required to modify certain of our policies to comply with corporate governance practices associated with U.S. domestic issuers, which would involve additional costs.
Our directors’ and executive officers’ other business activities may pose conflicts of interest.
Our directors and executive officers have other business interests outside the company that could potentially give rise to conflicts of interest. For example, our Chairwoman and director, Yefang Zhang, is also the Chairwoman and Chief Executive Officer of Farmmi, Inc. (“Farmmi”), another Nasdaq listed company. Ms. Zhang also indirectly controls 62.07% of CN Energy Group. Inc. (“CN Energy”), another Nasdaq-listed company. CN Energy is a manufacturer and supplier of wood-based activated carbon and a producer of biomass electricity. As Ms. Zhang devotes considerable time and efforts to Farmmi, CN Energy and certain privately held companies, these business activities could both distract her from focusing on Tantech and pose an issue of time commitment.
Ms. Zhang signed a Non-Competition Agreement with our company, Farmmi and CN Energy which provides that Ms. Zhang shall not vote in favor or otherwise cause Farmmi or CN Energy to engage in the business that we conduct. Although, because of this non-competition agreement, we do not believe that there are business activities of Ms. Zhang that will compete directly with our business operations, it is possible that the enforceability of this agreement may be challenged and a conflict of interest may occur.
An insufficient amount of insurance could expose us to significant costs and business disruption.
While we have purchased insurance to cover our certain assets and property of our business, the amounts and scope of coverage could leave our business inadequately protected from loss. If we were to incur substantial losses or liabilities due to fire, explosions, floods, other natural disasters or accidents or business interruption, our results of operations could be materially and adversely affected.
| 33 |
| Table of Contents |
Risks Related to Ownership of Our Common Shares
We may be unable to comply with the applicable continued listing requirements of the Nasdaq Capital Market and as a result, our securities could be delisted from Nasdaq, which may cause the price of our securities to decline and adversely impact our ability to raise capital.
Our common shares are traded on the Nasdaq Capital Market. Nasdaq rules require us to maintain a minimum closing bid price of $1.00 per common share. The closing bid price of our common shares previously fell below $1.00 per share for 30 consecutive trading days, and as a result, we were not compliant with Nasdaq’s listing standards. Although we regained compliance, there can be no assurance we will continue to meet the minimum bid price requirements or any other requirements in the future, in which case our common shares could be delisted.
In the event that our common shares are delisted from Nasdaq and are not eligible for quotation or listing on another market or exchange, trading of our common shares could be conducted only in the over-the-counter market or on an electronic bulletin board established for unlisted securities such as the OTC. In such event, it could become more difficult to sell or obtain accurate price quotations for our common shares and there would likely also be a reduction in our coverage by securities analysts and news media, which could cause the price of our common shares to decline further. In addition, our ability to raise additional capital may be severely impacted, which may negatively affect our plans and the results of our operations.
If we continue to be unable to implement and maintain effective internal control over financial reporting in the future, investors may lose confidence in the accuracy and completeness of our financial reports and the market price of our common shares may decline.
As a public company, we are required to maintain internal control over financial reporting and to report any material weaknesses in such internal control. In addition, we are required to furnish a report by management on the effectiveness of our internal control over financial reporting pursuant to Section 404 of the Sarbanes-Oxley Act. If we continue to identify material weaknesses in our internal control over financial reporting, if we are unable to comply with the requirements of Section 404 in a timely manner or assert that our internal control over financial reporting is effective, investors may lose confidence in the accuracy and completeness of our financial reports and the market price of our common shares could be negatively affected, and we could become subject to investigations by the stock exchange on which our securities are listed, the SEC, or other regulatory authorities, which could require additional financial and management resources.
The requirements of being a public company may strain our resources and divert management’s attention.
As a public company, we are subject to the reporting requirements of the Exchange Act, the Sarbanes-Oxley Act, the Dodd-Frank Act, the listing requirements of the securities exchange on which we list, and other applicable securities rules and regulations. Despite recent reforms made possible by the JOBS Act, compliance with these rules and regulations will nonetheless increase our legal and financial compliance costs, make some activities more difficult, time-consuming or costly and increase demand on our systems and resources, particularly as we have ceased to be an “emerging growth company.” The Exchange Act requires, among other things, that we file annual, quarterly, and current reports with respect to our business and operating results.
As a result of disclosure of information in this annual report and in filings required of a public company, our business and financial condition become more visible, which we believe may result in threatened or actual litigation, including by competitors and other third parties. If such claims are successful, our business and operating results could be harmed, and even if the claims do not result in litigation or are resolved in our favor, these claims, and the time and resources necessary to resolve them, could divert the resources of our management and adversely affect our business, brand and reputation and results of operations.
We also expect that being a public company and these rules and regulations make it more expensive for us to obtain director and officer liability insurance, and we may be required to accept reduced coverage or incur substantially higher costs to obtain coverage. These factors could also make it more difficult for us to attract and retain qualified members of our board of directors, particularly to serve on our audit committee and compensation committee, and qualified executive officers.
The market price of our common shares may be volatile or may decline regardless of our operating performance, and you may not be able to resell your shares at or above the price you paid.
The trading prices for our common shares have fluctuated substantially since our common shares were first listed on the Nasdaq on March 24, 2015. The trading price of our common shares has ranged from $1.45 to $63.60 per common share since January 1, 2024, and the last reported trading price on May 14, 2025 was $2.05 per common share. The market price of our common shares may fluctuate significantly in response to numerous factors, many of which are beyond our control, including:
| · | actual or anticipated fluctuations in our revenue and other operating results; |
|
|
|
| · | the financial projections we may provide to the public, any changes in these projections or our failure to meet these projections; |
|
|
|
| · | actions of securities analysts who initiate or maintain coverage of us, changes in financial estimates by any securities analysts who follow our company, or our failure to meet these estimates or the expectations of investors; |
| 34 |
| Table of Contents |
| · | announcements by us or our competitors of significant products or features, technical innovations, acquisitions, strategic partnerships, joint ventures, or capital commitments; |
|
|
|
| · | price and volume fluctuations in the overall stock market, including as a result of trends in the economy as a whole; |
|
|
|
| · | lawsuits threatened or filed against us; and |
|
|
|
| · | other events or factors, including those resulting from war or incidents of terrorism, or responses to these events. |
In addition, the stock markets have experienced extreme price and volume fluctuations that have affected and continue to affect the market prices of equity securities of many companies. Stock prices of many companies have fluctuated in a manner unrelated or disproportionate to the operating performance of those companies. In the past, stockholders have filed securities class action litigation following periods of market volatility. If we were to become involved in securities litigation, it could subject us to substantial costs, divert resources and the attention of management from our business, and adversely affect our business.
We do not intend to pay dividends for the foreseeable future.
We currently intend to retain any future earnings to finance the operation and expansion of our business, and we do not expect to declare or pay any dividends in the foreseeable future. As a result, you may only receive a return on your investment in our common shares if the market price of our common shares increases.
We incur significant costs as a result of being a public company.
As a public company, we incur legal, accounting and other expenses that we did not incur as a private company. For example, we must now engage U.S. securities law counsel and U.S. auditors that we did not require as a private company, and we have annual payments for listing on Nasdaq. In addition, the Sarbanes-Oxley Act, as well as new rules subsequently implemented by the SEC and NASDAQ, have required changes in corporate governance practices of public companies. We expect these new rules and regulations to increase our legal, accounting and financial compliance costs and to make certain corporate activities more time-consuming and costly. In addition, we incur additional costs associated with our public company reporting requirements. While it is impossible to determine the amounts of such expenses, we expect that we incur expenses of between $500,000 and $1 million per year that we did not experience as a private company.
U.S. tax authorities could treat us as a “passive foreign investment company,” which could have adverse U.S. federal income tax consequences to U.S. shareholders.
A non-U.S. entity treated as a corporation for U.S. federal income tax purposes will be treated as a “passive foreign investment company,” or a PFIC, for any taxable year for which either (i) at least 75% of its gross income consists of certain types of “passive income” or (ii) at least 50% of the average value of the corporation’s assets produce, or are held for the production of, those types of passive income. For purposes of these tests, passive income includes rents and royalties (other than rents and royalties that are received from unrelated parties in connection with the active conduct of a trade or business) and does not include income derived from the performance of services.
If we are treated as a PFIC, U.S. Holders would ordinarily be able to mitigate certain of the negative tax consequences if they are able to make: (i) a timely qualified electing fund (“QEF”) election; (ii) a protective QEF election; or (iii) a mark to market election with respect to the first taxable year in which we are considered a PFIC during the U.S. Holder’s holding period in its shares.
We are not committing to provide our U.S. Holders with the information required for making a QEF election or protective QEF election. If we fail to provide such information, a QEF election with respect to such entity generally will not be available. In such event, the rules described in the next paragraph generally will apply.
| 35 |
| Table of Contents |
If we are treated as a PFIC, a U.S. Holder that does not make a QEF election generally will be subject to a special tax and an interest charge upon the sale of its shares or receipt of an “excess distribution” with respect to its shares. A U.S. Holder will be treated as receiving an “excess distribution” if the amount of the distributions received by the U.S. Holder in any taxable year is more than 125% of the average annual distributions paid by the Company with respect to its shares during the three preceding taxable years (or the period in which the U.S. Holder held such shares if shorter).
In addition, a portion of any gain recognized by a U.S. Holder upon the sale of our shares may be recharacterized as ordinary income. Further, any dividends received from the Company, if the Company is treated as a PFIC, will not constitute qualified dividend income and will not be eligible for the reduced 20% rate of tax even if such rate would be available otherwise. If a U.S. Holder holds our shares during any taxable year in which we are treated as PFICs, such shares will generally be treated as stock in a PFIC for all subsequent years.
We are subject to liability risks stemming from our foreign status, which could make it more difficult for investors to sue or enforce judgments against our company.
Our operations and assets are located in the PRC. In addition, most of our executive officers and directors are non-residents of the U.S., and substantially all the assets of such persons are located outside the U.S. As a result, it could be difficult for investors to effect service of process in the U.S., or to enforce a judgment obtained in the U.S. against us or any of these persons.
In addition, British Virgin Islands companies may not have standing to initiate a shareholder derivative action in a federal court of the United States. The circumstances in which any such action may be brought, and the procedures and defenses that may be available in respect to any such action, may result in the rights of shareholders of a British Virgin Islands company being more limited than those of shareholders of a company organized in the United States. Accordingly, shareholders may have fewer alternatives available to them if they believe that corporate wrongdoing has occurred. The British Virgin Islands courts are also unlikely to recognize or enforce against us judgments of courts in the United States based on certain liability provisions of U.S. securities law; and to impose liabilities against us, in original actions brought in the British Virgin Islands, based on certain liability provisions of U.S. securities laws that are penal in nature. There is no statutory recognition in the British Virgin Islands of judgments obtained in the United States, although the courts of the British Virgin Islands will generally recognize and enforce the non-penal judgment of a foreign court of competent jurisdiction without retrial on the merits. This means that even if shareholders were to sue us successfully, they may not be able to recover anything to make up for the losses suffered.
Lastly, under the law of the British Virgin Islands, there is little statutory law for the protection of minority shareholders other than the provisions of the BVI Act dealing with shareholder remedies. The principal protection under statutory law is that shareholders may bring an action to enforce the constituent documents of the corporation, our amended and restated memorandum and articles of association. Shareholders are entitled to have the affairs of the company conducted in accordance with the general law and the articles and memorandum.
There are common law rights for the protection of shareholders that may be invoked, largely dependent on English company law, since the common law of the British Virgin Islands for business companies is limited. Under the general rule pursuant to English company law known as the rule in Foss v. Harbottle, a court will generally refuse to interfere with the management of a company at the insistence of a minority of its shareholders who express dissatisfaction with the conduct of the company’s affairs by the majority or the board of directors. However, every shareholder is entitled to have the affairs of the company conducted properly according to law and the constituent documents of the corporation. As such, if those who control the company have persistently disregarded the requirements of company law or the provisions of the company’s memorandum and articles of association, then the courts will grant relief. Generally, the areas in which the courts will intervene are the following: (1) an act complained of which is outside the scope of the authorized business or is illegal or not capable of ratification by the majority; (2) acts that constitute fraud on the minority where the wrongdoers control the company; (3) acts that infringe on the personal rights of the shareholders, such as the right to vote; and (4) where the company has not complied with provisions requiring approval of a special or extraordinary majority of shareholders, which are more limited than the rights afforded minority shareholders under the laws of many states in the United States.
| 36 |
| Table of Contents |
ITEM 4. INFORMATION ON THE COMPANY
A. History and Development of the Company
Tantech Bamboo was established in October 2002 under the trading name “Lishui Zhonglin High Tech Co., Ltd.” by its incumbent owner. Lishui Forasen Food Co. Ltd. was established in January 1998. In April 2003, it changed its name to Lishui Forasen Green Industry Group, later renamed Forasen Group Co. Ltd. (“Forasen Group”). In May 2003, 60% of THL’s shares were acquired by the Forasen Group. A second subsidiary, Zhejiang Tantech Bamboo Charcoal Co., Ltd. (“Tantech Charcoal”), was acquired in September 2006 to manage the Forasen Group’s export business. In September 2008 a third subsidiary, Zhejiang Tantech Energy Technology Co., Ltd. (“Tantech Energy”), was established to research and develop bamboo charcoals application as a carbon component for EDLCs. On December 14, 2017, the Company entered into a sale agreement and related agreements to transfer its EDLC carbon business (including intellectual property rights and equipment) to Zhejiang Apeikesi Energy Co., Ltd. (the “Buyer”), a PRC start-up company controlled by Dr. Zaihua Chen, the Company’s then Chief Technology Officer. Following the renaming of the Forasen Group to its current name, 95% of Tantech Bamboo’s shares were acquired by USCNHK, a Hong Kong registered company, in December 2010. In May and December 2016, Tantech Holdings (Lishui) Co., Ltd., formerly Zhejiang Tantech Bamboo Technology Co., Ltd., a USCNHK’s wholly owned subsidiary, acquired 100% of Tantech Bamboo’s shares from USCNHK and five individuals.
Historical Timeline
Below is a brief timeline of key dates in our Company’s history since its formation.
| · | January 1998: Lishui Forasen Food Co. Ltd. is established. |
|
|
|
| · | September 2001: Tantech Charcoal is established. |
|
|
|
| · | October 2002: Tantech Bamboo is established as “Lishui Zhonglin High Tech Co., Ltd.” with registered capital of RMB 3.15 million. |
|
|
|
| · | April 2003: Lishui Forasen Food Co. Ltd. is renamed “Lishui Forasen Green Industry Group” (the former name of Forasen Group Co., Ltd.). |
|
|
|
| · | May 2003: Forasen Group acquires 60% of Tantech Bamboo. |
|
|
|
| · | December 2005: (1) Tantech Bamboo reorganizes its structure (a) from a limited company to a shareholder company and (b) to increase registered capital to RMB 21 million, resulting in a decrease of Forasen Group’s interest to 41.24%; (2) Tantech Bamboo is renamed “Zhejiang Tantech Bamboo Technology Co., Ltd.”; (3) Zhengyu Wang becomes legal representative of Tantech Bamboo. |
|
|
|
| · | September 2006: Tantech Bamboo acquires Tantech Charcoal by transferring shares from Forasen Group and natural shareholders to Tantech Bamboo. As a subsidiary, Tantech Charcoal’s business scope is exporting Forasen Group’s products to a multitude of countries worldwide. |
|
|
|
| · | September 2007: Forasen Group’s interest in Tantech Bamboo increases to 44.25%. |
|
|
|
| · | January 2008: Tantech Bamboo increases its registered capital to RMB 27 million, decreasing Forasen Group’s interest to 34.41%. |
|
|
|
| · | July 2008 through April 2009: Several shareholders of Tantech Bamboo transfer their interests to Forasen Group, increasing its interest in Tantech Bamboo to 51.45%. |
|
|
|
| · | September 2008: Tantech Energy is established and operates as subsidiary of Tantech Bamboo. |
|
|
|
| · | October 2008: USCNHK is established as “Raymond & O/B Raysucess Co., Limited”. |
| 37 |
| Table of Contents |
| · | October 2009: Lishui Forasen Green Industry Group is renamed “Forasen Group Co. Ltd.”. |
|
|
|
| · | November 2010: THL is established as “Sinoport Enterprises Limited.” |
|
|
|
| · | December 2010: (1) USCNHK is renamed “USCNHK Group Limited”; (2) Tantech Bamboo increases its registered capital to RMB 80 million, increasing Forasen Group’s interest to 95%; (3) Forasen Group transfers all of its interest in Tantech Bamboo to USCNHK. |
|
|
|
| · | April 2013: THL is renamed “Tantech Holdings Ltd”. |
|
|
|
| · | March 2015: THL completed an initial public offering of its common shares and listing on Nasdaq. |
|
|
|
| · | April 2015: THL established a subsidiary Euroasia. |
|
|
|
| · | July 2015: Euroasia established a subsidiary Jiamu. |
|
|
|
| · | December 2015: Hangzhou Tanbo Technology Co., Ltd. was established. |
|
|
|
| · | February 2016: Jiamu established a subsidiary Jiyi. |
|
|
|
| · | April 2016: USCNHK established a new subsidiary as “Zhejiang Tantech Bamboo Technology Co., Ltd.” |
|
|
|
| · | May 2016: USCNHK transferred 95% of Tantech Bamboo’s shares it owned to Zhejiang Tantech Bamboo Technology Co., Ltd. |
|
|
|
| · | December 2016: Zhejiang Tantech Bamboo Technology Co., Ltd acquired the remaining 5% of Tantech Bamboo’s shares. |
|
|
|
| · | May 2017: Zhejiang Tantech Bamboo Technology Co., Ltd changes its name to Lishui Tantech Energy Technology Co., Ltd, which in turn changed its name in July 2017 to Tantech Holdings (Lishui) Co., Ltd. |
|
|
|
| · | On July 12, 2017, the Company acquired a 70% equity interest in Shangchi Automobile, formerly Suzhou E-Motors. The 70% equity interest comprises a 19% equity interest owned directly through Jiyi and a 51% equity interest owned through a series of contractual agreement with the owners of Wangbo. |
|
|
|
| · | October 2017: Euroasia established a subsidiary Euroasia New Energy Automotive (Jiangsu) Co., Ltd. |
|
|
|
| · | On December 14, 2017, the Company entered into a sale agreement and related agreements to transfer its EDLC carbon business (including intellectual property rights and equipment) to Zhejiang Apeikesi Energy Co., Ltd., a PRC start-up company controlled by Dr. Zaihua Chen, our former Chief Technology Officer. |
|
|
|
| · | On January 10, 2018, the Company signed a share purchase agreement with Shanghai Shicai Minerals Co., Ltd. (“Shanghai Shicai”) to acquire all of the shares of Lishui Xincai Industrial Co., Ltd. (“Lishui XinCai”), a wholly-owned subsidiary of Shanghai Shicai, at a price of approximately $18.2 million (or RMB 120 million). Lishui Xincai owns 18% of the equity interests in Libo Haokun, so we indirectly hold a 18% stake in Libo Haokun. |
|
|
|
| · | On October 24, 2018, the Company closed Khorgas Tantech Business Service Co., Ltd. and Khorgas Yabo Software Co., Ltd. |
|
|
|
| · | On November 5, 2018, the Company closed Zhejiang Tantech Tourism Development Co., Ltd. |
|
|
|
| · | On November 12, 2018, the Company closed Zhejiang Babiku Charcoal Co., Ltd. |
| 38 |
| Table of Contents |
| · | On November 13, 2018, the Company established Shenzhen Yimao New Energy Sales Co., Ltd., a sales subsidiary through Shangchi Automobile (formerly known as Suzhou E-Motors). |
|
|
|
| · | On June 26, 2019, the Company entered a share transfer agreement to sell all of its shares in its wholly-owned subsidiary Tantech Energy to an unrelated third party. |
|
|
|
| · | On November 29, 2019, the Company signed an investment agreement with Jingning Zhonggang Mining Co., Ltd. (“Jingning Zhonggang”) to acquire 18% of the equity interest in Fuquan Chengwang, a wholly-owned subsidiary of Jingning Zhonggang, at a price of RMB 46.323 million, or $6.48 million. |
|
|
|
| · | On December 31, 2019, the Company’s wholly owned subsidiary Tantech Bamboo transferred all of its shares in its wholly-owned subsidiary Tantech Charcoal to Lishui Xincai, the Company’s another wholly owned subsidiary Lishui Xincai. |
|
|
|
| · | In January 2020, Lishui Jikang Energy Technology Co., Ltd. was established. |
|
|
|
| · | In November 2020, Lishui Smart New Energy Automobile Co., Ltd. (“Lishui Smart”) and Zhejiang Shangchi New Energy Automobile Co., Ltd. (“Zhejiang Shangchi”) were established. Zhejiang Shangchi was subsequently renamed Zhejiang Shangnilai Technology Co., Ltd in January 2023. |
|
|
|
| · | In November 2020, the Company launched driverless and autonomous street sweepers. |
|
|
|
| · | In November 2020, the Company closed an offering with institutional investors, raising approximately $10 million in gross proceeds, before deducting placement agent fees and other standard offering expenses, from the sale of 6,060,608 of its common shares, priced at $1.65 per share, registered warrants to purchase up to 2,754,820 common shares in a registered direct offering, and unregistered warrants to purchase up to 3,305,788 common shares in a concurrent private placement. |
|
|
|
| · | On September 23, 2021, the Company established Shanghai Wangju Industrial Group Co., Ltd. |
|
|
|
| · | On October 21, 2021, EAG International Vantage Capital Limited, a subsidiary of the Company, entered into an Equity Acquisition Agreement with Zhifan Dai, an unrelated third party, to acquire all the shares of China East Trade Co., Limited without any consideration. |
|
|
|
| · | On October 21, 2021, Shanghai Wangju Industrial Group Co., Ltd., a subsidiary of the Company, entered into an Equity Transfer Agreement with Shenzhen Shangdong Investment Co., Ltd., an unrelated third party, to acquire all the shares of Shenzhen Shangdong Trading Co., Ltd. without any consideration. As of the date of acquisition of China East Trade Co., Limited and Shenzhen Shangdong Trading Co., Ltd, First International Commercial Factoring (Shenzhen) Co., Ltd became the 100 holding company of the company. |
|
|
|
| · | On November 13, 2021, the Company established Zhejiang Shangchi Medical Equipment Co., Ltd. |
|
|
|
| · | On December 2, 2021, the Company entered into an underwriting agreement with Aegis Capital Corp., or the Underwriter, pursuant to which the Company agreed to sell to the Underwriter, in a firm commitment public offering, 21,120,509 common shares of the Company for a public offering price of $0.65 per share. The Company received approximately $13.7 million in net proceeds from the Offering before deducting the underwriting discount and estimated offering expenses payable by the Company. The Company also granted the Underwriter an option for a period of 45 days to purchase an additional 3,168,076 common shares solely to cover over-allotments. |
| 39 |
| Table of Contents |
| · | On February 24, 2022, the Company’s Board approved a share consolidation of the Company’s authorized shares including issued and unissued common shares at the ratio of one-for-ten. The consolidation was effective on February 28, 2022 trading under a new CUSIP Number, G8675X123. | |
|
|
| |
| · | On March 18, 2022, the Company closed an underwritten public offering of 20,000,000 common shares and prefunded warrants to purchase common shares pursuant to an underwriting agreement dated March 16, 2022 by and between the Company and Aegis Capital Corp. The gross proceeds to the Company were approximately $10.0 million, before deducting underwriting discounts and commissions and other estimated expenses payable by the Company. The pre-funded warrants were offered at the same $0.50 price per share as the common shares, less the $0.001 per share exercise price of each pre-funded warrant. On March 22, 2022, the underwriter of the Offering exercised its Over-allotment Option to purchase an additional 2,880,000 common shares at a price of $0.50 per common share. Total gross proceeds to the Company from the Offering, including the proceeds received from the prior closing and the exercise of the Over-allotment Option, were approximately $11.4 million, before deducting underwriting discounts, commissions, and other offering expenses payable by the Company. | |
|
|
| |
| · | On May 19, 2022, the Company formed a wholly-owned subsidiary, EPakia Inc., under the laws of the State of Delaware. Based in the Mid-Atlantic region of the United States, EPakia will be primarily focused on developing biodegradable packaging business in the United States and the international markets. | |
|
|
| |
| · | In July 2022, the Company formed a wholly-owned subsidiary in Canada, EPakia Canada Inc. EPakia Canada was dissolved on April 3, 2024 as a cost-cutting measure due to insufficient operations. | |
|
|
| |
| · | On October 28, 2022, the Board of Directors of the Company approved a share consolidation of the Company’s authorized shares including issued and unissued common shares at the ratio of one-for-twenty-four. The consolidation was effective on November 2, 2022 and reflected on Nasdaq and in the marketplace on November 9, 2022 trading under a new CUSIP Number, G8675X149. | |
|
|
| |
| · | On February 21, 2023, the Company entered into a securities purchase agreement with certain non-U.S. purchasers, pursuant to which the Company issued and sold to the purchasers an aggregate of 1,000,000 common shares, par value $0.24 per share, at $2.80 per share for aggregate gross proceeds of $2,800,000. | |
|
|
| |
| · | On June 23, 2023, the Company entered into a securities purchase agreement with certain non-U.S. purchasers, which was subsequently amended and restated in its entirety on June 26, 2023. Pursuant to the amended and restated security purchase agreement, the Company issued and sold to the purchasers an aggregate of 1,240,000 Common Shares, par value $0.24 per share, at $2.50 per share for aggregate gross proceeds of $3,100,000. | |
|
|
| |
| · | On June 29, 2023, the Company entered into a securities purchase agreement with Streeterville Capital, LLC (“Streeterville”), a Utah limited liability company, pursuant to which the Company issued an unsecured promissory note dated June 29, 2023, in the original principal amount of $2,160,000, convertible into common shares of the Company for $2,000,000 in gross proceeds. | |
|
|
| |
| · | On August 10, 2023, Lishui Xincai Industrial Co., Ltd (“Lishui Xincai”), a wholly owned subsidiary of the Company, formed a wholly-owned subsidiary, Zhejiang Zhuguxingqi Technology Co., Ltd. (“Zhuguxingqi”). Zhuguxingqi primarily engages in bamboo charcoal products and wood products trading business. | |
|
|
| |
| · | On December 29, 2023, Lishui Xincai, a wholly owned subsidiary of the Company, entered into a share transfer agreement with Lishui Chida Logistics Co., Ltd (“Lishui Chida”), an unrelated third party, pursuant to which Lishui Xincai sold all of the shares of its wholly owned subsidiary, Lishui Jikang Energy Technology Co., Ltd and Lishui Jikang’s wholly owned subsidiary, Tantech Bamboo, for RMB 5,000,000 (approximately $0.7 million). | |
|
|
| |
| · | On March 16, 2024, Lishui Xincai entered into a share transfer agreement with Lishui Chida, pursuant to which Lishui Xincai sold all of the shares of its wholly-owned subsidiary, Tantech Charcoal, for approximately RMB1.8 million ($0.2 million). | |
|
|
| |
| · | On April 23, 2024, the Board of Directors approved to change the maximum number of shares that the Company is authorized to issue from 500,000,000 common shares of $0.24 par value to an unlimited number of shares with no par value each. The Company’s amended and restated memorandum and articles of association were filed and effective with the Registrar of Corporate Affairs of the British Virgin Islands on April 25, 2024. | |
|
|
| |
| · | On May 1, 2024, the Company completed a private placement and sold an aggregate of 4,200,000 units and pre-funded units at a purchase price of $0.50 per unit (less $0.0001 per pre-funded unit) pursuant to a securities purchase agreement dated April 24, 2024 with certain institutional investors. The offering was conducted pursuant to a placement agency agreement dated April 22, 2024, between the Company and the placement agent, Maxim Group LLC. The gross proceeds to the Company were approximately $2.1 million, before deducting the placement agent fees and other expenses. Each unit and pre-funded unit consists of one common share (or pre-funded warrant), two Series A warrants each exercisable for one common share at an exercise price of $0.75 per common share and one Series B warrant to purchase such amount of common shares as will be determined on the Reset Date (as defined in Series B Warrant). The Series A and B warrants were exercisable upon issuance and have a term of 5.5 years from the issuance date. The exercise price and number of shares issuable under the Series A warrants are subject to adjustment and the number of shares issuable under the Series B warrant will be determined on the Reset Date subject to a pricing floor of $0.137 per share. The Company agreed to file a resale registration statement covering all of the registrable securities on behalf the purchasers pursuant to a registration rights agreement entered into with the purchasers in connection with the Private Placement. | |
| 40 |
| Table of Contents |
| · | On September 5, 2024, the Company entered into an exchange agreement with Streeterville Capital, LLC. Pursuant to the agreement, the Company issued an unsecured promissory note in exchange for the cancellation of the convertible promissory note issued to the lender on June 29, 2023 pursuant to Section 3(a)(9) of the Securities Act. | |
|
|
| |
| · | On December 3, 2024, the Company formed a wholly-owned subsidiary, GOHOMEWAY INC, a California corporation (“Gohomeway Holding”). Gohomeway Holding is a holding company and does not conduct substantial business. | |
|
|
| |
| · | On December 3, 2024, Gohomeway Holding formed a wholly-owned subsidiary, GOHOMEWAY GROUP INC, a California corporation (“Gohomeway”). Gohomeway primarily engages in sustainable construction materials sales and services business in the Company’s operational expansions in the U.S. | |
|
|
| |
| · | On December 13, 2024, the Company formed a wholly-owned subsidiary, USCNHK Holding LIMITED, a Hong Kong company limited by shares (“USCNHK Holding”). USCNHK Holding is a holding company and does not conduct substantial business. | |
|
|
| |
| · | On December 25, 2024, USCNHK Holding entered into a share transfer agreement with China Loan Group Co., Ltd., an unrelated third party. Pursuant to the agreement, USCNHK agreed to sell all of the equity it held in its wholly owned subsidiary, USCNHK Group Limited (“USCNHK”), a Hong Kong holding company, to the buyer for HKD10,000 (approximately $1,286). As a result of the sale, all of USCNHK’s wholly owned PRC subsidiaries, Tantech Holdings (Lishui) Co., Ltd., Hangzhou Tanbo Technology Co., Ltd. and Lishui Xincai Industrial Co., Ltd., were transferred to the buyer. Prior to the transfer, those PRC subsidiaries did not conduct any substantial business. The purpose of sale was to reduce the costs associated with maintaining the disposed subsidiaries. | |
|
|
| |
| · | On January 7, 2025, the Company entered into inducement agreements (the “Inducement Agreements”) with certain holders of the Company’s Series A Warrants, exercisable for an aggregate of 16,046,466 of the Company’s common shares, originally issued pursuant to a securities purchase agreement dated April 22, 2024 and having a then-exercise price of $0.1612. Pursuant to the Inducement Agreements, the Company agreed, as consideration for exercising all or part of the existing warrants held by any such holder, to issue to such holder one or more new Series A common share purchase warrants, exercisable for up to a number of common shares equal to 150% of the number of existing warrants shares issued upon exercise of the existing warrants pursuant to the terms of the Inducement Agreements (such warrants, the “New Warrants” and such common shares issuable upon exercise thereof, the “New Warrant Shares”). The New Warrants are exercisable immediately following issuance and have an exercise price of $0.20. The New Warrants will expire 5.5 years from the date of issuance. The exercise price and the number of New Warrant Shares are subject to adjustment upon the occurrence of certain events, including stock dividends, share splits, business combination or similar recapitalization transactions, or other similar transactions. Additionally, the exercise price will be adjusted on the Reset Date (as defined in the New Warrant) and upon a Share Combination Event (as defined in the New Warrant). Upon such reset of the exercise price or adjustment upon a Share Combination Event, the number of New Warrant Shares will be proportionately increased such that the aggregate exercise price payable for the adjusted number of New Warrant Shares will be the same as the aggregate exercise price on the date of issuance for the New Warrant Shares. Any exercise price adjustment and reset will be subject to a floor price equal to $0.1612 per share (adjusted for any stock dividend, stock split, stock combination, reclassification or similar transaction). | |
|
|
| |
| · | On January 21, 2025, the Board approved a consolidation of the Company’s authorized and issued common shares at the ratio of one-for-forty. The share consolidation was effected on February 13, 2025 on the Nasdaq Capital Market and following the share consolidation, the Company’s common shares are traded under a new CUSIP Number, G8675X156. | |
|
|
| |
| · | On April 25 2025, Euroasia entered into a share transfer agreement with African Forrest Group Limited, an unrelated third party, to acquire 85% of the equity of Xintong International Trading Limited (“Xintong”), a Hong Kong company wholly owned by the seller prior to the transaction, for RMB 488,038,338.0 (approximately $6,7740,697). Xintong owns 100% of the shares of Shanghai Senhuixin Technology Co., Ltd, a PRC holding company, which owns 30% of Shandong Liansen Ecological Development Co., Ltd (“Shandong Liansen”). Shandong Liansen owns and manages certain land use rights, and forest and plants that can be used for Chinese herbal medicine cultivation and flower cultivation. | |
|
|
| |
| · | On May 6, 2025, Jiamu entered into a share transfer agreement with Lishui Damushan Tea Co., Ltd., an unrelated third party, to transfer and sell all of the equities of Wangbo and Jiyi to the buyer for RMB 81,600,000.0 (approximately $11,326,243). Wangbo and Jiyi own 51% and 19%, respectively, of Shangchi Automobile and its subsidiary, Shenzhen Yimao. The transaction was closed on May 15, 2025. As a result of the transaction, the Company no longer conducts any EV segment business operations. | |
B. Business Overview
We develop and manufacture bamboo-based charcoal products for industrial energy applications and household cooking, heating, purification, agricultural and cleaning uses. We have grown over the past decade to become a pioneer in charcoal products made from carbonized bamboo. We are a highly specialized high-tech enterprise producing, researching and developing bamboo charcoal-based products with an established domestic and international sales and distribution network. On July 12, 2017, we completed the acquisition of Suzhou E Motors Co, which was later renamed as Shangchi Automobile, a vehicle manufacturer based in Zhangjiagang City, Jiangsu Province. In November 2020, we established two subsidiaries in Zhejiang Province with the plan of producing and selling specialty electric vehicles such as driverless street sweepers. In May 2025, we entered into an equity transfer agreement to transfer and sell all of the 70% equity we held in Shangchi Automobile to a third party and discontinued the electric vehicle segment operations. In May and July 2022, we established two subsidiaries in the United States and Canada with the plan of developing a biodegradable packaging business. In December 2024, we established two new subsidiaries based in California to expand our operations into construction materials sales and related services.
| 41 |
| Table of Contents |
We provide our products primarily in the following areas:

We oversee a national sales network that has a presence in 19 cities throughout China for our charcoal products. Through distributors, our charcoal products are also sold in Japan, South Korea, Taiwan, the Middle East and Europe.
In addition to our bamboo charcoal products, we also derive revenues from our trading activities, which primarily relate to industrial purchases and sales of charcoal.
Further, we own an indirect 18% interest in Libo Haokun Stone Co., Ltd., a marble mining operating company, and an indirect 14.76% interest in Fuquan Chengwang, a basalt mining company. Additionally, in April 2025, we acquired a 25.5% indirect equity interest in Shandong Liansen, a forest and plants management and sales company.
We are headquartered in the bamboo-rich southwest of Zhejiang Province, in the city of Lishui. Zhejiang province, located in southeastern coastal China, is China’s seventh largest province in population, with 66.7 million residents as of the end of 2024. The first province in China without any counties in the poverty-county list of the central government, Zhejiang has become one of the wealthiest and most commercially successful provinces in China. In 2024, Zhejiang Province realized GDP of RMB9.0131 trillion, an increase of 5.5% over the previous year.
| 42 |
| Table of Contents |
Lishui is a prefecture-level city located in southwest Zhejiang province. Approximately 2.532 million residents live in the city as of the end of 2024, and city-wide GDP is approximately RMB218.12 billion in 2024. Lishui’s primary industries include wood and bamboo production, ore smelting, textile, clothes making, construction materials, pharmaceutical chemistry, electronic machinery and food processing. As to wood and bamboo production, approximately 81.7% of Lishui prefecture is covered with forest, giving it the nickname “The Foliage Ocean of Zhejiang.”
| Zhejiang Province |
| City of Lishui |
|

We rely on a combination of patent, trademark and trade secret laws and non-disclosure agreements and other methods to protect our intellectual property rights. We currently own six patents and fifty-eight trademarks in China covering our bamboo charcoal production.
For the years ended December 31, 2024, 2023 and 2022, two, three and four major suppliers accounted for approximately 56%, 70%, and 83%, respectively, of the total purchases by our subsidiaries. Because we purchase a material amount of our raw materials from these suppliers, the loss of any such suppliers could result in increased expenses for our company and result in adverse impact on our business, financial condition and results of operations.
Bamboo and Bamboo Charcoal
As a company primarily focused on bamboo charcoal, our business is in a sub-part of China’s bamboo industry. Government policies that encourage the use of bamboo also benefit the bamboo charcoal industry. Accordingly, we provide a brief overview of bamboo and those elements of China’s bamboo industry, insofar as they have an effect on the bamboo charcoal industry in general and our company in particular.
Bamboo
Bamboo plants are some of the fastest growing plants in the world, with some varieties growing more than three feet per day. Moreover, Bamboo can be re-grown quickly following harvesting, ensuring high frequency utilization without shortages. Unlike trees, individual bamboo culms emerge from the ground at their full diameter and grow to their full height in a single growing season of three to four months. Over the next two to five years, fungus begins to form on the outside of the culm, which eventually penetrates and overcomes the culm. Eventually the fungal growths cause the culm to collapse and decay. As a result, bamboo culms generally have life cycles of up to ten years, at which point they must be cut down in order to preserve the environment of the surrounding forest. Optimal quality bamboo culms for carbonization are cut at five years of age. Additional bamboo can be grown in the same area where previous culms grew.
| 43 |
| Table of Contents |
Bamboo is considered environmentally friendly because it takes in substantial amounts of carbon dioxide and gives off oxygen as it grows. Indeed, bamboo sequesters more carbon dioxide than an equivalent region of plantation trees. Moreover, harvesting of bamboo is considered more environmentally friendly than allowing it to live through the full life cycle, as such harvesting maximizes the amount of carbon dioxide the bamboo can sequester because of the effects of fungus noted above.
According to the Opinions on Accelerating the Innovation and Development of the Bamboo Industry jointly issued by ten departments including the State Forestry and Grassland Administration of China in 2021, by 2035, the total value of China bamboo industry will exceed 1 trillion yuan. The total value of China’s bamboo industry was approximately RMB415.3 billion yuan, as of 2022. As of 2022, it employed more than 17 million people and has become a pillar industry of economic development for China’s main bamboo producing areas and a major income source for peasants’ families. Given bamboo’s importance in China, we believe that favorable government policies and regulations encouraging the advancement of bamboo technology in China generally will create an environment favorable to our increased production of bamboo-based charcoal products. The Chinese government is also working to develop its bamboo industry to meet its goals in environmental protection and green economic development, as planting bamboo is both profitable and environmentally-friendly according to the International Network for Bamboo and Rattan (“INBAR”). Moreover, given the central government’s goal to reduce carbon dioxide emissions per unit of GDP by 60 to 65 percent by 2030 compared to 2005, we expect the bamboo technology industry to continue to be important to the country’s long-term planning.
In 2023, the National Development and Reform Commission issued a “Three-Year Action Plan for Accelerating the Development of “Replacing Plastics with Bamboo”.” The Action Plan sets a target for 2025: to preliminarily establish the “replacing plastic with bamboo” industrial system, further elevate product quality, diversity, industrial scale, and overall benefits, with a significant increase in the market share of key products.
The utilization of bamboo resources has attracted great attention from national leaders and relevant government departments. Driven by the goal of “double carbon”, “replacing plastic with bamboo” has become a general trend. Zhejiang provincial government attaches great importance to the development of the bamboo industry, issued a series of policies and measures aimed at promoting the high-quality development of the bamboo industry. In February 2024, the Zhejiang Forestry Bureau issued a “replacing plastics with bamboo+ development and implementation program”. Pursuant to the action plan, Zhejiang will promote “replacing plastics with bamboo” by fostering industrial ecosystems, driving innovation, and securing resources for development.
According to statistics from INBAR, China has more than 6 million hectares for bamboo production and over 500 bamboo species.
According to the National Bureau of Statistics of China, in 2024, the total output value of China’s timber and bamboo mining industry was about RMB 169.36 billion. In 2024, the total output value of the forestry industry reached RMB 10.17 trillion, and the output value of the bamboo industry was just over RMB 428.7 billion, which accounted for only 4.2% of the output value of the forestry industry.
During a period of rampant deforestation, China put in place restrictions on harvesting of natural wood and encouraged the country to make more use of bamboo. Under the National Forest Protection Program (“NFPP”), China implemented natural forest logging bans that covered 17 provinces in China. These bans required consumers of charcoal to look to other sources for creation of charcoal than the natural trees they were most familiar with using. During this time, bamboo charcoal became a viable alternative in the country.
Bamboo has many desirable characteristics compared to timber-based products:
| · | Culms are ideally allowed to reach 5-7 years of maturity prior to full capacity harvesting. The clearing out or thinning of culms, particularly older decaying culms, helps to ensure adequate light and resources for new growth; |
|
|
|
| · | Commercial growers can annually harvest between one-quarter and one-third of a bamboo grove that is at least three years old. Harvesting at such rates allows continuous, sustainable harvesting; |
|
|
|
| · | Bamboo will re-grow from same rootstalk (rhizome); |
|
|
|
| · | Plant tends to be drought tolerant; and |
|
|
|
| · | Bamboo minimizes carbon dioxide gases and generates up to 35% more oxygen than an equivalent area of trees. One hectare of bamboo can sequester 62 tons of CO2 /year, while one hectare of young forest can sequester 15 tons of CO2 /year. |
The global bamboos market size was valued at $61.52 billion in 2022 and is expected to reach over USD $105.22 billion by 2032, growing at a CAGR of around 5% during the forecast period from 2023 to 2032. There are about 39 genera of bamboo and more than 857 species in China. The results of the 2023 National Land Change Survey show that there are 6.9779 million hectares of bamboo forest land nationwide. China is leading the world’s bamboo industry in its number of varieties, amount of bamboo reserves, and production output, according to Zehui Jiang, co-chair of INBAR’s board of trustees.
Zhejiang Province is a large province in the development of bamboo industry, leading in production, processing and trade. In recent years, under the leadership of the provincial government, various poverty alleviation policies have been introduced successively, and the scale of the industry has been expanding and the economic benefits have been improving, promoting the development of mountainous areas and increasing the income of farmers. In 2023, the national production of bamboo material was 3.418 billion sticks, of which the production of bamboo villages in Zhejiang Province was 229 million sticks, and the production of bamboo material in Zhejiang Province accounted for 6.7% of the total national production. In 2023, the market scale of bamboo products in Zhejiang Province was approximately RMB 30.80 billion, of which Jiaxing and Hangzhou areas were the largest demand markets, accounting for 16.47% and 16.15% respectively.
| 44 |
| Table of Contents |
Bamboo Charcoal
Bamboo charcoal has been documented in China as early as 1486 AD during the Ming Dynasty in China. Bamboo charcoal has traditionally been used as a heating source, in replacement of wood, coal or wood charcoal. As a source of heat, bamboo charcoal has a calorific value approximately half that of an equivalent weight of oil, and similar to the calorific value of wood. In addition to being an efficient source of heat, bamboo charcoal is considered by the International Tree Foundation to be less polluting than wood charcoal, because it burns more cleanly due to a lower percentage of volatile matter. Smoke and pollution in charcoal burning relate largely to moisture content and volatile matter. While careful processing can control the moisture content, the ratio of volatile matter is affected by the source of charcoal.
Because of the relatively higher pollution levels in wood charcoal, it is estimated that the burning of wood fuel claims the lives of an estimated 4 million people every year who inhale the smoke. Moreover, it takes between seven and ten tons of wood to produce one ton of wood charcoal, compared with four tons of bamboo to produce one ton of bamboo charcoal.
In addition to use as a heating source, bamboo charcoal has applications as an adsorbent, deodorizer, dehumidifier, purifier and electrical conductor. Nonactivated bamboo charcoal is a versatile mineral matter with great porosity and consequently high absorption ability. Bamboo charcoal’s porous surface area makes it an ideal air and water purifying agent, odor absorbent, additive, dehumidifier and electromagnetic wave absorber (electromagnetic waves from computers, mobile telephones and other electronics can be conducted through bamboo charcoal to dissipate their energy in the charcoal pores). While wood charcoal’s surface area may be as low as 20 m 2 /g, bamboo charcoal generally ranges from 300-600 m 2 /g.
While bamboo charcoal has a high absorptive capacity after carbonization, it becomes even more effective after activation. Activated bamboo carbon is bamboo charcoal that has been taken through an extra step greatly increasing its absorptive abilities. Activated bamboo charcoal can be used for cleaning the environment, absorbing excess moisture and producing medicines.
The carbonization process occurs in the absence of oxygen and produces a brown-black liquid containing more than 200 organic compounds known as bamboo vinegar, or pyroligneous acid. Following sedimentation, two distinct layers appear: a light yellow-brown liquid (clarified bamboo vinegar) which can be refined to produce acetic acid, propionic acid, butyric acid, carbinol and organic solvents, and a viscid oily liquid (bamboo tar) containing large amounts of phenol substances. Bamboo vinegar is found in sanitary and health products as well as a range of horticultural fertilizers and organic solutions.
| 45 |
| Table of Contents |
Our Products

Before acquisition of Shangchi Automobile, we primarily produced and sold three categories of products (including EDLC carbon products which were divested in 2017), all of which are produced from bamboo charcoal or bamboo charcoal byproducts. Because of the lifespan and fast growth rate of bamboo, our products are considered environmentally friendly. Moreover, our facilities have received ISO 14001:2004 certification, which reflects our focus on measuring and managing our environmental impact.

| 46 |
| Table of Contents |
BBQ Charcoal Products
We sell pressed and formed charcoal briquettes for use in grills, incense burners, and other applications for which the primary purpose of the charcoal is burning for heat or fuel. These products are sold in China and internationally under the Algold brand. Previously we produced most of these products by ourselves. Since 2019, we stopped producing BBQ charcoal products due to the stricter environmental requirements by the local government and started to purchase them from third party manufacturers., because of low profit, the company stopped selling the BBQ charcoal products in 2020.

Our charcoal briquettes are processed from carbonized bamboo and wood into charcoal and pressed into shapes appropriate for our customers’ preferred use. These products include barbecue grill briquettes, disposable all-in-one barbecue grills (including charcoal), and fuel for incense and tobacco burners.
Charcoal Doctor Products
Our primary consumer brand is Charcoal Doctor (“Tan Boshi” or “Dr. Tan” in Chinese). In processing the charcoal products, the primary byproducts are solid charcoal and charcoal vinegar. We make use of both the solid and liquid byproducts in our Charcoal Doctor products.
Our Charcoal Doctor brand products have been the primary source of our revenue over the last few years. Charcoal Doctor products are sold throughout China and stocked by many supermarkets and specialty shops in Zhejiang Province and other provinces. Several years ago, we sought to protect and grow our market share by pricing our products aggressively, often offering them at rates 10-15% below those of our competitors. As our brand visibility improved, our pricing aligned with that of our competitors. Our Charcoal Doctor products’ gross profit margins average 26%, largely due to our industrialized and automated production processes. We plan to expand product lines in the coming years to take advantage of the many uses of bamboo charcoal and vinegar. Charcoal Doctor products can be categorized according to their physical state of liquid or solid.
| 47 |
| Table of Contents |
Our solid charcoal products are primarily used for purification and deodorization. These consumer products are made from dry distilled carbonized bamboo, and have the ability to absorb harmful substances and foul odors from the air, including benzene, toluene, ammonia and carbon tetrachloride. The primary ingredient of these products, activated charcoal, is an adsorbent. Our solid Charcoal Doctor products generally fit within three categories: (1) charcoal bags, primarily used as air purifiers and humidifiers, (2) charcoal deodorants and (3) toilet cleaning disks. Our primary Charcoal Doctor solid products include the following:
| · | Air purifiers and humidifiers |
|
|
|
| · | Automotive accessories for air purification |
|
|
|
| · | Underfloor humidity control |
|
|
|
| · | Pillows and mattresses |
|
|
|
| · | Wardrobe deodorizers |
|
|
|
| · | Mouse pads and wrist mats |
|
|
|
| · | Refrigerator deodorant |
|
|
|
| · | Charcoal toilet cleaner disks |
|
|
|
| · | Liquid charcoal cleaner |
|
|
|
| · | Shoe insoles |
|
|
|
| · | Decorative charcoal gifts |
| 48 |
| Table of Contents |
Samples of the range of solid Charcoal Doctor products are pictured below.

| 49 |
| Table of Contents |
In addition to providing solid charcoal, the carbonization process also results in a liquid byproduct called bamboo vinegar. Bamboo vinegar is used in disinfectants, detergents, lotions, specialized soaps, toilet cleaners and fertilizers. We have also adapted our bamboo vinegar for use in a variety of agricultural applications:
| · | Fruit, vegetable, and other plant fertilizers |
|
|
|
| · | Soil conditioners and sweeteners |
|
|
|
| · | Flower nutrients |
|
|
|
| · | Toilet cleaning liquid detergent and solid disks |
|
|
|
| · | Hand washing sanitation |
Samples of the range of liquid Charcoal Doctor products are pictured below.

| 50 |
| Table of Contents |
We believe liquid products are crucial to maintaining close ties with the agricultural industry, which we expect will be a key area for growth in the coming years. We have expanded in this area by adding production lines for daily health products, such as toilet-cleaning products, hand washing products, as well as other everyday household items based on silver ion anti-bacterial nanotechnology.
We use this silver ion nanotechnology for sterilization to improve the effectiveness of our sanitation and purification products. We purchase silver ion nano powder from third parties to add into our products. We use our own formulas for the purification and sanitation products that incorporate such powder.
We have developed two kinds of products that use our silver ion nanotechnology. Our detergent products are based on bamboo vinegar and are supplemented by the introduction of silver ion nano powder. These products are used for washing clothes and are in the trial stage. We began trial sales of our silver nano detergent products in Yantai (Shandong Province), Lishui (Zhejiang Province), Chengdu (Sichuan Province) and Zhengzhou (Henan Province) in November 2012. We have concluded our trial sales in Lishui and Chengdu (and plan to conclude sales in Yantai upon the exhaustion of current trial sales inventory), and our preliminary conclusions are that customers liked the product but were less enthusiastic about the packaging. As a result, we adjusted our packaging in preparation for full-scale sales. At the same time as we have sold such products under our Charcoal Doctor brand name in China, we also sold these products to Africa and the Middle East. Because silver nano decomposes and turns black after encountering light, it will turn black in the detergent, which is not good in appearance, but the washing effect is very good. In addition, the company would need to invest significantly money in brand development. Considering these factors, silver ion laundry detergent will no longer be produced.
Our silver ion bamboo charcoal bag products are used for odor absorption and air purification. We combine our charcoal powder products with silver ion nano powder to achieve a charcoal bag that may be stored in a wider variety of locations. If our traditional bags are stored in conditions that are too damp and warm, mold or mildew may grow. Our silver ion nano products are able to fight the growth of mold and mildew, allowing them to be used in damp conditions without problem. We have begun to promote and sell limited numbers of such bags in connection with our sales of traditional charcoal bags. We are promoting these bags in anticipation of adding such products to our portfolio of products for sale in supermarkets and other stores. Our distributors typically invite us to apply in June or July to update the products we will offer for sale in their customer stores, and we are required to pay a fee for shelf space at such time. Accordingly, we plan to increase demand for our silver ion nano products in anticipation of adding them to the list of products we sell this year. As we will make these silver ion nano charcoal bags available everywhere we offer our traditional charcoal bags, we will leverage our existing sales and distribution channels to introduce these products to the market.
Discontinued Operations – Electric Vehicle Business
On July 12, 2017, the Company acquired a 70% equity interest in Shangchi Automobile, formerly Suzhou E-Motors. Suzhou E-Motors develops, manufactures, and sells electric vehicles and fuel vehicles. The company also offers solar cells, lithium-ion batteries, auto parts, and electric control systems in China. Its manufacturing facility, located in Zhangjiagang City, Jiangsu Province, is 15,000 square meters. Shangchi Automobile has been approved by the Ministry of Industry and Information Technology (“MIIT”) as qualified to manufacture vehicles. It is also entitled to both central and local government subsidies with any approved EV models. As of the date of this report, Shangchi Automobile has seventeen fuel vehicle and one EV vehicle model approved by MIIT.
Shangchi Automobile has developed a full range of electric buses and a variety of specialty vehicles. It has developed ten models of electric buses, electric logistics cars, and electric specialty vehicles, such as high-speed brushless cleaning cars, electric cleaning cars, special emergency vehicles, and funeral cars. The sale region for current products is mainly within Jiangsu Province where the Shangchi Automobile locates. In 2022, we produced 264 fuel midibuses of which 212 were sold domestically and 52 were exported, and we also sold 360 fuel midibuses on behalf of other vehicle manufacturers for commission income. In 2023, we produced 436 fuel midibuses of which 270 were sold domestically and 166 were exported, and we also sold 321 fuel midibuses on behalf of other vehicle manufacturers for commission income. In 2024 we produced 297 fuel midibuses of which 246 were sold domestically and 51 were exported, and we also sold 48 fuel midibuses on behalf of other vehicle manufacturers for commission income.
| 51 |
| Table of Contents |
The vehicles produced by Shangchi Automobile have included tourist buses, logistics vehicles, urban sanitary vehicles, fuel buses and Electric Street Sweepers.
Tourist Buses. The tourist buses are 12-meter-long and 7-meter-long lithium-battery-based buses whose interior noise is less than 76 dBs and off vehicle acceleration noise is less than 82 dbs.
Logistic Vehicles. The electric logistic vehicles are 4.2-meter-long, 810 kg standard load weight fully charged vehicles. Each are a 100% electricity-driven vehicle specially designed for logistics companies. The batteries for this vehicle can be charged and discharged quickly, and each vehicle is made of high-quality steel stamping body which is highly durable. The internal structure and the design of the car doors are both made for the deliverers’ convenience.
Urban Sanitary Vehicles. The urban sanitary vehicles work with high efficiencies with low operating expenses. They travel (clean) around 20~30 km/hr with fuel consumption rates approximately 3.33 km/liter. The vehicles are equipped with professional sanitary vehicle chasses, with front axle drives & front axle steering to strengthen their operations’ stability and smoothness; the whole vehicle is made of strengthened steel plates and pipes, making it more durable and anti-collusive.
| 52 |
| Table of Contents |
Below were the major vehicle components we purchased for assembling the EVs:
| · | Vehicle chassis |
|
|
|
| · | Electric motors |
|
|
|
| · | Lithium-ion battery packs |
|
|
|
| · | Three-in-One electric control systems |
|
|
|
| · | Vehicle carriage |
In general, the purchase of the vehicle chassis, electric motors, lithium-ion battery pack and three-in-one electric control system have covered two-thirds of EVs’ production cost. We purchased these components from three different but well-established suppliers in China.
We have relied on local EV distributors to sell our EVs to end-users. The primary reason for such a sales channel was the dependence on local government subsidy policies. In general, local governments only allow the locally-licensed EV distributors to sell EV vehicles, which are entitled to EV road permits and subsidies.
Over the years, Shangchi Automobile had more than 20 EV core technologies and patents, including nanotechnology for raw materials for power lithium electronics, group technology of power lithium electronics and battery management technology.
Fuel Buses. In addition to EVs including electric buses, Shangchi Automobile also produces fuel buses. Fuel bus products are diesel midibuses which have an overall length of 7 meters, two doors and have seats for 23 passengers, with a total capacity of 50. Featuring a manual 5 speed transmission and all the luxuries of a high-end bus, the midibus boasts an efficient, luxury travel experience with comfortable seating, USB charging ports, powerful air conditioning and a state-of-the-art air purification system. We had the ability to assemble fuel buses based on the customers’ customized requirements.
Autonomous Electric Street Sweepers.We have developed three driverless and autonomous street sweeper models. They are designed for closed areas and therefore do not require any vehicle manufacturing license. All of them are electric. The Shangchi SC-120A model features unmanned, automatic sweeping, the Shangchi SC-120B model features manned, autonomous, intelligent sweeping, and the Shangchi SC-100A features unmanned, automatic sweeping, autonomous learning, and remote control. These street sweepers are designed for quieter operation and improved cleaning performance, with the ability to reduce or eliminate the 7 to 8 humans required for typical sweeper vehicle operation.
There are many companies in China that engage in the research, production and distribution of electric vehicles. Competition within the electric vehicle market has been intense and we competed with many domestic and global companies, established and new EV manufactures, some of which have greater brand recognition and resources than we do. As a brand new player in the Chinese electric vehicle industry, we have focused on developing specialty vehicles that had targeted the local market, rather than facing strong competition from similar vehicles on the consumer vehicle markets. However, our EV operations generated losses as a result of intense competitions in the China market and a remote likelihood of receiving tax or other incentives that could help return to be profitable.
In 2024, the Company decided to cease the production, research and development of iAutonomous Electric Street Sweepers by December 31, 2024. On May 6, 2025, we entered into an equity transfer agreement to transfer and sell all of the equity interests held in Wangbo and Jiyi to a third party. The transaction was closed on May 15, 2025. As a result, we no longer conduct any EV segment business operations.
| 53 |
| Table of Contents |
New Lines of Business
In 2022, we started two new lines of business—biodegradable packaging business and commercial factoring service. Biodegradable packaging is a type of packaging that is designed to break down naturally in the environment, without leaving behind harmful pollutants or waste. The market for biodegradable packaging has been growing rapidly in recent years, driven by increased awareness of environmental issues and the desire to reduce plastic waste. We generated approximately $0.1 million, $0.7 million and $4.0 million in revenue from biodegradable packaging business in fiscal 2024, 2023 and 2022, respectively.
We offer commercial factoring services to customers seeking financing for their receivables. We generated approximately $1.8 million, $2.2 million and $1.4 million of financing interest income in fiscal 2024, 2023 and 2022, respectively.
Our Processing Workflow of Bamboo Charcoal Products
We develop and manufacture our bamboo charcoal products using the following processing workflow:

| 54 |
| Table of Contents |
We develop and manufacture our electric vehicles using the following processing workflow:

| 55 |
| Table of Contents |
Raw Materials
Our primary raw material for charcoal products is bamboo charcoal. Each year, we purchase bamboo charcoal locally that has been prepared to our specifications from between 15 and 20 suppliers located in and around Lishui. The majority of such purchases comes from approximately two suppliers. In recent years, due to the rising awareness of environmental protection, the Zhejiang province is taking a series of measures to improve water environment, which has led to a massive closure of small-sized bamboo charcoal manufacturers, In addition, we were unable to purchase wood charcoal briquettes from a large supplier, Tahe Xingzhongda Carbon Co. in 2016, due to shortage of supply. However, we have taken actions to remedy such matters, in particular to our primary raw material, bamboo charcoal. Therefore, we do not expect any shortage supply from bamboo charcoal in coming years.
We also purchase bamboo vinegar for use in our liquid products. Our bamboo vinegar suppliers in some but not all cases are the same as our bamboo charcoal suppliers. As the supply of bamboo vinegar is directly related to the supply of bamboo charcoal, we believe we have a steady supply of bamboo vinegar given the prevalence of bamboo in the Lishui area. Accordingly, we do not anticipate any lack of availability of bamboo vinegar for our liquid products.
We purchased wood charcoal briquettes from a supplier in Heilongjiang province for use in our OEM BBQ charcoal products before. As such products have low technical requirements and are typically used for heating and cooking purposes, we have found that competing on price makes purchasing wood-based charcoal for such purposes suit our customers’ requirements. Our primary source for wood charcoal briquettes, which we rebrand under our Algold brand for sale in China, is Tahe Xingzhongda Carbon Co. in Daxing Anling, Heilongjiang province. In 2016, we were unable to purchase raw material from Tahe Xingzhongda Carbon Co. It caused major decline in our domestic charcoal briquettes sale. While we have adjusted our purchasing strategies to look for alternatives, due to tightening environmental control in local authority, we expect the cost of wood charcoal briquettes would increase in the coming years., Because of too few profits, the Company stopped selling the BBQ in 2020.
In addition to our primary raw materials, we also purchase small amounts of other raw materials, such as silver ion nano powder, fabric for charcoal bags, packaging materials, and coconut charcoal. We do not anticipate any difficulty in replacing the suppliers of any of such minor raw materials.
The prices of our primary raw materials have not historically been volatile. We have generally experienced differences in price of less than 5% over the course of a year for our primary raw materials.
Distribution Channels and Methods of Competition
International Markets and Customers
Our bamboo charcoal products are also sold directly or indirectly through distributors to international markets. Such exported products include bamboo vinegar, bamboo charcoal and purification product. The majority of our export items are for non-energy use. We estimate that with respect to our charcoal products that the percentage of goods sold for export is less than 5%, with the majority destined for Japan, South Korea and Taiwan.
| 56 |
| Table of Contents |
Domestic Markets and Customers
Currently, our consumer products and vehicles are sold via our distributors’ networks. In addition, we have a logistics center in Lishui and relationships with third-party warehousing companies in Jinan. Starting from 2016, we have been selling our products mainly through distributors instead of operating logistics and warehousing facilities internally. In addition, we have significantly cut our charcoal product sales to supermarket customers.
We are in the process of expanding our charcoal product line to include toilet cleaning and kitchen cleaning products, among others. We believe there will be a high demand for these types of products because of growing awareness of cleanliness and environmental protection, as well as antibacterial products and disinfectants. In addition, we are in the process of restructuring our distribution network in an effort to cut both overall time and costs relating to the sale cycle.
Geographic Distribution of Revenues
Since 2017, our charcoal products have been sold via distributors instead of direct distribution to supermarkets and chain stores. As all of our sales are completed in China, with title transferring to our customers in the country; we estimate most of our products are sold and used in China.
Methods of Competition
The primary market for our Charcoal Doctor line of products is household hygiene use. Our air purification, deodorizing, and other health promoting products such as our charcoal pillow, cater to a niche but growing market of health-conscious customers. Customers in this sector have a particular affinity to brands. Notwithstanding this loyalty, product-switching costs are low, so manufacturers must compete on price.
| 57 |
| Table of Contents |
We conducted a marketing survey in Guangzhou in October 2013 for our charcoal bag products. According to the survey, we found that a decrease in package weight of 10% or an increase in price of 5% resulted in a loss of sales of less than 1%, showing that the market could absorb minor changes. By contrast, when the price increase reached 10% or the package weight decrease reached 15%, we saw that 30% of respondents were willing to choose alternate brands or forego a purchase. We further found that for cleaning and purification products, 85% of respondents cared about design attractiveness and approximately 65% made purchasing decisions based on attractiveness, causing us to conclude that demand for our products is more heavily influenced by such products than by minor (but not major) economic fluctuations.
Because the household hygiene sector has enjoyed relatively strong growth in the last few years as a result of increases in disposable urban income and an increased awareness of healthy lifestyle products, we have focused on growing our market share in this industry. In order to do this, we compete by pricing our products aggressively, often at a discount of 10 - 20% below our competitors. In addition, we pride ourselves on providing a high-quality product, so that our customers believe they have received value for the price they paid.
With regard to household carbonized bamboo products, the Charcoal Doctor brand is one of the largest and most famous. Our Charcoal Doctor brand name has been recognized as a “China Well-known Brand” by the China Brand Strategy Management Association, and our products have been recognized as a “Zhejiang Famous Forest Product” by the Zhejiang Famous Forest Product Affirmation Committee and have been awarded “The Fifth China Yiwu International Forestry Product Expo Gold Award” by the Fifth China Yiwu International Forestry Product Expo Committee. Moreover, the 2014 - 2018 China Bamboo Charcoal Products Market Research and Corporate Strategy Analysis Report notes high brand recognition for Charcoal Doctor products in China.
The industry is geographically concentrated in the southeast of China in the provinces of Anhui, Zhejiang and Fujian where bamboo is more prominent, the bamboo charcoal industry is also fragmented since it is subject to relatively low barriers of entry; low initial capital expenditure, low technical requirements (excluding high-end EDLC carbon compounds), highly homogenous products and few substitutes.
We face competition from a number of companies operating in the vicinity. Many of these companies have similar profiles in terms of size, number of employees and product ranges. One of the largest competitors is Zhejiang Maitanweng Ecology Development Co. Ltd. (“Zhejiang Maitanweng”), a local company also from Zhejiang Province.
Zhejiang Maitanweng has the largest franchise in the industry, with a presence in over 100 cities in China. Like our Company, Zhejiang Maitanweng has an extensive product portfolio of 200 household, automotive and health related bamboo charcoal-based products.
Zhejiang Jiejiegao Charcoal Industry Ltd. Co. (“Jiejiegao”) is another company with a similar product portfolio. Also located in the Lishui vicinity, it also holds many awards, and its products are stocked by Walmart, Hualian, Century Mart and other supermarkets like our products are. Jiejiegao is also one of the founding members of INBAR - International Network for Bamboo and Rattan.
Due to product homogeneity and low barriers to entry branding is an important differentiator in the industry. We are not aware of any foreign competitors in this specific segment.
Awards and Recognition
The Company is fully ISO 9000 and ISO 14000 certified and has received a number of national, provincial and local honors, awards and certifications for its quality products and scientific research efforts. In addition, our subsidiary Tantech Charcoal participated in the creation of Part 1, Part 2 and Part 3 of ISO 21626, an international standard for bamboo charcoal.
2004
| · | Lishui High-Tech Product Company Certification for its Bamboo Vinegar |
2005
| · | Zhejiang Province High Tech Product Award for its Bamboo Vinegar 62 |
|
|
|
| · | Zhejiang Science and Technology Award (Third Class) for R&D of a continuous distillation process during the bamboo carbonization process |
| 58 |
| Table of Contents |
2006
| · | Zhejiang Science and Technology Award (Third Class) for its Liquid Bamboo Vinegar Products |
|
|
|
| · | Forestry Industry Award for Excellence in Forestry - Liquid Bamboo Vinegar Products (6th Anniversary) |
|
|
|
| · | Lishui City Forestry Industry Key Enterprise in Forestry Award |
|
|
|
| · | Liandu District High Tech Prize (Second Class) for R&D in Carbonization of Bamboo |
2007
| · | Zhejiang New Forestry High Tech Company Industrialization Project Award for R&D efforts in super capacitors using bamboo charcoal |
|
|
|
| · | Zhejiang Provincial-Level Key Enterprise in Forestry Award |
|
|
|
| · | Lishui Science and Technology Award (First Class) for its Liquid Bamboo Vinegar Products |
2008
| · | Official China High Tech Industry Enterprise Certificate (this award entitles the company to preferential enterprise income tax rates of 15% rather than 25%) |
2009
| · | National Torch Plan Project Certificate for Liquid Bamboo Products |
|
|
|
| · | National Science and Technology Progress Award (Second Class) for Bamboo Carbonization |
2011
| · | Zhejiang Science and Technology Award (Second Class) for its Activated Carbon Production Technology and Equipment Research |
|
|
|
| · | Garden Unit Recognition for beautification and ecological efforts |
2012
| · | Lishui City Recognition for Patent Grants |
2013
| · | Zhejiang Province High Technology Enterprise Recognition |
2014
| · | Lishui City Doctoral Working Station |
2020
| · | Obtain 3 international standard certifications of bamboo charcoal for participating in the creation of Part 1, Part 2 and Part 3 of ISO 21626, |
| 59 |
| Table of Contents |
Research and Development
We are committed to researching and developing applications for bamboo charcoal and activated bamboo charcoal. We believe scientific and technological innovations will help the Company achieve its long-term strategic objectives. R&D is an integral part of our operations and the crux of its competitive advantage and differentiation strategy.
Our R&D team has one dedicated researchers and analysts, focusing on Charcoal Doctor product development and applications. Quality control is an important aspect of the team’s work and ensuring quality at every stage of the process has been a key driver in maintaining and developing brand value for the Company.
We have also collaborated with a number of top domestic universities and institutions for the advancement of bamboo charcoal research and process technology. Recent efforts and collaborations cover a wide range of areas including but not limited to: bamboo vinegar applications, bamboo yield and quality improvements, bamboo’s natural characteristics, bamboo carbonization process optimization and engineering initiatives to optimize and integrate production processes. It is through these collaborations that the company has managed to secure important breakthroughs resulting in proprietary knowledge and patents. Research has been carried out in cooperation with the following notable institutions:
| · | China National Bamboo Research and Development Center |
|
|
|
| · | Zhejiang University of Agriculture and Forestry |
|
|
|
| · | Zhejiang Academy of Forestry & Zhejiang Forestry Institute |
| 60 |
| Table of Contents |
Our Research Projects
We have led or participated in numerous scientific projects that have led to important technological breakthroughs and advances. The following list does not include EDLC research projects which we transferred in December 2017 to Zhejiang Apeikesi Energy Co., Ltd, a PRC start-up company controlled by Dr. Zaihua Chen, our former Chief Technology Officer.
Project Description |
| Time Period |
| Project Level |
Bamboo carbonization technology R&D for tobacco product manufacturing |
| 12/2007-06/2010 |
| Zhejiang Provincial Government funded scientific agricultural project |
|
|
|
|
|
Development of dry distillation of bamboo wood |
| 06/2007-05/2009 |
| Central government funded high-tech agricultural project |
|
|
|
|
|
Technological innovations to be able to produce bamboo vinegar in a continuous process |
| 04/2006-04/2008 |
| Zhejiang Provincial Government funded scientific agricultural project |
|
|
|
|
|
Bamboo vinegar spontaneous combustion automation production technology |
| 08/2004-12/2006 |
| Central Government funded high-tech agricultural project |
|
|
|
|
|
Bamboo R&D for lithium-ion battery anodes |
| 08/2004-02/2006 |
| Zhejiang Provincial Government funded scientific project |
|
|
|
|
|
The research and demonstration for technology of agricultural waste carbonization and low ignition point molding charcoal fuel preparation |
| 01/2016-12/2018 |
| Zhejiang Provincial Government directly funded scientific project |
|
|
|
|
|
Demonstration and promotion of green combustible carbon manufacturing technology using epicarps residue |
| 08/2015-12/2017 |
| Central Government funded forestry technology promotion project |
|
|
|
|
|
R&D for driverless street sweepers |
| 10/2020-5/2025 |
| Cooperate with other companies |
During the years ended December 31, 2024, 2023 and 2022, we spent $38,800 $23,942 and $23,154, respectively, on R&D.
Our Patents
We rely on our technology patents to protect our domestic business interests and ensure our position as a bamboo carbon technology pioneer in our industry. We have placed a high priority on the management of our intellectual property. Some products that are material to our operating results incorporate patented technology. Patented technology is critical to the continued success of our products. However, we do not believe that our business, as a whole, is dependent on, or that its profitability would be materially affected by the revocation, termination, expiration or infringement upon any particular patent. We currently hold six patents on charcoal products and two patents on vehicles.
| 61 |
| Table of Contents |
Patents on Charcoal Products
Patent Description |
| Holder |
| Patent Type |
| Application |
| Expiration |
| Patent Number | |
|
|
|
|
|
|
|
|
|
|
|
|
A Filling and fixing device for Bottles of Plant nutrient solution |
| Shangnilai |
| Utility Model |
| 30-Dec-15 |
| 29-Dec-25 |
| 201521127995.4 | |
|
|
|
|
|
|
|
|
|
|
|
|
The invention relates to a grinding machine and an operation method thereof |
| Shangnilai |
| Innovation |
| 15-Sep-23 |
| 14-Sep-43 |
| 202311190159X | |
|
|
|
|
|
|
|
|
|
|
|
|
An automatic weighing machine |
| Shangnilai |
| Utility Model |
| 28-Jul-23 |
| 27-Jul-33 |
| 202322017177X | |
|
|
|
|
|
|
|
|
|
|
|
|
The utility model relates to environmental dust removal equipment |
| Shangnilai |
| Utility Model |
| 15-Sep-23 |
| 14-Sep-33 |
| 2023225190847 | |
|
|
|
|
|
|
|
|
|
|
|
|
A kind of barbecue charcoal oven |
| Shangnilai |
| Utility Model |
| 28-Jul-23 |
| 20-Aug-33 |
| 2023222568492 | |
|
|
|
|
|
|
|
|
|
|
|
|
A agitator |
| Shangnilai |
| Utility Model |
| 15-Sep-23 |
| 7-Aug-33 |
| 202322123247X | |
Patents on Vehicles
Patent Description |
|
Holder |
| Patent Type |
| Application |
| Expiration |
| Patent Number | |
|
|
|
|
|
|
|
|
|
|
|
|
Road Sweeper |
| Shangchi Automobile |
| Patent for Invention |
| 28-Aug-12 |
| 27-Aug-32 |
| ZL201210311790.6 | |
|
|
|
|
|
|
|
|
|
|
|
|
The utility model relates to an EVA type electric vehicle safety body structure |
| Shangchi Automobile |
| Patent for Invention |
| 29-May-18 |
| 28-May-38 |
| 201810530725.X | |
Electric bus speedometer inspection table |
| Shangchi Automobile |
| Patent for Invention |
| 1-Mar-19 |
| 2-Mar-39 |
| ZL 2019 1 0178432.4 |
|
|
|
|
|
|
|
|
|
|
|
Electric bus brake inspection table |
| Shangchi Automobile |
| Patent for Invention |
| 12-Mar-19 |
| 13-Mar-39 |
| ZL 2019 1 0182436.X |
Our Trademarks and Domain Names
We rely on trademarks and service marks to protect our branding. As of the date of this report, we hold over 70 registered trademarks about or related to “Charcoal Doctor” and “Shangchi” in different applicable trademark categories in China. We also own a domain name of tantech.cn, the registration of which will expire on March 11, 2034. This website is not part of this report and is not incorporated by reference herein.
REGULATIONS
We are subject to a variety of PRC and foreign laws, rules and regulations across a number of aspects of our business. This section summarizes the principal PRC laws, rules and regulations relevant to our business and operations. Areas in which we are subject to laws, rules and regulations outside of the PRC include intellectual property, competition, taxation, anti-money laundering and anti-corruption.
Investment Direction Regulations
On December 27, 2023, the National Development and Reform Commission (“NDRC”) issued the Guidance Catalogue for Industrial Structure Adjustments (2024 edition), which was implemented on February 1, 2024. This Catalogue is an important basis for the government to guide investment direction, promote technology innovation and industrial upgrading. Pursuant to relevant laws and regulations, in line with the promotion of energy conservation and green industry initiatives, the approval authorities will strictly control energy-intensive, polluting and natural resources industries, such as projects in low-end, capacity-redundant and over-expansion projects. Environmental protection departments and other departments with jurisdiction will also review such projects for compliance with applicable criteria.
The Catalogue divided industries into three categories: “encouraged,” “restricted,” and “eliminated” for investment. Industries not listed in the Catalogue are generally deemed as falling into a fourth category, “permitted.”
| 62 |
| Table of Contents |
The Catalogue has been replaced by the Special Administrative Measures (Negative List) for Foreign Investment Access (2018), effective July 28, 2018, and amended and restated by the 2021 version, effective January 1, 2022 (the “Negative List”). The Negative List specifies the prohibited and non-prohibited (similar to the restricted in the Catalogue) industries for foreign investment. For the industries not covered by the Negative List, the foreign investment and the domestic investment have equal access. Foreign investors may not invest in the prohibited industries specified by the Negative List. For the non-prohibited industries on the Negative List, a foreign investor must obtain an investment permit. There are certain requirements on the equity ownership and the executive officers of the foreign invested enterprises. If PRC has certain equity requirements in certain investment fields, no foreign-invested partnership may be established.
According to the 2022 Negative List, our charcoal products and EV products do not fall under the prohibited industries.
Given the Chinese government’s move toward more environmentally friendly initiatives, we believe the bamboo industry, and in particular, the bamboo charcoal industry, are poised to grow, both for heating and cooking purposes and also for charcoal byproduct uses for cleaning, purification and deodorization.
According to the Negative List, foreign investors may invest fully in our electric vehicle products. Nevertheless, as we may also produce other automobile products, we still keep less than 50% of foreign investment in the general automobile industry.
Chinese Central Government Subsidy Support Policies for EV Manufacturers
On September 13, 2013, the Chinese Ministry of Finance, the Chinese Ministry of Science and Technology, the Chinese Ministry of Industry and Information Technology, and the Chinese National Development and Reform Commission issued a joint announcement that in order to promote the development, sale and use of alternative energy vehicles, Chinese government will continue to provide a manufacturing rebate for qualifying alternative energy vehicles sold. The Chinese central government subsidy support policies, or rebate policies, have been changing every year. For example, the Chinese central government subsidy support policies effective as of January 1, 2017, called for a 20% of reduction in central government subsidies per electric car in 2017 from its 2016 level and the total local government subsidy matched to be not more than 50% of the total central government subsidies per electric car. The reduction of subsidies from both the central government and local governments inevitably increased the costs to the consumers to purchase our EVs, which caused temporary pressure for us to expand our EV sales. The change in subsidy payment methods in 2017 from paid-in-advance to paid post-sale and further delay in releasing subsidy payments for the EVs manufactured and sold in the prior years also caused the potential delay in collection of the accounts receivable from our business partners, which temporarily increased the pressure on our working capital for continuing operations. Since 2018, the rebate policies required all the EVs manufactured since 2016 to install the national platform so the government could monitor the mileage and other information. Accordingly, we installed the platform on our EVs manufactured since 2016. Since 2019, the rebate policies required the battery capacity attenuation can’t exceed 20%. The Company determined that there is remote possibility to successfully claim the manufacturing rebate under the newly implemented policy. As a result, the Company recorded 100% allowance against the manufacturing rebate receivable as of December 31, 2021.
Intellectual Property Rights Regulations
The State Council and the National Copyright Administration, or the NCAC, have promulgated various rules and regulations relating to the protection of software in China. Under these rules and regulations, software owners, licensees and transferees may register their rights in software with the NCAC or its local branches and obtain software copyright registration certificates. Although such registration is not mandatory under PRC law, software owners, licensees and transferees are encouraged to go through the registration process to enjoy the better protections afforded to registered software rights.
On March 1, 2009, the MIIT promulgated the Administrative Measures on Software Products, or the Software Measures, which replaced the original Administrative Measures on Software Measures promulgated by MIIT in October 2000, to regulate software products and promote the development of the software industry in China. Pursuant to the Software Measures, software products which are developed in China and registered with the local provincial government authorities in charge of the information industry and filed with MIIT may enjoy the relevant encouragement policies. Software developers or producers may sell or license their registered software products independently or through agents. Upon registration, the software products will be granted registration certificates. Each registration certificate is valid for five years and may be renewed upon expiration.
| 63 |
| Table of Contents |
The PRC Trademark Law, adopted in 1982 and revised in 1993, 2001 and 2013 respectively, with its implementation rules adopted in 2002 and revised in 2014, protects registered trademarks. The PRC Trademark Office of the State Administration for Industry and Commerce, or the SAIC, handles trademark registrations and grants a protection term of ten years to registered trademarks.
The MIIT amended its Administrative Measures on China Internet Domain Names in 2004. According to these measures, the MIIT is in charge of the overall administration of domain names in China. The registration of domain names in PRC is on a “first-apply-first-registration” basis. A domain name applicant will become the domain name holder upon the completion of the application procedure.
Regulations on Tax
Our business operations are governed primarily by tax laws in the PRC. A description of the material tax consequences applicable to holders of our common shares may be found in the section titled “Item 10. Additional Information. -E. Taxation.” For more information regarding the impact of the PRC Enterprise Income Tax Law, see “Risk Factors - Under the Enterprise Income Tax Law, we may be classified as a “Resident Enterprise” of China. Such classification will likely result in unfavorable tax consequences to us and our non-PRC stockholders.”
Foreign Exchange Regulation
The principal regulations governing foreign currency exchange in China are the Foreign Exchange Administration Regulations. Under the PRC foreign exchange regulations, payments of current account items, such as profit distributions and trade and service-related foreign exchange transactions, may be made in foreign currencies without prior approval from SAFE by complying with certain procedural requirements. By contrast, approval from or registration with appropriate government authorities is required where RMB is to be converted into foreign currency and remitted out of China to pay capital expenses such as the repayment of foreign currency-denominated loans or foreign currency is to be remitted into China under the capital account, such as a capital increase or foreign currency loans to our PRC subsidiaries.
In August 2008, SAFE issued the Circular on the Relevant Operating Issues Concerning the Improvement of the Administration of the Payment and Settlement of Foreign Currency Capital of Foreign-Invested Enterprises, or SAFE Circular 142, regulating the conversion by a foreign-invested enterprise of foreign currency-registered capital into RMB by restricting how the converted RMB may be used. In addition, SAFE promulgated Circular 45 on November 9, 2011 in order to clarify the application of SAFE Circular 142. Under SAFE Circular 142 and Circular 45, the RMB capital converted from foreign currency registered capital of a foreign-invested enterprise may only be used for purposes within the business scope approved by the applicable government authority and may not be used for equity investments within the PRC. In addition, SAFE strengthened its oversight of the flow and use of the RMB capital converted from foreign currency registered capital of foreign-invested enterprises. The use of such RMB capital may not be changed without SAFE’s approval, and such RMB capital may not in any case be used to repay RMB loans if the proceeds of such loans have not been used.
In November 2012, SAFE promulgated the Circular of Further Improving and Adjusting Foreign Exchange Administration Policies on Foreign Direct Investment, which substantially amends and simplifies the current foreign exchange procedure. Pursuant to this circular, the opening of various special purpose foreign exchange accounts, such as pre-establishment expenses accounts, foreign exchange capital accounts and guarantee accounts, the reinvestment of RMB proceeds by foreign investors in the PRC, and remittance of foreign exchange profits and dividends by a foreign-invested enterprise to its foreign shareholders no longer require the approval or verification of SAFE, and multiple capital accounts for the same entity may be opened in different provinces, which was not possible previously. In addition, SAFE promulgated the Circular on Printing and Distributing the Provisions on Foreign Exchange Administration over Domestic Direct Investment by Foreign Investors and the Supporting Documents in May 2013, which specifies that the administration by SAFE or its local branches over direct investment by foreign investors in the PRC shall be conducted by way of registration and banks shall process foreign exchange business relating to the direct investment in the PRC based on the registration information provided by SAFE and its branches.
| 64 |
| Table of Contents |
In July 2014, SAFE decided to further reform the foreign exchange administration system in order to satisfy and facilitate the business and capital operations of foreign invested enterprises and issued the Circular on the Relevant Issues Concerning the Launch of Reforming Trial of the Administration Model of the Settlement of Foreign Currency Capital of Foreign-Invested Enterprises in Certain Areas, or Circular 36, on August 4, 2014. This circular suspends the application of Circular 142 in certain areas and allows a foreign-invested enterprise registered in such areas to use the Renminbi capital converted from foreign currency registered capital for equity investments within the PRC.
On March 30, 2015, SAFE released the Notice on the Reform of the Management Method for the Settlement of Foreign Exchange Capital of Foreign-invested Enterprises, or Circular 19, which has made certain adjustments to some regulatory requirements on the settlement of foreign exchange capital of foreign-invested enterprises, lifted some foreign exchange restrictions under Circular 142, and annulled Circular 142 and Circular 36. However, Circular 19 continues to prohibit foreign-invested enterprises from, among other things, using Renminbi fund converted from its foreign exchange capitals for expenditure beyond its business scope, providing entrusted loans or repaying loans between non-financial enterprises.
On June 19, 2016, SAFE issued the Circular of the State Administration of Foreign Exchange on Reforming and Regulating Policies on the Control over Foreign Exchange Settlement of Capital Accounts, or Circular 16, which took effect on the same day. Compared to Circular 19, Circular 16 not only provides that, in addition to foreign exchange capital, foreign debt funds and proceeds remitted from foreign listings should also be subject to the discretional foreign exchange settlement, but also lifted the restriction, that foreign exchange capital under the capital accounts and the corresponding Renminbi capital obtained from foreign exchange settlement should not be used for repaying the inter-enterprise borrowings (including advances by the third party) or repaying the bank loans in Renminbi that have been sub-lent to the third party.
SAFE Circular 37
In July 2014, SAFE issued SAFE Circular 37, which supersedes SAFE Circular 75, and requires that PRC citizens or residents must register with the relevant local SAFE branch before making capital contribution to any offshore entity directly established or indirectly controlled by that PRC citizen or resident for the purpose of investment or financing and with onshore or offshore assets or equity interests legally owned by that PRC citizen or resident. In addition, the SAFE registrations are required to be updated with local SAFE branch with respect to that offshore special purpose company in connection with the change of its basic information, such as its company name, business term, shareholding by individual PRC citizens or residents, merger, or division and, with respect to the individual PRC citizens or residents in case of any increases or decreases of capital in that offshore special purpose company, or share transfers or swaps by the individual PRC citizens or residents
Share Option Rules
Under the Administration Measures on Individual Foreign Exchange Control issued by the PBOC on December 25, 2006, all foreign exchange matters involved in employee share ownership plans and share option plans in which PRC citizens participate require approval from SAFE or its authorized branch. In addition, under the Notices on Issues concerning the Foreign Exchange Administration for Domestic Individuals Participating in Share Incentive Plans of Overseas Publicly-Listed Companies, or the Share Option Rules, issued by SAFE on February 15, 2012, PRC residents who are granted shares or share options by companies listed on overseas stock exchanges under share incentive plans are required to (i) register with SAFE or its local branches, (ii) retain a qualified PRC agent, which may be a PRC subsidiary of the overseas listed company or another qualified institution selected by the PRC subsidiary, to conduct the SAFE registration and other procedures with respect to the share incentive plans on behalf of the participants, and (iii) retain an overseas institution to handle matters in connection with their exercise of share options, purchase and sale of shares or interests and funds transfers. We will make efforts to comply with these requirements.
| 65 |
| Table of Contents |
Regulation of Dividend Distribution
The principal laws, rules and regulations governing dividend distribution by foreign-invested enterprises in the PRC are the Company Law of the PRC, as amended, the Wholly Foreign-owned Enterprise Law and its implementation regulations and the Equity Joint Venture Law and its implementation regulations. Under these laws, rules and regulations, foreign-invested enterprises may pay dividends only out of their accumulated profit, if any, as determined in accordance with PRC accounting standards and regulations. Both PRC domestic companies and wholly-foreign owned PRC enterprises are required to set aside as general reserves at least 10% of their after-tax profit, until the cumulative amount of such reserves reaches 50% of their registered capital. A PRC company is not permitted to distribute any profits until any losses from prior fiscal years have been offset. Profits retained from prior fiscal years may be distributed together with distributable profits from the current fiscal year.
Labor Laws and Social Insurance
Pursuant to the PRC Labor Law and the PRC Labor Contract Law, employers must execute written labor contracts with full-time employees. All employers must comply with local minimum wage standards. Violations of the PRC Labor Contract Law and the PRC Labor Law may result in the imposition of fines and other administrative and criminal liability in the case of serious violations.
In addition, according to the PRC Social Insurance Law, employers in China must provide employees with welfare schemes covering pension insurance, unemployment insurance, maternity insurance, work-related injury insurance, medical insurance and housing funds.
C. Organizational structure
Below is a chart representing our current corporate structure:

In the above charts, we provide the English names of our corporate entities. As to Tantech Holdings Ltd, USCNHK Holding Limited, EAG International Vantage Capitals Limited, China East Trade Co., Limited, EPakia Inc., the English names are the legal names of the entities. As to the other corporate entities, their legal names are in Chinese, and the English translations are provided as courtesy translations.
Our registered agent in the British Virgin Islands is Vistra (BVI) Limited. Our registered office and our registered agent’s office in the British Virgin Islands are both located at Vistra Corporate Services Centre, Wickhams Cay 2, Road Town, Tortola, VG1110, British Virgin Islands. Our agent in the U.S. is Shangzhi Zhang, with the address of 200 Greene St, Apt# 5001, Jersey City, NJ 07311.
Tantech Holdings Ltd (“THL”)
THL was incorporated on November 9, 2010 under the BVI Companies Act, 2004 as a company limited by shares under the name “Sinoport Enterprises Limited 中港企業有限公司” On April 15, 2013, Sinoport Enterprises Limited changed its name to “Tantech Holdings Ltd炭博士控股有限公司”. On March 4, 2016, the Company’s name was changed to “Tantech Holdings Ltd”.
| 66 |
| Table of Contents |
On November 25, 2014, in contemplation of the initial public offering of its common shares, THL effected a simultaneous (a) 1,000-for-1 split of its common shares and (b) pro-rata redemption for par value and cancellation of 600 of such shares (30,000,000 in total).
On March 24, 2015, THL completed an initial public offering of 1,600,000 common shares.
On March 1, 2016, THL completed a private placement of 1,693,000 common shares.
On May 30, 2016, THL completed a private placement of 2,500,000 common shares.
On December 28, 2016, THL completed a private placement of 1,018,935 common shares.
On September 29, 2017, THL completed a registered direct offering and issued 1,891,307 common shares.
On September 28, 2018, THL completed an issuance of 150,000 common shares.
On March 23, 2020, THL completed an issuance of 35,592 common shares.
On November 24, 2020, THL completed a registered direct offering and issued 6,060,608 common shares.
In November 2020, THL issued 944,655 common shares upon exercise of warrants.
On May 18, 2021, THL issued to certain employees an aggregate of 1,600,000 common shares under its 2014 Share Incentive Plan.
On June 7, 2021, THL completed a private placement and issued 5,380,000 common shares at $1.30 per share for $6,994,000.
On August 3, 2021, THL completed dismantling our VIE structure and began controlling Wangbo, Shangchi Automobile and its subsidiary, Shenzhen Yimao New Energy Sales Co., Ltd. (“Shenzhen Yimao”) through direct equity ownership instead of a series of contractual arrangements.
On August 9, 2021, we held our annual shareholders meeting and passed a resolution, among other resolutions, to increase our authorized shares from 50,000,000 common shares each with a par value of US $0.001 to 600,000,000 common shares each with a par value of US $0.001.
On December 2,2021, THL completed a registered direct offering and issued 21,120,509 common shares.
On February 28,2022, THL completed a share consolidation of the Company’s common shares at the ratio of one-for-ten.
| 67 |
| Table of Contents |
On March 18, 2022, THL completed an underwritten public offering and issued 20,000,000 common shares and prefunded warrants.
On October 28, 2022, THL completed a share consolidation of the Company’s common shares at the ratio of one-for-twenty-four.
On March 22, 2023, THL completed a private placement and issued 1,000,000 common shares at $2.80 per share for $2,800,000.
On June 23, 2023, THL completed a private placement and issued 1,240,000 common shares at $2.50 per share for $3,100,000.
On June 29, 2023, THL issued a convertible note in the original principal amount of $2,160,000.00 for $2,000,000.00 in gross proceeds.
On May 1, 2024, THL completed a private placement and sold an aggregate of 4,200,000 units and pre-funded units (collectively, the “Units”) at a purchase price of $0.50 per unit (less $0.0001 per pre-funded unit). Each Unit consists of (i) one Common Share of the Company (or one pre-funded warrant to purchase one Common Share (the “Pre-Funded Warrant”)), (ii) two Series A warrants each to purchase one Common Shares (the “Series A Warrants”) and (iii) one Series B warrant to purchase such amount of Common Shares as determined on the reset date (defined in the warrant).
In January 2025, the Company entered into inducement agreements (each, an “Inducement Agreement”) with certain holders of the Company’s Series A Warrants, exercisable for an aggregate of 16,046,466 of the Company’s common shares, originally issued pursuant to a securities purchase agreement dated April 22, 2024. An aggregate of 2,625,000 warrants were issued pursuant to the Inducement Agreements.
On February 13, 2025, THL completed a consolidation of its common shares at the ratio of one-for-forty.
(All numbers of securities stated in this subsection above reflect the numbers of securities originally issued pursuant to the respective securities purchase agreements, without giving effect to the subsequent share consolidations.)
USCNHK Holding Limited (“USCNHK Holding”)
USCNHK Holding was formed on December 13, 2024, it is not expected to conduct substantial business but will serve as a holding company to hold the Company’s interests in operating subsidiaries.
Lishui Smart New Energy Automobile Co., Ltd. (“Lishui Smart”) (Chinese name: 丽水智动新能源车辆有限公司)
We established Lishui Smart on November 16, 2020 as a limited liability company under PRC law. Lishui Smart’s authorized share capital is RMB20 million, of which Lishui Tantech owns 100%. Lishui Smart has one director, Zheyuan Liu, who is a PRC citizen.
Zhejiang Shangnilai Technology Co., LTD. (“Shangnilai”) (Chinese name: 浙江尚尼莱科技有限公司, formerly, 浙江上驰新能源车辆有限公司)
We established Zhejiang Shangchi New Energy Automobile Co., Ltd (“Zhejiang Shangchi”) on November 12, 2020 as a limited liability company under PRC law with the authorized share capital of RMB20 million, of which Lishui Tantech owns 100%. It has one director, Zheyuan Liu, who is a PRC citizen. In 2023, Zhejiang Shangchi was renamed Zhejiang Shangnilai Technology Co., Ltd.
| 68 |
| Table of Contents |
EAG International Vantage Capitals Limited (“Euroasia”) (Chinese name:欧亚通国际资本有限公司)
Euroasia was formed on April 27, 2015. Its share capital was HKD $10,000. It was organized as a limited company in Hong Kong, of which THL owns 100%. Euroasia has one director, Yefang Zhang, who is a citizen of Saint Lucia. In our previous reports, we called it Euroasia International Capital Co., Ltd., which is the English translation of its Chinese name 欧亚通国际资本有限公司.
Euroasia New Energy Automotive (Jiangsu) Co., Ltd. (“Euroasia New Energy”) (Chinese name: 欧亚通新能源汽车(江苏)有限公司)
Euroasia New Energy was formed on October 24, 2017. Its authorized share capital is USD 30.1 million, of which Euroasia owns 100%. It is organized as a limited liability company under PRC law. Euroasia New Energy has one director, Mingqin Dong, who is a PRC citizen.
Shanghai Jiamu Investment Management Co. Ltd. (“Jiamu”) (Chinese name: 上海佳木投资管理有限公司)
Jiamu was formed on July 14, 2015. Its authorized share capital is RMB500,000, of which Euroasia owns 100%. It is organized as one-person limited company (Taiwan Hong Kong & Macao invested) under PRC law. Jiamu has one director, Wangfeng Yan, who is a PRC citizen.
Eurasia Holdings (Zhejiang) Co., Ltd. (Chinese name: 欧亚通控股(浙江)有限公司)
On July 15, 2021, we established Eurasia Holdings (Zhejiang) Co., Ltd.
Hangzhou Eurasia Supply Chain Co., Ltd. (Chinese name: 杭州欧亚供应链有限公司)
On August 4, 2021, we established Hangzhou Eurasia Supply Chain Co., Ltd. for supply chain business.
Gangyu Trading (Jiangsu) Co., Ltd. (Chinese name: 港誉贸易(江苏)有限公司)
On August 10, 2021, we established Gangyu Trading (Jiangsu) Co., Ltd. for marketing and sales of electric vehicles.
Shangchi (Zhejiang) Intelligent Equipment Co., Ltd. (Chinese name: 上驰(浙江)智能装备有限公司)
On August 26, 2021, we established Shangchi (Zhejiang) Intelligent Equipment Co., Ltd. for manufacturing and sales of new energy vehicles.
Shanghai Wangju Industrial Group Co., Ltd. (Chinese name: 上海旺桔实业集团有限公司)
On September 23, 2021, we established Shanghai Wangju Industrial Group Co., Ltd. for investing in the factoring industry.
China East Trade Co., Limited. (Chinese name:中国上东贸易有限公司)
On October 21, 2021, EAG International Vantage Capital Limited, a subsidiary of the Company, entered into an Equity Acquisition Agreement with Zhifan Dai, an unrelated third party, to acquire all the shares of China East Trade Co., Limited. (“China East Trade”) without any consideration. As of the date of acquisition, China East Trade had nominal operations.
Shenzhen Shangdong Trading Co., Ltd. (Chinese name: 深圳市上东贸易有限公司)
On October 21, 2021, Shanghai Wangju Industrial Group Co., Ltd., a subsidiary of the Company, entered into an Equity Transfer Agreement (“Shenzhen Shangdong Acquisition Agreement”) with Shenzhen Shangdong Investment Co., Ltd., an unrelated third party, to acquire all the shares of Shenzhen Shangdong Trading Co., Ltd. without any consideration. As of the date of acquisition, Shenzhen Shangdong Trading had nominal operations. As the subsidiary of Shenzhen Shangdong, First International Commercial Factoring (Shenzhen) Co., Ltd. (“First International”) became a subsidiary of the Company.
| 69 |
| Table of Contents |
First International Commercial Factoring (Shenzhen) Co., Ltd.(“First International”)(Chinese name:首保国际商业保理(深圳)有限公司)
On October 21, 2021, First International, as a subsidiary of Shenzhen Shangdong Trading, became a subsidiary of the Company. Shenzhen Shangdong Trading and China East Trade as the shareholders, held 75% and 25% shares respectively.
Zhejiang Shangchi Medical Equipment Co., Ltd. (Chinese name: 浙江上驰医疗装备有限公司)
On November 13, 2021, we established Zhejiang Shangchi Medical Equipment Co., Ltd., it focuses on special medical vehicles business.
EPakia Inc.
On May 19, 2022, we established EPakia Inc. (“EPakia”), under the laws of the State of Delaware. Based in the Mid-Atlantic region of the United States, EPakia is primarily focused on developing biodegradable packaging business in the United States and the international markets.
GOHOMEWAY INC
On December 3, 2024, Tantech Holdings Ltd (the “Company”) formed a wholly-owned subsidiary in the United States, GOHOMEWAY INC, a California corporation (“Gohomeway Holding”). Gohomeway Holding will primarily serve as a holding company to hold the Company’s interests in the operating subsidiaries in the U.S.
GOHOMEWAY GROUP INC
On December 3, 2024, Gohomeway Holding formed a wholly-owned subsidiary, GOHOMEWAY GROUP INC, a California corporation (“Gohomeway”). Gohomeway will mainly be focused on sustainable construction materials sales and services business in the Company’s operational expansions in the U.S.
D. Property, Plants and Equipment
There is no private land ownership in China. Individuals and entities are permitted to acquire land use rights for specific purposes.
Following is a list of our main properties:
|
|
|
|
|
|
|
|
Ground | ||||||||
|
|
|
| Land Use Expiration/Lease |
|
|
| Floor | ||||||||
Location |
| Address |
| Term |
| Space |
| Area | ||||||||
Lishui, Zhejiang |
| Buildings No. 3 and No. 4, No. 10 Cen Shan Road, Shuige Industrial Zone |
| July 1, 2024 to December 31, 2031 |
| 12,904 m2 |
|
| ||||||||
|
|
|
|
|
|
|
|
| ||||||||
Zhangjiagang, Jiangsu |
| No. 4 Bridge, 204 Way, Yeyu Town |
| January 1, 2024 to December 31, 2024 |
| 11,688 m2 |
| 4,515 m2 | ||||||||
Currently, our charcoal products are sold via our sales and distribution networks located in 19 cities throughout China. We do not own or lease locations in these cities. In addition, we have logistics centers in Lishui and relationships with third-party warehousing companies in Jinan.
Fixed assets at our properties consist of office equipment at all of our locations and, at our Lishui properties, equipment for the carbonization and processing of charcoal, both for our household goods products. Such equipment includes furnaces, boilers, mixers, kilns/ovens, jet mills, pulverizers, chemical analytic equipment, generators, briquette hydraulic powder molding machines, carbon activation and pickling tanks, belt dryers, air compressors, bamboo vinegar refining equipment, container production lines, hot acid/water washing equipment and automatic packing machines.
| 70 |
| Table of Contents |
None of our property is affected by any environmental issues that may affect our use of the property, except we voluntarily stopped producing BBQ charcoal products due to stricter local environmental requirements. At present, our plans to further develop, expand or improve these properties are funded through proceeds from our equity financings and through our operating cash flows.
Images of our facilities are presented below:

Productive Capacity
We currently produce all of our charcoal products at our Shuige Industrial Zone facility in Lishui. We have also installed the assembly lines for driverless street sweepers at our Shuige Industrial Zone facility. Our Tianning facility in Lishui are used for general office and administration purposes.
Shuige Industrial Zone Facility
The following is a map of Shuige Industrial Zone facility, which displays the building numbers referred to in the below tables describing the productive uses of such facility. We rent the buildings according to our planned usage. Currently we are renting building 3rd floor of No. 1, No. 3, No. 4, No. 8 from Zhejiang Tantech Energy Tech Co., Ltd. for production, and Zhejiang Tantech Energy Tech Co., Ltd. permits us to keep using part of buildings No. 9 and 10 for free as employees’ dorms.

| 71 |
| Table of Contents |
Non-production properties:
|
|
|
|
| Actual |
|
|
|
|
|
|
|
|
|
| ||||
|
| Area |
|
| used |
|
| Reserved |
|
| Space |
|
|
|
| ||||
Functional uses and location |
| (m2) |
|
| area (m2) |
|
| area (m2) |
|
| utilization |
|
| Reserved purpose |
| ||||
Office administration, training, product |
|
|
|
|
|
|
|
|
|
|
|
|
|
|
| ||||
display (Fourth floor of building No. 3) |
|
| 1,567 |
|
|
| 1,411 |
|
|
| 156 |
|
|
| 90 | % |
| Additional offices |
|
Research and development center (Fourth |
|
|
|
|
|
|
|
|
|
|
|
|
|
|
|
|
| New product development team; street |
|
and fifth floors of building No. 4) |
|
| 2,510 |
|
|
| 1,757 |
|
|
| 753 |
|
|
| 70 | % |
| sweeper research and development center |
|
Office administration, (third floor of |
|
|
|
|
|
|
|
|
|
|
|
|
|
|
|
|
|
|
|
building No.1) |
|
| 250 |
|
|
| 210 |
|
|
| 40 |
|
|
| 84 | % |
| Street sweeper salers’s work place |
|
Employee dorms (part of building Nos. |
|
|
|
|
|
|
|
|
|
|
|
|
|
|
|
|
|
|
|
9 and 10) |
|
| 7,182 |
|
|
| 7,182 |
|
| None |
|
|
| 100 | % |
| N/A |
| |
We currently have 1,817 m2 for office administration, training and product display purposes, of which 1,621 m2 are currently used.
We have reserved 196 m2 for additional office space.
Our research and development center consists of 2,510 m2, of which we use 1,757 m2 at present (757m2 for street sweeper R&D and 1.000 m2 for charcoal products R&D). We plan to use the additional space for our new product development team, but we do not have a specific time or plan in place for expanding such team.
Production properties:
|
|
|
|
| Actual |
|
|
|
|
|
|
|
|
|
|
| Actual |
|
|
|
|
|
| |||||||
|
|
|
|
| used |
|
| Reserved |
|
|
|
|
|
|
|
| productivity |
|
|
|
|
|
| |||||||
|
| Area |
|
| area |
|
| area |
|
| Space |
|
| Current |
|
| (metric |
|
| Capacity |
|
| Reserved | |||||||
Functional uses and location |
| (m2) |
|
| (m2) |
|
| (m2) |
|
| utilization |
|
| capacity (1) |
|
| tons) |
|
| utilization |
|
| purpose | |||||||
Barbecue charcoal production line (Third floor of building No. 3) |
|
| 1,568 |
|
|
|
|
|
| 1,568 |
|
|
| 0 | % |
| 300 metric tons |
|
|
| 0 |
|
| 0 | %(2) |
| Potential usage in the future | |||
|
|
|
|
|
|
|
|
|
|
|
|
|
|
|
|
|
|
|
|
|
|
|
|
|
|
|
| |||
Solid deodorant and purification product |
|
|
|
|
|
|
|
|
|
|
|
|
|
|
|
|
|
|
|
|
|
|
|
|
|
| ||||
production line (Part of third floor and whole second floor of building No. 4) |
|
| 1,875 |
|
|
| 1,580 |
|
|
| 395 |
|
|
| 84.3 | % |
| 25.0 million packages |
|
| 30.2 million packages |
|
|
121 |
%(3) |
|
| |||
|
|
|
|
|
|
|
|
|
|
|
|
|
|
|
|
|
|
|
|
|
|
|
|
|
|
|
|
| ||
Raw material warehouse for solid deodorant |
|
|
|
|
|
|
|
|
|
|
|
|
|
|
|
|
|
|
|
|
|
|
|
|
|
|
|
| ||
and purification product (Part of third floor of building No. 4) |
|
| 875 |
|
|
| 875 |
|
|
| 0 |
|
|
| 100 | % |
|
| N/A |
|
|
| N/A |
|
|
| N/A |
|
|
|
|
|
|
|
|
|
|
|
|
|
|
|
|
|
|
|
|
|
|
|
|
|
|
|
|
|
|
|
|
|
|
Liquid household hygiene product and |
|
|
|
|
|
|
|
|
|
|
|
|
|
|
|
|
|
|
|
|
|
|
|
|
|
|
|
|
| Installation of equipment |
bamboo vinegar product production line |
|
|
|
|
|
|
|
|
|
|
|
|
|
|
|
|
|
|
|
|
|
|
|
|
|
|
|
|
| for production |
(First floor of building No. 3) |
|
| 1,567 |
|
|
| 1,254 |
|
|
| 313 |
|
|
| 80 | % |
| 4,000 units |
|
| 1,780 units |
|
|
| 45.0 | % |
| expansion | ||
|
|
|
|
|
|
|
|
|
|
|
|
|
|
|
|
|
|
|
|
|
|
|
|
|
|
|
|
|
|
|
Raw material warehouse for liquid |
|
|
|
|
|
|
|
|
|
|
|
|
|
|
|
|
|
|
|
|
|
|
|
|
|
|
|
|
|
|
household hygiene product and bamboo |
|
|
|
|
|
|
|
|
|
|
|
|
|
|
|
|
|
|
|
|
|
|
|
|
|
|
|
|
|
|
vinegar product (Second floor of building No. 3) |
|
| 1,567 |
|
|
| 1,567 |
|
|
| 0 |
|
|
| 100 |
|
|
| N/A |
|
|
| N/A |
|
|
| N/A |
|
|
|
|
|
|
|
|
|
|
|
|
|
|
|
|
|
|
|
|
|
|
|
|
|
|
|
|
|
|
|
|
|
|
Street sweeper assembly lines (First floor of building No. 4 and building No. 8) |
|
| 2,375 |
|
|
| 2,375 |
|
|
| 0 |
|
|
| 100 | % |
| 3,750 units |
|
|
| 0 |
|
| 0 | %(4) |
|
| ||
| 72 |
| Table of Contents |
(1) | All of our production capacity rates assume 250 working days per year, 8 hours per day. We believe we can increase the number of days worked per year or number of hours worked per day to increase our production capacities if we choose to do so in the future. |
|
|
(2) | We stopped producing BBQ charcoal since 2019 due to the stricter environmental requirements by the local government. |
|
|
(3) | We exceeded 100% utilization rate by operating this production line in excess of the assumed capacity rates. If we choose to increase our production capacity in the future, we would need to replace existing production lines with more efficient lines or to expand our space, as we have not reserved space for additional production lines. |
|
|
(4) | As of the date of this report, we have not started assembling any driverless street sweepers at this location yet. |
ITEM 4A. UNRESOLVED STAFF COMMENTS
None.
ITEM 5. OPERATING AND FINANCIAL REVIEW AND PROSPECTS
The following discussion and analysis of our financial condition and results of operations should be read in conjunction with our consolidated financial statements and related notes included elsewhere in this report. In addition to historical consolidated financial information, the following discussion contains forward-looking statements that reflect our plans, estimates, and beliefs. Our actual results could differ materially from those discussed in the forward-looking statements. Factors that could cause or contribute to these differences include those discussed below and elsewhere in this report.”
A. Operating Results
Overview of Company
Historically, we have been a specialized manufacturer of bamboo charcoal-based products with primary business focus on consumer products and low emission BBQ charcoal. After completing a series of re-organizations, dismantling prior VIE structure and business strategic changes, through our operating subsidiaries, we are now engaging in research, development, production and distribution of various charcoal products and vehicles, as well as trading bamboo charcoal products. We also have investments in mining exploration. For more detailed information about our recent developments, please refer to Note 1 of the footnotes accompanying the financial statements included in this report.
During the year ended December 31, 2023 the Company merged its biodegradable packaging business segment into its consumer products segment. On April 2, 2025, the Board approved the sale of its Electric Vehicle business (the “EV Business”). The Company determined that the disposal of the EV Business met the criteria to be classified as a discontinued operation and, as a result, the EV Business’s historical financial results are reflected in the consolidated financial statements as a discontinued operation. The disposal of the EV Business represents a strategic shift that has a significant effect on the Group’s operations and financial results, which trigger discontinued operations accounting in accordance with ASC 205-20-45. The assets and liabilities related to the discontinued operations were retroactively classified as assets/liabilities held for sale, while results of operations related to the discontinued operations, including comparatives, were retroactively reported as loss from discontinued operations for the years ended December 31, 2024, 2023 and 2022, respectively.
Our consumer products include purification and deodorization products, household cleaning products and barbecue charcoals designed for domestic market. Purification and deodorization products and household cleaning products are sold under the brand name “Charcoal Doctor.” Purification and deodorization products include air purification products, deodorant products and bamboo vinegar. Household cleaning products include toilet cleaning products, kitchen cleaning products, personal care products and clothing detergent products.
| 73 |
| Table of Contents |
The largest category of our consumer products is purification and deodorization products. Made from dry distilled carbonized bamboo, our purification and deodorization products have the ability to absorb harmful substances and air-borne odors, including benzene, formaldehyde, ammonia and carbon tetrachloride. These products also come in many shapes and varieties for a multitude of purposes including pillows, cushion insoles, wrist pads, clothes hangers and other products. Bamboo vinegar is an additive that can be used in food processing, medical and hygiene products and fertilizer. Although it currently only accounts for a small portion of our revenue, bamboo vinegar products are crucial for us to maintain close ties with the agricultural industry which we believe will be a key area for growth in the coming years. Cleaning products, including disinfectants, detergents, lotions, specialized soaps and toilet cleaners are relatively new in our consumer products but provide us another opportunity for growth. Purchased from third parties and sold through our distribution channel, barbecue charcoals designed for China’s domestic market have also been a key source of revenue for us in recent years.
Factors Affecting Our Results of Operations
Price Inelasticity of Raw Materials May Reduce Our Profit
As a specialized manufacturer of bamboo charcoal-based products, we rely on the continuous and stable supply of bamboo charcoal to ensure our operation and expansion. Although bamboo (and as a result bamboo charcoal) is a renewable supply, price inelasticity at any given time may increase the likelihood of bidding wars, resulting in an increase in raw material prices and thus reduce our profit. In addition, as we are competing based upon low price, we will risk losing customers by increasing our selling prices.
Competition in Consumer Product
Our products face competition from other producers. In our consumer product segment, we face competition from a number of companies that have similar product portfolios. Many of such competitors’ products are not bamboo-based; instead, we compete based on our products’ functional use. Many such competitors are able to provide functionally similar products without relying on bamboo or bamboo charcoal components.
Although our Charcoal Doctor brand is one of the largest and most famous in the charcoal bag and bamboo charcoal market, the bamboo charcoal-based consumer product industry is relatively fragmented and subject to relatively low barriers of entry.
Our Charcoal Doctor air purification products compete with products from charcoal-based competitors such as Zhejiang Maitanweng Ecological Development Co., Ltd., Zhejiang Jiejiegao Charcoal Industry Co., Ltd., and Quzhou Modern Charcoal Industry, Co., Ltd.
Our Charcoal Doctor toilet cleaner competitors include non-charcoal-based competitors such as SC Johnson & Son (Shanghai) Inc. (which makes the Mr. Muscle brand in China), Blue Moon Chinese Co., Ltd., Shanghai White Cat Group Ltd., Beijing Green Umbrella Chemical Co., Ltd. and Weilai (Guangzhou) Consumer products Co., Ltd.
Results of Operations
The following table summarizes the selected results of our operation during the fiscal years ended December 31, 2024 and 2023, respectively, and provides information regarding the dollar and percentage increase or (decrease) during such years.
| 74 |
| Table of Contents |
(All amounts, other than percentages, in thousands of U.S. dollars)
|
| Years ended December 31, |
|
|
|
|
| |||||||||||||||||
|
| 2024 |
|
| 2023 |
|
|
|
|
| ||||||||||||||
|
|
|
| As a |
|
|
|
| As a |
|
|
|
|
| ||||||||||
|
|
|
| percentage |
|
|
|
| percentage |
|
| Dollar ($) |
|
| Percentage |
| ||||||||
|
| Dollars in |
|
| of sales |
|
| Dollars in |
|
| of sales |
|
| Increase |
|
| Increase |
| ||||||
Statement of Operations Data: |
| thousands |
|
| revenue |
|
| thousands |
|
| revenue |
|
| (Decrease) |
|
| (Decrease) |
| ||||||
Revenues |
| $ | 42,940 |
|
|
| 100.0 | % |
| $ | 44,631 |
|
|
| 100.0 | % |
| $ | (1,691 | ) |
|
| (3.8 | )% |
Cost of revenues |
|
| 33,997 |
|
|
| 79.2 | % |
|
| 34,914 |
|
|
| 78.2 | % |
|
| (917 | ) |
|
| (2.6 | )% |
Gross profit |
|
| 8,943 |
|
|
| 20.8 | % |
|
| 9,717 |
|
|
| 21.8 | % |
|
| (774 | ) |
|
| (8.0 | )% |
Operating expenses |
|
|
|
|
|
|
|
|
|
|
|
|
|
|
|
|
|
|
|
|
|
|
|
|
Selling expenses |
|
| 51 |
|
|
| 0.1 | % |
|
| 218 |
|
|
| 0.5 | % |
|
| (167 | ) |
|
| (76.6 | )% |
General and administrative expenses |
|
| 4,869 |
|
|
| 11.3 | % |
|
| 5,816 |
|
|
| 13.0 | % |
|
| (947 | ) |
|
| (16.3 | )% |
Research and development expenses |
|
| 39 |
|
|
| 0.1 | % |
|
| 24 |
|
|
| 0.1 | % |
|
| 15 |
|
|
| 62.5 | % |
Total operating expenses |
|
| 4,959 |
|
|
| 11.5 | % |
|
| 6,058 |
|
|
| 13.6 | % |
|
| (1,099 | ) |
|
| (18.1 | )% |
Income from operations |
|
| 3,984 |
|
|
| 9.3 | % |
|
| 3,659 |
|
|
| 8.2 | % |
|
| 325 |
|
|
| 8.9 | % |
Other income (expenses) |
|
|
|
|
|
|
|
|
|
|
|
|
|
|
|
|
|
|
|
|
|
|
|
|
Change in fair value of convertible note |
|
| (504 | ) |
|
| (1.2 | )% |
|
| (166 | ) |
|
| (0.4 | )% |
|
| (338 | ) |
|
| 203.6 | % |
Change in fair value of warrant liabilities |
|
| (3,767 | ) |
|
| (8.8 | )% |
|
| - |
|
| - | % |
|
| (3,767 | ) |
| - | % | ||
Interest income |
|
| 43 |
|
|
| 0.1 | % |
|
| 50 |
|
|
| 0.1 | % |
|
| (7 | ) |
|
| (14.0 | )% |
Interest expense |
|
| (290 | ) |
|
| (0.7 | )% |
|
| (301 | ) |
|
| (0.7 | )% |
|
| 11 |
|
|
| (3.7 | )% |
Financing interest income |
|
| 1,842 |
|
|
| 4.3 | % |
|
| 2,181 |
|
|
| 4.9 | % |
|
| (339 | ) |
|
| (15.5 | )% |
Rental income from related parties |
|
| - |
|
| - | % |
|
| 111 |
|
|
| 0.2 | % |
|
| (111 | ) |
|
| (100.0 | )% | |
Gain on debt extinguishment |
|
| 298 |
|
|
| 0.7 | % |
|
| - |
|
| - | % |
|
| 298 |
|
| - | % | ||
Gain from disposal of investments |
|
| (1,015 | ) |
|
| (2.4 | )% |
|
| 3,555 |
|
|
| 8.0 | % |
|
| (4,570 | ) |
|
| (128.6 | )% |
Other income (expenses), net |
|
| 33 |
|
|
| 0.1 | % |
|
| 178 |
|
|
| 0.4 | % |
|
| (145 | ) |
|
| (81.5 | )% |
Total other (expenses) income, net |
|
| (3,360 | ) |
|
| (7.8 | )% |
|
| 5,608 |
|
|
| 12.6 | % |
|
| (8,968 | ) |
|
| (159.9 | )% |
Income before income tax expense |
|
| 624 |
|
|
| 1.5 | % |
|
| 9,267 |
|
|
| 20.8 | % |
|
| (8,643 | ) |
|
| (93.3 | )% |
Income tax provision |
|
| 3,111 |
|
|
| 7.2 | % |
|
| 2,364 |
|
|
| 5.3 | % |
|
| 747 |
|
|
| 31.6 | % |
Net income (loss) from continuing operations |
|
| (2,487 | ) |
|
| (5.8 | )% |
|
| 6,903 |
|
|
| 15.5 | % |
|
| (9,390 | ) |
|
| (136.0 | )% |
Net loss from discontinued operations |
|
| (1,079 | ) |
|
| (2.5 | )% |
|
| (1,885 | ) |
|
| (4.2 | )% |
|
| 806 |
|
|
| (42.8 | )% |
Net(loss) income |
|
| (3,566 | ) |
|
| (8.3 | )% |
|
| 5,018 |
|
|
| 11.2 | % |
|
| (8,584 | ) |
|
| (171.1 | )% |
| 75 |
| Table of Contents |
The following table summarizes the selected results of our operation during the fiscal years ended December 31, 2023 and 2022, respectively, and provides information regarding the dollar and percentage increase or (decrease) during such years.
|
| Years ended December 31, |
|
|
|
|
|
|
| |||||||||||||||
|
| 2023 |
|
| 2022 |
|
|
|
|
|
|
| ||||||||||||
|
|
|
|
| As a |
|
|
|
|
| As a |
|
|
|
|
|
|
| ||||||
|
|
|
|
| percentage |
|
|
|
|
| percentage |
|
| Dollar ($) |
|
| Percentage |
| ||||||
|
| Dollars in |
|
| of sales |
|
| Dollars in |
|
| of sales |
|
| Increase |
|
| Increase |
| ||||||
Statement of Operations Data: |
| thousands |
|
| revenue |
|
| thousands |
|
| revenue |
|
| (Decrease) |
|
| (Decrease) |
| ||||||
Revenues |
| $ | 44,631 |
|
|
| 100.0 | % |
| $ | 52,970 |
|
|
| 100.0 | % |
| $ | (8,339 | ) |
|
| (15.7 | )% |
Cost of revenues |
|
| 34,914 |
|
|
| 78.2 | % |
|
| 42,860 |
|
|
| 80.9 | % |
|
| (7,946 | ) |
|
| (18.5 | )% |
Gross profit |
|
| 9,717 |
|
|
| 21.8 | % |
|
| 10,110 |
|
|
| 19.1 | % |
|
| (393 | ) |
|
| (3.9 | )% |
Operating expenses |
|
|
|
|
|
|
|
|
|
|
|
|
|
|
|
|
|
|
|
|
|
|
|
|
Selling expenses |
|
| 218 |
|
|
| 0.5 | % |
|
| 247 |
|
|
| 0.5 | % |
|
| (29 | ) |
|
| (11.7 | )% |
General and administrative expenses |
|
| 5,816 |
|
|
| 13.0 | % |
|
| 3,906 |
|
|
| 7.4 | % |
|
| 1,910 |
|
|
| 48.9 | % |
Research and development expenses |
|
| 24 |
|
|
| 0.1 | % |
|
| 23 |
|
| - | % |
|
| 1 |
|
|
| 4.3 | % | |
Total operating expenses |
|
| 6,058 |
|
|
| 13.6 | % |
|
| 4,176 |
|
|
| 7.9 | % |
|
| 1,882 |
|
|
| 45.1 | % |
Income from operations |
|
| 3,659 |
|
|
| 8.2 | % |
|
| 5,934 |
|
|
| 11.2 | % |
|
| (2,275 | ) |
|
| (38.3 | )% |
Other income (expenses) |
|
|
|
|
|
|
|
|
|
|
|
|
|
|
|
|
|
|
|
|
|
|
|
|
Change in fair value of convertible note |
|
| (166 | ) |
|
| (0.4 | )% |
|
| - |
|
| - | % |
|
| (166 | ) |
| - | % | ||
Interest income |
|
| 50 |
|
|
| 0.1 | % |
|
| 208 |
|
|
| 0.4 | % |
|
| (158 | ) |
|
| (76.0 | )% |
Interest expense |
|
| (301 | ) |
|
| (0.7 | )% |
|
| (476 | ) |
|
| (0.9 | )% |
|
| 175 |
|
|
| (36.8 | )% |
Financing interest income |
|
| 2,181 |
|
|
| 4.9 | % |
|
| 1,400 |
|
|
| 2.6 | % |
|
| 781 |
|
|
| 55.8 | % |
Rental income from related parties |
|
| 111 |
|
|
| 0.2 | % |
|
| 89 |
|
|
| 0.2 | % |
|
| 22 |
|
|
| 24.7 | % |
Gain from disposal of investments |
|
| 3,555 |
|
|
| 8.0 | % |
|
| - |
|
| - | % |
|
| 3,555 |
|
| - | % | ||
Other income, net |
|
| 178 |
|
|
| 0.4 | % |
|
| 25 |
|
| - | % |
|
| 153 |
|
|
| 612.0 | % | |
Total other income, net |
|
| 5,608 |
|
|
| 12.6 | % |
|
| 1,246 |
|
|
| 2.4 | % |
|
| 4,362 |
|
|
| 350.1 | % |
Income before income tax expense |
|
| 9,267 |
|
|
| 20.8 | % |
|
| 7,180 |
|
|
| 13.6 | % |
|
| 2,087 |
|
|
| 29.1 | % |
Income tax expense |
|
| 2,364 |
|
|
| 5.3 | % |
|
| 3,142 |
|
|
| 5.9 | % |
|
| (778 | ) |
|
| (24.8 | )% |
Net income from continuing operations |
|
| 6,903 |
|
|
| 15.5 | % |
|
| 4,038 |
|
|
| 7.6 | % |
|
| 2,865 |
|
|
| 71.0 | % |
Net loss from discontinued operations |
|
| (1,885 | ) |
|
| (4.2 | )% |
|
| (1,452 | ) |
|
| (2.7 | )% |
|
| (433 | ) |
|
| 29.8 | % |
Net income |
|
| 5,018 |
|
|
| 11.2 | % |
|
| 2,586 |
|
|
| 4.9 | % |
|
| 2,432 |
|
|
| 94.0 | % |
Revenues:
Revenues from continuing operations decreased by approximately $1.7 million, or 3.8%, to approximately $42.9 million in fiscal 2024 from approximately $44.6 million in fiscal 2023. The decrease was mainly attributable to the reduced demand in the sluggish real estate market for our carbon products, which are used in household cleaning.
Revenues from continuing operations decreased by approximately $8.3 million, or 15.7%, to approximately $44.6 million in fiscal 2023 from approximately $53.0 million in fiscal 2022. The decrease was primarily attributable to the reduced demand after the pandemic for our bamboo charcoal, which is used in active charcoal masks, air purification and sanitation products, and decreased revenue from biodegradable packaging products which we started in fiscal 2022.
Cost of revenues:
Our cost of revenues from continuing operations decreased by approximately $0.9 million, or 2.6%, to approximately $34.0 million in fiscal 2024 from approximately $34.9 million in fiscal 2023, which was in line with the decrease of revenue. As a percentage of revenues, the cost of revenues was79.2% and 78.2% in fiscal 2024 and 2023, respectively.
| 76 |
| Table of Contents |
Our cost of revenues from continuing operations decreased by approximately $7.9 million, or 18.5%, to approximately $34.9 million in fiscal 2023 from approximately $42.9 million in fiscal 2022, which was in line with the decrease of revenue. As a percentage of revenues, the cost of revenue was 78.2% and 80.9% in fiscal 2023 and 2022, respectively.
Gross profit:
Our gross profit from continuing operations decreased by approximately $0.8 million, or 8.0%, to approximately $8.9 million in fiscal 2024 from approximately $9.7 million in fiscal 2023. The gross profit margin was 20.8% and 21.8% in fiscal 2024 and 2023, respectively.
Our gross profit from continuing operations decreased by approximately $0.4 million, or 3.9%, to approximately $9.7 million in fiscal 2023 from approximately $10.1 million in fiscal 2022. The gross profit margin was 21.8% and 19.1% in fiscal 2023 and 2022, respectively.
Selling expenses:
Selling expenses from continuing operations decreased by approximately $0.2 million, or 76.6%, to approximately $0.1 million in fiscal 2024 from approximately $0.2 million in fiscal 2023. As a percentage of revenues, our selling expenses were 0.1% and 0.5% of revenues in fiscal 2024 and 2023, respectively. The decrease was mainly due to less marketing and customs declaration service fees in fiscal 2024.
Selling expenses from continuing operations were approximately $0.2 million in both fiscal 2023 and 2022. As a percentage of sales, our selling expenses were 0.5% of revenues in fiscal 2023 and 2022.
General and administrative expenses:
Our general and administrative expenses from continuing operations decreased by approximately $0.9 million, or 16.3%, to approximately $4.9 million in fiscal 2024 from approximately $5.8 million in fiscal 2023. As a percentage of revenues, general and administrative expenses decreased to 11.3% in fiscal 2024, compared to 13.0% in fiscal 2023. The decrease in general and administrative expenses was primarily attributable to decrease of approximately $1.4 million in allowance of credit loss, offset by increased professional consulting fee.
Our general and administrative expenses from continuing operations increased by approximately $1.9 million, or 48.9%, to approximately $5.8 million in fiscal 2023 from approximately $3.9 million in fiscal 2022. As a percentage of revenues, general and administrative expenses increased to 13.0% in fiscal 2023, compared to 7.4% in fiscal 2022. The increase in general and administrative expenses was primarily attributable to increase of approximately $2.2 million in allowance of credit loss due to slow collection.
Research and development expenses
Our research and development expenses from continuing operations were less than $0.1 million in fiscal years 2024, 2023 and 2022. We expect research and development expenses to increase as we expand our research and development activities to develop more new high-tech products to meet customer demands.
Total operating expenses
Total operating expenses from continuing operations decreased by approximately $1.1 million, or 18.1%, to approximately $5.0 million in fiscal 2024 from approximately $6.1 million in fiscal 2023, which was mainly due to decrease of approximately $0.9 million in general and administrative expenses.
Total operating expenses from continuing operations increased by approximately $1.9 million, or 45.1%, to approximately $6.1 million in fiscal 2023 from approximately $4.2 million in fiscal 2022, which was mainly due to increase of approximately $1.9 million in general and administrative expenses.
| 77 |
| Table of Contents |
Change in fair value of convertible note
The Company recognized the convertible note at fair value. Change in fair value of convertible note from continuing operations amounted to a loss of approximately $0.5 million in fiscal 2024 and a loss of approximately $0.2 million in fiscal 2023.
Change in fair value of warrants liabilities
Change in fair value of warrants liability from continuing operations amounted to a loss of approximately $3.8 million in fiscal 2024. The fair value of the Company’s warrants derivative liability assumed from the April 2024 private placement is re-measured to its fair value at the end of each reporting period, with the change being recorded as other expense or gain.
Interest expenses
Our interest expenses from continuing operations kept approximately $0.3 million in fiscal 2024 and 2023.
Our interest expenses from continuing operations decreased by approximately $0.2 million, or 36.8%, to approximately $0.3 million in fiscal 2023 from approximately $0.5 million in fiscal 2022. The decrease due to less bank loan.
Financing interest income
Starting in June 2022, we provided commercial factoring services to customers who seek financing from their receivables. For the years ended December 31, 2024, 2023 and 2022, the Company recognized financing interest income from continuing operations of approximately $1.8 million, $2.2 million and $1.4 million, respectively.
Rental income from related parties
Since fiscal 2021, we signed some lease agreements with related parties to lease a part of production facilities to related parties, rent income from continuing operations was approximately nil, $0.1 million and $0.1 million in the years ended December 31, 2024, 2023 and 2022, respectively.
Gain from disposal of subsidiaries
On March 16, 2024, we signed a share transfer agreement with a third party to sell its 100% equity interest in Zhejiang Tantech Bamboo Charcoal Co., Ltd. (“Tantech Charcoal”). On December 25, 2024, we signed a share transfer agreement with a third party to sell its 100% equity interest in USCNHK Group Limited (“USCNHK”) and its wholly owned subsidiaries, Tantech Holdings (Lishui) Co., Ltd., Hangzhou Tanbo Technology Co., Ltd. and Lishui Xincai Industrial Co., Ltd. We recorded losses from disposal of approximately $1.0 million in fiscal 2024.
On December 29, 2023, we signed a share transfer agreement with a third party to sell 100% equity interest in Lishui Jikang Energy Technology Co., Ltd. and its subsidiary Tantech Bamboo. We recorded gain from disposal of approximately $3.6 million in fiscal 2023.
Income before income taxes
As a result of the foregoing, our income before income tax from continuing operations decreased by $8.6 million, or 93.3%, to approximately $0.6 million in fiscal 2024, from approximately $9.3 million in fiscal 2023. Our income before income tax from continuing operations increased by $2.1 million, or 29.1%, to approximately $9.3 million in fiscal 2023 from approximately $7.2 million in fiscal 2022.
Income taxes provision (benefit)
Our income taxes expense from continuing operations increased by approximately $0.7 million, or 31.6%, to approximately $3.1 million in fiscal 2024 from approximately $2.4 million in fiscal 2023. The increased income tax provision was in line with increased taxable income.
| 78 |
| Table of Contents |
Our income taxes expense from continuing operations decreased by approximately $0.8 million, or 24.8%, to approximately $2.4 million in fiscal 2023 from approximately $3.1 million in fiscal 2022. The decreased income tax provision was in line with decreased taxable income.
Net income (loss) from continuing operations
As a result of the foregoing, our net loss from continuing operations was approximately $2.5 million in fiscal 2024, as compared with a net income from continuing operations of approximately $6.9 million in fiscal 2023. Our net income from continuing operations increased by approximately $2.9 million, or 71.0% to approximately $6.9 million in fiscal 2023 from approximately $4.0 million in fiscal 2022.
Loss from discontinued operations
On May 15, 2025, the Group closed the sale of its Electric Vehicle business (the “EV Business”), comprised of 100% equity interest in Jiyi, 100% equity interest in Wangbo, 70% equity interest in Shangchi Automobile (51% equity held by Wangbo and 19% equity held by Jiyi) and 100% equity interest in Shenzhen Yimao held by Shangchi Automobile. The net loss for these discontinued operations was approximately $1.1 million, approximately $1.9 million and approximately $1.5 million in fiscal 2022, 2023 and 2024, respectively.
Net income (loss)
As a result of the foregoing, our net loss was approximately $3.6 million in fiscal 2024, as compared with a net income of approximately $5.0 million in fiscal 2023. Our net income increased by approximately $2.4 million, or 94.0% to approximately $5.0 million in fiscal 2023 from approximately $2.6 million in fiscal 2022.
B. Liquidity and Capital Resources
We are a holding company incorporated in the British Virgin Islands. We may need dividends and other distributions on equity from our PRC subsidiaries to satisfy our liquidity requirements. Current PRC regulations permit our PRC subsidiaries to pay dividends to us only out of their accumulated profits, if any, determined in accordance with PRC accounting standards and regulations. In addition, our PRC subsidiaries are required to set aside at least 10% of their respective accumulated profits each year, if any, to fund certain reserve funds until the total amount set aside reaches 50% of their respective registered capital. Our PRC subsidiaries may also allocate a portion of their after-tax profits based on PRC accounting standards to employee welfare and bonus funds at their discretion. These reserves are not distributable as cash dividends.
As of December 31, 2024, we had cash and cash equivalents of approximately $35.2 million. Our current assets were approximately $117.8 million and our current liabilities were approximately $11.8 million, which resulted in a current ratio of 10.0:1. Total shareholders’ equity as of December 31, 2024 was approximately $131.3 million.
Our accounts receivable turnover in days were 346 days and 342 days for the years ended December 31, 2024 and 2023, respectively. Although we typically do not grant special payment terms to our customers, some of our customers, who are large retailers and wholesale chains, tend to require longer payment terms but are unlikely to default. The instances of slow payments and long-aging receivables may have negative impact on our short-term operating cash flow and future liquidity. We periodically review our accounts receivable and allowance level in order to ensure our methodology used to determine allowances is reasonable and accrued additional allowances if necessary. We have recently put a lot of efforts into accounts receivable collection through tightening our customer credit policy and strengthening monitoring of uncollected receivables. If the Company has difficulty collecting, the following steps will be taken, including but not limited to: cease any additional shipments to the customers, visit the customers to request payments on past due invoices, and if necessary, take legal recourse. If all of these steps are unsuccessful, management will determine whether or not the receivable will be reserved or written off.
For the accounts receivable, the Company provided credit losses of approximately $2.0 million against the aged accounts receivable balances. Subsequent to December 31, 2024 and through April 30, 2025, the Company collected approximately $9.1 million or 26% of the accounts receivable balance as of December 31, 2024.
| 79 |
| Table of Contents |
The following table sets forth summary of our cash flows for the periods indicated:
(All amounts in thousands of U.S. dollars)
|
| 2024 |
|
| 2023 |
|
| 2022 |
| |||
Net cash provided by continuing operations |
| $ | 4,059 |
|
| $ | 5,264 |
|
| $ | 8,324 |
|
Net cash used in discontinued operations |
|
| (74 | ) |
|
| (4 | ) |
|
| (31 | ) |
Net cash provided by operating activities |
|
| 3,985 |
|
|
| 5,260 |
|
|
| 8,293 |
|
Net cash used in continuing operations |
|
| (1,922 | ) |
|
| (2,392 | ) |
|
| (44,957 | ) |
Net cash used in discontinued operations |
|
| - |
|
|
| (183 | ) |
|
| (42 | ) |
Net cash used in investing activities |
|
| (1,922 | ) |
|
| (2,575 | ) |
|
| (44,999 | ) |
Net cash provided by continuing operations |
|
| 3,461 |
|
|
| 7,418 |
|
|
| 16,142 |
|
Net cash provided by (used in) discontinued operations |
|
| 8 |
|
|
| 12 |
|
|
| (850 | ) |
Net cash provided by financing activities |
|
| 3,469 |
|
|
| 7,430 |
|
|
| 15,292 |
|
Effect of exchange rate changes on cash, cash equivalents and restricted cash |
|
| 554 |
|
|
| 28 |
|
|
| (3,171 | ) |
Net increase (decrease) in cash, cash equivalents and restricted cash |
|
| 6,086 |
|
|
| 10,143 |
|
|
| (24,585 | ) |
Cash, cash equivalents and restricted cash, beginning of year |
|
| 29,125 |
|
|
| 18,982 |
|
|
| 43,567 |
|
Cash, cash equivalents and restricted cash, end of year |
| $ | 35,211 |
|
| $ | 29,125 |
|
| $ | 18,982 |
|
Operating Activities
Net cash provided by operating activities was approximately $4.0 million in fiscal 2024. Cash provided by operating activities for the year ended December 31, 2024 mainly consisted of net loss from continuing operations of $2.5 million, non-cash items adjustment of approximately $7.6 million, a decrease of approximately $4.9 million in accounts receivable due to stronger collection and an increase of approximately $1.1 million in tax payable, offset by increase of approximately $3.8 million in advances to suppliers, increase of approximately $2.0 million in prepaid expenses and other receivables and decrease of approximately $0.8 million in accounts payable.
Net cash provided by operating activities was approximately $5.3 million in fiscal 2023. Cash provided by operating activities for the year ended December 31, 2023 mainly consisted of net income of approximately $6.9 million, non-cash items adjustment of approximately $0.2 million, increase of approximately $1.3 million in accounts payable and increase of approximately $0.8 million in accrued liabilities and other payables, offset by an increase of approximately $3.5 million in accounts receivable due to slow collection.
Net cash provided by operating activities was approximately $8.3 million in fiscal 2022. Cash provided by operating activities for the year ended December 31, 2022 mainly consisted of net income of approximately $4.0 million, non-cash items adjustment of approximately $1.4 million, decrease of approximately $2.5 million in advances to suppliers, a decrease of approximately $0.7 million in accounts receivable, increase of approximately $0.7 million in accounts payable and increase of approximately $0.7 million in accrued liabilities and other payables, offset by a decrease of approximately $1.9 million in customer deposits.
Investing Activities
Net cash used in investing activities was approximately $1.9 million in fiscal 2024. The net cash used in investing activities in fiscal 2024 was primarily attributable to approximately $1.8 million in financing receivable.
Net cash used in investing activities was approximately $2.6 million in fiscal 2023. The net cash used in investing activities in fiscal 2023 consisted of approximately $2.2 million in financing receivable, approximately $0.2 million in additions to intangible assets and approximately $0.2 million used in discontinued operation.
Net cash used in investing activities was approximately $45.0 million in fiscal 2022. The net cash used in investing activities in fiscal 2022 was primarily attributable to approximately $45.0 million in financing receivable due to commencement of our new commercial factoring business.
| 80 |
| Table of Contents |
Financing Activities
Net cash provided by financing activities was approximately $3.5 million in fiscal 2024. Net cash provided by financing activities in fiscal 2024 was mainly consisting of proceeds from exercising of warrants of approximately $3.2 million, proceeds from issuance of common stock and warrants of approximately $1.7 million, proceeds from loans from third parties of approximately $2.2 million, offset by repayment of loans from third parties of approximately $2.4 million, repayment of loans from related parties of approximately $1.0 million and repayment of convertible note of approximately $0.3 million.
Net cash provided by financing activities was approximately $7.4 million in fiscal 2023. Net cash provided by financing activities in fiscal 2023 was primarily due to two offerings of 2,240,000 common shares, which resulted in net proceeds of approximately $5.8 million and net proceeds of approximately $2.0 million from the issuance of a convertible note in fiscal 2023.
Net cash provided by financing activities was approximately $15.3 million in fiscal 2022. Net cash provided by financing activities in fiscal 2022 was primarily due to one offering of 953,333 common shares, which resulted in net proceeds of approximately $10.1 million in fiscal 2022 and net repayment from related parties of approximately $10.0 million, offset by net repayment of approximately $3.2 million of third-party loans, cash used in discontinued operations of approximately $0.9 million and net repayment of approximately $0.7 million to bank loans.
Our primary source of cash is currently generated from the sales of our products and financings. In the coming years, we are planning to continue to raise additional capital by issuing common shares to meet our cash needs. While facing uncertainties in regard to the size and timing of capital raise, we expect to be able to meet our working capital and capital expenditure requirements by using our cash on hand, cash flows from operations and bank borrowings in the next twelve months.
| 81 |
| Table of Contents |
Capital Expenditures
We had capital expenditures of $80,525, $213,601 and $4,263 for the years ended December 31, 2024, 2023 and 2022, respectively for the addition in property, plant and equipment and intangible assets.
We expect that our capital expenditures will increase in the future as our business continues to develop and expand. We have used cash generated from our subsidiaries’ operations to fund our capital commitments in the past and anticipate using such funds and proceeds received from our offerings through issuance of common stocks and other sources to fund capital expenditure commitments in the future.
Off-balance Sheet Arrangements
We have no off-balance sheet arrangements including arrangements that would affect our liquidity, capital resources, market risk support and credit risk support or other benefits.
C. Research and Development, Patents and Licenses, etc.
See “Item 4. Information on the Company—B. Business Overview—Research and Development” and “Item 4. Information on the Company—B. Business Overview—Our Patents” of our annual report.
D. Trend Information
Market Trends
Other than as disclosed elsewhere in this financial report, we are not aware of any trends, uncertainties, demands, commitments or events that are reasonably likely to have a material and adverse effect on our net revenues, income, profitability, liquidity or capital resources, or that would cause the disclosed financial information to be not necessarily indicative of future results of operations or financial condition.
E. Critical Accounting Policies and Estimate
An accounting policy is considered critical if it requires an accounting estimate to be made based on assumptions about matters that are uncertain and requires significant judgment at the time such estimate is made, and if different accounting estimates that reasonably could have been used, or changes in the accounting estimates that are reasonably likely to occur periodically, could materially impact the consolidated financial statements.
We prepare our consolidated financial statements in accordance with U.S. GAAP. Significant accounting policies we follow in the preparation of the accompanying consolidated financial statements are summarized below.
Financing receivables, net
Financing receivables represent receivables arising from the Group’s factoring business. Financing receivables are measured at amortized cost and reported on the consolidated balance sheets based on the outstanding principal adjusted for any write-off, and the allowance. Amortized cost of financing receivables is equal to the unpaid principal balance plus interest receivable. The Group recognizes financial interest income over the terms of the financing receivables using the effective interest rate method. The current allowance rate is estimated at 5% of the gross receivable based on current market and industry standard. The estimation of the allowance rate requires the use of both macroeconomic and microeconomic assumptions and/or inputs, which are generally based on current market and economic conditions, such as changes in the risk-free or benchmark rate and changes attributable to instrument-specific credit risk. Changes in market and/or economic conditions could have a significant effect on the estimated allowance rate.
| 82 |
| Table of Contents |
ITEM 6. DIRECTORS, SENIOR MANAGEMENT AND EMPLOYEES
A. Directors and Senior Management
The following table provides information regarding our executive officers and directors as of the date of this annual report:
Name |
| Age |
| Position(s) |
Wangfeng Yan |
| 49 |
| Chief Executive Officer |
|
|
|
|
|
Weilin Zhang |
| 58 |
| Chief Financial Officer and Director |
|
|
|
|
|
Mingqin Dong |
| 36 |
| Chief Operating Officer |
|
|
|
|
|
Yefang Zhang |
| 60 |
| Director and Chairwomen of the Board |
|
|
|
|
|
Mengqi Liao |
| 32 |
| Director (Independent) |
|
|
|
|
|
Hongdao Qian |
| 63 |
| Director (Independent) |
|
|
|
|
|
Shudong Wang |
| 76 |
| Director (Independent) |
Wangfeng Yan has served as our Chief Executive Officer since December 2019. He was our Chief Operating Officer from March 2018 to December 2019. Mr. Yan joined Tantech Holdings (Lishui) Co., Ltd. (formerly Zhejiang Tantech Bamboo Technology Co., Ltd.) (“Tantech Bamboo”) as a member of the production staff in August 2010 and rose to serve as the head of production managers. Prior to being appointed as Chief Operating Officer, Mr. Yan was in charge of production management for Tantech Bamboo and Tantech Energy. In these capacities, Mr. Yan contributed to the “Dr. Charcoal” brand sales channel development. In June 2010, Mr. Yan earned a Bachelor’s Degree in Engineering from Zhejiang Sci-tech University in Hangzhou.
Weilin Zhang has served as our Chief Financial Officer since July 2019 and as a member of our board of directors since December 2024. Prior to being appointed as CFO, Mr. Zhang has been serving as the CFO of Forasen Group since October 2018 and was its CFO from March 2008 to June 2013. From July 2013 to September 2018, he was the general manager of Zhejiang Juma Valve Co., Ltd. He graduated from Zhejiang Province Finance Institute in 1989 and studied accounting at Beijing Industry and Commerce College from 2004 to 2008.
Mingqin Dong has served as our Chief Operating Officer since December 2019. He has been the Chairman and the general manager of Shangchi Automobile, our 70% owned subsidiary, since June 2017. From August 2013 to June 2017, Mr. Dong was a project manager of us. In June 2013, Mr. Dong earned his Bachelor’s Degree in Computer and Science Technology from Heilongjiang International University.
| 83 |
| Table of Contents |
Yefang Zhang has served as our director since 2013 and as our Chairwoman since December 2024. Ms. Zhang also serves as the CFO and an internal control manager of EPakia Inc., a wholly owned subsidiary of the Company. Ms. Zhang has been in leadership roles for over a dozen years. She then helped to found Forasen Group Co., Ltd in October 2002 and has served as a Board member since then. Since July 2015, she has been Chairwoman and CEO of Farmmi, Inc., another Nasdaq listed company. From 1997 until 2002, she worked as General Manager at Zhejiang Forasen Food Co., Ltd. From 1994 to 1997, she served as Vice General Manager of Lishui Jingning Huali Co., Ltd. From 1991 to 1994, she was a teacher at Wenzhou Huangtan Middle School. From 1990 to 1994, she served on the board of Lishui Farmer’s Economic Committee. In addition to her efforts with our Company, Ms. Zhang also manages the business operations of Forasen Group, a company she owns with her husband, Mr. Zhengyu Wang. Forasen Group is a PRC company with several subsidiaries that are engaged in a variety of businesses, including without limitation, rubber trading, mushroom sales, biomass power generation, and marketing. Ms. Zhang is a 62.07% shareholder of CN ENERGY GROUP. INC., another Nasdaq listed company. She earned her Bachelor’s Degree in Geography from Wenzhou Teacher’s College in July 1991. We have appointed Ms. Zhang to be a director because of her knowledge of our industry and business.
Mengqi Liao has been our director since June 19, 2022. Ms. Liao is a senior engagement manager at Pan-China Certified Public Accountants where she serves on the audit teams in the audits of financial statements of various public companies listed both in China and foreign stock exchanges. She was a manager with Da Hua Certified Public Accountants from July 2018 to March 2022. From January 2016 to June 2018, she was an auditor at Ruihua Certified Public Accountants. Ms. Liao is a certified public accountant and a certified tax agent in China. She also received the Chinese intermediate level accountant qualifications. Ms. Liao has participated in the audits of the financial statements of a number of public companies in connection with their financial reporting compliance with U.S. and Chinese stock exchange rules and IPOs in Hong Kong and Korea stock exchanges. Ms. Liao earned a Bachelor’s degree in Management from Chongqing Technology and Business University in 2016. We’ve chosen Ms. Liao to serve as a director because of her knowledge and experience in accounting, U.S. GAAP and SEC financial reporting matters.
Hongdao Qian has been our director since 2014. He has been a Professor on the faculty of the Guanghua Law School at Zhejiang University since September 2005. His research, writing and teaching focuses on corporate governance, economic analysis of law and Western jurisprudence. Prior to joining Guanghua Law School, Mr. Qian was a Professor at the Institute of Law, China Academy of Social Sciences; a Lecturer in Economics at Peking University and a Prosecutor in the People’s Procuratorate of Zhejiang Province. Mr. Qian was a visiting scholar at Waseda University in Japan, Stanford University in California and both Oxford and Cambridge Universities in England. Since July 2017, he has been an independent director of Farmmi, Inc, another Nasdaq listed company. He currently serves as Vice Chairman of the Chinese Society of Comparative Law, Executive Subeditor of the China Academic Yearbook and President of the China Rule of Law Research Institute, where he has organized a team of scholars to create China’s first Rule of Law index using empirical methods. Mr. Qian earned his bachelor of law from Jilin University in 1986, his master of law from North-West University of Politics and Law in 1994 and his doctor of law from Peking University in 1997. We have chosen Mr. Qian to serve on our Board of Directors because of his expertise in economics and law.
Shudong Wang has been our director since 2014. He was the department director at the China National Bamboo Research Center from 1996 through his retirement in 2012. He earned his bachelor’s degree in forestry from Northeast Forestry University in Heilongjiang in 1976. He once served as deputy director of Bamboo Branch of the Academic Committee of China Forestry. He has also served as executive director of South-South Cooperation Association and the Center of China International Exchange. He is a science advisor to the State Forestry Bureau. We selected Mr. Wang to serve on our Board of Directors because of his expertise in the bamboo industry in China.
| 84 |
| Table of Contents |
B. Compensation
EXECUTIVE COMPENSATION
Our compensation committee approves our salary and benefit policies. Before our initial public offering, our board of directors determined the compensation to be paid to our executive officers based on our financial and operating performance and prospects, and contributions made by the officers’ to our success. Each of the named officers are measured by a series of performance criteria by the board of directors, or the compensation committee on a yearly basis. Such criteria are set forth based on certain objective parameters such as job characteristics, required professionalism, management skills, interpersonal skills, related experience, personal performance and overall corporate performance.
The board of directors makes an independent evaluation of appropriate compensation to key employees, with input from management. The board of directors has oversight of executive compensation plans, policies and programs.
Summary Compensation Table
The following table presents summary information regarding the total compensation awarded to, earned by, or paid to each of the named executive officers for services rendered to us for the years ended December 31, 2024 and 2023.
|
|
|
|
|
|
| All Other |
|
|
|
| |||||||
|
| Fiscal |
| Salary |
|
| Bonus |
|
| Compensation |
|
| Total |
| ||||
|
| Year |
| ($) |
|
| ($) (1) |
|
| ($) (2) |
|
| ($) |
| ||||
Wangfeng Yan(3) |
| 2023 |
|
| 24,479 |
|
|
| - |
|
|
| 1,045 |
|
|
| 25,524 |
|
Chief Executive Officer |
| 2024 |
|
| 28,288 |
|
|
|
|
|
|
|
|
|
|
| 28,288 |
|
|
|
|
|
|
|
|
|
|
|
|
|
|
|
|
|
|
|
|
Weilin Zhang(4) |
| 2023 |
|
| 41,337 |
|
|
| - |
|
|
| 2,725 |
|
|
| 44,062 |
|
Chief Financial Officer |
| 2024 |
|
| 30,813 |
|
|
|
|
|
|
|
|
|
|
| 30,813 |
|
|
|
|
|
|
|
|
|
|
|
|
|
|
|
|
|
|
|
|
Mingqin Dong(5) |
| 2023 |
|
| 8,473 |
|
|
| - |
|
|
| - |
|
|
| 8,473 |
|
Chief Operating Officer |
| 2024 |
|
| 8,338 |
|
|
| - |
|
|
|
|
|
|
| 8,338 |
|
|
|
|
|
|
|
|
|
|
|
|
|
|
|
|
|
|
|
|
Zhengyu Wang(6) |
| 2023 |
|
| 139,486 |
|
|
|
|
|
|
| 35,306 |
|
|
| 174,792 |
|
Former Director of the Company and CEO of Epakia Inc. |
| 2024 |
|
| 50,000 |
|
|
|
|
|
|
| 75,355 |
|
|
| 125,355 |
|
(1) | No officer received a bonus in 2023 or 2024. |
|
|
(2) | Consists of social security payments required under Chinese law. Although we also reimburse the referenced individuals for reasonable expenses, such reimbursements do not, in the aggregate, exceed $10,000 for any individual in any year presented and are not considered perquisites because they are integrally and directly related to the performance of such recipients’ jobs. |
|
|
(3) | Effective December 6, 2019, Wangfeng Yan resigned as Chief Operating Officer and was appointed as Chief Executive Officer. |
|
|
(4) | Effective July 1, 2019, Weilin Zhang was appointed as Chief Financial Officer. |
|
|
(5) | Effective December 6, 2019, Mingqin Dong was appointed as Chief Operating Officer. |
|
|
(6) | Effective December 19, 2024, Mr. Wang resigned as a director of the Company. Compensation paid in 2023 included (i) salaries paid of $130,274 in aggregate as the CEO of Epakia Inc. and Manager of Epakia Canada, (ii) social security payment of $9,212 and (iii) director fees of 35,306. Compensation paid in 2024 included salary and other compensation as an executive officer of the U.S. subsidiaries. |
| 85 |
| Table of Contents |
Director Compensation
The following section presents information regarding the compensation paid during fiscal 2024 to members of our Board of Directors, including directors who are not also our employees (referred to herein as “Non-Employee Directors”). As of December 31, 2024, we had two executive directors, Ms. Yefang Zhang and Mr. Weilin Zhang, and three Non-Employee directors, Ms. Mengqi Liao, Mr. Shudong Wang and Mr. Hongdao Qian.
We may also provide stock, option or other equity-based incentives to our directors for their service. We also plan to reimburse our directors for any out-of-pocket expenses incurred by them in connection with their services provided in such capacity.
The following table presents information regarding the compensation of our executive directors and non-employee directors for fiscal 2024.
|
|
|
|
|
|
|
|
|
|
|
|
|
| Changes in Pension |
|
|
|
|
|
|
| |||||||
|
| Director Fees |
|
|
|
|
|
|
|
|
|
|
| Value and |
|
|
|
|
|
|
| |||||||
|
| earned |
|
|
|
|
|
|
|
| Non-equity |
|
| Nonqualified |
|
|
|
|
|
|
| |||||||
|
| or paid |
|
| Stock |
|
| Option |
|
| Incentive Plan |
|
| Deferred |
|
| All other |
|
|
|
| |||||||
|
| in cash |
|
| Awards |
|
| Awards |
|
| Compensation |
|
| Compensation |
|
| Compensation |
|
| Total |
| |||||||
Name |
| ($) |
|
| ($) |
|
| ($) |
|
| ($) |
|
| ($) |
|
| ($)(1) |
|
| ($) |
| |||||||
Yefang Zhang |
|
| - |
|
|
| - |
|
|
| - |
|
|
| - |
|
|
| - |
|
|
| 129,425 | (2) |
|
| 129,425 |
|
Weilin Zhang |
|
| - |
|
|
| - |
|
|
| - |
|
|
| - |
|
|
| - |
|
|
| 30,813 | (3) |
|
| 30,813 |
|
Mengqi Liao |
|
| 10,000 |
|
|
| - |
|
|
| - |
|
|
| - |
|
|
| - |
|
|
| - |
|
|
| 10,000 |
|
Shudong Wang |
|
| 8,473 |
|
|
| - |
|
|
| - |
|
|
| - |
|
|
| - |
|
|
| - |
|
|
| 8,473 |
|
Hongdao Qian |
|
| 8,473 |
|
|
| - |
|
|
| - |
|
|
| - |
|
|
| - |
|
|
| - |
|
|
| 8,473 |
|
(1) | Consists of salary paid as an executive officer of subsidiaries of the Company and social security payments required under Chinese and U.S. laws. |
|
|
(2) | Includes salaries paid of $129,425 in aggregate as the CFO of Epakia Inc. |
|
|
(3) | Includes salary paid of $30,813 as the Company’s CFO. |
C. Board Practices
See information provided in response to Item 6.A. above as to the current directors.
Election of Officers
Our executive officers are elected by, and serve at the discretion of, our board of directors. There are no familial relationships among any members of the Board of Directors.
Board of Directors and Board Committees
Our board of directors currently consists of five (5) directors. A majority of our Board of Directors is independent, as such term is defined by NASDAQ.
A director may vote in respect of any contract or transaction in which he is interested, provided, however, that the nature of the interest of any director in any such contract or transaction shall be disclosed by him at or prior to its consideration and any vote on that matter. A general notice or disclosure to the directors or otherwise contained in the minutes of a meeting or a written resolution of the directors or any committee thereof of the nature of a director’s interest shall be sufficient disclosure and after such general notice it shall not be necessary to give special notice relating to any particular transaction. A director may be counted for a quorum upon a motion in respect of any contract or arrangement which he shall make with our company, or in which he is so interested and may vote on such motion.
| 86 |
| Table of Contents |
Mr. Wangfeng Yan currently holds the position of Chief Executive Officer. Ms. Yefang Zhang currently holds the position of Chair of the Board. The board of directors believes that separating the roles of Chief Executive Officer and Chairman of the board of directors is in the best interests of the Company and its shareholders. Separating such roles allows our Chief Executive Officer to focus completely on operations and corporate strategy execution. We do not have a lead independent director, and we do not anticipate having a lead independent director because we will encourage our independent directors to freely voice their opinions on a relatively small company board. The Board of Directors makes all relevant Company decisions. As a smaller company with a small board of directors, we believe it is appropriate to have the involvement and input of all of our directors in risk oversight matters.
Board Committees
We have established three standing committees under the board: the audit committee, the compensation committee and the nominating committee. The audit committee is responsible for overseeing the accounting and financial reporting processes of our company and audits of the financial statements of our company, including the appointment, compensation and oversight of the work of our independent auditors. The compensation committee of the board of directors reviews and makes recommendations to the board regarding our compensation policies for our officers and all forms of compensation and also administers our incentive compensation plans and equity-based plans (but our board will retain the authority to interpret those plans). The nominating committee of the board of directors is responsible for the assessment of the performance of the board, considering and making recommendations to the board with respect to the nominations or elections of directors and other governance issues. The nominating committee considers diversity of opinion and experience when nominating directors.
Mengqi Liao qualifies as an audit committee financial expert and is the chair of the audit committee. Shudong Wang is the chair of the compensation committee. Hongdao Qian is the chair of the nominating committee. Mengqi Liao, Shudong Wang and Hongdao Qian serve on all three committees, and each is an independent director.
Duties of Directors
Under British Virgin Islands law, our directors have a duty to act honestly, in good faith and with a view to our best interests. Our directors also have a duty to exercise the care, diligence and skills that a reasonably prudent person would exercise in comparable circumstances. In fulfilling their duty of care to us, our directors must ensure compliance with our amended and restated memorandum and articles of association. We have the right to seek damages if a duty owed by our directors is breached.
The functions and powers of our board of directors include, among others:
| · | appointing officers and determining the term of office of the officers; |
|
|
|
| · | authorizing the payment of donations to religious, charitable, public or other bodies, clubs, funds or associations as deemed advisable; |
|
|
|
| · | exercising the borrowing powers of the company and mortgaging the property of the company; |
|
|
|
| · | executing checks, promissory notes and other negotiable instruments on behalf of the company; and |
|
|
|
| · | maintaining or registering a register of mortgages, charges or other encumbrances of the company. |
Interested Transactions
A director may vote, attend a board meeting or sign a document on our behalf with respect to any contract or transaction in which he or she is interested. We require directors to promptly disclose the interest to all other directors after becoming aware of the fact that he or she is interested in a transaction we have entered into or are to enter into. A general notice or disclosure to the board or otherwise contained in the minutes of a meeting or a written resolution of the board or any committee of the board that a director is a shareholder, director, officer or trustee of any specified firm or company and is to be regarded as interested in any transaction with such firm or company will be sufficient disclosure, and, after such general notice, it will not be necessary to give special notice relating to any particular transaction.
| 87 |
| Table of Contents |
Remuneration and Borrowing
The directors may receive such remuneration as our board of directors may determine from time to time. Each director is entitled to be repaid or prepaid all traveling, hotel and incidental expenses reasonably incurred or expected to be incurred in attending meetings of our board of directors or committees of our board of directors or shareholder meetings or otherwise in connection with the discharge of his or her duties as a director. The compensation committee will assist the directors in reviewing and approving the compensation structure for the directors. Our board of directors may exercise all the powers of the company to borrow money and to mortgage or charge our undertakings and property or any part thereof, to issue debentures, debenture stock and other securities whenever money is borrowed or as security for any debt, liability or obligation of the company or of any third party.
Qualification
There are no membership qualifications for directors. Further, there are no share ownership qualifications for directors unless so fixed by us in a general meeting. There are no other arrangements or understandings pursuant to which our directors are selected or nominated.
Director Compensation
All directors hold office until the next annual meeting of shareholders at which directors are re-elected or until their successors have been duly elected and qualified. Officers are elected by and serve at the discretion of the Board of Directors. Employee directors generally do not receive any compensation for their services as a director. Non-employee directors are entitled to receive up to $30,000 per year for serving as directors and may receive incentive security grants from our company. In addition, non-employee directors are entitled to receive reimbursement of their actual travel expenses for each board meeting attended.
Limitation of Director and Officer Liability
Under British Virgin Islands law, each of our directors and officers, in performing his or her functions, is required to act honestly and in good faith with a view to our best interests and exercise the care, diligence and skill that a reasonably prudent person would exercise in comparable circumstances. British Virgin Islands law does not limit the extent to which a company’s memorandum and articles of association may provide for indemnification of officers and directors, except to the extent any such provision may be held by the British Virgin Islands courts to be contrary to public policy, such as to provide indemnification against civil fraud or the consequences of committing a crime.
Under our memorandum and articles of association, we may indemnify our directors, officers and liquidators against all expenses, including legal fees, and against all judgments, fines and amounts paid in settlement and reasonably incurred in connection with civil, criminal, administrative or investigative proceedings to which they are party or are threatened to be made a party by reason of their acting as our director, officer or liquidator. To be entitled to indemnification, these persons must have acted honestly and in good faith with a view to the best interest of the company and, in the case of criminal proceedings, they must have had no reasonable cause to believe their conduct was unlawful. Such limitation of liability does not affect the availability of equitable remedies such as injunctive relief or rescission. These provisions will not limit the liability of directors under United States federal securities laws.
We may indemnify any of our directors or anyone serving at our request as a director of another entity against all expenses, including legal fees, and against all judgments, fines and amounts paid in settlement and reasonably incurred in connection with legal, administrative or investigative proceedings. We may only indemnify a director if he or she acted honestly and in good faith with the view to our best interests and, in the case of criminal proceedings, the director had no reasonable cause to believe that his or her conduct was unlawful. The decision of our board of directors as to whether the director acted honestly and in good faith with a view to our best interests and as to whether the director had no reasonable cause to believe that his or her conduct was unlawful, is in the absence of fraud sufficient for the purposes of indemnification, unless a question of law is involved. The termination of any proceedings by any judgment, order, settlement, conviction or the entry of no plea does not, by itself, create a presumption that a director did not act honestly and in good faith and with a view to our best interests or that the director had reasonable cause to believe that his or her conduct was unlawful. If a director to be indemnified has been successful in defense of any proceedings referred to above, the director is entitled to be indemnified against all expenses, including legal fees, and against all judgments, fines and amounts paid in settlement and reasonably incurred by the director or officer in connection with the proceedings.
| 88 |
| Table of Contents |
We may purchase and maintain insurance in relation to any of our directors or officers against any liability asserted against the directors or officers and incurred by the directors or officers in that capacity, whether or not we have or would have had the power to indemnify the directors or officers against the liability as provided in our amended and restated memorandum and articles of association.
Insofar as indemnification for liabilities arising under the Securities Act may be permitted for our directors, officers or persons controlling our company under the foregoing provisions, we have been informed that in the opinion of the SEC, such indemnification is against public policy as expressed in the Securities Act and is therefore unenforceable.
Involvement in Certain Legal Proceedings
To the best of our knowledge, none of our directors or officers has been convicted in a criminal proceeding, excluding traffic violations or similar misdemeanors, nor has any been a party to any judicial or administrative proceeding during the past five years that resulted in a judgment, decree or final order enjoining the person from future violations of, or prohibiting activities subject to, federal or state securities laws, or a finding of any violation of federal or state securities laws, except for matters that were dismissed without sanction or settlement. Except as set forth in our discussion below in “Related Party Transactions,” our directors and officers have not been involved in any transactions with us or any of our affiliates or associates which are required to be disclosed pursuant to the rules and regulations of the SEC.
D. Employees
OUR EMPLOYEES
As of December 31, 2024, we employ a total of 46 full-time employees in the following functions (excluding the employees at Shangchi Automobile):
Lishui & Hangzhou
|
| Number of Employees |
| |||||||||
|
| December 31, |
|
| December 31, |
|
| December 31, |
| |||
Department |
| 2024 |
|
| 2023 |
|
| 2022 |
| |||
Senior Management |
|
| 5 |
|
|
| 5 |
|
|
| 5 |
|
Human Resource & Administration |
|
| 3 |
|
|
| 11 |
|
|
| 7 |
|
Finance |
|
| 12 |
|
|
| 15 |
|
|
| 11 |
|
Research & Development |
|
| 1 |
|
|
| 3 |
|
|
| 3 |
|
Production & Procurement |
|
| 20 |
|
|
| 18 |
|
|
| 22 |
|
Sales & Marketing |
|
| 5 |
|
|
| 7 |
|
|
| 3 |
|
Total |
|
| 46 |
|
|
| 61 |
|
|
| 51 |
|
Below is information specifically for Shangchi Automobile, discontinued operations.
Shangchi Automobile
|
| Number of Employees |
| |||||
|
| December 31 |
|
| December 31, |
| ||
Department |
| 2024 |
|
| 2023 |
| ||
Senior Management |
|
| 1 |
|
|
| 2 |
|
Human Resource & Administration |
|
| 6 |
|
|
| 6 |
|
Finance |
|
| 2 |
|
|
| 2 |
|
Research & Development |
|
| 1 |
|
|
| 3 |
|
Production & Procurement |
|
| 11 |
|
|
| 11 |
|
Sales & Marketing |
|
| 2 |
|
|
| 1 |
|
Total |
|
| 23 |
|
|
| 25 |
|
Our employees are not represented by a labor organization or covered by a collective bargaining agreement. We have not experienced any work stoppages.
| 89 |
| Table of Contents |
We are required under PRC law to make contributions to employee benefit plans at specified percentages of our after-tax profit. In addition, we are required by PRC law to cover employees in China with various types of social insurance. In 2024, 2023 and 2022, we contributed approximately $99,340, $138,000 and $134,000, respectively, to the employee benefit plans and social insurance. The effect on our liquidity by the payments for these contributions is immaterial. We believe that we are in material compliance with the relevant PRC employment laws.
Employment Agreements
Each employee is required to enter into an employment agreement. Accordingly, all of our employees, including management, have executed their employment agreements. Our employment agreements with our executives provide the amount of each executive officer’s salary and establish their eligibility to receive a bonus.
Our employment agreements with our executive officers generally provide for a salary to be paid monthly. The agreements also provide that executive officers are to work full time for our company and are entitled to all legal holidays as well as other paid leave in accordance with PRC laws and regulations and our internal work policies. The employment agreements also provide that we will pay for all mandatory social security programs for our executive officers in accordance with PRC regulations. Our executive officers are subject to keep trade secrets confidential. In addition, our employment agreements with our executive officers prevent them from rendering services for our competitors for so long as they are employed.
Other than the salary, bonuses, equity grants and necessary social benefits required by the government, which are defined in the employment agreements, we currently do not provide other benefits to the officers. Our executive officers are not entitled to severance payments upon the termination of their employment agreement or following a change in control.
We have not provided retirement benefits (other than a state pension scheme in which all of our employees in China participate) or severance or change of control benefits to our named executive officers.
Under Chinese law, we may terminate an employment agreement without penalty by providing the employee thirty days’ prior written notice or one month’s wages in lieu of notice if the employee is incompetent or remains incompetent after training or adjustment of the employee’s position in other limited cases. If we wish to terminate an employment agreement in the absence of cause, then we are obligated to pay the employee one month’s salary for each year we have employed the employee. We are, however, permitted to terminate an employee for cause without penalty to our company, where the employee has committed a crime or the employee’s actions or inactions have resulted in a material adverse effect to us.
Wangfeng Yan
We entered into an employment agreement with our Chief Executive Officer, Mr. Wangfeng Yan, effective December 6, 2022.
Under the terms of that employment agreement, Mr. Yan is entitled to the following:
| · | Base compensation of RMB 200,000 payable in twelve equal monthly installments of RMB 15,000 each and RMB 20,000 year-end bonus. |
|
|
|
| · | Reimbursement of reasonable expenses incurred by Mr. Yan. |
Mr. Yan’s employment agreement expires on December 5, 2025.
Weilin Zhang
We entered into an employment agreement with our Chief Financial Officer, Mr. Weilin Zhang, effective July 1, 2022. Under the terms of that employment agreement, Mr. Zhang is entitled to the following:
| · | Base compensation of RMB 300,000 payable in twelve equal monthly installments of RMB 25,000 each. |
|
|
|
| · | Reimbursement of reasonable expenses incurred by Mr. Zhang. |
Mr. Zhang’s employment agreement expires on June 30, 2025.
| 90 |
| Table of Contents |
Mingqin Dong
We entered into an employment agreement with our Chief Operating Officer, Mr. Mingqin Dong, effective December 6, 2022. Under the terms of that employment agreement, Mr. Dong is entitled to the following:
| · | Base compensation of RMB 180,000 payable in twelve equal monthly installments of RMB 15,000 each. |
|
|
|
| · | Reimbursement of reasonable expenses incurred by Mr. Dong. |
Mr. Dong’s employment agreement expires on December 5, 2025.
E. Share ownership
The following table sets forth information with respect to beneficial ownership of our common shares as of May 14, 2025 by:
| · | Each of our directors and named executive officers; and |
|
|
|
| · | All directors and named executive officers as a group. |
The number and percentage of common shares beneficially owned are based on 1,358,339 common shares outstanding as of May 14, 2025. Information with respect to beneficial ownership has been furnished by each director, officer or beneficial owner of 5% or more of our common shares. Beneficial ownership is determined in accordance with the rules of the SEC and generally requires that such person have voting or investment power with respect to securities. In computing the number of common shares beneficially owned by a person listed below and the percentage ownership of such person, common shares underlying options, warrants or convertible securities held by each such person that are exercisable or convertible within 60 days of May 14, 2025 are deemed outstanding, but are not deemed outstanding for computing the percentage ownership of any other person. Except as otherwise indicated in the footnotes to this table, or as required by applicable community property laws, all persons listed have sole voting and investment power for all common shares shown as beneficially owned by them. Unless otherwise indicated in the footnotes, the address for each principal shareholder is in the care of our Company at No. 10 Cen Shan Road, Shuige Industrial Zone, Lishui City, Zhejiang Province 323000, People’s Republic of China. As of May 14, 2025, we had five shareholders of record.
|
| Amount of |
|
|
| |||
|
| Beneficial |
|
| Percentage |
| ||
Named Executive Officers and Directors |
| Ownership(1) |
|
| Ownership(2) |
| ||
Directors and Named Executive Officers: |
|
|
|
|
|
| ||
Wangfeng Yan, CEO(3) |
|
| 1 |
|
| * |
| |
Weilin Zhang, CFO and Director |
|
| - |
|
|
| - |
|
Mingqin Dong, COO |
|
| - |
|
|
| - |
|
Yefang Zhang, Director and Chairwoman of the Board(4) |
|
| 1,142 |
|
| * |
| |
Mengqi Liao, Independent Director |
|
| - |
|
|
| - |
|
Shudong Wang, Independent Director |
|
| - |
|
|
| - |
|
Hongdao Qian, Independent Director |
|
| - |
|
|
| - |
|
All directors and executive officers as a group (eight (8) persons) |
|
| 1,142 |
|
| * |
| |
* Less than 1%.
(1) | Beneficial ownership is determined in accordance with the rules of the SEC and includes voting or investment power with respect to the common shares. |
|
|
(2) | The number of our common shares outstanding used in calculating the percentage for each listed person includes the common shares underlying options held by such person to the extent such options are exercisable within 60 days of the date hereof. |
|
|
(3) | Mr. Wangfeng Yan holds 1 shares of the Company through a company he wholly owns. |
|
|
(4) | Tanbsok Group Ltd holds 1,142 common shares of the Company. The sole shareholder of Tanbsok Group Ltd is Ms. Yefang Zhang, who is a director and Chairwoman of the Board of our company and the spouse of our controlling shareholder, Mr. Zhengyu Wang. By virtue of this relationship, Mr. Wang may be deemed to share beneficial ownership of the shares of our company held by Tanbsok Group Ltd with Ms. Zhang. |
| 91 |
| Table of Contents |
Options
Incentive Securities Pool
We have established a pool for shares and share options for our employees. As of the date of this report, this pool contains shares and options to purchase 4,225 of our common shares, less than 10% of the number of common shares outstanding.
Any options granted will vest at a rate of 20% per year for five years and have a per share exercise price equal to the fair market value of one of our common shares on the date of grant. We expect to grant shares and/or options under this pool to certain employees. We have not yet determined the recipients of any such grants.
ITEM 7. MAJOR SHAREHOLDERS AND RELATED PARTY TRANSACTIONS
The following table sets forth information with respect to beneficial ownership of our common shares as of May 14, 2025 by:
| · | Each person who is known by us to beneficially own 5% or more of our outstanding common shares. |
The number and percentage of common shares beneficially owned are based on 1,358,339 common shares outstanding as of May 14, 2025. Information with respect to beneficial ownership has been furnished by each director, officer or beneficial owner of 5% or more of our common shares. Beneficial ownership is determined in accordance with the rules of the SEC and generally requires that such person have voting or investment power with respect to securities. In computing the number of common shares beneficially owned by a person listed below and the percentage ownership of such person, common shares underlying options, warrants or convertible securities held by each such person that are exercisable or convertible within 60 days of May 14, 2025 are deemed outstanding, but are not deemed outstanding for computing the percentage ownership of any other person. Except as otherwise indicated in the footnotes to this table, or as required by applicable community property laws, all persons listed have sole voting and investment power for all common shares shown as beneficially owned by them. Unless otherwise indicated in the footnotes, the address for each principal shareholder is in the care of our Company at No. 10 Cen Shan Road, Shuige Industrial Zone, Lishui City, Zhejiang Province 323000, People’s Republic of China.
|
| Amount of Beneficial |
|
| Percentage |
| ||
5% Shareholders |
| Ownership(1) |
|
| Ownership |
| ||
Streeterville Capital LLC (2) |
|
| 71,185 |
|
|
| 5.24 | % |
TANBSOK GROUP LTD (3) |
|
| 1,142 |
|
|
| 0.084 | % |
(1) | Beneficial ownership is determined in accordance with the rules of the SEC and includes voting or investment power with respect to the common shares. |
(2) | Address: 303 East Wacker Drive, Suite 1040, Chicago, IL 60601. Streeterville Capital LLC is beneficially owned by Mr. John M. Fife. |
(3) | Tanbsok Group Ltd held one hundred percent of our issued and outstanding shares prior to our initial public offering. The sole shareholder of Tanbsok Group Ltd is Ms. Yefang Zhang, who is a director and Chairwoman of the Board of our company. |
B. Related party transactions
Our Audit Committee of our Board of Directors (which consists solely of independent directors) approves and ratifies all related party transactions.
| 92 |
| Table of Contents |
In addition to the executive officer and director compensation arrangements discussed in “Executive Compensation,”, Tantech entered the following related party transactions for the year ended December 31, 2024, 2023 and 2022 to which it was a participant, in which the amount involved in the transactions is material to Tantech or the related party. The relationship of related parties is summarized as follow:
Name of Related Party |
| Relationship to the Group |
Zhengyu Wang(i) |
| Controlling shareholder of the Company |
Yefang Zhang(i) |
| Chairwoman |
Wangfeng Yan |
| Chief Executive Officer |
Aihong Wang |
| A relative of Zhengyu Wang |
LiShui JiuAnJu Commercial Trade Co., Ltd. (“LJC”) |
| Controlled by Wangfeng Yan |
Forasen Group |
| Controlled by Zhengyu Wang |
Zhejiang Nongmi Food Co., Ltd. (“Nongmi Food”) |
| Controlled by Yefang Zhang |
Zhejiang Nongmi Biotechnology Co., Ltd. (“Nongmi Biotechnology”) |
| Controlled by Yefang Zhang |
Zhejiang Nongmi Ecological Technology Co., Ltd. (“Nongmi Ecological”) |
| Controlled by Yefang Zhang |
(i) | Effective December 19, 2024, Mr. Zhengyu Wang resigned as Chairman of the Board of Directors and Ms. Yefang Zhang served as Chairwoman. Mr. Zhengyu Wang remains a controlling shareholder of the Group after his resignation. |
Due from a related party
The balances due from related parties were as follows:
|
| December 31, |
|
| December 31, |
| ||
|
| 2024 |
|
| 2023 |
| ||
Mr. Zhengyu Wang |
| $ | 118,025 |
|
| $ | - |
|
Total |
| $ | 118,025 |
|
| $ | - |
|
As of December 31, 2024, the Group had advanced funds to Mr. Zhengyu Wang for expanding business, such funds have been fully collected as of this annual report filing date.
Due to related parties
The balances due to related parties were as follows:
|
| December 31, |
|
| December 31, |
| ||
|
| 2024 |
|
| 2023 |
| ||
Mr. Zhengyu Wang and his affiliates |
| $ | - |
|
| $ | 730,658 |
|
Mr. Wangfeng Yan and his affiliates |
|
| 11,576 |
|
|
| 142,065 |
|
Total |
| $ | 11,576 |
|
| $ | 872,723 |
|
As of December 31, 2023, the Company borrowed $$730,658 from Mr. Zhengyu Wang and his affiliates to obtain working capital.
Mr. Wangfeng Yan, the CEO of the Company, and his affiliates, also made advances to the Company. The balance due to Mr. Wangfeng Yan and his affiliates was $11,576 and $142,065 as of December 31 2024 and 2023, respectively.
All balances due to related parties were unsecured, interest-free and due upon demand.
| 93 |
| Table of Contents |
Lease arrangement with related party
On July 13, 2021, Tantech Bamboo signed a lease agreement with Zhejiang Nongmi Food Co., Ltd. (“Nongmi Food”) to lease part of its production facilities of approximately 1,180 square meters to Nongmi Food for ten years with monthly rent of approximately $2,100 (RMB15,338). For the years ended December 31, 2024, 2023 and 2022, the Group recorded rent income of nil, $64,231 and $23,001 from Nongmi Food, respectively.
On July 13, 2021, Tantech Bamboo signed a lease agreement with Zhejiang Nongmi Biotechnology Co., Ltd. (“Nongmi Biotechnology”) to lease part of its production facilities of approximately 1,914 square meters to Nongmi Biotechnology for ten years with monthly rent of approximately $5,300 (RMB38,280). For the years ended December 31,2024, 2023 and 2022, the Group recorded rent income of nil, $28,149 and $66,038 from Nongmi Biotechnology.
On March 1, 2023, Tantech Bamboo signed a lease agreement with Zhejiang Nongmi Ecological Technology Co., Ltd (“Nongmi Ecological”) to lease part of its production facilities of approximately 479 square meters to Nongmi Ecological for five years with monthly rent of approximately $1,700 (RMB11,975). For the years ended December 31,2024, 2023 and 2022, the Group recorded rent income of nil, $18,937 and nil from Nongmi Ecological.
Guaranty provided by related parties
Mr. Zhengyu Wang, Ms. Yefang Zhang and Ms. Aihong Wang, as well as Forasen Group, and LJC provided guarantees to the Company’s bank loans.
C. Interests of experts and counsel
Not applicable for annual reports on Form 20-F.
| 94 |
| Table of Contents |
ITEM 8. FINANCIAL INFORMATION
A. Consolidated Statements and Other Financial Information
See information provided in response to Item 18 below.
We incorporate by reference in the Registration Statements on Form F-3 (File No. 333-274274 and 333-251509) and on Form S-8 (File No. 333-205821) our consolidated balance sheets as of December 31, 2024 and 2023, and the related consolidated statements of operations and comprehensive income, changes in equity and cash flows for each of the years in the three-year period ended December 31, 2024, which appears in this Annual Report on Form 20-F.
Legal and Administrative Proceedings
We may be involved from time to time in litigation, claims or other disputes in the ordinary course of business regarding, among other things, contract disputes with our customers, copyright, trademark and other intellectual property infringement claims, consumer protection claims, employment related cases and other matters in the ordinary course of our and disputes between our merchants and consumers. We may also be involved in litigation, regulatory investigations or inquiries and administrative proceedings that may not necessarily arise from our ordinary course of business, such as securities class action lawsuits and investigations or inquiries by securities regulators.
On March 23, 2021, Mr. Hengwei Chen filed a lawsuit against Shangchi Automobile and us for a debt dispute of total RMB 11.35 million (approximately $1.6 million). Mr. Chen was the former general manager of Shangchi Automobile before the Company acquired Shangchi Automobile in 2017.
The People’s Court of Pudong District, Shanghai, China, after trial, ruled on December 15, 2021 that the defendant Shangchi Automobile Co., Ltd. should pay Mr. Hengwei Chen the principal of RMB5.5 million, interest and overdue interest of RMB3,065,497.17 within ten days from the date when the judgment came into effect. The plaintiff’s other claims were rejected.
On January 4, 2022, Shangchi Automobile Co., Ltd. appealed to the appellate court. The Court made the final judgement to maintain the original ruling on June 29, 2022. The Company recorded the disputed amount and further accrued interest of $0.8 million (RMB6.0 million) in accrued liabilities based on the best estimate of the management as of December 31, 2024. On September 7, 2022, the Court issued an order to freeze the disputed amount of total $1.2 million (RMB8.7 million) in the Company’s certain bank accounts to enforce the execution. As of the date of this filing, the Company has paid $22,449 (RMB163,862).
Dividend Policy
Since our inception, we have not declared or paid any dividends on our common shares. We have no present plan to pay any dividends on our common shares in the foreseeable future. We intend to retain most, if not all, of our available funds and any future earnings to operate and expand our business.
Any future determination to pay dividends will be made at the discretion of our board of directors and may be based on a number of factors, including our future operations and earnings, capital requirements and surplus, general financial condition, contractual restrictions and other factors that the board of directors may deem relevant.
B. Significant Changes
We have not experienced any significant changes since the date of our audited consolidated financial statements included in this annual report.
ITEM 9. THE OFFER AND LISTING.
A. Offer and listing details
Our common shares have been listed on Nasdaq since March 24, 2015 under the symbol “TANH.”
| 95 |
| Table of Contents |
B. Plan of distribution
Not applicable for annual reports on Form 20-F.
C. Markets
Our common shares are listed on Nasdaq under the symbol “TANH.”
D. Selling shareholders
Not applicable for annual reports on Form 20-F.
E. Dilution
Not applicable for annual reports on Form 20-F.
F. Expenses of the issue
Not applicable for annual reports on Form 20-F.
ITEM 10. ADDITIONAL INFORMATION.
A. Share capital
Not applicable for annual reports on Form 20-F.
B. Memorandum and articles of association
We incorporate by reference the description of our Memorandum and Articles of Association set forth in our registration statement on Form F-1, declared effective on March 18, 2015 (File No. 333-198788), as amended by the Amended and Restated Memorandum and Articles of Association effective as of April 23, 2024.
C. Material contracts
Other than as otherwise disclosed previously, we did not have any other materials contracts.
D. Exchange controls
Foreign Currency Exchange The principal regulations governing foreign currency exchange in China are the Foreign Exchange Administration Regulations. Under the PRC foreign exchange regulations, payments of current account items, such as profit distributions and trade and service-related foreign exchange transactions, may be made in foreign currencies without prior approval from SAFE by complying with certain procedural requirements. By contrast, approval from or registration with appropriate government authorities is required where RMB is to be converted into foreign currency and remitted out of China to pay capital expenses such as the repayment of foreign currency-denominated loans or foreign currency is to be remitted into China under the capital account, such as a capital increase or foreign currency loans to our PRC subsidiaries.
| 96 |
| Table of Contents |
In August 2008, SAFE issued the Circular on the Relevant Operating Issues Concerning the Improvement of the Administration of the Payment and Settlement of Foreign Currency Capital of Foreign-Invested Enterprises, or SAFE Circular 142, regulating the conversion by a foreign-invested enterprise of foreign currency-registered capital into RMB by restricting how the converted RMB may be used. In addition, SAFE promulgated Circular 45 on November 9, 2011 in order to clarify the application of SAFE Circular 142. Under SAFE Circular 142 and Circular 45, the RMB capital converted from foreign currency registered capital of a foreign-invested enterprise may only be used for purposes within the business scope approved by the applicable government authority and may not be used for equity investments within the PRC. In addition, SAFE strengthened its oversight of the flow and use of the RMB capital converted from foreign currency registered capital of foreign-invested enterprises. The use of such RMB capital may not be changed without SAFE’s approval, and such RMB capital may not in any case be used to repay RMB loans if the proceeds of such loans have not been used.
In November 2012, SAFE promulgated the Circular of Further Improving and Adjusting Foreign Exchange Administration Policies on Foreign Direct Investment, which substantially amends and simplifies the current foreign exchange procedure. Pursuant to this circular, the opening of various special purpose foreign exchange accounts, such as pre-establishment expenses accounts, foreign exchange capital accounts and guarantee accounts, the reinvestment of RMB proceeds by foreign investors in the PRC, and remittance of foreign exchange profits and dividends by a foreign-invested enterprise to its foreign shareholders no longer require the approval or verification of SAFE, and multiple capital accounts for the same entity may be opened in different provinces, which was not possible previously. In addition, SAFE promulgated the Circular on Printing and Distributing the Provisions on Foreign Exchange Administration over Domestic Direct Investment by Foreign Investors and the Supporting Documents in May 2013, which specifies that the administration by SAFE or its local branches over direct investment by foreign investors in the PRC shall be conducted by way of registration and banks shall process foreign exchange business relating to the direct investment in the PRC based on the registration information provided by SAFE and its branches.
We typically do not need to use our offshore foreign currency to fund our PRC operations. In the event we need to do so, we will apply to obtain the relevant approvals of SAFE and other PRC government authorities as necessary.
SAFE Circular 37
In July 2014, SAFE issued SAFE Circular 37, which supersedes SAFE Circular 75, and requires that PRC citizens or residents must register with the relevant local SAFE branch before making capital contribution to any offshore entity directly established or indirectly controlled by that PRC citizen or resident for the purpose of investment or financing and with onshore or offshore assets or equity interests legally owned by that PRC citizen or resident. In addition, the SAFE registrations are required to be updated with local SAFE branch with respect to that offshore special purpose company in connection with the change of its basic information, such as its company name, business term, shareholding by individual PRC citizens or residents, merger, or division and, with respect to the individual PRC citizens or residents in case of any increases or decreases of capital in that offshore special purpose company, or share transfers or swaps by the individual PRC citizens or residents.
Regulation of Dividend Distribution
The principal laws, rules and regulations governing dividend distribution by foreign-invested enterprises in the PRC are the Company Law of the PRC, as amended, the Wholly Foreign-owned Enterprise Law and its implementation regulations and the Equity Joint Venture Law and its implementation regulations. Under these laws, rules and regulations, foreign-invested enterprises may pay dividends only out of their accumulated profit, if any, as determined in accordance with PRC accounting standards and regulations. Both PRC domestic companies and wholly-foreign owned PRC enterprises are required to set aside as general reserves at least 10% of their after-tax profit, until the cumulative amount of such reserves reaches 50% of their registered capital. A PRC company is not permitted to distribute any profits until any losses from prior fiscal years have been offset. Profits retained from prior fiscal years may be distributed together with distributable profits from the current fiscal year.
| 97 |
| Table of Contents |
E. Taxation
The following sets forth the material British Virgin Islands, Chinese and U.S. federal income tax consequences related to an investment in our common shares. It is directed to U.S. Holders (as defined below) of our common shares and is based upon laws and relevant interpretations thereof in effect as of the date of this annual report, all of which are subject to change. This description does not deal with all possible tax consequences relating to an investment in our common shares, such as the tax consequences under state, local and other tax laws.
The following brief description applies only to U.S. Holders (defined below) that hold common shares as capital assets and that have the U.S. dollar as their functional currency. This brief description is based on the tax laws of the United States in effect as of the date of this annual report and on U.S. Treasury regulations in effect or, in some cases, proposed, as of the date of this annual report, as well as judicial and administrative interpretations thereof available on or before such date. All of the foregoing authorities are subject to change, which change could apply retroactively and could affect the tax consequences described below. The brief description below of the U.S. federal income tax consequences to “U.S. Holders” will apply to you if you are a beneficial owner of shares and you are, for U.S. federal income tax purposes,
| · | an individual who is a citizen or resident of the United States; |
|
|
|
| · | a corporation (or other entity taxable as a corporation for U.S. federal income tax purposes) organized under the laws of the United States, any state thereof or the District of Columbia; |
|
|
|
| · | an estate whose income is subject to U.S. federal income taxation regardless of its source; or |
|
|
|
| · | a trust that (1) is subject to the primary supervision of a court within the United States and the control of one or more U.S. persons for all substantial decisions or (2) has a valid election in effect under applicable U.S. Treasury regulations to be treated as a U.S. person. |
WE URGE POTENTIAL PURCHASERS OF OUR SHARES TO CONSULT THEIR OWN TAX
ADVISORS CONCERNING THE U.S. FEDERAL, STATE, LOCAL AND NON-U.S. TAX
CONSEQUENCES OF PURCHASING, OWNING AND DISPOSING OF OUR SHARES.
People’s Republic of China Enterprise Taxation (for the purpose of this paragraph, PRC does not include Taiwan and the special administrative regions of Hong Kong and Macau)
The following brief description of Chinese enterprise laws is designed to highlight the enterprise-level taxation on our earnings, which will affect the amount of dividends, if any, we are ultimately able to pay to our shareholders. Our company pays a up to 13% value added tax and an EIT rate of 25% for the Company’s PRC subsidiaries. Shangchi previously paid a lower EIT rate because Shangchi was certified as high technology company and thus enjoyed a preferable rate. Shangchi failed to qualify as a high technology company in the year ended December 31, 2024, it was subject to taxation at the standard EIT rate of 25% for enterprise income taxes in the year ended December 31, 2024.
British Virgin Islands Taxation
Under the BVI Act as currently in effect, a holder of common shares who is not a resident of the British Virgin Islands is exempt from British Virgin Islands income tax on dividends paid with respect to the common shares and all holders of common shares are not liable to the British Virgin Islands for income tax on gains realized during that year on sale or disposal of such shares. The British Virgin Islands does not impose a withholding tax on dividends paid by a company incorporated or re-registered under the BVI Act.
There are no capital gains, gift or inheritance taxes levied by the British Virgin Islands on companies incorporated or re-registered under the BVI Act. In addition, shares of companies incorporated or re-registered under the BVI Act are not subject to transfer taxes, stamp duties or similar charges.
There is no income tax treaty or convention currently in effect between the United States and the British Virgin Islands or between China and the British Virgin Islands.
| 98 |
| Table of Contents |
United States Federal Income Taxation
The following does not address the tax consequences to any particular investor or to persons in special tax situations such as:
| · | banks; |
|
|
|
| · | financial institutions; |
|
|
|
| · | insurance companies; |
|
|
|
| · | regulated investment companies; |
|
|
|
| · | real estate investment trusts; |
|
|
|
| · | broker-dealers; |
|
|
|
| · | traders that elect to mark-to-market; |
|
|
|
| · | U.S. expatriates; |
|
|
|
| · | tax-exempt entities; |
|
|
|
| · | persons liable for alternative minimum tax; |
|
|
|
| · | persons holding our common shares as part of a straddle, hedging, conversion or integrated transaction; |
|
|
|
| · | persons that actually or constructively own 10% or more of our voting shares; |
|
|
|
| · | persons who acquired our common shares pursuant to the exercise of any employee share option or otherwise as consideration; or |
|
|
|
| · | persons holding our common shares through partnerships or other pass-through entities. |
Prospective purchasers are urged to consult their tax advisors about the application of the U.S. Federal tax rules to their particular circumstances as well as the state, local, foreign and other tax consequences to them of the purchase, ownership and disposition of our common shares.
Taxation of Dividends and Other Distributions on our Common Shares
Subject to the passive foreign investment company rules discussed below, the gross amount of distributions made by us to you with respect to the common shares (including the amount of any taxes withheld therefrom) will generally be includable in your gross income as dividend income on the date of receipt by you, but only to the extent that the distribution is paid out of our current or accumulated earnings and profits (as determined under U.S. federal income tax principles). The dividends will not be eligible for the dividends-received deduction allowed to corporations in respect of dividends received from other U.S. corporations.
| 99 |
| Table of Contents |
With respect to non-corporate U.S. Holders, including individual U.S. Holders, dividends are taxed at the lower capital gains rate applicable to qualified dividend income, provided that (1) the common shares are readily tradable on an established securities market in the United States, or we are eligible for the benefits of an approved qualifying income tax treaty with the United States that includes an exchange of information program, (2) we are not a passive foreign investment company (as discussed below) for either our taxable year in which the dividend is paid or the preceding taxable year, and (3) certain holding period requirements are met. Under U.S. Internal Revenue Service authority, common shares are considered for purpose of clause (1) above to be readily tradable on an established securities market in the United States if they are listed on Nasdaq. You are urged to consult your tax advisors regarding the availability of the lower rate for dividends paid with respect to our common shares, including the effects of any change in law after the date of this annual report.
Dividends will constitute foreign source income for foreign tax credit limitation purposes. If the dividends are taxed as qualified dividend income (as discussed above), the amount of the dividend taken into account for purposes of calculating the foreign tax credit limitation will be limited to the gross amount of the dividend, multiplied by the reduced rate divided by the highest rate of tax normally applicable to dividends. The limitation on foreign taxes eligible for credit is calculated separately with respect to specific classes of income. For this purpose, dividends distributed by us with respect to our common shares will constitute “passive category income” but could, in the case of certain U.S. Holders, constitute “general category income.”
To the extent that the amount of the distribution exceeds our current and accumulated earnings and profits (as determined under U.S. federal income tax principles), it will be treated first as a tax-free return of your tax basis in your common shares, and to the extent the amount of the distribution exceeds your tax basis, the excess will be taxed as capital gain. We do not intend to calculate our earnings and profits under U.S. federal income tax principles. Therefore, a U.S. Holder should expect that a distribution will be treated as a dividend even if that distribution would otherwise be treated as a non-taxable return of capital or as capital gain under the rules described above.
Taxation of Dispositions of Common Shares
Subject to the passive foreign investment company rules discussed below, you will recognize taxable gain or loss on any sale, exchange or other taxable disposition of a share equal to the difference between the amount realized (in U.S. dollars) for the share and your tax basis (in U.S. dollars) in the common shares. The gain or loss will be capital gain or loss. If you are a non-corporate U.S. Holder, including an individual U.S. Holder, who has held the common shares for more than one year, you will generally be eligible for reduced tax rates. If capital gains preferential rates are amended, such gains would be taxable at the personal income rates then in place. The deductibility of capital losses is subject to limitations. Any such gain or loss that you recognize will generally be treated as United States source income or loss for foreign tax credit limitation purposes.
Passive Foreign Investment Company
We believe that we were not a passive foreign investment company for U.S. federal income tax purposes for the year ended December 31, 2024, but we cannot be certain whether we will be treated as a passive foreign investment company for any future taxable year. PFIC status is a factual determination for each taxable year which cannot be made until the close of the taxable year. A non-U.S. corporation is considered a PFIC for any taxable year if either:
| · | at least 75% of its gross income is passive income; or |
|
|
|
| · | at least 50% of the value of its assets (based on an average of the quarterly values of the assets during a taxable year) is attributable to assets that produce or are held for the production of passive income (the “asset test”). |
We will be treated as owning our proportionate share of the assets and earning our proportionate share of the income of any other corporation in which we own, directly or indirectly, at least 25% (by value) of the stock.
We must make a separate determination each year as to whether we are a PFIC. As a result, our PFIC status may change. In particular, because the value of our assets for purposes of the asset test will generally be determined based on the market price of our common shares, our PFIC status will depend in large part on the market price of our common shares. Accordingly, fluctuations in the market price of the common shares may cause us to become a PFIC. If we are a PFIC for any year during which you hold common shares, we will continue to be treated as a PFIC for all succeeding years during which you hold common shares.
| 100 |
| Table of Contents |
However, if we cease to be a PFIC, you may avoid some of the adverse effects of the PFIC regime by making a “deemed sale” election with respect to the common shares.
If we are a PFIC for any taxable year during which you hold common shares, you will be subject to special tax rules with respect to any “excess distribution” that you receive and any gain you realize from a sale or other disposition (including a pledge) of the common shares, unless you make a “mark-to-market” election as discussed below. Distributions you receive in a taxable year that are greater than 125% of the average annual distributions you received during the shorter of the three preceding taxable years or your holding period for the common shares will be treated as an excess distribution. Under these special tax rules:
| · | the excess distribution or gain will be allocated ratably over your holding period for the common shares; |
|
|
|
| · | the amount allocated to the current taxable year, and any taxable year prior to the first taxable year in which we were a PFIC, will be treated as ordinary income, and |
|
|
|
| · | the amount allocated to each other year will be subject to the highest tax rate in effect for that year and the interest charge generally applicable to underpayments of tax will be imposed on the resulting tax attributable to each such year. |
The tax liability for amounts allocated to years prior to the year of disposition or “excess distribution” cannot be offset by any net operating losses for such years, and gains (but not losses) realized on the sale of the common shares cannot be treated as capital, even if you hold the common shares as capital assets.
A U.S. Holder of “marketable stock” (as defined below) in a PFIC may make a mark-to-market election for such stock to elect out of the tax treatment discussed above. If you make a mark-to-market election for the common shares, you will include in income each year an amount equal to the excess, if any, of the fair market value of the common shares as of the close of your taxable year over your adjusted basis in such common shares. You are allowed a deduction for the excess, if any, of the adjusted basis of the common shares over their fair market value as of the close of the taxable year. However, deductions are allowable only to the extent of any net mark-to-market gains on the common shares included in your income for prior taxable years. Amounts included in your income under a mark-to-market election, as well as gain on the actual sale or other disposition of the common shares, are treated as ordinary income. Ordinary loss treatment also applies to the deductible portion of any mark-to-market loss on the common shares, as well as to any loss realized on the actual sale or disposition of the common shares, to the extent that the amount of such loss does not exceed the net mark-to-market gains previously included for such common shares. Your basis in the common shares will be adjusted to reflect any such income or loss amounts. If you make a valid mark-to-market election, the tax rules that apply to distributions by corporations which are not PFICs would apply to distributions by us, except that the lower applicable capital gains rate for qualified dividend income discussed above under “- Taxation of Dividends and Other Distributions on our Common shares” generally would not apply.
The mark-to-market election is available only for “marketable stock”, which is stock that is traded in other than de minimis quantities on at least 15 days during each calendar quarter (“regularly traded”) on a qualified exchange or other market (as defined in applicable U.S. Treasury regulations), including Nasdaq. If the common shares are regularly traded on Nasdaq and if you are a holder of common shares, the mark-to-market election would be available to you were we to be or become a PFIC.
Alternatively, a U.S. Holder of stock in a PFIC may make a “qualified electing fund” election with respect to such PFIC to elect out of the tax treatment discussed above. A U.S. Holder who makes a valid qualified electing fund election with respect to a PFIC will generally include in gross income for a taxable year such holder’s pro rata share of the corporation’s earnings and profits for the taxable year. However, the qualified electing fund election is available only if such PFIC provides such U.S. Holder with certain information regarding its earnings and profits as required under applicable U.S. Treasury regulations. We do not currently intend to prepare or provide the information that would enable you to make a qualified electing fund election. If you hold common shares in any year in which we are a PFIC, you will be required to file U.S. Internal Revenue Service Form 8621 regarding distributions received on the common shares and any gain realized on the disposition of the common shares.
You are urged to consult your tax advisors regarding the application of the PFIC rules to your investment in our common shares and the elections discussed above.
| 101 |
| Table of Contents |
Information Reporting and Backup Withholding
Dividend payments with respect to our common shares and proceeds from the sale, exchange or redemption of our common shares may be subject to information reporting to the U.S. Internal Revenue Service and possible U.S. backup withholding. Backup withholding will not apply, however, to a U.S. Holder who furnishes a correct taxpayer identification number and makes any other required certification on U.S. Internal Revenue Service Form W-9 or who is otherwise exempt from backup withholding. U.S. Holders who are required to establish their exempt status generally must provide such certification on U.S. Internal Revenue Service Form W-9. U.S. Holders are urged to consult their tax advisors regarding the application of the U.S. information reporting and backup withholding rules.
Backup withholding is not an additional tax. Amounts withheld as backup withholding may be credited against your U.S. federal income tax liability, and you may obtain a refund of any excess amounts withheld under the backup withholding rules by filing the appropriate claim for refund with the U.S. Internal Revenue Service and furnishing any required information.
F. Dividends and Paying Agents
Not applicable.
G. Statement by Experts
Not applicable.
H. Documents on display
The Company is subject to the informational requirements of the Exchange Act, and will file reports, registration statements and other information with the SEC. The Company’s reports, registration statements and other information can be inspected on the SEC’s website at www.sec.gov and such information can also be inspected and copies ordered at the public reference facilities maintained by the SEC at the following location: 100 F Street NE, Washington, D.C. 20549. You may also visit us on the World Wide Web at http://www.tantech.cn. However, information contained on our website does not constitute a part of this annual report.
I. Subsidiary Information
Not applicable.
ITEM 11. QUANTITATIVE AND QUALITATIVE DISCLOSURES ABOUT MARKET RISK.
| 102 |
| Table of Contents |
Foreign Exchange Risk
Our functional currency is the RMB, and our financial statements are presented in U.S. dollar. The Renminbi has fluctuated against the U.S. dollar, at times significantly and unpredictably. Any appreciation or depreciation in the value of RMB relative to the U.S. dollar may affect our financial results reported in the U.S, dollar terms without giving effect to any underlying change in our business or results of operation.
Currently, our assets, liabilities, revenues and costs are mainly denominated in RMB. However, we may generate revenues denominated in U.S. dollar, and our offering was in U.S. dollar. Therefore, a portion of our cash and cash equivalents and short-term financial assets are denominated in U.S. dollar. Our exposure to foreign exchange risk primarily relate to those financial assets denominated in U.S. dollars. Any significant revaluation of RMB against U.S. dollar may materially affect our earnings and financial position, and the value of, and any dividends payable on, our common shares in U.S. dollars in the future. We reflect the impact of currency translation adjustments in our financial statements under the heading “accumulated other comprehensive income (loss).” For years ended December 31, 2024, 2023 and 2022, we had adjustments of $86,797, $(4,220,033) and $(9,303,340), respectively, for foreign currency translations. See “Risk Factors - Risks Related to Doing Business in China - Fluctuations in exchange rates could adversely affect our business and the value of our securities.”
Commodity Risk
As a developer and manufacturer of bamboo-based charcoal products, our Company is exposed to the risk of an increase in the price of raw bamboo and, as a result, bamboo charcoal. We historically have lacked an ability to pass on price increases to customers, but we have not entered into any contract to hedge any specific commodity risk. Moreover, our Company does not purchase or trade on commodity instruments or positions; instead, it purchases commodities (bamboo charcoal and wood-based charcoal) for use.
In summer 2012, we faced a supply shortage based on local government initiatives to reduce the risk of fire caused by charcoal. As a result, the local government in Daxing Anlin, where one of our main wood-based OEM BBQ charcoal suppliers is located, restricted the production of charcoal during June, July and August 2012. At that time, our stock of OEM BBQ charcoal was insufficient to avoid demand pressures. We have viewed this temporary shortage as an isolated event and do not expect it to recur in the future. If, however, this belief is incorrect, the absence of hedging could exacerbate our commodity risk.
ITEM 12. DESCRIPTION OF SECURITIES OTHER THAN EQUITY SECURITIES.
With the exception of Items 12.D.3 and 12.D.4, this Item 12 is not applicable for annual reports on Form 20-F. As to Items 12.D.3 and 12.D.4, this Item 12 is not applicable, as the Company does not have any American Depositary Shares.
| 103 |
| Table of Contents |
PART II
ITEM 13. DEFAULTS, DIVIDEND ARREARAGES AND DELINQUENCIES.
We do not have any material defaults in the payment of principal, interest, or any installments under a sinking or purchase fund.
ITEM 14. MATERIAL MODIFICATIONS TO THE RIGHTS OF SECURITY HOLDERS AND USE OF PROCEEDS.
See “Item 10.B-Additional Information-Memorandum and Articles of Association” for a description of the rights of securities holders, which remain unchanged.
ITEM 15. CONTROLS AND PROCEDURES.
(a) Evaluation of Disclosure Controls and Procedures.
Under the supervision and with the participation of our management, including our Chief Executive Officer and Chief Financial Officer, we evaluated the effectiveness of the design and operation of our disclosure controls and procedures (as such term is defined in Rules 13a-15(e) and 15d-15(e) under the Exchange Act). Disclosure controls and procedures are controls and procedures that are designed to ensure that information required to be disclosed in our reports filed or submitted under the Exchange Act is recorded, processed, summarized and reported, within the time periods specified in the SEC’ rules and forms. Disclosure controls and procedures include, without limitation, controls and procedures designed to ensure that information required to be disclosed in our reports filed under the Exchange Act is accumulated and communicated to management, including our principal executive officer and our principal financial officer, as appropriate, to allow timely decisions regarding required disclosure. Based on this evaluation, our Chief Executive Officer and our Chief Financial Officer concluded that our disclosure controls and procedures as of the end of the period covered by this report were not effective as of December 31, 2024.
| 104 |
| Table of Contents |
(b) Management’s Annual Report on Internal Control Over Financial Reporting.
Our management is responsible for establishing and maintaining adequate internal control over financial reporting (as defined in Rules 13a-15(f) under the Securities Exchange Act of 1934, as amended). Our management evaluated the effectiveness of our internal control over financial reporting based on criteria established in the framework in Internal Control-Integrated Framework (2013) issued by the Committee of Sponsoring Organizations of the Treadway Commission. Based on this evaluation, our management has concluded that our internal control over financial reporting was not effective as of December 31, 2024, due to the material weaknesses in our internal control over financial reporting described below.
A material weakness is a deficiency, or a combination of deficiencies, in internal control over financial reporting, such that there is a reasonable possibility that a material misstatement of the company’s annual or interim financial statements will not be prevented or detected on a timely basis. The material weaknesses in our internal control over financial reporting identified as of December 31, 2024 were (i) lack of skilled financial reporting personnel with adequate U.S. GAAP and SEC reporting experience, (ii) lack of appropriate approval procedures for certain material transactions; and (iii) lack of segregation of duties in financial reporting function.
Because of its inherent limitations, internal control over financial reporting may not prevent or detect misstatements. In addition, projections of any evaluation of effectiveness of our internal control over financial reporting to future periods are subject to the risk that controls may become inadequate because of changes in conditions, or that the degree of compliance with the policies and procedures may deteriorate.
| 105 |
| Table of Contents |
We reviewed the result of management’s assessment with the Audit Committee of our Board of Directors.
| (c) | Attestation report of the registered public accounting firm. Not applicable. |
|
|
|
| (d) | Changes in internal control over financial reporting. |
There have been no changes in the Company’s ICFR identified in connection with the above evaluation that occurred during the last fiscal year that have materially affected, or are reasonably likely to materially affect, the Company’s ICFR, other than the following:
| 1. | We continued to enforce the plan for remediation of the material weaknesses in ICFR as outlined in the Form 20-F for the year ended December 31, 2016, continued to improve internal control over financial reporting and conducted timely self-assessment. |
|
|
|
| 2. | We completed a thorough review of the processes and procedures in the Company’s financial reporting related to the areas where the material weaknesses existed and made necessary changes to streamline our processes. |
The management plans to remediate material weaknesses in internal control over financial reporting identified by implementing the following measures:
| 1. | Recruit qualified accounting personnel with sufficient knowledge and experience to: (a) address complex U.S. GAAP accounting issues and prepare and review financial statements and related disclosures under U.S. GAAP, and (b) resolve the issue of lack of segregation of duties. |
|
|
|
| 2. | Hire additional credentialed professional staff and consulting professionals with greater knowledge and experience of U.S. GAAP and related regulatory requirements to oversee our financial reporting process in order to ensure our compliance with U.S. GAAP and financial reporting requirements. Until such time as we hire qualified accounting personnel with the requisite U.S. GAAP knowledge and experience and train our current accounting personnel, we have engaged an outside CPA with U.S. GAAP knowledge and experience to supplement our current internal accounting personnel and assist us in the preparation of our financial statements to ensure that our financial statements are prepared in accordance with U.S. GAAP. |
|
|
|
| 3. | Improve the communication between management and board of directors and establish appropriate approval procedures for all material and non-routine transactions. |
|
|
|
| 4. | Develop and conduct internal control training to executive officers, management personnel, and finance and accounting departments, so that management and key personnel understand the requirements of internal control over financial reporting under the SEC rules. |
The Company has posted the advertisement for recruiting an internal control manager on online recruiting platforms and is in the recruitment process. Given that there is a limited candidate pool for accounting personnel with U.S. GAAP and internal control compliance experience, it may take several months to find a suitable candidate to fill the position. The Company currently estimates the associated material costs expected to incur will be approximately $100,000 per year.
ITEM 15T. CONTROLS AND PROCEDURES.
Not applicable.
ITEM 16. [RESERVED]
ITEM 16A. AUDIT COMMITTEE FINANCIAL EXPERT
The Company’s Board of Directors has determined that Mengqi Liao qualifies as an “audit committee financial expert” in accordance with applicable NASDAQ standards. The Company’s Board of Directors has also determined that Mengqi Liao and the other members of the Audit Committee are all “independent” in accordance with the applicable NASDAQ standards.
ITEM 16B. CODE OF ETHICS.
We have adopted a Code of Ethics and have attached it as an exhibit to this annual report. A copy of the Code of Ethics may be found on our company website.
| 106 |
| Table of Contents |
ITEM 16C. PRINCIPAL ACCOUNTANT FEES AND SERVICES.
YCM CPA INC. was appointed by the Company to serve as its independent registered public accounting firm for the 2024 and 2023 fiscal years. Audit services provided by YCM CPA INC. included the examination of the consolidated financial statements of the Company and services related to periodic filings made with the SEC.
Fees Paid to Independent Registered Public Accounting Firm
Audit Fees
The following table represents the approximate aggregate fees for services rendered by YCM CPA INC. for the periods indicated:
|
| Years ended December 31, |
| |||||
|
| 2024 |
|
| 2023 |
| ||
Audit Fees |
|
|
|
|
|
| ||
YCM CPA INC. |
| $ | 285,000 |
|
| $ | 280,000 |
|
|
|
|
|
|
|
|
|
|
Total |
| $ | 285,000 |
|
| $ | 280,000 |
|
Audit-Related Fees
The Company has not paid YCM CPA INC. for audit-related services in 2024 and 2023.
Tax Fees
The Company has not paid YCM CPA INC. for tax services in 2024 and 2023.
All Other Fees
The Company has not paid YCM CPA INC. for any other services in 2024 and 2023.
Audit Committee Pre-Approval Policies
Before YCM CPA INC. was engaged by the Company to render audit or non-audit services, the engagement was approved by the Company’s audit committee. All services rendered by YCM CPA INC. have been so approved.
ITEM 16D. EXEMPTIONS FROM THE LISTING STANDARDS FOR AUDIT COMMITTEES.
Not applicable.
| 107 |
| Table of Contents |
ITEM 16E. PURCHASES OF EQUITY SECURITIES BY THE ISSUER AND AFFILIATED PURCHASERS.
Neither the Company nor any affiliated purchaser has purchased any shares or other units of any class of the Company’s equity securities registered by the Company pursuant to Section 12 of the Securities Exchange Act during the fiscal year ended December 31, 2024.
ITEM 16F. CHANGE IN REGISTRANT’S CERTIFYING ACCOUNTANT.
Not applicable.
ITEM 16G. CORPORATE GOVERNANCE.
Other than as described in this section, our corporate governance practices do not differ from those followed by domestic companies listed on the Nasdaq. NASDAQ Listing Rule 5635 generally provides that shareholder approval is required of U.S. domestic companies listed on Nasdaq prior to issuance (or potential issuance) of securities (i) equaling 20% or more of the company’s common stock or voting power for less than the greater of market or book value (ii) resulting in a change of control of the company; and (iii) which is being issued pursuant to a stock option or purchase plan to be established or materially amended or other equity compensation arrangement made or materially amended. Notwithstanding this general requirement, NASDAQ Listing Rule 5615(a)(3)(A) permits foreign private issuers to follow their home country practice rather than these shareholder approval requirements. The British Virgin Islands do not require shareholder approval prior to any of the foregoing types of issuances. The Company, therefore, is not required to obtain such shareholder approval prior to entering into a transaction with the potential to issue securities as described above. The Board of Directors of the Company has elected to follow the Company’s home country rules as to such issuances and will not be required to seek shareholder approval prior to entering into such a transaction.
ITEM 16H. MINE SAFETY DISCLOSURE
Not applicable.
| 108 |
| Table of Contents |
ITEM 16I. DISCLOSURE REGARDING FOREIGN JURISDICTIONS THAT PREVENT INSPECTIONS
Not applicable.
ITEM 16J. INSIDER TRADING POLICY
We have adopted an insider trading policy to provide companywide requirements and guidance on the purchases, sales and other dispositions of our securities by our directors, officers, employees and other covered persons, with the goal of promoting compliance with applicable insider trading laws, rules and regulations, and the listing standards of Nasdaq. The insider trading policy is filed as Exhibit 11.2 to this annual report on Form 20-F.
ITEM 16K. CYBERSECURITY
Risk Management and Strategy
We have implemented processes for assessing, identifying and managing material risks from cybersecurity threats and monitoring the prevention, detection, mitigation and remediation of material cybersecurity incident. We assess risks arising from cybersecurity threats against our information systems that may result in adverse effects on our information systems or any information residing therein. We conduct periodic assessments to identify such cybersecurity threats.
Following these risk assessments, we re-design, implement, and maintain reasonable safeguards to mitigate identified risks and reasonably address any identified gaps in existing safeguards. We regularly monitor and test our safeguards and regularly conduct training for our employees on these safeguards in collaboration with the administrative department and management. Primary responsibility for assessing, monitoring and managing our cybersecurity risks rests with our IT department, to manage the risk assessment and mitigation process.
As of the date of this annual report, we have not experienced any material cybersecurity incidents or identified any material cybersecurity threats that have affected or are reasonably likely to materially affect us, our business strategy, results of operations or financial condition.
Governance
Our Company’s
| 109 |
| Table of Contents |
PART III
ITEM 17. FINANCIAL STATEMENTS.
See Item 18.
ITEM 18. FINANCIAL STATEMENTS.
The consolidated financial statements of Tantech Holdings Ltd are included at the end of this annual report, beginning with page F-1.
| 110 |
| Table of Contents |
ITEM 19. EXHIBITS.
| 111 |
| Table of Contents |
| ||
| ||
| ||
| ||
| ||
| ||
| ||
104* |
| Cover Page Interactive Data File (embedded within the Inline XBRL document) |
101.INS |
| Inline XBRL Instance Document. |
101.SCH |
| Inline XBRL Taxonomy Extension Schema Document. |
101.CAL |
| Inline XBRL Taxonomy Extension Calculation Linkbase Document. |
101.DEF |
| Inline XBRL Taxonomy Extension Definition Linkbase Document. |
101.LAB |
| Inline XBRL Taxonomy Extension Label Linkbase Document. |
101.PRE |
| Inline XBRL Taxonomy Extension Presentation Linkbase Document. |
(1) | Previously filed with the registration statement on Form F-1, File No. 333-198788, filed on September 16, 2014, as amended and incorporated herein by reference. | |
|
| |
(2) | Previously filed on Form 20-F, dated June 11, 2024 and incorporated herein by reference. | |
|
| |
(3) | Previously filed on Form F-1/A (File No. 333-198788), dated December 15, 2014 and incorporated herein by reference. | |
|
| |
(4) | Previously filed on Form 6-K, dated November 20, 2020 and incorporated herein by reference. | |
|
| |
(5) | Previously filed on Form 6-K/A, dated December 8, 2020 and incorporated by reference. | |
|
| |
(6) | Previously filed on Form 20-F, dated April 30, 2015 and incorporated by reference. | |
|
| |
(7) | Previously filed on Form 20-F, dated April 27, 2021 and incorporated herein by reference. | |
|
| |
(8) | Incorporated by reference to Exhibit 99.1 to Form S-8 (File No. 333-203387) filed on April 13, 2015. | |
|
| |
(9) | Previously filed on Form 20-F, dated April 25, 2024 and incorporated herein by reference. | |
|
| |
(10) | Previously filed on Form 6-K on September 10, 2024, and incorporated herein by reference. | |
|
| |
(11) | Previously filed on Form 6-K on January 8, 2025, and incorporated herein by reference. | |
|
| |
* | Filed herewith. | |
| 112 |
| Table of Contents |
SIGNATURES
The registrant hereby certifies that it meets all of the requirements for filing on Form 20-F and that it has duly caused and authorized the undersigned to sign this annual report on its behalf.
| Tantech Holdings Ltd |
| |
|
|
|
|
| By: | /s/ Wangfeng Yan |
|
| Name: | Wangfeng Yan |
|
| Title: | Chief Executive Officer |
|
|
|
|
|
|
| Date: May 15, 2025 |
|
| 113 |
| Table of Contents |
TANTECH HOLDINGS LTD AND SUBSIDIARIES
INDEX TO CONSOLIDATED FINANCIAL STATEMENTS
| F-1 |
| Table of Contents |
REPORT OF INDEPENDENT REGISTERED PUBLIC ACCOUNTING FIRM
To the Board of Directors and
Stockholders of Tantech Holdings Ltd
Opinion on the Financial Statements
We have audited the accompanying consolidated balance sheets of Tantech Holdings Ltd (the “Company”) and its subsidiaries (collectively, referred to as the “Group”) as of December 31, 2024 and 2023, the related consolidated statements of operations and comprehensive income (loss), equity, and cash flows for each of the three years in the period ended December 31, 2024, and the related notes (collectively referred to as the “consolidated financial statements”).
In our opinion, the consolidated financial statements referred to above present fairly, in all material respects, the financial position of the Company as of December 31, 2024 and 2023 and the results of its operations and its cash flows for each of the three years in the period ended December 31, 2024, in conformity with accounting principles generally accepted in the United States of America.
Basis for Opinion
These consolidated financial statements are the responsibility of the Company’s management. Our responsibility is to express an opinion on the Company’s consolidated financial statements based on our audits. We are a public accounting firm registered with the Public Company Accounting Oversight Board (United States) (“PCAOB”) and are required to be independent with respect to the Company in accordance with the U.S. federal securities laws and the applicable rules and regulations of the Securities and Exchange Commission and the PCAOB.
We conducted our audits in accordance with the standards of the PCAOB. Those standards require that we plan and perform the audits to obtain reasonable assurance about whether the financial statements are free of material misstatement, whether due to error or fraud. The Company is not required to have, nor were we engaged to perform, an audit of its internal control over financial reporting. As part of our audits, we are required to obtain an understanding of internal control over financial reporting, but not for the purpose of expressing an opinion on the effectiveness of the Company’s internal control over financial reporting. Accordingly, we express no such opinion.
Our audits included performing procedures to assess the risks of material misstatement of the consolidated financial statements, whether due to error or fraud, and performing procedures that respond to those risks. Such procedures included examining, on a test basis, evidence regarding the amounts and disclosures in the consolidated financial statements. Our audits also included evaluating the accounting principles used and significant estimates made by management, as well as evaluating the overall presentation of the consolidated financial statements. We believe that our audits provide a reasonable basis for our opinion.
Critical Audit Matter
The critical audit matter communicated below is a matter arising from the current period audit of the consolidated financial statements that was communicated or required to be communicated to the audit committee and that: (1) relates to accounts or disclosures that are material to the financial statements and (2) involved our especially challenging, subjective, or complex judgments. The communication of critical audit matter does not alter in any way our opinion on the consolidated financial statements, taken as a whole, and we are not, by communicating the critical audit matter below, providing a separate opinion on the critical audit matter or on the accounts or disclosures to which it relates.
Evaluation of the reserve for financing receivables
As described in Note 2 and Note 6 to the consolidated financial statements, as of December 31, 2024, the Company’s consolidated net book value of the financing receivables was $43,105,527, representing receivables arising from the Company’s factoring business. The Company’s management assesses the recoverability of the pledged receivables and estimates the appropriate reserve based on such assessment. There are uncertainties in assessing the recoverability of and estimating the reserve for these receivables. Reserve estimates depend on the historical collection related to the financing activities, current conditions, related future net cash flows, and other economic factors.
In order to address the matter described above, we designed and performed our audit procedures to include, among others, conducting background research on the clients and their customers. We have reviewed and assessed the related factoring agreements and the publicly released certificates of chattel security registration to verify the pledge process of the accounts receivables of the clients’ customers. The procedures performed also included reviewing the Company’s due diligence and internal review procedures to identify any corroboratory or contrary evidence and evaluating audit evidence arising from the subsequent period.
/s/
We have served as the Company’s auditor since 2022.
May 15, 2025
| F-2 |
| Table of Contents |
TANTECH HOLDINGS LTD AND SUBSIDIARIES
CONSOLIDATED BALANCE SHEETS
|
| December 31, |
|
| December 31, |
| ||
|
| 2024 |
|
| 2023 |
| ||
Assets |
|
|
|
|
|
| ||
Current assets |
|
|
|
|
|
| ||
Cash and cash equivalents |
| $ |
|
| $ |
| ||
Accounts receivable, net |
|
|
|
|
|
| ||
Financing receivables, net |
|
|
|
|
|
| ||
Inventory, net |
|
|
|
|
|
| ||
Due from a related party |
|
|
|
|
|
| ||
Advances to suppliers, net |
|
|
|
|
|
| ||
Prepaid taxes |
|
|
|
|
|
| ||
Prepaid expenses and other receivables, net |
|
|
|
|
|
| ||
Current assets of discontinued operations |
|
|
|
|
|
| ||
Total current assets |
|
|
|
|
|
| ||
|
|
|
|
|
|
|
|
|
Non-current assets |
|
|
|
|
|
|
|
|
Property, plant and equipment, net |
|
|
|
|
|
| ||
Intangible assets, net |
|
|
|
|
|
| ||
Right of use assets |
|
|
|
|
|
| ||
Long-term investment |
|
|
|
|
|
| ||
Non-current assets of discontinued operations |
|
|
|
|
|
| ||
Total non-current assets |
|
|
|
|
|
| ||
Total assets |
| $ |
|
| $ |
| ||
|
|
|
|
|
|
|
|
|
Liabilities and Equity |
|
|
|
|
|
|
|
|
Current liabilities |
|
|
|
|
|
|
|
|
Short-term bank loans |
| $ |
|
| $ |
| ||
Accounts payable |
|
|
|
|
|
| ||
Due to related parties |
|
|
|
|
|
| ||
Customer deposits |
|
|
|
|
|
| ||
Taxes payable |
|
|
|
|
|
| ||
Lease liabilities - current |
|
|
|
|
|
| ||
Loan payable to third parties |
|
|
|
|
|
| ||
Convertible note |
|
|
|
|
|
| ||
Accrued liabilities and other payables |
|
|
|
|
|
| ||
Current liabilities of discontinued operations |
|
|
|
|
|
| ||
Total current liabilities |
|
|
|
|
|
| ||
|
|
|
|
|
|
|
|
|
Non-current liabilities |
|
|
|
|
|
|
|
|
Warrant liabilities - non-current |
|
|
|
|
|
| ||
Lease liabilities - non-current |
|
|
|
|
|
| ||
Total non-current liabilities |
|
|
|
|
|
| ||
Total labilities |
|
|
|
|
|
| ||
|
|
|
|
|
|
|
|
|
Equity |
|
|
|
|
|
|
|
|
Common stock, no par value, unlimited shares authorized, |
|
|
|
|
|
|
|
|
Additional paid-in capital |
|
|
|
|
|
| ||
Statutory reserves |
|
|
|
|
|
| ||
Retained earnings |
|
|
|
|
|
| ||
Accumulated other comprehensive loss |
|
| ( | ) |
|
| ( | ) |
Equity attributable to Tantech Holdings Ltd |
|
|
|
|
|
| ||
Non-controlling interest |
|
| ( | ) |
|
| ( | ) |
Total equity |
|
|
|
|
|
| ||
Total liabilities and equity |
| $ |
|
| $ |
| ||
* | Retroactively restated for one-for-forty reverse split with effective date of February 13, 2025. |
The accompanying notes are an integral part of these consolidated financial statements.
| F-3 |
| Table of Contents |
TANTECH HOLDINGS LTD AND SUBSIDIARIES
CONSOLIDATED STATEMENTS OF OPERATIONS AND COMPREHENSIVE INCOME (LOSS)
|
| Years Ended December 31, |
| |||||||||
|
| 2024 |
|
| 2023 |
|
| 2022 |
| |||
Revenues |
| $ |
|
| $ |
|
| $ |
| |||
Cost of revenues |
|
|
|
|
|
|
|
|
| |||
Gross profit |
|
|
|
|
|
|
|
|
| |||
|
|
|
|
|
|
|
|
|
|
|
|
|
Operating expenses |
|
|
|
|
|
|
|
|
|
|
|
|
Selling |
|
|
|
|
|
|
|
|
| |||
General and administrative |
|
|
|
|
|
|
|
|
| |||
Research and development |
|
|
|
|
|
|
|
|
| |||
Total operating expenses |
|
|
|
|
|
|
|
|
| |||
|
|
|
|
|
|
|
|
|
|
|
|
|
Income from operations |
|
|
|
|
|
|
|
|
| |||
|
|
|
|
|
|
|
|
|
|
|
|
|
Other income (expenses) |
|
|
|
|
|
|
|
|
|
|
|
|
Change in fair value of convertible note |
|
| ( | ) |
|
| ( | ) |
|
|
| |
Change in fair value of warrants liabilities |
|
| ( | ) |
|
|
|
|
|
| ||
Interest income |
|
|
|
|
|
|
|
|
| |||
Interest expense |
|
| ( | ) |
|
| ( | ) |
|
| ( | ) |
Financing interest income |
|
|
|
|
|
|
|
|
| |||
Rental income from related party |
|
|
|
|
|
|
|
|
| |||
Gain (loss) from disposal of subsidiaries |
|
| ( | ) |
|
|
|
|
|
| ||
Gain on debt extinguishment |
|
|
|
|
|
|
|
|
| |||
Other income (loss), net |
|
|
|
|
|
|
|
|
| |||
Total other (expenses) income, net |
|
| ( | ) |
|
|
|
|
|
| ||
|
|
|
|
|
|
|
|
|
|
|
|
|
Income before income tax |
|
|
|
|
|
|
|
|
| |||
Income tax provision |
|
|
|
|
|
|
|
|
| |||
Net income (loss) from continuing operations |
|
| ( | ) |
|
|
|
|
|
| ||
Net loss from discontinued operations |
|
| ( | ) |
|
| ( | ) |
|
| ( | ) |
|
|
|
|
|
|
|
|
|
|
|
|
|
Net income (loss) |
|
| ( | ) |
|
|
|
|
|
| ||
Less: Net loss attributable to non-controlling interest |
|
| ( | ) |
|
| ( | ) |
|
| ( | ) |
Net income (loss) attributable to common stockholders of Tantech Holdings Ltd |
| $ | ( | ) |
| $ |
|
| $ |
| ||
|
|
|
|
|
|
|
|
|
|
|
|
|
Net income (loss) |
|
| ( | ) |
|
|
|
|
|
| ||
Other comprehensive income (loss): |
|
|
|
|
|
|
|
|
|
|
|
|
Foreign currency translation adjustment |
|
|
|
|
| ( | ) |
|
| ( | ) | |
Comprehensive income (loss) |
|
| ( | ) |
|
|
|
|
| ( | ) | |
Less: Comprehensive loss attributable to non-controlling interest |
|
| ( | ) |
|
| ( | ) |
|
| ( | ) |
Comprehensive (loss) income attributable to common stockholders of Tantech Holdings Ltd |
| $ | ( | ) |
| $ |
|
| $ | ( | ) | |
|
|
|
|
|
|
|
|
|
|
|
|
|
Earnings (loss) per share - Basic and Diluted |
|
|
|
|
|
|
|
|
|
|
|
|
Basic |
| $ | ( | ) |
| $ |
|
| $ |
| ||
Diluted |
| $ | ( | ) |
| $ |
|
| $ |
| ||
|
|
|
|
|
|
|
|
|
|
|
|
|
Weighted Average Shares Outstanding* |
|
|
|
|
|
|
|
|
|
|
|
|
Basic |
|
|
|
|
|
|
|
|
| |||
Diluted |
|
|
|
|
|
|
|
|
| |||
* | Retroactively restated for one-for-forty reverse split with effective date of February 13, 2025. |
The accompanying notes are an integral part of these consolidated financial statements.
| F-4 |
| Table of Contents |
TANTECH HOLDINGS LTD AND SUBSIDIARIES
CONSOLIDATED STATEMENTS OF EQUITY
|
|
|
|
|
|
|
|
|
|
|
| Accumulated |
|
|
| |||||||||||||
|
| Common |
|
| Additional |
|
|
|
|
|
| Non- |
|
| Other |
|
|
| ||||||||||
|
| Stock |
|
| Paid in |
|
| Statutory |
|
| Retained |
|
| controlling |
|
| Comprehensive |
|
| Total |
| |||||||
|
| Shares* |
|
| Capital |
|
| Reserves |
|
| Earnings |
|
| Interest |
|
| Income (Loss) |
|
| Equity |
| |||||||
Balance at January 1, 2022 |
|
|
|
| $ |
|
| $ |
|
| $ |
|
| $ | ( | ) |
| $ |
|
| $ |
| ||||||
Issuance of common stock for private placement |
|
|
|
|
|
|
|
|
|
|
|
|
|
|
|
|
|
|
|
|
| |||||||
Cancellation of common stock due to reverse split |
|
| ( | ) |
|
| ( | ) |
|
|
|
|
|
|
|
|
|
|
|
|
|
| ( | ) | ||||
Foreign currency translation adjustment |
|
|
|
|
|
|
|
|
|
|
|
|
|
|
|
|
| ( | ) |
|
| ( | ) | |||||
Appropriation of retained earnings to statutory reserve fund |
|
|
|
|
|
|
|
|
|
|
| ( | ) |
|
|
|
|
|
|
|
|
| ||||||
Net income |
|
|
|
|
|
|
|
|
|
|
|
|
|
| ( | ) |
|
|
|
|
|
| ||||||
Balance at December 31, 2022 |
|
|
|
|
|
|
|
|
|
|
|
|
|
| ( | ) |
|
| ( | ) |
|
|
| |||||
Proceeds received from issuance of common shares |
|
|
|
|
|
|
|
|
|
|
|
|
|
|
|
|
|
|
|
|
| |||||||
Conversion of convertible note |
|
|
|
|
|
|
|
|
|
|
|
|
|
|
|
|
|
|
|
|
| |||||||
Foreign currency translation adjustment |
|
|
|
|
|
|
|
|
|
|
|
|
|
|
|
|
| ( | ) |
|
| ( | ) | |||||
Net income |
|
|
|
|
|
|
|
|
|
|
|
|
|
| ( | ) |
|
|
|
|
|
| ||||||
Balance at December 31, 2023 |
|
|
|
|
|
|
|
|
|
| ( | ) |
| ( | ) |
|
| |||||||||||
Net proceeds from issuance of common shares and warrants (excluding warrant liability of $1,358,374 and offering cost of $377,500) |
|
|
|
|
|
|
|
|
|
|
|
|
|
|
|
|
|
|
|
|
| |||||||
Issuance of common stock for warrants exercised |
|
|
|
|
|
|
|
|
|
|
|
|
|
|
|
|
|
|
|
|
| |||||||
Conversion of convertible note |
|
|
|
|
|
|
|
|
|
|
|
|
|
|
|
|
|
|
|
|
| |||||||
Appropriation of retained earnings to statutory reserve fund |
|
|
|
|
|
|
|
| ( | ) |
|
|
|
|
|
|
|
|
|
|
|
| ||||||
Foreign currency translation adjustment |
|
|
|
|
|
|
|
|
|
|
|
|
|
|
|
|
|
|
|
|
| |||||||
Net loss |
|
|
|
|
|
|
|
|
|
|
| ( | ) |
|
| ( | ) |
|
|
|
|
| ( | ) | ||||
Balance at December 31, 2024 |
|
|
|
| $ |
|
| $ |
|
| $ |
|
| $ | ( | ) |
| $ | ( | ) |
| $ |
| |||||
* | Retroactively restated for one-for-forty reverse split with effective date of February 13, 2025. |
The accompanying notes are an integral part of these consolidated financial statements.
| F-5 |
| Table of Contents |
TANTECH HOLDINGS LTD AND SUBSIDIARIES
CONSOLIDATED STATEMENTS OF CASH FLOWS
|
| Years Ended December 31, |
| |||||||||
|
| 2024 |
|
| 2023 |
|
| 2022 |
| |||
Cash flows from operating activities |
|
|
|
|
|
|
|
|
| |||
Net income (loss) |
| $ | ( | ) |
| $ |
|
| $ |
| ||
Less: Net loss from discontinued operations |
|
|
|
|
|
|
|
|
| |||
Net income (loss) from continuing operations |
|
| ( | ) |
|
|
|
|
|
| ||
Adjustments to reconcile net income (loss) to net cash provided by operating activities: |
|
|
|
|
|
|
|
|
|
|
|
|
Amortization of intangible asset |
|
|
|
|
|
|
|
|
| |||
Allowance for credit losses - financing receivables |
|
|
|
|
|
|
|
|
| |||
Gain on debt extinguishment |
|
| ( | ) |
|
|
|
|
|
| ||
Inventory reserve |
|
|
|
|
|
|
|
|
| |||
Depreciation expense |
|
|
|
|
|
|
|
|
| |||
Amortization of intangible asset |
|
|
|
|
|
|
|
|
| |||
Change in fair value of convertible note |
|
|
|
|
|
|
|
|
| |||
Change in fair value of warrant liabilities |
|
|
|
|
|
|
|
|
| |||
Accrued compensation on convertible note |
|
|
|
|
|
|
|
|
| |||
Amortization of right of use assets |
|
|
|
|
|
|
|
|
| |||
Gain from disposal of property, plant and equipment |
|
|
|
|
| ( | ) |
|
|
| ||
Loss (gain) on disposal of subsidiaries |
|
|
|
|
| ( | ) |
|
|
| ||
Changes in operating assets and liabilities: |
|
|
|
|
|
|
|
|
|
|
|
|
Accounts receivable |
|
|
|
|
| ( | ) |
|
|
| ||
Advances to suppliers |
|
| ( | ) |
|
| ( | ) |
|
|
| |
Inventory |
|
|
|
|
|
|
| ( | ) | |||
Prepaid expenses and other receivables |
|
| ( | ) |
|
| ( | ) |
|
|
| |
Accounts payable |
|
| ( | ) |
|
|
|
|
|
| ||
Accrued liabilities and other payables |
|
| ( | ) |
|
|
|
|
|
| ||
Customer deposits |
|
|
|
|
| ( | ) |
|
| ( | ) | |
Lease liabilities |
|
| ( | ) |
|
| ( | ) |
|
| ( | ) |
Taxes payable |
|
|
|
|
|
|
|
|
| |||
Net cash provided by continuing operations |
|
|
|
|
|
|
|
|
| |||
Net cash used in discontinued operations |
|
| ( | ) |
|
| ( | ) |
|
| ( | ) |
Net cash provided by operating activities |
|
|
|
|
|
|
|
|
| |||
|
|
|
|
|
|
|
|
|
|
|
|
|
Cash flows from investing activities |
|
|
|
|
|
|
|
|
|
|
|
|
Acquisition of property, plant and equipment |
|
| ( | ) |
|
| ( | ) |
|
| ( | ) |
Cash of disposed subsidiaries |
|
| ( | ) |
|
|
|
|
|
| ||
Proceeds from disposal of property, plant and equipment |
|
|
|
|
|
|
|
|
| |||
Acquisition of intangible assets |
|
|
|
|
| ( | ) |
|
| ( | ) | |
Financing receivables |
|
| ( | ) |
|
| ( | ) |
|
| ( | ) |
Net cash used in continuing operations |
|
| ( | ) |
|
| ( | ) |
|
| ( | ) |
Net cash used in discontinued operations |
|
|
|
|
| ( | ) |
|
| ( | ) | |
Net cash used in investing activities |
|
| ( | ) |
|
| ( | ) |
|
| ( | ) |
|
|
|
|
|
|
|
|
|
|
|
|
|
Cash flows from financing activities |
|
|
|
|
|
|
|
|
|
|
|
|
Proceeds from loans from third parties |
|
|
|
|
|
|
|
|
| |||
Repayment of loans from third parties |
|
| ( | ) |
|
|
|
|
| ( | ) | |
Cancellation of common stock due to reverse split |
|
|
|
|
|
|
|
| ( | ) | ||
Proceeds from bank loans |
|
|
|
|
|
|
|
|
| |||
Repayment of bank loans |
|
|
|
|
| ( | ) |
|
| ( | ) | |
Proceeds from (repayment of) loans from related parties, net |
|
| ( | ) |
|
| ( | ) |
|
|
| |
Proceeds from (repayment of) convertible note |
|
| ( | ) |
|
|
|
|
|
| ||
Proceeds from issuance of common stock and warrants |
|
|
|
|
|
|
|
|
| |||
Proceeds from exercising of warrants |
|
|
|
|
|
|
|
|
| |||
Net cash provided by continuing operations |
|
|
|
|
|
|
|
|
| |||
Net cash provided by (used in) discontinued operations |
|
|
|
|
|
|
|
| ( | ) | ||
Net cash provided by financing activities |
|
|
|
|
|
|
|
|
| |||
|
|
|
|
|
|
|
|
|
|
|
|
|
Effect of exchange rate changes on cash, cash equivalents and restricted cash |
|
|
|
|
|
|
|
| ( | ) | ||
|
|
|
|
|
|
|
|
|
|
|
|
|
Net increase (decrease) in cash, cash equivalents and restricted cash |
|
|
|
|
|
|
|
| ( | ) | ||
|
|
|
|
|
|
|
|
|
|
|
|
|
Cash, cash equivalents and restricted cash, beginning of year |
|
|
|
|
|
|
|
|
| |||
|
|
|
|
|
|
|
|
|
|
|
|
|
Cash, cash equivalents and restricted cash, end of year |
| $ |
|
| $ |
|
| $ |
| |||
|
|
|
|
|
|
|
|
|
|
|
|
|
Supplemental disclosure information: |
|
|
|
|
|
|
|
|
|
|
|
|
Income taxes paid |
| $ |
|
| $ |
|
| $ |
| |||
Interest paid |
| $ |
|
| $ |
|
| $ |
| |||
|
|
|
|
|
|
|
|
|
|
|
|
|
Non-cash transactions of investing and financing activities |
|
|
|
|
|
|
|
|
|
|
|
|
Conversion of convertible note |
| $ |
|
| $ |
|
| $ |
| |||
Consideration from disposal of subsidiaries offset with accounts payable |
| $ |
|
| $ |
|
| $ |
| |||
Right-of-use assets obtained in exchange for lease liabilities |
| $ |
|
| $ |
|
| $ |
| |||
Reclassification of warrant liability to equity upon exercise of warrants |
| $ | |
|
| $ | |
|
| $ | |
|
|
|
|
|
|
|
|
|
|
|
|
|
|
RECONCILIATION TO AMOUNTS ON CONSOLIDATED BALANCE SHEETS: |
|
|
|
|
|
|
|
|
|
|
|
|
Cash, cash equivalents and restricted cash |
| $ |
|
| $ |
|
| $ |
| |||
Cash, cash equivalents and restricted cash included in current assets of discontinued operations |
|
|
|
|
|
|
|
|
| |||
Total cash, cash equivalents and restricted cash shown in the statement of cash flows |
| $ |
|
| $ |
|
| $ |
| |||
The accompanying notes are an integral part of these consolidated financial statements.
| F-6 |
| Table of Contents |
TANTECH HOLDINGS LTD AND SUBSIDIARIES
NOTES TO CONSOLIDATED FINANCIAL STATEMENTS
Note 1 – Organization and Nature of Business
Tantech Holdings Ltd (“Tantech BVI” or “the Company”) is a holding company established under the laws of the British Virgin Islands on November 9, 2010. Tantech BVI, through its subsidiaries (together as the “Group”) engages in research, development, production and distribution of various products made from bamboo and investment in mining exploration.
As of December 31, 2024, details of the subsidiaries of the Group and their principal business activities are set out below:
Name of Entity |
| Date of Incorporation |
| Place of Incorporation |
| % of Ownership |
| Principal Activities |
Tantech Holdings Ltd (“Tantech” or “Tantech BVI”) |
|
| BVI |
| Parent |
| Holding Company | |
EAG International Vantage Capitals Limited (“Euroasia”) |
|
| Hong Kong |
|
| Holding Company | ||
USCNHK Holding Limited (“USCNHK Holding ”) |
|
| Hong Kong |
|
| Holding Company | ||
EPakia Inc. (“EPakia”) |
|
| United States |
|
| Marketing and selling | ||
Gohomeway Inc (“Gohomeway Holding”) |
|
| United States |
|
| Holding Company | ||
Gohomeway Group Inc (“Gohomeway”) |
|
| United States |
|
| Construction materials sales and services business | ||
Euroasia New Energy Automotive (Jiangsu) Co. Ltd. (“Euroasia New Energy”) |
|
| Zhangjia Gang, Jiangsu Province, China |
|
| Holding Company | ||
Shanghai Jiamu Investment Management Co., Ltd (“Jiamu”) |
|
| Shanghai, China |
|
| Holding Company | ||
Hangzhou Wangbo Investment Management Co., Ltd (“Wangbo”) (i) |
|
| Hangzhou, Zhejiang Province, China |
|
| Holding Company | ||
Hangzhou Jiyi Investment Management Co., Ltd (“Jiyi”) (i) |
|
| Hangzhou, Zhejiang Province, China |
|
| Holding Company | ||
Shangchi Automobile Co., Ltd. (“Shangchi Automobile”) (i) |
| Acquired on |
| Zhangjia Gang, Jiangsu Province, China |
|
| Manufacturing and sale of specialty electric and non-electric vehicles and power batteries | |
Shenzhen Yimao New Energy Sales Co., Ltd. (“Shenzhen Yimao”) (i) |
|
| Shenzhen, Guangdong Province, China |
|
| Electric vehicles sales | ||
Zhejiang Zhugu Xingqi Technology Co., Ltd. (“Zhugu Xingqi”) |
|
| Lishui, Zhejiang Province, China |
|
| Manufacturing, selling and trading various products made from bamboo and charcoal | ||
Zhejiang Shangnilai Technology Co., Ltd. (“Shangnilai”) (ii) |
|
| Lishui, Zhejiang Province, China |
|
| Manufacturing, selling and trading various products made from bamboo and charcoal | ||
Lishui Smart New Energy Automobile Co., Ltd. (“Lishui Smart”) |
|
| Lishui, Zhejiang Province, China |
|
| Research, development and manufacturing new energy automobiles | ||
Gangyu Trading (Jiangsu) Co., Ltd. (“Gangyu Trading”) |
|
| Zhangjiagang Jiangsu Province, China |
|
| Marketing and selling electric vehicles | ||
Shangchi (Zhejiang) Intelligent Equipment Co., Ltd. (“Shangchi Intelligent Equipment”) |
|
| Pinghu Zhejiang Province, China |
|
| Manufacturing and sales company focusing on new energy vehicles | ||
Shanghai Wangju Industrial Group Co., Ltd. (“Shanghai Wangju”) |
|
| Shanghai, China |
|
| Investing in the factoring industry | ||
Eurasia Holdings (Zhejiang) Co., Ltd. (“Eurasia Holdings”) |
|
| Hangzhou Zhejiang province, China |
|
| Marketing and selling electric vehicles | ||
Hangzhou Eurasia Supply Chain Co., Ltd. (“Eurasia Supply”) |
|
| Hangzhou Zhejiang province, China |
|
| Supply chain business | ||
Zhejiang Shangchi Medical Equipment Co., Ltd. (“Shangchi Medical”) |
|
| Pinghu Zhejiang Province, China |
|
| Manufacturing and sales company focusing on new energy vehicles | ||
Shenzhen Shangdong Trading Co., Ltd. (“Shenzhen Shangdong”) |
|
| Shenzhen Guangdong Province, China |
|
| Investing in the factoring industry | ||
China East Trade Co., Ltd. (“China East”) |
|
| Hong Kong |
|
| Investing in the factoring industry | ||
First International Commercial Factoring (Shenzhen) Co., Ltd. (“First International”) |
|
| Shenzhen Guangdong Province, China |
|
| Investing in the factoring industry |
(i) On May 15, 2025, the Group closed the sale of its Electric Vehicle business (the “EV Business”), comprised of 100% equity interest in Jiyi, 100% equity interest in Wangbo, 70% equity interest in Shangchi Automobile (51% equity held by Wangbo and 19% equity held by Jiyi) and 100% equity interest in Shenzhen Yimao held by Shangchi Automobile. The Group determined the disposal of its EV business represented a strategical shift of the Group’s business operations; therefore, the related operations were accounted for, presented and disclosed as discontinued operations. Accordingly, assets, liabilities, revenues and expenses and cash flows related to the EV Business have been retroactively reclassified in the consolidated financial statements as discontinued operations for all periods presented.
(ii) On January 31, 2024, Zhejiang Shangchi New Energy Automobile Co., Ltd (“Zhejiang Shangchi”) changed its name to Zhejiang Jiangshangnilai Technology Co., Ltd (“Shangnilai”).
| F-7 |
| Table of Contents |
TANTECH HOLDINGS LTD AND SUBSIDIARIES
NOTES TO CONSOLIDATED FINANCIAL STATEMENTS
Note 2 – Summary of Significant Accounting Policies
Basis of presentation
The accompanying consolidated financial statements have been prepared in accordance with accounting principles generally accepted in the United States of America (“U.S. GAAP”) and pursuant to the rules and regulations of the Securities Exchange Commission (“SEC”).
Principles of consolidation
The accompanying consolidated financial statements have been prepared in accordance with accounting principles generally accepted in the United States of America (“US GAAP”). The consolidated financial statements include the financial statements of Tantech BVI and its subsidiaries (collectively, the “Company”). All significant inter-company balances and transactions are eliminated upon consolidation.
Non-controlling interest
Non-controlling interest represents
Use of estimates
In preparing the consolidated financial statements in conformity with US GAAP, management makes estimates and assumptions that affect the reported amounts of assets and liabilities and disclosures of contingent assets and liabilities at the dates of the consolidated financial statements, as well as the reported amounts of revenues and expenses during the reporting year. Significant accounting estimates required to be made by management include, but are not limited to provision for credit losses, contingent liabilities, income taxes, inventory valuation, warrants, useful lives of property and equipment, and impairment of long-term investments.
Reclassifications
Certain prior period balances have been reclassified to conform to the current period presentation in the consolidated financial statements and the accompanying notes.
Discontinued operations
A component of a reporting entity or a group of components of a reporting entity that are disposed or meet the criteria to be classified as held for sale, such as the management, having the authority to approve the action, commits to a plan to sell the disposal group, should be reported in discontinued operations if the disposal represents a strategic shift that has (or will have) a major effect on an entity’s operations and financial results. Classification as a discontinued operation occurs upon disposal or when the operation meets the criteria to be classified as held for sale, if earlier. In the period that a discontinued operation is classified as held for sale, the assets and liabilities of the discontinued operation are presents separately in asset and liability sections, respectively, of the consolidated balance sheets and prior periods are presented on a comparative basis. In the consolidated statements of operations and comprehensive (loss)/income, the results from discontinued operations are reported separately from the income and expenses from continuing operations and prior periods are presented on a comparative basis. Cash flows for discontinued operations are presented separately in the consolidated statements of cash flows. Unless otherwise noted, discussion in the Notes to consolidated financial statements refers to the Group’s continuing operations.
| F-8 |
| Table of Contents |
TANTECH HOLDINGS LTD AND SUBSIDIARIES
NOTES TO CONSOLIDATED FINANCIAL STATEMENTS
Note 2 – Summary of Significant Accounting Policies
Fair value of financial instruments
Accounting Standards Codification ("ASC") 825-10 requires certain disclosures regarding the fair value of financial instruments. Fair value is defined as the price that would be received to sell an asset or paid to transfer a liability in an orderly transaction between market participants at the measurement date. A three-level fair value hierarchy prioritizes the inputs used to measure fair value. The hierarchy requires entities to maximize the use of observable inputs and minimize the use of unobservable inputs. The three levels of inputs used to measure fair value are as follows:
Level 1 - inputs to the valuation methodology are quoted prices (unadjusted) for identical assets or liabilities in active markets.
Level 2 - inputs to the valuation methodology include quoted prices for similar assets and liabilities in active markets, quoted market prices for identical or similar assets in markets that are not active, inputs other than quoted prices that are observable, and inputs derived from or corroborated by observable market data.
Level 3 - inputs to the valuation methodology are unobservable.
Unless otherwise disclosed, the fair value of the Group’s financial instruments including cash equivalents, derivative financial instruments, and non-marketable equity securities.
Assets and liabilities measured or disclosed at fair value on a recurring basis
The following tables represent the fair value hierarchy of the Group’s financial assets and liabilities measured at fair value on a recurring basis as of December 31, 2024 and 2023:
|
| As of December 31, 2024 |
| |||||||||||||
|
| Fair Value Measurement at the Reporting Date using |
| |||||||||||||
|
| Quoted price in active markets for identical assets Level 1 |
|
| Significant other observable inputs Level 2 |
|
| Significant unobservable inputs Level 3 |
|
| Total |
| ||||
Financial liabilities: |
|
|
|
|
|
|
|
|
|
|
|
| ||||
Convertible note (i) |
| $ |
|
| $ |
|
| $ |
|
| $ |
| ||||
Warrant liabilities (ii) |
|
| |
|
|
| |
|
|
|
|
|
|
| ||
Total |
| $ |
|
| $ |
|
| $ |
|
| $ |
| ||||
| F-9 |
| Table of Contents |
TANTECH HOLDINGS LTD AND SUBSIDIARIES
NOTES TO CONSOLIDATED FINANCIAL STATEMENTS
Note 2 – Summary of Significant Accounting Policies (continued)
|
| As of December 31, 2023 |
| |||||||||||||
|
| Fair Value Measurement at the Reporting Date using |
| |||||||||||||
|
| Quoted price in active markets for identical assets Level 1 |
|
| Significant other observable inputs Level 2 |
|
| Significant unobservable inputs Level 3 |
|
| Total |
| ||||
Financial liabilities: |
|
|
|
|
|
|
|
|
|
|
|
| ||||
Convertible note (i) |
| $ |
|
| $ |
|
| $ |
|
| $ |
| ||||
Total |
| $ |
|
| $ |
|
| $ |
|
| $ |
| ||||
(i) | The Group has elected to recognize the convertible note at fair value; therefore, there was no further evaluation of embedded features for bifurcation. The Group engaged a third-party valuation firm to perform the valuation of the convertible note. The fair value of the convertible note was calculated using the Scenario-based Discounted Cash Flows with Monte Carlo Simulation Model (the "Monte Carlo Model”). The following is a reconciliation of the beginning and ending balances for the convertible note measured at fair value on a recurring basis using significant unobservable inputs (Level 3) for the year ended December 31, 2024 and 2023: |
|
| Years ended December 31, |
| |||||
|
| 2024 |
|
| 2023 |
| ||
Opening balance |
| $ |
|
| $ |
| ||
New convertible note issued |
|
|
|
|
|
| ||
Change in fair value of convertible note |
|
|
|
|
|
| ||
Forbearance and other fee |
|
|
|
|
|
| ||
Gain on debt extinguishment |
|
| ( | ) |
|
|
| |
Conversion of convertible notes |
|
| ( | ) |
|
| ( | ) |
Cash repaid |
|
| ( | ) |
|
|
| |
Ending balance |
| $ |
|
| $ |
| ||
(ii) | The freestanding warrants issued in connection with the April 2024 Private Placement were determined to be derivatives that were accounted for as warrant liabilities measured at fair value on recurring basis (Note 17). The Group engaged a third-party valuation firm to perform the valuation of warrant liabilities using the Monte Carlo Model with significant unobservable inputs to measure the fair value of the warrant liability (Level 3). The following is a reconciliation of the beginning and ending balances for warrants liabilities measured at fair value for the years ended December 31, 2024: |
| F-10 |
| Table of Contents |
TANTECH HOLDINGS LTD AND SUBSIDIARIES
NOTES TO CONSOLIDATED FINANCIAL STATEMENTS
Note 2 – Summary of Significant Accounting Policies (continued)
|
| Year ended December 31, |
| |
|
| 2024 |
| |
Opening balance |
| $ |
| |
Warrants issued in connection with the April 2024 Private Placement |
|
|
| |
Change in fair value |
|
|
| |
Reclassification of warrant liability to equity upon exercise of warrants |
|
| ( | ) |
Ending balance |
| $ |
| |
Cash and cash equivalents
For purposes of the statements of cash flows, the Group considers all highly liquid instruments purchased with an original maturity of three months or less and money market accounts to be cash equivalents. All cash balances in bank accounts in the PRC are not insured by the Federal Deposit Insurance Corporation or other U.S. programs. The Group maintains most of its bank accounts in mainland China. Cash balances in bank accounts in mainland China are insured by the People’s Bank of China Financial Stability Department (“FSD”), subject to a RMB
Accounts receivable, net
Accounts receivable is presented at invoiced amount net of an allowance for credit losses. The Group generally grants customers a credit term of 90 days. The Group usually determines the adequacy of reserves for credit losses based on historical collection trends. In June 2016, the Financial Accounting Standards Board (“FASB”) issued Accounting Standards Update (“ASU”) No. 2016-13, “Financial Instruments—Credit Losses (Topic 326): Measurement of Credit Losses on Financial Instruments,” which requires the Group to measure and recognize expected credit losses for financial assets held and not accounted for at fair value through net income. The Group adopted this guidance effective January 1, 2023. The provision is recorded against accounts receivables balances, with a corresponding charge recorded in the consolidated statements of operations and comprehensive income. Delinquent account balances are written-off against the allowance for credit losses after management has determined that the likelihood of collection is not probable.
Financing receivables, net
Financing receivables represent receivables arising from the Group’s factoring business. Financing receivables are measured at amortized cost and reported on the consolidated balance sheets based on the outstanding principal adjusted for any write-off and the allowance. Amortized cost of a financing receivables is equal to the unpaid principal balance plus interest receivable. The Group recognizes financial interest income over the terms of the financing receivables using the effective interest rate method.
Inventory, net
The Group values its inventory at the lower of cost or net realizable value. Cost is computed using the weighted average cost method. The Group reviews its inventory periodically to determine if any markdown is necessary for potential obsolescence or if a write-down is necessary if the carrying value exceeds net realizable value.
| F-11 |
| Table of Contents |
TANTECH HOLDINGS LTD AND SUBSIDIARIES
NOTES TO CONSOLIDATED FINANCIAL STATEMENTS
Note 2 – Summary of Significant Accounting Policies (continued)
Advances to suppliers, net
In order to ensure a steady supply of raw materials, the Group is required from time to time to make cash advances when placing its purchase orders. The Group reviews its advances to suppliers on a periodic basis and makes general and specific allowances when there is doubt as to the ability of a supplier to refund an advance or provide supplies to the Group.
Property, plant and equipment, net
Property, plant and equipment are stated at cost less accumulated depreciation. The cost of an asset comprises its purchase price and costs necessarily incurred to bring it to the condition and location for its intended use.
Depreciation is computed on a straight-line basis over the estimated useful lives of the respective assets, as follows:
Machinery and production equipment |
| |
Transportation equipment |
| |
Office equipment |
| |
Electronic equipment |
|
Upon retirement or disposition of property, plant, and equipment, the cost and related accumulated depreciation are eliminated, and any resulting gain or loss is recorded in earnings. Repairs and maintenance costs are normally charged to earnings in the year in which they are incurred. In situations where it can be clearly demonstrated that the expenditure has resulted in an increase in the future economic benefits expected to be obtained from the use of the asset, the expenditure is capitalized as an additional cost of the asset.
Intangible assets, net
Intangible assets are acquired individually or as part of a group of assets, and are initially recorded at cost. The cost of a group of assets acquired in a transaction is allocated to the individual assets based on their relative fair values. Intangible assets are carried at cost less accumulated amortization and any recorded impairment. Intangible assets with finite useful lives are amortized using a straight-line method over the period of estimated useful life. The estimated useful lives of the Group’s intangible assets are as follows:
|
| Estimated Useful Life |
Software |
| |
Patents |
|
The Group evaluates intangible assets for impairment whenever events or changes in circumstances indicate that the assets might be impaired.
| F-12 |
| Table of Contents |
TANTECH HOLDINGS LTD AND SUBSIDIARIES
NOTES TO CONSOLIDATED FINANCIAL STATEMENTS
Note 2 – Summary of Significant Accounting Policies (continued)
Long-term investment
For equity investment in which the Group does not have significant influence over the investee or the underlying shares the Group invested in are not considered in-substance common stock and have no readily determinable fair value, the cost method accounting is applied.
The equity investee lacks a readily determinable fair value and does not qualify for the practical expedient to estimate fair value. Accordingly, the Group elected to measures such investment at cost minus impairment adjusted by observable price changes in orderly transactions for the identical or a similar investment of the same issuer as of the date that the observable transaction occurred, and subsequently record any dividends received from the net accumulated earnings of the investee as income. Dividends received in excess of earnings are considered a return of investment and are recorded as reductions in the cost of the investments.
Investment in equity investees are evaluated for impairment when facts or circumstances indicate that the fair value of the investment is less than its carrying value. An impairment is recognized when a decline in fair value is determined to be other-than-temporary. The Group reviews several factors to determine whether a loss is other-than-temporary. These factors include, but are not limited to, the: (i) nature of the investment; (ii) cause and duration of the impairment; (iii) extent to which fair value is less than cost; (iv) financial condition and near term prospects of the investments; and (v) ability to hold the security for a period of time sufficient to allow for any anticipated recovery in fair value.
Impairment of long-lived assets
The Group evaluates its long-lived assets for impairment whenever events or changes in circumstances, such as a significant adverse change to market conditions that will impact the future use of the assets, indicate that the carrying amount of an asset may not be fully recoverable. When these events occur, the Group evaluates the recoverability of long-lived assets by comparing the carrying amount of the assets to the future undiscounted cash flows expected to result from the use of the assets and their eventual disposition. If the sum of the expected undiscounted cash flows is less than the carrying amount of the assets, the Group recognizes an impairment loss based on the excess of the carrying amount of the assets over their fair value. Fair value is generally determined by discounting the cash flows expected to be generated by the assets, when the market prices are not readily available.
Customer deposits
Customer deposits represent amounts received from customers in advance of shipments relating to the sales of the Group’s products.
Loans payable to third parties
Loan payable to third parties represent amounts the Group borrowed from third parties to obtain working capital.
| F-13 |
| Table of Contents |
TANTECH HOLDINGS LTD AND SUBSIDIARIES
NOTES TO CONSOLIDATED FINANCIAL STATEMENTS
Note 2 – Summary of Significant Accounting Policies (continued)
Leases
The Group determines if an arrangement is or contains a lease at inception or modification of the arrangement. An arrangement is or contains a lease if there are identified assets and the right to control the use of an identified asset is conveyed for a period in exchange for consideration. Control over the use of the identified assets means the lessee has both the right to obtain substantially all of the economic benefits from the use of the asset and the right to direct the use of the asset. The Group recognizes right-of-use assets and operating lease liabilities for lessee operating leases other than those with a term of 12 months or less as the Group has elected to apply the short-term lease recognition exemption. Right-of-use assets represent the right to use an underlying asset for the lease term and lease liabilities represent an obligation to make lease payments over the lease term.
Operating lease right-of-use assets and lease liabilities are measured at the lease commencement date based on the present value of the remaining lease payments over the lease term, discounted using the Group’s incremental borrowing rate, which approximates the interest rate at which the Group could borrow on a collateralized basis with similar terms and payments and in similar economic environments. Operating lease right-of-use assets also include initial direct costs incurred and prepaid lease payments, minus any lease incentives. Lease terms include options to extend or terminate the lease when it is reasonably certain that the option will be exercised. All lease and non-lease components, principally common area maintenance costs, are combined in determining operating lease right-of-use assets and lease liabilities. For operating leases, lease expense is recognized on a straight-line basis over the lease term.
Revenue recognition
Revenue is recognized when control of promised goods or services is transferred to the Group’s customers, and the collectability of an amount that the Group expects in exchange for those goods or services is probable. The Group’s revenues from continuing operations are primarily derived from the following sources:
Sales of products: The Group recognizes sales revenues, net of sales taxes and estimated sales returns, at the time the product is picked up by the customer or delivered to the customer and control is transferred (point of sale).
Revenue is reported net of all value-added taxes. The Group does not routinely permit customers to return products and historically, customer returns have been immaterial.
The Group provides standard rebates to certain long-term cooperative customers who can reach the minimum threshold to be eligible for the rebate. The Group determined that the sales rebate is stated clearly as the Group’s policy and the consideration can be reasonably estimated based on the stated terms. The rebate payment is not considered to be a distinct good or service received from the customer, therefore, it is recorded as a reduction of the related revenue.
Cost of revenues
Cost of revenues includes cost of raw materials purchased, inbound freight cost, cost of direct labor, depreciation expense and other overhead. Write-down of inventory for lower of cost or net realizable value adjustments is also recorded in cost of revenues.
Shipping and handling
Shipping and handling costs are expensed as incurred and included in selling expenses.
| F-14 |
| Table of Contents |
TANTECH HOLDINGS LTD AND SUBSIDIARIES
NOTES TO CONSOLIDATED FINANCIAL STATEMENTS
Note 2 – Summary of Significant Accounting Policies (continued)
Foreign currency translation
The assets and liabilities of foreign subsidiaries that use the local currency as their functional currency are translated to U.S. dollars based on the current exchange rate prevailing at each balance sheet date and any resulting translation adjustments are included in accumulated other comprehensive loss. The assets and liabilities of foreign subsidiaries whose local currency is not their functional currency are remeasured from their local currency to their functional currency and then translated to U.S. dollars. Revenues and expenses are translated into U.S. dollars using the average exchange rates prevailing for each period presented. The USD effects that arise from changing translation rates are recorded in foreign currency translation adjustments on the Consolidated Statements of Comprehensive Income.
The following table outlines the currency exchange rates that were used in creating the consolidated financial statements in this report:
|
| December 31, 2024 |
|
| December 31, 2023 |
|
| December 31, 2022 |
| |||||||||
US$: RMB exchange rate |
| Period End |
| $ |
|
| Period End |
| $ |
|
| Period End |
| $ |
| |||
|
| Average |
| $ |
|
| Average |
| $ |
|
| Average |
| $ |
| |||
Comprehensive income (loss)
Comprehensive income (loss) consists of two components, net income (loss) and other comprehensive income (loss). Other comprehensive income (loss) refers to revenues, expenses, gains and losses that under GAAP are recorded as an element of stockholders’ equity but are excluded from net income (loss). Other comprehensive income (loss) consists of foreign currency translation adjustment from those subsidiaries not using the U.S. dollar as their functional currency.
| F-15 |
| Table of Contents |
TANTECH HOLDINGS LTD AND SUBSIDIARIES
NOTES TO CONSOLIDATED FINANCIAL STATEMENTS
Note 2 – Summary of Significant Accounting Policies (continued)
Income taxes
The Group’s subsidiaries in China are subject to the income tax laws of the PRC. No taxable income was generated outside the PRC as of December 31, 2024. The Group accounts for income taxes in accordance with ASC 740, “Income Taxes”. ASC 740 requires an asset and liability approach for financial accounting and reporting for income taxes and allows recognition and measurement of deferred tax assets based upon the likelihood of realization of tax benefits in future years. Under the asset and liability approach, deferred taxes are provided for the net tax effects of temporary differences between the carrying amounts of assets and liabilities for financial reporting purposes and the amounts used for income tax purposes. A valuation allowance is provided for deferred tax assets if it is more likely than not these items will either expire before the Company is able to realize their benefits, or future deductibility is uncertain.
ASC 740‑10‑25 prescribes a more-likely-than-not threshold for financial statement recognition and measurement of a tax position taken (or expected to be taken) in a tax return. It also provides guidance on the recognition of income tax assets and liabilities, classification of current and deferred income tax assets and liabilities, accounting for interest and penalties associated with tax positions, years open for tax examination, accounting for income taxes in interim periods and income tax disclosures. The statute of limitation on the PRC tax authority’s audit or examination of previously filed tax returns expires three years from the date they were filed. There were no material uncertain tax positions as of December 31, 2024 and 2023.
Value-added tax (“VAT”)
The Group is subject to VAT for selling merchandise. The applicable VAT rate ranges up to 13%. The amount of VAT liability is determined by applying the applicable tax rate to the invoiced amount of goods sold (output VAT) less VAT paid on purchases made with the relevant supporting invoices (input VAT). Under the commercial practice of the PRC, the Group pays VAT based on tax invoices issued. The tax invoices may be issued subsequent to the date on which revenue is recognized, and there may be a considerable delay between the date on which the revenue is recognized and the date on which the tax invoice is issued. In the event the PRC tax authorities dispute the date on which revenue is recognized for tax purposes, the PRC tax office has the right to assess a penalty based on the amount of taxes which is determined to be late or deficient, with any penalty being expensed in the period when a determination is made by the tax authorities that a penalty is due. During the reporting periods, the Group had no dispute with PRC tax authorities and there was no tax penalty incurred. The VAT balance is recorded either in other current liabilities or other current receivables on the consolidated balance sheets.
Warrants
The Group accounts for warrants as either equity-classified or liability-classified instruments based on an assessment of the warrant’s specific terms and applicable authoritative guidance in ASC 480 “Distinguishing Liabilities from Equity” (“ASC 480”) and ASC 815, Derivatives and Hedging (“ASC 815”). The assessment considers whether the warrants are freestanding financial instruments pursuant to ASC 480, whether they meet the definition of a liability pursuant to ASC 480, and whether the warrants meet all of the requirements for equity classification under ASC 815, including whether the warrants are indexed to the Company’s own common stock and whether the warrant holders could potentially require “net cash settlement” in a circumstance outside of the Company’s control, among other conditions for equity classification. This assessment, which requires the use of professional judgment, is conducted at the time of warrant issuance and as of each subsequent annual period end date while the warrants are outstanding.
For issued or modified warrants that meet all of the criteria for equity classification, the warrants are required to be recorded as a component of equity at the time of issuance. For issued or modified warrants that do not meet all the criteria for equity classification, the warrants are required to be recorded as liabilities at their initial fair value on the date of issuance, and each balance sheet date thereafter. Changes in the estimated fair value of the warrants are recognized as a non-cash gain or loss on the statements of operations.
Earnings (loss) per share (“EPS”)
Earnings (loss) per common share are calculated in accordance with ASC 260, "Earnings Per Share". Basic earnings (loss) per common share are computed by dividing the net income (loss) attributable to shareholders of the Company by the weighted average number of common shares outstanding during the year. Diluted earnings (loss) per share are computed using the weighted average number of common shares and potential common shares outstanding during the period. Potential common shares include common shares issuable upon the exercise of outstanding share options by using the treasury stock method and common shares issuable upon the conversion of convertible instruments using the if-converted method. Potential common shares are not included in the denominator of the diluted net /earnings (loss) per share calculation when inclusion of such shares would be anti-dilutive.
| F-16 |
| Table of Contents |
TANTECH HOLDINGS LTD AND SUBSIDIARIES
NOTES TO CONSOLIDATED FINANCIAL STATEMENTS
Note 2 – Summary of Significant Accounting Policies (continued)
Risks and uncertainties
Financial instruments that potentially subject the Group to significant concentrations of credit risk consist primarily of cash. As of December 31, 2024 and 2023, approximately $
The operations of the Group are located in the PRC. Accordingly, the Group’s business, financial condition, and results of operations may be influenced by the political, economic, and legal environments in the PRC in addition to the general state of the PRC economy. The Group’s operating results may be adversely affected by changes in the political and social conditions in the PRC and by changes in governmental policies with respect to laws and regulations, anti-inflationary measures, currency conversion and remittance abroad, and rates and methods of taxation, among other things.
The Group’s sales, purchases and expense transactions are denominated in RMB, and primarily all of the Group’s assets and liabilities are also denominated in RMB. The RMB is not freely convertible into foreign currencies under the current law. In China, foreign exchange transactions are required by law to be transacted only by authorized financial institutions at exchange rates set by the People’s Bank of China, the central bank of China. Remittances in currencies other than RMB may require certain supporting documentation in order to affect the remittance.
The Group does not carry any business interruption insurance, products liability insurance or any other insurance policy except for a limited property insurance policy. As a result, the Group may incur uninsured losses, increasing the possibility that investors would lose their entire investment in the Group.
The Group had certain customers whose revenue individually represented 10% or more of the Group’s total revenues, or whose accounts receivable balances individually represented 10% or more of the Group’s total accounts receivable, as follows:
For the year ended December 31, 2024, three major customers accounted for approximately
As of December 31, 2024, three customers accounted for approximately
As of December 31, 2023, three customers accounted for approximately
The Group also had certain major suppliers whose purchases individually represented 10% or more of the Group’s total purchases. For the year ended December 31, 2024, two major suppliers accounted for approximately
| F-17 |
| Table of Contents |
TANTECH HOLDINGS LTD AND SUBSIDIARIES
NOTES TO CONSOLIDATED FINANCIAL STATEMENTS
Note 2 – Summary of Significant Accounting Policies (continued)
Recent accounting pronouncements
The Group considers the applicability and impact of all accounting standards updates (“ASUs”). Management periodically reviews new accounting standards that are issued.
In December 2023, the FASB issued ASU No. 2023-09, “Income Tax (Topic 740): Improvements to Income Tax Disclosures” (“ASU 2023-09”). The ASU requires disaggregated information about a reporting entity’s effective tax rate reconciliation as well as additional information on income taxes paid. The ASU is effective on a prospective basis for annual periods beginning after December 15, 2025. Early adoption is also permitted for annual financial statements that have not yet been issued or made available for issuance. Once adopted, this ASU will result in additional disclosures. The Group is currently assessing the potential impact of the rule on our disclosures.
In November 2023, the FASB issued ASU No. 2023-07, “Segment Reporting (Topic 280): Improvements to Reportable Segment Disclosures” (“ASU 2023-07”). This ASU updates reportable segment disclosure requirements by requiring disclosures of significant reportable segment expenses that are regularly provided to the Chief Operating Decision Maker (“CODM”) and included within each reported measure of a segment’s profit or loss. This ASU also requires disclosure of the title and position of the individual identified as the CODM and an explanation of how the CODM uses the reported measures of a segment’s profit or loss in assessing segment performance and deciding how to allocate resources. The ASU is effective for annual periods beginning after December 15, 2024 and interim periods within fiscal years beginning after December 15, 2024. Early adoption is also permitted. This ASU will result in additional required disclosures when adopted, where applicable. The Group is currently assessing the potential impact of the rule on our disclosures.
In March 2024, the FASB issued ASU No. 2024-01, “Compensation—Stock Compensation (Topic 718): Scope Application of Profits Interest and Similar Awards” (“ASU 2024-01”), which intends to improve clarity and operability without changing the existing guidance. ASU 2024-01 provides an illustrative example intended to demonstrate how entities that account for profits interest and similar awards would determine whether a profits interest award should be accounted for in accordance with Topic 718. Entities can apply the guidance either retrospectively to all prior periods presented in the financial statements or prospectively to profits interest and similar awards granted or modified on or after the date of adoption. ASU 2024-01 is effective for annual periods beginning after December 15, 2024, and interim periods within those annual periods. Early adoption is permitted for both interim and annual financial statements that have not yet been issued or made available for issuance. The Group is currently evaluating the potential impact of adopting this guidance on Financial Statements.
In March 2024, the FASB issued ASU No. 2024-02, “Codification Improvements—Amendments to Remove References to the Concept Statements” (“ASU 2024-02”). ASU 2024-02 contains amendments to the FASB Accounting Standards Codification that remove references to various FASB Concepts Statements. In most instances, the references are extraneous and not required to understand or apply the guidance. In other instances, the references were used in prior Statements to provide guidance in certain topical areas. ASU 2024-02 is effective for fiscal years beginning after December 15, 2024. Early adoption is permitted. The Group is currently evaluating the potential impact of adopting this guidance on Financial Statements.
Except for the above-mentioned pronouncements, there are no new recently issued accounting standards that will have material impact on the consolidated financial statements.
| F-18 |
| Table of Contents |
TANTECH HOLDINGS LTD AND SUBSIDIARIES
NOTES TO CONSOLIDATED FINANCIAL STATEMENTS
Note 3 – Divestitures
On March 16, 2024, the Group signed a share transfer agreement with a third party to sell its
On December 25, 2024, the Group entered into a share transfer agreement with a third party. Under the agreement, the Group agreed to sell all of the equity in USCNHK Group Limited (“USCNHK”) and its wholly owned subsidiaries, Tantech Holdings (Lishui) Co., Ltd.,
Note 4 – Discontinued Operations
On May 15, 2025, the Group closed the sale of its Electric Vehicle business (the “EV Business”), comprised of 100% equity interest in Jiyi, 100% equity interest in Wangbo, 70% equity interest in Shangchi Automobile (51% equity held by Wangbo and 19% equity held by Jiyi) and 100% equity interest of Shenzhen Yimao held by Shangchi Automobile to a third party for a consideration of $
The Group determined that the disposal of the EV Business met the criteria to be classified as a discontinued operation and, as a result, the EV Business’s historical financial results are reflected in the Group’s consolidated financial statements as a discontinued operation. The disposal of the EV Business represents a strategic shift that has a significant effect on the Group’s operations and financial results, which trigger discontinued operations accounting in accordance with ASC 205-20-45. The assets and liabilities related to the discontinued operations were retroactively classified as assets/liabilities of discontinued operations, while results of operations related to the discontinued operations, including comparatives, were retroactively reported as loss from discontinued operations for the years ended December 31, 2024, 2023 and 2022, respectively.
The aggregated financial results of the discontinued business are set forth below:
|
| Year ended December 31, |
|
| Year ended December 31, |
|
| Year ended December 31, |
| |||
|
| 2024 |
|
| 2023 |
|
| 2022 |
| |||
Revenues |
| $ |
|
| $ |
|
| $ |
| |||
Cost of revenues |
|
|
|
|
|
|
|
|
| |||
Gross profit (loss) |
|
|
|
|
|
|
|
| ( | ) | ||
Operating expenses |
|
|
|
|
|
|
|
|
| |||
Loss from operations |
|
| ( | ) |
|
| ( | ) |
|
| ( | ) |
Other expenses, net |
|
| ( | ) |
|
| ( | ) |
|
| ( | ) |
Loss before income taxes |
|
| ( | ) |
|
| ( | ) |
|
| ( | ) |
Provision for income taxes |
|
|
|
|
|
|
|
|
| |||
Loss from discontinued operations |
| $ | ( | ) |
| $ | ( | ) |
| $ | ( | ) |
| F-19 |
| Table of Contents |
TANTECH HOLDINGS LTD AND SUBSIDIARIES
NOTES TO CONSOLIDATED FINANCIAL STATEMENTS
Note 4 – Discontinued Operation (continued)
Assets and liabilities of the discontinued operations:
|
| December 31, |
|
| December 31, |
| ||
|
| 2024 |
|
| 2023 |
| ||
Assets |
|
|
|
|
|
| ||
Current assets |
|
|
|
|
|
| ||
Cash and cash equivalents |
| $ |
|
| $ |
| ||
Restricted cash |
|
|
|
|
|
| ||
Accounts receivable, net |
|
|
|
|
|
| ||
Inventory, net |
|
|
|
|
|
| ||
Advances to suppliers, net |
|
|
|
|
|
| ||
Prepaid taxes |
|
|
|
|
|
| ||
Prepaid expenses and other receivables, net |
|
|
|
|
|
| ||
Total current assets of discontinued operations |
|
|
|
|
|
| ||
|
|
|
|
|
|
|
|
|
Non-current assets |
|
|
|
|
|
|
|
|
Property, plant and equipment, net |
|
|
|
|
|
| ||
Intangible assets, net |
|
|
|
|
|
| ||
Total non-current assets of discontinued operations |
|
|
|
|
|
| ||
Total assets of discontinued operations |
| $ |
|
| $ |
| ||
|
|
|
|
|
|
|
|
|
Liabilities |
|
|
|
|
|
|
|
|
Current liabilities |
|
|
|
|
|
|
|
|
Accounts payable |
| $ |
|
| $ |
| ||
Due to related parties |
|
|
|
|
|
| ||
Customer deposits |
|
|
|
|
|
| ||
Taxes payable |
|
|
|
|
|
| ||
Accrued liabilities and other payables |
|
|
|
|
|
| ||
Total current liabilities of discontinued operations |
|
|
|
|
|
| ||
Total liabilities of discontinued operations |
| $ |
|
| $ |
| ||
Note 5 – Accounts Receivable, net
Accounts receivable consisted of the following:
|
| December 31, |
|
| December 31, |
| ||
|
| 2024 |
|
| 2023 |
| ||
Accounts receivable |
| $ |
|
| $ |
| ||
Allowance for credit losses |
|
| ( | ) |
|
| ( | ) |
Accounts receivable, net |
| $ |
|
| $ |
| ||
The movement of allowance for credit losses are as follows:
|
| December 31, |
|
| December 31, |
| ||
|
| 2024 |
|
| 2023 |
| ||
Balance at beginning of year |
| $ |
|
| $ |
| ||
Change of allowance for credit losses |
|
| ( | ) |
|
|
| |
Translation adjustments |
|
| ( | ) |
|
| ( | ) |
Balance at end of year |
| $ |
|
| $ |
| ||
| F-20 |
| Table of Contents |
TANTECH HOLDINGS LTD AND SUBSIDIARIES
NOTES TO CONSOLIDATED FINANCIAL STATEMENTS
Note 6 – Financing Receivables, net
Starting in June 2022, the Group provided factoring financing service. The financing receivables secured by pledged accounts receivable with stated-owned entities and reputable companies, which have a carrying value of $
Financing receivables consisted of the following:
|
| December 31, |
|
| December 31, |
| ||
|
| 2024 |
|
| 2023 |
| ||
Financing receivables |
| $ |
|
| $ |
| ||
Allowance for credit losses |
|
| ( | ) |
|
| ( | ) |
Financing receivables, net |
| $ |
|
| $ |
| ||
The movement of allowance for credit losses are as follows:
|
| December 31, |
|
| December 31, |
| ||
|
| 2024 |
|
| 2023 |
| ||
Balance at beginning of year |
| $ |
|
| $ |
| ||
Change of allowance for credit losses |
|
|
|
|
|
| ||
Translation adjustments |
|
| ( | ) |
|
| ( | ) |
Balance at end of year |
| $ |
|
| $ |
| ||
Note 7 – Inventory, net
Inventory consisted of the following:
|
| December 31, |
|
| December 31, |
| ||
|
| 2024 |
|
| 2023 |
| ||
Raw materials |
| $ |
|
| $ |
| ||
Finished products |
|
|
|
|
|
| ||
Total inventory |
| $ |
|
| $ |
| ||
For the years ended December 31, 2024, 2023 and 2022, the Group recorded inventory markdown in the amounts of nil, nil and $
| F-21 |
| Table of Contents |
TANTECH HOLDINGS LTD AND SUBSIDIARIES
NOTES TO CONSOLIDATED FINANCIAL STATEMENTS
Note 8 – Advances to Suppliers, net
Advances to suppliers consisted of the following:
|
| December 31, |
|
| December 31, |
| ||
|
| 2024 |
|
| 2023 |
| ||
Advances to suppliers |
| $ |
|
| $ |
| ||
Allowance for credit losses |
|
|
|
|
| ( | ) | |
Advances to suppliers, net |
| $ |
|
| $ |
| ||
The movement of allowance for credit losses are as follows:
|
| December 31, |
|
| December 31, |
| ||
|
| 2024 |
|
| 2023 |
| ||
Balance at beginning of year |
| $ |
|
| $ |
| ||
Change of allowance for credit losses |
|
| ( | ) |
|
|
| |
Translation adjustments |
|
| ( | ) |
|
| ( | ) |
Balance at end of year |
| $ |
|
| $ |
| ||
Note 9 – Property, Plant and Equipment, net
Property, plant and equipment stated at cost less accumulated depreciation consisted of the following:
|
| December 31, |
|
| December 31, |
| ||
|
| 2024 |
|
| 2023 |
| ||
Machinery and production equipment |
| $ |
|
| $ |
| ||
Electronic equipment |
|
|
|
|
|
| ||
Office equipment |
|
|
|
|
|
| ||
Transportation equipment |
|
|
|
|
|
| ||
Subtotal |
|
|
|
|
|
| ||
Less: Accumulated depreciation |
|
| ( | ) |
|
| ( | ) |
Property, plant and equipment, net |
| $ |
|
| $ |
| ||
Depreciation expense was $
Note 10 – Intangible Assets, net
Intangible assets stated at cost less accumulated amortization consisted of the following:
|
| December 31, |
|
| December 31, |
| ||
|
| 2024 |
|
| 2023 |
| ||
Software |
| $ |
|
| $ |
| ||
Patents |
|
|
|
|
|
| ||
Subtotal |
|
|
|
|
|
| ||
Less: Accumulated amortization |
|
| ( | ) |
|
| ( | ) |
Intangible assets, net |
| $ |
|
| $ |
| ||
Amortization expense for intangible assets totaled $
| F-22 |
| Table of Contents |
TANTECH HOLDINGS LTD AND SUBSIDIARIES
NOTES TO CONSOLIDATED FINANCIAL STATEMENTS
Note 11 – Leases
The Group has several operating leases for factory facilities and offices. The Group’s lease agreements do not contain any material residual value guarantees or material restrictive covenants. The rental expense for the years ended December 31, 2024, 2023 and 2022 was $
Supplemental balance sheet information related to operating leases was as follows:
|
| December 31, |
|
| December 31, |
| ||
|
| 2024 |
|
| 2023 |
| ||
Right-of-use assets, net |
| $ |
|
| $ |
| ||
|
|
|
|
|
|
|
|
|
Operating lease liabilities - current |
|
|
|
|
|
| ||
Operating lease liabilities - non-current |
|
|
|
|
|
| ||
Total operating lease liabilities |
| $ |
|
| $ |
| ||
The weighted average remaining lease terms and discount rates for all of operating leases were as follows as of December 31, 2024 and 2023
|
| December 31, |
|
| December 31, |
| ||
|
| 2024 |
|
| 2023 |
| ||
Weighted average remaining lease term (years) |
|
|
|
|
|
| ||
Weighted average discount rate |
|
| % |
|
| % | ||
The following is a schedule of maturities of lease liabilities as of December 31, 2024:
Twelve months ending December 31, |
|
|
| |
2025 |
| $ |
| |
2026 |
|
|
| |
2027 |
|
|
| |
2028 |
|
|
| |
2029 |
|
|
| |
Thereafter |
|
|
| |
Total future minimum lease payments |
|
|
| |
Less: Imputed interest |
|
|
| |
Total |
| $ |
| |
| F-23 |
| Table of Contents |
TANTECH HOLDINGS LTD AND SUBSIDIARIES
NOTES TO CONSOLIDATED FINANCIAL STATEMENTS
Note 12 – Short-term Bank Loan
The Company’s short-term bank loan consisted of the following:
|
| December 31, |
|
| December 31, |
| ||
|
| 2024 |
|
| 2023 |
| ||
Loan payable to Bank of China Lishui Branch |
| $ |
|
| $ |
| ||
Total |
| $ |
|
| $ |
| ||
On December 22, 2022, Tantech Charcoal entered into a short-term loan agreement with Bank of China (Lishui Branch) to borrow approximately $
For the years ended December 31, 2024, 2023 and 2022, the interest expense related to bank loans was $
Note 13 – Loan Payable to Third Parties
|
| December 31, |
|
| December 31, |
| ||
|
| 2024 |
|
| 2023 |
| ||
Loan payable to third parties (i) |
| $ |
|
| $ |
| ||
Loan payable to third party (ii) |
|
|
|
|
|
|
| |
Total |
| $ |
|
| $ |
| ||
| (i) | On December 17, 2021, the Group borrowed $ |
|
|
|
| (ii) | August 1, 2024, the Company entered into a promissory note agreement with a creditor, pursuant to which the Company issued the investor an unsecured promissory note with original principal amount of $ |
| F-24 |
| Table of Contents |
TANTECH HOLDINGS LTD AND SUBSIDIARIES
NOTES TO CONSOLIDATED FINANCIAL STATEMENTS
Note 14 – Convertible Note
On June 29, 2023, the Company entered into a securities purchase agreement with Streeterville Capital, LLC (“Streeterville”, the"Investor"), pursuant to which the Company issued the Investor an unsecured promissory note on June 29, 2023 in the original principal amount of $
On September 5, 2024, the Company entered into an exchange agreement (the “Exchange Agreement”) with Streeterville, pursuant to which the Company issued a promissory note (the “September 2024 Exchange Note”) in exchange for the cancellation of the June 2023 Note. The principal amount of the September 2024 Exchange Note was $
For the June 2023 Note and the September 2024 Note (together as the “Notes”), the Company has elected to recognize the Notes at fair value and therefore there was no further evaluation of embedded features for bifurcation. The Company engaged a third-party valuation firm to perform the valuation of the convertible note. The fair value of the convertible note was calculated using the Scenario-based Discounted Cash Flows with Monte Carlo Simulation Model (the "Monte Carlo Model”). The major assumptions used in the Monte Carlo Model are as follows:
|
|
June 29, 2023 |
|
| December 31, 2023 |
|
| December 31, 2024 |
| |||
Risk-free interest rate |
|
| % |
|
| % |
|
| % | |||
Expected life |
|
| year |
|
| year |
|
| year | |||
Share price |
| $ |
|
| $ |
|
| $ |
| |||
Volatility |
|
| % |
|
| % |
|
| % | |||
For the years ended December 31, 2024 and 2023, the Notes were partially converted into
Due to the significant drop in the Company’s share price, Streeterville and the Company reached a consensus, pursuant to which, the Company paid Streeterville compensation of $
The Exchange Agreement was determined to be an extinguishment of debt in accordance with ASC 470. As a result, the change in the fair value of the Notes immediately before and after the Exchange agreement in the amount of $
| F-25 |
| Table of Contents |
TANTECH HOLDINGS LTD AND SUBSIDIARIES
NOTES TO CONSOLIDATED FINANCIAL STATEMENTS
Note 15 – Related Party Balances and Transactions
The relationship of related parties is summarized as follows:
Name of Related Party |
| Relationship to the Group |
Zhengyu Wang(i) |
| Controlling shareholder of the Company |
Yefang Zhang(i) |
| Chairwoman |
Wangfeng Yan |
| Chief Executive Officer |
Aihong Wang |
| A relative of Zhengyu Wang |
LiShui JiuAnJu Commercial Trade Co., Ltd. (“LJC”) |
| Controlled by Wangfeng Yan |
Forasen Group |
| Controlled by Zhengyu Wang |
Zhejiang Nongmi Food Co., Ltd. (“Nongmi Food”) |
| Controlled by Yefang Zhang |
Zhejiang Nongmi Biotechnology Co., Ltd. (“Nongmi Biotechnology”) |
| Controlled by Yefang Zhang |
Zhejiang Nongmi Ecological Technology Co., Ltd. (“Nongmi Ecological”) |
| Controlled by Yefang Zhang |
Zhejiang Nongmi Ecological Technology Co., Ltd. (“Nongmi Ecological”) |
| A company controlled by Yefang Zhang |
(i) Effective December 19, 2024, Mr. Zhengyu Wang resigned as Chairman of the Board of Directors and Ms. Yefang Zhang served as Chairwoman. Mr. Zhengyu Wang remains a controlling shareholder of the Group after his resignation.
Due from a related party
The balances due from related party were as follows:
|
| December 31, |
|
| December 31, |
| ||
|
| 2024 |
|
| 2023 |
| ||
Mr. Zhengyu Wang |
| $ |
|
| $ |
| ||
Total |
| $ |
|
| $ |
| ||
As of December 31, 2024, the Group had advanced funds to Mr. Zhengyu Wang for expanding business, such funds have been collected as of this annual report filing date.
Due to related parties
The balances due to related parties were as follows:
|
| December 31, |
|
| December 31, |
| ||
|
| 2024 |
|
| 2023 |
| ||
Mr. Zhengyu Wang and his affiliates |
| $ |
|
| $ |
| ||
Mr. Wangfeng Yan, and his affiliates |
|
|
|
|
|
| ||
Total |
| $ |
|
| $ |
| ||
As of December 31, 2023, the Group borrowed $
Mr. Wangfeng Yan, and his affiliates, also made advances to the Group. The balance due to Mr. Wangfeng Yan and his affiliates was $
All balances due to related parties were unsecured, interest-free and due upon demand.
| F-26 |
| Table of Contents |
TANTECH HOLDINGS LTD AND SUBSIDIARIES
NOTES TO CONSOLIDATED FINANCIAL STATEMENTS
Note 15 – Related Party Balances and Transactions (continued)
Lease arrangement with related party
On July 13, 2021, Tantech Bamboo signed a lease agreement with Zhejiang Nongmi Food Co., Ltd. (“Nongmi Food”) to lease part of its production facilities of approximately
On July 13, 2021, Tantech Bamboo signed a lease agreement with Zhejiang Nongmi Biotechnology Co., Ltd. (“Nongmi Biotechnology”) to lease part of its production facilities of approximately
On March 1, 2023, Tantech Bamboo signed a lease agreement with Zhejiang Nongmi Ecological Technology Co., Ltd (“Nongmi Ecological”) to lease part of its production facilities of approximately
Guaranty provided by related parties
Mr. Zhengyu Wang, Ms. Yefang Zhang, Ms. Aihong Wang, Forasen Group and LJC provided guarantees to the Group’s bank loans (See Note 12).
Note 16 – Commitments and Contingencies
Contingencies
On March 23, 2021, Mr. Hengwei Chen filed a lawsuit against Shangchi Automobile and the Group for a debt dispute of approximately $
Guaranty provided for third parties
In July 2020, Tantech Bamboo had provided a guarantee with Bank of China Lishui Branch for Zheijiang Forasen Food Co., Ltd. ("Forasen Food", Yefang Zhang had sold it in September 2021) for maximum amount of approximately $1.4 million (RMB10 million) by pledging certain land and building as the collateral for the loan. The guarantee has expired on July 8, 2023.
| F-27 |
| Table of Contents |
TANTECH HOLDINGS LTD AND SUBSIDIARIES
NOTES TO CONSOLIDATED FINANCIAL STATEMENTS
Note 17 – Stockholders’ Equity
Common shares
On February 24, 2022, the Company’s Board approved a share consolidation of the Company’s common shares at the ratio of
On October 28, 2022, the Company’s Board approved a share consolidation of the Company’s common shares at the ratio of
On May 26, 2023, the Company’s Board approved to change the authorized number of common shares from
On April 23, 2024, the Company’s Board approved to issue an unlimited number of common shares of no par value each.
On January 21, 2025, the Company’s Board approved a share consolidation of the Company’s common shares at the ratio of
All share information included in the consolidated financial statements and notes thereto have been retroactively adjusted to reflect the reverse split.
Private placements
On March 18, 2022, the Company completed an offering of
On February 21, 2023, the Company entered into a securities purchase agreement with nine individual purchasers, pursuant to which the Company agreed to sell an aggregate of
On June 26, 2023, the Company entered into a securities purchase agreement with six individual purchasers, pursuant to which the Company agreed to sell an aggregate of
On April 22, 2024, the Company entered into a private placement (the “April 2024 Private Placement”) and issued an aggregate of
| F-28 |
| Table of Contents |
TANTECH HOLDINGS LTD AND SUBSIDIARIES
NOTES TO CONSOLIDATED FINANCIAL STATEMENTS
Note 17 – Stockholders’ Equity (continued)
The Pre-Funded Warrants is immediately exercisable at an exercise price of $
Warrants
(i) | November 2020 Warrants |
On November 24, 2020, the Company completed an offering and issued registered warrants to investors to purchase up to
(ii) | Warrants issued in connection with April 2024 Private Placement |
In connection with the April 2024 Private Placement, the Company issued
| F-29 |
| Table of Contents |
TANTECH HOLDINGS LTD AND SUBSIDIARIES
NOTES TO CONSOLIDATED FINANCIAL STATEMENTS
Note 17 – Stockholders’ Equity (continued)
Management determined that the 2024 April warrants were derivatives that were accounted for as warrant liabilities measured at fair value on a recurring basis. The Group engaged a third-party valuation firm to perform the valuation of warrant liabilities using Monte Carlo Model with significant unobservable inputs to measure the fair value of the warrant liability (Level 3). The major assumptions used in the Monte Carlo Model are as follows:
|
| April 22, 2024 |
|
| December 31, 2024 |
| ||
Risk-free interest rate |
|
| % |
|
| % | ||
Expected life |
|
|
|
| ||||
Share price |
| $ |
| $ | ||||
Volatility |
|
| % |
|
| % | ||
As of December 31, 2024, the fair value of warrant liabilities related to the April 2024 warrants amounted to $
Management determined that these warrants meet the requirements for equity classification under ASC 815-40 because they are indexed to its own stock. The warrants were recorded at their fair value on the date of issuance as a component of shareholders’ equity.
The following table summarized the Company’s warrants activity:
|
| Number of warrants |
|
| Weighted average exercise price per share $ per share |
|
| Weighted average life Years |
| |||
|
|
|
|
|
|
|
|
|
| |||
Balance of warrants outstanding as of December 31, 2022 |
|
|
|
|
|
|
|
|
| |||
Granted |
|
| - |
|
|
|
|
|
| - |
| |
Forfeited |
|
| ( | ) |
|
|
|
|
| - |
| |
Balance of warrants outstanding as of December 31, 2023 |
|
|
|
|
|
|
|
|
| |||
Granted |
|
|
|
|
|
|
|
|
|
|
| |
Forfeited |
|
| ( | ) |
|
|
|
|
|
|
|
|
Balance of warrants outstanding as of December 31, 2024 |
|
|
|
|
|
|
|
|
| |||
Conversion of convertible note
On June 29, 2023, the Company issued a convertible note in the principal amount of $
| F-30 |
| Table of Contents |
TANTECH HOLDINGS LTD AND SUBSIDIARIES
NOTES TO CONSOLIDATED FINANCIAL STATEMENTS
Note 18 – Non-controlling Interests
A reconciliation of non-controlling interest as of December 31, 2024 and 2023 is as follows:
|
| December 31, |
|
| December 31, |
| ||
|
| 2024 |
|
| 2023 |
| ||
Beginning balance |
| $ | ( | ) |
| $ | ( | ) |
Proportionate shares of net loss |
|
| ( | ) |
|
| ( | ) |
Foreign currency translation adjustment |
|
|
|
|
|
| ||
Total |
| $ | ( | ) |
| $ | ( | ) |
As of December 31, 2024 and 2023, the non-controlling interests balance represents the noncontrolling shareholder’s
Note 19 – Long-term Investment
On January 10, 2018, the Group invested approximately $
On November 29, 2019, the Group entered into an investment agreement (the “Investment Agreement”) with Jingning Zhonggang Mining Co., Ltd. (“Jingning Zhonggang”) through Lishui Tantech to acquire
Pursuant to the Investment Agreement, Tantech is obligated to pay the consideration within 30 days after Fuquan Chengwang completes the recording process with the local industrial and commerce administration for transfer of the share ownership. Pursuant to the Investment Agreement, after the transfer of the
After a series of transactions and reorganization, since December 31, 2019, the Group and Jingning Zhonggang have owned
On April 3, 2020, Lishui Ansheng Energy Technology Co., a third party, signed an investment agreement with Jingning Meizhongkuang to invest in Fuquan Chengwang by paying $
Due to the fact that the Group did not have significant influence over the equity investees, the investments were accounted for using the cost method. For the years ended December 31, 2024, 2023 and 2022, the Group did not recognize any impairment losses for the long-term investments.
| F-31 |
| Table of Contents |
TANTECH HOLDINGS LTD AND SUBSIDIARIES
NOTES TO CONSOLIDATED FINANCIAL STATEMENTS
Note 20 – Taxes
Prepaid taxes
Prepaid taxes as of December 31, 2024 and 2023 consisted of the following:
|
| December 31, |
|
| December 31, |
| ||
|
| 2024 |
|
| 2023 |
| ||
Prepaid value-added tax |
| $ |
|
| $ |
| ||
Others |
|
|
|
|
|
| ||
Total |
| $ |
|
| $ |
| ||
Taxes payable
Taxes payable as of December 31, 2024 and 2023 consisted of the following:
|
| December 31, |
|
| December 31, |
| ||
|
| 2024 |
|
| 2023 |
| ||
Corporation income tax payable |
| $ |
|
| $ |
| ||
Other tax payable |
|
|
|
|
|
| ||
Total |
| $ |
|
| $ |
| ||
Corporation income tax (“CIT”)
Tantech BVI was incorporated in the BVI and is not subject to income taxes under the current laws of BVI. EPakia Gohomeway Holding and Gohomeway were incorporated in Delaware and California, United States and are subject to a combined U.S. federal and state statutory income tax rate at
The Group’s subsidiaries in the PRC are subject to the statutory rate of
The following table reconciles PRC statutory rates to the Group’s effective tax rates for the years ended December 31, 2024, 2023 and 2022:
|
| Years ended December 31, |
| |||||||||
|
| 2024 |
|
| 2023 |
|
| 2022 |
| |||
Statutory PRC income tax rate |
|
| % |
|
| % |
|
| % | |||
Favorable tax rate impact |
|
| % |
|
| % |
|
| % | |||
Permanent difference and others |
|
| % |
|
| ( | )% |
|
| % | ||
Changes of deferred tax assets valuation allowances |
|
| % |
|
| % |
|
| % | |||
Total |
|
| % |
|
| % |
|
| % | |||
| F-32 |
| Table of Contents |
TANTECH HOLDINGS LTD AND SUBSIDIARIES
NOTES TO CONSOLIDATED FINANCIAL STATEMENTS
Note 20 – Taxes (continued)
Income tax expense consisted of the following:
|
| Years ended December 31, |
| |||||||||
|
| 2024 |
|
| 2023 |
|
| 2022 |
| |||
Current |
| $ |
|
| $ |
|
| $ |
| |||
Deferred |
|
| |
|
|
|
|
|
|
| ||
Total |
| $ |
|
| $ |
|
| $ |
| |||
Significant components of deferred tax assets are as follows:
|
| December 31, |
|
| December 31, |
| ||
|
| 2024 |
|
| 2023 |
| ||
Deferred tax assets: |
|
|
|
|
|
| ||
Allowance for credit losses and other markdown and impairments |
| $ |
|
| $ |
| ||
Valuation allowance |
|
| ( | ) |
|
| ( | ) |
Total |
| $ | |
|
| $ |
| |
At December 31, 2024 and 2023, the Group has provided full valuation allowance for deferred tax assets that the Group estimated it could not realize due to expected future operating loss in certain entities. As of December 31, 2024 and 2023, the valuation allowance was $
Note 21 – Earnings Per Share
Basic net income attributable to common shareholders of Tantech Holdings Ltd is based on the weighted average shares outstanding during the relevant period. Diluted net income attributable to common shareholders of Tantech Holdings Ltd is based on the weighted average common shares outstanding during the relevant period adjusted for the dilutive effect of unexercised warrants. As of December 31, 2024 and 2023, the total number of registered and unregistered warrants outstanding was
The following table presents a reconciliation of basic and diluted earnings (loss) per share:
|
| For the years ended December 31, |
| |||||||||
|
| 2024 |
|
| 2023 |
|
| 2022 |
| |||
Net income (loss) attributable to common shareholders of Tantech Holdings Ltd. |
| $ | ( | ) |
| $ |
|
| $ |
| ||
Weighted average shares Outstanding - Basic |
|
|
|
|
|
|
|
|
| |||
Dilutive securities -Unexercised warrants |
|
| - |
|
|
| - |
|
|
|
| |
Weighted average shares outstanding –Diluted |
|
|
|
|
|
|
|
|
| |||
earnings (loss) per share - Basic |
| $ | ( | ) |
| $ |
|
| $ |
| ||
Earnings (loss) per share – Diluted |
| $ | ( | ) |
| $ |
|
| $ |
| ||
| F-33 |
| Table of Contents |
TANTECH HOLDINGS LTD AND SUBSIDIARIES
NOTES TO CONSOLIDATED FINANCIAL STATEMENTS
Note 22 – Segment Information
The Group uses the “management approach” in determining reportable operating segments. The management approach considers the internal organization and reporting used by the Group’s chief operating decision maker for making operating decisions and assessing performance as the source for determining the Group’s reportable segments. On May 15, 2025, the Group closed the sale of its Electric Vehicle business (the “EV Business”). As a result, the Group has determined that it has one operating segment as defined by ASC 280.
Most of the Group’s long-lived assets are located in the PRC, thus no geographic information of long-lived assets is presented.
Geographic information about the revenues, which are classified based on customers, is set out as follows:
|
| Years ended December 31, |
| |||||||||
|
| 2024 |
|
| 2023 |
|
| 2022 |
| |||
Revenues from China |
| $ |
|
| $ |
|
| $ |
| |||
Revenues directly from foreign countries |
|
|
|
|
|
|
|
|
| |||
Total revenue |
| $ |
|
| $ |
|
| $ |
| |||
Note 23 – Subsequent Events
On January 7, 2025, the Company entered into inducement agreements (each, an “Inducement Agreement”) with certain holders (the “Holders”) of the Company’s Series A warrants, exercisable for an aggregate of
On April 18, 2025, the Group entered into an equity acquisition agreement with a third party, under which the Group purchased an
| F-34 |