PLAINS GP HOLDINGS LP0001581990false2022FY111111111111111http://fasb.org/us-gaap/2022#GainLossOnSalesOfAssetsAndAssetImpairmentChargeshttp://fasb.org/us-gaap/2022#GainLossOnSalesOfAssetsAndAssetImpairmentChargeshttp://fasb.org/us-gaap/2022#GainLossOnSalesOfAssetsAndAssetImpairmentChargeshttp://fasb.org/us-gaap/2022#OtherLiabilitiesNoncurrenthttp://fasb.org/us-gaap/2022#OtherLiabilitiesNoncurrenthttp://fasb.org/us-gaap/2022#Revenueshttp://fasb.org/us-gaap/2022#Revenueshttp://fasb.org/us-gaap/2022#OtherNonoperatingIncomeExpensehttp://fasb.org/us-gaap/2022#OtherNonoperatingIncomeExpensehttp://fasb.org/us-gaap/2022#PropertyPlantAndEquipmentAndFinanceLeaseRightOfUseAssetAfterAccumulatedDepreciationAndAmortizationhttp://fasb.org/us-gaap/2022#PropertyPlantAndEquipmentAndFinanceLeaseRightOfUseAssetAfterAccumulatedDepreciationAndAmortizationhttp://fasb.org/us-gaap/2022#OtherLiabilitiesCurrenthttp://fasb.org/us-gaap/2022#OtherLiabilitiesCurrenthttp://fasb.org/us-gaap/2022#DebtCurrenthttp://fasb.org/us-gaap/2022#DebtCurrenthttp://fasb.org/us-gaap/2022#OtherLongTermDebtNoncurrenthttp://fasb.org/us-gaap/2022#OtherLongTermDebtNoncurrenthttp://fasb.org/us-gaap/2022#Revenueshttp://fasb.org/us-gaap/2022#Revenueshttp://fasb.org/us-gaap/2022#Revenueshttp://fasb.org/us-gaap/2022#OtherLiabilitiesCurrenthttp://fasb.org/us-gaap/2022#OtherLiabilitiesCurrenthttp://fasb.org/us-gaap/2022#OtherLiabilitiesNoncurrenthttp://fasb.org/us-gaap/2022#OtherLiabilitiesNoncurrent00015819902022-01-012022-12-3100015819902022-06-30iso4217:USD00015819902023-02-14xbrli:shares00015819902022-12-3100015819902021-12-310001581990pagp:SharesClassAMember2022-12-310001581990pagp:SharesClassAMember2021-12-310001581990us-gaap:ProductMember2022-01-012022-12-310001581990us-gaap:ProductMember2021-01-012021-12-310001581990us-gaap:ProductMember2020-01-012020-12-310001581990us-gaap:ServiceMember2022-01-012022-12-310001581990us-gaap:ServiceMember2021-01-012021-12-310001581990us-gaap:ServiceMember2020-01-012020-12-3100015819902021-01-012021-12-3100015819902020-01-012020-12-310001581990pagp:SharesClassAMember2022-01-012022-12-310001581990pagp:SharesClassAMember2021-01-012021-12-310001581990pagp:SharesClassAMember2020-01-012020-12-31iso4217:USDxbrli:shares0001581990us-gaap:AccumulatedGainLossCashFlowHedgeIncludingNoncontrollingInterestMember2019-12-310001581990us-gaap:AccumulatedForeignCurrencyAdjustmentIncludingPortionAttributableToNoncontrollingInterestMember2019-12-310001581990us-gaap:AociIncludingPortionAttributableToNoncontrollingInterestMember2019-12-310001581990us-gaap:AccumulatedGainLossCashFlowHedgeIncludingNoncontrollingInterestMember2020-01-012020-12-310001581990us-gaap:AociIncludingPortionAttributableToNoncontrollingInterestMember2020-01-012020-12-310001581990us-gaap:AccumulatedForeignCurrencyAdjustmentIncludingPortionAttributableToNoncontrollingInterestMember2020-01-012020-12-310001581990pagp:AOCIOtherIncludingPortionAttributabletoNoncontrollingInterestMember2020-01-012020-12-310001581990us-gaap:AccumulatedGainLossCashFlowHedgeIncludingNoncontrollingInterestMember2020-12-310001581990us-gaap:AccumulatedForeignCurrencyAdjustmentIncludingPortionAttributableToNoncontrollingInterestMember2020-12-310001581990pagp:AOCIOtherIncludingPortionAttributabletoNoncontrollingInterestMember2020-12-310001581990us-gaap:AociIncludingPortionAttributableToNoncontrollingInterestMember2020-12-310001581990us-gaap:AccumulatedGainLossCashFlowHedgeIncludingNoncontrollingInterestMember2021-01-012021-12-310001581990us-gaap:AociIncludingPortionAttributableToNoncontrollingInterestMember2021-01-012021-12-310001581990us-gaap:AccumulatedForeignCurrencyAdjustmentIncludingPortionAttributableToNoncontrollingInterestMember2021-01-012021-12-310001581990us-gaap:AccumulatedGainLossCashFlowHedgeIncludingNoncontrollingInterestMember2021-12-310001581990us-gaap:AccumulatedForeignCurrencyAdjustmentIncludingPortionAttributableToNoncontrollingInterestMember2021-12-310001581990pagp:AOCIOtherIncludingPortionAttributabletoNoncontrollingInterestMember2021-12-310001581990us-gaap:AociIncludingPortionAttributableToNoncontrollingInterestMember2021-12-310001581990us-gaap:AccumulatedGainLossCashFlowHedgeIncludingNoncontrollingInterestMember2022-01-012022-12-310001581990us-gaap:AociIncludingPortionAttributableToNoncontrollingInterestMember2022-01-012022-12-310001581990us-gaap:AccumulatedForeignCurrencyAdjustmentIncludingPortionAttributableToNoncontrollingInterestMember2022-01-012022-12-310001581990pagp:AOCIOtherIncludingPortionAttributabletoNoncontrollingInterestMember2022-01-012022-12-310001581990us-gaap:AccumulatedGainLossCashFlowHedgeIncludingNoncontrollingInterestMember2022-12-310001581990us-gaap:AccumulatedForeignCurrencyAdjustmentIncludingPortionAttributableToNoncontrollingInterestMember2022-12-310001581990pagp:AOCIOtherIncludingPortionAttributabletoNoncontrollingInterestMember2022-12-310001581990us-gaap:AociIncludingPortionAttributableToNoncontrollingInterestMember2022-12-310001581990us-gaap:NoncontrollingInterestMember2022-01-012022-12-310001581990us-gaap:NoncontrollingInterestMember2021-01-012021-12-310001581990us-gaap:NoncontrollingInterestMember2020-01-012020-12-3100015819902020-12-3100015819902019-12-310001581990us-gaap:LimitedPartnerMemberpagp:SharesClassAMemberus-gaap:ParentMember2019-12-310001581990us-gaap:NoncontrollingInterestMember2019-12-310001581990us-gaap:LimitedPartnerMemberpagp:SharesClassAMemberus-gaap:ParentMember2020-01-012020-12-310001581990us-gaap:NoncontrollingInterestMember2020-01-012020-12-310001581990us-gaap:LimitedPartnerMemberpagp:SharesClassAMemberus-gaap:ParentMember2020-12-310001581990us-gaap:NoncontrollingInterestMember2020-12-310001581990us-gaap:LimitedPartnerMemberpagp:SharesClassAMemberus-gaap:ParentMember2021-01-012021-12-310001581990us-gaap:NoncontrollingInterestMember2021-01-012021-12-310001581990pagp:JointVentureFormationMemberus-gaap:LimitedPartnerMemberpagp:SharesClassAMemberus-gaap:ParentMemberpagp:PlainsOryxPermianBasinLLCMember2021-01-012021-12-310001581990pagp:JointVentureFormationMemberus-gaap:NoncontrollingInterestMemberpagp:PlainsOryxPermianBasinLLCMember2021-01-012021-12-310001581990pagp:JointVentureFormationMemberpagp:PlainsOryxPermianBasinLLCMember2021-01-012021-12-310001581990us-gaap:LimitedPartnerMemberpagp:SharesClassAMemberus-gaap:ParentMember2021-12-310001581990us-gaap:NoncontrollingInterestMember2021-12-310001581990us-gaap:LimitedPartnerMemberpagp:SharesClassAMemberus-gaap:ParentMember2022-01-012022-12-310001581990us-gaap:NoncontrollingInterestMember2022-01-012022-12-310001581990pagp:JointVentureFormationMemberus-gaap:LimitedPartnerMemberpagp:SharesClassAMemberus-gaap:ParentMemberpagp:PlainsOryxPermianBasinLLCMember2022-01-012022-12-310001581990pagp:JointVentureFormationMemberus-gaap:NoncontrollingInterestMemberpagp:PlainsOryxPermianBasinLLCMember2022-01-012022-12-310001581990pagp:JointVentureFormationMemberpagp:PlainsOryxPermianBasinLLCMember2022-01-012022-12-310001581990us-gaap:NoncontrollingInterestMemberpagp:CactusIIPipelineLLCMember2022-01-012022-12-310001581990pagp:CactusIIPipelineLLCMember2022-01-012022-12-310001581990us-gaap:LimitedPartnerMemberpagp:SharesClassAMemberus-gaap:ParentMember2022-12-310001581990us-gaap:NoncontrollingInterestMember2022-12-310001581990pagp:PlainsAAPLPMember2022-01-012022-12-31xbrli:pure0001581990pagp:PlainsAllAmericanGPLLCMember2022-01-012022-12-310001581990pagp:PlainsAllAmericanGPLLCMemberpagp:PlainsAAPLPMember2022-01-012022-12-310001581990pagp:PlainsAllAmericanPipelineLPMemberpagp:PlainsAAPLPMember2022-01-012022-12-31pagp:segment0001581990srt:ConsolidatedEntityExcludingVariableInterestEntitiesVIEMember2022-12-310001581990srt:ConsolidatedEntityExcludingVariableInterestEntitiesVIEMember2021-12-310001581990us-gaap:OperatingSegmentsMemberpagp:CrudeOilSegmentMemberus-gaap:ProductMember2022-01-012022-12-310001581990us-gaap:OperatingSegmentsMemberpagp:CrudeOilSegmentMemberus-gaap:ProductMember2021-01-012021-12-310001581990us-gaap:OperatingSegmentsMemberpagp:CrudeOilSegmentMemberus-gaap:ProductMember2020-01-012020-12-310001581990us-gaap:OperatingSegmentsMemberpagp:TransportationRevenueMemberpagp:CrudeOilSegmentMember2022-01-012022-12-310001581990us-gaap:OperatingSegmentsMemberpagp:TransportationRevenueMemberpagp:CrudeOilSegmentMember2021-01-012021-12-310001581990us-gaap:OperatingSegmentsMemberpagp:TransportationRevenueMemberpagp:CrudeOilSegmentMember2020-01-012020-12-310001581990pagp:TerminallingStorageAndOtherRevenueMemberus-gaap:OperatingSegmentsMemberpagp:CrudeOilSegmentMember2022-01-012022-12-310001581990pagp:TerminallingStorageAndOtherRevenueMemberus-gaap:OperatingSegmentsMemberpagp:CrudeOilSegmentMember2021-01-012021-12-310001581990pagp:TerminallingStorageAndOtherRevenueMemberus-gaap:OperatingSegmentsMemberpagp:CrudeOilSegmentMember2020-01-012020-12-310001581990us-gaap:OperatingSegmentsMemberpagp:CrudeOilSegmentMember2022-01-012022-12-310001581990us-gaap:OperatingSegmentsMemberpagp:CrudeOilSegmentMember2021-01-012021-12-310001581990us-gaap:OperatingSegmentsMemberpagp:CrudeOilSegmentMember2020-01-012020-12-310001581990us-gaap:OperatingSegmentsMemberus-gaap:ProductMemberpagp:NaturalGasLiquidsSegmentMember2022-01-012022-12-310001581990us-gaap:OperatingSegmentsMemberus-gaap:ProductMemberpagp:NaturalGasLiquidsSegmentMember2021-01-012021-12-310001581990us-gaap:OperatingSegmentsMemberus-gaap:ProductMemberpagp:NaturalGasLiquidsSegmentMember2020-01-012020-12-310001581990us-gaap:OperatingSegmentsMemberpagp:TransportationRevenueMemberpagp:NaturalGasLiquidsSegmentMember2022-01-012022-12-310001581990us-gaap:OperatingSegmentsMemberpagp:TransportationRevenueMemberpagp:NaturalGasLiquidsSegmentMember2021-01-012021-12-310001581990us-gaap:OperatingSegmentsMemberpagp:TransportationRevenueMemberpagp:NaturalGasLiquidsSegmentMember2020-01-012020-12-310001581990pagp:TerminallingStorageAndOtherRevenueMemberus-gaap:OperatingSegmentsMemberpagp:NaturalGasLiquidsSegmentMember2022-01-012022-12-310001581990pagp:TerminallingStorageAndOtherRevenueMemberus-gaap:OperatingSegmentsMemberpagp:NaturalGasLiquidsSegmentMember2021-01-012021-12-310001581990pagp:TerminallingStorageAndOtherRevenueMemberus-gaap:OperatingSegmentsMemberpagp:NaturalGasLiquidsSegmentMember2020-01-012020-12-310001581990us-gaap:OperatingSegmentsMemberpagp:NaturalGasLiquidsSegmentMember2022-01-012022-12-310001581990us-gaap:OperatingSegmentsMemberpagp:NaturalGasLiquidsSegmentMember2021-01-012021-12-310001581990us-gaap:OperatingSegmentsMemberpagp:NaturalGasLiquidsSegmentMember2020-01-012020-12-310001581990us-gaap:OperatingSegmentsMember2022-01-012022-12-310001581990us-gaap:IntersegmentEliminationMember2022-01-012022-12-310001581990us-gaap:OperatingSegmentsMember2021-01-012021-12-310001581990us-gaap:IntersegmentEliminationMember2021-01-012021-12-310001581990us-gaap:OperatingSegmentsMember2020-01-012020-12-310001581990us-gaap:IntersegmentEliminationMember2020-01-012020-12-310001581990pagp:MinimumVolumeCommitmentAgreementsMember2022-12-310001581990pagp:MinimumVolumeCommitmentAgreementsMember2021-12-310001581990pagp:CrudeOilSalesAgreementsEnteredIntoInConjunctionWIthStorageArrangementsAndFutureInventoryExchangesMember2021-01-012021-03-310001581990pagp:GasProcessingAgreementThatWasEnteredIntoInConjunctionWithThePurchaseOfAnAdditionalOwnershipInterestInCertainStraddlePlantsMember2022-01-012022-12-310001581990pagp:PipelineRevenuesSupportedByMinimumVolumeCommitmentsAndLongTermCapacityAgreementsMember2023-01-012022-12-3100015819902024-01-01pagp:PipelineRevenuesSupportedByMinimumVolumeCommitmentsAndLongTermCapacityAgreementsMember2022-12-3100015819902025-01-01pagp:PipelineRevenuesSupportedByMinimumVolumeCommitmentsAndLongTermCapacityAgreementsMember2022-12-3100015819902026-01-01pagp:PipelineRevenuesSupportedByMinimumVolumeCommitmentsAndLongTermCapacityAgreementsMember2022-12-3100015819902027-01-01pagp:PipelineRevenuesSupportedByMinimumVolumeCommitmentsAndLongTermCapacityAgreementsMember2022-12-3100015819902028-01-01pagp:PipelineRevenuesSupportedByMinimumVolumeCommitmentsAndLongTermCapacityAgreementsMember2022-12-310001581990pagp:TerminallingLongTermStorageAndThroughputAgreementsRevenuesMember2023-01-012022-12-3100015819902024-01-01pagp:TerminallingLongTermStorageAndThroughputAgreementsRevenuesMember2022-12-3100015819902025-01-01pagp:TerminallingLongTermStorageAndThroughputAgreementsRevenuesMember2022-12-3100015819902026-01-01pagp:TerminallingLongTermStorageAndThroughputAgreementsRevenuesMember2022-12-3100015819902027-01-01pagp:TerminallingLongTermStorageAndThroughputAgreementsRevenuesMember2022-12-3100015819902028-01-01pagp:TerminallingLongTermStorageAndThroughputAgreementsRevenuesMember2022-12-3100015819902023-01-012022-12-3100015819902024-01-012022-12-3100015819902025-01-012022-12-3100015819902026-01-012022-12-3100015819902027-01-012022-12-3100015819902028-01-012022-12-310001581990pagp:AAPUnitsMember2022-01-012022-12-310001581990pagp:AAPUnitsMember2021-01-012021-12-310001581990srt:MinimumMemberpagp:AAPUnitsMember2021-01-012021-12-310001581990srt:MinimumMemberpagp:AAPUnitsMember2022-01-012022-12-310001581990pagp:AAPManagementUnitsMember2020-01-012020-12-310001581990srt:CrudeOilMember2022-12-31utr:bbliso4217:USDutr:bbl0001581990srt:CrudeOilMember2021-12-310001581990srt:NaturalGasLiquidsReservesMember2022-12-310001581990srt:NaturalGasLiquidsReservesMember2021-12-310001581990pagp:OtherInventoryMember2022-12-310001581990pagp:OtherInventoryMember2021-12-310001581990srt:MinimumMemberus-gaap:PipelinesMember2022-01-012022-12-310001581990srt:MaximumMemberus-gaap:PipelinesMember2022-01-012022-12-310001581990us-gaap:PipelinesMember2022-12-310001581990us-gaap:PipelinesMember2021-12-310001581990srt:MinimumMemberpagp:StorageTerminalAndRailFacilitiesMember2022-01-012022-12-310001581990srt:MaximumMemberpagp:StorageTerminalAndRailFacilitiesMember2022-01-012022-12-310001581990pagp:StorageTerminalAndRailFacilitiesMember2022-12-310001581990pagp:StorageTerminalAndRailFacilitiesMember2021-12-310001581990srt:MinimumMemberpagp:TruckingEquipmentAndOtherMember2022-01-012022-12-310001581990srt:MaximumMemberpagp:TruckingEquipmentAndOtherMember2022-01-012022-12-310001581990pagp:TruckingEquipmentAndOtherMember2022-12-310001581990pagp:TruckingEquipmentAndOtherMember2021-12-310001581990us-gaap:ConstructionInProgressMember2022-12-310001581990us-gaap:ConstructionInProgressMember2021-12-310001581990us-gaap:OfficeEquipmentMembersrt:MinimumMember2022-01-012022-12-310001581990us-gaap:OfficeEquipmentMembersrt:MaximumMember2022-01-012022-12-310001581990us-gaap:OfficeEquipmentMember2022-12-310001581990us-gaap:OfficeEquipmentMember2021-12-310001581990pagp:LandAndOtherMember2022-12-310001581990pagp:LandAndOtherMember2021-12-310001581990pagp:CrudeOilSegmentMemberpagp:CaliforniaAssetsMember2022-07-012022-09-300001581990us-gaap:FairValueInputsLevel3Memberus-gaap:ValuationTechniqueDiscountedCashFlowMemberus-gaap:MeasurementInputDiscountRateMember2022-07-012022-09-300001581990pagp:CrudeOilSegmentMemberpagp:CrudeOilStorageTerminalAssetsMember2021-01-012021-12-310001581990pagp:CrudeOilSegmentMemberpagp:CrudeOilStorageTerminalAssetsMember2020-01-012020-12-310001581990us-gaap:PipelinesMemberpagp:CrudeOilSegmentMember2020-01-012020-12-310001581990us-gaap:FairValueInputsLevel3Memberus-gaap:ValuationTechniqueDiscountedCashFlowMemberus-gaap:MeasurementInputDiscountRateMember2020-01-012020-12-310001581990pagp:PlainsAndEnbridgeMemberpagp:WesternMidstreamPartnersLPMemberpagp:CactusIIPipelineLLCMember2022-11-300001581990pagp:PlainsAndEnbridgeMemberpagp:WesternMidstreamPartnersLPMemberpagp:CactusIIPipelineLLCMember2022-11-012022-11-300001581990pagp:EnbridgeMemberpagp:CactusIIPipelineLLCMember2022-11-300001581990pagp:CactusIIPipelineLLCMember2022-11-300001581990pagp:WesternMidstreamPartnersLPMemberpagp:EnbridgeMemberpagp:CactusIIPipelineLLCMember2022-11-012022-11-300001581990pagp:WesternMidstreamPartnersLPMemberpagp:CactusIIPipelineLLCMember2022-11-012022-11-300001581990pagp:CactusIIPipelineLLCMemberpagp:EnbridgeMember2022-11-300001581990pagp:CactusIIPipelineLLCMember2022-10-310001581990us-gaap:NoncontrollingInterestMemberpagp:CactusIIPipelineLLCMember2022-11-012022-11-300001581990pagp:CactusIIPipelineLLCMember2022-10-310001581990pagp:CactusIIPipelineLLCMember2022-11-012022-11-300001581990us-gaap:FairValueInputsLevel3Memberus-gaap:ValuationTechniqueDiscountedCashFlowMemberpagp:CactusIIPipelineLLCMemberus-gaap:MeasurementInputDiscountRateMember2022-11-012022-11-300001581990pagp:CactusIIPipelineLLCMemberpagp:GainOnImpairmentOfInvestmentsInUnconsolidatedEntitiesNetMember2022-11-012022-11-300001581990srt:MinimumMemberpagp:CactusIIPipelineLLCMember2022-11-012022-11-300001581990srt:MaximumMemberpagp:CactusIIPipelineLLCMember2022-11-012022-11-300001581990us-gaap:FairValueInputsLevel3Memberus-gaap:ValuationTechniqueDiscountedCashFlowMemberus-gaap:FiniteLivedIntangibleAssetsMemberpagp:CactusIIPipelineLLCMemberus-gaap:MeasurementInputDiscountRateMember2022-11-012022-11-300001581990us-gaap:CustomerRelationshipsMemberpagp:CactusIIPipelineLLCMember2022-11-012022-11-300001581990us-gaap:CustomerRelationshipsMemberpagp:CactusIIPipelineLLCMember2022-01-012022-12-310001581990us-gaap:CustomerRelationshipsMemberpagp:CactusIIPipelineLLCMember2022-12-310001581990pagp:AdvantagePipelineHoldingsLLCMember2022-07-310001581990pagp:AdvantagePipelineHoldingsLLCMember2022-07-012022-07-310001581990pagp:CertainStraddlePlantsMemberpagp:NaturalGasLiquidsSegmentMember2022-10-012022-10-310001581990pagp:FelixEnergyHoldingsIILLCMemberpagp:FMGatheringLLCMember2020-02-012020-02-290001581990pagp:FMGatheringLLCMember2022-12-310001581990us-gaap:FairValueInputsLevel3Memberus-gaap:ValuationTechniqueDiscountedCashFlowMembersrt:MinimumMemberus-gaap:FiniteLivedIntangibleAssetsMemberus-gaap:MeasurementInputDiscountRateMemberpagp:FMGatheringLLCMember2022-01-012022-12-310001581990us-gaap:FairValueInputsLevel3Membersrt:MaximumMemberus-gaap:ValuationTechniqueDiscountedCashFlowMemberus-gaap:FiniteLivedIntangibleAssetsMemberus-gaap:MeasurementInputDiscountRateMemberpagp:FMGatheringLLCMember2022-01-012022-12-310001581990pagp:AdditionalInterestsInStraddlePlantsMemberpagp:AssetExchangeTransactionMemberpagp:NaturalGasLiquidsSegmentMemberpagp:InterPipelineLtdMember2021-06-012021-06-30pagp:plant0001581990pagp:AdditionalInterestsInStraddlePlantsMemberpagp:AssetExchangeTransactionMemberpagp:InterPipelineLtdMember2021-06-012021-06-300001581990pagp:AssetExchangeTransactionMemberpagp:InterPipelineLtdMemberpagp:GainsLossesOnAssetSalesAndAssetImpairmentsNetMember2021-06-012021-06-300001581990pagp:JointVentureFormationMemberpagp:PlainsOryxPermianBasinLLCMember2021-10-012021-10-310001581990pagp:JointVentureFormationMemberpagp:PlainsOryxPermianBasinLLCMemberpagp:OryxMidstreamHoldingsLLCMember2021-10-012022-12-310001581990pagp:JointVentureFormationMemberpagp:PlainsOryxPermianBasinLLCMemberpagp:PlainsOryxPermianBasinLLCMember2022-12-310001581990pagp:JointVentureFormationMemberpagp:PlainsOryxPermianBasinLLCMemberpagp:OryxMidstreamHoldingsLLCMember2021-10-310001581990pagp:JointVentureFormationMemberus-gaap:NoncontrollingInterestMemberpagp:OryxMidstreamHoldingsLLCMemberpagp:PlainsOryxPermianBasinLLCMember2021-10-012022-12-310001581990pagp:JointVentureFormationMemberus-gaap:VariableInterestEntityPrimaryBeneficiaryMemberus-gaap:NoncontrollingInterestMemberpagp:PlainsOryxPermianBasinLLCMember2021-10-012022-12-310001581990pagp:JointVentureFormationMemberus-gaap:NoncontrollingInterestMemberpagp:PlainsOryxPermianBasinLLCMember2021-10-012022-12-310001581990pagp:JointVentureFormationMemberpagp:SharesClassAMemberpagp:PlainsOryxPermianBasinLLCMember2021-10-012022-12-310001581990pagp:JointVentureFormationMemberpagp:PlainsOryxPermianBasinLLCMember2021-10-012022-12-310001581990pagp:JointVentureFormationMemberus-gaap:FairValueInputsLevel3Memberpagp:PlainsOryxPermianBasinLLCMember2022-12-310001581990pagp:JointVentureFormationMemberus-gaap:FairValueInputsLevel3Memberus-gaap:ValuationTechniqueDiscountedCashFlowMemberus-gaap:MeasurementInputDiscountRateMemberpagp:PlainsOryxPermianBasinLLCMember2021-10-012021-10-310001581990pagp:JointVentureFormationMemberus-gaap:FairValueInputsLevel3Membersrt:MinimumMemberpagp:MeasurementInputMarketMultipleMemberpagp:PlainsOryxPermianBasinLLCMemberus-gaap:MarketApproachValuationTechniqueMember2021-10-012021-10-310001581990pagp:JointVentureFormationMemberus-gaap:FairValueInputsLevel3Membersrt:MaximumMemberpagp:MeasurementInputMarketMultipleMemberpagp:PlainsOryxPermianBasinLLCMemberus-gaap:MarketApproachValuationTechniqueMember2021-10-012021-10-310001581990pagp:JointVentureFormationMembersrt:MinimumMemberpagp:PlainsOryxPermianBasinLLCMemberpagp:OryxMidstreamHoldingsLLCMember2021-10-012021-10-310001581990pagp:JointVentureFormationMembersrt:MaximumMemberpagp:PlainsOryxPermianBasinLLCMemberpagp:OryxMidstreamHoldingsLLCMember2021-10-012021-10-310001581990pagp:JointVentureFormationMemberpagp:PlainsOryxPermianBasinLLCMemberpagp:OryxMidstreamHoldingsLLCMember2022-12-310001581990pagp:JointVentureFormationMemberpagp:PlainsOryxPermianBasinLLCMemberpagp:OryxMidstreamHoldingsLLCMember2021-10-012021-10-310001581990pagp:JointVentureFormationMemberus-gaap:FairValueInputsLevel3Memberus-gaap:ValuationTechniqueDiscountedCashFlowMemberus-gaap:FiniteLivedIntangibleAssetsMemberus-gaap:MeasurementInputDiscountRateMemberpagp:PlainsOryxPermianBasinLLCMember2021-10-012021-10-310001581990pagp:JointVentureFormationMemberus-gaap:CustomerRelationshipsMemberpagp:PlainsOryxPermianBasinLLCMember2021-10-012021-10-310001581990pagp:JointVentureFormationMemberus-gaap:CustomerRelationshipsMemberpagp:PlainsOryxPermianBasinLLCMember2022-01-012022-12-310001581990pagp:JointVentureFormationMemberus-gaap:CustomerRelationshipsMemberpagp:PlainsOryxPermianBasinLLCMember2021-01-012021-12-310001581990pagp:JointVentureFormationMemberus-gaap:CustomerRelationshipsMemberpagp:PlainsOryxPermianBasinLLCMember2022-12-310001581990pagp:JointVentureFormationMemberpagp:PlainsOryxPermianBasinLLCMemberpagp:OryxMidstreamHoldingsLLCMember2021-01-012021-12-310001581990srt:MaximumMemberpagp:PlainsOryxPermianBasinLLCMemberpagp:OryxMidstreamHoldingsLLCMemberpagp:ModifiedSharingArrangementMember2022-01-012022-12-310001581990pagp:PlainsAllAmericanPipelineLPMemberpagp:PlainsOryxPermianBasinLLCMemberpagp:OryxMidstreamHoldingsLLCMemberpagp:ModifiedSharingArrangementMember2022-12-310001581990pagp:OryxMidstreamHoldingsLLCMemberpagp:PlainsOryxPermianBasinLLCMemberpagp:OryxMidstreamHoldingsLLCMemberpagp:ModifiedSharingArrangementMember2022-12-310001581990pagp:PlainsAllAmericanPipelineLPMemberpagp:ModifiedSharingArrangementAnnualAvailableCashUpTo300MillionMemberpagp:PlainsOryxPermianBasinLLCMemberpagp:ModifiedSharingArrangementMember2022-12-310001581990pagp:ModifiedSharingArrangementAnnualAvailableCashUpTo300MillionMemberpagp:OryxMidstreamHoldingsLLCMemberpagp:PlainsOryxPermianBasinLLCMemberpagp:ModifiedSharingArrangementMember2022-12-310001581990pagp:ModifiedSharingArrangementAnnualAvailableCashBetween300MillionTo428MillionMemberpagp:PlainsAllAmericanPipelineLPMemberpagp:PlainsOryxPermianBasinLLCMemberpagp:ModifiedSharingArrangementMember2022-12-310001581990pagp:ModifiedRevenueArrangementAnnualAvailableCashBetween428MillionTo815MillionMemberpagp:PlainsAllAmericanPipelineLPMemberpagp:PlainsOryxPermianBasinLLCMemberpagp:ModifiedSharingArrangementMember2022-12-310001581990pagp:ModifiedRevenueArrangementAnnualAvailableCashBetween428MillionTo815MillionMemberpagp:OryxMidstreamHoldingsLLCMemberpagp:PlainsOryxPermianBasinLLCMemberpagp:ModifiedSharingArrangementMember2022-12-310001581990pagp:ModifiedSharingArrangementAnnualAvailableCash815MillionAndAboveMemberpagp:PlainsAllAmericanPipelineLPMemberpagp:PlainsOryxPermianBasinLLCMemberpagp:ModifiedSharingArrangementMember2022-12-310001581990pagp:ModifiedSharingArrangementAnnualAvailableCash815MillionAndAboveMemberpagp:OryxMidstreamHoldingsLLCMemberpagp:PlainsOryxPermianBasinLLCMemberpagp:ModifiedSharingArrangementMember2022-12-310001581990pagp:SeriesAPreferredUnitsMemberpagp:PlainsAllAmericanPipelineLPMemberpagp:StonepeakInfrastructurePartnersAffiliatesMemberpagp:StonepeakInfrastructurePartnersMember2021-10-012021-10-310001581990pagp:PlainsAllAmericanPipelineLPMemberpagp:StonepeakInfrastructurePartnersAffiliatesMembersrt:MaximumMemberpagp:StonepeakInfrastructurePartnersMemberus-gaap:LimitedPartnerMember2021-10-012021-10-310001581990pagp:JointVentureFormationMemberpagp:PlainsOryxPermianBasinLLCMemberpagp:OryxMidstreamHoldingsLLCMember2020-01-012020-12-310001581990pagp:JointVentureFormationMemberpagp:SharesClassAMemberpagp:PlainsOryxPermianBasinLLCMemberpagp:OryxMidstreamHoldingsLLCMember2021-01-012021-12-310001581990pagp:JointVentureFormationMemberpagp:SharesClassAMemberpagp:PlainsOryxPermianBasinLLCMemberpagp:OryxMidstreamHoldingsLLCMember2020-01-012020-12-310001581990pagp:AssetsSoldPrimarilyConsistedOfLandAndRelatedAssetsInLongBeachCaliforniaAsWellAsLine901AndTheSisquocToPentlandPortionOfLine903Memberpagp:CrudeOilSegmentMemberus-gaap:DisposalGroupDisposedOfBySaleNotDiscontinuedOperationsMember2022-01-012022-12-310001581990pagp:AssetsSoldPrimarilyConsistedOfLandAndRelatedAssetsInLongBeachCaliforniaAsWellAsLine901AndTheSisquocToPentlandPortionOfLine903Memberus-gaap:DisposalGroupDisposedOfBySaleNotDiscontinuedOperationsMemberpagp:GainsLossesOnAssetSalesAndAssetImpairmentsNetMember2022-01-012022-12-310001581990pagp:CrudeOilSegmentMemberus-gaap:DisposalGroupDisposedOfBySaleNotDiscontinuedOperationsMemberpagp:PinePrairieAndSouthernPinesNaturalGasStorageFacilitiesMember2021-08-012021-08-310001581990us-gaap:DisposalGroupHeldforsaleNotDiscontinuedOperationsMemberpagp:PinePrairieAndSouthernPinesNaturalGasStorageFacilitiesMember2021-07-310001581990us-gaap:AccumulatedGainLossCashFlowHedgeIncludingNoncontrollingInterestMemberus-gaap:DisposalGroupHeldforsaleNotDiscontinuedOperationsMemberpagp:PinePrairieAndSouthernPinesNaturalGasStorageFacilitiesMember2021-07-310001581990us-gaap:DisposalGroupDisposedOfBySaleNotDiscontinuedOperationsMemberpagp:PinePrairieAndSouthernPinesNaturalGasStorageFacilitiesMemberpagp:GainsLossesOnAssetSalesAndAssetImpairmentsNetMember2021-04-012021-06-300001581990pagp:CrudeOilSegmentMemberpagp:LosAngelesBasinCrudeOilTerminalsMemberus-gaap:DisposalGroupDisposedOfBySaleNotDiscontinuedOperationsMember2020-01-012020-12-310001581990us-gaap:DisposalGroupDisposedOfBySaleNotDiscontinuedOperationsMemberpagp:NGLTerminalsMemberpagp:NaturalGasLiquidsSegmentMember2020-01-012020-12-310001581990us-gaap:DisposalGroupDisposedOfBySaleNotDiscontinuedOperationsMemberpagp:NGLTerminalsMember2020-01-012020-12-310001581990pagp:SaddlehornPipelineCompanyLlcMember2020-12-310001581990pagp:SaddlehornPipelineCompanyLlcMember2020-01-012020-12-310001581990pagp:GainsLossesOnAssetSalesAndAssetImpairmentsNetMember2020-01-012020-12-310001581990us-gaap:SubsequentEventMemberpagp:KeyeraFortSaskatchewanFacilityMember2023-02-280001581990us-gaap:SubsequentEventMemberpagp:KeyeraFortSaskatchewanFacilityMember2023-02-012023-02-28iso4217:CAD0001581990pagp:KeyeraFortSaskatchewanFacilityMemberus-gaap:OtherCurrentAssetsMember2022-12-3100015819902020-01-012020-03-310001581990us-gaap:FairValueInputsLevel3Memberus-gaap:ValuationTechniqueDiscountedCashFlowMemberus-gaap:MeasurementInputDiscountRateMember2020-01-012020-03-310001581990pagp:BridgeTexPipelineCompanyLLCMember2022-12-310001581990pagp:BridgeTexPipelineCompanyLLCMember2021-12-310001581990pagp:CactusIIPipelineLLCMember2022-12-310001581990pagp:CactusIIPipelineLLCMember2021-12-310001581990pagp:CaplinePipelineCompanyLLCMember2022-12-310001581990pagp:CaplinePipelineCompanyLLCMember2021-12-310001581990pagp:DiamondPipelineLlcMember2022-12-310001581990pagp:DiamondPipelineLlcMember2021-12-310001581990pagp:EagleFordPipelineLLCMember2022-12-310001581990pagp:EagleFordPipelineLLCMember2021-12-310001581990pagp:EagleFordTerminalsCorpusChristiLlcMember2022-12-310001581990pagp:EagleFordTerminalsCorpusChristiLlcMember2021-12-310001581990pagp:OMOGJVLLCMember2022-12-310001581990pagp:OMOGJVLLCMember2021-12-310001581990pagp:SaddlehornPipelineCompanyLlcMember2022-12-310001581990pagp:SaddlehornPipelineCompanyLlcMember2021-12-310001581990pagp:WhiteCliffsPipelineLlcMember2022-12-310001581990pagp:WhiteCliffsPipelineLlcMember2021-12-310001581990pagp:WinktoWebsterPipelineLLCMember2022-12-310001581990pagp:WinktoWebsterPipelineLLCMember2021-12-310001581990pagp:OtherEquityMethodInvestmentMember2022-12-310001581990pagp:OtherEquityMethodInvestmentMember2021-12-310001581990pagp:AdvantagePipelineHoldingsLLCMember2022-06-300001581990pagp:OMOGJVLLCMemberpagp:AcquisitionOfAdditionalInterestInExchangeForContributionOfPipelineAssetsMember2022-10-012022-12-31pagp:Pipeline0001581990pagp:OMOGJVLLCMemberpagp:AcquisitionOfAdditionalInterestInExchangeForContributionOfPipelineAssetsMember2022-12-310001581990pagp:OMOGJVLLCMember2022-09-300001581990pagp:STACKPipelineLLCMember2020-07-012020-09-300001581990us-gaap:FairValueInputsLevel3Memberpagp:STACKPipelineLLCMemberus-gaap:ValuationTechniqueDiscountedCashFlowMemberus-gaap:MeasurementInputDiscountRateMember2020-07-012020-09-300001581990pagp:RedOakPiplelineLLCMember2019-06-300001581990pagp:RedOakPiplelineLLCMember2020-04-012020-06-300001581990pagp:OtherEquityMethodInvestmentMember2020-01-012020-03-310001581990pagp:SaddlehornPipelineCompanyLlcMember2020-02-290001581990pagp:SaddlehornPipelineCompanyLlcMember2020-02-012020-02-290001581990pagp:SaddlehornPipelineCompanyLlcMemberpagp:GainOnImpairmentOfInvestmentsInUnconsolidatedEntitiesNetMember2020-02-012020-02-290001581990us-gaap:EquityMethodInvestmentNonconsolidatedInvesteeOrGroupOfInvesteesMember2022-12-310001581990us-gaap:EquityMethodInvestmentNonconsolidatedInvesteeOrGroupOfInvesteesMember2021-12-310001581990us-gaap:EquityMethodInvestmentNonconsolidatedInvesteeOrGroupOfInvesteesMember2022-01-012022-12-310001581990us-gaap:EquityMethodInvestmentNonconsolidatedInvesteeOrGroupOfInvesteesMember2021-01-012021-12-310001581990us-gaap:EquityMethodInvestmentNonconsolidatedInvesteeOrGroupOfInvesteesMember2020-01-012020-12-310001581990us-gaap:CustomerRelationshipsMembersrt:MinimumMember2022-01-012022-12-310001581990us-gaap:CustomerRelationshipsMembersrt:MaximumMember2022-01-012022-12-310001581990us-gaap:CustomerRelationshipsMember2022-12-310001581990us-gaap:CustomerRelationshipsMember2021-12-310001581990srt:MinimumMemberus-gaap:OtherIntangibleAssetsMember2022-01-012022-12-310001581990srt:MaximumMemberus-gaap:OtherIntangibleAssetsMember2022-01-012022-12-310001581990us-gaap:OtherIntangibleAssetsMember2022-12-310001581990us-gaap:OtherIntangibleAssetsMember2021-12-310001581990pagp:SeniorNotesDueInJune2022At365PercentMemberus-gaap:SeniorNotesMember2021-12-310001581990pagp:SeniorNotesDueInJune2022At365PercentMemberus-gaap:SeniorNotesMember2022-12-310001581990pagp:SeniorNotesDueInJanuary2023At285PercentMemberus-gaap:SeniorNotesMember2022-12-310001581990pagp:SeniorNotesDueInJanuary2023At285PercentMemberus-gaap:SeniorNotesMember2021-12-310001581990pagp:SeniorNotesDueInOctober2023At385PercentMemberus-gaap:SeniorNotesMember2022-12-310001581990pagp:SeniorNotesDueInOctober2023At385PercentMemberus-gaap:SeniorNotesMember2021-12-310001581990pagp:OtherDebtMember2022-12-310001581990pagp:OtherDebtMember2021-12-310001581990pagp:SeniorNotesDueInJanuary2023At285PercentMemberus-gaap:SeniorNotesMember2021-12-310001581990pagp:SeniorNotesDueInJanuary2023At285PercentMemberus-gaap:SeniorNotesMember2022-12-310001581990pagp:SeniorNotesDueInOctober2023At385PercentMemberus-gaap:SeniorNotesMember2021-12-310001581990pagp:SeniorNotesDueInOctober2023At385PercentMemberus-gaap:SeniorNotesMember2022-12-310001581990us-gaap:SeniorNotesMemberpagp:SeniorNotesDueInNovember2024At360PercentMember2022-12-310001581990us-gaap:SeniorNotesMemberpagp:SeniorNotesDueInNovember2024At360PercentMember2021-12-310001581990us-gaap:SeniorNotesMemberpagp:SeniorNotesDueInOctober2025At465PercentMember2022-12-310001581990us-gaap:SeniorNotesMemberpagp:SeniorNotesDueInOctober2025At465PercentMember2021-12-310001581990us-gaap:SeniorNotesMemberpagp:SeniorNotesDueinDecember2026At4.50PercentMember2022-12-310001581990us-gaap:SeniorNotesMemberpagp:SeniorNotesDueinDecember2026At4.50PercentMember2021-12-310001581990us-gaap:SeniorNotesMemberpagp:SeniorNotesDueInDecember2029At355PercentMember2022-12-310001581990us-gaap:SeniorNotesMemberpagp:SeniorNotesDueInDecember2029At355PercentMember2021-12-310001581990us-gaap:SeniorNotesMemberpagp:SeniorNotesDueInSeptember2030At380PercentMember2022-12-310001581990us-gaap:SeniorNotesMemberpagp:SeniorNotesDueInSeptember2030At380PercentMember2021-12-310001581990pagp:SeniorNotesDueInMay2036At670PercentMemberus-gaap:SeniorNotesMember2022-12-310001581990pagp:SeniorNotesDueInMay2036At670PercentMemberus-gaap:SeniorNotesMember2021-12-310001581990us-gaap:SeniorNotesMemberpagp:SeniorNotesDueInJanuary2037At665PercentMember2022-12-310001581990us-gaap:SeniorNotesMemberpagp:SeniorNotesDueInJanuary2037At665PercentMember2021-12-310001581990us-gaap:SeniorNotesMemberpagp:SeniorNotesDueInJune2042At515PercentMember2022-12-310001581990us-gaap:SeniorNotesMemberpagp:SeniorNotesDueInJune2042At515PercentMember2021-12-310001581990us-gaap:SeniorNotesMemberpagp:SeniorNotesDueInJanuary2043At430PercentMember2022-12-310001581990us-gaap:SeniorNotesMemberpagp:SeniorNotesDueInJanuary2043At430PercentMember2021-12-310001581990pagp:SeniorNotesDueInJune2044At470PercentMemberus-gaap:SeniorNotesMember2022-12-310001581990pagp:SeniorNotesDueInJune2044At470PercentMemberus-gaap:SeniorNotesMember2021-12-310001581990us-gaap:SeniorNotesMemberpagp:SeniorNotesDueInFebruary2045At490PercentMember2022-12-310001581990us-gaap:SeniorNotesMemberpagp:SeniorNotesDueInFebruary2045At490PercentMember2021-12-310001581990us-gaap:SeniorNotesMember2022-12-310001581990us-gaap:SeniorNotesMember2021-12-310001581990pagp:OtherLongTermDebtMember2022-12-310001581990pagp:OtherLongTermDebtMember2021-12-310001581990us-gaap:FairValueInputsLevel2Memberus-gaap:SeniorNotesMember2022-12-310001581990us-gaap:FairValueInputsLevel2Memberus-gaap:SeniorNotesMember2021-12-310001581990us-gaap:CommercialPaperMember2022-12-310001581990pagp:SeniorSecuredHedgedInventoryFacilityMember2022-12-310001581990us-gaap:StandbyLettersOfCreditMemberpagp:SeniorSecuredHedgedInventoryFacilityMember2022-12-310001581990srt:MinimumMemberpagp:SeniorSecuredHedgedInventoryFacilityMember2022-01-012022-12-31pagp:extension0001581990pagp:SeniorSecuredHedgedInventoryFacilityMember2022-01-012022-12-310001581990pagp:SeniorUnsecuredRevolvingCreditFacilityMember2022-12-310001581990us-gaap:StandbyLettersOfCreditMemberpagp:SeniorUnsecuredRevolvingCreditFacilityMember2022-12-310001581990srt:MinimumMemberpagp:SeniorUnsecuredRevolvingCreditFacilityMember2022-01-012022-12-310001581990pagp:SeniorUnsecuredRevolvingCreditFacilityMember2022-01-012022-12-310001581990pagp:TermLoanMemberpagp:GOZoneTermLoanMember2021-08-012021-08-310001581990pagp:ConsolidatedFinanceSubsidiaryIssuerMember2022-01-012022-12-310001581990us-gaap:SeniorNotesMemberpagp:SeniorNotesDueInSeptember2030At380PercentMember2020-12-310001581990us-gaap:SeniorNotesMemberpagp:SeniorNotesDueInJune2022At365PercentMember2022-01-012022-12-310001581990us-gaap:SeniorNotesMemberpagp:SeniorNotesDueInJune2022At365PercentMember2022-12-310001581990us-gaap:SeniorNotesMemberpagp:SeniorNotesDueInFebruary2021At500PercentMember2020-01-012020-12-310001581990us-gaap:SeniorNotesMemberpagp:SeniorNotesDueInFebruary2021At500PercentMember2020-12-310001581990pagp:SeniorNotesDueInJanuary2023At285PercentMemberus-gaap:SeniorNotesMemberus-gaap:SubsequentEventMember2023-01-310001581990pagp:SeniorNotesDueInJanuary2023At285PercentMemberus-gaap:SeniorNotesMemberus-gaap:SubsequentEventMember2023-01-012023-01-310001581990pagp:LineOfCreditAndCommercialPaperMember2022-01-012022-12-310001581990pagp:LineOfCreditAndCommercialPaperMember2021-01-012021-12-310001581990pagp:LineOfCreditAndCommercialPaperMember2020-01-012020-12-310001581990us-gaap:StandbyLettersOfCreditMembersrt:MaximumMember2022-01-012022-12-310001581990pagp:ExchangeOfAapUnitsAndClassBSharesForClassaSharesMemberpagp:PlainsAAPLPMember2022-12-310001581990pagp:ConversionOfAapManagementUnitsIntoAapUnitsMemberpagp:PlainsAAPLPMember2022-12-310001581990pagp:SharesClassAMember2019-12-310001581990pagp:SharesClassBMember2019-12-310001581990pagp:SharesClassCMember2019-12-310001581990pagp:SharesClassBMember2020-01-012020-12-310001581990pagp:SharesClassCMember2020-01-012020-12-310001581990pagp:SharesClassAMember2020-12-310001581990pagp:SharesClassBMember2020-12-310001581990pagp:SharesClassCMember2020-12-310001581990pagp:SharesClassBMember2021-01-012021-12-310001581990pagp:SharesClassCMember2021-01-012021-12-310001581990pagp:SharesClassBMember2021-12-310001581990pagp:SharesClassCMember2021-12-310001581990pagp:SharesClassBMember2022-01-012022-12-310001581990pagp:SharesClassCMember2022-01-012022-12-310001581990pagp:SharesClassBMember2022-12-310001581990pagp:SharesClassCMember2022-12-310001581990pagp:SharesClassAMemberus-gaap:CashDistributionMember2022-01-012022-12-310001581990pagp:SharesClassAMemberus-gaap:CashDistributionMember2021-01-012021-12-310001581990pagp:SharesClassAMemberus-gaap:CashDistributionMember2020-01-012020-12-310001581990pagp:SharesClassAMemberus-gaap:CashDistributionMemberus-gaap:SubsequentEventMemberpagp:FourthQuarterDistributionMember2023-01-092023-01-090001581990pagp:SharesClassAMemberus-gaap:CashDistributionMemberus-gaap:SubsequentEventMemberpagp:FourthQuarterDistributionMember2023-02-142023-02-140001581990pagp:CommonUnitsAndSeriesAPreferredUnitsMemberpagp:PlainsAllAmericanPipelineLPMember2022-12-310001581990pagp:PlainsAllAmericanPipelineLPMemberus-gaap:SeriesBPreferredStockMember2022-12-310001581990pagp:PlainsAAPLPMember2022-12-310001581990pagp:JointVentureFormationMemberpagp:PlainsOryxPermianBasinLLCMember2022-12-310001581990pagp:CactusIIPipelineLLCMember2022-12-310001581990pagp:RedRiverPipelineCompanyLLCMember2022-12-310001581990pagp:CactusIIPipelineLLCMemberpagp:EnbridgeMember2022-11-300001581990pagp:JointVentureFormationMemberpagp:PlainsOryxPermianBasinLLCMemberpagp:OryxMidstreamHoldingsLLCMember2021-10-012021-10-310001581990pagp:JointVentureFormationMemberpagp:PlainsOryxPermianBasinLLCMemberpagp:OryxMidstreamHoldingsLLCMember2021-10-310001581990pagp:JointVentureFormationMemberus-gaap:ParentMemberpagp:PlainsOryxPermianBasinLLCMember2021-10-012022-12-310001581990pagp:CommonEquityRepurchaseProgramMember2020-11-300001581990pagp:CommonEquityRepurchaseProgramMemberpagp:PlainsAllAmericanPipelineLPMember2022-01-012022-12-310001581990pagp:CommonEquityRepurchaseProgramMemberpagp:PlainsAllAmericanPipelineLPMember2021-01-012021-12-310001581990pagp:CommonEquityRepurchaseProgramMemberpagp:PlainsAllAmericanPipelineLPMember2020-01-012020-12-310001581990pagp:CommonEquityRepurchaseProgramMemberpagp:PlainsAllAmericanPipelineLPMember2022-12-310001581990pagp:SeriesAPreferredUnitsMemberpagp:PlainsAllAmericanPipelineLPMember2022-01-012022-12-310001581990pagp:PlainsAllAmericanPipelineLPMemberus-gaap:SeriesBPreferredStockMember2022-01-012022-12-310001581990pagp:SeriesAPreferredUnitsMemberpagp:PlainsAllAmericanPipelineLPMemberus-gaap:CashDistributionMember2022-01-012022-12-310001581990pagp:PlainsAllAmericanPipelineLPMemberus-gaap:CashDistributionMemberus-gaap:SeriesBPreferredStockMember2022-01-012022-12-310001581990pagp:SeriesAPreferredUnitsMemberpagp:PlainsAllAmericanPipelineLPMemberus-gaap:CashDistributionMember2021-01-012021-12-310001581990pagp:PlainsAllAmericanPipelineLPMemberus-gaap:CashDistributionMemberus-gaap:SeriesBPreferredStockMember2021-01-012021-12-310001581990pagp:SeriesAPreferredUnitsMemberpagp:PlainsAllAmericanPipelineLPMemberus-gaap:CashDistributionMember2020-01-012020-12-310001581990pagp:PlainsAllAmericanPipelineLPMemberus-gaap:CashDistributionMemberus-gaap:SeriesBPreferredStockMember2020-01-012020-12-310001581990pagp:SeriesAPreferredUnitsMemberpagp:PlainsAllAmericanPipelineLPMemberus-gaap:CashDistributionMemberus-gaap:SubsequentEventMemberus-gaap:OtherCurrentLiabilitiesMember2023-02-142023-02-140001581990pagp:PlainsAllAmericanPipelineLPMemberus-gaap:CashDistributionMemberus-gaap:SubsequentEventMemberus-gaap:OtherCurrentLiabilitiesMemberus-gaap:SeriesBPreferredStockMember2023-02-152023-02-150001581990pagp:PlainsAllAmericanPipelineLPMemberus-gaap:OtherCurrentLiabilitiesMemberus-gaap:SeriesBPreferredStockMember2022-12-310001581990pagp:PlainsAllAmericanPipelineLPMember2022-01-012022-12-310001581990pagp:PlainsAllAmericanPipelineLPMemberpagp:CommonUnitsMember2022-01-012022-12-310001581990pagp:PlainsAllAmericanPipelineLPMemberus-gaap:CashDistributionMemberpagp:PublicUnitHoldersMemberpagp:CommonUnitsMember2022-01-012022-12-310001581990pagp:PlainsAAPLPMemberpagp:PlainsAllAmericanPipelineLPMemberus-gaap:CashDistributionMemberpagp:CommonUnitsMember2022-01-012022-12-310001581990pagp:PlainsAllAmericanPipelineLPMemberus-gaap:CashDistributionMemberpagp:CommonUnitsMember2022-01-012022-12-310001581990pagp:PlainsAllAmericanPipelineLPMemberus-gaap:CashDistributionMemberpagp:PublicUnitHoldersMemberpagp:CommonUnitsMember2021-01-012021-12-310001581990pagp:PlainsAAPLPMemberpagp:PlainsAllAmericanPipelineLPMemberus-gaap:CashDistributionMemberpagp:CommonUnitsMember2021-01-012021-12-310001581990pagp:PlainsAllAmericanPipelineLPMemberus-gaap:CashDistributionMemberpagp:CommonUnitsMember2021-01-012021-12-310001581990pagp:PlainsAllAmericanPipelineLPMemberus-gaap:CashDistributionMemberpagp:PublicUnitHoldersMemberpagp:CommonUnitsMember2020-01-012020-12-310001581990pagp:PlainsAAPLPMemberpagp:PlainsAllAmericanPipelineLPMemberus-gaap:CashDistributionMemberpagp:CommonUnitsMember2020-01-012020-12-310001581990pagp:PlainsAllAmericanPipelineLPMemberus-gaap:CashDistributionMemberpagp:CommonUnitsMember2020-01-012020-12-310001581990pagp:PlainsAllAmericanPipelineLPMemberus-gaap:CashDistributionMemberus-gaap:SubsequentEventMemberpagp:CommonUnitsMember2023-01-092023-01-090001581990pagp:PlainsAllAmericanPipelineLPMemberus-gaap:CashDistributionMemberus-gaap:SubsequentEventMemberpagp:CommonUnitsMember2023-02-142023-02-140001581990pagp:PlainsAAPLPMemberpagp:PlainsAllAmericanPipelineLPMemberus-gaap:CashDistributionMemberus-gaap:SubsequentEventMemberpagp:FourthQuarterDistributionMemberpagp:CommonUnitsMember2023-02-142023-02-140001581990pagp:PlainsAAPLPMember2022-01-012022-12-310001581990us-gaap:CashDistributionMemberpagp:PlainsAAPLPMember2022-01-012022-12-310001581990us-gaap:CashDistributionMemberpagp:PlainsAAPLPMember2021-01-012021-12-310001581990us-gaap:CashDistributionMemberpagp:PlainsAAPLPMember2020-01-012020-12-310001581990us-gaap:CashDistributionMemberus-gaap:SubsequentEventMemberpagp:PlainsAAPLPMemberpagp:FourthQuarterDistributionMember2023-02-142023-02-140001581990pagp:PlainsOryxPermianBasinLLCMemberus-gaap:CashDistributionMemberus-gaap:NoncontrollingInterestMember2022-01-012022-12-310001581990pagp:CactusIIPipelineLLCMemberus-gaap:CashDistributionMemberus-gaap:NoncontrollingInterestMember2022-01-012022-12-310001581990pagp:RedRiverPipelineCompanyLLCMemberus-gaap:CashDistributionMemberus-gaap:NoncontrollingInterestMember2022-01-012022-12-310001581990pagp:RedRiverPipelineCompanyLLCMemberus-gaap:CashDistributionMemberus-gaap:NoncontrollingInterestMember2021-01-012021-12-310001581990pagp:RedRiverPipelineCompanyLLCMemberus-gaap:CashDistributionMemberus-gaap:NoncontrollingInterestMember2020-01-012020-12-310001581990pagp:ConsolidatedJointVentureEntitiesMemberus-gaap:CashDistributionMemberus-gaap:NoncontrollingInterestMember2022-01-012022-12-310001581990pagp:ConsolidatedJointVentureEntitiesMemberus-gaap:CashDistributionMemberus-gaap:NoncontrollingInterestMember2021-01-012021-12-310001581990pagp:ConsolidatedJointVentureEntitiesMemberus-gaap:CashDistributionMemberus-gaap:NoncontrollingInterestMember2020-01-012020-12-310001581990pagp:PlainsOryxPermianBasinLLCMemberus-gaap:CashDistributionMemberus-gaap:NoncontrollingInterestMember2022-01-012022-03-310001581990pagp:PlainsOryxPermianBasinLLCMemberus-gaap:NoncontrollingInterestMember2022-01-012022-12-310001581990pagp:PlainsOryxPermianBasinLLCMemberpagp:AdvantagePipelineHoldingsLLCMemberus-gaap:NoncontrollingInterestMember2022-07-310001581990pagp:RedRiverPipelineCompanyLLCMemberus-gaap:NoncontrollingInterestMember2020-01-012020-12-310001581990pagp:CrudeOilDerivativeContractsMemberus-gaap:LongMember2022-01-012022-12-310001581990us-gaap:ShortMemberpagp:TimeSpreadOnHedgeAnticipatedCrudeOilLeaseGatheringPurchaseContractsMember2022-01-012022-12-310001581990pagp:CrudeOilGradeBasisPositionMember2022-01-012022-12-310001581990pagp:AnticipatedNetSalesOfInventoryMemberus-gaap:ShortMember2022-01-012022-12-310001581990us-gaap:CommodityContractMember2022-01-012022-12-310001581990pagp:NaturalGasContractsMemberus-gaap:LongMember2022-01-012022-12-31utr:Bcf0001581990us-gaap:ShortMemberpagp:PropaneContractsRelatedToSubsequentSaleOfProductMember2022-01-012022-12-310001581990pagp:ButaneContractsRelatedToSubsequentSaleOfProductMemberus-gaap:ShortMember2022-01-012022-12-310001581990us-gaap:ShortMemberpagp:CondensateContractsRelatedToSubsequentSaleOfProductMember2022-01-012022-12-310001581990pagp:FuelGasRequirementsContractsMemberus-gaap:LongMember2022-01-012022-12-310001581990pagp:PowerSupplyRequirementsContractsMemberus-gaap:LongMember2022-01-012022-12-31utr:TWh0001581990us-gaap:ProductMemberus-gaap:CommodityContractMemberus-gaap:NondesignatedMember2022-01-012022-12-310001581990us-gaap:ProductMemberus-gaap:CommodityContractMemberus-gaap:NondesignatedMember2021-01-012021-12-310001581990us-gaap:ProductMemberus-gaap:CommodityContractMemberus-gaap:NondesignatedMember2020-01-012020-12-310001581990us-gaap:CommodityContractMemberus-gaap:NondesignatedMemberpagp:FieldOperatingCostsMember2022-01-012022-12-310001581990us-gaap:CommodityContractMemberus-gaap:NondesignatedMemberpagp:FieldOperatingCostsMember2021-01-012021-12-310001581990us-gaap:CommodityContractMemberus-gaap:NondesignatedMemberpagp:FieldOperatingCostsMember2020-01-012020-12-310001581990us-gaap:CommodityContractMemberus-gaap:NondesignatedMember2022-01-012022-12-310001581990us-gaap:CommodityContractMemberus-gaap:NondesignatedMember2021-01-012021-12-310001581990us-gaap:CommodityContractMemberus-gaap:NondesignatedMember2020-01-012020-12-310001581990us-gaap:ExchangeTradedMember2022-12-310001581990us-gaap:ExchangeTradedMember2021-12-310001581990us-gaap:CommodityContractMemberus-gaap:OtherCurrentAssetsMember2022-12-310001581990us-gaap:CommodityContractMemberus-gaap:OtherCurrentAssetsMember2021-12-310001581990us-gaap:CommodityContractMemberus-gaap:OtherNoncurrentAssetsMember2022-12-310001581990us-gaap:CommodityContractMemberus-gaap:OtherNoncurrentAssetsMember2021-12-310001581990us-gaap:CommodityContractMemberus-gaap:OtherCurrentLiabilitiesMember2022-12-310001581990us-gaap:CommodityContractMemberus-gaap:OtherCurrentLiabilitiesMember2021-12-310001581990us-gaap:OtherNoncurrentLiabilitiesMemberus-gaap:CommodityContractMember2022-12-310001581990us-gaap:OtherNoncurrentLiabilitiesMemberus-gaap:CommodityContractMember2021-12-310001581990us-gaap:CommodityContractMember2022-12-310001581990us-gaap:CommodityContractMember2021-12-310001581990us-gaap:InterestRateSwapMember2022-01-012022-12-310001581990us-gaap:CashFlowHedgingMemberpagp:EightForwardStartingThirtyYearInterestRateSwaps138PercentMember2022-12-31pagp:contract0001581990us-gaap:CashFlowHedgingMemberpagp:EightForwardStartingThirtyYearInterestRateSwaps138PercentMember2022-01-012022-12-310001581990pagp:EightForwardStartingThirtyYearInterestRateSwaps074PercentMemberus-gaap:CashFlowHedgingMember2022-12-310001581990pagp:EightForwardStartingThirtyYearInterestRateSwaps074PercentMemberus-gaap:CashFlowHedgingMember2022-01-012022-12-310001581990us-gaap:AccumulatedGainLossCashFlowHedgeIncludingNoncontrollingInterestMember2022-12-310001581990pagp:InterestRateSwapsTerminatedMemberus-gaap:CashFlowHedgingMember2022-12-310001581990pagp:InterestRateSwapsTerminatedMemberus-gaap:CashFlowHedgingMember2022-01-012022-12-310001581990us-gaap:InterestRateContractMember2022-01-012022-12-310001581990us-gaap:InterestRateContractMember2021-01-012021-12-310001581990us-gaap:InterestRateContractMember2020-01-012020-12-310001581990us-gaap:OtherCurrentAssetsMember2022-12-310001581990us-gaap:OtherNoncurrentAssetsMember2022-12-310001581990us-gaap:OtherNoncurrentAssetsMember2021-12-310001581990us-gaap:EmbeddedDerivativeFinancialInstrumentsMemberus-gaap:NondesignatedMemberus-gaap:OtherNonoperatingIncomeExpenseMember2022-01-012022-12-310001581990us-gaap:EmbeddedDerivativeFinancialInstrumentsMemberus-gaap:NondesignatedMemberus-gaap:OtherNonoperatingIncomeExpenseMember2021-01-012021-12-310001581990us-gaap:EmbeddedDerivativeFinancialInstrumentsMemberus-gaap:NondesignatedMemberus-gaap:OtherNonoperatingIncomeExpenseMember2020-01-012020-12-310001581990us-gaap:EmbeddedDerivativeFinancialInstrumentsMemberus-gaap:NondesignatedMember2021-12-310001581990us-gaap:EmbeddedDerivativeFinancialInstrumentsMemberus-gaap:NondesignatedMember2022-12-310001581990srt:MaximumMemberus-gaap:EmbeddedDerivativeFinancialInstrumentsMemberus-gaap:NondesignatedMember2021-12-310001581990us-gaap:CommodityContractMemberus-gaap:FairValueMeasurementsRecurringMemberus-gaap:FairValueInputsLevel1Member2022-12-310001581990us-gaap:FairValueInputsLevel2Memberus-gaap:CommodityContractMemberus-gaap:FairValueMeasurementsRecurringMember2022-12-310001581990us-gaap:FairValueInputsLevel3Memberus-gaap:CommodityContractMemberus-gaap:FairValueMeasurementsRecurringMember2022-12-310001581990us-gaap:CommodityContractMemberus-gaap:FairValueMeasurementsRecurringMember2022-12-310001581990us-gaap:CommodityContractMemberus-gaap:FairValueMeasurementsRecurringMemberus-gaap:FairValueInputsLevel1Member2021-12-310001581990us-gaap:FairValueInputsLevel2Memberus-gaap:CommodityContractMemberus-gaap:FairValueMeasurementsRecurringMember2021-12-310001581990us-gaap:FairValueInputsLevel3Memberus-gaap:CommodityContractMemberus-gaap:FairValueMeasurementsRecurringMember2021-12-310001581990us-gaap:CommodityContractMemberus-gaap:FairValueMeasurementsRecurringMember2021-12-310001581990us-gaap:InterestRateContractMemberus-gaap:FairValueMeasurementsRecurringMemberus-gaap:FairValueInputsLevel1Member2022-12-310001581990us-gaap:FairValueInputsLevel2Memberus-gaap:InterestRateContractMemberus-gaap:FairValueMeasurementsRecurringMember2022-12-310001581990us-gaap:FairValueInputsLevel3Memberus-gaap:InterestRateContractMemberus-gaap:FairValueMeasurementsRecurringMember2022-12-310001581990us-gaap:FairValueMeasurementsRecurringMemberus-gaap:InterestRateContractMember2022-12-310001581990us-gaap:InterestRateContractMemberus-gaap:FairValueMeasurementsRecurringMemberus-gaap:FairValueInputsLevel1Member2021-12-310001581990us-gaap:FairValueInputsLevel2Memberus-gaap:InterestRateContractMemberus-gaap:FairValueMeasurementsRecurringMember2021-12-310001581990us-gaap:FairValueInputsLevel3Memberus-gaap:InterestRateContractMemberus-gaap:FairValueMeasurementsRecurringMember2021-12-310001581990us-gaap:FairValueMeasurementsRecurringMemberus-gaap:InterestRateContractMember2021-12-310001581990us-gaap:EmbeddedDerivativeFinancialInstrumentsMemberus-gaap:FairValueMeasurementsRecurringMemberus-gaap:FairValueInputsLevel1Member2022-12-310001581990us-gaap:FairValueInputsLevel2Memberus-gaap:EmbeddedDerivativeFinancialInstrumentsMemberus-gaap:FairValueMeasurementsRecurringMember2022-12-310001581990us-gaap:FairValueInputsLevel3Memberus-gaap:EmbeddedDerivativeFinancialInstrumentsMemberus-gaap:FairValueMeasurementsRecurringMember2022-12-310001581990us-gaap:EmbeddedDerivativeFinancialInstrumentsMemberus-gaap:FairValueMeasurementsRecurringMember2022-12-310001581990us-gaap:EmbeddedDerivativeFinancialInstrumentsMemberus-gaap:FairValueMeasurementsRecurringMemberus-gaap:FairValueInputsLevel1Member2021-12-310001581990us-gaap:FairValueInputsLevel2Memberus-gaap:EmbeddedDerivativeFinancialInstrumentsMemberus-gaap:FairValueMeasurementsRecurringMember2021-12-310001581990us-gaap:FairValueInputsLevel3Memberus-gaap:EmbeddedDerivativeFinancialInstrumentsMemberus-gaap:FairValueMeasurementsRecurringMember2021-12-310001581990us-gaap:EmbeddedDerivativeFinancialInstrumentsMemberus-gaap:FairValueMeasurementsRecurringMember2021-12-310001581990us-gaap:FairValueMeasurementsRecurringMemberus-gaap:FairValueInputsLevel1Member2022-12-310001581990us-gaap:FairValueInputsLevel2Memberus-gaap:FairValueMeasurementsRecurringMember2022-12-310001581990us-gaap:FairValueInputsLevel3Memberus-gaap:FairValueMeasurementsRecurringMember2022-12-310001581990us-gaap:FairValueMeasurementsRecurringMember2022-12-310001581990us-gaap:FairValueMeasurementsRecurringMemberus-gaap:FairValueInputsLevel1Member2021-12-310001581990us-gaap:FairValueInputsLevel2Memberus-gaap:FairValueMeasurementsRecurringMember2021-12-310001581990us-gaap:FairValueInputsLevel3Memberus-gaap:FairValueMeasurementsRecurringMember2021-12-310001581990us-gaap:FairValueMeasurementsRecurringMember2021-12-310001581990us-gaap:FairValueInputsLevel3Memberus-gaap:ProductMember2022-01-012022-12-310001581990us-gaap:FairValueInputsLevel3Memberus-gaap:ProductMember2021-01-012021-12-310001581990us-gaap:FairValueInputsLevel3Member2021-12-310001581990us-gaap:FairValueInputsLevel3Member2020-12-310001581990us-gaap:FairValueInputsLevel3Member2022-01-012022-12-310001581990us-gaap:FairValueInputsLevel3Member2021-01-012021-12-310001581990us-gaap:FairValueInputsLevel3Member2022-12-310001581990pagp:EquityMethodInvesteeThatOwnsLeasedStorageTanksMemberpagp:AgreementsToUtilizeAssetsOfEquityMethodInvesteeMemberus-gaap:EquityMethodInvesteeMember2022-12-310001581990srt:MinimumMember2022-01-012022-12-310001581990srt:MaximumMember2022-01-012022-12-310001581990pagp:EquityMethodInvesteeThatOwnsLeasedStorageTanksMemberpagp:AgreementsToUtilizeAssetsOfEquityMethodInvesteeMemberus-gaap:EquityMethodInvesteeMember2022-01-012022-12-310001581990pagp:EquityMethodInvesteeThatOwnsLeasedStorageTanksMemberpagp:AgreementsToUtilizeAssetsOfEquityMethodInvesteeMemberus-gaap:EquityMethodInvesteeMember2021-01-012021-12-310001581990pagp:EquityMethodInvesteeThatOwnsLeasedStorageTanksMemberpagp:AgreementsToUtilizeAssetsOfEquityMethodInvesteeMemberus-gaap:EquityMethodInvesteeMember2020-01-012020-12-310001581990pagp:EquityMethodInvesteeThatOwnsLeasedStorageTanksMemberpagp:AgreementsToUtilizeAssetsOfEquityMethodInvesteeMemberus-gaap:EquityMethodInvesteeMember2021-12-310001581990srt:MinimumMember2022-12-310001581990srt:MaximumMember2022-12-310001581990us-gaap:OtherNoncurrentLiabilitiesMember2022-12-310001581990us-gaap:OtherNoncurrentLiabilitiesMember2021-12-310001581990us-gaap:DomesticCountryMember2022-12-310001581990us-gaap:StateAndLocalJurisdictionMember2022-12-310001581990us-gaap:ForeignCountryMemberpagp:CanadianTaxAuthoritiesMember2022-12-310001581990us-gaap:ForeignCountryMemberus-gaap:OtherNoncurrentAssetsMemberpagp:CanadianTaxAuthoritiesMember2022-12-310001581990pagp:ExxonMobilCorporationMemberus-gaap:SalesRevenueNetMemberus-gaap:CustomerConcentrationRiskMember2022-01-012022-12-310001581990pagp:ExxonMobilCorporationMemberus-gaap:SalesRevenueNetMemberus-gaap:CustomerConcentrationRiskMember2021-01-012021-12-310001581990pagp:ExxonMobilCorporationMemberus-gaap:SalesRevenueNetMemberus-gaap:CustomerConcentrationRiskMember2020-01-012020-12-310001581990us-gaap:SalesRevenueNetMemberpagp:MarathonPetroleumCorporationMemberus-gaap:CustomerConcentrationRiskMember2021-01-012021-12-310001581990us-gaap:SalesRevenueNetMemberpagp:MarathonPetroleumCorporationMemberus-gaap:CustomerConcentrationRiskMember2020-01-012020-12-310001581990pagp:BPPlcAndSubsidiariesMemberus-gaap:SalesRevenueNetMemberus-gaap:CustomerConcentrationRiskMember2021-01-012021-12-310001581990pagp:SharesClassCMemberpagp:PlainsGPHoldingsLPMemberpagp:PlainsAllAmericanPipelineLPMember2022-01-012022-12-310001581990pagp:SharesClassCMemberpagp:PlainsGPHoldingsLPMemberpagp:PlainsAllAmericanPipelineLPMember2021-01-012021-12-310001581990us-gaap:PrincipalOwnerMembersrt:MinimumMemberpagp:PlainsAAPLPMember2022-01-012022-12-310001581990pagp:PlainsAllAmerican2021LongTermIncentivePlanMember2021-05-310001581990pagp:PlainsGPHoldingsLongTermIncentivePlansMember2022-12-310001581990pagp:PlainsAllAmerican2021LongTermIncentivePlanMember2022-12-310001581990pagp:PlainsAllAmericanPNGSuccessorLongTermIncentivePlanMember2022-12-310001581990pagp:PlainsAllAmericanGPLLCLongTermIncentiveTrackingUnitPlanMember2022-12-310001581990pagp:PlainsAllAmericanPipelineLPMemberpagp:PlainsAllAmericanLongTermIncentivePlansMember2022-12-310001581990pagp:ExcludingLine901IncidentMember2022-12-310001581990pagp:ExcludingLine901IncidentMember2021-12-310001581990pagp:ExcludingLine901IncidentMemberus-gaap:OtherNoncurrentAssetsMember2021-12-310001581990pagp:ExcludingLine901IncidentMemberus-gaap:OtherNoncurrentAssetsMember2022-12-310001581990pagp:Line901IncidentMember2015-05-012015-05-310001581990us-gaap:JudicialRulingMemberpagp:Line901IncidentMemberpagp:ConsentDecreeCivilPenaltiesMember2020-10-142020-10-140001581990us-gaap:JudicialRulingMemberpagp:Line901IncidentMemberpagp:ConsentDecreeCompensationForInjuriesToDestructionOfLossOfUseOfNaturalResourcesMember2020-10-142020-10-140001581990pagp:Line901IncidentMemberpagp:IndictmentInCaliforniaSuperiorCourtSantaBarbaraCountyMember2018-09-07pagp:count0001581990us-gaap:JudicialRulingMemberpagp:Line901IncidentMemberpagp:IndictmentInCaliforniaSuperiorCourtSantaBarbaraCountyMember2019-04-250001581990us-gaap:JudicialRulingMemberpagp:Line901IncidentMembersrt:MaximumMemberpagp:IndictmentInCaliforniaSuperiorCourtSantaBarbaraCountyMember2022-01-012022-12-310001581990pagp:Line901IncidentMemberpagp:UnitholderDerivativeLawsuitsMemberus-gaap:SettledLitigationMember2022-12-31pagp:lawsuit0001581990pagp:Line901IncidentMemberpagp:UnitholderDerivativeLawsuitsMemberus-gaap:SettledLitigationMember2022-11-012022-11-010001581990pagp:Line901IncidentMemberpagp:ClassActionLawsuitsMember2015-05-012022-12-310001581990us-gaap:PendingLitigationMemberpagp:Line901IncidentMemberpagp:ClassActionLawsuitsMember2022-12-310001581990pagp:ClassActionLawsuitClaimOfDamagesMemberpagp:Line901IncidentMemberus-gaap:SettledLitigationMember2022-01-012022-09-300001581990pagp:ClassActionLawsuitClaimOfDamagesMemberpagp:Line901IncidentMemberus-gaap:SettledLitigationMember2022-10-272022-10-270001581990pagp:ClaimForReimbursementFromInsuranceMember2022-12-312022-12-310001581990pagp:Line901IncidentMember2022-12-310001581990pagp:DenialOfInsuranceCoverageMember2022-12-310001581990pagp:ClaimForReimbursementFromInsuranceMember2022-12-310001581990pagp:ResponseToRequestForReimbursementNotReceivedMember2022-12-310001581990pagp:Line901IncidentMember2022-01-012022-12-310001581990pagp:Line901IncidentMember2021-01-012021-12-310001581990pagp:Line901IncidentMember2020-01-012020-12-310001581990pagp:TradeAccountsPayableAndOtherCurrentLiabilitiesMemberpagp:Line901IncidentMember2022-12-310001581990pagp:Line901IncidentMember2015-05-012022-12-310001581990pagp:Line901IncidentMemberus-gaap:OtherNoncurrentAssetsMember2022-12-310001581990us-gaap:ProductMemberus-gaap:IntersegmentEliminationMember2022-01-012022-12-310001581990us-gaap:OperatingSegmentsMemberus-gaap:ServiceMemberpagp:CrudeOilSegmentMember2022-01-012022-12-310001581990us-gaap:OperatingSegmentsMemberus-gaap:ServiceMemberpagp:NaturalGasLiquidsSegmentMember2022-01-012022-12-310001581990us-gaap:ServiceMemberus-gaap:IntersegmentEliminationMember2022-01-012022-12-310001581990pagp:CrudeOilSegmentMember2022-01-012022-12-310001581990pagp:NaturalGasLiquidsSegmentMember2022-01-012022-12-310001581990pagp:CrudeOilSegmentMember2022-12-310001581990pagp:NaturalGasLiquidsSegmentMember2022-12-310001581990us-gaap:ProductMemberus-gaap:IntersegmentEliminationMember2021-01-012021-12-310001581990us-gaap:OperatingSegmentsMemberus-gaap:ServiceMemberpagp:CrudeOilSegmentMember2021-01-012021-12-310001581990us-gaap:OperatingSegmentsMemberus-gaap:ServiceMemberpagp:NaturalGasLiquidsSegmentMember2021-01-012021-12-310001581990us-gaap:ServiceMemberus-gaap:IntersegmentEliminationMember2021-01-012021-12-310001581990pagp:CrudeOilSegmentMember2021-01-012021-12-310001581990pagp:NaturalGasLiquidsSegmentMember2021-01-012021-12-310001581990pagp:CrudeOilSegmentMember2021-12-310001581990pagp:NaturalGasLiquidsSegmentMember2021-12-310001581990us-gaap:ProductMemberus-gaap:IntersegmentEliminationMember2020-01-012020-12-310001581990us-gaap:OperatingSegmentsMemberus-gaap:ServiceMemberpagp:CrudeOilSegmentMember2020-01-012020-12-310001581990us-gaap:OperatingSegmentsMemberus-gaap:ServiceMemberpagp:NaturalGasLiquidsSegmentMember2020-01-012020-12-310001581990us-gaap:ServiceMemberus-gaap:IntersegmentEliminationMember2020-01-012020-12-310001581990pagp:CrudeOilSegmentMember2020-01-012020-12-310001581990pagp:NaturalGasLiquidsSegmentMember2020-01-012020-12-310001581990pagp:CrudeOilSegmentMember2020-12-310001581990pagp:NaturalGasLiquidsSegmentMember2020-12-310001581990us-gaap:MaterialReconcilingItemsMember2022-01-012022-12-310001581990us-gaap:MaterialReconcilingItemsMember2021-01-012021-12-310001581990us-gaap:MaterialReconcilingItemsMember2020-01-012020-12-310001581990country:US2022-01-012022-12-310001581990country:US2021-01-012021-12-310001581990country:US2020-01-012020-12-310001581990country:CA2022-01-012022-12-310001581990country:CA2021-01-012021-12-310001581990country:CA2020-01-012020-12-310001581990country:US2022-12-310001581990country:US2021-12-310001581990country:CA2022-12-310001581990country:CA2021-12-31
Table of Contents
Index to Financial Statements
UNITED STATES
SECURITIES AND EXCHANGE COMMISSION
Washington, D.C. 20549

Form 10-K
(Mark One)

    ANNUAL REPORT PURSUANT TO SECTION 13 OR 15(d) OF THE SECURITIES EXCHANGE ACT OF 1934
For the fiscal year ended December 31, 2022
OR
    TRANSITION REPORT PURSUANT TO SECTION 13 OR 15(d) OF THE SECURITIES EXCHANGE ACT OF 1934

Commission file number 1-36132

PLAINS GP HOLDINGS, L.P.
(Exact name of registrant as specified in its charter)
Delaware90-1005472
(State or other jurisdiction of incorporation or organization)(I.R.S. Employer Identification No.)
333 Clay Street, Suite 1600, Houston, Texas
77002
(Address of principal executive offices)(Zip Code)

Registrant’s telephone number, including area code: (713646-4100

Securities registered pursuant to Section 12(b) of the Act:
Title of Each ClassTrading Symbol(s)Name of Each Exchange on Which Registered
Class A Shares, Representing Limited Partner InterestsPAGPNasdaq
Securities registered pursuant to Section 12(g) of the Act: None

Indicate by check mark if the registrant is a well-known seasoned issuer, as defined in Rule 405 of the Securities Act. Yes   No 
Indicate by check mark if the registrant is not required to file reports pursuant to Section 13 or Section 15(d) of the Act. Yes   No 
Indicate by check mark whether the registrant (1) has filed all reports required to be filed by Section 13 or 15(d) of the Securities Exchange Act of 1934 during the preceding 12 months (or for such shorter period that the registrant was required to file such reports), and (2) has been subject to such filing requirements for the past 90 days.  Yes   No 
Indicate by check mark whether the registrant has submitted electronically every Interactive Data File required to be submitted pursuant to Rule 405 of Regulation S-T during the preceding 12 months (or for such shorter period that the registrant was required to submit such files).  Yes   No 
Indicate by check mark whether the registrant is a large accelerated filer, an accelerated filer, a non-accelerated filer, a smaller reporting company, or an emerging growth company. See the definitions of “large accelerated filer,” “accelerated filer,” “smaller reporting company” and “emerging growth company” in Rule 12b-2 of the Exchange Act.
Large accelerated filer
Accelerated filer 
Non-accelerated filer 
Smaller reporting company 
Emerging growth company 
If an emerging growth company, indicate by check mark if the registrant has elected not to use the extended transition period for complying with any new or revised financial accounting standards provided pursuant to Section 13(a) of the Exchange Act. 
Indicate by check mark whether the registrant has filed a report on and attestation to its management’s assessment of the effectiveness of its internal control over financial reporting under Section 404(b) of the Sarbanes-Oxley Act (15 U.S.C. 7262(b)) by the registered public accounting firm that prepared or issued its audit report.
If securities are registered pursuant to Section 12(b) of the Act, indicate by check mark whether the financial statements of the registrant included in the filing reflect the correction of an error to previously issued financial statements. ☐
Indicate by check mark whether any of those error corrections are restatements that required a recovery analysis of incentive-based compensation received by any of the registrant’s executive officers during the relevant recovery period pursuant to §240.10D-1(b). ☐
Indicate by check mark whether the registrant is a shell company (as defined in Rule 12b-2 of the Exchange Act). Yes  No 
The aggregate market value of the approximately 189.2 million Class A shares held by non-affiliates of the registrant (treating all executive officers and directors of the registrant and holders of 10% or more of the Class A shares outstanding, for this purpose, as if they are affiliates of the registrant) on June 30, 2022 was approximately $1.9 billion, based on a closing price of $10.32 per Class A share as reported on the Nasdaq Global Select Market on such date.
As of February 14, 2023, there were 194,407,642 Class A shares outstanding.

DOCUMENTS INCORPORATED BY REFERENCE
Portions of the registrant’s definitive Proxy Statement to be filed pursuant to Regulation 14A pertaining to the 2023 Annual Meeting of Shareholders are incorporated by reference into Part III hereof. The registrant intends to file such Proxy Statement no later than 120 days after the end of the fiscal year covered by this Form 10-K.



Table of Contents
Index to Financial Statements
PLAINS GP HOLDINGS, L.P. AND SUBSIDIARIES
FORM 10-K—2022 ANNUAL REPORT
Table of Contents
Page

2

Table of Contents
Index to Financial Statements
FORWARD-LOOKING STATEMENTS

All statements included in this report, other than statements of historical fact, are forward-looking statements, including but not limited to statements incorporating the words “anticipate,” “believe,” “estimate,” “expect,” “plan,” “intend” and “forecast,” as well as similar expressions and statements regarding our business strategy, plans and objectives for future operations. The absence of such words, expressions or statements, however, does not mean that the statements are not forward-looking. Any such forward-looking statements reflect our current views with respect to future events, based on what we believe to be reasonable assumptions. Certain factors could cause actual results or outcomes to differ materially from the results or outcomes anticipated in the forward-looking statements. The most important of these factors include, but are not limited to:

our expected receipt of, and amounts of, distributions from Plains AAP, L.P., and the effect thereof on our ability to pay distributions to our Class A shareholders;
general economic, market or business conditions in the United States and elsewhere (including the potential for a recession or significant slowdown in economic activity levels, the risk of persistently high inflation and continued supply chain issues, the impact of pandemics on demand and growth, and the timing, pace and extent of economic recovery) that impact (i) demand for crude oil, drilling and production activities and therefore the demand for the midstream services we provide and (ii) commercial opportunities available to us;
declines in global crude oil demand and crude oil prices (whether due to pandemics or other factors) or other factors that correspondingly lead to a significant reduction of North American crude oil and natural gas liquids (“NGL”) production (whether due to reduced producer cash flow to fund drilling activities or the inability of producers to access capital, or both, the unavailability of pipeline and/or storage capacity, the shutting-in of production by producers, government-mandated pro-ration orders, or other factors), which in turn could result in significant declines in the actual or expected volume of crude oil and NGL shipped, processed, purchased, stored, fractionated and/or gathered at or through the use of our assets and/or the reduction of the margins we can earn or the commercial opportunities that might otherwise be available to us;
fluctuations in refinery capacity in areas supplied by our mainlines and other factors affecting demand for various grades of crude oil and NGL and resulting changes in pricing conditions or transportation throughput requirements;
unanticipated changes in crude oil and NGL market structure, grade differentials and volatility (or lack thereof);
the effects of competition and capacity overbuild in areas where we operate, including downward pressure on rates and margins, contract renewal risk and the risk of loss of business to other midstream operators who are willing or under pressure to aggressively reduce transportation rates in order to capture or preserve customers;
negative societal sentiment regarding the hydrocarbon energy industry and the continued development and consumption of hydrocarbons, which could influence consumer preferences and governmental or regulatory actions that adversely impact our business;
environmental liabilities, litigation or other events that are not covered by an indemnity, insurance or existing reserves;
the occurrence of a natural disaster, catastrophe, terrorist attack (including eco-terrorist attacks) or other event that materially impacts our operations, including cyber or other attacks on our electronic and computer systems;
weather interference with business operations or project construction, including the impact of extreme weather events or conditions;
the impact of current and future laws, rulings, governmental regulations, executive orders, trade policies, accounting standards and statements, and related interpretations, including legislation, executive orders or regulatory initiatives that prohibit, restrict or regulate hydraulic fracturing or that prohibit the development of oil and gas resources and the related infrastructure on lands dedicated to or served by our pipelines, or that negatively impact our ability to develop, operate or repair midstream assets;
loss of key personnel and inability to attract and retain new talent;
disruptions to futures markets for crude oil, NGL and other petroleum products, which may impair our ability to execute our commercial or hedging strategies;
the effectiveness of our risk management activities;
shortages or cost increases of supplies, materials or labor;
3

Table of Contents
Index to Financial Statements
maintenance of PAA’s credit rating and ability to receive open credit from our suppliers and trade counterparties;
tightened capital markets or other factors that increase our cost of capital or limit our ability to obtain debt or equity financing on satisfactory terms to fund additional acquisitions, investment capital projects, working capital requirements and the repayment or refinancing of indebtedness;
the successful operation of joint ventures and joint operating arrangements we enter into from time to time, whether relating to assets operated by us or by third parties, and the successful integration and future performance of acquired assets or businesses;
the availability of, and our ability to consummate, divestitures, joint ventures, acquisitions or other strategic opportunities;
the refusal or inability of our customers or counterparties to perform their obligations under their contracts with us (including commercial contracts, asset sale agreements and other agreements), whether justified or not and whether due to financial constraints (such as reduced creditworthiness, liquidity issues or insolvency), market constraints, legal constraints (including governmental orders or guidance), the exercise of contractual or common law rights that allegedly excuse their performance (such as force majeure or similar claims) or other factors;
our inability to perform our obligations under our contracts, whether due to non-performance by third parties, including our customers or counterparties, market constraints, third-party constraints, supply chain issues, legal constraints (including governmental orders or guidance), or other factors or events;
the incurrence of costs and expenses related to unexpected or unplanned capital expenditures, third-party claims or other factors;
failure to implement or capitalize, or delays in implementing or capitalizing, on investment capital projects, whether due to permitting delays, permitting withdrawals or other factors;
the amplification of other risks caused by volatile financial markets, capital constraints, liquidity concerns and inflation;
the use or availability of third-party assets upon which our operations depend and over which we have little or no control;
the currency exchange rate of the Canadian dollar to the United States dollar;
inability to recognize current revenue attributable to deficiency payments received from customers who fail to ship or move more than minimum contracted volumes until the related credits expire or are used;
significant under-utilization of our assets and facilities;
increased costs, or lack of availability, of insurance;
fluctuations in the debt and equity markets, including the price of PAA’s units at the time of vesting under its long-term incentive plans;
risks related to the development and operation of our assets; and
other factors and uncertainties inherent in the transportation, storage, terminalling and marketing of crude oil, as well as in the processing, transportation, fractionation, storage and marketing of NGL.

Other factors described herein, as well as factors that are unknown or unpredictable, could also have a material adverse effect on future results. Please read Item 1A. “Risk Factors.” Except as required by applicable securities laws, we do not intend to update these forward-looking statements and information.
4

Table of Contents
Index to Financial Statements
PART I

Items 1 and 2.  Business and Properties

General

Plains GP Holdings, L.P. is a publicly traded Delaware limited partnership that has elected to be taxed as a corporation for United States federal income tax purposes. PAGP’s Class A shares are listed on the Nasdaq Global Select Market (“Nasdaq”) under the ticker symbol “PAGP.” PAGP does not directly own any operating assets; as of December 31, 2022, its sole source of cash flow is derived from an indirect investment in Plains All American Pipeline, L.P. (“PAA”), a publicly traded Delaware limited partnership, through its limited partner interest in Plains AAP, L.P. (“AAP”). We also own a 100% managing member interest in Plains All American GP LLC (“GP LLC”), a Delaware limited liability company that holds the non-economic general partner interest in AAP.

PAA’s business model integrates large-scale supply aggregation capabilities with the ownership and operation of critical midstream infrastructure systems that connect major producing regions to key demand centers and export terminals. As one of the largest midstream service providers in North America, PAA owns an extensive network of pipeline transportation, terminalling, storage and gathering assets in key crude oil and natural gas liquids (“NGL”) producing basins (including the Permian Basin) and transportation corridors and at major market hubs in the United States and Canada. PAA’s assets and the services it provides are primarily focused on crude oil and NGL.

PAA’s business is based on the fundamental thesis that hydrocarbons are essential to the security and advancement of human quality of life and will continue to play a major long-term role in the world economy. We further believe that midstream energy infrastructure provides a critical link between energy supply and demand, and is fundamental to the maintenance and advancement of our modern-day standard of living. Acknowledging the need for multiple forms of energy to meet growing world-wide demand, we believe absolute hydrocarbon demand will increase over time, driven by global population growth and a desire to improve quality of life in lesser developed countries throughout the world. Furthermore, we believe existing energy infrastructure will play a critical role in supporting emerging energy and energy transition initiatives. As a result, we believe that midstream energy infrastructure will remain a critical and valuable component of the energy industry value chain.

PAA’s assets are owned, and its operations are conducted, directly and indirectly through its primary operating subsidiaries. As used in this Form 10-K and unless the context indicates otherwise (taking into account the fact that PAGP has no operating activities apart from those conducted by PAA and its subsidiaries), the terms “Partnership,” “Plains,” “we,” “us,” “our,” “ours” and similar terms refer to PAGP and its subsidiaries.

References to the “PAGP Entities” include PAA GP Holdings LLC (“PAGP GP”), PAGP, GP LLC, AAP and PAA GP LLC (“PAA GP”). References to the “Plains Entities” include the PAGP Entities and PAA and its subsidiaries.

5

Table of Contents
Index to Financial Statements
Organizational Structure

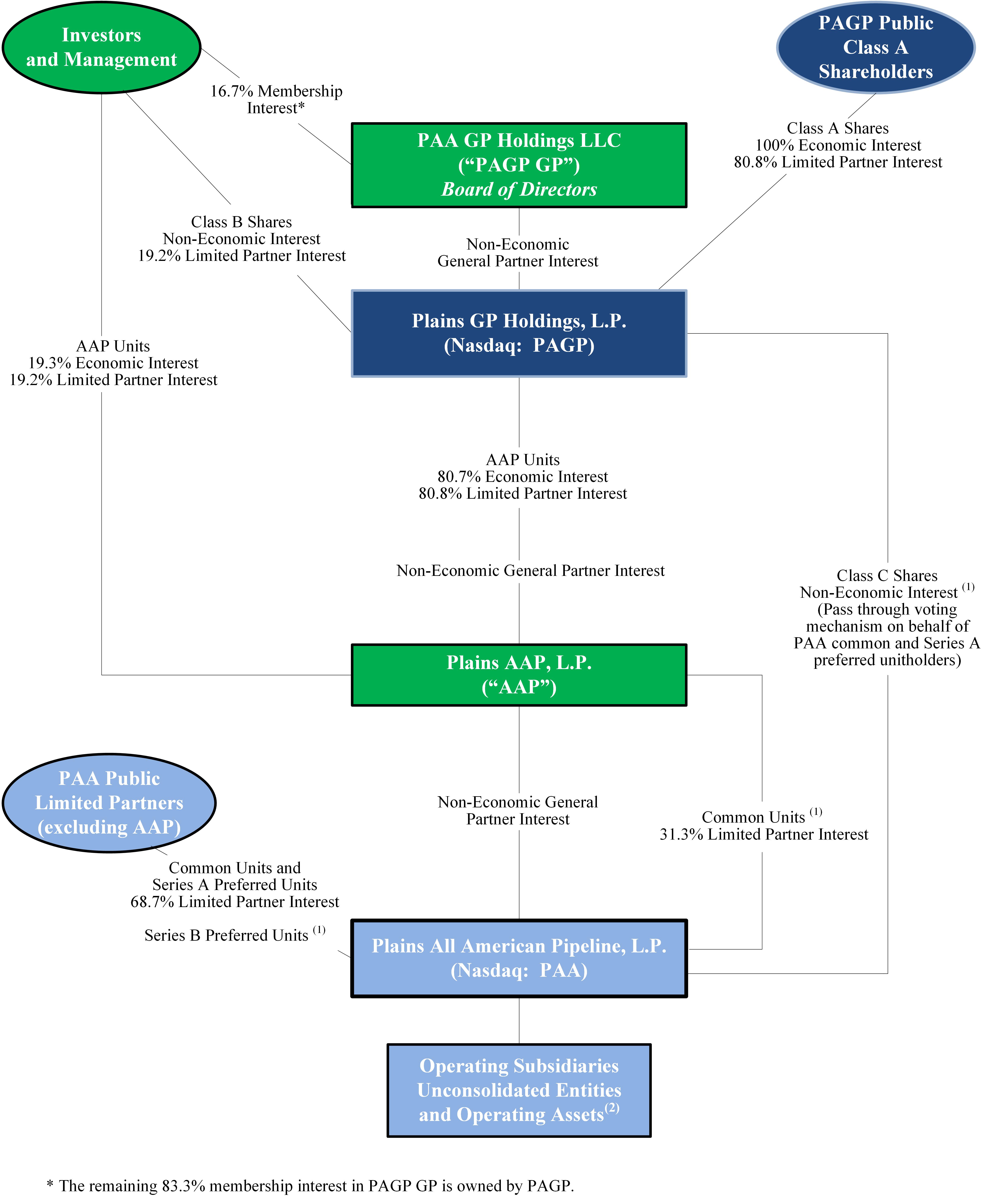
The diagram below shows our organizational structure as of December 31, 2022 in a summarized format:

pagp-20221231_g1.jpg

6

Table of Contents
Index to Financial Statements
(1)Each Class C share represents a non-economic limited partner interest in us. The number of Class C shares that PAA owns is equal to the number of outstanding PAA common units and Series A Preferred units (“PAA Common Unit Equivalents”) that are entitled to vote, pro rata with the holders of our Class A and Class B shares, for the election of eligible PAGP GP directors. Thus, the Class C shares function as a “pass-through” voting mechanism through which PAA votes at the direction of and as proxy for the PAA common unitholders and Series A preferred unitholders in such director elections. PAA common units held by AAP and PAA Series B preferred units are not entitled to vote in the election of directors.
(2)PAA holds (i) direct and indirect ownership interests in consolidated operating subsidiaries including, but not limited to, Plains Marketing, L.P., Plains Pipeline, L.P., Plains Midstream Canada ULC (“PMCULC”), Plains Oryx Permian Basin LLC (the “Permian JV”), Cactus II Pipeline LLC (“Cactus II”) and Red River Pipeline Company LLC (“Red River”) and (ii) indirect equity interests in unconsolidated entities including, but not limited to, BridgeTex Pipeline Company, LLC, Capline Pipeline Company LLC, Diamond Pipeline LLC, Eagle Ford Pipeline LLC, Eagle Ford Terminals Corpus Christi LLC, Saddlehorn Pipeline Company, LLC, White Cliffs Pipeline, L.L.C. and Wink to Webster Pipeline LLC.

Our Business Strategy

Unless we directly acquire and hold assets or businesses in the future, our cash flows will be generated solely from the cash distributions we receive on the Class A units of AAP (“AAP units”) we own. AAP currently receives all of its cash flows from distributions on the PAA common units it owns.

Accordingly, our primary business objective is to increase our cash available for distribution to our Class A shareholders through the execution by PAA of its business strategy. In addition, we may facilitate PAA’s growth activities through various means, including, but not limited to, making loans, purchasing equity interests or providing other forms of financial support to PAA.

We maintain a one-to-one relationship between our Class A shares and the underlying PAA common units in which we have an indirect economic interest through our ownership interest in AAP (referred to as “Economic Parity”), such that the number of our outstanding Class A shares equals the number of AAP units we own, which in turn equals the number of PAA common units held by AAP attributable to our ownership interest in AAP.

PAA’s Business Strategy

PAA’s principal business strategy is to provide competitive and efficient midstream infrastructure and logistics services to producers, refiners and other customers. PAA strives to address regional supply and demand imbalances for crude oil and NGL in the United States and Canada by combining the strategic location and capabilities of its transportation, terminalling, storage, processing and fractionation assets with its commercial expertise. PAA intends to execute its strategy by:
Focusing on operational excellence, continuous improvement and running a safe, reliable, and environmentally and socially responsible operation;
Using its well positioned network of midstream infrastructure in conjunction with its commercial capabilities to provide its customers with market access, flexibility and value chain solutions, capture market opportunities, address physical market imbalances, mitigate risks and generate and grow sustainable cash flow and margin;
Optimizing and enhancing its asset portfolio and operations (through disciplined and accretive capital investments and through the pursuit of emerging energy opportunities) to maximize returns on invested capital; and
Pursuing a balanced, long-term financial strategy that is focused on maintaining an investment grade credit profile and enhancing financial flexibility by making disciplined capital allocation decisions.

We believe PAA’s successful execution of this strategy will enable it to generate and grow sustainable earnings and cash flow, and will position PAA to maintain an investment grade credit profile and increase returns to equity holders over time, while also continuing to migrate leverage lower.

PAA’s Competitive Strengths

We believe that the following competitive strengths position PAA to successfully execute its principal business strategy:
7

Table of Contents
Index to Financial Statements
PAA owns a strategically located, geographically diverse and interconnected large-scale asset base that provides operational flexibility and commercial optionality. The majority of PAA’s primary transportation assets are in crude oil service, are located in well-established crude oil producing regions (with PAA’s largest asset presence in the Permian Basin) and other transportation corridors and are connected, directly or indirectly, with PAA’s terminals and facilities assets. The majority of PAA’s terminals and facilities assets are located at major trading locations and premium markets that serve as gateways to major North American refinery and distribution markets and key export terminals where PAA has strong business relationships. In addition, PAA’s pipeline, rail, truck and storage assets provide PAA’s customers and PAA with significant flexibility and optionality to satisfy demand and balance markets, and participate in emerging energy opportunities.
PAA’s full-service integrated model and long-term focus attracts a broad, diverse and high-quality customer base that supports sustainable fee-based cash flow generation. PAA’s strategically located and interconnected asset base enables it to provide its customers with a wide variety of services, including supply aggregation, quality segregation, flow assurance and market access. PAA focuses on building long-term relationships and alignment of interests with its customers. PAA believes this approach has helped it build a high-quality portfolio of customers and contracts (including long-term, third-party transportation contracts and acreage dedication contracts) that provide long-term volume support for its assets and, in turn, support long-term fee-based cash flow generation from its assets.
PAA possesses specialized crude oil and NGL market knowledge.  We believe PAA’s business relationships with participants in various phases of the crude oil and NGL distribution chain, from producers to refiners, as well as PAA’s own industry expertise (including PAA’s knowledge of North American crude oil and NGL flows), provide PAA with extensive market insight and an understanding of the North American physical crude oil and NGL markets that enables PAA to provide value chain solutions for its customers.
PAA’s merchant activities provide it with the opportunity to realize incremental margins. We believe the variety of its merchant activities provides PAA with a low-risk opportunity to generate incremental margin, the amount of which may vary depending on market conditions (such as differentials and certain competitive factors).
PAA has the financial, strategic and technical skills needed to execute strategic transactions that support its business and financial objectives, including joint ventures, joint ownership arrangements, acquisitions and divestitures. Since 2016 through December 31, 2022, PAA has consummated over 10 joint venture and/or joint ownership arrangements, including the Permian JV formation completed in October 2021, and completed more than $4.6 billion of divestitures of non-core assets and/or strategic sales of partial interests in selected assets.
PAA has an experienced management team whose interests are aligned with those of its equity holders. PAA’s executive management team has an average of 30+ years of experience spanning across all sectors of the energy industry, as well as investment banking, and an average of over 15 years of experience with PAA or its predecessors and affiliates. In addition, through their ownership of PAA equity interests and grants of long-term equity incentive awards, PAA’s management team has a vested interest in PAA’s continued success that is aligned with the interests of PAA’s equity holders.

Our Financial Strategy

Our financial strategy is designed to be complementary to PAA’s financial and business strategies. Our only cash-generating assets consist of our limited partner interest in AAP, which currently receives all of its cash flows from distributions on the PAA common units it owns.

We have entered into an Omnibus Agreement with the Plains Entities which provides for (i) our ability to issue additional Class A shares and use the net proceeds therefrom to purchase a like number of AAP units from AAP, and the corresponding ability of AAP to use the net proceeds therefrom to purchase a like number of PAA common units from PAA and (ii) our ability to lend proceeds of any future indebtedness we incur to AAP, and AAP’s corresponding ability to lend such proceeds to PAA, in each case on substantially the same terms as we incur.

Accordingly, we may access the equity capital markets from time to time to enhance the financial position of PAA and its ability to compete for incremental capital opportunities (including organic investments and third-party acquisitions) to drive future growth. We currently do not intend to incur any indebtedness in the near term. We would expect to fund direct acquisitions made by us, if any, with a combination of debt and equity.

8

Table of Contents
Index to Financial Statements
PAA’s Financial Strategy

PAA’s financial strategy and long-term capital allocation framework is focused on generating meaningful multi-year free cash flow and improving shareholder returns by (i) increasing returns of capital to equity holders, primarily through increased distributions, (ii) making disciplined accretive investments and (iii) maintaining an investment grade credit profile and ensuring balance sheet flexibility. Since the completion of its initial public offering in 1998, PAA has completed and integrated over 100 acquisitions with an aggregate purchase price of approximately $14.0 billion, implemented investment capital projects totaling approximately $17.3 billion, returned $17.2 billion to its equity holders, primarily in the form of distributions, and enhanced its credit rating to investment grade from non-investment grade.

Targeted Credit Profile

As part of PAA’s financial strategy, it intends to maintain a credit profile that it believes is consistent with investment grade credit ratings. PAA targets a credit profile with the following attributes:

a leverage multiple averaging between 3.75x to 4.25x, which is calculated as total debt plus 50% of preferred units, divided by Adjusted EBITDA attributable to PAA (this is roughly equivalent to a long-term debt-to-Adjusted EBITDA attributable to PAA multiple of between 3.0x and 3.5x);
an average long-term debt-to-total capitalization ratio of approximately 50% or less;
an average total debt-to-total capitalization ratio of approximately 60% or less; and
an average Adjusted EBITDA-to-interest coverage multiple of approximately 3.3x or better.

See Item 7. “Management’s Discussion and Analysis of Financial Condition and Results of Operations—Results of Operations—Non-GAAP Financial Measures” for our definition of Adjusted EBITDA and a reconciliation to Adjusted EBITDA attributable to PAA.

At December 31, 2022, PAA’s publicly-traded senior notes comprised approximately 99% of its long-term debt. Additionally, PAA also routinely incurs short-term debt primarily in connection with its merchant activities that involve the simultaneous purchase and forward sale of crude oil and NGL. The crude oil and NGL purchased in these transactions are volumetrically hedged. These borrowings are self-liquidating as they are repaid with sales proceeds. PAA also incurs short-term debt to fund New York Mercantile Exchange (“NYMEX”) and Intercontinental Exchange (“ICE”) margin requirements. In certain market conditions, these routine short-term debt levels may increase above baseline levels. Similar to PAA’s working capital borrowings, these borrowings are self-liquidating. PAA does not consider the working capital borrowings or margin requirements associated with these activities to be part of its long-term capital structure.

Values and Sustainability

Our Core Values include Safety and Environmental Stewardship; Ownership and Accountability; Respect, Fairness, and Inclusion; Ethics and Integrity; Teamwork; and Entrepreneurship and Innovation. Our Code of Business Conduct sets forth the ways in which these Core Values govern how we conduct ourselves and engage in business relationships. Our approach to sustainability involves integrating prudent environmental, social and governance (“ESG”) practices throughout the organization with a focus on transparency and building trust among stakeholders, managing operating and business risks and minimizing environmental impacts, and utilizing our people, assets and systems to maximize long-term value for our stakeholders. The tenets of sustainability align with our values, underpin our business strategy and offer a framework to measure and report our progress. Annual environmental, safety and operational performance targets help us measure progress toward meeting our sustainability objectives. Performance against such targets is also a factor in determining annual bonus compensation for our employees, which further incentivizes desired behaviors and outcomes. In addition, our Health, Safety, Environmental and Sustainability (“HSES”) Board Committee provides additional oversight and perspectives with respect to HSES matters. Additional information regarding our Core Values and our commitment to environmental and social responsibility, including our annual Sustainability report, is available in the Sustainability section of our website. See “—Available Information” below.

9

Table of Contents
Index to Financial Statements
Description of Segments and Associated Assets

Under GAAP, we consolidate GP LLC, AAP and PAA and its subsidiaries. We currently have no separate operating activities apart from those conducted by PAA. As such, our segment analysis, presentation and discussion is the same as that of PAA, which conducts its operations through two segments — Crude Oil and Natural Gas Liquids (“NGL”). Accordingly, any references to “we,” “us,” “our,” and similar terms describing assets, business characteristics or other related matters are references to assets, business characteristics or other matters involving PAA’s assets and operations.

We have an extensive network of pipeline transportation, terminalling, storage and gathering assets in key crude oil and NGL producing basins and transportation corridors and at major market hubs in the United States and Canada.

pagp-20221231_g2.jpg

Following is a description of the activities and assets for each of our segments.

10

Table of Contents
Index to Financial Statements
Crude Oil Segment

Crude Oil Market and Business Overview

Crude oil is a global commodity that serves as feedstock for many of the world’s essential refined products such as transportation fuels (gasoline, diesel, jet fuel) and heating oil, among others. While commodities are typically considered unspecialized, mass-produced and fungible, crude oil is neither unspecialized nor fungible. The crude slate available to North American and world-wide refineries consists of a substantial number of different grades and varieties. Each crude oil grade has distinguishing physical properties. For example, specific gravity (generally referred to as light or heavy), sulfur content (generally referred to as sweet or sour) and metals content, along with other characteristics, collectively result in varying economic attributes of a particular grade or type of crude oil. In many cases, these factors result in the need for such grades to be batched or segregated in the transportation and storage processes, blended to precise specifications or adjusted in value.

The lack of fungibility of the various grades of crude oil creates logistical transportation, terminalling and storage challenges and inefficiencies associated with regional volumetric supply and demand imbalances. These logistical inefficiencies are created as certain qualities of crude oil are indigenous to particular regions or countries. Also, each refinery has a distinct configuration of process units designed to handle particular grades of crude oil. The relative yields and the cost to obtain, transport and process the crude oil, combined with the value of finished goods created, drive a refinery’s choice of feedstock.

Our business model integrates large-scale supply aggregation capabilities with the ownership and operation of critical infrastructure systems that connect major producing regions (supply) to key demand centers (refineries) and export terminals. Our assets and our business strategy are designed to serve our producer and refiner customers by addressing regional crude oil supply and demand imbalances that exist in the United States and Canada. The nature and extent of supply and demand imbalances change from time to time as a result of a variety of factors, including global demand for exports; regional production declines and/or increases; refinery expansions, modifications and shut-downs; available transportation and storage capacity; and government mandates and related regulatory factors.

Our Crude Oil segment operations generally consist of gathering and transporting crude oil using pipelines, gathering systems, trucks and at times on barges or railcars, in addition to providing terminalling, storage and other facilities-related services utilizing our integrated assets across the United States and Canada. Our assets serve third parties and are also supported by our merchant activities. Our merchant activities include the purchase of crude oil supply and the movement of this supply on our assets or third-party assets to sales locations, including our terminals, third-party connecting carriers, regional hubs or to refineries.

The figure below provides an illustrative and simplified overview of the assets and activities associated with our Crude Oil segment:

pagp-20221231_g3.jpg

With respect to the transportation assets in this segment, we primarily generate revenue through a combination of tariffs, pipeline capacity agreements and other transportation fees. With respect to our crude oil terminal and condensate processing assets in this segment, we primarily generate revenue through a combination of month-to-month and multi-year agreements and arrangements which include (i) storage, throughput and loading/unloading fees at our crude oil terminals, and (ii) fees from condensate processing services. We also generate significant revenue through a variety of commercial and merchant activities that often result in increased utilization of our transportation and storage assets.

11

Table of Contents
Index to Financial Statements
Crude Oil Segment Assets Overview

As of December 31, 2022, the assets utilized in our Crude Oil segment included the following:

18,075 miles of active crude oil transportation pipelines and gathering systems;
72 million barrels of commercial crude oil storage capacity at our terminalling and storage locations;
39 million barrels of active, above-ground tank capacity used to facilitate pipeline throughput or support our rail assets and help maintain product quality segregation;
four marine facilities in the United States;
a condensate processing facility located in the Eagle Ford area of South Texas with an aggregate processing capacity of 120,000 barrels per day;
seven crude oil rail terminals with aggregate loading and unloading capacity of 264,000 and 350,000 barrels per day, respectively;
2,100 crude oil railcars; and
720 trucks and 1,440 trailers.

Additionally, our assets include the linefill associated with our commercial activities, including approximately:
15 million barrels of crude oil linefill in pipelines and tanks owned by us; and
3 million barrels of crude oil utilized as linefill in pipelines owned by third parties or otherwise required as long-term inventory.

The following table presents additional information about our pipelines and terminals by geographic location, including active pipeline miles and commercial storage capacity as of December 31, 2022 and average daily volumes transported on our crude oil pipelines for the year ended December 31, 2022:

Region Ownership Percentage
Approximate System Miles (1)
2022 Average
Barrels per Day (2)
Commercial Storage Capacity (3)
(in thousands)(in millions)
Permian Basin:
Gathering pipelines (4)
65%4,915 2,346 
Intra-basin pipelines (4) (5)
65% - 100%785 2,084 
Long-haul pipelines (5)
16% - 100%1,620 1,208 
Permian Basin7,320 5,638 
South Texas/Eagle Ford50% - 100%800 357 
Mid-Continent50% - 100%2,440 512 36 
Gulf Coast54% - 100%1,155 219 24 
Rocky Mountain21% - 100%3,365 332 
Canada 100%2,570 328— 
Western100%425 179 — 
Total18,075 7,565 72 
(1)Includes total mileage of pipelines in which we own less than 100%.
12

Table of Contents
Index to Financial Statements
(2)Represents average daily volumes for the entire year attributable to our interest for pipelines owned by consolidated entities, unconsolidated entities or through undivided joint interests. Average daily volumes are calculated as the total volumes (attributable to our interest) for the year divided by the number of days in the year. Volumes reflect tariff movements and thus may be included multiple times as volumes move through our integrated system. Volumes associated with assets acquired during the year represent total volumes for the number of days we actually owned the assets divided by the number of days in the period.
(3)Commercial storage capacity in millions of barrels. Does not include operational storage capacity used to facilitate pipeline throughput and maintain product quality segregation.
(4)All of our gathering pipelines and a majority of our intra-basin pipelines in the Permian Basin are owned by the Permian JV, a consolidated entity in which we own a 65% interest. The Permian JV has a 57% interest in an unconsolidated entity that owns one of the gathering pipelines and a 63% undivided joint interest in one of the intra-basin pipelines in the Permian Basin.
(5)Includes pipelines operated by a third party.

Crude Oil Infrastructure

A significant portion of our crude oil assets are interconnected and are operated as a contiguous system. The following descriptions are organized by geographic location and asset type and represent our most significant assets. Pipeline capacities throughout these descriptions are based on our reasonable estimate of volumes that can be delivered from origin to final destination on our pipeline systems. We report pipeline volumes based on the tariffs charged for individual movements, some of which may only utilize a certain segment of a pipeline system (i.e. two short-haul movements on a pipeline from point A to point B and another from point B to point C would double the pipeline tariff volumes on a particular system versus a single point A to point C movement). As a result, at times, our reported tariff barrel movements may exceed our total capacity.

Our crude oil pipelines are comprised of:

gathering pipelines that move crude oil from wellhead or central battery connections to regional market hubs;

intra-basin pipelines that are used as a hub system allowing for a significant amount of flexibility by creating connections between regional hub locations; and

long-haul pipelines that move crude oil from (i) regional market hubs to major market hubs such as Cushing, Oklahoma or to export facilities, including our Corpus Christi terminal, or (ii) a refinery or other major market hubs, such as the Houston market.

Our crude oil terminals have significant flexibility and operational capabilities, including large-scale multi-grade handling and segregation capabilities and multiple marine transportation loading and unloading capabilities. Our largest crude oil terminals are located in key market hubs, including Cushing, Oklahoma; St. James, Louisiana; Midland, Texas; and Patoka, Illinois, and have connectivity to major inbound and outbound pipelines and other terminals at these hubs.

Our most significant assets are described further below by region.

Permian Basin

Gathering Pipelines. We operate approximately 4,900 miles of gathering pipelines in both the Midland Basin and the Delaware Basin that in aggregate represent approximately 3.7 million barrels per day of pipeline capacity. This gathering capacity includes pipeline capacity that delivers volumes to regional market hubs. Approximately 80% of the capacity of our gathering systems is in the Delaware Basin. Our gathering pipelines are supported by long-term acreage dedications. All of our gathering pipelines in the Permian Basin are owned by the Permian JV, a consolidated entity in which we own a 65% interest.

Intra-Basin Pipelines. Our intra-basin pipeline system in the Permian Basin has a capacity of approximately 3.1 million barrels per day and connects gathering pipelines and truck injection volumes to our owned and operated as well as third-party mainline pipelines that transport crude oil to major market hubs. This interconnected pipeline system is designed to provide shippers with flow assurance, flexibility and access to multiple markets and support downstream movements on certain Permian Basin long-haul pipelines. A majority of the intra-basin pipeline system is owned by the Permian JV, a consolidated entity in which we own a 65% interest.

13

Table of Contents
Index to Financial Statements
Long-Haul Pipelines. We own interests in multiple long-haul pipeline systems that, on a combined basis, represent approximately 2.1 million barrels per day of currently operational takeaway capacity out of the Permian Basin to major market hubs in Corpus Christi and Houston, Texas and Cushing, Oklahoma. Our long-haul pipelines are supported by long-term commitments. Below is a description of some of our most significant long-haul pipeline systems originating from the Permian Basin region.

Permian to Cushing/Mid-Continent

Basin Pipeline (Permian to Cushing). We own an 87% undivided joint interest (“UJI”) in and are the operator of Basin Pipeline. Basin Pipeline has three primary origination locations: Jal, New Mexico; Wink, Texas; and Midland, Texas and, in addition to making intra-basin movements, serves as the primary route for transporting crude oil from the Permian Basin to Cushing, Oklahoma. Basin Pipeline also receives crude oil from a facility in southern Oklahoma which aggregates South Central Oklahoma Oil Province (SCOOP) production.

Sunrise II Pipeline. We operate the Sunrise II Pipeline and, through a UJI arrangement, own 80% of the capacity of the pipeline, which equates to 400,000 barrels of capacity. Our Sunrise II Pipeline transports crude oil from Midland and Colorado City to connecting carriers at Wichita Falls.

Permian to Gulf Coast

BridgeTex Pipeline (Permian to Houston). We own a 20% interest in the entity that owns the BridgeTex Pipeline. The pipeline, operated by a subsidiary of Magellan Midstream Partners, L.P. (“Magellan”), originates at Colorado City, Texas and extends to Houston, Texas. The BridgeTex pipeline has a capacity of 440,000 barrels per day and is capable of receiving supply from both our Basin and Midland South pipelines.

Cactus Pipeline (Permian to Corpus Christi). We own and operate the Cactus Pipeline, which has a capacity of 390,000 barrels per day, originates at McCamey, Texas and extends to Gardendale, Texas. The Cactus Pipeline connects to our Eagle Ford joint venture pipeline system at Gardendale for access to the Corpus Christi, Texas market. Movements to Corpus Christi are made on a joint tariff with the Eagle Ford joint venture pipeline.

Cactus II Pipeline (Permian to Corpus Christi). In November 2022, we and Enbridge Inc. (“Enbridge”) purchased Western Midstream Partners, LP (“WES”)’s 15% interest in the entity that owns the Cactus II Pipeline. Enbridge acquired 10% and we acquired 5% of Cactus II. We and Enbridge are now the sole owners of Cactus II, with 70% and 30% respective ownership interests. We continue to operate the Cactus II Pipeline, which is a Permian mainline system that extends directly to the Corpus Christi market, and has a capacity of 670,000 barrels per day.

Wink to Webster Pipeline. We own a 16% interest in the entity that owns the Wink to Webster Pipeline (“W2W Pipeline”), which in turn owns 100% of certain segments of the W2W Pipeline and a 71% UJI in the segment from Midland, Texas to Webster, Texas. The W2W Pipeline originates in the Permian Basin in West Texas and transports crude oil to multiple destinations in the Houston and Galveston market areas. The pipeline system provides approximately 1.5 million barrels per day of crude oil capacity (1.1 million barrels per day, net to the UJI interest). Phases one and two of the pipeline system project are currently in service. Phase three of the project, which includes the segments from Wink, Texas to Midland, Texas and from Webster, Texas to Baytown, Texas, is under construction and is expected to be completed by the fourth quarter of 2023.

Terminals. Our Midland terminal has access to all of the Permian JV gathering pipelines, either through direct connections, or through the Permian JV intra-basin pipelines. Likewise, the terminal is also either directly connected, or connected through the Permian JV intra-basin pipelines, to all of our Permian Basin long-haul pipelines. Our Midland terminal also has connectivity to third-party inbound and outbound pipelines and terminals at the Midland, Texas hub.

South Texas/Eagle Ford

Gathering Pipelines. We own and operate various gathering systems in the Eagle Ford producing region that connect into our Eagle Ford joint venture pipeline system or to third-party pipelines.

14

Table of Contents
Index to Financial Statements
Long-Haul Pipelines. We own a 50% interest in the entity that owns the Eagle Ford Pipeline through a joint venture with a subsidiary of Enterprise Products Partners, L.P. (“Enterprise”). We serve as the operator of the Eagle Ford Pipeline, which has a total capacity of approximately 660,000 barrels per day and connects Permian, through a connection with our Cactus Pipeline, and Eagle Ford area production to Corpus Christi, Texas refiners and terminals. Additionally, the Eagle Ford Pipeline has connectivity to Houston, Texas via a connection with Enterprise’s pipeline at Lyssy, Texas. The Eagle Ford Pipeline is supported by long-term shipper commitments.

Terminals. We own a 50% interest in the entity that owns the Corpus Christi terminal through a joint venture with a subsidiary of Enterprise. The Corpus Christi terminal has a dock and the capacity to export crude oil and approximately one million barrels of commercial storage capacity.

Condensate Processing. We own a condensate processing facility located in La Salle County, Texas that stabilizes condensate that is primarily sourced from our Eagle Ford area gathering systems. The stabilized condensate is delivered to a third-party pipeline that delivers into Mont Belvieu, Texas.

Mid-Continent

Gathering Pipelines. We own and operate gathering pipelines that source crude oil from Western and Central Oklahoma and Southwest Kansas for transportation and delivery into our terminal facilities at Cushing, Oklahoma.

Long-haul Pipelines. We own and operate various pipeline systems that extend from our Cushing terminal in Oklahoma to various refineries and/or crude oil hubs. Below is a description of some of our most significant pipeline systems in the Mid-Continent region.

Diamond Pipeline (Cushing to Memphis). We own a 50% interest in the entity that owns the Diamond Pipeline through a joint venture with Valero Energy Corporation (“Valero”). We operate the Diamond Pipeline, which extends from our Cushing Terminal to Valero’s refinery in Memphis, Tennessee. The Diamond Pipeline has a total capacity of 200,000 barrels per day.

Red River Pipeline (Cushing to Longview). We own 67% of the entity that owns the Red River Pipeline through a joint venture with Delek Logistics Partners, LP (“Delek”). The Red River Pipeline is an approximately 235,000 barrel per day capacity pipeline that extends from our Cushing Terminal in Oklahoma to Longview, Texas, where it connects with various pipelines. We serve as operator of the Red River Pipeline. The Red River joint venture owns an approximate 69% UJI in the pipeline segment from Cushing to Hewitt, Oklahoma and owns 100% of the segment of the pipeline extending from Hewitt to Longview, Texas.

In addition, we own 50% interests in both the Cushing Connect and Midway pipelines that originate at our Cushing terminal and terminate at refineries in Tulsa, Oklahoma and Coffeyville, Kansas, respectively. Our partners in each pipeline are the refiner customers at the terminus of the pipelines.

Terminals. We are a large provider of crude oil terminalling services in Cushing, Oklahoma, which is one of the largest physical trading hubs in the United States and is the delivery point for the NYMEX light sweet crude oil futures contracts (the benchmark for U.S. crude oil). Our Cushing terminal has been designated by the NYMEX as an approved delivery location.

Our Cushing terminal, which has 27 million barrels of commercial storage capacity, is connected to our long-haul pipelines from the Permian Basin and Rocky Mountain regions, as well as to our Mid-Continent region gathering pipelines. Additionally, the terminal supplies crude oil to all of our joint venture, Mid-Continent region long-haul pipelines.

Our crude oil terminal in Patoka, Illinois, which has 7 million barrels of commercial storage capacity, has connectivity to major inbound and outbound pipelines at this hub, including the Capline Pipeline (discussed further below).

Gulf Coast

Long-haul Pipelines. We own an approximate 54% interest in the entity that owns the Capline Pipeline, which extends from Patoka, Illinois to various terminals in St. James, Louisiana. The Capline Pipeline is supported by long-term shipper commitments, and a subsidiary of Marathon Petroleum Corporation serves as the operator.

15

Table of Contents
Index to Financial Statements
Terminals. Our terminal at St. James, Louisiana, which has 15 million barrels of commercial storage capacity, is a destination facility connected to the Capline Pipeline and other third-party pipelines, and also has a rail unload facility that can move crude oil from rail cars to pipelines that service local refiners, or to our dock which can receive or export crude oil. Our terminal at Mobile, Alabama, which has 4 million barrels of commercial storage capacity, also has a dock and the capacity to receive or export crude oil.

Rocky Mountain

Gathering Pipelines. We own and operate pipelines that provide gathering services in the Bakken and the Powder River Basin.

Long-haul Pipelines. Our pipeline systems in the Rocky Mountain region provide access to our terminal in Cushing, Oklahoma as well as other major market hubs. We have two cross-border pipelines, each of which has the flexibility to move up to 30,000 barrels per day of crude oil, depending on the quality. We own and operate the Bakken North cross-border pipeline system that accommodates bidirectional flow and can move crude oil between the Bakken at Trenton, North Dakota and the Enbridge Mainline system at Regina, Saskatchewan. We own a UJI in the Western Corridor pipeline system that extends from the Canadian border to our terminal in Guernsey, Wyoming and receives crude oil from our cross-border Rangeland South pipeline. In addition to these assets, our largest Rocky Mountain region systems include the following joint venture pipelines, both of which connect to our terminal in Cushing, Oklahoma.

Saddlehorn Pipeline. We own a 30% interest in the entity that owns the Saddlehorn Pipeline which, through a UJI arrangement, owns 290,000 barrels per day of capacity in the Saddlehorn Pipeline. The pipeline extends from the Niobrara and Denver-Julesburg (“DJ”) Basin to Cushing and is operated by Magellan. The Saddlehorn Pipeline is supported by minimum volume commitments.

White Cliffs Pipeline. We own an approximate 36% interest in the entity that owns the White Cliffs Pipeline system through a joint venture with three other partners. The White Cliffs Pipeline system consists of one crude oil pipeline with approximately 100,000 barrels per day of capacity that extends from the DJ Basin to Cushing, Oklahoma and one NGL pipeline with approximately 90,000 barrels per day of capacity that extends from the DJ Basin to a tie-in location with the Southern Hills Pipeline in Oklahoma. The NGL pipeline is supported by a long-term capacity lease and long-term throughput agreements. A subsidiary of Energy Transfer LP serves as the operator of the pipelines.

Canada

Gathering Pipelines. We own and operate gathering systems that source crude oil from truck terminals and pipeline-connected facilities to deliver to the Enbridge Mainline system at our Kerrobert and Regina terminals in Saskatchewan, Canada.

Intra-basin Pipelines. We own and operate intra-basin pipelines with capacity of approximately 300,000 barrels per day that deliver crude oil from northern and southern Alberta to the Edmonton, Alberta market hub. These pipelines provide shippers with flexibility to access the Enbridge and TransMountain long-haul pipelines along with the Imperial Oil Refinery.

Western

Gathering Pipelines. We own and operate a pipeline in the San Joaquin Valley that gathers locally produced crude oil, which is then delivered via our Line 63 pipeline system and/or Line 2000 pipeline for transportation to Los Angeles area refiners.

Long-haul Pipelines. We own and operate Line 63 and Line 2000 pipelines in California. Line 2000 is a mainline system that has the capacity to transport approximately 110,000 barrels per day from the San Joaquin Valley to refineries and terminal facilities in the Los Angeles area. Line 63 is used as a gathering and distribution system. The pipeline gathers crude oil in the San Joaquin Valley for delivery to Line 2000 and local refiners. In the Los Angeles area, the Line 63 distribution lines are used to move crude oil from Line 2000 to local refiners. During the third quarter of 2022, we temporarily ceased service on Line 2000 as a precautionary measure following a routine inspection and initiated a program of additional tests and inspections. Line 2000 was returned to service in the first quarter of 2023.

In 2022, we recorded an impairment related to certain of our California crude oil assets. See Note 6 to our Consolidated Financial Statements for additional information.

16

Table of Contents
Index to Financial Statements
Natural Gas Liquids (“NGL”) Segment

NGL Market and Business Overview

NGL primarily includes ethane, propane, normal butane, iso-butane and natural gasoline, and is derived from natural gas production and processing activities, as well as crude oil refining processes. The individual NGL components are used for various purposes including heating, engine and industrial fuels, a component of motor gasoline and as the primary feedstock for petrochemical facilities that produce many everyday consumer products, including a wide range of plastics and synthetic rubber.

Our NGL segment operations involve natural gas processing and NGL fractionation, storage, transportation and terminalling. Our NGL revenues are primarily derived from a combination of (i) providing gathering, fractionation, storage, and/or terminalling services to third-party customers for a fee, and (ii) our merchant activities that support the assets. Our merchant activities include the acquisition of extraction rights from producers and/or shippers of the gas streams that pass through our Empress facility. The extraction rights allow us to process that gas at our Empress facility and extract the higher valued NGL from the gas stream. We then purchase natural gas to replace the thermal content attributable to the NGL that was extracted. We use our assets to transport, store and fractionate NGL mix extracted from our Empress straddle plants, or NGL mix acquired from third parties, into finished products to sell to customers. We may also acquire finished NGL products to be seasonally stored in our storage caverns, which is then resold to third-party customers. Often times we will use derivative instruments to hedge the margins related to these merchant activities.

The figure below provides an illustrative and simplified overview of the assets and activities associated with our NGL segment:

pagp-20221231_g4.jpg

NGL Segment Assets Overview

We operate a highly integrated network of assets, strategically positioned across Canada and the United States, with a particular focus on serving production from the liquids-rich Western Canadian Sedimentary Basin. As of December 31, 2022, the assets utilized in our NGL segment included the following:
four natural gas processing plants;
eight fractionation plants located throughout Canada and the United States with an aggregate useable capacity of approximately 185,600 barrels per day;
NGL storage facilities with approximately 28 million barrels of capacity;
approximately 1,620 miles of active NGL transportation pipelines;
16 NGL rail terminals and approximately 4,100 NGL rail cars; and
approximately 220 trailers.
Additionally, our assets include the linefill associated with our commercial activities, including approximately:
2 million barrels of NGL linefill in pipelines and storage owned by us; and
1 million barrels of NGL utilized as linefill in pipelines owned by third parties or otherwise required as long-term inventory.

17

Table of Contents
Index to Financial Statements
The tables below present volumes and capacities for our NGL assets and activities as of December 31, 2022 and our natural gas processing and NGL infrastructure and activities are described further below.

Natural Gas Processing FacilitiesOwnership Interest
Gas
Processing
Capacity 
(Bcf/d) (1)
Average
Inlet
Volume (2)
(Bcf/d)
Empress100 %6.2 3.3 

NGL Fractionation Facilities Ownership Interest
Fractionation
Capacity
(Bbls/d) (1)
Average Volume (2)
(Bbls/d)
Empress100 %23,300 20,700 
Fort Saskatchewan (3)
21-100%61,700 49,900 
Sarnia62-84%75,000 58,400 
Other82-100%25,600 7,800 
185,600 136,800 

NGL Storage Facilities
Storage
Capacity (1)
(MMBbls)
Fort Saskatchewan (3)
11 
Sarnia
Empress
Other
28 

Ownership Interest
Approximate System Miles (4)
Average Volumes (2)
(MBbls/d)
NGL Pipelines21-100%1,620 192 

Ownership InterestNumber of
Rack Spots
Number of
Storage Spots
NGL Rail Facilities75-100%277 1,527 

(1)Represents total average annual capacity of the facilities, net to our ownership interest.
(2)Average daily volumes are calculated as the total volumes for the year, net to our share, divided by the number of days in the year.
(3)Includes our approximately 21% non-operated/undivided joint ownership interest in the Keyera Fort Saskatchewan facility and associated fractionation capacity of 17,300 barrels per day and storage capacity of approximately four million barrels. In December 2022, we entered into a definitive agreement to sell our interest in this facility. The transaction closed in February 2023.
(4)Includes total mileage of pipelines in which we own a less than 100% interest.

Natural Gas Processing and NGL Infrastructure

Our network of liquids infrastructure includes NGL fractionation facilities, underground NGL storage caverns, above ground storage tanks, NGL pipelines, and rail and truck terminals. With these assets, we process, fractionate, store and transport NGL such as ethane, propane, butane and condensate. The unique integrated and geographically diverse nature of our Canadian infrastructure provides the opportunity to maximize margins across the NGL value chain for both us and our customers. The most significant of these assets include the following:

18

Table of Contents
Index to Financial Statements
Empress Facility

We own and operate four gas processing facilities near Empress, Alberta. These facilities, referred to as straddle plants because they “straddle” gas transportation pipelines, process natural gas to extract ethane and NGL mix entrained in the gas stream before returning the gas to the transportation pipelines. We acquire the rights to extract the NGL from producers and/or shippers of the gas streams that pass through our Empress facility and then purchase natural gas to replace the thermal content attributable to the NGL that was extracted. The NGL mix can be fractionated at our Empress facility or transported along the Enbridge pipeline system for fractionation at our Sarnia facility.

Our Empress plants are capable of processing up to 6.2 Bcf of natural gas per day; however, supply available to these plants is typically in the 3.0 to 4.0 Bcf per day range. These plants produce approximately 50,000 to 85,000 barrels per day of ethane, and 30,000 to 50,000 barrels per day of NGL mix. Our Empress fractionation facility is capable of processing and producing up to 23,300 barrels per day of NGL products and is connected to rail loading infrastructure at Empress and our PPTC pipeline system, which enables NGL to be transported to storage and loading terminals in Saskatchewan and Manitoba.

Co-Ed Pipeline

Our primary NGL transportation supply system, the Co-Ed NGL pipeline system, has transportation capacity of approximately 70,000 barrels per day and gathers NGL from Southwest and Central Alberta (Cardium, Deep Basin, and Alberta Montney) for delivery to our Fort Saskatchewan, Alberta NGL fractionation facilities.

Fort Saskatchewan Complex

Our Fort Saskatchewan facility is located near Edmonton, Alberta in one of the key North American NGL hubs. The facility is a receipt, storage, fractionation and delivery facility for NGL and is connected to other major NGL plants and pipeline systems in the area. The facility’s primary assets include a fractionation plant, 12 storage caverns, and truck and rail loading capability. Our Fort Saskatchewan fractionation facility has an inlet design capacity of 88,400 barrels per day and is able to produce up to approximately 44,400 barrels per day of propane, butane and condensate. The remaining throughput capacity is used to produce a propane and butane mix, which is transported via the Enbridge pipeline system to our Sarnia facility for further fractionation.

Within the Fort Saskatchewan area, as of December 31, 2022, we also held an approximately 21% ownership in the Keyera Fort Saskatchewan facility, which included fractionation capacity of approximately 17,300 barrels per day, net to our interest, and 17 storage caverns. In December of 2022, we signed a purchase and sale agreement for the divestiture of our interest in this facility. The transaction closed in February 2023.

Sarnia Area

Our Sarnia Area assets in Southwestern Ontario consist of (i) our Sarnia facility, (ii) our Windsor storage terminal and (iii) our St. Clair, Michigan terminal. The Sarnia facility is a large NGL fractionation and storage facility with rail and truck loading capabilities. The Sarnia Area facilities are served by a network of multiple pipelines connected to various refineries, chemical plants, and other pipeline and railroad systems in the area. This pipeline network also delivers product between our Sarnia facility and our Windsor and St. Clair storage facilities. The Sarnia fractionator receives NGL feedstock primarily from the Enbridge pipeline system and, to a lesser extent, from our rail unloading facility. The fractionation unit is able to process an average of approximately 100,000 barrels per day of NGL products. Our ownership in the various processing units at the Sarnia fractionator ranges from 62% to 84%.

Impact of Commodity Price Volatility and Dynamic Market Conditions on Our Business Model

Crude oil, NGL and natural gas commodity prices have historically been very volatile. For example, in 2022, the prompt month NYMEX light, sweet futures contract (commonly referred to as “WTI”) price ranged from a low of approximately $71 per barrel to a high of approximately $124 per barrel. Similarly, there has also been volatility within the propane and butane markets as seen through the North American benchmark price located at Mont Belvieu, Texas, as well as with the basis differentials between Mont Belvieu prices and prices realized at various market hubs in North America.

19

Table of Contents
Index to Financial Statements
While our objective is to position the Partnership such that our overall annual cash flow is not materially adversely affected by the absolute level of energy prices, market volatility associated with shifts between demand-driven markets and supply-driven markets or other similar dynamics may create market conditions that are more challenging to our business model. In extended periods of lower crude oil and/or NGL prices, or periods where the supply and demand fundamentals compress regional location differentials, our financial results may be adversely impacted. Under such market conditions, product flows on our pipelines or through our facilities may be adversely impacted. Alternatively, in periods where supply exceeds regional demand and/or pipeline egress, product flows on our pipelines or through our facilities may be favorably impacted. In executing our business model, we employ a variety of financial risk management tools and techniques to manage our financial risk, predominantly related to our merchant activities. These are discussed in greater detail in the “—Risk Management” section below.

 In addition, relative contribution levels will vary from quarter-to-quarter due to seasonality, particularly with respect to our NGL merchant activities.

Risk Management

In order to hedge margins involving our physical assets and manage risks associated with our various commodity purchase and sale obligations and, in certain circumstances, to realize incremental margin during volatile market conditions, we use derivative instruments. We also use various derivative instruments to manage our exposure to interest rate risk and currency exchange rate risk. In analyzing our risk management activities, we draw a distinction between enterprise-level risks and trading-related risks. Enterprise-level risks are those that underlie our core businesses and may be managed based on management’s assessment of the cost or benefit of doing so. Conversely, trading-related risks (the risks involved in trading in the hopes of generating an increased return) are not inherent in our core business; rather, those risks arise as a result of engaging in trading activities. Our policy is to manage the enterprise-level risks inherent in our core businesses by using financial derivatives to protect our ability to generate cash flow and optimize asset profitability, rather than trying to profit from trading activities. Our commodity risk management policies and procedures are designed to monitor NYMEX, ICE and over-the-counter positions, as well as physical volumes, grades, locations, delivery schedules and storage capacity, to help ensure that our hedging activities address our risks. Our interest rate and currency exchange rate risk management policies and procedures are designed to monitor our derivative positions and ensure that those positions are consistent with our objectives and approved strategies. We have a risk management function that has direct responsibility and authority for our risk policies, related controls around commercial activities and procedures and certain other aspects of corporate risk management. Our risk management function also approves all new risk management strategies through a formal process. Our approved strategies are intended to mitigate and manage enterprise-level risks that are inherent in our core businesses.

Our policy is generally to structure our purchase and sales contracts so that price fluctuations do not materially affect our operating income, and not to acquire and hold physical inventory or derivatives for the purpose of speculating on outright commodity price changes. Although we seek to maintain a position that is substantially balanced within our merchant activities, we purchase crude oil, NGL and natural gas from thousands of locations and may experience net unbalanced positions for short periods of time as a result of production, transportation and delivery variances as well as logistical issues associated with inclement weather conditions and other uncontrollable events that may occur. When unscheduled physical inventory builds or draws do occur, they are monitored and managed to a balanced position over a reasonable period of time. This activity is monitored independently by our risk management function and must take place within predefined limits and authorizations.

Credit

Our merchant activities in our Crude Oil and NGL segments require significant extensions of credit by our suppliers. In order to assure our ability to perform our obligations under purchase agreements, various credit arrangements are negotiated with our suppliers. These arrangements include open lines of credit and, to a lesser extent, standby letters of credit issued under our hedged inventory facility or our senior unsecured revolving credit facility. In addition, storing crude oil, NGL or spec products in a contango market, or otherwise, requires us to have credit facilities to finance both the purchase of these products in the prompt month as well as margin requirements that may be required for the derivative instruments used to hedge our price exposure.

When we sell crude oil and NGL, we must determine the amount, if any, of credit to be extended to any given customer. Because our typical sales transactions can involve large volumes of crude oil or NGL, the risk of nonpayment and nonperformance by customers is a major consideration in our business. We believe our sales are made to creditworthy entities or entities with adequate credit support. See Note 3 to our Consolidated Financial Statements for further discussion of our credit review process and risk management procedures.

20

Table of Contents
Index to Financial Statements
Customers

ExxonMobil Corporation and its subsidiaries accounted for 20%, 15% and 12% of our revenues for the years ended December 31, 2022, 2021 and 2020, respectively. Marathon Petroleum Corporation and its subsidiaries accounted for 12% and 13% of our revenues for the years ended December 31, 2021 and 2020, respectively. BP p.l.c. and its subsidiaries accounted for 10% of our revenues for the year ended December 31, 2021. No other customers accounted for 10% or more of our revenues during any of the three years ended December 31, 2022. The majority of revenues from these customers pertain to our Crude Oil segment merchant activities, and sales to these customers occur at multiple locations. If we were to lose one or more of these customers, there is risk that we would not be able to identify and access a replacement market at a comparable margin.  For a discussion of credit and industry concentration risk, see Note 16 to our Consolidated Financial Statements.

Competition

Competition among pipelines is based primarily on transportation charges, access to producing areas and supply regions and demand for crude oil and NGL by end users. Although new pipeline projects represent a source of competition for our business, existing third-party owned pipelines with excess capacity in the vicinity of our operations also expose us to significant competition based on the relatively low operating cost associated with moving an incremental barrel of crude oil or NGL through such unutilized capacity. In areas where additional infrastructure is being built or has been built to accommodate new or increased production or changing product flows, we face competition in providing the required infrastructure solutions as well as the risk that capacity in the area will be overbuilt until production grows sufficiently or pipelines are retired or converted to alternate service. As a result of multiple pipeline expansions in the Permian Basin and other areas, together with meaningful changes and delays in expected production growth due to COVID-19 impacts, we are currently experiencing heightened competition for uncommitted barrels and contract renewals, which puts downward pressure on tariffs and margins. Further slowing of production growth or production declines could exacerbate these risks, but we believe that the current duration of our contracts and structure of our integrated business model, combined with expected crude oil production growth in the Permian Basin and other areas, should partially mitigate these risks.

In addition, depending upon the specific movement, pipelines, which generally offer the lowest cost of transportation, may also face competition from other forms of transportation, such as truck, rail and barge. Although these alternative forms of transportation are typically higher cost, they can provide access to alternative markets at which a higher price may be realized for the commodity being transported, thereby overcoming the increased transportation cost.

We also face competition with respect to our merchant activities and facilities services. Our competitors include other crude oil and NGL pipeline and terminalling companies, other NGL processing and fractionation companies, the major integrated oil companies and their marketing affiliates, independent gatherers, private equity backed entities, banks that have established a trading platform, and brokers and marketers of widely varying sizes, financial resources and experience. Some of these competitors have capital resources greater than ours. In addition, recently constructed pipelines supported by minimum volume commitments and/or acreage dedications could also amplify the level of competition for purchasing wellhead barrels, especially in the Permian Basin, and thus impact our margins.

Ongoing Activities Related to Strategic Transactions

We are continuously engaged in the evaluation of potential transactions that support our current business strategy. In the past, such transactions have included the sale of non-core assets, the sale of partial interests in assets to strategic joint venture partners, acquisitions and large investment capital projects. With respect to a potential divestiture or acquisition, we may conduct an auction process or participate in an auction process conducted by a third party or we may negotiate a transaction with one or a limited number of potential buyers (in the case of a divestiture) or sellers (in the case of an acquisition). Such transactions could have a material effect on our financial condition and results of operations.

We typically do not announce a transaction until after we have executed a definitive agreement. In certain cases, in order to protect our business interests or for other reasons, we may defer public announcement of a transaction until closing or a later date. Past experience has demonstrated that discussions and negotiations regarding a potential transaction can advance or terminate in a short period of time. Moreover, the closing of any transaction for which we have entered into a definitive agreement may be subject to customary and other closing conditions, which may not ultimately be satisfied or waived. Accordingly, we can give no assurance that our current or future efforts with respect to any such transactions will be successful, and we can provide no assurance that our financial expectations with respect to such transactions will ultimately be realized. See Item 1A. “Risk Factors—Risks Related to PAA’s Business—Acquisitions and divestitures involve risks that may adversely affect PAA’s business.

21

Table of Contents
Index to Financial Statements
Joint Venture and Joint Ownership Arrangements

We are party to more than 25 joint venture (“JV”) and undivided joint interest (“UJI”) arrangements with long-term partners throughout the industry value chain spanning across multiple North American basins. We believe that these capital-efficient arrangements provide strategic alignment with long-term industry partners while adding volume commitments to our systems and improving returns.

The following table summarizes our significant JVs as of December 31, 2022:

Entity Type of OperationJV
Ownership
Percentage
BridgeTex Pipeline Company, LLCCrude Oil Pipeline20%
Cactus II Pipeline LLC (2)
Crude Oil Pipeline (1)
70%
Capline Pipeline Company LLCCrude Oil Pipeline54%
Diamond Pipeline LLC
Crude Oil Pipeline (1)
50%
Eagle Ford Pipeline LLC
Crude Oil Pipeline (1)
50%
Eagle Ford Terminals Corpus Christi LLC
Crude Oil Terminal and Dock (1)
50%
Plains Oryx Permian Basin LLC (2) (3)
Crude Oil Pipelines and Related Assets (1)
65%
Red River Pipeline Company LLC (2) (4)
Crude Oil Pipeline (1)
67%
Saddlehorn Pipeline Company, LLC (4)
Crude Oil Pipeline30%
White Cliffs Pipeline, LLCCrude Oil Pipeline36%
Wink to Webster Pipeline LLC (4)
Crude Oil Pipeline16%
(1)Assets are operated by Plains.
(2)We consolidate the entity based on control, with our partner’s interest accounted for as a noncontrolling interest.
(3)Entity owns a 57% interest in OMOG JV LLC (“OMOG”), an unconsolidated entity that owns a crude oil pipeline.
(4)Entity owns a UJI in the crude oil pipeline.

The following table summarizes our significant UJIs as of December 31, 2022, excluding UJIs that are indirectly owned by us through JVs (e.g., Wink to Webster, Saddlehorn and Red River JVs):

AssetType of
Operation
UJI
Ownership
Percentage
Basin Pipeline (1)
Crude Oil Pipeline87%
Fort Saskatchewan NGL Storage and Fractionation (2)
NGL Facility21% to 48%
Kerrobert Storage and Pipeline Assets (1)
NGL Pipeline and Facility50%
Sarnia NGL Storage and Fractionation (2)
NGL Facility62% to 84%
Sunrise II Pipeline (1)
Crude Oil Pipeline80%
(1)Asset is operated by Plains.
(2)Certain of these assets are operated by Plains.

22

Table of Contents
Index to Financial Statements
Acquisitions and Divestitures

Since PAA’s initial public offering in 1998, the acquisition of midstream assets and businesses has been an important component of our business strategy. While the pace of our acquisition activity has slowed down in recent years, we continue to selectively analyze and pursue the acquisition of assets and businesses that are strategic and complementary to our existing operations. We also routinely review our asset portfolio to evaluate potential sales of non-core assets and/or sales of partial interests in assets to strategic joint venture partners to optimize our asset portfolio and strengthen our balance sheet and leverage metrics. For example, from 2016 through December 31, 2022, we have completed several acquisitions for an aggregate of approximately $2.0 billion (which figure excludes the value of our Permian JV formed in October 2021), and we have completed asset sales and sales of partial interests in assets to strategic joint venture partners totaling more than approximately $4.6 billion. See Note 7 to our Consolidated Financial Statements for additional information.

Capital Projects

Our extensive asset base and our relationships with long-term industry partners across the value chain provide us with opportunities for organic growth through the construction of additional assets that are complementary to, and expand or extend, our existing asset base. Our 2023 capital plan consists of capital-efficient, highly contracted projects that help address industry needs.

Total investment capital for the year ending December 31, 2023 is currently projected to be approximately $420 million ($325 million net to our interest), of which approximately half is expected to be associated with the Permian JV. Additionally, maintenance capital for 2023 is currently projected to be $205 million ($195 million net to our interest). Note that potential variation to current capital costs estimates may result from (i) changes to project design, (ii) final cost of materials and labor and (iii) timing of incurrence of costs due to uncontrollable factors such as receipt of permits or regulatory approvals and weather.

Regulation

Our assets, operations and business activities are subject to extensive legal requirements and regulations under the jurisdiction of numerous federal, state, provincial and local agencies. Many of these agencies are authorized by statute to issue, and have issued, requirements binding on the energy industry, related businesses and individual participants. The failure to comply with such legal requirements and regulations can result in substantial fines and penalties, expose us to civil and criminal claims, and cause us to incur significant costs and expenses. See Item 1A. “Risk Factors—Risks Related to Laws and Regulations Impacting PAA’s Business—PAA’s operations are subject to laws and regulations relating to protection of the environment (people, property and natural resources), operational safety, climate change and related matters that may expose it to significant costs and liabilities. The current laws and regulations affecting PAA’s business are subject to change and in the future PAA may be subject to additional laws, executive orders and regulations, which could adversely impact PAA’s business.” At any given time, there may be proposals, provisional rulings or proceedings in legislation or under governmental agency or court review that could affect our business. The regulatory burden on our assets, operations and activities increases our cost of doing business and, consequently, affects our profitability. We can provide no assurance that the increased costs associated with any new or proposed laws, rules or regulations will not be material. We may at any time also be required to apply significant resources in responding to governmental requests for information and/or enforcement actions.

The following is a summary of certain, but not all, of the laws and regulations affecting our operations. Unless the context requires otherwise, references herein to our “facilities” includes all of the pipelines, terminals, storage and other assets owned by us.

23

Table of Contents
Index to Financial Statements
Health, Safety and Environmental Regulation

General

Our operations involving the storage, treatment, processing and transportation of liquid and gaseous hydrocarbons, including crude oil and NGL, are subject to stringent federal, state, provincial and local laws and regulations governing the discharge of materials into the environment or otherwise relating to protection of the environment and natural resources, operational safety and related matters. As with the industry generally, compliance with these laws and regulations increases our overall cost of doing business, including our capital costs to construct, maintain and upgrade equipment and facilities as regulations are updated or new regulations are invoked. Failure to comply with these laws and regulations could result in the assessment of administrative, civil and criminal penalties, the imposition of investigatory or remedial obligations or the incurrence of capital expenditures, imposition of restrictions, delays or cancellations in the permitting or performance of projects, and the issuance of injunctions or other orders that may subject us to additional operational constraints. Failure to comply with these laws and regulations could also result in negative public perception of our operations or the industry in general, which may adversely impact our ability to conduct our business. Environmental and safety laws and regulations are subject to changes that may result in more stringent requirements, and we cannot provide any assurance that compliance with current and future laws and regulations will not have a material effect on our results of operations or earnings. A discharge of hazardous liquids or other materials into the environment could, to the extent such event is not insured, subject us to substantial expense, including the cost to respond, repair and remediate any impact from releases, the cost to comply with applicable laws and regulations and liabilities or costs arising out of any claims made by third parties. The following is a summary of some of the environmental, health and safety laws and regulations to which our operations are subject.

Pipeline Safety/Integrity Management

A substantial portion of our petroleum pipelines and our storage tank facilities in the United States are subject to regulation by the Department of Transportation’s (“DOT”) Pipeline and Hazardous Materials Safety Administration (“PHMSA”) pursuant to the Hazardous Liquids Pipeline Safety Act of 1979, as amended (the “HLPSA”) with respect to crude oil and NGL. The HLPSA imposes safety requirements on the design, installation, testing, construction, operation, replacement and management of pipeline and tank facilities. Federal regulations implementing the HLPSA require pipeline operators to adopt measures designed to reduce the environmental impact of oil discharges from onshore oil pipelines, including the maintenance of comprehensive spill response plans and the performance of extensive spill response training for pipeline personnel. These regulations also require pipeline operators to develop and maintain a written qualification program for individuals performing covered tasks on pipeline facilities. Comparable regulation exists in some states in which we conduct intrastate common carrier or private pipeline operations. Our operations in Canada are also subject to comparable regulations promulgated by the Canada Energy Regulator (“CER”) and provincial regulators and agencies.

United States

Pursuant to the authority under the HLPSA, as amended from time to time, PHMSA has promulgated regulations that require transportation pipeline operators to implement integrity management programs, including frequent inspections, correction of certain identified anomalies and other measures, to ensure pipeline safety in locations where a pipeline leak or rupture could affect high risk areas known as high consequence areas (“HCAs”). The HCAs for crude oil and NGL pipelines are based on high population areas, areas unusually sensitive to environmental damage, and commercially navigable waterways. In the United States, our costs associated with the inspection, testing and correction of identified anomalies were approximately $20 million in 2022. Based on currently available information, our preliminary estimate for 2023 is that we will incur approximately $30 million in expenditures associated with our required pipeline integrity management program. However, significant additional expenses could be incurred if new or more stringently interpreted pipeline safety requirements are implemented. In addition to required activities, our integrity management program includes several voluntary, multi-year initiatives designed to prevent incidents. Costs incurred in connection with these voluntary initiatives were approximately $14 million in 2022, and our preliminary estimate for 2023 is that we will incur approximately $10 million of such costs.

Federal legislation has resulted in more stringent mandates for pipeline safety and has charged PHMSA with developing and adopting regulations that impose increased pipeline safety requirements on pipeline operators. In particular, Congress has amended the HLPSA several times over the past decade and to the extent those regulations impose practices that exceed our operating standards, they increase our cost to operate.

The DOT has issued guidelines with respect to securing regulated facilities against terrorist attack. We have instituted security measures and procedures in accordance with such guidelines to enhance the protection of certain of our facilities; however, we cannot provide any assurance that these security measures would fully protect our facilities from an attack.
24

Table of Contents
Index to Financial Statements

The DOT has also generally adopted American Petroleum Institute Standard (“API”) 653 as the standard for the inspection, repair, alteration and reconstruction of above ground petroleum storage tanks subject to DOT jurisdiction. API 653 requires regularly scheduled inspection and repair of tanks remaining in service. In the United States, our costs associated with this program were $28 million in 2022. For 2023, we have budgeted approximately $35 million in connection with continued compliance activities with respect to API 653 and similar new EPA regulations for tanks not regulated by the DOT. Certain storage tanks may be taken out of service if we believe the cost of compliance will exceed the value of the storage tanks and replacement tankage may be constructed.

Furthermore, our operations may also be subject to state pipeline safety and integrity regulations. For example, to protect state waters and wildlife, California has adopted legislation that requires operators of hazardous liquid pipelines located near environmentally and ecologically sensitive areas to use best available technologies to minimize the amount of oil released in an oil spill. These technologies include, but are not limited to, installation of leak detection technologies, automatic shutoff systems, or remote controlled sectionalized block valves. Our pipeline operations in California must implement certain of these technologies, unless specifically exempted, by April 1, 2023.

Canada

In Canada, the CER and provincial regulators regulate the safety and integrity management of pipelines and facilities used for hydrocarbon transmission and storage. We have incurred and will continue to incur costs related to such regulatory requirements. For example, we continue to implement Pipeline, Facility and Cavern Integrity Management Programs in Canada to comply with applicable regulatory requirements and assist in our efforts to mitigate risk. Costs incurred for such integrity management activities were approximately $85 million in 2022. Our preliminary estimate for 2023 is approximately $80 million of costs on such projects.

We cannot predict the potential costs associated with additional, future regulations in Canada or the United States. Significant additional expenses could be incurred, and additional operational requirements and constraints could be imposed, if new or more stringently interpreted pipeline safety requirements are implemented.

Occupational Safety and Health

United States

In the United States, we are subject to the requirements of the Occupational Safety and Health Act, as amended, and comparable state statutes that regulate the protection of the health and safety of workers. In addition, the U.S. Occupational Safety and Health Administration (“OSHA”) hazard communication standard requires that certain information be maintained about hazardous materials used or produced in operations and that this information be provided to employees, state and local government authorities and citizens. Certain of our facilities are also subject to OSHA Process Safety Management (“PSM”) regulations, which are designed to prevent or minimize the consequences of catastrophic releases of toxic, reactive, flammable or explosive chemicals.  These regulations apply to any process which involves a chemical at or above specified thresholds or any process that involves 10,000 pounds or more of a flammable liquid or gas in one location.

Canada

Similar regulatory requirements exist in Canada under the federal and provincial Occupational Health and Safety Acts, Regulations and Codes. The agencies with jurisdiction under these regulations are empowered to enforce them through inspection, audit, incident investigation or investigation of a public or employee complaint.  In some jurisdictions, the agencies have been empowered to administer penalties for violations without the company first being prosecuted. Additionally, under the Criminal Code of Canada, organizations, corporations and individuals may be prosecuted criminally for violating the duty to protect employees and the public.

Solid Waste

We generate wastes, including hazardous wastes, which are subject to the requirements of the federal Resource Conservation and Recovery Act, as amended (“RCRA”), and analogous state and provincial laws. Many of the wastes that we generate are not subject to the most stringent requirements of RCRA because our operations generate primarily oil and gas wastes, which currently are excluded from consideration as RCRA hazardous wastes. It is possible, however, that in the future, the exclusion for oil and gas waste under RCRA may be revisited and our wastes may become subject to more rigorous and costly disposal requirements, resulting in additional capital expenditures or operating expenses.
25

Table of Contents
Index to Financial Statements

Hazardous Substances

The federal Comprehensive Environmental Response, Compensation and Liability Act, as amended (“CERCLA”), also known as “Superfund,” and comparable state laws impose liability, without regard to fault or the legality of the original act, on certain classes of persons that contribute to the release of a “hazardous substance” into the environment. These persons include the owner or operator of the site or sites where the release occurred and companies that disposed of, or arranged for the disposal of, the hazardous substances found at the site. Such persons may be subject to strict, joint and several liability for the costs of cleaning up the hazardous substances that have been released into the environment, for damages to natural resources, and for the costs of certain health studies. It is not uncommon for neighboring landowners and other third parties to file claims for personal injury and property damage allegedly caused by hazardous substances or other pollutants released into the environment. In the course of our ordinary operations, we may generate waste that falls within CERCLA’s definition of a “hazardous substance.”

We are subject to the Environmental Protection Agency’s (“EPA”) Risk Management Plan regulations at certain facilities. These regulations are intended to work with OSHA’s PSM regulations to minimize the offsite consequences of catastrophic releases. The regulations require us to develop and implement a risk management program that includes a five-year accident history, an offsite consequence analysis process, a prevention program and an emergency response program.

Environmental Remediation

We currently own or lease, and in the past have owned or leased, properties where potentially hazardous liquids, including hydrocarbons, are or have been handled. These properties may be subject to CERCLA, RCRA and state and Canadian federal and provincial laws and regulations. Under such laws and regulations, we could be required to remove or remediate potentially hazardous liquids or associated wastes (including wastes disposed of or released by prior owners or operators) and to clean up contaminated property (including contaminated groundwater).

Air Emissions

Our United States operations are subject to the United States Clean Air Act (“Clean Air Act” or “CAA”), comparable state laws and associated federal, state and local regulations. Our Canadian operations are also subject to federal and provincial air emission regulations, which are discussed in subsequent sections.

As a result of the changing air emission requirements in both Canada and the United States, we may be required to incur certain capital and operating expenditures in the next several years to install air pollution control equipment and otherwise comply with more stringent federal, state, provincial and regional air emissions control requirements when we attempt to obtain or maintain permits and approvals for sources of air emissions. We can provide no assurance that future air compliance obligations will not have a material adverse effect on our financial condition or results of operations.

Climate Change Initiatives

United States

The threat of climate change continues to attract considerable attention in the United States and around the world. Numerous proposals have been made and could continue to be made at the international, national, regional and state levels of government to monitor and limit emissions of carbon dioxide, methane and other greenhouse gases (“GHG”). These efforts have included consideration of cap-and-trade programs, carbon taxes, climate-related disclosure obligations, and regulations that directly limit GHG emissions from certain sources. These proposals and related legislation could increase operating costs within the oil and gas industry and accelerate the transition away from fossil fuels, which could in turn reduce demand for our products and services and adversely affect our business and results of operations.

26

Table of Contents
Index to Financial Statements
In addition, following the U.S. Supreme Court finding that GHG emissions constitute a pollutant under the CAA, the EPA has adopted rules and regulations that, among other things, establish construction and operating permit reviews for GHG emissions from certain large stationary sources, require the monitoring and annual reporting of GHG emissions from certain petroleum and gas system sources, and impose new standards reducing methane emissions from oil and gas operations through limitations on venting and flaring and the implementation of enhanced emission leak detection and repair requirements. Two of our facilities are presently subject to the federal GHG reporting requirements. These include facilities with combustion GHG emissions and potential fugitive emissions above the reporting thresholds. We import sufficient quantities of finished fuel products into the United States to be required to report that activity as well. In recent years, there has been considerable uncertainty surrounding regulation of methane emissions. For example, President Biden issued an executive order calling on the EPA to revisit federal regulations promulgated during the Trump Administration regarding methane and establish new or more stringent standards for existing or new sources in the oil and gas sector, including the transmission and storage segments, and he signed into law a revocation of certain parts of the Trump-era rules. Separately, the Bureau of Land Management (“BLM”) has also proposed rules to limit venting, flaring, and methane leaks for oil and gas operations on federal lands.

At the state level, California has implemented a GHG cap-and-trade program. California finished fuels providers (refiners and importers), including Plains Marketing and Plains Midstream Canada, are required to purchase GHG emission credits for finished fuel sold in or imported into California.

Certain other states where we operate, such as Colorado, have also adopted, or are considering adopting, regulations related to GHG emissions. While it is not possible at this time to predict how federal or state governments may choose to regulate GHG emissions, any new regulatory restrictions on GHG emissions could result in material increased compliance costs, additional operating restrictions, an increase in the cost of feedstock and products produced by our refinery customers, and a reduced demand for petroleum-based fuels.

Canada

Large emitters of GHG have been required to report their emissions under the Canadian Greenhouse Gas Emissions Reporting Program since 2004. Effective January 1, 2018, the Federal Department of Environment and Climate Change lowered the reporting threshold for all facilities from 50 thousand tonnes per year (“kt/y”) to 10 kt/y GHG emissions. Four of our facilities are currently required to prepare annual emissions reports. The associated cost with this reporting requirement is not considered to be material. Several Canadian Provinces, including some in which we operate, have implemented additional climate-related initiatives and regulations.

Water

The U.S. Federal Water Pollution Control Act, as amended, also known as the Clean Water Act (“CWA”), and analogous state and Canadian federal and provincial laws impose restrictions and strict controls regarding the discharge of pollutants into navigable waters of the United States and Canada, as well as state and provincial waters. Federal, state and provincial regulatory agencies can impose administrative, civil and/or criminal penalties for non-compliance with discharge permits or other requirements of the CWA, and can also pursue injunctive relief to enforce compliance with the CWA and analogous laws.

The U.S. Oil Pollution Act of 1990 (“OPA”) amended certain provisions of the CWA as they relate to the release of petroleum products into navigable waters. OPA subjects owners of facilities to strict, joint and potentially unlimited liability for containment and removal costs, natural resource damages and certain other consequences of an oil spill. State and Canadian federal and provincial laws also impose requirements relating to the prevention of oil releases and the remediation of impacted areas.

The construction or expansion of pipelines often requires authorizations under the CWA, which authorizations may be subject to challenge. For over 35 years, the U.S. Army Corps of Engineers (the “Corps”) has authorized construction, maintenance and repair of pipelines under a streamlined nationwide permit program known as Nationwide Permit 12 (“NWP 12”). From time to time, environmental groups have challenged the use of NWP 12 for oil and gas pipeline projects. In April 2020, the federal district court for the District of Montana vacated the Corps’ NWP 12 after determining that it failed to comply with consultation requirements under the Endangered Species Act, though the district court’s order was subsequently limited on appeal. In January 2021, the Corps published a reissuance of NWP 12, but this permit is being challenged in federal court on the same grounds that were litigated in the April 2020 case. More recently, the Corps announced it was beginning a formal review of NWP 12 in May 2022. While the full extent and impact of these recent developments is unclear at this time, any disruption in our ability to obtain coverage under NWP 12 or other general permits may result in increased costs and project delays if we are forced to seek individual permits from the Corps.
27

Table of Contents
Index to Financial Statements

Also, there continues to be uncertainty on the federal government’s applicable jurisdictional reach under the Clean Water Act over waters of the United States (“WOTUS”), including wetlands. The EPA and the Corps under the Obama, Trump and Biden Administrations have pursued multiple rulemakings since 2015 in an attempt to determine the scope of such reach, and in several instances, federal courts have vacated these rulemakings. Two federal district court decisions vacated the Trump Administration’s 2020 rule, which resulted in a return to protections that were in place prior to the 2015 rulemaking revisions under the Obama Administration. The EPA and the Corps recently published a final rule, which will take effect on March 20, 2023, defining WOTUS according to the broader pre-2015 standards with additional updates to incorporate existing Supreme Court decisions and agency guidance. However, the new rule has already been challenged, with the State of Texas and industry groups filing separate suits in federal court in Texas on January 18, 2023. Moreover, the EPA and the Corps have announced an intent to develop a subsequent rule further revising the definition of WOTUS. Additionally, the Supreme Court is also expected to rule in mid-2023 on the legal tests used to determine whether wetlands are WOTUS, which ruling could impact the regulatory definition and its implementation more broadly. Therefore, the ongoing boundaries and substance of the WOTUS definition and its impacts on the scope of the CWA remain uncertain at this time. In addition, in an April 2020 decision, the U.S. Supreme Court held that, in certain cases, discharges from a point source to groundwater could fall within the scope of the CWA and require a permit. The Court rejected the EPA’s and Corps’ assertion that groundwater should be totally excluded from the CWA. To the extent any new rule or judicial decision expands the scope of the CWA’s jurisdiction in areas where we or our customers conduct operations, such developments could delay, restrict or halt permitting or development of projects, result in longer permitting timelines, or increased compliance expenditures or mitigation costs for our and our customers’ operations, which may reduce the rate of production from operators.

Endangered Species

The federal Endangered Species Act (the “ESA”) and comparable state laws may restrict exploration, development and production activities that may affect endangered and threatened species or their habitats. The ESA provides broad protection for species of fish, wildlife and plants that are listed as threatened or endangered in the United States and prohibits the taking of protected species. Similar protections are offered to migratory birds under the Migratory Bird Treaty Act, Canada’s Species at Risk Act, and other analogous state and provincial laws and regulations. Under the ESA, federal agencies are required to ensure that any action authorized, funded or carried out by them is not likely to jeopardize the continued existence of listed or endangered species or modify their critical habitats. New projects may require approvals and environmental analysis under these and other laws, including the National Environmental Policy Act. The resulting costs and liabilities associated with lengthy regulatory review and approval requirements could materially and negatively affect the viability of such projects.

Other Regulations

Transportation Regulation

Our transportation activities are subject to regulation by multiple governmental agencies. Our historical operating costs reflect the recurring costs resulting from compliance with these regulations. The following is a summary of the types of transportation regulation that may impact our operations.

Interstate Liquids Regulation in the United States.  Our common carrier pipeline operations with interstate movements of liquids are subject to rate regulation by the U.S. Federal Energy Regulatory Commission (“FERC”) under the Interstate Commerce Act (“ICA”). Unless covered by a waiver, the ICA requires that we maintain tariffs on file with FERC for interstate movements of liquids on our pipelines. Those tariffs set forth the rates we charge for providing transportation services as well as the rules and regulations governing these services. The ICA requires that tariff rates for liquids pipelines, which include both crude oil pipelines and petroleum products pipelines, be just and reasonable and not unduly discriminatory. Failure to comply with the requirements of the ICA could result in the imposition of civil or criminal penalties, as described below.

28

Table of Contents
Index to Financial Statements
Under the Energy Policy Act of 1992 (“EPAct”), liquids pipeline rates in effect for the 365-day period ending on the date of enactment of EPAct are deemed to be just and reasonable under the ICA if such rates had not been subject to complaint, protest or investigation during such 365-day period. Generally, complaints against such “grandfathered” rates may only be pursued if the complainant can show that a substantial change has occurred since the enactment of EPAct in either the economic circumstances of the liquids pipeline or in the nature of the services provided that were a basis for the rate. EPAct places no such limit on challenges to a provision of a liquids pipeline tariff rate or rules as unduly discriminatory or preferential. Many FERC-regulated liquids pipelines also use the FERC indexing methodology to change their rates. For those pipelines that use the FERC indexing methodology, FERC reviews the index formula every five years to determine whether a change in the methodology is required or, if not, to determine the appropriate index for the subsequent five-year period. On January 20, 2022, FERC issued an order on rehearing of its December 17, 2020 Order Establishing Index Level in which the Commission reduced the oil pricing index factor for oil pipelines to use for the current five-year period. As a result, the ceiling levels computed for July 1, 2021 to June 30, 2022, as well as the ceiling levels for July 1, 2022 to June 30, 2023, and the resulting rates currently in effect for certain of our liquids pipelines, were computed to account for the appropriate index factor. Some parties sought rehearing of the January 20, 2022 order with FERC, which was denied by FERC on May 6, 2022. Certain parties have appealed the January 20, 2022 and May 6, 2022 FERC orders, and the appeals remain pending before the DC Circuit. FERC has also retained cost-of-service ratemaking, market-based rates and settlement rates as alternatives to the indexing approach that may be used in certain specified circumstances.

Because the indexing methodology for the next five-year indexing period is tied in part to an inflation index and is not based on our specific costs, the indexing methodology could hamper our ability to recover cost increases. The majority of our pipeline profits in the United States are based on rates that are either grandfathered in part or set by agreement with one or more shippers. These rates remain regulated by FERC and are subject to challenge or review and modification by FERC under the ICA. Changes in FERC’s methodologies for approving rates could adversely affect us. In addition, challenges to our regulated rates could be filed with FERC and future decisions by FERC regarding our regulated rates could adversely affect our cash flows.

The Energy Policy Act of 2005 (“EPAct 2005”) authorized FERC to impose civil penalties for violations of the ICA and FERC regulations thereunder, up to a maximum amount that is adjusted annually for inflation, which for 2023 equals $15,662 per day, per violation. Should we fail to comply with applicable statutes, rules, regulations and orders administered by FERC, we could be subject to substantial penalties and fines.

Intrastate Regulation in the United States. Our intrastate liquids pipeline transportation activities are subject to various state laws and regulations, as well as orders of state regulatory bodies, including the Railroad Commission of Texas (“TRRC”) and the California Public Utility Commission (“CPUC”). The CPUC prohibits certain of our subsidiaries from acting as guarantors of our senior notes and credit facilities.

Canadian Regulation.  Our Canadian pipeline assets are subject to regulation by the CER and by provincial regulators. With respect to pipelines over which it has jurisdiction, the relevant regulatory authority has the power, upon application by a third party, to determine reasonability of the rates we are allowed to charge for transportation on, and set other terms of access to, such pipelines. In such circumstances, if the relevant regulatory authority determines that the applicable terms and conditions of service are not just and reasonable, the regulatory authority can impose conditions it considers appropriate.

Trucking Regulation

United States

We operate a fleet of trucks to transport crude oil and oilfield materials as a private, contract and common carrier. We are licensed to perform both intrastate and interstate motor carrier services. As a motor carrier, we are subject to certain safety regulations issued by the Federal Motor Carrier Safety Association of the DOT. The trucking regulations cover, among other things: (i) driver operations, (ii) log book maintenance, (iii) truck manifest preparations, (iv) safety placard placement on the trucks and trailer vehicles, (v) drug and alcohol testing and (vi) operation and equipment safety. We are also subject to OSHA with respect to our U.S. trucking operations.

29

Table of Contents
Index to Financial Statements
Canada

Our trucking assets in Canada are subject to regulation by both federal and provincial transportation agencies in the provinces in which they are operated. These regulatory agencies do not set freight rates, but do establish and administer rules and regulations relating to other matters including equipment, facility inspection, reporting and safety. We are licensed to operate both intra- and inter-provincially under the direction of the National Safety Code (“NSC”) that is administered by Transport Canada. Our for-hire service is primarily the transportation of crude oil, condensates and NGL. We are required under the NSC to, among other things, monitor: (i) driver operations, (ii) log book maintenance, (iii) truck manifest preparations, (iv) safety placard placement on the trucks and trailers, (v) operation and equipment safety and (vi) many other aspects of trucking operations.  We are also subject to Occupational Health and Safety regulations with respect to our Canadian trucking operations.

Railcar Regulation

We own and operate a number of railcar loading and unloading facilities in the United States and Canada. In connection with these rail terminals, we own and lease a significant number of railcars. Our railcar operations are subject to the regulatory jurisdiction of the Federal Railroad Administration (“FRA”) of the DOT, OSHA, as well as other federal and state regulatory agencies and Canadian regulatory agencies for operations in Canada. From time to time, these regulatory bodies may enact new regulations or revise and update existing regulations related to the transportation of oil and NGL by railcar.

Railcar accidents involving trains carrying crude oil from North Dakota’s Bakken shale formation have led to increased regulatory scrutiny. PHMSA issued a safety advisory warning that Bakken crude may be more flammable than other grades of crude oil and reinforcing the requirement to properly test, characterize, classify, and, where appropriate, sufficiently degasify hazardous materials prior to and during transportation. PHMSA also initiated “Operation Classification,” a compliance initiative involving unannounced inspections and testing of crude oil samples to verify that offerors of the materials have properly classified, described and labeled the hazardous materials before transportation. In late 2015, Congress passed the Fixing America’s Surface Transportation (“FAST”) Act which was subsequently signed by the President. This legislation clarified the parameters around the timeline and requirements for railcars hauling crude oil in the United States. We believe our railcar fleet is in compliance in all material respects with current standards for crude oil moved by rail.

Indigenous Protections

Part of our operations cross land that has historically been apportioned to various Native American/First Nations tribes (“Indigenous Peoples”), who may exercise significant jurisdiction and sovereignty over their lands. Indigenous Peoples may also have certain treaty rights and rights to consultation on projects that may affect such lands. Our operations may be impacted to the extent these tribal governments are found to have and choose to act upon such jurisdiction over lands where we operate.

Transportation Security Administration Security Directives

In 2021, in response to the Colonial Pipeline cybersecurity incident, The United States Department of Homeland Security’s Transportation Security Administration (“TSA”) issued two comprehensive security directives that included various cyber security and reporting requirements for critical infrastructure pipeline owners and/or operators. Compliance with these security directives may have a significant impact on our operations and results of operations.

Cross Border Regulation

As a result of our cross border activities, including transportation and importation of crude oil and NGL between the United States and Canada, we are subject to a variety of legal requirements pertaining to such activities including presidential permit requirements, export/import license requirements, tariffs, Canadian and U.S. customs and taxes, and requirements relating to toxic substances. U.S. legal requirements relating to these activities include regulations adopted pursuant to the Short Supply Controls of the Export Administration Act (“EAA”), the United States-Mexico-Canada Agreement (“USMCA”) and the Toxic Substances Control Act (“TSCA”), as well as presidential permit requirements of the U.S. Department of State. In addition, the importation and exportation of natural gas from and to the United States and Canada is subject to regulation by U.S. Customs and Border Protection, U.S. Department of Energy and the CER. Violations of these licensing, tariff and tax reporting requirements or failure to provide certifications relating to toxic substances could result in the imposition of significant administrative, civil and criminal penalties. Furthermore, the failure to comply with U.S. federal, state and local tax requirements, as well as Canadian federal and provincial tax requirements, could lead to the imposition of additional taxes, interest and penalties.

30

Table of Contents
Index to Financial Statements
Market Anti-Manipulation Regulation

In November 2009, the Federal Trade Commission (“FTC”) issued regulations pursuant to the Energy Independence and Security Act of 2007, intended to prohibit market manipulation in the petroleum industry. Violators of the regulations face civil penalties of up to approximately $1.4 million per violation per day, subject to the FTC’s annual inflation adjustment. In July 2010, Congress passed the Dodd-Frank Act, which incorporated an expansion of the authority of the Commodity Futures Trading Commission (“CFTC”) to prohibit market manipulation in the markets regulated by the CFTC. This authority, with respect to crude oil swaps and futures contracts, is similar to the anti-manipulation authority granted to the FTC with respect to crude oil purchases and sales.  In July 2011, the CFTC issued final rules to implement their new anti-manipulation authority.  The rules subject violators to a civil penalty of up to the greater of approximately $1.23 million, subject to the CFTC’s annual inflation adjustment, or triple the monetary gain to the person for each violation.

Operational Hazards and Insurance

Pipelines, terminals, trucks or other facilities or equipment may experience damage as a result of an accident, natural disaster, terrorist attack, cyber event or other event. These hazards can cause personal injury and loss of life, severe damage to and destruction of property and equipment, pollution or environmental damage and suspension of operations. Consistent with insurance coverage generally available in the industry, in certain circumstances our insurance policies provide limited coverage for losses or liabilities relating to gradual pollution, with broader coverage for sudden and accidental occurrences. We maintain various types and varying levels of insurance coverage to cover our operations and properties, and we self-insure certain risks, including gradual pollution, cybersecurity and named windstorms. To the extent we do maintain insurance coverage, such insurance does not cover every potential risk that might occur, associated with operating pipelines, terminals and other facilities and equipment, including the potential loss of significant revenues and cash flows.

The occurrence of a significant event not fully insured, indemnified or reserved against, or the failure of a party to meet its insurance or indemnification obligations, could materially and adversely affect our operations and financial condition. While we strive to maintain adequate insurance coverage, our actual costs may exceed our coverage levels and insurance will not cover many types of interruptions that might occur, will not cover amounts up to applicable deductibles and will not cover all risks associated with certain of our assets and operations. With respect to our insurance coverage, our policies are subject to deductibles and retention levels that we consider reasonable and not excessive. Additionally, no assurance can be given that we will be able to maintain adequate insurance in the future at rates we consider reasonable. As a result, we may elect to self-insure or utilize higher deductibles in certain other insurance programs. In addition, although we believe that we have established adequate reserves and liquidity to the extent such risks are not insured, costs incurred in excess of these reserves may be higher or we may not receive insurance proceeds in a timely manner, which may potentially have a material adverse effect on our financial conditions, results of operations or cash flows.

Title to Properties and Rights-of-Way

Our real property holdings generally consist of: (i) parcels of land that we own in fee, (ii) surface leases and underground storage leases and (iii) easements, rights-of-way, permits, crossing agreements or licenses from landowners or governmental authorities permitting the use of certain lands for our operations. In all material respects, we believe we have satisfactory title or the right to use the sites upon which our significant facilities are located, subject to (a) customary liens, restrictions or encumbrances and (b) challenges that we do not regard as material relative to our overall operations. Some of our real property rights may be subject to termination under agreements that provide for one or more of: periodic payments, term periods, renewal rights, abandonment of use, continuous operation requirements, revocation by the licensor or grantor and possible relocation obligations.

Human Capital

General

Our primary human capital management objective is to attract, retain and develop a high quality workforce that will enable us to maintain and enhance a culture that is consistent with our Core Values. To support this objective, we seek to attract, reward and support employees through competitive pay, benefits and other programs; develop employees and encourage internal talent mobility to prepare employees for critical roles and leadership positions for the future; facilitate the development of a workplace culture that is diverse, engaging and inclusive; and promote efficiency and a high performance culture by investing in technology and systems and providing tools and resources that enable employees at work.

31

Table of Contents
Index to Financial Statements
Neither we nor our general partner have officers or employees. All of our officers and other personnel necessary for our business to function are employed by GP LLC or PMCULC. As of December 31, 2022, GP LLC and PMCULC employed approximately 4,100 people in North America, of which approximately 2,900 were employed in the U.S. and approximately 1,200 were employed in Canada. Approximately 69% of our workforce (approximately 2,800 employees) are field employees, which includes approximately 800 employees in our trucking division. Our employees are located in 25 states in the U.S. and in four provinces in Canada. Approximately 185 employees are covered by six separate collective bargaining agreements, which are open for renegotiation in 2023, 2024 and 2025.

Health and Safety

Our people are our most valuable asset. We prioritize the health and safety of our employees and we are committed to protecting our employees and conducting our operations in a safe, reliable and responsible manner. We support our commitment to health and safety through extensive education and training and investment in necessary equipment, systems, processes and other resources, and we have a number of safety programs and campaigns that are shared across our operations, such as “Hazard ID / Near Miss Program” communications, periodic and situation specific safety stand-downs, lessons learned sharing and stop work authorization for all employees. We also have a number of programs that are focused on employee wellness, including an employee assistance program that provides free mental and behavioral support for employees. In addition, in order to incentivize performance in the areas of safety and environmental responsibility, our performance-based annual bonus program includes a safety component that is based on reductions in our recordable injury rate, and an environmental responsibility component that is tied to reductions in the number of federally reportable releases we experience. For 2022, our targets for these two areas were based on reductions from our 2020 results and we achieved or exceeded our targets, with reductions of approximately 18% and 35%, respectively, and since 2018, for each of these metrics, we have achieved cumulative reductions of more than 50%. In addition, in 2021 we established a new HSES Board Committee to provide additional oversight and perspectives with respect to HSES and ESG matters.

Diversity and Inclusion

We are committed to providing a professional work environment where all employees are treated with respect and dignity and provided with equal opportunities. To that end, we strive to develop a culture of inclusion and diversity in our workforce and aspire to employ a workforce that reflects the diversity of the communities where we operate. As of December 31, 2022, approximately 21% of our overall workforce was female (46% exclusive of field employees), and under-represented groups comprised approximately 34% of our U.S. workforce (39% exclusive of field employees).

We have focused our recruiting efforts on expanding the pool of potential new hire candidates in order to attract a more diverse employee workforce. We are recruiting at schools that traditionally have a more diverse student population and are also using recruiting tools that allow us to post open positions to expand our reach to a larger and more diverse potential employee candidate population.

In addition, to further support diversity and inclusion efforts at Plains and across the broader industry, we created and sponsor an employee resource group called Cultivating Connections. This group is dedicated to encouraging diversity, inclusion and advancement of women in the industry through networking, mentoring, sharing experiences and ideas, training, and furthering the development of leadership skills. Through Cultivating Connections, an employee mentorship program was also established to encourage professional growth through the development of core competencies.

Training and Leadership Development

We are committed to the continued development of our people. We provide a multitude of training programs covering subjects such as field operations, health and safety, regulatory compliance, technical training, management and leadership skills, and professional development. We also operate a number of internal programs at all levels of the workforce that are designed to identify and develop future leaders of the organization. The Board receives reports from senior management on a regular basis regarding the status of succession plans with respect to executive leadership of the company.

32

Table of Contents
Index to Financial Statements
Benefits

Our compensation and benefits programs are designed to attract, retain and motivate our employees and to reward them for their services and success. In addition to providing competitive salaries and other compensation opportunities, we offer comprehensive and competitive benefits to our eligible employees including, depending on location, health (medical, dental and vision) insurance, prescription drug benefits, flexible spending accounts, parental leave, disability coverage, mental and behavioral health resources, paid time off, retirement savings plan, education reimbursement program, a disaster relief fund, life insurance and accidental death and dismemberment insurance.

Summary of Tax Considerations

The following is a brief summary of certain material U.S. federal income tax consequences and tax considerations related to the purchase, ownership and disposition of our Class A shares by a taxpayer that holds our Class A shares as a “capital asset” (generally property held for investment). This summary is based on the provisions of the Internal Revenue Code of 1986, as amended (the “Code”), U.S. Treasury regulations, administrative rulings and judicial decisions, all as in effect on the date hereof, and all of which are subject to change or differing interpretations, possibly with retroactive effect. We have not sought any ruling from the Internal Revenue Service, or the IRS, with respect to the statements made and the conclusions reached in the following summary, and there can be no assurance that the IRS or a court will agree with such statements and conclusions.

This summary does not address all aspects of U.S. federal income taxation or the tax considerations arising under the laws of any non-U.S., state, or local jurisdiction, or under U.S. federal estate and gift tax laws. In addition, this summary does not address tax considerations applicable to investors that may be subject to special treatment under the U.S. federal income tax laws. The tax consequences of ownership of Class A shares depends in part on the owner’s individual tax circumstances. It is the responsibility of each shareholder, either individually or through a tax advisor, to investigate the legal and tax consequences of the shareholder’s investment in us under applicable U.S. federal, state and local law, as well as Canada and the Canadian provinces, of the shareholder’s investment in us. Further, it is the responsibility of each shareholder to file all U.S. federal, Canadian, state, provincial and local tax returns that may be required of the shareholder. Also see Item 1A. “Risk Factors—Tax Risks.”

Corporate Status

Although we are a Delaware limited partnership, we have elected to be treated as a corporation for U.S. federal income tax purposes. As a result, we are subject to tax as a corporation and distributions on our Class A shares will be treated as distributions on corporate stock for U.S. federal income tax purposes. No Schedule K-1 will be issued with respect to our Class A shares. Instead, holders of Class A shares will receive a Form 1099 from us or a broker with respect to distributions received on our Class A shares.

Consequences to U.S. Holders

The discussion in this section is addressed to holders of our Class A shares who are U.S. holders for U.S. federal income tax purposes. For the purposes of this discussion, a “U.S. holder” is a beneficial owner of our Class A shares that, for U.S. federal income tax purposes, is:

an individual who is a citizen or resident of the United States;

a corporation (or other entity treated as a corporation for U.S. federal income tax purposes) created or organized in or under the laws of the United States, any state thereof or the District of Columbia;

an estate the income of which is subject to U.S. federal income tax regardless of its source; or

a trust (i) the administration of which is subject to the primary supervision of a U.S. court and which has one or more United States persons who have the authority to control all substantial decisions of the trust or (ii) which has made a valid election under applicable U.S. Treasury regulations to be treated as a United States person.

33

Table of Contents
Index to Financial Statements
Distributions

Distributions with respect to our Class A shares will constitute dividends for U.S. federal income tax purposes to the extent paid from our current or accumulated earnings and profits, as determined under U.S. federal income tax principles. To the extent that the amount of a distribution with respect to our Class A shares exceeds our current and accumulated earnings and profits, such distribution will be treated first as a tax-free return of capital to the extent of the U.S. holder’s adjusted tax basis in such Class A shares, which reduces such basis dollar-for-dollar, and thereafter as capital gain from the sale or exchange of such Class A shares. See “Gain on Disposition of Class A Shares.” Non-corporate holders that receive distributions on our Class A shares that are treated as dividends for U.S. federal income tax purposes generally will be subject to U.S. federal income tax at a reduced rate (currently at a maximum rate of 20%) provided certain holding period requirements are met.

Both AAP and PAA have made elections permitted by Section 754 of the Code. As a result, our acquisition of AAP units in connection with our initial public offering (“IPO”) and in connection with exchanges since the IPO by the holders of our Class B shares and the AAP units not held by us (“Legacy Owners”) and their permitted transferees of their AAP units and Class B shares for Class A shares have resulted in basis adjustments with respect to our interest in the assets of AAP (and indirectly in PAA). Such adjustments have resulted in depreciation and amortization deductions that we anticipate will offset a substantial portion of our taxable income for an extended period of time. In addition, future exchanges of AAP units and Class B shares for our Class A shares will result in additional basis adjustments with respect to our interest in the assets of AAP (and indirectly in PAA). We expect to benefit from additional tax deductions resulting from those adjustments, the amount of which will vary depending on the value of the Class A shares at the time of the exchange.

As a result of the basis adjustments described above, we may not have sufficient earnings and profits for distributions on our Class A shares to qualify as dividends for U.S. federal income tax purposes. If a distribution on our Class A shares fails to qualify as a dividend for U.S. federal income tax purposes, such distribution will be treated first as a tax-free return of capital to the extent of the U.S. holder’s adjusted tax basis in our Class A shares and thereafter as capital gain from the sale or exchange of our Class A shares. As a result, U.S. corporate holders will be unable to utilize the corporate dividends-received deduction with respect to such distribution.

Investors in our Class A shares are encouraged to consult their tax advisors as to the tax consequences of receiving distributions on our Class A shares that do not qualify as dividends for U.S. federal income tax purposes, including, in the case of corporate investors, the inability to claim the corporate dividends received deduction with respect to such distributions.

Gain on Disposition of Class A Shares

A U.S. holder generally will recognize capital gain or loss on a sale, exchange, certain redemptions, or other taxable disposition of our Class A shares equal to the difference, if any, between the amount realized upon the disposition of such Class A shares and the U.S. holder’s adjusted tax basis in those shares. A U.S. holder’s tax basis in our shares generally will be equal to the amount paid for such shares reduced (but not below zero) by distributions received on such shares that are not treated as dividends for U.S. federal income tax purposes. Such capital gain or loss generally will be long-term capital gain or loss if the U.S. holder’s holding period for the shares sold or disposed of is more than one year. Long-term capital gains of individuals generally are subject to U.S. federal income tax at a reduced rate (currently at a maximum rate of 20%). The deductibility of net capital losses is subject to limitations.

Backup Withholding and Information Reporting

Information returns generally will be filed with the IRS with respect to distributions on our Class A shares and the proceeds from a disposition of our Class A shares. U.S. holders may be subject to backup withholding on distributions with respect to our Class A shares and on the proceeds of a disposition of our Class A shares unless such U.S. holders furnish the applicable withholding agent with a taxpayer identification number, certified under penalties of perjury, and certain other information, or otherwise establish, in the manner prescribed by law, an exemption from backup withholding. Penalties apply for failure to furnish correct information and for failure to include reportable payments in income.

Backup withholding is not an additional tax. Any amounts withheld under the backup withholding rules will be creditable against a U.S. holder’s U.S. federal income tax liability, and the U.S. holder may be entitled to a refund, provided the U.S. holder timely furnishes the required information to the IRS. U.S. holders are urged to consult their own tax advisors regarding the application of the backup withholding rules to their particular circumstances and the availability of, and procedure for, obtaining an exemption from backup withholding.

34

Table of Contents
Index to Financial Statements
Consequences to Non-U.S. Holders

The discussion in this section is addressed to holders of our Class A shares who are non-U.S. holders for U.S. federal income tax purposes. For purposes of this discussion, a “non-U.S. holder” is a beneficial owner of our Class A shares that is an individual, corporation, estate or trust that is not a U.S. holder as defined above.

Distributions

Distributions with respect to our Class A shares will constitute dividends for U.S. federal income tax purposes to the extent paid from our current or accumulated earnings and profits, as determined under U.S. federal income tax principles. To the extent those distributions exceed our current and accumulated earnings and profits, the distributions will be treated as a non-taxable return of capital to the extent of the non-U.S. holder’s tax basis in our common stock and thereafter as capital gain from the sale or exchange of such common stock. See “—Gain on Disposition of Class A Shares.” Subject to the withholding requirements under FATCA (as defined below) and with respect to effectively connected dividends, each of which is discussed below, any distribution made to a non-U.S. holder on our Class A shares generally will be subject to U.S. withholding tax at a rate of 30% of the gross amount of the distribution unless an applicable income tax treaty provides for a lower rate. To the extent a distribution exceeds our current and accumulated earnings and profits, such distribution will reduce the non-U.S. holder’s adjusted tax basis in its Class A shares (but not below zero). The amount of any such distribution in excess of the non-U.S. holder's adjusted tax basis in its Class A shares will be treated as gain from the sale of such shares and will have the tax consequences described below under “Gain on Disposition of Class A Shares.” The rules applicable to distributions by a United States real property holding corporation (a “USRPHC”) to non-U.S. persons that exceed current and accumulated earnings and profits are not clear. As a result, it is possible that U.S. federal income tax at a rate not less than 15% (or such lower rate as specified by an applicable income tax treaty for distributions from a USRPHC) may be withheld from distributions received by non-U.S. holders that exceed our current and accumulated earnings and profits. To receive the benefit of a reduced treaty rate, a non-U.S. holder must provide the applicable withholding agent with an IRS Form W-8BEN or IRS Form W-8BEN-E (or other applicable or successor form) certifying qualification for the reduced rate.

Non-U.S. holders are encouraged to consult their tax advisors regarding the withholding rules applicable to distributions on our Class A shares, the requirement for claiming treaty benefits, and any procedures required to obtain a refund of any overwithheld amounts.

Distributions treated as dividends that are paid to a non-U.S. holder and that are effectively connected with a trade or business conducted by the non-U.S. holder in the United States (and, if required by an applicable income tax treaty, are treated as attributable to a permanent establishment maintained by the non-U.S. holder in the United States) generally will be taxed on a net income basis at the rates and in the manner generally applicable to United States persons (as defined under the Code). Such effectively connected dividends will not be subject to U.S. withholding tax if the non-U.S. holder satisfies certain certification requirements by providing the applicable withholding agent with a properly executed IRS Form W-8ECI certifying eligibility for exemption. If the non-U.S. holder is a corporation for U.S. federal income tax purposes, it may also be subject to a branch profits tax (at a 30% rate or such lower rate as specified by an applicable income tax treaty) on its effectively connected earnings and profits (as adjusted for certain items), which will include effectively connected dividends.

Gain on Disposition of Class A Shares

Subject to the discussion below under “Backup Withholding and Information Reporting,” a non-U.S. holder generally will not be subject to U.S. federal income or withholding tax on any gain realized upon the sale or other disposition of our Class A shares unless:

the non-U.S. holder is an individual who is present in the United States for a period or periods aggregating 183 days or more during the calendar year in which the sale or disposition occurs and certain other conditions are met;

the gain is effectively connected with a trade or business conducted by the non-U.S. holder in the United States (and, if required by an applicable income tax treaty, is attributable to a permanent establishment maintained by the non-U.S. holder in the United States); or

our Class A shares constitute a United States real property interest by reason of our status as a USRPHC for U.S. federal income tax purposes and as a result such gain is treated as effectively connected with a trade or business conducted by the non-U.S. holder in the United States.

35

Table of Contents
Index to Financial Statements
A non-U.S. holder described in the first bullet point above will be subject to U.S. federal income tax at a rate of 30% (or such lower rate as specified by an applicable income tax treaty) on the amount of such gain, which generally may be offset by U.S. source capital losses provided the non-U.S. holder has timely filed U.S. federal income tax returns with respect to such losses.

A non-U.S. holder whose gain is described in the second bullet point above or, subject to the exceptions described in the next paragraph, the third bullet point above, generally will be taxed on a net income basis at the rates and in the manner generally applicable to United States persons (as defined under the Code) unless an applicable income tax treaty provides otherwise. If the non-U.S. holder is a corporation for U.S. federal income tax purposes whose gain is described in the second bullet point above, then such gain would also be included in its effectively connected earnings and profits (as adjusted for certain items), which may be subject to a branch profits tax (at a 30% rate or such lower rate as specified by an applicable income tax treaty).

Generally, a corporation is a USRPHC if the fair market value of its United States real property interests equals or exceeds 50% of the sum of the fair market value of its worldwide real property interests and its other assets used or held for use in a trade or business. We believe that we currently are, and expect to remain for the foreseeable future, a USRPHC for U.S. federal income tax purposes. However, as long as our Class A shares continue to be “regularly traded on an established securities market” (within the meaning of the U.S. Treasury regulations), only a non-U.S. holder that actually or constructively owns, or owned at any time during the shorter of the five-year period ending on the date of the disposition or the non-U.S. holder’s holding period for the Class A shares, more than 5% of our Class A shares will be treated as disposing of a United States real property interest and will be taxable on gain realized on the disposition of our Class A shares as a result of our status as a USRPHC. If our Class A shares were not considered to be regularly traded on an established securities market, such non-U.S. holder (regardless of the percentage of our Class A shares owned) would be treated as disposing of a United States real property interest and would be subject to U.S. federal income tax on a taxable disposition of our Class A shares (as described in the preceding paragraph), and a 15% withholding tax would apply to the gross proceeds from such disposition.

Non-U.S. holders should consult their tax advisors with respect to the application of the foregoing rules to their ownership and disposition of our Class A shares, including regarding potentially applicable income tax treaties that may provide for different rules.

Backup Withholding and Information Reporting

Any distributions paid to a non-U.S. holder must be reported annually to the IRS and to each non-U.S. holder. Copies of these information returns may be made available to the tax authorities in the country in which the non-U.S. holder resides or is established. Payments of distributions to a non-U.S. holder generally will not be subject to backup withholding if the non-U.S. holder establishes an exemption by properly certifying its non-U.S. status on an IRS Form W-8BEN, or IRS Form W-8BEN-E (or other applicable or successor form).

Payments of the proceeds from a sale or other disposition by a non-U.S. holder of our Class A shares effected by or through a U.S. office of a broker generally will be subject to information reporting and backup withholding (at the applicable rate) unless the non-U.S. holder establishes an exemption by properly certifying its non-U.S. status on an IRS Form W-8BEN or IRS Form W-8BEN-E (or other applicable or successor form) and certain other conditions are met. Information reporting and backup withholding generally will not apply to any payment of the proceeds from a sale or other disposition of our Class A shares effected outside the United States by a non-U.S. office of a broker. However, unless such broker has documentary evidence in its records that the non-U.S. holder is not a United States person and certain other conditions are met, or the non-U.S. holder otherwise establishes an exemption, information reporting will apply to a payment of the proceeds of the disposition of our Class A shares effected outside the United States by such a broker if it has certain relationships within the United States.

Backup withholding is not an additional tax. Rather, the U.S. federal income tax liability (if any) of persons subject to backup withholding will be reduced by the amount of tax withheld. If backup withholding results in an overpayment of taxes, a refund may be obtained, provided that the required information is timely furnished to the IRS.

36

Table of Contents
Index to Financial Statements
Additional Withholding Requirements under FATCA

Sections 1471 through 1474 of the Code, and the U.S. Treasury regulations and administrative guidance issued thereunder (“FATCA”), impose a 30% withholding tax on any dividends paid on our Class A shares and, subject to the proposed U.S. Treasury regulations discussed below, on proceeds from sales or other dispositions of our Class A shares if paid to a “foreign financial institution” or a “non-financial foreign entity” (each as defined in the Code) (including, in some cases, when such foreign financial institution or non-financial foreign entity is acting as an intermediary), unless (i) in the case of a foreign financial institution, such institution enters into an agreement with the U.S. government to withhold on certain payments, and to collect and provide to the U.S. tax authorities substantial information regarding U.S. account holders of such institution (which includes certain equity and debt holders of such institution, as well as certain account holders that are non-U.S. entities with U.S. owners), (ii) in the case of a non-financial foreign entity, such entity certifies that it does not have any “substantial United States owners” (as defined in the Code) or provides the applicable withholding agent with a certification identifying the direct and indirect substantial United States owners of the entity (in either case, generally on an IRS Form W-8BEN-E), or (iii) the foreign financial institution or non-financial foreign entity otherwise qualifies for an exemption from these rules and provides appropriate documentation (such as an IRS Form W-8BEN-E). Foreign financial institutions located in jurisdictions that have an intergovernmental agreement with the United States governing these rules may be subject to different rules. Under certain circumstances, a holder might be eligible for refunds or credits of such taxes. While gross proceeds from a sale or other disposition of our Class A shares paid after January 1, 2019 would have originally been subject to withholding under FATCA, proposed U.S. Treasury regulations provide that such payments of gross proceeds do not constitute withholdable payments. Taxpayers may generally rely on these proposed U.S. Treasury regulations until they are revoked or final U.S. Treasury regulations are issued. Non-U.S. holders are encouraged to consult their own tax advisors regarding the effects of FATCA on an investment in our Class A shares.

Available Information

We make available, free of charge on our Internet website at www.plains.com, our annual reports on Form 10-K, quarterly reports on Form 10-Q, current reports on Form 8-K, and amendments to those reports filed or furnished pursuant to Section 13(a) or 15(d) of the Securities Exchange Act of 1934 as soon as reasonably practicable after we electronically file the material with, or furnish it to, the Securities and Exchange Commission (“SEC”). The SEC maintains an Internet site that contains reports, proxy and information statements, and other information regarding issuers that file electronically with the SEC at http://www.sec.gov. Our website includes a significant amount of information about us, including financial and other information that could be deemed material to investors. Investors and others are encouraged to review the information posted on our website. The information posted on our website is not incorporated by reference into this Annual Report on Form 10-K or any of our other filings with the SEC.


37

Table of Contents
Index to Financial Statements
Item 1A.  Risk Factors

Summary of Risk Factors
Risks Inherent in an Investment in Us

Our partnership structure carries inherent risks, including but not limited to:
our cash flow will be entirely dependent upon the ability of PAA to make cash distributions to AAP, and the ability of AAP to make cash distributions to us;
the distributions AAP is entitled to receive may fluctuate, which may reduce cash distributions to our Class A shareholders;
if distributions on our Class A shares are not paid with respect to any fiscal quarter, our Class A shareholders will not be entitled to receive that quarter’s payments in the future;
the amount of cash that we and PAA distribute each quarter may limit our ability to grow;
the Class B shareholders own a significant number of shares, which may make the removal of our general partner difficult; and
Our general partner may cause us to issue additional Class A shares or other equity securities, including equity securities that are senior to our Class A shares, or cause AAP to issue additional securities, in each case without shareholder approval, which may adversely affect our shareholders.

Risks Related to Conflicts of Interest

Our existing organizational structure and the current and future relationships among us, PAA, our respective general partners, the Legacy Owners and affiliated entities present the potential for conflicts of interest.

Risks Related to PAA’s Business

PAA’s business, results of operations, financial condition, cash flows and unit price can be adversely affected by many factors including but not limited to:

the volume of crude oil, natural gas and NGL shipped, processed, purchased, stored, fractionated and/or gathered at or through the use of PAA’s facilities, which can be negatively impacted by a variety of factors outside of its control;
competition in PAA’s industry, including recontracting and other risks associated with the general capacity overbuild of midstream energy infrastructure in some of the areas where PAA operates;
changes in supply and demand for the products PAA handles and the services it provides, which can be caused by a variety of factors outside of its control;
natural disasters, catastrophes, terrorist attacks (including eco-terrorist attacks), process safety failures, equipment failures or other events, including pipeline or facility accidents and cyber or other attacks on PAA’s electronic and computer systems, could interrupt its operations, hinder PAA’s ability to fulfil its contractual obligations and/or result in severe personal injury, property damage and environmental damage;
cybersecurity attacks, data breaches and other disruptions affecting PAA or its service providers could materially and adversely affect its business, operations, reputation and financial results;
pandemics, epidemics or other public health events;
societal and political pressures from various groups, including opposition to the development or operation of PAA’s pipelines and facilities;
increased concern by financial stakeholders with respect to PAA’s governance structure and the perceived social and environmental cost of PAA’s industry;
the overall forward market for crude oil and NGL, and certain market structures, the absence of pricing volatility and other market factors;
an inability to fully implement or realize expected returns or other anticipated benefits associated with joint venture and joint ownership arrangements, acquisitions, divestitures and other projects;
entering into new businesses in connection with PAA’s strategy to participate in emerging energy opportunities;
loss of PAA’s investment grade credit rating or a significant reduction in the ability of PAA to receive open credit;
38

Table of Contents
Index to Financial Statements
the credit risk of PAA’s customers and other counterparties it transacts with in the ordinary course of business activities;
tightened capital markets or other factors that increase PAA’s cost of capital or otherwise limit its access to capital;
the insufficiency of, or non-compliance with, PAA’s risk policies;
PAA’s insurance coverage may not fully cover its losses and it may in the future encounter increased costs related to, and lack of availability of, insurance;
PAA’s current or future debt levels, or inability to borrow additional funds or capitalize on business opportunities;
changes in currency exchange rates;
difficulties recruiting and retaining PAA’s workforce;
an impairment of long-term assets;
significant under-utilization of certain assets due to fixed costs incurred to obtain the right to use such assets;
the cost to repair and maintain PAA’s assets;
PAA does not own all of the land on which its pipelines and facilities are located, which could result in disruptions to its operations; and
failure to obtain materials or commodities in the quantity and the quality PAA needs, and at commercially acceptable prices, whether due to supply disruptions, inflation, tariffs, quotas or other factors.

Risks Related to Laws and Regulations Impacting PAA’s Business

PAA’s business may be adversely impacted by existing or new laws, executive orders and regulations relating to protection of the environment and wildlife, operational safety, pandemics, cross-border import/export and tax matters, financial and hedging activities, climate change and related matters.

Risks Inherent in an Investment in PAA

PAA’s partnership structure carries inherent risks, including but not limited to:

cost reimbursements due to PAA’s general partner may be substantial and will reduce PAA’s cash available for distribution to its unitholders;
cash distributions are not guaranteed and may fluctuate with PAA’s performance and the establishment of financial reserves; and
PAA’s preferred units have rights, preferences and privileges that are not held by, and are preferential to the rights of, holders of PAA’s common units.
Tax Risks

Our shares are subject to tax risks, which may adversely impact the value of or market for our shares and may reduce our cash available for distribution or debt service, including but not limited to:
the tax treatment of PAA depends on its status as a partnership for U.S. federal income tax purposes and not being subject to a material amount of entity-level taxation. The cash available for distribution to us from PAA may be substantially reduced if PAA were to become subject to entity-level taxation as a result of the Internal Revenue Service (“IRS”) treating PAA as a corporation or legislative, judicial or administrative changes, and may also be reduced by any audit adjustments if imposed directly on PAA. Additionally, the treatment of PAA as a corporation would increase the portion of our distributions treated as taxable dividends; and
our current tax treatment may change, which could affect the value of our Class A shares or reduce our cash available for distribution, and any decrease in our Class A share price could adversely affect our amount of cash available for distribution.
39

Table of Contents
Index to Financial Statements

Risks Inherent in an Investment in Us

Our cash flow will be entirely dependent upon the ability of PAA to make cash distributions to AAP, and the ability of AAP to make cash distributions to us.

The source of our earnings and cash flow currently consists exclusively of cash distributions from AAP, which currently consist exclusively of cash distributions from PAA. The amount of cash that PAA will be able to distribute to its partners, including AAP, each quarter principally depends upon the amount of cash it generates from its business. For a description of certain factors that can cause fluctuations in the amount of cash that PAA generates from its business, please read “—Risks Related to PAA’s Business”, “—Risks Related to Laws and Regulations Impacting PAA’s Business”, “—Risks Inherent in an Investment in PAA” and Item 7. “Management’s Discussion and Analysis of Financial Condition and Results of Operations.” PAA may not have sufficient available cash each quarter to continue paying distributions at its current level or at all. If PAA reduces its per unit distribution, either because of reduced operating cash flow, higher expenses, capital requirements or otherwise, we will have less cash available for distribution and would likely be required to reduce our per share distribution. The amount of cash PAA has available for distribution depends primarily upon PAA’s cash flow, including cash flow from the release of financial reserves as well as borrowings, and is not solely a function of profitability, which will be affected by non-cash items. As a result, PAA may make cash distributions during periods when it records losses and may not make cash distributions during periods when it records profits.

Furthermore, AAP’s ability to distribute cash to us and our ability to distribute cash received from AAP to our Class A shareholders is limited by a number of factors, including:
our payment of any income taxes;
restrictions on distributions contained in PAA’s credit facilities and any future debt agreements entered into by AAP, PAA or us; and
reserves our general partner establishes for, among other things, the proper conduct of our business or to comply with applicable law or any agreement binding on us or our subsidiaries (exclusive of PAA and its subsidiaries).

A material increase in amounts paid or reserved with respect to any of these factors could restrict our ability to pay quarterly distributions to our Class A shareholders. See Item 5. “Market for Registrant’s Shares, Related Shareholder Matters and Issuer Purchases of Equity Securities—Cash Distribution Policy.”

The distributions AAP is entitled to receive may fluctuate, which may reduce cash distributions to our Class A shareholders.

At December 31, 2022, we owned an approximate 81% limited partner interest in AAP, which owned approximately 241.0 million PAA common units. All of the cash flow we receive from AAP is derived from its ownership of these PAA common units. Because distributions on PAA common units are dependent on the amount of cash PAA generates, distributions may fluctuate based on PAA’s performance. The actual amount of cash that is available to be distributed each quarter will depend on numerous factors, some of which are beyond our control and the control of PAA. Cash distributions are dependent primarily on cash flow, including cash flow from financial reserves and working capital borrowings, and not solely on profitability, which is affected by non-cash items. Therefore, PAA’s cash distributions might be made during periods when PAA records losses and might not be made during periods when PAA record profits.

If distributions on our Class A shares are not paid with respect to any fiscal quarter, our Class A shareholders will not be entitled to receive that quarter’s payments in the future.

Our distributions to our Class A shareholders are not cumulative. Consequently, if distributions on our Class A shares are not paid with respect to any fiscal quarter, our Class A shareholders will not be entitled to receive that quarter’s payments in the future.

40

Table of Contents
Index to Financial Statements
The amount of cash that we and PAA distribute each quarter may limit our ability to grow.

Because we distribute all of our available cash, our growth may not be as fast as the growth of businesses that reinvest their available cash to expand ongoing operations. In fact, because currently our cash flow is generated solely from distributions we receive from AAP, which are derived from AAP’s partnership interests in PAA, our growth will be completely dependent upon PAA. The amount of distributions received by AAP is based on PAA’s per unit distribution paid on each PAA common unit and the number of PAA common units that AAP owns. If we issue additional Class A shares or we were to incur debt or are required to pay taxes, the payment of distributions on those additional Class A shares, or interest on such debt or payment of such taxes, could increase the risk that we will be unable to maintain or increase our cash distribution levels.

Restrictions in PAA’s credit facilities could limit AAP’s ability to make distributions to us, thereby limiting our ability to make distributions to our Class A shareholders.

PAA’s credit facilities contain various operating and financial restrictions and covenants. PAA’s ability to comply with these restrictions and covenants may be affected by events beyond its control, including prevailing economic, financial and industry conditions. If PAA is unable to comply with these restrictions and covenants, any indebtedness under these credit facilities may become immediately due and payable and PAA’s lenders’ commitment to make further loans under these credit facilities may terminate. PAA might not have, or be able to obtain, sufficient funds to make these accelerated payments.

For more information regarding PAA’s credit facilities, please read “Management’s Discussion and Analysis of Financial Condition and Results of Operations—Liquidity and Capital Resources.” For information regarding risks related to PAA’s credit facilities, please see “—Risks Related to PAA’s Business—The terms of PAA’s indebtedness may limit its ability to borrow additional funds or capitalize on business opportunities. In addition, PAA’s future debt level may limit its future financial and operating flexibility.”

The Class B shareholders own a significant number of shares, which may make the removal of our general partner difficult.

Our shareholders have only limited voting rights on matters affecting our business and, therefore, limited ability to influence management’s decisions regarding our business. If our Class A shareholders are dissatisfied with the performance of our general partner, it may be difficult for them to remove our general partner. Our general partner may only be removed by vote of the holders of at least 66 2/3% of our outstanding shares (including both Class A and Class B shares). At December 31, 2022, the Legacy Owners owned approximately 19% of our outstanding Class A and Class B shares. Without the support of our Legacy Owners, such ownership level may make it more difficult for our Class A shareholders to obtain the requisite vote level required to remove our general partner.

As a result of these provisions, the price at which our shares trade may be lower because of the absence or reduction of a control or takeover premium in the trading price.

Our general partner may cause us to issue additional Class A shares or other equity securities, including equity securities that are senior to our Class A shares, or cause AAP to issue additional securities, in each case without shareholder approval, which may adversely affect our shareholders.

Our general partner may cause us to issue an unlimited number of additional Class A shares or other equity securities of equal rank with the Class A shares, or cause AAP to issue additional securities, in each case without shareholder approval. In addition, we may issue an unlimited number of shares that are senior to our Class A shares in right of distribution, liquidation and voting. Except for Class A shares issued in connection with the exercise of an Exchange Right, which will result in the cancellation of an equivalent number of Class B shares and therefore have no effect on the total number of outstanding shares, the issuance of additional Class A shares or our other equity securities of equal or senior rank, or the issuance by AAP of additional securities, will have the following effects:
each shareholder’s proportionate ownership interest in us may decrease;
the amount of cash available for distribution on each Class A share may decrease;
the relative voting strength of each previously outstanding Class A share may be diminished;
the ratio of taxable income to distributions may increase; and
the market price of the Class A shares may decline.

41

Table of Contents
Index to Financial Statements
If PAA’s unitholders remove PAA GP as PAA”s general partner, AAP may be required to sell or exchange its indirect general partner interest and we may lose our ability to manage and control PAA.

We currently manage our investment in PAA through our indirect ownership of PAA GP, which serves as PAA’s general partner. PAA’s partnership agreement gives unitholders of PAA the right to remove PAA GP as general partner upon the affirmative vote of holders of 66 2/3% of PAA’s outstanding units. If PAA GP withdraws as general partner or is removed without cause (as defined in PAA’s partnership agreement) and a successor general partner is elected, AAP will receive cash in exchange for its indirect general partner interest. If PAA GP withdraws under circumstances other than those described in the preceding sentence and a successor general partner is elected, the successor general partner will purchase the general partner interest for its fair market value. If PAA GP’s interests are not purchased, they will be converted into common units. In either case, we could lose our ability to manage and control PAA.

In addition, if PAA GP is removed or withdraws as general partner of PAA, we could face an increased risk of being deemed an investment company. Please read “—If in the future we cease to manage and control PAA, we may be deemed to be an investment company under the Investment Company Act of 1940.”

Shareholders may not have limited liability if a court finds that shareholder action constitutes control of our business.

Under Delaware law, our shareholders could be held liable for our obligations to the same extent as a general partner if a court determined that the right or the exercise of the right by our shareholders as a group to remove or replace our general partner, to approve some amendments to the partnership agreement or to take other action under our partnership agreement constituted participation in the “control” of our business. Additionally, the limitations on the liability of holders of limited partner interests for the liabilities of a limited partnership have not been clearly established in many jurisdictions.

Furthermore, Section 17-607 of the Delaware Revised Uniform Limited Partnership Act provides that, under some circumstances, a shareholder may be liable to us for the amount of a distribution for a period of three years from the date of the distribution.

If in the future we cease to manage and control PAA, we may be deemed to be an investment company under the Investment Company Act of 1940.

If we cease to indirectly manage and control PAA and are deemed to be an investment company under the Investment Company Act of 1940, we would either have to register as an investment company under the Investment Company Act of 1940, obtain exemptive relief from the SEC or modify our organizational structure or our contractual rights to fall outside the definition of an investment company. Registering as an investment company could, among other things, materially limit our ability to engage in transactions with affiliates, including the purchase and sale of certain securities or other property to or from our affiliates, restrict the ability of PAA and us to borrow funds or engage in other transactions involving leverage, require us to add additional directors who are independent of us and our affiliates, and adversely affect the price of our Class A shares.

Our partnership agreement restricts the rights of shareholders owning 20% or more of our shares.

Our shareholders’ voting rights are restricted by the provision in our partnership agreement generally providing that any shares held by a person or group that owns 20% or more of any class of shares then outstanding, other than our general partner, the Legacy Owners (or certain transferees in private, non-exchange transactions), their respective affiliates and persons who acquired such shares with the prior approval of our general partner’s board of directors, cannot be voted on any matter, except that such shares constituting up to 19.9% of the total shares outstanding may be voted in the election of directors. In addition, our partnership agreement contains provisions limiting the ability of our shareholders to call meetings or to acquire information about our operations, as well as other provisions limiting our shareholders’ ability to influence the manner or direction of our management. As a result, the price at which our Class A shares will trade may be lower because of the absence or reduction of a takeover premium in the trading price.

42

Table of Contents
Index to Financial Statements
If PAA’s general partner, which is owned by AAP, is not fully reimbursed or indemnified for obligations and liabilities it incurs in managing the business and affairs of PAA, its value, and, therefore, the value of our Class A shares, could decline.

AAP, GP LLC and their affiliates may make expenditures on behalf of PAA for which PAA GP will seek reimbursement from PAA. Under Delaware partnership law, PAA GP has unlimited liability for the obligations of PAA, such as its debts and environmental liabilities, except for those contractual obligations of PAA that are expressly made without recourse to the general partner. To the extent PAA GP incurs obligations on behalf of PAA, it is entitled to be reimbursed or indemnified by PAA. If PAA is unable or unwilling to reimburse or indemnify PAA GP, PAA GP may be required to satisfy those liabilities or obligations, which would reduce AAP’s cash flows to us.

The price of our Class A shares may be volatile, and holders of our Class A shares could lose a significant portion of their investments.

The market price of our Class A shares could be volatile, and our shareholders may not be able to resell their Class A shares at or above the price at which they purchased such Class A shares due to fluctuations in the market price of the Class A shares, including changes in price caused by factors unrelated to our operating performance or prospects or the operating performance or prospects of PAA. The following factors, among others, could affect our Class A share price:
PAA’s operating and financial performance and prospects and the trading price of its common units;
the level of PAA’s quarterly distributions and our quarterly distributions;
quarterly variations in the rate of growth of our financial indicators, such as distributable cash flow per Class A share, net income and revenues;
changes in revenue or earnings and distribution estimates or publication of research reports by analysts;
speculation by the press or investment community;
sales of our Class A shares by our shareholders;
the exercise by the Legacy Owners of their exchange rights with respect to any retained AAP units;
announcements by PAA or its competitors of significant contracts, acquisitions, strategic partnerships, joint ventures, securities offerings or capital commitments;
general market conditions, including conditions in financial markets;
changes in accounting standards, policies, guidance, interpretations or principles;
adverse changes in tax laws or regulations;
domestic and international economic, legal and regulatory factors related to PAA’s performance; and
other factors described in these “Risk Factors.”

An increase in interest rates may cause the market price of our shares to decline.

Like all equity investments, an investment in our Class A shares is subject to certain risks. In exchange for accepting these risks, investors may expect to receive a higher rate of return than would otherwise be obtainable from lower-risk investments. Accordingly, as interest rates rise, the ability of investors to obtain higher risk-adjusted rates of return by purchasing government-backed debt securities may cause a corresponding decline in demand for riskier investments generally, including yield-based equity investments such as publicly traded limited partnership interests. Reduced demand for our Class A shares resulting from investors seeking other more favorable investment opportunities may cause the trading price of our Class A shares to decline.

Future sales of our Class A shares in the public market could reduce our Class A share price, and any additional capital raised by us through the sale of equity or convertible securities may have a dilutive effect on our shareholders.

Subject to certain limitations and exceptions, holders of AAP units may exchange their AAP units (together with a corresponding number of Class B shares) for Class A shares (on a one-for-one basis, subject to customary conversion rate adjustments for equity splits and reclassification and other similar transactions) and then sell those Class A shares. We may also issue additional Class A shares or convertible securities in subsequent public or private offerings.

43

Table of Contents
Index to Financial Statements
We cannot predict the size of future issuances of our Class A shares or securities convertible into Class A shares or the effect, if any, that future issuances and sales of our Class A shares will have on the market price of our Class A shares. Sales of substantial amounts of our Class A shares (including shares issued in connection with an acquisition), or the perception that such sales could occur, may adversely affect prevailing market prices of our Class A shares.

The Legacy Owners hold a meaningful portion of the combined voting power of our Class A and Class B shares.

At December 31, 2022, through their ownership of Class B shares, the Legacy Owners held approximately 19% of the combined voting power of our Class A and Class B shares. The Legacy Owners are entitled to act separately in their own respective interests with respect to their partnership interests in us, and collectively they currently have the ability to influence (although not the ability to block outright) (i) the outcome of any matters requiring shareholder approval, including certain mergers and other material transactions and (ii) a change in the composition of our board of directors or a change in control of our company that could deprive our shareholders of an opportunity to receive a premium for their Class A shares as part of a sale of our company. So long as the Legacy Owners continue to own a meaningful amount of our outstanding shares, even if such amount is less than 50%, they will continue to be able to influence any matters requiring shareholder approval, regardless of whether or not other shareholders believe that such matters are in their own best interests.

A valuation allowance on our deferred tax asset could reduce our earnings.

As of December 31, 2022, we had a gross deferred tax asset of approximately $1.4 billion. Generally accepted accounting principles in the United States (“GAAP”) requires that a valuation allowance must be established for deferred tax assets when it is more likely than not that they will not be realized. We believe that the deferred tax asset we recorded through 2022 will be realized and that a valuation allowance is not required. However, if we were to determine that a valuation allowance was appropriate for our deferred tax asset, we would be required to take an immediate charge to earnings with a corresponding reduction of partners’ capital and increase in balance sheet leverage as measured by debt-to-total capitalization. In light of the Tax Cuts and Jobs Act of 2017, a valuation allowance will not be required for any U.S. federal deferred tax asset created after 2017.

We may incur liability as a result of our ownership of our and PAA’s general partner.

Under Delaware law, a general partner of a limited partnership is generally liable for the debts and liabilities of the partnership for which it serves as general partner, subject to the terms of any indemnification agreements contained in the partnership agreement and except to the extent the partnership’s contracts are non-recourse to the general partner. As a result of our structure, we indirectly own and control the general partner of PAA and own a portion of our general partner’s membership interests. Our percentage ownership of our general partner is expected to increase over time as the Legacy Owners exercise their exchange rights. To the extent the indemnification provisions in the applicable partnership agreement or non-recourse provisions in our contracts are not sufficient to protect us from such liability, we may in the future incur liabilities as a result of our ownership of these general partner entities.

Risks Related to Conflicts of Interest

Our existing organizational structure and the current and future relationships among us, PAA, our respective general partners, the Legacy Owners and affiliated entities present the potential for conflicts of interest.

Conflicts of interest may arise as a result of our organizational structure and the current and future relationships among us, PAA, our respective general partners, the Legacy Owners and affiliated entities.

Our partnership agreement defines the duties of our general partner (and, by extension, its officers and directors). Our general partner’s board of directors or its conflicts committee will have authority on our behalf to resolve any conflict involving us and they have broad latitude to consider the interests of all parties to the conflict.

Conflicts of interest may arise between us and our shareholders, on the one hand, and our general partner and its owners and affiliated entities, on the other hand, or between us and our shareholders, on the one hand, and PAA and its unitholders, on the other hand. The resolution of these conflicts may not always be in our best interest or that of our shareholders.

44

Table of Contents
Index to Financial Statements
Our partnership agreement defines our general partner’s duties to us and contains provisions that reduce the remedies available to our shareholders for actions that might otherwise be challenged as breaches of fiduciary or other duties under state law.

Our partnership agreement contains provisions that substantially reduce the standards to which our general partner would otherwise be held by state fiduciary duty law. For example, our partnership agreement:
permits our general partner to make a number of decisions in its individual capacity, as opposed to in its capacity as our general partner. This entitles our general partner to consider only the interests and factors that it desires, and it has no duty or obligation to give any consideration to any interest of, or factors affecting, us, the Legacy Owners, our affiliates or any limited partner. Examples include its right to vote membership interests in our general partner held by us, the exercise of its limited call right, its rights to transfer or vote any shares it may own, and its determination whether or not to consent to any merger or consolidation of our partnership or amendment to our partnership agreement;
generally provides that our general partner will not have any liability to us or our shareholders for decisions made in its capacity as a general partner so long as it acted in good faith which, pursuant to our partnership agreement, requires a subjective belief that the determination, or other action or anticipated result thereof is in, or not opposed to, our best interests;
generally provides that any resolution or course of action adopted by our general partner and its affiliates in respect of a conflict of interest will be permitted and deemed approved by all of our partners, and will not constitute a breach of our partnership agreement or any duty stated or implied by law or equity if the resolution or course of action in respect of such conflict of interest is:
approved by a majority of the members of our general partner’s conflicts committee after due inquiry, based on a subjective belief that the course of action or determination that is the subject of such approval is fair and reasonable to us;
approved by majority vote of our Class A shares and Class B shares (excluding Class C shares and excluding shares owned by our general partner and its affiliates, but including shares owned by the Legacy Owners) voting together as a single class;
determined by our general partner (after due inquiry) to be on terms no less favorable to us than those generally being provided to or available from unrelated third parties; or
determined by our general partner (after due inquiry) to be fair and reasonable to us, which determination may be made taking into account the circumstances and the relationships among the parties involved (including our short-term or long-term interests and other arrangements or relationships that could be considered favorable or advantageous to us).
provides that, to the fullest extent permitted by law, in connection with any action or inaction of, or determination made by, our general partner or the conflicts committee of our general partner’s board of directors with respect to any matter relating to us, it shall be presumed that our general partner or the conflicts committee of our general partner’s board of directors acted in a manner that satisfied the contractual standards set forth in our partnership agreement, and in any proceeding brought by any limited partner or by or on behalf of such limited partner or any other limited partner or our partnership challenging any such action or inaction of, or determination made by, our general partner, the person bringing or prosecuting such proceeding shall have the burden of overcoming such presumption; and
provides that our general partner and its officers and directors will not be liable for monetary damages to us, our limited partners or assignees for any acts or omissions unless there has been a final and non-appealable judgment entered by a court of competent jurisdiction determining that our general partner or those other persons acted in bad faith or engaged in fraud or willful misconduct or, in the case of a criminal matter, acted with knowledge that such person’s conduct was criminal.

The Legacy Owners may have interests that conflict with holders of our Class A shares.

At December 31, 2022, the Legacy Owners owned approximately 19% of our outstanding Class A and Class B shares and approximately 19% of the AAP units. As a result, the Legacy Owners may have conflicting interests with holders of Class A shares. For example, the Legacy Owners may have different tax positions from us which could influence their decisions regarding whether and when to cause us to dispose of assets.

45

Table of Contents
Index to Financial Statements
Furthermore, conflicts of interest could arise in the future between us, on the one hand, and the Legacy Owners, on the other hand, concerning among other things, potential competitive business activities or business opportunities. These conflicts of interest may not be resolved in our favor.

If we are presented with business opportunities, PAA has the first right to pursue such opportunities.

Pursuant to the administrative agreement, we have agreed to certain business opportunity arrangements to address potential conflicts with respect to business opportunities that may arise among us, our general partner, PAA, PAA GP, AAP and GP LLC. If a business opportunity is presented to us, our general partner, PAA, PAA GP, AAP or GP LLC, then PAA will have the first right to pursue such business opportunity. We have the right to pursue and/or participate in such business opportunity if invited to do so by PAA, or if PAA abandons the business opportunity and GP LLC so notifies our general partner. Accordingly, the terms of the administrative agreement limit our ability to pursue business opportunities.

Our general partner’s affiliates and the Legacy Owners may compete with us.

Our partnership agreement provides that our general partner will be restricted from engaging in any business activities other than acting as our general partner and those activities incidental to its ownership of interests in us. The restrictions contained in our general partner’s limited liability company agreement are subject to a number of exceptions. Affiliates of our general partner and the Legacy Owners will not be prohibited from engaging in other businesses or activities that might be in direct competition with us except to the extent they compete using our confidential information.

Our general partner has a call right that may require our shareholders to sell their Class A shares at an undesirable time or price.

If at any time more than 80% of our outstanding Class A shares and Class B shares on a combined basis (including Class A shares issuable upon the exchange of Class B shares) are owned by our general partner, the Legacy Owners (or certain transferees in private, non-exchange transactions) or their respective affiliates, our general partner will have the right (which it may assign to any of its affiliates, the Legacy Owners or us), but not the obligation, to acquire all, but not less than all, of the remaining Class A shares held by public shareholders at a price equal to the greater of (x) the current market price of such shares as of the date three days before notice of exercise of the call right is first mailed and (y) the highest price paid by our general partner, the Legacy Owners (or certain transferees in private, non-exchange transactions) or their respective affiliates for such shares during the 90 day period preceding the date such notice is first mailed. As a result, holders of our Class A shares may be required to sell such Class A shares at an undesirable time or price and may not receive any return of or on their investment. Class A shareholders may also incur a tax liability upon a sale of their Class A shares. At December 31, 2022, the Legacy Owners owned approximately 19% of the Class A shares and Class B shares on a combined basis.

Risks Related to PAA’s Business

PAA’s profitability depends on the volume of crude oil, natural gas and NGL shipped, processed, purchased, stored, fractionated and/or gathered at or through the use of its facilities, which can be negatively impacted by a variety of factors outside of its control.

Drilling activity, crude oil production and benchmark crude oil prices can fluctuate significantly over time for a wide variety of reasons, including prevailing economic conditions, reduced demand by consumers for end products made with hydrocarbons, increased competition, adverse weather conditions, public health emergencies, and government laws and regulations affecting prices and production levels. Crude oil prices may also decline due to actions of domestic or foreign oil producers—they may take actions that create an over-supply of crude oil, and decrease benchmark crude oil prices. If producers reduce drilling activity in response to future declines in such prices, reduced capital market access, increased capital raising costs or adverse governmental or regulatory action, including, for example, federal, state or local laws or regulations that restrict drilling activities for environmental, seismic or other reasons, it could adversely impact current or future production levels. In turn, such developments could lead to reduced throughput on PAA’s pipelines and at its other facilities, which, depending on the level of production declines, could have a material adverse effect on PAA’s business.

Also, except with respect to some of PAA’s recently constructed long haul pipeline assets, third-party shippers generally do not have long-term contractual commitments to ship crude oil on PAA’s pipelines. A decision by a shipper to substantially reduce or cease to ship volumes of crude oil on PAA’s pipelines could cause a significant decline in its revenues.

46

Table of Contents
Index to Financial Statements
To maintain the volumes of crude oil PAA purchases in connection with its operations, PAA must continue to contract for new supplies of crude oil to offset volumes lost because of reduced drilling activity by producers, natural declines in crude oil production from depleting wells or volumes lost to competitors. If production declines, competitors with under-utilized assets could adversely impact PAA’s ability to secure additional supplies of crude oil.

PAA’s profitability can be negatively affected by a variety of factors stemming from competition in its industry, including recontracting and other risks associated with the general capacity overbuild of midstream energy infrastructure in some of the areas where it operates.

PAA faces competition in all aspects of its business and can give no assurances that it will be able to compete effectively against its competitors.  In general, competition comes from a wide variety of participants in a wide variety of contexts, including new entrants and existing participants and in connection with day-to-day business, investment capital projects, acquisitions and joint venture activities. Some of PAA’s competitors have capital resources many times greater than PAA’s or control greater supplies of crude oil, natural gas or NGL. In addition, other competitors with significant excess capacity and high financial leverage may be motivated to reduce transportation rates to levels approaching variable operating costs, without regard to whether they are generating an acceptable return on their investment. These competitive risks make it more difficult for PAA to attract new customers and expose PAA to increased contract renewal and customer retention risk with respect to its existing customers and make recontracting at favorable rates and volumes more challenging, including, for example, with respect to certain of PAA’s long-haul Permian pipelines.

A significant driver of competition in some of the markets where PAA operates (including, for example, the Eagle Ford, Permian Basin, and Rockies/Bakken areas) stems from the rapid development of new midstream energy infrastructure capacity that was driven by the combination of (i) significant increases in oil and gas production and development in the applicable production areas, both actual and anticipated, (ii) relatively low barriers to entry and (iii) generally widespread access to relatively low cost capital. While this environment presented opportunities for PAA, many of the areas where PAA operates have become overbuilt, resulting in an excess of midstream energy infrastructure capacity. In addition, as an established participant in some markets, PAA also faces competition from aggressive new entrants to the market who are willing to provide services at a lower rate of return in order to establish relationships and gain a foothold in the market. In addition, PAA’s crude oil and NGL merchant activities utilize many of its pipelines and facilities. Competition that impacts PAA’s merchant activities could result in a reduction in the use of its transportation and facilities assets. All of these competitive effects put downward pressure on PAA’s throughput and margins and, together with other adverse competitive effects, could have a significant adverse impact on PAA’s financial position, cash flows and ability to pay or increase distributions to its unitholders.

With respect to PAA’s crude oil activities, its competitors include other crude oil pipelines, the major integrated oil companies, their marketing affiliates, refiners, private equity-backed entities, and independent gatherers, brokers and marketers of widely varying sizes, financial resources and experience. PAA competes against these companies on the basis of many factors, including geographic proximity to production areas, market access, rates, terms of service, connection costs and other factors.

With regard to PAA’s NGL operations, it competes with large oil, natural gas and natural gas liquids companies that may, relative to PAA, have greater financial resources and access to supplies of natural gas and NGL. The principal elements of competition are rates, processing fees, geographic proximity to the natural gas or NGL mix, available processing and fractionation capacity, transportation alternatives and their associated costs, and access to end-user markets.

47

Table of Contents
Index to Financial Statements
Changes in supply and demand for the products PAA handles, which can be caused by a variety of factors outside of its control, can negatively affect its operating results.

Supply and demand for crude oil and other hydrocarbon products PAA handles is dependent upon a variety of factors, including price, current and future economic conditions, fuel conservation measures, alternative fuel adoption, governmental regulation, including climate change regulations, and technological advances in fuel economy and energy generation and storage technologies. For example, legislative, regulatory or executive actions intended to reduce emissions of greenhouse gases could increase the cost of consuming crude oil and other hydrocarbon products or accelerate the adoption of alternative energy technologies, thereby causing a reduction in the demand for such products. Given that crude oil and petroleum products are global commodities, demand can also be significantly influenced by global market conditions, particularly in key consumption markets such as the United States and China, domestic and foreign political conditions and governmental or regulatory actions (including restrictions on the import or export of crude oil or petroleum products). Demand also depends on the ability and willingness of shippers having access to PAA’s transportation assets to satisfy their demand by deliveries through those assets. Decreases in demand for the products PAA handles, whether at a global level or in areas its assets serve, can negatively affect its operating results.

The supply of crude oil depends on a variety of global political and economic factors, including the reliance of foreign governments on petroleum revenues. Excess global supply of crude oil may negatively impact PAA’s operating results by decreasing the price of crude oil and making production and transportation less profitable in areas PAA services.

Fluctuations in demand for crude oil, such as those caused by refinery downtime or shutdowns, can have a negative effect on PAA’s operating results. Specifically, reduced demand in an area serviced by PAA’s transportation systems will negatively affect the throughput on such systems. Although the negative impact may be mitigated or overcome by PAA’s ability to capture differentials created by demand fluctuations, this ability is dependent on the availability of certain grades of crude oil at specific locations, and thus is largely unpredictable.

Fluctuations in demand for NGL products, whether because of general or industry specific economic conditions, new government regulations, global competition, reduced demand by consumers for products made with NGL products, increased competition from petroleum-based feedstocks due to pricing differences, mild winter weather for some NGL products, particularly propane, or other reasons, could result in a decline in the volume of NGL products PAA handles or a reduction of the fees it charges for its services or margins it earns. Also, increased supply of NGL products could reduce the value of NGL PAA handles and reduce the margins realized by it.

NGL and products produced from NGL also compete with products from global markets. Any reduced demand or increased supply for ethane, propane, normal butane, iso-butane or natural gasoline in the markets PAA accesses for any of the reasons stated above could adversely affect demand for the services PAA provides as well as NGL prices, which could negatively impact its operating results.

Natural disasters, catastrophes, terrorist attacks (including eco-terrorist attacks), process safety failures, equipment failures or other events, including pipeline or facility accidents and cyber or other attacks on PAA’s electronic and computer systems, could interrupt its operations, hinder its ability to fulfil its contractual obligations and/or result in severe personal injury, property damage and environmental damage, which could have a material adverse effect on its financial position, results of operations and cash flows.

Some of PAA’s operations involve risks of personal injury, property damage and environmental damage that could curtail its operations and otherwise materially adversely affect its cash flow. Virtually all of PAA’s operations are exposed to potential natural disasters or other natural events, including hurricanes, tornadoes, storms, floods, earthquakes, shifting soil and/or landslides. The location of some of PAA’s assets and its customers’ assets in the U.S. Gulf Coast region makes them particularly vulnerable to hurricane or tropical storm risk. PAA’s facilities and operations are also vulnerable to accidents caused by process safety failures, equipment failures, or human error. In addition, the U.S. government has previously issued warnings that energy assets, specifically the nation’s pipeline infrastructure, may be targets of terrorist organizations. Terrorists may target PAA’s physical facilities and hackers may attack its electronic and computer systems.

48

Table of Contents
Index to Financial Statements
If one or more of PAA’s pipelines or other facilities, including electronic and computer systems, or any facilities or businesses that deliver products, supplies or services to PAA or that it relies on in order to operate its business, are damaged by severe weather or any other disaster, accident, catastrophe, terrorist attack or event, its operations could be significantly interrupted. In addition, PAA’s merchant activities include purchasing crude oil and NGL that is carried on railcars, tankers or barges. Such cargos are at risk of being damaged or lost because of events such as derailment, marine disaster, inclement weather, mechanical failures, grounding or collision, fire, explosion, environmental accidents, piracy, terrorism and political instability. These incidents or interruptions could involve significant damage or injury to people, property or the environment, and repairs could take anywhere from a few days to several months or more depending on the severity and impact of the event. Any such event that interrupts the revenues generated by its operations, hinders its ability to fulfil its contractual obligations or which causes PAA to make significant expenditures not covered by insurance, could reduce its profitability, cash flows and cash available for paying distributions to its partners and, accordingly, adversely affect its financial condition and the market price of its securities.

PAA may also suffer damage (including reputational damage) as a result of a disaster, accident, catastrophe, terrorist attack or other such event. The occurrence of such an event, or a series of such events, especially if one or more of them occurs in a highly populated or sensitive area, could negatively impact public perception of PAA’s operations and/or make it more difficult for PAA to obtain the approvals, permits, licenses or real property interests PAA needs in order to operate its assets or complete planned growth projects or other transactions.

Cybersecurity attacks, data breaches and other disruptions affecting PAA, or its service providers, could materially and adversely affect PAA’s business, operations, reputation and financial results.

PAA is reliant on the continuous and uninterrupted operation of its various technology systems. User access to PAA’s sites and information technology systems are critical elements of its operations, as is cloud security and protection against cyber security incidents. In the ordinary course of its business, PAA collects and stores sensitive data in its data centers and on its networks, including intellectual property, proprietary business information, critical operating information and data, information regarding its customers, suppliers, royalty owners and business partners, and personally identifiable information of its employees. PAA also engages third parties, such as service providers and vendors, who provide a broad array of software, technologies, tools and other products, services and functions that enables it to conduct, monitor and/or protect its business, operations systems and data assets. The secure processing, maintenance and transmission of this information is critical to PAA’s operations and business strategy. Despite PAA’s security measures, the information technology and infrastructure it relies on may be vulnerable to attacks by third parties, such as hackers, or breached due to human error, malfeasance or other disruptions. Any such breach could compromise PAA’s networks and the information stored there could be accessed, publicly disclosed, lost or stolen. Any such access, disclosure or other loss of information could result in legal claims or proceedings, liability under laws that protect the privacy of personal information, regulatory penalties for divulging shipper information, disruption of PAA’s operations, damage to its reputation, and loss of confidence in its services, which could adversely affect its business.

PAA and certain of its service providers have, from time to time, been subject to cyberattacks. The frequency and magnitude of cyberattacks is expected to increase and attackers are becoming more sophisticated. PAA may be unable to anticipate, detect or prevent future attacks, particularly as the methodologies used by attackers change frequently or are not recognized until launched, and PAA may be unable to investigate or remediate incidents because attackers are increasingly using techniques and tools designed to circumvent controls, to avoid detection, and to remove or obfuscate forensic evidence.

The information technology infrastructure PAA uses is critical to the efficient operation of its business and essential to its ability to perform day-to-day operations. Risks to PAA’s information technology systems include: unauthorized or inadvertent extraction of business sensitive, confidential or personal information; denial of access extortion; corruption of information; or disruption of business processes. Breaches of PAA’s information technology infrastructure or physical facilities, or other disruptions, could result in damage to its assets, safety incidents, damage to the environment, remediation costs, liability, regulatory enforcement, violation of privacy or securities laws and regulations, the loss of contracts or the inability to fulfil its contractual obligations, any of which could have a material adverse effect on its operations, financial position and results of operations. In addition, PAA may be required to invest significant additional resources to enhance its information security and controls or to comply with evolving cybersecurity laws or regulations.

PAA self-insures and thus does not carry insurance specifically for cybersecurity events; however, certain of PAA’s insurance policies may allow for coverage of associated damages resulting from such events. If PAA were to incur a significant liability for which it was not fully insured, or if PAA incurred costs in excess of reserves established for uninsured or self-insured risks, it could have a material adverse effect on PAA’s financial position, results of operations and cash flows.

49

Table of Contents
Index to Financial Statements
PAA’s business, results of operations, financial condition, cash flows and unit price can be adversely affected by pandemics, epidemics or other public health events.

PAA’s business, results of operations, financial condition, cash flows and unit price can be adversely affected by pandemics, epidemics or other public health events. Such events may cause widespread economic disruption and result in material reductions in demand for crude oil, NGL and other petroleum products, which in turn may result in significant declines in the volume of crude oil and NGL shipped, processed, purchased, stored, fractionated and/or gathered at or through the use of many of PAA’s assets. The effects of a public health event depend on a wide variety of factors that are outside of PAA’s control, including the clinical severity and transmissibility of the virus or pathogen; the development, deployment, adoption and effectiveness of treatments and vaccines; the capacity of healthcare systems and public health infrastructure; and the response of public health authorities, governments and individuals in areas impacted by such event.

PAA may face opposition from various groups to the development or operation of its pipelines and facilities and PAA’s business may be subject to societal and political pressures.

PAA may face opposition to the development or operation of its pipelines and facilities from environmental groups, landowners, indigenous groups, local groups and other advocates. Such opposition could take many forms, including organized protests, attempts to block or sabotage PAA’s operations, intervention in regulatory or administrative proceedings involving its assets, or lawsuits or other actions designed to prevent, disrupt or delay the development or operation of PAA’s assets and business. For example, repairing PAA’s pipelines often involves securing consent from individual landowners to access their property; one or more landowners may resist PAA’s efforts to make needed repairs, which could lead to an interruption in the operation of the affected pipeline or other facility for a period of time that is significantly longer than would have otherwise been the case. In addition, acts of sabotage or eco-terrorism could cause significant damage or injury to people, property or the environment or lead to extended interruptions of PAA’s operations. Any such event that interrupts the revenues generated by PAA’s operations, or which causes PAA to make significant expenditures not covered by insurance, could reduce PAA’s cash available for paying distributions to its partners and, accordingly, adversely affect PAA’s financial condition and the market price of its securities.

PAA’s business plans are based upon the assumption that societal sentiment and applicable laws and regulations will continue to allow and enable the future development, transportation and use of hydrocarbon-based fuels. Policy decisions relating to the production, refining, transportation and marketing of hydrocarbon-based fuels are subject to political pressures, the negative portrayal of the industry in which PAA operates by the media and others, and the influence and protests of environmental and other special interest groups. Such negative sentiment regarding the hydrocarbon energy industry could influence consumer preferences and government or regulatory actions, which could, in turn, have an adverse impact on PAA’s business.

Activists concerned about the potential effects of climate change have directed their attention towards sources of funding for hydrocarbon energy companies, which has resulted in certain financial institutions, funds and other sources of capital restricting or eliminating their investment in energy-related activities. Ultimately, this could make it more difficult to secure funding for exploration and production activities or energy infrastructure related projects and ongoing operations, and consequently could both indirectly affect demand for PAA’s services and directly affect PAA’s ability to fund construction or other capital projects and its ongoing operations.

PAA is subject to increased concern by institutional investors with respect to the perceived social and environmental cost of its industry and its governance structure, which may adversely impact its ability to raise capital from such investors.

In recent years, certain financial stakeholders, including institutional investors such as public pension funds, have placed increased importance on the implications and social cost of ESG matters. ESG factors are playing an increasingly important role in the investment decisions made by investors, and companies involved in certain industries or with certain governance structures, such as master limited partnerships, are receiving increased scrutiny.

Investors’ increased focus and activism related to ESG and similar matters could constrain PAA’s ability to raise capital. Any material limitations on its ability to access capital as a result of such scrutiny could limit its ability to
obtain future financing on favorable terms, or at all, or could result in increased financing costs in the future. Similarly, such activism could negatively impact PAA’s unit price, limiting its ability to raise capital through equity issuances or debt financing, or could negatively affect its ability to engage in, expand or pursue its business activities, and could also prevent it from engaging in certain transactions that might otherwise be considered beneficial to PAA.


50

Table of Contents
Index to Financial Statements
Businesses across all industries are facing increasing attention from stakeholders related to their ESG practices. Businesses that do not adapt to or comply with investor or stakeholder expectations and standards, which are continuing to evolve, or businesses that are perceived to have not responded appropriately to the growing concern for ESG issues, regardless of whether there is a legal requirement to do so, may suffer from reputational damage and the business, financial condition, and/or equity value of such business entity could be materially and adversely affected. Increasing attention to climate change, societal expectations on companies to address climate change, investor expectations regarding voluntary ESG related disclosures, increasing mandatory ESG disclosures, and consumer demand for alternative forms of energy may result in increased costs, reduced demand for PAA’s services or the products it handles, reduced profits, increased legislative and judicial scrutiny, investigations and litigation, reputational damage, and negative impacts on PAA’s access to capital markets. PAA could also be subject to additional governmental investigations, private litigation, or activist campaigns as unitholders may attempt to effect changes to PAA’s business or governance practices.

In March 2022, the SEC issued a proposed rule that would mandate extensive disclosure of climate-related risks, including financial impacts, physical and transition risks, climate-related governance and strategy, and GHG emissions, for all U.S.-listed public companies. The SEC missed its self-imposed October 2022 deadline for issuing a final rule and most commentators now expect a final rule to be issued in 2023. Although the final form and substance of this rule and its requirements are not yet known and its ultimate impact on PAA’s business is uncertain, compliance with the proposed rule, if finalized, will result in additional legal, accounting and financial compliance costs. In addition, enhanced climate-related disclosure requirements could accelerate the trend of certain stakeholders and lenders restricting or seeking more stringent conditions with respect to their investments in certain carbon-intensive sectors.

PAA’s crude oil and NGL merchant activities are influenced by the overall forward market for crude oil and NGL, and certain market structures, the absence of pricing volatility and other market factors may adversely impact its results.

The profitability of PAA’s crude oil and NGL merchant activities are dependent on a variety of factors affecting the markets for crude oil and NGL, including regional and international supply and demand imbalances, takeaway availability and constraints, transportation costs and the overall forward market for crude oil and NGL products. Periods when differentials are wide or when there is volatility in the forward market structure are generally more favorable for PAA’s merchant activities. During periods where midstream infrastructure is over-built and/or there is a lack of volatility in the pricing structure, PAA’s results may be negatively impacted. Depending on the overall duration of these transition periods, how PAA has allocated its assets to particular strategies and the tenor of its crude oil purchase and sale contracts and storage agreements, these periods may have either an adverse or beneficial effect on the profitability of PAA’s merchant activities. In the past, the results of such activities have varied significantly based on market conditions and these activities may continue to experience highly variable results as a result of future changes to the markets for crude oil and NGL.

Joint ventures, joint ownership arrangements and other projects pose unique challenges and PAA may not be able to fully implement or realize synergies, expected returns or other anticipated benefits associated with such projects.

PAA is involved in many strategic joint ventures and other joint ownership arrangements. PAA may not always be in complete alignment with its joint venture or joint owner counterparties; PAA may have differing strategic or commercial objectives and may be outvoted by its joint venture partners or PAA may disagree on governance matters with respect to the joint venture entity or the jointly owned assets. When PAA enters into joint ventures or joint ownership arrangements it may be subject to the risk that its counterparties do not fund their obligations. In some joint ventures and joint ownership arrangements PAA may not be responsible for construction or operation of such projects and will rely on its joint venture or joint owner counterparties for such services. Joint ventures and joint ownership arrangements may also require PAA to expend additional internal resources that could otherwise be directed to other projects. If PAA is unable to successfully execute and manage its existing and proposed joint venture and joint owner projects, it could adversely impact PAA’s financial and operating results.

PAA is undertaking, or is participating with various counterparties in, a number of projects that involve the expansion, modification, divestiture or combination of existing assets or the construction of new midstream energy infrastructure assets. Many of these projects involve numerous regulatory, environmental, commercial, economic, weather-related, political and legal uncertainties that are beyond its control, including the following:
PAA may be unable to realize its forecasted commercial, operational or administrative synergies in connection with its joint ventures and joint ownership arrangements, including the Plains Oryx Permian Basin LLC joint venture;
Joint ventures and other joint ownership arrangements may demand substantial internal resources and may divert resources and attention from other areas of PAA’s business;
51

Table of Contents
Index to Financial Statements
PAA may construct pipelines, facilities or other assets in anticipation of market demand that dissipates or market growth that never materializes;
Despite the fact that PAA will expend significant amounts of capital during the construction phase of growth or expansion projects, revenues associated with these organic growth projects will not materialize until the projects have been completed and placed into commercial service, and the amount of revenue generated from these projects could be significantly lower than anticipated for a variety of reasons;
As these projects are undertaken, required approvals, permits and licenses may not be obtained, may be delayed, may be obtained with conditions that materially alter the expected return associated with the underlying projects or may be granted and then subsequently withdrawn;
PAA may face opposition to its planned projects from environmental groups, landowners, local groups and other advocates, including lawsuits or other actions designed to disrupt or delay PAA’s planned projects;
PAA may not be able to obtain, or PAA may be significantly delayed in obtaining, all of the rights of way or other real property interests it needs to complete such projects, or the costs PAA incurs in order to obtain such rights of way or other interests may be greater than PAA anticipated;
Due to unavailability or costs of materials, supplies, power, labor or equipment, including increased costs associated with any import duties or requirements to source certain supplies or materials from U.S. suppliers or manufacturers, the cost of completing these projects could turn out to be significantly higher than PAA budgeted and the time it takes to complete construction of these projects and place them into commercial service could be significantly longer than planned; and
The completion or success of PAA’s projects may depend on the completion or success of third-party facilities over which PAA has no control.

As a result of these uncertainties, the anticipated benefits associated with PAA’s joint ventures and joint ownership arrangements may not be achieved or could be delayed.  In turn, this could negatively impact PAA’s cash flow and its ability to make or increase cash distributions to its partners.

PAA may enter into new businesses in connection with its strategy to participate in emerging energy opportunities. If PAA is unable to execute on this strategy or operate these new lines of business effectively, PAA’s future growth could be limited. These new lines of business may never develop or may present risks that PAA cannot effectively manage.

As part of PAA’s strategy, it intends to evaluate the potential to repurpose certain under-utilized assets for an alternative use in emerging energy opportunities. This may involve entering into new lines of businesses, which present different challenges and risks. PAA may be unable to execute on its business plans, demand for these new services may not develop on a large or economic scale, or PAA may fail to operate these businesses effectively. In addition, PAA may not be able to compete with companies who also plan to enter into these new lines of business, and who may be larger than PAA and may have greater financial resources to devote to these businesses. These new businesses may also present novel issues in law, taxation, safety or environmental policy, and other areas that PAA may not be able to manage effectively. Management’s assessment of the risks in these new lines of business may be inexact and not identify or resolve all the problems that PAA would face. If PAA is not able to enter into these new lines of business effectively or at all, it could limit PAA’s future growth if such emerging energy businesses grow and become a more important part of the energy industry.

Loss of PAA’s investment grade credit rating or the ability to receive open credit could negatively affect its borrowing costs, ability to purchase crude oil, NGL and natural gas supplies or to capitalize on market opportunities.

PAA’s business is dependent on its ability to maintain an attractive credit rating and continue to receive open credit from its suppliers and trade counterparties. PAA’s senior unsecured debt is currently rated as “investment grade” by Standard & Poor’s, Moody’s Investors Service and Fitch Ratings Inc. A downgrade by such agencies to a level below investment grade could increase its borrowing costs, reduce its borrowing capacity and cause its counterparties to reduce the amount of open credit it receives from them. This could negatively impact PAA’s ability to capitalize on market opportunities. For example, PAA’s ability to utilize its crude oil storage capacity for merchant activities to capture contango market opportunities is dependent upon having adequate credit facilities, both in terms of the total amount of credit facilities and the cost of such credit facilities, which enables PAA to finance the storage of the crude oil from the time it completes the purchase of the crude oil until the time it completes the sale of the crude oil. Accordingly, loss of PAA’s investment grade credit ratings could adversely impact its cash flows, its ability to make distributions and the value of its outstanding equity and debt securities.

52

Table of Contents
Index to Financial Statements
PAA is exposed to the credit risk of its customers and other counterparties it transacts with in the ordinary course of its business activities.

Risks of nonpayment and nonperformance by customers or other counterparties are a significant consideration in PAA’s business. Although PAA has credit risk management policies and procedures that are designed to mitigate and limit its exposure in this area, there can be no assurance that PAA has adequately assessed and managed the creditworthiness of its existing or future counterparties or that there will not be an unanticipated deterioration in their creditworthiness or unexpected instances of nonpayment or nonperformance, all of which could have an adverse impact on PAA’s cash flow and its ability to pay or increase its cash distributions to its partners.

PAA has a number of minimum volume commitment contracts that support its pipelines. In addition, certain of the pipelines in which PAA owns a joint venture interest have minimum volume commitment contracts. Pursuant to such contracts, shippers are obligated to pay for a minimum volume of transportation service regardless of whether such volume is actually shipped (typically referred to as a deficiency payment), subject to the receipt of credits that typically expire if not used by a certain date. While such contracts provide greater revenue certainty, if the applicable shipper fails to transport the minimum required volume and is required to make a deficiency payment, under applicable accounting rules, the revenue associated with such deficiency payment may not be recognized until the applicable transportation credit has expired or has been used. Deferred revenue associated with non-performance by shippers under minimum volume contracts could be significant and could adversely affect PAA’s profitability and earnings.

In addition, in those cases in which PAA provides division order services for crude oil purchased at the wellhead, it may be responsible for distribution of proceeds to all parties. In other cases, PAA pays all of or a portion of the production proceeds to an operator who distributes these proceeds to the various interest owners. These arrangements expose PAA to operator credit risk, and there can be no assurance that PAA will not experience losses in dealings with such operators and other parties.

Further, to the extent one or more of PAA’s major customers experiences financial distress or commences bankruptcy proceedings, contracts with such customers (including contracts that are supported by acreage dedications) may be subject to renegotiation or rejection under applicable provisions of the United States Bankruptcy Code. Any such renegotiation or rejection could have an adverse effect on PAA’s revenue and cash flows and its ability to make cash distributions to its unitholders.

PAA has also undertaken numerous projects that require cooperation with and performance by joint venture co-owners. In addition, in connection with various acquisition, divestiture, joint venture and other transactions, PAA often receives indemnifications from various parties for certain risks or liabilities. Nonperformance by any of these parties could result in increased costs or other adverse consequences that could decrease PAA’s earnings and returns.

PAA also relies to a significant degree on the banks that lend to it under its revolving credit facility for financial liquidity, and any failure of those banks to perform their obligations to PAA could significantly impair its liquidity. Furthermore, nonpayment by the counterparties to PAA’s interest rate and/or commodity derivatives could expose it to additional interest rate and/or commodity price risk.

Acquisitions and divestitures involve risks that may adversely affect PAA’s business.

PAA’s ability to execute its financial strategy is in part dependent on its ability to complete strategic transactions, including acquisitions, divestitures or sales of interests to strategic partners. If PAA is unable to successfully complete, integrate or realize the anticipated benefits of future acquisitions or planned divestitures (due to reduced investment in the energy sector, governmental action, litigation, counterparty non-performance or other factors), it may be more difficult for PAA to implement its business strategies, achieve its desired leverage levels, increase returns to equity holders or otherwise accomplish its financial goals. In addition, in connection with its divestitures, PAA may agree to retain responsibility for certain liabilities that relate to PAA’s period of ownership, which could adversely impact its future financial performance.

Acquisitions also involve potential risks, including:
performance from the acquired businesses or assets that is below the forecasts PAA used in evaluating the acquisition;
a significant increase in PAA’s indebtedness and working capital requirements;
the inability to timely and effectively integrate the operations of recently acquired businesses or assets;
53

Table of Contents
Index to Financial Statements
the incurrence of substantial unforeseen environmental and other liabilities arising out of the acquired businesses or assets for which PAA is either not fully insured or indemnified, including liabilities arising from the operation of the acquired businesses or assets prior to PAA’s acquisition;
risks associated with operating in lines of business that are distinct and separate from PAA’s historical operations;
customer or key employee loss from the acquired businesses; and
the diversion of management’s attention from other business concerns.

Any of these factors could adversely affect PAA’s ability to achieve anticipated levels of cash flows or other benefits from its acquisitions, pay distributions to its partners or meet its debt service requirements.

Tightened capital markets or other factors that increase PAA’s cost of capital or otherwise limit its access to capital could impair its ability to achieve its strategic objectives.

Any limitations on PAA’s access to capital or increase in the cost of that capital could significantly impair the implementation of its strategy. PAA’s inability to maintain its targeted credit profile, including maintaining its credit ratings, could adversely affect PAA’s cost of capital as well as its ability to execute its strategy. In addition, a variety of factors beyond its control could impact the availability or cost of capital, including domestic or international economic conditions, increases in key benchmark interest rates and/or credit spreads, the adoption of new or amended banking or capital market laws or regulations, the re-pricing of market risks and volatility in capital and financial markets.

Due to these factors, PAA cannot be certain that funding for its capital needs will be available from bank credit arrangements, capital markets or other sources on acceptable terms. If funding is not available when needed, or is available only on unfavorable terms, PAA may be unable to implement its development plans, enhance its existing business, complete strategic projects and transactions, take advantage of business opportunities or respond to competitive pressures, any of which could have a material adverse effect on its cash flows and results of operations.

PAA’s risk policies cannot eliminate all risks and the insufficiency of, or non-compliance with its risk policies could result in significant financial losses.

Generally, it is PAA’s policy to establish a margin for crude oil or other products it purchases by selling such products for physical delivery to third-party users, or by entering into a future delivery obligation under derivative contracts. Through these transactions, PAA seeks to maintain a position that is substantially balanced between purchases on the one hand, and sales or future delivery obligations on the other hand. PAA’s policy is not to acquire and hold physical inventory or derivative products for the purpose of speculating on commodity price changes. These policies and practices cannot, however, eliminate all risks. For example, any event that disrupts PAA’s anticipated physical supply of crude oil or other products could expose it to risk of loss resulting from price changes. PAA is also exposed to basis risk when crude oil or other products are purchased against one pricing index or benchmark and sold against a different index or benchmark. PAA may also face disruptions to futures markets for crude oil, NGL and other petroleum products, which may impair its ability to execute its commercial or hedging strategies. Margin requirements due to spikes or crashes in commodity prices may require PAA to exit hedge strategies at inopportune times. PAA is also exposed to some risks that are not hedged, including risks on certain of its inventory, such as linefill, which must be maintained in order to transport crude oil on its pipelines. In an effort to maintain a balanced position, specifically authorized personnel can purchase or sell crude oil, refined products and NGL, up to predefined limits and authorizations. Although this activity is monitored independently by PAA’s risk management function, it exposes PAA to commodity price risks within these limits.

In addition, PAA’s operations involve the risk of non-compliance with its risk policies. PAA has taken steps within its organization to implement processes and procedures designed to detect unauthorized trading; however, PAA can provide no assurance that these steps will detect and prevent all violations of its risk policies and procedures, particularly if deception, collusion or other intentional misconduct is involved.

54

Table of Contents
Index to Financial Statements
PAA’s insurance coverage may not fully cover its losses and it may in the future encounter increased costs related to, and lack of availability of, insurance.

While PAA maintains insurance coverage at levels that it believes to be reasonable and prudent, PAA can provide no assurance that its current levels of insurance will be sufficient to cover any losses that it has incurred or may incur in the future, whether due to deductibles, coverage challenges or other limitations. In addition, over the last several years, as the scale and scope of PAA’s business activities has expanded, the breadth and depth of available insurance markets has contracted. As a result of these factors and other market conditions, as well as the fact that PAA has experienced several incidents in the past, premiums and deductibles for certain insurance policies have increased substantially. Accordingly, PAA can give no assurance that it will be able to maintain adequate insurance in the future at rates or on other terms PAA considers commercially reasonable. In addition, although PAA believes that it currently maintains adequate insurance coverage, insurance will not cover many types of interruptions or events that might occur and will not cover all risks associated with its operations. In addition, the proceeds of any such insurance may not be paid in a timely manner and may be insufficient if such an event were to occur. The occurrence of a significant event, the consequences of which are either not covered by insurance or not fully insured, or a significant delay in, or denial of, the payment of a major insurance claim, could materially and adversely affect PAA’s financial position, results of operations and cash flows. For a discussion of our Line 901 Incident insurance receivable, please read Item 7. “Management’s Discussion and Analysis of Financial Condition and Results of Operations—Critical Accounting Policies and Estimates— Line 901 Incident Insurance Receivable” and Note 19 to our Consolidated Financial Statements.

The terms of PAA’s indebtedness may limit its ability to borrow additional funds or capitalize on business opportunities. In addition, PAA’s current or future debt levels, or inability to borrow additional funds or capitalize on business opportunities, may limit its future financial and operating flexibility.

As of December 31, 2022, the face value of PAA’s consolidated debt outstanding was approximately $8.5 billion (excluding unamortized discounts and debt issuance costs of approximately $46 million), consisting of approximately $7.3 billion face value of long-term debt (including senior notes and finance lease obligations) and approximately $1.2 billion of short-term borrowings. As of December 31, 2022, PAA had approximately $3 billion of liquidity available, including cash and cash equivalents and available borrowing capacity under its senior unsecured revolving credit facility and its senior secured hedged inventory facility, subject to continued covenant compliance. Lower Adjusted EBITDA could increase PAA’s leverage ratios and effectively reduce its ability to incur additional indebtedness.

The amount of PAA’s current or future indebtedness could have significant effects on its operations, including, among other things:
a significant portion of PAA’s cash flow will be dedicated to the payment of principal and interest on its indebtedness and may not be available for other purposes, including the payment of distributions on its units and capital expenditures;
credit rating agencies may view PAA’s debt level negatively;
covenants contained in PAA’s existing debt arrangements will require it to continue to meet financial tests that may adversely affect its flexibility to plan for and react to changes in its business;
PAA’s ability to obtain additional financing for working capital, capital expenditures, acquisitions and general partnership purposes may be limited;
PAA may be at a competitive disadvantage relative to similar companies that have less debt; and
PAA may be more vulnerable to adverse economic and industry conditions as a result of its significant debt level.

PAA’s credit agreements prohibit distributions on, or purchases or redemptions of, units if any default or event of default is continuing. In addition, the agreements contain various covenants limiting PAA’s ability to, among other things, incur indebtedness if certain financial ratios are not maintained, grant liens, engage in transactions with affiliates, enter into sale-leaseback transactions, and sell substantially all of its assets or enter into a merger or consolidation. PAA’s credit facilities treat a change of control as an event of default and also requires PAA to maintain a certain debt coverage ratio. PAA’s senior notes do not restrict distributions to unitholders, but a default under its credit agreements will be treated as a default under the senior notes. Please read Item 7. “Management’s Discussion and Analysis of Financial Condition and Results of Operations—Liquidity and Capital Resources—Credit Agreements, Commercial Paper Program and Indentures.”

55

Table of Contents
Index to Financial Statements
PAA’s ability to access capital markets to raise capital on favorable terms will be affected by its debt level, its operating and financial performance, the amount of its current maturities and debt maturing in the next several years, and by prevailing market conditions. In addition, if the rating agencies were to downgrade PAA’s credit ratings, then it could experience an increase in its borrowing costs, face difficulty accessing capital markets or incurring additional indebtedness, be unable to receive open credit from its suppliers and trade counterparties, be unable to benefit from swings in market prices and shifts in market structure during periods of volatility in the crude oil market or suffer a reduction in the market price of its common units. If PAA is unable to access the capital markets on favorable terms at the time a debt obligation becomes due in the future, it might be forced to refinance some of its debt obligations through more expensive and restrictive bank credit, as opposed to long-term public debt securities or equity securities, or the sale of assets. The price and terms upon which PAA might receive such extensions or additional bank credit, if at all, could be more onerous than those contained in existing debt agreements. Any such arrangements could, in turn, increase the risk that PAA’s leverage may adversely affect its future financial and operating flexibility and thereby impact its ability to execute its capital allocation strategies and priorities.

Increases in interest rates could adversely affect PAA’s business and the trading price of its units.

As of December 31, 2022, the face value of PAA’s consolidated debt was approximately $8.5 billion (excluding unamortized discounts and debt issuance costs of approximately $46 million), substantially all of which was at fixed interest rates. PAA is exposed to market risk due to the short-term nature of its commercial paper borrowings and the floating interest rates on its credit facilities. PAA’s results of operations, cash flows and financial position could be adversely affected by significant increases in interest rates above current levels. Additionally, increases in interest rates could adversely affect PAA’s merchant activities by increasing interest costs associated with the storage of hedged crude oil and NGL inventory. In addition, distributions on PAA’s Series B preferred units accumulate for each distribution period at a percentage of the liquidation preference equal to the applicable three-month LIBOR (or, if discontinued, a substitute or successor rate determined by the calculation agent), plus a spread of 4.11%. Further, the trading price of PAA’s common units may be sensitive to changes in interest rates and any rise in interest rates could adversely impact such trading price.

Changes in currency exchange rates could adversely affect PAA’s operating results.

Because PAA is a U.S. dollar reporting company and also conducts operations in Canada, it is exposed to currency fluctuations and exchange rate risks that may adversely affect the U.S. dollar value of its earnings, cash flow and partners’ capital under applicable accounting rules. For example, if the U.S. dollar appreciates against the Canadian dollar, the U.S. dollar value of PAA’s Canadian dollar denominated earnings is reduced for U.S. reporting purposes.

PAA’s business requires the retention and recruitment of a skilled workforce, and difficulties retaining and recruiting its workforce could result in a failure to implement PAA’s business plans.

PAA’s operations and management require the retention and recruitment of a skilled workforce, including engineers, technical personnel and other professionals. PAA and its affiliates compete with other companies both within and outside the energy industry for this skilled workforce, and other employers may be able to offer potential employees higher salaries, more attractive benefits or work arrangements or opportunities to work in industries with greater perceived status or growth potential. If PAA is unable to (i) retain current employees; and/or (ii) recruit new employees of comparable knowledge and experience, PAA’s business could be negatively impacted. In addition, PAA could experience increased costs to retain current employees and recruit new employees.

An impairment of long-term assets could reduce PAA’s earnings.

At December 31, 2022, PAA had approximately $15.3 billion of net property and equipment, $961 million of linefill, $3.1 billion of investments accounted for under the equity method of accounting and approximately $2.1 billion of net intangible assets capitalized on its balance sheet. GAAP requires an assessment for impairment in certain circumstances, including when there is an indication that the carrying value of property and equipment may not be recoverable. If PAA was to determine that any of its property and equipment, linefill, intangibles or equity method investments was impaired, it could be required to take an immediate charge to earnings, which could adversely impact its operating results, with a corresponding reduction of partners’ capital and increase in balance sheet leverage as measured by debt-to-total capitalization. See Item 7. “Management’s Discussion and Analysis of Financial Condition and Results of Operations—Critical Accounting Policies and Estimates” for additional discussion of our accounting policies and use of estimates associated with impairments. During the year ended December 31, 2022, PAA recognized non-cash impairment charges of approximately $330 million related to the write-down of certain long-lived crude oil assets in California. See Note 6 to our Consolidated Financial Statements for additional information regarding these impairments.

56

Table of Contents
Index to Financial Statements
PAA is dependent on the use or availability of third-party assets for certain of its operations.

Certain of PAA’s business activities require the use or availability of third-party assets over which it may have little or no control. If at any time the availability of these assets is limited or denied, and if access to alternative assets cannot be arranged, it could have an adverse effect on PAA’s business, results of operations and cash flow.

Significant under-utilization of certain assets could significantly reduce PAA’s profitability due to fixed costs incurred to obtain the right to use such assets.

From time to time in connection with its business, PAA may lease or otherwise secure the right to use certain assets (such as railcars, trucks, barges, ships, pipeline capacity, storage capacity and other similar assets) with the expectation that the revenues it generates through the use of such assets will be greater than the fixed costs it incurs pursuant to the applicable leases or other arrangements. However, when such assets are not utilized or are under-utilized, PAA’s profitability could be negatively impacted because the revenues it earns are either non-existent or reduced, but it remains obligated to continue paying any applicable fixed charges, in addition to the potential of incurring other costs attributable to the non-utilization of such assets (such as maintenance, storage or other costs). Significant under-utilization of assets PAA leases or otherwise secures the right to use in connection with its business could have a significant negative impact on PAA’s profitability and cash flows.

Many of PAA’s assets have been in service for many years and require significant expenditures to maintain them. As a result, its maintenance or repair costs may increase in the future.

PAA’s pipelines, terminals, storage and processing and fractionation assets are generally long-lived assets, and many of them have been in service for many years. The age and condition of its assets could result in increased maintenance or repair expenditures in the future. Any significant increase in these expenditures could adversely affect PAA’s results of operations, financial position or cash flows, as well as its ability to make cash distributions to its unitholders.

PAA does not own all of the land on which its pipelines and facilities are located, which could result in disruptions to its operations.

PAA does not own all of the land on which its pipelines and facilities have been constructed, and therefore is potentially subject to more onerous terms and/or increased costs to retain necessary land use if PAA does not have valid rights-of-way or if such rights-of-way lapse or terminate. In some instances, PAA obtains the rights to construct and operate its pipelines on land owned by third parties and governmental agencies for a specific period of time. Following a decision issued in May 2017 by the Tenth Circuit Court of Appeals tribal ownership of even a very small fractional interest in tribal land owned or at one time owned by an individual Indian landowner, bars condemnation of any interest in the allotment. Consequently, the inability to condemn such allotted lands under circumstances where existing pipeline rights-of-way may soon lapse or terminate serves as an additional potential impediment for pipeline operations. Additionally, parts of PAA’s operations cross land that has historically been apportioned to various Native American/First Nations tribes, who may exercise significant jurisdiction and sovereignty over their lands. For more information, see our regulatory disclosure entitled “Indigenous Protections.” PAA cannot guarantee that it will always be able to renew existing rights-of-way or obtain new rights-of-way on favorable terms without experiencing significant delays and costs. Any loss of rights with respect to real property, through PAA’s inability to renew right-of-way contracts or otherwise, could have a material adverse effect on its business, results of operations, and financial position.

If PAA fails to obtain materials or commodities in the quantity and the quality it needs, and at commercially acceptable prices, whether due to supply disruptions, inflation, tariffs, quotas or other factors, PAA’s results of operations, financial condition and cash flows could be materially and adversely affected.
 
PAA’s business requires access to steel and other materials to construct and maintain new and existing pipelines and facilities. If PAA experiences a shortage in the supply of these materials or is unable to source sufficient quantities of high quality materials at acceptable prices and in a timely manner, it could materially and adversely affect PAA’s ability to construct new infrastructure and maintain its existing assets.

PAA’s business also depends on having access to significant amounts of electricity and other commodities. If PAA is unable to obtain commodities sufficient to operate and maintain its assets, or only able to do so at commercially unreasonable prices, it could materially and adversely affect its business.

57

Table of Contents
Index to Financial Statements
Supply chain disruptions and inflation of prices for commodities, materials, products and shipping may make it more challenging to obtain sufficient quantities of high quality materials at acceptable prices and in a timely manner. If PAA is unable to source such materials, it could materially and adversely affect its ability to construct new infrastructure and operate and maintain its existing assets.

In addition, some of the materials used in PAA’s business are imported. Existing and future import duties and quotas could materially increase PAA’s costs of procuring imported or domestic steel and/or create shortages or difficulties in procuring sufficient quantities of steel meeting PAA’s required technical specifications. A material increase in PAA’s costs of construction and maintenance or any significant delays in its ability to complete its infrastructure projects could have a material adverse effect on PAA’s financial position, results of operations and cash flows.

Risks Related to Laws and Regulations Impacting PAA’s Business

PAA’s operations are subject to laws and regulations relating to protection of the environment (people, property and natural resources), operational safety, climate change and related matters that may expose it to significant costs and liabilities. The current laws and regulations affecting PAA’s business are subject to change and in the future PAA may be subject to additional laws, executive orders and regulations, which could adversely impact PAA’s business.

PAA’s operations involving the storage, treatment, processing, and transportation of liquid hydrocarbons, including crude oil, NGL and refined products, are subject to stringent federal, state, and local laws and regulations governing the discharge of materials into the environment. PAA’s operations are also subject to laws and regulations relating to protection of the environment, natural resources, operational safety, climate change and related matters. Compliance with these laws and regulations may increase its overall cost of doing business, including its capital costs to construct, maintain and upgrade equipment and facilities. Also, new or additional laws and regulations, new interpretations of existing requirements or changes in PAA’s operations could trigger new permitting requirements applicable to its operations, which could result in increased costs or delays of, or denial of rights to conduct, PAA’s development programs. The failure to comply with any such laws and regulations could result in the assessment of administrative, civil, and criminal penalties, the imposition of investigatory or remedial obligations or the incurrence of capital expenditures. Any such failure could also result in the imposition of restrictions, delays or cancellations in the permitting or performance of projects, or the issuance of injunctions that may subject PAA to additional operational requirements and constraints, or claims of damages to property or persons. The laws and regulations applicable to PAA’s operations are subject to change and interpretation by the relevant governmental agency, including the possibility that exemptions it currently qualifies for may be modified or changed in ways that require PAA to incur significant additional compliance costs. PAA’s business and operations may also become subject to new or additional laws or regulations. For example, President Biden has made the combat of climate change arising from GHG emissions a priority under his Administration and has issued, and may continue to issue, executive orders or other regulatory initiatives in pursuit of his regulatory agenda that could curtail oil and natural gas production and transportation. Potential examples include laws, rules, executive orders or regulations that limit fracturing of oil and natural gas wells, restrictions on flaring and venting during natural gas production on federal properties, limitations or bans on oil and gas leases on federal lands and offshore waters, increased requirements for construction and permitting of pipeline infrastructure and LNG export facilities, and further restrictions on GHG emissions from oil and gas facilities. Any new laws, executive orders or regulations, or changes to or interpretations of existing laws or regulations, adverse to PAA could have a material adverse effect on its operations, revenues, expenses and profitability.

PAA has a history of making incremental additions to the miles of pipelines it owns, both through acquisitions and investment capital projects. PAA has also increased its terminal and storage capacity and operates several facilities on or near navigable waters and domestic water supplies. Although PAA has implemented programs intended to maintain the integrity of its assets (discussed below), as it increases the capacity of its existing assets or acquires additional assets it is at risk for an increase in the number and/or volume of releases of liquid hydrocarbons into the environment. These releases expose PAA to potentially substantial expense, including clean-up and remediation costs, fines and penalties, and third-party claims for personal injury or property damage related to past or future releases. Some of these expenses could increase by amounts disproportionately higher than the relative increase in pipeline mileage and the increase in revenues associated therewith. PAA’s refined products terminal assets are also subject to significant compliance costs and liabilities. In addition, because of the increased volatility of refined products and their tendency to migrate farther and faster than crude oil when released, releases of refined products into the environment can have a more significant impact than crude oil and require significantly higher expenditures to respond and remediate. The incurrence of such expenses not covered by insurance, indemnity or reserves could materially adversely affect PAA’s results of operations.

58

Table of Contents
Index to Financial Statements
PAA currently devotes substantial resources to comply with DOT-mandated pipeline integrity rules. The DOT regulations include requirements for the establishment of pipeline integrity management programs and for protection of HCAs where a pipeline leak or rupture could produce significant adverse consequences. Pipeline safety regulations are revised frequently. For more information, please see our regulatory disclosure entitled “Pipeline Safety/Integrity Management.” The adoption of new regulations requiring more comprehensive or stringent safety standards could require PAA to install new or modified safety controls, pursue new capital projects, or conduct maintenance programs on an accelerated basis, all of which could require PAA to incur increased operational costs that could be significant.

Although PAA continues to focus on pipeline and facility integrity management as a primary operational emphasis, doing so requires substantial time and resources and cannot eliminate all risk of releases. PAA has an internal review process pursuant to which it examines various aspects of its pipeline and gathering systems that are not currently subject to the DOT pipeline integrity management mandate. The purpose of this process is to review the surrounding environment, condition and operating history of these pipeline and gathering assets to determine if such assets warrant additional investment or replacement. Accordingly, in addition to potential cost increases related to unanticipated regulatory changes or injunctive remedies resulting from regulatory agency enforcement actions, PAA may elect (as a result of its own internal initiatives) to spend substantial sums to enhance the integrity of and upgrade its pipeline systems to maintain environmental compliance and, in some cases, PAA may take pipelines out of service if it believes the cost of upgrades will exceed the value of the pipelines. PAA cannot provide any assurance as to the ultimate amount or timing of future pipeline integrity expenditures but any such expenditures could be significant. See “Environmental — General” in Note 19 to our Consolidated Financial Statements. In addition, despite PAA’s pipeline and facility integrity management efforts, it can provide no assurance that its pipelines and facilities will not experience leaks or releases or that PAA will be able to fully comply with all of the federal, state and local laws and regulations applicable to the operation of PAA’s pipelines or facilities; any such leaks or releases could be material and could have a significant adverse impact on PAA’s reputation, financial position, cash flows and ability to pay or increase distributions to its unitholders.

PAA’s assets are subject to federal, state and provincial regulation. Rate regulation or a successful challenge to the rates PAA charges on its U.S. and Canadian pipeline systems may reduce the amount of cash it generates.

PAA’s U.S. interstate common carrier liquids pipelines are subject to regulation by various federal regulatory agencies, including the FERC under the ICA. The ICA requires that tariff rates and terms and conditions of service for liquids pipelines be just and reasonable and not unduly discriminatory. PAA is also subject to the Pipeline Safety Regulations of the DOT. PAA’s intrastate pipeline transportation activities are subject to various state laws and regulations as well as orders of state regulatory bodies.

For PAA’s U.S. interstate common carrier liquids pipelines subject to FERC regulation under the ICA, shippers may protest its pipeline tariff filings or file complaints against its existing rates or complaints alleging that it is engaging in discriminatory behavior. The FERC can also investigate on its own initiative. Under certain circumstances, the FERC could limit PAA’s ability to set rates based on its costs, or could order PAA to reduce its rates and could require the payment of reparations to complaining shippers for up to two years prior to the complaint.

In addition, PAA routinely monitors the public filings and proceedings of other parties with the FERC and other regulatory agencies in an effort to identify issues that could potentially impact its business. Under certain circumstances PAA may choose to intervene in such third-party proceedings in order to express its support for, or its opposition to, various issues raised by the parties to such proceedings. For example, if PAA believes that a petition filed with, or order issued by, the FERC is improper, overbroad or otherwise flawed, PAA may attempt to intervene in such proceedings for the purpose of protesting such petition or order and requesting appropriate action such as a clarification, rehearing or other remedy. Despite such efforts, PAA can provide no assurance that the FERC and other agencies that regulate its business will not issue future orders or declarations that increase its costs or otherwise adversely affect its operations.

PAA’s Canadian pipelines are subject to regulation by the CER and by provincial authorities. Under the Canadian Energy Regulator Act, the CER could investigate the tariff rates or the terms and conditions of service relating to a jurisdictional pipeline on its own initiative upon the filing of a toll or tariff application, or upon the filing of a written complaint. If the CER found the rates or terms of service relating to such pipeline to be unjust or unreasonable or unjustly discriminatory, the CER could require PAA to change its rates, provide access to other shippers, or change its terms of service. A provincial authority could, on the application of a shipper or other interested party, investigate the tariff rates or PAA’s terms and conditions of service relating to its provincially-regulated proprietary pipelines. If it found PAA’s rates or terms of service to be contrary to statutory requirements, it could impose conditions it considers appropriate. A provincial authority could declare a pipeline to be a common carrier pipeline, and require PAA to change its rates, provide access to other shippers, or otherwise alter its terms of service. Any reduction in PAA’s tariff rates would result in lower revenue and cash flows.
59

Table of Contents
Index to Financial Statements

Some of PAA’s operations cross the U.S./Canada border and are subject to cross-border regulation.

PAA’s cross border activities subject it to regulatory matters, including import and export licenses, tariffs, Canadian and U.S. customs and tax issues and toxic substance certifications. Such regulations include the Short Supply Controls of the EAA, the USMCA and the TSCA. Violations of these licensing, tariff and tax reporting requirements could result in the imposition of significant administrative, civil and criminal penalties. Furthermore, Presidential Permits that allow cross-border movements of crude oil may be revoked or terminated at any time.

PAA’s purchases and sales of crude oil, natural gas and NGL, and hedging activities, expose it to potential regulatory risks.

The FTC, the FERC and the CFTC hold statutory authority to monitor certain segments of the physical and futures energy commodities markets. These agencies have imposed broad regulations prohibiting fraud and manipulation of such markets. With regard to PAA’s physical purchases and sales of crude oil, natural gas or NGL and any related hedging activities that it undertakes, PAA is required to observe the market-related regulations enforced by these agencies, which hold substantial enforcement authority. PAA’s purchases and sales may also be subject to certain reporting and other requirements. Additionally, to the extent that PAA enters into transportation contracts with pipelines that are subject to FERC regulation, it is subject to FERC requirements related to the use of such capacity. Any failure on PAA’s part to comply with the regulations and policies of the FERC, the FTC or the CFTC could result in the imposition of civil and criminal penalties. Failure to comply with such regulations, as interpreted and enforced, could have a material adverse effect on PAA’s business, results of operations, financial condition and its ability to make cash distributions to its unitholders.

The enactment and implementation of derivatives legislation could have an adverse impact on PAA’s ability to use derivative instruments to reduce the effect of commodity price, interest rate and other risks associated with its business and increase the amount of working capital required to conduct these hedging activities.

The Dodd-Frank Wall Street Reform and Consumer Protection Act (the “Dodd-Frank Act”), enacted on July 21, 2010, established federal oversight and regulation of derivative markets and entities, such as PAA, that participate in those markets. The Dodd-Frank Act requires the CFTC and the SEC to promulgate rules and regulations implementing the Dodd-Frank Act. Although the CFTC has finalized certain regulations, others remain to be finalized or implemented and it is not possible at this time to predict when this will be accomplished.

The CFTC has designated certain interest rate swaps and credit default swaps for mandatory clearing, and the associated rules require PAA, in connection with covered derivative activities, to comply with clearing and trade-execution requirements or take steps to qualify for an exemption from such requirements. PAA does not utilize credit default swaps and PAA qualifies for, and expects to continue to qualify for, the end-user exception from the mandatory clearing requirements for swaps entered into to hedge its interest rate risks. Should the CFTC designate commodity derivatives for mandatory clearing, PAA would expect to qualify for an end-user exception from the mandatory clearing requirements for swaps entered into to hedge its commodity price risk. However, the majority of PAA’s financial derivative transactions used for hedging commodity price risks are currently executed and cleared over exchanges that require the posting of margin or letters of credit based on initial and variation margin requirements. Pursuant to the Dodd Frank Act, however, the CFTC or federal banking regulators may require the posting of collateral with respect to uncleared interest rate and commodity derivative transactions.

Certain banking regulators and the CFTC have adopted final rules establishing minimum margin requirements for uncleared swaps. Although PAA qualifies for the end-user exception from margin requirements for swaps entered into to hedge commercial risks, if any of PAA’s swaps do not qualify for the commercial end-user exception, or if PAA is otherwise required to post additional cash margin or collateral it could reduce PAA’s ability to execute hedges necessary to reduce commodity price exposures and protect cash flows. Posting of additional cash margin or collateral could affect PAA’s liquidity (defined as unrestricted cash on hand plus available capacity under its credit facilities) and reduce PAA’s ability to use cash for capital expenditures or other partnership purposes.

Even if PAA itself is not required to post additional cash margin or collateral for its derivative contracts, the banks and other derivatives dealers who are PAA’s contractual counterparties will be required to comply with other new requirements under the Dodd-Frank Act and related rules.  The costs of such compliance may be passed on to customers such as PAA, thus decreasing the benefits to PAA of hedging transactions or reducing its profitability.  In addition, implementation of the Dodd-Frank Act and related rules and regulations could reduce the overall liquidity and depth of the markets for financial and other derivatives PAA utilizes in connection with its business, which could expose PAA to additional risks or limit the opportunities PAA is able to capture by limiting the extent to which PAA is able to execute its hedging strategies.

60

Table of Contents
Index to Financial Statements
Finally, the Dodd-Frank Act was intended, in part, to reduce the volatility of oil and gas prices, which some legislators attributed to speculative trading in derivatives and commodity instruments related to oil and gas. PAA’s financial results could be adversely affected if a consequence of the Dodd-Frank Act and implementing regulations is lower commodity prices.

The full impact of the Dodd-Frank Act and related regulatory requirements upon PAA’s business will not be known until the regulations are implemented and the market for derivatives contracts has adjusted. The Dodd-Frank Act and any new regulations could significantly increase the cost of derivative contracts, materially alter the terms of derivative contracts, reduce the availability of derivatives to protect against risks PAA encounters, reduce PAA’s ability to monetize or restructure its existing derivative contracts. If PAA reduces its use of derivatives as a result of the Dodd-Frank Act and regulations implementing the Dodd-Frank Act, PAA’s results of operations may become more volatile and its cash flows may be less predictable. Any of these consequences could have a material adverse effect on PAA, its financial condition and its results of operations.

Legislation, executive orders and regulatory initiatives relating to hydraulic fracturing or other hydrocarbon development activities could reduce domestic production of crude oil and natural gas.

Hydraulic fracturing is an important and common practice that is used to stimulate production of hydrocarbons from unconventional geological formations. The process involves the injection of water, sand and chemicals under pressure into the formation to fracture the surrounding rock and stimulate production, and it is typically regulated by state and provincial oil and gas commissions. Hydraulic fracturing continues to be a controversial practice, resulting in increased scrutiny and regulation of the hydraulic fracturing process, including by federal and state agencies and local municipalities. PAA does not perform hydraulic fracturing, but much of the production that flows on its assets was produced with the benefit of hydraulic fracturing. There have been a variety of legislative and regulatory proposals to prohibit, restrict, or more closely regulate various forms of hydraulic fracturing; for example, the Governor of California issued an order in April 2021 directing the Department of Conservation’s Geologic Energy Management Division to initiate regulatory action to end the issuance of new permits for hydraulic fracturing by January 2024. Moreover, the Biden Administration has pursued policy initiatives that have resulted in temporary suspensions of new oil and gas leasing, more stringent emissions and operating regulations, and increased royalty rates for oil and gas operations on federal lands and waters. These actions, as well as any other legislation, executive orders or regulatory initiatives that curtail hydraulic fracturing or otherwise limit producers’ ability to drill or complete wells could reduce the production of crude oil and natural gas in the United States or Canada, and could thereby result in reduced demand for PAA’s transportation, terminalling and storage services as well as its merchant activities.

PAA’s and its customers’ operations are subject to various risks arising out of the threat of climate change, energy conservation measures, or initiatives that stimulate demand for alternative forms of energy that could result in increased costs, limits on the areas in which oil and natural gas production may occur and reduced demand for PAA’s services.

PAA’s and its customers’ operations are subject to a number of risks arising out of the threat of climate change, energy conservation measures, or initiatives that stimulate demand for alternative forms of energy that could result in increased operating costs, limits on the areas in which oil and natural gas production may occur, and reduced demand for the crude oil and natural gas. Risks arising out of the threat of climate change, fuel conservation measures, governmental requirements for renewable energy resources, increasing consumer demand for alternative forms of energy, and technological advances in fuel economy and energy generation devices may create new competitive conditions that result in reduced demand for the crude oil and natural gas PAA’s customers produce and, in turn, the services it provides. The adoption and implementation of any international, federal, regional or state legislation, executive actions, regulations or other regulatory and policy initiatives that impose more stringent standards for GHG emissions from the oil and natural gas industry, restrict the areas in which this industry may produce crude oil and natural gas or generate GHG emissions, increase scrutiny of environmental permitting or delay such permitting reviews, or require enhanced disclosure of such GHG emission and other climate-related information, could result in increased compliance costs, which if passed on to the customer could also result in increased fossil fuel consumption costs, and thereby reduce demand for crude oil and natural gas, and thus PAA’s services. The potential impact of changing demand for crude oil and natural gas services and products may have a material adverse effect on PAA’s business, financial condition, results of operations and cash flows. Additionally, political, financial and litigation risks may result in PAA restricting, delaying or canceling development activities and new projects, incurring liability for infrastructure damages as a result of climatic changes, or impairing the ability to continue to operate in an economic manner.

61

Table of Contents
Index to Financial Statements
Litigation risks are also increasing as a number of cities, local governments and other plaintiffs have filed lawsuits against various oil and natural gas companies in state or federal court, alleging, among other things, that such companies created public nuisances by producing fuels that contributed to climate change and its effects, such as rising sea levels, and therefore are responsible for roadway and infrastructure damages as a result, or alleging that the companies have been aware of the adverse effects of climate change for some time but defrauded their investors by failing to adequately disclose those impacts. Should Plains be targeted by any such litigation, it may incur liability, which, to the extent that societal pressures or political or other factors are involved, could be imposed without regard to causation or contribution to the asserted damage, or to other mitigating factors. Involvement in such a case could have adverse reputational impacts and an unfavorable ruling in any such case could adversely impact PAA’s operations and financial condition.

Climate changes that have significant physical effects, such as increased frequency and severity of storms, droughts, floods and other climatic events, as well as shifts in temperature and precipitation patterns have the potential to cause physical damage to PAA’s assets or disrupt its supply chains and thus could have an adverse effect on its operations. Additionally, changing meteorological conditions, particularly temperature, may result in changes to the amount, timing, or location of demand for energy or PAA’s customer’s production, which could reduce the need for its services. While PAA’s consideration of changing climatic conditions and inclusion of safety factors in its design is intended to reduce the uncertainties that climate change and other events may potentially introduce, PAA’s ability to mitigate the adverse impacts of these events depends in part on the effectiveness of its facilities, particularly those located in coastal or flood prone areas, and its disaster preparedness and response and business continuity planning, which may not have considered or be prepared for every eventuality.

Although it is not possible at this time to predict how legislation or new regulations that may be adopted to address GHG emissions and climate change would impact PAA’s business, any such future laws and regulations could result in increased compliance costs or additional operating restrictions, and could have a material adverse effect on PAA’s business, demand for its services, financial condition, results of operations and cash flows.

Laws and regulations pertaining to the protection of threatened and endangered species or to critical habitat, wetlands and natural resources could delay, restrict or prohibit PAA’s and its customers’ operations and cause PAA or its customers to incur substantial costs that may have a material adverse effect on its results of operations.

In the United States, the Endangered Species Act (“ESA”) and comparable state laws were established to protect endangered and threatened species. Under the ESA, if a species is listed as threatened or endangered, restrictions may be imposed on activities that have the potential to adversely affect that species’ habitat. Similar protections are given to migratory birds under the Migratory Bird Treaty Act, Canada’s Species at Risk Act, and analogous provincial laws and regulations. Some of PAA’s operations are conducted in areas where protected species or their habitats are known to exist, and from time to time PAA’s development plans have been impacted in these areas. PAA may be obligated to develop and implement plans to avoid potential adverse effects to protected species and their habitats, and PAA may be delayed, restricted or prohibited from conducting operations in certain locations or during certain seasons, such as breeding and nesting seasons, when its operations could have an adverse effect on the species. Additionally, the designation of previously unprotected species or the re-designation of under-protected species as threatened or endangered in areas where PAA or its customers conduct operations could cause PAA to incur increased costs arising from species protection measures or could result in delays, restrictions or prohibitions on PAA’s customers’ development and production activities that could have a material adverse effect on its results of operations.

Risks Inherent in an Investment in PAA

Cost reimbursements due to PAA’s general partner may be substantial and will reduce PAA’s cash available for distribution to its unitholders.

Prior to making any distribution on its common units, PAA will reimburse its general partner and its affiliates, including officers and directors of its general partner, for all expenses incurred on PAA’s behalf. In addition, PAA is required to pay all direct and indirect expenses of the Plains Entities, other than income taxes of any of the PAGP Entities. The reimbursement of expenses and the payment of fees and expenses could adversely affect PAA’s ability to make distributions. PAA’s general partner has sole discretion to determine the amount of these expenses. In addition, PAA’s general partner and its affiliates may provide PAA with services for which PAA will be charged reasonable fees as determined by its general partner.

62

Table of Contents
Index to Financial Statements
Cash distributions are not guaranteed and may fluctuate with PAA’s performance and the establishment of financial reserves.

Because distributions on PAA’s common units are dependent on the amount of cash it generates, distributions may fluctuate based on PAA’s performance, which will result in fluctuations in the amount of distributions ultimately received by AAP. The actual amount of cash that is available to be distributed each quarter will depend on numerous factors, some of which are beyond PAA’s control and the control of PAA’s general partner. Cash distributions are dependent primarily on cash flow, levels of financial reserves and working capital borrowings, and not solely on profitability, which is affected by non-cash items. PAA’s levels of financial reserves are established by its general partner and include reserves for the proper conduct of PAA’s business (including future capital expenditures and anticipated credit needs), compliance with legal or contractual obligations and funding of future distributions to its Series A and Series B preferred unitholders. Therefore, cash distributions might be made during periods when PAA records losses and might not be made during periods when it records profits.

PAA’s preferred units have rights, preferences and privileges that are not the same as, and are preferential to, the rights of holders of PAA’s common units.

PAA’s Series A preferred units and PAA’s Series B preferred units (together, “PAA’s preferred units”) rank senior to all of PAA’s other classes or series of equity securities with respect to distribution rights and rights upon liquidation. These preferences could adversely affect the market price for PAA’s common units, or could make it more difficult for PAA to sell its common units in the future.

In addition, distributions on PAA’s preferred units accrue and are cumulative, at a fixed rate with respect to PAA’s Series A preferred units and at a floating rate with respect to PAA’s Series B preferred units. PAA’s Series A preferred units are convertible into PAA common units by the holders of such units or by PAA in certain circumstances. PAA’s Series B preferred units are not convertible into PAA common units, but are redeemable by PAA in certain circumstances. PAA’s obligation to pay distributions on PAA’s preferred units, or on the PAA common units issued following the conversion of PAA’s Series A preferred units, could impact its liquidity and reduce the amount of cash flow available for working capital, capital expenditures, growth opportunities, acquisitions, and other general partnership purposes. PAA’s obligations to the holders of PAA’s preferred units could also limit its ability to obtain additional financing or increase its borrowing costs, which could have an adverse effect on PAA’s financial condition.

Tax Risks

As our only cash-generating assets consist of our partnership interest in AAP and its related direct and indirect interests in PAA, our tax risks are primarily derivative of the tax risks associated with an investment in PAA.

The tax treatment of PAA depends on its status as a partnership for U.S. federal income tax purposes, as well as it not being subject to a material amount of additional entity-level taxation by individual states. If the IRS were to treat PAA as a corporation for U.S. federal income tax purposes or if PAA becomes subject to additional amounts of entity-level taxation for state or foreign tax purposes, it would reduce the amount of cash available for distribution to us and increase the portion of our distributions treated as taxable dividends.

At December 31, 2022, we owned an approximate 81% limited partner interest in AAP, which directly owned a limited partner interest in PAA through its ownership of approximately 241.0 million PAA common units (approximately 31% of PAA’s Series A preferred units and common units combined). Accordingly, the value of our indirect investment in PAA, as well as the anticipated after-tax economic benefit of an investment in our Class A shares, depends largely on PAA being treated as a partnership for U.S. federal income tax purposes, which requires that 90% or more of PAA’s gross income for every taxable year consist of qualifying income, as defined in Section 7704 of the Internal Revenue Code of 1986, as amended (the “Code”). Based on PAA’s current operations, and current Treasury regulations, PAA believes that it is treated as a partnership rather than a corporation for such purposes; however, a change in PAA’s business could cause it to be treated as a corporation for U.S. federal income tax purposes.

Current law may change, causing PAA to be treated as a corporation for U.S. federal income tax purposes or otherwise subjecting PAA to additional entity-level taxation. In addition, several states have been evaluating ways to subject partnerships to entity-level taxation through the imposition of state income, franchise and other forms of taxation. Imposition of any new or increased federal or state taxes on PAA may result in a decrease in the amount of distributions AAP receives from PAA and our resulting cash flows could be reduced substantially, which would adversely affect our ability to pay distributions to our shareholders.

63

Table of Contents
Index to Financial Statements
If PAA were treated as a corporation for U.S. federal income tax purposes, it would pay U.S. federal income tax on its taxable income at the corporate tax rate and would likely pay state income taxes at varying rates. Distributions to PAA’s partners, including AAP, would generally be taxed again as corporate distributions, and no income, gains, losses or deductions would flow through to PAA’s partners. Because a tax would be imposed upon PAA as a corporation, its cash available for distribution would be substantially reduced. Therefore, treatment of PAA as a corporation would result in a material reduction in the anticipated cash flow and after-tax return to us, likely causing a substantial reduction in the value of our Class A shares.

Moreover, if PAA were treated as a corporation we would not be entitled to the deductions associated with our initial acquisition of interests in AAP or subsequent exchanges of retained AAP interests and Class B shares for our Class A shares. As a result, if PAA were treated as a corporation, (i) our liability for taxes would likely be higher, further reducing our cash available for distribution, and (ii) a greater portion of the cash we are able to distribute will be treated as a taxable dividend.

The tax treatment of publicly traded partnerships or an investment in PAA common units could be subject to potential legislative, judicial or administrative changes or differing interpretations, possibly applied on a retroactive basis.

The present U.S. federal income tax treatment of publicly traded partnerships, including PAA, or an investment in PAA common units may be modified by administrative, legislative or judicial changes or differing interpretations at any time. Members of Congress have proposed and considered substantive changes to the existing U.S. federal income tax laws that would affect publicly traded partnerships, including proposals that would eliminate PAA’s ability to qualify for partnership tax treatment.

In addition, the Treasury Department has issued, and in the future may issue, regulations interpreting those laws that affect publicly traded partnerships. There can be no assurance that there will not be further changes to U.S. federal income tax laws or the Treasury Department’s interpretation of the qualifying income rules in a manner that could impact PAA’s ability to qualify as a partnership in the future.

Any modification to the U.S. federal income tax laws and interpretations thereof may or may not be retroactively applied and could make it more difficult or impossible for PAA to meet the exception for certain publicly traded partnerships to be treated as partnerships for U.S. federal income tax purposes. We are unable to predict whether any changes or other proposals will ultimately be enacted. Any future legislative changes could negatively impact the value of our indirect investment in PAA.

If the IRS makes audit adjustments to PAA’s income tax returns for tax years beginning after December 31, 2017, it (and some states) may assess and collect any taxes (including any applicable penalties and interest) resulting from such audit adjustments directly from PAA, in which case PAA’s cash distribution to AAP and our cash available for distribution to our shareholders might be substantially reduced.

Pursuant to the Bipartisan Budget Act of 2015, for tax years beginning after December 31, 2017, if the IRS makes audit adjustments to PAA’s income tax returns, it (and some states) may assess and collect any taxes (including any applicable penalties and interest) resulting from such audit adjustments directly from PAA. To the extent possible under these rules, PAA’s general partner may elect to either pay the taxes (including any applicable penalties and interest) directly to the IRS or, if PAA is eligible, issue a revised information statement to each unitholder and former unitholder with respect to an audited and adjusted return. Although PAA’s general partner may elect to have PAA’s unitholders and former unitholders take such audit adjustment into account and pay any resulting taxes (including applicable penalties or interest) in accordance with their interests in PAA during the tax year under audit, there can be no assurance that such election will be practical, permissible or effective in all circumstances. As a result, PAA’s current unitholders, including us through AAP, may bear some or all of the tax liability resulting from such audit adjustment, even if such unitholders did not own units in PAA during the tax year under audit. If, as a result of any such audit adjustment, PAA or AAP is required to make payments of taxes, penalties and interest, then the amount of distributions we receive from AAP could be substantially reduced, which would adversely affect our ability to pay distributions to our shareholders. These rules are not applicable for tax years beginning on or prior to December 31, 2017.

64

Table of Contents
Index to Financial Statements
Taxable gain or loss on the sale of our Class A shares could be more or less than expected.

If a holder sells our Class A shares, the holder will recognize gain or loss equal to the difference between the amount realized and the holder’s tax basis in those Class A shares. To the extent that the amount of our distributions exceeds our current and accumulated earnings and profits, the distributions will be treated as a tax free return of capital and will reduce a holder’s tax basis in the Class A shares. We did not have any earnings and profits in 2022 and we do not expect to have any earnings and profits for an extended period of time. Because our distributions in excess of our earnings and profits decrease a holder’s tax basis in Class A shares, such excess distributions will result in a corresponding increase in the amount of gain, or a corresponding decrease in the amount of loss, recognized by the holder upon the sale of the Class A shares.

Our current tax treatment may change, which could affect the value of our Class A shares or reduce our cash available for distribution.

Our expectation that tax deductions associated with our initial and subsequent acquisitions of interests in AAP (as a result of the exercise by Legacy Owners of their exchange rights) will offset all of our current taxable income for an extended period of time, and thus result in our distributions not constituting taxable dividends for an extended period of time, is based on current law with respect to the amortization of basis adjustments associated with our acquisition of interests in AAP. Changes in U.S. federal income tax law relating to such tax treatment could result in (i) our being subject to additional taxation at the entity level with the result that we would have less cash available for distribution, and (ii) a greater portion of our distributions being treated as taxable dividends. Moreover, we are subject to tax in numerous jurisdictions. Changes in current law in these jurisdictions, particularly relating to the treatment of deductions attributable to acquisitions of interests in AAP, could result in our being subject to additional taxation at the entity level with the result that we would have less cash available for distribution.

Any decrease in our Class A share price could adversely affect our amount of cash available for distribution.

Changes in certain market conditions may cause our Class A share price to decrease. If our Legacy Owners exchange their retained interests in AAP and Class B shares in us for our Class A shares at a point in time when our Class A share price is below the price at which Class A shares were sold in our initial public offering or in any subsequent exchange, the ratio of our income tax deductions to gross income would decline. This decline could result in our being subject to tax sooner than expected, our tax liability being greater than expected, or a greater portion of our distributions being treated as taxable dividends.

The IRS Forms 1099-DIV that our shareholders receive from their brokers may over-report dividend income with respect to our shares for U.S. federal income tax purposes, which may result in a shareholder’s overpayment of tax. In addition, failure to report dividend income in a manner consistent with the IRS Forms 1099-DIV may cause the IRS to assert audit adjustments to a shareholder’s U.S. federal income tax return. For non-U.S. holders of our shares, brokers or other withholding agents may overwithhold taxes from dividends paid, in which case a shareholder generally would have to timely file a U.S. tax return or an appropriate claim for refund in order to claim a refund of the overwithheld taxes.

Distributions we pay with respect to our shares will constitute “dividends” for U.S. federal income tax purposes only to the extent of our current and accumulated earnings and profits. Distributions we pay in excess of our earnings and profits will not be treated as “dividends” for U.S. federal income tax purposes; instead, they will be treated first as a tax-free return of capital to the extent of a shareholder’s tax basis in their shares and then as capital gain realized on the sale or exchange of such shares. We may be unable to timely determine the portion of our distributions that is a “dividend” for U.S. federal income tax purposes, which may result in a shareholder’s overpayment of tax with respect to distribution amounts that should have been classified as a tax-free return of capital. In such a case, a shareholder generally would have to timely file an amended U.S. tax return or an appropriate claim for refund in order to obtain a refund of the overpaid tax.

For a U.S. holder of our shares, the IRS Forms 1099-DIV may not be consistent with our determination of the amount that constitutes a “dividend” for U.S. federal income tax purposes or a shareholder may receive a corrected IRS Form 1099-DIV (and may therefore need to file an amended federal, state or local income tax return). We will attempt to timely notify our shareholders of available information to assist with income tax reporting (such as posting the correct information on our website). However, the information that we provide to our shareholders may be inconsistent with the amounts reported by a broker on IRS Form 1099-DIV, and the IRS may disagree with any such information and may make audit adjustments to a shareholder’s tax return.

65

Table of Contents
Index to Financial Statements
For a non-U.S. holder of our shares, “dividends” for U.S. federal income tax purposes will be subject to withholding of U.S. federal income tax at a 30% rate (or such lower rate as specified by an applicable income tax treaty) unless the dividends are effectively connected with conduct of a U.S. trade or business. In the event that we are unable to timely determine the portion of our distributions that is a “dividend” for U.S. federal income tax purposes, or a shareholder’s broker or withholding agent chooses to withhold taxes from distributions in a manner inconsistent with our determination of the amount that constitutes a “dividend” for such purposes, a shareholder’s broker or other withholding agent may overwithhold taxes from distributions paid. In such a case, a shareholder generally would have to timely file a U.S. tax return or an appropriate claim for refund in order to obtain a refund of the overwithheld tax.

Item 1B.  Unresolved Staff Comments

None.

Item 3.  Legal Proceedings

The information required by this item is included in Note 19 to our Consolidated Financial Statements, and is incorporated herein by reference thereto.

Item 4. Mine Safety Disclosures

Not applicable.

66

Table of Contents
Index to Financial Statements
PART II

Item 5.  Market for Registrant’s Shares, Related Shareholder Matters and Issuer Purchases of Equity Securities

Market Information, Holders and Distributions

Our Class A shares are listed and traded on The Nasdaq Global Select Market under the symbol “PAGP.” As of February 14, 2023, there were 194,407,642 Class A shares outstanding and approximately 55,000 record holders and beneficial owners (held in street name).

The following table presents cash distributions per Class A share pertaining to the quarter presented, which were declared and paid in the following calendar quarter (see the “Cash Distribution Policy” section below for a discussion of our policy regarding distribution payments):

First QuarterSecond QuarterThird QuarterFourth Quarter
2022$0.2175 $0.2175 $0.2175 $0.2675 
2021$0.1800 $0.1800 $0.1800 $0.1800 

Our Class A shares are also used as a form of compensation to our directors. See Note 18 to our Consolidated Financial Statements for additional information regarding our equity-indexed compensation plans.

Our Class B shares and Class C shares are not listed or traded on any stock exchange.

Performance Graph

The following graph compares the total unitholder return performance of our Class A shares with the performance of: (i) the Standard & Poor’s 500 Stock Index (“S&P 500”) and (ii) the Alerian Midstream Energy Index (“AMNA”). The AMNA is a broad-based composite of North American energy infrastructure companies that provides investors with a comprehensive benchmark for this asset class. The graph assumes that $100 was invested in our Class A shares and each comparison index beginning on December 31, 2017 and that all distributions were reinvested on a quarterly basis.

pagp-20221231_g5.jpg
67

Table of Contents
Index to Financial Statements
12/31/201712/31/201812/31/201912/31/202012/31/202112/31/2022
PAGP$100.00 $96.52 $96.79 $47.26 $60.91 $80.21 
S&P 500$100.00 $95.62 $125.72 $148.85 $191.58 $156.89 
AMNA$100.00 $86.71 $107.56 $82.43 $114.10 $138.67 

This information shall not be deemed to be “soliciting material” or to be “filed” with the Commission or subject to Regulation 14A or 14C under the Exchange Act, other than as provided in Item 201(e) of Regulation S-K, or to the liabilities of Section 18 of the Exchange Act, and shall not be deemed to be incorporated by reference into any filing under the Securities Act of 1933, as amended, or the Exchange Act, except to the extent that we specifically request that such information be treated as soliciting material or specifically incorporate it by reference into a filing under the Securities Act or the Exchange Act.

Recent Sales of Unregistered Securities

In connection with our IPO and related transactions, the Legacy Owners acquired the following interests (collectively, the “Stapled Interests”): (i) AAP units representing an economic limited partner interest in AAP; (ii) general partner units representing a non-economic membership interest in our general partner; and (iii) Class B shares representing a non-economic limited partner interest in us. The Legacy Owners and any permitted transferees of their Stapled Interests have the right to exchange (the “Exchange Right”) all or a portion of such Stapled Interests for an equivalent number of Class A shares. In connection with the exercise of the Exchange Right, the Stapled Interests are transferred to us and the applicable Class B shares are canceled. Although we issue one Class A share for each Stapled Interest that is exchanged, we also receive one AAP unit and one general partner unit. As a result, the exercise by Legacy Owners of the Exchange Right is not dilutive. During the three months ended December 31, 2022, Exchange Right exercises resulted in the issuance of 121,576 Class A shares. The issuance of Class A shares in connection with the exercise of the Exchange Right was exempt from the registration requirements of the Securities Act of 1933, as amended, pursuant to Section 4(a)(2) thereof.

Issuer Purchases of Equity Securities

None.

Cash Distribution Policy

Our partnership agreement requires that, within 55 days following the end of each quarter, we distribute all of our available cash to Class A shareholders of record on the applicable record date. Available cash generally means, for any quarter ending prior to liquidation, all cash and cash equivalents on hand on the date of determination of available cash for the distribution in respect of such quarter (including expected distributions from AAP in respect of such quarter), less the amount of cash reserves established by our general partner to:
comply with applicable law or any agreement binding upon us or our subsidiaries (exclusive of PAA and its subsidiaries);
provide funds for future distributions to shareholders;
provide for future capital expenditures, debt service and other credit needs as well as any federal, state, provincial or other income tax that may affect us in the future;
provide for our general, administrative or other expenses; or
provide for the proper conduct of our business.

Our principal source of cash flow is derived from our indirect investment in PAA. As of December 31, 2022, we owned approximately 194.4 million AAP units, which represented an approximate 81% limited partner interest in AAP. AAP currently receives all of its cash flows from its ownership of PAA common units. Therefore, our cash flow and resulting ability to make distributions is dependent upon the ability of PAA to make distributions to AAP in respect of the common units AAP owns. As of December 31, 2022, AAP owned approximately 241.0 million PAA common units. The actual amount of cash that PAA, and correspondingly AAP, will have available for distribution will primarily depend on the amount of cash PAA generates from its operations. Also, under the terms of the agreements governing PAA’s debt, PAA is prohibited from declaring or paying any distribution to unitholders if a default or event of default (as defined in such agreements) exists. No such default has occurred. See Item 7. “Management’s Discussion and Analysis of Financial Condition and Results of Operations—Liquidity and Capital Resources—Credit Agreements, Commercial Paper Program and Indentures.”
68

Table of Contents
Index to Financial Statements

Our general partner owns a non-economic general partner interest in us, which does not entitle it to receive cash distributions.

Item 6. Reserved

Item 7.   Management’s Discussion and Analysis of Financial Condition and Results of Operations

Introduction

The following discussion is intended to provide investors with an understanding of our financial condition and results of our operations and should be read in conjunction with our historical Consolidated Financial Statements and accompanying notes. Unless the context otherwise requires, references to “we,” “us,” “our,” and “PAGP” are intended to mean the business and operations of PAGP and its consolidated subsidiaries.

Our discussion and analysis includes the following:

Executive Summary
Results of Operations
Liquidity and Capital Resources
Critical Accounting Policies and Estimates
Recent Accounting Pronouncements

A comparative discussion of our 2021 to 2020 operating results and performance measures can be found in Item 7. “Management’s Discussion and Analysis of Financial Condition and Results of Operations—Results of Operations” included in our Annual Report on Form 10-K for the year ended December 31, 2021 filed with the SEC on March 1, 2022.

Executive Summary

Company Overview

We are a Delaware limited partnership formed in 2013 that has elected to be taxed as a corporation for United States federal income tax purposes. As of December 31, 2022, our sole cash-generating assets consisted of an approximate 81% limited partner interest in AAP through our ownership of approximately 194.4 million AAP units. We also own a 100% managing member interest in GP LLC. GP LLC is a Delaware limited liability company that holds the non-economic general partner interest in AAP. AAP is a Delaware limited partnership that, as of December 31, 2022, directly owned a limited partner interest in PAA through its ownership of approximately 241.0 million PAA common units (approximately 31% PAA’s total outstanding common units and Series A preferred units combined). AAP is the sole member of PAA GP, a Delaware limited liability company that directly holds the non-economic general partner interest in PAA.

PAA’s business model integrates large-scale supply aggregation capabilities with the ownership and operation of critical midstream infrastructure systems that connect major producing regions to key demand centers and export terminals. As one of the largest midstream service providers in North America, PAA owns an extensive network of pipeline transportation, terminalling, storage and gathering assets in key crude oil and NGL producing basins (including the Permian Basin) and transportation corridors and at major market hubs in the United States and Canada. PAA’s assets and the services it provides are primarily focused on crude oil and NGL.

Market Overview and Outlook

Crude oil and other petroleum liquids are supplied to the global market by producers around the world, with the majority coming from the Organization of Petroleum Exporting Countries (“OPEC”), the Russian Federation and North American producers, among others. The chart below depicts the relationship between global supply of crude oil and other petroleum liquids and demand since the beginning of 2018 and the U.S. Energy Information Administration’s (“EIA”) Short-Term Energy Outlook as of January 2023:

69

Table of Contents
Index to Financial Statements
World Liquid Fuels Production and Consumption Balance (1)
(in millions of barrels per day)
pagp-20221231_g6.jpg
(1)Barrels produced and consumed per quarter.

Global crude oil demand at the end of 2022 was near pre-COVID levels, with the EIA and other third parties forecasting demand to exceed 2019 levels by the second half of 2023 and continue to grow for the foreseeable future. We believe this demand growth combined with the multi-year backdrop of reduced upstream investment and a continuation of OPEC discipline and Western sanctions on Russian petroleum could further exacerbate many of the supply concerns that emerged in 2022. This includes tight global markets and continued commodity price volatility. As a result, we expect North American energy supply to play a critical long-term role in meeting global demand and the Permian Basin to drive the vast majority of U.S. production growth in the coming years.

It is against this macro backdrop that we expect to generate significant positive free cash flow on a multi-year basis, supported by our existing asset base and integrated business model. Our financial strategy and long-term capital allocation framework is focused on generating meaningful multi-year free cash flow and improving shareholder returns by (i) increasing returns of capital to equity holders, primarily through increased distributions, (ii) making disciplined accretive investments and (iii) maintaining an investment grade credit profile and ensuring balance sheet flexibility.


Overview of Operating Results

During 2022, we continued to build momentum and reinforce our long-term positioning by taking actions to further optimize our asset base and streamline our operations. We recognized net income of $1.163 billion for the year ended December 31, 2022 compared to net income of $600 million for the year ended December 31, 2021. Results from our operations increased for 2022 over the comparable 2021 period driven primarily by more favorable margins in our NGL segment, as well as increased earnings from our crude oil pipelines due to higher tariff volumes and higher loss allowance revenue attributable to higher volumes and commodity prices. However, these items were partially offset by the impact of the monetization of contango hedges that benefited the 2021 period, the sale of our natural gas storage facilities in the third quarter of 2021 and higher field operating costs in the 2022 period primarily from (i) an increase in estimated costs associated with the Line 901 incident and (ii) gains related to hedged power costs resulting from the extreme winter weather event that occurred in February 2021 (“Winter Storm Uri”) recognized in the first quarter of 2021.

70

Table of Contents
Index to Financial Statements
Additionally, results for 2022 included a net loss on asset sales and asset impairments of $269 million, primarily related to the impairment of certain of our California crude oil assets, compared to a net loss on asset sales and asset impairments of $592 million included in results for 2021, a majority of which was related to the write-down of our natural gas storage facilities, which were classified as held for sale in the second quarter and sold in the third quarter. The 2022 period also includes net gains of approximately $346 million, primarily associated with the remeasurement of our previously held 65% interest in Cactus II to fair value in connection with our acquisition of an additional 5% interest in Cactus II in November 2022.

See the “—Results of Operations” section below for further discussion.

Results of Operations

Consolidated Results

The following table sets forth an overview of our consolidated financial results calculated in accordance with GAAP (in millions, except per share data):

Year Ended December 31,Variance
20222021$%
Product sales revenues$55,948 $40,883 $15,065 37 %
Services revenues1,394 1,195 199 17 %
Purchases and related costs(53,176)(38,504)(14,672)(38)%
Field operating costs(1,315)(1,065)(250)(23)%
General and administrative expenses(330)(298)(32)(11)%
Depreciation and amortization(968)(777)(191)(25)%
Gains/(losses) on asset sales and asset impairments, net(269)(592)323 55 %
Equity earnings in unconsolidated entities403 274 129 47 %
Gains/(losses) on investments in unconsolidated entities, net346 344 **
Interest expense, net(405)(425)20 %
Other income/(expense), net(219)19 (238)**
Income tax expense(246)(112)(134)(120)%
Net income1,163 600 563 94 %
Net income attributable to noncontrolling interests(995)(540)(455)(84)%
Net income attributable to PAGP$168 $60 $108 180 %
Basic and diluted net income per Class A share
$0.86 $0.31 $0.55 **
Basic and diluted weighted average Class A shares outstanding
194 194 — **
**     Indicates that variance as a percentage is not meaningful.

Revenues and Purchases

Fluctuations in our consolidated revenues and purchases and related costs are primarily associated with our merchant activities and generally explained in large part by changes in commodity prices. Our crude oil and NGL merchant activities are not directly affected by the absolute level of prices because the commodities that we buy and sell are generally indexed to the same pricing indices. Both product sales revenues and purchases and related costs will fluctuate with market prices; however, the absolute margins related to those sales and purchases will not necessarily have a corresponding increase or decrease. Additionally, product sales revenues include the impact of gains and losses related to derivative instruments used to manage our exposure to commodity price risk associated with such sales and purchases.

71

Table of Contents
Index to Financial Statements
A majority of our sales and purchases are indexed to West Texas Intermediate (“WTI”). The following table presents the range of the NYMEX WTI benchmark price of crude oil over the last two years (in dollars per barrel):

NYMEX WTI
Crude Oil Price
During the Year Ended December 31, LowHighAverage
2022$71 $124 $94 
2021$48 $85 $68 

Product sales revenues and purchases increased for the year ended December 31, 2022 compared to the year ended December 31, 2021 primarily due to higher prices in 2022.

Revenues from services increased for the year ended December 31, 2022 compared to the year ended December 31, 2021 primarily due to higher prices and volumes in 2022 (a portion of which was related to contributions from recently completed acquisitions and joint venture transactions), partially offset by the impact of the sale of our natural gas storage facilities in the third quarter of 2021.

See further discussion of net revenues (revenues less purchases and related costs) in the “—Analysis of Operating Segments” section below.

Field Operating Costs

See discussion of field operating costs in the “—Analysis of Operating Segments” section below.

General and Administrative Expenses

The increase in general and administrative expenses for the year ended December 31, 2022 compared to the year ended December 31, 2021 was primarily due to (i) employee-related costs, including an increase in equity-indexed compensation expense due to changes in plan assumptions and a higher PAA common unit price (a portion of which is excluded in the calculation of Adjusted EBITDA and Segment Adjusted EBITDA), (ii) higher information systems costs due to ongoing systems integration work and (iii) higher office rent due to an operating cost abatement in the prior year, partially offset by (iv) costs associated with the formation of the Permian JV in the prior year.

Depreciation and Amortization

Depreciation and amortization expense increased for the year ended December 31, 2022 compared to the year ended December 31, 2021 largely driven by depreciation and amortization expense on assets (i) contributed by Oryx Midstream Holdings LLC (“Oryx Midstream”) upon formation of the Permian JV and (ii) consolidated in connection with our acquisition of an additional interest in Cactus II. See Note 7 to our Consolidated Financial Statements for additional information.

Gains/(Losses) on Asset Sales and Asset Impairments, Net

The net losses on asset sales and asset impairments for 2022 primarily included (i) a $330 million non-cash impairment charge recognized in the fourth quarter of 2022 related to certain crude oil assets in California and (ii) gains recognized from the sale of land and related assets in Long Beach, California, as well as Line 901 and the Sisquoc to Pentland portion of Line 903, a portion of which relates to the transfer of an asset retirement obligation to the purchaser. See Note 6 and Note 7 to our Consolidated Financial Statements for additional information.

The net losses on asset sales and asset impairments for 2021 primarily included (i) an approximate $220 million non-cash impairment charge recognized in the third quarter related to the write-down of certain crude oil storage terminal assets as a result of decreased demand for our services due to changing market conditions, (ii) an approximate $475 million non-cash impairment charge related to the write-down of our Pine Prairie and Southern Pines natural gas storage facilities upon classification as held for sale (these assets were sold in August 2021), and (iii) a gain of $106 million related to the asset exchange agreement (the “Asset Exchange”) involving the sale of one of our crude oil pipelines in Canada in exchange for additional interests in certain of the Empress natural gas processing plants.

See Note 6 and Note 7 to our Consolidated Financial Statements for additional information regarding these asset sales and asset impairments.
72

Table of Contents
Index to Financial Statements

Equity Earnings in Unconsolidated Entities

See discussion of equity earnings in unconsolidated entities in the “—Analysis of Operating Segments” section below.

Gains/(Losses) on Investments in Unconsolidated Entities, Net

During the fourth quarter of 2022, we recognized (i) a gain of $370 million associated with the remeasurement of our previously held 65% interest in Cactus II to fair value in connection with our acquisition of an additional 5% interest in Cactus II in November 2022 and (ii) a loss of $25 million associated with the difference between the fair value and historical book value of assets contributed by the Permian JV in exchange for an additional interest in OMOG. See Note 7 and Note 9 to our Consolidated Financial Statements for additional information regarding these transactions.

Interest Expense, Net

Interest expense is primarily impacted by:

our weighted average debt balances;
the level and maturity of fixed rate debt and interest rates associated therewith;
market interest rates and our interest rate hedging activities; and
interest capitalized on capital projects.

The following table summarizes the components impacting the interest expense variance (in millions, except percentages):

Average
LIBOR/SOFR
Weighted Average
Interest Rate (1)
Interest expense for the year ended December 31, 2021
$425 0.1 %4.2 %
Impact of retirement of senior notes(22)
Impact of lower capitalized interest13 
Impact of interest rate swap(7)
Other(4)
Interest expense for the year ended December 31, 2022
$405 1.9 %4.3 %
(1)Excludes commitment and other fees.

See Note 11 to our Consolidated Financial Statements for additional information regarding our debt and related activities during the periods presented.

Other Income/(Expense), Net

The following table summarizes the components impacting Other income/(expense), net (in millions):

Year Ended December 31,
20222021
Gain/(loss) on mark-to-market adjustment of Preferred Distribution Rate Reset Option embedded derivative (1)
$(189)$14 
Net gain/(loss) on foreign currency revaluation (2)
(36)
Other
$(219)$19 
(1)See Note 13 to our Consolidated Financial Statements for additional information.
73

Table of Contents
Index to Financial Statements
(2)The activity during the periods presented was primarily related to the impact from the change in the United States Dollar to Canadian dollar exchange rate on the portion of our intercompany net investment that is not long-term in nature.

Income Tax (Expense)/Benefit

The net unfavorable income tax variance for the year ended December 31, 2022 compared to the year ended December 31, 2021 was primarily a result of higher year-over-year income as impacted by fluctuations of the derivative mark-to-market valuations in our Canadian operations.

Non-GAAP Financial Measures

To supplement our financial information presented in accordance with GAAP, management uses additional measures known as “non-GAAP financial measures” in its evaluation of past performance and prospects for the future. The primary additional measures used by management are Adjusted EBITDA and Adjusted EBITDA attributable to PAA, which excludes the portion of Adjusted EBITDA attributable to noncontrolling interests in consolidated joint venture entities.

Adjusted EBITDA is defined as earnings before interest, taxes, depreciation and amortization (including our proportionate share of depreciation and amortization, including write-downs related to cancelled projects and impairments, of unconsolidated entities), gains and losses on asset sales and asset impairments, goodwill impairment losses and gains or losses on and impairments of investments in unconsolidated entities, adjusted for certain selected items impacting comparability.

Our definition and calculation of certain non-GAAP financial measures may not be comparable to similarly-titled measures of other companies. Adjusted EBITDA and Adjusted EBITDA attributable to PAA are reconciled to Net Income/(Loss), the most directly comparable measures as reported in accordance with GAAP, and should be viewed in addition to, and not in lieu of, our Consolidated Financial Statements and accompanying notes.

Performance Measures

Management believes that the presentation of such additional financial measures provides useful information to investors regarding our performance and results of operations because these measures, when used to supplement related GAAP financial measures, (i) provide additional information about our core operating performance, (ii) provide investors with the same financial analytical framework upon which management bases financial, operational, compensation and planning/budgeting decisions and (iii) present measures that investors, rating agencies and debt holders have indicated are useful in assessing us and our results of operations. These non-GAAP measures may exclude, for example, (i) charges for obligations that are expected to be settled with the issuance of equity instruments, (ii) gains and losses on derivative instruments that are related to underlying activities in another period (or the reversal of such adjustments from a prior period), gains and losses on derivatives that are either related to investing activities (such as the purchase of linefill) or purchases of long-term inventory, and inventory valuation adjustments, as applicable, (iii) long-term inventory costing adjustments, (iv) items that are not indicative of our core operating results and/or (v) other items that we believe should be excluded in understanding our core operating performance. These measures may further be adjusted to include amounts related to deficiencies associated with minimum volume commitments whereby we have billed the counterparties for their deficiency obligation and such amounts are recognized as deferred revenue in “Other current liabilities” in our Consolidated Financial Statements. We also adjust for amounts billed by our equity method investees related to deficiencies under minimum volume commitments. Such amounts are presented net of applicable amounts subsequently recognized into revenue. We have defined all such items as “selected items impacting comparability.” We do not necessarily consider all of our selected items impacting comparability to be non-recurring, infrequent or unusual, but we believe that an understanding of these selected items impacting comparability is material to the evaluation of our operating results and prospects.

Although we present selected items impacting comparability that management considers in evaluating our performance, you should also be aware that the items presented do not represent all items that affect comparability between the periods presented. Variations in our operating results are also caused by changes in volumes, prices, exchange rates, mechanical interruptions, acquisitions, divestitures, investment capital projects and numerous other factors as discussed, as applicable, in “—Analysis of Operating Segments.”

74

Table of Contents
Index to Financial Statements
The following table sets forth the reconciliation of the non-GAAP financial performance measures Adjusted EBITDA and Adjusted EBITDA attributable to PAA from Net Income (in millions):

Year Ended December 31,Variance
20222021$%
Net income$1,163 $600 $563 94 %
Interest expense, net405 425 (20)(5)%
Income tax expense246 112 134 120 %
Depreciation and amortization968 777 191 25 %
(Gains)/losses on asset sales and asset impairments, net269 592 (323)(55)%
(Gains)/losses on investments in unconsolidated entities, net(346)(2)(344)**
Depreciation and amortization of unconsolidated entities (1)
85 123 (38)(31)%
Unallocated general and administrative expenses (2)
(1)(17)%
Selected Items Impacting Comparability:
Derivative activities and inventory valuation adjustments(280)(271)(9)**
Long-term inventory costing adjustments(4)(94)90 **
Deficiencies under minimum volume commitments, net(7)14 **
Equity-indexed compensation expense32 19 13 **
Foreign currency revaluation(4)**
Line 901 incident95 15 80 **
Significant transaction-related expenses— 16 (16)**
Selected Items Impacting Comparability - Segment Adjusted EBITDA (3)
(146)(326)180 **
Mark-to-market adjustment of Preferred Distribution Rate Reset Option embedded derivative (4)
189 (14)203 **
Foreign currency revaluation (5)
37 (3)40 **
Selected Items Impacting Comparability - Adjusted EBITDA (6)
80 (343)423 **
Adjusted EBITDA (6)
$2,875 $2,290 $585 26 %
Adjusted EBITDA attributable to noncontrolling interests in consolidated joint ventures (7)
(365)(94)(271)(288)%
Adjusted EBITDA attributable to PAA$2,510 $2,196 $314 14 %
**     Indicates that variance as a percentage is not meaningful.
(1)We exclude our proportionate share of the depreciation and amortization expense (including write-downs related to cancelled projects and impairments) of unconsolidated entities when reviewing Adjusted EBITDA, similar to our consolidated assets.
(2)Represents general and administrative expenses incremental to those of PAA, which are not allocated to our reporting segments in determining Segment Adjusted EBITDA and are excluded in the non-GAAP financial performance measures utilized by management.
(3)For a more detailed discussion of these selected items impacting comparability, see the footnotes to the Segment Adjusted EBITDA Reconciliation table in Note 20 to our Consolidated Financial Statements.
(4)The Preferred Distribution Rate Reset Option of PAA’s Series A preferred units is accounted for as an embedded derivative and recorded at fair value in our Consolidated Financial Statements. The associated gains and losses are not integral to our results and were thus classified as a selected item impacting comparability. See Note 13 to our Consolidated Financial Statements for additional information regarding the Preferred Distribution Rate Reset Option.
(5)During the periods presented, there were fluctuations in the value of CAD to USD, resulting in the realization of foreign exchange gains and losses on the settlement of foreign currency transactions as well as the revaluation of monetary assets and liabilities denominated in a foreign currency. The associated gains and losses are not integral to our results and were thus classified as a selected item impacting comparability.
75

Table of Contents
Index to Financial Statements
(6)Other income/(expense), net on our Consolidated Statements of Operations, adjusted for selected items impacting comparability (“Adjusted other income/(expense), net”) is included in Adjusted EBITDA and excluded from Segment Adjusted EBITDA.
(7)Reflects amounts attributable to noncontrolling interests in the Permian JV, Cactus II and Red River.

Analysis of Operating Segments

We manage our operations through two operating segments: Crude Oil and NGL. Our CODM (our Chief Executive Officer) evaluates segment performance based on a variety of measures including Segment Adjusted EBITDA, segment volumes and maintenance capital investment.

We define Segment Adjusted EBITDA as revenues and equity earnings in unconsolidated entities less (a) purchases and related costs, (b) field operating costs and (c) segment general and administrative expenses, plus (d) our proportionate share of the depreciation and amortization expense (including write-downs related to cancelled projects and impairments) of unconsolidated entities, further adjusted (e) for certain selected items including (i) gains and losses on derivative instruments that are related to underlying activities in another period (or the reversal of such adjustments from a prior period), gains and losses on derivatives that are either related to investing activities (such as the purchase of linefill) or purchases of long-term inventory, and inventory valuation adjustments, as applicable, (ii) long-term inventory costing adjustments, (iii) charges for obligations that are expected to be settled with the issuance of equity instruments, (iv) amounts related to deficiencies associated with minimum volume commitments, net of applicable amounts subsequently recognized into revenue and (v) other items that our CODM believes are integral to understanding our core segment operating performance and (f) to exclude the portion of all preceding items that is attributable to noncontrolling interests in consolidated joint venture entities (“Adjusted EBITDA attributable to noncontrolling interests in consolidated joint ventures”). See Note 20 to our Consolidated Financial Statements for a reconciliation of Segment Adjusted EBITDA to Net income/(loss) attributable to PAGP.

In connection with our merchant activities, our Crude Oil and NGL segments may enter into intersegment transactions for the purchase or sale of products, along with services such as the transportation, terminalling or storage of products. Intersegment transactions are conducted at rates similar to those charged to third parties or rates that we believe approximate market. Intersegment activities are eliminated in consolidation and we believe that the estimates with respect to these rates are reasonable. Also, our segment operating and general and administrative expenses reflect direct costs attributable to each segment; however, we also allocate certain operating expenses and general and administrative overhead expenses between segments based on management’s assessment of the business activities for the period. The proportional allocations by segment require judgment by management and may be adjusted in the future based on the business activities that exist during each period. We believe that the estimates with respect to these allocations are reasonable.

Revenues and expenses from our Canadian based subsidiaries, which use CAD as their functional currency, are translated at the prevailing average exchange rates for the month.

Crude Oil Segment

Our Crude Oil segment operations generally consist of gathering and transporting crude oil using pipelines, gathering systems, trucks and at times on barges or railcars, in addition to providing terminalling, storage and other facilities-related services utilizing our integrated assets across the United States and Canada. Our assets serve third parties and are also supported by our merchant activities. Our merchant activities include the purchase of crude oil supply and the movement of this supply on our assets or third-party assets to sales locations, including our terminals, third-party connecting carriers, regional hubs or to refineries. Our merchant activities are subject to our risk management policies and may include the use of derivative instruments to hedge our exposure.

Our Crude Oil segment generates revenue through a combination of tariffs, pipeline capacity agreements and other transportation fees, month-to-month and multi-year storage and terminalling agreements and the sale of gathered and bulk-purchased crude oil. Tariffs and other fees on our pipeline systems are typically based on volumes transported and vary by receipt point and delivery point. Fees for our terminalling and storage services are based on capacity leases and throughput volumes. Generally, results from our merchant activities are impacted by (i) increases or decreases in our lease gathering crude oil purchases volumes and (ii) the overall strength, weakness and volatility of market conditions, including regional differentials and time spreads. In addition, the execution of our risk management strategies in conjunction with our assets can provide upside in certain markets. The segment results also include the direct fixed and variable field costs of operating the crude oil assets, as well as an allocation of indirect operating costs.

76

Table of Contents
Index to Financial Statements
The following tables set forth our operating results from our Crude Oil segment:

Operating Results (1)
(in millions)
Year Ended December 31,Variance
20222021$%
Revenues$55,080 $40,470 $14,610 36 %
Purchases and related costs(52,088)(37,540)(14,548)(39)%
Field operating costs (1,003)(824)(179)(22)%
Segment general and administrative expenses (2)
(250)(221)(29)(13)%
Equity earnings in unconsolidated entities403 274 129 47 %
Adjustments (3):
Depreciation and amortization of unconsolidated entities85 123 (38)(31)%
Derivative activities and inventory valuation adjustments(11)(252)241 **
Long-term inventory costing adjustments(3)(67)64 **
Deficiencies under minimum volume commitments, net(7)14 **
Equity-indexed compensation expense32 19 13 **
Foreign currency revaluation(3)**
Line 901 incident95 15 80 **
Significant transaction-related expenses— 16 (16)**
Adjusted EBITDA attributable to noncontrolling interests in consolidated joint ventures(364)(94)(270)**
Segment Adjusted EBITDA$1,986 $1,909 $77 %
Maintenance capital$112 $100 $12 12 %
Average VolumesYear Ended December 31,Variance
20222021Volumes%
Crude oil pipeline tariff (by region) (4)
Permian Basin (5)
5,638 4,412 1,226 28 %
Other (5)
1,927 1,793 134 %
Total crude oil pipeline tariff7,565 6,205 1,360 22 %
Commercial crude oil storage capacity (5) (6)
72 73 (1)(1)%
Crude oil lease gathering purchases (4) (7)
1,382 1,330 52 %
**    Indicates that variance as a percentage is not meaningful.
(1)Revenues and costs and expenses include intersegment amounts.
(2)Segment general and administrative expenses reflect direct costs attributable to each segment and an allocation of other expenses to the segments. The proportional allocations by segment require judgment by management and are based on the business activities that exist during each period.
(3)Represents adjustments included in the performance measure utilized by our CODM in the evaluation of segment results. See Note 20 to our Consolidated Financial Statements for additional discussion of such adjustments.
(4)Average daily volumes in thousands of barrels per day calculated as the total volumes (attributable to our interest for assets owned by unconsolidated entities or through undivided joint interests) for the year divided by the number of days in the year. Volumes associated with acquisitions represent total volumes for the number of days we actually owned the assets divided by the number of days in the period.
(5)Includes volumes (attributable to our interest) from assets owned by unconsolidated entities.
77

Table of Contents
Index to Financial Statements
(6)Average monthly capacity in millions of barrels per day calculated as total volumes for the year divided by the number of months in the year.
(7)Of this amount, approximately 1,073 and 1,038 thousand barrels per day were purchased in the Permian Basin for the years ended December 31, 2022 and 2021, respectively.

Segment Adjusted EBITDA

Crude Oil Segment Adjusted EBITDA was favorably impacted for the year ended December 31, 2022 compared to the year ended December 31, 2021 by higher volumes on our pipelines, favorable Canadian crude oil differentials and higher loss allowance revenue. These favorable impacts were partially offset by (i) the monetization of contango hedges that benefited the 2021 period, (ii) the sale of our natural gas storage facilities in August 2021 (which were reported in our Crude Oil Segment) and (iii) gains related to hedged power costs resulting from Winter Storm Uri recognized in the first quarter of 2021.

The following is a more detailed discussion of the significant factors impacting Segment Adjusted EBITDA for the year ended December 31, 2022 compared to the year ended December 31, 2021.

Permian JV. In October 2021, we closed on the transaction with Oryx Midstream to merge our respective Permian Basin assets, with the exception of our long-haul pipeline systems and certain of our intra-basin assets, into the Permian JV. The significant year-over-year growth in our tariff volumes in the Permian Basin region was primarily from the Permian JV assets, largely due to additional volumes from the pipelines contributed by Oryx Midstream as well as increased production and new connections. We deduct the portion of the financial results attributable to Oryx Midstream’s 35% interest in the Permian JV in determining Segment Adjusted EBITDA, which partially offset the favorable impact of the volume growth when comparing Segment Adjusted EBITDA for 2022 compared to 2021.

Pipeline Projects. The Capline pipeline reversal project and phase two of the Wink to Webster pipeline project were placed in service in the first quarter of 2022, which favorably impacted equity earnings in unconsolidated entities and our tariff volumes in 2022.

The variance in equity earnings in unconsolidated entities for the year ended December 31, 2022 compared to the year ended December 31, 2021 was also driven by the unfavorable impact to the prior period of the recognition of our proportionate share of the write-off of costs associated with a capital project canceled during the second quarter of 2021 (which impacted equity earnings in unconsolidated entities but is excluded from Segment Adjusted EBITDA and thus is reflected as an “Adjustment” as “Depreciation and amortization of unconsolidated entities” in the table above).

Pipeline Loss Allowance Revenue. Pipeline loss allowance revenues increased for the year ended December 31, 2022 compared to the year ended December 31, 2021 due to a combination of higher prices and higher volumes during 2022.

Market Opportunities. Our results for the year ended December 31, 2022 benefited from favorable Canadian crude oil differentials and the sale of excess linefill and inventory in a higher crude oil price environment; however, in comparison to the year ended December 31, 2021, these favorable variances were offset by the benefit of the monetization of contango hedges during the year ended December 31, 2021.

Natural Gas Storage Assets. We sold our natural gas storage facilities in August 2021, impacting the comparison of our results for the year ended December 31, 2022 compared to the year ended December 31, 2021. Net revenues from our natural gas storage facilities were approximately $76 million for the year ended December 31, 2021, which included the benefit of favorable margins from hub activities related to Winter Storm Uri, as mentioned below.

Winter Storm Uri. During the first quarter of 2021, Winter Storm Uri had a negative impact on our volumes; however, this impact was more than offset during the 2021 period by gains related to hedged power costs, which are reflected in equity earnings and field operating costs, and favorable margins from hub activities at our natural gas storage facilities resulting from Winter Storm Uri.

78

Table of Contents
Index to Financial Statements
Line 2000 Pipeline. In the third quarter of 2022, we temporarily ceased service on Line 2000 in California as a precautionary measure following a routine inspection, which unfavorably impacted our results for the year ended December 31, 2022 compared to the year ended December 31, 2021. Line 2000 was returned to service in the first quarter of 2023.

Field Operating Costs. The increase in field operating costs for the year ended December 31, 2022 compared to the year ended December 31, 2021 was primarily due to (i) an increase in estimated costs associated with the Line 901 incident (which impact field operating costs but are excluded from Segment Adjusted EBITDA and thus are reflected as an “Adjustment” in the table above), (ii) the impact of gains related to hedged power costs resulting from Winter Storm Uri recognized in the first quarter of 2021, (iii) incremental operating costs from the Permian JV, (iv) increased utilities as a result of higher volumes, (v) increased costs resulting from higher third-party trucked volumes and (vi) higher fuel prices, partially offset by (vii) the sale of our natural gas storage facilities in August 2021.

Segment General and Administrative Expenses. See the “—Consolidated Results” section above for a discussion of general and administrative expenses.

Maintenance Capital. Maintenance capital consists of capital expenditures for the replacement and/or refurbishment of partially or fully depreciated assets in order to maintain the operating and/or earnings capacity of our existing assets. The increase in maintenance capital spending for the year ended December 31, 2022 compared to the year ended December 31, 2021 was primarily due to ongoing station upgrades, integrity projects and tank maintenance, partially offset by lower costs due to the completion of certain projects.


NGL Segment

Our NGL segment operations involve natural gas processing and NGL fractionation, storage, transportation and terminalling. Our NGL revenues are primarily derived from a combination of (i) providing gathering, fractionation, storage, and/or terminalling services to third-party customers for a fee, and (ii) extracting NGL mix from the gas stream processed at our Empress straddle plant facility as well as acquiring NGL mix, which is then transported, stored and fractionated into finished products and sold to customers.

Generally, our segment results are impacted by (i) increases or decreases in our NGL sales volumes, (ii) the overall strength, weakness and volatility of market conditions, including the differential between the price of natural gas and the extracted NGL, as well as location differentials and time spreads, and (iii) the effects of competition on our NGL margins. In addition, we utilize various risk management strategies to manage our commodity exposure.

Our NGL operations are sensitive to weather-related demand, particularly during the approximate five-month peak heating season of November through March, and temperature differences from period-to-period may have a significant effect on NGL demand and thus our financial performance as well as the impact of comparative performance between financial reporting periods that bisect the five-month peak heating season.
79

Table of Contents
Index to Financial Statements

The following tables set forth our operating results from our NGL segment:

Operating Results (1)
(in millions)
Year Ended December 31,Variance
20222021$%
Revenues$2,761 $1,968 $793 40 %
Purchases and related costs(1,587)(1,324)(263)(20)%
Field operating costs(312)(241)(71)(29)%
Segment general and administrative expenses (2)
(75)(71)(4)(6)%
Adjustments (3):
Derivative activities(269)(19)(250)**
Long-term inventory costing adjustments(1)(27)26 **
Foreign currency revaluation(1)**
Segment Adjusted EBITDA$518 $285 $233 82 %
Maintenance capital$99 $68 $31 46 %

Year Ended December 31,Variance
Average Volumes (in thousands of barrels per day) (4)
20222021Volumes%
NGL fractionation137 129 %
NGL pipeline tariff192 179 13 %
Propane and butane sales (5)
94 110 (16)(15)%
**    Indicates that variance as a percentage is not meaningful.
(1)Revenues and costs and expenses include intersegment amounts.
(2)Segment general and administrative expenses reflect direct costs attributable to each segment and an allocation of other expenses to the segments. The proportional allocations by segment require judgment by management and are based on the business activities that exist during each period.
(3)Represents adjustments included in the performance measure utilized by our CODM in the evaluation of segment results. See Note 20 to our Consolidated Financial Statements for additional discussion of such adjustments.
(4)Average daily volumes calculated as the total volumes (attributable to our interest for assets owned through undivided joint interests) for the year divided by the number of days in the year.
(5)During the fourth quarter of 2022, we modified our sales volumes reported to include only propane and butane sales. Prior to the fourth quarter of 2022, our reported sales volumes included other NGL products, primarily ethane, that represented a significant portion of our total NGL sales volumes but did not contribute significantly to Segment Adjusted EBITDA. Sales volumes for earlier periods presented herein have been recast to include only propane and butane.

Segment Adjusted EBITDA

NGL Segment Adjusted EBITDA increased for the year ended December 31, 2022 compared to the year ended December 31, 2021 primarily due to the favorable impact of higher realized fractionation spreads between the price of natural gas and the extracted NGL (“frac spreads”) and increased NGL mix produced at our straddle plants.

Significant variances in the components of Segment Adjusted EBITDA are discussed in more detail below:

80

Table of Contents
Index to Financial Statements
Net Revenues. Net revenues from our NGL activities, excluding the impact of derivative activities and inventory valuation and long-term inventory costing adjustments, increased for the year ended December 31, 2022 compared to the year ended December 31, 2021 primarily due to higher realized frac spreads, increased NGL mix produced at our straddle plants and higher field operating cost recoveries at our Empress straddle plants as part of our commercial agreements, primarily related to higher utilities-related costs. This was partially offset by lower NGL sales volumes due to a reduction in lower margin hub activity. Additionally, net revenues for the year ended December 31, 2022 include the benefit of a full year of increased ownership in the Empress straddle plants and higher product gains at certain of our NGL facilities.

Field Operating Costs. The increase in field operating costs for the year ended December 31, 2022 compared to the year ended December 31, 2021 was primarily due to increased utilities-related costs from (i) increased production at certain of our Empress straddle plants, (ii) our increased ownership in the Empress straddle plants and (iii) higher utility-related prices in the 2022 period. The increase in utilities-related costs was largely offset by the benefit to net revenues from operating cost recoveries realized through commercial agreements.

Segment General and Administrative Expenses. See the “—Consolidated Results” section above for a discussion of general and administrative expenses.

Maintenance Capital. The increase in maintenance capital spending for the year ended December 31, 2022 compared to the year ended December 31, 2021 was primarily due to (i) a turnaround at one of our Empress facilities during 2022 and (ii) various maintenance capital projects on our Co-Ed pipeline system. This increase was partially offset by the absence of certain costs in 2022 that were incurred in 2021, including repair costs at the Fort Saskatchewan facility.

Liquidity and Capital Resources

General

Our primary sources of liquidity are (i) cash flow from operating activities and (ii) borrowings under PAA’s credit facilities or commercial paper program. In addition, we may supplement these primary sources of liquidity with proceeds from asset sales, and in the past have utilized funds received from sales of equity and debt securities. Our primary cash requirements include, but are not limited to, (i) ordinary course of business uses, such as the payment of amounts related to the purchase of crude oil, NGL and other products, other expenses and interest payments on outstanding debt, (ii) investment and maintenance capital activities, (iii) acquisitions of assets or businesses, (iv) repayment of principal on long-term debt and (v) distributions to our Class A shareholders and noncontrolling interests. In addition, we may use cash for repurchases of common equity. We generally expect to fund our short-term cash requirements through cash flow generated from operating activities and/or borrowings under PAA’s commercial paper program or credit facilities. In addition, we generally expect to fund our long-term needs, such as those resulting from investment capital activities or acquisitions and refinancing long-term debt, through a variety of sources (either separately or in combination), which may include the sources mentioned above as funding for short-term needs and/or the issuance of additional equity or debt securities and the sale of assets.

As of December 31, 2022, although we had a working capital deficit of $535 million, we had approximately $3.0 billion of liquidity available to meet our ongoing operating, investing and financing needs, subject to continued covenant compliance, as noted below (in millions):

As of
December 31, 2022
Availability under PAA senior unsecured revolving credit facility (1) (2)
$1,317 
Availability under PAA senior secured hedged inventory facility (1) (2)
1,281 
Amounts outstanding under PAA commercial paper program— 
Subtotal
2,598 
Cash and cash equivalents (3)
381 
Total
$2,979 
(1)Represents availability prior to giving effect to borrowings outstanding under the PAA commercial paper program, which reduce available capacity under the facilities.
(2)Available capacity under the PAA senior unsecured revolving credit facility and the PAA senior secured hedged inventory facility was reduced by outstanding letters of credit of $33 million and $69 million, respectively.
81

Table of Contents
Index to Financial Statements
(3)Excludes restricted cash of $23 million.

Usage of PAA’s credit facilities, which provide the financial backstop for PAA’s commercial paper program, is subject to ongoing compliance with covenants, as discussed further below. PAA’s borrowing capacity and borrowing costs are also impacted by its credit rating. See Item 1A. “Risk Factors—Risks Related to PAA’s Business—Loss of PAA’s investment grade credit rating or the ability to receive open credit could negatively affect its borrowing costs, ability to purchase crude oil, NGL and natural gas supplies or to capitalize on market opportunities.”

We believe that we have, and will continue to have, the ability to access PAA’s commercial paper program and credit facilities, which we use to meet our short-term cash needs. We believe that our financial position remains strong and we have sufficient liquid assets, cash flow from operating activities and borrowing capacity under PAA’s credit agreements to meet our financial commitments, debt service obligations, contingencies and anticipated capital expenditures. We are, however, subject to business and operational risks that could adversely affect our cash flow, including extended disruptions in the financial markets and/or energy price volatility resulting from current macroeconomic and geopolitical conditions associated with the COVID-19 pandemic and/or actions by OPEC. A prolonged material decrease in our cash flows would likely produce an adverse effect on our borrowing capacity and cost of borrowing. See Item 1A. “Risk Factors” for further discussion regarding risks that may impact our liquidity and capital resources.

Credit Agreements, Commercial Paper Program and Indentures

PAA has three primary credit arrangements, which we use to meet our short-term cash needs. These include PAA’s $1.35 billion senior unsecured revolving credit facility maturing in 2027, $1.35 billion senior secured hedged inventory facility maturing in 2025 and $2.7 billion unsecured commercial paper program that is backstopped by PAA’s revolving credit facility and its hedged inventory facility. The credit agreements for PAA’s revolving credit facilities (which impact PAA’s ability to access its commercial paper program because they provide the financial backstop that supports PAA’s short-term credit ratings) and the indentures governing its senior notes contain cross-default provisions. A default under PAA’s credit agreements or indentures would permit the lenders to accelerate the maturity of the outstanding debt. As long as PAA is in compliance with the provisions in its credit agreements, its ability to make distributions of available cash is not restricted. PAA was in compliance with the covenants contained in its credit agreements and indentures as of December 31, 2022.

Cash Flow from Operating Activities

The primary drivers of cash flow from operating activities are (i) the collection of amounts related to the sale of crude oil, NGL and other products, the transportation of crude oil and other products for a fee, and the provision of storage and terminalling services for a fee and (ii) the payment of amounts related to the purchase of crude oil, NGL and other products and other expenses, principally field operating costs, general and administrative expenses and interest expense.

Cash flow from operating activities can be materially impacted by the storage of crude oil in periods of a contango market, when the price of crude oil for future deliveries is higher than current prices. In the month we pay for the stored crude oil, we borrow under the PAA credit facilities or commercial paper program (or use cash on hand) to pay for the crude oil, which negatively impacts operating cash flow. Conversely, cash flow from operating activities increases during the period in which we collect the cash from the sale of the stored crude oil. Similarly, the level of NGL and other product inventory stored and held for resale at period end affects our cash flow from operating activities.

In periods when the market is not in contango, we typically sell our crude oil during the same month in which we purchase it and we do not rely on borrowings under the PAA credit facilities or commercial paper program to pay for the crude oil. During such market conditions, our accounts payable and accounts receivable generally move in tandem as we make payments and receive payments for the purchase and sale of crude oil in the same month, which is the month following such activity. In periods during which we build inventory, regardless of market structure, we may rely on the PAA credit facilities or commercial paper program to pay for the inventory. In addition, we use derivative instruments to manage the risks associated with the purchase and sale of our commodities. Therefore, our cash flow from operating activities may be impacted by the margin deposit requirements related to our derivative activities. See Note 13 to our Consolidated Financial Statements for a discussion regarding our derivatives and risk management activities.

Net cash provided by operating activities for the years ended December 31, 2022 and 2021 was approximately $2.4 billion and $2.0 billion, respectively, and primarily resulted from earnings from our operations. Additionally, as discussed further below, changes during these periods in our inventory levels and associated margin balances required as part of our hedging activities impacted our cash flow from operating activities.

82

Table of Contents
Index to Financial Statements
During 2022, we decreased the volume of our crude oil inventory due to opportunities for inventory liquidation during the year, and we also had lower margin balances required as part of our hedging activities, both of which reduced required funding by short-term debt. These decreases were partially offset by higher NGL volumes at the end of 2022 due to inventory builds as part of the winter heating season.

During 2021, we decreased the volume of both our crude oil inventory due to fewer storage opportunities in the contango market and our NGL inventory as well as the margin balances required as part of our hedging activities, all of which reduced required funding by short-term debt. The cash inflows associated with these activities were partially offset by higher prices for inventory purchased and stored at the end of the current period compared to the end of 2020.

Investing Activities

Capital Expenditures

In addition to our operating needs, we also use cash for our investment capital projects, maintenance capital activities and acquisition activities. We fund these expenditures with cash generated by operating activities, financing activities and/or proceeds from asset sales. In the near term, we do not plan to issue common equity to fund such expenditures. The following table summarizes our investment, maintenance and acquisition capital expenditures (in millions):

Year Ended December 31,
20222021
Investment capital (1) (2) (3)
$334 $237 
Maintenance capital (1) (3)
211 168 
Acquisition capital (2) (4)
284 32 
$829 $437 
(1)Capital expenditures made to expand the existing operating and/or earnings capacity of our assets are classified as “Investment capital.” Capital expenditures for the replacement and/or refurbishment of partially or fully depreciated assets in order to maintain the operating and/or earnings capacity of our existing assets are classified as “Maintenance capital.”
(2)Contributions to unconsolidated entities, accounted for under the equity method of accounting, that are related to investment capital projects by such entities are recognized in “Investment capital.” Acquisitions of initial investments or additional interests in unconsolidated entities are included in “Acquisition capital.”
(3)Investment capital and Maintenance capital, net to our interest, was approximately $265 million and $202 million, respectively, for 2022.
(4)Acquisition capital for 2022 includes (i) an additional ownership interest in certain straddle plants included in our NGL segment, (ii) the purchase of an additional 5% interest in Cactus II and (iii) the remaining 50% interest in Advantage Pipeline Holdings LLC. Acquisition capital for 2021 represents the cash consideration paid as part of the Asset Exchange transaction. See Note 7 to our Consolidated Financial Statements for additional information.

Investment Capital Projects

Our investment capital programs consist of investments in midstream infrastructure projects that build upon our core assets and operations. The majority of this investment capital consists of highly-contracted projects that complement our broader system capabilities and support the long-term needs of the upstream and downstream sectors of the industry value chain. The following table summarizes our investment in capital projects (in millions):
Year Ended December 31,
Projects20222021
Complementary Permian Basin Projects (1)
$191 $73 
Permian Basin Takeaway Pipeline Projects (2)
33 75 
Selected Facilities/Downstream Projects (3)
28 41 
Other Projects82 48 
Total$334 $237 
83

Table of Contents
Index to Financial Statements
(1)Includes projects associated with assets included in the Permian JV.
(2)Represents pipeline projects with takeaway capacity out of the Permian Basin, including investments for our proportionate share of the projects of Wink to Webster Pipeline and Cactus II Pipeline.
(3)Includes projects at our St. James, Cushing and Fort Saskatchewan terminals.

Projected 2023 Capital Expenditures. Total investment capital for the year ending December 31, 2023 is currently projected to be approximately $420 million ($325 million net to our interest). Approximately half of our projected investment capital expenditures are expected to be invested in the Permian JV assets. Additionally, maintenance capital for 2023 is currently projected to be $205 million ($195 million net to our interest). We expect to fund our 2023 investment and maintenance capital expenditures primarily with retained cash flow.

Divestitures

Proceeds from the sale of assets have generally been used to fund our investment capital projects and reduce debt levels. The following table summarizes the proceeds received from divestitures during the last two years (in millions):

Year Ended December 31,
20222021
Proceeds from divestitures (1)
$60 $875 
(1)Represents proceeds, including working capital adjustments, net of transaction costs.

Ongoing Activities Related to Strategic Transactions

We are continuously engaged in the evaluation of potential transactions that support our current business strategy. In the past, such transactions have included the sale of non-core assets, the sale of partial interests in assets to strategic joint venture partners, acquisitions and large investment capital projects. With respect to a potential divestiture or acquisition, we may conduct an auction process or participate in an auction process conducted by a third party or we may negotiate a transaction with one or a limited number of potential buyers (in the case of a divestiture) or sellers (in the case of an acquisition). Such transactions could have a material effect on our financial condition and results of operations.

We typically do not announce a transaction until after we have executed a definitive agreement. In certain cases, in order to protect our business interests or for other reasons, we may defer public announcement of a transaction until closing or a later date. Past experience has demonstrated that discussions and negotiations regarding a potential transaction can advance or terminate in a short period of time. Moreover, the closing of any transaction for which we have entered into a definitive agreement may be subject to customary and other closing conditions, which may not ultimately be satisfied or waived. Accordingly, we can give no assurance that our current or future efforts with respect to any such transactions will be successful, and we can provide no assurance that our financial expectations with respect to such transactions will ultimately be realized. See Item 1A. “Risk Factors—Risks Related to PAA’s Business—Acquisitions and divestitures involve risks that may adversely affect PAA’s business.”

Financing Activities

Our financing activities primarily relate to funding investment capital projects, acquisitions and refinancing of debt maturities, as well as short-term working capital (including borrowings for NYMEX and ICE margin deposits) and hedged inventory borrowings related to our NGL business and contango market activities. 

Borrowings and Repayments Under Credit Arrangements

We had no net borrowings or repayments under the PAA credit facilities or commercial paper program during the year ended December 31, 2022.

During the year ended December 31, 2021, we had net repayments under the PAA credit facilities and commercial paper program of $712 million. The net repayments resulted primarily from cash flow from operating activities and proceeds from asset sales, which offset borrowings during the period related to funding needs for capital investments, inventory purchases and other general partnership purposes.
84

Table of Contents
Index to Financial Statements

In connection with the sale of our Pine Prairie and Southern Pines natural gas storage facilities in August 2021, we repaid our two GO Zone term loans totaling $200 million. See Note 7 for additional information regarding the sale of our natural gas storage facilities.

Senior Notes

Repayments of PAA Senior Notes. During 2022, PAA repaid the following senior unsecured notes in full (in millions):

YearDescriptionRepayment Date
2022$750 million 3.65% PAA Senior Notes due June 2022March 2022
(1)
(1)PAA repaid these senior notes with cash on hand and borrowings under its commercial paper program.

On January 31, 2023, PAA redeemed its 2.85%, $400 million senior notes. PAA utilized a combination of cash on hand and borrowings under its commercial paper program to repay these senior notes. PAA also intends to utilize a combination of cash flow from operating activities, proceeds from asset sales and borrowings under its commercial paper program to repay its 3.85%, $700 million notes due October 2023.

Registration Statements

PAGP Registration Statements. We have filed with the SEC a shelf registration statement that, subject to effectiveness at the time of use, allows us to issue up to a specified amount of equity securities (“PAGP Traditional Shelf”). At December 31, 2022, we had approximately $939 million of unsold securities available under the PAGP Traditional Shelf. We also have access to a universal shelf registration statement (“PAGP WKSI Shelf”), which provides us with the ability to offer and sell an unlimited amount of equity securities, subject to market conditions and its capital needs. We did not conduct any offerings under the PAGP Traditional Shelf or PAGP WKSI Shelf during the years ended December 31, 2022 or 2021.

PAA Registration Statements.  PAA periodically accesses the capital markets for both equity and debt financing. PAA has filed with the SEC a universal shelf registration statement that, subject to effectiveness at the time of use, allows PAA to issue up to a specified amount of debt or equity securities (“PAA Traditional Shelf”), under which PAA had approximately $1.1 billion of unsold securities available at December 31, 2022. PAA also has access to a universal shelf registration statement (“PAA WKSI Shelf”), which provides it with the ability to offer and sell an unlimited amount of debt and equity securities, subject to market conditions and capital needs.

Common Equity Repurchase Program

In November 2020, the board of directors of our general partner approved a $500 million common equity repurchase program (the “Program”) to be utilized as an additional method of returning capital to investors. The Program authorizes the repurchase from time to time of up to $500 million of PAA’s common units and/or our Class A shares via open market purchases or negotiated transactions conducted in accordance with applicable regulatory requirements. Ultimately, the amount, timing and pace of potential repurchase activity will be determined by a number of factors, including market conditions, PAA’s financial performance and flexibility, PAA’s actual and expected Free Cash Flow after distributions, the absolute and relative equity prices of PAA’s common units and our Class A shares, and the extent to which PAA is positioned to achieve and maintain its targeted leverage ratio. No time limit has been set for completion of the Program, and the Program may be suspended or discontinued at any time. The Program does not obligate PAA or us to acquire a particular number of common units or Class A shares. Any PAA common units or Class A shares that are repurchased will be canceled.

PAA repurchased common units under the Program during the years ended December 31, 2022 and 2021 for a total purchase price of $74 million and $178 million, respectively, including commissions and fees. The remaining available capacity under the Program as of December 31, 2022 was $198 million.

85

Table of Contents
Index to Financial Statements
Distributions to Our Class A Shareholders 

We distribute 100% of our available cash to our Class A shareholders of record within 55 days following the end of each quarter. Available cash is generally defined as all of our cash and cash equivalents on hand at the end of each quarter less reserves established in the discretion of our general partner for future requirements. Our levels of financial reserves are established by our general partner and include reserves for, among other things, the proper conduct of our business (including future capital expenditures and anticipated credit needs), compliance with legal or contractual obligations and funding of future distributions to our shareholders. See Item 5. “Market for Registrant’s Shares, Related Shareholder Matters and Issuer Purchases of Equity Securities—Cash Distribution Policy” for additional discussion regarding distributions.

On February 14, 2023, we paid a quarterly distribution of $0.2675 per Class A share ($1.07 per Class A share on an annualized basis). The distribution was paid to Class A shareholders of record as of January 31, 2023, with respect to the quarter ended December 31, 2022. See Note 12 to our Consolidated Financial Statements for details of distributions paid during the three years ended December 31, 2022.

Distributions to Noncontrolling Interests

Distributions to noncontrolling interests represent amounts paid on interests in consolidated entities that are not owned by us. As of December 31, 2022, noncontrolling interests in our subsidiaries consisted of (i) limited partner interests in PAA including a 69% interest in PAA’s common units and PAA’s Series A preferred units combined and 100% of PAA’s Series B preferred units, (ii) an approximate 19% limited partner interest in AAP, (iii) a 35% interest in the Permian JV, (iv) a 30% interest in Cactus II and (v) a 33% interest in Red River. See Note 12 to our Consolidated Financial Statements for details of distributions paid to noncontrolling interests during the three years ended December 31, 2022.

Distributions to PAA’s Series A preferred unitholders. Holders of PAA’s Series A preferred units are entitled to receive quarterly distributions, subject to customary anti-dilution adjustments, of $0.525 per unit ($2.10 per unit annualized). Subject to certain limitations, following January 28, 2021, the holders of PAA’s Series A preferred units have the right to make a one-time election to reset the distribution rate. In January 2023, PAA received notice that the Series A preferred unitholders elected the Preferred Distribution Rate Reset Option. Effective January 31, 2023, the new Series A preferred unit distribution rate is equal to 9.375% per annum on the original issue price (approximately $2.46 per unit annualized). The quarterly distribution to be paid in May 2023 will reflect a pro-rated amount of $0.58516 per unit. See Note 12 to our Consolidated Financial Statements for additional information.
 
Distributions to PAA’s Series B preferred unitholders. Holders of PAA’s Series B preferred units are entitled to receive, when, as and if declared by PAA’s general partner out of legally available funds for such purpose, cumulative cash distributions, as applicable. Through and including November 15, 2022, holders were entitled to a distribution equal to $61.25 per unit per year, payable semiannually in arrears on the 15th day of May and November. On and after November 15, 2022, distributions on the Series B units accumulate based on a floating rate equal to the applicable three-month LIBOR (or, if discontinued, a substitute or successor rate determined by the calculation agent) plus a spread of 4.11% and is payable quarterly on the 15th day of February, May, August and November. The distribution rate for the quarterly distribution paid on February 15, 2023 was 8.71614% ($22.27 per Series B preferred unit). See Note 12 to our Consolidated Financial Statements for further discussion of PAA’s Series B preferred units.

Distributions to PAA’s common unitholders. On February 14, 2023, PAA paid a quarterly distribution of $0.2675 per common unit ($1.07 per common unit on an annualized basis). The total distribution of $187 million was paid to common unitholders of record as of January 31, 2023, with respect to the quarter ended December 31, 2022. See Note 12 to our Consolidated Financial Statements for details of distributions paid during the three years ended December 31, 2022.

Contingencies

For a discussion of contingencies that may impact us, see Note 19 to our Consolidated Financial Statements.

Commitments

See Note 11 to our Consolidated Financial Statements for information regarding our debt obligations and Note 19 for information regarding our leases and other commitments.

86

Table of Contents
Index to Financial Statements
Purchase Obligations

In the ordinary course of doing business, we purchase crude oil and NGL from third parties under contracts, the majority of which range in term from thirty-day evergreen to five years, with a limited number of contracts with remaining terms extending up to 12 years. We establish a margin for these purchases by entering into various types of physical and financial sale and exchange transactions through which we seek to maintain a position that is substantially balanced between purchases on the one hand and sales and future delivery obligations on the other. We do not expect to use a significant amount of internal capital to meet these obligations, as the obligations will be funded by corresponding sales to entities that we deem creditworthy or who have provided credit support we consider adequate.

The following table includes our best estimate and the timing of these payments as of December 31, 2022 (in millions):

202320242025202620272028 and ThereafterTotal
Crude oil, NGL and other purchases (1)
$22,660 $19,940 $18,528 $17,568 $15,582 $41,216 $135,494 
(1)Amounts are primarily based on estimated volumes and market prices based on average activity during December 2022. The actual physical volume purchased and actual settlement prices will vary from the assumptions used in the table. Uncertainties involved in these estimates include levels of production at the wellhead, weather conditions, changes in market prices and other conditions beyond our control.

Letters of Credit. In connection with our merchant activities, we provide certain suppliers with irrevocable standby letters of credit to secure our obligation for the purchase and transportation of crude oil, NGL and natural gas. Our liabilities with respect to these purchase obligations are recorded in accounts payable on our balance sheet in the month the product is purchased. Generally, these letters of credit are issued for periods of up to seventy days and are terminated upon completion of each transaction. Additionally, we issue letters of credit to support insurance programs, derivative transactions, including hedging-related margin obligations, and construction activities. At December 31, 2022 and 2021, we had outstanding letters of credit of approximately $102 million and $98 million, respectively.

Off-Balance Sheet Arrangements

We have no off-balance sheet arrangements as defined by Item 303 of Regulation S-K.

Investments in Unconsolidated Entities

We have invested in entities that are not consolidated in our financial statements. None of these entities had debt outstanding as of December 31, 2022. We may elect at any time to make additional capital contributions to any of these entities. The following table sets forth selected information regarding these entities as of December 31, 2022 (unaudited, dollars in millions):
EntityType of OperationOur
Ownership
Interest
Total 
Entity
Assets
Total Cash
and
Restricted
Cash
BridgeTex Pipeline Company, LLCCrude Oil Pipeline20%$792 $26 
Capline Pipeline Company LLCCrude Oil Pipeline54%$1,268 $33 
Diamond Pipeline LLC
Crude Oil Pipeline (1)
50%$896 $
Eagle Ford Pipeline LLC
Crude Oil Pipeline (1)
50%$779 $25 
Eagle Ford Terminals Corpus Christi LLC
Crude Oil Terminal and Dock (1)
50%$214 $
OMOG JV LLC
Crude Oil Pipeline (1)
57%$434 $13 
Saddlehorn Pipeline Company, LLCCrude Oil Pipeline30%$612 $19 
White Cliffs Pipeline, LLCCrude Oil Pipeline36%$407 $
Wink to Webster Pipeline LLCCrude Oil Pipeline16%$2,129 $83 
Other investments$519 $24 
(1)We serve as operator of the asset.
87

Table of Contents
Index to Financial Statements

Critical Accounting Policies and Estimates

The preparation of financial statements in conformity with GAAP and rules and regulations of the SEC requires us to make estimates and assumptions that affect the reported amounts of assets and liabilities, as well as the disclosure of contingent assets and liabilities, at the date of the financial statements. Such estimates and assumptions also affect the reported amounts of revenues and expenses during the reporting period. Although we believe these estimates are reasonable, actual results could differ from these estimates. On a regular basis, we evaluate our assumptions, judgments and estimates.  We also discuss our critical accounting policies and estimates with the Audit Committee of the Board of Directors.

We believe that the assumptions, judgments and estimates involved in the accounting for our (i) estimated fair value of assets and liabilities acquired and identification of associated goodwill and intangible assets, (ii) fair value of derivatives, (iii) accruals and contingent liabilities, (iv) property and equipment, depreciation and amortization expense and asset retirement obligations, (v) impairment assessments of property and equipment, investments in unconsolidated entities and intangible assets and (vi) inventory valuations have the greatest potential impact on our Consolidated Financial Statements. These areas are key components of our results of operations and are based on complex rules which require us to make judgments and estimates. Therefore, we consider these to be our critical accounting policies and estimates, which are discussed below. For further information on all of our significant accounting policies, see Note 2 to our Consolidated Financial Statements.

Fair Value of Assets and Liabilities Acquired and Identification of Associated Goodwill and Intangible Assets. In accordance with Financial Accounting Standards Board (“FASB”) guidance regarding business combinations, with each acquisition, we allocate the cost of the acquired entity to the assets acquired and liabilities assumed based on their estimated fair values at the date of acquisition. If the initial accounting for the business combination is incomplete when the combination occurs, an estimate will be recorded. We also expense the transaction costs as incurred in connection with each acquisition, except for acquisitions of equity method investments. In addition, we are required to recognize intangible assets separately from goodwill.

Determining the fair value of assets and liabilities acquired, as well as intangible assets that relate to such items as customer relationships, acreage dedications and other contracts, involves professional judgment and is ultimately based on acquisition models and management’s assessment of the value of the assets acquired and, to the extent available, third-party assessments.

In November 2022, we and Enbridge Inc. (“Enbridge”) purchased Western Midstream Partners, LP (“WES”)’s 15% interest in Cactus II Pipeline, LLC (“Cactus II”) for an aggregate amount of $265 million. Enbridge acquired 10% and we acquired 5% of Cactus II, with each paying a proportionate share of the purchase price. We and Enbridge are now the sole owners of Cactus II, with 70% and 30% respective ownership interests. We previously accounted for our 65% interest in Cactus II as an equity method investment. In addition to the change in ownership, there were changes in governance which led to a change in control. We now control Cactus II and reflect Cactus II as a consolidated subsidiary in our Consolidated Financial Statements, with Enbridge’s 30% interest reflected as a noncontrolling interest. See Note 7 to our Consolidated Financial Statements for discussion of the methods, assumptions and estimates used in the determination of the fair value of the assets and liabilities acquired and identification of associated intangible assets.

In October 2021, we and Oryx Midstream completed the formation of the Permian JV. See Note 7 to our Consolidated Financial Statements for discussion of the methods, assumptions and estimates used in the determination of the fair value of the assets and liabilities acquired and identification of associated intangible assets.

Fair Value of Derivatives. The fair value of a derivative at a particular period end does not reflect the end results of a particular transaction, and will most likely not reflect the gain or loss at the conclusion of a transaction. We reflect estimates for these items based on our internal records and information from third parties. We have commodity derivatives and interest rate derivatives that are accounted for as assets and liabilities at fair value on our Consolidated Balance Sheets. The valuations of our derivatives that are exchange traded are based on market prices on the applicable exchange on the last day of the period. For our derivatives that are not exchange traded, the estimates we use are based on indicative broker quotations or an internal valuation model. Our valuation models utilize market observable inputs such as price, volatility, correlation and other factors and may not be reflective of the price at which they can be settled due to the lack of a liquid market. Less than 1% of total annual revenues are based on estimates derived from internal valuation models.

88

Table of Contents
Index to Financial Statements
The Preferred Distribution Rate Reset Option of our Series A preferred units is an embedded derivative that is recorded at fair value in our Consolidated Balance Sheets. The valuation model utilized for this embedded derivative contains multiple inputs, some of which involve management judgment, including our common unit price, ten-year United States treasury rates, default probabilities and timing estimates to ultimately calculate the fair value of our Series A preferred units with and without the Preferred Distribution Rate Reset Option.

Although the resolution of the uncertainties involved in these estimates has not historically had a material impact on our results of operations or financial condition, we cannot provide assurance that actual amounts will not vary significantly from estimated amounts. See Item 7A.  Quantitative and Qualitative Disclosures About Market Risk and Note 13 to our Consolidated Financial Statements for a discussion regarding our derivatives and risk management activities.

Accruals and Contingent Liabilities.  We record accruals or liabilities for, among other things, environmental remediation, potential legal claims or settlements and fees for legal services associated with loss contingencies, and bonuses. Accruals are made when our assessment indicates that it is probable that a liability has occurred and the amount of liability can be reasonably estimated. Our estimates are based on all known facts at the time and our assessment of the ultimate outcome. Among the many uncertainties that impact our estimates are the necessary regulatory approvals for, and potential modification of, our environmental remediation plans, the limited amount of data available upon initial assessment of the impact of soil or water contamination, changes in costs associated with environmental remediation services and equipment, the duration of the natural resource damage assessment and the ultimate amount of damages determined, the determination and calculation of fines and penalties, the possibility of existing legal claims giving rise to additional claims and the nature, extent and cost of legal services that will be required in connection with lawsuits, claims and other matters. Our estimates for contingent liability accruals are increased or decreased as additional information is obtained or resolution is achieved. A hypothetical variance of 5% in our aggregate estimate for the accruals and contingent liabilities discussed above would have an impact on earnings of up to approximately $16 million. Although the resolution of these uncertainties has not historically had a material impact on our results of operations or financial condition, we cannot provide assurance that actual amounts will not vary significantly from estimated amounts.

Property and Equipment, Depreciation and Amortization Expense and Asset Retirement Obligations. We compute depreciation and amortization based on estimated useful lives. These estimates are based on various factors including condition, manufacturing specifications, technological advances and historical data concerning useful lives of similar assets. Uncertainties that impact these estimates include changes in laws and regulations relating to restoration and abandonment requirements, economic conditions and supply and demand in the area. When assets are put into service, we make estimates with respect to useful lives and salvage values that we believe are reasonable. However, subsequent events could cause us to change our estimates, thus impacting the future calculation of depreciation and amortization.

We record retirement obligations associated with tangible long-lived assets based on estimates related to the costs associated with cleaning, purging and, in some cases, completely removing the assets and returning the land to its original state. In addition, our estimates include a determination of the settlement date or dates for the potential obligation, which may or may not be determinable. Uncertainties that impact these estimates include the costs associated with these activities and the timing of incurring such costs. A hypothetical variance of 5% in our aggregate estimate for the retirement obligations discussed above would have an impact on earnings of up to approximately $6 million. Although the resolution of these uncertainties has not historically had a material impact on our results of operations or financial condition, we cannot provide assurance that actual amounts will not vary significantly from estimated amounts.

See Note 6 and Note 10 to our Consolidated Financial Statements for additional information on our property and equipment, intangible assets and depreciation and amortization expense. See Note 2 to our Consolidated Financial Statements for additional information on our asset retirement obligations.

Impairment Assessments of Property and Equipment, Investments in Unconsolidated Entities and Intangible Assets. We periodically evaluate property and equipment for impairment when events or circumstances indicate that the carrying value of these assets may not be recoverable. Any evaluation is highly dependent on the underlying assumptions of related cash flows. We consider the fair value estimate used to calculate impairment of property and equipment a critical accounting estimate. In determining the existence of an impairment of carrying value, we make a number of subjective assumptions as to:

whether there is an event or circumstance that may be indicative of an impairment;
the grouping of assets;
the intention of “holding”, “abandoning” or “selling” an asset;
89

Table of Contents
Index to Financial Statements
the forecast of undiscounted expected future cash flow over the asset’s estimated useful life; and
if an impairment exists, the fair value of the asset or asset group.

In addition, when we evaluate property and equipment and other long-lived assets for recoverability, it may also be necessary to review related depreciation estimates and methods.

Investments in unconsolidated entities accounted for under the equity method of accounting are assessed for impairment when events or circumstances suggest that a decline in value may be other than temporary. Examples of such events or circumstances include continuing operating losses of the entity and/or long-term negative changes in the entity’s core business. When it is determined that an indicated impairment is other than temporary, a charge is recognized for the difference between the investment’s carrying amount and its estimated fair value. We consider the fair value estimate used to calculate the impairment of investments in unconsolidated entities a critical accounting estimate. In determining the existence of an other-than-temporary impairment of carrying value, we make a number of subjective assumptions as to:

whether there is an event or circumstance that may be indicative of a decline in value of the investment;
whether the decline in value is other than temporary; and
the fair value of the investment.

Intangible assets with indefinite lives are not amortized but are instead periodically assessed for impairment. Intangible assets with finite lives are amortized over their estimated useful life as determined by management. Impairment testing entails estimating future net cash flows relating to the business, based on the grouping of assets and management’s estimate of future revenues, future cash flows and market conditions including pricing, demand, competition, operating costs and other factors. Uncertainties associated with these estimates include changes in production decline rates, production interruptions, fluctuations in refinery capacity or product slates, economic obsolescence factors in the area and potential future sources of cash flow. In addition, changes in our weighted average cost of capital from our estimates could have a significant impact on fair value. We cannot provide assurance that actual amounts will not vary significantly from estimated amounts. Resolutions of these uncertainties have resulted, and in the future may result, in impairments that impact our results of operations and financial condition.

A change in our outlook or use could result in impairments that may be material to our results of operations or financial condition. See “—Executive Summary— Market Overview and Outlook” and Note 6, Note 9 and Note 10 to our Consolidated Financial Statements for additional information.

Inventory Valuations.  Inventory, including long-term inventory, primarily consists of crude oil and NGL and is valued at the lower of cost or net realizable value, with cost determined using an average cost method within specific inventory pools. At the end of each reporting period, we assess the carrying value of our inventory and use estimates and judgment when making any adjustments necessary to reduce the carrying value to net realizable value. Among the uncertainties that impact our estimates are the applicable quality and location differentials to include in our net realizable value analysis. Additionally, we estimate the upcoming liquidation timing of the inventory. Changes in assumptions made as to the timing of a sale can materially impact net realizable value. During the years ended December 31, 2022 and 2021, we did not record any charges related to the valuation adjustment of our inventory. During the year ended December 31, 2020, we recorded charges of $233 million related to the valuation adjustment of our crude oil inventory due to declines in prices. See Note 5 to our Consolidated Financial Statements for further discussion regarding inventory.

90

Table of Contents
Index to Financial Statements
Line 901 Incident Insurance Receivable. In May 2015, we experienced a crude oil release from our Las Flores to Gaviota Pipeline (Line 901) in Santa Barbara County, California. We have estimated that the aggregate total costs we have incurred or will incur with respect to the Line 901 incident will be approximately $740 million, which includes actual and projected emergency response and clean-up costs, natural resource damage assessments, fines and penalties payable pursuant to the Consent Decree, certain third-party claims settlements, and estimated costs associated with our remaining Line 901 lawsuits and claims, as well as estimates for certain legal fees and statutory interest where applicable. As of December 31, 2022, we have recognized a long-term receivable of approximately $225 million for the portion of the release costs that we believe is probable of recovery from insurance, net of deductibles and amounts already collected. In the fourth quarter of 2022, insurers responsible for the majority of our remaining insurance coverage formally communicated a denial of coverage. We intend to vigorously pursue recovery from our insurers of all amounts for which we have claimed reimbursement. We believe that our claim for reimbursement from our insurers is strong and that our ultimate recovery of such amounts is probable. Various factors could impact the timing and amount of recovery of our insurance receivable, including future developments that adversely impact our assessment of the strength of our coverage claims, the outcome of any dispute resolution proceedings with respect to our coverage claims and the extent to which insurers may become insolvent in the future. We cannot provide assurance that actual receivable amounts will not vary significantly from our estimated amounts. See Note 19 to our Consolidated Financial Statements for further discussion regarding the Line 901 incident and our related insurance receivable.

Recent Accounting Pronouncements

See Note 2 to our Consolidated Financial Statements for information regarding the effect of recent accounting pronouncements on our Consolidated Financial Statements.

Item 7A.  Quantitative and Qualitative Disclosures About Market Risk

We are exposed to various market risks, including commodity price risk and interest rate risk. We use various derivative instruments to manage such risks and, in certain circumstances, to realize incremental margin during volatile market conditions. Our risk management policies and procedures are designed to help ensure that our hedging activities address our risks by monitoring our exchange-cleared and over-the-counter positions, as well as physical volumes, grades, locations, delivery schedules and storage capacity. We have a risk management function that has direct responsibility and authority for our risk policies, related controls around commercial activities and certain aspects of corporate risk management. Our risk management function also approves all new risk management strategies through a formal process. The following discussion addresses each category of risk.

Commodity Price Risk

We use derivative instruments to hedge price risk associated with the following commodities:
Crude oil
We utilize crude oil derivatives to hedge commodity price risk inherent in our pipeline, terminalling and merchant activities. Our objectives for these derivatives include hedging anticipated purchases and sales, stored inventory and basis differentials. We manage these exposures with various instruments including futures, forwards, swaps and options.
Natural gas
We utilize natural gas derivatives to hedge commodity price risk inherent in our natural gas processing assets (natural gas purchase component of the frac spread). Additionally, we utilize natural gas derivatives to hedge anticipated operational fuel gas requirements related to our natural gas processing and NGL fractionation plants. We manage these exposures with various instruments including futures, swaps and options.
NGL and other
We utilize NGL derivatives, primarily propane and butane derivatives, to hedge commodity price risk inherent in our commercial activities, including the sale of the individual specification products extracted in our natural gas processing assets (sale of specification NGL products component of the frac spread), as well as other net sales of NGL inventory, held mainly at our owned NGL storage terminals. Our objectives for these derivatives include hedging anticipated purchases and sales and stored inventory. We manage these exposures with various instruments including futures, forwards, swaps and options.

See Note 13 to our Consolidated Financial Statements for further discussion regarding our hedging strategies and objectives.
91

Table of Contents
Index to Financial Statements

The fair value of our commodity derivatives and the change in fair value as of December 31, 2022 that would be expected from a 10% price increase or decrease is shown in the table below (in millions):

Fair Value
Effect of 10%
Price Increase
Effect of 10%
Price Decrease
Crude oil
$(2)$(54)$55 
Natural gas
(1)$13 $(13)
NGL and other
225 $(47)$47 
Total fair value
$222 

The fair values presented in the table above reflect the sensitivity of the derivative instruments only and do not include the effect of the underlying hedged commodity. Price-risk sensitivities were calculated by assuming an across-the-board 10% increase or decrease in price regardless of term or historical relationships between the contractual price of the instruments and the underlying commodity price. In the event of an actual 10% change in near-term commodity prices, the fair value of our derivative portfolio would typically change less than that shown in the table as changes in near-term prices are not typically mirrored in delivery months further out.

Interest Rate Risk

Our use of variable rate debt and any forecasted issuances of fixed rate debt expose us to interest rate risk. Therefore, from time to time, we use interest rate derivatives to hedge interest rate risk associated with anticipated interest payments and, in certain cases, outstanding debt instruments. All of PAA’s senior notes are fixed rate notes and thus are not subject to interest rate risk. We did not have any variable rate debt outstanding at December 31, 2022. The average interest rate on variable rate debt that was outstanding during the year ended December 31, 2022 was 1.9%, based upon rates in effect during the year. The fair value of our interest rate derivatives was an asset of $120 million as of December 31, 2022. A 10% increase in the forward LIBOR curve as of December 31, 2022 would have resulted in an increase of $18 million to the fair value of our interest rate derivatives. A 10% decrease in the forward LIBOR curve as of December 31, 2022 would have resulted in a decrease of $18 million to the fair value of our interest rate derivatives. See Note 13 to our Consolidated Financial Statements for a discussion of our interest rate risk hedging activities.

Preferred Distribution Rate Reset Option
 
The Preferred Distribution Rate Reset Option of PAA’s Series A preferred units is an embedded derivative that must be bifurcated from the related host contract, PAA’s partnership agreement, and recorded at fair value in our Consolidated Balance Sheets. The valuation model utilized for this embedded derivative contains multiple inputs, including PAA’s common unit price, ten-year United States treasury rates, default probabilities and timing estimates to ultimately calculate the fair value of PAA’s Series A preferred units with and without the Preferred Distribution Rate Reset Option. The fair value of this embedded derivative was a liability of $189 million as of December 31, 2022. The ten-year U.S. Treasury rate as of December 31, 2022 was 3.88%. An increase in the ten-year U.S. Treasury rate curve of 10%, holding other inputs constant, would result in an increase in both expense and our liability of $33 million. A decrease in the ten-year U.S. Treasury rate curve of 10%, holding other inputs constant, would result in a decrease in both expense and our liability of $39 million. See Note 13 to our Consolidated Financial Statements for a discussion of embedded derivatives. In January 2023, we received notice that the Series A preferred unitholders elected the Preferred Distribution Rate Reset Option, which will be effective for the distribution paid in May 2023. See Note 12 to our Consolidated Financial Statements for additional information.

Item 8.  Financial Statements and Supplementary Data

See “Index to the Consolidated Financial Statements” on page F-1.

Item 9.  Changes In and Disagreements With Accountants on Accounting and Financial Disclosure

None.

92

Table of Contents
Index to Financial Statements
Item 9A.  Controls and Procedures

Disclosure Controls and Procedures

We maintain written disclosure controls and procedures, which we refer to as our “DCP.” Our DCP is designed to ensure that information required to be disclosed by us in reports that we file under the Securities Exchange Act of 1934 (the “Exchange Act”) is (i) recorded, processed, summarized and reported within the time periods specified in the SEC’s rules and forms, and (ii) accumulated and communicated to management, including our Chief Executive Officer and Chief Financial Officer, to allow for timely decisions regarding required disclosure.

Applicable SEC rules require an evaluation of the effectiveness of our DCP. Management, under the supervision and with the participation of our Chief Executive Officer and Chief Financial Officer, has evaluated the effectiveness of our DCP as of December 31, 2022, the end of the period covered by this report, and, based on such evaluation, our Chief Executive Officer and Chief Financial Officer have concluded that our DCP is effective.

Internal Control over Financial Reporting

Management is responsible for establishing and maintaining adequate internal control over financial reporting. “Internal control over financial reporting” is a process designed by, or under the supervision of, our Chief Executive Officer and our Chief Financial Officer, and effected by our Board of Directors, management and other personnel, to provide reasonable assurance regarding the reliability of financial reporting and the preparation of financial statements for external purposes in accordance with GAAP. Our management, including our Chief Executive Officer and our Chief Financial Officer, has evaluated the effectiveness of our internal control over financial reporting as of December 31, 2022. See “Management’s Report on Internal Control Over Financial Reporting” on page F-2 of our Consolidated Financial Statements.

Our independent registered public accounting firm, PricewaterhouseCoopers LLP, assessed the effectiveness of our internal control over financial reporting, as stated in the firm’s report. See “Report of Independent Registered Public Accounting Firm” on page F-3 of our Consolidated Financial Statements.

Changes in Internal Control over Financial Reporting

There have been no changes in our internal control over financial reporting during the fourth quarter of 2022 that have materially affected, or are reasonably likely to materially affect, our internal control over financial reporting.

Certifications

The certifications of our Chief Executive Officer and Chief Financial Officer pursuant to Exchange Act Rules 13a-14(a) and 15d-14(a) are filed with this report as Exhibits 31.1 and 31.2. The certifications of our Chief Executive Officer and Chief Financial Officer pursuant to 18 U.S.C. 1350 are furnished with this report as Exhibits 32.1 and 32.2.

Item 9B.  Other Information

There was no information that was required to be disclosed in a report on Form 8-K during the fourth quarter of 2022 that has not previously been reported.

Item 9C.  Disclosure Regarding Foreign Jurisdictions that Prevent Inspections

Not applicable.
93

Table of Contents
Index to Financial Statements
PART III

Item 10.  Directors and Executive Officers of Our General Partner and Corporate Governance

The information required by this item will be set forth in the Proxy Statement for our 2023 Annual Meeting, which will be filed with the SEC within 120 days after the end of the fiscal year ended December 31, 2022, and is incorporated herein by reference thereto.

Directors and Executive Officers

As of the date of filing this report, the following individuals were serving as our executive officers and/or directors:
NamePrincipal Occupation or Employment
Willie Chiang (1)(2)
Chairman of the Board and Chief Executive Officer
Harry N. Pefanis (1)(2)
President
Chris R. Chandler (1)
Executive Vice President and Chief Operating Officer
Al Swanson (1)
Executive Vice President and Chief Financial Officer
Jeremy L. Goebel (1)
Executive Vice President and Chief Commercial Officer
Richard K. McGee (1)
Executive Vice President, General Counsel and Secretary
Chris Herbold (1)
Senior Vice President, Finance and Chief Accounting Officer
Greg L. Armstrong (2)
Senior Advisor to the Chief Executive Officer (former Chairman and Chief Executive Officer)
Victor Burk (2)
Senior Advisor, Alvarez and Marsal
Ellen R. DeSanctis (2)
Former Senior Vice President, ConocoPhillips
Kevin McCarthy (2)
Vice Chairman, Kayne Anderson Capital Advisors, L.P.
Gary R. Petersen (2)
Managing Partner, EnCap Investments L.P.
Alexandra D. Pruner (2)
Senior Advisor, Perella Weinberg Partners
John T. Raymond (2)
Managing Partner and Chief Executive Officer, The Energy & Minerals Group
Bobby S. Shackouls (2)
Former Chairman and CEO, Burlington Resources Inc.
Christopher M. Temple (2)
President, DelTex Capital LLC
Lawrence M. Ziemba (2)
Former Executive Vice President, Refining, Phillips 66
(1)     Executive officer (for purposes of Item 401(b) of Regulation S-K)
(2)     Director

A complete list of our officers, including the executive officers listed above, is available on our website at www.plains.com under About Us—Leadership.

Item 11.  Executive Compensation
The information required by this item will be set forth in the Proxy Statement for our 2023 Annual Meeting, which will be filed with the SEC within 120 days after the end of the fiscal year ended December 31, 2022, and is incorporated herein by reference thereto.

Item 12.  Security Ownership of Certain Beneficial Owners and Management and Related Shareholder Matters
The information required by this item will be set forth in the Proxy Statement for our 2023 Annual Meeting, which will be filed with the SEC within 120 days after the end of the fiscal year ended December 31, 2022, and is incorporated herein by reference thereto.

94

Table of Contents
Index to Financial Statements
Item 13.  Certain Relationships and Related Transactions, and Director Independence

The information required by this item will be set forth in the Proxy Statement for our 2023 Annual Meeting, which will be filed with the SEC within 120 days after the end of the fiscal year ended December 31, 2022, and is incorporated herein by reference thereto.

Item 14.  Principal Accountant Fees and Services
The information required by this item will be set forth in the Proxy Statement for our 2023 Annual Meeting, which will be filed with the SEC within 120 days after the end of the fiscal year ended December 31, 2022, and is incorporated herein by reference thereto.

95

Table of Contents
Index to Financial Statements
PART IV

Item 15.  Exhibits and Financial Statement Schedules

(a) (1)    Financial Statements

See “Index to the Consolidated Financial Statements” set forth on Page F-1.

(2)    Financial Statement Schedules

All schedules are omitted because they are either not applicable or the required information is shown in the Consolidated Financial Statements or notes thereto.

(3)    Exhibits

Exhibit No.Description
2.1*
2.2*
3.1
3.2
3.3
3.4
3.5
3.6
3.7
3.8
3.9
3.10
96

Table of Contents
Index to Financial Statements
3.11
4.1
4.2
4.3
4.4
4.5
4.6
4.7
4.8
4.9
4.10
4.11
4.12
4.13
97

Table of Contents
Index to Financial Statements
4.14
4.15
4.16 †
10.1
10.2
10.3
10.4
10.5
10.6
10.7
10.8**
10.9**
10.10**
98

Table of Contents
Index to Financial Statements
10.11**
10.12**
10.13**
10.14**
10.15**
10.16**
10.17**
10.18**
10.19**
10.20**
10.21**
10.22**
10.23**
10.24**
10.25**
10.26**
10.27**
99

Table of Contents
Index to Financial Statements
10.28**
10.29**
10.30**
10.31**
10.32**
10.33**
10.34**
10.35**
10.36**
10.37**
10.38**
10.39
10.40**
10.41**
10.42**
10.43**
10.44**
10.45**
21.1 †
23.1 †
31.1 †
31.2 †
100

Table of Contents
Index to Financial Statements
32.1 ††
32.2 ††
101. INS†XBRL Instance Document - the instance document does not appear in the Interactive Data File because its XBRL tags are embedded within the Inline XBRL document.
101.SCH†Inline XBRL Taxonomy Extension Schema Document
101.CAL†Inline XBRL Taxonomy Extension Calculation Linkbase Document
101.DEF†Inline XBRL Taxonomy Extension Definition Linkbase Document
101.LAB†Inline XBRL Taxonomy Extension Label Linkbase Document
101.PRE†Inline XBRL Taxonomy Extension Presentation Linkbase Document
104†Cover Page Interactive Data File (formatted as Inline XBRL and contained in Exhibit 101)
    Filed herewith.
††    Furnished herewith.
*    Certain schedules have been omitted pursuant to Item 601(b)(2) of Regulation S-K. A copy of any omitted schedule will be furnished supplementally to the SEC upon request.
**    Management compensatory plan or arrangement.

Item 16.  Form 10-K Summary

None.

101

Table of Contents
Index to Financial Statements
SIGNATURES

Pursuant to the requirements of Section 13 or 15(d) of the Securities Exchange Act of 1934, the registrant has duly caused this report to be signed on its behalf by the undersigned, thereunto duly authorized.

PLAINS GP HOLDINGS, L.P.
By:PAA GP HOLDINGS LLC,
its general partner
By:/s/ Willie Chiang
Willie Chiang,
Chairman of the Board and Chief Executive Officer of PAA GP Holdings LLC
(Principal Executive Officer)
February 28, 2023
By:/s/ Al Swanson
Al Swanson,
Executive Vice President and Chief Financial Officer
of PAA GP Holdings LLC
(Principal Financial Officer)
February 28, 2023
By:/s/ Chris Herbold
Chris Herbold,
Senior Vice President, Finance and Chief Accounting Officer of PAA GP Holdings LLC
(Principal Accounting Officer)
February 28, 2023

102

Table of Contents
Index to Financial Statements
Pursuant to the requirements of the Securities Exchange Act of 1934, this report has been signed below by the following persons on behalf of the registrant and in the capacities and on the dates indicated.

NameTitleDate
/s/ Willie ChiangChairman of the Board and Chief Executive Officer of PAA GP Holdings LLC (Principal Executive Officer)February 28, 2023
Willie Chiang
/s/ Harry N. PefanisDirector and President of PAA GP Holdings LLCFebruary 28, 2023
Harry N. Pefanis
/s/ Al SwansonExecutive Vice President and Chief Financial Officer of PAA GP Holdings LLC (Principal Financial Officer)February 28, 2023
Al Swanson
/s/ Chris HerboldSenior Vice President, Finance and Chief Accounting Officer of PAA GP Holdings LLC (Principal Accounting Officer)February 28, 2023
Chris Herbold
/s/ Greg L. ArmstrongDirector of PAA GP Holdings LLCFebruary 28, 2023
Greg L. Armstrong
/s/ Victor BurkDirector of PAA GP Holdings LLCFebruary 28, 2023
Victor Burk
/s/ Ellen R. DeSanctisDirector of PAA GP Holdings LLCFebruary 28, 2023
Ellen R. DeSanctis
/s/ Kevin McCarthyDirector of PAA GP Holdings LLCFebruary 28, 2023
Kevin McCarthy
/s/ Gary R. PetersenDirector of PAA GP Holdings LLCFebruary 28, 2023
Gary R. Petersen
/s/ Alexandra D. PrunerDirector of PAA GP Holdings LLCFebruary 28, 2023
Alexandra D. Pruner
/s/ John T. RaymondDirector of PAA GP Holdings LLCFebruary 28, 2023
John T. Raymond
/s/ Bobby S. ShackoulsDirector of PAA GP Holdings LLCFebruary 28, 2023
Bobby S. Shackouls
/s/ Christopher M. TempleDirector of PAA GP Holdings LLCFebruary 28, 2023
Christopher M. Temple
/s/ Lawrence M. ZiembaDirector of PAA GP Holdings LLCFebruary 28, 2023
Lawrence M. Ziemba

103

Table of Contents
Index to Financial Statements
PLAINS GP HOLDINGS, L.P. AND SUBSIDIARIES
INDEX TO THE CONSOLIDATED FINANCIAL STATEMENTS
Page
Consolidated Financial Statements

F-1

Table of Contents
Index to Financial Statements
MANAGEMENT’S REPORT ON INTERNAL CONTROL OVER FINANCIAL REPORTING

Plains GP Holdings, L.P.’s management is responsible for establishing and maintaining adequate internal control over financial reporting. Our internal control over financial reporting is a process designed to provide reasonable assurance regarding the reliability of financial reporting and the preparation of financial statements for external purposes in accordance with generally accepted accounting principles.

Internal control over financial reporting has inherent limitations. Internal control over financial reporting is a process that involves human diligence and compliance and is subject to lapses in judgment and breakdowns resulting from human failures. Internal control over financial reporting also can be circumvented by collusion or improper management override. Because of such limitations, there is a risk that material misstatements may not be prevented or detected on a timely basis by internal control over financial reporting. However, these inherent limitations are known features of the financial reporting process. Therefore, it is possible to design into the process safeguards to reduce, though not eliminate, this risk.

Management has used the framework set forth in the report entitled “Internal Control—Integrated Framework” (2013) issued by the Committee of Sponsoring Organizations of the Treadway Commission (“COSO”) to evaluate the effectiveness of the Partnership’s internal control over financial reporting. Based on that evaluation, management has concluded that the Partnership’s internal control over financial reporting was effective as of December 31, 2022.

The effectiveness of the Partnership’s internal control over financial reporting as of December 31, 2022 has been audited by PricewaterhouseCoopers LLP, an independent registered public accounting firm, as stated in their report which appears on Page F-3.

/s/ Willie Chiang
Willie Chiang
Chairman of the Board and Chief Executive Officer of PAA GP Holdings LLC
(Principal Executive Officer)
/s/ Al Swanson
Al Swanson
Executive Vice President and Chief Financial Officer of PAA GP Holdings LLC
(Principal Financial Officer)
February 28, 2023

F-2

Table of Contents
Index to Financial Statements
Report of Independent Registered Public Accounting Firm

To the Board of Directors of PAA GP Holdings LLC and Shareholders of Plains GP Holdings, L.P.

Opinions on the Financial Statements and Internal Control over Financial Reporting

We have audited the accompanying consolidated balance sheets of Plains GP Holdings, L.P. and its subsidiaries (the “Partnership”) as of December 31, 2022 and 2021, and the related consolidated statements of operations, of comprehensive income (loss), of changes in accumulated other comprehensive income (loss), of changes in partners' capital and of cash flows for each of the three years in the period ended December 31, 2022, including the related notes (collectively referred to as the “consolidated financial statements”). We also have audited the Partnership's internal control over financial reporting as of December 31, 2022, based on criteria established in Internal Control - Integrated Framework (2013) issued by the Committee of Sponsoring Organizations of the Treadway Commission (COSO).

In our opinion, the consolidated financial statements referred to above present fairly, in all material respects, the financial position of the Partnership as of December 31, 2022 and 2021, and the results of its operations and its cash flows for each of the three years in the period ended December 31, 2022 in conformity with accounting principles generally accepted in the United States of America. Also in our opinion, the Partnership maintained, in all material respects, effective internal control over financial reporting as of December 31, 2022, based on criteria established in Internal Control - Integrated Framework (2013) issued by the COSO.

Basis for Opinions

The Partnership's management is responsible for these consolidated financial statements, for maintaining effective internal control over financial reporting, and for its assessment of the effectiveness of internal control over financial reporting, included in the accompanying Management’s Report on Internal Control over Financial Reporting. Our responsibility is to express opinions on the Partnership’s consolidated financial statements and on the Partnership's internal control over financial reporting based on our audits. We are a public accounting firm registered with the Public Company Accounting Oversight Board (United States) (PCAOB) and are required to be independent with respect to the Partnership in accordance with the U.S. federal securities laws and the applicable rules and regulations of the Securities and Exchange Commission and the PCAOB.

We conducted our audits in accordance with the standards of the PCAOB. Those standards require that we plan and perform the audits to obtain reasonable assurance about whether the consolidated financial statements are free of material misstatement, whether due to error or fraud, and whether effective internal control over financial reporting was maintained in all material respects.

Our audits of the consolidated financial statements included performing procedures to assess the risks of material misstatement of the consolidated financial statements, whether due to error or fraud, and performing procedures that respond to those risks. Such procedures included examining, on a test basis, evidence regarding the amounts and disclosures in the consolidated financial statements. Our audits also included evaluating the accounting principles used and significant estimates made by management, as well as evaluating the overall presentation of the consolidated financial statements. Our audit of internal control over financial reporting included obtaining an understanding of internal control over financial reporting, assessing the risk that a material weakness exists, and testing and evaluating the design and operating effectiveness of internal control based on the assessed risk. Our audits also included performing such other procedures as we considered necessary in the circumstances. We believe that our audits provide a reasonable basis for our opinions.

Definition and Limitations of Internal Control over Financial Reporting

A company’s internal control over financial reporting is a process designed to provide reasonable assurance regarding the reliability of financial reporting and the preparation of financial statements for external purposes in accordance with generally accepted accounting principles. A company’s internal control over financial reporting includes those policies and procedures that (i) pertain to the maintenance of records that, in reasonable detail, accurately and fairly reflect the transactions and dispositions of the assets of the company; (ii) provide reasonable assurance that transactions are recorded as necessary to permit preparation of financial statements in accordance with generally accepted accounting principles, and that receipts and expenditures of the company are being made only in accordance with authorizations of management and directors of the company; and (iii) provide reasonable assurance regarding prevention or timely detection of unauthorized acquisition, use, or disposition of the company’s assets that could have a material effect on the financial statements.

F-3

Table of Contents
Index to Financial Statements
Because of its inherent limitations, internal control over financial reporting may not prevent or detect misstatements. Also, projections of any evaluation of effectiveness to future periods are subject to the risk that controls may become inadequate because of changes in conditions, or that the degree of compliance with the policies or procedures may deteriorate.

Critical Audit Matters

The critical audit matter communicated below is a matter arising from the current period audit of the consolidated financial statements that was communicated or required to be communicated to the audit committee and that (i) relates to accounts or disclosures that are material to the consolidated financial statements and (ii) involved our especially challenging, subjective, or complex judgments. The communication of critical audit matters does not alter in any way our opinion on the consolidated financial statements, taken as a whole, and we are not, by communicating the critical audit matter below, providing a separate opinion on the critical audit matter or on the accounts or disclosures to which it relates.

Fair Value of the Preferred Distribution Rate Reset Option

As described in Note 13 to the consolidated financial statements, the Preferred Distribution Rate Reset Option of the Plains All American Pipeline L.P. (PAA) Series A preferred units is an embedded derivative that is bifurcated from the related host contract and recorded at fair value. The fair value, as of December 31, 2022, was $189 million, and is recorded in other long-term liabilities and deferred credits. Management determines the fair value based on a Monte Carlo valuation model that estimates the fair value of the Series A preferred units with and without the Preferred Distribution Rate Reset Option. This model relies on assumptions for forecasts for the ten-year U.S. Treasury rate, the PAA common unit price, and default probabilities which impact timing estimates as to when the option will be exercised.

The principal considerations for our determination that performing procedures relating to the fair value of the Preferred Distribution Rate Reset Option is a critical audit matter are the significant judgment by management when developing the fair value estimate of the Preferred Distribution Rate Reset Option using the Monte Carlo valuation model. This in turn led to a high degree of auditor judgment, subjectivity, and effort in performing procedures and evaluating the Monte Carlo valuation model and management’s significant assumption related to forecasts for the ten-year U.S. Treasury rate. Also, the audit effort involved the use of professionals with specialized skill and knowledge.

Addressing the matter involved performing procedures and evaluating audit evidence in connection with forming our overall opinion on the consolidated financial statements. These procedures included testing the effectiveness of controls relating to the fair value of the Preferred Distribution Rate Reset Option, including the appropriateness of the Monte Carlo valuation model, the significant assumption, and data used in developing the fair value estimate. These procedures also included, among others (i) testing the completeness and accuracy of the contractual information from the Series A preferred unit agreement that is used in the valuation model, (ii) evaluating the reasonableness of, and testing the accuracy of, inputs used to estimate the fair value of the Preferred Distribution Rate Reset Option, and (iii) the involvement of professionals with specialized skill and knowledge to assist in evaluating the reasonableness of management’s estimate by developing (a) an independent Monte Carlo valuation model and (b) an independent range of fair values using independently developed forecasts for the ten-year U.S. Treasury rate and comparing the independent range of fair values to management’s estimate.

/s/ PricewaterhouseCoopers LLP
Houston, Texas
February 28, 2023
We have served as the Partnership’s auditor since 2013.

F-4

Table of Contents
Index to Financial Statements

PLAINS GP HOLDINGS, L.P. AND SUBSIDIARIES
CONSOLIDATED BALANCE SHEETS
(in millions, except share data)

December 31, 2022December 31, 2021
ASSETS
CURRENT ASSETS
Cash and cash equivalents$404 $452 
Trade accounts receivable and other receivables, net3,907 4,705 
Inventory729 783 
Other current assets318 200 
Total current assets5,358 6,140 
PROPERTY AND EQUIPMENT20,055 19,292 
Accumulated depreciation(4,802)(4,383)
Property and equipment, net15,253 14,909 
OTHER ASSETS
Investments in unconsolidated entities3,084 3,805 
Intangible assets, net2,145 1,960 
Deferred tax asset1,309 1,362 
Linefill961 907 
Long-term operating lease right-of-use assets, net349 393 
Long-term inventory284 253 
Other long-term assets, net464 249 
Total assets$29,207 $29,978 
LIABILITIES AND PARTNERS’ CAPITAL
CURRENT LIABILITIES
Trade accounts payable$4,045 $4,811 
Short-term debt1,159 822 
Other current liabilities689 601 
Total current liabilities5,893 6,234 
LONG-TERM LIABILITIES
Senior notes, net 7,237 8,329 
Other long-term debt, net50 69 
Long-term operating lease liabilities308 339 
Other long-term liabilities and deferred credits1,081 830 
Total long-term liabilities8,676 9,567 
COMMITMENTS AND CONTINGENCIES (NOTE 19)
PARTNERS’ CAPITAL
Class A shareholders (194,407,642 and 194,192,777 shares outstanding, respectively)
1,524 1,533 
Noncontrolling interests13,114 12,644 
Total partners’ capital14,638 14,177 
Total liabilities and partners’ capital$29,207 $29,978 

The accompanying notes are an integral part of these consolidated financial statements.
F-5

Table of Contents
Index to Financial Statements
PLAINS GP HOLDINGS, L.P. AND SUBSIDIARIES
CONSOLIDATED STATEMENTS OF OPERATIONS
(in millions, except per share data)

Year Ended December 31,
202220212020
REVENUES
Product sales revenues$55,948 $40,883 $22,058 
Services revenues1,394 1,195 1,232 
Total revenues57,342 42,078 23,290 
COSTS AND EXPENSES
Purchases and related costs53,176 38,504 20,431 
Field operating costs1,315 1,065 1,076 
General and administrative expenses330 298 276 
Depreciation and amortization968 777 656 
(Gains)/losses on asset sales and asset impairments, net (Note 6, Note 7)269 592 719 
Goodwill impairment loss (Note 8)  2,515 
Total costs and expenses56,058 41,236 25,673 
OPERATING INCOME/(LOSS)1,284 842 (2,383)
OTHER INCOME/(EXPENSE)
Equity earnings in unconsolidated entities403 274 355 
Gains (losses) on/(impairment of) investments in unconsolidated entities, net (Note 7, Note 9)346 2 (182)
Interest expense (net of capitalized interest of $5, $18 and $24, respectively)
(405)(425)(436)
Other income/(expense), net(219)19 39 
INCOME/(LOSS) BEFORE TAX1,409 712 (2,607)
Current income tax expense(84)(50)(51)
Deferred income tax (expense)/benefit(162)(62)218 
NET INCOME/(LOSS)1,163 600 (2,440)
Net (income)/loss attributable to noncontrolling interests(995)(540)1,872 
NET INCOME/(LOSS) ATTRIBUTABLE TO PAGP$168 $60 $(568)
Basic weighted average Class A shares outstanding
194 194 186 
Basic net income/(loss) per Class A share$0.86 $0.31 $(3.06)
Diluted weighted average Class A shares outstanding
194 194 246 
Diluted net income/(loss) per Class A share$0.86 $0.31 $(3.07)

The accompanying notes are an integral part of these consolidated financial statements.
F-6

Table of Contents
Index to Financial Statements
PLAINS GP HOLDINGS, L.P. AND SUBSIDIARIES
CONSOLIDATED STATEMENTS OF COMPREHENSIVE INCOME/(LOSS)
(in millions)

Year Ended December 31,
202220212020
Net income/(loss)$1,163 $600 $(2,440)
Other comprehensive income/(loss)(101)65 15 
Comprehensive income/(loss)1,062 665 (2,425)
Comprehensive (income)/loss attributable to noncontrolling interests(922)(588)1,863 
Comprehensive income/(loss) attributable to PAGP$140 $77 $(562)

The accompanying notes are an integral part of these consolidated financial statements.

PLAINS GP HOLDINGS, L.P. AND SUBSIDIARIES
CONSOLIDATED STATEMENTS OF CHANGES IN ACCUMULATED
OTHER COMPREHENSIVE INCOME/(LOSS)
(in millions)

Derivative
Instruments
Translation
Adjustments
OtherTotal
Balance at December 31, 2019$(259)$(674)$— $(933)
Reclassification adjustments11 — — 11 
Unrealized loss on hedges(10)— — (10)
Currency translation adjustments— 17 — 17 
Other— — (3)(3)
2020 Activity1 17 (3)15 
Balance at December 31, 2020$(258)$(657)$(3)$(918)
Reclassification adjustments31 — — 31 
Unrealized gain on hedges19 — — 19 
Currency translation adjustments— 15 — 15 
2021 Activity50 15 — 65 
Balance at December 31, 2021$(208)$(642)$(3)$(853)
Reclassification adjustments7 — — 7 
Unrealized gain on hedges94 — — 94 
Currency translation adjustments— (204)— (204)
Other— — 2 2 
2022 Activity101 (204)2 (101)
Balance at December 31, 2022$(107)$(846)$(1)$(954)

The accompanying notes are an integral part of these consolidated financial statements.

F-7

Table of Contents
Index to Financial Statements
PLAINS GP HOLDINGS, L.P. AND SUBSIDIARIES
CONSOLIDATED STATEMENTS OF CASH FLOWS
(in millions)
Year Ended December 31,
202220212020
CASH FLOWS FROM OPERATING ACTIVITIES
Net income/(loss)$1,163 $600 $(2,440)
Reconciliation of net income/(loss) to net cash provided by operating activities:
Depreciation and amortization968 777 656 
(Gains)/losses on asset sales and asset impairments, net (Note 6, Note 7)269 592 719 
Goodwill impairment loss (Note 8)— — 2,515 
Equity-indexed compensation expense41 24 16 
Inventory valuation adjustments (Note 5)— — 233 
Deferred income tax expense/(benefit)162 62 (218)
(Gains)/losses on sales of linefill(35) 1 
(Gain)/loss on foreign currency revaluation41 (7)(16)
Settlement of terminated interest rate hedging instruments42 — (100)
Change in fair value of Preferred Distribution Rate Reset Option (Note 13)189 (14)(20)
Equity earnings in unconsolidated entities(403)(274)(355)
Distributions on earnings from unconsolidated entities488 431 472 
(Gains) losses on/impairment of investments in unconsolidated entities, net (Note 7, Note 9)(346)(2)182 
Other16 29 23 
Changes in assets and liabilities, net of acquisitions:
Trade accounts receivable and other649 (2,179)1,432 
Inventory(10)(18)(304)
Trade accounts payable and other(830)1,970 (1,286)
Net cash provided by operating activities2,404 1,991 1,510 
CASH FLOWS FROM INVESTING ACTIVITIES
Cash paid in connection with acquisitions, net of cash acquired (Note 7)(149)(32)(310)
Investments in unconsolidated entities (Note 9)(14)(94)(461)
Additions to property, equipment and other(455)(336)(738)
Proceeds from sales of assets (Note 7)60 881 429 
Cash received from sales of linefill72 3 3 
Cash paid for purchases of linefill(84)(37)(14)
Other investing activities44 1 (2)
Net cash provided by/(used in) investing activities(526)386 (1,093)
CASH FLOWS FROM FINANCING ACTIVITIES
Net borrowings/(repayments) under PAA commercial paper program (Note 11)— (545)456 
Net borrowings/(repayments) under PAA senior secured hedged inventory facility (Note 11)— (167)(160)
Repayment of PAA GO Zone term loans (Note 11)— (200)— 
Proceeds from the issuance of PAA senior notes (Note 11)— — 748 
Repayments of PAA senior notes (Note 11)(750)— (617)
Repurchase of common units by a subsidiary (Note 12) (74)(178)(50)
Distributions paid to Class A shareholders (Note 12)(162)(140)(166)
Distributions paid to noncontrolling interests (Note 12)(918)(589)(697)
Contributions from noncontrolling interests (Note 12)26 1 12 
Other financing activities(49)(161)44 
Net cash used in financing activities(1,927)(1,979)(430)
Effect of translation adjustment(3)(5)(8)
Net increase/(decrease) in cash and cash equivalents and restricted cash(52)393 (21)
Cash and cash equivalents and restricted cash, beginning of period456 63 84 
Cash and cash equivalents and restricted cash, end of period$404 $456 $63 
Cash paid for:
Interest, net of amounts capitalized$393 $401 $428 
Income taxes, net of amounts refunded$112 $76 $111 

The accompanying notes are an integral part of these consolidated financial statements.
F-8

Table of Contents
Index to Financial Statements
PLAINS GP HOLDINGS, L.P. AND SUBSIDIARIES
CONSOLIDATED STATEMENTS OF CHANGES IN PARTNERS’ CAPITAL
(in millions)

Class A ShareholdersNoncontrolling InterestsTotal Partners’
Capital
Balance at December 31, 2019$2,155 $12,330 $14,485 
Net loss(568)(1,872)(2,440)
Distributions (Note 12)(166)(697)(863)
Deferred tax asset (Note 15)16 — 16 
Other comprehensive income (Note 12)6 9 15 
Equity-indexed compensation expense6 14 20 
Repurchase of common units by a subsidiary (Note 12)4 (54)(50)
Contributions from noncontrolling interests (Note 12)— 12 12 
Other11 (16)(5)
Balance at December 31, 2020$1,464 $9,726 $11,190 
Net income60 540 600 
Distributions (Note 12)(140)(589)(729)
Deferred tax asset (Note 15)(42)— (42)
Other comprehensive income (Note 12)17 48 65 
Equity-indexed compensation expense6 14 20 
Repurchase of common units by a subsidiary (Note 12)2 (180)(178)
Contributions from noncontrolling interests (Note 12)— 1 1 
Plains Oryx Permian Basin LLC joint venture formation (Note 7)166 3,090 3,256 
Other— (6)(6)
Balance at December 31, 2021$1,533 $12,644 $14,177 
Net income168 995 1,163 
Distributions (Note 12)(162)(921)(1,083)
Deferred tax asset (Note 15)5 — 5 
Other comprehensive loss (Note 12)(28)(73)(101)
Equity-indexed compensation expense10 23 33 
Repurchase of common units by a subsidiary (Note 12)2 (76)(74)
Contributions from noncontrolling interests (Note 12)— 26 26 
Plains Oryx Permian Basin LLC joint venture formation (Note 7)(3)(23)(26)
Cactus II Pipeline LLC transaction (Note 7)— 526 526 
Other(1)(7)(8)
Balance at December 31, 2022$1,524 $13,114 $14,638 

The accompanying notes are an integral part of these consolidated financial statements.
F-9

Table of Contents
Index to Financial Statements
PLAINS GP HOLDINGS, L.P. AND SUBSIDIARIES
NOTES TO THE CONSOLIDATED FINANCIAL STATEMENTS

Note 1—Organization and Basis of Consolidation and Presentation

Organization

Plains GP Holdings, L.P. (“PAGP”) is a Delaware limited partnership formed in 2013 that has elected to be taxed as a corporation for United States federal income tax purposes. PAGP does not directly own any operating assets; as of December 31, 2022, its principal source of cash flow is derived from an indirect investment in Plains All American Pipeline, L.P. (“PAA”), a publicly traded Delaware limited partnership. As used in this Form 10-K and unless the context indicates otherwise (taking into account the fact that PAGP has no operating activities apart from those conducted by PAA and its subsidiaries), the terms “Partnership,” “we,” “us,” “our,” “ours” and similar terms refer to PAGP and its subsidiaries.

As of December 31, 2022, we owned an approximate 81% limited partner interest in Plains AAP, L.P. (“AAP”) through our ownership of approximately 194.4 million Class A units of AAP (“AAP units”). We also own a 100% managing member interest in Plains All American GP LLC (“GP LLC”), an entity that formerly elected to be taxed as a corporation for United States federal income tax purposes in 2013 and has elected to return to a disregarded entity effective December 31, 2022. GP LLC also previously held 1.0 million AAP units, which were assigned to us in a deemed liquidation upon the election. GP LLC is a Delaware limited liability company that holds the non-economic general partner interest in AAP. AAP is a Delaware limited partnership that, as of December 31, 2022, directly owned a limited partner interest in PAA through its ownership of approximately 241.0 million PAA common units (approximately 31% of PAA’s total outstanding common units and Series A preferred units combined). AAP is the sole member of PAA GP LLC (“PAA GP”), a Delaware limited liability company that directly holds the non-economic general partner interest in PAA.

PAA’s business model integrates large-scale supply aggregation capabilities with the ownership and operation of critical midstream infrastructure systems that connect major producing regions to key demand centers and export terminals. As one of the largest midstream service providers in North America, PAA owns an extensive network of pipeline transportation, terminalling, storage and gathering assets in key crude oil and natural gas liquids (“NGL”) producing basins (including the Permian Basin) and transportation corridors and at major market hubs in the United States and Canada. PAA’s assets and the services it provides are primarily focused on and conducted through two operating segments: Crude Oil and NGL. See Note 20 for further discussion of our operating segments.

PAA GP Holdings LLC, a Delaware limited liability company, is our general partner. Our general partner manages our operations and activities and is responsible for exercising on our behalf any rights we have as the sole and managing member of GP LLC, including responsibility for conducting the business and managing the operations of AAP and PAA. GP LLC employs our domestic officers and personnel involved in the operation and management of AAP and PAA.  PAA’s Canadian officers and personnel are employed by our subsidiary, Plains Midstream Canada ULC.

References to the “Plains Entities” include us, our general partner, GP LLC, AAP, PAA GP and PAA and its subsidiaries.

Definitions

Additional defined terms are used in the following notes and shall have the meanings indicated below:
AOCI=Accumulated other comprehensive income/(loss)
ASC=Accounting Standards Codification
ASU=Accounting Standards Update
Bcf=Billion cubic feet
Btu=British thermal unit
CAD=Canadian dollar
CODM=Chief Operating Decision Maker
DERs=Distribution equivalent rights
EBITDA=Earnings before interest, taxes, depreciation and amortization
EPA=United States Environmental Protection Agency
FASB=Financial Accounting Standards Board
F-10

Table of Contents
Index to Financial Statements
PLAINS GP HOLDINGS, L.P. AND SUBSIDIARIES
NOTES TO THE CONSOLIDATED FINANCIAL STATEMENTS
GAAP=Generally accepted accounting principles in the United States
ICE=Intercontinental Exchange
ISDA=International Swaps and Derivatives Association
LIBOR=London Interbank Offered Rate
LTIP=Long-term incentive plan
Mcf=Thousand cubic feet
MMbls=Million barrels
NGL=Natural gas liquids, including ethane, propane and butane
NYMEX=New York Mercantile Exchange
SEC=United States Securities and Exchange Commission
TWh=Terawatt hour
U.S.=United States
USD=United States dollar
WTI=West Texas Intermediate

Basis of Consolidation and Presentation

The accompanying financial statements and related notes present and discuss our consolidated financial position as of December 31, 2022 and 2021, and the consolidated results of our operations, cash flows, changes in partners’ capital, comprehensive income and changes in accumulated other comprehensive income/(loss) for the years ended December 31, 2022, 2021 and 2020. All significant intercompany balances and transactions have been eliminated in consolidation, and certain reclassifications have been made to information from previous years to conform to the current presentation.

The accompanying consolidated financial statements include the accounts of PAGP and all of its wholly owned subsidiaries and those entities that it controls. Investments in entities over which we have significant influence but not control are accounted for by the equity method. We apply proportionate consolidation for pipelines and other assets in which we own undivided joint interests.

Management judgment is required to evaluate whether PAGP controls an entity. Key areas of that evaluation include (i) determining whether an entity is a variable interest entity (“VIE”); (ii) determining whether PAGP is the primary beneficiary of a VIE, including evaluating which activities of the VIE most significantly impact its economic performance and the degree of power that PAGP and its related parties have over those activities through variable interests; and (iii) identifying events that require reconsideration of whether an entity is a VIE and continuously evaluating whether PAGP is a VIE’s primary beneficiary.

We have determined that our subsidiaries, PAA and AAP, are VIEs and should be consolidated by PAGP because:

The limited partners of PAA and AAP lack (i) substantive “kick-out rights” (i.e., the right to remove the general partner) based on a simple majority or lower vote and (ii) substantive participation rights and thus lack the ability to block actions of the general partner that most significantly impact the economic performance of PAA and AAP, respectively.

AAP is the primary beneficiary of PAA because it has the power to direct the activities that most significantly impact PAA’s performance and the right to receive benefits, and obligation to absorb losses, that could be significant to PAA.

PAGP is the primary beneficiary of AAP because it has the power to direct the activities that most significantly impact AAP’s performance and the right to receive benefits, and obligation to absorb losses, that could be significant to AAP.

F-11

Table of Contents
Index to Financial Statements
PLAINS GP HOLDINGS, L.P. AND SUBSIDIARIES
NOTES TO THE CONSOLIDATED FINANCIAL STATEMENTS
With the exception of a deferred tax asset of $1.309 billion and $1.362 billion as of December 31, 2022 and 2021, respectively, substantially all assets and liabilities presented on PAGP’s Consolidated Balance Sheets are those of PAA. Only the assets of each respective VIE can be used to settle the obligations of that individual VIE, and the creditors of each/either of those VIEs do not have recourse against the general credit of PAGP. PAGP did not provide any financial support to PAA or AAP during the years ended December 31, 2022, 2021 or 2020. See Note 17 for information regarding the Omnibus Agreement entered into by the Plains Entities on November 15, 2016.

Subsequent Events

Subsequent events have been evaluated through the financial statements issuance date and have been included in the following footnotes where applicable.

Note 2—Summary of Significant Accounting Policies

Use of Estimates

The preparation of financial statements in conformity with GAAP requires us to make estimates and assumptions that affect the reported amounts of assets and liabilities, as well as the disclosure of contingent assets and liabilities at the date of the financial statements. Such estimates and assumptions also affect the reported amounts of revenues and expenses during the reporting period. We make significant estimates with respect to (i) estimated fair value of assets and liabilities acquired and identification of associated goodwill and intangible assets, (ii) fair value of derivatives, (iii) accruals and contingent liabilities, (iv) property and equipment, depreciation and amortization expense and asset retirement obligations, (v) impairment assessments of property and equipment, investments in unconsolidated entities and intangible assets and (vi) inventory valuations. Although we believe these estimates are reasonable, actual results could differ from these estimates.

Purchases and Related Costs

Purchases and related costs include (i) the weighted average cost of crude oil and NGL sold to customers, (ii) fees incurred for storage and transportation, whether by pipeline, truck or rail and (iii) performance-related bonus costs. These costs are recognized when incurred except in the case of products sold, which are recognized at the time title transfers to our customers. Inventory exchanges under buy/sell transactions are presented net in “Purchases and related costs” in our Consolidated Statements of Operations.

Field Operating Costs and General and Administrative Expenses

Field operating costs consist of various field operating expenses, including payroll, compensation and benefits costs for operations personnel; fuel and power costs (including the impact of gains and losses from derivative related activities); third-party trucking transportation costs for our U.S. crude oil operations; maintenance and integrity management costs; regulatory compliance; environmental remediation; insurance; costs for usage of third-party owned pipeline, rail and storage assets; vehicle leases; and property taxes. General and administrative expenses consist primarily of payroll, compensation and benefits costs; certain information systems and legal costs; office rent; contract and consultant costs; and audit and tax fees.

Foreign Currency Transactions/Translation

Certain of our subsidiaries use the Canadian dollar as their functional currency. Assets and liabilities of subsidiaries with a Canadian dollar functional currency are translated at period-end rates of exchange, and revenues and expenses are translated at average exchange rates prevailing for each month. The resulting translation adjustments are made directly to a separate component of other comprehensive income, which is reflected in Partners’ Capital on our Consolidated Balance Sheets.

Certain of our subsidiaries also enter into transactions and have monetary assets and liabilities that are denominated in a currency other than the entities’ respective functional currencies. Gains and losses from the revaluation of foreign currency transactions and monetary assets and liabilities are generally included in the Consolidated Statements of Operations. However, gains and losses arising from intercompany foreign currency transactions that are of a long-term investment nature are reported in the same manner as translation adjustments. For the years ended December 31, 2022, 2021 and 2020, the revaluation of foreign currency transactions and monetary assets and liabilities resulted in the recognition of a net loss of $41 million, a net gain of $7 million and a net gain of $16 million, respectively, in our Consolidated Statements of Operations.
F-12

Table of Contents
Index to Financial Statements
PLAINS GP HOLDINGS, L.P. AND SUBSIDIARIES
NOTES TO THE CONSOLIDATED FINANCIAL STATEMENTS

Cash and Cash Equivalents

Cash and cash equivalents consist of all unrestricted demand deposits and funds invested in highly liquid instruments with original maturities of three months or less and typically exceed federally insured limits. We periodically assess the financial condition of the institutions where these funds are held and believe that our credit risk is minimal.

In accordance with our policy, unless they may be covered by funds on deposit, outstanding checks are classified as trade accounts payable rather than negative cash. As of December 31, 2022 and 2021, trade accounts payable included $25 million and $19 million, respectively, of outstanding checks that were reclassified from cash and cash equivalents.

Noncontrolling Interests

Noncontrolling interest represents the portion of assets and liabilities in a consolidated subsidiary that is owned by a third party. FASB guidance requires all entities to report noncontrolling interests in subsidiaries as a component of equity in the consolidated financial statements. See Note 12 for additional discussion regarding our noncontrolling interests.

Asset Retirement Obligations

FASB guidance establishes accounting requirements for retirement obligations associated with tangible long-lived assets, including estimates related to (i) the time of the liability recognition, (ii) initial measurement of the liability, (iii) allocation of asset retirement cost to expense, (iv) subsequent measurement of the liability and (v) financial statement disclosures. FASB guidance also requires that the cost for asset retirement should be capitalized as part of the cost of the related long-lived asset and subsequently allocated to expense using a systematic and rational method.

Some of our assets, primarily our pipelines, certain processing and fractionation facilities and terminals assets, have contractual or regulatory obligations to perform remediation and, in some instances, dismantlement and removal activities when the assets are abandoned. These obligations include varying levels of activity including disconnecting inactive assets from active assets, cleaning and purging assets, and in some cases, completely removing the assets and returning the land to its original state. These assets have been in existence for many years and with regular maintenance will continue to be in service for many years to come. It is not possible to predict when demand for these transportation, storage or other services will cease, and we do not believe that such demand will cease for the foreseeable future. Accordingly, we believe the date when these assets will be abandoned is indeterminate. With no reasonably determinable abandonment date, we cannot reasonably estimate the fair value of the associated asset retirement obligations. We will record asset retirement obligations for these assets in the period in which sufficient information becomes available for us to reasonably estimate the settlement dates.

A small portion of our contractual or regulatory obligations is related to assets that are inactive or that we plan to take out of service and, although the ultimate timing and costs to settle these obligations are not known with certainty, we have recorded a reasonable estimate of these obligations. The following table presents the change in the liability for asset retirement obligations, substantially all of which is reflected in “Other long-term liabilities and deferred credits” on our Consolidated Balance Sheets as of December 31, 2022, 2021 and 2020 (in millions):

December 31,
202220212020
Beginning balance$143 $135 $137 
Liabilities incurred2 2 12 
Liabilities settled (1)
(26)(1)(1)
Accretion expense4 4 5 
Revisions in estimated cash flows(1)3 (18)
Ending balance$122 $143 $135 
(1)The 2022 amount primarily relates to the transfer of liabilities to the third party purchaser associated with the sale of Line 901 and the Sisquoc to Pentland portion of Line 903 pipeline. See Notes 7 and 19 for additional information.

F-13

Table of Contents
Index to Financial Statements
PLAINS GP HOLDINGS, L.P. AND SUBSIDIARIES
NOTES TO THE CONSOLIDATED FINANCIAL STATEMENTS
Fair Value Measurements

Financial assets and liabilities are classified in their entirety based on the lowest level of input that is significant to the fair value measurement. Our assessment of the significance of a particular input to the fair value measurement requires judgment, which affects the placement of assets and liabilities within the fair value hierarchy levels. The determination of the fair values includes not only the credit standing of the counterparties involved and the impact of credit enhancements (such as cash deposits and letters of credit) but also the impact of our nonperformance risk on our liabilities. The fair value of our commodity derivatives and interest rate derivatives includes adjustments for credit risk. Our credit adjustment methodology uses market observable inputs and requires judgment. There were no changes to any of our valuation techniques during the period. See Note 13 for further discussion.

Other Significant Accounting Policies

See the respective footnotes for our accounting policies regarding (i) revenues and accounts receivable, (ii) net income/(loss) per Class A share, (iii) inventory, linefill and long-term inventory, (iv) property and equipment, (v) acquisitions, (vi) goodwill, (vii) investments in unconsolidated entities, (viii) intangible assets, (ix) derivatives and risk management activities, (x) leases, (xi) income taxes, (xii) equity-indexed compensation and (xiii) legal and environmental matters.

Recent Accounting Pronouncements

In October 2021, the FASB issued ASU 2021-08, Business Combinations (Topic 805): Accounting for Contract Assets and Contract Liabilities from Contracts with Customers. This guidance requires that an acquirer recognize and measure contract assets and contract liabilities acquired in a business combination in accordance with Topic 606, Revenue from Contracts with Customers, as if it had originated the contracts. The guidance is effective prospectively for interim and annual periods beginning after December 15, 2022, with early adoption permitted. We adopted this guidance as of January 1, 2023, and do not anticipate that our adoption will have a material impact on our financial position, results of operations or cash flows.

In July 2021, the FASB issued ASU 2021-05, Lessors - Certain Leases with Variable Lease Payments (Topic 842) which modifies the lease classification requirements for lessors in Topic 842, which we adopted on the effective date of January 1, 2019. The amendments require lessors to classify and account for a lease with variable lease payments that do not depend on a reference index or a rate as an operating lease at lease commencement if another classification (i.e., sales-type or direct financing) would result in the recognition of a day-one loss. For entities that have adopted Topic 842, the guidance is effective for fiscal years, and for interim periods within those fiscal years, beginning after December 15, 2021, with early adoption permitted. We have elected to early adopt the guidance on a prospective basis as of July 1, 2021. Our adoption did not have a material impact on our financial position, results of operations or cash flows.

In August 2020, the FASB issued ASU 2020-06, Debt—Debt with Conversion and Other Options (Subtopic 470-20) and Derivatives and Hedging—Contracts in Entity’s Own Equity (Subtopic 815-40): Accounting for Convertible Instruments and Contracts in an Entity’s Own Equity, which simplifies accounting for certain financial instruments with characteristics of liabilities and equity, including convertible instruments and contracts on an entity’s own equity, by eliminating two of the three models that require separate accounting for embedded conversion features and the settlement assessment that entities are required to perform to determine whether a contract qualifies for equity classification. This guidance is effective for interim and annual periods beginning after December 15, 2021, with early adoption permitted. We adopted this guidance effective January 1, 2022, and our adoption did not have a material impact on our financial position, results of operations or cash flows.

In March 2020, the FASB issued ASU 2020-04, Reference Rate Reform (Topic 848): Facilitation of the Effects of Reference Rate Reform on Financial Reporting, which provides optional expedients and exceptions for applying GAAP to contracts, hedging relationships and other transactions that reference LIBOR or another reference rate expected to be discontinued because of reference rate reform. This guidance was effective prospectively upon issuance through December 31, 2022. In December 2022, the FASB issued ASU 2022-06, Reference Rate Reform (Topic 848): Deferral of the Sunset Date of Topic 848, which defers the sunset date of Topic 848 from December 31, 2022 to December 31, 2024. We will continue to apply applicable expedients and exceptions to contract modifications through December 31, 2024, as applicable.

F-14

Table of Contents
Index to Financial Statements
PLAINS GP HOLDINGS, L.P. AND SUBSIDIARIES
NOTES TO THE CONSOLIDATED FINANCIAL STATEMENTS
In December 2019, the FASB issued ASU 2019-12, Income Taxes (Topic 740): Simplifying the Accounting for Income Taxes, to simplify the accounting for income taxes based on changes suggested by stakeholders as part of the FASB’s simplification initiative. This guidance is effective for interim and annual periods beginning after December 15, 2020, with early adoption permitted. We adopted this guidance effective January 1, 2021, and our adoption did not have a material impact on our financial position, results of operations or cash flows.

Note 3—Revenues and Accounts Receivable

Revenue Recognition

We disaggregate our revenues by segment and type of activity. These categories depict how the nature, amount, timing and uncertainty of revenues and cash flows are affected by economic factors.

Revenues from Contracts with Customers. The following tables present our revenues from contracts with customers disaggregated by segment and type of activity (in millions):

Year Ended December 31,
202220212020
Crude Oil segment revenues from contracts with customers
Sales$53,822 $39,635 $21,250 
Transportation745 484 570 
Terminalling, Storage and Other362 431 507 
Total Crude Oil segment revenues from contracts with customers$54,929 $40,550 $22,327 

Year Ended December 31,
202220212020
NGL segment revenues from contracts with customers
Sales$2,414 $2,292 $1,350 
Transportation30 25 29 
Terminalling, Storage and Other100 82 96 
Total NGL segment revenues from contracts with customers$2,544 $2,399 $1,475 

Sales Revenues. Revenues from sales of crude oil and NGL are recognized at the time title to the product sold transfers to the purchaser, which occurs upon delivery of the product to the purchaser or its designee. The consideration received under these contracts is variable based on commodity prices. Inventory exchanges under buy/sell transactions are excluded from sales revenues in our Consolidated Statements of Operations.

Transportation Revenues. Transportation revenues include revenues from transporting crude oil and NGL on pipelines and trucks. Revenues from pipeline tariffs and fees are associated with the transportation of crude oil and NGL at a published tariff. We primarily recognize pipeline tariff and fee revenues over time as services are rendered, based on the volumes transported. As is common in the pipeline transportation industry, our tariffs incorporate a loss allowance factor. We recognize the allowance volumes collected as part of the transaction price and record this non-cash consideration at fair value, measured as of the contract inception date.

F-15

Table of Contents
Index to Financial Statements
PLAINS GP HOLDINGS, L.P. AND SUBSIDIARIES
NOTES TO THE CONSOLIDATED FINANCIAL STATEMENTS
Terminalling, Storage and Other Revenues. Revenues in this category include (i) fees that are generated when we receive liquids from one connecting source and deliver the applicable product to another connecting carrier, (ii) fees from storage capacity agreements, (iii) fees from loading and unloading services at our terminals and (iv) fees from natural gas and condensate processing services and from NGL fractionation and isomerization service. We generate revenue through a combination of month-to-month and multi-year agreements and processing arrangements. Storage fees are typically recognized in revenue ratably over the term of the contract regardless of the actual storage capacity utilized as our performance obligation is to make available storage capacity for a period of time. Terminal fees (including throughput and loading/unloading fees) are recognized as the liquids enter or exit the terminal and are received from or delivered to the connecting carrier or third-party terminal, as applicable. We recognize loading and unloading fees when the volumes are delivered or received. Natural gas storage related activities fees were recognized in the period the natural gas moved across our header system. Fees from NGL fractionation and isomerization services and gas processing services are recognized in the period when the services are performed.

Reconciliation to Total Revenues of Reportable Segments. The following disclosures only include information regarding revenues associated with consolidated entities; revenues from entities accounted for by the equity method are not included. The following tables present the reconciliation of our revenues from contracts with customers (as described above for each segment) to total revenues of reportable segments and total revenues as disclosed in our Consolidated Statements of Operations (in millions):

Year Ended December 31, 2022Crude OilNGLTotal
Revenues from contracts with customers$54,929 $2,544 $57,473 
Other items in revenues151 217 368 
Total revenues of reportable segments$55,080 $2,761 $57,841 
Intersegment revenues elimination(499)
Total revenues$57,342 

Year Ended December 31, 2021Crude OilNGLTotal
Revenues from contracts with customers$40,550 $2,399 $42,949 
Other items in revenues(80)(431)(511)
Total revenues of reportable segments$40,470 $1,968 $42,438 
Intersegment revenues elimination(360)
Total revenues$42,078 

Year Ended December 31, 2020Crude OilNGLTotal
Revenues from contracts with customers$22,327 $1,475 $23,802 
Other items in revenues(128)(115)(243)
Total revenues of reportable segments$22,199 $1,360 $23,559 
Intersegment revenues elimination(269)
Total revenues$23,290 

Minimum Volume Commitments. We have certain agreements that require counterparties to transport or throughput a minimum volume over an agreed upon period. Some of these agreements include make-up rights if the minimum volume is not met. We record a receivable from the counterparty in the period that services are provided or when the transaction occurs, including amounts for deficiency obligations from counterparties associated with minimum volume commitments. If a counterparty has a make-up right associated with a deficiency, we defer the revenue attributable to the counterparty’s make-up right as a contract liability and subsequently recognize the revenue at the earlier of when the deficiency volume is delivered or shipped, when the make-up right expires or when it is determined that the counterparty’s ability to utilize the make-up right is remote.

F-16

Table of Contents
Index to Financial Statements
PLAINS GP HOLDINGS, L.P. AND SUBSIDIARIES
NOTES TO THE CONSOLIDATED FINANCIAL STATEMENTS
The following table presents counterparty deficiencies associated with contracts with customers and buy/sell arrangements that include minimum volume commitments for which we had remaining performance obligations and the customers still had the ability to meet their obligations (in millions):

December 31,
Counterparty DeficienciesFinancial Statement Classification20222021
Billed and collectedOther current liabilities$104 $63 
Unbilled (1)
N/A1 16 
Total$105 $79 

(1)Amounts were related to deficiencies for which the counterparties had not met their contractual minimum commitments and are not reflected in our Consolidated Financial Statements as we had not yet billed or collected such amounts.

Contract Balances. Our contract balances consist of amounts received associated with services or sales for which we have not yet completed the related performance obligation. The following table presents the changes in the liability balance associated with contracts with customers (in millions):

Contract Liabilities
Balance at December 31, 2020$501 
Amounts recognized as revenue (1)
(393)
Additions33 
Balance at December 31, 2021$141 
Amounts recognized as revenue(26)
Additions (2)
145 
Other(31)
Balance at December 31, 2022$229 
(1)Includes approximately $361 million associated with crude oil sales agreements that were entered into in conjunction with storage arrangements and future inventory exchanges. Such amount was recognized as revenue in the first quarter of 2021.
(2)Includes approximately $122 million associated with a gas processing agreement that was entered into in conjunction with the purchase of an additional ownership interest in certain straddle plants. Such amount is expected to be recognized as revenue over a 50-year term. See Note 7 for additional information.

Remaining Performance Obligations. The information below includes the amount of consideration allocated to partially and wholly unsatisfied remaining performance obligations under contracts that exist as of the end of the periods and the timing of revenue recognition of those remaining performance obligations. Certain contracts meet the requirements for the presentation as remaining performance obligations. These arrangements include a fixed minimum level of service, typically a set volume of service, and do not contain any variability other than expected timing within a limited range. The following table presents the amount of consideration associated with remaining performance obligations for the population of contracts with external customers meeting the presentation requirements as of December 31, 2022 (in millions):

202320242025202620272028 and Thereafter
Pipeline revenues supported by minimum volume commitments and capacity agreements (1)
$329 $337 $370 $130 $94 $228 
Terminalling, storage and other agreement revenues254 195 121 94 84 704 
Total$583 $532 $491 $224 $178 $932 
F-17

Table of Contents
Index to Financial Statements
PLAINS GP HOLDINGS, L.P. AND SUBSIDIARIES
NOTES TO THE CONSOLIDATED FINANCIAL STATEMENTS
(1)Calculated as volumes committed under contracts multiplied by the current applicable tariff rate.     

The presentation above does not include (i) expected revenues from legacy shippers not underpinned by minimum volume commitments, including pipelines where there are no or limited alternative pipeline transportation options, (ii) intersegment revenues and (iii) the amount of consideration associated with certain income generating contracts, which include a fixed minimum level of service, that are either not within the scope of ASC 606 or do not meet the requirements for presentation as remaining performance obligations. The following are examples of contracts that are not included in the table above because they are not within the scope of ASC 606 or do not meet the requirements for presentation:

Minimum volume commitments on certain of our joint venture pipeline systems;
Acreage dedications;
Buy/sell arrangements with future committed volumes;
Short-term contracts and those with variable consideration due to the election of practical expedients, as discussed below;
Contracts within the scope of ASC Topic 842, Leases; and
Contracts within the scope of ASC Topic 815, Derivatives and Hedging.

We have elected practical expedients to exclude the presentation of remaining performance obligations for variable consideration which relates to wholly unsatisfied performance obligations. Certain contracts do not meet the requirements for presentation of remaining performance obligations due to variability in amount of performance obligation remaining, variability in the timing of recognition or variability in consideration. Acreage dedications require us to perform future services but do not contain a minimum level of services and are therefore excluded from this presentation. Long-term merchant arrangements contain variable timing, volumes and/or consideration and are excluded from this presentation. The duration of these contracts varies across the periods presented above.

Additionally, we have elected practical expedients to exclude contracts with terms of one year or less, and therefore exclude the presentation of remaining performance obligations for short-term transportation, storage and processing services, merchant arrangements, including the non-cancelable period of evergreen arrangements, and any other types of arrangements with terms of one year or less.

Trade Accounts Receivable and Other Receivables, Net
 
Our accounts receivable are primarily from purchasers and shippers of crude oil and, to a lesser extent, purchasers of NGL. These purchasers include, but are not limited to, refiners, producers, marketing and trading companies and financial institutions. The majority of our accounts receivable relate to our crude oil merchant activities that can generally be described as high volume and low margin activities, in many cases involving exchanges of crude oil volumes.

To mitigate credit risk related to our accounts receivable, we utilize a rigorous credit review process. We closely monitor market conditions and perform credit reviews of each customer to make a determination with respect to the amount, if any, of open credit to be extended to any given customer and the form and amount of financial performance assurances we require. Such financial assurances are commonly provided to us in the form of advance cash payments, standby letters of credit, credit insurance or parental guarantees. Additionally, in an effort to mitigate credit risk, a significant portion of our transactions with counterparties are settled on a net-cash basis. For a majority of these net-cash arrangements, we also enter into netting agreements (contractual agreements that allow us to offset receivables and payables with those counterparties against each other on our balance sheet).
 
Accounts receivable from the sale of crude oil are generally settled with counterparties on the industry settlement date, which is typically in the month following the month in which the title transfers. Otherwise, we generally invoice customers within 30 days of when the products or services were provided and generally require payment within 30 days of the invoice date. We review all outstanding accounts receivable balances on a monthly basis and record our receivables net of expected credit losses. We do not write-off accounts receivable balances until we have exhausted substantially all collection efforts. At December 31, 2022 and 2021, substantially all of our trade accounts receivable were less than 30 days past their invoice date. Our expected credit losses are immaterial. Although we consider our credit procedures to be adequate to mitigate any significant credit losses, the actual amount of current and future credit losses could vary significantly from estimated amounts.
F-18

Table of Contents
Index to Financial Statements
PLAINS GP HOLDINGS, L.P. AND SUBSIDIARIES
NOTES TO THE CONSOLIDATED FINANCIAL STATEMENTS

The following is a reconciliation of trade accounts receivable from revenues from contracts with customers to total Trade accounts receivable and other receivables, net as presented on our Consolidated Balance Sheets (in millions):

December 31,
20222021
Trade accounts receivable arising from revenues from contracts with customers$4,141 $4,031 
Other trade accounts receivables and other receivables (1)
7,216 5,126 
Impact due to contractual rights of offset with counterparties(7,450)(4,452)
Trade accounts receivable and other receivables, net$3,907 $4,705 
(1)    The balance is comprised primarily of accounts receivable associated with buy/sell arrangements that are not within the scope of ASC 606.

Note 4—Net Income/(Loss) Per Class A Share

Basic net income/(loss) per Class A share is determined by dividing net income/(loss) attributable to PAGP by the weighted average number of Class A shares outstanding during the period. Our Class B and Class C shares do not share in the earnings of the Partnership; accordingly, basic and diluted net income/(loss) per Class B and Class C share has not been presented.

Diluted net income/(loss) per Class A share is determined by dividing net income/(loss) attributable to PAGP by the diluted weighted average number of Class A shares outstanding during the period. For purposes of calculating diluted net income/(loss) per Class A share, both the net income/(loss) attributable to PAGP and the diluted weighted average number of Class A shares outstanding consider the impact of possible future (i) exchanges of AAP units and the associated Class B shares into our Class A shares and (ii) conversions of vested Class B units of AAP (referred to herein as “AAP Management Units”) into AAP units and the subsequent exchange of those AAP units for our Class A shares. In addition, the calculation of the diluted weighted average number of Class A shares outstanding considers the effect of potentially dilutive awards under the Plains GP Holdings, L.P. Long-Term Incentive Plan (the “PAGP LTIP”).

All AAP Management Units have satisfied the applicable performance conditions and are considered potentially dilutive. Exchanges of potentially dilutive AAP units and AAP Management Units are assumed to have occurred at the beginning of the period and the incremental income attributable to PAGP resulting from the assumed exchanges is representative of the incremental income that would have been attributable to PAGP if the assumed exchanges occurred on that date. See Note 12 for information regarding exchanges of AAP units and AAP Management Units. PAGP LTIP awards that are deemed to be dilutive are reduced by a hypothetical share repurchase based on the remaining unamortized fair value, as prescribed by the treasury stock method in guidance issued by the FASB. See Note 18 for information regarding PAGP LTIP awards.

On a weighted-average basis, for the years ended December 31, 2022 and 2021, the possible exchange of 47 million and 50 million AAP units, respectively, would not have had a dilutive effect on basic net income per Class A share. The possible exchange of less than 1 million AAP Management Units for each of the years ended December 31, 2022 and 2021 and 1 million AAP Management Units for the year ended December 31, 2020 would not have had a dilutive effect on basic net income/(loss) per Class A share on a weighted-average basis. For the year ended December 31, 2020, our PAGP LTIP awards were antidilutive. For the years ended December 31, 2022 and 2021, our PAGP LTIP awards were dilutive; however, this did not change the presentation of diluted weighted average Class A shares outstanding or diluted net income per Class A share.

F-19

Table of Contents
Index to Financial Statements
PLAINS GP HOLDINGS, L.P. AND SUBSIDIARIES
NOTES TO THE CONSOLIDATED FINANCIAL STATEMENTS
The following table sets forth the computation of basic and diluted net income/(loss) per Class A share (in millions, except per share data):

Year Ended December 31,
202220212020
Basic Net Income/(Loss) per Class A Share
Net income/(loss) attributable to PAGP$168 $60 $(568)
Basic weighted average Class A shares outstanding194 194 186 
Basic net income/(loss) per Class A share$0.86 $0.31 $(3.06)
Diluted Net Income/(Loss) per Class A Share
Net income/(loss) attributable to PAGP$168 $60 $(568)
Incremental net income/(loss) attributable to PAGP resulting from assumed exchange of AAP units
 — (189)
Net income/(loss) attributable to PAGP including incremental net income/(loss) from assumed exchange of AAP units
$168 $60 $(757)
Basic weighted average Class A shares outstanding
194 194 186 
Dilutive shares resulting from assumed exchange of AAP units
 — 60 
Diluted weighted average Class A shares outstanding
194 194 246 
Diluted net income/(loss) per Class A share$0.86 $0.31 $(3.07)

Note 5—Inventory, Linefill and Long-term Inventory

Inventory, including long-term inventory, primarily consists of crude oil and NGL in pipelines, storage facilities and railcars that are valued at the lower of cost or net realizable value, with cost determined using an average cost method within specific inventory pools. At the end of each reporting period, we assess the carrying value of our inventory and make any adjustments necessary to reduce the carrying value to the applicable net realizable value. Any resulting adjustments are a component of “Purchases and related costs” on our accompanying Consolidated Statements of Operations. No adjustments were recorded during the years ended December 31, 2022 or 2021. During the year ended December 31, 2020, we recorded charges of $233 million (of which $40 million was associated with our long-term inventory) related to the write down of our crude oil and NGL inventory due to declines in prices. A portion of these inventory valuation adjustments was offset by the recognition of gains on derivative instruments being utilized to hedge future sales of our crude oil and NGL inventory. Such gains were recorded to “Product sales revenues” in our accompanying Consolidated Statements of Operations. See Note 13 for discussion of our derivative and risk management activities.

Linefill in assets we own is recorded at historical cost and consists of crude oil and NGL. We classify as linefill (i) our proportionate share of barrels used to fill a pipeline that we own such that when an incremental barrel is pumped into or enters a pipeline it forces product out at another location and (ii) barrels that represent the minimum working requirements in tanks and caverns that we own. Linefill carrying amounts are reviewed for impairment in accordance with FASB guidance with respect to accounting for the impairment or disposal of long-lived assets. Carrying amounts that are not expected to be recoverable through future cash flows are written down to estimated fair value. See Note 6 for further discussion regarding impairment of long-lived assets. During 2022, 2021 and 2020, we did not recognize any material impairments of linefill.

Minimum working inventory requirements in third-party assets and other working inventory in our assets that are needed for our commercial operations are included within specific inventory pools in inventory (a current asset) in determining the average cost of operating inventory. At the end of each period, we reclassify the inventory not expected to be liquidated within the succeeding twelve months out of “Inventory,” at the average cost of the applicable inventory pools, and into “Long-term inventory,” which is reflected as a separate line item under “Other assets” on our Consolidated Balance Sheets.

F-20

Table of Contents
Index to Financial Statements
PLAINS GP HOLDINGS, L.P. AND SUBSIDIARIES
NOTES TO THE CONSOLIDATED FINANCIAL STATEMENTS
Inventory, linefill and long-term inventory consisted of the following (barrels in thousands and carrying value in millions):

December 31, 2022December 31, 2021
VolumesUnit of
Measure
Carrying
Value
Price/
Unit (1)
VolumesUnit of
Measure
Carrying
Value
Price/
Unit (1)
Inventory
Crude oil6,713 barrels$452 $67.33 8,041 barrels$544 $67.65 
NGL7,285 barrels270 $37.06 6,982 barrels234 $33.51 
OtherN/A7 N/AN/A5 N/A
Inventory subtotal729 783 
Linefill
Crude oil15,480 barrels906 $58.53 15,199 barrels862 $56.71 
NGL1,876 barrels55 $29.32 1,633 barrels45 $27.56 
Linefill subtotal961 907 
Long-term inventory
Crude oil3,102 barrels246 $79.30 2,973 barrels209 $70.30 
NGL1,066 barrels38 $35.65 1,135 barrels44 $38.77 
Long-term inventory subtotal284 253 
Total$1,974 $1,943 
(1)Price per unit of measure is comprised of a weighted average associated with various grades, qualities and locations. Accordingly, these prices may not coincide with any published benchmarks for such products.

Note 6—Property and Equipment

In accordance with our capitalization policy, expenditures made to expand the existing operating and/or earnings capacity of our assets are capitalized, as are certain costs directly related to the construction of such assets, including related internal labor costs, engineering costs and interest costs. We also capitalize expenditures for the replacement and/or refurbishment of partially or fully depreciated assets in order to maintain the operating and/or earnings capacity of our existing assets. Repair and maintenance expenditures incurred in order to maintain the day to day operation of our existing assets are expensed as incurred.

F-21

Table of Contents
Index to Financial Statements
PLAINS GP HOLDINGS, L.P. AND SUBSIDIARIES
NOTES TO THE CONSOLIDATED FINANCIAL STATEMENTS
Property and equipment, net is stated at cost and consisted of the following (in millions):

Estimated Useful
Lives (Years)
December 31,
20222021
Pipelines and related facilities (1)
10 - 50
$13,678 $12,800 
Storage, terminal and rail facilities
10 - 50
5,067 5,100 
Trucking equipment and other
2 - 15
471 502 
Construction in progressN/A201 248 
Office property and equipment
2 - 50
312 312 
Land and otherN/A326 330 
Property and equipment, gross20,055 19,292 
Accumulated depreciation(4,802)(4,383)
Property and equipment, net$15,253 $14,909 
(1)We include rights-of-way, which are intangible assets, in our Pipelines and related facilities amounts within property and equipment.

We calculate our depreciation using the straight-line method, based on estimated useful lives and salvage values of our assets. Depreciation expense for the years ended December 31, 2022, 2021 and 2020 was $710 million, $655 million and $566 million, respectively.

As of December 31, 2022, 2021 and 2020, we incurred liabilities of $46 million, $48 million and $51 million, respectively, for construction in progress that had not been paid.

Impairment of Long-Lived Assets (Held and Used)

Long-lived assets with recorded values that are not expected to be recovered through future cash flows are written down to estimated fair value in accordance with FASB guidance with respect to the accounting for the impairment or disposal of long-lived assets. Under this guidance, a long-lived asset is tested for impairment when events or circumstances indicate that its carrying value may not be recoverable. The carrying value of a long-lived asset is not recoverable if it exceeds the sum of the undiscounted cash flows expected to result from the use and eventual disposition of the asset. If the carrying value exceeds the sum of the undiscounted cash flows, an impairment loss equal to the amount by which the carrying value exceeds the fair value of the asset is recognized.

We periodically evaluate property and equipment and other long-lived assets for impairment when events or circumstances indicate that the carrying value of these assets may not be recoverable. The evaluation is highly dependent on the underlying assumptions of related cash flows. The subjective assumptions used to determine the existence of an impairment in carrying value include:
whether there is an indication of impairment;
the grouping of assets;
the intention of “holding,” “abandoning” or “selling” an asset;
the forecast of undiscounted expected future cash flow over the asset’s estimated useful life; and
if an impairment exists, the fair value of the asset or asset group.

In addition, when we evaluate property and equipment and other long-lived assets for recoverability, it may also be necessary to review related depreciation estimates and methods.

F-22

Table of Contents
Index to Financial Statements
PLAINS GP HOLDINGS, L.P. AND SUBSIDIARIES
NOTES TO THE CONSOLIDATED FINANCIAL STATEMENTS
During the third quarter of 2022, we temporarily ceased service on a crude oil pipeline in California as a precautionary measure following a routine inspection and initiated a program of additional tests and inspections. After assessing the results of such tests and the changing operating conditions of our California assets, we determined that we had a triggering event due to the effect on future cash flows for certain of our assets that required us to assess the recoverability of our carrying value of our California crude oil assets (which includes the temporarily idled pipeline) reported in our Crude Oil segment. As a result of our impairment review, we wrote off the portion of the carrying amount of these long-lived assets that exceeded their fair value. We recognized a non-cash loss of approximately $330 million, which amount is reflected in “(Gains)/losses on asset sales and asset impairments, net” on our Consolidated Statement of Operations. Our estimated fair values (which we consider a Level 3 measurement in the fair value hierarchy) were based upon a discounted cash flow approach utilizing various assumptions and the application of a discount rate of approximately 15%, which represents our estimate of the cost of capital of a theoretical market participant for the asset group. Such assumptions included (but were not limited to) (i) future commodity volumes (consistent with historical information and estimates of future drilling and completion activity), (ii) tariff rates, (iii) estimated fixed and variable costs, (iv) the length of time the assets operate and (v) the amount for which assets in the asset group could be sold.

During the year ended December 31, 2021, we recognized approximately $220 million of non-cash impairment losses related to certain crude oil storage terminal assets included in our Crude Oil segment. This amount is reflected in “(Gains)/losses on asset sales and asset impairments, net” on our Consolidated Statements of Operations. Decreased demand for our services related to changing market conditions resulted in decreases in expected future cash flows for certain of our assets, which was a triggering event that required us to assess the recoverability of our carrying value of such long-lived assets. As a result of our impairment review, we wrote off the portion of the carrying amount of these long-lived assets that exceeded their fair value. Our estimated fair value (which we consider a Level 3 measurement in the fair value hierarchy) was primarily based upon an assumption for the amount for which the relevant assets and land could be sold.

During the year ended December 31, 2020, we recognized approximately $541 million of non-cash impairment losses, reflected in “(Gains)/losses on asset sales and asset impairments, net” on our Consolidated Statement of Operations.

Of our 2020 impairment losses, approximately $415 million was associated with certain pipeline assets in our Crude Oil segment located in the Mid-Continent region. The macroeconomic and geopolitical conditions that occurred in 2020, including the collapse of oil prices driven by both the decrease in demand caused by the COVID-19 pandemic and excess supply, as well as changing market conditions and expected lower crude oil production in certain regions, resulted in expected decreases in future cash flows for certain of our assets, which was a triggering event that required us to assess the recoverability of our carrying value of such long-lived assets. As a result of our impairment review, we wrote off the portion of the carrying amount of these long-lived assets that exceeded their fair value. Our estimated fair values (which we consider a Level 3 measurement in the fair value hierarchy) were based upon a discounted cash flow approach utilizing various assumptions and the application of a discount rate of approximately 14%, which represents our estimate of the cost of capital of a theoretical market participant. Such assumptions included (but were not limited to) (i) future commodity volumes (consistent with historical information and estimates of future drilling and completion activity), (ii) tariff rates, (iii) future commodity prices (based on relevant indices and applicable quality and location differentials), and (iv) estimated fixed and variable costs.

The remaining 2020 impairment losses were associated with idled or underutilized assets, primarily in our Crude Oil segment, including certain pipelines located in the Western region and other long-lived assets, for which it has been determined that it is unlikely that opportunities will exist in the future to recover our investment in these assets. We wrote off substantially all of the carrying value of these assets.

F-23

Table of Contents
Index to Financial Statements
PLAINS GP HOLDINGS, L.P. AND SUBSIDIARIES
NOTES TO THE CONSOLIDATED FINANCIAL STATEMENTS
Note 7—Acquisitions, Divestitures and Other Transactions

Acquisitions

Cactus II

In November 2022, we and Enbridge Inc. (“Enbridge”) purchased Western Midstream Partners, LP (“WES”)’s 15% interest in Cactus II Pipeline, LLC (“Cactus II”) for an aggregate amount of $265 million. Enbridge acquired 10% and we acquired 5% of Cactus II, with each paying a proportionate share ($177 million and $88 million, respectively) of the aggregate purchase price. We and Enbridge are now the sole owners of Cactus II, with 70% and 30% respective ownership interests. We will continue to serve as operator. We previously accounted for our 65% interest in Cactus II as an equity method investment. In addition to the change in ownership, there were changes in governance which led to a change in control. We now control Cactus II and reflect Cactus II as a consolidated subsidiary in our Consolidated Financial Statements, with Enbridge’s 30% interest reflected as a noncontrolling interest.

The acquisition was accounted for as a business combination achieved in stages, or a “step acquisition”, using the acquisition method of accounting. As the majority owner and the controlling entity, we are considered the acquirer and the Cactus II predecessor business was recorded based on the fair value of the assets acquired and liabilities assumed, with Enbridge’s 30% interest in Cactus II of $526 million recognized as noncontrolling interest in partners’ capital.

As a result of us obtaining control over Cactus II, our previously held 65% interest in Cactus II was remeasured to its fair value of $1.140 billion based upon a valuation of the acquired business, as of the date of acquisition. We considered multiple factors in determining the fair value of the previously held equity method investment, including, (i) the price negotiated with WES for its 15% interest in Cactus II and (ii) a discounted cash flow approach. The discounted cash flow approach utilized a discount rate of 13.8%, based on the estimate of the risk that a theoretical market participant would assign to the business. Prior to the acquisition, we had a preexisting relationship with Cactus II, through one of our consolidated joint ventures, for certain capacity lease agreements. The portion of the fair value of Cactus II associated with these agreements is eliminated in consolidation. Accounting for such impact, the remeasurement of our investment in Cactus II to fair value resulted in a gain of $370 million. This gain has been recognized in the line item “Gains (losses) on/(impairment of) investments in unconsolidated entities, net” on our Consolidated Statement of Operations

In accordance with applicable accounting guidance, the fair value of Cactus II following the acquisition is utilized as the consideration transferred for the purchase price allocation. The consideration transferred of $1.556 billion excludes the value associated with the capacity lease agreements described above as such value is eliminated for our Consolidated Financial Statements.

The determination of the fair value of the assets acquired and liabilities assumed was estimated in accordance with the applicable accounting guidance. The analysis was performed based on estimates that are reflective of market participant assumptions. The following table reflects our determination of the fair value of those assets and liabilities (in millions):

Identifiable Assets Acquired and Liabilities Assumed:Estimated Useful Lives
(in years)
Recognized Amount
Property and equipment
3-50
$1,174 
Intangible assets20428 
Working capital and other assets and liabilitiesN/A(46)
$1,556 

The fair value of the tangible assets is a Level 3 measurement in the fair value hierarchy and was determined using a market approach for rights-of-way and a cost approach for other tangible assets, which were based on costs incurred on similar recent construction projects. The fair value of the intangible assets is also a Level 3 measurement in the fair value hierarchy and was determined by applying a discounted cash flow approach. Such approach utilized a discount rate of approximately 18%, based on our estimate of the risk that a theoretical market participant would assign to the respective intangible assets. The projection of future crude oil volumes transported and the estimated tariff rates for transportation were also key assumptions in the valuation of the intangible assets. Projected future volumes and estimated tariff rates were based on current contracts in place with assumptions for forecasted rate increases and contract renewals.
F-24

Table of Contents
Index to Financial Statements
PLAINS GP HOLDINGS, L.P. AND SUBSIDIARIES
NOTES TO THE CONSOLIDATED FINANCIAL STATEMENTS

The fair value of intangible assets is comprised of customer relationships that will be amortized over their useful lives, which have a remaining weighted average life of approximately 20 years. The value assigned to such intangible assets will be amortized to earnings under the declining balance method of amortization. Amortization expense was approximately $13 million during the year ended December 31, 2022, and the future amortization expense through 2027 is estimated as follows (in millions):

2023$61 
2024$51 
2025$47 
2026$32 
2027$32 

Pro forma financial information assuming the step acquisition had occurred as of the beginning of the calendar year prior to the year of the step acquisition, as well as the revenues and earnings generated during the period since the step acquisition date, were not material for disclosure purposes.

Other Acquisitions

During the year ended December 31, 2022, we also completed the following acquisitions:

the acquisition in July 2022 of the remaining 50% interest in Advantage Pipeline Holdings LLC (“Advantage”) for $74 million, including cash paid for working capital. As a result of this transaction, we now own 100% of Advantage and its subsidiaries and such entities are reflected as consolidated subsidiaries in our Consolidated Financial Statements.

the acquisition in October 2022 of an additional ownership interest in certain straddle plants included in our NGL segment in a non-cash transaction whereby we agreed to provide processing capacity over a 50-year term at specified terms and conditions. This transaction was accounted for as an asset acquisition. The fair value of the straddle plant assets acquired and liabilities assumed was approximately $122 million, and we recognized an equally offsetting contract liability that will be amortized on a straight-line basis into “Services revenue” over the 50-year term of the agreement.

In February 2020, we acquired Felix Midstream LLC, now known as FM Gathering LLC (“FM Gathering”) from Felix Energy Holdings II, LLC for approximately $300 million, net of working capital and other adjustments. FM Gathering owns and operates a newly constructed crude oil gathering system in the Delaware Basin, with associated crude oil storage and truck offloading capacity, and is supported by a long-term acreage dedication. The assets acquired are included in our Crude Oil segment. This acquisition was accounted for using the acquisition method of accounting and the determination of the fair value of the assets acquired and liabilities assumed was determined in accordance with the applicable accounting guidance. The assets acquired primarily consisted of property and equipment with a fair value of $115 million and intangible assets with a fair value of $187 million. The fair value of the tangible assets is a Level 3 measurement in the fair value hierarchy and was determined using a cost approach. The cost approach was based on costs incurred on similar recent construction projects. The fair value of the intangible assets is also a Level 3 measurement in the fair value hierarchy and was determined by applying a discounted cash flow approach. Such approach utilized discount rates varying from 18% to 19%, based on our estimate of the risk that a theoretical market participant would assign to the respective intangible assets.

Asset Exchange

In June 2021, we closed on an asset exchange agreement (the “Asset Exchange”) with Inter Pipeline Ltd., through which we acquired additional interests in two straddle plants included in our NGL segment that we currently operate, in exchange for a pipeline and related storage and truck offload facilities previously included in our Crude Oil segment and cash consideration of $32 million, including working capital and other adjustments. We recognized a gain of $106 million on the divestiture of the pipeline and related storage and truck offload facilities, which is included in “(Gains)/losses on asset sales and asset impairments, net” on our Consolidated Statement of Operations, based on the difference between the fair value of the divested assets and their carrying value.
F-25

Table of Contents
Index to Financial Statements
PLAINS GP HOLDINGS, L.P. AND SUBSIDIARIES
NOTES TO THE CONSOLIDATED FINANCIAL STATEMENTS

Joint Venture Transaction

In October 2021, we and Oryx Midstream completed the merger, in a cashless, debt-free transaction, of our respective Permian Basin assets, operations and commercial activities into a newly formed joint venture, the Permian JV. The Permian JV includes all of Oryx Midstream’s Permian Basin assets and, with the exception of our long-haul pipeline systems and certain of our intra-basin terminal assets, the vast majority of our assets located within the Permian Basin. We own 65% of the Permian JV, operate the combined assets and reflect the Permian JV as a consolidated subsidiary in our consolidated financial statements.

The formation of the joint venture was accounted for as a business combination using the acquisition method of accounting. As the majority owner and the controlling entity, we are considered the acquirer and the transfer of our predecessor business to the joint venture was accounted for at historical cost, while the Oryx Midstream predecessor business was recorded based on the fair value of the assets acquired and liabilities assumed. In accordance with applicable accounting guidance, the fair value of Oryx Midstream’s ownership interest in the joint venture following the formation of $3.230 billion is utilized as the consideration transferred for the purchase price allocation.

The combination of the historical cost and fair value, discussed above, resulted in net assets of the joint venture of approximately $7.529 billion upon formation. Oryx Midstream’s 35% interest in the net assets of the Permian JV was recognized as noncontrolling interest in partners’ capital. The difference between such amount and the fair value of Oryx Midstream’s assets acquired and liabilities assumed was recorded as an increase to partners’ capital attributable to our Class A shareholders and noncontrolling interests in PAA and AAP in proportion to their respective ownership interests.

The following table presents the amounts recognized in partners’ capital associated with this transaction (in millions):

Recognized Amount
Oryx Midstream’s 35% interest in the Permian JV
$2,635 
Increase to partners’ capital attributable to noncontrolling interests in PAA and AAP432 
Noncontrolling interests$3,067 
Class A shareholders163 
Total partners’ capital$3,230 

The fair value of the $3.230 billion consideration is a Level 3 measurement in the fair value hierarchy and was determined by valuing both the enterprise value of Oryx Midstream’s Permian Basin business and the enterprise value of our Permian Basin assets that were contributed to the joint venture. The enterprise value of Oryx Midstream’s Permian Basin business was calculated by weighting the results of (i) a discounted cash flow approach and (ii) a guideline public company method (“GPCM”). The value of our Permian Basin assets that were contributed to the joint venture was based on a GPCM. The discounted cash flow approach utilized a discount rate of 11.75%, based on our estimate of the risk that a theoretical market participant would assign to the business. The projection of future crude volumes gathered and transported was also a key assumption in the discounted cash flow approach and was based on projected rig activity on the associated acreage. The GPCM applies market multiples to estimated earnings to derive the fair value. The GPCM values for Oryx Midstream’s Permian Basin business and for our Permian Basin assets that were contributed to the joint venture assumed market multiples ranging from 9.5 to 11.0, which were derived from assumptions of market multiples for similar businesses.

F-26

Table of Contents
Index to Financial Statements
PLAINS GP HOLDINGS, L.P. AND SUBSIDIARIES
NOTES TO THE CONSOLIDATED FINANCIAL STATEMENTS
The determination of the fair value of the assets acquired and liabilities assumed was estimated in accordance with the applicable accounting guidance. The analysis was performed based on estimates that are reflective of market participant assumptions. The following table reflects our determination of the fair value of those assets and liabilities (in millions):

Identifiable Assets Acquired and Liabilities AssumedEstimated Useful Lives
(in years)
Recognized Amount
Property and equipment
3-30
$1,886 
Intangible assets201,247 
Investment in unconsolidated entitiesN/A103 
Working capital and other assets and liabilitiesN/A(6)
$3,230 

The fair value of the tangible assets is a Level 3 measurement in the fair value hierarchy and was determined using a cost approach based on costs incurred on similar recent construction projects. The fair value of the intangible assets is also a Level 3 measurement in the fair value hierarchy and was determined by applying a discounted cash flow approach. Such approach utilized a discount rate of approximately 16%, based on our estimate of the risk that a theoretical market participant would assign to the respective intangible assets. The projection of future crude oil volumes gathered and transported was also a key assumption in the valuation of the intangible assets and was based on projected rig activity on the associated acreage.

The fair value of intangible assets is comprised of customer relationships that will be amortized over their useful lives, which have a remaining weighted average life of approximately 20 years. The value assigned to such intangible assets will be amortized to earnings under the declining balance method of amortization. Amortization expense was approximately $142 million and $28 million during the years ended December 31, 2022 and 2021, respectively, and the future amortization expense through 2026 is estimated as follows (in millions):

2023$138 
2024$127 
2025$117 
2026$106 

During the year ended December 31, 2021, we incurred approximately $17 million of transaction-related costs associated with the joint venture formation transaction. Such costs are reflected as a component of “General and administrative expenses” on our Consolidated Statements of Operations.

Distributions of available cash from the Permian JV to PAA and Oryx Midstream are subject to a tiered modified sharing arrangement (“MSA”) for up to ten years. Pursuant to the terms of the governing documents for the Permian JV, the MSA will terminate in October 2031, or sooner if Oryx Midstream exercises its right to terminate the MSA at any time by delivery of written notice to PAA. Upon termination of the MSA, monthly distributions of available cash will be paid 65% to PAA and 35% to Oryx. Through the third quarter of 2022, the Permian JV made quarterly distributions, but starting in December 2022, the Permian JV began making monthly distributions to the members after renegotiation of the MSA.

Under the MSA, distributions will be allocated as follows (in millions):

Available CashDistributions Percentages
TierAnnualized PAAOryx
1Up to $30050%50%
2$300 - $428100%—%
3$428 - $81565%35%
4$815 and above70%30%

F-27

Table of Contents
Index to Financial Statements
PLAINS GP HOLDINGS, L.P. AND SUBSIDIARIES
NOTES TO THE CONSOLIDATED FINANCIAL STATEMENTS
Oryx Midstream is a portfolio company of Stonepeak Infrastructure Partners (“Stonepeak”). Affiliates of Stonepeak own approximately 8.9% of PAA’s outstanding Series A preferred units, which equates to less than 1% of PAA’s outstanding common units and Series A preferred units (PAA’s “common unit equivalents”) combined.

Pro Forma and Other Financial Results

Financial results of the Permian JV have been included in the results of operations within the Crude Oil segment since the date of the formation. Disclosure of the revenues and earnings from the Oryx Midstream predecessor business for the period subsequent to the joint venture formation is not practicable as it is not being operated as a standalone subsidiary. The following selected unaudited pro forma results of operations were derived from the historical financial statements of PAGP and Oryx Midstream, and gives effect to the joint venture formation as if it had occurred on January 1, 2020. The pro forma results of operations do not include any cost savings or other synergies that may result from the Permian JV or any estimated costs that have been or will be incurred by us to integrate Oryx Midstream’s assets. These results are not necessarily indicative of the results that might have actually occurred had the merger taken place on January 1, 2020; furthermore, this financial information is not intended to be a projection of future results (in millions, except per unit amounts):

Year ended December 31,
20212020
Total revenues$42,359 $23,536 
Net income/(loss) attributable to PAGP$37 $(629)
Basic net income/(loss) per Class A Share$0.19 $(3.38)
Diluted net income/(loss) per Class A Share$0.19 $(3.41)

Divestitures

During the year ended December 31, 2022, we sold certain non-core assets for total proceeds of $60 million. The assets sold primarily consisted of land and related assets in Long Beach, California, as well as Line 901 and the Sisquoc to Pentland portion of Line 903. These assets were previously reported in our Crude Oil segment. We recognized gains of $61 million related to these asset sales, a portion of which relates to the transfer of an asset retirement obligation to the purchaser. Such amounts are included in “(Gains)/losses on asset sales and asset impairments, net” on our Consolidated Statement of Operations.

In August 2021, we sold our Pine Prairie and Southern Pines natural gas storage facilities, which were included in our Crude Oil segment for periods prior to the sale, for net proceeds of approximately $850 million, including working capital adjustments. Prior to the sale, we classified the assets related to this transaction (primarily “Property and equipment”), valued at the lower of the carrying amount or fair value less costs to sell, of approximately $832 million as assets held for sale with approximately $18 million of deferred losses on hedges remaining in other comprehensive income until the closing of the sale. Upon classification of the assets to held for sale in the second quarter of 2021, we recognized a non-cash impairment loss of $475 million which is included in “(Gains)/losses on asset sales and asset impairments, net” on our Consolidated Statement of Operations.

During the year ended December 31, 2020, we received cash proceeds of $451 million, primarily from the sale of:
certain Los Angeles Basin crude oil terminals previously included in our Crude Oil segment for proceeds of approximately $200 million, subject to certain adjustments;
certain NGL terminals previously included in our NGL segment for proceeds of approximately $163 million (including $22 million related to a multi-year supply agreement related to the sale), subject to certain adjustments; and
a 10% ownership interest in Saddlehorn Pipeline Company, LLC (“Saddlehorn”) for proceeds of approximately $78 million, including working capital adjustments (see Note 9 for additional information).

We recognized a loss related to these asset sales of $178 million, including non-cash impairments recognized upon classification to assets held for sale, for the year ended December 31, 2020. Such amount is included in “(Gains)/losses on asset sales and asset impairments, net” on our Consolidated Statement of Operations.
F-28

Table of Contents
Index to Financial Statements
PLAINS GP HOLDINGS, L.P. AND SUBSIDIARIES
NOTES TO THE CONSOLIDATED FINANCIAL STATEMENTS

Assets Held for Sale

In December 2022, we entered into a definitive agreement to sell our 21% non-operated/undivided joint interest in the Keyera Fort Saskatchewan facility to Keyera Corporation for approximately CAD$365 million. As of December 31, 2022, we classified the assets related to this transaction (primarily “Property and equipment” in our NGL segment), valued at the lower of the carrying amount or fair value less costs to sell, of approximately $130 million as assets held for sale on our Consolidated Balance Sheet (in “Other current assets”). This transaction closed in February 2023.

Note 8—Goodwill

During the first quarter of 2020, we recorded impairment losses of $2.515 billion related to goodwill. Our market capitalization declined significantly during the first quarter driven by macroeconomic and geopolitical conditions that occurred in 2020, including the collapse of oil prices driven by both the decrease in demand caused by the COVID-19 pandemic and excess supply, as well as changing market conditions and expected lower crude oil production in certain regions, that resulted in expected decreases in future cash flows for certain of our assets, which we concluded was a triggering event that required us to perform a quantitative impairment test as of March 31, 2020, utilizing a discounted cash flow approach. We applied a discount rate of approximately 14% in the determination of the fair value of each of our reporting units, which represented our estimate of the cost of capital of a theoretical market participant as of March 31, 2020. As a result of the impairment test, we concluded that the carrying value of each of our reporting units exceeded their respective fair values, resulting in an impairment charge for the entire goodwill balance for each reporting unit.

Note 9—Investments in Unconsolidated Entities

Investments in entities over which we have significant influence but not control are accounted for under the equity method. We do not consolidate any part of the assets or liabilities of our equity investees. Our share of net income or loss is reflected as one line item on our Consolidated Statements of Operations entitled “Equity earnings in unconsolidated entities” and will increase or decrease, as applicable, the carrying value of our investments in unconsolidated entities on our Consolidated Balance Sheets. We evaluate our equity investments for impairment in accordance with FASB guidance with respect to the equity method of accounting for investments in common stock. An impairment of an equity investment results when factors indicate that the investment’s fair value is less than its carrying value and the reduction in value is other than temporary in nature.

Our investments in unconsolidated entities consisted of the following (in millions, except percentage data):

Ownership
Interest at December 31,
2022
Investment Balance
December 31,
Entity (1)
Type of Operation20222021
BridgeTex Pipeline Company, LLC (“BridgeTex”)Crude Oil Pipeline20%$403 $406 
Cactus II (2)
Crude Oil Pipeline% 737 
Capline Pipeline Company LLCCrude Oil Pipeline54%539 531 
Diamond Pipeline LLC (“Diamond”)Crude Oil Pipeline50%460 464 
Eagle Ford Pipeline LLC (“Eagle Ford Pipeline”)Crude Oil Pipeline50%371 363 
Eagle Ford Terminals Corpus Christi LLC (“Eagle Ford Terminals”)Crude Oil Terminal and Dock50%118 120 
OMOG JV LLC (“OMOG”) (3)
Crude Oil Pipeline57%211 102 
SaddlehornCrude Oil Pipeline30%197 209 
White Cliffs Pipeline, LLCCrude Oil Pipeline36%150 171 
Wink to Webster Pipeline LLC (“W2W Pipeline”) (4)
Crude Oil Pipeline16%357 345 
Other investments (5)
278 357 
Total Investments in Unconsolidated Entities$3,084 $3,805 
(1)The financial results from these entities are reported in our Crude Oil segment.
F-29

Table of Contents
Index to Financial Statements
PLAINS GP HOLDINGS, L.P. AND SUBSIDIARIES
NOTES TO THE CONSOLIDATED FINANCIAL STATEMENTS
(2)In November 2022, we acquired an additional 5% interest in Cactus II which, combined with changes in governance, resulted in our obtaining control of the entity. We now reflect Cactus II as a consolidated subsidiary in our Consolidated Financial Statements. See Note 7 for additional information.
(3)In November 2022, we acquired an additional interest in OMOG. Although we own greater than 50% of OMOG, we use the equity method to account for the investment because the joint venture partner still retains substantive participating rights.
(4)Although we own less than 20% of W2W Pipeline, we use the equity method to account for the investment because we believe we have significant influence over the financial and operating decisions of the company.
(5)In July 2022, we acquired the remaining 50% interest in Advantage. Prior to the acquisition, our 50% interest in Advantage was accounted for as an equity method investment. See Note 7 for additional information.

Acquisitions

During the fourth quarter of 2022, through a non-monetary transaction, we acquired an additional interest in OMOG in exchange for the contribution of portions of two pipeline systems. Subsequent to the transaction, our ownership interest in OMOG increased to 57% from 40%. We continue to account for OMOG as an equity method investment. The transaction resulted in a loss of approximately $25 million, which represents the difference between the fair value and historical book value of the assets contributed. This loss is reflected in “Gains (losses) on/(impairment of) investments in unconsolidated entities, net” on our Consolidated Statement of Operations.

Impairments

During the year ended December 31, 2020, we recognized losses as a result of the write-down of certain of our investments in unconsolidated entities, as discussed further below. Such amounts are reflected in “Gains (losses) on/(impairment of) investments in unconsolidated entities, net” on our Consolidated Statement of Operations.

STACK. During the third quarter of 2020, we determined that there was an other-than-temporary impairment of our investment in STACK Pipeline LLC as a result of a continued decline of drilling activity and related volumes of crude oil in its area of operation. We recognized a loss of $91 million related to the write-down of the portion of the carrying amount of our investment that exceeded its fair value. The estimated fair value (which we consider a Level 3 measurement in the fair value hierarchy) was based on a discounted cash flow approach utilizing various assumptions and the application of a discount rate of approximately 14%, which represented our estimate of the cost of capital of a theoretical market participant. Such assumptions included (but were not limited to) (i) volumes (consistent with historical information and estimates of future drilling and completion activity), (ii) tariff rates, (iii) future commodity prices (based on relevant indices and applicable quality and location differentials), and (iv) estimated fixed and variable costs.

Red Oak. In June 2019, we formed Red Oak Pipeline LLC (“Red Oak”), a joint venture with a subsidiary of Phillips 66 and in which we own a 50% interest, to develop a new crude oil pipeline project. In 2020, the partners of Red Oak determined that the project would not proceed as previously contemplated. We determined that there was an other-than-temporary impairment of our investment in Red Oak, and we recognized a loss of $69 million related to the write-down of our investment in Red Oak to the estimated residual value of our share of the net assets during the second quarter of 2020.

Other investments. During the first quarter of 2020, we also recognized a loss of $43 million related to the write-down of certain of our investments included in “Other investments” in the table above due to an other-than-temporary impairment related to a decline in market conditions.

Divestitures

Saddlehorn. In February 2020, we sold a 10% ownership interest in Saddlehorn for proceeds of approximately $78 million. We recorded a gain of approximately $21 million related to this sale, which is included in “Gains (losses) on/(impairment of) investments in unconsolidated entities, net” on our Consolidated Statement of Operations. We continue to account for our remaining 30% interest in Saddlehorn under the equity method of accounting.

F-30

Table of Contents
Index to Financial Statements
PLAINS GP HOLDINGS, L.P. AND SUBSIDIARIES
NOTES TO THE CONSOLIDATED FINANCIAL STATEMENTS
Distributions

Distributions received from unconsolidated entities are classified based on the nature of the distribution approach, which looks to the activity that generated the distribution. We consider distributions received from unconsolidated entities as a return on investment in those entities to the extent that the distribution was generated through operating results, and therefore classify these distributions as cash flows from operating activities in our Consolidated Statement of Cash Flows. Other distributions received from unconsolidated entities are considered a return of investment and classified as cash flows from investing activities on the Consolidated Statement of Cash Flows.

Contributions

We generally fund our portion of development, construction or capital investment projects of our equity method investees through capital contributions. During the years ended December 31, 2022, 2021 and 2020, we made cash contributions of $13 million, $82 million and $445 million, respectively, to certain of our equity method investees. We capitalize interest costs associated with contributions to unconsolidated entities for projects under development and construction. Our contributions to these entities (including capitalized interest costs) increase the carrying value of our investments and are reflected in our Consolidated Statements of Cash Flows as cash used in investing activities.

Basis Differences

Our investments in unconsolidated entities exceeded our share of the underlying equity in the net assets of such entities by $204 million and $223 million at December 31, 2022 and 2021, respectively. Such basis differences are included in the carrying values of our investments on our Consolidated Balance Sheets. The portion of the basis differences attributable to depreciable or amortizable assets is amortized on a straight-line basis over the estimated useful life of the related assets, which reduces “Equity earnings in unconsolidated entities” on our Consolidated Statements of Operations. The portion of the basis differences attributable to goodwill is not amortized. The majority of the basis difference at both December 31, 2022 and 2021 was attributable to goodwill related to our ownership interest in BridgeTex and Capline LLC with the remaining basis difference primarily related to capitalized interest incurred during construction of the assets of our unconsolidated entities.

Summarized Financial Information of Unconsolidated Entities

Combined summarized financial information for all of our unconsolidated entities is shown in the tables below (in millions). None of our unconsolidated entities have noncontrolling interests.

December 31,
20222021
Current assets$471 $509 
Noncurrent assets$7,579 $8,879 
Current liabilities$252 $366 
Noncurrent liabilities$8 $15 

Year Ended December 31,
202220212020
Revenues$1,726 $1,320 $1,360 
Operating income$1,004 $505 $828 
Net income$1,011 $506 $826 
F-31

Table of Contents
Index to Financial Statements
PLAINS GP HOLDINGS, L.P. AND SUBSIDIARIES
NOTES TO THE CONSOLIDATED FINANCIAL STATEMENTS
Note 10—Intangible Assets, Net

Intangible assets, net of accumulated amortization, consisted of the following (in millions):

December 31, 2022December 31, 2021
Estimated Useful
Lives (Years)
CostAccumulated
Amortization
NetCostAccumulated
Amortization
Net
Customer contracts and relationships (1)
129
$2,817 $(695)$2,122 $2,445 $(510)$1,935 
Other agreements
170
35 (12)23 36 (11)25 
Intangible assets (2)
$2,852 $(707)$2,145 $2,481 $(521)$1,960 
(1)The increase in intangible assets related to Customer contracts and relationships in 2022 is primarily associated with the assets recognized upon consolidation of Cactus II. See Note 7 for additional information.
(2)We include rights-of-way, which are intangible assets, in our pipeline and related facilities amounts within property and equipment. See Note 6 for a discussion of property and equipment.

Intangible assets that have finite lives are tested for impairment when events or circumstances indicate that the carrying value may not be recoverable. We did not recognize any impairments of finite-lived intangible assets during the three years ended December 31, 2022.

The majority of our finite-lived intangible assets are amortized under the declining balance method. Amortization expense for finite-lived intangible assets for the years ended December 31, 2022, 2021 and 2020 was $254 million, $122 million and $90 million, respectively. We estimate that our amortization expense related to finite-lived intangible assets for the next five years will be as follows (in millions):

2023$296 
2024$266 
2025$241 
2026$207 
2027$186 

F-32

Table of Contents
Index to Financial Statements
PLAINS GP HOLDINGS, L.P. AND SUBSIDIARIES
NOTES TO THE CONSOLIDATED FINANCIAL STATEMENTS
Note 11—Debt

Debt consisted of the following (in millions):

December 31,
2022
December 31,
2021
SHORT-TERM DEBT
PAA senior notes:
3.65% senior notes due June 2022
$ $750 
2.85% senior notes due January 2023
400  
3.85% senior notes due October 2023
700  
Other59 72 
Total short-term debt1,159 822 
LONG-TERM DEBT
PAA senior notes:
2.85% senior notes due January 2023
 400 
3.85% senior notes due October 2023
 700 
3.60% senior notes due November 2024
750 750 
4.65% senior notes due October 2025
1,000 1,000 
4.50% senior notes due December 2026
750 750 
3.55% senior notes due December 2029
1,000 1,000 
3.80% senior notes due September 2030
750 750 
6.70% senior notes due May 2036
250 250 
6.65% senior notes due January 2037
600 600 
5.15% senior notes due June 2042
499 499 
4.30% senior notes due January 2043
348 348 
4.70% senior notes due June 2044
687 687 
4.90% senior notes due February 2045
649 649 
Unamortized discounts and debt issuance costs(46)(54)
PAA senior notes, net of unamortized discounts and debt issuance costs7,237 8,329 
Other long-term debt:
Other50 69 
Total long-term debt7,287 8,398 
Total debt (1)
$8,446 $9,220 
(1)PAA’s fixed-rate senior notes had a face value of approximately $8.4 billion and $9.1 billion at December 31, 2022 and 2021, respectively. We estimated the aggregate fair value of these notes to be approximately $7.6 billion and $9.9 billion at December 31, 2022 and 2021, respectively. PAA’s fixed-rate senior notes are traded among institutions, and these trades are routinely published by a reporting service. Our determination of fair value is based on reported trading activity near the end of the reporting period. We estimate that the carrying value of outstanding borrowings under PAA’s credit facilities and commercial paper program approximates fair value as interest rates reflect current market rates. The fair value estimates for the PAA senior notes, credit facilities and commercial paper program are based upon observable market data and are classified in Level 2 of the fair value hierarchy.

F-33

Table of Contents
Index to Financial Statements
PLAINS GP HOLDINGS, L.P. AND SUBSIDIARIES
NOTES TO THE CONSOLIDATED FINANCIAL STATEMENTS
PAA Commercial Paper Program

PAA has a commercial paper program under which it may issue (and have outstanding at any time) up to $2.7 billion in the aggregate of privately placed, unsecured commercial paper notes. Such notes are backstopped by the PAA senior unsecured revolving credit facility and the PAA senior secured hedged inventory facility; as such, any borrowings under the PAA commercial paper program reduce the available capacity under these facilities.

Credit Agreements

PAA senior secured hedged inventory facility. PAA has a credit agreement that provides for a senior secured hedged inventory facility with a committed borrowing capacity of $1.35 billion. Subject to obtaining additional or increased lender commitments and other terms and conditions, the committed capacity of the facility may be increased to $1.9 billion. The credit agreement provides for the issuance of letters of credit of up to $400 million. Proceeds from the facility are primarily used to finance purchased or stored hedged inventory, including NYMEX and ICE margin deposits. Such obligations under the committed facility are secured by the financed inventory and the associated accounts receivable and are repaid from the proceeds of the sale of the financed inventory. Borrowings accrue interest based, at our election, on certain floating rate indices as defined in the credit agreement, in each case plus a margin based on our credit rating at the applicable time. The amended credit agreement also provides for one or more one-year extensions, subject to applicable approval and other terms and conditions. In August 2022, we amended this agreement to, among other things, extend the maturity date of the facility to August 2025 for each existing lender.

PAA senior unsecured revolving credit facility. PAA has a credit agreement that provides for a senior unsecured revolving credit facility with a committed borrowing capacity of $1.35 billion, of which $400 million is available for the issuance of letters of credit. Subject to obtaining additional or increased lender commitments and other terms and conditions, the committed capacity may be increased to $2.1 billion. Borrowings accrue interest based, at our election, on certain floating rate indices as defined in the credit agreement, in each case plus a margin based on our credit rating at the applicable time. The credit agreement provides for one or more one-year extensions, subject to applicable approval and other terms and conditions. In August 2022, we amended this agreement to, among other things, extend the maturity date of the facility to August 2027 for each existing lender.

PAA GO Zone term loans.  In August 2021, in connection with the sale of the Southern Pines natural gas storage facility, we repaid $200 million of term loans (the “Go Zone term loans”) that were initially assumed in connection with our acquisition of that facility. See Note 7 for additional information.

PAA Senior Notes

PAA’s senior notes are co-issued, jointly and severally, by Plains All American Pipeline, L.P. and a 100%-owned consolidated finance subsidiary (neither of which have independent assets or operations) and are unsecured senior obligations of such entities and rank equally in right of payment with existing and future senior indebtedness of the issuers. PAA may, at its option, redeem any series of senior notes at any time in whole or from time to time in part, prior to maturity, at the redemption prices described in the indentures governing the senior notes. PAA’s senior notes are not guaranteed by any of its subsidiaries.

PAA Senior Notes Issuances. The table below summarizes PAA’s issuances of senior unsecured notes during the three years ended December 31, 2022 (in millions):

YearDescriptionMaturityFace ValueInterest Payment Dates
2020
3.80% Senior Notes issued at 99.794% of face value
September 2030$750 March 15 and September 15

F-34

Table of Contents
Index to Financial Statements
PLAINS GP HOLDINGS, L.P. AND SUBSIDIARIES
NOTES TO THE CONSOLIDATED FINANCIAL STATEMENTS
PAA Senior Notes Repayments. During the three years ended December 31, 2022, PAA repaid the following senior unsecured notes in full (in millions):

YearDescriptionRepayment Date
2022
$750 million 3.65% Senior Notes due June 2022
March 2022
(1)
2020
$600 million 5.00% Senior Notes due February 2021
November 2020
(2)
(1)PAA repaid these senior notes with cash on hand and borrowings under our commercial paper program.
(2)These senior notes were repaid with proceeds from PAA’s 3.80% senior notes issued in June 2020 and cash on hand.

On January 31, 2023, PAA redeemed its 2.85%, $400 million senior notes. PAA utilized a combination of cash on hand and borrowings under its commercial paper program to repay these senior notes.

Maturities

The weighted average maturity of PAA’s senior notes outstanding at December 31, 2022 was approximately 9 years. The following table presents the aggregate contractually scheduled maturities of such senior notes for the next five years and thereafter. The amounts presented exclude unamortized discounts and debt issuance costs.

Calendar Year
Payment
(in millions)
2023$1,100 
2024$750 
2025$1,000 
2026$750 
2027$ 
Thereafter$4,783 

Covenants and Compliance

The credit agreements for PAA’s revolving credit facilities (which impact the ability to access the PAA commercial paper program because they provide the financial backstop that supports PAA’s short-term credit ratings) and the indentures governing PAA’s senior notes contain cross-default provisions. PAA’s credit agreements prohibit declaration or payments of distributions on, or purchases or redemptions of, units if any default or event of default is continuing. In addition, PAA’s agreements contain various covenants limiting PAA’s ability to, among other things:
grant liens on certain property;
incur indebtedness, including finance leases;
sell substantially all of its assets or enter into a merger or consolidation;
engage in certain transactions with affiliates; and
enter into certain burdensome agreements.

The credit agreements for the PAA senior unsecured revolving credit facility and senior secured hedged inventory facility treat a change of control as an event of default and also require PAA to maintain a debt-to-EBITDA coverage ratio that, on a trailing four-quarter basis, will not be greater than 5.00 to 1.00 (or 5.50 to 1.00 on all outstanding debt during an acquisition period (generally, the period consisting of three fiscal quarters following an acquisition greater than $150 million)). For covenant compliance purposes, Consolidated EBITDA may include certain adjustments, including those for material projects and certain non-recurring expenses. Additionally, letters of credit and borrowings to fund hedged inventory and margin requirements are excluded when calculating the debt coverage ratio.

F-35

Table of Contents
Index to Financial Statements
PLAINS GP HOLDINGS, L.P. AND SUBSIDIARIES
NOTES TO THE CONSOLIDATED FINANCIAL STATEMENTS
A default under PAA’s credit agreements or indentures would permit the lenders to accelerate the maturity of the outstanding debt. As long as PAA is in compliance with the provisions contained in its credit agreements, PAA’s ability to make distributions of available cash is not restricted. As of December 31, 2022, PAA was in compliance with the covenants contained in its credit agreements and indentures.

Borrowings and Repayments

Total borrowings under PAA’s credit facilities and commercial paper program for the years ended December 31, 2022, 2021 and 2020 were approximately $25.0 billion, $32.5 billion and $29.3 billion, respectively. Total repayments under PAA’s credit facilities and commercial paper program were approximately $25.0 billion, $33.2 billion and $29.0 billion for the years ended December 31, 2022, 2021 and 2020, respectively. The variance in total gross borrowings and repayments is impacted by various business and financial factors including, but not limited to, the timing, average term and method of general partnership borrowing activities.

Letters of Credit

In connection with our merchant activities, we provide certain suppliers with irrevocable standby letters of credit to secure our obligation for the purchase and transportation of crude oil and NGL. These letters of credit are issued under PAA’s senior unsecured revolving credit facility and senior secured hedged inventory facility, and our liabilities with respect to these purchase obligations are recorded in accounts payable on our balance sheet in the month the crude oil or NGL is purchased. Generally, these letters of credit are issued for periods of up to seventy days and are terminated upon completion of each transaction. Additionally, we issue letters of credit to support insurance programs, derivative transactions, including hedging-related margin obligations, and construction activities. At December 31, 2022 and 2021, we had outstanding letters of credit of $102 million and $98 million, respectively.

Debt Issuance Costs

Costs incurred in connection with the issuance of senior notes are recorded as a direct deduction from the related debt liability and are amortized using the straight-line method over the term of the related debt. Use of the straight-line method does not differ materially from the “effective interest” method of amortization.

Note 12—Partners’ Capital and Distributions

Our Shares

Our Class A shares, Class B shares and Class C shares represent limited partner interests in us. The holders of our Class A and Class B shares are entitled to exercise the rights or privileges available to limited partners under our partnership agreement, but only holders of Class A shares are entitled to participate in our distributions.

Our Class C shares are non-economic and provide PAA, as the sole holder of such Class C shares, the right to vote, pro rata with the holders of our Class A and Class B shares, in the election of eligible PAGP GP directors. Pursuant to the Omnibus Agreement entered into on November 15, 2016, the number of Class C shares that PAA owns will at all times equal the number of outstanding PAA common units, excluding common units held by AAP, and Series A preferred units. Thus, the Class C shares function as a “pass-through” voting mechanism through which PAA votes at the direction of and as proxy for the PAA common unitholders, other than AAP, and Series A preferred unitholders in such director elections.

F-36

Table of Contents
Index to Financial Statements
PLAINS GP HOLDINGS, L.P. AND SUBSIDIARIES
NOTES TO THE CONSOLIDATED FINANCIAL STATEMENTS
Exchange and Redemption Rights

Holders of AAP units and their permitted transferees each have the right to exchange all or a portion of their AAP units for Class A shares at an exchange ratio of one Class A share for each AAP unit exchanged (referred to herein as their “Exchange Right”). This Exchange Right may be exercised only if, simultaneously therewith, an equal number of our Class B shares and general partner units (if any) are transferred by the exercising party to us. Additionally, a holder of vested AAP Management Units is entitled to convert his or her AAP Management Units into AAP units and a like number of our Class B shares based on a conversion ratio of approximately 0.941 AAP units for each AAP Management Unit. Following any such conversion, the holder will have the Exchange Right for our Class A shares. Holders of AAP Management Units who convert such units into AAP units and Class B shares will not receive general partner units and thus will not need to include any general partner units in a transfer or the exercise of their Exchange Right. See Note 15 for information regarding the recognition of deferred tax assets associated the transfer of ownership resulting from Exchange Right exercises.

Additionally, subject to certain limitations, a holder of AAP units (other than us) has the right (a “Redemption Right”) to cause AAP to redeem any or all of such holder’s AAP units in exchange for the distribution of an equivalent number of PAA common units held by AAP (“AAP Unit Redemption”). In connection with any AAP Unit Redemption, the redeeming holder will transfer the AAP units to AAP and a corresponding number of our Class B shares and general partner units (if any), in each case, to us. The AAP units transferred to AAP will be canceled, the Class B shares transferred to us will be canceled and any general partner units transferred to us will remain outstanding and increase our ownership percentage in our general partner. Additionally, we will issue a corresponding number of Class C shares to PAA.

Shares Outstanding

The following table presents the activity for our Class A shares, Class B shares and Class C shares:

Class A SharesClass B SharesClass C Shares
Outstanding at December 31, 2019
182,138,592 65,785,702 549,538,139 
Conversion of AAP Management Units— 595,117 — 
Exchange Right exercises11,858,457 (11,858,457)— 
Redemption Right exercises— (3,882,170)3,882,170 
Repurchase and cancellation of common units by a subsidiary under the Common Equity Repurchase Program— — (6,222,748)
Other54,387 — 520,201 
Outstanding at December 31, 2020
194,051,436 50,640,192 547,717,762 
Conversion of AAP Management Units— 414,608 — 
Exchange Right exercises122,795 (122,795)— 
Redemption Right exercises— (4,286,491)4,286,491 
Repurchase and cancellation of common units by a subsidiary under the Common Equity Repurchase Program— — (18,061,583)
Other18,546 — 654,161 
Outstanding at December 31, 2021
194,192,777 46,645,514 534,596,831 
Conversion of AAP Management Units— 258,047 — 
Exchange Right exercises179,150 (179,150)— 
Redemption Right exercises— (518,464)518,464 
Repurchase and cancellation of common units by a subsidiary under the Common Equity Repurchase Program— — (7,251,361)
Other35,715 — 578,604 
Outstanding at December 31, 2022
194,407,642 46,205,947 528,442,538 

F-37

Table of Contents
Index to Financial Statements
PLAINS GP HOLDINGS, L.P. AND SUBSIDIARIES
NOTES TO THE CONSOLIDATED FINANCIAL STATEMENTS
Distributions to Our Shareholders

We distribute 100% of our available cash within 55 days following the end of each quarter to Class A shareholders of record. Available cash is generally defined as all cash on hand at the date of determination of available cash for the distribution in respect to such quarter (including expected distributions from AAP in respect of such quarter), less reserves established by our general partner for future requirements.

The following table details distributions paid to our Class A shareholders during the years presented (in millions, except per share data):

YearDistributions to Class A ShareholdersDistributions per Class A Share
2022$162 $0.8325 
2021$140 $0.7200 
2020$166 $0.9000 

On January 9, 2023, we declared a cash distribution of $0.2675 per outstanding Class A share. This distribution of $52 million was paid on February 14, 2023 to shareholders of record at the close of business on January 31, 2023, for the period October 1, 2022 through December 31, 2022.

Other Comprehensive Income/(Loss)

Other comprehensive income/(loss) attributable to our Class A shareholders is comprised solely of their proportionate share of PAA’s other comprehensive income/(loss) based on our indirect ownership interest in PAA during the period.

Consolidated Subsidiaries

Noncontrolling Interests in Subsidiaries

As of December 31, 2022, noncontrolling interests in our subsidiaries consisted of (i) limited partner interests in PAA including a 69% interest in PAA’s common units and PAA’s Series A preferred units combined and 100% of PAA’s Series B preferred units, (ii) an approximate 19% limited partner interest in AAP, (iii) a 35% interest in the Permian JV, (iv) a 30% interest in Cactus II and (v) a 33% interest in Red River Pipeline Company LLC (“Red River”). The transactions resulting in the recognition of noncontrolling interests in the Permian JV and Cactus II are described below.

In November 2022, we acquired an additional 5% interest in Cactus II which, combined with changes in governance, resulted in our obtaining control of the entity. We own 70% of Cactus II and reflect the entity as a consolidated subsidiary in our Consolidated Financial Statements, with Enbridge’s 30% interest accounted for as a noncontrolling interest. This transaction resulted in the recognition of partners’ capital attributable to noncontrolling interests of approximately $526 million. See Note 7 for more details regarding this transaction.

In October 2021, we formed a joint venture, the Permian JV, with Oryx Midstream. We own 65% of the Permian JV and consolidate based on control, with Oryx Midstream’s 35% interest accounted for as a noncontrolling interest. This transaction resulted in the recognition of partners’ capital attributable to noncontrolling interests of approximately $3.1 billion and an increase to partners’ capital attributable to our Class A shareholders of $163 million. See Note 7 for more details regarding this transaction.

Common Equity Repurchase Program

In November 2020, the board of directors of our general partner approved a $500 million common equity repurchase program (the “Program”) to be utilized as an additional method of returning capital to investors. The Program authorizes the repurchase from time to time of up to $500 million of PAA common units and/or our Class A shares via open market purchases or negotiated transactions conducted in accordance with applicable regulatory requirements. No time limit has been set for completion of the Program, and the Program may be suspended or discontinued at any time. The Program does not obligate PAA or us to acquire a particular number of PAA common units or Class A shares. Any PAA common units or Class A shares that are repurchased will be canceled. Class C shares held by PAA associated with any publicly held common units that are repurchased will also be canceled.
F-38

Table of Contents
Index to Financial Statements
PLAINS GP HOLDINGS, L.P. AND SUBSIDIARIES
NOTES TO THE CONSOLIDATED FINANCIAL STATEMENTS

During the years ended December 31, 2022, 2021, and 2020, PAA repurchased common units under the Program through open market purchases for a total purchase price of $74 million, $178 million and $50 million, respectively, including commissions and fees. The repurchased common units were canceled immediately upon acquisition, as were the Class C shares held by PAA associated with the repurchased common units. We did not repurchase any Class A shares under the Program during the year ended December 31, 2022. At December 31, 2022, the remaining available capacity under the Program was $198 million.

PAA’s capital attributable to AAP was adjusted, in accordance with ASC 810, to reflect the accretion of its interest in PAA as a result of the repurchase of common units from public unitholders. Such adjustment is recognized by PAGP in proportion to its ownership interest in AAP, which results in a net increase in partners’ capital attributable to PAGP. See Note 15 for additional information regarding the associated impact to the deferred tax asset.

Subsidiary Distributions

PAA Preferred Unit Distributions. The following table details distributions paid to PAA’s preferred unitholders during the years presented (in millions, except unit data):

Cash Distributions
YearSeries A Preferred UnitholdersSeries B Preferred Unitholders
2022$149 $49 
2021$149 $49 
2020$149 $49 

On February 14, 2023, PAA paid a cash distribution of $37 million to its Series A preferred unitholders. At December 31, 2022, such amount was accrued as distributions payable in “Other current liabilities” on our Consolidated Balance Sheet. On February 15, 2023, PAA paid a cash distribution of $18 million to its Series B preferred unitholders. At December 31, 2022, approximately $9 million of accrued distributions payable to PAA’s Series B preferred unitholders was included in “Other current liabilities” on our Consolidated Balance Sheet.

PAA Common Unit Distributions. After making distributions to its outstanding preferred units, PAA distributes the remainder of its available cash within 45 days following the end of each quarter to common unitholders of record, including AAP. Available cash is generally defined as all of PAA’s cash and cash equivalents on hand at the end of each quarter, less reserves established in the discretion of its general partner for future requirements. PAA’s available cash also includes cash on hand resulting from borrowings made after the end of the quarter.

The following table details distributions paid by PAA to its common unitholders during the years presented (in millions, except per unit data):

Distributions PaidDistributions per
common unit
YearPublicAAPTotal
2022$383 $201 $584 $0.8325 
2021$341 $176 $517 $0.7200 
2020$432 $223 $655 $0.9000 

On January 9, 2023, PAA declared a cash distribution of $0.2675 per unit on its outstanding common units. The total distribution of $187 million was paid on February 14, 2023 to unitholders of record at the close of business on January 31, 2023, for the period from October 1, 2022 through December 31, 2022. Of this amount, approximately $65 million was paid to AAP.

F-39

Table of Contents
Index to Financial Statements
PLAINS GP HOLDINGS, L.P. AND SUBSIDIARIES
NOTES TO THE CONSOLIDATED FINANCIAL STATEMENTS
AAP Distributions. AAP distributes all of the cash received from PAA distributions on a quarterly basis, less reserves established in the discretion of its general partner for future requirements. Generally, distributions are paid to its partners in proportion to their percentage interest in AAP. The following table details the distributions to AAP’s partners paid during the years presented from distributions received from PAA (in millions):

Distributions to AAP’s Partners
YearNoncontrolling InterestsPAGPTotal Cash Distributions
2022$39 $162 $201 
2021$36 $140 $176 
2020$57 $166 $223 

On February 14, 2023, AAP distributed $65 million to its partners from distributions received from PAA. Of this amount, $13 million was distributed to noncontrolling interests and $52 million was distributed to us.

Consolidated Joint Venture Distributions. Pursuant to the terms of the governing documents for the Permian JV, with the exception of the initial distribution paid in the first quarter of 2022, distributions of available cash from the Permian JV are subject to a tiered modified sharing arrangement. See Note 7 for additional information. Cash available for distribution is cash on hand less the amount of cash required to fund normal operations and capital projects. Distributions from Cactus II and Red River are paid in proportion to each owners interest in the entity. The following table details distributions paid to noncontrolling interests in consolidated joint venture entities during the years presented (in millions):

202220212020
Permian JV (1)
$273 $— $— 
Cactus II4 — — 
Red River21 14 10 
$298 $14 $10 
(1)The initial distribution from the Permian JV was paid during the first quarter of 2022, with approximately $54 million paid to noncontrolling interests.

Contributions from Noncontrolling Interests

During the year ended December 31, 2022, we received a contribution of $26 million from noncontrolling interests in the Permian JV associated with the acquisition of the remaining 50% interest in Advantage. See Note 7 for additional information.

During the year ended December 31, 2020, we received contributions from noncontrolling interests in Red River of $12 million related to a pipeline capacity expansion.

F-40

Table of Contents
Index to Financial Statements
PLAINS GP HOLDINGS, L.P. AND SUBSIDIARIES
NOTES TO THE CONSOLIDATED FINANCIAL STATEMENTS
Note 13—Derivatives and Risk Management Activities

We identify the risks that underlie our core business activities and use risk management strategies to mitigate those risks when we determine that there is value in doing so. We use various derivative instruments to optimize our profits while managing our exposure to commodity price risk and interest rate risk. Our commodity price risk management policies and procedures are designed to help ensure that our hedging activities address our risks by monitoring our derivative positions, as well as physical volumes, grades, locations, delivery schedules and storage capacity. Our interest rate risk management policies and procedures are designed to monitor our derivative positions and ensure that those positions are consistent with our objectives and approved strategies. Our policy is to use derivative instruments for risk management purposes and not for the purpose of speculating on changes in commodity prices or interest rates. When we apply hedge accounting, our policy is to formally document all relationships between hedging instruments and hedged items, as well as our risk management objectives for undertaking the hedge. This process includes specific identification of the hedging instrument and the hedged transaction, the nature of the risk being hedged and how the hedging instrument’s effectiveness will be assessed. At the inception of the hedging relationship, we assess whether the derivatives employed are highly effective in offsetting changes in cash flows of anticipated hedged transactions. Throughout the hedging relationship, retrospective and prospective hedge effectiveness is assessed on a qualitative basis.

We record all open derivatives on the balance sheet as either assets or liabilities measured at fair value. Changes in the fair value of derivatives are recognized currently in earnings unless specific hedge accounting criteria are met. For derivatives designated as cash flow hedges, changes in fair value are deferred in AOCI and recognized in earnings in the periods during which the underlying hedged transactions are recognized in earnings. Derivatives that are not designated in a hedging relationship for accounting purposes are recognized in earnings each period. Cash settlements associated with our derivative activities are classified within the same category as the related hedged item in our Consolidated Statements of Cash Flows.

Our financial derivatives, used for hedging risk, are governed through ISDA master agreements and clearing brokerage agreements. These agreements include stipulations regarding the right of set off in the event that we or our counterparty default on performance obligations. If a default were to occur, both parties have the right to net amounts payable and receivable into a single net settlement between parties.

At December 31, 2022 and 2021, none of our outstanding derivatives contained credit-risk related contingent features that would result in a material adverse impact to us upon any change in our credit ratings. Although we may be required to post margin on our exchange-traded derivatives transacted through a clearing brokerage account, as described below, we do not require our non-cleared derivative counterparties to post collateral with us.

Commodity Price Risk Hedging

Our core business activities involve certain commodity price-related risks that we manage in various ways, including through the use of derivative instruments. Our policy is to (i) only purchase inventory for which we have a sales market, (ii) structure our sales contracts so that price fluctuations do not materially affect our operating income and (iii) not acquire and hold material physical inventory or derivatives for the purpose of speculating on commodity price changes. The material commodity-related risks inherent in our business activities are described below.

In the normal course of our operations, we purchase and sell commodities. We use derivatives to manage the associated risks and to optimize profits. As of December 31, 2022, net derivative positions related to these activities included:
A net long position of 3.9 million barrels associated with our crude oil purchases, which was unwound ratably during January 2023 to match monthly average pricing.
A net short time spread position of 6.4 million barrels, which hedges a portion of our anticipated crude oil lease gathering purchases through December 2024.
A net crude oil basis spread position of 2.6 million barrels at multiple locations through December 2024. These derivatives allow us to lock in grade and location basis differentials.
A net short position of 18.4 million barrels through June 2024 related to anticipated net sales of crude oil and NGL inventory.

F-41

Table of Contents
Index to Financial Statements
PLAINS GP HOLDINGS, L.P. AND SUBSIDIARIES
NOTES TO THE CONSOLIDATED FINANCIAL STATEMENTS
We purchase natural gas for processing and operational needs. Additionally, we purchase NGL mix for fractionation and sell the resulting individual specification products (including ethane, propane, butane and condensate). In conjunction with these activities, we hedge the price risk associated with the purchase of the natural gas and the subsequent sale of the individual specification products. The following table summarizes our open derivative positions utilized to hedge the price risk associated with anticipated purchases and sales related to our natural gas processing and NGL fractionation activities as of December 31, 2022.

Notional Volume
(Short)/Long
Remaining Tenor
Natural gas purchases
47.7 Bcf
December 2024
Propane sales
(9.1) MMbls
December 2024
Butane sales
(2.1) MMbls
December 2024
Condensate sales
(0.8) MMbls
December 2024
Fuel gas requirements (1)
7.3 Bcf
December 2023
Power supply requirements (1)
0.4 TWh
December 2023
(1)Positions to hedge a portion of our power supply and fuel gas requirements at our Canadian natural gas processing and fractionation plants.

Physical commodity contracts that meet the definition of a derivative but are ineligible, or not designated, for the normal purchases and normal sales scope exception are recorded on the balance sheet at fair value, with changes in fair value recognized in earnings. We have determined that substantially all of our physical commodity contracts qualify for the normal purchases and normal sales scope exception.

Our commodity derivatives are not designated in a hedging relationship for accounting purposes; as such, changes in the fair value are reported in earnings. The following table summarizes the impact of our commodity derivatives recognized in earnings (in millions):

Year Ended December 31,
202220212020
Product sales revenues$179 $(710)$(302)
Field operating costs59 71 5 
Net gain/(loss) from commodity derivative activity$238 $(639)$(297)

Our accounting policy is to offset derivative assets and liabilities executed with the same counterparty when a master netting arrangement exists. Accordingly, we also offset derivative assets and liabilities with amounts associated with cash margin. Our exchange-traded derivatives are transacted through clearing brokerage accounts and are subject to margin requirements as established by the respective exchange. On a daily basis, our account equity (consisting of the sum of our cash balance and the fair value of our open derivatives) is compared to our initial margin requirement resulting in the payment or return of variation margin. The following table provides the components of our net broker receivable/(payable) (in millions):

December 31,
20222021
Initial margin$93 $133 
Variation margin posted/(returned)(236)173 
Letters of credit(25)(47)
Net broker receivable/(payable)$(168)$259 

F-42

Table of Contents
Index to Financial Statements
PLAINS GP HOLDINGS, L.P. AND SUBSIDIARIES
NOTES TO THE CONSOLIDATED FINANCIAL STATEMENTS
The following table reflects the Consolidated Balance Sheet line items that include the fair values of our commodity derivative assets and liabilities and the effect of the collateral netting. Such amounts are presented on a gross basis, before the effects of counterparty netting. However, we have elected to present our commodity derivative assets and liabilities with the same counterparty on a net basis on our Consolidated Balance Sheet when the legal right of offset exists. Amounts in the table below are presented in millions.

December 31, 2022December 31, 2021
Effect of Collateral NettingNet Carrying Value Presented on the Balance SheetEffect of Collateral NettingNet Carrying Value Presented on the Balance Sheet
Commodity DerivativesCommodity Derivatives
AssetsLiabilitiesAssetsLiabilities
Derivative Assets
Other current assets$300 $(71)$(168)$61 $90 $(210)$259 $139 
Other long-term assets, net9 (5)— 4 3  — 3 
Derivative Liabilities
Other current liabilities2 (13)— (11)4 (24)— (20)
Other long-term liabilities and deferred credits  —  3 (9)— (6)
Total$311 $(89)$(168)$54 $100 $(243)$259 $116 

Interest Rate Risk Hedging

We use interest rate derivatives to hedge the benchmark interest rate associated with interest payments occurring as a result of debt issuances. The derivative instruments we use to manage this risk consist of forward starting interest rate swaps and treasury locks. These derivatives are designated as cash flow hedges. As such, changes in fair value are deferred in AOCI and are reclassified to interest expense as we incur the interest expense associated with the underlying debt. 

The following table summarizes the terms of our outstanding interest rate derivatives as of December 31, 2022 (notional amounts in millions):

Hedged Transaction
Number and Types of
Derivatives Employed
Notional
Amount
Expected
Termination Date
Average Rate Locked
Accounting
Treatment
Anticipated interest payments
8 forward starting swaps
(30-year)
$200 6/15/20231.38 %Cash flow hedge
Anticipated interest payments
4 forward starting swaps
(30-year)
$100 6/14/20240.74 %Cash flow hedge

As of December 31, 2022, there was a net loss of $107 million deferred in AOCI. The deferred net loss recorded in AOCI is expected to be reclassified to future earnings contemporaneously with interest expense accruals associated with underlying debt instruments. During the year ended December 31, 2022, we terminated $100 million of notional interest hedging instruments previously expected to terminate in June 2024 for proceeds of $42 million. The early termination did not result in an impact to the relationship between the hedging instrument and hedged item. We estimate that substantially all of the remaining deferred loss will be reclassified to earnings through 2054 as the underlying hedged transactions impact earnings. A portion of these amounts is based on market prices as of December 31, 2022; thus, actual amounts to be reclassified will differ and could vary materially as a result of changes in market conditions.

The following table summarizes the net unrealized gain/(loss) recognized in AOCI for derivatives (in millions):

Year Ended December 31,
202220212020
Interest rate derivatives, net$94 $19 $(10)

F-43

Table of Contents
Index to Financial Statements
PLAINS GP HOLDINGS, L.P. AND SUBSIDIARIES
NOTES TO THE CONSOLIDATED FINANCIAL STATEMENTS
At December 31, 2022, the net fair value of our interest rate hedges, which were included in “Other current assets” and “Other long-term assets, net” on our Consolidated Balance Sheet, totaled $75 million and $45 million, respectively. At December 31, 2021, the net fair value of these hedges totaled $65 million and was included in “Other long-term assets, net.”

Preferred Distribution Rate Reset Option
 
A derivative feature embedded in a contract that does not meet the definition of a derivative in its entirety must be bifurcated and accounted for separately if the economic characteristics and risks of the embedded derivative are not clearly and closely related to those of the host contract. The Preferred Distribution Rate Reset Option of the PAA Series A preferred units is an embedded derivative that must be bifurcated from the related host contract, the PAA partnership agreement, and recorded at fair value on our Consolidated Balance Sheet. This embedded derivative is not designated in a hedging relationship for accounting purposes and corresponding changes in fair value are recognized in “Other income/(expense), net” in our Consolidated Statement of Operations. For the years ended December 31, 2022, 2021 and 2020 we recognized a net loss of $189 million, a net gain of $14 million and a net gain of $20 million, respectively. The fair value of the Preferred Distribution Rate Reset Option, which was included in “Other long-term liabilities and deferred credits” on our Consolidated Balance Sheets, totaled $189 million and less than $1 million at December 31, 2022 and 2021, respectively. In January 2023, PAA received notice that the Series A preferred unitholders elected the Preferred Distribution Rate Reset Option, which will be effective for the distribution paid in May 2023. See Note 12 for additional information regarding our Series A preferred units and the Preferred Distribution Rate Reset Option.

Recurring Fair Value Measurements

Derivative Financial Assets and Liabilities

The following table sets forth by level within the fair value hierarchy our financial assets and liabilities that were accounted for at fair value on a recurring basis (in millions):

Fair Value as of December 31, 2022Fair Value as of December 31, 2021
Recurring Fair Value Measures (1)
Level 1Level 2Level 3TotalLevel 1Level 2Level 3Total
Commodity derivatives$(7)$229 $ $222 $(17)$(124)$(2)$(143)
Interest rate derivatives 120  120  65  65 
Preferred Distribution Rate Reset Option  (189)(189)    
Total net derivative asset/(liability)$(7)$349 $(189)$153 $(17)$(59)$(2)$(78)
(1)Derivative assets and liabilities are presented above on a net basis but do not include related cash margin deposits.

Level 1

Level 1 of the fair value hierarchy includes exchange-traded commodity derivatives and over-the-counter commodity contracts such as futures and swaps. The fair value of exchange-traded commodity derivatives and over-the-counter commodity contracts is based on unadjusted quoted prices in active markets.

Level 2

Level 2 of the fair value hierarchy includes exchange-cleared commodity derivatives and over-the-counter commodity and interest rate derivatives that are traded in observable markets with less volume and transaction frequency than active markets. In addition, it includes certain physical commodity contracts. The fair values of these derivatives are corroborated with market observable inputs.

Level 3

Level 3 of the fair value hierarchy includes certain physical commodity and other contracts, over-the-counter options and the Preferred Distribution Rate Reset Option contained in our partnership agreement which is classified as an embedded derivative.

F-44

Table of Contents
Index to Financial Statements
PLAINS GP HOLDINGS, L.P. AND SUBSIDIARIES
NOTES TO THE CONSOLIDATED FINANCIAL STATEMENTS
The fair values of our Level 3 physical commodity and other contracts and over-the-counter options are based on valuation models utilizing significant timing estimates, which involve management judgment, and pricing inputs from observable and unobservable markets with less volume and transaction frequency than active markets. Significant deviations from these estimates and inputs could result in a material change in fair value. We report unrealized gains and losses associated with these contracts in our Consolidated Statements of Operations as Product sales revenues.

The fair value of the Preferred Distribution Rate Reset Option of PAA’s Series A preferred units contained in PAA’s partnership agreement is based on a Monte Carlo valuation model that estimates the fair value of the Series A preferred units with and without the Preferred Distribution Rate Reset Option. This model relies on assumptions for forecasts for the ten-year U.S. Treasury rate, PAA’s common unit price, and default probabilities which impact timing estimates as to when the option will be exercised. In general, an increase in ten-year U.S. Treasury rates would increase the fair value of the feature and our liability and expense. The future impact on “Other income/(expense), net” depends on how inputs change in relation to one another.

Rollforward of Level 3 Net Asset/(Liability)

The following table provides a reconciliation of changes in fair value of the beginning and ending balances for our derivatives classified as Level 3 (in millions):

Year Ended December 31,
20222021
Beginning Balance$(2)$(29)
Net gains/(losses) for the period included in earnings(189)15 
Settlements2 12 
Ending Balance$(189)$(2)
Change in unrealized gains/(losses) included in earnings relating to Level 3 derivatives still held at the end of the period$(189)$15 

Note 14—Leases

Lessee

We evaluate all agreements entered into or modified that convey to us the use of property or equipment for a term to determine whether the agreement is or contains a lease. Significant judgment is required when determining whether we obtain the right to direct the use of identified property or equipment. We lease certain property and equipment under noncancelable and cancelable operating and finance leases. Our operating leases primarily relate to railcars, office space, land, vehicles, and storage tanks, and our finance leases primarily relate to tractor trailers, land, storage tanks and vehicles. One of our finance leases is for storage tanks owned by an equity method investee, in which we own a 50% interest. For leases with an initial term of greater than 12 months, we recognize a right-of-use asset and lease liability on the balance sheet. Leases with an initial term of 12 months or less are not recorded on the balance sheet. We have elected the non-lease component separation practical expedient for certain classes of assets where we are the lessee. Our lease agreements have remaining lease terms ranging from one year to approximately 58 years. When applicable, this range includes additional terms associated with leases for which we are reasonably certain to exercise the option to renew and such renewal options are recognized as part of our right-of-use assets and lease liabilities. We have renewal options for leases with terms ranging from one year to 25 years that are not recognized as part of our right-of-use assets or lease liabilities as we have determined we are not reasonably certain to exercise the option to renew.

Certain of our leases have variable lease payments, many of which are based on changes in market indices such as the Consumer Price Index. Our lease agreements for our tractor trailers contain residual value guarantees equal to the fair market value of the tractor trailers at the end of the lease term in the event that we elect not to purchase the asset for an amount equal to the fair value. Our lease agreements do not contain any material restrictive covenants.

F-45

Table of Contents
Index to Financial Statements
PLAINS GP HOLDINGS, L.P. AND SUBSIDIARIES
NOTES TO THE CONSOLIDATED FINANCIAL STATEMENTS
For determining the present value of lease payments, we use the discount rate implicit in the lease when readily determinable; however, such rate is not readily determinable for most of our leases. For those leases for which the discount rate is not readily determinable, we utilize incremental borrowing rates that reflect collateralized borrowing with payments and terms that mirror our lease portfolio to discount the lease payments based on information available at the lease commencement date.

The following table presents components of lease cost, including both amounts recognized in income and amounts capitalized (in millions):

Year Ended December 31,
Lease Cost202220212020
Operating lease cost$91 $96 $111 
Short-term lease cost18 19 31 
Other (1) (2)
15 14 8 
Total lease cost$124 $129 $150 
(1)Includes finance lease costs, variable lease costs and sublease income.
(2)Includes approximately $8 million, $8 million, and $6 million for the years ended December 31, 2022, 2021 and 2020, respectively, associated with leased storage tanks owned by an equity method investee, in which we own a 50% interest.

The following table presents information related to cash flows arising from lease transactions (in millions):

Year Ended December 31,
202220212020
Cash paid for amounts included in the measurement of lease liabilities:
Operating cash flows for operating leases$92 $91 $108 
Operating cash flows for finance leases$6 $7 $5 
Financing cash flows for finance leases$12 $11 $19 
Non-cash change in lease liabilities arising from obtaining new right-of-use assets or modifications:
Operating leases$43 $94 $5 
Finance leases (1)
$2 $1 $32 
(1)Includes $25 million for the year ended December 31, 2020 associated with leased storage tanks owned by an equity method investee, in which we own a 50% interest.

Information related to the weighted-average remaining lease term and discount rate is presented in the table below:

December 31,
20222021
Weighted-average remaining lease term (in years):
Operating leases1211
Finance leases99
Weighted-average discount rate:
Operating leases4.3 %4.2 %
Finance leases12.3 %11.6 %

F-46

Table of Contents
Index to Financial Statements
PLAINS GP HOLDINGS, L.P. AND SUBSIDIARIES
NOTES TO THE CONSOLIDATED FINANCIAL STATEMENTS
The following table presents the amount and location of our operating and finance lease right-of-use assets and liabilities on our Consolidated Balance Sheets (in millions):

December 31,
LeasesBalance Sheet Location20222021
Assets
Operating lease right-of-use assetsLong-term operating lease right-of-use assets, net$349 $393 
Finance lease right-of-use assets (1)
Property and equipment$124 $136 
Accumulated depreciation(41)(37)
Property and equipment, net$83 $99 
Total lease right-of-use assets$432 $492 
Liabilities
Operating lease liabilities
CurrentOther current liabilities$71 $77 
NoncurrentLong-term operating lease liabilities308 339 
Total operating lease liabilities$379 $416 
Finance lease liabilities (1)
CurrentShort-term debt$10 $12 
NoncurrentOther long-term debt, net50 59 
Total finance lease liabilities$60 $71 
Total lease liabilities$439 $487 
(1)Includes right-of-use assets of $30 million and $33 million and lease liabilities of $35 million and $35 million as of December 31, 2022 and 2021, respectively, associated with leased storage tanks owned by an equity method investee, in which we own a 50% interest.

The following table presents the maturity of undiscounted cash flows for future minimum lease payments under noncancelable leases as of December 31, 2022 reconciled to our lease liabilities on our Consolidated Balance Sheet (amounts in millions):

Operating
Finance (2)
Future minimum lease payments (1):
2023$83 $16 
202470 15 
202559 12 
202645 7 
202739 6 
Thereafter231 54 
Total527 110 
Less: Present value discount(148)(50)
Lease liabilities$379 $60 
F-47

Table of Contents
Index to Financial Statements
PLAINS GP HOLDINGS, L.P. AND SUBSIDIARIES
NOTES TO THE CONSOLIDATED FINANCIAL STATEMENTS
(1)Excludes future minimum payments for short-term and other immaterial leases not included on our Consolidated Balance Sheet.
(2)Includes payments of approximately $6 million for each of the years ending 2023 through 2027 and approximately $51 million thereafter associated with leased storage tanks owned by an equity method investee, in which we own a 50% interest.

Lessor

We evaluate all agreements entered into or modified that convey to others the use of property or equipment for a term to determine whether the agreement is or contains a lease. Significant judgment is required when determining whether a customer obtains the right to direct the use of identified property or equipment. The underlying assets associated with these agreements are evaluated for future use beyond the lease term. We have elected the non-lease component separation practical expedient for all classes of assets where we are the lessor.

We enter into agreements to conduct activities associated with (i) providing storage services primarily for crude oil and NGL and (ii) transporting crude oil and NGL. Certain of these agreements convey counterparties the right to direct the operation of physically distinct assets. Such agreements include (i) fixed consideration, which is measured based on an available capacity during the period multiplied by the rate in the agreement, or (ii) a fixed monthly fee and variable consideration based on usage. These agreements often include options to extend or terminate the lease, with advance notice. These agreements are operating leases.

The following table presents our lease revenue for the periods indicated (in millions):

Year Ended December 31,
202220212020
Operating lease revenue (1)
$29 $28 $19 
(1)These amounts are included in “Services revenues” on our Consolidated Statements of Operations.

The table below presents the maturity of lease payments for operating lease agreements in effect as of December 31, 2022. This presentation includes minimum fixed lease payments and does not include an estimate of variable lease consideration. These agreements have remaining lease terms ranging from one year to 19 years. The following table presents the undiscounted cash flows expected to be received related to these agreements (in millions):

20232024202520262027Thereafter
Future minimum lease revenue$35 $27 $25 $21 $18 $168 

Note 15—Income Taxes

Income tax expense is estimated using the tax rate in effect or to be in effect during the relevant periods in the jurisdictions in which we operate. Deferred income tax assets and liabilities are recognized for temporary differences between the basis of assets and liabilities for financial reporting and tax purposes and are stated at enacted tax rates expected to be in effect when taxes are actually paid or recovered. To the extent we do not consider it more likely than not that a deferred tax asset will be recovered, a valuation allowance is established. Changes in tax legislation are included in the relevant computations in the period in which such changes are effective. We review contingent tax liabilities for estimated exposures on a more likely than not standard related to our current tax positions.

Pursuant to FASB guidance related to accounting for uncertainty in income taxes, we may recognize the tax benefit from an uncertain tax position only if it is more likely than not that the tax position will be sustained upon examination by the taxing authorities, based on the technical merits of the tax position and also the past administrative practices and precedents of the taxing authority. As of December 31, 2022 and 2021, we had not recognized any material amounts in connection with uncertainty in income taxes.

F-48

Table of Contents
Index to Financial Statements
PLAINS GP HOLDINGS, L.P. AND SUBSIDIARIES
NOTES TO THE CONSOLIDATED FINANCIAL STATEMENTS
U.S. Federal and State Taxes

Although we are organized as a limited partnership, we have elected to be treated as a corporation for U.S. federal income tax purposes and are therefore subject to both U.S. federal and state income taxes.

Canadian Federal and Provincial Taxes

All of our Canadian operations are conducted by entities that are treated as corporations for Canadian tax purposes (flow through for U.S. income tax purposes) and that are subject to Canadian federal and provincial taxes. Additionally, payments of interest and dividends from our Canadian entities to other Plains entities are subject to Canadian withholding tax that is treated as income tax expense.

Tax Components

Components of income tax expense are as follows (in millions):

Year Ended December 31,
202220212020
Current income tax expense:
State income tax$1 $2 $ 
Canadian federal and provincial income tax83 48 51 
Total current income tax expense$84 $50 $51 
Deferred income tax expense/(benefit):
Federal income tax$46 $16 $(149)
State income tax11 23 1 
Canadian federal and provincial income tax105 23 (70)
Total deferred income tax expense/(benefit)$162 $62 $(218)
Total income tax expense/(benefit)$246 $112 $(167)

The difference between income tax expense based on the statutory federal income tax rate and our effective income tax expense is summarized as follows (in millions):

Year Ended December 31,
202220212020
Income/(loss) before tax$1,409 $712 $(2,607)
Net (income)/loss attributable to noncontrolling interests(995)(540)1,872 
Income taxes attributable to noncontrolling interests(189)(73)19 
$225 $99 $(716)
Federal statutory income tax rate21 %21 %21 %
Income tax expense/(benefit) at statutory rate$47 $21 $(150)
Deferred tax rate adjustment7 17 11 
State income tax, net of federal benefit3 1 (9)
Income taxes attributable to noncontrolling interests:
Canadian federal and provincial income tax188 71 (19)
State income tax1 2  
Total income tax expense/(benefit)$246 $112 $(167)

F-49

Table of Contents
Index to Financial Statements
PLAINS GP HOLDINGS, L.P. AND SUBSIDIARIES
NOTES TO THE CONSOLIDATED FINANCIAL STATEMENTS
The Canadian federal and provincial income tax for the year ended December 31, 2020 reflects the impact of permanent differences primarily related to an impairment of goodwill that was recognized during the year. A portion of the goodwill that was impaired had no basis for Canadian income tax purposes and thus was not a deductible expense in determining taxable income, resulting in a permanent difference for Canadian tax purposes. See Note 8 for additional information regarding this impairment.

Deferred tax assets and liabilities are aggregated by the applicable tax paying entity and jurisdiction and result from the following (in millions):

December 31,
20222021
Deferred tax assets:
Investment in partnerships$623 $729 
Net operating losses686 633 
Derivative instruments 39 
Lease liabilities45 48 
Other16 17 
Total deferred tax assets1,370 1,466 
Deferred tax liabilities:
Property and equipment in excess of tax values(515)(531)
Derivative instruments(46) 
Lease assets(42)(47)
Other(3)(3)
Total deferred tax liabilities(606)(581)
Net deferred tax assets$764 $885 
Balance sheet classification of deferred tax assets/(liabilities):
Deferred tax asset$1,309 $1,362 
Other long-term liabilities and deferred credits(545)(477)
$764 $885 

As a result of the exchange of the ownership interest in AAP in connection with our IPO and all subsequent exchanges, a deferred tax asset was created. These transfers of ownership were accounted for at the historical carrying basis for GAAP accounting purposes, but were recorded at the fair market value of the Class A shares at the time of exchange for U.S. federal income tax purposes. These transfers were transactions among shareholders, with the basis differences resulting in a deferred tax asset that was recorded as a component of partners’ capital. Also, other equity transactions, including the repurchase of common units by PAA, and the associated adjustment to partners’ capital attributable to PAGP resulted in a corresponding change to the deferred tax asset balance that was recorded as a component of partners’ capital. See Note 12 for additional information regarding exchanges and the repurchase of common units by PAA. The deferred tax asset is amortized to deferred income tax expense as the associated basis step-up is realized on our tax returns.

As of December 31, 2022, our federal and state net operating loss carryforwards for income tax purposes were approximately $3,082 million and $855 million, respectively. If not utilized, the state net operating losses will begin to expire in 2023 and a portion of our federal net operating losses will begin to expire in 2033. Under the Tax Act, U.S. federal NOLs generated after 2017 will have an indefinite carryforward period but may only reduce up to 80% of taxable income in any given year. Our U.S. federal NOLs generated prior to 2018 will not be subject to the taxable income limitation and will remain subject to a 20 year carryforward period.

Generally, tax returns for our Canadian entities are open to audit from 2016 through 2022. Our U.S. and state tax years are generally open to examination from 2019 to 2022.

F-50

Table of Contents
Index to Financial Statements
PLAINS GP HOLDINGS, L.P. AND SUBSIDIARIES
NOTES TO THE CONSOLIDATED FINANCIAL STATEMENTS
As of December 31, 2022, in reference to tax years 2008 to 2017, we had received notices of reassessment (“notices”) from the Canada Revenue Agency and the Alberta Tax and Revenue Administration (the “Canadian Tax Authorities”) related primarily to transfer pricing associated with cross-border intercompany financing transactions. These notices include assessments, including penalties and interest, associated with these transfer pricing matters totaling approximately $142 million (based on the exchange rate as of December 31, 2022). Payment of a portion of the assessment is required in order to file a notice of objection to dispute the reassessment. Accordingly, we have remitted approximately $115 million (based on the exchange rate as of December 31, 2022) related to the assessments, which is included in “Other long-term assets, net,” on our Consolidated Balance Sheets. We disagree with these notices and have contested the reassessments. We intend to vigorously defend our position, and we plan to pursue all remedies available to us to successfully resolve these matters, including administrative remedies with the Canadian Tax Authorities, and judicial remedies, if necessary. As of December 31, 2022, we believe that our tax position associated with these matters is “more likely than not” to be sustained and have not recognized any amounts for uncertainty in income taxes related to these notices.

Note 16—Major Customers and Concentration of Credit Risk

ExxonMobil Corporation and its subsidiaries accounted for 20%, 15% and 12% of our revenues for the years ended December 31, 2022, 2021 and 2020, respectively. Marathon Petroleum Corporation and its subsidiaries accounted for 12% and 13% of our revenues for the years ended December 31, 2021 and 2020, respectively. BP p.l.c. and its subsidiaries accounted for 10% of our revenues for the year ended December 31, 2021. No other customers accounted for 10% or more of our revenues during any of the three years ended December 31, 2022. The majority of revenues from these customers pertain to our Crude Oil segment merchant activities, and sales to these customers occur at multiple locations. If we were to lose one or more of these customers, there is risk that we would not be able to identify and access a replacement market at a comparable margin.

Financial instruments that potentially subject us to concentrations of credit risk consist principally of trade receivables. Our accounts receivable are primarily from purchasers and shippers of crude oil and, to a lesser extent, purchasers of NGL. This industry concentration has the potential to impact our overall exposure to credit risk in that the customers may be similarly affected by changes in economic, industry or other conditions. We review credit exposure and financial information of our counterparties and generally require letters of credit for receivables from customers that are not considered creditworthy, unless the credit risk can otherwise be reduced. See Note 3 for additional discussion of our accounts receivable and our review of credit exposure.

Note 17—Related Party Transactions

PAA’s Ownership of our Class C Shares

As of December 31, 2022 and 2021, PAA owned 528,442,538 and 534,596,831, respectively, Class C shares. See Note 12 for additional information regarding our Class C shares.

Omnibus Agreement

The Plains Entities entered into an Omnibus Agreement on November 15, 2016, which, among other things, provides for the following:

our ability to issue additional Class A shares and use the net proceeds therefrom to purchase a like number of AAP units from AAP, and the corresponding ability of AAP to use the net proceeds therefrom to purchase a like number of PAA common units; and

our ability to lend proceeds of any future indebtedness incurred by us to AAP, and AAP’s corresponding ability to lend such proceeds to PAA, in each case on substantially the same terms as incurred by us.

F-51

Table of Contents
Index to Financial Statements
PLAINS GP HOLDINGS, L.P. AND SUBSIDIARIES
NOTES TO THE CONSOLIDATED FINANCIAL STATEMENTS
Transactions with Other Related Parties

Our other related parties include (i) entities in which we hold investments and account for under the equity method of accounting (see Note 9 for information regarding such entities) and (ii) principal owners and their affiliated entities. We recognize as our principal owners entities that have a designated representative on the board of directors of PAGP GP and/or own greater than 10% of the limited partner interests in AAP. Such limited partner interests in AAP translate into a significantly smaller indirect ownership interest in PAA. We also consider subsidiaries or funds identified as affiliated with principal owners to be related parties. As of December 31, 2022, no entities met the criteria to be recognized as a principal owner in PAA.

In August 2021, the Board approved and adopted an amendment to our general partner’s limited liability company agreement (the “Amendment”) which eliminated all previously negotiated “director designation” rights and requires that all directors be subject to public election, including Kayne Anderson Capital Advisors, L.P.’s (“Kayne Anderson”) legacy contractual right to designate an individual to serve on the Board without being subject to public election. The Amendment also eliminated all previously negotiated rights, including Kayne Anderson’s right, to appoint a Board observer under certain circumstances. As a result of these changes, we no longer recognize Kayne Anderson and its affiliates as related parties.

During the three years ended December 31, 2022, we recognized sales and transportation revenues, purchased petroleum products and utilized transportation and storage services from our related parties. These transactions were conducted at posted tariff rates or prices that we believe approximate market.

The impact to our Consolidated Statements of Operations from these transactions is included below (in millions):

Year Ended December 31,
202220212020
Revenues from related parties (1)
$45 $33 $46 
Purchases and related costs from related parties (1)
$365 $385 $451 
(1)Crude oil purchases that are part of inventory exchanges under buy/sell transactions are netted with the related sales, with any margin presented in “Purchases and related costs” in our Consolidated Statements of Operations.

Our receivable and payable amounts with these related parties as reflected on our Consolidated Balance Sheets were as follows (in millions):

December 31,
20222021
Trade accounts receivable and other receivables, net from related parties (1)
$45 $41 
Trade accounts payable to related parties (1) (2)
$79 $72 
(1)Includes amounts related to crude oil purchases and sales, transportation and storage services and amounts owed to us or advanced to us related to investment capital projects of equity method investees where we serve as construction manager.
(2)We have agreements to store crude oil at facilities and transport crude oil or utilize capacity on pipelines that are owned by equity method investees. A portion of our commitment to transport is supported by crude oil buy/sell or other agreements with third parties with commensurate quantities.

F-52

Table of Contents
Index to Financial Statements
PLAINS GP HOLDINGS, L.P. AND SUBSIDIARIES
NOTES TO THE CONSOLIDATED FINANCIAL STATEMENTS
Note 18—Equity-Indexed Compensation Plans

Our equity-indexed compensation plans primarily include LTIPs. Although other types of awards are contemplated under certain of the LTIPs, currently outstanding awards are limited to “phantom units,” which mature into the right to receive our Class A shares or common units of PAA (or cash equivalent) upon vesting, and “tracking units,” which, upon vesting, represent the right to receive a cash payment in an amount based upon the market value of a PAA common unit at the time of vesting. Some awards also include DERs, which, subject to applicable vesting criteria, entitle the grantee to a cash payment equal to the cash distribution paid on an outstanding Class A share or PAA common unit. The DERs terminate with the vesting or forfeiture of the underlying LTIP award.

Plains All American 2021 Long-Term Incentive Plan. In May 2021, PAA unitholders approved the Plains All American 2021 Long-Term Incentive Plan, which amends, restates, and renames the Plains All American 2013 Long-Term Incentive Plan and authorizes an incremental 20 million PAA common units deliverable upon vesting of awards granted under the plan.

Our LTIP awards include both liability-classified and equity-classified awards. In accordance with FASB guidance regarding share-based payments, the fair value of liability-classified LTIP awards is calculated based on the closing market price of the underlying PAGP share or PAA unit at each balance sheet date and adjusted for the present value of any distributions that are estimated to occur on the underlying shares or units over the vesting period that will not be received by the award recipients. The fair value for equity-classified awards is calculated in a similar manner on the respective grant dates. These fair values are recognized as compensation expense over the service period. We have elected to recognize forfeitures of awards when they occur.

Our LTIP awards contain (i) time-based vesting criteria, (ii) performance conditions, (iii) market conditions or (iv) a combination of time-based vesting criteria and performance conditions. For awards with performance conditions, expense is accrued over the service period only if the performance condition is considered probable of occurring. When awards with performance conditions that were previously considered improbable become probable, we incur additional expense in the period that the probability assessment changes. This is necessary to bring the accrued obligation associated with these awards up to the level it would have been if we had been accruing for these awards since the grant date. For awards with market conditions, the probable outcomes are determined on the respective dates that the fair values are calculated, and the resulting expense is accrued over the service period.

The following is a summary of the awards authorized under our LTIPs as of December 31, 2022 (in millions):

LTIP
LTIP
Awards Authorized
Plains GP Holdings, L.P. Long-Term Incentive Plan3.8 
Plains All American 2021 Long-Term Incentive Plan28.8 
Plains All American PNG Successor Long-Term Incentive Plan1.3 
Plains All American GP LLC 2006 Long-Term Incentive Tracking Unit Plan13.4 
Total (1)
47.3 
(1)Of the 47.3 million total awards authorized, 23.0 million awards are currently available for future grant. The remaining balance has already vested or is currently outstanding.

As of December 31, 2022, 12.9 million PAA LTIP awards and 0.4 million PAGP LTIP awards were outstanding. Of the awards outstanding, 10.2 million PAA LTIP awards and 0.4 million PAGP LTIP awards include associated DERs. At December 31, 2022, certain of the outstanding LTIP awards were considered probable of vesting and such awards are expected to vest at various dates between January 2023 and August 2026. As of December 31, 2022, the outstanding awards that are considered probable of vesting have a remaining unrecognized fair value of approximately $67 million.

F-53

Table of Contents
Index to Financial Statements
PLAINS GP HOLDINGS, L.P. AND SUBSIDIARIES
NOTES TO THE CONSOLIDATED FINANCIAL STATEMENTS
Note 19—Commitments and Contingencies

Commitments

We have commitments (some of which are leases) related to real property, equipment and operating facilities. We also incur costs associated with leased land, rights-of-way, permits and regulatory fees. Future noncancelable commitments related to these items at December 31, 2022 are summarized below (in millions):

20232024202520262027ThereafterTotal
Leases (1)
$99 $85 $71 $52 $45 $285 $637 
Other commitments (2)
345 320 307 233 205 529 1,939 
Total
$444 $405 $378 $285 $250 $814 $2,576 
(1)Includes both operating and finance leases as defined by FASB guidance. Leases are primarily for (i) railcars, (ii) office space, (iii) land, (iv) vehicles, (v) storage tanks and (vi) tractor trailers. See Note 14 for additional information.
(2)Primarily includes storage, transportation and pipeline throughput agreements, as well as certain rights-of-way easements. Expense associated with our storage, transportation and pipeline throughput agreements was approximately $336 million, $270 million and $265 million for 2022, 2021 and 2020, respectively. A majority of the storage, transportation and pipeline throughput commitments are associated with agreements to store crude oil at facilities and transport crude oil on pipelines owned by equity method investees at posted tariff rates or prices that we believe approximate market. A portion of our commitment to transport is supported by crude oil buy/sell or other agreements with third parties with commensurate quantities.

Loss Contingencies — General

To the extent we are able to assess the likelihood of a negative outcome for a contingency, our assessments of such likelihood range from remote to probable. If we determine that a negative outcome is probable and the amount of loss is reasonably estimable, we accrue an undiscounted liability equal to the estimated amount. If a range of probable loss amounts can be reasonably estimated and no amount within the range is a better estimate than any other amount, then we accrue an undiscounted liability equal to the minimum amount in the range. In addition, we estimate legal fees that we expect to incur associated with loss contingencies and accrue those costs when they are material and probable of being incurred.

We do not record a contingent liability when the likelihood of loss is probable but the amount cannot be reasonably estimated or when the likelihood of loss is believed to be only reasonably possible or remote. For contingencies where an unfavorable outcome is reasonably possible and the impact would be material to our consolidated financial statements, we disclose the nature of the contingency and, where feasible, an estimate of the possible loss or range of loss.

Legal Proceedings — General

In the ordinary course of business, we are involved in various legal proceedings, including those arising from regulatory and environmental matters. In connection with determining the probability of loss associated with such legal proceedings and whether any potential losses associated therewith are estimable, we take into account what we believe to be all relevant known facts and circumstances, and what we believe to be reasonable assumptions regarding the application of those facts and circumstances to existing agreements, laws and regulations. Although we are insured against various risks to the extent we believe it is prudent, there is no assurance that the nature and amount of such insurance will be adequate, in every case, to fully protect us from losses arising from current or future legal proceedings.

Accordingly, we can provide no assurance that the outcome of the various legal proceedings that we are currently involved in, or will become involved with in the future, will not, individually or in the aggregate, have a material adverse effect on our consolidated financial condition, results of operations or cash flows.

F-54

Table of Contents
Index to Financial Statements
PLAINS GP HOLDINGS, L.P. AND SUBSIDIARIES
NOTES TO THE CONSOLIDATED FINANCIAL STATEMENTS
Environmental — General

We currently own or lease, and in the past have owned and leased, properties where hazardous liquids, including hydrocarbons, are or have been handled. These properties and the hazardous liquids or associated wastes disposed thereon may be subject to the U.S. federal Comprehensive Environmental Response, Compensation and Liability Act, as amended, and the U.S. federal Resource Conservation and Recovery Act, as amended, as well as state and Canadian federal and provincial laws and regulations. Under such laws and regulations, we could be required to remove or remediate hazardous liquids or associated wastes (including wastes disposed of or released by prior owners or operators) and to clean up contaminated property (including contaminated groundwater). Assets we have acquired or will acquire in the future may have environmental remediation liabilities for which we are not indemnified or insured.

Although we have made significant investments in our maintenance and integrity programs, we have experienced (and likely will experience future) releases of hydrocarbon products into the environment from our pipeline, rail, storage and other facility operations. These releases can result from accidents or from unpredictable man-made or natural forces and may reach surface water bodies, groundwater aquifers or other sensitive environments. We also may discover environmental impacts from past releases that were previously unidentified. Damages and liabilities associated with any such releases from our existing or future assets could be significant and could have a material adverse effect on our consolidated financial condition, results of operations or cash flows.

We record environmental liabilities when environmental assessments and/or remedial efforts are probable and the amounts can be reasonably estimated. Generally, our recording of these accruals coincides with our completion of a feasibility study or our commitment to a formal plan of action. We do not discount our environmental remediation liabilities to present value. We also record environmental liabilities assumed in business combinations based on the estimated fair value of the environmental obligations caused by past operations of the acquired company. We record receivables for amounts we believe are recoverable from insurance or from third parties under indemnification agreements in the period that we determine the costs are probable of recovery.

Environmental expenditures that pertain to current operations or to future revenues are expensed or capitalized consistent with our capitalization policy for property and equipment. Expenditures that result from the remediation of an existing condition caused by past operations and that do not contribute to current or future profitability are expensed.

At December 31, 2022, our estimated undiscounted reserve for environmental liabilities (excluding liabilities related to the Line 901 incident, as discussed further below) totaled $55 million, of which $10 million was classified as short-term and $45 million was classified as long-term. At December 31, 2021, our estimated undiscounted reserve for environmental liabilities (excluding liabilities related to the Line 901 incident) totaled $57 million, of which $11 million was classified as short-term and $46 million was classified as long-term. Such short-term liabilities are reflected in “Other current liabilities” and long-term liabilities are reflected in “Other long-term liabilities and deferred credits” on our Consolidated Balance Sheets. At December 31, 2022 and 2021, we had recorded receivables (excluding receivables related to the Line 901 incident) totaling $4 million and $11 million, respectively, for amounts probable of recovery under insurance and from third parties under indemnification agreements, $1 million of which for each period is reflected in “Other long-term assets, net” and the remainder is reflected in “Trade accounts receivable and other receivables, net” on our Consolidated Balance Sheets.

In some cases, the actual cash expenditures associated with these liabilities may not occur for three years or longer. Our estimates used in determining these reserves are based on information currently available to us and our assessment of the ultimate outcome. Among the many uncertainties that impact our estimates are the necessary regulatory approvals for, and potential modification of, our remediation plans, the limited amount of data available upon initial assessment of the impact of soil or water contamination, changes in costs associated with environmental remediation services and equipment and the possibility of existing or future legal claims giving rise to additional liabilities. Therefore, although we believe that the reserve is adequate, actual costs incurred (which may ultimately include costs for contingencies that are currently not reasonably estimable or costs for contingencies where the likelihood of loss is currently believed to be only reasonably possible or remote) may be in excess of the reserve and may potentially have a material adverse effect on our consolidated financial condition, results of operations or cash flows.

F-55

Table of Contents
Index to Financial Statements
PLAINS GP HOLDINGS, L.P. AND SUBSIDIARIES
NOTES TO THE CONSOLIDATED FINANCIAL STATEMENTS
Specific Legal, Environmental or Regulatory Matters

Line 901 Incident. In May 2015, we experienced a crude oil release from our Las Flores to Gaviota Pipeline (Line 901) in Santa Barbara County, California. A portion of the released crude oil reached the Pacific Ocean at Refugio State Beach through a drainage culvert. Following the release, we shut down the pipeline and initiated our emergency response plan. A Unified Command, which included the United States Coast Guard, the EPA, the State of California Department of Fish and Wildlife (“CDFW”), the California Office of Spill Prevention and Response and the Santa Barbara Office of Emergency Management, was established for the response effort. Clean-up and remediation operations with respect to impacted shoreline and other areas has been determined by the Unified Command to be complete, and the Unified Command has been dissolved. Our estimate of the amount of oil spilled, based on relevant facts, data and information, and as set forth in the Consent Decree described below, is approximately 2,934 barrels; of this amount, we estimate that 598 barrels reached the Pacific Ocean.

As a result of the Line 901 incident, several governmental agencies and regulators initiated investigations into the Line 901 incident, various claims have been made against us and a number of lawsuits have been filed against us, the majority of which have been resolved. Set forth below is a brief summary of actions and matters that are currently pending or recently resolved.

As the “responsible party” for the Line 901 incident we are liable for various costs and for certain natural resource damages under the Oil Pollution Act. In this regard, following the Line 901 incident, we entered into a cooperative Natural Resource Damage Assessment (“NRDA”) process with the federal and state agencies designated or authorized by law to act as trustees for the natural resources of the United States and the State of California (collectively, the “Trustees”). Additionally, various government agencies sought to collect civil fines and penalties under applicable state and federal regulations. On March 13, 2020, the United States and the People of the State of California filed a civil complaint against Plains All American Pipeline, L.P. and Plains Pipeline L.P. along with a pre-negotiated settlement agreement in the form of a Consent Decree (the “Consent Decree”) that was signed by the United States Department of Justice, Environmental and Natural Resources Division, the United States Department of Transportation, Pipeline and Hazardous Materials Safety Administration, the EPA, CDFW, the California Department of Parks and Recreation, the California State Lands Commission, the California Department of Forestry and Fire Protection’s Office of the State Fire Marshal, Central Coast Regional Water Quality Control Board, and Regents of the University of California. The Consent Decree was approved and entered by the Federal District Court for the Central District of California on October 14, 2020. Pursuant to the terms of the Consent Decree, Plains paid $24 million in civil penalties and $22.325 million as compensation for injuries to, destruction of, loss of, or loss of use of natural resources resulting from the Line 901 incident. The Consent Decree, which resolved all regulatory claims related to the incident, also contains requirements for implementing certain agreed-upon injunctive relief, as well as requirements for potentially restarting Line 901 and the Sisquoc to Pentland portion of Line 903. On October 13, 2022, Plains sold Line 901 and the Sisquoc to Pentland portion of Line 903 to Pacific Pipeline Company, an indirect wholly owned subsidiary of Exxon Mobil Corporation. As required by the terms of the Consent Decree, such purchaser assumed responsibility for compliance with the Consent Decree as it relates to the future ownership and operation of Line 901 and the Sisquoc to Pentland portion of Line 903.

Following an investigation and grand jury proceedings, in May of 2016, PAA was charged by a California state grand jury, pursuant to an indictment filed in California Superior Court, Santa Barbara County (the “May 2016 Indictment”), with alleged violations of California law in connection with the Line 901 incident. Fifteen charges from the May 2016 Indictment were the subject of a jury trial in California Superior Court in Santa Barbara County, and the jury returned a verdict on September 7, 2018, pursuant to which we were (i) found guilty on one felony discharge count and eight misdemeanor counts (which included one reporting count, one strict liability discharge count and six strict liability animal takings counts) and (ii) found not guilty on one strict liability animal takings count. The remaining counts were subsequently dismissed by the Court. On April 25, 2019, PAA was sentenced to pay fines and penalties in the aggregate amount of just under $3.35 million for the convictions covered by the September 2018 jury verdict (the “2019 Sentence”). The fines and penalties imposed in connection with the 2019 Sentence have been paid. In September 2021, the Superior Court concluded a series of hearings on the issue of whether there were any “direct victims” of the spill that are entitled to restitution under applicable criminal law. Through a series of final orders issued at the trial court level and without affecting any rights of the claimants under civil law, the Court dismissed the vast majority of the claims and ruled that the claimants were not entitled to restitution under applicable criminal laws. The Court did award an aggregate amount of less than $150,000 to a handful of claimants and we settled with approximately 40 claimants before the hearings for aggregate consideration that is not material. The prosecution and certain separately represented claimants have appealed the Court’s rulings.

F-56

Table of Contents
Index to Financial Statements
PLAINS GP HOLDINGS, L.P. AND SUBSIDIARIES
NOTES TO THE CONSOLIDATED FINANCIAL STATEMENTS
In addition, after various other unitholder derivative lawsuits were either dismissed or consolidated, one derivative suit proceeded in Delaware Chancery Court. Generally, the plaintiffs in the derivative lawsuit claimed that PAGP’s Board of Directors failed to exercise proper oversight over PAA’s pipeline integrity efforts. In April 2022, Plains entered into a settlement agreement to settle this lawsuit, subject to court approval and notice to all PAA unitholders (the “Derivative Settlement”). Following preliminary court approval, on May 23, 2022 we filed a Current Report on Form 8-K with the SEC. We also posted notice on our website and mailed copies of the notice to all record holders of PAA common units as of August 10, 2022. The key terms of the Derivative Settlement include a payment of Plaintiff’s attorneys’ fees by our insurers in the amount of approximately $1.0 million and the agreement of Plains to comply with various covenants regarding the implementation or continuation of certain Board oversight practices with respect to pipeline integrity. At a settlement hearing held on November 1, 2022, the Delaware Chancery Court approved the terms of the Derivative Settlement.

We also received several individual lawsuits and claims from companies, governmental agencies and individuals alleging damages arising out of the Line 901 incident. These lawsuits and claims generally seek restitution, compensatory and punitive damages, and/or injunctive relief. The majority of these lawsuits have been settled or dismissed by the court. In addition to the other lawsuits disclosed herein, the following lawsuits remain: (i) a lawsuit filed in the United States District Court for the Central District of California that was remanded to the California Superior Court in Santa Barbara County for lost revenue or profit asserted by a former oil producer that declared bankruptcy and shut in its offshore production platform following the Line 901 incident; (ii) a lawsuit filed by the California State Land Commission in California Superior Court in Santa Barbara County seeking lost royalties following the shut-down of Line 901, as well as costs related to the decommissioning of such platform, and (iii) lawsuits filed in California Superior Court in Santa Barbara County by various companies and individuals who provided labor, goods, or services associated with oil production activities they claim were disrupted following the Line 901 incident. We are vigorously defending these remaining lawsuits and believe we have strong defenses, including a lack of duty owed to the claimants to keep Line 901 in service.

Furthermore, shortly following the Line 901 incident, we established a claims line and encouraged any parties that were damaged by the release to contact us to discuss their damage claims. We received a number of claims through the claims line and we have processed those claims and made payments as appropriate. Nine class action lawsuits were filed against us; however, after various claims were either dismissed or consolidated, two proceedings remained pending in the United States District Court for the Central District of California.

In the first proceeding, the plaintiffs seek a declaratory judgment that Plains’ right-of-way agreements would not allow Plains to lay a new pipeline to replace Line 901 and/or the non-operating segment of Line 903 without paying additional compensation. No trial date has been set in that action and the purchaser of Line 901 and the Sisquoc to Pentland portion of Line 903 will be joining this proceeding as a co-defendant with respect to its interest in such acquired pipelines.

F-57

Table of Contents
Index to Financial Statements
PLAINS GP HOLDINGS, L.P. AND SUBSIDIARIES
NOTES TO THE CONSOLIDATED FINANCIAL STATEMENTS
In the second proceeding, the plaintiffs claimed two different classes of claimants were damaged by the release: (i) commercial fishermen who landed fish in certain specified fishing blocks in the waters off the coast of Southern California or persons or businesses who resold commercial seafood caught in those areas; and (ii) owners and lessees of residential beachfront properties, or properties with a private easement to a beach, where plaintiffs claim oil from the spill washed up. In 2022, in order to fully and finally resolve all claims and litigation for both classes, we reached an agreement to settle this case in exchange for a payment of $230 million (the “Class Action Settlement”). The Class Action Settlement was formally approved by the trial court on September 20, 2022, and we made the $230 million settlement payment on October 27, 2022. Plains formally submitted claims for reimbursement of the Class Action Settlement to our insurance carriers on November 7, 2022. To date, we have received payment of approximately $3.6 million from one insurer, which represents the final payment obligation of such insurer and brings the total amount collected from all insurers under such program to $275 million of the $500 million policy limits as of December 31, 2022. Insurers responsible for $185 million of the remaining $225 million of coverage formally communicated a denial of coverage for the Class Action Settlement generally alleging that some or all damages encompassed by the Class Action Settlement are not covered by their policies and that all or some portion of the $275 million for which Plains has already received insurance reimbursement does not properly exhaust the underlying policies that paid those sums. The insurer responsible for the final $40 million of coverage under such insurance program has not yet responded to our reimbursement demand. We intend to vigorously pursue recovery from our insurers of all amounts for which we have claimed reimbursement. We believe that our claim for reimbursement from our insurers of the Class Action Settlement payment is strong and that our ultimate recovery of such amounts is probable. Our belief is based on: (i) our analysis of the terms of the underlying insurance policies as applied to the facts and circumstances that comprise our claim for reimbursement, (ii) our experience with the cost submissions and timely collection of claims for the $275 million collected to date for this incident under the same insurance program as the denied claims, including from some of the same insurers who are now denying claims, (iii) our extensive legal review and assessment of the insurer’s claimed basis for denial of coverage, which review and assessment includes the advice of external legal counsel experienced in these type of matters and solidly supports our belief that our insurers are required to provide coverage based on the terms of the policies and the nature of our claims, and (iv) the financial strength of the insurance carriers as determined by an independent credit ratings agency. Various factors could impact the timing and amount of recovery of our insurance receivable, including future developments that adversely impact our assessment of the strength of our coverage claims, the outcome of any dispute resolution proceedings with respect to our coverage claims and the extent to which insurers may become insolvent in the future. An unfavorable resolution could have a material impact on our results of operations.

F-58

Table of Contents
Index to Financial Statements
PLAINS GP HOLDINGS, L.P. AND SUBSIDIARIES
NOTES TO THE CONSOLIDATED FINANCIAL STATEMENTS
In connection with the foregoing, including the Class Action Settlement and the Derivative Settlement, we have made adjustments to our total estimated Line 901 costs and the portion of such costs that we believe are probable of recovery from insurance carriers, net of deductibles. Effective as of December 31, 2022, we estimate that the aggregate total costs we have incurred or will incur with respect to the Line 901 incident will be approximately $740 million, which includes actual and projected emergency response and clean-up costs, natural resource damage assessments, fines and penalties payable pursuant to the Consent Decree, certain third-party claims settlements (including the Class Action Settlement and the Derivative Settlement), and estimated costs associated with our remaining Line 901 lawsuits and claims as described above, as well as estimates for certain legal fees and statutory interest where applicable. We accrue such estimates of aggregate total costs to “Field operating costs” in our Consolidated Statements of Operations. This estimate considers our prior experience in environmental investigation and remediation matters and available data from, and in consultation with, our environmental and other specialists, as well as currently available facts and presently enacted laws and regulations. We have made assumptions for (i) the resolution of certain third-party claims and lawsuits, but excluding claims and lawsuits with respect to which losses are not probable and reasonably estimable, and excluding future claims and lawsuits and (ii) the nature, extent and cost of legal services that will be required in connection with all lawsuits, claims and other matters requiring legal or expert advice associated with the Line 901 incident. Our estimate does not include any lost revenue associated with the shutdown of Line 901 or 903 and does not include any liabilities or costs that are not reasonably estimable at this time or that relate to contingencies where we currently regard the likelihood of loss as being only reasonably possible or remote. We believe we have accrued adequate amounts for all probable and reasonably estimable costs; however, this estimate is subject to uncertainties associated with the assumptions that we have made. For example, with respect to potential losses that we regard as only reasonably possible or remote, we have made assumptions regarding the strength of our legal position based on our assessment of the relevant facts and applicable law and precedent; if our assumptions regarding such matters turn out to be inaccurate (i.e., we are found to be liable under circumstances where we regard the likelihood of loss as being only reasonably possible or remote), we could be responsible for significant costs and expenses that are not currently included in our estimates and accruals. In addition, for any potential losses that we regard as probable and for which we have accrued an estimate of the potential losses, our estimates regarding damages, legal fees, court costs and interest could turn out to be inaccurate and the actual losses we incur could be significantly higher than the amounts included in our estimates and accruals. Also, the amount of time it takes for us to resolve all of the current and future lawsuits and claims that relate to the Line 901 incident could turn out to be significantly longer than we have assumed, and as a result the costs we incur for legal services could be significantly higher than we have estimated. Accordingly, our assumptions and estimates may turn out to be inaccurate and our total costs could turn out to be materially higher; therefore, we can provide no assurance that we will not have to accrue significant additional costs in the future with respect to the Line 901 incident.

During the years ended December 31, 2022 and 2021, we recognized costs, net of amounts probable of recovery from insurance carriers, of $95 million and $15 million, respectively. We did not recognize any such costs during the year ended December 31, 2020. As of December 31, 2022, we had a remaining undiscounted gross liability of approximately $105 million related to the Line 901 incident, which aggregate amount is reflected in “Current liabilities” on our Consolidated Balance Sheet. As discussed above, we maintain insurance coverage, which is subject to certain exclusions and deductibles, in the event of such liabilities. As of December 31, 2022, our incurred costs for the Line 901 incident have exceeded our insurance coverage limit of $500 million related to our 2015 insurance program applicable to the Line 901 incident by $240 million. Through December 31, 2022, we had collected, subject to customary reservations, approximately $280 million out of the $505 million of release costs that we believe are probable of recovery from insurance carriers (including the 2015 insurance program and our directors and officers (D&O) insurance policies), net of deductibles. Therefore, as of December 31, 2022, we have recognized a long-term receivable of approximately $225 million for the portion of the release costs that we believe is probable of recovery from insurance, net of deductibles and amounts already collected. We anticipate that the process to enforce our coverage claims with respect to the Class Action Settlement will take time and, accordingly, have recognized such amount as a long-term asset in “Other assets” on our Consolidated Balance Sheet. We have completed the required clean-up and remediation work as determined by the Unified Command and the Unified Command has been dissolved; however, we expect to make payments for additional legal, professional and regulatory costs during future periods. Taking into account the costs that we have included in our total estimate of costs for the Line 901 incident and considering what we regard as very strong defenses to the claims made in our remaining Line 901 lawsuits, we do not believe the ultimate resolution of such remaining lawsuits will have a material adverse effect on our consolidated financial condition, results of operations or cash flows.

F-59

Table of Contents
Index to Financial Statements
PLAINS GP HOLDINGS, L.P. AND SUBSIDIARIES
NOTES TO THE CONSOLIDATED FINANCIAL STATEMENTS
Other Litigation Matters. On July 19, 2022 Hartree Natural Gas Storage, LLC (“Hartree”) filed a lawsuit under seal in the Superior Court for the State of Delaware asserting claims against PAA Natural Gas Storage, L.P. and PAA arising out of a Membership Interest Purchase Agreement relating to the 2021 sale of the Pine Prairie Energy Center natural gas storage facility to Hartree. We believe the claims are without merit and that the outcome of the lawsuit will not have a material adverse effect on our financial condition, results of operations or cash flows. We intend to vigorously defend against the claims asserted in this lawsuit.

Insurance
Pipelines, terminals, trucks or other facilities or equipment may experience damage as a result of an accident, natural disaster, terrorist attack, cyber event or other event. These hazards can cause personal injury and loss of life, severe damage to and destruction of property and equipment, pollution or environmental damage and suspension of operations. Consistent with insurance coverage generally available in the industry, in certain circumstances our insurance policies provide limited coverage for losses or liabilities relating to gradual pollution, with broader coverage for sudden and accidental occurrences. We maintain various types and varying levels of insurance coverage to cover our operations and properties, and we self-insure certain risks, including gradual pollution, cybersecurity and named windstorms. To the extent we do maintain insurance coverage, such insurance does not cover every potential risk that might occur, associated with operating pipelines, terminals and other facilities and equipment, including the potential loss of significant revenues and cash flows.

The occurrence of a significant event not fully insured, indemnified or reserved against, or the failure of a party to meet its insurance or indemnification obligations, could materially and adversely affect our operations and financial condition. While we strive to maintain adequate insurance coverage, our actual costs may exceed our coverage levels and insurance will not cover many types of interruptions that might occur, will not cover amounts up to applicable deductibles and will not cover all risks associated with certain of our assets and operations. With respect to our insurance coverage, our policies are subject to deductibles and retention levels that we consider reasonable and not excessive. Additionally, no assurance can be given that we will be able to maintain adequate insurance in the future at rates we consider reasonable. As a result, we may elect to self-insure or utilize higher deductibles in certain other insurance programs. In addition, although we believe that we have established adequate reserves and liquidity to the extent such risks are not insured, costs incurred in excess of these reserves may be higher or we may not receive insurance proceeds in a timely manner, which may potentially have a material adverse effect on our financial conditions, results of operations or cash flows.

F-60

Table of Contents
Index to Financial Statements
PLAINS GP HOLDINGS, L.P. AND SUBSIDIARIES
NOTES TO THE CONSOLIDATED FINANCIAL STATEMENTS
Note 20—Segment Information

Our operating segments, Crude Oil and NGL, which are also our reportable segments, are organized by product as our Crude Oil and NGL businesses are generally impacted by different market fundamentals and require the use of different assets and business strategies. The Crude Oil segment includes our crude oil pipelines, crude oil storage and marine terminals and related crude oil marketing activities. The NGL segment includes our NGL pipelines, NGL storage, natural gas processing and NGL fractionation facilities and related NGL marketing activities. Our crude oil and NGL marketing activities are included in the respective reporting segments as their primary purpose is to support the utilization of our assets by entering into transactions that facilitate increased volumes handled by our assets, resulting in additional earnings for each of our segments.

Our CODM (our Chief Executive Officer) evaluates segment performance based on measures including Segment Adjusted EBITDA (as defined below) and maintenance capital. The measure of Segment Adjusted EBITDA forms the basis of our internal financial reporting and is the primary performance measure used by our CODM in assessing performance and allocating resources among our operating segments. We define Segment Adjusted EBITDA as revenues and equity earnings in unconsolidated entities less (a) purchases and related costs, (b) field operating costs and (c) segment general and administrative expenses, plus (d) our proportionate share of the depreciation and amortization expense (including write-downs related to cancelled projects and impairments) of unconsolidated entities, further adjusted (e) for certain selected items including (i) gains and losses on derivative instruments that are related to underlying activities in another period (or the reversal of such adjustments from a prior period), gains and losses on derivatives that are either related to investing activities (such as the purchase of linefill) or purchases of long-term inventory, and inventory valuation adjustments, as applicable, (ii) long-term inventory costing adjustments, (iii) charges for obligations that are expected to be settled with the issuance of equity instruments, (iv) amounts related to deficiencies associated with minimum volume commitments, net of the applicable amounts subsequently recognized into revenue and (v) other items that our CODM believes are integral to understanding our core segment operating performance and (f) to exclude the portion of all preceding items that is attributable to noncontrolling interests in consolidated joint venture entities (“Adjusted EBITDA attributable to noncontrolling interests in consolidated joint ventures”).

Segment Adjusted EBITDA excludes depreciation and amortization. We look at each period’s earnings before non-cash depreciation and amortization as an important measure of segment performance. The exclusion of depreciation and amortization expense could be viewed as limiting the usefulness of Segment Adjusted EBITDA as a performance measure because it does not account in current periods for the implied reduction in value of our capital assets, such as pipelines and facilities, caused by age-related decline and wear and tear. We compensate for this limitation by recognizing that depreciation and amortization are largely offset by repair and maintenance investments, which act to partially offset the aging and wear and tear in the value of our principal fixed assets. These maintenance investments are a component of field operating costs included in Segment Adjusted EBITDA or in maintenance capital, depending on the nature of the cost. Capital expenditures made to expand the existing operating and/or earnings capacity of our assets are classified as investment capital. Capital expenditures for the replacement and/or refurbishment of partially or fully depreciated assets in order to maintain the operating and/or earnings capacity of our existing assets are classified as maintenance capital. Repair and maintenance expenditures incurred in order to maintain the day to day operation of our existing assets are charged to expense as incurred. Assets are not reviewed by our CODM on a segmented basis; therefore, such information is not presented.

F-61

Table of Contents
Index to Financial Statements
PLAINS GP HOLDINGS, L.P. AND SUBSIDIARIES
NOTES TO THE CONSOLIDATED FINANCIAL STATEMENTS
The following tables reflect certain financial data for each segment (in millions):

Crude OilNGLIntersegment Revenues
Elimination
Total
Year Ended December 31, 2022
Revenues (1):
Product sales$53,840 $2,575 $(467)$55,948 
Services1,240 186 (32)1,394 
Total revenues$55,080 $2,761 $(499)$57,342 
Equity earnings in unconsolidated entities$403 $ $403 
Segment Adjusted EBITDA$1,986 $518 $2,504 
Investment and acquisition capital expenditures (2) (3)
$461 $157 $618 
Maintenance capital expenditures (3)
$112 $99 $211 
As of December 31, 2022
Investments in unconsolidated entities$3,084 $ $3,084 
Crude OilNGLIntersegment Revenues
Elimination
Total
Year Ended December 31, 2021
Revenues (1):
Product sales$39,395 $1,829 $(341)$40,883 
Services1,075 139 (19)1,195 
Total revenues$40,470 $1,968 $(360)$42,078 
Equity earnings in unconsolidated entities$274 $ $274 
Segment Adjusted EBITDA $1,909 $285 $2,194 
Investment and acquisition capital expenditures (2) (3)
$212 $57 $269 
Maintenance capital expenditures (3)
$100 $68 $168 
As of December 31, 2021
Investments in unconsolidated entities$3,805 $ $3,805 
Crude OilNGLIntersegment Revenues
Elimination
Total
Year Ended December 31, 2020
Revenues (1):
Product sales$21,089 $1,218 $(249)$22,058 
Services1,110 142 (20)1,232 
Total revenues$22,199 $1,360 $(269)$23,290 
Equity earnings in unconsolidated entities$355 $ $355 
Segment Adjusted EBITDA $2,216 $327 $2,543 
Investment and acquisition capital expenditures (2) (3)
$1,182 $49 $1,231 
Maintenance capital expenditures (3)
$171 $45 $216 
As of December 31, 2020   
Investments in unconsolidated entities$3,764 $ $3,764 
F-62

Table of Contents
Index to Financial Statements
PLAINS GP HOLDINGS, L.P. AND SUBSIDIARIES
NOTES TO THE CONSOLIDATED FINANCIAL STATEMENTS
(1)Segment revenues include intersegment amounts that are eliminated in Purchases and related costs. Intersegment activities are conducted at posted tariff rates where applicable, or otherwise at rates similar to those charged to third parties or rates that we believe approximate market at the time the agreement is executed or renegotiated.
(2)Investment and acquisition capital expenditures, including investments in unconsolidated entities.
(3)These amounts combined represent total capital expenditures.

Segment Adjusted EBITDA Reconciliation

The following table reconciles Segment Adjusted EBITDA to Net income/(loss) attributable to PAGP (in millions):

Year Ended December 31,
202220212020
Segment Adjusted EBITDA
$2,504 $2,194 $2,543 
Adjustments (1):
Depreciation and amortization of unconsolidated entities (2)
(85)(123)(73)
Derivative activities and inventory valuation adjustments (3)
280 271 (480)
Long-term inventory costing adjustments (4)
4 94 (44)
Deficiencies under minimum volume commitments, net (5)
(7)7 (74)
Equity-indexed compensation expense (6)
(32)(19)(19)
Foreign currency revaluation (7)
(4)4 3 
Line 901 incident (8)
(95)(15) 
Significant transaction-related expenses (9)
 (16)(3)
Adjusted EBITDA attributable to noncontrolling interests in consolidated joint ventures (10)
364 94 14 
Unallocated general and administrative expenses (11)
(5)(6)(5)
Depreciation and amortization
(968)(777)(656)
Gains/(losses) on asset sales and asset impairments, net(269)(592)(719)
Goodwill impairment loss  (2,515)
Gains (losses) on/(impairment of) investments in unconsolidated entities, net346 2 (182)
Interest expense, net
(405)(425)(436)
Other income/(expense), net
(219)19 39 
Income/(loss) before tax
1,409 712 (2,607)
Income tax (expense)/benefit
(246)(112)167 
Net income/(loss)
1,163 600 (2,440)
Net (income)/loss attributable to noncontrolling interests
(995)(540)1,872 
Net income/(loss) attributable to PAGP
$168 $60 $(568)
(1)Represents adjustments utilized by our CODM in the evaluation of segment results.
(2)Includes our proportionate share of the depreciation and amortization expense (including write-downs related to cancelled projects and impairments) of unconsolidated entities.
F-63

Table of Contents
Index to Financial Statements
PLAINS GP HOLDINGS, L.P. AND SUBSIDIARIES
NOTES TO THE CONSOLIDATED FINANCIAL STATEMENTS
(3)We use derivative instruments for risk management purposes and our related processes include specific identification of hedging instruments to an underlying hedged transaction. Although we identify an underlying transaction for each derivative instrument we enter into, there may not be an accounting hedge relationship between the instrument and the underlying transaction. In the course of evaluating our results, we identify differences in the timing of earnings from the derivative instruments and the underlying transactions and exclude the related gains and losses in determining Segment Adjusted EBITDA such that the earnings from the derivative instruments and the underlying transactions impact Segment Adjusted EBITDA in the same period. In addition, we exclude gains and losses on derivatives that are related to (i) investing activities, such as the purchase of linefill, and (ii) purchases of long-term inventory. We also exclude the impact of corresponding inventory valuation adjustments, as applicable.
(4)We carry crude oil and NGL inventory that is comprised of minimum working inventory requirements in third-party assets and other working inventory that is needed for our commercial operations. We consider this inventory necessary to conduct our operations and we intend to carry this inventory for the foreseeable future. Therefore, we classify this inventory as long-term on our balance sheet and do not hedge the inventory with derivative instruments (similar to linefill in our own assets). We exclude the impact of changes in the average cost of the long-term inventory (that result from fluctuations in market prices) and write-downs of such inventory that result from price declines from Segment Adjusted EBITDA.
(5)We, and certain of our equity method investees, have certain agreements that require counterparties to deliver, transport or throughput a minimum volume over an agreed upon period. Substantially all of such agreements were entered into with counterparties to economically support the return on our capital expenditure necessary to construct the related asset. Some of these agreements include make-up rights if the minimum volume is not met. We record a receivable from the counterparty in the period that services are provided or when the transaction occurs, including amounts for deficiency obligations from counterparties associated with minimum volume commitments. If a counterparty has a make-up right associated with a deficiency, we defer the revenue attributable to the counterparty’s make-up right and subsequently recognize the revenue at the earlier of when the deficiency volume is delivered or shipped, when the make-up right expires or when it is determined that the counterparty’s ability to utilize the make-up right is remote. We include the impact of amounts billed to counterparties for their deficiency obligation, net of applicable amounts subsequently recognized into revenue, as a selected item impacting comparability. Our CODM views the inclusion of the contractually committed revenues associated with that period as meaningful to Segment Adjusted EBITDA as the related asset has been constructed, is standing ready to provide the committed service and the fixed operating costs are included in the current period results.
(6)Our total equity-indexed compensation expense includes expense associated with awards that will be settled in PAA common units and awards that will be settled in cash. The awards that will be settled in PAA common units are included in PAA’s diluted net income per unit calculation when the applicable performance criteria have been met. We exclude compensation expense associated with these awards in determining Segment Adjusted EBITDA as the dilutive impact of the outstanding awards is included in PAA’s diluted net income per unit calculation, as applicable. The portion of compensation expense associated with awards that will settle in cash is not excluded in determining Segment Adjusted EBITDA. See Note 18 for information regarding our equity-indexed compensation plans.
(7)During the periods presented, there were fluctuations in the value of CAD to USD, resulting in the realization of foreign exchange gains and losses on the settlement of foreign currency transactions as well as the revaluation of monetary assets and liabilities denominated in a foreign currency. These gains and losses are not integral to our core operating performance and were therefore excluded in determining Segment Adjusted EBITDA.
(8)Includes costs recognized during the period related to the Line 901 incident that occurred in May 2015, net of amounts we believe are probable of recovery from insurance. See Note 19 for additional information regarding the Line 901 incident.
(9)Includes expenses associated with the Permian JV transaction in 2021 and the Felix Midstream LLC acquisition in 2020. See Note 7 for additional discussion. An adjustment for these non-recurring expenses is included in the calculation of Segment Adjusted EBITDA for the years ended December 31, 2021 and 2020 as our CODM does not view such expenses as integral to understanding our core segment operating performance.
(10)Reflects amounts attributable to noncontrolling interests in the Permian JV (beginning October 2021), Cactus II (beginning November 2022) and Red River.
(11)Represents general and administrative expenses incremental to those of PAA, which are not allocated to our reporting segments in determining Segment Adjusted EBITDA.

F-64

Table of Contents
Index to Financial Statements
PLAINS GP HOLDINGS, L.P. AND SUBSIDIARIES
NOTES TO THE CONSOLIDATED FINANCIAL STATEMENTS
Geographic Data

We have operations in the United States and Canada. Set forth below are revenues and long-lived assets attributable to these geographic areas (in millions):

Year Ended December 31,
Revenues (1)
202220212020
United States$46,903 $34,458 $17,942 
Canada10,439 7,620 5,348 
$57,342 $42,078 $23,290 
(1)Revenues are primarily attributed to each region based on where the services are provided or the product is shipped.

December 31,
Long-Lived Assets (1)
20222021
United States$18,658 $18,279 
Canada3,802 4,094 
$22,460 $22,373 
(1)Excludes long-term derivative assets and long-term deferred tax assets.

F-65