0001567683FALSE--12-312023Q354.9145.09http://fasb.org/us-gaap/2023#DerivativeLiabilitiesNoncurrenthttp://fasb.org/us-gaap/2023#DerivativeLiabilitiesNoncurrent00015676832023-01-012023-09-300001567683us-gaap:CommonClassAMember2023-01-012023-09-300001567683us-gaap:CommonClassCMember2023-01-012023-09-300001567683us-gaap:CommonClassAMember2023-10-31xbrli:shares0001567683us-gaap:CommonClassBMember2023-10-310001567683us-gaap:CommonClassCMember2023-10-310001567683cwen:CommonClassDMember2023-10-3100015676832023-07-012023-09-30iso4217:USD00015676832022-07-012022-09-3000015676832022-01-012022-09-300001567683us-gaap:CommonClassAMember2023-07-012023-09-300001567683us-gaap:CommonClassAMember2022-07-012022-09-300001567683us-gaap:CommonClassAMember2022-01-012022-09-300001567683us-gaap:CommonClassCMember2023-07-012023-09-300001567683us-gaap:CommonClassCMember2022-07-012022-09-300001567683us-gaap:CommonClassCMember2022-01-012022-09-30iso4217:USDxbrli:shares00015676832023-09-3000015676832022-12-310001567683us-gaap:NonrelatedPartyMember2023-09-300001567683us-gaap:NonrelatedPartyMember2022-12-310001567683srt:AffiliatedEntityMember2023-09-300001567683srt:AffiliatedEntityMember2022-12-310001567683us-gaap:CommonClassBMember2022-12-310001567683us-gaap:CommonClassBMember2023-09-300001567683us-gaap:CommonClassAMember2023-09-300001567683us-gaap:CommonClassCMember2022-12-310001567683cwen:CommonClassDMember2023-09-300001567683us-gaap:CommonClassCMember2023-09-300001567683us-gaap:CommonClassAMember2022-12-310001567683cwen:CommonClassDMember2022-12-3100015676832021-12-3100015676832022-09-300001567683us-gaap:PreferredStockMember2022-12-310001567683us-gaap:CommonStockMember2022-12-310001567683us-gaap:AdditionalPaidInCapitalMember2022-12-310001567683us-gaap:RetainedEarningsMember2022-12-310001567683us-gaap:AccumulatedOtherComprehensiveIncomeMember2022-12-310001567683us-gaap:NoncontrollingInterestMember2022-12-310001567683us-gaap:NoncontrollingInterestMember2023-01-012023-03-3100015676832023-01-012023-03-310001567683us-gaap:AccumulatedOtherComprehensiveIncomeMember2023-01-012023-03-310001567683cwen:CEGMemberus-gaap:NoncontrollingInterestMember2023-01-012023-03-310001567683cwen:CEGMember2023-01-012023-03-310001567683cwen:TaxEquityInvestorsMemberus-gaap:NoncontrollingInterestMember2023-01-012023-03-310001567683cwen:TaxEquityInvestorsMember2023-01-012023-03-310001567683us-gaap:AdditionalPaidInCapitalMember2023-01-012023-03-310001567683us-gaap:RetainedEarningsMembercwen:CEGMember2023-01-012023-03-310001567683us-gaap:PreferredStockMember2023-03-310001567683us-gaap:CommonStockMember2023-03-310001567683us-gaap:AdditionalPaidInCapitalMember2023-03-310001567683us-gaap:RetainedEarningsMember2023-03-310001567683us-gaap:AccumulatedOtherComprehensiveIncomeMember2023-03-310001567683us-gaap:NoncontrollingInterestMember2023-03-3100015676832023-03-310001567683us-gaap:RetainedEarningsMember2023-04-012023-06-300001567683us-gaap:NoncontrollingInterestMember2023-04-012023-06-3000015676832023-04-012023-06-300001567683us-gaap:AccumulatedOtherComprehensiveIncomeMember2023-04-012023-06-300001567683cwen:CEGMemberus-gaap:NoncontrollingInterestMember2023-04-012023-06-300001567683cwen:CEGMember2023-04-012023-06-300001567683cwen:TaxEquityInvestorsMemberus-gaap:NoncontrollingInterestMember2023-04-012023-06-300001567683cwen:TaxEquityInvestorsMember2023-04-012023-06-300001567683us-gaap:AdditionalPaidInCapitalMember2023-04-012023-06-300001567683us-gaap:RetainedEarningsMembercwen:CEGMember2023-04-012023-06-300001567683us-gaap:PreferredStockMember2023-06-300001567683us-gaap:CommonStockMember2023-06-300001567683us-gaap:AdditionalPaidInCapitalMember2023-06-300001567683us-gaap:RetainedEarningsMember2023-06-300001567683us-gaap:AccumulatedOtherComprehensiveIncomeMember2023-06-300001567683us-gaap:NoncontrollingInterestMember2023-06-3000015676832023-06-300001567683us-gaap:RetainedEarningsMember2023-07-012023-09-300001567683us-gaap:NoncontrollingInterestMember2023-07-012023-09-300001567683us-gaap:AccumulatedOtherComprehensiveIncomeMember2023-07-012023-09-300001567683cwen:CEGMemberus-gaap:NoncontrollingInterestMember2023-07-012023-09-300001567683cwen:CEGMember2023-07-012023-09-300001567683cwen:TaxEquityInvestorsMemberus-gaap:NoncontrollingInterestMember2023-07-012023-09-300001567683cwen:TaxEquityInvestorsMember2023-07-012023-09-300001567683us-gaap:AdditionalPaidInCapitalMember2023-07-012023-09-300001567683us-gaap:AdditionalPaidInCapitalMembercwen:CEGMember2023-07-012023-09-300001567683us-gaap:RetainedEarningsMembercwen:CEGMember2023-07-012023-09-300001567683us-gaap:PreferredStockMember2023-09-300001567683us-gaap:CommonStockMember2023-09-300001567683us-gaap:AdditionalPaidInCapitalMember2023-09-300001567683us-gaap:RetainedEarningsMember2023-09-300001567683us-gaap:AccumulatedOtherComprehensiveIncomeMember2023-09-300001567683us-gaap:NoncontrollingInterestMember2023-09-300001567683us-gaap:PreferredStockMember2021-12-310001567683us-gaap:CommonStockMember2021-12-310001567683us-gaap:AdditionalPaidInCapitalMember2021-12-310001567683us-gaap:RetainedEarningsMember2021-12-310001567683us-gaap:AccumulatedOtherComprehensiveIncomeMember2021-12-310001567683us-gaap:NoncontrollingInterestMember2021-12-310001567683us-gaap:RetainedEarningsMember2022-01-012022-03-310001567683us-gaap:NoncontrollingInterestMember2022-01-012022-03-3100015676832022-01-012022-03-310001567683us-gaap:AccumulatedOtherComprehensiveIncomeMember2022-01-012022-03-310001567683cwen:CEGMemberus-gaap:NoncontrollingInterestMember2022-01-012022-03-310001567683cwen:CEGMember2022-01-012022-03-310001567683cwen:TaxEquityInvestorsMemberus-gaap:NoncontrollingInterestMember2022-01-012022-03-310001567683cwen:TaxEquityInvestorsMember2022-01-012022-03-310001567683us-gaap:AdditionalPaidInCapitalMember2022-01-012022-03-310001567683us-gaap:AdditionalPaidInCapitalMembercwen:CEGMember2022-01-012022-03-310001567683us-gaap:PreferredStockMember2022-03-310001567683us-gaap:CommonStockMember2022-03-310001567683us-gaap:AdditionalPaidInCapitalMember2022-03-310001567683us-gaap:RetainedEarningsMember2022-03-310001567683us-gaap:AccumulatedOtherComprehensiveIncomeMember2022-03-310001567683us-gaap:NoncontrollingInterestMember2022-03-3100015676832022-03-310001567683us-gaap:RetainedEarningsMember2022-04-012022-06-300001567683us-gaap:NoncontrollingInterestMember2022-04-012022-06-3000015676832022-04-012022-06-300001567683us-gaap:AccumulatedOtherComprehensiveIncomeMember2022-04-012022-06-300001567683cwen:CEGMemberus-gaap:NoncontrollingInterestMember2022-04-012022-06-300001567683cwen:CEGMember2022-04-012022-06-300001567683cwen:TaxEquityInvestorsMemberus-gaap:NoncontrollingInterestMember2022-04-012022-06-300001567683cwen:TaxEquityInvestorsMember2022-04-012022-06-300001567683us-gaap:AdditionalPaidInCapitalMember2022-04-012022-06-300001567683us-gaap:AdditionalPaidInCapitalMembercwen:CEGMember2022-04-012022-06-300001567683us-gaap:PreferredStockMember2022-06-300001567683us-gaap:CommonStockMember2022-06-300001567683us-gaap:AdditionalPaidInCapitalMember2022-06-300001567683us-gaap:RetainedEarningsMember2022-06-300001567683us-gaap:AccumulatedOtherComprehensiveIncomeMember2022-06-300001567683us-gaap:NoncontrollingInterestMember2022-06-3000015676832022-06-300001567683us-gaap:RetainedEarningsMember2022-07-012022-09-300001567683us-gaap:NoncontrollingInterestMember2022-07-012022-09-300001567683us-gaap:AccumulatedOtherComprehensiveIncomeMember2022-07-012022-09-300001567683cwen:CEGMemberus-gaap:NoncontrollingInterestMember2022-07-012022-09-300001567683cwen:CEGMember2022-07-012022-09-300001567683cwen:TaxEquityInvestorsMemberus-gaap:NoncontrollingInterestMember2022-07-012022-09-300001567683cwen:TaxEquityInvestorsMember2022-07-012022-09-300001567683us-gaap:AdditionalPaidInCapitalMember2022-07-012022-09-300001567683us-gaap:AccumulatedOtherComprehensiveIncomeMembercwen:CapistranoWindPortfolioDropDownMember2022-07-012022-09-300001567683us-gaap:NoncontrollingInterestMembercwen:CapistranoWindPortfolioDropDownMember2022-07-012022-09-300001567683cwen:CapistranoWindPortfolioDropDownMember2022-07-012022-09-300001567683cwen:KawailoaSolarPartnershipLLCMemberus-gaap:NoncontrollingInterestMember2022-07-012022-09-300001567683cwen:KawailoaSolarPartnershipLLCMember2022-07-012022-09-300001567683us-gaap:AdditionalPaidInCapitalMembercwen:CEGMember2022-07-012022-09-300001567683us-gaap:RetainedEarningsMembercwen:CEGMember2022-07-012022-09-300001567683us-gaap:PreferredStockMember2022-09-300001567683us-gaap:CommonStockMember2022-09-300001567683us-gaap:AdditionalPaidInCapitalMember2022-09-300001567683us-gaap:RetainedEarningsMember2022-09-300001567683us-gaap:AccumulatedOtherComprehensiveIncomeMember2022-09-300001567683us-gaap:NoncontrollingInterestMember2022-09-300001567683cwen:ConventionalGenerationUtilityScaleSolarDistributedSolarandWindMember2023-09-30utr:MW0001567683cwen:GenerationalFacilitiesAndDistrictEnergySystemsMember2023-09-300001567683cwen:ClearwayEnergyInc.Membercwen:ClearwayEnergyLLCMember2023-01-012023-09-30xbrli:pure0001567683cwen:CEGMembercwen:ClearwayEnergyLLCMember2023-01-012023-09-300001567683cwen:CEGMembercwen:ClearwayEnergyInc.Member2023-01-012023-09-300001567683cwen:PublicShareholdersMembercwen:ClearwayEnergyInc.Member2023-01-012023-09-300001567683cwen:ProjectLevelSubsidiariesMember2023-09-300001567683cwen:ProjectLevelSubsidiariesMember2022-12-310001567683cwen:OperatingFundsMember2023-09-300001567683cwen:LongTermDebtCurrentMember2023-09-300001567683cwen:DebtServiceObligationsMember2023-09-300001567683us-gaap:CashDistributionMember2023-09-300001567683cwen:DropDownMember2023-01-012023-09-300001567683cwen:DropDownMember2022-01-012022-09-300001567683us-gaap:CommonClassAMember2023-04-012023-06-300001567683us-gaap:CommonClassAMember2023-01-012023-03-310001567683us-gaap:CommonClassCMember2023-04-012023-06-300001567683us-gaap:CommonClassCMember2023-01-012023-03-310001567683us-gaap:CommonClassCMemberus-gaap:SubsequentEventMember2023-11-012023-11-010001567683us-gaap:CommonClassAMemberus-gaap:SubsequentEventMember2023-11-012023-11-010001567683us-gaap:CommonClassBMembercwen:ClearwayEnergyLLCMember2023-07-012023-09-300001567683us-gaap:CommonClassBMembercwen:ClearwayEnergyLLCMember2023-04-012023-06-300001567683us-gaap:CommonClassBMembercwen:ClearwayEnergyLLCMember2023-01-012023-03-310001567683cwen:CommonClassDMembercwen:ClearwayEnergyLLCMember2023-07-012023-09-300001567683cwen:CommonClassDMembercwen:ClearwayEnergyLLCMember2023-04-012023-06-300001567683cwen:CommonClassDMembercwen:ClearwayEnergyLLCMember2023-01-012023-03-310001567683cwen:CEGMember2023-01-012023-09-300001567683us-gaap:CommonClassBMemberus-gaap:SubsequentEventMember2023-11-012023-11-010001567683us-gaap:SubsequentEventMembercwen:CommonClassDMember2023-11-012023-11-010001567683us-gaap:OperatingSegmentsMembercwen:EnergyRevenueMembercwen:ConventionalGenerationMember2023-07-012023-09-300001567683us-gaap:OperatingSegmentsMembercwen:EnergyRevenueMembercwen:RenewablesMember2023-07-012023-09-300001567683us-gaap:OperatingSegmentsMembercwen:EnergyRevenueMember2023-07-012023-09-300001567683us-gaap:OperatingSegmentsMembercwen:CapacityRevenueMembercwen:ConventionalGenerationMember2023-07-012023-09-300001567683us-gaap:OperatingSegmentsMembercwen:CapacityRevenueMembercwen:RenewablesMember2023-07-012023-09-300001567683us-gaap:OperatingSegmentsMembercwen:CapacityRevenueMember2023-07-012023-09-300001567683us-gaap:OperatingSegmentsMembercwen:ProductsAndServicesOtherMembercwen:ConventionalGenerationMember2023-07-012023-09-300001567683us-gaap:OperatingSegmentsMembercwen:ProductsAndServicesOtherMembercwen:RenewablesMember2023-07-012023-09-300001567683us-gaap:OperatingSegmentsMembercwen:ProductsAndServicesOtherMember2023-07-012023-09-300001567683us-gaap:OperatingSegmentsMembercwen:ConventionalGenerationMember2023-07-012023-09-300001567683us-gaap:OperatingSegmentsMembercwen:RenewablesMember2023-07-012023-09-300001567683us-gaap:OperatingSegmentsMember2023-07-012023-09-300001567683us-gaap:OperatingSegmentsMembercwen:EnergyRevenueMembercwen:ConventionalGenerationMember2022-07-012022-09-300001567683us-gaap:OperatingSegmentsMembercwen:EnergyRevenueMembercwen:RenewablesMember2022-07-012022-09-300001567683us-gaap:OperatingSegmentsMembercwen:EnergyRevenueMember2022-07-012022-09-300001567683us-gaap:OperatingSegmentsMembercwen:CapacityRevenueMembercwen:ConventionalGenerationMember2022-07-012022-09-300001567683us-gaap:OperatingSegmentsMembercwen:CapacityRevenueMembercwen:RenewablesMember2022-07-012022-09-300001567683us-gaap:OperatingSegmentsMembercwen:CapacityRevenueMember2022-07-012022-09-300001567683us-gaap:OperatingSegmentsMembercwen:ProductsAndServicesOtherMembercwen:ConventionalGenerationMember2022-07-012022-09-300001567683us-gaap:OperatingSegmentsMembercwen:ProductsAndServicesOtherMembercwen:RenewablesMember2022-07-012022-09-300001567683us-gaap:OperatingSegmentsMembercwen:ProductsAndServicesOtherMember2022-07-012022-09-300001567683us-gaap:OperatingSegmentsMembercwen:ConventionalGenerationMember2022-07-012022-09-300001567683us-gaap:OperatingSegmentsMembercwen:RenewablesMember2022-07-012022-09-300001567683us-gaap:OperatingSegmentsMember2022-07-012022-09-300001567683us-gaap:OperatingSegmentsMembercwen:EnergyRevenueMembercwen:ConventionalGenerationMember2023-01-012023-09-300001567683us-gaap:OperatingSegmentsMembercwen:EnergyRevenueMembercwen:RenewablesMember2023-01-012023-09-300001567683us-gaap:OperatingSegmentsMembercwen:EnergyRevenueMember2023-01-012023-09-300001567683us-gaap:OperatingSegmentsMembercwen:CapacityRevenueMembercwen:ConventionalGenerationMember2023-01-012023-09-300001567683us-gaap:OperatingSegmentsMembercwen:CapacityRevenueMembercwen:RenewablesMember2023-01-012023-09-300001567683us-gaap:OperatingSegmentsMembercwen:CapacityRevenueMember2023-01-012023-09-300001567683us-gaap:OperatingSegmentsMembercwen:ProductsAndServicesOtherMembercwen:ConventionalGenerationMember2023-01-012023-09-300001567683us-gaap:OperatingSegmentsMembercwen:ProductsAndServicesOtherMembercwen:RenewablesMember2023-01-012023-09-300001567683us-gaap:OperatingSegmentsMembercwen:ProductsAndServicesOtherMember2023-01-012023-09-300001567683us-gaap:OperatingSegmentsMembercwen:ConventionalGenerationMember2023-01-012023-09-300001567683us-gaap:OperatingSegmentsMembercwen:RenewablesMember2023-01-012023-09-300001567683us-gaap:OperatingSegmentsMember2023-01-012023-09-3000015676832023-05-3100015676832023-05-312023-05-310001567683us-gaap:OperatingSegmentsMembercwen:EnergyRevenueMembercwen:ConventionalGenerationMember2022-01-012022-09-300001567683us-gaap:OperatingSegmentsMembercwen:EnergyRevenueMembercwen:RenewablesMember2022-01-012022-09-300001567683us-gaap:OperatingSegmentsMembercwen:EnergyRevenueMembercwen:ThermalMember2022-01-012022-09-300001567683us-gaap:OperatingSegmentsMembercwen:EnergyRevenueMember2022-01-012022-09-300001567683us-gaap:OperatingSegmentsMembercwen:CapacityRevenueMembercwen:ConventionalGenerationMember2022-01-012022-09-300001567683us-gaap:OperatingSegmentsMembercwen:CapacityRevenueMembercwen:RenewablesMember2022-01-012022-09-300001567683us-gaap:OperatingSegmentsMembercwen:CapacityRevenueMembercwen:ThermalMember2022-01-012022-09-300001567683us-gaap:OperatingSegmentsMembercwen:CapacityRevenueMember2022-01-012022-09-300001567683us-gaap:OperatingSegmentsMembercwen:ProductsAndServicesOtherMembercwen:ConventionalGenerationMember2022-01-012022-09-300001567683us-gaap:OperatingSegmentsMembercwen:ProductsAndServicesOtherMembercwen:RenewablesMember2022-01-012022-09-300001567683us-gaap:OperatingSegmentsMembercwen:ProductsAndServicesOtherMembercwen:ThermalMember2022-01-012022-09-300001567683us-gaap:OperatingSegmentsMembercwen:ProductsAndServicesOtherMember2022-01-012022-09-300001567683us-gaap:OperatingSegmentsMembercwen:ConventionalGenerationMember2022-01-012022-09-300001567683us-gaap:OperatingSegmentsMembercwen:RenewablesMember2022-01-012022-09-300001567683us-gaap:OperatingSegmentsMembercwen:ThermalMember2022-01-012022-09-300001567683us-gaap:OperatingSegmentsMember2022-01-012022-09-300001567683us-gaap:CustomerContractsMember2023-09-300001567683us-gaap:CustomerContractsMember2022-12-310001567683us-gaap:LeaseAgreementsMember2023-09-300001567683us-gaap:LeaseAgreementsMember2022-12-310001567683us-gaap:SubsequentEventMembercwen:VictoryPassAndAricaDropDownMember2023-10-310001567683cwen:ClearwayRenewLLCMemberus-gaap:SubsequentEventMembercwen:VictoryPassAndAricaDropDownMember2023-10-310001567683cwen:VPAricaTargetCoLLCMembercwen:ClearwayRenewLLCMemberus-gaap:SubsequentEventMembercwen:VictoryPassAndAricaDropDownMember2023-10-312023-10-310001567683cwen:VPAricaTargetCoLLCMembercwen:ClearwayRenewLLCMembercwen:CashEquityInvestorMemberus-gaap:SubsequentEventMembercwen:VictoryPassAndAricaDropDownMember2023-10-312023-10-310001567683cwen:ClearwayRenewLLCMemberus-gaap:SubsequentEventMembercwen:VictoryPassAndAricaDropDownMember2023-10-312023-10-310001567683cwen:ClearwayRenewLLCMembercwen:CashEquityInvestorMemberus-gaap:SubsequentEventMembercwen:VictoryPassAndAricaDropDownMember2023-10-312023-10-310001567683us-gaap:SubsequentEventMembercwen:VictoryPassAndAricaDropDownMember2023-10-312023-10-310001567683cwen:DaggettTargetCoLLCMembercwen:DaggettTargetCoLLCMembercwen:Daggett2DropDownMemberus-gaap:AlternativeEnergyMember2023-08-300001567683cwen:DaggettTargetCoLLCMembercwen:DaggettTargetCoLLCMembercwen:Daggett2DropDownMemberus-gaap:AlternativeEnergyMember2023-08-302023-08-300001567683cwen:Daggett2DropDownMember2023-08-302023-08-300001567683us-gaap:ConstructionLoansMembercwen:Daggett2DropDownMember2023-08-302023-08-300001567683cwen:TaxEquityBridgeLoanMembercwen:Daggett2DropDownMember2023-08-302023-08-300001567683cwen:Daggett2DropDownMember2023-08-300001567683cwen:DaggettTargetCoLLCMembercwen:DaggettTargetCoLLCMembercwen:Daggett3DropDownMemberus-gaap:AlternativeEnergyMember2023-02-170001567683cwen:DaggettTargetCoLLCMembercwen:DaggettTargetCoLLCMembercwen:Daggett3DropDownMemberus-gaap:AlternativeEnergyMember2023-02-172023-02-170001567683cwen:DaggettTargetCoLLCMembercwen:DaggettTargetCoLLCMembercwen:CashEquityInvestorMembercwen:Daggett3DropDownMemberus-gaap:AlternativeEnergyMember2023-02-172023-02-170001567683cwen:Daggett3DropDownMember2023-02-172023-02-170001567683us-gaap:ConstructionLoansMembercwen:Daggett3DropDownMember2023-02-172023-02-170001567683cwen:SponsorEquityBridgeLoanMembercwen:Daggett3DropDownMember2023-02-172023-02-170001567683cwen:TaxEquityBridgeLoanMembercwen:Daggett3DropDownMember2023-02-172023-02-170001567683cwen:Daggett3DropDownMember2023-02-170001567683cwen:CEGMembercwen:Daggett3DropDownMember2023-02-172023-02-170001567683cwen:RosieCentralBESSMember2023-06-300001567683cwen:RosieCentralBESSMember2023-09-300001567683cwen:RosieCentralBESSMembercwen:RosamondCentralSolarProjectMember2023-06-302023-06-300001567683cwen:ClearwayRenewLLCMembercwen:RosieCentralBESSMembercwen:RosamondCentralSolarProjectMember2023-06-302023-06-300001567683cwen:RosieCentralBESSMembercwen:CashEquityInvestorMembercwen:RosamondCentralSolarProjectMember2023-06-302023-06-300001567683cwen:RosieCentralBESSMembercwen:TaxEquityInvestorsMembercwen:RosamondCentralSolarProjectMember2023-06-302023-06-300001567683cwen:AvenalMember2023-09-300001567683cwen:DesertSunlightMember2023-09-300001567683cwen:ElkhornRidgeMember2023-09-300001567683cwen:GenConnEnergyLlcMember2023-09-300001567683cwen:SanJuanMesaMember2023-09-300001567683cwen:AltaXandXITEHoldcoMember2023-09-300001567683cwen:BuckthornHoldingsLLCMember2023-09-300001567683cwen:DGPVHoldco3Member2023-09-300001567683cwen:DaggettRenewableHoldcoLLCMember2023-09-300001567683cwen:Daggett2TargetCoLLCMember2023-09-300001567683cwen:LangfordTEPartnershipLLCMember2023-09-300001567683cwen:LighthouseRenewableHoldcoLLCMember2023-09-300001567683cwen:LighthouseRenewableHoldco2LLCMember2023-09-300001567683cwen:OahuSolarLLCMember2023-09-300001567683cwen:PinnacleRepoweringHoldCoMember2023-09-300001567683cwen:RattlesnakeTEHoldcoLLCMember2023-09-300001567683cwen:RosieTargetCoLLCMember2023-09-300001567683cwen:WildoradoTEHoldcoMember2023-09-300001567683cwen:OtherConsolidatedVariableInterestEntitiesMember2023-09-300001567683us-gaap:CarryingReportedAmountFairValueDisclosureMember2023-09-300001567683us-gaap:EstimateOfFairValueFairValueDisclosureMember2023-09-300001567683us-gaap:CarryingReportedAmountFairValueDisclosureMember2022-12-310001567683us-gaap:EstimateOfFairValueFairValueDisclosureMember2022-12-310001567683us-gaap:EstimateOfFairValueFairValueDisclosureMemberus-gaap:FairValueInputsLevel2Member2023-09-300001567683us-gaap:FairValueInputsLevel3Memberus-gaap:EstimateOfFairValueFairValueDisclosureMember2023-09-300001567683us-gaap:EstimateOfFairValueFairValueDisclosureMemberus-gaap:FairValueInputsLevel2Member2022-12-310001567683us-gaap:FairValueInputsLevel3Memberus-gaap:EstimateOfFairValueFairValueDisclosureMember2022-12-310001567683us-gaap:FairValueMeasurementsRecurringMemberus-gaap:FairValueInputsLevel2Memberus-gaap:CommodityContractMember2023-09-300001567683us-gaap:FairValueMeasurementsRecurringMemberus-gaap:FairValueInputsLevel3Memberus-gaap:CommodityContractMember2023-09-300001567683us-gaap:FairValueMeasurementsRecurringMemberus-gaap:FairValueInputsLevel2Memberus-gaap:CommodityContractMember2022-12-310001567683us-gaap:FairValueMeasurementsRecurringMemberus-gaap:FairValueInputsLevel3Memberus-gaap:CommodityContractMember2022-12-310001567683us-gaap:FairValueMeasurementsRecurringMemberus-gaap:FairValueInputsLevel2Memberus-gaap:InterestRateContractMember2023-09-300001567683us-gaap:FairValueMeasurementsRecurringMemberus-gaap:FairValueInputsLevel3Memberus-gaap:InterestRateContractMember2023-09-300001567683us-gaap:FairValueMeasurementsRecurringMemberus-gaap:FairValueInputsLevel2Memberus-gaap:InterestRateContractMember2022-12-310001567683us-gaap:FairValueMeasurementsRecurringMemberus-gaap:FairValueInputsLevel3Memberus-gaap:InterestRateContractMember2022-12-310001567683us-gaap:FairValueMeasurementsRecurringMemberus-gaap:FairValueInputsLevel2Membercwen:SolarRenewableEnergyCreditsAndOtherFinancialInstrumentsMember2023-09-300001567683us-gaap:FairValueMeasurementsRecurringMemberus-gaap:FairValueInputsLevel3Membercwen:SolarRenewableEnergyCreditsAndOtherFinancialInstrumentsMember2023-09-300001567683us-gaap:FairValueMeasurementsRecurringMemberus-gaap:FairValueInputsLevel2Membercwen:SolarRenewableEnergyCreditsAndOtherFinancialInstrumentsMember2022-12-310001567683us-gaap:FairValueMeasurementsRecurringMemberus-gaap:FairValueInputsLevel3Membercwen:SolarRenewableEnergyCreditsAndOtherFinancialInstrumentsMember2022-12-310001567683us-gaap:FairValueMeasurementsRecurringMemberus-gaap:FairValueInputsLevel2Member2023-09-300001567683us-gaap:FairValueMeasurementsRecurringMemberus-gaap:FairValueInputsLevel3Member2023-09-300001567683us-gaap:FairValueMeasurementsRecurringMemberus-gaap:FairValueInputsLevel2Member2022-12-310001567683us-gaap:FairValueMeasurementsRecurringMemberus-gaap:FairValueInputsLevel3Member2022-12-310001567683us-gaap:FairValueMeasurementsRecurringMemberus-gaap:FairValueInputsLevel3Member2023-06-300001567683us-gaap:FairValueMeasurementsRecurringMemberus-gaap:FairValueInputsLevel3Member2022-06-300001567683us-gaap:FairValueMeasurementsRecurringMemberus-gaap:FairValueInputsLevel3Member2021-12-310001567683us-gaap:FairValueMeasurementsRecurringMemberus-gaap:FairValueInputsLevel3Member2023-07-012023-09-300001567683us-gaap:FairValueMeasurementsRecurringMemberus-gaap:FairValueInputsLevel3Member2022-07-012022-09-300001567683us-gaap:FairValueMeasurementsRecurringMemberus-gaap:FairValueInputsLevel3Member2023-01-012023-09-300001567683us-gaap:FairValueMeasurementsRecurringMemberus-gaap:FairValueInputsLevel3Member2022-01-012022-09-300001567683us-gaap:FairValueMeasurementsRecurringMember2023-09-300001567683us-gaap:FairValueMeasurementsRecurringMember2022-09-300001567683us-gaap:FairValueMeasurementsRecurringMember2023-07-012023-09-300001567683us-gaap:FairValueMeasurementsRecurringMember2022-07-012022-09-300001567683us-gaap:FairValueMeasurementsRecurringMember2023-01-012023-09-300001567683us-gaap:FairValueMeasurementsRecurringMember2022-01-012022-09-300001567683us-gaap:FairValueMeasurementsRecurringMemberus-gaap:FairValueInputsLevel3Memberus-gaap:EnergyRelatedDerivativeMemberus-gaap:ValuationTechniqueDiscountedCashFlowMember2023-09-300001567683us-gaap:MeasurementInputCommodityForwardPriceMemberus-gaap:FairValueMeasurementsRecurringMemberus-gaap:FairValueInputsLevel3Membersrt:MinimumMemberus-gaap:EnergyRelatedDerivativeMemberus-gaap:ValuationTechniqueDiscountedCashFlowMember2023-09-30iso4217:USDutr:MWh0001567683srt:MaximumMemberus-gaap:MeasurementInputCommodityForwardPriceMemberus-gaap:FairValueMeasurementsRecurringMemberus-gaap:FairValueInputsLevel3Memberus-gaap:EnergyRelatedDerivativeMemberus-gaap:ValuationTechniqueDiscountedCashFlowMember2023-09-300001567683srt:WeightedAverageMemberus-gaap:MeasurementInputCommodityForwardPriceMemberus-gaap:FairValueMeasurementsRecurringMemberus-gaap:FairValueInputsLevel3Memberus-gaap:EnergyRelatedDerivativeMemberus-gaap:ValuationTechniqueDiscountedCashFlowMember2023-09-300001567683us-gaap:FairValueMeasurementsRecurringMemberus-gaap:FairValueInputsLevel3Memberus-gaap:CommodityOptionMemberus-gaap:ValuationTechniqueOptionPricingModelMember2023-09-300001567683us-gaap:MeasurementInputCommodityForwardPriceMemberus-gaap:FairValueMeasurementsRecurringMemberus-gaap:CommodityOptionMemberus-gaap:FairValueInputsLevel3Memberus-gaap:ValuationTechniqueOptionPricingModelMembersrt:MinimumMember2023-09-300001567683srt:MaximumMemberus-gaap:MeasurementInputCommodityForwardPriceMemberus-gaap:FairValueMeasurementsRecurringMemberus-gaap:CommodityOptionMemberus-gaap:FairValueInputsLevel3Memberus-gaap:ValuationTechniqueOptionPricingModelMember2023-09-300001567683srt:WeightedAverageMemberus-gaap:MeasurementInputCommodityForwardPriceMemberus-gaap:FairValueMeasurementsRecurringMemberus-gaap:CommodityOptionMemberus-gaap:FairValueInputsLevel3Memberus-gaap:ValuationTechniqueOptionPricingModelMember2023-09-300001567683us-gaap:MeasurementInputCommodityForwardPriceMemberus-gaap:FairValueMeasurementsRecurringMemberus-gaap:FairValueInputsLevel3Memberus-gaap:ValuationTechniqueOptionPricingModelMembersrt:MinimumMember2023-09-30iso4217:USDutr:Btu0001567683srt:MaximumMemberus-gaap:MeasurementInputCommodityForwardPriceMemberus-gaap:FairValueMeasurementsRecurringMemberus-gaap:FairValueInputsLevel3Memberus-gaap:ValuationTechniqueOptionPricingModelMember2023-09-300001567683srt:WeightedAverageMemberus-gaap:MeasurementInputCommodityForwardPriceMemberus-gaap:FairValueMeasurementsRecurringMemberus-gaap:FairValueInputsLevel3Memberus-gaap:ValuationTechniqueOptionPricingModelMember2023-09-300001567683cwen:SolarRenewableEnergyCreditsAndOtherFinancialInstrumentsMemberus-gaap:FairValueMeasurementsRecurringMemberus-gaap:FairValueInputsLevel3Memberus-gaap:ValuationTechniqueDiscountedCashFlowMember2023-09-300001567683cwen:SolarRenewableEnergyCreditsAndOtherFinancialInstrumentsMemberus-gaap:MeasurementInputCommodityForwardPriceMemberus-gaap:FairValueMeasurementsRecurringMemberus-gaap:FairValueInputsLevel3Membersrt:MinimumMemberus-gaap:ValuationTechniqueDiscountedCashFlowMember2023-09-300001567683cwen:SolarRenewableEnergyCreditsAndOtherFinancialInstrumentsMembersrt:MaximumMemberus-gaap:MeasurementInputCommodityForwardPriceMemberus-gaap:FairValueMeasurementsRecurringMemberus-gaap:FairValueInputsLevel3Memberus-gaap:ValuationTechniqueDiscountedCashFlowMember2023-09-300001567683cwen:SolarRenewableEnergyCreditsAndOtherFinancialInstrumentsMembersrt:WeightedAverageMemberus-gaap:MeasurementInputCommodityForwardPriceMemberus-gaap:FairValueMeasurementsRecurringMemberus-gaap:FairValueInputsLevel3Memberus-gaap:ValuationTechniqueDiscountedCashFlowMember2023-09-300001567683us-gaap:EnergyRelatedDerivativeMembercwen:PowerMemberus-gaap:ShortMember2023-01-012023-09-30utr:MWh0001567683us-gaap:EnergyRelatedDerivativeMembercwen:PowerMemberus-gaap:ShortMember2022-01-012022-12-310001567683us-gaap:CommodityOptionMembercwen:PowerMemberus-gaap:ShortMember2023-01-012023-09-300001567683us-gaap:CommodityOptionMembercwen:PowerMemberus-gaap:ShortMember2022-01-012022-12-310001567683us-gaap:LongMembercwen:InterestMember2023-09-300001567683us-gaap:LongMembercwen:InterestMember2022-12-310001567683us-gaap:DesignatedAsHedgingInstrumentMembercwen:InterestRateContractCurrentMember2023-09-300001567683us-gaap:DesignatedAsHedgingInstrumentMembercwen:InterestRateContractCurrentMember2022-12-310001567683cwen:InterestRateContractNonCurrentMemberus-gaap:DesignatedAsHedgingInstrumentMember2023-09-300001567683cwen:InterestRateContractNonCurrentMemberus-gaap:DesignatedAsHedgingInstrumentMember2022-12-310001567683us-gaap:DesignatedAsHedgingInstrumentMember2023-09-300001567683us-gaap:DesignatedAsHedgingInstrumentMember2022-12-310001567683us-gaap:NondesignatedMembercwen:InterestRateContractCurrentMember2023-09-300001567683us-gaap:NondesignatedMembercwen:InterestRateContractCurrentMember2022-12-310001567683cwen:InterestRateContractNonCurrentMemberus-gaap:NondesignatedMember2023-09-300001567683cwen:InterestRateContractNonCurrentMemberus-gaap:NondesignatedMember2022-12-310001567683us-gaap:NondesignatedMembercwen:CommodityContractCurrentMember2023-09-300001567683us-gaap:NondesignatedMembercwen:CommodityContractCurrentMember2022-12-310001567683cwen:CommodityContractLongTermMemberus-gaap:NondesignatedMember2023-09-300001567683cwen:CommodityContractLongTermMemberus-gaap:NondesignatedMember2022-12-310001567683us-gaap:NondesignatedMember2023-09-300001567683us-gaap:NondesignatedMember2022-12-310001567683us-gaap:CommodityContractMember2023-09-300001567683us-gaap:InterestRateContractMember2023-09-300001567683us-gaap:CommodityContractMember2022-12-310001567683us-gaap:InterestRateContractMember2022-12-310001567683us-gaap:AccumulatedGainLossNetCashFlowHedgeParentMember2023-06-300001567683us-gaap:AccumulatedGainLossNetCashFlowHedgeParentMember2022-06-300001567683us-gaap:AccumulatedGainLossNetCashFlowHedgeParentMember2022-12-310001567683us-gaap:AccumulatedGainLossNetCashFlowHedgeParentMember2021-12-310001567683us-gaap:AccumulatedForeignCurrencyAdjustmentIncludingPortionAttributableToNoncontrollingInterestMember2023-07-012023-09-300001567683us-gaap:AccumulatedForeignCurrencyAdjustmentIncludingPortionAttributableToNoncontrollingInterestMember2022-07-012022-09-300001567683us-gaap:AccumulatedForeignCurrencyAdjustmentIncludingPortionAttributableToNoncontrollingInterestMember2023-01-012023-09-300001567683us-gaap:AccumulatedForeignCurrencyAdjustmentIncludingPortionAttributableToNoncontrollingInterestMember2022-01-012022-09-300001567683cwen:CapistranoWindPortfolioMemberus-gaap:AccumulatedForeignCurrencyAdjustmentIncludingPortionAttributableToNoncontrollingInterestMember2023-07-012023-09-300001567683cwen:CapistranoWindPortfolioMemberus-gaap:AccumulatedForeignCurrencyAdjustmentIncludingPortionAttributableToNoncontrollingInterestMember2022-07-012022-09-300001567683cwen:CapistranoWindPortfolioMemberus-gaap:AccumulatedForeignCurrencyAdjustmentIncludingPortionAttributableToNoncontrollingInterestMember2023-01-012023-09-300001567683cwen:CapistranoWindPortfolioMemberus-gaap:AccumulatedForeignCurrencyAdjustmentIncludingPortionAttributableToNoncontrollingInterestMember2022-01-012022-09-300001567683us-gaap:AccumulatedGainLossNetCashFlowHedgeParentMember2023-09-300001567683us-gaap:AccumulatedGainLossNetCashFlowHedgeParentMember2022-09-300001567683cwen:ClearwayEnergyInc.Membercwen:CapistranoWindPortfolioMember2023-01-012023-09-300001567683us-gaap:NoncontrollingInterestMembercwen:CapistranoWindPortfolioMember2023-01-012023-09-300001567683us-gaap:InterestRateContractMember2023-07-012023-09-300001567683us-gaap:InterestRateContractMember2022-07-012022-09-300001567683us-gaap:InterestRateContractMember2023-01-012023-09-300001567683us-gaap:InterestRateContractMember2022-01-012022-09-300001567683us-gaap:EnergyRelatedDerivativeMember2023-07-012023-09-300001567683us-gaap:EnergyRelatedDerivativeMember2022-07-012022-09-300001567683us-gaap:EnergyRelatedDerivativeMember2023-01-012023-09-300001567683us-gaap:EnergyRelatedDerivativeMember2022-01-012022-09-300001567683us-gaap:CommodityOptionMember2023-07-012023-09-300001567683us-gaap:CommodityOptionMember2022-07-012022-09-300001567683us-gaap:CommodityOptionMember2023-01-012023-09-300001567683us-gaap:CommodityOptionMember2022-01-012022-09-300001567683cwen:A475SeniorNotesDue2028Member2023-09-300001567683cwen:A475SeniorNotesDue2028Member2022-12-310001567683cwen:SeniorNotes3Point750PercentDue2031Member2023-09-300001567683cwen:SeniorNotes3Point750PercentDue2031Member2022-12-310001567683cwen:SeniorNotes3Point750PercentDue2032Member2023-09-300001567683cwen:SeniorNotes3Point750PercentDue2032Member2022-12-310001567683cwen:ClearwayEnergyLLCAndClearwayEnergyOperatingLLCRevolvingCreditFacilityMember2023-09-300001567683cwen:ClearwayEnergyLLCAndClearwayEnergyOperatingLLCRevolvingCreditFacilityMember2022-12-310001567683cwen:ClearwayEnergyLLCAndClearwayEnergyOperatingLLCRevolvingCreditFacilityMembercwen:SecuredOvernightFinancingRateSOFRMember2023-01-012023-09-300001567683cwen:ClearwayEnergyLLCAndClearwayEnergyOperatingLLCRevolvingCreditFacilityMemberus-gaap:LetterOfCreditMember2023-09-300001567683cwen:AguaCalienteSolarLLCDue2037Member2023-09-300001567683cwen:AguaCalienteSolarLLCDue2037Member2022-12-310001567683cwen:AguaCalienteSolarLLCDue2037Membersrt:MinimumMember2023-09-300001567683cwen:AguaCalienteSolarLLCDue2037Membersrt:MaximumMember2023-09-300001567683cwen:AguaCalienteSolarLLCDue2037Memberus-gaap:LetterOfCreditMember2023-09-300001567683cwen:AltaWindAssetManagementLLCDue2031Member2023-09-300001567683cwen:AltaWindAssetManagementLLCDue2031Member2022-12-310001567683cwen:AltaWindAssetManagementLLCDue2031Membercwen:LondonInterbankOfferedRateMember2023-01-012023-09-300001567683cwen:AltaWindAssetManagementLLCDue2031Memberus-gaap:LetterOfCreditMember2023-09-300001567683cwen:AltaWindIVleasefinancingarrangementdue2034and2035Member2023-09-300001567683cwen:AltaWindIVleasefinancingarrangementdue2034and2035Member2022-12-310001567683cwen:AltaWindIVleasefinancingarrangementdue2034and2035Membersrt:MinimumMember2023-09-300001567683srt:MaximumMembercwen:AltaWindIVleasefinancingarrangementdue2034and2035Member2023-09-300001567683cwen:AltaWindIVleasefinancingarrangementdue2034and2035Memberus-gaap:LetterOfCreditMember2023-09-300001567683cwen:AltaWindRealtyInvestmentsLLCDue2031Member2023-09-300001567683cwen:AltaWindRealtyInvestmentsLLCDue2031Member2022-12-310001567683cwen:AltaWindRealtyInvestmentsLLCDue2031Memberus-gaap:LetterOfCreditMember2023-09-300001567683cwen:BorregoDue2024And2038Member2023-09-300001567683cwen:BorregoDue2024And2038Member2022-12-310001567683cwen:BorregoDue2024And2038Memberus-gaap:LetterOfCreditMember2023-09-300001567683cwen:BuckthornSolardue2025Member2023-09-300001567683cwen:BuckthornSolardue2025Member2022-12-310001567683cwen:BuckthornSolardue2025Membercwen:SecuredOvernightFinancingRateSOFRMember2023-01-012023-09-300001567683cwen:BuckthornSolardue2025Memberus-gaap:LetterOfCreditMember2023-09-300001567683cwen:CapistranoWindPortfolioDue2029And2031Member2023-09-300001567683cwen:CapistranoWindPortfolioDue2029And2031Member2022-12-310001567683cwen:CapistranoWindPortfolioDue2029And2031Membersrt:MinimumMembercwen:SecuredOvernightFinancingRateSOFRMember2023-01-012023-09-300001567683cwen:CapistranoWindPortfolioDue2029And2031Membersrt:MaximumMembercwen:SecuredOvernightFinancingRateSOFRMember2023-01-012023-09-300001567683cwen:CapistranoWindPortfolioDue2029And2031Memberus-gaap:LetterOfCreditMember2023-09-300001567683cwen:CarlsbadEnergyHoldingsLLCDue2027Member2023-09-300001567683cwen:CarlsbadEnergyHoldingsLLCDue2027Member2022-12-310001567683cwen:CarlsbadEnergyHoldingsLLCDue2027Membercwen:SecuredOvernightFinancingRateSOFRMember2023-01-012023-09-300001567683cwen:CarlsbadEnergyHoldingsLLCDue2027Memberus-gaap:LetterOfCreditMember2023-09-300001567683cwen:CarlsbadEnergyHoldingsLLCDue2038Member2023-09-300001567683cwen:CarlsbadEnergyHoldingsLLCDue2038Member2022-12-310001567683cwen:CarlsbadEnergyHoldingsLLCDue2038Memberus-gaap:LetterOfCreditMember2023-09-300001567683cwen:CarlsbadHoldcoLLCDue2038Member2023-09-300001567683cwen:CarlsbadHoldcoLLCDue2038Member2022-12-310001567683cwen:CarlsbadHoldcoLLCDue2038Memberus-gaap:LetterOfCreditMember2023-09-300001567683cwen:CvsrFinancingAgreementMember2023-09-300001567683cwen:CvsrFinancingAgreementMember2022-12-310001567683srt:MinimumMembercwen:CvsrFinancingAgreementMember2023-09-300001567683srt:MaximumMembercwen:CvsrFinancingAgreementMember2023-09-300001567683us-gaap:LetterOfCreditMembercwen:CvsrFinancingAgreementMember2023-09-300001567683cwen:CVSRHoldcodue2037Member2023-09-300001567683cwen:CVSRHoldcodue2037Member2022-12-310001567683cwen:CVSRHoldcodue2037Memberus-gaap:LetterOfCreditMember2023-09-300001567683cwen:Daggett2Due2023And2028Member2023-09-300001567683cwen:Daggett2Due2023And2028Member2022-12-310001567683cwen:Daggett2Due2023And2028Memberus-gaap:LetterOfCreditMember2023-09-300001567683cwen:Daggett3Due2023And2028Member2023-09-300001567683cwen:Daggett3Due2023And2028Member2022-12-310001567683cwen:SecuredOvernightFinancingRateSOFRMembercwen:Daggett3Due2023And2028Member2023-01-012023-09-300001567683cwen:Daggett3Due2023And2028Memberus-gaap:LetterOfCreditMember2023-09-300001567683cwen:DGCSMasterBorrowerLLCDue2040Member2023-09-300001567683cwen:DGCSMasterBorrowerLLCDue2040Member2022-12-310001567683cwen:DGCSMasterBorrowerLLCDue2040Memberus-gaap:LetterOfCreditMember2023-09-300001567683cwen:MarshLandingTermLoanFacilityMember2023-09-300001567683cwen:MarshLandingTermLoanFacilityMember2022-12-310001567683cwen:MarshLandingTermLoanFacilityMemberus-gaap:LetterOfCreditMember2023-09-300001567683cwen:MililaniIDue2027Member2023-09-300001567683cwen:MililaniIDue2027Member2022-12-310001567683cwen:MililaniIDue2027Membercwen:SecuredOvernightFinancingRateSOFRMember2023-01-012023-09-300001567683cwen:MililaniIDue2027Memberus-gaap:LetterOfCreditMember2023-09-300001567683cwen:MililaniClassBHoldcoDue2028Member2023-09-300001567683cwen:MililaniClassBHoldcoDue2028Member2022-12-310001567683cwen:SecuredOvernightFinancingRateSOFRMembercwen:MililaniClassBHoldcoDue2028Member2023-01-012023-09-300001567683cwen:MililaniClassBHoldcoDue2028Memberus-gaap:LetterOfCreditMember2023-09-300001567683cwen:NIMHSolarDue2024Member2023-09-300001567683cwen:NIMHSolarDue2024Member2022-12-310001567683cwen:SecuredOvernightFinancingRateSOFRMembercwen:NIMHSolarDue2024Member2023-01-012023-09-300001567683cwen:NIMHSolarDue2024Memberus-gaap:LetterOfCreditMember2023-09-300001567683cwen:OahuSolarHoldingsLLCdue2026Member2023-09-300001567683cwen:OahuSolarHoldingsLLCdue2026Member2022-12-310001567683cwen:OahuSolarHoldingsLLCdue2026Membercwen:SecuredOvernightFinancingRateSOFRMember2023-01-012023-09-300001567683cwen:OahuSolarHoldingsLLCdue2026Memberus-gaap:LetterOfCreditMember2023-09-300001567683cwen:RosieClassBLLCDue2024And2029Member2023-09-300001567683cwen:RosieClassBLLCDue2024And2029Member2022-12-310001567683srt:MinimumMembercwen:SecuredOvernightFinancingRateSOFRMembercwen:RosieClassBLLCDue2024And2029Member2023-01-012023-09-300001567683srt:MaximumMembercwen:SecuredOvernightFinancingRateSOFRMembercwen:RosieClassBLLCDue2024And2029Member2023-01-012023-09-300001567683us-gaap:LetterOfCreditMembercwen:RosieClassBLLCDue2024And2029Member2023-09-300001567683cwen:UtahSolarHoldingsDue2036Member2023-09-300001567683cwen:UtahSolarHoldingsDue2036Member2022-12-310001567683cwen:UtahSolarHoldingsDue2036Memberus-gaap:LetterOfCreditMember2023-09-300001567683cwen:VientoFundingIILLCDue2023And2029Member2023-09-300001567683cwen:VientoFundingIILLCDue2023And2029Member2022-12-310001567683cwen:VientoFundingIILLCDue2023And2029Membercwen:SecuredOvernightFinancingRateSOFRMember2023-01-012023-09-300001567683cwen:VientoFundingIILLCDue2023And2029Memberus-gaap:LetterOfCreditMember2023-09-300001567683cwen:WaiawaDue2028Member2023-09-300001567683cwen:WaiawaDue2028Member2022-12-310001567683cwen:WaiawaDue2028Membercwen:SecuredOvernightFinancingRateSOFRMember2023-01-012023-09-300001567683cwen:WaiawaDue2028Memberus-gaap:LetterOfCreditMember2023-09-300001567683cwen:WalnutCreekEnergyLLCduein2023Member2023-09-300001567683cwen:WalnutCreekEnergyLLCduein2023Member2022-12-310001567683cwen:WalnutCreekEnergyLLCduein2023Memberus-gaap:LetterOfCreditMember2023-09-300001567683cwen:WCEPHoldingsLLCDue2023Member2023-09-300001567683cwen:WCEPHoldingsLLCDue2023Member2022-12-310001567683cwen:WCEPHoldingsLLCDue2023Memberus-gaap:LetterOfCreditMember2023-09-300001567683cwen:OtherDebtMember2023-09-300001567683cwen:OtherDebtMember2022-12-310001567683cwen:OtherDebtMemberus-gaap:LetterOfCreditMember2023-09-300001567683cwen:ProjectLevelDebtMember2023-09-300001567683cwen:ProjectLevelDebtMember2022-12-310001567683cwen:ClearwayEnergyLLCAndClearwayEnergyOperatingLLCRevolvingCreditFacilityMembercwen:SecuredOvernightFinancingRateSOFRMember2023-03-152023-03-150001567683us-gaap:RevolvingCreditFacilityMembercwen:ClearwayEnergyLLCAndClearwayEnergyOperatingLLCRevolvingCreditFacilityMemberus-gaap:LineOfCreditMember2023-03-150001567683cwen:ClearwayEnergyLLCAndClearwayEnergyOperatingLLCRevolvingCreditFacilityMemberus-gaap:LineOfCreditMemberus-gaap:LetterOfCreditMember2023-03-150001567683us-gaap:RevolvingCreditFacilityMember2023-09-300001567683us-gaap:ConstructionLoansMembercwen:Daggett2DropDownMember2023-08-300001567683us-gaap:ConstructionLoansMembercwen:Daggett2DropDownMember2023-08-312023-08-310001567683cwen:RosamondCentralSolarProjectMember2023-06-300001567683us-gaap:ConstructionLoansMembercwen:RosamondCentralSolarProjectMember2023-06-302023-06-300001567683cwen:TaxEquityBridgeLoanMembercwen:RosamondCentralSolarProjectMember2023-06-302023-06-300001567683us-gaap:LineOfCreditMemberus-gaap:LetterOfCreditMembercwen:RosamondCentralSolarProjectMember2023-06-300001567683us-gaap:ConstructionLoansMembercwen:RosamondCentralSolarProjectMembercwen:RosamondCentralSolarProjectMember2023-06-300001567683cwen:RosamondCentralSolarProjectMember2023-09-300001567683us-gaap:ConstructionLoansMembercwen:RosamondCentralSolarProjectMember2023-07-012023-09-300001567683cwen:TaxEquityBridgeLoanMembercwen:RosamondCentralSolarProjectMember2023-07-012023-09-300001567683cwen:ClearwayRenewLLCMember2023-09-300001567683cwen:ClearwayRenewLLCMember2023-07-030001567683cwen:RosieClassBLLCMembercwen:RosieCentralBESSMember2023-09-300001567683cwen:WaiawaMembercwen:TaxEquityInvestorsMembercwen:WaiawaMember2023-03-302023-03-300001567683cwen:WaiawaMembercwen:CEGMember2023-03-302023-03-300001567683cwen:WaiawaMembercwen:TaxEquityBridgeLoanMember2023-03-302023-03-300001567683cwen:WaiawaMemberus-gaap:ConstructionLoansMembercwen:WaiawaMember2023-03-302023-03-300001567683cwen:WaiawaMember2023-03-302023-03-300001567683cwen:WaiawaMemberus-gaap:ConstructionLoansMembercwen:WaiawaMember2022-10-032022-10-030001567683cwen:WaiawaMemberus-gaap:ConstructionLoansMember2023-03-302023-03-300001567683cwen:SponsorEquityBridgeLoanMembercwen:Daggett3DropDownMember2023-02-172023-02-170001567683cwen:TaxEquityInvestorsMembercwen:Daggett3DropDownMember2023-02-172023-02-170001567683us-gaap:ConstructionLoansMembercwen:Daggett3DropDownMember2023-02-172023-09-300001567683us-gaap:CorporateNonSegmentMember2023-07-012023-09-300001567683us-gaap:OperatingSegmentsMembercwen:ConventionalGenerationMember2023-09-300001567683us-gaap:OperatingSegmentsMembercwen:RenewablesMember2023-09-300001567683us-gaap:CorporateNonSegmentMember2023-09-300001567683us-gaap:CorporateNonSegmentMember2022-07-012022-09-300001567683us-gaap:CorporateNonSegmentMember2023-01-012023-09-300001567683us-gaap:CorporateNonSegmentMember2022-01-012022-09-300001567683us-gaap:RelatedPartyMembercwen:RENOMMember2023-07-012023-09-300001567683us-gaap:RelatedPartyMembercwen:RENOMMember2022-07-012022-09-300001567683us-gaap:RelatedPartyMembercwen:RENOMMember2023-01-012023-09-300001567683us-gaap:RelatedPartyMembercwen:RENOMMember2022-01-012022-09-300001567683us-gaap:RelatedPartyMembercwen:RENOMMember2023-09-300001567683us-gaap:RelatedPartyMembercwen:RENOMMember2022-12-310001567683cwen:AdministrativeServicesAgreementMembersrt:AffiliatedEntityMember2023-09-30cwen:subsidiary0001567683cwen:AdministrativeServicesAgreementMembersrt:AffiliatedEntityMember2023-07-012023-09-300001567683cwen:AdministrativeServicesAgreementMembersrt:AffiliatedEntityMember2022-07-012022-09-300001567683cwen:AdministrativeServicesAgreementMembersrt:AffiliatedEntityMember2023-01-012023-09-300001567683cwen:AdministrativeServicesAgreementMembersrt:AffiliatedEntityMember2022-01-012022-09-300001567683cwen:AdministrativeServicesAgreementMembersrt:AffiliatedEntityMember2022-12-310001567683us-gaap:RelatedPartyMembercwen:CEGMember2023-07-012023-09-300001567683us-gaap:RelatedPartyMembercwen:CEGMember2022-07-012022-09-300001567683us-gaap:RelatedPartyMembercwen:CEGMember2022-01-012022-09-300001567683us-gaap:RelatedPartyMembercwen:CEGMember2023-01-012023-09-30
UNITED STATES SECURITIES AND EXCHANGE COMMISSION
Washington, D.C. 20549
FORM 10-Q | | | | | | | | |
| ☒ | Quarterly report pursuant to Section 13 or 15(d) of the Securities Exchange Act of 1934 |
For the quarterly period ended September 30, 2023
| | | | | |
| ☐ | Transition report pursuant to Section 13 or 15(d) of the Securities Exchange Act of 1934 |
Commission File Number: 001-36002
Clearway Energy, Inc.
(Exact name of registrant as specified in its charter) | | | | | | | | | | | |
| Delaware | | 46-1777204 |
(State or other jurisdiction of incorporation or organization) | | (I.R.S. Employer Identification No.) |
| | | |
| 300 Carnegie Center, Suite 300 | Princeton | New Jersey | 08540 |
| (Address of principal executive offices) | (Zip Code) |
(609) 608-1525
(Registrant’s telephone number, including area code)
Securities registered pursuant to Section 12(b) of the Act: | | | | | | | | |
| Title of each class | Trading Symbol(s) | Name of each exchange on which registered |
| Class A Common Stock, par value $0.01 | CWEN.A | New York Stock Exchange |
| Class C Common Stock, par value $0.01 | CWEN | New York Stock Exchange |
Indicate by check mark whether the registrant (1) has filed all reports required to be filed by Section 13 or 15(d) of the Securities Exchange Act of 1934 during the preceding 12 months (or for such shorter period that the registrant was required to file such reports), and (2) has been subject to such filing requirements for the past 90 days.
Yes ☒ No ☐
Indicate by check mark whether the registrant has submitted electronically every Interactive Data File required to be submitted pursuant to Rule 405 of Regulation S-T (§232.405 of this chapter) during the preceding 12 months (or for such shorter period that the registrant was required to submit such files).
Yes ☒ No ☐
Indicate by check mark whether the registrant is a large accelerated filer, an accelerated filer, a non-accelerated filer, a smaller reporting company or an emerging growth company. See the definitions of “large accelerated filer,” “accelerated filer,” “smaller reporting company,” and "emerging growth company" in Rule 12b-2 of the Exchange Act.
| | | | | | | | | | | |
| Large accelerated filer | ☒ | Accelerated filer | ☐ |
Non-accelerated filer | ☐ | Smaller reporting company | ☐ |
| | Emerging growth company | ☐ |
If an emerging growth company, indicate by check mark if the registrant has elected not to use the extended transition period for complying with any new or revised financial accounting standards provided pursuant to Section 13(a) of the Exchange Act. ☐
Indicate by check mark whether the registrant is a shell company (as defined in Rule 12b-2 of the Exchange Act).
Yes ☐ No ☒
As of October 31, 2023, there were 34,613,853 shares of Class A common stock outstanding, par value $0.01 per share, 42,738,750 shares of Class B common stock outstanding, par value $0.01 per share, 82,390,447 shares of Class C common stock outstanding, par value $0.01 per share, and 42,336,750 shares of Class D common stock outstanding, par value $0.01 per share.
TABLE OF CONTENTS
Index | | | | | |
CAUTIONARY STATEMENT REGARDING FORWARD LOOKING INFORMATION | |
GLOSSARY OF TERMS | |
PART I — FINANCIAL INFORMATION | |
ITEM 1 — FINANCIAL STATEMENTS AND NOTES | |
ITEM 2 — MANAGEMENT’S DISCUSSION AND ANALYSIS OF FINANCIAL CONDITION AND RESULTS OF OPERATIONS | |
ITEM 3 — QUANTITATIVE AND QUALITATIVE DISCLOSURES ABOUT MARKET RISK | |
ITEM 4 — CONTROLS AND PROCEDURES | |
PART II — OTHER INFORMATION | |
ITEM 1 — LEGAL PROCEEDINGS | |
ITEM 1A — RISK FACTORS | |
ITEM 2 — UNREGISTERED SALES OF EQUITY SECURITIES AND USE OF PROCEEDS | |
ITEM 3 — DEFAULTS UPON SENIOR SECURITIES | |
ITEM 4 — MINE SAFETY DISCLOSURES | |
ITEM 5 — OTHER INFORMATION | |
ITEM 6 — EXHIBITS | |
SIGNATURES | |
| |
CAUTIONARY STATEMENT REGARDING FORWARD-LOOKING INFORMATION
This Quarterly Report on Form 10-Q of Clearway Energy, Inc., together with its consolidated subsidiaries, or the Company, includes forward-looking statements within the meaning of Section 27A of the Securities Act of 1933, as amended, or the Securities Act, and Section 21E of the Securities Exchange Act of 1934, as amended, or the Exchange Act. The words “believes,” “projects,” “anticipates,” “plans,” “expects,” “intends,” “estimates” and similar expressions are intended to identify forward-looking statements. These forward-looking statements involve known and unknown risks, uncertainties and other factors that may cause the Company’s actual results, performance and achievements, or industry results, to be materially different from any future results, performance or achievements expressed or implied by such forward-looking statements. These factors, risks and uncertainties include the factors described under Item 1A — Risk Factors in Part I of the Company’s Annual Report on Form 10-K for the year ended December 31, 2022, as well as the following:
•The Company’s ability to maintain and grow its quarterly dividend;
•Potential risks related to the Company's relationships with GIP, TotalEnergies and CEG;
•The Company’s ability to successfully identify, evaluate and consummate acquisitions from, and dispositions to, third parties;
•The Company’s ability to acquire assets from CEG;
•The Company’s ability to borrow additional funds and access capital markets, as well as the Company’s substantial indebtedness and the possibility that the Company may incur additional indebtedness going forward;
•Changes in law, including judicial decisions;
•Hazards customary to the power production industry and power generation operations such as fuel and electricity price volatility, unusual weather conditions (including wind and solar conditions), catastrophic weather-related or other damage to facilities, unscheduled generation outages, maintenance or repairs, unanticipated changes to fuel supply costs or availability due to higher demand, shortages, transportation problems or other developments, environmental incidents, or electric transmission or gas pipeline system constraints and the possibility that the Company may not have adequate insurance to cover losses as a result of such hazards;
•The Company’s ability to operate its businesses efficiently, manage maintenance capital expenditures and costs effectively, and generate earnings and cash flows from its asset-based businesses in relation to its debt and other obligations;
•The willingness and ability of counterparties to the Company’s offtake agreements to fulfill their obligations under such agreements;
•The Company’s ability to enter into contracts to sell power and procure fuel on acceptable terms and prices as current offtake agreements expire;
•Government regulation, including compliance with regulatory requirements and changes in market rules, rates, tariffs and environmental laws;
•Operating and financial restrictions placed on the Company that are contained in the project-level debt facilities and other agreements of certain subsidiaries and project-level subsidiaries generally, in the Clearway Energy Operating LLC amended and restated revolving credit facility and in the indentures governing the Senior Notes; and
•Cyber terrorism and inadequate cybersecurity, or the occurrence of a catastrophic loss and the possibility that the Company may not have adequate insurance to cover losses resulting from such hazards or the inability of the Company’s insurers to provide coverage.
Forward-looking statements speak only as of the date they were made, and the Company undertakes no obligation to publicly update or revise any forward-looking statements, whether as a result of new information, future events or otherwise. The foregoing review of factors that could cause the Company’s actual results to differ materially from those contemplated in any forward-looking statements included in this Quarterly Report on Form 10-Q should not be construed as exhaustive.
GLOSSARY OF TERMS
When the following terms and abbreviations appear in the text of this report, they have the meanings indicated below:
| | | | | | |
| | |
| | |
| 2028 Senior Notes | $850 million aggregate principal amount of 4.75% unsecured senior notes due 2028, issued by Clearway Energy Operating LLC | |
| 2031 Senior Notes | $925 million aggregate principal amount of 3.75% unsecured senior notes due 2031, issued by Clearway Energy Operating LLC | |
| 2032 Senior Notes | $350 million aggregate principal amount of 3.75% unsecured senior notes due 2032, issued by Clearway Energy Operating LLC | |
| Adjusted EBITDA | A non-GAAP measure, represents earnings before interest (including loss on debt extinguishment), tax, depreciation and amortization adjusted for mark-to-market gains or losses, asset write offs and impairments; and factors which the Company does not consider indicative of future operating performance | |
| | |
| | |
| ASC | The FASB Accounting Standards Codification, which the FASB established as the source of authoritative GAAP | |
| ASU | Accounting Standards Updates - updates to the ASC | |
| ATM Program | At-The-Market Equity Offering Program | |
| Bridge Loan Agreement | Senior secured bridge credit agreement entered into by Clearway Energy Operating LLC that provided a term loan facility in an aggregate principal amount of $335 million that was repaid on May 3, 2022 | |
| BESS | Battery energy storage system | |
| Black Start | The capability of a generating asset to restore the grid in the event of a blackout without relying on the external electric power transmission network | |
| CAFD | A non-GAAP measure, Cash Available for Distribution is defined as of September 30, 2023 as Adjusted EBITDA plus cash distributions/return of investment from unconsolidated affiliates, cash receipts from notes receivable, cash distributions from noncontrolling interests, adjustments to reflect sales-type lease cash payments and payments for lease expenses, less cash distributions to noncontrolling interests, maintenance capital expenditures, pro-rata Adjusted EBITDA from unconsolidated affiliates, cash interest paid, income taxes paid, principal amortization of indebtedness, changes in prepaid and accrued capacity payments and adjusted for development expenses | |
| Capistrano Wind Portfolio | Five wind projects representing 413 MW of capacity, which includes Broken Bow and Crofton Bluffs located in Nebraska, Cedro Hill located in Texas and Mountain Wind Power I and II located in Wyoming | |
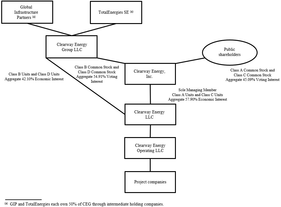
| CEG | Clearway Energy Group LLC (formerly Zephyr Renewables LLC) | |
| CEG Master Services Agreements | Master Services Agreements entered into as of August 31, 2018 and amended on February 2, 2023 between the Company, Clearway Energy LLC and Clearway Energy Operating LLC, and CEG | |
| | |
| Clearway Energy LLC | The holding company through which the projects are owned by Clearway Energy Group LLC, the holder of Class B and Class D units, and Clearway Energy, Inc., the holder of the Class A and Class C units | |
| Clearway Energy Group LLC | The holder of all the Company’s Class B and Class D common stock and Clearway Energy LLC’s Class B and Class D units and, from time to time, possibly shares of the Company’s Class A and/or Class C common stock | |
| Clearway Energy Operating LLC | The holder of the project assets that are owned by Clearway Energy LLC | |
| Clearway Renew | Clearway Renew LLC, a subsidiary of CEG | |
| | |
| Company | Clearway Energy, Inc., together with its consolidated subsidiaries | |
| CVSR | California Valley Solar Ranch | |
| CVSR Holdco | CVSR Holdco LLC, the indirect owner of CVSR | |
| | |
| | |
| | |
| | |
| Distributed Solar | Solar power projects, typically less than 20 MW in size (on an alternating current, or AC, basis), that primarily sell power produced to customers for usage on site, or are interconnected to sell power into the local distribution grid | |
| Drop Down Assets | Assets under common control acquired by the Company from CEG | |
| | |
| | |
| | |
| Exchange Act | The Securities Exchange Act of 1934, as amended | |
| FASB | Financial Accounting Standards Board | |
| | |
| | | | | | |
| GAAP | Accounting principles generally accepted in the U.S. | |
| GenConn | GenConn Energy LLC | |
| GIP | Global Infrastructure Partners | |
| HLBV | Hypothetical Liquidation at Book Value | |
| IRA | Inflation Reduction Act of 2022 | |
| ITC | Investment Tax Credit | |
| KKR | KKR Thor Bidco, LLC, an affiliate of Kohlberg Kravis Roberts & Co. L.P. | |
| LIBOR | London Inter-Bank Offered Rate | |
| | |
| Mesquite Star | Mesquite Star Special LLC | |
| | |
| Mt. Storm | NedPower Mount Storm LLC | |
| MW | Megawatt | |
| MWh | Saleable megawatt hours, net of internal/parasitic load megawatt-hours | |
| MWt | Megawatts Thermal Equivalent | |
| Net Exposure | Counterparty credit exposure to Clearway Energy, Inc. net of collateral | |
| NOLs | Net Operating Losses | |
| NPNS | Normal Purchases and Normal Sales | |
| | |
| | |
| OCI/OCL | Other comprehensive income/loss | |
| O&M | Operations and Maintenance | |
| PG&E | Pacific Gas and Electric Company | |
| PPA | Power Purchase Agreement | |
| PTC | Production Tax Credit | |
| | |
| RA | Resource adequacy | |
| RENOM | Clearway Renewable Operation & Maintenance LLC | |
| Rosie Central BESS | Rosie BESS Devco LLC | |
| | |
| | |
| SCE | Southern California Edison | |
| SEC | U.S. Securities and Exchange Commission | |
| Senior Notes | Collectively, the 2028 Senior Notes, the 2031 Senior Notes and the 2032 Senior Notes | |
| SOFR | Secured Overnight Financing Rate | |
| SPP | Solar Power Partners | |
| SREC | Solar Renewable Energy Credit | |
| | |
| Thermal Business | The Company’s thermal business, which consists of thermal infrastructure assets that provide steam, hot water and/or chilled water, and in some instances electricity, to commercial businesses, universities, hospitals and governmental units | |
| | |
| TotalEnergies | TotalEnergies SE | |
| U.S. | United States of America | |
| Utah Solar Portfolio | Seven utility-scale solar farms located in Utah, representing 530 MW of capacity | |
| Utility Scale Solar | Solar power projects, typically 20 MW or greater in size (on an alternating current, or AC, basis), that are interconnected into the transmission or distribution grid to sell power at a wholesale level | |
| VIE | Variable Interest Entity | |
PART I — FINANCIAL INFORMATION
ITEM 1 — FINANCIAL STATEMENTS
CLEARWAY ENERGY, INC.
CONSOLIDATED STATEMENTS OF INCOME
(Unaudited)
| | | | | | | | | | | | | | | | | | | | | | | |
| Three months ended September 30, | | Nine months ended September 30, |
| (In millions, except per share amounts) | 2023 | | 2022 | | 2023 | | 2022 |
| Operating Revenues | | | | | | | |
| Total operating revenues | $ | 371 | | | $ | 340 | | | $ | 1,065 | | | $ | 922 | |
| Operating Costs and Expenses | | | | | | | |
| Cost of operations, exclusive of depreciation, amortization and accretion shown separately below | 134 | | | 98 | | | 360 | | | 338 | |
| Depreciation, amortization and accretion | 133 | | | 129 | | | 389 | | | 379 | |
| | | | | | | |
| General and administrative | 9 | | | 8 | | | 28 | | | 31 | |
| Transaction and integration costs | 1 | | | — | | | 3 | | | 5 | |
| Development costs | — | | | — | | | — | | | 2 | |
| Total operating costs and expenses | 277 | | | 235 | | | 780 | | | 755 | |
| Gain on sale of business | — | | | — | | | — | | | 1,291 | |
| Operating Income | 94 | | | 105 | | | 285 | | | 1,458 | |
| Other Income (Expense) | | | | | | | |
| Equity in earnings of unconsolidated affiliates | 11 | | | 14 | | | 11 | | | 28 | |
| | | | | | | |
| | | | | | | |
| Other income, net | 15 | | | 5 | | | 32 | | | 10 | |
| Loss on debt extinguishment | — | | | — | | | — | | | (2) | |
| Interest expense | (48) | | | (49) | | | (202) | | | (143) | |
| Total other expense, net | (22) | | | (30) | | | (159) | | | (107) | |
| Income Before Income Taxes | 72 | | | 75 | | | 126 | | | 1,351 | |
| Income tax expense | 57 | | | 13 | | | 67 | | | 237 | |
| Net Income | 15 | | | 62 | | | 59 | | | 1,114 | |
| Less: Net income attributable to noncontrolling interests and redeemable noncontrolling interests | 11 | | | 30 | | | 17 | | | 544 | |
Net Income Attributable to Clearway Energy, Inc. | $ | 4 | | | $ | 32 | | | $ | 42 | | | $ | 570 | |
Earnings Per Share Attributable to Clearway Energy, Inc. Class A and Class C Common Stockholders | | | | | | | |
Weighted average number of Class A common shares outstanding - basic and diluted | 35 | | | 35 | | | 35 | | | 35 | |
| | | | | | | |
Weighted average number of Class C common shares outstanding - basic and diluted | 82 | | | 82 | | | 82 | | | 82 | |
| | | | | | | |
Earnings Per Weighted Average Class A and Class C Common Share - Basic and Diluted | $ | 0.03 | | | $ | 0.28 | | | $ | 0.36 | | | $ | 4.89 | |
| | | | | | | |
| | | | | | | |
| | | | | | | |
| Dividends Per Class A Common Share | $ | 0.3891 | | | $ | 0.3604 | | | $ | 1.1454 | | | $ | 1.0608 | |
| Dividends Per Class C Common Share | $ | 0.3891 | | | $ | 0.3604 | | | $ | 1.1454 | | | $ | 1.0608 | |
See accompanying notes to consolidated financial statements.
CLEARWAY ENERGY, INC.
CONSOLIDATED STATEMENTS OF COMPREHENSIVE INCOME
(Unaudited)
| | | | | | | | | | | | | | | | | | | | | | | |
| Three months ended September 30, | | Nine months ended September 30, |
| (In millions) | 2023 | | 2022 | | 2023 | | 2022 |
| Net Income | $ | 15 | | | $ | 62 | | | $ | 59 | | | $ | 1,114 | |
| Other Comprehensive Income | | | | | | | |
Unrealized gain on derivatives and changes in accumulated OCI/OCL, net of income tax expense, of $1, $3, $1 and $6 | 8 | | | 11 | | | 8 | | | 31 | |
| Other comprehensive income | 8 | | | 11 | | | 8 | | | 31 | |
| Comprehensive Income | 23 | | | 73 | | | 67 | | | 1,145 | |
| Less: Comprehensive income attributable to noncontrolling interests and redeemable noncontrolling interests | 17 | | | 37 | | | 23 | | | 563 | |
| Comprehensive Income Attributable to Clearway Energy, Inc. | $ | 6 | | | $ | 36 | | | $ | 44 | | | $ | 582 | |
See accompanying notes to consolidated financial statements.
CLEARWAY ENERGY, INC.
CONSOLIDATED BALANCE SHEETS
| | | | | | | | | | | |
| (In millions, except shares) | September 30, 2023 | | December 31, 2022 |
| ASSETS | (Unaudited) | | |
| Current Assets | | | |
| Cash and cash equivalents | $ | 566 | | | $ | 657 | |
| Restricted cash | 590 | | | 339 | |
| Accounts receivable — trade | 196 | | | 153 | |
| | | |
| Inventory | 55 | | | 47 | |
| Derivative instruments | 51 | | | 26 | |
Note receivable — affiliate | 215 | | | — | |
| | | |
| Prepayments and other current assets | 61 | | | 54 | |
| Total current assets | 1,734 | | | 1,276 | |
| Property, plant and equipment, net | 8,025 | | | 7,421 | |
| Other Assets | | | |
| Equity investments in affiliates | 373 | | | 364 | |
| | | |
| Intangible assets for power purchase agreements, net | 2,352 | | | 2,488 | |
| Other intangible assets, net | 72 | | | 77 | |
| | | |
| Derivative instruments | 132 | | | 63 | |
| Right-of-use assets, net | 569 | | | 527 | |
| | | |
| Other non-current assets | 113 | | | 96 | |
| Total other assets | 3,611 | | | 3,615 | |
| Total Assets | $ | 13,370 | | | $ | 12,312 | |
| LIABILITIES AND STOCKHOLDERS’ EQUITY | | | |
| Current Liabilities | | | |
| Current portion of long-term debt | $ | 522 | | | $ | 322 | |
| | | |
| Accounts payable — trade | 73 | | | 55 | |
| | | |
| Accounts payable — affiliates | 72 | | | 22 | |
| Derivative instruments | 54 | | | 50 | |
| Accrued interest expense | 41 | | | 54 | |
| | | |
| Accrued expenses and other current liabilities | 82 | | | 114 | |
| Total current liabilities | 844 | | | 617 | |
| Other Liabilities | | | |
| Long-term debt | 6,995 | | | 6,491 | |
| Deferred income taxes | 152 | | | 119 | |
| Derivative instruments | 271 | | | 303 | |
| Long-term lease liabilities | 601 | | | 548 | |
| Other non-current liabilities | 239 | | | 201 | |
| Total other liabilities | 8,258 | | | 7,662 | |
| Total Liabilities | 9,102 | | | 8,279 | |
| Redeemable noncontrolling interest in subsidiaries | 18 | | | 7 | |
| Commitments and Contingencies | | | |
| Stockholders’ Equity | | | |
Preferred stock, $0.01 par value; 10,000,000 shares authorized; none issued | — | | | — | |
Class A, Class B, Class C and Class D common stock, $0.01 par value; 3,000,000,000 shares authorized (Class A 500,000,000, Class B 500,000,000, Class C 1,000,000,000, Class D 1,000,000,000); 202,075,237 shares issued and outstanding (Class A 34,613,853, Class B 42,738,750, Class C 82,385,884, Class D 42,336,750) at September 30, 2023 and 201,972,813 shares issued and outstanding (Class A 34,613,853, Class B 42,738,750, Class C 82,283,460, Class D 42,336,750) at December 31, 2022 | 1 | | | 1 | |
| Additional paid-in capital | 1,728 | | | 1,761 | |
| Retained earnings | 370 | | | 463 | |
| Accumulated other comprehensive income | 11 | | | 9 | |
| Noncontrolling interest | 2,140 | | | 1,792 | |
| Total Stockholders’ Equity | 4,250 | | | 4,026 | |
| Total Liabilities and Stockholders’ Equity | $ | 13,370 | | | $ | 12,312 | |
See accompanying notes to consolidated financial statements.
CLEARWAY ENERGY, INC.
CONSOLIDATED STATEMENTS OF CASH FLOWS
(Unaudited)
| | | | | | | | | | | |
| Nine months ended September 30, |
| (In millions) | 2023 | | 2022 |
| Cash Flows from Operating Activities | | | |
| Net Income | $ | 59 | | | $ | 1,114 | |
| Adjustments to reconcile net income to net cash provided by operating activities: | | | |
| Equity in earnings of unconsolidated affiliates | (11) | | | (28) | |
| Distributions from unconsolidated affiliates | 17 | | | 25 | |
| Depreciation, amortization and accretion | 389 | | | 379 | |
| Amortization of financing costs and debt discounts | 9 | | | 10 | |
| Amortization of intangibles | 139 | | | 123 | |
| Loss on debt extinguishment | — | | | 2 | |
| Gain on sale of business | — | | | (1,291) | |
| Reduction in carrying amount of right-of-use assets | 11 | | | 10 | |
| | | |
| | | |
| Changes in deferred income taxes | 49 | | | 207 | |
| Changes in derivative instruments and amortization of accumulated OCI/OCL | (64) | | | 77 | |
| | | |
| Cash used in changes in other working capital: | | | |
| Changes in prepaid and accrued liabilities for tolling agreements | (23) | | | 24 | |
| Changes in other working capital | (79) | | | (45) | |
| Net Cash Provided by Operating Activities | 496 | | | 607 | |
| Cash Flows from Investing Activities | | | |
| | | |
| | | |
| Acquisition of Drop Down Assets, net of cash acquired | 100 | | | (51) | |
| Acquisition of Capistrano Wind Portfolio, net of cash acquired | — | | | (223) | |
| | | |
| | | |
| Increase in note receivable — affiliate | (215) | | | — | |
| Capital expenditures | (143) | | | (95) | |
| | | |
| Return of investment from unconsolidated affiliates | 14 | | | 12 | |
| Investments in unconsolidated affiliates | (28) | | | — | |
| | | |
| | | |
| Proceeds from sale of business | — | | | 1,457 | |
| | | |
| Other | 1 | | | — | |
| Net Cash (Used in) Provided by Investing Activities | (271) | | | 1,100 | |
| Cash Flows from Financing Activities | | | |
| Contributions from (distributions to) noncontrolling interests, net | 294 | | | (14) | |
| | | |
| | | |
| Payments of dividends and distributions | (231) | | | (214) | |
| Distributions to CEG of escrowed amounts | — | | | (64) | |
| Tax-related distributions | (21) | | | (8) | |
| Proceeds from the revolving credit facility | — | | | 80 | |
| Payments for the revolving credit facility | — | | | (325) | |
| Proceeds from the issuance of long-term debt | 293 | | | 219 | |
| Payments of debt issuance costs | (14) | | | (4) | |
| Payments for long-term debt | (384) | | | (868) | |
| Other | (2) | | | (7) | |
| Net Cash Used in Financing Activities | (65) | | | (1,205) | |
| | | |
| Net Increase in Cash, Cash Equivalents and Restricted Cash | 160 | | | 502 | |
| Cash, Cash Equivalents and Restricted Cash at Beginning of Period | 996 | | | 654 | |
| Cash, Cash Equivalents and Restricted Cash at End of Period | $ | 1,156 | | | $ | 1,156 | |
See accompanying notes to consolidated financial statements.
CLEARWAY ENERGY, INC.
CONSOLIDATED STATEMENTS OF STOCKHOLDERS’ EQUITY
For the Nine Months Ended September 30, 2023
(Unaudited)
| | | | | | | | | | | | | | | | | | | | | | | | | | | | | | | | | | | | | | | | | |
| (In millions) | Preferred Stock | | Common Stock | | Additional Paid-In Capital | | Retained Earnings | | Accumulated Other Comprehensive Income | | Noncontrolling Interest | | Total Stockholders’ Equity |
| Balances at December 31, 2022 | $ | — | | | $ | 1 | | | $ | 1,761 | | | $ | 463 | | | $ | 9 | | | $ | 1,792 | | | $ | 4,026 | |
| Net loss | — | | | — | | | — | | | — | | | — | | | (43) | | | (43) | |
| Unrealized loss on derivatives and changes in accumulated OCI, net of tax | — | | | — | | | — | | | — | | | (1) | | | (2) | | | (3) | |
| Contributions from CEG, net of distributions, cash | — | | | — | | | — | | | — | | | — | | | 30 | | | 30 | |
| | | | | | | | | | | | | |
| Contributions from noncontrolling interests, net of distributions, cash | — | | | — | | | — | | | — | | | — | | | 215 | | | 215 | |
| | | | | | | | | | | | | |
| Transfers of assets under common control | — | | | — | | | (52) | | | — | | | — | | | 46 | | | (6) | |
| | | | | | | | | | | | | |
| | | | | | | | | | | | | |
| | | | | | | | | | | | | |
| Non-cash adjustments for change in tax basis | — | | | — | | | 9 | | | — | | | — | | | — | | | 9 | |
| Stock-based compensation | — | | | — | | | 1 | | | — | | | — | | | — | | | 1 | |
| Common stock dividends and distributions to CEG unit holders | — | | | — | | | — | | | (44) | | | — | | | (32) | | | (76) | |
| Balances at March 31, 2023 | — | | | 1 | | | 1,719 | | | 419 | | | 8 | | | 2,006 | | | 4,153 | |
| Net income | — | | | — | | | — | | | 38 | | | — | | | 40 | | | 78 | |
| Unrealized gain on derivatives and changes in accumulated OCI, net of tax | — | | | — | | | — | | | — | | | 1 | | | 2 | | | 3 | |
| Distributions to CEG, net of contributions, cash | — | | | — | | | — | | | — | | | — | | | (4) | | | (4) | |
| Distributions to noncontrolling interests, net of contributions, cash | — | | | — | | | — | | | — | | | — | | | (5) | | | (5) | |
| | | | | | | | | | | | | |
| Tax-related distributions | — | | | — | | | — | | | — | | | — | | | (19) | | | (19) | |
| | | | | | | | | | | | | |
| Stock-based compensation | — | | | — | | | (1) | | | — | | | — | | | — | | | (1) | |
| Common stock dividends and distributions to CEG unit holders | — | | | — | | | — | | | (45) | | | — | | | (32) | | | (77) | |
| Other | — | | | — | | | — | | | — | | | — | | | (1) | | | (1) | |
| Balances at June 30, 2023 | — | | | 1 | | | 1,718 | | | 412 | | | 9 | | | 1,987 | | | 4,127 | |
| Net income | — | | | — | | | — | | | 4 | | | — | | | 6 | | | 10 | |
| Unrealized gain on derivatives and changes in accumulated OCI, net of tax | — | | | — | | | — | | | — | | | 2 | | | 6 | | | 8 | |
| | | | | | | | | | | | | |
| Distributions to CEG, cash | — | | | — | | | — | | | — | | | — | | | (1) | | | (1) | |
| Contributions from noncontrolling interests, net of distributions, cash | — | | | — | | | — | | | — | | | — | | | 12 | | | 12 | |
| | | | | | | | | | | | | |
| Distributions to noncontrolling interests, non-cash | — | | | — | | | — | | | — | | | — | | | (7) | | | (7) | |
| | | | | | | | | | | | | |
| Tax-related distributions | — | | | — | | | — | | | — | | | — | | | (2) | | | (2) | |
| Transfer of assets under common control | — | | | — | | | — | | | — | | | — | | | 171 | | | 171 | |
| Non-cash adjustments for change in tax basis | — | | | — | | | 8 | | | — | | | — | | | — | | | 8 | |
| Stock-based compensation | — | | | — | | | 2 | | | (1) | | | — | | | — | | | 1 | |
| Common stock dividends and distributions to CEG unit holders | — | | | — | | | — | | | (45) | | | — | | | (33) | | | (78) | |
| Other | — | | | — | | | — | | | — | | | — | | | 1 | | | 1 | |
| Balances at September 30, 2023 | $ | — | | | $ | 1 | | | $ | 1,728 | | | $ | 370 | | | $ | 11 | | | $ | 2,140 | | | $ | 4,250 | |
| | | | | | | | | | | | | |
| | | | | | | | | | | | | |
| | | | | | | | | | | | | |
| | | | | | | | | | | | | |
| | | | | | | | | | | | | |
| | | | | | | | | | | | | |
| | | | | | | | | | | | | |
| | | | | | | | | | | | | |
| | | | | | | | | | | | | |
| | | | | | | | | | | | | |
| | | | | | | | | | | | | |
| | | | | | | | | | | | | |
| | | | | | | | | | | | | |
| | | | | | | | | | | | | |
| | | | | | | | | | | | | |
See accompanying notes to consolidated financial statements.
CLEARWAY ENERGY, INC.
CONSOLIDATED STATEMENTS OF STOCKHOLDERS’ EQUITY
For the Nine Months Ended September 30, 2022
(Unaudited)
| | | | | | | | | | | | | | | | | | | | | | | | | | | | | | | | | | | | | | | | | |
| (In millions) | Preferred Stock | | Common Stock | | Additional Paid-In Capital | | (Accumulated Deficit) Retained Earnings | | Accumulated Other Comprehensive (Loss) Income | | Noncontrolling Interest | | Total Stockholders’ Equity |
| Balances at December 31, 2021 | $ | — | | | $ | 1 | | | $ | 1,872 | | | $ | (33) | | | $ | (6) | | | $ | 1,466 | | | $ | 3,300 | |
| Net loss | — | | | — | | | — | | | (32) | | | — | | | (67) | | | (99) | |
| Unrealized gain on derivatives and changes in accumulated OCI, net of tax | — | | | — | | | — | | | — | | | 6 | | | 8 | | | 14 | |
| Distributions to CEG, net of contributions, cash | — | | | — | | | — | | | — | | | — | | | (3) | | | (3) | |
| | | | | | | | | | | | | |
| Contributions from noncontrolling interests, net of distributions, cash | — | | | — | | | — | | | — | | | — | | | 28 | | | 28 | |
| | | | | | | | | | | | | |
| Transfers of assets under common control | — | | | — | | | (12) | | | — | | | — | | | (25) | | | (37) | |
| | | | | | | | | | | | | |
| | | | | | | | | | | | | |
| Non-cash adjustments for change in tax basis | — | | | — | | | 8 | | | — | | | — | | | — | | | 8 | |
| Stock based compensation | — | | | — | | | (2) | | | — | | | — | | | — | | | (2) | |
| Common stock dividends and distributions to CEG unit holders | — | | | — | | | (40) | | | — | | | — | | | (30) | | | (70) | |
| Balances at March 31, 2022 | — | | | 1 | | | 1,826 | | | (65) | | | — | | | 1,377 | | | 3,139 | |
| Net income | — | | | — | | | — | | | 570 | | | — | | | 575 | | | 1,145 | |
| Unrealized gain on derivatives and changes in accumulated OCI, net of tax | — | | | — | | | — | | | — | | | 2 | | | 4 | | | 6 | |
| Distributions to CEG, net of contributions, cash | — | | | — | | | — | | | — | | | — | | | (20) | | | (20) | |
| Distributions to noncontrolling interests, net of contributions, cash | — | | | — | | | — | | | — | | | — | | | (10) | | | (10) | |
| Non-cash adjustments for change in tax basis | — | | | — | | | (1) | | | — | | | — | | | — | | | (1) | |
| Stock based compensation | — | | | — | | | 1 | | | — | | | — | | | — | | | 1 | |
| Common stock dividends and distributions to CEG unit holders | — | | | — | | | (41) | | | — | | | — | | | (30) | | | (71) | |
| | | | | | | | | | | | | |
| | | | | | | | | | | | | |
| | | | | | | | | | | | | |
| Balances at June 30, 2022 | — | | | 1 | | | 1,785 | | | 505 | | | 2 | | | 1,896 | | | 4,189 | |
| Net income | — | | | — | | | — | | | 32 | | | — | | | 27 | | | 59 | |
| Unrealized gain on derivatives and changes in accumulated OCI, net of tax | — | | | — | | | — | | | — | | | 4 | | | 7 | | | 11 | |
| Distributions to CEG, non-cash | — | | | — | | | — | | | — | | | — | | | (4) | | | (4) | |
| Contributions from CEG, net of distributions, cash | — | | | — | | | — | | | — | | | — | | | 7 | | | 7 | |
| Tax-related distributions | — | | | — | | | — | | | — | | | — | | | (8) | | | (8) | |
Distributions to noncontrolling interests, net of contributions, cash | — | | | — | | | — | | | — | | | — | | | (14) | | | (14) | |
| Stock-based compensation | — | | | — | | | 1 | | | (1) | | | — | | | — | | | — | |
| Capistrano Wind Portfolio Acquisition | — | | | — | | | — | | | — | | | 4 | | | 7 | | | 11 | |
| Kawailoa Sale to Clearway Renew LLC | — | | | — | | | — | | | — | | | — | | | (69) | | | (69) | |
| | | | | | | | | | | | | |
| Common stock dividends and distributions to CEG unit holders | — | | | — | | | — | | | (42) | | | — | | | (31) | | | (73) | |
| Balances at September 30, 2022 | $ | — | | | $ | 1 | | | $ | 1,786 | | | $ | 494 | | | $ | 10 | | | $ | 1,818 | | | $ | 4,109 | |
See accompanying notes to consolidated financial statements.
CLEARWAY ENERGY, INC.
NOTES TO CONSOLIDATED FINANCIAL STATEMENTS
(Unaudited)
Note 1 — Nature of Business
Clearway Energy, Inc., together with its consolidated subsidiaries, or the Company, is a publicly-traded energy infrastructure investor with a focus on investments in clean energy and owner of modern, sustainable and long-term contracted assets across North America. The Company is sponsored by GIP and TotalEnergies through the portfolio company, Clearway Energy Group LLC, or CEG, which is equally owned by GIP and TotalEnergies. GIP is an independent infrastructure fund manager that makes equity and debt investments in infrastructure assets and businesses. TotalEnergies is a global multi-energy company.
The Company is one of the largest renewable energy owners in the U.S. with over 5,500 net MW of installed wind and solar generation projects. The Company’s over 8,000 net MW of assets also includes approximately 2,500 net MW of environmentally-sound, highly efficient natural gas-fired generation facilities. Through this environmentally-sound, diversified and primarily contracted portfolio, the Company endeavors to provide its investors with stable and growing dividend income. The majority of the Company’s revenues are derived from long-term contractual arrangements for the output or capacity from these assets.
The Company consolidates the results of Clearway Energy LLC through its controlling interest, with CEG’s interest shown as noncontrolling interest in the consolidated financial statements. The holders of the Company’s outstanding shares of Class A and Class C common stock are entitled to dividends as declared. CEG receives its distributions from Clearway Energy LLC through its ownership of Clearway Energy LLC Class B and Class D units. From time to time, CEG may also hold shares of the Company’s Class A and/or Class C common stock.
As of September 30, 2023, the Company owned 57.90% of the economic interests of Clearway Energy LLC, with CEG owning 42.10% of the economic interests of Clearway Energy LLC.
The following table represents a summarized structure of the Company as of September 30, 2023:
Basis of Presentation
The accompanying unaudited interim consolidated financial statements have been prepared in accordance with the SEC’s regulations for interim financial information and with the instructions to Form 10-Q. Accordingly, they do not include all of the information and notes required by GAAP for complete financial statements. The following notes should be read in conjunction with the accounting policies and other disclosures as set forth in the notes to the consolidated financial statements included in the Company’s 2022 Form 10-K. Interim results are not necessarily indicative of results for a full year.
In the opinion of management, the accompanying unaudited interim consolidated financial statements contain all material adjustments consisting of normal and recurring accruals necessary to present fairly the Company’s consolidated financial position as of September 30, 2023, and results of operations, comprehensive income and cash flows for the three and nine months ended September 30, 2023 and 2022.
Note 2 — Summary of Significant Accounting Policies
Use of Estimates
The preparation of consolidated financial statements in accordance with GAAP requires management to make estimates and assumptions. These estimates and assumptions impact the reported amounts of assets and liabilities and disclosures of contingent assets and liabilities as of the date of the consolidated financial statements. They also impact the reported amounts of net earnings during the reporting periods. Actual results could be different from these estimates.
Cash, Cash Equivalents and Restricted Cash
Cash and cash equivalents include highly liquid investments with an original maturity of three months or less at the time of purchase. Cash and cash equivalents held at project subsidiaries was $125 million and $121 million as of September 30, 2023 and December 31, 2022, respectively.
The following table provides a reconciliation of cash, cash equivalents and restricted cash reported within the consolidated balance sheets that sum to the total of the same such amounts shown in the consolidated statements of cash flows:
| | | | | | | | | | | |
| | September 30, 2023 | | December 31, 2022 |
| | (In millions) |
| Cash and cash equivalents | $ | 566 | | | $ | 657 | |
| Restricted cash | 590 | | | 339 | |
| Cash, cash equivalents and restricted cash shown in the consolidated statements of cash flows | $ | 1,156 | | | $ | 996 | |
Restricted cash consists primarily of funds held to satisfy the requirements of certain debt agreements and funds held within the Company’s projects that are restricted in their use. As of September 30, 2023, these restricted funds were comprised of $160 million designated to fund operating expenses, $316 million designated for current debt service payments and $85 million restricted for reserves including debt service, performance obligations and other reserves as well as capital expenditures. The remaining $29 million is held in distributions reserve accounts.
Supplemental Cash Flow Information
The following table provides a disaggregation of the amounts classified as Acquisition of Drop Down Assets, net of cash acquired, shown in the consolidated statements of cash flows:
| | | | | | | | | | | | | | |
| | Nine months ended September 30, |
| | 2023 | | 2022 |
| | (In millions) |
| Cash paid to acquire Drop Down Assets | | $ | (34) | | | $ | (51) | |
| Cash acquired from the acquisition of Drop Down Assets | | 134 | | | — | |
| Acquisition of Drop Down Assets, net of cash acquired | | $ | 100 | | | $ | (51) | |
Accumulated Depreciation and Accumulated Amortization
The following table presents the accumulated depreciation included in property, plant and equipment, net, and accumulated amortization included in intangible assets, net:
| | | | | | | | | | | |
| September 30, 2023 | | December 31, 2022 |
| (In millions) |
| Property, Plant and Equipment Accumulated Depreciation | $ | 3,357 | | | $ | 3,024 | |
| Intangible Assets Accumulated Amortization | 1,018 | | | 877 | |
Dividends to Class A and Class C Common Stockholders
The following table lists the dividends paid on the Company's Class A and Class C common stock during the nine months ended September 30, 2023:
| | | | | | | | | | | | | | | | | | | | | |
| | | Third Quarter 2023 | | Second Quarter 2023 | | First Quarter 2023 |
| Dividends per Class A share | | | $ | 0.3891 | | | $ | 0.3818 | | | $ | 0.3745 | |
| Dividends per Class C share | | | 0.3891 | | | 0.3818 | | | 0.3745 | |
Dividends on the Class A and Class C common stock are subject to available capital, market conditions, and compliance with associated laws, regulations and other contractual obligations. The Company expects that, based on current circumstances, comparable cash dividends will continue to be paid in the foreseeable future.
On November 1, 2023, the Company declared quarterly dividends on its Class A and Class C common stock of $0.3964 per share payable on December 15, 2023 to stockholders of record as of December 1, 2023.
Noncontrolling Interests
Clearway Energy LLC Distributions to CEG
The following table lists distributions paid to CEG during the nine months ended September 30, 2023 on Clearway Energy LLC’s Class B and D units:
| | | | | | | | | | | | | | | | | | | | | |
| | | Third Quarter 2023 | | Second Quarter 2023 | | First Quarter 2023 |
| Distributions per Class B Unit | | | $ | 0.3891 | | | $ | 0.3818 | | | $ | 0.3745 | |
| Distributions per Class D Unit | | | 0.3891 | | | 0.3818 | | | 0.3745 | |
In addition to the quarterly distributions paid to CEG, Clearway Energy LLC distributed an additional $21 million to CEG during the nine months ended September 30, 2023, which represents CEG’s pro-rata share of distributions that were paid in order for the Company to make certain additional tax payments primarily associated with the sale of the Thermal Business. The Company’s share of the distribution was $29 million.
On November 1, 2023, Clearway Energy LLC declared a distribution on its Class B and Class D units of $0.3964 per unit payable on December 15, 2023 to unit holders of record as of December 1, 2023.
Redeemable Noncontrolling Interests
To the extent that a third party has the right to redeem their interests for cash or other assets, the Company has included the noncontrolling interest attributable to the third party as a component of temporary equity in the mezzanine section of the consolidated balance sheet. The following table reflects the changes in the Company’s redeemable noncontrolling interest balance:
| | | | | | | | |
| | (In millions) |
| Balance at December 31, 2022 | | $ | 7 | |
| Cash distributions to redeemable noncontrolling interests | | (3) | |
| Comprehensive income attributable to redeemable noncontrolling interests | | 14 | |
| Balance at September 30, 2023 | | $ | 18 | |
Revenue Recognition
Disaggregated Revenues
The following tables represent the Company’s disaggregation of revenue from contracts with customers along with the reportable segment for each category:
| | | | | | | | | | | | | | | | | | | | | |
| Three months ended September 30, 2023 |
| (In millions) | Conventional Generation | | Renewables | | | | | | Total |
Energy revenue (a) | $ | 57 | | | $ | 280 | | | | | | | $ | 337 | |
Capacity revenue (a) | 74 | | | 5 | | | | | | | 79 | |
| Other revenue | 3 | | | 17 | | | | | | | 20 | |
| Contract amortization | (5) | | | (42) | | | | | | | (47) | |
| Mark-to-market for economic hedges | 3 | | | (21) | | | | | | | (18) | |
| Total operating revenues | 132 | | | 239 | | | | | | | 371 | |
| Less: Mark-to-market for economic hedges | (3) | | | 21 | | | | | | | 18 | |
| Less: Lease revenue | (41) | | | (233) | | | | | | | (274) | |
| Less: Contract amortization | 5 | | | 42 | | | | | | | 47 | |
| Total revenue from contracts with customers | $ | 93 | | | $ | 69 | | | | | | | $ | 162 | |
| | | | | | | | | |
(a) The following amounts of energy, capacity and other revenue relate to leases and are accounted for under ASC 842:
| | | | | | | | | | | | | | | | | |
| (In millions) | Conventional Generation | | Renewables | | Total |
| Energy revenue | $ | 2 | | | $ | 228 | | | $ | 230 | |
| Capacity revenue | 39 | | | 5 | | | 44 | |
| | | | | |
| Total | $ | 41 | | | $ | 233 | | | $ | 274 | |
| | | | | | | | | | | | | | | | | | | | | | | |
| Three months ended September 30, 2022 |
| (In millions) | Conventional Generation | | Renewables | | | | | | | | Total |
Energy revenue (a) | $ | 2 | | | $ | 272 | | | | | | | | | $ | 274 | |
Capacity revenue (a) | 106 | | | 1 | | | | | | | | | 107 | |
| Other revenue | — | | | 18 | | | | | | | | | 18 | |
| Contract amortization | (6) | | | (36) | | | | | | | | | (42) | |
| Mark-to-market for economic hedges | — | | | (17) | | | | | | | | | (17) | |
| Total operating revenues | 102 | | | 238 | | | | | | | | | 340 | |
| Less: Mark-to-market for economic hedges | — | | | 17 | | | | | | | | | 17 | |
| Less: Lease revenue | (108) | | | (226) | | | | | | | | | (334) | |
| Less: Contract amortization | 6 | | | 36 | | | | | | | | | 42 | |
| Total revenue from contracts with customers | $ | — | | | $ | 65 | | | | | | | | | $ | 65 | |
(a) The following amounts of energy and capacity revenue relate to leases and are accounted for under ASC 842:
| | | | | | | | | | | | | | | | | | | |
| (In millions) | Conventional Generation | | Renewables | | | | Total |
| Energy revenue | $ | 2 | | | $ | 226 | | | | | $ | 228 | |
| Capacity revenue | 106 | | | — | | | | | 106 | |
| Total | $ | 108 | | | $ | 226 | | | | | $ | 334 | |
| | | | | | | | | | | | | | | | | | | | | |
| Nine months ended September 30, 2023 |
| (In millions) | Conventional Generation | | Renewables | | | | | | Total |
Energy revenue (a) | $ | 61 | | | $ | 753 | | | | | | | $ | 814 | |
Capacity revenue (a) | 270 | | | 15 | | | | | | | 285 | |
Other revenue (a) | 24 | | | 56 | | | | | | | 80 | |
| Contract amortization | (16) | | | (125) | | | | | | | (141) | |
| Mark-to-market for economic hedges | 3 | | | 24 | | | | | | | 27 | |
| Total operating revenues | 342 | | | 723 | | | | | | | 1,065 | |
| Less: Mark-to-market for economic hedges | (3) | | | (24) | | | | | | | (27) | |
| Less: Lease revenue | (246) | | | (626) | | | | | | | (872) | |
| Less: Contract amortization | 16 | | | 125 | | | | | | | 141 | |
Total revenue from contracts with customers | $ | 109 | | | $ | 198 | | | | | | | $ | 307 | |
| | | | | | | | | |
| | | | | | | | | |
(a) The following amounts of energy, capacity and other revenue relate to leases and are accounted for under ASC 842:
| | | | | | | | | | | | | | | | | |
| (In millions) | Conventional Generation | | Renewables | | Total |
| Energy revenue | $ | 4 | | | $ | 613 | | | $ | 617 | |
| Capacity revenue | 221 | | | 13 | | | 234 | |
Other revenue (b) | 21 | | | — | | | 21 | |
Total | $ | 246 | | | $ | 626 | | | $ | 872 | |
(b) On May 31, 2023, the Marsh Landing Black Start addition reached commercial operations and the Company will receive an annual fixed fee over a five-year term under the related agreement. The agreement was determined to be a sales-type lease resulting in the Company recording a lease receivable of $21 million included in total operating revenues, offset by net investment costs of $13 million included in cost of operations, resulting in a net pre-tax profit of $8 million.
| | | | | | | | | | | | | | | | | | | | | | | | | |
| Nine months ended September 30, 2022 |
| (In millions) | Conventional Generation | | Renewables | | Thermal | | | | Total |
Energy revenue (a) | $ | 5 | | | $ | 773 | | | $ | 48 | | | | | $ | 826 | |
Capacity revenue (a) | 326 | | | 2 | | | 18 | | | | | 346 | |
| Other revenue | — | | | 59 | | | 11 | | | | | 70 | |
| Contract amortization | (18) | | | (107) | | | — | | | | | (125) | |
| Mark-to-market for economic hedges | — | | | (195) | | | — | | | | | (195) | |
| Total operating revenues | 313 | | | 532 | | | 77 | | | | | 922 | |
| Less: Mark-to-market for economic hedges | — | | | 195 | | | — | | | | | 195 | |
| Less: Lease revenue | (331) | | | (656) | | | (1) | | | | | (988) | |
| Less: Contract amortization | 18 | | | 107 | | | — | | | | | 125 | |
Total revenue from contracts with customers | $ | — | | | $ | 178 | | | $ | 76 | | | | | $ | 254 | |
(a) The following amounts of energy and capacity revenue relate to leases and are accounted for under ASC 842:
| | | | | | | | | | | | | | | | | | | | | | | |
| (In millions) | Conventional Generation | | Renewables | | Thermal | | Total |
| Energy revenue | $ | 5 | | | $ | 656 | | | $ | 1 | | | $ | 662 | |
| Capacity revenue | 326 | | | — | | | — | | | 326 | |
Total | $ | 331 | | | $ | 656 | | | $ | 1 | | | $ | 988 | |
Contract Balances
The following table reflects the contract assets and liabilities included on the Company’s consolidated balance sheets:
| | | | | | | | | | | |
| September 30, 2023 | | December 31, 2022 |
| (In millions) |
| Accounts receivable, net - Contracts with customers | $ | 67 | | | $ | 37 | |
| Accounts receivable, net - Leases | 129 | | | 116 | |
| Total accounts receivable, net | $ | 196 | | | $ | 153 | |
Recently Adopted Accounting Standards
In March 2020, the FASB issued ASU No. 2020-4, Facilitation of the Effects of Reference Rate Reform on Financial Reporting. The amendments provide for optional expedients and exceptions for applying GAAP to contracts, hedging relationships and other transactions affected by reference rate reform if certain criteria are met. These amendments apply only to contracts that reference LIBOR or another reference rate expected to be discontinued because of reference rate reform, which affects certain of the Company’s debt and interest rate swap agreements. The guidance is effective for all entities as of March 20, 2020 through December 31, 2022. In December 2022, the FASB issued ASU No. 2022-6, Deferral of the Sunset Date of Reference Rate Reform, to extend the end of the transition period to December 31, 2024. As of July 14, 2023, the Company has amended all of the applicable contracts that previously used LIBOR as a reference rate and elected to apply the practical expedient to certain modified cash flow interest rate swap and debt agreements. The adoption did not have a material impact on the Company’s financial statements.
Note 3 — Acquisitions and Dispositions
Acquisitions
Victory Pass and Arica Drop Down — On October 31, 2023, the Company, through its indirect subsidiary, VP-Arica Parent Holdco LLC, acquired the Class A membership interests in VP-Arica TargetCo LLC, the indirect owner of Victory Pass, a 200 MW solar project with matching storage capacity, and Arica, a 263 MW solar project with matching storage capacity, that are both currently under construction in Riverside, California, from Clearway Renew for initial cash consideration of $46 million. Simultaneously, a cash equity investor acquired the Class B membership interests in VP-Arica TargetCo LLC from Clearway Renew for initial cash consideration of $87 million. At substantial completion, which is expected to occur in the first half of 2024, the Company will pay an additional $182 million to Clearway Renew and the cash equity investor will pay an additional $347 million to Clearway Renew. VP-Arica TargetCo LLC, a partnership between the Company and the cash equity investor, consolidates as primary beneficiary, VP-Arica TE Holdco LLC, a tax equity fund that owns the Victory Pass and Arica solar projects. Victory Pass and Arica each have PPAs with investment-grade counterparties that have a 15-year and 14-year weighted average contract duration, respectively, that commence when the underlying operating assets reach commercial operations, which is expected to occur in the first half of 2024. The acquisition was funded with existing sources of liquidity.
Daggett 2 Drop Down — On August 30, 2023, the Company, through its indirect subsidiary, Daggett Solar Investment LLC, acquired the Class A membership interests in Daggett 2 TargetCo LLC, the indirect owner of Daggett 2, a 182 MW solar project with matching storage capacity that is currently under construction in San Bernardino, California, from CEG for cash consideration of $13 million. Daggett 2 TargetCo LLC, a partnership between the Company and a cash equity investor, consolidates as primary beneficiary, Daggett 2 TE Holdco LLC, a tax equity fund that owns the Daggett 2 solar project, as further described in Note 4, Investments Accounted for by the Equity Method and Variable Interest Entities. Daggett 2 has PPAs with investment-grade counterparties that have a 15-year weighted average contract duration that commence when the underlying operating assets reach commercial operations, which is expected to occur for the majority of the assets in the fourth quarter of 2023. The Daggett 2 operations are reflected in the Company’s Renewables segment and the acquisition was funded with existing sources of liquidity. The acquisition was determined to be an asset acquisition and the Company consolidates Daggett 2 on a prospective basis in its financial statements. The assets, liabilities and noncontrolling interests transferred to the Company relate to interests under common control and were recorded at historical cost in accordance with ASC 805-50, Business Combinations - Related Issues. The sum of the historical cost of the Company’s acquired interests of $29 million and the cash paid of $13 million was recorded as an adjustment to CEG’s noncontrolling interest balance.
The following is a summary of assets and liabilities transferred in connection with the acquisition as of August 30, 2023:
| | | | | | | | |
| (In millions) | | Daggett 2 |
| Cash | | $ | 1 | |
Restricted cash (a) | | 119 | |
| Property, plant and equipment | | 379 | |
| Right-of-use-assets, net | | 22 | |
| Derivative assets | | 22 | |
| | |
| Total assets acquired | | 543 | |
| | |
Long-term debt (b) | | 308 | |
| Long-term lease liabilities | | 23 | |
| Other current and non-current liabilities | | 28 | |
| Total liabilities assumed | | 359 | |
| Noncontrolling interests | | 213 | |
| Net assets acquired less noncontrolling interests | | $ | (29) | |
(a) Includes funds that were contributed by the cash equity investor and tax equity investor that must be used to pay off the tax equity bridge loan when the project reaches substantial completion, which is expected to occur in the fourth quarter of 2023.
(b) Includes a $107 million construction loan and $204 million tax equity bridge loan, offset by $3 million in unamortized debt issuance costs. See Note 7, Long-term Debt, for further discussion of the long-term debt assumed in the acquisition.
Daggett 3 Drop Down — On February 17, 2023, the Company, through its indirect subsidiary, Daggett Solar Investment LLC, acquired the Class A membership interests in Daggett TargetCo LLC, the indirect owner of Daggett 3, a 300 MW solar project with matching storage capacity that is located in San Bernardino, California, from Clearway Renew for cash consideration of $21 million. Simultaneously, a cash equity investor acquired the Class B membership interests in Daggett TargetCo LLC from Clearway Renew for cash consideration of $129 million. The Company and the cash equity investor then contributed their Class A and B membership interests, respectively, into Daggett Renewable Holdco LLC, a partnership between the Company and the cash equity investor, that consolidates Daggett TargetCo LLC. Daggett TargetCo LLC consolidates as primary beneficiary, Daggett TE Holdco LLC, a tax equity fund that owns the Daggett 3 solar project, as further described in Note 4, Investments Accounted for by the Equity Method and Variable Interest Entities. Daggett 3 has PPAs with investment-grade counterparties that have a 15-year weighted average contract duration that commence when the underlying assets reach commercial operations, which occurred for the majority of the assets during the third quarter of 2023. The Daggett 3 operations are reflected in the Company’s Renewables segment and the acquisition was funded with existing sources of liquidity. The acquisition was determined to be an asset acquisition and the Company consolidates Daggett 3 on a prospective basis in its financial statements. The assets and liabilities transferred to the Company relate to interests under common control and were recorded at historical cost in accordance with ASC 805-50, Business Combinations - Related Issues. The difference between the cash paid of $21 million and the historical cost of the Company’s net assets acquired of $15 million was recorded as an adjustment to CEG’s noncontrolling interest balance. In addition, the Company reflected the entire $21 million of the Company’s purchase price, which was contributed back to the Company by CEG to pay down the acquired long-term debt, in the line item contributions from CEG, net of distributions in the consolidated statements of stockholders’ equity.
The following is a summary of assets and liabilities transferred in connection with the acquisition as of February 17, 2023:
| | | | | | | | |
| (In millions) | | Daggett 3 |
| Restricted cash | | $ | 14 | |
| Property, plant and equipment | | 534 | |
| Right-of-use-assets, net | | 31 | |
| Derivative assets | | 27 | |
| | |
| Total assets acquired | | 606 | |
| | |
Long-term debt (a) | | 480 | |
| Long-term lease liabilities | | 33 | |
Other current and non-current liabilities (b) | | 78 | |
| Total liabilities assumed | | 591 | |
| Net assets acquired | | $ | 15 | |
(a) Includes a $181 million construction loan, $75 million sponsor equity bridge loan and $229 million tax equity bridge loan, offset by $5 million in unamortized debt issuance costs. See Note 7, Long-term Debt, for further discussion of the long-term debt assumed in the acquisition.
(b) Includes $32 million of project costs that were subsequently funded by CEG. Subsequent to the acquisition date, CEG funded an additional $21 million in project costs. The combined $53 million funded by CEG was repaid to CEG in October 2023.
Note 4 — Investments Accounted for by the Equity Method and Variable Interest Entities
Entities that are not Consolidated
The Company has interests in entities that are considered VIEs under ASC 810, but for which it is not considered the primary beneficiary. The Company accounts for its interests in these entities and entities in which it has a significant investment under the equity method of accounting, as further described under Item 15 — Note 5, Investments Accounted for by the Equity Method and Variable Interest Entities, to the consolidated financial statements included in the Company’s 2022 Form 10-K.
Rosie Central BESS — On June 30, 2023, the Company, through its indirect subsidiary, Rosie Class B LLC, the indirect owner of the Rosamond Central solar project, became the owner of the Class B membership interests of Rosie Central BESS in order to facilitate and fund the construction of a 147 MW BESS project that is co-located at the Rosamond Central solar facility. Clearway Renew indirectly owns the Class A membership interests and controls Rosie Central BESS. The Company accounts for its investment in Rosie Central BESS as an equity method investment. As of September 30, 2023, the Company’s investment consisted of $28 million contributed into Rosie Central BESS, funded through contributions from the Company and its cash equity investor in Rosie TargetCo LLC, which consolidates Rosie Class B LLC.
Additionally, on June 30, 2023, the Rosamond Central solar project entered into an asset purchase agreement with Clearway Renew to acquire the BESS project assets at mechanical completion, which is expected to occur in the fourth quarter of 2023, for initial cash consideration of $72 million, $17 million of which will be funded by the Company with the remaining $55 million to be funded through contributions from the cash equity investor in Rosie TargetCo LLC and the tax equity investor in Rosie TE HoldCo LLC. At substantial completion, which is expected to occur in the first half of 2024, the Rosamond Central solar project will pay an additional $288 million to Clearway Renew, $67 million of which will be funded by the Company with the remaining $221 million to be funded through contributions from the cash equity and tax equity investors. The BESS project has a PPA for capacity with an investment-grade utility that has a 15-year contract duration that will commence when the project reaches commercial operations, which is expected to occur in the first half of 2024. In order to facilitate and fund the construction of the BESS project, Rosie Class B LLC, the indirect owner of the Rosamond Central solar project, issued a loan to a consolidated subsidiary of Clearway Renew that is included in note receivable — affiliate on the Company’s consolidated balance sheet, as further discussed in Note 7, Long-term Debt.
The Company’s maximum exposure to loss as of September 30, 2023 is limited to its equity investment in the unconsolidated entities, as further summarized in the table below:
| | | | | | | | |
| Name | Economic Interest | Investment Balance |
| | (In millions) |
| Avenal | 50% | $ | 7 | |
| Desert Sunlight | 25% | 234 | |
| Elkhorn Ridge | 67% | 15 | |
GenConn (a) | 50% | 79 | |
Rosie Central BESS (a) | 50% | 28 | |
| San Juan Mesa | 75% | 10 | |
| | |
| | $ | 373 | |
(a) GenConn and Rosie Central BESS are variable interest entities.
Entities that are Consolidated
As further described under Item 15 — Note 5, Investments Accounted for by the Equity Method and Variable Interest Entities, to the consolidated financial statements included in the Company’s 2022 Form 10-K, the Company has a controlling financial interest in certain entities which have been identified as VIEs under ASC 810, Consolidations, or ASC 810. These arrangements are primarily related to tax equity arrangements entered into with third parties in order to monetize certain tax credits associated with wind and solar facilities. The Company also has a controlling financial interest in certain partnership arrangements with third-party investors, which have also been identified as VIEs. Under the Company’s arrangements that have been identified as VIEs, the third-party investors are allocated earnings, tax attributes and distributable cash in accordance with the respective limited liability agreements. Many of these arrangements also provide a mechanism to facilitate achievement of the investor’s specified return by providing incremental cash distributions to the investor at a specified date if the specified return has not yet been achieved.
The discussion below describes material changes to VIEs during the nine months ended September 30, 2023.
Lighthouse Partnership Arrangements — On August 30, 2023, the Company and the cash equity investor in Lighthouse Renewable Holdco LLC and Lighthouse Renewable Holdco 2 LLC agreed to transfer Mesquite Star Class B Holdco LLC, the indirect owner of the Mesquite Star wind project, from Lighthouse Renewable Holdco LLC to Lighthouse Renewable Holdco 2 LLC.
Daggett 2 TargetCo LLC — As described in Note 3, Acquisitions and Dispositions, on August 30, 2023, Daggett Solar Investment LLC, an indirect subsidiary of the Company, acquired the Class A membership interests in Daggett 2 TargetCo LLC, a partnership between the Company and a cash equity investor. The Company consolidates Daggett 2 TargetCo LLC as a VIE as the Company is the primary beneficiary, through its role as managing member. The Company recorded the acquired noncontrolling interest of the cash equity investor in Daggett 2 TargetCo LLC at historical carrying amount. Daggett 2 TargetCo LLC consolidates as primary beneficiary, Daggett 2 TE Holdco LLC, a tax equity fund that owns the Daggett 2 solar project. The tax equity investor’s interest is shown as noncontrolling interest and the HLBV method is utilized to allocate the income or losses of Daggett 2 TE Holdco LLC.
Daggett Renewable Holdco LLC — As described in Note 3, Acquisitions and Dispositions, on February 17, 2023, Daggett Solar Investment LLC acquired the Class A membership interests in Daggett TargetCo LLC while a cash equity investor acquired the Class B membership interests. The Company and the cash equity investor then contributed their Class A and B membership interests, respectively, into Daggett Renewable Holdco LLC, a partnership between the Company and the cash equity investor, and concurrently, Daggett TargetCo LLC became a wholly-owned subsidiary of Daggett Renewable Holdco LLC. The Company consolidates Daggett Renewable Holdco LLC as a VIE as the Company is the primary beneficiary, through its role as managing member. The Company recorded the noncontrolling interest of the cash equity investor in Daggett Renewable Holdco LLC at historical carrying amount, with the offset to additional paid-in capital. Daggett TargetCo LLC consolidates as primary beneficiary, Daggett TE Holdco LLC, a tax equity fund that owns the Daggett 3 solar project. The tax equity investor’s interest is shown as noncontrolling interest and the HLBV method is utilized to allocate the income or losses of Daggett TE Holdco LLC.
Summarized financial information for the Company’s consolidated VIEs consisted of the following as of September 30, 2023:
| | | | | | | | | | | | | | | | | | | | | | | | | | | | | | | | | | | | | | | | | |
| (In millions) | Alta TE Holdco LLC | | Buckthorn Holdings, LLC | | DGPV Funds(a) | | Daggett Renewable Holdco LLC (b) | | Daggett 2 TargetCo LLC (c) | | Langford TE Partnership LLC | | Lighthouse Renewable Holdco LLC (d) |
| Other current and non-current assets | $ | 55 | | | $ | 6 | | | $ | 83 | | | $ | 150 | | | $ | 168 | | | $ | 15 | | | $ | 86 | |
| Property, plant and equipment | 284 | | | 187 | | | 503 | | | 576 | | | 381 | | | 117 | | | 420 | |
| Intangible assets | 190 | | | — | | | 13 | | | — | | | — | | | 2 | | | — | |
| Total assets | 529 | | | 193 | | | 599 | | | 726 | | | 549 | | | 134 | | | 506 | |
| Current and non-current liabilities | 38 | | | 11 | | | 66 | | | 491 | | | 360 | | | 62 | | | 142 | |
| Total liabilities | 38 | | | 11 | | | 66 | | | 491 | | | 360 | | | 62 | | | 142 | |
| Noncontrolling interest | 39 | | | 19 | | | 25 | | | 212 | | | 217 | | | 62 | | | 262 | |
| Net assets less noncontrolling interest | $ | 452 | | | $ | 163 | | | $ | 508 | | | $ | 23 | | | $ | (28) | | | $ | 10 | | | $ | 102 | |
(a) DGPV Funds is comprised of Clearway & EFS Distributed Solar LLC, DGPV Fund 4 LLC, Golden Puma Fund LLC, Renew Solar CS4 Fund LLC and Chestnut Fund LLC, which are all tax equity funds.
(b) Daggett Renewable Holdco LLC consolidates Daggett TE Holdco LLC, which is a consolidated VIE that owns the Daggett 3 solar project.
(c) Daggett 2 TargetCo LLC consolidates Daggett 2 TE Holdco LLC, which is a consolidated VIE that owns the Daggett 2 solar project.
(d) Lighthouse Renewable Holdco LLC consolidates Black Rock TE Holdco LLC, Mililani TE Holdco LLC and Waiawa TE Holdco LLC, which are consolidated VIEs.
| | | | | | | | | | | | | | | | | | | | | | | | | | | | | | | | | | | | | | | | | |
| (In millions) | Lighthouse Renewable Holdco 2 LLC(a) | | Oahu Solar LLC | | Pinnacle Repowering TE Holdco LLC | | Rattlesnake TE Holdco LLC | | Rosie TargetCo LLC | | Wildorado TE Holdco LLC | | Other (b) |
| Other current and non-current assets | $ | 85 | | | $ | 40 | | | $ | 6 | | | $ | 14 | | | $ | 315 | | | $ | 24 | | | $ | 16 | |
| Property, plant and equipment | 735 | | | 158 | | | 96 | | | 178 | | | 234 | | | 198 | | | 147 | |
| Intangible assets | — | | | — | | | 15 | | | — | | | — | | | — | | | 1 | |
| Total assets | 820 | | | 198 | | | 117 | | | 192 | | | 549 | | | 222 | | | 164 | |
| Current and non-current liabilities | 296 | | | 22 | | | 4 | | | 17 | | | 341 | | | 21 | | | 77 | |
| Total liabilities | 296 | | | 22 | | | 4 | | | 17 | | | 341 | | | 21 | | | 77 | |
| Noncontrolling interest | 460 | | | 24 | | | 41 | | | 80 | | | 149 | | | 102 | | | 62 | |
| Net assets less noncontrolling interest | $ | 64 | | | $ | 152 | | | $ | 72 | | | $ | 95 | | | $ | 59 | | | $ | 99 | | | $ | 25 | |
(a) Lighthouse Renewable Holdco 2 LLC consolidates Mesquite Sky TE Holdco LLC and Mesquite Star Tax Equity Holdco LLC, which are consolidated VIEs.
(b) Other is comprised of Elbow Creek TE Holdco LLC and the Spring Canyon projects.
Note 5 — Fair Value of Financial Instruments
Fair Value Accounting under ASC 820
ASC 820 establishes a fair value hierarchy that prioritizes the inputs to valuation techniques used to measure fair value into three levels as follows:
•Level 1—quoted prices (unadjusted) in active markets for identical assets or liabilities that the Company has the ability to access as of the measurement date.
•Level 2—inputs other than quoted prices included within Level 1 that are directly observable for the asset or liability or indirectly observable through corroboration with observable market data.
•Level 3—unobservable inputs for the asset or liability only used when there is little, if any, market activity for the asset or liability at the measurement date.
In accordance with ASC 820, the Company determines the level in the fair value hierarchy within which each fair value measurement in its entirety falls, based on the lowest level input that is significant to the fair value measurement.
For cash and cash equivalents, restricted cash, accounts receivable — trade, note receivable — affiliate, accounts payable — trade, accounts payable — affiliates and accrued expenses and other current liabilities, the carrying amounts approximate fair value because of the short-term maturity of those instruments and are classified as Level 1 within the fair value hierarchy.
The carrying amounts and estimated fair values of the Company’s recorded financial instruments not carried at fair market value or that do not approximate fair value are as follows:
| | | | | | | | | | | | | | | | | | | | | | | |
| As of September 30, 2023 | | As of December 31, 2022 |
| Carrying Amount | | Fair Value | | Carrying Amount | | Fair Value |
| (In millions) |
| | | | | | | |
| | | | | | | |
| | | | | | | |
| | | | | | | |
Long-term debt, including current portion (a) | $ | 7,581 | | | $ | 6,527 | | | $ | 6,874 | | | $ | 6,288 | |
(a) Excludes net debt issuance costs, which are recorded as a reduction to long-term debt on the Company’s consolidated balance sheets.
The fair value of the Company’s publicly-traded long-term debt is based on quoted market prices and is classified as Level 2 within the fair value hierarchy. The fair value of debt securities, non-publicly traded long-term debt and certain notes receivable of the Company are based on expected future cash flows discounted at market interest rates, or current interest rates for similar instruments with equivalent credit quality and are classified as Level 3 within the fair value hierarchy. The following table presents the level within the fair value hierarchy for long-term debt, including current portion:
| | | | | | | | | | | | | | | | | | | | | | | |
| As of September 30, 2023 | | As of December 31, 2022 |
| Level 2 | | Level 3 | | Level 2 | | Level 3 |
| | (In millions) |
Long-term debt, including current portion | $ | 1,760 | | | $ | 4,767 | | | $ | 1,834 | | | $ | 4,454 | |
Recurring Fair Value Measurements
The Company records its derivative assets and liabilities at fair market value on its consolidated balance sheet. The following table presents assets and liabilities measured and recorded at fair value on the Company’s consolidated balance sheets on a recurring basis and their level within the fair value hierarchy:
| | | | | | | | | | | | | | | | | | | | | | | | | | | | | |
| | | As of September 30, 2023 | | As of December 31, 2022 |
| | | Fair Value (a) | | Fair Value (a) |
| (In millions) | | | Level 2 | | Level 3 | | | | Level 2 | | Level 3 | | |
| Derivative assets: | | | | | | | | | | | | | |
| | | | | | | | | | | | | |
Commodity contracts (b) | | | $ | — | | | $ | 3 | | | | | $ | — | | | $ | — | | | |
| Interest rate contracts | | | 180 | | | — | | | | | 89 | | | — | | | |
Other financial instruments (c) | | | — | | | 13 | | | | | — | | | 17 | | | |
| Total assets | | | $ | 180 | | | $ | 16 | | | | | $ | 89 | | | $ | 17 | | | |
| Derivative liabilities: | | | | | | | | | | | | | |
| Commodity contracts | | | $ | — | | | $ | 325 | | | | | $ | — | | | $ | 353 | | | |
| | | | | | | | | | | | | |
| Total liabilities | | | $ | — | | | $ | 325 | | | | | $ | — | | | $ | 353 | | | |
(a) There were no derivative assets classified as Level 1 or Level 3 and no liabilities classified as Level 1 as of September 30, 2023 and December 31, 2022.
(b) Represents heat rate call options entered into by Marsh Landing and Walnut Creek during the three months ended September 30, 2023.
(c) Represents SREC contract.
The following table reconciles the beginning and ending balances for instruments that are recognized at fair value in the consolidated financial statements using significant unobservable inputs:
| | | | | | | | | | | | | | | | | | | | | | | | | | |
| | Three months ended September 30, | | Nine months ended September 30, |
| | 2023 | | 2022 | | 2023 | | 2022 |
| (In millions) | | Fair Value Measurement Using Significant Unobservable Inputs (Level 3) | | Fair Value Measurement Using Significant Unobservable Inputs (Level 3) |
| Beginning balance | | $ | (291) | | | $ | (332) | | | $ | (336) | | | $ | (154) | |
| Settlements | | 21 | | | 14 | | | 30 | | | 42 | |
| | | | | | | | |
| Additions due to loss of NPNS exception | | — | | | — | | | — | | | (22) | |
| Total losses for the period included in earnings | | (39) | | | (31) | | | (3) | | | (215) | |
| Ending balance | | $ | (309) | | | $ | (349) | | | $ | (309) | | | $ | (349) | |
Change in unrealized losses included in earnings for derivatives and other financial instruments held as of September 30, 2023 | | $ | (39) | | | | | $ | (3) | | | |
Derivative and Financial Instruments Fair Value Measurements
The Company's contracts are non-exchange-traded and valued using prices provided by external sources. The Company uses quoted observable forward prices to value its commodity contracts. To the extent that observable forward prices are not available, the quoted prices reflect the average of the forward prices from the prior year, adjusted for inflation. As of September 30, 2023, contracts valued with prices provided by models and other valuation techniques make up 2% of derivative assets and 100% of derivative liabilities and other financial instruments.
The Company’s significant positions classified as Level 3 include physical commodity contracts executed in illiquid markets. The significant unobservable inputs used in developing fair value include illiquid power tenors and location pricing, which is derived by extrapolating pricing as a basis to liquid locations. The tenor pricing and basis spread are based on observable market data when available or derived from historic prices and forward market prices from similar observable markets when not available.
The following table quantifies the significant unobservable inputs used in developing the fair value of the Company’s Level 3 positions:
| | | | | | | | | | | | | | | | | | | | | | | |
| September 30, 2023 |
| Fair Value | | Input/Range |
| Assets | Liabilities | Valuation Technique | Significant Unobservable Input | Low | High | Weighted Average |
| (In millions) | | | | | |
| Energy-Related Commodity Contracts | $ | — | | $ | (325) | | Discounted Cash Flow | Forward Market Price (per MWh) | $ | 21.75 | | $ | 72.15 | | $ | 38.96 | |
| Heat Rate Call Option Commodity Contracts | 3 | | — | | Option Model | Forward Market Price (per MWh) | $ | 6.24 | | $ | 179.30 | | $ | 67.93 | |
| | | Option Model | Forward Market Price (per MMBtu) | $ | 2.79 | | $ | 15.42 | | $ | 6.30 | |
| Other Financial Instruments | 13 | | — | | Discounted Cash Flow | Forecast annual generation levels of certain DG solar facilities | 60,801 MWh | 121,602 MWh | 115,622 MWh |
The following table provides the impact on the fair value measurements to increases/(decreases) in significant unobservable inputs as of September 30, 2023:
| | | | | | | | | | | | | | |
| Type | Significant Unobservable Input | Position | Change In Input | Impact on Fair Value Measurement |
| Energy-Related Commodity Contracts | Forward Market Price Power | Sell | Increase/(Decrease) | Lower/(Higher) |
| Other Financial Instruments | Forecast Generation Levels | Sell | Increase/(Decrease) | Higher/(Lower) |
| Heat Rate Call Option Commodity Contracts | Forward Market Power Price | Sell | Increase/(Decrease) | Lower/(Higher) |
| Heat Rate Call Option Commodity Contracts | Forward Market Gas Price | Sell | Increase/(Decrease) | Higher/(Lower) |
The fair value of each contract is discounted using a risk-free interest rate. In addition, a credit reserve is applied to reflect credit risk, which is, for interest rate swaps, calculated based on credit default swaps using the bilateral method. For commodities, to the extent that the Net Exposure under a specific master agreement is an asset, the Company uses the counterparty’s default swap rate. If the Net Exposure under a specific master agreement is a liability, the Company uses a proxy of its own default swap rate. For interest rate swaps and commodities, the credit reserve is added to the discounted fair value to reflect the exit price that a market participant would be willing to receive to assume the liabilities or that a market participant would be willing to pay for the assets. As of September 30, 2023, the non-performance reserve was a $6 million gain recorded primarily to total operating revenues in the consolidated statements of income. It is possible that future market prices could vary from those used in recording assets and liabilities and such variations could be material.
Concentration of Credit Risk
In addition to the credit risk discussion as disclosed under Item 15 — Note 2, Summary of Significant Accounting Policies, to the consolidated financial statements included in the Company’s 2022 Form 10-K, the following item is a discussion of the concentration of credit risk for the Company’s financial instruments. Credit risk relates to the risk of loss resulting from non-performance or non-payment by counterparties pursuant to the terms of their contractual obligations. The Company monitors and manages credit risk through credit policies that include: (i) an established credit approval process; (ii) monitoring of counterparties' credit limits on an as needed basis; (iii) as applicable, the use of credit mitigation measures such as margin, collateral, prepayment arrangements, or volumetric limits; (iv) the use of payment netting agreements; and (v) the use of master netting agreements that allow for the netting of positive and negative exposures of various contracts associated with a single counterparty. Risks surrounding counterparty performance and credit could ultimately impact the amount and timing of expected cash flows. The Company seeks to mitigate counterparty risk by having a diversified portfolio of counterparties.
Counterparty credit exposure includes credit risk exposure under certain long-term agreements, including solar and other PPAs. As external sources or observable market quotes are not available to estimate such exposure, the Company estimates the exposure related to these contracts based on various techniques including, but not limited to, internal models based on a fundamental analysis of the market and extrapolation of observable market data with similar characteristics. A significant portion of these commodity contracts are with utilities with strong credit quality and public utility commission or other regulatory support. However, such regulated utility counterparties can be impacted by changes in government regulations or adverse financial conditions, which the Company is unable to predict. Certain subsidiaries of the Company sell the output of their facilities to PG&E, a significant counterparty of the Company, under long-term PPAs, and PG&E’s credit rating is below investment-grade.
Note 6 — Derivative Instruments and Hedging Activities
This footnote should be read in conjunction with the complete description under Item 15 — Note 7, Accounting for Derivative Instruments and Hedging Activities, to the consolidated financial statements included in the Company’s 2022 Form 10-K.
Interest Rate Swaps
The Company enters into interest rate swap agreements in order to hedge the variability of expected future cash interest payments. As of September 30, 2023, the Company had interest rate derivative instruments on non-recourse debt extending through 2040, a portion of which were designated as cash flow hedges. Under the interest rate swap agreements, the Company pays a fixed rate and the counterparties to the agreements pay a variable interest rate.
Energy-Related Commodity Contracts
As of September 30, 2023, the Company had energy-related derivative instruments extending through 2033. At September 30, 2023, these contracts were not designated as cash flow or fair value hedges.
Heat Rate Call Option Commodity Contracts
As of September 30, 2023, the Company had heat rate call option derivative instruments extending through 2023. At September 30, 2023, these contracts were not designated as cash flow or fair value hedges.
Volumetric Underlying Derivative Transactions
The following table summarizes the net notional volume buy/(sell) of the Company’s open derivative transactions broken out by commodity:
| | | | | | | | | | | | | | | | | |
| | | Total Volume |
| | | September 30, 2023 | | December 31, 2022 |
| Commodity | Units | | (In millions) |
| | | | | |
| Power (Energy-Related Commodity Contracts) | MWh | | (16) | | | (18) | |
| Power (Heat Rate Call Option Commodity Contracts) | MWh | | (1) | | | — | |
| Interest | Dollars | | $ | 1,752 | | | $ | 1,084 | |
| | | | | |
| | | | | |
Fair Value of Derivative Instruments
The following table summarizes the fair value within the derivative instrument valuation on the consolidated balance sheets:
| | | | | | | | | | | | | | | | | | | | | | | |
| | Fair Value |
| | Derivative Assets | | Derivative Liabilities |
| September 30, 2023 | | December 31, 2022 | | September 30, 2023 | | December 31, 2022 |
| (In millions) |
| Derivatives Designated as Cash Flow Hedges: | | | | | | | |
| Interest rate contracts current | $ | 7 | | | $ | 7 | | | $ | — | | | $ | — | |
| Interest rate contracts long-term | 25 | | | 18 | | | — | | | — | |
| Total Derivatives Designated as Cash Flow Hedges | $ | 32 | | | $ | 25 | | | $ | — | | | $ | — | |
| Derivatives Not Designated as Cash Flow Hedges: | | | | | | | |
| Interest rate contracts current | $ | 41 | | | $ | 19 | | | $ | — | | | $ | — | |
| Interest rate contracts long-term | 107 | | | 45 | | | — | | | — | |
| Commodity contracts current | 3 | | | — | | | 54 | | | 50 | |
| Commodity contracts long-term | — | | | — | | | 271 | | | 303 | |
| Total Derivatives Not Designated as Cash Flow Hedges | $ | 151 | | | $ | 64 | | | $ | 325 | | | $ | 353 | |
| Total Derivatives | $ | 183 | | | $ | 89 | | | $ | 325 | | | $ | 353 | |
The Company has elected to present derivative assets and liabilities on the balance sheet on a trade-by-trade basis and does not offset amounts at the counterparty level. As of September 30, 2023 and December 31, 2022, the amount of outstanding collateral paid or received was immaterial. The following tables summarize the offsetting of derivatives by counterparty:
| | | | | | | | | | | | | | | | | |
| Gross Amounts Not Offset in the Statement of Financial Position |
| As of September 30, 2023 | Gross Amounts of Recognized Assets/Liabilities | | Derivative Instruments | | Net Amount |
| Commodity contracts | (In millions) |
| Derivative assets | $ | 3 | | | $ | — | | | $ | 3 | |
| Derivative liabilities | (325) | | | — | | | (325) | |
| Total commodity contracts | $ | (322) | | | $ | — | | | $ | (322) | |
| Interest rate contracts | | | | | |
| Derivative assets | $ | 180 | | | $ | — | | | $ | 180 | |
| | | | | |
| Total interest rate contracts | $ | 180 | | | $ | — | | | $ | 180 | |
| Total derivative instruments | $ | (142) | | | $ | — | | | $ | (142) | |
| | | | | | | | | | | | | | | | | |
| Gross Amounts Not Offset in the Statement of Financial Position |
| As of December 31, 2022 | Gross Amounts of Recognized Assets/Liabilities | | Derivative Instruments | | Net Amount |
| Commodity contracts | (In millions) |
| | | | | |
| Derivative liabilities | $ | (353) | | | $ | — | | | $ | (353) | |
| Total commodity contracts | $ | (353) | | | $ | — | | | $ | (353) | |
| Interest rate contracts | |
| Derivative assets | $ | 89 | | | $ | — | | | $ | 89 | |
| | | | | |
| Total interest rate contracts | $ | 89 | | | $ | — | | | $ | 89 | |
| Total derivative instruments | $ | (264) | | | $ | — | | | $ | (264) | |
Accumulated Other Comprehensive Income (Loss)
The following table summarizes the effects on the Company’s accumulated OCI (OCL) balance attributable to interest rate swaps designated as cash flow hedge derivatives, net of tax:
| | | | | | | | | | | | | | | | | | | | | | | |
| Three months ended September 30, | | Nine months ended September 30, |
| 2023 | | 2022 | | 2023 | | 2022 |
| (In millions) |
| Accumulated OCI (OCL) beginning balance | $ | 24 | | | $ | 9 | | | $ | 24 | | | $ | (11) | |
| Reclassified from accumulated OCI (OCL) to income due to realization of previously deferred amounts | (1) | | | 2 | | | (2) | | | 5 | |
Capistrano Wind Portfolio Acquisition (a) | — | | | 7 | | | — | | | 7 | |
| Mark-to-market of cash flow hedge accounting contracts | 9 | | | 9 | | | 10 | | | 26 | |
Accumulated OCI ending balance, net of income tax expense of $4, $4, $4 and $4, respectively | 32 | | | 27 | | | 32 | | | 27 | |
| Accumulated OCI attributable to noncontrolling interests | 21 | | | 17 | | | 21 | | | 17 | |
| Accumulated OCI attributable to Clearway Energy, Inc. | $ | 11 | | | $ | 10 | | | $ | 11 | | | $ | 10 | |
Gains expected to be realized from OCI during the next 12 months, net of income tax expense of $2 | $ | 4 | | | | | $ | 4 | | | |
a) Represents $4 million attributable to Clearway Energy, Inc. and $3 million attributable to noncontrolling interests.
Amounts reclassified from accumulated OCI (OCL) into income are recorded to interest expense.
Impact of Derivative Instruments on the Consolidated Statements of Income
Mark-to-market gains/(losses) related to the Company’s derivatives are recorded in the consolidated statements of income as follows:
| | | | | | | | | | | | | | | | | | | | | | | |
| Three months ended September 30, | | Nine months ended September 30, |
| 2023 | | 2022 | | 2023 | | 2022 |
| (In millions) |
| Interest Rate Contracts (Interest expense) | $ | 33 | | | $ | 33 | | | $ | 34 | | | $ | 110 | |
Energy-Related Commodity Contracts (Mark-to-market for economic hedging activities) (a) | (22) | | | (17) | | | 28 | | | (191) | |
Heat Rate Call Option Commodity Contracts (Mark-to-market for economic hedging activities) (b) | 3 | | | — | | | 3 | | | — | |
(a) Relates to long-term energy related commodity contracts at Elbow Creek, Mesquite Star, Mt. Storm, Langford and Mesquite Sky. During the nine months ended September 30, 2022, the commodity contract for Langford, which previously met the NPNS exception, no longer qualified for NPNS treatment and, accordingly, is accounted for as a derivative and marked to fair value through operating revenues.
b) Relates to short-term heat rate call option commodity contracts at Marsh Landing and Walnut Creek.
See Note 5, Fair Value of Financial Instruments, for a discussion regarding concentration of credit risk.
Note 7 — Long-term Debt
This note should be read in conjunction with the complete description under Item 15 — Note 10, Long-term Debt, to the consolidated financial statements included in the Company’s 2022 Form 10-K. The Company’s borrowings, including short-term and long-term portions, consisted of the following:
| | | | | | | | | | | | | | | | | | | | | | | |
| (In millions, except rates) | September 30, 2023 | | December 31, 2022 | | September 30, 2023 interest rate % (a) | | Letters of Credit Outstanding at September 30, 2023 |
| | | | | | | |
| | | | | | | |
| 2028 Senior Notes | $ | 850 | | | $ | 850 | | | 4.750 | | | |
| 2031 Senior Notes | 925 | | | 925 | | | 3.750 | | | |
| 2032 Senior Notes | 350 | | | 350 | | | 3.750 | | | |
Clearway Energy LLC and Clearway Energy Operating LLC Revolving Credit Facility, due 2028 (b) | — | | | — | | | S+1.850 | | $ | 211 | |
| | | | | | | |
| Non-recourse project-level debt: | | | | | | | |
| Agua Caliente Solar LLC, due 2037 | 628 | | | 649 | | | 2.395-3.633 | | 45 | |
| Alta Wind Asset Management LLC, due 2031 | 11 | | | 12 | | | S+2.775 | | — | |
| Alta Wind I-V lease financing arrangements, due 2034 and 2035 | 679 | | | 709 | | | 5.696-7.015 | | 47 | |
| Alta Wind Realty Investments LLC, due 2031 | 21 | | | 22 | | | 7.000 | | | — | |
| Borrego, due 2024 and 2038 | 49 | | | 51 | | | Various | | — | |
| Buckthorn Solar, due 2025 | 117 | | | 119 | | | S+2.100 | | 21 | |
| Capistrano Wind Portfolio, due 2029 and 2031 | 141 | | | 156 | | | S+2.100-S+2.150 | | 34 | |
| Carlsbad Energy Holdings LLC, due 2027 | 99 | | | 115 | | | S+1.900 | | 68 | |
| Carlsbad Energy Holdings LLC, due 2038 | 407 | | | 407 | | | 4.120 | | | — | |
| Carlsbad Holdco, LLC, due 2038 | 197 | | | 197 | | | 4.210 | | | 6 | |
| CVSR, due 2037 | 601 | | | 627 | | | 2.339-3.775 | | 12 | |
| CVSR Holdco Notes, due 2037 | 151 | | | 160 | | | 4.680 | | | — | |
| Daggett 2, due 2023 and 2028 | 319 | | | — | | | S+1.262 | | 29 | |
| Daggett 3, due 2023 and 2028 | 446 | | | — | | | S+1.262 | | 39 | |
| DG-CS Master Borrower LLC, due 2040 | 385 | | | 413 | | | 3.510 | | | 30 | |
| | | | | | | |
| | | | | | | |
| | | | | | | |
| | | | | | | |
| | | | | | | |
| | | | | | | |
| | | | | | | |
| | | | | | | |
| Marsh Landing, due 2023 | — | | | 19 | | | | | — | |
Mililani I, due 2027 (c) | — | | | 47 | | | S+1.600 | | — | |
Mililani Class B Member Holdco LLC, due 2028 (c) | 93 | | | — | | | S+1.600 | | 18 | |
| NIMH Solar, due 2024 | 151 | | | 163 | | | S+2.150 | | 14 | |
| Oahu Solar Holdings LLC, due 2026 | 82 | | | 83 | | | S+1.525 | | 10 | |
| | | | | | | |
| Rosie Class B LLC, due 2024 and 2029 | 317 | | | 76 | | | S+1.250-S+1.375 | | 24 | |
| | | | | | | |
| | | | | | | |
| | | | | | | |
| | | | | | | |
| | | | | | | |
| | | | | | | |
| Utah Solar Holdings, due 2036 | 253 | | | 257 | | | 3.590 | | | 15 | |
| | | | | | | |
| Viento Funding II, LLC, due 2029 | 178 | | | 184 | | | S+1.475 | | 25 | |
Waiawa, due 2028 (c) | — | | | 97 | | | S+1.600 | | — | |
| Walnut Creek, due 2023 | — | | | 19 | | | | | — | |
| WCEP Holdings, LLC, due 2023 | — | | | 26 | | | | | — | |
| Other | 128 | | | 137 | | | Various | | 199 | |
| Subtotal non-recourse project-level debt | 5,453 | | | 4,745 | | | | | |
| Total debt | 7,578 | | | 6,870 | | | | | |
| Less current maturities | (522) | | | (322) | | | | | |
| Less net debt issuance costs | (64) | | | (61) | | | | | |
Add premiums (d) | 3 | | | 4 | | | | | |
| Total long-term debt | $ | 6,995 | | | $ | 6,491 | | | | | |
(a) As of September 30, 2023, S+ equals SOFR plus x%.
(b) Applicable rate is determined by the borrower leverage ratio, as defined in the credit agreement.
(c) On July 21, 2023, Mililani I’s financing agreement was amended to merge the project-level debt of Mililani I and Waiawa as a combined term loan under Mililani Class B Member Holdco LLC.
(d) Premiums relate to the 2028 Senior Notes.
The financing arrangements listed above contain certain covenants, including financial covenants that the Company is required to be in compliance with during the term of the respective arrangement. As of September 30, 2023, the Company was in compliance with all of the required covenants.
The discussion below describes material changes to or additions of long-term debt for the nine months ended September 30, 2023.
Clearway Energy LLC and Clearway Energy Operating LLC Revolving Credit Facility
On March 15, 2023, Clearway Energy Operating LLC refinanced the Amended and Restated Credit Agreement, which (i) replaced LIBOR with SOFR plus a credit spread adjustment of 0.10% as the applicable reference rate, (ii) increased the available revolving commitments to an aggregate principal amount of $700 million, (iii) extended the maturity date to March 15, 2028, (iv) increased the letter of credit sublimit to $594 million and (v) implemented certain other technical modifications.
As of September 30, 2023, the Company had no outstanding borrowings under the revolving credit facility and $211 million in letters of credit outstanding.
Project-level Debt
Daggett 2
On August 30, 2023, as part of the acquisition of Daggett 2, as further described in Note 3, Acquisitions and Dispositions, the Company assumed the project’s financing agreement, which included a $107 million construction loan that converts to a five year term loan upon the project reaching substantial completion and a $204 million tax equity bridge loan. The tax equity bridge loan will be repaid utilizing the final proceeds received from the tax equity investor upon Daggett 2 reaching substantial completion, which is expected to occur in the fourth quarter of 2023, along with the restricted cash that was acquired with the project. Subsequent to the acquisition, the Company borrowed an additional $8 million in construction loans.
Rosamond Central (Rosie Class B LLC)
On June 30, 2023, Rosie Class B LLC, the indirect owner of the Rosamond Central solar project, amended its financing agreement to provide for (i) a refinanced term loan in the amount of $77 million, (ii) construction loans up to $115 million, which will convert to a term loan upon the BESS project reaching substantial completion, (iii) tax equity bridge loans up to $188 million, which will be repaid with tax equity proceeds received upon the BESS project reaching substantial completion, (iv) an increase to the letter of credit sublimit to $41 million and (v) an extension of the maturity date of the term loan and construction loans to five years subsequent to term conversions. During the third quarter of 2023, Rosie Class B LLC received total loan proceeds of $235 million, which was comprised of $115 million in construction loans and $125 million in tax equity bridge loans, net of $5 million in debt issuance costs that were deferred.
On July 3, 2023, Rosie Class B LLC issued a loan to a consolidated subsidiary of Clearway Renew, utilizing a portion of the loan proceeds under the amended financing agreement, in order to finance the construction of the BESS project. As of September 30, 2023, the loan issued to a consolidated subsidiary of Clearway Renew had an aggregate principal amount of $215 million. The loan bears interest at a fixed annual rate of 9.00% and matures when the project reaches substantial completion, which is expected to occur in the first half of 2024. The loan issued to a consolidated subsidiary of Clearway Renew is included in note receivable — affiliate on the Company’s consolidated balance sheet.
Also, during the third quarter of 2023, the Company utilized a portion of the loan proceeds received under the amended financing agreement to contribute $18 million into Rosie Central BESS, which is an investment accounted for under the equity method of accounting, as further described in Note 4, Investments Accounted for by the Equity Method and Variable Interest Entities.
Waiawa
On March 30, 2023, when the Waiawa solar project reached substantial completion, the tax equity investor contributed an additional $41 million and CEG contributed an additional $8 million, which was utilized, along with the $17 million in escrow, to repay the $55 million tax equity bridge loan, to fund $10 million in construction completion reserves and to pay $1 million in associated fees. Subsequent to the acquisition on October 3, 2022, the Company borrowed an additional $25 million in construction loans and the total outstanding construction loans were converted to a term loan in the amount of $47 million on March 30, 2023 that had a maturity date of March 30, 2028. On July 21, 2023, Mililani I’s financing agreement was amended to merge the project-level debt of Mililani I and Waiawa as a combined term loan under Mililani Class B Member Holdco LLC that matures on July 21, 2028.
Daggett 3
On February 17, 2023, as part of the acquisition of Daggett 3, as further described in Note 3, Acquisitions and Dispositions, the Company assumed the project’s financing agreement, which included a $181 million construction loan that converts to a term loan upon the project reaching substantial completion, $229 million tax equity bridge loan and $75 million sponsor equity bridge loan. The sponsor equity bridge loan was repaid at acquisition date, along with $8 million in associated fees, utilizing all of the proceeds from the Company and cash equity investor, which were contributed back to the Company by CEG. The tax equity bridge loan will be repaid with the final proceeds received from the tax equity investor upon Daggett 3 reaching substantial completion, which is expected to occur in the fourth quarter of 2023, along with the $62 million that was contributed into escrow by the tax equity investor at acquisition date. Subsequent to the acquisition, the Company borrowed an additional $36 million in construction loans.
Note 8 — Earnings Per Share
Basic earnings per common share is computed by dividing net income by the weighted average number of common shares outstanding. Shares issued during the year are weighted for the portion of the year that they were outstanding. Diluted earnings per share is computed in a manner consistent with that of basic earnings per share while giving effect to all potentially dilutive common shares that were outstanding during the period.
The reconciliation of the Company’s basic and diluted earnings per share is shown in the following tables:
| | | | | | | | | | | | | | | | | | | | | | | |
| Three months ended September 30, |
| 2023 | 2022 |
(In millions, except per share data) (a) | Common Class A | | Common Class C | | Common Class A | | Common Class C |
| Basic and diluted earnings per share attributable to Clearway Energy, Inc. common stockholders | | | | | | | |
| Net income attributable to Clearway Energy, Inc. | $ | 1 | | | $ | 3 | | | $ | 9 | | | $ | 23 | |
| Weighted average number of common shares outstanding — basic and diluted | 35 | | | 82 | | | 35 | | | 82 | |
| Earnings per weighted average common share — basic and diluted | $ | 0.03 | | | $ | 0.03 | | | $ | 0.28 | | | $ | 0.28 | |
| | | | | | | |
| | | | | | | |
| | | | | | | |
| | | | | | | |
(a) Net income attributable to Clearway Energy, Inc. and basic and diluted earnings per share might not recalculate due to presenting amounts in millions rather than whole dollars.
| | | | | | | | | | | | | | | | | | | | | | | |
| Nine months ended September 30, |
| 2023 | | 2022 |
(In millions, except per share data) (a) | Common Class A | | Common Class C | | Common Class A | | Common Class C |
| Basic and diluted earnings per share attributable to Clearway Energy, Inc. common stockholders | | | | | | | |
| Net income attributable to Clearway Energy, Inc. | $ | 12 | | | $ | 30 | | | $ | 169 | | | $ | 401 | |
| Weighted average number of common shares outstanding — basic and diluted | 35 | | | 82 | | | 35 | | | 82 | |
| Earnings per weighted average common share — basic and diluted | $ | 0.36 | | | $ | 0.36 | | | $ | 4.89 | | | $ | 4.89 | |
(a) Net income attributable to Clearway Energy, Inc. and basic and diluted earnings per share might not recalculate due to presenting values in millions rather than whole dollars.
Note 9 — Segment Reporting
The Company’s segment structure reflects how management currently operates and allocates resources. The Company’s businesses are segregated based on conventional power generation and renewable businesses, which consist of solar, wind and energy storage. The Corporate segment reflects the Company’s corporate costs and includes eliminating entries. The Company’s chief operating decision maker, its Chief Executive Officer, evaluates the performance of its segments based on operational measures including adjusted earnings before interest, taxes, depreciation and amortization, or Adjusted EBITDA, and CAFD, as well as net income (loss).
| | | | | | | | | | | | | | | | | | | | | | | | | | | | | |
| Three months ended September 30, 2023 | | | | |
| (In millions) | Conventional Generation | | Renewables | | | | Corporate (a) | | Total | | | | |
| Operating revenues | $ | 132 | | | $ | 239 | | | | | $ | — | | | $ | 371 | | | | | |
| Cost of operations, exclusive of depreciation, amortization and accretion shown separately below | 54 | | | 80 | | | | | — | | | 134 | | | | | |
| Depreciation, amortization and accretion | 33 | | | 100 | | | | | — | | | 133 | | | | | |
| | | | | | | | | | | | | |
| General and administrative | — | | | — | | | | | 9 | | | 9 | | | | | |
| Transaction and integration costs | — | | | — | | | | | 1 | | | 1 | | | | | |
| | | | | | | | | | | | | |
| | | | | | | | | | | | | |
| | | | | | | | | | | | | |
| Operating income (loss) | 45 | | | 59 | | | | | (10) | | | 94 | | | | | |
| Equity in earnings of unconsolidated affiliates | — | | | 11 | | | | | — | | | 11 | | | | | |
| | | | | | | | | | | | | |
| Other income, net | 1 | | | 8 | | | | | 6 | | | 15 | | | | | |
| | | | | | | | | | | | | |
| | | | | | | | | | | | | |
| | | | | | | | | | | | | |
| Interest expense | (8) | | | (16) | | | | | (24) | | | (48) | | | | | |
| Income (loss) before income taxes | 38 | | | 62 | | | | | (28) | | | 72 | | | | | |
| Income tax expense | — | | | — | | | | | 57 | | | 57 | | | | | |
| Net Income (Loss) | $ | 38 | | | $ | 62 | | | | | $ | (85) | | | $ | 15 | | | | | |
| Total Assets | $ | 2,114 | | | $ | 10,797 | | | | | $ | 459 | | | $ | 13,370 | | | | | |
(a) Includes eliminations.
| | | | | | | | | | | | | | | | | | | | | | | | | |
| Three months ended September 30, 2022 |
| (In millions) | Conventional Generation | | Renewables | | | | Corporate (a) | | Total |
| Operating revenues | $ | 102 | | | $ | 238 | | | | | $ | — | | | $ | 340 | |
| Cost of operations, exclusive of depreciation, amortization and accretion shown separately below | 19 | | | 79 | | | | | — | | | 98 | |
| Depreciation, amortization and accretion | 33 | | | 96 | | | | | — | | | 129 | |
| | | | | | | | | |
| General and administrative | — | | | — | | | | | 8 | | | 8 | |
| | | | | | | | | |
| | | | | | | | | |
| | | | | | | | | |
| | | | | | | | | |
| Operating income (loss) | 50 | | | 63 | | | | | (8) | | | 105 | |
| Equity in earnings of unconsolidated affiliates | 1 | | | 13 | | | | | — | | | 14 | |
| Other income, net | 1 | | | — | | | | | 4 | | | 5 | |
| | | | | | | | | |
| | | | | | | | | |
| | | | | | | | | |
| | | | | | | | | |
| | | | | | | | | |
| Interest expense | (11) | | | (14) | | | | | (24) | | | (49) | |
| Income (loss) before income taxes | 41 | | | 62 | | | | | (28) | | | 75 | |
| Income tax expense | — | | | — | | | | | 13 | | | 13 | |
| Net Income (Loss) | $ | 41 | | | $ | 62 | | | | | $ | (41) | | | $ | 62 | |
(a) Includes eliminations.
| | | | | | | | | | | | | | | | | | | | | | | |
| Nine months ended September 30, 2023 |
| (In millions) | Conventional Generation | | Renewables | | Corporate (a) | | Total |
| Operating revenues | $ | 342 | | | $ | 723 | | | $ | — | | | $ | 1,065 | |
| Cost of operations, exclusive of depreciation, amortization and accretion shown separately below | 123 | | | 238 | | | (1) | | | 360 | |
| Depreciation, amortization and accretion | 98 | | | 291 | | | — | | | 389 | |
| | | | | | | |
| General and administrative | — | | | — | | | 28 | | | 28 | |
| Transaction and integration costs | — | | | — | | | 3 | | | 3 | |
| | | | | | | |
| | | | | | | |
| | | | | | | |
| Operating income (loss) | 121 | | | 194 | | | (30) | | | 285 | |
| Equity in earnings of unconsolidated affiliates | 2 | | | 9 | | | — | | | 11 | |
| | | | | | | |
| Other income, net | 3 | | | 12 | | | 17 | | | 32 | |
| | | | | | | |
| Interest expense | (27) | | | (103) | | | (72) | | | (202) | |
| Income (loss) before income taxes | 99 | | | 112 | | | (85) | | | 126 | |
| Income tax expense | — | | | — | | | 67 | | | 67 | |
| Net Income (Loss) | $ | 99 | | | $ | 112 | | | $ | (152) | | | $ | 59 | |
| | | | | | | |
(a) Includes eliminations.
| | | | | | | | | | | | | | | | | | | | | | | | | | | | | |
| Nine months ended September 30, 2022 |
| (In millions) | Conventional Generation | | Renewables | | Thermal | | Corporate (a) | | Total |
| Operating revenues | $ | 313 | | | $ | 532 | | | $ | 77 | | | $ | — | | | $ | 922 | |
| Cost of operations, exclusive of depreciation, amortization and accretion shown separately below | 68 | | | 220 | | | 50 | | | — | | | 338 | |
| Depreciation, amortization and accretion | 99 | | | 280 | | | — | | | — | | | 379 | |
| | | | | | | | | |
| General and administrative | — | | | — | | | 2 | | | 29 | | | 31 | |
| Transaction and integration costs | — | | | — | | | — | | | 5 | | | 5 | |
| Development costs | — | | | — | | | 2 | | | — | | | 2 | |
| Total operating costs and expenses | 167 | | | 500 | | | 54 | | | 34 | | | 755 | |
| Gain on sale of business | — | | | — | | | — | | | 1,291 | | | 1,291 | |
| Operating income | 146 | | | 32 | | | 23 | | | 1,257 | | | 1,458 | |
| Equity in earnings of unconsolidated affiliates | 3 | | | 25 | | | — | | | — | | | 28 | |
| | | | | | | | | |
| Other income, net | 1 | | | 4 | | | — | | | 5 | | | 10 | |
| Loss on debt extinguishment | — | | | (2) | | | — | | | — | | | (2) | |
| Interest expense | (29) | | | (33) | | | (6) | | | (75) | | | (143) | |
| Income before income taxes | 121 | | | 26 | | | 17 | | | 1,187 | | | 1,351 | |
| Income tax expense | — | | | — | | | — | | | 237 | | | 237 | |
| Net Income | $ | 121 | | | $ | 26 | | | $ | 17 | | | $ | 950 | | | $ | 1,114 | |
| | | | | | | | | |
(a) Includes eliminations.
Note 10 — Income Taxes
Effective Tax Rate
The income tax provision consisted of the following amounts:
| | | | | | | | | | | | | | | | | | | | | | | |
| | Three months ended September 30, | | Nine months ended September 30, |
| 2023 | | 2022 | | 2023 | | 2022 |
| (In millions, except percentages) |
| Income before income taxes | $ | 72 | | | $ | 75 | | | $ | 126 | | | $ | 1,351 | |
| Income tax expense | 57 | | | 13 | | | 67 | | | 237 | |
| Effective income tax rate | 79.2 | % | | 17.3 | % | | 53.2 | % | | 17.5 | % |
For the three and nine months ended September 30, 2023, the overall effective tax rate was different than the statutory rate of 21% primarily due to the allocation of taxable earnings and losses based on the partners’ interest in Clearway Energy LLC, which includes the effects of applying the HLBV method of accounting for book purposes for certain partnerships.
For the three and nine months ended September 30, 2022, the overall effective tax rate was different than the statutory rate of 21% primarily due to the allocation of taxable earnings and losses, including the gain on the sale of the Thermal Business, based on the partners’ interest in Clearway Energy LLC, which includes the effects of applying the HLBV method of accounting for book purposes for certain partnerships.
For tax purposes, Clearway Energy LLC is treated as a partnership; therefore, the Company and CEG each record their respective share of taxable income or loss.
Note 11 — Related Party Transactions
In addition to the transactions and relationships described elsewhere in the notes to the consolidated financial statements, certain subsidiaries of CEG provide services to the Company and its project entities. Amounts due to CEG subsidiaries are recorded as accounts payable — affiliates and amounts due to the Company from CEG subsidiaries are recorded as accounts receivable — affiliates in the Company’s consolidated balance sheets. The disclosures below summarize the Company’s material related party transactions with CEG and its subsidiaries that are included in the Company’s operating costs.
O&M Services Agreements by and between the Company and Clearway Renewable Operation & Maintenance LLC
Various wholly-owned subsidiaries of the Company in the Renewables segment are party to services agreements with Clearway Renewable Operation & Maintenance LLC, or RENOM, a wholly-owned subsidiary of CEG, which provides operation and maintenance, or O&M, services to these subsidiaries. The Company incurred total expenses for these services of $18 million and $19 million for the three months ended September 30, 2023 and 2022, respectively. The Company incurred total expenses for these services of $54 million and $49 million for the nine months ended September 30, 2023 and 2022, respectively. There was a balance of $10 million and $14 million due to RENOM as of September 30, 2023 and December 31, 2022, respectively.
Administrative Services Agreements by and between the Company and CEG
Various wholly-owned subsidiaries of the Company are parties to services agreements with Clearway Asset Services LLC and Solar Asset Management LLC, two wholly-owned subsidiaries of CEG, which provide various administrative services to the Company's subsidiaries. The Company incurred expenses under these agreements of $5 million and $3 million for the three months ended September 30, 2023, and 2022, respectively. The Company incurred expenses under these agreements of $15 million and $11 million for the nine months ended September 30, 2023 and 2022, respectively. There was a balance of $2 million and $3 million due to CEG as of September 30, 2023 and December 31, 2022, respectively.
CEG Master Services Agreements
The Company is a party to the CEG Master Services Agreements, pursuant to which CEG and certain of its affiliates or third-party service providers provide certain services to the Company, including operational and administrative services, which include human resources, information systems, external affairs, accounting, procurement and risk management services, and the Company provides certain services to CEG, including accounting, internal audit, tax and treasury services, in exchange for the payment of fees in respect of such services. The Company incurred net expenses under these agreements of $1 million for each of the three months ended September 30, 2023 and 2022. The Company incurred net expenses under these agreements of $4 million for each of the nine months ended September 30, 2023 and 2022.
Note 12 — Contingencies
This note should be read in conjunction with the complete description under Item 15 — Note 16, Commitments and Contingencies, to the consolidated financial statements included in the Company’s 2022 Form 10-K.
The Company’s material legal proceeding is described below. The Company believes that it has a valid defense to this legal proceeding and intends to defend it vigorously. The Company records reserves for estimated losses from contingencies when information available indicates that a loss is probable and the amount of the loss, or range of loss, can be reasonably estimated. As applicable, the Company has established an adequate reserve for the matter discussed below. In addition, legal costs are expensed as incurred. Management assesses such matters based on current information and makes a judgment concerning its potential outcome, considering the nature of the claim, the amount and nature of damages sought, and the probability of success. The Company is unable to predict the outcome of the legal proceeding below or reasonably estimate the scope or amount of any associated costs and potential liabilities. As additional information becomes available, management adjusts its assessment and estimate of such contingency accordingly. Because litigation is subject to inherent uncertainties and unfavorable rulings or developments, it is possible that the ultimate resolution of the Company’s liabilities and contingencies could be at amounts that are different from its currently recorded reserves and that such difference could be material.
In addition to the legal proceeding noted below, the Company and its subsidiaries are party to other litigation or legal proceedings arising in the ordinary course of business. In management’s opinion, the disposition of these ordinary course matters will not materially adversely affect the Company’s consolidated financial position, results of operations, or cash flows.
Buckthorn Solar Litigation
On October 8, 2019, the City of Georgetown, Texas, or Georgetown, filed a petition in the District Court of Williamson County, Texas naming Buckthorn Westex, LLC, the Company’s subsidiary that owns the Buckthorn Westex solar project, as the defendant, alleging fraud by nondisclosure and breach of contract in connection with the project and the PPA, and seeking (i) rescission and/or cancellation of the PPA, (ii) declaratory judgment that the alleged breaches constitute an event of default under the PPA entitling Georgetown to terminate, and (iii) recovery of all damages, costs of court, and attorneys’ fees. On November 15, 2019, Buckthorn Westex filed an original answer and counterclaims (i) denying Georgetown’s claims, (ii) alleging Georgetown has breached its contracts with Buckthorn Westex by failing to pay amounts due, and (iii) seeking relief in the form of (x) declaratory judgment that Georgetown’s alleged failure to pay amounts due constitute breaches of and an event of default under the PPA and that Buckthorn did not commit any events of default under the PPA, (y) recovery of costs, expenses, interest, and attorneys’ fees, and (z) such other relief to which it is entitled at law or in equity. In response to motions for partial summary judgment filed by each party, the court denied Georgetown’s motion in its entirety, granted Buckthorn Westex’s motion with respect to the fraud by nondisclosure claim and denied Buckthorn Westex’s motion with respect to the breach of contract claim. The case was scheduled to proceed to trial in October 2023, but the parties agreed to delay the trial date in light of ongoing settlement negotiations. Buckthorn Westex believes the allegations of Georgetown are meritless, and Buckthorn Westex is vigorously defending its rights under the PPA.
ITEM 2 — Management’s Discussion and Analysis of Financial Condition and the Results of Operations
The following discussion analyzes the Company’s historical financial condition and results of operations.
As you read this discussion and analysis, refer to the Company’s consolidated financial statements to this Form 10-Q, which present the results of operations for the three and nine months ended September 30, 2023 and 2022. Also refer to the Company’s 2022 Form 10-K, which includes detailed discussions of various items impacting the Company’s business, results of operations and financial condition.
The discussion and analysis below has been organized as follows:
•Executive Summary, including a description of the business and significant events that are important to understanding the results of operations and financial condition;
•Results of operations, including an explanation of significant differences between the periods in the specific line items of the consolidated statements of income;
•Financial condition addressing liquidity position, sources and uses of cash, capital resources and requirements, commitments and off-balance sheet arrangements;
•Known trends that may affect the Company’s results of operations and financial condition in the future; and
•Critical accounting policies which are most important to both the portrayal of the Company’s financial condition and results of operations, and which require management's most difficult, subjective or complex judgment.
Executive Summary
Introduction and Overview
Clearway Energy, Inc., together with its consolidated subsidiaries, or the Company, is a publicly-traded energy infrastructure investor with a focus on investments in clean energy and owner of modern, sustainable and long-term contracted assets across North America. The Company is sponsored by GIP and TotalEnergies through the portfolio company, Clearway Energy Group LLC, or CEG, which is equally owned by GIP and TotalEnergies. GIP is an independent infrastructure fund manager that makes equity and debt investments in infrastructure assets and businesses. TotalEnergies is a global multi-energy company.
The Company is one of the largest renewable energy owners in the U.S. with over 5,500 net MW of installed wind and solar generation projects. The Company’s over 8,000 net MW of assets also includes approximately 2,500 net MW of environmentally-sound, highly efficient natural gas-fired generation facilities. Through this environmentally-sound, diversified and primarily contracted portfolio, the Company endeavors to provide its investors with stable and growing dividend income. The majority of the Company’s revenues are derived from long-term contractual arrangements for the output or capacity from these assets. The weighted average remaining contract duration of these offtake agreements was approximately 10 years as of September 30, 2023 based on CAFD.
As of September 30, 2023, the Company’s operating assets are comprised of the following projects:
| | | | | | | | | | | | | | | | | | | | | | | | | | |
| Projects | | Percentage Ownership | | Net Capacity (MW) (a) | | Counterparty | | Expiration |
| Conventional | | | | | | | | |
| Carlsbad | | 100 | % | | 527 | | | San Diego Gas & Electric | | 2038 |
| El Segundo | | 100 | % | | 550 | | | SCE | | 2023 - 2027 |
| GenConn Devon | | 50 | % | | 95 | | | Connecticut Light & Power | | 2040 |
| GenConn Middletown | | 50 | % | | 95 | | | Connecticut Light & Power | | 2041 |
| Marsh Landing | | 100 | % | | 720 | | | Various | | 2023 - 2030 |
| Walnut Creek | | 100 | % | | 485 | | | SCE | | 2023 - 2026 |
| Total Conventional | | | | 2,472 | | | | | |
| Utility Scale Solar | | | | | | | | |
| Agua Caliente | | 51 | % | | 148 | | | PG&E | | 2039 |
| Alpine | | 100 | % | | 66 | | | PG&E | | 2033 |
| Avenal | | 50 | % | | 23 | | | PG&E | | 2031 |
| Avra Valley | | 100 | % | | 27 | | | Tucson Electric Power | | 2032 |
| Blythe | | 100 | % | | 21 | | | SCE | | 2029 |
| Borrego | | 100 | % | | 26 | | | San Diego Gas and Electric | | 2038 |
Buckthorn Solar (b) | | 100 | % | | 150 | | | City of Georgetown, TX | | 2043 |
| CVSR | | 100 | % | | 250 | | | PG&E | | 2038 |
Daggett 3 (b) (c) (d) | | 25 | % | | 44 | | | Various | | 2033 - 2038 |
| Desert Sunlight 250 | | 25 | % | | 63 | | | SCE | | 2034 |
| Desert Sunlight 300 | | 25 | % | | 75 | | | PG&E | | 2039 |
| Kansas South | | 100 | % | | 20 | | | PG&E | | 2033 |
Mililani I (b) (c) | | 50 | % | | 20 | | | Hawaiian Electric Company | | 2042 |
Oahu Solar Projects (b) | | 100 | % | | 61 | | | Hawaiian Electric Company | | 2041 |
| Roadrunner | | 100 | % | | 20 | | | El Paso Electric | | 2031 |
Rosamond Central (b) | | 50 | % | | 96 | | | Various | | 2035 - 2047 |
| TA High Desert | | 100 | % | | 20 | | | SCE | | 2033 |
| Utah Solar Portfolio | | 100 | % | | 530 | | | PacifiCorp | | 2036 |
Waiawa (b) (c) | | 50 | % | | 18 | | | Hawaiian Electric Company | | 2043 |
Total Utility Scale Solar (e) | | | | 1,678 | | | | | |
| Distributed Solar | | | | | | | | |
DGPV Fund Projects (b) | | 100 | % | | 286 | | | Various | | 2030 - 2044 |
| Solar Power Partners (SPP) Projects | | 100 | % | | 25 | | | Various | | 2026 - 2037 |
| Other DG Projects | | 100 | % | | 21 | | | Various | | 2023 - 2039 |
Total Distributed Solar (e) | | | | 332 | | | | | |
| | | | | | | | | | | | | | | | | | | | | | | | | | |
| Projects | | Percentage Ownership | | Net Capacity (MW) (a) | | Counterparty | | Expiration |
| Wind | | | | | | | | |
| Alta I | | 100 | % | | 150 | | | SCE | | 2035 |
| Alta II | | 100 | % | | 150 | | | SCE | | 2035 |
| Alta III | | 100 | % | | 150 | | | SCE | | 2035 |
| Alta IV | | 100 | % | | 102 | | | SCE | | 2035 |
| Alta V | | 100 | % | | 168 | | | SCE | | 2035 |
Alta X (b) | | 100 | % | | 137 | | | SCE | | 2038 |
Alta XI (b) | | 100 | % | | 90 | | | SCE | | 2038 |
Black Rock (b) | | 50 | % | | 58 | | | Toyota and AEP | | 2036 |
| Buffalo Bear | | 100 | % | | 19 | | | Western Farmers Electric Co-operative | | 2033 |
| Capistrano Wind Portfolio | | 100 | % | | 413 | | | Various | | 2030 - 2033 |
Elbow Creek (b) | | 100 | % | | 122 | | | Various | | 2029 |
| Elkhorn Ridge | | 66.7 | % | | 54 | | | Nebraska Public Power District | | 2029 |
| Forward | | 100 | % | | 29 | | | Constellation NewEnergy, Inc. | | 2025 |
| Goat Wind | | 100 | % | | 150 | | | Dow Pipeline Company | | 2025 |
Langford (b) | | 100 | % | | 160 | | | Goldman Sachs | | 2033 |
| Laredo Ridge | | 100 | % | | 81 | | | Nebraska Public Power District | | 2031 |
| Lookout | | 100 | % | | 38 | | | Southern Maryland Electric Cooperative | | 2030 |
Mesquite Sky (b) | | 50 | % | | 170 | | | Various | | 2033 - 2036 |
Mesquite Star (b) | | 50 | % | | 210 | | | Various | | 2032 - 2035 |
| Mt. Storm | | 100 | % | | 264 | | | Citigroup | | 2031 |
| Ocotillo | | 100 | % | | 55 | | | N/A | | |
| Odin | | 99.9 | % | | 21 | | | Missouri River Energy Services | | 2028 |
Pinnacle (b) | | 100 | % | | 54 | | | Maryland Department of General Services and University System of Maryland | | 2031 |
Rattlesnake (b) (f) | | 100 | % | | 160 | | | Avista Corporation | | 2040 |
| San Juan Mesa | | 75 | % | | 90 | | | Southwestern Public Service Company | | 2025 |
| Sleeping Bear | | 100 | % | | 95 | | | Public Service Company of Oklahoma | | 2032 |
| South Trent | | 100 | % | | 101 | | | AEP Energy Partners | | 2029 |
| Spanish Fork | | 100 | % | | 19 | | | PacifiCorp | | 2028 |
Spring Canyon II (b) | | 90.1 | % | | 31 | | | Platte River Power Authority | | 2039 |
Spring Canyon III (b) | | 90.1 | % | | 26 | | | Platte River Power Authority | | 2039 |
| Taloga | | 100 | % | | 130 | | | Oklahoma Gas & Electric | | 2031 |
Wildorado (b) | | 100 | % | | 161 | | | Southwestern Public Service Company | | 2027 |
Total Wind (e) | | | | 3,658 | | | | | |
| Total net generation capacity | | | | 8,140 | | | | | |
(a) Net capacity represents the maximum, or rated, generating capacity of the facility multiplied by the Company’s percentage ownership in the facility as of September 30, 2023.
(b) Projects are part of tax equity arrangements and ownership percentage is based on cash to be distributed, as further described in Note 4, Investments Accounted for by the Equity Method and Variable Interest Entities.
(c) Includes storage capacity that matches the facility’s rated generating capacity.
(d) Daggett 3’s net capacity is 75 MW, of which 44 MW have reached commercial operations as of September 30, 2023. The remaining 31 MW of net capacity is expected to reach commercial operations in the fourth quarter of 2023.
(e) Typical average capacity factors are 25% for solar facilities and 25-45% for wind facilities. For the nine months ended September 30, 2023, the Company’s solar and wind facilities had weighted-average capacity factors of 32% and 29%, respectively. For the nine months ended September 30, 2022, the Company’s solar and wind facilities had weighted-average capacity factors of 31% and 30%, respectively. The weight-average capacity factors can vary based on seasonality and weather conditions.
(f) Rattlesnake has a deliverable capacity of 144 MW.
Significant Events
Drop Down Transactions
•On October 31, 2023, the Company, through its indirect subsidiary, VP-Arica Parent Holdco LLC, acquired the Class A membership interests in VP-Arica TargetCo LLC, the indirect owner of Victory Pass, a 200 MW solar project with matching storage capacity, and Arica, a 263 MW solar project with matching storage capacity, that are both currently under construction in Riverside, California, from Clearway Renew for cash consideration of $46 million. Simultaneously, a cash equity investor acquired the Class B membership interests in VP-Arica TargetCo LLC from Clearway Renew for initial cash consideration of $87 million. At substantial completion, which is expected to occur in the first half of 2024, the Company will pay an additional $182 million to Clearway Renew and the cash equity investor will pay an additional $347 million to Clearway Renew. VP-Arica TargetCo LLC, a partnership between the Company and the cash equity investor, consolidates as primary beneficiary, VP-Arica TE Holdco LLC, a tax equity fund that owns the Victory Pass and Arica solar projects. See Note 3, Acquisitions and Dispositions for further information.
•On August 30, 2023, the Company, through an indirect subsidiary, entered into an agreement with Clearway Renew to acquire the Class A membership interests in Texas Solar Nova 1, a 252 MW solar project, and Texas Solar Nova 2, a 200 MW solar project, both currently under construction in Kent County, Texas, upon the projects meeting certain milestones. The Company expects to invest approximately $40 million, subject to closing adjustments. Commercial operations of the facilities and the Company’s investment are expected to occur between the fourth quarter of 2023 and first half of 2024.
•On August 30, 2023, the Company, through its indirect subsidiary, Daggett Solar Investment LLC, acquired the Class A membership interests in Daggett 2 TargetCo LLC, the indirect owner of Daggett 2, a 182 MW solar project with matching storage capacity that is currently under construction in San Bernardino, California, from CEG for cash consideration of $13 million. Daggett 2 TargetCo LLC, a partnership between the Company and a cash equity investor, consolidates as primary beneficiary, Daggett 2 TE Holdco LLC, a tax equity fund that owns the Daggett 2 solar project. See Note 3, Acquisitions and Dispositions, for further discussion of the transaction.
•On June 30, 2023, the Company, through its indirect subsidiary, Rosie Class B LLC, the indirect owner of the Rosamond Central solar project, became the owner of the Class B membership interests of Rosie Central BESS in order to facilitate and fund the construction of a 147 MW BESS project that is co-located at the Rosamond Central solar facility. Clearway Renew indirectly owns the Class A membership interests and controls Rosie Central BESS. As of September 30, 2023, the Company’s investment consisted of $28 million contributed into Rosie Central BESS, funded through contributions from the Company and its cash equity investor in Rosie TargetCo LLC, which consolidates Rosie Class B LLC. Additionally, on June 30, 2023, the Rosamond Central solar project entered into an asset purchase agreement with Clearway Renew to acquire the BESS project assets at mechanical completion, which is expected to occur in the fourth quarter of 2023, for initial cash consideration of $72 million, $17 million of which will be funded by the Company with the remaining $55 million to be funded through contributions from the cash equity investor in Rosie TargetCo LLC and the tax equity investor in Rosie TE HoldCo LLC. At substantial completion, which is expected to occur in the first half of 2024, the Rosamond Central solar project will pay an additional $288 million to Clearway Renew, $67 million of which will be funded by the Company with the remaining $221 million to be funded through contributions from the cash equity and tax equity investors. See Note 4, Investments Accounted for by the Equity Method and Variable Interest Entities, for further discussion of the transactions.
•On May 19, 2023, the Company, through an indirect subsidiary, entered into an agreement with Clearway Renew to acquire Cedar Creek Holdco LLC, which is the indirect owner of Cedar Creek, a 160 MW wind project under construction in Bingham County, Idaho, for $107 million in cash, subject to customary working capital adjustments. Upon the closing of the transaction, the Company will indirectly own all of the Class B membership interests in Cedar Creek TE Holdco LLC, a tax equity fund which will consolidate the Cedar Creek wind project, while a tax equity investor will own all of the Class A membership interests. The consummation of the transaction is subject to customary closing conditions and certain third-party approvals and is expected in the first half of 2024.
•On May 3, 2023, the Company entered into an agreement with Clearway Renew to repower the Cedro Hill wind project, which is included in the Capistrano Wind Portfolio and is located in Bruni, Texas. The Company expects to invest approximately $63 million in net corporate capital, subject to closing adjustments. Contingent upon achieving repowering commercial operations in the second half of 2024, the 160 MW project will sell power to its existing counterparty, an investment-grade utility, for an additional 15 years ending in 2045 under an amended PPA.
•On February 17, 2023, the Company, through its indirect subsidiary, Daggett Solar Investment LLC, acquired the Class A membership interests in Daggett TargetCo LLC, the indirect owner of Daggett 3, a 300 MW solar project with matching storage capacity that is located in San Bernardino, California from Clearway Renew for cash consideration of $21 million. Simultaneously, a cash equity investor acquired the Class B membership interests in Daggett TargetCo LLC from Clearway Renew for cash consideration of $129 million. The Company and the cash equity investor then contributed their Class A and B membership interests, respectively, into Daggett Renewable Holdco LLC, a partnership between the Company and the cash equity investor, that consolidates Daggett TargetCo LLC. Daggett TargetCo LLC consolidates as primary beneficiary, Daggett TE Holdco LLC, a tax equity fund that owns the Daggett 3 solar project. See Note 3, Acquisitions and Dispositions, for further discussion of the transaction.
RA Agreements
•In October 2023, the Company contracted with a load serving entity to sell approximately 400 MW of Marsh Landing’s RA commencing in September 2026 and ending in December 2027. Marsh Landing is now contracted for 100% of its capacity through the majority of 2026 and 63% of its capacity in 2027.
•In October 2023, the Company contracted with a load serving entity to sell approximately 274 MW of El Segundo’s RA commencing in August 2026 and ending in December 2027. El Segundo is now contracted for 100% of its capacity through the majority of 2026 and 50% of its capacity in 2027.
Corporate Financing Activities
•On March 15, 2023, Clearway Energy Operating LLC refinanced the Amended and Restated Credit Agreement. See Note 7, Long-term Debt, for further discussion of the amendment.
Project-level Financing Activities
•In connection with the 2022 Drop Down of Waiawa and the 2023 Drop Downs of Daggett 3 and Daggett 2, the Company assumed non-recourse project-level debt. See Note 7, Long-term Debt, for further discussion of the non-recourse project-level debt associated with each project.
•On June 30, 2023, Rosie Class B LLC amended its financing agreement. During the third quarter of 2023, Rosie Class B LLC received total loan proceeds of $235 million under the amended financing agreement. On July 3, 2023, Rosie Class B LLC issued a loan to a consolidated subsidiary of Clearway Renew, utilizing a portion of the loan proceeds under the amended financing agreement, in order to finance the construction of the BESS project. As of September 30, 2023, the loan issued to a consolidated subsidiary of Clearway Renew had an aggregate principal amount of $215 million. The loan matures when the project reaches substantial completion, which is expected in the first half of 2024. See Note 7, Long-term Debt, for further discussion of the project financing activities. Also, during the third quarter of 2023, the Company utilized a portion of the loan proceeds received under the financing agreement to contribute $18 million into Rosie Central BESS, which is an investment accounted for under the equity method of accounting, as further described in Note 4, Investments Accounted for by the Equity Method and Variable Interest Entities.
Environmental Matters
The Company is subject to a wide range of environmental laws during the development, construction, ownership and operation of facilities. These existing and future laws generally require that governmental permits and approvals be obtained before construction and maintained during operation of facilities. The Company is obligated to comply with all environmental laws and regulations applicable within each jurisdiction and required to implement environmental programs and procedures to monitor and control risks associated with the construction, operation and decommissioning of regulated or permitted energy assets. Federal and state environmental laws have historically become more stringent over time, although this trend could change in the future.
The Company’s environmental matters are further described in the Company’s 2022 Form 10-K in Item 1, Business — Environmental Matters and Item 1A, Risk Factors.
Regulatory Matters
The Company’s regulatory matters are described in the Company’s 2022 Form 10-K in Item 1, Business — Regulatory Matters and Item 1A, Risk Factors.
Consolidated Results of Operations
The following table provides selected financial information:
| | | | | | | | | | | | | | | | | | | | | | | | | | | | | | | | | | | |
| | Three months ended September 30, | | Nine months ended September 30, |
| (In millions) | 2023 | | 2022 | | Change | | 2023 | | 2022 | | Change |
| Operating Revenues | | | | | | | | | | | |
| Energy and capacity revenues | $ | 416 | | | $ | 381 | | | $ | 35 | | | $ | 1,099 | | | $ | 1,172 | | | $ | (73) | |
| Other revenue | 20 | | | 18 | | | 2 | | | 80 | | | 70 | | | 10 | |
| Contract amortization | (47) | | | (42) | | | (5) | | | (141) | | | (125) | | | (16) | |
| Mark-to-market for economic hedges | (18) | | | (17) | | | (1) | | | 27 | | | (195) | | | 222 | |
| Total operating revenues | 371 | | | 340 | | | 31 | | | 1,065 | | | 922 | | | 143 | |
| Operating Costs and Expenses | | | | | | | | | | | |
| Cost of fuels | 32 | | | — | | | 32 | | | 48 | | | 29 | | | 19 | |
| | | | | | | | | | | |
| Operations and maintenance | 78 | | | 71 | | | 7 | | | 237 | | | 223 | | | 14 | |
| Other costs of operations | 24 | | | 27 | | | (3) | | | 75 | | | 86 | | | (11) | |
| Depreciation, amortization and accretion | 133 | | | 129 | | | 4 | | | 389 | | | 379 | | | 10 | |
| | | | | | | | | | | |
| General and administrative | 9 | | | 8 | | | 1 | | | 28 | | | 31 | | | (3) | |
| Transaction and integration costs | 1 | | | — | | | 1 | | | 3 | | | 5 | | | (2) | |
| Development costs | — | | | — | | | — | | | — | | | 2 | | | (2) | |
| Total operating costs and expenses | 277 | | | 235 | | | 42 | | | 780 | | | 755 | | | 25 | |
| Gain on sale of business | — | | | — | | | — | | | — | | | 1,291 | | | (1,291) | |
| Operating Income | 94 | | | 105 | | | (11) | | | 285 | | | 1,458 | | | (1,173) | |
| Other Income (Expense) | | | | | | | | | | | |
| Equity in earnings of unconsolidated affiliates | 11 | | | 14 | | | (3) | | | 11 | | | 28 | | | (17) | |
| | | | | | | | | | | |
| Other income, net | 15 | | | 5 | | | 10 | | | 32 | | | 10 | | | 22 | |
| Loss on debt extinguishment | — | | | — | | | — | | | — | | | (2) | | | 2 | |
| Derivative interest income | 33 | | | 33 | | | — | | | 34 | | | 110 | | | (76) | |
| Other interest expense | (81) | | | (82) | | | 1 | | | (236) | | | (253) | | | 17 | |
| Total other expense, net | (22) | | | (30) | | | 8 | | | (159) | | | (107) | | | (52) | |
| Income Before Income Taxes | 72 | | | 75 | | | (3) | | | 126 | | | 1,351 | | | (1,225) | |
| Income tax expense | 57 | | | 13 | | | 44 | | | 67 | | | 237 | | | (170) | |
| Net Income | 15 | | | 62 | | | (47) | | | 59 | | | 1,114 | | | (1,055) | |
| Less: Net income attributable to noncontrolling interests and redeemable noncontrolling interests | 11 | | | 30 | | | (19) | | | 17 | | | 544 | | | (527) | |
Net Income Attributable to Clearway Energy, Inc. | $ | 4 | | | $ | 32 | | | $ | (28) | | | $ | 42 | | | $ | 570 | | | $ | (528) | |
| | | | | | | | | | | | | | | | | | | | | | | |
| Three months ended September 30, | | Nine months ended September 30, |
| Business metrics: | 2023 | | 2022 | | 2023 | | 2022 |
Solar MWh generated/sold (in thousands) (a) | 1,822 | | | 1,473 | | | 4,232 | | | 4,071 | |
Wind MWh generated/sold (in thousands) (a) | 2,085 | | | 1,894 | | | 7,262 | | | 7,031 | |
Renewables MWh generated/sold (in thousands) (a) | 3,907 | | | 3,367 | | | 11,494 | | | 11,102 | |
Thermal MWt sold (in thousands) (b) | — | | | — | | | — | | | 835 | |
Thermal MWh sold (in thousands) (b) | — | | | — | | | — | | | 19 | |
Conventional MWh generated (in thousands) (a) (c) | 551 | | | 491 | | | 778 | | | 912 | |
| Conventional equivalent availability factor | 97.9 | % | | 93.9 | % | | 87.5 | % | | 92.5 | % |
(a) Volumes do not include the MWh generated/sold by the Company’s equity method investments.
(b) On May 1, 2022, the Company completed the sale of 100% of its interests in the Thermal Business to KKR.
(c) Volumes generated in 2022 were not sold as the Conventional facilities sold only capacity rather than energy prior to 2023.
Management’s Discussion of the Results of Operations for the Three Months Ended September 30, 2023 and 2022
Operating Revenues
Operating revenues increased by $31 million during the three months ended September 30, 2023, compared to the same period in 2022, due to a combination of the drivers summarized in the table below:
| | | | | | | | |
| | (In millions) |
| Conventional Segment | Increase primarily driven by higher energy revenue due to the commencement of merchant operations following the expiration of PPAs at the Walnut Creek and Marsh Landing facilities during the second quarter of 2023 and the El Segundo facility during the third quarter of 2023. | $ | 57 | |
| Decrease primarily driven by lower prices for capacity revenue due to the expiration of PPAs and commencement of RA capacity revenue at the Walnut Creek, Marsh Landing and El Segundo facilities during 2023. | (32) | |
| | |
| Renewables Segment | Increase driven by the acquisition of the Capistrano Wind Portfolio in August 2022. | 10 | |
| Increase for solar acquisitions driven by Mililani I, Waiawa and Daggett 3, which reached commercial operations in July 2022, January 2023 and July 2023, respectively, offset by the disposition of Kawailoa in August 2022. | 8 | |
| Decrease primarily resulting from extreme heat in Texas, which drove net losses for hedge-related volumetric shortfalls where certain wind facilities fulfilled contractual obligations through the purchase of power at higher than normal prices, as well as lower average realized prices. | (6) | |
| | |
| | |
| Contract amortization | Increase primarily driven by amortization of the intangible assets of PPAs related to the acquisition of the Capistrano Wind Portfolio in August 2022. | (5) | |
| Mark-to-market for economic hedges | Decrease driven by increases in forward power prices in the ERCOT market. | (17) | |
| Increase driven by decreases in forward power prices in the PJM market. | 13 | |
| Increase due to heat rate call options entered into by the Walnut Creek and Marsh Landing facilities. | 3 | |
| | $ | 31 | |
Cost of Fuels
Cost of fuels increased by $32 million during the three months ended September 30, 2023, compared to the same period in 2022, due to fuel purchases and the related cost of emissions obligations at the Walnut Creek, Marsh Landing and El Segundo facilities as a result of the expiration of PPAs during 2023 and the facilities commencing merchant operations.
Other Income, Net
Other income, net increased by $10 million during the three months ended September 30, 2023, compared to the same period in 2022, primarily due to higher interest income earned across the portfolio as a result of higher interest rates.
Income Tax Expense
For the three months ended September 30, 2023, the Company recorded an income tax expense of $57 million on pretax income of $71 million. For the same period in 2022, the Company recorded an income tax expense of $13 million on pretax income of $75 million. The $44 million increase in income tax expense during the three months ended September 30, 2023, compared to the same period in 2022, was primarily due to the difference in allocation of taxable earnings and losses, which includes the effect of applying the HLBV method of accounting for book purposes for certain partnerships.
Net Income Attributable to Noncontrolling Interests and Redeemable Noncontrolling Interest
For the three months ended September 30, 2023, the Company had net income of $11 million attributable to noncontrolling interests and redeemable noncontrolling interests comprised of the following:
| | | | | |
| (In millions) |
| Income attributable to third-party partnerships (primarily due to Daggett TE Holdco LLC HLBV losses during the third quarter of 2023) | $ | 129 | |
| CEG’s economic interest in Clearway Energy LLC | 43 | |
| |
| Losses attributable to tax equity financing arrangements and the application of the HLBV method (primarily due to Daggett TE Holdco LLC HLBV losses during the third quarter of 2023) | (161) | |
| $ | 11 | |
For the three months ended September 30, 2022, the Company had net income of $30 million attributable to noncontrolling interests and redeemable noncontrolling interests comprised of the following:
| | | | | |
| (In millions) |
| CEG’s economic interest in Clearway Energy LLC | $ | 33 | |
| Income attributable to third-party partnerships | 2 | |
| Losses attributable to tax equity financing arrangements and the application of the HLBV method | (5) | |
| $ | 30 | |
Management’s Discussion of the Results of Operations for the Nine Months Ended September 30, 2023 and 2022
Operating Revenues
Operating revenues increased by $143 million during the nine months ended September 30, 2023, compared to the same period in 2022, due to a combination of the drivers summarized in the table below:
| | | | | | | | |
| | (In millions) |
| Conventional Segment | Increase primarily driven by higher energy revenue due to the commencement of merchant operations following the expiration of PPAs at the Walnut Creek and Marsh Landing facilities during the second quarter of 2023 and the El Segundo facility during the third quarter of 2023. | $ | 59 | |
| Increase driven by the sales-type lease revenue recognition of the Marsh Landing Black Start addition that commenced operations on May 31, 2023. | 21 | |
| Decrease primarily driven by lower prices for capacity revenue due to the expiration of PPAs and commencement of RA capacity revenue at the Walnut Creek, Marsh Landing and El Segundo facilities during 2023. | (49) | |
| Decrease driven by outages at the Walnut Creek and Marsh Landing facilities during the first quarter of 2023, resulting in lower capacity revenue. | (5) | |
| Decrease primarily driven by longer planned maintenance outages at the El Segundo facility in 2023. | (2) | |
| Renewables Segment | Increase driven by the acquisition of the Capistrano Wind Portfolio in August 2022. | 46 | |
| Increase for solar acquisitions driven by Mililani I, Waiawa and Daggett 3, which reached commercial operations in July 2022, January 2023 and July 2023, respectively, offset by the disposition of Kawailoa in August 2022. | 11 | |
| Decrease driven primarily by lower than average wind production primarily during the second quarter of 2023, compared with higher than average wind production during the second quarter of 2022. | (47) | |
| Decrease primarily resulting from extreme heat in Texas, which drove net losses for hedge-related volumetric shortfalls where certain wind facilities fulfilled contractual obligations through the purchase of power at higher than normal prices, as well as lower average realized prices. | (6) | |
| Decrease driven primarily by lower solar generation due to weather. | (14) | |
| Thermal Segment | Decrease primarily driven by the sale of the Thermal Business on May 1, 2022. | (77) | |
| Contract amortization | Increase primarily driven by amortization of the intangible assets of PPAs related to the acquisition of the Capistrano Wind Portfolio in August 2022. | (16) | |
| Mark-to-market economic hedging activities | Increase driven by decreases in forward power prices in the ERCOT and PJM markets. | 219 | |
| Increase due to heat rate call options entered into by the Walnut Creek and Marsh Landing facilities. | 3 | |
| | $ | 143 | |
Cost of Fuels
Cost of fuels increased by $19 million during the nine months ended September 30, 2023, compared to the same period in 2022, due to a combination of the drivers summarized in the table below:
| | | | | | | | |
| | (In millions) |
| Conventional Segment | Increase primarily driven by fuel purchases and the related cost of emissions obligations at the Walnut Creek, Marsh Landing and El Segundo facilities as a result of the expiration of PPAs during 2023 and the facilities commencing merchant operations. | $ | 34 | |
| Increase due to the associated costs of the sales-type lease recognition of the Marsh Landing Black Start addition that commenced operations on May 31, 2023. | 13 | |
| Thermal Segment | Decrease primarily driven by the sale of the Thermal Business on May 1, 2022. | (28) | |
| | $ | 19 | |
Operations and Maintenance Expense
Operations and maintenance expense increased by $14 million during the nine months ended September 30, 2023, compared to the same period in 2022, due to a combination of the drivers summarized in the table below:
| | | | | | | | |
| | (In millions) |
| Renewables Segment | Increase driven by the acquisition of the Capistrano Wind Portfolio in August 2022. | $ | 14 | |
| Increase for solar acquisitions driven by Daggett 3 in February 2023, Mililani I in March 2022 and Waiawa in November 2022, offset by the disposition of Kawailoa in August 2022. | 5 | |
| Increase primarily driven by maintenance activities at the wind facilities. | 4 | |
| Conventional Segment | Increase primarily driven by outages at the Walnut Creek and Marsh Landing facilities. | 5 | |
| Increase primarily driven by higher costs related to additional planned maintenance outages at the El Segundo facility in 2023. | 3 | |
| Increase primarily driven by higher costs related to planned maintenance at the Carlsbad facility. | 1 | |
| | |
| Thermal Segment | Decrease primarily driven by the sale of the Thermal Business on May 1, 2022. | (18) | |
| | |
| | |
| | |
| | |
| | |
| | $ | 14 | |
Other Costs of Operations Expense
Other costs of operations expense decreased by $11 million during the nine months ended September 30, 2023, compared to the same period in 2022, primarily due to a decrease in property taxes in the Renewables segment and the sale of the Thermal Business on May 1, 2022.
Gain on Sale of Business
On May 1, 2022, the Company completed the sale of 100% of its interests in the Thermal Business to KKR, resulting in a gain on sale of business of approximately $1.29 billion.
Equity in Earnings of Unconsolidated Affiliates
Equity in earnings of unconsolidated affiliates decreased by $17 million during the nine months ended September 30, 2023, compared to the same period in 2022, primarily due to the change in fair value of interest swaps and higher depreciation expense, as well as lower wind production during the second quarter of 2023.
Other Income, Net
Other income, net increased by $22 million during the nine months ended September 30, 2023, compared to the same period in 2022, primarily due to higher interest income earned on investments in money market and time deposit accounts, which have retained larger balances as a result of the proceeds received from the sale of the Thermal Business on May 1, 2022, along with higher interest income earned across the portfolio as a result of higher interest rates.
Interest Expense
Interest expense increased by $59 million during the nine months ended September 30, 2023, compared to the same period in 2022, primarily due to the following:
| | | | | |
| (In millions) |
| Change in fair value of interest rate swaps | $ | 76 | |
| Increase in interest expense due to an increase in principal balances of Renewables segment project-level debt | 7 | |
| Decrease in interest expense due to a decrease in principal balances of Conventional segment project-level debt | (15) | |
| Decrease in interest expense due to the sale of the Thermal Business on May 1, 2022 | (6) | |
Decrease in interest expense due to decreased principal balances of Corporate debt, which includes repayment of the outstanding borrowings under the Bridge Loan Agreement and the revolving credit facility on May 3, 2022 | (3) | |
| $ | 59 | |
Income Tax Expense
For the nine months ended September 30, 2023, the Company recorded an income tax expense of $67 million on pretax income of $126 million. For the same period in 2022, the Company recorded an income tax expense of $237 million on a pretax income of $1.35 billion. The $170 million decrease in income tax expense during the nine months ended September 30, 2023, compared to the same period in 2022, was primarily due to the allocation of taxable earnings and losses, including the gain on the sale of the Thermal Business, which includes the effect of applying the HLBV method of accounting for book purposes for certain partnerships.
Net Income Attributable to Noncontrolling Interests and Redeemable Noncontrolling Interests
For the nine months ended September 30, 2023, the Company had net income of $17 million attributable to noncontrolling interests and redeemable noncontrolling interests comprised of the following:
| | | | | |
| (In millions) |
| Income attributable to third-party partnerships (primarily due to Daggett TE Holdco LLC HLBV losses during the third quarter of 2023) | $ | 143 | |
| CEG’s economic interest in Clearway Energy LLC | 79 | |
| Losses attributable to tax equity financing arrangements and the application of the HLBV method (primarily due to Daggett TE Holdco LLC HLBV losses during the third quarter of 2023) | (205) | |
| |
| $ | 17 | |
For the nine months ended September 30, 2022, the Company had net income of $544 million attributable to noncontrolling interests and redeemable noncontrolling interests comprised of the following:
| | | | | |
| (In millions) |
| CEG’s economic interest in Clearway Energy LLC (primarily driven by the gain on sale of the Thermal Business) | $ | 593 | |
| Losses attributable to tax equity financing arrangements and the application of the HLBV method | (29) | |
| Losses attributable to third-party partnerships | (20) | |
| $ | 544 | |
Liquidity and Capital Resources
The Company’s principal liquidity requirements are to meet its financial commitments, finance current operations, fund capital expenditures, including acquisitions from time to time, service debt and pay dividends. As a normal part of the Company’s business, depending on market conditions, the Company will from time to time consider opportunities to repay, redeem, repurchase or refinance its indebtedness. Changes in the Company’s operating plans, lower than anticipated sales, increased expenses, acquisitions or other events may cause the Company to seek additional debt or equity financing in future periods. There can be no guarantee that financing will be available on acceptable terms or at all. Debt financing, if available, could impose additional cash payment obligations and additional covenants and operating restrictions.
Current Liquidity Position
As of September 30, 2023 and December 31, 2022, the Company’s liquidity was approximately $1.65 billion and $1.37 billion, respectively, comprised of cash, restricted cash and availability under the Company’s revolving credit facility.
| | | | | | | | | | | | | | |
| (In millions) | | September 30, 2023 | | December 31, 2022 |
| Cash and cash equivalents: | | | | |
| Clearway Energy, Inc. and Clearway Energy LLC, excluding subsidiaries | | $ | 441 | | | $ | 536 | |
| Subsidiaries | | 125 | | | 121 | |
| Restricted cash: | | | | |
| Operating accounts | | 160 | | | 109 | |
| Reserves, including debt service, distributions, performance obligations and other reserves | | 430 | | | 230 | |
| Total cash, cash equivalents and restricted cash | | 1,156 | | | 996 | |
| Revolving credit facility availability | | 489 | | | 370 | |
| Total liquidity | | $ | 1,645 | | | $ | 1,366 | |
The Company’s liquidity includes $590 million and $339 million of restricted cash balances as of September 30, 2023 and December 31, 2022, respectively. Restricted cash consists primarily of funds to satisfy the requirements of certain debt arrangements and funds held within the Company’s projects that are restricted in their use. As of September 30, 2023, these restricted funds were comprised of $160 million designated to fund operating expenses, approximately $316 million designated for current debt service payments and $85 million restricted for reserves including debt service, performance obligations and other reserves, as well as capital expenditures. The remaining $29 million is held in distribution reserve accounts.
Clearway Energy LLC and Clearway Energy Operating LLC Revolving Credit Facility
On March 15, 2023, Clearway Energy Operating LLC refinanced the Amended and Restated Credit Agreement, which (i) replaced LIBOR with SOFR plus a credit spread adjustment of 0.10% as the applicable reference rate, (ii) increased the available revolving commitments to an aggregate principal amount of $700 million, (iii) extended the maturity date to March 15, 2028, (iv) increased the letter of credit sublimit to $594 million and (v) implemented certain other technical modifications.
As of September 30, 2023, the Company had no outstanding borrowings under the revolving credit facility and $211 million in letters of credit outstanding. The facility will continue to be used for general corporate purposes including financing of future acquisitions and posting letters of credit.
Management believes that the Company’s liquidity position, cash flows from operations, and availability under its revolving credit facility will be adequate to meet the Company’s financial commitments; debt service obligations; growth, operating and maintenance capital expenditures; and to fund dividends to holders of the Company’s Class A common stock and Class C common stock. Management continues to regularly monitor the Company’s ability to finance the needs of its operating, financing and investing activity within the dictates of prudent balance sheet management.
Sources of Liquidity
The Company’s principal sources of liquidity include cash on hand, cash generated from operations, proceeds from sales of assets, borrowings under new and existing financing arrangements and the issuance of additional equity and debt securities as appropriate given market conditions. As described in Note 7, Long-term Debt, to this Form 10-Q and Item 15 — Note 10, Long-term Debt, to the consolidated financial statements included in the Company’s 2022 Form 10-K, the Company’s financing arrangements consist of corporate level debt, which includes Senior Notes and the revolving credit facility, the ATM Program and project-level financings for its various assets.
Credit Ratings
Credit rating agencies rate a firm’s public debt securities. These ratings are utilized by the debt markets in evaluating a firm’s credit risk. Ratings influence the price paid to issue new debt securities by indicating to the market the Company’s ability to pay principal, interest and preferred dividends. Rating agencies evaluate a firm’s industry, cash flow, leverage, liquidity and hedge profile, among other factors, in their credit analysis of a firm’s credit risk.
The following table summarizes the credit ratings for the Company and its Senior Notes as of September 30, 2023:
| | | | | | | | | | | | | |
| | S&P | | Moody’s | | |
| Clearway Energy, Inc. | BB | | Ba2 | | |
| 4.750% Senior Notes, due 2028 | BB | | Ba2 | | |
| 3.750% Senior Notes, due 2031 | BB | | Ba2 | | |
| 3.750% Senior Notes, due 2032 | BB | | Ba2 | | |
Uses of Liquidity
The Company’s requirements for liquidity and capital resources, other than for operating its facilities, are categorized as: (i) debt service obligations, as described more fully in Note 7, Long-term Debt; (ii) capital expenditures; (iii) off-balance sheet arrangements; (iv) acquisitions and investments, as described more fully in Note 3, Acquisitions and Dispositions and Note 4, Investments Accounted for by the Equity Method and Variable Interest Entities; and (v) cash dividends to investors.
Capital Expenditures
The Company’s capital spending program is mainly focused on maintenance capital expenditures, consisting of costs to maintain the assets currently operating, such as costs to replace or refurbish assets during routine maintenance, and growth capital expenditures consisting of costs to construct new assets and costs to complete the construction of assets where construction is in process.
For the nine months ended September 30, 2023, the Company used approximately $142 million to fund capital expenditures, including growth expenditures of $120 million in the Renewables segment, funded through construction-related financing. Renewables segment capital expenditures included $95 million incurred in connection with the Daggett 3 solar project, $10 million incurred in connection with the Waiawa solar project, $7 million incurred in connection with the Daggett 2 solar project and $8 million incurred by other wind and solar projects. In addition, the Company incurred $22 million in maintenance capital expenditures. The Company estimates $35 million of maintenance expenditures for 2023. These estimates are subject to continuing review and adjustment. Actual capital expenditures may vary from these estimates.
Off-Balance Sheet Arrangements
Obligations under Certain Guarantee Contracts
The Company may enter into guarantee arrangements in the normal course of business to facilitate commercial transactions with third parties.
Retained or Contingent Interests
The Company does not have any material retained or contingent interests in assets transferred to an unconsolidated entity.
Obligations Arising Out of a Variable Interest in an Unconsolidated Entity
As of September 30, 2023, the Company has several investments with an ownership interest percentage of 50% or less in energy and an energy-related entity that is accounted for under the equity method. GenConn and Rosie Central BESS are variable interest entities for which the Company is not the primary beneficiary. The Company’s pro-rata share of non-recourse debt held by unconsolidated affiliates was approximately $312 million as of September 30, 2023. This indebtedness may restrict the ability of these subsidiaries to issue dividends or distributions to the Company.
Contractual Obligations and Commercial Commitments
The Company has a variety of contractual obligations and other commercial commitments that represent prospective cash requirements in addition to the Company’s capital expenditure programs, as disclosed in the Company’s 2022 Form 10-K.
Acquisitions and Investments
The Company intends to acquire generation assets developed and constructed by CEG, as well as generation assets from third parties where the Company believes its knowledge of the market and operating expertise provides a competitive advantage, and to utilize such acquisitions as a means to grow its business.
Victory Pass and Arica Drop Down — On October 31, 2023, the Company, through its indirect subsidiary, VP-Arica Parent Holdco LLC, acquired the Class A membership interests in VP-Arica TargetCo LLC, the indirect owner of the Victory Pass and Arica solar projects, from Clearway Renew for initial cash consideration of $46 million. At substantial completion, which is expected to occur in the first half of 2024, the Company will pay an additional $182 million to Clearway Renew. VP Arica TargetCo LLC, a partnership between the Company and a cash equity investor, consolidates as primary beneficiary, VP-Arica TE Holdco LLC, a tax equity fund that owns the Victory Pass and Arica solar projects. Victory Pass and Arica each have PPAs with investment-grade counterparties that have a 15-year and 14-year weighted average contract duration, respectively, that commence when the underlying operating assets reach commercial operations, which is expected to occur in the first half of 2024. The acquisition was funded with existing sources of liquidity.
Daggett 2 Drop Down — On August 30, 2023, the Company, through its indirect subsidiary, Daggett Solar Investment LLC, acquired the Class A membership interests in Daggett 2 TargetCo LLC, the indirect owner of Daggett 2, from Clearway Renew for cash consideration of $13 million. Daggett 2 TargetCo LLC, a partnership between the Company and a cash equity investor, consolidates as primary beneficiary, Daggett 2 TE Holdco LLC, a tax equity fund that owns the Daggett 2 solar project. Daggett 2 has PPAs with investment-grade counterparties that have a 15-year weighted average contract duration that commence when the underlying operating assets reach commercial operations, which is expected to occur for the majority of the assets in the fourth quarter of 2023. The acquisition was funded with existing sources of liquidity. As part of the acquisition of Daggett 2, the Company assumed the project’s financing agreement, which included a construction loan that converts to a term loan upon the project reaching substantial completion, which is expected to occur in the fourth quarter of 2023, and a tax equity bridge loan that will be repaid when the project reaches substantial completion. Subsequent to the acquisition, the Company borrowed an additional $8 million in construction loans.
Rosie Central BESS — On June 30, 2023, the Company, through its indirect subsidiary, Rosie Class B LLC, the indirect owner of the Rosamond Central solar project, became the owner of the Class B membership interests of Rosie Central BESS in order to facilitate and fund the construction of a 147 MW BESS project that is co-located at the Rosamond Central solar facility. Clearway Renew indirectly owns the Class A membership interests and controls Rosie Central BESS. As of September 30, 2023, the Company’s investment consisted of $28 million contributed into Rosie Central BESS, funded through contributions from the Company and its cash equity investor in Rosie TargetCo LLC, which consolidates Rosie Class B LLC. Additionally, on June 30, 2023, the Rosamond Central solar project entered into an asset purchase agreement with Clearway Renew to acquire the BESS project assets at mechanical completion, which is expected to occur in the fourth quarter of 2023, for initial cash consideration of $72 million, $17 million of which will be funded by the Company with the remaining $55 million to be funded through contributions from the cash equity investor in Rosie TargetCo LLC and the tax equity investor in Rosie TE HoldCo LLC. At substantial completion, which is expected to occur in the first half of 2024, the Rosamond Central solar project will pay an additional $288 million to Clearway Renew, $67 million of which will be funded by the Company with the remaining $221 million to be funded through contributions from the cash equity and tax equity investors. The BESS project has a PPA for capacity with an investment-grade utility that has a 15-year contract duration that commences when the project reaches commercial operations, which is expected to occur in the first half of 2024.
On June 30, 2023, Rosie Class B LLC amended its financing agreement. During the third quarter of 2023, Rosie Class B LLC received total loan proceeds of $235 million under the amended financing agreement. On July 3, 2023, Rosie Class B LLC issued a loan to a consolidated subsidiary of Clearway Renew, utilizing a portion of the loan proceeds under the amended financing agreement, in order to finance the construction of the BESS project. As of September 30, 2023, the loan issued to a consolidated subsidiary of Clearway Renew had an aggregate principal amount of $215 million and matures when the project reaches substantial completion. Also, during the third quarter of 2023, the Company utilized a portion of the loan proceeds received under the financing agreement to contribute $18 million into Rosie Central BESS, which is an investment accounted for under the equity method of accounting.
Waiawa Drop Down — In connection with the 2022 Drop Down of Waiawa, the Company assumed the project’s financing agreement, which includes a construction loan that converted to a term loan on March 30, 2023 upon the project reaching substantial completion and a tax equity bridge loan that was repaid on March 30, 2023.
Daggett 3 Drop Down — On February 17, 2023, the Company, through its indirect subsidiary, Daggett Solar Investment LLC, acquired the Class A membership interests in Daggett TargetCo LLC, the indirect owner of the Daggett 3 solar project, from Clearway Renew for cash consideration of $21 million and then contributed its Class A membership interests into Daggett Renewable Holdco LLC, a partnership between the Company and a cash equity investor, that consolidates Daggett TargetCo LLC. Daggett TargetCo LLC consolidates as primary beneficiary, Daggett TE Holdco LLC, a tax equity fund that owns the Daggett 3 solar project. Daggett 3 has PPAs with investment-grade counterparties that have a 15-year weighted average contract duration that commence when the underlying assets reach commercial operations, which occurred for the majority of the assets during the third quarter of 2023. The acquisition was funded with existing sources of liquidity. As part of the acquisition, the Company assumed the project’s financing agreement, which included a construction loan that converts to a term loan upon the project reaching substantial completion, which is expected to occur in the fourth quarter of 2023, a tax equity bridge loan that will be repaid when the project reaches substantial completion and a sponsor equity bridge loan that was repaid at acquisition date. Subsequent to the acquisition, the Company borrowed an additional $36 million in construction loans. CEG also funded an additional $53 million in project completion costs subsequent to the acquisition, which was repaid to CEG in October 2023.
Cash Dividends to Investors
The Company intends to use the amount of cash that it receives from its distributions from Clearway Energy LLC to pay quarterly dividends to the holders of its Class A common stock and Class C common stock. Clearway Energy LLC intends to distribute to its unit holders in the form of a quarterly distribution all of the CAFD that is generated each quarter, less reserves for the prudent conduct of the business. Dividends on the Class A common stock and Class C common stock are subject to available capital, market conditions and compliance with associated laws, regulations and other contractual obligations. The Company expects that, based on current circumstances, comparable cash dividends will continue to be paid in the foreseeable future.
The following table lists the dividends paid on the Company’s Class A common stock and Class C common stock during the nine months ended September 30, 2023:
| | | | | | | | | | | | | | | | | | | | | |
| | | Third Quarter 2023 | | Second Quarter 2023 | | First Quarter 2023 |
| Dividends per Class A share | | | $ | 0.3891 | | | $ | 0.3818 | | | $ | 0.3745 | |
| Dividends per Class C share | | | 0.3891 | | | 0.3818 | | | 0.3745 | |
On November 1, 2023, the Company declared quarterly dividends on its Class A and Class C common stock of $0.3964 per share payable on December 15, 2023 to stockholders of record as of December 1, 2023.
Cash Flow Discussion
The following tables reflect the changes in cash flows for the comparative periods:
| | | | | | | | | | | | | | | | | |
| Nine months ended September 30, | | |
| 2023 | | 2022 | | Change |
| (In millions) |
| Net cash provided by operating activities | $ | 496 | | | $ | 607 | | | $ | (111) | |
| Net cash (used in) provided by investing activities | (271) | | | 1,100 | | | (1,371) | |
| Net cash used in financing activities | (65) | | | (1,205) | | | 1,140 | |
Net Cash Provided by Operating Activities
| | | | | |
| Changes to net cash provided by operating activities were driven by: | (In millions) |
| Increase in working capital primarily driven by the timing of accounts receivable collections and payments of current liabilities, including current income taxes | $ | (99) | |
| Decrease in operating income adjusted for non-cash items | (22) | |
| Decrease in distributions from unconsolidated affiliates | (8) | |
| Transaction expenses paid on May 1, 2022 in connection with the sale of the Thermal Business | 18 | |
| $ | (111) | |
| |
| |
Net Cash (Used in) Provided by Investing Activities
| | | | | |
| Changes to net cash (used in) provided by investing activities were driven by: | (In millions) |
| Proceeds from the sale of the Thermal Business in 2022 | $ | (1,457) | |
| Increase in note receivable — affiliate | (215) | |
| Increase in capital expenditures | (48) | |
| Increase in investments in unconsolidated affiliates | (28) | |
| Acquisition of the Capistrano Wind Portfolio in 2022 | 223 | |
| Increase in cash acquired from Drop Down Assets, net of cash paid | 151 | |
| Increase in the return of investment from unconsolidated affiliates | 2 | |
| Other | 1 | |
| $ | (1,371) | |
| |
| |
Net Cash Used in Financing Activities
| | | | | |
| Changes in net cash used in financing activities were driven by: | (In millions) |
| Decrease in payments for long-term debt, net of proceeds | $ | 558 | |
| Increase in contributions from noncontrolling interests, net of distributions | 308 | |
| Decrease in payments for the revolving credit facility, net of proceeds | 245 | |
| Cash released from escrow distributed to CEG in 2022 | 64 | |
| Increase in dividends paid to common stockholders and distributions paid to CEG unit holders | (17) | |
| Increase in tax-related distributions | (13) | |
| |
| Other | (5) | |
| $ | 1,140 | |
| |
| |
NOLs, Deferred Tax Assets and Uncertain Tax Position Implications, under ASC 740
As of December 31, 2022, the Company had a cumulative federal NOL carry forward balance of $481 million for financial statement purposes, of which $88 million will begin expiring in 2037 if unutilized. The Company does not anticipate material federal income tax payments until 2027. Additionally, as of December 31, 2022, the Company had a cumulative state NOL carryforward balance of $64 million for financial statement purposes, which will expire between 2023 to 2040 if unutilized. In addition, the Company has PTC and ITC carryforward balances totaling $18 million, which will expire between 2034 and 2042 if unutilized.
The Company, after the utilization of various federal and state NOL carryforwards, has paid $8 million in federal and state income taxes through September 30, 2023, and does not expect to pay any additional material federal or state income taxes for the remainder of the year ending December 31, 2023. The Company does not anticipate being subject to the corporate minimum tax on financial statement income as enacted by the recently passed the IRA, which is discussed in further detail below.
On February 9, 2022, the governor of California signed Senate Bill 113, or SB 113, removing the suspension of California NOL utilization for tax year 2022. After assessing the law change, the Company expects SB 113 to have an immaterial impact on the consolidated financial statements.
The recently enacted IRA contains a number of revisions to the Internal Revenue Code, including a 15% corporate minimum income tax for certain taxpayers, a 1% excise tax on corporate stock repurchases in tax years beginning after December 31, 2022 and business tax credits and incentives for the development of clean energy projects and the production of clean energy. The Company continues to analyze the potential impact of the IRA and monitor guidance to be issued by the United States Department of the Treasury, but it does not anticipate the corporate minimum tax will apply to it or that the IRA will otherwise have a material impact on its consolidated financial statements.
The Company is subject to examination by taxing authorities for income tax returns filed in the U.S. federal jurisdiction and various state jurisdictions. All tax returns filed by the Company for the year ended December 31, 2013 and forward remain subject to audit. As of December 31, 2022, the U.S federal partnership returns of three subsidiaries of the Company have ongoing audits being conducted by the IRS. The Company believes that the ultimate resolution of each of these audits will not be material to the Company’s financial condition, results of operations or liquidity. The Company believes that an adequate provision has been made for any adjustments that may result from tax examinations. However, the outcome of tax audits cannot be predicted with certainty. If any issues addressed in tax audits of the Company are resolved in a manner inconsistent with its expectations, the Company could be required to adjust its provision for income taxes in the period such resolution occurs.
The Company has no material uncertain tax benefits as of September 30, 2023.
Fair Value of Derivative Instruments
The Company may enter into commodity purchase contracts and other energy-related financial instruments to mitigate variability in earnings due to fluctuations in spot market prices. In addition, in order to mitigate interest rate risk associated with the issuance of variable rate debt, the Company enters into interest rate swap agreements.
The tables below disclose the activities of non-exchange traded contracts accounted for at fair value in accordance with ASC 820. Specifically, these tables disaggregate realized and unrealized changes in fair value; disaggregate estimated fair values at September 30, 2023, based on their level within the fair value hierarchy defined in ASC 820; and indicate the maturities of contracts at September 30, 2023. For a full discussion of the Company’s valuation methodology of its contracts, see Derivative Fair Value Measurements in Note 5, Fair Value of Financial Instruments.
| | | | | |
| Derivative Activity (Losses) Gains | (In millions) |
| Fair value of contracts as of December 31, 2022 | $ | (264) | |
| Contracts realized or otherwise settled during the period | 42 | |
| Contracts acquired during the period | 47 | |
| |
| |
| Changes in fair value | 33 | |
| Fair value of contracts as of September 30, 2023 | $ | (142) | |
| | | | | | | | | | | | | | | | | | | | | | | | | | | | | |
| Fair value of contracts as of September 30, 2023 |
| Maturity |
| Fair Value Hierarchy (Losses) Gains | 1 Year or Less | | Greater Than 1 Year to 3 Years | | Greater Than 3 Years to 5 Years | | Greater Than 5 Years | | Total Fair Value |
| (In millions) |
| | | | | | | | | |
| Level 2 | $ | 48 | | | $ | 47 | | | $ | 49 | | | $ | 36 | | | $ | 180 | |
| Level 3 | (51) | | | (93) | | | (76) | | | (102) | | | (322) | |
| Total | $ | (3) | | | $ | (46) | | | $ | (27) | | | $ | (66) | | | $ | (142) | |
The Company has elected to disclose derivative assets and liabilities on a trade-by-trade basis and does not offset amounts at the counterparty master agreement level.
Critical Accounting Policies and Estimates
The Company’s discussion and analysis of the financial condition and results of operations are based upon the consolidated financial statements, which have been prepared in accordance with GAAP. The preparation of these financial statements and related disclosures in compliance with GAAP requires the application of appropriate technical accounting rules and guidance, as well as the use of estimates and judgments that affect the reported amounts of assets, liabilities, revenues and expenses, and related disclosures of contingent assets and liabilities. The application of these policies necessarily involves judgments regarding future events, including the likelihood of success of particular projects, legal and regulatory challenges and the fair value of certain assets and liabilities. These judgments, in and of themselves, could materially affect the financial statements and disclosures based on varying assumptions, which may be appropriate to use. In addition, the financial and operating environment may also have a significant effect, not only on the operation of the business, but on the results reported through the application of accounting measures used in preparing the financial statements and related disclosures, even if the nature of the accounting policies has not changed.
On an ongoing basis, the Company evaluates these estimates, utilizing historic experience, consultation with experts and other methods the Company considers reasonable. Actual results may differ substantially from the Company’s estimates. Any effects on the Company’s business, financial position or results of operations resulting from revisions to these estimates are recorded in the period in which the information that gives rise to the revision becomes known.
The Company identifies its most critical accounting policies as those that are the most pervasive and important to the portrayal of the Company’s financial position and results of operations, and that require the most difficult, subjective and/or complex judgments by management regarding estimates about matters that are inherently uncertain. The Company’s critical accounting policies include income taxes and valuation allowance for deferred tax assets, accounting utilizing Hypothetical Liquidation at Book Value, or HLBV, acquisition accounting and determining the fair value of financial instruments.
Recent Accounting Developments
See Note 2, Summary of Significant Accounting Policies, for a discussion of recent accounting developments.
ITEM 3 — Quantitative and Qualitative Disclosures About Market Risk
The Company is exposed to several market risks in its normal business activities. Market risk is the potential loss that may result from market changes associated with the Company’s power generation or with an existing or forecasted financial or commodity transaction. The types of market risks the Company is exposed to are commodity price risk, interest rate risk, liquidity risk and credit risk. The following disclosures about market risk provide an update to, and should be read in conjunction with, Item 7A — Quantitative and Qualitative Disclosures About Market Risk, of the Company’s 2022 Form 10-K.
Commodity Price Risk
Commodity price risks result from exposures to changes in spot prices, forward prices, volatilities and correlations between various commodities, such as electricity, natural gas and emissions credits. The Company manages the commodity price risk of certain of its merchant generation operations by entering into derivative or non-derivative instruments to hedge the variability in future cash flows from forecasted power sales. The portion of forecasted transactions hedged may vary based upon management's assessment of market, weather, operation and other factors.
Based on a sensitivity analysis using simplified assumptions, the impact of a $0.50 per MWh increase or decrease in power prices across the term of the derivatives contracts would cause a change of approximately $6 million to the net value of power derivatives as of September 30, 2023.
Interest Rate Risk
The Company is exposed to fluctuations in interest rates through its issuance of variable rate debt. Exposures to interest rate fluctuations may be mitigated by entering into derivative instruments known as interest rate swaps, caps, collars and put or call options. These contracts reduce exposure to interest rate volatility and result in primarily fixed rate debt obligations when taking into account the combination of the variable rate debt and the interest rate derivative instrument. See Note 6, Derivative Instruments and Hedging Activities, for more information.
Most of the Company’s project subsidiaries enter into interest rate swaps intended to hedge the risks associated with interest rates on non-recourse project-level debt. See Item 15 — Note 10, Long-term Debt, to the Company’s audited consolidated financial statements for the year ended December 31, 2022 included in the 2022 Form 10-K for more information about interest rate swaps of the Company’s project subsidiaries.
If all of the interest rate swaps had been discontinued on September 30, 2023, the counterparties would have owed the Company $190 million. Based on the credit ratings of the counterparties, the Company believes its exposure to credit risk due to nonperformance by counterparties to its hedge contracts to be insignificant.
The Company has long-term debt instruments that subject it to the risk of loss associated with movements in market interest rates. As of September 30, 2023, a change of 1%, or 100 basis points, in interest rates would result in an approximately $3 million change in market interest expense on a rolling twelve-month basis.
As of September 30, 2023, the fair value of the Company’s debt was $6.53 billion and the carrying value was $7.58 billion. The Company estimates that a decrease of 1%, or 100 basis points, in market interest rates would have increased the fair value of its long-term debt by approximately $312 million.
Liquidity Risk
Liquidity risk arises from the general funding needs of the Company’s activities and in the management of the Company’s assets and liabilities.
Counterparty Credit Risk
Credit risk relates to the risk of loss resulting from non-performance or non-payment by counterparties pursuant to the terms of their contractual obligations. The Company monitors and manages credit risk through credit policies that include: (i) an established credit approval process; and (ii) the use of credit mitigation measures such as prepayment arrangements or volumetric limits. Risks surrounding counterparty performance and credit could ultimately impact the amount and timing of expected cash flows. The Company seeks to mitigate counterparty risk by having a diversified portfolio of counterparties. See Note 5, Fair Value of Financial Instruments, to the consolidated financial statements for more information about concentration of credit risk.
ITEM 4 — Controls and Procedures
Conclusion Regarding the Effectiveness of Disclosure Controls and Procedures
Under the supervision and with the participation of the Company’s management, including its principal executive officer, principal financial officer and principal accounting officer, the Company conducted an evaluation of the effectiveness of the design and operation of its disclosure controls and procedures, as such term is defined in Rules 13a-15(e) or 15d-15(e) of the Exchange Act. Based on this evaluation, the Company’s principal executive officer, principal financial officer and principal accounting officer concluded that the disclosure controls and procedures were effective as of the end of the period covered by this Quarterly Report on Form 10-Q.
Changes in Internal Control over Financial Reporting
There were no changes in the Company’s internal control over financial reporting (as such term is defined in Rule 13a-15(f) under the Exchange Act) during the quarter ended September 30, 2023 that materially affected, or are reasonably likely to materially affect, the Company’s internal control over financial reporting.
PART II — OTHER INFORMATION
ITEM 1 — LEGAL PROCEEDINGS
For a discussion of the material legal proceedings in which the Company was involved through September 30, 2023, see Note 12, Contingencies, to this Form 10-Q.
ITEM 1A — RISK FACTORS
Information regarding risk factors appears in Part I, Item 1A, Risk Factors, in the Company’s 2022 Form 10-K. There have been no material changes in the Company’s risk factors since those reported in its 2022 Form 10-K.
ITEM 2 — UNREGISTERED SALES OF EQUITY SECURITIES AND USE OF PROCEEDS
None.
ITEM 3 — DEFAULTS UPON SENIOR SECURITIES
None.
ITEM 4 — MINE SAFETY DISCLOSURES
Not applicable.
ITEM 5 — OTHER INFORMATION
During the three months ended September 30, 2023, no director or officer of the Company adopted or terminated a “Rule 10b5-1 trading arrangement” or “non-Rule 10b5-1 trading arrangement,” as each term is defined in Item 408(a) of Regulation S-K.
ITEM 6 — EXHIBITS
| | | | | | | | | | | | | | |
| Number | | Description | | Method of Filing |
| 31.1 | | | | Filed herewith. |
| 31.2 | | | | Filed herewith. |
| 32 | | | | Furnished herewith. |
| 101 INS | | Inline XBRL Instance Document. | | Filed herewith. |
| 101 SCH | | Inline XBRL Taxonomy Extension Schema. | | Filed herewith. |
| 101 CAL | | Inline XBRL Taxonomy Extension Calculation Linkbase. | | Filed herewith. |
| 101 DEF | | Inline XBRL Taxonomy Extension Definition Linkbase. | | Filed herewith. |
| 101 LAB | | Inline XBRL Taxonomy Extension Label Linkbase. | | Filed herewith. |
| 101 PRE | | Inline XBRL Taxonomy Extension Presentation Linkbase. | | Filed herewith. |
| 104 | | Cover Page Interactive Data File (the cover page interactive data file does not appear in Exhibit 104 because its Inline XBRL tags are embedded within the Inline XBRL document). | | Filed herewith. |
SIGNATURES
Pursuant to the requirements of Section 13 or 15(d) of the Securities Exchange Act of 1934, the registrant has duly caused this report to be signed on its behalf by the undersigned thereunto duly authorized.
| | | | | | | | | | | | | | |
| | CLEARWAY ENERGY, INC. (Registrant) | |
| | |
| | /s/ CHRISTOPHER S. SOTOS | |
| | Christopher S. Sotos | |
| | President and Chief Executive Officer (Principal Executive Officer) | |
| |
| | | |
| | |
| | |
| | |
|
| | |
| | /s/ SARAH RUBENSTEIN | |
| | Sarah Rubenstein | |
| Date: November 2, 2023 | Executive Vice President and Chief Financial Officer (Principal Financial Officer and Principal Accounting Officer) | |
| |