070000000.550.45false--12-31Q220190001567683600000060000000.010.01300000000010000000005000000005000000001000000000300000000010000000005000000005000000001000000000193251396427387503458625042738750731876461934028864273875034599645427387507332574119325139642738750345862504273875073187646193402886427387503459964542738750733257410.01750.01750.01750.023750.020.021250.021250.013750.013500.013750.020.01750.01753-Month LIBOR1-Month LIBOR3-Month LIBOR3-Month LIBOR3-Month LIBOR3-Month LIBOR3-Month LIBOR3-Month LIBOR3-Month LIBOR3-Month LIBOR3-Month LIBOR3-Month LIBOR0.070150.037750.056960.02339000006000000P5Y1800000003000000000.010.011000000010000000004000000
0001567683
2019-01-01
2019-06-30
0001567683
us-gaap:CommonClassCMember
2019-07-31
0001567683
us-gaap:CommonClassBMember
2019-07-31
0001567683
cwen:CommonClassDMember
2019-07-31
0001567683
us-gaap:CommonClassAMember
2019-07-31
0001567683
us-gaap:CommonClassAMember
2019-01-01
2019-06-30
0001567683
us-gaap:CommonClassCMember
2019-01-01
2019-06-30
0001567683
2018-04-01
2018-06-30
0001567683
2018-01-01
2018-06-30
0001567683
us-gaap:CommonClassAMember
2018-04-01
2018-06-30
0001567683
2019-04-01
2019-06-30
0001567683
us-gaap:CommonClassAMember
2019-04-01
2019-06-30
0001567683
us-gaap:CommonClassAMember
2018-01-01
2018-06-30
0001567683
us-gaap:CommonClassCMember
2018-04-01
2018-06-30
0001567683
us-gaap:CommonClassCMember
2018-01-01
2018-06-30
0001567683
us-gaap:CommonClassCMember
2019-04-01
2019-06-30
0001567683
2019-06-30
0001567683
2018-12-31
0001567683
cwen:CommonClassDMember
2018-12-31
0001567683
us-gaap:CommonClassBMember
2018-12-31
0001567683
us-gaap:CommonClassCMember
2019-06-30
0001567683
us-gaap:CommonClassAMember
2019-06-30
0001567683
us-gaap:CommonClassBMember
2019-06-30
0001567683
us-gaap:CommonClassCMember
2018-12-31
0001567683
us-gaap:PreferredStockMember
2018-12-31
0001567683
us-gaap:CommonClassAMember
2018-12-31
0001567683
cwen:CommonClassDMember
2019-06-30
0001567683
us-gaap:PreferredStockMember
2019-06-30
0001567683
2017-12-31
0001567683
2018-06-30
0001567683
2019-01-01
2019-03-31
0001567683
us-gaap:RetainedEarningsMember
2019-04-01
2019-06-30
0001567683
cwen:CEGMember
2019-01-01
2019-03-31
0001567683
2019-03-31
0001567683
cwen:CEGMember
2019-04-01
2019-06-30
0001567683
cwen:CEGMember
us-gaap:NoncontrollingInterestMember
2019-04-01
2019-06-30
0001567683
us-gaap:AdditionalPaidInCapitalMember
2019-04-01
2019-06-30
0001567683
us-gaap:RetainedEarningsMember
2019-01-01
0001567683
us-gaap:AdditionalPaidInCapitalMember
2019-03-31
0001567683
us-gaap:AccumulatedOtherComprehensiveIncomeMember
2019-01-01
2019-03-31
0001567683
us-gaap:AccumulatedOtherComprehensiveIncomeMember
2019-06-30
0001567683
us-gaap:CommonStockMember
2019-03-31
0001567683
us-gaap:PreferredStockMember
2018-12-31
0001567683
2019-01-01
0001567683
cwen:CEGMember
us-gaap:NoncontrollingInterestMember
2019-01-01
2019-03-31
0001567683
us-gaap:RetainedEarningsMember
2019-01-01
2019-03-31
0001567683
us-gaap:RetainedEarningsMember
2019-03-31
0001567683
us-gaap:AccumulatedOtherComprehensiveIncomeMember
2019-04-01
2019-06-30
0001567683
us-gaap:RetainedEarningsMember
2018-12-31
0001567683
us-gaap:NoncontrollingInterestMember
2019-04-01
2019-06-30
0001567683
us-gaap:NoncontrollingInterestMember
2019-03-31
0001567683
us-gaap:CommonStockMember
2019-06-30
0001567683
us-gaap:AdditionalPaidInCapitalMember
2018-12-31
0001567683
us-gaap:PreferredStockMember
2019-03-31
0001567683
us-gaap:AccumulatedOtherComprehensiveIncomeMember
2018-12-31
0001567683
us-gaap:AccumulatedOtherComprehensiveIncomeMember
2019-03-31
0001567683
us-gaap:AdditionalPaidInCapitalMember
2019-01-01
2019-03-31
0001567683
us-gaap:AdditionalPaidInCapitalMember
2019-06-30
0001567683
us-gaap:NoncontrollingInterestMember
2018-12-31
0001567683
us-gaap:PreferredStockMember
2019-06-30
0001567683
us-gaap:NoncontrollingInterestMember
2019-01-01
2019-03-31
0001567683
us-gaap:NoncontrollingInterestMember
2019-01-01
0001567683
us-gaap:CommonStockMember
2018-12-31
0001567683
us-gaap:RetainedEarningsMember
2019-06-30
0001567683
us-gaap:NoncontrollingInterestMember
2019-06-30
0001567683
cwen:CEGMember
2018-04-01
2018-06-30
0001567683
cwen:TaxEquityInvestorsMember
2018-01-01
2018-03-31
0001567683
2018-01-01
2018-03-31
0001567683
us-gaap:NoncontrollingInterestMember
2018-04-01
2018-06-30
0001567683
us-gaap:NoncontrollingInterestMember
2018-01-01
2018-03-31
0001567683
us-gaap:AdditionalPaidInCapitalMember
2018-03-31
0001567683
us-gaap:RetainedEarningsMember
2017-12-31
0001567683
us-gaap:AccumulatedOtherComprehensiveIncomeMember
2018-03-31
0001567683
us-gaap:AdditionalPaidInCapitalMember
2018-01-01
2018-03-31
0001567683
us-gaap:AccumulatedOtherComprehensiveIncomeMember
2018-01-01
2018-03-31
0001567683
us-gaap:PreferredStockMember
2017-12-31
0001567683
us-gaap:RetainedEarningsMember
2018-03-31
0001567683
cwen:TaxEquityInvestorsMember
us-gaap:NoncontrollingInterestMember
2018-04-01
2018-06-30
0001567683
us-gaap:AdditionalPaidInCapitalMember
2018-04-01
2018-06-30
0001567683
us-gaap:CommonStockMember
2018-03-31
0001567683
us-gaap:AccumulatedOtherComprehensiveIncomeMember
2018-04-01
2018-06-30
0001567683
us-gaap:RetainedEarningsMember
2018-04-01
2018-06-30
0001567683
us-gaap:AdditionalPaidInCapitalMember
2018-06-30
0001567683
us-gaap:AdditionalPaidInCapitalMember
2017-12-31
0001567683
us-gaap:PreferredStockMember
2018-06-30
0001567683
cwen:TaxEquityInvestorsMember
2018-04-01
2018-06-30
0001567683
us-gaap:AccumulatedOtherComprehensiveIncomeMember
2018-06-30
0001567683
us-gaap:PreferredStockMember
2018-03-31
0001567683
us-gaap:RetainedEarningsMember
2018-01-01
2018-03-31
0001567683
us-gaap:CommonStockMember
2018-06-30
0001567683
2018-03-31
0001567683
us-gaap:NoncontrollingInterestMember
2018-03-31
0001567683
us-gaap:AccumulatedOtherComprehensiveIncomeMember
2017-12-31
0001567683
us-gaap:NoncontrollingInterestMember
2018-06-30
0001567683
us-gaap:RetainedEarningsMember
2018-06-30
0001567683
us-gaap:CommonStockMember
2017-12-31
0001567683
cwen:TaxEquityInvestorsMember
us-gaap:NoncontrollingInterestMember
2018-01-01
2018-03-31
0001567683
us-gaap:NoncontrollingInterestMember
2017-12-31
0001567683
cwen:PGEMember
2019-01-29
0001567683
cwen:ClearwayEnergyInc.Member
cwen:ClearwayEnergyLLCMember
2019-01-01
2019-06-30
0001567683
cwen:PGEMember
2019-06-30
0001567683
cwen:SolarFacilitiesMember
cwen:PGEMember
2019-01-29
0001567683
cwen:ConventionalGenerationUtilityScaleSolarDistributedSolarandWindMember
2019-06-30
0001567683
cwen:SolarFacilitiesMember
cwen:MarshLandingMember
2019-01-29
0001567683
cwen:CEGMember
cwen:ClearwayEnergyLLCMember
2019-01-01
2019-06-30
0001567683
cwen:ClearwayEnergyInc.Member
2019-01-01
2019-06-30
0001567683
cwen:ClearwayEnergyLLCMember
cwen:CEGMember
2019-01-01
2019-06-30
0001567683
us-gaap:SubsequentEventMember
2019-08-01
2019-08-01
0001567683
cwen:DebtServiceObligationsMember
2019-06-30
0001567683
us-gaap:CashDistributionMember
2019-06-30
0001567683
cwen:OperatingFundsMember
2019-06-30
0001567683
us-gaap:SubsequentEventMember
2019-09-03
2019-09-03
0001567683
us-gaap:SubsequentEventMember
2019-09-17
2019-09-17
0001567683
cwen:SubsidiariesAffectedByBankruptcyMember
2019-06-30
0001567683
cwen:ProjectLevelSubsidiariesMember
2018-12-31
0001567683
cwen:ProjectLevelSubsidiariesMember
2019-06-30
0001567683
cwen:LongTermDebtCurrentMember
2019-06-30
0001567683
us-gaap:CommonClassBMember
2018-04-01
2018-06-30
0001567683
cwen:CommonClassDMember
2018-04-01
2018-06-30
0001567683
cwen:CommonClassDMember
2019-01-01
2019-03-31
0001567683
us-gaap:CommonClassBMember
2019-01-01
2019-03-31
0001567683
cwen:ProductsAndServicesOtherMember
cwen:RenewablesMember
2019-04-01
2019-06-30
0001567683
cwen:RenewablesMember
2019-04-01
2019-06-30
0001567683
cwen:ThermalMember
2019-04-01
2019-06-30
0001567683
cwen:CapacityRevenueMember
cwen:ThermalMember
2019-04-01
2019-06-30
0001567683
cwen:ProductsAndServicesOtherMember
cwen:ConventionalGenerationMember
2019-04-01
2019-06-30
0001567683
cwen:CapacityRevenueMember
cwen:ConventionalGenerationMember
2019-04-01
2019-06-30
0001567683
cwen:EnergyRevenueMember
cwen:RenewablesMember
2019-04-01
2019-06-30
0001567683
cwen:EnergyRevenueMember
cwen:ThermalMember
2019-04-01
2019-06-30
0001567683
cwen:ConventionalGenerationMember
2019-04-01
2019-06-30
0001567683
cwen:EnergyRevenueMember
cwen:ConventionalGenerationMember
2019-04-01
2019-06-30
0001567683
cwen:ProductsAndServicesOtherMember
cwen:ThermalMember
2019-04-01
2019-06-30
0001567683
cwen:CapacityRevenueMember
cwen:RenewablesMember
2019-04-01
2019-06-30
0001567683
cwen:CapacityRevenueMember
2019-04-01
2019-06-30
0001567683
cwen:EnergyRevenueMember
2019-04-01
2019-06-30
0001567683
cwen:ProductsAndServicesOtherMember
2019-04-01
2019-06-30
0001567683
cwen:RenewablesMember
2018-01-01
2018-06-30
0001567683
cwen:CapacityRevenueMember
cwen:RenewablesMember
2018-01-01
2018-06-30
0001567683
cwen:ProductsAndServicesOtherMember
cwen:RenewablesMember
2018-01-01
2018-06-30
0001567683
cwen:ThermalMember
2018-01-01
2018-06-30
0001567683
cwen:ProductsAndServicesOtherMember
2018-01-01
2018-06-30
0001567683
cwen:CapacityRevenueMember
cwen:ConventionalGenerationMember
2018-01-01
2018-06-30
0001567683
cwen:EnergyRevenueMember
2018-01-01
2018-06-30
0001567683
cwen:ProductsAndServicesOtherMember
cwen:ThermalMember
2018-01-01
2018-06-30
0001567683
cwen:ConventionalGenerationMember
2018-01-01
2018-06-30
0001567683
cwen:EnergyRevenueMember
cwen:ConventionalGenerationMember
2018-01-01
2018-06-30
0001567683
cwen:ProductsAndServicesOtherMember
cwen:ConventionalGenerationMember
2018-01-01
2018-06-30
0001567683
cwen:CapacityRevenueMember
2018-01-01
2018-06-30
0001567683
cwen:CapacityRevenueMember
cwen:ThermalMember
2018-01-01
2018-06-30
0001567683
cwen:EnergyRevenueMember
cwen:ThermalMember
2018-01-01
2018-06-30
0001567683
cwen:EnergyRevenueMember
cwen:RenewablesMember
2018-01-01
2018-06-30
0001567683
us-gaap:CustomerContractsMember
2019-06-30
0001567683
us-gaap:LeaseAgreementsMember
2019-06-30
0001567683
cwen:RevenueRelatedtoLeasesMember
cwen:ThermalMember
2019-04-01
2019-06-30
0001567683
cwen:RevenueRelatedtoLeasesMember
cwen:RenewablesMember
2019-04-01
2019-06-30
0001567683
cwen:RevenueRelatedtoLeasesMember
2019-04-01
2019-06-30
0001567683
cwen:RevenueRelatedtoLeasesMember
cwen:ConventionalGenerationMember
2019-04-01
2019-06-30
0001567683
us-gaap:OperatingSegmentsMember
cwen:RenewablesMember
2019-01-01
2019-06-30
0001567683
cwen:RenewablesMember
2019-01-01
2019-06-30
0001567683
us-gaap:OperatingSegmentsMember
cwen:ThermalMember
2019-01-01
2019-06-30
0001567683
cwen:RevenueRelatedtoLeasesMember
cwen:ThermalMember
2019-01-01
2019-06-30
0001567683
cwen:ThermalMember
2019-01-01
2019-06-30
0001567683
us-gaap:OperatingSegmentsMember
cwen:ProductsAndServicesOtherMember
cwen:ConventionalGenerationMember
2019-01-01
2019-06-30
0001567683
us-gaap:OperatingSegmentsMember
cwen:CapacityRevenueMember
cwen:ConventionalGenerationMember
2019-01-01
2019-06-30
0001567683
us-gaap:OperatingSegmentsMember
cwen:ConventionalGenerationMember
2019-01-01
2019-06-30
0001567683
us-gaap:OperatingSegmentsMember
cwen:CapacityRevenueMember
cwen:ThermalMember
2019-01-01
2019-06-30
0001567683
us-gaap:OperatingSegmentsMember
cwen:EnergyRevenueMember
cwen:ThermalMember
2019-01-01
2019-06-30
0001567683
cwen:ConventionalGenerationMember
2019-01-01
2019-06-30
0001567683
us-gaap:OperatingSegmentsMember
cwen:EnergyRevenueMember
cwen:RenewablesMember
2019-01-01
2019-06-30
0001567683
cwen:CapacityRevenueMember
2019-01-01
2019-06-30
0001567683
cwen:RevenueRelatedtoLeasesMember
cwen:ConventionalGenerationMember
2019-01-01
2019-06-30
0001567683
us-gaap:OperatingSegmentsMember
cwen:EnergyRevenueMember
cwen:ConventionalGenerationMember
2019-01-01
2019-06-30
0001567683
cwen:RevenueRelatedtoLeasesMember
2019-01-01
2019-06-30
0001567683
cwen:ProductsAndServicesOtherMember
2019-01-01
2019-06-30
0001567683
us-gaap:OperatingSegmentsMember
cwen:CapacityRevenueMember
cwen:RenewablesMember
2019-01-01
2019-06-30
0001567683
us-gaap:OperatingSegmentsMember
cwen:ProductsAndServicesOtherMember
cwen:RenewablesMember
2019-01-01
2019-06-30
0001567683
cwen:RevenueRelatedtoLeasesMember
cwen:RenewablesMember
2019-01-01
2019-06-30
0001567683
cwen:EnergyRevenueMember
2019-01-01
2019-06-30
0001567683
us-gaap:OperatingSegmentsMember
cwen:ProductsAndServicesOtherMember
cwen:ThermalMember
2019-01-01
2019-06-30
0001567683
cwen:RevenueRelatedtoLeasesMember
cwen:RenewablesMember
2018-04-01
2018-06-30
0001567683
cwen:ThermalMember
2018-04-01
2018-06-30
0001567683
cwen:RevenueRelatedtoLeasesMember
cwen:ThermalMember
2018-04-01
2018-06-30
0001567683
cwen:RenewablesMember
2018-04-01
2018-06-30
0001567683
cwen:ProductsAndServicesOtherMember
cwen:RenewablesMember
2018-04-01
2018-06-30
0001567683
cwen:CapacityRevenueMember
cwen:ThermalMember
2018-04-01
2018-06-30
0001567683
cwen:EnergyRevenueMember
cwen:ConventionalGenerationMember
2018-04-01
2018-06-30
0001567683
cwen:ProductsAndServicesOtherMember
2018-04-01
2018-06-30
0001567683
cwen:RevenueRelatedtoLeasesMember
cwen:ConventionalGenerationMember
2018-04-01
2018-06-30
0001567683
cwen:EnergyRevenueMember
cwen:ThermalMember
2018-04-01
2018-06-30
0001567683
cwen:ProductsAndServicesOtherMember
cwen:ConventionalGenerationMember
2018-04-01
2018-06-30
0001567683
cwen:ConventionalGenerationMember
2018-04-01
2018-06-30
0001567683
cwen:EnergyRevenueMember
2018-04-01
2018-06-30
0001567683
cwen:ProductsAndServicesOtherMember
cwen:ThermalMember
2018-04-01
2018-06-30
0001567683
cwen:CapacityRevenueMember
2018-04-01
2018-06-30
0001567683
cwen:CapacityRevenueMember
cwen:RenewablesMember
2018-04-01
2018-06-30
0001567683
cwen:EnergyRevenueMember
cwen:RenewablesMember
2018-04-01
2018-06-30
0001567683
cwen:CapacityRevenueMember
cwen:ConventionalGenerationMember
2018-04-01
2018-06-30
0001567683
cwen:RevenueRelatedtoLeasesMember
2018-04-01
2018-06-30
0001567683
cwen:RevenueRelatedtoLeasesMember
cwen:ConventionalGenerationMember
2018-01-01
2018-06-30
0001567683
cwen:RevenueRelatedtoLeasesMember
cwen:ThermalMember
2018-01-01
2018-06-30
0001567683
cwen:RevenueRelatedtoLeasesMember
cwen:RenewablesMember
2018-01-01
2018-06-30
0001567683
cwen:RevenueRelatedtoLeasesMember
2018-01-01
2018-06-30
0001567683
cwen:EnergyRevenueMember
cwen:RenewablesMember
2019-01-01
2019-06-30
0001567683
cwen:CapacityRevenueMember
cwen:RenewablesMember
2019-01-01
2019-06-30
0001567683
cwen:CapacityRevenueMember
cwen:ConventionalGenerationMember
2019-01-01
2019-06-30
0001567683
cwen:EnergyRevenueMember
cwen:ConventionalGenerationMember
2019-01-01
2019-06-30
0001567683
cwen:EnergyRevenueMember
cwen:ThermalMember
2019-01-01
2019-06-30
0001567683
cwen:CapacityRevenueMember
cwen:ThermalMember
2019-01-01
2019-06-30
0001567683
cwen:DuquesneUniversityDistrictEnergySystemMember
2019-05-01
2019-05-01
0001567683
cwen:BuckthornSolarDropDownAssetMember
2018-03-30
0001567683
cwen:ThermalMember
cwen:UPMCThermalMember
2019-06-30
0001567683
cwen:DuquesneUniversityDistrictEnergySystemMember
2019-05-01
0001567683
cwen:CentralCAFuelCell1Member
2018-04-17
2018-04-18
0001567683
cwen:ECPUptownCampusLLCMember
2019-05-01
0001567683
cwen:BuckthornSolarDropDownAssetMember
cwen:BuckthornSolardue2025Member
2018-03-30
0001567683
cwen:BuckthornSolarDropDownAssetMember
2018-06-30
0001567683
cwen:UPMCThermalMember
2019-01-01
2019-01-31
0001567683
cwen:BuckthornSolardue2025Member
2018-05-31
0001567683
cwen:UPMCThermalMember
2018-06-19
2018-06-19
0001567683
cwen:BuckthornSolarDropDownAssetMember
2018-05-30
2018-05-31
0001567683
cwen:BuckthornSolarDropDownAssetMember
2018-07-01
2018-07-31
0001567683
cwen:CentralCAFuelCell1Member
2018-04-18
0001567683
cwen:NrgMember
2018-12-31
0001567683
cwen:BuckthornSolarDropDownAssetMember
2018-03-30
2018-03-31
0001567683
cwen:OahuSolarPartnershipMember
2019-06-30
0001567683
cwen:AltaXandXITEHoldcoMember
2019-06-30
0001567683
cwen:RepoweringPartnershipLLCMember
2019-06-30
0001567683
cwen:KawailoaSolarPartnershipLLCMember
2019-06-30
0001567683
cwen:SpringCanyonMember
2019-06-30
0001567683
cwen:BuckthornSolarDropDownAssetMember
2019-06-30
0001567683
us-gaap:ConsolidatedEntitiesMember
2019-01-01
2019-06-30
0001567683
cwen:EntitiesthatarenotconsolidatedMember
2019-01-01
2019-06-30
0001567683
cwen:KawailoaPartnershipMember
2019-05-07
0001567683
cwen:KawailoaPartnershipMember
2018-08-31
0001567683
cwen:ZephyrOahuPartnershipLLCMember
2019-03-08
0001567683
cwen:November2015DropDownAssetsMember
cwen:FinancialInstitutionsMember
2019-01-02
0001567683
cwen:TaxEquityInvestorsMember
cwen:ZephyrOahuPartnershipLLCMember
2019-03-08
0001567683
cwen:DGPVHoldco1Member
2019-06-30
0001567683
cwen:DGPVHoldco3Member
2019-01-01
2019-06-30
0001567683
cwen:OahuSolarPartnershipMember
cwen:ZephyrOahuPartnershipLLCMember
2018-08-31
2018-08-31
0001567683
cwen:RepoweringPartnershipHoldcoLLCdue2020Member
us-gaap:VariableInterestEntityPrimaryBeneficiaryMember
2019-06-30
0001567683
srt:AffiliatedEntityMember
2019-06-30
0001567683
cwen:DGPVHoldco3Member
2019-06-30
0001567683
cwen:OahuSolarLanikuhanaMember
2018-08-31
0001567683
cwen:November2015DropDownAssetsMember
cwen:FinancialInstitutionsMember
2019-01-02
2019-01-02
0001567683
cwen:KawailoaPartnershipMember
2018-08-31
2018-08-31
0001567683
cwen:DGPVHoldco1Member
2019-01-01
2019-06-30
0001567683
cwen:BuckthornSolarPortfolioLLCMember
cwen:BuckthornRenewablesLLCMember
2018-03-30
2018-03-30
0001567683
srt:AffiliatedEntityMember
2019-03-08
0001567683
cwen:KawailoaSolarProjectMember
cwen:KawailoaSolarPartnershipLLCMember
2019-01-01
2019-06-30
0001567683
cwen:OahuSolarWaipioMember
2018-08-31
0001567683
cwen:KawailoaSolarProjectMember
cwen:ThirdPartyInvestorMember
2019-01-01
2019-06-30
0001567683
cwen:NRGDGPVHoldco2Member
2019-06-30
0001567683
cwen:GraniteMountainHoldingsMember
2019-06-30
0001567683
cwen:RPVHoldcoMember
2019-06-30
0001567683
cwen:GenConnEnergyLlcMember
2019-06-30
0001567683
cwen:IronSpringsHoldingsMember
2019-06-30
0001567683
us-gaap:FairValueInputsLevel1Member
us-gaap:FairValueMeasurementsRecurringMember
2018-12-31
0001567683
us-gaap:FairValueInputsLevel1Member
us-gaap:FairValueMeasurementsRecurringMember
2019-06-30
0001567683
us-gaap:FairValueInputsLevel3Member
us-gaap:FairValueMeasurementsRecurringMember
2018-06-30
0001567683
us-gaap:FairValueInputsLevel3Member
us-gaap:FairValueMeasurementsRecurringMember
2019-01-01
2019-06-30
0001567683
us-gaap:FairValueInputsLevel3Member
us-gaap:FairValueMeasurementsRecurringMember
2018-03-31
0001567683
us-gaap:FairValueInputsLevel3Member
us-gaap:FairValueMeasurementsRecurringMember
2019-06-30
0001567683
us-gaap:FairValueInputsLevel3Member
us-gaap:FairValueMeasurementsRecurringMember
2018-01-01
2018-06-30
0001567683
us-gaap:FairValueInputsLevel3Member
us-gaap:FairValueMeasurementsRecurringMember
2019-04-01
2019-06-30
0001567683
us-gaap:FairValueInputsLevel3Member
us-gaap:FairValueMeasurementsRecurringMember
2018-04-01
2018-06-30
0001567683
us-gaap:FairValueInputsLevel3Member
us-gaap:FairValueMeasurementsRecurringMember
2018-12-31
0001567683
us-gaap:FairValueInputsLevel3Member
us-gaap:FairValueMeasurementsRecurringMember
2019-03-31
0001567683
us-gaap:FairValueInputsLevel3Member
us-gaap:FairValueMeasurementsRecurringMember
2017-12-31
0001567683
us-gaap:FairValueInputsLevel2Member
us-gaap:EstimateOfFairValueFairValueDisclosureMember
2019-06-30
0001567683
us-gaap:FairValueInputsLevel3Member
us-gaap:EstimateOfFairValueFairValueDisclosureMember
2019-06-30
0001567683
us-gaap:FairValueInputsLevel3Member
us-gaap:EstimateOfFairValueFairValueDisclosureMember
2018-12-31
0001567683
us-gaap:FairValueInputsLevel2Member
us-gaap:EstimateOfFairValueFairValueDisclosureMember
2018-12-31
0001567683
srt:MaximumMember
us-gaap:FairValueInputsLevel3Member
us-gaap:FairValueMeasurementsRecurringMember
us-gaap:EnergyRelatedDerivativeMember
2019-06-30
0001567683
srt:MinimumMember
us-gaap:FairValueInputsLevel3Member
us-gaap:FairValueMeasurementsRecurringMember
us-gaap:EnergyRelatedDerivativeMember
2019-06-30
0001567683
us-gaap:FairValueInputsLevel3Member
us-gaap:FairValueMeasurementsRecurringMember
us-gaap:EnergyRelatedDerivativeMember
2019-06-30
0001567683
srt:WeightedAverageMember
us-gaap:FairValueInputsLevel3Member
us-gaap:FairValueMeasurementsRecurringMember
us-gaap:EnergyRelatedDerivativeMember
2019-06-30
0001567683
us-gaap:InterestRateContractMember
us-gaap:FairValueInputsLevel3Member
us-gaap:FairValueMeasurementsRecurringMember
2019-06-30
0001567683
us-gaap:InterestRateContractMember
us-gaap:FairValueMeasurementsRecurringMember
2019-06-30
0001567683
us-gaap:InterestRateContractMember
us-gaap:FairValueMeasurementsRecurringMember
2018-12-31
0001567683
us-gaap:CommodityContractMember
us-gaap:FairValueMeasurementsRecurringMember
2019-06-30
0001567683
us-gaap:InterestRateContractMember
us-gaap:FairValueInputsLevel2Member
us-gaap:FairValueMeasurementsRecurringMember
2019-06-30
0001567683
us-gaap:FairValueInputsLevel3Member
2019-06-30
0001567683
us-gaap:FairValueInputsLevel2Member
us-gaap:FairValueMeasurementsRecurringMember
2019-06-30
0001567683
us-gaap:FairValueMeasurementsRecurringMember
2018-12-31
0001567683
us-gaap:CommodityContractMember
us-gaap:FairValueInputsLevel2Member
us-gaap:FairValueMeasurementsRecurringMember
2019-06-30
0001567683
us-gaap:CommodityContractMember
us-gaap:FairValueMeasurementsRecurringMember
2018-12-31
0001567683
us-gaap:FairValueInputsLevel2Member
2019-06-30
0001567683
us-gaap:CommodityContractMember
us-gaap:FairValueInputsLevel3Member
us-gaap:FairValueMeasurementsRecurringMember
2019-06-30
0001567683
us-gaap:FairValueMeasurementsRecurringMember
2019-06-30
0001567683
us-gaap:CarryingReportedAmountFairValueDisclosureMember
2018-12-31
0001567683
us-gaap:EstimateOfFairValueFairValueDisclosureMember
2018-12-31
0001567683
us-gaap:CarryingReportedAmountFairValueDisclosureMember
2019-06-30
0001567683
us-gaap:EstimateOfFairValueFairValueDisclosureMember
2019-06-30
0001567683
us-gaap:InterestRateContractMember
2018-12-31
0001567683
us-gaap:AociIncludingPortionAttributableToNoncontrollingInterestMember
2018-12-31
0001567683
us-gaap:AccumulatedNetGainLossFromCashFlowHedgesIncludingPortionAttributableToNoncontrollingInterestMember
2018-04-01
2018-06-30
0001567683
us-gaap:AccumulatedNetGainLossFromCashFlowHedgesIncludingPortionAttributableToNoncontrollingInterestMember
2019-01-01
2019-06-30
0001567683
us-gaap:AociIncludingPortionAttributableToNoncontrollingInterestMember
2017-12-31
0001567683
us-gaap:AociIncludingPortionAttributableToNoncontrollingInterestMember
2019-06-30
0001567683
us-gaap:AociIncludingPortionAttributableToNoncontrollingInterestMember
2018-06-30
0001567683
us-gaap:AccumulatedNetGainLossFromCashFlowHedgesIncludingPortionAttributableToNoncontrollingInterestMember
2018-01-01
2018-06-30
0001567683
us-gaap:AccumulatedNetGainLossFromCashFlowHedgesIncludingPortionAttributableToNoncontrollingInterestMember
2019-04-01
2019-06-30
0001567683
us-gaap:AociIncludingPortionAttributableToNoncontrollingInterestMember
2018-03-31
0001567683
us-gaap:AociIncludingPortionAttributableToNoncontrollingInterestMember
2019-03-31
0001567683
cwen:InterestMember
2018-12-31
0001567683
srt:NaturalGasReservesMember
2019-01-01
2019-06-30
0001567683
cwen:InterestMember
2019-06-30
0001567683
cwen:PowerMember
2019-01-01
2019-06-30
0001567683
cwen:PowerMember
2018-01-01
2018-12-31
0001567683
srt:NaturalGasReservesMember
2018-01-01
2018-12-31
0001567683
us-gaap:InterestRateContractMember
us-gaap:InterestExpenseMember
2019-01-01
2019-06-30
0001567683
us-gaap:InterestRateContractMember
us-gaap:InterestExpenseMember
2018-04-01
2018-06-30
0001567683
us-gaap:InterestRateContractMember
us-gaap:InterestExpenseMember
2019-04-01
2019-06-30
0001567683
us-gaap:InterestRateContractMember
us-gaap:InterestExpenseMember
2018-01-01
2018-06-30
0001567683
us-gaap:EnergyRelatedDerivativeMember
2019-01-01
2019-06-30
0001567683
us-gaap:CommodityContractMember
2019-06-30
0001567683
us-gaap:InterestRateContractMember
2019-06-30
0001567683
cwen:InterestRateContractNonCurrentMember
us-gaap:DesignatedAsHedgingInstrumentMember
2019-06-30
0001567683
cwen:InterestRateContractCurrentMember
us-gaap:NondesignatedMember
2019-06-30
0001567683
cwen:InterestRateContractNonCurrentMember
us-gaap:NondesignatedMember
2019-06-30
0001567683
us-gaap:DesignatedAsHedgingInstrumentMember
2019-06-30
0001567683
cwen:InterestRateContractCurrentMember
us-gaap:DesignatedAsHedgingInstrumentMember
2018-12-31
0001567683
cwen:CommodityContractCurrentMember
us-gaap:NondesignatedMember
2018-12-31
0001567683
cwen:InterestRateContractNonCurrentMember
us-gaap:NondesignatedMember
2018-12-31
0001567683
us-gaap:NondesignatedMember
2019-06-30
0001567683
cwen:InterestRateContractNonCurrentMember
us-gaap:DesignatedAsHedgingInstrumentMember
2018-12-31
0001567683
us-gaap:NondesignatedMember
2018-12-31
0001567683
cwen:CommodityContractNonCurrentMember
us-gaap:NondesignatedMember
2019-06-30
0001567683
cwen:InterestRateContractCurrentMember
us-gaap:NondesignatedMember
2018-12-31
0001567683
cwen:InterestRateContractCurrentMember
us-gaap:DesignatedAsHedgingInstrumentMember
2019-06-30
0001567683
us-gaap:DesignatedAsHedgingInstrumentMember
2018-12-31
0001567683
cwen:CommodityContractCurrentMember
us-gaap:NondesignatedMember
2019-06-30
0001567683
cwen:CommodityContractNonCurrentMember
us-gaap:NondesignatedMember
2018-12-31
0001567683
cwen:SouthTrentWindDue2028Member
us-gaap:LetterOfCreditMember
2019-06-14
0001567683
cwen:TapestryWindLLCduein2031Member
us-gaap:LetterOfCreditMember
2019-04-29
0001567683
cwen:KawailoaPartnershipMember
cwen:SouthTrentWindLLCDue2020Member
us-gaap:LetterOfCreditMember
2019-06-14
0001567683
cwen:A3.5ConvertibleNotesdue2019Member
2019-01-01
2019-01-31
0001567683
us-gaap:RevolvingCreditFacilityMember
us-gaap:LetterOfCreditMember
2019-06-30
0001567683
cwen:KawailoaPartnershipMember
cwen:KawailoaSolarHoldingsLLCDebtMember
us-gaap:LondonInterbankOfferedRateLIBORMember
2019-05-07
2019-05-07
0001567683
cwen:DuquesneDue2059Member
us-gaap:LetterOfCreditMember
2019-05-01
0001567683
cwen:TapestryWindLLCduein2021Member
us-gaap:LetterOfCreditMember
2019-04-29
0001567683
cwen:TapestryWindLLCduein2031Member
us-gaap:LetterOfCreditMember
us-gaap:LondonInterbankOfferedRateLIBORMember
2019-04-29
2019-04-29
0001567683
cwen:RepoweringPartnershipHoldcoLLCdue2020Member
us-gaap:LoansPayableMember
2019-06-14
0001567683
cwen:SouthTrentWindDue2028Member
us-gaap:LetterOfCreditMember
us-gaap:LondonInterbankOfferedRateLIBORMember
2019-06-14
2019-06-14
0001567683
cwen:RepoweringPartnershipHoldcoLLCdue2020Member
us-gaap:LoansPayableMember
us-gaap:LondonInterbankOfferedRateLIBORMember
2019-06-14
2019-06-14
0001567683
cwen:KawailoaPartnershipMember
cwen:SouthTrentWindLLCDue2020Member
us-gaap:LetterOfCreditMember
us-gaap:LondonInterbankOfferedRateLIBORMember
2019-06-14
2019-06-14
0001567683
us-gaap:RevolvingCreditFacilityMember
2019-06-30
0001567683
cwen:A3.5ConvertibleNotesdue2019Member
2019-02-01
0001567683
cwen:RepoweringPartnershipHoldcoLLCdue2020Member
us-gaap:LoansPayableMember
2019-06-14
2019-06-14
0001567683
cwen:ZephyrOahuPartnershipLLCMember
cwen:OahuSolarHoldingsLLCDebtMember
us-gaap:LondonInterbankOfferedRateLIBORMember
2019-03-08
0001567683
cwen:TapestryWindLLCduein2021Member
us-gaap:LetterOfCreditMember
us-gaap:LondonInterbankOfferedRateLIBORMember
2019-04-29
2019-04-29
0001567683
cwen:UtahSolarPortfoliodue2022Member
us-gaap:LondonInterbankOfferedRateLIBORMember
2019-01-01
2019-06-30
0001567683
cwen:KansasSouthduein2030Member
us-gaap:LondonInterbankOfferedRateLIBORMember
2019-01-01
2019-06-30
0001567683
cwen:TapestryWindLLCduein2031Member
us-gaap:LetterOfCreditMember
2019-06-20
0001567683
us-gaap:RevolvingCreditFacilityMember
2018-12-31
0001567683
cwen:A5.00SeniorNotesduein2026Member
2019-06-30
0001567683
cwen:CvsrFinancingAgreementMember
2019-06-30
0001567683
cwen:OahuSolarHoldingsLLCdue2026Member
2018-12-31
0001567683
cwen:MarshLandingTermLoanFacilityMember
us-gaap:LetterOfCreditMember
2019-06-30
0001567683
cwen:CvsrFinancingAgreementMember
2018-12-31
0001567683
cwen:KawailoaSolarHoldingsLLCdue2026Member
2019-06-30
0001567683
cwen:ProjectLevelDebtMember
2018-12-31
0001567683
cwen:A3.5ConvertibleNotesdue2019Member
2019-06-30
0001567683
cwen:BuckthornSolardue2025Member
2018-12-31
0001567683
cwen:A5.375SeniorNotesduein2024Member
2018-12-31
0001567683
cwen:AguaCalienteBorrower2Member
2019-06-30
0001567683
cwen:CvsrFinancingAgreementMember
us-gaap:LetterOfCreditMember
2019-06-30
0001567683
cwen:OahuSolarHoldingsLLCdue2026Member
2019-06-30
0001567683
cwen:OtherDebtMember
2019-06-30
0001567683
cwen:WalnutCreekEnergyLLCduein2023Member
us-gaap:LetterOfCreditMember
2019-06-30
0001567683
cwen:ElSegundoEnergyCenterdue2023Member
2019-06-30
0001567683
cwen:LaredoRidgeWindLLCduein2026Member
2019-06-30
0001567683
cwen:AguaCalienteBorrower2Member
us-gaap:LetterOfCreditMember
2019-06-30
0001567683
cwen:TapestryWindLLCduein2031Member
us-gaap:LetterOfCreditMember
2019-06-30
0001567683
cwen:A5.375SeniorNotesduein2024Member
2019-06-30
0001567683
cwen:UtahSolarPortfoliodue2022Member
2018-12-31
0001567683
cwen:SouthTrentWindDue2028Member
us-gaap:LetterOfCreditMember
2019-06-30
0001567683
cwen:CVSRHoldcodue2037Member
2018-12-31
0001567683
cwen:UtahSolarPortfoliodue2022Member
us-gaap:LetterOfCreditMember
2019-06-30
0001567683
cwen:KansasSouthduein2030Member
2018-12-31
0001567683
cwen:TapestryWindLLCduein2031Member
2019-06-30
0001567683
cwen:ElSegundoEnergyCenterdue2023Member
us-gaap:LetterOfCreditMember
2019-06-30
0001567683
cwen:EnergyCenterMinneapolisSeriesCNotesMember
us-gaap:LetterOfCreditMember
2019-06-30
0001567683
cwen:KawailoaSolarHoldingsLLCdue2026Member
us-gaap:LetterOfCreditMember
2019-06-30
0001567683
cwen:RepoweringPartnershipHoldcoLLCdue2020Member
2018-12-31
0001567683
cwen:DuquesneDue2059Member
2019-06-30
0001567683
cwen:A3.25ConvertibleNotesdue2020Member
2019-06-30
0001567683
cwen:CVSRHoldcodue2037Member
2019-06-30
0001567683
cwen:OtherDebtMember
us-gaap:LetterOfCreditMember
2019-06-30
0001567683
cwen:BuckthornSolardue2025Member
2019-06-30
0001567683
cwen:UtahSolarPortfoliodue2022Member
2019-06-30
0001567683
cwen:VientoFundingIIInc.duein2023Member
2019-06-30
0001567683
cwen:AlpineFinancingAgreementDue2022Member
2019-06-30
0001567683
cwen:TapestryWindLLCduein2031Member
2018-12-31
0001567683
cwen:AltaWindIVleasefinancingarrangementdue2034and2035Member
2019-06-30
0001567683
cwen:AguaCalienteBorrower2Member
2018-12-31
0001567683
cwen:A5.75SeniorNotesdue2025Member
2019-06-30
0001567683
cwen:ProjectLevelDebtMember
2019-06-30
0001567683
cwen:WalnutCreekEnergyLLCduein2023Member
2019-06-30
0001567683
cwen:OahuSolarHoldingsLLCdue2026Member
us-gaap:LetterOfCreditMember
2019-06-30
0001567683
cwen:SouthTrentWindDue2028Member
2019-06-30
0001567683
cwen:A5.75SeniorNotesdue2025Member
2018-12-31
0001567683
cwen:RepoweringPartnershipHoldcoLLCdue2020Member
2019-06-30
0001567683
cwen:DuquesneDue2059Member
2018-12-31
0001567683
cwen:AltaWindIVleasefinancingarrangementdue2034and2035Member
2018-12-31
0001567683
cwen:A5.00SeniorNotesduein2026Member
2018-12-31
0001567683
cwen:LaredoRidgeWindLLCduein2026Member
2018-12-31
0001567683
cwen:RepoweringPartnershipHoldcoLLCdue2020Member
us-gaap:LetterOfCreditMember
2019-06-30
0001567683
cwen:KansasSouthduein2030Member
us-gaap:LetterOfCreditMember
2019-06-30
0001567683
cwen:MarshLandingTermLoanFacilityMember
2019-06-30
0001567683
cwen:SouthTrentWindDue2028Member
2018-12-31
0001567683
cwen:AlpineFinancingAgreementDue2022Member
2018-12-31
0001567683
cwen:AltaWindIVleasefinancingarrangementdue2034and2035Member
us-gaap:LetterOfCreditMember
2019-06-30
0001567683
cwen:AlpineFinancingAgreementDue2022Member
us-gaap:LetterOfCreditMember
2019-06-30
0001567683
cwen:KansasSouthduein2030Member
2019-06-30
0001567683
cwen:EnergyCenterMinneapolisSeriesCNotesMember
2019-06-30
0001567683
cwen:A3.25ConvertibleNotesdue2020Member
2018-12-31
0001567683
cwen:VientoFundingIIInc.duein2023Member
us-gaap:LetterOfCreditMember
2019-06-30
0001567683
cwen:WalnutCreekEnergyLLCduein2023Member
2018-12-31
0001567683
cwen:CVSRHoldcodue2037Member
us-gaap:LetterOfCreditMember
2019-06-30
0001567683
cwen:OtherDebtMember
2018-12-31
0001567683
cwen:ElSegundoEnergyCenterdue2023Member
2018-12-31
0001567683
cwen:MarshLandingTermLoanFacilityMember
2018-12-31
0001567683
cwen:KawailoaSolarHoldingsLLCdue2026Member
2018-12-31
0001567683
cwen:A3.5ConvertibleNotesdue2019Member
2018-12-31
0001567683
cwen:VientoFundingIIInc.duein2023Member
2018-12-31
0001567683
cwen:BuckthornSolardue2025Member
us-gaap:LetterOfCreditMember
2019-06-30
0001567683
cwen:LaredoRidgeWindLLCduein2026Member
us-gaap:LetterOfCreditMember
2019-06-30
0001567683
cwen:EnergyCenterMinneapolisSeriesCNotesMember
2018-12-31
0001567683
cwen:MarshLandingTermLoanFacilityMember
2019-01-01
2019-06-30
0001567683
cwen:WalnutCreekEnergyLLCduein2023Member
2019-01-01
2019-06-30
0001567683
srt:MinimumMember
cwen:CvsrFinancingAgreementMember
2019-06-30
0001567683
cwen:ElSegundoEnergyCenterdue2023Member
2019-01-01
2019-06-30
0001567683
cwen:VientoFundingIIInc.duein2023Member
2019-01-01
2019-06-30
0001567683
srt:MinimumMember
cwen:AltaWindIVleasefinancingarrangementdue2034and2035Member
2019-06-30
0001567683
cwen:ElSegundoEnergyCenterdue2023TrancheAMember
2019-01-01
2019-06-30
0001567683
cwen:KansasSouthduein2030Member
2019-01-01
2019-06-30
0001567683
cwen:BuckthornSolardue2025Member
2019-01-01
2019-06-30
0001567683
cwen:AlpineFinancingAgreementDue2022Member
2019-01-01
2019-06-30
0001567683
srt:MaximumMember
cwen:AltaWindIVleasefinancingarrangementdue2034and2035Member
2019-06-30
0001567683
cwen:LaredoRidgeWindLLCduein2026Member
2019-01-01
2019-06-30
0001567683
cwen:SouthTrentWindDue2028Member
2019-01-01
2019-06-30
0001567683
us-gaap:RevolvingCreditFacilityMember
2019-01-01
2019-06-30
0001567683
cwen:ElSegundoEnergyCenterdue2023TrancheBMember
2019-01-01
2019-06-30
0001567683
srt:MaximumMember
cwen:CvsrFinancingAgreementMember
2019-06-30
0001567683
cwen:TapestryWindLLCduein2031Member
2019-01-01
2019-06-30
0001567683
cwen:OahuSolarHoldingsLLCdue2026Member
2019-01-01
2019-06-30
0001567683
cwen:A3.25ConvertibleNotesdue2020Member
us-gaap:CommonClassCMember
2018-01-01
2018-06-30
0001567683
cwen:A3.25ConvertibleNotesdue2020Member
us-gaap:CommonClassCMember
2019-04-01
2019-06-30
0001567683
cwen:A3.25ConvertibleNotesdue2020Member
us-gaap:CommonClassCMember
2018-04-01
2018-06-30
0001567683
cwen:A3.5ConvertibleNotesdue2019Member
us-gaap:CommonClassAMember
2018-04-01
2018-06-30
0001567683
cwen:A3.5ConvertibleNotesdue2019Member
us-gaap:CommonClassAMember
2019-04-01
2019-06-30
0001567683
cwen:A3.5ConvertibleNotesdue2019Member
us-gaap:CommonClassAMember
2019-01-01
2019-06-30
0001567683
cwen:A3.25ConvertibleNotesdue2020Member
us-gaap:CommonClassCMember
2019-01-01
2019-06-30
0001567683
cwen:A3.5ConvertibleNotesdue2019Member
us-gaap:CommonClassAMember
2018-01-01
2018-06-30
0001567683
us-gaap:CorporateMember
2018-04-01
2018-06-30
0001567683
us-gaap:CorporateMember
2019-01-01
2019-06-30
0001567683
us-gaap:CorporateMember
2019-04-01
2019-06-30
0001567683
cwen:RenewablesMember
2019-06-30
0001567683
cwen:ThermalMember
2019-06-30
0001567683
us-gaap:CorporateMember
2019-06-30
0001567683
cwen:ConventionalGenerationMember
2019-06-30
0001567683
us-gaap:CorporateMember
2018-01-01
2018-06-30
0001567683
cwen:ThermalMember
cwen:NrgMember
2018-01-01
2018-06-30
0001567683
cwen:MarshLandingMember
cwen:NrgMember
2018-04-01
2018-06-30
0001567683
cwen:OperationsandMaintenanceservicesMember
cwen:NrgMember
2018-01-01
2018-06-30
0001567683
cwen:NRGYieldMember
cwen:NrgMember
2018-01-01
2018-06-30
0001567683
cwen:RENOMMember
2018-01-01
2018-06-30
0001567683
cwen:OperationsandMaintenanceservicesMember
cwen:NrgMember
2018-04-01
2018-06-30
0001567683
cwen:RENOMMember
2019-06-30
0001567683
cwen:NRGYieldMember
cwen:NrgMember
2018-04-01
2018-06-30
0001567683
cwen:ThermalMember
cwen:NrgMember
2018-04-01
2018-06-30
0001567683
cwen:ESECMember
cwen:NRGWestCoastLLCMember
2018-04-01
2018-06-30
0001567683
cwen:NrgMember
2018-01-01
2018-06-30
0001567683
cwen:OperationsandMaintenanceservicesMember
cwen:GceHoldingLlcMember
2018-01-01
2018-06-30
0001567683
cwen:NrgMember
2018-04-01
2018-06-30
0001567683
cwen:CEGMember
2019-06-30
0001567683
cwen:RENOMMember
2018-04-01
2018-06-30
0001567683
cwen:OperationsandMaintenanceservicesMember
cwen:GceHoldingLlcMember
2018-04-01
2018-06-30
0001567683
cwen:RENOMMember
2019-04-01
2019-06-30
0001567683
cwen:RENOMMember
2019-01-01
2019-06-30
0001567683
cwen:MarshLandingMember
cwen:NrgMember
2018-01-01
2018-06-30
0001567683
cwen:RENOMMember
2018-12-31
0001567683
cwen:ESECMember
cwen:NRGWestCoastLLCMember
2018-01-01
2018-06-30
0001567683
us-gaap:AssetsLeasedToOthersMember
2019-06-30
0001567683
srt:MinimumMember
2019-06-30
0001567683
srt:MaximumMember
2019-06-30
xbrli:shares
iso4217:USD
utreg:MW
cwen:facility
xbrli:pure
iso4217:USD
xbrli:shares
utreg:MWh
cwen:renewal_option
utreg:MMBTU
UNITED STATES SECURITIES AND EXCHANGE COMMISSION
Washington, D.C. 20549
FORM 10-Q
|
| | |
☒ | Quarterly report pursuant to Section 13 or 15(d) of the Securities Exchange Act of 1934 |
For the quarterly period ended June 30, 2019
|
| |
☐ | Transition report pursuant to Section 13 or 15(d) of the Securities Exchange Act of 1934 |
Commission File Number: 001-36002
Clearway Energy, Inc.
(Exact name of registrant as specified in its charter)
|
| | | |
Delaware | | 46-1777204 |
(State or other jurisdiction of incorporation or organization) | | (I.R.S. Employer Identification No.) |
| | | |
300 Carnegie Center, Suite 300 | Princeton | New Jersey | 08540 |
(Address of principal executive offices) | (Zip Code) |
(609) 608-1525
(Registrant’s telephone number, including area code)
Securities registered pursuant to Section 12(b) of the Act:
|
| | |
Title of each class | Trading Symbol(s) | Name of each exchange on which registered |
Class A Common Stock, par value $0.01 | CWEN.A | New York Stock Exchange |
Class C Common Stock, par value $0.01 | CWEN | New York Stock Exchange |
Indicate by check mark whether the registrant (1) has filed all reports required to be filed by Section 13 or 15(d) of the Securities Exchange Act of 1934 during the preceding 12 months (or for such shorter period that the registrant was required to file such reports), and (2) has been subject to such filing requirements for the past 90 days.
Yes ☒ No ☐
Indicate by check mark whether the registrant has submitted electronically every Interactive Data File required to be submitted pursuant to Rule 405 of Regulation S-T (§232.405 of this chapter) during the preceding 12 months (or for such shorter period that the registrant was required to submit such files).
Yes ☒ No ☐
Indicate by check mark whether the registrant is a large accelerated filer, an accelerated filer, a non-accelerated filer, a smaller reporting company or an emerging growth company. See the definitions of “large accelerated filer,” “accelerated filer,” “smaller reporting company,” and "emerging growth company" in Rule 12b-2 of the Exchange Act.
|
| | | |
Large accelerated filer | ☒ | Accelerated filer | ☐ |
Non-accelerated filer | ☐ | Smaller reporting company | ☐ |
| | Emerging growth company | ☐ |
If an emerging growth company, indicate by check mark if the registrant has elected not to use the extended transition period for complying with any new or revised financial accounting standards provided pursuant to Section 13(a) of the Exchange Act. ☐
Indicate by check mark whether the registrant is a shell company (as defined in Rule 12b-2 of the Exchange Act).
Yes ☐ No ☒
As of July 31, 2019, there were 34,599,645 shares of Class A common stock outstanding, par value $0.01 per share, 42,738,750 shares of Class B common stock outstanding, par value $0.01 per share, 73,325,741 shares of Class C common stock outstanding, par value $0.01 per share, and 42,738,750 shares of Class D common stock outstanding, par value $0.01 per share.
TABLE OF CONTENTS
Index
CAUTIONARY STATEMENT REGARDING FORWARD-LOOKING INFORMATION
This Quarterly Report on Form 10-Q of Clearway Energy, Inc., together with its consolidated subsidiaries, or the Company, includes forward-looking statements within the meaning of Section 27A of the Securities Act of 1933, as amended, or the Securities Act, and Section 21E of the Securities Exchange Act of 1934, as amended, or the Exchange Act. The words "believes," "projects," "anticipates," "plans," "expects," "intends," "estimates" and similar expressions are intended to identify forward-looking statements. These forward-looking statements involve known and unknown risks, uncertainties and other factors that may cause the Company's actual results, performance and achievements, or industry results, to be materially different from any future results, performance or achievements expressed or implied by such forward-looking statements. These factors, risks and uncertainties include the factors described under Item 1A — Risk Factors in Part I, of the Company's Annual Report on Form 10-K for the year ended December 31, 2018, as well as the following:
| |
• | Potential risks related to the PG&E Bankruptcy; |
| |
• | The Company's ability to maintain and grow its quarterly dividend; |
| |
• | Potential risks related to the Company's relationships with GIP and CEG; |
| |
• | The Company's ability to successfully transition services previously provided by NRG; |
| |
• | The Company's ability to successfully identify, evaluate and consummate acquisitions from third parties; |
| |
• | The Company's ability to acquire assets from GIP or CEG; |
| |
• | The Company's ability to raise additional capital due to its indebtedness, corporate structure, market conditions or otherwise; |
| |
• | Changes in law, including judicial decisions; |
| |
• | Hazards customary to the power production industry and power generation operations such as fuel and electricity price volatility, unusual weather conditions (including wind and solar conditions), catastrophic weather-related or other damage to facilities, unscheduled generation outages, maintenance or repairs, unanticipated changes to fuel supply costs or availability due to higher demand, shortages, transportation problems or other developments, environmental incidents, or electric transmission or gas pipeline system constraints and the possibility that the Company may not have adequate insurance to cover losses as a result of such hazards; |
| |
• | The Company's ability to operate its businesses efficiently, manage maintenance capital expenditures and costs effectively, and generate earnings and cash flows from its asset-based businesses in relation to its debt and other obligations; |
| |
• | The willingness and ability of counterparties to the Company's offtake agreements to fulfill their obligations under such agreements; |
| |
• | The Company's ability to enter into contracts to sell power and procure fuel on acceptable terms and prices as current offtake agreements expire; |
| |
• | Government regulation, including compliance with regulatory requirements and changes in market rules, rates, tariffs and environmental laws; |
| |
• | Operating and financial restrictions placed on the Company that are contained in the project-level debt facilities and other agreements of certain subsidiaries and project-level subsidiaries generally, in the Clearway Energy Operating LLC amended and restated revolving credit facility, in the indentures governing the Senior Notes and in the indentures governing the Company's convertible notes; |
| |
• | Cyber terrorism and inadequate cybersecurity, or the occurrence of a catastrophic loss and the possibility that the Company may not have adequate insurance to cover losses resulting from such hazards or the inability of the Company's insurers to provide coverage; |
| |
• | The Company's ability to engage in successful mergers and acquisitions activity; and |
| |
• | The Company's ability to borrow additional funds and access capital markets, as well as the Company's substantial indebtedness and the possibility that the Company may incur additional indebtedness going forward. |
Forward-looking statements speak only as of the date they were made, and the Company undertakes no obligation to publicly update or revise any forward-looking statements, whether as a result of new information, future events or otherwise. The foregoing review of factors that could cause the Company's actual results to differ materially from those contemplated in any forward-looking statements included in this Quarterly Report on Form 10-Q should not be construed as exhaustive.
GLOSSARY OF TERMS
When the following terms and abbreviations appear in the text of this report, they have the meanings indicated below:
|
| | |
2018 Form 10-K | | Clearway Energy, Inc.'s (formerly NRG Yield, Inc.) Annual Report on Form 10-K for the year ended December 31, 2018 |
2019 Convertible Notes | | $329 million aggregate principal amount of 3.50% convertible notes due 2019, issued by Clearway Energy, Inc. |
2020 Convertible Notes | | $45 million aggregate principal amount of 3.25% convertible notes due 2020, issued by Clearway Energy, Inc. |
2024 Senior Notes | | $500 million aggregate principal amount of 5.375% unsecured senior notes due 2024, issued by Clearway Energy Operating LLC |
2025 Senior Notes | | $600 million aggregate principal amount of 5.750% unsecured senior notes due 2025, issued by Clearway Energy Operating LLC |
2026 Senior Notes | | $350 million aggregate principal amount of 5.00% unsecured senior notes due 2026, issued by Clearway Energy Operating LLC |
Adjusted EBITDA | | Represents EBITDA adjusted for mark-to-market gains or losses, asset write offs and impairments, and factors which the Company does not consider indicative of future operating performance |
AOCL/AOCI | | Accumulated Other Comprehensive Loss/Accumulated Other Comprehensive Income |
ASC | | The FASB Accounting Standards Codification, which the FASB established as the source of authoritative GAAP |
ASU | | Accounting Standards Updates - updates to the ASC |
ATM Program | | At-The-Market Equity Offering Program |
Bankruptcy Code | | Title 11 of the U.S. Code |
Bankruptcy Court | | U.S. Bankruptcy Court for the Northern District of California |
CAFD | | Cash Available for Distribution is Adjusted EBITDA plus cash distributions/return of investment from unconsolidated affiliates, adjustments to reflect CAFD generated by unconsolidated investments that are not able to distribute project dividends due to the PG&E Bankruptcy, cash receipts from notes receivable, cash distributions from noncontrolling interests, less cash distributions to noncontrolling interests, maintenance capital expenditures, pro-rata Adjusted EBITDA from unconsolidated affiliates, cash interest paid, income taxes paid, principal amortization of indebtedness, Walnut Creek investment payments, and changes in prepaid and accrued capacity payments |
Carlsbad Project | | A 527 MW natural gas fired project in Carlsbad, CA |
CDFW | | California Department of Fish and Wildlife |
CEG | | Clearway Energy Group LLC (formerly Zephyr Renewables LLC) |
CEG Master Services Agreements | | Master Services Agreements entered into as of August 31, 2018 between the Company, Clearway Energy LLC and Clearway Energy Operating LLC, and CEG |
CEG ROFO Agreement | | Right of First Offer Agreement, entered into as of August 31, 2018, by and between Clearway Energy Group LLC and Clearway Energy, Inc., and solely for purposes of Section 2.4, GIP III Zephyr Acquisition Partners, L.P., as amended by the First Amendment to the Right of First Offer Agreement dated February 14, 2019 |
CEG ROFO Asset | | Asset to potentially be offered to the Company by CEG under the CEG ROFO Agreement |
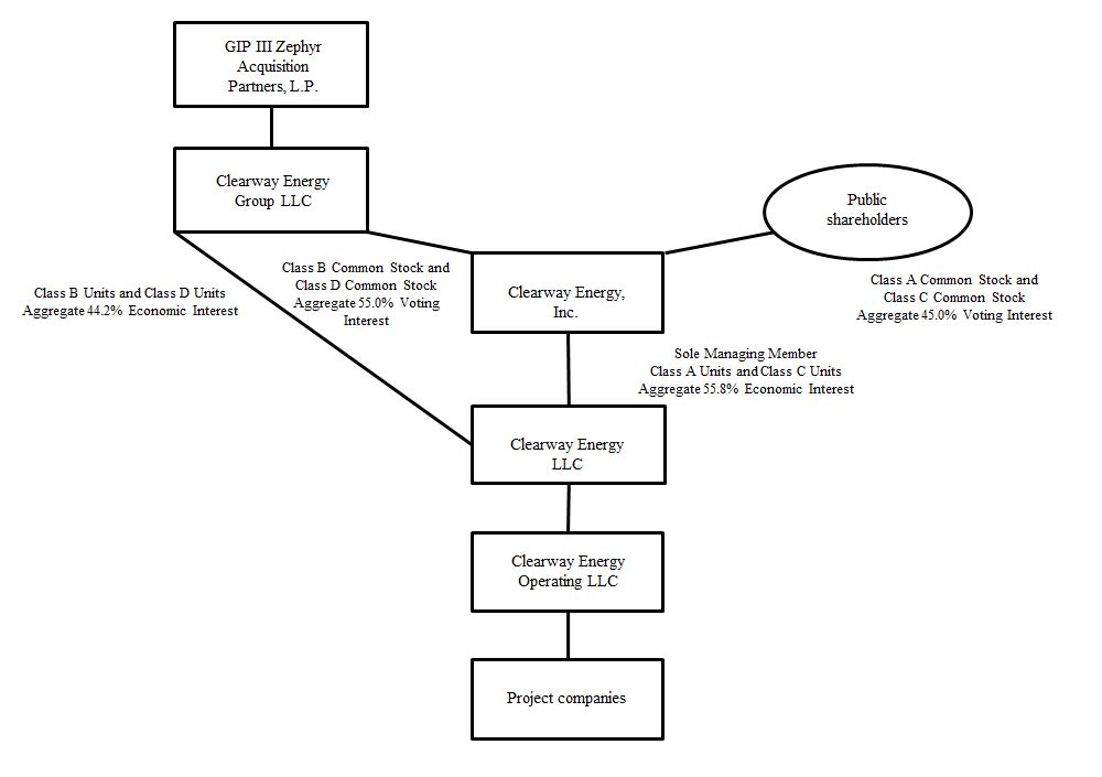
Clearway Energy LLC | | The holding company through which the projects are owned by Clearway Energy Group LLC, the holder of Class B and Class D units of the Company, and Clearway Energy, Inc., the holder of the Class A and Class C units |
Clearway Energy Group LLC | | The holder of the Company's Class B and Class D common shares and Clearway Energy LLC's Class B and Class D units |
Clearway Energy Operating LLC | | The holder of the project assets that are owned by Clearway Energy LLC |
COD | | Commercial Operation Date |
Company | | Clearway Energy, Inc. together with its consolidated subsidiaries |
|
| | |
CVSR | | California Valley Solar Ranch |
CVSR Holdco | | CVSR Holdco LLC, the indirect owner of CVSR |
DGPV Holdco 1 | | DGPV Holdco 1 LLC |
DGPV Holdco 2 | | DGPV Holdco 2 LLC |
DGPV Holdco 3 | | DGPV Holdco 3 LLC |
Distributed Solar | | Solar power projects, typically less than 20 MW in size, that primarily sell power produced to customers for usage on site, or are interconnected to sell power into the local distribution grid |
Drop Down Assets | | Collectively, assets under common control acquired by the Company from NRG from January 1, 2014 through the period ended August 31, 2018 |
EBITDA | | Earnings before interest, tax, depreciation and amortization |
Economic Gross Margin | | Energy and capacity revenue less cost of fuels |
ECP | | Energy Center Pittsburgh LLC, a subsidiary of the Company |
EPA | | U.S. Environmental Protection Agency |
EPC | | Engineering, Procurement and Construction |
Exchange Act | | The Securities Exchange Act of 1934, as amended |
FASB | | Financial Accounting Standards Board |
GAAP | | Accounting principles generally accepted in the U.S. |
GenConn | | GenConn Energy LLC |
GIP | | Collectively, Global Infrastructure Partners III-C Intermediate AIV 3, L.P., Global Infrastructure Partners III-A/B AIV 3, L.P., Global Infrastructure Partners III-C Intermediate AIV 2, L.P., Global Infrastructure Partners III-C2 Intermediate AIV, L.P. and GIP III Zephyr Friends & Family, LLC. |
GIP Transaction | | On August 31, 2018, NRG transferred its full ownership interest in the Company to Clearway Energy Group LLC and subsequently sold 100% of its interests in Clearway Energy Group LLC, which includes NRG's renewable energy development and operations platform, to an affiliate of GIP. GIP, NRG and the Company also entered into a consent and indemnity agreement in connection with the purchase and sale agreement, which was signed on February 6, 2018 |
HLBV | | Hypothetical Liquidation at Book Value |
LIBOR | | London Inter-Bank Offered Rate |
March 2017 Drop Down Assets | | (i) Agua Caliente Borrower 2 LLC, which owns a 16% interest (approximately 31% of NRG's 51% interest) in the Agua Caliente solar farm and (ii) NRG's 100% ownership in the Class A equity interests in the Utah Solar Portfolio (defined below), both acquired by the Company on March 27, 2017 |
MMBtu | | Million British Thermal Units |
MW | | Megawatts |
MWh | | Saleable megawatt hours, net of internal/parasitic load megawatt-hours |
MWt | | Megawatts Thermal Equivalent |
Net Exposure | | Counterparty credit exposure to Clearway Energy, Inc. net of collateral |
NOLs | | Net Operating Losses |
NPPD | | Nebraska Public Power District |
NRG | | NRG Energy, Inc. |
NRG ROFO Agreement | | Third Amended and Restated Right of First Offer Agreement, entered into as of August 31, 2018, by and between NRG Energy, Inc. and the Company |
NRG TSA | | Transition Services Agreement, dated as of August 31, 2018, by and between NRG and the Company |
OCI/OCL | | Other comprehensive income/loss |
O&M | | Operation and Maintenance |
PG&E | | Pacific Gas and Electric Company |
|
| | |
PG&E Bankruptcy | | On January 29, 2019, PG&E Corporation and Pacific Gas and Electric Company filed voluntary petitions for relief under the Bankruptcy Code in the Bankruptcy Court |
PPA | | Power Purchase Agreement |
RENOM | | Clearway Renewable Operation & Maintenance LLC |
ROFO | | Right of First Offer |
RPV Holdco | | RPV Holdco 1 LLC |
RTO | | Regional Transmission Organization |
SEC | | U.S. Securities and Exchange Commission |
Senior Notes | | Collectively, the 2024 Senior Notes and the 2026 Senior Notes |
SPP | | Solar Power Partners |
Tax Act | | Tax Cuts and Jobs Act of 2017 |
Thermal Business | | The Company's thermal business, which consists of thermal infrastructure assets that provide steam, hot water and/or chilled water, and in some instances electricity, to commercial businesses, universities, hospitals and governmental units |
TSA | | Transition Services Agreement |
UPMC Thermal Project | | The University of Pittsburgh Medical Center Thermal Project, a 73 MWt district energy system that allows ECP to provide steam, chilled water and 7.5 MW of emergency backup power service to UPMC. |
U.S. | | United States of America |
Utah Solar Portfolio | | Collection consists of Four Brothers Solar, LLC, Granite Mountain Holdings, LLC, and Iron Springs Holdings, LLC, which are equity investments owned by Four Brothers Capital, LLC, Granite Mountain Capital, LLC, and Iron Springs Capital, LLC, respectively, and are part of the March 2017 Drop Down Assets acquisition that closed on March 27, 2017 |
Utility Scale Solar | | Solar power projects, typically 20 MW or greater in size (on an alternating current, or AC, basis), that are interconnected into the transmission or distribution grid to sell power at a wholesale level |
VaR | | Value at Risk |
VIE | | Variable Interest Entity |
Wind TE Holdco | | Wind TE Holdco LLC, an 814 net MW portfolio of twelve wind projects |
PART I - FINANCIAL INFORMATION
ITEM 1 — FINANCIAL STATEMENTS
CLEARWAY ENERGY, INC.
CONSOLIDATED STATEMENTS OF OPERATIONS
(Unaudited)
|
| | | | | | | | | | | | | | | |
| Three months ended June 30, | | Six months ended June 30, |
(In millions, except per share amounts) | 2019 | | 2018 | | 2019 | | 2018 |
Operating Revenues | | | | | | | |
Total operating revenues | $ | 284 |
| | $ | 307 |
| | $ | 501 |
| | $ | 532 |
|
Operating Costs and Expenses | | | | | | | |
Cost of operations | 79 |
| | 74 |
| | 163 |
| | 163 |
|
Depreciation and amortization | 89 |
| | 82 |
| | 173 |
| | 163 |
|
Impairment losses | 19 |
| | — |
| | 19 |
| | — |
|
General and administrative | 7 |
| | 6 |
| | 13 |
| | 11 |
|
Transaction and integration costs | 1 |
| | 1 |
| | 2 |
| | 2 |
|
Development costs | 2 |
| | — |
| | 3 |
| | — |
|
Total operating costs and expenses | 197 |
| | 163 |
| | 373 |
| | 339 |
|
Operating Income | 87 |
| | 144 |
| | 128 |
| | 193 |
|
Other Income (Expense) | | | | | | | |
Equity in earnings of unconsolidated affiliates | 11 |
| | 29 |
| | 14 |
| | 33 |
|
Other income, net | 1 |
| | 1 |
| | 4 |
| | 2 |
|
Loss on debt extinguishment | (1 | ) | | — |
| | (1 | ) | | — |
|
Interest expense | (130 | ) | | (71 | ) | | (231 | ) | | (126 | ) |
Total other expense, net | (119 | ) | | (41 | ) | | (214 | ) | | (91 | ) |
(Loss) Income Before Income Taxes | (32 | ) | | 103 |
| | (86 | ) | | 102 |
|
Income tax expense (benefit) | 4 |
| | 7 |
| | (3 | ) | | 6 |
|
Net (Loss) Income | (36 | ) | | 96 |
| | (83 | ) | | 96 |
|
Less: Pre-acquisition net income of Drop Down Assets | — |
| | — |
| | — |
| | 4 |
|
Net (Loss) Income Excluding Pre-acquisition Net Income of Drop Down Assets | (36 | ) | | 96 |
| | (83 | ) | | 92 |
|
Less: (Loss) Income attributable to noncontrolling interests | (12 | ) | | 17 |
| | (39 | ) | | (3 | ) |
Net (Loss) Income Attributable to Clearway Energy, Inc. | $ | (24 | ) | | $ | 79 |
| | $ | (44 | ) | | $ | 95 |
|
(Losses) Earnings Per Share Attributable to Clearway Energy, Inc. Class A and Class C Common Stockholders | | | | | | | |
Weighted average number of Class A common shares outstanding - basic | 35 |
| | 35 |
| | 35 |
| | 35 |
|
Weighted average number of Class A common shares outstanding - diluted | 35 |
| | 49 |
| | 35 |
| | 49 |
|
Weighted average number of Class C common shares outstanding - basic | 73 |
| | 67 |
| | 73 |
| | 66 |
|
Weighted average number of Class C common shares outstanding - diluted | 73 |
| | 78 |
| | 73 |
| | 77 |
|
(Losses) Earnings per Weighted Average Class A and Class C Common Share - Basic | $ | (0.22 | ) | | $ | 0.77 |
| | $ | (0.41 | ) | | $ | 0.94 |
|
(Losses) Earnings per Weighted Average Class A Common Share - Diluted | (0.22 | ) | | 0.61 |
| | (0.41 | ) | | 0.80 |
|
(Losses) Earnings per Weighted Average Class C Common Share - Diluted | (0.22 | ) | | 0.70 |
| | (0.41 | ) | | 0.89 |
|
Dividends Per Class A Common Share | 0.20 |
| | 0.309 |
| | $ | 0.40 |
| | $ | 0.607 |
|
Dividends Per Class C Common Share | $ | 0.20 |
| | $ | 0.309 |
| | $ | 0.40 |
| | $ | 0.607 |
|
See accompanying notes to consolidated financial statements.
CLEARWAY ENERGY, INC.
CONSOLIDATED STATEMENTS OF COMPREHENSIVE (LOSS) INCOME
(Unaudited)
|
| | | | | | | | | | | | | | | |
| Three months ended June 30, | | Six months ended June 30, |
(In millions) | 2019 | | 2018 | | 2019 | | 2018 |
Net (Loss) Income | $ | (36 | ) | | $ | 96 |
| | $ | (83 | ) | | $ | 96 |
|
Other Comprehensive (Loss) Gain | | | | | | | |
Unrealized gain on derivatives, net of income tax benefit of $0, $0, $0 and ($3) | 5 |
| | 7 |
| | 3 |
| | 24 |
|
Other comprehensive gain | 5 |
| | 7 |
| | 3 |
| | 24 |
|
Comprehensive (Loss) Income | (31 | ) | | 103 |
| | (80 | ) | | 120 |
|
Less: Pre-acquisition net income of Drop Down Assets | — |
| | — |
| | — |
| | 4 |
|
Less: Comprehensive (loss) income attributable to noncontrolling interests | (10 | ) | | 21 |
| | (38 | ) | | 10 |
|
Comprehensive (Loss) Income Attributable to Clearway Energy, Inc. | $ | (21 | ) | | $ | 82 |
| | $ | (42 | ) | | $ | 106 |
|
See accompanying notes to consolidated financial statements.
CLEARWAY ENERGY, INC.
CONSOLIDATED BALANCE SHEETS
|
| | | | | | | |
(In millions, except shares) | June 30, 2019 | | December 31, 2018 |
ASSETS | (unaudited) | | |
Current Assets | | | |
Cash and cash equivalents | $ | 93 |
| | $ | 407 |
|
Restricted cash | 203 |
| | 176 |
|
Accounts receivable — trade | 126 |
| | 104 |
|
Accounts receivable — affiliate | 1 |
| | — |
|
Inventory | 49 |
| | 40 |
|
Prepayments and other current assets | 26 |
| | 29 |
|
Total current assets | 498 |
| | 756 |
|
Property, plant and equipment, net | 5,602 |
| | 5,245 |
|
Other Assets | | | |
Equity investments in affiliates | 1,165 |
| | 1,172 |
|
Intangible assets, net | 1,121 |
| | 1,156 |
|
Derivative instruments | — |
| | 8 |
|
Deferred income taxes | 62 |
| | 57 |
|
Right of use assets, net | 183 |
| | — |
|
Other non-current assets | 100 |
| | 106 |
|
Total other assets | 2,631 |
| | 2,499 |
|
Total Assets | $ | 8,731 |
| | $ | 8,500 |
|
LIABILITIES AND STOCKHOLDERS’ EQUITY | | | |
Current Liabilities | |
| | |
|
Current portion of long-term debt | 1,914 |
| | 535 |
|
Accounts payable — trade | 62 |
| | 45 |
|
Accounts payable — affiliate | 53 |
| | 19 |
|
Derivative instruments | 13 |
| | 4 |
|
Accrued interest expense | 43 |
| | 44 |
|
Accrued expenses and other current liabilities | 42 |
| | 57 |
|
Total current liabilities | 2,127 |
| | 704 |
|
Other Liabilities | | | |
Long-term debt | 4,192 |
| | 5,447 |
|
Derivative instruments | 66 |
| | 17 |
|
Long-term lease liabilities | 186 |
| | — |
|
Other non-current liabilities | 106 |
| | 108 |
|
Total non-current liabilities | 4,550 |
| | 5,572 |
|
Total Liabilities | 6,677 |
| | 6,276 |
|
Commitments and Contingencies |
|
| |
|
|
Stockholders' Equity | | | |
Preferred stock, $0.01 par value; 10,000,000 shares authorized; none issued |
|
| | — |
|
Class A, Class B, Class C and Class D common stock, $0.01 par value; 3,000,000,000 shares authorized (Class A 500,000,000, Class B 500,000,000, Class C 1,000,000,000, Class D 1,000,000,000); 193,402,886 shares issued and outstanding (Class A 34,599,645, Class B 42,738,750, Class C 73,325,741, Class D 42,738,750) at June 30, 2019 and 193,251,396 shares issued and outstanding (Class A 34,586,250, Class B 42,738,750, Class C 73,187,646, Class D 42,738,750) at December 31, 2018 | 1 |
| | 1 |
|
Additional paid-in capital | 1,852 |
| | 1,897 |
|
Accumulated deficit | (105 | ) | | (58 | ) |
Accumulated other comprehensive loss | (16 | ) | | (18 | ) |
Noncontrolling interest | 322 |
| | 402 |
|
Total Stockholders' Equity | 2,054 |
| | 2,224 |
|
Total Liabilities and Stockholders' Equity | $ | 8,731 |
| | $ | 8,500 |
|
See accompanying notes to consolidated financial statements.
CLEARWAY ENERGY, INC.
CONSOLIDATED STATEMENTS OF CASH FLOWS
(Unaudited)
|
| | | | | | | |
| Six months ended June 30, |
| 2019 | | 2018 |
| (In millions) |
Cash Flows from Operating Activities | | | |
Net (loss) income | $ | (83 | ) | | $ | 96 |
|
Adjustments to reconcile net income to net cash provided by operating activities: | | | |
Equity in earnings of unconsolidated affiliates | (14 | ) | | (33 | ) |
Distributions from unconsolidated affiliates | 22 |
| | 32 |
|
Depreciation and amortization | 173 |
| | 163 |
|
Right of use asset amortization | 3 |
| | — |
|
Amortization of financing costs and debt discounts | 7 |
| | 13 |
|
Amortization of intangibles and out-of-market contracts | 35 |
| | 35 |
|
Adjustment for debt extinguishment | 1 |
| | — |
|
Impairment losses | 19 |
| | — |
|
Changes in deferred income taxes | (3 | ) | | 6 |
|
Changes in derivative instruments | 70 |
| | (32 | ) |
Loss (gain) on disposal of asset components | 7 |
| | (1 | ) |
Changes in prepaid and accrued liabilities for tolling agreements | (60 | ) | | (62 | ) |
Changes in other working capital | (27 | ) | | (36 | ) |
Net Cash Provided by Operating Activities | 150 |
| | 181 |
|
Cash Flows from Investing Activities | | | |
Acquisitions | (100 | ) | | (11 | ) |
Partnership interests acquisition | (6 | ) | | — |
|
Acquisition of the Drop Down Assets | — |
| | (126 | ) |
Buyout of Wind TE Holdco non-controlling interest | (19 | ) | | — |
|
Capital expenditures | (96 | ) | | (45 | ) |
Cash receipts from notes receivable | — |
| | 7 |
|
Return of investment from unconsolidated affiliates | 17 |
| | 18 |
|
Investments in unconsolidated affiliates | (9 | ) | | (16 | ) |
Other | 2 |
| | 7 |
|
Net Cash Used in Investing Activities | (211 | ) | | (166 | ) |
Cash Flows from Financing Activities | | | |
Net distributions from noncontrolling interests | (11 | ) | | 94 |
|
Net proceeds from the issuance of common stock under the ATM | — |
| | 75 |
|
Payments of dividends and distributions | (77 | ) | | (113 | ) |
Payments of debt issuance costs | (15 | ) | | (5 | ) |
Proceeds from the revolving credit facility | 22 |
| | 35 |
|
Payments for the revolving credit facility | (22 | ) | | (90 | ) |
Proceeds from the issuance of long-term debt | 493 |
| | 227 |
|
Payments for long-term debt | (616 | ) | | (285 | ) |
Net Cash Used in Financing Activities | (226 | ) | | (62 | ) |
Net Decrease in Cash, Cash Equivalents and Restricted Cash | (287 | ) | | (47 | ) |
Cash, Cash Equivalents and Restricted Cash at beginning of period | 583 |
| | 316 |
|
Cash, Cash Equivalents and Restricted Cash at end of period | $ | 296 |
| | $ | 269 |
|
See accompanying notes to consolidated financial statements.
CLEARWAY ENERGY, INC.
CONSOLIDATED STATEMENTS OF STOCKHOLDERS' EQUITY
For the Six Months Ended June 30, 2019
(Unaudited)
|
| | | | | | | | | | | | | | | | | | | | | | | | | | | |
(In millions) | Preferred Stock | | Common Stock | | Additional Paid-In Capital | | Accumulated Deficit | | Accumulated Other Comprehensive Loss | | Noncontrolling Interest | | Total Stockholders' Equity |
Balances at December 31, 2018 | $ | — |
| | $ | 1 |
| | $ | 1,897 |
| | $ | (58 | ) | | $ | (18 | ) | | $ | 402 |
| | $ | 2,224 |
|
Net loss | — |
| | — |
| | — |
| | (20 | ) | | — |
| | (27 | ) | | (47 | ) |
Unrealized loss on derivatives, net of tax | — |
| | — |
| | — |
| | — |
| | (1 | ) | | (1 | ) | | (2 | ) |
Buyout of Wind TE Holdco non-controlling interest | — |
| | — |
| | (5 | ) | | — |
| | — |
| | (14 | ) | | (19 | ) |
Capital contributions from tax equity investors, net of distributions, cash | — |
| | — |
| | — |
| | — |
| | — |
| | 19 |
| | 19 |
|
Contributions from CEG for Oahu Partnership, non-cash | — |
| | — |
| | — |
| | — |
| | — |
| | 12 |
| | 12 |
|
Cumulative effect from change in accounting principle | — |
| | — |
| | — |
| | (2 | ) | | — |
| | (1 | ) | | (3 | ) |
Common stock dividends and distributions | — |
| | — |
| | (22 | ) | | — |
| | — |
| | (17 | ) | | (39 | ) |
Balances at March 31, 2019 | $ | — |
| | $ | 1 |
| | $ | 1,870 |
| | $ | (80 | ) | | $ | (19 | ) | | $ | 373 |
| | $ | 2,145 |
|
Net loss | — |
| | — |
| | — |
| | (24 | ) | | — |
| | (12 | ) | | (36 | ) |
Unrealized loss on derivatives, net of tax | — |
| | — |
| | — |
| | — |
| | 3 |
| | 2 |
| | 5 |
|
Distributions from non-controlling interests, net of capital contributions, cash | — |
| | — |
| | — |
| | — |
| | — |
| | (30 | ) | | (30 | ) |
Contributions from CEG for Kawailoa, Repowering Partnerships, non-cash | — |
| | — |
| | — |
| | — |
| | — |
| | 6 |
| | 6 |
|
Stock-based compensation | — |
| | — |
| | 1 |
| | (1 | ) | | — |
| | — |
| | — |
|
Non-cash adjustment for change in tax basis of assets | — |
| | — |
| | 2 |
| | — |
| | — |
| | — |
| | 2 |
|
Common stock dividends and distributions | — |
| | — |
| | (21 | ) | | — |
| | — |
| | (17 | ) | | (38 | ) |
Balances at June 30, 2019 |
| | $ | 1 |
| | $ | 1,852 |
| | $ | (105 | ) | | $ | (16 | ) | | $ | 322 |
| | $ | 2,054 |
|
CLEARWAY ENERGY, INC.
CONSOLIDATED STATEMENTS OF STOCKHOLDERS' EQUITY
For the Six Months Ended June 30, 2018
(Unaudited)
|
| | | | | | | | | | | | | | | | | | | | | | | | | | | |
(In millions) | Preferred Stock |
| Common Stock |
| Additional Paid-In Capital |
| Accumulated Deficit |
| Accumulated Other Comprehensive Loss |
| Noncontrolling Interest |
| Total Stockholders' Equity |
Balances at December 31, 2017 | $ | — |
|
| $ | 1 |
|
| $ | 1,843 |
|
| $ | (69 | ) |
| $ | (28 | ) |
| $ | 412 |
|
| $ | 2,159 |
|
Net income (loss) | — |
|
| — |
|
| — |
|
| 16 |
|
| — |
|
| (20 | ) |
| (4 | ) |
Pre-acquisition net income of Buckthorn Solar Drop Down Asset | — |
|
| — |
|
| — |
|
| — |
|
| — |
|
| 4 |
|
| 4 |
|
Unrealized gain on derivatives, net of tax | — |
|
| — |
|
| — |
|
| — |
|
| 8 |
|
| 9 |
|
| 17 |
|
Payment for the Buckthorn Solar Drop Down Asset | — |
|
| — |
|
| — |
|
| — |
|
| — |
|
| (42 | ) |
| (42 | ) |
Capital contributions from tax equity investors, net of distributions, cash | — |
|
| — |
|
| — |
|
| — |
|
| — |
|
| 30 |
|
| 30 |
|
Distributions and return of capital to NRG, net of contributions, cash | — |
|
| — |
|
| — |
|
| — |
|
| — |
|
| 4 |
|
| 4 |
|
Proceeds from the issuance of Class C common stock | — |
|
| — |
|
| 10 |
|
| — |
|
| — |
|
| — |
|
| 10 |
|
Non-cash adjustment for change in tax basis of property, plant and equipment | — |
|
| — |
|
| 3 |
|
| — |
|
| — |
|
| — |
|
| 3 |
|
Common stock dividends and distributions | — |
|
| — |
|
| (29 | ) |
| — |
|
| — |
|
| (26 | ) |
| (55 | ) |
Balances at March 31, 2018 | $ | — |
|
| $ | 1 |
|
| $ | 1,827 |
|
| $ | (53 | ) |
| $ | (20 | ) |
| $ | 371 |
|
| $ | 2,126 |
|
Net income (loss) | — |
|
| — |
|
| — |
|
| 79 |
|
| — |
|
| 17 |
|
| 96 |
|
Pre-acquisition net income of Buckthorn Solar Drop Down Asset | — |
|
| — |
|
| — |
|
| — |
|
| — |
|
| — |
|
| — |
|
Unrealized gain on derivatives, net of tax | — |
|
| — |
|
| — |
|
| — |
|
| 3 |
|
| 4 |
|
| 7 |
|
Capital contributions from tax equity investors, net of distributions, cash | — |
|
| — |
|
| — |
|
| — |
|
| — |
|
| 79 |
|
| 79 |
|
Distributions and return of capital to NRG, net of contributions, cash | — |
|
| — |
|
| — |
|
| — |
|
| — |
|
| (15 | ) |
| (15 | ) |
Distributions and return of capital to NRG, net of contributions, non-cash | — |
|
| — |
|
| — |
|
| — |
|
| — |
|
| — |
|
| — |
|
Stock-based compensation | — |
|
| — |
|
| 1 |
|
| — |
|
| — |
|
| — |
|
| 1 |
|
Proceeds from the issuance of Class C common stock | — |
|
| — |
|
| 65 |
|
| — |
|
| — |
|
| — |
|
| 65 |
|
Non-cash adjustment for change in tax basis of property, plant and equipment | — |
|
| — |
|
| (2 | ) |
| — |
|
| — |
|
| 2 |
|
| — |
|
Equity component of tendered 2020 Convertible Notes and 2019 Convertible Notes | — |
|
| — |
|
| — |
|
| — |
|
| — |
|
| — |
|
| — |
|
Common stock dividends and distributions | — |
|
| — |
|
| (32 | ) |
| — |
|
| — |
|
| (26 | ) |
| (58 | ) |
Balances at June 30, 2018 | $ | — |
|
| $ | 1 |
|
| $ | 1,859 |
|
| $ | 26 |
|
| $ | (17 | ) |
| $ | 419 |
|
| $ | 2,288 |
|
CLEARWAY ENERGY, INC.
NOTES TO CONSOLIDATED FINANCIAL STATEMENTS
(Unaudited)
Note 1 — Nature of Business
Clearway Energy, Inc. together with its consolidated subsidiaries, or the Company, is a publicly-traded energy infrastructure investor in and owner of modern, sustainable and long-term contracted assets across North America. The Company is indirectly owned by Global Infrastructure Partners III. Global Infrastructure Management, LLC is an independent fund manager of funds that invests in infrastructure assets in the energy and transport sectors, and Global Infrastructure Partners III is its third equity fund. The Company is sponsored by GIP through GIP's portfolio company, CEG.
The Company was previously owned by NRG Energy, Inc., or NRG. On August 31, 2018, NRG transferred its full ownership interest in the Company to CEG, the holder of NRG's renewable energy development and operations platform, and subsequently sold 100% of its interest in CEG to GIP, referred to hereinafter as the GIP Transaction.
The Company’s environmentally-sound asset portfolio includes over 5,272 MW of wind, solar and natural gas-fired power generation facilities, as well as district energy systems. Through this diversified and contracted portfolio, the Company endeavors to provide its investors with stable and growing dividend income. Substantially all of the Company's generation assets are under long-term contractual arrangements for the output or capacity from these assets. The thermal assets are comprised of district energy systems and combined heat and power plants that produce steam, hot water and/or chilled water and, in some instances, electricity at a central plant. Certain district energy systems are subject to rate regulation by state public utility commissions (although they may negotiate certain rates) while the other district energy systems have rates determined by negotiated bilateral contracts.
The Company consolidates the results of Clearway Energy LLC through its controlling interest, with CEG's interest shown as noncontrolling interest in the financial statements. The holders of the Company's outstanding shares of Class A and Class C common stock are entitled to dividends as declared. CEG receives its distributions from Clearway Energy LLC through its ownership of Clearway Energy LLC Class B and Class D units. The Company currently owns 55.8% of the economic interests of Clearway Energy LLC, with CEG retaining 44.2% of the economic interests of Clearway Energy LLC.
The following table represents the structure of the Company as of June 30, 2019:
Basis of Presentation
The accompanying unaudited interim consolidated financial statements have been prepared in accordance with the SEC’s regulations for interim financial information and with the instructions to Form 10-Q. Accordingly, they do not include all of the information and notes required by GAAP for complete financial statements. The following notes should be read in conjunction with the accounting policies and other disclosures as set forth in the notes to the consolidated financial statements included in the Company's 2018 Form 10-K. Interim results are not necessarily indicative of results for a full year.
In the opinion of management, the accompanying unaudited interim consolidated financial statements contain all material adjustments consisting of normal and recurring accruals necessary to present fairly the Company's consolidated financial position as of June 30, 2019, and the results of operations, comprehensive income (loss) and cash flows for the six months ended June 30, 2019 and 2018.
PG&E Bankruptcy
On January 29, 2019, PG&E filed for reorganization under Chapter 11 of the U.S. Bankruptcy Code in the U.S. Bankruptcy Court for the Northern District of California. Certain subsidiaries of the Company, which hold interests in 6 solar facilities totaling 480 MW and Marsh Landing with capacity of 720 MW, sell the output of their facilities to PG&E under long-term PPAs. The Company consolidates three of the solar facilities and Marsh Landing and records its interest in the other solar facilities as equity method investments. As of June 30, 2019, the Company had $1.4 billion of property, plant and equipment, net, $357 million investments in unconsolidated affiliates and $1.3 billion of borrowings with final maturity dates ranging from 2023 - 2038 related to these facilities. The related subsidiaries of the Company are parties to financing agreements consisting of non-recourse project-level debt and, in certain cases, non-recourse holding company debt. The PG&E Bankruptcy triggered defaults under the PPAs with PG&E and such related project-level financing agreements. As a result, the Company recorded $1.3 billion of principal, net of the related unamortized debt issuance costs, as short-term debt as of June 30, 2019. As of August 5, 2019, the Company's contracts with PG&E have operated in the normal course and the Company currently expects these contracts to continue as such. As of August 5, 2019, the Company has entered into forbearance agreements for certain project-level financing arrangements, and
continues to seek forbearance agreements for its other project-level financing arrangements affected by the PG&E Bankruptcy. For further discussion see Note 7, Long-term Debt.
Transition Services Agreement
As a result of the GIP Transaction, the Company entered into a Transition Services Agreement with NRG, or the NRG TSA, pursuant to which NRG or certain of its affiliates began providing certain services to the Company following the consummation of the GIP Transaction on August 31, 2018, in exchange for the payment of a fee in respect of such services. A material portion of these processes terminated during the second quarter of 2019 and such services were subsequently provided by both the Company and by CEG pursuant to the CEG Master Services Agreements. During the second quarter of 2019, the Company exercised its option to extend the term of the NRG TSA through April 30, 2020 for the remaining services, some of which will be billed at an hourly rate as agreed between the parties. Expenses related to the NRG TSA are recorded in transaction and integration costs in the consolidated statements of operations.
Note 2 — Summary of Significant Accounting Policies
Use of Estimates
The preparation of consolidated financial statements in accordance with GAAP requires management to make estimates and assumptions. These estimates and assumptions impact the reported amounts of assets and liabilities and disclosures of contingent assets and liabilities as of the date of the consolidated financial statements, and the reported amounts of revenues and expenses during the reporting period. Actual results could be different from these estimates.
Cash and Cash Equivalents, and Restricted Cash
Cash and cash equivalents include highly liquid investments with an original maturity of three months or less at the time of purchase. Cash and cash equivalents held at project subsidiaries was $86 million and $109 million as of June 30, 2019 and December 31, 2018, respectively.
The following table provides a reconciliation of cash, cash equivalents and restricted cash reported within the consolidated balance sheets that sum to the total of the same such amounts shown in the statements of cash flows.
|
| | | | | | | |
| June 30, | | December 31, |
| 2019 | | 2018 |
| (in millions) |
Cash and cash equivalents | $ | 93 |
| | $ | 407 |
|
Restricted cash | 203 |
| | 176 |
|
Cash, cash equivalents and restricted cash shown in the statement of cash flows | $ | 296 |
| | $ | 583 |
|
Restricted cash consists primarily of funds held to satisfy the requirements of certain debt agreements and funds held within the Company's projects that are restricted in their use. As of June 30, 2019, these restricted funds were comprised of $60 million designated to fund operating expenses, approximately $45 million designated for current debt service payments, and $42 million restricted for reserves including debt service, performance obligations and other reserves, as well as capital expenditures. The remaining $56 million is held in distributions reserve accounts, of which $36 million related to subsidiaries affected by the PG&E Bankruptcy as discussed in Note 1, Nature of Business, and may not be distributed during the pendency of the bankruptcy.
Accumulated Depreciation, Accumulated Amortization
The following table presents the accumulated depreciation included in the property, plant and equipment, net, and accumulated amortization included in intangible assets, net, respectively, as of June 30, 2019 and December 31, 2018:
|
| | | | | | | |
| June 30, 2019 | | December 31, 2018 |
| (In millions) |
Property, Plant and Equipment Accumulated Depreciation | $ | 1,731 |
| | $ | 1,590 |
|
Intangible Assets Accumulated Amortization | 343 |
| | 308 |
|
Dividends to Class A and Class C common stockholders
The following table lists the dividends paid on the Company's Class A common stock and Class C common stock during the six months ended June 30, 2019:
|
| | | | | | | | |
| | Second Quarter 2019 | | First Quarter 2019 |
Dividends per Class A share | | $ | 0.20 |
| | $ | 0.20 |
|
Dividends per Class C share | | $ | 0.20 |
| | $ | 0.20 |
|
Dividends on the Class A common stock and Class C common stock are subject to available capital, market conditions, and compliance with associated laws, regulations and other contractual obligations. The Company expects that, based on current circumstances, comparable cash dividends will continue to be paid in the foreseeable future. The Company will continue to evaluate its capital allocation approach during the pendency of the PG&E Bankruptcy, including the Company’s ability to receive unrestricted project distributions.
On August 1, 2019, the Company declared quarterly dividends on its Class A common stock and Class C common stock of $0.20 per share payable on September 17, 2019, to stockholders of record as of September 3, 2019.
Noncontrolling Interests
Clearway Energy LLC Distributions to CEG
The following table lists distributions paid to CEG during the period ended June 30, 2019 on Clearway Energy LLC's Class B and D units:
|
| | | | | | | | |
| | Second Quarter 2019 | | First Quarter 2019 |
Distributions per Class B Unit | | $ | 0.20 |
| | $ | 0.20 |
|
Distributions per Class D Unit | | $ | 0.20 |
| | $ | 0.20 |
|
On August 1, 2019, Clearway Energy LLC declared a distribution on its Class B and Class D units of $0.20 per unit payable on September 17, 2019 to unit holders of record as of September 3, 2019.
Revenue Recognition
Revenue from Contracts with Customers
On January 1, 2018, the Company adopted the guidance in ASC 606, Revenue from Contracts with Customers, or Topic 606, using the modified retrospective method applied to contracts which were not completed as of the adoption date, with no adjustment required to the financial statements upon adoption. Following the adoption of the new standard, the Company’s revenue recognition of its contracts with customers remains materially consistent with its historical practice. The comparative information has not been restated and continues to be reported under the accounting standards in effect for those periods. The Company's policies with respect to its various revenue streams are detailed below. In general, the Company applies the invoicing practical expedient to recognize revenue for the revenue streams detailed below, except in circumstances where the invoiced amount does not represent the value transferred to the customer.
Thermal Revenues
Steam and chilled water revenue is recognized as the Company transfers the product to the customer, based on customer usage as determined by meter readings taken at month-end. Some locations read customer meters throughout the month and recognize estimated revenue for the period between meter read date and month-end. For thermal contracts, the Company’s performance obligation to deliver steam and chilled water is satisfied over time and revenue is recognized based on the invoiced amount. The Thermal Business subsidiaries collect and remit state and local taxes associated with sales to their customers, as required by governmental authorities. These taxes are presented on a net basis in the income statement.
As contracts for steam and chilled water are long-term contracts, the Company has performance obligations under these contracts that have not yet been satisfied. These performance obligations have transaction prices that are both fixed and variable, and which vary based on the contract duration, customer type, inception date and other contract-specific factors. For the fixed price contracts, the Company cannot accurately estimate the amount of its unsatisfied performance obligations as it will vary based on customer usage, which will depend on factors such as weather and customer activity.
Power Purchase Agreements
The majority of the Company’s revenues are obtained through PPAs or other contractual agreements. Energy, capacity and where applicable, renewable attributes, from the majority of the Company’s renewable energy assets and certain conventional energy plants is sold through long-term PPAs and tolling agreements to a single counterparty, which is often a utility or commercial customer. The majority of these PPAs are accounted for as leases. ASC 840 requires the minimum lease payments received to be amortized over the term of the lease and contingent rentals are recorded when the achievement of the contingency becomes probable. Management's judgment is required in determining the economic life of each generating facility, in evaluating whether certain lease provisions constitute minimum payments or represent contingent rent and other factors in determining whether a contract contains a lease and whether the lease is an operating lease or capital lease.
Renewable Energy Credits
Renewable energy credits, or RECs, are usually sold through long-term PPAs. Revenue from the sale of self-generated RECs is recognized when the related energy is generated and simultaneously delivered even in cases where there is a certification lag as it has been deemed to be perfunctory.
In a bundled contract to sell energy, capacity and/or self-generated RECs, all performance obligations are deemed to be delivered at the same time and hence, timing of recognition of revenue for all performance obligations is the same and occurs over time. In such cases, it is often unnecessary to allocate transaction price to multiple performance obligations.
Sale of Emission Allowances
The Company records its bank of emission allowances as part of intangible assets. From time to time, management may authorize the transfer of emission allowances in excess of usage from the Company's emission bank to intangible assets held-for-sale for trading purposes. The Company records the sale of emission allowances on a net basis within operating revenue in the Company's consolidated statements of operations.
Disaggregated Revenues
The following tables represent the Company’s disaggregation of revenue from contracts with customers along with the reportable segment for each category for the three and six months ended June 30, 2019:
|
| | | | | | | | | | | | | | | |
| Three months ended June 30, 2019 |
(In millions) | Conventional Generation | | Renewables | | Thermal | | Total |
Energy revenue(a) | $ | 1 |
| | $ | 166 |
| | $ | 2 |
| | $ | 169 |
|
Capacity revenue(a) | 85 |
| | — |
| | 38 |
| | 123 |
|
Contract amortization | (2 | ) | | (15 | ) | | — |
| | (17 | ) |
Other revenue | — |
| | 2 |
| | 7 |
| | 9 |
|
Total operating revenue | 84 |
| | 153 |
| | 47 |
| | 284 |
|
Less: Lease revenue | (86 | ) | | (157 | ) | | (1 | ) | | (244 | ) |
Less: Contract amortization | 2 |
| | 15 |
| | — |
| | 17 |
|
Total revenue from contracts with customers | $ | — |
| | $ | 11 |
| | $ | 46 |
| | $ | 57 |
|
(a) The following amounts of energy and capacity revenue relate to leases and are accounted for under ASC 842:
|
| | | | | | | | | | | | | | | | |
| | Conventional Generation | | Renewables | | Thermal | | Total |
Energy revenue | | $ | 1 |
| | $ | 157 |
| | $ | 1 |
| | $ | 159 |
|
Capacity revenue | | 85 |
| | — |
| | — |
| | 85 |
|
| | $ | 86 |
| | $ | 157 |
| | $ | 1 |
| | $ | 244 |
|
|
| | | | | | | | | | | | | | | |
| Six months ended June 30, 2019 |
(In millions) | Conventional Generation | | Renewables | | Thermal | | Total |
Energy revenue(a) | $ | 2 |
| | $ | 274 |
| | $ | 3 |
| | $ | 279 |
|
Capacity revenue(a) | 164 |
| | — |
| | 82 |
| | 246 |
|
Contract amortization | (3 | ) | | (30 | ) | | (1 | ) | | (34 | ) |
Mark-to-market for economic hedging activities | — |
| | (7 | ) | | — |
| | (7 | ) |
Other revenue | — |
| | 4 |
| | 13 |
| | 17 |
|
Total operating revenue | 163 |
| | 241 |
| | 97 |
| | 501 |
|
Less: Mark-to-market for economic hedging activities | — |
| | 7 |
| | — |
| | 7 |
|
Less: Lease revenue | (166 | ) | | (256 | ) | | (1 | ) | | (423 | ) |
Less: Contract amortization | 3 |
| | 30 |
| | 1 |
| | 34 |
|
Total revenue from contracts with customers | $ | — |
| | $ | 22 |
| | $ | 97 |
| | $ | 119 |
|
(a) The following amounts of energy and capacity revenue relate to leases and are accounted for under ASC 842:
|
| | | | | | | | | | | | | | | | |
| | Conventional Generation | | Renewables | | Thermal | | Total |
Energy revenue | | $ | 2 |
| | $ | 256 |
| | $ | 1 |
| | $ | 259 |
|
Capacity revenue | | 164 |
| | — |
| | — |
| | 164 |
|
Total | | $ | 166 |
| | $ | 256 |
| | $ | 1 |
| | $ | 423 |
|
The following tables represent the Company’s disaggregation of revenue from contracts with customers along with the reportable segment for each category for the three and six months ended June 30, 2018:
|
| | | | | | | | | | | | | | | |
| Three months ended June 30, 2018 |
(In millions) | Conventional Generation | | Renewables | | Thermal | | Total |
Energy revenue(a) | $ | 2 |
| | $ | 188 |
| | $ | 1 |
| | $ | 191 |
|
Capacity revenue(a) | 85 |
| | — |
| | 38 |
| | 123 |
|
Contract amortization | (2 | ) | | (16 | ) | | — |
| | (18 | ) |
Other revenue | — |
| | 5 |
| | 6 |
| | 11 |
|
Total operating revenue | 85 |
| | 177 |
| | 45 |
| | 307 |
|
Less: Lease revenue | (86 | ) | | (181 | ) | | (1 | ) | | (268 | ) |
Less: Contract amortization | 2 |
| | 16 |
| | — |
| | 18 |
|
Total revenue from contracts with customers | $ | 1 |
| | $ | 12 |
| | $ | 44 |
| | $ | 57 |
|
(a) The following amounts of energy and capacity revenue relate to leases and are accounted for under ASC 840:
|
| | | | | | | | | | | | | | | | |
| | Conventional Generation | | Renewables | | Thermal | | Total |
Energy revenue | | $ | 1 |
| | $ | 181 |
| | $ | 1 |
| | $ | 183 |
|
Capacity revenue | | 85 |
| | — |
| | — |
| | 85 |
|
| | $ | 86 |
| | $ | 181 |
| | $ | 1 |
| | $ | 268 |
|
|
| | | | | | | | | | | | | | | |
| Six months ended June 30, 2018 |
(In millions) | Conventional Generation | | Renewables | | Thermal | | Total |
Energy revenue(a) | $ | 3 |
| | $ | 300 |
| | $ | 2 |
| | $ | 305 |
|
Capacity revenue(a) | 164 |
| | — |
| | 80 |
| | 244 |
|
Contract amortization | (3 | ) | | (31 | ) | | (1 | ) | | (35 | ) |
Other revenue | — |
| | 6 |
| | 12 |
| | 18 |
|
Total operating revenue | 164 |
| | 275 |
| | 93 |
| | 532 |
|
Less: Lease revenue | (167 | ) | | (280 | ) | | (1 | ) | | (448 | ) |
Less: Contract amortization | 3 |
| | 31 |
| | 1 |
| | 35 |
|
Total revenue from contracts with customers | $ | — |
| | $ | 26 |
| | $ | 93 |
| | $ | 119 |
|
(a) The following amounts of energy and capacity revenue relate to leases and are accounted for under ASC 840:
|
| | | | | | | | | | | | | | | | |
| | Conventional Generation | | Renewables | | Thermal | | Total |
Energy revenue | | $ | 3 |
| | $ | 280 |
| | $ | 1 |
| | $ | 284 |
|
Capacity revenue | | 164 |
| | — |
| | — |
| | 164 |
|
| | $ | 167 |
| | $ | 280 |
| | $ | 1 |
| | $ | 448 |
|
Contract Amortization
Assets and liabilities recognized from power sales agreements assumed through acquisitions related to the sale of electric capacity and energy in future periods for which the fair value has been determined to be significantly less (more) than market are amortized to revenue over the term of each underlying contract based on actual generation and/or contracted volumes or on a straight-line basis, where applicable.
Contract Balances
The following table reflects the contract assets and liabilities included on the Company’s balance sheet as of June 30, 2019:
|
| | | | |
(In millions) | | June 30, 2019 |
Accounts receivable, net - Contracts with customers | | $ | 37 |
|
Accounts receivable, net - Leases | | 94 |
|
Total accounts receivable, net (a) | | $ | 131 |
|
(a) Total accounts receivable, net, excludes $5 million generated at projects affected by PG&E Bankruptcy, which were reclassified to non-current assets as of June 30, 2019.
Income Taxes
Prior to the GIP Transaction, Clearway Energy, Inc. was included in certain NRG consolidated unitary state tax return filings which was reflected in the Clearway Energy, Inc. state effective tax rate. Following the GIP Transaction, Clearway Energy, Inc. will file under a separate standalone methodology, resulting in a higher state effective tax rate due to a larger percentage of activity allocated to high-tax jurisdictions.
Note 3 — Business Acquisitions
2019 Acquisitions
Duquesne University District Energy System Acquisition — On May 1, 2019, the Company, through its indirect subsidiary ECP Uptown Campus LLC, acquired the Duquesne University district energy system, totaling 87 combined MWt, located in Pittsburgh, PA. As part of the acquisition, Duquesne University entered into a 40-year Energy Services Agreement through which ECP Uptown Campus LLC will fulfill the university's electricity, chilled water and steam requirements in exchange for monthly capacity payments. The transaction is reflected in the Company's Thermal segment.
The total investment for the project is approximately $107 million. This includes $100 million related to the purchase of district energy assets, which was funded through a combination of issuance of non-recourse debt in the amount of $95 million, as further discussed in Note 7—Long-term Debt, as well as cash on hand.
The acquisition was determined to be as an asset acquisition under ASC 805, with identifiable assets acquired and liabilities assumed recorded at their estimated fair values on the acquisition date.
2018 Acquisitions
UPMC Thermal Project Asset Acquisition — On June 19, 2018, upon reaching substantial completion, the Company acquired from NRG the UPMC Thermal Project for cash consideration of $84 million, subject to working capital adjustments. The Company had a payable of $4 million to NRG as of December 31, 2018, $3 million of which was paid in January 2019 upon final completion of the project pursuant to the EPC agreement. The project added 73 MWt of thermal equivalent capacity and 7.5 MW of emergency backup thermal capacity to the Company's portfolio. The transaction is reflected in the Company's Thermal segment. The acquisition was funded with the proceeds from the sale of the Series E Notes and Series F Notes. The assets transferred to the Company relate to interests under common control by NRG and were recorded at book value in accordance with ASC 805-50, Business Combinations - Related Issues. The difference between the purchase price and book value of the assets was recorded as a distribution to NRG and decreased the balance of its noncontrolling interest. The acquisition was determined to be an asset acquisition and not a business combination, and therefore no recast of the historical financial information was deemed necessary.
Central CA Fuel Cell 1, LLC — On April 18, 2018, the Company acquired the Central CA Fuel Cell 1, LLC project in Tulare, California from FuelCell Energy Finance, Inc., for cash consideration of $11 million, subject to working capital adjustments. The project adds 2.8 MW of thermal capacity to the Company's portfolio, with a 20-year PPA contract with the City of Tulare. The transaction is reflected in the Company's Thermal segment.
Buckthorn Solar Drop Down Asset — On March 30, 2018, the Company acquired 100% of NRG's interests in Buckthorn Renewables, LLC, which owned a 154 MW construction-stage utility-scale solar generation project located in Texas, or the Buckthorn Solar Drop Down Asset, for cash consideration of $42 million. The Company also assumed non-recourse debt of $183 million and non-controlling interest of $19 million, as of the acquisition date, attributable to the Class A member. The Company converted $132 million of non-recourse debt to a term loan and the remainder of the outstanding debt was paid down with the contribution from the Class A member in the amount of $80 million upon the project reaching substantial completion in May 2018. The purchase price for the Buckthorn Solar Drop Down Asset was funded with cash on hand and borrowings from the Company's revolving credit facility. The assets and liabilities transferred to the Company related to interests under common control by NRG and were recorded at historical cost in accordance with ASC 805-50, Business Combinations - Related Issues. The difference between the cash paid and historical value of the entities' equity was recorded as a distribution to NRG and decreased the balance of its noncontrolling interest. Since the transaction constituted a transfer of net assets under common control, the guidance requires retrospective combination of the entities for all periods presented as if the combination had been in effect since the inception of common control.
The project sells power under a 25-year PPA to the City of Georgetown, Texas, which commenced in July 2018.
Note 4 — Investments Accounted for by the Equity Method and Variable Interest Entities
Entities that are Consolidated
The Company has a controlling financial interest in certain entities which have been identified as VIEs under ASC 810, Consolidations, or ASC 810. These arrangements are primarily related to tax equity arrangements entered into with third parties in order to monetize certain tax credits associated with wind facilities, as further described in Note 5, Investments Accounted for by the Equity Method and Variable Interest Entities, to the consolidated financial statements included in the Company's 2018 Form 10-K.
Repowering Partnership — On August 30, 2018, Wind TE Holdco, an indirect subsidiary of the Company, formed a partnership with Clearway Renew LLC, an indirect subsidiary of CEG, in order to facilitate the repowering of wind facilities of two of its indirect subsidiaries, Elbow Creek Wind Project LLC, or Elbow Creek and Wildorado Wind LLC, or Wildorado Wind. Wind TE Holdco contributed its interests in the two facilities and Clearway Renew LLC contributed a turbine supply agreement, including title to certain components that qualify for production tax credits. Wind TE Holdco is the managing member of the partnership and consolidates the entity, which is a VIE. Clearway Renew LLC is entitled to allocations of 21% of income, which is reflected in Wind TE Holdco’s noncontrolling interests.
On June 14, 2019, Repowering Partnership LLC was replaced with Repowering Partnership II LLC as the owner of the Elbow Creek and Wildorado Wind projects, as well as Repowering Partnership Holdco LLC, which concurrently entered into a financing agreement for construction debt of $219 million, as further described in Note 7, Long-term Debt. In connection with the completion of the financing, and after taking into account the higher cash flow from the reduction in debt service in 2019 resulting from the partial repayment of the Viento financing, the Company committed to invest an estimated $111 million in net corporate capital to fund the repowering of the wind facilities, subject to closing adjustments.
Kawailoa Partnership — On August 31, 2018, the Company entered into an agreement with Clearway Renew LLC, a subsidiary of CEG, to acquire the Class A membership interests in the Kawailoa Solar Partnership LLC, or Kawailoa Partnership, for $9 million in cash consideration. The purpose of the partnership is to own, finance, operate, and maintain the Kawailoa Solar project, a 49 MW utility-scale solar generation project, an indirect subsidiary of the Kawailoa Partnership, which is being developed in Oahu, Hawaii. The Kawailoa Solar project is contracted to sell power under long-term PPAs with Hawaiian Electric Company upon reaching COD. The Kawailoa Solar project is 51% owned by the Kawailoa Partnership, with the remaining 49% owned by a third-party investor. The Kawailoa Partnership consolidates the Kawailoa Solar project through its controlling majority interest.
On May 7, 2019, the Company made an initial capital contribution of $2 million, which represents 20% of its total anticipated capital contributions. The Company assumed non-recourse debt of $120 million, as further described in Note 7, Long-term Debt and non-controlling interests attributable to third parties in the amount of $21 million. The Company recorded a $7 million payable due to Clearway Renew LLC in accounts payable — affiliate on the Company's consolidated balance sheets as of June 30, 2019, which represents the remaining 80% of the equity commitment and will be funded on the date the Kawailoa Solar project reaches substantial completion. The Company, as a Class A member, is the primary beneficiary through its position as managing member and consolidates Kawailoa Partnership. Allocations of income and taxable items are equal to the distributions of available cash, which is currently 95% to the Company and 5% to Clearway Renew LLC.
The Company's acquisition of the Class A membership interests in the Kawailoa Partnership was accounted for as a transfer of assets under common control and was recorded at historical cost in accordance with ASC 805-50, Business Combinations - Related Issues. The difference between the cash paid and payable recorded and the historical value of the assets was recorded as a distribution to CEG and decreased the balance of its noncontrolling interest.
Oahu Partnership — On August 31, 2018, the Company entered into an agreement with Clearway Renew LLC, a subsidiary of CEG, to acquire the Class A membership interests in the Zephyr Oahu Partnership LLC, or Oahu Partnership, for $20 million in cash consideration. The purpose of the partnership is to own, finance, operate, and maintain the Oahu Solar projects, which consist of Lanikuhana and Waipio, utility-scale solar generation projects which represent 15 MW and 46 MW respectively, the indirect subsidiaries of the Oahu Partnership, which are being developed in Oahu, Hawaii. The Oahu Solar projects are contracted to sell power under long-term PPAs with Hawaiian Electric Company, Inc.
On March 8, 2019, the Company made an initial capital contribution of $4 million, which represents 20% of its total anticipated capital contributions. The Company also assumed non-recourse debt of $143 million, as further described in Note 7, Long-term Debt and $18 million of non-controlling interest attributable to a tax equity investor's initial contribution. The Company recorded a payable in the amount of $16 million due to Clearway Renew LLC in accounts payable — affiliate on the Company's consolidated balance sheets as of June 30, 2019. The payable represents the remaining 80% of the equity commitment and will be funded on the date the Oahu Solar LLC projects reach substantial completion. The Company, as a Class A member, is the primary beneficiary through its position as managing member and consolidates Oahu Partnership. Allocations of income and taxable items are equal to the distributions of available cash, which is currently 95% to the Company and 5% to Clearway Renew LLC.
The Company's acquisition of the Class A membership interests in the Oahu Partnership was accounted for as a transfer of assets under common control and was recorded at historical cost in accordance with ASC 805-50, Business Combinations - Related Issues. The difference between the cash paid and payable recorded and the historical value of the assets was recorded as a contribution from CEG and increased the balance of its noncontrolling interest.
Wind TE Holdco Buyout — On January 2, 2019, the Company bought out 100% of the Class A membership interests from the tax equity investor of Wind TE Holdco, for cash consideration of $19 million. The Company recorded the difference between the value of the interest bought and the cash received to equity and allocated it between non-controlling interest and additional paid in capital based on the economic ownership interest between CEG and public interest as of January 2, 2019.
Buckthorn Renewables, LLC — As described in Note 3, Business Acquisitions, on March 30, 2018, the Company acquired 100% of NRG’s interest in a 154 MW construction-stage utility-scale solar generation project, Buckthorn Renewables, LLC, which owns 100% interest in Buckthorn Solar Portfolio, LLC, which in turn owns 100% of the Class B membership interests in Buckthorn Holdings, LLC. Buckthorn Holdings, LLC is a tax equity fund, which is a variable interest entity that is consolidated by Buckthorn Solar Portfolio, LLC. The Company is the primary beneficiary, through its position as managing member, and indirectly consolidates Buckthorn Holdings, LLC through Buckthorn Solar Portfolio, LLC. The Class A member's interest in the tax equity fund is reflected as noncontrolling interest on the Company’s consolidated balance sheet. The Company utilizes the HLBV method to determine the net income or loss allocated to the tax equity investor noncontrolling interest.
Summarized financial information for the Company's consolidated VIEs consisted of the following as of June 30, 2019:
|
| | | | | | | | | | | | | | | | | | | | | | | |
(In millions) | Oahu Solar Partnership | | Kawailoa Partnership | | Alta Wind TE Holdco | | Spring Canyon | | Buckthorn Renewables, LLC | | Repowering Partnership LLC |
Other current and non-current assets | $ | 35 |
| | $ | 35 |
| | $ | 69 |
| | $ | 3 |
| | $ | 11 |
| | $ | 23 |
|
Property, plant and equipment | 189 |
| | 145 |
| | 393 |
| | 88 |
| | 219 |
| | 266 |
|
Intangible assets | — |
| | — |
| | 243 |
| | — |
| | — |
| | 1 |
|
Total assets | 224 |
| | 180 |
| | 705 |
| | 91 |
| | 230 |
| | 290 |
|
Current and non-current liabilities | 181 |
| | 161 |
| | 47 |
| | 6 |
| | 137 |
| | 28 |
|
Total liabilities | 181 |
| | 161 |
| | 47 |
| | 6 |
| | 137 |
| | 28 |
|
Noncontrolling interest | 19 |
| | 19 |
| | 59 |
| | 38 |
| | 55 |
| | 7 |
|
Net assets less noncontrolling interests | $ | 24 |
| | $ | — |
| | $ | 599 |
| | $ | 47 |
| | $ | 38 |
| | $ | 255 |
|
Entities that are not Consolidated
The Company has interests in entities that are considered VIEs under ASC 810, but for which it is not considered the primary beneficiary. The Company accounts for its interests in these entities under the equity method of accounting, as further described in Note 5, Investments Accounted for by the Equity Method and Variable Interest Entities, to the consolidated financial statements included in the Company's 2018 Form 10-K.
The Company's maximum exposure to loss as of June 30, 2019, is limited to its equity investment in the unconsolidated entities, as further summarized in the table below:
|
| | | |
(In millions) | Maximum exposure to loss |
Four Brothers Solar, LLC | $ | 187 |
|
GenConn Energy LLC | 96 |
|
DGPV Holdco 3 LLC | 140 |
|
DGPV Holdco 1 LLC | 83 |
|
Granite Mountain Holdings, LLC | 67 |
|
DGPV Holdco 2 LLC | 62 |
|
Iron Springs Holdings, LLC | 49 |
|
RPV Holdco 1 LLC | 22 |
|
DGPV Holdco 1 LLC — The Company invested $2 million of cash during the six months ended June 30, 2019 into DGPV Holdco 1 LLC. The Company owns approximately 52 MW of distributed solar capacity, based on cash to be distributed, with a weighted average remaining contract life of approximately 17 years as of June 30, 2019.
DGPV Holdco 3 LLC — The Company invested $8 million of cash during the six months ended June 30, 2019 into DGPV Holdco 3 LLC and recorded $19 million due to CEG in accounts payable — affiliate as of June 30, 2019 to be funded in tranches as the project milestones are completed. The Company owns approximately 59 MW of distributed solar capacity, based on cash to be distributed, with a weighted average remaining contract life of approximately 21 years as of June 30, 2019.
Note 5 — Fair Value of Financial Instruments
Fair Value Accounting under ASC 820
ASC 820 establishes a fair value hierarchy that prioritizes the inputs to valuation techniques used to measure fair value into three levels as follows:
| |
• | Level 1—quoted prices (unadjusted) in active markets for identical assets or liabilities that the Company has the ability to access as of the measurement date. |
| |
• | Level 2—inputs other than quoted prices included within Level 1 that are directly observable for the asset or liability or indirectly observable through corroboration with observable market data. |
| |
• | Level 3—unobservable inputs for the asset or liability only used when there is little, if any, market activity for the asset or liability at the measurement date. |
In accordance with ASC 820, the Company determines the level in the fair value hierarchy within which each fair value measurement in its entirety falls, based on the lowest level input that is significant to the fair value measurement.
For cash and cash equivalents, restricted cash, accounts receivable, accounts payable, accounts payable — affiliates, accrued expenses and other liabilities, the carrying amounts approximate fair value because of the short-term maturity of those instruments and are classified as Level 1 within the fair value hierarchy.
The estimated carrying amounts and fair values of the Company’s recorded financial instruments not carried at fair market value are as follows:
|
| | | | | | | | | | | | | | | |
| As of June 30, 2019 | | As of December 31, 2018 |
| Carrying Amount | | Fair Value | | Carrying Amount | | Fair Value |
(In millions) | |
Liabilities: | | | | | | | |
Long-term debt, including current portion (a) | $ | 6,183 |
| | $ | 6,121 |
| | $ | 6,043 |
| | $ | 5,943 |
|
(a) Excludes net debt issuance costs, which are recorded as a reduction to long-term debt on the Company's consolidated balance sheets.
The fair value of the Company's publicly-traded long-term debt is based on quoted market prices and is classified as Level 2 within the fair value hierarchy. The fair value of non-publicly traded long-term debt of the Company are based on expected future cash flows discounted at market interest rates, or current interest rates for similar instruments with equivalent credit quality and are classified as Level 3 within the fair value hierarchy. The following table presents the level within the fair value hierarchy for long-term debt, including current portion as of June 30, 2019 and December 31, 2018:
|
| | | | | | | | | | | | | | | |
| As of June 30, 2019 | | As of December 31, 2018 |
| Level 2 | | Level 3 | | Level 2 | | Level 3 |
| (In millions) |
Long-term debt, including current portion | $ | 1,507 |
| | $ | 4,614 |
| | $ | 1,620 |
| | $ | 4,323 |
|
Recurring Fair Value Measurements
The Company records its derivative assets and liabilities at fair value on its consolidated balance sheet. The following table presents assets and liabilities measured and recorded at fair value on the Company's consolidated balance sheets on a recurring basis and their level within the fair value hierarchy:
|
| | | | | | | | | | | | | | | |
| As of June 30, 2019 | | As of December 31, 2018 |
| Fair Value (a) | | Fair Value (a) |
(In millions) | Level 2 | | Level 3 | | Total | | Level 2 |
Derivative assets: | | | | | | | |
Interest rate contracts | $ | — |
| | $ | — |
| | $ | — |
| | $ | 11 |
|
Total assets | — |
| | — |
| | — |
| | 11 |
|
Derivative liabilities: | | | | | | | |
Commodity contracts | 1 |
| | 7 |
| | 8 |
| | — |
|
Interest rate contracts | 71 |
| | — |
| | 71 |
| | 21 |
|
Total liabilities | $ | 72 |
| | $ | 7 |
| | $ | 79 |
| | $ | 21 |
|
(a) There were no derivative assets or liabilities classified as Level 1 as of June 30, 2019, and no derivative assets or liabilities classified as Level 1 or Level 3 as of December 31, 2018.
The following table reconciles the beginning and ending balances for instruments that are recognized at fair value in the condensed consolidated financial statements using significant unobservable inputs:
|
| | | | | | | | | | | | | | | | |
| | Three months ended June 30, | | Six months ended June 30, |
| | 2019 | | 2018 | | 2019 | | 2018 |
(In millions) | | Fair Value Measurement Using Significant Unobservable Inputs (Level 3) | | Fair Value Measurement Using Significant Unobservable Inputs (Level 3) |
Beginning balance | | $ | (7 | ) | | $ | — |
| | $ | — |
| | $ | — |
|
Purchases | | — |
| | — |
| | (7 | ) | | — |
|
Ending balance | | $ | (7 | ) | | $ | — |
| | $ | (7 | ) | | $ | — |
|
There were no gains or losses for the period included in earnings attributable to the change in unrealized gains or losses relating to assets or liabilities still held as of June 30, 2019.
Derivative Fair Value Measurements
The Company's contracts are non-exchange-traded and valued using prices provided by external sources. For some of the Company’s energy contracts, management receives quotes from multiple sources. To the extent that multiple quotes are received, the prices reflect the average of the bid-ask mid-point prices obtained from all sources believed to provide the most liquid market for the commodity. The remainder of the assets and liabilities represent contracts for which external sources or observable market quotes are not available. These contracts are valued based on various valuation techniques including, but not limited to, internal models based on a fundamental analysis of the market and extrapolation of the observable market data with similar characteristics. As of June 30, 2019, contracts valued with prices provided by models and other valuation techniques make up 10% of derivative liabilities.
The Company’s significant position classified as Level 3 includes physical power executed in illiquid markets. The significant unobservable inputs used in developing fair value include illiquid power tenors and location pricing, which is derived by extrapolating pricing and as a basis to liquid locations. The tenor pricing and basis spread are based on observable market data when available or derived from historic prices and forward market prices from similar observable markets when not available.
The following tables quantify the significant unobservable inputs used in developing the fair value of the Company's Level 3 positions as of June 30, 2019:
|
| | | | | | | | | | | | | | |
| June 30, 2019 |
| Fair Value | | Input/Range |
| Assets | Liabilities | Valuation Technique | Significant Unobservable Input | Low | High | Weighted Average |
(In millions) | | | | | | | |
Power Contracts | $ | — |
| $ | 7 |
| Discounted Cash Flow | Forward Market Price (per MWh) | 7 |
| 31 |
| 12 |
|
The following table provides sensitivity of fair value measurements to increases/(decreases) in significant unobservable inputs as of June 30, 2019:
|
| | | |
Significant Observable Input | Position | Change In Input | Impact on Fair Value Measurement |
Forward Market Price Power | Buy | Increase/(Decrease) | Higher/(Lower) |
Forward Market Price Power | Sell | Increase/(Decrease) | Lower/(Higher) |
The fair value of each contract is discounted using a risk-free interest rate. In addition, a credit reserve is applied to reflect credit risk, which is, for interest rate swaps, calculated based on credit default swaps using the bilateral method. For commodities, to the extent that the net exposure under a specific master agreement is an asset, the Company uses the counterparty’s default swap rate. If the net exposure under a specific master agreement is a liability, the Company uses a proxy of its own default swap rate. For interest rate swaps and commodities, the credit reserve is added to the discounted fair value to reflect the exit price that a market participant would be willing to receive to assume the liabilities or that a market participant would be willing to pay for the assets. As of June 30, 2019, the non-performance reserve was $7 million gain recorded primarily in interest expense in the consolidated statements of operations. It is possible that future market prices could vary from those used in recording assets and liabilities and such variations could be material.
Concentration of Credit Risk
In addition to the credit risk discussion in Note 2, Summary of Significant Accounting Policies, to the consolidated financial statements included in the Company's 2018 Form 10-K, the following is a discussion of the concentration of credit risk for the Company's financial instruments. Credit risk relates to the risk of loss resulting from non-performance or non-payment by counterparties pursuant to the terms of their contractual obligations. The Company monitors and manages credit risk through credit policies that include: (i) an established credit approval process; (ii) monitoring of counterparties' credit limits; (iii) the use of credit mitigation measures such as margin, collateral, prepayment arrangements, or volumetric limits; (iv) the use of payment netting agreements; and (v) the use of master netting agreements that allow for the netting of positive and negative exposures of various contracts associated with a single counterparty. Risks surrounding counterparty performance and credit could ultimately impact the amount and timing of expected cash flows. The Company seeks to mitigate counterparty risk by having a diversified portfolio of counterparties.
Counterparty credit exposure includes credit risk exposure under certain long-term agreements, including solar and other PPAs. As external sources or observable market quotes are not available to estimate such exposure, the Company estimates the exposure related to these contracts based on various techniques including, but not limited to, internal models based on a fundamental analysis of the market and extrapolation of observable market data with similar characteristics. The majority of these power contracts are with utilities with strong credit quality and public utility commission or other regulatory support. However, such regulated utility counterparties can be impacted by changes in government regulations or adverse financial conditions, which the Company is unable to predict.
On January 29, 2019, PG&E filed for reorganization under Chapter 11 of the U.S. Bankruptcy Code. Certain subsidiaries of the Company sell the output of their facilities to PG&E under long-term PPAs, including interests in 6 solar facilities totaling 480 MW and Marsh Landing with a capacity of 720 MW. The Company consolidates three of the solar facilities and Marsh Landing and records its interest in the other solar facilities as equity method investments. The Company had $22 million in accounts receivable due from PG&E for its consolidated projects, of which $5 million was recorded to non-current assets as of June 30, 2019. As of August 5, 2019, the Company's contracts with PG&E have operated in the normal course and the Company currently expects these contracts to continue as such. The Company has entered into forbearance agreements for certain project-level financing arrangements as of August 5, 2019, and continues seeking similar forbearance agreements with lenders for the remaining project-level financing arrangements affected by the PG&E Bankruptcy. For further discussion see Note 7, Long-term Debt.
Note 6 — Derivative Instruments and Hedging Activities
This footnote should be read in conjunction with the complete description under Note 7, Accounting for Derivative Instruments and Hedging Activities, to the consolidated financial statements included in the Company's 2018 Form 10-K.
Interest Rate Swaps
The Company enters into interest rate swap agreements in order to hedge the variability of expected future cash interest payments. As of June 30, 2019, the Company had interest rate derivative instruments on non-recourse debt extending through 2041, a portion of which were designated as cash flow hedges. Under the interest rate swap agreements, the Company pays a fixed rate and the counterparties to the agreements pay a variable interest rate.
Energy-Related Commodities
As of June 30, 2019, the Company had energy-related derivative instruments extending through 2029. At June 30, 2019, these contracts were not designated as cash flow or fair value hedges.
Volumetric Underlying Derivative Transactions
The following table summarizes the net notional volume buy of the Company's open derivative transactions broken out by type:
|
| | | | | | | | | |
| | | Total Volume |
| | | June 30, 2019 | | December 31, 2018 |
Commodity | Units | | (In millions) |
Power | MWh | | (2 | ) | | — |
|
Natural Gas | MMBtu | | 3 |
| | 1 |
|
Interest | Dollars | | $ | 1,773 |
| | $ | 1,862 |
|
Fair Value of Derivative Instruments
The following table summarizes the fair value within the derivative instrument valuation on the balance sheet:
|
| | | | | | | | | | | | | | | |
| Fair Value |
| Derivative Assets (a) | | Derivative Liabilities |
| June 30, 2019 | | December 31, 2018 | | June 30, 2019 | | December 31, 2018 |
| (In millions) |
Derivatives Designated as Cash Flow Hedges: | | | | | | | |
Interest rate contracts current | $ | — |
| | $ | 2 |
| | $ | 2 |
| | $ | 1 |
|
Interest rate contracts long-term | — |
| | 3 |
| | 12 |
| | 6 |
|
Total Derivatives Designated as Cash Flow Hedges | — |
| | 5 |
| | 14 |
| | 7 |
|
Derivatives Not Designated as Cash Flow Hedges: | | | | | | | |
Interest rate contracts current | — |
| | 1 |
| | 10 |
| | 3 |
|
Interest rate contracts long-term | — |
| | 5 |
| | 47 |
| | 11 |
|
Commodity contracts current | — |
| | — |
| | 1 |
| | — |
|
Commodity contracts long-term | — |
| | — |
| | 7 |
| | — |
|
Total Derivatives Not Designated as Cash Flow Hedges | — |
| | 6 |
| | 65 |
| | 14 |
|
Total Derivatives | $ | — |
| | $ | 11 |
| | $ | 79 |
| | $ | 21 |
|
(a) Derivative Assets balances classified as current are included within the prepayments and other current assets line item of the consolidated balance sheets as of December 31, 2018.
The Company has elected to present derivative assets and liabilities on the balance sheet on a trade-by-trade basis and does not offset amounts at the counterparty master agreement level. As of June 30, 2019 and December 31, 2018, there was no outstanding collateral paid or received. The following tables summarize the offsetting of derivatives by the counterparty master agreement level as of June 30, 2019 and December 31, 2018:
|
| | | | | | | | | | | |
As of June 30, 2019 | Gross Amounts of Recognized Assets/Liabilities | | Derivative Instruments | | Net Amount |
Commodity contracts: | (In millions) |
Derivative assets | $ | — |
| | $ | — |
| | $ | — |
|
Derivative liabilities | (8 | ) | | — |
| | (8 | ) |
Total commodity contracts | $ | (8 | ) | | $ | — |
| | $ | (8 | ) |
Interest rate contracts: | | | | | |
Derivative assets | — |
| | — |
| | — |
|
Derivative liabilities | (71 | ) | | — |
| | (71 | ) |
Total interest rate contracts | (71 | ) | | — |
| | (71 | ) |
Total derivative instruments | $ | (79 | ) | | $ | — |
| | $ | (79 | ) |
|
| | | | | | | | | | | |
As of December 31, 2018 | Gross Amounts of Recognized Assets/Liabilities | | Derivative Instruments | | Net Amount |
Interest rate contracts: | (In millions) |
Derivative assets | $ | 11 |
| | $ | (1 | ) | | $ | 10 |
|
Derivative liabilities | (21 | ) | | 1 |
| | (20 | ) |
Total interest rate contracts | (10 | ) | | — |
| | (10 | ) |
Total derivative instruments | $ | (10 | ) | | $ | — |
| | $ | (10 | ) |
Accumulated Other Comprehensive Loss
The following table summarizes the effects on the Company’s accumulated OCL balance attributable to interest rate swaps designated as cash flow hedge derivatives, net of tax:
|
| | | | | | | | | | | | | | | |
| Three months ended June 30, | | Six months ended June 30, |
| 2019 | | 2018 | | 2019 | | 2018 |
| (In millions) |
Accumulated OCL beginning balance | $ | (40 | ) | | $ | (43 | ) | | $ | (38 | ) | | $ | (60 | ) |
Reclassified from accumulated OCL to income due to realization of previously deferred amounts | 14 |
| | 2 |
| | 17 |
| | 6 |
|
Mark-to-market of cash flow hedge accounting contracts | (9 | ) | | 5 |
| | (14 | ) | | 18 |
|
Accumulated OCL ending balance, net of income tax benefit of $6 and $6, respectively | (35 | ) | | (36 | ) | | (35 | ) | | (36 | ) |
Accumulated OCL attributable to noncontrolling interests | $ | (19 | ) | | $ | (19 | ) | | $ | (19 | ) | | $ | (19 | ) |
Accumulated OCL attributable to Clearway Energy, Inc. | $ | (16 | ) | | $ | (17 | ) | | $ | (16 | ) | | $ | (17 | ) |
Losses expected to be realized from OCL during the next 12 months, net of income tax benefit of $0 | $ | (9 | ) | | | | $ | (9 | ) | | |
Impact of Derivative Instruments on the Statements of Operations
Gains and losses related to the Company's derivatives are recorded in the consolidated statements of operations as follows:
|
| | | | | | | | | | | | | | | |
| Three Months Ended June 30, | | Six Months Ended June 30, |
| 2019 | | 2018 | | 2019 | | 2018 |
| (In millions) |
Interest Rate Contracts (Interest Expense) | $ | (36 | ) | | $ | 7 |
| | $ | (54 | ) | | $ | 31 |
|
A portion of the Company’s derivative commodity contracts relates to its Thermal Business for the purchase of fuel commodities based on the forecasted usage of the thermal district energy centers. Realized gains and losses on these contracts are reflected in the fuel costs that are permitted to be billed to customers through the related customer contracts or tariffs and, accordingly, no gains or losses are reflected in the consolidated statements of operations for these contracts.
During the six months ended June 30, 2019, Elbow Creek entered into a new long-term power hedge, and the impact to the consolidated statements of operations was a $7 million loss for the period recorded in total operating revenues in the Company's consolidated statements of operations.
See Note 5, Fair Value of Financial Instruments, for a discussion regarding concentration of credit risk.
Note 7 — Long-term Debt
This footnote should be read in conjunction with the complete description under Note 10, Long-term Debt, to the consolidated financial statements included in the Company's 2018 Form 10-K. Long-term debt consisted of the following: |
| | | | | | | | | | | | |
| June 30, 2019 | | December 31, 2018 | | June 30, 2019, interest rate % (a) | | Letters of Credit Outstanding at June 30, 2019 |
| (In millions, except rates) |
2019 Convertible Notes | $ | — |
| | $ | 220 |
| | 3.500 | | |
2020 Convertible Notes | 45 |
| | 45 |
| | 3.250 | | |
2024 Senior Notes | 500 |
| | 500 |
| | 5.375 | | |
2025 Senior Notes | 600 |
|
| 600 |
|
| 5.750 | | |
2026 Senior Notes | 350 |
| | 350 |
| | 5.000 | | |
Clearway Energy LLC and Clearway Energy Operating LLC Revolving Credit Facility, due 2023 (b) | — |
| | — |
| | L+1.75 | | 45 |
|
Project-level debt: | | | | | | | |
Agua Caliente Borrower 2, due 2038 (c) | 38 |
| | 39 |
| | 5.430 | | 17 |
|
Alpine, due 2022 (c) | 125 |
| | 127 |
| | L+1.750 | | 16 |
|
Alta Wind I - V lease financing arrangements, due 2034 and 2035 | 859 |
| | 886 |
| | 5.696 - 7.015 | | 29 |
|
Buckthorn Solar, due 2025 | 131 |
| | 132 |
| | L+1.750 | | 26 |
|
CVSR, due 2037 (c) | 704 |
| | 720 |
| | 2.339 - 3.775 | | — |
|
CVSR Holdco Notes, due 2037 (c) | 182 |
| | 188 |
| | 4.680 | | 13 |
|
Duquesne, due 2059 | 95 |
| | — |
| | 4.620 | | |
El Segundo Energy Center, due 2023 | 320 |
| | 352 |
| | L+1.75 - L+2.375 | | 138 |
|
Energy Center Minneapolis Series D, E, F, G, H Notes, due 2025-2037 | 328 |
| | 328 |
| | various | | — |
|
Laredo Ridge, due 2028 | 86 |
| | 89 |
| | L+2.125 | | 10 |
|
Kansas South, due 2030 (c) | 25 |
| | 26 |
| | L+2.00 | | 2 |
|
Kawailoa Solar Holdings LLC, due 2026 | 128 |
| | — |
| | L+1.375 | | 4 |
|
Marsh Landing, due 2023 (c) | 249 |
| | 263 |
| | L+2.125 | | 46 |
|
Oahu Solar Holdings LLC, due 2026 | 150 |
| | — |
| | L+1.375 | | 10 |
|
Repowering Partnership Holdco LLC, due 2020 | 219 |
| | — |
| | L+.85 | | 29 |
|
South Trent Wind, due 2028 | 44 |
| | 50 |
| | L+1.350 | | 12 |
|
Tapestry, due 2031 (e) | 161 |
| | 151 |
| | L+1.375 | | 24 |
|
Utah Solar Portfolio, due 2022 | 260 |
| | 267 |
| | L+2.625 | | 13 |
|
Viento, due 2023 | 42 |
| | 146 |
| | L+2.00 | | 14 |
|
Walnut Creek, due 2023 | 209 |
| | 222 |
| | L+1.75 | | 93 |
|
Other | 334 |
| | 343 |
| | various | | 24 |
|
Subtotal project-level debt: | 4,689 |
| | 4,329 |
| | | | |
Total debt | 6,184 |
| | 6,044 |
| | | | |
Less current maturities | (1,914 | ) | | (535 | ) | | | | |
Less net debt issuance costs | (77 | ) | | (61 | ) | | | | |
Less discounts (d) | (1 | ) | | (1 | ) | | | | |
Total long-term debt | $ | 4,192 |
| | $ | 5,447 |
| | | | |
(a) As of June 30, 2019, L+ equals 3 month LIBOR plus x%, except for Viento, due 2023 and Kansas South, due 2030 where L+ equals 6 month LIBOR plus 2.00% and Utah Solar Portfolio, Kawailoa Solar Holdings LLC. Oahu Solar Holdings LLC, Repowering Partnership Holdco LLC where L+ equals 1 month LIBOR plus 2.625%.
(b) Applicable rate is determined by the borrower leverage ratio, as defined in the credit agreement.
(c) Entities affected by PG&E bankruptcy, see further discussion below.
(d) Discounts relate to the 2020 Convertible Notes.
(e) Letters of credit outstanding as of June 30, 2019, include $6 million of letters of credit pending cancellation due to the recent Tapestry refinancing.
The financing arrangements listed above contain certain covenants, including financial covenants that the Company is required to be in compliance with during the term of the respective arrangement. As of June 30, 2019, the Company was in compliance with all of the required covenants, other than any covenants impacted by the PG&E Bankruptcy, as discussed below. The discussion below describes material changes to or additions of long-term debt for the six months ended June 30, 2019.
Clearway Energy LLC and Clearway Energy Operating LLC Revolving Credit Facility
As of June 30, 2019, there were no outstanding borrowings under the revolving credit facility and the Company had $45 million of letters of credit outstanding.
2019 Convertible Notes Open Market Repurchases
In January 2019, the Company repurchased a combined aggregate principal amount of $50 million of the 2019 Convertible Notes in open market transactions. The repurchases were funded through a partial repayment of the intercompany note between Clearway Energy Operating LLC and Clearway Energy, Inc. The 2019 Convertible Notes matured on February 1, 2019 and the Company paid off the remaining balance of an aggregate principal amount of $170 million.
Project - level Debt
PG&E Bankruptcy
As discussed in Note 1, Nature of Business, on January 29, 2019, PG&E filed for reorganization under Chapter 11 of the U.S. Bankruptcy Code in the U.S. Bankruptcy Court for the Northern District of California. Certain subsidiaries of the Company listed in the table above are parties to financing agreements consisting of non-recourse project-level debt and, in certain cases, non-recourse holding company debt. The PG&E bankruptcy filing has triggered defaults under the PPAs with PG&E and such related project-level financing agreements. As a result, the Company recorded approximately $1.3 billion of principal, net of the related unamortized debt issuance costs, with final maturity dates ranging from 2023 - 2038, as short-term debt as of June 30, 2019. In addition, distributions from these projects to Clearway Operating LLC are prohibited under the related debt agreements. As of August 5, 2019, the Company has entered into forbearance agreements for certain project-level financing arrangements, and continues to seek forbearance agreements for its other project-level financing arrangements affected by the PG&E Bankruptcy.
Repowering Partnership Holdco LLC
On June 14, 2019, as part of the Repowering Partnership, Repowering Partnership Holdco LLC entered into a financing agreement for non-recourse debt of $219 million related to the construction for the repowering activities at Wildorado and Elbow Creek. The debt consists of a construction loan at an interest rate of LIBOR plus 0.85% that matures on March 31, 2020. The construction loan is expected be paid at final completion with proceeds from the tax equity investor. Interest on the construction loan is payable monthly in arrears. The proceeds of the debt were utilized to repay $109 million of the outstanding balance, including accrued interest, under the Viento financing agreement, to reimburse Clearway Renew LLC for previous contributions into the Repowering Partnership and pay construction invoices.
Duquesne University
On May 1, 2019, as part of the Duquesne University district energy system acquisition, ECP Uptown Campus LLC issued non-recourse debt of $95 million, excluding financing fees. The debt consists of senior notes at an interest rate of 4.62% that mature on May 1, 2059. Interest on the notes are payable semi-annually in arrears. The proceeds of the debt, along with cash on hand, were utilized to fund the purchase price of the acquisition.
Oahu Solar Holdings LLC
Due to the Company consolidating the Oahu Partnership, as further described in Note 4, Investments Accounted for by the Equity Method and Variable Interest Entities, the Company assumed non-recourse debt of $143 million related to Oahu Solar Holdings, LLC. The debt consists of a construction loan and an ITC bridge loan, both at an interest rate of LIBOR plus 1.375%. The construction loan will convert to a term loan at COD with an expected maturity of October 2026, and the ITC bridge loan will be paid at term conversion with the final proceeds from the tax equity investor. Interest on the construction loan and ITC bridge loan is payable monthly in arrears and will convert to quarterly payments once the construction loan converts to a term loan.
Kawailoa Solar Holdings LLC
Due to the Company consolidating the Kawailoa Partnership, as further described in Note 4, Investments Accounted for by the Equity Method and Variable Interest Entities, the Company assumed non-recourse debt of $120 million related to Kawailoa Solar Holdings, LLC. The debt consists of a construction loan and an ITC bridge loan, both at an interest rate of LIBOR plus 1.375%. The construction loan will convert to a term loan at COD with an expected maturity of October 2026, and the ITC bridge loan will be paid at term conversion with the final proceeds from the tax equity investor. Interest on the construction loan and ITC bridge loan is payable monthly in arrears and will convert to quarterly payments once the construction loan converts to a term loan.
South Trent Refinancing
On June 14, 2019, the Company, through South Trent Wind LLC, refinanced $49 million of non-recourse debt due 2020 at interest rate of LIBOR plus 1.625% by issuing $46 million of new non-recourse financing due 2028 at an interest rate of LIBOR plus 1.350%. As a result of this refinancing, the Company will achieve debt service savings for each year through the remaining life of the debt.
Tapestry Refinancing
On April 29, 2019, the Company, through Tapestry Wind LLC, refinanced $147 million of non-recourse debt due 2021 at interest rate of LIBOR plus 1.75% by issuing $164 million of new non-recourse financing due 2031 at an interest rate of LIBOR plus 1.375%. As a result of this refinancing, the Company will achieve debt service savings for each year through the remaining life of the debt.
Note 8 — Earnings Per Share
Basic earnings per common share is computed by dividing net income by the weighted average number of common shares outstanding. Shares issued during the year are weighted for the portion of the year that they were outstanding. Diluted earnings per share is computed in a manner consistent with that of basic earnings per share while giving effect to all potentially dilutive common shares that were outstanding during the period.
The reconciliation of Clearway Energy, Inc.'s basic and diluted earnings per share is shown in the following tables: |
| | | | | | | | | | | | | | | |
| Three months ended June 30, |
| 2019 | 2018 |
(In millions, except per share data) (a) | Common Class A | | Common Class C | | Common Class A | | Common Class C |
Basic earnings per share attributable to Clearway Energy, Inc. common stockholders | | | | | | | |
Net income attributable to Clearway Energy, Inc. | $ | (8 | ) | | $ | (16 | ) | | $ | 27 |
| | $ | 52 |
|
Weighted average number of common shares outstanding — basic | 35 | | 73 |
| | 35 |
| | 67 |
|
(Losses) Earnings per weighted average common share — basic | $ | (0.22 | ) | | $ | (0.22 | ) | | $ | 0.77 |
| | $ | 0.77 |
|
Diluted earnings per share attributable to Clearway Energy, Inc. common stockholders | | | | | | | |
Net income attributable to Clearway Energy, Inc. | $ | (8 | ) | | $ | (16 | ) | | $ | 30 |
| | $ | 55 |
|
Weighted average number of common shares outstanding — diluted | 35 |
| | 73 |
| | 49 |
| | 78 |
|
Earnings per weighted average common share — diluted | $ | (0.22 | ) | | $ | (0.22 | ) | | $ | 0.61 |
| | $ | 0.70 |
|
|
| | | | | | | | | | | | | | | |
| Six months ended June 30, |
| 2019 | | 2018 |
(In millions, except per share data) (a) | Common Class A | | Common Class C | | Common Class A | | Common Class C |
Basic earnings per share attributable to Clearway Energy, Inc. common stockholders | | | | | | | |
Net (loss) income attributable to Clearway Energy, Inc. | $ | (14 | ) | | $ | (30 | ) | | $ | 33 |
| | $ | 62 |
|
Weighted average number of common shares outstanding — basic and diluted | 35 |
| | 73 |
| | 35 |
| | 66 |
|
(Losses) Earnings per weighted average common share — basic | $ | (0.41 | ) | | $ | (0.41 | ) | | $ | 0.94 |
| | $ | 0.94 |
|
Diluted earnings per share attributable to Clearway Energy, Inc. common stockholders | | | | | | | |
Net (loss) income attributable to Clearway Energy, Inc. | $ | (14 | ) | | $ | (30 | ) | | $ | 40 |
| | $ | 68 |
|
Weighted average number of common shares outstanding — diluted | 35 |
| | 73 |
| | 49 |
| | 77 |
|
Earnings per weighted average common share — diluted | $ | (0.41 | ) | | $ | (0.41 | ) | | $ | 0.80 |
| | $ | 0.89 |
|
(a) Basic and diluted (losses) earnings per share might not recalculate due to presenting values in millions rather than whole dollars.
The following table summarizes the Company's outstanding equity instruments that are anti-dilutive and were not included in the computation of the Company's diluted earnings per share:
|
| | | | | | | | | | | |
| Three months ended June 30, | | Six months ended June 30, |
| 2019 | | 2018 | | 2019 | | 2018 |
| (In millions of shares) |
2019 Convertible Notes - Common Class A | — |
| | — |
| | — |
| | — |
|
2020 Convertible Notes - Common Class C | 2 |
| | — |
| | 2 |
| | — |
|
Note 9 — Segment Reporting
The Company’s segment structure reflects how management currently operates and allocates resources. The Company's businesses are segregated based on conventional power generation, renewable businesses which consist of solar and wind, and the thermal and chilled water business. The Corporate segment reflects the Company's corporate costs. The Company's chief operating decision maker, its Chief Executive Officer, evaluates the performance of its segments based on operational measures including adjusted earnings before interest, taxes, depreciation and amortization, or Adjusted EBITDA, and CAFD, as well as economic gross margin and net income (loss).
|
| | | | | | | | | | | | | | | | | | | |
| Three months ended June 30, 2019 |
(In millions) | Conventional Generation | | Renewables | | Thermal | | Corporate | | Total |
Operating revenues | $ | 84 |
| | $ | 153 |
| | $ | 47 |
| | $ | — |
| | $ | 284 |
|
Cost of operations | 13 |
| | 36 |
| | 30 |
| | — |
| | 79 |
|
Depreciation and amortization | 25 |
| | 57 |
| | 7 |
| | — |
| | 89 |
|
Impairment losses | — |
| | — |
| | 19 |
| | — |
| | 19 |
|
General and administrative | — |
| | — |
| | — |
| | 7 |
| | 7 |
|
Acquisition-related transaction and integration costs | — |
| | — |
| | — |
| | 1 |
| | 1 |
|
Development costs | — |
| | — |
| | 2 |
| | — |
| | 2 |
|
Operating income (loss) | 46 |
| | 60 |
| | (11 | ) | | (8 | ) | | 87 |
|
Equity in earnings of unconsolidated affiliates | 2 |
| | 9 |
| | — |
| | — |
| | 11 |
|
Other income, net | — |
| | 1 |
| | — |
| | — |
| | 1 |
|
Loss on debt extinguishment | — |
| | (1 | ) | | — |
| | — |
| | (1 | ) |
Interest expense | (16 | ) | | (89 | ) | | (4 | ) | | (21 | ) | | (130 | ) |
Income (loss) before income taxes | 32 |
| | (20 | ) | | (15 | ) | | (29 | ) | | (32 | ) |
Income tax expense | — |
| | — |
| | — |
| | 4 |
| | 4 |
|
Net Income (Loss) | $ | 32 |
| | $ | (20 | ) | | $ | (15 | ) | | $ | (33 | ) | | $ | (36 | ) |
Total Assets | $ | 1,776 |
| | $ | 6,262 |
| | $ | 618 |
| | $ | 75 |
| | $ | 8,731 |
|
|
| | | | | | | | | | | | | | | | | | | |
| Three months ended June 30, 2018 |
(In millions) | Conventional Generation | | Renewables | | Thermal | | Corporate | | Total |
Operating revenues | $ | 85 |
| | $ | 177 |
| | $ | 45 |
| | $ | — |
| | $ | 307 |
|
Cost of operations | 10 |
| | 33 |
| | 31 |
| | — |
| | 74 |
|
Depreciation and amortization | 24 |
| | 52 |
| | 6 |
| | — |
| | 82 |
|
General and administrative | — |
| | — |
| | — |
| | 6 |
| | 6 |
|
Acquisition-related transaction and integration costs | — |
| | — |
| | — |
| | 1 |
| | 1 |
|
Operating income (loss) | 51 |
| | 92 |
| | 8 |
| | (7 | ) | | 144 |
|
Equity in earnings of unconsolidated affiliates | 2 |
| | 27 |
| | — |
| | — |
| | 29 |
|
Other income, net | 1 |
| | — |
| | — |
| | — |
| | 1 |
|
Interest expense | (13 | ) | | (35 | ) | | (2 | ) | | (21 | ) | | (71 | ) |
Income (loss) before income taxes | 41 |
| | 84 |
| | 6 |
| | (28 | ) | | 103 |
|
Income tax expense | — |
| | — |
| | — |
| | 7 |
| | 7 |
|
Net Income (Loss) | $ | 41 |
|
| $ | 84 |
|
| $ | 6 |
|
| $ | (35 | ) |
| $ | 96 |
|
|
| | | | | | | | | | | | | | | | | | | |
| Six months ended June 30, 2019 |
(In millions) | Conventional Generation |
| Renewables |
| Thermal |
| Corporate |
| Total |
Operating revenues | $ | 163 |
| | $ | 241 |
| | $ | 97 |
| | $ | — |
|
| $ | 501 |
|
Cost of operations | 30 |
| | 70 |
| | 63 |
| | — |
|
| 163 |
|
Depreciation and amortization | 50 |
| | 110 |
| | 13 |
| | — |
|
| 173 |
|
Impairment losses | — |
| | — |
| | 19 |
| | — |
| | 19 |
|
General and administrative | — |
| | — |
| | 1 |
| | 12 |
|
| 13 |
|
Acquisition-related transaction and integration costs | — |
| | — |
| | — |
| | 2 |
| | 2 |
|
Development costs | — |
| | — |
| | 3 |
| | — |
| | 3 |
|
Operating income (loss) | 83 |
| | 61 |
| | (2 | ) | | (14 | ) | | 128 |
|
Equity in earnings of unconsolidated affiliates | 4 |
| | 10 |
| | — |
| | — |
|
| 14 |
|
Other income, net | 1 |
| | 2 |
| | — |
| | 1 |
| | 4 |
|
Loss on debt extinguishment |
|
| | (1 | ) | | — |
| | — |
| | (1 | ) |
Interest expense | (32 | ) | | (148 | ) | | (8 | ) | | (43 | ) |
| (231 | ) |
Income (loss) before income taxes | 56 |
| | (76 | ) | | (10 | ) | | (56 | ) |
| (86 | ) |
Income tax benefit | — |
| | — |
| | — |
| | (3 | ) |
| (3 | ) |
Net Income (Loss) | $ | 56 |
|
| $ | (76 | ) |
| $ | (10 | ) |
| $ | (53 | ) |
| $ | (83 | ) |
|
| | | | | | | | | | | | | | | | | | | |
| Six months ended June 30, 2018 |
(In millions) | Conventional Generation | | Renewables | | Thermal | | Corporate | | Total |
Operating revenues | $ | 164 |
| | $ | 275 |
| | $ | 93 |
| | $ | — |
| | $ | 532 |
|
Cost of operations | 32 |
| | 67 |
| | 64 |
| | — |
| | 163 |
|
Depreciation and amortization | 50 |
| | 102 |
| | 11 |
| | — |
| | 163 |
|
General and administrative | — |
| | — |
| | — |
| | 11 |
| | 11 |
|
Acquisition-related transaction and integration costs | — |
| | — |
| | — |
| | 2 |
| | 2 |
|
Operating income (loss) | 82 |
| | 106 |
| | 18 |
| | (13 | ) | | 193 |
|
Equity in earnings of unconsolidated affiliates | 5 |
| | 28 |
| | — |
| | — |
| | 33 |
|
Other income, net | 1 |
| | 1 |
| | — |
| | — |
| | 2 |
|
Interest expense | (20 | ) | | (59 | ) | | (4 | ) | | (43 | ) | | (126 | ) |
Income (loss) before income taxes | 68 |
| | 76 |
| | 14 |
| | (56 | ) | | 102 |
|
Income tax expense | — |
| | — |
| | — |
| | 6 |
| | 6 |
|
Net Income (Loss) | $ | 68 |
|
| $ | 76 |
|
| $ | 14 |
|
| $ | (62 | ) |
| $ | 96 |
|
Note 10 — Income Taxes
Effective Tax Rate
The income tax provision consisted of the following:
|
| | | | | | | | | | | | | | | |
| Three months ended June 30, | | Six months ended June 30, |
(In millions, except percentages) | 2019 | | 2018 | | 2019 | | 2018 |
Loss before income tax benefit | $ | (32 | ) | | $ | 103 |
| | $ | (86 | ) | | $ | 102 |
|
Income tax benefit | 4 |
| | 7 |
| | (3 | ) | | 6 |
|
Effective income tax rate | (12.5 | )% | | 6.8 | % | | 3.5 | % | | 5.9 | % |
For the three and six months ended June 30, 2019 and 2018, the overall effective tax rate was different than the statutory rate of 21% primarily due to production and investment tax credits generated from certain wind and solar assets, as well as taxable earnings and losses allocated to partners' interest in Clearway Energy LLC, which includes the effects of applying HLBV method of accounting for book purposes for certain partnerships.
For tax purposes, Clearway Energy LLC is treated as a partnership; therefore, the Company and CEG each record their respective share of taxable income or loss.
Note 11 — Related Party Transactions
In addition to the transactions and relationships described elsewhere in the notes to the consolidated financial statements, certain subsidiaries of CEG provide services to the Company's project entities. Amounts due to CEG subsidiaries are recorded as accounts payable - affiliate and amounts due to the Company from CEG subsidiaries are recorded as accounts receivable - affiliate in the Company's balance sheet. The disclosures below summarize the Company's material related party transactions with CEG and its subsidiaries that are included in the Company's operating revenues and operating costs.
As discussed in Note 1, Nature of Business, on August 31, 2018, NRG sold 100% of its interest in CEG to GIP, and as a result, CEG and its subsidiaries are considered related parties during the period ended June 30, 2019, and NRG and its subsidiaries were considered related parties during the period ended June 30, 2018.
Related Party Transactions with CEG entities during the period ended June 30, 2019
Services Agreements by and between the Company and Clearway Renewable Operation & Maintenance LLC (formerly NRG Renew Operation & Maintenance LLC) and other CEG subsidiaries
Various wholly-owned subsidiaries of the Company in the Renewables segment are party to services agreements with Clearway Renewable Operation & Maintenance LLC (formerly NRG Renew Operation & Maintenance LLC), or RENOM, a wholly-owned subsidiary of CEG, as well as other CEG subsidiaries, which provides operation and maintenance, or O&M, and administrative services to these subsidiaries. The Company incurred total expenses for these services of $9 million and $17 million for each of the three and six months ended June 30, 2019, respectively. The Company incurred total expenses for these services of $8 million and $17 million for each of the three and six months ended June 30, 2018, respectively. There was a balance of $6 million due to RENOM as of June 30, 2019 and December 31, 2018.
Oahu Solar Lease Agreements
The Oahu Solar projects are party to various land lease agreements with a wholly owned subsidiary of CEG. The projects are leasing the land for a period of 35 years, with the ability to renew the lease for two additional five year periods. The Company has a lease liability and corresponding right-of-use asset related to the leases of $18 million as of June 30, 2019.
CEG Master Services Agreements
Following the consummation of the GIP Transaction, Clearway Energy, Inc. along with Clearway Energy LLC and Clearway Energy Operating LLC entered into Master Services Agreements with CEG, pursuant to which CEG and certain of its affiliates or third party service providers began providing certain services to the Company, including operational and administrative services, which include human resources, information systems, external affairs, accounting, procurement and risk management services, and the Company began providing certain services to CEG, including accounting, internal audit, tax and treasury services, in exchange for the payment of fees in respect of such services.
Amounts due to CEG or its subsidiaries are recorded as accounts payable - affiliate and amounts due to the Company from CEG and subsidiaries are recorded as accounts receivable - affiliate on the Company's consolidated balance sheet.
Related Party Transactions with NRG during the period ended June 30, 2018
The following transactions relate to the period prior to sale of NRG's interest in CEG to GIP on August 31, 2018 and therefore were considered to be related party transactions for all the periods prior to August 31, 2018.
Power Purchase Agreements (PPAs) between the Company and NRG Power Marketing
Elbow Creek and Dover were parties to PPAs with NRG Power Marketing, a wholly-owned subsidiary of NRG, and generated revenue under the PPAs, which were recorded to operating revenue in the Company's consolidated statements of operations. For the three and six months ended June 30, 2018, Elbow Creek and Dover, collectively, generated revenue of $3 million and $6 million, respectively. Dover's PPA with NRG Power Marketing ended as of December 31, 2018.
Energy Marketing Services Agreement by and between Thermal entities and NRG Power Marketing
Energy Center Dover LLC, Energy Center Minneapolis, Energy Center Phoenix LLC, and Energy Center Paxton LLC, or Thermal entities, which are subsidiaries of the Company, are parties to Energy Marketing Services Agreements with NRG Power Marketing. Under the agreements, NRG Power Marketing procures fuel and fuel transportation for the operation of the Thermal entities. For the three and six months ended June 30, 2018, the Thermal entities purchased $2 million and $6 million, respectively, of natural gas from NRG Power Marketing.
O&M Services Agreements by and between the Company's subsidiaries and NRG
Certain of the Company's subsidiaries are party to O&M Service Agreements with NRG, pursuant to which NRG subsidiaries provide necessary and appropriate services to operate and maintain the subsidiaries' plant operations. NRG was reimbursed for the provided services, as well as for all reasonable and related expenses and expenditures, and payments to third parties for services and materials rendered to or on behalf of the parties to the agreements. The fees incurred under these agreements were $10 million and $20 million and for the three and six months ended June 30, 2018, respectively.
O&M Services Agreements by and between GenConn and NRG
GenConn incurs fees under two O&M agreements with wholly-owned subsidiaries of NRG. For the three and six months ended June 30, 2018, the aggregate fees incurred under the agreements were $2 million and $3 million, respectively.
Project Administrative Services Agreement by and between ESEC and NRG West Coast LLC
During 2018, ESEC, NRG West Coast LLC and NRG Power Marketing LLC, or PML, entered into confirmation agreements under the Project Administration Services Agreement between ESEC and NRG West Coast LLC, whereby PML purchased California Carbon Allowances which ESEC could subsequently purchase for the purposes of ESEC’s compliance with the California Cap-and-Trade Program. ESEC reimbursed costs under these agreements of $4 million for the three and six month ended June 30, 2018.
Administrative Services Agreement by and between Marsh Landing and NRG West Coast LLC
Marsh Landing is a party to an administrative services agreement with NRG West Coast LLC, a wholly owned subsidiary of NRG. The Company reimbursed costs under the agreement of $6 million and $9 million for the three and six months ended June 30, 2018, respectively.
Management Services Agreement by and between the Company and NRG
Prior to the GIP Transaction, NRG provided the Company with various operational, management, and administrative services, which include human resources, accounting, tax, legal, information systems, treasury, and risk management, as set forth in the Management Services Agreement. Costs incurred under this agreement for the three and six months ended June 30, 2018 were $3 million and $5 million, respectively. The costs incurred under the Management Services Agreement included certain direct expenses incurred by NRG on behalf of the Company in addition to the base management fee. Subsequent to the GIP Transaction, the Company entered into the NRG TSA pursuant to which NRG or certain of its affiliates began providing certain services to the Company following the consummation of the GIP Transaction, in exchange for the payment of a fee in respect of such services. Expenses related to the NRG TSA are recorded in transaction and integration costs in the consolidated statements of operations.
On August 31, 2018, in connection with the consummation of the GIP Transaction, the Company entered into a Termination Agreement with Clearway Energy LLC, Clearway Energy Operating LLC and NRG terminating the Management Services Agreement, dated as of July 22, 2013 by and among the Company, Clearway Energy LLC, Clearway Energy Operating LLC and NRG. Concurrently with entering into the Termination Agreement on August 31, 2018, the Company entered into a Transition Services Agreement with NRG, as further described in Note 1, Nature of Business.
Note 12 — Contingencies
This note should be read in conjunction with the complete description under Note 16, Commitments and Contingencies, to the Company's 2018 Form 10-K.
Contingencies
The Company's material legal proceedings are described below. The Company believes that it has valid defenses to these legal proceedings and intends to defend them vigorously. The Company records reserves for estimated losses from contingencies when information available indicates that a loss is probable and the amount of the loss, or range of loss, can be reasonably estimated. As applicable, the Company has established an adequate reserve for the matters discussed below. In addition, legal costs are expensed as incurred. Management assesses such matters based on current information and makes a judgment concerning its potential outcome, considering the nature of the claim, the amount and nature of damages sought, and the probability of success. The Company is unable to predict the outcome of the legal proceedings below or reasonably estimate the scope or amount of any associated costs and potential liabilities. As additional information becomes available, management adjusts its assessment and estimates of such contingencies accordingly. Because litigation is subject to inherent uncertainties and unfavorable rulings or developments, it is possible that the ultimate resolution of the Company's liabilities and contingencies could be at amounts that are different from its currently recorded reserves and that such difference could be material.
In addition to the legal proceedings noted below, the Company and its subsidiaries are party to other litigation or legal proceedings arising in the ordinary course of business. In management's opinion, the disposition of these ordinary course matters will not materially adversely affect the Company's consolidated financial position, results of operations, or cash flows.
Nebraska Public Power District Litigation
On January 11, 2019, Nebraska Public Power District, or NPPD, sent written notice to certain of the Company’s subsidiaries which own the Laredo Ridge and Elkhorn Ridge wind projects alleging an event of default under each of the PPAs between NPPD and the projects. NPPD alleges that the Company moved forward with certain transactions without obtaining the consent of NPPD. NPPD threatened to terminate the applicable PPAs by February 11, 2019 if the alleged default was not cured. The Company filed a motion for a temporary restraining order and preliminary injunction in the U.S. District Court for the District of Nebraska relating to the Laredo Ridge project, and a similar motion in the District Court of Knox County, Nebraska for the Elkhorn Ridge project, to enjoin NPPD from taking any actions related to the PPAs. On February 19, 2019, the U.S. District Court in the Laredo Ridge matter approved a stipulation between the parties to provide for an injunction preventing NPPD from terminating the PPA pending disposition of the litigation. On February 26, 2019, the Knox County District Court approved a similar stipulation relating to the Elkhorn Ridge project. The Company believes the allegations of NPPD are meritless and the Company is vigorously defending its rights under the PPAs.
Note 13 — Leases
Adoption of Topic 842
The Company adopted ASU No. 2019-01, Leases (Topic 842), or Topic 842, on January 1, 2019 using the modified retrospective transition method and therefore, prior period financial information has not been adjusted and continues to be reflected in accordance with the Company’s historical accounting policy. Topic 842 requires the establishment of a lease liability and related right-of-use, or ROU, asset for all leases with a term longer than 12 months. The Company elected certain of the permitted practical expedients, including the expedient that permits the Company to retain its existing lease assessment and classification. The Company also elected to account for lease and non-lease components for specific asset classes as a single lease component.
The adoption of the standard resulted in the recording of operating lease liabilities of $174 million and related ROU assets of $168 million. There was no impact to the Company’s consolidated statement of operations or cash flows. The Company utilized its incremental borrowing rate at adoption date, ranging from 4.04% - 4.67%, to determine the amount of the lease liabilities.
Accounting for Leases
The Company evaluates each arrangement at inception to determine if it contains a lease. All of the Company’s leases are operating leases as of June 30, 2019.
Lessee
The Company records its operating lease liabilities at the present value at lease commencement date of the lease payments over the lease term. Lease payments include fixed payment amounts, as well as variable rate payments based on an index initially measured at lease commencement date. Variable payments, including payments based on future performance and based on index changes, are recorded as the expense is incurred. The Company determines the relevant lease term by evaluating whether renewal and termination options are reasonably to certain to be exercised. The Company uses its incremental borrowing rate to calculate the present value of the lease payments, based on information available at the lease commencement date.
The Company’s leases consist of land leases for numerous operating asset locations, real estate leases and equipment leases. The terms and conditions for these leases vary by the type of underlying asset.
Lease expense for the three and six months ended June 30, 2019 was comprised of the following:
|
| | | | | | | | |
(In millions) | | | | |
| | Three months ended June 2019 | | Six months ended June 2019 |
Operating lease cost | | $ | 2 |
| | $ | 4 |
|
Variable lease cost | | 3 |
| | 7 |
|
Total lease cost | | $ | 5 |
| | $ | 11 |
|
Operating lease information as of June 30, 2019 was as follows:
|
| | | | |
(In millions, except term and rate) | | |
ROU Assets - operating leases, net | | $ | 183 |
|
| | |
Short-term lease liability - operating leases (a) | | 5 |
|
Long-term lease liability - operating leases | | 186 |
|
Total lease liability | | $ | 191 |
|
| | |
Cash paid for operating leases | | $ | 7 |
|
Weighted average remaining lease term | | 25 |
|
Weighted average discount rate | | 4.3% |
(a) Short-term lease liability balances are included within the accrued expenses and other current liabilities line item of the consolidated balance sheets as of June 30, 2019.
Maturities of operating lease liabilities as of June 30, 2019 are as follows:
|
| | | | |
(In millions) | | |
Remainder of 2019 | | $ | 5 |
|
2020 | | 14 |
|
2021 | | 14 |
|
2022 | | 13 |
|
2023 | | 13 |
|
Thereafter | | 249 |
|
Total lease payments | | 308 |
|
Less imputed interest | | (117 | ) |
Total lease liability - operating leases | | $ | 191 |
|
Future minimum lease commitments under operating leases as of December 31, 2018 are as follows:
|
| | | | |
(In millions) | | |
2019 | | $ | 13 |
|
2020 | | 13 |
|
2021 | | 13 |
|
2022 | | 13 |
|
2023 | | 12 |
|
Thereafter | | 207 |
|
Total lease payments | | $ | 271 |
|
Lessor
The majority of the Company’s revenue is obtained through PPAs or other contractual agreements that are accounted for as leases. These leases are comprised of both fixed payments and variable payments contingent upon volumes or performance metrics. The terms of the leases are further described in Item 2 — MD&A, Introduction, Environmental, Regulatory of this Form 10-Q. Many of the leases have renewal options at the end of the lease term. Termination may be allowed under specific circumstances in the lease arrangements, such as under an event of default. All of the Company’s leases are operating leases. Certain of these leases have both lease and non-lease components, and the Company allocates the transaction price to the components based on standalone selling prices. As disclosed in Note 2, Summary of Significant Accounting Policies, the following amounts of energy and capacity revenue are related to the Company’s leases:
|
| | | | | | | | | | | | | | | | |
Three months ended June 30, 2019 | | | | | | | | |
(In millions) | | Conventional Generation | | Renewables | | Thermal | | Total |
Energy revenue | | $ | 1 |
| | $ | 157 |
| | $ | 1 |
| | $ | 159 |
|
Capacity revenue | | 85 |
| | — |
| | — |
| | 85 |
|
Operating revenue | | $ | 86 |
| | $ | 157 |
| | $ | 1 |
| | $ | 244 |
|
|
| | | | | | | | | | | | | | | | |
Six months ended June 30, 2019 | | | | | | | | |
(In millions) | | Conventional Generation | | Renewables | | Thermal | | Total |
Energy revenue | | $ | 2 |
| | $ | 256 |
| | $ | 1 |
| | $ | 259 |
|
Capacity revenue | | 164 |
| | — |
| | — |
| | 164 |
|
Operating revenue | | $ | 166 |
| | $ | 256 |
| | $ | 1 |
| | $ | 423 |
|
Minimum future rent payments under the operating leases for the remaining periods as of June 30, 2019:
|
| | | |
(In millions) | |
Remainder of 2019 | $ | 226 |
|
2020 | 337 |
|
2021 | 341 |
|
2022 | 346 |
|
2023 | 154 |
|
Total lease payments | $ | 1,404 |
|
Property, plant and equipment, net related to the Company’s operating leases were as follows as of June 30, 2019:
|
| | | |
(In millions) | |
Property, plant and equipment | $ | 6,064 |
|
Accumulated depreciation | (1,509 | ) |
Net property, plant and equipment | $ | 4,555 |
|
Note 14 — Asset Impairments
During the three and six months ended June 30, 2019, the Company recorded an impairment loss of $19 million related to a facility in the Thermal segment.The fair value of the facility was determined using an income approach by applying a discounted cash flow methodology to the long-term budgets for each respective plant. The income approach utilized estimates of discounted future cash flows, which were Level 3 fair value measurement and include key inputs, such as forecasted power prices, operations and maintenance expense, and discount rates. The Company measured the impairment loss as the difference between the carrying amount and the fair value of the assets.
ITEM 2 — Management's Discussion and Analysis of Financial Condition and the Results of Operations
The following discussion analyzes the Company's historical financial condition and results of operations.
As you read this discussion and analysis, refer to the Company's Consolidated Financial Statements to this Form 10-Q, which present the results of operations for the six months ended June 30, 2019 and 2018. Also refer to the Company's 2018 Form 10-K, which includes detailed discussions of various items impacting the Company's business, results of operations and financial condition.
The discussion and analysis below has been organized as follows:
•Executive Summary, including a description of the business and significant events that are important to understanding the results of operations and financial condition;
•Known trends that may affect the Company’s results of operations and financial condition in the future;
•Results of operations, including an explanation of significant differences between the periods in the specific line items of the consolidated statements of income;
•Financial condition addressing liquidity position, sources and uses of cash, capital resources and requirements, commitments, and off-balance sheet arrangements; and
•Critical accounting policies which are most important to both the portrayal of the Company's financial condition and results of operations, and which require management's most difficult, subjective or complex judgment.
Executive Summary
Introduction and Overview
Clearway Energy, Inc. together with its consolidated subsidiaries, or the Company, is a publicly-traded energy infrastructure investor in and owner of modern, sustainable and long-term contracted assets across North America. The Company is indirectly owned by Global Infrastructure Partners III. Global Infrastructure Management, LLC is an independent fund manager of funds that invests in infrastructure assets in the energy and transport sectors, and Global Infrastructure Partners III is its third equity fund. The Company is sponsored by GIP through GIP's portfolio company, CEG.
The Company’s environmentally-sound asset portfolio includes over 5,272 MW of wind, solar and natural gas-fired power generation facilities, as well as district energy systems. Through this diversified and contracted portfolio, the Company endeavors to provide its investors with stable and growing dividend income. Substantially all of the Company's generation assets are under long-term contractual arrangements for the output or capacity from these assets. The weighted average remaining contract duration of these offtake agreements was approximately 14 years as of June 30, 2019 based on CAFD. The Company also owns thermal infrastructure assets with an aggregate steam and chilled water capacity of 1,459 net MWt and electric generation capacity of 133 net MW. These thermal infrastructure assets provide steam, hot and/or chilled water, and, in some instances, electricity to commercial businesses, universities, hospitals and governmental units in multiple locations, principally through long-term contracts or pursuant to rates regulated by state utility commissions.
As of June 30, 2019, the Company's operating assets are comprised of the following projects:
|
| | | | | | | | | | |
Projects | | Percentage Ownership | | Net Capacity (MW)(a) | | Offtake Counterparty | | Expiration |
Conventional | | | | | | | | |
El Segundo | | 100 | % | | 550 |
| | Southern California Edison | | 2023 |
GenConn Devon | | 50 | % | | 95 |
| | Connecticut Light & Power | | 2040 |
GenConn Middletown | | 50 | % | | 95 |
| | Connecticut Light & Power | | 2041 |
Marsh Landing | | 100 | % | | 720 |
| | Pacific Gas and Electric | | 2023 |
Walnut Creek | | 100 | % | | 485 |
| | Southern California Edison | | 2023 |
| | | | 1,945 |
| | | | |
Utility Scale Solar | | | | | | | | |
Agua Caliente | | 16 | % | | 46 |
| | Pacific Gas and Electric | | 2039 |
Alpine | | 100 | % | | 66 |
| | Pacific Gas and Electric | | 2033 |
Avenal | | 50 | % | | 23 |
| | Pacific Gas and Electric | | 2031 |
Avra Valley | | 100 | % | | 26 |
| | Tucson Electric Power | | 2032 |
Blythe | | 100 | % | | 21 |
| | Southern California Edison | | 2029 |
Borrego | | 100 | % | | 26 |
| | San Diego Gas and Electric | | 2038 |
Buckthorn Solar (b) | | 100 | % | | 154 |
| | City of Georgetown, TX | | 2043 |
CVSR | | 100 | % | | 250 |
| | Pacific Gas and Electric | | 2038 |
Desert Sunlight 250 | | 25 | % | | 63 |
| | Southern California Edison | | 2034 |
Desert Sunlight 300 | | 25 | % | | 75 |
| | Pacific Gas and Electric | | 2039 |
Kansas South | | 100 | % | | 20 |
| | Pacific Gas and Electric | | 2033 |
Roadrunner | | 100 | % | | 20 |
| | El Paso Electric | | 2031 |
TA High Desert | | 100 | % | | 20 |
| | Southern California Edison | | 2033 |
Utah Solar Portfolio (b) (e) | | 50 | % | | 265 |
| | PacifiCorp | | 2036 |
| | | | 1,075 |
| | | | |
Distributed Solar | | | | | | | | |
Apple I LLC Projects | | 100 | % | | 9 |
| | Various | | 2032 |
AZ DG Solar Projects | | 100 | % | | 5 |
| | Various | | 2025 - 2033 |
SPP Projects | | 100 | % | | 25 |
| | Various | | 2026 - 2037 |
Other DG Projects | | 100 | % | | 13 |
| | Various | | 2023 - 2039 |
| | | | 52 |
| | | | |
Wind | | | | | | | | |
Alta I | | 100 | % | | 150 |
| | Southern California Edison | | 2035 |
Alta II | | 100 | % | | 150 |
| | Southern California Edison | | 2035 |
Alta III | | 100 | % | | 150 |
| | Southern California Edison | | 2035 |
Alta IV | | 100 | % | | 102 |
| | Southern California Edison | | 2035 |
Alta V | | 100 | % | | 168 |
| | Southern California Edison | | 2035 |
|
| | | | | | | | | | |
Projects | | Percentage Ownership | | Net Capacity (MW)(a) | | Offtake Counterparty | | Expiration |
Alta X (b) | | 100 | % | | 137 |
| | Southern California Edison | | 2038 |
Alta XI (b) | | 100 | % | | 90 |
| | Southern California Edison | | 2038 |
Buffalo Bear | | 100 | % | | 19 |
| | Western Farmers Electric Co-operative | | 2033 |
Crosswinds | | 99 | % | | 21 |
| | Corn Belt Power Cooperative | | 2027 |
Elbow Creek (f) (g) | | 100 | % | | 122 |
| | NRG Power Marketing LLC | | 2022 |
Elkhorn Ridge | | 66.7 | % | | 54 |
| | Nebraska Public Power District | | 2029 |
Forward | | 100 | % | | 29 |
| | Constellation NewEnergy, Inc. | | 2022 |
Goat Wind | | 100 | % | | 150 |
| | Dow Pipeline Company | | 2025 |
Hardin | | 99 | % | | 15 |
| | Interstate Power and Light Company | | 2027 |
Laredo Ridge | | 100 | % | | 80 |
| | Nebraska Public Power District | | 2031 |
Lookout | | 100 | % | | 38 |
| | Southern Maryland Electric Cooperative | | 2030 |
Odin | | 99.9 | % | | 20 |
| | Missouri River Energy Services | | 2028 |
Pinnacle | | 100 | % | | 55 |
| | Maryland Department of General Services and University System of Maryland | | 2031 |
San Juan Mesa | | 75 | % | | 90 |
| | Southwestern Public Service Company | | 2025 |
Sleeping Bear | | 100 | % | | 95 |
| | Public Service Company of Oklahoma | | 2032 |
South Trent | | 100 | % | | 101 |
| | AEP Energy Partners | | 2029 |
Spanish Fork (f) | | 100 | % | | 19 |
| | PacifiCorp | | 2028 |
Spring Canyon II (b) | | 90.1 | % | | 29 |
| | Platte River Power Authority | | 2039 |
Spring Canyon III (b) | | 90.1 | % | | 25 |
| | Platte River Power Authority | | 2039 |
Taloga | | 100 | % | | 130 |
| | Oklahoma Gas & Electric | | 2031 |
Wildorado (f) | | 100 | % | | 161 |
| | Southwestern Public Service Company | | 2027 |
| | | | 2,200 |
| | | | |
Thermal | | | | | | | | |
Energy Center Dover LLC | | 100 | % | | 103 |
| | Power sold into PJM markets | | 2021 |
Thermal generation | | 100 | % | | 36 |
| | Various | | Various |
| | | | 139 |
| | | | |
Total net generation capacity(c) | | | | 5,411 |
| | | | |
| | | | | | | | |
Thermal equivalent MWt (d) | | 92.9 | % | | 1,459 |
| | Various | | Various |
(a) Net capacity represents the maximum, or rated, generating capacity of the facility multiplied by the Company's percentage ownership in the facility as of June 30, 2019.
(b) Projects are part of tax equity arrangements.
(c) The Company's total generation capacity is net of 6 MWs for noncontrolling interest for Spring Canyon II and III. The Company's generation capacity including this noncontrolling interest was 5,417 MWs.
(d) For thermal energy, net capacity represents MWt for steam or chilled water and excludes 112 MWt available under the right-to-use provisions contained in agreements between two of the Company's thermal facilities and certain of its customers.
(e) Represents interests in Four Brothers Solar, LLC, Granite Mountain Holdings, LLC, and Iron Springs Holdings, LLC, all acquired as part of the March 2017 Drop Down Assets (ownership percentage is based upon cash to be distributed).
(f) Projects are part of Repowering Partnership.
(g) In addition, the Company will sell power under a market-based hedge contract provided by an investment grade bank counterparty, which is effective from November 1, 2022, through Oct 31, 2029.
In addition to the facilities owned or leased in the table above, the Company is party to partnerships the purpose of which is to own or purchase solar power generation projects, as well as other ancillary related assets from a related party via intermediate funds. The Company does not consolidate these partnerships and accounts for them as equity method investments. The Company's net interest in these projects is 268 MW based on cash to be distributed pursuant to the partnership agreements as of June 30, 2019. For further discussions, see Item 15 — Note 4, Investments Accounted for by the Equity Method and Variable Interest Entities of this Form 10-Q and Item 1 — Note 5, Investments Accounted for by the Equity Method and Variable Interest Entities to the consolidated financial statements included in the Company's 2018 Form 10-K.
Significant Events
Pacific Gas and Electric Company Bankruptcy
| |
• | On January 29, 2019, PG&E filed for reorganization under Chapter 11 of the U.S. Bankruptcy Code in the U.S. Bankruptcy Court for the Northern District of California. Certain subsidiaries of the Company, which hold interests in 6 solar facilities totaling 480 MW and Marsh Landing with capacity of 720 MW, sell the output of their facilities to PG&E under long-term PPAs. The Company consolidates three of the solar facilities and Marsh Landing and records its interest in the other solar facilities as equity method investments. As of June 30, 2019, the Company had $1.4 billion of property, plant and equipment, net, $357 million investments in unconsolidated affiliates and $1.3 billion of borrowings with final maturity dates ranging from 2023 - 2038 related to these facilities. The related subsidiaries of the Company are parties to financing agreements consisting of non-recourse project-level debt and, in certain cases, non-recourse holding company debt. The PG&E Bankruptcy has triggered defaults under the PPAs with PG&E and such related financing agreements, as further discussed in Item 1 —Note 7, Long-term Debt. As a result, the Company recorded approximately $1.3 billion of principal, net of the related unamortized debt issuance costs, with final maturity dates ranging from 2023 - 2038, as short-term debt. As of August 5, 2019, the Company's contracts with PG&E have operated in the normal course and the Company currently expects these contracts to continue as such. As of August 5, 2019, the Company has entered into forbearance agreements for certain project-level financing arrangements, and continues to seek forbearance agreements for its other project-level financing arrangements affected by the PG&E Bankruptcy. The Company continues to assess the potential future impacts of the PG&E bankruptcy filing as events occur. |
CEG ROFO Agreement Amendment
| |
• | On August 1, 2019, the CEG ROFO Agreement was amended to grant the Company a right of first offer for four additional projects — Rattlesnake, a 144 MW utility scale wind facility located in Washington State with an expected COD in 2020; Black Rock, a 110 MW utility scale wind facility located in West Virginia with an expected COD in 2021; Repowering 2.0, which will consist of membership interests in one or more partnerships formed to repower Company wind assets using turbines provided by CEG; and Wildflower, a 100 MW utility scale solar facility located in Mississippi with an expected COD in 2021. |
Drop Down Offer
| |
• | On June 18, 2019, CEG offered the Company the opportunity to purchase 100% of CEG's interests in Mesquite Star Pledgor LLC, which owns the Mesquite Star wind project, a 419 MW utility scale wind facility expected to reach COD in 2020. On August 1, 2019, CEG and the Company agreed to extend the negotiation period for the Mesquite Star project. The acquisition is subject to negotiation and approval by the Company's Independent Directors. |
Asset Impairment
| |
• | During the three and six months ended June 30, 2019, the Company recorded an impairment loss of $19 million related to a facility in the Thermal segment. The Company measured the impairment loss as the difference between the carrying amount and the fair value of the assets. |
Repowering Transaction
| |
• | On June 14, 2019, the Company, through an indirect subsidiary, entered into binding equity commitment agreements in the previously announced partnership with CEG to enable the repowering of two of its existing wind assets, Wildorado and Elbow Creek, which total a combined 283 MW. In connection with the completion of the financing, and after taking into account the higher cash flow from the reduction in debt service in 2019 resulting from the partial repayment of the Viento financing, the Company committed to invest an estimated $111 million in net corporate capital to fund the repowering of the wind facilities, subject to closing adjustments. |
CVSR Outage
| |
• | On June 5, 2019, a fire occurred at the CVSR project, which affected approximately 1,200 acres of property. While the fire did not impact solar arrays, damage occurred to associated infrastructure including distribution poles and cabling. The facility was restored to full operations on July 1, 2019. The full year impact of the fire is approximately $9 million of lost revenue. The Company assumes it will receive insurance recovery for associated repair work by the end of the year. |
Kawailoa Solar Partnership
| |
• | On May 1, 2019, the Company entered into a partnership with Clearway Renew LLC, a subsidiary of CEG, to own, finance, operate, and maintain the Kawailoa Solar Partnership, which consists of the Kawailoa Solar Project, a 49 MW utility-scale solar generation project developed in Oahu, Hawaii. The Company made an original capital contribution in the amount of $2 million and recorded a $7 million payable due to Clearway Renew LLC in accounts payable - affiliate on the Company's consolidated balance sheets as of June 30, 2019. For further discussion, see Note 4, Investments Accounted for by the Equity Method and Variable Interest Entities. The project is expected to be completed in summer 2019. |
Duquesne Thermal
| |
• | On May 1, 2019, the Company, through its indirect subsidiary ECP Uptown Campus LLC, acquired the Duquesne University district energy system, totaling 87 combined MWt, located in Pittsburgh, Pennsylvania. The total investment for the project is approximately $107 million. This includes $100 million related to the purchase of district energy assets, which was funded through a combination of issuance of non-recourse debt in the amount of $95 million, as further discussed in Note 7—Long-term Debt, as well as cash on hand. As part of the acquisition, Duquesne University entered into a 40-year Energy Services Agreement through which ECP Uptown Campus LLC will fulfill the university’s electricity, chilled water and steam requirements in exchange for monthly capacity payments. |
Environmental Matters
The Company is subject to a wide range of environmental laws in the development, construction, ownership and operation of projects. These laws generally require that governmental permits and approvals be obtained before construction and during operation of facilities. The Company is also subject to laws regarding the protection of wildlife, including migratory birds, eagles, threatened and endangered species. Federal and state environmental laws have historically become more stringent over time, although this trend could change in the future.
In June 2019, the EPA finalized the Affordable Clean Energy (ACE) rule which establishes emission guidelines for states to develop plans to address greenhouse gas emissions from existing power plants. The ACE rule also reinforces the state’s broad discretion in establishing and applying emissions standards to new emission sources. The ACE rule replaces the 2015 Clean Power Plan. The ACE rule is not expected to have a material impact on the Company’s conventional generation assets.
Regulatory Matters
The Company’s regulatory matters are described in the Company’s 2018 Form 10-K in Item 1, Business — Regulatory Matters and Item 1A, Risk Factors.
Trends Affecting Results of Operations and Future Business Performance
The Company’s trends are described in the Company’s 2018 Form 10-K in Item 7, Management’s Discussion and Analysis of Financial Condition and Results of Operations - Trends Affecting Results of Operations and Future Business Performance.
Consolidated Results of Operations
The following table provides selected financial information:
|
| | | | | | | | | | | | | | | | | | | | | | | |
| Three months ended June 30, | | Six months ended June 30, |
(In millions) | 2019 | | 2018 | | Change | | 2019 | | 2018 | | Change |
Operating Revenues | | | | | | | | | | | |
Energy and capacity revenues | $ | 292 |
| | $ | 317 |
| | $ | (25 | ) | | $ | 525 |
| | $ | 549 |
| | $ | (24 | ) |
Other revenues | 9 |
| | 8 |
| | 1 |
| | 17 |
| | 18 |
| | (1 | ) |
Contract amortization | (17 | ) | | (18 | ) | | 1 |
| | (34 | ) | | (35 | ) | | 1 |
|
Mark-to-market economic hedging activities | — |
| | — |
| | — |
| | (7 | ) | | — |
| | (7 | ) |
Total operating revenues | 284 |
| | 307 |
| | (23 | ) | | 501 |
| | 532 |
| | (31 | ) |
Operating Costs and Expenses | | | | | | | | | | | |
Cost of fuels | 15 |
| | 17 |
| | (2 | ) | | 34 |
| | 37 |
| | (3 | ) |
Operations and maintenance | 45 |
| | 42 |
| | 3 |
| | 92 |
| | 94 |
| | (2 | ) |
Other costs of operations | 19 |
| | 15 |
| | 4 |
| | 37 |
| | 32 |
| | 5 |
|
Depreciation and amortization | 89 |
| | 82 |
| | 7 |
| | 173 |
| | 163 |
| | 10 |
|
Impairment losses | 19 |
| | — |
| | 19 |
| | 19 |
| | — |
| | 19 |
|
General and administrative | 7 |
| | 6 |
| | 1 |
| | 13 |
| | 11 |
| | 2 |
|
Transaction and integration costs | 1 |
| | 1 |
| | — |
| | 2 |
| | 2 |
| | — |
|
Development costs | 2 |
| | — |
| | 2 |
| | 3 |
| | — |
| | 3 |
|
Total operating costs and expenses | 197 |
| | 163 |
| | 34 |
| | 373 |
| | 339 |
| | 34 |
|
Operating Income | 87 |
| | 144 |
| | (57 | ) | | 128 |
| | 193 |
| | (65 | ) |
Other Income (Expense) | | | | | | | | | | |
|
Equity in earnings of unconsolidated affiliates | 11 |
| | 29 |
| | (18 | ) | | 14 |
| | 33 |
| | (19 | ) |
Other income, net | 1 |
| | 1 |
| | — |
| | 4 |
| | 2 |
| | 2 |
|
Loss on debt extinguishment | (1 | ) | | — |
| | (1 | ) | | (1 | ) | | — |
| | (1 | ) |
Interest expense | (130 | ) | | (71 | ) | | (59 | ) | | (231 | ) | | (126 | ) | | (105 | ) |
Total other expense, net | (119 | ) | | (41 | ) | | (78 | ) | | (214 | ) | | (91 | ) | | (123 | ) |
(Loss) Income Before Income Taxes | (32 | ) | | 103 |
| | (135 | ) | | (86 | ) | | 102 |
| | (188 | ) |
Income tax expense (benefit) | 4 |
| | 7 |
| | (3 | ) | | (3 | ) | | 6 |
| | (9 | ) |
Net (Loss) Income | (36 | ) | | 96 |
| | (132 | ) | | (83 | ) | | 96 |
| | (179 | ) |
Less: Pre-acquisition net income of Drop Down Assets | — |
| | — |
| | — |
| | — |
| | 4 |
| | (4 | ) |
Net (Loss) Income Excluding Pre-acquisition Net Income of Drop Down Assets | (36 | ) | | 96 |
| | (132 | ) | | (83 | ) | | 92 |
| | (175 | ) |
Less: (Loss) Income attributable to noncontrolling interests | (12 | ) | | 17 |
| | (29 | ) | | (39 | ) | | (3 | ) | | (36 | ) |
Net (Loss) Income Attributable to Clearway Energy, Inc. | $ | (24 | ) | | $ | 79 |
| | $ | (103 | ) | | $ | (44 | ) | | $ | 95 |
| | $ | (139 | ) |
|
| | | | | | | | | | | |
| Three months ended June 30, | | Six months ended June 30, |
Business metrics: | 2019 | | 2018 | | 2019 | | 2018 |
Renewables MWh generated/sold (in thousands) (a) | 1,948 |
| | 2,308 |
| | 3,397 |
| | 3,924 |
|
Thermal MWt sold (in thousands) | 468 |
| | 462 |
| | 1,112 |
| | 1,079 |
|
Thermal MWh sold (in thousands) (b) | 45 |
| | 9 |
| | 59 |
| | 18 |
|
Conventional MWh generated (in thousands) (a)(c) | 214 |
| | 367 |
| | 325 |
| | 805 |
|
Conventional equivalent availability factor | 92.1 | % | | 97.6 | % | | 87.5 | % | | 90.7 | % |
(a) Volumes do not include the MWh generated/sold by the Company's equity method investments.
(b) MWh sold do not include 19 MWh during the three months ended June 30, 2018 and 29 MWh during the six months ended June 30, 2018 generated by Dover, a subsidiary of the Company, under the PPA with NRG Power Marketing, as further described in Note 11, Related Party Transactions.
(c) Volumes generated are not sold by the Company as the Conventional facilities sell capacity rather than energy.
Management’s Discussion of the Results of Operations for the Three Months Ended June 30, 2019 and 2018
Gross Margin
The Company calculates gross margin in order to evaluate operating performance as operating revenues less cost of sales, which includes cost of fuel, contract and emission credit amortization and mark-to-market for economic hedging activities.
Economic Gross Margin
In addition to gross margin, the Company evaluates its operating performance using the measure of economic gross margin, which is not a GAAP measure and may not be comparable to other companies’ presentations or deemed more useful than the GAAP information provided elsewhere in this report. Economic gross margin should be viewed as a supplement to and not a substitute for the Company's presentation of gross margin, which is the most directly comparable GAAP measure. Economic gross margin is not intended to represent gross margin. The Company believes that economic gross margin is useful to investors as it is a key operational measure reviewed by the Company's chief operating decision maker. Economic gross margin is defined as energy and capacity revenue less cost of fuels. Economic gross margin excludes the following components from GAAP gross margin: contract amortization, mark-to-market results, emissions credit amortization and (losses) gains on economic hedging activities. Mark-to-market results consist of unrealized gains and losses on contracts that are not yet settled.
The below tables present the composition of gross margin, as well as the reconciliation to economic gross margin, for the three months ended June 30, 2019 and 2018:
|
| | | | | | | | | | | | | | | |
(In millions) | Conventional Generation | | Renewables | | Thermal | | Total |
Three months ended June 30, 2019 | | | | | | |
|
Energy and capacity revenues | $ | 86 |
| | $ | 166 |
| | $ | 40 |
| | $ | 292 |
|
Other revenues | — |
| | 2 |
| | 7 |
| | 9 |
|
Cost of fuels | — |
| | — |
| | (15 | ) | | (15 | ) |
Contract amortization | (2 | ) | | (15 | ) | | — |
| | (17 | ) |
Gross margin | 84 |
| | 153 |
| | 32 |
| | 269 |
|
Contract amortization | 2 |
| | 15 |
| | — |
| | 17 |
|
Economic gross margin | $ | 86 |
| | $ | 168 |
| | $ | 32 |
| | $ | 286 |
|
| | | | | | | |
Three months ended June 30, 2018 | | | | | | |
|
Energy and capacity revenues | $ | 87 |
| | $ | 188 |
| | $ | 42 |
| | $ | 317 |
|
Other revenues | — |
| | 5 |
| | 3 |
| | 8 |
|
Cost of fuels | (1 | ) | | — |
| | (16 | ) | | (17 | ) |
Contract amortization | (2 | ) | | (16 | ) | | — |
| | (18 | ) |
Gross margin | 84 |
| | 177 |
| | 29 |
| | 290 |
|
Contract amortization | 2 |
| | 16 |
| | — |
| | 18 |
|
Economic gross margin | $ | 86 |
| | $ | 193 |
| | $ | 29 |
| | $ | 308 |
|
Gross margin decreased by $21 million during the three months ended June 30, 2019, compared to the same period in 2018, due to a combination of the drivers summarized in the table below:
|
| | | | |
Segment | Increase (Decrease) | Reason for Increase (Decrease) |
Renewables: | $ | (24 | ) | A decrease of $20 million due to wind and solar resources across the portfolio, as well as $9 million decrease at CVSR related to the June 2019 outage. This was partially offset by revenue generated at the Buckthorn Solar facility which went COD in July 2018 |
Thermal: | 3 |
| Revenues generated at the UPMC Thermal Project, which was completed in the second quarter of 2018 |
| $ | (21 | ) | |
riven by outages at Walnut Creek
Depreciation and Amortization Expense
Depreciation and amortization expense increased by $7 million during the three months ended June 30, 2019, compared to the same period in 2018, primarily due to the Buckthorn Solar facility reaching COD in July 2018.
Impairment Losses
Impairment losses of $19 million during the three months ended June 30, 2019 relate to a facility within the Company's Thermal segment, as further described in Note 14, Asset Impairments.
Development Costs
Development costs of $2 million during the three months ended June 30, 2019, relate primarily to business development, personnel and benefits costs within the Company's Thermal segment.
Equity in Earnings of Unconsolidated Affiliates
Equity in earnings of unconsolidated affiliates decreased by $18 million during the three months ended June 30, 2019, compared to the same period in 2018, primarily due to income allocated using the HLBV method to the Company in its distributed partnerships with CEG. The HLBV method of accounting generally allocates more losses to the TE investors in the first several years after fund formation, and conversely, more income to the Company. Interest Expense
Interest expense increased by $59 million during the three months ended June 30, 2019, compared to the same period in 2018, due to the following:
|
| | | | |
(In millions) | | Increase (Decrease) |
Change in fair value of interest rate swaps | |
|
Reclassification of losses previously deferred in AOCI to the statement of operations in connection with project-level debt refinancing activities | | 14 |
|
Issuance of Energy Center Minneapolis Series E, F, G, H Notes in June 2018 partially offset by lower debt balances at other projects within Thermal segment | | 2 |
|
Issuance of the 2025 Senior Notes in October 2018, partially offset by lower interest expense due to maturity and repayment of the remaining balance of the 2019 Convertible Notes in February 2019, as well as partial repayment of the 2020 Convertible Notes in October 2018 | | 1 |
|
| | $ | 17 |
|
Income Tax Expense
For the three months ended June 30, 2019, the Company recorded income tax expense of $4 million on pretax loss of $32 million. For the same period in 2018, the Company recorded income tax expense of $7 million on pretax income of $103 million.
For the three months ended June 30, 2019 and 2018, the overall effective tax rates were different than the statutory rate of 21% primarily due to production and investment tax credits generated from certain wind and solar assets, as well as taxable earnings and losses allocated to partners' interests in Clearway Energy LLC, which includes the effects of applying HLBV method of accounting for book purposes for certain projects.
Income Attributable to Noncontrolling Interests
For the three months ended June 30, 2019, the Company had a loss of $14 million attributable to CEG's economic interest in Clearway Energy LLC, as well as a loss of $4 million attributable to CEG's interests in the Kawailoa, Oahu and Repowering partnerships, partially offset by income of $6 million attributable to noncontrolling interests with respect to its tax equity financing arrangements and the application of the HLBV method. For the three months ended June 30, 2018, the Company had income of $118 million attributable to NRG's interest in Clearway Energy LLC, offset by a loss of $101 million attributable to noncontrolling interests with respect to its tax equity financing arrangements and the application of the HLBV method, which generally allocates more loss to the noncontrolling interest in the first several years after fund formation, reflecting the allocation of tax items such as production tax credits and tax depreciation to the fund investors.
Management’s Discussion of the Results of Operations for the Six Months Ended June 30, 2019 and 2018
Gross Margin
The Company calculates gross margin in order to evaluate operating performance as operating revenues less cost of sales, which includes cost of fuel, contract and emission credit amortization and mark-to-market for economic hedging activities.
Economic Gross Margin
In addition to gross margin, the Company evaluates its operating performance using the measure of economic gross margin, which is not a GAAP measure and may not be comparable to other companies’ presentations or deemed more useful than the GAAP information provided elsewhere in this report. Economic gross margin should be viewed as a supplement to and not a substitute for the Company's presentation of gross margin, which is the most directly comparable GAAP measure. Economic gross margin is not intended to represent gross margin. The Company believes that economic gross margin is useful to investors as it is a key operational measure reviewed by the Company's chief operating decision maker. Economic gross margin is defined as energy and capacity revenue less cost of fuels. Economic gross margin excludes the following components from GAAP gross margin: contract amortization, mark-to-market results, emissions credit amortization and (losses) gains on economic hedging activities. Mark-to-market results consist of unrealized gains and losses on contracts that are not yet settled.
The below tables present the composition of gross margin, as well as the reconciliation to economic gross margin, for the six months ended June 30, 2019 and 2018:
|
| | | | | | | | | | | | | | | |
(In millions) | Conventional Generation | | Renewables | | Thermal | | Total |
Six months ended June 30, 2019 | | | | | | | |
Energy and capacity revenues | $ | 166 |
| | $ | 274 |
| | $ | 85 |
| | $ | 525 |
|
Other revenues | — |
| | 4 |
| | 13 |
| | 17 |
|
Cost of fuels | — |
| | — |
| | (34 | ) | | (34 | ) |
Contract amortization | (3 | ) | | (30 | ) | | (1 | ) | | (34 | ) |
Mark-to-market for economic hedges | — |
| | (7 | ) | | — |
| | (7 | ) |
Gross margin | 163 |
| | 241 |
| | 63 |
| | 467 |
|
Contract amortization | 3 |
| | 30 |
| | 1 |
| | 34 |
|
Mark-to-market for economic hedges | — |
| | 7 |
| | — |
| | 7 |
|
Economic gross margin | $ | 166 |
| | $ | 278 |
| | $ | 64 |
| | $ | 508 |
|
| | | | | | | |
Six months ended June 30, 2018 | | | | | | | |
Energy and capacity revenues | $ | 167 |
| | $ | 300 |
| | $ | 82 |
| | $ | 549 |
|
Other revenues | — |
| | 6 |
| | 12 |
| | 18 |
|
Cost of fuels | (2 | ) | | — |
| | (35 | ) | | (37 | ) |
Contract amortization | (3 | ) | | (31 | ) | | (1 | ) | | (35 | ) |
Gross margin | 162 |
| | 275 |
| | 58 |
| | 495 |
|
Contract amortization | 3 |
| | 31 |
| | 1 |
| | 35 |
|
Economic gross margin | $ | 165 |
| | $ | 306 |
| | $ | 59 |
| | $ | 530 |
|
Gross margin decreased by $28 million during the six months ended June 30, 2019, compared to the same period in 2018 primarily due to a combination of the following:
|
| | | | | | |
Segment | | Increase (Decrease) | | Reason for Increase (Decrease) |
(In millions) | | | | |
Renewables: | | $ | (34 | ) | | A decrease of $26 million due to wind and solar resources across the portfolio, as well as $9 million decrease at CVSR related to the June 2019 outage. This was partially offset by revenue generated at the Buckthorn Solar facility which went COD in July 2018. The Company also recorded a $7 million mark-to-market loss on the Elbow Creek forward power sale contract entered into during the first quarter of 2019 |
Thermal: | | 5 |
| | Revenue generated at the UPMC Thermal Project, which was completed in the second quarter of 2018 |
Conventional: | | 1 |
| |
|
| | $ | (28 | ) | | |
Depreciation and Amortization Expense
Depreciation and amortization expense increased by $10 million during the six months ended June 30, 2019, compared to the same period in 2018, primarily due to the Buckthorn Solar facility reaching COD in July 2018.
Impairment Losses
Impairment losses of $19 million during the six months ended June 30, 2019, relate to a facility within the Company's Thermal segment, as further described in Note 14, Asset Impairments.
Development Costs
Development costs of $3 million during the six months ended June 30, 2019, relate primarily to business development, personnel and benefits costs within the Company's Thermal segment.
Equity in Earnings of Unconsolidated Affiliates
Equity in earnings of unconsolidated affiliates decreased by $19 million during the six months ended June 30, 2019, compared to the same period in 2018, primarily driven by lower income allocated to the Company's interests in distributed partnerships with CEG partially offset by lower losses allocated to the Company's interests in RPV Holdco.
Interest Expense
Interest expense increased by $105 million during the six months ended June 30, 2019, compared to the same period in 2018, primarily due to the following:
|
| | | | |
(In millions) | | Increase (Decrease) |
| | |
Change in fair value of interest rate swaps | | $ | 83 |
|
Reclassification of losses previously deferred in AOCI to the statement of operations in connection with project-level debt refinancing activities | | 17 |
|
Issuance of Energy Center Minneapolis Series E, F, G, H Notes in June 2018 partially offset by lower debt balances at other projects within Thermal segment | | 3 |
|
Higher interest expense due to Buckthorn Solar facility which went COD in July 2018, additional interest expense in connection with Repowering Partnership borrowings in June of 2019, partially offset by normal amortization of other project level debt | | 4 |
|
Normal project - level debt amortization in the Conventional segment | | (4 | ) |
Issuance of the 2025 Senior Notes in October 2018, partially offset by lower interest expense due to maturity and repayment of the remaining balance of the 2019 Convertible Notes in February 2019, as well as partial repayment of the 2020 Convertible Notes in October 2018 | | 2 |
|
| | $ | 105 |
|
Income Tax Expense
For the six months ended June 30, 2019 and 2018, the overall effective tax rate was different than the statutory rate of 21% primarily due to production and investment tax credits generated from certain wind and solar assets, as well as taxable earnings and losses allocated to partners' interest in Clearway Energy LLC, which includes the effects of applying HLBV method of accounting for book purposes for certain partnerships.
Income Attributable to Noncontrolling Interests
For the six months ended June 30, 2019, the Company had a loss of $35 million attributable to CEG's economic interest in Clearway Energy LLC and a loss of $6 million attributable to CEG's interests in the Kawailoa, Oahu and Repowering partnerships, offset in part by income of $2 million attributable to noncontrolling interests with respect to its tax equity financing arrangements and the application of the HLBV method. For the six months ended June 30, 2018, the Company had income of $81 million attributable to NRG's economic interest in Clearway Energy LLC offset by a loss of $84 million attributable to noncontrolling interests with respect to its tax equity financing arrangements and application of the HLBV method, which generally allocates more loss to the noncontrolling interest in the first several years after fund formation, reflecting the allocation of tax items such as production tax credits and tax depreciation to the fund investors.
Liquidity and Capital Resources
The Company's principal liquidity requirements are to meet its financial commitments, finance current operations, fund capital expenditures, including acquisitions from time to time, service debt and pay dividends. As a normal part of the Company's business, depending on market conditions, the Company will from time to time consider opportunities to repay, redeem, repurchase or refinance its indebtedness. Changes in the Company's operating plans, lower than anticipated sales, increased expenses, acquisitions or other events may cause the Company to seek additional debt or equity financing in future periods. There can be no guarantee that financing will be available on acceptable terms or at all. Debt financing, if available, could impose additional cash payment obligations and additional covenants and operating restrictions.
Liquidity Position
As of June 30, 2019, the Company had $450 million of available borrowings under its revolving credit facility. As of June 30, 2019 and December 31, 2018, the Company's liquidity was $746 million and $1.04 billion, respectively, comprised of the following:
|
| | | | | | | | |
(In millions) | | June 30, 2019 | | December 31, 2018 |
Cash and cash equivalents: | | | | |
Clearway Energy, Inc. and Clearway Energy LLC, excluding subsidiaries | | $ | 7 |
| | $ | 298 |
|
Subsidiaries | | 86 |
| | 109 |
|
Restricted cash: | | | | |
Operating accounts | | 60 |
| | 84 |
|
Reserves, including debt service, distributions, performance obligations and other reserves | | 143 |
| | 92 |
|
Total cash, cash equivalents and restricted cash | | $ | 296 |
| | $ | 583 |
|
Revolving credit facility availability | | 450 |
| | 454 |
|
Total liquidity | | $ | 746 |
| | $ | 1,037 |
|
The Company's liquidity includes $203 million and $176 million of restricted cash balances as of June 30, 2019 and December 31, 2018, respectively. Restricted cash consists primarily of funds to satisfy the requirements of certain debt arrangements and funds held within the Company's projects that are restricted in their use. As of June 30, 2019, these restricted funds were comprised of $60 million designated to fund operating expenses, $45 million designated for current debt service payments, and $42 million restricted for reserves including debt service, performance obligations and other reserves, as well as capital expenditures. The remaining $56 million is held in distribution reserve accounts, of which $36 million related to subsidiaries affected by the PG&E Bankruptcy as discussed further below and may not be distributed during the pendency of the PG&E Bankruptcy.
As of June 30, 2019, there were no outstanding borrowings and $45 million of letters of credit outstanding under the Company's revolving credit facility.
On January 29, 2019, PG&E filed for bankruptcy under Chapter 11 of the U.S. Bankruptcy Code. The PG&E Bankruptcy had no effect on availability under the Company’s revolving credit facility. However, the Company has non-recourse project-level debt related to each of its subsidiaries that sell their output to PG&E under long-term PPAs. The PG&E Bankruptcy triggered defaults under the related financing agreements which caused uncertainty around the timing of when certain project-level cash distributions will be available to the Company. As of June 30, 2019, all project level cash balances for these subsidiaries were classified as restricted cash.
Management believes that the Company's liquidity position, cash flows from operations, and availability under its revolving credit facility will be adequate to meet the Company's financial commitments; debt service obligations; growth, operating and maintenance capital expenditures; and to fund dividends to holders of the Company's Class A common stock and Class C common stock. Management continues to regularly monitor the Company's ability to finance the needs of its operating, financing and investing activity within the dictates of prudent balance sheet management.
Credit Ratings
Credit rating agencies rate a firm's public debt securities. These ratings are utilized by the debt markets in evaluating a firm's credit risk. Ratings influence the price paid to issue new debt securities by indicating to the market the Company's ability to pay principal, interest and preferred dividends. Rating agencies evaluate a firm's industry, cash flow, leverage, liquidity, and hedge profile, among other factors, in their credit analysis of a firm's credit risk.
The following table summarizes the credit ratings for the Company and its Senior Notes as of June 30, 2019:
|
| | | |
| S&P | | Moody's |
Clearway Energy, Inc. | BB | | Ba2 |
5.375% Senior Notes, due 2024 | BB | | Ba2 |
5.750% Senior Notes, due 2025 | BB | | Ba2 |
5.000% Senior Notes, due 2026 | BB | | Ba2 |
Sources of Liquidity
The Company's principal sources of liquidity include cash on hand, cash generated from operations, borrowings under new and existing financing arrangements and the issuance of additional equity and debt securities as appropriate given market conditions. As described in Item 1— Note 7, Long-term Debt, to this Form 10-Q and Note 10, Long-term Debt, to the consolidated financial statements included in the Company's 2018 Form 10-K, the Company's financing arrangements consist of corporate level debt, which includes Senior Notes, 2020 Convertible Notes and the revolving credit facility; the ATM Program; and project-level financings.
ATM Sales — The Company did not sell any shares of Class C common stock during the six months ended June 30, 2019. As of June 30, 2019, approximately $36 million of Class C common stock remains available for issuance under the ATM Program.
Uses of Liquidity
The Company's requirements for liquidity and capital resources, other than for operating its facilities, are categorized as: (i) debt service obligations, as described more fully in Item 1 — Note 7, Long-term Debt; (ii) capital expenditures; (iii) acquisitions and investments; and (iv) cash dividends to investors.
Capital Expenditures
The Company's capital spending program is mainly focused on maintenance capital expenditures, consisting of costs to maintain the assets currently operating, such as costs to replace or refurbish assets, and growth capital expenditures consisting of costs to construct new assets, costs to complete the construction of assets where construction is in process, and capital expenditures related to acquiring additional thermal customers. For the six months ended June 30, 2019, the Company used approximately $96 million to fund capital expenditures, including growth expenditures of $91 million, $74 million of which were in the Renewables segment in connection with the Repowering Partnership entered by the Company in August 2018, as well as the Oahu Partnership and the Kawailoa Partnership, as further described in Note 4 - Investments Accounted for by the Equity Method and Variable Interest Entities. The source for these capital expenditures was financing obtained in connection with the Repowering Partnership, as well as tax equity investors contributions. The Company also incurred $13 million of growth capital expenditures in the Thermal segment in connection with various development projects. For the six months ended June 30, 2018, the Company used approximately $45 million to fund capital expenditures, of which $26 million related to growth expenditures in the Renewables segment in connection with the construction of Buckthorn Solar. The $26 million includes $10 million incurred by NRG during the construction of the Buckthorn Solar project prior to its acquisition by the Company on March 30, 2018. The Company estimates $30 million of maintenance expenditures for 2019. These estimates are subject to continuing review and adjustment and actual capital expenditures may vary from these estimates.
Acquisitions and Investments
The Company intends to acquire generation assets developed and constructed by CEG, as well as generation and thermal infrastructure assets from third parties where the Company believes its knowledge of the market and operating expertise provides a competitive advantage, and to utilize such acquisitions as a means to grow its CAFD.
Repowering Transaction — On June 14, 2019, the Company, through an indirect subsidiary, entered into binding equity commitment agreements in the previously announced partnership with CEG to enable the repowering of two of its existing wind assets, Wildorado and Elbow Creek. In connection with the completion of the financing, and after taking into account the higher cash flow from the reduction in debt service in 2019 resulting from the partial repayment of the Viento financing, the Company committed to invest an estimated $111 million in net corporate capital to fund the repowering of the wind facilities, subject to closing adjustments.
Kawailoa Solar Partnership — On May 1, 2019, the Company entered into a partnership with Clearway Renew LLC, a subsidiary of CEG, to own, finance, operate, and maintain the Kawailoa Solar Partnership. The Company made an original capital contribution in the amount of $2 million and recorded a payable in the amount of $7 million due to Clearway Renew LLC in the accounts payable - affiliate on the Company's consolidated balance sheets as of June 30, 2019. For further discussion, see Note 4, Investments Accounted for by the Equity Method and Variable Interest Entities.
Duquesne Thermal — On May 1, 2019, the Company, through its indirect subsidiary ECP Uptown Campus LLC, acquired the Duquesne University district energy system, totaling 87 combined MWt, located in Pittsburgh, Pennsylvania. The total investment for the project is approximately $107 million. This includes $100 million related to the purchase of district energy assets, which was funded through a combination of issuance of non-recourse debt in the amount of $95 million, as further discussed in Note 7—Long-term Debt, as well as cash on hand. As part of the acquisition, Duquesne University entered into a 40-year Energy Services Agreement through which ECP Uptown Campus LLC will fulfill the university’s electricity, chilled water and steam requirements in exchange for monthly capacity payments.
Oahu Partnership — On March 8, 2019, the Company entered into a partnership with Clearway Renew LLC, a subsidiary of CEG, to own, finance, operate, and maintain the Oahu Solar projects. The Company made an original capital contribution in the amount of $4 million and recorded a payable in the amount of $16 million due to Clearway Renew LLC in the accounts payable - affiliate on the Company's consolidated balance sheets as of June 30, 2019. For further discussion, see Note 4, Investments Accounted for by the Equity Method and Variable Interest Entities.
Wind TE Holdco Buyout — On January 2, 2019, the Company bought out 100% of Class A membership interest from the TE Investor, for cash consideration of $19 million, as further described in Item 1 — Note 4, Investments Accounted for by the Equity Method and Variable Interest Entities.
Investment Partnership with CEG
During the six months ended June 30, 2019, the Company invested $10 million in distributed generation partnerships with CEG.
Open Market Repurchases
In January 2019, Clearway Energy, Inc. repurchased an aggregate principal amount of $50 million of the 2019 Convertible Notes in open market transactions. The repurchases were funded through a partial repayment of the intercompany note between Clearway Operating LLC and Clearway Energy, Inc.
Cash Dividends to Investors
Clearway Energy, Inc. intends to use the amount of cash that it receives from its distributions from Clearway Energy LLC to pay quarterly dividends to the holders of its Class A common stock and Class C common stock. Clearway Energy LLC intends to distribute to its unit holders in the form of a quarterly distribution all of the CAFD it generates each quarter, less reserves for the prudent conduct of the business, including among others, maintenance capital expenditures to maintain the operating capacity of the assets. Dividends on the Class A common stock and Class C common stock are subject to available capital, market conditions, and compliance with associated laws, regulations and other contractual obligations. The Company expects that, based on current circumstances, comparable cash dividends will continue to be paid in the foreseeable future. The Company will continue to evaluate its capital allocation approach during the pendency of the PG&E Bankruptcy, including the Company’s ability to receive unrestricted project distributions.
The following table lists the dividends paid on Clearway Energy, Inc.'s Class A common stock and Class C common stock during the six months ended June 30, 2019:
|
| | | | | | | | |
| | Second Quarter 2019 | | First Quarter 2019 |
Dividends per Class A share | | $ | 0.20 |
| | $ | 0.20 |
|
Dividends per Class C share | | $ | 0.20 |
| | $ | 0.20 |
|
On August 1, 2019, the Company declared quarterly dividends on its Class A common stock and Class C common stock of $0.20 per share payable on September 17, 2019, to stockholders of record as of September 3, 2019.
Cash Flow Discussion
The following table reflects the changes in cash flows for the six months ended June 30, 2019, compared to the six months ended June 30, 2018:
|
| | | | | | | | | | | |
| Six months ended June 30, | | |
| 2019 | | 2018 | | Change |
| (In millions) |
Net cash provided by operating activities | $ | 150 |
| | $ | 181 |
| | $ | (31 | ) |
Net cash used in investing activities | (211 | ) | | (166 | ) | | (45 | ) |
Net cash used in financing activities | $ | (226 | ) | | $ | (62 | ) | | $ | (164 | ) |
Net Cash Provided by Operating Activities
|
| | | |
Changes to net cash provided by operating activities were driven by: | (In millions) |
Decrease in operating income adjusted for non-cash items | $ | (32 | ) |
Increase in working capital driven primarily by the timing of accounts receivable collections and payment of accounts payable | 11 |
|
Lower distributions from unconsolidated affiliates | (10 | ) |
| $ | (31 | ) |
Net Cash Used in Investing Activities
|
| | | |
Changes to net cash used in investing activities were driven by: | (In millions) |
|
Increase in capital expenditures driven by the Company investment in the Repowering Partnership and development projects in the Thermal segment | $ | (51 | ) |
Higher payment for the Drop Down Assets and other acquisitions in 2018 compared to 2019 | 37 |
|
Payment to buy out an existing tax equity partner of Wind TE Holdco on January 2, 2019 | (19 | ) |
Cash receipts from network upgrades in 2018 | (7 | ) |
Lower net investment in unconsolidated affiliates in the distributed partnerships with CEG during 2019 | 6 |
|
Payment to acquire the Class A interests in the Oahu Partnership and Kawailoa Partnership in 2019 | (6 | ) |
Other | (5 | ) |
| $ | (45 | ) |
Net Cash Used in Financing Activities
|
| | | |
Changes in net cash used in financing activities were driven by: | (In millions) |
|
Lower net contributions from noncontrolling interests in 2019 compared to 2018 | $ | (105 | ) |
Higher net repayments of long-term debt in 2019 compared to 2018, driven by the maturity and repayment of the 2019 Convertible Notes in the first quarter of 2019 | (75 | ) |
Net proceeds from the Clearway Energy, Inc. common stock offering under the ATM Program in 2018 | (75 | ) |
Net payments under the revolving credit facility in 2018 | 55 |
|
Decrease in dividends paid to common stockholders from 2018 to 2019 | 36 |
|
| $ | (164 | ) |
NOLs, Deferred Tax Assets and Uncertain Tax Position Implications, under ASC 740
As of December 31, 2018, the Company has a cumulative federal NOL carry forward balance of $945 million based on the latest income tax filing for financial statement purposes, which will begin expiring in 2033, and does not anticipate any federal income tax payments for 2018. As a result of the Company's tax position, and based on current forecasts, the Company does not anticipate significant income tax payments for state and local jurisdictions in 2018. Based on the Company's current and expected NOL balances generated primarily by accelerated tax depreciation of its property, plant and equipment, the Company does not expect to pay significant federal income tax for a period of approximately ten years inclusive of any NOL generated in 2018 or later subject to an 80% limitation against future taxable income pursuant to the Tax Act.
The Company is subject to examination by taxing authorities for income tax returns filed in the U.S. federal jurisdiction and various state jurisdictions. The Company is not subject to U.S. federal or state income tax examinations for years prior to 2013.
The Company has no uncertain tax benefits.
Off-Balance Sheet Arrangements
Obligations under Certain Guarantee Contracts
The Company may enter into guarantee arrangements in the normal course of business to facilitate commercial transactions with third parties.
Retained or Contingent Interests
The Company does not have any material retained or contingent interests in assets transferred to an unconsolidated entity.
Obligations Arising Out of a Variable Interest in an Unconsolidated Entity
Variable interest in equity investments — As of June 30, 2019, the Company has several investments with an ownership interest percentage of 50% or less in energy and energy-related entities that are accounted for under the equity method. Utah Solar Portfolio, GenConn, DGPV Holdco 1, RPV Holdco, DGPV Holdco 2, and DGPV Holdco 3 are variable interest entities for which the Company is not the primary beneficiary.
The Company's pro-rata share of non-recourse debt held by unconsolidated affiliates was approximately $943 million as of June 30, 2019. The Company's pro-rata share of non-recourse debt held by unconsolidated affiliates as it related to the projects affected by PG&E bankruptcy was $426 million as of June 30, 2019. This indebtedness may restrict the ability of these subsidiaries to issue dividends or distributions to the Company.
Contractual Obligations and Commercial Commitments
The Company has a variety of contractual obligations and other commercial commitments that represent prospective cash requirements in addition to the Company's capital expenditure programs, as disclosed in the Company's 2018 Form 10-K. See also Note 3, Business Acquisitions to this Form 10-Q for a discussion of additional contingencies that occurred during 2018.
Fair Value of Derivative Instruments
The Company may enter into fuel purchase contracts and other energy-related derivative instruments to mitigate variability in earnings due to fluctuations in spot market prices and to hedge fuel requirements at certain generation facilities. In addition, in order to mitigate interest rate risk associated with the issuance of variable rate debt, the Company enters into interest rate swap agreements.
The tables below disclose the activities of non-exchange traded contracts accounted for at fair value in accordance with ASC 820. Specifically, these tables disaggregate realized and unrealized changes in fair value; disaggregate estimated fair values at June 30, 2019, based on their level within the fair value hierarchy defined in ASC 820; and indicate the maturities of contracts at June 30, 2019. For a full discussion of the Company's valuation methodology of its contracts, see Derivative Fair Value Measurements in Item — 1 Note 5, Fair Value of Financial Instruments.
|
| | | |
Derivative Activity (Losses)/Gains | (In millions) |
Fair value of contracts as of December 31, 2018 | $ | (10 | ) |
Contracts realized or otherwise settled during the period | 8 |
|
Changes in fair value | (77 | ) |
Fair value of contracts as of June 30, 2019 | $ | (79 | ) |
|
| | | | | | | | | | | | | | | | | | | |
| Fair value of contracts as of June 30, 2019 |
| Maturity | | |
Fair Value Hierarchy (Losses)/Gains | 1 Year or Less | | Greater Than 1 Year to 3 Years | | Greater Than 3 Years to 5 Years | | Greater Than 5 Years | | Total Fair Value |
| (In millions) |
Level 2 | $ | (13 | ) | | $ | (28 | ) | | $ | (17 | ) | | $ | (14 | ) | | $ | (72 | ) |
Level 3 | — |
| | — |
| | (3 | ) | | (4 | ) | | (7 | ) |
Total | $ | (13 | ) | | $ | (28 | ) | | $ | (20 | ) | | $ | (18 | ) | | $ | (79 | ) |
The Company has elected to disclose derivative assets and liabilities on a trade-by-trade basis and does not offset amounts at the counterparty master agreement level. As discussed below in Quantitative and Qualitative Disclosures about Market Risk - Commodity Price Risk, the Company, measures the sensitivity of the portfolio to potential changes in market prices using VaR, a statistical model which attempts to predict risk of loss based on market price and volatility. The Company's risk management policy places a limit on one-day holding period VaR, which limits the net open position.
Critical Accounting Policies and Estimates
The Company's discussion and analysis of the financial condition and results of operations are based upon the consolidated financial statements, which have been prepared in accordance with GAAP. The preparation of these financial statements and related disclosures in compliance with GAAP requires the application of appropriate technical accounting rules and guidance as well as the use of estimates and judgments that affect the reported amounts of assets, liabilities, revenues and expenses, and related disclosures of contingent assets and liabilities. The application of these policies necessarily involves judgments regarding future events, including the likelihood of success of particular projects, legal and regulatory challenges, and the fair value of certain assets and liabilities. These judgments, in and of themselves, could materially affect the financial statements and disclosures based on varying assumptions, which may be appropriate to use. In addition, the financial and operating environment may also have a significant effect, not only on the operation of the business, but on the results reported through the application of accounting measures used in preparing the financial statements and related disclosures, even if the nature of the accounting policies has not changed.
On an ongoing basis, the Company evaluates these estimates, utilizing historic experience, consultation with experts and other methods the Company considers reasonable. In any event, actual results may differ substantially from the Company's estimates. Any effects on the Company's business, financial position or results of operations resulting from revisions to these estimates are recorded in the period in which the information that gives rise to the revision becomes known.
The Company identifies its most critical accounting policies as those that are the most pervasive and important to the portrayal of the Company's financial position and results of operations, and that require the most difficult, subjective and/or complex judgments by management regarding estimates about matters that are inherently uncertain. The Company's critical accounting policies include income taxes and valuation allowance for deferred tax assets, impairment of long lived assets and other intangible assets and acquisition accounting.
Recent Accounting Developments
See Item — 1 Note 2, Summary of Significant Accounting Policies, for a discussion of recent accounting developments.
ITEM 3 — Quantitative and Qualitative Disclosures About Market Risk
The Company is exposed to several market risks in its normal business activities. Market risk is the potential loss that may result from market changes associated with the Company's power generation or with an existing or forecasted financial or commodity transaction. The types of market risks the Company is exposed to are commodity price risk, interest rate risk, liquidity risk, and credit risk. The following disclosures about market risk provide an update to, and should be read in conjunction with, Item 7A — Quantitative and Qualitative Disclosures About Market Risk, of the Company's 2018 Form 10-K.
Interest Rate Risk
The Company is exposed to fluctuations in interest rates through its issuance of variable rate debt. Exposures to interest rate fluctuations may be mitigated by entering into derivative instruments known as interest rate swaps, caps, collars and put or call options. These contracts reduce exposure to interest rate volatility and result in primarily fixed rate debt obligations when taking into account the combination of the variable rate debt and the interest rate derivative instrument. See Item 1 — Note 6, Derivative Instruments and Hedging Activities, for more information.
Most of the Company's project subsidiaries enter into interest rate swaps, intended to hedge the risks associated with interest rates on non-recourse project level debt. See Note 10, Long-term Debt, to the Company's audited consolidated financial statements for the year ended December 31, 2018 included in the 2018 Form 10-K for more information about interest rate swaps of the Company's project subsidiaries.
If all of the interest rate swaps had been discontinued on June 30, 2019, the Company would have owed the counterparties $102 million. Based on the credit ratings of the counterparties, the Company believes its exposure to credit risk due to nonperformance by counterparties to its hedge contracts to be insignificant.
The Company has long-term debt instruments that subject it to the risk of loss associated with movements in market interest rates. As of June 30, 2019, a 1% change in interest rates would result in an approximately $3.8 million change in market interest expense on a rolling twelve-month basis.
As of June 30, 2019, the fair value of the Company's debt was $6,121 million and the carrying value was $6,183 million. The Company estimates that a 1% decrease in market interest rates would have increased the fair value of its long-term debt by approximately $243 million.
Liquidity Risk
Liquidity risk arises from the general funding needs of the Company's activities and in the management of the Company's assets and liabilities.
Commodity Price Risk
Commodity price risks result from exposures to changes in spot prices, forward prices, volatilities, and correlations between various commodities, such as electricity, natural gas and emissions credits. The Company manages the commodity price risk of its merchant generation operations by entering into derivative or non-derivative instruments to hedge the variability in future cash flows from forecasted power sales or purchases of fuel. The portion of forecasted transactions hedged may vary based upon management's assessment of market, weather, operation and other factors.
Based on a sensitivity analysis using simplified assumptions, the impact of a $0.50 per MMBtu increase or decrease in natural gas prices across the term of the derivative contracts would cause a change of approximately $3 million to the net value of derivatives as of June 30, 2019.
Counterparty Credit Risk
Credit risk relates to the risk of loss resulting from non-performance or non-payment by counterparties pursuant to the terms of their contractual obligations. The Company monitors and manages credit risk through credit policies that include: (i) an established credit approval process; and (ii) the use of credit mitigation measures such as prepayment arrangements or volumetric limits. Risks surrounding counterparty performance and credit could ultimately impact the amount and timing of expected cash flows. The Company seeks to mitigate counterparty risk by having a diversified portfolio of counterparties. See Item 1 - Note 1, Nature of Business, and Note 5, Fair Value of Financial Instruments, to the Consolidated Financial Statements for more information about concentration of credit risk.
ITEM 4 — Controls and Procedures
Conclusion Regarding the Effectiveness of Disclosure Controls and Procedures
Under the supervision and with the participation of the Company's management, including its principal executive officer, principal financial officer and principal accounting officer, the Company conducted an evaluation of the effectiveness of the design and operation of its disclosure controls and procedures, as such term is defined in Rules 13a-15(e) or 15d-15(e) of the Exchange Act. Based on this evaluation, the Company's principal executive officer, principal financial officer and principal accounting officer concluded that the disclosure controls and procedures were effective as of the end of the period covered by this Quarterly Report on Form 10-Q.
Changes in Internal Control over Financial Reporting
In connection with the GIP Transaction, the Company entered into a TSA pursuant to which NRG Energy, Inc. provided information technology, systems, applications, and business processes to the Company. A material portion of these processes terminated during the second quarter of 2019 and such services were subsequently provided by both the Company and by CEG pursuant to the CEG Master Services Agreements. Under the CEG Master Services Agreements, the Company continues to review, document and evaluate the existing internal controls over financial reporting. There were no other changes in the Company’s internal control over financial reporting (as such term is defined in Rule 13a-15(f) under the Exchange Act) during the quarter ended June 30, 2019 that materially affected, or are reasonably likely to materially affect, the Company’s internal control over financial reporting.
PART II - OTHER INFORMATION
ITEM 1 — LEGAL PROCEEDINGS
For a discussion of the material legal proceedings in which the Company was involved through June 30, 2019, see Note 12, Contingencies, to this Form 10-Q.
ITEM 1A — RISK FACTORS
Information regarding risk factors appears in Part I, Item 1A, Risk Factors, in the Company's 2018 Form 10-K. There have been no material changes in the Company's risk factors since those reported in its 2018 Form 10-K.
ITEM 2 — UNREGISTERED SALES OF EQUITY SECURITIES AND USE OF PROCEEDS
None.
ITEM 3 — DEFAULTS UPON SENIOR SECURITIES
None.
ITEM 4 — MINE SAFETY DISCLOSURES
Not applicable.
ITEM 5 — OTHER INFORMATION
None.
ITEM 6 — EXHIBITS
|
| | | | |
Number | | Description | | Method of Filing |
10.1 | | | | Filed herewith. |
31.1 | | | | Filed herewith. |
31.2 | | | | Filed herewith. |
31.3 | | | | Filed herewith. |
32 | | | | Furnished herewith. |
101 INS | | Inline XBRL Instance Document. | | Filed herewith. |
101 SCH | | Inline XBRL Taxonomy Extension Schema. | | Filed herewith. |
101 CAL | | Inline XBRL Taxonomy Extension Calculation Linkbase. | | Filed herewith. |
101 DEF | | Inline XBRL Taxonomy Extension Definition Linkbase. | | Filed herewith. |
101 LAB | | Inline XBRL Taxonomy Extension Label Linkbase. | | Filed herewith. |
101 PRE | | Inline XBRL Taxonomy Extension Presentation Linkbase. | | Filed herewith. |
104 | | Cover Page Interactive Data File (the cover page interactive data file does not appear in Exhibit 104 because its Inline XBRL tags are embedded within the Inline XBRL document).
| | Filed herewith. |
SIGNATURES
Pursuant to the requirements of the Securities Exchange Act of 1934, the registrant has duly caused this report to be signed on its behalf by the undersigned thereunto duly authorized.
|
| | | | |
| CLEARWAY ENERGY, INC. (Registrant) | |
| | |
| /s/ CHRISTOPHER S. SOTOS | |
| Christopher S. Sotos | |
| Chief Executive Officer (Principal Executive Officer) | |
|
| | |
| /s/ CHAD PLOTKIN | |
| Chad Plotkin | |
| Chief Financial Officer (Principal Financial Officer) | |
|
| | |
| /s/ MARY-LEE STILLWELL | |
| Mary-Lee Stillwell | |
Date: August 6, 2019 | Chief Accounting Officer (Principal Accounting Officer) | |
|