10-Q 1 clearwayincq1201910-q.htm 10-Q Document
                                                                                    

 
UNITED STATES SECURITIES AND EXCHANGE COMMISSION
Washington, D.C. 20549
FORM 10-Q
x
 
Quarterly report pursuant to Section 13 or 15(d) of the Securities Exchange Act of 1934
 
 
For the Quarterly Period Ended: March 31, 2019
 
 
 
o
 
Transition report pursuant to Section 13 or 15(d) of the Securities Exchange Act of 1934
Commission File Number: 001-36002
Clearway Energy, Inc.
(Exact name of registrant as specified in its charter)
Delaware
(State or other jurisdiction
of incorporation or organization)
 
46-1777204
(I.R.S. Employer
Identification No.)
 
 
 
300 Carnegie Center, Suite 300, Princeton, New Jersey
(Address of principal executive offices)
 
08540
(Zip Code)
(609) 608-1525
(Registrant’s telephone number, including area code)
Securities registered pursuant to Section 12(b) of the Act:
Title of each class
Trading Symbol(s)
Name of each exchange on which registered
Class A Common Stock, par value $0.01
CWEN.A
New York Stock Exchange
Class C Common Stock, par value $0.01
CWEN
New York Stock Exchange
Indicate by check mark whether the registrant (1) has filed all reports required to be filed by Section 13 or 15(d) of the Securities Exchange Act of 1934 during the preceding 12 months (or for such shorter period that the registrant was required to file such reports), and (2) has been subject to such filing requirements for the past 90 days.
Yes x       No o
Indicate by check mark whether the registrant has submitted electronically every Interactive Data File required to be submitted pursuant to Rule 405 of Regulation S-T (§232.405 of this chapter) during the preceding 12 months (or for such shorter period that the registrant was required to submit such files).
Yes x      No o
Indicate by check mark whether the registrant is a large accelerated filer, an accelerated filer, a non-accelerated filer, a smaller reporting company or an emerging growth company. See the definitions of “large accelerated filer,” “accelerated filer,” “smaller reporting company,” and "emerging growth company" in Rule 12b-2 of the Exchange Act.
Large accelerated filer x
 
Accelerated filer o
 
Non-accelerated filer o
 
Smaller reporting company o
Emerging Growth Company o
 
 
 
 
(Do not check if a smaller reporting company)
 
 
 
If an emerging growth company, indicate by check mark if the registrant has elected not to use the extended transition period for complying with any new or revised financial accounting standards provided pursuant to Section 13(a) of the Exchange Act.  o  
Indicate by check mark whether the registrant is a shell company (as defined in Rule 12b-2 of the Exchange Act).
Yes o       No x
As of April 30, 2019, there were 34,599,645 shares of Class A common stock outstanding, par value $0.01 per share, 42,738,750 shares of Class B common stock outstanding, par value $0.01 per share, 73,325,741 shares of Class C common stock outstanding, par value $0.01 per share, and 42,738,750 shares of Class D common stock outstanding, par value $0.01 per share.
 
 
 
 
 

1

                                                                                    

TABLE OF CONTENTS
Index


2

                                                                                    

CAUTIONARY STATEMENT REGARDING FORWARD-LOOKING INFORMATION
This Quarterly Report on Form 10-Q of Clearway Energy, Inc., together with its consolidated subsidiaries, or the Company, includes forward-looking statements within the meaning of Section 27A of the Securities Act of 1933, as amended, or the Securities Act, and Section 21E of the Securities Exchange Act of 1934, as amended, or the Exchange Act. The words "believes," "projects," "anticipates," "plans," "expects," "intends," "estimates" and similar expressions are intended to identify forward-looking statements. These forward-looking statements involve known and unknown risks, uncertainties and other factors that may cause the Company's actual results, performance and achievements, or industry results, to be materially different from any future results, performance or achievements expressed or implied by such forward-looking statements. These factors, risks and uncertainties include the factors described under Item 1A — Risk Factors in Part I, of the Company's Annual Report on Form 10-K for the year ended December 31, 2018, as well as the following:
Potential risks related to the PG&E Bankruptcy;
The Company's ability to maintain and grow its quarterly dividend;
Potential risks related to the Company's relationships with GIP and CEG;
The Company's ability to successfully identify, evaluate and consummate acquisitions from third parties;
The Company's ability to acquire assets from GIP or CEG;
The Company's ability to raise additional capital due to its indebtedness, corporate structure, market conditions or otherwise;
Changes in law, including judicial decisions;
Hazards customary to the power production industry and power generation operations such as fuel and electricity price volatility, unusual weather conditions (including wind and solar conditions), catastrophic weather-related or other damage to facilities, unscheduled generation outages, maintenance or repairs, unanticipated changes to fuel supply costs or availability due to higher demand, shortages, transportation problems or other developments, environmental incidents, or electric transmission or gas pipeline system constraints and the possibility that the Company may not have adequate insurance to cover losses as a result of such hazards;
The Company's ability to operate its businesses efficiently, manage maintenance capital expenditures and costs effectively, and generate earnings and cash flows from its asset-based businesses in relation to its debt and other obligations;
The willingness and ability of counterparties to the Company's offtake agreements to fulfill their obligations under such agreements;
The Company's ability to enter into contracts to sell power and procure fuel on acceptable terms and prices as current offtake agreements expire;
Government regulation, including compliance with regulatory requirements and changes in market rules, rates, tariffs and environmental laws;
Operating and financial restrictions placed on the Company that are contained in the project-level debt facilities and other agreements of certain subsidiaries and project-level subsidiaries generally, in the Clearway Energy Operating LLC amended and restated revolving credit facility, in the indentures governing the Senior Notes and in the indentures governing the Company's convertible notes;
Cyber terrorism and inadequate cybersecurity, or the occurrence of a catastrophic loss and the possibility that the Company may not have adequate insurance to cover losses resulting from such hazards or the inability of the Company's insurers to provide coverage;
The Company's ability to engage in successful mergers and acquisitions activity; and
The Company's ability to borrow additional funds and access capital markets, as well as the Company's substantial indebtedness and the possibility that the Company may incur additional indebtedness going forward.
Forward-looking statements speak only as of the date they were made, and the Company undertakes no obligation to publicly update or revise any forward-looking statements, whether as a result of new information, future events or otherwise. The foregoing review of factors that could cause the Company's actual results to differ materially from those contemplated in any forward-looking statements included in this Quarterly Report on Form 10-Q should not be construed as exhaustive.


3

                                                                                    

GLOSSARY OF TERMS
When the following terms and abbreviations appear in the text of this report, they have the meanings indicated below:
2018 Form 10-K
 
Clearway Energy, Inc.'s (formerly NRG Yield, Inc.) Annual Report on Form 10-K for the year ended December 31, 2018
2019 Convertible Notes
 
$329 million aggregate principal amount of 3.50% convertible notes due 2019, issued by Clearway Energy, Inc.
2020 Convertible Notes
 
$45 million aggregate principal amount of 3.25% convertible notes due 2020, issued by Clearway Energy, Inc.
2024 Senior Notes
 
$500 million aggregate principal amount of 5.375% unsecured senior notes due 2024, issued by Clearway Energy Operating LLC
2025 Senior Notes
 
$600 million aggregate principal amount of 5.750% unsecured senior notes due 2025, issued by Clearway Energy Operating LLC
2026 Senior Notes
 
$350 million aggregate principal amount of 5.00% unsecured senior notes due 2026, issued by Clearway Energy Operating LLC
Adjusted EBITDA
 
Represents EBITDA adjusted for mark-to-market gains or losses, asset write offs and impairments; and factors which the Company does not consider indicative of future operating performance
AOCL
 
Accumulated Other Comprehensive Loss
ASC
 
The FASB Accounting Standards Codification, which the FASB established as the source of
authoritative GAAP
ASU
 
Accounting Standards Updates - updates to the ASC
ATM Program
 
At-The-Market Equity Offering Program
August 2017 Drop Down Assets
 
The remaining 25% interest in Wind TE Holdco
Bankruptcy Code
 
Chapter 11 of Title 11 of the U.S. Code
Bankruptcy Court
 
U.S. Bankruptcy Court for the Northern District of California
Buckthorn Solar Drop Down Asset
 
Buckthorn Renewables, LLC, which owns 100% of Buckthorn Solar Portfolio, LLC, which was acquired by Clearway Energy Operating LLC from NRG on March 30, 2018
CAFD
 
Cash Available for Distribution (CAFD) is Adjusted EBITDA plus cash distributions/return of investment from unconsolidated affiliates, adjustments to reflect CAFD generated by unconsolidated investments that are not able to distribute project dividends due to the PG&E Bankruptcy, cash receipts from notes receivable, cash distributions from noncontrolling interests, less cash distributions to noncontrolling interests, maintenance capital expenditures, pro-rata Adjusted EBITDA from unconsolidated affiliates, cash interest paid, income taxes paid, principal amortization of indebtedness, Walnut Creek investment payments, and changes in prepaid and accrued capacity payments
Carlsbad Project
 
A 527 MW natural gas fired project in Carlsbad, CA
CDFW
 
California Department of Fish and Wildlife
CEG
 
Clearway Energy Group LLC (formerly Zephyr Renewables LLC)
CEG Master Services Agreements
 
Master Services Agreements between the Company, Clearway Energy LLC and Clearway Energy Operating LLC, and CEG
CEG ROFO Agreement
 
Right of First Offer Agreement, entered into as of August 31, 2018, by and between Clearway Energy Group LLC and Clearway Energy, Inc., and solely for purposes of Section 2.4, GIP III Zephyr Acquisition Partners, L.P., as amended by the First Amendment to the Right of First Offer Agreement dated February 14, 2019
CEG ROFO Asset
 
Asset to potentially be offered to the Company by CEG under the CEG ROFO Agreement
Clearway Energy LLC
 
The holding company through which the projects are owned by Clearway Energy Group LLC, the holder of Class B and Class D units, and Clearway Energy, Inc., the holder of the Class A and Class C units
Clearway Energy Group LLC
 
The holder of the Company's Class B and Class D common shares and Clearway Energy LLC's Class B and Class D units

4

                                                                                    

Clearway Energy Operating LLC
 
The holder of the project assets that are owned by Clearway Energy LLC
COD
 
Commercial Operation Date
Company
 
Clearway Energy, Inc. together with its consolidated subsidiaries
CVSR
 
California Valley Solar Ranch
CVSR Holdco
 
CVSR Holdco LLC, the indirect owner of CVSR
DGPV Holdco 1
 
DGPV Holdco 1 LLC
DGPV Holdco 2
 
DGPV Holdco 2 LLC
DGPV Holdco 3
 
DGPV Holdco 3 LLC
Distributed Solar
 
Solar power projects, typically less than 20 MW in size, that primarily sell power produced to customers for usage on site, or are interconnected to sell power into the local distribution grid
Drop Down Assets
 
Collectively, assets under common control acquired by the Company from NRG from January 1, 2014 through the period ended August 31, 2018
EBITDA
 
Earnings before interest, tax, depreciation and amortization
Economic Gross Margin
 
Energy and capacity revenue less cost of fuels
ECP
 
Energy Center Pittsburgh LLC, a subsidiary of the Company
EGU
 
Electric Utility Generating Unit
EPA
 
U.S. Environmental Protection Agency
EPC
 
Engineering, Procurement and Construction
Exchange Act
 
The Securities Exchange Act of 1934, as amended
FASB
 
Financial Accounting Standards Board
GAAP
 
Accounting principles generally accepted in the U.S.
GenConn
 
GenConn Energy LLC
GIP
 
Collectively, Global Infrastructure Partners III-C Intermediate AIV 3, L.P., Global Infrastructure Partners III-A/B AIV 3, L.P., Global Infrastructure Partners III-C Intermediate AIV 2, L.P., Global Infrastructure Partners III-C2 Intermediate AIV, L.P. and GIP III Zephyr Friends & Family, LLC.
GIP Transaction
 
On August 31, 2018, NRG transferred its full ownership interest in the Company to Clearway Energy Group LLC and subsequently sold 100% of its interests in Clearway Energy Group LLC, which includes NRG's renewable energy development and operations platform, to an affiliate of GIP. GIP, NRG and the Company also entered into a consent and indemnity agreement in connection with the purchase and sale agreement, which was signed on February 6, 2018
HLBV
 
Hypothetical Liquidation at Book Value
IASB
 
International Accounting Standards Board
ISO
 
Independent System Operator, also referred to as RTO
KPPH
 
Kilo Pascals Per Hour
LIBOR
 
London Inter-Bank Offered Rate
March 2017 Drop Down Assets
 
(i) Agua Caliente Borrower 2 LLC, which owns a 16% interest (approximately 31% of NRG's 51% interest) in the Agua Caliente solar farm and (ii) NRG's 100% ownership in the Class A equity interests in the Utah Solar Portfolio (defined below), both acquired by the Company on March 27, 2017
MBTA
 
Migratory Bird Treaty Act
MMBtu
 
Million British Thermal Units
MW
 
Megawatts
MWh
 
Saleable megawatt hours, net of internal/parasitic load megawatt-hours
MWt
 
Megawatts Thermal Equivalent
NERC
 
North American Electric Reliability Corporation
Net Exposure
 
Counterparty credit exposure to Clearway Energy, Inc. net of collateral

5

                                                                                    

NOLs
 
Net Operating Losses
NPPD
 
Nebraska Public Power District
NRG
 
NRG Energy, Inc.
NRG ROFO Agreement
 
Third Amended and Restated Right of First Offer Agreement, entered into as of August 31, 2018, by and between NRG Energy, Inc. and the Company
NRG TSA
 
Transition Services Agreement dated as of August 31, 2018 by and between NRG Energy, Inc. and the Company
OECD
 
The Organization for Economic Co-operation and Development
OCI/OCL
 
Other comprehensive income/loss
O&M
 
Operation and Maintenance
PG&E
 
Pacific Gas and Electric Company
PG&E Bankruptcy
 
On January 29, 2019, PG&E Corporation and Pacific Gas and Electric Company filed voluntary petitions for relief under the Bankruptcy Code in the U.S. Bankruptcy Court for the Northern District of California
PPA
 
Power Purchase Agreement
RENOM
 
Clearway Renewable Operation & Maintenance LLC
ROFO
 
Right of First Offer
RPV Holdco
 
RPV Holdco 1 LLC
RTO
 
Regional Transmission Originator
SEC
 
U.S. Securities and Exchange Commission
Senior Notes
 
Collectively, the 2024 Senior Notes and the 2026 Senior Notes
SPP
 
Solar Power Partners
Tax Act
 
Tax Cuts and Jobs Act of 2017
Wind TE Holdco Noncontrolling interest
 
 
Thermal Business
 
The Company's thermal business, which consists of thermal infrastructure assets that provide steam, hot water and/or chilled water, and in some instances electricity, to commercial businesses, universities, hospitals and governmental units
TSA
 
Transition Services Agreement
UPMC Thermal Project
 
The University of Pittsburgh Medical Center Thermal Project, a 73 MWt district energy system that allows ECP to provide steam, chilled water and 7.5 MW of emergency backup power service to UPMC.
U.S.
 
United States of America
U.S. DOE
 
U.S. Department of Energy
Utah Solar Portfolio
 
Collection consists of Four Brothers Solar, LLC, Granite Mountain Holdings, LLC, and Iron Springs Holdings, LLC, which are equity investments owned by Four Brothers Capital, LLC, Granite Mountain Capital, LLC, and Iron Springs Capital, LLC, respectively, and are part of the March 2017 Drop Down Assets acquisition that closed on March 27, 2017
Utility Scale Solar
 
Solar power projects, typically 20 MW or greater in size (on an alternating current, or AC, basis), that are interconnected into the transmission or distribution grid to sell power at a wholesale level
VaR
 
Value at Risk
VIE
 
Variable Interest Entity
Wind TE Holdco
 
Wind TE Holdco LLC, an 814 net MW portfolio of twelve wind projects

6

                                                                                    

PART I - FINANCIAL INFORMATION
ITEM 1 — FINANCIAL STATEMENTS
CLEARWAY ENERGY, INC.
CONSOLIDATED STATEMENTS OF OPERATIONS
(Unaudited)
 
Three months ended March 31,
(In millions, except per share amounts)
2019
 
2018
Operating Revenues
 
 
 
Total operating revenues
$
217

 
$
225

Operating Costs and Expenses
 
 
 
Cost of operations
84

 
89

Depreciation and amortization
84

 
81

General and administrative
6

 
5

Transaction and integration costs
1

 
1

Development costs
1

 

Total operating costs and expenses
176

 
176

Operating Income
41

 
49

Other Income (Expense)
 
 
 
Equity in earnings of unconsolidated affiliates
3

 
4

Other income, net
3

 
1

Interest expense
(101
)
 
(55
)
Total other expense, net
(95
)
 
(50
)
Income Before Income Taxes
(54
)
 
(1
)
Income tax benefit
(7
)
 
(1
)
Net Loss
(47
)
 

Less: Pre-acquisition net income of Drop Down Assets

 
4

Net Loss Excluding Pre-acquisition Net Income of Drop Down Assets
(47
)
 
(4
)
Less: Loss attributable to noncontrolling interests
(27
)
 
(20
)
Net (Loss) Income Attributable to Clearway Energy, Inc.
$
(20
)
 
$
16

(Losses) Earnings Per Share Attributable to Clearway Energy, Inc. Class A and Class C Common Stockholders
 
 
 
Weighted average number of Class A common shares outstanding - basic and diluted
35

 
35

Weighted average number of Class C common shares outstanding - basic and diluted
73

 
65

(Losses) Earnings per Weighted Average Class A and Class C Common Share - Basic and Diluted
$
(0.18
)
 
$
0.16

Dividends Per Class A Common Share
$
0.20

 
$
0.298

Dividends Per Class C Common Share
$
0.20

 
$
0.298


See accompanying notes to consolidated financial statements.

7

                                                                                    

CLEARWAY ENERGY, INC.
CONSOLIDATED STATEMENTS OF COMPREHENSIVE (LOSS) INCOME
(Unaudited)
 
Three months ended March 31,
(In millions)
2019
 
2018
Net Loss
$
(47
)
 
$

Other Comprehensive (Loss) Gain
 
 
 
Unrealized (loss) gain on derivatives, net of income tax expense of $0 and $3
(2
)
 
17

Other comprehensive (loss) gain
(2
)
 
17

Comprehensive (Loss) Income
(49
)
 
17

Less: Pre-acquisition net income of Drop Down Assets

 
4

Less: Comprehensive loss attributable to noncontrolling interests
(28
)
 
(11
)
Comprehensive (Loss) Income Attributable to Clearway Energy, Inc.
$
(21
)
 
$
24

See accompanying notes to consolidated financial statements.

8

                                                                                    

CLEARWAY ENERGY, INC.
CONSOLIDATED BALANCE SHEETS
(In millions, except shares)
March 31, 2019
 
December 31, 2018
ASSETS
(unaudited)
 
 
Current Assets
 
 
 
Cash and cash equivalents
$
117

 
$
407

Restricted cash
181

 
176

Accounts receivable — trade
91

 
104

Inventory
40

 
40

Prepayments and other current assets
27

 
29

Total current assets
456

 
756

Property, plant and equipment, net
5,355

 
5,245

Other Assets
 
 
 
Equity investments in affiliates
1,154

 
1,172

Intangible assets, net
1,139

 
1,156

Derivative instruments

 
8

Deferred income taxes
65

 
57

Right of use assets, net
168

 

Other non-current assets
128

 
106

Total other assets
2,654

 
2,499

Total Assets
$
8,465

 
$
8,500

LIABILITIES AND STOCKHOLDERS’ EQUITY
 
 
 
Current Liabilities
 

 
 

Current portion of long-term debt
1,598

 
535

Accounts payable — trade
55

 
45

Accounts payable — affiliate
42

 
19

Derivative instruments
11

 
4

Accrued interest expense
46

 
44

Accrued expenses and other current liabilities
35

 
57

Total current liabilities
1,787

 
704

Other Liabilities
 
 
 
Long-term debt
4,225

 
5,447

Derivative instruments
31

 
17

Long-term lease liabilities
168

 

Other non-current liabilities
109

 
108

Total non-current liabilities
4,533

 
5,572

Total Liabilities
6,320

 
6,276

Commitments and Contingencies


 


Stockholders' Equity
 
 
 
Preferred stock, $0.01 par value; 10,000,000 shares authorized; none issued

 

Class A, Class B, Class C and Class D common stock, $0.01 par value; 3,000,000,000 shares authorized (Class A 500,000,000, Class B 500,000,000, Class C 1,000,000,000, Class D 1,000,000,000); 193,402,886 shares issued and outstanding (Class A 34,599,645, Class B 42,738,750, Class C 73,325,741, Class D 42,738,750) at March 31, 2019 and 193,251,396 shares issued and outstanding (Class A 34,586,250, Class B 42,738,750, Class C 73,187,646, Class D 42,738,750) at December 31, 2018
1

 
1

Additional paid-in capital
1,870

 
1,897

Accumulated deficit
(80
)
 
(58
)
Accumulated other comprehensive loss
(19
)
 
(18
)
Noncontrolling interest
373

 
402

Total Stockholders' Equity
2,145

 
2,224

Total Liabilities and Stockholders' Equity
$
8,465

 
$
8,500


See accompanying notes to consolidated financial statements.

9

                                                                                    

CLEARWAY ENERGY, INC.
CONSOLIDATED STATEMENTS OF CASH FLOWS
(Unaudited)
 
Three months ended March 31,
 
2019
 
2018
 
(In millions)
Cash Flows from Operating Activities
 
 
 
Net loss
$
(47
)
 
$

Adjustments to reconcile net income to net cash provided by operating activities:
 
 
 
Equity in earnings of unconsolidated affiliates
(3
)
 
(4
)
Distributions from unconsolidated affiliates
11

 
13

Depreciation and amortization
84

 
81

Amortization of financing costs and debt discounts
4

 
7

Amortization of intangibles and out-of-market contracts
17

 
17

Changes in deferred income taxes
(7
)
 
(1
)
Changes in derivative instruments
28

 
(23
)
Loss on disposal of asset components
2

 
2

Changes in prepaid and accrued liabilities for tolling agreements
(35
)
 
(36
)
Changes in other working capital
7

 
9

Net Cash Provided by Operating Activities
61

 
65

Cash Flows from Investing Activities
 
 
 
Acquisition of interest in Oahu Partnership
(4
)
 

Acquisition of the Buckthorn Solar Drop Down Asset

 
(42
)
Buyout of Wind TE Holdco noncontrolling interest
(19
)
 

Capital expenditures
(16
)
 
(18
)
Cash receipts from notes receivable

 
4

Return of investment from unconsolidated affiliates
14

 
14

Investments in unconsolidated affiliates
(4
)
 
(6
)
Other
3

 
4

Net Cash Used in Investing Activities
(26
)
 
(44
)
Cash Flows from Financing Activities
 
 
 
Net contributions from noncontrolling interests
19

 
30

Net proceeds from the issuance of common stock under the ATM

 
10

Payments of dividends and distributions
(39
)
 
(55
)
Proceeds from the revolving credit facility

 
20

Proceeds from the issuance of long-term debt
4

 
14

Payments for long-term debt
(304
)
 
(79
)
Net Cash Used in Financing Activities
(320
)
 
(60
)
Net Decrease in Cash, Cash Equivalents and Restricted Cash
(285
)
 
(39
)
Cash, Cash Equivalents and Restricted Cash at beginning of period
583

 
316

Cash, Cash Equivalents and Restricted Cash at end of period
$
298

 
$
277


See accompanying notes to consolidated financial statements.

10

                                                                                    

CLEARWAY ENERGY, INC.
CONSOLIDATED STATEMENTS OF STOCKHOLDERS' EQUITY
For the Three Months Ended March 31, 2019
(Unaudited)
(In millions)
Preferred Stock
 
Common Stock
 
Additional
Paid-In
Capital
 
Accumulated Deficit
 
Accumulated
Other
Comprehensive Loss
 
Noncontrolling
Interest
 
Total
Stockholders'
Equity
Balances at December 31, 2018
$

 
$
1

 
$
1,897

 
$
(58
)
 
$
(18
)
 
$
402

 
$
2,224

Net loss

 

 

 
(20
)
 

 
(27
)
 
(47
)
Unrealized loss on derivatives, net of tax

 

 

 

 
(1
)
 
(1
)
 
(2
)
Buyout of Wind TE Holdco noncontrolling interest

 

 
(5
)
 

 

 
(14
)
 
(19
)
Capital contributions from tax equity investors, net of distributions, cash

 

 

 

 

 
19

 
19

Contributions from CEG for Oahu Partnership, non-cash

 

 

 

 

 
12

 
12

Cumulative effect from change in accounting principle

 

 

 
(2
)
 

 
(1
)
 
(3
)
Common stock dividends and distributions

 

 
(22
)
 

 

 
(17
)
 
(39
)
Balances at March 31, 2019
$

 
$
1

 
$
1,870

 
$
(80
)
 
$
(19
)
 
$
373

 
$
2,145



For the Three Months Ended March 31, 2018
(Unaudited)
(In millions)
Preferred Stock
 
Common Stock
 
Additional
Paid-In
Capital
 
Accumulated Deficit
 
Accumulated
Other
Comprehensive Loss
 
Noncontrolling
Interest
 
Total
Stockholders'
Equity
Balances at December 31, 2017
$

 
$
1

 
$
1,843

 
$
(69
)
 
$
(28
)
 
$
412

 
$
2,159

Net income (loss)

 

 

 
16

 

 
(20
)
 
(4
)
Pre-acquisition net income of Buckthorn Solar Drop Down Asset

 

 

 

 

 
4

 
4

Unrealized gain on derivatives, net of tax

 

 

 

 
8

 
9

 
17

Payment for the Buckthorn Solar Drop Down Asset

 

 

 

 

 
(42
)
 
(42
)
Capital contributions from tax equity investors, net of distributions, cash

 

 

 

 

 
30

 
30

Distributions and return of capital to NRG, net of contributions, cash

 

 

 

 

 
4

 
4

Proceeds from the issuance of Class C common stock

 

 
10

 

 

 

 
10

Non-cash adjustment for change in tax basis of property, plant and equipment

 

 
3

 

 

 

 
3

Common stock dividends and distributions

 

 
(29
)
 

 

 
(26
)
 
(55
)
Balances at March 31, 2018
$

 
$
1

 
$
1,827

 
$
(53
)
 
$
(20
)
 
$
371

 
$
2,126





11

                                                                                    

CLEARWAY ENERGY, INC.
NOTES TO CONSOLIDATED FINANCIAL STATEMENTS
(Unaudited)
Note 1Nature of Business
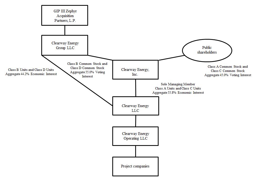
Clearway Energy, Inc. together with its consolidated subsidiaries, or the Company, is a publicly-traded energy infrastructure investor in and owner of modern, sustainable and long-term contracted assets across North America. The Company is indirectly owned by Global Infrastructure Partners III. Global Infrastructure Management, LLC is an independent fund manager of funds that invests in infrastructure assets in the energy and transport sectors, and Global Infrastructure Partners III is its third equity fund. The Company is sponsored by GIP through GIP's portfolio company, CEG.
The Company was previously owned by NRG Energy, Inc., or NRG. On August 31, 2018, NRG transferred its full ownership interest in the Company to CEG, the holder of NRG's renewable energy development and operations platform, and subsequently sold 100% of its interest in CEG to GIP, referred to hereinafter as the GIP Transaction.
The Company’s environmentally-sound asset portfolio includes over 5,272 MW of wind, solar and natural gas-fired power generation facilities, as well as district energy systems. Through this diversified and contracted portfolio, the Company endeavors to provide its investors with stable and growing dividend income. Substantially all of the Company's generation assets are under long-term contractual arrangements for the output or capacity from these assets. The thermal assets are comprised of district energy systems and combined heat and power plants that produce steam, hot water and/or chilled water and, in some instances, electricity at a central plant. Certain district energy systems are subject to rate regulation by state public utility commissions (although they may negotiate certain rates) while the other district energy systems have rates determined by negotiated bilateral contracts. For the complete listing of the company's generation assets, refer to Item 2 - MD&A, Introduction, Environmental, Regulatory to this Form 10-Q.
The Company consolidates the results of Clearway Energy LLC through its controlling interest, with CEG's interest shown as noncontrolling interest in the financial statements. The holders of the Company's outstanding shares of Class A and Class C common stock are entitled to dividends as declared. CEG receives its distributions from Clearway Energy LLC through its ownership of Clearway Energy LLC Class B and Class D units. The Company currently owns 55.8% of the economic interests of Clearway Energy LLC, with CEG retaining 44.2% of the economic interests of Clearway Energy LLC.

12

                                                                                    

The following table represents the structure of the Company as of March 31, 2019:
clearwayorg123118a03.jpg
Basis of Presentation
The accompanying unaudited interim consolidated financial statements have been prepared in accordance with the SEC’s regulations for interim financial information and with the instructions to Form 10-Q. Accordingly, they do not include all of the information and notes required by GAAP for complete financial statements. The following notes should be read in conjunction with the accounting policies and other disclosures as set forth in the notes to the consolidated financial statements included in the Company's 2018 Form 10-K. Interim results are not necessarily indicative of results for a full year.
In the opinion of management, the accompanying unaudited interim consolidated financial statements contain all material adjustments consisting of normal and recurring accruals necessary to present fairly the Company's consolidated financial position as of March 31, 2019, and the results of operations, comprehensive income (loss) and cash flows for the three months ended March 31, 2019 and 2018.
PG&E Bankruptcy
On January 29, 2019, PG&E filed for reorganization under Chapter 11 of the U.S. Bankruptcy Code in the U.S. Bankruptcy Court for the Northern District of California. Certain subsidiaries of the Company, which hold interests in 6 solar facilities totaling 480 MW and Marsh Landing with capacity of 720 MW, sell the output of their facilities to PG&E under long-term PPAs. The Company consolidates three of the solar facilities and Marsh Landing and records its interest in the other solar facilities as equity method investments. As of March 31, 2019, the Company had $1.4 billion of property, plant and equipment, net, $352 million investments in unconsolidated affiliates and $1.3 billion of borrowings with final maturity dates ranging from 2023 - 2038 related to these facilities. The related subsidiaries of the Company are parties to financing agreements consisting of non-recourse project level debt and, in certain cases, non-recourse holding company debt. The PG&E Bankruptcy triggered defaults under the PPAs with PG&E and such related financing agreements, and as a result, the Company recorded $1.3 billion of principal, net of the related unamortized debt issuance costs, as short-term debt as of March 31, 2019. As of May 6, 2019, PG&E has neither assumed, rejected, nor sought to renegotiate any of its contracts with the Company. The Company is actively seeking forbearance agreements

13

                                                                                    

with non-recourse project level lenders for each respective financing arrangement. For further discussion see Note 7, Long-term Debt.
Transition Services Agreement
As a result of the GIP Transaction, the Company entered into a Transition Services Agreement with NRG, or the NRG TSA, pursuant to which NRG or certain of its affiliates began providing certain services to the Company following the consummation of the GIP Transaction on August 31, 2018, in exchange for the payment of a fee in respect of such services. The agreement is effective until the earlier of June 30, 2019 or the date that all services are terminated by the Company. The Company may extend the term on a month-by-month basis no later than March 31, 2020 for a fixed monthly fee provided for in the agreement. Expenses related to the NRG TSA are recorded in transaction and integration costs in the consolidated statements of operations.

Note 2Summary of Significant Accounting Policies
Use of Estimates
The preparation of consolidated financial statements in accordance with GAAP requires management to make estimates and assumptions. These estimates and assumptions impact the reported amounts of assets and liabilities and disclosures of contingent assets and liabilities as of the date of the consolidated financial statements, and the reported amounts of revenues and expenses during the reporting period. Actual results could be different from these estimates.
Cash and Cash Equivalents, and Restricted Cash
Cash and cash equivalents include highly liquid investments with an original maturity of three months or less at the time of purchase. Cash and cash equivalents held at project subsidiaries was $80 million and $109 million as of March 31, 2019 and December 31, 2018, respectively.
The following table provides a reconciliation of cash, cash equivalents and restricted cash reported within the consolidated balance sheets that sum to the total of the same such amounts shown in the statements of cash flows.
 
March 31,
 
December 31,
 
2019
 
2018
 
(in millions)
Cash and cash equivalents
$
117

 
$
407

Restricted cash
181

 
176

Cash, cash equivalents and restricted cash shown in the statement of cash flows
$
298

 
$
583

Restricted cash consists primarily of funds held to satisfy the requirements of certain debt agreements and funds held within the Company's projects that are restricted in their use. As of March 31, 2019, these restricted funds were comprised of $57 million designated to fund operating expenses, approximately $43 million designated for current debt service payments, and $39 million restricted for reserves including debt service, performance obligations and other reserves, as well as capital expenditures. The remaining $42 million is held in distributions reserve accounts, of which $36 million related to subsidiaries affected by the PG&E Bankruptcy as discussed in Note 1, Nature of Business, and may not be distributed during the pendency of the bankruptcy.
Accumulated Depreciation, Accumulated Amortization
The following table presents the accumulated depreciation included in the property, plant and equipment, net, and accumulated amortization included in intangible assets, net, respectively, as of March 31, 2019 and December 31, 2018:
 
March 31, 2019
 
December 31, 2018
 
(In millions)
Property, Plant and Equipment Accumulated Depreciation
$
1,674

 
$
1,590

Intangible Assets Accumulated Amortization
325

 
308


14

                                                                                    

Dividends to Class A and Class C common stockholders
The following table lists the dividends paid on the Company's Class A common stock and Class C common stock during the three months ended March 31, 2019:
 
First Quarter 2019
Dividends per Class A share
$
0.20

Dividends per Class C share
$
0.20

Dividends on the Class A common stock and Class C common stock are subject to available capital, market conditions, and compliance with associated laws, regulations and other contractual obligations. The Company expects that, based on current circumstances, comparable cash dividends will continue to be paid in the foreseeable future. The Company will continue to evaluate its capital allocation approach during the pendency of the PG&E Bankruptcy, including the Company’s ability to receive unrestricted project distributions.
On May 1, 2019, the Company declared quarterly dividends on its Class A common stock and Class C common stock of $0.20 per share payable on June 17, 2019, to stockholders of record as of June 3, 2019.
Noncontrolling Interests
Noncontrolling interests represent the equity associated with the Company's Class B and Class D common shares, the equity associated with CEG's interest in Repowering Partnership LLC, as described in Note 4, Investments Accounted for by the Equity Method and Variable Interest Entities, and third-party interests in the net assets under certain tax equity arrangements, which are consolidated by the Company, that have been entered into to finance the cost of wind facilities eligible for tax credits.
Clearway Energy LLC Distributions to CEG
The following table lists the distributions paid to CEG during the period ended March 31, 2019 on Clearway Energy LLC's Class B and D units:
 
First Quarter 2019
Distributions per Class B Unit
$
0.20

Distributions per Class D Unit
$
0.20


On May 1, 2019, Clearway Energy LLC declared a distribution on its Class A, Class B, Class C and Class D units of $0.20 per unit payable on June 17, 2019 to unit holders of record as of June 3, 2019.
Revenue Recognition
Revenue from Contracts with Customers
On January 1, 2018, the Company adopted the guidance in ASC 606, Revenue from Contracts with Customers, or Topic 606, using the modified retrospective method applied to contracts which were not completed as of the adoption date, with no adjustment required to the financial statements upon adoption. Following the adoption of the new standard, the Company’s revenue recognition of its contracts with customers remains materially consistent with its historical practice. The comparative information has not been restated and continues to be reported under the accounting standards in effect for those periods. The Company's policies with respect to its various revenue streams are detailed below. In general, the Company applies the invoicing practical expedient to recognize revenue for the revenue streams detailed below, except in circumstances where the invoiced amount does not represent the value transferred to the customer.

15

                                                                                    

Thermal Revenues
Steam and chilled water revenue is recognized as the Company transfers the product to the customer, based on customer usage as determined by meter readings taken at month-end. Some locations read customer meters throughout the month, and recognize estimated revenue for the period between meter read date and month-end. For thermal contracts, the Company’s performance obligation to deliver steam and chilled water is satisfied over time and revenue is recognized based on the invoiced amount. The Thermal Business subsidiaries collect and remit state and local taxes associated with sales to their customers, as required by governmental authorities. These taxes are presented on a net basis in the income statement.
As contracts for steam and chilled water are long-term contracts, the Company has performance obligations under these contracts that have not yet been satisfied. These performance obligations have transaction prices that are both fixed and variable, and that vary based on the contract duration, customer type, inception date and other contract-specific factors. For the fixed price contracts, the Company cannot accurately estimate the amount of its unsatisfied performance obligations as it will vary based on customer usage, which will depend on factors such as weather and customer activity.
Power Purchase Agreements, or PPAs
The majority of the Company’s revenues are obtained through PPAs or other contractual agreements. Energy, capacity and where applicable, renewable attributes, from the majority of the Company’s renewable energy assets and certain conventional energy plants is sold through long-term PPAs and tolling agreements to a single counterparty, which is often a utility or commercial customer. The majority of these PPAs are accounted for as leases. ASC 840 requires the minimum lease payments received to be amortized over the term of the lease and contingent rentals are recorded when the achievement of the contingency becomes probable. Management's judgment is required in determining the economic life of each generating facility, in evaluating whether certain lease provisions constitute minimum payments or represent contingent rent and other factors in determining whether a contract contains a lease and whether the lease is an operating lease or capital lease.
Renewable Energy Credits, or RECs
As stated above, renewable energy credits, or RECs, are usually sold through long-term PPAs. Revenue from the sale of self-generated RECs is recognized when the related energy is generated and simultaneously delivered even in cases where there is a certification lag as it has been deemed to be perfunctory.
In a bundled contract to sell energy, capacity and/or self-generated RECs, all performance obligations are deemed to be delivered at the same time and hence, timing of recognition of revenue for all performance obligations is the same and occurs over time. In such cases, it is often unnecessary to allocate transaction price to multiple performance obligations.
Sale of Emission Allowances
The Company records its bank of emission allowances as part of intangible assets. From time to time, management may authorize the transfer of emission allowances in excess of usage from the Company's emission bank to intangible assets held-for-sale for trading purposes. The Company records the sale of emission allowances on a net basis within operating revenue in the Company's consolidated statements of operations.

16

                                                                                    

Disaggregated Revenues     
The following tables represent the Company’s disaggregation of revenue from contracts with customers along with the reportable segment for each category:
 
Three months ended March 31, 2019
(In millions)
Conventional Generation
 
Renewables
 
Thermal
 
Total
Energy revenue(a)
$
1

 
$
108

 
$
1

 
$
110

Capacity revenue(a)
79

 

 
44

 
123

Contract amortization
(1
)
 
(15
)
 
(1
)
 
(17
)
Mark-to-market for economic hedging activities

 
(7
)
 

 
(7
)
Other revenue

 
2

 
6

 
8

Total operating revenue
79

 
88

 
50

 
217

Less: Lease revenue
(80
)
 
(99
)
 

 
(179
)
Less: Contract amortization
1

 
15

 
1

 
17

Total revenue from contracts with customers
$

 
$
4

 
$
51

 
$
55

 
(a) The following amounts of energy and capacity revenue relate to leases and are accounted for under ASC 842:
 
 
Conventional Generation
 
Renewables
 
Total
Energy revenue
 
$
1

 
$
99

 
$
100

Capacity revenue
 
79

 

 
79

 
 
$
80

 
$
99

 
$
179

 
 
 
Three months ended March 31, 2018
(In millions)
Conventional Generation
 
Renewables
 
Thermal
 
Total
Energy revenue(a)
$
1

 
$
112

 
$
1

 
$
114

Capacity revenue(a)
79

 

 
42

 
121

Contract amortization
(1
)
 
(15
)
 
(1
)
 
(17
)
Other revenue

 
1

 
6

 
7

Total operating revenue
79

 
98

 
48

 
225

Less: Lease revenue
(80
)
 
(101
)
 

 
(181
)
Less: Contract amortization
1

 
15

 
1

 
17

Total revenue from contracts with customers
$

 
$
12

 
$
49

 
$
61

 
(a) The following amounts of energy and capacity revenue relate to leases and are accounted for under ASC 842:
 
 
Conventional Generation
 
Renewables
 
Total
Energy revenue
 
$
1

 
$
101

 
$
102

Capacity revenue
 
79

 

 
79

 
 
$
80

 
$
101

 
$
181

Contract Amortization
Assets and liabilities recognized from power sales agreements assumed through acquisitions related to the sale of electric capacity and energy in future periods for which the fair value has been determined to be significantly less (more) than market are amortized to revenue over the term of each underlying contract based on actual generation and/or contracted volumes or on a straight-line basis, where applicable.

17

                                                                                    

Contract Balances
The following table reflects the contract assets and liabilities included on the Company’s balance sheet as of March 31, 2019:
(In millions)
 
March 31, 2019
Accounts receivable, net - Contracts with customers
 
$
33

Accounts receivable, net - Leases
 
58

Total accounts receivable, net (a)
 
$
91

 
(a) Total accounts receivable, net, excludes $5 million generated at projects affected by PG&E Bankruptcy, which were reclassified to non-current assets as of March 31, 2019.
Income Taxes
Prior to the GIP Transaction, Clearway Energy, Inc. was included in certain NRG consolidated unitary state tax return filings which was reflected in the Clearway Energy, Inc. state effective tax rate. Following the GIP Transaction, Clearway Energy, Inc. will file under a separate standalone methodology, resulting in a higher state effective tax rate due to a larger percentage of activity allocated to high-tax jurisdictions.
Note 3Business Acquisitions
2018 Acquisitions
UPMC Thermal Project Asset Acquisition On June 19, 2018, upon reaching substantial completion, the Company acquired from NRG the UPMC Thermal Project for cash consideration of $84 million, subject to working capital adjustments. The Company had a payable of $4 million to NRG as of December 31, 2018, $3 million of which was paid in January 2019 upon final completion of the project pursuant to the EPC agreement. The project added 73 MWt of thermal equivalent capacity and 7.5 MW of emergency backup thermal capacity to the Company's portfolio. The transaction is reflected in the Company's Thermal segment. The acquisition was funded with the proceeds from the sale of the Series E Notes and Series F Notes. The assets transferred to the Company relate to interests under common control by NRG and were recorded at book value in accordance with ASC 805-50, Business Combinations - Related Issues. The difference between the purchase price and book value of the assets was recorded as a distribution to NRG and decreased the balance of its noncontrolling interest. The acquisition was determined to be an asset acquisition and not a business combination, and therefore no recast of the historical financial information was deemed necessary.
Central CA Fuel Cell 1, LLC On April 18, 2018, the Company acquired the Central CA Fuel Cell 1, LLC project in Tulare, California from FuelCell Energy Finance, Inc., for cash consideration of $11 million, subject to working capital adjustments. The project adds 2.8 MW of thermal capacity to the Company's portfolio, with a 20-year PPA contract with the City of Tulare. The transaction is reflected in the Company's Thermal segment.
Buckthorn Solar Drop Down Asset On March 30, 2018, the Company acquired 100% of NRG's interests in Buckthorn Renewables, LLC, which owned a 154 MW construction-stage utility-scale solar generation project located in Texas, or the Buckthorn Solar Drop Down Asset, for cash consideration of $42 million. The Company also assumed non-recourse debt of $183 million and non-controlling interest of $19 million, as of the acquisition date, attributable to the Class A member. The Company converted $132 million of non-recourse debt to a term loan and the remainder of the outstanding debt was paid down with the contribution from the Class A member in the amount of $80 million upon the project reaching substantial completion in May 2018. The purchase price for the Buckthorn Solar Drop Down Asset was funded with cash on hand and borrowings from the Company's revolving credit facility. The assets and liabilities transferred to the Company related to interests under common control by NRG and were recorded at historical cost in accordance with ASC 805-50, Business Combinations - Related Issues. The difference between the cash paid and historical value of the entities' equity was recorded as a distribution to NRG and decreased the balance of its noncontrolling interest. Since the transaction constituted a transfer of net assets under common control, the guidance requires retrospective combination of the entities for all periods presented as if the combination had been in effect since the inception of common control.
The project sells power under a 25-year PPA to the City of Georgetown, Texas, which commenced in July 2018.


18

                                                                                    

Note 4Investments Accounted for by the Equity Method and Variable Interest Entities
Entities that are Consolidated
The Company has a controlling financial interest in certain entities which have been identified as VIEs under ASC 810, Consolidations, or ASC 810. These arrangements are primarily related to tax equity arrangements entered into with third parties in order to monetize certain tax credits associated with wind facilities, as further described in Note 5, Investments Accounted for by the Equity Method and Variable Interest Entities, to the consolidated financial statements included in the Company's 2018 Form 10-K.
Oahu Partnership On August 31, 2018, the Company entered into an agreement with Clearway Renew, a subsidiary of CEG, to acquire the Class A membership interests in the Zephyr Oahu Partnership LLC, or Oahu Partnership, for $20 million in cash consideration. The purpose of the partnership is to own, finance, operate, and maintain the Oahu Solar projects, which consist of Lanikuhana and Waipio, utility-scale solar generation projects which represent 15 MW and 46 MW respectively, the indirect subsidiaries of the Oahu Partnership, which are being developed in Oahu, Hawaii. The Oahu Solar projects are contracted to sell power under long-term PPAs with Hawaiian Electric Company, Inc.
On March 8, 2019, the Company made an initial capital contribution in the amount of $4 million, which represents 20% of its total anticipated capital contributions. The Company also assumed non-recourse debt in the amount of $143 million, as further described in Note 7 Long-term Debt and a non-controlling interest in the amount of $18 million attributable to a tax equity investor's initial contribution. The Company also recorded a payable in the amount of $16 million due to Clearway Renew in accounts payable affiliate on the Company's consolidated balance sheets as of March 31, 2019. The payable represents the remaining 80% of the equity commitment and will be funded on the date the Oahu Solar LLC projects reaches substantial completion. The Company, as a Class A member, is the primary beneficiary through its position as managing member and consolidates Oahu Partnership. Allocations of income and taxable items are equal to the distributions of available cash, which is currently 95% to the Company and 5% to Clearway Renew.
The Company's acquisition of the Class A membership interests in the Oahu Partnership was accounted for as a transfer of assets under common control and was recorded at historical cost in accordance with ASC 805-50, Business Combinations - Related Issues. The difference between the cash paid and payable recorded and the historical value of the assets was recorded as a contribution from CEG and increased the balance of its noncontrolling interest.
Repowering Partnership LLC On August 30, 2018, Wind TE Holdco, an indirect subsidiary of the Company, entered into a partnership with Clearway Renew LLC, an indirect subsidiary of CEG, in order to facilitate the repowering of wind facilities of two of its indirect subsidiaries, Elbow Creek Wind Project LLC and Wildorado Wind LLC. Wind TE Holdco contributed its interests in the two facilities and Clearway Renew LLC contributed a turbine supply agreement, including title to certain components that qualify for production tax credits. Wind TE Holdco is the managing member of Repowering Partnership LLC and consolidates the entity, which is a VIE. Clearway Renew LLC is entitled to allocations of 21% of income, which is reflected in Wind TE Holdco’s noncontrolling interests.
Wind TE Holdco Buyout On January 2, 2019, the Company bought out 100% of the Class A membership interests from the tax equity investor of Wind TE Holdco, for cash consideration of $19 million. The Company recorded the difference between the value of the interest bought and the cash received to equity and allocated it between non-controlling interest and additional paid in capital based on the economic ownership interest between CEG and public interest as of January 2, 2019.
Buckthorn Renewables, LLC As described in Note 3, Business Acquisitions, on March 30, 2018, the Company acquired 100% of NRG’s interest in a 154 MW construction-stage utility-scale solar generation project, Buckthorn Renewables, LLC, which owns 100% interest in Buckthorn Solar Portfolio, LLC, which in turn owns 100% of the Class B membership interests in Buckthorn Holdings, LLC. Buckthorn Holdings, LLC is a tax equity fund, which is a variable interest entity that is consolidated by Buckthorn Solar Portfolio, LLC. The Company is the primary beneficiary, through its position as managing member, and indirectly consolidates Buckthorn Holdings, LLC through Buckthorn Solar Portfolio, LLC. The Class A member's interest in the tax equity fund is reflected as noncontrolling interest on the Company’s consolidated balance sheet. The Company utilizes the HLBV method to determine the net income or loss allocated to the tax equity investor noncontrolling interest.

19

                                                                                    

Summarized financial information for the Company's consolidated VIEs consisted of the following as of March 31, 2019:
(In millions)
Oahu Solar Partnership
 
Alta Wind TE Holdco
 
Spring Canyon
 
Buckthorn Renewables, LLC
 
Repowering Partnership LLC
Other current and non-current assets
$
17

 
$
53

 
$
2

 
$
9

 
$
59

Property, plant and equipment
186

 
404

 
89

 
222

 
179

Intangible assets

 
246

 

 

 
1

Total assets
203

 
703

 
91

 
231

 
239

Current and non-current liabilities
29

 
40

 
5

 
133

 
141

Total liabilities
29

 
40

 
5

 
133

 
141

Noncontrolling interest
18

 
59

 
39

 
49

 
34

Net assets less noncontrolling interests
$
156

 
$
604

 
$
47

 
$
49

 
$
64

Entities that are not Consolidated
The Company has interests in entities that are considered VIEs under ASC 810, but for which it is not considered the primary beneficiary.  The Company accounts for its interests in these entities under the equity method of accounting, as further described in Note 5, Investments Accounted for by the Equity Method and Variable Interest Entities, to the consolidated financial statements included in the Company's 2018 Form 10-K.
The Company's maximum exposure to loss as of March 31, 2019, is limited to its equity investment in the unconsolidated entities, as further summarized in the table below:
(In millions)
Maximum exposure to loss
Four Brothers Solar, LLC
$
192

GenConn Energy LLC
96

DGPV Holdco 3 LLC
119

DGPV Holdco 1 LLC
83

Granite Mountain Holdings, LLC
69

DGPV Holdco 2 LLC
62

Iron Springs Holdings, LLC
49

RPV Holdco 1 LLC
26

DGPV Holdco 1 LLC The Company invested $2 million of cash during the three months ended March 31, 2019 into DGPV Holdco 1 LLC. The Company owns approximately 52 MW of distributed solar capacity, based on cash to be distributed, with a weighted average remaining contract life of approximately 17 years as of March 31, 2019.
DGPV Holdco 3 LLC The Company invested $2 million of cash during the three months ended March 31, 2019 into DGPV Holdco 3 LLC and recorded $11 million due to CEG in accounts payable — affiliate as of March 31, 2019 to be funded in tranches as the project milestones are completed. The Company owns approximately 59 MW of distributed solar capacity, based on cash to be distributed, with a weighted average remaining contract life of approximately 21 years as of March 31, 2019.
 
Note 5Fair Value of Financial Instruments
Fair Value Accounting under ASC 820
ASC 820 establishes a fair value hierarchy that prioritizes the inputs to valuation techniques used to measure fair value into three levels as follows:
Level 1—quoted prices (unadjusted) in active markets for identical assets or liabilities that the Company has the ability to access as of the measurement date.
Level 2—inputs other than quoted prices included within Level 1 that are directly observable for the asset or liability or indirectly observable through corroboration with observable market data.
Level 3—unobservable inputs for the asset or liability only used when there is little, if any, market activity for the asset or liability at the measurement date.

20

                                                                                    

In accordance with ASC 820, the Company determines the level in the fair value hierarchy within which each fair value measurement in its entirety falls, based on the lowest level input that is significant to the fair value measurement.
For cash and cash equivalents, restricted cash, accounts receivable, accounts payable, accounts payable — affiliates, accrued expenses and other liabilities, the carrying amounts approximate fair value because of the short-term maturity of those instruments and are classified as Level 1 within the fair value hierarchy.
The estimated carrying amounts and fair values of the Company’s recorded financial instruments not carried at fair market value are as follows:
 
As of March 31, 2019
 
As of December 31, 2018
 
Carrying Amount
 
Fair Value
 
Carrying Amount
 
Fair Value
(In millions)
 
Liabilities:
 
 
 
 
 
 
 
Long-term debt, including current portion (a)
$
5,886

 
$
5,868

 
$
6,043

 
$
5,943

 
(a) Excludes deferred financing costs, which are recorded as a reduction to long-term debt on the Company's consolidated balance sheets.
The fair value of the Company's publicly-traded long-term debt is based on quoted market prices and is classified as Level 2 within the fair value hierarchy. The fair value of non-publicly traded long-term debt and certain notes receivable of the Company are based on expected future cash flows discounted at market interest rates, or current interest rates for similar instruments with equivalent credit quality and are classified as Level 3 within the fair value hierarchy. The following table presents the level within the fair value hierarchy for long-term debt, including current portion as of March 31, 2019 and December 31, 2018:
 
As of March 31, 2019
 
As of December 31, 2018
 
Level 2
 
Level 3
 
Level 2
 
Level 3
 
(In millions)
Long-term debt, including current portion
$
1,475

 
$
4,393

 
$
1,620

 
$
4,323

Recurring Fair Value Measurements
The Company records its derivative assets and liabilities at fair value on its consolidated balance sheet. The following table presents assets and liabilities measured and recorded at fair value on the Company's consolidated balance sheets on a recurring basis and their level within the fair value hierarchy:
 
As of March 31, 2019
 
As of December 31, 2018
 
Fair Value (a)
 
Fair Value (a)
(In millions)
Level 2
 
Level 3
 
Total
 
Level 2
Derivative assets:
 
 
 
 
 
 
 
Interest rate contracts
$
1

 
$

 
$
1

 
$
11

Total assets
1

 

 
1

 
11

Derivative liabilities:
 
 
 
 
 
 
 
Commodity contracts

 
7

 
7

 

Interest rate contracts
35

 

 
35

 
21

Total liabilities
$
35

 
$
7

 
$
42

 
$
21

 
(a) There were no derivative assets or liabilities classified as Level 1 as of March 31, 2019, and no derivative assets or liabilities classified as Level 1 or Level 3 as of December 31, 2018.
The following table reconciles, for the three months ended March 31, 2019, the beginning and ending balances for instruments that are recognized at fair value in the condensed consolidated financial statements using significant unobservable inputs:

21

                                                                                    

(In millions)
 
Fair Value Measurement Using Significant Unobservable Inputs (Level 3)
Beginning balance as of January 1, 2019
 
$

Purchases
 
(7
)
Ending balance as of March 31, 2019
 
$
(7
)
There were no gains or losses for the period included in earnings attributable to the change in unrealized gains or losses relating to assets or liabilities still held as of March 31, 2019.
Derivative Fair Value Measurements
The Company's contracts are non-exchange-traded and valued using prices provided by external sources. For some of the Company’s energy contracts, management receives quotes from multiple sources. To the extent that multiple quotes are received, the prices reflect the average of the bid-ask mid-point prices obtained from all sources believed to provide the most liquid market for the commodity. The remainder of the assets and liabilities represent contracts for which external sources or observable market quotes are not available. These contracts are valued based on various valuation techniques including, but not limited to, internal models based on a fundamental analysis of the market and extrapolation of the observable market data with similar characteristics. As of March 31, 2019, contracts valued with prices provided by models and other valuation techniques make up 17% of derivative liabilities.
The Company’s significant position classified as Level 3 includes physical power executed in illiquid markets. The significant unobservable inputs used in developing fair value include illiquid power tenors and location pricing, which is derived by extrapolating pricing and as a basis to liquid locations. The tenor pricing and basis spread are based on observable market data when available or derived from historic prices and forward market prices from similar observable markets when not available.
The following tables quantify the significant unobservable inputs used in developing the fair value of the Company's Level 3 positions as of March 31, 2019:

 
March 31, 2019
 
Fair Value
 
Input/Range
 
Assets
Liabilities
Valuation Technique
Significant Unobservable Input
Low
High
Weighted Average
(In millions)
 
 
 
 
 
 
 
Power Contracts
$

$
7

Discounted Cash Flow
Forward Market Price (per MWh)
5

55

15

The following table provides sensitivity of fair value measurements to increases/(decreases) in significant unobservable inputs as of March 31, 2019:
Significant Observable Input
Position
Change In Input
Impact on Fair Value Measurement
Forward Market Price Power
Buy
Increase/(Decrease)
Higher/(Lower)
Forward Market Price Power
Sell
Increase/(Decrease)
Lower/(Higher)
The fair value of each contract is discounted using a risk free interest rate. In addition, a credit reserve is applied to reflect credit risk, which is, for interest rate swaps, calculated based on credit default swaps using the bilateral method. For commodities, to the extent that the net exposure under a specific master agreement is an asset, the Company uses the counterparty’s default swap rate. If the net exposure under a specific master agreement is a liability, the Company uses a proxy of its own default swap rate. For interest rate swaps and commodities, the credit reserve is added to the discounted fair value to reflect the exit price that a market participant would be willing to receive to assume the liabilities or that a market participant would be willing to pay for the assets. As of March 31, 2019, the non-performance reserve was $2 million gain in cost of operations and interest expense. It is possible that future market prices could vary from those used in recording assets and liabilities and such variations could be material.

22

                                                                                    

Concentration of Credit Risk
In addition to the credit risk discussion in Note 2, Summary of Significant Accounting Policies, to the consolidated financial statements included in the Company's 2018 Form 10-K, the following is a discussion of the concentration of credit risk for the Company's financial instruments. Credit risk relates to the risk of loss resulting from non-performance or non-payment by counterparties pursuant to the terms of their contractual obligations. The Company monitors and manages credit risk through credit policies that include: (i) an established credit approval process; (ii) monitoring of counterparties' credit limits; (iii) the use of credit mitigation measures such as margin, collateral, prepayment arrangements, or volumetric limits; (iv) the use of payment netting agreements; and (v) the use of master netting agreements that allow for the netting of positive and negative exposures of various contracts associated with a single counterparty. Risks surrounding counterparty performance and credit could ultimately impact the amount and timing of expected cash flows. The Company seeks to mitigate counterparty risk by having a diversified portfolio of counterparties.
Counterparty credit exposure includes credit risk exposure under certain long-term agreements, including solar and other PPAs. As external sources or observable market quotes are not available to estimate such exposure, the Company estimates the exposure related to these contracts based on various techniques including, but not limited to, internal models based on a fundamental analysis of the market and extrapolation of observable market data with similar characteristics. The majority of these power contracts are with utilities with strong credit quality and public utility commission or other regulatory support. However, such regulated utility counterparties can be impacted by changes in government regulations, which the Company is unable to predict.
On January 29, 2019, PG&E filed for reorganization under Chapter 11 of the U.S. Bankruptcy Code. Certain subsidiaries of the Company sell the output of their facilities to PG&E under long-term PPAs, including interests in 6 solar facilities totaling 480 MW and Marsh Landing with a capacity of 720 MW. The Company consolidates three of the solar facilities and Marsh Landing and records its interest in the other solar facilities as equity method investments. The Company had $17 million in accounts receivable due from PG&E for its consolidated projects, of which $5 million was reclassified to non-current assets as of March 31, 2019.


23

                                                                                    

Note 6Accounting for Derivative Instruments and Hedging Activities
This footnote should be read in conjunction with the complete description under Note 7, Accounting for Derivative Instruments and Hedging Activities, to the consolidated financial statements included in the Company's 2018 Form 10-K.
Energy-Related Commodities
As of March 31, 2019, the Company had energy-related derivative instruments extending through 2029. At March 31, 2019, these contracts were not designated as cash flow or fair value hedges.
Interest Rate Swaps
As of March 31, 2019, the Company had interest rate derivative instruments on non-recourse debt extending through 2041, a portion of which are designated as cash flow hedges.
Volumetric Underlying Derivative Transactions
The following table summarizes the net notional volume buy of the Company's open derivative transactions broken out by type:
 
 
 
Total Volume
 
 
 
March 31, 2019
 
December 31, 2018
Commodity
Units
 
(In millions)
Power
MWh
 
(2
)
 

Natural Gas
MMBtu
 
1

 
1

Interest
Dollars
 
$
1,929

 
$
1,862

Fair Value of Derivative Instruments
The following table summarizes the fair value within the derivative instrument valuation on the balance sheet:
 
Fair Value
 
Derivative Assets (a)
 
Derivative Liabilities
 
March 31, 2019
 
December 31, 2018
 
March 31, 2019
 
December 31, 2018
 
(In millions)
Derivatives Designated as Cash Flow Hedges:
 
 
 
 
 
 
 
Interest rate contracts current
$
1

 
$
2

 
$
1

 
$
1

Interest rate contracts long-term

 
3

 
9

 
6

Total Derivatives Designated as Cash Flow Hedges
1

 
5

 
10

 
7

Derivatives Not Designated as Cash Flow Hedges:
 
 
 
 
 
 
 
Interest rate contracts current

 
1

 
9

 
3

Interest rate contracts long-term

 
5

 
16

 
11

Commodity contracts current

 

 
1

 

Commodity contracts long-term

 

 
6

 

Total Derivatives Not Designated as Cash Flow Hedges

 
6

 
32

 
14

Total Derivatives
$
1

 
$
11

 
$
42

 
$
21

 
(a) Derivative Assets balances classified as current are included within the prepayments and other current assets line item of the consolidated balance sheets as of March 31, 2019 and December 31, 2018.


24

                                                                                    

The Company has elected to present derivative assets and liabilities on the balance sheet on a trade-by-trade basis and does not offset amounts at the counterparty master agreement level. As of March 31, 2019 and December 31, 2018, there was no outstanding collateral paid or received. The following tables summarize the offsetting of derivatives by the counterparty master agreement level as of March 31, 2019 and December 31, 2018:
As of March 31, 2019
Gross Amounts of Recognized Assets/Liabilities
 
Derivative Instruments
 
Net Amount
Commodity contracts(a):
(In millions)
Derivative assets
$

 
$

 
$

Derivative liabilities
$
(7
)
 
$

 
$
(7
)
Total commodity contracts
(7
)
 

 
(7
)
Interest rate contracts:
 
 
 
 
 
Derivative assets
1

 
(1
)
 

Derivative liabilities
(35
)
 
1

 
(34
)
Total interest rate contracts
(34
)
 

 
(34
)
Total derivative instruments (a)
$
(41
)
 
$

 
$
(41
)
 
(a) There were no commodity contracts classified as derivative assets as of March 31, 2019.
As of December 31, 2018
Gross Amounts of Recognized Assets/Liabilities
 
Derivative Instruments
 
Net Amount
Interest rate contracts:
(In millions)
Derivative assets
11

 
(1
)
 
10

Derivative liabilities
(21
)
 
1

 
(20
)
Total interest rate contracts
(10
)
 

 
(10
)
Total derivative instruments
$
(10
)
 
$

 
$
(10
)
Accumulated Other Comprehensive Loss
The following table summarizes the effects on the Company’s accumulated OCL balance attributable to interest rate swaps designated as cash flow hedge derivatives, net of tax:
 
Three months ended March 31,
 
2019
 
2018
 
(In millions)
Accumulated OCL beginning balance
$
(38
)
 
$
(60
)
Reclassified from accumulated OCL to income due to realization of previously deferred amounts
3

 
4

Mark-to-market of cash flow hedge accounting contracts
(5
)
 
13

Accumulated OCL ending balance, net of income tax benefit of $7 and $6, respectively
(40
)
 
(43
)
Accumulated OCL attributable to noncontrolling interests
(21
)
 
(23
)
Accumulated OCL attributable to Clearway Energy, Inc.
$
(19
)
 
$
(20
)
Losses expected to be realized from OCL during the next 12 months, net of income tax benefit of $2
$
(8
)
 
 

25

                                                                                    

Impact of Derivative Instruments on the Statements of Operations
The Company has interest rate derivative instruments that are not designated as cash flow hedges. The effect of interest rate hedges is recorded to interest expense. For the three months ended March 31, 2019 and 2018, the impact to the consolidated statements of operations was a loss of $18 million and a gain of $24 million, respectively.
A portion of the Company’s derivative commodity contracts relates to its Thermal Business for the purchase of fuel commodities based on the forecasted usage of the thermal district energy centers. Realized gains and losses on these contracts are reflected in the fuel costs that are permitted to be billed to customers through the related customer contracts or tariffs and, accordingly, no gains or losses are reflected in the consolidated statements of operations for these contracts. During the three months ended March 31, 2019, Elbow Creek entered into a new long term power hedge, and the impact to the consolidated statements of operations was a $7 million loss for the period.
See Note 5, Fair Value of Financial Instruments, for a discussion regarding concentration of credit risk.


26

                                                                                    

Note 7Long-term Debt
This footnote should be read in conjunction with the complete description under Note 10, Long-term Debt, to the consolidated financial statements included in the Company's 2018 Form 10-K. Long-term debt consisted of the following:
 
March 31, 2019
 
December 31, 2018
 
March, 2019, interest rate % (a)
 
Letters of Credit Outstanding at March 31, 2019
 
(In millions, except rates)
2019 Convertible Notes
$

 
$
220

 
3.500
 
 
2020 Convertible Notes
45

 
45

 
3.250
 
 
2024 Senior Notes
500

 
500

 
5.375
 
 
2025 Senior Notes
600


600


5.750
 
 
2026 Senior Notes
350

 
350

 
5.000
 
 
Clearway Energy LLC and Clearway Energy Operating LLC Revolving Credit Facility, due 2023 (b)

 

 
L+1.75
 
41

Project-level debt:
 
 
 
 
 
 
 
Agua Caliente Borrower 2, due 2038 (c)
38

 
39

 
5.430
 
17

Alpine, due 2022 (c)
127

 
127

 
L+1.750
 
16

Alta Wind I - V lease financing arrangements, due 2034 and 2035
886

 
886

 
5.696 - 7.015
 
44

Buckthorn Solar, due 2025
131

 
132

 
L+1.750
 
26

CVSR, due 2037 (c)
702

 
720

 
2.339 - 3.775
 

CVSR Holdco Notes, due 2037 (c)
184

 
188

 
4.680
 
13

El Segundo Energy Center, due 2023
320

 
352

 
L+1.75 - L+2.375
 
138

Energy Center Minneapolis Series D, E, F, G, H Notes, due 2025-2037
328

 
328

 
various
 

Laredo Ridge, due 2028
88

 
89

 
L+2.125
 
10

Kansas South, due 2030 (c)
26

 
26

 
L+2.00
 
2

Marsh Landing, due 2023 (c)
254

 
263

 
L+2.125
 
29

Oahu Solar Holdings LLC, due 2026
147

 

 
L+1.375
 
10

South Trent Wind, due 2020
49

 
50

 
L+1.625
 
10

Tapestry, due 2021
147

 
151

 
L+1.75
 
20

Utah Solar Portfolio, due 2022
267

 
267

 
L+2.625
 
13

Viento, due 2023
146

 
146

 
L+2.00
 
27

Walnut Creek, due 2023
214

 
222

 
L+1.75
 
85

Other
338

 
343

 
various
 
24

Subtotal project-level debt:
4,392

 
4,329

 
 
 
 
Total debt
5,887

 
6,044

 
 
 
 
Less current maturities
(1,608
)
 
(535
)
 
 
 
 
Less net debt issuance costs
(63
)
 
(61
)
 
 
 
 
Less discounts (d)
(1
)
 
(1
)
 
 
 
 
Total long-term debt
$
4,215

 
$
5,447

 
 
 
 
 
(a) As of March 31, 2019, L+ equals 3 month LIBOR plus x%, except for Viento, due 2023 and Kansas South, due 2030 where L+ equals 6 month LIBOR plus 2.00% and Utah Solar Portfolio, where L+ equals 1 month LIBOR plus 2.625%.
(b) Applicable rate is determined by the borrower leverage ratio, as defined in the credit agreement.
(c) Entities affected by PG&E bankruptcy, see further discussion below.
(d) Discounts relate to the 2019 Convertible Notes and 2020 Convertible Notes.
The financing arrangements listed above contain certain covenants, including financial covenants that the Company is required to be in compliance with during the term of the respective arrangement. As of March 31, 2019, the Company was in compliance with all of the required covenants.
The discussion below describes material changes to or additions of long-term debt for the three months ended March 31, 2019.

27

                                                                                    

Clearway Energy LLC and Clearway Energy Operating LLC Revolving Credit Facility
As of March 31, 2019, there were no outstanding borrowings under the revolving credit facility and the Company had $41 million of letters of credit outstanding.
2019 Convertible Notes Open Market Repurchases
In January 2019, the Company repurchased a combined aggregate principal amount of $50 million of the 2019 Convertible Notes in open market transactions. The repurchases were funded through a partial repayment of the intercompany note between Clearway Energy Operating LLC and Clearway Energy, Inc. The 2019 Convertible Notes matured on February 1, 2019 and the Company paid off the remaining balance of an aggregate principal amount of $170 million.
Project - level Debt
PG&E Bankruptcy
As discussed in Note 1, Nature of Business, on January 29, 2019, PG&E filed for reorganization under Chapter 11 of the U.S. Bankruptcy Code in the U.S. Bankruptcy Court for the Northern District of California. Certain subsidiaries of the Company listed in the table above are parties to financing agreements consisting of non-recourse project level debt and, in certain cases, non-recourse holding company debt. The PG&E bankruptcy filing has triggered defaults under the PPAs with PG&E and such related financing agreements. The Company recorded approximately $1.3 billion of principal, net of the related unamortized debt issuance costs, with final maturity dates ranging from 2023 - 2038, as short-term debt as a result of events of default under the related financing agreements as of March 31, 2019. In addition, distributions from these projects to Clearway Operating LLC are prohibited under the related debt agreements. The Company is currently seeking forbearance agreements with the lenders for each respective financing arrangement.
Oahu Solar Holdings LLC Debt
As the Company consolidates the Oahu Partnership, as further described in Note 4, Investments Accounted for by the Equity Method and Variable Interest Entities, the Company assumed non-recourse debt of $143 million related to Oahu Solar Holdings, LLC. The debt consists of a construction loan and investment tax credits, or ITC, bridge loan, both at an interest rate of LIBOR plus 1.375%. The construction loan will convert to a term loan at COD with an expected maturity of October 2026, and the ITC bridge loan will be paid at term conversion with the final proceeds from the tax equity investor. Interest on the construction loan and ITC bridge loan is payable monthly in arrears and will convert to quarterly payments once the construction loan converts to a term loan.

Note 8Earnings Per Share
Basic earnings per common share is computed by dividing net income by the weighted average number of common shares outstanding. Shares issued during the year are weighted for the portion of the year that they were outstanding. Diluted earnings per share is computed in a manner consistent with that of basic earnings per share while giving effect to all potentially dilutive common shares that were outstanding during the period.
The reconciliation of Clearway Energy, Inc.'s basic and diluted earnings per share is shown in the following tables:
 
 
Three months ended March 31,
 
2019
 
2018
(In millions, except per share data) (a)
Common Class A
 
Common Class C
 
Common Class A
 
Common Class C
Basic and diluted (losses) earnings per share attributable to Clearway Energy, Inc. common stockholders
 
 
 
 
 
 
 
Net (loss) income attributable to Clearway Energy, Inc.
$
(6
)
 
$
(14
)
 
$
6

 
$
10

Weighted average number of common shares outstanding  basic and diluted
35

 
73

 
35

 
65

(Losses) Earnings per weighted average common share — basic and diluted
$
(0.18
)
 
$
(0.18
)
 
$
0.16

 
$
0.16

 
(a) Basic and diluted (losses) earnings per share might not recalculate due to presenting values in millions rather than whole dollars.

28

                                                                                    

The following table summarizes the Company's outstanding equity instruments that are anti-dilutive and were not included in the computation of the Company's diluted earnings per share:
 
Three months ended March 31,
 
2019
 
2018
 
(In millions of shares)
2019 Convertible Notes - Common Class A

 
15

2020 Convertible Notes - Common Class C
2

 
10


Note 9Segment Reporting
The Company’s segment structure reflects how management currently operates and allocates resources. The Company's businesses are segregated based on conventional power generation, renewable businesses which consist of solar and wind, and the thermal and chilled water business. The Corporate segment reflects the Company's corporate costs. The Company's chief operating decision maker, its Chief Executive Officer, evaluates the performance of its segments based on operational measures including adjusted earnings before interest, taxes, depreciation and amortization, or Adjusted EBITDA, and CAFD, as well as economic gross margin and net income (loss).
 
 

Three months ended March 31, 2019
(In millions)
Conventional Generation

Renewables

Thermal

Corporate

Total
Operating revenues
$
79

 
$
88

 
$
50

 
$


$
217

Cost of operations
17

 
34

 
33

 


84

Depreciation and amortization
25

 
53

 
6

 


84

General and administrative

 

 
1

 
5


6

Acquisition-related transaction and integration costs

 

 

 
1

 
1

Development costs

 

 
1

 

 
1

Operating income (loss)
37

 
1

 
9

 
(6
)
 
41

Equity in earnings of unconsolidated affiliates
2

 
1

 

 


3

Other income, net
1

 
1

 

 
1

 
3

Interest expense
(16
)
 
(59
)
 
(4
)
 
(22
)

(101
)
Income (loss) before income taxes
24

 
(56
)
 
5

 
(27
)

(54
)
Income tax benefit

 

 

 
(7
)

(7
)
Net Income (Loss)
$
24


$
(56
)

$
5


$
(20
)

$
(47
)
Total Assets
$
1,770

 
$
6,052

 
$
535

 
$
108


$
8,465

 
Three months ended March 31, 2018
(In millions)
Conventional Generation
 
Renewables
 
Thermal
 
Corporate
 
Total
Operating revenues
$
79

 
$
98

 
$
48

 
$

 
$
225

Cost of operations
22

 
34

 
33

 

 
89

Depreciation and amortization
26

 
50

 
5

 

 
81

General and administrative

 

 

 
5

 
5

Acquisition-related transaction and integration costs

 

 

 
1

 
1

Operating income (loss)
31

 
14

 
10

 
(6
)
 
49

Equity in earnings of unconsolidated affiliates
3

 
1

 

 

 
4

Other income, net

 
1

 

 

 
1

Interest expense
(7
)
 
(24
)
 
(2
)
 
(22
)
 
(55
)
Income (loss) before income taxes
27

 
(8
)
 
8

 
(28
)
 
(1
)
Income tax benefit

 

 

 
(1
)
 
(1
)
Net Income (Loss)
$
27


$
(8
)

$
8


$
(27
)

$


29

                                                                                    

Note 10Income Taxes
Effective Tax Rate
The income tax provision consisted of the following:
 
Three months ended March 31,
(In millions, except percentages)
2019
 
2018
Loss before income tax benefit
$
(54
)
 
$
(1
)
Income tax benefit
(7
)
 
(1
)
Effective income tax rate
13.0
%
 
100.0
%
For the three months ended March 31, 2019 and 2018, the overall effective tax rate was different than the statutory rate of 21% primarily due to production and investment tax credits generated from certain wind and solar assets, respectively, and earnings allocated to CEG for the period ended March 31, 2019 and NRG for the period ended March 31, 2018, respectively, resulting from their interest in Clearway Energy LLC.
For tax purposes, Clearway Energy LLC is treated as a partnership; therefore, the Company and CEG each record their respective share of taxable income or loss.
Note 11 Related Party Transactions
As discussed in Note 1, Nature of Business, on August 31, 2018, NRG sold 100% of its interest in CEG to GIP, and as a result, CEG and its subsidiaries are considered related parties during the period ended March 31, 2019, and NRG and its subsidiaries were considered related parties during the period ended March 31, 2018.
Related Party Transactions with CEG entities during the period ended March 31, 2019
Administrative Services Agreements by and between the Company and Clearway Renewable Operation & Maintenance LLC (formerly NRG Renew Operation & Maintenance LLC)
Various wholly-owned subsidiaries of the Company in the Renewables segment are party to administrative services agreements with Clearway Renewable Operation & Maintenance LLC (formerly NRG Renew Operation & Maintenance LLC), or RENOM, a wholly-owned subsidiary of CEG, which provides operation and maintenance, or O&M, services to these subsidiaries. The Company incurred total expenses for these services of $7 million for each of the three months ended March 31, 2019 and 2018. There was a balance of $6 million due to RENOM as of March 31, 2019 and December 31, 2018.
CEG Master Services Agreements
Following the consummation of the GIP Transaction, Clearway Energy, Inc. along with Clearway Energy LLC and Clearway Energy Operating LLC entered into Master Services Agreements with CEG, pursuant to which CEG and certain of its affiliates or third party service providers began providing certain services to the Company, including operational and administrative services, which include human resources, information systems, external affairs, accounting, procurement and risk management services, and the Company began providing certain services to CEG, including accounting, internal audit, tax and treasury services, in exchange for the payment of fees in respect of such services.
Amounts due to CEG or its subsidiaries are recorded as accounts payable - affiliate and amounts due to the Company from CEG and subsidiaries are recorded as accounts receivable - affiliate on the Company's consolidated balance sheet.
Related Party Transactions with NRG during the period ended March 31, 2018
The following transactions relate to the period prior to sale of NRG's interest in CEG to GIP on August 31, 2018 and therefore were considered to be related party transactions for all the periods prior to August 31, 2018.
Power Purchase Agreements (PPAs) between the Company and NRG Power Marketing
Elbow Creek and Dover are parties to PPAs with NRG Power Marketing, a wholly-owned subsidiary of NRG, and generate revenue under the PPAs, which are recorded to operating revenues in the Company's consolidated statements of operations. For the three months ended March 31, 2018, Elbow Creek and Dover, collectively, generated revenue of $3 million.

30

                                                                                    


Energy Marketing Services Agreement by and between Thermal entities and NRG Power Marketing
Energy Center Dover LLC, Energy Center Minneapolis, Energy Center Phoenix LLC, and Energy Center Paxton LLC, or Thermal entities, which are subsidiaries of the Company, are parties to Energy Marketing Services Agreements with NRG Power Marketing. Under the agreements, NRG Power Marketing procures fuel and fuel transportation for the operation of the Thermal entities. For the three months ended March 31, 2018, the Thermal entities purchased $4 million of natural gas from NRG Power Marketing.
O&M Services Agreements by and between the Company's subsidiaries and NRG
Certain of the Company's subsidiaries are party to O&M Service Agreements with NRG, pursuant to which NRG subsidiaries provide necessary and appropriate services to operate and maintain the subsidiaries' plant operations, businesses and thermal facilities. NRG is reimbursed for the provided services, as well as for all reasonable and related expenses and expenditures, and payments to third parties for services and materials rendered to or on behalf of the parties to the agreements. NRG is not entitled to any management fee or mark-up under the agreements. The fees incurred under these agreements were $10 million for the three months ended March 31, 2018.
Administrative Services Agreement by and between Marsh Landing and NRG West Coast LLC
Marsh Landing is a party to an administrative services agreement with NRG West Coast LLC, a wholly owned subsidiary of NRG. The Company reimbursed costs under the agreement of $3 million for the three months ended March 31, 2018.
Management Services Agreement by and between the Company and NRG
Prior to the GIP Transaction, NRG provided the Company with various operational, management, and administrative services, which include human resources, accounting, tax, legal, information systems, treasury, and risk management, as set forth in the Management Services Agreement. Costs incurred under this agreement for the three months ended March 31, 2018 were $2 million. The costs incurred under the Management Services Agreement included certain direct expenses incurred by NRG on behalf of the Company in addition to the base management fee. Subsequent to the GIP Transaction, the Company entered into the NRG TSA pursuant to which NRG or certain of its affiliates began providing certain services to the Company following the consummation of the GIP Transaction, in exchange for the payment of a fee in respect of such services. Expenses related to the NRG TSA are recorded in transaction and integration costs in the consolidated statements of operations.
On August 31, 2018, in connection with the consummation of the GIP Transaction, the Company entered into a Termination Agreement with Clearway Energy LLC, Clearway Energy Operating LLC and NRG terminating the Management Services Agreement, dated as of July 22, 2013 by and among the Company, Clearway Energy LLC, Clearway Energy Operating LLC and NRG.

31

                                                                                    

Note 12 Contingencies
This note should be read in conjunction with the complete description under Note 16, Commitments and Contingencies, to the Company's 2018 Form 10-K.
Contingencies
The Company's material legal proceedings are described below. The Company believes that it has valid defenses to these legal proceedings and intends to defend them vigorously. The Company records reserves for estimated losses from contingencies when information available indicates that a loss is probable and the amount of the loss, or range of loss, can be reasonably estimated. As applicable, the Company has established an adequate reserve for the matters discussed below. In addition, legal costs are expensed as incurred. Management assesses such matters based on current information and makes a judgment concerning its potential outcome, considering the nature of the claim, the amount and nature of damages sought, and the probability of success. The Company is unable to predict the outcome of the legal proceedings below or reasonably estimate the scope or amount of any associated costs and potential liabilities. As additional information becomes available, management adjusts its assessment and estimates of such contingencies accordingly. Because litigation is subject to inherent uncertainties and unfavorable rulings or developments, it is possible that the ultimate resolution of the Company's liabilities and contingencies could be at amounts that are different from its currently recorded reserves and that such difference could be material.
In addition to the legal proceedings noted below, the Company and its subsidiaries are party to other litigation or legal proceedings arising in the ordinary course of business. In management's opinion, the disposition of these ordinary course matters will not materially adversely affect the Company's consolidated financial position, results of operations, or cash flows.
Nebraska Public Power District Litigation
On January 11, 2019, Nebraska Public Power District, or NPPD, sent written notice to certain of the Company’s subsidiaries which own the Laredo Ridge and Elkhorn Ridge wind projects alleging an event of default under each of the PPAs between NPPD and the projects. NPPD alleges that Company moved forward with certain transactions without obtaining the consent of NPPD. NPPD threatened to terminate the applicable PPAs by February 11, 2019 if the alleged default was not cured. The Company filed a motion for a temporary restraining order and preliminary injunction in the U.S. District Court for the District of Nebraska relating to the Laredo Ridge project, and a similar motion in the District Court of Knox County, Nebraska for the Elkhorn Ridge project, to enjoin NPPD from taking any actions related to the PPAs. On February 19, 2019, the U.S. District Court in the Laredo Ridge matter approved a stipulation between the parties to provide for an injunction preventing NPPD from terminating the PPA pending disposition of the litigation. On February 26, 2019, the Knox County District Court approved a similar stipulation relating to the Elkhorn Ridge project. The Company believes the allegations of NPPD are meritless and the Company is vigorously defending its rights under the PPAs.


32

                                                                                    

Note 13 Leases
Adoption of Topic 842
The Company adopted ASU No. 2019-01, Leases (Topic 842), or Topic 842, on January 1, 2019 using the modified retrospective transition method and therefore, prior period financial information has not been adjusted and continues to be reflected in accordance with the Company’s historical accounting policy. Topic 842 requires the establishment of a lease liability and related right-of-use, or ROU, asset for all leases with a term longer than 12 months. The Company elected certain of the permitted practical expedients, including the expedient that permits the Company to retain its existing lease assessment and classification. The Company also elected to account for lease and non-lease components for specific asset classes as a single lease component.
The adoption of the standard resulted in the recording of operating lease liabilities of $174 million and related ROU assets of $168 million. There was no impact to the Company’s consolidated statement of operations or cash flows. The Company utilized its incremental borrowing rate at adoption date, ranging from 4.04% - 4.67%, to determine the amount of the lease liabilities.
Accounting for Leases
The Company evaluates each arrangement at inception to determine if it contains a lease. All of the Company’s leases are operating leases as of March 31, 2019.
Lessee
The Company records its operating lease liabilities at the present value at lease commencement date of the lease payments over the lease term. Lease payments include fixed payment amounts, as well as variable rate payments based on an index initially measured at lease commencement date. Variable payments, including payments based on future performance and based on index changes, are recorded as the expense is incurred. The Company determines the relevant lease term by evaluating whether renewal and termination options are reasonably to certain to be exercised. The Company uses its incremental borrowing rate to calculate the present value of the lease payments, based on information available at the lease commencement date.
The Company’s leases consist of land leases for numerous operating asset locations, real estate leases and equipment leases. The terms and conditions for these leases vary by the type of underlying asset.
Lease expense for the three months ended March 31, 2019 was comprised of the following:
(In millions)
 
 
Operating lease cost
 
$
2

Variable lease cost
 
4

Total lease cost
 
$
6

Operating lease information as of March 31, 2019 was as follows:
(In millions, except term and rate)
 
 
ROU Assets - operating leases
 
$
168

 
 
 
Short-term lease liability - operating leases (a)
 
6

Long-term lease liability - operating leases
 
168

Total lease liability
 
$
174

 
 
 
Cash paid for operating leases
 
$
4

Weighted average remaining lease term
 
20

Weighted average discount rate
 
4.34%
 
(a) Short-term lease liability balances are included within the accrued expenses and other current liabilities line item of the consolidated balance sheets as of March 31, 2019.

33

                                                                                    

Maturities of operating lease liabilities as of March 31, 2019 are as follows:
(In millions)
 
 
Remainder of 2019
 
$
8

2020
 
13

2021
 
13

2022
 
12

2023
 
12

Thereafter
 
214

Total lease payments
 
272

Less imputed interest
 
(98
)
Total lease liability - operating leases
 
$
174

Future minimum lease commitments under operating leases as of December 31, 2018 are as follows:
(In millions)
 
 
2019
 
$
13

2020
 
13

2021
 
13

2022
 
13

2023
 
12

Thereafter
 
207

Total lease payments
 
$
271

Lessor
The majority of the Company’s revenue is obtained through PPAs or other contractual agreements that are accounted for as leases. These leases are comprised of both fixed payments and variable payments contingent upon volumes or performance metrics. The terms of the leases are further described in Item 2 — MD&A, Introduction, Environmental, Regulatory of this Form 10-Q. Many of the leases have renewal options at the end of the lease term. Termination may be allowed under specific circumstances in the lease arrangements, such as under an event of default. All of the Company’s leases are operating leases. Certain of these leases have both lease and non-lease components, and the Company allocates the transaction price to the components based on standalone selling prices. As disclosed in Note 2, Summary of Significant Accounting Policies, the following amounts of energy and capacity revenue are related to the Company’s leases:
(In millions)
 
Conventional Generation
 
Renewables
 
Total
Energy revenue
 
$
1

 
$
99

 
$
100

Capacity revenue
 
79

 

 
79

Operating revenue
 
$
80

 
$
99

 
$
179


34

                                                                                    

Minimum future rent payments under the operating leases for the remaining periods as of March 31, 2019:
(In millions)
 
Remainder of 2019
$
270

2020
337

2021
341

2022
346

2023
154

Total lease payments
$
1,448


Property, plant and equipment, net related to the Company’s operating leases were as follows:
(In millions)
 
Property, plant and equipment
$
6,073

Accumulated depreciation
(1,435
)
Net property, plant and equipment
$
4,638



35

                                                                                    

ITEM 2 — Management's Discussion and Analysis of Financial Condition and the Results of Operations
The following discussion analyzes the Company's historical financial condition and results of operations.
As you read this discussion and analysis, refer to the Company's Consolidated Financial Statements to this Form 10-Q, which present the results of operations for the three months ended March 31, 2019 and 2018. Also refer to the Company's 2018 Form 10-K, which includes detailed discussions of various items impacting the Company's business, results of operations and financial condition.
The discussion and analysis below has been organized as follows:
Executive Summary, including a description of the business and significant events that are important to understanding the results of operations and financial condition;
Known trends that may affect the Company’s results of operations and financial condition in the future;
Results of operations, including an explanation of significant differences between the periods in the specific line items of the consolidated statements of income;
Financial condition addressing liquidity position, sources and uses of cash, capital resources and requirements, commitments, and off-balance sheet arrangements; and
Critical accounting policies which are most important to both the portrayal of the Company's financial condition and results of operations, and which require management's most difficult, subjective or complex judgment.

36

                                                                                    

Executive Summary
Introduction and Overview
Clearway Energy, Inc. together with its consolidated subsidiaries, or the Company, is a publicly-traded energy infrastructure investor in and owner of modern, sustainable and long-term contracted assets across North America. The Company is indirectly owned by Global Infrastructure Partners III. Global Infrastructure Management, LLC is an independent fund manager of funds that invests in infrastructure assets in the energy and transport sectors, and Global Infrastructure Partners III is its third equity fund. The Company is sponsored by GIP through GIP's portfolio company, CEG.
The Company’s environmentally-sound asset portfolio includes over 5,272 MW of wind, solar and natural gas-fired power generation facilities, as well as district energy systems. Through this diversified and contracted portfolio, the Company endeavors to provide its investors with stable and growing dividend income. Substantially all of the Company's generation assets are under long-term contractual arrangements for the output or capacity from these assets. The weighted average remaining contract duration of these offtake agreements was approximately 14 years as of March 31, 2019 based on CAFD. The Company also owns thermal infrastructure assets with an aggregate steam and chilled water capacity of 1,385 net MWt and electric generation capacity of 133 net MW. These thermal infrastructure assets provide steam, hot and/or chilled water, and, in some instances, electricity to commercial businesses, universities, hospitals and governmental units in multiple locations, principally through long-term contracts or pursuant to rates regulated by state utility commissions.
As of March 31, 2019, the Company's operating assets are comprised of the following projects:
Projects
 
Percentage Ownership
 
Net Capacity (MW)(a)
 
Offtake Counterparty
 
Expiration
Conventional
 
 
 
 
 
 
 
 
El Segundo
 
100
%
 
550

 
Southern California Edison
 
2023
GenConn Devon
 
50
%
 
95

 
Connecticut Light & Power
 
2040
GenConn Middletown
 
50
%
 
95

 
Connecticut Light & Power
 
2041
Marsh Landing
 
100
%
 
720

 
Pacific Gas and Electric
 
2023
Walnut Creek
 
100
%
 
485

 
Southern California Edison
 
2023
 
 
 
 
1,945

 
 
 
 
Utility Scale Solar
 
 
 
 
 
 
 
 
Agua Caliente
 
16
%
 
46

 
Pacific Gas and Electric
 
2039
Alpine
 
100
%
 
66

 
Pacific Gas and Electric
 
2033
Avenal
 
50
%
 
23

 
Pacific Gas and Electric
 
2031
Avra Valley
 
100
%
 
26

 
Tucson Electric Power
 
2032
Blythe
 
100
%
 
21

 
Southern California Edison
 
2029
Borrego
 
100
%
 
26

 
San Diego Gas and Electric
 
2038
Buckthorn Solar
 
100
%
 
154

 
City of Georgetown, TX
 
2043
CVSR
 
100
%
 
250

 
Pacific Gas and Electric
 
2038
Desert Sunlight 250
 
25
%
 
63

 
Southern California Edison
 
2034
Desert Sunlight 300
 
25
%
 
75

 
Pacific Gas and Electric
 
2039
Kansas South 
 
100
%
 
20

 
Pacific Gas and Electric
 
2033
Roadrunner
 
100
%
 
20

 
El Paso Electric
 
2031
TA High Desert
 
100
%
 
20

 
Southern California Edison
 
2033
      Utah Solar Portfolio (b) (e)
 
50
%
 
265

 
PacifiCorp
 
2036
 
 
 
 
1,075

 
 
 
 
Distributed Solar
 
 
 
 
 
 
 
 
Apple I LLC Projects
 
100
%
 
9

 
Various
 
2032
AZ DG Solar Projects
 
100
%
 
5

 
Various
 
2025 - 2033
SPP Projects
 
100
%
 
25

 
Various
 
2026 - 2037
Other DG Projects
 
100
%
 
13

 
Various
 
2023 - 2039
 
 
 
 
52

 
 
 
 
Wind
 
 
 
 
 
 
 
 
Alta I
 
100
%
 
150

 
Southern California Edison
 
2035
Alta II
 
100
%
 
150

 
Southern California Edison
 
2035
Alta III
 
100
%
 
150

 
Southern California Edison
 
2035
Alta IV
 
100
%
 
102

 
Southern California Edison
 
2035
Alta V
 
100
%
 
168

 
Southern California Edison
 
2035

37

                                                                                    

Projects
 
Percentage Ownership
 
Net Capacity (MW)(a)
 
Offtake Counterparty
 
Expiration
Alta X (b)
 
100
%
 
137

 
Southern California Edison
 
2038
Alta XI (b)
 
100
%
 
90

 
Southern California Edison
 
2038
Buffalo Bear
 
100
%
 
19

 
Western Farmers Electric Co-operative
 
2033
Crosswinds (b) (f)
 
99
%
 
21

 
Corn Belt Power Cooperative
 
2027
Elbow Creek (b) (f)
 
100
%
 
122

 
NRG Power Marketing LLC
 
2022
Elkhorn Ridge (b) (f)
 
66.7
%
 
54

 
Nebraska Public Power District
 
2029
Forward (b) (f)
 
100
%
 
29

 
Constellation NewEnergy, Inc.
 
2022
Goat Wind (b) (f)
 
100
%
 
150

 
Dow Pipeline Company
 
2025
Hardin (b) (f)
 
99
%
 
15

 
Interstate Power and Light Company
 
2027
Laredo Ridge
 
100
%
 
80

 
Nebraska Public Power District
 
2031
Lookout (b) (f)
 
100
%
 
38

 
Southern Maryland Electric Cooperative
 
2030
Odin (b) (f)
 
99.9
%
 
20

 
Missouri River Energy Services
 
2028
Pinnacle
 
100
%
 
55

 
Maryland Department of General Services and University System of Maryland
 
2031
San Juan Mesa (b) (f)
 
75
%
 
90

 
Southwestern Public Service Company
 
2025
Sleeping Bear (b) (f)
 
100
%
 
95

 
Public Service Company of Oklahoma
 
2032
South Trent
 
100
%
 
101

 
AEP Energy Partners
 
2029
Spanish Fork (b) (f)
 
100
%
 
19

 
PacifiCorp
 
2028
Spring Canyon II (b)
 
90.1
%
 
29

 
Platte River Power Authority
 
2039
Spring Canyon III (b)
 
90.1
%
 
25

 
Platte River Power Authority
 
2039
Taloga
 
100
%
 
130

 
Oklahoma Gas & Electric
 
2031
Wildorado (b) (f)
 
100
%
 
161

 
Southwestern Public Service Company
 
2027
 
 
 
 
2,200

 
 
 
 
Thermal
 
 
 
 
 
 
 
 
Energy Center Dover LLC
 
100
%
 
103

 
Power sold into PJM markets
 
2021
Thermal generation
 
100
%
 
30

 
Various
 
Various
 
 
 
 
133

 
 
 
 
Total net generation capacity(c)
 
 
 
5,405

 
 
 
 
 
 
 
 
 
 
 
 
 
Thermal equivalent MWt (d)
 
100
%
 
1,385

 
Various
 
Various
 
(a) Net capacity represents the maximum, or rated, generating capacity of the facility multiplied by the Company's percentage ownership in the facility as of March 31, 2019.
(b) Projects are part of tax equity arrangements.
(c) The Company's total generation capacity is net of 6 MWs for noncontrolling interest for Spring Canyon II and III. The Company's generation capacity including this noncontrolling interest was 5,411 MWs.
(d) For thermal energy, net capacity represents MWt for steam or chilled water and excludes 112 MWt available under the right-to-use provisions contained in agreements between two of the Company's thermal facilities and certain of its customers.
(e) Represents interests in Four Brothers Solar, LLC, Granite Mountain Holdings, LLC, and Iron Springs Holdings, LLC, all acquired as part of the March 2017 Drop Down Assets (ownership percentage is based upon cash to be distributed).
(f) Projects are part of Wind TE Holdco portfolio.
In addition to the facilities owned or leased in the table above, the Company is party to partnerships the purpose of which is to own or purchase solar power generation projects, as well as other ancillary related assets from a related party via intermediate funds.  The Company does not consolidate these partnerships and accounts for them as equity method investments. The Company's net interest in these projects is 268 MW based on cash to be distributed pursuant to the partnership agreements as of March 31, 2019. For further discussions, see Item 15 — Note 4, Investments Accounted for by the Equity Method and Variable Interest Entities of this Form 10-Q and Item 1 — Note 5, Investments Accounted for by the Equity Method and Variable Interest Entities to the consolidated financial statements included in the Company's 2018 Form 10-K.

38

                                                                                    

Significant Events
Pacific Gas and Electric Company Bankruptcy
On January 29, 2019, PG&E filed for reorganization under Chapter 11 of the U.S. Bankruptcy Code in the U.S. Bankruptcy Court for the Northern District of California.  Certain subsidiaries of the Company, which hold interests in 6 solar facilities totaling 480 MW and Marsh Landing with capacity of 720 MW, sell the output of their facilities to PG&E under long-term PPAs.  The Company consolidates three of the solar facilities and Marsh Landing and records its interest in the other solar facilities as equity method investments. As of March 31, 2019, the Company had $1.4 billion of property, plant and equipment, net, $352 million investments in unconsolidated affiliates and $1.3 billion of borrowings with final maturity dates ranging from 2023 - 2038 related to these facilities. The related subsidiaries of the Company are parties to financing agreements consisting of non-recourse project level debt and, in certain cases, non-recourse holding company debt. The PG&E Bankruptcy has triggered defaults under the PPAs with PG&E and such related financing agreements, as further discussed in Item 1 —Note 7, Long-Term Debt. As a result, the Company recorded approximately $1.3 billion of principal, net of the related unamortized debt issuance costs, with final maturity dates ranging from 2023 - 2038, as short-term debt. The Company continues to assess the potential future impacts of the PG&E bankruptcy filing as events occur.
Repayment of 2019 Convertible Notes
In January 2019, Clearway Energy, Inc. repurchased an aggregate principal amount of $50 million of the 2019 Convertible Notes in open market transactions. The repurchases were funded through a partial repayment of the intercompany note between Clearway Operating LLC and Clearway Energy, Inc. The 2019 Convertible Notes matured on February 1, 2019 and the Company paid off the remaining balance of an aggregate principal amount of $170 million.
Carlsbad Project
On February 6, 2018, the Company entered into an agreement with NRG to purchase 100% of the membership interests in Carlsbad Energy Holdings LLC, which indirectly owns the Carlsbad project, a 527 MW natural gas fired project in Carlsbad, CA, pursuant to the NRG ROFO Agreement. Following the COD of the project in December 2018, the Company elected to utilize the Carlsbad backstop facility provided by GIP; as such, GIP purchased 100% of the membership interest in Carlsbad Energy Holdings LLC on February 27, 2019. The purchase price for the transaction was $387 million in cash consideration, exclusive of working capital and other adjustments, as well as the assumption of non-recourse debt of $601 million at completion. The Company maintains the option to purchase Carlsbad from GIP at any time within 18 months after February 27, 2019 at the same economic terms at which it originally agreed to purchase the asset from NRG. Should the Company not acquire Carlsbad during such 18 months, the project will become a CEG ROFO Asset.
Dividend Reduction
On February 12, 2019, and as a result of impacts related to the PG&E Bankruptcy, the Company's Board of Directors declared a quarterly dividend on its Class A and Class C common stock of $0.20 per share paid on March 15, 2019, to stockholders of record as of March 1, 2019. This dividend was reduced from the prior quarterly dividend paid in December 2018 of $0.331 per share. A similar decrease was made to Clearway Energy LLC's distributions to its unitholders. Again on May 1, 2019, the Company's Board of Directors declared a quarterly dividend on Class A and Class C common stock of $0.20 per share, payable on June 15, 2019 to stockholders of record as of June 1, 2019. The Company will continue to assess the level of the distribution pending developments in the PG&E Bankruptcy, including the Company’s ability to receive unrestricted project distributions.
CEG ROFO Agreement Amendment
On February 14, 2019, the CEG ROFO Agreement was amended to grant the Company a right of first offer for Hawaii Solar Phase II, which consists of the Mililani I and Waiawa solar and storage projects located in Oahu, Hawaii.

39

                                                                                    

Hawaii Solar Phase I ROFO Acquisition
On March 8, 2019, the Company entered into a partnership with Clearway Renew LLC, a subsidiary of CEG, to own, finance, operate, and maintain the Oahu Solar projects, which consist of Lanikuhana and Waipio, utility-scale solar generation projects which represent 15 MW and 46 MW respectively, in Oahu, Hawaii. The Company made an original capital contribution in the amount of $4 million and recorded a payable in the amount of $16 million due to Clearway Renew LLC in the accounts payable - affiliate on the Company's consolidated balance sheets as of March 31, 2019. For further discussion, see Note 4, Investments Accounted for by the Equity Method and Variable Interest Entities. The Oahu Partnership is a component of the Hawaii Solar Phase I ROFO Acquisition which in aggregate totals 80 MW of utility-scale solar projects located in Kawailoa and Oahu, Hawaii and is being purchased from Clearway Group for a total cash consideration of $28 million plus the assumption of non-recourse debt of $169 million. The purchase price for the Hawaii Solar Phase I ROFO Acquisition projects will be funded with existing liquidity. The projects are expected to be completed in summer 2019.
Wind TE Holdco Buyout
On August 30, 2018, Wind TE Holdco entered into a partnership with CEG in order to facilitate the repowering of the Elbow Creek and Wildorado facilities. As part of the repowering partnership, the Company bought out an existing tax equity partner of Wind TE Holdco for $19 million on January 2, 2019. For further discussion, see Note 4, Investments Accounted for by the Equity Method and Variable Interest Entities.
Duquesne Thermal
On May 1, 2019, the Company, through its indirect subsidiary ECP Uptown Campus LLC, acquired the Duquesne University district energy system, totaling 87 combined MWt, located in Pittsburgh, PA. The total investment for the project, including capital expenditures required to interconnect the project to the Company's existing system, is approximately $107 million. In connection with the transaction, ECP Uptown Campus LLC issued non-recourse project debt of $95 million. The Company used proceeds from debt, in combination with cash on hand to purchase the project from the University. As part of the acquisition, Duquesne University entered into a 40-year Energy Services Agreement through which ECP Uptown Campus LLC will fulfill the university’s electricity, chilled water and steam requirements in exchange for monthly capacity payments.
Tapestry Refinancing
On April 29, 2019, the Company, through Tapestry Wind LLC, refinanced $147 million of non-recourse debt due 2021 by issuing $164 million of new non-recourse financing due 2031 at an interest rate of LIBOR plus 1.375%. As a result of this refinancing, the Company received $11 million, net of fees and financing costs.
Environmental Matters and Regulatory Matters
The Company’s environmental matters and regulatory matters are described in the Company’s 2018 Form 10-K in Item 1, Business Regulatory Matters and Item 1A, Risk Factors.
Trends Affecting Results of Operations and Future Business Performance
The Company’s trends are described in the Company’s 2018 Form 10-K in Item 7, Management’s Discussion and Analysis of Financial Condition and Results of Operations - Trends Affecting Results of Operations and Future Business Performance.


40

                                                                                    

Consolidated Results of Operations
The following table provides selected financial information:
 
Three months ended March 31,
(In millions)
2019
 
2018
 
Change
Operating Revenues
 
 
 
 
 
Energy and capacity revenues
$
233

 
$
235

 
$
(2
)
Other revenues
8

 
7

 
1

Contract amortization
(17
)
 
(17
)
 

Mark-to-market economic hedging activities
(7
)
 

 
(7
)
Total operating revenues
217

 
225

 
(8
)
Operating Costs and Expenses
 
 
 
 
 
Cost of fuels
19

 
20

 
(1
)
Operations and maintenance
47

 
52

 
(5
)
Other costs of operations
18

 
17

 
1

Depreciation and amortization
84

 
81

 
3

General and administrative
6

 
5

 
1

Transaction and integration costs
1

 
1

 

Development costs
1

 

 
1

Total operating costs and expenses
176

 
176

 

Operating Income
41

 
49

 
(8
)
Other Income (Expense)
 
 
 
 

Equity in earnings of unconsolidated affiliates
3

 
4

 
(1
)
Other income, net
3

 
1

 
2

Interest expense
(101
)
 
(55
)
 
(46
)
Total other expense, net
(95
)
 
(50
)
 
(45
)
Income Before Income Taxes
(54
)
 
(1
)
 
(53
)
Income tax benefit
(7
)
 
(1
)
 
(6
)
Net Loss
(47
)
 

 
(47
)
Less: Pre-acquisition net income of Drop Down Assets

 
4

 
(4
)
Net Loss Excluding Pre-acquisition Net Income of Drop Down Assets
(47
)
 
(4
)
 
(43
)
Less: Loss attributable to noncontrolling interests
(27
)
 
(20
)
 
(7
)
Net (Loss) Income Attributable to Clearway Energy, Inc.
$
(20
)
 
$
16

 
$
(36
)
 
Three months ended March 31,
Business metrics:
2019
 
2018
Renewables MWh generated/sold (in thousands) (a)
1,449

 
1,616

Thermal MWt sold (in thousands)
644

 
617

Thermal MWh sold (in thousands) (b)
14

 
9

Conventional MWh generated (in thousands) (a)(c)
111

 
438

Conventional equivalent availability factor
89.0
%
 
85.0
%
 
(a) Volumes do not include the MWh generated/sold by the Company's equity method investments.
(b) MWh sold do not include 1 MWh and 10 MWh during the three months ended March 31, 2019 and 2018, respectively, generated by Dover, a subsidiary of the Company, under the PPA with NRG Power Marketing, as further described in Note 11, Related Party Transactions.
(c) Volumes generated are not sold by the Company as the Conventional facilities sell capacity rather than energy.


41

                                                                                    

Management’s Discussion of the Results of Operations for the Three Months Ended March 31, 2019 and 2018
Gross Margin
The Company calculates gross margin in order to evaluate operating performance as operating revenues less cost of sales, which includes cost of fuel, contract and emission credit amortization and mark-to-market for economic hedging activities.
Economic Gross Margin
In addition to gross margin, the Company evaluates its operating performance using the measure of economic gross margin, which is not a GAAP measure and may not be comparable to other companies’ presentations or deemed more useful than the GAAP information provided elsewhere in this report.  Economic gross margin should be viewed as a supplement to and not a substitute for the Company's presentation of gross margin, which is the most directly comparable GAAP measure.  Economic gross margin is not intended to represent gross margin.  The Company believes that economic gross margin is useful to investors as it is a key operational measure reviewed by the Company's chief operating decision maker. Economic gross margin is defined as energy and capacity revenue less cost of fuels. Economic gross margin excludes the following components from GAAP gross margin: contract amortization, mark-to-market results, emissions credit amortization and (losses) gains on economic hedging activities. Mark-to-market results consist of unrealized gains and losses on contracts that are not yet settled.
The below tables present the composition of gross margin, as well as the reconciliation to economic gross margin, for the three months ended March 31, 2019 and 2018:
(In millions)
Conventional Generation
 
Renewables
 
Thermal
 
Total
Three months ended March 31, 2019
 
 
 
 
 
 
 
Energy and capacity revenues
$
80

 
$
108

 
$
45

 
$
233

Other revenues

 
2

 
6

 
8

Cost of fuels

 

 
(19
)
 
(19
)
Contract amortization
(1
)
 
(15
)
 
(1
)
 
(17
)
Mark-to-market for economic hedges

 
(7
)
 

 
(7
)
Gross margin
79

 
88

 
31

 
198

Contract amortization
1

 
15

 
1

 
17

Mark-to-market for economic hedges

 
7

 

 
7

Economic gross margin
$
80

 
$
110

 
$
32

 
$
222

 
 
 
 
 
 
 
 
Three months ended March 31, 2018
 
 
 
 
 
 
 
Energy and capacity revenues
$
80

 
$
112

 
$
43

 
$
235

Other revenues

 
1

 
6

 
7

Cost of fuels
(1
)
 

 
(19
)
 
(20
)
Contract amortization
(1
)
 
(15
)
 
(1
)
 
(17
)
Gross margin
78

 
98

 
29

 
205

Contract amortization
1

 
15

 
1

 
17

Economic gross margin
$
79

 
$
113

 
$
30

 
$
222


42

                                                                                    

Gross margin decreased by $7 million during the three months ended March 31, 2019, compared to the same period in 2018 primarily due to a combination of the following:
Segment
 
Increase (Decrease)
 
Reason for Increase
(In millions)
 
 
 
 
Renewables:
 
$
(10
)
 
$7 million mark-to-market loss on the Elbow Creek forward power sale contract entered into during the first quarter of 2019, as well as a decrease of $3 million due to lower wind and solar resources, partially offset by revenue generated at the Buckthorn Solar facility which went COD in July 2018
Thermal:
 
2

 
Revenues generated at the UPMC Thermal Project, which was completed in the second quarter of 2018
Conventional:
 
1

 
Fewer outages in 2019 compared to 2018
 
 
$
(7
)
 
 
Operations and Maintenance
Operations and maintenance expense decreased by $5 million during the three months ended March 31, 2019, compared to the same period in 2018, primarily due to reduced outages and general maintenance costs at El Segundo and Walnut Creek projects of the Conventional segment.
 
 
Development Costs
The Company incurred $1 million of development cost expense during the three months ended March 31, 2019, which primarily related to business development, personnel and benefits costs within the Company's Thermal segment.
Equity in Earnings of Unconsolidated Affiliates
Equity in earnings of unconsolidated affiliates decreased by $1 million during the three months ended March 31, 2019, compared to the same period in 2018, primarily driven by lower income allocated to the Company's interests in DGPV Holdco entities partially offset by higher income allocated to the Company's interests in the Utah Solar Portfolio.
Interest Expense     
Interest expense increased by $46 million during the three months ended March 31, 2019, compared to the same period in 2018, primarily due to the following:
(In millions)
 
Increase (Decrease)
Change in fair value of interest rate swaps
 
$
44

Issuance of Energy Center Minneapolis Series E, F, G, H Notes in June 2018 and additional interest expense for the Buckthorn Solar project-level debt
 
4

Issuance of the 2025 Senior Notes in October 2018, partially offset by lower interest expense due to maturity and repayment of the remaining balance of the 2019 Convertible Notes in February 2019, as well as partial repayment of the 2020 Convertible Notes in October 2018
 
2

Normal amortization for project-level debt
 
(4
)
 
 
$
46

Income Tax Expense
For the three months ended March 31, 2019, the Company recorded an income tax benefit of $7 million on a pretax loss of $54 million. For the same period in 2018, the Company recorded an income tax benefit of $1 million on a pretax loss of $1 million.
For the three months ended March 31, 2019 and 2018, the overall effective tax rates of 13.0% and 100.0%, respectively, were different than the statutory rate of 21% primarily due to production and investment tax credits generated from certain wind and solar assets, respectively, and earnings allocated to CEG for the period ended March 31, 2019 and NRG for the period ended March 31, 2018, respectively, resulting from their interest in Clearway Energy LLC.

43

                                                                                    

Income Attributable to Noncontrolling Interests
For the three months ended March 31, 2019, the Company had a loss of $23 million attributable to CEG's economic interest in Clearway Energy LLC and Repowering Partnership LLC. Additionally, for the three months ended March 31, 2019, the Company had a loss of $4 million attributable to noncontrolling interests with respect to its tax equity financing arrangements and the application of the HLBV method. For the three months ended March 31, 2018, the Company had income of $17 million attributable to NRG's economic interest in Clearway Energy LLC and a loss of $37 million attributable to noncontrolling interests with respect to its tax equity financing arrangements and application of the HLBV method, which generally allocates more loss to the noncontrolling interest in the first several years after fund formation, reflecting the allocation of tax items such as production tax credits and tax depreciation to the fund investors.
Liquidity and Capital Resources
The Company's principal liquidity requirements are to meet its financial commitments, finance current operations, fund capital expenditures, including acquisitions from time to time, service debt and pay dividends. As a normal part of the Company's business, depending on market conditions, the Company will from time to time consider opportunities to repay, redeem, repurchase or refinance its indebtedness. Changes in the Company's operating plans, lower than anticipated sales, increased expenses, acquisitions or other events may cause the Company to seek additional debt or equity financing in future periods. There can be no guarantee that financing will be available on acceptable terms or at all. Debt financing, if available, could impose additional cash payment obligations and additional covenants and operating restrictions.
Liquidity Position
As of March 31, 2019, the Company had $454 million of available borrowings under its revolving credit facility. As of March 31, 2019 and December 31, 2018, the Company's liquidity was $752 million and $1,037 million, respectively, comprised of the following:
(In millions)
 
March 31, 2019
 
December 31, 2018
Cash and cash equivalents:
 
 
 
 
Clearway Energy, Inc. and Clearway Energy LLC, excluding subsidiaries
 
$
37

 
$
298

Subsidiaries
 
80

 
109

Restricted cash:
 
 
 
 
Operating accounts
 
57

 
84

Reserves, including debt service, distributions, performance obligations and other reserves
 
124

 
92

Total cash, cash equivalents and restricted cash
 
$
298

 
$
583

Revolving credit facility availability
 
454

 
454

Total liquidity
 
$
752

 
$
1,037

The Company's liquidity includes $181 million and $176 million of restricted cash balances as of March 31, 2019 and December 31, 2018, respectively. Restricted cash consists primarily of funds to satisfy the requirements of certain debt arrangements and funds held within the Company's projects that are restricted in their use. As of March 31, 2019, these restricted funds were comprised of $57 million designated to fund operating expenses, $43 million designated for current debt service payments, and $39 million restricted for reserves including debt service, performance obligations and other reserves, as well as capital expenditures. The remaining $42 million is held in distribution reserve accounts, of which $36 million related to subsidiaries affected by the PG&E Bankruptcy as discussed further below and may not be distributed during the pendency of the PG&E Bankruptcy.
As of March 31, 2019, there were no outstanding borrowings and $41 million of letters of credit outstanding under the Company's revolving credit facility.
On January 29, 2019, PG&E filed for bankruptcy under Chapter 11 of the U.S. Bankruptcy Code. The PG&E Bankruptcy had no effect on availability under the Company’s revolving credit facility. However, the Company has non-recourse project-level debt related to each of its subsidiaries that sell their output to PG&E under long-term PPAs. The PG&E Bankruptcy triggered defaults under the related financing agreements which caused uncertainty around the timing of when certain project-level cash distributions will be available to the Company.  As of March 31, 2019, all project level cash balances for these subsidiaries were classified as restricted cash.

44

                                                                                    

Management believes that the Company's liquidity position, cash flows from operations, and availability under its revolving credit facility will be adequate to meet the Company's financial commitments; debt service obligations; growth, operating and maintenance capital expenditures; and to fund dividends to holders of the Company's Class A common stock and Class C common stock. Management continues to regularly monitor the Company's ability to finance the needs of its operating, financing and investing activity within the dictates of prudent balance sheet management.
Credit Ratings
Credit rating agencies rate a firm's public debt securities. These ratings are utilized by the debt markets in evaluating a firm's credit risk. Ratings influence the price paid to issue new debt securities by indicating to the market the Company's ability to pay principal, interest and preferred dividends. Rating agencies evaluate a firm's industry, cash flow, leverage, liquidity, and hedge profile, among other factors, in their credit analysis of a firm's credit risk.
The following table summarizes the credit ratings for the Company and its Senior Notes as of March 31, 2019:
 
S&P
 
Moody's
Clearway Energy, Inc. 
BB
 
Ba2
5.375% Senior Notes, due 2024
BB
 
Ba2
5.750% Senior Notes, due 2025
BB
 
Ba2
5.000% Senior Notes, due 2026
BB
 
Ba2
Sources of Liquidity
The Company's principal sources of liquidity include cash on hand, cash generated from operations, borrowings under new and existing financing arrangements and the issuance of additional equity and debt securities as appropriate given market conditions. As described in Item 1— Note 7, Long-term Debt, to this Form 10-Q and Note 10, Long-term Debt, to the consolidated financial statements included in the Company's 2018 Form 10-K, the Company's financing arrangements consist of corporate level debt, which includes Senior Notes, 2020 Convertible Notes, and the revolving credit facility; the ATM Program; and project-level financings for its various assets.
ATM Sales — The Company did not sell any shares of Class C common stock during the three months ended March 31, 2019. As of March 31, 2019, approximately $36 million of Class C common stock remains available for issuance under the ATM Program.
Uses of Liquidity
The Company's requirements for liquidity and capital resources, other than for operating its facilities, are categorized as: (i) debt service obligations, as described more fully in Item 1 — Note 7, Long-term Debt; (ii) capital expenditures; (iii) acquisitions and investments; and (iv) cash dividends to investors.
Capital Expenditures
The Company's capital spending program is mainly focused on maintenance capital expenditures, consisting of costs to maintain the assets currently operating, such as costs to replace or refurbish assets, and growth capital expenditures consisting of costs to construct new assets, costs to complete the construction of assets where construction is in process, and capital expenditures related to acquiring additional thermal customers. For the three months ended March 31, 2019, the Company used approximately $16 million to fund capital expenditures, including growth expenditures of $12 million, primarily in the Renewables segment in connection with the Oahu Partnership entered by the Company on March 8, 2019, and to a lesser extent in the Thermal segment in connection with the Mylan development project. For the three months ended March 31, 2018, the Company used approximately $18 million to fund capital expenditures, of which $10 million related to growth expenditures in the Renewables segment paid by NRG in connection with the construction of Buckthorn Solar. The Company develops annual capital spending plans based on projected requirements for maintenance and growth capital. The Company estimates $30 million of maintenance expenditures for 2019. These estimates are subject to continuing review and adjustment and actual capital expenditures may vary from these estimates.
Acquisitions and Investments
The Company intends to acquire generation assets developed and constructed by CEG, as well as generation and thermal infrastructure assets from third parties where the Company believes its knowledge of the market and operating expertise provides a competitive advantage, and to utilize such acquisitions as a means to grow its CAFD. 

45

                                                                                    

Wind TE Holdco Buyout On January 2, 2019, the Company bought out 100% of Class A membership interest from the TE Investor, for cash consideration of $19 million, as further described in Item 1 — Note 4, Investments Accounted for by the Equity Method and Variable Interest Entities.
Oahu Partnership On March 8, 2019, the Company entered into a partnership with Clearway Renew LLC, a subsidiary of CEG, to own, finance, operate, and maintain the Oahu Solar projects, which consist of Lanikuhana and Waipio, utility-scale solar generation projects which represent 15 MW and 46 MW respectively, in Oahu, Hawaii. The Company made an original capital contribution in the amount of $4 million and recorded a payable in the amount of $16 million due to Clearway Renew in accounts payable affiliate on the Company's consolidated balance sheets as of March 31, 2019. For further discussion, see Note 4, Investments Accounted for by the Equity Method and Variable Interest Entities.
Duquesne Thermal On May 1, 2019, the Company, through its indirect subsidiary ECP Uptown Campus LLC, acquired the Duquesne University district energy system, totaling 87 combined MWt, located in Pittsburgh, PA. The total investment for the project, including capital expenditures required to interconnect the project to the Company's existing system, is approximately $107 million. In connection with the transaction, ECP Uptown Campus LLC issued non-recourse project debt of $95 million. The Company used proceeds from debt, in combination with cash on hand to purchase the project from the University. As part of the acquisition, Duquesne University entered into a 40-year Energy Services Agreement through which ECP Uptown Campus LLC will fulfill the university’s electricity, chilled water and steam requirements in exchange for monthly capacity payments.
Investment Partnership with CEG
During the three months ended March 31, 2019, the Company invested $4 million in distributed generation partnerships with CEG.
Open Market Repurchases
In January 2019, Clearway Energy, Inc. repurchased an aggregate principal amount of $50 million of the 2019 Convertible Notes in open market transactions. The repurchases were funded through a partial repayment of the intercompany note between Clearway Operating LLC and Clearway Energy, Inc.
Cash Dividends to Investors
Clearway Energy, Inc. intends to use the amount of cash that it receives from its distributions from Clearway Energy LLC to pay quarterly dividends to the holders of its Class A common stock and Class C common stock. Clearway Energy LLC intends to distribute to its unit holders in the form of a quarterly distribution all of the CAFD it generates each quarter, less reserves for the prudent conduct of the business, including among others, maintenance capital expenditures to maintain the operating capacity of the assets. Dividends on the Class A common stock and Class C common stock are subject to available capital, market conditions, and compliance with associated laws, regulations and other contractual obligations. The Company expects that, based on current circumstances, comparable cash dividends will continue to be paid in the foreseeable future. The Company will continue to evaluate its capital allocation approach during the pendency of the PG&E Bankruptcy, including the Company’s ability to receive unrestricted project distributions.
The following table lists the dividends paid on Clearway Energy, Inc.'s Class A common stock and Class C common stock during the three months ended March 31, 2019:
 
 
First Quarter 2019
Dividends per Class A share
 
$
0.20

Dividends per Class C share
 
$
0.20

On May 1, 2019, the Company declared quarterly dividends on its Class A common stock and Class C common stock of $0.20 per share payable on June 17, 2019, to stockholders of record as of June 3, 2019.

46

                                                                                    

Cash Flow Discussion
The following table reflects the changes in cash flows for the three months ended March 31, 2019, compared to the three months ended March 31, 2018:
 
Three months ended March 31,
 
 
 
2019
 
2018
 
Change

(In millions)
Net cash provided by operating activities
$
61

 
$
65

 
$
(4
)
Net cash used in investing activities
(26
)
 
(44
)
 
18

Net cash used in financing activities
$
(320
)
 
$
(60
)
 
$
(260
)
Net Cash Provided By Operating Activities
Changes to net cash provided by operating activities were driven by:
(In millions)
Decrease in operating income adjusted for non-cash items
$
(1
)
Decrease in working capital driven primarily by the timing of accounts receivable collections and payment of accounts payable
(1
)
Lower distributions from unconsolidated affiliates
(2
)
 
$
(4
)
Net Cash Used in Investing Activities
Changes to net cash used in investing activities were driven by:
(In millions)

Payment for the Buckthorn Solar Drop Down Asset in 2018
$
42

Payment to acquire the Class A interest in the Oahu Partnership
(4
)
Payment to buy out an existing tax equity partner of Wind TE Holdco on January 2, 2019
(19
)
Lower net investment in unconsolidated affiliates primarily in the DGPV partnerships with CEG during 2019
2

Other
(3
)
 
$
18

Net Cash Used in Financing Activities
Changes in net cash used in financing activities were driven by:
(In millions)

Higher net repayments of long-term debt in 2019 compared to 2018, primarily driven by the maturity and repayment of the 2019 Convertible Notes in the first quarter of 2019
$
(235
)
Lower net contributions from noncontrolling interests in 2019 compared to 2018
(11
)
Net proceeds from the Clearway Energy, Inc. common stock offering under the ATM Program in 2018
(10
)
Net proceeds from the revolving credit facility in 2018
(20
)
Decrease in dividends paid to common stockholders from 2018 to 2019
16

 
$
(260
)


47

                                                                                    

NOLs, Deferred Tax Assets and Uncertain Tax Position Implications, under ASC 740
As of December 31, 2018, the Company has a cumulative federal NOL carry forward balance of $945 million based on the latest income tax filing for financial statement purposes, which will begin expiring in 2033, and does not anticipate any federal income tax payments for 2018. As a result of the Company's tax position, and based on current forecasts, the Company does not anticipate significant income tax payments for state and local jurisdictions in 2018. Based on the Company's current and expected NOL balances generated primarily by accelerated tax depreciation of its property, plant and equipment, the Company does not expect to pay significant federal income tax for a period of approximately ten years inclusive of any NOL generated in 2018 or later subject to an 80% limitation against future taxable income pursuant to the Tax Act.
The Company is subject to examination by taxing authorities for income tax returns filed in the U.S. federal jurisdiction and various state jurisdictions. The Company is not subject to U.S. federal or state income tax examinations for years prior to 2013.
The Company has no uncertain tax benefits.
Off-Balance Sheet Arrangements
Obligations under Certain Guarantee Contracts
The Company may enter into guarantee arrangements in the normal course of business to facilitate commercial transactions with third parties.
Retained or Contingent Interests
The Company does not have any material retained or contingent interests in assets transferred to an unconsolidated entity.
Obligations Arising Out of a Variable Interest in an Unconsolidated Entity
Variable interest in equity investments — As of March 31, 2019, the Company has several investments with an ownership interest percentage of 50% or less in energy and energy-related entities that are accounted for under the equity method. Utah Solar Portfolio, GenConn, DGPV Holdco 1, RPV Holdco, DGPV Holdco 2, and DGPV Holdco 3 are variable interest entities for which the Company is not the primary beneficiary.
The Company's pro-rata share of non-recourse debt held by unconsolidated affiliates was approximately $926 million as of March 31, 2019. This indebtedness may restrict the ability of these subsidiaries to issue dividends or distributions to the Company.
Contractual Obligations and Commercial Commitments
The Company has a variety of contractual obligations and other commercial commitments that represent prospective cash requirements in addition to the Company's capital expenditure programs, as disclosed in the Company's 2018 Form 10-K. See also Note 3, Business Acquisitions to this Form 10-Q for a discussion of additional contingencies that occurred during 2018.
Fair Value of Derivative Instruments
The Company may enter into fuel purchase contracts and other energy-related derivative instruments to mitigate variability in earnings due to fluctuations in spot market prices and to hedge fuel requirements at certain generation facilities. In addition, in order to mitigate interest rate risk associated with the issuance of variable rate debt, the Company enters into interest rate swap agreements.
The tables below disclose the activities of non-exchange traded contracts accounted for at fair value in accordance with ASC 820. Specifically, these tables disaggregate realized and unrealized changes in fair value; disaggregate estimated fair values at March 31, 2019, based on their level within the fair value hierarchy defined in ASC 820; and indicate the maturities of contracts at March 31, 2019. For a full discussion of the Company's valuation methodology of its contracts, see Derivative Fair Value Measurements in Item — 1 Note 5, Fair Value of Financial Instruments.
Derivative Activity (Losses)/Gains
(In millions)
Fair value of contracts as of December 31, 2018
$
(10
)
Contracts realized or otherwise settled during the period
(1
)
Changes in fair value
(30
)
Fair value of contracts as of March 31, 2019
$
(41
)

48

                                                                                    

 
Fair value of contracts as of March 31, 2019
 
Maturity
 
 
Fair Value Hierarchy (Losses)/Gains
1 Year or Less
 
Greater Than
1 Year to 3 Years
 
Greater Than
3 Years to 5 Years
 
Greater Than
5 Years
 
Total Fair
Value
 
(In millions)
Level 2
$
(9
)
 
$
(12
)
 
$
(8
)
 
$
(5
)
 
$
(34
)
Level 3
(1
)
 

 
(2
)
 
(4
)
 
(7
)
Total
$
(10
)
 
$
(12
)
 
$
(10
)
 
$
(9
)
 
$
(41
)
The Company has elected to disclose derivative assets and liabilities on a trade-by-trade basis and does not offset amounts at the counterparty master agreement level. As discussed below in Quantitative and Qualitative Disclosures about Market Risk - Commodity Price Risk, NRG, on behalf of the Company, measures the sensitivity of the portfolio to potential changes in market prices using VaR, a statistical model which attempts to predict risk of loss based on market price and volatility. NRG's risk management policy places a limit on one-day holding period VaR, which limits the net open position.
Critical Accounting Policies and Estimates
The Company's discussion and analysis of the financial condition and results of operations are based upon the consolidated financial statements, which have been prepared in accordance with GAAP. The preparation of these financial statements and related disclosures in compliance with GAAP requires the application of appropriate technical accounting rules and guidance as well as the use of estimates and judgments that affect the reported amounts of assets, liabilities, revenues and expenses, and related disclosures of contingent assets and liabilities. The application of these policies necessarily involves judgments regarding future events, including the likelihood of success of particular projects, legal and regulatory challenges, and the fair value of certain assets and liabilities. These judgments, in and of themselves, could materially affect the financial statements and disclosures based on varying assumptions, which may be appropriate to use. In addition, the financial and operating environment may also have a significant effect, not only on the operation of the business, but on the results reported through the application of accounting measures used in preparing the financial statements and related disclosures, even if the nature of the accounting policies has not changed.
On an ongoing basis, the Company evaluates these estimates, utilizing historic experience, consultation with experts and other methods the Company considers reasonable. In any event, actual results may differ substantially from the Company's estimates. Any effects on the Company's business, financial position or results of operations resulting from revisions to these estimates are recorded in the period in which the information that gives rise to the revision becomes known.
The Company identifies its most critical accounting policies as those that are the most pervasive and important to the portrayal of the Company's financial position and results of operations, and that require the most difficult, subjective and/or complex judgments by management regarding estimates about matters that are inherently uncertain. The Company's critical accounting policies include income taxes and valuation allowance for deferred tax assets, impairment of long lived assets and other intangible assets and acquisition accounting.
Recent Accounting Developments
See Item — 1 Note 2, Summary of Significant Accounting Policies, for a discussion of recent accounting developments.


49

                                                                                    

ITEM 3 — Quantitative and Qualitative Disclosures About Market Risk
The Company is exposed to several market risks in its normal business activities. Market risk is the potential loss that may result from market changes associated with the Company's power generation or with an existing or forecasted financial or commodity transaction. The types of market risks the Company is exposed to are commodity price risk, interest rate risk, liquidity risk, and credit risk. The following disclosures about market risk provide an update to, and should be read in conjunction with, Item 7A — Quantitative and Qualitative Disclosures About Market Risk, of the Company's 2018 Form 10-K.
Interest Rate Risk
The Company is exposed to fluctuations in interest rates through its issuance of variable rate debt. Exposures to interest rate fluctuations may be mitigated by entering into derivative instruments known as interest rate swaps, caps, collars and put or call options. These contracts reduce exposure to interest rate volatility and result in primarily fixed rate debt obligations when taking into account the combination of the variable rate debt and the interest rate derivative instrument. See Item 1 Note 6, Accounting for Derivative Instruments and Hedging Activities, for more information.
Most of the Company's project subsidiaries enter into interest rate swaps, intended to hedge the risks associated with interest rates on non-recourse project level debt. See Note 10, Long-term Debt, to the Company's audited consolidated financial statements for the year ended December 31, 2018 included in the 2018 Form 10-K for more information about interest rate swaps of the Company's project subsidiaries.
If all of the interest rate swaps had been discontinued on March 31, 2019, the counterparties would have owed the Company $48 million. Based on the credit ratings of the counterparties, the Company believes its exposure to credit risk due to nonperformance by counterparties to its hedge contracts to be insignificant.
The Company has long-term debt instruments that subject it to the risk of loss associated with movements in market interest rates. As of March 31, 2019, a 1% change in interest rates would result in an approximately $2 million change in market interest expense on a rolling twelve-month basis.
As of March 31, 2019, the fair value of the Company's debt was $5,868 million and the carrying value was $5,886 million. The Company estimates that a 1% decrease in market interest rates would have increased the fair value of its long-term debt by approximately $232 million.
Liquidity Risk
Liquidity risk arises from the general funding needs of the Company's activities and in the management of the Company's assets and liabilities.
Commodity Price Risk
Commodity price risks result from exposures to changes in spot prices, forward prices, volatilities, and correlations between various commodities, such as electricity, natural gas and emissions credits. The Company manages the commodity price risk of its merchant generation operations by entering into derivative or non-derivative instruments to hedge the variability in future cash flows from forecasted power sales or purchases of fuel. The portion of forecasted transactions hedged may vary based upon management's assessment of market, weather, operation and other factors.
Based on a sensitivity analysis using simplified assumptions, the impact of a $0.50 per MMBtu increase or decrease in natural gas prices across the term of the derivative contracts would cause a change of approximately $4 million to the net value of derivatives as of March 31, 2019.
Counterparty Credit Risk
Credit risk relates to the risk of loss resulting from non-performance or non-payment by counterparties pursuant to the terms of their contractual obligations. The Company monitors and manages credit risk through credit policies that include: (i) an established credit approval process; and (ii) the use of credit mitigation measures such as prepayment arrangements or volumetric limits. Risks surrounding counterparty performance and credit could ultimately impact the amount and timing of expected cash flows. The Company seeks to mitigate counterparty risk by having a diversified portfolio of counterparties. See Item 1 - Note 1, Nature of Business, and Note 5, Fair Value of Financial Instruments, to the Consolidated Financial Statements for more information about concentration of credit risk.

50

                                                                                    

ITEM 4 — Controls and Procedures
Conclusion Regarding the Effectiveness of Disclosure Controls and Procedures
Under the supervision and with the participation of the Company's management, including its principal executive officer, principal financial officer and principal accounting officer, the Company conducted an evaluation of the effectiveness of the design and operation of its disclosure controls and procedures, as such term is defined in Rules 13a-15(e) or 15d-15(e) of the Exchange Act. Based on this evaluation, the Company's principal executive officer, principal financial officer and principal accounting officer concluded that the disclosure controls and procedures were effective as of the end of the period covered by this Quarterly Report on Form 10-Q.
Changes in Internal Control over Financial Reporting
In connection with the GIP Transaction, the Company entered into a TSA pursuant to which NRG Energy, Inc. provided information technology, systems, applications, and business processes to the Company.  Under the TSA with NRG Energy, Inc., the Company continues to review, document and evaluate the internal controls over financial reporting through March 31, 2019. There were no changes in the Company’s internal control over financial reporting (as such term is defined in Rule 13a-15(f) under the Exchange Act) during the quarter ended March 31, 2019 that materially affected, or are reasonably likely to materially affect, the Company’s internal control over financial reporting.




51

                                                                                    

PART II - OTHER INFORMATION
ITEM 1 — LEGAL PROCEEDINGS
For a discussion of the material legal proceedings in which the Company was involved through March 31, 2019, see Note 12, Contingencies, to this Form 10-Q.
ITEM 1A — RISK FACTORS
Information regarding risk factors appears in Part I, Item 1A, Risk Factors, in the Company's 2018 Form 10-K. There have been no material changes in the Company's risk factors since those reported in its 2018 Form 10-K.
ITEM 2 — UNREGISTERED SALES OF EQUITY SECURITIES AND USE OF PROCEEDS
None.
ITEM 3 — DEFAULTS UPON SENIOR SECURITIES
None.
ITEM 4 — MINE SAFETY DISCLOSURES
Not applicable.
ITEM 5 — OTHER INFORMATION
None. 
 


52

                                                                                    

ITEM 6 — EXHIBITS
Number
 
Description
 
Method of Filing
10.1
 
 
Incorporated herein by reference to Exhibit 10.1 to the Registrant's Current Report on Form 8-K filed on February 14, 2019.
31.1
 
 
Filed herewith.
31.2
 
 
Filed herewith.
31.3
 
 
Filed herewith.
32
 
 
Furnished herewith.
101 INS
 
XBRL Instance Document.
 
Filed herewith.
101 SCH
 
XBRL Taxonomy Extension Schema.
 
Filed herewith.
101 CAL
 
XBRL Taxonomy Extension Calculation Linkbase.
 
Filed herewith.
101 DEF
 
XBRL Taxonomy Extension Definition Linkbase.
 
Filed herewith.
101 LAB
 
XBRL Taxonomy Extension Label Linkbase.
 
Filed herewith.
101 PRE
 
XBRL Taxonomy Extension Presentation Linkbase.
 
Filed herewith.



53

                                                                                    

SIGNATURES
Pursuant to the requirements of the Securities Exchange Act of 1934, the registrant has duly caused this report to be signed on its behalf by the undersigned thereunto duly authorized.

 
CLEARWAY ENERGY, INC.
(Registrant) 
 
 
 
 
 
/s/ CHRISTOPHER S. SOTOS
 
 
Christopher S. Sotos
 
 
Chief Executive Officer
(Principal Executive Officer) 
 
 
 
 
 
 
/s/ CHAD PLOTKIN
 
 
Chad Plotkin
 
 
Chief Financial Officer
(Principal Financial Officer) 
 
 
 
 
 
 
/s/ MARY-LEE STILLWELL
 
 
Mary-Lee Stillwell
 
Date: May 7, 2019
Chief Accounting Officer
(Principal Accounting Officer) 
 
 


54