10-Q 1 clearwayincq3201810-q.htm 10-Q Document
                                                                                                                                

 
UNITED STATES SECURITIES AND EXCHANGE COMMISSION
Washington, D.C. 20549
FORM 10-Q
x
 
Quarterly report pursuant to Section 13 or 15(d) of the Securities Exchange Act of 1934
 
 
 
 
 
For the Quarterly Period Ended: September 30, 2018
 
 
 
o
 
Transition report pursuant to Section 13 or 15(d) of the Securities Exchange Act of 1934
Commission File Number: 001-36002
Clearway Energy, Inc.
(Exact name of registrant as specified in its charter)
Delaware
(State or other jurisdiction
of incorporation or organization)
 
46-1777204
(I.R.S. Employer
Identification No.)
 
 
 
300 Carnegie Center, Suite 300, Princeton, New Jersey
(Address of principal executive offices)
 
08540
(Zip Code)
(609) 608-1525
(Registrant’s telephone number, including area code)
Indicate by check mark whether the registrant (1) has filed all reports required to be filed by Section 13 or 15(d) of the Securities Exchange Act of 1934 during the preceding 12 months (or for such shorter period that the registrant was required to file such reports), and (2) has been subject to such filing requirements for the past 90 days.
Yes x       No o
Indicate by check mark whether the registrant has submitted electronically every Interactive Data File required to be submitted pursuant to Rule 405 of Regulation S-T (§232.405 of this chapter) during the preceding 12 months (or for such shorter period that the registrant was required to submit such files).
Yes x      No o
Indicate by check mark whether the registrant is a large accelerated filer, an accelerated filer, a non-accelerated filer, a smaller reporting company or an emerging growth company. See the definitions of “large accelerated filer,” “accelerated filer,” “smaller reporting company,” and "emerging growth company" in Rule 12b-2 of the Exchange Act.
Large accelerated filer x
 
Accelerated filer o
 
Non-accelerated filer o
 
Smaller reporting company o
Emerging growth company o
 
 
 
 
(Do not check if a smaller reporting company)
 
 
 
If an emerging growth company, indicate by check mark if the registrant has elected not to use the extended transition period for complying with any new or revised financial accounting standards provided pursuant to Section 13(a) of the Exchange Act.  o  
Indicate by check mark whether the registrant is a shell company (as defined in Rule 12b-2 of the Exchange Act).
Yes o       No x
As of October 31, 2018, there were 34,586,250 shares of Class A common stock outstanding, par value $0.01 per share, 42,738,750 shares of Class B common stock outstanding, par value $0.01 per share, 73,087,756 shares of Class C common stock outstanding, par value $0.01 per share, and 42,738,750 shares of Class D common stock outstanding, par value $0.01 per share.
 
 
 
 
 


                                                                                                                                

TABLE OF CONTENTS
Index


2

                                                                                                                                

CAUTIONARY STATEMENT REGARDING FORWARD-LOOKING INFORMATION
This Quarterly Report on Form 10-Q of Clearway Energy, Inc., together with its consolidated subsidiaries, or the Company, includes forward-looking statements within the meaning of Section 27A of the Securities Act of 1933, as amended, or the Securities Act, and Section 21E of the Securities Exchange Act of 1934, as amended, or the Exchange Act. The words "believes," "projects," "anticipates," "plans," "expects," "intends," "estimates" and similar expressions are intended to identify forward-looking statements. These forward-looking statements involve known and unknown risks, uncertainties and other factors that may cause the Company's actual results, performance and achievements, or industry results, to be materially different from any future results, performance or achievements expressed or implied by such forward-looking statements. These factors, risks and uncertainties include the factors described under Item 1A — Risk Factors in Part I, of the Company's Annual Report on Form 10-K for the year ended December 31, 2017, as well as the following:
The Company's ability to maintain and grow its quarterly dividend;
Potential risks to the Company as a result of the consummation of the NRG Transaction;
The Company's ability to successfully identify, evaluate and consummate acquisitions from third parties;
The Company's ability to acquire assets from NRG under the NRG ROFO agreement and from GIP III Zephyr Acquisition Partners, L.P. and CEG under the CEG ROFO Agreement;
The Company's ability to raise additional capital due to its indebtedness, corporate structure, market conditions or otherwise;
Changes in law, including judicial decisions;
Hazards customary to the power production industry and power generation operations such as fuel and electricity price volatility, unusual weather conditions (including wind and solar conditions), catastrophic weather-related or other damage to facilities, unscheduled generation outages, maintenance or repairs, unanticipated changes to fuel supply costs or availability due to higher demand, shortages, transportation problems or other developments, environmental incidents, or electric transmission or gas pipeline system constraints and the possibility that the Company may not have adequate insurance to cover losses as a result of such hazards;
The Company's ability to operate its businesses efficiently, manage maintenance capital expenditures and costs effectively, and generate earnings and cash flows from its asset-based businesses in relation to its debt and other obligations;
The willingness and ability of counterparties to the Company's offtake agreements to fulfill their obligations under such agreements;
The Company's ability to enter into contracts to sell power and procure fuel on acceptable terms and prices as current offtake agreements expire;
Government regulation, including compliance with regulatory requirements and changes in market rules, rates, tariffs and environmental laws;
Operating and financial restrictions placed on the Company that are contained in the project-level debt facilities and other agreements of certain subsidiaries and project-level subsidiaries generally, in the Clearway Energy Operating LLC amended and restated revolving credit facility, in the indentures governing the Senior Notes and in the indentures governing the Company's convertible notes;
Cyber terrorism and inadequate cybersecurity, or the occurrence of a catastrophic loss and the possibility that the Company may not have adequate insurance to cover losses resulting from such hazards or the inability of the Company's insurers to provide coverage;
The Company's ability to engage in successful acquisitions activity; and
The Company's ability to borrow additional funds and access capital markets, as well as the Company's substantial indebtedness and the possibility that the Company may incur additional indebtedness going forward.
Forward-looking statements speak only as of the date they were made, and the Company undertakes no obligation to publicly update or revise any forward-looking statements, whether as a result of new information, future events or otherwise. The foregoing review of factors that could cause the Company's actual results to differ materially from those contemplated in any forward-looking statements included in this Quarterly Report on Form 10-Q should not be construed as exhaustive.


3

                                                                                                                                

GLOSSARY OF TERMS
When the following terms and abbreviations appear in the text of this report, they have the meanings indicated below:
2017 Form 10-K
 
Clearway Energy, Inc.'s (formerly NRG Yield, Inc.) Annual Report on Form 10-K for the year ended December 31, 2017
2019 Convertible Notes
 
$329 million aggregate principal amount of 3.50% convertible notes due 2019, issued by Clearway Energy, Inc.
2020 Convertible Notes
 
$288 million aggregate principal amount of 3.25% convertible notes due 2020, issued by Clearway Energy, Inc.
2024 Senior Notes
 
$500 million aggregate principal amount of 5.375% unsecured senior notes due 2024, issued by Clearway Energy Operating LLC
2025 Senior Notes
 
$600 million aggregate principal amount of 5.750% unsecured senior notes due 2025, issued by Clearway Energy Operating LLC
2026 Senior Notes
 
$350 million aggregate principal amount of 5.00% unsecured senior notes due 2026, issued by Clearway Energy Operating LLC
Adjusted EBITDA
 
Represents EBITDA adjusted for mark-to-market gains or losses, asset write offs and impairments; and factors which the Company does not consider indicative of future operating performance
ASC
 
The FASB Accounting Standards Codification, which the FASB established as the source of
authoritative GAAP
ASU
 
Accounting Standards Updates - updates to the ASC
ATM Program
 
At-The-Market Equity Offering Program
August 2017 Drop Down Assets
 
The remaining 25% interest in Wind TE Holdco
Bridge Credit Agreement
 
364-Day Bridge Credit Agreement entered into by Clearway Operating LLC, as borrower, and Clearway Energy LLC, as guarantor, on August 31, 2018
Buckthorn Solar Drop Down Asset
 
Buckthorn Renewables, LLC, which owns 100% of Buckthorn Solar Portfolio, LLC, which was acquired by Clearway Energy Operating LLC from NRG on March 30, 2018
CAFD
 
Cash Available for Distribution (CAFD) is Adjusted EBITDA plus cash distributions/return of investment from unconsolidated affiliates, cash receipts from notes receivable, cash distributions from noncontrolling interests, less cash distributions to noncontrolling interests, maintenance capital expenditures, pro-rata Adjusted EBITDA from unconsolidated affiliates, cash interest paid, income taxes paid, principal amortization of indebtedness, Walnut Creek investment payments, and changes in prepaid and accrued capacity payments
Carlsbad Project
 
A 527 MW natural gas fired project in Carlsbad, CA
CEG
 
Clearway Energy Group LLC (formerly Zephyr Renewables LLC)
CEG Master Services Agreements
 
Master Services Agreements between the Company, Clearway Energy LLC and Clearway Energy Operating LLC, and CEG
CEG ROFO Agreement
 
Right of First Offer Agreement, entered into as of August 31, 2018, by and between Clearway Energy Group LLC and Clearway Energy, Inc., and solely for purposes of Section 2.4, GIP III Zephyr Acquisition Partners, L.P.
Clearway Energy LLC
 
The holding company through which the projects are owned by Clearway Energy Group LLC, the holder of Class B and Class D units, and Clearway Energy, Inc., the holder of the Class A and Class C units
Clearway Energy Group LLC
 
The holder of the Company's Class B and Class D common shares and Clearway Energy LLC's Class B and Class D units
Clearway Energy Operating LLC
 
The holder of the project assets that are owned by Clearway Energy LLC
Company
 
Clearway Energy, Inc. together with its consolidated subsidiaries
CVSR
 
California Valley Solar Ranch
CVSR Drop Down
 
The Company's acquisition from NRG of the remaining 51.05% interest of CVSR Holdco
CVSR Holdco
 
CVSR Holdco LLC, the indirect owner of CVSR
DGPV Holdco 1
 
DGPV Holdco 1 LLC
DGPV Holdco 2
 
DGPV Holdco 2 LLC

4

                                                                                                                                

DGPV Holdco 3
 
DGPV Holdco 3 LLC
Distributed Solar
 
Solar power projects, typically less than 20 MW in size, that primarily sell power produced to customers for usage on site, or are interconnected to sell power into the local distribution grid
Drop Down Assets
 
Collectively, assets under common control acquired by the Company from NRG from January 1, 2014 through the period ended August 31, 2018
Economic Gross Margin
 
Energy and capacity revenue less cost of fuels
ECP
 
Energy Center Pittsburgh LLC, a subsidiary of the Company
EPC
 
Engineering, Procurement and Construction
Exchange Act
 
The Securities Exchange Act of 1934, as amended
FASB
 
Financial Accounting Standards Board
GAAP
 
Accounting principles generally accepted in the U.S.
GenConn
 
GenConn Energy LLC
GIP
 
Global Infrastructure Partners III, the purchaser of CEG through GIP III Zephyr Acquisition Partners, L.P.
HLBV
 
Hypothetical Liquidation at Book Value
IASB
 
International Accounting Standards Board
ISO
 
Independent System Operator, also referred to as RTO
KPPH
 
Kilo Pascals Per Hour
LIBOR
 
London Inter-Bank Offered Rate
March 2017 Drop Down Assets
 
(i) Agua Caliente Borrower 2 LLC, which owns a 16% interest (approximately 31% of NRG's 51% interest) in the Agua Caliente solar farm and (ii) NRG's 100% ownership in the Class A equity interests in the Utah Solar Portfolio (defined below), both acquired by the Company on March 27, 2017
MMBtu
 
Million British Thermal Units
MW
 
Megawatts
MWh
 
Saleable megawatt hours, net of internal/parasitic load megawatt-hours
MWt
 
Megawatts Thermal Equivalent
NERC
 
North American Electric Reliability Corporation
Net Exposure
 
Counterparty credit exposure to Clearway Energy, Inc. net of collateral
NOLs
 
Net Operating Losses
November 2015 Drop Down Assets
 
75% of the Class B interests of Wind TE Holdco, which owns a portfolio of 12 wind facilities totaling 814 net MW, which was acquired by Clearway Energy Operating LLC from NRG on November 3, 2015
November 2017 Drop Down Assets
 
38 MW portfolio of distributed and small utility-scale solar assets, primarily comprised of assets from NRG's Solar Power Partners (SPP) funds, in addition to other projects developed since the acquisition of SPP by NRG, which was acquired by Clearway Energy Operating LLC from NRG on November 1, 2017
NRG
 
NRG Energy, Inc.
NRG ROFO Agreement
 
Third Amended and Restated Right of First Offer Agreement, entered into as of August 31, 2018, by and between NRG Energy, Inc. and the Company
NRG Transaction
 
On August 31, 2018, NRG transferred its full ownership interest in the Company to Clearway Energy Group LLC and subsequently sold 100% of its interests in Clearway Energy Group LLC, which includes NRG's renewable energy development and operations platform to an affiliate of GIP. GIP, NRG and the Company also entered into a consent and indemnity agreement in connection with the purchase and sale agreement, which was signed on February 6, 2018
NRG TSA
 
Transition Services Agreement dated as of August 31, 2018 by and between NRG Energy, Inc. and the Company
OECD
 
The Organization for Economic Co-operation and Development
OCI/OCL
 
Other comprehensive income/loss
O&M
 
Operation and Maintenance

5

                                                                                                                                

PPA
 
Power Purchase Agreement
RENOM
 
Clearway Renewable Operation & Maintenance LLC
ROFO
 
Right of First Offer
RPV Holdco
 
RPV Holdco 1 LLC
RTO
 
Regional Transmission Originator
SEC
 
U.S. Securities and Exchange Commission
Senior Notes
 
Collectively, the 2024 Senior Notes and the 2026 Senior Notes
SPP
 
Solar Power Partners
Tax Act
 
Tax Cuts and Jobs Act of 2017
Thermal Business
 
The Company's thermal business, which consists of thermal infrastructure assets that provide steam, hot water and/or chilled water, and in some instances electricity, to commercial businesses, universities, hospitals and governmental units
UPMC Thermal Project
 
The University of Pittsburgh Medical Center Thermal Project, a 73 MWt district energy system that allows ECP to provide steam, chilled water and 7.5 MW of emergency backup power service to UPMC.
U.S.
 
United States of America
Utah Solar Portfolio
 
Collection consists of Four Brothers Solar, LLC, Granite Mountain Holdings, LLC, and Iron Springs Holdings, LLC, which are equity investments owned by Four Brothers Capital, LLC, Granite Mountain Capital, LLC, and Iron Springs Capital, LLC, respectively, and are part of the March 2017 Drop Down Assets acquisition that closed on March 27, 2017
Utility Scale Solar
 
Solar power projects, typically 20 MW or greater in size (on an alternating current, or AC, basis), that are interconnected into the transmission or distribution grid to sell power at a wholesale level
VaR
 
Value at Risk
VIE
 
Variable Interest Entity
Wind TE Holdco
 
Wind TE Holdco LLC, an 814 net MW portfolio of twelve wind projects

6

                                                                                                                                

PART I - FINANCIAL INFORMATION
ITEM 1 — FINANCIAL STATEMENTS
CLEARWAY ENERGY, INC.
CONSOLIDATED STATEMENTS OF OPERATIONS
(Unaudited)
 
Three months ended September 30,
 
Nine months ended September 30,
(In millions, except per share amounts)
2018
 
2017 (a)
 
2018
 
2017 (a)
Operating Revenues
 
 
 
 
 
 
 
Total operating revenues
$
292

 
$
269

 
$
824

 
$
778

Operating Costs and Expenses
 
 
 
 
 
 
 
Cost of operations
84

 
79

 
247

 
241

Depreciation and amortization
84

 
90

 
247

 
246

Impairment losses

 
12

 

 
12

General and administrative
6

 
4

 
17

 
14

Acquisition-related transaction and integration costs
17

 

 
19

 
2

Development costs
1

 

 
1

 

Total operating costs and expenses
192

 
185

 
531

 
515

Operating Income
100

 
84

 
293

 
263

Other Income (Expense)
 
 
 
 
 
 
 
Equity in earnings of unconsolidated affiliates
32

 
28

 
65

 
63

Other income, net
2

 
1

 
4

 
3

Loss on debt extinguishment

 

 

 
(2
)
Interest expense
(74
)
 
(74
)
 
(200
)
 
(239
)
Total other expense, net
(40
)
 
(45
)
 
(131
)
 
(175
)
Income Before Income Taxes
60

 
39

 
162

 
88

Income tax expense
11

 
8

 
17

 
15

Net Income
49

 
31

 
145

 
73

Less: Pre-acquisition net (loss) income of Drop Down Assets

 
(9
)
 
4

 
6

Net Income Excluding Pre-acquisition Net Income of Drop Down Assets
49

 
40

 
141

 
67

Less: Income attributable to noncontrolling interests
28

 
11

 
25

 
13

Net Income Attributable to Clearway Energy, Inc.
$
21

 
$
29

 
$
116

 
$
54

Earnings Per Share Attributable to Clearway Energy, Inc. Class A and Class C Common Stockholders
 
 
 
 
 
 
 
Weighted average number of Class A common shares outstanding - basic
35

 
35

 
35

 
35

Weighted average number of Class A common shares outstanding - diluted
35

 
49

 
35

 
35

Weighted average number of Class C common shares outstanding - basic
69

 
64

 
67

 
63

Weighted average number of Class C common shares outstanding - diluted
69

 
75

 
77

 
63

Earnings per Weighted Average Class A and Class C Common Share - Basic
$
0.20

 
$
0.30

 
$
1.14

 
$
0.56

Earnings per Weighted Average Class A Common Share - Diluted
0.20

 
0.27

 
1.14

 
0.56

Earnings per Weighted Average Class C Common Share - Diluted
0.20

 
0.29

 
1.10

 
0.56

Dividends Per Class A Common Share
0.32

 
0.28

 
0.927

 
0.81

Dividends Per Class C Common Share
$
0.32

 
$
0.28

 
$
0.927

 
$
0.81

 
(a) Retrospectively adjusted as discussed in Note 1, Nature of Business.
See accompanying notes to consolidated financial statements.

7

                                                                                                                                

CLEARWAY ENERGY, INC.
CONSOLIDATED STATEMENTS OF COMPREHENSIVE INCOME
(Unaudited)
 
Three months ended September 30,
 
Nine months ended September 30,
(In millions)
2018
 
2017 (a)
 
2018
 
2017 (a)
Net Income
$
49

 
$
31

 
$
145

 
$
73

Other Comprehensive Gain, net of tax
 
 
 
 
 
 
 
Unrealized gain on derivatives, net of income tax expense of $1, $0, $4 and $0
6

 
7

 
30

 
7

Other comprehensive gain
6

 
7

 
30

 
7

Comprehensive Income
55

 
38

 
175

 
80

Less: Pre-acquisition net (loss) income of Drop Down Assets

 
(9
)
 
4

 
6

Less: Comprehensive income attributable to noncontrolling interests
31

 
17

 
41

 
19

Comprehensive Income Attributable to Clearway Energy, Inc.
$
24

 
$
30

 
$
130

 
$
55

 
(a) Retrospectively adjusted as discussed in Note 1, Nature of Business.
See accompanying notes to consolidated financial statements.

8

                                                                                                                                

CLEARWAY ENERGY, INC.
CONSOLIDATED BALANCE SHEETS
(In millions, except shares)
September 30, 2018
 
December 31, 2017 (a)
ASSETS
(unaudited)
 
 
Current Assets
 
 
 
Cash and cash equivalents
$
232

 
$
148

Restricted cash
157

 
168

Accounts receivable — trade
141

 
95

Inventory
39

 
39

Notes receivable
3

 
13

Prepayments and other current assets
31

 
19

Total current assets
603

 
482

Property, plant and equipment, net
5,306

 
5,410

Other Assets
 
 
 
Equity investments in affiliates
1,182

 
1,178

Intangible assets, net
1,177

 
1,228

Derivative instruments
32

 
1

Deferred income taxes
108

 
128

Other non-current assets
92

 
62

Total other assets
2,591

 
2,597

Total Assets
$
8,500

 
$
8,489

LIABILITIES AND STOCKHOLDERS’ EQUITY
 
 
 
Current Liabilities
 

 
 

Current portion of long-term debt
$
873

 
$
339

Accounts payable — trade
90

 
46

Accounts payable — affiliate
21

 
49

Derivative instruments
5

 
18

Accrued expenses and other current liabilities
96

 
88

Total current liabilities
1,085

 
540

Other Liabilities
 
 
 
Long-term debt
4,928

 
5,659

Derivative instruments
9

 
31

Other non-current liabilities
103

 
100

Total non-current liabilities
5,040

 
5,790

Total Liabilities
6,125

 
6,330

Commitments and Contingencies
 
 
 
Stockholders' Equity
 
 
 
Preferred stock, $0.01 par value; 10,000,000 shares authorized; none issued

 

Class A, Class B, Class C and Class D common stock, $0.01 par value; 3,000,000,000 shares authorized (Class A 500,000,000, Class B 500,000,000, Class C 1,000,000,000, Class D 1,000,000,000); 193,137,143 shares issued and outstanding (Class A 34,586,250, Class B 42,738,750, Class C 73,073,393, Class D 42,738,750) at September 30, 2018 and 184,780,837 shares issued and outstanding (Class A 34,586,250, Class B 42,738,750, Class C 64,717,087, Class D 42,738,750) at December 31, 2017
1

 
1

Additional paid-in capital
1,935

 
1,843

Retained earnings (accumulated deficit)
13

 
(69
)
Accumulated other comprehensive loss
(14
)
 
(28
)
Noncontrolling interest
440

 
412

Total Stockholders' Equity
2,375

 
2,159

Total Liabilities and Stockholders' Equity
$
8,500

 
$
8,489

 
(a) Retrospectively adjusted as discussed in Note 1, Nature of Business.


See accompanying notes to consolidated financial statements.

9

                                                                                                                                

CLEARWAY ENERGY, INC.
CONSOLIDATED STATEMENTS OF CASH FLOWS
(Unaudited)
 
Nine months ended September 30,
 
2018
 
2017 (a)
 
(In millions)
Cash Flows from Operating Activities
 
 
 
Net income
$
145

 
$
73

Adjustments to reconcile net income to net cash provided by operating activities:
 
 
 
Equity in earnings of unconsolidated affiliates
(65
)
 
(63
)
Distributions from unconsolidated affiliates
58

 
52

Depreciation and amortization
247

 
246

Amortization of financing costs and debt discounts
19

 
18

Amortization of intangibles and out-of-market contracts
52

 
52

Adjustment for debt extinguishment

 
2

Impairment losses

 
12

Changes in deferred income taxes
17

 
15

Derivative interest income
(39
)
 
(5
)
(Gain) loss on disposal of asset components
(2
)
 
8

Changes in prepaid and accrued liabilities for tolling agreements
8

 
5

Changes in other working capital
(44
)
 
(42
)
Net Cash Provided by Operating Activities
396

 
373

Cash Flows from Investing Activities
 
 
 
Acquisition of businesses, net of cash acquired
(11
)
 

Payments for the Drop Down Assets
(126
)
 
(176
)
Capital expenditures
(62
)
 
(102
)
Cash receipts from notes receivable
10

 
11

Return of investment from unconsolidated affiliates
22

 
32

Investments in unconsolidated affiliates
(16
)
 
(48
)
Other
8

 

Net Cash Used in Investing Activities
(175
)
 
(283
)
Cash Flows from Financing Activities
 
 
 
Net contributions from noncontrolling interests
93

 
13

Net distributions and return of capital to NRG prior to the acquisition of Drop Down Assets

 
(26
)
Net proceeds from the issuance of common stock
151

 
34

Payments of dividends and distributions
(174
)
 
(149
)
Payments of debt issuance costs
(5
)
 
(12
)
Proceeds from the revolving credit facility
35

 

Payments for the revolving credit facility
(90
)
 

Proceeds from the issuance of long-term debt
227

 
130

Payments for long-term debt
(385
)
 
(255
)
Net Cash Used in Financing Activities
(148
)
 
(265
)
Net Decrease in Cash, Cash Equivalents and Restricted Cash
73

 
(175
)
Cash, Cash Equivalents and Restricted Cash at Beginning of Period
316

 
498

Cash, Cash Equivalents and Restricted Cash at End of Period
$
389

 
$
323

 
(a) Retrospectively adjusted as discussed in Note 1, Nature of Business.
See accompanying notes to consolidated financial statements.

10

                                                                                                                                

CLEARWAY ENERGY, INC.
NOTES TO CONSOLIDATED FINANCIAL STATEMENTS
(Unaudited)
Note 1Nature of Business
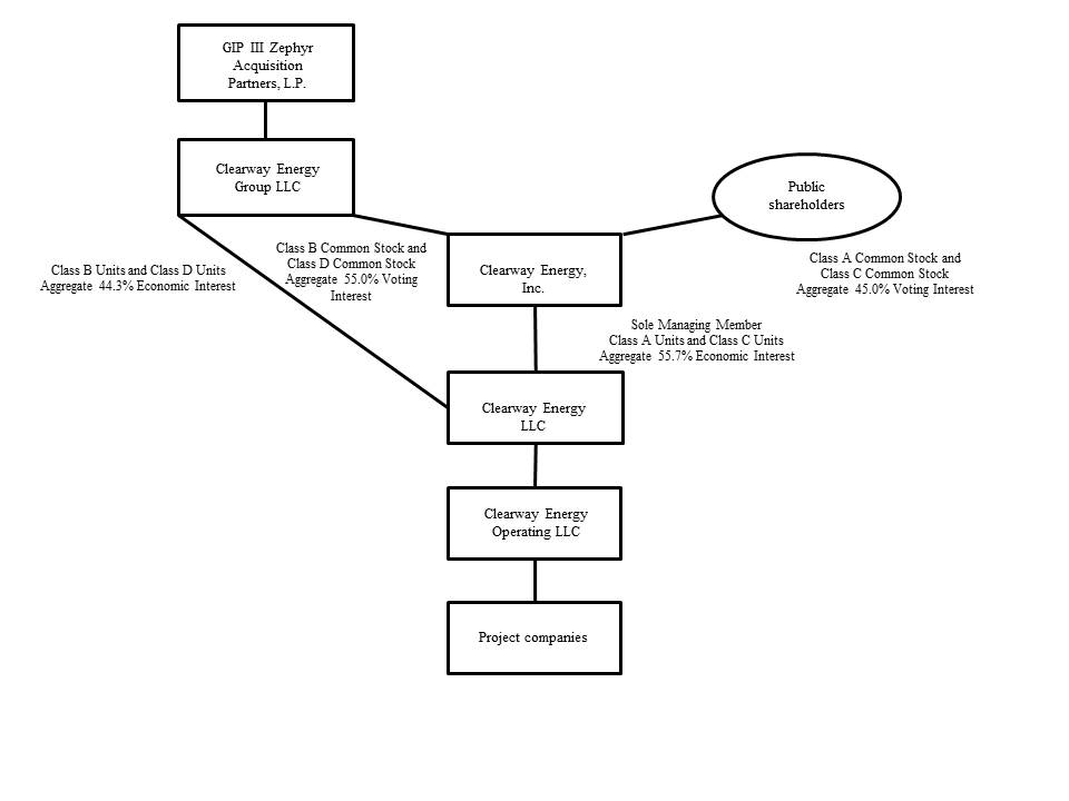
Clearway Energy, Inc. (formerly NRG Yield, Inc.), together with its consolidated subsidiaries, or the Company, is a publicly-traded energy infrastructure investor in and owner of modern, sustainable and long-term contracted assets across North America. On August 31, 2018, NRG Energy, Inc., or NRG, transferred its full ownership interest in the Company to Clearway Energy Group LLC, or CEG, the holder of NRG's renewable energy development and operations platform, and subsequently sold 100% of its interest in CEG to Global Infrastructure Partners III, or GIP, referred to hereinafter as the NRG Transaction. As a result of the NRG Transaction, GIP indirectly acquired a 45.2% economic interest in Clearway Energy LLC and a 55% voting interest in the Company. GIP is an independent fund manager that invests in infrastructure assets in energy and transport sectors. The Company is sponsored by GIP through GIP's portfolio company, Clearway Energy Group.
The Company’s environmentally-sound asset portfolio includes over 5,272 MW of wind, solar and natural gas-fired power generation facilities, as well as district energy systems. Through this diversified and contracted portfolio, the Company endeavors to provide its investors with stable and growing dividend income. Nearly all of these assets sell substantially all of their output pursuant to long-term offtake agreements with creditworthy counterparties. The weighted average remaining contract duration of these offtake agreements was approximately 15 years as of September 30, 2018 based on CAFD. The Company also owns thermal infrastructure assets with an aggregate steam and chilled water capacity of 1,392 net MWt and electric generation capacity of 133 net MW. These thermal infrastructure assets provide steam, hot and/or chilled water, and, in some instances, electricity to commercial businesses, universities, hospitals and governmental units in multiple locations, principally through long-term contracts or pursuant to rates regulated by state utility commissions.
The Company consolidates the results of Clearway Energy LLC through its controlling interest, with CEG's interest shown as noncontrolling interest in the financial statements. The holders of the Company's outstanding shares of Class A and Class C common stock are entitled to dividends as declared. CEG receives its distributions from Clearway Energy LLC through its ownership of Clearway Energy LLC Class B and Class D units.
On September 27, 2018, the Company issued and sold 3,916,449 shares of Class C common stock for net proceeds, after underwriting discounts and expenses, of $75 million. The Company utilized the proceeds of the offering to acquire 3,916,449 Class C units from Clearway Energy LLC and, as a result, the Company currently owns 55.7% of the economic interests of Clearway Energy LLC, with CEG retaining 44.3% of the economic interests of Clearway Energy LLC.

11

                                                                                                                                

The following table represents the structure of the Company as of September 30, 2018:
yieldorgpicturerevisedasof24.jpg
As of September 30, 2018, the Company's operating assets are comprised of the following projects:
Projects
 
Percentage Ownership
 
Net Capacity (MW)(a)
 
Offtake Counterparty
 
Expiration
Conventional
 
 
 
 
 
 
 
 
El Segundo
 
100
%
 
550

 
Southern California Edison
 
2023
GenConn Devon
 
50
%
 
95

 
Connecticut Light & Power
 
2040
GenConn Middletown
 
50
%
 
95

 
Connecticut Light & Power
 
2041
Marsh Landing
 
100
%
 
720

 
Pacific Gas and Electric
 
2023
Walnut Creek
 
100
%
 
485

 
Southern California Edison
 
2023
 
 
 
 
1,945

 
 
 
 
Utility Scale Solar
 
 
 
 
 
 
 
 
Agua Caliente
 
16
%
 
46

 
Pacific Gas and Electric
 
2039
Alpine
 
100
%
 
66

 
Pacific Gas and Electric
 
2033
Avenal
 
50
%
 
23

 
Pacific Gas and Electric
 
2031
Avra Valley
 
100
%
 
26

 
Tucson Electric Power
 
2032
Blythe
 
100
%
 
21

 
Southern California Edison
 
2029
Borrego
 
100
%
 
26

 
San Diego Gas and Electric
 
2038
Buckthorn Solar
 
100
%
 
154

 
City of Georgetown, TX
 
2043
CVSR
 
100
%
 
250

 
Pacific Gas and Electric
 
2038
Desert Sunlight 250
 
25
%
 
63

 
Southern California Edison
 
2034
Desert Sunlight 300
 
25
%
 
75

 
Pacific Gas and Electric
 
2039
Kansas South
 
100
%
 
20

 
Pacific Gas and Electric
 
2033

12

                                                                                                                                

Projects
 
Percentage Ownership
 
Net Capacity (MW)(a)
 
Offtake Counterparty
 
Expiration
Roadrunner
 
100
%
 
20

 
El Paso Electric
 
2031
TA High Desert
 
100
%
 
20

 
Southern California Edison
 
2033
      Utah Solar Portfolio (b) (e)
 
50
%
 
265

 
PacifiCorp
 
2036
 
 
 
 
1,075

 
 
 
 
Distributed Solar
 
 
 
 
 
 
 
 
Apple I LLC Projects
 
100
%
 
9

 
Various
 
2032
AZ DG Solar Projects
 
100
%
 
5

 
Various
 
2025 - 2033
SPP Projects
 
100
%
 
25

 
Various
 
2026 - 2037
Other DG Projects
 
100
%
 
13

 
Various
 
2023 - 2039
 
 
 
 
52

 
 
 
 
Wind
 
 
 
 
 
 
 
 
Alta I
 
100
%
 
150

 
Southern California Edison
 
2035
Alta II
 
100
%
 
150

 
Southern California Edison
 
2035
Alta III
 
100
%
 
150

 
Southern California Edison
 
2035
Alta IV
 
100
%
 
102

 
Southern California Edison
 
2035
Alta V
 
100
%
 
168

 
Southern California Edison
 
2035
Alta X (b)
 
100
%
 
137

 
Southern California Edison
 
2038
Alta XI (b)
 
100
%
 
90

 
Southern California Edison
 
2038
Buffalo Bear
 
100
%
 
19

 
Western Farmers Electric Co-operative
 
2033
Crosswinds (b) (f)
 
99
%
 
21

 
Corn Belt Power Cooperative
 
2027
Elbow Creek (b) (f)
 
100
%
 
122

 
NRG Power Marketing LLC
 
2022
Elkhorn Ridge (b) (f)
 
66.7
%
 
54

 
Nebraska Public Power District
 
2029
Forward (b) (f)
 
100
%
 
29

 
Constellation NewEnergy, Inc.
 
2022
Goat Wind (b) (f)
 
100
%
 
150

 
Dow Pipeline Company
 
2025
Hardin (b) (f)
 
99
%
 
15

 
Interstate Power and Light Company
 
2027
Laredo Ridge
 
100
%
 
80

 
Nebraska Public Power District
 
2031
Lookout (b) (f)
 
100
%
 
38

 
Southern Maryland Electric Cooperative
 
2030
Odin (b) (f)
 
99.9
%
 
20

 
Missouri River Energy Services
 
2028
Pinnacle
 
100
%
 
55

 
Maryland Department of General Services and University System of Maryland
 
2031
San Juan Mesa (b) (f)
 
75
%
 
90

 
Southwestern Public Service Company
 
2025
Sleeping Bear (b) (f)
 
100
%
 
95

 
Public Service Company of Oklahoma
 
2032
South Trent
 
100
%
 
101

 
AEP Energy Partners
 
2029
Spanish Fork (b) (f)
 
100
%
 
19

 
PacifiCorp
 
2028
Spring Canyon II (b)
 
90.1
%
 
29

 
Platte River Power Authority
 
2039
Spring Canyon III (b)
 
90.1
%
 
25

 
Platte River Power Authority
 
2039
Taloga
 
100
%
 
130

 
Oklahoma Gas & Electric
 
2031
Wildorado (b) (f)
 
100
%
 
161

 
Southwestern Public Service Company
 
2027
 
 
 
 
2,200

 
 
 
 
Thermal
 
 
 
 
 
 
 
 
Energy Center Dover LLC
 
100
%
 
103

 
NRG Power Marketing LLC
 
2018
Thermal generation
 
100
%
 
30

 
Various
 
Various
 
 
 
 
133

 
 
 
 
Total net generation capacity(c)
 
 
 
5,405

 
 
 
 
 
 
 
 
 
 
 
 
 
Thermal equivalent MWt (d)
 
100
%
 
1,392

 
Various
 
Various
 
(a) Net capacity represents the maximum, or rated, generating capacity of the facility multiplied by the Company's percentage ownership in the facility as of September 30, 2018.
(b) Projects are part of tax equity arrangements.
(c) The Company's total generation capacity is net of 6 MWs for noncontrolling interest for Spring Canyon II and III. The Company's generation capacity including this noncontrolling interest was 5,411 MWs.
(d) For thermal energy, net capacity represents MWt for steam or chilled water and excludes 134 MWt available under the right-to-use provisions contained in agreements between two of the Company's thermal facilities and certain of its customers.
(e) Represents interests in Four Brothers Solar, LLC, Granite Mountain Holdings, LLC, and Iron Springs Holdings, LLC, all acquired as part of the March 2017 Drop Down Assets (ownership percentage is based upon cash to be distributed).
(f) Projects are part of Wind TE Holdco portfolio.

13

                                                                                                                                

In addition to the facilities owned or leased in the table above, the Company has entered into partnerships to own or purchase solar power generation projects, as well as other ancillary related assets from a related party via intermediate funds.  The Company does not consolidate these partnerships and accounts for them as equity method investments. The Company's net interest in these projects is 268 MW based on cash to be distributed pursuant to the partnership agreements as of September 30, 2018. For further discussions, see Note 4, Investments Accounted for by the Equity Method and Variable Interest Entities of this Form 10-Q and Note 5, Investments Accounted for by the Equity Method and Variable Interest Entities to the consolidated financial statements included in the Company's 2017 Form 10-K.
Substantially all of the Company's generation assets are under long-term contractual arrangements for the output or capacity from these assets. The thermal assets are comprised of district energy systems and combined heat and power plants that produce steam, hot water and/or chilled water and, in some instances, electricity at a central plant. Certain district energy systems are subject to rate regulation by state public utility commissions (although they may negotiate certain rates) while the other district energy systems have rates determined by negotiated bilateral contracts.
Recast of the Historical Financial Statements
Prior to the NRG Transaction on August 31, 2018, the Company completed several acquisitions of Drop Down Assets from NRG, which were accounted for as transfer of entities under common control. The accounting guidance for transfers of entities under common control requires retrospective combination of the entities for all periods presented as if the combinations had been in effect from the beginning of the financial statement period or from the date the entities were under common control (if later than the beginning of the financial statement period). The transfers of entities under common control that took place in 2017 and 2018, and affected the historical results in reporting periods in this Form 10-Q as further described in Note 3, Business Acquisitions are: (i) the acquisition of 100% of NRG's interest in Buckthorn Renewables, LLC, or the Buckthorn Solar Drop Down Asset on March 30, 2018, and (ii) in 2017, the acquisition of the November 2017 November Drop Down Assets and August 2017 Drop Down Assets from NRG. The recast of the Company's financial statements for the Buckthorn Solar Drop Down Asset, November 2017 Drop Down Assets and August 2017 Drop Down Assets did not affect the historical net income attributable to Clearway Energy, Inc., weighted average number of shares outstanding, earnings per share or dividends.
Basis of Presentation
The accompanying unaudited interim consolidated financial statements have been prepared in accordance with the SEC’s regulations for interim financial information and with the instructions to Form 10-Q. Accordingly, they do not include all of the information and notes required by GAAP for complete financial statements. The following notes should be read in conjunction with the accounting policies and other disclosures as set forth in the notes to the consolidated financial statements included in the Company's 2017 Form 10-K. Interim results are not necessarily indicative of results for a full year.
The Company has elected not to push down the effects of the NRG Transaction to its consolidated financial statements and, accordingly, there was no change in basis of presentation related to the NRG transaction.
In the opinion of management, the accompanying unaudited interim consolidated financial statements contain all material adjustments consisting of normal and recurring accruals necessary to present fairly the Company's consolidated financial position as of September 30, 2018, and the results of operations, comprehensive income (loss) and cash flows for the nine months ended September 30, 2018 and 2017.
Transition Services Agreement
As a result of the NRG Transaction, the Company entered into a Transition Services Agreement with NRG, or the NRG TSA, pursuant to which NRG or certain of its affiliates began providing certain services to the Company following the consummation of the NRG Transaction, in exchange for the payment of a fee in respect of such services. The agreement is effective until the earlier of June 30, 2019 or the date that all services are terminated by the Company. The Company may extend the term on a month-by-month basis no later than March 31, 2020 for a fixed monthly fee provided for in the agreement. Expenses related to the NRG TSA are recorded in general and administrative expenses in the consolidated statements of operations.


14

                                                                                                                                

Note 2Summary of Significant Accounting Policies
Use of Estimates
The preparation of consolidated financial statements in accordance with GAAP requires management to make estimates and assumptions. These estimates and assumptions impact the reported amounts of assets and liabilities and disclosures of contingent assets and liabilities as of the date of the consolidated financial statements, and the reported amounts of revenues and expenses during the reporting period. Actual results could be different from these estimates.
Accumulated Depreciation, Accumulated Amortization
The following table presents the accumulated depreciation included in the property, plant and equipment, net, and accumulated amortization included in intangible assets, net, respectively, as of September 30, 2018 and December 31, 2017:
 
September 30, 2018
 
December 31, 2017
 
(In millions)
Property, Plant and Equipment Accumulated Depreciation
$
1,507

 
$
1,285

Intangible Assets Accumulated Amortization
289

 
237

Noncontrolling Interests
Noncontrolling interests represent the equity associated with the Company's Class B and Class D common shares, the equity associated with CEG's interest in Repowering Partnership LLC, as described in Note 4, Investments Accounted for by the Equity Method and Variable Interest Entities, and third-party interests in the net assets under certain tax equity arrangements, which are consolidated by the Company, that have been entered into to finance the cost of wind facilities eligible for tax credits.
The following table reflects the changes in the Company's noncontrolling interest balance for the period from January 1, 2018 through September 30, 2018:
 
(In millions)
Balance as of December 31, 2017 as previously reported (a)
$
391

Net Assets of Buckthorn Solar Drop Down Asset as of December 31, 2017
21

Balance as of December 31, 2017 as recast
$
412

Capital contributions from tax equity investors, net of distributions (b)
108

Comprehensive income
41

Distributions to NRG, net (c)
(62
)
Non cash distributions to NRG in connection with the UPMC Thermal Project Asset Acquisition
(12
)
Payment for the Buckthorn Solar Drop Down Asset
(42
)
Net distributions to CEG (d)
(9
)
Pre-acquisition net income of the Buckthorn Solar Drop Down Asset
4

Balance as of September 30, 2018
$
440

 
(a) As previously reported in the Company's Form 10-K for the year ended December 31, 2017.
(b) Activity primarily relates to net capital contributions from the TE investor into Buckthorn Holdings LLC in the amount of $99 million, as further described in Note 4, Investments Accounted for by the Equity Method and Variable Interest Entities.
(c) During the period from January 1, 2018 through August 31, 2018.
(d) Net distributions to CEG primarily consist of distributions on Class B and D units in the amount of $27 million during the period from September 1, 2018 through September 30, 2018, partially offset by a non-cash contribution of $17 million made by CEG in connection with the formation of Repowering Partnership LLC.

15

                                                                                                                                

Clearway Energy LLC Distributions to NRG and CEG
The following table lists the distributions paid to NRG during the period from January 1, 2018 through August 31, 2018 and to CEG during the period from September 1, 2018 through September 30, 2018 on Clearway Energy LLC's Class B and D units:
 
Third Quarter 2018
 
Second Quarter 2018
 
First Quarter 2018
Distributions per Class B Unit
$
0.320

 
$
0.309

 
$
0.298

Distributions per Class D Unit
$
0.320

 
$
0.309

 
$
0.298


On October 31, 2018, Clearway Energy LLC declared a distribution on its Class A, Class B, Class C and Class D units of $0.331 per unit payable on December 17, 2018 to unit holders of record as of December 3, 2018.
Revenue Recognition
Revenue from Contracts with Customers
On January 1, 2018, the Company adopted the guidance in ASC 606, Revenue from Contracts with Customers, or Topic 606, using the modified retrospective method applied to contracts which were not completed as of the adoption date, with no adjustment required to the financial statements upon adoption. Following the adoption of the new standard, the Company’s revenue recognition of its contracts with customers remains materially consistent with its historical practice. The comparative information has not been restated and continues to be reported under the accounting standards in effect for those periods. The Company's policies with respect to its various revenue streams are detailed below. In general, the Company applies the invoicing practical expedient to recognize revenue for the revenue streams detailed below, except in circumstances where the invoiced amount does not represent the value transferred to the customer.
Thermal Revenues
Steam and chilled water revenue is recognized as the Company transfers the product to the customer, based on customer usage as determined by meter readings taken at month-end. Some locations read customer meters throughout the month, and recognize estimated revenue for the period between meter read date and month-end. For thermal contracts, the Company’s performance obligation to deliver steam and chilled water is satisfied over time and revenue is recognized based on the invoiced amount. The Thermal Business subsidiaries collect and remit state and local taxes associated with sales to their customers, as required by governmental authorities. These taxes are presented on a net basis in the income statement.
As contracts for steam and chilled water are long-term contracts, the Company has performance obligations under these contracts that have not yet been satisfied. These performance obligations have transaction prices that are both fixed and variable, and that vary based on the contract duration, customer type, inception date and other contract-specific factors. For the fixed price contracts, the Company cannot accurately estimate the amount of its unsatisfied performance obligations as it will vary based on customer usage, which will depend on factors such as weather and customer activity.
Power Purchase Agreements, or PPAs
The majority of the Company’s revenues are obtained through PPAs or other contractual agreements. Energy, capacity and where applicable, renewable attributes, from the majority of the Company’s renewable energy assets and certain conventional energy plants is sold through long-term PPAs and tolling agreements to a single counterparty, which is often a utility or commercial customer. The majority of these PPAs are accounted for as leases. ASC 840 requires the minimum lease payments received to be amortized over the term of the lease and contingent rentals are recorded when the achievement of the contingency becomes probable. Judgment is required by management in determining the economic life of each generating facility, in evaluating whether certain lease provisions constitute minimum payments or represent contingent rent and other factors in determining whether a contract contains a lease and whether the lease is an operating lease or capital lease.
Renewable Energy Credits, or RECs
As stated above, renewable energy credits, or RECs, are usually sold through long-term PPAs. Revenue from the sale of self-generated RECs is recognized when the related energy is generated and simultaneously delivered even in cases where there is a certification lag as it has been deemed to be perfunctory.

16

                                                                                                                                

In a bundled contract to sell energy, capacity and/or self-generated RECs, all performance obligations are deemed to be delivered at the same time and hence, timing of recognition of revenue for all performance obligations is the same and occurs over time. In such cases, it is often unnecessary to allocate transaction price to multiple performance obligations.
Sale of Emission Allowances
The Company records its bank of emission allowances as part of intangible assets. From time to time, management may authorize the transfer of emission allowances in excess of usage from the Company's emission bank to intangible assets held-for-sale for trading purposes. The Company records the sale of emission allowances on a net basis within operating revenue in the Company's consolidated statements of operations.
Disaggregated Revenues     
The following tables represent the Company’s disaggregation of revenue from contracts with customers for the three and nine months ended September 30, 2018, along with the reportable segment for each category:
 
Three months ended September 30, 2018
(In millions)
Conventional Generation
 
Renewables
 
Thermal
 
Total
Energy revenue(a)
$
2

 
$
167

 
$
50

 
$
219

Capacity revenue(a)
86

 

 
4

 
90

Contract amortization
(1
)
 
(15
)
 
(1
)
 
(17
)
Total operating revenue
87

 
152

 
53

 
292

Less: Lease revenue
(88
)
 
(158
)
 

 
(246
)
Less: Contract amortization
1

 
15

 
1

 
17

Total revenue from contracts with customers
$

 
$
9

 
$
54

 
$
63

 
(a) The following amounts of energy and capacity revenue relate to leases and are accounted for under ASC 840:
 
 
Conventional Generation
 
Renewables
 
Total
Energy Revenue
 
$
2

 
$
158

 
$
160

Capacity Revenue
 
86

 

 
86

 
 
88

 
158

 
246

 
Nine months ended September 30, 2018
(In millions)
Conventional Generation
 
Renewables
 
Thermal
 
Total
Energy revenue(b)
$
5

 
$
473

 
$
139

 
$
617

Capacity revenue(b)
250

 

 
9

 
259

Contract amortization
(4
)
 
(46
)
 
(2
)
 
(52
)
Total operating revenue
251

 
427

 
146

 
824

Less: Lease revenue
(255
)
 
(438
)
 
(1
)
 
(694
)
Less: Contract amortization
4

 
46

 
2

 
52

Total revenue from contracts with customers
$

 
$
35

 
$
147

 
$
182

 
(b) The following amounts of energy and capacity revenue relate to leases and are accounted for under ASC 840:
 
 
Conventional Generation
 
Renewables
 
Thermal
 
Total
Energy Revenue
 
$
5

 
$
438

 
$
1

 
$
444

Capacity Revenue
 
250

 

 

 
250

 
 
255

 
438

 
1

 
694


17

                                                                                                                                

Contract Amortization
Assets and liabilities recognized from power sales agreements assumed through acquisitions related to the sale of electric capacity and energy in future periods for which the fair value has been determined to be significantly less (more) than market are amortized to revenue over the term of each underlying contract based on actual generation and/or contracted volumes or on a straight-line basis, where applicable.
Contract Balances
The following table reflects the contract assets and liabilities included on the Company’s balance sheet as of September 30, 2018:
(In millions)
 
September 30, 2018
Accounts receivable, net - Contracts with customers
 
$
35

Accounts receivable, net - Leases
 
106

Total accounts receivable, net
 
$
141

 
 
 
Income Taxes
Prior to the NRG Transaction, Clearway Energy, Inc. was included in certain NRG consolidated unitary state tax return filings which was reflected in the Clearway Energy, Inc. state effective tax rate. Following the NRG Transaction, Clearway Energy, Inc. will file under a separate standalone methodology, resulting in a higher state effective tax rate due to a larger percentage of activity allocated to high-tax jurisdictions.
Reclassifications
Certain prior-year amounts have been reclassified for comparative purposes.
Recent Accounting Developments - Not Yet Adopted
ASU 2016-02 — In February 2016, the FASB issued ASU No. 2016-02, Leases (Topic 842), or Topic 842, with the objective to increase transparency and comparability among organizations by recognizing lease assets and lease liabilities on the balance sheet and to improve financial reporting by expanding the related disclosures. The guidance in Topic 842 provides that a lessee that may have previously accounted for a lease as an operating lease under current GAAP should recognize the assets and liabilities that arise from a lease on the balance sheet. In addition, Topic 842 expands the required quantitative and qualitative disclosures with regards to lease arrangements. The Company will adopt the standard effective January 1, 2019 and expects to elect certain of the practical expedients permitted, including the expedient that permits the Company to retain its existing lease assessment and classification. The Company is currently working through an adoption plan and evaluating the anticipated impact on the Company's results of operations, cash flows and financial position. While the Company is currently evaluating the impact the new guidance will have on its financial position and results of operations, the Company expects to recognize lease liabilities and right of use assets. The extent of the increase to assets and liabilities associated with these amounts remains to be determined pending the Company’s review of its existing lease contracts and service contracts which may contain embedded leases. While this review is still in process, the Company believes the adoption of Topic 842 may be material to its financial statements. The Company is continuing to monitor potential changes to Topic 842 that have been proposed by the FASB and will assess any necessary changes to the implementation as the guidance is updated.
Note 3Business Acquisitions
2018 Acquisitions
UPMC Thermal Project Asset Acquisition On June 19, 2018, upon reaching substantial completion, the Company acquired from NRG the UPMC Thermal Project for cash consideration of $84 million, subject to working capital adjustments. The Company will pay an additional $5 million to NRG upon final completion of the project pursuant to the EPC agreement. The project adds 73 MWt of thermal equivalent capacity and 7.5 MW of emergency backup thermal capacity to the Company's portfolio. The transaction is reflected in the Company's Thermal segment. The acquisition was funded with the proceeds from the sale of the Series E Notes and Series F Notes, as further described in Note 7, Long-term Debt. The assets transferred to the Company relate to interests under common control by NRG and were recorded at book value in accordance with ASC 805-50, Business Combinations - Related Issues. The difference between the purchase price and book value of the assets was recorded as a distribution to NRG and decreased the balance of its noncontrolling interest. The acquisition was determined to be an asset acquisition and not a business combination, therefore no recast of the historical financial information was deemed necessary.

18

                                                                                                                                

Central CA Fuel Cell 1, LLC On April 18, 2018, the Company acquired the Central CA Fuel Cell 1, LLC project in Tulare, California from FuelCell Energy Finance, Inc., for cash consideration of $11 million, subject to working capital adjustments. The project adds 2.8 MW of thermal capacity to the Company's portfolio, with a 20-year PPA contract with the City of Tulare. The transaction is reflected in the Company's Thermal segment.
Buckthorn Solar Drop Down Asset On March 30, 2018, the Company acquired 100% of NRG's interests in Buckthorn Renewables, LLC, which owned a 154 MW construction-stage utility-scale solar generation project located in Texas, or the Buckthorn Solar Drop Down Asset, for cash consideration of approximately $42 million, subject to working capital adjustments. The Company also assumed non-recourse debt of $183 million and non-controlling interest of $19 million (as of acquisition date) attributable to the Class A member, as further described below. The Company converted $132 million of non-recourse debt to a term loan and the remainder of the outstanding debt was paid down with the contribution from the Class A member in the amount of $80 million upon the project reaching substantial completion in May 2018. The purchase price for the Buckthorn Solar Drop Down Asset was funded with cash on hand and borrowings from the Company's revolving credit facility. The assets and liabilities transferred to the Company related to interests under common control by NRG and were recorded at historical cost in accordance with ASC 805-50, Business Combinations - Related Issues. The difference between the cash paid and historical value of the entities' equity was recorded as a distribution to NRG and decreased the balance of its noncontrolling interest. Since the transaction constituted a transfer of net assets under common control, the guidance requires retrospective combination of the entities for all periods presented as if the combination had been in effect since the inception of common control.
Buckthorn Solar Portfolio, LLC, a wholly owned subsidiary of Buckthorn Renewables, LLC, is the Class B member in a tax equity partnership, Buckthorn Holdings, LLC, the owner of the Buckthorn Solar Drop Down Asset. The Class A member is a tax equity investor, or TE investor, who receives 99% of allocations of taxable income and other items through the six month anniversary of the placed in service date, at which time the allocations change to 67% through the last calendar year before the flip point, and then back to 99% through the flip point (which occurs when the TE Investor obtains a specified return on its initial investment), at which time the allocations to the TE Investor change to 5% for all the periods thereafter. Before the flip point, the TE investor would receive a priority distribution of distributable cash, as defined, plus a percentage of remaining distributable cash after the priority distribution subject to a percentage cap.
The project sells power under a 25-year PPA to the City of Georgetown, Texas, which commenced in July 2018.
The following is a summary of net assets transferred in connection with the acquisition of the Buckthorn Solar Drop Down Asset as of March 31, 2018:
 
(In millions)
Assets:
 
Current assets
$
20

Property, plant and equipment
212

Non-current assets
3

Total assets
235

Liabilities:
 
Debt (Current and non-current) (a)
176

Other current and non-current liabilities
15

Total liabilities
191

Less: noncontrolling interest 
19

Net assets acquired
$
25

 
(a) Net of $7 million of net debt issuance costs.
2017 Acquisitions
November 2017 Drop Down Assets On November 1, 2017, the Company acquired a 38 MW solar portfolio primarily comprised of assets from NRG's Solar Power Partners (SPP) funds and other projects developed by NRG, for cash consideration of $74 million, including working capital adjustments, plus assumed non-recourse debt of $26 million.

19

                                                                                                                                

The purchase price for the November 2017 Drop Down Assets was funded with cash on hand. The assets and liabilities transferred to the Company relate to interests under common control by NRG and were recorded at historical cost in accordance with ASC 805-50, Business Combinations - Related Issues. The difference between the cash paid and historical value of the entities' equity was recorded as a contribution from NRG and increased the balance of its noncontrolling interest. Since the transaction constituted a transfer of net assets under common control, the guidance requires retrospective combination of the entities for all periods presented as if the combination has been in effect since the inception of common control.
The following tables present a summary of the Company's historical information combining the financial information for the Buckthorn Solar Drop Down Asset and November 2017 Drop Down Assets transferred in connection with the acquisition:
 
Three months ended September 30, 2017
 
As Previously Reported (a)
 
Buckthorn Solar Drop Down Asset
 
November 2017 Drop Down Assets
 
As Currently Reported
(In millions)
 
 
 
 
 
 
 
Total operating revenues
$
265

 
$

 
$
4

 
$
269

Operating income (loss)
95

 

 
(11
)
 
84

Net income (loss)
41

 
1

 
(11
)
 
31

Less: Pre-acquisition net income (loss) of Drop Down Assets
1

 
1

 
(11
)
 
(9
)
Less: Income attributable to noncontrolling interests
11

 

 

 
11

Net income attributable to Clearway Energy, Inc.
29

 

 

 
29

 
Nine months ended September 30, 2017
 
As Previously Reported (a)
 
Buckthorn Solar Drop Down Asset
 
November 2017 Drop Down Assets
 
As Currently Reported
(In millions)
 
 
 
 
 
 
 
Total operating revenues
$
767

 
$

 
$
11

 
$
778

Operating income (loss)
271

 

 
(8
)
 
263

Net income (loss)
85

 
(2
)
 
(10
)
 
73

Less: Pre-acquisition net income (loss) of Drop Down Assets
18

 
(2
)
 
(10
)
 
6

Less: Income attributable to noncontrolling interests
13

 

 

 
13

Net income attributable to Clearway Energy, Inc.
54

 

 

 
54

 
(a) As previously reported in the Company's Form 10-Q for the quarter ended September 30, 2017.
August 2017 Drop Down Assets On August 1, 2017, the Company acquired the remaining 25% interest in Wind TE Holdco, a portfolio of 12 wind projects, from NRG for total cash consideration of $44 million, including working capital adjustments. The purchase agreement also included potential additional payments to NRG dependent upon actual energy prices for merchant periods beginning in 2027, which were estimated and accrued as contingent consideration in the amount of $8 million.
The Company originally acquired 75% of Wind TE Holdco on November 3, 2015, or November 2015 Drop Down Assets, which were consolidated with 25% of the net assets recorded as noncontrolling interest. The assets and liabilities transferred to the Company related to interests under common control by NRG and were recorded at historical cost in accordance with ASC 805-50, Business Combination - Related Issues. As the Company had reflected NRG's 25% ownership of Wind TE Holdco in noncontrolling interest, the difference between the cash paid of $44 million, net of the contingent consideration of $8 million, and the historical value of the remaining 25% of $87 million as of July 31, 2017, was recorded as an adjustment to NRG's noncontrolling interest. Since the transaction constituted a transfer of entities under common control, the accounting guidance requires retrospective combination of the entities for all periods presented as if the combination has been in effect from the beginning of the financial statement period or from the date the entities were under common control (if later than the beginning of the financial statement period).
March 2017 Drop Down Assets On March 27, 2017, the Company acquired the following interests from NRG: (i) Agua Caliente Borrower 2 LLC, which owns a 16% interest (approximately 31% of NRG's 51% interest) in the Agua Caliente solar farm, one of the ROFO Assets, representing ownership of approximately 46 net MW of capacity and (ii) NRG's interests in the Utah Solar Portfolio. Agua Caliente is located in Yuma County, AZ and sells power subject to a 25-year PPA with Pacific Gas and Electric, with 22 years remaining on that contract. The seven utility-scale solar farms in the Utah Solar Portfolio are owned by

20

                                                                                                                                

the following entities: Four Brothers Capital, LLC, Iron Springs Capital, LLC, and Granite Mountain Capital, LLC. These utility-scale solar farms achieved commercial operations in 2016, sell power subject to 20-year PPAs with PacifiCorp, a subsidiary of Berkshire Hathaway and are part of a tax equity structure with Dominion Solar Projects III, Inc., or Dominion, through which the Company is entitled to receive 50% of cash to be distributed, as further described below. The Company paid cash consideration of $128 million, which includes $3 million of final net working capital adjustment received by the Company from NRG. The acquisition of the March 2017 Drop Down Assets was funded with cash on hand. The Company recorded the acquired interests as equity method investments. The Company also assumed non-recourse debt of $41 million and $287 million on Agua Caliente Borrower 2 LLC and the Utah Solar Portfolio, respectively, as well as its pro-rata share of non-recourse project-level debt of Agua Caliente Solar LLC, as further described in Note 4, Investments Accounted for by the Equity Method and Variable Interest Entities.
The assets and liabilities transferred to the Company relate to interests under common control by NRG and were recorded at historical cost in accordance with ASC 805-50, Business Combination - Related Issues. The difference between the cash paid and the historical value of the entities' equity of $8 million was recorded as an adjustment to NRG's noncontrolling interest. Since the transaction constituted a transfer of entities under common control, the accounting guidance requires retrospective combination of the entities for all periods presented as if the combination has been in effect from the beginning of the financial statement period or from the date the entities were under common control (if later than the beginning of the financial statement period).
Note 4Investments Accounted for by the Equity Method and Variable Interest Entities
Entities that are Consolidated
The Company has a controlling financial interest in certain entities which have been identified as VIEs under ASC 810, Consolidations, or ASC 810. These arrangements are primarily related to tax equity arrangements entered into with third parties in order to monetize certain tax credits associated with wind facilities, as further described in Note 5, Investments Accounted for by the Equity Method and Variable Interest Entities, to the consolidated financial statements included in the Company's 2017 Form 10-K.
Buckthorn Renewables, LLC As described in Note 3, Business Acquisitions, on March 30, 2018, the Company acquired 100% of NRG’s interest in a 154 MW construction-stage utility-scale solar generation project, Buckthorn Renewables, LLC, which owns 100% interest in Buckthorn Solar Portfolio, LLC, which in turn owns 100% of the Class B membership interests in Buckthorn Holdings, LLC. Buckthorn Holdings, LLC is a tax equity fund, which is a variable interest entity that is consolidated by Buckthorn Solar Portfolio, LLC. The Company is the primary beneficiary, through its position as managing member, and indirectly consolidates Buckthorn Holdings, LLC through Buckthorn Solar Portfolio, LLC. The Class A member is a tax equity investor who made its initial contribution of $19 million on March 30, 2018, which is reflected as noncontrolling interest on the Company’s consolidated balance sheet. The project achieved substantial completion in May 2018, at which time the remaining tax equity contributions of $80 million were funded. The Company utilizes the HLBV method to determine the net income or loss allocated to the tax equity investor noncontrolling interest. The Company recorded $55 million of loss attributable to noncontrolling interest in Buckthorn Renewables, LLC during the period ended September 30, 2018.
Repowering Partnership LLC On August 30, 2018, Wind TE Holdco, an indirect subsidiary of the Company, entered into a partnership with Clearway Renew LLC, an indirect subsidiary of CEG, in order to facilitate the repowering of the Elbow Creek and Wildorado facilities. Wind TE Holdco contributed its interests in the two facilities and Clearway Renew LLC contributed a turbine supply agreement, including title to certain components that qualify for production tax credits. Clearway Renew LLC paid a $17 million deposit and had a payable for an additional $17 million due to the service provider, which will be funded by an additional contribution from Clearway Renew LLC. Wind TE Holdco is the managing member of Repowering Partnership LLC and consolidates the entity, which is a VIE. Clearway Renew LLC is entitled to allocations of 21% of income, which is reflected in Wind TE Holdco’s noncontrolling interests.

21

                                                                                                                                

Summarized financial information for the Company's consolidated VIEs consisted of the following as of September 30, 2018:
(In millions)
Wind TE Holdco
 
Alta Wind TE Holdco
 
Spring Canyon
 
Buckthorn Renewables, LLC
Other current and non-current assets
$
192

 
$
32

 
$
1

 
$
21

Property, plant and equipment
354

 
417

 
92

 
225

Intangible assets
2

 
253

 

 

Total assets
548

 
702

 
93

 
246

Current and non-current liabilities
205

 
14

 
5

 
136

Total liabilities
205

 
14

 
5

 
136

Noncontrolling interest
32

 
67

 
50

 
44

Net assets less noncontrolling interests
$
311

 
$
621

 
$
38

 
$
66

Entities that are not Consolidated
The Company has interests in entities that are considered VIEs under ASC 810, but for which it is not considered the primary beneficiary.  The Company accounts for its interests in these entities under the equity method of accounting, as further described in Note 5, Investments Accounted for by the Equity Method and Variable Interest Entities, to the consolidated financial statements included in the Company's 2017 Form 10-K.
The Company's maximum exposure to loss as of September 30, 2018, is limited to its equity investment in the unconsolidated entities, as further summarized in the table below:
(In millions)
Maximum exposure to loss
Four Brothers Solar, LLC
$
204

GenConn Energy LLC
98

DGPV Holdco 3 LLC
85

DGPV Holdco 1 LLC
78

Granite Mountain Holdings, LLC
74

DGPV Holdco 2 LLC
63

Iron Springs Holdings, LLC
52

RPV Holdco 1 LLC
42

DGPV Holdco 1 LLC The Company invested $4 million of cash during the nine months ended September 30, 2018 into DGPV Holdco 1 LLC and recorded $1 million due to CEG in accounts payable — affiliate as of September 30, 2018 to be funded as the project milestones are completed. The Company owns approximately 52 MW of distributed solar capacity, based on cash to be distributed, with a weighted average remaining contract life of approximately 17 years as of September 30, 2018.
DGPV Holdco 3 LLC The Company invested $12 million of cash during the nine months ended September 30, 2018 into DGPV Holdco 3 LLC and recorded $10 million due to CEG in accounts payable — affiliate as of September 30, 2018 to be funded in tranches as the project milestones are completed. The Company owns approximately 59 MW of distributed solar capacity, based on cash to be distributed, with a weighted average remaining contract life of approximately 21 years as of September 30, 2018.
Utah Solar Portfolio As described in Note 3, Business Acquisitions, on March 27, 2017, as part of the March 2017 Drop Down Assets acquisition, the Company acquired from NRG 100% of the Class A equity interests in the Utah Solar Portfolio, comprised of Four Brothers Solar, LLC, Granite Mountain Holdings, LLC, and Iron Springs Holdings, LLC. The Class B interests of the Utah Solar Portfolio are owned by a tax equity investor, who receives 99% of allocations of taxable income and other items until the flip point, which occurs when the tax equity investor obtains a specified return on its initial investment, at which time the allocations to the tax equity investor change to 50%. The Company generally receives 50% of distributable cash throughout the term of the tax-equity arrangements. The three entities comprising the Utah Solar Portfolio are VIEs. As the Company is not the primary beneficiary, the Company uses the equity method of accounting to account for its interests in the Utah Solar Portfolio. The Company utilizes the HLBV method to determine its share of the income or losses in the investees.
 

22

                                                                                                                                

Note 5Fair Value of Financial Instruments
Fair Value Accounting under ASC 820
ASC 820 establishes a fair value hierarchy that prioritizes the inputs to valuation techniques used to measure fair value into three levels as follows:
Level 1—quoted prices (unadjusted) in active markets for identical assets or liabilities that the Company has the ability to access as of the measurement date.
Level 2—inputs other than quoted prices included within Level 1 that are directly observable for the asset or liability or indirectly observable through corroboration with observable market data.
Level 3—unobservable inputs for the asset or liability only used when there is little, if any, market activity for the asset or liability at the measurement date.
In accordance with ASC 820, the Company determines the level in the fair value hierarchy within which each fair value measurement in its entirety falls, based on the lowest level input that is significant to the fair value measurement.
For cash and cash equivalents, restricted cash, accounts receivable, accounts payable, accounts payable — affiliates, accrued expenses and other liabilities, the carrying amounts approximate fair value because of the short-term maturity of those instruments and are classified as Level 1 within the fair value hierarchy.
The estimated carrying amounts and fair values of the Company’s recorded financial instruments not carried at fair market value are as follows:
 
As of September 30, 2018
 
As of December 31, 2017
 
Carrying Amount
 
Fair Value
 
Carrying Amount
 
Fair Value
(In millions)
 
Assets:
 
 
 
 
 
 
 
Notes receivable
$
3

 
$
3

 
$
13

 
$
13

Liabilities:
 
 
 
 
 
 
 
Long-term debt, including current portion (a)
$
5,860

 
$
5,835

 
$
6,066

 
$
6,099

 
(a) Excludes deferred financing costs, which are recorded as a reduction to long-term debt on the Company's consolidated balance sheets.
The fair value of the Company's publicly-traded long-term debt is based on quoted market prices and is classified as Level 2 within the fair value hierarchy. The fair value of non-publicly traded long-term debt and certain notes receivable of the Company are based on expected future cash flows discounted at market interest rates, or current interest rates for similar instruments with equivalent credit quality and are classified as Level 3 within the fair value hierarchy. The following table presents the level within the fair value hierarchy for long-term debt, including current portion as of September 30, 2018 and December 31, 2017:
 
As of September 30, 2018
 
As of December 31, 2017
 
Level 2
 
Level 3
 
Level 2
 
Level 3
 
(In millions)
Long-term debt, including current portion
$
1,451

 
$
4,384

 
$
1,502

 
$
4,597


23

                                                                                                                                

Recurring Fair Value Measurements
The Company records its derivative assets and liabilities at fair value on its consolidated balance sheet. The following table presents assets and liabilities measured and recorded at fair value on the Company's consolidated balance sheets on a recurring basis and their level within the fair value hierarchy:
 
As of September 30, 2018
 
As of December 31, 2017
 
Fair Value (a)
 
Fair Value (a)
(In millions)
Level 2
 
Level 2
Derivative assets:
 
 
 
Commodity contracts
$

 
$
1

Interest rate contracts
35

 
1

Total assets
35

 
2

Derivative liabilities:
 
 
 
Commodity contracts
1

 
1

Interest rate contracts
13

 
48

Total liabilities
$
14

 
$
49

 
(a) There were no derivative assets or liabilities classified as Level 1 or Level 3 as of September 30, 2018 and December 31, 2017.
Derivative Fair Value Measurements
The Company's contracts are non-exchange-traded and valued using prices provided by external sources. For the Company’s energy markets, management receives quotes from multiple sources. To the extent that multiple quotes are received, the prices reflect the average of the bid-ask mid-point prices obtained from all sources believed to provide the most liquid market for the commodity.
The fair value of each contract is discounted using a risk free interest rate. In addition, a credit reserve is applied to reflect credit risk, which is, for interest rate swaps, calculated based on credit default swaps using the bilateral method. For commodities, to the extent that the net exposure under a specific master agreement is an asset, the Company uses the counterparty’s default swap rate. If the net exposure under a specific master agreement is a liability, the Company uses a proxy of its own default swap rate. For interest rate swaps and commodities, the credit reserve is added to the discounted fair value to reflect the exit price that a market participant would be willing to receive to assume the liabilities or that a market participant would be willing to pay for the assets. As of September 30, 2018, the credit reserve was $1 million in interest expense. It is possible that future market prices could vary from those used in recording assets and liabilities and such variations could be material.
Concentration of Credit Risk
In addition to the credit risk discussion in Note 2, Summary of Significant Accounting Policies, to the consolidated financial statements included in the Company's 2017 Form 10-K, the following is a discussion of the concentration of credit risk for the Company's financial instruments. Credit risk relates to the risk of loss resulting from non-performance or non-payment by counterparties pursuant to the terms of their contractual obligations. The Company monitors and manages credit risk through credit policies that include: (i) an established credit approval process; (ii) monitoring of counterparties' credit limits; (iii) the use of credit mitigation measures such as margin, collateral, prepayment arrangements, or volumetric limits; (iv) the use of payment netting agreements; and (v) the use of master netting agreements that allow for the netting of positive and negative exposures of various contracts associated with a single counterparty. Risks surrounding counterparty performance and credit could ultimately impact the amount and timing of expected cash flows. The Company seeks to mitigate counterparty risk by having a diversified portfolio of counterparties.
Counterparty credit exposure includes credit risk exposure under certain long-term agreements, including solar and other PPAs. As external sources or observable market quotes are not available to estimate such exposure, the Company estimates the exposure related to these contracts based on various techniques including, but not limited to, internal models based on a fundamental analysis of the market and extrapolation of observable market data with similar characteristics. Based on these valuation techniques, as of September 30, 2018, credit risk exposure to these counterparties attributable to the Company's ownership interests was approximately $2.5 billion for the next five years. The majority of these power contracts are with utilities with strong credit quality and public utility commission or other regulatory support. However, such regulated utility counterparties can be impacted by changes in government regulations, which the Company is unable to predict.

24

                                                                                                                                

Note 6Accounting for Derivative Instruments and Hedging Activities
This footnote should be read in conjunction with the complete description under Note 7, Accounting for Derivative Instruments and Hedging Activities, to the consolidated financial statements included in the Company's 2017 Form 10-K.
Energy-Related Commodities
As of September 30, 2018, the Company had energy-related derivative instruments extending through 2020. At September 30, 2018, these contracts were not designated as cash flow or fair value hedges.
Interest Rate Swaps
As of September 30, 2018, the Company had interest rate derivative instruments on non-recourse debt extending through 2041, a portion of which are designated as cash flow hedges.
Volumetric Underlying Derivative Transactions
The following table summarizes the net notional volume buy of the Company's open derivative transactions broken out by type:
 
 
 
Total Volume
 
 
 
September 30, 2018
 
December 31, 2017
Commodity
Units
 
(In millions)
Natural Gas
MMBtu
 
2

 
2

Interest
Dollars
 
$
1,909

 
$
2,050

Fair Value of Derivative Instruments
The following table summarizes the fair value within the derivative instrument valuation on the balance sheet:
 
Fair Value
 
Derivative Assets (a)
 
Derivative Liabilities
 
September 30, 2018
 
December 31, 2017
 
September 30, 2018
 
December 31, 2017
 
(In millions)
Derivatives Designated as Cash Flow Hedges:
 
 
 
 
 
 
 
Interest rate contracts current
$
2

 
$

 
$
1

 
$
4

Interest rate contracts long-term
11

 
1

 
4

 
9

Total Derivatives Designated as Cash Flow Hedges
13

 
1

 
5

 
13

Derivatives Not Designated as Cash Flow Hedges:
 
 
 
 
 
 
 
Interest rate contracts current
1

 

 
3

 
13

Interest rate contracts long-term
21

 

 
5

 
22

Commodity contracts current

 
1

 
1

 
1

Total Derivatives Not Designated as Cash Flow Hedges
22

 
1

 
9

 
36

Total Derivatives
$
35

 
$
2

 
$
14

 
$
49

 
(a) Derivative Assets balances classified as current are included within the prepayments and other current assets line item of the consolidated balance sheets as of September 30, 2018 and December 31, 2017.


25

                                                                                                                                

The Company has elected to present derivative assets and liabilities on the balance sheet on a trade-by-trade basis and does not offset amounts at the counterparty master agreement level. As of September 30, 2018 and December 31, 2017, there was no outstanding collateral paid or received. The following tables summarize the offsetting of derivatives by the counterparty master agreement level as of September 30, 2018 and December 31, 2017:
As of September 30, 2018
Gross Amounts of Recognized Assets/Liabilities
 
Derivative Instruments
 
Net Amount
Commodity contracts(a):
(In millions)
Derivative liabilities
$
(1
)
 
$

 
$
(1
)
Total commodity contracts
(1
)
 

 
(1
)
Interest rate contracts:
 
 
 
 
 
Derivative assets
35

 
(2
)
 
33

Derivative liabilities
(13
)
 
2

 
(11
)
Total interest rate contracts
22

 

 
22

Total derivative instruments
$
21

 
$

 
$
21

 
(a) There were no commodity contracts classified as derivative assets as of September 30, 2018.
As of December 31, 2017
Gross Amounts of Recognized Assets/Liabilities
 
Derivative Instruments
 
Net Amount
Commodity contracts:
(In millions)
Derivative assets
$
1

 
$

 
$
1

Derivative liabilities
(1
)
 

 
(1
)
Total commodity contracts

 

 

Interest rate contracts:
 
 
 
 
 
Derivative assets
1

 
(1
)
 

Derivative liabilities
(48
)
 
1

 
(47
)
Total interest rate contracts
(47
)
 

 
(47
)
Total derivative instruments
$
(47
)
 
$

 
$
(47
)
Accumulated Other Comprehensive Loss
The following table summarizes the effects on the Company’s accumulated OCL balance attributable to interest rate swaps designated as cash flow hedge derivatives, net of tax:
 
Three months ended September 30,
 
Nine months ended September 30,
 
2018
 
2017
 
2018
 
2017
 
(In millions)
Accumulated OCL beginning balance
$
(36
)
 
$
(70
)
 
$
(60
)
 
$
(70
)
Reclassified from accumulated OCL to income due to realization of previously deferred amounts
5

 
4

 
11

 
10

Mark-to-market of cash flow hedge accounting contracts
1

 
3

 
19

 
(3
)
Accumulated OCL ending balance, net of income tax benefit of $5 and $16, respectively
(30
)
 
(63
)
 
(30
)
 
(63
)
Accumulated OCL attributable to noncontrolling interests
(16
)
 
(36
)
 
(16
)
 
(36
)
Accumulated OCL attributable to Clearway Energy, Inc.
$
(14
)
 
$
(27
)
 
$
(14
)
 
$
(27
)
Losses expected to be realized from OCL during the next 12 months, net of income tax benefit of $1
$
(8
)
 
 
 
$
(8
)
 
 
The Company's regression analysis for Marsh Landing, Walnut Creek and Avra Valley interest rate swaps, while positively correlated, no longer contain matching terms for cash flow hedge accounting. As a result, the Company voluntarily de-designated the Marsh Landing, Walnut Creek and Avra Valley cash flow hedges as of April 28, 2017, and will prospectively mark these derivatives to market through the income statement.

26

                                                                                                                                

Impact of Derivative Instruments on the Statements of Operations
The Company has interest rate derivative instruments that are not designated as cash flow hedges. The effect of interest rate hedges is recorded to interest expense. For the three months ended September 30, 2018 and 2017, the impact to the consolidated statements of operations was a gain of $9 million and a gain of $7 million, respectively. For the nine months ended September 30, 2018 and 2017, the impact to the consolidated statements of operations was a gain of $40 million and a loss of $2 million, respectively.
A portion of the Company’s derivative commodity contracts relates to its Thermal Business for the purchase of fuel commodities based on the forecasted usage of the thermal district energy centers. Realized gains and losses on these contracts are reflected in the fuel costs that are permitted to be billed to customers through the related customer contracts or tariffs and, accordingly, no gains or losses are reflected in the consolidated statements of operations for these contracts.
See Note 5, Fair Value of Financial Instruments, for a discussion regarding concentration of credit risk.


27

                                                                                                                                

Note 7Long-term Debt
This footnote should be read in conjunction with the complete description under Note 10, Long-term Debt, to the consolidated financial statements included in the Company's 2017 Form 10-K. Long-term debt consisted of the following:
 
 
September 30, 2018
 
December 31, 2017
 
September 30, 2018, interest rate % (a)
 
Letters of Credit Outstanding at September 30, 2018
 
 
(In millions, except rates)
2019 Convertible Notes
 
$
329

 
$
345

 
3.500
 
$

2020 Convertible Notes
 
288

 
288

 
3.250
 

2024 Senior Notes
 
500

 
500

 
5.375
 

2026 Senior Notes
 
350

 
350

 
5.000
 

Clearway Energy LLC and Clearway Energy Operating LLC Revolving Credit Facility, due 2023 (b)
 

 
55

 
L+1.50
 
70

Project-level debt:
 
 
 
 
 
 
 
 
Agua Caliente Borrower 2, due 2038
 
39

 
41

 
5.430
 
17

Alpine, due 2022
 
129

 
135

 
L+1.750
 
16

Alta Wind I - V lease financing arrangements, due 2034 and 2035
 
901

 
926

 
5.696 - 7.015
 
103

Buckthorn Solar, due 2025
 
132

 
169

 
L+1.750
 
26

CVSR, due 2037
 
720

 
746

 
2.339 - 3.775
 

CVSR Holdco Notes, due 2037
 
188

 
194

 
4.680
 
13

El Segundo Energy Center, due 2023
 
352

 
400

 
L+1.75 - L+2.375
 
138

Energy Center Minneapolis Series C Notes, due 2025
 

 
83

 
5.950
 

Energy Center Minneapolis Series D Notes, due 2031
 
125

 
125

 
3.550
 

Energy Center Minneapolis Series E, F, G, H Notes

203

 

 
various
 

Laredo Ridge, due 2028
 
91

 
95

 
L+1.875
 
10

Marsh Landing, due 2023
 
280

 
318

 
L+2.125
 
38

Tapestry, due 2021
 
154

 
162

 
L+1.625
 
20

Utah Solar Portfolio, due 2022
 
273

 
278

 
various
 
13

Viento, due 2023
 
154

 
163

 
L+3.00
 
26

Walnut Creek, due 2023
 
235

 
267

 
L+1.625
 
82

Other
 
427

 
443

 
various
 
36

Subtotal project-level debt:
 
4,403

 
4,545

 
 
 
 
Total debt
 
5,870

 
6,083

 
 
 
 
  Less current maturities (c)
 
(873
)
 
(339
)
 
 
 
 
Less net debt issuance costs
 
(59
)
 
(68
)
 
 
 
 
Less discounts (d)
 
(10
)
 
(17
)
 
 
 
 
Total long-term debt
 
$
4,928

 
$
5,659

 
 
 
 
 
(a) As of September 30, 2018, L+ equals 3 month LIBOR plus x%, except for Viento, due 2023 where L+ equals 6 month LIBOR plus 3.00% and Utah Solar Portfolio, where L+ equals 1 month LIBOR plus x%.
(b) Applicable rate is determined by the borrower leverage ratio, as defined in the credit agreement.
(c) Current maturities reflect the results of the 2019 Convertible Notes and 2020 Convertible Notes tender offer, as further described below.
(d) Discounts relate to the 2019 Convertible Notes and 2020 Convertible Notes.
The financing arrangements listed above contain certain covenants, including financial covenants that the Company is required to be in compliance with during the term of the respective arrangement. As of September 30, 2018, the Company was in compliance with all of the required covenants.
The discussion below describes material changes to or additions of long-term debt for the nine months ended September 30, 2018.

28

                                                                                                                                

Clearway Energy LLC and Clearway Energy Operating LLC Revolving Credit Facility
As of September 30, 2018, there were no outstanding borrowings under the revolving credit facility and the Company had $70 million of letters of credit outstanding. On October 9, 2018, the Company terminated certain letters of credit relating to certain project PPAs in exchange for a one-time payment, which reduced the outstanding letters of credit under the revolving credit facility to $45 million as of October 31, 2018.
On April 30, 2018, the Company closed on the refinancing of the revolving credit facility, which extended the maturity of the facility to April 28, 2023, and decreased the Company's overall cost of borrowing from L+2.50% to L+1.75%. The applicable rate is determined by the borrower leverage ratio, as defined in the credit agreement, and was L+1.50% as of September 30, 2018. The facility will continue to be used for general corporate purposes including financing of future acquisitions and posting letters of credit.
Bridge Credit Agreement
On August 31, 2018, the Company entered into a senior unsecured 364-day bridge credit agreement, or the Bridge Credit Agreement, which provides total borrowings of up to a maximum amount of $1.5 billion at a rate per annum equal to LIBOR or a base rate plus an applicable margin equal to 3.00% in the case of LIBOR loans and 2.00% in the case of base rate loans, in each case subject to an additional 0.25% on the 90th day following the effective date of the Bridge Credit Agreement, 0.25% on the 180th day following such effective date and 0.50% on each 90th day thereafter while any loans remain outstanding. The obligation of the lenders to fund loans under the Bridge Credit Agreement will expire on the date that is 110 days after the effective date of the Bridge Credit Agreement. Loans under the Bridge Credit Agreement will mature 364 days after the effective date of the agreement, provided that Clearway Energy Operating LLC may elect in its sole discretion to extend the maturity as provided for in the Bridge Credit Agreement. Borrowings under the Bridge Credit Agreement are guaranteed by Clearway Energy LLC and certain subsidiaries of Clearway Energy Operating LLC. As of September 30, 2018, there were no borrowings under the Bridge Credit Agreement.
In October 2018, the Company reduced the lenders' commitments under the bridge agreement from $1.5 billion to $867.5 million following the offering of the 2025 Senior Notes and the convertible notes tender offer results, each described below. On October 31, 2018, the Company terminated the Bridge Credit Agreement.
2025 Senior Notes
On October 1, 2018, Clearway Energy Operating LLC issued $600 million of senior unsecured notes, or the 2025 Senior Notes. The 2025 Senior Notes bear interest at 5.750% and mature on October 15, 2025. Interest on the 2025 Senior Notes is payable semi-annually on April 15 and October 15 of each year, and interest payments will commence on April 15, 2019. The 2025 Senior Notes are unsecured obligations of Clearway Energy Operating LLC and are guaranteed by Clearway Energy LLC and by certain of Clearway Energy Operating LLC's wholly owned current and future subsidiaries.
2019 Convertible Notes Open Market Repurchases
In August 2018, the Company repurchased an aggregate principal amount of $16 million of the 2019 Convertible Notes in open market transactions. The repurchases were funded through a partial repayment of the intercompany note between Clearway Energy Operating LLC and Clearway Energy, Inc., which was reduced by $16 million.
2019 Convertible Notes and 2020 Convertible Notes Tender Offer
On September 10, 2018, pursuant to the 2019 Convertible Notes and the 2020 Convertible Notes indentures, the Company delivered to the holders of the 2019 Convertible Notes and the 2020 Convertible Notes a fundamental change notice and offer to repurchase any and all of the 2019 Convertible Notes and 2020 Convertible Notes for cash at a price equal to 100% of the principal amount of the Convertible Notes plus any accrued and unpaid interest. The tender offer expired on October 9, 2018. An aggregate principal amount of $109 million of the 2019 Convertible Notes and $243 million of the 2020 Convertible Notes were tendered on or prior to the expiration date and accepted by the Company for purchase. After the expiration of the tender offer, $220 million aggregate principal amount of the 2019 Convertible Notes remain outstanding and $45 million aggregate principal amount of the 2020 Convertible Notes remain outstanding.

29

                                                                                                                                

Project - level Debt
Energy Center Minneapolis Series E, F, G, H Notes
On June 19, 2018, Energy Center Minneapolis LLC, a subsidiary of the Company, entered into an amended and restated Thermal note purchase and private shelf agreement under which it authorized the issuance of the Series E Notes, Series F Notes, Series G Notes, and Series H Notes, as further described in the table below:
(in millions)
 
Amount
 
Interest Rate
Energy Center Minneapolis Series E Notes, due 2033
 
$
70

 
4.80
%
Energy Center Minneapolis Series F Notes, due 2033
 
10

 
4.60
%
Energy Center Minneapolis Series G Notes, due 2035 
 
83

 
5.90
%
Energy Center Minneapolis Series H Notes, due 2037
 
40

 
4.83
%
Total proceeds
 
$
203

 
 
Repayment of Energy Center Minneapolis Series C Notes, due 2025
 
(83
)
 
5.95
%
Net borrowings
 
$
120

 
 
The proceeds from the sale of the Series E Notes and the Series F Notes were utilized to finance the acquisition of the UPMC Thermal Project as described in Note 3, Business Acquisitions. The Series G Notes were used to refinance the Series C Notes as noted above in the table. The Series H Notes were used to make a dividend to Clearway Energy Operating LLC.
The amended and restated Thermal note purchase and private shelf agreement also established a private shelf facility for the future issuance of notes in the amount of $40 million.
Buckthorn Solar Drop Down Asset Debt
As part of the Buckthorn Solar Drop Down Asset acquisition, as further described in Note 3, Business Acquisitions, the Company assumed non-recourse debt of $183 million relating to Buckthorn Solar Portfolio, LLC as of the date of the acquisition, March 30, 2018. The assumed debt consisted of a construction loan and an Investment Tax Credits, or ITC, bridge loan, both at an interest rate of LIBOR plus 1.75%. On May 31, 2018, $132 million of non-recourse debt was converted to a term loan with an expected maturity of May 2025, and the remainder of the non-recourse debt was repaid with the final contribution from the Class A member in the amount of $80 million upon the project reaching substantial completion in May 2018.
Buckthorn Solar entered into a series of fixed for floating interest rate swaps that would fix the interest rate for a minimum of 80% of the outstanding notional amount. All interest rate swap payments by Buckthorn Solar and its counterparties are made quarterly and LIBOR is determined in advance of each interest period.


30

                                                                                                                                

Note 8Earnings Per Share
Basic earnings per common share is computed by dividing net income by the weighted average number of common shares outstanding. Shares issued during the year are weighted for the portion of the year that they were outstanding. Diluted earnings per share is computed in a manner consistent with that of basic earnings per share while giving effect to all potentially dilutive common shares that were outstanding during the period.
The reconciliation of Clearway Energy, Inc.'s basic and diluted earnings per share is shown in the following tables:
 
Three months ended September 30,
 
2018
 
2017
(In millions, except per share data) (a)
Common Class A
 
Common Class C
 
Common Class A
 
Common Class C
Basic earnings per share attributable to Clearway Energy, Inc. common stockholders
 
 
 
 
 
 
 
Net income attributable to Clearway Energy, Inc.
$
7

 
$
14

 
$
10

 
$
19

Weighted average number of common shares outstanding — basic
35

 
69

 
35

 
64

Earnings per weighted average common share — basic
$
0.20

 
$
0.20

 
$
0.30

 
$
0.30

Diluted earnings per share attributable to Clearway Energy, Inc. common stockholders
 
 
 
 
 
 
 
Net income attributable to Clearway Energy, Inc.
$
7

 
$
14

 
$
13

 
$
21

Weighted average number of common shares outstanding  diluted
35

 
69

 
49

 
75

Earnings per weighted average common share — diluted
$
0.20

 
$
0.20

 
$
0.27

 
$
0.29

 
Nine months ended September 30,
 
2018
 
2017
(In millions, except per share data) (a)
Common Class A
 
Common Class C
 
Common Class A
 
Common Class C
Basic earnings per share attributable to Clearway Energy, Inc. common stockholders
 
 
 
 
 
 
 
Net income attributable to Clearway Energy, Inc.
$
40

 
$
76

 
$
19

 
$
35

Weighted average number of common shares outstanding  basic
35

 
67

 
35

 
63

Earnings per weighted average common share — basic
$
1.14

 
$
1.14

 
$
0.56

 
$
0.56

Diluted earnings per share attributable to Clearway Energy, Inc. common stockholders
 
 
 
 
 
 
 
Net income attributable to Clearway Energy, Inc.
$
40

 
$
85

 
$
19

 
$
35

Weighted average number of common shares outstanding  diluted
35

 
77

 
35

 
63

Earnings per weighted average common share — diluted
$
1.14

 
$
1.10

 
$
0.56

 
$
0.56

 
(a) Basic and diluted earnings per share might not recalculate due to presenting values in millions rather than whole dollars.
The following table summarizes the Company's outstanding equity instruments that are anti-dilutive and were not included in the computation of the Company's diluted earnings per share:
 
Three months ended September 30,
 
Nine months ended September 30,
 
2018
 
2017
 
2018
 
2017
 
(In millions of shares)
2019 Convertible Notes - Common Class A

 

 

 
15

2020 Convertible Notes - Common Class C
10

 

 

 
10



31

                                                                                                                                

Note 9Changes in Capital Structure
Equity Offering
On September 27, 2018, Clearway Energy, Inc. issued and sold 3,916,449 shares of Class C common stock for net proceeds of $75 million. The Company utilized the proceeds of the offering to acquire 3,916,449 Class C units of Clearway Energy LLC and, as a result, the Company currently owns 55.7% of the economic interests of Clearway Energy LLC, with CEG retaining 44.3% of the economic interests of Clearway Energy LLC.
At-the-Market Equity Offering Program, or the ATM Program
Clearway Energy, Inc. is party to an equity distribution agreement with Barclays Capital Inc., Credit Suisse Securities (USA) LLC, J.P. Morgan Securities LLC and RBC Capital Markets, LLC, as sales agents. Pursuant to the terms of the equity distribution agreement, Clearway Energy, Inc. may offer and sell shares of its Class C common stock par value $0.01 per share, from time to time through the sales agents up to an aggregate sales price of $150 million through an at-the-market equity offering program, or the ATM Program. Clearway Energy, Inc. may also sell shares of its Class C common stock to any of the sales agents, as principals for its own account, at a price agreed upon at the time of sale.
The Company sold a total of 4,392,583 shares of Class C common stock for gross proceeds of $77 million during the nine months ended September 30, 2018. The Company incurred commission fees of $762 thousand during the nine months ended September 30, 2018.
As of September 30, 2018, approximately $38 million of Class C common stock remains available for issuance under the ATM Program.
Dividends to Class A and Class C common stockholders
The following table lists the dividends paid on the Company's Class A common stock and Class C common stock during the nine months ended September 30, 2018:
 
Third Quarter 2018
 
Second Quarter 2018
 
First Quarter 2018
Dividends per Class A share
$
0.320

 
$
0.309

 
$
0.298

Dividends per Class C share
$
0.320

 
$
0.309

 
$
0.298

Dividends on the Class A common stock and Class C common stock are subject to available capital, market conditions, and compliance with associated laws, regulations and other contractual obligations. The Company expects that, based on current circumstances, comparable cash dividends will continue to be paid in the foreseeable future.
On October 31, 2018, the Company declared quarterly dividends on its Class A common stock and Class C common stock of $0.331 per share payable on December 17, 2018, to stockholders of record as of December 3, 2018.
The Company also has authorized 10 million shares of preferred stock, par value $0.01 per share. None of the shares of preferred stock have been issued.

32

                                                                                                                                

Note 10Segment Reporting
The Company’s segment structure reflects how management currently operates and allocates resources. The Company's businesses are segregated based on conventional power generation, renewable businesses which consist of solar and wind, and the thermal and chilled water business. The Corporate segment reflects the Company's corporate costs. The Company's chief operating decision maker, its Chief Executive Officer, evaluates the performance of its segments based on operational measures including adjusted earnings before interest, taxes, depreciation and amortization, or Adjusted EBITDA, and CAFD, as well as economic gross margin and net income (loss).
 
Three months ended September 30, 2018
(In millions)
Conventional Generation
 
Renewables
 
Thermal
 
Corporate
 
Total
Operating revenues
$
87

 
$
152

 
$
53

 
$

 
$
292

Cost of operations
12

 
39

 
33

 

 
84

Depreciation and amortization
26

 
52

 
6

 

 
84

General and administrative

 

 

 
6

 
6

Acquisition-related transaction and integration costs

 

 

 
17

 
17

Development costs

 

 

 
1

 
1

Operating income (loss)
49

 
61

 
14

 
(24
)
 
100

Equity in earnings of unconsolidated affiliates
3

 
29

 

 

 
32

Other income, net

 
1

 

 
1

 
2

Interest expense
(13
)
 
(36
)
 
(4
)
 
(21
)
 
(74
)
Income (loss) before income taxes
39

 
55

 
10

 
(44
)
 
60

Income tax expense

 

 

 
11

 
11

Net Income (Loss)
$
39

 
$
55

 
$
10

 
$
(55
)
 
$
49

Total Assets
$
1,811

 
$
5,952

 
$
512

 
$
225

 
$
8,500

 
Three months ended September 30, 2017
(In millions)
Conventional Generation
 
Renewables
 
Thermal
 
Corporate
 
Total
Operating revenues
$
88

 
$
135

 
$
46

 
$

 
$
269

Cost of operations
16

 
34

 
29

 

 
79

Depreciation and amortization
27

 
58

 
5

 

 
90

Impairment losses

 
12

 

 

 
12

General and administrative

 

 

 
4

 
4

Acquisition-related transaction and integration costs

 

 

 

 

Operating income (loss)
45

 
31

 
12

 
(4
)
 
84

Equity in earnings of unconsolidated affiliates
3

 
25

 

 

 
28

Other income, net
1

 

 

 

 
1

Interest expense
(13
)
 
(38
)
 
(2
)
 
(21
)
 
(74
)
Income (loss) before income taxes
36

 
18

 
10

 
(25
)
 
39

Income tax expense

 

 

 
8

 
8

Net Income (Loss)
$
36


$
18


$
10


$
(33
)

$
31


33

                                                                                                                                


Nine months ended September 30, 2018
(In millions)
Conventional Generation

Renewables

Thermal

Corporate

Total
Operating revenues
$
251

 
$
427

 
$
146

 
$


$
824

Cost of operations
44

 
106

 
97

 


247

Depreciation and amortization
76

 
154

 
17

 


247

General and administrative

 

 

 
17


17

Acquisition-related transaction and integration costs

 

 

 
19

 
19

Development costs

 

 

 
1

 
1

Operating income (loss)
131

 
167

 
32

 
(37
)
 
293

Equity in earnings of unconsolidated affiliates
8

 
57

 

 


65

Other income, net
1

 
2

 

 
1

 
4

Interest expense
(33
)
 
(95
)
 
(8
)
 
(64
)

(200
)
Income (loss) before income taxes
107

 
131

 
24

 
(100
)

162

Income tax expense

 

 

 
17


17

Net Income (Loss)
$
107


$
131


$
24


$
(117
)

$
145

Total Assets
$
1,811

 
$
5,952

 
$
512

 
$
225


$
8,500

 
Nine months ended September 30, 2017
(In millions)
Conventional Generation
 
Renewables
 
Thermal
 
Corporate
 
Total
Operating revenues
$
246

 
$
402

 
$
130

 
$

 
$
778

Cost of operations
53

 
102

 
86

 

 
241

Depreciation and amortization
77

 
154

 
15

 

 
246

Impairment losses

 
12

 

 

 
12

General and administrative

 

 

 
14

 
14

Acquisition-related transaction and integration costs

 

 

 
2

 
2

Operating income (loss)
116

 
134

 
29

 
(16
)
 
263

Equity in earnings of unconsolidated affiliates
9

 
54

 

 

 
63

Other income, net
1

 
1

 

 
1

 
3

Loss on debt extinguishment

 
(2
)
 

 

 
(2
)
Interest expense
(39
)
 
(130
)
 
(7
)
 
(63
)
 
(239
)
Income (loss) before income taxes
87

 
57

 
22

 
(78
)
 
88

Income tax expense

 

 

 
15

 
15

Net Income (Loss)
$
87


$
57


$
22


$
(93
)

$
73

Note 11Income Taxes
Effective Tax Rate
The income tax provision consisted of the following:
 
Three months ended September 30,
 
Nine months ended September 30,
(In millions, except percentages)
2018
 
2017
 
2018
 
2017
Income before income taxes
$
60

 
$
39

 
$
162

 
$
88

Income tax expense
11

 
8

 
17

 
15

Effective income tax rate
18.3
%
 
20.5
%
 
10.5
%
 
17.0
%
For the three and nine months ended September 30, 2018 and 2017, the overall effective tax rate was different than the statutory rate of 21% and 35%, respectively, primarily due to production and investment tax credits generated from certain wind and solar assets, respectively, and earnings allocated to NRG for the period ended August 31, 2018 and CEG for the period from September 1 through September 30, 2018 resulting from their interest in Clearway Energy LLC.
For tax purposes, Clearway Energy LLC is treated as a partnership; therefore, the Company and CEG each record their respective share of taxable income or loss.

34

                                                                                                                                

Note 12 Related Party Transactions
Related Party Transactions with CEG entities
Administrative Services Agreements by and between the Company and Clearway Renewable Operation & Maintenance LLC (formerly NRG Renew Operation & Maintenance LLC)
Various wholly-owned subsidiaries of the Company in the Renewables segment are party to administrative services agreements with Clearway Renewable Operation & Maintenance LLC (formerly NRG Renew Operation & Maintenance LLC), or RENOM, a wholly-owned subsidiary of CEG, which provides Operation and Maintenance, O&M, services to these subsidiaries. The Company incurred total expenses for these services of $7 million and $22 million for the three and nine months ended September 30, 2018, respectively. The Company incurred total expenses for these services of $5 million and $17 million for the three and nine months ended September 30, 2017, respectively. There was a balance of $5 million due to RENOM as of September 30, 2018 and December 31, 2017.
CEG Master Services Agreements
Following the consummation of the NRG Transaction, Clearway Energy, Inc. along with Clearway Energy LLC and Clearway Energy Operating LLC entered into Master Services Agreements with CEG, pursuant to which CEG and certain of its affiliates or third party service providers began providing certain services to the Company, and the Company began providing certain services to CEG, in exchange for the payment of fees in respect of such services.
Amounts due to CEG or its subsidiaries are recorded as accounts payable - affiliate and amounts due to the Company from CEG and subsidiaries are recorded as accounts receivable - affiliate on the Company's consolidated balance sheet.
Related Party Transactions with NRG entities prior to the NRG Transaction
The following transactions relate to the period prior to sale of NRG's interest in CEG to GIP on August 31, 2018 and therefore were considered to be related party transactions for all the periods prior to August 31, 2018.
Power Purchase Agreements (PPAs) between the Company and NRG Power Marketing
Elbow Creek and Dover are parties to PPAs with NRG Power Marketing, a wholly-owned subsidiary of NRG, and generate revenue under the PPAs, which are recorded to operating revenues in the Company's consolidated statements of operations. For the two and eight months ended August 31, 2018, Elbow Creek and Dover, collectively, generated revenues of $2 million and $8 million, respectively. For the three and nine months ended September 30, 2017, Elbow Creek and Dover, collectively, generated revenue of $3 million and $10 million, respectively.

Energy Marketing Services Agreement by and between Thermal entities and NRG Power Marketing
Energy Center Dover LLC, Energy Center Minneapolis, Energy Center Phoenix LLC, and Energy Center Paxton LLC, or Thermal entities, which are subsidiaries of the Company, are parties to Energy Marketing Services Agreements with NRG Power Marketing. Under the agreements, NRG Power Marketing procures fuel and fuel transportation for the operation of the Thermal entities. For the two and eight months ended August 31, 2018, the Thermal entities purchased $1 million and $7 million, respectively, of natural gas from NRG Power Marketing. For the three and nine months ended September 30, 2017, the Thermal entities purchased $1 million and $7 million, respectively, of natural gas from NRG Power Marketing.
O&M Services Agreements by and between the Company's subsidiaries and NRG
Certain of the Company's subsidiaries are party to O&M Service Agreements with NRG, pursuant to which NRG subsidiaries provide necessary and appropriate services to operate and maintain the subsidiaries' plant operations, businesses and thermal facilities. NRG is reimbursed for the provided services, as well as for all reasonable and related expenses and expenditures, and payments to third parties for services and materials rendered to or on behalf of the parties to the agreements. NRG is not entitled to any management fee or mark-up under the agreements.
The fees incurred under these agreements were $7 million and $27 million for the two and eight months ended August 31, 2018, respectively. The fees incurred under these agreements were $10 million and $29 million for the three and nine months ended September 30, 2017, respectively.

35

                                                                                                                                

O&M Services Agreements by and between GenConn and NRG
GenConn incurs fees under two O&M agreements with wholly-owned subsidiaries of NRG. For the two and eight months ended August 31, 2018, the aggregate fees incurred under the agreements were $1 million and $4 million, respectively. For the three and nine months ended September 30, 2017, the aggregate fees incurred under the agreements were $1 million and $4 million, respectively.
Administrative Services Agreement by and between Marsh Landing and NRG West Coast LLC
Marsh Landing is a party to an administrative services agreement with NRG West Coast LLC, a wholly owned subsidiary of NRG. The Company reimbursed costs under this agreement of $2 million and $11 million for the two and eight months ended August 31, 2018, respectively. The Company reimbursed costs under the agreement of $4 million and $10 million for the three and nine months ended September 30, 2017, respectively.
Management Services Agreement by and between the Company and NRG
Prior to the NRG Transaction, NRG provided the Company with various operational, management, and administrative services, which include human resources, accounting, tax, legal, information systems, treasury, and risk management, as set forth in the Management Services Agreement. As of August 31, 2018, the base management fee was approximately $9 million per year. Costs incurred under this agreement were $2 million and $7 million for the two and eight months ended August 31, 2018, respectively. Costs incurred under this agreement for the three and nine months ended September 30, 2017 were $2 million and $8 million, respectively. The costs incurred under the Management Services Agreement included certain direct expenses incurred by NRG on behalf of the Company in addition to the base management fee. Subsequent to the NRG Transaction, the Company entered into a Transition Services Agreement with NRG, or the NRG TSA, pursuant to which NRG or certain of its affiliates began providing certain services to the Company following the consummation of the NRG Transaction, in exchange for the payment of a fee in respect of such services. Expenses related to the NRG TSA are recorded in general and administrative expenses in the consolidated statements of operations.
On August 31, 2018, in connection with the consummation of the NRG Transaction, the Company entered into a Termination Agreement with Clearway Energy LLC, Clearway Energy Operating LLC and NRG terminating the Management Services Agreement, dated as of July 22, 2013 by and among the Company, Clearway Energy LLC, Clearway Energy Operating LLC and NRG.
EPC Agreement by and between ECP and NRG
NRG Business Services LLC, a subsidiary of NRG, and Energy Center Pittsburgh LLC, or ECP, a wholly owned subsidiary of the Company, entered into an EPC agreement for the construction of a 73 MWt district energy system for ECP to provide 150 kpph of steam, 6,750 tons of chilled water and 7.5 MW of emergency backup power service to UPMC Mercy. The initial term of the energy services agreement with UPMC Mercy will be for a period of twenty years from the service commencement date.  On June 19, 2018, as discussed in Note 3, Business Acquisitions, ECP purchased the UPMC Thermal Project assets from NRG Business Services LLC for cash consideration of $84 million, subject to working capital adjustments. The Company also recorded a payable of approximately $5 million to be paid to NRG upon final completion of the project, which is included in accounts payable as of September 30, 2018.


36

                                                                                                                                

Note 13 Contingencies
This note should be read in conjunction with the complete description under Note 16, Commitments and Contingencies, to the Company's 2017 Form 10-K.
The Company's material legal proceedings are described below. The Company believes that it has valid defenses to these legal proceedings and intends to defend them vigorously. The Company records reserves for estimated losses from contingencies when information available indicates that a loss is probable and the amount of the loss, or range of loss, can be reasonably estimated. As applicable, the Company has established an adequate reserve for the matters discussed below. In addition, legal costs are expensed as incurred. Management assesses such matters based on current information and makes a judgment concerning its potential outcome, considering the nature of the claim, the amount and nature of damages sought, and the probability of success. The Company is unable to predict the outcome of the legal proceedings below or reasonably estimate the scope or amount of any associated costs and potential liabilities. As additional information becomes available, management adjusts its assessment and estimates of such contingencies accordingly. Because litigation is subject to inherent uncertainties and unfavorable rulings or developments, it is possible that the ultimate resolution of the Company's liabilities and contingencies could be at amounts that are different from its currently recorded reserves and that such difference could be material.
In addition to the legal proceedings noted below, the Company and its subsidiaries are party to other litigation or legal proceedings arising in the ordinary course of business. In management's opinion, the disposition of these ordinary course matters will not materially adversely affect the Company's consolidated financial position, results of operations, or cash flows.
Braun Litigation — On April 19, 2016, plaintiffs filed a putative class action lawsuit against the Company, the current and former members of its board of directors individually, and other parties in California Superior Court in Kern County, California.  Plaintiffs allege various violations of the Securities Act due to the defendants’ alleged failure to disclose material facts related to low wind production prior to the Company's June 22, 2015 Class C common stock offering.  Plaintiffs seek compensatory damages, rescission, attorney’s fees and costs. The defendants filed demurrers and a motion challenging jurisdiction on October 18, 2016. On July 30, 2018, the plaintiffs filed an opposition to the defendants’ motion to quash service of the summons and an opposition to the defendants’ demurrer. On October 5, 2018, the defendants filed a reply memorandum of points and authorities in support of defendants' demurrer to the first amended complaint, and a reply memorandum of points and authorities in support of defendants' motion to quash service of summons. On November 1, 2018, the court issued a ruling granting the defendants' motion to quash service of summons.


37

                                                                                                                                

ITEM 2 — Management's Discussion and Analysis of Financial Condition and the Results of Operations
The following discussion analyzes the Company's historical financial condition and results of operations, which were recast to include the effect of the Buckthorn Solar Drop Down Asset and November 2017 Drop Down Assets.
As you read this discussion and analysis, refer to the Company's Consolidated Financial Statements to this Form 10-Q, which present the results of operations for the nine months ended September 30, 2018 and 2017. Also refer to the Company's 2017 Form 10-K, which includes detailed discussions of various items impacting the Company's business, results of operations and financial condition.
The discussion and analysis below has been organized as follows:
Executive Summary, including a description of the business and significant events that are important to understanding the results of operations and financial condition;
Known trends that may affect the Company’s results of operations and financial condition in the future;
Results of operations, including an explanation of significant differences between the periods in the specific line items of the consolidated statements of income;
Financial condition addressing liquidity position, sources and uses of cash, capital resources and requirements, commitments, and off-balance sheet arrangements; and
Critical accounting policies which are most important to both the portrayal of the Company's financial condition and results of operations, and which require management's most difficult, subjective or complex judgment.

38

                                                                                                                                

Executive Summary
Introduction and Overview
Clearway Energy, Inc. (formerly NRG Yield, Inc.), together with its consolidated subsidiaries, or the Company, is a publicly-traded energy infrastructure investor in and owner of modern, sustainable and long-term contracted assets across North America. On August 31, 2018, NRG transferred its full ownership interest in the Company to Clearway Energy Group LLC, or CEG, the holder of NRG 's renewable energy development and operations platform, and NRG subsequently sold 100% of its interest in CEG to an affiliate of Global Infrastructure Partners III, or GIP, referred to hereinafter as the NRG Transaction. As a result of the NRG Transaction, GIP indirectly acquired a 45.2% economic interest in Clearway Energy LLC and a 55% voting interest in the Company. Global Infrastructure Management, LLC is an independent fund manager of funds that invests in infrastructure assets in the energy and transport sectors and Global Infrastructure Partners III is its third equity fund. The Company is sponsored by GIP through GIP's portfolio company, Clearway Energy Group.
The Company’s environmentally-sound asset portfolio includes over 5,272 MW of wind, solar and natural gas-fired power generation facilities, as well as district energy systems. Through this diversified and contracted portfolio, the Company endeavors to provide its investors with stable and growing dividend income. Nearly all of these assets sell substantially all of their output pursuant to long-term offtake agreements with creditworthy counterparties. The weighted average remaining contract duration of these offtake agreements was approximately 15 years as of September 30, 2018 based on CAFD. The Company also owns thermal infrastructure assets with an aggregate steam and chilled water capacity of 1,392 net MWt and electric generation capacity of 133 net MW. These thermal infrastructure assets provide steam, hot and/or chilled water, and, in some instances, electricity to commercial businesses, universities, hospitals and governmental units in multiple locations, principally through long-term contracts or pursuant to rates regulated by state utility commissions.
Strategic Sponsorship with Global Infrastructure Partners
On August 31, 2018, NRG transferred its full ownership interest in the Company to Clearway Energy Group LLC, or CEG, the holder of NRG's renewable energy development and operations platform and subsequently sold 100% of its interest in CEG to an affiliate of GIP. As a result of the NRG Transaction, GIP indirectly acquired a 45.2% economic interest in Clearway Energy LLC and a 55% voting interest in the Company as of August 31, 2018.
In connection with the NRG Transaction, the Company entered into a Consent and Indemnity Agreement with NRG and GIP setting forth key terms and conditions of the Company's consent to the NRG Transaction. The key provisions of the Consent and Indemnity Agreement are described in the Company's 2017 Form 10-K in Item 7, Management's Discussion and Analysis of Financial Condition and the Results of Operations.
Also in connection with the NRG Transaction, the Company entered into the following agreements on August 31, 2018:
CEG Master Services Agreements
The Company, along with Clearway Energy LLC and Clearway Energy Operating LLC, entered into Master Services Agreements with CEG, pursuant to which CEG and certain of its affiliates or third party service providers began providing certain services to the Company and certain of its subsidiaries, and the Company and certain of its subsidiaries began providing certain services to CEG, in exchange for the payment of fees in respect of such services.

ROFO Agreements
The Company entered into a ROFO Agreement with CEG, or the CEG ROFO Agreement, pursuant to which CEG granted the Company and its subsidiaries a right of first offer on any proposed sale or transfer of certain assets owned by CEG. The CEG ROFO Agreement also provides the Company the right to make an equity investment of up to $190 million in one or more distributed generation portfolios developed or owned by CEG or its subsidiaries after August 31, 2018.
The Company also entered into the Third Amended and Restated ROFO Agreement with NRG, pursuant to which NRG will provide the Company and its subsidiaries a right of first offer on any proposed sale or transfer of 100% of the membership interests in Agua Caliente Borrower 1 LLC.

39

                                                                                                                                

Voting and Governance Agreement
The Company entered into a Voting and Governance Agreement with CEG, relating to certain governance matters of the Company, including the composition of the board of directors of the Company, or the Board, implementation of a stockholder proposal at the next annual meeting of the Company to amend the restated certificate of incorporation of the Company to stagger the Board, and employment status of the CEO of the Company.
Limited Liability Company Agreement
The Company entered into the Fourth Amended and Restated Limited Liability Company Agreement of Clearway Energy LLC with CEG, which sets forth the rights and obligations of the Company, as managing member, and CEG, as member, of Clearway Energy LLC.
Transition Services Agreement
The Company entered into the NRG TSA, pursuant to which NRG or certain of its affiliates began providing certain services to the Company following the consummation of the NRG Transaction, in exchange for the payment of a fee in respect of such services. The agreement is effective until the earlier of June 30, 2019 or the date that all services are terminated by the Company. The Company may extend the term on a month-by-month basis no later than March 31, 2020 for a fixed monthly fee provided for in the agreement.
Bridge Credit Agreement
On August 31, 2018, the Company entered into a senior unsecured 364-day bridge credit agreement, or the Bridge Credit Agreement, which provides total borrowings of up to a maximum amount of $1.5 billion at a rate per annum equal to LIBOR or a base rate plus an applicable margin equal to 3.00% in the case of LIBOR loans and 2.00% in the case of base rate loans, in each case subject to an additional 0.25% on the 90th day following the effective date of the Bridge Credit Agreement, 0.25% on the 180th day following such effective date and 0.50% on each 90th day thereafter while any loans remain outstanding. The obligation of the lenders to fund loans under the Bridge Credit Agreement will expire on the date that is 110 days after the effective date of the Bridge Credit Agreement. Loans under the Bridge Credit Agreement will mature 364 days after the effective date of the agreement, provided that Clearway Energy Operating LLC may elect in its sole discretion to extend the maturity as provided for in the Bridge Credit Agreement. Borrowings under the Bridge Credit Agreement are guaranteed by Clearway Energy LLC and certain subsidiaries of Clearway Energy Operating LLC. As of September 30, 2018, there were no borrowings under the Bridge Credit Agreement.
In October 2018, the Company reduced the lenders' commitments under the bridge agreement from $1.5 billion to $867.5 million following the offering of the 2025 Senior Notes and the convertible notes tender offer results, each described below. On October 31, 2018, the Company terminated the Bridge Credit Agreement.


40

                                                                                                                                

Significant Events During the Quarter
The following significant events have occurred since the beginning of the third quarter of 2018, as further described within this Management's Discussion and Analysis and the Condensed Consolidated Financial Statements:
Strategic Sponsorship with GIP
As discussed above, on August 31, 2018, NRG transferred its full ownership interest in the Company to CEG, the holder of NRG's renewable energy development and operations platform, and subsequently sold 100% of its interest in CEG to an affiliate of GIP. As a result of the NRG Transaction, GIP indirectly acquired a 45.2% economic interest in Clearway Energy LLC and a 55% voting interest in the Company as of August 31, 2018.
Open Market Repurchases
In August 2018, Clearway Energy, Inc. repurchased an aggregate principal amount of $16 million of the 2019 Convertible Notes in open market transactions. The repurchases were funded through a partial repayment of the intercompany note between Clearway Operating LLC and Clearway Energy, Inc., which was reduced by $16 million.
Tender Offer
On September 10, 2018, pursuant to the terms of the 2019 Convertible Notes and the 2020 Convertible Notes indentures, the Company delivered to the holders of the Convertible Notes a fundamental change notice and offer to repurchase any and all of the 2019 Convertible Notes and 2020 Convertible Notes for cash at a price equal to 100% of the principal amount of the Convertible Notes plus any accrued and unpaid interest. The tender offer expired on October 9, 2018. An aggregate principal amount of $109 million of the 2019 Convertible Notes and $243 million of the 2020 Convertible Notes were tendered on or prior to the expiration date and accepted by the Company for purchase. After the expiration of the tender offer, $220 million aggregate principal amount of the 2019 Convertible Notes remain outstanding and $45 million aggregate principal amount of the 2020 Convertible Notes remain outstanding.
On October 9, 2018, the Company received a notice of conversion with respect to $395,000 aggregate principal amount of the 2020 Convertible Notes. The Company elected, pursuant to the terms of the 2020 Convertible Notes indenture, to settle the conversion of such 2020 Convertible Notes in Class C common stock, par value $0.01 per share. The conversion of the 2020 Convertible Notes resulted in the issuance by the Company on October 12, 2018 of 14,363 shares of Class C common stock.
Equity Offering
On September 27, 2018, Clearway Energy, Inc. issued and sold an additional 3,916,449 shares of Class C common stock for net proceeds of $75 million. The Company utilized the proceeds of the offering to acquire additional 3,916,449 Class C units of Clearway Energy LLC and, as a result, it currently owns 55.7% of the economic interests of Clearway Energy LLC, with GIP indirectly retaining 44.3% of the economic interests of Clearway Energy LLC.
Corporate Financings
As discussed above, the Company entered into the Bridge Credit Agreement on August 31, 2018. On October 31, 2018, the Company terminated the Bridge Credit Agreement.
On October 1, 2018, Clearway Energy Operating LLC issued $600 million of senior unsecured notes, or the 2025 Senior Notes. The 2025 Senior Notes bear interest at 5.750% and mature on October 15, 2025. Interest on the notes is payable semi-annually on April 15 and October 15 of each year, and interest payments will commence on April 15, 2019. The 2025 Senior Notes are unsecured obligations of Clearway Energy Operating LLC and are guaranteed by Clearway Energy LLC and by certain of Clearway Energy Operating LLC's wholly owned current and future subsidiaries.
Drop Down Transactions
On August 31, 2018, the Company entered into a binding agreement with CEG to acquire 80 MW of utility-scale solar projects located in Kawailoa and Oahu, Hawaii for approximately $28 million in cash consideration, subject to customary working capital and other adjustments, as well as the assumption of non-recourse debt of $169 million. The transaction is expected to close in summer of 2019.
On November 1, 2018, NRG offered the Company the opportunity to acquire Agua Caliente Borrower 1, which owns a 35% interest in Agua Caliente, a 290 MW utility-scale solar project located in Yuma, Arizona. The closing of this transaction is subject to customary closing conditions and is expected to be completed in the first quarter of 2019.

41

                                                                                                                                

Repowering Partnership
On August 30, 2018, Wind TE Holdco entered into a partnership with CEG in order to facilitate the repowering of the Elbow Creek and Wildorado facilities. As part of the repowering partnership, the Company agreed to buy out an existing tax equity partner of Wind TE Holdco for $19 million on January 2, 2019, subject to certain purchase price adjustments.
Environmental Matters and Regulatory Matters
The Company’s environmental matters and regulatory matters are described in the Company’s 2017 Form 10-K in Item 1, Business Regulatory Matters and Item 1A, Risk Factors.
Trends Affecting Results of Operations and Future Business Performance
The Company’s trends are described in the Company’s 2017 Form 10-K in Item 7, Management’s Discussion and Analysis of Financial Condition and Results of Operations - Trends Affecting Results of Operations and Future Business Performance.


42

                                                                                                                                

Consolidated Results of Operations
The following table provides selected financial information:
 
Three months ended September 30,
 
Nine months ended September 30,
(In millions)
2018
 
2017
 
Change
 
2018
 
2017
 
Change
Operating Revenues
 
 
 
 
 
 
 
 
 
 
 
Energy and capacity revenues
$
309

 
$
287

 
$
22

 
$
876

 
$
830

 
$
46

Contract amortization
(17
)
 
(18
)
 
1

 
(52
)
 
(52
)
 

Total operating revenues
292

 
269

 
23

 
824

 
778

 
46

Operating Costs and Expenses
 
 
 
 
 
 
 
 
 
 
 
Cost of fuels
20

 
15

 
5

 
57

 
45

 
12

Operations and maintenance
45

 
47

 
(2
)
 
139

 
145

 
(6
)
Other costs of operations
19

 
17

 
2

 
51

 
51

 

Depreciation and amortization
84

 
90

 
(6
)
 
247

 
246

 
1

Impairment losses

 
12

 
(12
)
 

 
12

 
(12
)
General and administrative
6

 
4

 
2

 
17

 
14

 
3

Acquisition-related transaction and integration costs
17

 

 
17

 
19

 
2

 
17

Development costs
1

 

 
1

 
1

 

 
1

Total operating costs and expenses
192

 
185

 
7

 
531

 
515

 
16

Operating Income
100

 
84

 
16

 
293

 
263

 
30

Other Income (Expense)
 
 
 
 
 
 
 
 
 
 

Equity in earnings of unconsolidated affiliates
32

 
28

 
4

 
65

 
63

 
2

Other income, net
2

 
1

 
1

 
4

 
3

 
1

Loss on debt extinguishment

 

 

 

 
(2
)
 
2

Interest expense
(74
)
 
(74
)
 

 
(200
)
 
(239
)
 
39

Total other expense, net
(40
)
 
(45
)
 
5

 
(131
)
 
(175
)
 
44

Income Before Income Taxes
60

 
39

 
21

 
162

 
88

 
74

Income tax expense
11

 
8

 
3

 
17

 
15

 
2

Net Income
49

 
31

 
18

 
145

 
73

 
72

Less: Pre-acquisition net (loss) income of Drop Down Assets

 
(9
)
 
9

 
4

 
6

 
(2
)
Net Income Excluding Pre-acquisition Net Income of Drop Down Assets
49

 
40

 
9

 
141

 
67

 
74

Less: Income attributable to noncontrolling interests
28

 
11

 
17

 
25

 
13

 
12

Net Income Attributable to Clearway Energy, Inc.
$
21

 
$
29

 
$
(8
)
 
$
116

 
$
54

 
$
62

 
Three months ended September 30,
 
Nine months ended September 30,
Business metrics:
2018
 
2017
 
2018
 
2017
Renewables MWh generated/sold (in thousands) (a)
1,801

 
1,565

 
5,725

 
5,354

Thermal MWt sold (in thousands)
499

 
463

 
1,578

 
1,450

Thermal MWh sold (in thousands) (b)
15

 
9

 
33

 
27

Conventional MWh generated (in thousands) (a)(c)
611

 
717

 
1,416

 
1,172

Conventional equivalent availability factor
97.0
%
 
99.3
%
 
93.2
%
 
92.4
%
 
(a) Volumes do not include the MWh generated/sold by the Company's equity method investments.
(b) MWh sold do not include 56 MWh and 34 MWh during the three months ended September 30, 2018 and 2017, respectively, and 85 MWh and 52 MWh during the nine months ended September 30, 2018 and 2017, respectively, generated by Dover, a subsidiary of the Company, under the PPA with NRG Power Marketing, as further described in Note 12, Related Party Transactions.
(c) Volumes generated are not sold by the Company as the Conventional facilities sell capacity rather than energy.


43

                                                                                                                                

Management’s Discussion of the Results of Operations for the Three Months Ended September 30, 2018 and 2017
Gross Margin
The Company calculates gross margin in order to evaluate operating performance as operating revenues less cost of sales, which includes cost of fuel, contract and emission credit amortization and mark-to-market for economic hedging activities.
Economic Gross Margin
In addition to gross margin, the Company evaluates its operating performance using the measure of economic gross margin, which is not a GAAP measure and may not be comparable to other companies’ presentations or deemed more useful than the GAAP information provided elsewhere in this report.  Economic gross margin should be viewed as a supplement to and not a substitute for the Company's presentation of gross margin, which is the most directly comparable GAAP measure.  Economic gross margin is not intended to represent gross margin. The Company believes that economic gross margin is useful to investors as it is a key operational measure reviewed by the Company's chief operating decision maker. Economic gross margin is defined as energy and capacity revenue less cost of fuels. Economic gross margin excludes the following components from GAAP gross margin: contract amortization, mark-to-market results, emissions credit amortization and (losses) gains on economic hedging activities. Mark-to-market results consist of unrealized gains and losses on contracts that are not yet settled.
The below tables present the composition of gross margin, as well as the reconciliation to economic gross margin, for the three months ended September 30, 2018 and 2017:
 (In millions)
Conventional Generation
 
Renewables
 
Thermal
 
Total
Three months ended September 30, 2018
 
 
 
 
 
 

Energy and capacity revenues
$
88

 
$
167

 
$
54

 
$
309

Cost of fuels

 

 
(20
)
 
(20
)
Contract amortization
(1
)
 
(15
)
 
(1
)
 
(17
)
Gross margin
87

 
152

 
33

 
272

Contract amortization
1

 
15

 
1

 
17

Economic gross margin
$
88

 
$
167

 
$
34

 
$
289

 
 
 
 
 
 
 
 
Three months ended September 30, 2017
 
 
 
 
 
 

Energy and capacity revenues
$
89

 
$
151

 
$
47

 
$
287

Cost of fuels

 

 
(15
)
 
(15
)
Contract amortization
(1
)
 
(16
)
 
(1
)
 
(18
)
Gross margin
88

 
135

 
31

 
254

Contract amortization
1

 
16

 
1

 
18

Economic gross margin
$
89

 
$
151

 
$
32

 
$
272

Gross margin increased by $18 million during the three months ended September 30, 2018, compared to the same period in 2017, due to a combination of the drivers summarized in the table below:
Segment
Increase (Decrease)
Reason for Increase
Renewables:
$
17

Increase of $11 million related to a 10% increase in wind generation volume, primarily at the Alta Wind projects, and $6 million in solar revenue attributable primarily to the Buckthorn Solar project, which achieved COD in July 2018
Thermal:
2

Revenues generated at the UPMC Thermal Project pursuant to the Energy Sales Agreement between the Company and UPMC Mercy, which commenced operations in March 2018
Conventional :
(1
)
Lower plant availability at Walnut Creek and El Segundo during the summer of 2018, partially offset by higher start revenues generated at El Segundo
 
$
18

 

44

                                                                                                                                

Operations and Maintenance
Operations and maintenance expense decreased by $2 million during the three months ended September 30, 2018, primarily driven by outages at Walnut Creek in 2017.
Depreciation and Amortization Expense
Depreciation and amortization expense decreased by $6 million during the three months ended September 30, 2018, compared to the same period in 2017, due to certain components being fully depreciated after the third quarter of 2017, as well as impairment of Forward in the fourth quarter of 2017.
General and Administrative Expense
General and administrative expense increased by $2 million during the three months ended September 30, 2018, primarily driven by additional employee expenses resulting from the NRG Transaction.
Acquisition-Related Transaction and Integration Costs
Acquisition-related transaction and integration costs of $17 million during the three months ended September 30, 2018 primarily reflect fees paid to advisors and other costs associated with the NRG Transaction.
Development Costs
Development costs increased by $1 million during the three months ended September 30, 2018, compared to the same period in 2017, primarily due to expenses incurred related to the implementation and evaluation of black start services at the Marsh Landing natural gas project.
Equity in Earnings of Unconsolidated Affiliates
Equity in earnings of unconsolidated affiliates increased by $4 million during the three months ended September 30, 2018, compared to the same period in 2017, primarily due to income allocated to the Company in DGPV Holdco 3, which was formed in September 2017.  The HLBV method of accounting generally allocates more losses to the TE investors in the first several years after fund formation, and conversely, more income to the Company.
 
Income Tax Expense
For the three months ended September 30, 2018, the Company recorded income tax expense of $11 million on pretax income of $60 million. For the same period in 2017, the Company recorded income tax expense of $8 million on pretax income of $39 million.
For the three months ended September 30, 2018 and 2017, the overall effective tax rate was different than the statutory rate of 21% and 35%, respectively primarily due to production and investment tax credits generated from certain wind and solar assets, respectively, and earnings allocated to NRG for the period ended August 31, 2018 and CEG for the period September 1 through September 30, 2018 resulting from their interest in Clearway Energy LLC.
Income Attributable to Noncontrolling Interests
For the two months ended August 31, 2018, the Company had income of $14 million attributable to NRG's economic interest in Clearway Energy LLC. For the one month ended September 30, 2018, the Company had income of $15 million attributable to CEG's economic interest in Clearway Energy LLC and Repowering LLC. Additionally, for the three months ended September 30, 2018, the Company had a loss of $1 million attributable to noncontrolling interests with respect to its tax equity financing arrangements and the application of the HLBV method. For the three months ended September 30, 2017, the Company had income of $34 million attributable to NRG's interest in Clearway Energy LLC and a loss of $23 million attributable to noncontrolling interests with respect to its tax equity financing arrangements and the application of the HLBV method, which generally allocates more loss to the noncontrolling interest in the first several years after fund formation, reflecting the allocation of tax items such as production tax credits and tax depreciation to the fund investors.
 

45

                                                                                                                                

Management’s Discussion of the Results of Operations for the Nine Months Ended September 30, 2018 and 2017
Gross Margin
The Company calculates gross margin in order to evaluate operating performance as operating revenues less cost of sales, which includes cost of fuel, contract and emission credit amortization and mark-to-market for economic hedging activities.
Economic Gross Margin
In addition to gross margin, the Company evaluates its operating performance using the measure of economic gross margin, which is not a GAAP measure and may not be comparable to other companies’ presentations or deemed more useful than the GAAP information provided elsewhere in this report.  Economic gross margin should be viewed as a supplement to and not a substitute for the Company's presentation of gross margin, which is the most directly comparable GAAP measure.  Economic gross margin is not intended to represent gross margin.  The Company believes that economic gross margin is useful to investors as it is a key operational measure reviewed by the Company's chief operating decision maker. Economic gross margin is defined as energy and capacity revenue less cost of fuels. Economic gross margin excludes the following components from GAAP gross margin: contract amortization, mark-to-market results, emissions credit amortization and (losses) gains on economic hedging activities. Mark-to-market results consist of unrealized gains and losses on contracts that are not yet settled.
The below tables present the composition of gross margin, as well as the reconciliation to economic gross margin, for the nine months ended September 30, 2018 and 2017:
(In millions)
Conventional Generation
 
Renewables
 
Thermal
 
Total
Nine months ended September 30, 2018
 
 
 
 
 
 
 
Energy and capacity revenues
$
255

 
$
473

 
$
148

 
$
876

Cost of fuels
(2
)
 

 
(55
)
 
(57
)
Contract amortization
(4
)
 
(46
)
 
(2
)
 
(52
)
Gross margin
249

 
427

 
91

 
767

Contract amortization
4

 
46

 
2

 
52

Economic gross margin
$
253

 
$
473

 
$
93

 
$
819

 
 
 
 
 
 
 
 
Nine months ended September 30, 2017
 
 
 
 
 
 
 
Energy and capacity revenues
$
250

 
$
448

 
$
132

 
$
830

Cost of fuels

 

 
(45
)
 
(45
)
Contract amortization
(4
)
 
(46
)
 
(2
)
 
(52
)
Gross margin
246

 
402

 
85

 
733

Contract amortization
4

 
46

 
2

 
52

Economic gross margin
$
250

 
$
448

 
$
87

 
$
785

Gross margin increased by $34 million during the nine months ended September 30, 2018, compared to the same period in 2017, due to a combination of the drivers summarized in the table below:
Segment
Increase
Reason for Increase
Renewables:
$
25

Increase of $15 million related to a 4% increase in wind generation volume, primarily at the Alta Wind projects, and an increase of $10 million in solar revenue primarily related to the Buckthorn Solar project which achieved COD in July 2018
Conventional:
3

Higher plant availability at Walnut Creek and El Segundo due to lower outages in 2018 compared to 2017
Thermal:
6

Increased consumption across the portfolio in the third quarter of 2018, as well as revenues generated at the UPMC Thermal Project pursuant to the Energy Sales Agreement between the Company and UPMC Mercy
 
$
34

 

46

                                                                                                                                

Operations and Maintenance
Operations and maintenance expense decreased by $6 million during the nine months ended September 30, 2018, compared to the same period in 2017, primarily due to lower outages at El Segundo in 2018 compared to outages at Walnut Creek in 2017.
 
 
General and Administrative Expense
General and administrative expense increased by $3 million during the nine months ended September 30, 2018, primarily driven by additional employee expenses resulting from the NRG Transaction.
Acquisition-Related Transaction and Integration Costs
Acquisition-related transaction and integration costs of $19 million during the nine months ended September 30, 2018, primarily reflect fees paid to advisors and other costs associated with the NRG Transaction, as well as fees paid in connection with the acquisitions that took place in 2018, as further described in Note 3, Business Acquisitions.
Development Costs
Development costs increased by $1 million during the nine months ended September 30, 2018, compared to the same period in 2017, primarily due to expenses incurred related to the implementation and evaluation of black start services at the Marsh Landing natural gas project.
Equity in Earnings of Unconsolidated Affiliates
Equity in earnings of unconsolidated affiliates increased by $2 million during the nine months ended September 30, 2018, compared to the same period in 2017, primarily driven by the increase in HLBV income allocated to the Company's interests in DGPV funds, partially offset by losses allocated to the Company in Utah Portfolio.
Interest Expense     
Interest expense decreased by $39 million during the nine months ended September 30, 2018, compared to the same period in 2017, primarily due to changes in the fair value of interest rate swaps during the first half of 2018 and lower project level debt balances in 2018 compared to 2017.
 
Income Tax Expense
For the nine months ended September 30, 2018, the Company recorded income tax expense of $17 million on pretax income of $162 million. For the same period in 2017, the Company recorded income tax expense of $15 million on pretax income of $88 million.
For the nine months ended September 30, 2018 and 2017, the overall effective tax rate was different than the statutory rate of 21% and 35%, respectively, primarily due to production and investment tax credits generated from certain wind and solar assets, respectively, and earnings allocated to NRG for the period ended August 31, 2018 and CEG for the period September 1 through September 30, 2018 resulting from their interest in Clearway Energy LLC.
Income Attributable to Noncontrolling Interests
For the eight months ended August 31, 2018, the Company had income of $104 million attributable to NRG's economic interest in Clearway Energy LLC. For the one month ended September 30, 2018, the Company had income of $15 million attributable to CEG's economic interest in Clearway Energy LLC and Repowering LLC. Additionally, for the nine months ended September 30, 2018, the Company had a loss of $94 million attributable to noncontrolling interests with respect to its tax equity financing arrangements and the application of the HLBV method. For the nine months ended September 30, 2017, the Company had income of $69 million attributable to NRG's economic interest in Clearway Energy LLC and a loss of $56 million attributable to noncontrolling interests with respect to its tax equity financing arrangements and application of the HLBV method, which generally allocates more loss to the noncontrolling interest in the first several years after fund formation, reflecting the allocation of tax items such as production tax credits and tax depreciation to the fund investors.

47

                                                                                                                                

Liquidity and Capital Resources
The Company's principal liquidity requirements are to meet its financial commitments, finance current operations, fund capital expenditures, including acquisitions from time to time, service debt and pay dividends. As a normal part of the Company's business, depending on market conditions, the Company will from time to time consider opportunities to repay, redeem, repurchase or refinance its indebtedness. Changes in the Company's operating plans, lower than anticipated sales, increased expenses, acquisitions or other events may cause the Company to seek additional debt or equity financing in future periods. There can be no guarantee that financing will be available on acceptable terms or at all. Debt financing, if available, could impose additional cash payment obligations and additional covenants and operating restrictions.
Liquidity Position
As of September 30, 2018, the Company had $425 million of available borrowings under its revolving credit facility. As of September 30, 2018 and December 31, 2017, the Company's liquidity was $814 million and $682 million, respectively, comprised of the following:
(In millions)
 
September 30, 2018
 
December 31, 2017
Cash and cash equivalents:
 
 
 
 
Clearway Energy, Inc. and Clearway Energy LLC, excluding subsidiaries
 
$
112

 
$
24

Subsidiaries
 
120

 
124

Restricted cash:
 
 
 
 
Operating accounts
 
65

 
25

Reserves, including debt service, distributions, performance obligations and other reserves
 
92

 
143

Total
 
$
389

 
$
316

Revolving credit facility availability
 
425

 
366

Total liquidity
 
$
814

 
$
682

As of September 30, 2018, there were no outstanding borrowings and $70 million of letters of credit outstanding under the Company's revolving credit facility. On October 9, 2018, the Company terminated certain letters of credit relating to certain project PPAs in exchange for a one-time payment, which reduced the outstanding letters of credit under the revolving credit facility to $45 million as of October 31, 2018.
As described in Note 7, Long-term Debt, on October 1, 2018, Clearway Energy Operating LLC issued $600 million of 2025 Senior Notes. Additionally, pursuant to the results of the tender offer for the 2019 Convertible Notes and 2020 Convertible Notes, which expired on October 9, 2018, the Company repurchased an aggregate principal amount of $109 million of the 2019 Convertible Notes and $243 million of the 2020 Convertible Notes. The Company partially financed the repurchases with the proceeds from the 2025 Senior Notes.
Management believes that the Company's liquidity position, cash flows from operations, and availability under its revolving credit facility will be adequate to meet the Company's financial commitments; debt service obligations; growth, operating and maintenance capital expenditures; and to fund dividends to holders of the Company's Class A common stock and Class C common stock. Management continues to regularly monitor the Company's ability to finance the needs of its operating, financing and investing activity within the dictates of prudent balance sheet management.
Credit Ratings
Credit rating agencies rate a firm's public debt securities. These ratings are utilized by the debt markets in evaluating a firm's credit risk. Ratings influence the price paid to issue new debt securities by indicating to the market the Company's ability to pay principal, interest and preferred dividends. Rating agencies evaluate a firm's industry, cash flow, leverage, liquidity, and hedge profile, among other factors, in their credit analysis of a firm's credit risk.

48

                                                                                                                                

The following table summarizes the credit ratings for the Company and its Senior Notes as of September 30, 2018:
 
S&P
 
Moody's
Clearway Energy, Inc. 
BB
 
Ba2
5.375% Senior Notes, due 2024
BB
 
Ba2
5.000% Senior Notes, due 2026
BB
 
Ba2
S&P and Moody's reaffirmed the ratings outlook as stable on September 10, 2018 and October 18, 2018, respectively.
Sources of Liquidity
The Company's principal sources of liquidity include cash on hand, cash generated from operations, borrowings under new and existing financing arrangements and the issuance of additional equity and debt securities as appropriate given market conditions. As described in Item 1— Note 7, Long-term Debt, and Note 9, Changes in Capital Structure, to this Form 10-Q and Note 10, Long-term Debt, to the consolidated financial statements included in the Company's 2017 Form 10-K, the Company's financing arrangements consist of the equity offering of Class C common stock on September 27, 2018, bridge financing, the revolving credit facility, the Senior Notes, the ATM Program and project-level financings for its various assets.
2025 Senior Notes — On October 1, 2018, Clearway Energy Operating LLC issued $600 million of senior unsecured notes, or the 2025 Senior Notes. The 2025 Senior Notes bear interest at 5.750% and mature on October 15, 2025. Interest on the notes is payable semi-annually on April 15 and October 15 of each year, and interest payments will commence on April 15, 2019. The 2025 Senior Notes are unsecured obligations of Clearway Energy Operating LLC and are guaranteed by Clearway Energy LLC and by certain of Clearway Energy Operating LLC's wholly owned current and future subsidiaries.
2018 Equity Offering — On September 27, 2018, Clearway Energy, Inc. issued and sold an additional 3,916,449 shares of Class C common stock for net proceeds of $75 million. The Company utilized the proceeds of the offering to acquire 3,916,449 Class C units of Clearway Energy LLC and, as a result, it currently owns 55.7% of the economic interests of Clearway Energy LLC, with GIP indirectly retaining 44.3% of the economic interests of Clearway Energy LLC.
Revolving Credit Facility — On April 30, 2018, the Company closed on the refinancing of the revolving credit facility, which extended the maturity of the facility to April 28, 2023 and decreased the Company's overall cost of borrowing. The facility will continue to be used for general corporate purposes including financing of future acquisitions and posting letters of credit.
ATM Sales — The Company sold a total of 4,392,583 of Class C common stock under the ATM program for gross proceeds of $77 million during the period ended September 30, 2018. The Company incurred commission fees of $762 thousand during the period ended September 30, 2018.
As of October 31, 2018, approximately $38 million of Class C common stock remains available for issuance under the ATM Program.
Thermal Notes — On June 19, 2018, Energy Center Minneapolis LLC, a subsidiary of the Company, completed the issuances of 4.80% Series E notes due June 15, 2033, or the Series E Notes, and 4.60% Series F notes due March 15, 2033, or the Series F Notes, for gross proceeds of $80 million. The proceeds of the Series E Notes and Series F Notes were utilized to finance the acquisition of the UPMC Thermal Project. Also, on June 19, 2018, Energy Center Minneapolis LLC issued $83 million of 5.90% Series G notes due June 15, 2035, which were utilized to refinance its $83 million of outstanding Series C notes. Energy Center Minneapolis LLC also issued 4.83% Series H notes due June 15, 2037, or Series H Notes for proceeds of $40 million and established a private shelf facility for the future issuance of $40 million in additional notes.
Uses of Liquidity
The Company's requirements for liquidity and capital resources, other than for operating its facilities, are categorized as: (i) debt service obligations, as described more fully in Item 1 — Note 7, Long-term Debt; (ii) capital expenditures; (iii) acquisitions and investments; and (iv) cash dividends to investors.

49

                                                                                                                                

Capital Expenditures
The Company's capital spending program is mainly focused on maintenance capital expenditures, consisting of costs to maintain the assets currently operating, such as costs to replace or refurbish assets, and growth capital expenditures consisting of costs to construct new assets, costs to complete the construction of assets where construction is in process, and capital expenditures related to acquiring additional thermal customers. For the nine months ended September 30, 2018, the Company used approximately $62 million to fund capital expenditures, including growth expenditures of $33 million in the Renewables segment in connection with the construction of Buckthorn Solar Drop Down Asset. The $33 million includes $10 million incurred by NRG during the construction of the Buckthorn Solar project prior to its acquisition by the Company on March 30, 2018, as described below. For the nine months ended September 30, 2017, the Company used approximately $102 million to fund capital expenditures, of which $79 million related to growth expenditures in the Renewables segment paid by NRG in connection with the construction of Buckthorn Solar. The Company develops annual capital spending plans based on projected requirements for maintenance and growth capital. The Company estimates $38 million of maintenance expenditures for 2018. These estimates are subject to continuing review and adjustment and actual capital expenditures may vary from these estimates.
Acquisitions and Investments
The Company intends to acquire generation assets developed and constructed by CEG, as well as generation and thermal infrastructure assets from third parties where the Company believes its knowledge of the market and operating expertise provides a competitive advantage, and to utilize such acquisitions as a means to grow its CAFD.  The Company may also complete the remaining acquisition under the NRG ROFO Agreement.
UPMC Thermal Project On June 19, 2018, upon reaching substantial completion, the Company acquired from NRG the UPMC Thermal Project for cash consideration of $84 million, subject to working capital adjustments. The Company also recorded a payable of $5 million to be paid to NRG upon final completion of the project. The project adds 73 MWt of thermal equivalent capacity and 7.5 MW of emergency backup thermal capacity to the Company's portfolio. The transaction was accounted for as an asset acquisition and is reflected in the Company's Thermal segment.
Central CA Fuel Cell 1, LLC On April 18, 2018, the Company acquired the Central CA Fuel Cell 1, LLC project in Tulare, California from FuelCell Energy Finance, Inc., for cash consideration of $11 million, subject to working capital adjustments. The project adds 2.8 MW of thermal capacity to the Company's portfolio, with a 20-year PPA contract with the City of Tulare. The transaction is reflected in the Company's Thermal segment.
Buckthorn Solar Drop Down Asset On March 30, 2018, the Company acquired 100% of NRG's interests in Buckthorn Renewables, LLC, which owned a 154 MW construction-stage utility-scale solar generation project, located in Texas, or the Buckthorn Solar Drop Down Asset, for cash consideration of approximately $42 million, subject to working capital adjustments. The project sells power under a 25-year PPA to the City of Georgetown, Texas which commenced in July 2018.
Carlsbad Project On February 6, 2018, the Company entered into an agreement with NRG to purchase 100% of the membership interests in Carlsbad Energy Holdings LLC, which indirectly owns the Carlsbad project, a 527 MW natural gas fired project in Carlsbad, CA, pursuant to the NRG ROFO Agreement. The purchase price for the transaction is $380 million in cash consideration, subject to customary working capital and other adjustments, as well as the assumption of non-recourse debt of $601 million at completion. The transaction is expected to close during January 2019.
Hawaii Solar Assets On August 31, 2018, the Company entered into a binding agreement with CEG to acquire 80 MW of utility-scale solar projects located in Kawailoa and Oahu, Hawaii for cash consideration of $28 million, subject to customary working capital and other adjustments, as well as the assumption of non-recourse debt of $169 million. The transaction is expected to close in summer of 2019.
Mylan Pharmaceuticals On November 1, 2018, the Company entered into an Energy Services Agreement with Mylan LLC to supply chilled water, hot water and electricity through a dedicated combined heat and power facility to be constructed at Mylan's Caguas, Puerto Rico facility. The Company anticipates the project to total $11 million and is expected to commence commercial operations in the second quarter of 2019.
Agua Caliente On November 1, 2018, NRG offered the Company the opportunity to acquire Agua Caliente Borrower 1, which owns a 35% interest in Agua Caliente, a 290 MW utility-scale solar project located in Yuma, Arizona. The closing of this transaction is subject to customary closing conditions and is expected to be completed in the first quarter of 2019.
 

50

                                                                                                                                

Investment Partnership with CEG
During the period of January 1, 2018 to September 30, 2018, the Company invested $16 million in distributed generation partnerships with CEG.
Open Market Repurchases and Tender Offer
In August 2018, Clearway Energy, Inc. repurchased an aggregate principal amount of $16 million of the 2019 Convertible Notes in open market transactions. The repurchases were funded through a repayment of the intercompany note between Clearway Operating LLC and Clearway Energy, Inc. which was reduced by $16 million.
On September 10, 2018, pursuant to the 2019 Convertible Notes and the 2020 Convertible Notes indentures, the Company delivered to the holders of the Convertible Notes a fundamental change notice and offer to repurchase any and all of the 2019 Convertible Notes and 2020 Convertible Notes for cash at a price equal to 100% of the principal amount of the Convertible Notes plus any accrued and unpaid interest. The tender offer expired on October 9, 2018. An aggregate principal amount of $109 million of the 2019 Convertible Notes and $243 million of the 2020 Convertible Notes were tendered on or prior to the expiration date and accepted by the Company for purchase. After the expiration of the tender offer, $220 million aggregate principal amount of the 2019 Convertible Notes remain outstanding and $45 million aggregate principal amount of the 2020 Convertible Notes remain outstanding.
Wind TE Holdco Buyout
As part of the repowering partnership, the Company agreed to buy out the existing tax equity partner of Wind TE Holdco for $19 million on January 2, 2019, subject to certain purchase price adjustments.
Cash Dividends to Investors
Clearway Energy, Inc. intends to use the amount of cash that it receives from its distributions from Clearway Energy LLC to pay quarterly dividends to the holders of its Class A common stock and Class C common stock. Clearway Energy LLC intends to distribute to its unit holders in the form of a quarterly distribution all of the CAFD it generates each quarter, less reserves for the prudent conduct of the business, including among others, maintenance capital expenditures to maintain the operating capacity of the assets. Dividends on the Class A common stock and Class C common stock are subject to available capital, market conditions, and compliance with associated laws, regulations and other contractual obligations. The Company expects that, based on current circumstances, comparable cash dividends will continue to be paid in the foreseeable future.
The following table lists the dividends paid on Clearway Energy, Inc.'s Class A common stock and Class C common stock during the nine months ended September 30, 2018:
 
 
Third Quarter 2018
 
Second Quarter 2018
 
First Quarter 2018
Dividends per Class A share
 
$
0.320

 
$
0.309

 
$
0.298

Dividends per Class C share
 
$
0.320

 
$
0.309

 
$
0.298

On October 31, 2018, the Company declared quarterly dividends on its Class A common stock and Class C common stock of $0.331 per share payable on December 17, 2018, to stockholders of record as of December 3, 2018.

51

                                                                                                                                

Cash Flow Discussion
The following table reflects the changes in cash flows for the nine months ended September 30, 2018, compared to the nine months ended September 30, 2017:
 
Nine months ended September 30,
 
 
 
2018
 
2017
 
Change

(In millions)
Net cash provided by operating activities
$
396

 
$
373

 
$
23

Net cash used in investing activities
(175
)
 
(283
)
 
108

Net cash used in financing activities
$
(148
)
 
(265
)
 
$
117

Net Cash Provided By Operating Activities
Changes to net cash provided by operating activities were primarily driven by an increase in operating income adjusted for non - cash items in the amount of $16 million, as well as higher distributions from unconsolidated affiliates in the amount of $6 million.
 
Net Cash Used In Investing Activities
Changes to net cash used in investing activities were driven by:
(In millions)

Lower payments for the Buckthorn Solar Drop Down Asset and UPMC Thermal Project in 2018 compared to the payment made for the March 2017 Drop Down Assets in 2017
$
50

Decrease in capital expenditures driven primarily by the substantial completion of the Buckthorn Solar Drop Down Asset in May 2018, which was acquired by the Company on March 31, 2018
47

Increase in capital expenditures in the Thermal segment related primarily to maintenance expense partially offset by lower capital expenditures at Walnut Creek due to outages in 2017
(7
)
Lower net investment in unconsolidated affiliates primarily in the DGPV partnerships with NRG during 2018
22

Payment to acquire Central CA Fuel Cell 1, LLC in 2018
(11
)
Other
7

 
$
108

Net Cash Used in Financing Activities
Changes in net cash used in financing activities were driven by:
(In millions)

Conversion of the Buckthorn Solar Portfolio, LLC Construction Loan to a term loan in 2018, as well as higher project level debt amortization in 2018 compared to 2017
$
(146
)
Net proceeds from the refinancing of the Thermal note purchase and private shelf agreement, as described in Note 7, Long-term Debt
120

Increase in net contributions from noncontrolling interests primarily from Buckthorn Holdings, LLC's Class A member in 2018, as described in Note 3, Business Acquisitions
80

Net proceeds from the Clearway Energy, Inc.'s equity offering in September 2018
75

Net repayments under the revolving credit facility in 2018
(55
)
Higher net proceeds from the Clearway Energy, Inc. common stock offering under the ATM Program in 2018 compared to 2017
42

Lower distributions, net of contributions to NRG for the Drop Down Assets relating to the pre-acquisition period in 2018 compared to 2017
26

Increase in dividends paid to common stockholders from 2017 to 2018
(25
)
 
$
117



52

                                                                                                                                

NOLs, Deferred Tax Assets and Uncertain Tax Position Implications, under ASC 740
As of December 31, 2017, the Company has a cumulative federal NOL carry forward balance of $961 million based on the latest income tax filing for financial statement purposes, which will begin expiring in 2033, and does not anticipate any federal income tax payments for 2018. As a result of the Company's tax position, and based on current forecasts, the Company does not anticipate significant income tax payments for state and local jurisdictions in 2018. Based on the Company's current and expected NOL balances generated primarily by accelerated tax depreciation of its property, plant and equipment, the Company does not expect to pay significant federal income tax for a period of approximately ten years inclusive of any NOL generated in 2018 or later subject to an 80% limitation against future taxable income pursuant to the Tax Act.
The Company is subject to examination by taxing authorities for income tax returns filed in the U.S. federal jurisdiction and various state jurisdictions. The Company is not subject to U.S. federal or state income tax examinations for years prior to 2013.
The Company has no uncertain tax benefits.
Off-Balance Sheet Arrangements
Obligations under Certain Guarantee Contracts
The Company may enter into guarantee arrangements in the normal course of business to facilitate commercial transactions with third parties.
Retained or Contingent Interests
The Company does not have any material retained or contingent interests in assets transferred to an unconsolidated entity.
Obligations Arising Out of a Variable Interest in an Unconsolidated Entity
Variable interest in equity investments — As of September 30, 2018, the Company has several investments with an ownership interest percentage of 50% or less in energy and energy-related entities that are accounted for under the equity method. Utah Solar Portfolio, GenConn, DGPV Holdco 1, RPV Holdco, DGPV Holdco 2, and DGPV Holdco 3 are variable interest entities for which the Company is not the primary beneficiary.
The Company's pro-rata share of non-recourse debt held by unconsolidated affiliates was approximately $816 million as of September 30, 2018. This indebtedness may restrict the ability of these subsidiaries to issue dividends or distributions to the Company.
Contractual Obligations and Commercial Commitments
The Company has a variety of contractual obligations and other commercial commitments that represent prospective cash requirements in addition to the Company's capital expenditure programs, as disclosed in the Company's 2017 Form 10-K. See also Note 3, Business Acquisitions to this Form 10-Q for a discussion of additional contingencies that occurred during 2018.
Fair Value of Derivative Instruments
The Company may enter into fuel purchase contracts and other energy-related derivative instruments to mitigate variability in earnings due to fluctuations in spot market prices and to hedge fuel requirements at certain generation facilities. In addition, in order to mitigate interest rate risk associated with the issuance of variable rate debt, the Company enters into interest rate swap agreements.
The tables below disclose the activities of non-exchange traded contracts accounted for at fair value in accordance with ASC 820. Specifically, these tables disaggregate realized and unrealized changes in fair value; disaggregate estimated fair values at September 30, 2018, based on their level within the fair value hierarchy defined in ASC 820; and indicate the maturities of contracts at September 30, 2018. For a full discussion of the Company's valuation methodology of its contracts, see Derivative Fair Value Measurements in Item — 1 Note 5, Fair Value of Financial Instruments.
Derivative Activity (Losses)/Gains
(In millions)
Fair value of contracts as of December 31, 2017
$
(47
)
Contracts realized or otherwise settled during the period
13

Changes in fair value
55

Fair value of contracts as of September 30, 2018
$
21


53

                                                                                                                                

 
Fair value of contracts as of September 30, 2018
 
Maturity
 
 
Fair Value Hierarchy (Losses)/Gains
1 Year or Less
 
Greater Than
1 Year to 3 Years
 
Greater Than
3 Years to 5 Years
 
Greater Than
5 Years
 
Total Fair
Value
 
(In millions)
Level 2
$
(2
)
 
$
10

 
$
4

 
$
9

 
$
21

The Company has elected to disclose derivative assets and liabilities on a trade-by-trade basis and does not offset amounts at the counterparty master agreement level. As discussed below in Quantitative and Qualitative Disclosures about Market Risk - Commodity Price Risk, NRG, on behalf of the Company, measures the sensitivity of the portfolio to potential changes in market prices using VaR, a statistical model which attempts to predict risk of loss based on market price and volatility. NRG's risk management policy places a limit on one-day holding period VaR, which limits the net open position.
Critical Accounting Policies and Estimates
The Company's discussion and analysis of the financial condition and results of operations are based upon the consolidated financial statements, which have been prepared in accordance with GAAP. The preparation of these financial statements and related disclosures in compliance with GAAP requires the application of appropriate technical accounting rules and guidance as well as the use of estimates and judgments that affect the reported amounts of assets, liabilities, revenues and expenses, and related disclosures of contingent assets and liabilities. The application of these policies necessarily involves judgments regarding future events, including the likelihood of success of particular projects, legal and regulatory challenges, and the fair value of certain assets and liabilities. These judgments, in and of themselves, could materially affect the financial statements and disclosures based on varying assumptions, which may be appropriate to use. In addition, the financial and operating environment may also have a significant effect, not only on the operation of the business, but on the results reported through the application of accounting measures used in preparing the financial statements and related disclosures, even if the nature of the accounting policies has not changed.
On an ongoing basis, the Company evaluates these estimates, utilizing historic experience, consultation with experts and other methods the Company considers reasonable. In any event, actual results may differ substantially from the Company's estimates. Any effects on the Company's business, financial position or results of operations resulting from revisions to these estimates are recorded in the period in which the information that gives rise to the revision becomes known.
The Company identifies its most critical accounting policies as those that are the most pervasive and important to the portrayal of the Company's financial position and results of operations, and that require the most difficult, subjective and/or complex judgments by management regarding estimates about matters that are inherently uncertain. The Company's critical accounting policies include income taxes and valuation allowance for deferred tax assets, impairment of long lived assets and other intangible assets and acquisition accounting.
Recent Accounting Developments
See Item — 1 Note 2, Summary of Significant Accounting Policies, for a discussion of recent accounting developments.


54

                                                                                                                                

ITEM 3 — Quantitative and Qualitative Disclosures About Market Risk
The Company is exposed to several market risks in its normal business activities. Market risk is the potential loss that may result from market changes associated with the Company's power generation or with an existing or forecasted financial or commodity transaction. The types of market risks the Company is exposed to are commodity price risk, interest rate risk, liquidity risk, and credit risk. The following disclosures about market risk provide an update to, and should be read in conjunction with, Item 7A — Quantitative and Qualitative Disclosures About Market Risk, of the Company's 2017 Form 10-K.
Interest Rate Risk
The Company is exposed to fluctuations in interest rates through its issuance of variable rate debt. Exposures to interest rate fluctuations may be mitigated by entering into derivative instruments known as interest rate swaps, caps, collars and put or call options. These contracts reduce exposure to interest rate volatility and result in primarily fixed rate debt obligations when taking into account the combination of the variable rate debt and the interest rate derivative instrument. NRG's risk management policies allow the Company to reduce interest rate exposure from variable rate debt obligations. See Item 1 Note 6, Accounting for Derivative Instruments and Hedging Activities, for more information.
Most of the Company's project subsidiaries enter into interest rate swaps, intended to hedge the risks associated with interest rates on non-recourse project level debt. See Note 10, Long-term Debt, to the Company's audited consolidated financial statements for the year ended December 31, 2017 included in the 2017 Form 10-K for more information about interest rate swaps of the Company's project subsidiaries.
If all of the interest rate swaps had been discontinued on September 30, 2018, the counterparties would have owed the Company $17 million. Based on the credit ratings of the counterparties, the Company believes its exposure to credit risk due to nonperformance by counterparties to its hedge contracts to be insignificant.
The Company has long-term debt instruments that subject it to the risk of loss associated with movements in market interest rates. As of September 30, 2018, a 1% change in interest rates would result in an approximately $3 million change in market interest expense on a rolling twelve-month basis.
As of September 30, 2018, the fair value of the Company's debt was $5,835 million and the carrying value was $5,860 million. The Company estimates that a 1% decrease in market interest rates would have increased the fair value of its long-term debt by approximately $287 million.
Liquidity Risk
Liquidity risk arises from the general funding needs of the Company's activities and in the management of the Company's assets and liabilities.
Commodity Price Risk
Commodity price risks result from exposures to changes in spot prices, forward prices, volatilities, and correlations between various commodities, such as electricity, natural gas and emissions credits. The Company manages the commodity price risk of its merchant generation operations by entering into derivative or non-derivative instruments to hedge the variability in future cash flows from forecasted power sales or purchases of fuel. The portion of forecasted transactions hedged may vary based upon management's assessment of market, weather, operation and other factors.
Based on a sensitivity analysis using simplified assumptions, the impact of a $0.50 per MMBtu increase or decrease in natural gas prices across the term of the derivative contracts would cause a change of approximately $1 million to the net value of derivatives as of September 30, 2018.
Counterparty Credit Risk
Credit risk relates to the risk of loss resulting from non-performance or non-payment by counterparties pursuant to the terms of their contractual obligations. The Company monitors and manages credit risk through credit policies that include: (i) an established credit approval process; and (ii) the use of credit mitigation measures such as prepayment arrangements or volumetric limits. Risks surrounding counterparty performance and credit could ultimately impact the amount and timing of expected cash flows. The Company seeks to mitigate counterparty risk by having a diversified portfolio of counterparties. See Item 1 - Note 1, Nature of Business, and Note 5, Fair Value of Financial Instruments, to the Consolidated Financial Statements for more information about concentration of credit risk.

55

                                                                                                                                

ITEM 4 — Controls and Procedures
Conclusion Regarding the Effectiveness of Disclosure Controls and Procedures
Under the supervision and with the participation of the Company's management, including its principal executive officer, principal financial officer and principal accounting officer, the Company conducted an evaluation of the effectiveness of the design and operation of its disclosure controls and procedures, as such term is defined in Rules 13a-15(e) or 15d-15(e) of the Exchange Act. Based on this evaluation, the Company's principal executive officer, principal financial officer and principal accounting officer concluded that the disclosure controls and procedures were effective as of the end of the period covered by this Quarterly Report on Form 10-Q.
Changes in Internal Control over Financial Reporting
In connection with NRG Energy, Inc.'s transaction with GIP effective August 31, 2018, the Company entered into a Transition Services Agreement pursuant to which NRG Energy, Inc. will continue to provide information technology, systems, applications, and business processes to the Company.  Under the Transition Services Agreement with NRG Energy, Inc., the Company will continue to review, document and evaluate the internal controls over financial reporting through 2018. There were no other changes in the Company’s internal control over financial reporting (as such term is defined in Rule 13a-15(f) under the Exchange Act) during the quarter ended September 30, 2018, that materially affected, or are reasonably likely to materially affect, the Company’s internal control over financial reporting.




56

                                                                                                                                

PART II - OTHER INFORMATION
ITEM 1 — LEGAL PROCEEDINGS
For a discussion of the material legal proceedings in which the Company was involved through September 30, 2018, see Note 13, Contingencies, to this Form 10-Q.
ITEM 1A — RISK FACTORS
Information regarding risk factors appears in Part I, Item 1A, Risk Factors, in the Company's 2017 Form 10-K. Except as presented below, there have been no material changes in the Company's risk factors since those reported in its 2017 Form 10-K.
The Company is a "controlled company," controlled by GIP, whose interest in the Company’s business may be different than the holders of the Company's Class A or Class C common stock.
        GIP controls approximately 55.0% of the Company’s combined voting power and is able to elect all of the Company’s board of directors. As a result, the Company is considered a "controlled company" for the purposes of the NYSE listing requirements. As a "controlled company," the Company is permitted to, and the Company may opt out of the NYSE listing requirements that would require (i) a majority of the members of the Company’s Board to be independent, (ii) that the Company establish a compensation committee and a nominating and governance committee, each comprised entirely of independent directors, or (iii) an annual performance evaluation of the nominating and governance and compensation committees. The NYSE listing requirements are intended to ensure that directors who meet the independence standard are free of any conflicting interest that could influence their actions as directors. While the Company has elected to have a Compensation Committee and a Corporate Governance, Conflicts and Nominating Committee consisting entirely of independent directors and to conduct an annual performance evaluation of these committees, the majority of the members of the Company’s Board are not considered independent. Therefore, the Company’s stockholders may not have the same protections afforded to stockholders of companies that are subject to all of the applicable NYSE listing requirements. It is also possible that the interests of GIP may in some circumstances conflict with the Company’s interests and the interests of holders of the Company’s Class A or Class C common stock.
The Company is a holding company and its only material asset is its interest in Clearway Energy LLC, and the Company is accordingly dependent upon distributions from Clearway Energy LLC and its subsidiaries to pay dividends and taxes and other expenses.
        The Company is a holding company and has no material assets other than its ownership of membership interests in Clearway Energy LLC, a holding company that has no material assets other than its interest in Clearway Energy Operating LLC, whose sole material assets are the project companies. None of the Company, Clearway Energy LLC, nor Clearway Energy Operating LLC has any independent means of generating revenue. The Company intends to continue to cause Clearway Energy Operating LLC's subsidiaries to make distributions to Clearway Energy Operating LLC and, in turn, make distributions to Clearway Energy LLC, and, in turn, to make distributions to the Company in an amount sufficient to cover all applicable taxes payable and dividends, if any, declared by the Company. To the extent that the Company needs funds for a quarterly cash dividend to holders of the Company’s Class A common stock or the Company’s Class C common stock or otherwise, and Clearway Energy Operating LLC or Clearway Energy LLC is restricted from making such distributions under applicable law or regulation or is otherwise unable to provide such funds (including as a result of Clearway Energy Operating LLC's operating subsidiaries being unable to make distributions), it could materially adversely affect the Company’s liquidity and financial condition and limit the Company’s ability to pay dividends to holders of its Class A common stock or its Class C common stock.
Future sales of the Company’s Class A common stock or Class C common stock by GIP may cause the price of the Company’s Class A common stock or Class C common stock to fall.
        The market price of the Company’s Class A common stock or Class C common stock could decline as a result of sales by GIP of shares of the Company’s Class C common stock (issuable to GIP upon the exchange of some or all of its Clearway Energy LLC Class D units) or shares of the Company’s Class A common stock (issuable to GIP upon the exchange of some or all of its Clearway Energy LLC Class B units) in the market, or the perception that these sales could occur. The market price of the Company’s Class A common stock or Class C common stock may also decline as a result of GIP disposing or transferring some or all of the Company’s outstanding Class B or Class D common stock, which disposals or transfers would reduce GIP's ownership interest in, and voting control over, the Company. These sales might also make it more difficult for the Company to sell equity securities at a time and price that the Company deems appropriate. GIP and certain of its affiliates have certain demand and piggyback registration rights with respect to shares of the Company’s Class A common stock issuable upon the exchange of Clearway Energy LLC's Class B units and/or Class C common stock issuable upon the exchange of Clearway Energy LLC's Class D units. The presence of additional shares of the Company’s Class A and/or Class C common stock trading in the public

57

                                                                                                                                

market, as a result of the exercise of such registration rights, may have a material adverse effect on the market price of the Company's securities.
Market volatility may affect the price of the Company’s Class A and Class C common stock.
        The market price of the Company’s Class A and Class C common stock may fluctuate significantly in response to a number of factors, most of which the Company cannot predict or control, including general market and economic conditions, disruptions, downgrades, credit events and perceived problems in the credit markets; actual or anticipated variations in the Company’s quarterly operating results or dividends; changes in the Company’s investments or asset composition; write-downs or perceived credit or liquidity issues affecting the Company’s assets; market perception of GIP or the NRG Transaction, the Company’s business and the Company’s assets; the Company’s level of indebtedness and/or adverse market reaction to any indebtedness that the Company may incur in the future; the Company’s ability to raise capital on favorable terms or at all; loss of any major funding source; additions or departures of the Company’s executive officers or key personnel; changes in market valuations of similar power generation companies; and speculation in the press or investment community regarding the Company, GIP or the NRG Transaction.
        Securities markets in general have experienced extreme volatility that has often been unrelated to the operating performance of particular companies. Any broad market fluctuations may adversely affect the trading price of the Company's Class A and Class C common stock.
Volatility of market conditions may increase certain of the risks the Company faces.
        The capital markets in general are often subject to volatility that is unrelated to the operating performance of particular companies. Market volatility can affect the plans and perspectives of various market participants, including operating entities, consumers and financing providers, and may increase uncertainty and heighten some of the risks the Company faces. The Company and other companies may have to adjust their plans and priorities in light of such volatility.
        Risks that may increase as a result of market volatility include, but are not limited to, risks related to access to capital and liquidity and risks related to the performance of third parties, including GIP. The Company has significant relationships with, and in certain areas depends significantly on, NRG, GIP and CEG. Following the NRG Transaction, the Company’s growth strategy depends on its ability to identify and acquire additional facilities from GIP (through CEG) and unaffiliated third parties. The Company interacts with or depends on GIP (through CEG) for many third-party acquisition opportunities and on CEG and NRG for operations and maintenance support on various pending and completed transactions. As a result, the Company’s financial and operating performance and prospects, including the Company’s ability to grow its dividend per share, may be affected by the performance, prospects, and priorities of NRG, GIP and CEG, and material adverse developments at NRG, GIP or CEG, or changes in their strategic priorities may materially affect the Company’s business, financial condition and results of operations.
        Furthermore, any significant disruption to the Company’s ability to access the capital markets, or a significant increase in interest rates, could make it difficult for the Company to successfully acquire attractive projects from third parties and may also limit the Company’s ability to obtain debt or equity financing to complete such acquisitions. If the Company is unable to raise adequate proceeds when needed to fund such acquisitions, the Company’s ability to grow its project portfolio may be limited, which could have a material adverse effect on the Company’s ability to implement its growth strategy and, ultimately, its business, financial condition, results of operations and cash flows.
ITEM 2 — UNREGISTERED SALES OF EQUITY SECURITIES AND USE OF PROCEEDS
None.
ITEM 3 — DEFAULTS UPON SENIOR SECURITIES
None.
ITEM 4 — MINE SAFETY DISCLOSURES
Not applicable.
ITEM 5 — OTHER INFORMATION
None. 
 


58

                                                                                                                                

ITEM 6 — EXHIBITS
Number
 
Description
 
Method of Filing
3.1
 
 
Incorporated herein by reference to Exhibit 3.1 to the Registrant's Current Report on Form 8-K filed on September 5, 2018.

3.2
 
 
Incorporated herein by reference to Exhibit 3.2 to the Registrant's Current Report on Form 8-K filed on September 5, 2018.

4.1
 
 
Incorporated herein by reference to Exhibit 4.1 to the Registrant's Current Report on Form 8-K filed on September 6, 2018.
4.2
 
 
Incorporated herein by reference to Exhibit 4.2 to the Registrant's Current Report on Form 8-K filed on September 6, 2018.
4.3
 
 
Incorporated herein by reference to Exhibit 4.1 to the Registrant's Current Report on Form 8-K filed on October 2, 2018.
4.4
 
 
Incorporated herein by reference to Exhibit 4.2 to the Registrant's Current Report on Form 8-K filed on October 2, 2018.
4.5
 
 
Incorporated herein by reference to Exhibit 4.3 to the Registrant's Current Report on Form 8-K filed on October 2, 2018.
4.6
 
 
Incorporated herein by reference to Exhibit 4.1 to the Registrant's Current Report on Form 8-K filed on October 31, 2018.
4.7
 
 
Incorporated herein by reference to Exhibit 4.2 to the Registrant's Current Report on Form 8-K filed on October 31, 2018.
4.8
 
 
Incorporated herein by reference to Exhibit 4.3 to the Registrant's Current Report on Form 8-K filed on October 31, 2018.
10.1
 

 
Incorporated herein by reference to Exhibit 10.1 to the Registrant's Current Report on Form 8-K filed on September 5, 2018.
10.2
 

 
Incorporated herein by reference to Exhibit 10.2 to the Registrant's Current Report on Form 8-K filed on September 5, 2018.
10.3
 
 
Incorporated herein by reference to Exhibit 10.3 to the Registrant's Current Report on Form 8-K filed on September 5, 2018.

10.4
 
 
Incorporated herein by reference to Exhibit 10.4 to the Registrant's Current Report on Form 8-K filed on September 5, 2018.


59

                                                                                                                                

10.5
 

 
Incorporated herein by reference to Exhibit 10.5 to the Registrant's Current Report on Form 8-K filed on September 5, 2018.
10.6
 

 
Incorporated herein by reference to Exhibit 10.6 to the Registrant's Current Report on Form 8-K filed on September 5, 2018.
10.7
 

 
Incorporated herein by reference to Exhibit 10.7 to the Registrant's Current Report on Form 8-K filed on September 5, 2018.
10.8
 
 
Incorporated herein by reference to Exhibit 10.8 to the Registrant's Current Report on Form 8-K filed on September 5, 2018.
10.9
 
 
Incorporated herein by reference to Exhibit 10.9 to the Registrant's Current Report on Form 8-K filed on September 5, 2018.
31.1
 
 
Filed herewith.
31.2
 
 
Filed herewith.
31.3
 
 
Filed herewith.
32
 
 
Furnished herewith.
101 INS
 
XBRL Instance Document.
 
Filed herewith.
101 SCH
 
XBRL Taxonomy Extension Schema.
 
Filed herewith.
101 CAL
 
XBRL Taxonomy Extension Calculation Linkbase.
 
Filed herewith.
101 DEF
 
XBRL Taxonomy Extension Definition Linkbase.
 
Filed herewith.
101 LAB
 
XBRL Taxonomy Extension Label Linkbase.
 
Filed herewith.
101 PRE
 
XBRL Taxonomy Extension Presentation Linkbase.
 
Filed herewith.



60

                                                                                                                                

SIGNATURES
Pursuant to the requirements of the Securities Exchange Act of 1934, the registrant has duly caused this report to be signed on its behalf by the undersigned thereunto duly authorized.

 
CLEARWAY ENERGY, INC.
(Registrant) 
 
 
 
 
 
/s/ CHRISTOPHER S. SOTOS
 
 
Christopher S. Sotos
 
 
Chief Executive Officer
(Principal Executive Officer) 
 
 
 
 
 
 
/s/ CHAD PLOTKIN
 
 
Chad Plotkin
 
 
Chief Financial Officer
(Principal Financial Officer) 
 
 
 
 
 
 
/s/ MARY-LEE STILLWELL
 
 
Mary-Lee Stillwell
 
Date: November 6, 2018
Chief Accounting Officer
(Principal Accounting Officer) 
 
 


61