10-K 1 samg-10k_20161231.htm 10-K samg-10k_20161231.htm

 

 

 

 

UNITED STATES

SECURITIES AND EXCHANGE COMMISSION

Washington, D.C. 20549

 

Form 10-K

 

(Mark One)

ANNUAL REPORT PURSUANT TO SECTION 13 OR 15(d) OF THE SECURITIES EXCHANGE ACT OF 1934

FOR THE FISCAL YEAR ENDED December 31, 2016

OR

TRANSITION REPORT PURSUANT TO SECTION 13 OR 15(d) OF THE SECURITIES EXCHANGE ACT OF 1934

FOR THE TRANSITION PERIOD FROM                     TO                    

Commission file number: 001-35733

 

Silvercrest Asset Management Group Inc.

(Exact name of registrant as specified in its charter)

 

 

Delaware

 

45-5146560

(State or other jurisdiction

of incorporation)

 

(I.R.S. Employer

Identification No.)

1330 Avenue of the Americas, 38th Floor

New York, New York 10019

(Address of principal executive offices and zip code)

(212) 649-0600

(Registrant’s telephone number, including area code)

Not Applicable

(Formed name, former address and former fiscal year, if changed since last report)

Securities registered pursuant to Section 12(b) of the Act:

Class A common stock, $0.01 par value per share

(Title of each class)

The Nasdaq Global Market

(Name of each exchange in which registered)

Securities registered pursuant to Section 12(g) of the Act: None

 

Indicate by check mark if the registrant is a well-known seasoned issuer, as defined in Rule 405 of the Securities Act.    Yes      No  

Indicate by check mark if the registrant is not required to file reports pursuant to Section 13 or 15(d) of the Act.    Yes      No  

Indicate by check mark whether the registrant: (1) has filed all reports required to be filed by Section 13 or 15(d) of the Securities Exchange Act of 1934 during the preceding 12 months (or for such shorter period that the registrant was required to file such reports), and (2) has been subject to such filing requirements for the past 90 days.    Yes      No  

Indicate by check mark whether the registrant has submitted electronically and posted on its corporate Web site, if any, every Interactive Data File required to be submitted and posted pursuant to Rule 405 of Regulation S-T (§ 232.405 of this chapter) during the preceding 12 months (or for such shorter period that the registrant was required to submit and post such files).    Yes      No  

Indicate by check mark if disclosure of delinquent filers pursuant to Item 405 of Regulation S-K (§ 229.405 of this chapter) is not contained herein, and will not be contained, to the best of registrant’s knowledge, in definitive proxy or information statements incorporated by reference in Part III of this Form 10-K or any amendment to this Form 10-K.    

Indicate by check mark whether the registrant is a large accelerated filer, an accelerated filer, a non-accelerated filer, or a smaller reporting company. See the definitions of “large accelerated filer,” “accelerated filer” and “smaller reporting company” in Rule 12b-2 of the Exchange Act. (Check one):

 

Large accelerated filer

 

  

Accelerated filer

 

 

 

 

 

Non-accelerated filer

 

  (Do not check if a smaller reporting company)

  

Smaller reporting company

 

Indicate by check mark whether the registrant is a shell company (as defined in Rule 12b-2 of the Exchange Act).    Yes      No  

The aggregate market value of the registrant’s common equity held by non-affiliates of the registrant (assuming for purposes of this computation only that the directors and executive officers may be affiliates) at June 30, 2016, which was the last business day of the registrant’s most recently completed second fiscal quarter was approximately $85.1 million based on the closing price of $12.24 for one share of common stock, as reported on The Nasdaq Global Market on June 30, 2016.

The number of outstanding shares of the registrant’s Class A common stock, par value $0.01 per share, and Class B common stock, par value $0.01 per share, as of March 7, 2017 were 8,074,197 and 4,866,303, respectively.

DOCUMENTS INCORPORATED BY REFERENCE

Portions of the registrant’s definitive Proxy Statement for its 2017 Annual Meeting of Stockholders are incorporated by reference into Part III of this Annual Report on Form 10-K where indicated. Such Definitive Proxy Statement will be filed with the Securities and Exchange Commission within 120 days after the end of the registrant’s fiscal year ended December 31, 2016.

 

 

 

 

 


 

 

Part I

 

 

 

 

Item 1.

 

Business

  

2

Item 1A.

 

Risk Factors

  

15

Item 1B.

 

Unresolved Staff Comments

 

33

Item 2.

 

Properties

  

33

Item 3.

 

Legal Proceedings

  

33

 

Part II 

 

 

  

 

Item 5.

 

Market for Registrant’s Common Equity, Related Stockholder Matters and Issuer Purchases of Equity Securities

  

34

Item 6.

 

Selected Financial Data

  

37

Item 7.

 

Management’s Discussion and Analysis of Financial Condition and Results of Operations

  

38

Item 7A.

 

Quantitative and Qualitative Disclosures About Market Risk

  

59

Item 8.

 

Financial Statements and Supplementary Data

  

59

Item 9A.

 

Controls and Procedures

  

59

 

Part III 

 

 

  

 

Item 10.

 

Directors, Executive Officers and Corporate Governance

  

60

Item 11.

 

Executive Compensation

  

60

Item 12.

 

Security Ownership of Certain Beneficial Owners and Management and Related Stockholder Matters

  

60

Item 13.

 

Certain Relationships and Related Transactions, and Director Independence

  

60

Item 14.

 

Principal Accounting Fees and Services

  

60

 

Part IV 

 

 

  

 

Item 15.

 

Exhibits, Financial Statement Schedules

  

61

Item 16

 

Form 10-K Summary

 

62

 

 

 

 


 

Except where the context requires otherwise and as otherwise set forth herein, in this report, references to the “Company”, “we”, “us” or “our” refer to Silvercrest Asset Management Group Inc. (“Silvercrest”) and its consolidated subsidiary, Silvercrest L.P., the managing member of our operating subsidiary (“Silvercrest L.P.” or “SLP”). SLP is a limited partnership whose existing limited partners are referred to in this report as “principals”. On June 26, 2013, Silvercrest completed its corporate reorganization, and on July 2, 2013, Silvercrest closed its initial public offering. Prior to that date, Silvercrest was a private company.

Forward-Looking Statements

This report contains, and from time to time our management may make, forward-looking statements within the meaning of the safe harbor provisions of the U.S. Private Securities Litigation Reform Act of 1995. In some cases, you can identify these statements by forward-looking words such as “may”, “might”, “will”, “should”, “expects”, “intends”, “plans”, “anticipates”, “believes”, “estimates”, “predicts”, “potential” or “continue”, the negative of these terms and other comparable terminology. These forward-looking statements, which are subject to risks, uncertainties and assumptions, may include projections of our future financial performance, future expenses, anticipated growth strategies, descriptions of new business initiatives and anticipated trends in our business or financial results. These statements are only predictions based on our current expectations and projections about future events. Important factors that could cause actual results, level of activity, performance or achievements to differ materially from those indicated by such forward-looking statements include but are not limited to: incurrence of net losses, fluctuations in quarterly and annual results, adverse economic or market conditions, our expectations with respect to future levels of assets under management, inflows and outflows of assets under management, our ability to retain clients from whom we derive a substantial portion of our assets under management, our ability to maintain our fee structure, our particular choices with regard to investment strategies employed, our ability to hire and retain qualified investment professionals, the cost of complying with current and future regulation, coupled with the cost of defending ourselves from related investigations or litigation, failure of our operational safeguards against breaches in data security, privacy, conflicts of interest or employee misconduct, our expected tax rate, and our expectations with respect to deferred tax assets,  adverse economic or market conditions, adverse effects of management focusing on implementation of a growth strategy, failure to develop and maintain the Silvercrest brand and other factors disclosed under “Risk Factors” in this annual report on Form 10-K.  We undertake no obligation to publicly update or review any forward-looking statement, whether as a result of new information, future developments or otherwise, except as required by law.

 

 

 

 


 

PART I.

 

Item 1. Business.

Our Guiding Principles

We operate our business in accordance with the following guiding principles:

 

We will create, build and maintain an environment that encourages innovation and original thought and apply this fresh thinking to the needs of our clients and firm.

 

We will attract, motivate and retain unusually talented and ambitious professionals who share a passion for the investment business and an antipathy for corporate bureaucracy and office politics.

 

We will conduct ourselves in all our dealings as highly ethical, responsible and competent professionals who always place our clients’ financial interests ahead of our own.

 

We will encourage and nurture an entrepreneurial, collegial and action-oriented business culture in which “fun” is inevitable and decisions are generally consensual.

Our Company

We are a full-service wealth management firm focused on providing financial advisory and related family office services to ultra-high net worth individuals and institutional investors. In addition to a wide range of investment capabilities, we offer a full suite of complementary and customized family office services for families seeking comprehensive oversight of their financial affairs. As of December 31, 2016, our assets under management were $18.6 billion.

We were founded 14 years ago on the premise that if we staffed and organized our business to deliver a combination of excellent investment performance together with high-touch client service, we would differentiate our business from a crowded field of firms nominally in the wealth management business. We seek to attract and serve a base of individuals and families with $10 million or more of investable assets, and we believe we are well-positioned to offer comprehensive investment and family office service solutions to families with over $25 million of investable assets. As of December 31, 2016, we had 661 client relationships with an average size of $28 million that represented approximately 98% of our assets under management. Our top 50 relationships averaged $226 million in size, and such amount represented approximately 1.2% of our assets under management. As a boutique, we are large enough to provide an array of comprehensive capabilities, yet agile enough to coordinate and deliver highly personalized client service.

2


 

Our annual client retention rate has averaged 98% since 2006 and, as shown below, the compound annual growth rate, or CAGR, in our assets under management since inception is 37%. Our growth rate in any 12-month period ending on the last day of a fiscal quarter since inception ranged from (23)% to 1,142%, with a mean of 44%. We believe our record of growth is a direct result of our demonstrated record of delivering excellent performance together with highly personalized service to our clients.

 

Our organic growth has been complemented by selective hiring and by seven successfully completed strategic acquisitions that have expanded not only assets under management, but also our professional ranks, geographic footprint and service capabilities. We believe additional acquisitions will allow us to extend our geographic presence nationally. As we grow, we will maintain our value proposition to continue to deliver to our clients excellent investment performance together with excellent client service, the essence of what differentiates us from our competitors.

Our clients engage us to advise them on traditional investment strategies focused on equities, fixed income and cash as well as non-traditional investment strategies including hedge funds, private equity funds, real estate and commodities. Our clients receive a full menu of proprietary investment capabilities together with a focused array of complementary non-proprietary capabilities offered by unaffiliated firms selected by us. In addition to our investment capabilities, we also provide our clients with family office services and related administrative services, which include financial planning, tax planning and preparation, partnership accounting and fund administration, and consolidated wealth reporting. Our fees for our investment advisory services, non-proprietary services and family office and related administrative services are structured to align our financial incentives with those of our clients to ensure they receive unconflicted advice. The vast majority of our fees are derived from discretionary assets under management, and are based on the value of the assets we manage for our clients. These fees increase if our clients’ assets grow in value; on the other hand, these fees decrease if our clients’ assets decline in value.  Unlike our management fees, our fees for family office services and related administrative services are generally not based on or correlated to market values. For these services, we generally charge our clients a negotiated fee based on the scope of work. These services create strong client relationships and contribute meaningfully to our record of client retention.

As of December 31, 2016, approximately 76% of our discretionary assets under management were held for individual clients and 24% for institutional clients. Based on the results we have achieved in a number of our equity strategies, we continue to attract a significant amount of institutional investor interest. Our equity capabilities are on the approved lists of several prominent institutional consultants and, as a result, we believe significant institutional growth is likely to continue in future years.  

3


 

History, Organization and Philosophy

When forming our company, our founders had the objective of creating a large full-service boutique operation focused on managing portfolios and delivering financial advice to wealthy individuals and select institutions. We commenced operations in April of 2002. Our first partners and employees came almost entirely from Donaldson, Lufkin & Jenrette (“DLJ”) Asset Management Group, which had been acquired by Credit Suisse Asset Management in late 2000. In 2002, we carefully recruited and hired the same equity, fixed income and client service teams with whom our clients had worked at DLJ Asset Management Group. As of December 31, 2016, approximately fifteen percent of our 119 employees are veterans of DLJ. Many of our principals, therefore, have worked together for 20 years and, in some cases, even longer.

Our headquarters are located in New York City with additional offices in Massachusetts, Virginia and New Jersey. From inception, we have embraced an organizational structure in which the primary functions of client service, investments, technology and operations, and business administration are organized and staffed with professionals who specialize in each of those functions. This structure permits each professional to focus on his or her area of expertise without the distraction of other business responsibilities. At many other firms, the senior professionals are expected to serve multiple roles simultaneously, which we believe dilutes the value to clients and makes scaling the business effectively unachievable. We firmly believe that our business structure represents a better approach and will permit us to greatly expand our business on our existing platform.

In meeting our primary objective to deliver strong investment results, we seek to add value through our asset allocation advice, as well as through our proprietary equity and fixed income strategies and outsourced investment capabilities. We recruited and hired a team of seasoned securities analysts who have an institutional caliber approach to security selection and a long record of success in implementing their strategies. We encourage them to focus 100% of their professional time on the task of securities selection. Our in-house equity analysts are focused on U.S. large cap, small cap, smid cap, multi cap, equity income and focused value equity strategies. On the fixed income side, our analysts are focused on high-grade municipals, high-yield municipals and high-grade taxables.

In order to deliver excellent client service, our portfolio managers are charged with the responsibility of working individually with each client to help define investment objectives, risk tolerance, cash flow requirements and other financial needs. Client-facing portfolio managers, their support staffs and the family office services group, account for 57% of our total employees, a reflection of our high commitment to excellent client service. We are staffed to ensure that each client receives senior level personal attention.

We have a staff of eight professionals who work with our portfolio managers to deliver family office services to interested clients. The fees for family office services are negotiated with the client and generally are not asset-based. For this reason, the revenues generated by our family office services are non-correlated to market movements and provide us with a diversified source of earnings. We believe these family office services have been an attractive component of our overall value proposition and engender a stronger relationship with our clients, leading to greater client retention and the institutionalization of client relationships.

Our Growth Strategy

We built our company to take market share from financial services firms whose wealth management models we believe are flawed. Our growth strategy has been and will continue to be to grow our business organically, to complement our organic growth with strategic hires and acquisitions and to expand our presence in the institutional market. In support of each of these initiatives we plan to continue to invest in establishing our brand through continued selective advertising and public relations.

Organic Growth

We have a proven ability to identify, attract and retain ultra-high net worth clients who seek a firm designed to deliver excellent investment performance and excellent client service. Our organizational model of separate and distinct business functions has proven scalable and our company’s assets under management have grown to $18.6 billion as of December 31, 2016 without a commensurate increase in headcount. Importantly, we have achieved our growth while maintaining our profitability during one of the most challenging periods in the history of the U.S. financial markets. Going forward, we will continue to execute our business plan for attracting ultra-high net worth clients.

The business of attracting ultra-high net worth clients is the business of obtaining referrals and gaining trust. At our company, these responsibilities reside principally with our portfolio managers. Our senior portfolio managers have on average nearly 34 years of industry experience and they have developed a wealth of contacts and professional referral sources as a result of that experience. In spearheading the effort to deliver excellent performance and service to their clients, our portfolio managers have developed very close relationships with their clients and in many cases these relationships are much older than our company itself. Much of our new business results from referrals from existing clients. In this regard, it is critical that our portfolio managers work closely with each of their clients to establish and maintain the trust that is at the heart of the relationship.

4


 

Where appropriate, our portfolio managers are also encouraged to introduce our clients to our family office services capabilities and we have capacity for growth in client utilization of these services.  Five of our ten largest clients use our family office services and some of these clients have closed their own family offices to consolidate those activities with us. This is a profitable business for us and it serves to tighten our ties to those clients who avail themselves of the services we offer. It is also extremely useful to us in new business competitions where we use these services as a differentiator from our competitors. We continue to see the opportunity for greater penetration with our current clients in future years.

Complementing the efforts of our senior portfolio managers to cultivate client referrals, our business development team is charged with identifying newly-formed wealth (resulting from merger, acquisition or corporate finance) and then creating customized solicitations. Our objective is two-fold: we will expand awareness of our company and its capabilities by distributing our marketing materials to this new audience and we will attract a certain amount of new business. The basis of this effort is careful research designed to ascertain if the prospect has any relationship with us-or any of our clients or friends-and then our solicitation is tailored to those circumstances.

In all of our business development efforts we devote a great deal of time and effort to developing highly customized and detailed proposals for our prospects. In order to do so, we spend as much time as is required to thoroughly understand the prospect’s circumstances and goals as well as the sources of its dissatisfaction with its existing adviser. Where appropriate our proposals include the integration of our entire suite of family office services. We believe our customized new business presentations distinguish us from both our much larger competitors, which have substantial resources, but whose size, we believe, may impede them from easily tailoring solutions to suit clients’ needs, as well as from our smaller competitors whom, we believe, do not have our depth of resources or capabilities.

Acquired Growth

From our inception, our organic growth has been complemented by selective hiring and strategic acquisitions, which have served to enlarge our client base, expand our professional ranks, increase our geographic presence and broaden our service capabilities. We therefore expect to continue to recruit and hire senior portfolio managers with significant client relationships as well as successful investment professionals with capabilities currently not available internally to us. We have used acquisitions to extend our presence into new geographies (Boston, Virginia and New Jersey) and to gain new investment expertise. The seven strategic acquisitions we have successfully completed have allowed us to benefit from economies of scale and scope.

In making acquisitions, we look for firms with compatible professionals of the highest integrity who believe in our high service-high performance model for the business. It is important that their clientele be principally clients of high net worth and it is helpful if they have a similar value-based investment methodology. These firms are attracted to our company by the strength of our brand, the breadth of our services and the integrity of our people. Often these firms are extremely limited in the investment products and services they can offer their clients and it is not uncommon that they have succession or other management issues to resolve. In addition, the high and growing cost of compliance with federal and state laws governing their business is often an added inducement. We believe we will become the partner of choice for many such firms.

Continuing our short-term growth strategy, we intend to establish offices in major wealth centers on the West Coast, in the Southwest and in the Midwest in order to be closer to both our clients and to prospective clients.

Our past acquisitions have sharpened our ability to integrate acquired businesses, and we believe that once we identify an acquisition target we will be able to complete the acquisition and integrate the acquired business expeditiously.

Institutional Growth

After eight years of effort focused on cultivating relationships with institutional investment consultants, we continue to regularly make new business presentations to institutional investors, including public and corporate pension funds, endowments, foundations, and their consultants.

We are on the “approved” lists of certain prominent institutional investment consultants, which means that these consultants would be prepared to recommend our firm to clients in search of a particular investment strategy for their clients. This has significantly enhanced our ability to win mandates these consultants seek for their institutional clients and as a result we have won institutional mandates in our equity strategies. We expect this trend to continue once it is publicly known that these and other institutions have engaged us to manage significant portfolios for them. The importance of institutional growth to our company is noteworthy: institutional assets will likely expand not only our assets under management but also our profit margins; and the painstaking due diligence conducted by these institutions before selecting us will ratify and confirm the decisions to hire us made by our individual clients.

5


 

Brand Management

We have invested heavily to build, maintain and extend our brand. We have done so in the belief that creating awareness of our company and its differentiated characteristics would support all aspects of our business but most notably our growth.

With limited resources, we have created a focused national advertising campaign, which has drawn praise from clients, prospects and competitors alike. We have carefully chosen media outlets that reach our target audience efficiently and we estimate that the new business that we get directly as a result of our advertising now finances its cost.

Complementing our advertising strategy and again with limited resources, we have also invested in an effort to get media coverage of our company in some of the nation’s most prestigious national publications as well as in industry journals and newsletters. This effort has resulted in press coverage by the Wall Street JournalBarron’sBloomberg, the Financial Times and The New York Times as well as various trade publications distributed within our industry. This public relations effort has proven very helpful in establishing our company as a leader in our industry.

Our Business Model

We were founded in 2002 to provide independent investment advisory and related family office services to ultra-high net worth individuals and endowments, foundations and other institutional investors. To this end, we are structured to provide our clients with institutional-quality investment management with the superior level of service expected by wealthy individuals.

To provide this high level of service, we rely on portfolio management teams and our family office services team to provide objective, conflict-free investment management selection and a fully integrated, customized family-centric approach to wealth management. We believe the combination of comprehensive family office service, excellent investment capabilities and a high level of personal service allows us to take advantage of economies of scale to service the needs of our ultra-high net worth clients.

We have dedicated investment management teams tasked with successfully implementing their respective investment strategies. To increase the probability of success in meeting this objective, our analysts are not responsible for client interaction, management of our business, marketing or compliance oversight. This enables us to effectively serve ultra-high net worth clients as well as institutions that typically perform in-depth due diligence before selecting a manager.

Delivering Investment Performance

The Investment Policy & Strategy Group, or IPSG, which is comprised of our chief strategist and several of our senior portfolio managers, is charged with the responsibility of adding value through asset allocation and manager selection. This is done through the use of our proprietary investment management by our internal analysts, and by those whom we believe are best-of-breed external managers.

The IPSG develops model asset allocations assuming differing levels of risk, liquidity and income tolerance as well as conducting outside manager due diligence. Our proprietary model portfolio structures are not merely a backward-looking, mechanical exercise based on the past performance of different asset classes. Instead, our IPSG overlays our judgment on the likely future performance of different asset classes in arriving at optimal portfolio structures. None of our dedicated investment analysts serves on this committee, which safeguards the independence of the IPSG’s recommendations.

Our portfolio managers are responsible for creating a customized investment program for each client based upon the IPSG’s work. An interactive dialogue ensures that each portfolio plan is based upon each client’s defined written objectives. Each client’s portfolio strategy takes into account that client’s risk tolerance, income and liquidity requirements as well as the effect of diversifying out of low-basis and/or sentimental holdings.

Historically, the IPSG has added value to our clients’ portfolios through asset allocation weightings and manager selection.

From inception, we have employed a system of peer group reviews to ensure that client portfolios have been constructed in a manner consistent with our best collective thinking. In annual peer group reviews, the asset allocation within each client portfolio is compared with such portfolio’s defined objectives and portfolios that are not fully aligned with the investment objective are then singled out for further review and discussion. Our objective is for all clients to receive our best thinking and for portfolio managers to manage portfolios consistently with our policy. As a combination of these various factors, the client relationship is with us and not merely with an individual at our company.

6


 

We believe that it is impossible for a single manager to perform all forms of investing equally well. Thus, our core proprietary investment capabilities are focused on a narrow range of highly disciplined U.S. equity and fixed income management strategies. Our investment teams have exhibited strong performance records. With respect to these strategies, roughly 62% of our total assets under management are managed in our proprietary investment strategies.

Our outsourced investment capabilities include alternative investments as well as traditional investment approaches in the categories of domestic large, mid and small cap growth equity, international equities and high-yield bonds.

Proprietary Equity Strategies

Our equity strategies rely on a team-based investment approach and a rigorous investment process. This approach has resulted in returns that exceed relevant market benchmarks. We believe this team approach has provided and will continue to provide consistency to our investment process and results over the long-term. Our investment analysts are generalists who employ a “bottom-up” value oriented equity selecting methodology. Our analysts collectively monitor a universe of approximately 100 stocks that are deemed to be attractively valued relative to their business outlook and management’s history of adding value.

Once stocks have been approved for investment from this body of research, they become part of one or more model equity portfolios. These are generally large cap, small cap, Smid cap, multi-cap, equity income and focused value. Each stock position is continually monitored against its investment thesis to ensure investment discipline, and we employ a strict discipline to trim or sell securities in the following circumstances:

 

when a stock is excessively valued in our models or the best case scenario is reflected in the stock price;

 

due to a stock’s outperformance, which can adversely affect a portfolio’s diversification;

 

due to underperformance, when a stock trails relevant benchmarks by more than 10%; or

 

when the investment thesis changes, due to a loss of confidence in management, a change in business prospects or the deterioration in earnings quality.

Below is a breakdown of assets among the various proprietary equity strategies as of December 31, 2016:

 

7


 

Each of our equity strategies has outperformed its benchmark since inception as illustrated by the following chart:

 

PROPRIETARY EQUITY PERFORMANCE

 

ANNUALIZED PERFORMANCE

 

AS OF 12/31/16

 

INCEPTION

 

 

 

1-YEAR

 

 

 

3-YEAR

 

 

 

5-YEAR

 

 

 

7-YEAR

 

 

 

INCEPTION

 

 

 

 

 

 

 

 

 

 

 

 

 

 

 

 

 

 

 

 

 

 

 

 

 

Large Cap Value Composite

 

4/1/02

 

 

 

14.7

 

 

 

  8.6

 

 

 

14.4

 

 

 

12.3

 

 

 

  8.3

 

Russell 1000 Value Index

 

 

 

 

 

17.3

 

 

 

  8.6

 

 

 

14.8

 

 

 

12.7

 

 

 

  7.3

 

 

 

 

 

 

 

 

 

 

 

 

 

 

 

 

 

 

 

 

 

 

 

 

 

Small Cap Value Composite

 

4/1/02

 

 

 

30.2

 

 

 

10.5

 

 

 

16.8

 

 

 

15.7

 

 

 

11.7

 

Russell 2000 Value Index

 

 

 

 

 

31.7

 

 

 

  8.3

 

 

 

15.1

 

 

 

13.1

 

 

 

  8.7

 

 

 

 

 

 

 

 

 

 

 

 

 

 

 

 

 

 

 

 

 

 

 

 

 

Smid Cap Value Composite

 

10/1/05

 

 

 

29.4

 

 

 

11.4

 

 

 

16.6

 

 

 

14.6

 

 

 

10.5

 

Russell 2500 Value Index

 

 

 

 

 

25.2

 

 

 

  8.2

 

 

 

15.0

 

 

 

13.5

 

 

 

  8.0

 

 

 

 

 

 

 

 

 

 

 

 

 

 

 

 

 

 

 

 

 

 

 

 

 

Multi Cap Value Composite

 

7/1/02

 

 

 

19.0

 

 

 

10.0

 

 

 

15.8

 

 

 

14.0

 

 

 

  9.6

 

Russell 3000 Value Index

 

 

 

 

 

18.4

 

 

 

  8.6

 

 

 

14.8

 

 

 

12.8

 

 

 

  8.1

 

 

 

 

 

 

 

 

 

 

 

 

 

 

 

 

 

 

 

 

 

 

 

 

 

Equity Income Composite

 

12/1/03

 

 

 

22.9

 

 

 

10.9

 

 

 

16.1

 

 

 

14.5

 

 

 

11.9

 

Russell 3000 Value Index

 

 

 

 

 

18.4

 

 

 

  8.6

 

 

 

14.8

 

 

 

12.8

 

 

 

  8.3

 

 

 

 

 

 

 

 

 

 

 

 

 

 

 

 

 

 

 

 

 

 

 

 

 

Focused Value Composite

 

9/1/04

 

 

 

21.2

 

 

 

11.0

 

 

 

16.2

 

 

 

13.5

 

 

 

11.1

 

Russell 3000 Value Index

 

 

 

 

 

18.4

 

 

 

  8.6

 

 

 

14.8

 

 

 

12.8

 

 

 

  8.0

 

 

1

Returns are based upon a time weighted rate of return of various fully discretionary equity portfolios with similar investment objectives, strategies and policies and other relevant criteria managed by Silvercrest Asset Management Group LLC (“SAMG LLC”), a subsidiary of Silvercrest. Performance results are gross of fees and net of commission charges. An investor’s actual return will be reduced by the advisory fees and any other expenses it may incur in the management of the investment advisory account. SAMG LLC’s standard advisory fees are described in Part 2 of its Form ADV. Actual fees and expenses will vary depending on a variety of factors, including the size of a particular account. Returns greater than one year are shown as annualized compounded returns and include gains and accrued income and reinvestment of distributions. Past performance is no guarantee of future results. This report contains no recommendations to buy or sell securities or a solicitation of an offer to buy or sell securities or investment services or adopt any investment position. This report is not intended to constitute investment advice and is based upon conditions in place during the period noted. Market and economic views are subject to change without notice and may be untimely when presented here. Readers are advised not to infer or assume that any securities, sectors or markets described were or will be profitable. SAMG LLC is an independent investment advisory and financial services firm created to meet the investment and administrative needs of individuals with substantial assets and select institutional investors. SAMG LLC claims compliance with the Global Investment Performance Standards (GIPS®).

2

The market indices used to compare to the performance of our strategies are as follows:

The Russell 1000 Index is a capitalization-weighted, unmanaged index that measures the 1000 smallest companies in the Russell 3000. The Russell 1000 Value Index is a capitalization-weighted, unmanaged index that includes those Russell 1000 Index companies with lower price-to-book ratios and lower expected growth values.

The Russell 2000 Index is a capitalization-weighted, unmanaged index that measures the 2000 smallest companies in the Russell 3000. The Russell 2000 Value Index is a capitalization-weighted, unmanaged index that includes those Russell 2000 Index companies with lower price-to-book ratios and lower expected growth values.

The Russell 2500 Index is a capitalization-weighted, unmanaged index that measures the 2500 smallest companies in the Russell 3000. The Russell 2500 Value Index is a capitalization-weighted, unmanaged index that includes those Russell 2000 Index companies with lower price-to-book ratios and lower expected growth values.

The Russell 3000 Value Index is a capitalization-weighted, unmanaged index that measures those Russell 3000 Index companies with lower price-to-book ratios and lower forecasted growth.

8


 

Proprietary Fixed Income Strategies

In the management of fixed income investments, clients typically give us the mandate to produce stable returns to dampen the volatility of their portfolios as a counter-weight to equities as part of their complete asset allocation. For those investors who can take advantage of the tax exemption of municipal bonds, we have developed two high-yield municipal bond products designed to add value to the returns possible from high-grade bonds in a low interest rate environment. Below is the breakdown of assets under management by strategy as of December 31, 2016:

 

 

Our fixed income strategy employs a bottom-up fundamental value approach designed to minimize the risk of loss. Almost all of our bond portfolios are highly customized and focused on income and liquidity generation as opposed to capital appreciation.

Outsourced Manager Selection

Recognizing the value of diversification to our clients, we offer a variety of outsourced investment capabilities designed to complement our proprietary capabilities. These outsourced capabilities include managers who have long records of success in managing growth equities, international equities, taxable high-yield bonds, hedge funds and other strategies not offered on a proprietary basis by us. In selecting these managers, we utilize an investment manager database for initial screening and then a dedicated staff conducts on-site due diligence. Potential managers are reviewed and selected by our IPSG. Our selection criteria include the following:

 

Highly Consistent Returns. We emphasize consistency of performance over strong performance marked by high volatility.

 

Tax Sensitivity. We seek managers with a low turnover style of management designed to achieve attractive after-tax rates of return.

 

Solid Operations and Technology. We require each manager to produce evidence that it has strong technology and operations capabilities as well as vigorous compliance adherence.

 

Alignment of Interest. We require evidence that the strategy’s key people have significant equity in their company and are motivated to stay in place.

 

Willingness to Negotiate Fees. We require our managers to accept a significant discount in their management fees because we expect to manage all aspects of the client relationship. Their only responsibility is to manage the capital entrusted to them. No manager has refused to offer the discounts we seek.

9


 

For large clients with significant hedge fund exposure, we offer a hedge fund advisory service that creates customized hedge fund portfolios. Each of our funds of funds appears below:

 

Silvercrest Hedged Equity Fund is designed to complement and diversify long-only equity portfolios through investments with managers who employ long and short strategies;

 

Silvercrest Emerging Markets Fund provides international and non-dollar exposure and diversification focused on long, short, credit and other managers who invest in emerging markets;

 

Silvercrest Commodity Strategies Fund seeks to give investors comprehensive commodity exposure;

 

Silvercrest International Fund provides investors with broad coverage of international markets, spanning developed, emerging and frontier markets;

 

Silvercrest Special Situations Fund is designed to outperform traditional benchmarks with less volatility; and

 

Silvercrest Jefferson Fund is designed to outperform its benchmarks on a risk-adjusted basis for investors who seek to minimize risk and preserve capital.

We have two types of fee arrangements with outsourced managers. Clients either pay a discounted fee, negotiated by us, directly to the manager who retains the entire fee or directly to the manager who distributes a portion of the fee to us. Clients are informed of the applicable arrangement and sign a written acknowledgement.

Delivering Client Service

We take a holistic approach to client service, whereby a senior portfolio manager spearheads the coordination of the IPSG recommendations, family office services work and the investment management team in order to deliver the full range of our capabilities to the client.

Five out of our ten largest high net worth clients use one or more components of our family office services. We believe that this is an attractive growth area for our company and we have initiated plans to increase the provision of these services to both broaden relationships with existing clients and to attract potential clients. Our family office services are profitable and are not used as a loss-leader for attracting clients. Our family office capabilities include the following:

 

Financial Planning;

 

Tax Planning and Preparation;

 

Partnership Accounting and Fund Administration;

 

Consolidated Wealth Reporting;

 

Estate or Trust Agency; and

 

Art Consultancy and Management.

For institutional client relationships, contact with our clients is handled by a dedicated institutional client service team headed by a Managing Director who also maintains our relationships with institutional investment consultants. This structure permits our investment professionals to maintain their focus on achieving superior investment results without the distraction of client demands.

Competition

The wealth management industry is highly competitive and is comprised of many players. We compete directly with some of the largest financial service companies, as well as some of the smallest. We primarily compete on the basis of several factors, including our level of service, the quality of our advice, independence, stability, performance results, breadth of our capabilities and fees. In general, these competitors fall into one of the following categories:

 

Diversified Financial Institutions have divisions aimed at providing wealth management solutions to the high net worth segment that are usually staffed by brokers.

 

Asset Management Firms offer proprietary institutional and retail asset management services catering to the high net worth segment largely with off-the-shelf products.

10


 

 

Trust Companies combine fiduciary and investment services as well as ancillary financial services.

 

MFO/RIAs focus exclusively on the high net worth segment and are frequently dominated by one or two families.

As a registered investment adviser that is not affiliated with other financial firms, we are free from the conflicts associated with brokerage or investment banking firms. In advising our clients on portfolio strategies, we are motivated to meet our clients’ investment objectives—not to generate commissions or placement fees—and to focus solely on providing excellent service and investment performance.

We have the size and resources to compete with larger organizations, and unlike many smaller firms, to provide our clients with fully customized, full-service wealth management and integrated family office solutions.

While many competitors outsource investment management, we have chosen to compete with excellent proprietary investment capabilities coupled with a focused array of complementary non-proprietary capabilities offered by unaffiliated firms. This combination enables us to compete for and win the business of wealthy investors. We believe this is a key to our past and future success.

Employees

As of December 31, 2016, we had 115 full-time employees and four part-time employees.  None of our employees are subject to a collective bargaining agreement.  We believe that relations with our employees are good.

Our Structure and Reorganization

Holding Company Structure

Our only business is acting as the general partner of Silvercrest L.P. and, as such, we will continue to operate and control all of its business and affairs and consolidate its financial results into our financial statements. The ownership interests of holders of limited partnership interests of Silvercrest L.P. are accounted for as a non-controlling interest in our consolidated financial statements.

Net profits, net losses and distributions of Silvercrest L.P. are allocated and made to each of its partners on a pro rata basis in accordance with the number of partnership units of Silvercrest L.P. held by each of them. In addition, Silvercrest L.P. has issued deferred equity units and restricted stock units exercisable for Class B units that entitle the holders thereof to receive distributions from Silvercrest L.P. to the same extent as if the underlying Class B units were outstanding.

11


 

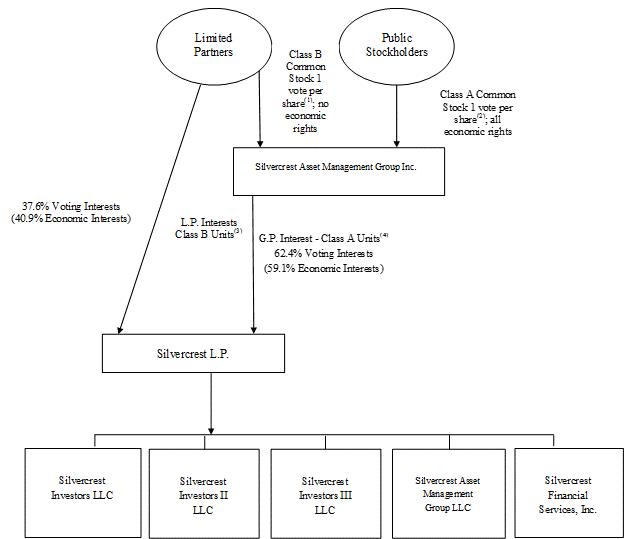
Set forth below is our holding company structure and ownership as of December 31, 2016.

 

(1)

Each share of Class B common stock is entitled to one vote per share. Class B stockholders have the right to receive the par value of the Class B common stock upon our liquidation, dissolution or winding-up.

(2)

Each share of Class A common stock is entitled to one vote per share. Class A common stockholders have 100% of the rights of all classes of our capital stock to receive distributions, and substantially all assets, after payment in full to creditors and holders of preferred stock, if any.

(3)

Each Class B unit held by a principal is exchangeable for one share of Class A common stock. The principals collectively hold 4,866,303 Class B units as of December 31, 2016, which represents the right to receive approximately 40.9% of the distributions made by Silvercrest L.P. The principals also collectively hold 728,673 restricted stock units which are exercisable for one Class B unit, which collectively represent the right to receive approximately 5.3% of the distributions made by Silvercrest L.P. The 728,673 restricted stock units which have been issued to our principals entitle the holders thereof to participate in distributions from Silvercrest L.P. as if the underlying Class B units are outstanding and thus are taken into account to determine the economic interest of each holder of units in Silvercrest L.P. However, because the Class B units underlying the restricted stock units have not been issued and are not deemed outstanding, the holders of restricted stock units have no voting rights with respect to the underlying Class B units. We will not issue shares of Class B common stock in respect of restricted stock units of Silvercrest L.P. until such time that the underlying Class B units are issued.

(4)

We hold 8,074,197 Class A units, which represents the right to receive approximately 59.1% of the distributions made by Silvercrest L.P. The 728,673 restricted stock units which have been issued to our principals entitle the holders thereof to participate in distributions from Silvercrest L.P. as if the underlying Class B units are outstanding and thus are taken into account to determine the economic interest of each holder of units in Silvercrest L.P. However, because the Class B units underlying the restricted stock units have not been issued and are not deemed outstanding, the holders of restricted stock units have no voting rights with respect to those Class B units. We will not issue shares of Class B common stock in respect of restricted stock units of Silvercrest L.P. until such time that the underlying Class B units are issued.

12


 

Regulatory Environment

Our business is subject to extensive regulation in the United States at the federal level and, to a lesser extent, the state level. Under these laws and regulations, agencies that regulate investment advisers have broad administrative powers, including the power to limit, restrict or prohibit an investment adviser from carrying on its business in the event that it fails to comply with such laws and regulations. Possible sanctions that may be imposed include the suspension of individual employees, limitations on engaging in certain lines of business for specified periods of time, revocation of investment adviser and other registrations, censures and fines.

The legislative and regulatory environment in which we operate has undergone significant changes in recent years. New laws or regulations, or changes in the enforcement of existing laws or regulations, applicable to us, our activities and our clients may adversely affect our business. Our ability to function in this environment will depend on our ability to monitor and promptly react to legislative and regulatory changes. There have been a number of highly publicized regulatory inquiries that have focused on the investment management industry. These inquiries have resulted in increased scrutiny of the industry and new rules and regulations for investment advisers. This regulatory scrutiny may limit our ability to engage in certain activities that might be beneficial to our stockholders.

In addition, as a result of market events, acts of serious fraud in the investment management industry and perceived lapses in regulatory oversight, U.S. and non-U.S. governmental and regulatory authorities may increase regulatory oversight of our businesses. We may be adversely affected as a result of new or revised legislation or regulations imposed by the Securities and Exchange Commission, or the SEC, the U.S. Commodity Futures Trading Commission, or the CFTC, other U.S. or non-U.S. regulatory authorities or self-regulatory organizations that supervise the financial markets. We also may be adversely affected by changes in the interpretation or enforcement of existing laws and rules by these governmental authorities and self-regulatory organizations, as well as by U.S. and non-U.S. courts. It is impossible to determine the extent of the impact of any new laws, regulations or initiatives that may be proposed on us or the markets in which we trade, or whether any of the proposals will become law. Compliance with any new laws or regulations could add to our compliance burden and costs and affect the manner in which we conduct our business.

SEC Regulation

SAMG LLC is registered with the SEC as an investment adviser under the Investment Advisors Act of 1940, as amended, or the Advisers Act. The Advisers Act, together with the SEC’s regulations and interpretations thereunder, imposes substantive and material restrictions and requirements on the operations of investment advisers. The SEC is authorized to institute proceedings and impose sanctions for violations of the Advisers Act, ranging from fines and censures to termination of an adviser’s registration.

The Advisers Act imposes substantive regulation on virtually all aspects of our business and relationships with our clients. As a registered investment adviser, we are subject to many requirements that cover, among other things, disclosure of information about our business to clients; maintenance of written policies and procedures; maintenance of extensive books and records; restrictions on the types of fees we may charge, including performance fees; solicitation arrangements; engaging in transactions with clients; maintaining an effective compliance program; custody of client assets; client privacy; advertising; pay-to-play; cybersecurity and proxy voting. The SEC has authority to inspect any registered investment adviser from time to time to determine whether the adviser is conducting its activities (i) in accordance with applicable laws, (ii) consistent with disclosures made to clients and (iii) with adequate systems and procedures to ensure compliance.

As an investment adviser, we have a fiduciary duty to our clients. The SEC has interpreted this duty to impose standards, requirements and limitations on, among other things: trading for proprietary, personal and client accounts; allocations of investment opportunities among clients; use of soft dollars; execution of transactions; and recommendations to clients. We manage 67% of our accounts on a discretionary basis, with authority to buy and sell securities for each portfolio, select broker-dealers to execute trades and negotiate brokerage commission rates. In connection with these transactions, we receive soft dollar credits from broker-dealers that have the effect of reducing certain of our expenses. Section 28(e) of the Securities Exchange Act of 1934, or the Exchange Act, provides a “safe harbor” to an investment adviser against claims that it breached its fiduciary duty under state or federal law (including The Employee Retirement Income Security Act of 1974, as amended, or ERISA) solely because the adviser caused its clients’ accounts to pay more than the lowest available commission for executing a securities trade in return for brokerage and research services. To rely on the safe harbor offered by Section 28(e), (i) we must make a good-faith determination that the amount of commissions is reasonable in relation to the value of the brokerage and research services being received and (ii) the brokerage and research services must provide lawful and appropriate assistance to us in carrying out our investment decision-making responsibilities. In permissible circumstances, we may receive technology-based research, market quotation and/or market survey services which are paid for in whole or in part by soft dollar brokerage arrangements. If our ability to use soft dollars were reduced or eliminated as a result of the implementation of statutory amendments or new regulations, our operating expenses would increase.

13


 

Under the Advisers Act, our investment management agreements may not be assigned without the client’s consent. The term “assignment” is broadly defined and includes direct assignments as well as assignments that may be deemed to occur upon the transfer, directly or indirectly, of a controlling interest in an investment adviser.

The failure of SAMG LLC to comply with the requirements of the Advisers Act, and the regulations and interpretations thereunder, could have a material adverse effect on us.

CFTC Regulation

Due to rule amendments by the CFTC in recent years, SAMG LLC is registered with the CFTC and the National Futures Association, or the NFA, as a commodity pool operator and/or commodity trading advisor. Registration subjects us and our affiliates to substantive and material restrictions and requirements, including, among other things, reporting, recordkeeping, disclosure, self-examination and training requirements. Registration also subjects us to periodic on-site audits, and the CFTC is authorized to institute proceedings and impose sanctions for violations of the Commodity Exchange Act and/or CFTC rules.

Dodd-Frank

The Dodd-Frank Wall Street Reform and Consumer Protection Act, or the Dodd-Frank Act, was signed into law on July 21, 2010. While we do not at this time believe that the Dodd-Frank Act will cause us to reconsider our basic strategy, it does appear that certain provisions will, and other provisions may, increase regulatory burdens related to compliance costs. The scope of many provisions of the Dodd-Frank Act has been, or will be, determined by implementing regulations, some of which will require lengthy proposal and promulgation periods.

Pursuant to the mandate of the Dodd-Frank Act, the SEC and the CFTC have adopted certain reporting requirements that require us to report certain information about a number of our private funds, commodity pools and commodity trading advisers, including regulations promulgated under the authority given to the SEC and CFTC under Sections 404 and 406 of the Dodd-Frank Act requiring a Form-PF and/or a CTA-PQR and CTA-PR to be filed by us. These filings have required and will continue to require investments in people and systems to ensure timely and accurate reporting. Further, we will need to monitor compliance with new SEC and CFTC rules concerning swaps and other derivatives including, among other things, designated trading venues, mandated central clearing arrangements and other conduct requirements.

The Dodd-Frank Act will affect a broad range of market participants with whom we interact or may interact. Regulatory changes that will affect other market participants are likely to change the way in which we conduct business with our counterparties. Although many aspects of the Dodd-Frank Act have been implemented, there remains significant uncertainty regarding implementation of other aspects of the Dodd-Frank Act, and its impact on the investment management industry and us cannot be predicted at this time, but will continue to be a risk for our business.

ERISA-Related Regulation

To the extent that SAMG LLC or any other of our affiliates is a “fiduciary” under ERISA with respect to benefit plan clients, it is subject to ERISA and to regulations promulgated thereunder. Among other things, ERISA and applicable provisions of the Internal Revenue Code of 1986, as amended, referred to as the Internal Revenue Code, impose certain duties on persons who are fiduciaries under ERISA, prohibit certain transactions involving benefit plan clients and provide monetary penalties and taxes for violations of these prohibitions. Our failure to comply with these requirements could have a material adverse effect on our business.

Other Jurisdictions

The Alternative Investment Fund Managers Directive (“AIFMD”) entered into effect in the European Union (“EU”) on July 22, 2013. The AIFMD imposes significant regulatory requirements on alternative investment fund managers ("AIFMs''), operating within the EU, as well as prescribing certain conditions with regard to regulatory standards, cooperation and transparency that will need to be satisfied for non-EU AIFMs to market alternative investment funds ("AIFs'') into EU Member States. To date, we have not registered any funds in EU Member States pursuant to the AIFMD, but may do so in the future.  Should SAMG LLC or any other our other affiliates market AIFs in the EU, it and such funds will be subject to significant conditions on their respective operations.

In addition, we and/or our affiliates may become subject to additional regulatory demands in the future to the extent we expand our investment advisory business in existing and new jurisdictions. There are also a number of pending or recently enacted legislative and regulatory initiatives in the United States and in other jurisdictions that could significantly impact our business.

14


 

Compliance

Our legal and compliance functions are integrated into a team of professionals. This group is responsible for all legal and regulatory compliance matters, as well as monitoring adherence to client investment guidelines. Senior management is involved at various levels in all of these functions.

Available Information

We maintain a website at http://ir.silvercrestgroup.com/. We provide access to our annual reports on Form 10-K, quarterly reports on Form 10-Q, current reports on Form 8-K and all amendments to those reports free of charge through this website as soon as reasonably practicable after such material is electronically filed with the SEC. Paper copies of annual and periodic reports filed with the SEC may be obtained free of charge upon written request by contacting our headquarters at the address located on the front cover of this report or under Investor Relations on our website. In addition, our Corporate Governance Guidelines, Code of Business Conduct and Ethics, By-Laws, Audit Committee Charter, Compensation Committee Charter and Nominating and Governance Committee Charter are available on our website (under Corporate Governance) and are available in print without charge to any stockholder requesting them. You may obtain and copy any document we furnish or file with the SEC at the SEC's public reference room at 100 F Street, NE, Room 1580, Washington, D.C. 20549. You may obtain information on the operation of the SEC's public reference facilities by calling the SEC at 1-800-SEC-0330. The SEC maintains a website that contains reports, information statements, and other information regarding issuers like us who file electronically with the SEC. The SEC's website is located at www.sec.gov.

 

 

Item 1A. Risk Factors.

Risks Related to our Investment Performance and the Financial Markets

Volatile market conditions could adversely affect our business in many ways, including by reducing the value of our assets under management and causing clients to withdraw funds, either of which could materially reduce our revenues and adversely affect our financial condition.

The fees we earn under our investment management agreements with clients are based on the value of our assets under management. The prices of the securities held in the portfolios we manage and, therefore, our assets under management, may decline due to any number of factors beyond our control, including, among others, a declining stock or bond market, general economic downturn, political uncertainty or acts of terrorism. In connection with the severe market dislocations of 2008 and early 2009, the value of our assets under management declined substantially due primarily to the significant decline in stock prices worldwide. In future periods of difficult market conditions we may experience accelerated client redemptions or withdrawals if clients move assets to investments they perceive as offering greater opportunity or lower risk, which could further reduce our assets under management in addition to market depreciation. The economic outlook remains uncertain and we continue to operate in a challenging business environment. If market conditions, or actions taken by clients in response to market conditions, cause a decline in our assets under management, it would result in lower investment management fees and other revenue. If our revenues decline without a commensurate reduction in our expenses, our net income will be reduced and our business will be negatively affected.

If market conditions improve greatly, driving the prices of the securities in our clients’ accounts higher, it may lead to withdrawals or redemptions. In many cases, we advise only a portion of our clients’ complete financial portfolio. This is because many clients prefer to diversify their portfolio among more than one asset manager or investment type. As to those clients, if the portion of their portfolio held by us increases significantly, it may become too large a percentage of their overall portfolio, and they may withdraw assets from our management and invest it elsewhere, thereby rebalancing their overall portfolio and returning their allocation to us to its prior level.

If our investment strategies perform poorly, clients could withdraw their assets and we could suffer a decline in our assets under management and/or become the subject of litigation, either of which would reduce our earnings.

The performance of our investment strategies is critical in retaining existing client assets as well as attracting new client assets. If our investment strategies perform poorly for any reason on an absolute basis or relative to other investment advisers, or the rankings of mutual funds we sub-advise decline, our earnings could decline because:

 

our existing clients may withdraw funds from our investment strategies or terminate their relationships with us, or investors in the mutual funds we sub-advise may redeem their investments, which would cause a decline in the revenues that we generate from investment management and other fees; or

 

third-party financial intermediaries, advisers or consultants may rate our investment products poorly, which may lead our existing clients to withdraw funds from our investment strategies or reduce asset inflows from these third parties or their clients.

15


 

Our investment strategies can perform poorly for a number of reasons, including general market conditions, investment decisions that we make and the performance of the companies in which we invest on behalf of our clients. In addition, while we seek to deliver long-term value to our clients, volatility may lead to under-performance in the near term, which could adversely affect our results of operations.

While clients do not generally have legal recourse against us solely on the basis of poor investment results, if our investment strategies perform poorly, we are more likely to become subject to litigation brought by dissatisfied clients. In addition, to the extent clients are successful in claiming that their losses resulted from fraud, gross negligence, willful misconduct, breach of contract or other similar misconduct, these clients may have remedies against us and/or our investment professionals under the federal securities laws and/or state law.

The historical returns of our existing investment strategies may not be indicative of their future results or of the future results of investment strategies we may develop in the future.

We have presented the historical returns of our existing investment strategies outlined under “Business” in this report. The historical returns of our strategies should not be considered indicative of the future results of these strategies or of the results of any other strategies that we may develop in the future. The investment performance we achieve for our clients varies over time and the variance can be wide. The historical performance presented herein is as of December 31, 2016 and for the period then ended. The performance we achieve as of a subsequent date and for a subsequent period may be higher or lower and the difference may be material. Our strategies’ returns have benefited during some periods from investment opportunities and positive economic and market conditions. In other periods, such as in 2008, the first quarter of 2009, the second quarter of 2010 and the third quarter of 2015, general economic and market conditions have negatively affected investment opportunities and our strategies’ returns. These negative conditions may occur again, and in the future, we may not be able to identify and invest in profitable investment opportunities within our current or future strategies.

We derive a substantial portion of our revenues from a limited number of our strategies.

As of December 31, 2016, $13.3 billion of our assets under management were concentrated in discretionary managed accounts, and the revenue from these discretionary managed accounts represents approximately 91% of our investment management fees for the twelve months ended December 31, 2016. In addition, $0.5 billion of our assets under management were invested in private partnerships, as of December 31, 2016, the revenue from these private partnerships representing approximately 9% of our investment management fees for the twelve months ended December 31, 2016. As a result, a substantial portion of our operating results depends upon the performance of a limited number of investment strategies used to manage those discretionary managed accounts and private partnerships, and our ability to retain client assets. If a significant portion of the investors in our larger strategies decided to withdraw their investments or terminate their investment management agreements for any reason, including poor investment performance or adverse market conditions, our revenues from those strategies would decline, which would have a material adverse effect on our results of operations and financial condition.

A significant portion of our assets under management are or may be derived from a small number of clients, the loss of which could significantly reduce our investment management fees and have a material adverse effect on our results of operations.

Certain of our strategies are or may derive a significant portion of their total assets under management from assets of a single client or a small number of clients. If any such clients withdraw all or a portion of their assets under management, our business would be significantly affected, which would negatively impact our investment management fees and could have a material adverse effect on our results of operations and financial condition.

We may not be able to maintain our current fee structure as a result of poor investment performance, competitive pressures or as a result of changes in our business mix, which could have a material adverse effect on our profit margins and results of operations.

We may not be able to maintain our current fee structure for any number of reasons, including as a result of poor investment performance, competitive pressures or changes in our business mix. In recent years, there has been a general trend toward lower fees in the investment management industry, and some of our investment strategies, because they tend to invest in larger-capitalization companies and were designed to have larger capacity and to appeal to larger clients, have lower fee schedules. In order to maintain our fee structure in a competitive environment, we must be able to continue to provide clients with investment returns and service that our clients believe justify our fees. We may not succeed in providing the investment returns and service that will allow us to maintain our current fee structure. If our investment strategies perform poorly, we may be forced to lower our fees in order to retain current, and attract additional, assets to manage. Furthermore, if a larger part of our assets under management are invested in our larger capacity, lower fee strategies, our revenue could be adversely affected.

16


 

We derive substantially all of our revenues from contracts and relationships that may be terminated upon no notice.

We derive our revenues principally from our assets under management, which may be reduced by our clients, or investors in the mutual funds we sub-advise, at any time. A client may reduce his assets under management with us by re-allocating all or any portion of the assets that we manage away from us at any time with little or no notice. In addition, investors in the mutual funds we advise can redeem their investments in those funds at any time without prior notice. A client may also reduce his assets under management with us through the termination of his investment advisory agreement with us. Our investment manaement agreements are terminable by our clients upon short notice or no notice. These investment management agreements and client relationships may be terminated or not renewed for any number of reasons. The decrease in revenues that could result from a reduction in assets under management or the termination of a material client relationship or group of client relationships could have a material adverse effect on our business.

The long-only, equity investment focus of the majority of our strategies exposes us to greater risk than certain of our competitors whose investment strategies may also include non-equity securities or hedged positions.

Our largest equity investment strategies hold long positions in publicly traded equity securities of companies across a wide range of market capitalizations, geographies and industries. Accordingly, under market conditions in which there is a general decline in the value of equity securities, each of our equity strategies is likely to perform poorly on an absolute basis. Aside from our privately managed funds and funds of funds, we do not have strategies that invest in privately held companies or take short positions in equity securities, which could offset some of the poor performance of our long-only, equity strategies under such market conditions. Even if our investment performance remains strong during such market conditions relative to other long-only, equity strategies, investors may choose to withdraw assets from our management or allocate a larger portion of their assets to non-long-only or non-equity strategies. In addition, the prices of equity securities may fluctuate more widely than the prices of other types of securities, making the level of our assets under management and related revenues more volatile.

The performance of our investment strategies or the growth of our assets under management may be constrained by the unavailability of appropriate investment opportunities.

The ability of our investment teams to deliver strong investment performance depends in large part on their ability to identify appropriate investment opportunities in which to invest client assets. If the investment team for any of our strategies is unable to identify sufficiently appropriate investment opportunities for existing and new client assets on a timely basis, the investment performance of the strategy could be adversely affected. In addition, if we determine that there are insufficient investment opportunities available for a strategy, we may choose to limit the growth of the strategy by limiting the rate at which we accept additional client assets for management under the strategy, closing the strategy to all or substantially all new investors or otherwise taking action to limit the flow of assets into the strategy. If we misjudge the point at which it would be optimal to limit access to or close a strategy, the investment performance of the strategy could be negatively impacted. The risk that sufficiently appropriate investment opportunities may be unavailable is influenced by a number of factors, including general market conditions, but is particularly acute with respect to our Small Cap and Smid Cap strategies that focus on small-cap investments, and is likely to increase as our assets under management increase, particularly if these increases occur very rapidly. If we are unable to identify appropriate investment opportunities in which to invest client assets, our growth and results of operations may be negatively affected.

Our investment strategies may not obtain attractive returns in the short-term or during certain market periods.

Our products are best suited for investors with long-term investment horizons. In order for our classic value investment approach to yield attractive returns, we must typically hold securities for an average of over three years. Therefore, our investment strategies may not perform well during short periods of time. In addition, our strategies may not perform well during points in the economic cycle when value-oriented stocks are relatively less attractive. For instance, during the late stages of an economic cycle or during periods where the markets are focused on one investment thesis or sector, investors may purchase relatively expensive stocks in order to obtain access to above average growth, as was the case in the late 1990s.  

Our investment approach may underperform other investment approaches, which may result in significant withdrawals of client assets, client departures or otherwise result in a reduction in our assets under management.

Even when securities prices are rising generally, portfolio performance may be affected by our investment approach. We employ a long-term investment approach in all of our investment strategies. This investment approach has outperformed the market in some economic and market environments and underperformed it in others. In particular, a prolonged period in which the growth style of investing outperforms the value style may cause our investment strategy to go out of favor with some clients, consultants or third-party intermediaries. Poor performance relative to peers, coupled with changes in personnel, unfavorable market environments or other difficulties may result in significant withdrawals of client or investor assets, client or investor departures or otherwise result in a reduction in our assets under management.

17


 

Our investment process requires us to conduct extensive fundamental research on any company before investing in it, which may result in missed investment opportunities and reduce the performance of our investment strategies.

We take a considerable amount of time to complete the in-depth research projects that our investment process requires before adding any security to our portfolio. Our process requires that we take this time in order to understand the company and the business well enough to make an informed decision whether we are willing to own a significant position in a company whose current earnings are below its historic norms and that does not yet have earnings visibility. However, the time we take to make this judgment may cause us to miss the opportunity to invest in a company that has a sharp and rapid earnings recovery. Any such missed investment opportunities could adversely impact the performance of our investment strategies.

Our Core International Equity Strategy invests principally in the securities of non-U.S. companies, which involve foreign currency exchange, tax, political, social and economic uncertainties and risks.

As of December 31, 2016, our Core International Equity Strategy, which invests in companies domiciled outside of the United States, accounted for approximately 0.3% of our assets under management. In addition, some of our other strategies also invest on a more limited basis in securities of non-U.S. companies. Fluctuations in foreign currency exchange rates could negatively affect the returns of our clients who are invested in these strategies. In addition, an increase in the value of the U.S. dollar relative to non-U.S. currencies is likely to result in a decrease in the U.S. dollar value of our assets under management, which, in turn, could result in lower revenue since we report our financial results in U.S. dollars.

Investments in non-U.S. issuers may also be affected by tax positions taken in countries or regions in which we are invested, as well as political, social and economic uncertainty, particularly as a result of the recent decline in economic conditions. Declining tax revenues may cause governments to assert their ability to tax the local gains and/or income of foreign investors (including our clients), which could adversely affect clients’ interests in investing outside the United States. Many financial markets are not as developed, or as efficient, as the U.S. financial markets, and, as a result, those markets may have limited liquidity and higher price volatility. Liquidity also may be adversely affected by political or economic events within a particular country, and our ability to dispose of an investment also may be adversely affected if we increase the size of our investments in smaller non-U.S. issuers. Non-U.S. legal and regulatory environments, including financial accounting standards and practices, also may be different, and there may be less publicly available information about such companies. These risks could adversely affect the performance of our Core International Equity Strategy and may be particularly acute in the emerging or less developed markets in which we invest.

Risks Related to our Key Professionals

The loss of key investment professionals or members of our senior management team could have a material adverse effect on our business.

We depend on the skills and expertise of our investment professionals and our success depends on our ability to retain the key members of our senior management and investment teams, who possess substantial experience in investing and have been primarily responsible for the historically strong investment performance we have achieved. In particular, we depend on our portfolio managers. As of December 31, 2016, $8 billion, representing 42% of our assets under management, were managed using one of our proprietary equity strategies. Our five largest strategies as of December 31, 2016 were Large Cap, Small Cap, Multi Cap, Equity Income and Focused Value which represented 7%, 19%, 5%, 8% and 2% of assets under management, respectively. Each of these five strategies has been managed by its current portfolio manager since its inception at Silvercrest.

Because of the long tenure and stable track record of our portfolio managers, our clients may attribute the investment performance we have achieved to these individuals. While we have generally experienced very few departures among our portfolio managers, there can be no assurance that this stability will continue in the future. The departure of one of a strategy’s portfolio managers could cause clients to withdraw funds from the strategy, which would reduce our assets under management, our investment management and other fees and, if we were not able to reduce our expenses sufficiently, our net income, and these reductions could be material to our business. The departure of one of a strategy’s portfolio managers also could cause clients or investors to refrain from allocating additional funds to the strategy or delay such allocation of additional funds until a sufficient track record under a new portfolio manager or managers has been established. This would have a negative effect on the future growth of our assets under management and, therefore, our results of operations.

We depend on the contributions of our senior management team led by Richard R. Hough, our Chairman and Chief Executive Officer, as well as other members of our senior management team. In addition, our senior marketing and client service personnel have direct contact with our clients and their consultants and advisors and other key individuals within each of our distribution channels. The loss of any of these key professionals could limit our ability to successfully execute our business strategy, prevent us from sustaining the historically strong investment performance and adversely affect our ability to retain or attract client assets.

18


 

If any member of our senior management or a key investment professional were to join a competitor or form a competing company, some of our current clients or other prominent members of the investing community could choose to invest with that competitor rather than us.

Certain of our investment or management professionals have resigned and joined a competitor, and others may resign at any time, join our competitors or form competing companies. Although the unvested shares of Class A common stock and Class B units held by our principals are subject to forfeiture, and the vested shares of Class A common stock and Class B units held by our principals are subject to repurchase, if the principal voluntarily resigns or retires and competes with us while employed or during the 12-month period following termination of employment, these forfeiture and repurchase provisions may not be enforceable or may not be enforceable to their full extent. We do not carry “key man” insurance on any of our key investment professionals that would provide us with proceeds in the event of the death or disability of any of the key members of our investment or management teams.

The professional reputations, expertise in investing and client relationships of our senior management and key investment professionals are important elements to executing our business strategy and attracting and retaining clients. Accordingly, the retention of our senior management and key investment professionals is a key element to our future success. There is no guarantee that they will not resign, join our competitors or form a competing company. The terms of the second amended and restated limited partnership agreement of Silvercrest L.P. restrict each of the principals of Silvercrest L.P. from soliciting our clients or other employees during the term of their employment with us and for 18 months thereafter. In addition to the legal rights and remedies available to us to enforce these restrictive covenants, the penalty for a breach of these restrictive covenants or, if a principal voluntarily resigns or retires from our company, for competing with us during the 12-month period following termination of employment, will be the forfeiture of all of the unvested shares of Class A common stock and Class B units of the offending party and his or her permitted transferees and, at the option of Silvercrest L.P., the required sale to Silvercrest L.P. of all of the vested Class B units of the offending party and his or her permitted transferees at a purchase price equal to the lesser of (i) the aggregate capital account balance of the offending party and his or her permitted transferees in Silvercrest L.P. and (ii) the purchase price paid by the offending party to first acquire the Class B units, and, at our option, the required sale to us of all of the Class A common stock collectively held by the offending party and his or her permitted transferees at a purchase price equal to the purchase price paid by the offending party to first acquire the Class B units for which such shares of Class A common stock had been exchanged. Although we also would likely seek specific performance of these restrictive covenants, there can be no assurance that we would be successful in obtaining this relief. Further, after this post-employment restrictive period, we will not be able to prohibit a departed professional from soliciting our clients or employees. If any of our principals were to join a competitor or form a competing company, some of our current clients or other prominent members of the investing community could choose to invest with that competitor rather than us or otherwise withdraw assets from our company which could have a negative impact on our results of operations.

Competition for qualified investment, management and marketing and client service professionals is intense and we may fail to successfully attract and retain qualified personnel in the future.

Our ability to attract and retain qualified personnel will depend heavily on the amount and structure of compensation and opportunities for equity ownership we offer. Historically we have offered key employees equity ownership through interests in Silvercrest L.P. Those key employees who are currently limited partners of Silvercrest L.P. hold these interests in the form of Class B units. We expect our compensation structure to include a combination of cash and equity-based incentives as appropriate. Although we intend for overall compensation levels to remain commensurate with amounts paid to our key employees in the past, we may not be successful in designing and implementing an attractive compensation model. Any cost-reduction initiative or adjustments or reductions to compensation could negatively impact our ability to retain key personnel. In addition, changes to our management structure, corporate culture and corporate governance arrangements could negatively impact our ability to retain key personnel. If we are unable to retain key personnel, our results of operations may be negatively affected.

Risks Related to the Regulatory Environment in Which We Operate

We are subject to extensive regulation that imposes numerous obligations on our business.

We are subject to extensive regulation in the United States, primarily at the federal level, including regulation by the SEC under the Advisers Act, by the CFTC, and by the National Futures Association, or the NFA, under the Commodity Exchange Act, by the U.S. Department of Labor under ERISA, and Nasdaq. The Advisers Act and the Commodity Exchange Act impose numerous obligations on us including advertising, recordkeeping and operating requirements, disclosure obligations and prohibitions on fraudulent activities. In addition, we regularly rely on exemptions from various requirements of the Securities Act of 1933, as amended, or the Securities Act, the Exchange Act, the Investment Company Act of 1940, as amended, or the Investment Company Act, and the Employee Retirement Income Security Act of 1974, or ERISA. These exemptions are sometimes highly complex and may in certain circumstances depend on compliance by third parties whom we do not control. If for any reason these exemptions were to be revoked or challenged or otherwise become unavailable to us, we could be subject to regulatory action or third-party claims, and our business could be materially and adversely affected.

19


 

In the future, we may further expand our business outside of the United States in such a way or to such an extent that we may be required to register with additional foreign regulatory agencies or otherwise comply with additional non-U.S. laws and regulations that do not currently apply to us and with respect to which we do not have compliance experience. Our lack of experience in complying with any such non-U.S. laws and regulations may increase our risk of becoming party to litigation and subject to regulatory actions.

Our business is highly regulated in the United States, and has seen a significant increase of regulatory oversight in recent years. Some of the regulations adopted in recent years, as well as proposed regulations that may be adopted are focused directly on the investment management industry, while others broadly impact our industry.

While we do not at this time believe that the Dodd-Frank Act will cause us to reconsider our basic strategy, it does appear that certain provisions will, and other provisions may, increase regulatory burdens related to compliance costs. The scope of many provisions of the Dodd-Frank Act have been, or will be, determined by implementing regulations, some of which will require lengthy proposal and promulgation periods.

Pursuant to the mandate of the Dodd-Frank Act, the SEC and the CFTC have adopted certain reporting requirements that require us to report certain information about a number of our private funds, commodity pools and commodity trading advisers, including regulations promulgated under the authority given to the SEC and CFTC under Sections 404 and 406 of the Dodd-Frank Act requiring a Form-PF and/or a CTA-PQR and CTA-PR to be filed by us. These filings have required and will continue to require investments in people and systems to assure timely and accurate reporting. Further, we will need to monitor compliance with new SEC and CFTC rules concerning swaps and other derivatives including, among other things, designated trading venues, mandated central clearing arrangements, and other conduct requirements.  

The Dodd-Frank Act will affect a broad range of market participants with whom we interact or may interact. Regulatory changes that will affect other market participants are likely to change the way in which we conduct business with our counterparties. Although many aspects of the Dodd-Frank Act have been implemented, there remains significant uncertainty regarding implementation of other aspects of the Dodd-Frank Act, and its impact on the investment management industry and us cannot be predicted at this time but will continue to be a risk for our business.

Accordingly, we face the risk of significant intervention by regulatory authorities, including extended investigation and surveillance activity, adoption of costly or restrictive new regulations and judicial or administrative proceedings that may result in substantial penalties. Among other things, we could be fined or be prohibited from engaging in some of our business activities. The requirements imposed by our regulators, other than the Exchange Act and the Nasdaq rules, are generally designed to ensure the integrity of the financial markets and to protect clients and other third parties who deal with us, and are generally not designed to protect our stockholders. Consequently, these regulations often serve to limit our activities, including through net capital, customer protection and market conduct requirements. Moreover, recent extreme volatility events in the U.S. equities markets have led to heightened scrutiny of sophisticated trading technology and execution methods.

The regulatory environment in which we operate is subject to continuous change, and regulatory developments designed to increase oversight may adversely affect our business.

The legislative and regulatory environment in which we operate has undergone significant changes in the recent past, including additional filings with the SEC and the CFTC required by investment advisors, which have resulted in increased costs to the Company. We believe that significant regulatory changes in our industry are likely to continue, which is likely to subject industry participants to additional, more costly and generally more detailed regulation. New laws or regulations, or changes in the enforcement of existing laws or regulations, applicable to us and our clients may adversely affect our business. Our ability to function in this environment will depend on our ability to monitor and promptly react to legislative and regulatory changes. There have been a number of highly publicized regulatory inquiries that have focused on the investment management industry. These inquiries already have resulted in increased scrutiny of the industry and new rules and regulations for investment advisers. This regulatory scrutiny may limit our ability to engage in certain activities that might be beneficial to our stockholders.

In addition, acts of serious fraud in the investment management industry and perceived lapses in regulatory oversight, U.S. and non-U.S. governmental and regulatory authorities may increase regulatory oversight of our businesses. We may be adversely affected as a result of new or revised legislation or regulations imposed by the SEC, the CFTC, other U.S. or non-U.S. governmental regulatory authorities or self-regulatory organizations that supervise the financial markets. We also may be adversely affected by changes in the interpretation or enforcement of existing laws and rules by these governmental authorities and self-regulatory organizations, as well as by U.S. and non-U.S. courts. It is impossible to determine the extent of the impact of any new laws, regulations or initiatives that may be proposed on us or the markets in which we trade, or whether any of the proposals will become law. Compliance with any new laws or regulations could add to our compliance burden and costs and affect the manner in which we conduct business.

20


 

We could be subject to regulatory investigations, which could harm our reputation and cause our funds to lose existing investors or us to lose existing accounts or fail to attract new investors or accounts.

The failure by us to comply with applicable laws or regulations could result in fines, suspensions of individual employees or other sanctions. Even if an investigation or proceeding did not result in a fine or sanction or the fine or sanction imposed against us or our employees by a regulator were small in monetary amount, the adverse publicity relating to an investigation, proceeding or imposition of these fines or sanctions could harm our reputation and cause our funds to lose existing investors or us to lose existing accounts or fail to attract new investors or accounts.

Failure to comply with “pay to play” regulations implemented by the SEC and certain states, and changes to the “pay to play” regulatory regimes, could adversely affect our business.

The SEC and several states have initiated investigations alleging that certain private equity firms and hedge funds or agents acting on their behalf have paid money to current or former government officials or their associates in exchange for improperly soliciting contracts with state pension funds. The SEC has also recently initiated a similar investigation into contracts awarded by sovereign wealth funds. The SEC approved Rule 206(4)-5 under the Advisers Act regarding “pay to play” practices by investment advisers involving campaign contributions and other payments to government officials able to exert influence on potential government entity clients. Among other restrictions, the rule prohibits investment advisers from providing advisory services for compensation to a government entity for two years, subject to very limited exceptions, after the investment adviser, its senior executives or its personnel involved in soliciting investments from government entities have made contributions to certain candidates and officials in a position to influence the hiring of an investment adviser by such government entity. Advisers are required to implement compliance policies designed, among other matters, to track contributions by certain of the adviser’s employees and engagements of third parties that solicit government entities (and political action committees controlled by such persons) and to keep certain records in order to enable the SEC to determine compliance with the rule. Additionally, California enacted legislation that requires placement agents (including in certain cases employees of investment managers) who solicit funds from California state retirement systems, such as the California Public Employees’ Retirement System and the California State Teachers’ Retirement System, to register as lobbyists, thereby becoming subject to increased reporting requirements and prohibited from receiving contingent compensation for soliciting investments from California state retirement systems. There also has been similar rulemaking in New York and other states. Such additional regulations may require the attention of senior management and may result in fines if any of our funds are deemed to have violated any regulations, thereby imposing additional expenses on us. Any failure on our part to comply with these rules could cause us to lose compensation for our advisory services or expose us to significant penalties and reputational damage.

Risks Related to Our Growth

Our efforts to establish new investment teams and strategies may be unsuccessful and could negatively impact our results of operations and our reputation.

As part of our growth strategy, we may seek to take advantage of opportunities to add new investment teams that invest in a way that is consistent with our philosophy of offering high value-added investment strategies. To the extent we are unable to recruit and retain investment teams that will complement our existing business model, we may not be successful in further diversifying our investment strategies and client assets, any of which could have a material adverse effect on our business and future prospects. In addition, the costs associated with establishing a new team and investment strategy initially will exceed the revenues they generate. If any such new strategies perform poorly and fail to attract sufficient assets to manage, our results of operations will be negatively impacted. A new strategy’s poor performance also may negatively impact our reputation and the reputation of our other investment strategies within the investment community.

We may enter into new lines of business, make strategic investments or acquisitions or enter into joint ventures, each of which may result in additional risks and uncertainties for our business.

The second amended and restated limited partnership agreement of Silvercrest L.P. permits us to enter into new lines of business, make future strategic investments or acquisitions and enter into joint ventures. As we have in the past, and subject to market conditions, we may grow our business through increasing assets under management in existing investment strategies, pursue new investment strategies, which may be similar or complementary to our existing strategies or be wholly new initiatives, consummating acquisitions of other investment advisers or entering into joint ventures.

21


 

To the extent we make strategic investments or acquisitions, enter into strategic relationships or joint ventures or enter into new lines of business, we will face numerous risks and uncertainties, including risks associated with the required investment of capital and other resources and with combining or integrating operational and management systems and controls and managing potential conflicts. Entry into certain lines of business may subject us to new laws and regulations with which we are not familiar, or from which we are currently exempt, and may lead to increased litigation and regulatory risk. If a new business generates insufficient revenues, or produces investment losses, or if we are unable to efficiently manage our expanded operations, our results of operations will be adversely affected, and our reputation and business may be harmed. In the case of joint ventures, we are subject to additional risks and uncertainties in that we may be dependent upon, and subject to liability, losses or reputational damage relating to, systems, controls and personnel that are not under our control.

We may be unable to successfully execute strategic investments or acquisitions or enter into joint ventures, and we may fail to successfully integrate and operate new investment teams, which could limit our ability to grow assets under management and adversely affect our results of operations.

Although we periodically consider strategic investments or acquisitions as part of our growth strategy, we have not at this time entered into any binding agreements with respect to any strategic investments or acquisitions or any strategic relationships or joint ventures and we cannot assure you that we will actually make any additional acquisitions. Our ability to execute our acquisition strategy will depend on our ability to identify new lines of businesses or new investment teams that meet our investment criteria and to successfully negotiate with the owners/managers who may not wish to give up control of the target fund general partner or managing member, as the case may be. We cannot be certain that we will be successful in finding new investment teams or investing in new lines of business or that they will have favorable operating results following our acquisitions.

Moreover, our future acquisition strategies may focus on privately-held asset managers that pursue single strategy specialized investments. This approach presents challenges, including the lack of publicly available information, and greater risks than are generally associated with transactions with more traditional asset managers. The asset managers that we may acquire and their financial information may not be subject to the reporting requirements and other rules that govern public companies, including the Sarbanes-Oxley Act of 2002, or Sarbanes-Oxley. Moreover, such asset managers may not be subject to regulation under the Advisers Act and/or the Commodity Exchange Act at the time we acquire them. As a result, such asset managers could be more susceptible to irregular accounting or fraudulent practices. The targets we seek to acquire in the future may have shorter operating histories than us on which to estimate future performance and may not have significant or any operating revenues. They also may have a lower capitalization and fewer resources (including cash) and be more vulnerable to failure than traditional asset managers. We will be required to rely on the ability of the professionals employed by us to obtain adequate information to evaluate the manager affiliates we seek to acquire.

In addition, our ability to acquire asset managers on favorable terms and successfully integrate and operate them is subject to the following significant risks:

 

we may acquire asset managers that are not accretive to our financial results upon acquisition, and we may not successfully manage acquired funds to meet our expectations;

 

we may be unable to generate sufficient management fees from operations or obtain the necessary debt or equity financing to consummate an acquisition on favorable terms or at all;

 

agreements for the acquisition of such asset managers will typically be subject to customary conditions to closing, including satisfactory completion of due diligence investigations and negotiation of ancillary documentation, and we may spend significant time and money on potential acquisitions that we do not consummate;

 

the process of acquiring or pursuing the acquisition of such asset managers may divert the attention of our management team from the operations of our business and our initial funds;

 

we will need to attract, hire, train, supervise and manage new employees as a result of the acquisitions of asset managers;

 

we may acquire such asset managers without any recourse, or with only limited recourse, for liabilities, whether known or unknown, such as claims against the former owners of the asset managers and claims for indemnification by the asset managers, limited partners and others indemnified by the former owners of the managers of the funds; and

 

we may be unable to quickly and efficiently integrate new acquisitions into our existing operations.

22


 

If we cannot complete acquisitions of such asset managers on favorable terms, or integrate or operate new investment teams to meet our goals or expectations, our financial condition, results of operations, cash flows, trading price of our common stock and ability to satisfy any debt service obligations and to pay distributions could be adversely affected. Additionally, any acquisitions that we make generally will not be subject to our stockholders’ consent. These factors increase the risk of investing in our Class A common stock.

The due diligence process that we undertake in connection with strategic investments or acquisitions or entry into joint ventures may not reveal all facts that may be relevant in connection with an investment, which could subject us to unknown liabilities.

In connection with strategic investments, acquisitions or entry into joint ventures, we conduct due diligence that we deem reasonable and appropriate based on the facts and circumstances applicable to such investments, acquisitions or joint ventures and expect to use our resources and oversight to enhance the risk management functions and diligence of our business and any investments going forward. When conducting due diligence, we have been required and will be required to evaluate important and complex business, financial, tax, accounting and legal issues. Outside consultants, legal advisers, accountants and investment banks may be involved in the due diligence process in the future in varying degrees depending on the type of investment. When conducting due diligence and making an assessment regarding a strategic investment, acquisition or joint venture, we have and will continue to rely on the resources available to us, including information provided by the target of the strategic investment, acquisition or joint venture, in some circumstances, third-party investigations. The due diligence investigations that we have carried out or will carry out with respect to any strategic investment, acquisition or joint venture may not reveal or highlight all relevant facts that may be necessary or helpful in evaluating the strategic investment, acquisition or joint venture, which could subject us to unknown liabilities that could adversely affect our profitability, financial condition and results of operations. Moreover, such investigations will not necessarily result in the strategic investment, acquisition or joint venture being successful.

Risk Related Generally to our Business

Our failure to comply with investment guidelines set by our clients and limitations imposed by applicable law could result in damage awards against us and a loss of our assets under management, either of which could adversely affect our results of operations or financial condition.

Certain clients who retain us to manage assets on their behalf specify guidelines regarding investment allocation and strategy that we are required to follow in managing their portfolios. In addition, the boards of mutual funds we sub-advise generally establish similar guidelines regarding the investment of assets in those funds. We are also required to invest the mutual funds’ assets in accordance with limitations under the Investment Company Act, and applicable provisions of the Internal Revenue Code. Our failure to comply with any of these guidelines and other limitations could result in losses to clients which, depending on the circumstances, could result in our obligation to make clients whole for such losses. If we believed that the circumstances did not justify a reimbursement, or clients believed the reimbursement we offered was insufficient, they could seek to recover damages from us, withdraw assets from our management or terminate their investment advisory agreement with us. Any of these events could harm our reputation and adversely affect our business.

Operational risks, including the threat of cyber attacks, may disrupt our business, breach our clients’ security, result in losses or limit our growth.

We are heavily dependent on the capacity and reliability of the communications, information and technology systems supporting our operations, whether developed, owned and operated by us or by third parties. Operational risks, such as trading or operational errors or interruption of our financial, accounting, trading, compliance and other data processing systems, whether caused by the failure to prevent or mitigate data loss or other security breaches, or other cyber security threats or attacks, including breaches of our vendors’ technology and systems, fire or other natural disaster, power or telecommunications failure, act of terrorism or war or otherwise, could result in a disruption of our business, liability to clients, regulatory intervention or reputational damage, and thus have a material adverse effect on our business. Some types of operational risks, including, for example, trading errors, may be increased in periods of increased volatility, which can magnify the cost of an error. Cyber security risks relating to our business primarily involve the potential security breaches of our clients’ personal and financial information and illegal use thereof through system-wide “hacking” or other means. While we have never had any cyber security threat or attack on our technology systems, this may occur in the future.

Although we have back-up systems and cyber security and consumer protection measures in place, our back-up procedures, cyber defenses and capabilities in the event of a failure, interruption, or breach of security may not be adequate. Insurance and other safeguards we use may not be available or may only partially reimburse us for our losses related to operational failures or cyber attacks. In addition, we may choose to reimburse a client in the event of a trading error or under other circumstances, even if we are not legally required to do so, and any such reimbursements could adversely affect our results of operations.

23


 

As a public company and as our client base, number of investment strategies and/or physical locations increase, developing and maintaining our operational systems and infrastructure and protecting our systems from cyber security attacks and threats may become increasingly challenging and costly, which could constrain our ability to expand our businesses. Any upgrades or expansions to our operations and/or technology to accommodate increased volumes of transactions or otherwise may require significant expenditures and may increase the probability that we will suffer system interruptions and failures. We also depend substantially on our New York office where a majority of our employees, administration and technology resources are located, for the continued operation of our business. Any significant disruption to that office could have a material adverse effect on us.

Improper disclosure of personal data could result in liability and harm our reputation.

We and our service providers store and process personal client information. It is possible that the security controls, training and other processes with respect to personal data may not prevent the improper disclosure of client information. Such disclosure could harm our reputation as well and subject us to liability, resulting in increased costs or loss of revenue.  

Employee misconduct could expose us to significant legal liability and reputational harm.

We are vulnerable to reputational harm because we operate in an industry in which personal relationships, integrity and the confidence of our clients are of critical importance. Our employees could engage in misconduct that adversely affects our business. For example, if an employee were to engage in illegal or suspicious activities, we could be subject to regulatory sanctions and suffer serious harm to our reputation (as a consequence of the negative perception resulting from such activities), financial position, client relationships and ability to attract new clients.

Our business often requires that we deal with confidential information. If our employees were to improperly use or disclose this information, even if inadvertently, we could be subject to legal action and suffer serious harm to our reputation, financial position and current and future business relationships. It is not always possible to deter employee misconduct, and the precautions we take to detect and prevent this activity may not always be effective. In addition, the SEC has increased its scrutiny of the use of non-public information obtained from corporate insiders by professional investors. Misconduct by our employees, or even unsubstantiated allegations of misconduct, could result in an adverse effect on our reputation and our business.  

Failure to properly address conflicts of interest could harm our reputation, business and results of operations.

As we expand the scope of our business and our client base, we must continue to monitor and address any conflicts between our interests and those of our clients. The SEC and other regulators have increased their scrutiny of potential conflicts of interest, and we have implemented procedures and controls that we believe are reasonably designed to address these issues. However, appropriately dealing with conflicts of interest is complex, and if we fail, or appear to fail, to deal appropriately with conflicts of interest, we could face reputational damage, litigation or regulatory proceedings or penalties, any of which may adversely affect our results of operations.

We provide a broad range of services to the Silvercrest Funds and family office services, which may expose us to liability.

We provide a broad range of administrative services to the management of certain of our company’s funds of funds and other investment funds, or collectively, the Silvercrest Funds, including preparation or supervision of the preparation of some of the Silvercrest Funds’ regulatory filings, provision of shareholder services and communications, accounting services including the supervision of the activities of Silvercrest Funds’ accounting services providers in the calculation of the funds’ net asset values, supervision of the preparation of Silvercrest Funds’ financial statements and coordination of the audits of those financial statements, tax services, including supervision of tax return preparation and supervision of the work of Silvercrest Funds’ other service providers. If it were determined that the Silvercrest Funds failed to comply with applicable regulatory requirements as a result of action or failure to act by our employees, we could be responsible for losses suffered or penalties imposed.

We also provide a range of family office services, in addition to investment management services, to some of our clients, including philanthropic, estate and wealth planning services, tax planning and preparation, financial statement, bill paying and record keeping services, bank loan arrangement and payment services and property and casualty insurance review. If we fail to perform these services properly, we could incur costs and reputational harm for which we might be liable. Further, we could have penalties imposed on us, be required to pay fines or be subject to private litigation, any of which could decrease our future income, or negatively affect our current business or our future growth prospects.

24


 

The investment management industry faces substantial litigation risks that could have a material adverse effect on our business, financial condition or results of operations or cause significant reputational harm to us.

We depend to a large extent on our network of relationships and on our reputation in order to attract and retain client assets. We make investment decisions on behalf of our clients that could result in substantial losses to them. If our clients suffer significant losses, or are otherwise dissatisfied with our services, we could be subject to the risk of legal liabilities or actions alleging negligent misconduct, breach of fiduciary duty, breach of contract, unjust enrichment and/or fraud. These risks are often difficult to assess or quantify and their existence and magnitude often remain unknown for substantial periods of time, even after an action has been commenced. We may incur significant legal expenses in defending against litigation commenced by a client or regulatory authority. Substantial legal liability or significant regulatory action against us could have a material adverse effect on our business, financial condition or results of operations or cause significant reputational harm to us.

The investment management industry is intensely competitive.

The investment management industry is intensely competitive, with competition based on a variety of factors, including investment performance, investment management fee rates, continuity of investment professionals and client relationships, the quality of services provided to clients, reputation, continuity of selling arrangements with intermediaries and differentiated products. A number of factors, including the following, serve to increase our competitive risks:

 

a number of our competitors have greater financial, technical, marketing, name recognition and other resources and more personnel than we do;

 

potential competitors have a relatively low cost of entering the investment management industry;

 

the recent trend toward consolidation in the investment management industry and the securities business in general, has served to increase the size and strength of a number of our competitors;

 

some investors may prefer to invest with an investment manager that is not publicly traded based on the perception that a publicly traded asset manager may focus on the manager’s own growth to the detriment of investment performance for clients;

 

some competitors may invest according to different investment styles or in alternative asset classes that the markets may perceive as more attractive than the investment strategies we offer;

 

other industry participants, hedge funds and alternative asset managers may seek to recruit our investment professionals; and

 

some competitors charge lower fees for their investment services than we do.

If we are unable to compete effectively, our results of operations may be materially adversely affected.

Reductions in business sourced through third-party distribution channels, or their poor reviews of us or our products, could materially reduce our revenue and ability to attract new clients.

Accounts sourced through consultant-led searches have been, and may continue to be, a major component of our future growth. We also have accessed the high-net-worth segment of the investing community through relationships with well-respected wealth advisers who use our investment strategies in investment programs they construct for their clients. As of December 31, 2016 we had approximately $3.3 billion in assets under management from third party distribution channels, which constituted approximately 17.9% of our total assets under management. If we fail to successfully maintain these third-party distribution channels, our business could be materially and adversely affected. In addition, many of these parties review and evaluate our products and our organization. Poor reviews or evaluations of either the particular product or of us may result in client withdrawals or may impact our ability to attract new assets through such intermediaries.

25


 

The significant growth we have experienced may be difficult to sustain.

Our assets under management have increased from $7.8 billion as of December 31, 2006 to $18.6 billion as of December 31, 2016. The absolute measure of our assets under management represents a significant rate of growth that may be difficult to sustain. The growth of our business will depend on, among other things, our ability to retain key investment professionals, to devote sufficient resources to maintaining existing investment strategies and to selectively develop new investment strategies. Our business growth also will depend on our success in achieving superior investment performance from our investment strategies, as well as our ability to maintain and extend our distribution capabilities, to deal with changing market conditions, to maintain adequate financial and business controls and to comply with new legal and regulatory requirements arising in response to both the increased sophistication of the investment management industry and the significant market and economic events of the last few years. If we believe that in order to continue to produce attractive returns from some or all of our investment strategies we should limit the growth of those strategies, we have in the past chosen, and in the future may choose, to limit or close access to those strategies to some or most categories of new investors or clients or otherwise take action to slow the flow of assets into those strategies.

In addition, we expect there to be significant demand on our infrastructure and investment teams and we may not be able to manage our growing business effectively or be able to sustain the level of growth we have achieved historically, and any failure to do so could adversely affect our ability to generate revenue and control our expenses.

A change of control could result in termination of our sub-investment advisory and investment advisory agreements.

Pursuant to the Advisers Act, each of our investment advisory agreements for the separate accounts we manage may not be assigned without the consent of the client. In addition, under the Investment Company Act, each of the investment advisory agreements with SEC registered mutual funds that we sub-advise automatically terminates in the event of its assignment. A sale of a controlling block of our voting securities and certain other transactions would be deemed an “assignment” pursuant to the Advisers Act and the Investment Company Act. Such an assignment may be deemed to occur in the event that the holders of the Class B units of Silvercrest L.P. exchange enough of their Class B units for shares of our Class A common stock and dispose of such shares of Class A common stock such that they no longer own a controlling interest in us, even if no other person or group acquires a controlling interest. If such a deemed assignment occurs, there can be no assurance that we will be able to obtain the necessary consents from our clients and, unless the necessary approvals and consents are obtained, the deemed assignment could adversely affect our ability to continue managing client accounts, resulting in the loss of assets under management and a corresponding loss of revenue.

If our techniques for managing risk are ineffective, we may be exposed to material unanticipated losses.

In order to manage the significant risks inherent in our business, we must maintain effective policies, procedures and systems that enable us to identify, monitor and control our exposure to operational, legal and reputational risks. Our risk management methods may prove to be ineffective due to their design, implementation or insufficient scope, or as a result of the lack of adequate, accurate or timely information or otherwise. If our risk management efforts are ineffective, we could suffer losses that could have a material adverse effect on our financial condition or operating results. Additionally, we could be subject to litigation, particularly from our clients, and sanctions or fines from regulators or self-regulatory organizations. Our techniques for managing risks in client portfolios may not fully mitigate the risk exposure in all economic or market environments, or against all types of risk, including risks that we might fail to identify or anticipate.

Our reliance on prime brokers, custodians, administrators and other agents subjects us to certain risks relating to their execution of transactions and their solvency, and the failure by or insolvency of, any such person could adversely affect our business and financial performance.

Our business generally depends on the services of prime brokers, custodians, administrators and other agents to carry out securities transactions. For example, in the event of the insolvency of a prime broker and/or custodian, our funds might not be able to recover equivalent assets in full as they will rank among the prime broker’s and custodian’s unsecured creditors in relation to assets, which the prime broker or a custodian borrows, lends or otherwise uses. In addition, our funds’ cash held with a prime broker or a custodian will not be segregated from the prime broker’s or custodian’s own cash, and our funds will therefore rank as unsecured creditors in relation thereto.

26


 

If we incur indebtedness or issue senior equity securities, we will be exposed to additional risks, including the typical risks associated with leverage.

The amount of leverage that we employ will depend on our board of directors’ assessment of market and other factors at the time of any proposed borrowing. We may also use leverage to make certain investments. There is no assurance that a leveraging strategy will be successful. Leverage involves risks and special considerations that include the following:

 

there is a likelihood of greater volatility of net asset value of our business and market price of our common stock than a comparable business without leverage;

 

we will be exposed to increased risk of loss if we incur debt or issue senior equity securities to finance acquisitions or investments because a decrease in the value of our investments would have a greater negative impact on our returns, and therefore the value of our Class A common stock than if we did not use leverage;

 

it is likely that such debt or equity securities will be governed by instruments containing covenants restricting our operating flexibility. These covenants may impose asset overage or investment composition requirements that are more stringent than those of our business plan and could require our business to liquidate investments at an inopportune time;

 

if we are required to pledge a substantial portion of our assets in order to obtain debt financing, it may limit our ability to enter into subsequent financings at attractive terms;

 

we, and indirectly our investors, will bear the cost of leverage, including issuance and servicing costs; and

 

any preferred, convertible or exchangeable securities that we issue may have rights, preferences and privileges more favorable than those of our common stock.

In addition, the credit facility entered into in June 2013, as explained below, by all of the subsidiaries of Silvercrest L.P. and guaranteed by Silvercrest L.P. contains financial and other restrictive covenants, including restrictions on distributions, incurrence of additional indebtedness, mergers and certain other dispositions of our business and sale of assets.

Any requirement that we sell assets at a loss to redeem or pay interest on any leverage or for other reasons would reduce our equity value and also make it difficult for our net asset value to recover. Our board of directors, in its best judgment, nevertheless may determine to use leverage if it expects that the benefits to our common stockholders of maintaining the leveraged position will outweigh the risks. General interest rate fluctuations may have a substantial negative impact on our investments and investment opportunities. In addition, an increase in interest rates would make it more expensive for us to use debt to finance these investments.

Future financings could adversely affect us and our common stockholders by diluting existing stockholders or by placing restrictions on our ability to run our business, including making distributions to unitholders.

The subsidiaries of Silvercrest L.P. entered into a credit facility in June 2013, pursuant to which the subsidiaries of Silvercrest L.P. will be able to borrow up to $15.0 million in principal amount from time to time for working capital needs and other purposes. Although we believe that available borrowings under our credit facility and future cash flow from operations will be sufficient to meet our working capital requirements for normal operations pursuant to our business plan, these sources of capital may not fully fund our growth strategy in the immediate future. If we decide to pursue future acquisitions, we may draw down proceeds from our existing credit facilities and then raise additional capital through the incurrence of long-term or short-term indebtedness or the issuance of additional equity securities in private or public transactions. This could result in dilution of existing common stockholders’ equity positions, increased interest expense and decreased net income. In addition, significant capital requirements associated with such investments may impair our ability to make distributions to our Class A common stockholders.

Risks Related to Our Structure

The rights of holders of Class B units of Silvercrest L.P. may give rise to conflicts of interest.

As a result of our principals holding all or a portion of their ownership interests in our business through Silvercrest L.P., rather than through Silvercrest, these existing owners may have other conflicting interests with holders of our Class A common stock. For example, our principals may have different tax positions from holders of our Class A common stock which could influence their decisions regarding whether and when we should dispose of assets, whether and when we should incur new or refinance existing indebtedness, especially in light of the existence of the tax receivable agreement that was entered into in connection with our initial public offering, and whether and when our company should terminate the tax receivable agreement and accelerate its obligations thereunder. Also, the structuring of future transactions may take into consideration our principals’ tax or other considerations even where no similar benefit would accrue to us.

27


 

Our ability to pay regular dividends to our stockholders is subject to the discretion of our board of directors and may be limited by our structure and applicable provisions of Delaware law.

We intend to declare cash dividends on our Class A common stock. However, our board of directors may, in its sole discretion, change the amount or frequency of dividends or discontinue the payment of dividends entirely. In addition, because of our structure, we will be dependent upon the ability of our subsidiaries to generate earnings and cash flows and distribute them to us so that we may pay dividends to our stockholders. We expect to cause Silvercrest L.P., which is a Delaware limited partnership, to make distributions to its partners, including us, in an amount sufficient for us to pay dividends. However, its ability to make such distributions will be subject to its subsidiaries’ operating results, cash requirements and financial condition, the applicable provisions of Delaware law that may limit the amount of funds available for distribution to its partners, its compliance with covenants and financial ratios related to current and future indebtedness (including the credit facility entered into in June 2013 by the subsidiaries of Silvercrest L.P.), its other agreements with third parties, as well as its obligation to make tax distributions under the second amended and restated limited partnership agreement (which distributions would reduce the cash available for distributions by Silvercrest L.P. to us). As a Delaware corporation, our ability to pay cash dividends to our Class A common stockholders with the distributions received by us as general partner of Silvercrest L.P. also will be subject to the applicable provisions of Delaware law. Also, each of the companies in the corporate chain must manage its assets, liabilities and working capital in order to meet all of its cash obligations, including the payment of dividends or distributions. As a consequence of these various limitations and restrictions, we may not be able to make, or may have to reduce or eliminate, the payment of dividends on our Class A common stock. Any change in the level of our dividends or the suspension of the payment thereof could adversely affect the market price of our Class A common stock.

Our ability to pay taxes and expenses, including payments under the tax receivable agreement, may be limited by our structure.

We have no material assets other than our ownership of Class A units of Silvercrest L.P. and have no independent means of generating revenue. Silvercrest L.P. is treated as a partnership for U.S. federal income tax purposes and, as such, is not subject to U.S. federal income tax. Instead, taxable income is allocated to holders of its partnership units, including us. Accordingly, we will incur income taxes on our proportionate share of any net taxable income of Silvercrest L.P. and also will incur expenses related to our operations. Under the terms of its second amended and restated limited partnership agreement, Silvercrest L.P. is obligated to make tax distributions to holders of its partnership units, including us. In addition to tax expenses, we also will incur expenses related to our operations, including expenses under the tax receivable agreement, which we expect will be significant. We intend to cause Silvercrest L.P. to make distributions in an amount sufficient to allow us to pay our taxes and operating expenses, including any payments due under the tax receivable agreement. However, its ability to make such distributions will be subject to various limitations and restrictions as set forth in the preceding risk factor. If, as a consequence of these various limitations and restrictions, we do not have sufficient funds to pay tax or other liabilities to fund our operations, we may need to borrow funds and thus this could have a material adverse effect on our liquidity and financial condition. To the extent we are unable to make payments under the tax receivable agreement for any reason, such payments will be deferred and will accrue interest at LIBOR plus 300 basis points until paid.

We will be required to pay principals for certain tax benefits we may claim, and the amounts we may pay could be significant.

The corporate reorganization of Silvercrest L.P. resulted in favorable tax attributes for us. In addition, future exchanges of Class B units of Silvercrest L.P. held by our principals for shares of our Class A common stock are expected to produce additional favorable tax attributes for us. When we acquire Class B units from existing principals, both the existing basis and the anticipated basis adjustments are likely to increase (for tax purposes) depreciation and amortization deductions allocable to us from Silvercrest L.P. and therefore reduce the amount of income tax we would otherwise be required to pay in the future. This increase in tax basis also may decrease gain (or increase loss) on future dispositions of certain capital assets to the extent the increased tax basis is allocated to those capital assets.

The tax receivable agreement, which we entered into with our principals, generally provides for the payment by us to each of them of 85% of the amount of the cash savings, if any, in U.S. federal and state income tax that we actually realize (or are deemed to realize in certain circumstances) in periods after our initial public offering as a result of (i) any step-up in tax basis in Silvercrest L.P.’s assets resulting from (a) the purchases or exchanges of Class B units (along with the corresponding shares of our Class B common stock) for shares of our Class A common stock and (b) payments under this tax receivable agreement; (ii) certain prior distributions by Silvercrest L.P. and prior transfers or exchanges of Class B units which resulted in tax basis adjustments to the assets of Silvercrest L.P.; and (iii) tax benefits related to imputed interest deemed to be paid by us as a result of this tax receivable agreement.

28


 

We expect that the payments we will be required to make under the tax receivable agreement will be substantial. Assuming no material changes in the relevant tax law and that we earn sufficient taxable income to realize all tax benefits that are subject to the tax receivable agreement, we expect that the reduction in tax payments for us associated with (i) the purchase of Class B units from certain of the limited partners of Silvercrest L.P. with a portion of the net proceeds of our initial public offering and (ii) future exchanges of Class B units as described above would aggregate approximately $16.9 million over a 15-year period and assuming all future exchanges or purchases, other than the purchases in connection with our initial public offering, would occur one year after our initial public offering. Under such scenario we would be required to pay the holders of Class B limited partnership units 85% of such amount, or approximately $14.4 million, over a 15-year period. The actual amounts may materially differ from these hypothetical amounts, as potential future reductions in tax payments for us and tax receivable agreement payments by us will be calculated using the market value of our Class A common stock and the prevailing tax rates at the time of the exchange and will be dependent on us generating sufficient future taxable income to realize the benefit.

The actual increase in tax basis, as well as the amount and timing of any payments under this agreement, will vary depending upon a number of factors, including the timing of exchanges by principals, the price of our Class A common stock at the time of the exchange, the extent to which such exchanges are taxable, the amount and timing of the taxable income we generate in the future and the tax rate then applicable, as well as the portion of our payments under the tax receivable agreement constituting imputed interest or depreciable or amortizable basis. Payments under the tax receivable agreement will be based on the tax reporting positions that we determine. Although we are not aware of any issue that would cause the Internal Revenue Service, or the IRS, to challenge a tax basis increase or other tax attributes subject to the tax receivable agreement, we will not be reimbursed for any payments previously made under the tax receivable agreement. As a result, in certain circumstances, payments could be made under the tax receivable agreement in excess of the benefits that we actually realize in respect of the attributes to which the tax receivable agreement relates.

In certain cases, payments under the tax receivable agreement to our principals may be accelerated and/or significantly exceed the actual benefits we realize in respect of the tax attributes subject to the tax receivable agreement.

The tax receivable agreement provides that upon certain mergers, asset sales, other forms of business combinations or other changes of control, or if, at any time, we elect an early termination of the tax receivable agreement, our (or our successor’s) obligations under the tax receivable agreement (with respect to all Class B units held by our principals, whether or not such Class B units have been exchanged or acquired before or after such transaction) would be based on certain assumptions, including that we would have sufficient taxable income to fully avail ourselves of the deductions arising from the increased tax deductions and tax basis and other benefits related to entering into the tax receivable agreement. As a result, (i) we could be required to make payments under the tax receivable agreement that are greater than or less than the specified percentage of the actual benefits we realize in respect of the tax attributes subject to the tax receivable agreement, and (ii) if we elect to terminate the tax receivable agreement early, we would be required to make an immediate payment equal to the present value of the anticipated future tax benefits, which payment may be made significantly in advance of the actual realization of such future benefits. In these situations, our obligations under the tax receivable agreement could have a substantial negative impact on our liquidity and could have the effect of delaying, deferring or preventing certain mergers, asset sales, other forms of business combinations or other changes of control. There can be no assurance that we will be able to finance our obligations under the tax receivable agreement. If we were to elect to terminate the tax receivable agreement, we estimate that we would be required to pay approximately $14.5 million in the aggregate under the tax receivable agreement.

If we were deemed an investment company under the Investment Company Act as a result of our ownership interest in Silvercrest L.P., applicable restrictions could make it impractical for us to continue our business as contemplated and could have a material adverse effect on our business.

We do not believe that we are an “investment company” under the Investment Company Act. Because we, as the sole general partner of Silvercrest L.P., control and operate Silvercrest L.P., we believe that our interest in Silvercrest L.P. is not an “investment security” as that term is used in the Investment Company Act. If we were to cease participation in the management of Silvercrest L.P., our interest in Silvercrest L.P. could be deemed an “investment security” for purposes of the Investment Company Act. A person may be an “investment company” if it owns investment securities having a value exceeding 40% of the value of its total assets (exclusive of U.S. government securities and cash items). Our sole asset is our general partner interest in Silvercrest L.P. A determination that such investment was an investment security could cause us to be deemed an investment company under the Investment Company Act and to become subject to the registration and other requirements of the Investment Company Act. In addition, we do not believe that we are an investment company under Section 3(b)(1) of the Investment Company Act because we are not primarily engaged in a business that causes us to fall within the definition of “investment company.” We and Silvercrest L.P. intend to conduct our operations so that we will not be deemed an investment company. However, if we were to be deemed an investment company, restrictions imposed by the Investment Company Act, including limitations on our capital structure and our ability to transact with affiliates, could make it impractical for us to continue our business as contemplated and could have a material adverse effect on our business.

29


 

Risks Related to our Common Stock

The market price and trading volume of our Class A common stock may be volatile, which could result in rapid and substantial losses for our stockholders.

The market price of our Class A common stock may be highly volatile and could be subject to wide fluctuations. Moreover, the trading volume of our Class A common stock may fluctuate and cause significant price variations to occur. If the market price of our Class A common stock declines significantly, you may be unable to sell your shares of Class A common stock at or above the price at which you purchased it, if at all. The market price of our Class A common stock may fluctuate or decline significantly in the future. Some of the factors that could negatively affect the price of our Class A common stock, or result in fluctuations in the price or trading volume of our Class A common stock, include:

 

variations in our quarterly or annual operating results;

 

failure to meet the market’s earnings expectations;

 

publication of research reports about us or the investment management industry, or the failure of securities analysts to continue to cover our Class A common stock;

 

the public’s reactions to our press releases, other public announcements and filings with the SEC;

 

departures of any of our portfolio managers or members of our senior management team or additions or departures of other key personnel;

 

adverse market reaction to any indebtedness we may incur or securities we may issue in the future;

 

market and industry perception of our success, or lack thereof, in pursuing our growth strategies;

 

actions by stockholders;

 

strategic actions by us or our competitors, such as acquisitions or restructurings;

 

changes in market valuations of similar companies;

 

changes in our capital structure;

 

actual or anticipated poor performance in one or more of the investment strategies we offer;

 

changes or proposed changes in laws or regulations, or differing interpretations thereof, affecting our business, or enforcement of these laws and regulations, or announcements relating to these matters;

 

changes in accounting standards, policies, guidance, interpretations or principles;

 

adverse publicity about the investment management industry generally or as a result of specific events;

 

sales of shares of our Class A common stock by us or members of our management team;

 

litigation and governmental investigations;

 

the expiration of contractual lockup agreements; and

 

changes in general market, economic and political conditions in the United States and global economies or financial markets, including those resulting from natural disasters, terrorist attacks, acts of war, and responses to such.

Future issuances and sales of our Class A common stock in the public market could lower our stock price, and any additional capital raised by us through the sale of equity or convertible securities may dilute your ownership in us.

The market price of our Class A common stock could decline as a result of sales of a large number of shares of our Class A common stock available for sale, or the perception that such sales could occur. These sales, or the possibility that these sales may occur, also may make it more difficult for us to raise additional capital by selling equity securities in the future, at a time and price that we deem appropriate.

30


 

We have 8,074,197 shares of our Class A common stock outstanding as of March __, 2017. The shares of Class A common stock that will be issuable upon exchange of Class B units held by our principals may only be sold in the manner and at the times described in our exchange agreement with our principals. For so long as a principal remains employed by us, during any 12-month period, each principal and his permitted transferees (e.g., family trusts) may collectively exchange vested Class B units that equal 20% of the Class B units such persons collectively held at the beginning of such 12-month period, subject to certain exceptions described under the second amended and restated limited partnership agreement of Silvercrest L.P. Upon a termination of employment other than due to retirement or for cause, all Class B units held by a principal, other than those Class B units forfeited under certain circumstances, will be exchanged automatically for shares of Class A common stock. The shares of Class A common stock received upon exchange for Class B units held by our principals may be sold (i) at any time and in any manner by retired employees and employees or estates of employees terminated due to death or disability, (ii) for any principal whose employment is terminated by us without cause, in an amount equal to 50% of the total shares of Class A common stock held by the principal at the time of termination of employment less any amounts sold for taxes in each 12-month period following the 18-month anniversary of the date of termination of employment, and (iii) for any principal who voluntarily resigns his employment, in an amount equal to one-third of the total shares of Class A common stock held by the principal at the time of termination of employment less any amounts sold for taxes in each 12-month period following the 18-month anniversary of the date of resignation of employment subject to manner of sale restrictions.  The estate of our former Chief Executive Officer may sell portions or all of its Class A common shares in Silvercrest in order to diversify its portfolio.

As of December 31, 2016, we have reserved for issuance 690,077 shares of our Class A common stock pursuant to, upon the exercise of options or other equity awards granted under, or upon exchange of Class B units granted under, our 2012 Equity Incentive Plan. We may increase the number of shares registered for this purpose from time to time. Once we register these additional shares, they will be able to be sold in the public market upon issuance.

We cannot predict the size of future issuances of our Class A common stock or the effect, if any, that future issuances and sales of shares of our Class A common stock may have on the market price of our Class A common stock. Sales or distributions of substantial amounts of our Class A common stock (including shares issued in connection with an acquisition), or the perception that such sales could occur, may cause the market price of our Class A common stock to decline.

We are an “emerging growth company,” and any decision on our part to comply only with certain reduced disclosure requirements applicable to emerging growth companies could make our Class A common stock less attractive to investors.

We are an “emerging growth company,” as defined in the Jumpstart Our Business Startups Act, or the JOBS Act, enacted in April 2012, and, for as long as we continue to be an “emerging growth company,” we may take advantage of exemptions from various reporting requirements applicable to other public companies but not to “emerging growth companies,” including, but not limited to, not being required to comply with the auditor attestation requirements of Section 404 of Sarbanes-Oxley, reduced disclosure obligations regarding executive compensation in our periodic reports and proxy statements, and exemptions from the requirements of holding a nonbinding advisory vote on executive compensation and shareholder approval of any golden parachute payments not previously approved. We could remain an “emerging growth company” for up to five years from the last day of the fiscal year in which our IPO closed, or until the earliest of (i) the last day of the first fiscal year in which our annual gross revenues exceed $1 billion, (ii) the date that we become a “large accelerated filer” as defined in Rule 12b-2 under the Exchange Act, which would occur if the market value of our Class A common stock that is held by non-affiliates exceeds $700 million as of the last business day of an issuer’s most recently completed second fiscal quarter before the end of that five-year period, or (iii) the date on which we have issued more than $1 billion in nonconvertible debt during the preceding three-year period. Investors may find our Class A common stock less attractive if we rely on these exemptions. If some investors find our Class A common stock less attractive as a result there may be a less active trading market for our Class A common stock and our stock price may be more volatile.

In addition, Section 107 of the JOBS Act also provides that an “emerging growth company” can take advantage of the extended transition period provided in Section 7(a)(2)(B) of the Securities Act for complying with new or revised accounting standards. In other words, an “emerging growth company” can delay the adoption of certain accounting standards until those standards would otherwise apply to private companies. We chose, however, to “opt out” of such extended transition period, and as a result, we will comply with new or revised accounting standards on the relevant dates on which adoption of such standards is required for non-emerging growth companies. Section 107 of the JOBS Act provides that our decision to opt out of the extended transition period for complying with new or revised accounting standards is irrevocable.

31


 

The requirements of being a public company may strain our resources and distract our management, which could make it difficult to manage our business, particularly after we are no longer an “emerging growth company.”

As a public company, we are required to comply with various regulatory and reporting requirements, including those required by the SEC. Complying with these reporting and other regulatory requirements is time-consuming and results in increased costs to us and could have a negative effect on our business, results of operations and financial condition. As a public company, we are subject to the reporting requirements of the Exchange Act and requirements of Sarbanes Oxley. These requirements may place a strain on our systems and resources. The Exchange Act requires that we file annual, quarterly and current reports with respect to our business and financial condition. Sarbanes Oxley requires that we maintain effective disclosure controls and procedures and internal controls over financial reporting. To maintain and improve the effectiveness of our disclosure controls and procedures, we need to commit significant resources, hire additional staff and provide additional management oversight. We have implemented additional procedures and processes for the purpose of addressing the standards and requirements applicable to public companies. Sustaining our growth also will require us to commit additional management, operational and financial resources to identify new professionals to join our company and to maintain appropriate operational and financial systems to adequately support our expansion. In addition, as a public company, we have enhanced our investor relations, legal and corporate communications functions. All of these activities and additional efforts may increase our costs, strain our resources and divert management’s attention from other business concerns, which could have a material adverse effect on our business, financial condition, results of operations and cash flows.

As an “emerging growth company” as defined in the JOBS Act, we will take advantage of certain temporary exemptions from various reporting requirements, including, but not limited to, not being required to comply with the auditor attestation requirements of Section 404 of Sarbanes Oxley (and rules and regulations of the SEC thereunder, which we refer to as Section 404) and reduced disclosure obligations regarding executive compensation in our periodic reports and proxy statements. When these exemptions cease to apply, we expect to incur additional expenses and devote increased management effort toward ensuring compliance with them. We cannot predict or estimate the amount of additional costs we may incur as a result of becoming a public company or the timing of such costs.

You may experience dilution in the future.

You will experience further dilution upon the issuance of restricted Class B units or restricted shares of our Class A common stock, or upon the grant of options or other equity awards to purchase Class B units or shares of our Class A common stock, in each case under our 2012 Equity Incentive Plan.  

Anti-takeover provisions in our second amended and restated certificate of incorporation and amended and restated bylaws could discourage a change of control that our stockholders may favor, which also could adversely affect the market price of our Class A common stock.

Provisions in our second amended and restated certificate of incorporation and amended and restated bylaws may make it more difficult and expensive for a third party to acquire control of us, even if a change of control would be beneficial to our stockholders. For example, our second amended and restated certificate of incorporation authorizes our board of directors to issue up to 10,000,000 shares of our preferred stock and to designate the rights, preferences, privileges and restrictions of unissued series of our preferred stock, each without any vote or action by our stockholders. We could issue a series of preferred stock to impede the consummation of a merger, tender offer or other takeover attempt. In addition, our second amended and restated certificate of incorporation will provide that our board of directors is classified into three classes of directors. The anti-takeover provisions in our second amended and restated certificate of incorporation and bylaws may impede takeover attempts, or other transactions, that may be in the best interests of our stockholders and, in particular, our Class A stockholders.

For example, our stockholders are unable to take any action by written consent, call a special meeting or require our board to call a special meeting, each of which impedes stockholders’ ability to take certain actions related to takeovers. In addition, the advance notice requirements in our amended and restated bylaws hinder a stockholder’s ability to bring matters before the board, in particular matters relating to a change in control, due to the 90-day notice period required before any action may be requested in some circumstances.

32


 

Our second amended and restated certificate of incorporation and amended and restated bylaws also grant the board the power to increase the authorized number of directors without stockholder consent, by resolution adopted by the affirmative vote of a majority of the entire board, thus preventing a stockholder from being able to control the board and its decisions. Similarly, the board has the sole ability to fill newly created directorships. Further, while any director or the whole board may only be removed for cause by the vote of the holders of a majority of the shares of common stock and preferred stock, there is no power of stockholders to remove a director without cause. Our board also has the power to adopt, amend or repeal the bylaws, subject only to such limitation, if any, as may from time to time be imposed by law or by the bylaws, while stockholder action to adopt, amend or repeal the bylaws requires a vote of 66 2/3% of the outstanding common stock. Many of these provisions could hinder stockholders’ ability to consummate certain transactions that may benefit our business and the price of our common stock.

Moreover, the market price of our Class A common stock could be adversely affected to the extent that provisions of our second amended and restated certificate of incorporation and amended and restated bylaws discourage potential takeover attempts, or other transactions, that our stockholders may favor.

If securities or industry analysts do not publish research or publish inaccurate or unfavorable research about our business, our stock price and trading volume could decline.

The trading market for our Class A common stock depends in part on the research and reports that securities or industry analysts publish about us or our business. If one or more of the analysts who covers us downgrades our stock or publishes inaccurate or unfavorable research about our business, our stock price would likely decline. If one or more of these analysts ceases coverage of us or fails to publish reports on us regularly, demand for our stock could decrease, which could cause our stock price and trading volume to decline.

Item 1B. Unresolved Staff Comments.

None.

 

 

Item 2. Properties.

Our corporate headquarters are located at 1330 Avenue of the Americas, 38th Floor, New York, New York 10019, where we occupy approximately 41,000 square feet of space under a lease, the extended terms of which expire on September 30, 2028. We also lease space for our other six offices. We believe our current facilities are adequate for our current needs and that suitable additional space will be available as and when needed.

 

 

Item 3. Legal Proceedings.

We are, and will continue to be, subject to litigation from time to time in the ordinary course of business.  Currently, there are no material legal proceedings pending or threatened against us.

 

 

33


 

PART II

 

Item 5. Market for Registrant’s Common Equity, Related Stockholder Matters and Issuer Purchases of Equity Securities

Our Class A common stock has been listed on The Nasdaq Global Market under the symbol “SAMG” since June 27, 2013. Prior to June 27, 2013, there was no established public trading market for our Class A common stock. Our Class B common stock is not listed on The Nasdaq Global Market and there is no established trading market for such shares.

The following table presents information on the high and low sales prices per share as reported on The Nasdaq Global Market for our Class A common stock for the periods indicated and dividends declared during such periods:

 

 

 

2016

 

 

 

High

 

 

Low

 

 

Dividends
Declared
Per Share

 

First Quarter

 

$

13.15

 

 

$

9.84

 

 

$

0.12

 

Second Quarter

 

$

13.56

 

 

$

11.65

 

 

$

0.12

 

Third Quarter

 

$

12.88

 

 

$

11.50

 

 

$

0.12

 

Fourth Quarter

 

$

13.85

 

 

$

11.07

 

 

$

0.12

 

 

 

 

2015

 

 

 

High

 

 

Low

 

 

Dividends
Declared
Per Share

 

First Quarter

 

$

15.60

 

 

$

13.00

 

 

$

0.12

 

Second Quarter

 

$

16.14

 

 

$

12.56

 

 

$

0.12

 

Third Quarter

 

$

14.91

 

 

$

10.19

 

 

$

0.12

 

Fourth Quarter

 

$

12.98

 

 

$

10.70

 

 

$

0.12

 

 

No purchases of our Class A common stock were made by us or on our behalf during the quarter ended December 31, 2016.

Holders

As of March 1, 2017, there were five holders of record of our Class A common stock and 44 holders of record of our Class B common stock. A substantially greater number of holders of our Class A common stock are held in “street name” and held of record by banks, brokers and other financial institutions.

Dividends

We pay and intend to continue paying quarterly cash dividends to the holders of our Class A common stock. Only holders of our Class A common stock will be entitled to any dividend declared by us on our capital stock. We are a holding company and have no material assets other than our ownership of the general partnership interest of Silvercrest L.P. As a result, we intend to fund any future dividends from our portion of the distributions from Silvercrest L.P. If Silvercrest L.P. makes distributions to its partners, holders of Class B units will be entitled to receive equivalent distributions on a pro rata basis.

All of the foregoing is subject to the qualification that the declaration and payment of any distributions by Silvercrest L.P. is at our sole discretion, as general partner, and we may change our distribution policy at any time.

In addition, the declaration and payment of any dividends to our stockholders is at the sole discretion of our board of directors. Our board or directors may decide not to declare a dividend on our Class A common stock even if Silvercrest L.P. makes a distribution to its partners, including Silvercrest. In determining whether to make a dividend payment to our Class A stockholders, our board of directors will take into account:

 

our financial results as well as the financial results of Silvercrest L.P.;

 

our available cash and anticipated cash needs;

 

the capital requirements of our company and our direct and indirect subsidiaries (including Silvercrest L.P.);

 

contractual, legal, tax and regulatory restrictions on, and implications of, the payment of dividends by us to our stockholders or by our direct and indirect subsidiaries (including Silvercrest L.P.) to us;

34


 

 

general economic and business conditions; and

 

such other factors as our board of directors may deem relevant.

Other than our credit facility, which SAMG LLC and other of our direct and indirect subsidiaries, entered into in June 2013, neither we nor any of our direct or indirect subsidiaries has any debt obligations that limit our or its ability to pay dividends or distributions. Our credit facility limits SAMG LLC’s and other of our direct and indirect subsidiaries ability to make distributions to the extent SLP and its subsidiaries are not in compliance with covenants and financial ratios related to such facility. However, pursuant to its second amended and restated limited partnership agreement, Silvercrest L.P. may not make any distributions to its partners, including us, if doing so would violate any agreement to which it is then a party or any law then applicable to it, have the effect of rendering it insolvent or result in it having net capital lower than that required by applicable law.

Our dividend policy has certain risks and limitations, particularly with respect to liquidity. Although we expect to pay dividends according to our dividend policy, we may not pay dividends according to our policy, or at all, if, among other things, we do not have the cash necessary to pay our intended dividends. By paying cash dividends rather than saving or investing that cash, we risk, among other things, slowing the pace of our growth and having insufficient cash to fund our operations or unanticipated capital expenditures.

During each of 2016 and 2015, we paid quarterly dividends totaling $0.48 per share of Class A common stock or $3.9 million and $3.8 million in 2016 and 2015, respectively.  In February 2017, our board of directors declared a dividend of $0.12 per share, or an aggregate of approximately $1.0 million, to our Class A common shareholders in respect of the fourth quarter of 2016 payable on March 17, 2017 to holders of record of Class A common stock at the close of business on March 10, 2017.

Equity Compensation Plan Information

 

 

 

 

 

 

 

 

 

(c)

 

 

 

 

 

 

 

 

 

Number of

 

 

 

(a)

 

 

 

 

 

securities remaining

 

 

 

Number of

 

 

 

 

 

available for future

 

 

 

securities to be

 

 

(b)

 

 

issuance

 

 

 

issued

 

 

Weighted-average

 

 

under equity

 

 

 

upon exercise of

 

 

exercise price of

 

 

compensation plans

 

 

 

outstanding

 

 

outstanding

 

 

(excluding

 

 

 

options, warrants

 

 

options, warrants

 

 

securities reflected

 

Plan Category

 

and rights

 

 

and rights

 

 

in column (a))

 

Equity compensation plans approved by security holders

 

 

980,883

 

 

 

$ 13.23

 

 

 

690,077

 

Equity compensation plans not approved by security holders

 

 

 

 

 

 

 

 

 

Total

 

 

980,883

 

 

 

$ 13.23

 

 

 

690,077

 

 

A total of 1,670,960 shares of Class A common stock were registered, 966,510 shares of restricted stock were granted in August 2015 and 14,373 shares of restricted stock were granted in May 2016, and 690,077 remain reserved for issuance under the 2012 Equity Incentive Plan as of December 31, 2016.

35


 

Performance Graph

The following graph compares the cumulative total stockholder return on our common stock from June 27, 2013 (the date our Class A common stock first began trading on The Nasdaq Global Market) through December 31, 2016, with the cumulative total return of the Standard & Poor’s 500 Stock Index and the SNL Asset Manager Index. The SNL Asset Manager Index is a composite of 42 publicly traded asset management companies prepared by SNL Financial, Charlottesville, Virginia. The graph assumes the investment of $100 in our Class A common stock and in each of the two indexes on June 26, 2013 and the reinvestment of all dividends, if any. The initial public offering price of our Class A common stock was $11.00 per share.

 

 

Index

 

6/26/2013

 

6/30/2013

 

12/31/2013

 

6/30/2014

 

12/31/2014

 

6/30/2015

 

12/31/2015

 

6/30/2016

 

12/31/2016

Silvercrest Asset Management Group Inc.

 

100.00

 

109.09

 

156.17

 

159.75

 

147.63

 

135.07

 

116.58

 

122.53

 

134.15

S&P500

 

100.00

 

100.20

 

116.54

 

124.86

 

132.49

 

134.12

 

134.33

 

139.48

 

150.39

SNL Asset Manager*

 

100.00

 

100.35

 

127.71

 

128.90

 

134.73

 

134.96

 

114.90

 

107.72

 

121.55

 

*As of 12/31/2016, the SNL Asset Manager Index comprised the following companies: Affiliated Managers Group Inc.; AllianceBernstein Holding L.P.; Apollo Global Mgmt LLC; Ares Mgmt LP; Artisan Partners Asset Mgmt.; Ashford Inc.; Associated Capital Group; BlackRock Inc.; Blackstone Group L.P.; Calamos Asset Mgmt Inc.; Carlyle Group L.P.; Cohen & Steers Inc.; Diamond Hill Investment Group; Eaton Vance Corp.; Federated Investors Inc.; Fifth Street Asset Management; Financial Engines Inc.; Fortress Investment Group LLC; Franklin Resources Inc.; GAMCO Investors Inc.; Hennessy Advisors Inc.; Invesco Ltd.; Janus Capital Group Inc.; KKR & Co. L.P.; Legg Mason Inc.; Manning & Napier; Medley Management Inc.; NorthStar Asset Management;  Oaktree Capital Group LLC; Och-Ziff Capital Mgmt Group; OM Asset Management plc; Pzena Investment Mgmt Inc.; Safeguard Scientifics Inc.; SEI Investments Co.; Silvercrest Asset Mgmt Group; T. Rowe Price Group Inc.; U.S. Global Investors Inc.; Virtus Investment Partners; Waddell & Reed Financial Inc.; Westwood Holdings Group Inc.; WisdomTree Investments Inc.; ZAIS Group Holdings Inc.

In accordance with the rules of the SEC, this section entitled “Performance Graph” shall not be incorporated by reference into any future filings by us under the Securities Act or Exchange Act, and shall not be deemed to be soliciting material or to be filed under the Securities Act or the Exchange Act.

 

 

36


 

Item 6. Selected Financial Data.

The following tables set forth selected historical consolidated financial and other data of Silvercrest as of and for the years ended December 31, 2016, 2015, 2014, 2013 and 2012.  The consolidated statement of financial position data as of December 31, 2012, the portion of the operating results included in the consolidated statement of operations data for the year ended December 31, 2013 that relates to the six months ended June 30, 2013, and the operating results included in the consolidated statement of operations data for the year ended 2012, are those of Silvercrest L.P., our predecessor for accounting purposes.  The consolidated statement of operations data for the year ended December 31, 2013 represents the combination of Silvercrest L.P.’s results of operations for the six months ended June 30, 2013 and Silvercrest’s results of operations for the six months ended December 31, 2013.

The following selected historical consolidated financial data has been derived from the Company’s audited consolidated financial statements.  You should read the following selected historical consolidated financial data together with “Management’s Discussion and Analysis of Financial Condition and Results of Operations” and the consolidated financial statements and related notes included elsewhere in this report.

 

 

 

Years Ended December 31,

 

 

 

2016

 

 

 

2015

 

 

 

2014

 

 

 

2013

 

 

 

2012

 

 

 

(In thousands, except share and per share data)

 

Statements of operations data:

 

 

 

 

 

 

 

 

 

 

 

 

 

 

 

 

 

 

 

 

Revenue:

 

 

 

 

 

 

 

 

 

 

 

 

 

 

 

 

 

 

 

 

Management and advisory fees

 

$

76,185

 

 

$

71,759

 

 

$

65,026

 

 

$

53,465

 

 

$

46,069

 

Performance fees and allocations

 

 

322

 

 

 

11

 

 

 

221

 

 

 

1,830

 

 

 

714

 

Family office services

 

 

3,755

 

 

 

3,368

 

 

 

4,225

 

 

 

4,756

 

 

 

4,907

 

Total revenue

 

 

80,262

 

 

 

75,138

 

 

 

69,472

 

 

 

60,051

 

 

 

51,690

 

Expenses:

 

 

 

 

 

 

 

 

 

 

 

 

 

 

 

 

 

 

 

 

Compensation and benefits

 

 

49,009

 

 

 

42,856

 

 

 

40,290

 

 

 

30,322

 

 

 

19,108

 

General and administrative

 

 

16,617

 

 

 

15,325

 

 

 

13,860

 

 

 

13,197

 

 

 

13,680

 

Total expenses

 

 

65,626

 

 

 

58,181

 

 

 

54,150

 

 

 

43,519

 

 

 

32,788

 

Income before other income (expense), net

 

 

14,636

 

 

 

16,957

 

 

 

15,322

 

 

 

16,532

 

 

 

18,902

 

Other income (expense), net:

 

 

 

 

 

 

 

 

 

 

 

 

 

 

 

 

 

 

 

 

Other income (expense)

 

 

(105

)

 

 

1,268

 

 

 

876

 

 

 

3,118

 

 

 

123

 

Interest income

 

 

61

 

 

 

72

 

 

 

69

 

 

 

92

 

 

 

145

 

Interest expense

 

 

(228

)

 

 

(261

)

 

 

(381

)

 

 

(447

)

 

 

(304

)

Equity income (loss) from investments

 

 

304

 

 

 

18

 

 

 

1,208

 

 

 

21

 

 

 

1,911

 

Total other income (expense), net

 

 

32

 

 

 

1,097

 

 

 

1,772

 

 

 

2,784

 

 

 

1,875

 

Income before (provision) benefit for income taxes

 

 

14,668

 

 

 

18,054

 

 

 

17,094

 

 

 

19,316

 

 

 

20,777

 

Provision for income taxes

 

 

(4,686

)

 

 

(6,969

)

 

 

(6,386

)

 

 

(2,148

)

 

 

(1,057

)

Net income

 

 

9,982

 

 

 

11,085

 

 

 

10,708

 

 

 

17,168

 

 

$

19,720

 

Less: net income attributable to non-controlling interests

 

 

(4,967

)

 

 

(5,761

)

 

 

(5,933

)

 

 

(3,478

)

 

 

 

 

Net income attributable to Silvercrest

 

$

5,015

 

 

$

5,324

 

 

$

4,775

 

 

$

13,690

 

 

 

 

 

 

 

 

 

 

 

 

 

 

 

 

 

 

 

 

 

 

 

 

 

 

Net income per share/unit:

 

 

 

 

 

 

 

 

 

 

 

 

 

 

 

 

 

 

 

 

Basic

 

$

0.62

 

 

$

0.68

 

 

$

0.63

 

 

$

1.68

 

 

$

1.87

 

Diluted

 

$

0.62

 

 

$

0.68

 

 

$

0.63

 

 

$

1.63

 

 

$

1.84

 

 

 

 

 

 

 

 

 

 

 

 

 

 

 

 

 

 

 

 

 

 

Weighted average shares/units outstanding:

 

 

 

 

 

 

 

 

 

 

 

 

 

 

 

 

 

 

 

 

Basic

 

 

8,031,161

 

 

 

7,855,038

 

 

 

7,600,739

 

 

 

8,145,476

 

 

 

10,544,323

 

Diluted

 

 

8,038,177

 

 

 

7,855,038

 

 

 

7,600,739

 

 

 

8,374,025

 

 

 

10,690,775

 

 

 

 

 

 

 

 

 

 

 

 

 

 

 

 

 

 

 

 

 

 

Dividends paid per share

 

$

0.48

 

 

$

0.48

 

 

$

0.48

 

 

$

0.12

 

 

 

 

 

 

 

 

 

 

 

 

 

 

 

 

 

 

 

 

 

 

 

 

 

 

Selected statements of financial position data:

 

 

 

 

 

 

 

 

 

 

 

 

 

 

 

 

 

 

 

 

Total assets

 

$

112,281

 

 

$

108,211

 

 

$

99,696

 

 

$

100,727

 

 

$

52,454

 

Notes payable

 

 

2,486

 

 

 

4,514

 

 

 

4,148

 

 

 

11,303

 

 

 

3,315

 

Total liabilities

 

 

46,197

 

 

 

46,574

 

 

 

46,634

 

 

 

52,562

 

 

 

14,317

 

Redeemable partners’ capital

 

 

 

 

 

 

 

 

 

 

 

 

 

 

98,607

 

Stockholders’ equity/Partners’ deficit

 

 

47,305

 

 

 

45,835

 

 

 

42,516

 

 

 

41,222

 

 

 

(60,470

)

Non-controlling interests

 

 

18,779

 

 

 

15,802

 

 

 

10,546

 

 

 

6,943

 

 

 

 

 

 

 

 

 

 

 

 

 

 

 

 

 

 

 

 

 

 

 

 

 

Selected other data:

 

 

 

 

 

 

 

 

 

 

 

 

 

 

 

 

 

 

 

 

Assets under management (in billions) (1)

 

$

18.6

 

 

$

18.1

 

 

$

17.9

 

 

$

15.7

 

 

$

11.2

 

(1)

As of the last day of the period.

 

37


 

Item 7. Management’s Discussion and Analysis of Financial Condition and Results of Operations

Overview

We are a full-service wealth management firm focused on providing financial advisory and related family office services to ultra-high net worth individuals and institutional investors. In addition to a wide range of investment capabilities, we offer a full suite of complementary and customized family office services for families seeking a comprehensive oversight of their financial affairs. During the twelve months ended December 31, 2016, our assets under management grew 2.8% from $18.1 billion to $18.6 billion.  On June 30, 2015, we acquired $0.7 billion of assets under management in connection with the Jamison Acquisition (as defined herein).  Our total assets under management exclude approximately $14.5 billion of non-discretionary assets of a public treasurer’s office for which we became advisor in connection with the Jamison Acquisition.  Silvercrest provides advisory services to this office with a fee cap of $825 thousand per annum.  We exclude these assets because they are related to a unique client relationship for which the fee cap is significantly disproportionate to the related assets under management. This fee arrangement is not indicative of our average fee rate.    

The business includes the management of funds of funds, and other investment funds, collectively referred to as the “Silvercrest Funds”.  Silvercrest L.P. has issued restricted stock units exercisable for 728,674 Class B units, respectively, which entitle the holders thereof to receive distributions from Silvercrest L.P. to the same extent as if the underlying Class B units were outstanding.  Net profits and net losses of Silvercrest L.P. will be allocated, and distributions from Silvercrest L.P. will be made, to its current partners pro rata in accordance with their respective partnership units (and assuming the Class B units underlying all restricted stock units are outstanding).

The historical results of operations discussed in this Management’s Discussion and Analysis of Financial Condition and Results of Operations include those of Silvercrest L.P. and its subsidiaries. As the general partner of Silvercrest L.P., we control its business and affairs and, therefore, consolidate its financial position and results with ours. The interests of the limited partners’ collective 38% partnership interest in Silvercrest L.P. as of December 31, 2016 are reflected in non-controlling interests in our Consolidated Financial Statements.

Key Performance Indicators

When we review our performance, we focus on the indicators described below:

 

 

  

For the Years Ended December 31,

 

(in thousands except as indicated)

  

2016

 

  

2015

 

 

2014

 

Revenue

  

80,262

 

  

$

75,138

  

 

$

69,472

  

Income before other income (expense), net

  

14,636

 

  

$

16,957

  

 

$

15,322

  

Net income

  

9,982

 

  

$

11,085

  

 

$

10,708

  

Net income margin

 

 

12.4

%

 

 

14.8

%

 

 

15.4

%

Net income attributable to Silvercrest

  

5,015

 

  

$

5,324

  

 

$

4,775

  

Adjusted EBITDA (1)

  

22,453

 

  

$

21,858

  

 

$

21,141

  

Adjusted EBITDA margin (2)

  

 

28.0

%

  

 

29.1

 

 

30.4

Assets under management at period end (billions)

  

$

18.6

  

  

$

18.1

  

 

$

17.9

  

Average assets under management (billions) (3)

  

$

18.4

  

  

$

18.0

  

 

$

16.8

  

(1)

EBITDA, a non-GAAP measure of earnings, represents net income before provision for income taxes, interest income, interest expense, depreciation and amortization. We define Adjusted EBITDA as EBITDA without giving effect to items, including but not limited to professional fees associated with acquisitions or financing transactions, gains on extinguishment of debt or other obligations related to acquisitions, losses on disposals or abandonment of assets and leaseholds, severance and other similar expenses, but including partner incentive allocations, prior to our initial public offering, as an expense. We use this non-GAAP financial measure to assess the strength of our business. These adjustments and the non-GAAP financial measures that are derived from them provide supplemental information to analyze our business from period to period. Investors should consider these non-GAAP financial measures in addition to, and not as a substitute for financial measures in accordance with GAAP.   See “Supplemental Non-GAAP Financial Information” for a reconciliation of non-GAAP financial measures.

(2)

Adjusted EBITDA margin, a non-GAAP measure of earnings, is calculated by dividing Adjusted EBITDA by total revenue.

(3)

We have computed average assets under management by averaging assets under management at the beginning of the applicable period and assets under management at the end of the applicable period.

38


 

Revenue

We generate revenue from management and advisory fees, performance fees and family office services fees. Our management and advisory fees are generated by managing assets on behalf of separate accounts and acting as investment adviser for various investment funds. Our performance fees relate to assets managed in external investment strategies in which we have a revenue sharing arrangement and in funds in which we have no partnership interest. Our management and advisory fees and family office services fees income is recognized through the course of the period in which these services are provided. Income from performance fees is recorded at the conclusion of the contractual performance period when all contingencies are resolved. In certain arrangements, we are only entitled to receive performance fees and allocations when the return on assets under management exceeds certain benchmark returns or other performance targets.

The discretionary investment management agreements for our separately managed accounts do not have a specified term. Rather, each agreement may be terminated by either party at any time, unless otherwise agreed with the client, upon written notice of termination to the other party. The investment management agreements for our private funds are generally in effect from year to year, and may be terminated at the end of any year (or, in certain cases, on the anniversary of execution of the agreement) (i) by us upon 30 or 90 days’ prior written notice and (ii) after receiving the affirmative vote of a specified percentage of the investors in the private funds that are not affiliated with us, by the private fund on 60 or 90 days’ prior written notice. The investment management agreements for our private funds may also generally be terminated effective immediately by either party where the non-terminating party (i) commits a material breach of the terms subject, in certain cases, to a cure period, (ii) is found to have committed fraud, gross negligence or willful misconduct or (iii) becomes bankrupt, becomes insolvent or dissolves. Each of our investment management agreements contains customary indemnification obligations from us to our clients. The tables below set forth the amount of assets under management, the percentage of management and advisory fees revenues, the amount of revenue recognized, and the average assets under management for discretionary managed accounts and for private funds for each period presented.

Discretionary Managed Accounts

 

 

  

As of and for the Year Ended December 31,

 

(in billions)

  

2016

 

  

2015

 

 

2014

 

AUM concentrated in Discretionary Managed Accounts

  

$

13.3

  

  

$

11.6

  

 

$

10.6

  

Average AUM For Discretionary Managed Accounts

  

$

12.2

  

  

$

11.1

  

 

$

10.0

  

Discretionary Managed Accounts Revenue (in millions)

  

$

69.1

  

  

$

63.6

  

 

$

55.8

  

Percentage of management and advisory fees revenue

  

 

92

  

 

88

 

 

86

Private Funds

 

 

  

As of and for the Year Ended December 31,

 

(in billions)

  

2016

 

  

2015

 

 

2014

 

AUM concentrated in Private Funds

  

$

0.5

  

  

$

0.5

  

 

$

1.0

  

Average AUM For Private Funds

  

$

0.5

  

  

$

0.6

  

 

$

0.9

  

Private Funds Revenue (in millions)

  

$

7.1

  

  

$

8.1

  

 

$

9.2

  

Percentage of management and advisory fees revenue

  

 

8

  

 

11

 

 

14

Our advisory fees are primarily driven by the level of our assets under management. Our assets under management increase or decrease based on the net inflows or outflows of funds into our various investment strategies and the investment performance of our clients’ accounts. In order to increase our assets under management and expand our business, we must develop and market investment strategies that suit the investment needs of our target clients and provide attractive returns over the long term. Our ability to continue to attract clients will depend on a variety of factors including, among others:

 

our ability to educate our target clients about our classic value investment strategies and provide them with exceptional client service;

 

the relative investment performance of our investment strategies, as compared to competing products and market indices;

 

competitive conditions in the investment management and broader financial services sectors;

 

investor sentiment and confidence; and

 

our decision to close strategies when we deem it to be in the best interests of our clients.

39


 

The majority of advisory fees that we earn on separately managed accounts are based on the value of assets under management on the last day of each calendar quarter. Most of our advisory fees are billed quarterly in advance on the first day of each calendar quarter. Our basic annual fee schedule for management of clients’ assets in separately managed accounts is: (i) for managed equity or balanced portfolios, 1% of the first $10 million and 0.60% on the balance, (ii) for managed fixed income only portfolios, 0.40% on the first $10 million and 0.30% on the balance and (iii) for the municipal value strategy, 0.65%. Our fee for monitoring non-discretionary assets can range from 0.05% to 0.01%, but can also be incorporated into an agreed-upon fixed family office service fee. The majority of our client relationships pay a blended fee rate since they are invested in multiple strategies.

Management fees earned on investment funds that we advise are calculated primarily based on the net assets of the funds. Some funds calculate investment fees based on the net assets of the funds as of the last business day of each calendar quarter, whereas other funds calculate investment fees based on the value of net assets on the first business day of the month. Depending on the investment fund, fees are paid either quarterly in advance or quarterly in arrears. For our private funds, the fees range from 0.25% to 1.5% annually. Certain management fees earned on investment funds for which we perform risk management and due diligence services are based on flat fee agreements customized for each engagement.

Average management fee is calculated by dividing our actual revenue earned over a period by our average assets under management during the same period (which is calculated by averaging quarter-end assets under management for the applicable period). Our average management fee was 0.44%, 0.42% and 0.41% for the years ended December 31, 2016, 2015 and 2014, respectively. Changes in our total average management fee rates are typically the result of changes in the mix of our assets under management and increased concentration in our equities strategies whose fee rates are higher than those of other investment strategies. Advisory fees are also adjusted for any cash flows into or out of a portfolio, where the cash flow represents greater than 10% of the previous quarter-end market value of the portfolio. These cash flow-related adjustments were insignificant for the years ended December 31, 2016, 2015 and 2014. Silvercrest L.P. has authority to take fees directly from external custodian accounts of its separately managed accounts.

Our advisory fees may fluctuate based on a number of factors, including the following:

 

changes in assets under management due to appreciation or depreciation of our investment portfolios, and the levels of the contribution and withdrawal of assets by new and existing clients;

 

allocation of assets under management among our investment strategies, which have different fee schedules;

 

allocation of assets under management between separately managed accounts and advised funds, for which we generally earn lower overall advisory fees; and

 

the level of our performance with respect to accounts and funds on which we are paid incentive fees.

Our family office services capabilities enable us to provide comprehensive and integrated services to our clients. Our dedicated group of tax and financial planning professionals provide financial planning, tax planning and preparation, partnership accounting and fund administration, and consolidated wealth reporting, among other services. Family office services income fluctuates based on both the number of clients for whom we perform these services and the level of agreed-upon fees, most of which are flat fees. Therefore, non-discretionary assets under management, which are associated with family office services, do not typically serve as the basis for the amount of family office services revenue that is recognized.

Expenses

Our expenses consist primarily of compensation and benefits expenses, as well as general and administrative expense including rent, professional services fees, data-related costs and sub-advisory fees. These expenses may fluctuate due to a number of factors, including the following:

 

variations in the level of total compensation expense due to, among other things, bonuses, awards of equity to our employees and partners of Silvercrest L.P., changes in our employee count and mix, and competitive factors; and

 

the level of management fees from funds that utilize sub-advisors will affect the amount of sub-advisory fees.

40


 

Compensation and Benefits Expense

Our largest expense is compensation and benefits, which includes the salaries, bonuses, equity-based compensation and related benefits and payroll costs attributable to our principals and employees. Our compensation methodology is intended to meet the following objectives: (i) support our overall business strategy; (ii) attract, retain and motivate top-tier professionals within the investment management industry; and (iii) align our employees’ interests with those of our equity owners. We have experienced, and expect to continue to experience, a general rise in compensation and benefits expense commensurate with growth in headcount and with the need to maintain competitive compensation levels.

The components of our compensation and benefits expenses for the years ended December 31, 2016, 2015 and 2014 are as follows:

 

 

  

For the Year Ended December 31,

 

(in thousands)

  

2016

 

  

2015

 

  

2014

 

Cash compensation and benefits (1)

  

$

45,781

  

  

$

41,332

  

  

$

39,277

  

Distributions on liability awards (2)

  

 

 

  

 

  

  

 

1

  

Non-cash equity-based compensation expense

  

 

3,228

 

  

 

1,524

  

  

 

1,012

  

Total compensation expense

  

$

49,009

  

  

$

42,856

  

  

$

40,290

  

(1)

For the years ended December 31, 2016, 2015 and 2014, $20,868, $18,535 and $18,653 of partner incentive payments were included in cash compensation and benefits expense, respectively.

(2)

Cash distributions on the portion of unvested deferred equity units that are subject to forfeiture are expensed when paid. The portion of unvested deferred equity units that can be settled in cash are classified as liability awards.

On February 29, 2012, February 28, 2011 and February 24, 2010, Silvercrest L.P. and Silvercrest GP LLC, our predecessor, granted equity-based compensation awards to certain of their principals based on the fair value of the equity interests of Silvercrest L.P. and Silvercrest GP LLC. Each grant included a deferred equity unit and performance unit, subject to forfeiture and acceleration of vesting. As a result of the reorganization of Silvercrest L.P. and the initial public offering, each 100 deferred equity units represent the unsecured right to receive 100 Class B units of Silvercrest L.P., subject to vesting over a four-year period beginning on the first anniversary of the date of grant. Each deferred equity unit, whether vested or unvested, entitles the holder to receive distributions from Silvercrest L.P. as if such holder held such unit. Upon each vesting date, a holder may receive the number of units vested or a combination of the equivalent cash value of some of the units and units, but in no event may the holder receive more than 50% of the aggregate value of the vested units in cash. To the extent that holders elect to receive up to 50% of the aggregate value of the vested units in cash, we could have less cash to utilize. We have accounted for the distributions on the portion of the deferred equity units that are subject to forfeiture as compensation expense. Equity-based compensation expense will continue to be recognized on the February 29, 2012 grant date of the deferred equity unit and performance unit awards through February 29, 2016.

Each performance unit represents the right to receive one Class B unit of Silvercrest L.P. for each two units of Silvercrest L.P. issued upon vesting of the deferred equity units awarded to the employee, in each case subject to the achievement of defined performance goals. Although performance units will only vest upon the achievement of the performance goals, they are expensed over the same vesting period as the deferred equity units with which they are associated because there is an explicit service period.

During 2016 and 2015, Silvercrest L.P. granted restricted stock units (“RSU”) to existing Class B unit holders.  Information regarding restricted stock units can be found in Note 16. “Equity Based Compensation” in the “Notes to Consolidated Financial Statements” in “— Item 8. Financial Statements and Supplementary Data” of this filing.

General and Administrative Expenses

General and administrative expenses include occupancy-related costs, professional and outside services fees, office expenses, depreciation and amortization, sub-advisory fees and the costs associated with operating and maintaining our research, trading and portfolio accounting systems. Our costs associated with operating and maintaining our research, trading and portfolio accounting systems and professional services expenses generally increase or decrease in relative proportion to the number of employees retained by us and the overall size and scale of our business operations. Sub-advisory fees will fluctuate based on the level of management fees from funds that utilize sub-advisors.

41


 

Other Income

Other income is derived primarily from investment income arising from our investments in various private investment funds that were established as part of our investment strategies. We expect the investment components of other income, in the aggregate, to fluctuate based on market conditions and the success of our investment strategies. Performance fees earned from those investment funds in which we have a partnership interest have been earned over the past few years as a result of the achievement of various high water marks depending on the investment fund. These performance fees are recorded based on the equity method of accounting. The majority of our performance fees over the past few years have been earned from our fixed income-related funds.

Non-Controlling Interests

We are the general partner of Silvercrest L.P. and control its business and affairs and, therefore, consolidate its financial results with ours. In light of the limited partners’ interest in Silvercrest L.P., we reflect their partnership interests as non-controlling interests in our Consolidated Financial Statements.

Provision for Income Tax

We are subject to taxes applicable to C-corporations. Our effective tax rate, and the absolute dollar amount of our tax expense, will be offset by the benefits of the tax receivable agreement entered into with our Class B stockholders.

As a result of the 2016 U.S. general election and ongoing activity in the U.S. Congress on tax reform proposals, there is a heightened possibility of significant changes to U.S. federal income tax laws.  From time to time, legislative proposals have been introduced that, if enacted, could have a material and adverse effect on us.  We are unable to predict when or if such legislation would be introduced, whether or not such legislation would be enacted, what specific provisions would be included or what the effective date would be, and as a result the ultimate impact of such legislation is uncertain.

Acquisitions

On December 15, 2015, we executed an Asset Purchase Agreement (the “Cappiccille Asset Purchase Agreement”), by and among Silvercrest, SLP, SAMG LLC and Cappiccille & Company, LLC (“Cappiccille”), and Michael Cappiccille, to acquire certain assets of Cappiccille.  The transaction contemplated by the Cappiccille Asset Purchase Agreement closed on January 11, 2016 and is referred to herein as the “Cappiccille Acquisition”.  

On March 30, 2015, we executed an Asset Purchase Agreement (the “Jamison Asset Purchase Agreement”), by and among Silvercrest, Silvercrest L.P., SAMG LLC and Jamison Eaton & Wood, Inc. (“Jamison”), and Keith Wood, Ernest Cruikshank, III, William F. Gadsden and Frederick E. Thalmann, Jr., each such individual a principal of Jamison, to acquire certain assets of Jamison.  The transaction contemplated by the Jamison Asset Purchase Agreement closed on June 30, 2015 and is referred to herein as the “Jamison Acquisition”.  

Information regarding the Cappiccille and Jamison Acquisitions can be found in Note 3. “Acquisitions” in the “Notes to Consolidated Financial Statements” in “— Item 8. Financial Statements and Supplementary Data” of this filing.

 

 

Operating Results

Revenue

Our revenues for the years ended December 31, 2016, 2015 and 2014 are set forth below:

 

For the Years Ended December 31,

 

(in thousands)

  

2016

 

  

2015

 

  

2016 vs. 2015 ($)

 

  

2016 vs. 2015 (%)

 

Management and advisory fees

  

$

76,185

  

 

$

71,759

 

 

$

4,426

  

 

 

6.2

%

Performance fees and allocations

 

 

322

 

 

 

11

  

 

 

311

 

 

 

NM

 

Family office services

 

 

3,755

 

 

 

3,368

 

 

 

387

 

 

 

11.5

%

Total revenue

 

$

80,262

 

 

$

75,138

 

 

$

5,124

 

 

 

6.8

%

 

42


 

For the Years Ended December 31,

 

(in thousands)

  

2015

 

  

2014

 

  

2015 vs. 2014 ($)

 

  

2015 vs. 2014 (%)

 

Management and advisory fees

  

$

71,759

  

 

$

65,026

 

 

$

6,733

  

 

 

10.4

%

Performance fees and allocations

 

 

11

 

 

 

221

  

 

 

(210

)

 

 

(95.0)

%

Family office services

 

 

3,368

 

 

 

4,225

 

 

 

(857

)

 

 

(20.3)

%

Total revenue

 

$

75,138

 

 

$

69,472

 

 

$

5,666

 

 

 

8.2

%

 

The growth in our assets under management from January 1, 2014 to December 31, 2016 is described below:

 

 

  

Assets Under Management

 

(in billions)

  

Discretionary

 

 

Non-
Discretionary

 

 

Total

 

As of January 1, 2014

  

 

10.1

  

 

 

5.6

  

 

 

15.7

(1)  

Gross client inflows

  

 

3.2

 

 

 

0.5

 

 

 

3.7

  

Gross client outflows

  

 

(2.3

 

 

(0.7

 

 

(3.0

Market appreciation

  

 

0.6

 

 

 

0.9

 

 

  

1.5

  

As of December 31, 2014

  

 

11.6

  

 

$

6.3

  

 

$

17.9

(1)  

Gross client inflows

  

 

4.3

 

 

 

0.3

 

 

 

4.6

  

Gross client outflows

  

 

(3.4

 

 

(0.3

 

 

(3.7

Market depreciation

  

 

(0.4

 

 

(0.2

 

  

(0.7

As of December 31, 2015

  

$

12.1

  

 

$

6.0

  

 

$

18.1

(1)  

Gross client inflows

  

 

4.6

 

 

 

0.3

 

 

 

4.9

 

Gross client outflows

  

 

(4.2

 

 

(1.2

 

 

(5.4

Market appreciation (depreciation)

  

 

1.3

 

 

 

(0.3

 

  

1.0

 

As of December 31, 2016

  

$

13.8

  

 

$

4.8

  

 

$

18.6

(1) 

 

(1)

Less than 5% of assets under management generate performance fees.

43


 

 

PROPRIETARY EQUITY PERFORMANCE

 

ANNUALIZED PERFORMANCE

 

AS OF 12/31/16

 

INCEPTION

 

 

 

1-YEAR

 

 

 

3-YEAR

 

 

 

5-YEAR

 

 

 

7-YEAR

 

 

 

INCEPTION

 

 

 

 

 

 

 

 

 

 

 

 

 

 

 

 

 

 

 

 

 

 

 

 

 

Large Cap Value Composite

 

4/1/02

 

 

 

14.7

 

 

 

  8.6

 

 

 

14.4

 

 

 

12.3

 

 

 

  8.3

 

Russell 1000 Value Index

 

 

 

 

 

17.3

 

 

 

  8.6

 

 

 

14.8

 

 

 

12.7

 

 

 

  7.3

 

 

 

 

 

 

 

 

 

 

 

 

 

 

 

 

 

 

 

 

 

 

 

 

 

Small Cap Value Composite

 

4/1/02

 

 

 

30.2

 

 

 

10.5

 

 

 

16.8

 

 

 

15.7

 

 

 

11.7

 

Russell 2000 Value Index

 

 

 

 

 

31.7

 

 

 

  8.3

 

 

 

15.1

 

 

 

13.1

 

 

 

  8.7

 

 

 

 

 

 

 

 

 

 

 

 

 

 

 

 

 

 

 

 

 

 

 

 

 

Smid Cap Value Composite

 

10/1/05

 

 

 

29.4

 

 

 

11.4

 

 

 

16.6

 

 

 

14.6

 

 

 

10.5

 

Russell 2500 Value Index

 

 

 

 

 

25.2

 

 

 

  8.2

 

 

 

15.0

 

 

 

13.5

 

 

 

  8.0

 

 

 

 

 

 

 

 

 

 

 

 

 

 

 

 

 

 

 

 

 

 

 

 

 

Multi Cap Value Composite

 

7/1/02

 

 

 

19.0

 

 

 

10.0

 

 

 

15.8

 

 

 

14.0

 

 

 

  9.6

 

Russell 3000 Value Index

 

 

 

 

 

18.4

 

 

 

  8.6

 

 

 

14.8

 

 

 

12.8

 

 

 

  8.1

 

 

 

 

 

 

 

 

 

 

 

 

 

 

 

 

 

 

 

 

 

 

 

 

 

Equity Income Composite

 

12/1/03

 

 

 

22.9

 

 

 

10.9

 

 

 

16.1

 

 

 

14.5

 

 

 

11.9

 

Russell 3000 Value Index

 

 

 

 

 

18.4

 

 

 

   8.6

 

 

 

14.8

 

 

 

12.8

 

 

 

  8.3

 

 

 

 

 

 

 

 

 

 

 

 

 

 

 

 

 

 

 

 

 

 

 

 

 

Focused Value Composite

 

9/1/04

 

 

 

21.2

 

 

 

11.0

 

 

 

16.2

 

 

 

13.5

 

 

 

11.1

 

Russell 3000 Value Index

 

 

 

 

 

18.4

 

 

 

  8.6

 

 

 

14.8

 

 

 

12.8

 

 

 

  8.0

 

 

1

Returns are based upon a time weighted rate of return of various fully discretionary equity portfolios with similar investment objectives, strategies and policies and other relevant criteria managed by Silvercrest Asset Management Group LLC (“SAMG LLC”), a subsidiary of Silvercrest. Performance results are gross of fees and net of commission charges. An investor’s actual return will be reduced by the advisory fees and any other expenses it may incur in the management of the investment advisory account. SAMG LLC’s standard advisory fees are described in Part 2 of its Form ADV. Actual fees and expenses will vary depending on a variety of factors, including the size of a particular account. Returns greater than one year are shown as annualized compounded returns and include gains and accrued income and reinvestment of distributions. Past performance is no guarantee of future results. This report contains no recommendations to buy or sell securities or a solicitation of an offer to buy or sell securities or investment services or adopt any investment position. This report is not intended to constitute investment advice and is based upon conditions in place during the period noted. Market and economic views are subject to change without notice and may be untimely when presented here. Readers are advised not to infer or assume that any securities, sectors or markets described were or will be profitable. SAMG LLC is an independent investment advisory and financial services firm created to meet the investment and administrative needs of individuals with substantial assets and select institutional investors. SAMG LLC claims compliance with the Global Investment Performance Standards (GIPS®).

2

The market indices used to compare to the performance of our strategies are as follows:

The Russell 1000 Index is a capitalization-weighted, unmanaged index that measures the 1000 smallest companies in the Russell 3000. The Russell 1000 Value Index is a capitalization-weighted, unmanaged index that includes those Russell 1000 Index companies with lower price-to-book ratios and lower expected growth values.

The Russell 2000 Index is a capitalization-weighted, unmanaged index that measures the 2000 smallest companies in the Russell 3000. The Russell 2000 Value Index is a capitalization-weighted, unmanaged index that includes those Russell 2000 Index companies with lower price-to-book ratios and lower expected growth values.

The Russell 2500 Index is a capitalization-weighted, unmanaged index that measures the 2500 smallest companies in the Russell 3000. The Russell 2500 Value Index is a capitalization-weighted, unmanaged index that includes those Russell 2000 Index companies with lower price-to-book ratios and lower expected growth values.

The Russell 3000 Value Index is a capitalization-weighted, unmanaged index that measures those Russell 3000 Index companies with lower price-to-book ratios and lower forecasted growth.

Year Ended December 31, 2016 versus Year Ended December 31, 2015

Our total revenue increased by $5.1 million, or 6.8%, to $80.3 million for year ended December 31, 2016, from $75.2 million for year ended December 31, 2015. This increase was driven primarily by growth in our management and advisory fees as a result of increased assets under management mainly as a result of the Jamison Acquisition, and, to a lesser extent, by growth in our family office services fees, mainly as a result of the Cappiccille Acquisition.  Revenue related to the Jamison Acquisition for the year ended December 31, 2016 was $4.9 million and for the six months ended December 31, 2015 was $2.6 million.  Revenue related to the Cappiccille Acquisition for the year ended December 31, 2016 was $0.6 million.

44


 

Assets under management increased by $0.5 billion, or 2.8%, to $18.6 billion at December 31, 2016 from $18.1 billion at December 31, 2015. Our growth in assets under management for the year ended December 31, 2016 was attributable to an increase in discretionary assets under management of $1.7 billion partially offset by a decrease of $1.2 billion in non-discretionary assets under management. The growth in our discretionary assets under management was primarily driven by net gross client inflows.  With respect to our discretionary assets under management, equity assets grew by 19.3% during the year ended December 31, 2016 and fixed income assets decreased by 2.8% during the same period. With respect to our discretionary assets under management, most of our growth came from our small cap value, small cap concentrated, Smid cap value and real estate investment trust strategies with composite returns of 30.5%, 30.3%, 29.8% and 24.4%, respectively, for the year ended December 31, 2016. Compared to the year ended December 31, 2015, there was an increase of $0.3 billion of client inflows, an increase of $1.7 billion in client outflows, and an increase of $1.7 billion in market appreciation. Our market appreciation during the year ended December 31, 2016 constituted a 5.5% rate of increase in our total assets under management compared to December 31, 2015, as compared to our market depreciation during the year ended December 31, 2015 which constituted a 3.9% rate of decrease in our total assets under management compared to December 31, 2014.  Sub-advised fund management revenue decreased by $0.2 million for the year ended December 31, 2016 as compared to the prior year.  Proprietary fund management revenue decreased by $1.1 million for the year ended December 31, 2016 as compared to the prior year.  As of December 31, 2016, the composition of our assets under management was 74% in discretionary assets, which includes both separately managed accounts and proprietary and sub-advised funds, and 26% in non-discretionary assets which represent assets on which we provide portfolio reporting but do not have investment discretion.

Family office services revenue increased by $0.4 million or 11.5% to $3.8 million for the year ended December 31, 2016, from $3.4 million for the year ended December 31, 2015.  The increase is primarily the result of the Cappiccille Acquisition.

Performance fee revenue increased by $0.3 million to $0.3 million for the year ended December 31, 2016 from $11 thousand for the year ended December 31, 2015. These performance fees are primarily related to external investment strategies in which we have a revenue sharing arrangement.

Year Ended December 31, 2015 versus Year Ended December 31, 2014

Our total revenue increased by $5.7 million, or 8.2%, to $75.2 million for year ended December 31, 2015, from $69.5 million for year ended December 31, 2014. This increase was driven primarily by growth in our management and advisory fees as a result of increased assets under management, partially as a result of the Jamison Acquisition.  Revenue related to the Jamison Acquisition for the six months ended December 31, 2015 was $2.6 million.

Assets under management increased by $0.2 billion, or 1.1%, to $18.1 billion at December 31, 2015 from $17.9 billion at December 31, 2014.  Our growth in assets under management for the year ended December 31, 2015 was attributable to an increase in discretionary assets under management of $0.5 billion partially offset by a decrease of $0.3 billion in non-discretionary assets under management. The growth in our discretionary assets under management was primarily driven by net gross client inflows including the acquired Jamison assets under management of $0.7 billion.  With respect to our discretionary assets under management, equity assets grew by 0.9% during the year ended December 31, 2015 and fixed income assets increased by 14.3% during the same period. For the year ended December 31, 2015, most of our growth came from our muni value, focused value, muni intermediate and intermediate government/credit strategies with composite returns of 5.2%, 2.7%, 2.5% and 1.5%, respectively, partially offset by declines in our master limited partnership and core international strategies with composite returns of (26.7)% and (2.1)%, respectively. Compared to the year ended December 31, 2014, there was an increase of $0.9 billion of client inflows, an increase of $0.7 billion in client outflows, and an increase of $2.2 billion in market depreciation. Our market depreciation during the year ended December 31, 2015 constituted a 3.9% rate of decrease in our total assets under management compared to December 31, 2014, as compared to our market appreciation during the year ended December 31, 2014 which constituted a 9.6% rate of increase in our total assets under management compared to December 31, 2013. Sub-advised fund management revenue decreased by $0.4 million for the year ended December 31, 2015 as compared to the prior year.  Proprietary fund management revenue decreased by $1.1 million for the year ended December 31, 2015 as compared to the prior year.  As of December 31, 2015, the composition of our assets under management was 67% in discretionary assets, which includes both separately managed accounts and proprietary and sub-advised funds, and 33% in non-discretionary assets which represent assets on which we provide portfolio reporting but do not have investment discretion.

Family office services revenue decreased by $0.8 million or 20.3% to $3.4 million for the year ended December 31, 2015, from $4.2 million for the year ended December 31, 2014.  The decrease is primarily the result of the termination of the associated accounts of a principal who left in 2013.

Performance fee revenue decreased by $0.2 million to $11 thousand for the year ended December 31, 2015 from $0.2 million for the year ended December 31, 2014. These performance fees are primarily related to external investment strategies in which we have a revenue sharing arrangement. The decrease in performance fee revenue is directly attributable to lower returns achieved at our external investment strategies.

45


 

The following table represents a further breakdown of our assets under management for the years ended December 31, 2016, 2015 and 2014:

 

 

  

For the Years Ended December 31,

 

(in billions)

  

2016

 

 

2015

 

 

2014

 

Total AUM as of January 1,

  

$

18.1

  

 

$

17.9

  

 

$

15.7

 

Discretionary AUM:

  

 

 

  

 

 

 

  

 

 

 

 

Total Discretionary AUM as of January 1,

 

 

12.1

 

 

 

11.6

 

 

 

10.1

 

New client accounts/assets

  

 

0.6

 

 

 

1.3

 

 

 

0.7

(1)

Closed accounts

  

 

(0.1

)

 

 

(0.2

)  

 

 

(2)

Net cash inflow/(outflow)

  

 

(0.2

)

 

 

(0.2

 

 

0.2

(3)

Non-discretionary to Discretionary AUM

  

 

 

 

 

 

 

 

(4)

Market appreciation/(depreciation)

  

 

1.4

 

 

 

(0.4

 

  

0.6

 

Change to Discretionary AUM

  

 

1.7

  

 

 

0.5

  

 

 

1.5

 

Total Discretionary AUM at December 31,

  

 

13.8

 

 

 

12.1

 

 

 

11.6

 

Change to Non-Discretionary AUM

  

 

(1.2

)

 

 

(0.3

 

 

0.7

(5)

Total AUM as of December 31,

  

$

18.6

 

 

$

18.1

 

 

$

17.9

 

 

(1)

Represents new account flows from both new and existing client relationships

(2)

Represents closed accounts of existing client relationships and those that terminated

(3)

Represents periodic cash flows related to existing accounts

(4)

Represents client assets that converted to Discretionary AUM from Non-Discretionary AUM

(5)

Represents the net change to Non-Discretionary AUM

 

 

Expenses

Our expenses for the years ended December 31, 2016, 2015 and 2014 are set forth below:

 

For the Years Ended December 31,

 

(in thousands)

 

2016

 

 

2015

 

 

2016 vs. 2015 ($)

 

 

2016 vs. 2015 (%)

 

Compensation and benefits (1)

 

$

49,009

 

 

$

42,856

 

 

$

6,153

 

 

 

14.4

%

General and administrative

 

 

16,617

 

 

 

15,325

 

 

 

1,292

 

 

 

8.4

%

Total expenses

 

65,626

 

 

$

58,181

 

 

$

7,445

 

 

 

12.8

%

 

For the Years Ended December 31,

 

(in thousands)

 

2015

 

 

2014

 

 

2015 vs. 2014 ($)

 

 

2015 vs. 2014 (%)

 

Compensation and benefits (1)

 

$

42,856

 

 

$

40,290

 

 

$

2,566

 

 

 

6.4

%

General and administrative

 

 

15,325

 

 

 

13,860

 

 

 

1,465

 

 

 

10.6

%

Total expenses

 

58,181

 

 

$

54,150

 

 

$

4,031

 

 

 

7.4

%

 

(3)

For the years ended December 31, 2016 and 2015, $20,868 and $18,535, respectively, of partner incentive payments was included in compensation and benefits expense.

Our expenses are driven primarily by our compensation costs. The table included in “—Expenses—Compensation and Benefits Expense” describes the components of our compensation expense for the three years ended December 31, 2016. Other expenses, such as rent, professional service fees, data-related costs, and sub-advisory fees incurred are included in our general and administrative expenses in the Consolidated Statement of Operations.

Year Ended December 31, 2016 versus Year Ended December 31, 2015

Total expenses increased by $7.4 million, or 12.8%, to $65.6 million for the year ended December 31, 2016 from $58.2 million for the year ended December 31, 2015. This increase was primarily attributable to increases in compensation and benefits expense of $6.1 million and an increase in general and administrative expenses of $1.3 million.

46


 

Compensation and benefits expense increased by $6.1 million, or 14.4%, to $49.0 million for the year ended December 31, 2016 from $42.9 million for the year ended December 31, 2015. The increase was primarily attributable to an increase in the accrual for bonuses of $2.5 million, an increase in benefits costs of $0.2 million, an increase in equity-based compensation of $1.7 million due to the granting of restricted stock units in August 2015 and May 2016 and an increase in salaries expense of $1.7 million primarily as a result of both merit-based increases and increased headcount due to the Jamison and Cappiccille acquisitions.

General and administrative expenses increased by $1.3 million, or 8.4%, to $16.6 million for the year ended December 31, 2016 from $15.3 million for the year ended December 31, 2015. This increase was primarily due to an increase in investment research costs of $0.2 million, mainly as a result of the Jamison Acquisition, an increase in occupancy and related costs of $0.1 million, an increase in client reimbursements of $0.1 million, an increase in business taxes of $0.1 million, an increase to our accounts receivable reserve of $0.3 million in conjunction with increased revenue levels, an increase in the fair value of earnout payments related to the acquisitions of Milbank Winthrop & Co., (“Milbank”) and Jamison of $0.4 million and an increase in depreciation and amortization of $0.3 million due primarily to intangibles acquired as part of the Jamison Acquisition.  This was partially offset by a decrease in professional fees of $0.2 million.  Information regarding acquisitions can be found in Note 3. “Acquisitions” in the “Notes to Consolidated Financial Statements” in “— Item 8. Financial Statements and Supplementary Data” of this filing.

Year Ended December 31, 2015 versus Year Ended December 31, 2014

Total expenses increased by $4.0 million, or 7.4%, to $58.2 million for the year ended December 31, 2015 from $54.2 million for the year ended December 31, 2014. This increase was primarily attributable to increases in compensation and benefits expense of $2.6 million and an increase in general and administrative expenses of $1.5 million.

Compensation and benefits expense increased by $2.6 million, or 6.4%, to $42.9 million for the year ended December 31, 2015 from $40.3 million for the year ended December 31, 2014. The increase was primarily attributable to an increase in salaries and benefits of $1.4 million and $0.4 million, respectively, due to both merit increases and increased headcount, an increase in the accrual for bonuses of $0.2 million, an increase of $0.1 million related to an earnout for the principals hired as part of the Richmond, VA office expansion, and increased equity-based compensation expense of $0.5 million primarily as a result of the granting of restricted stock units in 2015.

General and administrative expenses increased by $1.5 million, or 10.6%, to $15.3 million for the year ended December 31, 2015 from $13.9 million for the year ended December 31, 2014. This increase was primarily due to an increase in professional fees of $0.6 million related to the timing of audit expenses and increased legal fees as a result of the Jamison Acquisition and the granting of restricted stock units, an increase in investment research costs of $1.2 million due to decreased soft dollar costing, an increase in occupancy and related expenses of $0.1 million, an increase in depreciation and amortization of $0.4 million due primarily to intangibles acquired as part of the Jamison Acquisition and an increase in travel and entertainment expenses of $0.2 million.  This was partially offset by a change in the fair value of estimated earnout payments related to the Milbank and Jamison acquisitions of $0.6 million, a decrease in bad debt expense of $0.2 million because we increased our reserve in 2014, a decrease in client reimbursements of $0.1 million and a decrease in sub-advisory and referral fees of $0.1 million as a result of lower sub-advisory revenue.

 

 

Other Income (Expense), Net

 

For the Years Ended December 31,

 

(in thousands)

  

2016

 

  

2015

 

 

2016 vs. 2015 ($)

 

 

2016 vs. 2015 (%)

 

Other income (expense), net

  

$

(105

)  

  

$

1,268

  

  

$

(1,373

)

 

  

-108.3

Interest income

  

 

61

 

  

 

72

 

  

 

(11

)

 

 

-15.3

Interest expense

  

 

(228

  

 

(261

)

 

 

33

 

  

 

-12.6

Equity income from investments

  

  

304

 

  

 

18

 

  

 

286

 

 

 

NM

 

Total other income (expense), net

  

$

32

  

  

$

1,097

 

  

$

(1,065

)

 

  

-97.1

%

 

For the Years Ended December 31,

 

(in thousands)

  

2015

 

  

2014

 

 

2015 vs. 2014 ($)

 

 

2015 vs. 2014 (%)

 

Other income, net

  

$

1,268

  

  

$

876

  

  

$

392

 

 

  

44.7

%

Interest income

  

 

72

 

  

 

69

 

  

 

3

 

 

 

4.4

Interest expense

  

 

(261

  

 

(381

)

 

 

120

  

  

 

31.5

Equity income from investments

  

  

18

 

  

 

1,208

 

  

 

(1,190

)

 

 

-98.5

%

Total other income (expense), net

  

$

1,097

  

  

$

1,772

 

  

$

(675

)

 

  

-38.1

%

 

47


 

Year Ended December 31, 2016 versus Year Ended December 31, 2015

Other income (expense), net decreased by $1.1 million to $32 thousand for the year ended December 31, 2016 from $1.1 million for the year ended December 31, 2015 primarily due to a $1.3 million adjustment to the fair value of our tax receivable agreement liability as of December 31, 2015.  The adjustment in fair value is a result of a reduction in the future effective corporate tax rate in New York City as a result of a law change.   Equity income from investments increased by $0.3 million in 2016 as compared with the same period in the prior year as a result of increased performance fee allocations.  Interest expense decreased for the year ended December 31, 2016 as compared to the prior year as a result of payments made on notes payable resulting in lower outstanding balances.

Year Ended December 31, 2015 versus Year Ended December 31, 2014

Other income (expense), net decreased by $0.7 million to $1.1 million for the year ended December 31, 2015 from $1.8 million for the year ended December 31, 2014 primarily due to a $1.2 million adjustment to the fair value of our tax receivable agreement liability as of December 31, 2015.  The adjustment in fair value is a result of a reduction in the future effective corporate tax rate in New York City as a result of a law change.   Equity income from investments decreased by $1.2 million in 2015 as compared with the same period in the prior year as a result of decreased performance fee allocations.  Interest expense decreased for the year ended December 31, 2015 as compared to the prior year as a result of reduced borrowings under our credit facility, the reduction in principal on notes issued to two former partners, and payments made on notes payable to former partners resulting in lower outstanding balances.

Provision for Income Taxes

Year Ended December 31, 2016 versus Year Ended December 31, 2015

The provision for income taxes was $4.7 million and $7.0 million for the year ended December 31, 2016 and 2015, respectively. The change was a result of both the recognition of decreased corporate income tax expense related to decreased profitability for the year ended December 31, 2016 as compared with the comparable period in the prior year, and a decrease in deferred tax expense due to a discrete item recorded during the year ended December 31, 2015 related to a reduction in future statutory corporate tax rates in New York City.  Our provision for income taxes as a percentage of income before provision for income taxes for the year ended December 31, 2016 and 2015 was 31.9% and 38.6%, respectively.

Year Ended December 31, 2015 versus Year Ended December 31, 2014

The provision for income taxes was $7.0 million and $6.4 million for the year ended December 31, 2015 and 2014, respectively. The change was a result of both the recognition of increased corporate income tax expense related to increased profitability for the year ended December 31, 2015 as compared with the comparable period in the prior year, and a decrease in deferred tax expense due to a discrete item recorded during the year ended December 31, 2015 related to a reduction in future statutory corporate tax rates in New York State.  Our provision for income taxes as a percentage of income before provision for income taxes for the year ended December 31, 2015 and 2014 was 38.6% and 37.4%, respectively.

 

 

Supplemental Non-GAAP Financial Information

To provide investors with additional insight, promote transparency and allow for a more comprehensive understanding of the information used by management in its financial and operational decision-making, we supplement our consolidated financial statements presented on a basis consistent with U.S. generally accepted accounting principles, or GAAP, with Adjusted EBITDA, Adjusted EBITDA margin, Adjusted Net Income, and Adjusted Earnings Per Share, which are non-GAAP financial measures of earnings.

 

EBITDA represents net income before provision for income taxes, interest income, interest expense, depreciation and amortization.

 

We define Adjusted EBITDA as EBITDA without giving effect to the Delaware franchise tax, professional fees associated with acquisitions or financing transactions, gains on extinguishment of debt or other obligations related to acquisitions, impairment charges and losses on disposals or abandonment of assets and leaseholds, client reimbursements and fund redemption costs, severance and other similar expenses, but including partner incentive allocations, prior to our initial public offering, as an expense.  We feel that it is important to management and investors to supplement our consolidated financial statements presented on a GAAP basis with Adjusted EBITDA, a non-GAAP financial measure of earnings, as this measure provides a perspective of recurring earnings of the Company, taking into account earnings attributable to both Class A and Class B shareholders.    

48


 

 

Adjusted EBITDA Margin is calculated by dividing Adjusted EBITDA by total revenue.  We feel that it is important to management and investors to supplement our consolidated financial statements presented on a GAAP basis with Adjusted EBITDA Margin, a non-GAAP financial measure of earnings, as this measure provides a perspective of recurring profitability of the Company, taking into account profitability attributable to both Class A and Class B shareholders.

 

Adjusted Net Income represents recurring net income without giving effect to professional fees associated with acquisitions or financing transactions, losses on forgiveness of notes receivable from our principals, gains on extinguishment of debt or other obligations related to acquisitions, impairment charges and losses on disposals or abandonment of assets and leaseholds, client reimbursements and fund redemption costs, severance and other similar expenses, but including partner incentive allocations, prior to our initial public offering, as an expense. Furthermore, Adjusted Net Income includes income tax expense assuming a blended corporate rate of 40%.  We feel that it is important to management and investors to supplement our consolidated financial statements presented on a GAAP basis with Adjusted Net Income, a non-GAAP financial measure of earnings, as this measure provides a perspective of recurring income of the Company, taking into account income attributable to both Class A and Class B shareholders.

 

Adjusted Earnings Per Share represents Adjusted Net Income divided by the actual Class A and Class B shares outstanding as of the end of the reporting period for basic Adjusted Earnings Per Share, and to the extent dilutive, we add unvested deferred equity units and performance units to the total shares outstanding to compute diluted Adjusted Earnings Per Share. As a result of our structure, which includes a non-controlling interest, we feel that it is important to management and investors to supplement our consolidated financial statements presented on a GAAP basis with Adjusted Earnings Per Share, a non-GAAP financial measure of earnings, as this measure provides a perspective of recurring earnings per share of the Company as a whole as opposed to being limited to our Class A common stock.

These adjustments, and the non-GAAP financial measures that are derived from them, provide supplemental information to analyze our operations between periods and over time. Investors should consider our non-GAAP financial measures in addition to, and not as a substitute for, financial measures prepared in accordance with GAAP.

49


 

The following tables contain reconciliations of net income to Adjusted EBITDA, Adjusted Net Income and Adjusted Earnings Per Share (amounts in thousands except per share amounts).

Adjusted EBITDA

 

 

 

Year Ended December 31,

 

 

 

2016

 

 

2015

 

 

2014

 

Reconciliation of non-GAAP financial measure:

 

 

 

 

 

 

 

 

 

 

 

 

Net income

 

$

9,982

 

 

$

11,085

 

 

$

10,708

 

GAAP Provision for income taxes

 

 

4,686

 

 

 

6,969

 

 

 

6,386

 

Delaware Franchise Tax

 

 

182

 

 

 

190

 

 

 

180

 

Interest expense

 

 

228

 

 

 

261

 

 

 

381

 

Interest income

 

 

(61

)

 

 

(72

)

 

 

(69

)

Depreciation and amortization

 

 

2,664

 

 

 

2,359

 

 

 

1,968

 

Equity-based compensation

 

 

3,228

 

 

 

1,524

 

 

 

1,044

 

Other adjustments (A)

 

 

1,544

 

 

 

(458

)

 

 

543

 

Adjusted EBITDA

 

$

22,453

 

 

$

21,858

 

 

$

21,141

 

Adjusted EBITDA Margin

 

 

28.0

%

 

 

29.1

%

 

 

30.4

%

 

Adjusted Net Income and Adjusted Earnings Per Share

 

 

 

 

 

 

 

 

 

 

 

 

 

Reconciliation of non-GAAP financial measure:

 

 

 

 

 

 

 

 

 

 

 

 

Net income

 

$

9,982

 

 

$

11,085

 

 

$

10,708

 

GAAP Provision for income taxes

 

 

4,686

 

 

 

6,969

 

 

 

6,386

 

Delaware Franchise Tax

 

 

182

 

 

 

190

 

 

 

180

 

Other adjustments (A)

 

 

1,544

 

 

 

(458

)

 

 

543

 

Adjusted earnings before provision for income taxes

 

 

16,394

 

 

 

17,786

 

 

 

17,817

 

Adjusted provision for income taxes:

 

 

 

 

 

 

 

 

 

 

 

 

Adjusted provision for income taxes (40% assumed tax rate)

 

 

(6,558

)

 

 

(7,114

)

 

 

(7,127

)

 

 

 

 

 

 

 

 

 

 

 

 

 

Adjusted net income

 

$

9,836

 

 

$

10,672

 

 

$

10,690

 

 

 

 

 

 

 

 

 

 

 

 

 

 

GAAP net income per share (B):

 

 

 

 

 

 

 

 

 

 

 

 

Basic and diluted

 

$

0.62

 

 

$

0.68

 

 

$

0.63

 

 

Adjusted earnings per share/unit (B):

 

 

 

 

 

 

 

 

 

 

 

 

Basic

 

$

0.76

 

 

$

0.84

 

 

$

0.87

 

Diluted

 

$

0.72

 

 

$

0.78

 

 

$

0.86

 

 

Shares/units outstanding:

 

 

 

 

 

 

 

 

 

 

 

 

Basic Class A shares outstanding

 

 

8,074

 

 

 

7,990

 

 

 

7,768

 

Basic Class B shares/units outstanding

 

 

4,866

 

 

 

4,695

 

 

 

4,520

 

Total basic shares/units outstanding

 

 

12,940

 

 

 

12,685

 

 

 

12,288

 

 

Diluted Class A shares outstanding (C)

 

 

8,085

 

 

 

7,990

 

 

 

7,768

 

Diluted Class B shares/units outstanding (D)

 

 

5,595

 

 

 

5,666

 

 

 

4,663

 

Total diluted shares/units outstanding

 

 

13,680

 

 

 

13,656

 

 

 

12,431

 

 

(A)

Other adjustments consist of the following:

 

 

 

Year Ended December 31,

 

 

2016

 

 

2015

 

 

2014

 

Client reimbursement

 

$

 

 

$

46

 

 

$

125

 

Acquisition costs (a)

 

 

22

 

 

 

281

 

 

 

 

Severance

 

 

 

 

 

48

 

 

 

 

Non-acquisition expansion costs (b)

 

 

310

 

 

 

361

 

 

 

240

 

Other (c)

 

 

1,212

 

 

 

(1,194

)

 

 

178

 

Total other adjustments

 

$

1,544

 

 

$

(458

)

 

$

543

 

 

(a)

In 2016, represents legal fees of $12 related to the Cappiccille acquisition and professional fees of $10 related to the Jamison Acquisition.  In 2015, primarily represents legal fees of $105 and other professional fees of $164 associated with the Jamison acquisition.  

50


 

 

(b)

In 2016, represents $310 of accrued earnout related to our Richmond, VA office expansion.  In 2015, represents $292 of accrued earnout and $69 of professional fees related to our Richmond, VA office expansion.  In 2014, represents $185 of accrued earnout and $55 of professional fees related to our Richmond, VA office expansion.

 

(c)

In 2016, represents a sign on bonus of $364 paid to a new employee, compensatory incentive fees of $322 paid to a former Marathon Capital Group, LLC principal, costs associated with the upgrade of our telephone system of $82, software implementation costs of $13, professional fees related to a mock compliance audit of $78, professional fees related to a mock Sarbanes 404 audit of $43, a fair value adjustment to the Milbank contingent purchase price consideration of $80, a fair value adjustment to the Jamison contingent purchase price consideration of $79 and a true-up adjustment to our tax receivable agreement of $152.  This was partially offset by a fair value adjustment to the Cappiccille contingent purchase price consideration of ($7).  In 2015, represents professional fees of $57 related to the initial award agreements of restricted stock unit grants, relocation expenses for a specific partner of $28, software implementation costs of $40, professional fees of $49 related to a telecom project and compensatory incentive fees of $11 paid to a former Marathon Capital Group, LLC principal.  This was offset by a fair value adjustment to the Milbank contingent purchase price consideration of ($82), a fair value adjustment to the Jamison contingent purchase price consideration of ($87) and a true-up adjustment to our tax receivable agreement of ($1,209). The adjustment in fair value of the tax receivable agreement is the result in a reduction in future effective corporate tax rate in New York City as a result of a law change. The reduction in the future effective corporate tax rate will result in less tax benefits being recognized by the Company from future amortization reducing its liability pursuant to the tax receivable agreement.  In 2014, represents $51 in professional fees related to the modification of certain partner redemption notes, a fair value adjustment to the Milbank contingent consideration of $541, a one-time charitable donation of $30, professional fees of $13 related to the estate of our former Chief Executive Officer, compensatory incentive fees of $178 paid to a former Marathon Capital Group, LLC principal and $78 of professional fees related to our shelf registration filing, offset by an $713 true-up adjustment to our tax receivable agreement.    

(B)

GAAP net income per share is strictly attributable to Class A shareholders.  Adjusted earnings per share takes into account earnings attributable to both Class A and Class B shareholders.  

(C)

Includes 10,582 unvested restricted stock units at December 31, 2016.

(D)

Includes 728,674 unvested restricted stock units at December 31, 2016.  Includes 4,911 unvested deferred equity units and 966,510 unvested restricted stock units at December 31, 2015.

 

 

Liquidity and Capital Resources

Historically, the working capital needs of our business have primarily been met through cash generated by our operations. We expect that our cash and liquidity requirements in the next twelve months will be met primarily through cash generated by our operations.

On June 24, 2013, the subsidiaries of Silvercrest L.P. entered into a $15.0 million credit facility with City National Bank. The subsidiaries of Silvercrest L.P. are the borrowers under such facility and Silvercrest L.P. guarantees the obligations of its subsidiaries under the credit facility. The credit facility is secured by certain assets of Silvercrest L.P. and its subsidiaries. The credit facility consists of a $7.5 million delayed draw term loan that matures on June 24, 2020 and a $7.5 million revolving credit facility that was scheduled to mature on December 24, 2016.  On December 23, 2016, the revolving credit facility was extended for one year to December 23, 2017.   The loan bears interest at either (a) the higher of the prime rate plus a margin of 0.05 percentage points and 2.5% or (b) the LIBOR rate plus 3 percentage points, at the borrowers’ option.  As of December 31, 2016 and 2015, there were no borrowings outstanding on the revolving credit facility. As of December 31, 2016 and 2015, no amount has been drawn on the term loan credit facility and the borrowers may draw up to the full amount of the term loan through June 25, 2018.  Borrowings under the term loan on or prior to June 24, 2015 will be payable in twenty equal quarterly installments. Borrowings under the term loan after June 24, 2015 will be payable in equal quarterly installments through the maturity date. The credit facility contains restrictions on, among other things, (i) incurrence of additional debt, (ii) creating liens on certain assets, (iii) making certain investments, (iv) consolidating, merging or otherwise disposing of substantially all of our assets, (v) the sale of certain assets, and (vi) entering into transactions with affiliates. In addition, the credit facility contains certain financial covenants including a test on discretionary assets under management, maximum debt to EBITDA and a fixed charge coverage ratio. The credit facility contains customary events of default, including the occurrence of a change in control which includes a person or group of persons acting together acquiring more than 30% of total voting securities of Silvercrest. Any undrawn amounts under this facility would be available to fund future acquisitions or for working capital purposes, if needed. We were in compliance with the covenants under the credit facility as of December 31, 2016 and 2015.

Our ongoing sources of cash will primarily consist of management fees and family office services fees, which are principally collected quarterly. We will primarily use cash flow from operations to pay compensation and related expenses, general and administrative expenses, income taxes, debt service, capital expenditures, distributions to Class B unit holders and dividends on shares of our Class A common stock.

Seasonality typically affects cash flow since the first quarter of each year, includes as a source of cash, the prior year’s annual performance fee payments, if any, from our various funds and external investment strategies and, as a use of cash, the prior fiscal year’s incentive compensation. We believe that we have sufficient cash from our operations to fund our operations and commitments for the next twelve months.

51


 

The following table sets forth certain key financial data relating to our liquidity and capital resources as of December 31, 2016, December 31, 2015 and December 31, 2014.

 

 

  

Years Ended December 31,

 

(in thousands)

  

2016

 

  

2015

 

  

2014

 

Cash and cash equivalents

  

$

37,517

  

  

$

31,562

  

  

$

30,820

  

Accounts receivable

  

$

6,270

  

  

$

4,502

  

  

$

4,534

  

Due from Silvercrest Funds

  

$

2,876

  

  

$

4,330

  

  

$

3,797

  

We anticipate that distributions to the Principals of Silvercrest L.P. will continue to be a material use of our cash resources and will vary in amount and timing based on our operating results and dividend policy. We pay and intend to continue paying quarterly cash dividends to holders of our Class A common stock. We are a holding company and have no material assets other than our ownership of interests in Silvercrest L.P. As a result, we will depend upon distributions from Silvercrest L.P. to pay any dividends to our Class A stockholders. We expect to cause Silvercrest L.P. to make distributions to us in an amount sufficient to cover dividends, if any, declared by us. Our dividend policy has certain risks and limitations, particularly with respect to liquidity. Although we expect to pay dividends according to our dividend policy, we may not pay dividends according to our policy, or at all, if, among other things, we do not have the cash necessary to pay our intended dividends or our subsidiaries are prevented from making a distribution to us under the terms of our current credit facility or any future financing. To the extent we do not have cash on hand sufficient to pay dividends, we may decide not to pay dividends. By paying cash dividends rather than investing that cash in our future growth, we risk slowing the pace of our growth, or not having a sufficient amount of cash to fund our operations or unanticipated capital expenditures, should the need arise.

Our purchase of Class B units in Silvercrest L.P. that occurred concurrently with the consummation of our initial public offering, and the future exchanges of Class B units of Silvercrest L.P., are expected to result in increases in our share of the tax basis of the tangible and intangible assets of Silvercrest L.P. at the time of our acquisition and these future exchanges, which will increase the tax depreciation and amortization deductions that otherwise would not have been available to us. These increases in tax basis and tax depreciation and amortization deductions are expected to reduce the amount of tax that we would otherwise be required to pay in the future. We entered into a tax receivable agreement with the current principals of Silvercrest L.P. and any future employee-holders of Class B units pursuant to which we agreed to pay them 85% of the amount of cash savings, if any, in U.S. federal, state and local income tax that we actually realize as a result of these increases in tax basis and certain other tax benefits related to entering into the tax receivable agreement, including tax benefits attributable to payments thereunder. The timing of these payments is currently unknown. The payments to be made pursuant to the tax receivable agreement will be a liability of Silvercrest and not Silvercrest L.P., and thus this liability has been recorded as an “other liability” on our Consolidated Statement of Financial Condition. For purposes of the tax receivable agreement, cash savings in income tax will be computed by comparing our actual income tax liability to the amount of such taxes that we would have been required to pay had there been no increase in our share of the tax basis of the tangible and intangible assets of Silvercrest L.P.

The actual increase in tax basis, as well as the amount and timing of any payments under the tax receivable agreement, will vary depending upon a number of factors, including the timing of exchanges, the price of shares of our Class A common stock at the time of the exchange, the extent to which such exchanges are taxable, the amount and timing of our income and the tax rates then applicable. Nevertheless, we expect that as a result of the size of the increases in the tax basis of our tangible and intangible assets, the payments that we may make under the tax receivable agreement likely will be substantial. Assuming no material changes in the relevant tax law and that we earn sufficient taxable income to realize the full tax benefit of the increased depreciation and amortization of our assets, we expect that future payments to the selling principals of Silvercrest L.P. in respect of our purchase of Class B units from them will aggregate approximately $14.5 million. Future payments to current principals of Silvercrest L.P. and future holders of Class B units in respect of subsequent exchanges would be in addition to these amounts and are expected to be substantial. We intend to fund required payments pursuant to the tax receivable agreement from the distributions received from Silvercrest L.P.

52


 

Cash Flows

The following table sets forth our cash flows for the years ended December 31, 2016, 2015 and 2014. Operating activities consist of net income subject to adjustments for changes in operating assets and liabilities, depreciation, and equity-based compensation expense. Investing activities consist primarily of acquiring and selling property and equipment, distributions received from investments in investment funds, and cash paid as part of business acquisitions. Financing activities consist primarily of contributions from partners, distributions to partners, the issuance and payments on partner notes, other financings, and earnout payments related to business acquisitions.

 

 

  

Years Ended December 31,

 

(in thousands)

  

2016

 

  

2015

 

 

2014

 

Net cash provided by operating activities

  

$

17,978

  

  

$

16,243

  

 

$

20,351

  

Net cash used in investing activities

  

 

(284

  

 

(3,936

 

 

(2,034

Net cash used in financing activities

  

 

(11,739

  

 

(11,565

 

 

(14,619

Net change in cash

  

$

5,955

  

  

$

742

  

 

$

3,698

  

Operating Activities

Year Ended December 31, 2016 versus Year Ended December 31, 2015

Operating activities provided $18.0 million and $16.2 million for the years ended December 31, 2016 and 2015, respectively. This difference is primarily the result of a decrease in net income of $1.1 million, decreased prepaid expense and other assets of $0.2 million due to the timing of certain payments to vendors, increased depreciation and amortization of $0.3 million due mainly to the amortization of intangibles related to the Jamison Acquisition, a decrease in the tax receivable adjustment of $1.4 million, increased equity-based compensation of $1.7 million related to the issuance of RSUs, increased accounts payable and accrued expenses of $0.9 million due mainly to the timing of certain payments to vendors, an increase in the provision for doubtful accounts of $0.3 million and increased receivables and due from Silvercrest funds of $0.1 million.  These changes were partially offset by increased payouts of accrued compensation of $1.7 million, a decrease in distributions received from investment funds related to performance fees of $1.3 million and a decrease in deferred income taxes of $1.9 million primarily due to movements in discrete items recorded during 2015 related to a reduction in future statutory corporate tax rates in New York State and changes in the rules with respect to sourcing sales in New York City.  

Year Ended December 31, 2015 versus Year Ended December 31, 2014

Operating activities provided $16.2 million and $20.4 million for the years ended December 31, 2015 and 2014, respectively. This difference was primarily the result of increased payouts of accrued compensation of $4.5 million, increased prepaid expenses and other assets of $1.7 million due mainly to the timing of certain payments to vendors, an increase in taxes receivable and an adjustment to the fair value of our tax receivable agreement of $1.2 million. This was partially offset by increased net income of $0.4 million, decreased accounts payable and accrued expenses of $0.8 million due to the timing of certain payments to vendors, distributions received from investment funds of $1.3 million related to performance fees and a decrease in equity income from investments of $1.2 million as a result of lower performance fees in 2015.

Investing Activities

Year Ended December 31, 2016 versus Year Ended December 31, 2015

For the years ended December 31, 2016 and 2015, investing activities used $0.3 million and $3.9 million, respectively.  The primary use of cash during 2016 was cash paid at closing for the Cappiccille Acquisition of $0.1 million and $0.7 million for the acquisition of furniture, equipment and leasehold improvements.  This was partially offset by a reduction in restricted certificates of deposit of $0.6 million.  The primary use of cash during 2015 was cash paid at the closing of the Jamison Acquisition of $3.5 million.

Year Ended December 31, 2015 versus Year Ended December 31, 2014

For the years ended December 31, 2015 and 2014, investing activities used $3.9 million and $2.0 million, respectively. The increase in the use of cash in investing was primarily the result of $3.6 million paid at the closing of the Jamison Acquisition in 2015 and a decrease in restricted certificates of deposit and escrow of $0.4 million.  This was partially offset by a decrease in earnout payments of $1.8 million related to the Marathon Capital Group, LLC acquisition and a decrease in purchases of $0.3 million of furniture, equipment and leasehold improvements.  No investing activity-related earnout payments were made during the year ended December 31, 2015.

53


 

Financing Activities

Year Ended December 31, 2016 versus Year Ended December 31, 2015

For the years ended December 31, 2016 and 2015, financing activities used $11.7 million and $11.6 million, respectively. Dividends of $3.9 million and $3.8 million were paid during 2016 and 2015, respectively.  Distributions to principals of Silvercrest L.P. increased during 2016 by $0.2 million as compared to the previous year.  

Year Ended December 31, 2015 versus Year Ended December 31, 2014

For the years ended December 31, 2015 and 2014, financing activities used $11.6 million and $14.6 million, respectively. Dividends of $3.8 million and $3.7 million were paid during 2015 and 2014, respectively.  Distributions to principals of Silvercrest L.P. increased during 2015 by $0.3 million as compared to the previous year.  Borrowings under credit facility decreased by $3.0 million in 2015, as compared to the previous year.  

We anticipate that distributions to principals of Silvercrest L.P. will continue to be a material use of our cash resources, and will vary in amount and timing based on our operating results and dividend policy.

As described below, we have outstanding fixed rate notes payable to Jamison, Eaton & Wood, Inc. and its principals and Ten-Sixty Asset Management, LLC (“Ten-Sixty”) related to the Jamison and Ten-Sixty acquisitions, respectively, and variable rate notes issued to former principals of Silvercrest L.P. to redeem units held by them under which we exercised our call right upon their termination.  Information regarding acquisitions can be found in Note 3. “Acquisitions” in the “Notes to Consolidated Financial Statements” in “— Item 8. Financial Statements and Supplementary Data” of this filing.

The aggregate principal amount of the note related to the Ten-Sixty acquisition is payable in quarterly installments from March 31, 2015 through March 31, 2017 of $0.1 million each.

As of December 31, 2016, $0.1 million remained outstanding on the note payable related to the Ten-Sixty acquisition.  The principal amount outstanding under this note bears interest at the rate of 5% per annum.  There was no accrued but unpaid interest on the note payable related to the Ten-Sixty acquisition as of December 31, 2016.

As of December 31, 2015, $0.5 million remained outstanding on the note payable related to the Ten-Sixty acquisition.  There was no accrued but unpaid interest on the notes payable related to the Ten-Sixty acquisition as of December 31, 2015.

As of December 31, 2016 and 2015, there were no borrowings outstanding on our revolving credit facility with City National Bank.

On June 3, 2013, we redeemed units from two of our former principals. In conjunction with this redemption, we issued promissory notes with an aggregate principal amount of approximately $5.3 million, subject to downward adjustments to the extent of any breach by the holders of such notes. The principal amounts of the notes were originally payable in four equal annual installments on each of June 3, 2014, 2015, 2016 and 2017. The principal amount outstanding under these notes bear interest at the U.S. Prime Rate plus 1% in effect at the time payments are due. The June 3, 2014 payment was not made as it was being assessed as to whether the former principals had complied with the note covenants and whether any reduction to these notes should be made.  In October 2014, certain reductions totaling $1.7 million were agreed to, based upon a review of the note covenants.  As a result, the principal amounts of the notes of $3.6 are payable in four equal installments of approximately $0.9 million on November 1, 2014, and on each of August 1, 2015, 2016 and 2017. The principal amounts outstanding under these notes bear interest at the U.S. Prime Rate plus 1% in effect at the time payments are due.  As of December 31, 2016 and 2015, $0.9 million and $1.8 million remained outstanding on these notes and accrued but unpaid interest was approximately $17 thousand and $32 thousand, respectively.  

On June 30, 2015, we issued promissory notes in an aggregate principal amount of approximately $2.2 million in connection with the Jamison Acquisition.  The principal amount outstanding under the notes bears interest at 5%.  The principal amounts of the notes are payable in three equal installments of approximately $0.7 million on each of June 30, 2016, 2017 and 2018.   As of December 31, 2016 and 2015, $1.4 million and $2.2 million remained outstanding on these notes and accrued but unpaid interest was $36 thousand and $55 thousand, respectively.

 

 

54


 

Contractual Obligations

The following table sets forth information regarding our consolidated contractual obligations as of December 31, 2016.

 

 

  

Payments Due by Period

 

 

  

Less Than

 

  

More Than

 

 

  

Total

 

  

1 Year

 

  

1-3 Years

 

  

3-5 Years

 

  

5 Years

 

 

  

(in thousands)

 

Operating leases (1)

  

$

60,436

  

  

$

3,043

  

  

$

7,426

  

  

$

11,507

  

  

$

38,460

 

Capital leases

  

 

267

  

  

 

149

  

  

 

118

  

  

 

 

  

 

 

Tax receivable agreement (2)

 

 

14,424

 

 

 

748

 

 

 

1,587

 

 

 

1,699

 

 

 

10,390

 

Notes payable

  

 

2,433

  

  

 

1,711

  

  

 

722

  

  

 

 

  

 

 

Total

  

$

77,560

  

  

$

5,651

  

  

$

9,853

  

  

$

13,206

  

  

$

48,850

  

 

(1)

In December 2015, we extended our lease for our New York City office space.  The extended lease period begins October 1, 2017 and expires on September 30, 2028.  The estimated payments for operating leases included above include amounts for this lease extension.

(2)

The estimated payments under the tax receivable agreement as of December 31, 2016 are described above under “Liquidity and Capital Resources”. However, amounts payable under the tax receivable agreement will increase upon exchanges of  Class B units for our Class A common stock, with the increase representing 85% of the estimated future tax benefits, if any, resulting from the exchanges. The actual amount and timing of payments associated with our existing payable under our tax receivable agreements or future exchanges, and associated tax benefits, will vary depending upon a number of factors as described under “Liquidity and Capital Resources.”

Off-Balance Sheet Arrangements

We did not have any significant off-balance sheet arrangements as of December 31, 2016 or December 31, 2015.

 

 

Critical Accounting Policies and Estimates

The preparation of the consolidated financial statements requires management to make estimates and assumptions that affect the reported amounts of assets and liabilities, the disclosure of contingent assets and liabilities at the date of the consolidated financial statements and the reported amounts of revenues, expenses and other income reported in the consolidated financial statements and the accompanying notes. We base our estimates on historical experience and on various other assumptions that are believed to be reasonable under current circumstances, our results of which form the basis for making judgments about the carrying value of assets and liabilities that are not readily available from other sources. Actual results could differ from those estimates. Significant estimates and assumptions made by management include the fair value of acquired assets and liabilities, impairment of goodwill and intangible assets, revenue recognition, equity based compensation, accounting for income taxes, and other matters that affect the consolidated financial statements and related disclosures. Accounting policies are an integral part of our consolidated financial statements. An understanding of these accounting policies is essential when reviewing our reported results of operations and our financial condition. Management believes that the critical accounting policies and estimates discussed below involve additional management judgment due to the sensitivity of the methods and assumptions used.

Business Combinations

We account for business combinations using the acquisition method of accounting. The acquisition method of accounting requires that purchase price, including the fair value of contingent consideration, of the acquisition be allocated to the assets acquired and liabilities assumed using the estimated fair values determined by management as of the acquisition date.

We measure the fair value of contingent consideration at each reporting period using a probability-adjusted discounted cash flow method based on significant inputs not observable in the market and any change in the fair value from either the passage of time or events occurring after the acquisition date, is recorded in earnings. In relation to our acquisitions of Milbank and Jamison, the fair value of the contingent consideration was based on discounted cash flow models using projected EBITDA for each earnout period. The discount rate applied to the projected EBITDA was determined based on our weighted average cost of capital and considered that the overall risk associated with the payments was similar to the overall risks of our business as there is no target, floor or cap associated with the contingent payments.  

55


 

The excess of the purchase price over the fair value of the identifiable assets acquired, including intangibles, and liabilities assumed is recorded as goodwill. The Company generally uses valuation specialists to perform appraisals and assist in the determination of the fair values of the assets acquired and liabilities assumed. These valuations require management to make estimates and assumptions that are critical in determining the fair values of the assets and liabilities. During the measurement period, the Company may record adjustments to the assets acquired and liabilities assumed. Any adjustments to provisional amounts that are identified during the measurement period are recorded in the reporting period in which the adjustment amounts are determined. Upon the conclusion of the measurement period, any subsequent adjustments are recorded to earnings.

Goodwill and Intangible Assets

Goodwill consists of the excess of the purchase price over the fair value of identifiable net assets of businesses acquired. Goodwill is not amortized but is evaluated for impairment at least annually, on October 1st of every year, or whenever events or circumstances indicate that impairment may have occurred.

We account for Goodwill under Accounting Standard Codification (“ASC”) No. 350, “Intangibles - Goodwill and Other,” which provides an entity the option to first perform a qualitative assessment of whether a reporting unit’s fair value is more likely than not less than its carrying value, including goodwill. In performing its qualitative assessment, an entity considers the extent to which adverse events or circumstances identified, such as changes in economic conditions, industry and market conditions or entity specific events, could affect the comparison of the reporting unit’s fair value with its carrying amount. If an entity concludes that the fair value of a reporting unit is more likely than not less than its carrying amount, the entity is required to perform the currently prescribed two-step goodwill impairment test to identify potential goodwill impairment and, accordingly, measure the amount, if any, of goodwill impairment loss to be recognized for that reporting unit. We utilized this option when performing our annual impairment assessment in 2016, 2015 and 2014, and concluded that our single reporting unit’s fair value was more likely than not greater than its carrying value, including goodwill.

Revenue Recognition

Investment advisory fees are typically billed quarterly in advance at the beginning of the quarter or in arrears after the end of the quarter, based on a contractual percentage of the assets managed. Family office services fees are also typically billed quarterly in advance at the beginning of the quarter or in arrears after the end of the quarter based on a contractual percentage of the assets managed or upon a contractually agreed-upon flat fee arrangement. Revenue is recognized on a ratable basis over the period in which services are performed.

We account for performance-based revenue in accordance with ASC 605-20-S99, Accounting for Management Fees Based on a Formula, by recognizing performance fees and allocations as revenue only when it is certain that the fee income is earned and payable pursuant to the relevant agreements. In certain arrangements, we are only entitled to receive performance fees and allocations when the return on assets under management exceeds certain benchmark returns or other performance targets. We record performance fees and allocations as a component of revenue.

Because the majority of our revenues are earned based on assets under management that have been determined using fair value methods and since market appreciation/depreciation has a significant impact on our revenue, we have presented our assets under management using the GAAP framework for measuring fair value. That framework provides a three-level fair value hierarchy that prioritizes the inputs to valuation techniques used to measure fair value. The hierarchy gives the highest priority to unadjusted quoted prices in active markets for identical assets or liabilities (Level 1) and the lowest priority to unobservable inputs based on company assumptions (Level 3). A financial instrument’s categorization within the fair value hierarchy is based upon the lowest level of input that is significant to the instrument’s fair value measurement. The three levels within the fair value hierarchy are described as follows:

 

Level 1—includes quoted prices (unadjusted) in active markets for identical instruments at the measurement date. The types of financial instruments included in Level 1 include unrestricted securities, including equities listed in active markets.

 

Level 2—includes inputs other than quoted prices that are observable for the instruments, including quoted prices for similar instruments in active markets, quoted prices for identical or similar instruments in markets that are not active, or inputs other than quoted prices that are observable for the instruments. The type of financial instruments in this category include less liquid and restricted securities listed in active markets, securities traded in other than active markets, government and agency securities, and managed funds whose net asset value is based on observable inputs.

 

Level 3—includes one or more significant unobservable inputs. Financial instruments that are included in this category include assets under management primarily comprised of investments in privately held entities, limited partnerships, and other instruments where the fair value is based on unobservable inputs.

56


 

The table below summarizes the approximate amount of assets under management for the periods indicated for which fair value is measured based on Level 1, Level 2 and Level 3 inputs.

 

 

  

Level 1

 

  

Level 2

 

  

Level 3

 

  

Total

 

 

  

(in billions)

 

December 31, 2016 AUM

  

$

13.8

  

  

$

2.8

  

  

$

2.0

  

  

$

18.6

  

December 31, 2015 AUM

  

$

12.5

  

  

$

3.2

  

  

$

2.4

  

  

$

18.1

  

 

As substantially all our assets under management are valued by independent pricing services based upon observable market prices or inputs, we believe market risk is the most significant risk underlying valuation of our assets under management, as discussed under the heading “Risk Factors” in this annual report.

The average value of our assets under management for the year ended December 31, 2016 was approximately $18.4 billion. Assuming a 10% increase or decrease in our average assets under management and the change being proportionately distributed over all our products, the value would increase or decrease by approximately $1.8 billion for the year ended December 31, 2016, which would cause an annualized increase or decrease in revenues of approximately $8.0 million for the year ended December 31, 2016, at a weighted average fee rate for the year ended December 31, 2016 of 0.44%.

The average value of our assets under management for the year ended December 31, 2015 was approximately $18.0 billion. Assuming a 10% increase or decrease in our average assets under management and the change being proportionately distributed over all our products, the value would increase or decrease by approximately $1.8 billion for the year ended December 31, 2015, which would cause an annualized increase or decrease in revenues of approximately $7.6 million for the year ended December 31, 2015, at a weighted average fee rate for the year ended December 31, 2015 of 0.42%.  

Equity-Based Compensation

Deferred Equity Units

Equity-based compensation costs relating to the issuance of share-based awards to principals are based on the fair value of the award at the date of grant, which is expensed ratably over the requisite service period, net of estimated forfeitures. Prior to our initial public offering, the fair value of the award was based upon the calculation of a per unit limited partnership interest of Silvercrest L.P. company utilizing both discounted cash flow and guideline company valuation methodologies.  Subsequent to our initial public offering, the fair value of the award is based upon the per share price of our Class A common stock.  The forfeiture assumption is ultimately adjusted to the actual forfeiture rate. Therefore, changes in the forfeiture assumptions may affect the timing of the total amount of expense recognized over the vesting period. The service period is the period over which the employee performs the related services, which is normally the same as the vesting period. Equity-based awards that do not require future service are expensed immediately. Equity-based awards that have the potential to be settled in cash at the election of the employee are classified as liabilities, or Liability Awards, and are adjusted to fair value at the end of each reporting period.

In order to determine the fair value of our limited partnership interests underlying equity-based compensation awards issued prior to our initial public the offering, we first determined the market value of our invested capital, or MVIC. Our MVIC was estimated using a combination of two generally accepted approaches: the income approach using the discounted cash flow method, or DCF, and the market-based approach using the comparable company method. The DCF method estimates enterprise value based on the estimated present value of future net cash flows the business is expected to generate over a forecasted period and an estimate of the present value of cash flows beyond that period, which is referred to as terminal value. The estimated present value is calculated using our weighted average cost of capital, which accounts for the time value of money and the appropriate degree of risks inherent in the business. The market-based approach considers multiples of financial metrics based trading multiples of a selected peer group of companies. These multiples are then applied to our financial metrics to derive a range of indicated values. Once calculated, the discounted cash flow and comparable company methods are then weighted. Estimates of the volatility of our limited partnership interests were based on available information regarding the volatility of common stock of comparable, publicly traded companies.

57


 

Prior to our initial public offering, the fair value of the limited partnership interests underlying equity-based compensation awards were determined in accordance with the guidelines outlined in the American Institute of Certified Public Accountants Practice Aid, “Valuation of Privately Held Company Equity Securities Issued as Compensation.” The assumptions we used in the valuation model were based on future expectations combined with management judgment. Because there had been no public market for our limited partnership units, management exercised significant judgment and considered numerous objective and subjective factors to determine the fair value of our limited partnership interests as of the date of each equity-based compensation award grant, including the following factors:

 

the provisions of our limited partnership agreement;

 

our operating and financial performance;

 

current business conditions and projections;

 

lack of control discount;

 

lack of marketability discount;

 

the likelihood of achieving a liquidity event for the limited partnership interests underlying these equity-based compensation awards, such as an initial public offering or sale of our company, given prevailing market conditions;

 

historical trading activity of comparable publicly traded companies;

 

the market performance of comparable publicly traded companies; and

 

the U.S. and global capital market conditions.

In February 2010, we granted 15,808 units with fair value at grant date of $68.36 per unit. By February 2011, U.S. markets improved which resulted in an increase in our valuation and the market value of comparable companies. As a result of these factors in addition to organic growth, we projected increases in our budget for 2011 as compared to our actual performance in 2010. In February 2011, we granted 10,802 units with fair value at grant date of $148.35 per unit. Our valuation determined a MVIC by weighting the DCF approach at 50% and the market-based approach at 50%. Our MVIC reflected a discount for lack of control of 13% based on the existence of a non-managing partnership interest and a discount for lack of marketability of 20% based on a liquidity event expected to occur within approximately twelve months. In February 2012, we granted 1,000 units with fair value at grant date of $207.71 per unit. The U.S. markets continued to improve into the first quarter of 2012 as compared to the end of 2011. As a result, we projected increases in our 2012 budget as compared to actual performance in 2011. Our valuation for the February 2012 grants was determined using a market-based approach.

As of December 31, 2016, there are no outstanding deferred equity units.

Restricted Stock Units

On November 2, 2012, our board of directors adopted the 2012 Equity Incentive Plan.

Information regarding restricted stock units can be found in Note 16. “Equity Based Compensation” in the “Notes to Consolidated Financial Statements” in “— Item 8. Financial Statements and Supplementary Data” of this filing.

Income Taxes

Silvercrest L.P., our operating company, is not subject to federal and state income taxes, since all income, gains and losses are passed through to its partners. Our operating company is subject to New York City Unincorporated Business Tax. We, including our affiliated incorporated entities, are subject to federal and state corporate income tax, which requires an asset and liability approach to the financial accounting and reporting of income taxes. With respect to our incorporated entities, the annual tax rate is based on the income, statutory tax rates and tax planning opportunities available in the various jurisdictions in which we operate. Tax laws are complex and subject to different interpretations by the taxpayer and respective governmental taxing authorities. Judgment is required in determining the tax expense and in evaluating tax positions. The tax effects of an uncertain tax position, or UTP, taken or expected to be taken in income tax returns are recognized only if it is “more likely-than-not” to be sustained on examination by the taxing authorities, based on its technical merits as of the reporting date. The tax benefits recognized in the financial statements from such a position are measured based on the largest benefit that has a greater than 50% likelihood of being realized upon ultimate settlement. We recognize estimated interest and penalties related to UTPs in income tax expense.

58


 

We recognize the benefit of a UTP in the period when it is effectively settled. Previously recognized tax positions are derecognized in the first period in which it is no longer more likely than not that the tax position would be sustained upon examination.

Recently Issued Accounting Pronouncements

Information regarding recent accounting developments and their impact on Silvercrest can be found in Note 2. “Summary of Significant Accounting Policies” in the “Notes to Consolidated Financial Statements” in “— Item 8. Financial Statements and Supplementary Data” of this filing.

 

 

Item 7A. Qualitative and Quantitative Disclosures Regarding Market Risk

Our exposure to market risk is directly related to our role as investment adviser for the separate accounts we manage and the funds for which we act as sub-investment adviser. Most of our revenue for the years ended December 31, 2016, 2015 and 2014 was derived from advisory fees, which are typically based on the market value of assets under management. Accordingly, a decline in the prices of securities would cause our revenue and income to decline due to a decrease in the value of the assets we manage. In addition, such a decline could cause our clients to withdraw their funds in favor of investments offering higher returns or lower risk, which would cause our revenue and income to decline further. Due to the nature of our business, we believe that we do not face any material risk from inflation. Please see our discussion of market risks in “—Critical Accounting Policies and Estimates—Revenue Recognition” which is part of Item 7. “Management’s Discussion and Analysis of Financial Condition and Results of Operations.”

 

 

Item 8. Financial Statements and Supplementary Data.

See “Index to Consolidated Financial Statements” which appears on page F-1 of this report.

 

 

Item 9A. Controls and Procedures

Disclosure Controls and Procedures

Our management, including our Chief Executive Officer and Chief Financial Officer, evaluated the effectiveness of our disclosure controls and procedures (as such term is defined in Rules 13a-15(e) and 15d-15(e) under the Exchange Act of 1934, as amended) at December 31, 2016. Based on this evaluation, our Chief Executive Officer and Chief Financial Officer have concluded that our disclosure controls and procedures were effective at December 31, 2016.

Internal Control over Financial Reporting

There were no changes in our internal control over financial reporting that occurred during the quarter ended December 31, 2016 that have materially affected or are reasonably likely to materially affect our internal control over financial reporting.

Report of Management on Internal Control Over Financial Reporting

Company management is responsible for establishing and maintaining effective internal control over financial reporting as defined in Rule 13a-15(f) under the Exchange Act. Our internal control over financial reporting is a process designed to provide reasonable assurance regarding the reliability of financial reporting and the preparation of financial statements for external purposes in accordance with accounting principles generally accepted in the United States. There are inherent limitations in the effectiveness of internal control over financial reporting, including the possibility that misstatements may not be prevented or detected. Accordingly, even effective internal control over financial reporting can provide only reasonable assurance with respect to financial statement preparation. Furthermore, the effectiveness of internal controls can change with circumstances. Company management, including our Chief Executive Officer and Chief Financial Officer, evaluated the effectiveness of our internal control over financial reporting as of December 31, 2016, based on the 2013 version of the Internal Control - Integrated Framework set forth by the Committee of Sponsoring Organizations of the Treadway Commission in Internal Control - Integrated Framework 2013. Based on that assessment, management concluded that our internal control over financial reporting was effective as of December 31, 2016.

This annual report does not include an attestation report of our registered public accounting firm due to our status as an emerging growth company.

 

 

59


 

PART III.

 

Item 10. Directors, Executive Officers and Corporate Governance

Information required by this item will be included in our definitive Proxy Statement for our 2017 Annual Meeting of Stockholders, which will be filed within 120 days of the end of our fiscal year ended December 31, 2016 (“2017 Proxy Statement”) and is incorporated herein by reference.

 

 

Item 11. Executive Compensation

Information required by this item will be included in the 2017 Proxy Statement and is incorporated herein by reference.

 

 

Item 12. Security Ownership of Certain Beneficial Owners and Management and Related Stockholder Matters

Information required by this item will be included in the 2017 Proxy Statement and is incorporated herein by reference.

 

 

Item 13. Certain Relationships and Related Transactions, and Director Independence

Information required by this item will be included in the 2017 Proxy Statement and is incorporated herein by reference.

 

 

Item 14. Principal Accounting Fees and Services

Information required by this item will be included in the 2017 Proxy Statement and is incorporated herein by reference.

 

 

 

60


 

PART IV.

Item 15. Exhibits, Financial Statement Schedules.

(a)

The following documents are filed as part of this Annual Report on Form 10-K:

 

(1)

Financial Statements

 

(i)

Consolidated Statements of Financial Condition as of December 31, 2016 and 2015

 

(ii)

Consolidated Statements of Operations for the years ended December 31, 2016, 2015 and 2014

 

(iii)

Consolidated Statements of Changes in Equity for the years ended December 31, 2016, 2015 and 2014

 

(iv)

Consolidated Statements of Cash Flows for the years ended December 31, 2016, 2015 and 2014

 

(v)

Notes to Consolidated Financial Statements

 

(2)

Financial Statement Schedules

There are no Financial Statement Schedules filed as part of this Annual Report on 10-K, as the required information is not applicable.

(b)

Exhibit Index:

 

Exhibit

Number

  

Description

    3.1*

  

Second Amended and Restated Certificate of Incorporation of Silvercrest Asset Management Group Inc. (incorporated by reference to Exhibit 3.1 to the Registrant’s Registration Statement on Form S-1 filed April 19, 2013).

 

 

    3.2*

  

Bylaws of Silvercrest Asset Management Group Inc. (incorporated by reference to Exhibit 3.2 to the Registrant’s Registration Statement on Form S-1 filed April 19, 2013).

 

 

    4.1*

  

Specimen Stock Certificate for Shares of Class A Common Stock (incorporated by reference to Exhibit 4.1 to the Registrant’s Registration Statement on Form S-1 filed April 19, 2013).

 

 

 

    4.2*

  

Exchange Agreement (incorporated by reference to Exhibit 4.2 to the Registrant’s Registration Statement on Form S-1 filed April 19, 2013).

 

 

 

    4.3*

  

Resale and Registration Rights Agreement (incorporated by reference to Exhibit 4.3 to the Registrant’s Registration Statement on Form S-1 filed April 19, 2013).

 

 

 

    4.4*+

  

2012 Equity Incentive Plan (incorporated by reference to Exhibit 4.4 to the Registrant’s Registration Statement on Form S-1 filed April 19, 2013).

 

 

 

  10.1*

  

Form of Second Amended and Restated Limited Partnership Agreement of Silvercrest L.P. (incorporated by reference to Exhibit 10.1 to the Registrant’s Registration Statement on Form S-1 filed April 19, 2013).

 

 

 

  10.2*

  

Tax Receivable Agreement (incorporated by reference to Exhibit 10.2 to the Registrant’s Registration Statement on Form S-1 filed April 19, 2013).  

 

 

 

  10.3*+

  

Form of Indemnification Agreement with Directors (incorporated by reference to Exhibit 10.3 to the Registrant’s Registration Statement on Form S-1 filed April 19, 2013).  

 

 

 

  10.5*

 

Credit Agreement (incorporated by reference to Exhibit 10.5 to the Registrant’s Registration Statement on Form S-1 filed June 25, 2013).

 

 

 

  10.6*

 

First Amendment to Credit Agreement (incorporated by reference to Exhibit 4.1 to the Registrant’s Form 8-K filed on December 23, 2016).

 

 

 

  10.7*+

 

Form of 2012 Equity Incentive Plan Class B Restricted Stock Unit Award Agreement. (incorporated by reference to Exhibit 10.6 to the Registrant’s Form 10-Q filed on August 6, 2015).

 

 

 

  10.8*

 

First Amendment to Lease, dated December 23, 2015, by and between RXR 1330 Owner LLC and Silvercrest Asset Management Group LLC (incorporated by reference to Exhibit 10.7 to the Registrant’s Form 10-K filed on March 10, 2016).

 

 

 

  21.1**

  

List of subsidiaries  

61


 

Exhibit

Number

  

Description

 

 

 

  23.1**

  

Consent of Deloitte & Touche LLP  

 

 

 

  24.1**

 

Power of Attorney (included in the Form 10-K under “Signatures”).

 

 

 

  31.1**

  

Certification of the Company’s Chief Executive Officer pursuant to Exchange Act Rules 13a-14(a)/15d-14(a), as adopted pursuant to Section 302 of the Sarbanes-Oxley Act of 2002.

 

 

  31.2**

  

Certification of the Company’s Chief Financial Officer pursuant to Exchange Act Rules 13a-14(a)/15d-14(a), as adopted pursuant to Section 302 of the Sarbanes-Oxley Act of 2002.

 

 

  32.1***

  

Certification of the Company’s Chief Executive Officer pursuant to 18 U.S.C. Section 1350, as adopted pursuant to Section 906 of the Sarbanes-Oxley Act of 2002.

 

 

  32.2***

  

Certification of the Company’s Chief Financial Officer pursuant to 18 U.S.C. Section 1350, as adopted pursuant to Section 906 of the Sarbanes-Oxley Act of 2002.

 

 

101.INS**

  

XBRL Instance Document

 

 

101.SCH**

  

XBRL Taxonomy Extension Schema Document

 

 

101.CAL**

  

XBRL Taxonomy Extension Calculation Linkbase Document

 

 

101.LAB**

  

XBRL Taxonomy Extension Label Linkbase Document

 

 

101.PRE**

  

XBRL Taxonomy Extension Presentation Linkbase Document

 

 

101.DEF**

  

XBRL Taxonomy Extension Definition Linkbase Document

*

Previously filed

**

Filed herewith

***

Furnished herewith

+

Constitutes a management contract or compensatory plan or arrangement.

 

Item 16. Form 10-K Summary.

None.

 

 

 

62


 

SIGNATURES

Pursuant to the requirements of Section 13 or 15(d) of the Securities Exchange Act of 1934, the Registrant has duly caused this report to be signed on its behalf by the undersigned, thereunto duly authorized, in the city of New York, state of New York on March 9, 2017.

 

SILVERCREST ASSET MANAGEMENT GROUP

INC.

 

By:

 

/s/ Richard R. Hough III

 

 

Richard R. Hough III

 

 

Chairman, Chief Executive Officer and President

 

By:

 

/s/ Scott A. Gerard

 

 

Scott A. Gerard

 

 

Chief Financial Officer

KNOW ALL MEN BY THESE PRESENTS, that each person whose signature appears below constitutes and appoints Richard R. Hough III and Scott A. Gerard his true and lawful attorneys-in-fact and agents, with full power to act separately and full power of substitution and resubstitution, for him and in his name, place and stead, in any and all capacities, to sign any and all amendments to this Annual Report on Form 10-K for the year ended December 31, 2016 and to file the same, with all exhibits thereto, and all other documents in connection therewith, with the Securities and Exchange Commission, granting unto said attorneys-in-fact and agents full power and authority to do and perform each and every act in person, hereby ratifying and confirming all that said attorneys-in-fact and agents or his substitute or substitutes may lawfully do or cause to be done by virtue hereof.

Pursuant to the requirements of the Securities Exchange Act of 1934, this report has been signed by the following persons on behalf of the Registrant and in the capacities indicated on the 9th day of March, 2017:

 

Signature

 

Title

 

Date

 

 

 

 

 

/s/ Richard R. Hough III

 

 

 

 

Richard R. Hough III

 

(Principal Executive Officer), Chairman and Director

 

March 9, 2017

 

 

 

 

 

/s/ Scott A. Gerard

 

 

 

 

Scott A. Gerard

 

(Principal Financial and Accounting Officer)

 

March 9, 2017

 

 

 

 

 

/s/ Albert S. Messina

 

 

 

 

Albert S. Messina

 

Managing Director, Portfolio Manager and Director

 

March 9, 2017

 

 

 

 

 

/s/ Winthrop B. Conrad, Jr.

 

 

 

 

Winthrop B. Conrad, Jr.

 

Director

 

March 9, 2017

 

 

 

 

 

/s/ Wilmot H. Kidd III

 

 

 

 

Wilmot H. Kidd III

 

Director

 

March 9, 2017

 

 

 

 

 

/s/ Richard S. Pechter

 

 

 

 

Richard S. Pechter

 

Director

 

March 9, 2017

 

 

 

63


 

INDEX TO CONSOLIDATED FINANCIAL STATEMENTS

 

 

 

 

F-1


 

REPORT OF INDEPENDENT REGISTERED PUBLIC ACCOUNTING FIRM

 

To the Board of Directors and Stockholders of Silvercrest Asset Management Group Inc.:

We have audited the accompanying consolidated statements of financial condition of Silvercrest Asset Management Inc. and Subsidiaries (the “Company”) as of December 31, 2016 and 2015, and the related consolidated statements of operations, changes in equity, and cash flows for each of the three years in the period ended December 31, 2016. These consolidated financial statements are the responsibility of the Company’s management. Our responsibility is to express an opinion on these consolidated financial statements based on our audits.

We conducted our audits in accordance with the standards of the Public Company Accounting Oversight Board (United States). Those standards require that we plan and perform the audit to obtain reasonable assurance about whether the financial statements are free of material misstatement. The Company is not required to have, nor were we engaged to perform, an audit of its internal control over financial reporting. Our audits included consideration of internal control over financial reporting as a basis for designing audit procedures that are appropriate in the circumstances, but not for the purpose of expressing an opinion on the effectiveness of the Company’s internal control over financial reporting. Accordingly, we express no such opinion. An audit includes examining, on a test basis, evidence supporting the amounts and disclosures in the consolidated financial statements. An audit also includes assessing the accounting principles used and significant estimates made by management, as well as evaluating the overall financial statement presentation. We believe that our audits provide a reasonable basis for our opinion.

In our opinion, the consolidated financial statements referred to above present fairly, in all material respects, the financial position of Silvercrest Asset Management Inc. and Subsidiaries as of December 31, 2016 and 2015, and the results of their operations and their cash flows for each of the three years in the period ended December 31, 2016, in conformity with U.S. generally accepted accounting principles.

 

/s/ DELOITTE & TOUCHE LLP

New York, New York

March 9, 2017

 

 

 

F-2


 

Silvercrest Asset Management Group Inc.

Consolidated Statements of Financial Condition

(In thousands)

 

 

  

December 31,
2016

 

  

December 31,
2015

 

Assets

  

 

 

 

  

 

 

 

Cash and cash equivalents

  

$

37,517

  

  

$

31,562

  

Restricted certificates of deposit and escrow

  

 

  

  

 

587

  

Investments

  

 

335

  

  

 

32

  

Receivables, net

  

 

6,270

  

  

 

4,502

  

Due from Silvercrest Funds

  

 

2,876

  

  

 

4,330

  

Furniture, equipment and leasehold improvements, net

  

 

2,411

  

  

 

2,425

  

Goodwill

  

 

25,168

  

  

 

24,682

  

Intangible assets, net

  

 

13,404

  

  

 

15,331

  

Deferred tax asset—tax receivable agreement

  

 

20,221

  

  

 

21,498

 

Prepaid expenses and other assets

  

 

4,079

  

  

 

3,262

  

Total assets

  

$

112,281

  

  

$

108,211

  

Liabilities and Equity

  

 

 

 

  

 

 

 

Accounts payable and accrued expenses

  

$

4,485

  

  

$

4,031

  

Accrued compensation

  

 

23,797

  

  

 

21,786

  

Notes payable

  

 

2,486

  

  

 

4,514

  

Deferred rent

  

 

436

  

  

 

852

  

Deferred tax and other liabilities

  

 

14,993

  

  

 

15,391

  

Total liabilities

  

 

46,197

 

  

 

46,574

  

Commitments and Contingencies (Note 10)

  

 

 

 

  

 

 

 

Equity

  

 

 

 

  

 

 

 

Preferred Stock, par value $0.01, 10,000,000 shares authorized; none issued and outstanding

  

 

 

  

 

 

Class A Common Stock, par value $0.01, 50,000,000 shares authorized; 8,074,197 and 7,989,749 issued and outstanding as of December 31, 2016 and 2015, respectively

  

 

81

  

  

 

80

 

Class B Common Stock, par value $0.01, 25,000,000 shares authorized; 4,866,303 and 4,695,014 issued and outstanding as of December 31, 2016 and 2015, respectively

  

 

48

  

  

 

46

 

Additional Paid-In Capital

  

 

41,260

  

  

 

40,951

 

Retained earnings

  

 

5,916

  

  

 

4,758

 

Total Silvercrest Asset Management Group Inc.’s equity

  

 

47,305

  

  

 

45,835

 

Non-controlling interests

  

 

18,779

  

  

 

15,802

 

Total equity

  

 

66,084

  

  

 

61,637

 

Total liabilities and equity

  

$

112,281

  

  

$

108,211

  

 

See accompanying notes to consolidated financial statements.

 

 

 

F-3


 

Silvercrest Asset Management Group Inc.

Consolidated Statements of Operations

(In thousands, except share and per share data)

 

 

  

For the year ended December 31,

 

 

  

2016

 

 

2015

 

 

2014

 

Revenue

  

 

 

 

 

 

 

 

 

 

 

 

Management and advisory fees

  

$

76,185

  

 

$

71,759

  

 

$

65,026

  

Performance fees and allocations

  

 

322

  

 

 

11

  

 

 

221

  

Family office services

  

 

3,755

  

 

 

3,368

  

 

 

4,225

  

Total revenue

  

 

80,262

  

 

 

75,138

  

 

 

69,472

  

Expenses

  

 

 

 

 

 

 

 

 

 

 

 

Compensation and benefits

  

 

49,009

  

 

 

42,856

  

 

 

40,290

  

General and administrative

  

 

16,617

  

 

 

15,325

  

 

 

13,860

  

Total expenses

  

 

65,626

  

 

 

58,181

  

 

 

54,150

  

Income before other income (expense), net

  

 

14,636

  

 

 

16,957

  

 

 

15,322

  

Other income (expense), net

  

 

 

 

 

 

 

 

 

 

 

 

Other income (expense), net

  

 

(105

)  

 

 

1,268

  

 

 

876

 

Interest income

  

 

61

  

 

 

72

  

 

 

69

  

Interest expense

  

 

(228

 

 

(261

 

 

(381

Equity income from investments

  

 

304

  

 

 

18

  

 

 

1,208

  

Total other income (expense), net

  

 

32

  

 

 

1,097

  

 

 

1,772

  

Income before provision for income taxes

  

 

14,668

  

 

 

18,054

  

 

 

17,094

  

Provision for income taxes

  

 

(4,686

 

 

(6,969

 

 

(6,386

Net income

  

 

9,982

  

 

 

11,085

  

 

 

10,708

  

 

Less: net income attributable to non-controlling interests

  

 

(4,967

 

 

(5,761

 

 

(5,933

Net income attributable to Silvercrest

  

$

5,015

  

 

$ 

5,324

 

 

$

4,775

 

 

Net income per share:

  

 

 

 

 

 

 

 

 

 

 

 

Basic

  

$

0.62

  

 

$

0.68

  

 

$

0.63

  

Diluted

  

$

0.62

  

 

$

0.68

  

 

$

0.63

  

 

Weighted average shares outstanding:

  

 

 

 

 

 

 

 

 

 

 

 

Basic

  

  

8,031,161

 

 

 

7,855,038

  

 

 

7,600,739

  

Diluted

  

  

8,038,177

 

 

 

7,855,038

  

 

 

7,600,739

  

See accompanying notes to consolidated financial statements.

 

 

 

F-4


 

Silvercrest Asset Management Group Inc.

Consolidated Statements of Changes in Equity

(In thousands)

 

 

 

Class A Common Stock
Shares

 

 

Class A Common Stock Amount

 

 

Class B Common Stock
Shares

 

 

Class B Common Stock Amount

 

 

Additional Paid-In Capital

 

 

Retained Earnings

 

 

Total
Silvercrest Asset Management Group Inc.’s Equity

 

 

Non- controlling Interest

 

 

Total
Equity

 

 

December 31, 2013

 

 

7,522

 

 

$

75

 

 

 

4,465

 

 

$

45

 

 

$

39,003

 

 

$

2,099

 

 

$

41,222

 

 

$

6,943

 

 

$

48,165

 

 

Contributions from partners

 

 

 

 

 

 

 

 

60

 

 

 

1

 

 

 

 

 

 

 

 

 

1

 

 

 

940

 

 

 

941

 

 

Distributions to partners

 

 

 

 

 

 

 

 

 

 

 

 

 

 

 

 

 

 

 

 

 

 

 

(5,242

)

 

 

(5,242

)

 

Issuance of notes receivable by partners

 

 

 

 

 

 

 

 

 

 

 

 

 

 

 

 

 

 

 

 

 

 

 

(940

)

 

 

(940

)

 

Redemptions of partners’ interests

 

 

 

 

 

 

 

 

(23

)

 

 

 

 

 

 

 

 

 

 

 

 

 

 

(376

)

 

 

(376

)

 

Adjustment of partner redemption obligation (Note 9)

 

 

 

 

 

 

 

 

 

 

 

 

 

 

 

 

 

 

 

 

 

 

 

1,583

 

 

 

1,583

 

 

Equity-based compensation

 

 

 

 

 

 

 

 

264

 

 

 

3

 

 

 

 

 

 

 

 

 

3

 

 

 

1,530

 

 

 

1,533

 

 

Repayment of notes receivable from partners

 

 

 

 

 

 

 

 

 

 

 

 

 

 

 

 

 

 

 

 

 

 

 

841

 

 

 

841

 

 

Net Income

 

 

 

 

 

 

 

 

 

 

 

 

 

 

 

 

 

4,775

 

 

 

4,775

 

 

 

5,933

 

 

 

10,708

 

 

Deferred tax, net of amounts payable under tax receivable agreement

 

 

 

 

 

 

 

 

 

 

 

 

 

 

(456

)

 

 

 

 

 

(456

)

 

 

 

 

 

(456

)

 

Accrued interest on notes receivable from partners

 

 

 

 

 

 

 

 

 

 

 

 

 

 

 

 

 

 

 

 

 

 

 

(61

)

 

 

(61

)

 

Share Conversion

 

 

246

 

 

 

3

 

 

 

(246

)

 

 

(3

)

 

 

628

 

 

 

 

 

 

628

 

 

 

(605

)

 

 

23

 

 

Dividends paid on Class A common stock - $0.48 per share

 

 

 

 

 

 

 

 

 

 

 

 

 

 

 

 

 

(3,657

)

 

 

(3,657

)

 

 

 

 

 

(3,657

)

 

December 31, 2014

 

 

7,768

 

 

$

78

 

 

 

4,520

 

 

$

46

 

 

$

39,175

 

 

$

3,217

 

 

$

42,516

 

 

$

10,546

 

 

$

53,062

 

 

Distributions to partners

 

 

 

 

 

 

 

 

 

 

 

 

 

 

 

 

 

 

 

 

 

 

 

(5,546

)

 

 

(5,546

)

 

Equity-based compensation

 

 

 

 

 

 

 

 

127

 

 

 

 

 

 

 

 

 

 

 

 

 

 

 

1,782

 

 

 

1,782

 

 

Repayment of notes receivable from partners

 

 

 

 

 

 

 

 

 

 

 

 

 

 

 

 

 

 

 

 

 

 

 

489

 

 

 

489

 

 

Net Income

 

 

 

 

 

 

 

 

 

 

 

 

 

 

 

 

 

5,324

 

 

 

5,324

 

 

 

5,761

 

 

 

11,085

 

 

Deferred tax, net of amounts payable under tax receivable agreement

 

 

 

 

 

 

 

 

 

 

 

 

 

 

1,049

 

 

 

 

 

 

1,049

 

 

 

 

 

 

1,049

 

 

Accrued interest on notes receivable from partners

 

 

 

 

 

 

 

 

 

 

 

 

 

 

 

 

 

 

 

 

 

 

 

(66

)

 

 

(66

)

 

Share Conversion

 

 

222

 

 

 

2

 

 

 

(211

)

 

 

(3

)

 

 

727

 

 

 

 

 

 

726

 

 

 

(726

)

 

 

 

 

Issuance of Class B shares in connection with the Jamison Acquisition

 

 

 

 

 

 

 

 

259

 

 

 

3

 

 

 

 

 

 

 

 

 

3

 

 

 

3,562

 

 

 

3,565

 

 

Dividends paid on Class A common stock - $0.48 per share

 

 

 

 

 

 

 

 

 

 

 

 

 

 

 

 

 

(3,783

)

 

 

(3,783

)

 

 

 

 

 

(3,783

)

 

December 31, 2015

 

 

7,990

 

 

$

80

 

 

 

4,695

 

 

$

46

 

 

$

40,951

 

 

$

4,758

 

 

$

45,835

 

 

$

15,802

 

 

$

61,637

 

 

Distributions to partners

 

 

 

 

 

 

 

 

 

 

 

 

 

 

 

 

 

 

 

 

 

 

 

(5,761

)

 

 

(5,761

)

 

Contributions from partners

 

 

 

 

 

 

 

 

9

 

 

 

1

 

 

 

 

 

 

 

 

 

1

 

 

 

120

 

 

 

121

 

 

Issuance of notes receivable by partners

 

 

 

 

 

 

 

 

 

 

 

 

 

 

 

 

 

 

 

 

 

 

 

(120

)

 

 

(120

)

 

Equity-based compensation

 

 

 

 

 

 

 

 

246

 

 

 

2

 

 

 

42

 

 

 

 

 

 

44

 

 

 

3,205

 

 

 

3,249

 

 

Repayment of notes receivable from partners

 

 

 

 

 

 

 

 

 

 

 

 

 

 

 

 

 

 

 

 

 

 

 

880

 

 

 

880

 

 

Net Income

 

 

 

 

 

 

 

 

 

 

 

 

 

 

 

 

 

5,015

 

 

 

5,015

 

 

 

4,967

 

 

 

9,982

 

 

Deferred tax, net of amounts payable under tax receivable agreement

 

 

 

 

 

 

 

 

 

 

 

 

 

 

9

 

 

 

 

 

 

9

 

 

 

 

 

 

9

 

 

Accrued interest on notes receivable from partners

 

 

 

 

 

 

 

 

 

 

 

 

 

 

 

 

 

 

 

 

 

 

 

(56

)

 

 

(56

)

 

Share Conversion

 

 

84

 

 

 

1

 

 

 

(84

)

 

 

(1

)

 

 

258

 

 

 

 

 

 

258

 

 

 

(258

)

 

 

 

 

Dividends paid on Class A common stock - $0.48 per share

 

 

 

 

 

 

 

 

 

 

 

 

 

 

 

 

 

(3,857

)

 

 

(3,857

)

 

 

 

 

 

(3,857

)

 

December 31, 2016

 

 

8,074

 

 

$

81

 

 

 

4,866

 

 

$

48

 

 

$

41,260

 

 

$

5,916

 

 

$

47,305

 

 

$

18,779

 

 

$

66,084

 

 

 

See accompanying notes to consolidated financial statements.

 

 

F-5


 

Silvercrest Asset Management Group Inc.

Consolidated Statements of Cash Flows

(In thousands)

 

 

 

For the year ended December 31,

 

 

 

2016

 

 

2015

 

 

2014

 

Cash Flows From Operating Activities

  

 

 

 

  

 

 

 

 

 

 

 

Net income

  

$

9,982

 

  

$

11,085

  

 

$

10,708

 

Adjustments to reconcile net income to net cash provided by operating activities:

  

 

 

 

  

 

 

 

 

 

 

 

Equity-based compensation

  

 

3,228

 

  

 

1,524

 

 

 

 1,013

 

Depreciation and amortization

  

 

2,664

 

  

 

2,359

 

 

 

 1,968

 

Deferred rent

  

 

(416

)

  

 

(466

 

 

 (443

)

Deferred income taxes

  

 

1,587

 

  

 

3,533

 

 

 

 3,600

 

Tax receivable agreement fair value adjustment

 

 

152

 

 

 

(1,209

)

 

 

 

Provision for doubtful accounts

  

 

294

 

  

 

 

 

 

 227

  

Non-cash interest on notes receivable from partners

  

 

(56

)

  

 

(66

 

 

 (61

)

Distributions received from investment funds

  

 

1

 

  

 

1,292

 

 

 

 4

 

Equity income from investments

  

 

(304

)

  

 

(18

 

 

 (1,208

)

Other

  

 

1

 

  

 

2

 

 

 

6

 

Cash flows due to changes in operating assets and liabilities:

  

 

 

 

  

 

 

 

 

 

 

 

Receivables and due from Silvercrest Funds

  

 

(608

)

  

 

(501

 

 

 (690

)

Prepaid expenses and other assets

  

 

(801

)

  

 

(973

 

 

 711

 

Accounts payable and accrued expenses

  

 

730

 

  

 

(121

 

 

 (959

)

Accrued compensation

  

 

2,032

 

  

 

285

 

 

 

 4,857

 

Other liabilities

  

 

(679

)

  

 

(695

 

 

 369

 

Interest payable on notes payable

  

  

171

 

  

 

212

 

 

 

249

 

Net cash provided by operating activities

  

  

17,978

 

  

 

16,243

 

 

 

20,351

 

Cash Flows From Investing Activities

  

 

 

 

  

 

 

 

 

 

 

 

Release of restricted certificates of deposit and escrow

  

$

587

 

  

$

(1

)  

 

$

435

 

Acquisition of furniture, equipment and leasehold improvements

  

 

(723

)

  

 

(388

 

 

 (664

)

Earn-outs paid related to acquisitions completed before January 1, 2009

  

 

 

  

 

  —

 

 

 

 (1,805

)

Acquisition of Cappicille

  

 

(148

)

  

 

  —

 

 

 

  —

  

Acquisition of Jamison

  

 

 

  

 

(3,547

 

 

 —

 

Net cash used in investing activities

  

  

(284

)

  

 

(3,936

 

 

(2,034

)

Cash Flows From Financing Activities

  

 

 

 

  

 

 

 

 

 

 

 

Earn-outs paid related to acquisitions completed on or after January 1, 2009

  

$

(630

)

  

$

(570

)  

 

$

(511

)

Payments under revolving credit facility

  

 

 

  

 

  —

 

 

 

 (3,000

)  

Redemptions of partners’ interests

  

 

 

  

 

  —

 

 

 

 (270

)

Repayments of notes payable

  

 

(2,200

)

  

 

(2,010

 

 

 (2,627

)

Payments on capital leases

  

 

(171

)

  

 

(145

 

 

 (60

)

Distributions to partners

  

 

(5,761

)

  

 

(5,546

 

 

 (5,242

)

Dividends paid on Class A common stock

 

 

(3,857

)

 

 

(3,783

)

 

 

(3,657

)

Payments from partners on notes receivable

  

 

880

 

  

 

489

 

 

 

 748

 

Net cash used in financing activities

  

  

(11,739

)

  

 

(11,565

 

 

(14,619

)

Net increase in cash and cash equivalents

  

 

5,955

 

  

 

742

 

 

 

 3,698

 

Cash and cash equivalents, beginning of year

  

 

31,562

 

  

 

30,820

  

 

 

27,122

 

Cash and cash equivalents, end of year

  

$

37,517

 

  

$

31,562

  

 

$

30,820

 

 

See accompanying notes to consolidated financial statements.

 

 

 

F-6


 

Silvercrest Asset Management Group Inc.

Consolidated Statements of Cash Flows

(continued)

(In thousands)

 

 

 

For the year ended December 31,

 

 

 

2016

 

 

2015

 

 

2014

 

Supplemental Disclosures of Cash Flow Information

  

 

 

 

  

 

 

 

  

 

 

 

Net cash paid during the period for:

  

 

 

 

  

 

 

 

  

 

 

 

Income taxes

  

$

4,079

  

  

$

3,967

 

  

$

5,014

  

Interest

  

 

204

 

  

 

149

 

  

 

437

  

 

 

 

 

 

 

 

 

 

 

 

 

 

Supplemental Disclosures of Non-cash Financing and Investing Activities

  

 

 

 

  

 

 

 

  

 

 

 

Notes receivable from new partners issued for capital contributions to Silvercrest L.P.

  

$

120

  

  

$

 

  

$

940

  

Earnout accrual for acquisition of certain assets of Cappicille

  

 

354

 

  

 

 

  

 

  

Earnout accrual for acquisition of certain assets of Jamison

 

 

 

 

 

1,342

 

 

 

 

Common stock surrendered as payment for notes receivable from partners

  

 

 

  

 

  

  

 

92

  

Issuance of notes payable for acquisition of certain assets of Jamison

 

 

 

 

 

2,165

 

 

 

 

Issuance of Class B shares of Silvercrest L.P. in conjunction with the acquisition of certain assets of Jamison

 

 

 

 

 

3,562

 

 

 

 

Issuance of Class B shares of Silvercrest L.P. in conjunction with the acquisition of certain assets of Jamison, par value $0.01

 

 

 

 

 

3

 

 

 

 

Recognition of deferred tax assets as a result of IPO

  

 

 

  

 

  

  

 

11

 

Recognition of deferred tax assets as a result of share conversions

 

 

328

 

 

 

1,038

 

 

 

 

Assets acquired under capital leases

 

 

 

 

 

50

 

 

 

321

 

Adjustment of partner redemption obligation

 

 

 

 

 

 

 

 

1,774

 

 

See accompanying notes to consolidated financial statements.

 

 

 

F-7


 

Silvercrest Asset Management Group Inc.

Notes to Consolidated Financial Statements

As of and for the Years ended December 31, 2016, 2015 and 2014

(Dollars in thousands, except per share or per unit amounts)

1. ORGANIZATION AND BUSINESS

Silvercrest Asset Management Group Inc. (“Silvercrest”), together with its consolidated subsidiary, Silvercrest L.P., a limited partnership, (collectively the “Company”), was formed as a Delaware corporation on July 11, 2011. Silvercrest is a holding company that was formed in order to carry on the business of Silvercrest L.P., the managing member of our operating subsidiary, and its subsidiaries.  Effective on June 26, 2013, Silvercrest became the sole general partner of Silvercrest L.P. and its only material asset is the general partner interest in Silvercrest L.P., represented by 8,074,197 Class A units or approximately 62% of the outstanding interests of Silvercrest L.P.  Silvercrest controls all of the businesses and affairs of Silvercrest L.P. and, through Silvercrest L.P. and its subsidiaries, continues to conduct the business previously conducted by these entities prior to the reorganization.  

Silvercrest L.P., together with its consolidated subsidiaries (collectively “SLP”), provides investment management and family office services to individuals and families and their trusts, and to endowments, foundations and other institutional investors primarily located in the United States of America. The business includes the management of funds of funds and other investment funds, collectively referred to as the “Silvercrest Funds”.

Silvercrest L.P. was formed on December 10, 2008 and commenced operations on January 1, 2009.

On March 11, 2004, Silvercrest Asset Management Group LLC (“SAMG LLC”) acquired 100% of the outstanding shares of James C. Edwards Asset Management, Inc. (“JCE”) and subsequently changed JCE’s name to Silvercrest Financial Services, Inc. (“SFS”). On December 31, 2004, SLP acquired 100% of the outstanding shares of the LongChamp Group, Inc. (now SAM Alternative Solutions, Inc.) (“LGI”). Effective March 31, 2005, SLP entered into an Asset Contribution Agreement with and acquired all of the assets, properties, rights and certain liabilities of Heritage Financial Management, LLC (“HFM”). Effective October 3, 2008, SLP acquired 100% of the outstanding limited liability company interests of Marathon Capital Group, LLC (“MCG”) through a limited liability company interest purchase agreement dated September 22, 2008. On November 1, 2011, SLP acquired certain assets of Milbank Winthrop & Co. (“Milbank”). On April 1, 2012, SLP acquired 100% of the outstanding limited liability company interests of MW Commodity Advisors, LLC (“Commodity Advisors”). On March 28, 2013, SLP acquired certain assets of Ten-Sixty Asset Management, LLC (“Ten-Sixty”). On June 30, 2015, SLP acquired certain assets of Jamison, Eaton & Wood, Inc. (“Jamison”).  On January 11, 2016, SLP acquired certain assets of Cappiccille & Company, LLC (“Cappiccille”).  See Notes 3, 7 and 8 for additional information related to the acquisition, goodwill and intangible assets arising from these acquisitions.

Tax Receivable Agreement

In connection with the IPO and reorganization of SLP that was completed on June 23, 2013, Silvercrest entered into a tax receivable agreement (the “TRA”) with the partners of SLP that will require it to pay them 85% of the amount of cash savings, if any, in U.S. federal, state and local income tax that it actually realizes (or is deemed to realize in the case of an early termination payment by it, or a change in control) as a result of the increases in tax basis and certain other tax benefits related to entering into the TRA, including tax benefits attributable to payments under the TRA. This will be Silvercrest’s obligation and not the obligation of SLP. As of December 31, 2016, this liability is estimated to be $14,425 and is included in deferred tax and other liabilities in the Consolidated Statements of Financial Condition.  Silvercrest expects to benefit from the remaining 15% of cash savings, if any, realized.

The TRA was effective upon the consummation of the IPO and will continue until all such tax benefits have been utilized or expired, unless Silvercrest exercises its right to terminate the TRA for an amount based on an agreed upon value of the payments remaining to be made under the agreement. The TRA will automatically terminate with respect to Silvercrest’s obligations to a partner if a partner (i) is terminated for cause, (ii) breaches his or her non-solicitation covenants with Silvercrest or any of its subsidiaries or (iii) voluntarily resigns or retires and competes with Silvercrest or any of its subsidiaries in the 12-month period following resignation of employment or retirement, and no further payments will be made to such partner under the TRA.

For purposes of the TRA, cash savings in income tax will be computed by comparing Silvercrest’s actual income tax liability to the amount of such taxes that it would have been required to pay had there been no increase in its share of the tax basis of the tangible and intangible assets of SLP.

F-8


 

Estimating the amount of payments that Silvercrest may be required to make under the TRA is imprecise by its nature, because the actual increase in its share of the tax basis, as well as the amount and timing of any payments under the TRA, will vary depending upon a number of factors, including:

 

the timing of exchanges of Class B units for shares of Silvercrest’s Class A common stock—for instance, the increase in any tax deductions will vary depending on the fair market value, which may fluctuate over time, of the depreciable and amortizable assets of SLP at the time of the exchanges;

 

the price of Silvercrest’s Class A common stock at the time of exchanges of Class B units—the increase in Silvercrest’s share of the basis in the assets of SLP, as well as the increase in any tax deductions, will be related to the price of Silvercrest’s Class A common stock at the time of these exchanges;

 

the extent to which these exchanges are taxable—if an exchange is not taxable for any reason (for instance, if a principal who holds Class B units exchanges units in order to make a charitable contribution), increased deductions will not be available;

 

the tax rates in effect at the time Silvercrest utilizes the increased amortization and depreciation deductions; and

 

the amount and timing of Silvercrest’s income—Silvercrest will be required to pay 85% of the tax savings, as and when realized, if any. If Silvercrest does not have taxable income, it generally will not be required to make payments under the TRA for that taxable year because no tax savings will have been actually realized.

For the years ended December 31, 2016, 2015 and 2014, the valuation adjustment to the TRA related to the underlying deferred tax assets was ($152), $1,209 and $713, respectively, and is included in Other income (expense), net in the Consolidated Statements of Operations.

In addition, the TRA provides that, upon certain mergers, asset sales, other forms of business combinations or other changes of control, Silvercrest’s (or its successors’) obligations with respect to exchanged or acquired Class B units (whether exchanged or acquired before or after such transaction) would be based on certain assumptions, including that Silvercrest would have sufficient taxable income to fully utilize the deductions arising from the increased tax deductions and tax basis and other benefits related to entering into the TRA.

Decisions made by the continuing partners of SLP in the course of running Silvercrest’s business, such as with respect to mergers, asset sales, other forms of business combinations or other changes in control, may influence the timing and amount of payments that are received by an exchanging or selling principal under the TRA. For example, the earlier disposition of assets following an exchange or acquisition transaction will generally accelerate payments under the TRA and increase the present value of such payments, and the disposition of assets before an exchange or acquisition transaction will increase an existing owner’s tax liability without giving rise to any rights of a principal to receive payments under the TRA.

Were the IRS to successfully challenge the tax basis increases described above, Silvercrest would not be reimbursed for any payments previously made under the TRA. As a result, in certain circumstances, Silvercrest could make payments under the TRA in excess of its actual cash savings in income tax.   For the years ended December 31, 2016, 2015 and 2014, Silvercrest made TRA payments totaling $690, $689 and $0, respectively.

 

 

2. SUMMARY OF SIGNIFICANT ACCOUNTING POLICIES

Basis of Presentation and Principles of Consolidation

The accompanying Consolidated Financial Statements include the accounts of Silvercrest and its wholly-owned subsidiaries, SLP, SAMG LLC, SFS, MCG, Silvercrest Investors LLC, Silvercrest Investors II LLC and Silvercrest Investors III LLC as of and for the years ended December 31, 2016, 2015 and 2014.  All intercompany transactions and balances have been eliminated.

The Company evaluates for consolidation those entities it controls through a majority voting interest or otherwise, including those Silvercrest Funds over which the general partner or equivalent is presumed to have control, e.g. by virtue of the limited partners not being able to remove the general partner. The initial step in the Company’s determination of whether a fund for which SLP is the general partner is required to be consolidated is assessing whether the fund is a variable interest entity or a voting interest entity.

F-9


 

SLP then considers whether the fund is a voting interest entity (“VoIE”) in which the unaffiliated limited partners have substantive “kick-out” rights that provide the ability to dissolve (liquidate) the limited partnership or otherwise remove the general partner without cause. SLP considers the “kick-out” rights to be substantive if the general partner for the fund can be removed by the vote of a simple majority of the unaffiliated limited partners and there are no significant barriers to the unaffiliated limited partners’ ability to exercise these rights in that among other things, (1) there are no conditions or timing limits on when the rights can be exercised, (2) there are no financial or operational barriers associated with replacing the general partner, (3) there are a number of qualified replacement investment advisors that would accept appointment at the same fee level, (4) each fund’s documents provide for the ability to call and conduct a vote, and (5) the information necessary to exercise the kick-out rights and related vote are available from the fund and its administrator.

If the fund is a variable interest entity, SLP then determines whether it has a variable interest in the fund, and if so, whether SLP is the primary beneficiary. 

As of December 31, 2016 and December 31, 2015 and for the years ended December 31, 2016, 2015 and 2014, each fund is deemed to be a VoIE and neither SLP nor Silvercrest consolidated any of the Silvercrest Funds.

Non-controlling interest

As of December 31, 2016 and 2015, Silvercrest holds approximately 62% and 63%, respectively, of the economic interests in SLP. Silvercrest is the sole general partner of SLP and, therefore, controls the management of SLP. As a result, Silvercrest consolidates the financial position and the results of operations of SLP and its subsidiaries, and records a non-controlling interest, as a separate component of equity on its Consolidated Statement of Financial Condition for the remaining economic interests in SLP that is held by the limited partners. The non-controlling interest in the income or loss of SLP is included in the Consolidated Statement of Operations as a reduction or addition to net income derived from SLP.

Segment Reporting

The Company views its operations as comprising one operating segment. Each of the Company’s acquired businesses have similar economic characteristics and have been fully integrated upon acquisition. Furthermore, our chief operating decision maker, which is the Company’s Chief Executive Officer, monitors and reviews financial information at a consolidated level for assessing operating results and the allocation of resources.

Use of Estimates

The preparation of the Consolidated Financial Statements requires management to make estimates and assumptions that affect the reported amounts of assets and liabilities, the disclosure of contingent assets and liabilities at the date of the Consolidated Financial Statements and the reported amounts of revenues, expenses and other income reported in the Consolidated Financial Statements and the accompanying notes. Actual results could differ from those estimates. Significant estimates and assumptions made by management include the fair value of acquired assets and liabilities, equity based compensation, accounting for income taxes, the useful lives of long-lived assets and other matters that affect the Consolidated Financial Statements and related disclosures.

Cash and Cash Equivalents

The Company considers all highly liquid securities with original maturities of 90 days or less when purchased to be cash equivalents.

Restricted Certificates of Deposit

Certain certificates of deposit held at a major financial institution are restricted and serve as collateral for letters of credit for the Company’s lease obligations as described in Note 10.

Equity Method Investments

Entities and investments over which the Company exercises significant influence over the activities of the entity but which do not meet the requirements for consolidation are accounted for using the equity method of accounting, whereby the Company records its share of the underlying income or losses of these entities. Intercompany profit arising from transactions with affiliates is eliminated to the extent of its beneficial interest. Equity in losses of equity method investments is not recognized after the carrying value of an investment, including advances and loans, has been reduced to zero, unless guarantees or other funding obligations exist.

F-10


 

The Company evaluates its equity method investments for impairment, whenever events or changes in circumstances indicate that the carrying amounts of such investments may not be recoverable. The difference between the carrying value of the equity method investment and its estimated fair value is recognized as an impairment when the loss in value is deemed other than temporary. The Company’s equity method investments approximate their fair value at December 31, 2016 and December 31, 2015. The fair value of the equity method investments is estimated based on the Company’s share of the fair value of the net assets of the equity method investee. No impairment charges related to equity method investments were recorded during the years ended December 31, 2016, 2015 and 2014.

Receivables and Due from Silvercrest Funds

Receivables consist primarily of amounts for advisory fees due from clients and management fees, and are stated as net realizable value. The Company maintains an allowance for doubtful receivables based on estimates of expected losses and specific identification of uncollectible accounts. The Company charges actual losses to the allowance when incurred.

Furniture, Equipment and Leasehold Improvements

Furniture, equipment and leasehold improvements consist primarily of furniture, fixtures and equipment, computer hardware and software and leasehold improvements and are recorded at cost less accumulated depreciation and amortization. Depreciation and amortization are calculated using the straight-line method over the assets’ estimated useful lives, which for leasehold improvements is the lesser of the lease term or the life of the asset, generally 10 years, and 3 to 7 years for other fixed assets.

Business Combinations

The Company accounts for business combinations using the acquisition method of accounting. The acquisition method of accounting requires that purchase price, including the fair value of contingent consideration, of the acquisition be allocated to the assets acquired and liabilities assumed using the fair values determined by management as of the acquisition date. Contingent consideration is recorded as part of the purchase price when such contingent consideration is not based on continuing employment of the selling shareholders. Contingent consideration that is related to continuing employment is recorded as compensation expense. Payments made for contingent consideration recorded as part of an acquisition’s purchase price are reflected as financing activities in the Company’s Consolidated Statements of Cash Flows.

The Company remeasures the fair value of contingent consideration at each reporting period using a probability-adjusted discounted cash flow method based on significant inputs not observable in the market and any change in the fair value from either the passage of time or events occurring after the acquisition date, is recorded in earnings. Contingent consideration payments that exceed the acquisition date fair value of the contingent consideration are reflected as an operating activity in the Consolidated Statements of Cash Flows.

The excess of the purchase price over the fair value of the identifiable assets acquired, including intangibles, and liabilities assumed is recorded as goodwill. The Company generally uses valuation specialists to perform appraisals and assist in the determination of the fair values of the assets acquired and liabilities assumed. These valuations require management to make estimates and assumptions that are critical in determining the fair values of the assets and liabilities. During the measurement period, the Company may record adjustments to the assets acquired and liabilities assumed. Any adjustments to provisional amounts that are identified during the measurement period are recorded in the reporting period in which the adjustment amounts are determined. Upon the conclusion of the measurement period, any subsequent adjustments are recorded to earnings.

Goodwill and Intangible Assets

Goodwill consists of the excess of the purchase price over the fair value of identifiable net assets of businesses acquired. Goodwill is not amortized but is evaluated for impairment at least annually, on October 1st of each year, or whenever events or circumstances indicate that impairment may have occurred.

F-11


 

The Company accounts for goodwill under Accounting Standard Codification (“ASC”) No. 350, “Intangibles - Goodwill and Other,” which provides an entity the option to first perform a qualitative assessment of whether a reporting unit’s fair value is more likely than not less than its carrying value, including goodwill. In performing its qualitative assessment, an entity considers the extent to which adverse events or circumstances identified, such as changes in economic conditions, industry and market conditions or entity specific events, could affect the comparison of the reporting unit’s fair value with its carrying amount. If an entity concludes that the fair value of a reporting unit is more likely than not less than its carrying amount, the entity is required to perform the currently prescribed two-step goodwill impairment test to identify potential goodwill impairment and, accordingly, measure the amount, if any, of goodwill impairment loss to be recognized for that reporting unit. The Company utilized this option when performing its annual impairment assessment in 2016, 2015 and 2014, and concluded that its single reporting unit’s fair value was more likely than not greater than its carrying value, including goodwill.

The Company has one reporting unit at December 31, 2016 and 2015. No goodwill impairment charges were recorded during the years ended December 31, 2016, 2015 and 2014.

Identifiable finite-lived intangible assets are amortized over their estimated useful lives ranging from 3 to 20 years. The method of amortization is based on the pattern over which the economic benefits, generally expected undiscounted cash flows, of the intangible asset are consumed. Intangible assets for which no pattern can be reliably determined are amortized using the straight-line method. Intangible assets consist primarily of the contractual right to future management, advisory and performance fees from customer contracts or relationships.

Long-lived Assets

Long-lived assets of the Company are reviewed for impairment whenever events or changes in circumstances indicate that the net carrying amount of the asset may not be recoverable. In connection with such review, the Company also re-evaluates the periods of depreciation and amortization for these assets. Recoverability of assets to be held and used is measured by a comparison of the carrying amount of an asset to undiscounted future net cash flows expected to be generated by the asset. If such assets are considered to be impaired, the impairment to be recognized is measured by the amount by which the carrying amount of the assets exceeds their fair value.

Partner Distributions

Partner incentive allocations, which are determined by the general partner, can be formula-based or discretionary. Partner incentive allocations are treated as compensation expense and recognized in the period in which they are earned. In the event there is insufficient distributable cash flow to make incentive distributions, the general partner in its sole and absolute discretion may determine not to make any distributions called for under the partnership agreement. The remaining net income or loss after partner incentive allocations is generally allocated to unit holders based on their pro rata ownership.

Redeemable Partnership Units

If a principal of SLP is terminated for cause, SLP has the right to redeem all of the vested Class B units collectively held by the principal and his or her permitted transferees for a purchase price equal to the lesser of (i) the aggregate capital account balance in SLP of the principal and his or her permitted transferees or (ii) the purchase price paid by the terminated principal to first acquire the Class B units.

SLP also makes distributions to its partners of various nature including incentive payments, profit distributions and tax distributions.  The profit distributions and tax distributions are accounted for as equity transactions.

F-12


 

Class A Common Stock

The Company’s Class A stockholders are entitled to one vote for each share held of record on all matters submitted to a vote of the Company’s stockholders. Also, Class A stockholders are entitled to receive dividends, when and if declared by the Company’s board of directors, out of funds legally available therefor, subject to any statutory or contractual restrictions on the payment of dividends and to any restrictions on the payment of dividends imposed by the terms of any outstanding preferred stock. Dividends consisting of shares of Class A common stock may be paid only as follows: (i) shares of Class A common stock may be paid only to holders of shares of Class A common stock and (ii) shares will be paid proportionately with respect to each outstanding share of the Company’s Class A common stock. Upon the Company’s liquidation, dissolution or winding-up, or the sale of all, or substantially all, of the Company’s assets, after payment in full of all amounts required to be paid to creditors and to holders of preferred stock having a liquidation preference, if any, the Class A stockholders will be entitled to share ratably in the Company’s remaining assets available for distribution to Class A stockholders. Class B units of SLP held by principals will be exchangeable for shares of the Company’s Class A common stock, on a one-for-one basis, subject to customary adjustments for share splits, dividends and reclassifications.

Class B Common Stock

Shares of the Company’s Class B common stock are issuable only in connection with the issuance of Class B units of SLP. When a vested or unvested Class B unit is issued by SLP, the Company will issue the holder one share of its Class B common stock in exchange for the payment of its par value. Each share of the Company’s Class B common stock will be redeemed for its par value and cancelled by the Company if the holder of the corresponding Class B unit exchanges or forfeits its Class B unit pursuant to the terms of the Second Amended and Restated Limited Partnership Agreement of SLP and the terms of the Silvercrest Asset Management Group Inc. 2012 Equity Incentive Plan (the “2012 Equity Incentive Plan”). The Company’s Class B stockholders will be entitled to one vote for each share held of record on all matters submitted to a vote of the Company’s stockholders. The Company’s Class B stockholders will not participate in any dividends declared by the Company’s board of directors. Upon the Company’s liquidation, dissolution or winding-up, or the sale of all, or substantially all, of its assets, Class B stockholders only will be entitled to receive the par value of the Company’s Class B common stock.

Revenue Recognition

Revenue is recognized ratably over the period in which services are performed. Revenue consists primarily of investment advisory fees, family office services fees and fund management fees. Investment advisory fees are typically billed quarterly in advance at the beginning of the quarter or in arrears after the end of the quarter, based on a contractually specified percentage of the assets managed. For investment advisory fees billed in advance, the value of assets managed is determined based on the value of the customer’s account as of the last trading day of the preceding quarter. For investment advisory fees billed in arrears the value of assets managed is determined based on the value of the customer’s account on the last day of the quarter being billed. Family office services fees are typically billed quarterly in advance at the beginning of the quarter or in arrears after the end of the quarter based on a contractual percentage of the assets managed or based on a fixed fee arrangement. Management fees from proprietary and non-proprietary funds are calculated as a percentage of net asset values measured at the beginning of a month or quarter or at the end of a quarter, depending on the fund.

The Company accounts for performance based revenue in accordance with ASC 605-20-S99, “Accounting for Management Fees Based on a Formula”, by recognizing performance fees and allocations as revenue only when it is certain that the fee income is earned and payable pursuant to the relevant agreements, and no contingencies remain. Performance fee contingencies are typically resolved at the end of each annual period. In certain arrangements, the Company is only entitled to receive performance fees and allocations when the return on assets under management exceeds certain benchmark returns or other performance targets.

Equity-Based Compensation

Equity-based compensation costs relating to the issuance of share-based awards to employees are based on the fair value of the award at the date of grant, which is expensed ratably over the requisite service period, net of estimated forfeitures. The forfeiture assumption is ultimately adjusted to the actual forfeiture rate. Therefore, changes in the forfeiture assumptions may affect the timing of the total amount of expense recognized over the vesting period. The service period is the period over which the employee performs the related services, which is normally the same as the vesting period. Equity-based awards that do not require future service are expensed immediately. Equity-based awards that have the potential to be settled in cash at the election of the employee are classified as liabilities (“Liability Awards”) and are adjusted to fair value at the end of each reporting period.

F-13


 

Leases

The Company expenses the net lease payments associated with operating leases on a straight-line basis over the respective lease terms including any rent-free periods. Leasehold improvements are recorded at cost and are amortized using the straight-line method over the lesser of the estimated useful lives of the improvements (generally 10 years) or the remaining lease term.

Income Taxes

Silvercrest and SFS are subject to federal and state corporate income tax, which requires an asset and liability approach to the financial accounting and reporting of income taxes. SLP is not subject to federal and state income taxes, since all income, gains and losses are passed through to its partners. SLP is, however, subject to New York City unincorporated business tax. With respect to the Company’s incorporated entities, the annual tax rate is based on the income, statutory tax rates and tax planning opportunities available in the various jurisdictions in which the Company operates. Tax laws are complex and subject to different interpretations by the taxpayer and respective governmental taxing authorities. Judgment is required in determining the tax expense and in evaluating tax positions. The tax effects of any uncertain tax position (“UTP”) taken or expected to be taken in income tax returns are recognized only if it is “more likely-than-not” to be sustained on examination by the taxing authorities, based on its technical merits as of the reporting date. The tax benefits recognized in the financial statements from such a position are measured based on the largest benefit that has a greater than fifty percent likelihood of being realized upon ultimate settlement. The Company recognizes estimated accrued interest and penalties related to UTPs in income tax expense.

The Company recognizes the benefit of a UTP in the period when it is effectively settled. Previously recognized tax positions are derecognized in the first period in which it is no longer more likely than not that the tax position would be sustained upon examination.

Recent Accounting Developments

In May 2014, the Financial Accounting Standards Board (“FASB”) issued Accounting Standards Update (“ASU”) No. 2014-09, “Revenue from Contracts with Customers”, which requires an entity to recognize the amount of revenue to which it expects to be entitled for the transfer of promised goods or services to customers.” ASU No. 2014-09 will replace most existing revenue recognition guidance in U.S. GAAP.  Originally, ASU No. 2014-09, as amended by ASU 2015-14, ASU 2016-08, ASU 2016-10, ASU 2016-12 and ASU 2016-20, was to become effective on January 1, 2017, but the effective date has been deferred for one year. Early adoption is permitted as of the original effective date. The new standard permits the use of either the retrospective or cumulative effect transition method. The new standard will require additional disclosures to provide better clarity about the nature, timing and potential uncertainties of the revenue that is recognized.  The Company is evaluating the effect that ASU No. 2014-09 will have on the Consolidated Financial Statements and related disclosures. The Company has not yet selected a transition method nor determined the impact of adoption of this standard on its Consolidated Financial Statements.  The Company plans on using the cumulative effect method upon adoption of this guidance, which is expected to result in an increase in the revenue disclosures in the Consolidated Financial Statements.

In January 2016, the FASB issued ASU 2016-01, "Financial Instruments—Overall (Topic 825-10): "Recognition and Measurement of Financial Assets and Financial Liabilities." Although the ASU retains many current requirements, it significantly revises an entity’s accounting related to (1) the classification and measurement of investments in equity securities and (2) the presentation of certain fair value changes for financial liabilities measured at fair value. The ASU also amends certain disclosure requirements associated with the fair value of financial instruments.  Some of the amendments in ASU 2016-01 include the following: (1) requires equity investments (except those accounted for under the equity method of accounting or those that result in consolidation of the investee) to be measured at fair value with changes in fair value recognized in net income; (2) simplifies the impairment assessment of equity investments without readily determinable fair values by requiring a qualitative assessment to identify impairment; (3) requires public business entities to use the exit price notion when measuring the fair value of financial instruments for disclosure purposes; and (4) requires an entity to present separately in other comprehensive income the portion of the total change in the fair value of a liability resulting from a change in the instrument-specific credit risk when the entity has elected to measure the liability at fair value, among others. ASU 2016-01 will be effective on January 1, 2018. The Company is in the process of evaluating the impact of adoption of this guidance on its Consolidated Financial Statements. 

F-14


 

In February 2016, the FASB issued ASU 2016-02, “Leases (Topic 842).” This amendment introduces a lessee model that brings most leases on the balance sheet. The new standard also aligns many of the underlying principles of the new lessor model with those in ASC 606, the FASB’s new revenue recognition standard (e.g., those related to evaluating when profit can be recognized). Furthermore, the ASU addresses other concerns related to the current lease accounting model. This amendment is effective for all entities for fiscal years beginning after December 15, 2018, including interim periods within those fiscal years. The Company is in the process of evaluating the impact of the adoption of this guidance on its Consolidated Financial Statements.  However, the Company expects the adoption of this guidance will result in an increase to its assets and liabilities as a result of substantially all operating leases existing as of the adoption date being capitalized along with the associated obligations.

In March 2016, the FASB issued ASU 2016-09, “Compensation – Stock Compensation (Topic 718): Improvements to Employee Share-Based Payment Accounting.” which simplifies several aspects of the accounting for employee share-based payment transactions including the accounting for income taxes, forfeitures, and statutory tax withholding requirements, as well as classification in the statement of cash flows. This amendment is effective for public entities for fiscal years beginning after December 15, 2016, including interim periods within those fiscal years; early adoption is permitted.  The adoption of ASU 2016-09 is not expected to have a material impact on the Company’s Consolidated Financial Statements.

In June 2016, the FASB issued ASU 2016-13, “Accounting for Credit Losses” which amends the Board’s guidance on the impairment of financial instruments. The ASU adds to U.S. GAAP an impairment model (known as the current expected credit loss (CECL) model) that is based on expected losses rather than incurred losses. Under the new guidance, an entity recognizes as an allowance its estimate of expected credit losses, which the FASB believes will result in more timely recognition of such losses. This amendment is effective for all entities for fiscal years beginning after December 15, 2019, including interim periods within those fiscal years. The Company is in the process of evaluating the impact of the adoption of this guidance on its Consolidated Financial Statements.

In August 2016, the FASB issued ASU 2016-15, “Cash Flow Classification” which amends the guidance in ASC 230 on the classification of certain cash receipts and payments in the statement of cash flows. This amendment is effective for fiscal years beginning after December 15, 2017, including interim periods within those fiscal years. The Company is in the process of evaluating the impact of the adoption of this guidance on its Consolidated Financial Statements.

In October 2016, the FASB issued ASU 2016-17, “Interests Held Through Related Parties That Are Under Common Control” which alters how a decision maker needs to consider indirect interests in a variable interest entity (VIE) held through an entity under common control. The new guidance amends ASU 2015-02, “Consolidation (Topic 810): Amendments to the Consolidation Analysis”, issued in February 2015. This amendment is effective for fiscal years beginning after December 15, 2016, including interim periods within those fiscal years. The Company is in the process of evaluating the impact of the adoption of this guidance on its Consolidated Financial Statements.

In November 2016, the FASB issued ASU 2016-18, “Restricted Cash” which requires that a statement of cash flows explain the change during a reporting period in the total of cash, cash equivalents, and amounts generally described as restricted cash and restricted cash equivalents. This amendment is effective for fiscal years beginning after December 15, 2017, including interim periods within those fiscal years. The Company is in the process of evaluating the impact of the adoption of this guidance on its Consolidated Financial Statements.

In December 2016, the FASB issued ASU 2016-19, “Technical Corrections and Improvements” which amends a number of Topics in the FASB Accounting Standards Codification. This amendment is effective for fiscal years beginning after December 15, 2016, including interim periods within those fiscal years. The Company is in the process of evaluating the impact of the adoption of this guidance on its Consolidated Financial Statements.

In January 2017, The FASB issued ASU 2017-01, “Business Combinations (Topic 85): Clarifying the Definition of a Business”.  The amendments is this update clarify the definition of a business with the objective of adding guidance to assist entities with evaluating whether transactions should be accounted for as acquisitions or disposals of assets or businesses.  ASU 2017-01 will be effective for the Company in fiscal year 2019 and interim reporting periods within that year.  Early adoption is permitted for transactions that have not been reported in financial statements that have been issued or made available for issuance.  The Company expects the adoption of this guidance will not have a material effect on its Consolidated Financial Statements.

F-15


 

In January 2017, The FASB issued ASU 2017-04, “Intangibles – Goodwill and Other (Topic 350): Simplifying the Test for Goodwill Impairment”.  ASU 2017-04 simplifies the subsequent measurement of goodwill by eliminating Step 2 from the goodwill impairment testing.  An entity will no longer determine goodwill impairment by calculating the implied fair value of goodwill by assigning the fair value of a reporting unit to all of its assets and liabilities as if that reporting unit had been acquired in a business combination.  Instead, an entity should perform its annual, or interim, goodwill impairment test by comparing the fair value of a reporting unit with its carrying amount and recognize an impairment charge for the amount by which the carrying amount exceeds the reporting unit’s fair value.  The loss recognized should not exceed the total amount of goodwill allocated to that reporting unit.  An entity has the option to perform the qualitative assessment for a reporting unit to determine if the quantitative impairment test is necessary.  ASU 2017-04 will be effective for the Company in fiscal year 2021 and interim reporting periods within that year.  Early adoption is permitted for interim or annual goodwill impairment tests performed on testing dates after January, 1, 2017.  The Company expects the adoption of this guidance will not have a material effect on the Company’s Consolidated Financial Statements.

 

 

3. ACQUISITIONS

Cappiccille:

On December 15, 2015, the Company executed an Asset Purchase Agreement (the “Asset Purchase Agreement”) by and among the Company, SLP, SAMG LLC (the “Buyer”) and Cappiccille & Company, LLC, a Delaware limited liability company (“Cappiccille” or the “Seller”), and Michael Cappiccille (the “Principal”), to acquire certain assets of Cappiccille.  The transaction contemplated by the Asset Purchase Agreement closed on January 11, 2016 and is referred to herein as the “Cappiccille Acquisition”.

Pursuant to the terms of the Asset Purchase Agreement, SAMG LLC acquired (i) substantially all of the business and assets of the Seller, a provider of tax services, including goodwill and the benefit of the amortization of goodwill related to such assets, and (ii) the personal goodwill of the Principal. In consideration of the purchased assets and goodwill, SAMG LLC paid to the Seller and the Principal an aggregate purchase price consisting of a cash payment of $148. The Company determined that the acquisition-date fair value of the contingent consideration was $354, based on the likelihood that the financial and performance targets described in the Asset Purchase Agreement will be achieved.  SAMG LLC will make earnout payments to the Principal as soon as practicable following December 31, 2016, 2017, 2018, 2019, and during 2020, in an amount equal to 19% of the revenue attributable to the business and assets of Cappiccille, based on revenue gained or lost post-transaction during the twelve months ended on the applicable determination date, except that the earnout payment for 2016 shall be equal to 19% of the revenue attributable to the Cappiccille for the period between the closing date of the Cappiccille Acquisition and December 31, 2016 and the earnout payment for 2020 shall be equal to 19% of the revenue attributable to the Cappiccille Acquisition for the period between January 1, 2020 and the fifth anniversary of the closing date of the Cappiccille Acquisition.  The estimated fair value of contingent consideration is recognized at the date of acquisition, and adjusted for changes in facts and circumstances until the ultimate resolution of the contingency. Changes in the fair value of contingent consideration are reflected as a component of general and administrative expenses in the Condensed Consolidated Statement of Operations. The fair value of the contingent consideration was based on discounted cash flow models using projected revenue for each earnout period. The discount rate applied to the projected revenue was determined based on the weighted average cost of capital for the Company and took into account that the overall risk associated with the payments was similar to the overall risks of the Company as there is no target, floor or cap associated the contingent payments.

A fair value adjustment to contingent purchase price consideration of ($7) was recorded at December 31, 2016, and is included in general, and administrative expenses in the Consolidated Statement of Operations for the year then ended. The Company has a liability of $347 related to Cappiccille included in accounts payable and accrued expenses in the Consolidated Statement of Financial Condition as of December 31, 2016, for contingent consideration.  

Jamison:

On March 30, 2015, the Company executed an Asset Purchase Agreement (the “Asset Purchase Agreement”), by and among the Company, SLP, SAMG LLC (the “Buyer”) and Jamison Eaton & Wood, Inc., a New Jersey corporation (“Jamison” or the “Seller”), and Keith Wood, Ernest Cruikshank, III, William F. Gadsden and Frederick E. Thalmann, Jr., each such individual a principal of Jamison (together, the “Principals of Jamison”), to acquire certain assets of Jamison.  The transaction contemplated by the Asset Purchase Agreement closed on June 30, 2015 and is referred to herein as the “Jamison Acquisition”.

F-16


 

Pursuant to the terms of the Asset Purchase Agreement, SAMG LLC acquired (i) substantially all of the business and assets of the Seller, an investment adviser, including goodwill and the benefit of the amortization of goodwill related to such assets and (ii) the personal goodwill of the Principals of Jamison. In consideration of the purchased assets and goodwill, SAMG LLC paid to the Seller and the Principals of Jamison an aggregate purchase price consisting of (1) cash payments in the aggregate amount of $3,550 (the “Closing Cash Payment”), (2) a promissory note issued to the Seller in the principal amount of $394, with an interest rate of 5% per annum (the “Seller Note”), (3) promissory notes in varying amounts issued to each of the Principals of Jamison for an aggregated total amount of $1,771, each with an interest rate of 5% per annum (together, the “Principals of Jamison Notes”) and (4) Class B units of SLP (the “Class B Units”) issued to the Principals of Jamison with a value equal to $3,562 and an equal number of shares of Class B common stock of the Company, having voting rights but no economic interest (together, the “Equity Consideration”). The Company determined that the acquisition-date fair value of the contingent consideration was $1,429, based on the likelihood that the financial and performance targets described in the Asset Purchase Agreement will be achieved.  SAMG LLC will make earnout payments to the Principals of Jamison as soon as practicable following December 31, 2015, 2016, 2017, 2018, 2019 and during 2020, in an amount equal to 20% of the EBITDA attributable to the business and assets of Jamison (the “Jamison Business”), based on revenue gained or lost post-transaction during the twelve months ended on the applicable determination date, except that the earnout payment for 2015 shall be equal to 20% of the EBITDA attributable to the Jamison Business for the period between the closing date of the Jamison Acquisition and December 31, 2015 and the earnout payment for 2020 shall be equal to 20% of the EBITDA attributable to the Jamison Business for the period between January 1, 2020 and the fifth anniversary of the closing date of the Jamison Acquisition.  The estimated fair value of contingent consideration is recognized at the date of acquisition, and adjusted for changes in facts and circumstances until the ultimate resolution of the contingency. Changes in the fair value of contingent consideration are reflected as a component of general and administrative expenses in the Consolidated Statement of Operations. The fair value of the contingent consideration was based on discounted cash flow models using projected EBITDA for each earnout period. The discount rate applied to the to the projected EBITDA was determined based on the weighted average cost of capital for the Company and took into account that the overall risk associated with the payments was similar to the overall risks of the Company as there is no target, floor or cap associated the contingent payments.  The Company has a liability of $1,242 and $1,342 related to earnout payments to be made in conjunction with the Jamison Acquisition which is included in accounts payable and accrued expenses in the Consolidated Statement of Financial Condition as of December 31, 2016 and 2015, respectively, for contingent consideration.

In connection with their receipt of the Equity Consideration, the Principals of Jamison became subject to the rights and obligations set forth in the limited partnership agreement of SLP and are entitled to distributions consistent with SLP’s distribution policy.  In addition, the Principals of Jamison became parties to the Exchange Agreement, which governs the exchange of Class B Units for Class A common stock of the Company, the Resale and Registration Rights Agreement, which provides the Principals of Jamison with liquidity with respect to shares of Class A common stock of the Company received in exchange for Class B Units, and the TRA of the Company, which entitles the Principals of Jamison to share in a portion of the tax benefit received by the Company upon the exchange of Class B Units for Class A common stock of the Company.

The Asset Purchase Agreement includes customary representations, warranties and covenants.

The strategic acquisition of Jamison, a long-standing and highly regarded investment boutique, strengthens the Company’s presence in the greater New York market and the Company obtains investment managers that have significant experience and knowledge of the industry.  Jamison’s clients will gain access to the Company’s complete investment management, wealth planning and reporting capabilities, including proprietary value equity and fixed income disciplines and alternative investment advisory services.

Jamison revenue and income before provision for income taxes that are included in the Consolidated Statement of Operations for the year ended December 31, 2016 are $4,917 and $741, respectively, and for the six months ended December 31, 2015 are $2,568 and $407, respectively.

During the year ended December 31, 2015, the Company incurred $245 in costs related to the Jamison Acquisition, and has included these in general, administrative and other in the Consolidated Statement of Operations.

 

Cash paid on date of acquisition

$

3,550

 

Notes payable to Jamison and Principals of Jamison

 

2,165

 

Units issued

 

3,562

 

Contingent consideration

 

1,429

 

Total purchase consideration

$

10,706

 

 

F-17


 

The following table summarizes the final amounts allocated to acquired assets and assumed liabilities.  The excess of the purchase price over the fair values of the assets acquired and liabilities assumed was allocated to goodwill and intangible assets.

 

Prepaid expense

$

135

 

Furniture and equipment

 

335

 

Security deposits

 

30

 

Capital leases

 

(253

)

Deferred rent

 

(19

)

Total fair value of net tangible assets acquired

 

228

 

Goodwill

 

4,674

 

Customer relationships (10 years)

 

5,000

 

Non-compete agreements (5 years)

 

804

 

Total purchase consideration

$

10,706

 

 

The purchase price allocations were finalized as of December 31, 2015.

The Company believes the recorded goodwill is supported by the anticipated revenues and expected synergies of integrating the operations of Jamison into the Company.  The goodwill is expected to be deductible for tax purposes.

The unaudited pro forma information below represents consolidated results of operations as if the acquisition of Jamison occurred on January 1, 2014. The pro forma information has been included for comparative purposes and is not indicative of results of operations of the Company had the acquisitions occurred as of January 1, 2014, nor is it necessarily indicative of future results.

A fair value adjustment to contingent purchase price consideration of $79 and ($87) was recorded at December 31, 2016 and 2015, respectively, and is included in general, and administrative expenses in the Consolidated Statement of Operations for each of the years then ended. The Company has a liability of $1,242 and $1,342 related to Jamison included in accounts payable and accrued expenses in the Consolidated Statement of Financial Condition as of December 31, 2016 and 2015, respectively, for contingent consideration.  During the year ended December 31, 2016, the Company made a contingent purchase price payment to Jamison of $180.

 

 

  

Pro Forma 

Year Ended
December 31, 2015

 

 

  

Pro Forma 

Year Ended
December 31, 2014

 

Total Revenue

  

$

77,812

  

 

  

$

75,581

  

Net Income

  

$

11,401

  

 

  

$

10,921

  

Ten-Sixty:

On March 28, 2013, SLP executed an asset purchase agreement with and closed the related transaction to acquire certain assets of Ten-Sixty. Ten-Sixty was a registered investment adviser that advised on approximately $1,900,000 of assets primarily on behalf of institutional clients. This strategic acquisition enhanced the Company’s hedge fund and investment manager due diligence capabilities, risk management analysis and reporting, and enhanced its institutional business. Under the terms of the Asset Purchase Agreement, SLP paid cash consideration at closing of $2,500 and issued a promissory note to Ten-Sixty in the principal amount of $1,479 subject to adjustment. The principal amount of the promissory note was paid in two initial installments of $218 each on April 30, 2013 and December 31, 2013 and then quarterly installments from June 30, 2014 through March 31, 2017 of $87 each. The principal amount outstanding under this note bears interest at the rate of five percent per annum.  As of December 31, 2016 and 2015, $95 and $474, respectively, remained outstanding on the note payable related to the Ten-Sixty acquisition.

Milbank:

On November 1, 2011, the Company acquired certain assets of Milbank. A fair value adjustment to contingent purchase price consideration of $83, ($82) and $541 was recorded at December 31, 2016, 2015 and December 31, 2014, respectively, and is included in general, and administrative expenses in the Consolidated Statement of Operations for the years then ended. The Company has a liability of $303 and $673 related to Milbank included in accounts payable and accrued expenses in the Consolidated Statement of Financial Condition as of December 31, 2016 and December 31, 2015, respectively, for contingent consideration.  During the years ended December 31, 2016, 2015 and 2014, the Company made contingent purchase price payments to Milbank of $450, $570 and $511, respectively.

 

 

F-18


 

4. INVESTMENTS AND FAIR VALUE MEASUREMENTS

Investments include $335 and $32 as of December 31, 2016 and December 31, 2015, respectively, representing the Company’s equity method investments in affiliated investment funds which have been established and managed by the Company and its affiliates. The Company’s financial interest in these funds can range up to 2%. Despite the Company’s insignificant financial interest, the Company exercises significant influence over these funds as the Company typically serves as the general partner, managing member or equivalent for these funds. During 2007, the Silvercrest Funds granted rights to the unaffiliated investors in each respective fund to provide that a simple majority of the fund’s unaffiliated investors will have the right, without cause, to remove the general partner or equivalent of that fund or to accelerate the liquidation date of that fund in accordance with certain procedures. At December 31, 2016 and 2015, the Company determined that none of the Silvercrest Funds were required to be consolidated. The Company’s involvement with these entities began on the dates that they were formed, which range from July 2003 to July 2014.

Fair Value Measurements

GAAP establishes a hierarchal disclosure framework which prioritizes and ranks the level of market price observability used in measuring investments at fair value. Market price observability is affected by a number of factors, including the type of investment, the characteristics specific to the investment and the state of the marketplace including the existence and transparency of transactions between market participants. Investments with readily available active quoted prices or for which fair value can be measured from actively quoted prices in an orderly market generally will have a higher degree of market price observability and a lesser degree of judgment used in measuring fair value.

 

Level I: Quoted prices are available in active markets for identical investments as of the reporting date. The type of investments in Level I include listed equities and listed derivatives.

 

Level II: Pricing inputs are other than quoted prices in active markets, which are either directly or indirectly observable as of the reporting date, and fair value is determined through the use of models or other valuation methodologies. Investments which are generally included in Level II include corporate bonds and loans, less liquid and restricted equity securities, certain over-the counter derivatives, and certain fund of hedge funds investments in which the Company has the ability to redeem its investment at net asset value at, or within three months of, the reporting date.

 

Level III: Pricing inputs are unobservable for the investment and includes situations where there is little, if any, market activity for the investment. The inputs into the determination of fair value require significant management judgment or estimation. Investments that are included in Level III generally include general and limited partnership interests in private equity and real estate funds, credit-oriented funds, certain over-the-counter derivatives, funds of hedge funds which use net asset value per share to determine fair value in which the Company may not have the ability to redeem its investment at net asset value at, or within three months of, the reporting date, distressed debt and non-investment grade residual interests in securitizations and collateralized debt obligations.

In certain cases, the inputs used to measure fair value may fall into different levels of the fair value hierarchy. In such cases, the determination of which category within the fair value hierarchy is appropriate for any given investment is based on the lowest level of input that is significant to the fair value measurement. The Company’s assessment of the significance of a particular input to the fair value measurement in its entirety requires judgment and considers factors specific to the investment.

At December 31, 2016 and 2015, the Company did not have any financial assets or liabilities that are recorded at fair value on a recurring basis.

F-19


 

At December 31, 2016 and December 31, 2015, financial instruments that are not held at fair value are categorized in the table below:

 

 

  

December 31, 2016

 

  

December 31, 2015

 

  

 

 

 

  

Carrying
Amount

 

  

Fair
Value

 

  

Carrying
Amount

 

  

Fair
Value

 

  

Fair Value
Hierarchy

 

Financial Assets:

  

 

 

 

  

 

 

 

  

 

 

 

  

 

 

 

  

 

 

 

Cash

  

$

37,517

  

  

$

37,517

  

  

$

31,562

  

  

$

31,562

  

  

 

 

 

Restricted Certificates of Deposit and Escrow

  

$

  

  

$

  

  

$

587

  

  

$

587

  

  

 

Level 1

(1)

Investments

 

$

335

 

 

$

335

 

 

$

32

 

 

$

32

 

 

 

N/A

(2)

 

 

 

 

 

 

 

 

 

 

 

 

 

 

 

 

 

 

 

 

 

Financial liabilities:

  

 

 

 

  

 

 

 

  

 

 

 

  

 

 

 

  

 

 

 

Notes Payable

  

$

2,486

  

  

$

2,486

  

  

$

4,514

  

  

$

4,514

  

  

 

Level 2

(3)

 

(1)

Restricted certificates of deposit and escrow consists of money market funds that are carried at either cost or amortized cost that approximates fair value due to their short-term maturities. The money market funds are valued through the use of quoted market prices, or $1.00, which is generally the net asset value of the funds.

(2)

Investments consist of the Company’s equity method investments in affiliated investment funds which have been established and managed by the Company and its affiliates.  Fair value of investments is based on the net asset value of the affiliated investment funds which is a practical expedient for fair value, which is not included in the fair value hierarchy under GAAP. 

(3)

The carrying value of notes payable approximates fair value, which is determined based on interest rates currently available to the Company for similar debt.

 

 

5. RECEIVABLES, NET

The following is a summary of receivables as of December 31, 2016 and December 31, 2015:

 

 

  

2016

 

 

2015

 

Management and advisory fees receivable

  

$

4,369

  

 

$

2,327

  

Unbilled receivables

  

 

2,552

  

 

 

2,532

  

Other receivables

  

 

2

  

 

 

2

  

Receivables

  

 

6,923

  

 

 

4,861

  

Allowance for doubtful receivables

  

 

(653

 

 

(359

)

Receivables, net

  

$

6,270

  

 

$

4,502

  

 

 

6. FURNITURE, EQUIPMENT AND LEASEHOLD IMPROVEMENTS, NET

The following is a summary of furniture, equipment and leasehold improvements, net as of December 31, 2016 and December 31, 2015:

 

 

  

2016

 

 

2015

 

Leasehold improvements

  

$

3,915

  

 

$

3,874

  

Furniture and equipment

  

 

5,802

  

 

 

5,157

  

Artwork

  

 

466

  

 

 

429

  

Total cost

  

 

10,183

  

 

 

9,460

  

Accumulated depreciation and amortization

  

 

(7,772

)

 

 

(7,035

)

Furniture, equipment and leasehold improvements, net

  

$

2,411

  

 

$

2,425

  

 

Depreciation and amortization expense for the years ended December 31, 2016, 2015 and 2014 was $737, $719, and $546, respectively.

 

 

F-20


 

7. GOODWILL

The following is a summary of the changes to the carrying amount of goodwill as of December 31, 2016 and December 31, 2015:

 

 

  

2016

 

 

2015

 

Beginning

  

 

 

 

 

 

 

 

Gross balance

  

$

42,097

  

 

$

37,423

  

Accumulated impairment losses

  

 

(17,415

)

 

 

(17,415

)

Net balance

  

 

24,682

  

 

 

20,008

  

Acquisition of Jamison

  

 

 

 

 

4,674

  

Acquisition of Cappicille

  

 

486

  

 

 

 

Ending

  

 

 

 

 

 

 

 

Gross balance

  

 

42,583

  

 

 

42,097

  

Accumulated impairment losses

  

 

(17,415

)

 

 

(17,415

)

Net balance

  

$

25,168

  

 

$

24,682

  

 

 

8. INTANGIBLE ASSETS

The following is a summary of intangible assets as of December 31, 2016 and December 31, 2015:

 

 

  

Customer
Relationships

 

 

Other
Intangible
Assets

 

 

Total

 

Cost

  

 

 

 

 

 

 

 

 

 

 

 

Balance, January 1, 2016

  

$

22,560

  

 

$

2,467

  

 

$

25,027

  

Balance, December 31, 2016

  

 

22,560

 

 

 

2,467

 

 

 

25,027

  

Useful lives

  

 

10-20 years

  

 

 

3-5 years

  

 

 

 

 

Accumulated amortization

  

 

 

 

 

 

 

 

 

 

 

 

Balance, January 1, 2016

  

 

(8,062

)

 

 

(1,634

)

 

 

(9,696

)

Amortization expense

  

 

(1,659

)

 

 

(268

)

 

 

(1,927

)

Balance, December 31, 2016

  

 

(9,721

)

 

 

(1,902

)

 

 

(11,623

)

Net book value

  

$

12,839

  

 

$

565

  

 

$

13,404

  

 

Cost

  

 

 

 

 

 

 

 

 

 

 

 

Balance, January 1, 2015

  

$

17,560

  

 

$

1,663

  

 

$

19,223

  

Acquisition of certain assets of Jamison

 

 

5,000

 

 

 

804

 

 

 

5,804

 

Balance, December 31, 2015

  

 

22,560

  

 

 

2,467

  

 

 

25,027

  

Useful lives

  

 

10-20 years

  

 

 

3-5 years

  

 

 

 

 

Accumulated amortization

  

 

 

 

 

 

 

 

 

 

 

 

Balance, January 1, 2015

  

 

(6,627

)

 

 

(1,429

)

 

 

(8,056

)

Amortization expense

  

 

(1,435

)

 

 

(205

)

 

 

(1,640

)

Balance, December 31, 2015

  

 

(8,062

)

 

 

(1,634

)

 

 

(9,696

)

Net book value

  

$

14,498

  

 

$

833

  

 

$

15,331

  

Amortization expense related to intangible assets was $1,927, $1,640 and $1,422 for the years ended December 31, 2016, 2015 and 2014, respectively.

F-21


 

Amortization related to the Company’s finite life intangible assets is scheduled to be expensed over the next five years and thereafter as follows:

 

2017

  

$

1,826

  

2018

  

 

1,685

  

2019

  

 

1,390

  

2020

  

 

1,299

  

2021

  

 

1,196

 

Thereafter

  

 

6,008

 

Total

  

$

13,404

  

 

 

9. DEBT

Credit Facility

On June 24, 2013, the subsidiaries of SLP entered into a $15,000 credit facility with City National Bank. The subsidiaries of SLP are the borrowers under such facility and SLP guarantees the obligations of its subsidiaries under the credit facility. The credit facility is secured by certain assets of SLP and its subsidiaries. The credit facility consists of a $7,500 delayed draw term loan that matures on June 24, 2020 and a $7,500 revolving credit facility that matures on December 24, 2016. As of December 23, 2016, the revolving credit facility was extended for one year.  The loan bears interest at either (a) the higher of the prime rate plus a margin of 0.05 percentage points and 2.5% or (b) the LIBOR rate plus 3 percentage points, at the borrowers’ option. On June 28, 2013, the borrowers borrowed $7,000 on the revolving credit loan. As of December 31, 2015 and 2014, no amount has been drawn on the term loan credit facility and the borrowers may draw up to the full amount of the term loan through June 25, 2018. Borrowings under the term loan on or prior to June 24, 2015 will be payable in 20 equal quarterly installments. Borrowings under the term loan after June 24, 2015 will be payable in equal quarterly installments through the maturity date. The credit facility contains restrictions on, among other things, (i) incurrence of additional debt, (ii) creating liens on certain assets, (iii) making certain investments, (iv) consolidating, merging or otherwise disposing of substantially all of our assets, (v) the sale of certain assets, and (vi) entering into transactions with affiliates. In addition, the credit facility contains certain financial covenants including a test on discretionary assets under management, maximum debt to EBITDA and a fixed charge coverage ratio. The credit facility contains customary events of default, including the occurrence of a change in control which includes a person or group of persons acting together acquiring more than 30% of the total voting securities of Silvercrest.

As of December 31, 2016 and 2015, the Company did not have any outstanding borrowings under the revolving credit loan.

Interest expense, which also includes amortization of deferred financing fees, incurred on the revolving credit and term loans was $47, $40 and $148 for the years ended December 31, 2016, 2015 and 2014.

Notes Payable

The following is a summary of notes payable:

 

 

 

December 31, 2016

 

 

 

Interest Rate

 

 

Amount

 

Principal on fixed rate notes

 

 

5.0

%

 

$

1,538

 

Variable rate notes issued for redemption of partners’ interests (see Note 15)

 

 

Prime plus 1

%

 

 

895

 

Interest payable

 

 

 

 

 

 

53

 

Total, December 31, 2016

 

 

 

 

 

$

2,486

 

 

 

 

December 31, 2015

 

 

 

Interest Rate

 

 

Amount

 

Principal on fixed rate notes

 

 

5.0

%

 

$

2,639

 

Variable rate notes issued for redemption of partners’ interest (see Note 15)

 

 

Prime plus 1

%

 

 

1,789

 

Interest payable

 

 

 

 

 

 

86

 

Total, December 31, 2015

 

 

 

 

 

$

4,514

 

 

F-22


 

The carrying value of notes payable approximates fair value. The fixed rate notes, which are related to the Jamison, Ten-Sixty and Milbank acquisitions, approximate fair value based on interest rates currently available to the Company for similar debt. The variable rate notes are based on the U.S. Prime Rate.

As of December 31, 2016, future principal amounts payable under the fixed and variable rate notes are as follows:

 

2017

 

$

1,711

 

2018

 

 

722

 

Total

 

$

2,433

 

 

On June 3, 2013, Silvercrest redeemed units from two of our former principals. In conjunction with this redemption, Silvercrest issued promissory notes with an aggregate principal amount of approximately $5,300, subject to downward adjustments to the extent of any breach by the holders of such notes. The principal amounts of the notes were originally payable in four equal annual installments on each of June 3, 2014, 2015, 2016 and 2017. The principal amount outstanding under these notes bear interest at the U.S. Prime Rate plus 1% in effect at the time payments are due. Silvercrest elected not to make the June 3, 2014 payment as it was being assessed as to whether the former principals had complied with the note covenants and whether any reduction to these notes should be made.  In October 2014, certain reductions totaling $1,722 were agreed to, based upon a review of the note covenants.  As a result, the principal amounts of the notes of $3,578 are payable in four equal installments of approximately $900 on November 1, 2014, and on each of August 1, 2015, 2016 and 2017.  As of December 31, 2016 and 2015, $895 and $1,789, respectively, remained outstanding on the notes issued to the two former principals. Accrued but unpaid interest on these notes issued to the two former principals was approximately $17 and $32 as of December 31, 2016 and 2015, respectively.

On June 30, 2015, Silvercrest issued promissory notes in an aggregate principal amount of approximately $2,165 in connection with the Jamison Acquisition.  The principal amount outstanding under the notes bears interest at 5% per annum.  The principal amounts of the notes are payable in three equal installments of approximately $722 on each of June 30, 2016, 2017 and 2018.  As of December 31, 2016 and 2015, $1,443 and $2,165, respectively, remained outstanding on these notes.  Accrued but unpaid interest on the notes was approximately $36 and $55 as of December 31, 2016 and 2015, respectively.  

 

 

10. COMMITMENTS AND CONTINGENCIES

Lease Commitments

The Company leases office space pursuant to operating leases that are subject to specific escalation clauses. Rent expense charged to operations for the years ended December 31, 2016, 2015 and 2014 amounted to $3,760, $3,766, and $3,667, respectively. The Company received sub-lease income from subtenants during the years ended December 31, 2016, 2015 and 2014 of $289, $433, and $379, respectively. Therefore, for the years ended December 31, 2016, 2015 and 2014, net rent expense amounted to $3,471, $3,333, and $3,288, respectively, and is included in general and administrative expenses in the Consolidated Statement of Operations.  

As security for performance under the leases, the Company is required to maintain letters of credit in favor of the landlord totaling $506 as of December 31, 2016 and $587 as of December 31, 2015.  The letter of credit was collateralized by the Company’s revolving credit facility with City National Bank in 2016 and 2015.  Furthermore, the Company maintains an $80 letter of credit in favor of its Boston landlord that is collateralized by the Company’s revolving credit facility with City National Bank.                

In March 2014, the Company entered into a lease agreement for additional office space.  The lease commenced on May 1, 2014 and expires July 31, 2019. The lease is subject to escalation clauses and provides for a rent-free period of three months.  Monthly rent expense is $5.  The Company paid a refundable security deposit of $3.  In September 2016, the Company entered into Lease Amendment Number One (“Amendment Number One”) to expand its space and extend its lease.  This expansion will occur on or about October 1, 2017, and the lease is extended to November 30, 2024.  The amended lease provides for a rent credit of $40,000.  Monthly rent expense under the amended lease is $10.

In June 2015, the Company entered into a lease agreement for office space in Charlottesville, VA.  The lease commenced on June 30, 2015 and expires on June 30, 2018.  The lease is subject to escalation clauses and provides for a rent-free period of two months.  Monthly rent expense is $2.  The Company paid a refundable security deposit of $2.

In connection with the Jamison Acquisition, the Company assumed lease agreements for office space in Bedminster and Princeton, NJ.  The Bedminster lease, as extended, expires on March 31, 2022.  Monthly rent expense on this lease is $11.  The Princeton lease, as extended, expired on April 30, 2016.  Monthly rent expense on this lease was $5.  Both leases are subject to escalation clauses, and the Bedminster lease provides for a rent-fee period of four months.

F-23


 

In December 2015, the Company extended its lease related to its New York City office space.  The amended lease commences on October 1, 2017 and expires on September 30, 2028.  The lease is subject to escalation clauses, and provides for a rent-free period of twelve months and for tenant improvements of up to $2,080.  Monthly rent expense under this extension will be $446.  

In January 2016, the Company entered into a lease agreement for office space in Princeton, NJ.  The lease commenced April 23, 2016 and expires on August 31, 2022.  This lease replaces the Princeton lease discussed above that expired on April 30, 2016.  Monthly rent expense on this lease is $6.  The lease is subject to escalation clauses, and provides for a rent-free period of five months.

With the Cappiccille Acquisition, the Company assumed a lease agreement for office space in Livingston, NJ.  The lease is month-to-month.  Monthly rent expense is $2.

Future minimum lease payments and rentals under lease agreements which expire through 2028 are as follows:

 

 

  

Minimum Lease
Commitments

 

  

Non-cancellable
Subleases

 

 

Minimum Net
Rentals

 

2017

  

$

3,043

  

  

$

(200

)

 

$

2,843

  

2018

  

 

1,683

  

  

 

 

 

 

1,683

  

2019

  

 

5,743

  

  

 

 

 

 

5,743

  

2020

 

 

5,750

 

 

 

 

 

 

5,750

 

2021

 

 

5,757

 

 

 

 

 

 

5,757

 

Thereafter

 

 

38,460

 

 

 

 

 

 

38,460

 

Total

  

$

60,436

  

  

$

(200

)

 

$

60,236

  

The Company has capital leases for certain office equipment. The Company entered into a new capital lease agreement for a telephone system during the year ended December 31, 2014.  The amount financed was $321 and the lease has a term of five years, which began on March 1, 2014.   Monthly minimum lease payments are $5, and continue through November 30, 2018. On June 30, 2015, the Company assumed certain capital leases for equipment totaling $253 as part of the Jamison Acquisition.  In July 2015, the Company entered into a new capital lease for a copier.  The amount financed was $21 and the lease has a term of three years, which began on July 1, 2015.  Monthly minimum lease payments are $1, and continue through June 30, 2018.  In October 2015, the Company entered into a new capital lease for a copier.  The amount financed was $18 and the lease has a term of three years, which began on November 1, 2015.  Monthly minimum lease payments are $1, and continue through October 31, 2018.The aggregate principal balance of capital leases was $267 and $440 as of December 31, 2016 and December 31, 2015, respectively.

The assets relating to capital leases that are included in equipment are as follows:

 

 

  

December 31,

2016

 

 

December 31,

2015

 

Capital lease assets included in furniture and equipment

  

$

625

  

 

$

648

  

Capital lease assets included in software

  

 

58

  

 

 

58

  

Less: Accumulated depreciation and amortization

  

 

(374

)

 

 

(250

)

 

  

$

309

  

 

$

456

  

Depreciation expense relating to capital lease assets was $124, $123 and $81 for the years ended December 31, 2016, 2015 and 2014, respectively.

Future minimum lease payments under capital leases are as follows:

 

 

  

Future Minimum Lease
Commitments

 

2017

  

$

149

  

2018

  

 

107

  

2019

  

 

11

  

Total

  

$

267

  

 

F-24


 

Contingent Consideration

In connection with its acquisition of MCG in October 2008, SLP entered into a contingent consideration agreement whereby the former members of MCG were entitled to contingent consideration equal to 22% of adjusted annual EBITDA in addition to any performance fee payments for each of the five years subsequent to the date of acquisition. As the acquisition was completed prior to January 1, 2009, contingent consideration is recognized when the contingency is resolved pursuant to the authoritative guidance on business combinations in effect at the date of the closing of the acquisition. The contingent consideration related to the MCG acquisition is recorded on the date when the contingency is resolved. Contingent consideration payments of $0, $0 and $1,805 were made during the years ended December 31, 2016, 2015 and 2014, respectively, related to MCG and are reflected in investing activities in the Consolidated Statements of Cash Flows.

Quarterly contingent payments related to the Commodity Advisors acquisition, completed on April 1, 2012, were accrued when the contingency was resolved. The total accrual for these payments for the years ended December 31, 2016 and 2015 were $10 and $3, respectively, which was recorded as compensation expense in the Consolidated Statements of Operations.

 

 

11. EQUITY

SLP historically made, and will continue to make, distributions of its net income to the holders of its partnership units for income tax purposes as required under the terms of its Second Amended and Restated Limited Partnership Agreement and also made, and will continue to make, additional distributions of net income under the terms of its Second Amended and Restated Limited Partnership Agreement.  Partnership distributions totaled $5,761, $5,546 and $5,242 for the years ended December 31, 2016, 2015 and 2014, respectively.   Distributions are included in non-controlling interests in the Consolidated Statements of Financial Condition.  

Pursuant to SLP’s Second Amended and Restated Limited Partnership Agreement, as amended and restated, partner incentive allocations are treated as distributions of net income. The remaining net income or loss after partner incentive allocations was generally allocated to the partners based on their pro rata ownership. Net income allocation is subject to the recovery of the allocated losses of prior periods. Distributions of partner incentive allocations of net income for the years ended December 31, 2016, 2015 and 2014 amounted to $18,827, $18,568 and $14,266, respectively. The distributions are included in non-controlling interests in the Consolidated Statements of Financial Condition and Consolidated Statement of Changes in Equity for the years ended December 31, 2016, 2015 and 2014.  The Company treats SLP’s partner incentive allocations as compensation expense and accrues such amounts when earned.  During the years ended December 31, 2016, 2015 and 2014, SLP accrued partner incentive allocations of $20,238, $18,535 and $18,653, respectively.  

Silvercrest—Equity

Silvercrest has the following authorized and outstanding equity:

 

 

  

Shares at December 31, 2016

 

  

Authorized

 

  

Outstanding

 

  

Voting Rights

  

Economic
Rights

Common shares

  

 

 

 

  

 

 

 

  

 

  

 

Class A, par value $0.01 per share

  

 

50,000,000

  

  

 

8,074,197

  

  

1 vote per
share (1), (2)

  

All (1), (2)

 

Class B, par value $0.01 per share

  

 

 

25,000,000

  

  

 

4,866,303

  

  

 

1 vote per
share (3),(4)

  

 

None (3), (4)

Preferred shares

  

 

 

 

  

 

 

 

  

 

  

 

Preferred stock, par value $0.01 per share

  

 

10,000,000

  

  

 

 

  

See footnote (5)
below

  

See footnote (5)
below

(1)

Each share of Class A common stock is entitled to one vote per share. Class A common stockholders have 100% of the rights of all classes of Silvercrest’s capital stock to receive dividends.

(2)

Silvercrest granted 10,582 restricted stock units which will vest and settle in the form of Class A shares of Silvercrest.

(3)

Each share of Class B common stock is entitled to one vote per share.

(4)

Each Class B unit of SLP held by a principal is exchangeable for one share of the Company’s Class A common stock. The principals collectively hold 4,866,303 Class B units, which represents the right to receive their proportionate share of the distributions made by SLP and 728,674 restricted stock units which will vest and settle in the form of Class B units of SLP. The 728,674 restricted stock units which have been issued to our principals entitle the holders thereof to participate in distributions from SLP as if the underlying Class B units are outstanding and thus are taken into account to determine the economic interest of each holder of units in SLP. However, because the Class B units underlying the deferred equity units have not been issued and are not deemed outstanding, the holders of deferred equity units have no voting rights with respect to those Class B units. Silvercrest will not issue shares of Class B common stock in respect of deferred equity units of SLP until such time that the underlying Class B units are issued.

F-25


 

(5)

Silvercrest’s board of directors has the authority to issue preferred stock in one or more classes or series and to fix the rights, preferences, privileges and related restrictions, including dividend rights, dividend rates, conversion rights, voting rights, terms of redemption, redemption prices, liquidation preferences and the number of shares constituting any class or series, or the designation of the class or series, without the approval of its stockholders.

Silvercrest is dependent on cash generated by SLP to fund any dividends. Generally, SLP will distribute its profits to all of its partners, including Silvercrest, based on the proportionate ownership each holds in SLP. Silvercrest will fund dividends to its stockholders from its proportionate share of those distributions after provision for income taxes and other obligations.

During the year ended December 31, 2016, Silvercrest issued the following shares:

Class A Common Stock

 

 

 

Transaction

 

 

 

# of

 

 

 

Date

 

 

 

Shares

 

Class A common stock outstanding - January 1, 2016

 

 

 

 

 

7,989,749

 

Issuance of Class A common stock upon conversion of Class B units to Class A common stock

 

March 2016

 

 

 

38,076

 

Issuance of Class A common stock upon conversion of Class B units to Class A common stock

 

August 2016

 

 

 

21,200

 

Issuance of Class A common stock upon conversion of Class B units to Class A common stock

 

November 2016

 

 

 

25,172

 

Class B common shares outstanding - December 31, 2016

 

 

 

 

 

8,074,197

 

Class B Common Stock

 

 

 

Transaction

 

 

 

# of

 

 

 

Date

 

 

 

Shares

 

Class B common stock outstanding - January 1, 2016

 

 

 

 

 

4,695,014

 

Class B common stock issued upon vesting of deferred equity units

 

February 2016

 

 

 

4,911

 

Cancellation of Class B common stock upon conversion of Class B units to Class A common stock

 

March 2016

 

 

 

(38,076

)

Issuance of Class B common stock

 

May 2016

 

 

 

9,198

 

Cancellation of Class B common stock upon conversion of Class B units to Class A common stock

 

August 2016

 

 

 

(21,200

)

Class B common stock issued upon vesting of restricted stock units

 

August 2016

 

 

 

241,628

 

Cancellation of Class B common stock upon conversion of Class B units to Class A common stock

 

November 2016

 

 

 

(25,172

)

Class B common shares outstanding - December 31, 2016

 

 

 

 

 

4,866,303

 

 

In February 2016, the Company issued 4,911 shares of Class B common stock upon the vesting of deferred equity units which resulted in the issuance of a like number of Class B units of Silvercrest LP. The shares of Class B common stock were issued pursuant to the terms of the Certificate of Incorporation of the Company which requires the Company to issue at the par value per share of Class B common stock, one share of Class B common stock for each Class B Unit of Silvercrest LP issued.    

In March 2016, the Company redeemed from certain existing partners 38,076 shares of Class B common stock in connection with the exchange of a like number of Class B units to Class A common stock pursuant to the resale and registration rights agreement between the Company and its principals.

In May 2016, the Company issued 9,198 shares of Class B common stock to certain principals in connection with their admission to SLP.

In August 2016, the Company redeemed from certain existing partners 21,200 shares of Class B common stock in connection with the exchange of a like number of Class B units to Class A common stock pursuant to the resale and registration rights agreement between the Company and its principals.

F-26


 

In August 2016, the Company issued 241,628 shares of Class B common stock upon the vesting of restricted stock units which resulted in the issuance of a like number of Class B units of Silvercrest LP. The shares of Class B common stock were issued pursuant to the terms of the Certificate of Incorporation of the Company which requires the Company to issue at the par value per share of Class B common stock, one share of Class B common stock for each Class B Unit of Silvercrest LP issued.

In November 2016, the Company redeemed from certain existing partners 25,172 shares of Class B common stock in connection with the exchange of a like number of Class B units to Class A common stock pursuant to the resale and registration rights agreement between the Company and its principals.

The total number of shares of Class B common stock outstanding and held by employee-principals equals the number of Class B units those individuals hold in SLP. Shares of Silvercrest’s Class B common stock are issuable only in connection with the issuance of Class B units of SLP. When a vested or unvested Class B unit is issued by SLP, Silvercrest will issue to the holder one share of its Class B common stock in exchange for the payment of its par value, subject to the holder’s agreement to be bound by the terms of a stockholders’ agreement amongst the Class B stockholders of the Company. Each share of Silvercrest’s Class B common stock will be redeemed for its par value and cancelled by Silvercrest if the holder of the corresponding Class B unit exchanges or forfeits its Class B unit pursuant to the terms of the Second Amended and Restated Limited Partnership Agreement of SLP, the terms of the 2012 Equity Incentive Plan of Silvercrest, or otherwise.

 

 

12. NOTES RECEIVABLE FROM PARTNERS

Partner contributions to SLP are made in cash, in the form of five or six year interest-bearing promissory notes and/or in the form of nine year interest-bearing limited recourse promissory notes. Limited recourse promissory notes were issued in January 2008 and August 2009 with interest rates of 3.53% and 2.77%, respectively. The recourse limitation includes a stated percentage of the initial principal amount of the limited recourse note plus a stated percentage of the accreted principal amount as of the date upon which all amounts due are paid in full plus all costs and expenses required to be paid by the borrower and all amounts required to be paid pursuant to a pledge agreement associated with each note issued. Certain notes receivable are payable in annual installments and are collateralized by SLP’s units that are purchased with the note. Notes receivable from partners are reflected as a reduction of non-controlling interests in the Consolidated Statements of Financial Condition.

Notes receivable from partners are as follows:

 

 

  

December 31,
2016

 

 

December 31,
2015

 

Beginning balance

  

$

2,789

  

 

$

3,212

  

Repayment of notes

  

 

(880

)

 

 

(489

)

Interest accrued and capitalized on notes receivable

  

 

56

  

 

 

66

  

New notes receivable issued to partners

  

 

120

  

 

 

  

Ending balance

  

$

2,085

  

 

$

2,789

  

Full recourse notes receivable from partners as of December 31, 2016 and December 31, 2015 are $1,207 and $1,575, respectively.  Limited recourse notes receivable from partners as of December 31, 2016 and December 31, 2015 are $878 and $1,214, respectively. There is no allowance for credit losses on notes receivable from partners as of December 31, 2016 and December 31, 2015.

 

 

13. RELATED PARTY TRANSACTIONS

During 2016 and 2015, the Company provided services to the following, which operate as feeder funds investing through master-feeder or mini-master feeder structures:

 

the domesticated Silvercrest Hedged Equity Fund, L.P. (formed in 2011 and formerly Silvercrest Hedged Equity Fund),

 

Silvercrest Hedged Equity Fund (International), Ltd. (which invests through Silvercrest Hedged Equity Fund, L.P.),

 

the domesticated Silvercrest Emerging Markets Fund, L.P. (formed in 2011 and formerly Silvercrest Emerging Markets Fund),

 

Silvercrest Emerging Markets Fund (International), Ltd. (which invests through Silvercrest Emerging Markets Fund L.P.),

 

Silvercrest Market Neutral Fund (currently in liquidation),

 

Silvercrest Market Neutral Fund (International) (currently in liquidation),

F-27


 

 

Silvercrest Municipal Advantage Portfolio A LLC,

 

Silvercrest Municipal Advantage Portfolio P LLC,

 

Silvercrest Municipal Advantage Portfolio S LLC (formed in 2015),

 

the Silvercrest Jefferson Fund, L.P. (formed in 2014), and

 

the Silvercrest Jefferson Fund, Ltd. (the Company took over as investment manager in 2014, formerly known as the Jefferson Global Growth Fund, Ltd.), which invests in Silvercrest Jefferson Master Fund, L.P. (formed in 2014).

The Company also provides services to the following, which operate and invest separately as stand-alone funds:

 

the Silvercrest Global Opportunities Fund, L.P. (currently in liquidation),

 

Silvercrest Global Opportunities Fund (International), Ltd. (currently in liquidation),

 

Silvercrest Capital Appreciation Fund LLC (currently in liquidation),

 

Silvercrest International Equity Fund, L.P. (merged into Silvercrest International Fund, L.P. in October 2013),

 

Silvercrest Municipal Special Situations Fund LLC (merged into Silvercrest Municipal Advantage Portfolio S LLC in 2015),

 

Silvercrest Municipal Special Situations Fund II LLC (merged into Silvercrest Municipal Advantage Portfolio S LLC in 2015),

 

Silvercrest Select Growth Equity Fund, L.P. (liquidated as of December 31, 2015),

 

Silvercrest International Fund, L.P. (previously known as Silvercrest Global Fund, L.P.  Silvercrest International Equity Fund, L.P. merged into this fund in October 2013),

 

Silvercrest Small Cap Fund, L.P. (currently in liquidation),

 

Silvercrest Special Situations Fund, L.P., and

 

Silvercrest Commodity Strategies Fund, L.P.

Pursuant to agreements with the above entities, the Company provides investment advisory services and receives an annual management fee of 0% to 1.75% of assets under management and a performance fee or allocation of 0% to 10% of the above entities’ net appreciation over a high-water mark.

For the years ended December 31, 2016, 2015 and 2014 the Company earned management fee income from the funds listed above, which is included in “Management and advisory fees” in the Consolidated Statement of Operations, of $6,188, $7,503, and $8,974, respectively, and performance fees and allocations of $303, $13, and $1,417, respectively, of which $303, $2 and $1,196, respectively, is included in equity income from investments and $0, $11 and $221, respectively, is included in performance fees in the Consolidated Statements of Operations. As of December 31, 2016 and December 31, 2015, the Company was owed $2,876 and $4,330, respectively, from its various funds, which is included in the Due from Silvercrest Funds on the Consolidated Statements of Financial Condition.

For the years ended December 31, 2016, 2015 and 2014, the Company earned advisory fees of $713, $525 and $592, respectively, from assets managed on behalf of certain of its partners. As of December 31, 2016 and December 31, 2015, the Company is owed approximately $2 and $3, respectively, from certain of its partners, which is included in receivables, net on the Consolidated Statements of Financial Condition.

 

 

F-28


 

14. INCOME TAXES  

 

 

  

Year Ended December 31,

 

 

  

2016

 

 

2015

 

 

2014

 

Current Provision:

  

 

 

 

 

 

 

 

 

 

 

 

Federal

  

$

1,180

  

 

$

1,479

  

 

$

896

 

State and local

  

 

1,919

  

 

 

1,957

  

 

 

1,890

  

Total Current Provision

  

 

3,099

  

 

 

3,436

  

 

 

2,786

  

Deferred Provision:

  

 

 

 

 

 

 

 

 

 

 

 

Federal

  

 

1,676

 

 

 

1,151

 

 

 

2,200

 

State and local

  

 

(89

 

 

2,382

  

 

 

1,400

 

Total Deferred Provision

  

 

1,587

  

 

 

3,533

  

 

 

3,600

 

Total Provision for Income Taxes

  

$

4,686

  

 

$

6,969

  

 

$

6,386

  

Deferred taxes reflect the net tax effects of temporary differences between the carrying amounts of assets and liabilities for financial reporting purposes and their bases for income tax purposes.  The deferred tax expense for the years ended December 31, 2016, 2015 and 2014, also includes additional deferred tax expense of $27, $1,694 and $1,147 for discrete items.  The discrete items in 2016 are related to changes in apportionment factors at Silvercrest, resulting in a revision of the effective tax rate. The discrete items in 2015 and 2014 are primarily attributable to the decrease of deferred tax assets at Silvercrest due to a reduction in the future statutory corporate tax rates and changes in methods of apportioning income in New York State and New York City.

As of December 31, 2016 and 2015, the Company had a net deferred tax asset of $19,989 and $21,269, respectively. As of December 31, 2016, the net deferred tax asset of $19,989, which is recorded as a net deferred tax asset of $20,221 specific to Silvercrest, which consists primarily of net assets related to temporary differences between the financial statement and tax bases of intangibles related to its acquisition of partnership units of SLP, a net deferred tax liability of $128 specific to SLP which consists primarily of liabilities related to differences between the financial statement and tax bases of intangible assets, and a net deferred tax liability of $104 related to the corporate activity of SFS which is primarily related to temporary differences between the financial statement and tax bases of intangible assets.   As of December 31, 2015, the net deferred tax asset of $21,269, which is recorded as a net deferred tax asset of $21,498 specific to Silvercrest, which consists primarily of net assets related to temporary differences between the financial statement and tax bases of intangibles related to its acquisition of partnership units of SLP, a net deferred tax liability of $108 specific to SLP which consists primarily of liabilities related to differences between the financial statement and tax bases of intangible assets, and a deferred tax liability of $121 related to the corporate activity of SFS which is primarily related to temporary differences between the financial statement and tax bases of intangible assets.  

A summary of deferred tax assets and liabilities as follows:

 

 

  

As of December 31,

 

 

  

2016 

 

 

2015

 

Deferred tax assets

  

 

 

 

 

 

 

 

Intangible assets

 

$

21,792

 

 

$

22,880

 

Other

  

 

  

 

 

12

  

Total deferred tax assets

  

$

21,792

  

 

$

22,892

  

Deferred tax liabilities

  

 

 

 

 

 

 

 

Intangible assets

  

$

221

  

 

$

241

  

Investment on underlying SLP partnership

 

 

1,571

 

 

 

1,382

 

Other

 

 

11

 

 

 

 

Total deferred tax liabilities

  

$

1,803

  

 

$

1,623

  

Net deferred tax assets (liabilities)

  

$

19,989

 

 

$

21,269

 

F-29


 

The following table reconciles the provision for income taxes to the U.S. Federal statutory tax rate:

 

 

  

Year Ended December 31,

 

 

  

2016

 

 

2015

 

 

2014

 

Statutory U.S. federal income tax rate

  

 

35.00

 

 

35.00

 

 

35.00

Income passed through to Partners

  

 

(14.17

)% 

 

 

(12.43

)% 

 

 

(12.43

)% 

State and local income taxes

  

 

9.78

 

 

18.50

 

 

15.60

Permanent items

 

 

0.33

%

 

 

(2.18

)%

 

 

(3.69

)% 

Other

  

 

1.01

 

 

(0.29

)% 

 

 

2.87

Effective income tax rate

  

 

31.95

 

 

38.60

 

 

37.35

As of December 31, 2016, the Company had tax refunds receivable of $2,625 which consisted of federal and state and local tax refunds of $1,427 and $1,198, respectively.  At December 31, 2015, the Company had tax refunds receivable of $1,611, which consisted of federal and state and local tax refunds of $1,063 and $548, respectively.

Of the total net deferred taxes at December 31, 2016 and 2015, $95 and $95, respectively, of the net deferred tax liabilities relate to non-controlling interests. These amounts are included in deferred tax and other liabilities on the Consolidated Statement of Financial Position, respectively.  

In the normal course of business, the Company is subject to examination by federal, state, and local tax regulators. As of December 31, 2016, the Company’s U.S. federal income tax returns for the years 2013 through 2015 are open under the normal three-year statute of limitations and therefore subject to examination.

The guidance for accounting for uncertainty in income taxes prescribes a recognition threshold and a measurement attribute for the financial statement recognition and measurement of tax positions taken or expected to be taken in a tax return. For those benefits to be recognized, a tax position must be more likely than not to be sustained upon examination by taxing authorities. The amount recognized is measured as the largest amount of benefit that is greater than 50% likely of being realized upon ultimate settlement. The Company does not believe that it has any tax positions for which it is reasonably possible that the total amounts of unrecognized tax benefits will significantly increase or decrease within the next twelve months.  Furthermore, the Company does not have any material uncertain tax positions at December 31, 2016 and 2015.

 

 

15. REDEEMABLE PARTNERSHIP UNITS

If a principal of SLP is terminated for cause, SLP would have the right to redeem all of the vested Class B units collectively held by the principal and his or her permitted transferees for a purchase price equal to the lesser of (i) the aggregate capital account balance in SLP of the principal and his or her permitted transferees and (ii) the purchase price paid by the terminated principal to first acquire the Class B units.

 

 

16. EQUITY-BASED COMPENSATION

Deferred Equity Units

Determining the appropriate fair value model and calculating the fair value of equity compensation awards requires the input of complex and subjective assumptions, including the expected life of the equity compensation awards and the stock price volatility. In addition, determining the appropriate amount of associated periodic expense requires management to estimate the amount of employee forfeitures and the likelihood of the achievement of certain performance targets. The assumptions used in calculating the fair value of equity compensation awards and the associated periodic expense represent management’s best estimates, but these estimates involve inherent uncertainties and the application of judgment. As a result, if factors change and the Company deems it necessary in the future to modify the assumptions it made or to use different assumptions, or if the quantity and nature of the Company’s equity-based compensation awards changes, then the amount of expense may need to be adjusted and future equity compensation expense could be materially different from what has been recorded in the current period.

SLP has granted equity-based compensation awards to certain partners under SLP’s 2010, 2011 and 2012 Deferred Equity programs (the “Equity Programs”). The Equity Programs allow for the granting of deferred equity units based on the fair value of the Company’s units. These deferred equity units contain both service and performance requirements.

F-30


 

Each grant includes a deferred equity unit (“Deferred Equity Unit”) and performance unit (“Performance Unit”) subject to various terms including terms of forfeiture and acceleration of vesting. The Deferred Equity Unit represents the unsecured right to receive one unit of SLP or the equivalent cash value of up to 50% (or such other percentage as may be determined by the Company’s Executive Committee) of SLP’s units issuable upon the vesting of any such Deferred Equity Units and the remaining 50% in units upon the vesting of any such Deferred Equity Units. Such cash amount is to be calculated using the equivalent share price of the Silvercrest’s Class A Common Stock as of the applicable vesting date. The Performance Unit represents the unsecured right to receive one unit of SLP for every two units of SLP issuable upon the vesting of any such Deferred Equity Units.

Twenty-five percent of the Deferred Equity Units vest on each of the first, second, third, and fourth anniversaries of the grant date until the Deferred Equity Units are fully vested. The Performance Units are subject to forfeiture and subject to the satisfaction of a predetermined performance target at the end of the four-year vesting period. If the performance target is achieved, then the Performance Units vest at the end of the four-year vesting period. The rights of the partners with respect to the Performance Units remain subject to forfeiture at all times prior to the date on which such rights become vested and will be forfeited if the performance target is not achieved.

Distributions related to Deferred Equity Units that are paid to partners are charged to non-controlling interests.  Distributions related to the unvested portion of Deferred Equity Units that are assumed to be forfeited are recognized as compensation expense because these distributions are not required to be returned by partners to SLP upon forfeiture.

The grant date fair values of Performance Units were determined by applying a performance probability factor to the Deferred Equity Unit Value. These methodologies included the use of third party data and discounts for lack of control and marketability.

Only the portion of Deferred Equity Units that can be settled in cash are considered to be liability awards and are adjusted to fair value at the end of each reporting period.

For the years ended December 31, 2016, 2015 and 2014, the Company recorded compensation expense related to such units of $14, $248 and $1,043, respectively, of which $1, $81 and $109, respectively, related to the Performance Units given that there was an explicit service period associated with the Deferred Equity Units, and the likelihood that the performance target would be met was considered probable. Distributions include cash distributions paid on liability awards. Cash distributions paid on awards expected to be forfeited were $0, $0, and $1 for the years ended December 31, 2016, 2015 and 2014, respectively, and are part of total compensation expense in the Consolidated Statement of Operations for the years then ended.

During the years ended December 31, 2016, 2015 and 2014, $0, $0 and $30, respectively, of vested Deferred Equity Units were settled in cash. As of December 31, 2016 and December 31, 2015, there was $0 and $21, respectively, of estimated unrecognized compensation expense related to unvested awards. As of December 31, 2016 and December 31, 2015, the unrecognized compensation expense related to unvested awards is expected to be recognized over a period of 0 and 0.13 years, respectively.

A summary of these equity grants by the Company as of December 31, 2016, 2015 and 2014 during the periods then ended is presented below:

 

 

 

Deferred Equity Units

 

 

Performance Units

 

 

 

Units

 

 

Range of Fair Value
per unit

 

 

Units

 

 

Fair Value
per unit

 

Balance at January 1, 2014

 

 

175,298

 

 

$

 

 

 

 

17.05

 

 

 

238,371

 

 

$

3.75

 

Vested

 

 

(123,110

)

 

 

 

 

 

 

(16.81

)

 

 

(140,549

)

 

 

(3.75

)

Forfeited

 

 

 

 

 

 

 

 

 

 

 

 

(851

)

 

 

 

Balance at December 31, 2014

 

 

52,188

 

 

$

12.00

 

 

 

15.65

 

 

 

96,971

 

 

$

3.75

 

Vested

 

 

(47,277

)

 

 

(12.00

)

 

 

(13.97

)

 

 

(90,585

)

 

 

(3.75

)

Forfeited

 

 

 

 

 

 

 

 

 

 

 

 

 

 

 

Balance at December 31, 2015

 

 

4,911

 

 

$

12.00

 

 

$

11.89

 

 

 

6,386

 

 

$

3.75

 

Vested

 

 

(4,911

)

 

 

(12.00

)

 

 

(10.92

)

 

 

(6,386

)

 

 

(3.75

)

Forfeited

 

 

 

 

 

 

 

 

 

 

 

 

 

 

 

Balance at December 31, 2016

 

 

 

 

$

 

 

$

 

 

 

 

 

$

 

The Company estimated 10% of all awards would be forfeited and the related service period was four years.

F-31


 

Restricted Stock Units

On November 2, 2012, the Company’s board of directors adopted the 2012 Equity Incentive Plan.

A total of 1,687,500 shares were originally reserved and available for issuance under the 2012 Equity Incentive Plan. As of December 31, 2016 and 2015, 690,077 and  704,450 shares, respectively, were available for grant. The equity interests may be issued in the form of shares of the Company’s Class A common stock and Class B units of SLP. (All references to units or interests of SLP refer to Class B units of SLP and accompanying shares of Class B common stock of Silvercrest.)

The purposes of the 2012 Equity Incentive Plan are to (i) align the long-term financial interests of our employees, directors, consultants and advisers with those of our stockholders; (ii) attract and retain those individuals by providing compensation opportunities that are consistent with our compensation philosophy; and (iii) provide incentives to those individuals who contribute significantly to our long-term performance and growth. To accomplish these purposes, the 2012 Equity Incentive Plan provides for the grant of units of SLP. The 2012 Equity Incentive Plan also provides for the grant of stock options, stock appreciation rights, or SARs, restricted stock awards, restricted stock units, performance-based stock awards and other stock-based awards (collectively, stock awards) based on our Class A common stock. Awards may be granted to employees, including officers, members, limited partners or partners who are engaged in the business of one or more of our subsidiaries, as well as non-employee directors and consultants.

It is initially anticipated that awards under the 2012 Equity Incentive Plan granted to our employees will be in the form of units of SLP that will not vest until a specified period of time has elapsed, or other vesting conditions have been satisfied as determined by the Compensation Committee of the Company’s board of directors, and which may be forfeited if the vesting conditions are not met. During the period that any vesting restrictions apply, unless otherwise determined by the Compensation Committee, the recipient of the award will be eligible to participate in distributions of income from SLP. In addition, before the vesting conditions have been satisfied, the transferability of such units is generally prohibited and such units will not be eligible to be exchanged for cash or shares of our Class A common stock.

In August 2015, the Company granted 966,510 restricted stock units (“RSUs”) under the 2012 Equity Incentive Plan at a fair value of $13.23 per share to existing Class B unit holders.  These RSUs will vest and settle in the form of Class B units of SLP.  Twenty-five percent of the RSUs granted vest and settle on each of the first, second, third and fourth anniversaries of the grant date.

In May 2016, the Company granted 3,791 RSUs under the 2012 Equity Incentive Plan at a fair value of $13.19 per share to existing Class B unit holders.  These RSUs will vest and settle in the form of Class B units of SLP.  Twenty-five percent of the RSUs granted vest and settle on each of the first, second, third and fourth anniversaries of the grant date.  

In May 2016, the Company granted 3,000 RSUs under the 2012 Equity Incentive Plan at a fair value of $13.19 per share to certain members of the Board of Directors.  These RSUs will vest and settle in the form of Class A shares of Silvercrest.  One hundred percent of the RSUs granted vest and settle on the first anniversary of the grant date.

In May 2016, the Company granted 7,582 RSUs under the 2012 Equity Incentive Plan at a fair value of $13.19 per share to an employee.  These RSUs will vest and settle in the form of Class A shares of Silvercrest.  Twenty-five percent of the RSUs granted vest and settle on each of the first, second, third and fourth anniversaries of the grant date.

For the years ended December 31, 2016 and 2015, the Company recorded compensation expense related to such RSUs of $3,247 and $1,276, respectively, as part of total compensation expense in the Consolidated Statements of Operations for the years then ended.  As of December 31, 2016 and 2015, there was $5,169 and $11,383, respectively, of unrecognized compensation expense related to unvested awards. As of December 31, 2016 and 2015, the unrecognized compensation expense related to unvested awards is expected to be recognized over a period of 2.40 and 3.60 years, respectively.

A summary of these RSU grants by the Company as of December 31, 2016 and 2015 is presented below:

 

 

  

Restricted Stock Units
Granted

 

 

  

Units

 

Fair Value per unit

 

Total granted at January 1, 2015

 

 

 

$

 

Granted on August 6, 2015

 

 

966,510

 

 

13.23

 

Total granted at December 31, 2015

 

 

966,510

 

 

13.23

 

Granted in May 2016

 

 

14,373

 

 

13.19

 

Vested in August 2016

 

 

(241,627

)

 

(13.23

)

Total granted at December 31, 2016

 

 

739,256

 

$

13.19 – 13.23

 

 

 

 

 

 

 

 

 

 

F-32


 

For the years ended December 31, 2016 and 2015, the Company recorded total compensation expense related to such Deferred Equity Units and Restricted Stock Units of $3,228 and $1,524, respectively, of which ($32) and $81, respectively, related to the Performance Units given that there was an explicit service period associated with the Deferred Equity Units, and the likelihood that the performance target would be met was considered probable.

 

 

17. DEFINED CONTRIBUTION AND DEFERRED COMPENSATION PLANS

SAMG LLC has a defined contribution 401(k) savings plan (the “Plan”) for all eligible employees who meet the minimum age and service requirements as defined in the Plan. The Plan is designed to be a qualified plan under sections 401(a) and 401(k) of the Internal Revenue Code. For employees who qualify under the terms of the Plan, on an annual basis Silvercrest matches dollar for dollar an employee’s contributions up to the first 4% of compensation. For the years ended December 31, 2016, 2015 and 2014, Silvercrest made matching contributions of $112, $86 and $79, respectively, for the benefit of employees.

 

 

18. SOFT DOLLAR ARRANGEMENTS

The Company obtains research and other services through “soft dollar” arrangements. The Company receives credits from broker-dealers whereby technology-based research, market quotation and/or market survey services are effectively paid for in whole or in part by “soft dollar” brokerage arrangements. Section 28(e) of the Securities Exchange Act of 1934, as amended, provides a “safe harbor” to an investment adviser against claims that it breached its fiduciary duty under state or federal law (including ERISA) solely because the adviser caused its clients’ accounts to pay more than the lowest available commission for executing a securities trade in return for brokerage and research services. To rely on the safe harbor offered by Section 28(e), (i) the Company must make a good-faith determination that the amount of commissions is reasonable in relation to the value of the brokerage and research services being received and (ii) the brokerage and research services must provide lawful and appropriate assistance to the Company in carrying out its investment decision-making responsibilities. If the use of soft dollars is limited or prohibited in the future by regulation, the Company may have to bear the costs of such research and other services. For the years ended December 31, 2016, 2015 and 2014, the Company utilized “soft dollar” credits of $804, $940 and $1,053, respectively.

 

 

19. SELECTED QUARTERLY FINANCIAL DATA (UNAUDITED)

The following is a summary of the quarterly results of operations of the Company for the years ended December 31, 2016 and 2015.

 

 

  

2016

 

 

  

First Quarter

 

  

Second Quarter

 

  

Third Quarter

 

  

Fourth Quarter

 

Revenue

  

$

19,263

  

  

$

19,337

  

  

$

20,470

  

  

$

21,192

 

Income before other income (expense), net

  

$

3,624

  

  

$

3,505

  

  

$

4,181

  

  

$

3,326

 

Net income

  

$

2,496

  

  

$

2,106

  

  

$

2,893

  

  

$

2,487

 

Net income attributable to Silvercrest

  

$

1,307

 

  

$

926

 

  

$

1,496

  

  

$

1,286

 

Net income per share/unit - basic

  

$

0.16

 

  

$

0.12

 

  

$

0.19

  

  

$

0.15

 

Net income per share/unit - diluted

 

$

0.16

 

 

$

0.12

 

 

$

0.19

  

  

$

0.15

 

Weighted average shares/units outstanding - basic

  

 

7,995,720

 

  

 

8,027,825

 

  

 

8,038,638

  

  

 

8,062,041

  

Weighted average shares/units outstanding - diluted

  

 

7,995,720

 

  

 

8,034,686

 

  

 

8,049,220

  

  

 

8,072,623

  

 

 

 

2015

 

 

  

First Quarter

 

  

Second Quarter

 

  

Third Quarter

 

  

Fourth Quarter

 

Revenue

  

$

17,428

  

  

$

18,546

  

  

$

19,953

  

  

$

19,211

  

Income before other income (expense), net

  

$

4,138

  

  

$

4,603

  

  

$

4,269

  

  

$

3,947

  

Net income

  

$

2,810

  

  

$

3,327

  

  

$

2,783

  

  

$

2,165

  

Net income attributable to Silvercrest

 

$

1,403

 

  

$

1,721

 

  

$

1,326

  

  

$

874

 

Net income per share/unit - basic

  

$

0.18

 

  

$

0.22

 

  

$

0.17

  

  

$

0.11

 

Net income per share/unit – diluted

 

$

0.18

 

 

$

0.22

 

 

$

0.17

  

  

$

0.11

 

Weighted average shares/units outstanding - basic

  

 

7,770,610

 

  

 

7,822,394

 

  

 

7,876,930

  

  

 

7,948,273

  

Weighted average shares/units outstanding - diluted

  

 

7,770,610

 

  

 

7,822,394

 

  

 

7,876,930

  

  

 

7,948,273

  

*****

 

F-33