10-K 1 caplq42015form10k.htm 10-K 10-K
FORM 10-K
UNITED STATES SECURITIES AND EXCHANGE COMMISSION
Washington, D.C. 20549
(Mark One)
þ
ANNUAL REPORT PURSUANT TO SECTION 13 OR 15(d) OF THE SECURITIES EXCHANGE ACT OF 1934
For the fiscal year ended December 31, 2015
OR
o
TRANSITION REPORT PURSUANT TO SECTION 13 OR 15(d) OF THE SECURITIES EXCHANGE ACT OF 1934
 
For the transition period from _______________ to _______________
Commission File No. 001-35711
CROSSAMERICA PARTNERS LP
(Exact name of registrant as specified in its charter)
Delaware
(State or Other Jurisdiction of Incorporation or Organization)
 
45-4165414
(I.R.S. Employer Identification No.)
515 Hamilton Street, Suite 200
Allentown, PA
(Address of Principal Executive Offices)
 
18101
(Zip Code)

(610) 625-8000
(Registrant’s telephone number, including area code)
Securities registered pursuant to Section 12(b) of the Act: Common units representing limited partner interests, $0.01 par value per share listed on the New York Stock Exchange.
Securities registered pursuant to Section 12(g) of the Act: None.
Indicate by check mark if the registrant is a well-known seasoned issuer, as defined in Rule 405 of the Securities Act. Yes o No þ
Indicate by check mark if the registrant is not required to file reports pursuant to Section 13 or Section 15(d) of the Act. Yes o No þ
Indicate by check mark whether the registrant (1) has filed all reports required to be filed by Section 13 or 15(d) of the Securities Exchange Act of 1934 during the preceding 12 months (or for such shorter period that the registrant was required to file such reports), and (2) has been subject to such filing requirements for the past 90 days. Yes þ No o
Indicate by check mark whether the registrant has submitted electronically and posted on its corporate Web site, if any, every Interactive Data File required to be submitted and posted pursuant to Rule 405 of Regulation S-T (§232.405 of this chapter) during the preceding 12 months (or for such shorter period that the registrant was required to submit and post such files). Yes þ No o
Indicate by check mark if disclosure of delinquent filers pursuant to Item 405 of Regulation S-K (§229.405 of this chapter) is not contained herein, and will not be contained, to the best of registrant’s knowledge, in definitive proxy or information statements incorporated by reference in Part III of this Form 10-K or any amendment to this Form 10-K. þ
Indicate by check mark whether the registrant is a large accelerated filer, an accelerated filer, a non-accelerated filer, or a smaller reporting company. See the definitions of “large accelerated filer,” “accelerated filer,” and “smaller reporting company” in Rule12b-2 of the Exchange Act. Large accelerated filer o     Accelerated filer þ     Non-accelerated filer o     Smaller reporting company o
Indicate by check mark whether the registrant is a shell company (as defined in Rule 12b-2 of the Exchange Act). Yes o No þ
The aggregate market value of the voting and non-voting common stock held by non-affiliates was approximately $551.4 million based on the last sales price quoted as of June 30, 2015 on the New York Stock Exchange, the last business day of the registrant’s most recently completed second fiscal quarter.
As of February 17, 2016, the registrant had outstanding 25,585,922 common units and 7,525,000 subordinated units.
Documents Incorporated by Reference: None.



TABLE OF CONTENTS
 
PAGE
 
 
 
 
 
 




CAUTIONARY STATEMENT REGARDING FORWARD-LOOKING STATEMENTS
This annual report includes forward-looking statements, including in the sections entitled “Business, Risk Factors and Properties” and “Management’s Discussion and Analysis of Financial Condition and Results of Operations.” Forward-looking statements include the information concerning our possible or assumed future results of operations, business strategies, financing plans, competitive position, credit ratings, distribution growth, potential growth opportunities, potential operating performance improvements, potential improvements in return on capital employed, the effects of competition and the effects of future legislation or regulations. You can identify our forward-looking statements by the words “anticipate,” “estimate,” “believe,” “continue,” “could,” “intend,” “may,” “plan,” “potential,” “predict,” “seek,” “should,” “will,” “would,” “expect,” “objective,” “projection,” “forecast,” “guidance,” “outlook,” “effort,” “target” and similar expressions. Such statements are based on management’s current views and assumptions, and involve risks and uncertainties that could affect expected results. These forward-looking statements include, among other things, statements regarding:
future retail and wholesale gross profits, including gasoline, diesel and convenience store merchandise gross profits;
our anticipated level of capital investments, primarily through third party acquisitions and drop down transactions with CST, and the effect of these capital investments on our results of operations;
anticipated trends in the demand for, and volumes sold of, gasoline and diesel in the regions where we operate;
volatility in the capital and credit markets;
our ability to integrate acquired businesses and to transition retail sites to dealer operated sites;
expectations regarding environmental, tax and other regulatory initiatives; and
the effect of general economic and other conditions on our business.
In general, we based the forward-looking statements included in this annual report on our current expectations, estimates and projections about our company and the industry in which we operate. We caution you that these statements are not guarantees of future performance as they involve assumptions that, while made in good faith, may prove to be incorrect, and involve risks and uncertainties we cannot predict. In addition, we based many of these forward-looking statements on assumptions about future events that may prove to be inaccurate. Accordingly, our actual outcomes and results may differ materially from what we have expressed or forecasted in the forward-looking statements. Any differences could result from a variety of factors, including the following:
availability of cash flow to pay the current quarterly distributions on our common units;
the availability and cost of competing motor fuels;
motor fuel price volatility or a reduction in demand for motor fuels;
competition in the industries and geographical areas in which we operate;
the consummation of financing, acquisition or disposition transactions and the effect thereof on our business;
our existing or future indebtedness;
our liquidity, results of operations and financial condition;
failure to comply with applicable tax and other regulations or governmental policies;
future legislation and changes in regulations or governmental policies or changes in enforcement or interpretations thereof;
future regulations and actions that could expand the non-exempt status of employees under the Fair Labor Standards Act;
future income tax legislation;
changes in energy policy;
increases in energy conservation efforts;
technological advances;

3



the impact of worldwide economic and political conditions;
the impact of wars and acts of terrorism;
weather conditions or catastrophic weather-related damage;
earthquakes and other natural disasters;
hazards and risks associated with transporting and storing motor fuel;
unexpected environmental liabilities;
the outcome of pending or future litigation;
our ability to comply with federal and state regulations, including those related to environmental matters, the sale of alcohol, cigarettes and fresh foods, and employment laws and health benefits;
CST’s business strategy and operations and CST’s conflicts of interest with us.
You should consider the areas of risk described above, as well as those set forth in the section entitled “Risk Factors” included elsewhere in this annual report, in connection with considering any forward-looking statements that may be made by us and our businesses generally. We cannot assure you that projected results or events reflected in the forward-looking statements will be achieved or will occur. The forward-looking statements included in this report are made as of the date of this report. We undertake no obligation to publicly release any revisions to any forward-looking statements, to report events or to report the occurrence of unanticipated events after the date of this report.

4



PART I
ABOUT THIS ANNUAL REPORT
We use the following terms to refer to the items indicated:
“We,” “us,” “our” and “Partnership,” “CrossAmerica” or like terms refer to CrossAmerica Partners LP, a Delaware limited partnership, and, where appropriate in context, to one or more of its subsidiaries, or all of them taken as a whole.
“General Partner” refers to CrossAmerica GP, LLC, a Delaware limited liability company and our general partner.
“CST” refers to CST Brands, Inc., a Delaware corporation, and, where appropriate in context, to one or more of CST’s subsidiaries without the inclusion or consolidation of the operations or subsidiaries of CrossAmerica Partners LP. CST includes CST’s ownership of 100% of the equity interests in the General Partner, 100% of the outstanding incentive distribution rights of CrossAmerica Partners LP and any common units of CrossAmerica Partners LP owned by CST.
“Board” refers to the Board of Directors of our General Partner.
“IPO” refers to our initial public offering that occurred on October 30, 2012. In connection with the IPO, a portion of the business of Dunne Manning, Inc. (“DMI”) and its subsidiaries and affiliates was contributed to the Partnership.
“Partnership Agreement” refers to the First Amended and Restated Limited Partnership Agreement of CrossAmerica, as amended.
“Predecessor” or “Predecessor Entity” refer to the wholesale distribution business of Lehigh Gas - Ohio, LLC, and real property and leasehold interests contributed to us in connection with the IPO by Joseph V. Topper, Jr., our former Chief Executive Officer and continuing member of the Board. This was the portion of the business of DMI and its subsidiaries and affiliates contributed to the Partnership in connection with the IPO.
“Valero” refers to Valero Energy Corporation and, where appropriate in context, to one or more of its subsidiaries, or all of them taken as a whole.
The term “rack” refers to the price at which a wholesale distributor generally purchases motor fuel from an integrated oil company or refiner at the terminal.
The term “DTW” refers to dealer tank wagon contracts, which are variable cent per gallon priced wholesale motor fuel distribution or supply contracts.
The terms “affiliated dealers” or “DMS” refer to Dunne Manning Stores LLC (formerly known as Lehigh Gas-Ohio, LLC), an entity associated with Joseph V. Topper, Jr., a member of our Board and a related party. An affiliated dealer is an operator of retail motor fuel stations that purchases all of its motor fuel requirements from CrossAmerica on a wholesale basis under rack plus pricing. Affiliated dealers lease retail sites from CrossAmerica in accordance with a master lease agreement between the affiliated dealers and CrossAmerica.
The term “asset drops” refers to CST’s sale of ownership interests in its U.S. wholesale fuel supply business or its “New to Industry” real property (“NTI”) convenience stores to CrossAmerica.
Incentive distribution rights (“IDRs”) are partnership interests that provide for special distributions associated with increasing partnership distributions. CST is the owner of 100% of the outstanding IDRs of CrossAmerica.
The “GP Purchase” refers to CST’s purchase from Lehigh Gas Corporation (“LGC”) of 100% of the equity interests in the “General Partner” that was consummated on October 1, 2014. After the GP Purchase, the name of Lehigh Gas Partners LP was changed to CrossAmerica Partners LP.
The “IDR Purchase” refers to CST’s purchase of all of the membership interests in limited liability companies formed by the 2004 Irrevocable Agreement of Trust of Joseph V. Topper, Sr. and the 2008 Irrevocable Agreement of Trust of John B. Reilly, Jr., which owned all of the IDRs in Lehigh Gas Partners LP.
Concurrent with the GP Purchase and IDR Purchase, LGC changed its name to Dunne Manning, Inc. (“DMI”). DMI is a company controlled by Joseph V. Topper, Jr., a member of our Board.
The term Amended Omnibus Agreement refers to the Amended and Restated Omnibus Agreement, dated October 1, 2014, by and among CrossAmerica, the General Partner, DMI, DMS, CST Services LLC and Joseph V. Topper, Jr., which

5



amends and restates the original omnibus agreement, which was executed in connection with CrossAmerica’s initial public offering on October 30, 2012.
The term “PMI” refers to our April 2014 acquisition of Petroleum Marketers, Incorporated, which resulted in the acquisition of retail sites in Virginia and West Virginia.
The term “Erickson” refers to our February 2015 acquisition of all of the outstanding capital stock of Erickson Oil Products, Inc. and separate purchases of certain related assets, which resulted in the acquisition of retail sites located in Minnesota, Michigan, Wisconsin and South Dakota.
The term “One Stop” refers to our July 2015 purchase of the company-operated One Stop convenience store network based in Charleston, West Virginia, along with commission agent sites, dealer fuel supply agreements and a freestanding franchised quick service restaurant.

6



ITEMS 1., 1A., and 2. BUSINESS, RISK FACTORS AND PROPERTIES
Overview
CrossAmerica is a Delaware limited partnership primarily engaged in the wholesale distribution of motor fuel and the ownership and leasing of real estate used in the retail distribution of motor fuel. We also generate revenues from the operation of convenience stores.
On October 1, 2014, CST completed the GP Purchase and IDR Purchase for $17 million in cash and approximately 2 million shares of CST common stock for aggregate consideration of approximately $90 million. The General Partner manages the operations and activities of CrossAmerica. The General Partner is managed and operated by the Board and executive officers of the General Partner. As a result of the acquisition of the General Partner, CST controls the General Partner and has the right to appoint all members of the Board. Therefore, CST controls the operations and activities of CrossAmerica even though CST does not own a majority of CrossAmerica’s outstanding limited partner units.
The address of CrossAmerica’s principal executive offices is 515 Hamilton Street, Suite 200, Allentown, PA 18101, and our telephone number is (610) 625-8000. Our common units trade on the NYSE under the symbol “CAPL.”
The financial statements are comprised of CrossAmerica and its wholly-owned subsidiaries, and its operations are conducted by the following consolidated wholly-owned subsidiaries:
Lehigh Gas Wholesale LLC (“LGW”), which distributes motor fuels on a wholesale basis and generates qualified income under Section 7704(d) of the Internal Revenue Code of 1986, as amended (the “Internal Revenue Code”);
LGP Realty Holdings LP (“LGPR”), which functions as the real estate holding company of CrossAmerica and holds the assets that generate rental income that is qualifying under Section 7704(d) of the Internal Revenue Code; and
Lehigh Gas Wholesale Services, Inc. (“LGWS”), which owns and leases (or leases and sub-leases) real estate and personal property used in the retail distribution of motor fuels, as well as provides maintenance and other services to its customers. In addition, LGWS distributes motor fuels on a retail basis and sells convenience merchandise items to end customers at company-operated retail sites and sells motor fuel on a retail basis at sites operated by commission agents. Income from the retail distribution of motor fuels, convenience items and rental income from leases of real property to a related party is not qualifying income under Section 7704(d) of the Internal Revenue Code.
We conduct our business through two operating segments, Wholesale and Retail. As of December 31, 2015, we distributed motor fuel at nearly 1,100 sites located in 25 states (Pennsylvania, New Jersey, Ohio, New York, Massachusetts, Kentucky, New Hampshire, Maine, Florida, Georgia, North Carolina, Maryland, Delaware, Tennessee, Virginia, Illinois, Indiana, West Virginia, Minnesota, Michigan, Wisconsin, South Dakota, Colorado, Rhode Island and Texas). Additionally, we receive rental income for sites we own in Arizona and New Mexico.
Available Information
CrossAmerica’s internet website is www.crossamericapartners.com. Information on this website is not part of this annual report. Annual reports on CrossAmerica’s Form 10-K, quarterly reports on its Form 10-Q and its current reports on Form 8-K filed with (or furnished to) the SEC are available on this website free of charge, soon after such material is filed or furnished. In this same location, CrossAmerica also posts its corporate governance guidelines, code of ethics and the charters of the committees of our Board. These documents are available in print to any unitholder that makes a written request to 515 Hamilton Street, Suite 200, Allentown, Pennsylvania 18101.
CST’s internet website is www.CSTBrands.com. Information on this website is not part of this annual report. Annual reports on Form 10-K, quarterly reports on Form 10-Q and current reports on Form 8-K filed with (or furnished to) the Securities and Exchange Commission (“SEC”) are available on this website free of charge, soon after such material is filed or furnished. In this same location, CST also posts its corporate governance guidelines, code of ethics and the charters of the committees of its Board of Directors. These documents are available in print to any stockholder that makes a written request to CST Brands, Inc. Attn: Corporate Secretary, One Valero Way, Building D, Suite 200, San Antonio, Texas 78249.
Operations
Wholesale Segment
Our primary operation is the wholesale distribution of motor fuel. Our Wholesale segment generated 2015 revenues of $1.9 billion. We are one of the ten largest independent distributors by volume in the United States for ExxonMobil, BP and Motiva, and we

7



also distribute Chevron, Sunoco, Valero, Gulf, Citgo and Marathon-branded motor fuels (approximately 85% of the motor fuel we distributed during 2015 was branded). Branded motor fuels are purchased from major integrated oil companies and refiners under supply agreements. We take legal title to the motor fuel when we receive it at the rack and generally arrange for a third-party transportation provider to take delivery of the motor fuel at the rack and deliver it to the appropriate sites in our network. We receive a fixed mark-up per gallon on approximately 87% of our gallons sold. Our fixed mark-up per gallon contracts are impacted by the discount for prompt payment and other rebates and incentives offered by our suppliers. Prompt payment discounts from suppliers are based on a percentage of the purchase price of motor fuel and the dollar value of these discounts varies with motor fuel prices. As such, in periods of lower wholesale motor fuel prices, our gross profit is negatively affected and, in periods of higher wholesale motor fuel prices, our gross profit is positively affected (as it relates to these discounts). We also generate a portion of our wholesale gross profit through DTW contracts, which are typically inversely correlated to the movement of crude oil prices (as crude oil prices decline, motor fuel gross profit generally increases). The increase in DTW gross profit is a result of the acquisition cost of motor fuel reducing at a faster rate as compared to the rate retail motor fuel prices decline. This spread can exist for a period of time, thus allowing the Partnership to potentially capture additional margin due to such price volatility.
The following table highlights the aggregate volume of motor fuel distributed by our Wholesale segment to each of our principal customer groups by gallons sold for the periods (in millions):
 
Year Ended December 31,
 
End of Year Sites
 
2015
 
2014
 
2013
 
2015
 
2014
 
2013
Gallons of motor fuel distributed to:
 
 
 
 
 
 
 
 
 
 
 
Independent dealers
418.1

 
396.9

 
237.5

 
370

 
416

 
256

Lessee dealers
169.7

 
143.8

 
126.5

 
290

 
205

 
191

Affiliated dealers
177.6

 
224.0

 
253.5

 
191

 
197

 
265

CST
77.3

 
4.9

 

 
43

 
21

 

Company operated retail convenience
   stores
133.1

 
45.1

 

 
115

 
87

 

Commission agents
75.6

 
73.0

 
20.3

 
66

 
75

 
54

Total
1,051.4

 
887.7

 
637.8

 
1,075

 
1,001

 
766

Independent Dealer Sites
The independent dealer owns or leases the property and owns all fuel and convenience store inventory.
We contract to exclusively distribute fuel to the independent dealer at a fixed mark-up per gallon and, in some cases, DTW.
Distribution contracts with independent dealers are typically 7 to 10 years in length.
As of December 31, 2015, the average remaining distribution contract term was 5.1 years.
Lessee Dealer Sites
We own or lease the property and then lease or sublease the site to a dealer.
The lessee dealer owns all fuel and convenience store inventory and sets its own pricing and gross profit margins.
We collect wholesale fuel margins at a fixed mark-up per gallon and, in some cases, DTW.
Under our distribution contracts, we agree to supply a particular branded motor fuel or unbranded motor fuel to a site or group of sites and arrange for all transportation.
Exclusive distribution contracts with dealers who lease property from us run concurrent in length to the site’s lease period (generally 3 to 10 years).
Leases are generally triple net leases.
As of December 31, 2015, the average remaining lease agreement term was 3.4 years.
Affiliated Dealer Sites
We own or lease the property and then lease or sublease the site to DMS.

8



We entered into a 15-year motor fuel distribution agreement with DMS pursuant to which we distribute to DMS motor fuels at a fixed mark-up per gallon.
We entered into 15-year triple-net lease agreements with DMS pursuant to which DMS leases sites from us.
DMS owns motor fuel and convenience store inventory and sets its own pricing and gross profit margin.
As of December 31, 2015, the average remaining term on our fuel distribution agreements with DMS was 11.8 years. The average remaining term on our lease agreements with DMS was 12.1 years.
CST Sites
In conjunction with the joint acquisitions of Nice N Easy Grocery Shoppes (“Nice N Easy”) and Landmark Industries Stores (“Landmark”) with CST, we own the property and then lease or sublease the site to CST.
We entered into a 10-year fuel distribution agreement with CST, pursuant to which we distribute to CST motor fuels at a fixed mark-up per gallon.
We entered into 10-year triple-net lease agreements with CST pursuant to which CST leases sites from us.
CST owns all fuel and convenience store inventory and sets its own pricing and gross profit margin.
As of December 31, 2015, the remaining term on our fuel distribution agreement and lease terms associated with these acquisitions with CST was 8.9 years.
We also generate revenues through leasing or subleasing our real estate. We own or lease real and personal property and we lease or sublease to tenants, the substantial majority of which are wholesale customers as described above. As such, we manage our real estate leasing activities congruently with our wholesale business. We control nearly 56% of the properties that we lease to our dealers or utilize in our retail business. Our lease agreements with third party landlords have an average remaining lease term of 6.7 years as of December 31, 2015. Not all of the rental income we earn is a qualified source of income. Rental income from CST is not qualifying income.
Retail Segment
Our Retail segment generated 2015 revenues of $672.0 million. We own or lease and operate convenience stores, primarily through stores acquired in the PMI, Erickson and One Stop acquisitions. Subsequent to an acquisition, we evaluate the eventual long-term operation of each convenience store acquired: (a) to be integrated into the retail operations of CST, (b) to be converted into a dealer, or (c) other strategic alternatives, including divestiture or longer term operation as a retail site. By converting convenience stores into dealers, we continue to benefit from motor fuel distribution volumes as well as rental income from lease or sublease arrangements. For the year ended December 31, 2015, we converted 77 company-operated convenience stores in our Retail segment to the lessee dealer customer group in our Wholesale segment. As of December 31, 2015, we continue to operate 116 retail sites.
Company Operated Sites
We own or lease the property, operate the convenience store and retain all profits from motor fuel and convenience store operations.
We own the motor fuel inventory at the sites and set the motor fuel pricing at the sites.
We maintain inventory from the time of the purchase of motor fuels from third party suppliers until the retail sale to the end customer. The inventory amount at the sites averages about 3-days’ worth of motor fuel sales.
LGW distributes on a wholesale basis all of the motor fuel required by our company operated sites, which owns the motor fuel inventory and distributes motor fuel to retail customers. LGW records qualifying wholesale motor fuel distribution gross income and LGWS records the non-qualifying retail distribution gross income.
Commission Sites
We own or lease the property and then lease or sublease the site to the commission agent, who pays rent to us and operates all the non-fuel related operations at the sites for its own account.
We own the motor fuel inventory at the sites, set the motor fuel pricing at the sites, and generate revenue from the retail sale of motor fuels to the end customer.

9



We pay the commission agent a commission for each gallon of fuel sold at the site.
LGW distributes fuel on a wholesale basis to LGWS, which owns the motor fuel inventory and distributes motor fuel to commission sites. LGW records qualifying wholesale motor fuel distribution gross income and LGWS records the non-qualifying retail gross income.
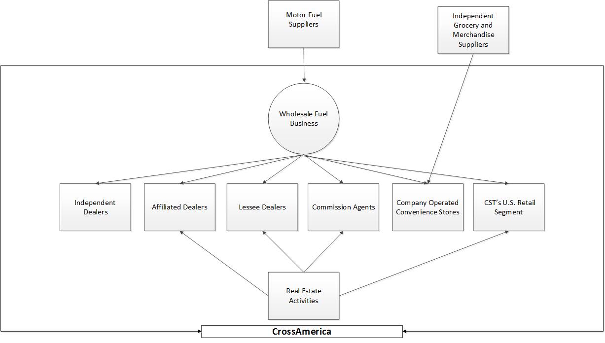
The following chart depicts how motor fuel is procured and distributed to our customer groups and how convenience merchandise items are procured and distributed to our company owned and operated convenience stores. The chart also depicts the relationship of our real estate activities to our customer groups.
Business Strategy and Objective
Our primary business objective is to make quarterly cash distributions to our unitholders and, over time, to increase our quarterly cash distributions. The amount of any distribution is subject to the discretion of the Board, and the Board may modify or revoke the cash distribution policy at any time. Our Partnership Agreement does not require us to pay any distributions.
Our business strategy to achieve our objective of paying and, over time, increasing our quarterly cash distributions, is focused on the following key initiatives:
Utilize our relationship with CST to maintain and grow our cash flow through joint acquisitions and asset drops;
Expand within and beyond our core markets through acquisitions. Since our IPO and through February 17, 2016, we have completed acquisitions for a total of over 400 fee and leasehold sites for total consideration of $800.0 million;
Enhance our real estate business’ cash flows by owning or leasing sites in prime locations;
Increase our wholesale motor fuel distribution business by expanding market share;
Maintain strong relationships with major integrated oil companies and refiners; and
Utilize operating knowledge to grow retail gross profits after acquisition of convenience stores.
We believe our competitive strengths will allow us to capitalize on our strategic opportunities, including:
Our relationship with CST, one of the largest independent retailers of motor fuel and convenience merchandise items in North America;

10



Stable cash flows from real estate rent income and wholesale motor fuel distribution;
Established history of acquiring sites and successfully integrating these sites and operations into our existing business;
Long-term relationships with major integrated oil companies and refiners;
Convenience store operating expertise;
Prime real estate locations in areas with high traffic and considerable motor fuel consumption; and
Strong relationships with key suppliers.
As part of our business strategy with CST, we intend, pending approval by the Board of the General Partner’s independent conflicts committee and mutual agreement upon terms and other conditions, to purchase additional equity interests at fair market value in CST’s wholesale motor fuel supply business (“CST Fuel Supply”). In January 2015 and again in July 2015, we closed on the purchase of a 5% and 12.5%, respectively, limited partner equity interest in CST Fuel Supply. As of February 17, 2016, our total equity interest in CST Fuel Supply is 17.5%.
Additionally, we have issued common units to CST as consideration for asset drops and may, from time to time, issue common units as payment for charges incurred under the Amended Omnibus Agreement.
Supplier Arrangements
We distribute branded motor fuel under the Exxon, Mobil, BP, Shell, Chevron, Sunoco, Valero, Gulf, Citgo and Marathon brands to our customers. Branded motor fuels are purchased from major integrated oil companies and refiners under supply agreements. For the year ended December 31, 2015, our wholesale business purchased approximately 30%, 26% and 26% of its motor fuel from ExxonMobil, BP and Motiva, respectively. We purchase the motor fuel at the supplier’s applicable terminal rack price, which typically changes daily. Certain suppliers offer volume rebates or incentive payments to drive volumes and provide an incentive for branding new locations. Certain suppliers require that all or a portion of any such incentive payments be repaid to the supplier in the event that the sites are rebranded within a stated number of years. We also purchase unbranded motor fuel for distribution at a rack price. As of December 31, 2015, our supply agreements had a weighted-average remaining term of approximately 5.1 years.
Competition
Our wholesale motor fuel distribution business competes with other motor fuel distributors. Independent dealers may choose to purchase their motor fuel supplies directly from the major integrated oil companies. Major competitive factors for us include, among others, customer service, price and quality of service and availability of products.
The convenience store industry is highly competitive and characterized by ease of entry and constant change in the number and type of retailers offering products and services of the type we sell in our convenience stores. We compete with other convenience store chains, independently owned convenience stores, motor fuel stations, supermarkets, drugstores, discount stores, dollar stores, club stores and hypermarkets. Major competitive factors include, among others, location, ease of access, product and service selection, motor fuel brands, pricing, customer service, store appearance, cleanliness and perception of safety.
Seasonality
Our business exhibits substantial seasonality due to our wholesale and retail sites being located in certain geographic areas that are affected by seasonal weather and temperature trends and associated changes in retail customer activity during different seasons. Historically, sales volumes have been highest in the second and third quarters (during the summer activity months) and lowest during the winter months in the first and fourth quarters.
Trade Names, Service Marks and Trademarks
We are a wholesale distributor of motor fuel for various major integrated oil companies and are licensed to market/resell motor fuel under their respective motor fuel brands.
We are not aware of any facts that would negatively affect our continuing use of any trademarks, trade names or service marks.
Environmental Laws and Regulations
We are subject to extensive federal, state and local environmental laws and regulations, including those relating to underground storage tanks (“USTs”), the release or discharge of materials into the air, water and soil, waste management, pollution prevention measures, storage, handling, use and disposal of hazardous materials, the exposure of persons to hazardous materials, greenhouse

11



gas emissions, and characteristics, composition, storage and sale of motor fuel and the health and safety of our employees. We incorporate by reference into this section our disclosures included in Note 2 under the captions “Environmental Matters” and “Asset Retirement Obligations” and Note 11 under the caption “Asset Retirement Obligations” of the notes to the consolidated financial statements included elsewhere in this annual report.
Other Regulatory Matters
Our retail sites are subject to regulation by federal, state, and/or local agencies and to licensing and regulations by state and local health, sanitation, safety, fire and other departments relating to the development and operation of retail sites, including regulations relating to zoning and building requirements and the preparation and sale of food.
Our retail operations are also subject to federal, state, and/or local laws governing such matters as wage rates, overtime, working conditions and citizenship requirements. At the federal, state and local levels where we operate, there are proposals under consideration from time to time to increase minimum wage rates.
Employees
As a result of our PMI, Erickson and One Stop acquisitions, as of December 31, 2015, we have 1,052 employees who provide services to our retail operations.
The General Partner manages the operations and activities of CrossAmerica. Under the Amended Omnibus Agreement, employees of CST provide management services to CrossAmerica. As of December 31, 2015, pursuant to the Amended Omnibus Agreement, 77 employees of CST provide exclusive management services to CrossAmerica.


12



RISK FACTORS
If any of the following risks were to occur, our business, financial condition or results of operations could be materially and adversely affected. In that case, we might not be able to pay distributions on our common units, the trading price of our common units could decline and you could lose all or part of your investment. Also, please read “Cautionary Statement Regarding Forward-Looking Statements.”
Limited partner interests are inherently different from the capital stock of a corporation although many of the business risks to which we are subject are similar to those that would be faced by a corporation engaged in a similar business.
Risks Relating to Our Industry and Our Business
We may not have sufficient distributable cash from operations to enable us to pay our quarterly distribution following the establishment of cash available for distribution and payment of fees and expenses.
We may not have sufficient cash each quarter to pay our current quarterly distribution or any distribution.
The amount of cash we can distribute on our units principally depends upon the amount of cash we generate from our operations, which will fluctuate from quarter to quarter based on, among other things:
demand for motor fuel products in the markets we serve, including seasonal fluctuations, and the margin per gallon we earn selling and distributing motor fuel;
the wholesale price of motor fuel and its impact on the discounts we receive;
seasonal trends in the industries in which we operate;
the impact severe storms could have to our suppliers’ operations;
competition from other companies that sell motor fuel products or operate convenience stores in our targeted market areas;
the inability to identify and acquire suitable sites or to negotiate acceptable leases for such sites;
the potential inability to obtain adequate financing to fund our expansion;
the level of our operating costs, including payments to CST;
prevailing economic conditions;
regulatory actions affecting the supply of or demand for motor fuel, our operations, our existing contracts or our operating costs; and
volatility of prices for motor fuel.
In addition, the actual amount of cash we will have available for distribution will depend on other factors such as:
the level of capital expenditures we make;
the restrictions contained in our credit facility;
our debt service requirements;
the cost of acquisitions;
fluctuations in our working capital needs;
our ability to borrow under our credit facility to make distributions to our unitholders; and
the amount, if any, of cash reserves established by our General Partner in its discretion. 
There is no guarantee that we will distribute quarterly cash distributions to our unitholders in any quarter. See “Item 5. Market for Registrant’s Common Equity, Related Stockholder Matters and Issuer Purchases of Equity Securities—Cash Distribution Policy.”

13



The amount of cash we have available for distribution to unitholders depends primarily on our cash flow rather than on our  profitability, which may prevent us from making cash distributions, even during periods when we record net income.
The amount of cash we have available for distribution depends primarily on our cash flow, and not solely on profitability, which will be affected by non-cash items. As a result, we may make cash distributions during periods when we record losses for financial accounting purposes and may not make cash distributions during periods when we record net income for financial accounting purposes.
If we are unable to make acquisitions on economically acceptable terms from CST or third parties, our future growth and ability to increase distributions to unitholders will be limited.
Our strategy to grow our business and increase distributions to unitholders is dependent on our ability to make acquisitions that result in an increase in cash flow. Our growth strategy is based, in large part, on our expectation of ongoing divestitures of retail and wholesale fuel distribution assets by industry participants, including CST. CST has no contractual obligation to contribute any assets to us or accept any offer for its assets that we may choose to make. We may be unable to make accretive acquisitions for any of the following reasons:
we are unable to identify attractive acquisition candidates or negotiate acceptable purchase contracts for them;
we are unable to reach agreement with CST on economically acceptable terms for acquisitions of CST assets;
we are unable to raise financing for such acquisitions on economically acceptable terms, for example if the market price for our common units declines;
we are outbid by competitors; or
we or the seller are unable to obtain any necessary consents.
If we are unable to make acquisitions from CST or third parties, our future growth and ability to increase distributions to unitholders will be limited. In addition, if we consummate any future acquisitions, our capitalization and results of operations may change significantly. We may also consummate acquisitions, which at the time of consummation we believe will be accretive, but ultimately may not be accretive. If any of these events occurred, our future growth would be limited.
Any acquisitions, including future sales to us of assets by CST, are subject to substantial risks that could adversely affect our business, financial condition and results of operations and reduce our ability to make distributions to unitholders.
Any acquisitions, including any future sales of assets to us by CST, involve potential risks, including, among other things:
the validity of our assumptions about revenues, capital expenditures and operating costs of the acquired business or assets, as well as assumptions about achieving synergies with our existing business;
the incurrence of substantial unforeseen environmental and other liabilities arising out of the acquired businesses or assets, including liabilities arising from the operation of the acquired businesses or assets prior to our acquisition, for which we are not indemnified or for which the indemnity is inadequate;
the costs associated with additional debt or equity capital, which may result in a significant increase in our interest expense and financial leverage resulting from any additional debt incurred to finance the acquisition, or the issuance of additional common units on which we will make distributions, either of which could offset the expected accretion to our unitholders from any such acquisition and could be exacerbated by volatility in the equity or debt capital markets;
a failure to realize anticipated benefits, such as increased available cash per unit, enhanced competitive position or new customer relationships;
the inability to timely and effectively integrate the operations of recently acquired businesses or assets, particularly those in new geographic areas or in new lines of business;
a decrease in our liquidity by using a significant portion of our available cash or borrowing capacity to finance the acquisition;
the incurrence of other significant charges, such as impairment of goodwill or other intangible assets, asset devaluation or restructuring charges;
performance from the acquired assets and businesses that is below the forecasts we used in evaluating the acquisition;

14



a significant increase in our working capital requirements;
competition in our targeted market areas;
customer or key employee loss from the acquired businesses; and
diversion of our management’s attention from other business concerns.
In addition, our ability to purchase or lease additional sites involves certain potential risks, including the inability to identify and acquire suitable sites or to negotiate acceptable leases or subleases for such sites and difficulties in adapting our distribution and other operational and management systems to an expanded network of sites.
Our reviews of businesses or assets proposed to be acquired are inherently imperfect because it generally is not feasible to perform an in-depth review of businesses and assets involved in each acquisition. Even a detailed review of assets and businesses may not necessarily reveal existing or potential problems, nor will it permit a buyer to become sufficiently familiar with the assets or businesses to fully assess their deficiencies and potential. For example, inspections may not always be performed on every asset, and environmental problems, such as groundwater contamination, are not necessarily observable even when an inspection is undertaken. Unitholders will not have the opportunity to evaluate the economic, financial and other relevant information that we will consider in determining the application of our funds and other resources toward the acquisition of certain businesses or assets.
Volatility in crude oil and wholesale motor fuel costs affect our business, financial condition and results of operations and our ability to make distributions to unitholders.
For the year ended December 31, 2015, motor fuel revenue accounted for 90% of our total revenues and motor fuel gross profit accounted for 51% of total gross profit. Wholesale motor fuel costs are directly related to, and fluctuate with, the price of crude oil. Volatility in the price of crude oil, and subsequently wholesale motor fuel prices, is caused by many factors, including general political conditions, acts of war or terrorism, instability in oil producing regions, particularly in the Middle East and South America, and the value of U.S. dollars relative to other foreign currencies, particularly those of oil producing nations. In addition, the supply of motor fuel and our wholesale purchase costs could be adversely affected in the event of a shortage or oversupply of product, which could result from, among other things, interruptions of fuel production at oil refineries, new supply sources, sustained increases or decreases in global demand or the fact that our motor fuel contracts do not guarantee an uninterrupted, unlimited supply of motor fuel.
Significant increases and volatility in wholesale motor fuel costs could result in lower gross profit dollars, as an increase in the retail price of motor fuel could impact consumer demand for motor fuel and convenience merchandise and could result in lower wholesale motor fuel gross profit dollars. Dramatic increases in oil prices reduce retail motor fuel gross profits, because wholesale motor fuel costs typically increase faster than retailers are able to pass them along to customers. In addition, significant decreases in oil prices and the corresponding decreases in wholesale motor fuel sales prices can result in lower revenues and gross profit margins, as our wholesale motor fuel gross profits include discounts from our suppliers calculated as a percentage of the cost of wholesale motor fuel. As the market prices of crude oil, and, correspondingly, the market prices of wholesale motor fuel, experience significant and rapid fluctuations, we attempt to pass along wholesale motor fuel price changes to our customers through retail price changes; however, we are not always able to do so immediately. The timing of any related increase or decrease in sales prices is affected by competitive conditions in each geographic market in which we operate. As such, our revenues and gross profit for motor fuel can increase or decrease significantly and rapidly over short periods of time and potentially adversely impact our business, financial condition, results of operations and ability to make distributions to our unitholders. The volatility in crude oil and wholesale motor fuel costs and sales prices makes it extremely difficult to forecast future motor fuel gross profits or predict the effect that future wholesale costs and sales price fluctuations will have on our operating results and financial condition.
Seasonality in wholesale motor fuel costs and sales, as well as merchandise sales, affect our business, financial condition and results of operations and our ability to make distributions to unitholders.
Oil prices, wholesale motor fuel costs, motor fuel sales volumes, motor fuel gross profits and merchandise sales often experience seasonal fluctuations. For example, consumer demand for motor fuel typically increases during the summer driving season and typically falls during the winter months. Travel, recreation and construction are typically higher in these months in the geographic areas in which we operate, increasing the demand for motor fuel and merchandise that we sell. Therefore, our revenues are typically higher in the second and third quarters of our fiscal year. A significant change in any of these factors, including a significant decrease in consumer demand (other than typical seasonal variations), could materially affect our motor fuel and merchandise volumes, motor fuel gross profit and overall customer traffic, which in turn could have a material adverse effect on our business, financial condition, results of operations and cash flows.

15



Both the wholesale motor fuel distribution and the retail motor fuel industries are characterized by intense competition and fragmentation, and our failure to effectively compete could adversely affect our business, financial condition and results of operations and reduce our ability to make distributions to unitholders.
The markets for distribution of wholesale motor fuel and the sale of retail motor fuel are highly competitive and fragmented, which results in narrow margins. We have numerous competitors and some may have significantly greater resources and name recognition than we do. We rely on our ability to provide value added reliable services and to control our operating costs to maintain our margins and competitive position. If we were to fail to maintain the quality of our services, wholesale customers could choose alternative distribution sources and retail customers could purchase from other retailers, each decreasing our margins. Furthermore, there can be no assurance that major integrated oil companies will not decide to distribute their own products in direct competition with us or that large wholesale customers will not attempt to buy directly from the major integrated oil companies. The occurrence of any of these events could have a material adverse effect on our business, results of operations and our ability to make distributions.
Changes in credit or debit card expenses could reduce our gross profit, especially on motor fuel.
A significant portion of our sales involve payment using credit or debit cards. We are assessed fees as a percentage of transaction amounts and not as a fixed dollar amount or percentage of our gross profits. Higher motor fuel prices result in higher credit and debit card expenses, and an increase in credit or debit card use or an increase in fees would have a similar effect. Therefore, credit and debit card fees charged on motor fuel purchases that are more expensive as a result of higher motor fuel prices are not necessarily accompanied by higher gross profits. In fact, such fees may cause lower gross profits. Lower gross profits on motor fuel sales caused by higher fees may decrease our overall gross profit and could have a material adverse effect on our business, financial condition and results of operations.
General economic conditions that are largely out of our control could adversely affect our business, financial condition and results of operations and reduce our ability to make distributions to unitholders.
Recessionary economic conditions, higher interest rates, higher motor fuel and other energy costs, inflation, increases in commodity prices, higher levels of unemployment, higher consumer debt levels, higher tax rates and other changes in tax laws or other economic factors may affect consumer spending or buying habits, and could adversely affect the demand for products we sell at our retail sites. Unfavorable economic conditions, higher motor fuel prices and unemployment levels can affect consumer confidence, spending patterns and miles driven, with many customers “trading down” to lower priced products in certain categories when unfavorable conditions exist. These factors can lead to sales declines in both motor fuel and general merchandise, and in turn have an adverse impact on our business, financial condition and results of operations.
A tightening of credit in the financial markets or an increase in interest rates may make it more difficult for wholesale customers and suppliers to obtain financing and, depending on the degree to which it occurs, there may be a material increase in the nonpayment or other nonperformance by our customers and suppliers. Even if our credit review and analysis mechanisms work properly, we may experience financial losses in our dealings with these third parties. A material increase in the nonpayment or other nonperformance by our wholesale customers and/or suppliers could adversely affect our business, financial condition, results of operations and ability to make distributions to our unitholders.
Changes in consumer behavior and travel as a result of changing economic conditions, labor strikes or otherwise could adversely affect our business, financial condition and results of operations and reduce our ability to make distributions to unitholders.
In the retail motor fuel industry, customer traffic is generally driven by consumer preferences and spending trends, growth rates for commercial truck traffic and trends in travel and weather. Changes in economic conditions generally, or in the regions in which we operate, could adversely affect consumer spending patterns and travel in our markets. In particular, weakening economic conditions may result in decreases in miles driven and discretionary consumer spending and travel, which affect spending on motor fuel and convenience items. In addition, changes in the types of products and services demanded by consumers or labor strikes in the construction industry or other industries that employ customers who visit our stores, may adversely affect our sales and gross profit. Additionally, negative publicity or perception surrounding motor fuel suppliers could adversely affect their reputation and brand image, which may negatively affect our motor fuel sales and gross profit. Similarly, advanced technology and increased use of “green” automobiles (e.g., those automobiles that do not use petroleum-based motor fuel or that are powered by hybrid engines) would reduce demand for motor fuel. Our success depends on our ability to anticipate and respond in a timely manner to changing consumer demands and preferences while continuing to sell products and services that remain relevant to the consumer and thus will positively impact overall merchandise gross profit.

16



Legal, technological, political and scientific developments regarding climate change and fuel efficiency may decrease demand for motor fuel.
Developments aimed at reducing greenhouse gas emissions’ contribution to climate change may decrease the demand or increase the cost for our major product, petroleum-based motor fuel. Attitudes toward this product and its relationship to the environment may significantly affect our effectiveness in marketing our product and sales. Government efforts to steer the public toward non-petroleum-based fuel dependent modes of transportation may foster a negative perception toward motor fuel or increase costs for our product, thus affecting the public’s attitude toward our major product. New technologies that increase fuel efficiency or offer alternative vehicle power sources or laws or regulations to increase fuel efficiency, reduce consumption or offer alternative vehicle power sources may result in decreased demand for petroleum-based motor fuel. We may also incur increased costs for our product which we may not be able to pass along to our customers. These developments could potentially have a material adverse effect on our business, financial condition and results of operations.
Future tobacco legislation, campaigns to discourage smoking, increased use of tobacco alternatives, increases in tobacco taxes and wholesale cost increases of tobacco products could adversely affect our business, financial condition and results of operations and reduce our ability to make distributions to unitholders.
Sales of tobacco products have historically accounted for a significant portion of our total sales of convenience store merchandise. Increases in wholesale cigarette costs and tax increases on tobacco products, as well as future legislation, national and local campaigns to discourage smoking in the U.S., and increased use of tobacco alternatives such as electronic cigarettes, may have an adverse effect on the demand for tobacco products, and therefore reduce our revenues and profits. Competitive pressures in our markets can make it difficult to pass price increases on to our customers. These factors could materially and adversely affect our retail price of cigarettes, cigarette unit volume and sales, merchandise gross profit and overall customer traffic. Reduced sales of tobacco products or smaller gross profits on the sales we make could have a material adverse effect on our business, financial condition and results of operations.
Currently, major cigarette manufacturers offer substantial rebates to retailers. We include these rebates as a component of our gross profit. In the event these rebates are no longer offered, or decreased, our profit from cigarette sales will decrease accordingly. In addition, reduced retail display allowances on cigarettes offered by cigarette manufacturers negatively affect gross profits. These factors could materially affect our retail price of cigarettes, cigarette unit volume and revenues, merchandise gross profit and overall customer traffic, which could in turn have a material adverse effect on our business, financial condition and results of operations.
We are subject to extensive government laws and regulations, and the cost of compliance with such laws and regulations can be material.
Our business and properties are subject to extensive local, state and federal governmental laws and regulations relating to, among other things, environmental conditions, the sale of alcohol, tobacco and money orders, employment conditions, including minimum wage requirements, and public accessibility requirements. The cost of compliance with these laws and regulations can have a material adverse effect on our operating results and financial condition. In addition, failure to comply with local, state, provincial and federal laws and regulations to which our operations are subject may result in penalties and costs that could adversely affect our business and our operating results.
In certain areas where our retail sites are located, state or local laws limit the retail sites’ hours of operation or their sale of alcoholic beverages, tobacco products, possible inhalants and lottery tickets, in particular to minors. Failure to comply with these laws could adversely affect our revenues and results of operations because these state and local regulatory agencies have the power to revoke, suspend or deny applications for and renewals of permits and licenses relating to the sale of these products or to seek other remedies, such as the imposition of fines or other penalties. Moreover, these laws may impact our sales volumes in general, as customers who purchase certain products such as alcoholic beverages typically buy other products when they shop. Laws that curtail the consumer’s ability to buy certain products at our convenience stores may curtail consumer demand for other products that we sell.
If a portion of our workforce were to create or become part of a labor union, we could be forced to increase our compensation levels in order to avoid work disruptions or stoppages. Any appreciable increase in the statutory minimum wage or unionization of our workforce could result in an increase in our labor costs and such cost increase, or the penalties for failing to comply with such statutory minimums, could adversely affect our business, financial condition and results of operations.
Further, U.S. health care reform legislation requires us to provide additional health insurance benefits to our employees, or health insurance coverage to additional employees, and has increased our costs and expenses.
Any changes in the laws or regulations described above that are adverse to us and our properties could affect our operating and financial performance. In addition, new regulations are proposed from time to time which, if adopted, could have a material adverse

17



effect on our operating results and financial condition.
We are subject to extensive government laws and regulations concerning our employees, and the cost of compliance with such laws and regulations can be material.
Regulations related to wages and other compensation affect our business. Any appreciable increase in applicable employment laws and regulations, including the statutory minimum wage, exemption levels or overtime regulations could result in an increase in labor costs and such cost increase, or the penalties for failing to comply with such statutory minimums, could adversely affect our business, financial condition and results of operations.
Further, the Affordable Care Act and related reforms make and will continue to make sweeping and fundamental changes to the U.S. health care system. This requires us to provide additional health insurance benefits to the employees providing services to us, or health insurance coverage to additional employees, and as a result may increase our costs and expenses. In addition, we are directly and indirectly affected by new tax legislation and regulation and the interpretation of tax laws and regulations. This includes potential changes in tax laws or the interpretation of tax laws relating to incentive compensation such as profit interests. Changes in such legislation, regulation or interpretation could have an adverse effect on our incentive compensation structures and thereby affect our operating results and financial condition.
Any changes in the employment, benefit plan, tax or labor laws or regulations described above that are adverse to us could affect our operating and financial performance. In addition, new regulations are proposed from time to time which, if adopted, could have a material adverse effect on our employment practices, operating results and financial condition.
We are subject to extensive federal, state and local environmental laws, and the cost of complying with such laws may be material.
Our operations are subject to a variety of environmental laws and regulations, including those relating to emissions to the air, discharges into water, releases of hazardous and toxic substances and remediation of contaminated sites. Under various federal, state and local laws and regulations, we may, as the owner or operator, be liable for the costs of removal or remediation of contamination at our current locations or our former locations, whether or not we knew of, or were responsible for, the presence of such contamination. In particular, as an owner and operator of motor fueling stations, we face risks relating to petroleum product contamination that other convenience store operators not engaged in such activities would not face. The remediation costs and other costs required to clean up or treat contaminated sites could be substantial. Contamination on and from our current or former locations may subject us to liability to third parties or governmental authorities for injuries to persons, property or natural resources and may adversely affect our ability to sell or rent our properties or to borrow money using such properties as collateral.
In the U.S., persons who dispose of or arrange for the disposal or treatment of hazardous or toxic substances at third party sites may also be liable for the costs of removal or remediation of such substances at these disposal sites although such sites are not owned by such persons. Our current and historic operation of many locations and the disposal of contaminated soil and groundwater wastes generated during cleanups of contamination at such locations could expose us to such liability.
We are subject to extensive environmental laws and regulations regulating USTs and vapor recovery systems. Compliance with existing and future environmental laws regulating such tanks and systems may require significant expenditures. In the U.S., we pay fees to state “leaking UST” trust funds in states where they exist. These state trust funds are expected to pay or reimburse us for remediation expenses related to contamination associated with USTs subject to their jurisdiction. Such payments are always subject to a deductible paid by us, specified per incident caps and specified maximum annual payments, which vary among the funds.
Additionally, such funds may have eligibility requirements that not all of our sites will meet. To the extent state funds or other responsible parties do not pay or delay payments for remediation, we will be obligated to make these payments, which, in the aggregate, could materially adversely affect our financial condition and results of operations. We can give no assurance that these funds or responsible third parties are or will continue to remain viable. See Note 16 of the notes to consolidated financial statements included elsewhere in this annual report under the caption “Litigation Matters” for a discussion of certain allegations made against us related to the remediation activities of USTs.
Motor fuel operations present risks of soil and groundwater contamination. In the future, we may incur substantial expenditures for remediation of contamination that has not been discovered at existing locations or locations which we may acquire. We regularly monitor our facilities for environmental contamination and record liabilities on our financial statements to cover potential environmental remediation and compliance costs when probable to occur and reasonably estimable. However, we can make no assurance that the liabilities we have recorded are the only environmental liabilities relating to our current and former locations, that material environmental conditions not known to us do not exist, that future laws or regulations will not impose material environmental liability on us or that our actual environmental liabilities will not exceed our reserves. In addition, failure to comply

18



with any environmental regulations or an increase in regulations could materially and adversely affect our operating results and financial condition.
Unfavorable weather conditions, the impact of climate change or other trends or developments in the regions in which we operate could adversely affect our business, financial condition and results of operations and reduce our ability to make distributions to unitholders.
Our retail sites are located in regions throughout the U.S. that are susceptible to certain severe weather events and potential impacts of climate change, such as hurricanes, severe thunderstorms, snowstorms, tornadoes and extreme heat and cold. Inclement weather conditions could damage our facilities, our suppliers or could have a significant impact on consumer behavior, travel and convenience store traffic patterns, as well as our ability to operate our retail sites. We could also be affected by regional occurrences, such as energy shortages or increases in energy prices, fires or other natural disasters. Besides these more obvious consequences of severe weather, our ability to insure these locations and the related cost of such insurance may also affect our business, financial condition and results of operations.
We could be adversely affected if we are not able to attract and retain a strong management team.
We are dependent on our ability to attract and retain a strong management team. If, for any reason, we are not able to attract and retain qualified senior personnel, our business, financial condition, results of operations and cash flows could be adversely affected. We also are dependent on our ability to recruit qualified convenience store and field managers. If we fail to attract and retain these individuals at reasonable compensation levels, our operating results may be adversely affected.
We depend on three principal suppliers for the majority of its motor fuel. A disruption in supply or a change in CrossAmerica’s relationship with any one of them could adversely affect our business, financial condition and results of operations and reduce our ability to make distributions to unitholders.
ExxonMobil Corporation, BP p.l.c. and Motiva Enterprises, LLC collectively supplied over 80% of CrossAmerica’s motor fuel purchases in 2015. CrossAmerica purchased approximately 30%, 26% and 26% of its motor fuel from ExxonMobil, BP and Motiva, respectively. A change of motor fuel suppliers, a disruption in supply or a significant change in pricing with any of these suppliers could have a material adverse effect on our business.
We rely on our suppliers to provide trade credit terms to adequately fund our on-going operations.
Our business is impacted by the availability of trade credit to fund motor fuel purchases and inventory purchases of our convenience stores. An actual or perceived downgrade in our liquidity or operations could cause our suppliers to seek credit support in the form of additional collateral, limit the extension of trade credit or otherwise materially modify their payment terms. Any material changes in the payments terms, including payment discounts, or availability of trade credit provided by our principal suppliers could impact our liquidity, results of operations and cash available for distribution to our unitholders.
Pending or future litigation could adversely affect our financial condition and results of operations. Litigation and publicity concerning motor fuel or food quality, health and other issues could result in significant liabilities or litigation costs and cause consumers to avoid our retail sites.
Convenience store businesses can be adversely affected by litigation and complaints from customers or government agencies resulting from motor fuel or food quality, illness or other health or environmental concerns or operating issues stemming from one or more locations. Additionally, we may become a party to individual personal injury, off-specification motor fuel, products liability, consumer protection act, contract disputes, wage and hour unemployment claims and other legal actions in the ordinary course of our business and we are occasionally exposed to industry-wide or class-action claims arising from the products we carry or industry-specific business practices. Adverse publicity about these allegations may negatively affect us, regardless of whether the allegations are true, by discouraging customers from purchasing motor fuel, merchandise or food at one or more of our retail sites. We could also incur significant liabilities if a lawsuit or claim results in a decision against us. Even if we are successful in defending such litigation, our litigation costs could be significant, and the litigation may divert time and money away from our operations and adversely affect our performance. Our defense costs and any resulting damage awards may not be fully covered by our insurance policies. Please see Note 16 of the notes to the consolidated financial statements included elsewhere in this annual report.
The dangers inherent in the storage and transport of motor fuel could cause disruptions and could expose us to potentially significant losses, costs or liabilities.
We store motor fuel in storage tanks at our retail sites. These operations are subject to significant hazards and risks inherent in storing and transporting motor fuel. These hazards and risks include, but are not limited to, fires, explosions, traffic accidents, spills, discharges and other releases, any of which could result in distribution difficulties and disruptions, environmental pollution,

19



governmentally imposed fines or cleanup obligations, personal injury or wrongful death claims and other damage to our properties and the properties of others. Any such event could have a material adverse effect on our business, financial condition and results of operations.
We depend on transportation providers for the transportation of substantially all of our motor fuel. Thus, a change of providers or a significant change in our relationship with any of these providers could adversely affect our business, financial condition and results of operations and reduce our ability to make distributions to unitholders.
Substantially all of the motor fuel we distribute is transported from refineries to gas stations by third party carriers. A change of transportation providers, a disruption in service or a significant change in our relationship with any of these transportation carriers could have a material adverse effect on our business and results of operations.
We are subject to federal, state and local laws and regulations that govern the product quality specifications of the motor fuel that we distribute and sell.
Various federal, state and local agencies have the authority to prescribe specific product quality specifications to the sale of commodities. Changes in product quality specifications, such as reduced sulfur content in refined petroleum products, or other more stringent requirements for fuels, could reduce our ability to procure product and our sales volume, require us to incur additional handling costs, and/or require the expenditure of capital. If we are unable to procure product or to recover these costs through increased sales, our ability to meet our financial obligations could be adversely affected. Failure to comply with these regulations could result in substantial penalties.
Our motor fuel sales in our Wholesale segment are generated under contracts that must be renegotiated or replaced periodically. If we are unable to successfully renegotiate or replace these contracts, then our business, financial condition and results of operations and ability to make distributions to unitholders could be adversely affected.
Our Wholesale segment’s motor fuel sales are generated under contracts that must be periodically renegotiated or replaced. As these contracts expire, they must be renegotiated or replaced. We may be unable to renegotiate or replace these contracts when they expire, and the terms of any renegotiated contracts may not be as favorable as the contracts they replace. Whether these contracts are successfully renegotiated or replaced is often times subject to factors beyond our control. Such factors include fluctuations in motor fuel prices, counterparty ability to pay for or accept the contracted volumes and a competitive marketplace for the services offered by us. If we cannot successfully renegotiate or replace our contracts or must renegotiate or replace them on less favorable terms, sales from these arrangements could decline and CrossAmerica’s ability to make distributions to its unitholders could be adversely affected.
We rely on our IT systems and network infrastructure to manage numerous aspects of our business, and a disruption of these systems could adversely affect our business, financial condition and results of operations and reduce our ability to make distributions to unitholders.
We depend on our IT systems and network infrastructure to manage numerous aspects of our business and provide analytical information to management. These systems are an essential component of our business and growth strategies, and a serious disruption to them could significantly limit our ability to manage and operate our business efficiently. These systems are vulnerable to, among other things, damage and interruption from power loss or natural disasters, computer system and network failures, loss of telecommunications services, physical and electronic loss of data, security breaches and computer viruses, which could result in a loss of sensitive business information, systems interruption or the disruption of our business operations. To protect against unauthorized access or attacks, we have implemented infrastructure protection technologies and disaster recovery plans, but there can be no assurance that a technology systems breach or systems failure will not have a material adverse effect on our financial condition or results of operations.
Our business and our reputation could be adversely affected by the failure to protect sensitive customer, employee or vendor data, whether as a result of cyber security attacks or otherwise, or to comply with applicable regulations relating to data security and privacy.
In the normal course of our business as a motor fuel and merchandise retailer, we obtain large amounts of personal data, including credit and debit card information from our customers. While we have invested significant amounts in the protection of our IT systems and maintain what we believe are adequate security controls over individually identifiable customer, employee and vendor data provided to us, a breakdown or a breach in our systems that results in the unauthorized release of individually identifiable customer or other sensitive data could nonetheless occur.
Cyber attacks are rapidly evolving and becoming increasingly sophisticated. A successful cyber attack resulting in the loss of sensitive customer, employee or vendor data could adversely affect our reputation, results of operations, financial condition and

20



liquidity, and could result in litigation against us or the imposition of penalties. Moreover, a security breach could require that we expend significant additional resources to upgrade further the security measures that we employ to guard against cyber attacks.
Our debt levels and debt agreement covenants may limit our flexibility in obtaining additional financing and in pursuing other business opportunities.
CrossAmerica has a significant amount of debt. At December 31, 2015, we had $385.5 million of total debt and $100.0 million of availability under the CrossAmerica revolving credit facility. See “Item 7. Management’s Discussion and Analysis of Financial Condition and Results of Operations—Liquidity—Debt” for a discussion of our amended and restated credit facility entered into in March 2014. Our level of indebtedness could have important consequences to us, including the following:
our ability to obtain additional financing, if necessary, for working capital, capital expenditures, acquisitions or other purposes may be impaired or such financing may not be available on favorable terms;
covenants contained in our credit facility will require us to meet financial tests that may affect our flexibility in planning for and reacting to changes in our business, including possible acquisition opportunities;
we will need a substantial portion of our cash flow to make interest payments on our indebtedness, reducing the funds that would otherwise be available for operations, future business opportunities and distributions to unitholders;
our debt level will make us more vulnerable than our competitors with less debt to competitive pressures or a downturn in our business or the economy generally; and
our debt level may limit our flexibility in responding to changing business and economic conditions.
Our ability to service our indebtedness will depend upon, among other things, our future financial and operating performance, which will be affected by prevailing economic conditions and financial, business, regulatory and other factors, some of which are beyond our control. If our operating results are not sufficient to service our current or future indebtedness, we will be forced to take actions, such as reducing distributions, reducing or delaying our business activities, acquisitions, investments and/or capital expenditures, selling assets, restructuring or refinancing our indebtedness, or seeking additional equity capital or bankruptcy protection. We may not be able to effect any of these actions on satisfactory terms, or at all.
Our credit facility contains operating and financial restrictions that may limit our business, financing activities and ability to make distributions to unitholders.
The operating and financial restrictions and covenants in our credit facility and any future financing agreements could adversely affect our ability to finance future operations or capital needs or to engage, expand or pursue our business activities. For example, our credit facility may restrict our ability to:
make distributions if any potential default or event of default occurs;
incur additional indebtedness or guarantee other indebtedness;
grant liens or make certain negative pledges;
make certain loans or investments;
make any material change to the nature of our business, including mergers, consolidations, liquidations and dissolutions;
make capital expenditures in excess of specified levels;
acquire another company; or
enter into a sale-leaseback transaction or sale of assets.
Our credit facility will limit our ability to pay distributions upon the occurrence of the following events, among others:
failure to pay any principal when due or any interest, fees or other amounts when due;
failure of any representation or warranty to be true and correct in any material respect;
failure to perform or otherwise comply with the covenants in our credit facility or in other loan documents beyond the applicable notice and grace period;

21



any default in the performance of any obligation or condition beyond the applicable grace period relating to any other indebtedness of more than $7.5 million;
failure of the lenders to have a perfected first priority security interest in the collateral pledged by any loan party;
the entry of a judgment in excess of $20.0 million, to the extent any payments pursuant to the judgment are not covered by insurance;
a change in management or ownership control;
a violation of the Employee Retirement Income Security Act of 1974, or “ERISA”; and
a bankruptcy or insolvency event involving us or any of our subsidiaries.
Our ability to comply with the covenants and restrictions contained in our credit facility may be affected by events beyond our control, including prevailing economic, financial and industry conditions. If market or other economic conditions deteriorate, our ability to comply with these covenants may be impaired. If we violate any of the restrictions, covenants, ratios or tests in our credit facility, the debt issued under the credit facility may become immediately due and payable, and our lenders’ commitment to make further loans to us may terminate. We might not have, or be able to obtain, sufficient funds to make these accelerated payments. In addition, our obligations under our credit facility will be secured by substantially all of our assets, and if we are unable to repay our indebtedness under our credit facility, the lenders could seek to foreclose on such assets.
We may not be able to lease sites we own or sub-lease sites we lease on favorable terms and any such failure could adversely affect our business, financial condition and results of operations and reduce our ability to make distributions to unitholders.
We may lease and/or sub-lease certain sites to lessee dealers, commission agents, CST or to DMS where the rent expense is more than the lease payments. If we are unable to obtain tenants on favorable terms for sites we own or lease, the lease payments we receive may not be adequate to cover our rent expense for leased sites and may not be adequate to ensure that we meet our debt service requirements. We cannot provide any assurance that the margins on our wholesale distribution of motor fuels to these sites will be adequate to off-set unfavorable lease terms. The occurrence of these events could adversely affect our results of operations and cash available for distribution to our unitholders.
The operations at sites we own or lease are subject to inherent risk, operational hazards and unforeseen interruptions and insurance may not adequately cover any such exposure. The occurrence of a significant event or release that is not fully insured could adversely affect our business, financial condition and results of operations and reduce our ability to make distributions to unitholders.
The presence of flammable and combustible products at our sites provides the potential for fires and explosions that could destroy both property and human life. Furthermore, our operations are subject to unforeseen interruptions such as natural disasters, adverse weather and other events beyond our control. Motor fuels also have the potential to cause environmental damage if improperly handled or released. If any of these events were to occur, we could incur substantial losses and/or curtailment of related operations because of personal injury or loss of life, severe damage to and destruction of property and equipment, and pollution or other environmental damage.
We are not fully insured against all risks incident to our business. We may be unable to maintain or obtain insurance of the type and amount we desire at reasonable rates. As a result of market conditions, premiums and deductibles for certain of our insurance policies have increased and could escalate further. In some instances, certain insurance could become unavailable or available only for reduced amounts of coverage. If we were to incur a significant liability for which we were not fully insured, it could have a material adverse effect on our financial position and ability to make distributions to unitholders.
We are relying on DMI to indemnify us for any costs or expenses that we incur for environmental liabilities and third-party claims, regardless of when a claim is made, that are based on environmental conditions in existence prior to the closing of the IPO at our Predecessor’s sites. To the extent escrow accounts, insurance and/or payments from DMI are not sufficient to cover any such costs or expenses, our business, financial condition and results of operations and ability to make distributions to unitholders could be adversely affected.
The Amended Omnibus Agreement provides that DMI must indemnify us for any costs or expenses that we incur for environmental liabilities and third-party claims, regardless of when a claim is made, that are based on environmental conditions in existence prior to the closing of the IPO at our Predecessor’s sites. DMI is the beneficiary of escrow accounts created to cover the cost to remediate certain environmental liabilities. In addition, DMI maintains insurance policies to cover environmental liabilities and/or, where

22



available, participates in state programs that may also assist in funding the costs of environmental liabilities. There are certain sites that were acquired by us in connection with the IPO with existing environmental liabilities that are not covered by escrow accounts, state funds or insurance policies. As of December 31, 2015, DMI had an aggregate of approximately $2.0 million of environmental liabilities on sites acquired by us that are not covered by escrow accounts, state funds or insurance policies. To the extent escrow accounts, insurance and/or payments from DMI are not sufficient to cover any such costs or expenses, our business, liquidity and results of operations could be adversely affected.
Risks Inherent in an Investment in Us
CST controls us and may have conflicts of interest with us in the future.
Through its GP Purchase, effective October 1, 2014, CST controls the GP, including the election of directors; decisions regarding mergers, consolidations or acquisitions, the sale of all or substantially all of our assets and other matters affecting our capital structure; and other significant decisions that could impact our financial results and the amount of cash available for distribution. In addition, CST may compete directly with us for future acquisitions, which may conflict with our core strategy to grow our business and increase distributions to unitholders. As long as CST continues to own our General Partner, it will continue to be able to effectively control our decisions.
CST controls our General Partner, which has sole responsibility for conducting our business and managing our operations. Our General Partner and its affiliates, including CST, have conflicts of interest with us and limited fiduciary duties and they may favor their own interests to the detriment of us and our unitholders.
CST owns and controls our General Partner and has the ability to appoint all of the directors of our General Partner. Although our General Partner has a legal duty to manage in good faith, the executive officers and directors of our General Partner have a fiduciary duty to manage our General Partner in a manner beneficial to its owner, CST. Furthermore, certain officers of our General Partner are directors or officers of affiliates of our General Partner. Therefore, conflicts of interest may arise in the future between us and our unitholders, on the one hand, and our General Partner and CST, on the other hand. In resolving these conflicts of interest, our General Partner may favor its own interests and the interests of CST over our interests and the interests of our common unitholders. These conflicts include the following situations, among others:
our General Partner is allowed to take into account the interests of parties other than us, such as CST, in resolving conflicts of interest, which has the effect of limiting its fiduciary duty to our unitholders;
neither our Partnership Agreement nor any other agreement requires CST to pursue a business strategy that favors us;
some officers of our General Partner who will provide services to us will devote time to affiliates of our General Partner and may be compensated for services rendered to such affiliate;
our Partnership Agreement limits the liability of and reduces fiduciary duties owed by our General Partner and also restricts the remedies available to unitholders for actions that, without the limitations, might constitute breaches of fiduciary duty;
except in limited circumstances, our General Partner has the power and authority to conduct our business without unitholder approval;
our General Partner determines the amount and timing of asset purchases and sales, borrowings, issuances of additional partnership securities and the creation, reductions or increases of cash reserves, each of which can affect the amount of cash that is available for distribution to our unitholders, including distributions on our subordinated units, and to the holders of the incentive distribution rights, as well as the ability of the subordinated units to convert to common units;
our General Partner determines the amount and timing of any capital expenditures and whether a capital expenditure is classified as a maintenance capital expenditure, which reduces operating surplus. Such determination can affect the amount of cash available for distribution to our unitholders, including distributions on our subordinated units, and to the holders of the incentive distribution rights, as well as the ability of the subordinated units to convert to common units;
our General Partner may cause us to borrow funds in order to permit the payment of cash distributions, even if the purpose or effect of the borrowing is to make a distribution on the subordinated units, to make incentive distributions or to accelerate the expiration of the subordination period;
our Partnership Agreement permits us to distribute up to $15 million as operating surplus, even if it is generated from asset sales, non-working capital borrowings or other sources that would otherwise constitute capital surplus. This cash may be used to fund distributions on our subordinated units or the incentive distribution rights;

23



our Partnership Agreement does not restrict our General Partner from causing us to pay it or its affiliates for any services rendered to us or entering into additional contractual arrangements with its affiliates on our behalf;
our General Partner intends to limit its liability regarding our contractual and other obligations;
our General Partner may exercise its right to call and purchase common units if it and its affiliates own more than 80% of the common units;
our General Partner controls the enforcement of obligations that it and its affiliates owe to us;
our General Partner decides whether to retain separate counsel, accountants or others to perform services for us;
the holders of our incentive distribution rights may transfer their incentive distribution rights without unitholder approval; and
our General Partner may elect to cause us to issue common units to the holders of our incentive distribution rights in connection with a resetting of the target distribution levels related to the incentive distribution rights without the approval of the conflicts committee of the Board or the unitholders. This election may result in lower distributions to the common unitholders in certain situations.
The Board may modify or revoke our cash distribution policy at any time at its discretion. Our Partnership Agreement does not require us to pay any distributions at all.
The Board has adopted a cash distribution policy pursuant to which we intend to distribute quarterly an amount at least equal to the minimum quarterly distribution of $0.4375 per unit on all of our units to the extent we have sufficient cash from our operations after the establishment of reserves and the payment of our expenses. However, the Board may change such policy at any time at its discretion and could elect not to pay distributions for one or more quarters. In addition, our credit facility includes certain restrictions on our ability to make distributions.
In addition, our Partnership Agreement does not require us to pay any distributions at all. Accordingly, investors are cautioned not to place undue reliance on the permanence of such a policy in making an investment decision. Any modification or revocation of our cash distribution policy could substantially reduce or eliminate the amounts of distributions to our unitholders. The amount of distributions we make, if any, and the decision to make any distribution at all will be determined by the Board, whose interests may differ from those of our common unitholders. Our General Partner has limited duties to our unitholders, which may permit it to favor its own interests or the interests of CST, to the detriment of our common unitholders.
We rely on the employees of CST to provide key services to our business pursuant to the Amended Omnibus Agreement. If our Amended Omnibus Agreement is terminated, we may not be able to find suitable replacements to perform such services for us without interruption to our business or increased costs.
Under our Amended Omnibus Agreement, CST provides us and our General Partner with the personnel necessary to support our management, administrative and operating services, including accounting, tax, legal, internal audit, risk management and compliance, environmental compliance and remediation management oversight, treasury, information technology and other administrative functions, as well as the management and operation of our wholesale distribution and retail business. If our Amended Omnibus Agreement is terminated, we may suffer interruptions to our business or increased costs to replace these services.
The liability of DMI and CST is limited under our Amended Omnibus Agreement and we have agreed to indemnify DMI and CST against certain liabilities, which may expose us to significant expenses.
The Amended Omnibus Agreement provides that we must indemnify DMI and CST for certain liabilities, including any liabilities incurred by CST attributable to the operating and administrative services provided to us under the agreement, other than liabilities resulting from DMI’s or CST’s bad faith, fraud, or willful misconduct, as applicable.
Our General Partner has and intends to limit its liability regarding our obligations.
Our General Partner has and intends to limit its liability under contractual arrangements between us and third parties so that the counterparties to such arrangements have recourse only against our assets, and not against our General Partner or its assets. Our General Partner may therefore cause us to incur indebtedness or other obligations that are nonrecourse to our General Partner. Our Partnership Agreement provides that any action taken by our General Partner to limit its liability is not a breach of our General Partner’s fiduciary duties, even if we could have obtained more favorable terms without the limitation on liability. In addition, we are obligated to reimburse or indemnify our General Partner to the extent that it incurs obligations on our behalf. Any such reimbursement or indemnification payments would reduce the amount of cash otherwise available for distribution to our unitholders.

24



If we distribute a significant portion of our cash available for distribution to our partners, our ability to grow and make acquisitions could be limited.
We may determine to distribute a significant portion of our cash available for distribution to our unitholders. In addition, we expect to rely primarily upon external financing sources, including commercial bank borrowings and the issuance of debt and equity securities, to fund our acquisitions and expansion capital expenditures. To the extent we are unable to finance growth externally, distributing a significant portion of our cash available for distribution may impair our ability to grow.
In addition, if we distribute a significant portion of our cash available for distribution, our growth may not be as fast as that of businesses that reinvest their cash available for distribution to expand ongoing operations. To the extent we issue additional units in connection with any acquisitions or expansion capital expenditures, the payment of distributions on those additional units may increase the risk that we will be unable to maintain or increase our per unit distribution level. There are no limitations in our Partnership Agreement or our new credit facility on our ability to issue additional units, provided there is no default under the credit facility, including units ranking senior to the common units. The incurrence of additional commercial borrowings or other debt to finance our growth strategy would result in increased interest expense, which, in turn, may impact the cash available for distribution to our unitholders.
There are no limitations in our Partnership Agreement on our ability to issue units ranking senior to the common units.
In accordance with Delaware law and the provisions of our Partnership Agreement, we may issue additional partnership interests that are senior to the common units in right of distribution, liquidation and voting. The issuance by us of units of senior rank may (i) reduce or eliminate the amount of cash available for distribution to our common unitholders; (ii) diminish the relative voting strength of the total common units outstanding as a class; or (iii) subordinate the claims of the common unitholders to our assets in the event of our liquidation.
Our Partnership Agreement replaces our General Partner’s fiduciary duties to holders of our units.
Our Partnership Agreement contains provisions that eliminate and replace the fiduciary standards to which our General Partner would otherwise be held by state fiduciary duty law. For example, our Partnership Agreement permits our General Partner to make a number of decisions in its individual capacity, as opposed to in its capacity as our General Partner, or otherwise free of fiduciary duties to us and our unitholders. This entitles our General Partner to consider only the interests and factors that it desires and relieves it of any duty or obligation to give any consideration to any interest of, or factors affecting, us, our affiliates or our limited partners. Examples of decisions that our General Partner may make in its individual capacity include:
 how to allocate business opportunities among us and its affiliates;
whether to exercise its call right;
whether to elect to reset target distribution levels; and
whether or not to consent to any merger or consolidation of the partnership or amendment to the Partnership Agreement.
By purchasing a common unit, a unitholder is treated as having consented to the provisions in the Partnership Agreement, including the provisions discussed above.
Our Partnership Agreement restricts the remedies available to holders of our units for actions taken by our General Partner that might otherwise constitute breaches of fiduciary duty.
Our Partnership Agreement contains provisions that restrict the remedies available to unitholders for actions taken by our General Partner that might otherwise constitute breaches of fiduciary duty under state fiduciary duty law. For example, our Partnership Agreement:
 provides that whenever our General Partner makes a determination or takes, or declines to take, any other action in its capacity as our General Partner, our General Partner is required to make such determination, or take or decline to take such other action, in good faith, and will not be subject to any other or different standard imposed by our Partnership Agreement, Delaware law, or any other law, rule or regulation, or at equity;
provides that our General Partner will not have any liability to us or our unitholders for decisions made in its capacity as a General Partner so long as it acted in good faith, meaning that it believed that the decision was in the best interest of our partnership;

25



provides that our General Partner and its officers and directors will not be liable for monetary damages to us or our limited partners resulting from any act or omission unless there has been a final and non-appealable judgment entered by a court of competent jurisdiction determining that our General Partner or its officers and directors, as the case may be, acted in bad faith or, in the case of a criminal matter, acted with knowledge that the conduct was criminal; and
provides that our General Partner will not be in breach of its obligations under the Partnership Agreement or its fiduciary duties to us or our limited partners if a transaction with an affiliate or the resolution of a conflict of interest is:
approved by the conflicts committee of the Board, although our General Partner is not obligated to seek such approval; or
approved by the vote of a majority of the outstanding common units, excluding any common units owned by our General Partner and its affiliates.
In connection with a situation involving a transaction with an affiliate or a conflict of interest, any determination by our General Partner must be made in good faith. If an affiliate transaction or the resolution of a conflict of interest is not approved by our common unitholders or the conflicts committee, then it will be presumed that, in making its decision, taking any action or failing to act, the Board acted in good faith, and in any proceeding brought by or on behalf of any limited partner or the partnership, the person bringing or prosecuting such proceeding will have the burden of overcoming such presumption.
Our General Partner’s affiliates may compete with us.
Our Partnership Agreement provides that our General Partner will be restricted from engaging in any business activities other than acting as our General Partner and those activities incidental to its ownership interest in us. Except as provided in the Amended Omnibus Agreement, affiliates of our General Partner are not prohibited from engaging in other businesses or activities, including those that might be in direct competition with us.
Pursuant to the terms of our Partnership Agreement, the doctrine of corporate opportunity, or any analogous doctrine, does not apply to our General Partner, CST or any of their affiliates, including their executive officers and directors. Any such person or entity that becomes aware of a potential transaction, agreement, arrangement or other matter that may be an opportunity for us will not have any duty to communicate or offer such opportunity to us. Any such person or entity will not be liable to us or to any limited partner for breach of any fiduciary duty or other duty by reason of the fact that such person or entity pursues or acquires such opportunity for itself, directs such opportunity to another person or entity or does not communicate such opportunity or information to us. This may create actual and potential conflicts of interest between us and affiliates of our General Partner and result in less than favorable treatment of us and our unitholders. Conflicts of interest may arise in the future between us and our unitholders, on the one hand, and the affiliates of our General Partner and CST, on the other hand. In resolving these conflicts, CST may favor their own interests over the interests of our unitholders.
CST, as the holder of our incentive distribution rights, may elect to cause us to issue common units to the holders of our incentive distribution rights in connection with a resetting of the target distribution levels related to the incentive distribution rights, without the approval of the conflicts committee of its board of directors or the holders of our common units. This could result in lower distributions to holders of our common units.
CST, as the holder of our incentive distribution rights, has the right, at any time when the holders of our incentive distribution rights have received incentive distributions at the highest level to which they are entitled (50%) for each of the prior four consecutive fiscal quarters, to reset the initial target distribution levels at higher levels based on our distributions at the time of the exercise of the reset election. Following such a reset election, the minimum quarterly distribution will be adjusted to equal the reset minimum quarterly distribution and the target distribution levels will be reset to correspondingly higher levels based on percentage increases above the reset minimum quarterly distribution.
If CST elects to reset the target distribution levels, it will be entitled to receive a number of common units. The number of common units to be issued to CST will equal the number of common units that would have entitled CST to an aggregate quarterly cash distribution in the prior quarter equal to the distributions to CST on the incentive distribution rights in the prior quarter. It is possible that CST could exercise this reset election at a time when it is experiencing, or expects to experience, declines in the cash distributions that CST receives related to the incentive distribution rights and may, therefore, desire to be issued common units rather than retain the right to receive incentive distributions based on the initial target distribution levels. This risk could be elevated if our incentive distribution rights are transferred to another party. As a result, a reset election may cause our common unitholders to experience a reduction in the amount of cash distributions that our common unitholders would have otherwise received had we not issued new common units to the holder of our incentive distribution rights in connection with resetting the target distribution levels.

26



Holders of our common units have limited voting rights and are not entitled to elect our General Partner or its directors, which could reduce the price at which the common units will trade.
Unlike the holders of common stock in a corporation, unitholders have only limited voting rights on matters affecting our business and, therefore, limited ability to influence management’s decisions regarding our business. Unitholders will have no right on an annual or ongoing basis to elect our General Partner or its Board. The Board, including the independent directors, is chosen entirely by CST, as a result of its ownership of our General Partner, and not by our unitholders. Unlike publicly traded corporations, we will not conduct annual meetings of our unitholders to elect directors or conduct other matters routinely conducted at annual meetings of stockholders of corporations. As a result of these limitations, the price at which the common units will trade could be diminished because of the absence or reduction of a takeover premium in the trading price.
Even if holders of our common units are dissatisfied, they may not be able to remove our General Partner.
If our unitholders are dissatisfied with the performance of our General Partner, they will have limited ability to remove our General Partner. The vote of the holders of at least 66  23 % of all outstanding common and subordinated units voting together as a single class is required to remove our General Partner. As of February 17, 2016, CST owns approximately 18.7% of our outstanding common units. The Topper Group, including DMI, owns approximately 2.28% of our outstanding common units and 90.19% of our subordinated units, representing 22.5% of all currently outstanding units. Pursuant to a voting agreement, dated October 1, 2014, the Topper Group has agreed to vote such units in accordance with the recommendation of the board of directors of CST or the Board, respectively.
Our General Partner interest or the control of our General Partner may be transferred to a third party without unitholder consent.
Our General Partner may transfer its General Partner interest to a third party in a merger or in a sale of all or substantially all of its assets without the consent of our unitholders. Furthermore, our Partnership Agreement does not restrict the ability of the members of our General Partner to transfer its membership interests in our General Partner to a third party. The new members of our General Partner would then be in a position to replace the Board and executive officers of our General Partner with their own designees and thereby exert significant control over the decisions taken by the Board and executive officers of our General Partner. This effectively permits a “change of control” without the vote or consent of the unitholders.
Our General Partner has a call right that may require unitholders to sell their common units at an undesirable time or price.
If at any time our General Partner and its affiliates own more than 80% of the common units, our General Partner will have the right, but not the obligation, which it may assign to any of its affiliates or to us, to acquire all, but not less than all, of the common units held by unaffiliated persons at a price equal to the greater of (1) the average of the daily closing price of the common units over the 20 trading days preceding the date three days before notice of exercise of the call right is first mailed and (2) the highest per-unit price paid by our General Partner or any of its affiliates for common units during the 90-day period preceding the date such notice is first mailed. As a result, unitholders may be required to sell their common units at an undesirable time or price and may not receive any return or a negative return on their investment. Unitholders may also incur a tax liability upon a sale of their units. Our General Partner is not obligated to obtain a fairness opinion regarding the value of the common units to be repurchased by it upon exercise of the call right. There is no restriction in our Partnership Agreement that prevents our General Partner from issuing additional common units and exercising its call right. If our General Partner exercised its call right, the effect would be to take us private and, if the units were subsequently deregistered, we would no longer be subject to the reporting requirements of the Securities Exchange Act of 1934, as amended (the “Exchange Act”). As of December 31, 2015, the Topper Group, including DMI, owned approximately 3.32% of our outstanding common units and 90.19% of our subordinated units. On February 25, 2016, the end of the subordination period, assuming no additional issuances of units (other than upon the conversion of the subordination of units), the Topper Group, including DMI, will own 22.5% of our common units.
The market price of our common units could be adversely affected by sales of substantial amounts of our common units in the public or private markets, including sales by the Topper Group, DMI or other large holders.
As of February 17, 2016, we had 25,585,922 common units and 7,525,000 subordinated units outstanding. At the end of the subordination period, all of the subordinated units will convert into an equal number of common units. Sales by the Topper Group, DMI or other large holders of a substantial number of our common units in the public markets, or the perception that such sales might occur, could have a material adverse effect on the price of our common units or could impair our ability to obtain capital through an offering of equity securities. In addition, we have agreed to provide registration rights to the Topper Group, including DMI. Under our Partnership Agreement and pursuant to a registration rights agreement that we have entered into, the Topper Group and DMI have registration rights relating to the offer and sale of any units that they hold, subject to certain limitations.

27



We may issue unlimited additional units without unitholder approval, which would dilute existing unitholder ownership interests.
Our Partnership Agreement does not limit the number of additional limited partner interests, including limited partner interests that rank senior to the common units that we may issue at any time without the approval of our unitholders. The issuance of additional common units or other equity interests of equal or senior rank could have the following effects:
 our existing unitholders’ proportionate ownership interest in us will decrease;
the amount of cash available for distribution on each unit may decrease;
because a lower percentage of total outstanding units will be subordinated units, the risk that a shortfall in the payment of the minimum quarterly distribution will be borne by our common unitholders will increase;
the ratio of taxable income to distributions may increase;
the relative voting strength of each previously outstanding unit may be diminished;
the claims of the common unitholders to our assets in the event of our liquidation may be subordinated; and
the market price of the common units may decline.
Our General Partner’s discretion in establishing cash reserves may reduce the amount of cash available for distribution to unitholders.
The Partnership Agreement requires our General Partner to deduct from operating surplus cash reserves that it determines are necessary to fund our future operating expenditures. The General Partner may reduce cash available for distribution by establishing cash reserves for the proper conduct of our business, to comply with applicable law or agreements to which we are a party or to provide funds for future distributions to partners. These cash reserves will affect the amount of cash available for distribution to unitholders.
Our Partnership Agreement restricts the voting rights of unitholders owning 20% or more of our common units.
Our Partnership Agreement restricts unitholders’ voting rights by providing that any units held by a person or group that owns 20% or more of any class of units then outstanding, other than our General Partner and its affiliates, their transferees and persons who acquired such units with the prior approval of the Board, cannot vote on any matter.
Management fees and cost reimbursements due to our General Partner and CST for services provided to us or on our behalf will reduce cash available for distribution to our unitholders. The amount and timing of such reimbursements will be determined by our General Partner.
Prior to making any distribution on the common units, we will pay CST the management fee and reimburse our General Partner and CST for all out-of-pocket third-party expenses they incur and payments they make on our behalf. Our partnership agreement provides that our General Partner will determine in good faith the expenses that are allocable to us. In addition, pursuant to the Amended Omnibus Agreement, CST will be entitled to reimbursement for certain expenses that they incur on our behalf. Our partnership agreement does not limit the amount of expenses for which our General Partner and CST may be reimbursed. The reimbursement of expenses and payment of fees, if any, to our General Partner and CST will reduce the amount of cash available to pay distributions to our unitholders.
Unitholders may have liability to repay distributions and in certain circumstances may be personally liable for the obligations of the partnership.
Under certain circumstances, unitholders may have to repay amounts wrongfully returned or distributed to them. Under Section 17-607 of the Delaware Revised Uniform Limited Partnership Act (the “Delaware Act”), we may not make a distribution to our unitholders if the distribution would cause our liabilities to exceed the fair value of our assets. Delaware law provides that for a period of three years from the date of the impermissible distribution, limited partners who received the distribution and who knew at the time of the distribution that it violated Delaware law will be liable to the limited partnership for the distribution amount. Liabilities to partners on account of their partnership interests and liabilities that are non-recourse to the partnership are not counted for purposes of determining whether a distribution is permitted.
It may be determined that the right, or the exercise of the right by the limited partners as a group, to (i) remove or replace our General Partner, (ii) approve some amendments to our Partnership Agreement or (iii) take other action under our Partnership Agreement constitutes “participation in the control” of our business. A limited partner that participates in the control of our business within the meaning of the Delaware Act may be held personally liable for our obligations under the laws of Delaware, to the same

28



extent as our General Partner. This liability would extend to persons who transact business with us under the reasonable belief that the limited partner is a General Partner. Neither our Partnership Agreement nor the Delaware Act specifically provides for legal recourse against our General Partner if a limited partner were to lose limited liability through any fault of our General Partner.
The NYSE does not require a publicly traded partnership like us to comply with certain of its corporate governance requirements.
Our common units are listed on the NYSE. Because we are a publicly traded partnership, the NYSE does not require us to have a majority of independent directors on our General Partner’s board of directors. Additionally, the NYSE does not require us as a publicly traded partnership to maintain a compensation committee or a nominating and corporate governance committee. Accordingly, unitholders will not have the same protections afforded to certain corporations that are subject to all of the NYSE corporate governance requirements. Please read “Management—Management of CrossAmerica Partners LP.”
An increase in interest rates may cause the market price of our common units to decline and a significant increase in interest rates could adversely affect our ability to service our indebtedness.
Like all equity investments, an investment in our common units is subject to certain risks. Borrowings under the credit facility will bear interest at variable rates. If market interest rates increase, such variable-rate debt will create higher debt service requirements, which could adversely affect our cash flow and ability to make cash distributions. In exchange for accepting these risks, investors may expect to receive a higher rate of return than would otherwise be obtainable from lower-risk investments. Accordingly, as interest rates rise, the ability of investors to obtain higher risk-adjusted rates of return by purchasing government-backed debt securities may cause a corresponding decline in demand for riskier investments generally, including yield-based equity investments such as publicly traded limited partnership interests. Reduced demand for our common units resulting from investors seeking other more favorable investment opportunities may cause the trading price of our common units to decline.
The interest rate on our credit facility is variable; therefore, we have exposure to movements in interest rates. A significant increase in interest rates could adversely affect our ability to service our indebtedness. The increased cost could make the financing of our business activities more expensive. These added expenses could have an adverse effect on our financial condition, results of operations and cash available for distribution to our unitholders.
Tax Risks
Our tax treatment depends in large part on our status as a partnership for U.S. federal income tax purposes and our otherwise not being subject to a material amount of U.S. federal, state and local income or franchise tax. If the Internal Revenue Service (the “IRS”) were to treat us as a corporation for U.S. federal income tax purposes or if we were to otherwise be subject to a material amount of additional entity level income, franchise or other taxation for U.S. federal, state or local tax purposes, then our cash available for distribution to our unitholders would be substantially reduced.
The anticipated after-tax benefit of an investment in our common units depends largely on our being treated as a partnership for U.S. federal income tax purposes. A publicly traded partnership, such as us, may be treated as a corporation for U.S. federal income tax purposes unless 90% or more of its gross income for every taxable year it is publicly traded consists of qualifying income. Based on our current operations we believe that we will be able to satisfy this requirement and, thus, be able to be treated as a partnership, rather than a corporation, for U.S. federal income tax purposes. However, a change in our business, or a change in current law, could also cause us to be treated as a corporation for U.S. federal income tax purposes or otherwise subject us to entity-level taxation.
If we were required to be treated as a corporation for U.S. federal income tax purposes or otherwise subject to entity-level taxation, then we would pay U.S. federal income tax on our taxable income at the corporate tax rate which, under current law, is a maximum of 35%. We would also likely pay state and local income tax at varying rates. Distributions to our unitholders would generally be taxed again as either a dividend (to the extent of our current and accumulated earnings and profits) and/or as taxable gain after recovery of a unitholder’s U.S. federal income tax basis in their units, and no income, gains, losses, deductions or credits would flow through to our unitholders. Because a U.S. federal income tax would be imposed upon us as a corporation, our cash available for distribution to our unitholders would be substantially reduced. Thus, treatment of us as a corporation would result in a material reduction in the anticipated cash flow and after-tax return to our unitholders, likely causing a substantial reduction in the value of our common units.
At the state level, were we to be subject to federal income tax, we would also be subject to the income tax provisions of many states. Moreover, because of widespread state budget deficits and other reasons, several states are evaluating ways to independently subject partnerships to entity-level taxation through the imposition of state income taxes, franchise taxes and other forms of taxation. For example, we are required to pay Texas margin tax on our gross income apportioned to Texas. Imposition of any additional such taxes on us or an increase in the existing tax rates would reduce the cash available for distribution to our unitholders.

29



Our Partnership Agreement provides that if a law is enacted or existing law is modified or interpreted in a manner that results in us becoming subject to either: (a) entity-level taxation for U.S. federal, state, local and/or foreign income and/or withholding tax purposes to which we were not subject prior to such enactment, modification or interpretation, and/or (b) an increased amount of one or more of such taxes (including as a result of an increase in tax rates), then the minimum quarterly distribution amounts and the target distribution amounts may be adjusted (i.e., reduced) to reflect the impact of that law on us.
We have subsidiaries that are treated as corporations for U.S. federal income tax purposes and are subject to entity-level U.S. federal, state and local income and franchise tax.
We conduct a portion of our operations and business through one or more direct and indirect subsidiaries that are treated as corporations for federal income tax purposes (including LGWS). We may elect to conduct additional operations through these corporate subsidiaries in the future. These corporate subsidiaries are subject to corporate-level taxes, which reduce the cash available for distribution to us and, in turn, to unitholders. If the IRS were to successfully assert that these corporations have more tax liability than we anticipate or legislation were enacted that increased the corporate tax rate, our cash available for distribution to unit holders would be further reduced.
A significant amount of our income is attributable to our leasing of real property to DMS. If DMS were to become related to us for U.S. federal income tax purposes, the real property rents that we receive from DMS would no longer constitute qualifying income and we would likely be treated as a corporation for U.S. federal income tax purposes.
A significant amount of our qualifying income is composed of real property rents from DMS attributable to the sites that DMS leases from us. In general, any real property rents that we receive from a tenant or sub-tenant of ours in which we, directly or indirectly, own or are treated as owning by reason of the application of certain constructive ownership rules: (a) at least 10% of such tenant’s or sub-tenant’s stock (voting power or value) in the case where such tenant or sub-tenant is a corporation for U.S. federal income tax purposes, or (b) an interest of at least 10% of such tenant’s or sub-tenant’s assets or net profits in the case where such tenant or sub-tenant is not a corporation for U.S. federal income tax purposes (as would be the case with respect to DMS), would not constitute qualifying income. After applying certain constructive ownership rules, we will be treated as owning the 5% interest in the assets and net profits of DMS that Joseph V. Topper, Jr. actually and constructively owns. If we were considered to directly or indirectly own an interest of 10% or more of the assets or net profits of DMS, then the real property rents that we receive from DMS would no longer constitute qualifying income in which case, based on our current operations, we would likely no longer qualify to be treated as a “partnership” (and instead would be treated as a corporation) for U.S. federal income tax purposes.
Our and DMS’ governing documents contain transfer restrictions designed to prevent us from being treated as directly or indirectly owning by reason of the application of constructive ownership rules an interest of 10% or more of DMS’ assets or net profits. We received an opinion of counsel at the closing of the IPO that transfer restrictions are generally enforceable under Delaware law, but a court could determine that these restrictions are inapplicable or unenforceable.
The tax treatment of publicly traded partnerships or an investment in our common units could be subject to potential legislative, judicial or administrative changes and differing interpretations, possibly on a retroactive basis.
The present U.S. federal income tax treatment of publicly traded partnerships, including us, or of an investment in our common units may be modified by administrative, legislative or judicial changes or differing interpretations at any time. For example, the Obama Administration’s budget proposal for fiscal year 2017 recommends that certain publicly traded partnerships earning income from activities related to fossil fuels be taxed as corporations beginning in 2022. From time to time, members of Congress propose and consider such substantive changes to the existing federal income tax laws that affect publicly traded partnerships. If successful, the Obama Administration’s proposal or other similar proposals could eliminate the qualifying income exception upon which we rely for our treatment as a partnership for U.S. federal income tax purposes.
Any modification to the U.S. federal income tax laws may be applied retroactively and could make it more difficult or impossible for us to be treated as a partnership for U.S. federal income tax purposes. We are unable to predict whether any of these changes or other proposals will ultimately be enacted. Any such changes could negatively impact the value of an investment in our common units.
If the IRS contests the U.S. federal income tax positions we take, the market for our common units may be adversely impacted and the costs of any contest will reduce our cash available for distribution to our unitholders. We have not requested any ruling from the IRS with respect to our treatment as a partnership for U.S. federal income tax purposes or any other U.S. federal income tax matter affecting us. The IRS may adopt positions that differ from the positions we take. It may be necessary to resort to administrative or court proceedings to sustain some or all of the positions we take. A court may not agree with some or all of the positions we take. Any contest with the IRS may materially and adversely impact the market for our common units and the price at which they trade. In addition, the costs of any contest with the IRS, which will be borne indirectly by our unitholders and our General Partner, will result in a reduction in cash available for distribution.

30



Our unitholders are required to pay taxes on their share of income from us even if they do not receive any cash distributions from us.
Our unitholders are required to pay U.S. federal income taxes and, in some cases, state and local taxes, on their allocable share of our taxable income and gain even if they do not receive any cash distributions from us. Our unitholders may not receive cash distributions from us equal to their share of our taxable income or even equal to the actual tax due with respect to that income.
Tax gain or loss on the disposition of our common units could be more or less than expected.
If a unitholder sells common units, the unitholder will recognize a gain or loss equal to the difference between the amount realized and that unitholder’s tax basis in those common units. Distributions per common unit in excess of a unitholder’s allocable share of our net taxable income result in a decrease in that unitholder’s tax basis in its common units. The amount of this decreased tax basis, with respect to the units sold will, in effect, become taxable income to that unitholder, if that unitholder sells such units at a price greater than that unitholder’s tax basis in those units, even if the sales price received is less than the original cost. Furthermore, a substantial portion of the amount realized, whether or not representing gain, may be taxed as ordinary income due to potential recapture of depreciation and amortization deductions and certain other items. In addition, because the amount realized includes a unitholder’s share of our non-recourse liabilities, if a unitholder sells units, that unitholder may incur a tax liability in excess of the amount of cash received from the sale.
Tax-exempt organizations and non-U.S. persons face unique tax issues from owning common units that may result in adverse tax consequences to them.
Investment in our common units by an organization that is exempt from U.S. federal income tax, such as employee benefit plans, individual retirement accounts (or “IRAs”), and non-U.S. persons raises issues unique to them. For example, a substantial amount of our U.S. federal taxable income and gain constitute gross income from an unrelated trade or business and the amount thereof allocable to a tax-exempt organization would be taxable to such organization as unrelated business taxable income. Distributions to a non-U.S. person that holds our common units will be reduced by U.S. federal withholding taxes imposed at the highest applicable U.S. federal income tax rate and such non-U.S. person will be required to file U.S. federal income tax returns and pay U.S. federal income tax, to the extent not previously withheld, on his, her or its allocable share of our taxable income and gain. Any tax-exempt organization or a non-U.S. person should consult its tax advisor before investing in our common units.
Our unitholders are subject to state and local income taxes and return filing requirements in states and localities where they do not live as a result of investing in our common units.
In addition to U.S. federal income taxes, our unitholders will likely be subject to other taxes, such as foreign, state and local income taxes, unincorporated business taxes and estate, inheritance or intangible taxes that are imposed by the various jurisdictions in which we do business or own property, even if they do not live in any of those jurisdictions. Our unitholders will likely be required to file state and local income tax returns and pay state and local income taxes in some or all of these various jurisdictions. Further, our unitholders may be subject to penalties for failure to comply with those requirements. We currently conduct business in Pennsylvania, New Jersey, Tennessee, Georgia, Ohio, New York, Massachusetts, Kentucky, New Hampshire, Maine, Florida, Maryland, Minnesota, Michigan, Wisconsin, South Dakota, Texas, Delaware, North Carolina, Illinois and Virginia. Each of these states (other than Florida and Texas) currently imposes a personal income tax on individuals (except that Tennessee only imposes a personal income tax on interest and dividends and New Hampshire only imposes a personal income tax on interest, dividends and gambling winnings) as well as an income, business profits and/or a franchise tax on corporations and other entities. We may own property or conduct business in other states, localities or foreign countries in the future. It is the responsibility of each unitholder to file all U.S. federal, state, local and foreign tax returns. Our counsel has not rendered an opinion on the state, local or non U.S. tax consequences of an investment in our common units.
We will treat each purchaser of our common units as having the same tax benefits without regard to the actual common units purchased. The IRS may challenge this treatment, which could adversely affect the value of the common units.
Because we cannot match transferors and transferees of common units, we will adopt depreciation and amortization positions that may not conform to all aspects of existing Treasury Regulations. A successful IRS challenge to those positions could adversely affect the amount of U.S. federal income tax benefits available to our unitholders. It also could affect the timing of these tax benefits or the amount of gain for U.S. federal income tax purposes from any sale of common units and could have a negative impact on the value of our common units or result in audit adjustments to a unitholder’s U.S. federal income tax returns.

31



We prorate our items of income, gain, loss and deduction for U.S. federal income tax purposes, and allocate them, between transferors and transferees of our common units each month based upon the ownership of our common units on the first business day of each month and as of the opening of the applicable exchange on which our common units are listed, instead of on the basis of the date a particular common unit is transferred. The IRS may challenge this treatment, which could change the allocation of items of income, gain, loss and deduction among our unitholders.
We generally prorate our items of income, gain, loss and deduction between transferors and transferees of our common units each month based upon the ownership of our common units on the first day of each month, instead of on the basis of the date a particular common unit is transferred. The use of this proration method may not be permitted under existing Treasury Regulations and although the U.S. Treasury Department issued proposed Treasury Regulations allowing a similar monthly simplifying convention, such regulations are not final and do not specifically authorize the use of the proration method we have adopted. If the IRS were to successfully challenge our proration method or new Treasury Regulations were to be issued, we may be required to change the allocation of items of income, gain, loss and deduction among our unitholders.
If a unitholder loans their common units to a short seller to cover a short sale of common units, they may be considered to have disposed of those common units for U.S. federal income tax purposes. If so, the unitholder would no longer be treated for U.S. federal income tax purposes as a partner with respect to those common units during the period of the loan and they may recognize gain or loss from such deemed disposition.
During the period of the loan of common units to the short seller, any of our income, gain, loss or deduction with respect to such common units may not be reportable by the respective unitholder and any cash distributions received by the unitholder as to those common units could be fully taxable to them as ordinary income. Our counsel has not rendered an opinion regarding the treatment of a unitholder where common units are loaned to a short seller to cover a short sale of common units. Unitholders desiring to assure their status as partners and avoid the risk of gain recognition from a loan of their common units are urged to modify any applicable brokerage account agreements to prohibit their brokers from borrowing their common units.
We have adopted certain valuation methodologies that may result in a shift of income, gain, loss and deduction between our General Partner and the unitholders. The IRS may challenge this treatment, which could adversely affect the value of the common units.
When we issue additional units or engage in certain other transactions, our General Partner will determine the fair market value of our assets and allocate any unrealized gain or loss attributable to our assets to the capital accounts of our unitholders and our General Partner. Although we may from time to time consult with professional appraisers regarding valuation matters, including the valuation of our assets, our General Partner will make many of the fair market value determinations of our assets using a methodology based on the market value of our common units as a means to measure the fair market value of our assets. Our methodology may be viewed as understating or overstating the value of our assets. In that case, there may be a shift of income, gain, loss and deduction between certain unitholders and our General Partner, which may be unfavorable to such unitholders. The IRS may challenge our valuation methods and allocations of income, gain, loss and deduction between our General Partner and certain of our unitholders.
A successful IRS challenge to these methods or allocations could adversely affect the amount of taxable income, gain or loss being allocated to our unitholders for U.S. federal income tax purposes. It also could affect the amount of taxable gain from our unitholders’ sale of common units and could have a negative impact on the value of the common units or result in audit adjustments to our unitholders’ U.S. federal income tax returns without the benefit of additional deductions.
The sale or exchange of 50% or more of the total interest in our capital and profits within a twelve-month period will result in the termination of our partnership for U.S. federal income tax purposes.
We will be considered to have technically terminated as a partnership for U.S. federal income tax purposes if there is a sale or exchange of 50% or more of the total interest in our capital and profits within a twelve-month period. For purposes of determining whether a technical tax termination has occurred, a sale or exchange of 50% or more of the total interest in our capital and profits could occur, if for example, when added to regular market trading, the Topper Group, which owns collectively approximately 22.5% of the total interest in our capital and profits, were to sell or exchange their collective interest in us within a period of twelve months. For purposes of determining whether the 50% threshold has been met, multiple sales of the same interest will be counted only once. Our technical termination would, among other things, result in the closing of our taxable year for all unitholders, which could result in us filing two U.S. federal income tax returns (and unitholders receiving two Schedule K-1s) for one calendar year. However, pursuant to an IRS relief procedure the IRS may allow, among other things, a constructively terminated partnership to provide a single Schedule K-1 for the calendar year in which a termination occurs. Our technical termination could also result in the re-starting of the recovery period for our assets (and, thus, result in a significant deferral of depreciation and amortization deductions allowable in computing our U.S. federal taxable income). In the case of a unitholder reporting on a taxable year other

32



than a calendar year, the closing of our taxable year may also result in more than twelve months of our taxable income or loss being includable in his taxable income for the year of termination. Our technical termination, however, would not affect our classification as a partnership for U.S. federal income tax purposes but instead we would be treated as a new partnership for U.S. federal income tax purposes. If we were treated as a new partnership for U.S. federal income tax purposes, we would be required to make new tax elections and could be subject to penalties if we were unable to determine that a technical termination occurred.
If the IRS were to contest the U.S. federal income tax positions we take, it may adversely impact the market for our common units, and the costs of any such contest would reduce distributable cash flow to our unitholders.
As part of the Bipartisan Budget Act of 2015, legislation was passed requiring large partnerships to pay federal tax deficiencies at the partnership level, unless the partnership elects to take into account any federal tax deficiency by including the adjustment in the Form K-1s of the partners in the year in which the audit is completed. These rules differ from the current rules which require that the IRS to determine the deficiency at the partnership level, but collect the tax deficiency from the partners directly. The new rules are effective for taxable years beginning after December 31, 2017. Partnerships may elect to apply the rules to years beginning after November 2, 2015. We will evaluate the new audit rules and determine at a later date whether or not to elect early application. We will also determine at a later date whether to pay the tax deficiency, if any, at the partnership level or to include the adjustment in the Form K-1s of the partners.
PROPERTIES
The following table shows the aggregate number of sites we owned or leased by customer groups at December 31, 2015:
 
Owned
Sites
 
Leased
Sites
 
Total
Sites
 
Percentage of
Total Sites
Lessee dealers
151

 
202

 
353

 
44
%
Independent dealers

 

 

 

CST
74

 

 
74

 
9
%
Affiliated dealers
97

 
94

 
191

 
24
%
Commission agents
47

 
26

 
73

 
9
%
Company operated
86

 
30

 
116

 
14
%
Total
455

 
352

 
807

 
100
%
We conduct business at sites located in Pennsylvania, New Jersey, Ohio, New York, Massachusetts, Kentucky, New Hampshire, Maine, Florida, Georgia, North Carolina, Maryland, Delaware, Rhode Island, Colorado, Tennessee, Virginia, Illinois, West Virginia, Minnesota, Michigan, Wisconsin, South Dakota, Indiana, New Mexico, Arizona and Texas.
The following table provides a history of our sites acquired, converted to dealer or sold during 2015:
 
Lessee Dealers
 
CST
 
Affiliated Dealers
 
Commission Agents
 
Company Operated
 
Total
Number at beginning of period
274

 
21

 
200

 
76

 
87

 
658

Acquired

 
53

 

 
3

 
106

 
162

Converted to dealer
79

 

 

 
(2
)
 
(77
)
 

Sold

 

 
(6
)
 

 
(1
)
 
(7
)
Other

 

 
(3
)
 
(4
)
 
1

 
(6
)
Number at end of period(a)  
353

 
74

 
191

 
73

 
116

 
807

(a) This amount excludes 370 independent dealer sites and includes 34 closed sites and 68 sites where CrossAmerica only collects rent.
The CrossAmerica principal executive offices are in Allentown, Pennsylvania in approximately 15,200 square feet of office space leased from DMI as of December 31, 2015.
ITEM 1B. UNRESOLVED STAFF COMMENTS
None.

33



ITEM 3. LEGAL PROCEEDINGS
From time to time, we are involved in litigation incidental to the conduct of our business. We do not expect that any of this litigation, individually or in the aggregate, will have a material adverse effect on our financial condition, results of operations or cash flow.
Additional information regarding legal proceedings is included in Note 16 to the financial statements.


34



PART II
ITEM 5. MARKET FOR REGISTRANT’S COMMON EQUITY, RELATED STOCKHOLDER MATTERS AND ISSUER PURCHASES OF EQUITY SECURITIES
As of February 17, 2016, we had 25,585,922 common units outstanding, held by approximately nine holders of record. Our common units are listed and trade on the NYSE under the symbol “CAPL.” Included in the number of common units outstanding are 6,203,231 common units currently owned by CST which cannot be transferred absent registration with the SEC or an available exemption from the SEC’s registration requirements. See “Security Ownership of Certain Beneficial Owners and Management and Related Unitholder Matters.”
The following table sets forth, for the periods indicated, the high and low sales prices for our common units, as reported by the NYSE, and cash distributions paid per common unit, beginning on October 25, 2012, the date our units began trading. The last reported sales price of our common units on the NYSE on February 17, 2016 was $20.90 per share.
 
 
Common Unit Price Range
 
Cash Distributions Declared
Per Unit
 
 
High
 
Low
 
2014
 
 
 
 
 
 
First Quarter
 
$
29.17

 
$
25.50

 
$
0.5125

Second Quarter
 
$
27.85

 
$
25.86

 
$
0.5225

Third Quarter
 
$
38.65

 
$
25.55

 
$
0.5325

Fourth Quarter
 
$
40.82

 
$
29.51

 
$
0.5425

2015
 
 
 
 
 
 
First Quarter
 
$
40.87

 
$
32.03

 
$
0.5425

Second Quarter
 
$
35.89

 
$
26.70

 
$
0.5475

Third Quarter
 
$
31.49

 
$
20.00

 
$
0.5625

Fourth Quarter
 
$
27.69

 
$
21.31

 
$
0.5775

As of February 17, 2016, we had 7,525,000 subordinated units outstanding. These subordinated units are owned, directly or indirectly, by Joseph V. Topper, Jr. and John B. Reilly, III, and are not listed or traded on a public exchange. See “Item 12. Security Ownership of Certain Beneficial Owners and Management and Related Unitholder Matters.” See “Subordination Period” below for information on the anticipated February 25, 2016 conversion of these units to common units.
Cash Distribution Policy
General
The Board has adopted a policy to make cash distributions each quarter, in an amount determined by the Board following the end of such quarter. In general, we expect that cash distributed for each quarter will equal cash generated from operations less cash needed for maintenance capital expenditures, accrued but unpaid expenses (including the management fee to CST) reimbursement of expenses incurred by our General Partner, debt service and other contractual obligations and reserves for future operating and capital needs or for future distributions to our partners. We expect that the Board will reserve excess cash, from time to time, in an effort to sustain or permit gradual or consistent increases in quarterly distributions. Restrictions in our credit facility could limit our ability to pay distributions upon the occurrence of certain events. See “Item 7. Management’s Discussion and Analysis of Financial Condition and Results of Operations—Liquidity and Capital Resources—Credit Facility.” The Board may also determine to borrow to fund distributions in quarters when we generate less cash available for distribution than necessary to sustain or grow our cash distributions per unit. The factors that we believe will be the primary drivers of our cash generated from operations are changes in demand for motor fuels, the number of sites to which we distribute motor fuels, the margin per gallon we are able to generate at such sites and the profitability of sites we own and lease.
Our cash distribution policy, established by our General Partner, is to distribute each quarter an amount at least equal to the minimum quarterly distribution of $0.4375 per unit on all units ($1.75 per unit on an annualized basis). The distribution declared by the Board in February 2016 was $0.5925 per unit (or $2.37 per unit on an annualized basis). Our General Partner may determine at any time that it is in the best interest of our Partnership to modify or revoke our cash distribution policy. Modification of our cash distribution policy may result in distributions of amounts less than, or greater than, our minimum quarterly distribution, and

35




revocation of our cash distribution policy could result in no distributions at all. In addition, our credit facility includes certain restrictions on our ability to make cash distributions.
Incentive Distribution Rights
IDRs represent the right to receive an increasing percentage (15.0%, 25.0% and 50.0%) of our quarterly distributions from operating surplus after the minimum quarterly distribution and the target distribution levels (as described under Minimum Quarterly Distribution below) have been achieved. CST holds our IDRs and has the right to transfer these rights at any time. The distributions declared since March 2014 exceed the 15% threshold and the distributions declared since June 2015 exceed the 25% threshold.
Minimum Quarterly Distribution
Our Partnership Agreement provides that, during the subordination period (which we describe below), the common units will have the right to receive distributions from operating surplus each quarter in an amount equal to $0.4375 per common unit, which amount is defined in our Partnership Agreement as the minimum quarterly distribution, plus any arrearages in the payment of the minimum quarterly distribution on the common units from prior quarters, before any distributions of cash from operating surplus may be made on the subordinated units. The practical effect of the subordination period is to increase the likelihood that during such period there will be sufficient cash from operating surplus to pay the minimum quarterly distribution on the common units.
We will pay quarterly distributions, if any, each quarter in the following manner:
first, to the holders of common units, until each common unit has received a minimum quarterly distribution of $0.4375 plus any arrearages from prior quarters;
second, to the holders of subordinated units, until each subordinated unit has received a minimum quarterly distribution of $0.4375; and
third, to all unitholders, pro rata, until each unit has received a distribution of $0.5031.
If cash distributions to our unitholders exceed $0.5031 per unit in any quarter, our unitholders and the holders of our incentive distribution rights, will receive distributions according to the following percentage allocations:
Total Quarterly Distribution Per Common and Subordinated Unit
 
Marginal Percentage Interest in Distribution
Target Amount
  
Unitholders
 
Holders of IDRs
above $0.5031 up to $0.5469
  
 
85
%
 
 
15
%
above $0.5469 up to $0.6563
  
 
75
%
 
 
25
%
above $0.6563
  
 
50
%
 
 
50
%
Quarterly distribution activity during 2015 was as follows:
Quarter Ended
 
Record Date
 
Payment Date
 
Cash Distribution (per unit)
 
Cash Distribution (in millions)
March 31, 2015

June 15, 2015

June 19, 2015

$
0.5475


$
13.4

June 30, 2015

September 4, 2015

September 11, 2015

$
0.5625


$
18.6

September 30, 2015

November 18, 2015

November 25, 2015

$
0.5775


$
19.2

December 31, 2015

February 12, 2016

February 24, 2016

$
0.5925


$
19.6

We expect to continue the practice of paying quarterly cash distributions, though the timing, declaration, amount and payment of future distributions to unitholders will fall within the discretion of the Board. Our indebtedness also restricts our ability to pay distributions. As such, there can be no assurance we will continue to pay distributions in the future.
Subordination Period
On February 25, 2016, the first business day after the payment of the previously announced distribution of $0.5925 per unit for the fourth quarter of 2015, the subordination period under the Partnership Agreement will end. At that time, each outstanding subordinated unit will convert into one common unit and will then participate pro-rata with the other common units in cash distributions.

36


Unregistered Sales of Equity Securities and Use of Proceeds
We issued an aggregate of 5,398,564 common units to CST in 2015 as consideration for the drop downs and settlement of the management fee. These units are restricted and cannot be transferred absent registration with the SEC or an available exemption from the SEC’s registration requirements. These issuances were made in reliance on Section 4(a)(2) of the Securities Act of 1933, as amended. See “Security Ownership of Certain Beneficial Owners and Management and Related Unitholder Matters.”
Common Unit Repurchase Program
On November 2, 2015, our Board approved a common unit repurchase program under Rule 10b-18 of the Exchange Act authorizing us to repurchase up to an aggregate of $25 million of the common units representing limited partner interests in the Partnership. Under the program, we may make purchases in the open market after November 9, 2015 in accordance with Rule 10b-18 of the Exchange Act, or in privately negotiated transactions, pursuant to a trading plan under Rule 10b5-1 of the Exchange Act or otherwise. Any purchases will be funded from available cash on hand. The common unit repurchase program does not require us to acquire any specific number of common units and may be suspended or terminated by CrossAmerica at any time without prior notice. The purchases will not be made from any officer, director or control person of CrossAmerica or CST. The following table shows the purchases during the quarter ended December 31, 2015:
Period
 
Total Number of Units Purchased
 
Average Price Paid per Unit
 
Total Cost of Units Purchased
 
Amount Remaining under the Program
December 1 - December 31, 2015
 
154,158


$
23.37


$
3,603,071


$
21,396,929

Total
 
154,158


$
23.37


$
3,603,071


$
21,396,929

CrossAmerica did not repurchase any common units from January 1, 2016 through the date of this filing.
CrossAmerica Common Unit Purchases by CST
On September 21, 2015, CST announced that the independent executive committee of its board of directors approved a unit purchase program under Rule 10b-18 of the Exchange Act, authorizing CST to purchase up to an aggregate of $50 million of the common units representing limited partner interests in CrossAmerica. The unit purchase program does not have a fixed expiration date and may be modified, suspended or terminated at any time at CST’s discretion. The following table shows the purchases by CST of our common units registered pursuant to Section 12 of the Exchange Act during the quarter ended December 31, 2015:
Period
 
Total Number of Units Purchased
 
Average Price Paid per Unit
 
Total Cost of Units Purchased
 
Amount Remaining under the Program
October 1 - October 31, 2015
 
284,223

 
$
25.15

 
$
7,149,051

 
$
38,912,327

November 1 - November 30, 2015
 
310,070

 
$
25.03

 
$
7,760,789

 
$
31,151,538

December 1 - December 31, 2015
 
40,000

 
$
24.40

 
$
975,964

 
$
30,175,574

Total
 
634,293

 
$
25.04

 
$
15,885,804

 
$
30,175,574

Through February 17, 2016, CST purchased $19.8 million, or 804,667 common units, at an average price of $24.64 per common unit, which cannot be transferred absent registration with the SEC or an available exemption from the SEC’s registration requirements.
Management Fee Issuance
As discussed in Note 15, on July 16, 2015, pursuant to approval by the independent conflicts committee of the General Partner, the Partnership issued 145,056 common units to CST in connection with the amounts incurred for the three months ended June 30, 2015 under the terms of the Amended Omnibus Agreement and on October 26, 2015, the Partnership issued 114,256 common units to CST in connection with the amount incurred for the three months ended September 30, 2015 under the terms of the Amended Omnibus Agreement. This issuance of the common units was made in reliance on Section 4(a)(2) of the Securities Act of 1933, as amended.

37


ITEM 6. SELECTED HISTORICAL CONDENSED CONSOLIDATED AND CONDENSED COMBINED FINANCIAL DATA
The following selected financial data reflect the operating data for the periods and as of the dates indicated. On October 30, 2012, we completed our IPO. At the closing of our IPO, a portion of the business of our Predecessor and its subsidiaries and affiliates was contributed to CrossAmerica. As such, the results of our Predecessor are not comparable to our results as certain assets were not contributed to us as they did not meet our strategic and geographic plan.
To ensure a full understanding, you should read the selected financial data presented below in conjunction with “Management’s Discussion and Analysis of Financial Condition and Results of Operations” and the financial statements and accompanying notes included elsewhere in this annual report.

38




The financial data below are presented in thousands.
 
 
Year Ended December 31,
 
 
Consolidated CrossAmerica Partners LP For the Year Ended December 31, 2015
 
Consolidated CrossAmerica Partners LP For the Year Ended December 31, 2014
 
Consolidated CrossAmerica Partners LP For the Year Ended December 31, 2013
 
Consolidated CrossAmerica Partners LP Period from October 31 to December 31, 2012
 
 
Combined Lehigh Gas Entities (Predecessor) Period from January 1 to October 30, 2012
 
Combined Lehigh Gas Entities (Predecessor) For the Year Ended December 31, 2011
Income Statement Data:
 
 
 
 
 
 
 
 
 
 
 
 
 
Total revenues
 
$
2,214,835

 
$
2,655,613

 
$
1,936,059

 
$
311,774

 
 
$
1,573,502

 
$
1,623,564

Operating income
 
26,017

 
8,640

 
30,177

 
881

 
 
15,148

 
21,526

Income (loss) from continuing
   operations after income taxes
 
11,462

 
(6,171
)
 
18,070

 
(1,356
)
 
 
2,805

 
10,689

Net income (loss) attributable
   to partners
 
11,441

 
(6,162
)
 
18,070

 
(1,356
)
 
 
$
3,114

 
$
9,910

Net income (loss) per common
   and subordinated unit-basic
 
$
0.35

 
$
(0.32
)
 
$
1.18

 
$
(0.09
)
 
 
n/a

 
n/a

Net income (loss) per common
   and subordinated unit-diluted
 
$
0.35

 
$
(0.32
)
 
$
1.18

 
$
(0.09
)
 
 
n/a

 
n/a

Operating Data:
 
 
 
 
 
 
 
 
 
 
 
 
 
Wholesale
 
 
 
 
 
 
 
 
 
 
 
 
 
Average motor fuel
   distribution sites
 
1,072

 
923

 
708

 
667

 
 
576

 
459

Gallons of motor fuel
   distributed (in millions) (a)
 
1,051.4

 
887.7

 
637.8

 
103.6

 
 
501.6

 
530.5

Motor fuel gross margin
 
$
58,606

 
$
60,606

 
$
43,850

 
$
9,936

 
 
$
32,788

 
$
38,305

Motor fuel gross margin per
   gallon (b)
 
$
0.056

 
$
0.068

 
$
0.069

 
$
0.096

 
 
$
0.065

 
$
0.072

Rent income
 
$
49,134

 
$
38,498

 
$
40,210

 
$
5,178

 
 
$
16,044

 
$
20,425

Retail
 
 
 
 
 
 
 
 
 
 
 
 
 
Average total system sites
 
202

 
119

 
21

 
n/a

 
 
n/a

 
n/a

Gallons of motor fuel
   sold (in millions)
 
211.2

 
136.5

 
20.2

 
n/a

 
 
n/a

 
n/a

Motor fuel gross margin
   per gallon
 
$
0.100

 
$
0.059

 
$
0.032

 
n/a

 
 
n/a

 
n/a

Merchandise gross margin
   percentage
 
24.9
%
 
30.6
%
 
n/a

 
n/a

 
 
n/a

 
n/a

Other Financial Data
   (unaudited)
 
 
 
 
 
 
 
 
 
 
 
 
 
Adjusted EBITDA(d)
 
$
90,314

 
$
61,424

 
$
54,904

 
$
2,992

 
 
$
25,804

 
$
31,232

Distributable Cash Flow(d)
 
$
69,639

 
$
44,063

 
$
39,296

 
$
999

 
 
(c) 

 
(c) 

Distribution(d)
 
$
2.2300

 
$
2.0800

 
$
1.9450

 
$
0.2948

 
 
(c) 

 
(c) 

(a) 
Excludes gallons of motor fuel distributed to sites classified as discontinued operations with respect to the periods presented for our Predecessor.
(b) 
Fuel margin per gallon represents (1) total revenues from fuel sales, less total cost of revenues from fuel sales, divided by (2) total gallons of motor fuel distributed.
(c) 
Results for these periods were not presented as these non-GAAP financial measures were not used at that time.
(d)  
See reconciliation of non-GAAP measures under the heading “Management’s Discussion of Financial Condition and Results of Operations—Results of Operations—Non-GAAP Measures” below.

39




 
 
Consolidated CrossAmerica Partners LP as of December 31, 2015
 
Consolidated CrossAmerica Partners LP as of December 31, 2014
 
Consolidated CrossAmerica Partners LP as of December 31, 2013
 
Combined Lehigh Gas Entities (Predecessor) as of December 31, 2012
 
Combined Lehigh Gas Entities (Predecessor) as of December 31, 2011
Balance Sheet Data:
 
 
 
 
 
 
 
 
 
 
Cash and cash equivalents
 
$
1,192

 
$
15,170

 
$
4,115

 
$
4,768

 
$
2,082

Total current assets (a)
 
49,769

 
75,322

 
35,496

 
22,974

 
27,982

Total assets (a)
 
853,094

 
596,963

 
391,621

 
317,851

 
271,136

Total current liabilities (a)
 
67,458

 
93,977

 
38,857

 
32,153

 
44,515

Long-term debt, excluding current portion (b)
 
430,632

 
254,403

 
173,509

 
183,751

 
177,529

Total liabilities (a)
 
584,238

 
406,472

 
296,950

 
303,306

 
303,823

Total equity
 
$
268,856

 
$
190,491

 
$
94,671

 
$
14,545

 
$
(32,687
)
(a) Balances as of December 31, 2013, 2012 and 2011 were not retrospectively adjusted for the adoption of ASU 2015-17, which related to the presentation of deferred taxes.
(b) Balances as of December 31, 2013, 2012 and 2011 were not retrospectively adjusted for the adoption of ASU 2015-03, which related to the presentation of deferred financing costs.

40




ITEM 7. MANAGEMENT’S DISCUSSION AND ANALYSIS OF FINANCIAL CONDITION AND RESULTS OF OPERATIONS
MD&A is organized as follows:
Significant Factors Affecting Our Profitability—This section describes the significant impact on our results of operations caused by crude oil commodity price volatility, seasonality and acquisition and financing activities.
Results of Operations—This section provides an analysis of our results of operations, including the results of operations of our business segments, for the years ended December 31, 2015, 2014 and 2013, an outlook for our business and non-GAAP financial measures.
Liquidity and Capital Resources—This section provides a discussion of our financial condition and cash flows. It also includes a discussion of our debt, capital requirements and other matters impacting our liquidity and capital resources.
New Accounting Policies—This section describes new accounting pronouncements that we have already adopted, those that we are required to adopt in the future, and those that became applicable in the current year as a result of new circumstances.
Critical Accounting Policies Involving Critical Accounting Estimates—This section describes the accounting policies and estimates that we consider most important for our business and that require significant judgment.


41



The following MD&A is intended to help the reader understand our results of operations and financial condition. This section is provided as a supplement to, and should be read in conjunction with, Items 1., 1A. and 8. (which includes our consolidated financial statements) included elsewhere in this annual report.
Significant Factors Affecting our Profitability
The Significance of Crude Oil and Wholesale Motor Fuel Prices on Our Revenues, Cost of Sales and Gross Profit
Wholesale segment
The prices paid to our motor fuel suppliers for wholesale motor fuel are highly correlated to the price of crude oil. The crude oil commodity markets are highly volatile, and the market prices of crude oil, and, correspondingly, the market prices of wholesale motor fuel, experience significant and rapid fluctuations. We receive a fixed mark-up per gallon on approximately 87% of our gallons sold. Our fixed mark-up per gallon contracts are impacted by the discount for prompt payment and other rebates and incentives offered by our suppliers. Prompt payment discounts from suppliers are based on a percentage of the purchase price of motor fuel and the dollar value of these discounts varies with motor fuel prices. As such, in periods of lower wholesale motor fuel prices, our gross profit is negatively affected and, in periods of higher wholesale motor fuel prices, our gross profit is positively affected (as it relates to these discounts). We estimate a $10 per barrel change in the price of crude oil would impact our annual wholesale motor fuel gross profit derived from our fixed mark-up per gallon contracts by approximately $2.5 million related to these payment discounts. We also generate a portion of our wholesale gross profit through DTW priced contracts. These contracts provide for variable, market based pricing that results in motor fuel gross profit effects similar to retail motor fuel gross profits (as crude oil prices decline, motor fuel gross profit generally increases). The increase in DTW gross profit results from the acquisition cost of wholesale motor fuel declining at a faster rate as compared to the rate retail motor fuel prices decline. This spread can exist for a period of time, thus allowing CrossAmerica to collect a higher margin from its dealers.
Retail segment
We attempt to pass along wholesale motor fuel price changes to our retail customers through “at the pump” retail price changes; however, market conditions do not always allow us to do so immediately. The timing of any related increase or decrease in “at the pump” retail motor fuel prices is affected by competitive conditions in each geographic market in which we operate. As such, the retail prices we charge our customers for motor fuel and the gross profit we receive on our retail motor fuel sales can increase or decrease significantly and rapidly over short periods of time due to the volatility of crude oil and wholesale motor fuel prices.
Changes in our average retail motor fuel selling price per gallon and gross profit are directly related to the changes in crude oil and wholesale motor fuel prices. Our retail gross profits are inversely correlated to the movement of crude oil prices (as crude oil prices decline, or are volatile, our motor fuel gross profit generally increases).
Seasonality Effects on Volumes
Our business exhibits substantial seasonality due to our wholesale and retail sites being located in certain geographic areas that are affected by seasonal weather and temperature trends and associated changes in retail customer activity during different seasons. Historically, sales volumes have been highest in the second and third quarters (during the summer months) and lowest during the winter months in the first and fourth quarters.
Impact of Inflation
Inflation in energy prices impacts our sales and cost of motor fuel products and working capital requirements. The impact of inflation has minimal impact on our results of operations, as we generally are able to pass along energy cost increases in the form of increased sales prices to our customers. Although we believe we have historically been able to pass on increased costs through price increases, there can be no assurance that we will be able to do so in the future.
Acquisition and Financing Activity
Our results of operations and financial condition are also impacted by our acquisition and financing activities as summarized below.

42




2016
On January 6, 2016, CrossAmerica announced it had entered into a definitive agreement to acquire 31 franchise Holiday Stationstores located in Wisconsin and Minnesota that are being sold by SSG Corporation for approximately $48.5 million. The acquisition is subject to customary conditions to closing and is expected to close in the first half of 2016. See Note 3 of the notes to the consolidated financial statements included elsewhere in this report for additional information.
2015
In January 2015, we closed on the purchase of a 5% limited partner equity interest in CST Fuel Supply for aggregate consideration of 1.5 million common units. See Notes 3 and 16 of the notes to the consolidated financial statements included elsewhere in this report for additional information.
In July 2015, we closed on the purchase of a 12.5% limited partner equity interest in CST Fuel Supply for aggregate consideration of 3.3 million common units and cash in the amount of $17.5 million. See Notes 3 and 16 of the notes to the consolidated financial statements included elsewhere in this report for additional information.
In January 2015, in connection with the joint acquisition by CST and the Partnership of 22 convenience stores from Landmark, we acquired the real property of the 22 fee sites for $41.2 million. See Note 3 of the notes to the consolidated financial statements included elsewhere in this report for additional information.
In February 2015, we closed on the purchase of all of the outstanding capital stock of Erickson and certain related assets for an aggregate purchase price of $84.9 million, subject to certain post-closing adjustments. See Note 3 of the notes to the consolidated financial statements included elsewhere in this report for additional information.
In June 2015, we closed on the sale of 4.6 million common units for net proceeds of approximately $138.5 million. In July 2015, we closed on the sale of an additional 0.2 million common units for net proceeds of approximately $6.4 million in accordance with the underwriters’ option to purchase additional common units associated with the June offering. We used the proceeds to reduce indebtedness outstanding under our credit facility. See Note 17 of the notes to the consolidated financial statements included elsewhere in this report for additional information.
In July 2015, we completed the purchase of real property at 29 NTIs from CST in exchange for an aggregate consideration of approximately 0.3 million common units and cash in the amount of $124.4 million, with an aggregate consideration of $134.0 million on the date of closing. See Note 3 of the notes to the consolidated financial statements included elsewhere in this report for additional information.
In July 2015, we closed on the purchase of convenience stores from One Stop and certain related assets for $44.6 million. See Note 3 of the notes to the consolidated financial statements included elsewhere in this report for additional information.
2014
In March 2014, we entered into an amended and restated credit agreement, and such agreement was further amended on September 30, 2014 (as so amended, the “credit facility”). The credit facility is a senior secured revolving credit facility maturing March 4, 2019 with a total borrowing capacity of $550.0 million, under which swing-line loans may be drawn up to $10.0 million and standby letters of credit may be issued up to an aggregate of $45.0 million.
In April 2014, we acquired PMI for an aggregate purchase price of $73.5 million, which resulted in the acquisition of 87 retail sites in Virginia and West Virginia.
In May 2014, we completed our acquisition of 52 wholesale supply contracts, one sub-wholesaler contract, five fee sites, six leasehold sites and certain other assets from affiliates of Atlas Oil Company for an aggregate purchase price of $39.2 million.
In September 2014, we issued 4.1 million common units resulting in net proceeds of $135.0 million. We used the proceeds to reduce indebtedness outstanding under our credit facility.
On October 1, 2014, CST completed the GP Purchase and we entered into the Amended Omnibus Agreement.
In November 2014, in connection with the joint acquisition by CST and the Partnership of Nice N Easy, we acquired the real property and underground storage tanks relating to 23 fee sites and the fuel distribution agreements with respect to 25 Nice N Easy operated sites for $53.8 million.

43




2013
In September 2013, we purchased 13 motor fuel stations, four leasehold motor fuel stations, assumed certain third-party supply contracts and purchased certain other assets located in the Tri-Cities region of Tennessee area for $21.1 million. 
In September 2013, we purchased one motor fuel station, three leasehold motor fuel stations, assumed certain third-party supply contracts and purchased certain other assets located in the Knoxville, Tennessee area. We paid $10.7 million in cash at closing.
In December 2013, we purchased 44 independent dealer supply contracts, five sub-wholesale supply contracts, two leasehold motor fuel stations and certain assets and equipment, which were held or used by the sellers in connection with their motor fuels business and related convenience store business located in the Richmond, Virginia area, for $10.7 million.
In December 2013, we issued 3.6 million common units resulting in proceeds of $91.4 million. We used the proceeds to reduce indebtedness outstanding under our credit facility and for general purposes.


44




Results of Operations
Consolidated Income Statement Analysis
Below is an analysis of our consolidated statements of operations and provides the primary reasons for significant increases and decreases in the various income statement line items from period to period. Our consolidated statements of operations are as follows (in thousands):
 
 
Year Ended December 31,
 
 
2015
 
2014
 
2013
Operating revenues
 
$
2,214,835

 
$
2,655,613

 
$
1,936,059

Cost of sales
 
2,057,317

 
2,539,967

 
1,863,831

Gross profit
 
157,518

 
115,646

 
72,228

 
 
 
 
 
 
 
Income from CST Fuel Supply
 
10,528

 

 

Operating expenses:
 
 
 
 
 
 
Operating expenses
 
56,257

 
35,055

 
4,577

General and administrative expenses
 
40,264

 
40,319

 
16,558

Depreciation, amortization and accretion expense
 
48,227

 
33,285

 
20,963

Total operating expenses
 
144,748

 
108,659

 
42,098

Gain (loss) on sales of assets, net
 
2,719

 
1,653

 
47

Operating income
 
26,017

 
8,640

 
30,177

Other income, net
 
396

 
466

 
359

Interest expense, net
 
(18,493
)
 
(16,631
)
 
(14,182
)
Income (loss) before income taxes
 
7,920

 
(7,525
)
 
16,354

Income tax benefit
 
(3,542
)
 
(1,354
)
 
(1,716
)
Consolidated net income (loss)
 
11,462

 
(6,171
)
 
18,070

Net income (loss) attributable to noncontrolling interests
 
21

 
(9
)
 

Net income (loss) attributable to CrossAmerica limited
   partners
 
11,441

 
(6,162
)
 
18,070

Distributions to incentive distribution right holders
 
(1,390
)
 
(245
)
 

Net income (loss) available to CrossAmerica limited
   partners
 
$
10,051

 
$
(6,407
)
 
$
18,070


45




Year Ended December 31, 2015 Compared to Year Ended December 31, 2014
Consolidated Results
Operating revenues declined $440.8 million, or 17%, while gross profit increased $41.9 million, or 36%.
Operating revenues
Significant items impacting these results prior to the elimination of intercompany revenues were:
A $445.6 million, or 19%, decline in our Wholesale segment primarily attributable to:
An $879.7 million decline attributable to a decrease in the wholesale price of our motor fuel. The average daily spot price of Brent crude oil decreased 47% to $52.32 per barrel for 2015, compared to $98.97 per barrel for 2014. The wholesale price of motor fuel is highly correlated to the price of crude oil.
Partially offsetting this decline was a $423.7 million increase primarily related to an 18.4% increase in volume from our 2014 and 2015 acquisitions.
Other revenues increased $11.1 million driven by additional rental income from the Nice N Easy, Landmark and NTI acquisitions, as well as our company-operated retail sites being converted to dealer-operated sites during 2015.
A $159.9 million, or 31%, increase in our Retail segment primarily attributable to:
An increase of $242.5 million from a 55% increase in motor fuel volumes sold related to the Erickson and One Stop acquisitions.
A $101.2 million increase in our merchandise revenues attributable to convenience store operations from our 2014 and 2015 acquisitions.
Partially offsetting these revenue increases was a decline of $183.5 million primarily attributable to a decrease in the retail price of our motor fuel driven by a decline in wholesale motor fuel prices as noted above, as well as converting company operated retail sites to independent dealer sites.
Intersegment revenues
We present the results of operations of our segments consistently with how our management views the business. Therefore, our segments are presented before intersegment eliminations (which consists of motor fuel sold by our Wholesale segment to our Retail segment). As a result, in order to reconcile to our consolidated change in operating revenues, a discussion of the change in intersegment revenues is included in our consolidated MD&A discussion.
Our intersegment revenues increased $154.9 million, primarily attributable to an increase in our Wholesale segment selling motor fuel to the convenience stores acquired in the One Stop and the Erickson acquisitions, which are included in our Retail segment.
Cost of sales
Cost of sales declined $482.7 million, primarily from the decline in wholesale gasoline prices, which were partially offset by an increase in volumes purchased by our 2014 and 2015 acquisitions. See “Results of Operations–Segment Results” for additional gross profit analyses.
Income from CST Fuel Supply
See “Results of Operations—Segment Results—Wholesale” for discussion.
Operating expenses
See “Results of Operations—Segment Results” for additional operating expenses analyses.


46




General and administrative expenses
General and administrative expenses declined $0.1 million for the year ended December 31, 2015, compared to the prior year, primarily attributable to a $6.8 million decrease in stock based compensation related to the accelerated vesting as a result of the GP Purchase in 2014. This decrease is offset by higher costs associated with the Erickson and One Stop acquisitions in 2015.
Depreciation, amortization and accretion expense
Depreciation, amortization and accretion expense increased $14.9 million for the year ended December 31, 2015 compared to the prior year, primarily driven by our 2014 and 2015 acquisitions.
Gains on sales of assets, net
Gains on sales of assets, net, increased $1.1 million for the year ended December 31, 2015, compared to the prior year. The net gain recognized for the year ended December 31, 2015 primarily related to the sale of individual sites and the divestiture of certain assets acquired in the PMI acquisition.
Income tax benefit
The income tax benefit increased from $1.4 million for the year ended December 31, 2014 to $3.5 million for the year ended December 31, 2015. The benefit for both periods was due primarily to losses reported by LGWS.

47




Year Ended December 31, 2014 Compared to Year Ended December 31, 2013
Consolidated Results
Operating revenues increased $719.6 million, or 37%, while gross profit increased $43.4 million, or 60%.
Operating revenues
Significant items impacting these results prior to the elimination of intercompany revenues were:
A $423.3 million, or 22%, increase in our Wholesale segment primarily attributable to:
A $312.9 million decline attributable to a decrease in the wholesale price of our motor fuel. The average daily spot price of Brent crude oil decreased to $98.97 per gallon during 2014, compared to $108.56 per gallon during 2013. The wholesale price of motor fuel is highly correlated to the price of crude oil.
Partially offsetting this decline was a $737.9 million increase primarily related to a 39.2% increase in volume from our 2014 acquisitions.
A $442.5 million, or 636%, increase in our Retail segment primarily attributable to:
An increase of $381.1 million attributable to an increase in motor fuel volumes sold related to the PMI acquisition.
A $57.6 million increase in our merchandise revenues attributable to the PMI acquisition.
Intersegment revenues
We present the results of operations of our segments consistent with how our management views the business. Therefore, our segments are presented before intersegment eliminations (which consists of motor fuel sold by our Wholesale segment to our Retail segment). As a result, in order to reconcile to our consolidated change in revenue, a discussion of the change in intersegment revenue is included in our consolidated MD&A discussion.
Our intersegment revenues increased $146.2 million, primarily attributable to an increase in our Wholesale segment selling motor fuel to the convenience stores acquired in the PMI acquisition, which are included in our Retail segment.
Cost of sales
Cost of sales increased $676.1 million, primarily from the decline in wholesale gasoline prices, which were partially offset by an increase in volumes purchased by our 2014 and 2015 acquisitions. See “Results of Operations—Segment Results” for additional gross profit analysis.
Operating expenses
See “Results of Operations—Segment Results” for additional operating expenses analyses.
General and administrative expenses
General and administrative expenses increased $23.8 million for the year ended December 31, 2014, compared to the prior year, primarily from a $6.2 million increase in acquisition costs related to the PMI acquisition, a $1.9 million increase in the fixed management fee allocated to us under the Amended Omnibus Agreement, an $8.5 million increase in equity compensation expense associated with accelerated vesting of equity awards as a result of the GP Purchase and severance costs.

48




Depreciation, amortization and accretion expense
Depreciation, amortization and accretion expense increased $12.3 million for the year ended December 31, 2014 compared to the prior year, primarily driven by our 2013 and 2014 acquisitions.
Gains on sales of assets, net
The net gain recognized for the year ended December 31, 2014 related primarily to two site divestitures.
Income tax benefit
The income tax benefit decreased from $1.7 million for the year ended December 31, 2013 to $1.4 million for the year ended December 31, 2014. The benefit recognized in 2014 and 2013 was the result of a partial release of valuation allowances as a result of net deferred tax liabilities recorded in certain of our 2014 and 2013 acquisitions.

49




Segment Results
We present the results of operations of our segments consistent with how our management views the business. Therefore, our segments are presented before intersegment eliminations (which consists of motor fuel sold by our Wholesale segment to our Retail segment). These comparisons are not necessarily indicative of future results.
Wholesale
The following table highlights the results of operations and certain operating metrics of our Wholesale segment. The narrative following these tables provides an analysis of the results of operations of that segment (thousands of dollars, except for the number of distribution sites and per gallon amounts):
 
 
Year Ended December 31,
 
 
2015
 
2014
 
2013
Gross profit:
 
 
 
 
 
 
Motor fuel–third party
 
$
29,377

 
$
31,193

 
$
18,037

Motor fuel–intersegment and related party
 
29,229

 
29,413

 
25,813

Motor fuel gross profit
 
58,606

 
60,606

 
43,850

Rent and Other(a)
 
34,935

 
25,471

 
26,536

Total gross profit
 
93,541

 
86,077

 
70,386

 
 
 
 
 
 
 
Income from CST Fuel Supply(b)
 
10,528

 

 

Operating expenses
 
(11,243
)
 
(12,626
)
 
(4,124
)
Adjusted EBITDA(c)
 
$
92,826

 
$
73,451

 
$
66,262

 
 
 
 
 
 
 
Motor fuel distribution sites (end of period):(d)
 
 
 
 
 
 
Motor fuel–third party
 
 
 
 
 
 
Independent dealers(e)
 
370

 
416

 
256

Lessee dealers(f)
 
290

 
205

 
191

Total motor fuel distribution–third party
 
660

 
621

 
447

 
 
 
 
 
 
 
Motor fuel–intersegment and related party
 
 
 
 
 
 
Affiliated dealers (related party)
 
191

 
197

 
265

CST (related party)
 
43

 
21

 

Commission agents (Retail segment)
 
66

 
75

 
54

Company operated retail convenience stores (Retail
   segment)
 
115

 
87

 

Total motor fuel distribution sites–intersegment and related
   party
 
415

 
380

 
319

 
 
 
 
 
 
 
Motor fuel distribution sites (average during the period):
 
 
 
 
 
 
Motor fuel-third party distribution
 
626

 
565

 
391

Motor fuel-intersegment and related party distribution
 
446

 
358

 
316


50




 
 
Year Ended December 31,
 
 
2015
 
2014
 
2013
 
 
 
 
 
 
 
Total volume of gallons distributed (in thousands)
 
1,051,357

 
887,677

 
637,845

 
 
 
 
 
 
 
Motor fuel gallons distributed per site per day:(g)
 
 
 
 
 
 
Motor fuel–third party
 
 
 
 
 
 
Total weighted average motor fuel distributed–third party
 
2,422

 
2,391

 
2,211

Independent dealers
 
2,733

 
2,656

 
2,305

Lessee dealers
 
1,926

 
1,924

 
2,084

 
 
 
 
 
 
 
Motor fuel–intersegment and related party
 
 
 
 
 
 
Total weighted average motor fuel distributed–intersegment
   and related party
 
2,850

 
2,657

 
2,371

Affiliated dealers (related party)
 
2,486

 
2,607

 
2,350

CST (related party)
 
5,032

 
3,832

 

Commission agents (Retail segment)
 
2,909

 
3,101

 
2,669

Company operated retail convenience stores (Retail
   segment)(h)
 
2,669

 
2,271

 

  
 
 
 
 
 
 
Wholesale margin per gallon–total system
 
$
0.056

 
$
0.068

 
$
0.069

Wholesale margin per gallon–third party(i)
 
$
0.050

 
$
0.058

 
$
0.055

Wholesale margin per gallon–intersegment and related party
 
$
0.063

 
$
0.085

 
$
0.083

(a)
Primarily consists of rent margin.
(b)
Represents income from our equity interest in CST Fuel Supply.    
(c)
Please see the reconciliation of our segment’s Adjusted EBITDA to consolidated net income under the heading “Results of Operations—Non-GAAP Financial Measures.”
(d)
In addition, as of December 31, 2015 and 2014, we distributed motor fuel to 17 and 18 sub-wholesalers, respectively, who distribute to additional sites.
(e)
The decline in the independent dealer site count during 2015 compared to 2014 was primarily attributable to 55 terminated motor fuel supply contracts that were not renewed, partially offset by the nine wholesale fuel supply contracts acquired in the One Stop acquisition.
(f)
The increase in the lessee dealer site count during 2015 compared to 2014 is primarily attributable to converting 77 company-operated convenience stores in our Retail segment to the lessee dealer customer group in our Wholesale segment.
(g)
Does not include the motor fuel gallons distributed to sub-wholesalers.
(h)
Motor fuel gallons distributed per site per day increased during 2015 compared to 2014 at our retail convenience stores as a result of our recent acquisitions. See “Executive Overview—Acquisition and Financing Activity” above.
(i)
Includes the wholesale gross margin for motor fuel distributed to sub-wholesalers.


51




Year Ended December 31, 2015 Compared to Year Ended December 31, 2014
The results were driven by:
Motor Fuel Gross profit
The decrease in gross profit was due to a decline of $12.6 million in our motor fuel gross profit primarily attributable to a decline in our payment discounts and incentives, which are discussed under the heading “The Significance of Crude Oil and Wholesale Motor Fuel Prices on Our Revenues, Cost of Sales and Gross Profit” partially offset by an $11.1 million increase primarily attributable to an increase in motor fuel volume.
Rent income
Rent income increased $10.6 million primarily from our acquisitions, including the acquisition and leaseback of NTIs with CST, as well as converting company operated convenience stores to independent dealer sites.
Income from CST Fuel Supply
We recorded $10.5 million of income from our investment in CST Fuel Supply, which we acquired in January (5%) and July (12.5%) of 2015.
Operating expenses
Operating expenses decreased $1.4 million primarily as a result of the divestiture of certain PMI assets during 2015.
Year Ended December 31, 2014 Compared to Year Ended December 31, 2013
The results were driven by:
Motor Fuel Gross profit
The increase in gross profit was due to an increase of $18.5 million primarily attributable to an increase in motor fuel volume sold from our 2014 and 2013 acquisitions. Partially offsetting this increase was a decline of $1.8 million primarily attributable to a decline in our payment discounts and incentives, which are discussed under the heading “The Significance of Crude Oil and Wholesale Motor Fuel Prices on Our Revenues, Cost of Sales and Gross Profit.”
Operating expenses
Operating expenses increased $8.5 million for the year ended December 31, 2014 compared to the same period of the prior year is primarily due to our 2014 and 2013 acquisitions.



52




Retail
The following table highlights the results of operations and certain operating metrics of our Retail segment. The narrative following these tables provides an analysis of the results of operations of that segment (thousands of dollars, except for the number of convenience stores and per gallon amounts):
 
 
Year Ended December 31,
 
 
2015
 
2014
 
2013
Gross profit:
 
 
 
 
 
 
Motor fuel
 
$
21,113

 
$
8,088

 
$
652

Merchandise
 
39,621

 
17,598

 

Other
 
3,290

 
3,989

 
1,208

Total gross profit
 
64,024

 
29,675

 
1,860

Operating expenses
 
(45,014
)
 
(22,429
)
 
(403
)
Inventory fair value adjustments
 
1,356

 
1,483

 

Adjusted EBITDA(a)
 
$
20,366

 
$
8,729

 
$
1,457

 
 
 
 
 
 
 
Retail sites (end of period):
 
 
 
 
 
 
Commission agents
 
66

 
75

 
54

Company-operated convenience stores(b)
 
116

 
87

 

Total system sites at the end of the period
 
182

 
162

 
54

Total system operating statistics:
 
 
 
 
 
 
Average retail sites during the period(b)
 
202

 
119

 
21

Motor fuel sales (gallons per site per day)
 
2,862

 
3,148

 
2,654

Motor fuel gross profit per gallon, net of credit card fees and
   commissions
 
$
0.100

 
$
0.059

 
$
0.032

Commission agents statistics:
 
 
 
 
 
 
Average retail sites during the period
 
70

 
64

 
21

Motor fuel sales (gallons per site per day)
 
2,957

 
3,086

 
2,654

Motor fuel gross profit per gallon, net of credit card fees and
   commissions
 
$
0.023

 
$
0.003

 
$
0.032

Company-operated convenience store retail site statistics:
 
 
 
 
 
 
Average retail sites during the period(b)
 
132

 
54

 

Motor fuel sales (gallons per site per day)
 
2,812

 
3,221

 

Motor fuel gross profit per gallon, net of credit card fees
 
$
0.143

 
$
0.123

 
$

Merchandise sales (per site per day)(c)
 
$
3,347

 
$
2,902

 
$

Merchandise gross profit percentage, net of credit card fees(c)
 
24.9
%
 
30.6
%
 


(a)
Please see the reconciliation of our segment’s Adjusted EBITDA to consolidated net income under the heading “Results of Operations—Non-GAAP Financial Measures” below.
(b)
The increase in retail sites relates to our acquisitions. See “Executive Overview—Acquisition and Financing Activity” above.
(c)
During the second quarter of 2015, CrossAmerica began classifying the net margin from lottery tickets within merchandise revenues and reflected this change in presentation retrospectively.


53




Year Ended December 31, 2015 Compared to Year Ended December 31, 2014
Gross profit increased $34.3 million, while operating expenses increased $22.6 million.
These results were driven by:
Gross profit
A $13.0 million increase in our motor fuel gross profit due to an increase in our cents per gallon gross profit associated with the lower wholesale cost of motor fuel and higher volumes associated with our acquisitions.
Our merchandise gross profit increased $22.0 million attributable to our acquisitions, while our merchandise gross profit percentage declined. The decline in our merchandise gross profit percentage was the result of low gross margin items, such as cigarettes, comprising a higher percentage of our merchandise sales as a result of our 2015 acquisitions. Additionally, we converted 52 sites acquired in the PMI acquisition to the dealer customer group during 2015, and these sites generally had a higher gross profit product mix.
Operating expenses
A $22.6 million increase in operating expenses attributable to our acquisitions.
Year Ended December 31, 2014 Compared to Year Ended December 31, 2013
Gross profit increased $27.8 million, while operating expenses increased $22.0 million.
These results were driven by:
Gross profit
A $7.4 million increase in our motor fuel gross profit primarily attributable to the PMI acquisition.
Our merchandise gross profit increased $17.6 million attributable to the PMI acquisition.
Operating expenses
A $22.0 million increase in operating expenses attributable to the PMI acquisition.
Outlook
As a result of our recent acquisitions, we expect our total fuel volume sold to continue to increase during 2016 as compared to 2015. Furthermore, based on available industry data, monthly gasoline consumption in the United States increased by 3% during the first ten months of 2015 compared with the same period of 2014. While the global energy markets, including wholesale and retail motor fuel prices, are likely to continue to be volatile in the coming year, low commodity prices in 2016, among other factors, could lead to continued growth in demand for motor fuel, which would positively impact our motor fuel gross margin as a result of an increase in demand from our customers. However, lower wholesale motor fuel prices have a negative impact on our motor fuel gross margin as it relates to the discounts we receive from our motor fuel suppliers.
We expect our rent income to increase in 2016 based on our expectation that we will continue to convert recently acquired company operated sites to lessee dealers. We will continue to evaluate acquisitions on an opportunistic basis. Additionally, we will pursue targets that fit into our strategy. Whether we will be able to execute acquisitions will depend on market conditions, availability of suitable acquisition targets at attractive terms, which are expected to be accretive to CrossAmerica’s unitholders, and our ability to finance such acquisitions on favorable terms.


54




Non-GAAP Financial Measures
We use the non-GAAP financial measures EBITDA, Adjusted EBITDA, and Distributable Cash Flow in this report. EBITDA represents net income before deducting interest expense, income taxes and depreciation, amortization and accretion. Adjusted EBITDA represents EBITDA as further adjusted to exclude equity funded expenses related to incentive compensation and the Amended Omnibus Agreement, gains or losses on sales of assets, certain discrete acquisition related costs, such as legal and other professional fees and severance expenses associated with recently acquired companies, and certain other discrete non-cash items, such as inventory fair value adjustments arising from purchase accounting. Distributable Cash Flow represents Adjusted EBITDA less cash interest expense, sustaining capital expenditures and current income tax expense.
EBITDA, Adjusted EBITDA, and Distributable Cash Flow are used as supplemental financial measures by management and by external users of our financial statements, such as investors and lenders. EBITDA and Adjusted EBITDA are used to assess our financial performance without regard to financing methods, capital structure or income taxes and our ability to incur and service debt and to fund capital expenditures. In addition, Adjusted EBITDA is used to assess the operating performance of our business on a consistent basis by excluding the impact of items which do not result directly from our wholesale distribution of motor fuel, the leasing of real property, or the day to day operations of our retail convenience store activities. EBITDA, Adjusted EBITDA, and Distributable Cash Flow are also used to assess our ability to generate cash sufficient to make distributions to our unit-holders.
We believe the presentation of EBITDA, Adjusted EBITDA, and Distributable Cash Flow provides useful information to investors in assessing our financial condition and results of operations. EBITDA, Adjusted EBITDA, and Distributable Cash Flow should not be considered alternatives to net income, net cash provided by operating activities or any other measure of financial performance or liquidity presented in accordance with U.S. GAAP. EBITDA, Adjusted EBITDA, and Distributable Cash Flow have important limitations as analytical tools because they exclude some but not all items that affect net income and net cash provided by operating activities. Additionally, because EBITDA, Adjusted EBITDA, and Distributable Cash Flow may be defined differently by other companies in our industry, our definitions may not be comparable to similarly titled measures of other companies, thereby diminishing their utility.

55




 The following table presents reconciliations of EBITDA, Adjusted EBITDA, and Distributable Cash Flow to net income, the most directly comparable U.S. GAAP financial measure, for each of the periods indicated (in thousands, except for per unit amounts):
 
 
Year Ended December 31,
 
 
2015
 
2014
 
2013
Net income available to CrossAmerica limited partners
 
$
10,051

 
$
(6,407
)
 
$
18,070

Interest expense
 
18,493

 
16,631

 
14,192

Less: Income tax benefit
 
(3,542
)
 
(1,354
)
 
(1,716
)
Depreciation, amortization and accretion
 
48,227

 
33,285

 
20,963

EBITDA
 
$
73,229

 
$
42,155

 
$
51,509

Equity funded expenses related to incentive compensation and the Amended Omnibus Agreement(a)
 
14,036

 
11,958

 
3,442

Gain on sales of assets, net
 
(2,719
)
 
(1,653
)
 
(47
)
Acquisition-related costs(b)
 
4,412

 
7,481

 

Inventory fair value adjustments
 
1,356

 
1,483

 

Adjusted EBITDA
 
$
90,314

 
$
61,424

 
$
54,904

Cash interest expense
 
(16,689
)
 
(13,851
)
 
(11,526
)
Sustaining capital expenditures(c)  
 
(1,318
)
 
(3,104
)
 
(2,850
)
Current income tax expense
 
(2,574
)
 
(406
)
 
(1,232
)
Distributable Cash Flow
 
$
69,733

 
$
44,063

 
$
39,296

 
 
 
 
 
 
 
Weighted average diluted common and subordinated units
 
29,086

 
19,934(d)

 
15,305
 
 
 
 
 
 
 
Distributable Cash Flow per diluted limited partner unit
 
$
2.3975

 
$
2.2105

 
$
2.5675

Distributions paid per limited partner unit
 
$
2.2300

 
$
2.0800

 
$
1.9450

Distribution coverage
 
1.08
x
 
1.06
x
 
1.32
x
(a)
As approved by the independent conflicts committee of the Board and the executive committee of and CST’s board of directors, CrossAmerica and CST mutually agreed to settle the second, third and fourth quarter 2015 amounts due under the terms of the Amended Omnibus Agreement in limited partnership units of CrossAmerica.
(b)
Relates to certain discrete acquisition related costs, such as legal and other professional fees and severance expenses associated with recently acquired businesses.
(c)
Under our Partnership Agreement, sustaining capital expenditures are capital expenditures made to maintain our long-term operating income or operating capacity. Examples of sustaining capital expenditures are those made to maintain existing contract volumes, including payments to renew existing distribution contracts, or to maintain our sites in leasable condition, such as parking lot or roof replacement/renovation, or to replace equipment required to operate our existing business.
(d)
Amount includes approximately 6,000 diluted units that are not included in the calculation of diluted earnings per unit on the face of the income statement because to do so would be anti-dilutive.


   

56




The following table reconciles our segment Adjusted EBITDA to consolidated Adjusted EBITDA presented in the table above (in thousands):
 
 
Year Ended December 31,
 
 
2015
 
2014
 
2013
Adjusted EBITDA - Wholesale segment
 
$
92,826

 
$
73,451

 
$
66,212

Adjusted EBITDA - Retail segment
 
$
20,366

 
$
8,729

 
$
1,457

Adjusted EBITDA - Total segment
 
$
113,192

 
$
82,180

 
$
67,669

 
 
 
 
 
 
 
Reconciling items:
 
 
 
 
 
 
Elimination of intersegment profit in ending inventory balance
 
(47
)
 
(106
)
 
(18
)
General and administrative expenses
 
(40,264
)
 
(40,319
)
 
(16,558
)
Other income, net
 
396

 
466

 
369

Equity funded expenses related to incentive
   compensation and the Amended Omnibus
   Agreement
 
14,036

 
11,958

 
3,442

Acquisition-related costs
 
4,412

 
7,481

 

Net (income) loss attributable to noncontrolling
   interests
 
(21
)
 
9

 

Distributions to incentive distribution right holders
 
(1,390
)
 
(245
)
 

Consolidated Adjusted EBITDA
 
$
90,314

 
$
61,424

 
$
54,904



57




Liquidity and Capital Resources
Liquidity
Our principal liquidity requirements are to finance our operations, fund acquisitions, service our debt and pay distributions to our unitholders and to CST as holder of our IDRs. We expect our ongoing sources of liquidity to include cash generated by our operations and borrowings under the revolving credit facility and, if available to us on acceptable terms, issuances of equity and debt securities. We expect that these sources of funds will be adequate to provide for our short-term and long-term liquidity needs. Our ability to meet our debt service obligations and other capital requirements, including capital expenditures, acquisitions, and partnership distributions will depend on our future operating performance, which, in turn, will be subject to general economic, financial, business, competitive, legislative, regulatory and other conditions, many of which are beyond our control. As a normal part of our business, depending on market conditions, we will, from time to time, consider opportunities to repay, redeem, repurchase or refinance our indebtedness. Changes in our operating plans, lower than anticipated sales, increased expenses, acquisitions or other events may cause us to seek additional debt or equity financing in future periods.
We believe that we will have sufficient cash flow from operations, borrowing capacity under the revolving credit facility and the ability to issue additional equity and/or debt securities to meet our financial commitments, debt service obligations, contingencies, anticipated capital expenditures, and partnership distributions. However, we are subject to business and operational risks that could adversely affect our cash flow. A material decrease in our cash flows would likely produce an adverse effect on our borrowing capacity as well as our ability to issue additional equity and/or debt securities.
Cash Flows
The following table summarizes cash flow activity (in thousands):
 
 
Year Ended December 31,
 
 
2015
 
2014
 
2013
Net Cash Provided by Operating Activities
 
$
64,487

 
$
28,531

 
$
29,622

Net Cash Used in Investing Activities
 
$
(311,518
)
 
$
(156,150
)
 
$
(47,019
)
Net Cash Provided by Financing Activities
 
$
233,053

 
$
138,674

 
$
16,744

Net cash provided by operating activities for the year ended December 31, 2015 was $64.5 million compared to $28.5 million for the year ended December 31, 2014, driven primarily from working capital changes, which are shown in Note 23 of the notes to the consolidated financial statements included elsewhere in this report, and an increase in non-cash expenses, particularly depreciation, amortization and accretion resulting from our 2014 and 2015 acquisitions and the management fees payable to CST settled in common units of CrossAmerica, partially offset by a decrease in equity-based compensation expense and an increase in deferred tax benefit.
Net cash used in investing activities for the year ended December 31, 2015 was $311.5 million compared to $156.2 million for the year ended December 31, 2014. The increase in net cash used in investing activities for the year ended December 31, 2015 was related to our Landmark, Erickson, One Stop, CST Fuel Supply equity and NTI acquisitions, partially offset by the proceeds received in 2014 on the sale of PMI’s lubricants business.
Net cash provided by financing activities for the year ended December 31, 2015 was $233.1 million compared to $138.7 million for the year ended December 31, 2014. Our net borrowings under our credit facility totaled $158.0 million during the year ended December 31, 2015, which were primarily used to fund the Landmark, Erickson, One Stop, CST Fuel Supply equity and NTI acquisitions. In addition, in 2015 we closed on the sale to the public of 4.8 million common units for net proceeds of $144.9 million, which were used to reduce indebtedness outstanding under our revolving credit facility. Also, we paid $66.1 million in total distributions during the year ended December 31, 2015

58




Distributions
Since the closing of the IPO, we increased our quarterly distribution from $0.4375 per unit to the current $0.5925 per unit. Quarterly distribution activity for 2015 was as follows:
Quarter Ended
 
Record Date
 
Payment Date
 
Cash Distribution (per unit)
 
Cash Distribution (in millions)
March 31, 2015
 
June 15, 2015
 
June 19, 2015
 
$
0.5475

 
$
13.4

June 30, 2015
 
September 4, 2015
 
September 11, 2015
 
$
0.5625

 
$
18.6

September 30, 2015
 
November 18, 2015
 
November 25, 2015
 
$
0.5775

 
$
19.2

December 31, 2015
 
February 12, 2016
 
February 24, 2016
 
$
0.5925

 
$
19.6

IDRs
IDRs entitle CST to receive a percentage of our quarterly distributions from operating surplus (as defined in the Partnership Agreement) after the minimum quarterly distribution and the target distribution levels have been achieved. If cash distributions to our limited partner unitholders exceed $0.5031 per unit in any quarter, our unitholders and CST, as the holder of our IDRs, will receive distributions according to the following percentage allocations:
Total Quarterly Distribution Per Common and Subordinated Unit
 
Marginal Percentage Interest in Distribution
Target Amount
 
Unitholders
 
Holders of IDRs
above $0.5031 up to $0.5469
 
85
%
 
15
%
above $0.5469 up to $0.6563
 
75
%
 
25
%
above $0.6563
 
50
%
 
50
%
During 2015, we distributed $1.4 million to CST with respect to the IDRs. The distributions declared since March 2014 exceed the threshold and IDRs have participated in distributions since that date. During 2014, we distributed $0.2 million with respect to the IDRs.
Debt
As of December 31, 2015, our consolidated debt consisted of the following (in thousands):
Revolving credit facility
 
$
358,412

Financing obligation associated with Rocky Top acquisition
 
26,250

Note payable
 
876

Total debt outstanding
 
$
385,538

 
 
 
Current portion of debt
 
$
5,555

Noncurrent portion of debt
 
379,983

Deferred financing fees
 
(4,464
)
Total debt outstanding, net of deferred financing fees
 
$
381,074

Our revolving credit facility is secured by substantially all of the assets of CrossAmerica and its subsidiaries. Our borrowings under the revolving credit facility had an interest rate of 3.06% (LIBOR plus 2.75%) as of December 31, 2015. Letters of credit outstanding at December 31, 2015 totaled $16.0 million. As of December 31, 2015, after taking into account letters of credit and debt covenant constraints to availability, approximately $100.0 million was available for future borrowings. In connection with future acquisitions, the revolving credit facility requires, among other things, that we have, after giving effect to such acquisition, at least, in the aggregate, $20 million of borrowing availability under the revolving credit facility and unrestricted cash on the balance sheet on the date of such acquisition. We are required to maintain a total leverage ratio (as defined in the credit facility) for the most recently completed four fiscal quarters of less than or equal to 5.00 to 1.00 and a consolidated interest coverage ratio (as defined in the credit facility) of greater than or equal to 2.75 to 1.00. As of December 31, 2015, CrossAmerica was in compliance with these financial covenant ratios.

59




In connection with the Rocky Top acquisition that we completed on September 24, 2013, we entered into a deferred seller financing arrangement, which obligates CrossAmerica to purchase certain sites in approximately equal parts over a 5 year period for an average $5.2 million per year beginning in 2016. See Note 12 of the notes to the consolidated financial statements included elsewhere in this report for additional information regarding our indebtedness.
Capital Expenditures
We make investments to expand, upgrade and enhance existing assets. We categorize our capital requirements as either sustaining capital expenditures, growth capital expenditures or acquisition capital expenditures. Sustaining capital expenditures are those capital expenditures required to maintain our long-term operating income or operating capacity. Acquisition and growth capital expenditures are those capital expenditures that we expect will increase our operating income or operating capacity over the long term. We have the ability to fund our capital expenditures by additional borrowings under the revolving credit facility or, if available to us on acceptable terms, issuing additional equity, debt securities or other options, such as the sale of assets. We may not be able to complete any offering of securities or other options on terms acceptable to us, if at all.
The following table outlines our consolidated capital expenditures for the years ended December 31, 2015, 2014 and 2013 (in thousands):
 
 
Year Ended December 31,
 
 
2015
 
2014
 
2013
Sustaining capital
 
$
1,318

 
$
3,104

 
$
2,850

Growth
 
8,865

 
10,868

 
4,109

Acquisitions
 
309,702

 
163,562

 
42,334

Total consolidated capital expenditures and
   acquisitions
 
$
319,885

 
$
177,534

 
$
49,293

Contractual Obligations
Our contractual obligations as of December 31, 2015 are summarized below (in thousands):
 
 
Payments Due by Period
 
 
2016
 
2017
 
2018
 
2019
 
2020
 
Thereafter
 
Total
 
 
 
 
 
 
 
 
 
 
 
 
 
 
 
Long-term debt
 
$
5,555

 
$
5,457

 
$
6,164

 
$
363,812

 
$
4,550

 
$

 
$
385,538

Interest payments on debt
 
14,250

 
13,830

 
13,399

 
2,511

 
48

 
10

 
44,048

Capital lease and financing
   obligations
 
6,091

 
5,999

 
6,051

 
6,172

 
6,199

 
57,538

 
88,050

Operating lease obligations
 
18,086

 
16,735

 
14,799

 
13,202

 
10,984

 
48,362

 
122,168

Management fees
 
10,272

 
10,272

 
10,272

 
7,704

 

 

 
38,520

Other liabilities
 

 
1,686

 
1,350

 
988

 
900

 
18,241

 
23,165

Total consolidated
   obligations
 
$
54,254


$
53,979


$
52,035


$
394,389


$
22,681


$
124,151

 
$
701,489

Interest Payments on Debt
Such amounts include estimates of interest expense related to our credit facility assuming a 3.5% interest rate.
Capital Lease and Financing Obligations
CrossAmerica has certain convenience store properties under capital leases. Capital lease obligations in the table above include both principal and interest. The financing obligations of CrossAmerica consist of principal and interest payments due on sale-leaseback transactions for which the sale was not recognized because CrossAmerica’s Predecessor retained continuing involvement in the underlying sites.

60




Operating Lease Obligations
The operating lease obligations include leases for land, office facilities and retail sites. Operating lease obligations reflected in the table above include all operating leases that have initial or remaining non-cancelable terms in excess of one year, and are not reduced by minimum rentals to be received by us under subleases. In addition, such amounts do not reflect contingent rentals that may be incurred in addition to minimum rentals.
The CrossAmerica principal executive offices are in Allentown, Pennsylvania, in an office space leased by CST, for which the rent is charged to CrossAmerica as a cost under the Amended Omnibus Agreement. Future lease payments on this office lease are included within operating lease obligations.
Management Fees
The payments in the table above represent contractually obligated payments under the Amended Omnibus Agreement. See Note 15 of notes to consolidated financial statements included elsewhere in this report for additional information.
Other Liabilities
Other liabilities include asset retirement obligations described in Note 11 of the notes to the consolidated financial statements included elsewhere in this annual report. For purposes of reflecting amounts for asset retirement obligations in the table above, we have made our best estimate of expected payments based on information available as of December 31, 2015.
Off-Balance Sheet Arrangements
The Amended Omnibus Agreement contingently requires us to perform environmental remediation work as further discussed in Note 14 of the notes to the consolidated financial statements included elsewhere in this report. We also have operating leases and motor fuel purchase commitments as previously discussed in “Contractual Obligations” and in Note 16 of the notes to the consolidated financial statements included elsewhere in this annual report.
Other Matters Impacting Liquidity and Capital Resources
Concentration of Customers
For the year ended December 31, 2015, CrossAmerica distributed 17% of its total wholesale distribution volumes to DMS and received 36% of its rent income from DMS. For the year ended December 31, 2015, CrossAmerica distributed 7% of its total wholesale distribution volume to CST and received 17% of its rent income from CST.
CrossAmerica Common Unit Offering
On June 19, 2015, CrossAmerica closed on the sale to the public of 4.6 million common units for net proceeds of approximately $138.5 million. On July 16, 2015, CrossAmerica closed on the sale of an additional 0.2 million common units for net proceeds of approximately $6.4 million in accordance with the underwriters’ option to purchase additional common units. See Note 15 of the notes to the consolidated financial statements included elsewhere in this report for additional information.

61




Common Unit Repurchase Program
On November 2, 2015, the Board approved a common unit repurchase program under Rule 10b-18 of the Exchange Act authorizing CrossAmerica to repurchase up to an aggregate of $25 million of the common units representing limited partner interests in the Partnership. Under the program, CrossAmerica may make purchases in the open market after November 9, 2015 in accordance with Rule 10b-18 of the Exchange Act, or in privately negotiated transactions, pursuant to a trading plan under Rule 10b5-1 of the Exchange Act or otherwise. Any purchases will be funded from available cash on hand. The common unit repurchase program does not require CrossAmerica to acquire any specific number of common units and may be suspended or terminated by CrossAmerica at any time without prior notice. The purchases will not be made from any officer, director or control person of CrossAmerica or CST. The following table shows the purchases during the quarter ended December 31, 2015:
Period
 
Total Number of Units Purchased
 
Average Price Paid per Unit
 
Total Cost of Units Purchased
 
Amount Remaining under the Program
December 1 - December 31, 2015
 
154,158


$
23.37


$
3,603,071


$
21,396,929

Total
 
154,158


$
23.37


$
3,603,071


$
21,396,929

Through February 17, 2016, CrossAmerica had repurchased 154,158 units under the plan.
CrossAmerica Common Unit Purchases by CST
On September 21, 2015, CST announced that the independent executive committee of its board of directors approved a unit purchase program under Rule 10b-18 of the Exchange Act, authorizing CST to purchase up to an aggregate of $50 million of the common units representing limited partner interests in CrossAmerica. The unit purchase program does not have a fixed expiration date and may be modified, suspended or terminated at any time at CST’s discretion. The following table shows the purchases by CST of our common units registered pursuant to Section 12 of the Exchange Act during the quarter ended December 31, 2015:
Period
 
Total Number of Units Purchased
 
Average Price Paid per Unit
 
Total Cost of Units Purchased
 
Amount Remaining under the Program
October 1 – October 31, 2015
 
284,223

 
$
25.15

 
$
7,149,051

 
$
38,912,327

November 1 – November 30, 2015
 
310,070

 
$
25.03

 
$
7,760,789

 
$
31,151,538

December 1 – December 31, 2015
 
40,000

 
$
24.40

 
$
975,964

 
$
30,175,574

   Total
 
634,293

 
$
25.04

 
$
15,885,804

 
$
30,175,574

Through February 17, 2016, CST purchased $19.8 million, or 804,667 common units, at an average price of $24.64 per common unit.
Purchase of CST Fuel Supply Equity Interests
In January 2015 and again in July 2015, we closed on the purchase of a 5% and 12.5%, respectively, limited partner equity interest in CST Fuel Supply for aggregate consideration of 4.8 million common units and cash in the amount of $17.5 million. See Notes 3 and 15 of the notes to the consolidated financial statements included elsewhere in this report for additional information.
Acquisition of Landmark Assets
In January 2015, in connection with the joint acquisition by CST and CrossAmerica of 22 convenience stores from Landmark, we acquired the real property of the 22 fee sites for $41.2 million. See Note 3 of the notes to the consolidated financial statements included elsewhere in this report for additional information.
Acquisition of Erickson
In February 2015, we closed on the purchase of all of the outstanding capital stock of Erickson and certain related assets for an aggregate purchase price of $84.9 million, subject to certain post-closing adjustments. See Note 3 of the notes to the consolidated financial statements included elsewhere in this report for additional information.

62




Purchase of NTI Convenience Stores
In July 2015, we completed the purchase of real property at 29 NTIs from CST in exchange for an aggregate consideration of approximately 0.3 million common units and cash in the amount of $124.4 million, with an aggregate consideration of $134.0 million on the date of closing. See Note 3 of the notes to the consolidated financial statements included elsewhere in this report for additional information.
Acquisition of One Stop
In July 2015, we closed on the purchase of convenience stores from One Stop and certain related assets for $44.6 million. See Note 3 of the notes to the consolidated financial statements included elsewhere in this report for additional information.
Subsequent Event—Acquisition of franchise Holiday Stationstores
On January 6, 2016, CrossAmerica announced it had entered into a definitive agreement to acquire 31 franchise Holiday Stationstores located in Wisconsin and Minnesota that are being sold by SSG Corporation for approximately $48.5 million. The acquisition is subject to customary conditions to closing and is expected to close in the first half of 2016. See Note 3 of the notes to the consolidated financial statements included elsewhere in this report for additional information.
Contingencies
Legal Matters
See Note 16 under the caption “Litigation Matters” of the notes to the consolidated financial statements included elsewhere in this annual report for a discussion of our legal matters.
Environmental Matters
See Note 14 under the caption “Environmental Matters” of the notes to the consolidated financial statements included elsewhere in this annual report for a discussion of our environmental matters.
Quarterly Results of Operations
See Note 22 included elsewhere in this annual report for financial and operating quarterly data for each quarter of 2015 and 2014.

63




New Accounting Policies
For information on recent accounting pronouncements impacting our business, see Note 2 included elsewhere in this annual report.

64



Critical Accounting Policies Involving Critical Accounting Estimates
We prepare our financial statements in conformity with U.S. GAAP. The preparation of these financial statements requires us to make estimates and assumptions that affect the reported amounts of assets and liabilities and disclosure of contingent assets and liabilities at the date of the financial statements and the reported amount of revenues and expenses during the reporting period. Actual results could differ from those estimates. See Note 2 of the notes to the consolidated financial statements included elsewhere in this annual report for a summary of our significant accounting policies.
Critical accounting policies are those we believe are both most important to the portrayal of our financial condition and results, and require our most difficult, subjective or complex judgments, often because we must make estimates about the effect of matters that are inherently uncertain. Judgments and uncertainties affecting the application of those policies may result in materially different amounts being reported under different conditions or using different assumptions. We believe the following policies to be the most critical in understanding the judgments that are involved in preparing our financial statements.
Revenue Recognition
We recognize revenues from wholesale motor fuel sales when motor fuel is delivered to the customer. The purchase and delivery of motor fuels generally occurs on the same day. We recognize revenues from retail sales when motor fuel is sold to the customer. We record inventory from the time of the purchase of motor fuels from third party suppliers until the retail sale to the end customer.
We recognize revenue from leasing arrangements ratably over the term of the underlying lease. Renewals are not assumed unless reasonably assured.
Revenues from retail food and merchandise sales are recognized net of applicable provisions for discounts and allowances upon delivery, generally at the point of sale.
Accounts receivable primarily result from the sale of motor fuels and rental fees for sites to customers. The majority of our accounts receivable relate to motor fuel sales that can generally be described as high volume and low margin activities. Credit is extended to a customer based on an evaluation of the customer’s financial condition. In certain circumstances collateral may be required from the customer. Receivables are recorded at face value, without interest or discount.
The provision for bad debts is generally based upon a specific analysis of aged accounts while also factoring in any new business conditions that might impact the historical analysis, such as market conditions and bankruptcies of particular customers. Bad debt provisions are included in selling, general and administrative expenses.
We review all accounts receivable balances on at least a quarterly basis and provide an allowance for doubtful accounts based on historical experience and on a specific identification basis.
LGW collects motor fuel taxes, which consist of various pass through taxes collected from customers on behalf of taxing authorities, and remits such taxes directly to those taxing authorities. LGW’s accounting policy is to exclude the tax collected and remitted from wholesale revenues and cost of sales and account for them as liabilities. LGWS’s retail sales and cost of sales include motor fuel taxes as the taxes are included in the cost paid for motor fuel and LGWS has no direct responsibility to collect or remit such taxes to the taxing authorities.
Business Combinations
We account for business combinations in accordance with the guidance under Accounting Standards Codification (“ASC”) 805–Business Combinations. Acquisitions of assets or entities that include inputs and processes and have the ability to create outputs are accounted for as business combinations. The purchase price is recorded for assets acquired and liabilities assumed based on fair value. The excess of the fair value of the consideration conveyed over the fair value of the net assets acquired is recorded as goodwill. The income statement includes the results of operations for each acquisition from their respective date of acquisition.
Determining the fair value of these items requires management’s judgment, the utilization of independent valuation experts and involves the use of significant estimates and assumptions with respect to the timing and amounts of future cash inflows and outflows, discount rates, market prices and asset lives, among other items. The judgments made in the determination of the estimated fair value assigned to the assets acquired, the liabilities assumed and any noncontrolling interest in the investee, as well as the estimated useful life of each asset and the duration of each liability, can materially impact the financial statements in periods after acquisition, such as through depreciation and amortization. For more information on our acquisitions and application of the acquisition method, see Note 3 to the consolidated and statements included elsewhere in this annual report.

65



Goodwill
Goodwill represents the excess of cost over the fair value of assets of businesses acquired. Goodwill is not amortized, but instead is tested for impairment at the reporting unit level at least annually, and more frequently if events and circumstances indicate that the goodwill might be impaired. The annual impairment testing date of goodwill was changed from December 31 to October 1 of our fiscal year to align our testing date with the date used by CST.
In performing our annual impairment analysis, ASC 350–20, Intangibles–Goodwill and Other, allows us to use qualitative factors to determine whether it is more likely than not (likelihood of more than 50%) that the fair value of a reporting unit is less than its carrying amount, including goodwill.
If, after assessing the totality of events or circumstances, we determine that it is more likely than not that the fair value of a reporting unit exceeds its carrying amount, no further testing is necessary. However, if we determine that it is more likely than not that the fair value of a reporting unit is less than its carrying amount, then we perform the first step of the two-step goodwill impairment test.
In the first step of the goodwill impairment test, the reporting unit’s carrying amount (including goodwill) and its fair value are compared. If the estimated fair value of a reporting unit is less than the carrying value, a second step is performed to compute the amount of the impairment by determining an “implied fair value” of goodwill. The determination of our “implied fair value” requires us to allocate the estimated fair value of the reporting unit to the assets and liabilities of the reporting unit. Any unallocated fair value represents the “implied fair value” of goodwill, which is compared to the corresponding carrying value. If the “implied fair value” is less than the carrying value, an impairment charge would be recorded.
At December 31, 2015, we had $80.8 million of goodwill recorded in our segments. After assessing the totality of events and circumstances, we determined that it is more likely than not that the fair value of our reporting units exceed their carrying amounts and therefore goodwill is not impaired at December 31, 2015.
Asset Retirement Obligations
We recognize the estimated future cost to remove our USTs over their estimated useful lives. We record a discounted liability for the fair value of an asset retirement obligation with a corresponding increase to the carrying value of the related long-lived asset at the time a UST is installed. We depreciate the amount added to property and equipment and recognize accretion expense in connection with the discounted liability over the remaining life of the UST.
We base our estimates of such future costs on our prior experience with removal and include normal and customary costs we expect to incur associated with UST removal. We compare our cost estimates with our actual removal cost experience on an annual basis, and when the actual costs we experience exceed our original estimates, we will recognize an additional liability for estimated future costs to remove the USTs. Because these estimates are subjective and are currently based on historical costs with adjustments for estimated future changes in the associated costs, the dollar amount of these obligations could change as more information is obtained.
As of December 31, 2015 and 2014 our liabilities related to the removal of USTs recorded in the consolidated financial statements were $23.5 million and $19.1 million, respectively. A 10% change in our estimate of anticipated future costs for removal of USTs as of December 31, 2015 would change our asset retirement obligation by approximately $2.4 million. See also Note 11 under the caption “Asset Retirement Obligations” of the notes to the consolidated financial statements included elsewhere in this annual report.
Environmental Liabilities
As of December 31, 2015 and 2014, our environmental reserves recorded in the consolidated financial statements were $2.8 million and $1.1 million, respectively. These environmental reserves represent our estimates for future expenditures for remediation and related litigation associated with contaminated sites as a result of releases (e.g. overfills, spills and releases) and are based on current regulations, historical results and certain other factors.
Environmental liabilities that we have recorded are based on internal and external estimates of costs to remediate sites. Factors considered in the estimates of the liability are the expected cost and the estimated length of time to remediate each contaminated site. Estimated remediation costs are not discounted because the timing of payments cannot be reasonably estimated. Reimbursements under state trust fund programs are recognized when received because such amounts are insignificant. The adequacy of the liability is evaluated quarterly and adjustments are made based on updated experience at existing sites, newly identified sites and changes in governmental policy. A 10% change in our estimate of future costs related to environmental liabilities recorded as of December 31, 2015 would change our environmental liabilities and operating expenses by $0.3 million. See also

66



Note 14 under the caption “Environmental Matters” of the notes to the consolidated financial statements included elsewhere in this annual report.
Tax Matters
As a limited partnership, CrossAmerica is not subject to federal and state income taxes. Income tax attributable to CrossAmerica’s taxable income, which may differ significantly from income for financial statement purposes, is assessed at the individual level of the unit holder. CrossAmerica is subject to a statutory requirement that non-qualifying income, as defined by the Internal Revenue Code, cannot exceed 10% of total gross income for the calendar year. If non-qualifying income exceeds this statutory limit, CrossAmerica would be taxed as a corporation. The non-qualifying income did not exceed the statutory limit in any period.
Certain activities that generate non-qualifying income are conducted through CrossAmerica’s wholly owned taxable corporate subsidiary, LGWS. Current and deferred income taxes are recognized on the earnings of LGWS. Deferred income tax assets and liabilities are recognized for the future tax consequences attributable to temporary differences between the financial statement carrying amounts of existing assets and liabilities and their respective tax bases and are measured using enacted tax rates.
Valuation allowances are initially recorded and reevaluated each reporting period by assessing the likelihood of the ultimate realization of a deferred tax asset. We consider a number of factors in assessing the realization of a deferred tax asset, including the reversal of temporary differences, future taxable income and ongoing prudent and feasible tax planning strategies. The amount of deferred tax assets ultimately realized may differ materially from the estimates utilized in the computation of valuation allowances and may materially impact the financial statements in the future.

67



ITEM 7A. QUANTITATIVE AND QUALITATIVE DISCLOSURES ABOUT MARKET RISK
Market Risk
We purchase gasoline and diesel fuel from several suppliers at costs that are subject to market volatility. These purchases are generally purchased pursuant to contracts or at market prices established with the supplier. In general, we do not engage in hedging activities for these purchases due to our pricing structure which allows us to generally pass on price changes to our customers and related parties.
Interest Rate Risk
As of December 31, 2015, we had $358.4 million outstanding on our revolving credit facility. Our outstanding borrowings bear interest at the London Interbank Offered Rate plus a margin of 2.75%. These borrowings had an interest rate of 3.06%. A one percentage point change in our average rate would impact annual interest expense by approximately $3.6 million.
Commodity Price Risk
We have not historically hedged or managed our price risk with respect to our commodity inventories (gasoline and diesel fuel), as the time period between the purchases of our motor fuel inventory and the sales to our customers is very short.
Foreign Currency Risk
The operations of CrossAmerica are located in the U.S., and therefore are not subject to foreign currency risk.

68




ITEM 8. FINANCIAL STATEMENTS
MANAGEMENT’S REPORT ON INTERNAL CONTROL OVER FINANCIAL REPORTING
The SEC, as required by Section 404 of the Sarbanes-Oxley Act, adopted rules requiring companies to file reports with the SEC to include a management report on such company’s internal control over financial reporting in its annual report. In addition, our independent registered public accounting firm must attest to our internal control over financial reporting.
The management of CrossAmerica is responsible for establishing and maintaining adequate internal control over financial reporting. This internal control system was designed to provide reasonable assurance to the company’s management and Board of Directors regarding the preparation and fair presentation of published financial statements. All internal control systems, no matter how well designed, have inherent limitations. Therefore, even those systems determined to be effective can provide only reasonable assurance with respect to financial statement preparation and presentation. CrossAmerica management assessed the effectiveness of the company’s internal control over financial reporting as of December 31, 2015. In making this assessment, it used the criteria set forth by the Committee of Sponsoring Organizations of the Treadway Commission (COSO) in Internal Control-Integrated Framework, 2013 version. Based on our assessment, we believe that, as of December 31, 2015, the company’s internal control over financial reporting is effective based on those criteria.
Management excluded Erickson and One Stop, which were acquired during the year ended December 31, 2015, from its evaluation of internal control over financial reporting due to the migration of Erickson and One Stop’s legacy information technology systems, processes and controls to those of the Partnership. Total revenues for Erickson and One Stop accounted for 13% of consolidated total revenues for the year ended December 31, 2015. Total assets for Erickson and One Stop accounted for 15% of consolidated total assets at December 31, 2015. As discussed above, we are continuing to enhance and evaluate processes, information technology systems and other components of internal control over financial reporting as part of our ongoing integration activities.
Attestation Report of the Independent Registered Public Accounting Firm
Grant Thornton LLP, our independent registered public accounting firm, has audited our internal control over financial reporting as of December 31, 2015. Their report dated February 18, 2016, expressed an unqualified opinion on our internal control over financial reporting, which begins on page 71 of this report.



REPORT OF INDEPENDENT REGISTERED PUBLIC ACCOUNTING FIRM
Board of Directors
General Partner and Limited Partners of CrossAmerica Partners LP
We have audited the accompanying consolidated balance sheets of CrossAmerica Partners LP (a Delaware Limited Partnership) and subsidiaries (the “Partnership”) as of December 31, 2015 and 2014, and the related consolidated statements of operations, changes in partners’ capital and comprehensive income, and cash flows for each of the three years in the period ended December 31, 2015. These financial statements are the responsibility of the Partnership’s management. Our responsibility is to express an opinion on these financial statements based on our audits.

We conducted our audits in accordance with the standards of the Public Company Accounting Oversight Board (United States). Those standards require that we plan and perform the audit to obtain reasonable assurance about whether the financial statements are free of material misstatement. An audit includes examining, on a test basis, evidence supporting the amounts and disclosures in the financial statements. An audit also includes assessing the accounting principles used and significant estimates made by management, as well as evaluating the overall financial statement presentation. We believe that our audits provide a reasonable basis for our opinion.

In our opinion, the consolidated financial statements referred to above present fairly, in all material respects, the financial position of CrossAmerica Partners LP and subsidiaries as of December 31, 2015 and 2014, and the results of their operations and their cash flows for each of the three years in the period ended December 31, 2015 in conformity with accounting principles generally accepted in the United States of America.

As discussed in Note 1 to the consolidated financial statements, the Partnership has adopted new accounting guidance in 2015 related to the balance sheet presentation of deferred financing costs and deferred tax assets and liabilities.

We also have audited, in accordance with the standards of the Public Company Accounting Oversight Board (United States), the Partnership’s internal control over financial reporting as of December 31, 2015, based on criteria established in the 2013 Internal Control-Integrated Framework issued by the Committee of Sponsoring Organizations of the Treadway Commission (COSO), and our report dated February 18, 2016 expressed an unqualified opinion.

/s/ GRANT THORNTON LLP
Philadelphia, Pennsylvania
February 18, 2016

70




REPORT OF INDEPENDENT REGISTERED PUBLIC ACCOUNTING FIRM
Board of Directors
General Partner and Limited Partners of CrossAmerica Partners LP
We have audited the internal control over financial reporting of CrossAmerica Partners LP (a Delaware Partnership) and subsidiaries (the “Partnership”) as of December 31, 2015, based on criteria established in the 2013 Internal Control-Integrated Framework issued by the Committee of Sponsoring Organizations of the Treadway Commission (COSO). The Partnership’s management is responsible for maintaining effective internal control over financial reporting and for its assessment of the effectiveness of internal control over financial reporting, included in the accompanying Management’s Report on Internal Control over Financial Reporting (“Management’s Report”). Our responsibility is to express an opinion on the Partnership’s internal control over financial reporting based on our audit. Our audit of, and opinion on, the Partnership’s internal control over financial reporting does not include the internal control over financial reporting of Erickson Oil Products, Inc., and One-Stop, wholly-owned subsidiaries, whose combined financial statements reflect total assets and revenues constituting 15 and 13 percent, respectively, of the related consolidated financial statement amounts as of and for the year ended December 31, 2015. As indicated in Management’s Report, Erickson Oil Products, Inc., and One-Stop were acquired during 2015. Management’s assertion on the effectiveness of the Partnership’s internal control over financial reporting excluded internal control over financial reporting of Erickson Oil Products, Inc., and One-Stop.

We conducted our audit in accordance with the standards of the Public Company Accounting Oversight Board (United States). Those standards require that we plan and perform the audit to obtain reasonable assurance about whether effective internal control over financial reporting was maintained in all material respects. Our audit included obtaining an understanding of internal control over financial reporting, assessing the risk that a material weakness exists, testing and evaluating the design and operating effectiveness of internal control based on the assessed risk, and performing such other procedures as we considered necessary in the circumstances. We believe that our audit provides a reasonable basis for our opinion.

A company’s internal control over financial reporting is a process designed to provide reasonable assurance regarding the reliability of financial reporting and the preparation of financial statements for external purposes in accordance with generally accepted accounting principles. A company’s internal control over financial reporting includes those policies and procedures that (1) pertain to the maintenance of records that, in reasonable detail, accurately and fairly reflect the transactions and dispositions of the assets of the company; (2) provide reasonable assurance that transactions are recorded as necessary to permit preparation of financial statements in accordance with generally accepted accounting principles, and that receipts and expenditures of the company are being made only in accordance with authorizations of management and directors of the company; and (3) provide reasonable assurance regarding prevention or timely detection of unauthorized acquisition, use, or disposition of the company’s assets that could have a material effect on the financial statements.

Because of its inherent limitations, internal control over financial reporting may not prevent or detect misstatements. Also, projections of any evaluation of effectiveness to future periods are subject to the risk that controls may become inadequate because of changes in conditions, or that the degree of compliance with the policies or procedures may deteriorate.

In our opinion, the Partnership maintained, in all material respects, effective internal control over financial reporting as of December 31, 2015, based on criteria established in the 2013 Internal Control-Integrated Framework issued by COSO.

We also have audited, in accordance with the standards of the Public Company Accounting Oversight Board (United States), the consolidated financial statements of the Partnership as of and for the year ended December 31, 2015, and our report dated February 18, 2016 expressed an unqualified opinion on those financial statements.

/s/ GRANT THORNTON LLP
Philadelphia, Pennsylvania
February 18, 2016

71




CROSSAMERICA PARTNERS LP
CONSOLIDATED BALANCE SHEETS
(Thousands of Dollars, except unit data)
 
December 31,
 
2015
 
2014
ASSETS
 
 
 
Current assets:
 
 
 
Cash
$
1,192

 
$
15,170

Accounts receivable, net of allowances of $1,090 and $754, respectively
18,605

 
23,435

Accounts receivable from related parties
2,653

 
14,897

Inventories
15,739

 
12,069

Assets held for sale
3,288

 
2,584

Other current assets, net
8,292

 
7,167

Total current assets
49,769

 
75,322

Property and equipment, net
628,564

 
391,499

Intangible assets, net
82,315

 
77,780

Goodwill
80,821

 
40,328

Other assets
11,625

 
12,034

Total assets
$
853,094

 
$
596,963

LIABILITIES AND EQUITY
 
 
 
Current liabilities:
 
 
 
Current portion of debt and capital lease obligations
$
8,342

 
$
29,083

Accounts payable
32,577

 
33,575

Accrued expenses and other current liabilities
16,721

 
21,277

Motor fuel taxes payable
9,818

 
10,042

Total current liabilities
67,458

 
93,977

Debt and capital lease obligations, less current portion
430,632

 
254,403

Deferred tax liabilities
43,609

 
22,946

Other long-term liabilities
42,539

 
35,146

Total liabilities
584,238

 
406,472

Commitments and contingencies


 


Equity:
 
 
 
CrossAmerica Partners’ Capital
 
 
 
Common units—(25,585,922 and 15,437,704 units issued and outstanding at December 31, 2015 and December 31, 2014, respectively)
374,458

 
281,817

Subordinated units—affiliates (7,525,000 units issued and outstanding at December 31, 2015 and December 31, 2014)
(105,467
)
 
(91,295
)
General Partner’s interest

 

Total CrossAmerica Partners’ Capital
268,991

 
190,522

Noncontrolling interests
(135
)
 
(31
)
Total equity
268,856

 
190,491

Total liabilities and equity
$
853,094

 
$
596,963

See Notes to Consolidated Financial Statements.

72


CROSSAMERICA PARTNERS LP
CONSOLIDATED STATEMENTS OF OPERATIONS
(Thousands of Dollars, Except Unit and Per Unit Amounts)
 
 
Year Ended December 31,
 
 
2015
 
2014
 
2013
Operating revenues(a)
 
$
2,214,835

 
$
2,655,613

 
$
1,936,059

Costs of sales(b)
 
2,057,317

 
2,539,967

 
1,863,831

Gross profit
 
157,518

 
115,646

 
72,228

 
 
 
 
 
 
 
Income from CST Fuel Supply equity
 
10,528

 

 

Operating expenses:
 
 
 
 
 
 
Operating expenses
 
56,257

 
35,055

 
4,577

General and administrative expenses
 
40,264

 
40,319

 
16,558

Depreciation, amortization and accretion expense
 
48,227

 
33,285

 
20,963

Total operating expenses
 
144,748

 
108,659

 
42,098

Gain on sales of assets, net
 
2,719

 
1,653

 
47

Operating income
 
26,017

 
8,640

 
30,177

Other income, net
 
396

 
466

 
359

Interest expense, net
 
(18,493
)
 
(16,631
)
 
(14,182
)
Income before income taxes
 
7,920

 
(7,525
)
 
16,354

Income tax benefit
 
(3,542
)
 
(1,354
)
 
(1,716
)
Consolidated net income (loss)
 
11,462

 
(6,171
)
 
18,070

Net income (loss) attributable to noncontrolling interests
 
21

 
(9
)
 

Net income (loss) attributable to CrossAmerica limited partners
 
11,441

 
(6,162
)
 
18,070

Distributions to incentive distribution right holders
 
(1,390
)
 
(245
)
 

Net income (loss) available to CrossAmerica limited partners
 
$
10,051

 
$
(6,407
)
 
$
18,070

Net income per CrossAmerica limited partner unit:
 
 
 
 
 
 
Basic earnings per common unit
 
$
0.35

 
$
(0.32
)
 
$
1.18

Diluted earnings per common unit(c)
 
$
0.35

 
$
(0.32
)
 
$
1.18

Basic and diluted earnings per subordinated unit
 
$
0.35

 
$
(0.32
)
 
$
1.18

Weighted-average CrossAmerica limited partner units:
 
 
 
 
 
 
Basic common units
 
21,462,665

 
12,402,938

 
7,731,471

Diluted common units (c)
 
21,561,403

 
12,402,938

 
7,780,357

Basic and diluted subordinated units
 
7,525,000

 
7,525,000

 
7,525,000

Total diluted common and subordinated units(c)
 
29,086,403
 
19,927,938
 
15,305,357
 
 
 
 
 
 
 
Distribution per common and subordinated units(c)
 
$
2.2300

 
$
2.0800

 
$
1.7273

 
 
 
 
 
 
 
Supplemental information:
 
 
 
 
 
 
(a) Includes excise taxes of:
 
$
99,339

 
$
64,942

 
$
7,766

(a) Includes revenues from fuel sales to related parties of:
 
$
458,731

 
$
764,509

 
$
1,015,121

(a) Includes income from rentals of:
 
$
53,995

 
$
43,258

 
$
41,577

(b) Includes expenses from fuel sales to related parties of:
 
$
445,237

 
$
735,202

 
$
989,326

(b) Includes expenses from rentals of:
 
$
17,024

 
$
15,078

 
$
15,509

(c) Diluted common units are not used in the calculation of diluted earnings per
         common unit for 2014 because to do so would be antidilutive.
 
 
 
 
 
 
See Notes to Consolidated Financial Statements.

73




CROSSAMERICA PARTNERS LP
CONSOLIDATED STATEMENTS OF CASH FLOWS
(Thousands of Dollars)
 
Year Ended December 31,
 
2015
 
2014
 
2013
Cash flows from operating activities:
 
 
 
 
 
Consolidated net income (loss)
$
11,462

 
$
(6,171
)
 
$
18,070

Adjustments to reconcile net income to net cash flows provided by operating activities:
 
 
 
 
 
Depreciation, amortization and accretion expense
48,227

 
33,285

 
20,963

Amortization of deferred financing fees
1,475

 
2,780

 
2,666

Amortization of below market leases, net
394

 
236

 
96

Provision for losses on doubtful accounts
521

 
618

 
161

Deferred income taxes
(6,116
)
 
(1,760
)
 
(2,948
)
Equity-based employees and directors compensation expense
5,119

 
11,958

 
3,162

Management fees settled in CrossAmerica common units
8,917

 

 

Gain on sales of assets, net
(2,719
)
 
(1,653
)
 
(47
)
Gain on settlement of capital lease obligations
(25
)
 
(393
)
 
(214
)
Changes in working capital, net of acquisitions
(2,768
)
 
(10,369
)
 
(12,287
)
Net cash provided by operating activities
64,487

 
28,531

 
29,622

Cash flows from investing activities:
 
 
 
 
 
Proceeds from sale of property and equipment
6,409

 
3,504

 
2,210

Proceeds from sale of lubricants business

 
10,001

 

Proceeds from sale of wholesale fuel supply contracts and assignment of
   leases to DMI

 
5,700

 

Capital expenditures
(1,318
)
 
(13,972
)
 
(6,959
)
Principal payments received on notes receivable
1,958

 
2,179

 
64

Cash paid in connection with acquisitions, net of cash acquired
(176,642
)
 
(163,562
)
 
(42,334
)
Cash paid to CST in connection with acquisitions
(141,925
)
 

 

Net cash used in investing activities
(311,518
)
 
(156,150
)
 
(47,019
)
Cash flows from financing activities:
 
 
 
 
 
Borrowings under the revolving credit facility
332,800

 
210,938

 
47,905

Repayments on the revolving credit facility
(182,200
)
 
(156,868
)
 
(85,327
)
Borrowing under the swingline, net
7,411

 

 

Proceeds from issuance of common units, net
144,939

 
135,032

 
91,370

Repurchases of common units
(3,603
)
 

 

Payments of long-term debt and capital lease obligations
(2,665
)
 
(2,582
)
 
(7,290
)
Debt issuance cost

 
(3,918
)
 
(408
)
Payments to affiliate for Commission Sites

 

 
(3,508
)
(Advances to)/repayments from related party
2,465

 
(2,465
)
 

Distributions paid on DERs
(13
)
 

 

Distributions paid to holders of incentive distribution rights
(1,390
)
 
(245
)
 

Distributions paid to noncontrolling interests
(125
)
 
(22
)
 

Distributions paid on common and subordinated units
(64,566
)
 
(41,196
)
 
(25,998
)
Net cash provided by financing activities
233,053

 
138,674

 
16,744

Net increase (decrease) in cash
(13,978
)
 
11,055

 
(653
)
Cash at beginning of period
15,170

 
4,115

 
4,768

Cash at end of period
$
1,192

 
$
15,170

 
$
4,115

See Notes to Consolidated Financial Statements.

74




CROSSAMERICA PARTNERS LP
CONSOLIDATED STATEMENTS OF PARTNERS’ CAPITAL AND COMPREHENSIVE INCOME
(Thousands of Dollars, Except Unit and Per Unit Amounts)
 
 
Limited Partners’ Interest
 
 
 
 
 
 
 
 
 
 
Common
Unitholders
 
Subordinated
Units - Affiliates
 
General
Partner’s
Interest
 
Incentive
Distribution
Rights
 
Noncontrolling
Interest
 
Equity
 
 
Units
 
Dollars
 
Units
 
Dollars
 
Dollars
 
Dollars
 
Dollars
 
Dollars
Balance at December 31, 2012
 
7,525,000

 
$
82,694

 
7,525,000

 
$
(68,149
)
 
$

 
$

 
$

 
$
14,545

Equity-based director compensation
 
1,044

 
21

 

 

 

 



 
21

Issuance of units to affiliate for equity-based compensation
 
6,304

 
171

 

 

 

 

 

 
171

Payment to affiliate for Commission Sites (Note 1)
 

 
(1,754
)
 

 
(1,754
)
 

 

 


(3,508
)
Proceeds of equity offering and overallotment exercise, net of
   issuance costs
 
3,565,000

 
91,370

 

 

 

 

 

 
91,370

Net income (loss) and comprehensive income (loss)
 

 
9,157

 


8,913







 
18,070

Distributions paid
 

 
(13,000
)
 

 
(12,998
)
 

 

 

 
(25,998
)
Balance at December 31, 2013

11,097,348

 
168,659

 
7,525,000

 
(73,988
)
 

 

 


94,671

Equity-based director compensation
 
6,217

 
182

 

 

 

 

 

 
182

Vesting of incentive awards, net of units withheld for taxes
 
194,139

 
5,918

 

 

 

 

 

 
5,918

Proceeds of equity offering and overallotment exercise, net of
   issuance costs
 
4,140,000

 
135,032

 

 

 

 

 

 
135,032

Sale of wholesale fuel supply contracts and assignment of
   leases to DMI
 


1,558

 

 
764

 

 

 


2,322

Net income (loss) and comprehensive income (loss)


 
(3,988
)
 

 
(2,419
)
 

 
245

 
(9
)
 
(6,171
)
Distributions paid
 

 
(25,544
)
 


(15,652
)
 


(245
)
 
(22
)
 
(41,463
)
Balance at December 31, 2014
 
15,437,704

 
281,817

 
7,525,000

 
(91,295
)
 

 

 
(31
)
 
190,491

Vesting of incentive awards, net of units withheld for taxes
 
90,671

 
3,102

 

 

 

 

 


3,102

Vesting of director phantom awards
 
6,141

 
159

 

 

 

 

 

 
159

Issuance of units to affiliate for management fees
 
259,312

 
7,200

 

 

 

 

 

 
7,200

Issuance of units to affiliate in connection with dropdown of
   fuel supply interests and purchase of NTIs
 
5,139,252

 
163,292

 

 

 

 

 

 
163,292

Distributions to affiliate in connection with dropdown of fuel
   supply interests
 

 
(182,092
)
 

 

 

 

 

 
(182,092
)
Repurchase of common units
 
(154,158
)
 
(3,603
)
 

 

 

 

 

 
(3,603
)
Proceeds of equity offering and overallotment exercise, net of
   issuance costs
 
4,807,000

 
144,939

 

 

 

 

 

 
144,939

Net income (loss) and comprehensive income (loss)
 

 
7,442

 

 
2,609

 

 
1,390

 
21

 
11,462

Distributions paid


 
(47,798
)
 

 
(16,781
)
 

 
(1,390
)
 
(125
)
 
(66,094
)
Balance at December 31, 2015
 
25,585,922

 
$
374,458

 
7,525,000

 
$
(105,467
)
 
$

 
$

 
$
(135
)
 
$
268,856

See Notes to Consolidated Financial Statements.

75



CROSSAMERICA PARTNERS LP
NOTES TO CONSOLIDATED FINANCIAL STATEMENTS


Note 1.    DESCRIPTION OF BUSINESS, BASIS OF PRESENTATION AND CONCENTRATION RISK
Description of Business
On October 1, 2014, CST Brands, Inc. (“CST”) completed the purchase of 100% of the membership interests in Lehigh Gas GP LLC and 100% of the incentive distribution rights (“IDRs”) of Lehigh Gas Partners LP. After the purchase of the membership interests in Lehigh Gas GP LLC, the name of Lehigh Gas Partners LP was changed to CrossAmerica Partners LP (“we,” “us,” “our,” “CrossAmerica,” “Partnership” or “Company”). The General Partner manages our operations and business activities. The General Partner is managed and operated by the executive officers of the General Partner, under the oversight of the Board. As a result of the acquisition of the membership interests in the General Partner, CST controls the General Partner and has the right to appoint all members of the Board.
Our business consists of:
the wholesale distribution of motor fuels;
the retail distribution of motor fuels to end customers at sites operated by commission agents or us;
the owning or leasing of sites used in the retail distribution of motor fuels and, in turn, generating rental income from the lease or sublease of the sites; and
the operation of convenience stores.
The financial statements are composed of CrossAmerica and its wholly owned subsidiaries. CrossAmerica’s primary operations are conducted by the following consolidated wholly owned subsidiaries:
Lehigh Gas Wholesale LLC (“LGW”), which distributes motor fuels on a wholesale basis and generates qualified income under Section 7704(d) of the Internal Revenue Code;
LGP Realty Holdings LP (“LGPR”), which functions as the real estate holding company of CrossAmerica and holds the assets that generate rental income that is qualifying under Section 7704(d) of the Internal Revenue Code; and
Lehigh Gas Wholesale Services, Inc. (“LGWS”), which owns and leases (or leases and sub-leases) real estate and personal property used in the retail distribution of motor fuels, as well as provides maintenance and other services to its customers. In addition, LGWS distributes motor fuels on a retail basis and sells convenience merchandise items to end customers at company-operated retail sites and sells motor fuel on a retail basis at sites operated by commission agents. Income from the retail distribution of motor fuels, convenience items and rental income from leases of real property to a related party is not qualifying income under Section 7704(d) of the Internal Revenue Code.
As part of our business strategy with CST, we intend, pending approval by the General Partner’s independent conflicts committee and mutual agreement upon terms and other conditions, to purchase interests at fair market value in CST’s wholesale motor fuel supply business (“CST Fuel Supply”) over time. In January 2015 and again in July 2015, we closed on the purchase of a 5% and 12.5%, respectively, limited partner equity interests in CST Fuel Supply. As of December 31, 2015 our total equity interest in CST Fuel Supply is 17.5%.
Additionally, we have issued common units as consideration in the purchase of equity interests in CST Fuel Supply and CST’s NTI convenience stores and may, from time to time, issue common units as payment for charges incurred under the Amended Omnibus Agreement. Pursuant to a unit purchase program announced on September 21, 2015, CST has also acquired our common units through open market purchases. Through December 31, 2015, after giving effect to these transactions, CST owns 18.7% of our limited partner interests.
Concentration Risk
DMS is an operator of retail sites that purchases a significant portion of its motor fuel requirements from us on a wholesale basis and then re-sells motor fuel on a retail basis. DMS also leases real estate from us. The financial results of DMS are not consolidated with ours. For the year ended December 31, 2015, CrossAmerica distributed approximately 17% of its total wholesale distribution volumes to DMS and DMS accounted for approximately 36% of our rental income. For more information regarding transactions with DMS, see Note 15.

76



CROSSAMERICA PARTNERS LP
NOTES TO CONSOLIDATED FINANCIAL STATEMENTS

For the year ended December 31, 2015, CrossAmerica’s wholesale business purchased approximately 30%, 26% and 26% of its motor fuel from ExxonMobil, BP and Motiva, respectively. No other fuel suppliers accounted for 10% or more of CrossAmerica’s fuel purchases in 2015.
As of December 31, 2015, CrossAmerica’s total equity interest in CST Fuel Supply is 17.5%. Valero Energy Corporation (“Valero”) supplied substantially all of the motor fuel purchased by CST Fuel Supply during 2015. During the year ended December 31, 2015, CST Fuel Supply purchased 1.9 billion gallons of motor fuel from Valero.
For the year ended December 31, 2015, CrossAmerica distributed 7% of its total wholesale distribution volume to CST and received 17% of its rent income from CST.
Note 2.     SIGNIFICANT ACCOUNTING POLICIES
Principles of Consolidation and Combination
These consolidated financial statements were prepared in accordance with U.S. GAAP. These financial statements include the consolidated accounts of CrossAmerica’s and subsidiaries. All intercompany accounts and transactions have been eliminated in consolidation.
Reclassifications
The statement of operations was revised from the presentation included in our Form 10-K to conform to that presented in CST’s Annual Report on Form 10-K for the year ended December 31, 2015 filed by CST. As a result, certain reclassifications were made to prior period amounts to conform to the current year presentation. These reclassifications had no impact on net income or equity for any periods.
Use of Estimates
The preparation of financial statements in conformity with U.S. GAAP requires management to make estimates and assumptions that affect the reported amounts of assets and liabilities at the date of the financial statements and the reported amounts of revenues and expenses during the reporting periods. Actual results and outcomes could differ from those estimates and assumptions. On an ongoing basis, management reviews its estimates based on currently available information. Changes in facts and circumstances could result in revised estimates and assumptions.
Cash and Cash Equivalents
The Partnership considers all short-term investments with maturity of three months or less at the date of purchase to be cash equivalents. Cash and cash equivalents are stated at cost, which, for cash equivalents, approximates fair value due to their short-term maturity. The Partnership is potentially subject to financial instrument concentration of credit risk through its cash and cash equivalents. The Partnership maintains cash and cash equivalents with several major financial institutions. The Partnership has not experienced any losses on their cash equivalents.
Receivables
Accounts receivable primarily result from the sales of motor fuels and rental fees for sites to customers. The majority of the Partnership’s accounts receivable relate to its motor fuel sales that can generally be described as high volume and low margin activities. Credit is extended to a customer based on an evaluation of the customer’s financial condition. In certain circumstances collateral may be required from the customer. Receivables are recorded at face value, without interest or discount.
The provision for bad debts is generally based upon a specific analysis of aged accounts while also factoring in any new business conditions that might impact the historical analysis, such as market conditions and bankruptcies of particular customers. Bad debt provisions are included in selling, general and administrative expenses.
The Partnership reviews all accounts receivable balances on at least a quarterly basis and provides an allowance for doubtful accounts based on historical experience and on a specific identification basis.
Inventories
Motor fuel inventory consists of gasoline, diesel fuel and other petroleum products and is stated at the lower of average cost or market using the first-in, first-out method. No provision for potentially obsolete or slow-moving inventory has been made. The Partnership records inventory from the time of the purchase of motor fuels from third party suppliers until the retail sale to the end customer.

77



CROSSAMERICA PARTNERS LP
NOTES TO CONSOLIDATED FINANCIAL STATEMENTS

Food and merchandise inventory is valued at the lower of average cost or market using the first-in, first-out method.
Property and Equipment
Property and equipment is recorded at cost. Property and equipment acquired through a business combination is recorded at fair value. Depreciation is recognized using the straight-line method over the estimated useful lives of the related assets, including: 10 to 20 years for buildings and improvements and 5 to 30 years for equipment. Amortization of leasehold improvements is based upon the shorter of the remaining terms of the leases including renewal periods that are reasonably assured, or the estimated useful lives, which generally range from 7 to 10 years.
Expenditures for major renewals and betterments that extend the useful lives of property and equipment are capitalized. Maintenance and repairs are charged to operations as incurred. Gains or losses on the disposition of property and equipment are recorded in the period the sale meets the criteria for recognition.
Impairment of Assets
Long-lived assets, which include property and equipment and finite-lived intangible assets, are tested for recoverability whenever events or changes in circumstances indicate that the carrying amount of the asset may not be recoverable. A long-lived asset is not recoverable if its carrying amount exceeds the sum of the undiscounted cash flows expected to result from its use and eventual disposition. If a long-lived asset is not recoverable, an impairment loss is recognized for the amount by which the carrying amount of the long-lived asset exceeds its fair value, with fair value determined based on discounted estimated net cash flows or other appropriate methods.
Business Combinations
We account for business combinations in accordance with the guidance under Accounting Standards Codification (“ASC”) 805–Business Combinations. Acquisitions of assets or entities that include inputs and processes and have the ability to create outputs are accounted for as business combinations. The purchase price is recorded for assets acquired and liabilities assumed based on fair value. The excess of the fair value of the consideration conveyed over the fair value of the net assets acquired is recorded as goodwill. The income statement includes the results of operations for each acquisition from their respective date of acquisition.
Determining the fair value of these items requires management’s judgment, the utilization of independent valuation experts and involves the use of significant estimates and assumptions with respect to the timing and amounts of future cash inflows and outflows, discount rates, market prices and asset lives, among other items. The judgments made in the determination of the estimated fair value assigned to the assets acquired, the liabilities assumed and any noncontrolling interest in the investee, as well as the estimated useful life of each asset and the duration of each liability, can materially impact the financial statements in periods after acquisition, such as through depreciation and amortization. For more information on our acquisitions and application of the acquisition method, see Note 3.
Debt Issuance Costs
Debt issuance costs that are incurred in connection with the issuance of debt are deferred and amortized to interest expense using the straight line method (which approximates the effective interest method) over the contractual term of the underlying indebtedness. Debt issuance costs are classified as a reduction of the associated liability. See “New Accounting Pronouncements” below for additional information.
Goodwill
Goodwill represents the excess of cost over the fair value of assets of businesses acquired. Goodwill is not amortized, but instead is tested for impairment at the reporting unit level at least annually, and tested for impairment more frequently if events and circumstances indicate that the goodwill might be impaired. The annual impairment testing date of goodwill was changed from December 31 to October 1 of our fiscal year to align our testing date with the date used by CST.
In its annual impairment analysis, an entity can use qualitative factors to determine whether it is more likely than not (likelihood of more than 50%) that the fair value of a reporting unit is less than its carrying amount, including goodwill.
If after assessing the totality of events or circumstances an entity determines that it is more likely than not that the fair value of a reporting unit is greater than its carrying amount, then performing the two-step test is unnecessary. However, if we determine that it is more likely than not that the fair value of a reporting unit is less than its carrying amount, we then perform the first step of the two-step goodwill impairment test.

78



CROSSAMERICA PARTNERS LP
NOTES TO CONSOLIDATED FINANCIAL STATEMENTS

In the first step of the goodwill impairment test, the reporting unit’s carrying amount (including goodwill) and its fair value are compared. If the estimated fair value of a reporting unit is less than the carrying value, a second step is performed to compute the amount of the impairment by determining an “implied fair value” of goodwill. The determination of our “implied fair value” requires us to allocate the estimated fair value of the reporting unit to the assets and liabilities of the reporting unit. Any unallocated fair value represents the “implied fair value” of goodwill, which is compared to the corresponding carrying value. If the “implied fair value” is less than the carrying value, an impairment charge would be recorded.
The impairment analysis performed in the fourth quarter of 2015 indicated that goodwill was not impaired.
Intangible Assets
Intangible assets are recorded at fair value at the date of acquisition. Intangible assets associated with wholesale fuel supply contracts, wholesale fuel distribution rights and trademarks are amortized over 10 years. Covenants not to compete are amortized over the shorter of the contract term or 5 years. Intangible assets associated with above and below market leases are amortized over the lease term, which approximates 5 years. Intangible assets with definite useful lives are amortized over their respective estimated useful lives and reviewed for impairment if we believe that changes or triggering events have occurred that could have caused the carrying value of the intangible assets to exceed its fair value. Intangible assets with indefinite lives are not amortized, but are tested for impairment annually or more frequently if events and circumstances indicate that the intangible assets might be impaired.
Environmental Matters
Liabilities for future remediation costs are recorded when environmental assessments from governmental regulatory agencies and/or remedial efforts are probable and the costs can be reasonably estimated. Other than for assessments, the timing and magnitude of these accruals generally are based on the completion of investigations or other studies or a commitment to a formal plan of action. Environmental liabilities are based on best estimates of probable undiscounted future costs using currently available technology and applying current regulations, as well as our own internal environmental policies, without establishing a range of loss for these liabilities. Environmental liabilities are difficult to assess and estimate due to uncertainties related to the magnitude of possible remediation, the timing of such remediation and the determination of our obligation in proportion to other parties. Such estimates are subject to change due to many factors, including the identification of new sites requiring remediation, changes in environmental laws and regulations and their interpretation, additional information related to the extent and nature of remediation efforts and potential improvements in remediation technologies. Amounts recorded for environmental liabilities have not been reduced by possible recoveries from third parties.
Asset Retirement Obligations
We record a liability, which is referred to as an asset retirement obligation, at fair value for the estimated cost to remove underground storage tanks (“USTs”) used to store motor fuel at owned and leased retail sites at the time we incur that liability, which is generally when the UST is installed or upon entering the lease. We record a discounted liability for the fair value of an asset retirement obligation with a corresponding increase to the carrying value of the related long-lived asset. We depreciate the amount added to property and equipment and recognize accretion expense in connection with the discounted liability over the estimated remaining life of the UST. Accretion expense is reflected in depreciation, amortization and accretion expense. We base our estimates of the anticipated future costs for removal of a UST on our prior experience with removal. Removal costs include the cost to remove the USTs, soil remediation costs resulting from the spillage of small quantities of motor fuel in the normal operations of our business and other miscellaneous costs. We review our assumptions for computing the estimated liability for the removal of USTs on an annual basis. Any change in estimated cash flows is reflected as an adjustment to the liability and the associated asset.
Segment Reporting
CrossAmerica presents its segment reporting in accordance with ASC 280, “Segment Reporting” and engages in both the wholesale and retail distribution of motor fuels, primarily gasoline and diesel fuel. The Partnership presents its results to its chief operating decision maker segregated between wholesale and retail activities. As a result, the Partnership is deemed to conduct its business in two segments: 1) the wholesale segment and 2) the retail segment. The class of customer and gross margins are sufficiently different between these two businesses to warrant two reportable segments. See Note 21 for additional information.
Revenue Recognition
Revenues are recorded upon delivery of the products to our customers, by which the price is fixed, title to the products is transferred and payment has either been received or collection is reasonably assured.

79



CROSSAMERICA PARTNERS LP
NOTES TO CONSOLIDATED FINANCIAL STATEMENTS

We present motor fuel excise taxes on sales on a gross basis with supplemental information regarding the amount of such taxes included in revenues provided in a footnote on the face of the statements of income.
Revenues from leasing arrangements for which CrossAmerica is the lessor are recognized ratably over the term of the underlying lease.
Lease Accounting
The Partnership accounts for leases in accordance with ASC 840, “Leases.” The Partnership leases certain sites from third parties under long-term arrangements with various expiration dates. U.S. GAAP requires leases be evaluated and classified as either operating or capital for financial reporting purposes. The lease term used for lease evaluation includes option periods only in instances in which the exercise of the option period can be reasonably assured and failure to exercise such options would result in an economic penalty. Minimum lease payments are expensed on a straight-line basis over the term of the lease including renewal periods that are reasonably assured at the inception of the lease. In addition to minimum lease payments, certain leases require additional contingent payments based on sales volume or future inflation.
The Partnership is the lessee in certain sale-leaseback transactions for certain sites, and as the Partnership has continuing involvement in the underlying sites, or the lease agreement has a repurchase feature, the sale-leaseback arrangements are accounted for as financing transactions.
Income Taxes
The Partnership’s wholly owned taxable subsidiaries recognize deferred income tax assets and liabilities for the expected future income tax consequences of temporary differences between financial statement carrying amounts and the related income tax basis.
Income tax attributable to the Partnership’s earnings and losses, excluding the earnings and losses of its wholly owned taxable subsidiaries, are assessed at the individual level of the unitholder. Accordingly, the Partnership does not record a provision for income taxes other than for those earnings and losses generated or incurred by its wholly owned taxable subsidiaries.
Tax positions not meeting the more-likely-than-not recognition threshold at the financial statement date may not be recognized or continue to be recognized under the accounting guidance for income taxes. Where required, the Partnership recognizes interest and penalties for uncertain tax positions in income taxes.
Valuation allowances are initially recorded and reevaluated each reporting period by assessing the likelihood of the ultimate realization of a deferred tax asset. Management considers a number of factors in assessing the realization of a deferred tax asset, including the reversal of temporary differences, future taxable income and ongoing prudent and feasible tax planning strategies. The amount of deferred tax assets ultimately realized may differ materially from the estimates utilized in the computation of valuation allowances and may materially impact the financial statements in the future.
Cost of Sales
We include in our cost of sales all costs we incur to acquire motor fuel and merchandise, including the costs of purchasing, storing and transporting inventory prior to delivery to our customers. A component of our cost of sales is the discount for prompt payment and other rebates, discounts and incentives offered by our suppliers. Prompt payment discounts from suppliers are based on a percentage of the purchase price of motor fuel and the dollar value of these discounts varies with motor fuel prices. Cost of sales does not include any depreciation of our property and equipment, as any amounts attributed to cost of sales would not be significant.
Motor Fuel Taxes
LGW collects motor fuel taxes, which consist of various pass through taxes collected from customers on behalf of taxing authorities, and remits such taxes directly to those taxing authorities. LGW’s accounting policy is to exclude the taxes collected and remitted from wholesale revenues and cost of sales and account for them as liabilities. LGWS’s retail sales and cost of sales include motor fuel taxes as the taxes are included in the cost paid for motor fuel and LGWS has no direct responsibility to collect or remit such taxes to the taxing authorities.
Earnings Per-Unit
In addition to the common and subordinated units, the Partnership has identified the IDRs as participating securities and computes income per unit using the two-class method under which any excess of distributions declared over net income shall be allocated to the partners based on their respective sharing of income specified in the Partnership Agreement. Net income per unit applicable to limited partners (including common and subordinated unitholders) is computed by dividing the limited partners’ interest in net

80



CROSSAMERICA PARTNERS LP
NOTES TO CONSOLIDATED FINANCIAL STATEMENTS

income, after deducting any incentive distributions, by the weighted-average number of outstanding common and subordinated units.
Financial Instruments
Our financial instruments include cash, accounts receivable, payables, our credit facilities, capital lease obligations, and trade payables. The estimated fair values of these financial instruments approximate their carrying amounts, except for certain debt as discussed in Note 12.
New Accounting Pronouncements
In November 2015, the Financial Accounting Standards Board (“FASB”) issued Accounting Standards Update (“ASU”) 2015-17—Income Taxes (Topic 740): Balance Sheet Classification of Deferred Taxes, which requires that deferred tax liabilities and assets be classified as noncurrent in a classified statement of financial position. This guidance is effective January 1, 2016; management of CrossAmerica has chosen to early adopt. The guidance was applied retrospectively to all periods presented and resulted in a net reduction of noncurrent deferred tax liabilities of $0.5 million and $0.7 million as of December 31, 2015 and 2014, respectively.
In September 2015, the FASB issued ASU 2015-16-Combinations (Topic 805): Simplifying the Accounting for Measurement-Period Adjustments, which eliminate the requirement to retrospectively account for adjustments made to provisional amounts recognized in a business combination. The guidance is to be applied on a prospective basis to adjustments to provisional amounts that occur after the effective date. This guidance is effective January 1, 2016, with early adoption permitted for financial statements that have not yet been made available for issuance. The Partnership has elected early adoption of the updated accounting standard, noting that although management has made adjustments to provisional amounts recognized in prior business combinations, those adjustments have not been material and would not have resulted in retrospective application. As such, early adoption of this guidance does not have a significant impact on the financial statements.
In April 2015, the FASB issued ASU 2015-06-Earnings Per Share (Topic 260): Effects on Historical Earnings per Unit of Master Limited Partnership Dropdown Transactions, which requires that for purposes of calculating historical earnings per unit under the two-class method, the earnings (losses) of a transferred business before the date of a dropdown transaction should be allocated entirely to the general partner. This guidance is effective January 1, 2016. Early adoption is permitted. The guidance is to be applied on a retrospective basis for all financial statements presented. Although this guidance could apply in the future, it was not applicable to the dropdown transactions completed in 2015 because these assets did not represent a business. Further, the revenue-producing activities of the assets included in the dropdown transactions fundamentally changed from the manner in which they were used by CST. There was not sufficient continuity of revenues and expenses before and after the dropdown transactions and so historical information before the dropdowns is not meaningful information.
In April 2015, the FASB issued ASU 2015-03-Interest-Imputation of Interest (Subtopic 835-30), which requires that debt issuance costs related to a recognized debt liability be presented in the balance sheet as a direct deduction from the carrying amount of that debt liability, consistent with debt discounts. This guidance is effective January 1, 2016. Management of CrossAmerica has chosen to early adopt. The guidance was applied on a retrospective basis, wherein the balance sheet of each individual period presented was adjusted to reflect the period-specific effects of applying the new guidance which resulted in a reclassification from noncurrent assets to debt and capital lease obligations of $5.4 million and $6.9 million for the periods ending December 31, 2015 and 2014, respectively.
In May 2014, the FASB issued ASU 2014-09-Revenue from Contracts with Customers (Topic 606), which results in comprehensive new revenue accounting guidance, requires enhanced disclosures to help users of financial statements better understand the nature, amount, timing, and uncertainty of revenue that is recognized, and develops a common revenue standard under U.S. GAAP and International Financial Reporting Standards. Specifically, the core principle of the guidance is that an entity should recognize revenue to depict the transfer of promised goods or services to customers in an amount that reflects the consideration to which the entity expects to be entitled in exchange for those goods and services. With the issuance of ASU 2015-1, which deferred the effective date by one year, this guidance is effective January 1, 2018. Early adoption is permitted, but no earlier than January 1, 2017. The guidance can be applied either retrospectively to each prior reporting period presented, or as a cumulative-effect adjustment as of the date of adoption. Management is currently evaluating this new guidance, including how it will apply the guidance at the date of adoption.
Certain other new financial accounting pronouncements have become effective for our financial statements and the adoption of these pronouncements will not affect our financial position or results of operations, nor will they require any additional disclosures.

81



CROSSAMERICA PARTNERS LP
NOTES TO CONSOLIDATED FINANCIAL STATEMENTS

Note 3. ACQUISITIONS
Purchase (“Drop Down”) of CST Wholesale Fuel Supply Equity Interests
In January 2015, we closed on the purchase of a 5% limited partner equity interest in CST Fuel Supply in exchange for approximately 1.5 million common units with an aggregate consideration of $60.0 million on the date of closing. In July 2015, we closed on the purchase of an additional 12.5% limited partner equity interest in CST Fuel Supply in exchange for approximately 3.3 million common units and cash in the amount of $17.5 million, with an aggregate consideration of approximately $110.9 million on the date of closing. These transactions were approved by the independent conflicts committee of the Board and the executive committee of, and full board of directors of, CST. Because these transactions were between entities under common control, the excess of the purchase price paid by CrossAmerica over the carrying value recorded on CST’s balance sheet in the amount of $170.0 million is recorded as a distribution to CST in CrossAmerica’s consolidated equity. See Note 15 for additional information.
CST Fuel Supply distributes motor fuel primarily to CST’s convenience stores at its cost plus a fixed margin of $0.05 per gallon and has no material net assets. CST Fuel Supply distributed approximately 1.9 billion gallons of motor fuel during the year ended December 31, 2015, respectively.
Purchase and Lease Back of New to Industry Convenience Stores (“NTI”) with CST
In July 2015, we completed the purchase of real property at 29 NTIs from CST in exchange for approximately 0.3 million common units and cash in the amount of $124.4 million, for an aggregate consideration of $134.0 million on the date of closing. We leased the real property associated with the NTIs back to CST and CST will continue to operate the sites pursuant to a triple net lease at a lease rate of 7.5%, per annum, of the fair value of the property at lease inception. This transaction was approved by the independent conflicts committee of the Board and the executive committee of, and full board of directors of, CST. We accounted for the transactions as entities under common control.
Aggregate incremental revenues since the closing of the NTI acquisition included in CrossAmerica’s statement of operations were $5.1 million for the year ended December 31, 2015.
Acquisition of Nice N Easy
In November 2014, CST and CrossAmerica jointly purchased the assets of Nice N Easy Grocery Shoppes (“Nice N Easy”). CrossAmerica purchased the real property of 23 fee sites as well as certain wholesale fuel distribution assets. CST purchased the retail operations of 32 company-operated convenience stores and certain other assets, including certain personal property, inventory and working capital. All of the Nice N Easy sites are located in the state of New York. CrossAmerica entered into a lease agreement on the acquired real estate with CST at a “triple net” lease rate of 7.5% of the fair value of the property at inception of the lease and CrossAmerica provides wholesale fuel supply to certain of these sites under long term agreements with a fuel gross profit margin of approximately $0.06 per gallon. The aggregate purchase price paid by CrossAmerica was $53.8 million.
The following table summarizes the fair values of the assets acquired at the acquisition date (in thousands):
Other current assets
 
$
220

Property and equipment
 
33,000

Deferred tax assets
 
4,015

Goodwill
 
16,585

   Total consideration
 
$
53,820

The fair value of property and equipment, which consisted of land, buildings and equipment, was based on a cost approach. The buildings and equipment are being depreciated on a straight-line basis, with estimated useful lives of 20 years.
Acquisition of Landmark Industries Stores (“Landmark”)
In January 2015, CST and CrossAmerica jointly purchased 22 convenience stores from Landmark. CrossAmerica purchased the real property of the 22 fee sites for $41.2 million. During the fourth quarter of 2015, we finalized the valuation of Landmark, the results of which are reproduced in the table below.
LGWS leases the acquired real property to CST under triple net leases at a lease rate per annum of 7.5% of the fair value of the leased property on the acquisition date and LGW distributes wholesale motor fuel to CST for these sites under long term agreements with a fuel gross profit margin of approximately $0.05 per gallon.

82



CROSSAMERICA PARTNERS LP
NOTES TO CONSOLIDATED FINANCIAL STATEMENTS

The following table summarizes the fair values of the assets acquired at the acquisition date (in thousands):
Property and equipment
$
24,977

Deferred tax assets
3,147

Goodwill
13,085

   Total consideration
$
41,209

The fair value of property and equipment, which consisted of land, buildings and equipment, was based on a cost approach. The buildings and equipment are being depreciated on a straight-line basis, with estimated useful lives of 20 years.
Aggregate incremental revenues since the closing of the Landmark acquisition in CrossAmerica’s statement of operations were $64.1 million for the year ended December 31, 2015.
Acquisition of Erickson Oil Products, Inc. (“Erickson”)
In February 2015, CrossAmerica closed on the purchase of all of the outstanding capital stock of Erickson and separate purchases of certain related assets with an aggregate purchase price of $81.9 million, net of $3.0 million of cash acquired, subject to certain post-closing adjustments. These transactions resulted in the acquisition of a total of 64 retail sites located in Minnesota, Michigan, Wisconsin and South Dakota.
The following table summarizes the preliminary estimated fair values of the assets acquired and liabilities assumed at the acquisition date (in thousands):
Current assets (excluding inventories)
$
4,202

Inventories
8,484

Property and equipment
75,028

Intangible assets
14,010

Goodwill
27,352

Current liabilities
(16,233
)
Deferred tax liabilities
(28,438
)
Asset retirement obligations
(2,204
)
Other liabilities
(273
)
   Total consideration, net of cash acquired
$
81,928

The fair value of inventory was estimated at retail selling price less estimated costs to sell and a reasonable profit allowance for the selling effort.
The fair value of property and equipment, which consisted of land, buildings and equipment, was based on a cost approach. The buildings and equipment are being depreciated on a straight-line basis, with estimated remaining useful lives of 15 years for the buildings and 5 to 30 years for equipment.
The $11.7 million fair value of the wholesale fuel distribution rights included in intangibles was based on an income approach and management believes the level and timing of cash flows represent relevant market participant assumptions. The wholesale fuel distribution rights are being amortized on a straight-line basis over an estimated useful life of approximately 10 years.
Goodwill recorded is primarily attributable to the deferred tax liabilities arising from the application of purchase accounting. Management is reviewing the valuation and confirming the result to determine the final purchase price allocation. Of the goodwill recorded, $8.2 million was assigned to the Wholesale segment and $19.1 million was assigned to the Retail segment. As a result of converting a portion of these retail sites from company-operated stores to dealer-operated stores and the resulting reduction in future cash flows in the Retail segment and the expected increase in future cash flows that will be received by the Wholesale segment subsequent to the date of conversion, $1.2 million of the goodwill originally assigned to the Retail segment was reassigned to the Wholesale segment. See Note 9 for additional information.
The $2.7 million reduction in deferred tax liabilities recorded in the third quarter of 2015 was driven by further analysis of the differences between the book and tax bases of the net assets acquired.

83



CROSSAMERICA PARTNERS LP
NOTES TO CONSOLIDATED FINANCIAL STATEMENTS

Aggregate incremental revenues since the closing of the Erickson acquisition included in CrossAmerica’s statement of operations were $229.2 million for the year ended December 31, 2015.
Acquisition of One Stop
In July 2015, CrossAmerica completed the purchase of the 41 company-operated One Stop convenience store network based in Charleston, West Virginia, along with four commission agent sites, nine dealer fuel supply agreements and one freestanding franchised quick service restaurant for approximately $44.6 million in cash.
The following table summarizes the preliminary estimated fair values of the assets acquired and liabilities assumed at the acquisition date (in thousands):
Current assets (excluding inventories)
$
1,138

Inventories
5,043

Property and equipment
40,651

Intangible assets
6,032

Goodwill

Other assets
132

Current liabilities
(3,617
)
Asset retirement obligations
(1,421
)
Other liabilities
(3,318
)
   Total consideration, net of cash acquired
$
44,640

The fair value of inventory was estimated at retail selling price less estimated costs to sell and a reasonable profit allowance for the selling effort.
The fair value of property and equipment, which consisted of land, buildings and equipment, was based on a cost approach. The buildings and equipment are being depreciated on a straight-line basis, with estimated remaining useful lives of 20 years for the buildings and 7 to 30 years for equipment.
The $4.4 million fair value of the wholesale fuel distribution rights included in intangibles was based on an income approach and management believes the level and timing of cash flows represent relevant market participant assumptions. The wholesale fuel distribution rights are being amortized on a straight-line basis over an estimated useful life of approximately 10 years.
The $1.0 million fair value of the wholesale fuel supply agreements was based on an income approach, and management believes the level and timing of cash flows represent relevant market participant assumptions. The wholesale fuel supply agreements are being amortized on an accelerated basis over an estimated useful life of approximately 10 years.
Management continues to review the valuation and confirming the result to determine the final purchase price allocation.
Aggregate incremental revenues since the closing of the One Stop acquisition included in CrossAmerica’s statement of operations were $63.4 million for the year ended December 31, 2015.
Subsequent Event—Acquisition of franchise Holiday Stationstores
On January 6, 2016, CrossAmerica announced it had entered into a definitive agreement to acquire 31 franchise Holiday Stationstores located in Wisconsin and Minnesota that are being sold by SSG Corporation for approximately $48.5 million. Of the 31 company-operated stores, 28 are located in Wisconsin and 3 are located in Minnesota. The acquisition is subject to customary conditions to closing and is expected to close in the first half of 2016.

84



CROSSAMERICA PARTNERS LP
NOTES TO CONSOLIDATED FINANCIAL STATEMENTS

Pro Forma Results (Unaudited)
Our pro forma results, giving effect to the Erickson and One Stop acquisitions and assuming an acquisition date of January 1, 2014, would have been (in thousands, except per unit amounts):
 
 
Year Ended December 31,
 
 
2015
 
2014
 
 
(unaudited)
Total revenues
 
$
2,337,588

 
$
3,113,231

Net income (loss)
 
$
10,513

 
$
(13,181
)
Net income (loss) per limited partnership unit
 
$
0.31

 
$
(0.67
)
Note 4. ASSETS HELD FOR SALE
CrossAmerica has classified seven and five sites as held for sale at December 31, 2015 and 2014, respectively. These assets are expected to be sold within a year of the date they were initially classified as held for sale. Assets held for sale (at cost) were as follows (in thousands):
 
 
December 31,
 
 
2015
 
2014
Land
 
$
1,695

 
$
1,984

Buildings and improvements
 
1,558

 
782

Equipment and other
 
1,225

 
464

Total
 
4,478

 
3,230

Less accumulated depreciation
 
(1,190
)
 
(646
)
Assets held for sale
 
$
3,288

 
$
2,584

During the third quarter of 2015, we sold one site for $1.8 million, resulting in a gain of $1.3 million. In addition, we have divested certain assets acquired in the PMI acquisition through several transactions occurring throughout 2015. For the year ended December 31, 2015, total proceeds from these sales amounted to $3.1 million, resulting in net gains of $1.5 million.
Note 5. FAIR VALUE MEASUREMENTS
General
CrossAmerica measures and reports certain financial and non-financial assets and liabilities on a fair value basis. Fair value is the price that would be received to sell an asset or paid to transfer a liability in an orderly transaction between market participants at the measurement date (exit price). U.S. GAAP specifies a three-level hierarchy that is used when measuring and disclosing fair value. The fair value hierarchy gives the highest priority to quoted prices available in active markets (i.e., observable inputs) and the lowest priority to data lacking transparency (i.e., unobservable inputs). An instrument’s categorization within the fair value hierarchy is based on the lowest level of significant input to its valuation. The following is a description of the three hierarchy levels.
Level 1—Unadjusted quoted prices in active markets that are accessible at the measurement date for identical, unrestricted assets or liabilities. Active markets are considered to be those in which transactions for the assets or liabilities occur in sufficient frequency and volume to provide pricing information on an ongoing basis.
Level 2—Quoted prices in markets that are not active, or inputs which are observable, either directly or indirectly, for substantially the full term of the asset or liability. This category includes quoted prices for similar assets or liabilities in active markets and quoted prices for identical or similar assets or liabilities in inactive markets.
Level 3—Unobservable inputs are not corroborated by market data. This category is comprised of financial and non-financial assets and liabilities whose fair value is estimated based on internally developed models or methodologies using significant inputs that are generally less readily observable from objective sources.

85



CROSSAMERICA PARTNERS LP
NOTES TO CONSOLIDATED FINANCIAL STATEMENTS

Transfers into or out of any hierarchy level are recognized at the end of the reporting period in which the transfers occurred. There were no transfers between any levels in 2015 or 2014.
As further discussed in Note 18, CrossAmerica has accrued for unvested phantom units and vested and unvested profits interests as a liability and adjusts that liability on a recurring basis based on the market price of CrossAmerica’s common units each balance sheet date. Such fair value measurements are deemed Level 1 measurements.
The fair value of CrossAmerica’s accounts receivable, notes receivable, and accounts payable approximated their carrying values as of December 31, 2015 and 2014 due to the short-term maturity of these instruments. The fair value of the revolving credit facility approximated its carrying values of $358.4 million as of December 31, 2015 and $200.4 million as of December 31, 2014, due to the frequency with which interest rates are reset.
Nonfinancial assets, such as property and equipment, and nonfinancial liabilities are recognized at their carrying amounts in our balance sheets. U.S. GAAP does not permit nonfinancial assets and liabilities to be remeasured at their fair values on a recurring basis. However, U.S. GAAP requires the remeasurement of such assets and liabilities to their fair values upon the occurrence of certain events, such as the impairment of property and equipment, intangible assets or goodwill. In addition, if such an event occurs, U.S. GAAP requires the disclosure of the fair value of the asset or liability along with other information, including the gain or loss recognized in income in the period the remeasurement occurred.
Note 6.
RECEIVABLES
Receivables consisted of the following (in thousands):
 
 
December 31,
 
 
2015
 
2014
Trade receivables
 
$
22,348

 
$
39,086

Allowance for doubtful accounts
 
(1,090
)
 
(754
)
Receivables, net
 
$
21,258

 
$
38,332

Changes in the allowance for doubtful accounts consisted of the following (in thousands):
 
 
Year Ended December 31,
 
 
2015
 
2014
 
2013
Balance as of beginning of year
 
$
754

 
$
136

 
$

Increase in allowance charged to expense
 
522

 
618

 
161

Accounts charged against the allowance, net of recoveries
 
(186
)
 

 
(25
)
Balance as of end of year
 
$
1,090

 
$
754

 
$
136

Note 7. INVENTORIES
Inventories consisted of the following (in thousands):
 
 
December 31,
 
 
2015
 
2014
Convenience store merchandise
 
$
11,354

 
$
6,829

Motor fuel
 
4,385

 
5,240

Inventories
 
$
15,739

 
$
12,069


86



CROSSAMERICA PARTNERS LP
NOTES TO CONSOLIDATED FINANCIAL STATEMENTS

Note 8. PROPERTY AND EQUIPMENT
Property and equipment, net consisted of the following (in thousands):
 
December 31,
 
2015
 
2014
Land
$
251,632

 
$
153,181

Buildings and site improvements
255,273

 
176,839

Leasehold improvements
8,867

 
8,660

Equipment and other
203,521

 
111,285

Construction in progress
3,666

 
4,873

Property and equipment, at cost
722,959

 
454,838

Accumulated depreciation and amortization
(94,395
)
 
(63,339
)
Property and equipment, net
$
628,564

 
$
391,499

Other in the table above consists primarily of the assets related to our asset retirement obligations and computer hardware and software.
Approximately $509.8 million of property and equipment, net was used for leasing purposes at December 31, 2015.
CrossAmerica is the lessee in certain sale-leaseback transactions for certain sites, and because CrossAmerica has continuing involvement in the underlying sites, or the lease agreement has a repurchase feature, the sale-leaseback arrangements are accounted for as lease financing obligations. The table above includes these sites, as well as certain leases accounted for as capital leases. The total cost and accumulated amortization of property and equipment recorded by CrossAmerica under sale leaseback transactions and capital leases was $58.4 million and $17.0 million, respectively, at December 31, 2015 and $54.0 million and $12.5 million, respectively, at December 31, 2014.
See Note 13 for future minimum rental payments on capital lease obligations.
Depreciation expense, including amortization of assets recorded under sale-leasebacks and capital lease obligations, was approximately $33.7 million, $22.0 million and $16.5 million for the years ended December 31, 2015, 2014 and 2013, respectively.
In addition to the business combinations discussed in Note 3 and the divestitures discussed in Note 4, the following asset purchases and divestitures occurred:
The Partnership sold 4 sites during 2014, resulting in a gain of $1.7 million.
In May 2013, the Partnership repurchased four sites in Ohio for $7.1 million. These sites were previously leased through sale-leaseback transactions that were accounted for as lease financing obligations with a remaining balance of $5.1 million. The $2.0 million difference between the purchase price and the remaining balance of the lease financing obligation was recorded as an increase to property and equipment.
In June 2013, the Partnership purchased two sites in Florida for $1.6 million, of which $0.6 million was paid in cash and the remaining balance was financed as a note payable. See Note 12 for additional details.

87




Note 9. GOODWILL
Changes in goodwill during the year ended December 31, 2015 consisted of the following (in thousands):
 
Wholesale
Segment
 
Retail 
Segment 
 
Consolidated
Beginning balance
$
34,570

 
$
5,758

 
$
40,328

Acquisitions
21,347

 
19,146

 
40,493

Reassignment
5,631

 
(5,631
)
 

Ending balance
$
61,548

 
$
19,273

 
$
80,821

As a result of converting retail sites acquired through the PMI and Erickson acquisitions from company-operated sites to dealer-operated sites and the resulting reduction in future cash flows in the Retail segment and the expected increase in future cash flows that will be received by the Wholesale segment subsequent to the date of conversion, $5.6 million of the goodwill originally assigned to the Retail segment was reassigned to the Wholesale segment.
Note 10. INTANGIBLE ASSETS
Intangible assets consisted of the following (in thousands):
 
December 31, 2015
 
December 31, 2014
 
Gross Amount
 
Accumulated Amortization
 
Net Carrying Amount
 
Gross Amount
 
Accumulated Amortization
 
Net Carrying Amount
Wholesale fuel supply contracts/rights
$
105,181

 
$
(32,498
)
 
$
72,683

 
$
88,129

 
$
(20,775
)
 
$
67,354

Trademarks
2,494

 
(1,264
)
 
1,230

 
1,484

 
(433
)
 
1,051

Covenant not to compete
3,911

 
(1,600
)
 
2,311

 
2,951

 
(776
)
 
2,175

Below market leases
11,181

 
(5,090
)
 
6,091

 
10,161

 
(2,961
)
 
7,200

Total intangible assets
$
122,767

 
$
(40,452
)
 
$
82,315

 
$
102,725

 
$
(24,945
)
 
$
77,780

Intangible assets associated with wholesale fuel supply contracts/rights are amortized over 10 years using either an accelerated or straightline amortization method as appropriate. Trademarks are amortized over 5 years. Covenants not to compete are amortized over the shorter of the contract term or 5 years. Intangible assets associated with above and below market leases are amortized over the lease term, which approximates 5 years.
Amortization expense, including amortization of above and below market lease intangible assets, which is classified as rent expense, was $13.4 million, $11.3 million and $4.6 million for the years ended December 31, 2015, 2014 and 2013, respectively. Aggregate amortization expense is expected to be $12.3 million, $12.2 million, $11.0 million, $8.7 million, and $8.5 million for the years ending December 31, 2016, 2017, 2018, 2019 and 2020, respectively.

88




Note 11. ACCRUED EXPENSES AND OTHER LONG-TERM LIABILITIES
Accrued expenses consisted of the following (in thousands):
 
 
December 31,
 
 
2015
 
2014
Equity-based incentive compensation
 
$
3,266

 
$
4,994

Professional fees
 
804

 
1,243

Taxes other income
 
3,311

 
3,410

Management fee payable to affiliate
 

 
188

Accrued interest
 
898

 
569

Termination benefits
 
1,561

 
2,357

Acquisition costs
 
400

 
3,783

Other
 
6,481

 
4,733

Total accrued expenses
 
$
16,721

 
$
21,277

Other long-term liabilities consisted of the following (in thousands):
 
 
December 31,
 
 
2015
 
2014
Environmental liabilities
 
$
1,850

 
$
702

Security deposits
 
7,176

 
6,543

Above market leases
 
6,691

 
5,365

Asset retirement obligations
 
23,165

 
19,104

Other
 
3,657

 
3,432

Total other long-term liabilities
 
$
42,539

 
$
35,146

Asset Retirement Obligations
As discussed in Note 3, prior to the GP Purchase, we recorded asset retirement obligations related to the removal of underground storage tanks (“USTs”) when 1) the site was being sold and removing the tank was a condition of the sale; or 2) the lessor could require us to remove the tanks at the end of the lease.
On October 1, 2014, concurrently with the GP Purchase and in an effort to conform operating and accounting policies, we have recorded asset retirement obligations for the removal of USTs at owned and leased retail sites. There is no legal obligation to remove USTs while they remain in service. However, environmental laws in the U.S. require the permanent closure of USTs within one to two years after the USTs are no longer in service, depending on the jurisdiction in which the USTs are located. We have estimated that USTs at our owned retail sites will remain in service approximately 30 years and that we will have an obligation to remove those USTs at that time. For our leased retail sites, our lease agreements generally require that we remove certain improvements, primarily USTs and signage, upon termination of the lease, and so an asset retirement obligation is incurred upon entering the lease. There are no assets that are legally restricted for purposes of settling our asset retirement obligations.

89




A rollforward of the Partnership’s asset retirement obligation is below (in thousands):
 
 
 
December 31,
 
  
2015
  
2014
Beginning balance
  
$
19,109

  
$
2,151

Recognition of asset retirement obligations
  
4,098

  

Changes in estimated cash flows or settlement dates
  
(591
)
  
17,149

Accretion
  
1,189

  
359

Obligations settled
  
(321
)
  
(550
)
Total balance
 
23,484

 
19,109

Current portion, classified within accrued expenses and other current liabilities
 
319

 
5

Long-term portion, classified within noncurrent other liabilities
 
$
23,165

 
$
19,104

Note 12. DEBT
Our balances for long-term debt and capital leases are as follows (in thousands):
 
December 31,
 
2015
 
2014
Revolving credit facility
$
358,412

 
$
200,400

Financing obligation associated with Rocky Top acquisition
26,250

 
26,250

Note payable
876

 
929

Total outstanding debt
385,538

 
227,579

Deferred financing fees
(4,464
)
 
(6,881
)
Lease financing obligations
57,900

 
62,788

Total
438,974

 
283,486

Less current portion
8,342

 
29,083

Noncurrent portion
$
430,632

 
$
254,403

The following represents principal payments due for the next five years excluding lease financing obligations (in thousands).
2016
$
5,555

2017
5,457

2018
6,164

2019
363,812

2020
4,550

Total
$
385,538

Financial Covenants and Interest Rate
The Company’s revolving credit facility contains financial covenants consisting of a total leverage ratio (as defined in the credit facility) for the most recently completed four fiscal quarters of less than or equal to 5.00 to 1.00 and a consolidated interest coverage ratio (as defined in the credit facility) of greater than or equal to 2.75 to 1.00. As of December 31, 2015, CrossAmerica was in compliance with these covenants.
Outstanding borrowings under the revolving credit facility bear interest at the London Interbank Offered Rate (“LIBOR”) plus a margin of 2.75%. Our borrowings had an interest rate of 3.06% as of December 31, 2015.

90



CROSSAMERICA PARTNERS LP
NOTES TO CONSOLIDATED FINANCIAL STATEMENTS

Credit Facility
The credit facility is a senior secured revolving credit facility maturing on March 4, 2019, with a total borrowing capacity of $550.0 million, under which swing-line loans may be drawn up to $10.0 million and standby letters of credit may be issued up to an aggregate of $45.0 million. The credit facility may be increased, from time to time, upon the Partnership’s written request, subject to certain conditions, up to an additional $100.0 million. Letters of credit outstanding at December 31, 2015 and 2014 totaled $16.0 million and $16.4 million, respectively. The amount of availability at December 31, 2015 under the revolving credit facility, after taking into account outstanding letters of credit and debt covenant constraints, was $100.0 million. In connection with future acquisitions, the revolving credit facility requires, among other things that we have, after giving effect to such acquisition, at least $20.0 million, in the aggregate, of borrowing availability under the revolving credit facility and unrestricted cash on the balance sheet on the date of such acquisition. All obligations under the credit facility are secured by substantially all of the assets of the Partnership and its subsidiaries.
The weighted-average interest rate on outstanding borrowings under the credit facility at December 31, 2015, was 3.06%.
The Partnership is required to comply with certain financial covenants under the credit facility. Effective July 2, 2014, the Partnership is required to maintain a total leverage ratio (as defined) for the most recently completed four fiscal quarters of less than or equal to 4.50:1.00 for periods after December 31, 2014, except for periods following a material acquisition. The total leverage ratio shall not exceed 5.00:1.00 for the first two full fiscal quarters following the closing of a material acquisition. As CrossAmerica closed on a material acquisition in the third quarter of 2015, the maximum total leverage ratio of 5.00:1.00 applies as of December 31, 2015. The ratio shall not exceed 5.50 : 1.00 upon the issuance of Qualified Senior Notes (as defined) in the aggregate principal amount of $175.0 million or greater. The Partnership is also required to maintain a senior leverage ratio (as defined) after the issuance of Qualified Senior Notes of $175.0 million or greater of less than or equal to 3.00:1.00 and a consolidated interest coverage ratio (as defined) of at least 2.75 to 1.00.
The credit facility prohibits the Partnership from making distributions to its unitholders if any potential default or event of default occurs or would result from the distribution, or the Partnership is not in compliance with its financial covenants. In addition, the credit facility contains various covenants which may limit, among other things, the Partnership’s ability to grant liens; create, incur, assume, or suffer to exist other indebtedness; or make any material change to the nature of the Partnership’s business, including mergers, liquidations, and dissolutions; and make certain investments, acquisitions or dispositions.
Note Payable
In connection with the June 2013 acquisition of certain sites in Florida noted previously, the Partnership issued a $1.0 million note payable with interest at 4.0%. The note matures July 1, 2018, at which time a balloon payment for all outstanding principal and any unpaid interest is due. The loan is secured by all the real and personal property at these sites.
Financing Issued in Rocky Top Acquisition
In connection with the Rocky Top acquisition that we completed on September 24, 2013, we entered into a deferred seller financing arrangement, which obligates CrossAmerica to purchase certain sites in approximately equal parts over a 5 year period for an average $5.2 million per year beginning in 2016.
Note 13. LEASE FINANCING OBLIGATIONS AND OPERATING LEASES
Lease Financing Obligations
The Partnership is the lessee in certain sale-leaseback transactions for certain sites, and as the Partnership has continuing involvement in the underlying sites, or the lease agreement has a repurchase feature, the sale-leaseback arrangements are accounted for as lease financing obligations and are included in the table below. The Partnership also leases certain fuel stations and equipment under lease agreements accounted for as capital lease obligations.

91



CROSSAMERICA PARTNERS LP
NOTES TO CONSOLIDATED FINANCIAL STATEMENTS

The future minimum lease payments under lease financing obligations as of December 31, 2015 are as follows (in thousands):
2016
 
$
6,091

2017
 
5,999

2018
 
6,051

2019
 
6,172

2020
 
6,199

Thereafter
 
57,538

Total future minimum lease payments
 
88,050

Less interest component
 
29,208

Present value of minimum lease payments
 
58,842

Current portion
 
2,787

Long-term portion
 
56,055

Deferred financing costs, net
 
942

Long-term portion, net of deferred financing costs
 
$
55,113

Operating Leases of Sites as Lessee
The Partnership leases sites from third parties under certain non-cancelable operating leases that expire from time to time through 2030.
The future minimum lease payments under operating leases as of December 31, 2015 were as follows (in thousands):
 
2016
 
$
18,086

2017
 
16,735

2018
 
14,799

2019
 
13,202

2020
 
10,984

Thereafter
 
48,362

Total future minimum lease payments
 
$
122,168

The future minimum lease payments presented above do not include contingent rent based on future inflation, future revenues or volumes, or amounts that may be paid as reimbursements for certain operating costs incurred by the lessor. Most lease agreements include provisions for renewals.
Contingent rent expense, based on gallons sold, was approximately $1.3 million, $1.0 million and $1.0 million for 2015, 2014 and 2013, respectively.
Getty Lease
In May 2012, the Predecessor Entity, which represents the portion of the business of DMI and its subsidiaries and affiliates contributed to the Partnership in connection with the IPO, entered into a 15-year master lease agreement with renewal options of up to an additional 20 years with Getty Realty Corporation (“Getty”). Pursuant to the lease, the Predecessor Entity leased 105 gas station sites in Massachusetts, New Hampshire and Maine. The lease was assigned to the Partnership. In December 2012, the agreement was amended to add an additional 25 sites in New Jersey. In December 2013, the agreement was amended to add one site in Delaware and one site in Maryland. The Partnership pays fixed rent, which increases 1.5% per year. In addition, the lease requires contingent rent payments based on gallons of motor fuel sold. During the initial 3.5 years of the lease, the Partnership is required to make capital expenditures of at least $1.0 million at the New Jersey sites.
Because the fair value of the land at lease inception was estimated to represent more than 25% of the total fair value of the real property subject to the lease, the land element of the lease was analyzed for operating or capital treatment separately from the rest of the property subject to the lease. The land element of the lease was classified as an operating lease and all of the other property was classified as a capital lease. As such, future minimum lease payments are included in both the lease financing obligations and operating lease tables above.

92



CROSSAMERICA PARTNERS LP
NOTES TO CONSOLIDATED FINANCIAL STATEMENTS

Through December 31, 2015, 18 sites have been terminated from the lease and the Partnership notified Getty of its intent to terminate four additional sites from the lease. Any property and equipment or lease financing obligations associated with these sites were removed from the balance sheet, which resulted in a gain of $0.4 million and $0.2 million for 2014 and 2013, respectively, which is classified as a reduction of rent expense.
Operating Leases of Sites as Lessor
Motor fuel stations are leased to tenants under operating leases with various expiration dates ranging through 2030.
The future minimum lease payments under non-cancelable operating leases with third parties, CST and DMS as of December 31, 2015 were as follows (in thousands):
 
 
Third Parties
 
CST
 
DMS
 
Total
2016
 
$
24,364

  
$
14,483

  
$
18,015

  
$
56,862

2017
 
20,418

  
14,483

  
18,260

  
53,161

2018
 
13,846

  
14,483

  
18,560

  
46,889

2019
 
10,448

  
14,483

  
18,843

  
43,774

2020
 
8,790

  
14,483

  
19,125

  
42,398

Thereafter
 
27,077

  
62,756

  
145,316

  
235,149

Total future minimum lease payments
 
$
104,943

  
$
135,171

  
$
238,119

  
$
478,233

The future minimum lease payments presented above do not include contingent rent based on future inflation, future revenues or volumes of the lessee, or amounts that may be received as tenant reimbursements for certain operating costs. Most lease agreements include provisions for renewals.
Note 14. ENVIRONMENTAL MATTERS
The Partnership currently owns or leases sites where refined petroleum products are being or have been handled. These sites and the refined petroleum products handled thereon may be subject to federal and state environmental laws and regulations. Under such laws and regulations, the Partnership could be required to remove or remediate containerized hazardous liquids or associated generated wastes (including wastes disposed of or abandoned by prior owners or operators), to remediate contaminated property arising from the release of liquids or wastes into the environment, including contaminated groundwater, or to implement best management practices to prevent future contamination.
The Partnership maintains insurance of various types with varying levels of coverage that is considered adequate under the circumstances to cover operations and properties. The insurance policies are subject to deductibles that are considered reasonable and not excessive. In addition, the Partnership has entered into indemnification and escrow agreements with various sellers in conjunction with several of their respective acquisitions, as further described below. Financial responsibility for environmental remediation is negotiated in connection with each acquisition transaction. In each case, an assessment is made of potential environmental liability exposure based on available information. Based on that assessment and relevant economic and risk factors, a determination is made whether to, and the extent to which the Partnership will assume liability for existing environmental conditions.

93



CROSSAMERICA PARTNERS LP
NOTES TO CONSOLIDATED FINANCIAL STATEMENTS

The table below presents a rollforward of the Partnership’s environmental liability (in thousands).
 
 
 
December 31,
 
  
2015
  
2014
Beginning balance
  
$
1,074

  
$
1,238

Provision for new environmental losses
  
1,228

  

Liabilities assumed in acquisitions
  

  
150

Changes in estimates for previously incurred losses
  
781

  
30

Payments
  
(330
)
  
(344
)
Ending balance
 
2,753

 
1,074

Current portion
 
903

 
372

Long-term portion
 
$
1,850

 
$
702

At December 31, 2015, the Partnership was indemnified by third-party escrow funds, state funds or insurance totaling $2.8 million, which are recorded as indemnification assets. State funds represent probable state reimbursement amounts. Reimbursement will depend upon the continued maintenance and solvency of the state. Insurance coverage represents amounts deemed probable of reimbursement under insurance policies.
The estimates used in these reserves are based on all known facts at the time and an assessment of the ultimate remedial action outcomes. The Partnership will adjust loss accruals as further information becomes available or circumstances change. Among the many uncertainties that impact the estimates are the necessary regulatory approvals for, and potential modifications of remediation plans, the amount of data available upon initial assessment of the impact of soil or water contamination, changes in costs associated with environmental remediation services and equipment and the possibility of existing legal claims giving rise to additional claims.
Environmental liabilities related to the contributed sites have not been assigned to the Partnership, and are still the responsibility of certain of the Predecessor Entities. Under the Amended Omnibus Agreement, certain of the Predecessor Entities must indemnify the Partnership for any costs or expenses that the Partnership incurs for environmental liabilities and third-party claims, regardless of when a claim is made, that are based on environmental conditions in existence prior to the closing of the IPO for contributed sites. Certain of the Predecessor Entities are beneficiaries of escrow accounts created to cover the cost to remediate certain environmental liabilities. In addition, certain of the Predecessor Entities maintain insurance policies to cover environmental liabilities and/or, where available, participate in state programs that may also assist in funding the costs of environmental liabilities. Certain sites that were contributed to the Partnership were identified as having existing environmental liabilities that are not covered by escrow accounts, state funds or insurance policies. For more information on the Amended Omnibus Agreement, see Note 15.
The following table presents a summary roll forward for 2015 of the Predecessor Entity’s environmental liabilities associated with sites contributed to the Partnership, on an undiscounted basis (in thousands):
 
Beginning balance
  
$
7,584

Changes in estimates for previously incurred losses
  
539

Payments
  
(1,096
)
Ending balance
 
$
7,027

A significant portion of the Predecessor Entities’ environmental reserves have corresponding indemnification assets. The breakdown of the indemnification assets as of December 31, 2015 is as follows (in thousands):
Third-party escrows
  
$
1,400

State funds
  
3,038

Insurance coverage
  
580

Total indemnification assets
 
$
5,018


94



CROSSAMERICA PARTNERS LP
NOTES TO CONSOLIDATED FINANCIAL STATEMENTS

Note 15. RELATED-PARTY TRANSACTIONS
Transactions with CST
Fuel Sales and Rental Income
CrossAmerica sells motor fuel to CST under a master fuel distribution agreement and leases certain retail sites to CST under a master lease agreement each having initial 10-year terms. The fuel distribution agreement provides CrossAmerica with a fixed wholesale mark-up per gallon and the master lease agreement is a triple net lease.
Revenues from fuel sales and rental income from CST were as follows (in thousands):
 
 
 
Year Ended December 31,
 
 
2015
 
2014
Revenues from fuel sales to CST
 
$
135,813

 
$
13,186

Rental income from CST
 
$
9,319

 
$
413

Receivables from CST were $2.3 million and $2.2 million at December 31, 2015 and 2014, respectively, related to these transactions.
Purchase of CST Fuel Supply Equity Interests
In January 2015 and again in July 2015, we closed on the purchase of a 5% and 12.5%, respectively, limited partner equity interest in CST Fuel Supply from CST for aggregate consideration of 4.8 million units and cash in the amount of $17.5 million.
CrossAmerica accounts for the equity interest in the net income of CST Fuel Supply as “Income from CST Fuel Supply” on its statement of operations, which amounted to $10.5 million for the year ended December 31, 2015.
Transactions with DMS
DMS is an entity affiliated with Joseph V. Topper, Jr., our former Chief Executive Officer and continuing member of the Board. DMS is an operator of convenience stores that purchases all of its motor fuel requirements from us on a wholesale basis. DMS also leases certain retail site real estate from us in accordance with a master lease agreement between DMS and CrossAmerica.
Revenues from fuel sales and rental income from DMS were as follows (in thousands):
 
 
Year Ended December 31,
 
 
2015
 
2014
Revenues from fuel sales to DMS
 
$
322,918

 
$
676,210

Rental income from DMS
 
$
19,362

 
$
20,404

Motor fuel is sold to DMS at our cost plus a fixed mark-up per gallon. Receivables from DMS totaled $7.3 million and $10.3 million at December 31, 2015 and 2014, respectively.
Omnibus Agreement and Management Fees
In connection with our initial public offering on October 30, 2012 (the “IPO”), we entered into an Omnibus Agreement (the “Original Omnibus Agreement”) by and among CrossAmerica, the General Partner, DMI, DMS and, for limited purposes, Joseph V. Topper, Jr. CrossAmerica incurred $6.1 million and $6.6 million in management fees for the years ended December 31, 2014 and 2013, respectively, under the Original Omnibus Agreement classified as general and administrative expenses in the statement of operations.
CrossAmerica entered into the Amended and Restated Omnibus Agreement on October 1, 2014, by and among CrossAmerica, the General Partner, DMI, DMS, CST Services LLC (“CST Services") and Joseph V. Topper, Jr., which amends and restates the Original Omnibus Agreement. The terms of the Amended Omnibus Agreement were approved by the conflicts committee of the Board. Pursuant to the Amended Omnibus Agreement, CST Services agrees, among other things, to provide, or cause to be provided, to the Partnership the management services previously provided by DMI on substantially the same terms and conditions as were applicable to DMI under the Original Omnibus Agreement.
CrossAmerica incurred $15.3 million and $2.5 million in charges for the years ended December 31, 2015 and 2014, respectively, including incentive compensation costs and non-cash stock-based compensation expense under the Amended Omnibus Agreement.

95



CROSSAMERICA PARTNERS LP
NOTES TO CONSOLIDATED FINANCIAL STATEMENTS

Amounts payable to CST related to these transactions were $8.3 million at December 31, 2015. As approved by the independent conflicts committee of the Board and the executive committee of CST’s board of directors, CrossAmerica and CST mutually agreed to settle the second, third and fourth quarter 2015 amounts due under the terms of the Amended Omnibus Agreement in newly issued common units representing limited partner interests in CrossAmerica. As a result, in 2015, CrossAmerica issued 259,312 limited partner units to CST Services valued at $7.2 million for the second and third quarter 2015 charges. CST and CrossAmerica agreed to settle the fourth quarter management fee in limited partner units. Effective January 1, 2016, the fixed component of the management fee was increased to $856,000 per month, which was approved by the executive committee of the board of directors of CST and on behalf of CrossAmerica by the independent conflicts committee of the Board. CST and CrossAmerica have the right to negotiate the amount of the management fee on an annual basis, or more often as circumstances require.
Maintenance and Environmental Costs
Certain maintenance and environmental monitoring and remediation activities are undertaken by a related party of Joseph V. Topper, Jr. as approved by the independent conflicts committee of the Board. CrossAmerica incurred $1.3 million, $1.4 million and $0.3 million with this related party for the years ended December 31, 2015, 2014 and 2013, respectively.
Aircraft Usage Costs
From time to time, CrossAmerica uses aircraft owned by a group of individuals that includes Joseph V. Topper, Jr. and another member of the Board as previously approved in August 2013 by the independent conflicts committee of the Board. CrossAmerica incurred $0.2 million, $0.3 million and $0.1 million for the years ended December 31, 2015, 2014 and 2013, respectively, for the use of these aircrafts.
CrossAmerica Principal Executive Offices
The CrossAmerica principal executive offices are in Allentown, Pennsylvania in an office space leased by CST from DMI. Total rent expense for the office space was $0.3 million during the year ended 2015.
Zimri DM, LLC
In connection with CrossAmerica’s purchase of PMI in May 2014, CrossAmerica divested the PMI lubricants business, which was subsequently purchased by a company affiliated with Joseph V. Topper, Jr. (“Zimri”). PMI provided certain services to Zimri pursuant to a transition services agreement. All services have been terminated and no amounts are outstanding.
Note 16. COMMITMENTS AND CONTINGENCIES
Purchase Commitments
The future minimum volume purchase requirements under the existing supply agreements are approximate gallons, with a purchase price at prevailing market rates for wholesale distributions. CrossAmerica purchased approximately 884.6 million, 869.5 million and 586.3 million gallons of motor fuel under the existing supply agreements for 2015, 2014 and 2013, respectively. The following provides total future minimum volume purchase requirements (in thousands of gallons): 
2016
 
464,140
2017
 
398,377
2018
 
361,666
2019
 
349,549
2020
 
305,149
Thereafter
 
2,087,600
Total
 
3,966,481
In the event for a given contract year the Partnership fails to purchase the required minimum volume, the underlying third party’s exclusive remedies (depending on the magnitude of the failure) are either termination of the supply agreement and/or a financial penalty per gallon based on the volume shortfall for the given year. The Partnership did not incur any significant penalties for the periods presented.

96




Litigation Matters
We are from time to time party to various lawsuits, claims and other legal proceedings that arise in the ordinary course of business. These actions typically seek, among other things, compensation for alleged personal injury, breach of contract and/or property damages, environmental damages, employment-related claims and damages, punitive damages, civil penalties or other losses, or injunctive or declaratory relief. With respect to all such lawsuits, claims and proceedings, we record a reserve when it is probable that a liability has been incurred and the amount of loss can be reasonably estimated. In addition, we disclose matters for which management believes a material loss is at least reasonably possible. None of these proceedings, separately or in the aggregate, are expected to have a material adverse effect on our consolidated financial position, results of operations or cash flows. In all instances, management has assessed the matter based on current information and made a judgment concerning its potential outcome, giving due consideration to the nature of the claim, the amount and nature of damages sought and the probability of success. Management’s judgment may prove materially inaccurate, and such judgment is made subject to the known uncertainties of litigation.
Note 17. PARTNERS’ CAPITAL
In January 2015, CrossAmerica issued 1,497,946 common units to a subsidiary of CST in connection with the acquisition of a 5% interest in CST Fuel Supply. See Notes 3 and 15 of the notes to the consolidated financial statements for additional information.
In March 2015, CrossAmerica issued 90,671 common units (net of units withheld for income taxes) as a result of the vesting of phantom units previously issued primarily to CST employees who provide services principally to CrossAmerica. See Note 18 of the notes to the consolidated financial statements for additional information.
On June 19, 2015, CrossAmerica closed on the sale of 4.6 million common units for net proceeds of approximately $138.5 million. On July 16, 2015, CrossAmerica closed on the sale of an additional 0.2 million common units for net proceeds of approximately $6.4 million in accordance with the underwriters’ option to purchase additional common units associated with the June offering. CrossAmerica used the net proceeds from this offering to reduce indebtedness outstanding under its revolving credit facility.
On July 1, 2015, CrossAmerica issued 3,303,208 common units to a subsidiary of CST in connection with the acquisition of an additional 12.5% equity interest in CST Fuel Supply. See Notes 3 and 15 of the notes to the consolidated financial statements for additional information.
On July 1, 2015, CrossAmerica issued 338,098 common units to subsidiaries of CST in connection with the acquisition of real property at 29 NTIs. See Note 3 of the notes to the consolidated financial statements for additional information.
On July 16, 2015, CrossAmerica issued 145,056 common units and on October 26, 2015, CrossAmerica issued 114,256 common units to a subsidiary of CST as payment for the amounts incurred for the second and third quarters of 2015, respectively, under the terms of the Amended Omnibus Agreement. See Note 15 of the notes to the consolidated financial statements for additional information.
Common Unit Repurchase Program
On November 2, 2015, the Board approved a common unit repurchase program under Rule 10b-18 of the Exchange Act authorizing CrossAmerica to repurchase up to an aggregate of $25.0 million of the common units representing limited partner interests in the Partnership. Under the program, CrossAmerica may make purchases in the open market after November 9, 2015 in accordance with Rule 10b-18 of the Exchange Act, or in privately negotiated transactions, pursuant to a trading plan under Rule 10b5-1 of the Exchange Act or otherwise. Any purchases will be funded from available cash on hand. The common unit repurchase program does not require CrossAmerica to acquire any specific number of common units and may be suspended or terminated by CrossAmerica at any time without prior notice. The purchases will not be made from any officer, director or control person of CrossAmerica or CST. The following table shows the purchases during the quarter ended December 31, 2015:
Period
 
Total Number of Units Purchased
 
Average Price Paid per Unit
 
Total Cost of Units Purchased
 
Amount Remaining under the Program
December 1 - December 31, 2015
 
154,158

 
$
23.37

 
$
3,603,071

 
$
21,396,929

Total
 
154,158

 
$
23.37

 
$
3,603,071

 
$
21,396,929


97



CROSSAMERICA PARTNERS LP
NOTES TO CONSOLIDATED FINANCIAL STATEMENTS

Distributions
Since the closing of the IPO, we have increased our quarterly distribution from $0.4375 per unit to $0.5925 per unit. Quarterly distribution activity for 2015 was as follows:
Quarter Ended
 
Record Date
 
Payment Date
 
Cash Distribution (per unit)
 
Cash Distribution (in millions)
March 31, 2015
 
June 15, 2015
 
June 19, 2015
 
$
0.5475

 
$
13.4

June 30, 2015
 
September 4, 2015
 
September 11, 2015
 
$
0.5625

 
$
18.6

September 30, 2015
 
November 18, 2015
 
November 25, 2015
 
$
0.5775

 
$
19.2

December 31, 2015
 
February 12, 2016
 
February 24, 2016
 
$
0.5925

 
$
19.6

Note 18. EQUITY-BASED COMPENSATION
CrossAmerica Equity-Based Awards
In connection with the IPO, the General Partner adopted the Lehigh Gas Partners LP 2012 Incentive Award Plan (the “Plan”), a long-term incentive plan for employees, officers, consultants and directors of the General Partner and any of its affiliates who perform services for the Partnership. The maximum number of common units that may be delivered with respect to awards under the Plan is 1,505,000. Generally, the Plan provides for grants of restricted units, unit options, performance awards, phantom units, unit awards, unit appreciation rights, distribution equivalent rights, and other unit-based awards, with various limits and restrictions attached to these awards on a grant-by-grant basis. The Plan is administered by the Board or a committee thereof, which is referred to as the Plan Administrator.
The Plan Administrator may terminate or amend the Plan at any time with respect to any common units for which a grant has not yet been made. The Plan Administrator also has the right to alter or amend the Plan or any part of the Plan from time to time, including increasing the number of common units that may be granted, subject to unitholder approval as required by the exchange upon which common units are listed at that time; however, no change in any outstanding grant may be made that would adversely affect the rights of a participant with respect to awards granted to a participant prior to the effective date of such amendment or termination, except that the Board may amend any award to satisfy the requirements of Section 409A of the Internal Revenue Code. The Plan will expire on the tenth anniversary of its approval, when common units are no longer available under the Plan for grants or upon its termination by the Plan Administrator, whichever occurs first.
In March 2014, the Partnership contributed its investments in its operating subsidiaries and certain other assets and liabilities to LGP Operations LLC (“LGP Operations”), a wholly owned subsidiary of the Partnership. Since March 2014, LGP Operations granted profits interests, which are represented by Class B Units in LGP Operations. Upon vesting, Class B Unitholders will be entitled to receive cash distributions proportionate to those received by common unitholders. Class B Units are redeemable two years after they were granted, subject to certain limitations, for cash or common units at the discretion of the Board.
Because the Class B Units are an interest in the equity of LGP Operations, they represent a noncontrolling interest from the perspective of the Partnership. As such, the Class B Units are presented as a noncontrolling interest on the balance sheet and the Class B Unitholders’ interest in the net income of LGP Operations is presented as net income attributable to noncontrolling interests on the statement of operations.
We record equity-based compensation as a component of general and administrative expenses in the statements of operations. Compensation expense for the years ended December 31, 2015, 2014 and 2013 was $3.0 million, $11.4 million and $3.1 million, respectively.

98



CROSSAMERICA PARTNERS LP
NOTES TO CONSOLIDATED FINANCIAL STATEMENTS

In connection with the October 1, 2014 GP Purchase, as specified in the Lehigh Gas Partners LP Executive Income Continuity Plan, all unvested awards held by executive officers and other participants (as defined under the Lehigh Gas Partners LP Executive Income Continuity Plan) vested on October 1, 2014. The incremental charge recorded in 2014 associated with the accelerated vesting of these awards was approximately $4.5 million.
Grants of equity-based awards occurred in 2015 and consisted of:
 
 
Number of Securities
 
Weighted-Avg Grant-Date Fair Value
Phantom units
 
44,979

 
$
33.16

Profits interests
 
34,728

 
$
33.58

These awards were fully vested on the date of grant and related to our short term incentive plan, excluding 4,077 phantom units issued to our President and 5,088 phantom units issued to a newly hired individual, which vest in equal increments on the first, second and third anniversaries of the date of grant. Prior to 2015, issued awards generally vest in equal increments on the first, second and third anniversaries of their date of grant. It is the intent of CrossAmerica to settle the phantom units upon vesting by issuing common units and to settle the profits interests upon conversion by the grantee by issuing common units. However, the awards may be settled in cash at the discretion of the Board.
As previously approved by the former board of directors of the General Partner in 2014, 10,997 profits interests were granted on March 4, 2015 to Mr. Topper, the former President and Chief Executive Officer, under the 2012 Incentive Plan, based on the amount of base cash compensation he would have received for the period beginning January 1, 2014 and ending September 30, 2014.
On March 12, 2015, 23,731 profits interests were also granted to employees, under the 2012 Incentive Plan, in connection with the 2014 Performance-Based Equity Awards Program through September 30, 2014, as defined in our Annual Report on Form 10-K for the year ended December 31, 2014, which were fully vested on the date of grant.
Since CrossAmerica grants awards to employees of CST, and since the grants may be settled in cash, unvested phantom units and vested and unvested profits interests receive fair value variable accounting treatment. As such, they are measured at fair value at each balance sheet reporting date and the cumulative compensation cost recognized is classified as a liability, which is included in accrued expenses and other current liabilities on the consolidated balance sheet. The balance of the accrual at December 31, 2015 and 2014 totaled $3.3 million and $5.0 million, respectively.
CST Awards
Approximately 163,000 CST equity-based awards were granted to certain employees of CST for services rendered on behalf of CrossAmerica and $2.2 million of expense associated with the awards was allocated to CrossAmerica under the Amended Omnibus Agreement for the year ended December 31, 2015.
Awards to Members of the Board
During 2015, the Partnership also granted the following awards to members of the Board as a portion of director compensation:
 
Phantom Units
Non-vested at beginning of period
6,141

Granted
11,476

Vested
(6,141
)
Non-vested at end of period
11,476

The accrual for these awards at December 31, 2015 and 2014, including previously issued fully vested profits interests that have not been converted into common units, was $0.4 million and $0.7 million, respectively. Compensation expense was not significant for the year ended December 31, 2015 and was $0.6 million and $0.3 million for the years ended December 31, 2014 and 2013, respectively.

99



CROSSAMERICA PARTNERS LP
NOTES TO CONSOLIDATED FINANCIAL STATEMENTS

Note 19. NET INCOME PER LIMITED PARTNER UNIT
Under the Partnership Agreement, a subsidiary of CST, as the holder of CrossAmerica’s IDRs, has an interest in distributions from CrossAmerica that are increasing percentages starting at 15% of quarterly distributions out of the operating surplus (as defined in our Partnership Agreement) in excess of $0.5031 per limited partner unit. CrossAmerica’s undistributed net income is generally allocable pro rata to the common and subordinated unitholders, except where common unitholders have received cash distributions in excess of the subordinated unitholders. In that circumstance, net income is allocated to the common unitholders first in support of such excess cash distribution paid to them and the remainder of the net income is allocable pro rata to the common and subordinated unitholders. Losses are generally allocable pro rata to the common and subordinated unitholders in accordance with the Partnership Agreement unless the allocation of a loss would create or increase a deficit capital account balance for the limited partners, in which case the loss would be allocated to the General Partner.
In addition to the common and subordinated units, CrossAmerica has identified the IDRs as participating securities and computes income per unit using the two-class method under which any excess of distributions declared over net income shall be allocated to the partners based on their respective sharing of income as specified in the Partnership Agreement. Net income per unit applicable to limited partners (including common and subordinated unitholders) is computed by dividing the limited partners’ interest in net income (loss), after deducting the IDRs, by the weighted-average number of outstanding common and subordinated units.
On February 25, 2016, the first business day after the payment of the previously announced distribution of $0.5925 per unit for the fourth quarter of 2015, the subordination period under the Partnership Agreement will end. At that time, each outstanding subordinated unit will convert into one common unit and will then participate pro-rata with the other common units in cash distributions.
The following table provides a reconciliation of net income (loss) and weighted-average units used in computing basic and diluted net income (loss) per limited partner unit for the following periods (in thousands, except unit and per unit amounts):
 
 
Year Ended December 31,
 
 
2015
 
2014
 
2013
 
 
Common Units
 
Subordinated Units
 
Common Units
 
Subordinated Units
 
Common Units
 
Subordinated Units
Numerator:
 
 
 
 
 
 
 
 
 
 
 
 
Distributions paid(a)
 
$
47,798

 
$
16,781

 
$
25,544

 
$
15,652

 
$
12,999

 
$
12,999

Allocation of distributions in excess of net income(b)
 
(40,356
)
 
(14,172
)
 
(29,532
)
 
(18,071
)
 
(3,842
)
 
(4,086
)
Limited partners’ interest in net income - basic
 
7,442

 
2,609

 
(3,988
)
 
(2,419
)
 
9,157

 
8,913

Adjustment for phantom units
 
9

 

 

 

 
29

 

Limited partners’ interest in net income - diluted
 
$
7,451

 
$
2,609

 
$
(3,988
)
 
$
(2,419
)
 
$
9,186

 
$
8,913

 
 
 
 
 
 
 
 
 
 
 
 
 
Denominator:
 
 
 
 
 
 
 
 
 
 
 
 
Weighted average limited partnership units outstanding - basic
 
21,462,665

 
7,525,000

 
12,402,938

 
7,525,000

 
7,731,471

 
7,525,000

Adjustment for phantom units
 
98,738

 

 

 

 
48,886

 

Weighted average limited partnership units outstanding - diluted
 
21,561,403

 
7,525,000

 
12,402,938

 
7,525,000

 
7,780,357

 
7,525,000

 
 
 
 
 
 
 
 
 
 
 
 
 
Net income per limited partnership unit - basic
 
$
0.35

 
$
0.35

 
$
(0.32
)
 
$
(0.32
)
 
$
1.18

 
$
1.18

Net income per limited partnership unit - diluted
 
$
0.35

 
$
0.35

 
$
(0.32
)
 
$
(0.32
)
 
$
1.18

 
$
1.18

(a)
Distributions paid per unit were $2.2300, $2.0800 and $1.7273 during the years ended December 31, 2015, 2014 and 2013, respectively.
(b)
Allocation of distributions in excess of net income is based on a pro rata proportion to the common and subordinated units as outlined in the Partnership Agreement.

100




Note 20. INCOME TAXES
Certain legal entities of the Partnership do not pay income taxes because their income is taxed to the owners. For those entities, the reported amount of their assets, net of the reported amount of their liabilities, was greater than the related tax basis of their assets and liabilities by $12.6 million at December 31, 2015 and less than the related tax basis by $3.7 million at December 31, 2014. Net earnings for financial statement purposes may differ significantly from taxable income reportable to the owners as a result of this basis difference and the allocation of taxable income under the Partnership Agreement.
The Partnership is subject to a statutory requirement that the non-qualifying income earned by the Partnership (including its pro rata share of the income of its flow-through entity subsidiaries) cannot exceed 10% of Partnership’s gross income (including its pro rata share of the income of its flow-through entity subsidiaries) for the calendar year. If the aggregate amount of the Partnership’s direct and indirect non-qualifying income exceeds the statutory limit, the Partnership would be subject to income tax on its earnings (including its pro rata share of the income of its flow-through entity subsidiaries) as if the Partnership were a taxable corporation. The non-qualifying income of the Partnership (including its pro rata share of the income of its flow-through entity subsidiaries) did not exceed the statutory limit in any period.
Components of income tax expense related to net income were as follows (in thousands):
 
 
Year Ended December 31,
 
 
2015
 
2014
 
2013
Current:
 
 
 
 
 
 
U.S. federal
 
$
1,630

 
$
141

 
$
1,111

U.S. state
 
944

 
265

 
121

Total current
 
2,574

 
406

 
1,232

 
 
 
 
 
 
 
Deferred:
 
 
 
 
 
 
U.S. federal
 
(4,279
)
 
(1,963
)
 
(2,329
)
U.S. state
 
(1,837
)
 
203

 
(619
)
Total deferred
 
(6,116
)
 
(1,760
)
 
(2,948
)
Income tax (benefit)
 
$
(3,542
)
 
$
(1,354
)
 
$
(1,716
)
The difference between the actual income tax provision and income taxes computed by applying the U.S. federal statutory rate to earnings (losses) before income taxes is attributable to the following (in thousands):
 
Year Ended December 31,
 
2015
 
2014
 
2013
Consolidated income (loss) from continuing
   operations before income taxes - all domestic
$
7,920

 
$
(7,525
)
 
$
16,354

(Income) loss from continuing operations before
   income taxes of non-taxable entities
(18,409
)
 
325

 
(15,638
)
Income (loss) from continuing operations before
   income taxes of corporate entities
$
(10,489
)
 
$
(7,200
)
 
$
716

Federal income taxes at statutory rate
(3,566
)
 
(2,448
)
 
244

Increase (decrease) due to:
 
 
 
 
 
Nondeductible expenses
198

 
3,094

 

Change in valuation allowance
(247
)
 
(1,972
)
 
(1,543
)
State income taxes, net of federal income tax
   benefit
(343
)
 
(28
)
 
(417
)
Other
416

 

 

Total income tax benefit
$
(3,542
)
 
$
(1,354
)
 
$
(1,716
)


101




The tax effects of significant temporary differences representing deferred income tax assets and liabilities were as follows (in thousands):
 
 
December 31,
 
 
2015
 
2014
Deferred income tax assets:
 
 
 
 
Deferred rent expense
 
$
747

 
$
241

Above market lease liability
 
1,516

 
2,053

Lease financing obligations
 
23,129

 
24,737

Asset retirement obligations
 
7,619

 
6,057

Other assets
 
1,935

 
496

Total deferred income tax assets
 
34,946

 
33,584

Less: Valuation allowance
 
(5,428
)
 
(5,675
)
Net deferred income tax assets
 
$
29,518

 
$
27,909

 
 
 
 
 
Deferred income tax liabilities:
 
 
 
 
Deferred rent income
 
781

 
271

Property and equipment
 
57,566

 
39,563

Intangibles
 
13,078

 
10,650

Other
 
1,702

 
371

Total deferred income tax liabilities
 
73,127

 
50,855

Net deferred income tax liabilities
 
$
43,609

 
$
22,946

The change in the balance sheet deferred tax accounts reflects deferred income tax expense and the deferred tax impact of purchase accounting.
The valuation allowance at December 31, 2015 relates primarily to the uncertainty of the availability of future profits to realize the tax benefit of the existing deductible temporary differences. The Partnership believes that it will generate sufficient future taxable income to realize the benefits related to the remaining deferred tax asset. The valuation allowance decrease primarily relates to the change in the net deferred tax position and estimates of the timing of the reversals of the temporary differences. In conjunction with the Partnership’s ongoing review of its actual results and anticipated future earnings, the Partnership continuously reassesses the possibility of releasing the valuation allowance on its deferred tax assets. It is reasonably possible that a significant portion of the valuation allowance will be released within the next twelve months.
In 2014, based on updates to the purchase price allocations for the 2014 acquisitions, the Partnership recorded net deferred tax liabilities of $19.9 million. In addition, as a result of conforming operating and accounting policies around asset retirement obligations to CST’s policies, the Partnership recorded a deferred tax asset of $5.2 million. Based on the increase in net deferred tax liabilities and the expected reversal of the cumulative temporary differences and anticipated future earnings as of December 31, 2014, the Partnership reduced the valuation allowance during 2014.
Changes in the valuation allowance account consisted of the following (in thousands):
 
Year Ended December 31,
 
2015
 
2014
 
2013
Balance at beginning of period
$
5,675

 
$
7,093

 
$
9,893

Charged to costs and expense
(247
)
 
(1,418
)
 
(1,543
)
Charged to other accounts

 

 
(1,257
)
Balance at end of period
$
5,428

 
$
5,675

 
$
7,093




102




We provide tax reserves for federal, state and local and uncertain tax positions. The development of these tax positions requires subjective, critical estimates and judgments about tax matters, potential outcomes and timing. Although the outcome of potential tax examinations is uncertain, in management’s opinion, adequate provisions for income taxes have been made for potential liabilities resulting from these reviews. If actual outcomes differ materially from these estimates, they could have a material impact on our financial condition and results of operations. Differences between actual results and assumptions, or changes in assumptions in future periods, are recorded in the period they become known. To the extent additional information becomes available prior to resolution, such accruals are adjusted to reflect probable outcomes.
As of December 31, 2015 and 2014, we did not have unrecognized tax benefits. Our practice is to recognize interest and penalties related to income tax matters in income tax expense. We had no material interest and penalties for the years ended December 31, 2015, 2014 and 2013.
The Partnership files income tax returns with the U.S. federal government as well as the many state jurisdictions in which it operates. The statute remains open for tax years 2012 through 2015; therefore, these years remain subject to examination by federal, state and local jurisdiction authorities.
Note 21. SEGMENT REPORTING
CrossAmerica conducts its business in two segments: 1) the Wholesale segment and 2) the Retail segment, which includes the sale of convenience merchandise items, the retail sale of motor fuel at company-operated sites and the retail sale of motor fuels at sites operated by commission agents. A commission agent is a retail site where we retain title to the motor fuel inventory and sell it directly to our end user customers. At commission agent sites, we manage motor fuel inventory pricing and retain the gross profit on motor fuel sales. We pay a commission to the agent who operates the retail site.
As part of our evaluation of the economic performance of our retail sites, we will from time to time convert company-owned convenience stores in our Retail segment to the lessee dealer customer group in our Wholesale segment. Through December 31, 2015, we have converted 77 company-operated convenience stores in our Retail segment to the lessee dealer customer group in our Wholesale segment. As such, we no longer generate revenues from the retail sale of motor fuel or merchandise subsequent to the date of conversion. However, we continue to supply these sites with motor fuel on a wholesale basis based on the fuel supply contract with the lessee dealer. Further, we continue to control the property and earn rental income under lease agreements with the lessee dealers under triple net leases. The lessee dealer owns all motor fuel and convenience merchandise and retains all gross profit on such operating activities.
Unallocated costs consist primarily of general and administrative expenses and the elimination of the Retail segment’s intersegment cost of revenues from motor fuel sales against the Wholesale segment’s intersegment revenues from motor fuel sales. The profit in ending inventory generated by the intersegment motor fuel sales is also eliminated. Total assets by segment are not presented as the chief operating decision maker does not currently assess performance or allocate resources based on that data.

103



CROSSAMERICA PARTNERS LP
NOTES TO CONSOLIDATED FINANCIAL STATEMENTS

The following table reflects activity related to our reportable segments (in thousands):
 
 
Wholesale
 
Retail
 
Unallocated
 
Consolidated
Year Ended December 31, 2015:
 
 
 
 
 
 
 
 
Revenues from fuel sales to external customers
 
$
1,492,425

 
$
508,335

 
$

 
$
2,000,760

Intersegment revenues from fuel sales
 
359,294

 

 
(359,294
)
 

Revenues from food and merchandise sales
 

 
158,826

 

 
158,826

Rent income
 
49,134

 
4,861

 

 
53,995

Other revenue
 
1,254

 

 

 
1,254

Total revenues
 
$
1,902,107

 
$
672,022

 
$
(359,294
)
 
$
2,214,835

 
 
 
 
 
 
 
 
 
Income from CST Fuel Supply Equity
 
$
10,528

 
$

 
$


$
10,528

Operating income (loss)
 
$
92,826

 
$
19,010

 
$
(85,819
)
 
$
26,017

 
 
 
Year Ended December 31, 2014:
 
 
 
 
 
 
 
 
Revenues from fuel sales to external customers
 
$
2,104,128

 
$
449,344

 
$

 
$
2,553,472

Intersegment revenues from fuel sales
 
204,276

 

 
(204,276
)
 

Revenues from food and merchandise sales
 

 
57,603

 

 
57,603

Rent income
 
38,498

 
4,760

 

 
43,258

Other revenue
 
837

 
443

 

 
1,280

Total revenues
 
$
2,347,739

 
$
512,150

 
$
(204,276
)
 
$
2,655,613

 
 
 
 
 
 
 
 
 
Operating income (loss)
 
$
73,451

 
$
7,246

 
$
(72,057
)
 
$
8,640

 
 
 
 
 
 
 
 
 
Year Ended December 31, 2013:
 
 
 
 
 
 
 
 
Revenues from fuel sales to external customers
 
$
1,824,568

 
$
68,238

 
$

 
$
1,892,806

Intersegment revenues from fuel sales
 
57,988

 

 
(57,988
)
 

Rent income
 
40,210

 
1,367

 

 
41,577

Other revenue
 
1,676

 

 

 
1,676

Total revenues
 
$
1,924,442

 
$
69,605

 
$
(57,988
)
 
$
1,936,059

 
 
 
 
 
 
 
 
 
Operating income (loss)
 
$
66,262

 
$
1,457

 
$
(37,542
)
 
$
30,177


104



CROSSAMERICA PARTNERS LP
NOTES TO CONSOLIDATED FINANCIAL STATEMENTS

Note 22. QUARTERLY FINANCIAL DATA (UNAUDITED)
The following table summarizes quarterly financial data for the years ended December 31, 2015 and 2014 (in thousands):
 
 
2015 Quarter Ended
 
 
March 31
 
June 30
 
September 30
 
December 31
Operating revenues
 
$
477,769

 
$
647,448

 
$
625,566

 
$
464,052

Gross profit
 
$
34,996

 
$
38,301

 
$
47,826

 
$
36,395

Operating (loss) income
 
$
(433
)
 
$
3,674

 
$
14,830

 
$
7,946

Net income (loss) attributable to partners
 
$
(2,966
)
 
$
30

 
$
10,163

 
$
4,214

Basic earnings (loss) per common unit(a)
 
$
(0.13
)
 
$
(0.01
)
 
$
0.29

 
$
0.11

Diluted earnings (loss) per common unit(a)
 
$
(0.13
)
 
$
(0.01
)
 
$
0.29

 
$
0.11

 
 
 
 
 
 
 
 
 
 
 
2014 Quarter Ended
 
 
March 31
 
June 30
 
September 30
 
December 31
Operating revenues
 
$
482,021

 
$
763,845

 
$
827,760

 
$
581,987

Gross profit
 
$
16,667

 
$
26,948

 
$
36,294

 
$
35,737

Operating income (loss)
 
$
5,486

 
$
1,574

 
$
8,430

 
$
(6,850
)
Net income (loss) attributable to partners
 
$
1,428

 
$
1,892

 
$
4,155

 
$
(13,637
)
Basic earnings (loss) per common unit(a)
 
$
0.07

 
$
0.10

 
$
0.21

 
$
(0.60
)
Diluted earnings (loss) per common unit(a)
 
$
0.07

 
$
0.10

 
$
0.21

 
$
(0.60
)
(a)
Earnings (loss) per common unit amounts are computed independently for each of the quarters presented. Therefore, the sum of the quarterly earnings per share amounts may not equal the annual earnings per share amounts.
Note 23. SUPPLEMENTAL CASH FLOW INFORMATION
In order to determine net cash provided by operating activities, net income is adjusted by, among other things, changes in current assets and current liabilities as follows (in thousands):
 
Year Ended December 31,
 
2015
 
2014
 
2013
Decrease (increase):
 
 
 
 
 
Accounts receivable
$
6,521

 
$
2,619

 
$
(1,684
)
Accounts receivable from related parties
4,439

 
4,511

 
(8,377
)
Inventories
9,857

 
3,235

 
(2,085
)
Other current assets
1,952

 
38

 
(1,513
)
Other assets
(1,356
)
 
(3,159
)
 
(396
)
Increase (decrease):
 
 
 
 
 
Accounts payable
(12,339
)
 
(20,438
)
 
4,288

Motor fuel taxes payable
(1,652
)
 
2,553

 
(2,269
)
Accrued expenses and other current liabilities
(11,100
)
 
373

 
1,041

Other long-term liabilities
910

 
(101
)
 
(1,292
)
Changes in working capital, net of acquisitions
$
(2,768
)
 
$
(10,369
)
 
$
(12,287
)
The above changes in current assets and current liabilities may differ from changes between amounts reflected in the applicable balance sheets for the respective periods due to acquisitions.

105



CROSSAMERICA PARTNERS LP
NOTES TO CONSOLIDATED FINANCIAL STATEMENTS

Supplemental disclosure of cash flow information (in thousands):
 
Year Ended December 31,
 
2015
 
2014
 
2013
Cash paid for interest
$
16,689

 
$
14,134

 
$
11,375

Cash paid for income taxes
$
5,023
(a)
 
$
632

 
$
1,729

(a) Includes $2.6 million in income tax liabilities assumed in acquisitions.
Supplemental schedule of non-cash investing and financing activities (in thousands):
 
Year Ended December 31,
 
2015
 
2014
 
2013
Sale of property and equipment in Section 1031 like-kind exchange transaction
$
(322
)
 
$
(4,670
)
 
$

Acquisition of equity investment in CST Fuel Supply funded by issuance of common units
$
384

 
$

 
$

Acquisition of property through foreclosure on note receivable
$
930

 
$

 
$

Removal of property and equipment and capital lease obligation for sales terminated from Getty lease
$
(1,333
)
 
$
(1,613
)
 
$
(2,138
)
Changes in estimate of asset retirement obligations
$
(591
)
 
$
16,877

 
$
1,087

Lessor direct costs incurred and deferred rent income recorded
      related to lease transaction between affiliate and unrelated
      third-party
$

 
$

 
$
1,700

Issuance of note payable in connection with purchase of sites
$

 
$

 
$
1,000

Issuance of note payable in connection with Rocky Top
     acquisition
$

 
$

 
$
26,250

Issuance of capital lease obligations and recognition of asset
     retirement obligation related to Getty lease
$

 
$

 
$
360

Management fee settled in CrossAmerica common units
$
7,200

 
$

 
$

Units issued to CST as consideration for the NTIs and the equity interest in CST Fuel Supply
$
163,292

 
$

 
$

Note 24. TERMINATION BENEFITS
As a result of the continued integration of certain processes and systems for our recently acquired businesses, CrossAmerica committed to a workforce reduction affecting certain employees in our Retail segment and is recognizing $2.6 million of estimated cost of severance and other benefits ratably over the required service period.
At December 31, 2014, we had a $2.4 million accrual for severance and benefit costs related to certain officers who terminated their employment, which is recorded in “general and administrative” expenses on the 2014 consolidated statements of operations.
A rollforward of the liability for severance and other termination benefits is as follows (in thousands):
Balance at December 31, 2014
 
$
2,357

Provision for termination benefits (included in general and administrative expenses)
 
2,373

Termination benefits paid
 
(3,065
)
Balance at December 31, 2015
 
$
1,665


106




ITEM 9. CHANGES IN AND DISAGREEMENTS WITH ACCOUNTANTS ON ACCOUNTING AND FINANCIAL DISCLOSURE
None.

107




ITEM 9A. CONTROLS AND PROCEDURES
Evaluation of Disclosure Controls and Procedures
Our management has evaluated, with the participation of our principal executive officer and principal financial officer, the effectiveness of our disclosure controls and procedures (as defined in Rule 13a-15 under the Securities Exchange Act of 1934) as of the end of the period covered by this report, and has concluded that our disclosure controls and procedures were effective as of December 31, 2015.
Internal Control over Financial Reporting
(a) Management's Report on Internal Control over Financial Reporting
The management report on CrossAmerica’s internal control over financial reporting appears in Item 8 on page 69 of this report, and is incorporated herein by reference.
(b) Attestation Report of the Independent Registered Public Accounting Firm
Grant Thornton LLP’s report on CrossAmerica’s internal control over financial reporting appears in Item 8 on page 69 of this report, and is incorporated herein by reference.
(c) Changes in Internal Control over Financial Reporting
There were no changes in our internal control over financial reporting (as that term is defined in Rules 13a-15(f) and 15d-15(f) under the Exchange Act) that occurred during the quarter ended December 31, 2015, that have materially affected, or are reasonably likely to materially affect, our internal control over financial reporting, except as noted below.
CrossAmerica acquired Erickson effective February 12, 2015 and One Stop effective July 1, 2015. The internal controls over financial reporting of Erickson and One Stop were excluded from a formal evaluation of effectiveness of CrossAmerica’s disclosure controls and procedures as of December 31, 2015. This decision was based upon the significance of Erickson and One Stop to CrossAmerica and the timing of integration efforts underway to transition Erickson and One Stop’s processes, information technology systems and other components of internal control over financial reporting to the internal control structure of CrossAmerica. CrossAmerica has expanded its consolidation and disclosure controls and procedures to include Erickson and One Stop, and CrossAmerica continues to assess the current internal control over financial reporting at Erickson and One Stop. Risks related to the increased account balances are partially mitigated by CrossAmerica’s expanded controls over Erickson and One Stop’s results and the incorporation of Erickson and One Stop’s balances into CrossAmerica’s consolidated financial statements.

108



ITEM 9B. OTHER INFORMATION
None.

109




Part III
ITEM 10. DIRECTORS, EXECUTIVE OFFICERS AND CORPORATE GOVERNANCE
Management
Our General Partner manages our operations and activities on our behalf. Our General Partner is owned and controlled by CST. All of our executive management personnel are employed by an affiliate of CST.
The Board oversees our management, operations and activities. The Board has seven members, three of whom, Gene Edwards, Justin A. Gannon and John B. Reilly, III, the Board has determined to be independent as defined under the independence standards established by the NYSE and the Exchange Act. These directors, whom we refer to as independent directors, are not officers or employees of our General Partner or its affiliates, and have been determined by the Board to be otherwise independent of CST and its affiliates.
Our General Partner is not elected by our unitholders and is not subject to re-election on a regular basis. Unitholders are not entitled to elect the directors of our General Partner or directly or indirectly participate in our management or operation. CST appoints all members to the Board.
Our General Partner owes a fiduciary duty to our unitholders. However, our partnership agreement contains provisions that limit the fiduciary duties that our General Partner owes to our unitholders. Our General Partner is liable, as general partner, for all of our debts (to the extent not paid from our assets), except for indebtedness or other obligations that are made specifically nonrecourse to it. Whenever possible, our General Partner intends to incur indebtedness or other obligations that are nonrecourse. Except as described in our partnership agreement and subject to its fiduciary duty to act in good faith, our General Partner has exclusive management power over our business and affairs.
Directors and Executive Officers
The General Partner does not directly employ any of the persons responsible for managing or operating the Partnership. We are managed and operated by the Board and the executive officers of our General Partner. The following table shows information for the directors and executive officers of our General Partner.
Directors and Executive Officers of the General Partner
 
 
 
 
 
Name
 
Age
 
Position with our General Partner
Current Directors and Executive Officers
 
 
 
 
 
 
 
Kimberly S. Lubel
 
51
 
Executive Chairman of the Board
Gene Edwards
 
59
 
Director
Justin A. Gannon
 
66
 
Director
John B. Reilly, III
 
54
 
Director
Joseph V. Topper, Jr.
 
60
 
Director
Jeremy L. Bergeron
 
43
 
Director, President
Clayton E. Killinger
 
55
 
Director, Executive Vice President and Chief Financial Officer
David F. Hrinak
 
60
 
Executive Vice President and Chief Operating Officer
Hamlet T. Newsom, Jr.
 
49
 
Vice President, General Counsel, Chief Compliance Officer and
   Corporate Secretary
Steven M. Stellato
 
41
 
Vice President, Chief Accounting Officer
Our General Partner’s directors hold office until the earlier of their death, resignation, removal or disqualification or until their successors have been elected and qualified. Executive officers of our General Partner serve at the discretion of the Board. In selecting and appointing directors to the Board, CST, as the owner of our General Partner, does not intend to apply a formal diversity policy or set of guidelines. However, when appointing new directors, the owners of our General Partner will consider each individual director’s qualifications, skills, business experience and capacity to serve as a director, as described below for each director, and the diversity of these attributes for the Board as a whole.

110



Kimberly S. Lubel was appointed Chairman of the Board in October 2014 and Executive Chairman of the Board in February 2016. Ms. Lubel has been member of the board of directors of CST since November 2012, chairman of the board of directors of CST since April 2013, and has served as CST’s Chief Executive Officer and President since January 2013. Prior to her roles at CST, Ms. Lubel served in various executive management roles at Valero Energy Corporation (NYSE: VLO), including as Executive Vice President and General Counsel from April 2006 to November 2012, where she lead complex acquisitions and transactions and oversaw legal, environmental, health and safety, ad valorem tax, government affairs and project execution departments.  Ms. Lubel also served as Vice President of Legal Services from January 2003 to April 2006 and Managing Counsel prior to January 2003. During her tenure at Valero Energy Corporation, Ms. Lubel was the lead lawyer on over $18 billion of acquisitions, helping grow the company from a small, regional refiner to one of international scope. Prior to joining Valero Energy Corporation in 1997, Ms. Lubel specialized in mergers and acquisitions with the law firm of Kelly, Hart & Hallman from 1991 to 1997. Since 2011, she has served as a director of the board of WPX Energy, Inc. (NYSE:WPX), a publicly traded company focusing on extraction of oil and natural gas.  Ms. Lubel was named to Fortune’s 50 Most Powerful Women in 2013 and again in 2015, and was named Retail Leader of the Year by Convenience Store News in 2014. Ms. Lubel holds a Bachelor of Arts degree in Spanish and International Studies from Miami University (Ohio), Master of Arts degree in International Relations from Baylor University, and her Juris Doctor degree from the University of Texas School of Law. She is also a 2009 graduate of the Stanford Executive Program.
Gene Edwards was appointed as a director of the Board and chairman of the conflicts committee in October 2014. Mr. Edwards served as Executive Vice President and Chief Development Officer of Valero Energy Corporation (NYSE: VLO) until his retirement in April 2014. Mr. Edwards began his 32-year career with Valero Energy Corporation as an Analyst in Planning & Economics and spent his tenure with Valero Energy Corporation in various managerial positions, including Planning and Economics, Refinery Operations, Business Development, and Marketing. He was a director of the board of directors of CST from May 2013 until December 2013. Mr. Edwards has served as a director of the board of Green Plains Inc. (NASDAQ: GPRE) since June 2014 where he serves as a member of the audit committee and compensation committee. He also serves as a director of the board of PBF Energy Inc. (NYSE: PBF) since July 2014 where he serves on the nominating and governance committee. Mr. Edwards holds a Bachelor of Science degree in Chemical Engineering from Tulane University and a Master’s degree in Business Administration from the University of Texas at San Antonio.
Justin A. Gannon was appointed as a director of the Board and chairman of the audit committee in October 2014. Mr. Gannon has acted as an independent consultant and private investor since September 2013. From February 2003 through August 2013, Mr. Gannon served in various roles at Grant Thornton LLP, including as National Leader of Merger and Acquisition Development from June 2011 through August 2013, Central Region Managing Partner from January 2010 through June 2011, Office Managing Partner in Houston, Texas from August 2007 through June 2011 and Office Managing Partner in Kansas City, Missouri from August 2005 to July 2007.  From 1971 through 2002, Mr. Gannon worked at Arthur Andersen LLP. Since December 1, 2014, Mr. Gannon has served on the board of directors of California Resources Corporation (NYSE:  CRC) where he serves as chair of the audit committee and member of the compensation committee. He is a former chairman of the board of directors of American Red Cross Chapters in the Tulsa, Oklahoma and San Antonio, Texas areas. Mr. Gannon received a Bachelor of Science degree in Accounting from Loyola Marymount University and is a Certified Public Accountant licensed in California (inactive) and Texas.
John B. Reilly, III was appointed as a director of the Board in May 2012. Mr. Reilly has also served as the President of City Center Investment Corp since October 2011. Prior thereto he was President of Landmark Communities and Managing Partner of Traditions of America since 2009. Mr. Reilly has thirty years of experience in commercial and residential real estate development and planning, finance management and law. Mr. Reilly serves as a trustee of Lafayette College and also served as the chairman of the board of trustees for the Lehigh Valley Health Network. He holds a Juris Doctor degree from Fordham University Law School and a Bachelor degree in economics from Lafayette College. He is a Certified Public Accountant and a member of the Pennsylvania Bar Association.
Joseph V. Topper, Jr. served as President and Chief Executive Officer of the General Partner from December 2011 to March 26, 2015. Mr. Topper resigned as President effective March 26, 2015 and his term as Chief Executive Officer ended on September 30, 2015. Mr. Topper also served as chairman of the Board from January 1, 2014 through September 30, 2014. Mr. Topper has 26 years of management experience in the wholesale and retail fuel distribution business. In 1987, Mr. Topper purchased his family’s retail fuel business and five years later founded our predecessor, where he has been the Chief Executive Officer since 1992. Mr. Topper currently serves on the board of directors of CST, the board of trustees for Villanova University and the board of directors for Lehigh Valley PBS. He is the past President of the board of directors for Lehigh Valley PBS and the Lehigh Valley PBS Foundation. He also served as a board member for the Good Shepherd Rehabilitation Hospital in Allentown. Mr. Topper holds a Master’s degree of Business Administration degree from Lehigh University and a Bachelor of Science degree in Accounting from Villanova University. Mr. Topper is also a Certified Public Accountant.
Jeremy L. Bergeron was appointed President of our General Partner in March 2015 and director of the Board in October, 2015. Prior to his current position, Mr. Bergeron served as the Senior Vice President of Integration & Development Operations for CST and he served as Vice President and Treasurer for CST since its spin-off from Valero Energy Corporation (NYSE: VLO) in 2013.

111



Mr. Bergeron was with Valero Energy Corporation for 17 years and held several positions, including Vice President of Insurance and Corporate Safety Director. He earned a Bachelor degree in Business Administration in Management and Information Systems from the University of the Incarnate Word and a Master of Business Administration from the University of Texas at San Antonio. He is also a 2014 graduate of the Stanford Executive Program.
Clayton E. Killinger was appointed as a director of our Board in October 2014. Mr. Killinger has served as our Executive Vice President and Chief Financial Officer since March 2015.  He has also served as Executive Vice President and Chief Financial Officer at CST. He was Senior Vice President and Chief Financial Officer of CST effective January 1, 2013. Previously, he served in various roles at Valero Energy Corporation (NYSE: VLO), including as Senior Vice President and Controller from July 2007 until January 2013 and as Vice President and Controller from January 2003 until July 2007. Prior to joining Valero Energy Corporation in December 2001, Mr. Killinger was a partner with Arthur Andersen LLP , having joined that firm in 1983.  Mr. Killinger is a Certified Public Accountant, with a Bachelor of Business Administration in Accounting from the University of Texas at San Antonio, where he graduated Summa Cum Laude.
David F. Hrinak was appointed Executive Vice President and Chief Operating Officer of our General Partner in October 2014. Previously, he served as President of our General Partner since May 2012. Mr. Hrinak was the President of DMI from September 2010 until May 2012. From 2005 until September 2010, Mr. Hrinak served as the Vice President of Wholesale for DMI. Mr. Hrinak has 36 years of experience in the wholesale and retail fuel distribution business. Prior to joining DMI, Mr. Hrinak was the Branded Wholesale Manager at ConocoPhillips.
Hamlet T. Newsom, Jr. was appointed Vice President, General Counsel, Chief Compliance Officer and Corporate Secretary of our General Partner in March 2015. Mr. Newsom previously served as Vice President, Associate General Counsel and Assistant Secretary of iHeartMedia, Inc., iHeartCommunications, Inc., iHeartMedia Capital I, LLC and Clear Channel Outdoor Holdings, Inc. from August 2009 until March 2015. Mr. Newsom holds a Juris Doctor degree from Southern Methodist University Law School and a Bachelor degree in History from Duke University.
Steven M. Stellato was appointed Vice President and Chief Accounting Officer in June 2015. From 2009 to 2015, Mr. Stellato served as Vice President and Controller of Energy Transfer Partners, LP (“Energy Transfer”). Prior to joining Energy Transfer, Mr. Stellato was a Senior Manager at the public accounting firm of KPMG LLP from 2001 to 2009, focusing on clients in the energy industry. Before joining KPMG LLP, Mr. Stellato held various management positions with a large retail grocery company in South Texas for over 10 years. Mr. Stellato is a Certified Public Accountant and holds a Bachelor degree in Accounting from the University of Texas at San Antonio.
Director Independence
Section 303A of the NYSE listed company manual provides that limited partnerships are not required to have a majority of independent directors. The Board has adopted a policy that the Board shall at all times have at least three independent directors or such higher number as may be necessary to comply with the applicable federal securities law requirements. For the purposes of this policy, “independent director” has the meaning set forth in Section 10A(m)(3) of the Exchange Act, any applicable stock exchange rules and the rules and regulations promulgated in the Partnership governance guidelines available on its website www.crossamericapartners.com. The Board has determined that Messrs. Edwards, Gannon and Reilly meet the independent standards required of directors who serve on an audit committee of a board of directors established by the Exchange Act and the rules and regulations of the Commission thereunder and by the National Securities Exchange on which any class of Partnership Interests is listed for or admitted to trading.
Composition of the Board
The Board consists of seven members. The Board holds regular and special meetings at any time as may be necessary. Regular meetings may be held without notice on dates set by the Board from time to time. Special meetings of the Board or meetings of any committee thereof may be held at the request of the Chairman of the Board or a majority of the Board (or a majority of the members of such committee) upon at least two days (if the meeting is to be held in person) or 24 hours (if the meeting is to be held telephonically) prior oral or written notice to the other members of the Board or committee or upon such shorter notice as may be approved by the directors or members of such committee. A quorum for a regular or special meeting will exist when a majority of the members are participating in the meeting either in person or by telephone conference. Any action required or permitted to be taken at a meeting of the Board or at any committee may be taken without a meeting if such action is evidenced in writing and signed by a majority of the members of the Board.
Meeting of Independent Directors and Communications with Directors
At two of our four regularly scheduled meetings of the Board, all of our independent directors met in an executive session without participation by management. An independent director presides over each executive session of the independent directors, although

112



the same director is not required to preside over each session. Any independent director may request that additional executive sessions of the independent directors be held, and the presiding independent director for the previous session will determine whether to call any such meeting.
Unitholders or interested parties may communicate directly with the Board, any committee of the Board, any independent directors, or any one director, by sending written correspondence by mail addressed to the Board, committee or director to the attention of our Secretary at the following address: c/o Corporate Secretary, CrossAmerica Partners LP, One Valero Way, Building D, Suite 200, San Antonio, Texas 78249. Communications are distributed to the Board, committee of the Board, or director, as appropriate, depending on the facts and circumstances outlined in the communication. Commercial solicitations or communications will not be forwarded.
Committees of the Board
The Board has an audit committee and an independent conflicts committee. The charter for each of the committees can be found in its entirety on the Partnership’s website at www.crossamericapartners.com under the “Corporate Governance” tab in the “Investors” section. As a limited partnership, we are not required by NYSE rules to have a compensation committee or a nominating and corporate governance committee. The Board held six meetings in 2015, and each director attended at least 85% of the Board and respective committee meetings while she or he was a director.
Audit Committee
Effective October 1, 2014, Justin A. Gannon, Gene Edwards and John B. Reilly, III were appointed as members of the audit committee of the Board. Mr. Gannon is the chair of the audit committee. As required by the NYSE, the audit committee is comprised entirely of directors who meet the financial literacy standards required of directors who serve on an audit committee in accordance with the rules and regulations established by the NYSE and the Exchange Act. The rules and regulations established by the NYSE and the Exchange Act also generally require that our audit committee consist entirely of independent directors. The Board has determined that Messrs. Edwards, Gannon and Reilly meet the independence standards required of audit committee members by the NYSE and the Exchange Act. The Board has determined that Messrs. Edwards, Gannon and Reilly meet the financial literacy standards of directors who serve on the audit committee, and are all “audit committee financial experts” as defined by SEC rules. The audit committee assists the Board in its oversight of the integrity of our financial statements and our compliance with legal and regulatory requirements, Partnership policies and controls, the independent auditor’s qualifications and independence, the performance of the Partnership’s internal audit function and risk assessment and risk management. The audit committee has sole authority with respect to the appointment, retention, compensation, evaluation, oversight of the work and termination of our independent auditors and has the authority to obtain advice and assistance from outside legal, accounting or other advisors as the audit committee deems necessary to carry out its duties and receives appropriate funding, as determined by the audit committee, from the Partnership for such advice and assistance. The audit committee may also review and resolve matters that the Board determines may involve a conflict of interest under the Code of Ethics and Business Conduct. The audit committee held seven meetings during 2015.
Conflicts Committee
Effective October 1, 2014, Gene Edwards, Justin A. Gannon and John B. Reilly, III were appointed as members of the conflicts committee. Mr. Edwards is the chair of the conflicts committee. Pursuant to our Partnership Agreement, the members of the conflicts committee may not be officers or employees of our General Partner or directors, officers or employees of its affiliates, must not be holders of any ownership interest in the General Partner or any of its affiliates, that is determined by the Board of Directors, after reasonable inquiry, to be likely to have an adverse impact on the ability of such director to fulfill his or her obligations as a member of the Conflicts Committee, and must meet the independence standards established by the NYSE and the Exchange Act to serve on an audit committee of a board of directors. The Board has determined that Messrs. Edwards, Gannon and Reilly qualify to serve on the conflicts committee. The conflicts committee is responsible for reviewing specific matters that the Board believes may involve conflicts of interest between the General Partner and its affiliates and the Partnership. The conflicts committee determines if the resolution of the conflict is fair and reasonable to the Partnership. The conflicts committee held eight meetings during 2015.
Meetings of Unitholders
Our Partnership Agreement provides that the General Partner manages and operates us and that, unlike holders of common stock in a corporation, unitholders only have limited voting rights on matters affecting our business or governance. Accordingly, we do not hold annual meetings of unitholders.

113



Section 16(a) Beneficial Ownership Reporting Compliance
Section 16(a) of the Exchange Act requires members of the Board and executive officers, and beneficial owners of more than 10% of a class of our equity securities registered pursuant to Section 12 of the Exchange Act (collectively, the “Reporting Persons”), to file reports of beneficial ownership and reports of changes in beneficial ownership of such securities with the SEC. Reporting Persons are required by SEC regulations to furnish to us copies of all Section 16(a) forms filed with the SEC.
SEC regulations require us to identify in this Form 10-K anyone who filed a required report late during the most recent fiscal year. Based on our review of forms we received, or written representations from reporting persons stating that they were not required to file these forms, we believe that during 2015, all Section 16(a) filing requirements were satisfied on a timely basis with the exception of the following:
One Form 4 relating to the grant of 10,997 profits interests to Mr. Topper filed on March 9, 2015, and was one day late, and
One Form 4 for each of Messrs. Gannon, Edwards and Reilly filed on November 17, 2015, related to the acquisition of common units upon vesting of previously reported phantom unit awards, and each was three days late.
Code of Ethics and Business Conduct
The Board has adopted a Code of Ethics and Business Conduct that applies to directors and executive officers of the General Partner. Our General Partner also expects all employees of CST performing services for the Partnership and its operating subsidiaries to adhere to the Code of Ethics and Business Conduct. Amendments to or waivers from the Code of Ethics and Business Conduct can be found on CrossAmerica Partners’ website at www.crossamericapartners.com under the “Corporate Governance” tab in the “Investors” section. The Board has also adopted Corporate Governance Guidelines that outline important policies and practices regarding our governance, which can also be found in its entirety on CrossAmerica Partners’ website at www.crossamericapartners.com under the “Corporate Governance” tab in the “Investors” section. Requests for print copies of the Code of Ethics and Business Conduct and/or the Corporate Governance Guidelines may be directed to Investor Relations at info@crossamericapartners.com or to Investor Relations, CrossAmerica Partners LP, 515 Hamilton Street, Allentown, PA 18101 or made by telephone at (610) 625-8005. The information contained on, or connected to, our website is not incorporated by reference into this Annual Report on Form 10-K and should not be considered part of this or any other report that we file with or furnish to the SEC.
Reimbursement of Expenses of Our General Partner
Except as otherwise set forth in our Amended Omnibus Agreement, our Partnership Agreement requires us to reimburse our General Partner for all direct and indirect expenses it incurs or payments it makes on our behalf and all other expenses reasonably allocable to us or otherwise incurred by our General Partner in connection with operating our business. The Partnership Agreement does not limit the amount of expenses for which our General Partner and its affiliates may be reimbursed. These expenses include salary, bonus, incentive compensation and other amounts paid to persons who perform services for us or on our behalf and expenses allocated to our General Partner by its affiliates. Our General Partner is entitled to determine in good faith the expenses that are allocable to us. Please read “Item 13. Certain Relationships and Related Party Transactions and Director Independence-Amended Omnibus Agreement.”
ITEM 11. EXECUTIVE COMPENSATION
COMPENSATION DISCUSSION AND ANALYSIS
Overview
We do not directly employ or compensate any of our executive officers, including our named executive officers (“NEOs”), or other personnel necessary for managing our business. Our General Partner also does not directly employ any of its executive officers or other personnel. Effective January 1, 2015, all executive officers, including our NEOs, and other personnel who provide services to the Partnership and the General Partner are employees of CST. Under our Partnership Agreement, the General Partner manages our operations and activities on our behalf.
As described elsewhere in this Form 10-K, pursuant to the terms of the Amended Omnibus Agreement, CST provides services to us and we pay CST a management fee, which in 2015 was $670,000 per month plus a variable fee of between zero and $0.003 per gallon for wholesale fuel distribution and $0.015 per gallon for retail fuel distribution at sites we operate. In addition, the Partnership is required to reimburse CST for certain outsourced services to be provided by CST to or on behalf of the Partnership under the

114



Amended Omnibus Agreement. The management fee, which is approved by the independent conflicts committee of the Board, covers all compensation for the services provided by our NEOs to us.
The Compensation Committee of the board of directors of CST (the “CST Compensation Committee”) has ultimate decision-making authority with respect to the compensation of our NEOs.
Named Executive Officers
For the fiscal year ended December 31, 2015, our NEOs were:
Jeremy L. Bergeron, President
Clayton E. Killinger, Executive Vice President and Chief Financial Officer
David F. Hrinak, Executive Vice President and Chief Operating Officer
Hamlet T. Newsom, Jr., Vice President, General Counsel, Compliance Officer and Corporate Secretary 
Steven M. Stellato, Vice President and Chief Accounting Officer
Joseph V. Topper, Jr., former President and Chief Executive Officer(1) 
Mark L. Miller, former Chief Financial Officer and Treasurer(2) 
____________________
(1) 
Mr. Topper resigned as President effective March 26, 2015 and his term as Chief Executive Officer ended September 30, 2015.
(2) 
Mr. Miller resigned effective March 26, 2015.
Mr. Killinger, who is also an executive officer of CST, devotes the majority of his time to his role at CST and also spends time, as needed, directly managing our business and affairs. Messrs. Bergeron, Hrinak, Newsom and Stellato, executive officers of our General Partner, devote, and Messrs. Topper and Miller who were executive officers of our General Partner, devoted, the majority of their time to their respective roles at the General Partner directly managing our business and affairs. Except for the management fee we pay to CST under the Amended Omnibus Agreement, we do not otherwise pay or reimburse any compensation amounts to or for our NEOs and except with respect to awards that may be granted by the Partnership under the Plan, which is discussed in more detail below under the section “Elements of Executive Compensation-Long-Term Incentive Compensation: Equity Awards.”
Compensation Objectives and Philosophy
The CST Compensation Committee determines the compensation of executive officers of CST and certain designated employees of the Partnership, which includes our NEOs.
The compensation philosophy for our NEOs has been driven by the need to recruit, motivate and retain top talent both in the short-term and long-term. The same compensation philosophy has been applied to all levels of managerial employees. The CST Compensation Committee considered other factors, which included internal pay equity and consistency and the NEO’s job responsibilities, management experience, individual contributions, number of years in his or her position and recent compensation adjustments, as well as other relevant considerations (with no particular weighting assigned to any of these factors). Our emphasis on variable or “at risk” components of incentive pay results in actual compensation based on the achievement of the objectives established in our annual and long-term incentive plans. While the CST Compensation Committee believes that each compensation component should be considered separately and that payments or awards derived from one component should not negate or reduce payments or awards derived from other components, the components are considered within the context of each executive’s total compensation.
Elements of Executive Compensation
The core elements of the executive compensation program are base salary, short-term incentives (in the form of annual performance-based cash incentives) and long-term incentives (in the form of time-vested equity awards). In March 2015, the CST Compensation Committee adopted guidelines for allocating compensation among base salary, short-term incentive compensation and long-term incentive compensation, between cash and non-cash compensation, and among different forms of non-cash compensation, as shown in the table below. CST’s executive compensation program is evaluated on an ongoing basis and is adapted, as necessary, to ensure continued alignment between long-term company performance and executive compensation.

115



Elements of Executive Compensation
Type of Payment/Benefit
Purpose
Base salary
Fixed cash payments with each executive generally eligible for annual increase
To attract and retain qualified executives
Short-term incentive compensation
Variable annual cash payment tied to key performance metrics and targets, and individual performance assessments
To motivate and reward performance of key business and financial metrics to deliver returns to Partnership unit holders and CST shareholders
Long-term incentive compensation
Phantom Units of the Partnership and Restricted Stock Units of CST and Stock Options of CST
To align long-term interests of NEOs with those of the Partnership’s unit holders and CST shareholders
Base Salary
The compensation information for our NEOs contained in the 2015 Summary Compensation Table was paid by CST under the Amended Omnibus Agreement.
Short-Term Incentive Compensation: Annual Performance-Based Cash Incentive
The short-term incentive program is one of the key components of the “at-risk” compensation offered to our executives. An annual performance-based cash incentive program is utilized to reward short-term performance achievements. Such incentives are also intended to motivate and reward executives for their contributions toward meeting financial and strategic goals. In developing the short-term incentive program, the CST Compensation Committee first sets quantitative performance goals that encourage executive officers to focus on priorities that are directly tied to the Partnership’s and CST’s financial or operational performance results.

116



The short-term incentive program was composed of the following performance metrics for the fiscal year ended December 31, 2015:
2015 Performance Metrics
% Weight
Why Performance Metric Is Used
Payout Range
Adjusted Consolidated EBITDA versus Established Budget
40%
This is a measure that represents the financial performance of the Partnership and CST together against established goals, representing a holistic view of the Partnership’s and CST’s strategies. This performance metric is a key driver of stockholder return over time.
0 - 200%
Increase in Distributions per Unit of CrossAmerica Partners LP.
25%
Partnership distributions represent the amount of cash distributed to Partnership unitholders, including CST, for each Partnership unit in 2015. This performance metric is a key driver of unitholder return over time.
0 - 200%
Total Merchandise Gross Profit versus Established Budget
25%
Total Merchandise Gross Profit measures the profitability of CST’s core asset base. A major strategic goal of CST is to increase its food and merchandise margins through enhanced proprietary food and private label programs and an expanded selection of store merchandise, including food, beverage and snack categories. CST believes that these efforts will substantially increase the number of customers that visit CST stores and support achievement of CST’s net income goal.
0 - 200%
Individual Participation CST Time
10%
Our CST Time Program connects our service center employees to the Partnership and CST’s core business of serving wholesale customers and operating convenience retail stores. We believe that this program not only lets our service center employees gain a better understanding of how our wholesale business and convenience retail stores operate, but also allows for an open channel of communications to gather the innovative ideas of our employees that can then be implemented throughout our wholesale and retail network. All team members are required to complete a minimum number of six-hour shifts
(five shifts for executive officers and two shifts for all other team members).
0 - 100%
(all or nothing)
As determined by the CST Compensation Committee, each of these performance metrics has a threshold, target and maximum level for the performance year. The maximum incentive award payable to our executive officers under the short-term incentive program for the fiscal year ended December 31, 2015, based on the performance metrics described above, is 190% of their respective incentive award targets.

117



Below is a table that explains the short-term incentive award targets, achievement factor and the short-term incentive approved and paid in 2015 for executive officers:
Name and Principal Position
2015 Base Salary (1)
Target Short-Term Incentive as a % of Base Salary
Short-Term Incentive Potential Target at 100%
Short-Term Incentive Payment Approved (2)
Short-Term Incentive Paid in 2015 (75% of the Total)
Jeremy L. Bergeron (3)
President
$375,000
65%
$243,750
$299,000
$224,250
Clayton E. Killinger (3)
Executive Vice President and Chief Financial Officer
$640,500
75%
$480,375
$585,000
$438,750
David F. Hrinak
Executive Vice President and Chief Operating Officer
$363,868
60%
$218,321
$262,000
$196,500
Hamlet T. Newsom, Jr. (4)
Vice President, General Counsel, Compliance Officer and Corporate Secretary
$310,000
50%
$129,167
$157,000
$117,750
Steven M. Stellato (5)
Vice President and Chief Accounting Officer
$275,000
50%
$80,208
$98,000
$73,500
Joseph V. Topper, Jr. (6)
Former President and Chief Executive Officer
$525,000
75%
295,313
$360,281
$270,210
(1)
The amounts in this column represent the base salary as of November 1, 2015, which is used to calculate the CST short-term incentive payment for the 2015 fiscal year.
(2)
The amounts in this column represent the preliminary approved values by the CST Compensation Committee for the total estimated cash payment earned under the CST short-term incentive program for the 2015 fiscal year, which were calculated using CST’s achievement factor of 122% and further adjusted for individual performance. Of this total amount, 75% was paid in December 2015. In March 2016, based on CST’s audited financial statements as reported in the Annual Report on Form 10-K for the year ended December 31, 2015, the CST Compensation Committee will review for approval the remaining amount under CST’s short-term incentive program for the 2015 fiscal year.
(3)
In March 2015, Mr. Bergeron was appointed as our President and Mr. Killinger was appointed as our Executive Vice President and Chief Financial Officer.
(4)
Mr. Newsom was hired by CST in March 2015 and was eligible for a pro rata payment from the CST short-term incentive program for the 2015 fiscal year and the threshold, target, and maximum amounts are based on a 10/12th proration of the annualized amount.
(5)
Mr. Stellato was hired by CST in June 2015 and was eligible for a pro rata payment from the CST short-term incentive program for the 2015 fiscal year and the threshold, target, and maximum amounts are based on a 7/12th proration of the annualized amount.
(6)
Mr. Topper’s term as our Chief Executive Officer ended September 30, 2015. He was eligible for a pro rata payment from the CST short-term incentive program for the 2015 fiscal year and the threshold, target, and maximum amounts are based on a 9/12th proration of the annualized amount.
Long-Term Incentive Compensation: Equity Awards
The long-term incentive program is another key component of “at-risk” compensation and is intended to reward longer-term performance and growth. Long-term incentive awards are granted each year in conjunction with the review of other elements of total compensation. Individual determinations of award targets are made based on additional factors such as each executive officer’s experience and contribution to the Partnership’s and CST’s success and internal pay equity.
Grants of CST Equity Awards
In 2015, our NEOs received grants under the CST Brands, Inc. 2013 Amended and Restated Omnibus Stock and Incentive Plan in the form of CST RSUs and CST Stock Options. CST Stock Options and CST RSUs generally vest in equal annual installments over a period of three years from the date of grant, except for CST RSUs awarded as retention grants, which vest 100% three years from the date of grant.

118



Grants of CrossAmerica Equity Awards
Our General Partner previously adopted the Plan for employees, officers, consultants and directors of our General Partner and its affiliates who perform services for us. The Plan provides for the grant of restricted units, unit options, performance awards, phantom units, unit awards, unit appreciation rights, distribution equivalent rights and other unit-based awards.
In 2015, to further align Mr. Bergeron’s long-term interest with that of the Partnership, the Board granted an equity award of 4,077 phantom units to Mr. Bergeron in connection with his appointment as our President, which will vest in equal annual installments over a period of three years from the date of grant.
In 2015, the Board granted 44,979 phantom units and 23,731 profits interests under the Plan in connection with the 2014 Performance-Based Equity Awards Program. Of these awards, 21,447 phantom units and 16,022 profits interests were granted to certain of our executive officers and were fully vested on the date of grant.
In 2015, 10,997 profits interests were awarded to Mr. Topper in lieu of the base salary he would have received for the period beginning on January 1, 2014, and ending on September 30, 2014.
Phantom Units
A phantom unit represents a notional common unit granted under the Plan, which, upon vesting, entitles the holder of the phantom units to receive either a common unit or an amount of cash equal to the fair market value of a common unit. All or a portion of the phantom units may be settled in common units or cash at the discretion of the Board. Phantom unit awards issued in April 2015 or thereafter are accompanied by tandem distribution equivalent rights that entitle the holder to cash payments equal to the amount of distribution authorized to be paid to the holder of common units. Prior to April 2015, phantom unit awards were issued without distribution equivalent rights.
Profits Interests
Profits interests are represented by Class B Units in our wholly owned subsidiary, LGP Operations, and are designed to constitute “profits interests” within the meaning of the Internal Revenue Code, and published Internal Revenue Service guidance. Class B Units generally will not be taxed at the time of grant, though the holder will be required to report on his/her income tax return his/her allocable share of LGP Operations’ income, gain, loss, deduction and credit, regardless of whether LGP Operations makes a distribution of cash. Instead, such units are generally taxed upon a disposition of the unit or upon the receipt of distributions of money to the extent that such amounts received exceed the holder’s tax basis in the units. Generally, no deduction is available to the Partnership or LGP Operations upon the grant, vesting or disposition of the Class B Units. The profits interests are subject to vesting schedules determined by the Board. Holders of vested Class B Units are entitled to receive distributions from LGP Operations generally on the same terms as our unitholders. Vested Class B Units are redeemable for cash or our common units at the discretion of the Board, beginning on the second anniversary of the grant date at a conversion ratio of not greater than 1:1.
Other Benefits
Our NEOs are eligible to participate in the CST Brands Savings Plan, which is a qualified “Safe Harbor” 401(k) retirement plan. Under the plan, subject to certain limitations, CST offers employees matching 401(k) contributions and the opportunity to participate in CST’s profit-sharing plan. All contributions made under CST’s 401(k) plan, other than contributions made under the profit-sharing plan, are 100% vested at all times. CST contributions made to employees under the profit-sharing plan are at the discretion of CST and will be 100% vested after three years of employment with CST or its affiliates.
Our NEOs are also eligible to participate in the CST Brands Excess Savings Plan (the “Excess Savings Plan”), which is a non-qualified deferred compensation program that provides benefits to CST employees whose annual additions to CST Brands Savings Plan are subject to regulatory limitations. All balances under the Excess Savings Plan are maintained in the books and records of CST and earnings are credited to a participant’s accumulated savings account under the plan in an amount equal to the prime rate as quoted in the Wall Street Journal on January 1 of the then current year, plus 1%. As with the CST Brands Savings Plan, participants are 100% vested at all times in any CST contributions credited to their Excess Savings Plan accounts.
In addition, effective January 1, 2016, our NEOs are eligible to participate in the CST Brands, Inc. Employee Stock Purchase Plan (“ESPP”) and the CST Brands, Inc. Nonqualified Deferred Compensation Plan (the “NQDC”), each effective January 1, 2016. In September 2015, the board of directors of CST approved the terms of the ESPP for eligible employees of CST and certain subsidiaries, and the NQDC for certain executive officers. Participants in the ESPP may elect to purchase shares of CST’s common stock in one or more of a series of offerings conducted pursuant to the procedures set forth in the ESPP at a purchase price that is 85% of the fair market value of one share of CST’s common stock on the first or last trading day of the offering period. Pursuant to the NQDC, certain senior management may elect to defer up to 75% of their base salary, up to 100% of their annual bonus and up to 100% of their annual grant of restricted stock units or performance units for that calendar year. All deferrals of base salary

119



and excess savings plan accounts are 100% vested and vesting of deferrals of other bonus or equity awards is determined in accordance with the terms of the applicable awards.
Our NEOs also receive the same benefits as those generally available to other employees of CST. Both CST subsidized and voluntary benefit programs are provided and include medical, dental, vision, life insurance and disability coverage.
Other Compensation Policies and Practices
Insider Trading Policy
We maintain an insider trading policy (the “Insider Trading Policy”) that governs trading in our units by directors of the Board and executive officers of the General Partner and CST, as well as certain other employees who may have regular access to material non-public information about us. These policies include pre-clearance requirements for all trades and periodic trading “black-out” periods designed with reference to our quarterly financial reporting schedule.
Restrictions on Hedging, Pledging and Other Transactions
Our Insider Trading Policy prohibits (a) speculative transactions such as short sales, puts, calls or other similar derivative transactions, hedging or monetization transactions with respect to the Partnership securities; (b) holding securities of the Partnership in a margin account; and (c) pledging Partnership securities as collateral for loans. Transactions that are otherwise prohibited by our Insider Trading Policy may be approved by the General Counsel of the General Partner, as the compliance officer of our Insider Trading Policy. Compliance with these policies is monitored by the Board. A copy of our Insider Trading Policy is available in its entirety on the CrossAmerica Partners’ website at www.crossamericapartners.com under the “Corporate Governance” tab in the “Investors” section.
Clawback Policy
We have adopted a “clawback” policy that applies to any bonuses and other incentive and equity compensation awarded to our executive officers. This policy provides that, in the event of a material restatement of the Partnership’s financial results due to material noncompliance with certain financial reporting requirements, the Board, or the appropriate committee of the Board, will review all such incentive compensation and, if such incentive compensation would have been lower had it been calculated based on the restated results, the Board, or the appropriate committee of the Board, will (to the extent permitted by law and as appropriate under the circumstances) use reasonable efforts to seek to recover for the benefit of the Partnership all or a portion of such incentive compensation, subject to a three-year look-back period. In July 2015, the SEC proposed new Rule 10D-1 under the Exchange Act to implement the provisions of Section 954 of the Dodd-Frank Wall Street Reform and Consumer Protection Act of 2012, or the Dodd-Frank Act, which requires the SEC to adopt rules relating to the disclosure of a company’s compensation recovery, or “clawback,” policies in connection with an accounting restatement. Once the SEC issues final rules regarding clawback policies, we intend to review and, if necessary, amend our policy to comply with such rules.
Impact of Regulatory Requirements
We are a limited partnership and not a corporation for U.S. federal income tax purposes. Therefore, we believe that the compensation paid to the NEOs is not subject to the deduction limitations under Section 162(m) of the Internal Revenue Code and therefore is generally fully deductible for U.S. federal income tax purposes.
Non-Qualified Deferred Compensation. The employment agreement with Mr. Topper and the Partnership’s Executive Income Continuity Plan (the “EICP”) may be subject to the tax rules applicable to non-qualified deferred compensation arrangements of the American Jobs Creation Act of 2004. We believe we are in compliance with such statutory provisions.
Accounting for Stock-Based Compensation. We account for stock-based compensation in accordance with the requirements of FASB ASC Topic 718 for all of our stock-based compensation plans. See Note 18 of the notes to our consolidated financial statements included in this Annual Report on Form 10-K for the year ended December 31, 2015, for a discussion of all assumptions made in the calculation of this amount.

120



Risk Assessment
The CST Compensation Committee oversees the risk assessment of the compensation programs, policies and practices for all employees. A discussion of this risk assessment will be included in the Compensation Discussion and Analysis section of CST’s proxy statement for its 2016 annual meeting of stockholders, which will be available upon its filing on the SEC’s website at www.sec.gov.
Compensation Committee Report*
The members of the Board have reviewed and discussed the Compensation Discussion and Analysis included in this Annual Report on Form 10-K with management and, based on such review and discussions and such other matters the Board deemed relevant and appropriate, the Board has approved the inclusion of the Compensation Discussion and Analysis in this Annual Report on Form 10-K.
Members of the Board:
Kimberly S. Lubel
Jeremy L. Bergeron
Gene Edwards
Justin A. Gannon
Clayton E. Killinger
John B. Reilly, III
Joseph V. Topper, Jr.
*As a publicly traded limited partnership, we are not required to and do not have a compensation committee. Accordingly, the Compensation Committee Report required by Item 407(e)(5) of Regulation S-K is given by the Board as specified by Item 407(e)(5)(i) of Regulation S-K.
The foregoing compensation committee report is not “soliciting material,” is not deemed filed with the SEC, and is not to be incorporated by reference into any of the Partnership’s filings under the Securities Act, or the Exchange Act, respectively, whether made before or after the date of this annual report on Form 10-K and irrespective of any general incorporation language therein.
Summary Compensation Table
The following table sets forth certain information with respect to compensation of our NEOs. Except for the management fee we paid to CST under the Amended Omnibus Agreement, we did not pay or reimburse any cash compensation amounts to or for our NEOs in 2015.

121



Name and
Principal Position
Year
Salary ($)
Bonus ($)
Stock Awards($)(1)
Options Awards ($)(1)
Non-Equity Incentive Plan Compensation ($)
Change in Pension Value and Non-qualified Deferred Compensation Earnings ($)(10)(11)
All Other Compensation ($)
Total ($)
Jeremy L. Bergeron 
President
2015
359,296 (2)
21,600(3)
248,082(5)
175,219(5)
224,250(9)
3,986
74,841(12)
1,107,274

2014
0
0
0
0
0
0
0
0

2013
0
0
0
0
0
0
0
0

Clayton E. Killinger (13) 
EVP, Chief Financial Officer
2015
654,981(2)
0
488,041(5)
732,015(5)
438,750(9)
16,489
17,617(12)
2,347,893

2014
0
0
0
0
0
0
0
0

2013
0
0
0
0
0
0
0
0

David F. Hrinak
EVP, Chief Operations Officer
2015
361,118(2)
50,000(4)
491,003(5)
211,408(5)
196,500(9)
0
2,421 (12)
1,312,450

2014
309,808
 
258,444(5) (8)
 
0
0
26,231
594,483

2013
0
85,500
1,358,570
0
0
0
0
1,444,070

Hamlet T. Newsom, Jr.
VP, General Counsel and Corporate Secretary
2015
236,301(2)
0
88,554(5)
132,714(5)
117,750(9)
0
9,925(12)
585,244

2014
0
0
0
0
0
0
0
0

2013
0
0
0
0
0
0
0
0

Steven M. Stellato
VP, Chief Accounting Officer
2015
156,737(2)
0
28,025(5)
42,002(5)
73,500(9)
0
6,269(12)
306,533

2014
0
0
0
0
0
0
0
0

2013
0
0
0
0
0
0
0
0

Joseph V. Topper, Jr.
Chief Executive Officer (Former)
2015
424,038(2)
0
728,356(5) (7)
629,996(5)
270,210(9)
6,362
61,081(12)
2,120,043

2014
102,980(6)
 
 544,267(5) (8)
0
0
0
9,794
657,041

2013
170,523
152,491
0
0
0
0
0
323,014

Mark. Miller
Chief Financial Officer
(Former)
2015
175,243(2)
0
0
0
0
0
19,843 (12)
195,086

2014
344,007
0
259,429(5) (8)
0
0
0
14,531
617,967

2013
0
85,497
1,222,715
0
0
0
0
1,308,212

_____________________
(1)
The amounts shown represent the grant date fair value of awards for each of the fiscal years shown computed in accordance with Financial Accounting Standards Board Accounting Standards Codification Topic 718, Compensation-Stock Compensation. See Note 18 of the notes of our consolidated financial statements included in our Annual Report on Form 10-K for the year ended December 31, 2015 filed with the SEC for a discussion of all assumptions made in the calculation of this amount. See Note 16 of the notes of CST’s consolidated financial statements included in CST Annual Report on Form 10-K for the year ended December 31, 2015 filed with the SEC for a discussion of all assumptions made in the calculation of this amount.
(2)
For Messrs. Bergeron, Killinger, Newsom, Stellato, and Topper, base salary was paid by CST. For Messrs. Hrinak and Miller, base salary was paid by CST and Dunne-Manning, Inc.
(3)
Mr. Bergeron received a cash retention payment of $21,600 on October 9, 2015, and will continue to receive a $21,600 in October of each year while he lives in Allentown, PA and remains an employee of CST.
(4)
Mr. Hrinak received a cash retention payment of $50,000 on October 9, 2015, and is scheduled to receive two additional retention payments of $50,000 each in October 2016 and October 2017 as long as he is an employee of CST.
(5)
See the Grants of Plan-Based Awards table for more information regarding Stock Awards and Options Awards granted in 2015.
(6)
Mr. Topper’s salary reflects the cash compensation received from CST for the period October 1, 2014, through December 31, 2014, in the amount of $102,980.
(7)
This amount represents Mr. Topper’s base salary of $308,385 for the period January 1, 2014 through September 31, 2014 issued to Mr. Topper in March 2015 in the form of 10,997 common units of the Partnership (base cash compensation was calculated based on the average closing price for the common units of the Partnership on the dates on which Mr. Topper would have received the cash compensation for his base pay), plus an award of CST RSUs issued to Mr. Topper in March 2015 as part of the CST long-term incentive program with a value of $419,971. See the Grants of Plan-Based Awards tables for more information regarding Stock Awards and Options Awards granted in 2015.
(8)
These amounts represent the value of phantom units (with respect to Messrs. Miller and Hrinak), and profit interest (with respect to Mr. Topper), all issued under the Plan, as determined by the Board on February 25, 2015, in connection with the Partnership's 2014 performance-based equity awards program. See the Grants of Plan-Based Awards tables for more information regarding Stock Awards and Options Awards granted in 2015.
(9)
The amounts in this column represent 75% of the total estimated cash payment earned under CST’s short-term incentive program for the year ended December 31, 2015, which were paid in December 2015. In March 2016, based on CST’s audited financial statements included in CST’s Annual Report

122



on Form 10-K for the year ended December 31, 2015, the CST Compensation Committee will review for approval the remaining amount under CST’s 2015 short-term incentive program.
(10)
The amounts in this column represent the change in value in the Excess Savings Plan during this fiscal year, including CST’s contributions and aggregate earnings in 2015. Additional information can be found in the Non-Qualified Deferred Compensation table.
(11)
Neither CST nor the Partnership sponsors a pension plan.
(12)
The amounts listed as “All Other Compensation” for 2015 are composed of these items:
All Other Compensation
Bergeron
Killinger
Hrinak
Newsom
Stellato
Topper
Miller
CST Savings Plan Company Matching Contribution
10,600
10,600
0
9,452
6,269
10,600
6,622
CST Savings Plan Profit Sharing Contribution (a)
0
0
0
0
0
0
0
Dunne Manning, Inc. 401(k) Plan Company Matching Contribution
0
3,994
388
0
0
0
388
Premiums for personal liability insurance
2,225
3,023
2,033
473
0
0
0
Moving Expenses
56,668
0
0
0
0
0
0
Payment of accrued vacation upon separation
0
0
0
0
0
50,481
12,833
Payment for CST Vacation Sell Program
5,348
0
0
0
0
0
0
Total
74,841
17,617
2,421
9,925
6,269
61,081
19,843
(a)
In March 2016, based on CST’s audited financial statements included in the Annual Report on Form 10-K for the year ended December 31, 2015, the CST Compensation Committee will consider approving the CST Brands, Inc. Savings Plan profit sharing contribution to all participants in the CST Brands, Inc. Savings Plan.
(13)
Mr. Killinger, who is also an executive officer of CST, devotes the majority of his time to his role at CST and also spends time, as needed, directly managing our business and affairs. Mr. Killinger’s 2015 compensation was not covered in the management fee under the Amended Omnibus Agreement.
Topper Employment Agreement
Other than Mr. Topper, our NEOs do not have employment agreements with CST or its affiliates, including the Partnership and the General Partner. Concurrent with the GP Purchase, our former Chief Executive Officer, Mr. Topper, and CST entered into an employment agreement dated as of October 1, 2014 (the “Topper Employment Agreement”). On March 26, 2015, Mr. Topper notified CST that he would not renew his employment agreement, which expired on its terms, after the initial one year term, on September 30, 2015. The Topper Employment Agreement provided that Mr. Topper receive a base salary equal to $525,000 per year, a short-term incentive award equal to 75% of his base salary and an equity award equal to 200% of his base salary. Mr. Topper was also entitled to participate in all employee benefit plans and programs generally available to similarly situated executives of CST.
Under the terms of the Topper Employment Agreement, Mr. Topper is prohibited, during his employment and for a period equal to the greater of (i) the balance of his employment term and (ii) one year following termination for cause or his resignation without Good Reason (as defined in the EICP, the “Restricted Period”), (x) from soliciting or in any way being involved with any prior, current or prospective customer, client, consultant, broker or business partner of, or any person who had dealings with, CST or the Partnership, and (y) from soliciting for employment any person who is or was within the preceding six months an employee or consultant of CST or the Partnership. Under the terms of the Topper Employment Agreement, during the Restricted Period, Mr. Topper is also prohibited from associating in any way with any business that at any time during the Restricted Period is engaged in the business of CST or the Partnership other than those activities and businesses that Mr. Topper controlled as of October 1, 2014.
Bergeron Executive Retention Agreement
In September 2015, CST entered into an executive retention agreement with Mr. Bergeron in connection with his appointment as our President, including relocation assistance and an annual retention bonus of $21,600, as long as Mr. Bergeron resides in Allentown, PA as a CST employee.
Hrinak Executive Retention Agreement
In April 2015, CST entered into an executive retention agreement with Mr. Hrinak that includes an award of CST RSUs in the amount of $350,000, which will vest in three equal installments on October 1, 2015, October 1, 2016 and October 1, 2017, and

123



$150,000 in cash, payable in three equal installments on October 1, 2015, October 1, 2016 and October 1, 2017, as long as Mr. Hrinak remains a CST employee.
Grants of Plan-Based Awards
The following table provides information regarding grants of plan-based awards to our NEOs during fiscal year 2015.
 
 
Estimated Future Payouts Under Non-Equity Incentive Plan Awards(1)
All Other Stock Awards: Number of CAPL Units (#)
All Other Stock Awards: Number of Shares of CST Stock
All Other Option Awards: Number of Securities Underlying CST Options (#)
Exercise or Base Price of CST Option Awards ($)
Grant Date Fair Value of Stock and Option Awards ($)
Name
Grant Date
Threshold ($)
Target
($)
Maximum ($)
 
 
 
 
 
Jeremy L. Bergeron
2,438

243,750

463,125

 
 
 
 
 
 
3/12/2015
 
 
 
 
2,820(2)
 
 
116,762(3)
 
3/12/2015
 
 
 
 
 
16,239(4)
41.405(5)
175,219(3)
 
4/14/2015
 
 
 
4,077(6)
 
 
 
131,320(7)
Clayton E. Killinger
4,804

480,375

912,713

 
 
 
 
 
 
3/12/2015
 
 
 
 
11,787(2)
 
 
488,041(3)
 
3/12/2015
 
 
 
 
 
67,842(4)
41.405(5)
732,015(3)
David F. Hrinak
2,183

218,321

414,810

 
 
 
 
 
 
3/12/2015
 
 
 
 
3,405(2)
 
 
140,984(3)
 
3/12/2015
 
 
 
 
 
19,593(4)
41.405(5)
211,408(3)
 
3/12/2015
 
 
 
7,608(15)
 
 
 
258,444(7)
 
4/10/2015
 
 
 
 
7,902(8)
 
 
350,019(3)
Hamlet T. Newsom, Jr.
(9)
1,292

129,167

245,417

 
 
 
 
 
 
3/23/2015
 
 
 
 
1,401(2)
 
 
60,460(3)
 
3/23/2015
 
 
 
 
651(10)
 
 
28,094(3)
 
3/23/2015
 
 
 
 
 
11,967(4)
43.155(5)
132,714(3)
Steven M. Stellato
(11)
802

80,208

152,395

 
 
 
 
 
 
6/1/2015
 
 
 
 
706(12)
 
 
28,025(3)
 
6/1/2015
 
 
 
 
 
4,083(13)
39.695(5)
42,002(3)
Joseph V. Topper, Jr.
(14)
2,953

295,313

561,095

 
 
 
 
 
 
3/4/2015
 
 
 
10,997(16)
 
 
 
308,385(7)
 
3/12/2015
 
 
 
 
10,143(2)
 
 
419,971(3)
 
3/12/2015
 
 
 
 
 
58,387(4)
41.405(5)
629,996(3)
 
3/12/2015
 
 
 
16,022(17)
 
 
 
544,267(7)
Mark. Miller
n/a(18)



 
 
 
 
 
 
3/12/2015
 
 
 
7,637(15)
 
 
 
259,429(7)
(1)
The amounts in these columns represent the potential payout under the CST short-term incentive program for the year ended December 31, 2015.
(2)
Represent awards of CST RSUs under the CST Brands, Inc. 2013 Amended and Restated Omnibus Stock and Incentive Plan and part of the CST long-term incentive program. The CST RSUs will vest in equal annual installments on the first, second and third anniversaries of the date of grant. These awards were accompanied by tandem dividend equivalent payments that entitle the holder to dividend payments equal to the amount of CST dividends authorized to be paid to the holders of CST common stock.
(3)
The amounts shown represent the grant date fair value of awards for each of the fiscal years shown computed in accordance with Financial Accounting Standards Board Accounting Standards Codification Topic 718, Compensation-Stock Compensation. See Note 16 of the notes of the consolidated financial statements included in CST’s Annual Report on Form 10-K for the year ended December 31, 2015 filed with the SEC for a discussion of all assumptions made in the calculation of this amount.
(4)
Represent awards of CST Stock Options under the CST Brands, Inc. 2013 Amended and Restated Omnibus Stock and Incentive Plan part of the CST long-term incentive program. These non-qualified stock options vest in one-third (1/3) increments every year for three years on the anniversary of the grant date.
(5)
The exercise price is the mean of the high and low reported sales price per share on the NYSE of CST’s common stock on the date of grant. Under the CST Brands, Inc. 2013 Amended and Restated Omnibus Stock and Incentive Plan, the exercise price for all options granted under the plan cannot be less than the mean of the high and low reported sales price per share on the NYSE of CST’s common stock on the date of grant.

124



(6)
Represents phantom units of the Partnership granted to Mr. Bergeron on April 14, 2015 under the Plan in connection with his appointment as President, which will vest in equal annual installments on the first, second and third anniversaries of the date of grant. This award was accompanied by tandem distribution equivalent rights that entitle the holder to cash payments equal to the amount of unit distributions authorized to be paid to the holders of Partnership common units.
(7)
The amounts shown represent the grant date fair value of awards for each of the fiscal years shown computed in accordance with Financial Accounting Standards Board Accounting Standards Codification Topic 718, Compensation-Stock Compensation. See Note 18 of the notes of our consolidated financial statements included in our Annual Report on Form 10-K for the year ended December 31, 2015 filed with the SEC for a discussion of all assumptions made in the calculation of this amount.
(8)
Represents an award of CST RSUs granted to Mr. Hrinak on April 10, 2015 under the CST Brands, Inc. 2013 Amended and Restated Omnibus Stock and Incentive Plan in connection with his execution of a retention agreement of which one third vested on October 1, 2015 and the remainder will vest in equal annual installments on October 1, 2016 and October 1, 2017. This award was accompanied by tandem dividend equivalent payments that entitle the holder to dividend payments equal to the amount of CST dividends authorized to be paid to the holders of CST common stock.
(9)
Mr. Newsom was eligible for a pro rata payment from the CST short-term incentive program for the 2015 fiscal year and the threshold, target, and maximum amounts are based on a 10/12th proration of the annualized amount.
(10)
Represents an award of CST RSUs granted to Mr. Newsom on March 23, 2015 under the CST Brands, Inc. 2013 Amended and Restated Omnibus Stock and Incentive Plan in connection with employment with CST, which will vest in a single installment on the third anniversary of the date of grant. The award was accompanied by tandem dividend equivalent payments that entitle the holder to dividend payments equal to the amount of CST dividends authorized to be paid to the holders of CST common stock.
(11)
Mr. Stellato was eligible for a pro rata payment from the CST short-term incentive program for the 2015 fiscal year and the threshold, target, and maximum amounts are based on a 7/12th proration of the annualized amount.
(12)
Represents an award of CST RSUs granted to Mr. Stellato on June 1, 2015 under the CST Brands, Inc. 2013 Amended and Restated Omnibus Stock and Incentive Plan in connection with employment with CST, which will vest in a single installment on the third anniversary of the date of grant. The award was accompanied by tandem dividend equivalent payments that entitle the holder to dividend payments equal to the amount of CST dividends authorized to be paid to the holders of CST common stock.
(13)
Represents an award of CST Stock Options to Mr. Stellato on June 1, 2015 under the CST Brands, Inc. 2013 Amended and Restated Omnibus Stock and Incentive Plan in connection with employment with CST. CST Stock Options vest in equal annual installments on the first, second and third anniversaries of the date of grant.
(14)
Mr. Topper was eligible for a pro rata payment from the CST short-term incentive program for the 2015 fiscal year per his employment agreement with CST, and the threshold, target, and maximum amounts are based on a 9/12th proration of the annualized amount since Mr. Topper’s term as chief executive officer ended on September 30, 2015.
(15)
Represent awards of phantom units of the Partnership for Messrs. Hrinak and Miller granted in 2015 under the Plan in connection with the 2014 Performance-Based Equity Awards Program through September 30, 2014, as defined in our Annual Report on Form 10-K for the year ended December 31, 2014, which vested immediately. Phantom units were converted to common units on March 12, 2016.
(16)
Represents profits interests of the Partnership granted in 2015 under the Plan issued to Mr. Topper as form of compensation for his base salary for the period January 1, 2014 through September 30, 2014 based on the average closing price for the common units of the Partnership on the dates on which Mr. Topper would have received the cash compensation for his base pay.
(17)
Represent awards of profits interests of the Partnership for Mr. Topper granted in 2015 under the Plan in connection with the 2014 Performance-Based Equity Awards Program through September 30, 2014, as defined in our Annual Report on Form 10-K for the year ended December 31, 2014, which vested immediately. Profits interests are redeemable two years after they were granted, subject to certain limitations, for cash or common units of the Partnership at the discretion of the Board.
(18)
Mr. Miller resigned as Chief Financial Officer effective March 26, 2015 and was not eligible to participate in the CST short-term incentive program for the 2015 fiscal year.

125



Outstanding Equity Awards at Fiscal Year End
The following table provides information regarding the number of outstanding equity awards held by our NEOs at December 31, 2015.
 
Option Awards(1)
Stock Awards
Name
Number of Securities Underlying Unexercised Options Exercisable (#)
Number of Securities Underlying Unexercised Options Unexerciseable (#)(2)
Option Exercise Price ($)
Option Expiration Date
Number of Shares of Stock or Units That Have Not Vested (#)
Market Value of Shares of Stock or Units That Have Not Vested ($)(3)
Jeremy L. Bergeron
2,500

1,250

29.53

5/6/2023

1,500(4)

58,710

 
2,279

4,558

31.245

3/10/2024

1,720(5)

67,321

 

16,239

41.405

3/12/2025

2,820(6)

110,375

 




4,077(7)

105,676

Clayton E. Killinger
16,667

8,333

29.53

5/6/2023

9,333(4)

365,294

 




10,000(4)

391,400

 
16,681

33,362

31.245

3/10/2024

12,588(5)

492,694

 

67,842

41.405

3/12/2025

11,787(6)

461,343

David F. Hrinak

19,593

29.53

3/12/2025

3,405(6)

133,272

 


44.295

4/10/2025

7,902(8)

309,284

Hamlet T. Newsom, Jr.

3,789

43.155

3/23/2025

651(9)

25,480

 

8,178

43.155

3/23/2025

1,401(10)

54,835

Steven M. Stellato

4,083

39.695

6/1/2025

706(11)

27,633

Joseph V. Topper, Jr.(3)




3,799(12)

98,470

 

58,387

41.405

3/12/2025

10,143(6)

396,997

Mark. Miller(13)






 






(1)
The amounts in the Option Awards section include CST Stock Options.
(2)
CST Stock Options vest in equal annual installments on the first, second and third anniversaries of the date of grant.
(3)
For CST option and stock awards, the amount in this column is based upon a fair market value of $39.14 per share, which was the NYSE closing price of CST’s common stock on December 31, 2015. For the Partnership stock awards, the amount in this column is based upon a fair market value of $25.92 per unit, which was the NYSE closing price of Partnership’s common unit on December 31, 2015.
(4)
Represent awards of CST RSUs, which will vest in its entirety on May 6, 2016.
(5)
Represent awards of CST RSUs. The unvested portion of this award will vest in equal installments on March 10, 2016 and March 10, 2017.
(6)
Represent awards of CST RSUs. The unvested portion of this award will vest in equal installments on March 12, 2016, March 12, 2017, and March 12, 2018.
(7)
Represent an award of phantom units of the Partnership. The unvested portion of this award will vest in equal installments on April 14, 2016, April 14, 2017, and April 14, 2018.
(8)
Represent an award of CST RSUs. The unvested portion of this award will vest in equal installments on October 1, 2016 and October 1, 2017.
(9)
Represent an award of CST RSUs. The unvested portion of this award will vest in one installment on March 23, 2018.
(10)
Represent an award of CST RSUs. The unvested portion of this award will vest in equal installments on March 23, 2016, March 23, 2017, and March 23, 2018.
(11)
Represent an award of CST RSUs. The unvested portion of this award will vest in one installment on June 1, 2018.
(12)
Represent an award of profits interest in the Partnership. The unvested portion of this award will vest as follows: 1,871 profits interests on March 15, 2016 and 1,928 profits interests on March 15, 2017. Profits interests are redeemable two years after they were granted, subject to certain limitations, for cash or common units of the Partnership at the discretion of the Board.
(13)
Mr. Miller, before his resignation, was covered under the EICP and, as a result, all outstanding awards were subject to accelerated vesting upon the GP Purchase. Accordingly, no awards are outstanding as of December 31, 2015.


126



Option Exercises and Equity Vested
The following table sets forth information regarding vesting of phantom unit and profits interests awards of the Partnership for our NEOs for the fiscal year ended December 31, 2015.
 
Option Awards
Stock Awards
Name
Number of Shares of Stock or Units Acquired on Exercise
(#)
Value Realized on Exercise
($)
Number of Shares of Stock or Units Acquired on Vesting
(#)
Value Realized on Vesting
($)(1)
Jeremy L. Bergeron


860(2)

36,172

 
 
 
 
 
Clayton E. Killinger


6,294(3)

264,726

 


9,333(4)

381,860

 
 
 
 
 
David F. Hrinak


2,634(5)

87,778

 


7,608(6)

258,444

 




Hamlet T. Newsom, Jr.




 




Steven M. Stellato




 




Joseph V. Topper, Jr.


16,022(7)

544,267

 
 
 
10,997(8)

360,152

Mark Miller
 
 
7,637(9)

259,429

 
 
 
 
 
(1)
Amount in this column is based upon a fair market value per CST common shares, which was (a) average of the high and low price of CST common stock on the NYSE as of the vesting date, or; (b) the fair market value, which was the closing price of our common units on the NYSE as of the vesting date.
(2)
One third (1/3) of a CST RSU award held by Mr. Bergeron vested on March 10, 2015, representing 860 shares of common CST stock.
(3)
One third (1/3) of a CST RSU award held by Mr. Killinger vested on March 10, 2015, representing 6,294 shares of common CST stock.
(4)
One third (1/3) of a CST RSU award held by Mr. Killinger vested on May 6, 2015, representing 9,333 shares of common CST stock.
(5)
One third (1/3) of a CST RSU award held by Mr. Hrinak vested on October 1, 2015, representing 2,634 shares of common CST stock.
(6)
The phantom unit award of the Partnership held by Mr. Hrinak vested on March 12, 2015, representing 7,608 common units of the Partnership.
(7)
The profit interest award of the Partnership held by Mr. Topper vested on March 12, 2015. Profits interests of the Partnership are redeemable two years after they were granted, subject to certain limitations, for cash or common units of the Partnership at the discretion of the Board.
(8)
The profit interest award of the Partnership held by Mr. Topper vested on March 4, 2015. Profits interests of the Partnership are redeemable two years after they were granted, subject to certain limitations, for cash or common units of the Partnership at the discretion of the Board.
(9)
The phantom unit award of the Partnership held by Mr. Miller vested on March 12, 2015, representing 7,637 common units of the Partnership.

127



Non-Qualified Deferred Compensation
CST has established the Excess Savings Plan, which is a non-qualified deferred compensation program to provide benefits to CST employees whose annual additions to the CST Brands Savings Plan (a qualified 401(k) plan) are subject to the regulatory limitations. Under the Excess Savings Plan, CST makes annual contributions in the first quarter of each year for the previous fiscal year. Some of our NEOs participated in the Excess Savings Plan during the fiscal year ended December 31, 2015. The following table provides information concerning the contributions, earnings, withdrawals and distributions in the Excess Savings Plan during the fiscal year ended December 31, 2015.
Name
Registrant contributions in last FY($)
Aggregate Earning in last FY ($)
Aggregate withdrawals/distributions ($)
Aggregate balance at last FYE ($)
Jeremy L. Bergeron
3,986



3,986

 
 
 
 
 
Clayton E. Killinger
15,599

890


37,328

 
 
 
 
 
David F. Hrinak




 
 
 
 
 
Hamlet T. Newsom, Jr.




 
 
 
 
 
Steven M. Stellato




 
 
 
 
 
Joseph V. Topper, Jr.
6,362



6,362

 
 
 
 
 
Mark Miller




 
 
 
 
 
Potential Payments upon Termination or Change in Control
Our NEOs may be entitled to certain payments upon termination of their employment under certain circumstances, in each case, as more fully described below. Any such payments that are to be made in cash will be subject to reimbursement under the Amended Omnibus Agreement.
Executive Income Continuity Plan (the “EICP”)
The Partnership adopted the EICP on May 28, 2014 for all persons who are designated as executive officers of the General Partner by resolution of the Board (the “Officers”) and any persons who provide management services to the Partnership and are designated as plan participants by the Board are eligible to participate in the EICP (each a “Participant”). Messrs. Bergeron, Killinger, Newsom, Stellato and Mr. Hrinak are, and Mr. Miller was, before his resignation, each designated as “Officers” under the EICP.
The EICP provides that if an Officer is terminated from providing management services to the Partnership or the General Partner other than due to death, disability, retirement, cause or voluntary resignation (other than for good reason (as defined in the EICP)) (a “Termination”), then such Officer is entitled to receive a severance payment, paid in 12 equal monthly installments, equal to the sum of (i) the Officer’s annual salary as of the date of termination, plus (ii) the amount of the Officer’s annual target bonus under the applicable annual incentive compensation plan in place at the time the termination occurs. In addition, the Officer (and his dependents, as applicable) will receive the continuation of their medical, dental and other benefits for a period of one year from the date of termination. Further, all unvested awards under the Partnership’s Plan held by such Officer shall vest immediately upon Termination.
If the Termination of an Officer occurs in connection with, or within 24 months after, a Change in Control of the Partnership, then the Officer will receive a severance payment, paid in a single lump sum in cash, equal to 2.99 times the sum of (i) the Officer’s annual salary as of the date of termination, plus (ii) the amount of the Officer’s annual target bonus under the applicable annual incentive compensation plan in place at the time the termination occurs. In addition, the Officer (and his dependents, as applicable) is entitled to receive the continuation of their medical, dental and other benefits for a period of three years from the date of termination. Further, all unvested awards under the Partnership’s Plan held by such Officer shall vest immediately upon a Change in Control. The Officer is also entitled to be reimbursed for job hunting expenses for one year subsequent to the Termination, and, in certain circumstances, reimbursement of relocation expenses and legal fees and expenses.

128



All payments due under the EICP will be conditioned on the execution by the Participant of a non-disparagement agreement and a waiver, effectively waiving all claims of the Participant against the Partnership and the General Partner (including its directors, officers, employees and agents) arising out of such Participant’s employment with CST and the provision of the management services to the Partnership and the General Partner.
If amounts payable to an Officer under the EICP (together with any other amounts that are payable by the Partnership as a result of a Change in Control (collectively, the “Payments”) exceed the amount allowed under section 280G of the Internal Revenue Code for such Officer, thereby subjecting the Officer to an excise tax under section 4999 of the Internal Revenue Code, then the Payments shall either be: (i) reduced to the level at which no excise tax applies, such that the full amount of the Payments would be equal to three times the Officer’s “base amount” (as defined in the Internal Revenue Code), or (ii) paid in full, which would subject the Officer to the excise tax. The Partnership will determine, in good faith, which route produces the best net after tax position for an Officer, but the Partnership will not provide any gross-up payments for excise taxes.
The table below estimates the amount of compensation and benefits to be provided to each of our NEOs in the event of termination of such executive officer’s employment under certain circumstances, pursuant to the terms of the EICP. These amounts are estimates of the amounts that would be paid or provided to the executive officers upon termination of employment or a change in control had the termination occurred on December 31, 2015. The actual amounts can only be determined at the time of such executive officer’s separation from CST. Accordingly, if termination had taken place prior to December 31, 2015, the amounts payable with respect to the short-term incentive program would have been reduced to reflect the pro rata portion of the executive officer’s annual target short-term incentive award, which in the case of Mr. Topper and Mr. Miller reflect the amounts, if any, that were paid.
 
 
 
Name
Severance Benefit
Termination by the Partnership Without Cause (other than in Connection with a Change of Control) ($)
Termination by the Partnership for Good Reason or Without Cause in Connection with a Change of Control ($)
Jeremy L. Bergeron
Cash Severance
635,250(1)

1,899,398(2)

 
Short-Term Incentive Program


 
Long-Term Incentive Program
105,676(3)

105,676(3)

 
Health Benefits
16,889(4)

50,668(5)

Clayton E. Killinger
Cash Severance
1,148,875(1)

3,435,136(2)

 
Short-Term Incentive Program


 
Long-Term Incentive Program


 
Health Benefits
17,477(4)

52,431(5)

David F. Hrinak
Cash Severance
594,080(1)

1,776,299(2)

 
Short-Term Incentive Program


 
Long-Term Incentive Program


 
Health Benefits
16,586(4)

50 ,513(5)

Hamlet T. Newsom, Jr.
Cash Severance
477,000(1)

1,426,230 (2)

 
Short-Term Incentive Program


 
Long-Term Incentive Program


 
Health Benefits
16,584(4)

49,750(8)

Steven M. Stellato
Cash Severance
419,100(1)

1,253,109(2)

 
Short-Term Incentive Program


 
Long-Term Incentive Program


 
Health Benefits
1,294(4)

3,881(5)

Joseph V. Topper, Jr.
Cash Severance


 
Short-Term Incentive Program
270,210(6)


 
Long-Term Incentive Program


 
Health Benefits


Mark. Miller
Cash Severance
1,745,920(7)


 
Short-Term Incentive Program


 
Long-Term Incentive Program


 
Health Benefits


_____________________

129



(1)
Represents 100% of the executive officer’s annual base salary and targeted short-term incentive in effect at December 31, 2015, as provided for in applicable plan or agreement.
(2)
Represents 299% of the executive officer’s annual base salary and targeted short-term incentive in effect at December 31, 2015, as provided for in the ECIP.
(3)
Executive’s outstanding equity awards from the Plan would immediately vest on the date of termination.
(4)
Represents estimated payments for continued coverage under CST’s health plans for up to one year, as provided for in applicable plan or agreement.
(5)
Represents estimated payments for continued coverage under CST’s health plans for up to three years, as provided for in applicable plan or agreement.
(6)
Mr. Topper was eligible to participate in the CST short-term incentive program for the 2015 fiscal year per his employment agreement. This amount represents 75% of the total estimated cash payment earned under the CST short-term incentive program, for the 2015 fiscal year, which was paid in December 2015. In March 2016, based on CST’s audited financial statements included in our Annual Report on Form 10-K for the year ended December 31, 2015, the CST Compensation Committee will approve the remaining amount under the CST short-term incentive program for the 2015 fiscal year.
(7)
Mr. Miller, before his resignation, was covered under the EICP and upon his termination in July 2015. Mr. Miller received a lump sum cash severance payment in January 2016 of $1,745,920, which represented 299% of his base salary and short-term incentive target and three years of health benefits.
Director Compensation
Overview
In connection with the GP Purchase, CST agreed to cause the appointment of Mr. Topper as a director of the General Partner for a period of at least five years, commencing on October 1, 2014 or until a change in control of CST, including circumstances in which CST no longer controls the General Partner. Further, Mr. Topper may be removed from the Board in certain circumstances where cause exists.
On, and effective as of, December 31, 2015, the following were members to the Board: Kimberly S. Lubel, Chief Executive Officer, President and Chairman of the board of directors of CST; Jeremy L. Bergeron, President of our General Partner; Clayton E. Killinger, Executive Vice President and Chief Financial Officer of CST; John B. Reilly, III; Joseph V. Topper, Jr.; Gene Edwards and Justin A. Gannon, as non-employee directors of the board of directors of our General Partner.
Director Compensation for Fiscal Year 2015
Each non-employee director received cash compensation of $60,000 per year (paid on a quarterly basis) and an award of phantom units in an amount equal to $70,000 based on the closing price of the Partnership’s units on the date of grant. The chairman of each of the audit committee and conflicts committee will receive additional cash compensation of $10,000 per year (paid on a quarterly basis). Our directors are reimbursed for all out-of-pocket expenses in connection with attending meetings of the Board or its committees. To the extent permitted under Delaware law, each director is fully indemnified by us for actions associated with being a director.
On December 10, 2015, under the Plan, we granted to each of our non-employee directors an award of 2,869 phantom units with a fair market value of $70,000 on such date. Such phantom units will be fully vested on the one-year anniversary of the grant date and include the payment made by the Partnership of distribution equivalent rights equal to the amount of distributions authorized to be paid to holders of common units of the Partnership.

130



The following table provides the compensation amounts for each of our non-employee directors for the fiscal year ended December 31, 2015.
Name
Fees Earned or Paid in Cash ($)
Stock or Unit Awards and Option Awards ($)(1)
All Other Compensation ($)
Total ($)
Current Directors
 
 
 
 
Kimberly S. Lubel(2)
$
Joseph V. Topper, Jr. (2) (3)
15,000
70,004
85,004
John B. Reilly III (3)
60,000
70,004
$
130,004
Clayton E. Killinger(2)
$
Gene Edwards(3) (4)
70,000
70,004
$
140,004
Justin A. Gannon(3) (4)
70,000
70,004
$
140,004
Jeremy L. Bergeron(2)
$
Former Director
 
 
 
 
Stephen F. Motz(2)
$
_____________________
(1) 
Under the incentive award program, the directors will have the ability to elect to receive either phantom units or profits interests. Phantom units and profits interests can be converted to common units or cash, at the discretion of the Board.
(2) 
Ms. Lubel and Messrs. Killinger, Bergeron and Motz are employees of CST and did not receive any compensation for their services as directors of the Board for the year ended December 31, 2015. Up until September 30, 2015, Mr. Topper was an employee of CST and did not receive any compensation for his service as director of the Board. Effective October 1, 2015, Mr. Topper became a non-employee director.
(3) 
As part of the compensation to non-employee directors for the period October 1, 2015 to September 30, 2016, Messrs. Edwards, Gannon, Reilly and Topper received an equity grant of 2,869 phantom units of the Partnership each based upon a fair market value of $24.40 per unit, which was the NYSE closing price of our common units on December 10, 2015. Each of these phantom units will vest in one installment on December 10, 2016. These phantom unit awards were accompanied by tandem distribution equivalent rights that entitle the holder to cash payments equal to the amount of unit distributions authorized to be paid to the holders of Partnership common units.
(4) 
Messrs. Edwards and Gannon received additional cash compensation of $10,000 per year for their service as chairmen of the conflicts committee and audit committee, respectively.
Compensation Committee Interlocks and Insider Participation
None of the directors or executive officers of our General Partner served as members of the compensation committee of another entity that has or had an executive officer who served as a member of our Board during the year ended December 31, 2015. As previously noted, we do not have a separate compensation committee. Decisions regarding the compensation of our NEOs are made, as applicable, by CST’s Compensation Committee.
ITEM 12. SECURITY OWNERSHIP OF CERTAIN BENEFICIAL OWNERS AND MANAGEMENT AND RELATED UNITHOLDER MATTERS
As of February 16, 2016, the following table sets forth the beneficial ownership of our common and subordinated units of:
each person known by us to be a beneficial owner of more than 5% of our outstanding common units;
our General Partner;
each NEO and director of the Board; and
all of the executive officers and directors of the Board, as a group.

131



 
 
 
 
 
 
 
 
 
 
 
 
 
 
 
 
 
 
 
Name of Beneficial Owner (1)
 
Common
Units
Beneficially
Owned
 
Percentage
of Common
Units
Beneficially
Owned
 
 
Subordinated
Units
Beneficially
Owned
 
Percentage of
Subordinated
Units
Beneficially
Owned
 
 
Percentage
of Total
Units
Beneficially
Owned
 
Harvest Fund Advisors LLC (2)
 
 
2,716,271

 
 
10.62

%
 
 

 
 

 
 
 
8.20

%
Goldman Sachs Asset Management, L.P. (4)
 
 
1,605,349

 
 
6.27

%
 
 

 
 

 
 
 
4.85

%
Oppenheimer Funds, Inc. (5)
 
 
1,599,692

 
 
6.25

%
 
 

 
 

 
 
 
4.83

%
Morgan Stanley Investment Management Inc. (3)
 
 
1,561,789

 
 
6.10

%
 
 

 
 

 
 
 
4.72

%
CrossAmerica GP LLC (6)
 
 

 
 

 
 
 

 
 

 
 
 

 
Dunne Manning Inc. (fka Lehigh Gas Corporation) (7) (8)
 
 

 
 

 
 
 
3,732,218

 
 
49.6

%
 
 
11.27

%
Joseph V. Topper, Jr. (7)(8)(9)(10)
 
 
683,082

 
 
2.67

%
 
 
6,786,499

 
 
90.19

%
 
 
22.56

%
Energy Realty Partners, LLC (7)(8)
 
 
487,270

 
 
1.90

%
 
 
1,334,259

 
 
17.73

%
 
 
5.50

%
CST Brands (11)
 
 
6,886,313

 
 
26.91

%
 
 
6,786,499

 
 
90.19

%
 
 
41.29

%
Jeremy L. Bergeron
 
 
7,577

 
 
 
*
 
 

 
 

 
 
 

 
Clayton E. Killinger
 
 

 
 

 
 
 

 
 

 
 
 

 
David F. Hrinak (12)
 
 
37,466

 
 
 
*
 
 

 
 

 
 
 

 
 Hamlet T. Newsom, Jr.
 
 

 
 

 
 
 

 
 

 
 
 

 
 Steven M. Stellato
 
 

 
 

 
 
 

 
 

 
 
 

 
Gene Edwards
 
 
9,916

 
 
 
*
 
 

 
 

 
 
 

 
Justin A. Gannon
 
 
6,916

 
 
 
*
 
 

 
 

 
 
 

 
John B. Reilly, III (13 )
 
 
136,659

 
 
 
*
 
 
738,501

 
 
9.81

%
 
 
2.64

%
Kimberly S. Lubel
 
 
5,600

 
 
 
*
 
 

 
 

 
 
 

 
All executive officers and directors as a group (10 persons)
 
 
887,216

 
 
3.47

%
 
 
7,525,000

 
 
100

%
 
 
25.41

%
*
Less than 1%
 

132



(1)
The address of each individual or entity named in the table above, other than Harvest Fund Advisors LLC, Oppenheimer Funds, Inc., Morgan Stanley Investment Management Inc., and Goldman Sachs Asset Management, L.P. , is c/o CrossAmerica GP LLC, 515 Hamilton Street Allentown, PA 18101.
 
 
(2)
Harvest Fund Advisors LLC has (i) sole power to vote 2,716,271 common units and (ii) sole power to dispose of 2,716,271 common units, based on its Schedule 13G filed on February 5, 2016. The address for Harvest Fund Advisors LLC is 100 W. Lancaster Avenue, Suite 200, Wayne, PA 19087.
 
(3)
Morgan Stanley Investment Management Inc. beneficially owns 1,561,789 common units, based on NASDAQ records (http://www.nasdaq.com/symbol/capl/ownership-summary). The address for Morgan Stanley Investment Management Inc. is 1221 Avenue of the Americas, New York, NY 10020.
 
 
(4)
Goldman Sachs Asset Management, L.P., together with GS Investment Strategies, LLC, had, as of December 31, 2015, (i) shared power to vote 1,605,349 common units and (ii) shared power to dispose of 1,605,349 common units, based on their Amendment No. 2 to Schedule 13G jointly filed on February 1, 2016. The address for Goldman Sachs Asset Management, L.P. is 200 West Street, New York, NY 10282.
 
 
(5)
Oppenheimer Funds, Inc. had, as of December 31, 2015, (i) shared power to vote 1,599,692 common units and (ii) shared power to dispose of 1,599,692 common units, based on its Amendment No. 2 to Schedule 13G filed on February 2, 2016. The number of common units reported includes those beneficially owned by Oppenheimer SteelPath MLP Income Fund, which had, as of December 31, 2015, (i) sole power to vote 1,545,416 common units and (ii) shared power to dispose of 1,545,416 common units. The address for Oppenheimer Funds, Inc. is Two World Financial Center, 225 Liberty Street, New York, NY 10281.
 
 
(6)
CrossAmerica GP LLC is the general partner of the Partnership and is wholly owned by CST.
 
(7)
In connection with the General Partner Acquisition, Mr. Topper entered into a Voting Agreement dated as of October 1, 2014 by and among Mr. Topper, the Topper Trust, Dunne Manning Inc., an entity wholly owned by the 2004 Irrevocable Agreement of Trust of Joseph V. Topper, Sr. for which Mr. Topper is the trustee (the “Topper Trust” and collectively, the “Topper Entities”), and CST (the “Voting Agreement”), pursuant to which each of the Topper Entities agrees that at any meeting of the holders of shares of CST common stock or common units or subordinated units of the Partnership, it will vote or cause to be voted such Topper Entities’ shares or units, as applicable, in accordance with the recommendation of the board of directors of CST or the Board, respectively. The Voting Agreement will remain in effect with respect to any Topper Entities for so long as any such Topper Entities is (a) a director or officer of CST or affiliate thereof, including the Partnership, (b) the beneficial owner of more than 3% of the outstanding common stock of CST or (c) the beneficial owner of 10% or more of the outstanding common units or subordinated units of the Partnership.
 
 
(8)
The units shown as beneficially owned by Joseph V. Topper, Jr. include units beneficially owned by entities that are controlled by Mr. Topper, including Dunne Manning Inc. and Energy Realty Partners, LLC. The units that are beneficially owned by Mr. Topper by way of his control of Dunne Manning Inc. and Energy Realty Partners, LLC are also shown as beneficially owned by those entities in the table above. The units shown as beneficially owned by Mr. Topper include 30,761 common units to be issued upon the conversion of vested profits interests. See “Item Executive Compensation-Compensation Discussion and Analysis-Elements of Executive Compensation-Profits Interests” for a description of the profits interests.
 
 
(9)
Mr. Topper, as director of the Board, former President and Chief Executive Officer of our General Partner and sole director of Dunne Manning Inc. and as a trustee of a trust that is the sole shareholder of Dunne Manning Inc., may be deemed to have beneficial ownership of the units beneficially owned by Dunne Manning Inc. The units beneficially owned by Dunne Manning Inc. are included in the number of units shown as beneficially owned by Mr. Topper in the table above.
 
 
(10)
Mr. Topper, as the sole manager and indirect owner of Energy Realty Partners, LLC, may be deemed to have beneficial ownership of the units beneficially owned by Energy Realty Partners, LLC. The units beneficially owned by Energy Realty Partners, LLC are included in the number of units shown as beneficially owned by Mr. Topper in the table above.
 
 
(11)
By virtue of the Voting Agreement described above, these amounts include 683,082 common units and 6,786,499 subordinated units that are owned by Joseph V. Topper, Jr. and units beneficially owned by entities that are controlled by Mr. Topper, including Dunne Manning Inc. and Energy Realty Partners, LLC. The units that are beneficially owned by Mr. Topper by way of his control of Dunne Manning Inc. and Energy Realty Partners, LLC are also shown as beneficially owned by those entities in the table above.
 
 
(12)
Includes 3,179 common units to be issued upon the conversion of vested profits interests. See “Item Executive Compensation-Compensation Discussion and Analysis-Elements of Executive Compensation-Profits Interests” for a description of the profits interests.
 
 
(13)
John B. Reilly, III may be deemed to share beneficial ownership of 738,501 subordinated units beneficially owned by the 2008 Irrevocable Agreement of Trust of John B. Reilly, Jr. (the “Reilly Trust”) in his capacity as one of two trustees of the Reilly Trust. The units shown as beneficially owned by Mr. Reilly include 3,532 common units to be issued upon the conversion of vested profits interests. See “Item Executive Compensation-Compensation Discussion and Analysis-Elements of Executive Compensation-Profits Interests” for a description of the profits interests.
 
 

133



Securities Authorized For Issuance under Equity Compensation Plans
The following table summarizes information about our equity compensation plans as of December 31, 2015:
Plan Category
 
Number of securities to be
issued upon exercise of
outstanding options,
warrants and rights (1)
 
Weighted-average
exercise price of
outstanding options,
warrants and rights
 
Number of securities
remaining
available for future
issuance
under equity
compensation plans
Equity compensation plans approved by security holders:
 
 
 
 
 
 
 
 
 
Lehigh Gas Partners LP 2012 Incentive Award Plan
 
 
227,977
 
 
n/a
 
 
783,454
See Note 18 of the notes to the consolidated financial statements included elsewhere in this report for a discussion of the material terms of the Plan.
ITEM 13. CERTAIN RELATIONSHIPS AND RELATED PARTY TRANSACTIONS, AND DIRECTOR INDEPENDENCE
As of February 16, 2016, CST owned 18.7% of the Partnership’s outstanding units and, pursuant to a voting agreement with Joseph V. Topper, Jr. and certain affiliates, has voting control over an additional 22.5% of the Partnership’s outstanding units. CST also owns the IDRs.
As of February 16, 2016, Mr. Topper owned or controlled 22.5 % of the Partnership’s outstanding units, the voting for which is controlled by CST.
As of February 16, 2016, John B. Reilly, III owned or controlled 2.6% of the Partnership’s outstanding units.
The terms of the transactions and agreements disclosed in this section were determined by and among related parties and, consequently, are not the result of arm’s length negotiations. Such terms are not necessarily at least as favorable to the parties to these transactions and agreements as the terms which could have been obtained from unrelated third parties.
Distributions and Payments to our General Partner and Certain Related Parties
The following table summarizes the distributions and payments to be made by us to our General Partner and certain related parties in connection with the ongoing operation of our business and distributions and payments that would be made by us if we were to liquidate in accordance with the terms of our partnership agreement.
Operational Stage
 
 
 
Distributions
 
We will generally make cash distributions to the unitholders, including CST, its affiliates, Messrs. Topper and Reilly and a trust of which Mr. Reilly is a trustee (the “Reilly Trust”).

Assuming we have sufficient cash available for distribution to pay the full minimum quarterly distribution on all of our outstanding units for four quarters, CST and its affiliates, Messrs. Topper and Reilly and the Reilly Trust would receive an annual distribution of $25.5 million, collectively, on their common and subordinated units.
If distributions exceed the minimum quarterly distribution and other higher target levels, CST, as the holder of the IDRs, is entitled to increasing percentages of the distributions, up to 50.0% of the distributions above the highest target level.

Cash distributions to our General Partner, DMI and its affiliates, Messrs. Topper and Reilly and the Reilly Trust amounted to $21.9 million in 2015.

134



 
 
 
Payments to our General Partner
   and its affiliates
 
We pay CST a management fee, which in 2015 was $670,000 per month plus a variable fee of between zero and $0.003 per gallon for wholesale fuel distribution and $0.015 per gallon for retail fuel distribution at sites we operate. In addition, the Partnership is required to reimburse CST for certain outsourced services to be provided by CST to or on behalf of the Partnership. The Partnership incurred $7.2 million in management fees under the Amended Omnibus Agreement for the year ended December 31, 2015. Effective January 1, 2016, the fixed component of the management fee was increased to $856,000 per month, which was approved by the executive committee of the board of directors of CST and the independent conflicts committee of the Board. CST and CrossAmerica have the right to negotiate the amount of the management fee on an annual basis, or more often as circumstances require.

 
 
Liquidation Stage
 
 
 
 
Liquidation
 
Upon our liquidation, the partners, including our General Partner, is entitled to receive liquidating distributions according to their particular capital account balances.
Ownership of Our General Partner
Since October 1, 2014, CST has indirectly owned all of the membership interests of our General Partner.
Agreements with CST and its Affiliates
On October 1, 2014, in connection with the GP Purchase, we entered into certain agreements with CST and its affiliates, as described in more detail below.
Amended Omnibus Agreement
In connection with our initial public offering on October 30, 2012 (the “IPO”), we entered into an Omnibus Agreement (the “Original Omnibus Agreement”) by and among CrossAmerica, the General Partner, DMI, DMS and, for limited purposes, Joseph V. Topper, Jr. CrossAmerica incurred $6.1 million and $6.6 million in management fees for the years ended December 31, 2014 and 2013, respectively, under the Original Omnibus Agreement classified as general and administrative expenses in the statement of operations.
CrossAmerica entered into the Amended and Restated Omnibus Agreement on October 1, 2014, by and among CrossAmerica, the General Partner, DMI, DMS, CST Services LLC (“CST Services") and Joseph V. Topper, Jr. (the “Amended Omnibus Agreement”), which amends and restates the Original Omnibus Agreement. The terms of the Amended Omnibus Agreement were approved by the conflicts committee of the Board. Pursuant to the Amended Omnibus Agreement, CST Services agrees, among other things, to provide, or cause to be provided, to the Partnership the management services previously provided by DMI on substantially the same terms and conditions as were applicable to DMI under the Original Omnibus Agreement.
CrossAmerica incurred $15.3 million and $2.5 million in charges for the years ended December 31, 2015 and 2014, respectively, including incentive compensation costs and non-cash stock-based compensation expense under the Amended Omnibus Agreement.
Amounts payable to CST related to these transactions were $8.3 million at December 31, 2015. As approved by the independent conflicts committee of the Board and the executive committee of the board of directors of CST, CrossAmerica and CST mutually agreed to settle the second, third and fourth quarter 2015 amounts due under the terms of the Amended Omnibus Agreement in newly issued common units representing limited partner interests in CrossAmerica. As a result in 2015, CrossAmerica issued 259,312 limited partner units to CST Services valued at $7.2 million for the second and third quarter 2015 charges. CST and CrossAmerica agreed to settle the fourth quarter management fee in limited partner units.
Management Services and Term. Pursuant to the Amended Omnibus Agreement, CST provides us and our General Partner with management, administrative and operating services. These services include accounting, tax, legal, internal audit, risk management and compliance, environmental compliance and remediation management oversight, treasury, information technology and other administrative functions. CST provides the Partnership and our General Partner with personnel necessary to carry out these services and any other services necessary to operate the Partnership’s business as requested by the Partnership. We do not have any obligation to compensate the officers of our General Partner or employees of CST.
The initial term of the Amended Omnibus Agreement is five years and will automatically renew for additional one year terms unless any party provides written notice to the other parties 180 days prior to the end of the then annual term. The Partnership has the right to terminate the agreement at any time upon 180 days’ prior written notice.

135



Fees and Reimbursements. We pay CST a management fee for providing services, which in 2015 was $670,000 per month plus a variable fee of between zero and $0.003 per gallon for wholesale fuel distribution and $0.015 per gallon for retail fuel distribution at sites we operate. Services provided by, or on behalf of, CST, not outsourced to an independent third party, include accounting; administrative; billing and invoicing; books and record keeping; budgeting, forecasting, and financial planning and analysis; management (including the management and oversight of the MLP’s wholesale motor fuel distribution and real estate business consistent with past practice); operations; payroll; contract administration; maintenance of internal controls; financial reporting, including SEC reporting and compliance; office space; purchasing and materials management; risk management and administration of insurance programs; information technology (includes hardware and software existing or acquired in future which title is retained by CST); in-house legal; compensation, benefits and human resources administration; cash management; corporate finance, treasury credit and debt administration; employee training; and miscellaneous administration and overhead expenses. In addition, the Partnership is required to reimburse CST for certain outsourced services to be provided by CST to or on behalf of the Partnership, as set forth in the Amended Omnibus Agreement.
The Partnership incurred $15.3 million in management fees under the Amended Omnibus Agreement for the year ended December 31, 2015. Payment for the management fee incurred for the first quarter of 2015 was made to CST in cash. On July 16, 2015, CrossAmerica issued 145,056 common units and on October 26, 2015, CrossAmerica issued 114,256 common units to a subsidiary of CST as payment for the amounts incurred for the second and third quarters of 2015, respectively, under the terms of the Amended Omnibus Agreement. See Note 15 of the notes to our consolidated financial statements included in this Annual Report on Form 10-K for the year ended December, 31, 2015, for additional information.
Rights of First Refusal. The Amended Omnibus Agreement provides that Mr. Topper, DMI and LGO agree, and are required to cause their controlled affiliates to agree, that for so long as Mr. Topper is an officer or director of the General Partner or CST, if (a) Mr. Topper, DMI, LGO, or any of their controlled affiliates have the opportunity to acquire assets used, or a controlling interest in any business primarily engaged, in the wholesale motor fuel distribution or retail gas station operation businesses, and (b) the assets or businesses proposed to be acquired have a value exceeding $5.0 million in the aggregate, then Mr. Topper, DMI, LGO, or their controlled affiliates will offer such acquisition opportunity to the Partnership and give the Partnership a reasonable opportunity to acquire, at the same price plus any related transaction costs and expenses, such assets or business, either before or promptly after the consummation of such acquisition by Mr. Topper, DMI, LGO, or their controlled affiliates. The decision to acquire or not acquire any such assets or businesses requires the approval of the independent conflicts committee of the Board. Any assets or businesses that the Partnership does not acquire pursuant to the right of first refusal may be acquired and operated by Mr. Topper, DMI, LGO, or their controlled affiliates.
Rights of First Offer. The Amended Omnibus Agreement provides that Mr. Topper, DMI and LGO agree, and are required to cause their controlled affiliates to agree, for so long as Mr. Topper is an officer or director of the General Partner or CST, to notify the Partnership of their desire to sell any of their assets or businesses if (a) Mr. Topper, DMI, LGO, or any of their controlled affiliates, decides to attempt to sell (other than to another controlled affiliate of Mr. Topper, DMI or LGO) any assets used, or any interest in any business primarily engaged, in the wholesale motor fuel distribution or retail gas station operation businesses, to a third party and (b) the assets or businesses proposed to be sold have a value exceeding $5.0 million in the aggregate. Prior to selling such assets or businesses to a third party, Mr. Topper, DMI and LGO are required to negotiate with the Partnership exclusively and in good faith for a reasonable period of time in order to give the Partnership an opportunity to enter into definitive documentation for the purchase and sale of such assets or businesses on terms that are mutually acceptable to Mr. Topper, DMI, LGO, or their controlled affiliates, and the Partnership. If the Partnership and Mr. Topper, DMI, LGO, or their controlled affiliates have not entered into a letter of intent or a definitive purchase and sale agreement with respect to such assets or businesses within such period, Mr. Topper, DMI, LGO, and their controlled affiliates, have the right to sell such assets or businesses to a third party following the expiration of such period on any terms that are acceptable to Mr. Topper, DMI, LGO, or their controlled affiliates, and such third party. The decision to acquire or not to acquire assets or businesses pursuant to this right requires the approval of the independent conflicts committee of the Board.
Review of Management Fee. At the end of each calendar year, we have the right to submit to CST a proposal to reduce the amount of the management fee for such year if we believe that the services performed by CST do not justify payment of the amount of management fees paid by us for such year. In addition, CST has the right, at the end of each calendar year, to submit to us a proposal to increase the amount of the management fee for such year if CST believes that the services performed by CST justify an increase in the management fee. If any such proposal is submitted, we will negotiate with CST to determine if the management fee for such year should be reduced or increased, and, if so, the amount of such reduction or increase. In addition, upon a material change in our structure or our business, the independent conflicts committee of our General Partner will review the management fee. If the independent conflicts committee determines that, based on a change in our structure or our business, the management fee should be modified or otherwise altered, we will negotiate with CST to determine the appropriate modification or alteration of the management fee. Effective January 1, 2016, the fixed component of the management fee was increased to $856,000 per month, which was approved by the executive committee of the board of directors of CST and the independent conflicts committee of the

136



Board. CST and CrossAmerica have the right to negotiate the amount of the management fee on an annual basis, or more often as circumstances require.
General Indemnification; Limitation of Liability. Pursuant to the Amended Omnibus Agreement, we are required to indemnify CST for any liabilities incurred by CST attributable to the management, administrative and operating services provided to us under the agreement, other than liabilities resulting from CST’s bad faith, fraud, or willful misconduct. In addition, CST is required to indemnify us for any liabilities we incur as a result of CST’s bad faith, fraud, or willful misconduct in providing management, administrative and operating services under the Amended Omnibus Agreement. Other than indemnification claims based on CST’s bad faith, fraud, or willful misconduct, CST’s liability to us for services provided under the Amended Omnibus Agreement cannot exceed $5,000,000 in the aggregate.
Fuel Sales and Rental Income
CrossAmerica sells motor fuel to CST under a master fuel distribution agreement and leases certain retail sites to CST under a master lease agreement, each having initial 10-year terms. The fuel distribution agreement provides CrossAmerica with a fixed wholesale mark-up per gallon and the master lease agreement is a triple net lease.
Revenues from fuel sales and rental income from CST were as follows (in thousands):
 
 
Year Ended December 31,
 
 
2015
 
2014
Revenues from fuel sales to CST
 
$
135,813

 
$
13,186

Rental Income from CST
 
$
9,319

 
$
413

Receivables from CST were $2.3 million and $2.2 million at December 31, 2015 and 2014, respectively, related to these transactions.
Purchase (“Drop Down”) of CST Wholesale Fuel Supply Equity Interests
In January 2015, we closed on the purchase of a 5% limited partner equity interest in CST Fuel Supply in exchange for approximately 1.5 million common units with an aggregate consideration of $60.0 million on the date of closing. In July 2015, we closed on the purchase of an additional 12.5% limited partner equity interest in CST Fuel Supply in exchange for approximately 3.3 million common units and cash in the amount of $17.5 million, with an aggregate consideration of approximately $110.9 million on the date of closing. These transactions were approved by the independent conflicts committee of the Board and the executive committee of and full board of directors of CST.
CST Fuel Supply distributes motor fuel primarily to CST’s convenience stores at its cost plus a fixed margin of $0.05 per gallon and has no material net assets. CST Fuel Supply distributed approximately 1.9 billion gallons of motor fuel during the year ended December 31, 2015.
Purchase of New to Industry Convenience Stores (“NTIs”) from CST
In July 2015, we completed the purchase of real property at 29 NTIs from CST in exchange for approximately 0.3 million common units and cash in the amount of $124.4 million, for an aggregate consideration of $134.0 million on the date of closing. We leased the real property associated with the NTIs back to CST and CST will continue to operate the sites pursuant to a triple net lease at a lease rate of 7.5%, per annum, of the fair value of the property. This transaction was approved by the independent conflicts committee of the Board and the executive committee of and full board of directors of CST. We accounted for the transactions as entities under common control.
Agreements with DMI
DMI is affiliated with our former President and Chief Executive Officer and director of the Board, Mr. Topper.
Sublease Agreement for our Principal Executive Offices
Our principal executive offices are in Allentown, Pennsylvania in an office space subleased by the Partnership from DMI. The management fee charged by CST to the Partnership, under the Amended Omnibus Agreement, incorporates this rental expense. This sublease agreement will end February 2016.
Sublease expense under this agreement was $0.3 million during the year ended December 31, 2015.

137



Agreements with DMS
DMS is affiliated with our former President and Chief Executive Officer and director of the Board, Mr. Topper.
DMS is an operator of convenience stores that purchases all of its motor fuel requirements from us on a wholesale basis. DMS also leases certain retail site real estate from us in accordance with a master lease agreement between DMS and CrossAmerica.
Revenues from fuel sales and rental income from DMS were as follows (in thousands):
 
 
Year Ended December 31,
 
 
2015
 
2014
Revenues from fuel sales to DMS
 
$
322,918

 
$
676,210

Rental Income from DMS
 
$
19,362

 
$
20,404

Motor fuel is sold to DMS at our cost plus a fixed mark-up per gallon. Receivables from DMS totaled $7.3 million and $10.3 million at December 31, 2015 and 2014, respectively.
Maintenance and Environmental Costs
Certain maintenance and environmental monitoring and remediation activities are undertaken by Synergy Environmental, Inc., an entity affiliated with our former President and Chief Executive Officer and current director of the Board, Mr. Topper as approved by the independent conflicts committee of the Board. CrossAmerica paid $1.3 million and $1.4 million to this related party for the year ended December 31, 2015 and 2014, respectively.
Wholesale Fuel Supply Agreement with DMS
In connection with the IPO, the Partnership and DMS entered into a PMPA Franchise Agreement pursuant to which the Partnership is the exclusive distributor of motor fuel to all sites operated by DMS for a period of 15 years. We have the right to impose the brand of fuel that is distributed to DMS. There are no minimum volume requirements that DMS is required to satisfy. We charged DMS the DTW prices for each grade of product in effect at the time title to the product passes to DMS. The independent conflicts committee of the Board shall, no less than annually, review the DTW prices charged to DMS to ensure that the prices are not below reasonable market rates charged to similarly situated or otherwise comparable third-party sites over a representative period of time. We have a right of first refusal in connection with any proposed transfer by DMS of its interest in the wholesale supply agreement. The wholesale supply agreement contains cross-default provisions with each lease agreement with DMS.
We entered into an Amendment to the PMPA Franchise Agreement, effective as of October 1, 2014, by and between LGW, a subsidiary of the Partnership, and DMS (the “Wholesale Fuel Supply Agreement Amendment”) pursuant to which the pricing terms were amended. Prior to the Wholesale Fuel Supply Agreement Amendment, the agreement provided that we charge DMS DTW pricing, which provided for a variable cent-per-gallon margin for each grade of product in effect at the time title to the product passed to DMS. The Wholesale Fuel Supply Agreement Amendment amends the pricing terms of the agreement to provide for rack plus pricing.
Revenues from fuel sales to DMS amounted to $322.9 million in 2015.
Lease Agreement with DMS
On May 28, 2014, we entered into a master lease agreement with DMS, with an effective date of June 1, 2014, which consolidated multiple individual leases then in effect between DMS and the Partnership into a single master lease agreement. During 2015, we entered into two amendments to the master lease agreement on October 1, 2015 and October 22, 2015. Effective February 1, 2016, we entered into an amendment to the master lease agreement. The master lease agreement, and amendments thereto, have been approved by the independent conflicts committee of the Board.
Rent income from DMS amounted to $19.4 million for 2015.
Other Related Party Transactions
Lease and Supply Agreements with other Related Parties
The Partnership sells motor fuel and leases property to a related party of our former President and Chief Executive Officer and current director of the Board, Mr. Topper. Total revenues amounted to $322.9 million for 2015. Accounts receivable amounted to $7.3 million at December 31, 2015.

138



The Partnership leases certain motor fuel stations to related parties of our former President and Chief Executive Officer and current director of the Board, Mr. Topper, under cancelable operating leases. Rent income under these agreements was $19.4 million for 2015.
Aircraft Usage
From time to time, CrossAmerica uses aircrafts owned by a group of individuals that includes our former President and Chief Executive Officer and current director of the Board, Mr. Topper under lease agreements between a CST affiliate and such group of individuals. These arrangements were approved in March 2015 and June 2015 by the nominating and governance committee of the board of directors of CST because Mr. Topper serves as a director of the board of directors of CST. CrossAmerica paid $0.2 million to this related party for the year ended December 31, 2015.
Lease Agreement for Accommodations
A CST affiliate leases an apartment in Allentown, PA, from an entity affiliated with our former President and Chief Executive Officer and current director of the Board, Mr. Topper, for use by non-local CST employees who travel to Allentown for Partnership related business. These arrangements were approved in September 2015 by the nominating and governance committee of the board of directors of CST because Mr. Topper serves as a director of the board of directors of CST.
The lease expense under this lease agreement was $0.3 million for 2015.
Zimri DM, LLC
In connection with CrossAmerica’s purchase of PMI in May 2014, CrossAmerica divested the PMI lubricants business, which was subsequently purchased by a company affiliated our former President and Chief Executive Officer and director of the Board, Mr. Topper. (“Zimri”). PMI provided certain services to Zimri pursuant to a transition services agreement. All services have been terminated and no amounts are outstanding.
Review, Approval and Ratification of Related Person Transactions
The Board has adopted a Code of Ethics and Business Conduct that provides that the Board or its authorized committee will periodically review all related person transactions that are required to be disclosed under SEC rules and, when appropriate, initially authorize or ratify all such transactions. In the event that the Board or its authorized committee considers ratification of a related person transaction and determines not to so ratify, the Code of Ethics and Business Conduct provides that our management will make all reasonable efforts to cancel or annul the transaction.
The Code of Ethics and Business Conduct provides that, in determining whether or not to recommend the initial approval or ratification of a related person transaction, the Board or its authorized committee should consider all of the relevant facts and circumstances available, including (if applicable) but not limited to: (i) whether there is an appropriate business justification for the transaction; (ii) the benefits that accrue to us as a result of the transaction; (iii) the terms available to unrelated third parties entering into similar transactions; (iv) the impact of the transaction on a director’s independence (in the event the related person is a director, an immediate family member of a director or an entity in which a director or an immediately family member of a director is a partner, shareholder, member or executive officer); (v) the availability of other sources for comparable products or services; (vi) whether it is a single transaction or a series of ongoing, related transactions; and (vii) whether entering into the transaction would be consistent with the Code of Ethics and Business Conduct.
Director Independence
For a discussion of the independence of the Board, please see “Item 10. Directors, Executive Officers and Corporate Governance-Management.”
ITEM 14. PRINCIPAL ACCOUNTANT FEES AND SERVICES
The audit committee of the board of directors of our General Partner selected Grant Thornton LLP, or Grant Thornton, an independent registered public accounting firm, to audit our consolidated financial statements for the year ended December 31, 2015. The audit committee’s charter requires the audit committee to approve in advance all audit and non-audit services to be provided by our independent registered public accounting firm. All services reported in the audit, audit-related, tax and all other fees categories below with respect to this Annual Report on Form 10-K for the year ended December 31, 2015 were approved by the audit committee.

139



The following table summarizes the aggregate Grant Thornton fees that were allocated to us for independent auditing, tax and related services for each of the last two fiscal years (in thousands):
 
 
 
 
 
 
2015
 
2014
Audit fees (1)
$
1,420.0

 
$
1,346.5

Audit-related fees (2)

 

Tax fees (3)

 

All other fees (4)

 

Total
$
1,420.0

 
$
1,346.5

(1) 
Audit fees represent amounts billed for each of the years presented for professional services rendered in connection with those services normally provided in connection with statutory and regulatory filings or engagements including comfort letters, consents and other services related to SEC matters. In 2015 and 2014, Grant Thornton provided services related to our equity offerings.
(2) 
Audit-related fees represent amounts billed in each of the years presented for assurance and related services that are reasonably related to the performance of the annual audit or quarterly reviews.
(3) 
Tax fees represent amounts billed in each of the years presented for professional services rendered in connection with tax compliance, tax advice and tax planning.
(4) 
All other fees represent amounts billed in each of the years presented for services not classifiable under the other categories listed in the table above. No such services were rendered by Grant Thornton during 2015 or 2014.
Audit Committee Approval of Audit and Non-audit Services
The audit committee of the board of directors of our General Partner has adopted a pre-approval policy with respect to services which may be performed by Grant Thornton. This policy lists specific audit-related services as well as any other services that Grant Thornton is authorized to perform and sets out specific dollar limits for each specific service, which may not be exceeded without additional audit committee authorization. The audit committee reviews the policy at least annually in order to approve services and limits for the current year. Any service that is not clearly enumerated in the policy must receive specific pre-approval by the audit committee prior to engagement.
Part IV
ITEM 15. EXHIBITS AND FINANCIAL STATEMENT SCHEDULES
(a)     1. Financial Statements. The following consolidated financial statements of CrossAmerica Partners, LP are included in Part II, Item 8 of this Form 10-K:
 
 
PAGE
Report of Independent Registered Public Accounting Firm
 
Consolidated Balance Sheets as of December 31, 2015 and December 31, 2014
 
Consolidated Statements of Operations for the Years Ended December 31, 2015,
   2014 and 2013
 
Consolidated Statements of Cash Flows for the Years Ended December 31, 2015,
   2014 and 2013
 
Consolidated Statements of Partners’ Capital and Comprehensive Income for the
   Three Years Ended December 31, 2015, 2014 and 2013
 
Notes to Consolidated Financial Statements
 

2. Financial Statement Schedules and Other Financial Information. No financial statement schedules are submitted because either they are inapplicable or because the required information is included in the consolidated financial statements or notes thereto.

140



3. Exhibits. Filed as part of this Form 10-K are the following exhibits:
Exhibit No.
Description
2.1
Fuel Supply Contribution Agreement, dated as of June 15, 2015, by and among CST Brands, Inc., CST Services LLC and CrossAmerica Partners LP (incorporated by reference to Exhibit 2.1 to the Current Report on Form 8-K for CrossAmerica Partners LP, filed with the Securities and Exchange Commission on June 15, 2015)
 
 
2.2
Real Estate Contribution Agreement, dated as of June 15, 2015, by and among CST Brands, Inc., CST Diamond Holdings LLC, Big Diamond, LLC, Skipper Beverage Company, LLC, CST Shamrock Stations, Inc., CST Arizona Stations, Inc., CrossAmerica Partners LP and Lehigh Gas Wholesale Services, Inc. (incorporated by reference to Exhibit 2.2 to the Current Report on Form 8-K for CrossAmerica Partners LP, filed with the Securities and Exchange Commission on June 15, 2015)
 
 
2.3
Master Lease Agreement, dated October 1, 2014, by and among Lehigh Gas Wholesale Services, Inc., as Landlord, and CAPL Operations I, LLC and CST Services LLC, as Tenants, as subsequently amended by Amendment to Master Lease Agreement, dated April 13, 2015, and Second Amendment to Master Lease Agreement, dated June 15, 2015 (incorporated by reference to Exhibit 2.3 to the Current Report on Form 10-Q for CrossAmerica Partners LP, filed with the Securities and Exchange Commission on August 8, 2015)
 
 
2.4
Form of Addendum to Master Lease Agreement (incorporated by reference to Exhibit 2.4 to the Quarterly Report on Form 10-Q for CrossAmerica Partners LP, filed with the Securities and Exchange Commission on August 8, 2015)
 
 
2.5
Fuel Distribution Agreement, dated January 1, 2015, by and among CST Marketing and Supply LLC, and certain subsidiaries of CST Services LLC (incorporated by reference to Exhibit 2.5 to the Quarterly Report on Form 10-Q for CrossAmerica Partners LP, filed with the Securities and Exchange Commission on August 8, 2015)
 
 
3.1
Certificate of Limited Partnership of Lehigh Gas Partners LP (incorporated herein by reference to Exhibit 3.1 to the Registration Statement on Form S-1 for CrossAmerica Partners LP, filed with the Securities and Exchange Commission on May 11, 2012)
 
 
3.2
Certificate of Amendment to Certificate of Limited Partnership of Lehigh Gas Partners LP (incorporated by referenced to Exhibit 3.1 to the Current Report on Form 8-K for CrossAmerica Partners LP, filed with the Securities and Exchange Commission on October 3, 2014)
 
 
3.3
First Amended and Restated Agreement of Limited Partnership of Lehigh Gas Partners LP, dated October 30, 2012, by and among Lehigh Gas Partners LP, Lehigh Gas GP LLC and Lehigh Gas Corporation (incorporated herein by reference to Exhibit 3.1 to the Current Report on Form 8-K for CrossAmerica Partners LP, filed with the Securities and Exchange Commission on October 30, 2012)
 
 
3.4
First Amendment to First Amended and Restated Agreement of Limited Partnership of Lehigh Gas Partners LP, dated as of October 1, 2014 (incorporated by reference to Exhibit 3.2 to the Current Report on Form 8-K for CrossAmerica Partners LP, filed with the Securities and Exchange Commission on October 3, 2014)
 
 
3.5
Second Amendment to First Amended and Restated Agreement of Limited Partnership of CrossAmerica Partners LP, dated as of December 3, 2014 (incorporated by reference herein to Exhibit 3.1 to the Current Report on Form 8-K for CrossAmerica Partners, filed with the Securities and Exchange Commission on December 9, 2014)
 
 
10.1
Omnibus Agreement, dated as of October 30, 2012, by and among Lehigh Gas Partners LP, Lehigh Gas GP LLC, Lehigh Gas Corporation, Lehigh Gas-Ohio, LLC and Joseph V. Topper, Jr. (incorporated by reference to Exhibit 10.2 to the Current Report on Form 8-K for CrossAmerica Partners LP, filed with the Securities and Exchange Commission on October 30, 2012)
 
 
10.2
Amendment to Omnibus Agreement, dated as of May 1, 2014, by and among Lehigh Gas Partners LP, Lehigh Gas GP LLC and Lehigh Gas Corporation (incorporated by referenced to Exhibit 10.1 to the Current Report on Form 8-K for CrossAmerica Partners LP, filed with the Securities and Exchange Commission on May 1, 2014)
 
 
10.3
Amended and Restated Omnibus Agreement, dated as of October 1, 2014, by and among Lehigh Gas Partners LP, Lehigh Gas GP LLC, Lehigh Gas Corporation, CST Services, LLC and Lehigh Gas-Ohio LLC (incorporated by reference to Exhibit 10.2 to the Current Report on Form 8-K for CrossAmerica Partners LP, filed with the Securities and Exchange Commission on October 3, 2014)
 
 

141



10.4
Third Amended and Restated Credit Agreement, dated as of March 4, 2014, by and among the Lehigh Gas Partners LP, as borrower, certain domestic subsidiaries of Lehigh Gas Partners LP from time to time party thereto, the lenders party thereto, and RBS Citizens, N.A., KeyBank National Association and Wells Fargo Securities, LLC, as joint lead arranger and joint bookrunners, Wells Fargo Bank National Association, as co-syndication agent, and KeyBank National Association, as co-syndication agent, Bank of America, N.A., as documentation agent, Manufacturers and Traders Trust Company, as documentation agent, Manufacturers And Traders Trust Company, as co-documentation agent, Royal Bank of Canada, as co-documentation agent, Santander Bank, N.A., as co-documentation agent, and Citizens Bank of Pennsylvania, as administrative agent for the lenders thereunder (incorporated by reference to Exhibit 10.1 to the Current Report on Form 8-K for CrossAmerica Partners LP, filed with the Securities and Exchange Commission on March 6, 2014)
 
 
10.5
First Amendment to Third Amended and Restated Credit Agreement, dated as of July 2, 2014, by and among Lehigh Gas Partners LP, certain domestic subsidiaries of Lehigh Gas Partners LP, the lenders from party thereto, and Citizens Bank of Pennsylvania, as administration agent for the lenders thereunder (incorporated by referenced to Exhibit 10.1 to the Current Report on Form 8-K for CrossAmerica Partners LP, filed with the Securities and Exchange Commission on July 3, 2014)
 
 
10.6
Waiver, Second Amendment to Third Amended and Restated Credit Agreement and Joinder, dated as of September 30, 2014, by and among Lehigh Gas Partners LP and Lehigh Gas Wholesale Services, Inc., certain domestic subsidiaries of Lehigh Gas Partners LP, the lenders party thereto, and Citizens Bank of Pennsylvania, as administrative agent for the lenders thereunder (incorporated by reference to Exhibit 10.1 to the Current Report on Form 8-K for CrossAmerica Partners LP, filed with the Securities and Exchange Commission on October 3, 2014)
 
 
10.7
Registration Rights Agreement, dated as of October 30, 2012, by and among CrossAmerica Partners LP, Joseph V. Topper, Jr., John B. Reilly, III, Lehigh Gas Corporation and certain of their affiliates (incorporated by reference to Exhibit 10.3 to the Current Report on Form 8-K for CrossAmerica Partners LP, filed with the Securities and Exchange Commission on October 30, 2012)
 
 
10.8
PMPA Franchise Agreement, dated as of October 30, 2012, by and between Lehigh Gas Wholesale LLC and Lehigh Gas-Ohio, LLC (Supply Agreement with Lehigh Gas-Ohio, LLC) (incorporated by reference to Exhibit 10.4 to the Current Report on Form 8-K for CrossAmerica Partners LP, filed with the Securities and Exchange Commission on October 30, 2012)
 
 
10.9
Amendment to PMPA Franchise Agreement, dated as of October 1, 2014, by and between Lehigh Gas Wholesale LLC and Lehigh Gas-Ohio, LLC (incorporated by reference to Exhibit 10.3 to the Current Report on Form 8-K for CrossAmerica Partners LP, filed with the Securities and Exchange Commission on October 3, 2014)
 
 
10.10
Voting Agreement, dated as of October 1, 2014, by and among CST Brands, Inc., Joseph V. Topper, Jr., The 2004 Irrevocable Agreement of Trust of Joseph V. Topper, Sr. and Lehigh Gas Corporation (incorporated by reference to Exhibit 10.4 to the Current Report on Form 8-K For CrossAmerica Partners LP, filed with the Securities and Exchange Commission on October 3, 2014)
 
 
10.11 *
Lehigh Gas Partners LP 2012 Incentive Award Plan, dated as of July 27, 2012
 
 
10.12
Form of Lehigh Gas Partners LP 2012 Incentive Award Plan Award Agreement for Phantom Units granted to executive officers from March 15, 2013 (incorporated herein by reference to Exhibit 10.6(a) to the Annual Report on Form 10-K for CrossAmerica Partners LP, filed with the Securities and Exchange Commission on March 28, 2013)
 
 
10.13
Form of Lehigh Gas Partners LP 2012 Incentive Award Plan Award Agreement for Profits Interests with immediate vesting, granted to directors from March 14, 2014 (incorporated by reference to Exhibit 10.6(b) to the Current Report on Form 8-K for CrossAmerica Partners LP, filed with the Securities and Exchange Commission on March 10, 2014)
 
 
10.14
Form of Lehigh Gas Partners LP 2012 Incentive Award Plan Award Agreement for Profits Interests, with one year vesting, granted to directors from March 14, 2014 (incorporated by reference to Exhibit 10.6(c) to the Current Report on Form 8-K for CrossAmerica Partners LP, filed with the Securities and Exchange Commission on March 10, 2014)
 
 
10.15
Form of Lehigh Gas Partners LP 2012 Incentive Award Plan Award Agreement for Profits Interests granted to executive officers from March 14, 2014 (incorporated by reference to Exhibit 10.6(d) to the Current Report on Form 8-K for CrossAmerica Partners LP, filed with the Securities and Exchange Commission on March 10, 2014)
 
 
10.16
Form of Lehigh Gas Partners LP 2012 Incentive Award Plan Award Agreement for Phantom Units for Executive Officers with distribution equivalent rights (incorporated by reference to Exhibit 10.1 to the Quarterly Report on Form 10-Q for CrossAmerica Partners LP, filed with the Securities and Exchange Commission on August 8, 2015)
 
 

142



10.17*
Form of Lehigh Gas Partners LP 2012 Incentive Award Plan Award Agreement for Phantom Units for Non-Employee Directors with distribution equivalent rights from December 10, 2015
 
 
10.18
Lehigh Gas Partners LP Executive Income Continuity Plan (incorporated by reference to Exhibit 10.2 to the Current Report on Form 8-K for CrossAmerica Partners LP, filed with the Securities and Exchange Commission on May 30, 2014)
 
 
10.19
Lehigh Gas Partners LP Executive Income Continuity Plan (as amended) (incorporated by reference to Exhibit 10.2 to the Quarterly Report on Form 10-Q for CrossAmerica Partners LP, filed with the Securities and Exchange Commission on November 7, 2014)
 
 
10.20
Employment Agreement, dated as of October 1, 2014, by and between CST Services LLC and Joseph V. Topper, Jr. (incorporated by reference to Exhibit 10.5 to the Current Report on Form 8-K for CrossAmerica Partners LP, filed with the Securities and Exchange Commission on October 3, 2014)
 
 
10.21
Master Lease Agreement, dated May 28, 2014, by and among LGP Realty Holdings LP, Lehigh Gas Wholesale Services, Inc. and Lehigh Gas-Ohio, LLC (incorporated by reference to Exhibit 10.1 to the Current Report on Form 8-K for CrossAmerica Partners LP, filed with the Securities and Exchange Commission on May 30, 2014)
 
 
10.22
GP Purchase Agreement, dated as of August 6, 2014, by and among Lehigh Gas Corporation, CST GP, LLC and CST Brands, Inc.(incorporated by reference to Exhibit 10.20 to the Annual Report on Form 10-K for CrossAmerica Partners LP, filed with the Securities and Exchange Commission on February 27, 2015)
 
 
10.23
IDR Purchase Agreement, dated as of August 6, 2014, by and among The 2004 Irrevocable Agreement of Trust of Joseph V. Topper, Sr., The 2008 Irrevocable Agreement of Trust of John B. Reilly, Jr., CST Brands Holdings, LLC and CST Brands, Inc. (incorporated by reference to Exhibit 10.21 to the Annual Report on Form 10-K for CrossAmerica Partners LP, filed with the Securities and Exchange Commission on February 27, 2015)
 
 
10.24
Contribution Agreement, dated as of December 16, 2014, by and among CST Brands, Inc., CST Services LLC and CrossAmerica Partners LP (incorporated by reference to Exhibit 10.21 to the Annual Report on Form 10-K for CrossAmerica Partners LP, filed with the Securities and Exchange Commission on February 27, 2015)
 
 
10.25*
Amendment effective January 1, 2016 of the Amended and Restated Omnibus Agreement, dated as of October 1, 2014, by and among Lehigh Gas Partners LP, Lehigh Gas GP LLC, Lehigh Gas Corporation, CST Services, LLC and Lehigh Gas-Ohio LLC.
 
 
21.1 *
List of Subsidiaries of CrossAmerica Partners LP
 
 
23.1 *
Consent of Grant Thornton LLP
 
 
31.1 *
Certification of Principal Executive Officer of CrossAmerica GP LLC as required by Rule 13a-14(a) of the Securities Exchange Act of 1934
 
 
31.2 *
Certification of Principal Financial Officer of CrossAmerica GP LLC as required by Rule 13a-14(a) of the Securities Exchange Act of 1934
32.1*†
Certification of Principal Executive Officer of CrossAmerica GP LLC pursuant to 18 U.S.C. §1350
 
 
32.2*†
Certification of Principal Financial Officer of CrossAmerica GP LLC pursuant to 18 U.S.C. §1350
 
 
101.INS *
XBRL Instance Document
 
 
101.SCH *
XBRL Taxonomy Extension Schema Document
 
 
101.CAL *
XBRL Taxonomy Extension Calculation Linkbase Document
 
 
101.LAB *
XBRL Taxonomy Extension Label Linkbase Document
 
 
101.PRE *
XBRL Taxonomy Extension Presentation Linkbase Document
 
 
101.DEF *
XBRL Taxonomy Extension Definition Linkbase Document
*
Filed herewith
Not considered to be “filed” for purposes of Section 18 of the Securities Exchange Act of 1934 or otherwise subject to the liabilities of that section.

143



SIGNATURES
Pursuant to the requirements of Section 13 or 15(d) of the Securities Exchange Act of 1934, the registrant has duly caused this report to be signed on its behalf by the undersigned, thereunto duly authorized.

CROSSAMERICA PARTNERS LP

By: CROSSAMERICA GP LLC, its General Partner

By:    
/s/ Jeremy L. Bergeron                
Jeremy L. Bergeron
President
(On behalf of the registrant, and in the capacity of
principal executive officer)
Date: February 18, 2016
Pursuant to the requirements of the Securities Exchange Act of 1934, this report has been signed below by the following persons on behalf of the registrant and in the capacities indicated on February 18, 2016.
Signature
Title
 
 
/s/ Kimberly S. Lubel
Executive Chairman of the Board of Directors
Kimberly S. Lubel
 
 
/s/ Jeremy L. Bergeron
President and Director
(Principal Executive Officer)
Jeremy L. Bergeron
 
 
/s/ Clayton E. Killinger
Chief Financial Officer and Director
(Principal Financial Officer)
Clayton E. Killinger
 
 
/s/ Steven M. Stellato
Chief Accounting Officer
(Principal Accounting Officer)
Steven M. Stellato
 
 
/s/ Gene Edwards
Director
Gene Edwards
 
 
/s/ Justin A. Gannon
Director
Justin A. Gannon
 
 
/s/ Joseph V. Topper, JR.
Director
Joseph V. Topper, JR.
 
 
/s/ John B. Reilly, III
Director
John B. Reilly, III


144