00015345040001645026falseFY2021P1Yhttp://fasb.org/us-gaap/2021-01-31#AccruedLiabilitiesCurrenthttp://fasb.org/us-gaap/2021-01-31#AccruedLiabilitiesCurrenthttp://www.pbfenergy.com/20211231#LeaseRightofUseAssethttp://www.pbfenergy.com/20211231#LeaseRightofUseAssethttp://www.pbfenergy.com/20211231#LeaseRightofUseAssethttp://www.pbfenergy.com/20211231#LeaseRightofUseAssethttp://fasb.org/us-gaap/2021-01-31#AccruedLiabilitiesCurrenthttp://fasb.org/us-gaap/2021-01-31#AccruedLiabilitiesCurrent00015345042021-01-012021-12-310001534504pbf:PbfLlcMember2021-01-012021-12-3100015345042021-06-30iso4217:USD0001534504us-gaap:CommonClassAMember2022-02-10xbrli:shares0001534504us-gaap:CommonClassBMember2022-02-100001534504pbf:PBFEnergyInc.Memberus-gaap:CommonClassAMember2021-12-31xbrli:pure0001534504pbf:PbfLlcMemberus-gaap:CommonClassAMember2022-02-100001534504pbf:VariableInterestEntityPrimaryBeneficiaryPBFLogisticsLPMember2021-12-310001534504pbf:VariableInterestEntityPrimaryBeneficiaryPBFLogisticsLPMember2020-12-3100015345042021-12-3100015345042020-12-310001534504us-gaap:CommonClassAMember2020-12-31iso4217:USDxbrli:shares0001534504us-gaap:CommonClassAMember2021-12-310001534504us-gaap:CommonClassBMember2020-12-310001534504us-gaap:CommonClassBMember2021-12-3100015345042020-01-012020-12-3100015345042019-01-012019-12-310001534504us-gaap:CommonStockMemberus-gaap:CommonClassAMember2018-12-310001534504us-gaap:CommonClassBMemberus-gaap:CommonStockMember2018-12-310001534504us-gaap:AdditionalPaidInCapitalMember2018-12-310001534504us-gaap:RetainedEarningsMember2018-12-310001534504us-gaap:AccumulatedOtherComprehensiveIncomeMember2018-12-310001534504us-gaap:TreasuryStockMember2018-12-310001534504us-gaap:NoncontrollingInterestMember2018-12-3100015345042018-12-310001534504us-gaap:RetainedEarningsMember2019-01-012019-12-310001534504us-gaap:AccumulatedOtherComprehensiveIncomeMember2019-01-012019-12-310001534504us-gaap:NoncontrollingInterestMember2019-01-012019-12-310001534504us-gaap:AdditionalPaidInCapitalMember2019-01-012019-12-310001534504us-gaap:CommonStockMemberus-gaap:CommonClassAMember2019-01-012019-12-310001534504us-gaap:CommonClassAMember2019-01-012019-12-310001534504us-gaap:TreasuryStockMember2019-01-012019-12-310001534504us-gaap:CommonStockMemberus-gaap:CommonClassAMember2019-12-310001534504us-gaap:CommonClassBMemberus-gaap:CommonStockMember2019-12-310001534504us-gaap:AdditionalPaidInCapitalMember2019-12-310001534504us-gaap:RetainedEarningsMember2019-12-310001534504us-gaap:AccumulatedOtherComprehensiveIncomeMember2019-12-310001534504us-gaap:TreasuryStockMember2019-12-310001534504us-gaap:NoncontrollingInterestMember2019-12-3100015345042019-12-310001534504us-gaap:RetainedEarningsMember2020-01-012020-12-310001534504us-gaap:AccumulatedOtherComprehensiveIncomeMember2020-01-012020-12-310001534504us-gaap:NoncontrollingInterestMember2020-01-012020-12-310001534504us-gaap:AdditionalPaidInCapitalMember2020-01-012020-12-310001534504us-gaap:CommonStockMemberus-gaap:CommonClassAMember2020-01-012020-12-310001534504us-gaap:CommonClassAMember2020-01-012020-12-310001534504us-gaap:CommonClassBMemberus-gaap:CommonStockMember2020-01-012020-12-310001534504us-gaap:TreasuryStockMember2020-01-012020-12-310001534504us-gaap:CommonStockMemberus-gaap:CommonClassAMember2020-12-310001534504us-gaap:CommonClassBMemberus-gaap:CommonStockMember2020-12-310001534504us-gaap:AdditionalPaidInCapitalMember2020-12-310001534504us-gaap:RetainedEarningsMember2020-12-310001534504us-gaap:AccumulatedOtherComprehensiveIncomeMember2020-12-310001534504us-gaap:TreasuryStockMember2020-12-310001534504us-gaap:NoncontrollingInterestMember2020-12-310001534504us-gaap:RetainedEarningsMember2021-01-012021-12-310001534504us-gaap:AccumulatedOtherComprehensiveIncomeMember2021-01-012021-12-310001534504us-gaap:NoncontrollingInterestMember2021-01-012021-12-310001534504us-gaap:AdditionalPaidInCapitalMember2021-01-012021-12-310001534504us-gaap:CommonStockMemberus-gaap:CommonClassAMember2021-01-012021-12-310001534504us-gaap:CommonClassBMemberus-gaap:CommonStockMember2021-01-012021-12-310001534504us-gaap:TreasuryStockMember2021-01-012021-12-310001534504us-gaap:CommonStockMemberus-gaap:CommonClassAMember2021-12-310001534504us-gaap:CommonClassBMemberus-gaap:CommonStockMember2021-12-310001534504us-gaap:AdditionalPaidInCapitalMember2021-12-310001534504us-gaap:RetainedEarningsMember2021-12-310001534504us-gaap:AccumulatedOtherComprehensiveIncomeMember2021-12-310001534504us-gaap:TreasuryStockMember2021-12-310001534504us-gaap:NoncontrollingInterestMember2021-12-310001534504pbf:CollinsPipelineCompanyAndTMTerminalCompanyMember2021-01-012021-12-310001534504pbf:CollinsPipelineCompanyAndTMTerminalCompanyMember2020-01-012020-12-310001534504pbf:CollinsPipelineCompanyAndTMTerminalCompanyMember2019-01-012019-12-310001534504pbf:A2025SeniorSecuredNotesMember2021-01-012021-12-310001534504pbf:A2025SeniorSecuredNotesMember2020-01-012020-12-310001534504pbf:A2025SeniorSecuredNotesMember2019-01-012019-12-310001534504pbf:A2028SeniorNotesMember2021-01-012021-12-310001534504pbf:A2028SeniorNotesMember2020-01-012020-12-310001534504pbf:A2028SeniorNotesMember2019-01-012019-12-310001534504pbf:A2025SeniorNotesMember2021-01-012021-12-310001534504pbf:A2025SeniorNotesMember2020-01-012020-12-310001534504pbf:A2025SeniorNotesMember2019-01-012019-12-310001534504pbf:A2023SeniorNotesMember2021-01-012021-12-310001534504pbf:A2023SeniorNotesMember2020-01-012020-12-310001534504pbf:A2023SeniorNotesMember2019-01-012019-12-310001534504pbf:PBFXRevolvingCreditFacilityMember2021-01-012021-12-310001534504pbf:PBFXRevolvingCreditFacilityMember2020-01-012020-12-310001534504pbf:PBFXRevolvingCreditFacilityMember2019-01-012019-12-310001534504pbf:RailTermLoanMember2021-01-012021-12-310001534504pbf:RailTermLoanMember2020-01-012020-12-310001534504pbf:RailTermLoanMember2019-01-012019-12-310001534504pbf:PbfLlcMember2021-12-310001534504pbf:PbfLlcMember2020-12-310001534504pbf:SeriesBUnitsMemberpbf:PbfLlcMember2021-12-310001534504pbf:SeriesBUnitsMemberpbf:PbfLlcMember2020-12-310001534504pbf:SeriesUnitsMemberpbf:PbfLlcMember2021-12-310001534504pbf:SeriesUnitsMemberpbf:PbfLlcMember2020-12-310001534504pbf:SeriesCUnitsMemberpbf:PbfLlcMember2021-12-310001534504pbf:SeriesCUnitsMemberpbf:PbfLlcMember2020-12-310001534504pbf:PbfLlcMember2020-01-012020-12-310001534504pbf:PbfLlcMember2019-01-012019-12-310001534504pbf:SeriesUnitsMemberus-gaap:CommonStockMemberpbf:PbfLlcMember2018-12-310001534504pbf:SeriesCUnitsMemberus-gaap:CommonStockMemberpbf:PbfLlcMember2018-12-310001534504us-gaap:AccumulatedOtherComprehensiveIncomeMemberpbf:PbfLlcMember2018-12-310001534504us-gaap:RetainedEarningsMemberpbf:PbfLlcMember2018-12-310001534504us-gaap:NoncontrollingInterestMemberpbf:PbfLlcMember2018-12-310001534504us-gaap:TreasuryStockMemberpbf:PbfLlcMember2018-12-310001534504pbf:PbfLlcMember2018-12-310001534504us-gaap:AccumulatedOtherComprehensiveIncomeMemberpbf:PbfLlcMember2019-01-012019-12-310001534504us-gaap:RetainedEarningsMemberpbf:PbfLlcMember2019-01-012019-12-310001534504us-gaap:NoncontrollingInterestMemberpbf:PbfLlcMember2019-01-012019-12-310001534504pbf:SeriesUnitsMemberus-gaap:CommonStockMemberpbf:PbfLlcMember2019-01-012019-12-310001534504pbf:SeriesCUnitsMemberus-gaap:CommonStockMemberpbf:PbfLlcMember2019-01-012019-12-310001534504us-gaap:TreasuryStockMemberpbf:PbfLlcMember2019-01-012019-12-310001534504pbf:SeriesUnitsMemberus-gaap:CommonStockMemberpbf:PbfLlcMember2019-12-310001534504pbf:SeriesCUnitsMemberus-gaap:CommonStockMemberpbf:PbfLlcMember2019-12-310001534504us-gaap:AccumulatedOtherComprehensiveIncomeMemberpbf:PbfLlcMember2019-12-310001534504us-gaap:RetainedEarningsMemberpbf:PbfLlcMember2019-12-310001534504us-gaap:NoncontrollingInterestMemberpbf:PbfLlcMember2019-12-310001534504us-gaap:TreasuryStockMemberpbf:PbfLlcMember2019-12-310001534504pbf:PbfLlcMember2019-12-310001534504us-gaap:AccumulatedOtherComprehensiveIncomeMemberpbf:PbfLlcMember2020-01-012020-12-310001534504us-gaap:RetainedEarningsMemberpbf:PbfLlcMember2020-01-012020-12-310001534504us-gaap:NoncontrollingInterestMemberpbf:PbfLlcMember2020-01-012020-12-310001534504pbf:SeriesUnitsMemberus-gaap:CommonStockMemberpbf:PbfLlcMember2020-01-012020-12-310001534504pbf:SeriesCUnitsMemberus-gaap:CommonStockMemberpbf:PbfLlcMember2020-01-012020-12-310001534504us-gaap:TreasuryStockMemberpbf:PbfLlcMember2020-01-012020-12-310001534504pbf:SeriesUnitsMemberus-gaap:CommonStockMemberpbf:PbfLlcMember2020-12-310001534504pbf:SeriesCUnitsMemberus-gaap:CommonStockMemberpbf:PbfLlcMember2020-12-310001534504us-gaap:AccumulatedOtherComprehensiveIncomeMemberpbf:PbfLlcMember2020-12-310001534504us-gaap:RetainedEarningsMemberpbf:PbfLlcMember2020-12-310001534504us-gaap:NoncontrollingInterestMemberpbf:PbfLlcMember2020-12-310001534504us-gaap:TreasuryStockMemberpbf:PbfLlcMember2020-12-310001534504us-gaap:AccumulatedOtherComprehensiveIncomeMemberpbf:PbfLlcMember2021-01-012021-12-310001534504us-gaap:RetainedEarningsMemberpbf:PbfLlcMember2021-01-012021-12-310001534504us-gaap:NoncontrollingInterestMemberpbf:PbfLlcMember2021-01-012021-12-310001534504pbf:SeriesUnitsMemberus-gaap:CommonStockMemberpbf:PbfLlcMember2021-01-012021-12-310001534504pbf:SeriesCUnitsMemberus-gaap:CommonStockMemberpbf:PbfLlcMember2021-01-012021-12-310001534504us-gaap:TreasuryStockMemberpbf:PbfLlcMember2021-01-012021-12-310001534504pbf:SeriesUnitsMemberus-gaap:CommonStockMemberpbf:PbfLlcMember2021-12-310001534504pbf:SeriesCUnitsMemberus-gaap:CommonStockMemberpbf:PbfLlcMember2021-12-310001534504us-gaap:AccumulatedOtherComprehensiveIncomeMemberpbf:PbfLlcMember2021-12-310001534504us-gaap:RetainedEarningsMemberpbf:PbfLlcMember2021-12-310001534504us-gaap:NoncontrollingInterestMemberpbf:PbfLlcMember2021-12-310001534504us-gaap:TreasuryStockMemberpbf:PbfLlcMember2021-12-310001534504pbf:PbfLlcMemberpbf:CollinsPipelineCompanyAndTMTerminalCompanyMember2021-01-012021-12-310001534504pbf:PbfLlcMemberpbf:CollinsPipelineCompanyAndTMTerminalCompanyMember2020-01-012020-12-310001534504pbf:PbfLlcMemberpbf:CollinsPipelineCompanyAndTMTerminalCompanyMember2019-01-012019-12-310001534504pbf:A2025SeniorSecuredNotesMemberpbf:PbfLlcMember2021-01-012021-12-310001534504pbf:A2025SeniorSecuredNotesMemberpbf:PbfLlcMember2020-01-012020-12-310001534504pbf:A2025SeniorSecuredNotesMemberpbf:PbfLlcMember2019-01-012019-12-310001534504pbf:A2028SeniorNotesMemberpbf:PbfLlcMember2021-01-012021-12-310001534504pbf:A2028SeniorNotesMemberpbf:PbfLlcMember2020-01-012020-12-310001534504pbf:A2028SeniorNotesMemberpbf:PbfLlcMember2019-01-012019-12-310001534504pbf:A2025SeniorNotesMemberpbf:PbfLlcMember2021-01-012021-12-310001534504pbf:A2025SeniorNotesMemberpbf:PbfLlcMember2020-01-012020-12-310001534504pbf:A2025SeniorNotesMemberpbf:PbfLlcMember2019-01-012019-12-310001534504pbf:A2023SeniorNotesMemberpbf:PbfLlcMember2021-01-012021-12-310001534504pbf:A2023SeniorNotesMemberpbf:PbfLlcMember2020-01-012020-12-310001534504pbf:A2023SeniorNotesMemberpbf:PbfLlcMember2019-01-012019-12-310001534504us-gaap:RevolvingCreditFacilityMemberpbf:PbfLlcMember2021-01-012021-12-310001534504us-gaap:RevolvingCreditFacilityMemberpbf:PbfLlcMember2020-01-012020-12-310001534504us-gaap:RevolvingCreditFacilityMemberpbf:PbfLlcMember2019-01-012019-12-310001534504pbf:RailTermLoanMemberpbf:PbfLlcMember2021-01-012021-12-310001534504pbf:RailTermLoanMemberpbf:PbfLlcMember2020-01-012020-12-310001534504pbf:RailTermLoanMemberpbf:PbfLlcMember2019-01-012019-12-310001534504pbf:PBFXRevolvingCreditFacilityMemberpbf:PbfLlcMember2021-01-012021-12-310001534504pbf:PBFXRevolvingCreditFacilityMemberpbf:PbfLlcMember2020-01-012020-12-310001534504pbf:PBFXRevolvingCreditFacilityMemberpbf:PbfLlcMember2019-01-012019-12-310001534504us-gaap:LimitedPartnerMemberpbf:PbfLlcMember2021-12-31pbf:reportable_segment0001534504us-gaap:CustomerConcentrationRiskMemberus-gaap:SalesRevenueNetMember2020-01-012020-12-31pbf:numberOfCustomers0001534504us-gaap:CustomerConcentrationRiskMemberus-gaap:SalesRevenueNetMember2021-01-012021-12-310001534504us-gaap:CustomerConcentrationRiskMemberpbf:RoyalDutchShellMemberus-gaap:SalesRevenueNetMember2021-01-012021-12-310001534504us-gaap:CustomerConcentrationRiskMemberpbf:RoyalDutchShellMemberus-gaap:SalesRevenueNetMember2020-01-012020-12-310001534504us-gaap:CustomerConcentrationRiskMemberus-gaap:SalesRevenueNetMember2019-01-012019-12-310001534504us-gaap:CustomerConcentrationRiskMemberus-gaap:AccountsReceivableMember2020-01-012020-12-310001534504us-gaap:CustomerConcentrationRiskMemberus-gaap:AccountsReceivableMember2021-01-012021-12-310001534504us-gaap:CustomerConcentrationRiskMemberpbf:RoyalDutchShellMemberus-gaap:AccountsReceivableMember2021-01-012021-12-310001534504us-gaap:CustomerConcentrationRiskMemberpbf:RoyalDutchShellMemberus-gaap:AccountsReceivableMember2020-01-012020-12-310001534504srt:MinimumMember2021-12-310001534504srt:MaximumMember2021-12-310001534504srt:MinimumMemberus-gaap:RefiningEquipmentMember2021-01-012021-12-310001534504srt:MaximumMemberus-gaap:RefiningEquipmentMember2021-01-012021-12-310001534504srt:MinimumMemberus-gaap:PipelinesMember2021-01-012021-12-310001534504srt:MaximumMemberus-gaap:PipelinesMember2021-01-012021-12-310001534504us-gaap:BuildingMember2021-01-012021-12-310001534504srt:MinimumMemberus-gaap:MachineryAndEquipmentMember2021-01-012021-12-310001534504us-gaap:MachineryAndEquipmentMembersrt:MaximumMember2021-01-012021-12-310001534504us-gaap:LeaseholdImprovementsMember2021-01-012021-12-310001534504us-gaap:RailroadTransportationEquipmentMember2021-01-012021-12-310001534504srt:MinimumMember2021-01-012021-12-310001534504srt:MaximumMember2021-01-012021-12-310001534504pbf:PBFXMemberus-gaap:PhantomShareUnitsPSUsMember2021-01-012021-12-310001534504srt:ParentCompanyMemberpbf:PerformanceShareUnitsAndPerformanceUnitAwardsMember2020-10-312020-10-31pbf:number_period0001534504srt:ParentCompanyMemberpbf:PerformanceShareUnitsAndPerformanceUnitAwardsMember2020-11-012021-12-310001534504srt:MinimumMembersrt:ParentCompanyMemberpbf:PerformanceShareUnitsAndPerformanceUnitAwardsMember2021-12-310001534504srt:ParentCompanyMembersrt:MaximumMemberpbf:PerformanceShareUnitsAndPerformanceUnitAwardsMember2021-12-310001534504pbf:CommonUnitsMemberus-gaap:LimitedPartnerMemberpbf:PbfLlcMember2021-12-310001534504us-gaap:LimitedPartnerMemberpbf:PublicUnitHoldersMember2021-12-310001534504pbf:MartinezAcquistionMember2020-02-012020-02-010001534504pbf:A2028SeniorNotesMember2020-01-240001534504pbf:MartinezAcquisitionMember2021-01-012021-12-310001534504pbf:MartinezAcquistionMember2020-02-010001534504pbf:MartinezAcquisitionMember2020-01-012020-12-310001534504pbf:MartinezAcquisitionMemberpbf:PbfLlcMember2020-01-012020-12-310001534504pbf:TitledInventoryMember2021-12-310001534504pbf:InventorySupplyAndOfftakeArrangementsMember2021-12-310001534504pbf:TitledInventoryMember2020-12-310001534504pbf:InventorySupplyAndOfftakeArrangementsMember2020-12-310001534504us-gaap:ScenarioAdjustmentMember2021-01-012021-12-310001534504us-gaap:ScenarioAdjustmentMember2020-01-012020-12-310001534504us-gaap:LandMember2021-12-310001534504us-gaap:LandMember2020-12-310001534504us-gaap:MachineryAndEquipmentMember2021-12-310001534504us-gaap:MachineryAndEquipmentMember2020-12-310001534504us-gaap:BuildingAndBuildingImprovementsMember2021-12-310001534504us-gaap:BuildingAndBuildingImprovementsMember2020-12-310001534504us-gaap:FurnitureAndFixturesMember2021-12-310001534504us-gaap:FurnitureAndFixturesMember2020-12-310001534504us-gaap:ConstructionInProgressMember2021-12-310001534504us-gaap:ConstructionInProgressMember2020-12-310001534504us-gaap:ConstructionInProgressMember2021-01-012021-12-310001534504us-gaap:ConstructionInProgressMember2020-01-012020-12-310001534504us-gaap:ConstructionInProgressMemberpbf:IdledProcessingUnitsMemberpbf:EastCoastRefiningMember2020-01-012020-12-310001534504us-gaap:ConstructionInProgressMemberpbf:EastCoastRefiningMemberpbf:CapitalProjectsMember2020-01-012020-12-3100015345042020-04-17pbf:hydrogenPlants0001534504pbf:AirProductsAndChemicalIncMember2020-04-172020-04-170001534504pbf:AirProductsAndChemicalIncMember2020-01-012020-12-310001534504pbf:TorranceRefineryMember2020-10-012020-12-310001534504pbf:TorranceRefineryMember2019-10-012019-12-310001534504pbf:IndefinitelyLivedPreciousMetalMember2021-12-310001534504pbf:IndefinitelyLivedPreciousMetalMember2020-12-310001534504pbf:A2025SeniorSecuredNotesMember2021-12-310001534504pbf:A2025SeniorSecuredNotesMember2020-12-310001534504pbf:A2028SeniorNotesMember2021-12-310001534504pbf:A2028SeniorNotesMember2020-12-310001534504pbf:A2025SeniorNotesMember2021-12-310001534504pbf:A2025SeniorNotesMember2020-12-310001534504pbf:PBFX2023SeniorNotesMember2021-12-310001534504pbf:PBFX2023SeniorNotesMember2020-12-310001534504us-gaap:RevolvingCreditFacilityMember2021-12-310001534504us-gaap:RevolvingCreditFacilityMember2020-12-310001534504us-gaap:RevolvingCreditFacilityMemberpbf:PBFLogisticsLPMember2021-12-310001534504us-gaap:RevolvingCreditFacilityMemberpbf:PBFLogisticsLPMember2020-12-310001534504pbf:PBFRailLogisticsCompanyLLCMemberus-gaap:NotesPayableToBanksMember2021-12-310001534504pbf:PBFRailLogisticsCompanyLLCMemberus-gaap:NotesPayableToBanksMember2020-12-310001534504pbf:CatalystObligationMember2021-12-310001534504pbf:CatalystObligationMember2020-12-310001534504pbf:Initial2025SeniorSecuredNotesMember2020-05-130001534504pbf:Initial2025SeniorSecuredNotesMember2020-05-132020-05-130001534504pbf:Additional2025SeniorSecuredNotesMember2020-12-210001534504pbf:Additional2025SeniorSecuredNotesMember2020-12-212020-12-210001534504pbf:A2025SeniorNotesMember2017-05-300001534504pbf:A2025SeniorSecuredNotesMember2020-05-132020-05-130001534504pbf:A2025SeniorSecuredNotesMemberpbf:RegulatoryDebtFacilityMember2020-05-132020-05-130001534504pbf:A2028SeniorNotesMember2020-01-242020-01-240001534504pbf:A2023SeniorNotesMember2020-01-240001534504pbf:A2028SeniorNotesMember2020-01-242020-01-240001534504pbf:A2025SeniorNotesMember2017-05-302017-05-300001534504pbf:A2020SeniorSecuredNotesMember2012-02-090001534504pbf:PBFX2023SeniorNotesMember2015-05-120001534504pbf:NewPBFXSeniorNotesMember2017-10-060001534504pbf:NewPBFXSeniorNotesMember2017-10-060001534504pbf:PBFX2023SeniorNotesMember2017-10-062017-10-060001534504us-gaap:LineOfCreditMemberus-gaap:RevolvingCreditFacilityMember2018-05-020001534504srt:MinimumMemberus-gaap:LineOfCreditMemberus-gaap:BaseRateMemberus-gaap:RevolvingCreditFacilityMember2018-05-022018-05-020001534504us-gaap:LineOfCreditMembersrt:MaximumMemberus-gaap:BaseRateMemberus-gaap:RevolvingCreditFacilityMember2018-05-022018-05-020001534504us-gaap:LondonInterbankOfferedRateLIBORMembersrt:MinimumMemberus-gaap:LineOfCreditMemberus-gaap:RevolvingCreditFacilityMember2018-05-022018-05-020001534504us-gaap:LondonInterbankOfferedRateLIBORMemberus-gaap:LineOfCreditMembersrt:MaximumMemberus-gaap:RevolvingCreditFacilityMember2018-05-022018-05-020001534504srt:MinimumMemberus-gaap:LineOfCreditMemberpbf:CompanyCreditRatingMemberus-gaap:RevolvingCreditFacilityMember2018-05-022018-05-020001534504us-gaap:LineOfCreditMembersrt:MaximumMemberpbf:CompanyCreditRatingMemberus-gaap:RevolvingCreditFacilityMember2018-05-022018-05-020001534504us-gaap:LineOfCreditMembersrt:MaximumMemberus-gaap:RevolvingCreditFacilityMember2018-05-022018-05-020001534504us-gaap:LineOfCreditMemberus-gaap:RevolvingCreditFacilityMember2012-10-012012-10-3100015345042020-02-180001534504us-gaap:LineOfCreditMemberus-gaap:RevolvingCreditFacilityMember2020-05-060001534504us-gaap:LineOfCreditMemberus-gaap:RevolvingCreditFacilityMember2020-05-070001534504us-gaap:LineOfCreditMemberus-gaap:RevolvingCreditFacilityMember2020-12-310001534504us-gaap:LineOfCreditMemberus-gaap:RevolvingCreditFacilityMember2021-12-310001534504us-gaap:RevolvingCreditFacilityMemberpbf:PBFLogisticsLPMemberus-gaap:SecuredDebtMember2014-05-142014-05-140001534504us-gaap:RevolvingCreditFacilityMemberpbf:PBFLogisticsLPMemberus-gaap:SecuredDebtMember2018-07-302018-07-300001534504us-gaap:RevolvingCreditFacilityMemberpbf:PBFLogisticsLPMemberus-gaap:SecuredDebtMember2014-05-140001534504us-gaap:StandbyLettersOfCreditMemberus-gaap:RevolvingCreditFacilityMemberpbf:PBFLogisticsLPMember2014-05-140001534504us-gaap:LineOfCreditMemberus-gaap:RevolvingCreditFacilityMemberpbf:PBFLogisticsLPMember2014-05-14pbf:renewal0001534504srt:MinimumMemberus-gaap:BaseRateMemberus-gaap:RevolvingCreditFacilityMemberpbf:PBFLogisticsLPMemberus-gaap:SecuredDebtMember2014-05-142014-05-140001534504srt:MaximumMemberus-gaap:BaseRateMemberus-gaap:RevolvingCreditFacilityMemberpbf:PBFLogisticsLPMemberus-gaap:SecuredDebtMember2014-05-142014-05-140001534504us-gaap:LondonInterbankOfferedRateLIBORMembersrt:MinimumMemberus-gaap:RevolvingCreditFacilityMemberpbf:PBFLogisticsLPMemberus-gaap:SecuredDebtMember2014-05-142014-05-140001534504us-gaap:LondonInterbankOfferedRateLIBORMembersrt:MaximumMemberus-gaap:RevolvingCreditFacilityMemberpbf:PBFLogisticsLPMemberus-gaap:SecuredDebtMember2014-05-142014-05-140001534504us-gaap:LineOfCreditMemberus-gaap:RevolvingCreditFacilityMemberpbf:PBFLogisticsLPMember2021-12-310001534504us-gaap:LineOfCreditMemberus-gaap:RevolvingCreditFacilityMemberpbf:PBFLogisticsLPMember2020-12-310001534504pbf:PBFRailLogisticsCompanyLLCMemberus-gaap:NotesPayableToBanksMember2016-12-220001534504pbf:PBFRailLogisticsCompanyLLCMemberus-gaap:NotesPayableToBanksMember2016-12-222016-12-220001534504pbf:CatalystFinancingArrangementMemberpbf:PaulsboroCatalystMember2021-12-310001534504pbf:CatalystFinancingArrangementMemberpbf:DelawareCityCatalystMember2021-12-310001534504pbf:ToledoCatalystMemberpbf:CatalystFinancingArrangementMember2021-12-310001534504pbf:CatalystFinancingArrangementMemberpbf:ChalmetteCatalystEntered2021Member2021-12-310001534504pbf:CatalystFinancingArrangementMemberpbf:ChalmetteCatalystEntered20192022Member2021-12-310001534504pbf:TorranceCatalystMemberpbf:CatalystFinancingArrangementMember2021-12-310001534504pbf:CatalystFinancingArrangementMemberpbf:MartinezCatalystMember2021-12-310001534504pbf:CatalystFinancingArrangementMember2021-01-012021-12-310001534504pbf:CatalystFinancingArrangementMember2020-01-012020-12-310001534504pbf:PbfLlcMemberus-gaap:NotesPayableOtherPayablesMember2021-12-310001534504pbf:SeriesBUnitsMemberpbf:GuarantorAffiliatedEntityMember2020-01-012020-12-310001534504pbf:SeriesBUnitsMemberpbf:GuarantorAffiliatedEntityMember2021-01-012021-12-310001534504pbf:SeriesBUnitsMemberpbf:GuarantorAffiliatedEntityMember2019-01-012019-12-310001534504srt:MinimumMembersrt:ExecutiveOfficerMember2021-01-012021-12-310001534504srt:ExecutiveOfficerMembersrt:MaximumMember2021-01-012021-12-310001534504us-gaap:EnvironmentalIssueMemberpbf:TorranceRefineryMember2021-12-310001534504us-gaap:EnvironmentalIssueMemberpbf:TorranceRefineryMember2020-12-310001534504pbf:MartinezAcquistionMember2021-12-310001534504pbf:MartinezAcquistionMember2020-12-310001534504pbf:EastCoastStorageAssetsAcquisitionMember2018-10-012018-10-010001534504pbf:EastCoastStorageAssetsAcquisitionMember2021-12-310001534504pbf:EastCoastStorageAssetsAcquisitionMember2020-12-310001534504pbf:EastCoastStorageAssetsAcquisitionMember2020-01-012020-12-31pbf:earn-outYear0001534504srt:ParentCompanyMemberus-gaap:CommonClassAMember2020-12-310001534504pbf:AirProductsAndChemicalIncMember2021-01-012021-12-310001534504pbf:TransitionServiceAgreementMemberpbf:AirProductsAndChemicalIncMember2020-04-172020-04-170001534504pbf:HydrogenSupplyMemberpbf:AirProductsAndChemicalIncMember2020-08-010001534504us-gaap:CommonClassBMember2021-01-012021-12-31pbf:vote0001534504pbf:SeriesUnitsMemberpbf:PbfLlcMember2019-12-310001534504pbf:PBFEnergyInc.Memberus-gaap:CommonClassAMember2019-12-310001534504pbf:PBFEnergyInc.Memberus-gaap:CommonClassAMember2020-12-310001534504pbf:PBFLogisticsLPMember2021-01-012021-12-310001534504pbf:CommonUnitsMemberpbf:PublicUnitHoldersMember2018-12-310001534504pbf:CommonUnitsMemberpbf:PbfLlcMember2018-12-310001534504pbf:CommonUnitsMember2018-12-310001534504us-gaap:LimitedPartnerMemberpbf:PublicUnitHoldersMember2018-12-310001534504us-gaap:LimitedPartnerMemberpbf:PbfLlcMember2018-12-310001534504pbf:CommonUnitsMemberpbf:PublicUnitHoldersMember2019-04-290001534504pbf:CommonUnitsMemberpbf:PbfLlcMember2019-04-290001534504pbf:CommonUnitsMember2019-04-290001534504us-gaap:LimitedPartnerMemberpbf:PublicUnitHoldersMember2019-04-290001534504us-gaap:LimitedPartnerMemberpbf:PbfLlcMember2019-04-2900015345042019-04-290001534504pbf:CommonUnitsMemberpbf:PublicUnitHoldersMember2019-12-310001534504pbf:CommonUnitsMemberpbf:PbfLlcMember2019-12-310001534504pbf:CommonUnitsMember2019-12-310001534504us-gaap:LimitedPartnerMemberpbf:PublicUnitHoldersMember2019-12-310001534504us-gaap:LimitedPartnerMemberpbf:PbfLlcMember2019-12-310001534504pbf:CommonUnitsMemberpbf:PublicUnitHoldersMember2020-12-310001534504pbf:CommonUnitsMemberpbf:PbfLlcMember2020-12-310001534504pbf:CommonUnitsMember2020-12-310001534504us-gaap:LimitedPartnerMemberpbf:PublicUnitHoldersMember2020-12-310001534504us-gaap:LimitedPartnerMemberpbf:PbfLlcMember2020-12-310001534504pbf:CommonUnitsMemberpbf:PublicUnitHoldersMember2021-12-310001534504pbf:CommonUnitsMemberpbf:PbfLlcMember2021-12-310001534504pbf:CommonUnitsMember2021-12-310001534504pbf:CollinsPipelineCompanyAndTMTerminalCompanyMember2021-12-310001534504pbf:CollinsPipelineCompanyAndTMTerminalCompanyMember2020-12-310001534504us-gaap:ParentMember2020-12-310001534504pbf:NoncontrollingInterestPBFLLCMember2020-12-310001534504pbf:NoncontrollingInterestPBFHoldingMember2020-12-310001534504pbf:NoncontrollinginterestPBFLogisticsLPMember2020-12-310001534504us-gaap:ParentMember2021-01-012021-12-310001534504pbf:NoncontrollingInterestPBFLLCMember2021-01-012021-12-310001534504pbf:NoncontrollingInterestPBFHoldingMember2021-01-012021-12-310001534504pbf:NoncontrollinginterestPBFLogisticsLPMember2021-01-012021-12-310001534504us-gaap:ParentMember2021-12-310001534504pbf:NoncontrollingInterestPBFLLCMember2021-12-310001534504pbf:NoncontrollingInterestPBFHoldingMember2021-12-310001534504pbf:NoncontrollinginterestPBFLogisticsLPMember2021-12-310001534504us-gaap:ParentMember2019-12-310001534504pbf:NoncontrollingInterestPBFLLCMember2019-12-310001534504pbf:NoncontrollingInterestPBFHoldingMember2019-12-310001534504pbf:NoncontrollinginterestPBFLogisticsLPMember2019-12-310001534504us-gaap:ParentMember2020-01-012020-12-310001534504pbf:NoncontrollingInterestPBFLLCMember2020-01-012020-12-310001534504pbf:NoncontrollingInterestPBFHoldingMember2020-01-012020-12-310001534504pbf:NoncontrollinginterestPBFLogisticsLPMember2020-01-012020-12-310001534504us-gaap:ParentMember2018-12-310001534504pbf:NoncontrollingInterestPBFLLCMember2018-12-310001534504pbf:NoncontrollingInterestPBFHoldingMember2018-12-310001534504pbf:NoncontrollinginterestPBFLogisticsLPMember2018-12-310001534504us-gaap:ParentMember2019-01-012019-12-310001534504pbf:NoncontrollingInterestPBFLLCMember2019-01-012019-12-310001534504pbf:NoncontrollinginterestPBFLogisticsLPMember2019-01-012019-12-310001534504pbf:PbfLlcMemberus-gaap:ParentMember2020-12-310001534504pbf:NoncontrollingInterestPBFHoldingMemberpbf:PbfLlcMember2020-12-310001534504pbf:NoncontrollinginterestPBFLogisticsLPMemberpbf:PbfLlcMember2020-12-310001534504pbf:PbfLlcMemberus-gaap:ParentMember2021-01-012021-12-310001534504pbf:NoncontrollingInterestPBFHoldingMemberpbf:PbfLlcMember2021-01-012021-12-310001534504pbf:NoncontrollinginterestPBFLogisticsLPMemberpbf:PbfLlcMember2021-01-012021-12-310001534504pbf:PbfLlcMemberus-gaap:ParentMember2021-12-310001534504pbf:NoncontrollingInterestPBFHoldingMemberpbf:PbfLlcMember2021-12-310001534504pbf:NoncontrollinginterestPBFLogisticsLPMemberpbf:PbfLlcMember2021-12-310001534504pbf:PbfLlcMemberus-gaap:ParentMember2019-12-310001534504pbf:NoncontrollingInterestPBFHoldingMemberpbf:PbfLlcMember2019-12-310001534504pbf:NoncontrollinginterestPBFLogisticsLPMemberpbf:PbfLlcMember2019-12-310001534504pbf:PbfLlcMemberus-gaap:ParentMember2020-01-012020-12-310001534504pbf:NoncontrollingInterestPBFHoldingMemberpbf:PbfLlcMember2020-01-012020-12-310001534504pbf:NoncontrollinginterestPBFLogisticsLPMemberpbf:PbfLlcMember2020-01-012020-12-310001534504pbf:PbfLlcMemberus-gaap:ParentMember2018-12-310001534504pbf:NoncontrollingInterestPBFHoldingMemberpbf:PbfLlcMember2018-12-310001534504pbf:NoncontrollinginterestPBFLogisticsLPMemberpbf:PbfLlcMember2018-12-310001534504pbf:PbfLlcMemberus-gaap:ParentMember2019-01-012019-12-310001534504pbf:NoncontrollinginterestPBFLogisticsLPMemberpbf:PbfLlcMember2019-01-012019-12-310001534504srt:ParentCompanyMemberus-gaap:GeneralAndAdministrativeExpenseMemberus-gaap:EmployeeStockOptionMember2021-01-012021-12-310001534504srt:ParentCompanyMemberus-gaap:GeneralAndAdministrativeExpenseMemberus-gaap:EmployeeStockOptionMember2020-01-012020-12-310001534504srt:ParentCompanyMemberus-gaap:GeneralAndAdministrativeExpenseMemberus-gaap:EmployeeStockOptionMember2019-01-012019-12-310001534504us-gaap:RestrictedStockMembersrt:ParentCompanyMemberus-gaap:GeneralAndAdministrativeExpenseMember2021-01-012021-12-310001534504us-gaap:RestrictedStockMembersrt:ParentCompanyMemberus-gaap:GeneralAndAdministrativeExpenseMember2020-01-012020-12-310001534504us-gaap:RestrictedStockMembersrt:ParentCompanyMemberus-gaap:GeneralAndAdministrativeExpenseMember2019-01-012019-12-310001534504us-gaap:PerformanceSharesMembersrt:ParentCompanyMemberus-gaap:GeneralAndAdministrativeExpenseMember2021-01-012021-12-310001534504us-gaap:PerformanceSharesMembersrt:ParentCompanyMemberus-gaap:GeneralAndAdministrativeExpenseMember2020-01-012020-12-310001534504us-gaap:PerformanceSharesMembersrt:ParentCompanyMemberus-gaap:GeneralAndAdministrativeExpenseMember2019-01-012019-12-310001534504us-gaap:GeneralAndAdministrativeExpenseMemberpbf:PBFLogisticsLPMember2021-01-012021-12-310001534504us-gaap:GeneralAndAdministrativeExpenseMemberpbf:PBFLogisticsLPMember2020-01-012020-12-310001534504us-gaap:GeneralAndAdministrativeExpenseMemberpbf:PBFLogisticsLPMember2019-01-012019-12-310001534504us-gaap:GeneralAndAdministrativeExpenseMember2021-01-012021-12-310001534504us-gaap:GeneralAndAdministrativeExpenseMember2020-01-012020-12-310001534504us-gaap:GeneralAndAdministrativeExpenseMember2019-01-012019-12-310001534504srt:ParentCompanyMemberus-gaap:EmployeeStockOptionMember2021-01-012021-12-310001534504srt:ParentCompanyMemberus-gaap:EmployeeStockOptionMember2020-11-012021-12-310001534504srt:ParentCompanyMemberus-gaap:EmployeeStockOptionMember2020-01-012020-10-310001534504srt:ParentCompanyMemberus-gaap:EmployeeStockOptionMember2020-01-012020-12-310001534504srt:ParentCompanyMemberus-gaap:EmployeeStockOptionMember2019-01-012019-12-310001534504srt:ParentCompanyMemberus-gaap:EmployeeStockOptionMember2021-12-310001534504srt:ParentCompanyMemberus-gaap:EmployeeStockOptionMember2020-12-310001534504srt:ParentCompanyMemberus-gaap:EmployeeStockOptionMember2019-12-310001534504us-gaap:RestrictedStockMembersrt:ParentCompanyMember2021-01-012021-12-310001534504us-gaap:RestrictedStockMembersrt:ParentCompanyMember2020-12-310001534504us-gaap:RestrictedStockMembersrt:ParentCompanyMember2021-12-310001534504us-gaap:RestrictedStockMembersrt:ParentCompanyMember2020-01-012020-12-310001534504us-gaap:RestrictedStockMembersrt:ParentCompanyMember2019-01-012019-12-310001534504srt:ParentCompanyMemberpbf:PerformanceShareUnitsMember2021-01-012021-12-310001534504srt:MinimumMembersrt:ParentCompanyMemberpbf:PerformanceShareUnitsMember2020-01-012020-12-310001534504srt:ParentCompanyMembersrt:MaximumMemberpbf:PerformanceShareUnitsMember2020-01-012020-12-310001534504srt:MinimumMembersrt:ParentCompanyMemberpbf:PerformanceShareUnitsMember2019-01-012019-12-310001534504srt:ParentCompanyMembersrt:MaximumMemberpbf:PerformanceShareUnitsMember2019-01-012019-12-310001534504srt:ParentCompanyMemberpbf:PerformanceShareUnitsMember2020-01-012020-12-310001534504srt:ParentCompanyMemberpbf:PerformanceShareUnitsMember2019-01-012019-12-310001534504srt:ParentCompanyMemberpbf:PerformanceShareUnitsMember2020-12-310001534504srt:ParentCompanyMemberpbf:PerformanceShareUnitsMember2021-12-310001534504pbf:PerformanceUnitsMembersrt:ParentCompanyMember2021-12-310001534504pbf:PerformanceUnitsMembersrt:ParentCompanyMembersrt:MaximumMember2021-12-310001534504pbf:PerformanceUnitsMembersrt:ParentCompanyMember2021-01-012021-12-310001534504pbf:PerformanceUnitsMembersrt:ParentCompanyMember2020-12-310001534504pbf:PerformanceUnitsMembersrt:ParentCompanyMember2020-01-012020-12-310001534504pbf:PBFXMemberus-gaap:PhantomShareUnitsPSUsMember2021-12-310001534504us-gaap:PhantomShareUnitsPSUsMember2020-12-310001534504us-gaap:PhantomShareUnitsPSUsMember2021-01-012021-12-310001534504us-gaap:PhantomShareUnitsPSUsMember2021-12-310001534504pbf:LongTermIncentivePlanMemberus-gaap:PhantomShareUnitsPSUsMember2021-01-012021-12-310001534504pbf:LongTermIncentivePlanMemberus-gaap:PhantomShareUnitsPSUsMember2020-01-012020-12-310001534504pbf:LongTermIncentivePlanMemberus-gaap:PhantomShareUnitsPSUsMember2019-01-012019-12-310001534504us-gaap:PensionPlansDefinedBenefitMember2021-01-012021-12-310001534504us-gaap:PensionPlansDefinedBenefitMember2020-01-012020-12-310001534504us-gaap:PensionPlansDefinedBenefitMember2019-01-012019-12-310001534504us-gaap:PensionPlansDefinedBenefitMember2020-12-310001534504us-gaap:PensionPlansDefinedBenefitMember2019-12-310001534504us-gaap:OtherPensionPlansPostretirementOrSupplementalPlansDefinedBenefitMember2020-12-310001534504us-gaap:OtherPensionPlansPostretirementOrSupplementalPlansDefinedBenefitMember2019-12-310001534504us-gaap:OtherPensionPlansPostretirementOrSupplementalPlansDefinedBenefitMember2021-01-012021-12-310001534504us-gaap:OtherPensionPlansPostretirementOrSupplementalPlansDefinedBenefitMember2020-01-012020-12-310001534504us-gaap:PensionPlansDefinedBenefitMember2021-12-310001534504us-gaap:OtherPensionPlansPostretirementOrSupplementalPlansDefinedBenefitMember2021-12-310001534504us-gaap:OtherPensionPlansPostretirementOrSupplementalPlansDefinedBenefitMember2019-01-012019-12-310001534504us-gaap:SupplementalEmployeeRetirementPlanDefinedBenefitMember2021-12-310001534504us-gaap:SupplementalEmployeeRetirementPlanDefinedBenefitMember2020-12-310001534504us-gaap:SupplementalEmployeeRetirementPlanDefinedBenefitMember2021-01-012021-12-310001534504us-gaap:SupplementalEmployeeRetirementPlanDefinedBenefitMember2020-01-012020-12-310001534504us-gaap:SupplementalEmployeeRetirementPlanDefinedBenefitMember2019-01-012019-12-310001534504pbf:DomesticEquitySecuritiesMemberus-gaap:FairValueInputsLevel2Memberus-gaap:PensionPlansDefinedBenefitMember2021-12-310001534504pbf:DomesticEquitySecuritiesMemberus-gaap:FairValueInputsLevel2Memberus-gaap:PensionPlansDefinedBenefitMember2020-12-310001534504us-gaap:FairValueInputsLevel2Memberus-gaap:PensionPlansDefinedBenefitMemberpbf:DevelopedForeignEquitySecuritiesMember2021-12-310001534504us-gaap:FairValueInputsLevel2Memberus-gaap:PensionPlansDefinedBenefitMemberpbf:DevelopedForeignEquitySecuritiesMember2020-12-310001534504pbf:LowVolatilityEquitySecuritiesMemberus-gaap:FairValueInputsLevel2Memberus-gaap:PensionPlansDefinedBenefitMember2021-12-310001534504pbf:LowVolatilityEquitySecuritiesMemberus-gaap:FairValueInputsLevel2Memberus-gaap:PensionPlansDefinedBenefitMember2020-12-310001534504pbf:EmergingMarketEquitySecuritiesMemberus-gaap:FairValueInputsLevel2Memberus-gaap:PensionPlansDefinedBenefitMember2021-12-310001534504pbf:EmergingMarketEquitySecuritiesMemberus-gaap:FairValueInputsLevel2Memberus-gaap:PensionPlansDefinedBenefitMember2020-12-310001534504us-gaap:FairValueInputsLevel2Memberus-gaap:FixedIncomeSecuritiesMemberus-gaap:PensionPlansDefinedBenefitMember2021-12-310001534504us-gaap:FairValueInputsLevel2Memberus-gaap:FixedIncomeSecuritiesMemberus-gaap:PensionPlansDefinedBenefitMember2020-12-310001534504us-gaap:RealEstateMemberus-gaap:FairValueInputsLevel2Memberus-gaap:PensionPlansDefinedBenefitMember2021-12-310001534504us-gaap:RealEstateMemberus-gaap:FairValueInputsLevel2Memberus-gaap:PensionPlansDefinedBenefitMember2020-12-310001534504us-gaap:CashAndCashEquivalentsMemberus-gaap:FairValueInputsLevel2Memberus-gaap:PensionPlansDefinedBenefitMember2021-12-310001534504us-gaap:CashAndCashEquivalentsMemberus-gaap:FairValueInputsLevel2Memberus-gaap:PensionPlansDefinedBenefitMember2020-12-310001534504us-gaap:FairValueInputsLevel2Memberus-gaap:PensionPlansDefinedBenefitMember2021-12-310001534504us-gaap:FairValueInputsLevel2Memberus-gaap:PensionPlansDefinedBenefitMember2020-12-310001534504us-gaap:EquitySecuritiesMemberus-gaap:PensionPlansDefinedBenefitMember2021-12-310001534504us-gaap:FixedIncomeSecuritiesMemberus-gaap:PensionPlansDefinedBenefitMember2021-12-310001534504us-gaap:RealEstateMemberus-gaap:PensionPlansDefinedBenefitMember2021-12-310001534504pbf:RefiningGroupMemberpbf:GasolineAndDistillateMember2021-01-012021-12-310001534504pbf:RefiningGroupMemberpbf:GasolineAndDistillateMember2020-01-012020-12-310001534504pbf:RefiningGroupMemberpbf:GasolineAndDistillateMember2019-01-012019-12-310001534504pbf:RefiningGroupMemberpbf:FeedstocksAndOtherMember2021-01-012021-12-310001534504pbf:RefiningGroupMemberpbf:FeedstocksAndOtherMember2020-01-012020-12-310001534504pbf:RefiningGroupMemberpbf:FeedstocksAndOtherMember2019-01-012019-12-310001534504pbf:AsphaltandResidualOilMemberpbf:RefiningGroupMember2021-01-012021-12-310001534504pbf:AsphaltandResidualOilMemberpbf:RefiningGroupMember2020-01-012020-12-310001534504pbf:AsphaltandResidualOilMemberpbf:RefiningGroupMember2019-01-012019-12-310001534504pbf:RefiningGroupMemberpbf:ChemicalsMember2021-01-012021-12-310001534504pbf:RefiningGroupMemberpbf:ChemicalsMember2020-01-012020-12-310001534504pbf:RefiningGroupMemberpbf:ChemicalsMember2019-01-012019-12-310001534504pbf:RefiningGroupMemberpbf:LubricantsMember2021-01-012021-12-310001534504pbf:RefiningGroupMemberpbf:LubricantsMember2020-01-012020-12-310001534504pbf:RefiningGroupMemberpbf:LubricantsMember2019-01-012019-12-310001534504pbf:RefiningGroupMember2021-01-012021-12-310001534504pbf:RefiningGroupMember2020-01-012020-12-310001534504pbf:RefiningGroupMember2019-01-012019-12-310001534504pbf:LogisticsGroupMember2021-01-012021-12-310001534504pbf:LogisticsGroupMember2020-01-012020-12-310001534504pbf:LogisticsGroupMember2019-01-012019-12-310001534504pbf:PriortoeliminationMember2021-01-012021-12-310001534504pbf:PriortoeliminationMember2020-01-012020-12-310001534504pbf:PriortoeliminationMember2019-01-012019-12-310001534504us-gaap:IntersegmentEliminationMember2021-01-012021-12-310001534504us-gaap:IntersegmentEliminationMember2020-01-012020-12-310001534504us-gaap:IntersegmentEliminationMember2019-01-012019-12-31pbf:subsidiary0001534504srt:ParentCompanyMember2021-01-012021-12-310001534504srt:ParentCompanyMember2020-01-012020-12-310001534504srt:ParentCompanyMember2019-01-012019-12-310001534504us-gaap:StateAndLocalJurisdictionMember2021-12-310001534504us-gaap:InternalRevenueServiceIRSMember2021-12-310001534504us-gaap:DomesticCountryMember2021-01-012021-12-310001534504stpr:NJ2021-01-012021-12-310001534504stpr:MI2021-01-012021-12-310001534504stpr:DE2021-01-012021-12-310001534504stpr:IN2021-01-012021-12-310001534504stpr:PA2021-01-012021-12-310001534504stpr:NY2021-01-012021-12-310001534504stpr:LA2021-01-012021-12-310001534504stpr:CA2021-01-012021-12-31pbf:number_refinerypbf:segment0001534504us-gaap:CorporateMember2021-01-012021-12-310001534504us-gaap:CorporateMember2020-01-012020-12-310001534504us-gaap:CorporateMember2019-01-012019-12-310001534504pbf:RefiningGroupMember2021-12-310001534504pbf:LogisticsGroupMember2021-12-310001534504us-gaap:CorporateMember2021-12-310001534504us-gaap:IntersegmentEliminationMember2021-12-310001534504pbf:RefiningGroupMember2020-12-310001534504pbf:LogisticsGroupMember2020-12-310001534504us-gaap:CorporateMember2020-12-310001534504us-gaap:IntersegmentEliminationMember2020-12-310001534504pbf:RefiningGroupMemberpbf:PbfLlcMember2021-01-012021-12-310001534504pbf:LogisticsGroupMemberpbf:PbfLlcMember2021-01-012021-12-310001534504us-gaap:CorporateMemberpbf:PbfLlcMember2021-01-012021-12-310001534504pbf:PbfLlcMemberus-gaap:IntersegmentEliminationMember2021-01-012021-12-310001534504pbf:RefiningGroupMemberpbf:PbfLlcMember2020-01-012020-12-310001534504pbf:LogisticsGroupMemberpbf:PbfLlcMember2020-01-012020-12-310001534504us-gaap:CorporateMemberpbf:PbfLlcMember2020-01-012020-12-310001534504pbf:PbfLlcMemberus-gaap:IntersegmentEliminationMember2020-01-012020-12-310001534504pbf:RefiningGroupMemberpbf:PbfLlcMember2019-01-012019-12-310001534504pbf:LogisticsGroupMemberpbf:PbfLlcMember2019-01-012019-12-310001534504us-gaap:CorporateMemberpbf:PbfLlcMember2019-01-012019-12-310001534504pbf:PbfLlcMemberus-gaap:IntersegmentEliminationMember2019-01-012019-12-310001534504pbf:RefiningGroupMemberpbf:PbfLlcMember2021-12-310001534504pbf:LogisticsGroupMemberpbf:PbfLlcMember2021-12-310001534504us-gaap:CorporateMemberpbf:PbfLlcMember2021-12-310001534504pbf:PbfLlcMemberus-gaap:IntersegmentEliminationMember2021-12-310001534504pbf:RefiningGroupMemberpbf:PbfLlcMember2020-12-310001534504pbf:LogisticsGroupMemberpbf:PbfLlcMember2020-12-310001534504us-gaap:CorporateMemberpbf:PbfLlcMember2020-12-310001534504pbf:PbfLlcMemberus-gaap:IntersegmentEliminationMember2020-12-310001534504pbf:RefiningGroupMemberpbf:MartinezAcquisitionMember2020-01-012020-03-310001534504pbf:TorranceValleyPipelineCompanyLLCMember2019-05-312019-05-310001534504pbf:TorranceValleyPipelineCompanyLLCMemberpbf:TVPHoldingMember2019-01-012019-05-300001534504pbf:TorranceValleyPipelineCompanyLLCMemberpbf:PBFLogisticsLPMember2019-05-312021-12-310001534504pbf:TorranceValleyPipelineCompanyLLCMember2016-08-310001534504pbf:TorranceValleyPipelineCompanyLLCMemberpbf:PBFXMember2016-08-310001534504us-gaap:EmployeeStockOptionMember2021-01-012021-12-310001534504us-gaap:EmployeeStockOptionMember2020-01-012020-12-310001534504us-gaap:EmployeeStockOptionMember2019-01-012019-12-310001534504us-gaap:FairValueInputsLevel1Memberus-gaap:MoneyMarketFundsMemberus-gaap:FairValueMeasurementsRecurringMember2021-12-310001534504us-gaap:FairValueInputsLevel2Memberus-gaap:MoneyMarketFundsMemberus-gaap:FairValueMeasurementsRecurringMember2021-12-310001534504us-gaap:MoneyMarketFundsMemberus-gaap:FairValueMeasurementsRecurringMemberus-gaap:FairValueInputsLevel3Member2021-12-310001534504us-gaap:MoneyMarketFundsMemberus-gaap:FairValueMeasurementsRecurringMember2021-12-310001534504us-gaap:CommodityContractMemberus-gaap:FairValueInputsLevel1Memberus-gaap:FairValueMeasurementsRecurringMember2021-12-310001534504us-gaap:CommodityContractMemberus-gaap:FairValueInputsLevel2Memberus-gaap:FairValueMeasurementsRecurringMember2021-12-310001534504us-gaap:CommodityContractMemberus-gaap:FairValueMeasurementsRecurringMemberus-gaap:FairValueInputsLevel3Member2021-12-310001534504us-gaap:CommodityContractMemberus-gaap:FairValueMeasurementsRecurringMember2021-12-310001534504us-gaap:FairValueInputsLevel1Memberpbf:InventoryIntermediationAgreementObligationMemberus-gaap:FairValueMeasurementsRecurringMember2021-12-310001534504us-gaap:FairValueInputsLevel2Memberpbf:InventoryIntermediationAgreementObligationMemberus-gaap:FairValueMeasurementsRecurringMember2021-12-310001534504pbf:InventoryIntermediationAgreementObligationMemberus-gaap:FairValueMeasurementsRecurringMemberus-gaap:FairValueInputsLevel3Member2021-12-310001534504pbf:InventoryIntermediationAgreementObligationMemberus-gaap:FairValueMeasurementsRecurringMember2021-12-310001534504us-gaap:CommodityContractMemberus-gaap:FairValueInputsLevel1Memberus-gaap:FairValueMeasurementsRecurringMember2021-12-310001534504us-gaap:CommodityContractMemberus-gaap:FairValueInputsLevel2Memberus-gaap:FairValueMeasurementsRecurringMember2021-12-310001534504us-gaap:CommodityContractMemberus-gaap:FairValueMeasurementsRecurringMemberus-gaap:FairValueInputsLevel3Member2021-12-310001534504us-gaap:CommodityContractMemberus-gaap:FairValueMeasurementsRecurringMember2021-12-310001534504us-gaap:FairValueInputsLevel1Memberpbf:CatalystObligationMemberus-gaap:FairValueMeasurementsRecurringMember2021-12-310001534504us-gaap:FairValueInputsLevel2Memberpbf:CatalystObligationMemberus-gaap:FairValueMeasurementsRecurringMember2021-12-310001534504pbf:CatalystObligationMemberus-gaap:FairValueMeasurementsRecurringMemberus-gaap:FairValueInputsLevel3Member2021-12-310001534504pbf:CatalystObligationMemberus-gaap:FairValueMeasurementsRecurringMember2021-12-310001534504us-gaap:FairValueInputsLevel1Memberpbf:RenewableEnergyCreditAndEmissionsObligationMemberus-gaap:FairValueMeasurementsRecurringMember2021-12-310001534504us-gaap:FairValueInputsLevel2Memberpbf:RenewableEnergyCreditAndEmissionsObligationMemberus-gaap:FairValueMeasurementsRecurringMember2021-12-310001534504pbf:RenewableEnergyCreditAndEmissionsObligationMemberus-gaap:FairValueMeasurementsRecurringMemberus-gaap:FairValueInputsLevel3Member2021-12-310001534504pbf:RenewableEnergyCreditAndEmissionsObligationMemberus-gaap:FairValueMeasurementsRecurringMember2021-12-310001534504us-gaap:FairValueInputsLevel1Memberpbf:ContingentConsiderationMemberus-gaap:FairValueMeasurementsRecurringMember2021-12-310001534504us-gaap:FairValueInputsLevel2Memberpbf:ContingentConsiderationMemberus-gaap:FairValueMeasurementsRecurringMember2021-12-310001534504pbf:ContingentConsiderationMemberus-gaap:FairValueMeasurementsRecurringMemberus-gaap:FairValueInputsLevel3Member2021-12-310001534504pbf:ContingentConsiderationMemberus-gaap:FairValueMeasurementsRecurringMember2021-12-310001534504us-gaap:FairValueInputsLevel1Memberus-gaap:MoneyMarketFundsMemberus-gaap:FairValueMeasurementsRecurringMember2020-12-310001534504us-gaap:FairValueInputsLevel2Memberus-gaap:MoneyMarketFundsMemberus-gaap:FairValueMeasurementsRecurringMember2020-12-310001534504us-gaap:MoneyMarketFundsMemberus-gaap:FairValueMeasurementsRecurringMemberus-gaap:FairValueInputsLevel3Member2020-12-310001534504us-gaap:MoneyMarketFundsMemberus-gaap:FairValueMeasurementsRecurringMember2020-12-310001534504us-gaap:CommodityContractMemberus-gaap:FairValueInputsLevel1Memberus-gaap:FairValueMeasurementsRecurringMember2020-12-310001534504us-gaap:CommodityContractMemberus-gaap:FairValueInputsLevel2Memberus-gaap:FairValueMeasurementsRecurringMember2020-12-310001534504us-gaap:CommodityContractMemberus-gaap:FairValueMeasurementsRecurringMemberus-gaap:FairValueInputsLevel3Member2020-12-310001534504us-gaap:CommodityContractMemberus-gaap:FairValueMeasurementsRecurringMember2020-12-310001534504us-gaap:FairValueInputsLevel1Memberpbf:InventoryIntermediationAgreementObligationMemberus-gaap:FairValueMeasurementsRecurringMember2020-12-310001534504us-gaap:FairValueInputsLevel2Memberpbf:InventoryIntermediationAgreementObligationMemberus-gaap:FairValueMeasurementsRecurringMember2020-12-310001534504pbf:InventoryIntermediationAgreementObligationMemberus-gaap:FairValueMeasurementsRecurringMemberus-gaap:FairValueInputsLevel3Member2020-12-310001534504pbf:InventoryIntermediationAgreementObligationMemberus-gaap:FairValueMeasurementsRecurringMember2020-12-310001534504us-gaap:CommodityContractMemberus-gaap:FairValueInputsLevel1Memberus-gaap:FairValueMeasurementsRecurringMember2020-12-310001534504us-gaap:CommodityContractMemberus-gaap:FairValueInputsLevel2Memberus-gaap:FairValueMeasurementsRecurringMember2020-12-310001534504us-gaap:CommodityContractMemberus-gaap:FairValueMeasurementsRecurringMemberus-gaap:FairValueInputsLevel3Member2020-12-310001534504us-gaap:CommodityContractMemberus-gaap:FairValueMeasurementsRecurringMember2020-12-310001534504us-gaap:FairValueInputsLevel1Memberpbf:CatalystObligationMemberus-gaap:FairValueMeasurementsRecurringMember2020-12-310001534504us-gaap:FairValueInputsLevel2Memberpbf:CatalystObligationMemberus-gaap:FairValueMeasurementsRecurringMember2020-12-310001534504pbf:CatalystObligationMemberus-gaap:FairValueMeasurementsRecurringMemberus-gaap:FairValueInputsLevel3Member2020-12-310001534504pbf:CatalystObligationMemberus-gaap:FairValueMeasurementsRecurringMember2020-12-310001534504us-gaap:FairValueInputsLevel1Memberpbf:RenewableEnergyCreditAndEmissionsObligationMemberus-gaap:FairValueMeasurementsRecurringMember2020-12-310001534504us-gaap:FairValueInputsLevel2Memberpbf:RenewableEnergyCreditAndEmissionsObligationMemberus-gaap:FairValueMeasurementsRecurringMember2020-12-310001534504pbf:RenewableEnergyCreditAndEmissionsObligationMemberus-gaap:FairValueMeasurementsRecurringMemberus-gaap:FairValueInputsLevel3Member2020-12-310001534504pbf:RenewableEnergyCreditAndEmissionsObligationMemberus-gaap:FairValueMeasurementsRecurringMember2020-12-310001534504us-gaap:FairValueInputsLevel1Memberpbf:ContingentConsiderationMemberus-gaap:FairValueMeasurementsRecurringMember2020-12-310001534504us-gaap:FairValueInputsLevel2Memberpbf:ContingentConsiderationMemberus-gaap:FairValueMeasurementsRecurringMember2020-12-310001534504pbf:ContingentConsiderationMemberus-gaap:FairValueMeasurementsRecurringMemberus-gaap:FairValueInputsLevel3Member2020-12-310001534504pbf:ContingentConsiderationMemberus-gaap:FairValueMeasurementsRecurringMember2020-12-310001534504us-gaap:OtherAssetsMemberus-gaap:PensionPlansDefinedBenefitMember2021-12-310001534504us-gaap:OtherAssetsMemberus-gaap:PensionPlansDefinedBenefitMember2020-12-310001534504pbf:ContingentConsiderationMember2020-12-310001534504pbf:ContingentConsiderationMember2019-12-310001534504pbf:ContingentConsiderationMember2021-01-012021-12-310001534504pbf:ContingentConsiderationMember2020-01-012020-12-310001534504pbf:ContingentConsiderationMember2021-12-310001534504pbf:PBFLogisticsLPMemberpbf:PBFX2023SeniorNotesMember2021-12-310001534504pbf:PBFLogisticsLPMemberpbf:PBFX2023SeniorNotesMember2020-12-310001534504us-gaap:FairValueHedgingMemberpbf:CrudeOilAndFeedstockInventoryMemberus-gaap:DesignatedAsHedgingInstrumentMember2021-12-31utr:bbl0001534504us-gaap:FairValueHedgingMemberpbf:CrudeOilAndFeedstockInventoryMemberus-gaap:DesignatedAsHedgingInstrumentMember2020-12-310001534504pbf:IntermediatesandRefinedProductsInventoryMemberus-gaap:FairValueHedgingMemberus-gaap:DesignatedAsHedgingInstrumentMember2021-12-310001534504pbf:IntermediatesandRefinedProductsInventoryMemberus-gaap:FairValueHedgingMemberus-gaap:DesignatedAsHedgingInstrumentMember2020-12-310001534504us-gaap:NondesignatedMemberpbf:CrudeOilCommodityContractMember2021-12-310001534504pbf:RefinedProductCommodityContractMemberus-gaap:NondesignatedMember2021-12-310001534504us-gaap:NondesignatedMemberpbf:CrudeOilCommodityContractMember2020-12-310001534504pbf:RefinedProductCommodityContractMemberus-gaap:NondesignatedMember2020-12-310001534504pbf:InventoryIntermediationAgreementObligationMemberus-gaap:DesignatedAsHedgingInstrumentMemberus-gaap:AccruedLiabilitiesMember2021-12-310001534504pbf:InventoryIntermediationAgreementObligationMemberus-gaap:DesignatedAsHedgingInstrumentMemberus-gaap:AccruedLiabilitiesMember2020-12-310001534504us-gaap:NondesignatedMemberus-gaap:AccountsReceivableMemberus-gaap:CommodityContractMember2021-12-310001534504us-gaap:NondesignatedMemberus-gaap:AccountsReceivableMemberus-gaap:CommodityContractMember2020-12-310001534504us-gaap:CostOfSalesMemberpbf:InventoryIntermediationAgreementObligationMemberus-gaap:DesignatedAsHedgingInstrumentMember2021-01-012021-12-310001534504us-gaap:CostOfSalesMemberpbf:InventoryIntermediationAgreementObligationMemberus-gaap:DesignatedAsHedgingInstrumentMember2020-01-012020-12-310001534504us-gaap:CostOfSalesMemberpbf:InventoryIntermediationAgreementObligationMemberus-gaap:DesignatedAsHedgingInstrumentMember2019-01-012019-12-310001534504us-gaap:CostOfSalesMemberus-gaap:NondesignatedMemberus-gaap:CommodityContractMember2021-01-012021-12-310001534504us-gaap:CostOfSalesMemberus-gaap:NondesignatedMemberus-gaap:CommodityContractMember2020-01-012020-12-310001534504us-gaap:CostOfSalesMemberus-gaap:NondesignatedMemberus-gaap:CommodityContractMember2019-01-012019-12-310001534504pbf:IntermediatesandRefinedProductsInventoryMemberus-gaap:FairValueHedgingMemberus-gaap:CostOfSalesMemberus-gaap:DesignatedAsHedgingInstrumentMember2021-01-012021-12-310001534504pbf:IntermediatesandRefinedProductsInventoryMemberus-gaap:FairValueHedgingMemberus-gaap:CostOfSalesMemberus-gaap:DesignatedAsHedgingInstrumentMember2020-01-012020-12-310001534504pbf:IntermediatesandRefinedProductsInventoryMemberus-gaap:FairValueHedgingMemberus-gaap:CostOfSalesMemberus-gaap:DesignatedAsHedgingInstrumentMember2019-01-012019-12-310001534504pbf:PBFLogisticsLPMemberus-gaap:SubsequentEventMember2022-02-102022-02-10



UNITED STATES
SECURITIES AND EXCHANGE COMMISSION
Washington, D.C. 20549
FORM 10-K
(Mark one)
ANNUAL REPORT PURSUANT TO SECTION 13 OR 15(d) OF THE SECURITIES EXCHANGE ACT OF 1934
For the fiscal year ended: December 31, 2021
or
TRANSITION REPORT PURSUANT TO SECTION 13 OR 15(d) OF THE SECURITIES EXCHANGE ACT OF 1934
For the transition period from            to             
Commission File Number: 001-35764
Commission File Number: 333-206728-02

PBF ENERGY INC.
PBF ENERGY COMPANY LLC
(Exact name of registrant as specified in its charter)

Delaware45-3763855
Delaware61-1622166
(State or other jurisdiction of incorporation or organization)(I.R.S. Employer Identification No.)
One Sylvan Way, Second Floor
ParsippanyNew Jersey07054
(Address of principal executive offices)(Zip Code)
(973455-7500
(Registrants’ telephone number, including area code)





Securities registered pursuant to Section 12(b) of the Act.
Title of Each ClassTrading SymbolName of Each Exchange on Which Registered
Class A Common Stock, par value $.001PBFNew York Stock Exchange
Securities registered pursuant to Section 12(g) of the Act: None.
Indicate by check mark if the registrant is a well-known seasoned issuer, as defined in Rule 405 of the Securities Act. 
PBF Energy Inc.    x Yes o No
PBF Energy Company LLC    o Yes x No
Indicate by check mark if the registrant is not required to file reports pursuant to Section 13 or Section 15(d) of the Act.
PBF Energy Inc.    o Yes x No
PBF Energy Company LLC    o Yes x No
Indicate by check mark whether the registrant (1) has filed all reports required to be filed by Section 13 or 15(d) of the Securities Exchange Act of 1934 during the preceding 12 months (or for such shorter period that the registrant was required to file such reports), and (2) has been subject to such filing requirements for the past 90 days.
PBF Energy Inc.    x  Yes    o  No
PBF Energy Company LLC    x  Yes    o  No
Indicate by check mark whether the registrant has submitted electronically every Interactive Data File required to be submitted and posted pursuant to Rule 405 of Regulation S-T (§232.405 of this chapter) during the preceding 12 months (or for such shorter period that the registrant was required to submit and post such files).
PBF Energy Inc.    x  Yes    o  No
PBF Energy Company LLC    x  Yes    o  No
Indicate by check mark whether the registrant is a large accelerated filer, an accelerated filer, a non-accelerated filer, a smaller reporting company or an emerging growth company. See the definitions of “large accelerated filer,” “accelerated filer,” “smaller reporting company” and “emerging growth company” in Rule 12b-2 of the Exchange Act.
PBF Energy Inc.Large accelerated
filer
Accelerated filer Non-accelerated filer Smaller reporting
company
Emerging growth company
PBF Energy Company LLCLarge accelerated
filer
Accelerated filer Non-accelerated filer Smaller reporting
company
Emerging growth company
If an emerging growth company, indicate by check mark if the registrant has elected not to use the extended transition period for complying with any new or revised financial accounting standards provided pursuant to Section 13(a) of the Exchange Act.
PBF Energy Inc.    o
PBF Energy Company LLC       o
Indicate by check mark whether the registrant has filed a report on and attestation to its management’s assessment of the effectiveness of its internal control over financial reporting under section 404(b) of the Sarbanes-Oxley Act (15 U.S.C. 7262(b)) by the registered public accounting firm that prepared or issued its audit report.
PBF Energy Inc.    
PBF Energy Company LLC       
Indicate by check mark whether the registrant is a shell company (as defined in Rule 12b-2 of the Exchange Act).
PBF Energy Inc.     Yes No
PBF Energy Company LLC     Yes No

The aggregate market value of the Common Stock of PBF Energy Inc. held by non-affiliates as of June 30, 2021, the last business day of the registrant’s most recently completed second fiscal quarter, was approximately $1.1 billion based upon the New York Stock Exchange Composite Transaction closing price.
As of February 10, 2022, PBF Energy Inc. had outstanding 120,338,300 shares of Class A common stock and 15 shares of Class B common stock. PBF Energy Inc. is the sole managing member of, and owner of an equity interest representing approximately 99.2% of the outstanding economic interest in PBF Energy Company LLC as of December 31, 2021. There is no trading in the membership interest of PBF Energy Company LLC and therefore an aggregate market value based on such is not determinable. PBF Energy Company LLC has no common stock outstanding.


DOCUMENTS INCORPORATED BY REFERENCE

PBF Energy Inc. intends to file with the Securities and Exchange Commission a definitive Proxy Statement for its Annual Meeting of Stockholders within 120 days after December 31, 2021. Portions of the Proxy Statement are incorporated by reference in Part III of this Form 10-K to the extent stated herein.





PBF ENERGY INC. AND PBF ENERGY COMPANY LLC
TABLE OF CONTENTS
PART I
PART II
PART III
PART IV

2




GLOSSARY OF SELECTED TERMS
Unless otherwise noted or indicated by context, the following terms used in this Annual Report on Form 10-K have the following meanings:
“AB 32” refers to the greenhouse gas emission control regulations in the state of California to comply with Assembly Bill 32.
“ANS” refers to Alaskan North Slope crude oil reflective of West Coast economics, characterized by API gravity between 28° and 35°.
“ASCI” refers to the Argus Sour Crude Index, a pricing index used to approximate market prices for sour, heavy crude oil.
“Bakken” refers to both a crude oil production region generally covering North Dakota, Montana and Western Canada, and the crude oil that is produced in that region.
“barrel” refers to a common unit of measure in the oil industry, which equates to 42 gallons.
“blendstocks” refers to various compounds that are combined with gasoline or diesel from the crude oil refining process to make finished gasoline and diesel; these may include natural gasoline, FCC unit gasoline, ethanol, reformate or butane, among others.
“bpd” is an abbreviation for barrels per day.
“CAM Pipeline” or “CAM Connection Pipeline” refers to the Clovelly-Alliance-Meraux pipeline in Louisiana.
“CARB” refers to the California Air Resources Board; gasoline and diesel fuel sold in the state of California are regulated by CARB and require stricter quality and emissions reduction performance than required by other states.
“catalyst” refers to a substance that alters, accelerates, or instigates chemical changes, but is not produced as a product of the refining process.
“coke” refers to a coal-like substance that is produced from heavier crude oil fractions during the refining process.
“complexity” refers to the number, type and capacity of processing units at a refinery, measured by the Nelson Complexity Index, which is often used as a measure of a refinery’s ability to process lower quality crude in an economic manner.
“COVID-19” refers to the 2019 outbreak of the novel coronavirus pandemic.
“crack spread” refers to a simplified calculation that measures the difference between the price for light products and crude oil. For example, we reference (a) the 2-1-1 crack spread, which is a general industry standard utilized by our Delaware City, Paulsboro and Chalmette refineries that approximates the per barrel refining margin resulting from processing two barrels of crude oil to produce one barrel of gasoline and one barrel of heating oil or ULSD, (b) the 4-3-1 crack spread, which is a benchmark utilized by our Toledo and Torrance refineries that approximates the per barrel refining margin resulting from processing four barrels of crude oil to produce three barrels of gasoline and one-half barrel of jet fuel and one-half barrel of ULSD and (c) the 3-2-1 crack spread, which is a benchmark utilized by our Martinez refinery that approximates the per barrel refining margin resulting from processing three barrels of crude oil to produce two barrels of gasoline and three-quarters of a barrel jet fuel and one-quarter of a barrel ULSD.
3




“Dated Brent” refers to Brent blend oil, a light, sweet North Sea crude oil, characterized by an American Petroleum Institute (“API”) gravity of 38° and a sulfur content of approximately 0.4 weight percent that is used as a benchmark for other crude oils.
“distillates” refers primarily to diesel, heating oil, kerosene and jet fuel.
“DNREC” refers to the Delaware Department of Natural Resources and Environmental Control.
“downstream” refers to the downstream sector of the energy industry generally describing oil refineries, marketing and distribution companies that refine crude oil and sell and distribute refined products. The opposite of the downstream sector is the upstream sector, which refers to exploration and production companies that search for and/or produce crude oil and natural gas underground or through drilling or exploratory wells.
“EPA” refers to the United States Environmental Protection Agency.
“ESG” refers to environmental, social, and governance matters.
“ethanol” refers to a clear, colorless, flammable oxygenated liquid. Ethanol is typically produced chemically from ethylene, or biologically from fermentation of various sugars from carbohydrates found in agricultural crops. It is used in the United States as a gasoline octane enhancer and oxygenate.
“Ethanol Permit” refers to the Coastal Zone Act permit for ethanol issued to our Delaware City refinery.
“ExxonMobil” refers to Exxon Mobil Oil Corporation.
“FASB” refers to the Financial Accounting Standards Board which develops U.S. generally accepted accounting principles.
“FCC” refers to fluid catalytic cracking.
“feedstocks” refers to crude oil and partially refined products that are processed and blended into refined products.
“GAAP” refers to U.S. generally accepted accounting principles developed by FASB for nongovernmental entities.
“GHG” refers to greenhouse gas.
“Group I base oils or lubricants” refers to conventionally refined products characterized by sulfur content less than 0.03% with a viscosity index between 80 and 120. Typically, these products are used in a variety of automotive and industrial applications.
“heavy crude oil” refers to a relatively inexpensive crude oil with a low API gravity characterized by high relative density and viscosity. Heavy crude oils require greater levels of processing to produce high value products such as gasoline and diesel.
“IDRs” refer to incentive distribution rights.
“IPO” refers to the initial public offering of PBF Energy Class A common stock which closed on December 18, 2012.
“J. Aron” refers to J. Aron & Company, a subsidiary of The Goldman Sachs Group, Inc.
“KV” refers to Kilovolts.
4




“LCM” refers to a GAAP requirement for inventory to be valued at the lower of cost or market.
“light crude oil” refers to a relatively expensive crude oil with a high API gravity characterized by low relative density and viscosity. Light crude oils require lower levels of processing to produce high value products such as gasoline and diesel.
“light-heavy differential” refers to the price difference between light crude oil and heavy crude oil.
“light products” refers to the group of refined products with lower boiling temperatures, including gasoline and distillates.
“LLS” refers to Light Louisiana Sweet benchmark for crude oil reflective of Gulf coast economics for light sweet domestic and foreign crudes. It is characterized by an API gravity of between 35° and 40° and a sulfur content of approximately .35 weight percent.
“LPG” refers to liquefied petroleum gas.
“Maya” refers to Maya crude oil, a heavy, sour crude oil characterized by an API gravity of approximately 22° and a sulfur content of approximately 3.3 weight percent that is used as a benchmark for other heavy crude oils.
“MLP” refers to the master limited partnership.
“MMBTU” refers to million British thermal units.
“MOEM Pipeline” refers to a pipeline that originates at a terminal in Empire, Louisiana approximately 30 miles north of the mouth of the Mississippi River. The MOEM Pipeline is 14 inches in diameter, 54 miles long and transports crude from South Louisiana to the Chalmette refinery and transports Heavy Louisiana Sweet (HLS) and South Louisiana Intermediate (SLI) crude.
“MW” refers to Megawatt.
“Nelson Complexity Index” refers to the complexity of an oil refinery as measured by the Nelson Complexity Index, which is calculated on an annual basis by the Oil and Gas Journal. The Nelson Complexity Index assigns a complexity factor to each major piece of refinery equipment based on its complexity and cost in comparison to crude distillation, which is assigned a complexity factor of 1.0. The complexity of each piece of refinery equipment is then calculated by multiplying its complexity factor by its throughput ratio as a percentage of crude distillation capacity. Adding up the complexity values assigned to each piece of equipment, including crude distillation, determines a refinery’s complexity on the Nelson Complexity Index. A refinery with a complexity of 10.0 on the Nelson Complexity Index is considered ten times more complex than crude distillation for the same amount of throughput.
“NYH” refers to the New York Harbor market value of petroleum products.
“OSHA” refers to Occupational Safety and Health Administration of the U.S. Department of Labor.
“PADD” refers to Petroleum Administration for Defense Districts.
“refined products” refers to petroleum products, such as gasoline, diesel and jet fuel, that are produced by a refinery.
“Renewable Fuel Standard” refers to the Renewable Fuel Standard issued pursuant to the Energy Independence and Security Act of 2007 implementing mandates to blend renewable fuels into petroleum fuels produced and sold in the United States.
“RINs” refers to renewable fuel credits required for compliance with the Renewable Fuel Standard.
5




“Saudi Aramco” refers to Saudi Arabian Oil Company.
“SEC” refers to the United States Securities and Exchange Commission.
“sour crude oil” refers to a crude oil that is relatively high in sulfur content, requiring additional processing to remove the sulfur. Sour crude oil is typically less expensive than sweet crude oil.
“Sunoco” refers to Sunoco, LLC.
“sweet crude oil” refers to a crude oil that is relatively low in sulfur content, requiring less processing to remove the sulfur than sour crude oil. Sweet crude oil is typically more expensive than sour crude oil.
“Syncrude” refers to a blend of Canadian synthetic oil, a light, sweet crude oil, typically characterized by API gravity between 30° and 32° and a sulfur content of approximately 0.1-0.2 weight percent.
“TCJA” refers to the U.S. government comprehensive tax legislation enacted on December 22, 2017 and commonly referred to as the Tax Cuts and Jobs Act.
“throughput” refers to the volume processed through a unit or refinery.
“turnaround” refers to a periodically required shutdown and comprehensive maintenance event to refurbish and maintain a refinery unit or units that involves the cleaning, repair, and inspection of such units and occurs generally on a periodic cycle.
“ULSD” refers to ultra-low-sulfur diesel.
“WCS” refers to Western Canadian Select, a heavy, sour crude oil blend typically characterized by API gravity between 20° and 22° and a sulfur content of approximately 3.5 weight percent that is used as a benchmark for heavy Western Canadian crude oil.
“WTI” refers to West Texas Intermediate crude oil, a light, sweet crude oil, typically characterized by API gravity between 38° and 40° and a sulfur content of approximately 0.3 weight percent that is used as a benchmark for other crude oils.
“WTS” refers to West Texas Sour crude oil, a sour crude oil characterized by API gravity between 30° and 33° and a sulfur content of approximately 1.28 weight percent that is used as a benchmark for other sour crude oils.
“yield” refers to the percentage of refined products that is produced from crude oil and other feedstocks.

Explanatory Note
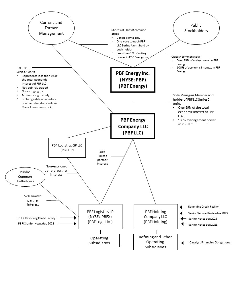
This Annual Report on Form 10-K is filed by PBF Energy Inc. (“PBF Energy”) and PBF Energy Company LLC (“PBF LLC”). Each Registrant hereto is filing on its own behalf all of the information contained in this report that relates to such Registrant. Each Registrant hereto is not filing any information that does not relate to such Registrant, and therefore makes no representation as to any such information. PBF Energy is a holding company whose primary asset is an equity interest in PBF LLC. PBF Energy is the sole managing member of, and owner of an equity interest representing approximately 99.2% of the outstanding economic interests in PBF LLC as of December 31, 2021. PBF Energy operates and controls all of the business and affairs and consolidates the financial results of PBF LLC and its subsidiaries. PBF LLC is a holding company for the companies that directly and indirectly own and operate the business. As of December 31, 2021, PBF LLC also holds a 47.9% limited partner interest and a non-economic general partner interest in PBF Logistics LP (“PBFX”), a publicly-traded MLP.
6




PART I
This Annual Report on Form 10-K is filed by PBF Energy and PBF LLC. Discussions or areas of this report that either apply only to PBF Energy or PBF LLC are clearly noted in such sections. Unless the context indicates otherwise, the terms “Company”, “we,” “us,” and “our” refer to both PBF Energy and PBF LLC and its consolidated subsidiaries, including PBF Holding Company LLC (“PBF Holding”), PBF Investments LLC (“PBF Investments”), Toledo Refining Company LLC, Paulsboro Refining Company LLC (“PRC”), Delaware City Refining Company LLC (“DCR”), Chalmette Refining, L.L.C. (“Chalmette Refining”), PBF Energy Western Region LLC (“PBF Western Region”), Torrance Refining Company LLC (“Torrance Refining”), Torrance Logistics Company LLC, Martinez Refining Company LLC (“MRC”), PBF Logistics GP LLC (“PBF GP”) and PBFX.
In this Annual Report on Form 10-K, we make certain forward-looking statements, including statements regarding our plans, strategies, objectives, expectations, intentions, and resources, under the safe harbor provisions of the Private Securities Litigation Reform Act of 1995 to the extent such statements relate to the operations of an entity that is not a limited liability company or a partnership. You should read our forward-looking statements together with our disclosures under the heading: “Cautionary Statement for the Purpose of Safe Harbor Provisions of the Private Securities Litigation Reform Act of 1995.” When considering forward-looking statements, you should keep in mind the risk factors and other cautionary statements set forth in this Annual Report on Form 10-K under “Risk Factors” in Item 1A.

7




ITEM. 1 BUSINESS
Overview and Corporate Structure
We are one of the largest independent petroleum refiners and suppliers of unbranded transportation fuels, heating oil, petrochemical feedstocks, lubricants and other petroleum products in the United States. We sell our products throughout the Northeast, Midwest, Gulf Coast and West Coast of the United States, as well as in other regions of the United States, Canada and Mexico and are able to ship products to other international destinations. As of December 31, 2021, we own and operate six domestic oil refineries and related assets. Based on the current configuration (as disclosed in the “Refining” section below) our refineries have a combined processing capacity, known as throughput, of approximately 1,000,000 bpd, and a weighted-average Nelson Complexity Index of 13.2 based on current operating conditions. The complexity and throughput capacity of our refineries are subject to change dependent upon configuration changes we make to respond to market conditions, as well as a result of investments made to improve our facilities and maintain compliance with environmental and governmental regulations. We operate in two reportable business segments: Refining and Logistics.
PBF Energy is a holding company whose primary asset is a controlling equity interest in PBF LLC. We are the sole managing member of PBF LLC and operate and control all of the business and affairs of PBF LLC. We consolidate the financial results of PBF LLC and its subsidiaries and record a noncontrolling interest in our consolidated financial statements representing the economic interests of the members of PBF LLC other than PBF Energy. PBF LLC is a holding company for the companies that directly or indirectly own and operate our business. PBF Holding is a wholly-owned subsidiary of PBF LLC and is the parent company for our refining operations. PBF Energy, through its ownership of PBF LLC, also consolidates the financial results of PBFX and records a noncontrolling interest for the economic interests in PBFX held by the public common unitholders of PBFX.
As of December 31, 2021, PBF Energy held 120,340,808 PBF LLC Series C Units and our current and former executive officers and directors and certain employees and others held 927,990 PBF LLC Series A Units (we refer to all of the holders of the PBF LLC Series A Units as “the members of PBF LLC other than PBF Energy”). As a result, the holders of PBF Energy’s issued and outstanding shares of its Class A common stock have approximately 99.2% of the voting power in PBF Energy, and the members of PBF LLC other than PBF Energy through their holdings of Class B common stock have approximately 0.8% of the voting power in PBF Energy.
As of December 31, 2021, PBF LLC held a 47.9% limited partner interest (consisting of 29,953,631 common units) in PBFX, with the remaining 52.1% limited partner interest held by the public unitholders. PBF LLC also indirectly owns a non-economic general partner interest in PBFX through its wholly-owned subsidiary, PBF GP, the general partner of PBFX.


8




The following map details the locations of our refineries and the location of PBFX’s assets as of December 31, 2021 (each as defined below):

pbf-20211231_g1.jpg




9




Refining
Our six refineries are located in Delaware City, Delaware, Paulsboro, New Jersey, Toledo, Ohio, Chalmette, Louisiana, Torrance, California and Martinez, California. In 2020, we reconfigured our Delaware and Paulsboro refineries (the “East Coast Refining Reconfiguration”), temporarily idling certain of our major processing units at the Paulsboro refinery, in order to operate the two refineries as one functional unit that we refer to as the “East Coast Refining System”. Each refinery is briefly described in the table below:

RefineryRegion
Nelson Complexity Index (1)
Throughput Capacity (in barrels per day) (1)
PADD
Crude Processed (2)
Source (2)
Delaware CityEast Coast 13.6180,0001light sweet through heavy sourwater, rail
PaulsboroEast Coast
10.4(3)
105,000(3)
1light sweet through heavy sourwater
ToledoMid-Continent11.0180,0002light sweetpipeline, truck, rail
ChalmetteGulf Coast13.0185,0003light sweet through heavy sourwater, pipeline
TorranceWest Coast13.8166,0005medium and heavypipeline, water, truck
MartinezWest Coast16.1157,0005medium and heavypipeline and water
________
(1) Reflects operating conditions at each refinery as of the date of this filing. Changes in complexity and throughput capacity reflect the result of current market conditions such as our East Coast Refining Reconfiguration, in addition to investments made to improve our facilities and maintain compliance with environmental and governmental regulations. Configurations at each of our refineries are evaluated and updated accordingly.
(2) Reflects the typical crude and feedstocks and related sources utilized under normal operating conditions and prevailing market environments.
(3) Under normal operating conditions and prevailing market environments, our Nelson Complexity Index and throughput capacity for the Paulsboro refinery would be 13.1 and 180,000, respectively. As a result of the East Coast Refining Reconfiguration, our Nelson Complexity Index and throughput capacity were reduced.
Logistics
PBFX is a fee-based, growth-oriented, publicly-traded Delaware MLP formed by PBF Energy to own or lease, operate, develop and acquire crude oil and refined products terminals, pipelines, storage facilities and similar logistics assets. PBFX engages in the receiving, handling, storage and transferring of crude oil, refined products, natural gas and intermediates from sources located throughout the United States and Canada for PBF Energy in support of its refineries, as well as for third-party customers. The majority of PBFX’s revenues are derived from long-term, fee-based commercial agreements with PBF Holding, which include minimum volume commitments, for receiving, handling, storing and transferring crude oil, refined products and natural gas. PBF Energy also has agreements with PBFX that establish fees for certain general and administrative services and operational and maintenance services provided by PBF Holding to PBFX. These transactions, other than those with third parties, are eliminated by us in consolidation.
10




See “Item 1A. Risk Factors” and “Item 13. Certain Relationships and Related Transactions, and Director Independence.”
Recent Developments
COVID-19 and Market Developments
The ongoing COVID-19 pandemic continues to negatively impact worldwide economic and commercial activity. The COVID-19 pandemic and the related governmental and consumer responses, resulted in significant business and operational disruptions, including business and school closures, supply chain disruptions, travel restrictions, stay-at-home orders and limitations on the availability of workforces, significantly lowering global demand for refined petroleum and petrochemical products. We have seen the demand for these products starting to rebound in 2021 as a result of the lifting or easing of governmental restrictions and the distribution of COVID-19 vaccines and other protective measures. Despite these signs of improvements, the resulting economic consequences of the COVID-19 pandemic remain uncertain and will depend on the ongoing severity, location and duration of the pandemic and variants thereof, the effectiveness of the vaccine programs, and the related impact on overall economic activity, all of which cannot be predicted with certainty at this time.
We continue to adjust our operational plans to the evolving market conditions and continue to monitor and maintain lower operating expenses through significant reductions in discretionary activities and third-party services. In the fourth quarter of 2020, we successfully reconfigured our East Coast Refining System to maintain the most profitable elements of two refineries while reducing costs and improving our competitive position.
We also remain focused on enhancing the profitability and reliability of our core operations. While our refining capital expenditures in 2022 are projected to increase in comparison to 2021, we continue to focus on capital discipline, with turnaround and other mandatory spend accounting for the majority of total planned refining capital expenses for 2022. Consistent with our prior year approach, we will be responsive with regards to the pace of capital expenditures and scope of turnarounds depending on market conditions. Our 2022 estimate for maintenance, environmental, regulatory and safety capital expenditures are estimated to remain in line with our historical average of $150.0 million to $200.0 million. For the first half of 2022, we expect to incur turnaround-related capital expenditures of approximately $200.0 million to $225.0 million, primarily relating to turnarounds at our East and West Coast refineries.
Renewable Diesel Project
We are currently progressing on our renewable diesel project that will be located at our Chalmette refinery. The project will incorporate certain existing idled assets at the refinery, including an idle hydrocracker, along with a newly-constructed pre-treatment unit to establish a 20,000 barrel per day renewable diesel production facility. To date the project has been focused on completing engineering, permitting, securing longer-lead time equipment and commencing initial site preparations. We are also currently engaging in discussions with potential strategic and financial partners for the project.
Available Information
Our website address is www.pbfenergy.com. Information contained on our website is not part of this Annual Report on Form 10-K. Our Annual Reports on Form 10-K, Quarterly Reports on Form 10-Q, Current Reports on Form 8-K, and any other materials filed with (or furnished to) the SEC by us are available on our website (under “Investors”) free of charge, soon after we file or furnish such material. In this same location, we also post our corporate governance guidelines, code of business conduct and ethics, and the charters of the committees of our Board of Directors. These documents are available free of charge in print to any stockholder that makes a written request to the Secretary, PBF Energy Inc., One Sylvan Way, Second Floor, Parsippany, New Jersey 07054.
11




The diagram below depicts our organizational structure as of December 31, 2021:

pbf-20211231_g2.jpg
12




Operating Segments
We operate in two reportable business segments: Refining and Logistics. Our six oil refineries, including certain related logistics assets that are not owned by PBFX, are engaged in the refining of crude oil and other feedstocks into petroleum products, and are aggregated into the Refining segment. PBFX operates certain logistics assets such as crude oil and refined products terminals, pipelines and storage facilities. Certain of PBFX’s assets were previously operated and owned by various subsidiaries of PBF Holding and were acquired by PBFX in a series of transactions since its inception. PBFX is reported in the Logistics segment. A substantial majority of PBFX’s revenues are derived from long-term, fee-based commercial agreements with PBF Holding and its subsidiaries and these intersegment related revenues are eliminated in consolidation. See “Note 22 - Segment Information” of our Notes to Consolidated Financial Statements, for detailed information on our operating results by business segment.
    Refining Segment
We own and operate six refineries (two of which are operated as a single unit) that provide us with geographic and market diversity. We produce a variety of products at each of our refineries, including gasoline, ULSD, heating oil, jet fuel, lubricants, petrochemicals and asphalt. We sell our products throughout the Northeast, Midwest, Gulf Coast and West Coast of the United States, as well as in other regions of the United States, Canada and Mexico, and are able to ship products to other international destinations.
Our refinery assets as of December 31, 2021 are described below.
East Coast Refining System (Delaware City Refinery and Paulsboro Refinery)
    Overview. The Delaware City refinery is located on an approximately 5,000-acre site, with access to waterborne cargoes and an extensive distribution network of pipelines, barges and tankers, truck and rail. The Delaware City refinery is a fully integrated operation that receives crude via rail at crude unloading facilities owned by PBFX, or via ship or barge at the docks owned by the Delaware City refinery located on the Delaware River. The crude and other feedstocks are stored in an extensive tank farm prior to processing. In addition, there is a 15-lane, 76,000 bpd capacity truck loading rack (the “DCR Truck Rack”) located adjacent to the refinery and a 23-mile interstate pipeline (the “DCR Products Pipeline”) that are used to distribute clean products. The DCR Products Pipeline and DCR Truck Rack were sold to PBFX and PBFX owns additional assets that support the Delaware City refinery. The Paulsboro refinery is located on approximately 950-acres on the Delaware River in Paulsboro, New Jersey, near Philadelphia and approximately 30 miles away from Delaware City. Paulsboro receives crude and feedstocks via its marine terminal on the Delaware River.
As a result of its configuration and process units, Delaware City has the capability of processing a slate of heavy crudes with a high concentration of high sulfur crudes, as well as other high sulfur feedstock when economically viable, and is one of the largest and most complex refineries on the East Coast. The Delaware City refinery is one of two heavy crude processing refineries, the other being our Paulsboro refinery, on the East Coast of the United States. The Delaware City coking capacity is equal to approximately 25% of crude capacity.
The Delaware City refinery primarily processes a variety of medium to heavy, sour crude oils, but can run light, sweet crude oils as well. The refinery has large conversion capacity with its 82,000 bpd FCC unit, 54,500 bpd fluid coking unit and 24,000 bpd hydrocracking unit.
13




The following table approximates the East Coast Refining System’s current major process unit capacities. Unit capacities are shown in barrels per stream day.
Delaware City Refinery UnitsNameplate
Capacity
Crude Distillation Unit180,000 
Vacuum Distillation Unit105,000 
Fluid Catalytic Cracking Unit82,000 
Hydrotreating Units180,000 
Hydrocracking Unit24,000 
Catalytic Reforming Unit43,000 
Benzene / Toluene Extraction Unit15,000 
Butane Isomerization Unit6,000 
Alkylation Unit12,500 
Polymerization Unit16,000 
Fluid Coking Unit54,500 
Paulsboro Refinery UnitsNameplate
Capacity
Crude Distillation Units (1)
105,000 
Vacuum Distillation Units (1)
50,000 
Fluid Catalytic Cracking Unit (1)
Idled
Hydrotreating Units (1)
61,000 
Catalytic Reforming Unit (1)
Idled
Alkylation Unit (1)
Idled
Lube Oil Processing Unit12,000 
Delayed Coking Unit (1)
Idled
Propane Deasphalting Unit11,000 
__________________________
(1) Current nameplate capacity was fully or partially reduced to reflect the idled units as part of the East Coast Refining Reconfiguration.
Feedstocks and Supply Arrangements. We source our crude oil needs for Delaware City primarily through short-term and spot market agreements. We have a contract with Saudi Aramco pursuant to which we have purchased up to approximately 100,000 bpd of crude oil from Saudi Aramco that is processed at the Paulsboro refinery. The crude purchased under this contract is priced off the ASCI.
Refined Product Yield and Distribution. The Delaware City refinery predominantly produces gasoline, jet fuel, ULSD and ultra-low sulfur heating oil as well as certain other products. Products produced at the Delaware City refinery are transferred to customers through pipelines, barges or at its truck rack. We market and sell all of our refined products independently to a variety of customers on the spot market or through term agreements. The Paulsboro refinery predominantly manufactures Group I base oils or lubricants and asphalt and jet fuel. Products produced at the Paulsboro refinery are transferred to customers primarily through pipelines, barges, or at its truck rack. We market and sell all of our refined products independently to a variety of customers on the spot market or through term agreements.
14




Inventory Intermediation Agreement. On October 25, 2021, we entered into a third amended and restated inventory intermediation agreement with J. Aron, (the “Third Inventory Intermediation Agreement”), to support the operations of the Delaware City, Paulsboro and Chalmette refineries (collectively, the “PBF Entities”). The Third Inventory Intermediation Agreement expires on December 31, 2024, which term may be further extended by mutual consent of the parties to December 31, 2025.
Pursuant to the Third Inventory Intermediation Agreement, J. Aron purchases and holds title to certain inventory, including crude oil, intermediate and certain finished products (the “J. Aron Products”), purchased or produced by the Paulsboro and Delaware City refineries (and, at the election of the PBF Entities, the Chalmette refinery) (the "Refineries") and delivered into our storage tanks at the Refineries (the “Storage Tanks”). The J. Aron Products are sold back to us as the J. Aron Products are discharged out of our Storage Tanks. At expiration or termination of the Third Inventory Intermediation Agreement, we will have to repurchase the inventories outstanding under the Third Inventory Intermediation Agreement at that time.
Tankage Capacity. The Delaware City refinery has total storage capacity of approximately 10.0 million barrels. Of the total, approximately 3.6 million barrels of storage capacity are dedicated to crude oil and other feedstock storage with the remaining 6.4 million barrels allocated to finished products, intermediates and other products. The Paulsboro refinery has total storage capacity of approximately 7.5 million barrels. Of the total, approximately 2.1 million barrels are dedicated to crude oil storage with the remaining 5.4 million barrels allocated to finished products, intermediates and other products.
Energy and Other Utilities. Under normal operating conditions, the Delaware City refinery consumes approximately 75,000 MMBTU per day of natural gas supplied via pipeline from third parties. The Delaware City refinery has a 280 MW power plant located on site that consists of two natural gas-fueled turbines with combined capacity of approximately 140 MW and four turbo generators with combined nameplate capacity of approximately 140 MW. Collectively, this power plant produces electricity in excess of Delaware City’s refinery load of approximately 90 MW. Excess electricity is sold into the Pennsylvania-New Jersey-Maryland, or PJM, grid. Steam is primarily produced by a combination of three dedicated boilers, two heat recovery steam generators on the gas turbines, and is supplemented by secondary boilers at the FCC and Coker. Hydrogen is currently provided via the refinery’s steam methane reformer and continuous catalytic reformer.
Under normal operating conditions for the reconfiguration, the Paulsboro refinery consumes approximately 38,000 MMBTU per day of natural gas supplied via pipeline from third parties. The Paulsboro refinery is mostly self-sufficient for electrical power through a mix of gas and steam turbine generators. The Paulsboro refinery generation supplies all of the 20MW total refinery load. There are circumstances where available generation is greater than the total refinery load, and the Paulsboro refinery can export up to about 40MW of power to the utility grid if warranted. If necessary, supplemental electrical power is available on a guaranteed basis from the local utility. The Paulsboro refinery is connected to the grid via three separate 69KV aerial feeders and has the ability to run entirely on imported power. Steam is produced in three boilers and a heat recovery steam generator fed by the exhaust from the gas turbine. In addition, there are a number of waste heat boilers and furnace stack economizers throughout the refinery that supplement the steam generation capacity. The Paulsboro refinery’s hydrogen needs are met by the steam methane reformer as the catalytic reformer was idled.
Toledo Refinery
Overview. The Toledo refinery primarily processes a slate of light, sweet crudes from Canada, the Mid-Continent, the Bakken region and the U.S. Gulf Coast. The Toledo refinery is located on a 282-acre site near Toledo, Ohio, approximately 60 miles from Detroit. Crude is delivered to the Toledo refinery through three primary pipelines: (1) Enbridge from the north, (2) Patoka from the west and (3) Mid-Valley from the south. Crude is also delivered to a nearby terminal by rail and from local sources by truck to a truck unloading facility within the refinery.
15




The following table approximates the Toledo refinery’s current major process unit capacities. Unit capacities are shown in barrels per stream day.
Refinery UnitsNameplate
Capacity
Crude Distillation Unit180,000 
Fluid Catalytic Cracking Unit82,000 
Hydrotreating Units95,000 
Hydrocracking Unit52,000 
Catalytic Reforming Units52,000 
Alkylation Unit11,000 
Polymerization Unit7,000 
UDEX Unit16,300 
Feedstocks and Supply Arrangements. We source our crude oil needs for the Toledo refinery primarily through short-term and spot market agreements.
Refined Product Yield and Distribution. The Toledo refinery produces finished products, including gasoline, jet and ULSD, in addition to a variety of high-value petrochemicals including benzene, toluene, xylene, nonene and tetramer. The Toledo refinery is connected, via pipelines, to an extensive distribution network throughout Ohio, Illinois, Indiana, Kentucky, Michigan, Pennsylvania and West Virginia. The finished products are transported on pipelines owned by Sunoco Logistics Partners L.P. and Buckeye Partners L.P. In addition, we have proprietary connections to a variety of smaller pipelines and spurs that help us optimize our clean products distribution. A significant portion of the Toledo refinery’s gasoline and ULSD are distributed through various terminals in this network.
We have an agreement with Sunoco whereby Sunoco purchases gasoline and distillate products representing approximately one-third of the Toledo refinery’s gasoline and distillates production. The agreement expires in March 2022, subject to certain early termination rights. We are currently in active negotiations with Sunoco on renewal of this contract. We sell the bulk of the petrochemicals produced at the Toledo refinery through short-term contracts or on the spot market and the majority of the petrochemical distribution is done via rail.
Tankage Capacity. The Toledo refinery has total storage capacity of approximately 4.5 million barrels. The Toledo refinery receives its crude through pipeline connections and a truck rack. Of the total, approximately 1.3 million barrels are dedicated to crude oil storage with the remaining 3.2 million barrels allocated to intermediates and products.
Energy and Other Utilities. Under normal operating conditions, the Toledo refinery consumes approximately 25,000 MMBTU per day of natural gas supplied via pipeline from third parties. The Toledo refinery purchases its electricity from the PJM grid and has a long-term contract to purchase hydrogen and steam from a local third-party supplier. In addition to the third-party steam supplier, the Toledo refinery consumes a portion of the steam that is generated by its various process units.
16




Chalmette Refinery
Overview. The Chalmette refinery is located on a 400-acre site near New Orleans, Louisiana. It is a dual-train coking refinery and is capable of processing both light and heavy crude oil through its 185,000 bpd crude units and downstream units. Chalmette Refining owns 100% of the MOEM Pipeline, providing access to the Empire Terminal, as well as the CAM Connection Pipeline, providing access to the Louisiana Offshore Oil Port facility through a third-party pipeline. Chalmette Refining also owns 80% of each of the Collins Pipeline Company and T&M Terminal Company, both located in Collins, Mississippi, which provide a clean products outlet for the refinery to the Plantation and Colonial Pipelines. In addition, there is also a marine terminal capable of importing waterborne feedstocks and loading or unloading finished products. There is also a clean products truck rack that provides access to local markets and crude storage that are owned by PBFX.
The following table approximates the Chalmette refinery’s current major process unit capacities. Unit capacities are shown in barrels per stream day.
Refinery UnitsNameplate
Capacity
Crude Distillation Units185,000 
Vacuum Distillation Unit 114,000 
Fluid Catalytic Cracking Unit75,000 
Hydrotreating Units189,000 
Delayed Coking Unit42,000 
Catalytic Reforming Unit42,000 
Alkylation Unit17,000 
Aromatics Extraction Unit 17,000 
Feedstocks and Supply Arrangements. We source our crude oil and feedstock needs for the Chalmette refinery through connections to the CAM Pipeline and MOEM Pipeline, as well as our marine terminal, and through short-term and spot market agreements.
Refined Product Yield and Distribution. The Chalmette refinery predominantly produces gasoline and diesel fuels and also manufactures high-value petrochemicals including benzene and xylene. Products produced at the Chalmette refinery are transferred to customers through pipelines, the marine terminal and truck rack. The majority of our clean products are delivered to customers via pipelines. Our ownership of the Collins pipeline and T&M terminal provides the Chalmette refinery with strategic access to Southeast and East Coast markets through third-party logistics.
Inventory Intermediation Agreement. At the election of the PBF Entities, certain inventory at the Chalmette refinery may be held by J. Aron pursuant to the Third Inventory Intermediation Agreement. Refer to East Coast Refining System (Delaware City Refinery and Paulsboro Refinery), above, for further details.
Tankage Capacity. The Chalmette refinery has a total tankage capacity of approximately 8.1 million barrels. Of this total, approximately 2.6 million barrels are allocated to crude oil storage with the remaining 5.5 million barrels allocated to intermediates and products.
Energy and Other Utilities. Under normal operating conditions, the Chalmette refinery consumes approximately 25,000 MMBTU per day of natural gas supplied via pipeline from third parties. The Chalmette refinery purchases its electricity from a local utility and has a long-term contract to purchase hydrogen from a third-party supplier.
17




Torrance Refinery
Overview. The Torrance refinery is located on 750-acres in Torrance, California. It is a high-conversion crude, delayed-coking refinery capable of processing both heavy and medium crude oils through its crude unit and downstream units. In addition to refining assets, the Torrance refinery acquisition included a number of high-quality logistics assets including a sophisticated network of crude and products pipelines, product distribution terminals and refinery crude and product storage facilities. The most significant logistics asset is a crude gathering and transportation system which delivers San Joaquin Valley crude oils directly from the field to the refinery, which is now owned by PBFX. Additionally, there are several pipelines serving the refinery that provide access to sources of waterborne crude oils including the Ports of Long Beach and Los Angeles, as well as clean product outlets with a direct pipeline that supplies jet fuel to the Los Angeles airport that are held by affiliates of the refinery.
The following table approximates the Torrance refinery’s current major process unit capacities. Unit capacities are shown in barrels per stream day.
Refinery UnitsNameplate
Capacity
Crude Distillation Unit166,000 
Vacuum Distillation Unit102,000 
Fluid Catalytic Cracking Unit90,000 
Hydrotreating Units155,500 
Hydrocracking Unit25,000 
Alkylation Unit25,500 
Delayed Coking Unit58,000 
Feedstocks and Supply Arrangements. The Torrance refinery primarily processes a variety of medium and heavy crude oils. We have a crude supply agreement with ExxonMobil for approximately 60,000 bpd of crude oil that can be processed at our Torrance refinery. This crude supply agreement has an automatic renewal feature, unless either party gives thirty-six months written termination notice. Additionally, we obtain crude and feedstocks from other sources through connections to third-party pipelines as well as ship docks and truck racks.
Refined Product Yield and Distribution. The Torrance refinery predominantly produces gasoline, jet fuel and diesel fuels. Products produced at the Torrance refinery are transferred to customers through pipelines, the marine terminal and truck rack. The majority of clean products are delivered to customers via pipelines. We currently market and sell all of our refined products independently to a variety of customers either on the spot market or through term agreements.
Tankage Capacity. The Torrance refinery has a total tankage capacity of approximately 8.6 million barrels. Of this total, approximately 2.1 million barrels are allocated to crude oil storage with the remaining 6.5 million barrels allocated to intermediates and products.
Energy and Other Utilities. Under normal operating conditions, the Torrance refinery consumes approximately 47,000 MMBTU per day of natural gas supplied via pipeline from third parties. The Torrance refinery generates some power internally using a combination of steam and gas turbines and purchases any additional needed power from the local utility. The Torrance refinery has a long-term contract to purchase hydrogen from a third-party supplier.
18




Martinez Refinery
Overview. The Martinez refinery is located on an 860-acre site in the City of Martinez, 30 miles northeast of San Francisco, California. The refinery is a high-conversion, dual-coking facility with a Nelson Complexity Index of 16.1, making it one of the most complex refineries in the United States. The facility is strategically positioned in Northern California and provides for operating and commercial synergies with the Torrance refinery located in Southern California. In addition to refining assets, the Martinez refinery includes a number of high-quality onsite logistics assets including a deep-water marine facility, product distribution terminals and refinery crude and product storage facilities with approximately 8.8 million barrels of shell capacity.
The following table approximates the Martinez refinery’s current major process unit capacities. Unit capacities are shown in barrels per stream day.
Refinery UnitsNameplate
Capacity
Crude Distillation Unit157,000 
Vacuum Distillation Unit102,000 
Fluid Catalytic Cracking Unit72,000 
Hydrotreating Units268,000 
Hydrocracking Unit42,900 
Alkylation Unit12,500 
Delayed Coking Unit25,500 
Flexi Coking Unit 22,500 
Isomerization Unit 15,000 
Feedstocks and Supply Arrangements. We have entered into various five-year crude supply agreements with Shell Oil Products for approximately 150,000 bpd, in the aggregate, to support our West Coast and Mid-Continent refinery operations. Additionally, we obtain crude and feedstocks from other sources through connections to third-party pipelines as well as ship docks.
Refined Product Yield and Distribution. We entered into certain offtake agreements for our West Coast system with Shell Oil Products for clean products with varying terms up to 15 years. We currently market and sell all of our refined products independently to a variety of customers either on the spot market or through term agreements.
Tankage Capacity. Martinez has a total tankage capacity of approximately 8.8 million barrels. Of this total, approximately 2.5 million barrels are allocated to crude oil storage with the remaining 6.3 million barrels allocated to intermediates and products.
Energy and Other Utilities. Under normal operating conditions, the Martinez refinery consumes approximately 80,000 MMBTU per day of natural gas (including natural gas consumed in hydrogen production) supplied via pipeline from third parties. The Martinez refinery generates some power internally using a combination of steam and gas turbines and purchases any additional needed power from the local utility. The Martinez refinery has a long-term contract to purchase hydrogen from a third-party supplier.
19




Logistics Segment
We formed PBFX, a publicly-traded MLP, to own or lease, operate, develop and acquire crude oil and refined products terminals, pipelines, storage facilities and similar logistics assets. PBFX’s operations are aggregated into the Logistics segment. PBFX engages in the receiving, handling, storage and transferring of crude oil, refined products, natural gas and intermediates from sources located throughout the United States and Canada for PBF Energy in support of its refineries, as well as for third-party customers. A substantial majority of PBFX’s revenues are derived from long-term, fee-based commercial agreements with PBF Holding, which include minimum volume commitments for receiving, handling, storing and transferring crude oil, refined products and natural gas. PBFX’s third-party revenue is primarily derived from its third-party acquisitions. PBF Energy also has agreements with PBFX that establish fees for certain general and administrative services and operational and maintenance services provided by PBF Holding to PBFX. These transactions, other than those with third parties, are eliminated by PBF Energy and PBF LLC in consolidation.
As of December 31, 2021, PBFX’s assets consist of the following:
AssetCapacityProducts Handled PBF Location Supported
Transportation and Terminaling
DCR Rail Facility (a)(b)various throughput capacity (a)CrudeEast Coast Refining System
Toledo Truck Terminal (b)22,500 bpd unloading capacityCrudeToledo Refinery
Toledo Storage Facility - propane loading facility (b)11,000 bpd throughput capacityPropaneToledo Refinery
DCR Products Pipeline (b)125,000 bpd pipeline capacityRefined productsDelaware City Refinery
DCR Truck Rack (b)76,000 bpd throughput capacityGasoline, distillates and LPGsDelaware City Refinery
East Coast Terminalsvarious throughput capacity and approximately 4.2 million barrel aggregate shell capacityRefined productsEast Coast Refining System
Torrance Valley Pipeline (b)110,000 bpd pipeline capacity and approximately 700,000 barrel aggregate shell capacity (c)CrudeTorrance Refinery
Paulsboro Natural Gas Pipeline (b)60,000 dth/d pipeline capacityNatural gasPaulsboro Refinery
Toledo Products Terminalvarious throughput capacity and 110,000 barrel aggregate shell capacityRefined productsToledo Refinery
Knoxville Terminalsvarious throughput capacity and 520,000 barrel aggregate shell capacityGasoline, distillates and LPGsChalmette Refinery
Toledo Rail Products Facility (b)(d)16,000 bpd loading capacityCrude, LPGs, gasoline and distillatesToledo Refinery
Chalmette Truck Rack (b)20,000 bpd loading capacityGasoline and distillatesChalmette Refinery
Chalmette Rosin Yard (b)17,000 bpd unloading capacityLPGsChalmette Refinery
Paulsboro Lube Oil Terminal (b)various throughput capacity and 309,000 barrel aggregate shell capacityLubesPaulsboro Refinery
Delaware Ethanol Storage Facility (b)various throughput capacity and 100,000 barrel aggregate shell capacityEthanolDelaware City Refinery
Storage
Toledo Storage Facility (b)approximately 3.9 million barrel aggregate shell capacity (e)Crude, refined products and intermediatesToledo Refinery
Chalmette Storage Tank625,000 barrel shell capacityCrudeChalmette Refinery
East Coast Storage Assetsapproximately 4.0 million barrel aggregate shell capacity (f) and various throughput capacityCrude, feedstock, asphalt and refined productsEast Coast Refining System
20




___________________

(a)Included within the DCR Rail Facility are the DCR Rail Terminal, a rail unloading terminal with an unloading capacity of 130,000 bpd, and the DCR West Rack, an unloading facility with an unloading capacity of 40,000 bpd.
(b)These assets represent the assets that PBFX acquired from PBF LLC.
(c)Includes storage capacity at the PBFX Midway, Emidio and Belridge stations.
(d)Of the approximately 3.9 million barrel aggregate shell capacity, approximately 1.3 million barrels are dedicated to crude and approximately 2.6 million barrels are allocated to refined products and intermediates.
(e)Of the approximately 4.0 million barrel aggregate shell capacity, approximately 3.0 million barrels are dedicated to crude and feedstocks and approximately 1.0 million barrels are allocated to asphalt.
Principal Products
Our refineries make various grades of gasoline, distillates (including diesel fuel, jet fuel and ULSD) and other products from crude oil, other feedstocks, and blending components. We sell these products through our commercial accounts and sales with major oil companies. For the years ended December 31, 2021, 2020 and 2019, gasoline and distillates accounted for 86.2%, 84.7% and 86.8% of our revenues, respectively.
Customers
We sell a variety of refined products to a diverse customer base. The majority of our refined products are primarily sold through short-term contracts or on the spot market. In addition, we have product offtake arrangements for a portion of our clean products. For the years ended December 31, 2021 and December 31, 2020, only one customer, Shell plc (“Shell”), accounted for 10% or more of our revenues (approximately 15% and 13%, respectively). For the year ended December 31, 2019, no single customer accounted for 10% or more of our revenues. As of December 31, 2021 and December 31, 2020, only one customer, Shell, accounted for 10% or more of our total trade accounts receivable (approximately 26% and 16%, respectively).
Seasonality
Traditionally, demand for gasoline and diesel is generally higher during the summer months than during the winter months due to seasonal increases in highway traffic and construction work. Decreased demand during the winter months can lower gasoline and diesel prices. However, due to the COVID-19 pandemic and related governmental responses, the effects of seasonality on our operating results have been less impactful in 2021 and 2020.
Competition
The refining business is very competitive. We compete directly with various other refining companies on the East, Gulf and West Coasts and in the Mid-Continent, with integrated oil companies, with foreign refiners that import products into the United States and with producers and marketers in other industries supplying alternative forms of energy and fuels to satisfy the requirements of industrial, commercial and individual consumers. Some of our competitors have expanded the capacity of their refineries and internationally new refineries are coming on line which could also affect our competitive position.
Profitability in the refining industry depends largely on refined product margins, which can fluctuate significantly, as well as crude oil prices and differentials between the prices of different grades of crude oil, operating efficiency and reliability, product mix and costs of product distribution and transportation. Certain of our competitors that have larger and more complex refineries may be able to realize lower per-barrel costs or higher margins per barrel of throughput. Several of our principal competitors are integrated national or international oil companies that are larger and have substantially greater resources. Because of their integrated operations and larger capitalization, these companies may be more flexible in responding to volatile industry or
21




market conditions, such as shortages of feedstocks or intense price fluctuations. Refining margins are frequently impacted by sharp changes in crude oil costs, which may not be immediately reflected in product prices.
The refining industry is highly competitive with respect to feedstock supply. Unlike certain of our competitors that have access to proprietary controlled sources of crude oil production available for use at their own refineries, we obtain all of our crude oil and substantially all other feedstocks from unaffiliated sources. The availability and cost of crude oil and feedstock are affected by global supply and demand. We have no crude oil reserves and are not engaged in the exploration or production of crude oil. We believe, however, that we will be able to obtain adequate crude oil and other feedstocks at generally competitive prices for the foreseeable future.
Pursuant to its Renewable Fuel Standard, EPA has implemented mandates to blend renewable fuels into the petroleum fuels produced and sold in the United States. However, unlike certain of our competitors, we currently do not produce renewable fuels, and increasing the volume of renewable fuels that must be blended into our products displaces an increasing volume of our refineries’ product pool, potentially resulting in lower earnings and profitability. In addition, in order to meet certain of these and future EPA requirements, we may be required to continue to purchase RINs, which historically had, and we expect to have, fluctuating costs based on market conditions.
Corporate Offices
We currently lease approximately 63,000 square feet for our principal corporate offices in Parsippany, New Jersey. The lease for our principal corporate offices expires in 2023. Functions performed in the Parsippany office include overall corporate management, refinery and health, safety and environmental management, planning and strategy, corporate finance, commercial operations, logistics, contract administration, marketing, investor relations, governmental affairs, accounting, tax, treasury, information technology, legal and human resources support functions.
We lease approximately 8,800 square feet for our regional corporate office in Long Beach, California. The lease for our Long Beach office expires in 2026. Functions performed in the Long Beach office include overall regional corporate management, planning and strategy, commercial operations, logistics, contract administration, marketing and governmental affairs.
We lease approximately 5,000 square feet for our regional corporate office in The Woodlands, Texas. The lease for The Woodlands office expires in 2032. Functions performed in The Woodlands include pipeline control center operations and logistics operations, engineering and regulatory support functions.
Employees and Human Capital
Safety
We believe our responsibility to our employees, neighbors, shareholders, other stakeholders and the environment is only fulfilled through our commitment to safety and reliability. Through rigorous training, sharing of expertise across our sites, continuous monitoring and through promoting a culture of excellence in operations, we continuously strive to keep our people, the communities in which we operate in and the environment safe.
Our focus on safety is also evident in our response to the COVID-19 pandemic. We continue to utilize our COVID-19 response team to implement additional social distancing measures across the workplace, enhance personal protective equipment and sanitize our facilities. With the guidance of our COVID-19 response team, we were able to safely return our workforce to their primary locations, and we will continue to rely on our COVID-19 response team and assess the evolution of the COVID-19 pandemic as we evaluate and implement further measures to keep our employees safe.
22




We are subject to the requirements of OSHA and comparable state statutes that regulate the protection of the health and safety of workers. In addition, the OSHA Hazard Communication Standard requires that information be maintained about hazardous materials used or produced in operations and that this information be provided to employees, state and local government authorities and citizens. We believe that our operations are in compliance with OSHA requirements, including general industry standards, record keeping requirements and monitoring of occupational exposure to regulated substances.
Development and Retention
The development, attraction and retention of employees is a critical success factor for our Company. To support the advancement of our employees, we offer rigorous training and development programs and encourage the sharing of expertise across our sites. We actively promote inclusion and diversity in our workforce at each of our locations and provide our employees with opportunities to give back through engagement in our local communities through supportive educational programs, philanthropic and volunteer activities.
We believe that a combination of competitive compensation and career growth and development opportunities help increase employee morale and reduce voluntary turnover. Our comprehensive benefit packages are competitive in the marketplace and we believe in recognizing and rewarding talent through our various cash and equity compensation programs.
Headcount
As of December 31, 2021, we had approximately 3,418 employees, of which 1,833 are covered by collective bargaining agreements. Our hourly employees are covered by collective bargaining agreements through the United Steel Workers (“USW”), the Independent Oil Workers (“IOW”) and the International Brotherhood of Electrical Workers (“IBEW”). We consider our relations with the represented employees to be satisfactory.
Location Number of employeesEmployees covered by collective bargaining agreementsCollective bargaining agreementsExpiration date
Headquarters 374N/AN/A
Delaware City refinery 520363USWJanuary 2022*
Paulsboro refinery225141IOWMarch 2022
Toledo refinery476298
6
USW
USW
February 2022
February 2022
*
*
Chalmette refinery 527305USWJanuary 2022*
Torrance refinery544298
10
USW
IBEW
January 2022
January 2022
*
*
Torrance logistics9841
4
USW
USW
May 2024
January 2022

*
Martinez refinery 565312
23
USW
IBEW
February 2022
February 2022
*
*
PBFX8922
10
USW-East Coast Storage Assets
USW- East Coast Terminals
January 2022
April 2024
*
Total employees3,4181,833
*These collective bargaining agreements have expired. Terms related to new collective bargaining agreements have been agreed to on local bargaining issues and are pending settlement of the National Oil Bargaining Program which will set contract term, wages, health care contributions and any other agreed upon issues prior to being executed. During this interim period, the terms of the expired agreements will remain in place under rolling 24-hour extensions until new agreements are finalized.
23




Information About Our Executive Officers
The following is a list of our executive officers as of February 17, 2022:
NameAge (as of December 31, 2021)Position
Thomas Nimbley70Chief Executive Officer and Chairman of the Board of Directors
Matthew Lucey48President
C. Erik Young44Senior Vice President, Chief Financial Officer
Paul Davis59President, Western Region
Thomas O’Connor49Senior Vice President, Commercial
Trecia Canty52Senior Vice President, General Counsel & Corporate Secretary
Steven Steach65Senior Vice President, Refining
Thomas Nimbley has served as our Chief Executive Officer since June 2010 and on our Board of Directors since October 2014. He has served as the Chairman of our Board since July 2016. He was our Executive Vice President, Chief Operating Officer from March 2010 through June 2010. In his capacity as our Chief Executive Officer, Mr. Nimbley also serves as a director and the Chief Executive Officer of certain of our subsidiaries and our affiliates, including Chairman of the Board of PBF GP. Prior to joining us, Mr. Nimbley served as a Principal for Nimbley Consultants LLC from June 2005 to March 2010, where he provided consulting services and assisted on the acquisition of two refineries. He previously served as Senior Vice President and head of Refining for Phillips Petroleum Company (“Phillips”) and subsequently Senior Vice President and head of Refining for ConocoPhillips (“ConocoPhillips”) domestic refining system (13 locations) following the merger of Phillips and Conoco Inc. Before joining Phillips at the time of its acquisition of Tosco Corporation (“Tosco”) in September 2001, Mr. Nimbley served in various positions with Tosco and its subsidiaries starting in April 1993.
Matthew Lucey has served as our President since January 2015 and was our Executive Vice President from April 2014 to December 2014. Mr. Lucey served as our Senior Vice President, Chief Financial Officer from April 2010 to March 2014. Mr. Lucey joined us as our Vice President, Finance in April 2008. Mr. Lucey is also a director of certain of our subsidiaries, including PBF GP. Prior thereto, Mr. Lucey served as a Managing Director of M.E. Zukerman & Co., a New York-based private equity firm specializing in several sectors of the broader energy industry, from 2001 to 2008. Before joining M.E. Zukerman & Co., Mr. Lucey spent six years in the banking industry.
C. Erik Young has served as our Senior Vice President and Chief Financial Officer since April 2014 after joining us in December 2010 as Director, Strategic Planning where he was responsible for both corporate development and capital markets initiatives. Mr. Young is also a director of certain of our subsidiaries, including PBF GP. Prior to joining the Company, Mr. Young spent eleven years in corporate finance, strategic planning and mergers and acquisitions roles across a variety of industries. He began his career in investment banking before joining J.F. Lehman & Company, a private equity investment firm, in 2001.
Paul Davis has served as our President, PBF Western Region since September 2017. Mr. Davis joined us in April of 2012 and held various executive roles in our commercial operations, including Co-Head of Commercial, prior to serving as Senior Vice President, Western Region Commercial Operations from September 2015 to September 2017. Previously, Mr. Davis was responsible for managing the U.S. clean products commercial operations for Hess Energy Trading Company from 2006 to 2012. Prior to that, Mr. Davis was responsible for Premcor’s U.S. Midwest clean products disposition group. Mr. Davis has over 29 years of experience in commercial operations in crude oil and refined products, including 16 years with the ExxonMobil in various operational and commercial positions, including sourcing refinery feedstocks and crude oil and the disposition of refined products, as well as optimization roles within refineries.
24




Thomas O’Connor has served as our Senior Vice President, Commercial since September 2015. Mr. O’Connor joined us as Senior Vice President in September 2014 with responsibility for business development and growing the business of PBFX, and from January to September 2015, served as our Co-Head of commercial activities. Prior to joining us, Mr. O’Connor worked at Morgan Stanley since 2000 in various positions, most recently as a Managing Director and Global Head of Crude Oil Trading and Global Co-Head of Oil Flow Trading. Prior to joining Morgan Stanley, Mr. O’Connor worked for Tosco from 1995 to 2000 in the Atlantic Basin Fuel Oil and Feedstocks group.
Trecia Canty has served as our Senior Vice President, General Counsel and Corporate Secretary since September 2015. In her role, Ms. Canty is responsible for the legal department and outside counsel, which provide a broad range of support for the Company’s business activities, including corporate governance, compliance, litigations and mergers and acquisitions. Previously, Ms. Canty was named Vice President, Senior Deputy General Counsel and Assistant Secretary in October 2014 and led our commercial and finance legal operations since joining us in November 2012. Ms. Canty is also a director of certain of our subsidiaries. Prior to joining us, Ms. Canty served as Associate General Counsel, Corporate and Assistant Secretary of Southwestern Energy Company, where her responsibilities included finance and mergers and acquisitions, securities and corporate compliance and corporate governance. She also provided legal support to the midstream marketing and logistics businesses. Prior to joining Southwestern Energy Company in 2004, she was an associate with Cleary, Gottlieb, Steen & Hamilton.
Steven Steach has served as our Senior Vice President, Refining since February 1, 2022 and has responsibility for our refining operations. He originally joined us in November 2015 in advance of the acquisition of the Torrance Refinery and served as the Vice President and Refinery Manager of the Torrance Refinery from its acquisition on July 1, 2016 until January 31, 2022. Before joining PBF, Mr. Steach was Refinery Manager for ConocoPhillips in Billings, MT, for four years. Prior to Billings, Mr. Steach was Operations Manager for ConocoPhillips at their Los Angeles Refinery for a total of nine years, including Site Manager at the Carson plant.
25




Environmental, Health and Safety Matters
Our refineries, pipelines and related operations are subject to extensive and frequently changing federal, state and local laws and regulations, including, but not limited to, those relating to the discharge of materials into the environment or that otherwise relate to the protection of the environment, waste management and the characteristics and the compositions of fuels. Compliance with existing and anticipated laws and regulations can increase the overall cost of operating the refineries, including remediation, operating costs and capital costs to construct, maintain and upgrade equipment and facilities. Permits are also required under these laws for the operation of our refineries, pipelines and related operations and these permits are subject to revocation, modification and renewal. Compliance with applicable environmental laws, regulations and permits will continue to have an impact on our operations, results of operations and capital requirements. We believe that our current operations are in substantial compliance with existing environmental laws, regulations and permits.
We incorporate by reference into this Item the environmental disclosures contained in the following sections of this report:
Item 1A. “Risk Factors”
Our results of operations continue to be impacted by significant costs to comply with renewable fuels mandates. The market prices for RINs have been volatile and may harm our profitability;
We may have capital needs for which our internally generated cash flows and other sources of liquidity may not be adequate;
We may incur significant liability under, or costs and capital expenditures to comply with, environmental and health and safety regulations, which are complex and change frequently;
Potential further laws and regulations related to climate change could have a material adverse impact on our operations and adversely affect our facilities;
Regulation of emissions of greenhouse gases could force us to incur increased capital expenditures and operating costs that could have a material adverse effect on our results of operations and financial condition;
Environmental clean-up and remediation costs of our sites and environmental litigation could decrease our net cash flow, reduce our results of operations and impair our financial condition;
Our pipelines are subject to federal and/or state regulations, which could reduce profitability and the amount of cash we generate;
We could incur substantial costs or disruptions in our business if we cannot obtain or maintain necessary permits and authorizations or otherwise comply with health, safety, environmental and other laws and regulations;
We are subject to strict laws and regulations regarding employee and process safety, and failure to comply with these laws and regulations could have a material adverse effect on our results of operations, financial condition and profitability.
Item 3. “Legal Proceedings”,
Item 8. “Financial Statements and Supplementary Data”
Note 9 - Accrued Expenses,
Note 12 - Other Long-Term Liabilities and
Note 14 - Commitments and Contingencies
26




Applicable Federal and State Regulatory Requirements
As is the case with all companies engaged in industries similar to ours, we face potential exposure to future claims and lawsuits involving environmental and safety matters. These matters include soil and water contamination, air pollution, personal injury and property damage allegedly caused by substances which we manufactured, handled, used, released or disposed of.
Current and future environmental regulations are expected to require additional expenditures, including expenditures for investigation and remediation, which may be significant, at our refineries and at our other facilities. To the extent that future expenditures for these purposes are material and can be reasonably determined, these costs are disclosed and accrued.
Our operations are also subject to various laws and regulations relating to occupational health and safety. We maintain safety training and maintenance programs as part of our ongoing efforts to ensure compliance with applicable laws and regulations. Compliance with applicable health and safety laws and regulations has required and continues to require substantial expenditures.
We cannot predict what additional health, safety and environmental legislation or regulations will be enacted or become effective in the future or how existing or future laws or regulations will be administered or interpreted with respect to our operations. Compliance with more stringent laws or regulations or adverse changes in the interpretation of existing requirements or discovery of new information such as unknown contamination could have an adverse effect on the financial position and the results of our operations and could require substantial expenditures for the installation and operation of systems and equipment that we do not currently possess.
We incorporate by reference into this Item the federal and state regulatory requirements disclosures contained in the following sections of this report:
Item 8. “Financial Statements and Supplementary Data”
Note 14 - Commitments and Contingencies

27




ITEM 1A. RISK FACTORS
Summary of Risk Factors
Investing in our common stock involves a degree of risk. These risks are discussed more fully below and include, but are not limited to, the following, any of which could have a material adverse effect on our financial condition, results of operations and cash flows:
Risks Related to the COVID-19 Pandemic
The COVID-19 pandemic and its effects on our liquidity, business, financial condition and results of operations;
Decline in demand for our refined products;
Worsening of market conditions related to the COVID-19 pandemic.
Risks Relating to Our Business and Industry
The price volatility of crude oil, other feedstocks, blendstocks, refined products and fuel and utility services;
Volatility in commodity prices and refined product demand;
Crude oil differentials and related factors, which fluctuate substantially;
Significant interruptions or casualty losses at any of our refineries and related assets or logistics terminals, pipelines or other facilities;
Interruptions of supply and distribution at our refineries;
Renewable fuels mandates and the cost of RINs;
Existence of capital needs for which our internally generated cash flows and other sources of liquidity may not be adequate;
Regulation of emissions of greenhouse gases and other environmental and health and safety regulations;
Enhanced scrutiny on ESG matters;
Volatility and uncertainty in the credit and capital markets;
Any political instability, military strikes, sustained military campaigns, terrorist activity, changes in foreign policy, or other catastrophic events;
A cyber-attack on, or other failure of, our technology infrastructure;
Competition from companies who have not been adversely impacted as much as we have been by the COVID-19 pandemic;
Delays or cost increases related to capital spending programs;
Product liability and operational liability claims and litigation;
Prospect that dividend payments may not be reinstated;
Acquisition or integration of new assets into our business;
Labor disruptions that would interfere with our operations;
Discontinuation of employment of any of our senior executives or other key employees;
Our activity in commodity derivatives markets.
Risks Related to Our Indebtedness
Our substantial levels of indebtedness;
Our ability to secure necessary financing on acceptable terms;
Changes in our credit ratings;
Limitations on our operations arising out of restrictive covenants in our debt instruments;
Anti-takeover provisions in our indentures.

28




Risks Related to Our Organizational Structure and PBF Energy Class A Common Stock
PBF Energy’s dependence upon distributions from PBF LLC and its subsidiaries to pay taxes and meet its other obligations;
The rights of other members of PBF LLC may conflict with the interests of PBF Energy Class A common stockholders;
Obligations under the Tax Receivable Agreement, as defined below;
Anti-takeover provisions in our certificate of incorporation and bylaws and under Delaware law;
Volatility of our stock price;
Potential dilution of our current stockholders.

Risks Related to Our Ownership of PBFX
Obligations for minimum volume commitments in our commercial agreements with PBFX;
Potential tax consequences related to our involvement in PBFX.

Risk Factors
You should carefully read the risks and uncertainties described below. The risks and uncertainties described below are not the only ones facing our company. Additional risks and uncertainties may also impair our business operations. If any of the following risks actually occur, our business, financial condition, results of operations or cash flows would likely suffer. In that case, the trading price of PBF Energy Class A common stock could fall.
Risks Related to the COVID-19 Pandemic
The outbreak of the COVID-19 pandemic significantly and adversely affected our liquidity, business, financial condition and results of operations starting in the first quarter of 2020. While we have seen the demand for our products return in 2021, there can be no assurance that our liquidity, business, financial condition and results of operations will revert to pre-COVID-19 pandemic levels going forward.
The outbreak of the COVID-19 pandemic starting in the first quarter of 2020, negatively impacted, and may continue to impact, worldwide economic and commercial activity and financial markets. The COVID-19 pandemic, and variants thereof, and the related governmental responses resulted in significant business and operational disruptions, including business and school closures, supply chain disruptions, travel restrictions, stay-at-home orders and limitations on the availability of workforces, inclusive of mandatory quarantine periods, and has resulted in significantly lower global demand for refined petroleum and petrochemical products. Although demand for these products started to recover throughout the year ended December 31, 2021 following the lifting or easing of certain restrictions and the distribution of COVID-19 vaccines and other protective measures, there can be no assurance that future periods will not be negatively impacted by the continuing effect of the COVID-19 pandemic, including resurgences and variants of the virus.
In addition, the impact of the COVID-19 pandemic has created simultaneous shocks in oil supply and demand resulting in an economic challenge to our industry which has not occurred since our formation. It is impossible to estimate the duration or significance of the financial impact that will result from the COVID-19 pandemic. However, the extent of the impact of the COVID-19 pandemic on our business, financial condition, results of operations and liquidity will depend largely on future developments, including the duration and severity of the pandemic and variants thereof, particularly within the geographic areas where we operate, the effectiveness of vaccine programs, and the related impact on overall economic activity, all of which cannot be predicted with certainty at this time.
We continue to work with federal, state and local health authorities to respond to COVID-19 cases in the regions we operate and are taking or supporting measures to try to limit the spread of the virus and to mitigate the burden on the healthcare system. Many of these measures will continue to have an adverse impact on our business and financial results that we are not currently able to fully quantify. For example, we are carefully
29




evaluating projects and non-essential work at our refineries. Based on market conditions, our refineries have been operating at reduced rates, while constantly monitoring and adjusting our production to correlate to increases in product demand. We lowered our capital program for 2021 and will continue to plan to do so in 2022 as compared to historic levels. We have planned a level of capital expenditures we believe will allow us to satisfy and comply with all required safety, environmental and planned regulatory capital commitments and other regulatory requirements, although there are no assurances that we will be able to continue to do so. Non-compliance with applicable environmental and safety requirements, including as a result of reduced staff due to an outbreak at one of our refineries, may impair our operations, may subject us to fines or penalties assessed by governmental authorities and/or may result in an environmental or safety incident. We may also be subject to liability as a result of claims against us by impacted workers or third parties.
Demand for our refined products can significantly decline due to changes in global and regional economic conditions.
Business closings and layoffs in the markets we operate have adversely affected demand for our refined products. Deterioration of general economic conditions or weak demand levels could require additional actions on our part to lower our operating costs, including temporarily or permanently ceasing to operate units at our facilities, as experienced in 2020 in the case of the East Coast Refining Reconfiguration. There may be significant incremental costs associated with such actions. Further deterioration of global and regional economic conditions may harm our liquidity and ability to repay our outstanding debt and the trading price of PBF Energy’s Class A common stock.
The persistence or worsening or market conditions related to the COVID-19 pandemic may require us to raise additional capital to meet our obligations and operate our business.
Our borrowing base under PBF Holding’s asset-based revolving credit facility (the “Revolving Credit Facility”) could be reduced if market conditions deteriorate or crude prices decrease significantly. Our borrowing base availability under the Revolving Credit Facility was $3,400.0 million as of December 31, 2021. If current market conditions return to levels experienced during the height of the COVID-19 pandemic, or worsen, we may require additional capital to meet our obligations as well as to operate our business, and additional financing and/or assets sales may not be possible on favorable terms or at all. Potential economic factors resulting from the COVID-19 pandemic, which could lead to increasing unemployment rates, substantially reduced travel and reduced business and consumer spending, could also affect our business.
Risks Relating to Our Business and Industry
The price volatility of crude oil, other feedstocks, blendstocks, refined products and fuel and utility services may have a material adverse effect on our revenues, profitability, cash flows and liquidity.
Our profitability, cash flows and liquidity from operations depend primarily on the margin above operating expenses (including the cost of refinery feedstocks, such as crude oil, intermediate partially refined products, and natural gas liquids that are processed and blended into refined products) at which we are able to sell refined products. Refining is primarily a margin-based business and, to increase profitability, it is important to maximize the yields of high value finished products while minimizing the costs of feedstock and operating expenses. When the margin between refined product prices and crude oil and other feedstock costs contracts, as we experienced in 2020, our earnings, profitability and cash flows are negatively affected. Historically, refining margins have been volatile, and are likely to continue to be volatile, as a result of a variety of factors, including fluctuations in the prices of crude oil, other feedstocks, refined products and fuel and utility services. An increase or decrease in the price of crude oil will likely result in a similar increase or decrease in prices for refined products; however, there may be a time lag in the realization, or no such realization, of the similar increase or decrease in prices for refined products. The effect of changes in crude oil prices on our refining margins therefore depends in part on how quickly and how fully refined product prices adjust to reflect these changes.
30




The nature of our business has required us to maintain substantial crude oil, feedstock and refined product inventories. Although we reduced our crude oil, feedstock and refined product inventories in 2020 to strengthen our financial position in response to the COVID-19 pandemic, inventory has slowly returned to normalized levels in 2021. Because crude oil, feedstock and refined products are commodities, we have no control over the changing market value of these inventories. Our crude oil, feedstock and refined product inventories are valued at the lower of cost or market value under the last-in-first-out (“LIFO”) inventory valuation methodology. If the market value of our crude oil, feedstock and refined product inventory declines to an amount less than our LIFO cost, we would record a write-down of inventory and a non-cash impact to cost of products and other. For example, during the year ended December 31, 2020, we recorded an adjustment to value our inventories to the lower of cost or market which decreased income from operations and net income by $268.0 million and $196.7 million, respectively, reflecting the net change in the LCM inventory reserve from $401.6 million at December 31, 2019 to $669.6 million at December 31, 2020. At December 31, 2021, the replacement value of inventories exceeded the LIFO carrying value, therefore no LCM inventory reserve was recorded.
Prices of crude oil, other feedstocks, blendstocks, and refined products depend on numerous factors beyond our control, including the supply of and demand for crude oil, other feedstocks, gasoline, diesel, ethanol, asphalt and other refined products. Such supply and demand are affected by a variety of economic, market, environmental and political conditions.
Our direct operating expense structure also impacts our profitability. Our major direct operating expenses include employee and contract labor, maintenance and energy. Our predominant variable direct operating cost is energy, which is comprised primarily of fuel and other utility services. The volatility in costs of fuel, principally natural gas, and other utility services, principally electricity, used by our refineries and other operations affect our operating costs. Fuel and utility prices have been, and will continue to be, affected by factors outside our control, such as supply and demand for fuel and utility services in both local and regional markets. Natural gas prices have historically been volatile and, typically, electricity prices fluctuate with natural gas prices. Future increases in fuel and utility prices may have a negative effect on our refining margins, profitability and cash flows.
Our working capital, cash flows and liquidity can be significantly impacted by volatility in commodity prices and refined product demand.
Payment terms for our crude oil purchases are typically longer than those terms we extend to our customers for sales of refined products. Additionally, reductions in crude oil purchases tend to lag demand decreases for our refined products. As a result of this timing differential, the payables for our crude oil purchases are generally proportionally larger than the receivables for our refined product sales. As we are normally in a net payables position, a decrease in commodity prices generally results in a use of working capital. Given we process a significant volume of crude oil, the impact can materially affect our working capital, cash flows and liquidity.
31




Our profitability is affected by crude oil differentials and related factors, which fluctuate substantially.
A significant portion of our profitability is derived from the ability to purchase and process crude oil feedstocks that historically have been less expensive than benchmark crude oils, such as the heavy, sour crude oils processed at our Delaware City, Paulsboro, Chalmette, Torrance and Martinez refineries. For our Toledo refinery, aside from recent crude differential volatility, purchased crude prices have historically been slightly above the WTI benchmark, however, such crude slate typically results in favorable refinery production yield. For all locations, these crude oil differentials can vary significantly from quarter to quarter depending on overall economic conditions and trends and conditions within the markets for crude oil and refined products. Any change in these crude oil differentials may have an impact on our earnings. Our rail investment and strategy to acquire cost advantaged Mid-Continent and Canadian crude, which are priced based on WTI, could be adversely affected when the WTI/Dated Brent or related differentials narrow. A narrowing of the WTI/Dated Brent differential may result in our Toledo refinery losing a portion of its crude oil price advantage over certain of our competitors, which negatively impacts our profitability. In addition, efforts in Canada to control the imbalance between its production and capacity to export crude may continue to result in price volatility and the narrowing of the WTI/WCS differential, which is a proxy for the difference between light U.S. and heavy Canadian crude oil, and may reduce our refining margins and adversely affect our profitability and earnings. Divergent views have been expressed as to the expected magnitude of changes to these crude differentials in future periods. Any continued or further narrowing of these differentials could have a material adverse effect on our business and profitability.
Additionally, governmental and regulatory actions, including continued resolutions by the Organization of the Petroleum Exporting Countries to restrict crude oil production levels and executive actions by the current U.S. presidential administration to restrict the advancement of certain energy infrastructure projects such as the Keystone XL pipeline or Enbridge's Line 5 pipeline, may continue to impact crude oil prices and crude oil differentials. Any increase in crude oil prices or unfavorable movements in crude oil differentials due to such actions or changing regulatory environment may negatively impact our ability to acquire crude oil at economical prices and could have a material adverse effect on our business and profitability.
A significant interruption or casualty loss at any of our refineries and related assets or logistics terminals, pipelines or other facilities could reduce our production, particularly if not fully covered by our insurance. Failure by one or more insurers to honor its coverage commitments for an insured event could materially and adversely affect our future cash flows, operating results and financial condition.
Our business currently consists of owning and operating six refineries and related assets, as well as logistics terminals, pipelines and other facilities. As a result, our operations could be subject to significant interruption if any of our refineries or other facilities were to experience a major accident, be damaged by severe weather or other natural disaster, or otherwise be forced to shut down or curtail production due to unforeseen events, such as acts of God, nature, orders of governmental authorities, supply chain disruptions impacting our crude rail facilities or other logistics assets, power outages, acts of terrorism, fires, toxic emissions and maritime hazards. Any such shutdown or disruption would reduce the production from that refinery. There is also risk of mechanical failure and equipment shutdowns both in general and following unforeseen events. Further, in such situations, undamaged refinery processing units may be dependent on or interact with damaged sections of our refineries and, accordingly, are also subject to being shut down. In the event any of our refineries is forced to shut down for a significant period of time, it would have a material adverse effect on our earnings, our other results of operations and our financial condition as a whole.
32




As protection against these hazards, we maintain insurance coverage against some, but not all, such potential losses and liabilities, including claims against us by third parties relating to our operations and products. We may not be able to maintain or obtain insurance of the type and amount we desire at reasonable rates. As a result of market conditions, premiums and deductibles for certain of our insurance policies may increase substantially. In some instances, certain insurance could become unavailable or available only for reduced amounts of coverage. For example, coverage for hurricane damage can be limited, and coverage for terrorism risks can include broad exclusions. If we were to incur a significant liability for which we were not fully insured, it could have a material adverse effect on our financial position.
Our insurance program includes a number of insurance carriers. Significant disruptions in financial markets could lead to a deterioration in the financial condition of many financial institutions, including insurance companies and, therefore, we may not be able to obtain the full amount of our insurance coverage for insured events. Even where we have insurance in place, there can be no assurance that the carriers will honor their obligations under the policies.
Our refineries are subject to interruptions of supply and distribution as a result of our reliance on pipelines and railroads for transportation of crude oil and refined products.
Our Toledo, Chalmette, Torrance and Martinez refineries receive a significant portion of their crude oil through our owned, as well as third-party, pipelines. These pipelines include the Enbridge system, Capline and Mid-Valley pipelines for supplying crude to our Toledo refinery, the MOEM Pipeline (which is owned by our subsidiary) and CAM Pipeline for supplying crude to our Chalmette refinery and the San Joaquin Pipeline, San Pablo Bay Pipeline, San Ardo and Coastal Pipeline systems for supplying crude to our Torrance and Martinez refineries. Additionally, our Toledo, Chalmette, Torrance and Martinez refineries deliver a significant portion of the refined products through pipelines. These pipelines include pipelines such as the Sunoco Logistics Partners L.P. and Buckeye Partners L.P. pipelines at the Toledo refinery, the Collins pipeline (which is owned by our subsidiary) at our Chalmette refinery, the Jet Pipeline to the Los Angeles International Airport, the Product Pipeline to Vernon and the Product Pipeline to Atwood at our Torrance refinery and the KinderMorgan SFPP North Pipeline at our Martinez refinery. We could experience an interruption of supply or delivery, or an increased cost of receiving crude oil and delivering refined products to market, if the ability of these pipelines to transport crude oil or refined products is disrupted because of accidents, weather interruptions, governmental regulation, terrorism, other third-party action or casualty or other events.
The Delaware City rail unloading facilities and the assets acquired in connection with the PBFX acquisition of CPI Operations LLC (the “East Coast Storage Assets”), allow our East Coast Refining System to source WTI-based crudes from Western Canada and the Mid-Continent, which may provide significant cost advantages versus traditional Brent-based international crudes in certain market environments. Any disruptions or restrictions to our supply of crude by rail due to problems with third-party logistics infrastructure or operations or as a result of increased regulations, could increase our crude costs and negatively impact our results of operations and cash flows.
In addition, due to the common carrier regulatory obligation applicable to interstate oil pipelines, capacity allocation among shippers can become contentious in the event demand is in excess of capacity. Therefore, nominations by new shippers or increased nominations by existing shippers may reduce the capacity available to us. Any prolonged interruption in the operation or curtailment of available capacity of the pipelines that we rely upon for transportation of crude oil and refined products could have a further material adverse effect on our business, financial condition, results of operations and cash flows.
33




Our results of operations continue to be impacted by significant costs to comply with renewable fuels mandates. The market prices for RINs have been volatile and may harm our profitability.
Pursuant to the Energy Policy Act of 2005 and the Energy Independence and Security Act of 2007, EPA has issued the Renewable Fuel Standard, implementing mandates to blend renewable fuels into the petroleum fuels produced and sold in the United States. Under the Renewable Fuel Standard, the volume of renewable fuels that obligated refineries must blend into their finished petroleum fuels historically has increased on an annual basis. In addition, certain states have passed legislation that requires minimum biodiesel blending in finished distillates. On October 13, 2010, EPA raised the maximum amount of ethanol allowed under federal law from 10% to 15% for cars and light trucks manufactured since 2007. The maximum amount allowed under federal law currently remains at 10% ethanol for all other vehicles. Existing laws and regulations could change, and the minimum volumes of renewable fuels that must be blended with refined petroleum fuels may increase. Because we do not produce renewable fuels, increasing the volume of renewable fuels that must be blended into our products displaces an increasing volume of our refinery’s product pool, potentially resulting in lower earnings and profitability. In addition, in order to meet certain of these and future EPA requirements, we may be required to purchase RINs, which may have fluctuating costs based on market conditions. The price of RINS was significant in 2021 and could increase further in 2022. We incurred approximately $726.0 million in RINs costs during the year ended December 31, 2021 as compared to $326.4 million and $122.7 million during the years ended December 31, 2020 and 2019, respectively. The fluctuations in our RINs costs are due primarily to volatility in prices for ethanol-linked RINs and increases in our production of on-road transportation fuels since 2012. Our RINs purchase obligation is dependent on our actual shipment of on-road transportation fuels domestically and the amount of blending achieved which can cause variability in our profitability. EPA’s proposed volumes of renewable fuels that obligated refineries must blend into their final petroleum fuels are expected to be finalized by the end of the first quarter of 2022. As a result, we could also experience fluctuating compliance costs in the future if the volumes finalized by EPA differ from what has been proposed.
We may have capital needs for which our internally generated cash flows and other sources of liquidity may not be adequate.
If we cannot generate sufficient cash flows or otherwise secure sufficient liquidity to support our short-term and long-term capital requirements, we may not be able to meet our payment obligations or our future debt obligations, comply with certain deadlines related to environmental regulations and standards, or pursue our business strategies, including acquisitions, in which case our operations may not perform as we currently expect. We have substantial short-term capital needs and may have substantial long-term capital needs. Our short-term working capital needs are primarily related to financing certain of our crude oil and refined products inventory not covered by our various supply agreements and the Third Inventory Intermediation Agreement.
If we cannot adequately handle our crude oil and feedstock requirements or if we are required to obtain our crude oil supply at our other refineries without the benefit of the existing supply arrangements or the applicable counterparty defaults in its obligations, our crude oil pricing costs may increase as the number of days between when we pay for the crude oil and when the crude oil is delivered to us increases. Termination of our Third Inventory Intermediation Agreement with J. Aron, which is currently scheduled to expire in 2024, would require us to finance the J. Aron Products covered by the agreement, which financing may not be available at terms that are as favorable or at all. We are obligated to repurchase from J. Aron all volumes of the J. Aron Products upon expiration or earlier termination of this agreement, which may have a material adverse impact on our liquidity, working capital and financial condition. Further, if we are not able to market and sell our finished products to credit worthy customers, we may be subject to delays in the collection of our accounts receivable and exposure to additional credit risk. Such increased exposure could negatively impact our liquidity due to our increased working capital needs as a result of the increase in the amount of crude oil inventory and accounts receivable we would have to carry on our balance sheet. Our long-term needs for cash include those to repay our indebtedness and other contractual obligations, support ongoing capital expenditures for equipment maintenance and upgrades, including during turnarounds at our refineries, and to complete our routine and normally scheduled maintenance, regulatory and security expenditures.
34




In addition, from time to time, we are required to spend significant amounts for repairs when one or more processing units experiences temporary shutdowns. We continue to utilize significant capital to upgrade equipment, improve facilities, and reduce operational, safety and environmental risks. In connection with the Paulsboro, Torrance and Martinez acquisitions, we assumed certain significant environmental obligations, and we have assumed a portion of certain environmental liabilities that may arise in connection with the Martinez acquisition and may similarly do so in future acquisitions. We will likely incur substantial compliance costs in connection with new or changing environmental, health and safety regulations. See “Item 7. Management’s Discussion and Analysis of Financial Condition and Results of Operations.” Our liquidity and financial condition will affect our ability to satisfy any and all of these needs or obligations.
We may incur significant liability under, or costs and capital expenditures to comply with, environmental and health and safety regulations, which are complex and change frequently.
Our operations are subject to federal, state and local laws regulating, among other things, the use and/or handling of petroleum and other regulated materials, the emission and discharge of materials into the environment, waste management, and remediation of discharges of petroleum and petroleum products, characteristics and composition of gasoline and distillates and other matters otherwise relating to the protection of the environment and the health and safety of the surrounding community. Our operations are also subject to extensive laws and regulations relating to occupational health and safety.
We cannot predict what additional environmental, health and safety legislation or regulations may be adopted in the future, or how existing or future laws or regulations may be administered or interpreted with respect to our operations. Many of these laws and regulations have become increasingly stringent over time, and the cost of compliance with these requirements can be expected to increase over time. For example, on July 21, 2021, the board of Bay Area Air Quality Management District (“BAAQMD”) voted to adopt proposed amendments to “Regulation 6-5: Particulate Emissions from Refinery Fluidized Catalytic Cracking Units - 2021 Amendment” (“Rule 6-5 Amendment”) requiring compliance with more stringent standards for particulate emissions from FCC units at refineries in the Bay Area by 2026. The regulation does not require that any specific technology be utilized to meet the new standards. The costs incurred by us to achieve the new emissions standards at our Martinez refinery within the required timeframe may be significant, and there can be no assurance that the measures we implement will achieve the required emissions reductions.
Certain environmental laws impose strict, and in certain circumstances, joint and several, liability for costs of investigation and cleanup of spills, discharges or releases on owners and operators of, as well as persons who arrange for treatment or disposal of regulated materials at, contaminated sites. Under these laws, we may incur liability or be required to pay penalties for past contamination, and third parties may assert claims against us for damages allegedly arising out of any past or future contamination. The potential penalties and clean-up costs for past or future spills, discharges or releases, the failure of prior owners of our facilities to complete their clean-up obligations, the liability to third parties for damage to their property, or the need to address newly-discovered information or conditions that may require a response could be significant, and the payment of these amounts could have a material adverse effect on our business, financial condition, cash flows and results of operations.
Potential further laws and regulations related to climate change could have a material adverse impact on our operations and adversely affect our facilities.
Some scientists have concluded that increasing concentrations of GHGs in the Earth’s atmosphere may produce climate changes that have significant physical effects, such as increased frequency and severity of storms, droughts, floods and other climatic events. We believe the issue of climate change will likely continue to receive scientific and political attention, with the potential for further laws and regulations that could materially adversely affect our ongoing operations.
35




In addition, as many of our facilities are located near coastal areas, rising sea levels may disrupt our ability to operate those facilities or transport crude oil and refined products. Extended periods of such disruption could have an adverse effect on our results of operation. We could also incur substantial costs to protect or repair these facilities.

Regulation of emissions of greenhouse gases could force us to incur increased capital expenditures and operating costs and could have a material adverse effect on our results of operations and financial condition.
Both houses of Congress have actively considered legislation to reduce emissions of GHGs, such as carbon dioxide and methane, including proposals to: (i) establish a cap and trade system, (ii) create a federal renewable energy or “clean” energy standard requiring electric utilities to provide a certain percentage of power from such sources, and (iii) create enhanced incentives for use of renewable energy and increased efficiency in energy supply and use. In addition, EPA is taking steps to regulate GHGs under the existing federal Clean Air Act. EPA has already adopted regulations limiting emissions of GHGs from motor vehicles, addressing the permitting of GHG emissions from stationary sources, and requiring the reporting of GHG emissions from specified large GHG emission sources, including refineries. These and similar regulations could require us to incur costs to monitor and report GHG emissions or reduce emissions of GHGs associated with our operations. In addition, various states, individually as well as in some cases on a regional basis, have taken steps to control GHG emissions, including adoption of GHG reporting requirements, cap and trade systems and renewable portfolio standards (such as AB 32). On September 23, 2020 the Governor of California issued an executive order effectively banning the sale of new gasoline-powered passenger cars and trucks by 2035 and requiring zero-emission medium to heavy duty vehicles by 2045 everywhere feasible. The executive order requires state agencies to build out sufficient electric vehicle charging infrastructure. It is not possible at this time to predict the ultimate form, timing or extent of federal or state regulation. In the event we do incur increased costs as a result of increased efforts to control GHG emissions, we may not be able to pass on any of these costs to our customers. Regulatory requirements also could adversely affect demand for the refined products that we produce. Any increased costs or reduced demand could materially and adversely affect our business and results of operations.
Requirements to reduce emissions could result in increased costs to operate and maintain our facilities as well as implement and manage new emission controls and programs put in place. For example, in September 2016, the state of California enacted Senate Bill 32 which further reduces greenhouse gas emissions targets to 40 percent below 1990 levels by 2030. Two regulations implemented to achieve these goals are Cap-and-Trade and the Low Carbon Fuel Standard (“LCFS”). In 2012, CARB implemented Cap-and-Trade. This program currently places a cap on GHGs and we are required to acquire a sufficient number of credits to cover emissions from our refineries and our in-state sales of gasoline and diesel. In 2009, CARB adopted the LCFS, which required a 10% reduction in the carbon intensity of gasoline and diesel by 2020. In 2018, CARB amended the LCFS to require a 20% reduction by 2030. Compliance is achieved through blending lower carbon intensity biofuels into gasoline and diesel or by purchasing credits. Compliance with each of these programs is facilitated through a market-based credit system. If sufficient credits are unavailable for purchase or we are unable to pass through costs to our customers, we have to pay a higher price for credits or if we are otherwise unable to meet our compliance obligations, our financial condition and results of operations could be adversely affected.
On September 23, 2020, the California Governor issued Executive Order N-79-20 (“N-79-20 Order”) intended to further reduce GHGs within the state. The N-79-20 Order sets a 2035 goal of no sale of internal combustion engines for passenger cars and pickup trucks within California, and a 2045 goal of no sale of internal combustion engine medium- and heavy-duty trucks, and off-road vehicles and equipment. However, the N-79-20 Order would still allow used internal combustion engine vehicles to be used and sold after these dates. The N-79-20 Order encourages zero emissions technologies such as electric vehicles, and accelerated deployment of affordable fueling and charging options. It is currently uncertain how the N-79-20 Order may be ultimately implemented by various California regulatory agencies. In the event we do incur increased costs as a result of increased efforts to control GHG emissions through future adopted regulatory requirements, we may not be able to pass these costs to our customers. These future regulatory requirements also could adversely
36




affect demand for the refined products that we produce. Any increased costs or reduced demand could materially and adversely affect our business and results of operations.
Environmental clean-up and remediation costs of our sites and environmental litigation could decrease our net cash flow, reduce our results of operations and impair our financial condition.
We may be subject to liability for the investigation and clean-up of environmental contamination at each of the properties that we own, lease, occupy or operate and at off-site locations where we arrange for the treatment or disposal of regulated materials. We may become involved in litigation or other proceedings related to the foregoing. If we were to be held responsible for damages in any such litigation or proceedings, such costs may not be covered by insurance and may be material. Historical soil and groundwater contamination has been identified at our refineries. Currently, remediation projects for such contamination are underway in accordance with regulatory requirements at our refineries. In connection with the acquisitions of certain of our refineries and logistics assets, the prior owners have retained certain liabilities or indemnified us for certain liabilities, including those relating to pre-acquisition soil and groundwater conditions, and in some instances we have assumed certain liabilities and environmental obligations, including certain existing and potential remediation obligations. If the prior owners fail to satisfy their obligations for any reason, or if significant liabilities arise in the areas in which we assumed liability, we may become responsible for remediation expenses and other environmental liabilities, which could have a material adverse effect on our business, financial condition, results of operations and cash flow. As a result, in addition to making capital expenditures or incurring other costs to comply with environmental laws, we also may be liable for significant environmental litigation or for investigation and remediation costs and other liabilities arising from the ownership or operation of these assets by prior owners, which could materially adversely affect our business, financial condition, results of operations and cash flow. See “Item 1. Business—Environmental, Health and Safety Matters” and “Item 7. Management’s Discussion and Analysis of Financial Condition and Results of Operations—Contractual Obligations and Commitments”.
We may also face liability arising from current or future claims alleging personal injury or property damage due to exposure to chemicals or other regulated materials, such as various perfluorinated compounds, including perfluorooctanoate, perfluorooctane sulfonate, perfluorohexane sulfonate, or other per-and polyfluoroalkyl substances (collectively, “PFAS”), asbestos, benzene, silica dust and petroleum hydrocarbons, at or from our facilities. We may also face liability for personal injury, property damage, natural resource damage or clean-up costs for the alleged migration of contamination from our properties. A significant increase in the number or success of these claims could materially adversely affect our business, financial condition, results of operations and cash flow. Recently, we have been voluntarily cooperating with various local, state and federal agencies in their review of the environmental and health effects of PFAS and additional PFAS-related laws may be developed at the local, state and federal level that could lead to our incurring liability for damages or other costs, civil or criminal proceedings, the imposition of fines and penalties, or other remedies or otherwise affect our business. Governmental inquiries or lawsuits involving PFAS could lead to our incurring liability for damages or other costs, civil or criminal proceedings, the imposition of fines and penalties, or other remedies, as well as restrictions on or added costs for our business operations going forward, including in the form of restrictions on discharges at our manufacturing facilities or otherwise. We may be subject to asserted or unasserted claims and governmental regulatory proceedings and inquiries related to the use of PFAS in a variety of jurisdictions.
37




Our pipelines are subject to federal and/or state regulations, which could reduce profitability and the amount of cash we generate.
Our transportation activities are subject to regulation by multiple governmental agencies. The regulatory burden on the industry increases the cost of doing business and affects profitability. Additional proposals and proceedings that affect the oil industry are regularly considered by Congress, the states, the Federal Energy Regulatory Commission, the United States Department of Transportation, and the courts. We cannot predict when or whether any such proposals may become effective or what impact such proposals may have. Projected operating costs related to our pipelines reflect the recurring costs resulting from compliance with these regulations, and these costs may increase due to future acquisitions, changes in regulation, changes in use, or discovery of existing but unknown compliance issues.
We could incur substantial costs or disruptions in our business if we cannot obtain or maintain necessary permits and authorizations or otherwise comply with health, safety, environmental and other laws and regulations.
Our operations require numerous permits and authorizations under various laws and regulations. These authorizations and permits are subject to revocation, renewal or modification and can require operational changes to limit impacts or potential impacts on the environment and/or health and safety. A violation of authorization or permit conditions or other legal or regulatory requirements could result in substantial fines, criminal sanctions, permit revocations, injunctions, and/or facility shutdowns. In addition, major modifications of our operations could require modifications to our existing permits or upgrades to our existing pollution control equipment. Any or all of these matters could have a negative effect on our business, results of operations and cash flows.
We may incur significant liabilities under, or costs and capital expenditures to comply with, health, safety, environmental and other laws and regulations, which are complex and change frequently. Our operations are subject to federal, state and local laws regulating, among other things, the handling of petroleum and other regulated materials, the emission and discharge of materials into the environment, waste management, and remediation of discharges of petroleum and petroleum products, characteristics and composition of gasoline and distillates and other matters otherwise relating to the protection of the environment. Our operations are also subject to extensive laws and regulations relating to occupational health and safety, in addition to laws and regulations affecting the transportation of crude oil by rail in North America.
We cannot predict what additional environmental, health and safety legislation or regulations may be adopted in the future, or how existing or future laws or regulations may be administered or interpreted with respect to our operations. Many of these laws and regulations are becoming increasingly stringent, and the cost of compliance with these requirements can be expected to increase over time.
Certain environmental laws impose strict, and in certain circumstances joint and several liability for, costs of investigation and cleanup of such spills, discharges or releases on owners and operators of, as well as persons who arrange for treatment or disposal of regulated materials at contaminated sites. Under these laws, we may incur liability or be required to pay penalties for past contamination, and third parties may assert claims against us for damages allegedly arising out of any past or future contamination. The potential penalties and clean-up costs for past or future releases or spills, the failure of prior owners of our facilities to complete their clean-up obligations, the liability to third parties for damage to their property, or the need to address newly-discovered information or conditions that may require a response could be significant, and the payment of these amounts could have a material adverse effect on our business, financial condition and results of operations.
38




Enhanced scrutiny on ESG matters may negatively impact our business and our access to capital markets.
Enhanced scrutiny on ESG matters may impact our business as it relates to the use of refined products, climate change, increasing public expectations on companies to address climate change, and potential use of substitutes or replacements to our products may result in increased costs, reduced demand for our products, reduced profits, increased regulations and litigation, and adverse impacts on our stock price and access to capital markets. In addition, organizations that provide information to investors on corporate governance and related matters have developed ratings for evaluating companies on their approach to ESG matters. Such ratings are used by some investors to inform and advise their investment and voting decisions. Also, some stakeholders may advocate for divestment of fossil fuel investments and encourage lenders to limit funding to companies engaged in the manufacturing of refined products. Unfavorable ESG ratings and investment community divestment initiatives may lead to negative investor and public sentiment toward the Company and to the diversion of capital from our industry, which could have a negative impact on our stock price and our access to, and costs of, capital.

We may not be able to obtain funding on acceptable terms or at all because of volatility and uncertainty in the credit and capital markets. This may hinder or prevent us from meeting our future capital needs.
In the past, global financial markets and economic conditions have been, and may again be, subject to disruption and volatile due to a variety of factors, including uncertainty in the financial services sector, low consumer confidence, falling commodity prices, geopolitical issues and generally weak economic conditions. In addition, the fixed income markets have experienced periods of extreme volatility that have negatively impacted market liquidity conditions, including as a result of the impact of the COVID-19 pandemic. As a result, the cost of raising money in the debt and equity capital markets has increased substantially at times while the availability of funds from those markets diminished significantly. In particular, as a result of concerns about the stability of financial markets generally, which may be subject to unforeseen disruptions, the cost of obtaining money from the credit markets may increase as many lenders and institutional investors increase interest rates, enact tighter lending standards, refuse to refinance existing debt on similar terms or at all and reduce or, in some cases, cease to provide funding to borrowers. Due to these factors, we cannot be certain that new debt or equity financing will be available on acceptable terms. If funding is not available when needed, or is available only on unfavorable terms, we may be unable to meet our obligations as they come due. Moreover, without adequate funding, we may be unable to execute our growth strategy, complete future acquisitions, take advantage of other business opportunities or respond to competitive pressures, any of which could have a material adverse effect on our revenues and results of operations.
Any political instability, military strikes, sustained military campaigns, terrorist activity, changes in foreign policy, or other catastrophic events could have a material adverse effect on our business, results of operations and financial condition.
Any political instability, military strikes, sustained military campaigns, terrorist activity, changes in foreign policy in areas or regions of the world where we acquire crude oil and other raw materials or sell our refined products may affect our business in unpredictable ways, including forcing us to increase security measures and causing disruptions of supplies and distribution markets. We may also be subject to United States trade and economic sanctions laws, which change frequently as a result of foreign policy developments, and which may necessitate changes to our crude oil acquisition activities. Further, like other industrial companies, our facilities may be the target of terrorist activities or subject to catastrophic events such as natural disasters and pandemic illness. Any act of war, terrorism, or other catastrophic events that resulted in damage to, or otherwise disrupts the operating activities of, any of our refineries or third-party facilities upon which we are dependent for our business operations could have a material adverse effect on our business, results of operations and financial condition.
39




A cyber-attack on, or other failure of, our technology infrastructure could affect our business and assets, and have a material adverse effect on our financial condition, results of operations and cash flows.
We are becoming increasingly dependent on our technology infrastructure and certain critical information systems which process, transmit and store electronic information, including information we use to safely and effectively operate our respective assets and businesses. These information systems include data network and telecommunications, internet access, our websites, and various computer hardware equipment and software applications, including those that are critical to the safe operation of our refineries and logistics assets. We have invested, and expect to continue to invest, significant time, manpower and capital in our technology infrastructure and information systems. These information systems are subject to damage or interruption from a number of potential sources including natural disasters, software viruses or other malware, power failures, cybersecurity threats to gain unauthorized access to sensitive information, cyber-attacks, which may render data systems unusable, and physical threats to the security of our facilities and infrastructure. Additionally, our business is highly dependent on financial, accounting and other data processing systems and other communications and information systems, including our enterprise resource planning tools. We process a large number of transactions on a daily basis and rely upon the proper functioning of computer systems. Furthermore, we rely on information systems across our respective operations, including the management of supply chain and various other processes and transactions. As a result, a disruption on any information systems at our refineries or logistics assets, may cause disruptions to our collective operations.
The potential for such security threats or system failures has subjected our operations to increased risks that could have a material adverse effect on our business. To the extent that these information systems are under our control, we have implemented measures such as virus protection software, emergency recovery processes and a formal disaster recovery plan to address the outlined risks. However, security measures for information systems cannot be guaranteed to be failsafe, and our formal disaster recovery plan and other implemented measures may not prevent delays or other complications that could arise from an information systems failure. If a key system were hacked or otherwise interfered with by an unauthorized user, or were to fail or experience unscheduled downtime for any reason, even if only for a short period, or any compromise of our data security or our inability to use or access these information systems at critical points in time, it could unfavorably impact the timely and efficient operation of our business, damage our reputation and subject us to additional costs and liabilities. The increase in companies and individuals working remotely has increased the frequency and scope of cyber-attacks and the risk of potential cybersecurity incidents, both deliberate attacks and unintentional events. While, to date, we have not had a significant cybersecurity breach or attack that had a material impact on our business or results of operations, if we were to be subject to a material successful cyber intrusion, it could result in remediation or service restoration costs, increased cyber protection costs, lost revenues, litigation or regulatory actions by governmental authorities, increased insurance premiums, reputational damage and damage to our competitiveness, financial condition, results of operations and cash flows.
Cyber-attacks against us or others in our industry could result in additional regulations, and U.S. government warnings have indicated that infrastructure assets, including pipelines, may be specifically targeted by certain groups. These attacks include, without limitation, malicious software, ransomware, attempts to gain unauthorized access to data, and other electronic security breaches. These attacks may be perpetrated by state-sponsored groups, “hacktivists”, criminal organizations or private individuals (including employee malfeasance). Current efforts by the federal government, including the Strengthening the Cybersecurity of Federal Networks and Critical Infrastructure executive order, the issuance of new cybersecurity requirements for critical pipeline owners and operators issued by the Department of Homeland Security’s Transportation Security Administration following a cyber-attack on a major petroleum pipeline in 2021, and any potential future regulations could lead to increased regulatory compliance costs, insurance coverage cost or capital expenditures. We cannot predict the potential impact to our business or the energy industry resulting from additional regulations.
40




Further, our business interruption insurance may not compensate us adequately for losses that may occur. We do not carry insurance specifically for cybersecurity events; however, certain of our insurance policies may allow for coverage for a cyber-event resulting in ensuing property damage from an otherwise insured peril. If we were to incur a significant liability for which we were not fully insured, it could have a material adverse effect on our financial position, results of operations and cash flows. In addition, the proceeds of any such insurance may not be paid in a timely manner and may be insufficient if such an event were to occur.
Competition from companies who have not been adversely impacted as much as we have been by the COVID-19 pandemic, produce their own supply of feedstocks, have extensive retail outlets, make alternative fuels or have greater financial and other resources than we do could materially and adversely affect our business and results of operations.
Our refining operations compete with domestic refiners and marketers in regions of the United States in which we operate, as well as with domestic refiners in other regions and foreign refiners that import products into the United States. In addition, we compete with other refiners, producers and marketers in other industries that supply their own renewable fuels or alternative forms of energy and fuels to satisfy the requirements of our industrial, commercial and individual consumers. Many of our competitors have not been adversely impacted by the COVID-19 pandemic as much as we have been impacted. Certain of our competitors have larger and more complex refineries, and may be able to realize lower per-barrel costs or higher margins per barrel of throughput. Several of our principal competitors are integrated national or international oil companies that are larger and have substantially greater resources than we do and access to proprietary sources of controlled crude oil production. Unlike these competitors, we obtain substantially all of our feedstocks from unaffiliated sources. We are not engaged in the petroleum exploration and production business and therefore do not produce any of our crude oil feedstocks. We do not have a retail business and therefore are dependent upon others for outlets for our refined products. Because of their integrated operations and larger capitalization, these companies may be more flexible in responding to volatile industry or market conditions, such as shortages of crude oil supply and other feedstocks or intense price fluctuations and they may also be able to obtain more favorable trade credit terms.
Newer or upgraded refineries will often be more efficient than our refineries, which may put us at a competitive disadvantage. We have taken significant measures to maintain our refineries including the installation of new equipment and redesigning older equipment to improve our operations. However, these actions involve significant uncertainties, since upgraded equipment may not perform at expected throughput levels, the yield and product quality of new equipment may differ from design specifications and modifications may be needed to correct equipment that does not perform as expected. Any of these risks associated with new equipment, redesigned older equipment or repaired equipment could lead to lower revenues or higher costs or otherwise have an adverse effect on future results of operations and financial condition. Over time, our refineries or certain refinery units may become obsolete, or be unable to compete, because of the construction of new, more efficient facilities by our competitors.
We must make substantial capital expenditures on our operating facilities to maintain their reliability and efficiency. If we are unable to complete capital projects at their expected costs and/or in a timely manner, or if the market conditions assumed in our project economics deteriorate, our financial condition, results of operations or cash flows could be materially and adversely affected.
Delays or cost increases related to capital spending programs involving engineering, procurement and construction of new facilities (or improvements and repairs to our existing facilities and equipment, including turnarounds) could adversely affect our ability to achieve targeted internal rates of return and operating results. Such delays or cost increases may arise as a result of unpredictable factors in the marketplace, many of which are beyond our control, including:
denial or delay in obtaining regulatory approvals and/or permits;
unplanned increases in the cost of construction materials or labor;
disruptions in transportation of modular components and/or construction materials;
41




severe adverse weather conditions, natural disasters or other events (such as equipment malfunctions, explosions, fires or spills) affecting our facilities, or those of vendors and suppliers;
shortages of sufficiently skilled labor, or labor disagreements resulting in unplanned work stoppages;
market-related increases in a project’s debt or equity financing costs; and/or
non-performance or force majeure by, or disputes with, vendors, suppliers, contractors or sub-contractors involved with a project.

Our refineries contain many processing units, a number of which have been in operation for many years. Equipment, even if properly maintained, may require significant capital expenditures and expenses to keep it operating at optimum efficiency. One or more of the units may require unscheduled downtime for unanticipated maintenance or repairs that are more frequent than our scheduled turnarounds for such units. Scheduled and unscheduled maintenance could reduce our revenues during the period of time that the units are not operating.
Our forecasted internal rates of return are also based upon our projections of future market fundamentals, which are not within our control, including changes in general economic conditions, impact of new regulations, available alternative supply and customer demand. Any one or more of these factors could have a significant impact on our business. If we were unable to make up the delays associated with such factors or to recover the related costs, or if market conditions change, it could materially and adversely affect our financial position, results of operations or cash flows.
We are subject to strict laws and regulations regarding employee and process safety, and failure to comply with these laws and regulations could have a material adverse effect on our results of operations, financial condition and profitability.
We are subject to the requirements of the OSHA, and comparable state statutes that regulate the protection of the health and safety of workers. In addition, OSHA requires that we maintain information about hazardous materials used or produced in our operations and that we provide this information to employees, state and local governmental authorities, and local residents. Failure to comply with OSHA requirements, including general industry standards, process safety standards and control of occupational exposure to regulated substances, could result in claims against us that could have a material adverse effect on our results of operations, financial condition and the cash flows of the business if we are subjected to significant fines or compliance costs.
PBF Energy has suspended its quarterly dividend and does not anticipate that it will declare dividends in the foreseeable future.
On March 30, 2020, PBF Energy announced that it has suspended its quarterly cash dividend of $0.30 per share on its Class A common stock, as part of its strategic plan to respond to the impact of the COVID-19 outbreak and related market activity. PBF Energy is not obligated under any applicable laws, its governing documents or any contractual agreements with its existing and prior owners or otherwise to declare or pay any dividends or other distributions (other than the obligations of PBF LLC to make tax distributions to its members). Any future declaration, amount and payment of any dividends will be at the sole discretion of our Board of Directors, however, because the impact of the COVID-19 outbreak and related market activity is difficult to predict, we do not anticipate that our Board of Directors will determine to declare a dividend in the foreseeable future. Our Board of Directors may take into account, among other things, general economic conditions, our financial condition and operating results, our available cash and current and anticipated cash needs, capital requirements, plans for expansion, including acquisitions, tax, legal, regulatory and contractual restrictions and implications, including under our subsidiaries’ outstanding debt documents, and such other factors as our Board of Directors may deem relevant in determining whether to declare or pay any dividend. Because PBF Energy is a holding company with no material assets (other than the equity interests of its direct subsidiary), its cash flow and ability to pay dividends is dependent upon the financial results and cash flows of its indirect subsidiaries PBF Holding and PBFX and their respective operating subsidiaries and the distribution or other payment of cash to it in the form of dividends or otherwise. The direct and indirect subsidiaries of PBF
42




Energy are separate and distinct legal entities and have no obligation to make any funds available to it other than in the case of certain intercompany transactions. As a result, if PBF Energy does not declare or pay dividends you may not receive any return on an investment in PBF Energy Class A common stock unless you sell PBF Energy Class A common stock for a price greater than that which you paid for it.
Product liability and operational liability claims and litigation could adversely affect our business and results of operations.
Product liability and liability arising from our operations are significant risks. Substantial damage awards have been made in certain jurisdictions against manufacturers and resellers of petroleum products based upon claims for injuries and property damage caused by the use of or exposure to various products. Failure of our products to meet required specifications or claims that a product is inherently defective could result in product liability claims from our shippers and customers, and also arise from contaminated or off-specification product in commingled pipelines and storage tanks and/or defective fuels. We may also be subject to personal injury claims arising from incidents that occur in connection with or relating to our operations. Product liability and personal injury claims against us could have a material adverse effect on our business, financial condition or results of operations.
Compliance with and changes in tax laws could adversely affect our performance.
We are subject to extensive tax liabilities, including federal, state, local and foreign taxes such as income, excise, sales/use, payroll, franchise, property, gross receipts, withholding and ad valorem taxes. New tax laws and regulations and changes in existing tax laws and regulations are continuously being enacted or proposed that could result in increased expenditures for tax liabilities in the future. These liabilities are subject to periodic audits by the respective taxing authorities, which could increase our tax liabilities. Subsequent changes to our tax liabilities as a result of these audits may also subject us to interest and penalties. There can be no certainty that our federal, state, local or foreign taxes could be passed on to our customers.
Acquisitions that we may undertake in the future involve a number of risks, any of which could cause us not to realize the anticipated benefits.
We may not be successful in acquiring additional assets, and any acquisitions that we do consummate may not produce the anticipated benefits or may have adverse effects on our business and operating results. We may selectively consider strategic acquisitions in the future within the refining and mid-stream sector based on performance through the cycle, advantageous access to crude oil supplies, attractive refined products market fundamentals and access to distribution and logistics infrastructure. Our ability to do so will be dependent upon a number of factors, including our ability to identify acceptable acquisition candidates, consummate acquisitions on acceptable terms, successfully integrate acquired assets and obtain financing to fund acquisitions and to support our growth and many other factors beyond our control. Risks associated with acquisitions include those relating to the diversion of management time and attention from our existing business, liability for known or unknown environmental conditions or other contingent liabilities and greater than anticipated expenditures required for compliance with environmental, safety or other regulatory standards or for investments to improve operating results, and the incurrence of additional indebtedness to finance acquisitions or capital expenditures relating to acquired assets. We may also enter into transition services agreements in the future with sellers of any additional refineries we acquire. Such services may not be performed timely and effectively, and any significant disruption in such transition services or unanticipated costs related to such services could adversely affect our business and results of operations. In addition, it is likely that, when we acquire refineries, we will not have access to the type of historical financial information that we will require regarding the prior operation of the refineries. As a result, it may be difficult for investors to evaluate the probable impact of significant acquisitions on our financial performance until we have operated the acquired refineries for a substantial period of time.
43




A portion of our workforce is unionized, and we may face labor disruptions that would interfere with our operations.
Most hourly employees at our refineries are covered by collective bargaining agreements through the USW, the IOW and the IBEW. Certain of these agreements have expired while others are scheduled to expire on various dates in 2022 through 2024 (See “Item 1. Business” - Employees). For the agreements that expired, terms related to new collective bargaining agreements have been agreed to on local bargaining issues and are pending settlement of the National Oil Bargaining Program which will set contract term, wages, health care contributions and any other agreed upon issues prior to being executed. During this interim period, the terms of the expired agreements will remain in place under rolling 24-hour extensions until new agreements are finalized. Future negotiations prior to the expiration of our collective agreements may result in labor unrest for which a strike or work stoppage is possible. Strikes and/or work stoppages could negatively affect our operational and financial results and may increase operating expenses at the refineries.
Our business may suffer if any of our senior executives or other key employees discontinues employment with us. Furthermore, a shortage of skilled labor or disruptions in our labor force may make it difficult for us to maintain labor productivity.
Our future success depends to a large extent on the services of our senior executives and other key employees. Our business depends on our continuing ability to recruit, train and retain highly qualified employees in all areas of our operations, including engineering, accounting, business operations, finance and other key back-office and mid-office personnel. Furthermore, our operations require skilled and experienced employees with proficiency in multiple tasks. The competition for these employees is intense, and the loss of these executives or employees could harm our business. If any of these executives or other key personnel resigns or becomes unable to continue in his or her present role and is not adequately replaced, our business operations could be materially adversely affected.
Our hedging activities may limit our potential gains, exacerbate potential losses and involve other risks.
We may enter into commodity derivatives contracts to hedge our crude price risk or crack spread risk with respect to a portion of our expected gasoline and distillate production on a rolling basis or to hedge our exposure to the price of natural gas, which is a significant component of our refinery operating expenses. Consistent with that policy we may hedge some percentage of our future crude and natural gas supply. We may enter into hedging arrangements with the intent to secure a minimum fixed cash flow stream on the volume of products hedged during the hedge term and to protect against volatility in commodity prices. Our hedging arrangements may fail to fully achieve these objectives for a variety of reasons, including our failure to have adequate hedging arrangements, if any, in effect at any particular time and the failure of our hedging arrangements to produce the anticipated results. We may not be able to procure adequate hedging arrangements due to a variety of factors. Moreover, such transactions may limit our ability to benefit from favorable changes in crude oil, refined product and natural gas prices.
In addition, our hedging activities may expose us to the risk of financial loss in certain circumstances, including instances in which:
the volumes of our actual use of crude oil or natural gas or production of the applicable refined products is less than the volumes subject to the hedging arrangement;
accidents, interruptions in feedstock transportation, inclement weather or other events cause unscheduled shutdowns or otherwise adversely affect our refineries, or those of our suppliers or customers;
changes in commodity prices have a material impact on collateral and margin requirements under our hedging arrangements, resulting in us being subject to margin calls;
the counterparties to our derivative contracts fail to perform under the contracts; or
a sudden, unexpected event materially impacts the commodity or crack spread subject to the hedging arrangement.
44




As a result, the effectiveness of our hedging strategy could have a material impact on our financial results. See “Item 7A. Quantitative and Qualitative Disclosures About Market Risk.”
In addition, these hedging activities involve basis risk. Basis risk in a hedging arrangement occurs when the price of the commodity we hedge is more or less variable than the index upon which the hedged commodity is based, thereby making the hedge less effective. For example, a New York Mercantile Exchange index used for hedging certain volumes of our crude oil or refined products may have more or less variability than the actual cost or price we realize for such crude oil or refined products. We may not hedge all the basis risk inherent in our hedging arrangements and derivative contracts.
Our commodity derivative activities could result in period-to-period earnings volatility.
We do not currently apply hedge accounting to any of our commodity derivative contracts and, as a result, unrealized gains and losses will be charged to our earnings based on the increase or decrease in the market value of such unsettled positions. These gains and losses may be reflected in our income statement in periods that differ from when the settlement of the underlying hedged items are reflected in our income statement. Such derivative gains or losses in earnings may produce significant period-to-period earnings volatility that is not necessarily reflective of our underlying operational performance.
Risks Related to Our Indebtedness
Our substantial indebtedness could adversely affect our financial condition and prevent us from fulfilling our obligations under our indebtedness.
Our indebtedness may significantly affect our financial flexibility in the future. As of December 31, 2021, we have total debt of $4,330.8 million, excluding unamortized deferred debt issuance costs of $35.0 million and our PBF LLC Affiliate note payable with PBF Energy that eliminates in consolidation at the PBF Energy level, and we could incur additional borrowings under our credit facilities. We may incur additional indebtedness in the future including additional secured indebtedness, subject to the satisfaction of any debt incurrence and, if applicable, lien incurrence limitation covenants in our existing financing agreements. Although we were in compliance with incurrence covenants during the year ended December 31, 2021, to the extent that any of our activities triggered these covenants, there are no assurances that conditions could not change significantly, and that such changes could adversely impact our ability to meet some of these incurrence covenants at the time that we needed to. Failure to meet the incurrence covenants could impose certain incremental restrictions on, among other matters, our ability to incur new debt (including secured debt) and also may limit the extent to which we may pay future dividends, make new investments, repurchase our stock or incur new liens.
The level of our indebtedness has several important consequences for our future operations, including that:
a portion of our cash flow from operations will be dedicated to the payment of principal of, and interest on, our indebtedness and will not be available for other purposes;
under certain circumstances, covenants contained in our existing debt arrangements limit our ability to borrow additional funds, dispose of assets and make certain investments;
in certain circumstances these covenants also require us to meet or maintain certain financial tests, which may affect our flexibility in planning for, and reacting to, changes in our industry, such as being able to take advantage of acquisition opportunities when they arise;
our ability to obtain additional financing for working capital, capital expenditures, acquisitions, general corporate and other purposes may be limited; and
we may be at a competitive disadvantage to those of our competitors that are less leveraged; and we may be more vulnerable to adverse economic and industry conditions.
45




Our indebtedness increases the risk that we may default on our debt obligations, certain of which contain cross-default and/or cross-acceleration provisions. Our, and our subsidiaries’, ability to meet future principal obligations will be dependent upon our future performance, which in turn will be subject to general economic conditions, industry cycles and financial, business and other factors affecting our operations, many of which are beyond our control. Our business may not continue to generate sufficient cash flow from operations to repay our indebtedness. If we are unable to generate sufficient cash flow from operations, we may be required to sell assets, to refinance all or a portion of our indebtedness or to obtain additional financing. Refinancing may not be possible and additional financing may not be available on commercially acceptable terms, or at all.
We may not be able to secure necessary financing on acceptable terms, or at all.
We currently have notes outstanding with varying maturity dates beginning in 2023 and ending in 2028. Additionally, our most significant credit facilities - the Revolving Credit Facility and the PBFX amended and restated revolving credit facility (the “PBFX Revolving Credit Facility”) - both have maturity dates in 2023. We can make no assurance that we will be able to refinance our outstanding indebtedness on acceptable terms prior to their maturity dates. Market disruptions, such as those experienced in relation to the COVID-19 pandemic, may increase our cost of borrowing or adversely affect our ability to refinance our obligations as they become due. Further, ESG concerns and other pressures on the oil and gas industry could lead to increased costs of financing or limit our access to the capital markets. If we are unable to refinance our indebtedness or access additional credit, or if short-term or long-term borrowing costs significantly increase, our ability to finance current operations and meet our short-term and long-term obligations could be adversely affected.
Despite our substantial level of indebtedness, we and our subsidiaries may be able to incur substantially more debt, which could exacerbate the risks described above.
We and our subsidiaries may be able to incur additional indebtedness in the future including additional secured or unsecured debt. Although our debt instruments and financing arrangements contain restrictions on the incurrence of additional indebtedness, these restrictions are subject to a number of qualifications and exceptions, and the indebtedness incurred in compliance with these restrictions could be substantial. To the extent new debt is added to our current debt levels, the leverage risks described above would increase. Also, these restrictions do not prevent us from incurring obligations that do not constitute indebtedness.
Our future credit ratings could adversely affect our business, the cost of our borrowing, and our ability to obtain credit in the future.
Changes in our credit profile could affect the way crude oil and other suppliers view our ability to make payments and induce them to shorten the payment terms for our purchases or require us to post security or letters of credit prior to payment. Due to the large dollar amounts and volume of our crude oil and other feedstock purchases, any imposition by these suppliers of more burdensome payment terms on us may have a material adverse effect on our liquidity and our ability to make payments to our suppliers. This, in turn, could cause us to be unable to operate one or more of our refineries at full capacity.
The 6.0% senior unsecured notes due 2028 (the “2028 Senior Notes”) and the 7.25% senior unsecured notes due 2025 (the “2025 Senior Notes”) are rated Caa1 by Moody’s, B by S&P, and B- by Fitch. The 9.25% senior secured notes due 2025 (the “2025 Senior Secured Notes”) are rated B2 by Moody’s, BB- by S&P, and BB by Fitch. The 6.875% PBFX senior notes due 2023 (the “PBFX 2023 Senior Notes”) are rated B3 by Moody’s, B by S&P, and B+ by Fitch. During 2021, Moody’s and S&P downgraded our corporate family rating as well as our unsecured and secured notes ratings, with all ratings on negative outlook. If the current market conditions persist or deteriorate, we expect that the credit rating agencies will continue to re-evaluate our corporate credit rating and the ratings of our unsecured and secured notes. Adverse changes in our credit ratings may also negatively impact the terms of credit we receive from our suppliers and require us to prepay or post collateral. Further adverse actions taken by the rating agencies on our corporate credit rating or the rating of our notes may further increase our cost of borrowings or hinder our ability to raise financing in the capital markets
46




or have an unfavorable impact on the credit terms we have with our suppliers, which could impair our ability to grow our business, increase our liquidity and make cash distributions to our shareholders.
Restrictive covenants in our debt instruments, including the indentures governing our notes, may limit our ability to undertake certain types of transactions, which could adversely affect our business, financial condition, results of operations and our ability to service our indebtedness.
Various covenants in our current and future debt instruments and other financing arrangements, including the indentures governing our notes, may restrict our and our subsidiaries’ financial flexibility in a number of ways. Our current indebtedness and the indentures that govern our notes subject us to significant financial and other restrictive covenants, including restrictions on our ability to incur additional indebtedness, place liens upon assets, pay dividends or make certain other restricted payments and investments, consummate certain asset sales or asset swaps, conduct businesses other than our current businesses, or sell, assign, transfer, lease, convey or otherwise dispose of all or substantially all of our assets. Some of our debt instruments also require our subsidiaries to satisfy or maintain certain financial condition tests in certain circumstances. Our ability to meet these financial condition tests can be affected by events beyond our control and we may not meet such tests. In addition, a failure to comply with the provisions of our existing debt could result in an event of default that could enable our lenders, subject to the terms and conditions of such debt, to declare the outstanding principal, together with accrued interest, to be immediately due and payable. Events beyond our control, including the impact of the COVID-19 pandemic and related governmental responses and developments in the global oil markets, may affect our ability to comply with our covenants. If we were unable to repay the accelerated amounts, our lenders could proceed against the collateral granted to them to secure such debt. If the payment of our debt is accelerated, defaults under our other debt instruments, if any, may be triggered, and our assets may be insufficient to repay such debt in full.
Provisions in our indentures and other agreements could discourage an acquisition of us by a third-party.
Certain provisions of our indentures could make it more difficult or more expensive for a third-party to acquire us. Upon the occurrence of certain transactions constituting a “change of control” as described in the indentures governing the 2025 Senior Notes, the 2025 Senior Secured Notes, the 2028 Senior Notes and the PBFX 2023 Senior Notes, holders of our notes could require us to repurchase all outstanding notes at 101% of the principal amount thereof, plus accrued and unpaid interest, if any, at the date of repurchase. Certain other significant agreements of ours such as our agreement governing the Revolving Credit Facility (the “Revolving Credit Agreement”), Tax Receivable Agreement (as defined below) and the Third Intermediation Agreement with J. Aron also contain provisions related to a change in control that could make it more difficult or expensive for a third-party to acquire us.
Risks Related to Our Organizational Structure and PBF Energy Class A Common Stock
PBF Energy is the managing member of PBF LLC and its only material asset is its interest in PBF LLC. Accordingly, PBF Energy depends upon distributions from PBF LLC and its subsidiaries to pay its taxes, meet its other obligations and/or pay dividends in the future.
PBF Energy is a holding company and all of its operations are conducted through subsidiaries of PBF LLC. PBF Energy has no independent means of generating revenue and no material assets other than its ownership interest in PBF LLC. We depend on the earnings and cash flow of our subsidiaries to meet our obligations, including our indebtedness, tax liabilities and obligations to make payments under a tax receivable agreement entered into with PBF LLC Series A and PBF LLC Series B unitholders (the “Tax Receivable Agreement”). If we do not receive such cash distributions, dividends or other payments from our subsidiaries, we may be unable to meet our obligations and/or pay dividends.
47




PBF Energy, as the sole managing partner of PBF LLC, may cause PBF LLC to make distributions to its members in an amount sufficient to enable PBF Energy to cover all applicable taxes at assumed tax rates, to make payments owed by PBF Energy under the Tax Receivable Agreement, and to pay other obligations and dividends, if any, declared by PBF Energy. To the extent we need funds and any of our subsidiaries is restricted from making such distributions under applicable law or regulation or under the terms of our financing or other contractual arrangements, or is otherwise unable to provide such funds, such restrictions could materially adversely affect our liquidity and financial condition.
The Revolving Credit Facility, the 2028 Senior Notes, the 2025 Senior Notes, the 2025 Senior Secured Notes and certain of our other outstanding debt arrangements include a restricted payment covenant, which restricts the ability of PBF Holding to make distributions to us, and we anticipate our future debt will contain a similar restriction. PBFX Revolving Credit Facility and PBFX’s indenture governing its PBFX 2023 Senior Notes also contain covenants that limit or restrict PBFX’s ability and the ability of its restricted subsidiaries to make distributions and other restricted payments and restrict PBFX’s ability to incur liens and enter into burdensome agreements. In addition, there may be restrictions on payments by our subsidiaries under applicable laws, including laws that require companies to maintain minimum amounts of capital and to make payments to stockholders only from profits. For example, PBF Holding is generally prohibited under Delaware law from making a distribution to a member to the extent that, at the time of the distribution, after giving effect to the distribution, liabilities of the limited liability company (with certain exceptions) exceed the fair value of its assets, and PBFX is subject to a similar prohibition. As a result, we may be unable to obtain that cash to satisfy our obligations and make payments to PBF Energy stockholders, if any.
The rights of other members of PBF LLC may conflict with the interests of PBF Energy Class A common stockholders.
The interests of the other members of PBF LLC, which include current and former directors and officers, may not in all cases be aligned with PBF Energy Class A common stockholders’ interests. For example, these members may have different tax positions which could influence their positions, including regarding whether and when we dispose of assets and whether and when we incur new or refinance existing indebtedness, especially in light of the existence of the Tax Receivable Agreement. In addition, the structuring of future transactions may take into consideration these tax or other considerations even where no similar benefit would accrue to PBF Energy Class A common stockholders or us. See “Certain Relationships and Related Transactions—IPO Related Agreements” in our 2022 Proxy Statement incorporated herein by reference.
Under the Tax Receivable Agreement, PBF Energy is required to pay the former and current holders of PBF LLC Series A Units and PBF LLC Series B Units for certain realized or assumed tax benefits PBF Energy may claim arising in connection with prior offerings and future exchanges of PBF LLC Series A Units for shares of its Class A common stock and related transactions. The indentures governing the senior notes allow PBF LLC, under certain circumstances, to make distributions sufficient for PBF Energy to pay its obligation under the Tax Receivable Agreement.
PBF Energy is party to a Tax Receivable Agreement that provides for the payment from time to time by PBF Energy to the current and former holders of PBF LLC Series A Units and PBF LLC Series B Units of 85% of the benefits, if any, that PBF Energy is deemed to realize as a result of (i) the increases in tax basis resulting from its acquisitions of PBF LLC Series A Units, including such acquisitions in connection with its prior offerings or in the future and (ii) certain other tax benefits related to its entering into the Tax Receivable Agreement, including tax benefits attributable to payments under the Tax Receivable Agreement. See “Item 13. Certain Relationships and Related Transactions, and Director Independence.”
48




PBF Energy has recognized, as of December 31, 2021, a liability for the Tax Receivable Agreement of $48.3 million, reflecting the estimated undiscounted amounts that PBF Energy expects to pay under the agreement, net of a deferred tax asset valuation allowance recognized in accordance with FASB Accounting Standards Codification (“ASC”) 740, Income Taxes (“ASC 740”). As future taxable income is recorded, increases in our Tax Receivable Agreement liability may be necessary in conjunction with the revaluation of deferred tax assets. If PBF Energy does not have taxable income, PBF Energy generally is not required (absent a change of control or circumstances requiring an early termination payment) to make payments under the Tax Receivable Agreement for that taxable year because no benefit will have been actually realized. However, any tax benefits that do not result in realized benefits in a given tax year will likely generate tax attributes that may be utilized to generate benefits in previous or future tax years. The utilization of such tax attributes will result in payments under the Tax Receivable Agreement. The foregoing are merely estimates based on assumptions that are subject to change due to various factors, including, among other factors, the timing of exchanges of PBF LLC Series A Units for shares of PBF Energy Class A common stock as contemplated by the Tax Receivable Agreement, the price of PBF Energy Class A common stock at the time of such exchanges, the extent to which such exchanges are taxable, and the amount and timing of PBF Energy’s income. The actual payments under the Tax Receivable Agreement could differ materially. It is possible that future transactions or events could increase the actual tax benefits realized and the corresponding Tax Receivable Agreement payments. There may be a material negative effect on our liquidity if, as a result of timing discrepancies or otherwise, (i) the payments under the Tax Receivable Agreement exceed the actual benefits PBF Energy realizes in respect of the tax attributes subject to the Tax Receivable Agreement, and/or (ii) distributions to PBF Energy by PBF LLC are not sufficient to permit PBF Energy, after it has paid its taxes and other obligations, to make payments under the Tax Receivable Agreement. The payments under the Tax Receivable Agreement are not conditioned upon any recipient’s continued ownership of us.
In certain cases, payments by PBF Energy under the Tax Receivable Agreement may be accelerated and/or significantly exceed the actual benefits it realizes in respect of the tax attributes subject to the Tax Receivable Agreement. These provisions may deter a change in control of the Company.
The Tax Receivable Agreement provides that upon certain changes of control, or if, at any time, PBF Energy elects an early termination of the Tax Receivable Agreement, PBF Energy’s (or its successor’s) obligations with respect to exchanged or acquired PBF LLC Series A Units (whether exchanged or acquired before or after such transaction) would be based on certain assumptions, including (i) that PBF Energy would have sufficient taxable income to fully utilize the deductions arising from the increased tax deductions and tax basis and other benefits related to entering into the Tax Receivable Agreement and (ii) that the subsidiaries of PBF LLC will sell certain nonamortizable assets (and realize certain related tax benefits) no later than a specified date. Moreover, in each of these instances, PBF Energy would be required to make an immediate payment equal to the present value (at a discount rate equal to the London Interbank Offering Rate (“LIBOR”) plus 100 basis points) of the anticipated future tax benefits (based on the foregoing assumptions). Accordingly, payments under the Tax Receivable Agreement may be made years in advance of the actual realization, if any, of the anticipated future tax benefits and may be significantly greater than the actual benefits PBF Energy realizes in respect of the tax attributes subject to the Tax Receivable Agreement. In these situations, PBF Energy’s obligations under the Tax Receivable Agreement could have a substantial negative impact on our liquidity. PBF Energy may not be able to finance its obligations under the Tax Receivable Agreement and its existing indebtedness may limit its subsidiaries’ ability to make distributions to PBF Energy to pay these obligations. These provisions may deter a potential sale of our Company to a third-party and may otherwise make it less likely that a third-party would enter into a change of control transaction with us.
49




Moreover, payments under the Tax Receivable Agreement will be based on the tax reporting positions that PBF Energy determines in accordance with the Tax Receivable Agreement. PBF Energy will not be reimbursed for any payments previously made under the Tax Receivable Agreement if the Internal Revenue Service subsequently disallows part or all of the tax benefits that gave rise to such prior payments. As a result, in certain circumstances, payments could be made under the Tax Receivable Agreement that are significantly in excess of the benefits that PBF Energy actually realized in respect of (i) the increases in tax basis resulting from our purchases or exchanges of PBF LLC Series A Units and (ii) certain other tax benefits related to PBF Energy entering into the Tax Receivable Agreement, including tax benefits attributable to payments under the Tax Receivable Agreement.
Anti-takeover and certain other provisions in our certificate of incorporation and bylaws and Delaware law may discourage or delay a change in control.
Our certificate of incorporation and bylaws contain provisions which could make it more difficult for stockholders to effect certain corporate actions. Among other things, these provisions:
authorize the issuance of undesignated preferred stock, the terms of which may be established and the shares of which may be issued without stockholder approval;
prohibit stockholder action by written consent;
restrict certain business combinations with stockholders who obtain beneficial ownership of a certain percentage of our outstanding common stock;
provide that special meetings of stockholders may be called only by the chairman of the Board of Directors, the chief executive officer or the Board of Directors, and establish advance notice procedures for the nomination of candidates for election as directors or for proposing matters that can be acted upon at stockholder meetings; and
provide that our stockholders may only amend our bylaws with the approval of 75% or more of all of the outstanding shares of our capital stock entitled to vote.
These anti-takeover provisions and other provisions of Delaware law may have the effect of delaying or deterring a change of control of our company. Certain provisions could also discourage proxy contests and make it more difficult for you and other stockholders to elect directors of your choosing and to cause us to take other corporate actions you desire. These provisions could limit the price that certain investors might be willing to pay in the future for shares of PBF Energy Class A common stock.
The market price of PBF Energy Class A common stock may be volatile, which could cause the value of your investment to decline.
The market price of PBF Energy Class A common stock may be highly volatile and subject to wide fluctuations due to a number of factors including: 
market conditions in the oil refining industry and volatility in commodity prices and the ongoing impact of COVID-19;
changes in, or failure to meet, earnings estimates of securities analysts;
variations in actual or anticipated operating results or dividends, if any, to stockholders;
the impact of disruptions to crude or feedstock supply to any of our refineries, including disruptions due to problems with third-party logistics infrastructure;
litigation and government investigations;
the timing and announcement of any potential acquisitions or divestitures and subsequent impact of any future acquisitions or divestitures on our capital structure, financial condition or results of operations;
changes or proposed changes in laws or regulations or differing interpretations or enforcement thereof;
general economic and stock market conditions; and
the availability for sale, or sales by PBF Energy or its senior management, of a significant number of shares of its Class A common stock in the public market.
50





In addition, the stock markets generally may experience significant volatility, often unrelated to the operating performance of the individual companies whose securities are publicly-traded. These and other factors may cause the market price of PBF Energy Class A common stock to decrease significantly, which in turn would adversely affect the value of your investment.
In the past, following periods of volatility in the market price of a company’s securities, stockholders have often instituted class action securities litigation against those companies. Such litigation, if instituted, could result in substantial costs and a diversion of management’s attention and resources, which could significantly harm our profitability and reputation.
Our current stockholders could experience dilution, which could further depress the price of our Class A common stock.
We continue to require substantial working capital to fund our business. We may sell equity securities or convertible securities or other derivative securities in the public or private markets if we continue to need capital, and even when conditions or terms are not otherwise favorable, including at prices at or below the then current market price of our shares of Class A common stock. As a result, stockholders may experience substantial dilution, and the market price of our Class A common stock could decline as a result of the introduction of a large number of shares of our Class A common stock, or securities convertible into or exchangeable or exercisable for our Class A common stock, into the market or the perception that these sales could occur. Sales of a large number of shares of our Class A common stock, or securities convertible into or exchangeable or exercisable for our Class A common stock, or the possibility that these sales may occur, also might make it more difficult for us to sell equity securities in the future at a time and at a price that we deem appropriate. In addition, any equity securities we issue may have rights, preferences or privileges senior to those of our Class A common stock, and our current debt agreements contain, and any agreements for future debt or preferred equity financings, if available, are likely to contain, covenants limiting or restricting our ability to take specific actions, such as incurring additional debt. Holders of Class A common stock are not entitled to preemptive rights or other protections against dilution. Because our decision to issue securities in any future offering will depend on our capital needs as well as market conditions and other factors beyond om control, we cannot predict or estimate the amount, timing, nature or impact of future issuances, if any. Our Class A common stockholders bear the risk of our future offerings reducing the per share market price of our Class A common stock.
Risks Related to Our Ownership of PBFX
We depend upon PBFX for a substantial portion of our refineries’ logistics needs and have obligations for minimum volume commitments in our commercial agreements with PBFX.
We depend on PBFX to receive, handle, store and transfer crude oil, petroleum products and natural gas for us from our operations and sources located throughout the United States and Canada in support of certain of our refineries under long-term, fee-based commercial agreements with our subsidiaries. These commercial agreements have an initial term ranging from one to fifteen years and generally include minimum quarterly commitments and inflation escalators. If we fail to meet the minimum commitments during any calendar quarter, we will be required to make a shortfall payment quarterly to PBFX equal to the volume of the shortfall multiplied by the applicable fee.
51




PBFX’s operations are subject to all of the risks and operational hazards inherent in receiving, handling, storing and transferring crude oil, petroleum products and natural gas, including: damages to its facilities, related equipment and surrounding properties caused by floods, fires, severe weather, explosions and other natural disasters and acts of terrorism; mechanical or structural failures at PBFX’s facilities or at third-party facilities on which its operations are dependent; curtailments of operations relative to severe seasonal weather; inadvertent damage to our facilities from construction, farm and utility equipment; and other hazards. Any of these events or factors could result in severe damage or destruction to PBFX’s assets or the temporary or permanent shut-down of PBFX’s facilities. If PBFX is unable to serve our logistics needs, our ability to operate our refineries and receive crude oil and distribute products could be adversely impacted, which could adversely affect our business, financial condition and results of operations.
In addition, as of December 31, 2021, PBF LLC owns 29,953,631 common units representing 47.9% limited partner interest in PBFX. The inability of PBFX to continue operations, perform under its commercial arrangements with our subsidiaries or the occurrence of any of these risks or operational hazards, could also adversely impact the value of our investment in PBFX and, because PBFX is a consolidated entity, our business, financial condition and results of operations.
PBF Energy will be required to pay taxes on its share of taxable income from PBF LLC and its other subsidiary flow-through entities (including PBFX), regardless of the amount of cash distributions PBF Energy receives from PBF LLC.
The holders of limited liability company interests in PBF LLC, including PBF Energy, generally have to include for purposes of calculating their U.S. federal, state and local income taxes their share of any taxable income of PBF LLC, regardless of whether such holders receive cash distributions from PBF LLC. PBF Energy ultimately may not receive cash distributions from PBF LLC equal to its share of the taxable income of PBF LLC or even equal to the actual tax due with respect to that income. For example, PBF LLC is required to include in taxable income PBF LLC’s allocable share of PBFX’s taxable income and gains (such share to be determined pursuant to the partnership agreement of PBFX), regardless of the amount of cash distributions received by PBF LLC from PBFX, and such taxable income and gains will flow-through to PBF Energy to the extent of its allocable share of the taxable income of PBF LLC. As a result, at certain times, the amount of cash otherwise ultimately available to PBF Energy on account of its indirect interest in PBFX may not be sufficient for PBF Energy to pay the amount of taxes it will owe on account of its indirect interests in PBFX.
If PBFX was to be treated as a corporation, rather than as a partnership, for U.S. federal income tax purposes or if PBFX was otherwise subject to entity-level taxation, PBFX’s cash available for distribution to its unitholders, including to us, would be reduced, likely causing a substantial reduction in the value of units, including the units held by us.
The present U.S. federal income tax treatment of publicly-traded partnerships, including PBFX, or an investment in its common units may be modified by administrative, legislative or judicial interpretation at any time. For example, from time to time the U.S. Congress considers substantive changes to the existing federal income tax laws that would affect publicly-traded partnerships. Any modification to the U.S. federal income tax laws and interpretations thereof may or may not be applied retroactively and could make it more difficult or impossible for PBFX to meet the exception to be treated as a partnership for U.S. federal income tax purposes. We are unable to predict whether any of these changes, or other proposals, will ultimately be enacted. Any such changes could negatively impact the value of an investment in PBFX common units.
52




If PBFX were treated as a corporation for U.S. federal income tax purposes, it would pay U.S. federal income tax on income at the corporate tax rate, which is currently a maximum of 21% under the TCJA, and would likely be liable for state income tax at varying rates. Distributions to PBFX unitholders would generally be taxed again as corporate distributions, and no income, gains, losses, deductions or credits would flow through to PBFX unitholders. Because taxes would be imposed upon PBFX as a corporation, the cash available for distribution to PBFX unitholders would be substantially reduced. Therefore, PBFX’s treatment as a corporation would result in a material reduction in the anticipated cash flow and after-tax return to PBFX unitholders, likely causing a substantial reduction in the value of the units.
All of the executive officers and a majority of the directors of PBF GP are also current or former officers or directors of PBF Energy. Conflicts of interest could arise as a result of this arrangement.
PBF Energy indirectly owns and controls PBF GP, and appoints all of its officers and directors. All of the executive officers and a majority of the directors of PBF GP are also current or former officers or directors of PBF Energy. These individuals will devote significant time to the business of PBFX. Although the directors and officers of PBF GP have a fiduciary duty to manage PBF GP in a manner that is beneficial to PBF Energy, as directors and officers of PBF GP they also have certain duties to PBFX and its unitholders. Conflicts of interest may arise between PBF Energy and its affiliates, including PBF GP, on the one hand, and PBFX and its unitholders, on the other hand. In resolving these conflicts of interest, PBF GP may favor its own interests and the interests of PBFX over the interests of PBF Energy. In certain circumstances, PBF GP may refer any conflicts of interest or potential conflicts of interest between PBFX, on the one hand, and PBF Energy, on the other hand, to its conflicts committee (which must consist entirely of independent directors) for resolution, which conflicts committee must act in the best interests of the public unitholders of PBFX. As a result, PBF GP may manage the business of PBFX in a way that may differ from the best interests of PBF Energy or its stockholders.

ITEM 1B. UNRESOLVED STAFF COMMENTS
None.

ITEM 2. PROPERTIES
See “Item 1. Business”.
53




ITEM 3. LEGAL PROCEEDINGS
On December 28, 2016, DNREC issued the Ethanol Permit to DCR allowing the utilization of existing tanks and existing marine loading equipment at their existing facilities to enable denatured ethanol to be loaded from storage tanks to marine vessels and shipped to offsite facilities. On January 13, 2017, the issuance of the Ethanol Permit was appealed by two environmental groups. On February 27, 2017, the Coastal Zone Industrial Control Board (the “Coastal Zone Board”) held a public hearing and dismissed the appeal, determining that the appellants did not have standing. The appellants filed an appeal of the Coastal Zone Board’s decision with the Delaware Superior Court (the “Superior Court”) on March 30, 2017. On January 19, 2018, the Superior Court rendered an Opinion regarding the decision of the Coastal Zone Board to dismiss the appeal of the Ethanol Permit for the ethanol project. The judge determined that the record created by the Coastal Zone Board was insufficient for the Superior Court to make a decision, and therefore remanded the case back to the Coastal Zone Board to address the deficiency in the record. Specifically, the Superior Court directed the Coastal Zone Board to address any evidence concerning whether the appellants’ claimed injuries would be affected by the increased quantity of ethanol shipments. On remand, the Coastal Zone Board met on January 28, 2019 and reversed its previous decision on standing ruling that the appellants have standing to appeal the issuance of the Ethanol Permit. The parties to the action filed a joint motion with the Coastal Zone Board, requesting that the Coastal Zone Board concur with the parties’ proposal to secure from the Superior Court confirmation that all rights and claims are preserved for any subsequent appeal to the Superior Court, and that the matter then be scheduled for a hearing on the merits before the Coastal Zone Board. The Coastal Zone Board notified the parties in January of 2020 that it concurred with the parties’ proposed course of action. The appellants and DCR subsequently filed a motion with the Superior Court requesting relief consistent with what was described to the Coastal Zone Board. In March of 2020, the Superior Court issued a letter relinquishing jurisdiction over the matter, and concurring with the parties’ proposal to allow the case to proceed to a hearing on the merits before the Coastal Zone Board. The parties must now jointly propose to the Coastal Zone Board a schedule for prehearing activity and a merits hearing to resolve the matter. The parties must, therefore, submit to the Coastal Zone Board a joint proposed schedule to govern future proceedings related to the merits hearing to resolve the matter.
On September 11, 2020, DCR received two Citations and Notification of Penalties, with sub-parts, from OSHA related to a combustion incident occurring on March 11, 2020. The citation seeks to impose penalties in the amount of $401,923 related to alleged violations of the Occupation Safety and Health Act of 1970. An informal conference with OSHA on October 2, 2020 was unsuccessful in resolving the matter, and, as a result, DCR filed a Notice of Contest with OSHA contesting the citations in their entirety at the end of the informal conference. OSHA filed its Complaint on December 13, 2020, and DCR filed its response on January 4, 2021. OSHA and DCR participated in mandatory meditation on February 2, 2021, which was unsuccessful. On February 25, 2021, the Occupational Safety and Health Review Commission granted the parties’ Joint Motion for Additional Time for the Parties to Discuss Settlement. The Court has since granted multiple additional extensions. On May 27, 2021, the parties notified the court that settlement negotiations are continuing and have continued to provide updates on the settlement negotiations. Subsequently, OSHA and DCR reached a settlement agreement with an assessed penalty of $401,923 and DCR agreed to undertake certain abatement measures. On January 24, 2022, DCR and the United Steelworkers signed the settlement agreement, and on January 25, 2022, OSHA executed the agreement.
On September 27, 2021, DCR received a Notice of Administrative Penalty Assessment and Secretary’s Order from DNREC, seeking to impose penalties in the amount of $285,000 related to alleged Title V permit violations occurring in 2019 and 2020. On October 15, 2021, DCR filed a Notice of Appeal before Delaware’s Environmental Appeals Board, contesting the Secretary’s findings and requesting a hearing. On November 2, 2021, the Environmental Appeals Board scheduled a Pre-Hearing Conference for April 8, 2022 and Hearing Date for April 26, 2022. On November 30, 2021, settlement negotiations commenced, which are continuing to date.
54




In connection with the acquisition of the Torrance refinery and related logistics assets, we assumed certain pre-existing environmental liabilities related to certain environmental remediation obligations to address existing soil and groundwater contamination and monitoring activities, which reflect the estimated cost of the remediation obligations. In addition, in connection with the acquisition of the Torrance refinery and related logistics assets, we purchased a ten-year, $100.0 million environmental insurance policy to insure against unknown environmental liabilities.
Subsequent to the acquisition, Notices of Violations (“NOVs”) were issued by the South Coast Air Quality Management District (“SCAQMD”), Division of Occupational Safety and Health of the State of California, the City of Torrance, the City of Torrance Fire Department, and the Los Angeles County Sanitation District related to alleged operational violations, emission discharges and/or flaring incidents at the refinery and the logistics assets both before and after our acquisition. EPA in November 2016 conducted a Risk Management Plan (“RMP”) inspection following the acquisition related to Torrance operations and issued preliminary findings in March 2017 concerning RMP potential operational violations. Effective January 9, 2020, we and EPA entered into a Consent Agreement and Final Order (“CAFO”), which contains no admission by us for any alleged violations in the CAFO, includes a release from all alleged violations in the CAFO, requires the payment of a penalty of $125,000 in January 2020 and also requires the implementation of a supplemental environmental project (“SEP”) of at least $219,000 that must be completed by December 15, 2021. The SEP consisted of configuring the northeast fire water monitor to automatically deploy water upon detection of a release. We completed this reconfiguration on December 15, 2021 and expended at least $219,000 as required by the CAFO. On February 11, 2022, we submitted the final SEP Completion Report to EPA, which should fully resolve this matter.
EPA and the California Department of Toxic Substances Control (“DTSC”) in December 2016 conducted a Resource Conservation and Recovery Act (“RCRA”) inspection following the acquisition related to Torrance operations and also issued in March 2017 preliminary findings concerning RCRA potential operational violations. On June 14, 2018, the Torrance refinery and DTSC reached settlement regarding the oil bearing materials. Following this settlement, in June 2018, DTSC referred the remaining alleged RCRA violations from EPA’s and DTSC’s December 2016 inspection to the California Attorney General. On April 7, 2021, we were notified that these alleged remaining six federal RCRA violations had been referred to EPA for resolution. On June 2, 2021, EPA conducted a further inspection to the December 2016 RCRA inspection. On August 13, 2021, we received EPA’s additional report indicating that the six federal RCRA findings were closed with no further enforcement action. The remaining alleged state RCRA violation is still pending with the California Attorney General.
On February 4, 2021, we received a letter from the SCAQMD proposing to settle a NOV relating to 15 Title V deviations alleged to have occurred in the second half of 2017 for $1.3 million. On October 8, 2021, we reached settlement in principle with the SCAQMD to pay a penalty of $250,000 for 14 of the Title V deviations and a penalty of $1.3 million for the remaining deviation, which covers the period of 2017 through 2021 and settlement agreements are in process.
On December 4, 2020, the Pennsylvania Department of Environmental Protection ("PaDEP") issued a draft Consent Order and Agreement (“CAO”) to PBF Logistics Products Terminals LLC (“PLPT”) with respect to two alleged violations at the Philadelphia terminal for failure to: 1) test and inspect regulated piping as required in accordance with industry standards; and 2) have a professional engineering certification that all above ground storage tanks meet the applicable performance standards and requirements as a result of an alleged release of oil on January 10, 2020 into the Schuylkill River resulting from a pipe leak that was not contained by emergency containment structure. The draft order included a proposed penalty of $800,000. On December 15, 2021, we entered into a final CAO and agreed to pay the $800,000 penalty. Under the final CAO, we capped our future liability at $250,000 if PaDEP brought a subsequent enforcement action under the Pennsylvania Clean Streams Law (“CSL”) for environmental damage allegedly caused by the release of oil from PLPT’s operational violations. Under the final CAO, we also reserved our rights to challenge any subsequent enforcement action brought by PaDEP under the CSL. On January 13, 2022, we received from
55




PaDEP, a Consent Assessment of Civil Penalty alleging violations under the CSL of over $1.0 million. However, because of the CAO cap, the PaDEP’s penalty demand to settle these alleged violations is $250,000. We are currently reviewing the alleged violations and settlement offer.
In connection with self-reported flaring events that occurred at the Paulsboro Refinery between 2016 and 2020, in October 2021, the New Jersey Department of Environmental Protection (“NJDEP”) initiated discussions with PRC regarding potential penalties for alleged violations related to the self-reported flaring events. Although a formal NOV has not been issued, NJDEP provided a calculation sheet of potential penalties totaling approximately $1.6 million. We are currently challenging certain of those potential penalties and are in discussions with NJDEP regarding a potential settlement.
As the ultimate outcomes of the matters discussed above are uncertain, we cannot currently estimate the final amount or timing of their resolution but any such amount is not expected to have a material impact on our financial position, results of operations or cash flows, individually or in the aggregate.
On February 17, 2017, in Arnold Goldstein, et al. v. Exxon Mobil Corporation, et al., we and PBF LLC, and our subsidiaries, PBF Western Region and Torrance Refining and the manager of our Torrance refinery along with ExxonMobil were named as defendants in a class action and representative action complaint filed on behalf of Arnold Goldstein, John Covas, Gisela Janette La Bella and others similarly situated. The complaint was filed in the Superior Court of the State of California, County of Los Angeles and alleges negligence, strict liability, ultra-hazardous activity, a continuing private nuisance, a permanent private nuisance, a continuing public nuisance, a permanent public nuisance and trespass resulting from the February 18, 2015 electrostatic precipitator (“ESP”) explosion at the Torrance refinery which was then owned and operated by ExxonMobil. The operation of the Torrance refinery by the PBF entities subsequent to our acquisition in July 2016 is also referenced in the complaint. To the extent that plaintiffs’ claims relate to the ESP explosion, ExxonMobil retained responsibility for any liabilities that would arise from the lawsuit pursuant to the agreement relating to the acquisition of the Torrance refinery. On July 2, 2018, the court granted leave to plaintiffs to file a Second Amended Complaint alleging groundwater contamination. With the filing of the Second Amended Complaint, plaintiffs added an additional plaintiff, Hany Youssef. On October 15, 2019, the judge granted certification to two limited classes of property owners with Youssef as the sole class representative and named plaintiff, rejecting two other proposed subclasses based on negligence and on strict liability for ultrahazardous activities. The certified subclasses relate to trespass claims for ground contamination and nuisance for air emissions. On February 5, 2021, our motion for Limited Extension of Discovery Cut-Off and a Motion by plaintiffs for Leave to File Third Amended Complaint were heard by the court. On May 5, 2021, the Court granted plaintiffs leave to amend their complaint for the third time to substitute Navarro for Youssef. On May 12, 2021, plaintiffs filed their Third Amended Complaint (“TAC”) that contained significant changes and new claims, including individual claims, that were not included in the motion for leave to amend plaintiffs presented to the Court. On June 9, 2021, we filed a Motion to Dismiss/Strike the TAC. On June 23, 2021, plaintiffs filed their opposition to our Motion to Dismiss/Strike, to which we filed our reply on July 2, 2021. A hearing on the Motion to Dismiss/Strike the TAC was held on August 2, 2021 and the court ordered that the TAC be struck and that the parties meet and confer with respect to the complaint. After meeting and conferring, plaintiffs agreed to submit a corrected TAC with changes reflecting the removal of Youssef and the substitution of Navarro as the named Plaintiff. On August 23, 2021, the Court approved the parties’ stipulation to take Navarro’s deposition on September 23, 2021. Also, on August 23, 2021, the Court approved the parties’ stipulation to continue the pretrial dates with the new deadlines. On October 8, 2021, plaintiffs filed their Motion to Appoint Navarro as Class Representative. On October 29, 2021, we filed our opposition to this motion. On November 15, 2021, plaintiffs filed their reply. On February 8, 2022, the Court held a hearing on plaintiff’s Motion to Appoint Navarro as Class Representative but did not act on the motion. Instead, the court ordered the parties to submit draft orders for the Court’s consideration. All other dates are stayed pending the Court issuing its order. We presently believe the outcome of this litigation will not have a material impact on our financial position, results of operations, or cash flows.
56




On September 7, 2018, in Jeprece Roussell, et al. v. PBF Consultants, LLC, et al., the plaintiff filed an action in the 19th Judicial District Court for the Parish of East Baton Rouge, alleging numerous causes of action, including wrongful death, premises liability, negligence, and gross negligence against PBF Holding, PBFX Operating Company LLC, Chalmette Refining, two individual employees of the Chalmette refinery (the defendants), two entities, PBF Consultants, LLC and PBF Investments that are Louisiana companies that are not associated with our companies, as well as Clean Harbors, Inc. and Clean Harbors Environmental Services, Inc. (collectively, “Clean Harbors”), Mr. Roussell’s employer. Mr. Roussell was fatally injured on March 31, 2018 while employed by Clean Harbors and performing clay removal work activities inside a clay treating vessel located at the Chalmette refinery. Plaintiff sought unspecified compensatory damages for pain and suffering, past and future mental anguish, impairment, past and future economic loss, attorney’s fees and court costs. On October 8, 2021, we and our insurers reached an agreement in principle to settle this litigation and the related matters. Our portion of the settlement was accrued as of September 30, 2021 and did not have a material impact on our financial position, results of operations, or cash flows. Settlement documents have been executed and payments have been made. A Motion to Dismiss with Prejudice was filed by the parties on February 3, 2022.
On September 7, 2021, MRC filed a Verified Petition for Writ of Mandate and Complaint for Declaratory and Injunctive Relief against the BAAQMD requesting the Court to declare as invalid, unenforceable, and ultra vires the BAAMQD’s July 21, 2021, adoption of Rule 6-5 Amendment. MRC is also seeking a writ of mandate ordering the BAAQMD to vacate and rescind the adoption of the Rule 6-5 Amendment, as well as appropriate declaratory relief, injunctive relief, and reasonable costs incurred by MRC to bring this Petition/Complaint. In the Petition/Complaint MRC alleges that: its feasible alternative Particulate Matter (“PM”) reduction proposal that would achieve significant PM reductions while avoiding the significant costs and environmental impacts of the BAAQMD’s adopted PM limit, was improperly removed from consideration and not presented to the BAAQMD Board when the Rule 6-5 Amendment was adopted with the current PM standard; when adopting the Rule 6-5 Amendment, the BAAQMD flagrantly ignored numerous mandatory requirements of the California Environmental Quality Act and the California Health and Safety Code; the BAAQMD’s adoption of the Rule 6-5 Amendment also violated California common law; and these failings render the Rule 6-5 Amendment ultra vires, illegal, and unenforceable. We held mandatory settlement conferences with the BAAQMD on October 27, 2021 and December 15, 2021. We presently believe the outcome will not have a material impact on our financial position, results of operations, or cash flows.
We are subject to obligations to purchase RINs. On February 15, 2017, we received notification that EPA records indicated that PBF Holding used potentially invalid RINs that were in fact verified under EPA’s RIN Quality Assurance Program (“QAP”) by an independent auditor as QAP A RINs. Under the regulations use of potentially invalid QAP A RINs provides the user with an affirmative defense from civil penalties provided certain conditions are met. We have asserted the affirmative defense and if accepted by EPA will not be required to replace these RINs and will not be subject to civil penalties under the program. It is reasonably possible that EPA will not accept our defense and may assess penalties in these matters, but any such amount is not expected to have a material impact on our financial position, results of operations, or cash flows.
57




The federal Comprehensive Environmental Response, Compensation and Liability Act of 1980 (“CERCLA”), also known as “Superfund,” imposes liability, without regard to fault or the legality of the original conduct, on certain classes of persons who are considered to be responsible for the release of a “hazardous substance” into the environment. These persons include the current or former owner or operator of the disposal site or sites where the release occurred and companies that disposed of or arranged for the disposal of the hazardous substances. Under CERCLA, such persons may be subject to joint and several liability for investigation and the costs of cleaning up the hazardous substances that have been released into the environment, for damages to natural resources and for the costs of certain health studies. As discussed more fully above, certain of our sites are subject to these laws and we may be held liable for investigation and remediation costs or claims for natural resource damages. It is not uncommon for neighboring landowners and other third parties to file claims for personal injury and property damage allegedly caused by hazardous substances or other pollutants released into the environment. Analogous state laws impose similar responsibilities and liabilities on responsible parties. In our current normal operations, we have generated waste, some of which falls within the statutory definition of a “hazardous substance” and some of which may have been disposed of at sites that may require cleanup under Superfund.

ITEM 4. MINE SAFETY DISCLOSURES
None.

58




PART II

ITEM 5. MARKET FOR REGISTRANT’S COMMON EQUITY, RELATED STOCKHOLDER MATTERS, AND ISSUER PURCHASES OF EQUITY SECURITIES
Market Information
PBF Energy Class A common stock trades on the New York Stock Exchange under the symbol “PBF”. PBF Energy Class B common stock is not publicly-traded.
As of February 10, 2022 there were 31 holders of record of PBF Energy Class A common stock and 15 holders of record of PBF Energy Class B common stock.
Dividend and Distribution Policy
PBF Energy
PBF Energy is a holding company and has no material assets other than its ownership interests of PBF LLC. In order for PBF Energy to pay any dividends, it needs to cause PBF LLC to make distributions to it and the holders of PBF LLC Series A Units, and PBF LLC needs to cause PBF Holding and/or PBFX to make distributions to it, in at least an amount sufficient to cover cash dividends, if any, declared by PBF Energy. Each of PBF Holding and PBFX is generally prohibited under Delaware law from making a distribution to a member to the extent that, at the time of the distribution, after giving effect to the distribution, liabilities of the limited liability company (with certain exceptions) exceed the fair value of its assets. As a result, PBF LLC may be unable to obtain cash from PBF Holding and/or PBFX to satisfy its obligations and make distributions to PBF Energy for dividends, if any, to PBF Energy’s stockholders. If PBF LLC makes such distributions to PBF Energy, the holders of PBF LLC Series A Units will also be entitled to receive pro rata distributions.
The ability of PBF Holding to pay dividends and make distributions to PBF LLC is, and in the future may be, limited by covenants in its Revolving Credit Facility, the 2025 Senior Secured Notes, the 2028 Senior Notes, the 2025 Senior Notes and other debt instruments. Subject to certain exceptions, the Revolving Credit Facility and the indentures governing the senior notes prohibit PBF Holding from making distributions to PBF LLC if certain defaults exist. In addition, both the indentures and the Revolving Credit Facility contain additional restrictions limiting PBF Holding’s ability to make distributions to PBF LLC.
While it is impossible to estimate the duration or ultimate financial impact of the COVID-19 pandemic on our business, our results have been adversely impacted. As part of our strategic plan to navigate these current extraordinary and volatile markets, we have suspended PBF Energy’s quarterly dividend on its Class A common stock. We will continue to monitor and evaluate our dividend policy as market conditions develop and our business outlook becomes clearer, however, we do not anticipate that our Board of Directors will declare a dividend in the foreseeable future.
The declaration, amount and payment of any future dividends on shares of PBF Energy Class A common stock will be at the sole discretion of PBF Energy’s Board of Directors, and we are not obligated under any applicable laws, our governing documents or any contractual agreements with our existing owners or otherwise to declare or pay any dividends or other distributions (other than the obligations of PBF LLC to make tax distributions to its members).
59




PBF Logistics LP
Due to the uncertainty of the full impact of the COVID-19 pandemic will have on its business, PBFX has decided to reduce their quarterly distribution to its minimum quarterly distribution of $0.30 per unit, which represents a shift in its distribution strategy to build cash flow coverage, de-lever the business and strengthen its financial resources as they continue to pursue potential organic growth projects or strategic acquisition opportunities. PBFX intends to continue to pay at least the minimum quarterly distribution to the holders of its common units, including PBF LLC, of at least $0.30 per unit per quarter, or $1.20 per unit on an annualized basis, to the extent PBFX has sufficient cash from operations after the establishment of cash reserves and the payment of costs and expenses, including reimbursements of expenses to PBFX’s general partner. However, there is no guarantee that PBFX will pay the minimum quarterly distribution or any amount on the units they own in any quarter. Even if PBFX’s cash distribution policy is not modified or revoked, the amount of distributions paid under the policy and the decision to make any distribution is determined by its general partner, taking into consideration the terms of PBFX’s partnership agreement and debt facilities.
During 2020, PBF Energy announced that it had suspended its quarterly dividend of $0.30 per share on its Class A common stock as part of its strategic plan to respond to the impact of the COVID-19 outbreak. As a result, there were no dividends or distributions for the year ended December 31, 2021. There were no tax distributions to PBF LLC’s other members in 2021. PBF Holding made $2.7 million in distributions to PBF LLC during the year ended December 31, 2021. In addition, PBFX made aggregate quarterly distributions of $76.0 million ($1.20 per unit) during the year ended December 31, 2021 to holders of its common units, of which $35.9 million was paid to PBF LLC.
PBF LLC expects to continue to make tax distributions to its members in accordance with its amended and restated limited liability company agreement.
















60




Stock Performance Graph
In accordance with SEC rules, the information contained in the Stock Performance Graph below shall not be deemed to be “soliciting material,” or to be “filed” with the SEC, or subject to the SEC’s Regulation 14A or 14C, other than as provided under Item 201(e) of Regulation S-K, or to the liabilities of Section 18 of the Securities Exchange Act of 1934, as amended, except to the extent that we specifically request that the information be treated as soliciting material or specifically incorporate it by reference into a document filed under the Securities Act of 1933, as amended.
This performance graph and the related textual information are based on historical data and are not indicative of future performance. The following line graph compares the cumulative total return on an investment in our common stock against the cumulative total return of the S&P 500 Composite Index and an index of peer companies (that we selected) for the periods commencing December 31, 2016 through December 31, 2021. Our peer group consists of the following companies that are engaged in refining operations in the U.S.: CVR Energy Inc., Delek US Holdings Inc., HollyFrontier Corp, Marathon Petroleum Corp, Phillips 66 and Valero Energy Corp.
pbf-20211231_g3.jpg
12/31/201612/31/201712/31/201812/31/201912/31/202012/31/2021
PBF Energy Class A common stock$100.00 $133.57 $126.97 $127.18 $29.13 $53.22 
S&P 500100.00 121.83 116.49 153.17 181.35 233.41 
Peer Group100.00 132.54 117.97 142.91 94.07 126.35 
61




Recent Sales of Unregistered Securities—Exchange of PBF LLC Series A Units for PBF Energy Class A Common Stock
In the fourth quarter of 2021, there were 66,202 PBF LLC Series A Units exchanged for 66,202 shares of PBF Energy Class A common stock in transactions exempt from registration under Section 4(a)(2) of the Securities Act. We received no other consideration in connection with any exchanges. No exchanges were made by any of our directors or executive officers.

ITEM 6. [RESERVED]
62




ITEM 7. MANAGEMENT’S DISCUSSION AND ANALYSIS OF FINANCIAL CONDITION AND RESULTS OF OPERATIONS
The following review of our results of operations and financial condition should be read in conjunction with “Item 1. Business”, “Item 1A. Risk Factors”, “Item 2. Properties”, and “Item 8. Financial Statements and Supplementary Data,” respectively, included in this Annual Report on Form 10-K.
CAUTIONARY STATEMENT FOR THE PURPOSE OF SAFE HARBOR PROVISIONS OF THE PRIVATE SECURITIES LITIGATION REFORM ACT OF 1995
This Annual Report on Form 10-K contains certain “forward-looking statements,” as defined in the Private Securities Litigation Reform Act of 1995 (“PSLRA”), of expected future developments that involve risks and uncertainties. You can identify forward-looking statements because they contain words such as “believes,” “expects,” “may,” “should,” “seeks,” “approximately,” “intends,” “plans,” “estimates,” “anticipates” or similar expressions that relate to our strategy, plans or intentions. All statements we make relating to our estimated and projected earnings, margins, costs, expenditures, cash flows, growth rates and financial results or to our strategies, objectives, intentions, resources and expectations regarding future industry trends are forward-looking statements made under the safe harbor provisions of the PSLRA except to the extent such statements relate to the operations of a partnership or limited liability company. In addition, we, through our senior management, from time to time make forward-looking public statements concerning our expected future operations and performance and other developments. These forward-looking statements are subject to risks and uncertainties that may change at any time, and, therefore, our actual results may differ materially from those that we expected. We derive many of our forward-looking statements from our operating budgets and forecasts, which are based upon many detailed assumptions. While we believe that our assumptions are reasonable, we caution that it is very difficult to predict the impact of known factors, and, of course, it is impossible for us to anticipate all factors that could affect our actual results.
Important factors that could cause actual results to differ materially from our expectations, which we refer to as “cautionary statements,” are disclosed under “Item 1A. Risk Factors,” and “Item 7. Management’s Discussion and Analysis of Financial Condition and Results of Operations” and elsewhere in this Annual Report on Form 10-K. All forward-looking information in this Annual Report on Form 10-K and subsequent written and oral forward-looking statements attributable to us, or persons acting on our behalf, are expressly qualified in their entirety by the cautionary statements. Some of the factors that we believe could affect our results include:
the effect of the COVID-19 pandemic, including resurgences and variants of the virus, as well as related governmental and consumer responses on our business, financial condition and results of operations;
supply, demand, prices and other market conditions for our products or crude oil, including volatility in commodity prices or constraints arising from federal, state or local governmental actions or environmental and/or social activists that reduce crude oil production or availability in the regions in which we operate our pipelines and facilities;
the effectiveness of our crude oil sourcing strategies, including our crude by rail strategy and related commitments;
our obligation to buy RINs and market risks related to the volatility in the price of RINs required to comply with the Renewable Fuel Standard and GHG emission credits required to comply with various GHG emission programs, such as AB 32;
our ability to operate our businesses efficiently, manage capital expenditures and costs (including general and administrative expenses) and generate earnings and cash flow;
our expectations with respect to our capital improvement and turnaround projects;
63




the impact of current and future laws, rulings and governmental regulations, including restrictions on the exploration and/or production of crude oil in the state of California, the implementation of rules and regulations regarding transportation of crude oil by rail or in response to the potential impacts of climate change, decarbonization and future energy transition;
adverse impacts related to legislation by the federal government lifting the restrictions on exporting U.S. crude oil;
our ability to target and execute expense reduction measures and achieve opportunities to improve our liquidity, including continued repurchases of our outstanding debt securities or otherwise further reducing our debt, and/or potential sales of non-operating assets or other real property;
political pressure and influence of environmental groups and other stakeholders on decisions and policies related to the refining and processing of crude oil and refined products, and the related adverse impacts from changes in our regulatory environment, such as the effects of compliance with AB 32, or from actions taken by environmental interest groups;
the risk of cyber-attacks;
our increased dependence on technology;
 the effects of competition in our markets;
the possibility that we may not reinstate dividend payments;
the inability of our subsidiaries to freely pay dividends or make distributions to us;
our ability to make acquisitions or investments, including in renewable diesel production, and to realize the benefits from such acquisitions or investments;
liabilities arising from recent acquisitions or investments, that are unforeseen or exceed our expectations;
our expectations and timing with respect to our acquisition activity and whether such acquisitions are accretive or dilutive to shareholders;
 adverse developments in our relationship with both our key employees and unionized employees;
our substantial indebtedness, including the impact of potential downgrades to our corporate credit rating, secured notes and unsecured notes;
changes in currency exchange rates, interest rates and capital costs;
restrictive covenants in our indebtedness that may adversely affect our operational flexibility;
counterparty credit and performance risk exposure related to our supply and inventory intermediation arrangement;
termination of our Third Inventory Intermediation Agreement with J. Aron, which is scheduled to expire in December 2024 and could have a material adverse effect on our liquidity, as we would be required to finance our crude oil, intermediate and refined products inventory covered by the agreement. Additionally, we are obligated to repurchase from J. Aron certain J. Aron Products upon termination of the agreement;
payments by PBF Energy to the current and former holders of PBF LLC Series A Units and PBF LLC Series B Units under PBF Energy’s Tax Receivable Agreement for certain tax benefits we may claim;
64




our assumptions regarding payments arising under PBF Energy’s Tax Receivable Agreement and other arrangements relating to our organizational structure are subject to change due to various factors, including, among other factors, the timing of exchanges of PBF LLC Series A Units for shares of PBF Energy Class A common stock as contemplated by the Tax Receivable Agreement, the price of PBF Energy Class A common stock at the time of such exchanges, the extent to which such exchanges are taxable, and the amount and timing of our income;
the impact of disruptions to crude or feedstock supply to any of our refineries, including disruptions related to PBFX or with third-party logistics infrastructure or operations, including pipeline, marine and rail transportation;
risks associated with the operation of PBFX as a separate, publicly-traded entity;
potential tax consequences related to our investment in PBFX; and
any decisions we continue to make with respect to our energy-related logistics assets that may be transferred to PBFX.
We caution you that the foregoing list of important factors may not contain all of the material factors that are important to you. In addition, in light of these risks and uncertainties, the matters referred to in the forward-looking statements contained in this Annual Report on Form 10-K may not in fact occur. Accordingly, investors should not place undue reliance on those statements.
Our forward-looking statements speak only as of the date of this Annual Report on Form 10-K. Except as required by applicable law, including the securities laws of the United States, we do not intend to update or revise any forward-looking statements. All subsequent written and oral forward-looking statements attributable to us or persons acting on our behalf are expressly qualified in their entirety by the foregoing.
Executive Summary
Our business operations are conducted by PBF LLC and its subsidiaries. We own and operate six domestic oil refineries and related assets located in Delaware City, Delaware, Paulsboro, New Jersey, Toledo, Ohio, Chalmette, Louisiana, Torrance, California, and Martinez, California. Based on current configuration (subsequent to the East Coast Refining Reconfiguration), our refineries have a combined processing capacity, known as throughput, of approximately 1,000,000 bpd, and a weighted-average Nelson Complexity Index of 13.2 based on current operating conditions. The complexity and throughput capacity of our refineries are subject to change dependent upon configuration changes we make to respond to market conditions as well as a result of investments made to improve our facilities and maintain compliance with environmental and governmental regulations. We operate in two reportable business segments: Refining and Logistics. Our six oil refineries are all engaged in the refining of crude oil and other feedstocks into petroleum products, and are aggregated into the Refining segment. PBFX operates certain logistical assets such as crude oil and refined products terminals, pipelines, and storage facilities, which are aggregated into the Logistics segment.
65




Factors Affecting Comparability
Our results over the past three years have been affected by the following events, the understanding of which will aid in assessing the comparability of our period to period financial performance and financial condition.
COVID-19 and Market Developments
The impact of the unprecedented global health and economic crisis sparked by the COVID-19 pandemic was amplified late in the quarter ended March 31, 2020 due to movements made by the world’s largest oil producers to increase market share. This created simultaneous shocks in oil supply and demand resulting in an economic challenge to our industry which has not occurred since our formation. This combination resulted in significant demand reduction for our refined products and atypical volatility in oil commodity prices. In 2021, as a result of the lifting or easing of restrictions by many governmental authorities and the distribution of COVID-19 vaccines and other protective measures, the demand for refined products started to recover, consequently improving our refining margins in comparison to the prior year. While our results for the year ended December 31, 2021 were impacted by lower demand for refined products, we experienced gradual improvements when compared to the year ended December 31, 2020 and favorable impacts on our revenues, cost of products sold, operating income and liquidity. Although we currently continue to operate our refineries at reduced rates, throughput rates across our refining system have increased in the current year to correlate with the gradual increases in demand.
Debt and Credit Facilities
Senior Notes
During the year ended December 31, 2021, we made a number of open market repurchases of our 2028 Senior Notes and our 2025 Senior Notes that resulted in the extinguishment of $173.5 million in principal of the 2028 Senior Notes and $55.5 million in principal of the 2025 Senior Notes. Total cash consideration paid to repurchase the principal amount outstanding of the 2028 Senior Notes and the 2025 Senior Notes, excluding accrued interest, totaled $146.8 million and we recognized a $79.9 million gain on the extinguishment of debt during the year ended December 31, 2021.
On May 13, 2020, we issued $1.0 billion in aggregate principal amount of the initial 2025 Senior Secured Notes. The net proceeds from this offering were approximately $982.9 million after deducting the initial purchasers’ discount and offering expenses. We used the net proceeds for general corporate purposes.
On December 21, 2020, we issued additional $250.0 million, in aggregate principal amount of the 2025 Senior Secured Notes. The net proceeds from this offering were approximately $245.7 million after deducting the initial purchasers’ discount and offering expenses. We used the net proceeds for general corporate purposes.
On January 24, 2020, we issued $1.0 billion in aggregate principal amount of the 2028 Senior Notes. The net proceeds from this offering were approximately $987.0 million after deducting the initial purchasers’ discount and offering expenses. We used $517.5 million of the proceeds to fully redeem our 7.00% senior notes due 2023 (the “2023 Senior Notes”) and the balance to fund a portion of the cash consideration for Martinez Acquisition (as defined below).
On February 14, 2020, we exercised our rights under the indenture governing the 2023 Senior Notes to redeem all of the outstanding 2023 Senior Notes at a price of 103.5% of the aggregate principal amount thereof plus accrued and unpaid interest. The aggregate redemption price for all 2023 Senior Notes approximated $517.5 million plus accrued and unpaid interest. The difference between the carrying value of the 2023 Senior Notes on the date they were redeemed and the amount for which they were redeemed was $22.2 million and has been classified as Loss on extinguishment of debt in the Consolidated Statements of Operations for the year ending December 31, 2020.
66




Catalyst Financing Obligations
In September and October 2021, we settled certain precious metal financing arrangements, resulting in a reduction to debt of approximately $31.7 million.
On September 25, 2020, we closed on agreements to sell a portion of our precious metals catalyst to certain major commercial banks for approximately $51.9 million and subsequently leased the catalyst back. The precious metals financing arrangements cover a portion of the catalyst used in our East Coast Refining System, Martinez and Toledo refineries.
The volumes of the precious metal catalyst and the interest rates are fixed over the term of each financing arrangement. We are obligated to repurchase the precious metals catalyst at fair market value upon expiration of these leases. For all leases not renewed at maturity, we have the ability and intent to finance such debt through availability under our revolving credit facilities.
PBF Holding Revolving Credit Facility
During the year ended December 31, 2020, we used advances under our Revolving Credit Facility to fund a portion of the Martinez Acquisition (as defined below) and for other general corporate purposes. The outstanding borrowings under the Revolving Credit Facility as of December 31, 2021 and December 31, 2020 were $900.0 million.
PBFX Revolving Credit Facility
During the year ended December 31, 2021 and December 31, 2020, PBFX made net repayments of $100.0 million and $83.0 million on the PBFX Revolving Credit Facility. The outstanding borrowings under the PBFX Revolving Credit Facility were $100.0 million as of December 31, 2021.
Refer to “Note 10 - Credit Facilities and Debt” of our Notes to Consolidated Financial Statements, for further information.
Land Sales
On December 20, 2021, PBFX closed on a third-party sale of real property at the refined products terminals in the greater Philadelphia area (“East Coast Terminals”). The sale resulted in a gain of approximately $2.8 million in the fourth quarter of 2021, included within Gain on sale of assets in the Consolidated Statements of Operations.
On December 30, 2020 and August 1, 2019, we closed on third-party sales of parcels of real property acquired as part of the Torrance refinery, but not part of the refinery itself. The sales resulted in gains of approximately $8.1 million and $33.1 million in the fourth quarter of 2020 and third quarter of 2019, respectively, included within Gain on sale of assets in the Consolidated Statements of Operations.
East Coast Refining Reconfiguration
On December 31, 2020, we completed the East Coast Refining Reconfiguration. As part of the reconfiguration process, we temporarily idled certain of our major processing units at the Paulsboro refinery, resulting in lower overall throughput and inventory levels in addition to decreases in capital and operating costs. Based on this reconfiguration, our East Coast throughput capacity currently approximates 285,000 barrels per day.
67




Turnaround Costs and Assets under Construction
As of December 31, 2020, we accelerated the recognition of approximately $56.2 million of unamortized deferred turnaround amortization costs associated with these idled units. Additionally, we abandoned certain projects related to assets under construction related to these idled assets, resulting in an impairment charge of approximately $11.9 million in the fourth quarter of 2020.
Capital Project Abandonments
In connection with our ongoing strategic initiative to address the COVID-19 pandemic, including our East Coast Refining Reconfiguration, we reassessed our refinery wide slate of capital projects that were either in process or not yet placed into service as of December 31, 2020. Based on this reassessment and our strategic plan to reduce capital expenditures, we decided to abandon various capital projects across the refining system, resulting in an impairment charge of approximately $79.9 million in the fourth quarter of 2020.
Severance Costs
Following the onset of the COVID-19 pandemic, we implemented a number of cost reduction initiatives to strengthen our financial flexibility and rationalize overhead expenses, including workforce reduction. During the second quarter of 2020, we reduced headcount across our refineries, which resulted in approximately $12.9 million of severance related costs. Additionally, as a result of the East Coast Refining Reconfiguration, we incurred charges in the fourth quarter of 2020 of approximately $11.8 million of severance related expenses. These severance costs were included in general and administrative expenses.
Tax Receivable Agreement
In connection with PBF Energy’s IPO, PBF Energy entered into a Tax Receivable Agreement pursuant to which PBF Energy is required to pay the members of PBF LLC, who exchange their units for PBF Energy Class A common stock or whose units PBF Energy purchases, approximately 85% of the cash savings in income taxes that PBF Energy realizes as a result of the increase in the tax basis of its interest in PBF LLC, including tax benefits attributable to payments made under the Tax Receivable Agreement. PBF Energy has recognized, as of December 31, 2021, a liability for the Tax Receivable Agreement of $48.3 million reflecting the estimate of the undiscounted amounts that PBF Energy expects to pay under the agreement, net of the impact of a deferred tax asset valuation allowance recognized in accordance with ASC 740. As of December 31, 2020, there was zero liability recognized related to the Tax Receivable Agreement. As future taxable income is recognized, increases in our Tax Receivable Agreement liability may be necessary in conjunction with the revaluation of deferred tax assets. Refer to “Note 14 - Commitments and Contingencies” and “Note 21 - Income Taxes” of our Notes to Consolidated Financial Statements for more details.
Early Return of Railcars
In the fourth quarter of 2020 we agreed to voluntarily return a portion of railcars under an operating lease in order to rationalize certain components of our railcar fleet. Under the terms of the lease amendment, we agreed to pay amounts in lieu of satisfaction of return conditions (the “early termination penalty”). As a result, we recognized an expense of $12.5 million within Cost of sales, consisting of charges for the early termination penalty and charges related to the remaining lease payments associated with the railcars identified within the amended lease, all of which were idled and out of service as of December 31, 2020.
68




Sale of Hydrogen Plants
On April 17, 2020, we closed on the sale of five hydrogen plants to Air Products and Chemicals, Inc. (“Air Products”) in a sale-leaseback transaction for gross cash proceeds of $530.0 million and recognized a gain of $471.1 million. In connection with the sale, we entered into a transition services agreement, which was followed by the execution of long-term supply agreements in August 2020, through which Air Products will exclusively supply hydrogen, steam, carbon dioxide and other products to the Martinez, Torrance and Delaware City refineries for a term of fifteen years.
Martinez Acquisition
We acquired the Martinez refinery and related logistics assets from Shell Oil Products on February 1, 2020 for an aggregate purchase price of $1,253.4 million (the “Martinez Acquisition”), including final working capital of $216.1 million and the obligation to make certain post-closing earn-out payments to Shell Oil Products based on certain earnings thresholds of the Martinez refinery for a period of up to four years (the “Martinez Contingent Consideration”). The transaction was financed through a combination of cash on hand, including proceeds from the 2028 Senior Notes, and borrowings under the Revolving Credit Facility.
The Martinez refinery is located on an 860-acre site in the City of Martinez, 30 miles northeast of San Francisco, California. The refinery is a high-conversion 157,000 bpd, dual-coking facility with a Nelson Complexity Index of 16.1, making it one of the most complex refineries in the United States. The facility is strategically positioned in Northern California and provides for operating and commercial synergies with the Torrance refinery located in Southern California. In addition to refining assets, the Martinez Acquisition includes a number of high-quality onsite logistics assets including a deep-water marine facility, product distribution terminals and refinery crude and product storage facilities with approximately 8.8 million barrels of shell capacity.
Inventory Intermediation Agreement
On October 25, 2021, PBF Holding and its subsidiaries, the PBF Entities, entered into the Third Inventory Intermediation Agreement with J. Aron, pursuant to which the terms of the existing inventory intermediation agreements were amended and restated in their entirety, including, among other things, pricing and an extension of the terms. The Third Inventory Intermediation Agreement extends the term to December 31, 2024, which term may be further extended by mutual consent of the parties to December 31, 2025.
Pursuant to the Third Inventory Intermediation Agreement, J. Aron will continue to purchase and hold title to the J. Aron Products purchased or produced by the Refineries and delivered into the Storage Tanks. Furthermore, J. Aron agrees to sell the J. Aron Products back to PRC and DCR (and, at the election of the PBF Entities, Chalmette Refining) as the J. Aron Products are discharged out of the Storage Tanks. We exercised our right to include the Chalmette refinery under the Third Inventory Intermediation Agreement in November 2021. J. Aron has the right to store the J. Aron Products purchased in tanks under the Third Inventory Intermediation Agreement and will retain these storage rights for the term of the agreement. We intend to utilize the crude oil and will market and sell the refined products independently to third parties.
PBFX Equity Offerings
On April 24, 2019, PBFX entered into subscription agreements to sell an aggregate of 6,585,500 common units to certain institutional investors in a registered direct offering (the “2019 Registered Direct Offering”) for gross proceeds of approximately $135.0 million. The 2019 Registered Direct Offering closed on April 29, 2019.
As of December 31, 2021, PBF LLC held a 47.9% limited partner interest in PBFX with the remaining 52.1% limited partner interest owned by public common unitholders.
69




PBFX Assets and Transactions
PBFX’s assets consist of various logistics assets (as described in “Item 1. Business”). Apart from business associated with certain third-party acquisitions, PBFX’s revenues are derived from long-term, fee-based commercial agreements with subsidiaries of PBF Holding, which include minimum volume commitments, for receiving, handling, transferring and storing crude oil, refined products and natural gas. These transactions are eliminated by PBF Energy and PBF LLC in consolidation.
Since the inception of PBFX in 2014, PBF LLC and PBFX have entered into a series of drop-down transactions. Such transactions and third-party acquisitions made by PBFX occurring in the three years ended December 31, 2021 are discussed below.
TVPC Acquisition
On April 24, 2019, PBFX entered into a contribution agreement with PBF LLC, pursuant to which PBF LLC contributed to PBFX all of the issued and outstanding limited liability company interests of TVP Holding Company LLC (“TVP Holding”) for total consideration of $200.0 million (the “TVPC Acquisition”). Prior to the TVPC Acquisition, TVP Holding owned a 50% membership interest in Torrance Valley Pipeline Company LLC (“TVPC”). Subsequent to the closing of the TVPC Acquisition on May 31, 2019, PBFX owns 100% of the membership interests in TVPC. The transaction was financed through a combination of proceeds from the 2019 Registered Direct Offering and borrowings under the PBFX Revolving Credit Facility.
PBFX IDR Restructuring Agreement
On February 28, 2019, PBFX closed on the transaction contemplated by the equity restructuring agreement (the “IDR Restructuring Agreement”) with PBF LLC and PBF GP, pursuant to which PBFX’s IDRs held by PBF LLC were canceled and converted into 10,000,000 newly issued PBFX common units. Subsequent to the closing of the IDR Restructuring Agreement, no distributions were made to PBF LLC with respect to the IDRs and the newly issued PBFX common units are entitled to normal distributions by PBFX.
Renewable Fuels Standard
We are subject to obligations to purchase RINs required to comply with the Renewable Fuels Standard. Our overall RINs obligation is based on a percentage of domestic shipments of on-road fuels as established by EPA. To the degree we are unable to blend the required amount of biofuels to satisfy our RINs obligation, RINs must be purchased on the open market to avoid penalties and fines. We record our RINs obligation on a net basis in Accrued expenses when our RINs liability is greater than the amount of RINs earned and purchased in a given period and in Prepaid and other current assets when the amount of RINs earned and purchased is greater than the RINs liability. We incurred approximately $726.0 million in RINs costs during the year ended December 31, 2021 as compared to $326.4 million and $122.7 million during the years ended December 31, 2020 and 2019, respectively. The fluctuations in RINs costs are due primarily to volatility in prices for ethanol-linked RINs and increases in our production of on-road transportation fuels since 2012. Our RINs purchase obligation is dependent on our actual shipment of on-road transportation fuels domestically and the amount of blending achieved.
70




Factors Affecting Operating Results
Overview
Our earnings and cash flows from operations are primarily affected by the relationship between refined product prices and the prices for crude oil and other feedstocks. The cost to acquire crude oil and other feedstocks and the price of refined products ultimately sold depends on numerous factors beyond our control, including the supply of, and demand for, crude oil, gasoline, diesel and other refined products, which, in turn, depend on, among other factors, changes in global and regional economies, weather conditions, global and regional political affairs, production levels, the availability of imports, the marketing of competitive fuels, pipeline capacity, prevailing exchange rates and the extent of government regulation. Our revenue and income from operations fluctuate significantly with movements in industry refined product prices, our materials cost fluctuate significantly with movements in crude oil prices and our other operating expenses fluctuate with movements in the price of energy to meet the power needs of our refineries. In addition, the effect of changes in crude oil prices on our operating results is influenced by how the prices of refined products adjust to reflect such changes.
Crude oil and other feedstock costs and the prices of refined products have historically been subject to wide fluctuation. Expansion and upgrading of existing facilities and installation of additional refinery distillation or conversion capacity, price volatility, governmental regulations, international political and economic developments and other factors beyond our control are likely to continue to play an important role in refining industry economics. These factors can impact, among other things, the level of inventories in the market, resulting in price volatility and a reduction or increase in product margins. Moreover, the industry typically experiences seasonal fluctuations in demand for refined products, such as for gasoline and diesel, during the summer driving season and for home heating oil during the winter.
Benchmark Refining Margins
In assessing our operating performance, we compare the refining margins (revenue less materials cost) of each of our refineries against a specific benchmark industry refining margin based on crack spreads. Benchmark refining margins take into account both crude and refined product prices. When these prices are combined in a formula they provide a single value—a gross margin per barrel—that, when multiplied by throughput, provides an approximation of the gross margin generated by refining activities.
The performance of our East Coast refineries generally follows the Dated Brent (NYH) 2-1-1 benchmark refining margin. Our Toledo refinery generally follows the WTI (Chicago) 4-3-1 benchmark refining margin. Our Chalmette refinery generally follows the LLS (Gulf Coast) 2-1-1 benchmark refining margin. Our Torrance refinery generally follows the ANS (West Coast) 4-3-1 benchmark refining margin. Our Martinez refinery generally follows the ANS (West Coast) 3-2-1 benchmark refining margin.
While the benchmark refinery margins presented below under “Results of Operations—Market Indicators” are representative of the results of our refineries, each refinery’s realized gross margin on a per barrel basis will differ from the benchmark due to a variety of factors affecting the performance of the relevant refinery to its corresponding benchmark. These factors include the refinery’s actual type of crude oil throughput, product yield differentials and any other factors not reflected in the benchmark refining margins, such as transportation costs, storage costs, credit fees, fuel consumed during production and any product premiums or discounts, as well as inventory fluctuations, timing of crude oil and other feedstock purchases, a rising or declining crude and product pricing environment and commodity price management activities. As discussed in more detail below, each of our refineries, depending on market conditions, has certain feedstock-cost and product-value advantages and disadvantages as compared to the refinery’s relevant benchmark.
71




Credit Risk Management
Credit risk refers to the risk that a counterparty will default on its contractual obligations resulting in financial loss to us. Our exposure to credit risk is reflected in the carrying amount of the receivables that are presented in our Consolidated Balance Sheets. To minimize credit risk, all customers are subject to extensive credit verification procedures and extensions of credit above defined thresholds are to be approved by the senior management. Our intention is to trade only with recognized creditworthy third parties. In addition, receivable balances are monitored on an ongoing basis. We also limit the risk of bad debts by obtaining security such as guarantees or letters of credit.
We continually monitor our market risk exposure, including the impact and developments related to the COVID-19 pandemic and the related governmental and consumer responses which have introduced significant volatility in the financial markets.
Other Factors
We currently source our crude oil for our refineries on a global basis through a combination of market purchases and short-term purchase contracts, and through our crude oil supply agreements. We believe purchases based on market pricing has given us flexibility in obtaining crude oil at lower prices and on a more accurate “as needed” basis. Since our East Coast refineries access their crude slates from the Delaware River via ship or barge and through our rail facilities at Delaware City, these refineries have the flexibility to purchase crude oils from the Mid-Continent and Western Canada, as well as a number of different countries. We have not sourced crude oil under our crude supply arrangement with Petróleos de Venezuela S.A. (“PDVSA”) since 2017 as PDVSA has suspended deliveries due to our inability to agree to mutually acceptable payment terms and because of U.S. government sanctions against PDVSA.
Currently, crude oil delivered by rail is consumed at our East Coast refineries. The Delaware City rail unloading facilities, and the East Coast Storage Assets, allow our East Coast refineries to source WTI-based crude oils from Western Canada and the Mid-Continent, which we believe, at times, may provide cost advantages versus traditional Brent-based international crude oils. In support of this rail strategy, we have at times entered into agreements to lease or purchase crude railcars. Certain of these railcars were subsequently sold to a third-party, which has leased the railcars back to us for periods of between four and seven years. In subsequent periods, we have sold or returned railcars to optimize our railcar portfolio. Our railcar fleet, at times, provides transportation flexibility within our crude oil sourcing strategy that allows our East Coast refineries to process cost advantaged crude from Canada and the Mid-Continent.
Our operating cost structure is also important to our profitability. Major operating costs include costs relating to employees and contract labor, energy, maintenance and environmental compliance, and emission control regulations, including the cost of RINs required for compliance with the Renewable Fuels Standard. The predominant variable cost is energy, in particular, the price of utilities, natural gas and electricity.
Our operating results are also affected by the reliability of our refinery operations. Unplanned downtime of our refinery assets generally results in lost margin opportunity and increased maintenance expense. The financial impact of planned downtime, such as major turnaround maintenance, is managed through a planning process that considers such things as the margin environment, the availability of resources to perform the needed maintenance and feed logistics, whereas unplanned downtime does not afford us this opportunity.
Furthermore, during 2020 our operating results were negatively impacted by the ongoing COVID-19 pandemic which has caused a significant decline in the demand for our refined products and a decrease in the prices for crude oil and refined products, both of which have negatively impacted our revenues, cost of sales and operating income.
72




Refinery-Specific Information
The following section includes refinery-specific information related to our operations, crude oil differentials, ancillary costs, and local premiums and discounts.
East Coast Refining System (Delaware City and Paulsboro Refineries). The benchmark refining margin for the East Coast Refining System is calculated by assuming that two barrels of Dated Brent crude oil are converted into one barrel of gasoline and one barrel of diesel. We calculate this benchmark using the NYH market value of reformulated blendstock for oxygenate blending (“RBOB”) and ULSD against the market value of Dated Brent and refer to the benchmark as the Dated Brent (NYH) 2-1-1 benchmark refining margin. The East Coast Refining System has a product slate of approximately 44% gasoline, 32% distillate, 2% high-value Group I lubricants, 2% high-value petrochemicals, with the remaining portion of the product slate comprised of lower-value products (4% petroleum coke, 4% LPGs, 9% black oil and 3% other). For this reason, we believe the Dated Brent (NYH) 2-1-1 is an appropriate benchmark industry refining margin. The majority of East Coast refining revenues are generated off NYH-based market prices.
The East Coast Refining System’s realized gross margin on a per barrel basis is projected to differ from the Dated Brent (NYH) 2-1-1 benchmark refining margin due to the following factors:
the system processes a slate of primarily medium and heavy sour crude oils, which has constituted approximately 60% to 70% of total throughput. The remaining throughput consists of sweet crude oil and other feedstocks and blendstocks. In addition, we have the capability to process a significant volume of light, sweet crude oil depending on market conditions. Our total throughput costs have historically priced at a discount to Dated Brent; and
as a result of the heavy, sour crude slate processed at our East Coast Refining System, we produce lower value products including sulfur, carbon dioxide and petroleum coke. These products are priced at a significant discount to RBOB and ULSD.
the Paulsboro refinery produces Group I lubricants which carry a premium sales price to RBOB and ULSD and the black oil is sold as asphalt which may be sold at a premium or discount to Dated Brent based on the market.
Toledo Refinery. The benchmark refining margin for the Toledo refinery is calculated by assuming that four barrels of WTI crude oil are converted into three barrels of gasoline, one-half barrel of ULSD and one-half barrel of jet fuel. We calculate this refining margin using the Chicago market values of CBOB and ULSD and the United States Gulf Coast value of jet fuel against the market value of WTI and refer to this benchmark as the WTI (Chicago) 4-3-1 benchmark refining margin. Our Toledo refinery has a product slate of approximately 56% gasoline, 30% distillate, 5% high-value petrochemicals (including nonene, tetramer, benzene, xylene and toluene) with the remaining portion of the product slate comprised of lower-value products (5% LPGs, 2% black oil and 2% other). For this reason, we believe the WTI (Chicago) 4-3-1 is an appropriate benchmark industry refining margin. The majority of Toledo revenues are generated off Chicago-based market prices.
The Toledo refinery’s realized gross margin on a per barrel basis has historically differed from the WTI (Chicago) 4-3-1 benchmark refining margin due to the following factors:
the Toledo refinery processes a slate of domestic sweet and Canadian synthetic crude oil. Historically, Toledo’s blended average crude costs have differed from the market value of WTI crude oil;
the Toledo refinery configuration enables it to produce more barrels of product than throughput which generates a pricing benefit; and
the Toledo refinery generates a pricing benefit on some of its refined products, primarily its petrochemicals.
73




Chalmette Refinery. The benchmark refining margin for the Chalmette refinery is calculated by assuming two barrels of LLS crude oil are converted into one barrel of gasoline and one barrel of diesel. We calculate this benchmark using the US Gulf Coast market value of 87 conventional gasoline and ULSD against the market value of LLS and refer to this benchmark as the LLS (Gulf Coast) 2-1-1 benchmark refining margin. Our Chalmette refinery has a product slate of approximately 45% gasoline and 33% distillate, 2% high-value petrochemicals with the remaining portion of the product slate comprised of lower-value products (8% black oil, 5% LPGs, 4% petroleum coke, and 3% other). For this reason, we believe the LLS (Gulf Coast) 2-1-1 is an appropriate benchmark industry refining margin. The majority of Chalmette revenues are generated off Gulf Coast-based market prices.
The Chalmette refinery’s realized gross margin on a per barrel basis has historically differed from the LLS (Gulf Coast) 2-1-1 benchmark refining margin due to the following factors:
the Chalmette refinery has generally processed a slate of primarily medium and heavy sour crude oils, which has historically constituted approximately 50% to 75% of total throughput. The remaining throughput consists of sweet crude oil and other feedstocks and blendstocks; and
as a result of the heavy, sour crude slate processed at Chalmette, we produce lower-value products including sulfur and petroleum coke. These products are priced at a significant discount to 87 conventional gasoline and ULSD.
The PRL (pre-treater, reformer, light ends) project was completed in 2017 which has increased high-octane, ultra-low sulfur reformate and chemicals production. The new crude oil tank was also commissioned in 2017 and is allowing additional gasoline and diesel exports, reduced RINs compliance costs and lower crude ship demurrage costs.
Additionally, the idled 12,000 barrel per day coker unit was restarted in the fourth quarter of 2019 to increase the refinery’s long-term feedstock flexibility to capture the potential benefit in the price for heavy and high-sulfur feedstocks. The unit has increased the refinery’s total coking capacity to approximately 40,000 barrels per day.
Torrance Refinery. The benchmark refining margin for the Torrance refinery is calculated by assuming that four barrels of ANS crude oil are converted into three barrels of gasoline, one-half barrel of diesel and one-half barrel of jet fuel. We calculate this benchmark using the West Coast Los Angeles market value of California reformulated blendstock for oxygenate blending (“CARBOB”), CARB diesel and jet fuel and refer to the benchmark as the ANS (West Coast) 4-3-1 benchmark refining margin. Our Torrance refinery has a product slate of approximately 63% gasoline and 21% distillate with the remaining portion of the product slate comprised of lower-value products (3% LPG, 3% black oil and 10% other). For this reason, we believe the ANS (West Coast) 4-3-1 is an appropriate benchmark industry refining margin. The majority of Torrance revenues are generated off West Coast Los Angeles-based market prices.
The Torrance refinery’s realized gross margin on a per barrel basis has historically differed from the ANS (West Coast) 4-3-1 benchmark refining margin due to the following factors:
the Torrance refinery has generally processed a slate of primarily heavy sour crude oils, which has historically constituted approximately 80% to 90% of total throughput. The Torrance crude slate has the lowest API gravity (typically an API) gravity of less than 20 degrees) of all of our refineries. The remaining throughput consists of other feedstocks and blendstocks; and
as a result of the heavy, sour crude slate processed at Torrance, we produce lower-value products including petroleum coke and sulfur. These products are priced at a significant discount to gasoline and diesel.
74




Martinez Refinery. The benchmark refining margin for the Martinez refinery is calculated by assuming that three barrels of ANS crude oil are converted into two barrels of gasoline, one-quarter barrel of diesel and three-quarter barrel of jet fuel. We calculate this benchmark using the West Coast San Francisco market value of CARBOB, CARB diesel and jet fuel and refer to the benchmark as the ANS (West Coast) 3-2-1 benchmark refining margin. Our Martinez refinery has a product slate of approximately 60% gasoline and 30% distillate with the remaining portion of the product slate comprised of lower-value products (4% petroleum coke, 4% LPG and 2% other). For this reason, we believe the ANS (West Coast) 3-2-1 is an appropriate benchmark industry refining margin. The majority of Martinez revenues are generated off West Coast San Francisco-based market prices.
The Martinez refinery’s realized gross margin on a per barrel basis has historically differed from the ANS (West Coast) 4-3-1 benchmark refining margin due to the following factors:
the Martinez refinery has generally processed a slate of primarily heavy sour crude oils, which has historically constituted approximately 80% to 90% of total throughput. The remaining throughput consists of other feedstocks and blendstocks; and
as a result of the heavy, sour crude slate processed at Martinez, we produce lower-value products including petroleum coke and sulfur. These products are priced at a significant discount to gasoline and CARB diesel.

Results of Operations
The tables below reflect our consolidated financial and operating highlights for the years ended December 31, 2021, 2020 and 2019 (amounts in millions, except per share data). Differences between the results of operations of PBF Energy and PBF LLC primarily pertain to income taxes, interest expense and noncontrolling interest as shown below. Earnings per share information applies only to the financial results of PBF Energy. We operate in two reportable business segments: Refining and Logistics. Our oil refineries, excluding the assets owned by PBFX, are all engaged in the refining of crude oil and other feedstocks into petroleum products, and are aggregated into the Refining segment. PBFX is a publicly-traded MLP that operates certain logistics assets such as crude oil and refined products terminals, pipelines and storage facilities. PBFX’s operations are aggregated into the Logistics segment. We do not separately discuss our results by individual segments as, apart from PBFX’s third-party acquisitions, our Logistics segment did not have any significant third-party revenues and a significant portion of its operating results eliminated in consolidation.
75




PBF EnergyYear Ended December 31,
 202120202019
Revenues$27,253.4 $15,115.9 $24,508.2 
Cost and expenses:
Cost of products and other23,826.8 14,275.6 21,387.5 
Operating expenses (excluding depreciation and amortization expense as reflected below)2,085.9 1,918.3 1,782.3 
Depreciation and amortization expense453.5 551.7 425.3 
Cost of sales26,366.2 16,745.6 23,595.1 
General and administrative expenses (excluding depreciation and amortization expense as reflected below)247.3 248.5 284.0 
Depreciation and amortization expense13.3 11.3 10.8 
Change in fair value of contingent consideration32.4 (93.7)(0.8)
Impairment expense— 98.8 — 
Gain on sale of assets(3.0)(477.8)(29.9)
Total cost and expenses26,656.2 16,532.7 23,859.2 
Income (loss) from operations597.2 (1,416.8)649.0 
Other income (expense):
Interest expense, net (317.5)(258.2)(159.6)
Change in Tax Receivable Agreement liability(48.3)373.5 — 
Change in fair value of catalyst obligations8.5 (11.8)(9.7)
Gain (loss) on extinguishment of debt 79.9 (22.2)— 
Other non-service components of net periodic benefit cost 7.8 4.3 (0.2)
Income (loss) before income taxes 327.6 (1,331.2)479.5 
Income tax expense 12.1 2.1 104.3 
Net income (loss) 315.5 (1,333.3)375.2 
Less: net income attributable to noncontrolling interests84.5 59.1 55.8 
Net income (loss) attributable to PBF Energy Inc. stockholders$231.0 $(1,392.4)$319.4 
Consolidated gross margin$887.2 $(1,629.7)$913.1 
Gross refining margin (1)
$3,087.7 $496.8 $2,801.2 
Net income available to Class A common stock per share:
Basic$1.92 $(11.64)$2.66 
Diluted$1.90 $(11.64)$2.64 
——————————
(1) See Non-GAAP Financial Measures.
76




PBF LLCYear Ended December 31,
202120202019
Revenues$27,253.4 $15,115.9 $24,508.2 
Cost and expenses:
Cost of products and other23,826.8 14,275.6 21,387.5 
Operating expenses (excluding depreciation and amortization expense as reflected below)2,085.9 1,918.3 1,782.3 
Depreciation and amortization expense453.5 551.7 425.3 
Cost of sales26,366.2 16,745.6 23,595.1 
General and administrative expenses (excluding depreciation and amortization expense as reflected below)245.2 247.7 282.3 
Depreciation and amortization expense13.3 11.3 10.8 
Change in fair value of contingent consideration32.4 (93.7)(0.8)
Impairment expense— 98.8 — 
Gain on sale of assets(3.0)(477.8)(29.9)
Total cost and expenses26,654.1 16,531.9 23,857.5 
Income (loss) from operations599.3 (1,416.0)650.7 
Other income (expense):
Interest expense, net (327.8)(268.5)(169.1)
Change in fair value of catalyst obligations8.5 (11.8)(9.7)
Gain (loss) on extinguishment of debt 79.9 (22.2)— 
Other non-service components of net periodic benefit cost 7.8 4.3 (0.2)
Income (loss) before income taxes 367.7 (1,714.2)471.7 
Income tax (benefit) expense(14.0)6.1 (8.3)
Net income (loss)381.7 (1,720.3)480.0 
Less: net income attributable to noncontrolling interests82.1 76.2 51.5 
Net income (loss) attributable to PBF Energy Company LLC$299.6 $(1,796.5)$428.5 

77




Operating Highlights
 Year Ended December 31,
 202120202019
Key Operating Information
Production (bpd in thousands)852.2 737.1 825.2 
Crude oil and feedstocks throughput (bpd in thousands)834.5 727.7 823.1 
Total crude oil and feedstocks throughput (millions of barrels)304.6 266.3 300.4 
Consolidated gross margin per barrel of throughput$2.91 $(6.12)$3.04 
Gross refining margin, excluding special items, per barrel of throughput (1)
$7.94 $3.23 $8.51 
Refinery operating expense, per barrel of throughput $6.56 $6.89 $5.61 
Crude and feedstocks (% of total throughput) (2)
Heavy34 %42 %32 %
Medium31 %26 %28 %
Light18 %17 %26 %
Other feedstocks and blends17 %15 %14 %
Total throughput100 %100 %100 %
Yield (% of total throughput)
Gasoline and gasoline blendstocks53 %51 %49 %
Distillates and distillate blendstocks30 %30 %32 %
Lubes%%%
Chemicals%%%
Other16 %18 %16 %
Total yield102 %101 %100 %
——————————
(1) See Non-GAAP Financial Measures.
(2) We define heavy crude oil as crude oil with an API gravity of less than 24 degrees. We define medium crude oil as crude oil with an API gravity between 24 and 35 degrees. We define light crude oil as crude oil with an API gravity higher than 35 degrees.
78




The table below summarizes certain market indicators relating to our operating results as reported by Platts, a division of The McGraw-Hill Companies.
 Year Ended December 31,
 202120202019
(dollars per barrel, except as noted)
Dated Brent crude oil $70.89 $41.62 $64.34 
West Texas Intermediate (WTI) crude oil$68.10 $39.25 $57.03 
Light Louisiana Sweet (LLS) crude oil $69.59 $41.13 $62.67 
Alaska North Slope (ANS) crude oil$70.56 $42.20 $65.00 
Crack Spreads
Dated Brent (NYH) 2-1-1$16.84 $9.11 $12.68 
WTI (Chicago) 4-3-1$16.34 $6.30 $15.25 
LLS (Gulf Coast) 2-1-1$16.03 $7.59 $12.43 
ANS (West Coast-LA) 4-3-1$20.10 $11.30 $18.46 
ANS (West Coast-SF) 3-2-1$20.55 $9.99 $17.16 
Crude Oil Differentials
Dated Brent (foreign) less WTI$2.80 $2.37 $7.31 
Dated Brent less Maya (heavy, sour)$6.47 $5.37 $6.76 
Dated Brent less WTS (sour)$2.63 $2.33 $8.09 
Dated Brent less ASCI (sour)$3.90 $1.81 $3.73 
WTI less WCS (heavy, sour)$14.19 $10.72 $13.61 
WTI less Bakken (light, sweet)$(0.14)$2.41 $0.66 
WTI less Syncrude (light, sweet)$2.25 $2.13 $0.18 
WTI less LLS (light, sweet)$(1.50)$(1.88)$(5.64)
WTI less ANS (light, sweet)$(2.46)$(2.95)$(7.97)
Natural gas (dollars per MMBTU)$3.73 $2.13 $2.53 
2021 Compared to 2020
Overview— PBF Energy net income was $315.5 million for the year ended December 31, 2021 compared to net loss of $(1,333.3) million for the year ended December 31, 2020. PBF LLC net income was $381.7 million for the year ended December 31, 2021 compared to net loss of $(1,720.3) million for the year ended December 31, 2020. Net income attributable to PBF Energy stockholders was $231.0 million, or $1.90 per diluted share, for the year ended December 31, 2021 ($1.90 per share on a fully-exchanged, fully-diluted basis based on adjusted fully-converted net income, or $(2.50) per share on a fully-exchanged, fully-diluted basis based on adjusted fully-converted net loss excluding special items, as described below in Non-GAAP Financial Measures) compared to net loss attributable to PBF Energy stockholders of $(1,392.4) million, or $(11.64) per diluted share, for the year ended December 31, 2020 ($(11.64) per share on a fully-exchanged, fully-diluted basis based on adjusted fully-converted net loss, or $(11.78) per share on a fully-exchanged, fully-diluted basis based on adjusted fully-converted net loss excluding special items, as described below in Non-GAAP Financial Measures). The net income attributable to PBF Energy stockholders represents PBF Energy’s equity interest in PBF LLC’s pre-tax income, less applicable income tax expense. PBF Energy’s weighted-average equity interest in PBF LLC was 99.2% and 99.1% for the years ended December 31, 2021 and 2020, respectively.
79




Our results for the year ended December 31, 2021 were positively impacted by special items consisting of a non-cash, pre-tax LCM inventory adjustment of approximately $669.6 million, or $496.2 million net of tax, a pre-tax gain on the extinguishment of debt associated with the repurchase of a portion of our 2028 Senior Notes and 2025 Senior Notes of $79.9 million, or $59.2 million net of tax, a gain on the sale of certain PBFX land of $2.8 million, or $2.1 million net of tax, and a $37.4 million tax benefit associated with the remeasurement of certain deferred tax assets, offset by pre-tax charges associated with the change in the Tax Receivable Agreement liability of $48.3 million, or $35.8 million net of tax and a change in fair value of the Martinez Contingent Consideration and the contingent consideration related to the PBFX acquisition of the East Coast Storage Assets from Crown Point International, LLC (“Crown Point”) (the “East Coast Storage Assets Acquisition”) of $32.4 million, or $24.0 million net of tax. Our results for the year ended December 31, 2020 were positively impacted by special items consisting of a gain on the sale of hydrogen plants of $471.1 million, or $345.8 million net of tax, a pre-tax gain on the sale of land at our Torrance refinery of $8.1 million, or $5.9 million net of tax, a change in fair value of the Martinez Contingent Consideration and the contingent consideration associated with the East Coast Storage Asset Acquisition (the “PBFX Contingent Consideration”) of $93.7 million, or $68.8 million net of tax and a pre-tax change in the Tax Receivable Agreement liability of $373.5 million, or $274.1 million net of tax. Our results for the year ended December 31, 2020 were negatively impacted by special items consisting of a non-cash, pre-tax LCM inventory adjustment of approximately $268.0 million, or $196.7 million net of tax, pre-tax, debt extinguishment costs associated with the early redemption of the 2023 Senior Notes of $22.2 million, or $16.3 million net of tax, severance costs related to reductions in workforce of $24.7 million, or $18.1 million net of tax, impairment expense of $98.8 million or $72.5 million net of tax, related to the write-down of certain assets and project abandonments, early return of certain leased railcars of $12.5 million or $9.2 million net of tax, accelerated turnaround amortization costs of $56.2 million or $41.3 million net of tax, a LIFO inventory decrement of $83.0 million or $60.9 million net of tax, reconfiguration charges of $5.3 million or $3.9 million net of tax and $259.1 million of tax expense associated with the remeasurement of certain deferred tax assets.

Excluding the impact of these special items, our results were positively impacted by increases in the demand for our refined products and improved margins for refined product, which have positively impacted our revenues, cost of products sold and operating income. When comparing the results to the year ended December 31, 2020, demand for our products has started to recover, evidenced by higher throughput volumes and barrels sold at the majority of the refineries, as well as higher refining margins. Additionally, our results for the year ended December 31, 2021 were positively impacted by lower general and administrative expenses when compared to prior year. During the year ended December 31, 2020 our results were negatively impacted by higher general and administrative expenses associated with integration costs in connection with the Martinez Acquisition and accelerated amortization costs associated with the East Coast Refining Reconfiguration.

Revenues— Revenues totaled $27.3 billion for the year ended December 31, 2021 compared to $15.1 billion for the year ended December 31, 2020, an increase of approximately $12.2 billion or 80.8%. Revenues per barrel sold were $80.79 and $49.43 for the years ended December 31, 2021 and 2020, respectively, an increase of 63.4% directly related to higher hydrocarbon commodity prices. For the year ended December 31, 2021, the total throughput rates at our East Coast, Mid-Continent, Gulf Coast and West Coast refineries averaged approximately 250,900 bpd, 134,100 bpd, 163,300 bpd and 286,200 bpd, respectively. For the year ended December 31, 2020, the total throughput rates at our East Coast, Mid-Continent, Gulf Coast and West Coast refineries averaged approximately 263,000 bpd, 96,700 bpd, 137,700 bpd and 230,300 bpd, respectively. For the year ended December 31, 2021, the total barrels sold at our East Coast, Mid-Continent, Gulf Coast and West Coast refineries averaged approximately 292,500 bpd, 142,600 bpd, 170,400 bpd and 318,700 bpd, respectively. For the year ended December 31, 2020, the total barrels sold at our East Coast, Mid-Continent, Gulf Coast and West Coast refineries averaged approximately 296,200 bpd, 114,500 bpd, 159,700 bpd and 265,200 bpd, respectively.
80




The throughput rates at our refineries were higher in the year ended December 31, 2021 compared to the same period in 2020, with the exception of lower rates in the East Coast as a result of the East Coast Refining Reconfiguration, which took place in the fourth quarter of 2020. We operated our refineries at reduced rates beginning in March 2020, and increased throughput rates across our entire refining system to correlate with the gradual increases in demand experienced during the year ended December 31, 2021, while still running below historic levels. We plan on continuing to operate our refineries at lower utilization levels until such time that sustained product demand justifies higher production. Total refined product barrels sold were higher than throughput rates, reflecting sales from inventory as well as sales and purchases of refined products outside our refineries.
Consolidated Gross Margin— Consolidated gross margin totaled $887.2 million for the year ended December 31, 2021, compared to $(1,629.7) million for the year ended December 31, 2020, an increase of $2,516.9 million. Gross refining margin (as described below in Non-GAAP Financial Measures) totaled $3,087.7 million, or $10.14 per barrel of throughput, for the year ended December 31, 2021 compared to $496.8 million, or $1.86 per barrel of throughput, for the year ended December 31, 2020, an increase of approximately $2,590.9 million. Gross refining margin excluding special items totaled $2,418.1 million, or $7.94 per barrel of throughput, for the year ended December 31, 2021 compared to $860.3 million, or $3.23 per barrel of throughput, for the year ended December 31, 2020, an increase of $1,557.8 million.
Consolidated gross margin and gross refining margin were positively impacted by a non-cash LCM adjustment of $669.6 million on a net basis resulting from the increase in crude oil and refined product prices from the year ended December 31, 2020 to the year ended December 31, 2021. Gross refining margin, excluding the impact of special items, increased due to favorable movements in certain crude differentials and an overall increase in throughput rates and refining margins. For the year ended December 31, 2020, special items impacting our margin calculations included an unfavorable non-cash LCM inventory adjustment of approximately $268.0 million on a net basis, resulting from a decrease in crude oil and refined product prices from the year ended December 31, 2019, a LIFO inventory decrement charge of $83.0 million mainly related to our East Coast LIFO inventory layer and the reduction to our East Coast inventory experienced as part of the East Coast Refining Reconfiguration, and early return of certain leased railcars of $12.5 million.
Additionally, our results continue to be impacted by significant costs to comply with the Renewable Fuel Standard. Total Renewable Fuel Standard costs were $726.0 million for the year ended December 31, 2021 in comparison to $326.4 million for the year ended December 31, 2020.
Average industry margins were mostly favorable during the year ended December 31, 2021 compared with the prior year, primarily due to varying timing and extent of the impacts of the COVID-19 pandemic on regional demand and commodity prices. For the year ended December 31, 2021, we experienced an increase in demand for our products in connection with the lifting or easing of restrictions by many governmental authorities and the distribution of COVID-19 vaccines and other protective measures.
Favorable movements in these benchmark crude differentials typically result in lower crude costs and positively impact our earnings, while reductions in these benchmark crude differentials typically result in higher crude costs and negatively impact our earnings.
On the East Coast, the Dated Brent (NYH) 2-1-1 industry crack spread was approximately $16.84 per barrel, or 84.9% higher, in the year ended December 31, 2021, as compared to $9.11 per barrel in the same period in 2020. Our margins were positively impacted from our refinery specific slate on the East Coast by strengthened Dated Brent/Maya differential, which increased by $1.10 per barrel, offset by weakened WTI/Bakken differential, which decreased by $2.55 per barrel in comparison to the same period in 2020. The WTI/WCS differential increased to $14.19 per barrel in 2021 compared to $10.72 per barrel in 2020, which favorably impacted our cost of heavy Canadian crude.
81




Across the Mid-Continent, the WTI (Chicago) 4-3-1 industry crack spread was $16.34 per barrel, or 159.4% higher, in the year ended December 31, 2021, as compared to $6.30 per barrel in the prior year. Our margins were negatively impacted from our refinery specific slate in the Mid-Continent by a decreasing WTI/Bakken differential, which averaged a premium of $0.14 per barrel in the year ended December 31, 2021, as compared to a discount of $2.41 per barrel in the prior year. This decrease was slightly offset by strengthening WTI/Syncrude differential which averaged $2.25 per barrel for the year ended December 31, 2021 as compared to $2.13 per barrel in the prior year.
On the Gulf Coast, the LLS (Gulf Coast) 2-1-1 industry crack spread was $16.03 per barrel, or 111.2% higher, in the year ended December 31, 2021 as compared to $7.59 per barrel in the prior year. Margins on the Gulf Coast were positively impacted from our refinery specific slate by a strengthening WTI/LLS differential, which averaged a premium of $1.50 per barrel for the year ended December 31, 2021 as compared to a premium of $1.88 per barrel in the prior year.
On the West Coast, the ANS (West Coast) 4-3-1 industry crack spread was $20.10 per barrel, or 77.9% higher, in the year ended December 31, 2021 as compared to $11.30 per barrel in the prior year. Additionally, the ANS (West Coast) 3-2-1 industry crack spread was $20.55 per barrel, or 105.7% higher, in the year ended December 31, 2021 as compared to $9.99 per barrel in the prior year. Our margins on the West Coast were positively impacted from our refinery specific slate by a strengthening WTI/ANS differential, which averaged a premium of $2.46 per barrel for the year ended December 31, 2021 as compared to a premium of $2.95 per barrel in the prior year.
Operating Expenses— Operating expenses totaled $2,085.9 million for the year ended December 31, 2021 compared to $1,918.3 million for the year ended December 31, 2020, increase of approximately $167.6 million, or 8.7%. Of the total $2,085.9 million of operating expenses for the year ended December 31, 2021, $1,999.1 million, or $6.56 per barrel of throughput, related to expenses incurred by the Refining segment, while the remaining $86.8 million related to expenses incurred by the Logistics segment ($1,835.2 million or $6.89 per barrel of throughput, and $83.1 million of operating expenses for the year ended December 31, 2020 related to the Refining and Logistics segments, respectively). Increases in operating expenses were mainly attributable to increases in natural gas volumes and price across our refineries when compared to the year ended December 31, 2020. Additionally, we experienced higher maintenance and operational costs due to increased production when compared to the prior year. These increases were partially offset by cost-savings realized in 2021 as a result of the East Coast Refining Reconfiguration (East Coast operating expenses decreased by $18.7 million when compared to 2020) as well as reductions in discretionary activities and third-party services, which are in line with our cost reduction initiatives taken to strengthen our financial flexibility.
General and Administrative Expenses— General and administrative expenses totaled $247.3 million for the year ended December 31, 2021, compared to $248.5 million for the year ended December 31, 2020, a decrease of $1.2 million or 0.5%. The slight decrease in general and administrative expenses for the year ended December 31, 2021 in comparison to the year ended December 31, 2020 primarily related to reductions in outside service costs offset by increases in salaries, wages and benefits and other fixed expenses. Our general and administrative expenses are comprised of personnel, facilities and other infrastructure costs necessary to support our refineries and related logistics assets.
Depreciation and Amortization Expense— Depreciation and amortization expense totaled $466.8 million for the year ended December 31, 2021 (including $453.5 million recorded within Cost of sales) compared to $563.0 million for the year ended December 31, 2020 (including $551.7 million recorded within Cost of sales), a decrease of $96.2 million. The decrease was a result of reduced depreciation and amortization expense associated with certain units temporarily idled as a result of the East Coast Refining Reconfiguration.
82




Change in Fair Value of Contingent ConsiderationChange in fair value of contingent consideration represented a loss of $32.4 million and a gain of $93.7 million for the years ended December 31, 2021 and December 31, 2020, respectively. These losses and gains were related to the changes in estimated fair value of the Martinez Contingent Consideration and the PBFX Contingent Consideration, both associated with acquisition related earn-out obligations.
Impairment expenseThere was no impairment expense for the year ended December 31, 2021. Impairment expense totaled $98.8 million for the year ended December 31, 2020, and was associated with the write-down of certain assets as a result of the East Coast Refining Reconfiguration, other refinery wide project abandonments and the write-down of certain PBFX long-lived assets.
Gain on Sale of Assets— There was a gain of $3.0 million for the year ended December 31, 2021 related primarily to a third-party sale of PBFX real property. There was a gain of $477.8 million for the year ended December 31, 2020 related primarily to the sale of five hydrogen plants and the sale of a parcel of land at our Torrance refinery.
Change in Tax Receivable Agreement Liability Change in the Tax Receivable Agreement liability for the year ended December 31, 2021, represented a loss of $48.3 million. Change in the Tax Receivable Agreement liability for the year ended December 31, 2020, represented a gain of $373.5 million. These losses and gains were primarily the result of a deferred tax asset valuation allowance recorded in accordance with ASC 740, related to the reduction of deferred tax assets associated with the payments made or expected to be made in connection with the Tax Receivable Agreement liability and based on future taxable income.
Change in Fair Value of Catalyst Obligations— Change in fair value of catalyst obligations represented a gain of $8.5 million for the year ended December 31, 2021, compared to a loss of $11.8 million for the year ended December 31, 2020. These gains and losses relate to the change in value of the precious metals underlying the sale and leaseback of our refineries’ precious metal catalysts, which we are obligated to repurchase at fair market value upon lease termination.
Gain (loss) on extinguishment of debt— We incurred a gain on extinguishment of debt of $79.9 million in the year ended December 31, 2021 related to the repurchase of a portion of our 2028 Senior Notes and 2025 Senior Notes. We incurred debt extinguishment costs of $22.2 million in the year ended December 31, 2020 related to the redemption of our 2023 Senior Notes.
Interest Expense, net— PBF Energy interest expense totaled $317.5 million for the year ended December 31, 2021, compared to $258.2 million for the year ended December 31, 2020, an increase of $59.3 million. This net increase is mainly attributable to higher interest costs associated with the issuance of the 2025 Senior Secured Notes in May 2020 and December 2020, partially offset by lower interest expense associated with the repurchase of a portion of the 2028 Senior Notes and 2025 Senior Notes. Interest expense includes interest on long-term debt including the PBFX credit facilities, costs related to the sale and leaseback of our precious metal catalysts, financing costs associated with the Third Inventory Intermediation Agreement with J. Aron, letter of credit fees associated with the purchase of certain crude oils and the amortization of deferred financing costs. PBF LLC interest expense totaled $327.8 million and $268.5 million for the year ended December 31, 2021 and December 31, 2020, respectively (inclusive of $10.3 million, respectively, of incremental interest expense on the affiliate note payable with PBF Energy that eliminates in consolidation at the PBF Energy level).
83




Income Tax Expense— PBF LLC is organized as a limited liability company and PBFX is an MLP, both of which are treated as “flow-through” entities for federal income tax purposes and therefore are not subject to income tax. However, two subsidiaries of Chalmette Refining and our Canadian subsidiary, PBF Energy Limited (“PBF Ltd.”), are treated as C-Corporations for income tax purposes and may incur income taxes with respect to their earnings, as applicable. The members of PBF LLC are required to include their proportionate share of PBF LLC’s taxable income or loss, which includes PBF LLC’s allocable share of PBFX’s pre-tax income or loss, on their respective tax returns. PBF LLC generally makes distributions to its members, per the terms of PBF LLC’s amended and restated limited liability company agreement, related to such taxes on a pro-rata basis. PBF Energy recognizes an income tax expense or benefit in our consolidated financial statements based on PBF Energy’s allocable share of PBF LLC’s pre-tax income or loss, which was approximately 99.2% and 99.1%, on a weighted-average basis for the years ended December 31, 2021 and 2020, respectively. PBF Energy’s Consolidated Financial Statements do not reflect any benefit or provision for income taxes on the pre-tax income or loss attributable to the noncontrolling interests in PBF LLC or PBFX (although, as described above, PBF LLC must make tax distributions to all its members on a pro-rata basis). PBF Energy’s effective tax rate, including the impact of noncontrolling interests, for the years ended December 31, 2021 and 2020 was 3.7% and 0.2%, respectively. The effective tax rate for the year ended December 31, 2021 was significantly impacted by the change in deferred tax valuation allowance, which resulted in a tax benefit of $49.9 million for the year ended December 31, 2021, compared to a charge of $358.4 million for the year ended December 31, 2020.
Noncontrolling Interest— PBF Energy is the sole managing member of, and has a controlling interest in, PBF LLC. As the sole managing member of PBF LLC, PBF Energy operates and controls all of the business and affairs of PBF LLC and its subsidiaries. PBF Energy consolidates the financial results of PBF LLC and its subsidiaries, including PBFX. With respect to the consolidation of PBF LLC, the Company records a noncontrolling interest for the economic interest in PBF LLC held by members other than PBF Energy, and with respect to the consolidation of PBFX, the Company records a noncontrolling interest for the economic interests in PBFX held by the public unitholders of PBFX, and with respect to the consolidation of PBF Holding, the Company records a 20% noncontrolling interest for the ownership interests in two subsidiaries of Chalmette Refining held by a third-party. The total noncontrolling interest on the Consolidated Statements of Operations represents the portion of the Company’s earnings or loss attributable to the economic interests held by members of PBF LLC other than PBF Energy, by the public common unitholders of PBFX and by the third-party stockholders of certain of Chalmette Refining’s subsidiaries. The total noncontrolling interest on the Consolidated Balance Sheets represents the portion of the Company’s net assets attributable to the economic interests held by the members of PBF LLC other than PBF Energy, by the public common unitholders of PBFX and by the third-party stockholders of the two Chalmette Refining subsidiaries. PBF Energy’s weighted-average equity noncontrolling interest ownership percentage in PBF LLC for the years ended December 31, 2021 and 2020 was approximately 0.8% and 0.9%, respectively. The carrying amount of the noncontrolling interest on our Consolidated Balance Sheets attributable to the noncontrolling interest is not equal to the noncontrolling interest ownership percentage due to the effect of income taxes and related agreements that pertain solely to PBF Energy.
84




2020 Compared to 2019
Overview— PBF Energy net loss was $(1,333.3) million for the year ended December 31, 2020 compared to net income of $375.2 million for the year ended December 31, 2019. PBF LLC net loss was $(1,720.3) million for the year ended December 31, 2020 compared to net income of $480.0 million for the year ended December 31, 2019. Net loss attributable to PBF Energy stockholders was $(1,392.4) million, or $(11.64) per diluted share, for the year ended December 31, 2020 ($(11.64) per share on a fully-exchanged, fully-diluted basis based on adjusted fully-converted net loss, or $(11.78) per share on a fully-exchanged, fully-diluted basis based on adjusted fully-converted net loss excluding special items, as described below in Non-GAAP Financial Measures) compared to net income attributable to PBF Energy stockholders of $319.4 million, or $2.64 per diluted share, for the year ended December 31, 2019 ($2.64 per share on a fully-exchanged, fully-diluted basis based on adjusted fully-converted net income, or $0.90 per share on a fully-exchanged, fully-diluted basis based on adjusted fully-converted net income excluding special items, as described below in Non-GAAP Financial Measures). The net income attributable to PBF Energy stockholders represents PBF Energy’s equity interest in PBF LLC’s pre-tax income, less applicable income tax expense. PBF Energy’s weighted-average equity interest in PBF LLC was 99.1% and 99.0% for the years ended December 31, 2020 and 2019, respectively.
Our results for the year ended December 31, 2020 were positively impacted by special items consisting of a gain on the sale of hydrogen plants of $471.1 million, or $345.8 million net of tax, a pre-tax gain on the sale of land at our Torrance refinery of $8.1 million, or $5.9 million net of tax, a change in fair value of both the Martinez Contingent Consideration and the PBFX Contingent Consideration of $93.7 million, or $68.8 million net of tax and a pre-tax change in the Tax Receivable Agreement liability of $373.5 million, or $274.1 million net of tax. Our results for the year ended December 31, 2020 were negatively impacted by special items consisting of a non-cash, pre-tax LCM inventory adjustment of approximately $268.0 million, or $196.7 million net of tax, pre-tax, debt extinguishment costs associated with the early redemption of the 2023 Senior Notes of $22.2 million, or $16.3 million net of tax, severance costs related to reductions in workforce of $24.7 million, or $18.1 million net of tax, impairment expense of $98.8 million or $72.5 million net of tax, related to the write-down of certain assets and project abandonments, early return of certain leased railcars of $12.5 million or $9.2 million net of tax, accelerated turnaround amortization costs of $56.2 million or $41.3 million net of tax, a LIFO inventory decrement of $83.0 million or $60.9 million net of tax, reconfiguration charges of $5.3 million or $3.9 million net of tax and $259.1 million of tax expense associated with the remeasurement of certain deferred tax assets. Our results for the year ended December 31, 2019 were positively impacted by special items consisting of a non-cash, pre-tax LCM inventory adjustment of approximately $250.2 million, or $188.0 million net of tax and a pre-tax gain on the sale of land at our Torrance refinery of $33.1 million, or $24.9 million net of tax. The LCM inventory adjustments were recorded due to movements in the price of crude oil and refined products in the periods presented.

Excluding the impact of these special items, our results were negatively impacted by the COVID-19 pandemic which caused a significant decline in the demand for our refined products and a decrease in the prices for crude oil and refined products, both of which negatively impacted our revenues, cost of products sold and operating income. In addition, during the year ended December 31, 2020 we experienced unfavorable movements in certain crude differentials and overall lower throughput volumes and barrels sold across our refineries, as well as lower refining margins. All our operating regions experienced lower refining margins for the year ended December 31, 2020 compared to the prior year. Our results for the year ended December 31, 2020 were negatively impacted by higher general and administrative expenses associated with integration costs associated with the Martinez Acquisition and increased depreciation and amortization expense associated with the Martinez Acquisition and accelerated amortization costs associated with the East Coast Refining Reconfiguration.
85




Revenues— Revenues totaled $15.1 billion for the year ended December 31, 2020 compared to $24.5 billion for the year ended December 31, 2019, a decrease of approximately $9.4 billion, or 38.4%. Revenues per barrel sold were $49.43 and $69.93 for the years ended December 31, 2020 and 2019, respectively, a decrease of 29.3% directly related to lower hydrocarbon commodity prices. For the year ended December 31, 2020, the total throughput rates at our East Coast, Mid-Continent, Gulf Coast and West Coast refineries averaged approximately 263,000 bpd, 96,700 bpd, 137,700 bpd and 230,300 bpd, respectively. For the year ended December 31, 2019, the total throughput rates at our East Coast, Mid-Continent, Gulf Coast and West Coast refineries averaged approximately 336,400 bpd, 153,000 bpd, 177,900 bpd and 155,800 bpd, respectively. For the year ended December 31, 2020, the total barrels sold at our East Coast, Mid-Continent, Gulf Coast and West Coast refineries averaged approximately 296,200 bpd, 114,500 bpd, 159,700 bpd and 265,200 bpd, respectively. For the year ended December 31, 2019, the total barrels sold at our East Coast, Mid-Continent, Gulf Coast and West Coast refineries averaged approximately 382,500 bpd, 163,900 bpd, 225,300 bpd and 188,600 bpd, respectively.
The throughput rates at our refineries were lower in the year ended December 31, 2020 compared to the same period in 2019. Our Martinez refinery was not acquired until the first quarter of 2020 and is therefore not included in 2019 West Coast throughput. We operated our refineries at reduced rates beginning in March 2020, and, based on market conditions, we continued to operate our refineries at lower utilization. Total refined product barrels sold were higher than throughput rates, reflecting sales from inventory, as well as sales and purchases of refined products outside our refineries.
Consolidated Gross Margin— Consolidated gross margin totaled $(1,629.7) million for the year ended December 31, 2020, compared to $913.1 million for the year ended December 31, 2019, a decrease of $2,542.8 million. Gross refining margin (as described below in Non-GAAP Financial Measures) totaled $496.8 million, or $1.86 per barrel of throughput, for the year ended December 31, 2020 compared to $2,801.2 million, or $9.34 per barrel of throughput, for the year ended December 31, 2019, a decrease of approximately $2,304.4 million. Gross refining margin excluding special items totaled $860.3 million, or $3.23 per barrel of throughput for the year ended December 31, 2020 compared to $2,551.0 million or $8.51 per barrel of throughput, for the year ended December 31, 2019, a decrease of $1,690.7 million.
Consolidated gross margin and gross refining margin were negatively impacted in the year ended December 31, 2020 by a non-cash LCM inventory adjustment of approximately $268.0 million on a net basis, resulting from the decrease in crude oil and refined product prices from the year ended 2019, a LIFO inventory decrement charge of $83.0 million mainly related to our East Coast LIFO inventory layer and the reduction to our East Coast inventory experienced as part of the East Coast Refining Reconfiguration, and early return of certain leased railcars of $12.5 million. Gross refining margin, excluding the impact of special items, decreased due to unfavorable movements in certain crude differentials and an overall decrease in throughput rates. For the year ended December 31, 2019, special items impacting our margin calculations included a favorable non-cash LCM inventory adjustment of approximately $250.2 million on a net basis, resulting from an increase in crude oil and refined product prices from the year ended December 31, 2018.
Additionally, our results continue to be impacted by significant costs to comply with the Renewable Fuel Standard. Total Renewable Fuel Standard costs were $326.4 million for the year ended December 31, 2020 in comparison to $122.7 million for the year ended December 31, 2019.
Average industry margins were mixed during the year ended December 31, 2020 compared with the year ended 2019, primarily due to the impacts of the COVID-19 pandemic on regional demand and commodity prices in 2020, in addition to impacts related to 2019 planned turnarounds, all of which were completed in the first half of 2019.
Favorable movements in these benchmark crude differentials typically result in lower crude costs and positively impact our earnings, while reductions in these benchmark crude differentials typically result in higher crude costs and negatively impact our earnings.
86




On the East Coast, the Dated Brent (NYH) 2-1-1 industry crack spread was approximately $9.11 per barrel, or 28.2% lower, in the year ended December 31, 2020, as compared to $12.68 per barrel in the same period in 2019. Our margins were negatively impacted from our refinery specific slate on the East Coast by weakened Dated Brent/Maya differential, which decreased by $1.39 per barrel, in comparison to the same period in 2019. Additionally, WTI/WCS differential decreased to $10.72 per barrel in 2020 compared to $13.61 per barrel in 2019, which unfavorably impacted our cost of heavy Canadian crude. The WTI/Bakken differentials increased by $1.75 per barrel when compared to 2019.
Across the Mid-Continent, the WTI (Chicago) 4-3-1 industry crack spread was $6.30 per barrel, or 58.7% lower, in the year ended December 31, 2020, as compared to $15.25 per barrel in 2019. Our margins were positively impacted from our refinery specific slate in the Mid-Continent by an increasing WTI/Bakken differential, which averaged $2.41 per barrel in the year ended December 31, 2020, as compared to $0.66 per barrel in 2019. Additionally, the WTI/Syncrude differential averaged $2.13 per barrel for the year ended December 31, 2020 as compared to $0.18 per barrel in 2019.
On the Gulf Coast, the LLS (Gulf Coast) 2-1-1 industry crack spread was $7.59 per barrel, or 38.9% lower, in the year ended December 31, 2020 as compared to $12.43 per barrel in 2019. Margins on the Gulf Coast were positively impacted from our refinery specific slate by a strengthening WTI/LLS differential, which averaged a premium of $1.88 per barrel for the year ended December 31, 2020 as compared to a premium of $5.64 per barrel in 2019.
On the West Coast, the ANS (West Coast) 4-3-1 industry crack spread was $11.30 per barrel, or 38.8% lower, in the year ended December 31, 2020 as compared to $18.46 per barrel in 2019. Additionally, margins on the West Coast were positively impacted from our refinery specific slate by a strengthening WTI/ANS differential, which averaged a premium of $2.95 per barrel for the year ended December 31, 2020 as compared to a premium of $7.97 per barrel in 2019.
Operating Expenses— Operating expenses totaled $1,918.3 million for the year ended December 31, 2020 compared to $1,782.3 million for the year ended December 31, 2019, an increase of approximately $136.0 million, or 7.6%. Of the total $1,918.3 million of operating expenses for the year ended December 31, 2020, $1,835.2 million, or $6.89 per barrel of throughput, related to expenses incurred by the Refining segment, while the remaining $83.1 million related to expenses incurred by the Logistics segment ($1,684.3 million or $5.61 per barrel of throughput, and $98.0 million of operating expenses for the year ended December 31, 2019 related to the Refining and Logistics segments, respectively). Increases in operating expenses were due to costs associated with the Martinez refinery and related logistics assets which totaled approximately $356.1 million for the year ended December 31, 2020. Total operating expenses for the year ended December 31, 2020 excluding our Martinez refinery, decreased due to our cost reduction initiatives taken to strengthen our financial flexibility and offset the negative impact of COVID-19, such as significant reductions in discretionary activities and third-party services. Operating expenses related to our Logistics segment decreased as a result of lower discretionary spending, including maintenance and outside service costs, in response to the COVID-19 pandemic, as well as lower environmental clean-up remediation costs and lower utility expenses due to reduced energy usage.
General and Administrative Expenses— General and administrative expenses totaled $248.5 million for the year ended December 31, 2020, compared to $284.0 million for the year ended December 31, 2019, a decrease of $35.5 million or 12.5%. The decrease in general and administrative expenses for the year ended December 31, 2020 in comparison to the year ended December 31, 2019 primarily related to reduction in our workforce as a result of the East Coast Refining Reconfiguration and reduction in overhead expenses through temporary salary reductions for a large portion of our workforce. These cost decreases were offset by headcount reduction severance costs across the refineries as well as integration costs pertaining to the Martinez Acquisition. Our general and administrative expenses are comprised of personnel, facilities and other infrastructure costs necessary to support our refineries and related logistics assets.
87




Gain on Sale of Assets— There was a gain of $477.8 million for the year ended December 31, 2020 related primarily to the sale of five hydrogen plants and the sale of a parcel of land at our Torrance refinery. There was a gain on sale of assets of $29.9 million for the year ended December 31, 2019, primarily attributable to the sale of a parcel of land at our Torrance refinery.
Depreciation and Amortization Expense— Depreciation and amortization expense totaled $563.0 million for the year ended December 31, 2020 (including $551.7 million recorded within Cost of sales) compared to $436.1 million for the year ended December 31, 2019 (including $425.3 million recorded within Cost of sales), an increase of $126.9 million. The increase was a result of additional depreciation expense associated with the assets acquired in the Martinez Acquisition and a general increase in our fixed asset base due to capital projects and turnarounds completed since the third quarter of 2019. Additionally, amortization expense recorded in 2020 includes $56.2 million of accelerated unamortized deferred turnaround costs associated with assets that were idled as part of the East Coast Refining Reconfiguration.
Change in Fair Value of Contingent ConsiderationChange in fair value of contingent consideration represented a gain of $93.7 million and $0.8 million for the years ended December 31, 2020 and December 31, 2019, respectively. This change represented the decrease in the estimated fair value of the Martinez Contingent Consideration and the PBFX Contingent Consideration, both associated with acquisition related earn-out obligations.
Change in Fair Value of Catalyst Obligations— Change in fair value of catalyst obligations represented a loss of $11.8 million for the year ended December 31, 2020, compared to a loss of $9.7 million for the year ended December 31, 2019. These losses related to the change in value of the precious metals underlying the sale and leaseback of our refineries’ precious metal catalysts, which we are obligated to repurchase at fair market value on the catalyst financing arrangement termination dates.
Impairment expenseImpairment expense totaled $98.8 million for the year ended December 31, 2020, and was associated with the write-down of certain assets as a result of the East Coast Refining Reconfiguration, other refinery wide project abandonments and the write-down of certain PBFX long-lived assets. There was no such expense recorded in the year ended December 31, 2019.
Change in Tax Receivable Agreement LiabilityChange in Tax Receivable Agreement liability for the year ended December 31, 2020, represented a gain of $373.5 million. This gain was primarily the result of a deferred tax asset valuation allowance recorded in accordance with ASC 740, related to the reduction of deferred tax assets associated with the payments made or expected to be made in connection with the Tax Receivable Agreement liability and based on future taxable income. There was no change in the Tax Receivable Agreement liability for the year ended December 31, 2019.
Debt Extinguishment Costs— Debt extinguishment costs of $22.2 million incurred in the year ended December 31, 2020 relate to the early redemption of our 2023 Senior Notes. There were no such costs in the same period of 2019.

88




Interest Expense, net— PBF Energy interest expense totaled $258.2 million for the year ended December 31, 2020, compared to $159.6 million for the year ended December 31, 2019, an increase of $98.6 million. This net increase is mainly attributable to higher interest costs associated with the issuance of the 2028 Senior Notes in January 2020, the issuance of the 2025 Senior Secured Notes in May 2020 and December 2020, as well as higher outstanding borrowings on our Revolving Credit Facility. Interest expense included interest on long-term debt including the PBFX credit facilities, costs related to the sale and leaseback of our precious metal catalysts, financing costs associated with the previous inventory intermediation agreements with J. Aron, letter of credit fees associated with the purchase of certain crude oils and the amortization of deferred financing costs. PBF LLC interest expense totaled $268.5 million and $169.1 million for the year ended December 31, 2020 and December 31, 2019, respectively (inclusive of $10.3 million and $9.5 million, respectively, of incremental interest expense on the affiliate note payable with PBF Energy that eliminates in consolidation at the PBF Energy level).
Income Tax Expense— PBF LLC is organized as a limited liability company and PBFX is an MLP, both of which are treated as “flow-through” entities for federal income tax purposes and therefore are not subject to income tax. However, two subsidiaries of Chalmette Refining and PBF Ltd., are treated as C-Corporations for income tax purposes and may incur income taxes with respect to their earnings, as applicable. The members of PBF LLC are required to include their proportionate share of PBF LLC’s taxable income or loss, which includes PBF LLC’s allocable share of PBFX’s pre-tax income or loss, on their respective tax returns. PBF LLC generally makes distributions to its members, per the terms of PBF LLC’s amended and restated limited liability company agreement, related to such taxes on a pro-rata basis. PBF Energy recognizes an income tax expense or benefit in our consolidated financial statements based on PBF Energy’s allocable share of PBF LLC’s pre-tax income or loss, which was approximately 99.1% and 99.0%, on a weighted-average basis for the years ended December 31, 2020 and 2019, respectively. PBF Energy’s Consolidated Financial Statements do not reflect any benefit or provision for income taxes on the pre-tax income or loss attributable to the noncontrolling interests in PBF LLC or PBFX (although, as described above, PBF LLC must make tax distributions to all its members on a pro-rata basis). PBF Energy’s effective tax rate, including the impact of noncontrolling interest, for the years ended December 31, 2020 and 2019 was 0.2% and 21.8%, respectively. The effective tax rate for the year ended December 31, 2020 was significantly impacted by the recording of a $358.4 million deferred tax asset valuation allowance.
Noncontrolling Interest— PBF Energy is the sole managing member of, and has a controlling interest in, PBF LLC. As the sole managing member of PBF LLC, PBF Energy operates and controls all of the business and affairs of PBF LLC and its subsidiaries. PBF Energy consolidates the financial results of PBF LLC and its subsidiaries, including PBFX. With respect to the consolidation of PBF LLC, the Company records a noncontrolling interest for the economic interest in PBF LLC held by members other than PBF Energy, and with respect to the consolidation of PBFX, the Company records a noncontrolling interest for the economic interests in PBFX held by the public unitholders of PBFX, and with respect to the consolidation of PBF Holding, the Company records a 20% noncontrolling interest for the ownership interests in two subsidiaries of Chalmette Refining held by a third-party. The total noncontrolling interest on the Consolidated Statements of Operations represents the portion of the Company’s earnings or loss attributable to the economic interests held by members of PBF LLC other than PBF Energy, by the public common unitholders of PBFX and by the third-party stockholders of certain of Chalmette Refining’s subsidiaries. The total noncontrolling interest on the Consolidated Balance Sheets represents the portion of the Company’s net assets attributable to the economic interests held by the members of PBF LLC other than PBF Energy, by the public common unitholders of PBFX and by the third-party stockholders of the two Chalmette Refining subsidiaries. PBF Energy’s weighted-average equity noncontrolling interest ownership percentage in PBF LLC for the years ended December 31, 2020 and 2019 was approximately 0.9% and 1.0%, respectively. The carrying amount of the noncontrolling interest on our Consolidated Balance Sheets attributable to the noncontrolling interest is not equal to the noncontrolling interest ownership percentage due to the effect of income taxes and related agreements that pertain solely to PBF Energy.
89




Non-GAAP Financial Measures
Management uses certain financial measures to evaluate our operating performance that are calculated and presented on the basis of methodologies other than in accordance with GAAP (“Non-GAAP”). These measures should not be considered a substitute for, or superior to, measures of financial performance prepared in accordance with GAAP, and our calculations thereof may not be comparable to similarly entitled measures reported by other companies. Such Non-GAAP financial measures are presented only in the context of PBF Energy’s results and are not presented or discussed in respect to PBF LLC.
Special Items
The Non-GAAP measures presented include Adjusted Fully-Converted Net Income (Loss) excluding special items, EBITDA excluding special items and gross refining margin excluding special items. Special items for the periods presented relate to LCM inventory adjustments, changes in fair value of contingent consideration, changes in the Tax Receivable Agreement liability, (gain) loss on extinguishment of debt, gain on sale of hydrogen plants, severance and reconfiguration costs, impairment expense, net tax (benefit) expense on remeasurement of deferred tax assets, gains on land sales, charges associated with the early return of certain leased railcars, turnaround acceleration costs, and a LIFO inventory decrement. See “Notes to Non-GAAP Financial Measures” below for more details on all special items disclosed. Although we believe that Non-GAAP financial measures, excluding the impact of special items, provide useful supplemental information to investors regarding the results and performance of our business and allow for helpful period-over-period comparisons, such Non-GAAP measures should only be considered as a supplement to, and not as a substitute for, or superior to, the financial measures prepared in accordance with GAAP.
Adjusted Fully-Converted Net Income (Loss) and Adjusted Fully-Converted Net Income (Loss) Excluding Special Items
PBF Energy utilizes results presented on an Adjusted Fully-Converted basis that reflects an assumed exchange of all PBF LLC Series A Units for shares of PBF Energy Class A common stock. In addition, we present results on an Adjusted Fully-Converted basis excluding special items as described above. We believe that these Adjusted Fully-Converted measures, when presented in conjunction with comparable GAAP measures, are useful to investors to compare PBF Energy results across different periods and to facilitate an understanding of our operating results.
Neither Adjusted Fully-Converted Net Income (Loss) nor Adjusted Fully-Converted Net Income (Loss) excluding special items should be considered an alternative to net income (loss) presented in accordance with GAAP. Adjusted Fully-Converted Net Income (Loss) and Adjusted Fully-Converted Net Income (Loss) excluding special items presented by other companies may not be comparable to our presentation, since each company may define these terms differently. The differences between Adjusted Fully-Converted and GAAP results are as follows:
1.
Assumed exchange of all PBF LLC Series A Units for shares of PBF Energy Class A common stock. As a result of the assumed exchange of all PBF LLC Series A Units, the noncontrolling interest related to these units is converted to controlling interest. Management believes that it is useful to provide the per-share effect associated with the assumed exchange of all PBF LLC Series A Units.
2.
Income Taxes. Prior to PBF Energy’s IPO, PBF Energy was organized as a limited liability company treated as a “flow-through” entity for income tax purposes, and even after PBF Energy’s IPO, not all of its earnings are subject to corporate-level income taxes. Adjustments have been made to the Adjusted Fully-Converted tax provisions and earnings to assume that PBF Energy had adopted its post-IPO corporate tax structure for all periods presented and is taxed as a C-corporation in the U.S. at the prevailing corporate rates. These assumptions are consistent with the assumption in clause 1 above that all PBF LLC Series A Units are exchanged for shares of PBF Energy Class A common stock, as the assumed exchange would change the amount of PBF Energy’s earnings that are subject to corporate income tax.
90




The following table reconciles PBF Energy’s Adjusted Fully-Converted results with its results presented in accordance with GAAP for the years ended December 31, 2021, 2020 and 2019 (in millions, except share and per share amounts):
 Year Ended December 31,
 202120202019
Net income (loss) attributable to PBF Energy Inc. stockholders$231.0 $(1,392.4)$319.4 
Less: Income allocated to participating securities — 0.1 0.5 
Income (loss) available to PBF Energy Inc. stockholders - basic 231.0 (1,392.5)318.9 
Add: Net income (loss) attributable to noncontrolling interests(1)
2.4 (17.1)4.3 
Less: Income tax (expense) benefit (2)
(0.6)4.6 (1.0)
Adjusted fully-converted net income (loss)$232.8 $(1,405.0)$322.2 
Special Items:(3)
Add: Non-cash LCM inventory adjustment(669.6)268.0 (250.2)
Add: Change in fair value of contingent consideration32.4 (93.7)— 
Add: Gain on sale of hydrogen plants— (471.1)— 
Add: Gain on land sales(2.8)(8.1)(33.1)
Add: Impairment expense— 98.8 — 
Add: LIFO inventory decrement — 83.0 — 
Add: Turnaround acceleration costs — 56.2 — 
Add: Severance and reconfiguration costs— 30.0 — 
Add: Early railcar return expense— 12.5 — 
Add: (Gain) loss on extinguishment of debt (79.9)22.2 — 
Add: Change in Tax Receivable Agreement liability48.3 (373.5)— 
Add: Net tax (benefit) expense on remeasurement of deferred tax assets(37.4)259.1 — 
Less: Recomputed income tax on special items173.9 99.9 70.4 
Adjusted fully-converted net income (loss) excluding special items$(302.3)$(1,421.7)$109.3 
Weighted-average shares outstanding of PBF Energy Inc. 120,240,009 119,617,998 119,887,646 
Conversion of PBF LLC Series A Units (4)
988,730 1,042,667 1,207,581 
Common stock equivalents (5)
1,409,415 — 758,072 
Fully-converted shares outstanding—diluted122,638,154 120,660,665 121,853,299 
Diluted net income (loss) per share $1.90 $(11.64)$2.64 
Adjusted fully-converted net income (loss) per fully exchanged, fully diluted shares outstanding (5)
$1.90 $(11.64)$2.64 
Adjusted fully-converted net income (loss) excluding special items per fully exchanged, fully diluted shares outstanding$(2.50)$(11.78)$0.90 
——————————
See Notes to Non-GAAP Financial Measures.
91




Gross Refining Margin and Gross Refining Margin Excluding Special Items
Gross refining margin is defined as consolidated gross margin excluding refinery depreciation, refinery operating expense, and gross margin of PBFX. We believe both gross refining margin and gross refining margin excluding special items are important measures of operating performance and provide useful information to investors because they are helpful metric comparisons to the industry refining margin benchmarks, as the refining margin benchmarks do not include a charge for refinery operating expenses and depreciation. In order to assess our operating performance, we compare our gross refining margin (revenues less cost of products and other) to industry refining margin benchmarks and crude oil prices as defined in the table below.
Neither gross refining margin nor gross refining margin excluding special items should be considered an alternative to consolidated gross margin, income from operations, net cash flows from operating activities or any other measure of financial performance or liquidity presented in accordance with GAAP. Gross refining margin and gross refining margin excluding special items presented by other companies may not be comparable to our presentation, since each company may define these terms differently. The following table presents our GAAP calculation of gross margin and a reconciliation of gross refining margin to the most directly comparable GAAP financial measure, consolidated gross margin, on a historical basis, as applicable, for each of the periods indicated (in millions, except per barrel amounts):
Year Ended December 31,
202120202019
$per barrel of throughput$per barrel of throughput$per barrel of throughput
Calculation of consolidated gross margin:
Revenues $27,253.4 $89.46 $15,115.9 $56.76 $24,508.2 $81.58 
Less: Cost of sales 26,366.2 86.55 16,745.6 62.88 23,595.1 78.54 
Consolidated gross margin$887.2 $2.91 $(1,629.7)$(6.12)$913.1 $3.04 
Reconciliation of consolidated gross margin to gross refining margin:
Consolidated gross margin$887.2 $2.91 $(1,629.7)$(6.12)$913.1 $3.04 
Add: PBFX operating expense103.4 0.35 99.9 0.38 118.7 0.40 
Add: PBFX depreciation expense37.8 0.13 53.7 0.19 38.6 0.13 
Less: Revenues of PBFX(355.5)(1.17)(360.3)(1.35)(340.2)(1.13)
Add: Refinery operating expense 1,999.1 6.56 1,835.2 6.89 1,684.3 5.61 
Add: Refinery depreciation expense415.7 1.36 498.0 1.87 386.7 1.29 
Gross refining margin$3,087.7 $10.14 $496.8 $1.86 $2,801.2 $9.34 
Special Items: (3)
Add: Non-cash LCM inventory adjustment(669.6)(2.20)268.0 1.01 (250.2)(0.83)
Add: LIFO inventory decrement — — 83.0 0.31 — — 
Add: Early railcar return expense— — 12.5 0.05 — — 
Gross refining margin excluding special items$2,418.1 $7.94 $860.3 $3.23 $2,551.0 $8.51 
——————————
See Notes to Non-GAAP Financial Measures.
92




EBITDA, EBITDA Excluding Special Items and Adjusted EBITDA
Our management uses EBITDA (earnings before interest, income taxes, depreciation and amortization), EBITDA excluding special items and Adjusted EBITDA as measures of operating performance to assist in comparing performance from period to period on a consistent basis and to readily view operating trends, as a measure for planning and forecasting overall expectations and for evaluating actual results against such expectations, and in communications with our Board of Directors, creditors, analysts and investors concerning our financial performance. Our outstanding indebtedness for borrowed money and other contractual obligations also include similar measures as a basis for certain covenants under those agreements which may differ from the Adjusted EBITDA definition described below.
EBITDA, EBITDA excluding special items and Adjusted EBITDA are not presentations made in accordance with GAAP and our computation of EBITDA, EBITDA excluding special items and Adjusted EBITDA may vary from others in our industry. In addition, Adjusted EBITDA contains some, but not all, adjustments that are taken into account in the calculation of the components of various covenants in the agreements governing our senior notes and other credit facilities. EBITDA, EBITDA excluding special items and Adjusted EBITDA should not be considered as alternatives to income from operations or net income as measures of operating performance. In addition, EBITDA, EBITDA excluding special items and Adjusted EBITDA are not presented as, and should not be considered, an alternative to cash flows from operations as a measure of liquidity. Adjusted EBITDA is defined as EBITDA before adjustments for items such as stock-based compensation expense, the non-cash change in the fair value of catalyst obligations, gain on sale of hydrogen plants, the write down of inventory to the LCM, changes in the Tax Receivable Agreement liability due to factors out of PBF Energy’s control such as changes in tax rates, (gain) loss on extinguishment of debt related to refinancing activities, change in the fair value of contingent consideration and certain other non-cash items. Other companies, including other companies in our industry, may calculate EBITDA, EBITDA excluding special items and Adjusted EBITDA differently than we do, limiting their usefulness as comparative measures. EBITDA, EBITDA excluding special items and Adjusted EBITDA also have limitations as analytical tools and should not be considered in isolation, or as a substitute for analysis of our results as reported under GAAP. Some of these limitations include that EBITDA, EBITDA excluding special items and Adjusted EBITDA:
do not reflect depreciation expense or our cash expenditures, or future requirements, for capital expenditures or contractual commitments;
do not reflect changes in, or cash requirements for, our working capital needs;
do not reflect our interest expense, or the cash requirements necessary to service interest or principal payments, on our debt;
do not reflect realized and unrealized gains and losses from certain hedging activities, which may have a substantial impact on our cash flow;
do not reflect certain other non-cash income and expenses; and
exclude income taxes that may represent a reduction in available cash.
93




The following tables reconcile net income (loss) as reflected in PBF Energy’s results of operations to EBITDA, EBITDA excluding special items and Adjusted EBITDA for the periods presented (in millions):
 
Year Ended December 31,
202120202019
Reconciliation of net income (loss) to EBITDA and EBITDA excluding special items:
Net income (loss) $315.5 $(1,333.3)$375.2 
Add: Depreciation and amortization expense466.8 563.0 436.1 
Add: Interest expense, net317.5 258.2 159.6 
Add: Income tax expense12.1 2.1 104.3 
EBITDA$1,111.9 $(510.0)$1,075.2 
  Special Items: (3)
Add: Non-cash LCM inventory adjustment (669.6)268.0 (250.2)
Add: Change in fair value of contingent consideration32.4 (93.7)— 
Add: Gain on sale of hydrogen plants— (471.1)— 
Add: Gain on land sales(2.8)(8.1)(33.1)
Add: Impairment expense— 98.8 — 
Add: LIFO inventory decrement — 83.0 — 
Add: Severance and reconfiguration costs— 30.0 — 
Add: Early railcar return expense— 12.5 — 
Add: (Gain) loss on extinguishment of debt (79.9)22.2 — 
Add: Change in Tax Receivable Agreement liability 48.3 (373.5)— 
EBITDA excluding special items$440.3 $(941.9)$791.9 
Reconciliation of EBITDA to Adjusted EBITDA:
EBITDA$1,111.9 $(510.0)$1,075.2 
Add: Stock based compensation35.6 34.2 37.3 
Add: Change in fair value of catalyst obligations(8.5)11.8 9.7 
Add: Non-cash LCM inventory adjustment (3)
(669.6)268.0 (250.2)
Add: Change in fair value of contingent consideration (3)
32.4 (93.7)— 
Add: Gain on sale of hydrogen plants (3)
— (471.1)— 
Add: Gain on land sales (3)
(2.8)(8.1)(33.1)
Add: Impairment expense (3)
— 98.8 — 
Add: LIFO inventory decrement (3)
— 83.0 — 
Add: Severance and reconfiguration costs (3)
— 30.0 — 
Add: Early railcar return expense (3)
— 12.5 — 
Add: (Gain) loss on extinguishment of debt (3)
(79.9)22.2 — 
Add: Change in Tax Receivable Agreement liability (3)
48.3 (373.5)— 
Adjusted EBITDA$467.4 $(895.9)$838.9 
——————————
See Notes to Non-GAAP Financial Measures.
94




Notes to Non-GAAP Financial Measures
The following notes are applicable to the Non-GAAP Financial Measures above: 
(1)    Represents the elimination of the noncontrolling interest associated with the ownership by the members of PBF LLC other than PBF Energy, as if such members had fully exchanged their PBF LLC Series A Units for shares of PBF Energy Class A common stock.
(2)    Represents an adjustment to reflect PBF Energy’s annualized statutory corporate tax rate of approximately 25.9%, 26.6% and 24.9% for the 2021, 2020 and 2019 periods, respectively, applied to the net income (loss) attributable to noncontrolling interest for all periods presented. The adjustment assumes the full exchange of existing PBF LLC Series A Units as described in (1) above.
(3)    Special items:
         LCM inventory adjustment - LCM is a GAAP requirement related to inventory valuation that mandates inventory to be stated at the lower of cost or market. Our inventories are stated at the lower of cost or market. Cost is determined using the LIFO inventory valuation methodology, in which the most recently incurred costs are charged to cost of sales and inventories are valued at base layer acquisition costs. Market is determined based on an assessment of the current estimated replacement cost and net realizable selling price of the inventory. In periods where the market price of our inventory declines substantially, cost values of inventory may exceed market values. In such instances, we record an adjustment to write down the value of inventory to market value in accordance with GAAP. In subsequent periods, the value of inventory is reassessed and an LCM inventory adjustment is recorded to reflect the net change in the LCM inventory reserve between the prior period and the current period. The net impact of these LCM inventory adjustments are included in the Refining segment’s income from operations, but are excluded from the operating results presented, as applicable, in order to make such information comparable between periods.
    The following table includes the LCM inventory reserve as of each date presented (in millions):
202120202019
January 1,$669.6 $401.6 $651.8 
December 31,— 669.6 401.6 
    
    The following table includes the corresponding impact of changes in the LCM inventory reserve on income (loss) from operations and net income (loss) for the periods presented (in millions):
Year Ended December 31,
202120202019
Net LCM inventory adjustment benefit (charge) in income (loss) from operations$669.6 $(268.0)$250.2 
Net LCM inventory adjustment benefit (charge) in net income (loss)496.2 (196.7)188.0 

Change in fair value of contingent consideration - During the year ended December 31, 2021, we recorded a change in fair value of the contingent consideration related to both the Martinez Contingent Consideration and the PBFX Contingent Consideration, which decreased income from operations and net income by $32.4 million and $24.0 million, respectively. During the year ended December 31, 2020, we recorded a change in fair value of the contingent consideration related to the Martinez Contingent Consideration and the PBFX Contingent Consideration which increased income from operations and net income by $93.7 million and $68.8 million, respectively. Change in fair value of contingent consideration during the year ended December 31, 2019 was not significant.
95





Gain on Sale of Hydrogen Plants - During the year ended December 31, 2020, we recorded a gain on the sale of five hydrogen plants. The gain increased income from operations and net income by $471.1 million and $345.8 million, respectively. There were no such gains in the years ended December 31, 2021 and December 31, 2019.

Gain on land sales - During the year ended December 31, 2021, we recorded a gain on sale of PBFX real-property at the East Coast Terminals, which increased income from operations and net income by $2.8 million and $2.1 million, respectively. During the years ended December 31, 2020 and December 31, 2019, we recorded gains on the sale of two separate parcels of real property acquired as part of the Torrance refinery, but not part of the refinery itself. The gain on sale increased income from operations and net income by $8.1 million and $5.9 million, respectively, during the year ended December 31, 2020. The gain on sale increased income from operations and net income by $33.1 million and $24.9 million, respectively, during the year ended December 31, 2019.

Impairment expense - During the year ended December 31, 2020, we recorded an impairment charge which decreased income from operations and net income by $98.8 million and $72.5 million, respectively, resulting from the write-down of certain assets as a result of the East Coast Refining Reconfiguration, project abandonments and the write-down of certain PBFX long-lived assets. There were no such impairment charges during the years ended December 31, 2021 and December 31, 2019.

LIFO inventory decrement - As part of our overall reduction in throughput in 2020 and our reduction in inventory volume as of December 31, 2020, the Company recorded a pre-tax charge to cost of products and other related to a LIFO inventory layer decrement. The majority of the decrement related to our East Coast LIFO inventory layer and the reduction to our East Coast inventory experienced as part of the East Coast Refining Reconfiguration. These charges decreased income from operations and net income by $83.0 million and $60.9 million, respectively, for the year ended December 31, 2020. Decrements recorded in the years ended December 31, 2021 and December 31, 2019 were not significant.

Turnaround acceleration costs - During the year ended December 31, 2020, we accelerated the recognition of turnaround amortization associated with units that were temporarily idled as part of the East Coast Refining Reconfiguration. These costs decreased income from operations and net income by $56.2 million and $41.3 million, respectively. There were no such costs in the years ended December 31, 2021 and December 31, 2019.

Severance and reconfiguration costs - During the year ended December 31, 2020, we recorded severance charges related to reductions in our workforce. These charges decreased income from operations and net income by $24.7 million and $18.1 million, respectively. There were no such costs in the years ended December 31, 2021 and December 31, 2019. During the year ended December 31, 2020, we recorded reconfiguration charges related to the temporary idling of certain assets as part of our East Coast Refining System. These charges decreased income from operations and net income by $5.3 million and $3.9 million, respectively. There were no such costs in the years ended December 31, 2021 and December 31, 2019.

Early return of railcars - During the year ended December 31, 2020, we recognized certain expenses within Cost of sales associated with the voluntary early return of certain leased railcars. These charges decreased income from operations and net income by $12.5 million and $9.2 million, respectively, during the year ended December 31, 2020. There were no such expenses recorded in the years ended December 31, 2021 and December 31, 2019.

96




(Gain) Loss on Extinguishment of debt - During the year ended December 31, 2021, we recorded a pre-tax gain on extinguishment of debt related to the repurchase of a portion of the 2028 Senior Notes and the 2025 Senior Notes, which increased income before income taxes and net income by $79.9 million and $59.2 million, respectively. During the year ended December 31, 2020, we recorded pre-tax debt extinguishment costs related to the redemption of the 2023 Senior Notes which decreased income before income taxes and net income by $22.2 million and $16.3 million, respectively. There were no such gains or losses in the year ended December 31, 2019.

Change in Tax Receivable Agreement liability - During the year ended December 31, 2021, PBF Energy recorded a change in the Tax Receivable Agreement liability that decreased income before income taxes and net income by $48.3 million and $35.8 million, respectively. During the year ended December 31, 2020, PBF Energy recorded a change in the Tax Receivable Agreement liability that increased income before taxes and net income by $373.5 million and $274.1 million, respectively. There was no such change during the year ended December 31, 2019. The changes in the Tax Receivable Agreement liability reflect charges or benefits attributable to changes in PBF Energy’s obligation under the Tax Receivable Agreement due to factors out of our control such as changes in tax rates, as well as periodic adjustments to our liability based, in part, on an updated estimate of the amounts that we expect to pay, using assumptions consistent with those used in our concurrent estimate of the deferred tax asset valuation allowance.

Recomputed income tax on special items - The income tax impact on special items, other than the net tax expense special item discussed below, is calculated using the tax rates shown in (2) above.

Net tax (benefit) expense on remeasurement of deferred tax assets - During the year ended December 31, 2021, we recorded a deferred tax valuation allowance of $308.5 million in accordance with ASC 740 (a decrease of $49.9 million when compared to December 31, 2020, which includes a tax benefit of approximately $12.5 million related to our net change in the Tax Receivable Agreement liability and a net tax benefit of $37.4 million related primarily to the remeasurement of deferred tax assets). During the year ended December 31, 2020, we recorded a deferred tax valuation allowance of $358.4 million. This amount includes tax expense of approximately $99.3 million related to our net change in the Tax Receivable Agreement liability or a net tax expense of $259.1 million related primarily to the remeasurement of deferred tax assets. There was no such expense in the year ended December 31, 2019.

(4)     Represents an adjustment to weighted-average diluted shares outstanding to assume the full exchange of existing PBF LLC Series A Units as described in (1) above.
(5)    Represents weighted-average diluted shares outstanding assuming the conversion of all common stock equivalents, including options and warrants for PBF LLC Series A Units and performance share units and options for shares of PBF Energy Class A common stock as calculated under the treasury stock method (to the extent the impact of such exchange would not be anti-dilutive) for the years ended December 31, 2021, 2020 and 2019, respectively. Common stock equivalents exclude the effects of performance share units and options and warrants to purchase 12,568,275, 14,446,894 and 6,765,526 shares of PBF Energy Class A common stock and PBF LLC Series A Units because they are anti-dilutive for the years ended December 31, 2021, 2020 and 2019, respectively. For periods showing a net loss, all common stock equivalents and unvested restricted stock are considered anti-dilutive.
97




Liquidity and Capital Resources
Overview
Our primary sources of liquidity are our cash flows from operations, cash and cash equivalents and borrowing availability under our credit facilities, as described below. Starting in the first quarter of 2020, the COVID-19 pandemic and the related worldwide economic slowdown, including travel restrictions and stay-at-home orders, resulted in a significant decrease in the demand for and market prices of our products, which in turn negatively impacted our results of operations and overall liquidity. In 2021, demand for refined products started to recover following the lifting or easing of these restrictions by many governmental authorities and the distribution of COVID-19 vaccines and other protective measures. We continue to be focused on assessing and adapting to the challenging operating environment and evaluating our strategic measures to improve liquidity and strengthen our balance sheet. Our response to the current economic environment and its impact on our liquidity is more fully described in the “Liquidity” section below.
Cash Flow Analysis
Cash Flows from Operating Activities
Net cash provided by operating activities was $477.3 million for the year ended December 31, 2021 compared to net cash used in operating activities of $631.6 million for the year ended December 31, 2020. Our overall increase in cash provided by operating activities was primarily driven by accrued expenses due to an increase in renewable energy credit and emissions obligations, as a result of an increase in our unfunded RINs obligation as of December 31, 2021. Our operating cash flows for the year ended December 31, 2021 included our net income of $315.5 million, depreciation and amortization of $483.8 million, net changes in operating assets and liabilities reflecting cash proceeds of $268.6 million, pension and other post-retirement benefit costs of $50.8 million, change in the Tax Receivable Agreement liability of $48.3 million, stock-based compensation of $35.6 million, change in the fair value of contingent consideration of $32.4 million, and deferred income taxes of $11.7 million, partially offset by a net non-cash benefit of $669.6 million relating to an LCM inventory adjustment, gain on extinguishment of debt related to the repurchase of a portion of our 2028 Senior Notes and 2025 Senior Notes of $79.9 million, changes in the fair value of our catalyst obligations of $8.5 million, net non-cash charges related to the change in the fair value of our inventory repurchase obligations of $8.4 million, and gain on sale of assets of $3.0 million. Our operating cash flows for the year ended December 31, 2020 included our net loss of $1,333.3 million, gain on sale of assets of $477.8 million mainly related to the sale of the hydrogen plants and the sale of land at our Torrance refinery, change in the Tax Receivable Agreement liability of $373.5 million, net non-cash charges relating to the change in the fair value of our inventory repurchase obligations of $12.6 million and change in the fair value of the contingent consideration of $93.7 million, partially offset by depreciation and amortization of $581.1 million, net non-cash charge of $268.0 million related to an LCM inventory adjustment, impairment expense of $98.8 million, pension and other post-retirement benefits costs of $55.7 million, stock-based compensation of $34.2 million, debt extinguishment costs related to the early redemption of our 2023 Senior Notes of $22.2 million, change in the fair value of our catalyst obligations of $11.8 million and deferred income taxes of $1.6 million. In addition, net changes in operating assets and liabilities reflects cash inflows of $585.9 million driven by the timing of inventory purchases, payments for accrued expenses and accounts payable and collections of accounts receivable.
98




Net cash used in operating activities was $631.6 million for the year ended December 31, 2020 compared to net cash provided by operating activities of $933.5 million for the year ended December 31, 2019. Our operating cash flows for the year ended December 31, 2019 included our net income of $375.2 million, depreciation and amortization of $447.5 million, deferred income tax expense of $103.7 million, pension and other post-retirement benefits costs of $44.8 million, stock-based compensation of $37.3 million, net non-cash charges relating to the change in the fair value of our inventory repurchase obligations of $25.4 million, and changes in the fair value of our catalyst obligations of $9.7 million, partially offset by a net non-cash benefit of $250.2 million relating to an LCM inventory adjustment, a gain on sale of assets of $29.9 million and change in fair value of contingent consideration of $0.8 million. In addition, net changes in operating assets and liabilities reflected cash inflows of approximately $170.8 million driven by the timing of inventory purchases, payments for accrued expenses and accounts payable and collections of accounts receivable.
Cash Flows from Investing Activities
Net cash used in investing activities was $388.5 million for the year ended December 31, 2021 compared to $1,026.5 million for the year ended December 31, 2020. The net cash flows used in investing activities for the year ended December 31, 2021 was comprised of cash outflows of capital expenditures totaling $249.1 million, expenditures for refinery turnarounds of $117.7 million, and expenditures for other assets of $28.9 million, partially offset by proceeds from the sale of assets $7.2 million. Net cash used in investing activities for the year ended December 31, 2020 was comprised of cash outflows of $1,176.2 million used to fund the Martinez Acquisition, capital expenditures totaling $196.2 million, expenditures for refinery turnarounds of $188.1 million and expenditures for other assets of $9.1 million, partially offset by proceeds from sale of assets of $543.1 million.
Net cash used in investing activities was $1,026.5 million for the year ended December 31, 2020 compared to $712.6 million for the year ended December 31, 2019. Net cash used in investing activities for the year ended December 31, 2019 was comprised of cash outflows of $404.9 million for capital expenditures, expenditures for refinery turnarounds of $299.3 million and expenditures for other assets of $44.7 million, partially offset by proceeds of $36.3 million related to the sale of land at our Torrance refinery.
Cash Flows from Financing Activities
Net cash used in financing activities was $356.8 million for the year ended December 31, 2021 compared to net cash provided by financing activities of $2,452.7 million for the year ended December 31, 2020. For the year ended December 31, 2021, net cash used in financing activities consisted of $146.8 million related to the repurchase of the principal amount outstanding of the 2028 Senior Notes and the 2025 Senior Notes, excluding accrued interest, net repayments on the PBFX Revolving Credit Facility of $100.0 million, distributions and dividends of $39.7 million, net settlements of precious metal catalyst obligations of $31.7 million, payments on finance leases of $17.8 million, PBFX Contingent Consideration payments of $12.2 million, principal amortization payments on the $35.0 million term loan (the “PBF Rail Term Loan”) of $7.4 million, and deferred financing costs and other of $1.2 million. For the year ended December 31, 2020, net cash provided by financing activities consisted of cash proceeds of $1,228.7 million from the issuance of the 2025 Senior Secured Notes net of related issuance costs, cash proceeds of $469.9 million from the issuance of the 2028 Senior Notes net of cash paid to redeem the 2023 Senior Notes and related issuance costs, net borrowings under our Revolving Credit Facility of $900.0 million, and proceeds from catalyst financing arrangements of $51.9 million, partially offset by net repayments on the PBFX Revolving Credit Facility of $83.0 million, net settlements of precious metal catalyst obligations of $8.8 million, distributions and dividends of $82.2 million, principal amortization payments of the PBF Rail Term Loan of $7.2 million, payments on finance leases of $12.4 million, taxes paid for net settlement of equity-based compensation of $2.1 million, repurchases of our common stock in connection with tax withholding obligations upon the vesting of certain restricted stock awards of $1.6 million and deferred financing costs and other of $0.5 million.
99




Net cash provided by financing activities was $2,452.7 million for the year ended December 31, 2020 compared to net cash used in financing activities of $3.3 million for the year ended December 31, 2019. For the year ended December 31, 2019, net cash used in financing activities consisted primarily of distributions and dividends of $209.2 million, principal amortization payments of the PBF Rail Term Loan of $7.0 million, settlements of catalyst obligations of $6.5 million, taxes paid for net settlement of equity-based compensation of $4.8 million, repurchases of our common stock in connection with tax withholding obligations upon the vesting of certain restricted stock awards of $4.9 million and deferred payment for the East Coast Storage Assets Acquisition of $32.0 million, partially offset by $132.5 million in net proceeds from the issuance of PBFX common units, net borrowings from the PBFX Revolving Credit Facility of $127.0 million and deferred financing costs and other of $1.6 million. Additionally, during the year ended December 31, 2019, we borrowed and repaid $1,350.0 million under our Revolving Credit Facility resulting in no net change to amounts outstanding for the year ended December 31, 2019.
The cash flow activity of PBF LLC for the years ended December 31, 2021, 2020 and 2019 is materially consistent with that of PBF Energy discussed above, other than changes in deferred income taxes and certain working capital items, which are different from PBF Energy due to certain tax related items not applicable to PBF LLC. Additionally, PBF LLC reflects net borrowings of $1.1 million, $0.1 million and $3.1 million for the years ended December 31, 2021, 2020 and 2019, respectively, related to an affiliate loan with PBF Energy, included in cash flows from financing activities, which eliminates in consolidation at PBF Energy.
100




Capitalization
Our capital structure was comprised of the following as of December 31, 2021 (in millions):
December 31, 2021
Debt: (1)
PBF LLC debt
Affiliate note payable $375.2 
PBF Holding debt
2025 Senior Secured Notes1,250.0 
2028 Senior Notes 826.5 
2025 Senior Notes669.5 
Revolving Credit Facility900.0 
Catalyst financing arrangements58.4 
PBF Holding debt3,704.4 
PBFX debt
PBFX 2023 Senior Notes 525.0 
PBFX Revolving Credit Facility 100.0 
PBFX debt625.0 
Unamortized deferred financing costs (35.0)
Unamortized premium1.4 
Total PBF LLC debt, net of unamortized deferred financing costs and premium4,671.0 
Less: Affiliate note payable (375.2)
Total PBF Energy debt, net of unamortized deferred financing costs and premium (2)
$4,295.8 
Total PBF Energy Equity$2,532.8 
Total PBF Energy Capitalization (3)
$6,828.6 
Total PBF Energy Debt to Capitalization Ratio63 %
_______________________________________________
(1) Refer to “Note 10 - Credit Facilities and Debt” and “Note 11 - Affiliate Note Payable - PBF LLC” of our Notes to Consolidated Financial Statements for further disclosure related to debt.
(2) Excludes the PBF LLC affiliate note payable that is eliminated at the PBF Energy level.
(3) Total Capitalization refers to the sum of debt, excluding intercompany debt, plus total Equity.

2021 Debt Related Transactions
During the year ended December 31, 2021, we made a number of open market repurchases of our 2028 Senior Notes and our 2025 Senior Notes that resulted in the extinguishment of $173.5 million in principal of the 2028 Senior Notes and $55.5 million in principal of the 2025 Senior Notes. Total cash consideration paid to repurchase the principal amount outstanding of the 2028 Senior Notes and the 2025 Senior Notes, excluding accrued interest, totaled $146.8 million and we recognized a $79.9 million gain on the extinguishment of debt during the year ended December 31, 2021.We also made net repayments on the PBFX Revolving Credit Facility of $100.0 million and settled certain of our precious metal financing arrangements, resulting in a reduction to debt of approximately $31.7 million.
101




We may, at any time and from time to time, seek to continue to repurchase or retire our outstanding debt securities through cash purchases (and/or exchanges for equity or debt), in open-market purchases, block trades, privately negotiated transactions or otherwise, upon such terms and at such prices as we may determine. We will evaluate any such transactions in light of then-existing market conditions, taking into account our current liquidity and prospects for future access to capital, the trading prices of our debt securities, legal requirements and contractual restrictions and economic and market conditions. The amounts involved in any such transactions, individually or in the aggregate, may be material. We are not obligated to repurchase any of our debt securities other than as set forth in the applicable indentures, and repurchases may be suspended or discontinued at any time without prior notice.
    Revolving Credit Facilities Overview
One of our primary sources of liquidity are borrowings available under our revolving credit facilities. As of December 31, 2021, PBF Energy had $1,341.5 million of cash and cash equivalents, a $900.0 million outstanding balance under the Revolving Credit Facility and $100.0 million outstanding under the PBFX Revolving Credit Facility. PBF LLC cash and cash equivalents totaled $1,339.8 million as of December 31, 2021.
We had available capacity under revolving credit facilities as follows at December 31, 2021 (in millions):
Total CommitmentAmount Borrowed as of December 31, 2021Outstanding Letters of CreditBorrowing Base AvailabilityExpiration Date
Revolving Credit Facility (a)$3,400.0 $900.0 $380.1 $3,400.0 May 2023
PBFX Revolving Credit Facility500.0 100.0 3.5 396.5 July 2023
Total Credit Facilities$3,900.0 $1,000.0 $383.6 $3,796.5 
___________________________________
(a)    The amount available for borrowings and letters of credit under the Revolving Credit Facility is calculated according to a “borrowing base” formula based on (i) 90% of the book value of Eligible Accounts with respect to investment grade obligors plus (ii) 85% of the book value of Eligible Accounts with respect to non-investment grade obligors plus (iii) 80% of the cost of Eligible Hydrocarbon Inventory plus (iv) 100% of Cash and Cash Equivalents in deposit accounts subject to a control agreement, in each case as defined in the Revolving Credit Agreement. The borrowing base is subject to customary reserves and eligibility criteria and in any event cannot exceed $3.4 billion.
Additional Information on Indebtedness
Our debt, including our revolving credit facilities and senior notes, include certain typical financial covenants and restrictions on our subsidiaries’ ability to, among other things, incur or guarantee new debt, engage in certain business activities including transactions with affiliates and asset sales, make investments or distributions, engage in mergers or pay dividends in certain circumstances. These covenants are subject to a number of important exceptions and qualifications. We are in compliance as of December 31, 2021 with all covenants, including financial covenants, in all of our debt agreements. For further discussion of our indebtedness and these covenants and restrictions, see “Note 10 - Credit Facilities and Debt” of our Notes to Consolidated Financial Statements.
102




Liquidity
As of December 31, 2021, our operational liquidity was more than $2.4 billion ($2.3 billion as of December 31, 2020), which consists of $1.3 billion of cash, excluding cash held at PBFX, and more than $1.1 billion of borrowing availability under our Revolving Credit Facility, which includes our cash on hand. In addition, as of December 31, 2021, PBFX had approximately $430.4 million of liquidity ($331.4 million as of December 31, 2020), including approximately $33.9 million in cash, and access to approximately $396.5 million under the PBFX Revolving Credit Facility.
Due to the unprecedented events caused by the COVID-19 pandemic and the negative impact on our liquidity, we executed a plan to strengthen our balance sheet and increase our flexibility and responsiveness by incorporating certain adjustments to our operations and other cost saving measures. We remain committed to our plan in the current year with notable events within the past twelve months highlighted below:
Extinguishment of $229.0 million of our 2028 Senior Notes and 2025 Senior Notes to date, which will result in annual cash interest savings of approximately $14.4 million.
In October 2021, executed the Third Inventory Intermediation Agreement with J. Aron through 2024, covering certain crude oil, intermediate and finished products across our East Coast and Chalmette refineries;
On December 31, 2020, we completed the operational reconfiguration of our East Coast Refining System comprised of our Delaware City and Paulsboro refineries. The reconfiguration resulted in the temporary idling of certain Paulsboro refinery units and overall lower throughput and inventory levels. Recurring annual operating and capital expenditures savings are expected to be approximately $100.0 million and $50.0 million, respectively, relative to average historic levels;

Implemented and/or continued various cost reduction and cash preservation initiatives, including a significant decrease in 2021 capital expenditures and reducing 2021 operating expenses driven by minimizing discretionary activities and third-party services; and

Continued the temporary suspension of our quarterly dividend of $0.30 per share, anticipated to preserve approximately $35.0 million of cash each quarter, to support the balance sheet.

We are actively responding to the impacts of the COVID-19 pandemic and ongoing rebalancing in the global oil markets. We continue to adjust our operational plans to the evolving market conditions and continue to target and execute reduction measures. We also remain committed to assessing other opportunities that could improve our liquidity, including by further reducing debt and/or potential sales of non-operating assets or other real property, although there can be no assurance that we will do so.
While it is impossible to estimate the duration or complete financial impact of the COVID-19 pandemic, we believe that the strategic actions we have taken, plus our cash flows from operations and available capital resources will be sufficient to meet our and our subsidiaries’ capital expenditures, working capital needs, and debt service requirements, for the next twelve months. We cannot assure you that our assumptions used to estimate our liquidity requirements will be correct because the impact that the COVID-19 pandemic is having on us and our industry is ongoing and unprecedented. The extent of the impact of the COVID-19 pandemic on our business, financial condition, results of operations and liquidity will depend largely on future developments, including the severity, location and duration of the pandemic and variants thereof, the effectiveness of the vaccine programs and other actions undertaken by national, regional and local governments and health officials to contain the virus or treat its effects, and how quickly and to what extent economic conditions improve and normal business and operating conditions resume. As a result, we may require additional capital, and, from time to time, may pursue funding strategies in the capital markets or through private transactions to strengthen our liquidity and/or fund strategic initiatives. Such additional financing may not be available at favorable terms or at all.
103




We may incur additional indebtedness in the future, including additional secured indebtedness, subject to the satisfaction of any debt incurrence and, if applicable, lien incurrence limitation covenants in our existing financing agreements. Although we were in compliance with incurrence covenants during the year ended December 31, 2021, to the extent that any of our activities triggered these covenants, there are no assurances that conditions could not change significantly, and that such changes could adversely impact our ability to meet some of these incurrence covenants at the time that we needed to. Failure to meet the incurrence covenants could impose certain incremental restrictions on, among other matters, our ability to incur new debt (including secured debt) and also may limit the extent to which we may pay future dividends, make new investments, repurchase our outstanding debt or stock or incur new liens.
Working Capital
PBF Energy’s working capital at December 31, 2021 was approximately $1,439.5 million, consisting of $5,199.2 million in total current assets and $3,759.7 million in total current liabilities. PBF Energy’s working capital at December 31, 2020 was $1,415.9 million, consisting of $3,867.4 million in total current assets and $2,451.5 million in total current liabilities. PBF LLC’s working capital at December 31, 2021 was approximately $1,385.6 million, consisting of $5,197.5 million in total current assets and $3,811.9 million in total current liabilities. PBF LLC’s working capital at December 31, 2020 was $1,374.1 million, consisting of $3,865.2 million in total current assets and $2,491.1 million in total current liabilities.
Crude and Feedstock Supply Agreements
Certain of our purchases of crude oil under our agreements with foreign national oil companies require that we post letters of credit, if open terms are exceeded, and arrange for shipment. We pay for the crude when invoiced, at which time any applicable letters of credit are lifted. We have a contract with Saudi Aramco pursuant to which we have been purchasing up to approximately 100,000 bpd of crude oil from Saudi Aramco that is processed at our Paulsboro refinery. In connection with the acquisition of the Chalmette refinery we entered into a contract with PDVSA for the supply of 40,000 to 60,000 bpd of crude oil that can be processed at any of our East or Gulf Coast refineries. We have not sourced crude oil under this agreement since 2017 when PDVSA suspended deliveries due to the parties’ inability to agree to mutually acceptable payment terms and because of U.S. government sanctions against PDVSA. Notwithstanding the suspension, the U.S. government sanctions imposed against PDVSA and Venezuela prevented us from purchasing crude oil under this agreement. In connection with the closing of the acquisition of the Torrance refinery, we entered into a crude supply agreement with ExxonMobil for approximately 60,000 bpd of crude oil that can be processed at our Torrance refinery. We currently purchase all of our crude and feedstock needs independently from a variety of suppliers on the spot market or through term agreements for our Delaware City and Toledo refineries.
We currently have various crude supply agreements with terms through 2025 with Shell Oil Products for approximately 145,000 bpd, in the aggregate, to support our West Coast and Mid-Continent refinery operations. In addition, we have certain offtake agreements for our West Coast system with the same counterparty for clean products with varying terms up to 15 years.
Inventory Intermediation Agreement
On October 25, 2021, PBF Holding and its subsidiaries, the PBF Entities, entered into the Third Inventory Intermediation Agreement with J. Aron, pursuant to which the terms of the previous inventory intermediation agreements were amended and restated in their entirety, including, among other things, pricing and an extension of terms. The Third Inventory Intermediation Agreement extends the term to December 31, 2024, which term may be further extended by mutual consent of the parties to December 31, 2025. If not extended or replaced, at expiration, we will be required to repurchase the inventories outstanding under the Third Inventory Intermediation Agreement at that time. We intend to either extend or replace the Third Inventory Intermediation Agreement prior to its expiration.
104




At December 31, 2021, the LIFO value of the J. Aron Products included within Inventories in our Consolidated Balance Sheets was $445.2 million. We accrue a corresponding liability for such crude oil, intermediates and finished products.
Capital Spending
Capital spending was $395.7 million for the year ended December 31, 2021, which primarily included costs associated with safety related enhancements and facility improvements at our refineries, and approximately $8.6 million of capital expenditures related to PBFX. Our 2022 estimate for maintenance, environmental, regulatory and safety capital expenditures are estimated to remain in line with our historical average of $150.0 million to $200.0 million. For the first half of 2022, we expect to incur turnaround-related capital expenditures of approximately $200.0 million to $225.0 million primarily relating to turnarounds at our East and West Coast refineries. In addition, PBFX expects to spend an aggregate of approximately $20.0 million to $28.0 million in net capital expenditures during 2022.

105




Material Cash Requirements
Our material cash requirements include the following known contractual and other obligations as of December 31, 2021 (in millions). The table below does not include any intercompany contractual obligations with PBFX as our related party transactions are eliminated upon consolidation of our financial statements.
Payments due by period
TotalLess than
1 year
1-3 Years3-5 YearsMore than
5 years
PBF Energy:
Credit facilities and debt (a)
$4,329.4 $58.4 $1,525.0 $1,919.5 $826.5 
Interest payments on Credit facilities and debt1,013.5 294.2 463.6 181.3 74.4 
Leases and other rental-related commitments (b)
2,409.0 266.0 415.4 363.4 1,364.2 
Purchase obligations (c)
20,237.8 8,239.8 11,359.1 400.4 238.5 
Construction obligations127.5 127.5 — — — 
Environmental obligations (d)
163.6 14.9 29.5 16.6 102.6 
Pension and post-retirement obligations (e)
330.3 26.1 33.4 33.5 237.3 
Contingent consideration (f)
42.6 2.9 39.7 — — 
Total material cash requirements for PBF Energy$28,653.7 $9,029.8 $13,865.7 $2,914.7 $2,843.5 
Adjustments for PBF LLC:
Add: Affiliate Note Payable (g)
375.2 — — — 375.2 
Total material cash requirements for PBF LLC$29,028.9 $9,029.8 $13,865.7 $2,914.7 $3,218.7 
___________________________
(a)    Credit facilities and debt
Credit facilities and debt represent (i) the repayment of the outstanding borrowings under the Revolving Credit Facility; (ii) the repayment of indebtedness incurred in connection with the 2025 Senior Secured Notes, 2028 Senior Notes and 2025 Senior Notes; (iii) the repayment of our catalyst financing obligations on their maturity dates; and (iv) the repayment of outstanding amounts under the PBFX Revolving Credit Facility and the PBFX 2023 Senior Notes. With the exception of our catalyst financing obligations, we have no debt maturing before 2023 as of December 31, 2021.
Refer to “Note 10 - Credit Facilities and Debt” of our Notes to Consolidated Financial Statements for further disclosure related to debt.
(b)    Leases and other rental-related commitments
Operating and Finance lease obligations include options to extend terms that are reasonably certain of being exercised. We have entered into certain agreements for the supply of hydrogen that contain both lease and non-lease components. The table above also includes such non-lease components of these agreements. See “Note 15 - Leases” of our Notes to Consolidated Financial Statements for further details and disclosures regarding our operating and finance lease obligations.
We also enter into contractual obligations with third parties for the right to use property for locating pipelines and accessing certain of our assets (also referred to as land easements) in the normal course of business. Our obligations regarding such land easements are included within Leases and other rental-related commitments in the table above.
106




(c)    Purchase obligations
We have obligations to repurchase the J. Aron Products under the Third Inventory Intermediation Agreement with J. Aron as further explained in “Note 2 - Summary of Significant Accounting Policies”, “Note 6 - Inventories” and “Note 9 - Accrued Expenses” of our Notes to Consolidated Financial Statements. Additionally, purchase obligations include commitments to purchase crude oil from certain counterparties under supply agreements, contracts for the transportation of crude oil and supply of hydrogen, nitrogen, oxygen, chemicals, steam, or natural gas to certain of our refineries, contracts for the treatment of wastewater, contracts for pipeline capacity, and forward purchase commitments to acquire AB 32, RINs or LCFS credits from third parties.
The amounts included in this table exclude our crude supply agreement with PDVSA. We have not sourced crude oil under this agreement since the third quarter of 2017 as PDVSA has suspended deliveries due to the parties inability to agree to mutually acceptable payment terms and because of U.S. government sanctions against PDVSA.
(d)    Environmental obligations
In connection with certain of our refinery and logistics acquisitions, we have assumed certain environmental remediation obligations to address matters that were outstanding at the time of such acquisitions. In addition, in connection with most of these acquisitions, we have purchased environmental insurance policies to insure against unknown environmental liabilities at each site. The obligations in the table above reflect our undiscounted best estimate in cost and tenure to remediate our outstanding obligations and are further discussed in “Note 14 - Commitments and Contingencies” of our Notes to Consolidated Financial Statements.
(e)    Pension and post-retirement obligations
Pension and post-retirement obligations include only those amounts we expect to pay out in benefit payments and are further explained in “Note 19 - Employee Benefit Plans” of our Notes to Consolidated Financial Statements.
(f)    Contingent Consideration
Contingent consideration includes our obligations to pay certain contractual earn-outs entered into as part of acquisitions. Our earn-out obligation related to the Martinez Acquisition includes the estimated undiscounted Contingent Consideration amounts payable to Shell Oil Products related to the annual earn-out payments through 2023. Our earn-out obligation related to the East Coast Storage Assets Acquisition and our amount payable to Crown Point relates to our year one earn-out obligation payable in 2022 with no future estimated earn-out obligations for years thereafter.
(g)    Affiliate Note Payable
As described in “Note 11 - Affiliate Note Payable - PBF LLC” of our Notes to Consolidated Financial Statements, as of December 31, 2021, PBF LLC had an outstanding note payable with PBF Energy for an aggregate principal amount of $375.2 million. The note has an interest rate of 2.5% and matures in April 2030, but may be prepaid in whole or in part at any time, at the option of PBF LLC without penalty or premium. This affiliate note payable is a cash obligation of PBF LLC only and eliminates in consolidation for PBF Energy.
Tax Distributions
PBF LLC is required to make periodic tax distributions to the members of PBF LLC, including PBF Energy, pro rata in accordance with their respective percentage interests for such period (as determined under the amended and restated limited liability company agreement of PBF LLC), subject to available cash and applicable law and contractual restrictions (including pursuant to our debt instruments) and based on certain assumptions. Generally, these tax distributions will be an amount equal to our estimate of the taxable income of PBF LLC for the year multiplied by an assumed tax rate equal to the highest effective marginal combined U.S.
107




federal, state and local income tax rate prescribed for an individual or corporate resident in New York, New York (taking into account the nondeductibility of certain expenses). If, with respect to any given calendar year, the aggregate periodic tax distributions were less than the actual taxable income of PBF LLC multiplied by the assumed tax rate, PBF LLC will make a “true up” tax distribution, no later than March 15 of the following year, equal to such difference, subject to the available cash and borrowings of PBF LLC. As these distributions are conditional they have been excluded from the table above.
Critical Accounting Policies
The following summary provides further information about our critical accounting policies that involve critical accounting estimates and should be read in conjunction with “Note 2 - Summary of Significant Accounting Policies” of our Notes to Consolidated Financial Statements. The following accounting policies involve estimates that are considered critical due to the level of subjectivity and judgment involved, as well as the impact on our financial position and results of operations. We believe that all of our estimates are reasonable. Unless otherwise noted, estimates of the sensitivity to earnings that would result from changes in the assumptions used in determining our estimates is not practicable due to the number of assumptions and contingencies involved, and the wide range of possible outcomes.
Inventory
Inventories are carried at the lower of cost or market. The cost of crude oil, feedstocks, blendstocks and refined products is determined under the LIFO method using the dollar value LIFO method with increments valued based on average cost during the year. The cost of supplies and other inventories is determined principally on the weighted average cost method. In addition, the use of the LIFO inventory method may result in increases or decreases to cost of sales in years that inventory volumes decline as the result of charging cost of sales with LIFO inventory costs generated in prior periods. At December 31, 2021 the replacement value of inventories exceeded the LIFO carrying value. At December 31, 2020, market values had fallen below historical LIFO inventory costs and, as a result, we recorded an LCM or market inventory valuation reserve of $669.6 million. The LCM or market inventory valuation reserve, or a portion thereof, is subject to reversal as a reduction to cost of products sold in subsequent periods as inventories giving rise to the reserve are sold, and a new reserve is established. Such a reduction to cost of products sold could be significant if inventory values return to historical cost price levels. Additionally, further decreases in overall inventory values could result in additional charges to cost of products sold should the LCM or market inventory valuation reserve be increased.
Environmental Matters
Liabilities for future clean-up costs are recorded when environmental assessments and/or clean-up efforts are probable and the costs can be reasonably estimated. Other than for periodic assessments, the timing and magnitude of these accruals generally are based on the completion of investigations or other studies or a commitment to a formal plan of action. Environmental liabilities are based on best estimates of probable future costs using currently available technology and applying current regulations, as well as our own internal environmental policies. The actual settlement of our liability for environmental matters could materially differ from our estimates due to a number of uncertainties such as the extent of contamination, changes in environmental laws and regulations, potential improvements in remediation technologies and the participation of other responsible parties. While we believe that our current estimates of the amounts and timing of the costs related to the remediation of these liabilities are reasonable, we have had limited prior exposure to certain of these environmental obligations due to our short operating history with certain of our assets. It is possible that our estimates of the costs and duration of the environmental remediation activities related to these liabilities could materially change.
108




Business Combinations
We use the acquisition method of accounting for the recognition of assets acquired and liabilities assumed in business combinations at their estimated fair values as of the date of acquisition. Any excess consideration transferred over the estimated fair values of the identifiable net assets acquired is recorded as goodwill. Significant judgment is required in estimating the fair value of assets acquired. As a result, in the case of significant acquisitions, we obtain the assistance of third-party valuation specialists in estimating fair values of tangible and intangible assets based on available historical information and on expectations and assumptions about the future, considering the perspective of marketplace participants. While management believes those expectations and assumptions are reasonable, they are inherently uncertain. Unanticipated market or macroeconomic events and circumstances may occur, which could affect the accuracy or validity of the estimates and assumptions.
Certain of our acquisitions may include earn-out provisions or other forms of contingent consideration. As of the acquisition date, we record contingent consideration, as applicable, at the estimated fair value of expected future payments associated with the earn-out. Any changes to the recorded fair value of contingent consideration, subsequent to the measurement period, will be recognized as earnings in the period in which it occurs. Such contingent consideration liabilities are based on best estimates of future expected payment obligations, which are subject to change due to many factors outside of our control. Changes to the estimate of expected future contingent consideration payments may occur, from time to time, due to various reasons, including actual results differing from estimates and adjustments to the revenue or earnings assumptions used as the basis for the liability based on historical experience. While we believe that our current estimate of the fair value of our contingent consideration liability is reasonable, it is possible that the actual future settlement of our earn-out obligations could materially differ.
Deferred Turnaround Costs
Refinery turnaround costs, which are incurred in connection with planned major maintenance activities at our refineries, are capitalized when incurred and amortized on a straight-line basis over the period of time estimated until the next turnaround occurs (generally three to six years). While we believe that the estimates of time until the next turnaround are reasonable, it should be noted that factors such as competition, regulation or environmental matters could cause us to change our estimates thus impacting amortization expense in the future.
Derivative Instruments
We are exposed to market risk, primarily related to changes in commodity prices for the crude oil and feedstocks used in the refining process, as well as the prices of the refined products sold and the risk associated with the price of credits needed to comply with various governmental and regulatory environmental compliance programs. The accounting treatment for commodity and environmental compliance contracts depends on the intended use of the particular contract and on whether or not the contract meets the definition of a derivative. Non-derivative contracts are recorded at the time of delivery.
All derivative instruments that are not designated as normal purchases or sales are recorded in our Consolidated Balance Sheets as either assets or liabilities measured at their fair values. Changes in the fair value of derivative instruments that either are not designated or do not qualify for hedge accounting treatment or normal purchase or normal sale accounting are recognized in income. Contracts qualifying for the normal purchases and sales exemption are accounted for upon settlement. We elect fair value hedge accounting for certain derivatives associated with our inventory repurchase obligations.
Derivative accounting is complex and requires management judgment in the following respects: identification of derivatives and embedded derivatives; determination of the fair value of derivatives; identification of hedge relationships; assessment and measurement of hedge ineffectiveness; and election and designation of the normal purchases and sales exception. All of these judgments, depending upon their timing and effect, can have a significant impact on earnings.
109




Impairment of Long-Lived Assets
We evaluate long-lived assets for impairment on a continual basis and reassess the reasonableness of their related useful lives whenever events or changes in circumstances warrant assessment. Possible triggering events may include, among other things, significant adverse changes in the business climate, market conditions, environmental regulations or a determination that it is more likely than not that an asset or an asset group will be sold or retired before its estimated useful life. These possible triggering events of impairment may impact our assumptions related to future throughput levels, future operating revenues, expenses and gross margin, levels of anticipated capital expenditures and remaining useful life. Long-lived assets are tested for recoverability whenever events or changes in circumstances indicate that the carrying amount of the asset may not be recoverable. A long-lived asset is not recoverable if its carrying amount exceeds the sum of the undiscounted cash flows expected to result from its use and eventual disposition. Cash flows for long-lived assets/asset groups are determined at the lowest level for which identifiable cash flows exist. The cash flows from the refinery asset groups are evaluated individually regardless of product mix or fuel type produced. If a long-lived asset is not recoverable, an impairment loss is recognized for the amount by which the carrying amount of the long-lived asset exceeds its fair value, with fair value determined based on discounted estimated net cash flows or other appropriate methods. Our assumptions incorporate inherent uncertainties that are at times difficult to predict and could result in impairment charges or accelerated depreciation in future periods if actual results materially differ from the estimated assumptions used.
Income Taxes and Tax Receivable Agreement
As a result of PBF Energy’s acquisition of PBF LLC Series A Units or exchanges of PBF LLC Series A Units for PBF Energy Class A common stock, it expects to benefit from amortization and other tax deductions reflecting the step up in tax basis in the acquired assets. Those deductions will be allocated to PBF Energy and will be taken into account in reporting its taxable income. As a result of a federal income tax election made by PBF LLC, applicable to a portion of PBF Energy’s acquisition of PBF LLC Series A Units, the income tax basis of the assets of PBF LLC, underlying a portion of the units PBF Energy acquired, has been adjusted based upon the amount that PBF Energy paid for that portion of its PBF LLC Series A Units. PBF Energy entered into the Tax Receivable Agreement which provides for the payment by PBF Energy equal to 85% of the amount of the benefits, if any, that it is deemed to realize as a result of (i) increases in tax basis and (ii) certain other tax benefits related to entering into the Tax Receivable Agreement, including tax benefits attributable to payments under the Tax Receivable Agreement. As a result of these transactions, PBF Energy’s tax basis in its share of PBF LLC’s assets will be higher than the book basis of these same assets. This resulted in a deferred tax asset of $141.2 million as of December 31, 2021.
Deferred taxes are calculated using a liability method, whereby deferred tax assets are recognized for deductible temporary differences and deferred tax liabilities are recognized for taxable temporary differences. Temporary differences represent the differences between reported amounts of assets and liabilities and their tax bases. Deferred tax assets are reduced by a valuation allowance when, in the opinion of management, it is more likely than not that some portion or all of the deferred tax assets will not be realized. Deferred tax assets and liabilities are adjusted for the effect of changes in tax laws and rates on the date of enactment. We recognize tax benefits for uncertain tax positions only if it is more likely than not that the position is sustainable based on its technical merits. Interest and penalties on uncertain tax positions are included as a component of the provision for income taxes on the Consolidated Statements of Operations. As a result of management’s assessment of the available positive and negative evidence to estimate whether sufficient future taxable income will be generated to permit use of the existing deferred tax assets as of December 31, 2021, a valuation allowance of $308.5 million was recorded to recognize only the portion of deferred tax assets that are more likely than not to be realized. The amount of the deferred tax assets considered realizable, however, could be adjusted if estimates of future taxable income are reduced or increased or if objective negative evidence in the form of cumulative losses is no longer present and additional weight is given to subjective evidence such as our projections for future taxable income. As a result of the valuation allowance, the liability associated with the Tax Receivable Agreement was $48.3 million as of December 31, 2021.
110




Pursuant to the Tax Receivable Agreement PBF Energy entered into at the time of its initial public offering, it is required to pay the current and former PBF LLC Series A unitholders, who exchange their units for PBF Energy stock or whose units we purchase, approximately 85% of the cash savings in income taxes that PBF Energy is deemed to realize as a result of the increase in the tax basis of its interest in PBF LLC, including tax benefits attributable to payments made under the Tax Receivable Agreement. These payment obligations are of PBF Energy and not of PBF LLC or any of its subsidiaries. PBF Energy has recognized a liability for the Tax Receivable Agreement reflecting its estimate of the undiscounted amounts that it expects to pay under the agreement. PBF Energy’s estimate of the Tax Receivable Agreement liability is based, in part, on forecasts of future taxable income over the anticipated life of PBF Energy’s future business operations, assuming no material changes in the relevant tax law. The assumptions used in the forecasts are subject to substantial uncertainty about PBF Energy’s future business operations and the actual payments that it is required to make under the Tax Receivable Agreement could differ materially from its current estimates. PBF Energy must adjust the estimated Tax Receivable Agreement liability each time we purchase PBF LLC Series A Units or upon an exchange of PBF LLC Series A Units for PBF Energy Class A common stock. Such adjustments will be based on forecasts of future taxable income and PBF Energy’s future business operations at the time of such purchases or exchanges. Periodically, PBF Energy may adjust the liability based on an updated estimate of the amounts that it expects to pay, using assumptions consistent with those used in its concurrent estimate of the deferred tax asset valuation allowance. These periodic adjustments to the Tax Receivable Agreement liability, if any, are recorded in general and administrative expense and may result in adjustments to our income tax expense and deferred tax assets and liabilities.
Recent Accounting Pronouncements
Refer to “Note 2 - Summary of Significant Accounting Policies” of our Notes to Consolidated Financial Statements, for Recently Issued Accounting Pronouncements.
ITEM 7A. QUANTITATIVE AND QUALITATIVE DISCLOSURES ABOUT MARKET RISK
We are exposed to market risks, including changes in commodity prices and interest rates. Our primary commodity price risk is associated with the difference between the prices we sell our refined products and the prices we pay for crude oil and other feedstocks. We may use derivative instruments to manage the risks from changes in the prices of crude oil and refined products, natural gas, interest rates, or to capture market opportunities.
Commodity Price Risk
Our earnings, cash flow and liquidity are significantly affected by a variety of factors beyond our control, including the supply of, and demand for, crude oil, other feedstocks, refined products and natural gas. The supply of and demand for these commodities depend on, among other factors, changes in domestic and foreign economies, weather conditions, domestic and foreign political affairs, planned and unplanned downtime in refineries, pipelines and production facilities, production levels, the availability of imports, the marketing of competitive and alternative fuels, and the extent of government regulation. As a result, the prices of these commodities can be volatile. Our revenues fluctuate significantly with movements in industry refined product prices, our cost of sales fluctuates significantly with movements in crude oil and feedstock prices and our operating expenses fluctuate with movements in the price of natural gas. We manage our exposure to these commodity price risks through our supply and offtake agreements as well as through the use of various commodity derivative instruments.
We may use non-trading derivative instruments to manage exposure to commodity price risks associated with the purchase or sale of crude oil and feedstocks, finished products and natural gas outside of our supply and offtake agreements. The derivative instruments we use include physical commodity contracts and exchange-traded and over-the-counter financial instruments. We mark-to-market our commodity derivative instruments and recognize the changes in their fair value in our statements of operations.
111




The negative impact of the unprecedented global health and economic crisis sparked by the COVID-19 pandemic, combined with uncertainty around future output levels of the world’s largest oil producers increased unpredictability in oil supply and demand resulting in an economic challenge to our industry which has not occurred since our formation. This combination resulted in significant reduction in demand for our refined products and abnormal volatility in oil commodity prices. Demand for and market prices of most of our products started to recover following the lifting or easing of these restrictions by many governmental authorities and the distribution of the COVID-19 vaccines at the beginning of 2021.
At December 31, 2021 and December 31, 2020, we had gross open commodity derivative contracts representing 42.1 million barrels and 10.0 million barrels, respectively, with an unrealized net loss of $12.0 million and unrealized net loss of $3.0 million, respectively. The open commodity derivative contracts as of December 31, 2021 expire at various times during 2022 and 2023.
We carry inventories of crude oil, intermediates and refined products (“hydrocarbon inventories”) on our Consolidated Balance Sheets, the values of which are subject to fluctuations in market prices. Our hydrocarbon inventories totaled approximately 30.2 million barrels and 28.2 million barrels at December 31, 2021 and December 31, 2020, respectively. The average cost of our hydrocarbon inventories was approximately $78.29 and $78.64 per barrel on a LIFO basis at December 31, 2021 and December 31, 2020, respectively. The December 31, 2020 results exclude the net impact of an LCM inventory adjustment of approximately $669.6 million, whereas at December 31, 2021, the replacement value of inventory exceeded the LIFO carrying value. If market prices of our inventory decline to a level below our average cost, we may be required to write down the carrying value of our hydrocarbon inventories to market.
Our predominant variable operating cost is energy, which is comprised primarily of natural gas and electricity. We are therefore sensitive to movements in natural gas prices. Assuming normal operating conditions, we annually consume a total of between 75 million and 95 million MMBTUs of natural gas amongst our six refineries as of December 31, 2021. Accordingly, a $1.00 per MMBTU change in natural gas prices would increase or decrease our natural gas costs by approximately $75.0 million to $95.0 million.
Compliance Program Price Risk
We are exposed to market risks related to our obligations to buy and the volatility in the price of credits needed to comply with various governmental and regulatory compliance programs, which includes RINs, required to comply with the Renewable Fuel Standard. Our overall RINs obligation is based on a percentage of our domestic shipments of on-road fuels as established by EPA. To the degree we are unable to blend the required amount of biofuels to satisfy our RINs obligation, we must purchase RINs on the open market. To mitigate the impact of the market risk relating to our obligations on our results of operations and cash flows, we may elect to purchase RINs or other environmental credits as part of our liability management strategy.
In addition, we are exposed to risks associated with complying with federal and state legislative and regulatory measures to address greenhouse gas and other emissions. Requirements to reduce emissions could result in increased costs to operate and maintain our facilities as well as implement and manage new emission controls and programs put in place. For example, in September 2016, the state of California enacted AB 32, which further reduces greenhouse gas emission targets to 40% below 1990 levels by 2030. Compliance with such emission standards may require the purchase of emission credits or similar instruments.
Certain of these compliance contracts or instruments qualify as derivative instruments. For certain of these contracts, we elect the normal purchase normal sale exception under ASC 815, Derivatives and Hedging for such instruments, and therefore do not record these contracts at their fair value.
112




Interest Rate Risk
The maximum commitment under our Revolving Credit Facility is $3.4 billion. Borrowings under the Revolving Credit Facility bear interest either at the Alternative Base Rate plus the Applicable Margin or at Adjusted LIBOR plus the Applicable Margin, all as defined in the Revolving Credit Agreement. At December 31, 2021, we had $900.0 million outstanding in variable interest debt. If this facility was fully drawn, a 1.0% change in the interest rate would increase or decrease our interest expense by approximately $23.6 million annually.
The PBFX Revolving Credit Facility, with a maximum commitment of $500.0 million, bears interest either at the Alternative Base Rate plus the Applicable Margin or at Adjusted LIBOR plus the Applicable Margin, all as defined in the PBFX Revolving Credit Agreement. At December 31, 2021, PBFX had $100.0 million outstanding in variable interest debt. If this facility was fully drawn, a 1.0% change in the interest rate would increase or decrease our interest expense by approximately $4.0 million annually.
We also have interest rate exposure in connection with our Third Inventory Intermediation Agreement under which we pay a time value of money charge based on LIBOR.
Credit Risk
We are subject to risk of losses resulting from nonpayment or nonperformance by our counterparties. We continue to closely monitor the creditworthiness of customers to whom we grant credit and establish credit limits in accordance with our credit policy.
Concentration Risk
For the years ended December 31, 2021 and December 31, 2020, only one customer, Shell, accounted for 10% or more of our revenues (approximately 15% and 13%, respectively). For the year ended December 31, 2019, no single customer accounted for 10% or more of our revenues.
As of December 31, 2021 and December 31, 2020, only one customer, Shell, accounted for 10% or more of our total trade accounts receivable (approximately and 26% and 16%, respectively).
ITEM 8. FINANCIAL STATEMENTS AND SUPPLEMENTARY DATA
The information required by this item is set forth beginning on page F-1 of this Annual Report on Form 10-K.

ITEM 9. CHANGES IN AND DISAGREEMENTS WITH ACCOUNTANTS ON ACCOUNTING AND FINANCIAL DISCLOSURE
None.

ITEM 9A.  CONTROLS AND PROCEDURES
Disclosure Controls and Procedures
PBF Energy and PBF LLC conducted separate evaluations under the supervision and with the participation of each company’s management, including the principal executive officer and principal financial officer, of the effectiveness of the disclosure controls and procedures (as defined in Rule 13a-15(e) under the Securities Exchange Act of 1934 as amended (the “Exchange Act”)) as of the end of the period covered by this report. Based upon these evaluations as required by Exchange Act Rule 13a-15(b), the principal executive officer and principal financial officer, in each case, concluded that the disclosure controls and procedures are effective.
113




Management’s Report on Internal Control over Financial Reporting - PBF Energy
PBF Energy’s management is responsible for establishing and maintaining adequate internal control over financial reporting as defined in Rule 13a-15(f) of the Exchange Act. PBF Energy’s internal control system is designed to provide reasonable assurance regarding the reliability of financial reporting and the preparation of financial statements for external purposes in accordance with generally accepted accounting principles in the United States of America. Due to its inherent limitations, internal control over financial reporting may not prevent or detect misstatements. Therefore, even those systems determined to be effective can provide only reasonable assurance with respect to financial statement preparation and presentation.
Management assessed the effectiveness of PBF Energy’s internal control over financial reporting as of December 31, 2021, using the criteria set forth by the Committee of Sponsoring Organizations of the Treadway Commission in Internal Control — Integrated Framework (2013). Based on such assessment, management concluded that as of December 31, 2021, PBF Energy’s internal control over financial reporting is effective.
Management’s Report on Internal Control over Financial Reporting - PBF LLC
PBF LLC’s management is responsible for establishing and maintaining adequate internal control over financial reporting as defined in Rule 13a-15(f) of the Exchange Act. PBF LLC’s internal control system is designed to provide reasonable assurance regarding the reliability of financial reporting and the preparation of financial statements for external purposes in accordance with generally accepted accounting principles in the United States of America. Due to its inherent limitations, internal control over financial reporting may not prevent or detect misstatements. Therefore, even those systems determined to be effective can provide only reasonable assurance with respect to financial statement preparation and presentation.
Management assessed the effectiveness of PBF LLC’s internal control over financial reporting as of December 31, 2021, using the criteria set forth by the Committee of Sponsoring Organizations of the Treadway Commission in Internal Control — Integrated Framework (2013). Based on such assessment, management concluded that as of December 31, 2021, PBF LLC’s internal control over financial reporting is effective.
Auditor Attestation Report
Our independent registered public accounting firm has issued an attestation report on the effectiveness of PBF Energy’s internal control over financial reporting, which is on page F-6 of this report.
Changes in Internal Control Over Financial Reporting
There has been no change in our internal control over financial reporting during the quarter ended December 31, 2021 that has materially affected, or is reasonably likely to materially affect PBF Energy’s or PBF LLC’s internal control over financial reporting.

ITEM 9B.  OTHER INFORMATION
None.
ITEM 9C.  DISCLOSURES REGARDING FOREIGN JURISDICTIONS THAT PREVENT INSPECTIONS
Not applicable.
114




PART III
ITEM 10. DIRECTORS, EXECUTIVE OFFICERS AND CORPORATE GOVERNANCE
The information required under this Item will be contained in our 2022 Proxy Statement, incorporated herein by reference.
We have adopted a Code of Business Conduct and Ethics that applies to our principal executive officer, principal financial officer and principal accounting officer. The Code of Business Conduct and Ethics is available on our website at www.pbfenergy.com under the heading “Investors”. Any amendments to the Code of Business Conduct and Ethics or any grant of a waiver from the provisions of the Code of Business Conduct and Ethics requiring disclosure under applicable Securities and Exchange Commission rules will be disclosed on the Company’s website.
See also Information About Our Executive Officers under “Item 1. Business” of this Annual Report on Form 10-K.
ITEM 11. EXECUTIVE COMPENSATION
The information required under this Item will be contained in our 2022 Proxy Statement, incorporated herein by reference.
ITEM 12. SECURITY OWNERSHIP OF CERTAIN BENEFICIAL OWNERS AND MANAGEMENT AND RELATED STOCKHOLDER MATTERS
Information required by this Item, including Securities Authorized for Issuance Under Equity Compensation Plans, will be contained in our 2022 Proxy Statement, incorporated herein by reference.
ITEM 13. CERTAIN RELATIONSHIPS AND RELATED TRANSACTIONS, AND DIRECTOR INDEPENDENCE
The information required under this Item will be contained in our 2022 Proxy Statement, incorporated herein by reference.
ITEM 14. PRINCIPAL ACCOUNTING FEES AND SERVICES
Information about aggregate fees billed to us by our principal accountant, Deloitte & Touche LLP (PCAOB ID No. 34) will be contained in our 2022 Proxy Statement, incorporated herein by reference.
115




PART IV
ITEM 15. EXHIBITS AND FINANCIAL STATEMENT SCHEDULES
(a)  1. Financial Statements. The consolidated financial statements of PBF Energy Inc., PBF Energy Company LLC and their subsidiaries, required by Part II, Item 8, are included in Part IV of this report. See Index to Consolidated Financial Statements beginning on page F-1.
2. Financial Statement Schedules and Other Financial Information. No financial statement schedules are submitted because either they are not applicable or because the required information is included in the consolidated financial statements or notes thereto.
3. Exhibits. Filed as part of this Annual Report on Form 10-K are the following exhibits:
Number  Description
2.1
Sale and Purchase Agreement dated June 11, 2019 by and between PBF Holding Company LLC and Equilon Enterprises LLC d/b/a Shell Oil Products US (incorporated by reference to Exhibit 2.1 filed with PBF Energy Inc.’s Current Report on Form 8-K dated June 11, 2019 (File No. 001-35764)).
Amendment No. 1 dated February 1, 2020 to Sale and Purchase Agreement dated June 11, 2019 by and between PBF Holding Company LLC and Equilon Enterprises LLC d/b/a Shell Oil Products US (incorporated by reference to Exhibit 2.2 filed with PBF Energy Inc.'s Current Report on Form 8-K dated February 6, 2020 (File No. 001-35764)).
Amended and Restated Certificate of Incorporation of PBF Energy Inc. (incorporated by reference to Exhibit 3.1 filed with PBF Energy Inc.’s Amendment No. 4 to Registration Statement on Form S-1 (Registration No. 333-177933)).
Second Amended and Restated Bylaws of PBF Energy Inc. (incorporated by reference to Exhibit 3.1 filed with PBF Energy Inc.’s Current Report on Form 8-K dated February 15, 2017 (File No. 001-35764)).
Indenture dated as of May 30, 2017, among PBF Holding Company LLC, PBF Finance Corporation, the Guarantors named on the signature pages thereto, Wilmington Trust, National Association, as Trustee and Deutsche Bank Trust Company Americas, as Paying Agent, Registrar, Transfer Agent and Authenticating Agent and form of 7.25% Senior Notes due 2025 (included as Exhibit A) (incorporated by reference to Exhibit 4.1 of PBF Energy Inc.’s Current Report on Form 8-K (File No. 001-35764) filed on May 30, 2017).
Indenture dated as of January 24, 2020, among PBF Holding Company LLC, PBF Finance Corporation, the Guarantors named on the signature pages thereto, Wilmington Trust, National Association, as Trustee and Deutsche Bank Trust Company Americas, as Paying Agent, Registrar, Transfer Agent and Authenticating Agent and form of 6.00% Senior Notes due 2028 (included as Exhibit A) (incorporated by reference to Exhibit 4.1 filed with PBF Energy Inc.’s Current Report on Form 8-K dated January 24, 2020 (File No. 001-35764)).
First Supplemental Indenture dated February 3, 2020, among PBF Holding Company LLC, PBF Finance Corporation, Martinez Refining Company LLC, Martinez Terminal Company LLC, Wilmington Trust, National Association, as trustee, and Deutsche Bank Trust Company Americas, as paying agent, transfer agent, registrar and authenticating agent (6.00% Senior Notes due 2028) (incorporated by reference to Exhibit 4.3 filed with PBF Energy Inc.’s Quarterly Report on Form 10-Q dated May 15, 2020 (File No. 001-35764).
First Supplemental Indenture dated February 3, 2020, among PBF Holding Company LLC, PBF Finance Corporation, Martinez Refining Company LLC, Martinez Terminal Company LLC, Wilmington Trust, National Association, as trustee, and Deutsche Bank Trust Company Americas, as paying agent, transfer agent, registrar and authenticating agent (7.25% Senior Notes due 2025) (incorporated by reference to Exhibit 4.4 filed with PBF Energy Inc.’s Quarterly Report on Form 10-Q dated May 15, 2020 (File No. 001-35764).
116




Indenture dated May 12, 2015, among PBF Logistics LP, PBF Logistics Finance Corporation, the Guarantors named therein and Deutsche Bank Trust Company Americas, as trustee and form of 6.875% Senior Notes due 2023 (included as Exhibit A) (incorporated by reference herein to Exhibit 4.1 to the Current Report on Form 8-K (File No. 001-36446) filed on May 18, 2015).
Supplemental Indenture dated June 19, 2015, among PBF Logistics LP, PBF Logistics Finance Corporation, the Guarantors named therein and Deutsche Bank Trust Company Americas, as trustee (incorporated by reference herein to Exhibit 4.1.1 to the Annual Report on Form 10-K (File No. 001-36446) filed on February 22, 2016).
Second Supplemental Indenture dated as of June 28, 2016, among PBF Logistics Products Terminals LLC, PBF Logistics LP, PBF Logistics Finance Corporation, and Deutsche Bank Trust Company Americas, as trustee (incorporated by reference herein to Exhibit 4.2 to the Quarterly Report on form 10-Q for the quarter ended June 30, 2016 (File No. 001-36446) filed on August 4, 2016).
Third Supplemental Indenture dated as of October 24, 2016, among Torrance Valley Pipeline Company LLC, PBFX Operating Company LLC, PBF Logistics LP, PBF Logistics Finance Corporation, and Deutsche Bank Trust Company Americas, as trustee (incorporated by reference herein to Exhibit 4.8 to the Annual Report on Form 10-K (File No. 001-36446) filed on February 24, 2017).
Fourth Supplemental Indenture dated as of March 13, 2017, among Paulsboro Natural Gas Pipeline Company LLC, PBF Logistics LP, PBF Logistics Finance Corporation, and Deutsche Bank Trust Company Americas, as trustee (incorporated by reference herein to Exhibit 4.2 to the Quarterly Report on Form 10-Q for the quarter ended March 31, 2017 (File No. 001-36446) filed on May 4, 2017).
Fifth Supplemental Indenture dated October 6, 2017, among PBF Logistics LP, PBF Logistics Finance Corporation, the Guarantors named therein and Deutsche Bank Trust Company Americas, as Trustee (incorporated by reference herein to Exhibit 4.1 to the Current Report on Form 8-K (File No. 001-36446) filed on October 6, 2017).
Sixth Supplemental Indenture dated as of September 11, 2018, among DCR Storage and Loading LLC, Chalmette Logistics Company LLC, Toledo Rail Logistics Company LLC, Paulsboro Terminaling Company LLC, PBF Logistics LP, PBF Logistics Finance Corporation, and Deutsche Bank Trust Company Americas, as trustee (incorporated by reference herein to Exhibit 4.1 to the Quarterly Report on Form 10-Q for the quarter ended September 30, 2018 (File No. 001-36446) filed on October 31, 2018).
Seventh Supplemental Indenture dated as of October 25, 2018, among CPI Operations LLC, PBF Logistics LP, PBF Logistics Finance Corporation, and Deutsche Bank Trust Company Americas, as trustee (incorporated by reference herein to Exhibit 4.1 to the Quarterly Report on Form 10-Q for the quarter ended March 31, 2019 (File No. 001-36446) filed on May 1, 2019).
Eighth Supplemental Indenture dated March 4, 2020, among PBFX Ace Holdings LLC, PBF Logistics LP, PBF Logistics Finance Corporation, and Deutsche Bank Trust Company Americas, as trustee (incorporated by reference to Exhibit 4.1 filed with PBF Logistics LP’s Quarterly Report on Form 10-Q dated May 15, 2020 (File No. 001-36446)).
Indenture dated as of May 13, 2020, among PBF Holding Company LLC, PBF Finance Corporation, the Guarantors named on the signature pages thereto, Wilmington Trust, National Association, as Trustee, Paying Agent, Registrar, Transfer Agent, Authenticating Agent and Notes Collateral Agent and form of 9.25% Senior Secured Notes due 2025 (included as exhibit A) (incorporated by reference to Exhibit 4.1 filed with PBF Energy Inc.’s Current Report on Form 8-K dated May 13, 2020 (File No. 001-35764)).
Supplemental Indenture dated December 21, 2020, among PBF Holding Company LLC, PBF Finance Corporation, the Guarantors named on the signature pages thereto, Wilmington Trust, National Association, as Trustee, Paying Agent, Registrar, Transfer Agent, Authenticating Agent and Notes Collateral Agent (9.25% Senior Secured Notes due 2025) (incorporated by reference to Exhibit 4.3 filed with PBF Energy Inc.’s Current Report on Form 8-K dated December 22, 2020 (File No. 001-35764)).
117




Amended and Restated Registration Rights Agreement of PBF Energy Inc. dated as of December 12, 2012 (incorporated by reference to Exhibit 4.1 filed with PBF Energy Inc.’s Current Report on Form 8-K dated December 18, 2012 (File No. 001-35764)).
Description of Registrant’s Securities (incorporated by reference to Exhibit 4.18 of PBF Energy Inc’s Annual Report on Form 10-K (File No. 001-35764) filed on February 18, 2021).
Form of PBF Energy Inc. Performance Share Unit Award Agreement (2022-2024 performance period) under the Amended and Restated PBF Energy Inc. 2017 Equity Incentive Plan (incorporated by reference to Exhibit 10.1 with PBF Energy Inc.’s Current Report on Form 8-K dated November 24, 2021 (File No. 001-35764)).
Form of PBF Energy Inc. Performance Unit Award Agreement (2022-2024 performance period) under the Amended and Restated PBF Energy Inc. 2017 Equity Incentive Plan (incorporated by reference to Exhibit 10.2 with PBF Energy Inc.’s Current Report on Form 8-K dated November 24, 2021 (File No. 001-35764)).
PBF Energy Inc. Amended and Restated 2012 Equity Incentive Plan (incorporated by reference to DEF 14A filed with PBF Energy Inc.’s Proxy Statement dated March 22, 2016 (File No. 001-35764)).
PBF Energy Inc. Amended and Restated 2017 Equity Incentive Plan (incorporated by reference to Appendix A to PBF Energy Inc.’s Definitive Proxy Statement on Schedule 14A filed on April 13, 2018 (File No. 001-35764)).
Form of PBF Energy Non-Qualified Stock Option Agreement (prior to 2020) under the Amended and Restated PBF Energy Inc. 2017 Equity Incentive Plan (incorporated by reference to Exhibit 10.1 filed with PBF Energy Inc.’s Current Report on Form 8-K dated November 2, 2018 (File No. 001-35764)).
Form of PBF Energy Non-Qualified Stock Option Agreement (2020 and thereafter) under the Amended and Restated PBF Energy Inc. 2017 Equity Incentive Plan (incorporated by reference to Exhibit 10.1 filed with PBF Energy Inc.’s Current Report on Form 8-K dated November 13, 2020 (File No. 001-35764)).
Form of PBF Energy Performance Share Unit Award Agreement (2021-2023) under the Amended and Restated PBF Energy Inc. 2017 Equity Incentive Plan (incorporated by reference to Exhibit 10.2 filed with PBF Energy Inc.’s Current Report on Form 8-K dated November 13, 2020 (File No. 001-35764)).
Form of PBF Energy Performance Unit Award Agreement (2021-2023) under the Amended and Restated PBF Energy Inc. 2017 Equity Incentive Plan (incorporated by reference to Exhibit 10.3 filed with PBF Energy Inc.’s Current Report on Form 8-K dated November 13, 2020 (File No. 001-35764)).
Form of Non-Qualified Stock Option Agreement under the PBF Energy Inc. 2012 Equity Incentive Plan (incorporated by reference to Exhibit 10.28 filed with PBF Energy Inc.’s Amendment No. 6 to Registration Statement on Form S-1 (Registration No. 333-177933)).
Form of Amended and Restated Restricted Stock Agreement for non-employee Directors under the PBF Energy Inc. 2017 Equity Incentive Plan. (incorporated by reference to Exhibit 10.3 of PBF Energy Inc.’s Annual Report on Form 10-K (File No. 001-35764) filed on February 23, 2018).
Form of Amended and Restated Restricted Stock Agreement for Employees, under PBF Energy Inc. 2017 Equity Incentive Plan (incorporated by reference to Exhibit 10.7 of PBF Energy Inc.’s Annual Report on Form 10-K (File No. 001-35764) filed on February 23, 2018).
Transportation Services Agreement dated as of August 31, 2016 among PBF Holding Company LLC and Torrance Valley Pipeline Company LLC (incorporated by reference to Exhibit 10.3 filed with PBF Energy Inc.’s Current Report on Form 8-K dated September 7, 2016 (File No. 001-35764)).
118




Pipeline Service Order dated as of August 31, 2016, by and between Torrance Valley Pipeline Company LLC, and PBF Holding Company LLC (incorporated by reference to Exhibit 10.4 filed with PBF Energy Inc.’s Current Report on Form 8-K dated September 7, 2016 (File No. 001-35764)).
Pipeline Service Order dated as of August 31, 2016, by and between Torrance Valley Pipeline Company LLC, and PBF Holding Company LLC (incorporated by reference to Exhibit 10.5 filed with PBF Energy Inc.’s Current Report on Form 8-K dated September 7, 2016 (File No. 001-35764)).
Dedicated Storage Service Order dated as of August 31, 2016, by and between Torrance Valley Pipeline Company LLC, and PBF Holding Company LLC (incorporated by reference to Exhibit 10.6 filed with PBF Energy Inc.’s Current Report on Form 8-K dated September 7, 2016 (File No. 001-35764)).
Throughput Storage Service Order dated as of August 31, 2016, by and between Torrance Valley Pipeline Company LLC, and PBF Holding Company LLC (incorporated by reference to Exhibit 10.7 filed with PBF Energy Inc.’s Current Report on Form 8-K dated September 7, 2016 (File No. 001-35764)).
Senior Secured Revolving Credit Agreement dated as of May 2, 2018 (incorporated by reference to Exhibit 10.1 filed with PBF Energy Inc.’s Current Report on Form 8-K dated May 7, 2018 (File No. 001-35764)).
Amendment dated as of February 18, 2020 to Senior Secured Revolving Credit Agreement dated as of May 2, 2018 (incorporated by reference to Exhibit 10.3 filed with PBF Energy Inc.’s Quarterly Report on Form 10-Q dated May 15, 2020 (File No. 001-35764)).
Second Amendment dated as of May 7, 2020 to Senior Secured Revolving Credit Agreement dated as of May 2, 2018, as amended (incorporated by reference to Exhibit 10.1 filed with PBF Energy Inc.’s Current Report on Form 8-K dated May 7, 2020 (File No. 001-35764)).
Fifth Amended and Restated Omnibus Agreement dated as of July 31, 2018, among PBF Holding Company LLC, PBF Energy Company LLC, PBF Logistics GP LLC and PBF Logistics LP (incorporated by reference to Exhibit 10.2 filed with PBF Logistics LP’s Quarterly Report on Form 10-Q dated October 31, 2018 (File No. 001-36446)).
Sixth Amended and Restated Operation and Management Services and Secondment Agreement dated as of July 31, 2018, among PBF Holding Company LLC, Delaware City Refining Company LLC, Toledo Refining Company LLC, Torrance Refining Company LLC, Torrance Logistics Company LLC, Chalmette Refining L.L.C., Paulsboro Refining Company LLC, PBF Logistics GP LLC, PBF Logistics LP, DCR Storage and Loading LLC, Delaware City Terminaling Company LLC, Toledo Terminaling Company LLC, Delaware Pipeline Company LLC, Delaware City Logistics Company LLC, Paulsboro Terminaling Company LLC, Paulsboro Natural Gas Pipeline Company LLC, Toledo Rail Logistics Company LLC, Chalmette Logistics Company LLC and PBFX Operating Company LLC (incorporated by reference to Exhibit 10.3 filed with PBF Logistics LP’s Quarterly Report on Form 10-Q dated October 31, 2018 (File No. 001-36446)).
Delaware Pipeline Services Agreement dated as of May 15, 2015 among PBF Holding Company LLC and Delaware Pipeline Company LLC (incorporated by reference to Exhibit 10.3 filed with PBF Energy Inc.’s Current Report on Form 8-K dated May 12, 2015 (File No. 001-35764)).
Delaware City Truck Loading Services Agreement dated as of May 15, 2015 among PBF Holding Company LLC and Delaware City Logistics Company LLC (incorporated by reference to Exhibit 10.4 filed with PBF Energy Inc.’s Current Report on Form 8-K dated May 12, 2015 (File No. 001-35764)).
Third Amended and Restated Inventory Intermediation Agreement dated as of October 25, 2021, among J. Aron & Company LLC, PBF Holding Company LLC, Delaware City Refining Company LLC, Paulsboro Refining Company LLC, and Chalmette Refining, L.L.C. (incorporated by reference to Exhibit 10.1 filed with PBF Energy Inc.’s Current Report on Form 8-K dated October 28, 2021 (File No. 001-35764)).
119




Amended and Restated Delaware City Rail Terminaling Services Agreement (incorporated by reference to Exhibit 10.1 filed with PBF Logistics LP’s Quarterly Report on Form 10-Q dated May 3, 2018 (File No. 001-36446)).
Amendment to Amended and Restated Delaware City Rail Terminaling Service Agreement dated February 13, 2019 among PBF Holding Company LLC, Delaware City Terminaling Company LLC and CPI Operations LLC (incorporated by reference to Exhibit 10.2 filed with PBF Energy Inc.’s Current Report on Form 8-K dated February 14, 2019 (File No. 001-35764)).
Terminaling Service Agreement dated February 13, 2019 among PBF Holding Company LLC, Delaware City Terminaling Company LLC and CPI Operations LLC (incorporated by reference to Exhibit 10.3 filed with PBF Energy Inc.’s Current Report on Form 8-K dated February 14, 2019 (File No. 001-35764)).
Amended and Restated Toledo Truck Unloading & Terminaling Agreement effective as of June 1, 2014 (incorporated by reference to Exhibit 10.10 filed with PBF Energy Inc.’s Quarterly Report on Form 10-Q dated August 7, 2014 (File No. 001-35764)).
Assignment and Amendment of Amended and Restated Toledo Truck Unloading & Terminaling Agreement dated as of December 12, 2014 by and between PBF Holding Company LLC, PBF Logistics LP and Toledo Terminaling Company LLC (incorporated by reference to Exhibit 10.4 filed with PBF Logistics LP’s Current Report on Form 8-K dated December 16, 2014 (File No. 001-36446)).
Lease Agreement dated as of February 15, 2017 by and between PBFX Operating Company LLC and Chalmette Refining, L.L.C. (incorporated by reference to Exhibit 10.3 of PBF Energy Inc.’s Current Report on Form 8-K (File No. 001-35764) filed on February 22, 2017).
Storage Services Agreement dated as of February 15, 2017 by and between PBFX Operating Company LLC and PBF Holding Company LLC (incorporated by reference to Exhibit 10.1 of PBF Energy Inc.’s Current Report on Form 8-K (File No. 001-35764) filed on February 22, 2017).
Amended and Restated Guaranty of Collection, dated as of October 6, 2017 (incorporated by reference to Exhibit 10.1 of PBF Energy Inc.’s Current Report on Form 8-K (File No. 001-35764) filed on October 6, 2017).
Designation of Other Guaranteed Revolving Credit Obligations, dated as of December 12, 2014 with respect to the Amended and Restated Guaranty of Collection (incorporated by reference to Exhibit 10.8.2 filed with PBF Energy Inc.’s Quarterly Report on Form 10-Q dated August 6, 2015 (File No. 001-35764)).
Amended and Restated Revolving Credit Agreement dated as of July 30, 2018, among PBF Logistics LP, the lender party hereto and Wells Fargo Bank, National Association as Administrative Agent (incorporated by reference to Exhibit 10.1 filed with PBF Energy Inc.’s Current Report on Form 8-K dated August 2, 2018 (File No. 001-35764)).
Joinder Agreement dated as of September 7, 2018, among DCR Storage and Loading LLC, Chalmette Logistics Company LLC, Toledo Rail Logistics Company LLC, Paulsboro Terminaling Company LLC and Wells Fargo Bank, National Association, as Administrative Agent (incorporated by reference to Exhibit 10.4 filed with PBF Logistics LP’s Quarterly Report on Form 10-Q dated October 31, 2018 (File No. 001-36446)).
Joinder Agreement dated May 26, 2016, among PBF Logistics Products Terminals LLC and Wells Fargo Bank, National Association, as Administrative Agent (incorporated by reference to Exhibit 4.1 filed with PBF Logistics LP’s Quarterly Report on Form 10-Q dated August 4, 2016 (File No. 001-36446)).
Joinder Agreement to the ABL Security Agreement dated as of February 1, 2020, among Martinez Refining Company LLC, Martinez Terminal Company LLC and Bank of America, N.A., as Administrative Agent (incorporated by reference to Exhibit 10.1 filed with PBF Energy Inc.’s Quarterly Report on Form 10-Q dated May 15, 2020 (File No. 001-35764).
120




Joinder Agreement to the Credit Agreement dated as of February 1, 2020, among PBF Holding Company LLC, the Guarantors named on the signature pages thereto including Martinez Refining Company LLC, Martinez Terminal Company LLC and Bank of America, N.A., as Administrative Agent to Senior Secured Revolving Credit Agreement dated as of May 2, 2018 (incorporated by reference to Exhibit 10.2 filed with PBF Energy Inc.’s Quarterly Report on Form 10-Q dated May 15, 2020 (File No. 001-35764).
Second Amended and Restated Agreement of Limited Partnership of PBF Logistics LP dated as of September 15, 2014 (incorporated by reference to Exhibit 3.1 filed with PBF Logistics LP’s Current Report on Form 8-K dated September 19, 2014 (File No. 001-36446)).
Amended and Restated Delaware City West Ladder Rack Terminaling Services Agreement (incorporated by reference to Exhibit 10.2 filed with PBF Logistics LP’s Quarterly Report on Form 10-Q dated May 3, 2018 (File No. 001-36446)).
Storage and Terminaling Services Agreement dated as of December 12, 2014 among PBF Holding Company LLC and Toledo Terminaling Company LLC (incorporated by reference to Exhibit 10.3 to the Current Report on Form 8-K filed on December 16, 2014 (File No. 001-36446)).
Amended and Restated Limited Liability Company Agreement of PBF Energy Company LLC (incorporated by reference to Exhibit 10.1 filed with PBF Energy Inc.’s Current Report on Form 8-K dated December 18, 2012 (File No. 001-35764)).
Exchange Agreement, dated as of December 12, 2012 (incorporated by reference to Exhibit 10.3 filed with PBF Energy Inc.’s Current Report on Form 8-K dated December 18, 2012 (File No. 001-35764)).
Tax Receivable Agreement, dated as of December 12, 2012 (incorporated by reference to Exhibit 10.2 filed with PBF Energy Inc.’s Current Report on Form 8-K dated December 18, 2012 (File No. 001-35764)).
Restated Warrant and Purchase Agreement between PBF Energy Company LLC and the officers party thereto, as amended (incorporated by reference to Exhibit 10.17 filed with PBF Energy Inc.’s Amendment No. 4 to Registration Statement on Form S-1 (Registration No. 333-177933)).
Form of Indemnification Agreement between PBF Energy Inc. and each of the executive officers and directors of PBF Energy Inc. (incorporated by reference to Exhibit 10.5 filed with PBF Energy Inc.’s Current Report on Form 8-K dated December 18, 2012 (File No. 001-35764)).
PBF Logistics LP 2014 Long-Term Incentive Plan, adopted as of May 14, 2014 (incorporated by reference to Exhibit 10.8 filed with PBF Logistics LP’s Current Report on Form 8-K dated May 14, 2014 (File No. 001-36446)).
Form of Phantom Unit Agreement for Employees, under the PBF Logistics LP 2014 Long-Term Incentive Plan (incorporated by reference to Exhibit 10.8 filed with PBF Logistics LP’s Registration Statement on Form S-1, as amended, originally filed on April 22, 2014 (File No. 333-195024)).
Form of Phantom Unit Agreement for Non-Employee Directors, under the PBF Logistics LP 2014 Long-Term Incentive Plan (incorporated by reference to Exhibit 10.7 filed with PBF Logistics LP’s Registration Statement on Form S-1, as amended originally filed on April 22, 2014 (File No. 333-195024)).
Form of Indemnification Agreement between PBF Logistics LP, PBF Logistics GP LLC and each of the executive officers and directors of PBF Logistics LP and PBF Logistics GP LLC (incorporated by reference to Exhibit 10.11 filed with PBF Logistics LP’s Registration Statement on Form S-1, as amended, originally filed on April 22, 2014 (File No. 333-195024)).
121




Employment Agreement dated as of September 4, 2014 between PBF Investments LLC and Thomas O’Connor (incorporated by reference to Exhibit 10.9 filed with PBF Energy Inc.’s Annual Report on Form 10-K dated February 29, 2016 (File No. 001-35764)).
Employment Agreement dated as of April 1, 2014 between PBF Investments LLC and Timothy Paul Davis (incorporated by reference to Exhibit 10.4 filed with PBF Energy Inc.’s Quarterly Report on Form 10-Q dated May 7, 2014 (File No. 001-35764)).
Employment Agreement dated as of April 1, 2014 between PBF Investments LLC and Erik Young (incorporated by reference to Exhibit 10.2 filed with PBF Energy Inc.’s Quarterly Report on Form 10-Q dated May 7, 2014 (File No. 001-35764)).
Amended and Restated Employment Agreement dated as of December 17, 2012, between PBF Investments LLC and Thomas J. Nimbley (incorporated by reference to Exhibit 10.8 filed with PBF Energy Inc.’s Current Report on Form 8-K dated December 18, 2012 (File No. 001-35764)).
Second Amended and Restated Employment Agreement, dated as of December 17, 2012, between PBF Investments LLC and Matthew C. Lucey (incorporated by reference to Exhibit 10.9 filed with PBF Energy Inc.’s Current Report on Form 8-K dated December 18, 2012 (File No. 001-35764)).
Subsidiaries of PBF Energy and PBF Energy Company LLC.
Consent of Deloitte & Touche LLP.
Consent of Deloitte & Touche LLP.
Power of Attorney (included on signature page).
Certification by Chief Executive Officer of PBF Energy Inc. pursuant to Rule 13a-14(a)/15d-14(a), as adopted pursuant to Section 302 of the Sarbanes-Oxley Act of 2002.
Certification by Chief Financial Officer of PBF Energy Inc. pursuant to Rule 13a-14(a)/15d-14(a), as adopted pursuant to Section 302 of the Sarbanes-Oxley Act of 2002.
Certification by Chief Executive Officer of PBF Energy Company LLC pursuant to Rule 13a-14(a)/15d-14(a), as adopted pursuant to Section 302 of the Sarbanes-Oxley Act of 2002.
Certification by Chief Financial Officer of PBF Energy Company LLC pursuant to Rule 13a-14(a)/15d-14(a), as adopted pursuant to Section 302 of the Sarbanes-Oxley Act of 2002.
Certification by Chief Executive Officer of PBF Energy Inc. pursuant to 18 U.S.C. Section 1350, as adopted pursuant to Section 906 of the Sarbanes-Oxley Act of 2002.
Certification by Chief Financial Officer of PBF Energy Inc. pursuant to 18 U.S.C. Section 1350, as adopted pursuant to Section 906 of the Sarbanes-Oxley Act of 2002.
Certification by Chief Executive Officer of PBF Energy Company LLC pursuant to 18 U.S.C. Section 1350, as adopted pursuant to Section 906 of the Sarbanes-Oxley Act of 2002.
Certification by Chief Financial Officer of PBF Energy Company LLC pursuant to 18 U.S.C. Section 1350, as adopted pursuant to Section 906 of the Sarbanes-Oxley Act of 2002.
101.INSInline XBRL Instance Document.
101.SCHInline XBRL Taxonomy Extension Schema Document.
101.CALInline XBRL Taxonomy Extension Calculation Linkbase Document.
101.DEFInline XBRL Taxonomy Extension Definition Linkbase Document.
101.LABInline XBRL Taxonomy Extension Label Linkbase Document.
122




101.PREInline XBRL Taxonomy Extension Presentation Linkbase Document.
104Cover Page Interactive Data File (formatted as Inline XBRL and contained in exhibit 101).

 ——————————
*Filed herewith.
**Indicates management compensatory plan or arrangement.
Portions of the exhibits have been omitted because (i) the registrant customarily and actually treats that information as private or confidential and (ii) the omitted information is not material.
(1)This exhibit should not be deemed to be “filed” for purposes of Section 18 of the Exchange Act.

123


PBF ENERGY INC. AND PBF ENERGY COMPANY LLC
INDEX TO CONSOLIDATED FINANCIAL STATEMENTS
 
  
PBF Energy Inc.
F- 7
F- 8
F- 9
F- 10
F- 12
PBF Energy Company LLC
F- 14
F- 15
F- 16
F- 17
F- 18
F- 19

F- 1


REPORT OF INDEPENDENT REGISTERED PUBLIC ACCOUNTING FIRM
To the Board of Directors and Stockholders of PBF Energy Inc. and subsidiaries
Opinion on the Financial Statements
We have audited the accompanying consolidated balance sheets of PBF Energy Inc. and subsidiaries (the "Company") as of December 31, 2021 and 2020, the related consolidated statements of operations, comprehensive income (loss), changes in equity, and cash flows, for each of the three years in the period ended December 31, 2021, and the related notes (collectively referred to as the "financial statements"). In our opinion, the financial statements present fairly, in all material respects, the financial position of the Company as of December 31, 2021 and 2020, and the results of its operations and its cash flows for each of the three years in the period ended December 31, 2021, in conformity with accounting principles generally accepted in the United States of America.
We have also audited, in accordance with the standards of the Public Company Accounting Oversight Board (United States) (PCAOB), the Company's internal control over financial reporting as of December 31, 2021, based on criteria established in Internal Control — Integrated Framework (2013) issued by the Committee of Sponsoring Organizations of the Treadway Commission and our report dated February 17, 2022, expressed an unqualified opinion on the Company's internal control over financial reporting.
Basis for Opinion
These financial statements are the responsibility of the Company's management. Our responsibility is to express an opinion on the Company's financial statements based on our audits. We are a public accounting firm registered with the PCAOB and are required to be independent with respect to the Company in accordance with the U.S. federal securities laws and the applicable rules and regulations of the Securities and Exchange Commission and the PCAOB.
We conducted our audits in accordance with the standards of the PCAOB. Those standards require that we plan and perform the audit to obtain reasonable assurance about whether the financial statements are free of material misstatement, whether due to error or fraud. Our audits included performing procedures to assess the risks of material misstatement of the financial statements, whether due to error or fraud, and performing procedures that respond to those risks. Such procedures included examining, on a test basis, evidence regarding the amounts and disclosures in the financial statements. Our audits also included evaluating the accounting principles used and significant estimates made by management, as well as evaluating the overall presentation of the financial statements. We believe that our audits provide a reasonable basis for our opinion.
Critical Audit Matter
The critical audit matter communicated below is a matter arising from the current-period audit of the financial statements that was communicated or required to be communicated to the audit committee and that (1) relates to accounts or disclosures that are material to the financial statements and (2) involved our especially challenging, subjective, or complex judgments. The communication of critical audit matters does not alter in any way our opinion on the financial statements, taken as a whole, and we are not, by communicating the critical audit matter below, providing a separate opinion on the critical audit matter or on the accounts or disclosures to which it relates.
Critical Accounting Policy and Estimate – Impairment Assessment of Long-Lived Assets and Definite-Lived Intangibles – refer to Note 2 to the Consolidated Financial Statements
Critical Audit Matter Description
The Company evaluates long-lived assets for impairment on a continual basis and reassesses the reasonableness of their related useful lives whenever events or changes in circumstances warrant assessment. Possible triggering events may include, among other things, significant adverse changes in the business climate, market conditions, environmental regulations or a determination that it is more likely than not that an asset or an asset
F- 2


group will be sold or retired before its estimated useful life. During 2021, business conditions related to demand for the company’s products and reduced throughput levels as well as increasing environmental regulation were assessed as possible triggering events. These possible triggering events of impairment may impact the Company’s assumptions related to future throughput levels, future operating revenues, expenses and gross margin, levels of anticipated capital expenditures and remaining useful life. Long-lived assets are tested for recoverability whenever events or changes in circumstances indicate that the carrying amount exceeds the sum of the undiscounted cash flows expected to result from its use, early retirement or disposition. When events or changes in circumstances exist, the Company evaluates its long-lived assets for impairment by comparing the carrying value of the long-lived assets to the estimated undiscounted cash flows expected to result for the use of the assets over their remaining useful life. If the carrying amount of an asset exceeds the undiscounted cash flows, an analysis is performed to determine the fair value of the asset. The Company makes significant assumptions to evaluate long-lived assets for possible indications of impairment. Changes in these assumptions could have a significant impact on the long- lived assets. For the year ended December 31, 2021, no impairment loss related to long-lived assets has been recognized.
We identified the determination of possible triggering events for long-lived assets as a critical audit matter because of the significant assumptions management makes when determining whether events or changes in circumstances have occurred indicating that the carrying amounts of long-lived assets may not be recoverable. This required a high degree of auditor judgement.
How the Critical Audit Matter Was Addressed in the Audit
Our audit procedures related to impairment indicators for long-lived assets included the following, among others:
We tested the effectiveness of controls over the identification of possible circumstances that may indicate that the carrying amounts of long-lived assets are no longer recoverable, including controls over management’s useful life, throughput levels, gross margin, operating expenses and future levels of capital expenditures assumptions
We compared management’s evaluation of potential impairment indicators to our independent expectation by:
We performed searches for adverse general market and asset-specific environmental condition.
We inquired of Management about the impact of macro-economic impacts of the pandemic, the pace of decarbonization and the energy transition, and new environmental regulations on the Company’s forecasting of future cash flows, refining margins, future levels of capital expenditure and estimated useful lives.
We inspected minutes of the board of directors, the Company’s public statements, operating plans, and market reports to identify any evidence that may contradict management’s assumptions.
We read relevant rules and regulations issued by federal, state and local regulatory bodies, including staff reports, resolutions, other third-party filings, and other publicly available information to assess future levels of sustained capital expenditure and impact to future refinery throughput.
With the assistance of Environmental Specialists, we performed a public domain search to assess the impact of environmental regulatory laws on the company’s operations.

/s/ Deloitte & Touche LLP
Parsippany, New Jersey
February 17, 2022

We have served as the Company's auditor since 2011.
F- 3



REPORT OF INDEPENDENT REGISTERED PUBLIC ACCOUNTING FIRM
To PBF Energy Inc., the Managing Member of PBF Energy Company LLC
Opinion on the Financial Statements
We have audited the accompanying consolidated balance sheets of PBF Energy Company LLC and subsidiaries (the "Company") as of December 31, 2021 and 2020, the related consolidated statements of operations, comprehensive income (loss), changes in equity, and cash flows, for each of the three years in the period ended December 31, 2021, and the related notes (collectively referred to as the "financial statements"). In our opinion, the financial statements present fairly, in all material respects, the financial position of the Company as of December 31, 2021 and 2020, and the results of its operations and its cash flows for each of the three years in the period ended December 31, 2021, in conformity with accounting principles generally accepted in the United States of America.
Basis for Opinion
These financial statements are the responsibility of the Company's management. Our responsibility is to express an opinion on the Company's financial statements based on our audits. We are a public accounting firm registered with the Public Company Accounting Oversight Board (United States) (PCAOB) and are required to be independent with respect to the Company in accordance with the U.S. federal securities laws and the applicable rules and regulations of the Securities and Exchange Commission and the PCAOB.
We conducted our audits in accordance with the standards of the PCAOB. Those standards require that we plan and perform the audit to obtain reasonable assurance about whether the financial statements are free of material misstatement, whether due to error or fraud. The Company is not required to have, nor were we engaged to perform, an audit of its internal control over financial reporting. As part of our audits, we are required to obtain an understanding of internal control over financial reporting but not for the purpose of expressing an opinion on the effectiveness of the Company’s internal control over financial reporting. Accordingly, we express no such opinion.
Our audits included performing procedures to assess the risks of material misstatement of the financial statements, whether due to error or fraud, and performing procedures that respond to those risks. Such procedures included examining, on a test basis, evidence regarding the amounts and disclosures in the financial statements. Our audits also included evaluating the accounting principles used and significant estimates made by management, as well as evaluating the overall presentation of the financial statements. We believe that our audits provide a reasonable basis for our opinion.
Critical Audit Matter
The critical audit matter communicated below is a matter arising from the current-period audit of the financial statements that was communicated or required to be communicated to the audit committee and that (1) relates to accounts or disclosures that are material to the financial statements and (2) involved our especially challenging, subjective, or complex judgments. The communication of critical audit matters does not alter in any way our opinion on the financial statements, taken as a whole, and we are not, by communicating the critical audit matter below, providing a separate opinion on the critical audit matters or on the accounts or disclosures to which it relates.
Critical Accounting Policy and Estimate – Impairment Assessment of Long-Lived Assets and Definite-Lived Intangibles – refer to Note 2 to the Consolidated Financial Statements
Critical Audit Matter Description
The Company evaluates long-lived assets for impairment on a continual basis and reassesses the reasonableness of their related useful lives whenever events or changes in circumstances warrant assessment. Possible triggering events may include, among other things, significant adverse changes in the business climate, market
F- 4


conditions, environmental regulations or a determination that it is more likely than not that an asset or an asset group will be sold or retired before its estimated useful life. During 2021, business conditions related to demand for the company’s products and reduced throughput levels as well as increasing environmental regulation were assessed as possible triggering events. These possible triggering events of impairment may impact the Company’s assumptions related to future throughput levels, future operating revenues, expenses and gross margin, levels of anticipated capital expenditures and remaining useful life. Long-lived assets are tested for recoverability whenever events or changes in circumstances indicate that the carrying amount exceeds the sum of the undiscounted cash flows expected to result from its use, early retirement or disposition. When events or changes in circumstances exist, the Company evaluates its long-lived assets for impairment by comparing the carrying value of the long-lived assets to the estimated undiscounted cash flows expected to result for the use of the assets over their remaining useful life. If the carrying amount of an asset exceeds the undiscounted cash flows, an analysis is performed to determine the fair value of the asset. The Company makes significant assumptions to evaluate long-lived assets for possible indications of impairment. Changes in these assumptions could have a significant impact on the long- lived assets. For the year ended December 31, 2021, no impairment loss related to long-lived assets has been recognized.

We identified the determination of possible triggering events for long-lived assets as a critical audit matter because of the significant assumptions management makes when determining whether events or changes in circumstances have occurred indicating that the carrying amounts of long-lived assets may not be recoverable. This required a high degree of auditor judgement.
How the Critical Audit Matter Was Addressed in the Audit
Our audit procedures related to impairment indicators for long-lived assets included the following, among others:
We tested the effectiveness of controls over the identification of possible circumstances that may indicate that the carrying amounts of long-lived assets are no longer recoverable, including controls over management’s useful life, throughput levels, gross margin, operating expenses and future levels of capital expenditures assumptions.
We compared management’s evaluation of potential impairment indicators to our independent expectation by:
We performed searches for adverse general market and asset-specific environmental conditions
We inquired of Management about the impact of macro-economic impacts of the pandemic, the pace of decarbonization and the energy transition, and new environmental regulations on the Company’s forecasting of future cash flows, refining margins, future levels of capital expenditure and estimated useful lives.
We inspected minutes of the board of directors, the Company’s public statements, operating plans, and market reports to identify any evidence that may contradict management’s assumptions
We read relevant rules and regulations issued by federal, state and local regulatory bodies, including staff reports, resolutions, other third-party filings, and other publicly available information to assess future levels of sustained capital expenditure and impact to future refinery throughput.
With the assistance of Environmental Specialists, we performed a public domain search to assess the impact of environmental regulatory laws on the company’s operations.

/s/ Deloitte & Touche LLP
Parsippany, New Jersey
February 17, 2022

We have served as the Company's auditor since 2011.
F- 5


REPORT OF INDEPENDENT REGISTERED PUBLIC ACCOUNTING FIRM
To the Board of Directors and Stockholders of PBF Energy Inc. and subsidiaries
Opinion on Internal Control over Financial Reporting
We have audited the internal control over financial reporting of PBF Energy Inc. and subsidiaries (the “Company”) as of December 31, 2021, based on criteria established in Internal Control — Integrated Framework (2013) issued by the Committee of Sponsoring Organizations of the Treadway Commission (COSO). In our opinion, the Company maintained, in all material respects, effective internal control over financial reporting as of December 31, 2021, based on criteria established in Internal Control — Integrated Framework (2013) issued by COSO.
We have also audited, in accordance with the standards of the Public Company Accounting Oversight Board (United States) (PCAOB), the consolidated financial statements as of and for the year ended December 31, 2021, of the Company and our report dated February 17, 2022, expressed an unqualified opinion on those financial statements.
Basis for Opinion
The Company’s management is responsible for maintaining effective internal control over financial reporting and for its assessment of the effectiveness of internal control over financial reporting, included in the accompanying Management’s Report on Internal Control over Financial Reporting. Our responsibility is to express an opinion on the Company’s internal control over financial reporting based on our audit. We are a public accounting firm registered with the PCAOB and are required to be independent with respect to the Company in accordance with the U.S. federal securities laws and the applicable rules and regulations of the Securities and Exchange Commission and the PCAOB.
We conducted our audit in accordance with the standards of the PCAOB. Those standards require that we plan and perform the audit to obtain reasonable assurance about whether effective internal control over financial reporting was maintained in all material respects. Our audit included obtaining an understanding of internal control over financial reporting, assessing the risk that a material weakness exists, testing and evaluating the design and operating effectiveness of internal control based on the assessed risk, and performing such other procedures as we considered necessary in the circumstances. We believe that our audit provides a reasonable basis for our opinion.
Definition and Limitations of Internal Control over Financial Reporting
A company’s internal control over financial reporting is a process designed to provide reasonable assurance regarding the reliability of financial reporting and the preparation of financial statements for external purposes in accordance with generally accepted accounting principles. A company’s internal control over financial reporting includes those policies and procedures that (1) pertain to the maintenance of records that, in reasonable detail, accurately and fairly reflect the transactions and dispositions of the assets of the company; (2) provide reasonable assurance that transactions are recorded as necessary to permit preparation of financial statements in accordance with generally accepted accounting principles, and that receipts and expenditures of the company are being made only in accordance with authorizations of management and directors of the company; and (3) provide reasonable assurance regarding prevention or timely detection of unauthorized acquisition, use, or disposition of the company’s assets that could have a material effect on the financial statements.
Because of its inherent limitations, internal control over financial reporting may not prevent or detect misstatements. Also, projections of any evaluation of effectiveness to future periods are subject to the risk that controls may become inadequate because of changes in conditions, or that the degree of compliance with the policies or procedures may deteriorate.

/s/ Deloitte & Touche LLP
Parsippany, New Jersey
February 17, 2022
F- 6


PBF ENERGY INC.
CONSOLIDATED BALANCE SHEETS
(in millions, except share and per share data)
December 31,
2021
December 31,
2020
ASSETS
Current assets:
Cash and cash equivalents (PBFX $33.9 and $36.3, respectively)
$1,341.5 $1,609.5 
Accounts receivable1,277.6 512.9 
Inventories2,505.1 1,686.2 
Prepaid and other current assets75.0 58.8 
Total current assets5,199.2 3,867.4 
Property, plant and equipment, net (PBFX: $787.3 and $820.2, respectively)
4,902.2 4,843.3 
Lease right of use assets717.1 916.9 
Deferred charges and other assets, net822.9 872.2 
Total assets$11,641.4 $10,499.8 
LIABILITIES AND EQUITY
Current liabilities:
Accounts payable$911.7 $407.0 
Accrued expenses2,740.4 1,911.5 
Deferred revenue42.7 47.2 
Current operating lease liabilities64.9 78.4 
Current debt  7.4 
Total current liabilities3,759.7 2,451.5 
Long-term debt (PBFX: $622.5 and $720.8, respectively)
4,295.8 4,653.6 
Payable to related parties pursuant to Tax Receivable Agreement48.3  
Deferred tax liabilities111.4 99.6 
Long-term operating lease liabilities570.4 756.0 
Long-term financing lease liabilities70.6 68.3 
Other long-term liabilities252.4 268.5 
Total liabilities9,108.6 8,297.5 
Commitments and contingencies (Note 14)
Equity:
PBF Energy Inc. equity
Class A common stock, $0.001 par value, 1,000,000,000 shares authorized, 120,319,577 shares outstanding at December 31, 2021, 120,101,641 shares outstanding at December 31, 2020
0.1 0.1 
Class B common stock, $0.001 par value, 1,000,000 shares authorized, 15 shares outstanding at December 31, 2021, 16 shares outstanding at December 31, 2020
  
Preferred stock, $0.001 par value, 100,000,000 shares authorized, no shares outstanding at December 31, 2021 and December 31, 2020
  
Treasury stock, at cost, 6,676,809 shares outstanding at December 31, 2021 and 6,549,449 shares outstanding at December 31, 2020
(169.1)(167.3)
Additional paid in capital2,874.0 2,846.2 
Retained earnings (accumulated deficit)(796.1)(1,027.1)
Accumulated other comprehensive income (loss)17.3 (9.1)
Total PBF Energy Inc. equity1,926.2 1,642.8 
Noncontrolling interest606.6 559.5 
Total equity2,532.8 2,202.3 
Total liabilities and equity$11,641.4 $10,499.8 
See notes to consolidated financial statements.
F- 7


PBF ENERGY INC.
CONSOLIDATED STATEMENTS OF OPERATIONS
(in millions, except share and per share data)
 
Year Ended December 31,
202120202019
Revenues$27,253.4 $15,115.9 $24,508.2 
Cost and expenses:
Cost of products and other23,826.8 14,275.6 21,387.5 
Operating expenses (excluding depreciation and amortization expense as reflected below)2,085.9 1,918.3 1,782.3 
Depreciation and amortization expense453.5 551.7 425.3 
Cost of sales26,366.2 16,745.6 23,595.1 
General and administrative expenses (excluding depreciation and amortization expense as reflected below)247.3 248.5 284.0 
Depreciation and amortization expense13.3 11.3 10.8 
Change in fair value of contingent consideration32.4 (93.7)(0.8)
Impairment expense 98.8  
Gain on sale of assets(3.0)(477.8)(29.9)
Total cost and expenses26,656.2 16,532.7 23,859.2 
Income (loss) from operations597.2 (1,416.8)649.0 
Other income (expense):
Interest expense, net (317.5)(258.2)(159.6)
Change in Tax Receivable Agreement liability(48.3)373.5  
Change in fair value of catalyst obligations8.5 (11.8)(9.7)
Gain (loss) on extinguishment of debt 79.9 (22.2) 
Other non-service components of net periodic benefit cost 7.8 4.3 (0.2)
Income (loss) before income taxes 327.6 (1,331.2)479.5 
Income tax expense 12.1 2.1 104.3 
Net income (loss) 315.5 (1,333.3)375.2 
Less: net income attributable to noncontrolling interests84.5 59.1 55.8 
Net income (loss) attributable to PBF Energy Inc. stockholders$231.0 $(1,392.4)$319.4 
Weighted-average shares of Class A common stock outstanding
Basic120,240,009 119,617,998 119,887,646 
Diluted122,638,154 120,660,665 121,853,299 
Net income (loss) available to Class A common stock per share:
Basic$1.92 $(11.64)$2.66 
Diluted $1.90 $(11.64)$2.64 
See notes to consolidated financial statements.
F- 8


PBF ENERGY INC.
CONSOLIDATED STATEMENTS OF COMPREHENSIVE INCOME (LOSS)
(in millions)

Year Ended December 31,
202120202019
Net income (loss)$315.5 $(1,333.3)$375.2 
Other comprehensive income (loss):
Unrealized (loss) gain on available for sale securities(0.7)(0.1)0.4 
Net gain (loss) on pension and other post-retirement benefits27.1 (0.7)13.8 
Total other comprehensive income (loss)26.4 (0.8)14.2 
Comprehensive income (loss)341.9 (1,334.1)389.4 
Less: comprehensive income attributable to noncontrolling interests84.5 59.1 55.9 
Comprehensive income (loss) attributable to PBF Energy Inc. stockholders$257.4 $(1,393.2)$333.5 
See notes to consolidated financial statements.
F- 9


PBF ENERGY INC.
CONSOLIDATED STATEMENTS OF CHANGES IN EQUITY
(in millions, except share and per share data)
 
 Class A
Common Stock
Class B
Common Stock
Additional
Paid-in
Capital
Retained
Earnings
Accumulated
Other
Comprehensive Income (Loss)
Treasury StockNoncontrolling
Interest
Total
Equity
 SharesAmountSharesAmountSharesAmount
Balance, January 1, 2019119,874,191 $0.1 20 $ $2,633.8 $225.8 $(22.4)6,274,261 $(160.8)$572.0 $3,248.5 
Comprehensive income — — — — — 319.4 14.1 — — 55.9 389.4 
Distributions to PBF Energy Company LLC members— — — — — — — — — (3.2)(3.2)
Distributions to PBF Logistics LP public unitholders— — — — — — — — — (64.1)(64.1)
Stock-based compensation— — — — 27.2 — — — — 6.8 34.0 
Transactions in connection with stock-based compensation plans71,306 — — — (4.3)— — — — (0.2)(4.5)
Dividends ($1.20 per common share)
— — — — — (143.8)— — — — (143.8)
Exchange of PBF Energy Company LLC Series A Units for PBF Energy Class A common stock10,000 — — — — — — — — — — 
Issuance of additional PBFX common units— — — — 152.0 — — — — (19.5)132.5 
Effects of changes in PBFX ownership interest on deferred tax assets and liabilities — — — — (1.3)— — — — — (1.3)
Treasury stock purchases(150,526)— — — 4.9 — — 150,526 (4.9)—  
Other— — — — — (0.2)— — — (1.8)(2.0)
Balance, December 31, 2019119,804,971 $0.1 20 $ $2,812.3 $401.2 $(8.3)6,424,787 $(165.7)$545.9 $3,585.5 
Comprehensive income (loss)— — — — — (1,392.4)(0.8)— — 59.1 (1,334.1)
Distributions to PBF Energy Company LLC members — — — — — — — — — (0.4)(0.4)
Distributions to PBF Logistics LP public unitholders— — — — — — — — — (46.8)(46.8)
Stock-based compensation— — — — 28.2 — — — — 4.9 33.1 
Transactions in connection with stock-based compensation plans166,685 — — — (1.0)— — — — (0.9)(1.9)
Dividends ($0.30 per common share)
— — — — — (35.9)— — — — (35.9)
Effect of change in deferred tax assets and liabilities and tax receivable agreement obligation— — — — (2.1)— — — — — (2.1)
Exchange of PBF Energy Company LLC Series A Units for PBF Energy Class A common stock254,647 — (4)— 2.3 — — — — (2.3) 
Treasury stock purchases(124,662)— — — 1.6 — — 124,662 (1.6)—  
Other — — — — 4.9 — — — — — 4.9 
Balance, December 31, 2020120,101,641 $0.1 16 $ $2,846.2 $(1,027.1)$(9.1)6,549,449 $(167.3)$559.5 $2,202.3 



See notes to consolidated financial statements.
F- 10


PBF ENERGY INC.
CONSOLIDATED STATEMENTS OF CHANGES IN EQUITY (Continued)
(in millions, except share and per share data)

Class A
Common Stock
Class B
Common Stock
Additional
Paid-in
Capital
Retained
Earnings (Accumulated Deficit)
Accumulated
Other
Comprehensive Income (Loss)
Treasury StockNoncontrolling
Interest
Total
Equity
SharesAmountSharesAmountSharesAmount
Balance, December 31, 2020120,101,641 $0.1 16 $ $2,846.2 $(1,027.1)$(9.1)6,549,449 $(167.3)$559.5 $2,202.3 
Comprehensive income— — — — — 231.0 26.4 — — 84.5 341.9 
Distributions to PBF Logistics LP public unitholders— — — — — — — — — (40.0)(40.0)
Stock-based compensation— — — — 23.9 — — — — 5.3 29.2 
Transactions in connection with stock-based compensation plans234,739 — — — (1.1)— — — — (1.6)(2.7)
Exchange of PBF Energy Company LLC Series A Units for PBF Energy Class A common stock110,557 — (1)— 0.4 — — — — (0.4) 
Treasury stock purchases(127,360)— — — 1.8 — — 127,360 (1.8)—  
Other — — — — 2.8 — — — — (0.7)2.1 
Balance, December 31, 2021120,319,577 $0.1 15 $ $2,874.0 $(796.1)$17.3 6,676,809 $(169.1)$606.6 $2,532.8 

See notes to consolidated financial statements.
F- 11


PBF ENERGY INC.
CONSOLIDATED STATEMENTS OF CASH FLOWS
(in millions)
Year Ended December 31,
202120202019
Cash flows from operating activities:
Net income (loss)$315.5 $(1,333.3)$375.2 
Adjustments to reconcile net income (loss) to net cash (used in) provided by operating activities:
Depreciation and amortization483.8 581.1 447.5 
Impairment expense 98.8  
Stock-based compensation35.6 34.2 37.3 
Change in fair value of catalyst obligations(8.5)11.8 9.7 
Deferred income taxes11.7 1.6 103.7 
Change in Tax Receivable Agreement liability48.3 (373.5) 
Non-cash change in inventory repurchase obligations(8.4)(12.6)25.4 
Non-cash lower of cost or market inventory adjustment(669.6)268.0 (250.2)
Change in fair value of contingent consideration32.4 (93.7)(0.8)
(Gain) loss on extinguishment of debt (79.9)22.2  
Pension and other post-retirement benefit costs50.8 55.7 44.8 
Gain on sale of assets(3.0)(477.8)(29.9)
Changes in operating assets and liabilities:
Accounts receivable(764.7)322.1 (116.1)
Inventories(149.3)392.2 (6.3)
Prepaid and other current assets(16.2)(1.8)2.7 
Accounts payable480.7 (206.6)137.5 
Accrued expenses797.9 116.0 208.1 
Deferred revenue(4.5)27.1 0.1 
Other assets and liabilities(75.3)(63.1)(55.2)
Net cash provided by (used in) operating activities$477.3 $(631.6)$933.5 
Cash flows from investing activities:
Expenditures for property, plant and equipment(249.1)(196.2)(404.9)
Expenditures for deferred turnaround costs(117.7)(188.1)(299.3)
Expenditures for other assets(28.9)(9.1)(44.7)
Acquisition of Martinez refinery (1,176.2) 
Proceeds from sale of assets7.2 543.1 36.3 
Net cash used in investing activities$(388.5)$(1,026.5)$(712.6)
See notes to consolidated financial statements.
F- 12



PBF ENERGY INC.
CONSOLIDATED STATEMENTS OF CASH FLOWS (Continued)
(in millions)
Year Ended December 31,
Cash flows from financing activities:202120202019
Net proceeds from issuance of PBFX common units  132.5 
Dividend payments (35.9)(143.5)
Distributions to PBFX public unitholders(39.0)(45.9)(62.5)
Distributions to PBF Energy Company LLC members other than PBF Energy  (0.4)(3.2)
Distribution to T&M and Collins shareholders (0.7)  
Proceeds from 2025 9.25% Senior Secured Notes 1,250.6  
Proceeds from 2028 6.00% Senior Notes 1,000.0  
Repurchase of 2028 6.00% Senior Notes(109.3)  
Repurchase of 2025 7.25% Senior Notes(37.5)  
Redemption of 2023 7.00% Senior Notes (517.5) 
Proceeds from revolver borrowings 1,450.0 1,350.0 
Repayments of revolver borrowings (550.0)(1,350.0)
Proceeds from PBFX revolver borrowings 100.0 228.0 
Repayments of PBFX revolver borrowings(100.0)(183.0)(101.0)
Repayments of PBF Rail Term Loan (7.4)(7.2)(7.0)
Deferred payment for the East Coast Storage Assets Acquisition  (32.0)
Settlements of precious metal catalyst obligations(31.7)(8.8)(6.5)
Proceeds from catalyst financing arrangements 51.9  
Payments on financing leases(17.8)(12.4) 
Taxes paid for net settlement of equity-based compensation (2.1)(4.8)
Payments of contingent consideration(12.2)  
Purchases of treasury stock (1.6)(4.9)
Deferred financing costs and other(1.2)(35.0)1.6 
Net cash (used in) provided by financing activities$(356.8)$2,452.7 $(3.3)
Net change in cash and cash equivalents (268.0)794.6 217.6 
Cash and cash equivalents, beginning of period1,609.5 814.9 597.3 
Cash and cash equivalents, end of period $1,341.5 $1,609.5 $814.9 

Supplemental cash flow disclosures
Non-cash activities:
       Accrued and unpaid capital expenditures$104.0 $32.1 $37.2 
Assets acquired or remeasured under operating and financing leases(106.6)702.0 434.9 
Fair value of the Martinez Contingent Consideration at acquisition 77.3  
Cash paid during year for:
        Interest, net of capitalized interest of $9.1, $12.6 and $18.1 in 2021, 2020 and 2019, respectively
$307.0 $206.9 $154.0 
         Income taxes5.7 2.1 2.7 

See notes to consolidated financial statements.
F- 13


PBF ENERGY COMPANY LLC AND SUBSIDIARIES
CONSOLIDATED BALANCE SHEETS
(in millions, except unit and per unit data)
December 31,
2021
December 31,
2020
ASSETS
Current assets:
Cash and cash equivalents (PBFX: $33.9 and $36.3, respectively)
$1,339.8 $1,607.3 
Accounts receivable1,277.6 512.9 
Inventories2,505.1 1,686.2 
Prepaid and other current assets75.0 58.8 
Total current assets5,197.5 3,865.2 
Property, plant and equipment, net (PBFX: $787.3 and $820.2, respectively)
4,902.2 4,843.3 
Lease right of use assets 717.1 916.9 
Deferred charges and other assets, net822.9 872.3 
Total assets$11,639.7 $10,497.7 
LIABILITIES AND EQUITY
Current liabilities:
Accounts payable$911.7 $406.9 
Accrued expenses2,792.6 1,951.2 
Deferred revenue42.7 47.2 
Current operating lease liabilities64.9 78.4 
Current debt  7.4 
Total current liabilities3,811.9 2,491.1 
Long-term debt (PBFX: $622.5 and $720.8, respectively)
4,295.8 4,653.6 
Affiliate note payable375.2 376.3 
Deferred tax liabilities24.2 38.7 
Long-term operating lease liabilities570.4 756.0 
Long-term financing lease liabilities70.6 68.3 
Other long-term liabilities252.4 268.5 
Total liabilities9,400.5 8,652.5 
Commitments and contingencies (Note 14)
Series B Units, 1,000,000 issued and outstanding, no par or stated value
5.1 5.1 
PBF Energy Company LLC equity:
Series A Units, 927,990 and 970,647 issued and outstanding at December 31, 2021 and 2020, no par or stated value
17.6 17.6 
Series C Units, 120,340,808 and 120,122,872 issued and outstanding at December 31, 2021 and 2020, no par or stated value
2,245.0 2,220.3 
Treasury stock, at cost (169.1)(167.3)
Retained earnings (accumulated deficit)(390.9)(690.5)
Accumulated other comprehensive income (loss)20.3 (6.1)
Total PBF Energy Company LLC equity1,722.9 1,374.0 
Noncontrolling interest511.2 466.1 
Total equity2,234.1 1,840.1 
Total liabilities, Series B units and equity$11,639.7 $10,497.7 



See notes to consolidated financial statements.
F- 14


PBF ENERGY COMPANY LLC AND SUBSIDIARIES
CONSOLIDATED STATEMENTS OF OPERATIONS
(in millions)
Year Ended December 31,
202120202019
Revenues$27,253.4 $15,115.9 $24,508.2 
Cost and expenses:
Cost of products and other23,826.8 14,275.6 21,387.5 
Operating expenses (excluding depreciation and amortization expense as reflected below)2,085.9 1,918.3 1,782.3 
Depreciation and amortization expense453.5 551.7 425.3 
Cost of sales26,366.2 16,745.6 23,595.1 
General and administrative expenses (excluding depreciation and amortization expense as reflected below)245.2 247.7 282.3 
Depreciation and amortization expense13.3 11.3 10.8 
Change in fair value of contingent consideration32.4 (93.7)(0.8)
Impairment expense 98.8  
Gain on sale of assets(3.0)(477.8)(29.9)
Total cost and expenses26,654.1 16,531.9 23,857.5 
Income (loss) from operations599.3 (1,416.0)650.7 
Other income (expense):
Interest expense, net (327.8)(268.5)(169.1)
Change in fair value of catalyst obligations8.5 (11.8)(9.7)
Gain (loss) on extinguishment of debt 79.9 (22.2) 
Other non-service components of net periodic benefit cost 7.8 4.3 (0.2)
Income (loss) before income taxes 367.7 (1,714.2)471.7 
Income tax (benefit) expense(14.0)6.1 (8.3)
Net income (loss)381.7 (1,720.3)480.0 
Less: net income attributable to noncontrolling interests82.1 76.2 51.5 
Net income (loss) attributable to PBF Energy Company LLC$299.6 $(1,796.5)$428.5 

See notes to consolidated financial statements.
F- 15



PBF ENERGY COMPANY LLC AND SUBSIDIARIES
CONSOLIDATED STATEMENTS OF COMPREHENSIVE INCOME (LOSS)
(in millions)

Year Ended December 31,
202120202019
Net income (loss)$381.7 $(1,720.3)$480.0 
Other comprehensive income (loss):
Unrealized (loss) gain on available for sale securities(0.7)(0.1)0.4 
Net gain on pension and other post-retirement benefits27.1 3.7 13.8 
Total other comprehensive income26.4 3.6 14.2 
Comprehensive income (loss)408.1 (1,716.7)494.2 
Less: comprehensive income attributable to noncontrolling interests82.1 76.2 51.5 
Comprehensive income (loss) attributable to PBF Energy Company LLC$326.0 $(1,792.9)$442.7 

See notes to consolidated financial statements.
F- 16


PBF ENERGY COMPANY LLC AND SUBSIDIARIES
CONSOLIDATED STATEMENTS OF CHANGES IN EQUITY
(in millions, except unit data)
 
 Series ASeries CAccumulated
Other
Comprehensive Income (Loss)
Retained
Earnings (Accumulated Deficit)
Noncontrolling
Interest
Treasury StockTotal Member’s
Equity
 UnitsAmountUnitsAmount
Balance, January 1, 20191,206,325 $20.2 119,895,422 $2,009.8 $(23.9)$914.3 $459.8 $(160.8)$3,219.4 
Comprehensive income— — — — 14.2 428.5 51.5 — 494.2 
Exchange of Series A units for PBF Energy Class A common stock(10,000)(0.1)10,000 0.1 — — — — — 
Distribution to members— — — — — (200.4)(64.1)— (264.5)
Issuance of additional PBFX common units— — 152.0 — — (19.5)— 132.5 
Stock-based compensation— — — 27.2 — — 6.8 — 34.0 
Transactions in connection with stock-based compensation plans18,992 (0.1)71,306 (4.6)— — — — (4.7)
Treasury stock purchases— — (150,526)4.9 — — — (4.9) 
Other— — — — — — (1.8)— (1.8)
Balance, December 31, 20191,215,317 $20.0 119,826,202 $2,189.4 $(9.7)$1,142.4 $432.7 $(165.7)$3,609.1 
Comprehensive income (loss)— — — — 3.6 (1,796.5)76.2 — (1,716.7)
Exchange of Series A units for PBF Energy Class A common stock(254,647)(2.3)254,647 2.3 — — — —  
Distribution to members— — — — — (36.3)(46.8)— (83.1)
Stock-based compensation— — — 28.2 — — 4.9 — 33.1 
Transactions in connection with stock-based compensation plans9,977 (0.1)166,685 (1.2)— — — — (1.3)
Treasury stock purchases— — (124,662)1.6 — — — (1.6) 
Other — — — — — (0.1)(0.9)— (1.0)
Balance, December 31, 2020970,647 $17.6 120,122,872 $2,220.3 $(6.1)$(690.5)$466.1 $(167.3)$1,840.1 
Comprehensive income— — — — 26.4 299.6 82.1 — 408.1 
Exchange of Series A units for PBF Energy Class A common stock(110,557)(0.4)110,557 0.4 — — — —  
Distribution to members— — — — — — (40.0)— (40.0)
Stock-based compensation— — — 23.9 — — 5.3 — 29.2 
Transactions in connection with stock-based compensation plans67,900 0.4 234,739 (1.4)— — (1.6)— (2.6)
Treasury stock purchases— — (127,360)1.8 — — — (1.8) 
Other — — — — — — (0.7)— (0.7)
Balance, December 31, 2021927,990 $17.6 120,340,808 $2,245.0 $20.3 $(390.9)$511.2 $(169.1)$2,234.1 


See notes to consolidated financial statements.
F- 17



PBF ENERGY COMPANY LLC AND SUBSIDIARIES
CONSOLIDATED STATEMENTS OF CASH FLOWS
(in millions)
Year Ended December 31,
202120202019
Cash flows from operating activities:
Net income (loss)$381.7 $(1,720.3)$480.0 
Adjustments to reconcile net income (loss) to net cash (used in) provided by operating activities:
Depreciation and amortization483.8 581.1 447.5 
Impairment expense 98.8  
Stock-based compensation35.6 34.2 37.3 
Change in fair value of catalyst obligations(8.5)11.8 9.7 
Deferred income taxes(14.5)7.3 (8.8)
Non-cash change in inventory repurchase obligations(8.4)(12.6)25.4 
Non-cash lower of cost or market inventory adjustment(669.6)268.0 (250.2)
Change in fair value of contingent consideration32.4 (93.7)(0.8)
(Gain) loss on extinguishment of debt(79.9)22.2  
Pension and other post-retirement benefit costs50.8 55.7 44.8 
Gain on sale of assets(3.0)(477.8)(29.9)
Changes in operating assets and liabilities:
Accounts receivable(764.7)321.0 (115.1)
Inventories(149.3)392.2 (6.3)
Prepaid and other current assets(16.2)(1.8)2.2 
Accounts payable480.7 (206.6)137.5 
Accrued expenses810.6 124.9 219.5 
Deferred revenue(4.5)27.1 0.1 
Other assets and liabilities(75.3)(63.7)(56.0)
Net cash provided by (used in) operating activities$481.7 $(632.2)$936.9 
Cash flows from investing activities:
Expenditures for property, plant and equipment(249.1)(196.2)(404.9)
Expenditures for deferred turnaround costs(117.7)(188.1)(299.3)
Expenditures for other assets(28.9)(9.1)(44.7)
Acquisition of Martinez refinery (1,176.2) 
Proceeds from sale of assets7.2 543.1 36.3 
Net cash used in investing activities$(388.5)$(1,026.5)$(712.6)
See notes to consolidated financial statements.
F- 18



PBF ENERGY COMPANY LLC AND SUBSIDIARIES
CONSOLIDATED STATEMENTS OF CASH FLOWS (Continued)
(in millions)
Year Ended December 31,
Cash flows from financing activities:202120202019
Proceeds from issuance of PBF LLC Series C units$ $ $ 
Net proceeds from issuance of PBFX common units  132.5 
Distributions to PBF Energy Company LLC members (36.3)(146.7)
Distributions to PBFX public unitholders(39.0)(45.9)(62.5)
Distribution to T&M and Collins shareholders (0.7)  
Proceeds from 2025 9.25% Senior Secured Notes 1,250.6  
Proceeds from 2028 6.00% Senior Notes 1,000.0  
Repurchase of 2028 6.00% Senior Notes(109.3)  
Repurchase of 2025 7.25% Senior Notes(37.5)  
Redemption of 2023 7.00% Senior Notes (517.5) 
Proceeds from revolver borrowings 1,450.0 1,350.0 
Repayments of revolver borrowings (550.0)(1,350.0)
Repayments of PBF Rail Term Loan (7.4)(7.2)(7.0)
Proceeds from PBFX revolver borrowings 100.0 228.0 
Repayments of PBFX revolver borrowings(100.0)(183.0)(101.0)
Affiliate note payable with PBF Energy Inc.(1.1)(0.1)(3.1)
Deferred payment for the East Coast Storage Assets Acquisition  (32.0)
Settlement of precious metal catalyst obligations(31.7)(8.8)(6.5)
Proceeds from catalyst financing arrangements 51.9  
Payments on financing leases(17.8)(12.4) 
Taxes paid for net settlement of equity-based compensation (2.1)(4.8)
Payments of contingent consideration (12.2)  
Purchases of treasury stock (1.6)(4.9)
Deferred financing costs and other(4.0)(35.3)1.4 
Net cash (used in) provided by financing activities$(360.7)$2,452.3 $(6.6)
Net change in cash and cash equivalents (267.5)793.6 217.7 
Cash and cash equivalents, beginning of period1,607.3 813.7 596.0 
Cash and cash equivalents, end of period $1,339.8 $1,607.3 $813.7 

Supplemental cash flow disclosures
Non-cash activities:
       Accrued and unpaid capital expenditures$104.0 $32.1 $37.2 
Assets acquired or remeasured under operating and financing leases(106.6)702.0 434.9 
Fair value of the Martinez Contingent Consideration at acquisition 77.3  
Cash paid during year for:
        Interest, net of capitalized interest of $9.1, $12.6 and $18.1 in 2021, 2020 and 2019, respectively
$307.0 $206.9 $154.0 
         Income taxes2.1 1.0 1.2 

See notes to consolidated financial statements.
F- 19


PBF ENERGY INC. AND PBF ENERGY COMPANY LLC
NOTES TO CONSOLIDATED FINANCIAL STATEMENTS
1. DESCRIPTION OF THE BUSINESS AND BASIS OF PRESENTATION
Description of the Business
PBF Energy Inc. (“PBF Energy”) is the sole managing member of PBF Energy Company LLC (“PBF LLC”), with a controlling interest in PBF LLC and its subsidiaries. PBF Energy consolidates the financial results of PBF LLC and its subsidiaries and records a noncontrolling interest in its Consolidated Financial Statements representing the economic interests of PBF LLC’s members other than PBF Energy (refer to “Note 17 - Noncontrolling Interests”).
PBF Energy holds a 99.2% economic interest in PBF LLC as of December 31, 2021 through its ownership of PBF LLC Series C Units, which are held solely by PBF Energy. Holders of PBF LLC Series A Units, which are held by parties other than PBF Energy (“the members of PBF LLC other than PBF Energy”), hold the remaining 0.8% economic interest in PBF LLC. In addition, the amended and restated limited liability company agreement of PBF LLC provides that any PBF LLC Series A Units acquired by PBF Energy will automatically be reclassified as PBF LLC Series C Units in connection with such acquisition. PBF LLC, together with its consolidated subsidiaries, owns and operates oil refineries and related facilities in North America.
As of December 31, 2021, PBF LLC also held a 47.9% limited partner interest in PBF Logistics LP (“PBFX”), a publicly-traded master limited partnership (“MLP”) (refer to “Note 3 - PBF Logistics LP”). PBF Logistics GP LLC (“PBF GP”) owns the noneconomic general partner interest and serves as the general partner of PBFX and is wholly owned by PBF LLC. PBF Energy, through its ownership of PBF LLC, consolidates the financial results of PBFX and its subsidiaries and records a noncontrolling interest in its consolidated financial statements representing the economic interests of PBFX’s unitholders other than PBF LLC (refer to “Note 17 - Noncontrolling Interests”). Collectively, PBF Energy and its consolidated subsidiaries, are referred to hereinafter as the “Company” unless the context otherwise requires. Discussions or areas of the Notes to Consolidated Financial Statements that either apply only to PBF Energy or PBF LLC are clearly noted.
Substantially all of the Company’s operations are in the United States. The Company operates in two reportable business segments: Refining and Logistics. The Company’s oil refineries are all engaged in the refining of crude oil and other feedstocks into petroleum products and are aggregated into the Refining segment. PBFX operates logistics assets such as crude oil and refined products terminals, pipelines and storage facilities. The Logistics segment consists solely of PBFX’s operations.
COVID-19 and Market Developments
The impact of the unprecedented global health and economic crisis sparked by the coronavirus (“COVID-19”) pandemic, and variants thereof, and related adverse impact on economic and commercial activity resulted in a significant reduction in demand for refined petroleum and petrochemical products starting in the first quarter of 2020. This significant demand reduction has had an adverse impact on the Company’s results of operations and liquidity position. Demand for these products, however, started to recover throughout the year ended December 31, 2021 in connection with the lifting or easing of restrictions by many governmental authorities and the distribution of COVID-19 vaccines and other protective measures. The Company has adjusted throughput rates across its entire refining system to correlate with the gradual increases in demand, while still running below historic levels.
It is impossible to estimate the duration or significance of the financial impact that will result from the COVID-19 pandemic. However, the extent of the impact of the COVID-19 pandemic on the Company’s business, financial condition, results of operations and liquidity will depend largely on future developments, including the duration and severity of the pandemic and variants thereof, particularly within the geographic areas where the Company operates, the effectiveness of vaccine programs, and the related impact on overall economic activity, all of which cannot be predicted with certainty at this time.
F- 20


PBF ENERGY INC. AND PBF ENERGY COMPANY LLC
NOTES TO CONSOLIDATED FINANCIAL STATEMENTS
2. SUMMARY OF SIGNIFICANT ACCOUNTING POLICIES
Principles of Consolidation and Presentation
These Consolidated Financial Statements include the accounts of PBF Energy and subsidiaries in which PBF Energy has a controlling interest. All intercompany accounts and transactions have been eliminated in consolidation.
Cost Classifications
Cost of products and other consists of the cost of crude oil, other feedstocks, blendstocks and purchased refined products and the related in-bound freight and transportation costs.
Operating expenses (excluding depreciation and amortization) consists of direct costs of labor, maintenance and services, utilities, property taxes, environmental compliance costs and other direct operating costs incurred in connection with our refining operations. Such expenses exclude depreciation related to refining and logistics assets that are integral to the refinery production process, which is presented separately as Depreciation and amortization expense as a component of Cost of sales on the Company’s Consolidated Statements of Operations.
Reclassification
As of December 31, 2021, Transactions in connection with stock-based compensation plans, previously disclosed as either Exercise of warrants and options or Taxes paid for net settlement of equity-based compensation, in the Consolidated Statements of Changes in Equity, are now disclosed together within one line item in the Consolidated Statements of Changes in Equity. Certain of these amounts previously reported in the Company's Consolidated Financial Statements and the respective notes for prior periods have been reclassified to conform to the 2021 presentation.
Use of Estimates
The preparation of the financial statements in conformity with accounting principles generally accepted in the United States (“GAAP”) requires management to make estimates and assumptions that affect the reported amounts of assets, liabilities, revenues and expenses and the related disclosures. Actual results could differ from those estimates.
Impairment Assessment of Long-Lived Assets and Definite-Lived Intangibles
The Company evaluates long-lived assets for impairment on a continual basis and reassesses the reasonableness of their related useful lives whenever events or changes in circumstances warrant assessment. Possible triggering events may include, among other things, significant adverse changes in the business climate, market conditions, environmental regulations or a determination that it is more likely than not that an asset or an asset group will be sold or retired before its estimated useful life. These possible triggering events of impairment may impact the Company’s assumptions related to future throughput levels, future operating revenues, expenses and gross margin, levels of anticipated capital expenditures and remaining useful life. Long-lived assets are tested for recoverability whenever events or changes in circumstances indicate that the carrying amount of the asset may not be recoverable. A long-lived asset is not recoverable if its carrying amount exceeds the sum of the undiscounted cash flows expected to result from its use, early retirement or disposition. Cash flows for long-lived assets/asset groups are determined at the lowest level for which identifiable cash flows exist. The cash flows from the refinery asset groups are evaluated individually regardless of product mix or fuel type produced. If a long-lived asset is not recoverable, an impairment loss is recognized for the amount by which the carrying amount of the long-lived asset exceeds its fair value, with fair value determined based on discounted estimated net cash flows or other appropriate methods. The Company’s assumptions incorporate inherent uncertainties that are at times difficult to predict and could result in impairment charges or accelerated depreciation in future periods if actual results materially differ from the estimated assumptions used.
F- 21


PBF ENERGY INC. AND PBF ENERGY COMPANY LLC
NOTES TO CONSOLIDATED FINANCIAL STATEMENTS

Business Combinations
We use the acquisition method of accounting for the recognition of assets acquired and liabilities assumed in business combinations at their estimated fair values as of the date of acquisition. Any excess consideration transferred over the estimated fair values of the identifiable net assets acquired is recorded as goodwill. Significant judgment is required in estimating the fair value of assets acquired. As a result, in the case of significant acquisitions, we obtain the assistance of third-party valuation specialists in estimating fair values of tangible and intangible assets based on available historical information and on expectations and assumptions about the future, considering the perspective of marketplace participants. While management believes those expectations and assumptions are reasonable, they are inherently uncertain. Unanticipated market or macroeconomic events and circumstances may occur, which could affect the accuracy or validity of the estimates and assumptions.
Certain of the Company’s acquisitions may include earn-out provisions or other forms of contingent consideration. As of the acquisition date, the Company records contingent consideration, as applicable, at the estimated fair value of expected future payments associated with the earn-out. Any changes to the recorded fair value of contingent consideration, subsequent to the measurement period, will be recognized as earnings in the period in which it occurs.
Cash and Cash Equivalents
The Company considers all highly liquid investments with original maturities of three months or less to be cash equivalents. The carrying amount of the cash equivalents approximates fair value due to the short-term maturity of those instruments.
Concentrations of Credit Risk
For the year ended December 31, 2021 and December 31, 2020, only one customer, Shell plc (“Shell”), accounted for 10% or more of the Company’s revenues (approximately 15% and 13%, respectively). For the year ended December 31, 2019 no single customer amounted to greater than or equal to 10% of the Company’s revenues.
As of December 31, 2021 and December 31, 2020, only one customer, Shell, accounted for 10% or more of the Company’s total trade accounts receivable (approximately 26% and 16%, respectively).
Revenue Recognition
The Company sells various refined products primarily through its refinery subsidiaries and recognizes revenue related to the sale of products when control of the promised goods or services is transferred to the customers, in an amount that reflects the consideration the Company expects to be entitled to in exchange for those goods or services. Refer to “Note 20 - Revenues” for further discussion of the Company’s revenue recognition policy.
Accounts Receivable
Accounts receivable are carried at invoiced amounts. An allowance for doubtful accounts is established, if required, to report such amounts at their estimated net realizable value. In estimating probable losses, management reviews accounts that are past due and determines if there are any known disputes.
Excise taxes on sales of refined products that are collected from customers and remitted to various governmental agencies are reported on a net basis.
F- 22


PBF ENERGY INC. AND PBF ENERGY COMPANY LLC
NOTES TO CONSOLIDATED FINANCIAL STATEMENTS
Inventory
Inventories are carried at the lower of cost or market. The cost of crude oil, feedstocks, blendstocks and refined products are determined under the last-in first-out (“LIFO”) method using the dollar value LIFO method with increments valued based on average purchase prices during the year. The cost of supplies and other inventories is determined principally on the weighted average cost method.
RINs
The Company is subject to obligations to purchase Renewable Identification Numbers (“RINs”) required to comply with the the renewable fuel standard implemented by Environmental Protection Agency (“EPA”), which sets annual quotas for the quantity of renewable fuels (such as ethanol) that must be blended into motor fuels consumed in the United States (the “Renewable Fuel Standard”). The Company’s overall RINs obligation is based on a percentage of domestic shipments of on-road fuels as established by EPA. To the degree the Company is unable to blend the required amount of biofuels to satisfy its RINs obligation, RINs must be purchased on the open market to avoid penalties and fines. The Company records its RINs obligation on a net basis in Accrued expenses when its RINs liability is greater than the amount of RINs earned and purchased in a given period and in Prepaid and other current assets when the amount of RINs earned and purchased is greater than the RINs liability.
Leases
The Company leases office space, office equipment, refinery facilities and equipment, railcars and other logistics assets primarily under non-cancelable operating leases, with terms typically ranging from one to twenty years, subject to certain renewal options as applicable. The Company considers those renewal or termination options that are reasonably certain to be exercised in the determination of the lease term and initial measurement of lease liabilities and right-of-use assets. Lease expense for operating lease payments is recognized on a straight-line basis over the lease term. Interest expense for finance leases is incurred based on the carrying value of the lease liability. Leases with an initial term of 12 months or less are not recorded on the Company’s Consolidated Balance Sheets.
The Company determines whether a contract is or contains a lease at inception of the contract and whether that lease meets the classification criteria of a finance or operating lease. When available, the Company uses the rate implicit in the lease to discount lease payments to present value; however, most of the Company’s leases do not provide a readily determinable implicit rate. Therefore, the Company must discount lease payments based on an estimate of its incremental borrowing rate.
For substantially all classes of underlying assets, the Company has elected the practical expedient not to separate lease and non-lease components, which allows for combining the components if certain criteria are met. For certain leases of refinery support facilities, the Company accounts for the non-lease service component separately.
Property, Plant and Equipment
Property, plant and equipment additions are recorded at cost. The Company capitalizes costs associated with the preliminary, pre-acquisition and development/construction stages of a major construction project. The Company capitalizes the interest cost associated with major construction projects based on the effective interest rate of total borrowings. The Company also capitalizes costs incurred in the acquisition and development of software for internal use, including the costs of software, materials, consultants and payroll-related costs for employees incurred in the application development stage.
F- 23


PBF ENERGY INC. AND PBF ENERGY COMPANY LLC
NOTES TO CONSOLIDATED FINANCIAL STATEMENTS
Depreciation is computed using the straight-line method over the following estimated useful lives:
Process units and equipment
5-25 years
Pipeline and equipment
5-25 years
Buildings
25 years
Computers, furniture and fixtures
3-7 years
Leasehold improvements
20 years
Railcars
50 years
Maintenance and repairs are charged to operating expenses as they are incurred. Improvements and betterments, which extend the lives of the assets, are capitalized.
Deferred Charges and Other Assets, Net
Deferred charges and other assets include refinery turnaround costs, catalyst, precious metal catalysts, linefill, deferred financing costs and intangible assets. Refinery turnaround costs, which are incurred in connection with planned major maintenance activities, are capitalized when incurred and amortized on a straight-line basis over the period of time estimated to lapse until the next turnaround occurs. The amortization period generally ranges from 3 to 6 years; however, based upon the specific facts and circumstances, different periods of deferral occur.
Precious metal catalysts, linefill and certain other intangibles are considered indefinite-lived assets as they are not expected to deteriorate in their prescribed functions. Such assets are assessed for impairment in connection with the Company’s review of its long-lived assets.
Deferred financing costs are capitalized when incurred and amortized over the life of the loan (generally 1 to 8 years).
Intangible assets with finite lives primarily consist of emission credits, permits and customer relationships and are amortized over their estimated useful lives (generally 1 to 10 years).
Asset Retirement Obligations
The Company records an asset retirement obligation at fair value for the estimated cost to retire a tangible long-lived asset at the time the Company incurs that liability, which is generally when the asset is purchased, constructed, or leased. The Company records the liability when it has a legal or contractual obligation to incur costs to retire the asset and when a reasonable estimate of the fair value of the liability can be made. If a reasonable estimate cannot be made at the time the liability is incurred, the Company will record the liability when sufficient information is available to estimate the liability’s fair value. Certain of the Company’s asset retirement obligations are based on its legal obligation to perform remedial activity at its refinery sites when it permanently ceases operations of the long-lived assets. The Company therefore considers the settlement date of these obligations to be indeterminable. Accordingly, the Company cannot calculate an associated asset retirement liability for these obligations at this time. The Company will measure and recognize the fair value of these asset retirement obligations when the settlement date is determinable.
F- 24


PBF ENERGY INC. AND PBF ENERGY COMPANY LLC
NOTES TO CONSOLIDATED FINANCIAL STATEMENTS
Environmental Matters
Liabilities for future remediation costs are recorded when environmental assessments and/or remedial efforts are probable and the costs can be reasonably estimated. Other than for assessments, the timing and magnitude of these accruals generally are based on the completion of investigations or other studies or a commitment to a formal plan of action. Environmental liabilities are based on best estimates of probable future costs using currently available technology and applying current regulations, as well as the Company’s own internal environmental policies. The measurement of environmental remediation liabilities may be discounted to reflect the time value of money if the aggregate amount and timing of cash payments of the liabilities are fixed or reliably determinable. The actual settlement of the Company’s liability for environmental matters could materially differ from its estimates due to a number of uncertainties such as the extent of contamination, changes in environmental laws and regulations, potential improvements in remediation technologies and the participation of other responsible parties.
Stock-Based Compensation
Stock-based compensation includes the accounting effect of options to purchase PBF Energy Class A common stock granted by the Company to certain employees, Series A warrants issued or granted by PBF LLC to employees in connection with their acquisition of PBF LLC Series A units, options to acquire Series A units of PBF LLC granted by PBF LLC to certain employees, Series B units of PBF LLC that were granted to certain members of management and restricted PBF LLC Series A Units and restricted PBF Energy Class A common stock granted to certain directors and officers. The estimated fair value of the options to purchase PBF Energy Class A common stock and the PBF LLC Series A warrants and options is based on the Black-Scholes option pricing model and the fair value of the PBF LLC Series B units is estimated based on a Monte Carlo simulation model. The estimated fair value is amortized as stock-based compensation expense on a straight-line method over the vesting period and included in General and administrative expense with forfeitures recognized in the period they occur.
Additionally, stock-based compensation includes unit-based compensation provided to certain officers, non-employee directors and seconded employees of PBFX’s general partner, PBF GP, or its affiliates, consisting of PBFX phantom units. The fair value of PBFX’s phantom units are measured based on the fair market value of the underlying common units on the date of grant based on the common unit closing price on the grant date. The estimated fair value of PBFX’s phantom units is amortized over the vesting period using the straight-line method. Awards vest over a four year service period. The phantom unit awards may be settled in common units, cash or a combination of both. Expenses related to unit-based compensation are also included in General and administrative expenses with forfeitures recognized in the period they occur.
PBF Energy grants performance share unit awards and performance unit awards to certain key employees. Performance awards granted to employees prior to November 1, 2020 are based on a three-year performance cycle with four measurement periods and performance awards granted to employees after November 1, 2020 are based on a three-year performance cycle having a single measurement period. The payout for each, which ranges from 0% to 200%, is based on the relative ranking of the total shareholder return (“TSR”) of PBF Energy’s common stock as compared to the TSR of a selected group of industry peer companies over an average of four measurement periods. The performance share unit awards and performance unit awards are each measured at fair value based on Monte Carlo simulation models. The performance share unit awards will be settled in PBF Energy Class A common stock and are accounted for as equity awards and the performance unit awards will be settled in cash and are accounted for as liability awards.
F- 25


PBF ENERGY INC. AND PBF ENERGY COMPANY LLC
NOTES TO CONSOLIDATED FINANCIAL STATEMENTS
Income Taxes
As a result of the PBF Energy’s acquisition of PBF LLC Series A Units or exchanges of PBF LLC Series A Units for PBF Energy Class A common stock, PBF Energy expects to benefit from amortization and other tax deductions reflecting the step up in tax basis in the acquired assets. Those deductions will be allocated to PBF Energy and will be taken into account in reporting PBF Energy’s taxable income. As a result of a federal income tax election made by PBF LLC, applicable to a portion of PBF Energy’s acquisition of PBF LLC Series A Units, the income tax basis of the assets of PBF LLC, underlying a portion of the units PBF Energy acquired, has been adjusted based upon the amount that PBF Energy paid for that portion of its PBF LLC Series A Units. PBF Energy entered into a tax receivable agreement with the PBF LLC Series A and PBF LLC Series B unitholders (the “Tax Receivable Agreement”), which provides for the payment by PBF Energy equal to 85% of the amount of the benefits, if any, that PBF Energy is deemed to realize as a result of (i) increases in tax basis and (ii) certain other tax benefits related to entering into the Tax Receivable Agreement, including tax benefits attributable to payments under the Tax Receivable Agreement. As a result of these transactions, PBF Energy’s tax basis in its share of PBF LLC’s assets will be higher than the book basis of these same assets. This resulted in a deferred tax asset of $141.2 million as of December 31, 2021.
Deferred taxes are calculated using a liability method, whereby deferred tax assets are recognized for deductible temporary differences and deferred tax liabilities are recognized for taxable temporary differences. Temporary differences represent the differences between reported amounts of assets and liabilities and their tax bases. Deferred tax assets are reduced by a valuation allowance when, in the opinion of management, it is more likely than not that some portion or all of the deferred tax assets will not be realized. Deferred tax assets and liabilities are adjusted for the effect of changes in tax laws and rates on the date of enactment. PBF Energy recognizes tax benefits for uncertain tax positions only if it is more likely than not that the position is sustainable based on its technical merits. Interest and penalties on uncertain tax positions are included as a component of the provision for income taxes on the Consolidated Statements of Operations. As a result of management’s assessment of the available positive and negative evidence to estimate whether sufficient future taxable income will be generated to permit use of the existing deferred tax assets as of December 31, 2021, a valuation allowance of $308.5 million was recorded to recognize only the portion of deferred tax assets that are more likely than not to be realized. The amount of the deferred tax assets considered realizable, however, could be adjusted if estimates of future taxable income during the carryforward period are reduced or increased or if objective negative evidence in the form of cumulative losses is no longer present and additional weight is given to subjective evidence such as our projections for future taxable income. As a result of the valuation allowance, the liability associated with the Tax Receivable Agreement was $48.3 million as of December 31, 2021.
The Federal tax returns for all years since 2018 and state tax returns for all years since 2016 (see “Note 21 - Income Taxes”) are subject to examination by the respective tax authorities.
Net Income Per Share
Net income per share is calculated by dividing the net income available to PBF Energy Class A common stockholders by the weighted average number of shares of PBF Energy Class A common stock outstanding during the period. Diluted net income per share is calculated by dividing the net income available to PBF Energy Class A common stockholders, adjusted for the net income attributable to the noncontrolling interest and the assumed income tax expense thereon, by the weighted average number of PBF Energy Class A common shares outstanding during the period adjusted to include the assumed exchange of all PBF LLC Series A units outstanding for PBF Energy Class A common stock, if applicable under the if converted method, and the potentially dilutive effect of outstanding options to purchase shares of PBF Energy Class A common stock, performance share awards and options and warrants to purchase PBF LLC Series A Units, subject to forfeiture utilizing the treasury stock method.
F- 26


PBF ENERGY INC. AND PBF ENERGY COMPANY LLC
NOTES TO CONSOLIDATED FINANCIAL STATEMENTS
Pension and Other Post-Retirement Benefits
The Company recognizes an asset for the overfunded status or a liability for the underfunded status of its pension and post-retirement benefit plans. The funded status is recorded within Other long-term liabilities or assets. Changes in the plans’ funded status are recognized in other comprehensive income in the period the change occurs.
Fair Value Measurement
A fair value hierarchy (Level 1, Level 2, or Level 3) is used to categorize fair value amounts based on the quality of inputs used to measure fair value. Accordingly, fair values derived from Level 1 inputs utilize quoted prices in active markets for identical assets or liabilities. Fair values derived from Level 2 inputs are based on quoted prices for similar assets and liabilities in active markets, and inputs other than quoted prices that are either directly or indirectly observable for the asset or liability. Level 3 inputs are unobservable inputs for the asset or liability, and include situations where there is little, if any, market activity for the asset or liability.
The Company uses appropriate valuation techniques based on the available inputs to measure the fair values of its applicable assets and liabilities. When available, the Company measures fair value using Level 1 inputs because they generally provide the most reliable evidence of fair value. In some valuations, the inputs may fall into different levels in the hierarchy. In these cases, the asset or liability level within the fair value hierarchy is based on the lowest level of input that is significant to the fair value measurements.
Financial Instruments
The estimated fair value of financial instruments has been determined based on the Company’s assessment of available market information and appropriate valuation methodologies. The Company’s non-derivative financial instruments that are included in current assets and current liabilities are recorded at cost in the Consolidated Balance Sheets. The estimated fair value of these financial instruments approximates their carrying value due to their short-term nature. Derivative instruments are recorded at fair value in the Consolidated Balance Sheets.
The Company’s commodity contracts are measured and recorded at fair value using Level 1 inputs based on quoted prices in an active market, Level 2 inputs based on quoted market prices for similar instruments, or Level 3 inputs based on third-party sources and other available market based data. The Company’s catalyst obligations and derivatives related to the Company’s crude oil and feedstocks and refined product purchase obligations are measured and recorded at fair value using Level 2 inputs on a recurring basis, based on observable market prices for similar instruments.
Derivative Instruments
The Company is exposed to market risk, primarily related to changes in commodity prices for the crude oil and feedstocks used in the refining process as well as the prices of the refined products sold and the risk associated with the price of credits needed to comply with various governmental and regulatory environmental compliance programs. The accounting treatment for commodity and environmental compliance contracts depends on the intended use of the particular contract and on whether or not the contract meets the definition of a derivative.
All derivative instruments, not designated as normal purchases or sales, are recorded in the Consolidated Balance Sheets as either assets or liabilities measured at their fair values. Changes in the fair value of derivative instruments that either are not designated or do not qualify for hedge accounting treatment or normal purchase or normal sale accounting are recognized currently in earnings. Contracts qualifying for the normal purchase and sales exemption are accounted for upon settlement. Cash flows related to derivative instruments that are not designated or do not qualify for hedge accounting treatment are included in operating activities.
F- 27


PBF ENERGY INC. AND PBF ENERGY COMPANY LLC
NOTES TO CONSOLIDATED FINANCIAL STATEMENTS
The Company designates certain derivative instruments as fair value hedges of a particular risk associated with a recognized asset or liability. At the inception of the hedge designation, the Company documents the relationship between the hedging instrument and the hedged item, as well as its risk management objective and strategy for undertaking various hedge transactions. Derivative gains and losses related to these fair value hedges, including hedge ineffectiveness, are recorded in cost of sales along with the change in fair value of the hedged asset or liability attributable to the hedged risk. Cash flows related to derivative instruments that are designated as fair value hedges are included in operating activities.
Economic hedges are hedges not designated as fair value or cash flow hedges for accounting purposes that are used to (i) manage price volatility in certain refinery feedstock and refined product inventories, and (ii) manage price volatility in certain forecasted refinery feedstock purchases and refined product sales. These instruments are recorded at fair value and changes in the fair value of the derivative instruments are recognized currently in cost of sales.
Derivative accounting is complex and requires management judgment in the following respects: identification of derivatives and embedded derivatives, determination of the fair value of derivatives, documentation of hedge relationships, assessment and measurement of hedge ineffectiveness and election and designation of the normal purchases and sales exception. All of these judgments, depending upon their timing and effect, can have a significant impact on the Company’s earnings.
Recently Issued Accounting Pronouncements
In March 2020, the Financial Accounting Standards Board (“FASB”) issued Accounting Standard Update (“ASU”) 2020-04, “Reference Rate Reform (Topic 848): Facilitation of the effects of reference rate reform on financial reporting”. The amendments in this ASU provide optional guidance to alleviate the burden in accounting for reference rate reform, by allowing certain expedients and exceptions in applying GAAP to contracts, hedging relationship and other transactions affected by the expected market transition from London Interbank Offered Rate (“LIBOR”) and other interbank rates. The amendments in this ASU are effective for all entities at any time beginning on March 12, 2020 through December 31, 2022 and may be applied from the beginning of an interim period that includes the issuance date of the ASU. The Company does not expect that the adoption of this guidance will have a material impact on its Consolidated Financial Statements and related disclosures.

F- 28


PBF ENERGY INC. AND PBF ENERGY COMPANY LLC
NOTES TO CONSOLIDATED FINANCIAL STATEMENTS
3. PBF LOGISTICS LP
PBFX is a fee-based, growth-oriented, publicly-traded MLP that owns and operates crude oil and refined products terminals, pipelines, storage facilities and similar logistics assets. PBFX engages in the processing of crude oil and the receiving, handling, storage and transferring of crude oil, refined products, natural gas and intermediates from sources located throughout the United States and Canada for PBF Energy in support of its refineries, as well as for third-party customers. As of December 31, 2021, a substantial majority of PBFX’s revenues are derived from long-term, fee-based commercial agreements with PBF Holding Company LLC (“PBF Holding”), a wholly owned subsidiary of PBF LLC, which include minimum volume commitments, for receiving, handling, storing and transferring crude oil, refined products and natural gas. PBF Energy also has agreements with PBFX that establish fees for certain general and administrative services and operational and maintenance services provided by PBF Holding to PBFX. These transactions, other than those with third parties, are eliminated by PBF Energy and PBF LLC in consolidation.
PBFX, a variable interest entity, is consolidated by PBF Energy through its ownership of PBF LLC. PBF LLC, through its ownership of PBF GP, has the sole ability to direct the activities of PBFX that most significantly impact its economic performance. PBF LLC is considered to be the primary beneficiary of PBFX for accounting purposes.
As of December 31, 2021, PBF LLC held a 47.9% limited partner interest in PBFX (consisting of 29,953,631 common units), with the remaining 52.1% limited partner interest held by the public unitholders.

F- 29


PBF ENERGY INC. AND PBF ENERGY COMPANY LLC
NOTES TO CONSOLIDATED FINANCIAL STATEMENTS
4. ACQUISITIONS
Martinez Acquisition

On February 1, 2020, the Company acquired from Equilon Enterprises LLC d/b/a Shell Oil Products US (the "Seller"), the Martinez refinery and related logistics assets (collectively, the "Martinez Acquisition"), pursuant to a sale and purchase agreement dated June 11, 2019 (the “Sale and Purchase Agreement”). The Martinez refinery, located in Martinez, California, is a high-conversion, dual-coking facility that is strategically positioned in Northern California and provides for operating and commercial synergies with the Torrance refinery located in Southern California.
In addition to refining assets, the Martinez Acquisition includes a number of onsite logistics assets, including a deep-water marine facility, product distribution terminals and refinery crude and product storage facilities.
The aggregate purchase price for the Martinez Acquisition was $1,253.4 million, including final working capital of $216.1 million and the Martinez Contingent Consideration, as defined below. The transaction was financed through a combination of cash on hand, including proceeds from the $1.0 billion in aggregate principal amount of 6.0% senior unsecured notes due 2028 (the “2028 Senior Notes”), and borrowings under PBF Holding’s asset-based revolving credit facility (the “Revolving Credit Facility”).
The Company accounted for the Martinez Acquisition as a business combination under GAAP whereby it recognizes assets acquired and liabilities assumed in an acquisition at their estimated fair values as of the date of acquisition.
The total purchase consideration and the fair values of the assets and liabilities at the acquisition date were as follows:
(in millions)Purchase Price
Gross purchase price$960.0 
Working capital, including post close adjustments 216.1 
Contingent consideration (a)77.3 
Total consideration$1,253.4 
_________________________
(a) The Martinez Acquisition included an obligation for the Company to make post-closing earn-out payments to the Seller based on certain earnings thresholds of the Martinez refinery (as set forth in the Sale and Purchase Agreement), for a period of up to four years following the acquisition closing date (the “Martinez Contingent Consideration”). The Company recorded the Martinez Contingent Consideration based on its estimated fair value of $77.3 million at the acquisition date, which was recorded within “Other long-term liabilities” within the Consolidated Balance Sheets. Subsequent changes in the fair value of the Martinez Contingent Consideration are recorded in the Consolidated Statements of Operations.

F- 30


PBF ENERGY INC. AND PBF ENERGY COMPANY LLC
NOTES TO CONSOLIDATED FINANCIAL STATEMENTS
The following table summarizes the final amounts recognized for assets acquired and liabilities assumed as of the acquisition date:
(in millions)Fair Value Allocation
Inventories$224.1 
Prepaid and other current assets5.4 
Property, plant and equipment987.9 
Operating lease right of use assets (a)7.8 
Financing lease right of use assets (a)63.5 
Deferred charges and other assets, net63.7 
Accrued expenses(1.4)
Current operating lease liabilities(1.9)
Current financing lease liabilities (b)(6.0)
Long-term operating lease liabilities(5.9)
Long-term financing lease liabilities(57.5)
Other long-term liabilities - environmental obligation(26.3)
Fair value of net assets acquired$1,253.4 
________________________
(a) Operating and Financing lease right of use assets are recorded in Lease right of use assets within the Consolidated Balance Sheets.
(b) Current financing lease liabilities are recorded in Accrued expenses within the Consolidated Balance Sheets.

The Company’s Consolidated Financial Statements for the year ended December 31, 2021 include the results of operations of the Martinez refinery and related logistics assets subsequent to the Martinez Acquisition whereas the same period in 2020 includes the results of operations of such assets from the date of the Martinez Acquisition on February 1, 2020 to December 31, 2020. On an unaudited pro-forma basis, the revenues and net income (loss) of the Company, assuming the acquisition had occurred on January 1, 2019, are shown below. The unaudited pro-forma information does not purport to present what the Company’s actual results would have been had the Martinez Acquisition occurred on January 1, 2019, nor is the financial information indicative of the results of future operations. The unaudited pro-forma financial information includes the depreciation and amortization expense related to the Martinez Acquisition and interest expense associated with the related financing.
December 31,
2020
(Unaudited, in millions)
PBF Energy
Pro-forma revenues$15,479.7 
Pro-forma net loss attributable to PBF Energy Inc. stockholders(1,423.4)
Pro forma net income (loss) available to PBF Energy Class A common stock per share:
Basic:$(11.90)
Diluted:$(11.90)
PBF LLC
Pro-forma revenues$15,479.7 
Pro-forma net loss attributable to PBF LLC(1,827.8)

F- 31


PBF ENERGY INC. AND PBF ENERGY COMPANY LLC
NOTES TO CONSOLIDATED FINANCIAL STATEMENTS
Acquisition Expenses
There were no acquisition costs for the year ended December 31, 2021. The Company incurred acquisition related costs consisting primarily of consulting and legal expenses related to completed, pending and non-consummated acquisitions of $12.5 million and $11.6 million in the years ended December 31, 2020 and 2019, respectively. These costs are included in the Consolidated Statements of Operations in General and administrative expenses.

5. CURRENT EXPECTED CREDIT LOSSES

Credit Losses

The Company has exposure to credit losses primarily through its sales of refined products. The Company evaluates creditworthiness on an individual customer basis. The Company utilizes a financial review model for purposes of evaluating creditworthiness which is based on information from financial statements and credit reports. The financial review model enables the Company to assess the customer’s risk profile and determine credit limits on the basis of their financial strength, including but not limited to, their liquidity, leverage, debt serviceability, longevity and how they pay their bills. The Company may require security in the form of letters of credit or cash payments in advance of product delivery for certain customers that are deemed higher risk.
The Company’s payment terms on its trade receivables are relatively short, generally 30 days or less for a substantial majority of its refined products. As a result, the Company’s collection risk is mitigated to a certain extent by the fact that sales are collected in a relatively short period of time, allowing for the ability to reduce exposure on defaults if collection issues are identified. Notwithstanding, the Company reviews each customer’s credit risk profile at least annually or more frequently if warranted. Following the widespread market disruption that has resulted from the COVID-19 pandemic, including resurgences and variants of the virus and related governmental responses, the Company has been performing ongoing credit reviews of its customers including monitoring for any negative credit events such as customer bankruptcy or insolvency events. As a result, the Company has adjusted payment terms or limited available trade credit for certain customers, as well as for customers within industries that are deemed to be at higher risk.
The Company performs a quarterly allowance for doubtful accounts analysis to assess whether an allowance needs to be recorded for any outstanding trade receivables. In estimating credit losses, management reviews accounts that are past due, have known disputes or have experienced any negative credit events that may result in future collectability issues. There was no allowance for doubtful accounts recorded as of December 31, 2021 and December 31, 2020, respectively.

F- 32


PBF ENERGY INC. AND PBF ENERGY COMPANY LLC
NOTES TO CONSOLIDATED FINANCIAL STATEMENTS
6. INVENTORIES
Inventories consisted of the following:
December 31, 2021
(in millions)Titled InventoryInventory Intermediation AgreementTotal
Crude oil and feedstocks$953.5 $151.4 $1,104.9 
Refined products and blendstocks964.6 293.8 1,258.4 
Warehouse stock and other141.8  141.8 
$2,059.9 $445.2 $2,505.1 
Lower of cost or market adjustment   
Total inventories$2,059.9 $445.2 $2,505.1 
 
December 31, 2020
(in millions)Titled InventoryInventory Intermediation AgreementsTotal
Crude oil and feedstocks$1,018.9 $ $1,018.9 
Refined products and blendstocks933.7 266.5 1,200.2 
Warehouse stock and other136.7  136.7 
$2,089.3 $266.5 $2,355.8 
Lower of cost or market adjustment(572.4)(97.2)(669.6)
Total inventories$1,516.9 $169.3 $1,686.2 

On October 25, 2021, PBF Holding and its subsidiaries, Delaware City Refining Company LLC, Paulsboro Refining Company LLC and Chalmette Refining, L.L.C. (“Chalmette Refining”) (collectively, the “PBF Entities”), entered into a third amended and restated inventory intermediation agreement (the “Third Inventory Intermediation Agreement”) with J. Aron & Company, a subsidiary of The Goldman Sachs Group, Inc. (“J. Aron”), pursuant to which the terms of the existing inventory intermediation agreements were amended and restated in their entirety, including, among other things, pricing and an extension of terms. The Third Inventory Intermediation Agreement extends the term to December 31, 2024, which term may be further extended by mutual consent of the parties to December 31, 2025.
Pursuant to the Third Inventory Intermediation Agreement, J. Aron will continue to purchase and hold title to certain inventory, including crude oil, intermediate and certain finished products (the “J. Aron Products”) purchased or produced by the Paulsboro and Delaware City refineries (and, at the election of the PBF Entities, the Chalmette refinery) (the "Refineries") and delivered into storage tanks at the Refineries (the "Storage Tanks"). The J. Aron Products are sold back to the Company as the J. Aron Products are discharged out of the Storage Tanks. These purchases and sales are settled monthly at the daily market prices related to those J. Aron Products. These transactions are considered to be made in contemplation of each other and, accordingly, do not result in the recognition of a sale when title passes from the Refineries to J. Aron. Additionally, J. Aron has the right to store the J. Aron Products purchased in Storage Tanks under the Third Inventory Intermediation Agreement and will retain these storage rights for the term of the agreement. PBF Holding continues to market and sell the J. Aron Products independently to third parties.
F- 33


PBF ENERGY INC. AND PBF ENERGY COMPANY LLC
NOTES TO CONSOLIDATED FINANCIAL STATEMENTS
At December 31, 2021, the replacement value of inventories exceeded the LIFO carrying value. During the year ended December 31, 2021, the Company recorded an adjustment to value its inventories to the lower of cost or market which increased income from operations by $669.6 million, reflecting no lower of cost or market (“LCM”) inventory reserve at December 31, 2021 in comparison with an LCM inventory reserve of $669.6 million at December 31, 2020. During the year ended December 31, 2020, the Company recorded an adjustment to value its inventories to the lower of cost or market which decreased income from operations by $268.0 million, reflecting the net change in the LCM inventory reserve from $401.6 million at December 31, 2019 to $669.6 million at December 31, 2020.
An actual valuation of inventories valued under the LIFO method is made at the end of each year based on inventory levels and costs at that time. The Company recorded a pre-tax charge related to a LIFO layer decrement of $83.0 million in the Refining segment during the year ended December 31, 2020. There was no decrement recorded during the year ended December 31, 2021. The majority of the decrement recorded in 2020 related to the Company’s East Coast LIFO inventory layer and the reduction in the Company’s East Coast inventory experienced as part of the East Coast Refining Reconfiguration (as defined in “Note 7 - Property, Plant and Equipment, net”) and our decision to operate our two refineries on the east coast as one functional unit.
F- 34


PBF ENERGY INC. AND PBF ENERGY COMPANY LLC
NOTES TO CONSOLIDATED FINANCIAL STATEMENTS
7. PROPERTY, PLANT AND EQUIPMENT, NET
Property, plant and equipment, net consisted of the following:
(in millions)December 31,
2021
December 31,
2020
Land$533.6 $534.7 
Processing units, pipelines and equipment5,166.1 5,026.2 
Buildings and leasehold improvements128.1 127.0 
Computers, furniture and fixtures176.8 164.3 
Construction in progress331.1 199.2 
6,335.7 6,051.4 
Less—Accumulated depreciation(1,433.5)(1,208.1)
Total property, plant and equipment, net$4,902.2 $4,843.3 

Depreciation expense for the years ended December 31, 2021, 2020 and 2019 was $229.6 million, $223.0 million and $178.0 million, respectively. The Company capitalized $9.1 million and $12.6 million in interest during 2021 and 2020, respectively, in connection with construction in progress.
East Coast Refining Reconfiguration
On December 31, 2020, the Company reconfigured the Delaware and Paulsboro refineries (the “East Coast Refining Reconfiguration”) temporarily idling certain of its major processing units at the Paulsboro refinery, in order to operate the two refineries as one functional unit referred to as the East Coast Refining System. The reconfiguration process resulted in lower overall throughput and inventory levels in addition to decreases in capital and operating costs. The Company abandoned certain projects related to assets under construction related to these idled assets, resulting in an impairment charge of approximately $11.9 million and a corresponding decrease to its construction in progress account in the fourth quarter of 2020.
Capital Project Abandonments
In connection with the Company’s ongoing strategic response plan to deal with the COVID-19 pandemic and its East Coast Refining Reconfiguration, it assessed its refinery wide slate of capital projects that were either in process or not yet placed into service as of December 31, 2020. Based on this assessment and the Company’s strategic plan to reduce capital expenditures, it decided to abandon various capital projects across the refinery system, resulting in an impairment charge of approximately $79.9 million in the fourth quarter of 2020.
Sale of Hydrogen Plants
On April 17, 2020, the Company closed on the sale of five hydrogen plants to Air Products and Chemicals, Inc. (“Air Products”) in a sale-leaseback transaction for gross cash proceeds of $530.0 million and recognized a gain of $471.1 million. In connection with the sale, the Company entered into a transition services agreement which was followed by the execution of long-term supply agreements in August 2020. Refer to “Note 15 - Leases” for further information.
Torrance Land Sales
On December 30, 2020 and August 1, 2019, the Company closed on third-party sales of parcels of real property acquired as part of the Torrance refinery, but not part of the refinery itself. The sales resulted in a gain of approximately $8.1 million and $33.1 million in the fourth quarter of 2020 and the third quarter of 2019, respectively, included within (Gain) loss on sale of assets in the Consolidated Statements of Operations.
F- 35


PBF ENERGY INC. AND PBF ENERGY COMPANY LLC
NOTES TO CONSOLIDATED FINANCIAL STATEMENTS
8. DEFERRED CHARGES AND OTHER ASSETS, NET
Deferred charges and other assets, net consisted of the following:
PBF Energy (in millions)
December 31,
2021
December 31,
2020
Deferred turnaround costs, net$537.0 $598.2 
Catalyst, net (a)166.8 155.2 
Environmental credits41.3 39.6 
Linefill27.4 27.4 
Pension plan assets 20.7 21.2 
Intangible assets, net9.6 10.1 
Other20.1 20.5 
Total deferred charges and other assets, net$822.9 $872.2 


PBF LLC (in millions)
December 31,
2021
December 31,
2020
Deferred turnaround costs, net$537.0 $598.2 
Catalyst, net (a)166.8 155.2 
Environmental credits41.3 39.6 
Linefill27.4 27.4 
Pension plan assets 20.7 21.2 
Intangible assets, net9.6 10.1 
Other20.1 20.6 
Total deferred charges and other assets, net$822.9 $872.3 

(a) Catalyst, net includes $113.0 million and $115.2 million of indefinite-lived precious metal catalysts (both owned or financed as part of existing catalyst financing arrangements) as of December 31, 2021 and December 31, 2020, respectively.
The Company recorded amortization expense related to deferred turnaround costs, catalyst and intangible assets of $221.1 million, $325.9 million and $258.1 million for the years ended December 31, 2021, 2020 and 2019, respectively. Included in the year 2020 amortization expense is approximately $56.2 million of accelerated unamortized deferred turnaround costs associated with assets that were idled as part of the East Coast Refining Reconfiguration.
Intangible assets, net primarily consists of customer relationships, permits and emission credits. Our net balance as of December 31, 2021 and December 31, 2020 is shown below:
(in millions)December 31,
2021
December 31,
2020
Intangible assets - gross $25.5 $25.5 
Accumulated amortization(15.9)(15.4)
Intangible assets - net$9.6 $10.1 

 
F- 36


PBF ENERGY INC. AND PBF ENERGY COMPANY LLC
NOTES TO CONSOLIDATED FINANCIAL STATEMENTS

9. ACCRUED EXPENSES
Accrued expenses consisted of the following:
PBF Energy (in millions)
December 31,
2021
December 31,
2020
Inventory-related accruals$959.9 $695.0 
Renewable energy credit and emissions obligations (a)953.9 528.1 
Inventory intermediation agreements (b)280.1 225.8 
Excise and sales tax payable112.7 120.1 
Accrued transportation costs91.0 72.1 
Accrued utilities73.0 58.6 
Accrued capital expenditures62.8 15.0 
Accrued salaries and benefits59.5 42.2 
Accrued refinery maintenance and support costs55.8 35.7 
Accrued interest37.7 46.1 
Environmental liabilities 14.9 11.8 
Current finance lease liabilities11.1 14.4 
Customer deposits3.5 4.0 
Contingent consideration2.9 12.1 
Other21.6 30.5 
Total accrued expenses$2,740.4 $1,911.5 

PBF LLC (in millions)
December 31,
2021
December 31,
2020
Inventory-related accruals$959.9 $695.0 
Renewable energy credit and emissions obligations (a)953.9 528.1 
Inventory intermediation agreements (b)280.1 225.8 
Excise and sales tax payable112.7 120.1 
Accrued transportation costs91.0 72.1 
Accrued interest86.0 83.8 
Accrued utilities73.0 58.6 
Accrued capital expenditures62.8 15.0 
Accrued salaries and benefits59.5 42.2 
Accrued refinery maintenance and support costs55.8 35.7 
Environmental liabilities 14.9 11.8 
Current finance lease liabilities11.1 14.4 
Customer deposits3.5 4.0 
Contingent consideration 2.9 12.1 
Other25.5 32.5 
Total accrued expenses$2,792.6 $1,951.2 

 

F- 37


PBF ENERGY INC. AND PBF ENERGY COMPANY LLC
NOTES TO CONSOLIDATED FINANCIAL STATEMENTS
(a) The Company is subject to obligations to purchase RINs required to comply with the Renewable Fuel Standard. The Company’s overall RINs obligation is based on a percentage of domestic shipments of on-road fuels as established by EPA. To the degree the Company is unable to blend the required amount of biofuels to satisfy its RINs obligation, RINs must be purchased on the open market to avoid penalties and fines. The Company records its RINs obligation on a net basis in Accrued expenses when its RINs liability is greater than the amount of RINs earned and purchased in a given period and in Prepaid and other current assets when the amount of RINs earned and purchased is greater than the RINs liability. In addition, the Company is subject to obligations to comply with federal and state legislative and regulatory measures, including regulations in the state of California pursuant to Assembly Bill 32 (“AB 32”), to address environmental compliance and greenhouse gas and other emissions. These requirements include incremental costs to operate and maintain our facilities as well as to implement and manage new emission controls and programs. Renewable energy credit and emissions obligations fluctuate with the volume of applicable product sales and timing of credit purchases. The Company enters into forward purchase commitments in order to acquire its renewable energy and emissions credits at fixed prices. As of December 31, 2021, the Company had entered into $520.0 million of such forward purchase commitments with respect to its total accrued renewable energy and emissions obligations. Final settlement of the Company’s RINs obligation for annual compliance years 2020 through 2022 are subject to final rule making by EPA. Currently, the 2020 obligation is anticipated to require settlement in 2022 and the 2021 and 2022 obligations are anticipated to require settlement in 2023. The Company’s AB 32 liability is part of a triennial period program which will be settled through 2024.

(b) The Company has the obligation to repurchase the J. Aron Products that are held in its Storage Tanks in accordance with the inventory intermediation agreements with J. Aron. As of December 31, 2021 and December 31, 2020, a liability is recognized for the inventory intermediation agreements and is recorded at market price for the J. Aron owned inventory held in the Company’s Storage Tanks, with any change in the market price being recorded in Cost of products and other.

F- 38


PBF ENERGY INC. AND PBF ENERGY COMPANY LLC
NOTES TO CONSOLIDATED FINANCIAL STATEMENTS
10. CREDIT FACILITIES AND DEBT
Long-term debt outstanding consisted of the following:
(in millions)December 31,
2021
December 31,
2020
2025 Senior Secured Notes $1,250.0 $1,250.0 
2028 Senior Notes 826.5 1,000.0 
2025 Senior Notes 669.5 725.0 
PBFX 2023 Senior Notes525.0 525.0 
Revolving Credit Facility900.0 900.0 
PBFX Revolving Credit Facility100.0 200.0 
PBF Rail Term Loan  7.4 
Catalyst financing arrangements 58.4 102.5 
4,329.4 4,709.9 
Less—Current debt  (7.4)
Unamortized premium 1.4 2.2 
Unamortized deferred financing costs(35.0)(51.1)
Long-term debt$4,295.8 $4,653.6 

2025 Senior Secured Notes
On May 13, 2020, PBF Holding entered into an indenture among PBF Holding and PBF Holding’s wholly-owned subsidiary, PBF Finance Corporation (together with PBF Holding, the “Issuers”), the guarantors named therein (collectively the “Guarantors”), and Wilmington Trust, National Association, as Trustee, Paying Agent, Registrar, Transfer Agent, Authenticating Agent and Notes Collateral Agent, under which the Issuers issued $1.0 billion in aggregate principal amount of 9.25% senior secured notes due 2025 (the “initial 2025 Senior Secured Notes”). The Issuers received net proceeds of approximately $982.9 million from the offering after deducting the initial purchasers’ discount and offering expenses.
On December 21, 2020 PBF Holding issued an additional $250.0 million in aggregate principal amount of tack on 9.25% senior secured notes due 2025 (the “additional 2025 Senior Secured Notes”). The additional 2025 Senior Secured Notes were issued at an offering price of 100.25% plus accrued and unpaid interest from and including, November 15, 2020. The additional 2025 Senior Secured Notes were issued under the indenture governing the initial 2025 Senior Secured Notes and, together with the additional 2025 Senior Secured Notes, the (“2025 Senior Secured Notes”). The additional 2025 Senior Secured Notes are treated as a single series with the initial 2025 Senior Secured Notes and have the same terms except that a portion of the additional 2025 Senior Secured Notes were issued initially under a new temporary CUSIP number to be used during the 40-day distribution compliance period. The Issuers received net proceeds of approximately $245.7 million from the offering after deducting the initial purchasers’ discount and offering expenses.
The 2025 Senior Secured Notes are guaranteed on a senior secured basis by substantially all of PBF Holding’s subsidiaries. The 2025 Senior Secured Notes and guarantees are senior obligations and secured, subject to certain exceptions and permitted liens, on a first-priority basis, by substantially all of PBF Holding's and the guarantors’ present and future assets (other than assets securing the Revolving Credit Facility), which may also constitute collateral securing certain hedging obligations and any existing or future indebtedness that is permitted to be secured on a pari passu basis with the 2025 Senior Secured Notes. The 2025 Senior Secured Notes and guarantees are senior secured obligations and rank equal in right of payment with all of the Issuers’ and the Guarantors’ existing and future senior indebtedness, including the Revolving Credit Facility, the 2028 Senior Notes and the 7.25% senior unsecured notes due 2025 (the “2025 Senior Notes”). The 2025 Senior
F- 39


PBF ENERGY INC. AND PBF ENERGY COMPANY LLC
NOTES TO CONSOLIDATED FINANCIAL STATEMENTS
Secured Notes and guarantees rank effectively senior to all of the Issuers’ and the Guarantors’ existing and future indebtedness that is not secured by the collateral (including the Revolving Credit Facility, the 2028 Senior Notes and the 2025 Senior Notes), subject to permitted liens on such collateral and certain other exceptions, and senior in right of payment to the Issuers’ and the Guarantors’ existing and future indebtedness that is expressly subordinated in right of payment thereto. The 2025 Senior Secured Notes and the guarantees are effectively subordinated to any of the Issuers’ and the Guarantors’ existing or future secured indebtedness that is secured by liens on assets owned by the Company that do not constitute part of the collateral securing the 2025 Senior Secured Notes and the guarantees (including the assets securing the Revolving Credit Facility) to the extent of the value of the collateral securing such indebtedness. The 2025 Senior Secured Notes and the guarantees are structurally subordinated to any existing or future indebtedness and other obligations of the Issuers’ non-guarantor subsidiaries. In addition, the 2025 Senior Secured Notes contain customary terms, events of default and covenants for an issuer of non-investment grade debt securities. These covenants include limitations on the incurrence of additional indebtedness, equity issuances, and payments. Many of these covenants will cease to apply or will be modified if the 2025 Senior Secured Notes are rated investment grade.
At any time prior to May 15, 2022, the Issuers may on any one or more occasions redeem up to 35% of the aggregate principal amount of the 2025 Senior Secured Notes in an amount not greater than the net cash proceeds of certain equity offerings at a redemption price equal to 109.250% of the principal amount of the 2025 Senior Secured Notes, plus any accrued and unpaid interest through the date of redemption. On or after May 15, 2022, the Issuers may redeem all or part of the 2025 Senior Secured Notes, in each case at the redemption prices described in the indenture, together with any accrued and unpaid interest through the date of redemption. In addition, prior to May 15, 2022, the Issuers may redeem all or part of the 2025 Senior Secured Notes at a “make-whole” redemption price described in the indenture, together with any accrued and unpaid interest to the date of redemption.
In addition, the Issuers may redeem in the aggregate up to 35% of the original aggregate principal amount of the 2025 Senior Secured Notes using net proceeds of any loan received pursuant to a Regulatory Debt Facility (as defined in the indenture) at a redemption price equal to 104.625% of the principal amount of the notes redeemed, plus accrued and unpaid interest to the redemption date as long as any such redemption occurs on or prior to 120 days after receipt of such net proceeds.
2028 Senior Notes
On January 24, 2020, PBF Holding entered into an indenture among the Issuers, the Guarantors, Wilmington Trust, National Association, as Trustee and Deutsche Bank Trust Company Americas, as Paying Agent, Registrar, Transfer Agent and Authenticating Agent, under which the Issuers issued $1.0 billion in aggregate principal amount of the 6.00% 2028 Senior Notes. The Issuers received net proceeds of approximately $987.0 million from the offering after deducting the initial purchasers’ discount and offering expenses. The Company primarily used the net proceeds to fully redeem the 7.00% senior notes due 2023 (the “2023 Senior Notes”), including accrued and unpaid interest, on February 14, 2020, and to fund a portion of the cash consideration for the Martinez Acquisition. The difference between the carrying value of the 2023 Senior Notes on the date they were reacquired and the amount for which they were reacquired has been classified as loss on extinguishment of debt in the Consolidated Statements of Operations.
The 2028 Senior Notes included a registration rights arrangement whereby the Issuer and the Guarantors agreed to file with the U.S. Securities and Exchange Commission and use commercially reasonable efforts to consummate an offer to exchange the 2028 Senior Notes for an issue of registered notes with terms substantially identical to the notes not later than 365 days after the date of the original issuance of the notes. This registration statement was declared effective on October 14, 2020 and the exchange was consummated during the fourth quarter of 2020. As such, the Company did not have to transfer any consideration as a result of the registration rights agreement and thus no loss contingency was recorded.
F- 40


PBF ENERGY INC. AND PBF ENERGY COMPANY LLC
NOTES TO CONSOLIDATED FINANCIAL STATEMENTS
The 2028 Senior Notes are guaranteed on a senior unsecured basis by substantially all of PBF Holding’s subsidiaries. The 2028 Senior Notes and guarantees are senior unsecured obligations and rank equal in right of payment with all of the Issuers’ and the Guarantors’ existing and future indebtedness, including PBF Holding’s Revolving Credit Facility, the 2025 Senior Notes and the 2025 Senior Secured Notes. The 2028 Senior Notes and the guarantees rank senior in right of payment to the Issuers’ and the Guarantors’ existing and future indebtedness that is expressly subordinated in right of payment thereto. The 2028 Senior Notes and the guarantees are effectively subordinated to any of the Issuers’ and the Guarantors’ existing or future secured indebtedness (including the Revolving Credit Facility) to the extent of the value of the collateral securing such indebtedness. The 2028 Senior Notes and the guarantees are structurally subordinated to any existing or future indebtedness and other obligations of the Issuers’ non-guarantor subsidiaries. In addition, the 2028 Senior Notes contain customary terms, events of default and covenants for an issuer of non-investment grade debt securities. These covenants include limitations on the incurrence of additional indebtedness, equity issuances, and payments. Many of these covenants will cease to apply or will be modified if the 2028 Senior Notes are rated investment grade.
At any time prior to February 15, 2023, the Issuers may on any one or more occasions redeem up to 35% of the aggregate principal amount of the 2028 Senior Notes in an amount not greater than the net cash proceeds of certain equity offerings at a redemption price equal to 106.000% of the principal amount of the 2028 Senior Notes, plus any accrued and unpaid interest through the date of redemption. On or after February 15, 2023, the Issuers may redeem all or part of the 2028 Senior Notes, in each case at the redemption prices described in the indenture, together with any accrued and unpaid interest through the date of redemption. In addition, prior to February 15, 2023, the Issuers may redeem all or part of the 2028 Senior Notes at a “make-whole” redemption price described in the indenture, together with any accrued and unpaid interest through the date of redemption.
During 2021, the Company made a number of open market repurchases of its 2028 Senior Notes that resulted in the extinguishment of $173.5 million in principal. Total cash consideration paid to repurchase the principal amount outstanding of the 2028 Senior Notes, excluding accrued interest, totaled $109.3 million and the Company recognized a $62.4 million gain on the extinguishment of debt during the year ended December 31, 2021.
2025 Senior Notes
On May 30, 2017, PBF Holding entered into an indenture among Issuers, the Guarantors, Wilmington Trust, National Association, as Trustee, and Deutsche Bank Trust Company Americas, as Paying Agent, Registrar, Transfer Agent and Authenticating Agent, under which the Issuers issued $725.0 million in aggregate principal amount of 7.25% 2025 Senior Notes. The Issuers received net proceeds of approximately $711.6 million from the offering after deducting the initial purchasers’ discount and offering expenses, all of which was used to fund the cash tender offer (the “Tender Offer”) for any and all of its outstanding 8.25% Senior Secured Notes due 2020 (the “2020 Senior Secured Notes”), to pay the related redemption price and accrued and unpaid interest for any 2020 Senior Secured Notes which remained outstanding after the completion of the Tender Offer, and for general corporate purposes.
The 2025 Senior Notes are guaranteed by substantially all of PBF Holding’s subsidiaries. The 2025 Senior Notes and guarantees are senior unsecured obligations which rank equal in right of payment with all of the Issuers’ and the Guarantors’ existing and future senior indebtedness, including the Revolving Credit Facility, the 2028 Senior Notes and the 2025 Senior Secured Notes. The 2025 Senior Notes and the guarantees rank senior in right of payment to the Issuers’ and the Guarantors’ existing and future indebtedness that is expressly subordinated in right of payment thereto. The 2025 Senior Notes and the guarantees are effectively subordinated to any of the Issuers’ and the Guarantors’ existing or future secured indebtedness (including the Revolving Credit Facility) to the extent of the value of the collateral securing such indebtedness. The 2025 Senior Notes and the guarantees are structurally subordinated to any existing or future indebtedness and other obligations of the Issuers’ non-guarantor subsidiaries.
F- 41


PBF ENERGY INC. AND PBF ENERGY COMPANY LLC
NOTES TO CONSOLIDATED FINANCIAL STATEMENTS
PBF Holding has optional redemption rights to repurchase all or a portion of the 2025 Senior Notes at varying prices which are no less than 100% of the principal amount plus accrued and unpaid interest. The holders of the 2025 Senior Notes have repurchase options exercisable only upon a change in control, certain asset sale transactions, or in event of a default as defined in the indenture. In addition, the 2025 Senior Notes contain customary terms, events of default and covenants for an issuer of non-investment grade debt securities that limit certain types of additional debt, equity issuances, and payments. Many of these covenants will cease to apply or will be modified if the 2025 Senior Notes are rated investment grade.
During 2021, the Company made a number of open market repurchases of its 2025 Senior Notes that resulted in the extinguishment of $55.5 million in principal. Total cash consideration paid to repurchase the principal amount outstanding of the 2025 Senior Notes, excluding accrued interest, totaled $37.5 million and the Company recognized a $17.5 million gain on the extinguishment of debt during the year ended December 31, 2021.
PBFX 2023 Senior Notes
On May 12, 2015, PBFX entered into an indenture among PBFX and PBF Logistics Finance Corporation, a Delaware corporation and wholly-owned subsidiary of PBFX (together with PBFX, the “PBFX Issuers”), the Guarantors named therein and Deutsche Bank Trust Company Americas, as Trustee, under which the PBFX Issuers issued $350.0 million in aggregate principal amount of 6.875% Senior Notes due 2023.
On October 6, 2017, PBFX entered into a supplemental indenture for the purpose of issuing an additional $175.0 million in aggregate principal amount of 6.875% Senior Notes due 2023 (together with the initially issued notes, the “PBFX 2023 Senior Notes”). The additional amount of the PBFX 2023 Senior Notes were issued at 102% of face value, or an effective interest rate of 6.442%. The additional amount of the PBFX 2023 Senior Notes are treated as a single series with the initially issued PBFX 2023 Senior Notes and have the same terms as those of the initially issued PBFX 2023 Senior Notes, except that (i) the additional amount of PBFX 2023 Senior Notes are subject to a separate registration rights agreement, and (ii) the additional amount of PBFX 2023 Senior Notes were issued initially under CUSIP numbers different from the initially issued PBFX 2023 Senior Notes.
PBF LLC agreed to a limited guarantee of collection of the principal amount of the PBFX 2023 Senior Notes, but is not otherwise subject to the covenants of the indenture. The PBFX 2023 Senior Notes are general senior unsecured obligations of the PBFX Issuers and are equal in right of payment with all of the PBFX Issuers’ existing and future senior indebtedness, including amounts outstanding under the PBFX Revolving Credit Facility (as defined below). The PBFX 2023 Senior Notes are effectively subordinated to all of the PBFX Issuers’ and the Guarantors’ existing and future secured debt, including the PBFX Revolving Credit Facility(as defined below), to the extent of the value of the assets securing that secured debt and will be structurally subordinated to all indebtedness of PBFX’s subsidiaries that do not guarantee the PBFX 2023 Senior Notes. The PBFX 2023 Senior Notes will be senior to any future subordinated indebtedness the PBFX Issuers may incur.
The PBFX indenture contains customary terms, events of default and covenants for transactions of this nature. These covenants include limitations on PBFX’s and its restricted subsidiaries’ ability to, among other things: (i) make investments; (ii) incur additional indebtedness or issue preferred units; (iii) pay dividends or make distributions on units or redeem or repurchase its subordinated debt; (iv) create liens; (v) incur dividend or other payment restrictions affecting subsidiaries; (vi) sell assets; (vii) merge or consolidate with other entities; and (viii) enter into transactions with affiliates. These covenants are subject to a number of important limitations and exceptions.
PBFX has optional redemption rights to repurchase all or a portion of the PBFX 2023 Senior Notes at varying prices which are no less than 100% of the principal amount, plus accrued and unpaid interest. The holders of the PBFX 2023 Senior Notes have repurchase options exercisable only upon a change in control, certain asset dispositions, or in event of default as defined in the indenture.
F- 42


PBF ENERGY INC. AND PBF ENERGY COMPANY LLC
NOTES TO CONSOLIDATED FINANCIAL STATEMENTS
PBF Holding Revolving Credit Facility
On May 2, 2018, PBF Holding and certain of its wholly-owned subsidiaries, as borrowers or subsidiary guarantors, replaced the existing asset-based revolving credit facility dated as of August 15, 2014 with the new Revolving Credit Facility. The Revolving Credit Facility has a maximum commitment of $3.4 billion, a maturity date of May 2023 and redefines certain components of the Borrowing Base, as defined in the agreement governing the Revolving Credit Facility (the “Revolving Credit Agreement”), to make more funding available for working capital needs and other general corporate purposes. An accordion feature allows for commitments of up to $3.5 billion. Borrowings under the Revolving Credit Facility bear interest at the Alternative Base Rate plus the Applicable Margin or at the Adjusted LIBOR plus the Applicable Margin (all as defined in the Revolving Credit Agreement). The Applicable Margin ranges from 0.25% to 1.00% for Alternative Base Rate Loans and from 1.25% to 2.00% for Adjusted LIBOR Loans, in each case depending on the Company’s corporate credit rating. In addition, the LC Participation Fee ranges from 1.00% to 1.75% depending on the Company’s corporate credit rating and the Fronting Fee is capped at 0.25%.
The Revolving Credit Agreement contains customary covenants and restrictions on the activities of PBF Holding and its subsidiaries, including, but not limited to, limitations on incurring additional indebtedness, liens, negative pledges, guarantees, investments, loans, asset sales, mergers and acquisitions, prepayment of other debt, distributions, dividends and the repurchase of capital stock, transactions with affiliates and the ability of PBF Holding to change the nature of its business or its fiscal year; all as defined in the Revolving Credit Agreement.
In addition, the Revolving Credit Agreement has a financial covenant which requires that if at any time Excess Availability, as defined in the Revolving Credit Agreement, is less than the greater of (i) 10% of the lesser of the then existing Borrowing Base and the then aggregate Revolving Commitments of the Lenders (the “Financial Covenant Testing Amount”), and (ii) $100.0 million, and until such time as Excess Availability is greater than the Financial Covenant Testing Amount and $100.0 million for a period of 12 or more consecutive days, PBF Holding will not permit the Consolidated Fixed Charge Coverage Ratio, as defined in the Revolving Credit Agreement and determined as of the last day of the most recently completed quarter, to be less than 1 to 1.
PBF Holding’s obligations under the Revolving Credit Facility are (a) guaranteed by each of its domestic operating subsidiaries that are not Excluded Subsidiaries (as defined in the Revolving Credit Agreement) and (b) secured by a lien on (i) PBF LLC’s equity interest in PBF Holding and (ii) certain assets of PBF Holding and the subsidiary guarantors, including all deposit accounts (other than zero balance accounts, cash collateral accounts, trust accounts and/or payroll accounts, all of which are excluded from the definition of collateral), all accounts receivable, all hydrocarbon inventory (other than the J. Aron Products owned by J. Aron pursuant to the Third Inventory Intermediation Agreement) and to the extent evidencing, governing, securing or otherwise related to the foregoing, all general intangibles, chattel paper, instruments, documents, letter of credit rights and supporting obligations; and all products and proceeds of the foregoing.
On February 18, 2020, in connection with its entry into a $300.0 million uncommitted receivables purchase facility (the “Receivables Facility”), the Company amended the Revolving Credit Agreement and entered into a related intercreditor agreement to allow it to sell certain Eligible Receivables (as defined in the Revolving Credit Agreement) derived from the sale of refined product over truck racks. Under the Receivables Facility, the Company sells such receivables to a bank subject to bank approval and certain conditions. The sales of receivables under the Receivables Facility are absolute and irrevocable but subject to certain repurchase obligations under certain circumstances.
On May 7, 2020, the Company further amended the Revolving Credit Facility, to increase PBF Holding’s ability to incur certain secured debt from an amount equal to 10% of its total assets to 20% of its total assets.
F- 43


PBF ENERGY INC. AND PBF ENERGY COMPANY LLC
NOTES TO CONSOLIDATED FINANCIAL STATEMENTS
Outstanding borrowings under the Revolving Credit Facility as of December 31, 2021 and 2020 were $900.0 million. Issued letters of credit were $380.1 million and $184.4 million as of December 31, 2021 and 2020, respectively.
PBFX Credit Facilities
On May 14, 2014, in connection with the PBFX initial public offering (the “PBFX Offering”), PBFX entered into a five-year, $275.0 million senior secured revolving credit facility (the “2014 PBFX Revolving Credit Facility”) with the administrative agent and a syndicate of lenders. On July 30, 2018, PBFX replaced the 2014 PBFX Revolving Credit Facility with the $500.0 million amended and restated revolving credit facility (the “PBFX Revolving Credit Facility”).
The PBFX Revolving Credit Facility is available to fund working capital, acquisitions, distributions, capital expenditures, and other general partnership purposes and is guaranteed by a guaranty of collection from PBF LLC. PBFX has the ability to increase the maximum amount of the PBFX Revolving Credit Facility by up to $250.0 million to a total facility size of $750.0 million, subject to receiving increased commitments from the lenders or other financial institutions and satisfaction of certain conditions. The PBFX Revolving Credit Facility includes a $75.0 million sublimit for standby letters of credit and a $25.0 million sublimit for swingline loans. Obligations under the PBFX Revolving Credit Facility are guaranteed by PBFX’s restricted subsidiaries, and are secured by a first priority lien on PBFX’s assets and those of PBFX’s restricted subsidiaries. The maturity date of the PBFX Revolving Credit Facility is July 30, 2023, but may be extended for one year on up to two occasions, subject to certain customary terms and conditions. Borrowings under the PBFX Revolving Credit Facility bear interest at the Alternative Base Rate plus the Applicable Margin or the Adjusted LIBOR Rate plus an Applicable Margin, all as defined in the agreement governing the PBFX Revolving Credit Facility (the “PBFX Revolving Credit Agreement”). The Applicable Margin ranges from 0.75% to 1.75% for Alternative Base Rate Loans and from 1.75% to 2.75% for Adjusted LIBOR Rate Loans in each case depending on PBFX’s Consolidated Total Leverage Ratio, as defined in the PBFX Revolving Credit Agreement.
The PBFX Revolving Credit Agreement contains affirmative and negative covenants customary for revolving credit facilities of this nature which, among other things, limit or restrict PBFX’s ability and the ability of its restricted subsidiaries to incur or guarantee debt, incur liens, make investments, make restricted payments, amend material contracts, engage in certain business activities, engage in mergers, consolidations and other organizational changes, sell, transfer or otherwise dispose of assets, enter into burdensome agreements, or enter into transactions with affiliates on terms which are not at arm’s length.
Additionally, PBFX is required to maintain (a) Consolidated Interest Coverage Ratio of at least 2.50 to 1.00; (b) Consolidated Total Leverage Ratio of not greater than 4.50 to 1.00; and (c) Consolidated Senior Secured Leverage Ratio of not greater than 3.50 to 1.00 (all terms as defined in the PBFX Revolving Credit Agreement).
The PBFX Revolving Credit Agreement contains events of default customary for transactions of their nature, including, but not limited to (and subject to any applicable grace periods when applicable), the failure to pay any principal, interest or fees when due, failure to perform or observe any covenant contained in the PBFX Revolving Credit Agreement or related documentation, any representation or warranty made in the agreements or related documentation being untrue in any material respect when made, default under certain material debt agreements, commencement of bankruptcy or other insolvency proceedings, certain changes in PBFX’s ownership or the ownership or board composition of PBF GP and material judgments or orders. Upon the occurrence and during the continuation of an event of default under the PBFX Revolving Credit Agreement, the lenders may, among other things, terminate their commitments, declare any outstanding loans to be immediately due and payable and/or exercise remedies against PBFX and the collateral as may be available to the lenders under the PBFX Revolving Credit Agreement and related documentation or applicable law.
PBFX made net repayments of $100.0 million during the year ended December 31, 2021.
F- 44


PBF ENERGY INC. AND PBF ENERGY COMPANY LLC
NOTES TO CONSOLIDATED FINANCIAL STATEMENTS
The PBFX Revolving Credit Facility may be repaid, from time-to-time, without penalty. As of December 31, 2021, there were $100.0 million of borrowings and $3.5 million of letters of credit outstanding. At December 31, 2020, there were $200.0 million of borrowings and $4.9 million of letters of credit outstanding under the PBFX Revolving Credit Facility.
PBF Rail Term Loan
On December 22, 2016, PBF Rail Logistics Company LLC (“PBF Rail”) entered into a $35.0 million term loan (the “PBF Rail Term Loan”). The PBF Rail Term Loan amortized monthly over its five year term and bore interest at a rate equal to one month LIBOR plus the margin as defined in the agreement governing the PBF Rail Term Loan (the “Rail Credit Agreement”). As security for the PBF Rail Term Loan, PBF Rail pledged, among other things: (i) certain Eligible Railcars; (ii) the Debt Service Reserve Account (as defined in the Rail Credit Agreement); and (iii) PBF Holding’s membership interest in PBF Rail. Additionally, the Rail Credit Agreement contained customary terms, events of default and covenants for transactions of this nature. PBF Rail may at any time repay the PBF Rail Term Loan without penalty in the event that railcars securing the loan are sold, scrapped or otherwise removed from the collateral pool.
The PBF Rail Term Loan was repaid in full as of December 31, 2021.
Precious Metal Catalyst Financing Arrangements
Certain subsidiaries of the Company have entered into agreements whereby such subsidiary sold a portion of its precious metal catalysts to a major commercial bank and subsequently refinanced the precious metal catalysts under contractual arrangements. The volume of the precious metal catalysts and the interest rate are fixed over the term of each financing arrangement. At maturity, the Company must repurchase the applicable precious metal catalysts, or otherwise settle its obligation with the counterparty, at its then fair market value. The Company believes that there is a substantial market for precious metal catalysts and that it will be able to release such catalysts at maturity. The Company treated these transactions as financing arrangements, and the related payments are recorded as interest expense over the agreements’ terms. The Company has elected the fair value option for accounting for its catalyst repurchase obligations as the Company’s liability is directly impacted by the change in value of the underlying precious metal catalysts. The fair value of these repurchase obligations as reflected in the fair value of long-term debt outstanding table below is measured using Level 2 inputs.
Details of the catalyst financing arrangements at each of the Company’s refineries as of December 31, 2021 are included in the following table:
RefineryMetal Annual interest rate
Expiration date(1)
Paulsboro Platinum 1.47 %December 2022
Delaware CityPalladium3.70 %September 2022
ToledoPlatinum5.05 %September 2022
Chalmette Platinum5.10 %November 2022
Chalmette Platinum1.80 %November 2022
TorrancePlatinum1.78 %July 2022
Martinez Palladium3.70 %September 2022
__________________
(1) These catalyst financing arrangements are included in Long-term debt as of December 31, 2021 as the Company has the ability and intent to finance this debt through availability under other credit facilities if the catalyst financing arrangements are not renewed at maturity.

In total, aggregate annual catalyst financing fees were approximately $2.0 million and $2.7 million as of December 31, 2021 and 2020, respectively.

F- 45


PBF ENERGY INC. AND PBF ENERGY COMPANY LLC
NOTES TO CONSOLIDATED FINANCIAL STATEMENTS
Debt Maturities

Debt maturing in the next five years and thereafter is as follows (in millions):
Year Ending December 31, 
2022$58.4 
20231,525.0 
2024 
20251,919.5 
2026 
Thereafter826.5 
Total debt outstanding$4,329.4 

11. AFFILIATE NOTE PAYABLE - PBF LLC
As of December 31, 2021 and December 31, 2020, PBF LLC had an outstanding note payable with PBF Energy for an aggregate principal amount of $375.2 million and $376.3 million, respectively. The note payable has a maturity date of April 2030, an annual interest rate of 2.5% and may be prepaid in whole or in part at any time, at the option of PBF LLC without penalty or premium.

12. OTHER LONG-TERM LIABILITIES
Other long-term liabilities consisted of the following:
(in millions)December 31,
2021
December 31,
2020
Environmental liabilities$142.1 $141.9 
Defined benefit pension plan liabilities47.0 73.5 
Contingent consideration29.4  
Post-retirement medical plan liabilities18.2 22.0 
Early railcar return liability 6.0 13.9 
Other9.7 17.2 
Total other long-term liabilities$252.4 $268.5 

13. RELATED PARTY TRANSACTIONS
Pursuant to the amended and restated limited liability company agreement of PBF LLC, the holders of PBF LLC Series B Units are entitled to an interest in the amounts received by the investment funds associated with the initial investors in PBF LLC in excess of their original investment in the form of PBF LLC distributions and from the shares of PBF Energy Class A common stock issuable to such investment funds (for their own account and on behalf of the holders of PBF LLC Series B Units) upon an exchange, and the proceeds from the sale of such shares. Such proceeds received by the investment funds associated with the initial investors in PBF LLC are distributed to the holders of the PBF LLC Series B Units in accordance with the distribution percentages specified in the PBF LLC amended and restated limited liability company agreement. There were no distributions to PBF LLC Series B unitholders for the years ended December 31, 2021, 2020 and 2019.
F- 46


PBF ENERGY INC. AND PBF ENERGY COMPANY LLC
NOTES TO CONSOLIDATED FINANCIAL STATEMENTS
14. COMMITMENTS AND CONTINGENCIES
Other Commitments
In addition to commitments related to lease obligations accounted for in accordance with ASC 842 and disclosed in “Note 15 - Leases”, the Company is party to agreements which provide for the treatment of wastewater and the supply of hydrogen, nitrogen, oxygen, chemical and steam for certain of its refineries. The Company made purchases of $76.0 million, $69.0 million and $65.0 million under these supply agreements for the years ended December 31, 2021, 2020 and 2019, respectively.
The fixed and determinable amounts related to obligations under these agreements are as follows (in millions):
Year Ending December 31,
2022$54.4 
202336.1 
202424.8 
202521.4 
202621.4 
Thereafter205.0 
Total obligations363.1

Employment Agreements
The Company has entered into various employment agreements with members of executive management and certain other key personnel that include automatic annual renewals, unless canceled. Under some of the agreements, certain of the executives would receive a lump sum payment of between 1.50 to 2.99 times their base salary and continuation of certain employee benefits for the same period upon termination by the Company “Without Cause”, or by the employee “For Good Reason”, or upon a “Change in Control”, as defined in the agreements. Upon death or disability, certain of the Company’s executives, or their estates, would receive a lump sum payment of at least one half of their base salary.
Environmental Matters
The Company’s refineries, pipelines and related operations are subject to extensive and frequently changing federal, state and local laws and regulations, including, but not limited to, those relating to the discharge of materials into the environment or that otherwise relate to the protection of the environment (including in response to the potential impacts of climate change), waste management and the characteristics and the compositions of fuels. Compliance with existing and anticipated laws and regulations can increase the overall cost of operating the refineries, including remediation, operating costs and capital costs to construct, maintain and upgrade equipment and facilities.
These laws and permits raise potential exposure to future claims and lawsuits involving environmental and safety matters which could include soil and water contamination, air pollution, personal injury and property damage allegedly caused by substances which the Company manufactured, handled, used, released or disposed of, transported, or that relate to pre-existing conditions for which the Company has assumed responsibility. The Company believes that its current operations are in compliance with existing environmental and safety requirements. However, there have been and will continue to be ongoing discussions about environmental and safety matters between the Company and federal and state authorities, including notices of violations, citations and other enforcement actions, some of which have resulted or may result in changes to operating procedures and in capital expenditures. While it is often difficult to quantify future environmental or safety related expenditures, the Company anticipates that continuing capital investments and changes in operating procedures will be required for the foreseeable future to comply with existing and new requirements, as well as evolving interpretations and more strict enforcement of existing laws and regulations.
F- 47


PBF ENERGY INC. AND PBF ENERGY COMPANY LLC
NOTES TO CONSOLIDATED FINANCIAL STATEMENTS
In connection with the acquisition of the Torrance refinery and related logistics assets, the Company assumed certain pre-existing environmental liabilities. The estimated costs related to these remediation obligations totaled $118.5 million as of December 31, 2021 ($113.7 million as of December 31, 2020) and related primarily to remediation obligations to address existing soil and groundwater contamination and the related monitoring and clean-up activities. Costs related to these obligations are reassessed periodically or when changes to our remediation approach are identified. The current portion of the environmental liability is recorded in Accrued expenses and the non-current portion is recorded in Other long-term liabilities. The Company expects to make aggregate payments for this liability of approximately $49.2 million over the next five years.
The aggregate environmental liability reflected in the Company’s Consolidated Balance Sheets was $157.0 million and $153.7 million at December 31, 2021 and December 31, 2020, respectively, of which $142.1 million and $141.9 million, respectively, were classified as Other long-term liabilities. These liabilities include remediation and monitoring costs expected to be incurred over an extended period of time. Estimated liabilities could increase in the future when the results of ongoing investigations become known, are considered probable and can be reasonably estimated.
Applicable Federal and State Regulatory Requirements
The Company’s operations and many of the products it manufactures are subject to certain specific requirements of the Clean Air Act (the “CAA”) and related state and local regulations. The CAA contains provisions that require capital expenditures for the installation of certain air pollution control devices at the Company’s refineries. Subsequent rule making authorized by the CAA or similar laws or new agency interpretations of existing rules, may necessitate additional expenditures in future years.
The Company is required to comply with the Renewable Fuel Standard. Pursuant to the Energy Policy Act of 2005 and the Energy Independence and Security Act of 2007, EPA has issued the Renewable Fuel Standard, implementing mandates to blend renewable fuels into the petroleum fuels produced and sold in the United States. Under the Renewable Fuel Standard, the volume of renewable fuels that obligated refineries must blend into their finished petroleum fuels historically has increased on an annual basis. In addition, certain states have passed legislation that requires minimum biodiesel blending in finished distillates. On October 13, 2010, EPA raised the maximum amount of ethanol allowed under federal law from 10% to 15% for cars and light trucks manufactured since 2007. The maximum amount allowed under federal law currently remains at 10% ethanol for all other vehicles. Existing laws and regulations could change, and the minimum volumes of renewable fuels that must be blended with refined petroleum fuels may increase. Because we do not produce renewable fuels, increasing the volume of renewable fuels that must be blended into our products displaces an increasing volume of our refinery’s product pool, potentially resulting in lower earnings and profitability. In addition, in order to meet certain of these and future EPA requirements, we may be required to purchase RINs, which may have fluctuating costs based on market conditions. Our RINs purchase obligation is dependent on our actual shipment of on-road transportation fuels domestically and the amount of blending achieved which can cause variability in our profitability. EPA’s proposed volumes of renewable fuels that obligated refineries must blend into their final petroleum fuels are expected to be finalized by the end of the first quarter of 2022. As a result, we could also experience fluctuating compliance costs in the future if the volumes finalized by EPA differ from what has been proposed.
EPA published a Final Rule to the Clean Water Act Section 316(b) in August 2014 regarding cooling water intake structures, which includes requirements for petroleum refineries. The purpose of this rule is to prevent fish from being trapped against cooling water intake screens (impingement) and to prevent fish from being drawn through cooling water systems (entrainment). Facilities will be required to implement best technology available as soon as possible, but state agencies have the discretion to establish implementation time lines. The Company has evaluated, and continues to evaluate, the impact of this regulation, and at this time does not expect this regulation to materially impact the Company’s financial position, results of operations or cash flows.
F- 48


PBF ENERGY INC. AND PBF ENERGY COMPANY LLC
NOTES TO CONSOLIDATED FINANCIAL STATEMENTS
The Company is subject to greenhouse gas emission control regulations in the state of California pursuant to AB 32. AB 32 imposes a statewide cap on greenhouse gas emissions, including emissions from transportation fuels, with the aim of returning the state to 1990 emission levels by 2020. AB 32 is implemented through two market mechanisms including the Low Carbon Fuel Standard and Cap and Trade. The Company is responsible for the AB 32 obligations related to the Torrance refinery beginning on July 1, 2016 and the Martinez refinery beginning on February 1, 2020 and must purchase emission credits to comply with these obligations. Additionally, in September 2016, the state of California enacted Senate Bill 32 (“SB32”) which further reduces greenhouse gas emissions targets to 40 percent below 1990 levels by 2030. California Air Resources Board also amended the LCFS in 2018 to require a 20% reduction by 2030.
The Company recovers the majority of these costs from its customers, and does not expect these obligations to materially impact the Company’s financial position, results of operations, or cash flows. To the degree there are unfavorable changes to AB 32 or SB 32 regulations or the Company is unable to recover such compliance costs from customers, these regulations could have a material adverse effect on our financial position, results of operations and cash flows.
The Company is subject to obligations to purchase RINs. On February 15, 2017, the Company received a notification that EPA records indicated that PBF Holding used potentially invalid RINs that were in fact verified under EPA’s RIN Quality Assurance Program (“QAP”) by an independent auditor as QAP A RINs. Under the regulations, use of potentially invalid QAP A RINs provided the user with an affirmative defense from civil penalties provided certain conditions are met. The Company has asserted the affirmative defense and if accepted by EPA will not be required to replace these RINs and will not be subject to civil penalties under the program. It is reasonably possible that EPA will not accept the Company’s defense and may assess penalties in these matters but any such amount is not expected to have a material impact on the Company’s financial position, results of operations or cash flows.
As of January 1, 2011, the Company is required to comply with EPA’s Control of Hazardous Air Pollutants From Mobile Sources, or MSAT2, regulations on gasoline that impose reductions in the benzene content of its produced gasoline. The Company purchases benzene credits to meet these requirements when necessary. The Company may implement capital projects to reduce the amount of benzene credits that the Company needs to purchase. In additions, the Renewable Fuel Standard mandate the blending of prescribed percentages of renewable fuels (e.g., ethanol and biofuels) into the Company’s produced gasoline and diesel. These requirements, other requirements of the CAA and other presently existing or future environmental regulations may cause the Company to make substantial capital expenditures as well as the purchase of credits at significant cost, to enable its refineries to produce products that meet applicable requirements.
The federal Comprehensive Environmental Response, Compensation and Liability Act of 1980 (“CERCLA”), also known as “Superfund,” imposes liability, without regard to fault or the legality of the original conduct, on certain classes of persons who are considered to be responsible for the release of a “hazardous substance” into the environment. These persons include the current or former owner or operator of the disposal site or sites where the release occurred and companies that disposed of or arranged for the disposal of the hazardous substances. Under CERCLA, such persons may be subject to joint and several liability for investigation and the costs of cleaning up the hazardous substances that have been released into the environment, for damages to natural resources and for the costs of certain health studies. As discussed more fully above, certain of the Company’s sites are subject to these laws and the Company may be held liable for investigation and remediation costs or claims for natural resource damages. It is not uncommon for neighboring landowners and other third parties to file claims for personal injury and property damage allegedly caused by hazardous substances or other pollutants released into the environment. Analogous state laws impose similar responsibilities and liabilities on responsible parties. In the Company’s current normal operations, it has generated waste, some of which falls within the statutory definition of a “hazardous substance” and some of which may have been disposed of at sites that may require cleanup under Superfund.
F- 49


PBF ENERGY INC. AND PBF ENERGY COMPANY LLC
NOTES TO CONSOLIDATED FINANCIAL STATEMENTS
The Company is also currently subject to certain other existing environmental claims and proceedings. The Company believes that it is unlikely that future costs related to any of these other known contingent liability exposures would have a material impact on its financial position, results of operations or cash flows.
Contingent Consideration
In connection with the Martinez Acquisition, the Sale and Purchase Agreement includes an earn-out provision based on certain earnings thresholds of the Martinez refinery. Pursuant to the agreement, the Company will make payments to the Seller based on future earnings at the Martinez refinery in excess of certain thresholds, as defined in the agreement, for a period of up to four years following the acquisition closing date. The Company recorded the acquisition date fair value of the earn-out provision as contingent consideration of $77.3 million within “Other long-term liabilities” within the Company’s Consolidated Balance Sheets. Subsequent changes in the fair value of the Martinez Contingent Consideration are recorded in the Consolidated Statements of Operations. The value of the Martinez Contingent Consideration was estimated to be $29.4 million as of December 31, 2021 and zero as of December 31, 2020.
In connection with the acquisition of CPI Operations LLC, the purchase and sale agreement between PBFX and Crown Point International LLC (“Crown Point”) included an earn-out provision related to an existing commercial agreement with a third-party, based on the future results of certain of the acquired idled assets (the “PBFX Contingent Consideration”). PBFX and Crown Point will share equally in the future operating profits of the restarted assets, as defined in the purchase and sale agreement, over a contractual term of up to three years starting in 2019. The PBFX Contingent Consideration recorded was $2.9 million and $12.1 million as of December 31, 2021 and December 31, 2020, respectively, representing the present value of expected future payments. The short-term PBFX Contingent Consideration is included in “Accrued expenses” within the Company’s Consolidated Balance Sheets.
In the third quarter of 2020, the counterparty subject to the processing agreement with PBFX exercised its right to terminate the contract at the conclusion of the initial contract year, resulting in an adjustment in the fair value of the PBFX Contingent Consideration for the year ended December 31, 2020 of $16.4 million, reflecting the elimination of the estimated earn-out for years two and three of the performance period. There were no material changes in the fair value of the PBFX Contingent Consideration for the year ended December 31, 2021.
Tax Receivable Agreement
PBF Energy entered into the Tax Receivable Agreement that provides for the payment by PBF Energy to such persons of an amount equal to 85% of the amount of the benefits, if any, that PBF Energy is deemed to realize as a result of (i) increases in tax basis, as described below, and (ii) certain other tax benefits related to entering into the Tax Receivable Agreement, including tax benefits attributable to payments under the Tax Receivable Agreement. For purposes of the Tax Receivable Agreement, the benefits deemed realized by PBF Energy will be computed by comparing the actual income tax liability of PBF Energy (calculated with certain assumptions) to the amount of such taxes that PBF Energy would have been required to pay had there been no increase to the tax basis of the assets of PBF LLC as a result of purchases or exchanges of PBF LLC Series A Units for shares of PBF Energy Class A common stock and had PBF Energy not entered into the Tax Receivable Agreement. The term of the Tax Receivable Agreement will continue until all such tax benefits have been utilized or expired unless: (i) PBF Energy exercises its right to terminate the Tax Receivable Agreement, (ii) PBF Energy breaches any of its material obligations under the Tax Receivable Agreement or (iii) certain changes of control occur, in which case all obligations under the Tax Receivable Agreement will generally be accelerated and due as calculated under certain assumptions.
F- 50


PBF ENERGY INC. AND PBF ENERGY COMPANY LLC
NOTES TO CONSOLIDATED FINANCIAL STATEMENTS
The payment obligations under the Tax Receivable Agreement are obligations of PBF Energy and not of PBF LLC, PBF Holding or PBFX. In general, PBF Energy expects to obtain funding for these annual payments from PBF LLC, primarily through tax distributions, which PBF LLC makes on a pro-rata basis to its owners. Such owners include PBF Energy, which holds a 99.2% interest in PBF LLC as of December 31, 2021 (99.2% as of December 31, 2020). PBF LLC generally obtains funding to pay its tax distributions by causing PBF Holding to distribute cash to PBF LLC and from distributions it receives from PBFX.
As of December 31, 2021, the Company recognized $48.3 million liability for the Tax Receivable Agreement, reflecting the estimate of the undiscounted amounts that PBF Energy expects to pay under the agreement, net of the impact of a deferred tax asset valuation allowance recognized in accordance with ASC 740, Income Taxes. As future taxable income is recognized, increases in our Tax Receivable Agreement liability may be necessary in conjunction with the revaluation of deferred tax assets. There was no liability for the Tax Receivable Agreement recognized of as of December 31, 2020. Refer to “Note 21 - Income Taxes” for more details.


F- 51


15. LEASES
Lease Position as of December 31, 2021 and December 31, 2020
The table below presents the lease related assets and liabilities recorded on the Company’s Consolidated Balance Sheets as of December 31, 2021 and December 31, 2020:

(in millions)Classification on the Balance SheetDecember 31, 2021December 31,
2020
Assets
Operating lease assetsLease right of use assets$636.0 $836.5 
Finance lease assetsLease right of use assets81.1 80.4 
Total lease right of use assets
$717.1 $916.9 
Liabilities
Current liabilities:
Operating lease liabilities
Current operating lease liabilities$64.9 $78.4 
Finance lease liabilities
Accrued expenses11.1 14.4 
Noncurrent liabilities:
Operating lease liabilities
Long-term operating lease liabilities570.4 756.0 
Finance lease liabilities
Long-term financing lease liabilities70.6 68.3 
Total lease liabilities
$717.0 $917.1 

Lease Costs
The table below presents certain information related to costs for the Company’s leases for the year ended December 31, 2021 and December 31, 2020:
Lease Costs (in millions)
December 31, 2021December 31,
2020
Components of total lease costs:
Finance lease costs
Amortization of right of use assets$16.1 $14.0 
Interest on lease liabilities4.6 4.3 
Operating lease costs170.2 162.3 
Short-term lease costs59.3 92.3 
Variable lease costs10.2 11.6 
Total lease costs
$260.4 $284.5 

F- 52


Sale-leaseback Transactions
On April 17, 2020, the Company closed on the sale of five hydrogen plants to Air Products in a sale-leaseback transaction for gross cash proceeds of $530.0 million and recognized a gain of $471.1 million. In connection with the sale, the Company entered into a transition services agreement through which Air Products will exclusively supply hydrogen, steam, carbon dioxide and other products (the “Products”) to the Martinez, Torrance and Delaware City refineries for a specified period (not expected to exceed 18 months). The transition services agreement also requires certain maintenance and operating activities to be provided by PBF Holding, for which the Company will be reimbursed, during the term of the agreement. In August 2020, the parties executed long-term supply agreements through which Air Products will supply the Products for a term of fifteen years at these same refineries. As a result of these transactions, the Company recorded lease right of use assets and corresponding operating lease liabilities of approximately $504.0 million. There were no net gains or losses on any sale-leaseback transactions for the year ended December 31, 2021.
Other Information
The table below presents supplemental cash flow information related to leases for the year ended December 31, 2021 and December 31, 2020 (in millions):
Year Ended December 31, 2021
20212020
Cash paid for amounts included in the measurement of lease liabilities:
Operating cash flows for operating leases$168.8 $163.1 
Operating cash flows for finance leases4.6 4.3 
Financing cash flows for finance leases17.8 12.4 
Supplemental non-cash amounts of lease liabilities arising from obtaining or remeasuring right-of-use assets (106.6)702.0 

Lease Term and Discount Rate
The table below presents certain information related to the weighted average remaining lease term and weighted average discount rate for the Company’s leases as of December 31, 2021:
Weighted average remaining lease term - operating leases13.4 years
Weighted average remaining lease term - finance leases6.5 years
Weighted average discount rate - operating leases15.5 %
Weighted average discount rate - finance leases7.4 %

F- 53


Undiscounted Cash Flows

The table below reconciles the fixed component of the undiscounted cash flows for each of the periods presented to the lease liabilities recorded on the Consolidated Balance Sheets as of December 31, 2021:
Amounts due in the year ended December 31, (in millions)
Finance LeasesOperating Leases
2022$16.5 $153.4 
202316.4 125.2 
202415.7 116.6 
202514.2 103.0 
202613.8 97.0 
Thereafter25.6 852.7 
Total minimum lease payments102.2 1,447.9 
Less: effect of discounting20.5 812.6 
Present value of future minimum lease payments81.7 635.3 
Less: current obligations under leases11.1 64.9 
Long-term lease obligations$70.6 $570.4 

As of December 31, 2021, the Company has entered into certain leases that have not yet commenced. Such leases include a 15-year lease for water treatment equipment, with future lease payments estimated to total approximately $34.1 million. No other such pending leases, either individually or in the aggregate, are material. There are no material lease arrangements in which the Company is the lessor.

16. STOCKHOLDERS’ AND MEMBERS’ EQUITY STRUCTURE
PBF Energy Capital Structure
Class A Common Stock
Holders of Class A common stock are entitled to receive dividends when and if declared by the Board of Directors out of funds legally available therefore, subject to any statutory or contractual restrictions on the payment of dividends and to any restrictions on the payment of dividends imposed by the terms of any outstanding preferred stock. Upon the Company’s dissolution or liquidation or the sale of all or substantially all of the assets, after payment in full of all amounts required to be paid to creditors and to the holders of preferred stock having liquidation preferences, if any, the holders of shares of Class A common stock will be entitled to receive pro rata remaining assets available for distribution. Holders of shares of Class A common stock do not have preemptive, subscription, redemption or conversion rights.
Class B Common Stock
Holders of shares of Class B common stock are entitled, without regard to the number of shares of Class B common stock held by such holder, to one vote for each PBF LLC Series A Unit beneficially owned by such holder. Accordingly, the members of PBF LLC other than PBF Energy collectively have a number of votes in PBF Energy that is equal to the aggregate number of PBF LLC Series A Units that they hold.
Holders of shares of Class A common stock and Class B common stock vote together as a single class on all matters presented to stockholders for their vote or approval, except as otherwise required by applicable law.
Holders of Class B common stock do not have any right to receive dividends or to receive a distribution upon a liquidation or winding up of PBF Energy.
F- 54


PBF ENERGY INC. AND PBF ENERGY COMPANY LLC
NOTES TO CONSOLIDATED FINANCIAL STATEMENTS
Preferred Stock
Authorized preferred stock may be issued in one or more series, with designations, powers and preferences as shall be designated by the Board of Directors.
PBF LLC Capital Structure
PBF LLC Series A Units
The allocation of profits and losses and distributions to PBF LLC Series A unitholders is governed by the limited liability company agreement of PBF LLC. These allocations are made on a pro rata basis with PBF LLC Series C Units. PBF LLC Series A unitholders do not have voting rights.
PBF LLC Series B Units
The PBF LLC Series B Units are intended to be “profit interests” within the meaning of Revenue Procedures 93-27 and 2001-43 of the Internal Revenue Service (“IRS”) and have a stated value of zero at issuance. The PBF LLC Series B Units are held by certain of the Company’s current and former officers, have no voting rights and are designed to increase in value only after the Company’s financial sponsors achieve certain levels of return on their investment in PBF LLC Series A Units. Accordingly, the amounts paid to the holders of PBF LLC Series B Units, if any, will reduce only the amounts otherwise payable to the PBF LLC Series A Units held by the Company’s financial sponsors, and will not reduce or otherwise impact any amounts payable to PBF Energy (the holder of PBF LLC Series C Units), the holders of the Company’s Class A common stock or any other holder of PBF LLC Series A Units. The maximum number of PBF LLC Series B Units authorized to be issued is 1,000,000.
PBF LLC Series C Units
The PBF LLC Series C Units rank on a parity with the PBF LLC Series A Units as to distribution rights, voting rights and rights upon liquidation, winding up or dissolution. PBF LLC Series C Units are held solely by PBF Energy.
Treasury Stock
The Company records PBF Energy Class A common stock surrendered to cover income tax withholdings for certain directors and employees and others pursuant to the vesting of certain awards under the Company’s equity-based compensation plans as treasury shares.

17. NONCONTROLLING INTERESTS
Noncontrolling Interest in PBF LLC
PBF Energy is the sole managing member of, and has a controlling interest in, PBF LLC. As the sole managing member of PBF LLC, PBF Energy operates and controls all of the business and affairs of PBF LLC and its subsidiaries. PBF Energy’s equity interest in PBF LLC was approximately 99.2% as of December 31, 2021 and 2020, respectively.
PBF Energy consolidates the financial results of PBF LLC and its subsidiaries, and records a noncontrolling interest for the economic interest in PBF Energy held by the members of PBF LLC other than PBF Energy. Noncontrolling interest on the Consolidated Statements of Operations includes the portion of net income or loss attributable to the economic interest in PBF Energy held by the members of PBF LLC other than PBF Energy. Noncontrolling interest on the Consolidated Balance Sheets reflects the portion of net assets of PBF Energy attributable to the members of PBF LLC other than PBF Energy.
F- 55


PBF ENERGY INC. AND PBF ENERGY COMPANY LLC
NOTES TO CONSOLIDATED FINANCIAL STATEMENTS
The noncontrolling interest ownership percentages in PBF LLC as of the completion dates of each of the equity offerings and as of the years ended December 31, 2021, 2020 and 2019 are calculated as follows:
Holders of
PBF LLC Series
A Units
Outstanding Shares
of PBF Energy
Class A
Common
Stock
Total
December 31, 20191,215,317119,804,971121,020,288
1.0 %99.0 %100.0 %
December 31, 2020970,647120,101,641121,072,288
0.8 %99.2 %100.0 %
December 31, 2021927,990120,319,577121,247,567
0.8 %99.2 %100.0 %
Noncontrolling Interest in PBFX
PBF LLC held a 47.9% limited partner interest in PBFX, with the remaining 52.1% limited partner interest owned by the public common unitholders as of December 31, 2021. PBF LLC is also the sole member of PBF GP, the general partner of PBFX.
PBF Energy, through its ownership of PBF LLC, consolidates the financial results of PBFX, and records a noncontrolling interest for the economic interest in PBFX held by the public common unitholders. Noncontrolling interest on the Consolidated Statements of Operations includes the portion of net income or loss attributable to the economic interest in PBFX held by the public common unitholders of PBFX other than PBF Energy (through its ownership in PBF LLC). Noncontrolling interest on the Consolidated Balance Sheets includes the portion of net assets of PBFX attributable to the public common unitholders of PBFX.
The noncontrolling interest ownership percentages in PBFX as of the 2019 Registered Direct Offering and the years ended December 31, 2021, 2020 and 2019 are calculated as follows:
Units of PBFX Held by the PublicUnits of PBFX Held by PBF LLC (Including Subordinated Units) Total
January 1, 201925,395,03219,953,63145,348,663
56.0 %44.0 %100.0 %
April 29, 2019 - Registered Direct Offering32,047,71829,953,63162,001,349
51.7 %48.3 %100.0 %
December 31, 201932,176,40429,953,63162,130,035
51.8 %48.2 %100.0 %
December 31, 202032,411,20729,953,63162,364,838
52.0 %48.0 %100.0 %
December 31, 202132,621,01329,953,63162,574,644
52.1 %47.9 %100.0 %
F- 56


PBF ENERGY INC. AND PBF ENERGY COMPANY LLC
NOTES TO CONSOLIDATED FINANCIAL STATEMENTS
Noncontrolling Interest in PBF Holding
In connection with the acquisition of the Chalmette refinery, PBF Holding records noncontrolling interest in two subsidiaries of Chalmette Refining. PBF Holding, through Chalmette Refining, owns an 80% ownership interest in both Collins Pipeline Company and T&M Terminal Company. For the year ended December 31, 2021 the Company recorded a noncontrolling interest in the earnings of these subsidiaries of $2.3 million. For the year ended December 31, 2020 the Company recorded a noncontrolling interest in the earnings of these subsidiaries of $0.3 million.
Changes in Equity and Noncontrolling Interests
The following tables summarize the changes in equity for the controlling and noncontrolling interests of PBF Energy for the years ended December 31, 2021, 2020 and 2019:
PBF Energy (in millions)
PBF Energy
Inc. Equity
Noncontrolling
Interest in PBF LLC
Noncontrolling Interest in PBF HoldingNoncontrolling
Interest in PBFX
Total Equity
Balance at January 1, 2021$1,642.8 $93.4 $10.6 $455.5 $2,202.3 
Comprehensive income
257.4 2.4 2.3 79.8 341.9 
Dividends and distributions— — (0.7)(40.0)(40.7)
Stock-based compensation23.9 — — 5.3 29.2 
Transactions in connection with stock-based compensation plans(1.1)— — (1.6)(2.7)
Exchanges of PBF Energy Company LLC Series A Units for PBF Energy Class A common stock 0.4 (0.4)— —  
Other2.8 — — — 2.8 
Balance at December 31, 2021$1,926.2 $95.4 $12.2 $499.0 $2,532.8 
PBF Energy (in millions)
PBF Energy
Inc. Equity
Noncontrolling
Interest in PBF LLC
Noncontrolling Interest in PBF HoldingNoncontrolling
Interest in PBFX
Total Equity
Balance at January 1, 2020$3,039.6 $113.2 $10.9 $421.8 $3,585.5 
Comprehensive income (loss)
(1,393.2)(17.1)(0.3)76.5 (1,334.1)
Dividends and distributions(35.9)(0.4)— (46.8)(83.1)
Effects of changes in PBFX ownership interest on deferred tax assets and liabilities(2.1)— — — (2.1)
Stock-based compensation28.2 — — 4.9 33.1 
Transactions in connection with stock-based compensation plans(1.0)— — (0.9)(1.9)
Exchanges of PBF Energy Company LLC Series A Units for PBF Energy Class A common stock2.3 (2.3)— —  
Other4.9 — — — 4.9 
Balance at December 31, 2020$1,642.8 $93.4 $10.6 $455.5 $2,202.3 
F- 57


PBF ENERGY INC. AND PBF ENERGY COMPANY LLC
NOTES TO CONSOLIDATED FINANCIAL STATEMENTS
PBF Energy (in millions)
PBF Energy
Inc. Equity
Noncontrolling
Interest in PBF LLC
Noncontrolling Interest in PBF HoldingNoncontrolling
Interest in PBFX
Total Equity
Balance at January 1, 2019$2,676.5 $112.2 $10.9 $448.9 $3,248.5 
Comprehensive income
333.5 4.4 — 51.5 389.4 
Dividends and distributions(143.8)(3.2)— (64.1)(211.1)
Effects of changes in PBFX ownership interest on deferred tax assets and liabilities(1.3)— — — (1.3)
Issuance of additional PBFX common units152.0 — — (19.5)132.5 
Stock-based compensation27.2 — — 6.8 34.0 
Transactions in connection with stock-based compensation plans(4.3)(0.2)— — (4.5)
Other(0.2)— — (1.8)(2.0)
Balance at December 31, 2019$3,039.6 $113.2 $10.9 $421.8 $3,585.5 
The following tables summarize the changes in equity for the controlling and noncontrolling interests of PBF LLC for the years ended December 31, 2021, 2020, and 2019 respectively:
PBF LLC (in millions)
PBF Energy Company LLC EquityNoncontrolling Interest in PBF HoldingNoncontrolling
Interest in PBFX
Total Equity
Balance at January 1, 2021$1,374.0 $10.6 $455.5 $1,840.1 
Comprehensive income
326.0 2.3 79.8 408.1 
Dividends and distributions— (0.7)(40.0)(40.7)
Stock-based compensation23.9 — 5.3 29.2 
Transactions in connection with stock-based compensation plans(1.0)— (1.6)(2.6)
Balance at December 31, 2021$1,722.9 $12.2 $499.0 $2,234.1 
PBF LLC (in millions)
PBF Energy Company LLC EquityNoncontrolling Interest in PBF HoldingNoncontrolling
Interest in PBFX
Total Equity
Balance at January 1, 2020$3,176.4 $10.9 $421.8 $3,609.1 
Comprehensive income (loss)
(1,792.9)(0.3)76.5 (1,716.7)
Dividends and distributions(36.3)— (46.8)(83.1)
Stock-based compensation28.2 — 4.9 33.1 
Transactions in connection with stock-based compensation plans(1.3)— — (1.3)
Other(0.1)— (0.9)(1.0)
Balance at December 31, 2020$1,374.0 $10.6 $455.5 $1,840.1 
F- 58


PBF ENERGY INC. AND PBF ENERGY COMPANY LLC
NOTES TO CONSOLIDATED FINANCIAL STATEMENTS
PBF LLC (in millions)
PBF Energy Company LLC EquityNoncontrolling Interest in PBF HoldingNoncontrolling
Interest in PBFX
Total Equity
Balance at January 1, 2019$2,759.6 $10.9 $448.9 $3,219.4 
Comprehensive income
442.7 — 51.5 494.2 
Dividends and distributions(200.4)— (64.1)(264.5)
Issuance of additional PBFX common units
152.0 — (19.5)132.5 
Stock-based compensation27.2 — 6.8 34.0 
Transactions in connection with stock-based compensation plans(4.7)— — (4.7)
Other— — (1.8)(1.8)
Balance at December 31, 2019$3,176.4 $10.9 $421.8 $3,609.1 
Comprehensive Income (Loss)
Comprehensive income (loss) includes net income (loss) and other comprehensive income (loss) arising from activity related to the Company’s defined employee benefit plan and unrealized gain (loss) on available-for-sale securities. The following table summarizes the allocation of total comprehensive income of PBF Energy between the controlling and noncontrolling interests for the year ended December 31, 2021:

PBF Energy (in millions)
Attributable to
PBF Energy Inc. stockholders
Noncontrolling
Interests
Total
Net income$231.0 $84.5 $315.5 
Other comprehensive income (loss):
Unrealized loss on available for sale securities(0.7)— (0.7)
Amortization of defined benefit plans unrecognized net gain27.1 — 27.1 
Total other comprehensive income 26.4  26.4 
Total comprehensive income$257.4 $84.5 $341.9 

The following table summarizes the allocation of total comprehensive income (loss) of PBF Energy between the controlling and noncontrolling interests for the year ended December 31, 2020:
PBF Energy (in millions)
Attributable to
PBF Energy Inc. stockholders
Noncontrolling
Interest
Total
Net income (loss)$(1,392.4)$59.1 $(1,333.3)
Other comprehensive income (loss):
Unrealized loss on available for sale securities(0.1)— (0.1)
Amortization of defined benefit plans unrecognized net loss(0.7)— (0.7)
Total other comprehensive income (loss)(0.8) (0.8)
Total comprehensive income (loss)$(1,393.2)$59.1 $(1,334.1)

F- 59


PBF ENERGY INC. AND PBF ENERGY COMPANY LLC
NOTES TO CONSOLIDATED FINANCIAL STATEMENTS
The following table summarizes the allocation of total comprehensive income of PBF Energy between the controlling and noncontrolling interests for the year ended December 31, 2019:

PBF Energy (in millions)
Attributable to
PBF Energy Inc. stockholders
Noncontrolling
Interest
Total
Net income$319.4 $55.8 $375.2 
Other comprehensive income:
Unrealized gain on available for sale securities0.4 — 0.4 
Amortization of defined benefit plans unrecognized net gain13.7 0.1 13.8 
Total other comprehensive income 14.1 0.1 14.2 
Total comprehensive income$333.5 $55.9 $389.4 

The following table summarizes the allocation of total comprehensive income of PBF LLC between the controlling and noncontrolling interests for the year ended December 31, 2021:

PBF LLC (in millions)
Attributable to
PBF LLC
Noncontrolling
Interests
Total
Net income$299.6 $82.1 $381.7 
Other comprehensive income (loss):
Unrealized loss on available for sale securities(0.7)— (0.7)
Amortization of defined benefit plans unrecognized net gain27.1 — 27.1 
Total other comprehensive income26.4  26.4 
Total comprehensive income$326.0 $82.1 $408.1 

The following table summarizes the allocation of total comprehensive income (loss) of PBF LLC between the controlling and noncontrolling interests for the year ended December 31, 2020:
PBF LLC (in millions)
Attributable to
PBF LLC
Noncontrolling
Interest
Total
Net income (loss)$(1,796.5)$76.2 $(1,720.3)
Other comprehensive income (loss):
Unrealized loss on available for sale securities(0.1)— (0.1)
Amortization of defined benefit plans unrecognized net gain3.7 — 3.7 
Total other comprehensive income3.6  3.6 
Total comprehensive income (loss)$(1,792.9)$76.2 $(1,716.7)
F- 60


PBF ENERGY INC. AND PBF ENERGY COMPANY LLC
NOTES TO CONSOLIDATED FINANCIAL STATEMENTS

The following table summarizes the allocation of total comprehensive income of PBF LLC between the controlling and noncontrolling interests for the year ended December 31, 2019:
PBF LLC (in millions)
Attributable to
PBF LLC
Noncontrolling
Interest
Total
Net income$428.5 $51.5 $480.0 
Other comprehensive income:
Unrealized gain on available for sale securities0.4 — 0.4 
Amortization of defined benefit plans unrecognized net gain13.8 — 13.8 
Total other comprehensive income14.2  14.2 
Total comprehensive income$442.7 $51.5 $494.2 

18. STOCK-BASED COMPENSATION
The Company grants awards of PBF Energy Class A common stock and PBFX phantom units under its equity incentive plans which authorize the granting of various stock and stock-related awards to directors, employees, prospective employees and non-employees. Awards include non-qualified or incentive stock options, stock appreciation rights, stock awards (including restricted stock) and phantom unit awards, cash awards and performance awards that vest over a period determined by the plans.
Stock-based compensation expense included in general and administrative expenses consisted of the following:
 Years Ended December 31,
(in millions)202120202019
PBF Energy options$17.3 $16.1 $15.8 
PBF Energy restricted shares2.8 5.3 6.5 
PBF Energy performance awards10.2 7.9 8.2 
PBFX phantom units5.3 4.9 6.8 
$35.6 $34.2 $37.3 
F- 61


PBF ENERGY INC. AND PBF ENERGY COMPANY LLC
NOTES TO CONSOLIDATED FINANCIAL STATEMENTS
PBF Energy options
PBF Energy grants stock options which represent the right to purchase share of the Company’s common stock at its fair market value, which is the closing price of PBF Energy’s common stock on the date of grant. Stock options have a maximum term of ten years from the date they are granted, and vest over a requisite service period of three years, or four years for grants prior to November 2020, subject to acceleration in certain circumstances. The Company uses the Black-Scholes option-pricing model to estimate the fair value of stock options granted, which requires the input of subjective assumptions.
The Black-Scholes option-pricing model values used to value stock option awards granted were determined based on the following weighted average assumptions: 
December 31, 2021December 31, 2020December 31, 2019
Expected life (in years)6.006.086.25
Expected volatility83.8 %69.1 %38.6 %
Dividend yield0.00 %1.41 %3.54 %
Risk-free rate of return1.37 %0.81 %2.16 %
Exercise price$13.91 $13.58 $34.11 
Weighted average fair value per option granted$9.84 $5.49 $9.43 

The following table summarizes activity for PBF Energy options for 2021:
Number of
PBF Energy
Class A
Common
Stock Options
Weighted
Average
Exercise Price
Weighted
Average
Remaining
Contractual
Life
(in years)
Stock-based awards, outstanding at January 1, 202113,790,777 $25.69 7.12
Granted1,700,621 13.91 10.00
Exercised(52,400)6.72 — 
Forfeited(389,239)23.70 — 
Outstanding at December 31, 202115,049,759 $24.48 6.51
Exercisable and vested at December 31, 20219,397,483 $27.72 5.26
Expected to vest at December 31, 202115,049,759 $24.48 6.51
At December 31, 2021, the total intrinsic value of stock options outstanding and exercisable were $15.6 million and $5.0 million, respectively. The total intrinsic value of stock options exercised during the years ended December 31, 2021, 2020 and 2019 was $0.4 million, $0.0 million and $0.3 million, respectively.
Unrecognized compensation expense related to PBF Energy options at December 31, 2021 was $36.7 million, which will be recognized from 2022 through 2024.
F- 62


PBF ENERGY INC. AND PBF ENERGY COMPANY LLC
NOTES TO CONSOLIDATED FINANCIAL STATEMENTS
Restricted Stock Awards
The Company grants restricted stock to employees and non-employee directors. In general, restricted stock granted to our employees vest over a requisite services period of four years, subject to acceleration in certain circumstances. Restricted stock recipients who received grants subsequent to May 2017 have voting rights; however, dividends are accrued and will be paid upon vesting. Restricted stock units granted to non-employee directors are considered to vest immediately at the time of the grant for accounting purposes, as they are non-forfeitable, but are issued in equal annual installments on each of the first three anniversaries of the grant date. The non-vested shares are not transferable and are held by our transfer agent. The fair values of restricted stock are equal to the market price of our common stock on the grant date.
The following table summarizes activity for PBF Energy restricted stock:
Number of
PBF Energy
Restricted Class A
Common Stock
Weighted Average
Grant Date
Fair Value
Nonvested at January 1, 2021303,555 $22.32 
Granted81,840 16.13 
Vested(229,462)24.34 
Forfeited(246)24.18 
Nonvested at December 31, 2021155,687 $16.09 
Unrecognized compensation expense related to PBF Energy Restricted Class A common stock at December 31, 2021 was $0.1 million, which will be recognized from 2022 through 2023.
The following table reflects activity related to our restricted stock:
December 31, 2021December 31, 2020December 31, 2019
Weighted-average grant-date fair value per share of restricted stock granted$16.13 $9.82 $28.20 
Fair value of restricted stock vested (in millions)$3.1 $4.2 $11.6 
Performance Awards
The Company grants performance share awards, which are paid in stock, and performance share unit awards, which are paid in cash, (collectively, the “performance awards”) to certain key employees. Performance awards granted to employees prior to November 1, 2020 are based on a three-year performance cycle (the "performance cycle") with four measurement periods and performance awards granted to employees after November 1, 2020 are based on a three-year performance cycle having a single measurement period. The performance awards will vest on the last day of the performance cycle, subject to forfeiture or acceleration under certain circumstances set forth in the award agreement. The number of performance awards that will ultimately vest is based on the Company’s total shareholder return over the performance cycle. The number of shares ultimately issued or cash paid under these awards can range from zero to 200% of target award amounts.
Performance Share Unit Awards
The performance share unit awards are accounted for as equity awards, for which the fair value was determined on the grant date by application of a Monte Carlo valuation model.
F- 63


PBF ENERGY INC. AND PBF ENERGY COMPANY LLC
NOTES TO CONSOLIDATED FINANCIAL STATEMENTS
The grant date fair value was calculated using a Monte Carlo valuation model with the following assumptions:
December 31, 2021December 31, 2020December 31, 2019
Expected life (in years)3.12
2.89 - 3.14
2.17 - 2.88
Expected volatility83.78 %
39.88% - 82.63%
37.19% - 41.70%
Dividend yield0.00 %
0.00% - 4.28%
3.40% - 3.67%
Risk-free rate of return0.87 %
0.26% - 1.34%
1.66% - 2.51%
Weighted average grant-date fair value per PSU$18.73 $10.77 $27.99 
The risk-free interest rate for the remaining performance period as of the grant date is based on a linear interpolation of published yields of traded U.S. Treasury Interest-Only STRIP Bonds. The dividend yield assumption is based on the annualized most recent quarterly dividend divided by the stock price on the grant date. The assumption for the expected volatility of the Company’s stock price reflects the average of PBF Energy’s common stock historical and implied volatility.
The following table summarizes activity for PBF Energy performance share awards:
Number of
PBF Energy
Performance Share Units (“PSU”)
Weighted Average
Grant Date
Fair Value
Nonvested at January 1, 2021623,160 $15.62 
Granted301,965 18.73 
Vested(179,600)27.85 
Nonvested at December 31, 2021745,525 $13.93 
In 2021 and 2020, PSU’s with a fair value of $1.8 million and $0.8 million, respectively, were vested.
As of December 31, 2021, unrecognized compensation cost related to performance share unit awards was $8.2 million, which is expected to be recognized over a weighted average period of 2.63 years.
Performance Unit awards
The performance unit awards are dollar denominated with a target value of $1.00, with actual payout of up to $2.00 per unit (or 200 percent of target). The performance unit awards are settled in cash based on the payout amount determined at the end of the performance cycle. The Company accounts for the performance unit awards as liability awards which the Company recorded at fair market value on the date of grant. Subsequently, the performance unit awards will be marked-to-market at the end of each fiscal quarter by application of a Monte Carlo simulation model.
The following table summarizes activity for PBF Energy performance unit awards:
Number of
PBF Energy
Performance Units
Nonvested at January 1, 202116,071,745 
Granted11,782,926 
Vested(7,676,658)
Nonvested at December 31, 202120,178,013 
In 2021 and 2020, Performance Units with a fair value of $5.2 million and $3.2 million, respectively, were vested.
F- 64


PBF ENERGY INC. AND PBF ENERGY COMPANY LLC
NOTES TO CONSOLIDATED FINANCIAL STATEMENTS
As of December 31, 2021, unrecognized compensation cost related to performance unit awards was $9.2 million, which is expected to be recognized over a weighted average period of 2.54 years.
PBFX Phantom Units
PBF GP’s Board of Directors adopted the PBF Logistics LP 2014 Long-Term Incentive Plan (the “PBFX LTIP”) in connection with the completion of the PBFX Offering. The PBFX LTIP is for the benefit of employees, consultants, service providers and non-employee directors of the general partner and its affiliates.
In the years ended December 31, 2021, 2020 and 2019, PBFX issued phantom unit awards under the PBFX LTIP to certain directors, officers and employees of our general partner or its affiliates as compensation. The fair value of each phantom unit on the grant date is equal to the market price of PBFX’s common unit on that date. The estimated fair value of PBFX’s phantom units is amortized using the straight-line method over the vesting period of four years, subject to acceleration if certain conditions are met. Total unrecognized compensation cost related to PBFX’s nonvested phantom units totaled $4.7 million as of December 31, 2021, which will be recognized from 2022 through 2025. The fair value of nonvested phantom units outstanding as of December 31, 2021 totaled $11.3 million.
A summary of PBFX’s unit award activity for the years ended December 31, 2021, 2020 and 2019 is set forth below:
Number of Phantom UnitsWeighted Average
Grant Date
Fair Value
Nonvested at January 1, 2021769,688 $15.29 
Granted344,546 14.50 
Vested(308,427)17.07 
Forfeited (15,125)12.81 
Nonvested at December 31, 2021790,682 $14.30 
The following table reflects activity related to our phantom units:
December 31, 2021December 31, 2020December 31, 2019
Weighted-average grant-date fair value per phantom unit granted$14.50 $8.14 $21.39 
Fair value of phantom unit vested (in millions)$4.6 $3.2 $6.2 
The PBFX LTIP provides for the issuance of distribution equivalent rights (“DERs”) in connection with phantom unit awards. A DER entitles the participant, upon vesting of the related phantom units, to a mandatory cash payments equal to the product of the number of vested phantom unit awards and the cash distribution per common unit paid by PBFX to its common unitholders. Cash payments made in connection with DERs are charged to partners’ equity, accrued and paid upon vesting.
F- 65


PBF ENERGY INC. AND PBF ENERGY COMPANY LLC
NOTES TO CONSOLIDATED FINANCIAL STATEMENTS
19. EMPLOYEE BENEFIT PLANS
Defined Contribution Plan
The Company’s defined contribution plan covers all employees. Employees are eligible to participate as of the first day of the month following 30 days of service. Participants can make basic contributions up to 50 percent of their annual salary subject to IRS limits. The Company matches participants’ contributions at the rate of 200 percent of the first 3 percent of each participant’s total basic contribution based on the participant’s total annual salary. The Company’s contribution to the qualified defined contribution plans was $27.8 million, $32.7 million and $27.5 million for the years ended December 31, 2021, 2020 and 2019, respectively.
Defined Benefit and Post-Retirement Medical Plans
The Company sponsors a noncontributory defined benefit pension plan (the “Qualified Plan”) with a policy to fund pension liabilities in accordance with the limits imposed by the Employee Retirement Income Security Act of 1974 and Federal income tax laws. In addition, the Company sponsors a supplemental pension plan covering certain employees, which provides incremental payments that would have been payable from the Company’s principal pension plan, were it not for limitations imposed by income tax regulations (the “Supplemental Plan”). The funded status is measured as the difference between plan assets at fair value and the projected benefit obligation which is to be recognized in the Consolidated Balance Sheets. The plan assets and benefit obligations are measured as of the Consolidated Balance Sheet date.
The non-union Delaware City employees and all Paulsboro, Toledo, Chalmette, Torrance and Martinez employees became eligible to participate in the Company’s defined benefit plans as of the respective acquisition dates. The union Delaware City employees became eligible to participate in the Company’s defined benefit plans upon commencement of normal operations. The Company did not assume any of the employees’ pension liability accrued prior to the respective acquisitions.
The Company formed the Post-Retirement Medical Plan on December 31, 2010 to provide health care coverage continuation from date of retirement to age 65 for qualifying employees associated with the Paulsboro acquisition. The Company credited the qualifying employees with their prior service under Valero Energy Corporation which resulted in the recognition of a liability for the projected benefit obligation. The Post-Retirement Medical Plan includes all corporate and refinery employees.

F- 66


PBF ENERGY INC. AND PBF ENERGY COMPANY LLC
NOTES TO CONSOLIDATED FINANCIAL STATEMENTS
The changes in the benefit obligation, the changes in fair value of plan assets, and the funded status of the Company’s Pension and Post-Retirement Medical Plans as of and for the years ended December 31, 2021 and 2020 were as follows:
Pension PlansPost-Retirement
Medical Plan
(in millions)2021202020212020
Change in benefit obligation:
Benefit obligation at beginning of year$329.3 $271.2 $22.0 $17.5 
Service cost57.5 59.0 1.1 1.0 
Interest cost5.3 6.9 0.3 0.4 
Plan amendments   1.8 
Benefit payments(31.2)(18.0)(1.2)(0.6)
Actuarial (gain) loss(7.6)10.2 (4.0)1.9 
Projected benefit obligation at end of year$353.3 $329.3 $18.2 $22.0 
Change in plan assets:
Fair value of plan assets at beginning of year$255.8 $197.4 $ $ 
Actual return on plan assets27.7 28.6   
Benefits paid(31.2)(18.0)(1.2)(0.6)
Employer contributions54.0 47.8 1.2 0.6 
Fair value of plan assets at end of year$306.3 $255.8 $ $ 
Reconciliation of funded status:
Fair value of plan assets at end of year$306.3 $255.8 $ $ 
Less benefit obligations at end of year353.3 329.3 18.2 22.0 
Funded status at end of year$(47.0)$(73.5)$(18.2)$(22.0)
The accumulated benefit obligation for the defined benefit plans approximated $298.9 million and $281.5 million at December 31, 2021 and 2020, respectively.
Benefit payments, which reflect expected future services that the Company expects to pay are as follows for the years ended December 31:
(in millions)Pension BenefitsPost-Retirement
Medical Plan
2022$24.8 $1.8 
202318.1 1.7 
202420.1 1.6 
202523.7 1.5 
202627.1 1.5 
Years 2027-2031168.6 6.8 
The Company’s funding policy for its defined benefit plans is to contribute amounts sufficient to meet legal funding requirements, plus any additional amounts that may be appropriate considering the funded status of the plans, tax consequences, the cash flow generated by the Company and other factors. The Company plans to contribute approximately $35.6 million to the Company’s Pension Plans during 2022.
F- 67


PBF ENERGY INC. AND PBF ENERGY COMPANY LLC
NOTES TO CONSOLIDATED FINANCIAL STATEMENTS
The components of net periodic benefit cost were as follows for the years ended December 31, 2021, 2020 and 2019: 
Pension BenefitsPost-Retirement
Medical Plan
(in millions)202120202019202120202019
Components of net periodic benefit cost:
Service cost$57.5 $59.0 $43.6 $1.1 $1.0 $1.0 
Interest cost5.3 6.9 8.3 0.3 0.4 0.7 
Expected return on plan assets(14.2)(12.5)(9.6)   
Amortization of prior service cost and actuarial loss0.1 0.3 0.3 0.7 0.6 0.5 
Net periodic benefit cost$48.7 $53.7 $42.6 $2.1 $2.0 $2.2 
Lump sum payments made by the Supplemental Plan to employees retiring in 2021, 2020 and 2019 did not exceed the Plan’s total service and interest costs expected for those years.

The pre-tax amounts recognized in other comprehensive (income) loss for the years ended December 31, 2021, 2020 and 2019 were as follows: 
Pension BenefitsPost-Retirement
Medical Plan
(in millions)202120202019202120202019
Prior service costs$ $ $ $ $1.8 $ 
Net actuarial (gain) loss(21.1)(5.9)(10.7)(4.0)1.9 (2.3)
Amortization of losses and prior service cost(0.1)(0.3)(0.3)(0.7)(0.6)(0.5)
Total changes in other comprehensive (income) loss$(21.2)$(6.2)$(11.0)$(4.7)$3.1 $(2.8)
The pre-tax amounts in accumulated other comprehensive income (loss) as of December 31, 2021, and 2020 that have not yet been recognized as components of net periodic costs were as follows: 
Pension BenefitsPost-Retirement
Medical Plan
(in millions)2021202020212020
Prior service costs$(0.5)$(0.6)$(4.3)$(5.0)
Net actuarial gain (loss)12.7 (8.4)7.8 3.9 
Total$12.2 $(9.0)$3.5 $(1.1)
The weighted average assumptions used to determine the benefit obligations as of December 31, 2021, and 2020 were as follows: 
 Qualified PlanSupplemental PlanPost-Retirement Medical Plan
202120202021202020212020
Discount rate - benefit obligations2.78 %2.36 %2.73 %2.21 %2.46 %1.90 %
Rate of compensation increase4.26 %4.28 %4.50 %4.50 %  
F- 68


PBF ENERGY INC. AND PBF ENERGY COMPANY LLC
NOTES TO CONSOLIDATED FINANCIAL STATEMENTS

The weighted average assumptions used to determine the net periodic benefit costs for the years ended December 31, 2021, 2020 and 2019 were as follows:
Qualified PlanSupplemental PlanPost-Retirement Medical Plan
202120202019202120202019202120202019
Discount rates:
   Effective rate for service cost2.40%2.94%4.24%2.26%2.79%4.19%2.35%2.86%4.21%
   Effective rate for interest cost1.74%2.50%3.92%1.53%2.33%3.83%1.28%2.21%3.69%
   Effective rate for interest on service cost1.92%2.59%4.00%1.75%2.42%3.90%2.11%2.68%4.09%
Cash balance interest credit rate 1.57%2.19%3.34%1.57%2.19%3.34%N/AN/AN/A
Expected long-term rate of return on plan assets5.25%5.75%6.00%N/AN/AN/AN/AN/AN/A
Rate of compensation increase4.28%4.28%4.55%4.50%4.50%5.00%N/AN/AN/A
The assumed health care cost trend rates as of December 31, 2021 and 2020 were as follows: 

 Post-Retirement
Medical Plan
20212020
Health care cost trend rate assumed for next year5.2 %5.4 %
Rate to which the cost trend rate was assumed to decline (the ultimate trend rate)4.0 %4.5 %
Year that the rate reaches the ultimate trend rate20462038

The table below presents the fair values of the assets of the Company’s Qualified Plan as of December 31, 2021 and 2020 by level of fair value hierarchy. Assets consist of collective trusts and are measured at fair value based on the closing net asset value (“NAV”) as determined by the fund manager and reported daily. As noted above, the Company’s post-retirement medical plan is funded on a pay-as-you-go basis and has no assets. 
 Fair Value Measurements Using
NAV as Practical Expedient
 December 31,
(in millions)20212020
Equities:
Domestic equities$73.9 $64.4 
Developed international equities37.7 38.2 
Global low volatility equities24.1 22.5 
Emerging market equities24.8 20.7 
Fixed-income121.6 95.7 
Real Estate23.2 13.3 
Cash and cash equivalents1.0 1.0 
Total$306.3 $255.8 

F- 69


PBF ENERGY INC. AND PBF ENERGY COMPANY LLC
NOTES TO CONSOLIDATED FINANCIAL STATEMENTS
The Company’s investment strategy for its Qualified Plan is to achieve a reasonable return on assets that supports the plan’s interest credit rating, subject to a moderate level of portfolio risk that provides liquidity. Consistent with these financial objectives as of December 31, 2021, the plan’s target allocations for plan assets are 54% invested in equity securities, 40% fixed income investments and 6% in real estate. Equity securities include international stocks and a blend of U.S. growth and value stocks of various sizes of capitalization. Fixed income securities include bonds and notes issued by the U.S. government and its agencies, corporate bonds, and mortgage-backed securities. The aggregate asset allocation is reviewed on an annual basis.
The overall expected long-term rate of return on plan assets for the Qualified Plan is based on the Company’s view of long-term expectations and asset mix.

F- 70


PBF ENERGY INC. AND PBF ENERGY COMPANY LLC
NOTES TO CONSOLIDATED FINANCIAL STATEMENTS
20. REVENUES
Revenue Recognition
In accordance with FASB ASC Topic 606, Revenue from Contracts with Customer (“ASC 606”), revenue is recognized when control of the promised goods or services is transferred to the Company’s customers, in an amount that reflects the consideration to which the Company expects to be entitled in exchange for those goods or services.
As described in “Note 22 - Segment Information”, the Company’s business consists of the Refining Segment and Logistics Segment. The following table provides information relating to the Company’s revenues for each product or group of similar products or services by segment for the periods presented.
Year Ended December 31,
(in millions)202120202019
Refining Segment:
Gasoline and distillates$23,489.5 $12,799.4 $21,278.4 
Feedstocks and other1,310.1 935.5 806.9 
Asphalt and blackoils1,217.8 777.9 1,426.4 
Chemicals889.8 351.5 682.3 
Lubricants294.8 180.7 274.9 
Total Revenues$27,202.0 $15,045.0 $24,468.9 
Logistics Segment:
Logistics355.5 360.3 340.2 
Total revenue prior to eliminations$27,557.5 $15,405.3 $24,809.1 
Elimination of intercompany revenue (304.1)(289.4)(300.9)
Total Revenues $27,253.4 $15,115.9 $24,508.2 

The majority of the Company’s revenues are generated from the sale of refined products reported in the Refining segment. These revenues are largely based on the current spot (market) prices of the products sold, which represent consideration specifically allocable to the products being sold on a given day, and the Company recognizes those revenues upon delivery and transfer of title to the products to our customers. The time at which delivery and transfer of title occurs is the point when the Company’s control of the products is transferred to the Company’s customers and when its performance obligation to its customers is fulfilled. Delivery and transfer of title are specifically agreed to between the Company and customers within the contracts. The Refining segment also has contracts which contain fixed pricing, tiered pricing, minimum volume features with makeup periods, or other factors that have not materially been affected by ASC 606.
The Company’s Logistics segment revenues are generated by charging fees for crude oil and refined products terminaling, storage and pipeline services based on the greater of contractual minimum volume commitments, as applicable, or the delivery of actual volumes based on contractual rates applied to throughput or storage volumes. A majority of the Company’s logistics revenues are generated by intercompany transactions and are eliminated in consolidation.
F- 71


PBF ENERGY INC. AND PBF ENERGY COMPANY LLC
NOTES TO CONSOLIDATED FINANCIAL STATEMENTS
Deferred Revenue
The Company records deferred revenue when cash payments are received or are due in advance of performance, including amounts which are refundable. Deferred revenue was $42.7 million and $47.2 million as of December 31, 2021 and December 31, 2020, respectively. Fluctuations in the deferred revenue balance are primarily driven by the timing and extent of cash payments received or due in advance of satisfying the Company’s performance obligations.
The Company’s payment terms vary by type and location of customers and the products offered. The period between invoicing and when payment is due is not significant (i.e. generally within two months). For certain products or services and customer types, the Company requires payment before the products or services are delivered to the customer.
Significant Judgment and Practical Expedients
For performance obligations related to sales of products, the Company has determined that customers are able to direct the use of, and obtain substantially all of the benefits from, the products at the point in time that the products are delivered. The Company has determined that the transfer of control upon delivery to the customer’s requested destination accurately depicts the transfer of goods. Upon the delivery of the products and transfer of control, the Company generally has the present right to payment and the customers bear the risks and rewards of ownership of the products. The Company has elected the practical expedient to not disclose the value of unsatisfied performance obligations for (i) contracts with an original expected length of one year or less and (ii) contracts for which the Company recognizes revenue at the amount to which it has the right to invoice for services performed.
F- 72


PBF ENERGY INC. AND PBF ENERGY COMPANY LLC
NOTES TO CONSOLIDATED FINANCIAL STATEMENTS
21. INCOME TAXES
PBF Energy is required to file federal and applicable state corporate income tax returns and recognizes income taxes on its pre-tax income (loss), which to-date has consisted primarily of its share of PBF LLC’s pre-tax income (see “Note 16 - Stockholders’ and Members’ Equity Structure”). PBF LLC is organized as a limited liability company and PBFX is an MLP, both of which are treated as “flow-through” entities for federal income tax purposes and therefore are not subject to income taxes apart from the income tax attributable to the two subsidiaries acquired in connection with the acquisition of Chalmette Refining and PBF Holding’s wholly-owned Canadian subsidiary, PBF Energy Limited, that are treated as C-Corporations for income tax purposes, with the tax provision calculated based on the effective tax rate for the period presented.
Valuation Allowance
Management assesses the available positive and negative evidence to estimate whether sufficient future taxable income will be generated to permit use of existing deferred tax assets. Negative evidence evaluated as part of this assessment includes PBF Energy’s cumulative losses incurred over a three-year period. Such objective evidence could limit PBF Energy’s ability to consider other subjective evidence, such as PBF Energy’s projections for future taxable income as market conditions, commodity prices and demand for refined products normalize.
On the basis of this evaluation, a valuation allowance was recorded to recognize only the portion of deferred tax assets that are more likely than not to be realized. The amount of the deferred tax assets considered realizable, however, could be adjusted if estimates of future taxable income during the carryover period are reduced or increased or if objective negative evidence in the form of cumulative losses is no longer present and additional weight is given to subjective evidence such as PBF Energy’s projections for future taxable income.
The income tax provision in the PBF Energy Consolidated Statements of Operations consists of the following:
(in millions)Year Ended
December 31,
2021
Year Ended
December 31,
2020
Year Ended
December 31,
2019
Current expense (benefit):
Federal$0.3 $(1.7)$0.2 
Foreign  0.1 
State0.1 2.2 0.3 
Total current0.4 0.5 0.6 
  
Deferred expense (benefit):
Federal19.1 (6.6)91.8 
Foreign(13.1)5.4 (8.7)
State5.7 2.8 20.6 
Total deferred11.7 1.6 103.7 
Total provision for income taxes$12.1 $2.1 $104.3 
F- 73


PBF ENERGY INC. AND PBF ENERGY COMPANY LLC
NOTES TO CONSOLIDATED FINANCIAL STATEMENTS
The difference between PBF Energy’s effective income tax rate and the United States statutory rate is reconciled below:
Year Ended
December 31,
2021
Year Ended
December 31,
2020
Year Ended
December 31,
2019
Provision at Federal statutory rate21.0 %21.0  %21.0 %
Increase (decrease) attributable to flow-through of certain tax adjustments:
State income taxes (net of federal income tax)4.9 %5.6 %3.9 %
Nondeductible/nontaxable items0.9 %(0.1)%0.1 %
Rate differential from foreign jurisdictions (0.4)% %(0.2)%
Provision to return adjustment(0.1)%(0.1)%(0.1)%
Adjustment to deferred tax assets and liabilities for change in tax rates2.2 %0.1 %(0.5)%
Stock-based compensation  % %0.1 %
Deferred tax asset valuation allowance (23.2)%(25.8)% %
Other(0.3)%(0.9)%0.3 %
Effective tax rate5.0 %(0.2)%24.6 %
PBF Energy’s effective income tax rate for the years ended December 31, 2021, 2020 and 2019, including the impact of income attributable to noncontrolling interests of $84.5 million, $59.1 million and $55.8 million, respectively, was 3.7%, (0.2)% and 21.8%, respectively.
For the year ended December 31, 2021 and 2020 the difference between the United States statutory rate and PBF Energy’s effective tax rate was primarily attributable to the changes in the deferred tax asset valuation allowance noted above. For the year ended December 31, 2019, PBF Energy’s effective tax rate was materially consistent with its statutory federal and state tax rates.
F- 74


PBF ENERGY INC. AND PBF ENERGY COMPANY LLC
NOTES TO CONSOLIDATED FINANCIAL STATEMENTS
For financial reporting purposes, income (loss) before income taxes attributable to PBF Energy Inc. stockholders includes the following components:
(in millions)Year Ended
December 31,
2021
Year Ended
December 31,
2020
Year Ended
December 31,
2019
United States income (loss)$296.4 $(1,413.0)$450.0 
Foreign income (loss)(53.3)22.7 (26.3)
Total income (loss) before income taxes attributable to PBF Energy Inc. stockholders$243.1 $(1,390.3)$423.7 
A summary of the components of PBF Energy’s deferred tax assets and deferred tax liabilities consists of the following: 
(in millions)December 31, 2021December 31, 2020
Deferred tax assets
Purchase interest step-up$141.2 $155.2 
Inventory 146.5 
Pension, employee benefits and compensation63.7 48.5 
Hedging4.9 4.3 
Net operating loss carry forwards600.0 566.9 
Environmental liabilities99.7 100.8 
Lease liabilities 308.7 223.4 
Interest expense limitation carry forwards 104.4 55.8 
Other36.2 28.4 
Total deferred tax assets1,358.8 1,329.8 
Valuation allowance(308.5)(358.4)
Total deferred tax assets, net1,050.3 971.4 
 
Deferred tax liabilities
Property, plant and equipment825.0 845.1 
Inventory23.1  
Right of use assets308.7 223.4 
Other4.9 2.5 
Total deferred tax liabilities1,161.7 1,071.0 
Net deferred tax liabilities$(111.4)$(99.6)

As of December 31, 2021, PBF Energy has federal and state income tax net operating loss carry forwards of $2,377.0 million and $127.0 million, respectively. The portion of the federal net operating loss carry forward that was generated in years prior to 2019 expires in varying amounts through 2037. A federal net operating loss of $1.8 billion from 2018 and 2021 has an indefinite carry forward period and can be used to offset 80% of taxable income in future years. The state net operating loss carry forwards expire at various dates from 2029 through 2041 with certain jurisdictions having indefinite net operating loss carry forwards periods. The Company has recorded valuation allowances against these assets, as it is deemed “more likely than not” that the deferred tax assets will not be realized.
F- 75


PBF ENERGY INC. AND PBF ENERGY COMPANY LLC
NOTES TO CONSOLIDATED FINANCIAL STATEMENTS
The reported income tax (benefit) expense in the PBF LLC Consolidated Statements of Operations consists of the following:
(in millions)Year Ended
December 31,
2021
Year Ended
December 31,
2020
Year Ended
December 31,
2019
Current income tax expense (benefit)$0.5 $(1.2)$0.5 
Deferred income tax (benefit) expense(14.5)7.3 (8.8)
Total income tax (benefit) expense$(14.0)$6.1 $(8.3)
Income tax years that remain subject to examination by material jurisdictions, where an examination has not already concluded are all years including and subsequent to:
United States
Federal2018
New Jersey2016
Michigan2017
Delaware2018
Indiana2018
Pennsylvania2018
New York2018
Louisiana2018
California2017
The Company does not have any unrecognized tax benefits.
F- 76


PBF ENERGY INC. AND PBF ENERGY COMPANY LLC
NOTES TO CONSOLIDATED FINANCIAL STATEMENTS
22. SEGMENT INFORMATION
The Company’s operations are organized into two reportable segments, Refining and Logistics. Operations that are not included in the Refining or Logistics segments are included in Corporate. Intersegment transactions are eliminated in the Consolidated Financial Statements and are included in the Eliminations column below.
Refining
The Company’s Refining segment includes the operations of its six refineries, including certain related logistics assets that are not owned by PBFX. The Company’s refineries are located in Delaware City, Delaware, Paulsboro, New Jersey, Toledo, Ohio, Chalmette, Louisiana, Torrance, California and Martinez, California. The refineries produce unbranded transportation fuels, heating oil, petrochemical feedstocks, lubricants and other petroleum products in the United States. The Company purchases crude oil, other feedstocks and blending components from various third-party suppliers. The Company sells products throughout the Northeast, Midwest, Gulf Coast and West Coast of the United States, as well as in other regions of the United States, Canada and Mexico, and is able to ship products to other international destinations.
Logistics
The Company’s Logistics segment is comprised of PBFX, a publicly-traded MLP, formed to own or lease, operate, develop and acquire crude oil and refined products terminals, pipelines, storage facilities and similar logistics assets. PBFX’s assets primarily consist of rail and truck terminals and unloading racks, tank farms and pipelines that were acquired from or contributed by PBF LLC and are located at, or nearby, the Company’s refineries. PBFX provides various rail, truck and marine terminaling services, pipeline transportation services and storage services to PBF Holding and/or its subsidiaries and third-party customers through fee-based commercial agreements. PBFX currently does not generate significant third-party revenues and intersegment related-party revenues are eliminated in consolidation. From a PBF Energy and PBF LLC perspective, the Company’s chief operating decision maker evaluates the Logistics segment as a whole without regard to any of PBFX’s individual operating segments.
The Company evaluates the performance of its segments based primarily on income from operations. Income from operations includes those revenues and expenses that are directly attributable to management of the respective segment. The Logistics segment’s revenues include intersegment transactions with the Company’s Refining segment at prices the Company believes are substantially equivalent to the prices that could have been negotiated with unaffiliated parties with respect to similar services. Activities of the Company’s business that are not included in the two operating segments are included in Corporate. Such activities consist primarily of corporate staff operations and other items that are not specific to the normal operations of the two operating segments. The Company does not allocate non-operating income and expense items, including income taxes, to the individual segments. The Refining segment’s operating subsidiaries and PBFX are primarily pass-through entities with respect to income taxes.
Total assets of each segment consist of property, plant and equipment, inventories, cash and cash equivalents, accounts receivable and other assets directly associated with the segment’s operations. Corporate assets consist primarily of non-operating property, plant and equipment and other assets not directly related to the Company’s refinery and logistics operations.
Disclosures regarding the Company’s reportable segments with reconciliations to consolidated totals for the years ended December 31, 2021, 2020 and 2019 are presented below. In connection with certain contributions by PBF LLC to PBFX, the accompanying segment information is retrospectively adjusted to include the historical results of those assets in the Logistics segment for all periods presented prior to such contributions, as applicable.
F- 77


PBF ENERGY INC. AND PBF ENERGY COMPANY LLC
NOTES TO CONSOLIDATED FINANCIAL STATEMENTS
Year Ended December 31, 2021
PBF Energy (in millions)
RefiningLogisticsCorporateEliminationsConsolidated Total
Revenues$27,202.0 $355.5 $ $(304.1)$27,253.4 
Depreciation and amortization expense415.7 37.8 13.3  466.8 
Income (loss) from operations 673.1 195.4 (271.3) 597.2 
Interest expense, net8.8 42.1 266.6  317.5 
Capital expenditures381.8 8.6 5.3  395.7 
Year Ended December 31, 2020
RefiningLogistics Corporate  EliminationsConsolidated Total
Revenues$15,045.0 $360.3 $ $(289.4)$15,115.9 
Depreciation and amortization expense498.0 53.7 11.3  563.0 
Income (loss) from operations(1,450.4)195.3 (161.7) (1,416.8)
Interest expense, net1.7 47.9 208.6  258.2 
Capital expenditures (1)
1,546.6 12.3 10.7  1,569.6 
Year Ended December 31, 2019
RefiningLogisticsCorporate  EliminationsConsolidated Total
Revenues$24,468.9 $340.2 $ $(300.9)$24,508.2 
Depreciation and amortization expense386.7 38.6 10.8  436.1 
Income (loss) from operations (2) (3)
767.9 159.3 (270.3)(7.9)649.0 
Interest expense, net1.3 51.1 107.2  159.6 
Capital expenditures708.9 31.7 8.3  748.9 
Balance at December 31, 2021
RefiningLogisticsCorporate  EliminationsConsolidated Total
Total assets $10,753.3 $901.3 $48.5 $(61.7)$11,641.4 
Balance at December 31, 2020
RefiningLogisticsCorporate  EliminationsConsolidated Total
Total assets$9,565.0 $933.6 $54.4 $(53.2)$10,499.8 
Year Ended December 31, 2021
PBF LLC (in millions)
RefiningLogisticsCorporateEliminationsConsolidated Total
Revenues$27,202.0 $355.5 $ $(304.1)$27,253.4 
Depreciation and amortization expense415.7 37.8 13.3  466.8 
Income (loss) from operations673.1 195.4 (269.2) 599.3 
Interest expense, net8.8 42.1 276.9  327.8 
Capital expenditures 381.8 8.6 5.3  395.7 
Year Ended December 31, 2020
RefiningLogistics Corporate  EliminationsConsolidated Total
Revenues$15,045.0 $360.3 $ $(289.4)$15,115.9 
Depreciation and amortization expense498.0 53.7 11.3  563.0 
Income (loss) from operations(1,450.4)195.3 (160.9) (1,416.0)
Interest expense, net1.7 47.9 218.9  268.5 
Capital expenditures (1)
1,546.6 12.3 10.7  1,569.6 
F- 78


PBF ENERGY INC. AND PBF ENERGY COMPANY LLC
NOTES TO CONSOLIDATED FINANCIAL STATEMENTS
Year Ended December 31, 2019
RefiningLogisticsCorporate  EliminationsConsolidated Total
Revenues$24,468.9 $340.2 $ $(300.9)$24,508.2 
Depreciation and amortization expense386.7 38.6 10.8  436.1 
Income (loss) from operations (2) (3)
767.9 159.3 (268.6)(7.9)650.7 
Interest expense, net1.3 51.1 116.7  169.1 
Capital expenditures708.9 31.7 8.3  748.9 
Balance at December 31, 2021
RefiningLogisticsCorporate  EliminationsConsolidated Total
Total assets $10,753.3 $901.3 $46.8 $(61.7)$11,639.7 
Balance at December 31, 2020
RefiningLogisticsCorporate  EliminationsConsolidated Total
Total assets$9,565.0 $933.6 $52.3 $(53.2)$10,497.7 


(1)    The Refining segment includes capital expenditures of $1,176.2 million for the acquisition of the Martinez refinery in the first quarter of 2020.
(2)    On April 24, 2019, PBFX entered into a contribution agreement with PBF LLC (“the TVPC Contribution Agreement”), pursuant to which PBF LLC contributed to PBFX all of the issued and outstanding limited liability company interests of TVP Holding Company LLC (“TVP Holding”) for total consideration of $200.0 million (the “TVPC Acquisition”). Prior to the TVPC Acquisition, TVP Holding owned a 50% membership interest in Torrance Valley Pipeline Company LLC (“TVPC”). Subsequent to the closing of the TVPC Acquisition on May 31, 2019, PBFX owns 100% of the membership interests in TVPC.
(3)    Prior to the TVPC Contribution Agreement, the Logistics segment included 100% of the income from operations of TVPC, as TVPC was consolidated by PBFX. PBFX recorded net income attributable to noncontrolling interest for the 50% equity interest in TVPC held by PBF Holding. PBF Holding (included in the Refining segment) recorded equity income in investee related to its 50% noncontrolling ownership interest in TVPC. For purposes of the Company’s Consolidated Financial Statements, PBF Holding’s equity income in investee and PBFX’s net income attributable to noncontrolling interest eliminate in consolidation.

F- 79


PBF ENERGY INC. AND PBF ENERGY COMPANY LLC
NOTES TO CONSOLIDATED FINANCIAL STATEMENTS
23. NET INCOME PER SHARE OF PBF ENERGY
The following table sets forth the computation of basic and diluted net income per share of PBF Energy Class A common stock attributable to PBF Energy for the periods presented:

(in millions, except share and per share amounts)Year Ended December 31,
Basic Earnings Per Share:
202120202019
Allocation of earnings:
Net income (loss) attributable to PBF Energy Inc. stockholders
$231.0 $(1,392.4)$319.4 
Less: Income allocated to participating securities
 0.1 0.5 
Income (loss) available to PBF Energy Inc. stockholders - basic
$231.0 $(1,392.5)$318.9 
Denominator for basic net income (loss) per PBF Energy Class A common share-weighted average shares
120,240,009 119,617,998 119,887,646 
Basic net income (loss) attributable to PBF Energy per Class A common share
$1.92 $(11.64)$2.66 
Diluted Earnings Per Share:
Numerator:
Income (loss) available to PBF Energy Inc. stockholders - basic
$231.0 $(1,392.5)$318.9 
Plus: Net income (loss) attributable to noncontrolling interest (1)
2.4 (17.1)4.3 
Less: Income tax (expense) benefit on net income (loss) attributable to noncontrolling interest (1)
(0.6)4.6 (1.0)
Numerator for diluted net income (loss) per Class A common share - net income (loss) attributable to PBF Energy Inc. stockholders (1)
$232.8 $(1,405.0)$322.2 
Denominator (1):
Denominator for basic net income (loss) per PBF Energy Class A common share-weighted average shares
120,240,009 119,617,998 119,887,646 
Effect of dilutive securities:
Conversion of PBF LLC Series A Units
988,730 1,042,667 1,207,581 
Common stock equivalents (2)
1,409,415  758,072 
Denominator for diluted net income (loss) per PBF Energy Class A common share-adjusted weighted average shares
122,638,154 120,660,665 121,853,299 
Diluted net income (loss) attributable to PBF Energy Inc. stockholders per Class A common share
$1.90 $(11.64)$2.64 
 
F- 80


PBF ENERGY INC. AND PBF ENERGY COMPANY LLC
NOTES TO CONSOLIDATED FINANCIAL STATEMENTS
——————————
(1)    The diluted earnings per share calculation generally assumes the conversion of all outstanding PBF LLC Series A Units to PBF Energy Class A common stock. The net income (loss) attributable to PBF Energy, used in the numerator of the diluted earnings per share calculation is adjusted to reflect the net income (loss), as well as the corresponding income tax expense (benefit) (based on a 25.9%, 26.6% and 24.9% annualized statutory corporate tax rate for the years ended December 31, 2021, 2020 and 2019) attributable to the converted units.

(2)    Represents an adjustment to weighted-average diluted shares outstanding to assume the full exchange of common stock equivalents, including options and warrants for PBF LLC Series A Units and PSUs and options for shares of PBF Energy Class A common stock as calculated under the treasury stock method (to the extent the impact of such exchange would not be anti-dilutive). Common stock equivalents exclude the effects of performance share units and options and warrants to purchase 12,568,275, 14,446,894 and 6,765,526 shares of PBF Energy Class A common stock and PBF LLC Series A units because they are anti-dilutive for the years ended December 31, 2021, 2020 and 2019, respectively. For periods showing a net loss, all common stock equivalents and unvested restricted stock are considered anti-dilutive.

F- 81


PBF ENERGY INC. AND PBF ENERGY COMPANY LLC
NOTES TO CONSOLIDATED FINANCIAL STATEMENTS
24. FAIR VALUE MEASUREMENTS
The tables below present information about the Company’s financial assets and liabilities measured and recorded at fair value on a recurring basis and indicate the fair value hierarchy of the inputs utilized to determine the fair values as of December 31, 2021 and 2020.
The Company has elected to offset the fair value amounts recognized for multiple derivative contracts executed with the same counterparty; however, fair value amounts by hierarchy level are presented on a gross basis in the tables below. The Company has posted cash margin with various counterparties to support hedging and trading activities. The cash margin posted is required by counterparties as collateral deposits and cannot be offset against the fair value of open contracts except in the event of default. The Company has no derivative contracts that are subject to master netting arrangements that are reflected gross on the Consolidated Balance Sheets.
As of December 31, 2021
Fair Value Hierarchy
(in millions)Level 1Level 2Level 3Total Gross Fair ValueEffect of Counter-party NettingNet Carrying Value on Balance Sheet
Assets:
Money market funds$270.1 $ $ $270.1 N/A$270.1 
Commodity contracts71.5   71.5 (71.5) 
Derivatives included within inventory intermediation agreement obligations 19.7  19.7  19.7 
Liabilities:
Commodity contracts79.7 3.8  83.5 (71.5)12.0 
Catalyst obligations 58.4  58.4  58.4 
Renewable energy credit and emissions obligations 953.9  953.9  953.9 
Contingent consideration obligation  32.3 32.3  32.3 

As of December 31, 2020
Fair Value Hierarchy
(in millions)Level 1Level 2Level 3Total Gross Fair ValueEffect of Counter-party NettingNet Carrying Value on Balance Sheet
Assets:
Money market funds$411.6 $ $ $411.6 N/A$411.6 
Commodity contracts2.5 3.5  6.0 (6.0) 
Derivatives included within inventory intermediation agreement obligations 11.3  11.3  11.3 
Liabilities:
Commodity contracts2.3 6.7  9.0 (6.0)3.0 
Catalyst obligations 102.5  102.5  102.5 
Renewable energy credit and emissions obligations 528.1  528.1 528.1 
Contingent consideration obligation  12.1 12.1  12.1 
F- 82


PBF ENERGY INC. AND PBF ENERGY COMPANY LLC
NOTES TO CONSOLIDATED FINANCIAL STATEMENTS
The valuation methods used to measure financial instruments at fair value are as follows:
Money market funds categorized in Level 1 of the fair value hierarchy are measured at fair value based on quoted market prices and included within Cash and cash equivalents.
The commodity contracts categorized in Level 1 of the fair value hierarchy are measured at fair value based on quoted prices in an active market. The commodity contracts categorized in Level 2 of the fair value hierarchy are measured at fair value using a market approach based upon future commodity prices for similar instruments quoted in active markets.
The derivatives included with inventory intermediation agreement obligations and the catalyst obligations are categorized in Level 2 of the fair value hierarchy and are measured at fair value using a market approach based upon commodity prices for similar instruments quoted in active markets.
Renewable energy credit and emissions obligations primarily represent our liability for the purchase of (i) biofuel credits (primarily RINs in the U.S.) needed to satisfy our obligation to blend biofuels into the products we produce and (ii) emission credits under the AB 32 and similar programs (collectively, the cap-and-trade systems). To the degree we are unable to blend biofuels (such as ethanol and biodiesel) at percentages required under the biofuel programs, we must purchase biofuel credits to comply with these programs. Under the cap-and-trade systems, we must purchase emission credits to comply with these systems. The liability for environmental credits is in part based on our deficit for such credits as of the balance sheet date, if any, after considering any credits acquired or under contract, and is equal to the product of the credits deficit and the market price of these credits as of the balance sheet date. The environmental credit obligations are categorized in Level 2 of the fair value hierarchy and are measured at fair value using a market approach based on quoted prices from an independent pricing service.
When applicable, commodity contracts categorized in Level 3 of the fair value hierarchy consist of commodity price swap contracts that relate to forecasted purchases of crude oil for which quoted forward market prices are not readily available due to market illiquidity. The forward prices used to value these swaps are derived using broker quotes, prices from other third-party sources and other available market based data.
The contingent consideration obligations at December 31, 2021 is categorized in Level 3 of the fair value hierarchy and are estimated using discounted cash flow models based on management’s estimate of the future cash flows related to the earn-out periods.

Non-qualified pension plan assets are measured at fair value using a market approach based on published net asset values of mutual funds as a practical expedient. As of December 31, 2021 and 2020, $20.7 million and $21.2 million, respectively, were included within Deferred charges and other assets, net for these non-qualified pension plan assets.
The table below summarizes the changes in fair value measurements categorized in Level 3 of the fair value hierarchy, which primarily includes the change in estimated future earnings related to both the Martinez Contingent Consideration and the PBFX Contingent Consideration:
Year Ended December 31,
(in millions)20212020
Balance at beginning of period $12.1 $26.1 
Additions 77.3 
Accretion on discounted liabilities 3.8 
Settlements(12.2)(3.0)
Unrealized loss (gain) included in earnings32.4 (92.1)
Balance at end of period $32.3 $12.1 

F- 83


PBF ENERGY INC. AND PBF ENERGY COMPANY LLC
NOTES TO CONSOLIDATED FINANCIAL STATEMENTS

There were no transfers between levels during the years ended December 31, 2021 and 2020, respectively.
Fair value of debt
The table below summarizes the fair value and carrying value of debt as of December 31, 2021 and 2020.
December 31, 2021December 31, 2020
(in millions)Carrying
value
Fair
 value
Carrying
 value
Fair
value
2025 Senior Secured Notes (a)
$1,250.0 $1,192.7 $1,250.0 $1,232.9 
2028 Senior Notes (a)
826.5 520.9 1,000 562.5 
2025 Senior Notes (a)
669.5 475.9 725.0 475.3 
PBFX 2023 Senior Notes (a)
525.0 513.7 525.0 503.0 
Revolving Credit Facility (b)
900.0 900.0 900.0 900.0 
PBFX Revolving Credit Facility (b)
100.0 100.0 200.0 200.0 
PBF Rail Term Loan (b)
  7.4 7.4 
Catalyst financing arrangements (c)
58.4 58.4 102.5 102.5 
4,329.4 3,761.6 4,709.9 3,983.6 
Less - Current debt   (7.4)(7.4)
Unamortized premium1.4 n/a2.2 n/a
Less - Unamortized deferred financing costs(35.0)n/a(51.1)n/a
Long-term debt$4,295.8 $3,761.6 $4,653.6 $3,976.2 
_________________________
(a) The estimated fair value, categorized as a Level 2 measurement, was calculated based on the present value of future expected payments utilizing implied current market interest rates based on quoted prices of the outstanding senior notes.
(b) The estimated fair value approximates carrying value, categorized as a Level 2 measurement, as these borrowings bear interest based upon short-term floating market interest rates.
(c) Catalyst financing arrangements are valued using a market approach based upon commodity prices for similar instruments quoted in active markets and are categorized as a Level 2 measurement. The Company has elected the fair value option for accounting for its catalyst repurchase obligations as the Company’s liability is directly impacted by the change in fair value of the underlying catalyst.

F- 84


PBF ENERGY INC. AND PBF ENERGY COMPANY LLC
NOTES TO CONSOLIDATED FINANCIAL STATEMENTS
25. DERIVATIVES
The Company uses derivative instruments to mitigate certain exposures to commodity price risk. The Company entered into the Third Inventory Intermediation Agreement that contain purchase obligations for certain volumes of crude oil, intermediates and refined products. The purchase obligations related to crude oil, intermediates and refined products under these agreements are derivative instruments that have been designated as fair value hedges in order to hedge the commodity price volatility of certain refinery inventory. The fair value of these purchase obligation derivatives is based on market prices of the underlying crude oil, intermediates and refined products. The level of activity for these derivatives is based on the level of operating inventories.
As of December 31, 2021, there were 2,081,783 barrels of crude oil and feedstocks (no barrels at December 31, 2020) outstanding under these derivative instruments designated as fair value hedges. As of December 31, 2021, there were 2,070,550 barrels of intermediates and refined products (2,604,736 barrels at December 31, 2020) outstanding under these derivative instruments designated as fair value hedges. These volumes represent the notional value of the contract.
The Company also enters into economic hedges primarily consisting of commodity derivative contracts that are not designated as hedges and are used to manage price volatility in certain crude oil and feedstock inventories as well as crude oil, feedstock, and refined product sales or purchases. The objective in entering into economic hedges is consistent with the objectives discussed above for fair value hedges. As of December 31, 2021, there were 36,246,000 barrels of crude oil and 5,819,000 barrels of refined products (7,183,000 and 2,810,000, respectively, as of December 31, 2020), outstanding under short and long term commodity derivative contracts not designated as hedges representing the notional value of the contracts.
The Company also uses derivative instruments to mitigate the risk associated with the price of credits needed to comply with various governmental and regulatory environmental compliance programs. For such contracts that represent derivatives the Company elects the normal purchase normal sale exception under ASC 815, Derivatives and Hedging, and therefore does not record them at fair value.
The following tables provide information regarding the fair values of derivative instruments as of December 31, 2021 and December 31, 2020 and the line items in the Consolidated Balance Sheets in which fair values are reflected.
Description
Balance Sheet Location
Fair Value
Asset/(Liability)
(in millions)
Derivatives designated as hedging instruments:
December 31, 2021:
Derivatives included within the inventory intermediation agreement obligationsAccrued expenses$19.7 
December 31, 2020:
Derivatives included within the inventory intermediation agreement obligationsAccrued expenses$11.3 
Derivatives not designated as hedging instruments:
December 31, 2021:
Commodity contractsAccounts receivable$(12.0)
December 31, 2020:
Commodity contractsAccounts receivable$(3.0)
F- 85


PBF ENERGY INC. AND PBF ENERGY COMPANY LLC
NOTES TO CONSOLIDATED FINANCIAL STATEMENTS
The following table provides information regarding gains or losses recognized in income on derivative instruments and the line items in the Consolidated Statements of Operations in which such gains and losses are reflected.
DescriptionLocation of Gain or (Loss) Recognized in
 Income on Derivatives
Gain or (Loss)
Recognized in
Income on Derivatives
(in millions)
Derivatives designated as hedging instruments:
For the year ended December 31, 2021:
Derivatives included within the inventory intermediation agreement obligationsCost of products and other $8.4 
For the year ended December 31, 2020:
Derivatives included within the inventory intermediation agreement obligationsCost of products and other $12.6 
For the year ended December 31, 2019:
Derivatives included within the inventory intermediation agreement obligationsCost of products and other $(25.4)
Derivatives not designated as hedging instruments:
For the year ended December 31, 2021:
Commodity contractsCost of products and other $(83.4)
For the year ended December 31, 2020:
Commodity contractsCost of products and other $44.4 
For the year ended December 31, 2019:
Commodity contractsCost of products and other $36.5 
Hedged items designated in fair value hedges:
For the year ended December 31, 2021:
Crude oil, intermediate and refined product inventoryCost of products and other $(8.4)
For the year ended December 31, 2020:
Crude oil, intermediate and refined product inventoryCost of products and other $(12.6)
For the year ended December 31, 2019:
Crude oil, intermediate and refined product inventoryCost of products and other $25.4 

The Company had no ineffectiveness related to the fair value hedges as of December 31, 2021, 2020 and 2019.

F- 86


PBF ENERGY INC. AND PBF ENERGY COMPANY LLC
NOTES TO CONSOLIDATED FINANCIAL STATEMENTS
26. SUBSEQUENT EVENTS
PBFX Distribution
On February 10, 2022, the Board of Directors of PBF GP announced a distribution of $0.30 per unit on outstanding common units of PBFX. The distribution is payable on March 10, 2022 to PBFX unitholders of record as of February 24, 2022.
F- 87


ITEM 16. FORM 10-K SUMMARY
Not applicable.




SIGNATURES
Pursuant to the requirements of Section 13 or 15(d) of the Securities Exchange Act of 1934, each registrant has duly caused this report to be signed on its behalf by the undersigned, thereunto duly authorized.

 
PBF ENERGY INC.
 
                    (Registrant)
By: /s/ Thomas J. Nimbley
 (Thomas J. Nimbley)
 Chief Executive Officer
(Principal Executive Officer)
Date: February 17, 2022

PBF ENERGY COMPANY LLC
 
                    (Registrant)
By: /s/ Thomas J. Nimbley
 (Thomas J. Nimbley)
 Chief Executive Officer
(Principal Executive Officer)

Date: February 17, 2022





POWER OF ATTORNEY
Each of the officers and directors of PBF Energy Inc., whose signature appears below, in so signing, also makes, constitutes and appoints each of Erik Young, Matthew Lucey and Trecia Canty, and each of them, his true and lawful attorneys-in-fact, with full power and substitution, for him in any and all capacities, to execute and cause to be filed with the SEC any and all amendments to this Annual Report on Form 10-K, with exhibits thereto and other documents connected therewith and to perform any acts necessary to be done in order to file such documents, and hereby ratifies and confirms all that said attorneys-in-fact or their substitute or substitutes may do or cause to be done by virtue hereof.
Pursuant to the requirements of the Securities Exchange Act of 1934, this report has been signed below by the following persons on behalf of the registrant and in the capacities and on the dates indicated.
 
Signature  Title Date
/s/ Thomas J. NimbleyChief Executive Officer and Chairman of the BoardFebruary 17, 2022
(Thomas J. Nimbley)  of Directors (Principal Executive Officer) 
/s/ Erik YoungSenior Vice President, Chief Financial OfficerFebruary 17, 2022
(Erik Young)  (Principal Financial Officer) 
/s/ John BaroneChief Accounting Officer February 17, 2022
(John Barone)  (Principal Accounting Officer) 
/s/ Spencer Abraham  Director February 17, 2022
(Spencer Abraham)   
/s/ Wayne A. Budd  Director February 17, 2022
(Wayne A. Budd)   
/s/ Karen B. Davis  DirectorFebruary 17, 2022
(Karen B. Davis)  
/s/ Paul Donahue  DirectorFebruary 17, 2022
(Paul Donahue)  
/s/ Gene Edwards  Director February 17, 2022
(Gene Edwards)   
/s/ Robert J. Lavinia   DirectorFebruary 17, 2022
(Robert J. Lavinia)  
/s/ Kimberly S. Lubel  DirectorFebruary 17, 2022
(Kimberly S. Lubel)  
/s/ George E. Ogden  DirectorFebruary 17, 2022
(George E. Ogden)  




POWER OF ATTORNEY
Each of the officers of PBF Energy Company LLC, whose signature appears below, in so signing, also makes, constitutes and appoints each of Erik Young, Matthew Lucey and Trecia Canty, and each of them, his true and lawful attorneys-in-fact, with full power and substitution, for him in any and all capacities, to execute and cause to be filed with the SEC any and all amendments to this Annual Report on Form 10-K, with exhibits thereto and other documents connected therewith and to perform any acts necessary to be done in order to file such documents, and hereby ratifies and confirms all that said attorneys-in-fact or their substitute or substitutes may do or cause to be done by virtue hereof.
Pursuant to the requirements of the Securities Exchange Act of 1934, this report has been signed below by the following persons on behalf of the registrant and in the capacities and on the dates indicated.
 
Signature  Title Date
/s/ Thomas J. NimbleyChief Executive OfficerFebruary 17, 2022
(Thomas J. Nimbley)  (Principal Executive Officer) 
/s/ Erik YoungSenior Vice President, Chief Financial OfficerFebruary 17, 2022
(Erik Young)  (Principal Financial Officer) 
/s/ John BaroneChief Accounting Officer February 17, 2022
(John Barone)  (Principal Accounting Officer) 
Managing Member:   
PBF Energy Inc.    
/s/ Trecia Canty  Senior Vice President, General Counsel & Corporate  February 17, 2022
(Trecia Canty)  Secretary