10-K 1 pbf-2014123110k.htm 10-K PBF-2014.12.31.10K


 
UNITED STATES
SECURITIES AND EXCHANGE COMMISSION
Washington, D.C. 20549
 
FORM 10-K
 
(Mark one)
x
ANNUAL REPORT PURSUANT TO SECTION 13 OR 15(d) OF THE SECURITIES EXCHANGE ACT OF 1934
For the fiscal year ended: December 31, 2014
Or
¨
TRANSITION REPORT PURSUANT TO SECTION 13 OR 15(d) OF THE SECURITIES EXCHANGE ACT OF 1934
For the transition period from            to             
Commission File Number: 001-35764
 
PBF ENERGY INC.
(Exact name of registrant as specified in its charter)
 
DELAWARE
 
45-3763855 
 
 
 
(State or other jurisdiction of
incorporation or organization)
 
(I.R.S. Employer
Identification No.)
 
 
One Sylvan Way, Second Floor
Parsippany, New Jersey
 
07054
(Address of principal executive offices)
 
(Zip Code)
Registrants’ telephone number, including area code: (973) 455-7500
Securities registered pursuant to Section 12(b) of the Act:
Title of Each Class
 
Name of Each Exchange on Which Registered
Class A Common Stock, $0.001 par value 
 
New York Stock Exchange
Securities registered pursuant to Section 12(g) of the Act: None.
 


Indicate by check mark if the registrant is a well-known seasoned issuer, as defined in Rule 405 of the Securities Act.  x Yes ¨ No
Indicate by check mark if the registrant is not required to file reports pursuant to Section 13 or Section 15(d) of the Act¨ Yes x No
Indicate by check mark whether the registrant (1) has filed all reports required to be filed by Section 13 or 15(d) of the Securities Exchange Act of 1934 during the preceding 12 months (or for such shorter period that the registrant was required to file such reports); and (2) has been subject to such filing requirements for the past 90 days. x  Yes    ¨  No
Indicate by check mark whether the registrant has submitted electronically and posted on its corporate Web site, if any, every Interactive Data File required to be submitted and posted pursuant to Rule 405 of Regulation S-T (§232.405 of this chapter) during the preceding 12 months (or for such shorter period that the registrant was required to submit and post such files). x  Yes    o  No
Indicate by check mark if disclosure of delinquent filers pursuant to Item 405 of Regulation S-K (§229.405 of this chapter) is not contained herein, and will not be contained, to the best of registrant’s knowledge, in definitive proxy or information statements incorporated by reference in Part III of this Form 10-K or any amendment to this Form 10-K.  x
Indicate by check mark whether the registrant is a large accelerated filer, an accelerated filer, a non-accelerated filer, or a smaller reporting company. See the definitions of “large accelerated filer,” “accelerated filer” and “smaller reporting company” in Rule 12b-2 of the Exchange Act.
 
Large accelerated
filer
 
Accelerated filer
 
Non-accelerated filer
(Do not check if a
smaller reporting
company)
 
Smaller reporting
company
 
x
 
¨
 
¨
 
¨
Indicate by check mark whether the registrant is a shell company (as defined in Rule 12b-2 of the Exchange Act). ¨  Yes    x  No
The aggregate market value of the Common Stock of PBF Energy Inc. held by non-affiliates as of June 30, 2014 was $2,336,427,673 based upon the New York Stock Exchange Composite Transaction closing price.
As of February 24, 2015, PBF Energy Inc. had outstanding 85,779,539 shares of Class A common stock and 32 shares of Class B common stock.
DOCUMENTS INCORPORATED BY REFERENCE
PBF Energy Inc. intends to file with the Securities and Exchange Commission a definitive Proxy Statement for its Annual Meeting of Stockholders within 120 days after December 31, 2014. Portions of the Proxy Statement are incorporated by reference in Part III of this Form 10-K to the extent stated herein.
 




PBF ENERGY INC.
TABLE OF CONTENTS
PART I
 
 
 
 
 
 
 
 
 
 
 
 
 
 
 
PART II
 
 
 
 
 
 
 
 
 
 
 
PART III
 
 
 
 
 
 
 
 
 
 
 
 
 
 
PART IV
 
 
 

Explanatory Note

This Annual Report on Form 10-K is filed by PBF Energy Inc. (“PBF Energy”) which is a holding company whose primary asset is an equity interest in PBF Energy Company LLC ("PBF LLC"). PBF Energy is the sole managing member of, and owner of an equity interest representing approximately 89.9% of the outstanding economic interests in, PBF LLC as of December 31, 2014. PBF Energy operates and controls all of the business and affairs and consolidates the financial results of PBF LLC and its subsidiaries. PBF LLC is a holding company for the companies that directly and indirectly own and operate the business. PBF Holding Company LLC (“PBF Holding”) is a wholly-owned subsidiary of PBF LLC and PBF Finance Corporation ("PBF Finance") is a wholly-owned subsidiary of PBF Holding. Prior period filings of PBF Energy with the U.S. Securities and Exchange Commission ("SEC") for the periods March 31, 2013 through March 31, 2014 reflect a combined Form 10-Q and Form 10-K with PBF Holding and PBF Finance. As of June 30, 2014, PBF Energy files periodic SEC filings separately from PBF Holding and PBF Finance due to the change in the corporate structure related to the initial

2



public offering of PBF Logistics LP ("PBFX"), a consolidated subsidiary of PBF Energy (refer to Note 3 "PBF Logistics LP" of our Notes to Consolidated Financial Statements).

3



PART I
This Annual Report on Form 10-K is filed by PBF Energy. Unless the context indicates otherwise, the terms “we,” “us,” and “our” refer to both PBF Energy and its consolidated subsidiaries, including PBF LLC, PBF Holding, PBF Investments LLC (“PBF Investments”), PBF Services Company LLC, PBF Power Marketing LLC, PBF Energy Limited, Toledo Refining Company LLC (“Toledo Refining”), Paulsboro Natural Gas Pipeline Company LLC, Paulsboro Refining Company LLC (“Paulsboro Refining”), Delaware Pipeline Company LLC, Delaware City Refining Company LLC (“Delaware City Refining” or "DCR"), Delaware City Terminaling Company LLC, Toledo Terminaling Company LLC, PBF Logistics GP LLC, PBF Logistics LP ("PBFX") and PBF Rail Logistics Company LLC.
In this Annual Report on Form 10-K, we make certain forward-looking statements, including statements regarding our plans, strategies, objectives, expectations, intentions, and resources, under the safe harbor provisions of the Private Securities Litigation Reform Act of 1995. You should read our forward-looking statements together with our disclosures under the heading: “Cautionary Statement for the Purpose of Safe Harbor Provisions of the Private Securities Litigation Reform Act of 1995.” When considering forward-looking statements, you should keep in mind the risk factors and other cautionary statements set forth in this Annual Report on Form 10-K under “Risk Factors” in Item 1A.


4



ITEM. 1 BUSINESS
Overview
We are one of the largest independent petroleum refiners and suppliers of unbranded transportation fuels, heating oil, petrochemical feedstocks, lubricants and other petroleum products in the United States. We sell our products throughout the Northeast and Midwest of the United States, as well as in other regions of the United States and Canada, and are able to ship products to other international destinations. We were formed in 2008 to pursue acquisitions of crude oil refineries and downstream assets in North America. We currently own and operate three domestic oil refineries and related assets, which we acquired in 2010 and 2011. Our refineries have a combined processing capacity, known as throughput, of approximately 540,000 bpd, and a weighted-average Nelson Complexity Index of 11.3. We operate in two reportable business segments: Refining and Logistics.
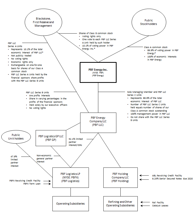
PBF Energy was formed on November 7, 2011 and is a holding company whose sole asset is a controlling equity interest in PBF LLC. We are the sole managing member of PBF LLC and operate and control all of the business and affairs of PBF LLC. We consolidate the financial results of PBF LLC and its subsidiaries and record a noncontrolling interest in our consolidated financial statements representing the economic interests of the members of PBF LLC other than PBF Energy. PBF LLC is a holding company for the companies that directly or indirectly own and operate our business. PBF LLC is PBF Energy’s predecessor for accounting purposes. Our financial statements and results of operations for periods prior to the completion of our initial public offering are those of PBF LLC. PBF Holding is a wholly-owned subsidiary of PBF LLC and is the parent company for our refining operations. PBF Energy, through its ownership of PBF LLC, also consolidates the financial results of PBFX and records a noncontrolling interest for the economic interests in PBFX held by the public common unit holders of PBFX.
As of December 31, 2014, we held 81,981,119 PBF LLC Series C Units and funds affiliated with The Blackstone Group L.P., or Blackstone, and First Reserve Management, L.P., or First Reserve, and our executive officers and directors and certain employees held 9,170,696 PBF LLC Series A Units (we refer to all of the holders of the PBF LLC Series A Units as “the members of PBF LLC other than PBF Energy”). As a result, the holders of our issued and outstanding shares of our Class A common stock have approximately 89.9% of the voting power in us, and the members of PBF LLC other than PBF Energy through their holdings of Class B common stock have approximately 10.1% of the voting power in us. Refer to "Recent Developments" below for details on a secondary offering by First Reserve and Blackstone which resulted in them selling all their remaining ownership interests in us.
Refining
Our three refineries are located in Toledo, Ohio, Delaware City, Delaware and Paulsboro, New Jersey. Our Mid-Continent refinery at Toledo processes light, sweet crude, has a throughput capacity of 170,000 bpd and a Nelson Complexity Index of 9.2. The majority of Toledo’s WTI-based crude is delivered via pipelines that originate in both Canada and the United States. Since our acquisition of Toledo in 2011, we have added additional truck and rail crude unloading capabilities that provide feedstock sourcing flexibility for the refinery and enables Toledo to run a more cost-advantaged crude slate. Our East Coast refineries at Delaware City and Paulsboro have a combined refining capacity of 370,000 bpd and Nelson Complexity Indices of 11.3 and 13.2, respectively. These high-conversion refineries process primarily medium and heavy, sour crudes and have historically received the bulk of their feedstock via ships and barges on the Delaware River.
Since 2012, we have expanded and upgraded existing on-site railroad infrastructure at our Delaware City refinery, including the expansion of the crude rail unloading facilities that was completed in February 2013. Currently, crude delivered to this facility is consumed at our Delaware City refinery. We also transport some of the crude delivered by rail from Delaware City via barge to our Paulsboro refinery or other third party destinations. In 2014, we completed a project to expand the Delaware City heavy crude rail unloading terminal capability at the refinery from 40,000 bpd to 80,000 bpd and added additional unloading spots to the dual-loop track light crude rail unloading facility, which increased its unloading capability from 105,000 bpd to 130,000 bpd. These projects bring total rail crude unloading capability up to 210,000 bpd, subject to the anticipated delivery of coiled and insulated railcars, the development of crude rail loading infrastructure in Canada and the use of unit trains. The

5



Delaware City rail unloading facility allows our East Coast refineries to source WTI-based crudes from Western Canada and the Mid-Continent, which we believe may provide significant cost advantages versus traditional Brent-based international crudes.
    Logistics
PBFX is a fee-based, growth-oriented, publicly traded Delaware master limited partnership formed by PBF Energy to own or lease, operate, develop and acquire crude oil and refined petroleum products terminals, pipelines, storage facilities and similar logistics assets. PBFX engages in the receiving, handling and transferring of crude oil and the receipt, storage and delivery of crude oil, refined products and intermediates from sources located throughout the United States and Canada for PBF Energy in support of its three refineries. All of PBFX’s revenue is derived from long-term, fee-based commercial agreements with PBF Holding, which include minimum volume commitments, for receiving, handling and transferring crude oil and storing crude oil and refined products. PBF Energy also has agreements with PBFX that establish fees for certain general and administrative services and operational and maintenance services provided by PBF Holding to PBFX. These transactions are eliminated by PBF Energy in consolidation.
On May 14, 2014, PBFX completed its initial public offering (the “PBFX Offering”). Subsequent to the PBFX Offering, PBF LLC transferred additional logistical assets to PBFX in two separate transactions in exchange for cash and equity consideration. As of December 31, 2014, PBF LLC held a 52.1% limited partner interest (consisting of 1,284,524 common units and 15,886,553 subordinated units) in PBFX, with the remaining 47.9% limited partner interest held by the public unit holders. PBF LLC also owns all of the incentive distribution rights and indirectly owns a non-economic general partner interest in PBFX through its wholly-owned subsidiary, PBF Logistics GP LLC (“PBF GP”), the general partner of PBFX. During the subordination period (as set forth in the partnership agreement of PBFX) holders of the subordinated units are not entitled to receive any distribution of available cash until the common units have received the minimum quarterly distribution plus any arrearages in the payment of the minimum quarterly distribution from prior quarters. If PBFX does not pay distributions on the subordinated units, the subordinated units will not accrue arrearages for those unpaid distributions. Each subordinated unit will convert into one common unit at the end of the subordination period.
See “Item 1A. Risk Factors” and “Item 13. Certain Relationships and Related Transactions, and Director Independence.”
Available Information
Our website address is www.pbfenergy.com. Information contained on our website is not part of this Annual Report on Form 10-K. Our annual reports on Form 10-K, quarterly reports on Form 10-Q, current reports on Form 8-K, and any other materials filed with (or furnished to) the U.S. Securities and Exchange Commission (SEC) by us are available on our website (under “Investors”) free of charge, soon after we file or furnish such material. In this same location, we also post our corporate governance guidelines, code of business conduct and ethics, and the charters of the committees of our board of directors. These documents are available free of charge in print to any stockholder that makes a written request to the Secretary, PBF Energy Inc., One Sylvan Way, Second Floor, Parsippany, New Jersey 07054.
Recent Developments
On February 6, 2015, we completed a public offering of 3,804,653 shares of Class A common stock in a secondary offering (the "February 2015 secondary offering"). All of the shares in the February 2015 secondary offering were sold by funds affiliated with Blackstone and First Reserve. In connection with the February 2015 secondary offering, Blackstone and First Reserve exchanged all of their remaining PBF LLC Series A Units for an equivalent number of shares of Class A common stock of PBF Energy, and as a result, Blackstone and First Reserve no longer hold any PBF LLC Series A Units or shares of our Class A Common stock. The holders of PBF LLC Series B Units, which include certain executive officers of PBF Energy, received a portion of the proceeds of the sale of the PBF Energy Class A common stock by Blackstone and First Reserve in accordance with the

6



amended and restated limited liability company agreement of PBF LLC. PBF Energy did not receive any proceeds from the February 2015 secondary offering. As a result of the February 2015 secondary offering, we now own 85,768,077 PBF LLC Series C Units and our executive officers and directors and certain employees beneficially own 5,366,043 PBF LLC Series A Units, and the holders of our issued and outstanding shares of Class A common stock have 94.1% of the voting power in us and the members of PBF LLC other than PBF Energy through their holdings of Class B common stock have the remaining 5.9% of the voting power in us.





7



The diagram below depicts our organizational structure as of December 31, 2014 (without giving effect to the February 2015 secondary offering):

___________________
*
On February 6, 2015, PBF Energy completed a public offering of 3,804,653 shares of Class A common stock in a secondary offering (the "February 2015 secondary offering"). All of the shares in the February 2015 secondary offering were sold by funds affiliated with Blackstone and First Reserve. In connection with the February 2015 secondary offering, Blackstone and First Reserve exchanged all of their remaining PBF LLC Series A Units for an equivalent number of shares of Class A common stock of PBF Energy, and as a result, holders of PBF Energy's issued and outstanding shares of Class A common stock have 94.1% of the economic and voting power of PBF LLC.

8



Operating Segments
Effective with the completion of the PBFX Offering in May 2014, the Company operates in two reportable business segments: Refining and Logistics. The Company’s three oil refineries are all engaged in the refining of crude oil and other feedstocks into petroleum products, and are aggregated into the Refining segment. PBFX operates logistical assets such as crude oil and refined petroleum products terminals, pipelines, and storage facilities, which are aggregated into the Logistics segment. PBFX currently does not generate third party revenue and as such intersegment related revenues are eliminated in consolidation. Prior to the PBFX Offering, PBFX's assets were operated within the refining operations of the Company's Delaware City and Toledo refineries. The assets did not generate third party or intra-entity revenue and were not considered to be a separate reportable segment. See Note 20 "Segment Information" of our Notes to Consolidated Financial Statements included in this Annual Report on Form 10-K for detailed information on our operating results by business segment.
Refining Segment
We own and operate three refineries, all located in regions with currently favorable market dynamics where finished product demand exceeds operating refining capacity. We produce a variety of products at each of our refineries, including gasoline, ULSD, heating oil, jet fuel, lubricants, petrochemicals and asphalt. We sell our products throughout the Northeast and Midwest of the United States, as well as in other regions of the United States and Canada, and are able to ship products to other international destinations.
Delaware City Refinery
Acquisition and Re-Start. Through our subsidiaries, Delaware City Refining and Delaware Pipeline Company LLC, we acquired the idle Delaware City refinery and its related assets, including a petroleum product terminal, a petroleum products pipeline and an electric generation facility, on June 1, 2010 from affiliates of Valero for approximately $220.0 million in cash, consisting of approximately $170.0 million for the refinery, terminal and pipeline assets and $50.0 million for the power plant complex located on the property.
At the time of acquisition, we reached an agreement with the State of Delaware that provided for a five-year operating permit and up to approximately $45.0 million of economic support to re-start the facility, and negotiated a new long-term contract with the relevant union at the refinery. As of December 31, 2014, we had received $41.4 million in economic support from the State of Delaware under this agreement. We believe that the refinery’s ability to process lower quality crudes allows us to capture a higher margin as these lower quality crudes are typically priced at discounts to benchmark crudes, and to compete effectively in a region where product demand currently significantly exceeds refining capacity.
We completed the restart of the Delaware City Refinery in October 2011. Since our acquisition through December 31, 2014, we have invested in turnaround and re-start projects at Delaware City, as well as in the strategic development of crude rail unloading facilities. In May 2012, we commenced crude shipments via rail into a newly developed crude rail unloading facility at our Delaware City refinery. We have further expanded and upgraded the existing on-site railroad infrastructure, including the expansion of the crude rail unloading facilities. In 2014, we added additional unloading spots to the dual-loop track to increase light crude unloading capabilities at that facility to approximately 130,000 bpd and completed a project to expand the Delaware City heavy crude rail unloading capability at the refinery from 40,000 bpd to 80,000 bpd. These projects bring total rail crude unloading capability up to 210,000 bpd, subject to the delivery of coiled and insulated railcars, the development of crude rail loading infrastructure in Canada and the use of unit trains. The Delaware City rail unloading facility allows our East Coast refineries to source WTI-based crudes from Western Canada and the Mid-Continent, which we believe at times may provide significant cost advantages versus traditional Brent-based international crudes.
    
We have entered into agreements to lease or purchase railcars, including coiled and insulated rails cars, which are capable of transporting Canadian heavy crude oils, and general purpose cars, which we have been using to transport lighter crude oils. In addition to the construction of our rail unloading facilities at Delaware City and the execution of our railcar procurement strategy, we also created dedicated crude-by-rail acquisition and rail

9



logistics teams. These teams, staffed by PBF employees in our corporate headquarters, at the Delaware City refinery and in our field offices in Calgary, Alberta and Oklahoma City, Oklahoma, are responsible for crude procurement, logistics via rail and monitoring crude-by-rail offloading.
Overview. The Delaware City refinery is located on a 5,000-acre site, with access to waterborne cargoes and an extensive distribution network of pipelines, barges and tankers, truck and rail. Delaware City is a fully integrated operation that receives crude via rail at its crude unloading facilities, or ship or barge at its docks located on the Delaware River. The crude and other feedstocks are transported, via pipes, to an extensive tank farm where they are stored until processing. In addition, there is a 17-bay, 50,000 bpd capacity truck loading rack located adjacent to the refinery and a 23-mile interstate pipeline that are used to distribute clean products.
The Delaware City refinery has a throughput capacity of 190,000 bpd and a Nelson Complexity Index of 11.3. As a result of its configuration and process units, Delaware City has the capability of processing a slate of heavy crudes with a high concentration of high sulfur crudes and is one of the largest and most complex refineries on the East Coast. The Delaware City refinery is one of two heavy crude coking refineries, the other being Paulsboro, on the East Coast of the United States with coking capacity equal to approximately 25% of crude capacity.
The Delaware City refinery primarily processes a variety of medium to heavy, sour crude oils, but can run light, sweet crude oils as well. The refinery has large conversion capacity with its 82,000 bpd FCC unit, 47,000 bpd FCU and 18,000 bpd hydrocracking unit with vacuum distillation. Hydrogen is provided via the refinery’s steam methane reformer and continuous catalytic reformer.
Delaware City Process Flow Diagram

10



The following table approximates the Delaware City refinery’s major process unit capacities. Unit capacities are shown in barrels per stream day.
 
Refinery Units
Nameplate
Capacity
Crude Distillation Unit
190,000

Vacuum Distillation Unit
102,000

Fluid Catalytic Cracking Unit (FCC)
82,000

Hydrotreating Units
160,000

Hydrocracking Unit
18,000

Catalytic Reforming Unit (CCR)
43,000

Benzene / Toluene Extraction Unit
15,000

Butane Isomerization Unit (ISOM)
6,000

Alkylation Unit (Alky)
11,000

Polymerization Unit (Poly)
16,000

Fluid Coking Unit (FCU/ Fluid Coker)
47,000

Feedstocks and Supply Arrangements. In April 2011, we entered into a crude and feedstock supply agreement with Statoil that expires on December 31, 2015. Pursuant to the agreement as amended in October 2012, we direct Statoil to purchase waterborne crude and other feedstocks for Delaware City and Statoil purchases these products on the spot market or through term agreements. Accordingly, Statoil enters into, on our behalf, hedging arrangements to protect against changes in prices between the time of purchase and the time of processing the feedstocks. In addition to procurement, Statoil arranges transportation and insurance for these waterborne deliveries of crude and feedstock supply and we pay Statoil a per barrel fee for their procurement and logistics services. Statoil generally holds title to the waterborne crude and feedstocks until we process the crude or feedstocks through our process units. We pay Statoil on a daily basis for the corresponding volume of crude or feedstocks that are consumed in conjunction with the refining process. This crude supply and feedstock arrangement helps us reduce the amount of investment we are required to maintain in crude inventories and, as a result, helps us manage our working capital.
Product Offtake. Prior to June 30, 2013, we sold the bulk of Delaware City’s clean products to MSCG through an offtake agreement. Under the offtake agreement, MSCG purchased 100% of our finished clean products at Delaware City, which included gasoline, heating oil and jet fuel, as well as our intermediates. During the term of the offtake agreement, we sold the remainder of our refined products directly to a variety of customers on the spot market or through term agreements. Subsequent to the termination of the offtake agreement, we market and sell all of our refined products independently to a variety of customers on the spot market or through term agreements.
Inventory Intermediation Agreement. On June 26, 2013, the Company entered into an Inventory Intermediation Agreement with J. Aron ("Inventory Intermediation Agreement") to support the operations of the Delaware City refinery, which commenced upon the termination of the product offtake agreement with MSCG. Pursuant to the Inventory Intermediation Agreement, J. Aron purchased certain of the finished and intermediate products (collectively the “Products”) located at the refinery upon termination of the MSCG product offtake agreement. J. Aron purchases the Products produced and delivered into the refinery's storage tanks on a daily basis. J. Aron further agrees to sell to us on a daily basis the Products delivered out of the refinery's storage tanks.
Tankage Capacity. The Delaware City refinery has total storage capacity of approximately 10.0 million barrels. Of the total, 18 tanks with approximately 3.6 million barrels of storage capacity are dedicated to crude oil and other feedstock storage with the remaining approximately 6.4 million barrels allocated to finished products, intermediates and other products.
Energy and Other Utilities. Under normal operating conditions, the Delaware City refinery consumes approximately 55,000 MMBTU per day of natural gas. The Delaware City refinery has a 280 MW power plant

11



located on-site that consists of two natural gas-fueled turbines with combined capacity of approximately 140 MW and four turbo-generators with combined nameplate capacity of approximately 140 MW. Collectively, this power plant produces electricity in excess of Delaware City’s refinery load of approximately 90 MW. Excess electricity is sold into the Pennsylvania-New Jersey-Maryland, or PJM, grid. Steam is primarily produced by a combination of three dedicated boilers and supplemented by secondary boilers at the FCC and coker.

Paulsboro Refinery
Acquisition. We acquired the entities that owned the Paulsboro refinery (including an associated natural gas pipeline) on December 17, 2010, from Valero for approximately $357.7 million, excluding working capital. The purchase price excludes inventory purchased on our behalf by MSCG and Statoil. We invested approximately $60.0 million in capital in early 2011 to complete a scheduled turnaround at the refinery.
Overview. Paulsboro has a throughput capacity of 180,000 bpd and a Nelson Complexity Index of 13.2. The Paulsboro refinery is located on approximately 950 acres on the Delaware River in Paulsboro, New Jersey, just south of Philadelphia and approximately 30 miles away from Delaware City. Paulsboro receives crude and feedstocks via its marine terminal on the Delaware River. Paulsboro is one of two operating refineries on the East Coast with coking capacity, the other being Delaware City. Major units at the Paulsboro refinery include crude distillation units, vacuum distillation units, an FCC unit, a delayed coking unit, a lube oil processing unit and a propane deasphalting unit.
The Paulsboro refinery primarily processes a variety of medium and heavy, sour crude oils but can run light, sweet crude oils as well. The Paulsboro refinery predominantly produces gasoline, diesel fuels and jet fuel and also manufactures Group I base oils or lubricants. In addition to its finished clean products slate, Paulsboro produces asphalt and petroleum coke.
Paulsboro Refinery Process Flow Diagram


12



The following table approximates the Paulsboro refinery’s major process unit capacities. Unit capacities are shown in barrels per stream day.
 
Refinery Units
Nameplate
Capacity
Crude Distillation Units
168,000

Vacuum Distillation Units
83,000

Fluid Catalytic Cracking Unit (FCC)
55,000

Hydrotreating Units
141,000

Catalytic Reforming Unit (CCR)
32,000

Alkylation Unit (Alky)
11,000

Lube Oil Processing Unit
12,000

Delayed Coking Unit (Coker)
27,000

Propane Deasphalting Unit
11,000

Feedstocks and Supply Arrangements. We have a contract with Saudi Aramco pursuant to which we have been purchasing up to approximately 100,000 bpd of crude oil from Saudi Aramco that is processed at Paulsboro. The crude purchased is priced off ASCI.
Product Offtake. Prior to June 30, 2013, we sold the bulk of Paulsboro’s clean products to MSCG through an offtake agreement. With the exception of certain jet fuel and lubricant sales, MSCG purchased 100% of our finished clean products and intermediates under the offtake agreement. During the term of the offtake agreement, we sold the remainder of our refined products directly to a variety of customers on the spot market or through term agreements. Subsequent to the termination of the offtake agreement, we market and sell all of our refined products independently to a variety of customers on the spot market or through term agreements.
Inventory Intermediation Agreement. On June 26, 2013, the Company entered into an Inventory Intermediation Agreement with J. Aron to support the operations of the Paulsboro refinery, which commenced upon the termination of the product offtake agreement with MSCG. Pursuant to the Inventory Intermediation Agreement, J. Aron purchased all of the Products located at Paulsboro upon termination of the product offtake agreement. J. Aron purchases the Products produced and delivered into the refinery's storage tanks on a daily basis. J. Aron further agrees to sell to us on a daily basis the Products delivered out of the refinery's storage tanks.
Tankage Capacity. The Paulsboro refinery has total storage capacity of approximately 7.5 million barrels. Of the total, approximately 2.1 million barrels are dedicated to crude oil storage with the remaining 5.4 million barrels allocated to finished products, intermediates and other products.
Energy and Other Utilities. Under normal operating conditions, the Paulsboro refinery consumes approximately 30,000 MMBTU per day of natural gas. The Paulsboro refinery is virtually self-sufficient for its electrical power requirements. The refinery supplies approximately 90% of its 63 MW load through a combination of four generators with a nameplate capacity of 78 MW, in addition to a 30 MW gas turbine generator and two 15 MW steam turbine generators located at the Paulsboro utility plant. In the event that Paulsboro requires additional electricity to operate the refinery, supplemental power is available through a local utility. Paulsboro is connected to the grid via three separate 69 KV aerial feeders and has the ability to run entirely on imported power. Steam is primarily produced by three boilers, each with continuous rated capacity of 300,000-lb/hr at 900-psi. In addition, Paulsboro has a heat recovery steam generator and a number of waste heat boilers throughout the refinery that supplement the steam generation capacity. Paulsboro’s current hydrogen needs are met by the hydrogen supply from the reformer. In addition, the refinery employs a standalone steam methane reformer that is capable of producing 10 MMSCFD of 99% pure hydrogen. This ancillary hydrogen plant is utilized as a back-up source of hydrogen for the refinery’s process units.



13



Toledo Refinery
Acquisition. Through our subsidiary, Toledo Refining, we acquired the Toledo refinery on March 1, 2011, from Sunoco for approximately $400.0 million, excluding working capital. We also purchased refined and certain intermediate products inventory for approximately $299.6 million, and MSCG purchased the refinery’s crude oil inventory on our behalf. Additionally, included in the terms of the sale was a five-year participation payment of up to $125.0 million payable to Sunoco based upon post-acquisition earnings of the refinery, of which $103.6 million was paid in 2012 and the balance paid in 2013.
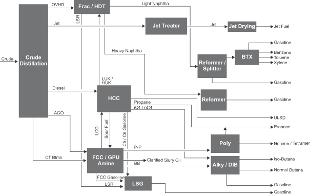
Overview. Toledo has a throughput capacity of approximately 170,000 bpd and a Nelson Complexity Index of 9.2. Toledo primarily processes a slate of light, sweet crudes from Canada, the Mid-Continent, the Bakken region and the U.S. Gulf Coast. Toledo produces finished products including gasoline and ULSD, in addition to a variety of high-value petrochemicals including nonene, xylene, tetramer and toluene.
The Toledo refinery is located on a 282-acre site near Toledo, Ohio, approximately 60 miles from Detroit. Major units at the Toledo refinery include an FCC unit, a hydrocracker, an alkylation unit and a UDEX unit. Crude is delivered to the Toledo refinery through three primary pipelines: (1) Enbridge from the north, (2) Capline from the south and (3) Mid-Valley from the south. Crude is also delivered to a nearby terminal by rail and from local sources by truck to a truck unloading facility within the refinery.


Toledo Refinery Process Flow Diagram

14



The following table approximates the Toledo refinery’s major process unit capacities. Unit capacities are shown in barrels per stream day.
 
 
 
Refinery Units
Nameplate
Capacity
Crude Distillation Unit
170,000

Fluid Catalytic Cracking Unit (FCC)
79,000

Hydrotreating Units
95,000

Hydrocracking Unit (HCC)
45,000

Catalytic Reforming Units
45,000

Alkylation Unit (Alky)
10,000

Polymerization Unit (Poly)
7,000

UDEX Unit (BTX)
16,300

Feedstocks and Supply Arrangements. Prior to July 31, 2014, we had a crude oil acquisition agreement with MSCG pursuant to which we directed MSCG to purchase crude and other feedstocks for Toledo. MSCG purchased crude and feedstocks on the spot market. Accordingly, MSCG entered into, on our behalf, hedging arrangements to protect against changes in prices between the time of purchase and the time of processing the feedstocks. In addition to procurement, MSCG arranged transportation and insurance for the crude and feedstock supply and we paid MSCG a per barrel fee for their procurement and logistics services. We paid MSCG on a daily basis for the corresponding volume of crude or feedstocks two days after they were consumed in conjunction with the refining process. This arrangement helped us reduce the amount of investment we were required to maintain in crude inventories and, as a result, helped us manage our working capital. Subsequent to the termination of the crude oil acquisition agreement with MSCG, we began fully sourcing our own crude oil needs for Toledo.
Product Offtake. Toledo is connected, via pipelines, to an extensive distribution network throughout Ohio, Illinois, Indiana, Kentucky, Michigan, Pennsylvania and West Virginia. The finished products are transported on pipelines owned by Sunoco Logistics Partners L.P. and Buckeye Partners. In addition, we have proprietary connections to a variety of smaller pipelines and spurs that help us optimize our clean products distribution. A significant portion of Toledo’s gasoline and ULSD are distributed through the approximately 28 terminals in this network.
In March 2011, we entered into an agreement with Sunoco whereby Sunoco purchases gasoline and distillate products representing approximately one-third of the Toledo refinery’s gasoline and distillates production. The agreement had a three year term, subject to certain early termination rights. In March 2014, the agreement was renewed and extended for another three year term. We sell the bulk of the petrochemicals produced at the Toledo refinery through short-term contracts or on the spot market and the majority of the petrochemical distribution is done via rail.
Tankage Capacity. The Toledo refinery has total storage capacity of approximately 4.5 million barrels. The Toledo refinery receives its crude through pipeline connections and a truck rack. Of the total, approximately 1.2 million barrels are dedicated to crude oil storage with the remaining 3.3 million barrels allocated to intermediates and products. A portion of storage capacity dedicated to crude oil and finished products was transferred to PBFX in conjunction with its acquisition of the Toledo Storage Facility in December 2014.
Energy and Other Utilities. Under normal operating conditions, the Toledo refinery consumes approximately 17,000 MMBTU per day of natural gas. The Toledo refinery purchases its electricity from a local utility and has a long-term contract to purchase hydrogen and steam from a local third party supplier. In addition to the third party steam supplier, Toledo consumes a portion of the steam that is generated by its various process units.

    

15



Logistics Segment
We formed PBFX, a publicly traded master limited partnership, to own or lease, operate, develop and acquire crude oil and refined petroleum products terminals, pipelines, storage facilities and similar logistics assets. PBFX's operations are aggregated into the Logistics segment. PBFX engages in the receiving, handling and transferring of crude oil and the receipt, storage and delivery of crude oil, refined products and intermediates from sources located throughout the United States and Canada for PBF Energy in support of its three refineries. PBFX's revenues are generated from agreements it has with PBF Energy and its subsidiaries for such services. PBFX currently does not generate third party revenue and therefore intersegment related revenues are eliminated in consolidation by PBF Energy. Prior to the PBFX Offering, PBFX's assets were operated within the refining operations of the Company's Delaware City and Toledo refineries. The assets did not generate third party or intra-entity revenue and were not considered to be a separate reportable segment.
PBFX's assets consist of the following:
The DCR Rail Terminal - A 130,000 bpd light crude oil rail unloading terminal which commenced operations in February 2013 and serves PBF Energy’s Delaware City and Paulsboro refineries.
The DCR West Rack - A 40,000 bpd heavy crude oil unloading rack which commenced operations in August 2014 and serves PBF Energy’s Delaware City refinery.
The Toledo Truck Terminal - A truck terminal, currently comprised of six lease automatic custody transfer (“LACT”) units, with unloading capacity of 22,500 bpd.
The Toledo Storage Facility - A storage facility which services PBF Energy's Toledo refinery and consists of 30 tanks for storing crude oil, refined products and intermediates with aggregate capacity of 3.9 million barrels as well as a propane storage and unloading facility consisting of 27 propane storage bullets and a truck loading facility with a throughput capacity of 11,000 bpd.
Initial Public Offering of PBFX and Subsequent Drop-Down Transactions
On May 14, 2014, PBFX completed its initial public offering of 15,812,500 common units (including 2,062,500 common units issued pursuant to the exercise of the underwriters' over-allotment option). Upon completion of the PBFX Offering, PBF LLC held a 50.2% limited partner interest in PBFX (consisting of 74,053 common units and 15,886,553 subordinated units) and all of PBFX’s incentive distribution rights, with the remaining 49.8% limited partner interest held by public common unit holders.
Effective September 30, 2014, PBF Holding distributed to PBF LLC all of the equity interests of Delaware City Terminaling Company II LLC ("DCT II"), which assets consist solely of the Delaware City heavy crude unloading rack (the "DCR West Rack"). PBF LLC then contributed to PBFX all of the equity interests of DCT II for total consideration of $150.0 million consisting of $135.0 million of cash and $15.0 million of PBFX common units, or 589,536 common units (the "DCR West Rack Acquisition"). The DCR West Rack has an estimated throughput capacity of at least 40,000 bpd. Subsequent to the DCR West Rack Acquisition, PBF LLC held a 51.1% limited partner interest in PBFX consisting of 663,589 common units and 15,886,553 subordinated units.
Effective December 11, 2014, PBF LLC contributed to PBFX all of the issued and outstanding limited liability company interests of Toledo Terminaling Company LLC ("Toledo Terminaling"), whose assets consist of a tank farm and related facilities located at our Toledo refinery, including a propane storage and loading facility (the "Toledo Storage Facility"), for total consideration payable to PBF LLC of $150.0 million consisting of $135.0 million of cash and $15.0 million of PBFX common units, or 620,935 common units (the "Toledo Storage Facility Acquisition"). Subsequent to the Toledo Storage Facility Acquisition, PBF LLC holds a 52.1% limited partner interested in PBFX consisting of 1,284,524 common units and 15,886,553 subordinated units.


16



Principal Products
Our refineries make various grades of gasoline, diesel fuel, jet fuel, and other products from crude oil, other feedstocks, and blending components. We sell these products through our commercial accounts, and sales with major oil companies. For the years ended December 31, 2014, 2013 and 2012, gasoline and distillates accounted for 86.0%, 88.6% and 88.8% of our revenues, respectively.
Customers
We sell a variety of refined products to a diverse customer base. The majority of our refined products are primarily sold through short-term contracts or on the spot market. However, we do have product offtake arrangements for a portion of our clean products. For the year ended December 31, 2014, no single customer accounted for 10% or more of our revenues. No single customer accounted for 10% or more of our total trade accounts receivable as of December 31, 2014.
For the year ended December 31, 2013, MSCG and Sunoco accounted for 29% and 10% of our revenues, respectively. As of December 31, 2013, Sunoco accounted for 10% of accounts receivable.
For the year ended December 31, 2012, MSCG and Sunoco accounted for 57% and 10% of the Company’s revenues, respectively.

Seasonality
Demand for gasoline and diesel is generally higher during the summer months than during the winter months due to seasonal increases in highway traffic and construction work. Decreased demand during the winter months can lower gasoline and diesel prices. As a result, our operating results for the first and fourth calendar quarters may be lower than those for the second and third calendar quarters of each year. Refining margins remain volatile and our results of operations may not reflect these historical seasonal trends. Most of the effects of seasonality on PBFX's operating results are mitigated through fee-based commercial agreements with us that include minimum volume commitments.
Competition
The refining business is very competitive. We compete directly with various other refining companies both on the East and Gulf Coasts and in the Mid-Continent, with integrated oil companies, with foreign refiners that import products into the United States and with producers and marketers in other industries supplying alternative forms of energy and fuels to satisfy the requirements of industrial, commercial and individual consumers. Some of our competitors have expanded the capacity of their refineries and internationally new refineries are coming on line which could also affect our competitive position.
Profitability in the refining industry depends largely on refined product margins, which can fluctuate significantly, as well as crude oil prices and differentials between the prices of different grades of crude oil, operating efficiency and reliability, product mix and costs of product distribution and transportation. Certain of our competitors that have larger and more complex refineries may be able to realize lower per-barrel costs or higher margins per barrel of throughput. Several of our principal competitors are integrated national or international oil companies that are larger and have substantially greater resources. Because of their integrated operations and larger capitalization, these companies may be more flexible in responding to volatile industry or market conditions, such as shortages of feedstocks or intense price fluctuations. Refining margins are frequently impacted by sharp changes in crude oil costs, which may not be immediately reflected in product prices.
The refining industry is highly competitive with respect to feedstock supply. Unlike certain of our competitors that have access to proprietary controlled sources of crude oil production available for use at their own refineries, we obtain substantially all of our crude oil and other feedstocks from unaffiliated sources. The availability and cost of crude oil is affected by global supply and demand. We have no crude oil reserves and are not engaged in the exploration or production of crude oil. We believe, however, that we will be able to obtain adequate crude oil and other feedstocks at generally competitive prices for the foreseeable future.

17



Corporate Offices
We lease approximately 53,000 square feet for our principal corporate offices in Parsippany, New Jersey. The lease for our principal corporate offices expires in 2016. Functions performed in the Parsippany office include overall corporate management, refinery and HSE management, planning and strategy, corporate finance, commercial operations, logistics, contract administration, marketing, investor relations, governmental affairs, accounting, tax, treasury, information technology, legal and human resources support functions.
Employees
As of December 31, 2014, we had approximately 1,714 employees. At Paulsboro, 275 of our 448 employees are covered by a collective bargaining agreement. In addition, 659 of our 1,057 employees at Delaware City and Toledo are covered by a collective bargaining agreement. None of our corporate employees are covered by a collective bargaining agreement. We consider our relations with the represented employees to be satisfactory. At Delaware City and Toledo, most hourly employees are covered by a collective bargaining agreement through the United Steel Workers (USW). While the contracts at these sites were scheduled to expire in February 2015, the Company successfully negotiated early settlements at both locations through February 2018. Similarly, at Paulsboro hourly employees are represented by the Independent Oil Workers (IOW) and while this contract was scheduled to expire in March 2015, the Company also negotiated an early settlement with the IOW to expire in March 2018.

Executive Officers of the Registrant
The following is a list of our executive officers as of February 26, 2015:
Name
 
Age
 
Position
Thomas D. O’Malley
 
73

 
Executive Chairman of the Board of Directors
Thomas J. Nimbley
 
63

 
Chief Executive Officer
Matthew C. Lucey
 
41

 
President
Erik Young
 
37

 
Senior Vice President, Chief Financial Officer
Jeffrey Dill
 
53

 
Senior Vice President, General Counsel
Thomas L. O'Connor
 
42

 
Senior Vice President, Co-Head of Commercial
Todd O'Malley
 
41

 
Senior Vice President
Herman Seedorf
 
63

 
Senior Vice President of Refining
Paul Davis
 
52

 
Vice President, Co-Head of Commercial
Thomas D. O’Malley has served as Executive Chairman of our Board since our formation in November 2011, served as Executive Chairman of the Board of Directors of PBF LLC and its predecessors from March 2008 to February 2013, and was the Chief Executive Officer of PBF LLC and its predecessor from inception until June 2010. Mr. O’Malley also served as the Chairman of PBF Holding from April 2010 to June 2010 and from January 2011 to October 2012. Mr. O’Malley has also served as the Chairman of the Board of Directors of PBF GP since 2014. He has more than 30 years of experience in the refining industry. He served as Chairman of the Board of Petroplus Holdings A.G., listed on the Swiss Exchange, from May 2006 until February 2011, and was Chief Executive Officer from May 2006 until September 2007. Mr. O’Malley was Chairman of the Board of Premcor Inc. ("Premcor"), a domestic oil refiner and Fortune 250 company listed on the NYSE, from February 2002 until its sale to Valero in August 2005 and was Chief Executive Officer from February 2002 to January 2005. Before joining Premcor, Mr. O’Malley was Chairman and Chief Executive Officer of Tosco Corporation ("Tosco"). This Fortune 100 company, listed on the NYSE, was the largest independent oil refiner and marketer of oil products in the United States, with annualized revenues of approximately $25.0 billion when it merged with Phillips Petroleum Company ("Phillips") in September 2001.
Thomas J. Nimbley has served on our Board of Directors since October 2014. He has served as our Chief Executive Officer since June 2010 and was our Executive Vice President, Chief Operating Officer from March

18



2010 through June 2010. In his capacity as our Chief Executive Officer, Mr. Nimbley also serves as a director and the Chief Executive Officer of our subsidiaries, including PBF GP. Prior to joining us, Mr. Nimbley served as a Principal for Nimbley Consultants LLC from June 2005 to March 2010, where he provided consulting services and assisted on the acquisition of two refineries. He previously served as Senior Vice President and head of Refining for Phillips and subsequently Senior Vice President and head of Refining for ConocoPhillips ("ConocoPhillips")domestic refining system (13 locations) following the merger of Phillips and Conoco Inc. Before joining Phillips at the time of its acquisition of Tosco in September 2001, Mr. Nimbley served in various positions with Tosco and its subsidiaries starting in April 1993.
Matthew C. Lucey has served as our President effective January 2015 and was our Executive Vice President from April 2014 to December 2014. Mr. Lucey served as our Senior Vice President, Chief Financial Officer from April 2010 to March 2014. Mr. Lucey joined us as our Vice President, Finance in April 2008. Prior thereto, Mr. Lucey served as a Managing Director of M.E. Zukerman & Co., a New York-based private equity firm specializing in several sectors of the broader energy industry, from 2001 to 2008. While at M.E. Zukerman & Co., Mr. Lucey participated in all aspects of the firm’s energy investment activities and served on the Management Committee of Penreco, a manufacturer of specialty petroleum products; Cortez Pipeline Company, a 500 mile CO2 pipeline; and Venture Coke Company, a merchant petroleum coke calciner. Before joining M.E. Zukerman & Co., Mr. Lucey spent six years in the banking industry.
Erik Young has served as our Senior Vice President and Chief Financial Officer since April 2014 after joining us in December 2010 as Director, Strategic Planning where he was responsible for both corporate development and capital markets initiatives. Prior to joining the Company, Mr. Young spent eleven years in corporate finance, strategic planning and mergers and acquisitions roles across a variety of industries. He began his career in investment banking before joining J.F. Lehman & Company, a private equity investment firm, in 2001.
Jeffrey Dill has served as our Senior Vice President, General Counsel and Secretary since May 2010 and from March 2008 until September 2009. Mr. Dill served as Senior Vice President, General Counsel and Secretary for Maxum Petroleum, Inc., a national marketer and logistics company for petroleum products, from September 2009 to May 2010 and as Consulting General Counsel and Secretary for NTR Acquisition Co., a special purpose acquisition company focused on downstream energy opportunities, from April 2007 to February 2008. Previously he served as Vice President, General Counsel and Secretary at Neurogen Corporation, a drug discovery and development company, from March 2006 to December 2007. Mr. Dill has close to 20 years experience providing legal support to refining, transportation and marketing organizations in the petroleum industry, including positions at Premcor, ConocoPhillips, Tosco and Unocal Corporation.
Thomas L. O’Connor joined us as Senior Vice President in September 2014 with responsibility for business development and growing the business of PBFX, and effective January 2015, serves as our Co-Head of commercial activities. Prior to joining the Company, Mr. O'Connor worked at Morgan Stanley since 2000 in various positions, most recently as a Managing Director and Global Head of Crude Oil Trading and Global Co-Head of Oil Flow Trading. Prior to joining Morgan Stanley, Mr. O'Connor worked for Tosco from 1995 to 2000 in the Atlantic Basin Fuel Oil and Feedstocks group.
Todd O'Malley serves as our Senior Vice President and since January 2015 as President of PBFX. Mr. O'Malley previously served as our Senior Vice President and Chief Commercial Officer from April 2014 to December 2014. Mr. O'Malley joined PBF Energy in November 2010, with over 15 years of energy industry experience, and was named Vice President, Products responsible for petroleum products and power in May 2013. Mr. O’Malley joined PBF from the Hess Energy Trading Company ("HETCO"), where he traded petroleum products in both the United States and Europe from October 2008 to November 2010. Prior to that, Mr. O’Malley established a proprietary refined petroleum products and ethanol trading platform for an international investment bank. Previously, Mr. O’Malley was Vice President of Supply and Distribution of Gulf Oil in charge of petroleum products trading and optimization of storage and terminal assets. Prior thereto, Mr. O’Malley managed the northeast clean products commercial operations for Premcor. Mr. O’Malley has held similar commercial roles in other energy-focused organizations where he traded electricity, natural gas, grains, biofuels, crude oil and petroleum products, both physically and financially.

19



Herman Seedorf serves as our Senior Vice President of Refining. Mr. Seedorf originally joined PBF Energy in February of 2011 as the Delaware City Refinery Plant Manager and became Senior Vice President, Eastern Region Refining, in September of 2013. Prior to 2011, Mr. Seedorf served as the refinery manager of the Wood River Refinery in Roxana, Illinois, and also as an officer of the joint venture between ConocoPhillips and Cenovus Energy Inc. Mr. Seedorf's oversight responsibilities included the development and execution of the multi-billion dollar upgrade project which enabled the expanded processing of Canadian crude oils. He also served as the refinery manager of the Bayway Refinery in Linden, New Jersey for four years during the time period that it was an asset of the Tosco. Mr. Seedorf began his career in the petroleum industry with Exxon Corporation ("Exxon") in 1980. His assignments with Exxon included the trading of international crude oils and a number of managerial assignments at the Baytown Refinery in Texas.
Paul Davis serves as our Vice President, Crude Oil and Feedstocks and effective January 2015 serves as our Co-Head of commercial activities. Mr. Davis joined PBF Energy in April 2012 and, in May 2013, was named Vice President, Crude Oil and Feedstocks responsible for crude oil and refinery feedstock sourcing. Previously, Mr. Davis was responsible for managing the U.S. clean products commercial operations for HETCO from 2006 to 2012. Prior to that, Mr. Davis was responsible for Premcor’s U.S. Midwest clean products disposition group. Mr. Davis has over 29 years of experience in commercial operations in crude oil and refined products, including 16 years with the ExxonMobil Corporation in various operational and commercial positions, including sourcing refinery feedstocks and crude oil and the disposition of refined petroleum products, as well as optimization roles within refineries.
Mr. Thomas O'Malley is the uncle of Mr. Todd O'Malley and uncle, by marriage, of Mr. Matthew Lucey.
Environmental, Health and Safety Matters
Refinery, pipeline and related operations are subject to federal, state and local laws regulating the discharge of matter into the environment or otherwise relating to human health and safety or the protection of the environment. These laws regulate, among other things, the generation, storage, handling, use and transportation of petroleum and other regulated materials, the emission and discharge of materials into the environment, waste management, remediation of contaminated sites, characteristics and composition of gasoline and distillates and other matters otherwise relating to the protection of the environment. Permits are also required under these laws for the operation of our refineries, pipelines and related operations and these permits are subject to revocation, modification and renewal. Compliance with applicable environmental laws, regulations and permits will continue to have an impact on our operations, results of operations and capital requirements. We believe that our current operations are in substantial compliance with existing environmental laws, regulations and permits.
Our operations and many of the products we manufacture are subject to certain specific requirements of the Clean Air Act, or CAA, and related state and local regulations. The CAA contains provisions that require capital expenditures for the installation of certain air pollution control devices at our refineries. Subsequent rule making authorized by the CAA or similar laws or new agency interpretations of existing rules, may necessitate additional expenditures in future years.
Additionally, as of January 1, 2011 we are required to meet an EPA regulation limiting the average sulfur content in gasoline to 30 PPM. The EPA issued the final Tier 3 Gasoline standards on March 3, 2014 under the CAA. This final rule establishes more stringent vehicle emission standards and further reduces the sulfur content of gasoline starting in January of 2017.  The new standard is set at 10 PPM sulfur in gasoline on an annual average basis starting January 1, 2017, with a credit trading program to provide compliance flexibility. The EPA responded to industry comments on the proposed rule and maintained the per gallon sulfur cap on gasoline at the existing 80 PPM cap. We may at some point in the future be required to make significant capital expenditures and/or incur materially increased operating costs to comply with the new standards. However, the standards set by the new rule are not currently expected to have a material impact on our financial position, results of operations or cash flows.
As of January 1, 2011, we are required to comply with the EPA’s Control of Hazardous Air Pollutants From Mobile Sources, or MSAT2, regulations on gasoline that impose reductions in the benzene content of our produced

20



gasoline. We purchase benzene credits to meet these requirements. Our planned capital projects will reduce the amount of benzene credits that we need to purchase. In addition, the renewable fuel standards mandate the blending of prescribed percentages of renewable fuels (e.g., ethanol and biofuels) into our produced gasoline and diesel. These new requirements, other requirements of the CAA and other presently existing or future environmental regulations may cause us to make substantial capital expenditures as well as the purchase of credits at significant cost, to enable our refineries to produce products that meet applicable requirements.
Our operations are also subject to the federal Clean Water Act, or the CWA, the federal Safe Drinking Water Act, or the SDWA, and comparable state and local requirements. The CWA, the SDWA and analogous laws prohibit any discharge into surface waters, ground waters, injection wells and publicly-owned treatment works except in strict conformance with permits, such as pre-treatment permits and discharge permits, issued by federal, state and local governmental agencies. Federal waste-water discharge permits and analogous state waste-water discharge permits are issued for fixed terms and must be renewed.
We generate wastes that may be subject to the federal Resource Conservation and Recovery Act, or RCRA, and comparable state and local requirements. The EPA and various state agencies have limited the approved methods of disposal for certain hazardous and non-hazardous wastes.
The EPA published a Final Rule to the CWA Section 316(b) in August 2014 regarding cooling water intake structures, which includes requirements for petroleum refineries. The purpose of this rule is to prevent fish from being trapped against cooling water intake screens (impingement) and to prevent fish from being drawn through cooling water systems (entrainment). Facilities will be required to implement Best Technology Available (BTA) as soon as possible, but gives state agencies the discretion to establish implementation time lines. We continue to evaluate the impact of this regulation, and at this time do not anticipate it having a material impact on our financial position, results of operations or cash flows.
The federal Comprehensive Environmental Response, Compensation and Liability Act of 1980, or CERCLA, also known as “Superfund,” imposes liability, without regard to fault or the legality of the original conduct, on certain classes of persons who are considered to be responsible for the release of a “hazardous substance” into the environment. These persons include the current or former owner or operator of the disposal site or sites where the release occurred and companies that disposed of or arranged for the disposal of the hazardous substances. Under CERCLA, such persons may be subject to joint and several liability for investigation and the costs of cleaning up the hazardous substances that have been released into the environment, for damages to natural resources and for the costs of certain health studies. As discussed more fully below, certain of our sites are subject to these laws and we may be held liable for investigation and remediation costs or claims for natural resource damages. It is not uncommon for neighboring landowners and other third parties to file claims for personal injury and property damage allegedly caused by hazardous substances or other pollutants released into the environment. Analogous state laws impose similar responsibilities and liabilities on responsible parties. In our current normal operations, we have generated waste, some of which falls within the statutory definition of a “hazardous substance” and some of which may have been disposed of at sites that may require cleanup under Superfund.
As is the case with all companies engaged in industries similar to ours, we face potential exposure to future claims and lawsuits involving environmental matters. These matters include soil and water contamination, air pollution, personal injury and property damage allegedly caused by substances which we manufactured, handled, used, released or disposed of.
Current and future environmental regulations are expected to require additional expenditures, including expenditures for investigation and remediation, which may be significant, at our refineries and at our other facilities. To the extent that future expenditures for these purposes are material and can be reasonably determined, these costs are disclosed and accrued.
Our operations are also subject to various laws and regulations relating to occupational health and safety. We maintain safety training and maintenance programs as part of our ongoing efforts to ensure compliance with

21



applicable laws and regulations. Compliance with applicable health and safety laws and regulations has required and continues to require substantial expenditures.
In connection with each of our acquisitions, we assumed certain environmental remediation obligations. In the case of Paulsboro, a self-guarantee is in place to meet state financial assurance requirements, in the amount of approximately $12.1 million, the estimated cost of the remediation obligations. Prior to the fourth quarter of 2014, this financial requirement was held in an environmental trust and classified on our balance sheet as restricted cash. Both the short and long-term portion of this environmental liability are recorded in accrued expenses and other long-term liabilities, respectively.
In connection with the acquisition of Delaware City, the prior owners remain responsible, subject to certain limitations, for certain environmental obligations including ongoing remediation of soil and groundwater contamination at the site. Further, in connection with the Delaware City and Paulsboro acquisitions, we purchased two individual ten-year, $75.0 million environmental insurance policies to insure against unknown environmental liabilities at each refinery. In connection with the acquisition of Toledo, the seller, subject to certain limitations, initially retains remediation obligations which will transition to us over a 20-year period. However, there can be no assurance that any available indemnity, self-guarantee or insurance will be sufficient to cover any ultimate environmental liabilities we may incur with respect to our refineries, which could be significant.
We cannot predict what additional health, safety and environmental legislation or regulations will be enacted or become effective in the future or how existing or future laws or regulations will be administered or interpreted with respect to our operations. Compliance with more stringent laws or regulations or adverse changes in the interpretation of existing requirements or discovery of new information such as unknown contamination could have an adverse effect on the financial position and the results of our operations and could require substantial expenditures for the installation and operation of systems and equipment that we do not currently possess.

22



GLOSSARY OF SELECTED TERMS
Unless otherwise noted or indicated by context, the following terms used in this Annual Report on Form 10-K have the following meanings:
“ASCI” refers to the Argus Sour Crude Index, a pricing index used to approximate market prices for sour, heavy crude oil.
“Bakken” refers to both a crude oil production region generally covering North Dakota, Montana and Western Canada, and the crude oil that is produced in that region.
“barrel” refers to a common unit of measure in the oil industry, which equates to 42 gallons at 1 atmosphere pressure.
“blendstocks” refers to various compounds that are combined with gasoline or diesel from the crude oil refining process to make finished gasoline and diesel; these may include natural gasoline, FCC unit gasoline, ethanol, reformate or butane, among others.
“bpd” refers to an abbreviation for barrels per day.
"CAA" refers to the Clean Air Act.
“CAPP” refers to the Canadian Association of Petroleum Producers.
“catalyst” refers to a substance that alters, accelerates, or instigates chemical changes, but is not produced as a product of the refining process.
“coke” refers to a coal-like substance that is produced from heavier crude oil fractions during the refining process.
“complexity” refers to the number, type and capacity of processing units at a refinery, measured by the Nelson Complexity Index, which is often used as a measure of a refinery’s ability to process lower quality crude in an economic manner.
“crack spread” refers to a simplified calculation that measures the difference between the price for light products and crude oil. For example, we reference (a) the 2-1-1 crack spread, which is a general industry standard that approximates the per barrel refining margin resulting from processing two barrels of crude oil to produce one barrel of gasoline and one barrel of heating oil or ULSD, and (b) the 4-3-1 crack spread, which is a benchmark utilized by our Toledo refinery that approximates the per barrel refining margin resulting from processing four barrels of crude oil to produce three barrels of gasoline and one-half barrel of jet fuel and one-half barrel of ULSD.
“Dated Brent” refers to Brent blend oil, a light, sweet North Sea crude oil, characterized by an API gravity of 38° and a sulfur content of approximately 0.4 weight percent that is used as a benchmark for other crude oils.
“distillates” refers primarily to diesel, heating oil, kerosene and jet fuel.
“downstream” refers to the downstream sector of the energy industry generally describing oil refineries, marketing and distribution companies that refine crude oil and sell and distribute refined products. The opposite of the downstream sector is the upstream sector, which refers to exploration and production companies that search for and/or produce crude oil and natural gas underground or through drilling or exploratory wells.
“EPA” refers to the United States Environmental Protection Agency.
“ethanol” refers to a clear, colorless, flammable oxygenated liquid. Ethanol is typically produced chemically from ethylene, or biologically from fermentation of various sugars from carbohydrates found in agricultural crops and cellulosic residues from crops or wood. It is used in the United States as a gasoline octane enhancer and oxygenate.

23



“feedstocks” refers to crude oil and partially refined petroleum products that are processed and blended into refined products.
“FCC” refers to fluid catalytic cracking.
“FCU” refers to fluid coking unit.
"GAAP" refers to U.S. generally accepted accounting principles developed by the Financial Accounting Standards Board for nongovernmental entities.
“GHG” refers to greenhouse gas.
“Group I base oils or lubricants” refers to conventionally refined products characterized by a sulfur content less than 0.03% with a viscosity index between 80 and 120. Typically, these products are used in a variety of automotive and industrial applications.
“heavy crude oil” refers to a relatively inexpensive crude oil with a low API gravity characterized by high relative density and viscosity. Heavy crude oils require greater levels of processing to produce high value products such as gasoline and diesel.
“IPO” refers to the initial public offering of PBF Energy’s Class A common stock which closed on December 18, 2012.
"J.Aron" refers to J. Aron & Company, a subsidiary of The Goldman Sachs Group, Inc.
“KV” refers to Kilovolts.
"LCM" refers to a GAAP requirement for inventory to be valued at the lower of cost or market.
“light crude oil” refers to a relatively expensive crude oil with a high API gravity characterized by low relative density and viscosity. Light crude oils require lower levels of processing to produce high value products such as gasoline and diesel.
“light products” refers to the group of refined products with lower boiling temperatures, including gasoline and distillates.
“light-heavy differential” refers to the price difference between light crude oil and heavy crude oil.
“LPG” refers to liquefied petroleum gas.
“Maya” refers to Maya crude oil, a heavy, sour crude oil characterized by an API gravity of approximately 22° and a sulfur content of approximately 3.3 weight percent that is used as a benchmark for other heavy crude oils.
“MLP” refers to master limited partnership.
“MMbbls” refers to an abbreviation for million barrels.
“MMBTU” refers to million British thermal units.
“MMSCFD” refers to million standard cubic feet per day.
“MSCG” refers to Morgan Stanley Capital Group Inc.
“MW” refers to Megawatt.
“Nelson Complexity Index” refers to the complexity of an oil refinery as measured by the Nelson Complexity Index, which is calculated on an annual basis by the Oil and Gas Journal. The Nelson Complexity

24



Index assigns a complexity factor to each major piece of refinery equipment based on its complexity and cost in comparison to crude distillation, which is assigned a complexity factor of 1.0. The complexity of each piece of refinery equipment is then calculated by multiplying its complexity factor by its throughput ratio as a percentage of crude distillation capacity. Adding up the complexity values assigned to each piece of equipment, including crude distillation, determines a refinery’s complexity on the Nelson Complexity Index. A refinery with a complexity of 10.0 on the Nelson Complexity Index is considered ten times more complex than crude distillation for the same amount of throughput.
“NYH” refers to the New York Harbor market value of petroleum products.
“NYMEX” refers to the New York Mercantile Exchange.
“Platts” refers to Platts, a division of The McGraw-Hill Companies.
“PPM” refers to parts per million.
"RINS" refers to renewable fuel credits required for compliance with the Renewable Fuels Standard.
“refined products” refers to petroleum products, such as gasoline, diesel and jet fuel, that are produced by a refinery.
“sour crude oil” refers to a crude oil that is relatively high in sulfur content, requiring additional processing to remove the sulfur. Sour crude oil is typically less expensive than sweet crude oil.
“Saudi Aramco” refers to Saudi Arabian Oil Company.
“Statoil” refers to Statoil Marketing and Trading (US) Inc.
“Sunoco” refers to Sunoco, Inc. (R&M).
“sweet crude oil” refers to a crude oil that is relatively low in sulfur content, requiring less processing to remove the sulfur than sour crude oil. Sweet crude oil is typically more expensive than sour crude oil.
“Syncrude” refers to a blend of Canadian synthetic oil, a light, sweet crude oil, typically characterized by an API gravity between 30° and 32° and a sulfur content of approximately 0.1-0.2 weight percent.
“throughput” refers to the volume processed through a unit or refinery.
“turnaround” refers to a periodically required shutdown and comprehensive maintenance event to refurbish and maintain a refinery unit or units that involves the inspection of such units and occurs generally on a periodic cycle.
“ULSD” refers to ultra-low-sulfur diesel.
“Valero” refers to Valero Energy Corporation.
“WCS” refers to Western Canadian Select, a heavy, sour crude oil blend typically characterized by an API gravity between 20° and 22° and a sulfur content of approximately 3.5 weight percent that is used as a benchmark for heavy Western Canadian crude oil.
“WTI” refers to West Texas Intermediate crude oil, a light, sweet crude oil, typically characterized by an API gravity between 38° and 40° and a sulfur content of approximately 0.3 weight percent that is used as a benchmark for other crude oils.
“WTS” refers to West Texas Sour crude oil, a sour crude oil characterized by an API gravity between 30° and 33° and a sulfur content of approximately 1.28 weight percent that is used as a benchmark for other sour crude oils.

25



“yield” refers to the percentage of refined products that is produced from crude oil and other feedstocks.


26



ITEM 1A. RISK FACTORS
Risks Relating to Our Business and Industry
You should carefully read the risks and uncertainties described below. The risks and uncertainties described below are not the only ones facing our company. Additional risks and uncertainties may also impair our business operations. If any of the following risks actually occur, our business, financial condition, results of operations or cash flows would likely suffer. In that case, the trading price of our Class A common stock could fall.
The price volatility of crude oil, other feedstocks, blendstocks, refined products and fuel and utility services may have a material adverse effect on our revenues, profitability, cash flows and liquidity.
Our revenues, profitability, cash flows and liquidity from operations depend primarily on the margin above operating expenses (including the cost of refinery feedstocks, such as crude oil, intermediate partially refined petroleum products, and natural gas liquids that are processed and blended into refined products) at which we are able to sell refined products. Refining is primarily a margin-based business and, to increase profitability, it is important to maximize the yields of high value finished products while minimizing the costs of feedstock and operating expenses. When the margin between refined product prices and crude oil and other feedstock costs contracts, our earnings, profitability and cash flows are negatively affected. Refining margins historically have been volatile, and are likely to continue to be volatile, as a result of a variety of factors, including fluctuations in the prices of crude oil, other feedstocks, refined products and fuel and utility services. An increase or decrease in the price of crude oil will likely result in a similar increase or decrease in prices for refined products; however, there may be a time lag in the realization, or no such realization, of the similar increase or decrease in prices for refined products. The effect of changes in crude oil prices on our refining margins therefore depends in part on how quickly and how fully refined product prices adjust to reflect these changes.
In addition, the nature of our business requires us to maintain substantial crude oil, feedstock and refined product inventories. Because crude oil, feedstock and refined products are commodities, we have no control over the changing market value of these inventories. Our crude oil, feedstock and refined product inventories are valued at the lower of cost or market value under the last-in-first-out (“LIFO”) inventory valuation methodology. If the market value of our crude oil, feedstock and refined product inventory declines to an amount less than our LIFO cost, we would record a write-down of inventory and a non-cash charge to cost of sales. For example, in the fourth quarter of 2014, the Company recorded a non-cash, pre-tax LCM adjustment of $690.1 million to value its inventories to net realizable market values. The effect of this adjustment decreased operating income by $690.1 million and net income by $412.7 million for the year ended December 31, 2014.
Prices of crude oil, other feedstocks, blendstocks, and refined products depend on numerous factors beyond our control, including the supply of and demand for crude oil, other feedstocks, gasoline, diesel, ethanol, asphalt and other refined products. Such supply and demand are affected by a variety of economic, market, environmental and political conditions.
Our direct operating expense structure also impacts our profitability. Our major direct operating expenses include employee and contract labor, maintenance and energy. Our predominant variable direct operating cost is energy, which is comprised primarily of fuel and other utility services. The volatility in costs of fuel, principally natural gas, and other utility services, principally electricity, used by our refineries and other operations affect our operating costs. Fuel and utility prices have been, and will continue to be, affected by factors outside our control, such as supply and demand for fuel and utility services in both local and regional markets. Natural gas prices have historically been volatile and, typically, electricity prices fluctuate with natural gas prices. Future increases in fuel and utility prices may have a negative effect on our refining margins, profitability and cash flows.
Our profitability is affected by crude oil differentials, which fluctuate substantially.
A significant portion of our profitability is derived from the ability to purchase and process crude oil feedstocks that historically have been cheaper than benchmark crude oils, such as the heavy, sour crude oils processed at our Delaware City and Paulsboro refineries and the WTI-based crude oils processed at our Toledo refinery and delivered by rail to our East Coast refineries. These crude oil differentials vary significantly from

27



quarter to quarter depending on overall economic conditions and trends and conditions within the markets for crude oil and refined products. Any change in these crude oil differentials may have an impact on our earnings. Our rail investment and strategy to acquire cost advantaged Mid-Continent and Canadian crude, which are priced based on WTI, could be adversely affected when the Dated Brent/WTI or related differential narrows. For example, the WTI/WCS differential, a proxy for the difference between light U.S. and heavy Canadian crudes, has decreased from $24.62 per barrel in 2013 to $19.45 per barrel for the year ended December 31, 2014, however, this decrease may not be indicative of the differential going forward. Moreover, a further narrowing of the light-heavy differential may reduce our refining margins and adversely affect our profitability and earnings. In addition, while our Toledo refinery benefits from a widening of the Dated Brent/WTI differential, a narrowing of this differential may result in our Toledo refinery losing a portion of its crude price advantage over certain of our competitors, which negatively impacts our profitability. This applies as well to our East Coast strategy of delivering crude by rail. Divergent views have been expressed as to the expected magnitude of changes to these crude differentials in future periods. Any further or continued narrowing of these differentials could have a material adverse effect on our business and profitability.

Our recent historical earnings have been concentrated and may continue to be concentrated in the future.
Our three refineries have similar throughput capacity, however, favorable market conditions due to, among other things, geographic location, crude and refined product slates, and customer demand, may cause an individual refinery to contribute more significantly to our earnings than others for a period of time. For example, our Toledo, Ohio refinery in the past has produced a substantial portion of our earnings. As a result, if there were a significant disruption to operations at this refinery, our earnings could be materially adversely affected (to the extent not recoverable through insurance) disproportionately to Toledo’s portion of our consolidated throughput. The Toledo refinery, or one of our other refineries, may continue to disproportionately affect our results of operations in the future. Any prolonged disruption to the operations of such refinery, whether due to labor difficulties, destruction of or damage to such facilities, severe weather conditions, interruption of utilities service or other reasons, could have a material adverse effect on our business, results of operations or financial condition.
A significant interruption or casualty loss at any of our refineries and related assets could reduce our production, particularly if not fully covered by our insurance. Failure by one or more insurers to honor its coverage commitments for an insured event could materially and adversely affect our future cash flows, operating results and financial condition.
Our business currently consists of owning and operating three refineries and related assets. As a result, our operations could be subject to significant interruption if any of our refineries were to experience a major accident, be damaged by severe weather or other natural disaster, or otherwise be forced to shut down or curtail production due to unforeseen events, such as acts of God, nature, orders of governmental authorities, supply chain disruptions impacting our crude rail facilities or other logistical assets, power outages, acts of terrorism, fires, toxic emissions and maritime hazards. Any such shutdown or disruption would reduce the production from that refinery. There is also risk of mechanical failure and equipment shutdowns both in general and following unforeseen events. Further, in such situations, undamaged refinery processing units may be dependent on or interact with damaged sections of our refineries and, accordingly, are also subject to being shut down. In the event any of our refineries is forced to shut down for a significant period of time, it would have a material adverse effect on our earnings, our other results of operations and our financial condition as a whole.
As protection against these hazards, we maintain insurance coverage against some, but not all, such potential losses and liabilities. We may not be able to maintain or obtain insurance of the type and amount we desire at reasonable rates. As a result of market conditions, premiums and deductibles for certain of our insurance policies may increase substantially. In some instances, certain insurance could become unavailable or available only for reduced amounts of coverage. For example, coverage for hurricane damage can be limited, and coverage for terrorism risks can include broad exclusions. If we were to incur a significant liability for which we were not fully insured, it could have a material adverse effect on our financial position.

28



Our insurance program includes a number of insurance carriers. Significant disruptions in financial markets could lead to a deterioration in the financial condition of many financial institutions, including insurance companies and, therefore, we may not be able to obtain the full amount of our insurance coverage for insured events.
Our refineries are subject to interruptions of supply and distribution as a result of our reliance on pipelines and railroads for transportation of crude oil and refined products.

Over the past few years, we expanded and upgraded existing on-site railroad infrastructure at our Delaware City refinery, which significantly increased our capacity to unload crude by rail. Currently, the majority of the crude delivered to this facility is consumed at our Delaware City refinery, although we also transport some of the crude delivered by rail from Delaware City via barge to our Paulsboro refinery. The Delaware City rail unloading facilities allow our East Coast refineries to source WTI-based crudes from Western Canada and the Mid-Continent, which can provide significant cost advantages versus traditional Brent-based international crudes. Any disruptions or restrictions to our supply of crude by rail due to problems with third party logistics infrastructure or operations or as a result of increased regulations, could increase our crude costs and negatively impact our results of operations and cash flows.    
Our Toledo refinery receives a substantial portion of its crude oil and delivers a portion of its refined products through pipelines. The Enbridge system is our primary supply route for crude oil from Canada, the Bakken region and Michigan, and supplies approximately 55% to 65% of the crude oil used at our Toledo refinery. In addition, we source domestic crude oil through our connections to the Capline and Mid-Valley pipelines. We also distribute a portion of our transportation fuels through pipelines owned and operated by Sunoco Logistics Partners L.P. and Buckeye Partners L.P. We could experience an interruption of supply or delivery, or an increased cost of receiving crude oil and delivering refined products to market, if the ability of these pipelines to transport crude oil or refined products is disrupted because of accidents, weather interruptions, governmental regulation, terrorism, other third party action or casualty or other events.
In addition, due to the common carrier regulatory obligation applicable to interstate oil pipelines, capacity is prorated among shippers in accordance with the tariff then in effect in the event there are nominations in excess of capacity. Therefore, nominations by new shippers or increased nominations by existing shippers may reduce the capacity available to us. Any prolonged interruption in the operation or curtailment of available capacity of the pipelines that we rely upon for transportation of crude oil and refined products could have a further material adverse effect on our business, financial condition, results of operations and cash flows.
We may have capital needs for which our internally generated cash flows and other sources of liquidity may not be adequate.
If we cannot generate sufficient cash flows or otherwise secure sufficient liquidity to support our short-term and long-term capital requirements, we may not be able to meet our payment obligations or our future debt obligations, comply with certain deadlines related to environmental regulations and standards, or pursue our business strategies, including acquisitions, in which case our operations may not perform as we currently expect. We have substantial short-term capital needs and may have substantial long term capital needs. Our short-term working capital needs are primarily related to financing certain of our refined products inventory not covered by our various supply and Inventory Intermediation Agreements. We terminated our supply agreement with Statoil for our Paulsboro refinery effective March 31, 2013 and our MSCG offtake agreements for our Paulsboro and Delaware City refineries effective July 1, 2013. Concurrent with the termination of our MSCG offtake agreements, we entered into Inventory Intermediation Agreements with J. Aron at our Paulsboro and Delaware City refineries. Pursuant to the Inventory Intermediation Agreements, J. Aron purchases and holds title to certain of the intermediate and finished products produced by the Delaware City and Paulsboro refineries and delivered into the tanks at the refineries (or at other locations outside of the refineries as agreed upon by both parties). Furthermore, J. Aron agrees to sell the intermediate and finished products back to us as they are discharged out of the refineries' tanks (or other locations outside of the refineries as agreed upon by both parties). We market and sell the finished products independently to third parties.

29



If we cannot adequately handle our crude oil and feedstock requirements or if we are required to obtain our crude oil supply at our other refineries without the benefit of the existing supply arrangements or the applicable counterparty defaults in its obligations, our crude oil pricing costs may increase as the number of days between when we pay for the crude oil and when the crude oil is delivered to us increases. Termination of our Inventory Intermediation Agreements with J. Aron would require us to finance our refined products inventory covered by the agreements at terms that may not be as favorable. Additionally, we are obligated to repurchase from J. Aron all volumes of products located at the refineries’ storage tanks (or at other locations outside of the refineries as agreed upon by both parties) upon termination of these agreements, which may have a material adverse impact on our working capital and financial condition. Further, if we are not able to market and sell our finished products to credit worthy customers, we may be subject to delays in the collection of our accounts receivable and exposure to additional credit risk. Such increased exposure could negatively impact our liquidity due to our increased working capital needs as a result of the increase in the amount of crude oil inventory and accounts receivable we would have to carry on our balance sheet. Our long-term needs for cash include those to support ongoing capital expenditures for equipment maintenance and upgrades during turnarounds at our refineries and to complete our routine and normally scheduled maintenance, regulatory and security expenditures.
In addition, from time to time, we are required to spend significant amounts for repairs when one or more processing units experiences temporary shutdowns. We continue to utilize significant capital to upgrade equipment, improve facilities, and reduce operational, safety and environmental risks. In connection with the Paulsboro acquisition, we assumed certain significant environmental obligations, and may similarly do so in future acquisitions. We will likely incur substantial compliance costs in connection with new or changing environmental, health and safety regulations. See “Item 7. Management’s Discussion and Analysis of Financial Condition.” Our liquidity condition will affect our ability to satisfy any and all of these needs or obligations.
We may not be able to obtain funding on acceptable terms or at all because of volatility and uncertainty in the credit and capital markets. This may hinder or prevent us from meeting our future capital needs.
Global financial markets and economic conditions have been, and may continue to be, subject to disruption and volatile due to a variety of factors, including uncertainty in the financial services sector, low consumer confidence, continued high unemployment, geopolitical issues and the current weak economic conditions. In addition, the fixed income markets have experienced periods of extreme volatility that have negatively impacted market liquidity conditions. As a result, the cost of raising money in the debt and equity capital markets has increased substantially at times while the availability of funds from those markets diminished significantly. In particular, as a result of concerns about the stability of financial markets generally and the solvency of lending counterparties specifically, the cost of obtaining money from the credit markets may increase as many lenders and institutional investors increase interest rates, enact tighter lending standards, refuse to refinance existing debt on similar terms or at all and reduce or, in some cases, cease to provide funding to borrowers. Due to these factors, we cannot be certain that new debt or equity financing will be available on acceptable terms. If funding is not available when needed, or is available only on unfavorable terms, we may be unable to meet our obligations as they come due. Moreover, without adequate funding, we may be unable to execute our growth strategy, complete future acquisitions, take advantage of other business opportunities or respond to competitive pressures, any of which could have a material adverse effect on our revenues and results of operations.
Competition from companies who produce their own supply of feedstocks, have extensive retail outlets, make alternative fuels or have greater financial and other resources than we do could materially and adversely affect our business and results of operations.
Our refining operations compete with domestic refiners and marketers in regions of the United States in which we operate, as well as with domestic refiners in other regions and foreign refiners that import products into the United States. In addition, we compete with other refiners, producers and marketers in other industries that supply their own renewable fuels or alternative forms of energy and fuels to satisfy the requirements of our industrial, commercial and individual consumers. Certain of our competitors have larger and more complex refineries, and may be able to realize lower per-barrel costs or higher margins per barrel of throughput. Several of our principal

30



competitors are integrated national or international oil companies that are larger and have substantially greater resources than we do and access to proprietary sources of controlled crude oil production. Unlike these competitors, we obtain substantially all of our feedstocks from unaffiliated sources. We are not engaged in the petroleum exploration and production business and therefore do not produce any of our crude oil feedstocks. We do not have a retail business and therefore are dependent upon others for outlets for our refined products. Because of their integrated operations and larger capitalization, these companies may be more flexible in responding to volatile industry or market conditions, such as shortages of crude oil supply and other feedstocks or intense price fluctuations.
Newer or upgraded refineries will often be more efficient than our refineries, which may put us at a competitive disadvantage. We have taken significant measures to maintain our refineries including the installation of new equipment and redesigning older equipment to improve our operations. However, these actions involve significant uncertainties, since upgraded equipment may not perform at expected throughput levels, the yield and product quality of new equipment may differ from design specifications and modifications may be needed to correct equipment that does not perform as expected. Any of these risks associated with new equipment, redesigned older equipment or repaired equipment could lead to lower revenues or higher costs or otherwise have an adverse effect on future results of operations and financial condition. Over time, our refineries may become obsolete, or be unable to compete, because of the construction of new, more efficient facilities by our competitors.
Any political instability, military strikes, sustained military campaigns, terrorist activity, or changes in foreign policy could have a material adverse effect on our business, results of operations and financial condition.
Any political instability, military strikes, sustained military campaigns, terrorist activity, or changes in foreign policy in areas or regions of the world where we acquire crude oil and other raw materials or sell our refined petroleum products may affect our business in unpredictable ways, including forcing us to increase security measures and causing disruptions of supplies and distribution markets. We may also be subject to United States trade and economic sanctions laws, which change frequently as a result of foreign policy developments, and which may necessitate changes to our crude oil acquisition activities. Further, like other industrial companies, our facilities may be the target of terrorist activities. Any act of war or terrorism that resulted in damage to any of our refineries or third-party facilities upon which we are dependent for our business operations could have a material adverse effect on our business, results of operations and financial condition.
Economic turmoil in the global financial system has had and may in the future have an adverse impact on the refining industry.
Our business and profitability are affected by the overall level of demand for our products, which in turn is affected by factors such as overall levels of economic activity and business and consumer confidence and spending. Declines in global economic activity and consumer and business confidence and spending during the recent global downturn significantly reduced the level of demand for our products. Reduced demand for our products has had and may continue to have an adverse impact on our business, financial condition, results of operations and cash flows. In addition, downturns in the economy impact the demand for refined fuels and, in turn, result in excess refining capacity. Refining margins are impacted by changes in domestic and global refining capacity, as increases in refining capacity can adversely impact refining margins, earnings and cash flows.
Our business is indirectly exposed to risks faced by our suppliers, customers and other business partners. The impact on these constituencies of the risks posed by economic turmoil in the global financial system have included or could include interruptions or delays in the performance by counterparties to our contracts, reductions and delays in customer purchases, delays in or the inability of customers to obtain financing to purchase our products and the inability of customers to pay for our products. Any of these events may have an adverse impact on our business, financial condition, results of operations and cash flows.


31



The geographic concentration of our East Coast refineries creates a significant exposure to the risks of the local economy and other local adverse conditions.
Our East Coast refineries are both located in the mid-Atlantic region on the East Coast and therefore are vulnerable to economic downturns in that region. These refineries are located within a relatively limited geographic area and we primarily market our refined products in that area. As a result, we are more susceptible to regional conditions than the operations of more geographically diversified competitors and any unforeseen events or circumstances that affect the area could also materially adversely affect our revenues and profitability. These factors include, among other things, changes in the economy, damages to infrastructure, weather conditions, demographics and population.
We must make substantial capital expenditures on our operating facilities to maintain their reliability and efficiency. If we are unable to complete capital projects at their expected costs and/or in a timely manner, or if the market conditions assumed in our project economics deteriorate, our financial condition, results of operations or cash flows could be materially and adversely affected.
Delays or cost increases related to capital spending programs involving engineering, procurement and construction of new facilities (or improvements and repairs to our existing facilities and equipment) could adversely affect our ability to achieve targeted internal rates of return and operating results. Such delays or cost increases may arise as a result of unpredictable factors in the marketplace, many of which are beyond our control, including:
denial or delay in obtaining regulatory approvals and/or permits;
unplanned increases in the cost of construction materials or labor;
disruptions in transportation of modular components and/or construction materials;
severe adverse weather conditions, natural disasters or other events (such as equipment malfunctions, explosions, fires or spills) affecting our facilities, or those of vendors and suppliers;
shortages of sufficiently skilled labor, or labor disagreements resulting in unplanned work stoppages;
market-related increases in a project’s debt or equity financing costs; and/or
non-performance or force majeure by, or disputes with, vendors, suppliers, contractors or sub-contractors involved with a project.
Our refineries contain many processing units, a number of which have been in operation for many years. Equipment, even if properly maintained, may require significant capital expenditures and expenses to keep it operating at optimum efficiency. One or more of the units may require unscheduled downtime for unanticipated maintenance or repairs that are more frequent than our scheduled turnarounds for such units. Scheduled and unscheduled maintenance could reduce our revenues during the period of time that the units are not operating.
Our forecasted internal rates of return are also based upon our projections of future market fundamentals, which are not within our control, including changes in general economic conditions, available alternative supply and customer demand. Any one or more of these factors could have a significant impact on our business. If we were unable to make up the delays associated with such factors or to recover the related costs, or if market conditions change, it could materially and adversely affect our financial position, results of operations or cash flows.
Acquisitions that we may undertake in the future involve a number of risks, any of which could cause us not to realize the anticipated benefits.
We may not be successful in acquiring additional assets, and any acquisitions that we do consummate may not produce the anticipated benefits or may have adverse effects on our business and operating results. We may selectively consider strategic acquisitions in the future within the refining and mid-stream sector based on performance through the cycle, advantageous access to crude oil supplies, attractive refined products market fundamentals and access to distribution and logistics infrastructure. Our ability to do so will be dependent upon a number of factors, including our ability to identify acceptable acquisition candidates, consummate acquisitions on acceptable terms, successfully integrate acquired assets and obtain financing to fund acquisitions and to support our growth and many other factors beyond our control. Risks associated with acquisitions include those relating to the diversion of management time and attention from our existing business, liability for known or unknown

32



environmental conditions or other contingent liabilities and greater than anticipated expenditures required for compliance with environmental, safety or other regulatory standards or for investments to improve operating results, and the incurrence of additional indebtedness to finance acquisitions or capital expenditures relating to acquired assets. We may also enter into transition services agreements in the future with sellers of any additional refineries we acquire. Such services may not be performed timely and effectively, and any significant disruption in such transition services or unanticipated costs related to such services could adversely affect our business and results of operations. In addition, it is likely that, when we acquire refineries, we will not have access to the type of historical financial information that we will require regarding the prior operation of the refineries. As a result, it may be difficult for investors to evaluate the probable impact of significant acquisitions on our financial performance until we have operated the acquired refineries for a substantial period of time.
Our business may suffer if any of our senior executives or other key employees discontinues employment with us. Furthermore, a shortage of skilled labor or disruptions in our labor force may make it difficult for us to maintain labor productivity.
Our future success depends to a large extent on the services of our senior executives and other key employees. Our business depends on our continuing ability to recruit, train and retain highly qualified employees in all areas of our operations, including engineering, accounting, business operations, finance and other key back-office and mid-office personnel. Furthermore, our operations require skilled and experienced employees with proficiency in multiple tasks. The competition for these employees is intense, and the loss of these executives or employees could harm our business. If any of these executives or other key personnel resigns or becomes unable to continue in his or her present role and is not adequately replaced, our business operations could be materially adversely affected.
A portion of our workforce is unionized, and we may face labor disruptions that would interfere with our operations.
At Delaware City and Toledo, most hourly employees are covered by a collective bargaining agreement through the United Steel Workers (USW). While the contracts at these sites were scheduled to expire in February 2015, the Company successfully negotiated early settlements at both locations through February 2018. Similarly, at Paulsboro hourly employees are represented by the Independent Oil Workers (IOW) and while this contract was scheduled to expire in March 2015, the Company also negotiated an early settlement with the IOW to expire in March 2018. Future negotiations after 2018 may result in labor unrest for which a strike or work stoppage is possible. Strikes and/or work stoppages could negatively affect our operational and financial results and may increase operating expenses at the refineries.
Our hedging activities may limit our potential gains, exacerbate potential losses and involve other risks.
We may enter into commodity derivatives contracts to hedge our crude price risk or crack spread risk with respect to a portion of our expected gasoline and distillate production on a rolling basis. Consistent with that policy we or Statoil at our request, may hedge some percentage of future crude supply. We may enter into hedging arrangements with the intent to secure a minimum fixed cash flow stream on the volume of products hedged during the hedge term and to protect against volatility in commodity prices. Our hedging arrangements may fail to fully achieve these objectives for a variety of reasons, including our failure to have adequate hedging arrangements, if any, in effect at any particular time and the failure of our hedging arrangements to produce the anticipated results. We may not be able to procure adequate hedging arrangements due to a variety of factors. Moreover, such transactions may limit our ability to benefit from favorable changes in crude oil and refined product prices. In addition, our hedging activities may expose us to the risk of financial loss in certain circumstances, including instances in which:
the volumes of our actual use of crude oil or production of the applicable refined products is less than the volumes subject to the hedging arrangement;
accidents, interruptions in feedstock transportation, inclement weather or other events cause unscheduled shutdowns or otherwise adversely affect our refineries, or those of our suppliers or customers;
changes in commodity prices have a material impact on collateral and margin requirements under our hedging arrangements, resulting in us being subject to margin calls;

33



the counterparties to our futures contracts fail to perform under the contracts; or
a sudden, unexpected event materially impacts the commodity or crack spread subject to the hedging arrangement.
As a result, the effectiveness of our hedging strategy could have a material impact on our financial results. See “Item 7. Management’s Discussion and Analysis of Financial Condition and Results of Operations—Quantitative and Qualitative Disclosures About Market Risk.”
In addition, these hedging activities involve basis risk. Basis risk in a hedging arrangement occurs when the price of the commodity we hedge is more or less variable than the index upon which the hedged commodity is based, thereby making the hedge less effective. For example, a NYMEX index used for hedging certain volumes of our crude oil or refined products may have more or less variability than the cost or price for such crude oil or refined products. We may not hedge the basis risk inherent in our hedging arrangements and derivative contracts.
Our commodity derivative activities could result in period-to-period earnings volatility.
We do not apply hedge accounting to all of our commodity derivative contracts and, as a result, unrealized gains and losses will be charged to our earnings based on the increase or decrease in the market value of such unsettled positions. These gains and losses may be reflected in our income statement in periods that differ from when the underlying hedged items (i.e., gross margins) are reflected in our income statement. Such derivative gains or losses in earnings may produce significant period-to-period earnings volatility that is not necessarily reflective of our underlying operational performance.
The adoption of derivatives legislation by the United States Congress could have an adverse effect on our ability to use derivatives contracts to reduce the effect of commodity price, interest rate and other risks associated with our business.
The United States Congress in 2010 adopted the Dodd-Frank Wall Street Reform and Consumer Protection Act, or the Dodd-Frank Act, which, among other things, established federal oversight and regulation of the over-the-counter derivatives market and entities that participate in that market. In connection with the Dodd-Frank Act, the Commodity Futures Trading Commission, or the CFTC, has proposed rules to set position limits for certain futures and option contracts, and for swaps that are their economic equivalent, in the major energy markets. The legislation may also require us to comply with margin requirements, and with certain clearing and trade-execution requirements if we do not satisfy certain specific exceptions. The legislation may also require the counterparties to our derivatives contracts to transfer or assign some of their derivatives contracts to a separate entity, which may not be as creditworthy as the current counterparty. The legislation and any new regulations could significantly increase the cost of derivatives contracts (including through requirements to post collateral), materially alter the terms of derivatives contracts, reduce the availability of derivatives to protect against risks we encounter, reduce our ability to monetize or restructure our existing derivatives contracts, and increase our exposure to less creditworthy counterparties. If we reduce our use of derivatives as a result of the legislation and regulations, our results of operations may become more volatile and our cash flows may be less predictable, which could adversely affect our ability to plan for and fund capital expenditures. Any of these consequences could have a material adverse effect on us, our financial condition and our results of operations.
Our operations could be disrupted if our critical information systems are hacked or fail, causing increased expenses and loss of sales.
Our business is highly dependent on financial, accounting and other data processing systems and other communications and information systems, including our enterprise resource planning tools. We process a large number of transactions on a daily basis and rely upon the proper functioning of computer systems. If a key system was hacked or otherwise interfered with by an unauthorized access, or was to fail or experience unscheduled downtime for any reason, even if only for a short period, our operations and financial results could be affected adversely. Our systems could be damaged or interrupted by a security breach, cyber-attack, fire, flood, power loss, telecommunications failure or similar event. We have a formal disaster recovery plan in place, but this plan may

34



not prevent delays or other complications that could arise from an information systems failure. Further, our business interruption insurance may not compensate us adequately for losses that may occur. Finally, federal legislation relating to cyber-security threats could impose additional requirements on our operations.
Product liability claims and litigation could adversely affect our business and results of operations.
Product liability is a significant commercial risk. Substantial damage awards have been made in certain jurisdictions against manufacturers and resellers based upon claims for injuries and property damage caused by the use of or exposure to various products. Failure of our products to meet required specifications or claims that a product is inherently defective could result in product liability claims from our shippers and customers, and also arise from contaminated or off-specification product in commingled pipelines and storage tanks and/or defective fuels. Product liability claims against us could have a material adverse effect on our business or results of operations.
We may incur significant liability under, or costs and capital expenditures to comply with, environmental and health and safety regulations, which are complex and change frequently.
Our operations are subject to federal, state and local laws regulating, among other things, the handling of petroleum and other regulated materials, the emission and discharge of materials into the environment, waste management, and remediation of discharges of petroleum and petroleum products, characteristics and composition of gasoline and distillates and other matters otherwise relating to the protection of the environment. Our operations are also subject to extensive laws and regulations relating to occupational health and safety.
We cannot predict what additional environmental, health and safety legislation or regulations may be adopted in the future, or how existing or future laws or regulations may be administered or interpreted with respect to our operations. Many of these laws and regulations are becoming increasingly stringent, and the cost of compliance with these requirements can be expected to increase over time.
Certain environmental laws impose strict, and in certain circumstances, joint and several, liability for costs of investigation and cleanup of such spills, discharges or releases on owners and operators of, as well as persons who arrange for treatment or disposal of regulated materials at, contaminated sites. Under these laws, we may incur liability or be required to pay penalties for past contamination, and third parties may assert claims against us for damages allegedly arising out of any past or future contamination. The potential penalties and clean-up costs for past or future releases or spills, the failure of prior owners of our facilities to complete their clean-up obligations, the liability to third parties for damage to their property, or the need to address newly-discovered information or conditions that may require a response could be significant, and the payment of these amounts could have a material adverse effect on our business, financial condition and results of operations.
Furthermore, our Delaware City refinery and our light crude oil unloading terminal (which we refer to as our "Delaware City Rail Terminal" or "DCR Rail Terminal") are located in Delaware's coastal zone where certain activities are regulated under the Delaware Coastal Zone Act and closely monitored by environmental interest groups. On June 14, 2013, two administrative appeals were filed by the Sierra Club and Delaware Audubon (collectively the "Appellants") regarding a permit DCR obtained to allow loading of crude oil onto barges. The appeals allege that both the loading of crude oil onto barges and the operation of the Delaware City rail unloading terminal violate Delaware’s Coastal Zone Act. The first appeal is Number 2013-1 before the State Coastal Zone Industrial Control Board (the "CZ Board"), and the second appeal is before the Environmental Appeals Board (the "EAB") and appeals Secretary’s Order No. 2013-A-0020. The CZ Board held a hearing on the first appeal on July 16, 2013, and ruled in favor of DCR and the State of Delaware and dismissed the Appellants’ appeal for lack of standing. The Appellants have appealed that decision to the Delaware Superior Court, New Castle County, Case No. N13A-09-001 ALR, and DCR and the State have filed cross-appeals. Briefs have been filed in this appeal and oral arguments were held in the first quarter of 2015. A hearing on the second appeal before the EAB, case no. 2013-06, was held on January 13, 2014, and the EAB ruled in favor of DCR and the State and dismissed the appeal for lack of jurisdiction. The Appellants filed a Notice of Appeal with the Superior Court appealing the EAB’s decision and briefs were submitted in the third quarter of 2014. Oral argument on the appeals of the EAB's decision were heard at the same time as the appeal of the CZ Board decision. If the appellants in one or both of these matters ultimately prevail, our ability to conduct or expand our operations may be impaired, or our volumes may decline,

35



any of which would have an adverse effect on our financial condition, results of operations, cash flows and ability to make distributions to our shareholders.
Environmental clean-up and remediation costs of our sites and environmental litigation could decrease our net cash flow, reduce our results of operations and impair our financial condition.
We are subject to liability for the investigation and clean-up of environmental contamination at each of the properties that we own or operate and at off-site locations where we arrange for the treatment or disposal of regulated materials. We may become involved in future litigation or other proceedings. If we were to be held responsible for damages in any litigation or proceedings, such costs may not be covered by insurance and may be material. Historical soil and groundwater contamination has been identified at each of our refineries. Currently remediation projects are underway in accordance with regulatory requirements at the Paulsboro and Delaware City refineries. In connection with the acquisitions of our refineries, the prior owners have retained certain liabilities or indemnified us for certain liabilities, including those relating to pre-acquisition soil and groundwater conditions, and in some instances we have assumed certain liabilities and environmental obligations, including certain remediation obligations at the Paulsboro refinery. If the prior owners fail to satisfy their obligations for any reason, or if significant liabilities arise in the areas in which we assumed liability, we may become responsible for remediation expenses and other environmental liabilities, which could have a material adverse effect on our financial condition. As a result, in addition to making capital expenditures or incurring other costs to comply with environmental laws, we also may be liable for significant environmental litigation or for investigation and remediation costs and other liabilities arising from the ownership or operation of these assets by prior owners, which could materially adversely affect our financial condition, results of operations and cash flow. See “Item 7. Management’s Discussion and Analysis of Financial Condition and Results of Operations—Contractual Obligations and Commitments” and “Item 1. Business—Environmental, Health and Safety Matters.”
We may also face liability arising from current or future claims alleging personal injury or property damage due to exposure to chemicals or other regulated materials, such as asbestos, benzene, silica dust and petroleum hydrocarbons, at or from our facilities. We may also face liability for personal injury, property damage, natural resource damage or clean-up costs for the alleged migration of contamination from our properties. A significant increase in the number or success of these claims could materially adversely affect our financial condition, results of operations and cash flow.
Regulation of emissions of greenhouse gases could force us to incur increased capital and operating costs and could have a material adverse effect on our results of operations and financial condition.
Both houses of Congress have actively considered legislation to reduce emissions of GHGs, such as carbon dioxide and methane, including proposals to: (i) establish a cap and trade system, (ii) create a federal renewable energy or “clean” energy standard requiring electric utilities to provide a certain percentage of power from such sources, and (iii) create enhanced incentives for use of renewable energy and increased efficiency in energy supply and use. In addition, the EPA is taking steps to regulate GHGs under the existing federal Clean Air Act, or CAA. The EPA has already adopted regulations limiting emissions of GHGs from motor vehicles, addressing the permitting of GHG emissions from stationary sources, and requiring the reporting of GHG emissions from specified large GHG emission sources, including refineries. These and similar regulations could require us to incur costs to monitor and report GHG emissions or reduce emissions of GHGs associated with our operations. In addition, various states, individually as well as in some cases on a regional basis, have taken steps to control GHG emissions, including adoption of GHG reporting requirements, cap and trade systems and renewable portfolio standards. Efforts have also been undertaken to delay, limit or prohibit EPA and possibly state action to regulate GHG emissions, and it is not possible at this time to predict the ultimate form, timing or extent of federal or state regulation. In the event we do incur increased costs as a result of increased efforts to control GHG emissions, we may not be able to pass on any of these costs to our customers. Such requirements also could adversely affect demand for the refined petroleum products that we produce. Any increased costs or reduced demand could materially and adversely affect our business and results of operation.

36




Renewable fuels mandates may reduce demand for the refined fuels we produce, which could have a material adverse effect on our results of operations and financial condition. The market prices for RINs has been volatile and may harm our profitability.
Pursuant to the Energy Policy Act of 2005 and the Energy Independence and Security Act of 2007, the EPA has issued Renewable Fuel Standards, or RFS, implementing mandates to blend renewable fuels into the petroleum fuels produced and sold in the United States. Under RFS, the volume of renewable fuels that obligated refineries must blend into their finished petroleum fuels increases annually over time until 2022. In addition, certain states have passed legislation that requires minimum biodiesel blending in finished distillates. On October 13, 2010, the EPA raised the maximum amount of ethanol allowed under federal law from 10% to 15% for cars and light trucks manufactured since 2007. The maximum amount allowed under federal law currently remains at 10% ethanol for all other vehicles. Existing laws and regulations could change, and the minimum volumes of renewable fuels that must be blended with refined petroleum fuels may increase. Because we do not produce renewable fuels, increasing the volume of renewable fuels that must be blended into our products displaces an increasing volume of our refinery’s product pool, potentially resulting in lower earnings and profitability. In addition, in order to meet certain of these and future EPA requirements, we must purchase renewable fuel credits, known as “RINS,” which may have fluctuating costs. We have seen a fluctuation in the cost of RINs  required  for  compliance  with  the  RFS.  We incurred approximately $115.7 million in RINs costs during the year ended December 31, 2014 as compared to $126.4 million and $43.7 million during the years ended December 31, 2013 and 2012, respectively. The fluctuation in our RINs costs are due primarily to volatility in prices for ethanol-linked RINs and increases in our production of on-road transportation fuels since 2012. Our RINs purchase obligation is dependent on our actual shipment of on-road transportation fuels domestically and the amount of blending achieved which can cause variability in our profitability.
Our pipelines are subject to federal and/or state regulations, which could reduce profitability and the amount of cash we generate.
Our transportation activities are subject to regulation by multiple governmental agencies. The regulatory burden on the industry increases the cost of doing business and affects profitability. Additional proposals and proceedings that affect the oil industry are regularly considered by Congress, the states, the Federal Energy Regulatory Commission, the United States Department of Transportation, and the courts. We cannot predict when or whether any such proposals may become effective or what impact such proposals may have. Projected operating costs related to our pipelines reflect the recurring costs resulting from compliance with these regulations, and these costs may increase due to future acquisitions, changes in regulation, changes in use, or discovery of existing but unknown compliance issues.
We are subject to strict laws and regulations regarding employee and process safety, and failure to comply with these laws and regulations could have a material adverse effect on our results of operations, financial condition and profitability.
We are subject to the requirements of the Occupational Safety & Health Administration, or OSHA, and comparable state statutes that regulate the protection of the health and safety of workers. In addition, OSHA requires that we maintain information about hazardous materials used or produced in our operations and that we provide this information to employees, state and local governmental authorities, and local residents. Failure to comply with OSHA requirements, including general industry standards, process safety standards and control of occupational exposure to regulated substances, could have a material adverse effect on our results of operations, financial condition and the cash flows of the business if we are subjected to significant fines or compliance costs.
Compliance with and changes in tax laws could adversely affect our performance.
We are subject to extensive tax liabilities, including federal, state, local and foreign taxes such as income, excise, sales/use, payroll, franchise, property, gross receipts, withholding and ad valorem taxes. New tax laws and

37



regulations and changes in existing tax laws and regulations are continuously being enacted or proposed that could result in increased expenditures for tax liabilities in the future. These liabilities are subject to periodic audits by the respective taxing authorities, which could increase our tax liabilities. Subsequent changes to our tax liabilities as a result of these audits may also subject us to interest and penalties. There can be no certainty that our federal, state, local or foreign taxes could be passed on to our customers.
We rely on Statoil, over whom we may have limited control, to provide us with certain volumetric and pricing data used in our inventory valuations.
We rely on Statoil to provide us with certain volumetric and pricing data used in our inventory valuations. Our limited control over the accuracy and the timing of the receipt of this data could materially and adversely affect our ability to produce financial statements in a timely manner.
Changes in our credit profile could adversely affect our business.
Changes in our credit profile could affect the way crude oil suppliers view our ability to make payments and induce them to shorten the payment terms for our purchases or require us to post security or letters of credit prior to payment. Due to the large dollar amounts and volume of our crude oil and other feedstock purchases, any imposition by our suppliers of more burdensome payment terms on us may have a material adverse effect on our liquidity and our ability to make payments to our suppliers. This, in turn, could cause us to be unable to operate one or more of our refineries at full capacity.
Changes in laws or standards affecting the transportation of North American crude oil by rail could significantly impact our operations, and as a result cause our costs to increase.
Investigations into recent rail accidents involving the transport of crude oil have prompted government agencies and other interested parties to call for increased regulation of the transport of crude oil by rail including in the areas of crude oil constituents, rail car design, routing of trains and other matters. If changes in law, regulations or industry standards occur that result in requirements to reduce the volatile or flammable constituents in crude oil that is transported by rail, alter the design or standards for rail cars, change the routing or scheduling of trains carrying crude oil, or any other changes that detrimentally affect the economics of delivering North American crude oil by rail to our refineries, our costs could increase, which could have a material adverse effect on our financial condition, results of operations and cash flows.
We could incur substantial costs or disruptions in our business if we cannot obtain or maintain necessary permits and authorizations or otherwise comply with health, safety, environmental and other laws and regulations.
Our operations require numerous permits and authorizations under various laws and regulations. These authorizations and permits are subject to revocation, renewal or modification and can require operational changes to limit impacts or potential impacts on the environment and/or health and safety. A violation of authorization or permit conditions or other legal or regulatory requirements could result in substantial fines, criminal sanctions, permit revocations, injunctions, and/or facility shutdowns. In addition, major modifications of our operations could require modifications to our existing permits or upgrades to our existing pollution control equipment. Any or all of these matters could have a negative effect on our business, results of operations and cash flows.
We may incur significant liability under, or costs and capital expenditures to comply with, environmental and health and safety regulations, which are complex and change frequently.
Our operations are subject to federal, state and local laws regulating, among other things, the handling of petroleum and other regulated materials, the emission and discharge of materials into the environment, waste management, and remediation of discharges of petroleum and petroleum products, characteristics and composition of gasoline and distillates and other matters otherwise relating to the protection of the environment. Our operations are also subject to extensive laws and regulations relating to occupational health and safety.

38



We cannot predict what additional environmental, health and safety legislation or regulations may be adopted in the future, or how existing or future laws or regulations may be administered or interpreted with respect to our operations. Many of these laws and regulations are becoming increasingly stringent, and the cost of compliance with these requirements can be expected to increase over time.
Certain environmental laws impose strict, and in certain circumstances joint and several liability for, costs of investigation and cleanup of such spills, discharges or releases on owners and operators of, as well as persons who arrange for treatment or disposal of regulated materials at contaminated sites. Under these laws, we may incur liability or be required to pay penalties for past contamination, and third parties may assert claims against us for damages allegedly arising out of any past or future contamination. The potential penalties and clean-up costs for past or future releases or spills, the failure of prior owners of our facilities to complete their clean-up obligations, the liability to third parties for damage to their property, or the need to address newly-discovered information or conditions that may require a response could be significant, and the payment of these amounts could have a material adverse effect on our business, financial condition and results of operations.
Furthermore, our Delaware City refinery and our light crude oil unloading terminal (which we refer to as our "Delaware City Rail Terminal" or "DCR Rail Terminal") are located in Delaware's coastal zone where certain activities are regulated under the Delaware Coastal Zone Act and closely monitored by environmental interest groups. On June 14, 2013, two administrative appeals were filed by the Sierra Club and Delaware Audubon (collectively the "Appellants") regarding a permit DCR obtained to allow loading of crude oil onto barges. The appeals allege that both the loading of crude oil onto barges and the operation of the Delaware City rail unloading terminal violate Delaware’s Coastal Zone Act. The first appeal is Number 2013-1 before the State Coastal Zone Industrial Control Board (the "CZ Board"), and the second appeal is before the Environmental Appeals Board (the "EAB") and appeals Secretary’s Order No. 2013-A-0020. The CZ Board held a hearing on the first appeal on July 16, 2013, and ruled in favor of DCR and the State of Delaware and dismissed the Appellants’ appeal for lack of standing. The Appellants have appealed that decision to the Delaware Superior Court, New Castle County, Case No. N13A-09-001 ALR, and DCR and the State have filed cross-appeals. Briefs have been filed in this appeal and oral arguments were held in the first quarter of 2015. A hearing on the second appeal before the EAB, case no. 2013-06, was held on January 13, 2014, and the EAB ruled in favor of DCR and the State and dismissed the appeal for lack of jurisdiction. The Appellants filed a Notice of Appeal with the Superior Court appealing the EAB’s decision and briefs were submitted in the third quarter of 2014. Oral argument on the appeals of the EAB's decision were heard at the same time as the appeal of the CZ Board decision. If the appellants in one or both of these matters ultimately prevail, our ability to conduct or expand our operations may be impaired, or our volumes may decline, any of which would have an adverse effect on our financial condition, results of operations, cash flows and ability to make distributions to our shareholders.

Our operating results are seasonal and generally lower in the first and fourth quarters of the year for our refining operations. We depend on favorable weather conditions in the spring and summer months.
Demand for gasoline products is generally higher during the summer months than during the winter months due to seasonal increases in highway traffic and construction work. Varying vapor pressure requirements between the summer and winter months also tighten summer gasoline supply. As a result, the operating results of our refining segment are generally lower for the first and fourth quarters of each year.

Risks Related to Our Indebtedness
Our substantial indebtedness could adversely affect our financial condition and prevent us from fulfilling our obligations under our indebtedness.
Our substantial indebtedness may significantly affect our financial flexibility in the future. As of December 31, 2014, we have total long-term debt including the Delaware Economic Development Authority Loan, of $1,260.3 million, all of which is secured, and we could have incurred an additional $1,004.7 million under our credit facilities. We may incur additional indebtedness in the future. Our strategy includes executing future refinery

39



acquisitions. Any significant acquisition would likely require us to incur additional indebtedness in order to finance all or a portion of such acquisition. The level of our indebtedness has several important consequences for our future operations, including that:
a significant portion of our cash flow from operations will be dedicated to the payment of principal of, and interest on, our indebtedness and will not be available for other purposes;
covenants contained in our existing debt arrangements limit our ability to borrow additional funds, dispose of assets and make certain investments;
these covenants also require us to meet or maintain certain financial tests, which may affect our flexibility in planning for, and reacting to, changes in our industry, such as being able to take advantage of acquisition opportunities when they arise;
our ability to obtain additional financing for working capital, capital expenditures, acquisitions, general corporate and other purposes may be limited; and
we may be at a competitive disadvantage to those of our competitors that are less leveraged; and we may be more vulnerable to adverse economic and industry conditions.
Our substantial indebtedness increases the risk that we may default on our debt obligations, certain of which contain cross-default and/or cross-acceleration provisions. We have significant principal payments due under our debt instruments. Our subsidiaries’ ability to meet their principal obligations will be dependent upon our future performance, which in turn will be subject to general economic conditions, industry cycles and financial, business and other factors affecting our operations, many of which are beyond our control. Our business may not continue to generate sufficient cash flow from operations to repay our substantial indebtedness. If we are unable to generate sufficient cash flow from operations, we may be required to sell assets, to refinance all or a portion of our indebtedness or to obtain additional financing. Refinancing may not be possible and additional financing may not be available on commercially acceptable terms, or at all.
Despite our level of indebtedness, we and our subsidiaries may be able to incur substantially more debt, which could exacerbate the risks described above.
We and our subsidiaries may be able to incur substantial additional indebtedness in the future including additional secured debt. Although our debt instruments and financing arrangements contain restrictions on the incurrence of additional indebtedness, these restrictions are subject to a number of qualifications and exceptions, and the indebtedness incurred in compliance with these restrictions could be substantial. To the extent new debt is added to our currently anticipated debt levels, the substantial leverage risks described above would increase. Also, these restrictions do not prevent us from incurring obligations that do not constitute indebtedness.
Restrictive covenants in our debt instruments may limit our ability to undertake certain types of transactions.
Various covenants in our debt instruments and other financing arrangements may restrict our and our subsidiaries’ financial flexibility in a number of ways. Our indebtedness subjects us to significant financial and other restrictive covenants, including restrictions on our ability to incur additional indebtedness, place liens upon assets, pay dividends or make certain other restricted payments and investments, consummate certain asset sales or asset swaps, conduct businesses other than our current businesses, or sell, assign, transfer, lease, convey or otherwise dispose of all or substantially all of our assets. Some of these debt instruments also require our subsidiaries to satisfy or maintain certain financial condition tests in certain circumstances. Our subsidiaries’ ability to meet these financial condition tests can be affected by events beyond our control and they may not meet such tests.
Provisions in our indenture could discourage an acquisition of us by a third party.
Certain provisions of our indenture could make it more difficult or more expensive for a third party to acquire us. Upon the occurrence of certain transactions constituting a “change in control” as defined in the indenture, holders of our notes could require us to repurchase all outstanding notes at 101% of the principal amount thereof, plus accrued and unpaid interest, if any, at the date of repurchase.

40



Risks Related to Our Organizational Structure and Our Class A Common Stock
Our only material asset is our interest in PBF LLC. Accordingly, we depend upon distributions from PBF LLC and its subsidiaries to pay our taxes, meet our other obligations and/or pay dividends in the future.

We are a holding company and all of our operations are conducted through subsidiaries of PBF LLC. We have no independent means of generating revenue and no material assets other than our ownership interest in PBF LLC. Therefore, we depend on the earnings and cash flow of our subsidiaries to meet our obligations, including our indebtedness, tax liabilities and obligations to make payments under our tax receivable agreement. If we or PBF LLC do not receive such cash distributions, dividends or other payments from our subsidiaries, we and PBF LLC may be unable to meet our obligations and/or pay dividends.

We intend to cause PBF LLC to make distributions to its members in an amount sufficient to enable us to cover all applicable taxes at assumed tax rates, make payments owed by us under the tax receivable agreement, and to pay other obligations and dividends, if any, declared by us. To the extent we need funds and PBF LLC or any of its subsidiaries is restricted from making such distributions under applicable law or regulation or under the terms of our financing or other contractual arrangements, or is otherwise unable to provide such funds, such restrictions could materially adversely affect our liquidity and financial condition.

Our PBF Holding asset based revolving credit agreement (the "Revolving Loan"), 8.25% Senior Secured Notes due 2020 issued by PBF Holding in February 2012, or Senior Secured Notes, and certain of our other outstanding debt arrangements include a restricted payment covenant, which restricts the ability of PBF Holding to make distributions to us, and we anticipate our future debt will contain a similar restriction. PBFX’s five-year, $325.0 million senior secured revolving credit facility (the “PBFX Revolving Credit Facility”) and PBFX’s three-year, $300.0 million term loan facility (the “PBFX Term Loan”) also contain covenants that limit or restrict PBFX’s ability and the ability of its restricted subsidiaries to make distributions and other restricted payments and restrict PBFX’s ability to incur liens and enter into burdensome agreements. In addition, there may be restrictions on payments by our subsidiaries under applicable laws, including laws that require companies to maintain minimum amounts of capital and to make payments to stockholders only from profits. For example, PBF Holding is generally prohibited under Delaware law from making a distribution to a member to the extent that, at the time of the distribution, after giving effect to the distribution, liabilities of the limited liability company (with certain exceptions) exceed the fair value of its assets, and PBFX is subject to a similar prohibition. As a result, we may be unable to obtain that cash to satisfy our obligations and make payments to our stockholders, if any.

The other members of PBF LLC may have influence or control over us.

The interests of the other members of PBF LLC may not in all cases be aligned with our Class A common stockholders’ interests. For example, these members may have different tax positions which could influence their positions, including regarding whether and when we dispose of assets and whether and when we incur new or refinance existing indebtedness, especially in light of the existence of the tax receivable agreement described below. In addition, the structuring of future transactions may take into consideration these tax or other considerations even where no similar benefit would accrue to our Class A common stockholders or us. See “Certain Relationships and Related Transactions—IPO Related Agreements” in our 2015 Proxy Statement.
We will be required to pay the former and current holders of PBF LLC Series A Units and PBF LLC Series B Units for certain tax benefits we may claim arising in connection with our prior offerings and future exchanges of PBF LLC Series A Units for shares of our Class A Common Stock and related transactions, and the amounts we may pay could be significant.
We are party to a tax receivable agreement that provides for the payment from time to time by PBF Energy to the former and current holders of PBF LLC Series A Units and PBF LLC Series B Units of 85% of the benefits, if any, that PBF Energy is deemed to realize as a result of (i) the increases in tax basis resulting from its acquisitions of PBF LLC Series A Units, including such acquisitions in connection with our prior offerings or in the future and

41



(ii) certain other tax benefits related to our entering into the tax receivable agreement, including tax benefits attributable to payments under the tax receivable agreement. See “Item 13. Certain Relationships and Related Transactions, and Director Independence.”
We expect that the payments that we may make under the tax receivable agreement will be substantial. As of December 31, 2014, we have recognized a liability for the tax receivable agreement of $712.7 million reflecting our estimate of the undiscounted amounts that we expect to pay under the agreement due to exchanges that occurred prior to that date, and to range over the next five years from approximately $37.6 million to $75.6 million per year and decline thereafter. Future payments by us in respect of subsequent exchanges of PBF LLC Series A Units would be in addition to these amounts and are expected to be material as well. If PBF Energy does not have taxable income, PBF Energy generally is not required (absent a change of control or circumstances requiring an early termination payment) to make payments under the tax receivable agreement for that taxable year because no benefit will have been actually realized. However, any tax benefits that do not result in realized benefits in a given tax year will likely generate tax attributes that may be utilized to generate benefits in previous or future tax years. The utilization of such tax attributes will result in payments under the tax receivable agreement. The foregoing numbers are merely estimates based on assumptions that are subject to change due to various factors, including, among other factors, the timing of exchanges of PBF LLC Series A Units for shares of PBF Energy’s Class A common stock as contemplated by the tax receivable agreement, the price of PBF Energy’s Class A common stock at the time of such exchanges, the extent to which such exchanges are taxable, and the amount and timing of PBF Energy’s income. For example, with respect to the amount and timing of PBF Energy’s income, if 50% or more of the capital and profits interests in PBF LLC are transferred in a taxable sale or exchange within a period of 12 consecutive months, PBF LLC will undergo, for federal income tax purposes, a “technical termination” that could affect the amount of PBF LLC’s taxable income in any year and the allocation of taxable income among the members of PBF LLC, including PBF Energy. The actual payments under the tax receivable agreement could differ materially. It is possible that future transactions or events could increase or decrease the actual tax benefits realized and the corresponding tax receivable agreement payments. There may be a material negative effect on our liquidity if, as a result of timing discrepancies or otherwise, (i) the payments under the tax receivable agreement exceed the actual benefits we realize in respect of the tax attributes subject to the tax receivable agreement, and/or (ii) distributions to PBF Energy by PBF LLC are not sufficient to permit PBF Energy, after it has paid its taxes and other obligations, to make payments under the tax receivable agreement. The payments under the tax receivable agreement are not conditioned upon any recipient’s continued ownership of us.
In certain cases, payments by us under the tax receivable agreement may be accelerated and/or significantly exceed the actual benefits we realize in respect of the tax attributes subject to the tax receivable agreement. These provisions may deter a change in control of our Company.
The tax receivable agreement provides that upon certain changes of control, or if, at any time, PBF Energy elects an early termination of the tax receivable agreement, PBF Energy’s (or its successor’s) obligations with respect to exchanged or acquired PBF LLC Series A Units (whether exchanged or acquired before or after such transaction) would be based on certain assumptions, including (i) that PBF Energy would have sufficient taxable income to fully utilize the deductions arising from the increased tax deductions and tax basis and other benefits related to entering into the tax receivable agreement and (ii) that the subsidiaries of PBF LLC will sell certain nonamortizable assets (and realize certain related tax benefits) no later than a specified date. Moreover, in each of these instances, we would be required to make an immediate payment equal to the present value (at a discount rate equal to LIBOR plus 100 basis points) of the anticipated future tax benefits (based on the foregoing assumptions). Accordingly, payments under the tax receivable agreement may be made years in advance of the actual realization, if any, of the anticipated future tax benefits and may be significantly greater than the actual benefits we realize in respect of the tax attributes subject to the tax receivable agreement. Assuming that the market value of a share of our Class A common stock equals $26.64 per share (the closing price on December 31, 2014) and that LIBOR were to be 1.85%, we estimate that, as of December 31, 2014 the aggregate amount of these accelerated payments would have been approximately $702.8 million if triggered immediately on such date. In these situations, our obligations under the tax receivable agreement could have a substantial negative impact on our liquidity. We may not be able to finance our obligations under the tax receivable agreement and our existing indebtedness may limit

42



our subsidiaries’ ability to make distributions to us to pay these obligations. These provisions may deter a potential sale of our Company to a third party and may otherwise make it less likely that a third party would enter into a change of control transaction with us.
Moreover, payments under the tax receivable agreement will be based on the tax reporting positions that we determine in accordance with the tax receivable agreement. We will not be reimbursed for any payments previously made under the tax receivable agreement if the Internal Revenue Service subsequently disallows part or all of the tax benefits that gave rise to such prior payments. As a result, in certain circumstances, payments could be made under the tax receivable agreement that are significantly in excess of the benefits that we actually realize in respect of (i) the increases in tax basis resulting from our purchases or exchanges of PBF LLC Series A Units and (ii) certain other tax benefits related to our entering into the tax receivable agreement, including tax benefits attributable to payments under the tax receivable agreement.

We cannot assure you that we will continue to declare dividends or have the available cash to make dividend
payments.

Although we currently intend to continue to pay quarterly cash dividends on our Class A common stock, the declaration, amount and payment of any dividends will be at the sole discretion of our board of directors. We are not obligated under any applicable laws, our governing documents or any contractual agreements with our existing and prior owners or otherwise to declare or pay any dividends or other distributions (other than the obligations of PBF LLC to make tax distributions to its members). Our board of directors may take into account, among other things, general economic conditions, our financial condition and operating results, our available cash and current and anticipated cash needs, capital requirements, plans for expansion, including acquisitions, tax, legal, regulatory and contractual restrictions and implications, including under our subsidiaries’ outstanding debt documents, and such other factors as our board of directors may deem relevant in determining whether to declare or pay any dividend. Because PBF Energy is a holding company with no material assets (other than the equity interests of its direct subsidiary), its cash flow and ability to pay dividends is dependent upon the financial results and cash flows of its indirect subsidiaries PBF Holding and PBFX and their respective operating subsidiaries and the distribution or other payment of cash to it in the form of dividends or otherwise. The direct and indirect subsidiaries of PBF Energy are separate and distinct legal entities and have no obligation to make any funds available to it. As a result, if we do not declare or pay dividends you may not receive any return on an investment in our Class A common stock unless you sell our Class A common stock for a price greater than that which you paid for it.
Anti-takeover and certain other provisions in our certificate of incorporation and bylaws and Delaware law may discourage or delay a change in control.
Our certificate of incorporation and bylaws contain provisions which could make it more difficult for stockholders to effect certain corporate actions. Among other things, these provisions:
authorize the issuance of undesignated preferred stock, the terms of which may be established and the shares of which may be issued without stockholder approval;
prohibit stockholder action by written consent;
restrict certain business combinations with stockholders who obtain beneficial ownership of a certain percentage of our outstanding common stock;
provide that special meetings of stockholders may be called only by the chairman of the board of directors, the chief executive officer or the board of directors, and establish advance notice procedures for the nomination of candidates for election as directors or for proposing matters that can be acted upon at stockholder meetings; and
provide that our stockholders may only amend our bylaws with the approval of 75% or more of all of the outstanding shares of our capital stock entitled to vote.
These anti-takeover provisions and other provisions of Delaware law may have the effect of delaying or deterring a change of control of our company. Certain provisions could also discourage proxy contests and make

43



it more difficult for you and other stockholders to elect directors of your choosing and to cause us to take other corporate actions you desire. These provisions could limit the price that certain investors might be willing to pay in the future for shares of our Class A common stock.
The market price of our Class A common stock may be volatile, which could cause the value of your investment to decline.
The market price of our Class A common stock may be highly volatile and could be subject to wide fluctuations due to a number of factors including: 
variations in actual or anticipated operating results or dividends, if any, to stockholders;
changes in, or failure to meet, earnings estimates of securities analysts;
market conditions in the oil refining industry and volatility in commodity prices;
the impact of disruptions to crude or feedstock supply to any of our refineries, including disruptions due to problems with third party logistics infrastructure;
litigation and government investigations;
the timing and announcement of any potential acquisitions and subsequent impact of any future acquisitions on our capital structure, financial condition or results of operations;
changes or proposed changes in laws or regulations or differing interpretations or enforcement thereof;
general economic and stock market conditions; and
the availability for sale, or sales by us or our senior management, of a significant number of shares of our Class A common stock in the public market.
In addition, the stock markets generally may experience significant volatility, often unrelated to the operating performance of the individual companies whose securities are publicly traded. These and other factors may cause the market price of our Class A common stock to decrease significantly, which in turn would adversely affect the value of your investment.
In the past, following periods of volatility in the market price of a company’s securities, stockholders have often instituted class action securities litigation against those companies. Such litigation, if instituted, could result in substantial costs and a diversion of management’s attention and resources, which could significantly harm our profitability and reputation.
If securities or industry analysts do not publish research or reports about our business, or if they downgrade their recommendations regarding our Class A common stock, our stock price and trading volume could decline.
The trading market for our Class A common stock is influenced by the research and reports that industry or securities analysts publish about us or our business. If any of the analysts who cover us downgrade our Class A common stock or publish inaccurate or unfavorable research about our business, our Class A common stock price may decline. If analysts cease coverage of us or fail to regularly publish reports on us, we could lose visibility in the financial markets, which in turn could cause our Class A common stock price or trading volume to decline and our Class A common stock to be less liquid.
Future sales of our shares of Class A common stock could cause our stock price to decline.
The market price of our Class A common stock could decline as a result of sales of a large number of shares of Class A common stock in the market or the perception that such sales could occur. These sales, or the possibility that these sales may occur, including sales related to financing acquisitions, also might make it more difficult for us to sell shares of Class A common stock in the future at a time and at a price that we deem appropriate. In addition, any shares of Class A common stock that we issue, including under any equity incentive plans, would dilute the percentage ownership of the holders of our Class A common stock.
We are party to a registration rights agreement with the other members of PBF LLC pursuant to which we continue to be required to register under the Securities Act and applicable state securities laws to register the resale

44



of the shares of Class A common stock issuable to them upon exchange of all of the PBF LLC Series A Units held by them. We currently have an effective shelf registration statement covering the resale of up to 6,310,055 shares of our Class A common stock issued or issuable to existing holders of PBF LLC Series A Units, which shares may be sold from time to time in the public markets, subject to certain lock-up agreements. Our shares also may be sold under Rule 144 under the Securities Act depending on the holding period and subject to restrictions in the case of shares held by persons deemed to be our affiliates.
Risks Related to Our Ownership of PBFX
We depend upon PBFX for a substantial portion of our refineries’ logistics needs and have obligations for minimum volume commitments in our commercial agreements with PBFX.
We depend on PBFX to receive, handle, store and transfer crude oil and petroleum products for us from our operations and sources located throughout the United States and Canada in support of our three refineries under long-term, fee-based commercial agreements with our subsidiaries. These commercial agreements have an initial term of approximately seven to ten years and include minimum quarterly commitments and inflation escalators. If we fail to meet the minimum commitments during any calendar quarter, we will be required to make a shortfall payment quarterly to PBFX equal to the volume of the shortfall multiplied by the applicable fee.
PBFX’s operations are subject to all of the risks and operational hazards inherent in receiving, handling, storing and transferring crude oil and petroleum products, including: damages to its facilities, related equipment and surrounding properties caused by floods, fires, severe weather, explosions and other natural disasters and acts of terrorism; mechanical or structural failures at PBFX’s facilities or at third-party facilities on which its operations are dependent; curtailments of operations relative to severe seasonal weather; inadvertent damage to our facilities from construction, farm and utility equipment; and other hazards. Any of these events or factors could result in severe damage or destruction to PBFX’s assets or the temporary or permanent shut-down of PBFX’s facilities. If PBFX is unable to serve our logistics needs, our ability to operate our refineries and receive crude oil could be adversely impacted, which could adversely affect our business, financial condition and results of operations.
In addition, as of December 31, 2014, PBF LLC owns 1,284,524 common units and 15,886,553 subordinated units representing an aggregate 52.1% limited partner interest in PBFX, as well as all of the incentive distribution rights and a non-economic general partner interest in PBFX. The inability of PBFX to continue operations, perform under its commercial arrangements with our subsidiaries or the occurrence of any of these risks or operational hazards, could also adversely impact the value of our investment in PBFX and, because PBFX is a consolidated entity, our business, financial condition and results of operations.
PBFX may not have sufficient available cash to pay any quarterly distribution on its units. Furthermore, PBFX is not required to make distributions to holders of units on a quarterly basis or otherwise, and may elect to distribute less than all of its available cash.
PBFX may not have sufficient available cash from operating surplus each quarter to enable it to pay the minimum quarterly distribution. The amount of cash it can distribute on its units principally depends upon the amount of cash generated from its operations, which will fluctuate from quarter to quarter based on, among other things: the volume of crude oil it throughputs; PBFX’s entitlement to payments associated with minimum volume commitments; the fees it charges for the volumes throughput; the level of its operating, maintenance and general and administrative costs; and prevailing economic conditions. In addition, the actual amount of cash PBFX will have available for distribution will depend on other factors, some of which are beyond its control, including: the level and timing of capital expenditures it makes; the amount of its operating expenses and general and administrative expenses, and payment of the administrative fees for services provided to it by PBF GP and its affiliate; the cost of acquisitions, if any; debt service requirements and other liabilities; fluctuations in working capital needs; PBFX’s ability to borrow funds and access capital markets; restrictions contained in the PBFX Revolving Credit Facility and the PBFX Term Loan and other debt service requirements; the amount of cash reserves established by PBF GP; and other business risks affecting cash levels.

45



In addition, if PBFX issues additional units in connection with any acquisitions or expansion capital expenditures, the payment of distributions on those additional units may increase the risk that PBFX will be unable to maintain or increase its per unit distribution level. There are no limitations in the partnership agreement of PBFX on its ability to issue additional units, including units ranking senior to the outstanding units. The incurrence of additional borrowings or other debt to finance PBFX’s growth strategy would result in increased interest expense, which, in turn, may impact the cash that it has available to distribute to its unit holders (including us). Furthermore, the partnership agreement does not require PBFX to pay distributions on a quarterly basis or otherwise. The board of directors of PBF GP may at any time, for any reason, change its cash distribution policy or decide not to make any distributions (including to us).
Increases in interest rates could adversely impact the price of PBFX's units, PBFX’s ability to issue equity or incur debt for acquisitions or other purposes and its ability to make cash distributions at its intended levels.
Interest rates on future credit facilities and debt offerings could be higher than current levels, causing PBFX’s financing costs to increase accordingly. As with other yield-oriented securities, PBFX’s unit price is impacted by the level of its cash distributions and implied distribution yield. The distribution yield is often used by investors to compare and rank yield-oriented securities for investment decision-making purposes. Therefore, changes in interest rates, either positive or negative, may affect the yield requirements of investors who invest in PBFX, and a rising interest rate environment could have an adverse impact on the price of the units, PBFX’s ability to issue equity or incur debt for acquisitions or other purposes and its ability to make cash distributions at intended levels, which could adversely impact the value of our investment in PBFX.
PBF Energy will be required to pay taxes on its share of taxable income from PBF LLC and its other subsidiary flow-through entities (including PBFX), regardless of the amount of cash distributions PBF Energy receives from PBF LLC.
The holders of limited liability company interests in PBF LLC, including PBF Energy, generally have to include for purposes of calculating their U.S. federal, state and local income taxes their share of any taxable income of PBF LLC, regardless of whether such holders receive cash distributions from PBF LLC. PBF Energy ultimately may not receive cash distributions from PBF LLC equal to its share of the taxable income of PBF LLC or even equal to the actual tax due with respect to that income. For example, PBF LLC is required to include in taxable income PBF LLC's allocable share of PBFX's taxable income and gains (such share to be determined pursuant to the partnership agreement of PBFX), regardless of the amount of cash distributions received by PBF LLC from PBFX, and such taxable income and gains will flow-through to PBF Energy to the extent of its allocable share of the taxable income of PBF LLC. As a result, at certain times, including during the subordination period for the subordinated units, the amount of cash otherwise ultimately available to PBF Energy on account of its indirect interest in PBFX may not be sufficient for PBF Energy to pay the amount of taxes it will owe on account of its indirect interests in PBFX.
If PBFX was to be treated as a corporation, rather than as a partnership, for U.S. federal income tax purposes or if PBFX was otherwise subject to entity-level taxation, PBFX’s cash available for distribution to its unit holders, including to us, would be reduced, likely causing a substantial reduction in the value of units, including the units held by us.
The present U.S. federal income tax treatment of publicly traded partnerships, including PBFX, or an investment in its common units may be modified by administrative, legislative or judicial interpretation at any time. For example, from time to time the Obama Administration and members of the U.S. Congress propose and consider substantive changes to the existing federal income tax laws that would affect publicly traded partnerships. One such Obama Administration budget proposal for fiscal year 2016 would, if enacted, tax publicly traded partnerships with “fossil fuels” activities as corporations for U.S. federal income tax purposes beginning in 2021. Any modification to the U.S. federal income tax laws and interpretations thereof may or may not be applied retroactively and could make it more difficult or impossible for PBFX to meet the exception to be treated as a partnership for U.S. federal income tax purposes. We are unable to predict whether any of these changes, or other

46



proposals, will ultimately be enacted. Any such changes could negatively impact the value of an investment in PBFX common units.
If PBFX were treated as a corporation for U.S. federal income tax purposes, it would pay U.S. federal income tax on income at the corporate tax rate, which is currently a maximum of 35%, and would likely be liable for state income tax at varying rates. Distributions to PBFX unitholders would generally be taxed again as corporate distributions, and no income, gains, losses, deductions or credits would flow through to PBFX unitholders. Because taxes would be imposed upon PBFX as a corporation, the cash available for distribution to PBFX unitholders would be substantially reduced. Therefore, PBFX's treatment as a corporation would result in a material reduction in the anticipated cash flow and after-tax return to PBFX unitholders, likely causing a substantial reduction in the value of the units.
All of the executive officers and a majority of the initial directors of PBF GP are also current or former officers of PBF Energy. Conflicts of interest could arise as a result of this arrangement.
PBF Energy indirectly owns and controls PBF GP, and appoints all of its officers and directors. All of the executive officers and a majority of the initial directors of PBF GP are also officers or a director of PBF Energy. These individuals will devote significant time to the business of PBFX. Although the directors and officers of PBF GP have a fiduciary duty to manage PBF GP in a manner that is beneficial to PBF Energy, as directors and officers of PBF GP they also have certain duties to PBFX and its unit holders. Conflicts of interest may arise between PBF Energy and its affiliates, including PBF GP, on the one hand, and PBFX and its unit holders, on the other hand. In resolving these conflicts of interest, PBF GP may favor its own interests and the interests of PBFX over the interests of PBF Energy. In certain circumstances, PBF GP may refer any conflicts of interest or potential conflicts of interest between PBFX, on the one hand, and PBF Energy, on the other hand, to its conflicts committee (which must consist entirely of independent directors) for resolution, which conflicts committee must act in the best interests of the public unit holders of PBFX. As a result, PBF GP may manage the business of PBFX in a way that may differ from the best interests of PBF Energy or its stockholders.
We will incur increased costs as a result of owning and operating PBFX.
As a result of owning and operating PBFX, we will incur significant legal, accounting and other expenses, in addition to those we already separately incur as a publicly traded company. We expect to have increased legal and financial compliance costs as a result of PBFX’s compliance with SEC and NYSE requirements. In addition, we incur additional costs associated with PBFX’s public reporting requirements, and PBF GP maintains director and officer liability insurance under a separate policy from our corporate director and officer insurance.

ITEM 1B. UNRESOLVED STAFF COMMENTS
None.

ITEM 2. PROPERTIES
See “Item 1. Business”.

ITEM 3. LEGAL PROCEEDINGS
On June 14, 2013, two administrative appeals were filed by the Sierra Club and Delaware Audubon (collectively the "Appellants") regarding a permit DCR obtained to allow loading of crude oil onto barges. The appeals allege that both the loading of crude oil onto barges and the operation of the Delaware City rail unloading terminal violate Delaware’s Coastal Zone Act. The first appeal is Number 2013-1 before the State Coastal Zone Industrial Control Board (the "CZ Board"), and the second appeal is before the Environmental Appeals Board (the "EAB") and appeals Secretary’s Order No. 2013-A-0020. The CZ Board held a hearing on the first appeal on July 16, 2013, and ruled in favor of DCR and the State of Delaware and dismissed the Appellants’ appeal for lack of standing. The Appellants have appealed that decision to the Delaware Superior Court, New Castle County, Case No. N13A-09-001 ALR, and DCR and the State have filed cross-appeals. Briefs have been filed in this appeal and

47



oral arguments were held in the first quarter of 2015. A hearing on the second appeal before the EAB, case no. 2013-06, was held on January 13, 2014, and the EAB ruled in favor of DCR and the State and dismissed the appeal for lack of jurisdiction. The Appellants filed a Notice of Appeal with the Superior Court appealing the EAB’s decision and briefs were submitted in the third quarter of 2014. Oral argument on the appeals of the EAB's decision were heard at the same time as the appeal of the CZ Board decision. If the appellants in one or both of these matters ultimately prevail, our ability to conduct or expand our operations may be impaired, or our volumes may decline, any of which would have an adverse effect on our financial condition, results of operations, cash flows and ability to make distributions to our shareholders.
On July 24, 2013, the Delaware Department of Natural Resources and Environmental Control ("DNREC") issued a Notice of Administrative Penalty Assessment and Secretary’s Order to Delaware City Refining Company LLC for alleged air emission violations that occurred during the re-start of the refinery in 2011 and subsequent to the re-start. The penalty assessment seeks $460,200 in penalties and $69,030 in cost recovery for DNREC’s expenses associated with investigation of the incidents. We dispute the amount of the penalty assessment and allegations made in the order, and are in discussions with DNREC to resolve the assessment.


ITEM 4. MINE SAFETY DISCLOSURE
None.


48



PART II

ITEM 5. MARKET FOR REGISTRANT’S COMMON EQUITY, RELATED STOCKHOLDER MATTERS, AND ISSUER PURCHASES OF EQUITY SECURITIES
Market Information
PBF Energy Class A common stock trades on the New York Stock Exchange under the symbol “PBF.” Our Class B common stock is not publicly traded.
As of February 24, 2015 there were 12 holders of record of our Class A common stock and 32 holders of record of our Class B common stock.
The following table sets forth, for the periods indicated, the high and low sales prices of our Class A common stock as reported by the New York Stock Exchange for the prior two fiscal years and dividends declared on such stock for the same periods.
 
 
Sales Prices of  the
Common Stock
 
Dividends
Per
Common Share
 
 
High
 
Low
 
2014:
 
 
 
 
 
 
First Quarter ended March 31, 2014
 
$
31.66

 
$
23.57

 
$
0.30

Second Quarter ended June 30, 2014
 
$
32.48

 
$
25.61

 
$
0.30

Third Quarter ended September 30, 2014
 
$
28.55

 
$
23.57

 
$
0.30

Fourth Quarter ended December 31, 2014
 
$
30.75

 
$
21.02

 
$
0.30

2013:
 
 
 
 
 
 
First Quarter ended March 31, 2013
 
$
42.50

 
$
27.10

 
$
0.30

Second Quarter ended June 30, 2013
 
$
39.00

 
$
23.54

 
$
0.30

Third Quarter ended September 30, 2013
 
$
26.66

 
$
20.15

 
$
0.30

Fourth Quarter ended December 31, 2013
 
$
31.52

 
$
21.20

 
$
0.30

Dividend and Distribution Policy
Subject to the following paragraphs, PBF Energy currently intends to continue to pay quarterly cash dividends of approximately $0.30 per share on its Class A common stock.
The declaration, amount and payment of this and any other future dividends on shares of Class A common stock will be at the sole discretion of PBF Energy's board of directors, and we are not obligated under any applicable laws, governing documents or any contractual agreements with PBF LLC's existing owners or otherwise to declare or pay any dividends or other distributions (other than the obligations of PBF LLC to make tax distributions to its members). PBF Energy's board of directors may take into account, among other things, general economic conditions, our financial condition and operating results, our available cash and current and anticipated cash needs, capital requirements, plans for expansion, tax, legal, regulatory and contractual restrictions and implications, including under PBF Energy's tax receivable agreement and our subsidiaries’ outstanding debt documents, and such other factors as PBF Energy's board of directors may deem relevant in determining whether to declare or pay any dividend. In addition, we expect that to the extent we declare a dividend for a particular quarter, our cash flow from operations for that quarter will substantially exceed any dividend payment for such period. Because any future declaration or payment of dividends will be at the sole discretion of PBF Energy's board of directors, we do not expect that any such dividend payments will have a material adverse impact on our liquidity or otherwise limit our ability to fund capital expenditures or otherwise pursue our business strategy over the long-term. Although we have the ability to borrow funds and sell assets to pay future dividends (subject to certain limitations in our subsidiaries' debt instruments), we intend to fund any future dividends out of our cash flow from operations (including distributions

49



received from PBFX) and, as a result, we do not expect to incur any indebtedness or to use the proceeds from equity offerings to fund such payments.
PBF Energy is a holding company and has no material assets other than its ownership interests of PBF LLC. In order for PBF Energy to pay any dividends, they will need to cause PBF LLC to make distributions to it and the holders of PBF LLC Series A Units, and PBF LLC will need to cause PBF Holding and/or PBFX to make distributions to it, in at least an amount sufficient to cover cash dividends, if any, declared by PBF Energy. Each of PBF Holding and PBFX is generally prohibited under Delaware law from making a distribution to a member to the extent that, at the time of the distribution, after giving effect to the distribution, liabilities of the limited liability company (with certain exceptions) exceed the fair value of its assets. As a result, PBF LLC may be unable to obtain cash from PBF Holding and/or PBFX to satisfy its obligations and make distributions to PBF Energy for dividends, if any, to PBF Energy's stockholders. If PBF LLC makes such distributions to PBF Energy, the holders of PBF LLC Series A Units will also be entitled to receive pro rata distributions.
The ability of PBF Holding to pay dividends and make distributions to PBF LLC is, and in the future may be, limited by covenants in its Revolving Loan, Senior Secured Notes and other debt instruments. Subject to certain exceptions, the Revolving Loan and the indenture governing the Senior Secured Notes prohibit PBF Holding from making distributions to PBF LLC if certain defaults exist. In addition, both the indenture and the Revolving Loan contain additional restrictions limiting PBF Holding’s ability to make distributions to PBF LLC. Subject to certain exceptions, the restricted payment covenant under the indenture restricts PBF Holding from making cash distributions unless its fixed charge coverage ratio, as defined in the indenture, is at least 2.0 to 1.0 after giving pro forma effect to such distributions and such cash distributions do not exceed an amount equal to the aggregate net equity proceeds received by it (either as a result of certain capital contributions or from the sale of certain equity or debt securities) plus 50% of its consolidated net income (or less 100% of consolidated net loss) which is defined to exclude certain non-cash charges, such as impairment charges, plus certain other items. Two important exceptions to the foregoing are (i) a permission to pay up to the greater of $100.0 million and 1% of PBF Holding’s total assets and (ii) a permission to pay an additional $200.0 million subject to compliance with a total debt ratio of 2.0 to 1.0. The Revolving Loan generally restricts PBF Holding’s ability to make cash distributions if (x) the aggregate amount of such distributions exceeds the then existing available amount basket (as defined by the Revolving Loan) and (y) before and after giving effect to any such distribution (a) it fails to have pro forma excess availability under the facility greater than an amount equal to 17.5% of the lesser of (1) the then existing borrowing base and (2) the then current aggregate revolving commitment amount, which as of December 31, 2014 was $2.5 billion or (b) it fails to maintain on a pro forma basis a fixed charge coverage ratio, as defined by the Revolving Loan, of at least 1.1 to 1.0. As a result, we cannot assure you that PBF Holding will be able to make distributions to PBF LLC in order for PBF LLC to make distributions to PBF Energy. If that is the case, it is unlikely that PBF Energy will be able to declare dividends as contemplated herein.
PBFX intends to make a minimum quarterly distribution to the holders of its common units and subordinated units, including PBF LLC, of at least $0.30 per unit, or $1.20 per unit on an annualized basis, to the extent PBFX has sufficient cash from operations after the establishment of cash reserves and the payment of costs and expenses, including reimbursements of expenses to PBFX's general partner. However, there is no guarantee that PBFX will pay the minimum quarterly distribution or any amount on the units we own in any quarter. Even if PBFX's cash distribution policy is not modified or revoked, the amount of distributions paid under the policy and the decision to make any distribution is determined by its general partner, taking into consideration the terms of PBFX's partnership agreement.
Based upon our operating results for the year ended December 31, 2014, PBF Holding was permitted under its Revolving Loan and indenture to pay distributions to PBF LLC so that PBF LLC could make distributions to its members, including us, in amounts sufficient to enable us to pay a quarterly dividend at the rate specified above. The ability of PBF Holding to comply with the foregoing limitations and restrictions is, to a significant degree, subject to its operating results, which is dependent on a number of factors outside of our control. See “Item 1A. Risk Factors - Risks Related to Our Organizational Structure and Class A Common Stock - We cannot assure you that we will continue to declare dividends or have the available cash to make dividend payments.”

50



PBF Holding paid $361.4 million in distributions to PBF LLC during the year ended December 31, 2014. PBF LLC used $115.0 million of this amount in total to make four separate non-tax distributions of $0.30 per unit ($1.20 per unit in total) to its members, of which $88.6 million was distributed to PBF Energy and the balance was distributed to PBF LLC’s other members. PBF Energy used this $88.6 million to pay four separate equivalent cash dividends of $0.30 per share of Class A common stock on November 25, 2014, August 27, 2014, May 29, 2014, and March 14, 2014. PBF LLC used the remaining $246.4 million from PBF Holding’s distribution to make tax distributions to its members, including $185.0 million to PBF Energy. In addition, PBFX made aggregate quarterly distributions of $14.9 million ($0.46 per unit) during the year ended December 31, 2014 to holders of its common and subordinated units, of which $7.5 million was paid to PBF LLC.
PBF LLC will continue to make tax distributions to its members in accordance with its amended and restated limited liability company agreement.
PBF Holding and PBFX would have been permitted under its debt agreements to make these distributions; however, their ability to continue to comply with their debt covenants is, to a significant degree, subject to its operating results, which are dependent on a number of factors outside of our control. We believe our and our subsidiaries' available cash and cash equivalents, unused borrowing availability, other sources of liquidity to operate our business and operating performance provides us with a reasonable basis for our assessment that we can support our intended dividend and distribution policy.
PBFX's partnership agreement requires that, on or about the last day of each of February, May, August and November, we distribute all of our available cash to unit holders of record on the applicable record date.
Available cash generally means, for any quarter, all cash on hand at the end of that quarter:
less, the amount of cash reserves established by PBFX's general partner to:
provide for the proper conduct of our business (including cash reserves for our future capital expenditures and anticipated future debt service requirements subsequent to that quarter);
comply with applicable law, any of our debt instruments or other agreements; or
provide funds for distributions to our unit holders and to our general partner for any one or more of the next four quarters (provided that our general partner may not establish cash reserves for distributions if the effect of the establishment of such reserves will prevent us from distributing the minimum quarterly distribution on all common units and any cumulative arrearages on such common units for the current quarter);
plus, if PBFX's general partner so determines, all or any portion of the cash on hand on the date of determination of available cash for the quarter resulting from working capital borrowings made subsequent to the end of such quarter.
The purpose and effect of the last bullet point above is to allow PBFX's general partner, if it so decides, to use cash from working capital borrowings made after the end of the quarter, but on or before the date of determination of available cash for that quarter, to pay distributions to unit holders. Under the partnership agreement, working capital borrowings are generally borrowings that are made under a credit facility, commercial paper facility or similar financing arrangement, and in all cases are used solely for working capital purposes or to pay distributions to unit holders, and with the intent of the borrower to repay such borrowings within twelve months with funds other than from additional working capital borrowings.


51



Stock Performance Graph
In accordance with SEC rules, the information contained in the Stock Performance Graph below shall not be deemed to be “soliciting material,” or to be “filed” with the SEC, or subject to the SEC’s Regulation 14A or 14C, other than as provided under Item 201(e) of Regulation S-K, or to the liabilities of Section 18 of the Securities Exchange Act of 1934, as amended, except to the extent that we specifically request that the information be treated as soliciting material or specifically incorporate it by reference into a document filed under the Securities Act of 1933, as amended.
This performance graph and the related textual information are based on historical data and are not indicative of future performance. The following line graph compares the cumulative total return on an investment in our common stock against the cumulative total return of the S&P 500 Composite Index and an index of peer companies (that we selected) for the periods commencing December 13, 2012 through December 31, 2014. Our peer group consists of the following companies that are engaged in refining operations in the U.S.: Alon USA Energy, Inc.; CVR Energy Inc.; Delek US Holdings, Inc.; HollyFrontier Corporation; Marathon Petroleum Corporation; Phillips 66; Tesoro Corporation; Valero Energy Corporation; and Western Refining, Inc.
 
 
12/13/2012
 
12/31/2012
 
12/31/2013
 
12/31/2014
PBF Energy Inc. Class A Common Stock
 
$
100.00

 
$
110.67

 
$
124.73

 
$
110.48

S&P 500
 
100.00

 
100.91

 
133.59

 
151.88

Peer Group
 
100.00

 
103.11

 
149.73

 
146.74



52




Recent Sales of Unregistered Securities—Exchange of PBF LLC Series A Units to Class A Common Stock
In the fourth quarter of 2014, a total of 1,949 PBF LLC Series A Units were exchanged for 1,949 shares of our Class A common stock in transactions exempt from registration under Section 4(2) of the Securities Act. We received no other consideration in connection with these exchanges. No exchanges were made by any of our directors, executive officers or entities affiliated with Blackstone or First Reserve.
Share Repurchase Program
The following table summarizes the Company's Class A common stock share repurchase activity during the fourth quarter of 2014:
 
Total number of shares purchased (1)
 
Average price paid per share (2)
 
Total number of shares purchased as part of publicly announced plans or programs (3)
 
Maximum approximate dollar value of shares that may yet be purchased under the plans or programs (in thousands)
October 1-31, 2014
2,813,473

 
$
23.94

 
2,813,473

 
$
200,000

November 1-30, 2014
1,033,998

 
$
26.46

 
1,033,998

 
$
172,620

December 1-31, 2014
563,532

 
$
27.22

 
563,532

 
$
157,269

Total
4,411,003

 
$
24.95

 
4,411,003

 
$
157,269

(1) The shares purchased include only those shares that have settled as of the period end date.
(2) Average price per share excludes transaction commissions.
(3) On August 19, 2014, the Company's Board of Directors authorized the repurchase of up to $200 million of the Company's Class A common stock (as amended from time to time, the "Repurchase Program"). The Repurchase Program expires on September 30, 2016. In addition, on October 29, 2014, the Company's Board of Directors approved an additional $100 million increase to the existing Repurchase Program. These repurchases may be made from time to time through various methods, including open market transactions, block trades, accelerated share repurchases, privately negotiated transactions or otherwise, certain of which may be effected through Rule 10b5-1 and Rule 10b-18 plans. The timing and number of shares repurchased will depend on a variety of factors, including price, capital availability, legal requirements and economic and market conditions. The Company is not obligated to purchase any shares under the Repurchase Program, and repurchases may be suspended or discontinued at any time without prior notice.
Securities Authorized for Issuance Under Equity Compensation Plans
The following table provides information about the securities authorized for issuance under our equity compensation plans as of December 31, 2014. The information regarding equity compensation plans approved by security holders represents our 2012 Equity Incentive Plan.
 

53



 
 
Equity Compensation Plan Information
 
 
(A)
 
(B)
 
(C)
 
 
Number of
securities to be
issued upon
exercise of
outstanding
options, warrants
and rights
 
Weighted-average
exercise price of
outstanding
options, warrants,
and rights
 
Number of securities
remaining available for
future issuance under
equity compensation
plans (excluding
securities reflected in
column (A)) (1)
Plan Category
 
 
 
 
 
 
Equity compensation plans approved by security holders
 
2,492,615

 
$
26.16

 
2,507,385

Equity compensation plans not approved by security holders
 

 

 

Total
 
2,492,615

 
$
26.16

 
2,507,385


(1) Securities available for future issuance under the plan can be issued in various forms, including, without limitation, restricted stock and stock options.

ITEM 6. SELECTED FINANCIAL DATA
The following table presents selected historical consolidated financial and other data of PBF Energy. The data presented is PBF Energy's data, unless otherwise noted. The selected historical consolidated financial data as of December 31, 2014 and 2013 and for each of the three years in the period ended December 31, 2014, have been derived from our audited financial statements, included in "Item 8. Financial Statements and Supplementary Data." The selected historical consolidated financial data as of December 31, 2012, 2011 and 2010 and for the years ended December 31, 2011 and 2010 have been derived from the audited financial statements of PBF Energy and PBF LLC not included in this Annual Report on Form 10-K. As a result of the Paulsboro and Toledo acquisitions, the historical consolidated financial results of PBF LLC only includes the results of operations for Paulsboro and Toledo from December 17, 2010 and March 1, 2011 forward, respectively.
The historical consolidated financial data and other statistical data presented below should be read in conjunction with “Item 7. Management’s Discussion and Analysis of Financial Condition and Results of Operations.” and our consolidated financial statements and the related notes thereto, included in “Item 8. Financial Statements and Supplementary Data.”
The historical financial information for all periods prior to PBF Energy's IPO included in this report were derived from the consolidated financial statements of PBF LLC and does not reflect what our financial position, results of operations, and cash flows would have been had we been a public company during those periods. We were not operated as a public company for historical periods presented prior to our IPO. The consolidated financial information may not be indicative of our future financial condition, results of operations or cash flows.

54



 
 
 
Year Ended December 31,
 
 
(in thousands, except share and per share data)
 
 
2014
 
2013
 
2012
 
2011
 
2010
Statement of operations data:
 
 
 
 
 
 
 
 
 
 
Revenues (1)
 
$
19,828,155

 
$
19,151,455

 
$
20,138,687

 
$
14,960,338

 
$
210,671

Costs and expenses:
 
 
 
 
 
 
 
 
 
 
Cost of sales, excluding depreciation
 
18,471,203

 
17,803,314

 
18,269,078

 
13,855,163

 
203,971

Operating expenses, excluding depreciation
 
883,140

 
812,652

 
738,824

 
658,831

 
25,140

General and administrative expenses
 
143,671

 
104,334

 
120,443

 
86,183

 
15,859

Gain on sale of asset
 
(895
)
 
(183
)
 
(2,329
)
 
 
 
 
Acquisition-related expenses (2)
 

 

 

 
728

 
6,051

Depreciation and amortization expense
 
180,382

 
111,479

 
92,238

 
53,743

 
1,402

Income (loss) from operations
 
150,654

 
319,859

 
920,433

 
305,690

 
(41,752
)
Other (expense) income:
 
 
 
 
 
 
 
 
 
 
Change in fair value of continent consideration
 

 

 
(2,768
)
 
(5,215
)
 
(1,217
)
Change in fair value of catalyst lease obligation
 
3,969

 
4,691

 
(3,724
)
 
7,316

 

Interest expense, net
 
(98,764
)
 
(93,784
)
 
(108,629
)
 
(65,120
)
 
(1,388
)
Income (loss) before income taxes
 
55,859

 
230,766

 
805,312

 
242,671

 
(44,357
)
Income tax (benefit) expense
 
(22,412
)
 
16,681

 
1,275

 

 

Net income (loss)
 
78,271

 
214,085

 
804,037

 
$
242,671

 
$
(44,357
)
Less: net income attributable to noncontrolling interests
 
116,508

 
174,545

 
802,081

 
 
 
 
Net (loss) income attributable to PBF Energy Inc.
 
$
(38,237
)
 
$
39,540

 
$
1,956

 
 
 
 
Weighted-average shares of Class A common stock outstanding:
 
 
 
 
 
 
 
 
 
 
Basic
 
74,464,494

 
32,488,369

 
23,570,240

 
 
 
 
Diluted
 
74,464,494

 
33,061,081

 
97,230,904

 
 
 
 
Net (loss) income available to Class A common stock per share:
 
 
 
 
 
 
 
 
 
 
Basic
 
$
(0.51
)
 
$
1.22

 
$
0.08

 
 
 
 
Diluted
 
$
(0.51
)
 
$
1.20

 
$
0.08

 
 
 
 
Dividends per common share
 
$
1.20

 
$
1.20

 
$

 
 
 
 
Balance sheet data (at end of period) :
 
 
 
 
 
 
 
 
 
 
Total assets
 
$
5,196,288

 
$
4,413,808

 
$
4,253,702

 
$
3,621,109

 
$
1,274,393

Total long-term debt (3)
 
1,260,349

 
747,576

 
729,980

 
804,865

 
325,064

Total equity
 
1,693,316

 
1,715,256

 
1,723,545

 
1,110,918

 
458,661

Other financial data :
 
 
 
 
 
 
 
 
 
 
Capital expenditures (4)
 
$
631,332

 
$
415,702

 
$
222,688

 
$
574,883

 
$
72,118

 

55



(1)
Consulting services income provided to a related party was $10 for the year ended December 31, 2010. No consulting services income was earned subsequent to 2010.
(2)
Acquisition related expenses consist of consulting and legal expenses related to the Paulsboro and Toledo acquisition as well as non-consummated acquisitions.
(3)
Total long-term debt includes current maturities and our Delaware Economic Development Authority Loan.
(4)
Includes expenditures for construction in progress, property, plant and equipment (including railcar purchases), deferred turnaround costs and other assets, excluding the proceeds from sales of assets.

Selected Historical Financial Data of Paulsboro, PBF LLC’s Predecessor
The following table presents Paulsboro’s selected historical financial data. We refer to Paulsboro as PBF LLC’s “Predecessor” or “Predecessor Paulsboro,” as prior to its acquisition PBF LLC generated substantially no revenues and prior to the acquisition of Paulsboro and the Delaware City assets, was a new company formed to pursue acquisitions of crude oil refineries and downstream assets in North America. At the time of its acquisition, Paulsboro represented the major portion of PBF LLC’s business and assets.
The financial information of Predecessor Paulsboro, are presented for the period from January 1, 2010 through December 16, 2010 and as of December 16, 2010, the period prior to PBF LLC’s acquisition. These financial statements were prepared by the former management of Predecessor Paulsboro and audited by Predecessor Paulsboro’s independent registered public accounting firm. The financial information of Predecessor Paulsboro presented herein may not be representative of the operations of PBF going forward for the following reasons, among others:
Both PBF LLC’s financial statements and Paulsboro’s financial statements contain items which require management to make considerable judgments and estimates. There can be no assurance that the judgments and estimates made by PBF LLC’s management will be identical or even similar to the historical judgments and estimates made by Paulsboro’s former management.
The financial statements of Paulsboro contain allocations of certain general and administrative expenses and income taxes specific to Valero.
The financial statements of Paulsboro reflect depreciation and amortization expense and asset impairment losses based on Valero’s historical cost basis for the applicable assets. PBF LLC’s cost basis in such assets is different.
The historical financial data and other statistical data presented below should be read in conjunction with the section entitled “Item 7. Management’s Discussion and Analysis of Financial Condition and Results of Operations—Results of Operations.” The historical financial data for Paulsboro for the period from January 1, 2010 through December 16, 2010 and as of December 16, 2010 has been derived from audited financial statements not included in this Annual Report on Form 10-K.


56




PAULSBORO REFINING BUSINESS—PBF LLC’S PREDECESSOR
 
 
 
Period from
January 1,
2010 through
December 16,
2010
 
 
 
 
(in thousands)
Statement of operations data:
 
 
Operating revenues (1)
 
$
4,708,989

Cost and expenses:
 
 
Cost of sales (2)
 
4,487,825

Operating expenses
 
259,768

General and administrative expenses (3)
 
14,606

Asset impairment loss
 
895,642

Depreciation and amortization expense
 
66,361

Total costs and expenses
 
5,724,202

Operating income (loss)
 
(1,015,213
)
Interest and other income and expense, net
 
500

Income (loss) before income tax expense (benefit)
 
(1,014,713
)
Income tax expense (benefit) (4)
 
(322,962
)
Net income (loss)
 
$
(691,751
)
Balance sheet data (at end of period):
 
 
Total assets
 
$
510,205

Total liabilities
 
42,582

Net parent investment
 
467,623

Selected financial data:
 
 
Capital expenditures
 
$
20,122

 
(1)
Operating revenues consist of refined products sold from Paulsboro to Valero that were recorded at intercompany transfer prices, which were market prices adjusted by quality, location, and other differentials on the date of the sale.
(2)
Cost of sales consist of the cost of feedstock acquired for processing, including transportation costs to deliver the feedstock to Paulsboro. Purchases of feedstock by Paulsboro from Valero were recorded at the cost paid to independent third parties by Valero.
(3)
General and administrative expenses include allocations and estimates of general and administrative costs of Valero that were attributable to the operations of Paulsboro.
(4)
The income tax provision represented the current and deferred income taxes that would have resulted if Paulsboro were a stand-alone taxable entity filing its own income tax returns. Accordingly, the calculations of current and deferred income tax provision require certain assumptions, allocations, and estimates that Paulsboro management believed were reasonable to reflect the tax reporting for Paulsboro as a stand-alone taxpayer.

57



ITEM 7. MANAGEMENT'S DISCUSSION AND ANALYSIS OF FINANCIAL CONDITION AND RESULTS OF OPERATIONS
The following review of our results of operations and financial condition should be read in conjunction with Items 1, 1A, and 2, “Business, Risk Factors, and Properties,” Item 6, “Selected Financial Data,” and Item 8, “Financial Statements and Supplementary Data,” respectively, included in this Annual Report on Form 10-K.
CAUTIONARY STATEMENT FOR THE PURPOSE OF SAFE HARBOR PROVISIONS OF THE PRIVATE SECURITIES LITIGATION REFORM ACT OF 1995
This Annual Report on Form 10-K contains certain “forward-looking statements”, as defined in the Private Securities Litigation Reform Act of 1995, that involve risk and uncertainties. You can identify forward-looking statements because they contain words such as “believes,” “expects,” “may,” “should,” “seeks,” “approximately,” “intends,” “plans,” “estimates,” or “anticipates” or similar expressions that relate to our strategy, plans or intentions. All statements we make relating to our estimated and projected earnings, margins, costs, expenditures, cash flows, growth rates and financial results or to our expectations regarding future industry trends are forward-looking statements. In addition, we, through our senior management, from time to time make forward-looking public statements concerning our expected future operations and performance and other developments. These forward-looking statements are subject to risks and uncertainties that may change at any time, and, therefore, our actual results may differ materially from those that we expected. We derive many of our forward-looking statements from our operating budgets and forecasts, which are based upon many detailed assumptions. While we believe that our assumptions are reasonable, we caution that it is very difficult to predict the impact of known factors, and, of course, it is impossible for us to anticipate all factors that could affect our actual results.
Important factors that could cause actual results to differ materially from our expectations, which we refer to as “cautionary statements,” are disclosed under “Item 1A. Risk Factors,” and "Item 7. Management's Discussion and Analysis of Financial Condition and Results of Operations" and elsewhere in this Annual Report on Form 10-K. All forward-looking information in this Annual Report on Form 10-K and subsequent written and oral forward-looking statements attributable to us, or persons acting on our behalf, are expressly qualified in their entirety by the cautionary statements. Some of the factors that we believe could affect our results include:
supply, demand, prices and other market conditions for our products, including volatility in commodity prices;
 the effects of competition in our markets;
changes in currency exchange rates, interest rates and capital costs;
 adverse developments in our relationship with both our key employees and unionized employees;
our ability to operate our businesses efficiently, manage capital expenditures and costs (including general and administrative expenses) and generate earnings and cash flow;
our substantial indebtedness;
our supply and inventory intermediation arrangements expose us to counterparty credit and performance risk;
termination of our Inventory Intermediation Agreements with J. Aron could have a material adverse effect on our liquidity, as we would be required to finance our refined products inventory covered by the agreements. Additionally, we are obligated to repurchase from J. Aron all volumes of products located at the Paulsboro and Delaware City refineries’ storage tanks upon termination of these agreements;
restrictive covenants in our indebtedness that may adversely affect our operational flexibility;
payments to the current and former holders of PBF LLC Series A Units and PBF LLC Series B Units under our tax receivable agreement for certain tax benefits we may claim;
our assumptions regarding payments arising under the tax receivable agreement and other arrangements relating to our organizational structure are subject to change due to various factors, including, among other factors, the timing of exchanges of PBF LLC Series A Units for shares of our Class A common stock as

58



contemplated by the tax receivable agreement, the price of our Class A common stock at the time of such exchanges, the extent to which such exchanges are taxable, and the amount and timing of our income;
our expectations and timing with respect to our acquisition activity and whether any acquisitions are accretive or dilutive to shareholders;
our expectations with respect to our capital improvement and turnaround projects;
the status of an air permit to transfer crude through the Delaware City refinery's dock;
the impact of disruptions to crude or feedstock supply to any of our refineries, including disruptions due
to problems at PBFX or with third party logistics infrastructure or operations, including pipeline, marine and rail transportation;
the possibility that we might reduce or not make further dividend payments;
the inability of our subsidiaries to freely pay dividends or make distributions to us;
the impact of current and future laws, rulings and governmental regulations, including the implementation of rules and regulations regarding transportation of crude oil by rail;
adverse impacts related to any change by the federal government in the restrictions on exporting U.S. crude oil including relaxing limitations on export of certain types of crude oil or condensates or the lifting of the restrictions entirely;
market risks related to the volatility in the price of Renewable Identification Numbers ("RINS") required to comply with the Renewable Fuel Standards;
adverse impacts from changes in our regulatory environment or actions taken by environmental interest groups;
the costs of being a public company, including Sarbanes-Oxley Act compliance;
risk associated with the operation of PBFX as a separate, publicly-traded entity;
potential tax consequences related to our investment in PBFX;
receipt of regulatory approvals and compliance with contractual obligations required in connection with PBFX; and
the impact of the initial public offering of PBFX on our relationships with our employees, customers and vendors and our credit rating and cost of funds.
We caution you that the foregoing list of important factors may not contain all of the material factors that are important to you. In addition, in light of these risks and uncertainties, the matters referred to in the forward-looking statements contained in this Annual Report on Form 10-K may not in fact occur. Accordingly, investors should not place undue reliance on those statements.
Our forward-looking statements speak only as of the date of this Annual Report on Form 10-K or as of the date which they are made. Except as required by applicable law, including the securities laws of the United States, we do not intend to update or revise any forward-looking statements. All subsequent written and oral forward-looking statements attributable to us or persons acting on our behalf are expressly qualified in their entirety by the foregoing.

59



Explanatory Note
This Annual Report on Form 10-K is filed by PBF Energy which is a holding company whose primary asset is an equity interest in PBF LLC. PBF Energy is the sole managing member of, and owner of an equity interest representing approximately 89.9% of the outstanding economic interests in, PBF LLC as of December 31, 2014. PBF Energy operates and controls all of the business and affairs and consolidates the financial results of PBF LLC and its subsidiaries. PBF LLC is a holding company for the companies that directly and indirectly own and operate the business. PBF Holding is a wholly-owned subsidiary of PBF LLC and PBF Finance is a wholly-owned subsidiary of PBF Holding. Prior period filings of PBF Energy with the U.S. Securities and Exchange Commission ("SEC") for the periods March 31, 2013 through March 31, 2014 reflect a combined Form 10-Q and Form 10-K with PBF Holding and PBF Finance. As of June 30, 2014, PBF Energy files periodic SEC filings separately from PBF Holding and PBF Finance due to the change in the corporate structure related to the initial public offering of PBFX, a consolidated subsidiary of PBF Energy.
Unless the context indicates otherwise, the terms “we,” “us,” and “our” refer to PBF Energy and its consolidated subsidiaries, including PBF LLC, PBF Holding and its subsidiaries and PBFX and its subsidiaries.

60



Executive Summary
Our business operations are conducted by PBF LLC and its subsidiaries. We were formed in March 2008 to pursue the acquisitions of crude oil refineries and downstream assets in North America. We currently own and operate three domestic oil refineries and related assets located in Delaware City, Delaware, Paulsboro, New Jersey, and Toledo, Ohio, which we acquired in 2010 and 2011. Our refineries have a combined processing capacity, known as throughput, of approximately 540,000 bpd, and a weighted average Nelson Complexity Index of 11.3. Effective with the completion of the PBFX Offering in May 2014, the Company operates in two reportable business segments: Refining and Logistics. The Company’s three oil refineries are all engaged in the refining of crude oil and other feedstocks into petroleum products, and are aggregated into the Refining segment. PBFX operates logistical assets such as crude oil and refined petroleum products terminals, pipelines, and storage facilities, which are aggregated into the Logistics segment.
The following table summarizes our history and key events:
 
March 1, 2008
PBF was formed.
June 1, 2010
The idle Delaware City refinery and its related assets were acquired from affiliates of Valero.
December 17, 2010
The Paulsboro refinery and its related assets were acquired from affiliates of Valero.
March 1, 2011
The Toledo refinery and its related assets were acquired from Sunoco.
October 2011
Delaware City became fully operational.
February 2012
Our subsidiary, PBF Holding, issued $675.5 million aggregate principal amount of 8.25% Senior Secured Notes due 2020.
December 2012
PBF Energy completed the initial public offering of its common equity. In connection with the initial public offering, PBF Energy became the sole managing member of PBF LLC.
February 2013
PBFX was formed to own or lease, operate, develop and acquire crude oil and refined petroleum products terminals, pipelines, storage facilities and similar logistics assets.
May 2014
PBFX completed its initial public offering of 15,812,500 common units at a price to the public of $23.00 per unit.
February 2015
Blackstone and First Reserve sold, in a secondary offering, their remaining shares of Class A common stock.
Factors Affecting Comparability
Our results over the past three years have been affected by the following events, which must be understood in order to assess the comparability of our period to period financial performance and financial condition.

Initial Public Offering of PBFX
On May 14, 2014, PBFX completed its initial public offering of 15,812,500 common units, including 2,062,500 common units issued upon exercise of the over-allotment option that was granted to the underwriters, at a price to the public of $23.00 per unit. Upon completion of the PBFX Offering, PBF LLC held a 50.2% limited partner interest in PBFX (consisting of 74,053 common units and 15,886,553 subordinated units), with the remaining 49.8% limited partner interest held by public common unit holders. PBF LLC also owns all of the incentive distribution rights and indirectly owns a non-economic general partner interest in PBFX through its wholly-owned subsidiary, PBF GP, the general partner of PBFX. During the subordination period (as set forth in the partnership agreement of PBFX) holders of the subordinated units are not entitled to receive any distribution of available cash until the common units have received the minimum quarterly distribution plus any arrearages in the payment of the minimum quarterly distribution from prior quarters. If PBFX does not pay distributions on the subordinated units, the subordinated units will not accrue arrearages for those unpaid distributions. Each subordinated unit will convert into one common unit at the end of the subordination period.
PBFX is a fee-based, growth-oriented, Delaware master limited partnership formed by PBF Energy to own or lease, operate, develop and acquire crude oil and refined petroleum products terminals, pipelines, storage facilities

61



and similar logistics assets. PBFX engages in the receiving, handling and transferring of crude oil and the receipt, storage and delivery of crude oil, refined products and intermediates from sources located throughout the United States and Canada for PBF Energy in support of its three refineries. PBFX’s initial assets consist of the Delaware City Rail Terminal, and a crude oil truck unloading terminal at the Toledo refinery (which we refer to as the “Toledo Truck Terminal”), that are integral components of the crude oil delivery operations at all three of PBF Energy’s refineries. All of PBFX’s initial revenue was derived from long-term, fee-based commercial agreements with subsidiaries of PBF Energy, which include minimum volume commitments, for receiving, handling and transferring crude oil and storing crude oil and refined products. These transactions are eliminated by PBF Energy in consolidation.
PBFX received proceeds (after deducting underwriting discounts and structuring fees but before estimated offering expenses) from the PBFX Offering of approximately $341.0 million. PBFX used the net proceeds from the offering to: (i) distribute approximately $35.0 million to PBF LLC for certain capital expenditures incurred prior to the closing of the PBFX Offering with respect to assets contributed to PBFX and to reimburse it for estimated offering expenses; (ii) pay debt issuance costs of approximately $2.3 million related to the PBFX Revolving Credit Facility and the PBFX Term Loan; and (iii) purchase $298.7 million in U.S. Treasury or other investment grade securities which will be used to fund anticipated capital expenditures by PBFX. PBFX retained approximately $5.0 million for general partnership purposes. PBFX also borrowed $298.7 million under the PBFX Term Loan, which is secured by a pledge of the U.S. Treasury or other investment grade securities held by PBFX, and distributed the proceeds of such borrowings to PBF LLC. PBF LLC contributed the proceeds of the PBFX Offering and PBFX Term Loan borrowings to PBF Holding, which intends to use such funds for general corporate purposes. In addition, as of December 31, 2014, 275,522 phantom units with distribution equivalent rights were granted under the PBFX long term incentive plan to certain directors, officers (including our named executive officers) and employees of PBF GP or its affiliates, which will vest in equal annual installments over a four-year period.
Effective September 30, 2014, PBF Holding distributed to PBF LLC all of the equity interests of DCT II, which assets consist solely of the DCR West Rack, immediately prior to the contribution of DCT II by PBF LLC to PBFX. The DCR West Rack has an estimated throughput capacity of at least 40,000 bpd. PBFX transferred to PBF LLC total consideration of $150.0 million, consisting of $135.0 million of cash and $15.0 million of PBFX common units, or 589,536 common units. The cash consideration consisted of $105.0 million in borrowings under the PBFX Revolving Credit Facility and $30.0 million in proceeds from the sale of marketable securities. PBFX also borrowed an additional $30.0 million under the PBFX Revolving Credit Facility to repay $30.0 million of its outstanding PBFX Term Loan in order to release the $30.0 million in marketable securities that had collateralized PBFX’s Term Loan. Subsequent to the DCR West Rack Acquisition, PBF LLC held a 51.1% limited partner interest in PBFX consisting of 663,589 common units and 15,886,553 subordinated units.
Effective December 11, 2014, PBF LLC contributed to PBFX all of the issued and outstanding limited liability company interests of Toledo Terminaling, whose assets consist of the Toledo Storage Facility, for total consideration of $150.0 million, consisting of $135.0 million of cash and $15.0 million of Partnership common units, or 620,935 common units. The cash consideration consisted of $105.0 million in borrowings under the PBFX Revolving Credit Facility and $30.0 million in proceeds from the sale of marketable securities. PBFX also borrowed an additional $30.0 million under the PBFX Revolving Credit Facility to repay $30.0 million outstanding under the PBFX Term Loan in order to release the $30.0 million in marketable securities that had collateralized the PBFX Term Loan. Subsequent to the Toledo Storage Facility Acquisition, PBF LLC holds a 52.1% limited partner interest in PBFX consisting of 1,284,524 common units and 15,886,553 subordinated units.
Amended and Restated Asset Based Revolving Credit Facility
On an ongoing basis, the Revolving Loan is available to be used for working capital and other general corporate purposes. In 2012, we amended the Revolving Loan to increase the aggregate size from $500.0 million to $965.0 million. In addition, the Revolving Loan was amended and restated on October 26, 2012 to increase the maximum availability to $1.375 billion, extend the maturity date to October 26, 2017 and amend the borrowing base to include non-U.S. inventory. The agreement was expanded again in December 2012 and November 2013

62



to increase the maximum availability from $1.375 billion to $1.610 billion. On August 15, 2014, the agreement was amended and restated once more to, among other things, increase the maximum availability to $2.5 billion and extend its maturity to August 2019. The Revolving Loan includes an accordion feature which allows for an increase in aggregate commitments of up to $2.75 billion. The commitment fees on the unused portions, the interest rate on advances and the fees for letters of credit have also been reduced in the amended and restated Revolving Loan.
Letter of Credit Facility
On January 25, 2011, we entered into a short-term letter of credit facility, which was subsequently amended on April 26, 2011 and April 24, 2012, under which we could obtain letters of credit up to $750.0 million composed of a committed maximum amount of $500.0 million and an uncommitted maximum amount of $250.0 million to support certain of our crude oil purchases. As a result of the increased size of the amended and restated Revolving Loan, we terminated the letter of credit facility in December 2012.
Senior Secured Notes Offering
On February 9, 2012, PBF Holding and PBF Finance Corporation issued 8.25% Senior Secured Notes, due 2020 with an aggregate principal amount of $675.5 million. The net proceeds from the offering of approximately $665.8 million were used to repay our Paulsboro Promissory Note in the amount of $160.0 million, our Term Loan in the amount of $123.8 million, our Toledo Promissory Note in the amount of $181.7 million, and to reduce indebtedness under the Revolving Loan.
Rail Facility Revolving Credit Facility
Effective March 25, 2014, PBF Rail Logistics Company LLC (“PBF Rail”), an indirect wholly-owned subsidiary of PBF Holding, entered into a $250.0 million secured revolving credit agreement (the “Rail Facility”). The primary purpose of the Rail Facility is to fund the acquisition by PBF Rail of coiled and insulated crude tank cars and non-coiled and non-insulated general purpose crude tank cars (the "Eligible Railcars") before December 2015. The amount available to be advanced under the Rail Facility equals 0.70% of the lesser of the aggregate Appraised Value of the Eligible Railcars, or the aggregate Purchase Price of such Eligible Railcars, as these terms are defined in the credit agreement. On the first anniversary of the closing, the advance rate adjusts automatically to 0.65%. The Rail Facility matures on March 31, 2016 and all outstanding advances must be repaid at that time. At any time prior to maturity PBF Rail may repay and re-borrow any advances without premium or penalty.
PBFX Debt and Credit Facilities
On May 14, 2014, in connection with the closing of the PBFX Offering, PBFX entered into the five-year, $275.0 million PBFX Revolving Credit Facility and the three-year, $300.0 million PBFX Term Loan. The PBFX Revolving Credit Facility was increased from $275.0 million to $325.0 million in December 2014. The PBFX Revolving Credit Facility is available to fund working capital, acquisitions, distributions and capital expenditures and for other general partnership purposes and is guaranteed by a guaranty of collection from PBF LLC. PBFX also has the ability to increase the maximum amount of the PBFX Revolving Credit Facility by an aggregate amount of up to $275.0 million, to a total facility size of $600.0 million, subject to receiving increased commitments from lenders or other financial institutions and satisfaction of certain conditions. The PBFX Revolving Credit Facility includes a $25.0 million sublimit for standby letters of credit and a $25.0 million sublimit for swingline loans. The PBFX Term Loan was used to fund distributions to PBF LLC and is guaranteed by a guaranty of collection from PBF LLC and secured at all times by cash, U.S. Treasury or other investment grade securities in an amount equal to or greater than the outstanding principal amount of the PBFX Term Loan.
The DCR West Rack Acquisition and the Toledo Storage Facility Acquisition each were funded partially by proceeds from the sale of marketable securities and borrowings under the PBFX Revolving Credit Facility. PBFX repaid a portion of its outstanding PBFX Term Loan in order to release the marketable securities that had collateralized the PBFX Term Loan.

63



Crude Oil Acquisition Agreement Termination
Effective July 31, 2014, PBF Holding terminated the Amended and Restated Crude Oil Acquisition Agreement, dated as of March 1, 2012 as amended (the "Toledo Crude Oil Acquisition Agreement") with MSCG.  Under the terms of the Toledo Crude Oil Acquisition Agreement, we previously acquired substantially all of our crude oil for our subsidiary's Toledo refinery from MSCG through delivery at various interstate pipeline locations. No early termination penalties were incurred by us as a result of the termination. We began sourcing our own crude oil needs for Toledo upon termination.
PBF Energy Inc. Public Offerings
On December 12, 2012, PBF Energy completed an initial public offering of 23,567,686 shares of its Class A common stock at a public offering price of $26.00 per share. The initial public offering subsequently closed on December 18, 2012. PBF Energy used the net proceeds of the offering to acquire approximately 24.4% of the membership interests in PBF LLC from certain of its existing members. As a result of the initial public offering and related reorganization transactions, PBF Energy became the sole managing member of PBF LLC with a controlling voting interest in PBF LLC and its subsidiaries. Effective with completion of the initial public offering, PBF Energy consolidates the financial results of PBF LLC and its subsidiaries and records a noncontrolling interest in its consolidated financial statements representing the economic interests of noncontrolling PBF LLC unit holders. PBF LLC is PBF Energy’s predecessor for accounting purposes. The financial statements and results of operations for periods prior to the completion of PBF Energy’s initial public offering and the related reorganization transactions are those of PBF LLC.
Additionally, on June 12, 2013, Blackstone and First Reserve completed a public offering of 15,950,000 shares of our Class A common stock in a secondary public offering (which we refer to as the "2013 secondary offering"). All of the shares were sold by funds affiliated with Blackstone and First Reserve and we did not receive any of the proceeds from the sale of these shares. In connection with this offering, Blackstone and First Reserve exchanged 15,950,000 Series A Units of PBF LLC for an equivalent number of shares of our Class A common stock. The holders of PBF LLC Series B Units, which include certain executive officers of PBF Energy, had the right to receive a portion of the proceeds of the sale of the PBF Energy Class A common stock by Blackstone and First Reserve.
On January 10, 2014, PBF Energy completed a public offering of 15,000,000 shares of Class A common stock in a secondary offering (the "January 2014 secondary offering"). On March 26, 2014, PBF Energy completed another public offering of 15,000,000 shares of Class A common stock in a secondary offering (the "March 2014 secondary offering"). On June 17, 2014, PBF Energy completed a third public offering of 18,000,000 shares of Class A common stock in a secondary offering (the "June 2014 secondary offering" and collectively with the January 2014 secondary offering and the March 2014 secondary offering, the "2014 secondary offerings"). All of the shares in the 2014 secondary offerings were sold by funds affiliated with Blackstone and First Reserve. In connection with the 2014 secondary offerings, Blackstone and First Reserve exchanged PBF LLC Series A Units for an equivalent number of shares of Class A common stock of PBF Energy. The holders of PBF LLC Series B Units, which include certain executive officers of PBF Energy, received a portion of the proceeds of the sale of the PBF Energy Class A common stock by Blackstone and First Reserve in accordance with the amended and restated limited liability company agreement of PBF LLC. PBF Energy did not receive any proceeds from the 2014 secondary offerings.
As of December 31, 2014, we owned 81,981,119 PBF LLC Series C Units and Blackstone, First Reserve and our executive officers and directors and certain employees beneficially owned 9,170,696 PBF LLC Series A Units. The holders of our issued and outstanding shares of Class A common stock have 89.9% of the voting power in us and the members of PBF LLC other than PBF Energy through their holdings of Class B common stock have 10.1% of the voting power in us.
On February 6, 2015, we completed a public offering of 3,804,653 shares of Class A common stock in a secondary offering. All of the shares in the February 2015 secondary offering were sold by funds affiliated with

64



Blackstone and First Reserve. In connection with the February 2015 secondary offering, Blackstone and First Reserve exchanged all of their remaining PBF LLC Series A Units for an equivalent number of shares of Class A common stock of PBF Energy, and as a result, Blackstone and First Reserve no longer hold any PBF LLC Series A units or shares of our Class A Common stock. The holders of PBF LLC Series B Units, which include certain executive officers of PBF Energy, received a portion of the proceeds of the sale of the PBF Energy Class A common stock by Blackstone and First Reserve in accordance with the amended and restated limited liability company agreement of PBF LLC. We did not receive any proceeds from the February 2015 secondary offering.
Immediately following the February 2015 secondary offering, we own 85,768,077 PBF LLC Series C Units and our executive officers and directors and certain employees beneficially own 5,366,043 PBF LLC Series A Units, and the holders of our issued and outstanding shares of Class A common stock have 94.1% of the voting power in us and the members of PBF LLC other than PBF Energy, through their holdings of Class B common stock, have the remaining 5.9% of the voting power in us.
Tax Receivable Agreement
In connection with our initial public offering, we entered into a tax receivable agreement pursuant to which we are required to pay the members of PBF LLC, who exchange their units for PBF Energy Class A common stock or whose units we purchase, approximately 85% of the cash savings in income taxes that we realize as a result of the increase in the tax basis of our interest in PBF LLC, including tax benefits attributable to payments made under the tax receivable agreement. We have recognized, as of December 31, 2014, a liability for the tax receivable agreement of $712.7 million, reflecting our estimate of the undiscounted amounts that we expect to pay under the agreement due to exchanges in connection with our IPO, 2013 secondary offering and 2014 secondary offerings (herein, "secondary offerings"). Our estimate of the tax receivable agreement liability is based, in part, on forecasts of future taxable income over the anticipated life of our future business operations, assuming no material changes in the relevant tax law. Periodically, we may adjust the liability based, in part, on an updated estimate of the amounts that we expect to pay, using assumptions consistent with those used in our concurrent estimate of the deferred tax asset valuation allowance. For example, we must adjust the estimated tax receivable agreement liability each time we purchase PBF LLC Series A Units or upon an exchange of PBF LLC Series A Units for our Class A common stock. These periodic adjustments to the tax receivable liability, if any, are recorded in general and administrative expense and may result in adjustments to our income tax expense and deferred tax assets and liabilities. As a result of exchanges of PBF LLC Series A Units in connection with the February 2015 secondary offering, the tax receivable agreement liability increased by an estimated $37.4 million.
Share Repurchase Program
On August 19, 2014, the Company's Board of Directors authorized the repurchase of up to $200,000 of the Company's Class A common stock. On October 29, 2014, the Company's Board of Directors approved an additional $100,000 increase to the existing Repurchase Program. The Repurchase Program expires on September 30, 2016. As of December 31, 2014, the Company has purchased approximately 5.77 million shares of the Company's Class A common stock under the Repurchase Program for $142.7 million through open market transactions.
These repurchases may be made from time to time through various methods, including open market transactions, block trades, accelerated share repurchases, privately negotiated transactions or otherwise, certain of which may be effected through Rule 10b5-1 and Rule 10b-18 plans. The timing and number of shares repurchased will depend on a variety of factors, including price, capital availability, legal requirements and economic and market conditions. The Company is not obligated to purchase any shares under the Repurchase Program, and repurchases may be suspended or discontinued at any time without prior notice.

Renewable Fuels Standard
We have seen a fluctuation in the cost of renewable fuel credits, known as RINs, required for compliance  with the RFS. We incurred approximately $115.7 million in RINs costs during the year ended December 31, 2014 as compared to $126.4 million and $43.7 million during the years ended December 31, 2013 and 2012, respectively.

65



The fluctuations in RINs costs are due primarily to volatility in prices for ethanol-linked RINs and increases in our production of on-road transportation fuels since 2012. Our RINs purchase obligation is dependent on our actual shipment of on-road transportation fuels domestically and the amount of blending achieved.
Factors Affecting Operating Results
Overview
Our earnings and cash flows from operations are primarily affected by the relationship between refined product prices and the prices for crude oil and other feedstocks. The cost to acquire crude oil and other feedstocks and the price of refined petroleum products ultimately sold depends on numerous factors beyond our control, including the supply of, and demand for, crude oil, gasoline, diesel and other refined petroleum products, which, in turn, depend on, among other factors, changes in global and regional economies, weather conditions, global and regional political affairs, production levels, the availability of imports, the marketing of competitive fuels, pipeline capacity, prevailing exchange rates and the extent of government regulation. Our revenue and operating income fluctuate significantly with movements in industry refined petroleum product prices, our materials cost fluctuate significantly with movements in crude oil prices and our other operating expenses fluctuate with movements in the price of energy to meet the power needs of our refineries. In addition, the effect of changes in crude oil prices on our operating results is influenced by how the prices of refined products adjust to reflect such changes.
Crude oil and other feedstock costs and the prices of refined petroleum products have historically been subject to wide fluctuation. Expansion and upgrading of existing facilities and installation of additional refinery distillation or conversion capacity, price volatility, international political and economic developments and other factors beyond our control are likely to continue to play an important role in refining industry economics. These factors can impact, among other things, the level of inventories in the market, resulting in price volatility and a reduction or increase in product margins. Moreover, the industry typically experiences seasonal fluctuations in demand for refined petroleum products, such as for gasoline and diesel, during the summer driving season and for home heating oil during the winter.

66



Benchmark Refining Margins
In assessing our operating performance, we compare the refining margins (revenue less materials cost) of each of our refineries against a specific benchmark industry refining margin based on a crack spread. Benchmark refining margins take into account both crude and refined petroleum product prices. When these prices are combined in a formula they provide a single value—a gross margin per barrel—that, when multiplied by a throughput number, provides an approximation of the gross margin generated by refining activities.
The performance of our East Coast refineries generally follows the currently published Dated Brent (NYH) 2-1-1 benchmark refining margins. For our Toledo refinery, we utilize a composite benchmark refining margin, the WTI (Chicago) 4-3-1 that is based on publicly available pricing information for products trading in the Chicago and United States Gulf Coast markets.
While the benchmark refinery margins presented below under “Results of Operations—Market Indicators” are representative of the results of our refineries, each refinery’s realized gross margin on a per barrel basis will differ from the benchmark due to a variety of factors affecting the performance of the relevant refinery to its corresponding benchmark. These factors include the refinery’s actual type of crude oil throughput, product yield differentials and any other factors not reflected in the benchmark refining margins, such as transportation costs, storage costs, credit fees, fuel consumed during production and any product premiums or discounts, as well as inventory fluctuations, timing of crude oil and other feedstock purchases, a rising or declining crude and product pricing environment and commodity price management activities. As discussed in more detail below, each of our refineries, depending on market conditions, has certain feedstock-cost and product-value advantages and disadvantages as compared to the refinery’s relevant benchmark.
Credit Risk Management
Credit risk refers to the risk that a counterparty will default on its contractual obligations resulting in financial loss to us. Our exposure to credit risk is reflected in the carrying amount of the receivables that are presented in our balance sheet. To minimize credit risk, all customers are subject to extensive credit verification procedures and extensions of credit above defined thresholds are to be approved by the senior management. Our intention is to trade only with recognized creditworthy third parties. In addition, receivable balances are monitored on an ongoing basis. We also limit the risk of bad debts by obtaining security such as guarantees or letters of credit.
Other Factors
We currently source our crude oil for Paulsboro and Delaware City on a global basis through a combination of market purchases and short-term purchase contracts, and through our crude oil supply agreements with Statoil and Saudi Aramco. Our crude oil supply agreement with Statoil for Paulsboro was terminated effective March 31, 2013, at which time we began to source Paulsboro’s crude oil and feedstocks internally. Our crude oil supply agreement with Statoil for Delaware City was extended by Statoil through December 31, 2015 and we entered into certain amendments to that agreement that are effective through the extended term. In addition, we have a contract with Saudi Aramco to purchase crude oil, and also purchase on the spot market from Saudi Aramco when strategic opportunities arise. We have been purchasing up to approximately 100,000 bpd of crude oil from Saudi Aramco that is processed at Paulsboro. Prior to the termination of the Toledo Crude Oil Acquisition Agreement, our Toledo refinery sourced domestic and Canadian crude oil through similar market purchases through this crude supply contract with MSCG. Subsequently, our Toledo refinery has sourced its crude oil and feedstocks internally. We believe purchases based on market pricing has given us flexibility in obtaining crude oil at lower prices and on a more accurate “as needed” basis. Since our Paulsboro and Delaware City refineries access their crude slates from the Delaware River via ship or barge and through our rail facilities at Delaware City, these refineries have the flexibility to purchase crude oils from the Mid-Continent and Western Canada, as well as a number of different countries.

Since 2012, we expanded and upgraded the existing on-site railroad infrastructure at the Delaware City refinery, including the expansion of the crude rail unloading facilities. Currently, crude oil delivered by rail to this

67



facility is consumed at our Delaware City refinery. We may also transport some of the crude delivered by rail from Delaware City via barge to our Paulsboro refinery or other third party destinations. In 2014, we completed a project to expand the Delaware City heavy crude rail unloading capability at the refinery from 40,000 bpd to 80,000 bpd and added additional unloading spots to the dual-loop track to increase light crude unloading capacity from 105,000 bpd to 130,000 bpd. These projects bring total rail crude unloading capability up to 210,000 bpd, subject to the delivery of coiled and insulated railcars, the development of crude rail loading infrastructure in Canada and the use of unit trains. The Delaware City rail unloading facility allows our East Coast refineries to source WTI-based crude oils from Western Canada and the Mid-Continent, which we believe at times may provide significant cost advantages versus traditional Brent-based international crude oils.
During 2012 and January 2013, we entered into agreements to lease or purchase 5,900 crude railcars which will enable us to transport crude oil by rail to each of our refineries. A portion of these railcars are now being purchased via the Rail Facility entered into during 2014. Additionally, we have purchased a portion of these railcars and subsequently sold them to a third party, which has leased the railcars back to us for periods of between four and seven years. As of December 31, 2014 and 2013, we have purchased and subsequently leased back 1,403 and 717 railcars, respectively. This transportation flexibility allows our East Coast refineries to process the most cost advantaged crude oil available.
Our operating cost structure is also important to our profitability. Major operating costs include costs relating to employees and contract labor, energy, maintenance and environmental compliance, and renewable fuel credits, known as RINs, required for compliance with the Renewable Fuels Standard. The predominant variable cost is energy, in particular, the price of utilities, natural gas and chemicals.
Our operating results are also affected by the reliability of our refinery operations. Unplanned downtime of our refinery assets generally results in lost margin opportunity and increased maintenance expense. The financial impact of planned downtime, such as major turnaround maintenance, is managed through a planning process that considers such things as the margin environment, the availability of resources to perform the needed maintenance and feed logistics, whereas unplanned downtime does not afford us this opportunity.
Refinery-Specific Information
The following section includes refinery-specific information related to our operations, crude oil differentials, ancillary costs, and local premiums and discounts.
Delaware City Refinery. The benchmark refining margin for the Delaware City refinery is calculated by assuming that two barrels of the benchmark Dated Brent crude oil are converted into one barrel of gasoline and one barrel of heating oil. We calculate this refining margin using the NYH market value of gasoline and heating oil against the market value of Dated Brent crude oil and refer to the benchmark as the Dated Brent (NYH) 2-1-1 benchmark refining margin. Our Delaware City refinery has a product slate of approximately 53.5% gasoline, 34.5% distillate (consisting of ULSD, marketed as ULSD or low sulfur heating oil, and conventional heating oil), 1% high-value petrochemicals, with the remaining portion of the product slate comprised of lower-value products (4% petroleum coke, 4.5% LPGs and 2.5% other). For this reason, we believe the Dated Brent (NYH) 2-1-1 is an appropriate benchmark industry refining margin. The majority of Delaware City revenues are generated off NYH-based market prices.
The Delaware City refinery’s realized gross margin on a per barrel basis has historically differed from the Dated Brent (NYH) 2-1-1 benchmark refining margin due to the following factors:
the Delaware City refinery processes a slate of primarily medium and heavy, and sour crude oil, which has constituted approximately 65% to 70% of total throughput. The remaining throughput consists of sweet crude oil and other feedstocks and blendstocks. In addition, we are currently processing a significant volume of price-advantaged crude oil. Our total throughput costs have historically priced at a discount to Dated Brent; and
as a result of the heavy, sour crude slate processed at Delaware City, we produce low value products including sulfur and petroleum coke. These products are priced at a significant discount to gasoline, ULSD and heating oil and represent approximately 5% of our total production volume.

68



Paulsboro Refinery. The benchmark refining margin for the Paulsboro refinery is calculated by assuming that two barrels of the benchmark Dated Brent crude oil are converted into one barrel of gasoline and one barrel of heating oil. We calculate this refining margin using the New York Harbor market value of gasoline and heating oil against the market value of Dated Brent crude oil and refer to the benchmark as the Dated Brent (NYH) 2-1-1 benchmark refining margin. Our Paulsboro refinery has a product slate of approximately 40% gasoline, 37.5% distillate (comprised of jet fuel, ULSD and heating oil), 4.5% high-value Group I lubricants, with the remaining portion of the product slate comprised of lower-value products (2% petroleum coke, 4% LPGs, 3% fuel oil, 8.5% asphalt and 0.5% other). For this reason, we believe the Dated Brent (NYH) 2-1-1 is an appropriate benchmark industry refining margin. The majority of Paulsboro revenues are generated off NYH-based market prices.
The Paulsboro refinery’s realized gross margin on a per barrel basis has historically differed from the Dated Brent (NYH) 2-1-1 benchmark refining margin due to the following factors:
the Paulsboro refinery has generally processed a slate of primarily medium and heavy, and sour crude oil, which has historically constituted approximately 65% to 70% of total throughput. The remaining throughput consists of sweet crude oil and other feedstocks and blendstocks. We are now also running a significant volume of price advantaged domestic crude oils. These feedstocks historically have priced at a discount to Dated Brent;
as a result of the heavy, sour crude slate processed at Paulsboro, we produce low value products including sulfur, petroleum coke and fuel oil. These products are priced at a significant discount to gasoline and heating oil and represent approximately 5% to 7% of our total production volume; and
the Paulsboro refinery produces Group I lubricants which, through an extensive production process, have a low volume yield which limits the volume expansion on crude oil inputs.
Toledo Refinery. The benchmark refining margin for the Toledo refinery is calculated by assuming that four barrels of benchmark WTI crude oil are converted into three barrels of gasoline, one-half barrel of ULSD and one-half barrel of jet fuel. We calculate this refining margin using the Chicago market values of gasoline and ULSD and the United States Gulf Coast value of jet fuel against the market value of WTI crude oil and refer to this benchmark as the WTI (Chicago) 4-3-1 benchmark refining margin. Our Toledo refinery has a product slate of approximately 51.5% gasoline, 36% distillate (comprised of approximately 52% jet fuel and 48% ULSD), 5% high-value petrochemicals (including nonene, tetramer, benzene, xylene and toluene) with the remaining portion of the product slate comprised of lower-value products (5% LPGs, 2% fuel oil and 0.5% other). For this reason, we believe the WTI (Chicago) 4-3-1 is an appropriate benchmark industry refining margin. The majority of Toledo revenues are generated off Chicago-based market prices.
The Toledo refinery’s realized gross margin on a per barrel basis has historically differed from the WTI (Chicago) 4-3-1 benchmark refining margin due to the following factors:
the Toledo refinery processes a slate of domestic sweet and Canadian synthetic crude oil. Historically, Toledo’s blended average crude costs have been higher than the market value of WTI crude oil;
the Toledo refinery is connected to its distribution network through a variety of third party product pipelines. While lower in cost when compared to barge or rail transportation, the inclusion of transportation costs increases our overall cost relative to the 4-3-1 benchmark refining margin; and
the Toledo refinery generates a pricing benefit on some of its products, primarily its petrochemicals.


69



Results of Operations
The tables below reflect our consolidated financial and operating highlights for the years ended December 31, 2014, 2013 and 2012 (amounts in thousands, except per share data). Effective with the completion of the PBFX Offering in May 2014, we operate in two reportable business segments: Refining and Logistics. Our three oil refineries, excluding the assets owned by PBFX, are all engaged in the refining of crude oil and other feedstocks into petroleum products, and are aggregated into the Refining segment. PBFX is a publicly traded master limited partnership that operates logistical assets such as crude oil and refined petroleum products terminals, pipelines and storage facilities. PBFX's operations are aggregated into the Logistics segment. Prior to the PBFX Offering, DCR West Rack Acquisition and Toledo Storage Facility Acquisition, PBFX's assets were operated within the refining operations of our Delaware City and Toledo refineries and were not considered to be a separate reportable segment. We did not analyze our results by individual segments as our Logistics segment does not have any third party revenue and substantially all of its operating results eliminate in consolidation. Additionally, third party expenses attributable directly to the Logistics segment are immaterial to our consolidated operating results.

 
 
Year Ended December 31,
 
 
2014
 
2013
 
2012
Revenue
 
$
19,828,155

 
$
19,151,455

 
$
20,138,687

Cost of sales, excluding depreciation
 
18,471,203

 
17,803,314

 
18,269,078

 
 
1,356,952

 
1,348,141

 
1,869,609

Operating expenses, excluding depreciation
 
883,140

 
812,652

 
738,824

General and administrative expenses
 
143,671

 
104,334

 
120,443

Gain on sale of asset
 
(895
)
 
(183
)
 
(2,329
)
Depreciation and amortization expense
 
180,382

 
111,479

 
92,238

Income from operations
 
150,654

 
319,859

 
920,433

Change in fair value of contingent consideration
 

 

 
(2,768
)
Change in fair value of catalyst leases
 
3,969

 
4,691

 
(3,724
)
Interest expense, net
 
(98,764
)
 
(93,784
)
 
(108,629
)
Income before income taxes
 
55,859

 
230,766

 
805,312

Income tax (benefit) expense
 
(22,412
)
 
16,681

 
1,275

Net income
 
78,271

 
214,085

 
804,037

Less: net income attributable to noncontrolling interest
 
116,508

 
174,545

 
802,081

Net (loss) income attributable to PBF Energy Inc.
 
$
(38,237
)
 
$
39,540

 
$
1,956

 
 
 
 
 
 
 
Gross margin
 
$
308,399

 
$
436,867

 
$
1,046,598

 
 
 
 
 
 
 
Gross refining margin (1)
 
1,314,101

 
1,348,141

 
1,869,609

 
 
 
 
 
 
 
Net (loss) income available to Class A common stock per share:
 
 
 
 
 
 
Basic
 
$
(0.51
)
 
$
1.22

 
$
0.08

Diluted
 
$
(0.51
)
 
$
1.20

 
$
0.08

 ——————————

(1)
See Non-GAAP Financial Measures below.

70



Operating Highlights
 
 
Year Ended December 31,
 
 
2014
 
2013
 
2012
Key Operating Information
 
 
 
 
 
 
Production (barrels per day in thousands)
 
452.1

 
451.0

 
464.4

Crude oil and feedstocks throughput (barrels per day in thousands)
 
453.1

 
452.8

 
463.2

Total crude oil and feedstocks throughput (millions of barrels)
 
165.4

 
165.3

 
169.5

Gross refining margin, excluding special items per barrel of throughput (1)
 
$
12.11

 
$
8.16

 
$
11.03

Operating expense, excluding depreciation, per barrel of throughput
 
$
5.34

 
$
4.92

 
$
4.36

 
 
 
 
 
 
 
Crude and feedstocks (% of total throughput) (1):
 
 
 
 
 
 
Heavy Crude
 
14
%
 
15
%
 
16
%
Medium Crude
 
44
%
 
42
%
 
47
%
Light Crude
 
33
%
 
35
%
 
28
%
Other feedstocks and blends
 
9
%
 
8
%
 
9
%
Total throughput
 
100
%
 
100
%
 
100
%
 
 
 
 
 
 
 
Yield (% of total throughput):
 
 
 
 
 
 
Gasoline and gasoline blendstocks
 
47
%
 
46
%
 
47
%
Distillates and distillate blendstocks
 
36
%
 
37
%
 
37
%
Lubes
 
2
%
 
2
%
 
2
%
Chemicals
 
3
%
 
3
%
 
3
%
Other
 
12
%
 
12
%
 
11
%
Total yield
 
100
%
 
100
%
 
100
%
(1) We define heavy crude oil as crude oil with an American Petroleum Institute (API) gravity less than 24 degrees. We define medium crude oil as crude oil with an API gravity between 24 and 35 degrees. We define light crude oil as crude oil with an API gravity higher than 35 degrees.
 


71



The table below summarizes certain market indicators relating to our operating results as reported by Platts.
 
 
Year Ended December 31,
 
 
2014
 
2013
 
2012
(dollars per barrel, except as noted)
Dated Brent Crude
 
$
98.95

 
$
108.66

 
$
111.67

West Texas Intermediate (WTI) crude oil
 
$
93.28

 
$
97.99

 
$
94.13

Crack Spreads
 
 
 
 
 
 
Dated Brent (NYH) 2-1-1
 
$
12.92

 
$
12.34

 
$
14.29

WTI (Chicago) 4-3-1
 
$
15.92

 
$
20.09

 
$
27.13

Crude Oil Differentials
 
 
 
 
 
 
Dated Brent (foreign) less WTI
 
$
5.66

 
$
10.67

 
$
17.54

Dated Brent less Maya (heavy, sour)
 
$
13.08

 
$
11.38

 
$
12.04

Dated Brent less WTS (sour)
 
$
11.62

 
$
13.31

 
$
22.95

Dated Brent less ASCI (sour)
 
$
6.49

 
$
6.67

 
$
4.97

WTI less WCS (heavy, sour)
 
$
19.45

 
$
24.62

 
$
21.80

WTI less Bakken (light, sweet)
 
$
5.47

 
$
5.12

 
$
5.77

WTI less Syncrude (light, sweet)
 
$
2.25

 
$
0.63

 
$
0.96

Natural gas (dollars per MMBTU)
 
$
4.26

 
$
3.73

 
$
2.83

 



2014 Compared to 2013
Overview— Net income for PBF Energy was $78.3 million for the year ended December 31, 2014 compared to $214.1 million for the year ended December 31, 2013. Net loss attributable to PBF Energy was $38.2 million, or $0.51 per diluted share ($0.24 per share on a fully exchanged, fully diluted basis based on adjusted fully-converted net loss, or $4.52 per share on a fully exchanged, fully diluted basis based on adjusted fully-converted net income excluding special items, as described below in Non-GAAP Financial Measures), for the year ended December 31, 2014 compared to net income attributable to PBF Energy of $39.5 million, or $1.20 per diluted share ($1.48 per share on a fully exchanged, fully diluted basis based on adjusted fully-converted net income as described below in Non-GAAP Financial Measures), for the year ended December 31, 2013. The net income attributable to PBF Energy represents PBF Energy’s equity interest in PBF LLC’s pre-tax income, less applicable income taxes. PBF Energy's weighted-average equity interest in PBF LLC was 77.9% and 33.5% for the years ended December 31, 2014 and 2013, respectively.

Our results for the year ended December 31, 2014 were negatively impacted by a non-cash special item consisting of a pre-tax inventory LCM charge of approximately $690.1 million due to a significant decline in the price of crude oil and refined products during the second half of 2014 into early 2015. Our throughput rates during the year ended December 31, 2014 compared to December 31, 2013 were relatively flat. The throughput rates during 2014 in the Mid-Continent were affected by an approximate 40-day plant-wide planned turnaround at our Toledo Refinery completed in the fourth quarter of 2014. On January 31, 2013 there was a brief fire within the fluid catalytic cracking complex at the Toledo refinery that resulted in that unit being temporarily shutdown. The refinery resumed running at planned rates on February 18, 2013. During the fourth quarter of 2013, our Delaware City Refinery was impacted by 40-day planned turnaround of the coker unit. Excluding the impact of the LCM charge of $690.1 million, our results for the year ended December 31, 2014 were positively impacted by higher throughput volumes, favorable movements in certain crude differentials and lower costs related to compliance with the RFS partially offset unfavorable movements in certain product margins and lower crack spreads in the Mid-Continent, higher energy costs and an impairment charge of $28.5 million.

72




Revenues— Revenues totaled $19.8 billion for the year ended December 31, 2014 compared to $19.2 billion for the year ended December 31, 2013, an increase of approximately $0.7 billion or 3.5%. For the year ended December 31, 2014, the total throughput rates in the East Coast and Mid-Continent refineries averaged approximately 325,300 bpd and 127,800 bpd, respectively. For the year ended December 31, 2013, the total throughput rates at our East Coast and Mid-Continent refineries averaged approximately 310,300 bpd and 142,500 bpd, respectively. The increase in throughput rates at our East Coast refineries in 2014 compared to 2013 was primarily due to higher run rates, favorable economics and planned downtime at our Delaware City refinery in 2013. The decrease in throughput rates at our Mid-Continent refinery in 2014 compared to 2013 was primarily due an approximate 40-day plant-wide planned turnaround completed in the fourth quarter of 2014. For the year ended December 31, 2014, the total refined product barrels sold at our East Coast and Mid-Continent refineries averaged approximately 350,800 bpd and 144,100 bpd, respectively. For the year ended December 31, 2013, the total refined product barrels sold at our East Coast and Mid-Continent refineries averaged approximately 307,600 bpd and 153,700 bpd, respectively. Total refined product barrels sold were higher than throughput rates, reflecting sales from inventory as well as sales and purchases of refined products outside the refinery.

Gross Margin— Gross refining margin (as defined below in Non-GAAP Financial Measures) totaled $1,314.1 million, or $7.94 per barrel of throughput ($2,004.2 million or $12.11 per barrel of throughput excluding the impact of special items), for the year ended December 31, 2014 compared to $1,348.1 million, or $8.16 per barrel of throughput during the year ended December 31, 2013. Gross margin, including refinery operating expenses and depreciation, totaled $308.4 million, or $1.86 per barrel of throughput, for the year ended December 31, 2014, compared to $436.9 million, or $2.64 per barrel of throughput, for the year ended December 31, 2013, a decrease of $128.5 million. Excluding the impact of special items, gross margin and gross refining margin increased due to higher throughput rates, favorable movements in certain crude differentials, and lower costs of compliance with Renewable Fuels Standard. Gross margin and gross refining margin were impacted by a non-cash LCM charge of approximately $690.1 million resulting from the significant decrease in crude oil and refined product prices during the second half of 2014 into early 2015.

Average industry refining margins in the U.S. Mid-Continent were generally weaker during the year ended December 31, 2014, as compared to the same period in 2013. The WTI (Chicago) 4-3-1 industry crack spread was approximately $15.92 per barrel, or 20.8% lower, in the year ended December 31, 2014, as compared to the same period in 2013. While the price of WTI versus Dated Brent and other crude discounts narrowed during the year ended December 31, 2014, our refinery specific crude slate in the Mid-Continent benefited from an improving WTI/Syncrude differential, which averaged a discount of $2.25 per barrel for the year ended December 31, 2014 as compared to $0.63 per barrel in the same period in 2013.

The Dated Brent (NYH) 2-1-1 industry crack spread was approximately $12.92 per barrel, or 4.7% higher, in the year ended December 31, 2014, as compared to the same period in 2013. While the WTI/Dated Brent differential was $5.01 lower in the year ended December 31, 2014, as compared to the same period in 2013, the WTI/Bakken differential was $0.35 per barrel more favorable for the same periods. The Dated Brent/Maya differential was approximately $1.70 per barrel more favorable in the year ended December 31, 2014 as compared to the same period in 2013. While a decrease in the WTI/Dated Brent crude differential can unfavorably impact our East Coast refineries, we significantly increased our shipments of rail-delivered WTI-based crudes from the Bakken and Western Canada, which had the overall effect of reducing the cost of crude oil processed at our East Coast refineries and increasing our gross refining margin and gross margin. Additionally, the increase in the Dated Brent/Maya crude differential, our proxy for the light/heavy crude differential, had a positive impact on our East Coast refineries, which can process a large slate of medium and heavy, sour crude oil that is priced at a discount to light, sweet crude oil.

Operating Expenses— Operating expenses totaled $883.1 million, or $5.34 per barrel of throughput, for the year ended December 31, 2014 compared to $812.7 million, or $4.92 per barrel of throughput, for the year ended December 31, 2013, an increase of $70.4 million, or 8.7%. The increase in operating expenses is mainly attributable

73



to an increase of approximately $42.7 million in energy and utilities costs primarily driven by higher natural gas prices, an increase of $16.1 million related to employee compensation primarily driven by employee benefit costs, and $1.9 million of higher outside engineering and consulting fees related to refinery maintenance projects. Our operating expenses principally consist of salaries and employee benefits, maintenance, energy and catalyst and chemicals costs at our refineries.

General and Administrative Expenses— General and administrative expenses totaled $143.7 million for the year ended December 31, 2014, compared to $104.3 million for the year ended December 31, 2013, an increase of $39.4 million or 37.8%. The increase in general and administrative expenses primarily relates to higher employee compensation expense of $49.8 million, mainly related to increases in incentive compensation, headcount, and severance costs, partially offset by a $3.0 million benefit associated with the change in our tax receivable agreement liability during the period compared to a $8.5 million charge in the same period in 2013. Our general and administrative expenses are comprised of the personnel, facilities and other infrastructure costs necessary to support our refineries.

Gain on Sale of Assets— Gain on sale of assets for the year ended December 31, 2014 was $0.9 million which related to the sale of railcars which were subsequently leased back to us, compared to a gain of $0.2 million for the year ended December 31, 2013, for the sale of railcars.

Depreciation and Amortization Expense— Depreciation and amortization expense totaled $180.4 million for the year ended December 31, 2014, compared to $111.5 million for the year ended December 31, 2013, an increase of $68.9 million. The increase was impacted by an impairment charge of $28.5 million related to an abandoned capital project at our Delaware City refinery during the year ended December 31, 2014. In addition, the increase is due to capital projects completed during the year including the expansion of the Delaware City heavy crude rail unloading terminal and additional unloading spots to the dual-loop track light crude rail unloading facility. We also completed turnarounds in late 2013 and early 2014 and other refinery optimization projects at Toledo.

Change in Fair Value of Catalyst Leases— Change in the fair value of catalyst leases represented a gain of $4.0 million for the year ended December 31, 2014, compared to a gain of $4.7 million for the year ended December 31, 2013. These gains relate to the change in value of the precious metals underlying the sale and leaseback of our refineries’ precious metals catalyst, which we are obligated to return or repurchase at fair market value on the lease termination dates.

Interest Expense, net— Interest expense totaled $98.8 million for the year ended December 31, 2014, compared to $93.8 million for the year ended December 31, 2013, an increase of $5.0 million. The increase in interest expense is primarily due to the issuance of the $300.0 million PBFX Term Loan in connection with the PBFX Offering and the related amortization of deferred financing fees as well as higher letter of credit fees. In addition, the increase is also due to borrowings under our revolving credit facilities. Interest expense includes interest on long-term debt, costs related to the sale and leaseback of our precious metals catalyst, interest expense incurred in connection with our crude and feedstock supply agreements with Statoil, financing cost associated with the Inventory Intermediation Agreements with J. Aron, letter of credit fees associated with the purchase of certain crude oils, and the amortization of deferred financing costs.

Income Tax Expense— PBF LLC is organized as a limited liability company and PBFX is a master limited partnership, both of which are treated as "flow-through" entities for federal income tax purposes and therefore are not subject to income tax. However, the members of PBF LLC are required to include their proportionate share of PBF LLC’s taxable income or loss, which includes PBF LLC’s allocable share of PBFX’s pre-tax income or loss, on their respective tax returns. PBF LLC generally makes distributions to its members, per the terms of the PBF LLC amended and restated limited liability company agreement, related to such taxes on a pro-rata basis. PBF Energy recognizes an income tax expense or benefit in our consolidated financial statements based on PBF Energy's allocable share of PBF LLC’s pre-tax income or loss, which was approximately 77.9% and 33.5%, on a weighted-

74



average basis for the years ended December 31, 2014 and 2013, respectively. PBF Energy's consolidated financial statements do not reflect any benefit or provision for income taxes on the pre-tax income or loss attributable to the noncontrolling interests in PBF LLC or PBFX (although, as described above, PBF LLC must make tax distributions to all its members on a pro-rata basis). PBF Energy's effective tax rate, excluding the impact of noncontrolling interest, for years ended December 31, 2014 and 2013 was (40.1)% and 7.2%, respectively, reflecting tax benefit adjustments for discrete items related to changes in income tax provision estimates based on our income tax returns and changes in our effective state tax rates. The fluctuation in the effective tax rate is driven by the Company's increased ownership percentage of PBF LLC due to the secondary offerings resulting in higher taxable income offset by operating results which in 2014 were impacted by the non-cash LCM charge.

Noncontrolling Interests— As a result of our initial public offering and the related reorganization transactions, PBF Energy became the sole managing member of, and has a controlling interest in, PBF LLC. As the sole managing member of PBF LLC, PBF Energy operates and controls all of the business and affairs of PBF LLC and its subsidiaries. PBF Energy consolidates the financial results of PBF LLC and its subsidiaries, including PBFX. With respect to the consolidation of PBF LLC, the Company records a noncontrolling interest for the economic interest in PBF LLC held by members other than PBF Energy, and with respect to the consolidation of PBFX, the Company records a noncontrolling interest for the economic interests in PBFX held by the public unit holders of PBFX. The total noncontrolling interest on the consolidated statement of operations represents the portion of the Company’s earnings or loss attributable to the economic interests held by members of PBF LLC other than PBF Energy and by the public common unit holders of PBFX. The total noncontrolling interest on the balance sheet represents the portion of the Company’s net assets attributable to the economic interests held by the members of PBF LLC other than PBF Energy and by the public common unit holders of PBFX. PBF Energy's weighted-average equity noncontrolling interest ownership percentage in PBF LLC for years ended December 31, 2014 and 2013 was approximately 22.1% and 66.5%, respectively. The carrying amount of the noncontrolling interest on our consolidated balance sheet attributable to the noncontrolling interest is not equal to the noncontrolling interest ownership percentage due to the effect of income taxes and related agreements that pertain solely to PBF Energy.
2013 Compared to 2012

Overview—Net income was $214.1 million for the year ended December 31, 2013 compared to $804.0 million for the year ended December 31, 2012. Net income attributable to PBF Energy was $39.5 million, or $1.20 per diluted share ($1.48 per share on a fully exchanged, fully diluted basis based on adjusted fully-converted net income as described below in Non-GAAP Financial Measures), for the year ended December 31, 2013. The net income attributable to PBF Energy represents PBF Energy’s equity interest in PBF LLC's pre-tax income, less applicable income taxes, of approximately 24.4% prior to the 2013 secondary offering and approximately 40.9% subsequent to the 2013 secondary offering.

Our throughput rates during the year ended December 31, 2013 and 2012, were impacted by unplanned downtime at our Toledo refinery and planned downtime at our Delaware City refinery. On January 31, 2013 there was a brief fire within the fluid catalytic cracking complex at the Toledo refinery that resulted in that unit being temporarily shutdown. The refinery resumed running at planned rates on February 18, 2013. During the fourth quarter of 2013, our Delaware City Refinery was impacted by a 40-day planned turnaround of the coker unit. In the first quarter of 2012, the Toledo refinery was impacted by a 30-day turnaround of its hydrocracker, reformer and UDEX units which commenced on March 9, 2012. Our results for the year ended December 31, 2013 were unfavorably impacted by lower crack spreads and the result of unfavorable crude differentials, higher operating expenses due to increased energy costs, repair and restart costs related to the Toledo fire, turnaround at the Delaware City refinery, as well as higher costs of compliance with the Renewable Fuels Standard.

Revenues— Revenues totaled $19.2 billion for the year ended December 31, 2013 compared to $20.1 billion for the year ended December 31, 2012, a decrease of $1.0 billion, or 4.9%. For the year ended December 31, 2013, the total throughput rates in the East Coast and Mid-Continent refineries averaged approximately 310,300 bpd and 142,500 bpd, respectively. For the year ended December 31, 2012, the total throughput rates at our East Coast and

75



Mid-Continent refineries averaged approximately 316,000 bpd and 147,200 bpd, respectively. The decrease in throughput rates at our East Coast refineries in 2013 compared to 2012 was primarily driven by market factors including narrower crude differentials for rail-delivered crude as well as the Delaware City coker unit turnaround which reduced crude run rates during the period. The decrease in throughput rates at our Mid-Continent refinery in 2013 compared to 2012 was primarily due to the refinery's 18-day unplanned down time in the first quarter of 2013, attributable to the fire at the Toledo refinery as described above, as well as refinery maintenance. For the year ended December 31, 2013, the total refined product barrels sold at our East Coast and Mid-Continent refineries averaged approximately 307,600 bpd and 153,700 bpd, respectively. For the year ended December 31, 2012, the total refined product barrels sold at our East Coast and Mid-Continent refineries averaged approximately 311,900 bpd and 159,000 bpd, respectively. Total barrels sold at our Mid-Continent refinery are typically higher than throughput rates, reflecting sales and purchases of refined products outside the refinery. Total barrels sold at our East Coast refineries typically reflect inventory movements in addition to throughput rates.

Gross Margin— Gross refining margin (as defined below in Non-GAAP Financial Measures) totaled $1,348.1 million, or $8.16 per barrel of throughput, for the year ended December 31, 2013 compared to $1,869.6 million, or $11.03 per barrel of throughput during the year ended December 31, 2012, a decrease of $521.5 million. Gross margin, including refinery operating expenses and depreciation, totaled $436.9 million, or $2.64 per barrel of throughput, for the year ended December 31, 2013, compared to $1,046.6 million, or $6.17 per barrel of throughput, for the year ended December 31, 2012, a decrease of $609.7 million. The decrease in gross refining margin was primarily due to reduced throughput rates, unfavorable movement in crude differentials, and higher costs of compliance with the Renewable Fuels Standard.

Average industry refining margins in the U.S. Mid-Continent were generally weaker during the year ended December 31, 2013, as compared to the same period in 2012. The WTI (Chicago) 4-3-1 industry crack spread was approximately $20.09 per barrel or 25.9% lower in the year ended December 31, 2013, as compared to the same period in 2012. Additionally, the price of WTI versus Syncrude and Bakken decreased in 2013, which negatively impacted our overall cost of crude.

The Dated Brent (NYH) 2-1-1 industry crack spread was approximately $12.34 per barrel, or 13.6%, lower in the year ended December 31, 2013, as compared to the same period in 2012. Furthermore, the WTI/Dated Brent differential was $6.87 lower in the year ended December 31, 2013, as compared to the same period in 2012 and the Dated Brent/Maya differential was approximately $0.66 per barrel lower in the year ended December 31, 2013 as compared to the same period in 2012. A decrease in the WTI/Dated Brent crude differential unfavorably impacts our East Coast refineries which have increased shipments of WTI-based crudes from the Bakken and Western Canada. A reduction in the Dated Brent/Maya crude differential, our proxy for the light/heavy crude differential, has a negative impact on our East Coast refineries, which can process a large slate of medium and heavy, sour crude oil that is priced at a discount to light, sweet crude oil.

Operating Expenses— Operating expenses totaled $812.7 million, or $4.92 per barrel of throughput, for the year ended December 31, 2013 compared to $738.8 million, or $4.36 per barrel of throughput, for the year ended December 31, 2012, an increase of $73.9 million, or 10.0%. The increase in operating expenses is mainly attributable to an increase of approximately $41.3 million in energy and utilities costs, primarily driven by higher natural gas prices, $11.0 million in increased personnel cost associated with higher headcount attributable to the Delaware rail facility expansion, $8.0 million in repair and restart costs related to the Toledo fire described above, $14.3 million in increased outside engineering and consulting fees related to refinery capital and maintenance projects, and $2.2 million in higher regulatory costs and taxes. Our operating expenses principally consist of salaries and employee benefits, maintenance, energy and catalyst and chemicals costs at our refineries.

General and Administrative Expenses— General and administrative expenses totaled $104.3 million for the year ended December 31, 2013, compared to $120.4 million for the year ended December 31, 2012, a decrease of $16.1 million or 13.4%. The decrease in general and administrative expenses primarily relates to lower employee compensation expense of $30.1 million, which is partially offset by $8.5 million of expense associated with the

76



change in our tax receivable agreement liability and $7.6 million in costs associated with being a public company. Our general and administrative expenses are comprised of the personnel, facilities and other infrastructure costs necessary to support our refineries.

Gain on Sale of Assets— Gain on sale of assets for the year ended December 31, 2013 was $0.2 million which related to the sale of railcars which were subsequently leased back, compared to a gain of $2.3 million for the year ended December 31, 2012, for the sale of certain equipment at Paulsboro and Delaware City.

Depreciation and Amortization Expense— Depreciation and amortization expense totaled $111.5 million for the year ended December 31, 2013, compared to $92.2 million for the year ended December 31, 2012, an increase of $19.3 million. The increase was principally due to capital projects including the expansion of the crude rail unloading facility completed in the first quarter of 2013 as well as new system implementations at the corporate level during 2012.

Change in Fair Value of Catalyst Leases— Change in the fair value of catalyst leases represented a gain of $4.7 million for the year ended December 31, 2013, compared to a loss of $3.7 million for the year ended December 31, 2012. This gain relates to the change in value of the precious metals underlying the sale and leaseback of our refineries’ precious metals catalyst, which we are obligated to return or repurchase at fair market value on the lease termination dates.

Change in Fair Value of Contingent Consideration— In 2013, there was no change in the fair value of contingent consideration related to the Toledo refinery acquisition and the liability was paid in full in April 2013.

Interest Expense, net— Interest expense totaled $93.8 million for the year ended December 31, 2013, compared to $108.6 million for the year ended December 31, 2012, a decrease of $14.8 million. Interest expense includes interest on long-term debt, costs related to the sale and leaseback of our precious metals catalyst, interest expense incurred in connection with our crude and feedstock supply agreements with Statoil and MSCG, financing cost associated with the Inventory Intermediation Agreements, letter of credit fees associated with the purchase of certain crude oils, and the amortization of deferred financing fees. The decrease in interest expense primarily relates to lower interest costs associated with our credit facilities reflecting lower average outstanding borrowings, reduced financing costs related to the termination of the Paulsboro Statoil supply agreement, and the $4.4 million write-off of deferred financing costs in the first quarter of 2012 on debt that was repaid from the proceeds of our Senior Secured Notes.

Income Tax Expense— As PBF LLC is a limited liability company treated as a "flow-through" entity for income tax purposes, the members of PBF LLC are required to include their proportionate share of PBF LLC’s taxable income or loss on their respective tax returns. Accordingly, PBF Energy’s consolidated financial statements do not include a benefit or provision for income taxes for periods prior to the closing of our initial public offering on December 18, 2012. However, PBF LLC generally made distributions to its members, per the terms of the PBF LLC limited liability agreement, related to such taxes. Effective with the completion of the initial public offering of PBF Energy, we recognize an income tax expense or benefit in our consolidated financial statements based on PBF Energy's allocable share of PBF LLC’s pre-tax income (loss), which was approximately 24.4% prior to the 2013 secondary offering and 40.9% subsequent to the 2013 secondary offering. We do not recognize any income tax expense or benefit related to the noncontrolling interest of the other members in PBF LLC (although, as described elsewhere, we make tax distributions to all members of PBF LLC under the terms of its amended and restated limited liability company agreement). PBF Energy's effective tax rate for the year ended December 31, 2013 was 29.7% reflecting tax benefit adjustments for discrete items related to changes in income tax provision estimates based on our income tax returns and changes in our effective state tax rates.

Noncontrolling Interest— As a result of our initial public offering and the related reorganization transactions, PBF Energy became the sole managing member of, and has a controlling interest in, PBF LLC. As the sole managing member of PBF LLC, PBF Energy operates and controls all of the business and affairs of PBF LLC and its

77



subsidiaries. PBF Energy consolidates the financial results of PBF LLC and its subsidiaries, and records a noncontrolling interest for the economic interest in PBF LLC held by members other than PBF Energy. Noncontrolling interest on the consolidated statement of operations represents the portion of earnings or loss attributable to the economic interest in PBF LLC held by members other than PBF Energy. Noncontrolling interest on the balance sheet represents the portion of net assets of PBF Energy attributable to the members of PBF LLC other than PBF Energy, based on the relative equity interest held by such members. The noncontrolling interest ownership percentage as of December 31, 2013 and December 31, 2012 was approximately 59.1% and 75.6%, respectively. The carrying amount of the noncontrolling interest on our consolidated balance sheet attributable to the noncontrolling interest is not equal to the noncontrolling interest ownership percentage due to the effect of income taxes and related agreements that pertain solely to PBF Energy.
Non-GAAP Financial Measures
Management uses certain financial measures to evaluate our operating performance that are calculated and presented on the basis of methodologies other than in accordance with GAAP ("non-GAAP"). These measures should not be considered a substitute for, or superior to, measures of financial performance prepared in accordance with U.S. GAAP, and our calculations thereof may not be comparable to similarly entitled measures reported by other companies.
Special Items

The non-GAAP measures presented include Adjusted Fully-Converted net income excluding special items, income from continuing operations excluding special items, EBITDA excluding special items, and gross refining margin excluding special items. The special items for the periods presented relate to an LCM charge in the fourth quarter of 2014. LCM is a GAAP guideline related to inventory valuation that requires inventory to be stated at the lower of cost or market. Our inventories are stated at the lower of cost or market. Cost is determined by the LIFO inventory valuation methodology, in which the most recently incurred costs are charged to cost of sales and inventories are valued at base layer acquisition costs. Market is determined based on an assessment of the current estimated replacement cost and net realizable selling price of the inventory. In periods where the market price of our inventory declines substantially, cost values of inventory may exceed market values. In such instances, we record an adjustment to write-down the value of inventory to market value in accordance with the GAAP. Although we believe that non-GAAP financial measures, excluding the impact of special items, provide useful supplemental information to investors regarding the results and performance of our business and allow for more useful period-over-period comparisons, such non-GAAP measures should only be considered as a supplement to, and not as a substitute for, or superior to, the financial measures prepared in accordance with GAAP.

78



Adjusted Fully-Converted Net Income (Loss)
We utilize results presented on an Adjusted Fully-Converted basis that exclude certain items relating to our initial public offering and also reflects an assumed exchange of all PBF LLC Series A Units for shares of Class A common stock of PBF Energy. We believe that these Adjusted Fully-Converted measures, when presented in conjunction with comparable U.S. GAAP measures, are useful to investors to compare our results across different periods and to facilitate an understanding of our operating results. The differences between Adjusted Fully-Converted and U.S. GAAP results are as follows:
1
Assumed Exchange of PBF LLC Series A Units for shares of PBF Energy Class A common stock. As a result of the assumed exchange of PBF LLC Series A Units, the noncontrolling interest related to these units is converted to controlling interest. Management believes that it is useful to provide the per-share effect associated with the assumed exchange of all PBF LLC Series A Units.
2
Income Taxes. Prior to the initial public offering, we were organized as a limited liability company treated as a “flow-through” entity for income tax purposes, and even after our IPO, not all of our earnings are subject to corporate-level income taxes. Adjustments have been made to the Adjusted Fully-Converted tax provisions and earnings to assume that we had adopted our post-IPO corporate tax structure for all periods presented and are taxed as a C corporation in the U.S. at the prevailing corporate rates. These assumptions are consistent with the assumption in clause 1 above that all PBF LLC Series A Units are exchanged for shares of PBF Energy Class A common stock, as the assumed exchange would change the amount of our earnings that is subject to corporate income tax.
3
Elimination of Certain Initial Public Offering-Related Expenses. Adjusted Fully-Converted results for 2012 also exclude one-time charges relating to our initial public offering. Management believes that this adjustment results in a more meaningful comparison with prior and succeeding period results.

79



The following table reconciles our Adjusted Fully-Converted results with our results presented in accordance with GAAP for the years ended December 31, 2014, 2013 and 2012:
 
 
Year Ended December 31,
 
 
2014
 
2013
 
2012
Net (loss) income attributable to PBF Energy Inc.
 
$
(38,237
)
 
$
39,540

 
$
1,956

Add: IPO-related expenses(1)
 

 

 
8,187

Add: Net income attributable to the
noncontrolling interest(2)
 
101,768

 
174,545

 
802,081

Less: Income tax expense(3)
 
(40,911
)
 
(70,167
)
 
(319,732
)
Adjusted fully-converted net income
 
$
22,620

 
$
143,918

 
$
492,492

Special Items:
 
 
 
 
 
 
Add: Non-cash LCM inventory adjustment(6)
 
690,110

 

 

Less: Recomputed income taxes on special item(6)
 
(277,424
)
 

 

Adjusted fully-converted net income after special items
 
$
435,306

 
$
143,918

 
$
492,492

 
 
 
 
 
 
 
Diluted weighted-average shares outstanding of PBF Energy Inc. (4)
 
74,464,494

 
33,061,081

 
97,230,904

Conversion of PBF LLC Series A Units (5)
 
21,249,314

 
64,164,045

 

Common stock equivalents (4)
 
517,638

 

 

Adjusted fully-converted shares outstanding—diluted
 
96,231,446

 
97,225,126

 
97,230,904

 
 
 
 
 
 
 
Adjusted fully-converted net income (per fully exchanged, fully diluted shares outstanding)
 
$
0.24

 
$
1.48

 
$
5.07

Adjusted fully-converted net income excluding special items (per fully exchanged, fully diluted shares outstanding)
 
$
4.52

 
$
1.48

 
$
5.07

 
(1)
 
Represents the elimination of one-time charges associated with our initial public offering.
(2)
 
Represents the elimination of the noncontrolling interest associated with the ownership by the members of PBF LLC other than PBF Energy as if such members had fully exchanged their PBF LLC Series A Units for shares of PBF Energy's Class A common stock.
(3)
 
Represents an adjustment to apply PBF Energy's statutory tax rate of approximately 40.2% for the years ended December 31, 2014 and 2013, and 39.5% for the year ended December 31, 2012, to the noncontrolling interest and special items. The adjustment assumes the full exchange of existing PBF LLC Series A Units as described in (2) above.
(4)
 
Represents weighted-average diluted shares outstanding assuming the conversion of all common stock equivalents, including options and warrants for units of PBF LLC Series A Units and options for shares of PBF Energy Class A common stock as calculated under the treasury stock method for the years ended December 31, 2014, 2013 and 2012. Common stock equivalents exclude the effects of options to purchase 2,401,875, 1,320,000 and 682,500 shares of PBF Energy's Class A common stock because they are anti-dilutive for the years ended December 31, 2014, 2013 and 2012, respectively.
(5)
 
Represents an adjustment to weighted-average diluted shares to assume the full exchange of existing PBF LLC Series A Units as described in (2) above.
(6)
 
Represents an adjustment to exclude the impact of the LCM charge related to the write-down of the value of inventory at year end. Income taxes related to the LCM charge were recalculated using the Company's statutory corporate tax rate of approximately 40.2% for the periods presented.

80



Gross Refining Margin
Gross refining margin is defined as gross margin excluding refinery depreciation, operating expenses, and gross margin of PBFX. We believe gross refining margin is an important measure of operating performance and provides useful information to investors because it is a better metric comparison for the industry refining margin benchmarks, as the refining margin benchmarks do not include a charge for refinery operating expenses and depreciation. In order to assess our operating performance, we compare our gross refining margin (revenue less cost of sales) to industry refining margin benchmarks and crude oil prices as described in the table above.
Gross refining margin should not be considered an alternative to gross margin, operating income, net cash flows from operating activities or any other measure of financial performance or liquidity presented in accordance with GAAP. Gross refining margin presented by other companies may not be comparable to our presentation, since each company may define this term differently. The following table presents a reconciliation of gross refining margin to the most directly comparable GAAP financial measure, gross margin, on a historical basis, as applicable, for each of the periods indicated:
 
 
 
Year Ended December 31,
 
 
2014
 
2013
 
2012
 
 
$
per barrel of throughput
 
$
per barrel of throughput
 
$
per barrel of throughput
Reconciliation of gross margin to gross refining margin:
 
 
 
 
 
 
 
 
 
Gross margin
 
$
308,399

$
1.86

 
$
436,867

$
2.64

 
$
1,046,598

$
6.17

Less: Affiliate Revenues of PBFX
 
(49,830
)
(0.30
)
 


 


Add: Affiliate Cost of sales of PBFX
 
6,979

0.04

 


 


Add: Operating expenses
 
883,140

5.34

 
812,652

4.92

 
738,824

4.36

Add: Refinery depreciation expense
 
165,413

1.00

 
98,622

0.60

 
84,187

0.50

Gross refining margin
 
$
1,314,101

$
7.94

 
$
1,348,141

$
8.16

 
$
1,869,609

$
11.03

Special Items:
 
 
 
 
 
 
 
 
 
Less: Non-cash LCM inventory adjustment (1)
 
690,110

4.17

 


 


Gross refining margin excluding special items
 
$
2,004,211

$
12.11

 
$
1,348,141

$
8.16

 
$
1,869,609

$
11.03

(1) Represents an adjustment to exclude the impact of the LCM charge related to the write-down of the value of inventory at year end.
EBITDA and Adjusted EBITDA
Our management uses EBITDA (earnings before interest, income taxes, depreciation and amortization) and Adjusted EBITDA as measures of operating performance to assist in comparing performance from period to period on a consistent basis and to readily view operating trends, as a measure for planning and forecasting overall expectations and for evaluating actual results against such expectations, and in communications with our board of directors, creditors, analysts and investors concerning our financial performance. The Senior Secured Notes, revolving credit facilities and other contractual obligations also include similar measures as a basis for certain covenants under those agreements which may differ from the Adjusted EBITDA definition described below.


81



EBITDA and Adjusted EBITDA are not presentations made in accordance with GAAP and our computation of EBITDA and Adjusted EBITDA may vary from others in our industry. In addition, Adjusted EBITDA contains some, but not all, adjustments that are taken into account in the calculation of the components of various covenants in the agreements governing the Senior Secured Notes and the Revolving Loan. EBITDA and Adjusted EBITDA should not be considered as alternatives to operating income or net income (loss) as measures of operating performance. In addition, EBITDA and Adjusted EBITDA are not presented as, and should not be considered, an alternative to cash flows from operations as a measure of liquidity. Adjusted EBITDA is defined as EBITDA before equity-based compensation expense, gains (losses) from certain derivative activities and contingent consideration, the non-cash change in the deferral of gross profit related to the sale of certain finished products, and the write down of inventory to the LCM. Other companies, including other companies in our industry, may calculate Adjusted EBITDA differently than we do, limiting its usefulness as a comparative measure. Adjusted EBITDA also has limitations as an analytical tool and should not be considered in isolation, or as a substitute for analysis of our results as reported under GAAP. Some of these limitations include that Adjusted EBITDA:
does not reflect depreciation expense or our cash expenditures, or future requirements, for capital expenditures or contractual commitments;
does not reflect changes in, or cash requirements for, our working capital needs;
does not reflect our interest expense, or the cash requirements necessary to service interest or principal payments, on our debt;
does not reflect realized and unrealized gains and losses from hedging activities, which may have a substantial impact on our cash flow;
does not reflect certain other non-cash income and expenses; and
excludes income taxes that may represent a reduction in available cash.

82



The following tables reconcile net income as reflected in our results of operations to EBITDA and Adjusted EBITDA for the periods presented:
 
 
 
 
Year Ended December 31,
 
 
 
2014
 
2013
 
2012
Reconciliation of net income to EBITDA:
 
 
 
 
 
Net income
$
78,271

 
$
214,085

 
$
804,037

Add:Depreciation and amortization expense
180,382

 
111,479

 
92,238

Add: Interest expense, net
98,764

 
93,784

 
108,629

Add: Income tax expense (benefit)
(22,412
)
 
16,681

 
1,275

EBITDA
$
335,005

 
$
436,029

 
$
1,006,179

  Special Items:
 
 
 
 
 
Add:Non-cash LCM inventory adjustment
690,110

 

 

EBITDA excluding special items
$
1,025,115

 
436,029

 
1,006,179

 
 
 
 
 
 
 
 
Reconciliation of EBITDA to Adjusted EBITDA:
 
 
 
 
 
EBITDA
$
335,005

 
$
436,029

 
$
1,006,179

Add: Stock based compensation
7,181

 
3,753

 
2,954

Add: Change in tax receivable agreement liability
(2,990
)
 
8,540

 

Add: LCM adjustment
690,110

 

 

Add: Non-cash change in fair value of catalyst lease obligations
(3,969
)
 
(4,691
)
 
3,724

Add: Non-cash change in fair value of contingent consideration

 

 
2,768

Add: Non-cash change in fair value of inventory repurchase
obligations

 
(12,985
)
 
9,271

Add: Non-cash deferral of gross profit on
finished product sales

 
(31,329
)
 
19,177

Adjusted EBITDA
$
1,025,337

 
$
399,317

 
$
1,044,073

 

83



Liquidity and Capital Resources
Overview
Our primary sources of liquidity are our cash flows from operations and borrowing availability under our credit facilities, as more fully described below. We believe, that our cash flows from operations and available capital resources will be sufficient to meet our and our subsidiaries capital expenditure, working capital, dividend payments, debt service and share repurchase program requirements, as well as our obligations under the tax receivable agreement, for the next twelve months. However, our ability to generate sufficient cash flow from operations depends, in part, on petroleum market pricing and general economic, political and other factors beyond our control. We are in compliance with all of the covenants, including financial covenants, for all of our debt agreements.
Cash Flow Analysis
Cash Flows from Operating Activities
Net cash provided by operating activities was $456.3 million for the year ended December 31, 2014 compared to $291.3 million for the year ended December 31, 2013. Our operating cash flows for the year ended December 31, 2014 included our net income of $78.3 million, plus net non-cash charges relating to an LCM adjustment of $690.1 million, depreciation and amortization of $188.2 million, pension and other post retirement benefits costs of $22.6 million, and stock-based compensation of $7.2 million, partially offset by the change in the fair value of our inventory repurchase obligations of $93.2 million, change in deferred income taxes of $49.4 million, changes in the fair value of our catalyst lease of $4.0 million, change in the tax receivable agreement liability of $3.0 million, and a gain on the sale of assets of $0.9 million. In addition, net changes in working capital reflected uses of cash of $379.6 million driven by inventory purchases and timing of accounts payable payments. Our operating cash flows for the year ended December 31, 2013 included our net income of $214.1 million, plus net non-cash charges relating to depreciation and amortization of $118.0 million, change in deferred income taxes of $16.7 million, pension and other post retirement benefits of $16.7 million, change in the tax receivable agreement liability of $8.5 million and stock-based compensation of $3.8 million, partially offset by change in the fair value of our inventory repurchase obligations of $20.5 million, changes in the fair value of our catalyst lease of $4.7 million and a gain on sales of assets of $0.2 million. In addition, net changes in working capital reflected uses of cash of $61.1 million driven by the timing of inventory purchases and collections of accounts receivables as well as payments associated with the terminations of the MSCG offtake and Statoil supply agreements.
Net cash provided by operating activities was $291.3 million for the year ended December 31, 2013 compared to net cash provided by operating activities of $812.4 million for the year ended December 31, 2012. Our operating cash flows for the year ended December 31, 2012 included our net income of $804.0 million, plus net non-cash charges relating to depreciation and amortization of $97.7 million, pension and other post retirement benefits of $12.7 million, changes in fair value of our catalyst lease and Toledo contingent consideration obligations of $6.4 million, change in the fair value of our inventory repurchase obligations of $4.6 million, the write-off of unamortized deferred financing fees related to retired debt of $4.4 million and stock-based compensation of $2.9 million, partially offset by a gain on sales of assets of $2.3 million. In addition, net changes in working capital used $118.0 million in cash driven by increases in hydrocarbon purchases and sales volumes and their associated impact on inventory, accounts receivable, and hydrocarbon-related liabilities.
Cash Flows from Investing Activities
Net cash used in investing activities was $663.6 million for the year ended December 31, 2014 compared to $313.3 million for the year ended December 31, 2013. The net cash flows used in investing activities for the year ended December 31, 2014 was comprised of capital expenditures totaling $476.4 million, net purchases of marketable securities of $234.9 million, expenditures for turnarounds of $137.7 million, and expenditures for other assets of $17.3 million, partially offset by $202.7 million in proceeds from the sale of railcars. Net cash used in investing activities for the year ended December 31, 2013 consisted primarily of capital expenditures totaling $318.4 million, expenditures for turnarounds of $64.6 million, primarily at our Toledo refinery and expenditures for other assets of $32.7 million, partially offset by $102.4 million in proceeds from the sale of assets.

84



Net cash used in investing activities was $313.3 million for the year ended December 31, 2013 compared to net cash used in investing activities of $219.3 million for the year ended December 31, 2012. Net cash used in investing activities for the year ended December 31, 2012 consisted primarily of capital expenditures totaling $175.9 million, expenditures for turnarounds of $38.6 million, primarily at our Toledo refinery and expenditures for other assets of $8.2 million, slightly offset by $3.4 million in proceeds from the sale of assets.
Cash Flows from Financing Activities
Net cash provided by financing activities was $528.2 million for the year ended December 31, 2014 compared to net cash used in financing activities of $187.0 million for the year ended December 31, 2013. For the year ended December 31, 2014, net cash provided by financing activities consisted primarily of $336.0 million in net proceeds from the issuance of PBFX common units, $275.1 million in proceeds from the PBFX Revolver, $234.9 million in net proceeds from the PBFX Term Loan, and $37.3 million in net proceeds from the Rail Facility, partially offset by distributions and dividends of $183.2 million, treasury stock purchases totaling $142.7 million, net repayments of Revolving Loan borrowings of $15.0 million, and $14.2 million in deferred finance charges and other. For the year ended December 31, 2013, net cash used in financing activities consisted primarily of distributions and dividends of $195.7 million, payments of contingent consideration related to the Toledo acquisition of $21.4 million and $1.0 million for deferred financing costs offset by $15.0 million of net proceeds from revolver borrowings, $14.3 million in proceeds from sale of catalyst and $1.8 million from the exercise of PBF LLC Series A options and warrants of PBF LLC.
Net cash used in financing activities was $187.0 million for the year ended December 31, 2013 compared to net cash used in financing activities of $357.4 million for the year ended December 31, 2012. For the year ended December 31, 2012, cash used in financing activities consisted primarily of purchases of PBF LLC Series A units from existing unit holders of $571.2 million, repayments of $484.6 million of long-term debt, net repayments on the ABL credit facility of $270.0 million, a contingent consideration payment related to the Toledo acquisition of $103.6 million, cash distributions to PBF LLC's members of $161.0 million, $26.1 million for deferred financing costs, and $8.4 million for payments related to initial public offering costs, partially offset by net proceeds form the Senior Secured Notes of $665.8 million, net proceeds from the sale of shares of Class A common stock in our initial public offering of $579.1 million, proceeds of $9.5 million from the Paulsboro catalyst lease and proceeds of $13.1 million from the exercise of PBF LLC warrants and options.
Credit and Debt Agreements
Senior Secured Notes
On February 9, 2012, PBF Holding and its wholly-owned subsidiary, PBF Finance, issued an aggregate principal amount of $675.5 million of 8.25% Senior Secured Notes due 2020. The net proceeds from the offering of approximately $665.8 million were used to repay our Paulsboro Promissory Note in the amount of $150.6 million, our Term Loan Facility in the amount of $123.8 million, our Toledo Promissory Note in the amount of $181.7 million, and to reduce indebtedness under the Revolving Loan.
The Senior Secured Notes are secured on a first-priority basis by substantially all of the present and future assets of PBF Holding and its subsidiaries (other than assets securing the Revolving Loan). Payment of the Senior Secured Notes is jointly and severally guaranteed by substantially all of PBF Holding’s subsidiaries. PBF Holding has optional redemption rights to repurchase all or a portion of the Senior Secured Notes at varying prices no less than 100% of the principal amounts of the notes plus accrued and unpaid interest. The holders of the Senior Secured Notes have repurchase options exercisable only upon a change in control, certain asset sale transactions, or in event of a default as defined in the indenture agreement. In addition, the Senior Secured Notes contain covenant restrictions limiting certain types of additional debt, equity issuances, and payments. PBF Holding is in compliance with the covenants as of December 31, 2014.

85



Revolving Loan
In March, August, and September 2012, we amended the Revolving Loan to increase the aggregate size from $500.0 million to $965.0 million. In addition, the Revolving Loan was amended and restated on October 26, 2012 to increase the maximum availability to $1.375 billion, extend the maturity date to October 26, 2017 and amend the borrowing base to include non-U.S. inventory. The agreement was expanded again in December 2012 and November 2013 to increase the maximum availability from $1.375 billion to $1.610 billion. On August 15, 2014, the agreement was amended and restated once more to, among other things, increase the maximum availability to $2.5 billion and extend the maturity to August 2019. The amended and restated Revolving Loan includes an accordion feature which allows for aggregate commitments of up to $2.750 billion. The commitment fees on the unused portions, the interest rate on advances and the fees for letters of credit were also reduced. On an ongoing basis, the Revolving Loan is available to be used for working capital and other general corporate purposes.

The Revolving Loan contains customary covenants and restrictions on the activities of PBF Holding and its subsidiaries, including, but not limited to, limitations on the incurrence of additional indebtedness; liens, negative pledges, guarantees, investments, loans, asset sales, mergers, acquisitions and prepayment of other debt; distributions, dividends and the repurchase of capital stock; transactions with affiliates; the ability to change the nature of our business or our fiscal year; the ability to amend the terms of the Senior Secured Notes facility documents; and sale and leaseback transactions. As of December 31, 2014, we were in compliance with all our debt covenants.

As of December 31, 2014, the Revolving Loan provided for borrowings of up to an aggregate maximum of $2.5 billion, a portion of which was available in the form of letters of credit. The amount available for borrowings and letters of credit under the Revolving Loan is calculated according to a “borrowing base” formula based on (1) 90% of the book value of eligible accounts receivable with respect to investment grade obligors plus (2) 85% of the book value of eligible accounts receivable with respect to non-investment grade obligors plus (3) 80% of the cost of eligible hydrocarbon inventory plus (4) 100% of cash and cash equivalents in deposit accounts subject to a control agreement. The borrowing base is subject to customary reserves and eligibility criteria and in any event cannot exceed $2.5 billion.
    
Advances under the Revolving Loan plus all issued and outstanding letters of credit may not exceed the lesser of $2.5 billion or the Borrowing Base, as defined in the agreement. The Revolving Loan can be prepaid at any time without penalty. Interest on the Revolving Loan is payable quarterly in arrears, at the option of PBF Holding, either at the Alternate Base Rate plus the Applicable Margin, or at the Adjusted LIBOR Rate plus the Applicable Margin, all as defined in the agreement. PBF Holding is required to pay a LC Participation Fee, as defined in the agreement, on each outstanding letter of credit issued under the Revolving Loan ranging from 1.25% to 2.0% depending on the Company's debt rating, plus a Fronting Fee equal to 0.25%. As of December 31, 2014, there were no outstanding borrowings under the Revolving Loan. Additionally, we had $400.3 million in standby letters of credit issued and outstanding as of that date.

The Revolving Loan has a financial covenant which requires that if at any time Excess Availability, as defined in the agreement, is less than the greater of (i) 10% of the lesser of the then existing Borrowing Base and the then aggregate Revolving Commitments of the Lenders (the “Financial Covenant Testing Amount”), and (ii) $100,000, and until such time as Excess Availability is greater than the Financial Covenant Testing Amount and $100,000 for a period of 12 or more consecutive days, PBF Holding will not permit the Consolidated Fixed Charge Coverage Ratio, as defined in the agreement and determined as of the last day of the most recently completed quarter, to be less than 1.1 to 1.0. PBF Holding was in compliance with this covenant as of December 31, 2014.

PBF Holding’s obligations under the Revolving Loan (a) are guaranteed by PBF LLC, PBF Finance, and each of our domestic operating subsidiaries, and (b) are secured by a lien on (x) PBF LLC’s equity interest in PBF Holding and (y) certain assets of PBF Holding and the subsidiary guarantors, including all deposit accounts (other than zero balance accounts, cash collateral accounts, trust accounts and/or payroll accounts, all of which are excluded from the collateral), all accounts receivable, all hydrocarbon inventory (other than the intermediate and

86



finished products owned by J.Aron pursuant to the Inventory Intermediation Agreements) and to the extent evidencing, governing, securing or otherwise relating to the foregoing, all general intangibles, chattel paper, instruments, documents, letter of credit rights and supporting obligations, and all products and proceeds of the foregoing.
PBFX Debt and Credit Facilities
On May 14, 2014, in connection with the closing of the PBFX Offering, PBFX entered into the five-year, $275.0 million PBFX Revolving Credit Facility and the three-year, $300.0 million PBFX Term Loan. The PBFX Revolving Credit Facility was increased from $275.0 million to $325.0 million in December 2014.
    
The PBFX Revolving Credit Facility is available to fund working capital, acquisitions, distributions and capital expenditures and for other general partnership purposes and is guaranteed by a guaranty of collection from PBF LLC. PBFX also has the ability to increase the maximum amount of the PBFX Revolving Credit Facility by an aggregate amount of up to $275.0 million, to a total facility size of $600.0 million, subject to receiving increased commitments from lenders or other financial institutions and satisfaction of certain conditions. The PBFX Revolving Credit Facility includes a $25.0 million sublimit for standby letters of credit and a $25.0 million sublimit for swingline loans.
    
The PBFX Term Loan was used to fund distributions to PBF LLC and is guaranteed by a guaranty of collection from PBF LLC and secured at all times by cash, U.S. Treasury or other investment grade securities in an amount equal to or greater than the outstanding principal amount of the term loan.
    
As of December 31, 2014, the PBFX Revolving Credit Facility had $275.1 million in outstanding borrowings and the PBFX Term Loan had $234.9 million outstanding.
Rail Facility Revolving Credit Facility
Effective March 25, 2014, PBF Rail, an indirect wholly-owned subsidiary of PBF Holding, entered into a $250.0 million secured revolving credit agreement. The primary purpose of the Rail Facility is to fund the acquisition by PBF Rail of Eligible Railcars before December 2015.
    
The amount available to be advanced under the Rail Facility equals 70.0% of the lesser of the aggregate Appraised Value of the Eligible Railcars, or the aggregate Purchase Price of such Eligible Railcars, as these terms are defined in the credit agreement. On the first anniversary of the closing, the advance rate adjusts automatically to 65.0%. The Rail Facility matures on March 31, 2016 and all outstanding advances must be repaid at that time. At any time prior to maturity PBF Rail may repay and re-borrow any advances without premium or penalty.

As of December 31, 2014, there was $37.3 million outstanding under the Rail facility.
Cash Balances
As of December 31, 2014, our cash and cash equivalents totaled $397.9 million. We also had $1.5 million in restricted cash, which was included within deferred charges and other assets, net on our balance sheet.
Liquidity
As of December 31, 2014, our total liquidity was approximately $1,140.0 million, compared to total liquidity of approximately $615.9 million as of December 31, 2013. Total liquidity is the sum of our cash and cash equivalents plus the amount of availability under the Revolving Loan. As of December 31, 2014, PBFX had approximately an additional $49.9 million of borrowing capacity under the PBFX Revolving Credit Facility which is available to PBFX to fund working capital, acquisitions, distributions and capital expenditures and for other general corporate purposes.
    

87



In addition, PBF Energy has borrowing capacity of $212.7 million under the Rail Facility to fund the acquisition of Eligible Railcars.
Share Repurchases
On August 19, 2014, the Company's Board of Directors authorized the repurchase of up to $200,000 of the Company's Class A common stock. On October 29, 2014, the Company's Board of Directors approved an additional $100,000 increase to the existing Repurchase Program. The Repurchase Program expires on September 30, 2016. As of December 31, 2014, the Company has purchased approximately 5.77 million shares of the Company's Class A common stock under the Repurchase Program for $142,731 through open market transactions.
Working Capital
Working capital for PBF Energy at December 31, 2014 was $803.8 million, consisting of $2,346.7 million in total current assets and $1,542.8 million in total current liabilities. Working capital at December 31, 2013 was $556.0 million, consisting of $2,200.5 million in total current assets and $1,644.5 million in total current liabilities.

Crude and Feedstock Supply Agreements
We have acquired crude oil for our Paulsboro and Delaware City refineries under supply agreements whereby Statoil generally purchased the crude oil requirements for each refinery on our behalf and under our direction. Our agreement with Statoil for Paulsboro was terminated effective March 31, 2013, at which time we began to source Paulsboro’s crude oil and feedstocks internally. We amended our agreement with Statoil for Delaware City in 2012 and the term was extended by Statoil through December 31, 2015. Statoil generally provides transportation and logistics services, risk management services and holds title to the crude oil until we purchase it as it enters the refinery process units. Under the Statoil agreements, the amount of crude oil we own and the time we are exposed to market fluctuations is substantially reduced. Under generally accepted accounting principles we record the inventory owned by Statoil on our behalf as inventory with a corresponding accrued liability on our balance sheet because we have risk of loss while the Statoil inventory is in our storage tanks and because we have an obligation to repurchase Statoil’s inventory upon termination of the agreements at the then market value. Additionally, for our purchases of Saudi crude oil under our agreement with Saudi Aramco, similar to our purchases of other foreign waterborne crudes, we posted letters of credit and arranged for shipment. We paid for the crude when we were invoiced and the letters of credit were lifted.
We had a similar supply agreement with MSCG, which was terminated effective July 31, 2014, to supply the crude oil requirements for our Toledo refinery, under which we took title to MSCG’s crude oil at certain interstate pipeline delivery locations. Payment for the crude oil under the Toledo supply agreement was due three days after it was processed by us or sold to third parties. We did not have to post letters of credit for these purchases and the Toledo supply agreement allowed us to price and pay for our crude oil as it was processed, which reduced the time we were exposed to market fluctuations. We recorded an accrued liability at each period-end for the amount we owed MSCG for the crude oil that we owned but had not processed. Subsequent to the term of the MSCG supply agreement, we have sourced all our Toledo crude oil needs internally, which has increased the volumes of crude oil we own.
In connection with the crude and feedstock supply agreements for our Delaware City refinery and formerly for the Paulsboro refinery, Statoil also purchases the refineries production of certain feedstocks or purchases feedstocks from third parties on the refineries' behalf. Legal title to the feedstocks is held by Statoil and stored in the refineries’ storage tanks until they are needed for further use in the refining process. At that time, the feedstocks are drawn out of the storage tanks and purchased by the refineries. These purchases and sales are netted at cost and reported within cost of sales. The feedstock inventory owned by Statoil remains on our balance sheet with a corresponding accrued liability.
At December 31, 2014, the LIFO value of crude oil and feedstocks owned by Statoil included within inventory on our balance sheet was $61.1 million. The corresponding accrued liability for such crude oil and feedstocks was $61.1 million at that date.

88



Inventory Intermediation Agreements    
We entered into two separate Inventory Intermediation Agreements with J. Aron on June 26, 2013, which commenced upon the termination of the product offtake agreements with MSCG. Pursuant to the Inventory Intermediation Agreements, J. Aron purchases and holds title to certain of the intermediate and finished products produced by the Delaware City and Paulsboro refineries and delivered into our tanks at the refineries. Inventory held outside the refineries may be purchased and owned by J. Aron under the Inventory Intermediation Agreements upon the agreement of both parties. Furthermore, J. Aron agrees to sell the intermediate and finished products back to us as they are discharged out of the refineries' tanks (or other locations outside the refineries as agreed upon by both parties). We currently market and sell the finished products independently to third parties. We entered into the Inventory Intermediation Agreements for the purpose of managing the Products inventory at the Delaware City and Paulsboro refineries. They provide us with financial flexibility and improve our liquidity by allowing us to monetize Products inventory in our tanks as they are produced prior to being sold to third parties.
At December 31, 2014, the LIFO value of intermediates and finished products owned by J. Aron included within inventory on our balance sheet was $255.5 million. We accrue a corresponding liability for such intermediates and finished products.
Capital Spending
Net capital spending was $428.7 million for the year ended December 31, 2014, which primarily included safety related enhancements and facility improvements at the refineries and the expansion of the rail unloading facilities at our Delaware City refinery. Included in our capital expenditures are costs related to the approximately 40-day plant-wide turnaround at our Toledo refinery completed in the fourth quarter of 2014 as well as the purchases of owned railcars.
We are pursuing capital project opportunities designed to increase the profitability of our Toledo refinery. These projects are expected to improve crude sourcing and flexibility, further diversify our product sales into higher margin chemicals and improve the ULSD and total liquid yield from the Toledo refinery. We spent approximately $85.5 million through December 31, 2014 related to these capital projects.
We currently expect to spend an aggregate of approximately between $175.0 to $200.0 million in net capital expenditures during 2015 for facility improvements and refinery maintenance and turnarounds.


89



Contractual Obligations and Commitments
The following table summarizes our material contractual payment obligations as of December 31, 2014:
 
 
 
Payments due by period
  
 
Total
 
Less than
1 year
 
1-3 Years
 
3-5 Years
 
More than
5 years
Long-term debt (a)
 
$
1,259,329

 
$

 
$
308,729

 
$
275,100

 
$
675,500

Interest payments on debt facilities (a)
 
340,830

 
64,974

 
127,456

 
120,536

 
27,864

Delaware Economic Development Authority Loan (b)
 

 

 

 

 

Operating Leases (c)
 
408,030

 
79,744

 
146,778

 
114,947

 
66,561

Purchase obligations (d):
 
 
 
 
 
 
 
 
 
 
Crude Supply and Inventory Intermediation Agreements
 
253,549

 
253,549

 

 

 

Other Supply and Capacity Agreements
 
460,762

 
84,378

 
99,844

 
79,781

 
196,759

Construction obligations
 
31,452

 
31,452

 

 

 

Environmental obligations (e)
 
15,502

 
2,489

 
1,626

 
1,561

 
9,826

Pension and post-retirement obligations (f)
 
123,178

 
9,418

 
14,510

 
21,535

 
77,715

Tax receivable agreement obligations (g)
 
712,727

 
75,594

 
96,884

 
78,472

 
461,777

Total contractual cash obligations
 
$
3,605,359

 
$
601,598

 
$
795,827

 
$
691,932

 
$
1,516,002


(a)
Long-term Debt and Interest Payments on Debt Facilities
Long-term obligations represent (i) the repayment of the outstanding borrowings under the Revolving Loan; (ii) the repayment of indebtedness incurred in connection with the Senior Secured Notes; (iii) the repayment of our catalyst lease obligations on their maturity dates; (iv) the repayment of outstanding amounts under the PBFX Revolving Credit Facility and the PBFX Term Loan; and (v) the repayment of outstanding PBF Rail debt.
Interest payments on debt facilities include cash interest payments on the Senior Secured Notes, PBFX Term Loan and Revolving Credit Facility, catalyst lease obligations, Rail Facility, plus cash payments for the commitment fees on the unused portion on our revolving credit facilities and letter of credit fees on the letters of credit outstanding at December 31, 2014. With the exception of our catalyst leases and outstanding borrowings on our revolving credit facilities, we have no long-term debt maturing before 2017 as of December 31, 2014.

(b)
Delaware Economic Development Authority Loan
The Delaware Economic Development Authority Loan converts to a grant in tranches of $4.0 million annually, starting at the one year anniversary of the Delaware City refinery’s “certified re-start date” provided we meet certain criteria, all as defined in the loan agreement. We expect that we will meet the requirements to convert the loan to a grant and that we will ultimately not be required to repay the $20.0 million loan. Our Delaware Economic Development Authority Loan is further explained in the Delaware Economic Development Authority Loan footnote in our consolidated financial statements, “Item 8. Financial Statements and Supplementary Data.”
 
(c)
Operating Leases
We enter into operating leases in the normal course of business, some of these leases provide us with the option to renew the lease or purchase the leased item. Future operating lease obligations would change if we chose to exercise renewal options and if we enter into additional operating lease agreements. Certain of our lease obligations contain a fixed and variable component. The table above reflects the fixed component of our lease

90



obligations. The variable component could be significant. Our operating lease obligations are further explained in the Commitments and Contingencies footnote to our financial statements, “Item 8. Financial Statements and Supplementary Data.” We have entered into agreements to lease or purchase 5,900 crude railcars which will enable us to transport this crude to each of our refineries. Any such leases will commence as the railcars are delivered. Of the 5,900 crude railcars, during 2014 we purchased 1,403 railcars, and subsequently sold them to third parties, which have leased the railcars back to us for periods of between five and seven years.

(d)
Purchase Obligations
We have obligations to repurchase crude oil, feedstocks, certain intermediates and refined products under separate crude supply and inventory intermediation agreements with J. Aron and Statoil as further explained at the Summary of Significant Accounting Policies, Inventories and Accrued Expenses footnotes to our financial statements, “Item 8. Financial Statements and Supplementary Data.”
Payments under Other Supply and Capacity Agreements include contracts for the supply of hydrogen, steam, or natural gas to certain of our refineries, contracts for the treatment of wastewater, and contracts for pipeline capacity. We enter into these contracts to ensure an adequate supply of energy or essential services to support our refinery operations. Substantially all of these obligations are based on fixed prices. Certain agreements include fixed or minimum volume requirements, while others are based on our actual usage. The amounts included in this table are based on fixed or minimum quantities to be purchased and the fixed or estimated costs based on market conditions as of December 31, 2014.
 
(e)
Environmental Obligations
In connection with the Paulsboro acquisition, we assumed certain environmental remediation obligations to address existing soil and groundwater contamination at the site and recorded a liability in the amount of $10.5 million which reflects the present value of the current estimated cost of the remediation obligations assumed based on investigative work to-date. The undiscounted estimated costs related to these environmental remediation obligations were $15.5 million as of December 31, 2014.
In connection with the acquisition of the Delaware City assets, the prior owners remain responsible, subject to certain limitations, for certain pre-acquisition environmental obligations, including ongoing soil and groundwater remediation at the site.
In connection with the Delaware City assets and Paulsboro refinery acquisitions, we, along with the seller, purchased two individual ten-year, $75.0 million environmental insurance policies to insure against unknown environmental liabilities at each site.
In connection with the acquisition of Toledo, the seller initially retains, subject to certain limitations, remediation obligations which will transition to us over a 20-year period.
In connection with the acquisition of all three of our refineries, we assumed certain environmental obligations under regulatory orders unique to each site, including orders regulating air emissions from each facility.

(f)
Pension and Post-retirement Obligations
Pension and post-retirement obligations include only those amounts we expect to pay out in benefit payments and are further explained at the Employee Benefit Plans footnote to our financial statements, “Item 8. Financial Statements and Supplementary Data.”
 
(g)
Tax Receivable Agreement Obligations
We used a portion of the proceeds from our IPO to purchase PBF LLC Series A Units from the the members of PBF LLC other than PBF Energy. In addition, the members of PBF LLC other than PBF Energy may (subject to the terms of the exchange agreement) exchange their PBF LLC Series A Units for shares of Class A common

91



stock of PBF Energy on a one-for-one basis. As a result of both the purchase of PBF LLC Series A Units and subsequent the secondary offerings and exchanges, PBF Energy is entitled to a proportionate share of the existing tax basis of the assets of PBF LLC. Such transactions have resulted in increases in the tax basis of the assets of PBF LLC that otherwise would not have been available. Both this proportionate share and these increases in tax basis have reduced the amount of the tax that PBF Energy would have otherwise been required to pay and may reduce the amount of tax that PBF Energy would otherwise be required to pay in the future. These increases in tax basis may also decrease gains (or increase losses) on the future disposition of certain capital assets to the extent tax basis is allocated to those capital assets. We have entered into a tax receivable agreement with the current and former members of PBF LLC other than PBF Energy that provides for the payment by PBF Energy to such members of 85% of the amount of the benefits, if any, that PBF Energy is deemed to realize as a result of (i) these increases in tax basis and (ii) certain other tax benefits related to entering into the tax receivable agreement, including tax benefits attributable to payments under the tax receivable agreement. These payment obligations are obligations of PBF Energy and not of PBF LLC or any of its subsidiaries.
PBF Energy expects to obtain funding for these payments by causing its subsidiaries to make cash distributions to PBF LLC, which, in turn, will distribute such amounts, generally as tax distributions, on a pro-rata basis to its owners, which as of December 31, 2014 include the members of PBF LLC other than PBF Energy holding a 10.1% interest and PBF Energy holding a 89.9% interest. The members of PBF LLC other than PBF Energy may continue to reduce their ownership in PBF LLC by exchanging their PBF LLC Series A Units for shares of PBF Energy Class A common stock. Such exchanges may result in additional increases in the tax basis of PBF Energy’s investment in PBF LLC and require PBF Energy to make increased payments under the tax receivable agreement. Required payments under the tax receivable agreement also may increase or become accelerated in certain circumstances, including certain changes of control. See “Item 1A. Risk Factors—Risks Related to Our Organizational Structure and Our Class A Common Stock—In certain cases, payments by us under the tax receivable agreement may be accelerated and/or significantly exceed the actual benefits we realize in respect of the tax attributes subject to the tax receivable agreement. These provisions may deter a change in control of our company.”
The table above reflects our estimated timing of payments under the tax receivable agreement assuming no material changes in the relevant tax law, and that we earn sufficient taxable income to realize all tax benefits that are subject to the tax receivable agreement as of December 31, 2014. In addition, in February 2015, Blackstone and First Reserve completed a secondary offering which is estimated to increase our tax receivable agreement liability to $727.6 million as a result of exchanges of PBF LLC Series A Units as part of the secondary offering and the corresponding tax benefits expected to be generated in future years from this transaction.
Tax distributions
PBF LLC is required to make periodic tax distributions to the members of PBF LLC, including PBF Energy, pro rata in accordance with their respective percentage interests for such period (as determined under the amended and restated limited liability company agreement of PBF LLC), subject to available cash and applicable law and contractual restrictions (including pursuant to our debt instruments) and based on certain assumptions. Generally, these tax distributions will be an amount equal to our estimate of the taxable income of PBF LLC for the year multiplied by an assumed tax rate equal to the highest effective marginal combined U.S. federal, state and local income tax rate prescribed for an individual or corporate resident in New York, New York (taking into account the nondeductibility of certain expenses). If, with respect to any given calendar year, the aggregate periodic tax distributions were less than the actual taxable income of PBF LLC multiplied by the assumed tax rate, PBF LLC will make a “true up” tax distribution, no later than March 15 of the following year, equal to such difference, subject to the available cash and borrowings of PBF LLC. As these distributions are conditional they have been excluded from the table above.
Off-Balance Sheet Arrangements
We have no off-balance sheet arrangements as of December 31, 2014, other than outstanding letters of credit in the amount of approximately $400.3 million.

92



During 2014, in aggregate we sold 1,403 of our owned crude railcars and concurrently entered into lease agreements for the same railcars. The lease agreements have varying terms from five to seven years. We received an aggregate cash payment for the railcars of approximately $202.7 million and expect to make payments totaling $120.9 million over the term of the lease for these railcars.
During the year ended December 31, 2014, we had additional railcar leases outstanding with terms of up to 10 years. We expect to make lease payments of $115.7 million over the remaining term of these additional agreements.
Critical Accounting Policies
The following summary provides further information about our critical accounting policies that involve critical accounting estimates and should be read in conjunction with Note 2 to our financial statements, “Item 8. Financial Statements and Supplementary Data.”

Use of Estimates
The preparation of financial statements in accordance with GAAP requires management to make estimates and assumptions that affect the reported amounts of assets and liabilities, the disclosure of contingent assets and liabilities and the reported revenues and expenses. Actual results could differ from those estimates.
Revenue and Deferred Revenue
We sell various refined products and recognize revenue related to the sale of products when there is persuasive evidence of an agreement, the sales prices are fixed or determinable, collectability is reasonably assured and when products are shipped or delivered in accordance with their respective agreements. Revenue for services is recorded when the services have been provided.
Prior to July 1, 2013, the Company’s Paulsboro and Delaware City refineries sold light finished products, certain intermediates and lube base oils to MSCG under product offtake agreements with each refinery (the “Offtake Agreements”). On a daily basis, MSCG purchased and paid for the refineries’ production of light finished products as they were produced, delivered to the refineries’ storage tanks, and legal title passes to MSCG. Revenue on these product sales was deferred until they were shipped out of the storage facility by MSCG.
Under the Offtake Agreements, the Company’s Paulsboro and Delaware City refineries also entered into purchase and sale transactions of certain intermediates and lube base oils whereby MSCG purchased and paid for the refineries’ production of certain intermediates and lube products as they were produced and legal title passed to MSCG. The intermediate products were held in the refineries’ storage tanks until they were needed for further use in the refining process. The intermediates may also have been sold to third parties. The refineries had the right to repurchase lube products and do so to supply other third parties with that product. When the refineries needed intermediates or repurchase lube products, the products were drawn out of the storage tanks, title passed back to the refineries and MSCG was paid for those products. These transactions occurred at the daily market price for the related products. These transactions were considered to be made in contemplation of each other and, accordingly, did not result in the recognition of a sale when title passed from the refineries to MSCG. Inventory remained at cost and the net cash receipts result in a liability that was recorded at market price for the volumes held in storage with any change in the market price being recorded in costs of sales. The liability represents the amount the Company expected to pay to repurchase the volumes held in storage.
While MSCG had legal title, it had the right to encumber and/or sell these products and any such sales by MSCG result in sales being recognized by the refineries when products were shipped out of the storage facility. As the exclusive vendor of intermediate products to the refineries, MSCG had the obligation to provide the intermediate products to the refineries as they were needed. Accordingly, sales by MSCG to others were limited and only made with the Company or its subsidiaries’ approval.

93



As of July 1, 2013, the Company terminated the Offtake Agreements for the Company’s Paulsboro and Delaware City refineries. The Company entered into two separate Inventory Intermediation Agreements with J. Aron on June 26, 2013, which commenced upon the termination of the product offtake agreements with MSCG.
Pursuant to the Inventory Intermediation Agreements, J. Aron purchases and holds title to certain of the intermediate and finished products produced by the Delaware City and Paulsboro refineries and delivered into the Company's tanks at the refineries. All purchase and sale transactions under the Inventory Intermediation Agreements are consummated at a benchmark market price adjusted for a specified product type differential. The sale and purchase transactions under the Inventory Intermediation Agreements are considered to be made in contemplation of each other and, accordingly, do not result in the recognition of a sale when title passes to J. Aron. The Products inventory remains on our balance sheet at cost and the net cash receipts result in a liability that is recorded at market price for the volume of Products inventory held in our refineries’ storage tanks with any change in the market price recorded in costs of sales.
Furthermore, J. Aron agrees to sell the Products back to the Company as the Products are discharged out of the refineries' tanks. J. Aron has the right to store the Products purchased in the Company's tanks under the Inventory Intermediation Agreements and will retain these storage rights for the term of the agreements. Inventory held outside the refineries may be owned by the Company or by J. Aron under the Inventory Intermediation Agreements. The Company will market and sell the Products independently to third parties.
Our Delaware City refinery sells and purchases feedstocks under a supply agreement with Statoil. Statoil purchases the refinery’s production of certain feedstocks or purchases feedstocks from third parties on the refinery’s behalf. Legal title to the feedstocks is held by Statoil and the feedstocks are held in the refinery’s storage tanks until they are needed for further use in the refining process. At that time the feedstocks are drawn out of the storage tanks and purchased by us. These purchases and sales are settled monthly at the daily market prices related to those feedstocks. These transactions are considered to be made in the contemplation of each other and, accordingly, do not result in the recognition of a sale when title passes from the refinery to the counterparty. Inventory remains at cost and the net cash receipts result in a liability. The Statoil crude supply agreement with Paulsboro terminated effective March 31, 2013, at which time we began to purchase from Statoil the feedstocks owned by them at that date that had been purchased on our behalf.
Inventory
Inventories are carried at the lower of cost or market. The cost of crude oil, feedstocks, blendstocks and refined products is determined under the LIFO method using the dollar value LIFO method with increments valued based on average cost during the year. The cost of supplies and other inventories is determined principally on the weighted average cost method.
Our Delaware City refinery acquires a portion of its crude oil from Statoil under our crude supply agreement whereby we take title to the crude oil as it is delivered to our processing units. We have risk of loss while the Statoil inventory is in our storage tanks. We are obligated to purchase all of the crude oil held by Statoil on our behalf upon termination of the agreements. As a result of the purchase obligations, we record the inventory of crude oil and feedstocks in the refinery’s storage facilities. The purchase obligations contain derivatives that change in value based on changes in commodity prices. Such changes are included in our cost of sales. Our agreement with Statoil for Paulsboro terminated effective March 31, 2013, at which time we began to source crude oil and feedstocks internally.
Prior to July 31, 2014, our Toledo refinery acquired substantially all of its crude oil from MSCG under a crude oil acquisition agreement whereby we took legal title to the crude oil at certain interstate pipeline delivery locations. We recorded an accrued liability at each period-end for the amount we owed MSCG for the crude oil that we owned but had not processed. The accrued liability was based on the period-end market value, as it represented our best estimate of what we would pay for the crude oil. We terminated this crude oil acquisition agreement effective July 31, 2014 and began to source our crude oil needs internally.

94



Environmental Matters
Liabilities for future clean-up costs are recorded when environmental assessments and/or clean-up efforts are probable and the costs can be reasonably estimated. Other than for assessments, the timing and magnitude of these accruals generally are based on the completion of investigations or other studies or a commitment to a formal plan of action. Environmental liabilities are based on best estimates of probable future costs using currently available technology and applying current regulations, as well as our own internal environmental policies. The actual settlement of our liability for environmental matters could materially differ from our estimates due to a number of uncertainties such as the extent of contamination, changes in environmental laws and regulations, potential improvements in remediation technologies and the participation of other responsible parties.
Long-Lived Assets and Definite-Lived Intangibles
We review our long and finite lived assets for impairment whenever events or changes in circumstances indicate their carrying value may not be recoverable. Impairment is evaluated by comparing the carrying value of the long and finite lived assets to the estimated undiscounted future cash flows expected to result from the use of the assets and their ultimate disposition. If such analysis indicates that the carrying value of the long and finite lived assets is not considered to be recoverable, the carrying value is reduced to the fair value.
Impairment assessments inherently involve judgment as to assumptions about expected future cash flows and the impact of market conditions on those assumptions. Although management would utilize assumptions that it believes are reasonable, future events and changing market conditions may impact management’s assumptions, which could produce different results.

Deferred Turnaround Costs
Refinery turnaround costs, which are incurred in connection with planned major maintenance activities at our refineries, are capitalized when incurred and amortized on a straight-line basis over the period of time estimated until the next turnaround occurs (generally three to five years).
Derivative Instruments
We are exposed to market risk, primarily related to changes in commodity prices for the crude oil and feedstocks we use in the refining process as well as the prices of the refined products we sell. The accounting treatment for commodity contracts depends on the intended use of the particular contract and on whether or not the contract meets the definition of a derivative. Non-derivative contracts are recorded at the time of delivery.
All derivative instruments that are not designated as normal purchases or sales are recorded in our balance sheet as either assets or liabilities measured at their fair values. Changes in the fair value of derivative instruments that either are not designated or do not qualify for hedge accounting treatment or normal purchase or normal sale accounting are recognized in income. Contracts qualifying for the normal purchases and sales exemption are accounted for upon settlement. Prior to June 30, 2011 we did not apply hedge accounting to any of our derivative instruments. Effective July 1, 2011, we elected fair value hedge accounting for certain derivatives associated with our inventory repurchase obligations.
Derivative accounting is complex and requires management judgment in the following respects: identification of derivatives and embedded derivatives; determination of the fair value of derivatives; identification of hedge relationships; assessment and measurement of hedge ineffectiveness; and election and designation of the normal purchases and sales exception. All of these judgments, depending upon their timing and effect, can have a significant impact on earnings.
Income Taxes and Tax Receivable Agreement
As PBF LLC is a limited liability company treated as a “flow-through” entity for income tax purposes, there is no benefit or provision for federal or state income tax in the accompanying financial statements for periods prior

95



to the closing of our initial public offering on December 18, 2012. Effective with the completion of our initial public offering, we recognize an income tax expense or benefit in our consolidated financial statements based on our allocable share of PBF LLC’s pre-tax income (loss). We do not recognize any income tax expense or benefit related to the noncontrolling interest in PBF LLC.
Effective upon the completion of our initial public offering, we provide for deferred income taxes for temporary differences between the financial statement carrying amounts and tax bases of assets and liabilities at each balance sheet date, using enacted tax rates expected to be in effect when the related taxes are expected to be paid or received. A deferred tax asset may be reduced by a valuation allowance when we, after assessing the probability of future taxable income and evaluating alternative tax planning strategies, determine that it is more likely than not that the future tax benefit may not be realized. If future taxable income differs from our estimates or if expected tax planning strategies are not available as anticipated, adjustments to the valuation allowance may be needed. Deferred tax assets and liabilities may be adjusted in the future for the effect of changes in tax laws or rates on the date of enactment.
Pursuant to the tax receivable agreement we entered into at the time of our initial public offering, we are required to pay the current and former PBF LLC Series A Unit holders, who exchange their units for PBF Energy stock or whose units we purchase, approximately 85% of the cash savings in income taxes that we are deemed to realize as a result of the increase in the tax basis of our interest in PBF LLC, including tax benefits attributable to payments made under the tax receivable agreement. These payment obligations are of PBF Energy and not of PBF LLC or any of its subsidiaries. We have recognized a liability for the tax receivable agreement reflecting our estimate of the undiscounted amounts that we expect to pay under the agreement. Our estimate of the tax agreement liability is based, in part, on forecasts of future taxable income over the anticipated life of our future business operations, assuming no material changes in the relevant tax law. The assumptions used in the forecasts are subject to substantial uncertainty about our future business operations and the actual payments that we are required to make under the tax receivable agreement could differ materially from our current estimates. We must adjust the estimated tax receivable agreement liability each time we purchase PBF LLC Series A Units or upon an exchange of PBF LLC Series A Units for our Class A common stock. Such adjustments will be based on forecasts of future taxable income and our future business operations at the time of such purchases or exchanges. Periodically, we may adjust the liability based on an updated estimate of the amounts that we expect to pay, using assumptions consistent with those used in our concurrent estimate of the deferred tax asset valuation allowance. These periodic adjustments to the tax receivable liability, if any, are recorded in general and administrative expense and may result in adjustments to our income tax expense and deferred tax assets and liabilities.
Recent Accounting Pronouncements
In May 2014, the FASB issued ASU No. 2014-09, "Revenue from Contracts with Customers" ("ASU 2014-09"), which establishes a comprehensive new revenue recognition model designed to depict the transfer of goods or services to a customer in an amount that reflects the consideration the entity expects to be entitled to receive in exchange for those goods or services and requires significantly enhanced revenue disclosures. ASU 2014-09 will replace most existing revenue recognition guidance in GAAP when it becomes effective. The standard is effective for interim and annual periods beginning after December 15, 2016 and permits the use of either the retrospective or cumulative effect transition method. Early adoption is not permitted. The Company is currently evaluating the impact of this new standard on its consolidated financial statements and related disclosures.
In February 2015, the FASB issued ASU No. 2015-02, "Consolidations (Topic 810): Amendments to the Consolidation Analysis" ("ASU 2015-02"), which amends current consolidation guidance including changes to both the variable and voting interest models used by companies to evaluate whether an entity should be consolidated. The requirements from ASU 2015-02 are effective for interim and annual periods beginning after December 15, 2015, and early adoption is permitted. The Company is currently evaluating the impact of this new standard on its consolidated financial statements and related disclosures.



96



Iran Sanctions Compliance Disclosure
Under the Iran Threat Reduction and Syrian Human Rights Act of 2012 (“ITRA”), which added Section 13(r) of the Securities Exchange Act of 1934, as amended (the “Exchange Act”), we are required to include certain disclosures in our periodic reports if we or any of our “affiliates” knowingly engaged in certain specified activities during the period covered by the report. Because the SEC defines the term “affiliate” broadly, it may include any entity controlled by us as well as any person or entity that controls us or is under common control with us (“control” is also construed broadly by the SEC). Neither we nor any of our affiliates or subsidiaries have knowingly engaged in any transaction or dealing reportable under Section 13(r) of the Exchange Act during the reporting period.

Funds affiliated with The Blackstone Group L.P. (“Blackstone”) were holders of approximately 3.5% of the outstanding voting interests of PBF Energy as of December 31, 2014 and in 2014 had nominated certain former directors on PBF Energy's board of directors. Accordingly, Blackstone may have been deemed an “affiliate” of PBF Energy, as that term is defined in Exchange Act Rule 12b-2, during part of 2014.  We received notice from Blackstone that it has included the disclosures described below in its SEC filings pursuant to ITRA regarding one of its portfolio companies that may be deemed to be affiliates of Blackstone. Because of the broad definition of “affiliate” in Exchange Act Rule 12b-2, these portfolio companies of Blackstone, through Blackstone's ownership of PBF Energy, may also have been deemed to be affiliates of ours.  We have not independently verified the disclosures described in the following paragraphs.

We have received notice from Blackstone that Travelport Limited (“Travelport“), as part of their global business in the travel industry, provide certain passenger travel-related GDS and Technology Services to Iran Air and certain Technology Services to Iran Air Tours. All of these services are either exempt from applicable sanctions prohibitions pursuant to a statutory exemption permitting transactions ordinarily incident to travel or, to the extent not otherwise exempt, specifically licensed by the U.S. Office of Foreign Assets Control. Subject to any changes in the exempt/licensed status of such activities, Travelport intends to continue these business activities, which are directly related to and promote the arrangement of travel for individuals.


ITEM 7A. QUANTITATIVE AND QUALITATIVE DISCLOSURES ABOUT MARKET RISK
We are exposed to market risks, including changes in commodity prices and interest rates. Our primary commodity price risk is associated with the difference between the prices we sell our refined products and the prices we pay for crude oil and other feedstocks. We may use derivative instruments to manage the risks from changes in the prices of crude oil and refined products, natural gas, interest rates, or to capture market opportunities.

Commodity Price Risk
Our earnings, cash flow and liquidity are significantly affected by a variety of factors beyond our control, including the supply of, and demand for, crude oil, other feedstocks, refined products and natural gas. The supply of and demand for these commodities depend on, among other factors, changes in domestic and foreign economies, weather conditions, domestic and foreign political affairs, planned and unplanned downtime in refineries, pipelines and production facilities, production levels, the availability of imports, the marketing of competitive and alternative fuels, and the extent of government regulation. As a result, the prices of these commodities can be volatile. Our revenues fluctuate significantly with movements in industry refined product prices, our cost of sales fluctuates significantly with movements in crude oil and feedstock prices and our operating expenses fluctuate with movements in the price of natural gas. We manage our exposure to these commodity price risks through our supply and offtake agreements as well as through the use of various commodity derivative instruments.
Certain of our crude and feedstock supply agreements and products offtake agreements, reduce the time we are exposed to market price fluctuations. For example, our crude and feedstock supply agreement with Statoil allows us to take title to and price our crude oil at locations in close proximity to our refinery, as opposed to the crude oil origination point. The crude supply agreement with MSCG for our Toledo refinery that was terminated effective July 31, 2014 allowed us to price and pay for our crude oil as it was processed at that refinery. In addition, the products offtake agreements with MSCG for our Delaware City and Paulsboro refineries that were terminated

97



effective July 1, 2013, allowed us to sell our light finished products, certain intermediates and lube base oils as they were produced. Subsequent to termination of the MSCG products offtake agreements, we independently sell and market our refined products to customers on the spot market or through term agreements.
We may use non-trading derivative instruments to manage exposure to commodity price risks associated with the purchase or sale of crude oil and feedstocks, finished products and natural gas outside of our supply and offtake agreements. The derivative instruments we use include physical commodity contracts and exchange-traded and over-the-counter financial instruments. We mark-to-market our commodity derivative instruments and recognize the changes in their fair value in our statements of operations.
At December 31, 2014 and 2013, we had gross open commodity derivative contracts representing 49.3 million barrels and 43.2 million barrels, respectively, with an unrealized net gain (loss) of $31.2 million and $(19.4) million, respectively. The open commodity derivative contracts as of December 31, 2014 expire at various times during 2015.
We carry inventories of crude oil, intermediates and refined products (“hydrocarbon inventories”) on our balance sheet, the values of which are subject to fluctuations in market prices. Our hydrocarbon inventories totaled approximately 18.6 million barrels and 13.9 million barrels at December 31, 2014 and December 31, 2013, respectively. The average cost of our hydrocarbon inventories was approximately $94.29 and $101.65 per barrel on a LIFO basis at December 31, 2014 and December 31, 2013, respectively, excluding the impact of the LCM charge of approximately $690.1 million in 2014. During the second half of 2014, the market prices declined to a level below our average cost and we wrote down the carrying value of our hydrocarbon inventories to market.
Our predominant variable operating cost is energy, which is comprised primarily of natural gas and electricity. We are therefore sensitive to movements in natural gas prices. Assuming normal operating conditions, we annually consume a total of approximately 37 million MMBTUs of natural gas amongst our three refineries. Accordingly, a $1.00 per MMBTU change in natural gas prices would increase or decrease our natural gas costs by approximately $37 million.

Compliance Program Price Risk
We are exposed to market risks related to the volatility in the price of RINs required to comply with the Renewable Fuel Standard. Our overall RINs obligation is based on a percentage of our domestic shipments of on-road fuels as established by the EPA. To the degree we are unable to blend the required amount of biofuels to satisfy our RINs obligation, we must purchase RINs on the open market. To mitigate the impact of this risk on our results of operations and cash flows we may purchase RINs when the price of these instruments is deemed favorable.

Interest Rate Risk
During 2013, we amended the terms of our Revolving Loan to increase the size of our asset-based revolving credit facility from $1.575 billion to $1.610 billion. On August 15, 2014, we amended and restated the terms of our Revolving Loan to further increase the maximum availability of our facility from $1.610 billion to $2.500 billion. Borrowings under the Revolving Loan bear interest either at the Alternative Base Rate plus the Applicable Margin or at the Adjusted LIBOR Rate plus the Applicable Margin, all as defined in the Revolving Loan. The Applicable Margin ranges from 1.50% to 2.25% for Adjusted LIBOR Rate Loans and from 0.50% to 1.25% for Alternative Base Rate Loans, depending on the Company's debt rating. If this facility were fully drawn, a one percent change in the interest rate would increase or decrease our interest expense by $25.0 million annually.

During 2014, we entered into the PBFX Revolving Credit Facility and the PBFX Term Loan which bear interest at a variable rate and expose us to interest rate risk. A 1.0% change in the interest rate associated with the borrowings outstanding under these facilities would result in a $5.4 million change in our interest expense, assuming we were to borrow all $325.0 million available under our PBFX Revolving Credit Facility and the outstanding balance of our PBFX Term Loan was $234.9 million.


98



In addition, we entered into the Rail Facility in 2014 which bears interest at a variable rate and exposes us to interest rate risk. A 1.0% change in the interest rate associated with the borrowings outstanding under this facility would result in a $2.5 million change in our interest expense, assuming the $250.0 million available under the Rail Facility were fully drawn.

We also have interest rate exposure in connection with our Statoil crude oil agreement and J. Aron Inventory Intermediation Agreements under which we pay a time value of money charge based on LIBOR.

Credit Risk
We are subject to risk of losses resulting from nonpayment or nonperformance by our counterparties. We will continue to closely monitor the creditworthiness of customers to whom we grant credit and establish credit limits in accordance with our credit policy.
Concentration Risk
For the year ended December 31, 2014, no single customer accounted for 10% or more of our total sales. MSCG and Sunoco accounted for 29% and 10%, respectively, of our total sales for the year ended December 31, 2013.
No single customer accounted for 10% or more of our total trade accounts receivable as of December 31, 2014. Sunoco accounted for 10% of accounts receivables as of December 31, 2013.

ITEM 8. FINANCIAL STATEMENTS AND SUPPLEMENTARY DATA
The information required by this item is set forth beginning on page F-1 of this Annual Report on Form 10-K.


ITEM 9. CHANGES IN AND DISAGREEMENTS WITH ACCOUNTANTS ON ACCOUNTING AND FINANCIAL DISCLOSURE
None.


ITEM 9A.  CONTROLS AND PROCEDURES
Disclosure Controls and Procedures
Our management has evaluated, with the participation of our principal executive and principal financial officers, the effectiveness of our disclosure controls and procedures (as defined in Rule 13a-15(e) under the Securities Exchange Act of 1934 as amended (the “Exchange Act”)) as of the end of the period covered by this report, and has concluded that our disclosure controls and procedures are effective to provide reasonable assurance that information required to be disclosed by us in the reports that we file or furnish under the Exchange Act is recorded, processed, summarized and reported, within the time periods specified in the SEC's rules and forms including, without limitation, controls and procedures designed to ensure that information required to be disclosed by us in the reports that we file or furnish under the Exchange Act is accumulated and communicated to our management, including our principal executive and principal financial officers, as appropriate to allow timely decisions regarding required disclosures.
Management's Report on Internal Control over Financial Reporting
Our management is responsible for establishing and maintaining adequate internal control over financial reporting as defined in Rule 13a-15(f) of the Exchange Act. The Company’s internal control system is designed to provide reasonable assurance regarding the reliability of financial reporting and the preparation of financial statements for external purposes in accordance with generally accepted accounting principles in the United States of America. Due to its inherent limitations, internal control over financial reporting may not prevent or detect

99



misstatements. Therefore, even those systems determined to be effective can provide only reasonable assurance with respect to financial statement preparation and presentation.
Management assessed the effectiveness of our internal control over financial reporting as of December 31, 2014, using the criteria set forth by the Committee of Sponsoring Organizations of the Treadway Commission in Internal Control — Integrated Framework (2013 framework). Based on such assessment, we conclude that as of December 31, 2014, the Company’s internal control over financial reporting is effective.
Auditor Attestation Report
Our independent registered public accounting firm has issued an attestation report on the effectiveness of our internal control over financial reporting, which begins on page F-3 of this report.
Changes in Internal Control Over Financial Reporting
There has been no change in our internal control over financial reporting during the quarter ended December 31, 2014 that has materially affected, or is reasonably likely to materially affect, our internal control over financial reporting.


ITEM 9B.  OTHER INFORMATION
None.

PART III


ITEM 10. DIRECTORS, EXECUTIVE OFFICERS AND CORPORATE GOVERANCE
The information required under this Item will be contained in our 2015 Proxy Statement, incorporated herein by reference.
We have adopted a Code of Business Conduct and Ethics that applies to our principal executive officer, principal financial officer and principal accounting officer. The Code of Business Conduct and Ethics is available on our website at www.pbfenergy.com under the heading “Investors”. Any amendments to the Code of Business Conduct and Ethics or any grant of a waiver from the provisions of the Code of Business Conduct and Ethics requiring disclosure under applicable Securities and Exchange Commission rules will be disclosed on the Company’s website.
See also Executive Officers of the Registrant under “Item 1. Business” of this Annual Report on Form 10-K.


ITEM 11. EXECUTIVE COMPENSATION
The information required under this Item will be contained in our 2015 Proxy Statement, incorporated herein by reference.


ITEM 12. SECURITY OWNERSHIP OF CERTAIN BENEFICIAL OWNERS AND MANAGEMENT AND RELATED STOCKHOLDER MATTERS
See “Item 5. Market for Registrant’s Common Equity, Related Stockholder Matters, and Issuer Purchasers of Equity Securities—Securities Authorized for Issuance Under Equity Compensation Plans.”
Additional information required by this Item will be contained in our 2015 Proxy Statement, incorporated herein by reference.

100




ITEM 13. CERTAIN RELATIONSHIPS AND RELATED TRANSACTIONS, AND DIRECTOR INDEPENDENCE
The information required under this Item will be contained in our 2015 Proxy Statement, incorporated herein by reference.


ITEM 14. PRINCIPAL ACCOUNTING FEES AND SERVICES
The information required under this Item will be contained in our 2015 Proxy Statement, incorporated herein by reference.

101




PART IV

ITEM 15. EXHIBITS AND FINANCIAL STATEMENT SCHEDULES
(a)   1. Financial Statements. The consolidated financial statements of PBF Energy Inc. and subsidiaries, required by Part II, Item 8, are included in Part IV of this report. See Index to Consolidated Financial Statements beginning on page F-1.
2. Financial Statement Schedules and Other Financial Information. No financial statement schedules are submitted because either they are inapplicable or because the required information is included in the consolidated financial statements or notes thereto.
3. Exhibits. Filed as part of this Annual Report on Form 10-K are the following exhibits:
 
 
 
 
Number
  
Description
 
 
3.1
 
Amended and Restated Certificate of Incorporation of PBF Energy Inc. (Incorporated by reference to Exhibit 3.1 filed with PBF Energy Inc.’s Amendment No. 4 to Registration Statement on Form S-1 (Registration No. 333-177933))
 
 
 
3.2
 
Amended and Restated Bylaws of PBF Energy Inc. (Incorporated by reference to Exhibit 3.2 filed with PBF Energy Inc.’s Amendment No. 4 to Registration Statement on Form S-1 (Registration No. 333-177933))
 
 
 
4.1
 
Amended and Restated Registration Rights Agreement of PBF Energy Inc. dated as of December 12, 2012 (Incorporated by reference to Exhibit 4.1 filed with PBF Energy Inc.’s Current Report on Form 8-K dated December 18, 2012 (File No. 001-35764))
 
 
 
4.2
 
Indenture, dated as of February 9, 2012, among PBF Holding Company LLC, PBF Finance Corporation, the Guarantors party thereto, Wilmington Trust, National Association and Deutsche Bank Trust Company Americas (Incorporated by reference to Exhibit 4.2 filed with PBF Energy Inc.’s Amendment No. 2 to Registration Statement on Form S-1 (Registration No. 333-177933))
 
 
 
10.1
 
Third Amended and Restated Revolving Credit Agreement, dated as of August 15, 2014, among PBF Holding Company LLC, Delaware City Refining Company LLC, Paulsboro Refining Company LLC, Toledo Refining Company LLC and UBS Securities LLC (Incorporated by reference to Exhibit 10.2 filed with PBF Energy Inc.'s September 30, 2014 Form 10-Q (File No. 001-35764))
 
 
 
10.2
  
Revolving Credit Agreement, dated as of March 26, 2014, by and among PBF Rail Logistics Company LLC and Credit Agricole Corporate and Investment Bank (Incorporated by reference to Exhibit 10.1 filed with PBF Energy Inc.'s March 31, 2014 Form 10-Q (File No. 001-35764))
 
 
 
10.3
 
Term Loan and Security Agreement, dated as of May 14, 2014 among PBF Logistics LP as Borrower, Wells Fargo Bank, National Association as administrative agent and lender, and the other lenders party thereto (Incorporated by reference to Exhibit 10.1 filed with PBF Energy Inc.’s Current Report on Form 8-K dated May 14, 2014 (File No. 001-35764))
 
 
 
10.4
 
Revolving Credit Agreement, dated as of May 14, 2014 among PBF Logistics LP as Borrower, Wells Fargo Bank, National Association as Administrative Agent, Swingline Lender, L/C issuer and lender and the other lenders party thereto (Incorporated by reference to Exhibit 10.2 filed with PBF Energy Inc.'s Current Report on Form 8-K dated May 14, 2014 (File No. 001-35764))
 
 
 
10.5
 
Guaranty of Collection by PBF Energy Company LLC, dated as of May 14, 2014 (Incorporated by reference to Exhibit 10.3 filed with PBF Energy Inc.’s Current Report on Form 8-K dated May 14, 2014 (File No. 001-35764))
 
 
 

102



10.6†
 
Offtake Agreement, dated as of March 1, 2011, by and between Toledo Refining Company LLC and Sunoco, Inc. (R&M) (Incorporated by reference to Exhibit 10.4 filed with PBF Energy Inc.’s Amendment No. 1 to Registration Statement on Form S-1 (Registration No. 333-177933))
 
 
 
10.6.1
 
Assignment and Assumption Agreement, dated as of March 1, 2012, by and between Toledo Refining Company LLC, PBF Holding Company LLC, and Sunoco, Inc. (R&M) (Incorporated by reference to Exhibit 10.4.1 filed with PBF Energy Inc.’s Amendment No. 2 to Registration Statement on Form S-1 (Registration No. 333-177933))
 
 
 
10.7†
 
Crude Oil/Feedstock Supply/Delivery and Services Agreement, effective as of April 7, 2011, by and between Statoil Marketing & Trading (US) Inc. and Delaware City Refining Company LLC, as amended as of July 29, 2011 (Incorporated by reference to Exhibit 10.8 filed with PBF Energy Inc.’s Amendment No. 2 to Registration Statement on Form S-1 (Registration No. 333-177933))
 
 
 
10.7.1
 
Agreement on Modification to the DCR Crude Supply Agreement, effective as of October 31, 2012, by and between Statoil Marketing & Trading (US) Inc. and Delaware City Refining Company LLC (Incorporated by reference to Exhibit 10.8.1 filed with PBF Energy Inc.’s Amendment No. 4 to Registration Statement on Form S-1 (Registration No. 333-177933))

 
 
10.8†
 
Inventory Intermediation Agreement dated as of June 26, 2013 (as amended) between J. Aron & Company and PBF Holding Company LLC and Paulsboro Refining Company LLC. (Incorporated by reference to Exhibit 10.1 filed with PBF Energy Inc.'s June 30, 2013 Form 10-Q (File No. 001-35764))
 
 
 
10.9†
 
Inventory Intermediation Agreement dated as of June 26, 2013 (as amended) between J. Aron & Company and PBF Holding Company LLC and Delaware City Refining Company LLC. (Incorporated by reference to Exhibit 10.1 filed with PBF Energy Inc.'s June 30, 2013 Form 10-Q (File No. 001-35764))
 
 
 
10.10
 
Second Amended and Restated Agreement of Limited Partnership of PBF Logistics LP dated as of September 15, 2014 (Incorporated by reference to Exhibit 3.1 filed with PBF Logistics LP's Current Report on Form 8-K filed on September 19, 2014 (File No. 001-36446))
 
 
 
10.11
 
Contribution, Conveyance and Assumption Agreement dated as of May 14, 2014 by and among PBF Logistics LP, PBF Logistics GP LLC, PBF Energy Inc., PBF Energy Company LLC, PBF Holding Company LLC, Delaware City Refining Company LLC, Delaware City Terminaling Company LLC and Toledo Refining Company LLC (Incorporated by reference to Exhibit 10.1 filed with PBF Energy Inc.’s Current Report on Form 8-K dated May 14, 2014 (File No. 001-35764))
 
 
 
10.12
 
Delaware City Rail Terminaling Services Agreement, dated as of May 14, 2014 (Incorporated by reference to Exhibit 10.4 filed with PBF Energy Inc.’s Current Report on Form 8-K dated May 14, 2014 (File No. 001-35764))
 
 
 
10.13
 
Amended and Restated Toledo Truck Unloading & Terminaling Agreement effective as of June 1, 2014 (Incorporated by reference to Exhibit 10.10 filed with PBF Energy Inc.'s June 30, 2014 Form 10-Q (File No. 001-35764))
 
 
 
10.13.1
 
Assignment and Amendment of Amended and Restated Toledo Truck Unloading & Terminaling Agreement dated as of December 12, 2014 by and between PBF Holding Company LLC, PBF Logistics LP and Toledo Terminaling Company LLC (Incorporated by reference to Exhibit 10.4 filed with PBF Logistics LP's Current Report on Form 8-K filed on December 16, 2014 (File No. 001-36446))
 
 
 
10.14
 
Contribution Agreement, dated as of September 16, 2014 among PBF Energy Company LLC and PBF Logistics LP (Incorporated by reference to Exhibit 10.1 filed with PBF Energy Inc.’s Current Report on Form 8-K dated September 19, 2014 (File No. 001-35764))
 
 
 
10.15
 
Delaware City West Ladder Rack Terminaling Services Agreement, dated as of October 1, 2014 among PBF Holding Company LLC and Delaware City Terminaling Company LLC (Incorporated by reference to Exhibit 10.3 filed with PBF Energy Inc.’s Current Report on Form 8-K dated October 2, 2014 (File No. 001-35764))
 
 
 

103



10.16
 
Contribution Agreement, dated as of December 2, 2014 by and between PBF Energy Company LLC and PBF Logistics LP (Incorporated by reference to Exhibit 10.1 filed with PBF Energy Inc.’s Current Report on Form 8-K dated December 5, 2014 (File No. 001-35764))
 
 
 
10.17
 
Storage and Terminaling Services Agreement dated as of December 12, 2014 among PBF Holding Company LLC and Toledo Terminaling Company LLC (Incorporated by reference to Exhibit 10.3 to the Current Report on Form 8-K filed on December 16, 2014 (File No. 001-36446))
 
 
 
10.18
 
Second Amended and Restated Omnibus Agreement, dated as of December 12, 2014, among PBF Holding Company LLC, PBF Energy Company LLC, PBF Logistics GP LLC and PBF Logistics LP (Incorporated by reference to Exhibit 10.1 filed with PBF Energy Inc.’s Current Report on Form 8-K dated December 15, 2014 (File No. 001-35764))
 
 
 
10.19
 
Second Amended and Restated Operation and Management Services and Secondment Agreement, dated as of December 12, 2014 among PBF Holding Company LLC, Delaware City Refining Company LLC, Toledo Refining Company LLC, PBF Logistics GP LLC, PBF Logistics LP, Delaware City Terminaling Company LLC and Toledo Terminaling Company LLC (Incorporated by reference to Exhibit 10.2 filed with PBF Energy Inc.’s Current Report on Form 8-K dated December 15, 2014 (File No. 001-35764))
 
 
 
10.20
 
Amended and Restated Limited Liability Company Agreement of PBF Energy Company LLC (Incorporated by reference to Exhibit 10.1 filed with PBF Energy Inc.’s Current Report on Form 8-K dated December 18, 2012 (File No. 001-35764))
 
 
 
10.21
 
Exchange Agreement, dated as of December 12, 2012 (Incorporated by reference to Exhibit 10.3 filed with PBF Energy Inc.’s Current Report on Form 8-K dated December 18, 2012 (File No. 001-35764))
 
 
 
10.22
 
Tax Receivable Agreement, dated as of December 12, 2012 (Incorporated by reference to Exhibit 10.2 filed with PBF Energy Inc.’s Current Report on Form 8-K dated December 18, 2012 (File No. 001-35764))
 
 
 
10.23
 
Stockholders’ Agreement of PBF Energy Inc. (Incorporated by reference to Exhibit 10.4 filed with PBF Energy Inc.’s Current Report on Form 8-K dated December 18, 2012 (File No. 001-35764))
 
 
 
10.24
 
Restated Warrant and Purchase Agreement between PBF Energy Company LLC and the officers party thereto, as amended (Incorporated by reference to Exhibit 10.17 filed with PBF Energy Inc.’s Amendment No. 4 to Registration Statement on Form S-1 (Registration No. 333-177933))
 
 
 
10.25**
 
Second Amended and Restated Employment Agreement dated as of December 17, 2012, between PBF Investments LLC and Thomas D. O’Malley (Incorporated by reference to Exhibit 10.7 filed with PBF Energy Inc.’s Current Report on Form 8-K dated December 18, 2012 (File No. 001-35764))
 
 
 
10.26**
 
Amended and Restated Employment Agreement dated as of December 17, 2012, between PBF Investments LLC and Thomas J. Nimbley (Incorporated by reference to Exhibit 10.8 filed with PBF Energy Inc.’s Current Report on Form 8-K dated December 18, 2012 (File No. 001-35764))
 
 
 
10.27**
 
Second Amended and Restated Employment Agreement, dated as of December 17, 2012, between PBF Investments LLC and Matthew C. Lucey (Incorporated by reference to Exhibit 10.9 filed with PBF Energy Inc.’s Current Report on Form 8-K dated December 18, 2012 (File No. 001-35764))
 
 
 
10.28**
 
Amended and Restated Employment Agreement, dated as of December 17, 2012, between PBF Investments LLC and Michael D. Gayda (Incorporated by reference to Exhibit 10.11 filed with PBF Energy Inc.’s Current Report on Form 8-K dated December 18, 2012 (File No. 001-35764))
 
 
 

104



10.29**
  
Employment Agreement dated as of April 1, 2014 between PBF Investments LLC and Erik Young. (Incorporated by reference to Exhibit 10.2 filed with PBF Energy Inc.'s March 31, 2014 Form 10-Q (File No. 001-35764))
 
 
 
10.30**
 
Employment Agreement dated as of April 1, 2014 between PBF Investments LLC and Todd O'Malley. (Incorporated by reference to Exhibit 10.3 filed with PBF Energy Inc.'s March 31, 2014 10-Q (File No. 001-35764))
 
 
 
10.31**
 
Employment Agreement dated as of April 1, 2014 between PBF Investments LLC and Paul Davis. (Incorporated by reference to Exhibit 10.4 filed with PBF Energy Inc.'s March 31, 2014 Form 10-Q (File No. 001-35764))
 
 
 
10.32
 
Form of Indemnification Agreement, dated December 12, 2012, between PBF Energy Inc. and each of the executive officers and directors of PBF Energy Inc. (Incorporated by reference to Exhibit 10.5 filed with PBF Energy Inc.’s Current Report on Form 8-K dated December 18, 2012 (File No. 001-35764))
 
 
 
10.33**
 
PBF Energy Inc. 2012 Equity Incentive Plan (Incorporated by reference to Exhibit 10.6 filed with PBF Energy Inc.’s Current Report on Form 8-K dated December 18, 2012 (File No. 001-35764))
 
 
 
10.34**
 
Form of Restricted Stock Award Agreement for Directors under the PBF Energy Inc. 2012 Equity Incentive Plan. (Incorporated by reference to Exhibit 10.1 filed with PBF Energy Inc.'s September 30, 2014 Form 10-Q (File No. 001-35764))
 
 
 
10.35**
 
Form of Non-Qualified Stock Option Agreement under the PBF Energy Inc. 2012 Equity Incentive Plan (Incorporated by reference to Exhibit 10.28 filed with PBF Energy Inc.’s Amendment No. 6 to Registration Statement on Form S-1 (Registration No. 333-177933))
 
 
 
10.36**
 
PBF Logistics LP 2014 Long-Term Incentive Plan, adopted as of May 14, 2014 (Incorporated by reference to Exhibit 10.8 filed with PBF Logistics LP's Current Report on Form 8-K dated May 14, 2014 (File No. 001-36446))
 
 
 
10.37**
 
Form of Phantom Unit Agreement for Employees, under the PBF Logistics LP 2014 Long-Term Incentive Plan (Incorporated by reference to Exhibit 10.8 to PBF Logistics LP's Registration Statement on Form S-1, as amended, originally filed on April 22, 2014 (File No. 333-195024))
 
 
 
10.38**
 
Form of Phantom Unit Agreement for Non-Employee Directors, under the PBF Logistics LP 2014 Long-Term Incentive Plan (Incorporated by reference to Exhibit 10.7 to PBF Logistics LP's Registration Statement on Form S-1, as amended originally filed on April 22, 2014 (File No. 333-195024))
 
 
 
10.39
 
Form of Indemnification Agreement between PBF Logistics LP, PBF Logistics GP LLC and each of the executive officers and directors of PBF Logistics LP and PBF Logistics GP LLC (Incorporated by reference to Exhibit 10.11 to PBF Logistics LP's Registration Statement on Form S-1, as amended, originally filed on April 22, 2014 (File No. 333-195024))
 
 
 
21.1*
 
Subsidiaries of the Registrant
 
 
23.1*
 
Consent of Deloitte & Touche LLP
 
 
24.1*
 
Power of Attorney (included on signature page)
 
 
 
31.1*
 
Certification by Chief Executive Officer of PBF Energy Inc. pursuant to Rule 13a-14(a)/15d-14(a), as adopted pursuant to Section 302 of the Sarbanes-Oxley Act of 2002
 
 
 
31.2*
 
Certification by Chief Financial Officer of PBF Energy Inc. pursuant to Rule 13a-14(a)/15d-14(a), as adopted pursuant to Section 302 of the Sarbanes-Oxley Act of 2002
 
 
 
32.1*(1)
 
Certification by Chief Executive Officer of PBF Energy Inc. pursuant to 18 U.S.C. Section 1350, as adopted pursuant to Section 906 of the Sarbanes-Oxley Act of 2002
 
 

105



32.2*(1)
 
Certification by Chief Financial Officer of PBF Energy Inc. pursuant to 18 U.S.C. Section 1350, as adopted pursuant to Section 906 of the Sarbanes-Oxley Act of 2002
 
 
 
101.INS
 
XBRL Instance Document.
 
 
 
101.SCH
 
XBRL Taxonomy Extension Schema Document.
 
 
 
101.CAL
 
XBRL Taxonomy Extension Calculation Linkbase Document.
 
 
 
101.DEF
 
XBRL Taxonomy Extension Definition Linkbase Document.
 
 
 
101.LAB
 
XBRL Taxonomy Extension Label Linkbase Document.
 
 
 
101.PRE
 
XBRL Taxonomy Extension Presentation Linkbase Document.
 
 
 

 ——————————
*
Filed herewith.
 
 
**
Indicates management compensatory plan or arrangement.
 
 
Confidential treatment has been granted by the SEC as to certain portions, which portions have been omitted and filed separately with the SEC.
 
 
(1)
This exhibit should not be deemed to be “filed” for purposes of Section 18 of the Exchange Act.



106


PBF ENERGY INC.
INDEX TO CONSOLIDATED FINANCIAL STATEMENTS
 


107


REPORT OF INDEPENDENT REGISTERED PUBLIC ACCOUNTING FIRM

To the Stockholders and the Board of Directors of
PBF Energy Inc. and subsidiaries

We have audited the accompanying consolidated balance sheets of PBF Energy Inc. and subsidiaries (the “Company”) as of December 31, 2014 and 2013, and the related consolidated statements of operations, comprehensive (loss) income, changes in equity, and cash flows for each of the three years in the period ended December 31, 2014 (combined and consolidated for the year ended 2012 with PBF Energy Company LLC and subsidiaries). These combined and consolidated financial statements are the responsibility of the Company’s management. Our responsibility is to express an opinion on the financial statements based on our audits.

We conducted our audits in accordance with the standards of the Public Company Accounting Oversight Board (United States). Those standards require that we plan and perform the audit to obtain reasonable assurance about whether the financial statements are free of material misstatement. An audit includes examining, on a test basis, evidence supporting the amounts and disclosures in the financial statements. An audit also includes assessing the accounting principles used and significant estimates made by management, as well as evaluating the overall financial statement presentation. We believe that our audits provide a reasonable basis for our opinion.

In our opinion, such combined and consolidated financial statements present fairly, in all material respects, the financial position of PBF Energy Inc. and subsidiaries as of December 31, 2014 and 2013, and the results of their operations and their cash flows for each of the three years in the period ended December 31, 2014 (combined and consolidated for the year ended 2012 with PBF Energy Company LLC and subsidiaries), in conformity with accounting principles generally accepted in the United States of America.

We have also audited, in accordance with the standards of the Public Company Accounting Oversight Board (United States), the Company's internal control over financial reporting as of December 31, 2014, based on the criteria established in Internal Control - Integrated Framework (2013) issued by the Committee of Sponsoring Organizations of the Treadway Commission and our report dated February 26, 2015 expressed an unqualified opinion on the Company's internal control over financial reporting.


/s/ Deloitte & Touche LLP
Parsippany, New Jersey
February 26, 2015


F- 2


REPORT OF INDEPENDENT REGISTERED PUBLIC ACCOUNTING FIRM

To the Stockholders and the Board of Directors of
PBF Energy Inc. and subsidiaries

We have audited the internal control over financial reporting of PBF Energy Inc. and subsidiaries (the "Company") as of December 31, 2014, based on criteria established in Internal Control - Integrated Framework (2013) issued by the Committee of Sponsoring Organizations of the Treadway Commission. The Company's management is responsible for maintaining effective internal control over financial reporting and for its assessment of the effectiveness of internal control over financial reporting, included in the accompanying Management’s Report on Internal Control over Financial Reporting. Our responsibility is to express an opinion on the Company's internal control over financial reporting based on our audit.
We conducted our audit in accordance with the standards of the Public Company Accounting Oversight Board (United States). Those standards require that we plan and perform the audit to obtain reasonable assurance about whether effective internal control over financial reporting was maintained in all material respects. Our audit included obtaining an understanding of internal control over financial reporting, assessing the risk that a material weakness exists, testing and evaluating the design and operating effectiveness of internal control based on the assessed risk, and performing such other procedures as we considered necessary in the circumstances. We believe that our audit provides a reasonable basis for our opinion.
A company's internal control over financial reporting is a process designed by, or under the supervision of, the company's principal executive and principal financial officers, or persons performing similar functions, and effected by the company's board of directors, management, and other personnel to provide reasonable assurance regarding the reliability of financial reporting and the preparation of financial statements for external purposes in accordance with generally accepted accounting principles. A company's internal control over financial reporting includes those policies and procedures that (1) pertain to the maintenance of records that, in reasonable detail, accurately and fairly reflect the transactions and dispositions of the assets of the company; (2) provide reasonable assurance that transactions are recorded as necessary to permit preparation of financial statements in accordance with generally accepted accounting principles, and that receipts and expenditures of the company are being made only in accordance with authorizations of management and directors of the company; and (3) provide reasonable assurance regarding prevention or timely detection of unauthorized acquisition, use, or disposition of the company's assets that could have a material effect on the financial statements.
Because of the inherent limitations of internal control over financial reporting, including the possibility of collusion or improper management override of controls, material misstatements due to error or fraud may not be prevented or detected on a timely basis. Also, projections of any evaluation of the effectiveness of the internal control over financial reporting to future periods are subject to the risk that the controls may become inadequate because of changes in conditions, or that the degree of compliance with the policies or procedures may deteriorate.
In our opinion, the Company maintained, in all material respects, effective internal control over financial reporting as of December 31, 2014, based on the criteria established in Internal Control - Integrated Framework (2013) issued by the Committee of Sponsoring Organizations of the Treadway Commission.
We have also audited, in accordance with the standards of the Public Company Accounting Oversight Board (United States), the consolidated financial statements as of and for the year ended December 31, 2014 of the Company and our report dated February 26, 2015 expressed an unqualified opinion on those financial statements.

/s/ Deloitte & Touche LLP
Parsippany, New Jersey
February 26, 2015

F- 3


PBF ENERGY INC.
CONSOLIDATED BALANCE SHEETS
(in thousands, except share and per share data)
 
December 31,
2014
 
December 31,
2013
ASSETS
 
 
 
Current assets:
 
 
 
Cash and cash equivalents
$
397,873

 
$
76,970

Accounts receivable
551,269

 
596,647

Inventories
1,102,261

 
1,445,517

Deferred tax asset
222,368

 
25,529

Prepaid expense and other current assets
72,900

 
55,843

Total current assets
2,346,671

 
2,200,506

 
 
 
 
Property, plant and equipment, net
1,936,839

 
1,781,589

Deferred tax assets
345,179

 
169,234

Marketable securities
234,930

 

Deferred charges and other assets, net
332,669

 
262,479

Total assets
$
5,196,288

 
$
4,413,808

 
 
 
 
LIABILITIES AND EQUITY
 
 
 
Current liabilities:
 
 
 
Accounts payable
$
335,268

 
$
402,293

Accrued expenses
1,130,792

 
1,209,881

Payable to related parties pursuant to tax receivable agreement
75,535

 
12,541

Current portion of long-term debt

 
12,029

Deferred revenue
1,227

 
7,766

Total current liabilities
1,542,822

 
1,644,510

 
 
 
 
Delaware Economic Development Authority loan
8,000

 
12,000

Long-term debt
1,252,349

 
723,547

Payable to related parties pursuant to tax receivable agreement
637,192

 
274,775

Other long-term liabilities
62,609

 
43,720

Total liabilities
3,502,972

 
2,698,552

 
 
 
 
Commitments and contingencies (Note 13)

 

 
 
 
 
Equity:
 
 
 
Class A common stock, $0.001 par value, 1,000,000,000 shares authorized, 81,981,119 shares outstanding at December 31, 2014, 39,665,473 shares outstanding at December 31, 2013
88

 
40

Class B common stock, $0.001 par value, 1,000,000 shares authorized, 39 shares outstanding at December 31, 2014, 40 shares outstanding at December 31, 2013

 

Preferred stock, $0.001 par value, 100,000,000 shares authorized, no shares outstanding at December 31, 2014 and 2013

 

Treasury stock, at cost
(142,731
)
 

Additional paid in capital
1,508,425

 
657,499

Retained earnings
(123,271
)
 
3,579

Accumulated other comprehensive loss
(24,298
)
 
(6,988
)
Total PBF Energy Inc. equity
1,218,213

 
654,130

Noncontrolling interest
475,103

 
1,061,126

Total equity
1,693,316

 
1,715,256

Total liabilities and equity
$
5,196,288

 
$
4,413,808


See notes to consolidated financial statements.
F- 4


PBF ENERGY INC.
CONSOLIDATED STATEMENTS OF OPERATIONS
(COMBINED AND CONSOLIDATED WITH PBF ENERGY COMPANY LLC AND SUBSIDIARIES)
(in thousands, except share and per share data)
 
 
Year Ended December 31,
 
2014
 
2013
 
2012
Revenues
$
19,828,155

 
$
19,151,455

 
$
20,138,687

 
 
 
 
 
 
Cost and expenses:
 
 
 
 
 
Cost of sales, excluding depreciation
18,471,203

 
17,803,314

 
18,269,078

Operating expenses, excluding depreciation
883,140

 
812,652

 
738,824

General and administrative expenses
143,671

 
104,334

 
120,443

Gain on sale of assets
(895
)
 
(183
)
 
(2,329
)
Depreciation and amortization expense
180,382

 
111,479

 
92,238

 
19,677,501

 
18,831,596

 
19,218,254

 
 
 
 
 
 
Income from operations
150,654

 
319,859

 
920,433

 
 
 
 
 
 
Other income (expense)
 
 
 
 
 
Change in fair value of contingent consideration

 

 
(2,768
)
Change in fair value of catalyst lease
3,969

 
4,691

 
(3,724
)
Interest expense, net
(98,764
)
 
(93,784
)
 
(108,629
)
Income before income taxes
55,859

 
230,766

 
805,312

Income tax (benefit) expense
(22,412
)
 
16,681

 
1,275

Net income
78,271

 
214,085

 
804,037

Less: net income attributable to noncontrolling interests
116,508

 
174,545

 
802,081

Net (loss) income attributable to PBF Energy Inc.
$
(38,237
)
 
$
39,540

 
$
1,956

 
 
 
 
 
 
Weighted-average shares of Class A common stock outstanding
 
 
 
 
 
Basic
74,464,494

 
32,488,369

 
23,570,240

Diluted
74,464,494

 
33,061,081

 
97,230,904

Net (loss) income available to Class A common stock per share:
 
 
 
 
 
Basic
$
(0.51
)
 
$
1.22

 
$
0.08

Diluted
$
(0.51
)
 
$
1.20

 
$
0.08

 
 
 
 
 
 
Dividends per common share
$
1.20

 
$
1.20

 
$


See notes to consolidated financial statements.
F- 5


PBF ENERGY INC.
CONSOLIDATED STATEMENTS OF COMPREHENSIVE (LOSS) INCOME
(COMBINED AND CONSOLIDATED WITH PBF ENERGY COMPANY LLC AND SUBSIDIARIES)
(in thousands)



 
Year Ended December 31,
 
2014
 
2013
 
2012
Net income
$
78,271

 
$
214,085

 
$
804,037

Other comprehensive (loss) income:

 

 
 
Unrealized gain (loss) on available for sale securities
127

 
(308
)
 
2

Net loss on pension and other post-retirement
benefits
(12,465
)
 
(5,289
)
 
(6,567
)
Total other comprehensive loss
(12,338
)
 
(5,597
)
 
(6,565
)
Comprehensive income
65,933

 
208,488

 
797,472

Less: Comprehensive income attributable to noncontrolling interests
115,261

 
171,218

 
795,577

Comprehensive (loss) income attributable to PBF Energy Inc.
$
(49,328
)
 
$
37,270

 
$
1,895


See notes to consolidated financial statements.
F- 6



PBF ENERGY INC.
CONSOLIDATED STATEMENTS OF CHANGES IN EQUITY
(COMBINED AND CONSOLIDATED WITH PBF ENERGY COMPANY LLC AND SUBSIDIARIES)
(in thousands, except share data)
 
 
Class A
Common Stock
Class B
Common Stock
Additional
Paid-in
Capital
Retained
Earnings
Accumulated
Other
Comprehensive
Loss
Treasury Stock
Former
Controlling
Interest
Equity
Noncontrolling
Interest
Total
Equity
 
Shares
Amount
Shares
Amount
Share
Amount
Balance, January 1, 2012

$


$

$

$

$
(2,376
)

$

$
1,113,294

$

$
1,110,918

Comprehensive income





1,956

(6,565
)


792,076

10,005

797,472

Exercise of PBF Energy Company LLC warrants and options









13,107


13,107

Distributions to former controlling interest holders










(160,965
)

(160,965
)
Stock based compensation




88





2,866


2,954

Issuance of Class B common stock


39










Sale of Class A common stock in initial public offering, net of $42,109 in issuance costs and underwriters’ discount
23,567,686

24



570,627







570,651

Purchase PBF Energy Company LLC units from former controlling interest holders




(570,650
)




(510
)

(571,160
)
Record deferred tax assets and liabilities and tax receivable agreement obligation




(39,432
)






(39,432
)
Record initial allocation of non-controlling interest upon completion of initial public offering




457,202


8,689



(1,759,868
)
1,293,977


Exchange of PBF Energy Company LLC Series A Units for Class A common stock
3,535


2










Noncontrolling Interest






191





(191
)

Balance, December 31, 2012
23,571,221

24

41


417,835

1,956

(61
)



1,303,791

1,723,545

Comprehensive income





39,540

(5,597
)



174,545

208,488

Exercise of PBF Energy Company LLC warrants and options










1,757

1,757

Distributions to PBF Energy Company LLC members










(157,745
)
(157,745
)
Stock based compensation
60,392




2,444






1,309

3,753

Dividends





(37,917
)





(37,917
)
Record effect of Secondary Offering on deferred tax assets and liabilities and tax receivable agreement obligation




(26,625
)






(26,625
)
Effects of secondary offering
15,950,000

16



263,845


(3,600
)



(260,261
)

Exchange of PBF Energy Company LLC Series A Units for Class A common stock
83,860


(1
)









Noncontrolling Interest






2,270




(2,270
)

Balance, December 31, 2013
39,665,473

$
40

40

$

$
657,499

$
3,579

$
(6,988
)
$

$

$

$
1,061,126

$
1,715,256











See notes to consolidated financial statements.
F- 7





PBF ENERGY INC.
CONSOLIDATED STATEMENTS OF CHANGES IN EQUITY (Continued)
(COMBINED AND CONSOLIDATED WITH PBF ENERGY COMPANY LLC AND SUBSIDIARIES)
(in thousands, except share data)

 
Class A
Common Stock
Class B
Common Stock
Additional
Paid-in
Capital
Retained
Earnings
Accumulated
Other
Comprehensive
Loss
Treasury Stock
Noncontrolling
Interest
Total
Equity
 
Shares
Amount
Shares
Amount
Shares
Amount
Balance, December 31, 2013
39,665,473

$
40

40

$

$
657,499

$
3,579

$
(6,988
)

$

$
1,061,126

$
1,715,256

Comprehensive Income





(38,237
)
(11,091
)


115,261

65,933

Exercise of PBF Energy Company LLC warrants and options









(78
)
(78
)
Distributions to PBF Energy Company LLC members









(87,187
)
(87,187
)
Distributions to PBF Logistics LP public unit holders









(7,397
)
(7,397
)
Stock based compensation
24,896




5,573





1,608

7,181

Dividends





(88,613
)




(88,613
)
Effects of secondary offerings
48,000,000

48



942,341


(6,219
)


(936,170
)

Record effects of Secondary Offering on deferred tax assets and liabilities and tax receivable agreement obligation




(105,005
)





(105,005
)
Issuance of additional PBFX common units




8,017





(8,017
)

Record noncontrolling interest upon completion of PBFX Offering






 


335,957

335,957

Exchange of PBF Energy Company LLC Series A Units for Class A common stock
56,696


(1
)








Treasury stock purchases
(5,765,946
)






5,765,946

(142,731
)

(142,731
)
Balance, December 31, 2014
81,981,119

$
88

39

$

$
1,508,425

$
(123,271
)
$
(24,298
)
5,765,946

$
(142,731
)
$
475,103

$
1,693,316



See notes to consolidated financial statements.
F- 8




PBF ENERGY INC.
CONSOLIDATED STATEMENTS OF CASH FLOWS
(COMBINED AND CONSOLIDATED WITH PBF ENERGY COMPANY LLC AND SUBSIDIARIES)
(in thousands)
 
Year Ended December 31,
 
2014
 
2013
 
2012
Cash flows from operating activities:
 
 
 
 
 
Net income
$
78,271

 
$
214,085

 
804,037

Adjustments to reconcile net income to net cash provided by operations:
 
 
 
 
 
Depreciation and amortization
188,209

 
118,001

 
97,650

Stock-based compensation
7,181

 
3,753

 
2,954

Change in fair value of catalyst lease obligation
(3,969
)
 
(4,691
)
 
3,724

Change in fair value of contingent consideration

 

 
2,768

Deferred income taxes
(49,387
)
 
16,681

 

Change in tax receivable agreement liability
(2,990
)
 
8,540

 

Non-cash change in inventory repurchase obligations
(93,246
)
 
(20,492
)
 
4,576

Non-cash lower of cost or market inventory adjustment
690,110

 

 

Write-off of unamortized deferred financing fees

 

 
4,391

Pension and other post retirement benefits costs
22,600

 
16,728

 
12,684

Gain on disposition of property, plant and equipment
(895
)
 
(183
)
 
(2,329
)
 
 
 
 
 
 
Changes in current assets and current liabilities:
 
 
 
 
 
Accounts receivable
45,378

 
(92,851
)
 
(187,544
)
Inventories
(394,031
)
 
45,991

 
(80,097
)
Prepaid expenses and other current assets
(17,057
)
 
(42,455
)
 
49,971

Accounts payable
(67,025
)
 
42,236

 
73,990

Accrued expenses
61,785

 
209,479

 
35,892

Deferred revenue
(6,539
)
 
(202,777
)
 
21,309

Other assets and liabilities
(2,070
)
 
(20,716
)
 
(31,543
)
Net cash provided by operations
456,325

 
291,329

 
812,433

 
 
 
 
 
 
Cash flow from investing activities:
 
 
 
 
 
Expenditures for property, plant and equipment
(476,389
)
 
(318,394
)
 
(175,900
)
Expenditures for deferred turnaround costs
(137,688
)
 
(64,616
)
 
(38,633
)
Expenditures for other assets
(17,255
)
 
(32,692
)
 
(8,155
)
Proceeds from sale of assets
202,654

 
102,428

 
3,381

Purchase of marketable securities
(1,918,637
)
 

 

Maturities of marketable securities
1,683,708

 

 

Net cash used in investing activities
(663,607
)
 
(313,274
)
 
(219,307
)



See notes to consolidated financial statements.
F- 9



Cash flows from financing activities:
 
 
 
 
 
Proceeds from issuance of PBF Logistics LP common units, net of underwriters' discount and commissions
340,957

 

 

Offering costs for issuance of PBF Logistics LP common units
(5,000
)
 

 

Exercise of Series A options and warrants of PBF Energy Company LLC, net
(78
)
 
1,757

 
13,107

Distribution to PBF Energy Company LLC members
(87,187
)
 
(157,745
)
 
(160,965
)
Distribution to PBF Logistics LP public unit holders
(7,397
)
 

 

Dividend payments
(88,613
)
 
(37,917
)
 

Proceeds from revolver borrowings
395,000

 
1,450,000

 

Repayments of revolver borrowings
(410,000
)
 
(1,435,000
)
 

Proceeds from Rail Facility revolver borrowings
83,095

 

 

Repayment of Rail Facility revolver borrowings
(45,825
)
 

 

Proceeds from PBFX revolver borrowings
275,100

 

 

Proceeds from PBFX Term Loan borrowings
300,000

 

 

Repayments of PBFX Term Loan borrowings
(65,100
)
 

 

Proceeds from sale of Class A common stock, net of underwriters' discount of $33,702

 

 
579,058

Purchase of PBF Energy Company LLC Series A units from existing unit holders

 

 
(571,160
)
Payment of costs associated with initial public offering

 

 
(8,408
)
Proceeds from Senior Secured Notes

 

 
665,806

Proceeds from long-term debt

 

 
430,000

Repayments of long-term debt

 

 
(1,184,597
)
Proceeds from catalyst lease

 
14,337

 
9,452

Payment of contingent consideration related to acquisition of Toledo refinery

 
(21,357
)
 
(103,642
)
Purchases of Treasury Stock
(142,731
)
 

 

Deferred financing costs and other
(14,036
)
 
(1,044
)
 
(26,059
)
Net cash (used in) provided by financing activities
528,185

 
(186,969
)
 
(357,408
)
 
 
 
 
 
 
Net increase (decrease) in cash and cash equivalents
320,903

 
(208,914
)
 
235,718

Cash and equivalents, beginning of period
76,970

 
285,884

 
50,166

Cash and equivalents, end of period
$
397,873

 
$
76,970

 
$
285,884


Supplemental cash flow disclosures
 
 
 
 
 
Non-cash activities:
 
 
 
 
 
         Conversion of Delaware Economic Development Authority loan to grant
$
4,000

 
$
8,000

 
$

         Accrued construction in progress and unpaid fixed assets
33,296

 
33,747

 
16,481

Cash paid during year for:
 
 
 
 
 
         Interest (including capitalized interest of $7,517, $5,672 and $6,697 in 2014, 2013 and 2012, respectively)
98,499

 
92,848

 
89,233

         Income taxes
65,500

 
1,065

 



See notes to consolidated financial statements.
F- 10

PBF ENERGY INC.
NOTES TO CONSOLIDATED FINANCIAL STATEMENTS
(IN THOUSANDS, EXCEPT SHARE, UNIT, PER SHARE, PER UNIT AND BARREL DATA)

 
1. DESCRIPTION OF THE BUSINESS AND BASIS OF PRESENTATION
Description of the Business
PBF Energy Inc. ("PBF Energy") was formed as a Delaware corporation on November 7, 2011 for the purpose of facilitating an initial public offering ("IPO") of its common equity and to become the sole managing member of PBF Energy Company LLC ("PBF LLC"), a Delaware limited liability company. Prior to completion of its IPO, PBF Energy had not engaged in any business or other activities except in connection with its formation and the IPO. On December 12, 2012, PBF Energy completed an IPO of 23,567,686 shares of its Class A common stock at a public offering price of $26.00 per share. The IPO subsequently closed on December 18, 2012. PBF Energy used the net proceeds of the offering to acquire approximately 24.4% of the membership interests in PBF LLC and to cover offering expenses. As a result of the IPO and related reorganization transactions, PBF Energy became the sole managing member of PBF LLC with a controlling interest in PBF LLC and its subsidiaries. PBF Energy consolidates the financial results of PBF LLC and its subsidiaries and records a noncontrolling interest in its consolidated financial statements representing the economic interests of PBF LLC's members other than PBF Energy (refer to Note 15 "Non-Controlling Interests" of our Notes to Consolidated Financial Statements). The financial statements and results of operations for periods prior to the completion of PBF Energy’s IPO and the related reorganization transactions are those of PBF LLC. Effective with the completion of the PBF Energy IPO and related reorganization transactions, PBF LLC became a minority-owned, controlled and consolidated subsidiary of PBF Energy.
PBF LLC, together with its consolidated subsidiaries, owns and operates oil refineries and related facilities in North America. PBF Holding Company LLC ("PBF Holding") is a wholly-owned subsidiary of PBF LLC. PBF Finance Corporation ("PBF Finance") is a wholly-owned subsidiary of PBF Holding. Delaware City Refining Company LLC ("Delaware City Refining"), Delaware Pipeline Company LLC, PBF Power Marketing LLC, PBF Energy Limited, Paulsboro Refining Company LLC, Paulsboro Natural Gas Pipeline Company LLC and Toledo Refining Company LLC are PBF LLC’s principal operating subsidiaries and are all wholly-owned subsidiaries of PBF Holding.
PBF LLC also consolidates a publicly traded master limited partnership, PBF Logistics LP ("PBFX"). On May 14, 2014, PBFX completed its initial public offering (the “PBFX Offering”) of 15,812,500 common units. Upon completion of the PBFX Offering, PBF LLC held a 50.2% limited partner interest in PBFX and all of its incentive distribution rights (refer to Note 3 "PBF Logistics LP" of our Notes to Consolidated Financial Statements). PBF Logistics GP LLC (“PBF GP”) owns the noneconomic general partner interest and serves as the general partner of PBFX and is wholly-owned by PBF LLC. PBF Energy, through its ownership of PBF LLC, consolidates the financial results of PBFX and its subsidiaries and records a noncontrolling interest in its consolidated financial statements representing the economic interests of PBFX's unit holders other than PBF LLC (refer to Note 15 "Non-Controlling Interests" of our Notes to Consolidated Financial Statements). Collectively, PBF Energy and its consolidated subsidiaries, including PBF LLC, PBF Holding, PBF GP and PBFX are referred to hereinafter as the "Company" unless the context otherwise requires.
Substantially all of the Company’s operations are in the United States. Effective with the completion of the PBFX Offering in May 2014, the Company operates in two reportable business segments: Refining and Logistics. The Company’s three oil refineries are all engaged in the refining of crude oil and other feedstocks into petroleum products, and are aggregated into the Refining segment. PBFX is a publicly traded master limited partnership that was formed to operate logistical assets such as crude oil and refined petroleum products terminals, pipelines, and storage facilities. PBFX's operations are aggregated into the Logistics segment. To generate earnings and cash flows from operations, the Company is primarily dependent upon processing crude oil and selling refined petroleum products at margins sufficient to cover fixed and variable costs and other expenses. Crude oil and refined petroleum products are commodities; and factors largely out of the Company’s control can cause prices to vary over time. The potential margin volatility can have a material effect on the Company’s financial position, earnings and cash flow. 

F- 11

PBF ENERGY INC.
NOTES TO CONSOLIDATED FINANCIAL STATEMENTS
(IN THOUSANDS, EXCEPT SHARE, UNIT, PER SHARE, PER UNIT AND BARREL DATA)

IPO-Related Reorganization Transactions
Concurrent with completion of the IPO, PBF LLC’s limited liability company agreement was amended and restated, among other things, to designate PBF Energy as the sole managing member of PBF LLC and to establish the PBF LLC Series C Units which are held solely by PBF Energy. The PBF LLC Series A Units continue to be held by parties other than PBF Energy (“the members of PBF LLC other than PBF Energy”). The PBF LLC Series C Units rank on parity with the PBF LLC Series A Units as to distribution rights, voting rights and rights upon liquidation, winding up or dissolution. Following the IPO, profits and losses of PBF LLC are allocated, and all distributions generally will be made, pro rata to the holders of PBF LLC Series A Units and PBF LLC Series C Units. In addition, the amended and restated limited liability company agreement of PBF LLC provides that any PBF LLC Series A Units acquired by PBF Energy will automatically be reclassified as PBF LLC Series C Units in connection with such acquisition.
As part of the IPO and reorganization transactions, each holder of PBF LLC Series A Units received one share of PBF Energy Class B common stock. The holder of a share of Class B common stock receives no economic rights but entitles the holder, without regard to the number of shares of Class B common stock held by such holder, to one vote on matters presented to stockholders of PBF Energy for each PBF LLC Series A Unit held by such holder. Holders of PBF Energy Class A common stock and Class B common stock vote together as a single class on all matters presented to stockholders for their vote or approval, except as otherwise required by applicable law. In connection with the IPO and related reorganization transactions, PBF Energy, PBF LLC and PBF LLC Series A Unit holders also entered into an exchange agreement pursuant to which each of the existing members of PBF LLC other than PBF Energy and other holders who acquire PBF LLC Series A Units upon the exercise of certain warrants and options, will have the right to cause PBF LLC to exchange their PBF LLC Series A Units for shares of PBF Energy Class A common stock on a one-for-one basis, subject to equitable adjustments for stock splits, stock dividends and reclassifications. As of December 31, 2014, there were 9,170,696 PBF LLC Series A Units held by parties other than PBF Energy which upon exercise of the right to exchange would exchange for 9,170,696 shares of PBF Energy Class A common stock. In addition, as of that date, there were options and warrants to acquire 858,199 PBF LLC Series A Units outstanding, that upon vesting and exercise, could be exchanged for 858,199 shares of PBF Energy Class A common stock.
Initial Public Offering and Secondary Offerings
On December 12, 2012, a registration statement filed with the U.S. Securities and Exchange Commissions ("SEC") relating to shares of Class A common stock of PBF Energy to be offered and sold in an initial public offering was declared effective. On December 12, 2012, PBF Energy completed an IPO of 23,567,686 shares of Class A common stock at a public offering price of $26.00 per share. The IPO closed on December 18, 2012.
PBF Energy used proceeds from the offering in the amount of $571,200 to purchase 21,967,686 PBF LLC Series A Units from funds affiliated with The Blackstone Group L.P., or Blackstone, and First Reserve Management, L.P., or First Reserve, PBF LLC’s financial sponsors, which were then reclassified as PBF LLC Series C Units. The remaining proceeds from the initial public offering in the amount of $41,600 were used to acquire 1,600,000 newly-issued PBF LLC Series C Units from PBF LLC. PBF LLC used the proceeds from the sale of the PBF LLC Series C Units to pay the expenses of the IPO. There was no change in carrying value of PBF LLC’s assets and liabilities as a result of the IPO or the IPO-related reorganization transactions.

On June 12, 2013, funds affiliated with Blackstone and First Reserve completed a public offering of 15,950,000 shares of Class A common stock in a secondary public offering (the "2013 secondary offering"). In connection with the 2013 secondary offering, Blackstone and First Reserve exchanged 15,950,000 Series A Units of PBF LLC for an equivalent number of shares of Class A common stock of PBF Energy, which reduced Blackstone and First Reserve's holdings in PBF LLC from 70.1% to 53.6% at the time of the offering. The holders of PBF LLC Series B Units, which include certain executive officers of PBF Energy, had the right to receive a portion of the proceeds of the sale of the PBF Energy Class A common stock by Blackstone and First Reserve. PBF Energy did not receive any proceeds from the 2013 secondary offering.

F- 12

PBF ENERGY INC.
NOTES TO CONSOLIDATED FINANCIAL STATEMENTS
(IN THOUSANDS, EXCEPT SHARE, UNIT, PER SHARE, PER UNIT AND BARREL DATA)

On January 10, 2014, PBF Energy completed a public offering of 15,000,000 shares of Class A common stock in a secondary offering (the "January 2014 secondary offering"). On March 26, 2014, PBF Energy completed another public offering of 15,000,000 shares of Class A common stock in a secondary offering (the "March 2014 secondary offering"). On June 17, 2014, PBF Energy completed a third public offering of 18,000,000 shares of Class A common stock in a secondary offering (the "June 2014 secondary offering" and collectively with the January 2014 secondary offering and the March 2014 secondary offering, the "2014 secondary offerings"). All of the shares in the 2014 secondary offerings were sold by funds affiliated with Blackstone and First Reserve. In connection with the 2014 secondary offerings, Blackstone and First Reserve exchanged PBF LLC Series A Units for an equivalent number of shares of Class A common stock of PBF Energy. The holders of PBF LLC Series B Units, which include certain executive officers of PBF Energy, received a portion of the proceeds of the sale of the PBF Energy Class A common stock by Blackstone and First Reserve in accordance with the amended and restated limited liability company agreement of PBF LLC. PBF Energy did not receive any proceeds from the 2014 secondary offerings.

PBF Energy incurred approximately $1,250 and $1,388 of expenses, included in general and administrative expenses, in connection with the 2014 secondary offerings and the 2013 secondary offering during the years ended December 31, 2014 and 2013, respectively, for which it was reimbursed by PBF LLC in accordance with the PBF LLC amended and restated limited liability company agreement.

As of December 31, 2014, PBF Energy held approximately 89.9% of the economic interest in PBF LLC.

Tax Receivable Agreement

PBF LLC intends to make an election under Section 754 of the Internal Revenue Code (the “Code”) effective for each taxable year in which an exchange of PBF LLC Series A Units for PBF Energy Class A common stock as described above occurs, which may result in an adjustment to the tax basis of the assets of PBF LLC at the time of an exchange of PBF LLC Series A Units. As a result of both the initial purchase of PBF LLC Series A Units from the PBF LLC Series A Unit holders in connection with the IPO and subsequent exchanges, PBF Energy will become entitled to a proportionate share of the existing tax basis of the assets of PBF LLC. In addition, the purchase of PBF LLC Series A Units and subsequent exchanges are expected to result in increases in the tax basis of the assets of PBF LLC that otherwise would not have been available. Both this proportionate share and these increases in tax basis may reduce the amount of tax that PBF Energy would otherwise be required to pay in the future. These increases in tax basis may also decrease gains (or increase losses) on future dispositions of certain capital assets to the extent tax basis is allocated to those capital assets.
PBF Energy entered into a tax receivable agreement with the PBF LLC Series A and PBF LLC Series B Unit holders (the “Tax Receivable Agreement”) that provides for the payment by PBF Energy to such persons of an amount equal to 85% of the amount of the benefits, if any, that PBF Energy is deemed to realize as a result of (i) increases in tax basis, as described below, and (ii) certain other tax benefits related to entering into the Tax Receivable Agreement, including tax benefits attributable to payments under the Tax Receivable Agreement. For purposes of the Tax Receivable Agreement, the benefits deemed realized by PBF Energy will be computed by comparing the actual income tax liability of PBF Energy (calculated with certain assumptions) to the amount of such taxes that PBF Energy would have been required to pay had there been no increase to the tax basis of the assets of PBF LLC as a result of purchases or exchanges of PBF LLC Series A Units for shares of PBF Energy's Class A common stock and had PBF Energy not entered into the Tax Receivable Agreement. The term of the Tax Receivable Agreement will continue until all such tax benefits have been utilized or expired unless: (i) PBF Energy exercises its right to terminate the Tax Receivable Agreement, (ii) PBF Energy breaches any of its material obligations under the Tax Receivable Agreement or (iii) certain changes of control occur, in which case all obligations under the Tax Receivable Agreement will generally be accelerated and due as calculated under certain assumptions.

The payment obligations under the Tax Receivable Agreement are obligations of PBF Energy and not of PBF LLC , PBF Holding or PBFX. In general, PBF Energy expects to obtain funding for these annual payments from PBF LLC, primarily through tax distributions, which PBF LLC makes on a pro-rata basis to its owners, including PBF

F- 13

PBF ENERGY INC.
NOTES TO CONSOLIDATED FINANCIAL STATEMENTS
(IN THOUSANDS, EXCEPT SHARE, UNIT, PER SHARE, PER UNIT AND BARREL DATA)

Energy. PBF LLC obtains funding to pay its tax distributions by causing PBF Holding to distribute cash to PBF LLC and from distributions it receives from PBFX.

2. SUMMARY OF SIGNIFICANT ACCOUNTING POLICIES
Principles of Consolidation and Presentation
These consolidated financial statements include the accounts of PBF Energy and subsidiaries in which PBF Energy has a controlling interest. All intercompany accounts and transactions have been eliminated in consolidation.
Reclassification
Certain amounts previously reported in the Company's consolidated financial statements for the year-end December 31, 2013 have been reclassified to confirm to the 2014 presentation.
Use of Estimates
The preparation of the financial statements in conformity with U.S. generally accepted accounting principles requires management to make estimates and assumptions that affect the reported amounts of assets, liabilities, revenues and expenses and the related disclosures. Actual results could differ from those estimates.
Cash and Cash Equivalents
The Company considers all highly liquid investments with original maturities of three months or less to be cash equivalents. The carrying amount of the cash equivalents approximates fair value due to the short-term maturity of those instruments.
Marketable Securities
Debt or equity securities are classified into the following reporting categories: held-to-maturity, trading or available-for-sale securities. The Company does not routinely sell marketable securities prior to their scheduled maturity dates. Some of the Company's investments may be held and restricted for the purpose of funding future capital expenditures and acquisitions. Such investments are classified as available-for-sale marketable securities as they may occasionally be sold prior to their scheduled maturity dates due to the unexpected timing of cash needs. The carrying value of these marketable securities approximates fair value and is measured using Level 1 inputs (as defined below). The terms of the marketable securities range from one to three months and are classified on the balance sheet as non-current assets. The gross unrecognized holding gains and losses as of December 31, 2014 were not material. As of December 31, 2014, these investments are used as collateral to secure the PBFX Term Loan (as defined below) and are intended to be used only to fund future PBFX capital expenditures.
Concentrations of Credit Risk
For the year ended December 31, 2014, no single customer amounted to greater than or equal to 10% of the Company's revenues. No single customer accounted for 10% or more of our total trade accounts receivable as of December 31, 2014.
For the year ended December 31, 2013, Morgan Stanley Capital Group Inc. ("MSCG") and Sunoco, Inc. (R&M) ("Sunoco") accounted for 29% and 10% of the Company's revenues, respectively. As of December 31, 2013, Sunoco accounted for 10% of accounts receivable.
For the year ended December 31, 2012, MSCG and Sunoco accounted for 57% and 10% of the Company’s revenues, respectively.

F- 14

PBF ENERGY INC.
NOTES TO CONSOLIDATED FINANCIAL STATEMENTS
(IN THOUSANDS, EXCEPT SHARE, UNIT, PER SHARE, PER UNIT AND BARREL DATA)

Revenue, Deferred Revenue and Accounts Receivable
The Company sells various refined products primarily through its refinery subsidiaries and recognizes revenue related to the sale of products when there is persuasive evidence of an agreement, the sales prices are fixed or determinable, collectability is reasonably assured and when products are shipped or delivered in accordance with their respective agreements. Revenue for services is recorded when the services have been provided. The Company’s Toledo refinery has a products offtake agreement with Sunoco under which Sunoco purchases approximately one-third of the refinery’s daily gasoline production. The Toledo refinery also sells its products through short-term contracts or on the spot market.
Prior to July 1, 2013, the Company’s Paulsboro and Delaware City refineries sold light finished products, certain intermediates and lube base oils to MSCG under products offtake agreements with each refinery (the “Offtake Agreements”). On a daily basis, MSCG purchased and paid for the refineries’ production of light finished products as they were produced, delivered to the refineries’ storage tanks, and legal title passed to MSCG. Revenue on these product sales was deferred until they shipped out of the storage facility by MSCG.
Under the Offtake Agreements, the Company’s Paulsboro and Delaware City refineries also entered into purchase and sale transactions of certain intermediates and lube base oils whereby MSCG purchased and paid for the refineries’ production of certain intermediates and lube products as they were produced and legal title passed to MSCG. The intermediate products were held in the refineries’ storage tanks until they were needed for further use in the refining process. The intermediates may also have been sold to third parties. The refineries had the right to repurchase lube products and did so to supply other third parties with that product. When the refineries needed intermediates or lube products, the products were drawn out of the storage tanks, title passed back to the refineries and MSCG was paid for those products. These transactions occurred at the daily market price for the related products. These transactions were considered to be made in contemplation of each other and, accordingly, did not result in the recognition of a sale when title passed from the refineries to MSCG. Inventory remained at cost and the net cash receipts resulted in a liability that was recorded at market price for the volumes held in storage with any change in the market price being recorded in costs of sales. The liability represented the amount the Company expected to pay to repurchase the volumes held in storage.
While MSCG had legal title, it had the right to encumber and/or sell these products and any such sales by MSCG resulted in sales being recognized by the refineries when products were shipped out of the storage facility. As the exclusive vendor of intermediate products to the refineries, MSCG had the obligation to provide the intermediate products to the refineries as they were needed. Accordingly, sales by MSCG to others were limited and only made with the Company or its subsidiaries’ approval.
As of July 1, 2013, the Company terminated the Offtake Agreements for the Company’s Paulsboro and Delaware City refineries. The Company entered into two separate inventory intermediation agreements (“Inventory Intermediation Agreements”) with J. Aron & Company ("J. Aron") on June 26, 2013 which commenced upon the termination of the Offtake Agreements with MSCG.
Pursuant to the Inventory Intermediation Agreements, J. Aron purchases and holds title to certain of the intermediate and finished products (the "Products") produced by the Delaware City and Paulsboro refineries and delivered into the Company's tanks at the refineries. All purchase and sale transactions under the Inventory Intermediation Agreements are consummated at a benchmark market price adjusted for a specified product type differential. The sale and purchase transactions under the Inventory Intermediation Agreements are considered to be made in contemplation of each other and, accordingly, do not result in the recognition of a sale when title passes to J. Aron. The Products inventory remains on the Company's balance sheet at cost and the net cash receipts result in a liability that is recorded at market price for the volume of Products inventory held in the Company's refineries’ storage tanks with any change in the market price recorded in costs of sales.
Furthermore, J. Aron sells the Products back to the Company as the Products are discharged out of the refineries' tanks. J. Aron has the right to store the Products purchased in the Company's tanks under the Inventory Intermediation Agreements and will retain these storage rights for the term of the agreements. Inventory held

F- 15

PBF ENERGY INC.
NOTES TO CONSOLIDATED FINANCIAL STATEMENTS
(IN THOUSANDS, EXCEPT SHARE, UNIT, PER SHARE, PER UNIT AND BARREL DATA)

outside the refineries may be owned by the Company or by J. Aron under the Inventory Intermediation Agreements. The Company markets and sells the Products independently to third parties.
The Company's Delaware City refinery sells and purchases feedstocks under a supply agreement with Statoil (the “Crude Supply Agreement”).  Statoil purchases the refineries' production of certain feedstocks or purchases feedstocks from third parties on the refineries' behalf. Legal title to the feedstocks is held by Statoil and the feedstocks are held in the refineries' storage tanks until they are needed for further use in the refining process. At that time, the products are drawn out of the storage tanks and purchased by the refinery. These purchases and sales are settled monthly at the daily market prices related to those products. These transactions are considered to be made in contemplation of each other and, accordingly, do not result in the recognition of a sale when title passes from the refineries to Statoil. Inventory remains at cost and the net cash receipts result in a liability which is discussed further in the Inventory note below. The Company terminated its supply agreement with Statoil for its Paulsboro refinery in March 2013, at which time it began to purchase from Statoil the feedstocks owned by them at that date that had been purchased on our behalf.
Accounts receivable are carried at invoiced amounts. An allowance for doubtful accounts is established, if required, to report such amounts at their estimated net realizable value. In estimating probable losses, management reviews accounts that are past due and determines if there are any known disputes. There was no allowance for doubtful accounts at December 31, 2014 and 2013.
Excise taxes on sales of refined products that are collected from customers and remitted to various governmental agencies are reported on a net basis.
Inventory
Inventories are carried at the lower of cost or market. The cost of crude oil, feedstocks, blendstocks and refined products are determined under the last-in first-out (“LIFO”) method using the dollar value LIFO method with increments valued based on average purchase prices during the year. The cost of supplies and other inventories is determined principally on the weighted average cost method.
The Company’s Delaware City refinery acquires a portion of its crude oil from Statoil under the Crude Supply Agreement as did the Paulsboro refinery prior to the termination of its crude supply agreement with Statoil in March 2013. The Company takes title to the crude oil as it is delivered to the processing units, in accordance with the Crude Supply Agreement; however, the Company is obligated to purchase all the crude oil held by Statoil on the Company’s behalf upon termination of the agreement at the then market price. The Paulsboro crude supply agreement also included an obligation to purchase a fixed volume of feedstocks from Statoil on the later of maturity or when the arrangement is terminated based on a forward market price of West Texas Intermediate crude oil. As a result of the purchase obligations, the Company records the inventory of crude oil and feedstocks in the refineries’ storage facilities. The Company determined the purchase obligations to be contracts that contain derivatives that change in value based on changes in commodity prices. Such changes in the fair value of these derivatives are included in cost of sales. On October 31, 2012, the Delaware City Crude Supply Agreement was amended and modified to among other things, allow the Company to directly purchase U.S. and Canadian onshore origin crude oil and feedstock that is delivered to the Delaware City refinery via rail independent of Statoil.
Prior to July 31, 2014, the Company’s Toledo refinery acquired substantially all of its crude oil from MSCG under a crude oil acquisition agreement (the “Toledo Crude Oil Acquisition Agreement”). Under the Toledo Crude Oil Acquisition Agreement, the Company took title to crude oil at various pipeline locations for delivery to the refinery or sale to third parties. The Company recorded the crude oil inventory when it received title. Payment for the crude oil was due to MSCG under the Toledo Crude Oil Acquisition Agreement three days after the crude oil was delivered to the Toledo refinery processing units or upon sale to a third party. The Company terminated the Toledo Crude Oil Acquisition Agreement effective July 31, 2014 and began to source its crude oil needs internally.


F- 16

PBF ENERGY INC.
NOTES TO CONSOLIDATED FINANCIAL STATEMENTS
(IN THOUSANDS, EXCEPT SHARE, UNIT, PER SHARE, PER UNIT AND BARREL DATA)

Property, Plant and Equipment
Property, plant and equipment additions are recorded at cost. The Company capitalizes costs associated with the preliminary, pre-acquisition and development/construction stages of a major construction project. The Company capitalizes the interest cost associated with major construction projects based on the effective interest rate of total borrowings. The Company also capitalizes costs incurred in the acquisition and development of software for internal use, including the costs of software, materials, consultants and payroll-related costs for employees incurred in the application development stage.
Depreciation is computed using the straight-line method over the following estimated useful lives:
 
 
 
Process units and equipment
5-25 years
Pipeline and equipment
5-25 years
Buildings
25 years
Computers, furniture and fixtures
3-7 years
Leasehold improvements
20 years
Railcars
50 years
Maintenance and repairs are charged to operating expenses as they are incurred. Improvements and betterments, which extend the lives of the assets, are capitalized.
Deferred Charges and Other Assets, Net
Deferred charges and other assets include refinery turnaround costs, catalyst, precious metals catalyst, linefill, deferred financing costs and intangible assets. Refinery turnaround costs, which are incurred in connection with planned major maintenance activities, are capitalized when incurred and amortized on a straight-line basis over the period of time estimated to lapse until the next turnaround occurs (generally 3 to 5 years).
Precious metals catalyst and linefill are considered indefinite-lived assets as they are not expected to deteriorate in their prescribed functions. Such assets are assessed for impairment in connection with the Company’s review of its long-lived assets as indicators of impairment develop.
Deferred financing costs are capitalized when incurred and amortized over the life of the loan (1 to 8 years).
Intangible assets with finite lives primarily consist of catalyst, emission credits and permits and are amortized over their estimated useful lives of 1 to 10 years.


Long-Lived Assets and Definite-Lived Intangibles
The Company reviews its long-lived assets for impairment whenever events or changes in circumstances indicate the carrying value may not be recoverable. Impairment is evaluated by comparing the carrying value of the long-lived assets to the estimated undiscounted future cash flows expected to result from use of the assets and their ultimate disposition. If such analysis indicates that the carrying value of the long-lived assets is not considered to be recoverable, the carrying value is reduced to the fair value.
Impairment assessments inherently involve judgment as to assumptions about expected future cash flows and the impact of market conditions on those assumptions. Although management would utilize assumptions that it believes are reasonable, future events and changing market conditions may impact management’s assumptions, which could produce different results.


F- 17

PBF ENERGY INC.
NOTES TO CONSOLIDATED FINANCIAL STATEMENTS
(IN THOUSANDS, EXCEPT SHARE, UNIT, PER SHARE, PER UNIT AND BARREL DATA)

Asset Retirement Obligations
The Company records an asset retirement obligation at fair value for the estimated cost to retire a tangible long-lived asset at the time the Company incurs that liability, which is generally when the asset is purchased, constructed, or leased. The Company records the liability when it has a legal or contractual obligation to incur costs to retire the asset and when a reasonable estimate of the fair value of the liability can be made. If a reasonable estimate cannot be made at the time the liability is incurred, the Company will record the liability when sufficient information is available to estimate the liability’s fair value. Certain of the Company’s asset retirement obligations are based on its legal obligation to perform remedial activity at its refinery sites when it permanently ceases operations of the long-lived assets. The Company therefore considers the settlement date of these obligations to be indeterminable. Accordingly, the Company cannot calculate an associated asset retirement liability for these obligations at this time. The Company will measure and recognize the fair value of these asset retirement obligations when the settlement date is determinable.
Environmental Matters
Liabilities for future remediation costs are recorded when environmental assessments and/or remedial efforts are probable and the costs can be reasonably estimated. Other than for assessments, the timing and magnitude of these accruals generally are based on the completion of investigations or other studies or a commitment to a formal plan of action. Environmental liabilities are based on best estimates of probable future costs using currently available technology and applying current regulations, as well as the Company’s own internal environmental policies. The measurement of environmental remediation liabilities may be discounted to reflect the time value of money if the aggregate amount and timing of cash payments of the liabilities are fixed or reliably determinable. The actual settlement of the Company’s liability for environmental matters could materially differ from its estimates due to a number of uncertainties such as the extent of contamination, changes in environmental laws and regulations, potential improvements in remediation technologies and the participation of other responsible parties.
Stock-Based Compensation
Stock-based compensation includes the accounting effect of options to purchase PBF Energy Class A common stock granted by the Company to certain employees, Series A warrants issued or granted by PBF LLC to employees in connection with their acquisition of PBF LLC Series A units, options to acquire Series A units of PBF LLC granted by PBF LLC to certain employees, Series B units of PBF LLC that were granted to certain members of management and restricted PBF LLC Series A Units and restricted PBF Energy Class A common stock granted to certain directors. The estimated fair value of the options to purchase PBF Energy Class A common stock and the PBF LLC Series A warrants and options, is based on the Black-Scholes option pricing model and the fair value of the PBF LLC Series B units is estimated based on a Monte Carlo simulation model. The estimated fair value is amortized as stock-based compensation expense on a straight-line method over the vesting period and included in general and administration expense.
Additionally, stock-based compensation also includes unit-based compensation provided to certain officers, non-employee directors and seconded employees of PBFX's general partner, PBF GP, or its affiliates, consisting of PBFX phantom units. The fair value of PBFX's phantom units are measured based on the fair market value of the underlying common units on the date of grant based on the common unit closing price on the grant date. The estimated fair value of PBFX's phantom units is amortized over the vesting period using the straight-line method. Awards vest over a four year service period. The phantom unit awards may be settled in common units, cash or a combination of both. Expenses related to unit-based compensation are also included in general and administrative expenses.
Income Taxes
As a result of the PBF Energy’s acquisition of PBF LLC Series A Units or exchanges of PBF LLC Series A Units for PBF Energy Class A common stock, PBF Energy expects to benefit from amortization and other tax deductions reflecting the step up in tax basis in the acquired assets. Those deductions will be allocated to PBF Energy and

F- 18

PBF ENERGY INC.
NOTES TO CONSOLIDATED FINANCIAL STATEMENTS
(IN THOUSANDS, EXCEPT SHARE, UNIT, PER SHARE, PER UNIT AND BARREL DATA)

will be taken into account in reporting PBF Energy’s taxable income. As a result of a federal income tax election made by PBF LLC, applicable to a portion of PBF Energy’s acquisition of PBF LLC Series A Units, the income tax basis of the assets of PBF LLC, underlying a portion of the units PBF Energy acquired, has been adjusted based upon the amount that PBF Energy paid for that portion of its PBF LLC Series A Units. PBF Energy entered into the Tax Receivable Agreement which provides for the payment by PBF Energy equal to 85% of the amount of the benefits, if any, that PBF Energy is deemed to realize as a result of (i) increases in tax basis and (ii) certain other tax benefits related to entering into the Tax Receivable Agreement, including tax benefits attributable to payments under the Tax Receivable Agreement. As a result of these transactions, PBF Energy’s tax basis in its share of PBF LLC’s assets will be higher than the book basis of these same assets. This resulted in a deferred tax asset of $752,416 as of December 31, 2014, of which the majority is expected to be realized over 10 years as the tax basis of these assets is amortized.
Deferred taxes are provided using a liability method, whereby deferred tax assets are recognized for deductible temporary differences and deferred tax liabilities are recognized for taxable temporary differences. Temporary differences represent the differences between the reported amounts of assets and liabilities and their tax bases. Deferred tax assets are reduced by a valuation allowance when, in the opinion of management, it is more likely than not that some portion or all of the deferred tax assets will not be realized. Deferred tax assets and liabilities are adjusted for the effect or change in tax laws and rates on the date of enactment. PBF Energy recognizes tax benefits for uncertain tax positions only if it is more likely than not that the position is sustainable based on its technical merits. Interest and penalties on uncertain tax positions are included as a component of the provision for income taxes on the consolidated statements of operations.
The Federal and state tax returns for all years since 2011 are subject to examination by the respective tax authorities.
Net Income Per Share
For the period subsequent to the IPO basic net income per share is calculated by dividing the net income available to PBF Energy Class A common stockholders by the weighted average number of shares of PBF Energy Class A common stock outstanding during the period. Diluted net income per share is calculated by dividing the net income available to PBF Energy Class A common stockholders, adjusted for the net income attributable to the noncontrolling interest and the assumed income tax expense thereon, by the weighted average number of PBF Energy Class A common shares outstanding during the period adjusted to include the assumed exchange of all PBF LLC Series A units outstanding for PBF Energy Class A common stock, if applicable under the if converted method, and the potentially dilutive effect of outstanding options to purchase shares of PBF Energy Class A common stock, and options and warrants to purchase PBF LLC Series A Units, subject to forfeiture utilizing the treasury stock method.

Pension and Other Post-Retirement Benefits
The Company recognizes an asset for the overfunded status or a liability for the underfunded status of its pension and post-retirement benefit plans. The funded status is recorded within other long-term liabilities or assets. Changes in the plans’ funded status are recognized in other comprehensive income in the period the change occurs.
Fair Value Measurement
A fair value hierarchy (Level 1, Level 2, or Level 3) is used to categorize fair value amounts based on the quality of inputs used to measure fair value. Accordingly, fair values derived from Level 1 inputs utilize quoted prices in active markets for identical assets or liabilities. Fair values derived from Level 2 inputs are based on quoted prices for similar assets and liabilities in active markets, and inputs other than quoted prices that are either directly or indirectly observable for the asset or liability. Level 3 inputs are unobservable inputs for the asset or liability, and include situations where there is little, if any, market activity for the asset or liability.
The Company uses appropriate valuation techniques based on the available inputs to measure the fair values of its applicable assets and liabilities. When available, the Company measures fair value using Level 1 inputs because they generally provide the most reliable evidence of fair value. In some valuations, the inputs may fall into different

F- 19

PBF ENERGY INC.
NOTES TO CONSOLIDATED FINANCIAL STATEMENTS
(IN THOUSANDS, EXCEPT SHARE, UNIT, PER SHARE, PER UNIT AND BARREL DATA)

levels in the hierarchy. In these cases, the asset or liability level within the fair value hierarchy is based on the lowest level of input that is significant to the fair value measurements.
Financial Instruments
The estimated fair value of financial instruments has been determined based on the Company’s assessment of available market information and appropriate valuation methodologies. The Company’s non-derivative financial instruments that are included in current assets and current liabilities are recorded at cost in the consolidated balance sheets. The estimated fair value of these financial instruments approximates their carrying value due to their short-term nature. Derivative instruments are recorded at fair value in the consolidated balance sheets.
The Company’s commodity contracts are measured and recorded at fair value using Level 1 inputs based on quoted prices in an active market, Level 2 inputs based on quoted market prices for similar instruments, or Level 3 inputs based on third party sources and other available market based data. The Company’s catalyst lease obligation and derivatives related to the Company’s crude oil and feedstocks and refined product purchase obligations are measured and recorded at fair value using Level 2 inputs on a recurring basis, based on observable market prices for similar instruments.
Derivative Instruments
The Company is exposed to market risk, primarily related to changes in commodity prices for the crude oil and feedstocks used in the refining process as well as the prices of the refined products sold. The accounting treatment for commodity contracts depends on the intended use of the particular contract and on whether or not the contract meets the definition of a derivative.
 
All derivative instruments, not designated as normal purchases or sales, are recorded in the balance sheet as either assets or liabilities measured at their fair values. Changes in the fair value of derivative instruments that either are not designated or do not qualify for hedge accounting treatment or normal purchase or normal sale accounting are recognized currently in earnings. Contracts qualifying for the normal purchase and sales exemption are accounted for upon settlement. Cash flows related to derivative instruments that are not designated or do not qualify for hedge accounting treatment are included in operating activities.
The Company designates certain derivative instruments as fair value hedges of a particular risk associated with a recognized asset or liability. At the inception of the hedge designation, the Company documents the relationship between the hedging instrument and the hedged item, as well as its risk management objective and strategy for undertaking various hedge transactions. Derivative gains and losses related to these fair value hedges, including hedge ineffectiveness, are recorded in cost of sales along with the change in fair value of the hedged asset or liability attributable to the hedged risk. Cash flows related to derivative instruments that are designated as fair value hedges are included in operating activities.
Economic hedges are hedges not designated as fair value or cash flow hedges for accounting purposes that are used to (i) manage price volatility in certain refinery feedstock and refined product inventories, and (ii) manage price volatility in certain forecasted refinery feedstock purchases and refined product sales. These instruments are recorded at fair value and changes in the fair value of the derivative instruments are recognized currently in cost of sales.
Derivative accounting is complex and requires management judgment in the following respects: identification of derivatives and embedded derivatives, determination of the fair value of derivatives, documentation of hedge relationships, assessment and measurement of hedge ineffectiveness and election and designation of the normal purchases and sales exception. All of these judgments, depending upon their timing and effect, can have a significant impact on the Company’s earnings.


F- 20

PBF ENERGY INC.
NOTES TO CONSOLIDATED FINANCIAL STATEMENTS
(IN THOUSANDS, EXCEPT SHARE, UNIT, PER SHARE, PER UNIT AND BARREL DATA)

Recently Issued Accounting Pronouncements
In May 2014, the FASB issued ASU No. 2014-09, "Revenue from Contracts with Customers" ("ASU 2014-09"), which establishes a comprehensive new revenue recognition model designed to depict the transfer of goods or services to a customer in an amount that reflects the consideration the entity expects to be entitled to receive in exchange for those goods or services and requires significantly enhanced revenue disclosures. ASU 2014-09 will replace most existing revenue recognition guidance in GAAP when it becomes effective. The standard is effective for interim and annual periods beginning after December 15, 2016 and permits the use of either the retrospective or cumulative effect transition method. Early adoption is not permitted. The Company is currently evaluating the impact of this new standard on its consolidated financial statements and related disclosures.
In February 2015, the FASB issued ASU No. 2015-02, "Consolidations (Topic 810): Amendments to the Consolidation Analysis" ("ASU 2015-02"), which amends current consolidation guidance including changes to both the variable and voting interest models used by companies to evaluate whether an entity should be consolidated. The requirements from ASU 2015-02 are effective for interim and annual periods beginning after December 15, 2015, and early adoption is permitted. The Company is currently evaluating the impact of this new standard on its consolidated financial statements and related disclosures.

3. PBF LOGISTICS LP
PBFX is a fee-based, growth-oriented, Delaware master limited partnership formed by PBF Energy to own or lease, operate, develop and acquire crude oil and refined petroleum products terminals, pipelines, storage facilities and similar logistics assets. PBFX engages in the receiving, handling and transferring of crude oil and the receipt, storage and delivery of crude oil, refined products and intermediates from sources located throughout the United States and Canada for PBF Energy in support of its three refineries. All of PBFX’s revenue is derived from long-term, fee-based commercial agreements with PBF Holding, which include minimum volume commitments, for receiving, handling and transferring crude oil and storing crude oil and refined products. PBF Energy also has agreements with PBFX that establish fees for certain general and administrative services and operational and maintenance services provided by PBF Holding to PBFX. These transactions are eliminated by PBF Energy in consolidation.
PBFX, a variable interest entity, is consolidated by PBF Energy through its ownership of PBF LLC. PBF LLC through its ownership of PBF GP, has the sole ability to direct the activities of PBFX that most significantly impact its economic performance. PBF LLC is considered to be the primary beneficiary of PBFX for accounting purposes.
Initial Public Offering
On May 14, 2014, PBFX completed its initial public offering (the “PBFX Offering”) of 15,812,500 common units (including 2,062,500 common units issued pursuant to the exercise of the underwriters' over-allotment option). Upon completion of the PBFX Offering, PBF LLC held a 50.2% limited partner interest in PBFX (consisting of 74,053 common units and 15,886,553 subordinated units) and all of PBFX’s incentive distribution rights, with the remaining 49.8% limited partner interest held by public common unit holders. PBF LLC also owns indirectly a non-economic general partner interest in PBFX through its wholly-owned subsidiary, PBF GP, the general partner of PBFX. During the subordination period (as set forth in the partnership agreement of PBFX) holders of the subordinated units are not entitled to receive any distribution of available cash until the common units have received the minimum quarterly distribution plus any arrearages in the payment of the minimum quarterly distribution from prior quarters. If PBFX does not pay distributions on the subordinated units, the subordinated units will not accrue arrearages for those unpaid distributions. Each subordinated unit will convert into one common unit at the end of the subordination period.
PBFX received proceeds (after deducting underwriting discounts and structuring fees but before offering expenses) from the PBFX Offering of approximately $340,957. PBFX used the net proceeds from the PBFX Offering (i) to distribute $35,000 to PBF LLC to reimburse it for certain capital expenditures incurred prior to the closing of the PBFX Offering with respect to assets contributed to PBFX and to reimburse it for offering expenses it incurred on behalf of PBFX; (ii) to pay debt issuance costs of $2,293 related to PBFX’s Revolving Credit Facility and Term Loan (refer to Note 9 "Credit Facility and Long Term Debt" of our Notes to Consolidated Financial Statements); (iii) to purchase $298,664 in U.S. Treasury securities which will be used to fund anticipated capital expenditures; and (iv) to retain approximately $5,000 for general partnership purposes.
PBFX’s initial assets consisted of a light crude oil rail unloading terminal at the Delaware City refinery that also services the Paulsboro refinery (which is referred to as the “Delaware City Rail Terminal”), and a crude oil truck unloading terminal at the Toledo refinery (which is referred to as the “Toledo Truck Terminal”) that are integral components of the crude oil delivery operations at all three of PBF Energy’s refineries.

F- 21

PBF ENERGY INC.
NOTES TO CONSOLIDATED FINANCIAL STATEMENTS
(IN THOUSANDS, EXCEPT SHARE, UNIT, PER SHARE, PER UNIT AND BARREL DATA)

September 2014 Drop-down Transaction
Effective September 30, 2014, PBF Holding distributed to PBF LLC all of the equity interests of Delaware City Terminaling Company II LLC ("DCT II"), which assets consist solely of the Delaware City heavy crude unloading rack (the "DCR West Rack"). PBF LLC then contributed to PBFX all of the equity interests of DCT II for total consideration of $150,000, consisting of $135,000 of cash and $15,000 of PBFX common units, or 589,536 common units (the "DCR West Rack Acquisition"). The DCR West Rack has an estimated throughput capacity of approximately 40,000 bpd. Subsequent to the DCR West Rack Acquisition, PBF LLC held a 51.1% limited partner interest in PBFX consisting of 663,589 common units and 15,886,553 subordinated units.
December 2014 Drop-down Transaction
Effective December 11, 2014, PBF LLC contributed to PBFX all of the issued and outstanding limited liability company interests of Toledo Terminaling Company LLC ("Toledo Terminaling"), whose assets consist of a tank farm and related facilities located at PBF Energy's Toledo refinery, including a propane storage and loading facility (the "Toledo Storage Facility"), for total consideration of $150,000, consisting of $135,000 of cash and $15,000 of Partnership common units, or 620,935 common units (the "Toledo Storage Facility Acquisition"). Subsequent to the Toledo Storage Facility Acquisition, PBF LLC holds a 52.1% limited partner interested in PBFX consisting of 1,284,524 common units and 15,886,553 subordinated units.

4. INVENTORIES
Inventories consisted of the following:

December 31, 2014
 
Titled Inventory
 
Inventory Supply and Offtake Arrangements
 
Total
Crude oil and feedstocks
$
918,756

 
$
61,122

 
$
979,878

Refined products and blendstocks
520,308

 
255,459

 
775,767

Warehouse stock and other
36,726

 

 
36,726

 
$
1,475,790

 
$
316,581

 
$
1,792,371

Lower of cost or market adjustment
(609,774
)
 
(80,336
)
 
(690,110
)
Inventories
$
866,016

 
$
236,245

 
$
1,102,261

 
December 31, 2013
 
Titled Inventory
 
Inventory Supply and Offtake Arrangements
 
Total
Crude oil and feedstocks
$
518,599

 
$
89,837

 
$
608,436

Refined products and blendstocks
425,033

 
378,286

 
803,319

Warehouse stock and other
33,762

 

 
33,762

 
$
977,394

 
$
468,123

 
$
1,445,517


Inventory under inventory supply and intermediation arrangements includes certain crude oil stored at the Company’s Delaware City refinery's storage facilities that the Company will purchase as it is consumed in connection with its Crude Supply Agreement; and light finished products sold to counterparties in connection

F- 22

PBF ENERGY INC.
NOTES TO CONSOLIDATED FINANCIAL STATEMENTS
(IN THOUSANDS, EXCEPT SHARE, UNIT, PER SHARE, PER UNIT AND BARREL DATA)

with the Inventory Intermediation Agreements and stored in the Paulsboro and Delaware City refineries' storage facilities.

In the fourth quarter of 2014, the Company recorded an additional expense to cost of sales for an inventory lower of cost or market write-down of $690,110 due to the declining crude oil and refined product pricing environment at the end of 2014. The effect of this adjustment decreased operating income by $690,110 and net income by $412,686 for the year ended December 31, 2014. At December 31, 2013 the replacement value of inventories exceeded the LIFO carrying value by approximately $78,407.


5. PROPERTY, PLANT AND EQUIPMENT, NET
Property, plant and equipment consisted of the following:
 
 
 
December 31,
2014
 
December 31,
2013
Land
 
$
61,780

 
$
61,780

Process units, pipelines and equipment
 
1,977,333

 
1,658,256

Buildings and leasehold improvements
 
28,398

 
25,577

Computers, furniture and fixtures
 
68,431

 
54,496

Construction in progress
 
69,867

 
166,565

 
 
2,205,809

 
1,966,674

Less—Accumulated depreciation
 
(268,970
)
 
(185,085
)
 
 
$
1,936,839

 
$
1,781,589

Depreciation expense for the years ended December 31, 2014, 2013 and 2012 was $114,919, $79,413 and $64,947, respectively. The Company capitalized $7,517 and $5,672 in interest during 2014 and 2013, respectively, in connection with construction in progress.
In connection with the Company’s annual capital budgeting process and review of its long-lived assets for impairment, the Company determined that it would abandon a capital project at the Delaware City refinery. The project was related to the construction of a new hydrocracker (the “Hydrocracker Project”). The carrying value for the Hydrocracker Project was $28,508.
The Hydrocracker Project was undertaken to produce low-sulfur heating oil for certain states in which the Company conducts business. In connection with this capital budget evaluation the Company decided that it would pursue an alternative capital project. This alternative capital project entails changing existing oil flows and reconfiguring existing process units to produce the fuels necessary to meet low-sulfur heating oil standards. Based on initial production results, it was determined that this alternative project would allow the Company to meet the demands for the new low-sulfur heating oil requirements while reducing the overall capital investment required as compared to the Hydrocracker Project. As such, during the third quarter of 2014, it was determined that there would be no additional capital investment in the Hydrocracker Project. The full carrying value of the project was not recoverable and an impairment charge was recorded.
The total pre-tax impairment charge of $28,508 was recorded in depreciation and amortization expense in the Refining segment for the year ended December 31, 2014. No additional cash expenditures will be required related to the Hydrocracker Project.


F- 23

PBF ENERGY INC.
NOTES TO CONSOLIDATED FINANCIAL STATEMENTS
(IN THOUSANDS, EXCEPT SHARE, UNIT, PER SHARE, PER UNIT AND BARREL DATA)


6. DEFERRED CHARGES AND OTHER ASSETS, NET
Deferred charges and other assets, net consisted of the following:
 
 
December 31,
2014
 
December 31,
2013
Deferred turnaround costs, net
$
204,987

 
$
119,383

Catalyst
77,322

 
88,964

Deferred financing costs, net
32,280

 
26,541

Linefill
10,230

 
9,636

Restricted cash
1,521

 
12,117

Intangible assets, net
357

 
653

Other
5,972

 
5,185

 
$
332,669

 
$
262,479


The Company recorded amortization expense related to deferred turnaround costs, catalyst and intangible assets of $65,452, $32,066 and $27,291 for the years ended December 31, 2014, 2013 and 2012 respectively.
Intangible assets, net was comprised of permits and emission credits as follows:
 
 
 
December 31,
2014
 
December 31,
2013
Gross amount
 
$
3,599

 
$
3,597

Accumulated amortization
 
(3,242
)
 
(2,944
)
Net amount
 
$
357

 
$
653


 
7. ACCRUED EXPENSES
Accrued expenses consisted of the following:
 
December 31,
2014
 
December 31,
2013
Inventory-related accruals
$
588,297

 
$
533,012

Inventory supply and offtake arrangements
253,549

 
454,893

Accrued transportation costs
59,959

 
29,762

Accrued salaries and benefits
56,117

 
10,799

Excise and sales tax payable
40,444

 
42,814

Accrued construction in progress
31,452

 
33,747

Customer deposits
24,659

 
23,621

Accrued interest
23,014

 
22,570

Accrued utilities
22,337

 
25,959

Renewable energy credit obligations
286

 
15,955

Other
30,678

 
16,749

 
$
1,130,792

 
$
1,209,881

 

F- 24

PBF ENERGY INC.
NOTES TO CONSOLIDATED FINANCIAL STATEMENTS
(IN THOUSANDS, EXCEPT SHARE, UNIT, PER SHARE, PER UNIT AND BARREL DATA)

The Company has the obligation to repurchase certain intermediates and finished products that are held in the Company’s refinery storage tanks in accordance with the Inventory Intermediation Agreements with J. Aron commencing in July 2013. As of December 31, 2014, a liability included in Inventory supply and offtake arrangements is recorded at market price for the J. Aron owned inventory held in the Company's storage tanks under the Inventory Intermediation Agreements, with any change in the market price being recorded in costs of sales. 

Prior to July 1, 2013, the Company had the obligation to repurchase certain intermediates and lube products under its Offtake Agreements that were held in the Company’s refinery storage tanks. A liability included in Inventory supply and Offtake Arrangements was recorded at market price for the volumes held in storage consistent with the terms of the Offtake Agreements with any change in the market price recorded in costs of sales.  The liability represented the amount the Company expected to pay to repurchase the volumes held in storage. The Company recorded a non-cash benefit of $20,248 and a non-cash charge of $11,619 related to this liability in the years ended December 31, 2013 and 2012, respectively.

The Company is subject to obligations to purchase Renewable Identification Numbers ("RINs") required to comply with the Renewable Fuels Standard. The Company's overall RINs obligation is based on a percentage of domestic shipments of on-road fuels as established by the Environmental Protection Agency ("EPA"). To the degree the Company is unable to blend the required amount of biofuels to satisfy our RINs obligation, RINs must be purchased on the open market to avoid penalties and fines. The Company records its RINs obligation on a net basis in Accrued expenses when its RINs liability is greater than the amount of RINs earned and purchased in a given period and in Prepaid expenses and other current assets when the amount of RINs earned and purchased is greater than the RINs liability.


8. DELAWARE ECONOMIC DEVELOPMENT AUTHORITY LOAN
In June 2010, in connection with the Delaware City acquisition, the Delaware Economic Development Authority (the “Authority”) granted the Company a $20,000 loan to assist with operating costs and the cost of restarting the refinery. The loan is represented by a zero interest rate note and the entire unpaid principal amount is payable in full on March 1, 2017, unless the loan is converted to a grant. The Company recorded the loan as a long-term liability pending approval from the Authority that it has met the requirements to convert the remaining loan balance to a grant.

The loan converts to a grant in tranches of up to $4,000 annually over a five-year period, starting at the one-year anniversary of the “certified restart date” as defined in the agreement and certified by the Authority. In order for the loan to be converted to a grant, the Company is required to utilize at least 600 man hours of labor in connection with the reconstruction and restarting of the Delaware City refinery, expend at least $125,000 in qualified capital expenditures, commence refinery operations, and maintain certain employment levels, all as defined in the agreement. In February 2013, October 2013 and August 2014, the Company received confirmation from the Authority that the Company had satisfied the conditions necessary for the first, second and third $4,000 tranche of the loan to be converted to a grant. As a result of the grant conversion, property, plant and equipment, net was reduced by$4,000 and $8,000 for the years ended December 31, 2014 and December 31, 2013, respectively, as the proceeds from the loan were used for capital projects.



F- 25

PBF ENERGY INC.
NOTES TO CONSOLIDATED FINANCIAL STATEMENTS
(IN THOUSANDS, EXCEPT SHARE, UNIT, PER SHARE, PER UNIT AND BARREL DATA)

9. CREDIT FACILITY AND LONG-TERM DEBT
PBF Holding Revolving Loan
On August 15, 2014, PBF Holding amended and restated the terms of its asset based revolving credit agreement ("Revolving Loan") to, among other things, increase the commitment from $1,610,000 to $2,500,000, and extend the maturity to August 2019. An accordion feature allows for increases in the aggregate commitment of up to $2,750,000. In addition, the amended and restated agreement reduced the interest rate on advances and the commitment fee paid on the unused portion of the facility. At the option of PBF Holding, advances under the Revolving Loan will bear interest either at the Alternate Base Rate plus the Applicable Margin, or the Adjusted LIBOR Rate plus the Applicable Margin, all as defined in the agreement. The Applicable Margin ranges from 1.50% to 2.25% for Adjusted LIBOR Rate Loans and from 0.50% to 1.25% for Alternative Base Rate Loans, depending on the Company's debt rating. Interest is paid in arrears, either quarterly in the case of Alternate Base Rate Loans or at the maturity of each Adjusted LIBOR Rate Loan.
The amended agreement also increased the sublimit for letters from $1,000,000 to $1,500,000 and reduced the combined LC Participation Fee and Fronting Fee paid on each issued and outstanding letter of credit. As defined in the agreement, the LC Participation Fee ranges from 1.25% to 2.0% depending on the Company's debt rating and the Fronting Fee is equal to 0.25%.
Advances under the Revolving Loan, plus all issued and outstanding letters of credit may not exceed the lesser of $2,500,000 or the Borrowing Base, as defined in the agreement. The Revolving Loan can be prepaid, without penalty, at any time.
The Revolving Loan has a financial covenant which requires that if at any time Excess Availability, as defined in the agreement, is less than the greater of (i) 10% of the lesser of the then existing Borrowing Base and the then aggregate Revolving Commitments of the Lenders (the Financial Covenant Testing Amount), and (ii) $100,000 and until such time as Excess Availability is greater than the Financial Covenant Testing Amount and $100,000 for a period of 12 or more consecutive days, PBF Holding will not permit the Consolidated Fixed Charge Coverage Ratio, as defined in the agreement and determined as of the last day of the most recently completed quarter, to be less than 1.1 to 1.0. PBF Holding was in compliance with this covenant as of December 31, 2014.
PBF Holding's obligations under the Revolving Loan are (a) guaranteed by PBF LLC, PBF Finance, and each of our domestic operating subsidiaries and (b) are secured by a lien on (x) PBF LLC’s equity interests in PBF Holding and (y) certain assets of PBF Holding and the subsidiary guarantors including all deposit accounts (other than zero balance accounts, cash collateral accounts, trust accounts and/or payroll accounts, all of which are excluded from the collateral); all accounts receivable; all hydrocarbon inventory (other than the intermediate and finished products owned by J. Aron pursuant to the Inventory Intermediation Agreements) and to the extent evidencing, governing, securing or otherwise related to the foregoing, all general intangibles, chattel paper, instruments, documents, letter of credit rights and supporting obligations; and all products and proceeds of the foregoing.
At December 31, 2014, there was no outstanding borrowings and standby letters of credit of $400,262 issued under the Revolving Loan. At December 31, 2013, there was outstanding loans of $15,000 and standby letters of credit of $441,368 issued under the Revolving Loan.
PBFX Credit Facilities
On May 14, 2014, in connection with the closing of the PBFX Offering, PBFX entered into agreements for a five-year, $275,000 senior secured revolving credit facility (the “PBFX Revolving Credit Facility”) and a three-year, $300,000 term loan facility (the “PBFX Term Loan”), each with Wells Fargo Bank, National Association, as administrative agent, and a syndicate of lenders. The PBFX Revolving Credit Facility was increased from $275,000 to $325,000 in December 2014.
The PBFX Revolving Credit Facility is available to fund working capital, acquisitions, distributions and capital expenditures and for other general partnership purposes. PBFX also has the ability to increase the maximum amount

F- 26

PBF ENERGY INC.
NOTES TO CONSOLIDATED FINANCIAL STATEMENTS
(IN THOUSANDS, EXCEPT SHARE, UNIT, PER SHARE, PER UNIT AND BARREL DATA)

of the PBFX Revolving Credit Facility by an aggregate amount of up to $275,000, to a total facility size of $600,000, subject to receiving increased commitments from lenders or other financial institutions and satisfaction of certain conditions. The PBFX Revolving Credit Facility includes a $25,000 sublimit for standby letters of credit and a $25,000 sublimit for swingline loans. Obligations under the PBFX Revolving Credit Facility and certain cash management and hedging obligations designated by PBFX are guaranteed by its restricted subsidiaries, and are secured by a first priority lien on PBFX’s assets (including PBFX’s equity interests in Delaware City Terminaling Company LLC) and those of PBFX’s restricted subsidiaries other than excluded assets and a guaranty of collection from PBF LLC. The maturity date of the PBFX Revolving Credit Facility may be extended for one year on up to two occasions, subject to certain customary terms and conditions. Borrowings under the PBFX Revolving Credit Facility bear interest at either a base rate plus an applicable margin ranging from 0.75% to 1.75%, or at LIBOR plus an applicable margin ranging from 1.75% to 2.75%. The applicable margin will vary based upon PBFX’s Consolidated Total Leverage Ratio, as defined in the PBFX Revolving Credit Facility.
The PBFX Term Loan was used to fund distributions to PBF LLC and is guaranteed by a guaranty of collection from PBF LLC and secured at all times by cash, U.S. Treasury or other investment grade securities in an amount equal to or greater than the outstanding principal amount of the PBFX Term Loan (refer to Note 10 "Marketable Securities" of our Notes to Condensed Consolidated Financial Statements). Borrowings under the PBFX Term Loan bear interest either at Base Rate (as defined in the PBFX Term Loan), or at LIBOR plus an applicable margin equal to 0.25%.
The PBFX Revolving Credit Facility contains affirmative and negative covenants customary for revolving credit facilities of this nature that, among other things, limit or restrict PBFX’s ability and the ability of its restricted subsidiaries to incur or guarantee debt, incur liens, make investments, make restricted payments, amend material contracts, engage in business activities, engage in mergers, consolidations and other organizational changes, sell, transfer or otherwise dispose of assets or enter into burdensome agreements or enter into transactions with affiliates on terms that are not arm’s length. The PBFX Term Loan contains affirmative and negative covenants customary for term loans of this nature that, among other things, limit PBFX’s use of the proceeds and restrict PBFX’s ability to incur liens and enter into burdensome agreements.
Additionally, PBFX is required to maintain the following financial ratios, each tested on a quarterly basis for the immediately preceding four quarter period then ended (or such shorter period as shall apply, the “Measurement Period”): (a) until such time as PBFX obtains an investment grade credit rating, Consolidated Interest Coverage Ratio (as defined in the PBFX Revolving Credit Facility) of at least 2.50 to 1.00, (b) Consolidated Total Leverage Ratio of not greater than 4.00 to 1.00 (or 4.50 to 1.00 at any time after (i) PBFX has issued at least $100,000 of unsecured notes and (ii) in addition (and without prejudice) to clause (i), upon the consummation of a material permitted acquisition (as defined in the PBFX Revolving Credit Facility) and for two-hundred seventy days immediately thereafter (an “Increase Period”), if elected by PBFX by written notice to the administrative agent given on or prior to the date of such acquisition, the maximum permitted ratio shall be increased by 0.50 to 1.00 above the otherwise relevant level (the “Step-Up”) provided that Increase Periods may not be successive unless the ratio has been complied with for at least one Measurement Period ending after such Increase Period (i.e., without giving effect to the Step-Up)) and (c) after PBFX has issued at least $100,000 of unsecured notes, Consolidated Senior Secured Leverage Ratio (as defined in the credit agreement) of not greater than 3.50 to 1.00. The PBFX Revolving Credit Facility generally prohibits PBFX from making cash distributions (subject to certain exceptions) except so long as no default or event of default exists or would be caused thereby, and only to the extent permitted by PBFX's partnership agreement, PBFX may make cash distributions to unit holders up to the amount of PBFX’s Available Cash (as defined in the partnership agreement).
The PBFX Revolving Credit Facility and PBFX Term Loan contain events of default customary for transactions of their nature, including, but not limited to (and subject to grace periods in certain circumstances), the failure to pay any principal, interest or fees when due, failure to perform or observe any covenant contained in the PBFX Revolving Credit Facility or related documentation, any representation or warranty made in the agreements or related documentation being untrue in any material respect when made, default under certain material debt agreements, commencement of bankruptcy or other insolvency proceedings, certain changes in PBFX’s ownership

F- 27

PBF ENERGY INC.
NOTES TO CONSOLIDATED FINANCIAL STATEMENTS
(IN THOUSANDS, EXCEPT SHARE, UNIT, PER SHARE, PER UNIT AND BARREL DATA)

or the ownership or board composition of PBF GP and material judgments or orders. Upon the occurrence and during the continuation of an event of default under the agreements, the lenders may, among other things, terminate their commitments, declare any outstanding loans to be immediately due and payable and/or exercise remedies against PBFX and the collateral as may be available to the lenders under the agreements and related documentation or applicable law.
In conjunction with the DCR West Rack Acquisition, PBFX paid total consideration of $150,000, consisting of $135,000 of cash and $15,000 of PBFX common units to PBF LLC. The cash consideration consisted of $105,000 in borrowings under the PBFX Revolving Credit Facility and $30,000 in proceeds from the sale of marketable securities. PBFX also borrowed an additional $30,000 under the PBFX Revolving Credit Facility to repay $30,000 of its outstanding PBFX Term Loan in order to release the $30,000 in marketable securities that had collateralized PBFX’s Term Loan.
In conjunction with the Toledo Storage Facility acquisition, PBFX paid total consideration of $150,000, consisting of $135,000 of cash and $15,000 of PBFX common units to PBF LLC. The cash consideration consisted of $105,000 in borrowings under the PBFX Revolving Credit Facility and $30,000 in proceeds from the sale of marketable securities. PBFX also borrowed an additional $30,000 under the PBFX Revolving Credit Facility to repay $30,000 of its outstanding PBFX Term Loan in order to release the $30,000 in marketable securities that had collateralized the PBFX’s Term Loan.
At December 31, 2014, there were borrowings of $275,100 outstanding under the PBFX Revolving Credit Facility and $234,900 outstanding under the PBFX Term Loan.

PBF Rail Revolving Credit Facility
Effective March 25, 2014, PBF Rail Logistics Company LLC (“PBF Rail”), an indirect wholly-owned subsidiary of PBF Holding, entered into a $250,000 secured revolving credit agreement (the “Rail Facility”) with a consortium of eleven lenders, including Credit Agricole Corporate & Investment Bank (“CA-CIB”) as Administrative Agent. The primary purpose of the Rail Facility is to fund the acquisition by PBF Rail of coiled and insulated crude tank cars and non-coiled and non-insulated general purpose crude tank cars (the "Eligible Railcars") before December 2015.
The amount available to be advanced under the Rail Facility equals 70% of the lesser of the aggregate Appraised Value of the Eligible Railcars, or the aggregate Purchase Price of such Eligible Railcars, as these terms are defined in the credit agreement. On the first anniversary of the closing, the advance rate adjusts automatically to 65%. The Rail Facility matures on March 31, 2016 and all outstanding advances must be repaid at that time. At any time prior to maturity PBF Rail may repay and re-borrow any advances without premium or penalty.
At PBF Rail's election, advances bear interest at a rate per annum equal to one month LIBOR plus the Facility Margin for Eurodollar Loans, or the Corporate Base Rate plus the Facility Margin for Base Rate Loans (the Corporate Base Rate is equal to the higher of the prime rate as determined by CA-CIB, the Federal Funds Rate plus 50 basis points, or one month LIBOR plus 100 basis points), all as defined in the credit agreement. In addition, there is a commitment fee on the unused portion. Interest and fees are payable monthly.
The lenders received a perfected, first priority security interest in all of PBF Rail's assets, including but not limited to (i) the Eligible Railcars, (ii) all railcar marks and other intangibles, (iii) the rights of PBF Rail under the Transportation Services Agreement (“TSA”) entered into between PBF Rail and PBF Holding, (iv) the accounts of PBF Rail, and (v) proceeds from the sale or other disposition of the Eligible Railcars, including insurance proceeds. In addition, the lenders received a pledge of the membership interest of PBF Rail held by PBF Transportation Company LLC, a wholly-owned subsidiary of PBF Holding. The obligations of PBF Holding under the TSA are guaranteed by each of Delaware City Refining, Paulsboro Refining Company LLC, and Toledo Refining Company LLC.
At December 31, 2014, there was $37,270 outstanding under the Rail Facility.

F- 28

PBF ENERGY INC.
NOTES TO CONSOLIDATED FINANCIAL STATEMENTS
(IN THOUSANDS, EXCEPT SHARE, UNIT, PER SHARE, PER UNIT AND BARREL DATA)

Senior Secured Notes
On February 9, 2012, PBF Holding completed the offering of $675,500 aggregate principal amount of 8.25% Senior Secured Notes due 2020. The net proceeds, after deducting the original issue discount, the initial purchasers’ discounts and commissions, and the fees and expenses of the offering, were used to repay all of the outstanding indebtedness plus accrued interest owed under the Toledo Promissory Note, the Paulsboro Promissory Note, and the Term Loan, as well as to reduce the outstanding balance of the Revolving Loan.
The Senior Secured Notes are secured on a first-priority basis by substantially all of the present and future assets of PBF Holding and its subsidiaries (other than assets securing the Revolving Loan). Payment of the Senior Secured Notes is jointly and severally guaranteed by substantially all of PBF Holding’s subsidiaries. PBF Holding has optional redemption rights to repurchase all or a portion of the Senior Secured Notes at varying prices no less than 100% of the principal amounts of the notes plus accrued and unpaid interest. The holders of the Senior Secured Notes have repurchase options exercisable only upon a change in control, certain asset sale transactions, or in event of a default as defined in the indenture agreement. In addition, the Senior Secured Notes contain covenant restrictions limiting certain types of additional debt, equity issuances, and payments. PBF Holding is in compliance with the covenants as of December 31, 2014.
Catalyst Leases
Subsidiaries of the Company have entered into agreements at each of its refineries whereby the Company sold certain of its catalyst precious metals to major commercial banks and then leased them back. The catalyst is required to be repurchased by the Company at market value at lease termination. The Company treated these transactions as financing arrangements, and the lease payments are recorded as interest expense over the agreements’ terms. The Company has elected the fair value option for accounting for its catalyst lease repurchase obligations as the Company’s liability is directly impacted by the change in value of the underlying catalyst. The fair value of these repurchase obligations as reflected in the table below is measured using Level 2 inputs.
The Paulsboro catalyst lease was entered into effective January 2012 and amended in December 2012 to extend the maturity date to November 2013. Proceeds from the lease were $9,453. The annual lease fee under this lease for 2013 was $262. Upon maturity, the Company entered into a new Paulsboro catalyst lease effective on December 5, 2013 with a three year term. The annual lease fee is $180, which is based on a fixed annual interest rate of 1.95%, payable quarterly.
The Toledo catalyst lease was entered into effective July 1, 2011 with a three-year term. Proceeds from the lease of $18,345, net of a facility fee of $279, were used to repay a portion of the Toledo Promissory Note. The lease fee is payable quarterly and resets annually based on current market conditions. The lease fee for the second one year period beginning July 2012 and for the third one year period beginning July 2013 was $967 and $810, respectively, payable quarterly. In July 2014, the Company completed a new three-year lease of the Platinum catalyst at the Toledo Refinery. The annual fixed interest rate is 1.99% and the annual lease expense is approximately $326.
Additionally, in November 2013, the Company entered into an eight month bridge lease for additional catalyst for the Company's Toledo refinery in connection with its planned turnaround in 2014. Proceeds from the lease were $12,034. The lease fee was $150, based on a fixed annual interest rate of 1.85%, payable at maturity. The lease was settled during the third quarter 2014 with an immaterial gain recognized during year ended December 31, 2014.
The Delaware City catalyst lease was entered into in October 2010 with a three-year term. Proceeds from the lease were $17,474, net of $266 in facility fees. The lease fee was payable quarterly and reset annually based on current market conditions. The lease fee for the second and third one year period beginning in October 2011 was $946 and $1,048, respectively. Upon maturity of the lease, the Company entered into a new Delaware City catalyst lease which was effective October 17, 2013 and has a three-year term. Incremental proceeds from the new lease were $2,223. The lease fee is payable annually based on a fixed annual interest rate of 1.96%. The annual lease fee for the three year period beginning in October 2013 is $322. On November 21, 2013 the Company amended the lease

F- 29

PBF ENERGY INC.
NOTES TO CONSOLIDATED FINANCIAL STATEMENTS
(IN THOUSANDS, EXCEPT SHARE, UNIT, PER SHARE, PER UNIT AND BARREL DATA)

to also include palladium catalyst. The lease fee for the palladium is payable annually at a fixed annual interest rate of 1.85%. The annual lease fee for the three year period beginning in October 2013 is $30.
Long-term debt outstanding consisted of the following:
 
 
 
December 31,
2014
 
December 31,
2013
Senior Secured Notes
 
$
668,520

 
$
667,487

Revolving Loan
 

 
15,000

PBFX Revolving Credit Facility
 
275,100

 

PBFX Term Loan
 
234,900

 

Rail facility
 
37,270

 

Catalyst leases
 
36,559

 
53,089

 
 
1,252,349

 
735,576

Less—Current maturities
 

 
(12,029
)
Long-term debt
 
$
1,252,349

 
$
723,547


Debt Maturities
Debt maturing in the next five years and thereafter is as follows: 
Year Ending
December 31,
 
2015
$

2016
60,722

2017
248,007

2018

2019
275,100

Thereafter
668,520

 
$
1,252,349


10. MARKETABLE SECURITIES
Concurrent with the PBFX Offering, PBFX used $298,664 of the proceeds received to purchase U.S. Treasury securities. These securities are used as collateral to secure the PBFX Term Loan. PBFX anticipates holding the securities for an indefinite amount of time (the securities will be rolled over as they mature). As necessary and at the discretion of PBFX, these securities are expected to be liquidated and the proceeds used to fund future PBFX capital expenditures. The marketable securities are classified into the following reporting categories: held-to-maturity, trading or available-for-sale securities. While PBFX does not routinely sell marketable securities prior to their scheduled maturity dates, some of PBFX's investments may be held and restricted for the purpose of funding future capital expenditures and acquisitions. Such investments are classified as available-for-sale marketable securities as they may occasionally be sold prior to their scheduled maturity dates due to the unexpected timing of cash needs. The carrying value of these marketable securities approximates fair value and is measured using Level 1 inputs. The maturities of the marketable securities range from one to three months and are classified on the balance sheet in non-current assets.
As of December 31, 2014 the Company held $234,930 in marketable securities. The gross unrecognized holding gains and losses as of December 31, 2014 were not material.



F- 30

PBF ENERGY INC.
NOTES TO CONSOLIDATED FINANCIAL STATEMENTS
(IN THOUSANDS, EXCEPT SHARE, UNIT, PER SHARE, PER UNIT AND BARREL DATA)

11. OTHER LONG-TERM LIABILITIES
Other long-term liabilities consisted of the following:
 
 
December 31,
2014
 
December 31,
2013
Defined benefit pension plan liabilities
 
$
40,142

 
$
28,300

Post retiree medical plan
 
14,740

 
8,225

Environmental liabilities and other
 
7,727

 
7,195

 
 
$
62,609

 
$
43,720



12. RELATED PARTY TRANSACTIONS
The Company engaged Fuel Strategies International, Inc, the principal of which is the brother of the Executive Chairman of the Board of Directors of the Company, to provide consulting services relating to petroleum coke and commercial operations. For the years ended December 31, 2014, 2013 and 2012, the Company incurred charges of $588, $646 and $903, respectively, under this agreement.
The Company has an agreement with the Executive Chairman of the Board of Directors, for the use of an airplane that is owned by a company owned by the Executive Chairman. The Company pays a charter rate that is the lowest rate this aircraft is chartered to third-parties. For the years ended December 31, 2014, 2013 and 2012, the Company incurred charges of $1,214, $1,274, and $1,030, respectively, related to the use of this airplane.
As of December 31, 2013, each of Blackstone and First Reserve, the Company’s financial sponsors, had received the full return of its aggregate amount invested in PBF LLC Series A Units. As a result, pursuant to the amended and restated limited liability company agreement of PBF LLC, the holders of PBF LLC Series B Units are entitled to an interest in the amounts received by Blackstone and First Reserve in excess of their original investment in the form of PBF LLC distributions and from the shares of PBF Energy Class A Common Stock issuable to Blackstone and First Reserve (for their own account and on behalf of the holders of PBF LLC Series B Units) upon an exchange, and the proceeds from the sale of such shares. Such proceeds received by Blackstone and First Reserve are distributed to the holders of the PBF LLC Series B Units in accordance with the distribution percentages specified in the PBF LLC amended and restated limited liability company agreement. The total amount distributed to the PBF LLC Series B Unit holders for the year ended December 31, 2014 and 2013 was $130,523 and $6,427, respectively. There were no amounts distributed to PBF LLC Series B Unit holders prior to 2013.

13. COMMITMENTS AND CONTINGENCIES
Lease and Other Commitments
The Company leases office space, office equipment, refinery facilities and equipment, and railcars under non-cancelable operating leases, with terms ranging from one to twenty years, subject to certain renewal options as applicable. Total rent expense was $98,473, $70,581, and $41,563 for the years ended December 31, 2014, 2013 and 2012, respectively. The Company is party to agreements which provide for the treatment of wastewater and the supply of hydrogen and steam for the Paulsboro and Toledo refineries. The Company made purchases of $40,444, $38,383 and $30,335 under these supply agreements for the years ended December 31, 2014, 2013 and 2012, respectively.
The fixed and determinable amounts of the obligations under these agreements and total minimum future annual rentals, exclusive of related costs, are approximately:

F- 31

PBF ENERGY INC.
NOTES TO CONSOLIDATED FINANCIAL STATEMENTS
(IN THOUSANDS, EXCEPT SHARE, UNIT, PER SHARE, PER UNIT AND BARREL DATA)

 
Year Ending
December 31,
 
2015
$
101,788

2016
98,609

2017
92,166

2018
78,214

2019
62,494

Thereafter
82,375

 
 
 
$
515,646

 
 

Employment Agreements
Concurrent with the PBF Energy IPO in December 2012, PBF Investments ("PBFI") entered into amended and restated employment agreements with members of executive management and certain other key personnel that include automatic annual renewals, unless canceled. Under some of the agreements, certain of the executives would receive a lump sum payment of between one and a half to 2.99 times their base salary and continuation of certain employee benefits for the same period upon termination by the Company “Without Cause”, or by the employee “For Good Reason”, or upon a “Change in Control”, as defined in the agreements. Upon death or disability, certain of the Company’s executives, or their estates, would receive a lump sum payment of at least one half of their base salary.

Environmental Matters
The Company’s refineries are subject to extensive and frequently changing federal, state and local laws and regulations, including, but not limited to, those relating to the discharge of materials into the environment or that otherwise relate to the protection of the environment, waste management and the characteristics and the compositions of fuels. Compliance with existing and anticipated laws and regulations can increase the overall cost of operating the refineries, including remediation, operating costs and capital costs to construct, maintain and upgrade equipment and facilities.

In connection with the Paulsboro refinery acquisition, the Company assumed certain environmental remediation obligations. The environmental liability of $10,476 recorded as of December 31, 2014 ($9,869 as of December 31, 2013) represents the present value of expected future costs discounted at a rate of 8%. At December 31, 2014 the undiscounted liability is $15,502 and the Company expects to make aggregate payments for this liability of $5,676 over the next five years. The current portion of the environmental liability is recorded in accrued expenses and the non-current portion is recorded in other long-term liabilities. A trust fund related to this liability in the amount of $12,117 was recorded as restricted cash in deferred charges and other assets, net as of December 31, 2013. As of December 31, 2014, this liability is self-guaranteed by the Company and the trust was released.

In connection with the acquisition of the Delaware City assets, Valero Energy Corporation ("Valero") remains responsible for certain pre-acquisition environmental obligations up to $20,000 and the predecessor to Valero in ownership of the refinery retains other historical obligations.

In connection with the acquisition of the Delaware City assets and the Paulsboro refinery, the Company and Valero purchased ten year, $75,000 environmental insurance policies to insure against unknown environmental liabilities at each site. In connection with the Toledo refinery acquisition, Sunoco remains responsible for environmental remediation for conditions that existed on the closing date for twenty years from March 1, 2011 subject to certain limitations.


F- 32

PBF ENERGY INC.
NOTES TO CONSOLIDATED FINANCIAL STATEMENTS
(IN THOUSANDS, EXCEPT SHARE, UNIT, PER SHARE, PER UNIT AND BARREL DATA)

In 2010, New York State adopted a Low-Sulfur Heating Oil mandate that, beginning July 1, 2012, requires all heating oil sold in New York State to contain no more than 15 parts per million ("PPM") sulfur. As of July 1, 2014 five additional Northeastern states began requiring heating oils with 500 PPM or less sulfur.  All of the heating oil the Company currently produces meets these specifications. The mandate and other requirements do not currently have a material impact on the Company's financial position, results of operations or cash flows.

The EPA issued the final Tier 3 Gasoline standards on March 3, 2014 under the Clean Air Act. This final rule establishes more stringent vehicle emission standards and further reduces the sulfur content of gasoline starting in January of 2017.  The new standard is set at 10 PPM sulfur in gasoline on an annual average basis starting January 1, 2017, with a credit trading program to provide compliance flexibility. The EPA responded to industry comments on the proposed rule and maintained the per gallon sulfur cap on gasoline at the existing 80 PPM cap. The standards set by the new rule are not expected to have a material impact on the Company’s financial position, results of operations or cash flows.

The EPA was required to release the final annual standards for the Reformulated Fuels Standard ("RFS") for 2014 no later than Nov 29, 2013. The EPA did not meet this requirement but has released proposed standards for 2014. In the proposed standards the EPA responded to the industry discussion around the apparent infeasibility of compliance in 2014 if the EPA issued standards following the requirements of the Energy Independence and Security Act.  The EPA indicated it may use its waiver authority under the RFS 2 program ("RFS 2") and set standards for renewable fuel recognizing the practical constraints in requiring ethanol blending into gasoline above 10%. The EPA also indicated it may reduce the advanced biofuel requirement and hold constant the biomass based diesel requirements at the 2013 level. The cellulosic requirement may be increased over the 2013 volume and, as has been the case in each of the prior years, the EPA would likely be overstating the actual production. Renewable fuel groups have been vocal in advocating changes to the proposed standards in general due to the lower volumes mandated. The EPA has submitted the final rule to the Office of Management and Budget. When they are issued, the final standards may have a material impact on the Company's cost of compliance with RFS 2.
On September 12, 2012, the EPA issued final amendments to the New Source Performance Standards ("NSPS") for petroleum refineries, including standards for emissions of nitrogen oxides from process heaters and work practice standards and monitoring requirements for flares.  The Company has evaluated the impact of the regulation and amended standards on its refinery operations and currently does not expect the cost to comply to be material.
In addition, the EPA published a Final Rule to the Clean Water Act ("CWA") Section 316(b) in August 2014 regarding cooling water intake structures, which includes requirements for petroleum refineries. The purpose of this rule is to prevent fish from being trapped against cooling water intake screens (impingement) and to prevent fish from being drawn through cooling water systems (entrainment). Facilities will be required to implement Best Technology Available (BTA) as soon as possible, but gives state agencies the discretion to establish implementation time lines. The Company continues to evaluate the impact of this regulation, and at this time does not anticipate it having a material impact on the Company’s financial position, results of operations or cash flows.

The Delaware City Rail Terminal and DCR West Rack are collocated with the Delaware City refinery, and are located in Delaware's coastal zone where certain activities are regulated under the Delaware Coastal Zone act. On June 14, 2013, two administrative appeals were filed by the Sierra Club and Delaware Audubon (collectively, the "Appellants") regarding an air permit Delaware City Refining obtained to allow loading of crude oil onto barges. The appeals allege that both the loading of crude oil onto barges and the operation of the Delaware City Rail Terminal violate Delaware’s Coastal Zone Act. The first appeal is Number 2013-1 before the State Coastal Zone Industrial Control Board (the “CZ Board”), and the second appeal is before the Environmental Appeals Board (the “EAB”) and appeals Secretary’s Order No. 2013-A-0020. The CZ Board held a hearing on the first appeal on July 16, 2013, and ruled in favor of Delaware City Refining and the State of Delaware and dismissed Appellants’ appeal for lack of standing. Sierra Club and Delaware Audubon have appealed that decision to the Delaware Superior Court, New Castle County, Case No. N13A-09-001 ALR, and Delaware City Refining and the State of Delaware have filed cross-appeals. Briefs have been filed in this appeal and the oral arguments were held in the first quarter of 2015. A hearing on the second appeal before the EAB, case no. 2013-06, was held on January 13, 2014, and

F- 33

PBF ENERGY INC.
NOTES TO CONSOLIDATED FINANCIAL STATEMENTS
(IN THOUSANDS, EXCEPT SHARE, UNIT, PER SHARE, PER UNIT AND BARREL DATA)

the EAB ruled in favor of DCR and the State and dismissed the appeal for lack of jurisdiction. The Appellants filed a Notice of Appeal with the Superior Court appealing the EAB’s decision and briefs were submitted. Oral arguments on the appeals of the EAB's decision were heard at the same time as the appeal of the CZ Board decision. If the Appellant's in one or both of these matters ultimately prevail, the outcome may have an adverse material effect on the Company's financial condition, results of operations, cash flows and ability to make distribution to its shareholders.

The Company is also currently subject to certain other existing environmental claims and proceedings. The Company believes that there is only a remote possibility that future costs related to any of these other known contingent liability exposures would have a material impact on its financial position, results of operations or cash flows.

PBF LLC Limited Liability Company Agreement
The holders of limited liability company interests in PBF LLC, including PBF Energy, generally have to include for purposes of calculating their U.S. federal, state and local income taxes their share of any taxable income of PBF LLC, regardless of whether such holders receive cash distributions from PBF LLC. PBF Energy ultimately may not receive cash distributions from PBF LLC equal to its share of such taxable income or even equal to the actual tax due with respect to that income. For example, PBF LLC is required to include in taxable income PBF LLC’s allocable share of PBFX’s taxable income and gains (such share to be determined pursuant to the partnership agreement of PBFX), regardless of the amount of cash distributions received by PBF LLC from PBFX, and such taxable income and gains will flow-through to PBF Energy to the extent of its allocable share of the taxable income of PBF LLC. As a result, at certain times, the amount of cash otherwise ultimately available to PBF Energy on account of its indirect interest in PBFX may not be sufficient for PBF Energy to pay the amount of taxes it will owe on account of its indirect interests in PBFX.
Taxable income of PBF LLC generally is allocated to the holders of PBF LLC units (including PBF Energy) pro rata in accordance with their respective share of the net profits and net losses of PBF LLC. In general, PBF LLC is required to make periodic tax distributions to the members of PBF LLC, including PBF Energy, pro rata in accordance with their respective percentage interests for such period (as determined under the amended and restated limited liability company agreement of PBF LLC), subject to available cash and applicable law and contractual restrictions (including pursuant to the Company's debt instruments) and based on certain assumptions. Generally, these tax distributions are required to be in an amount equal to our estimate of the taxable income of PBF LLC for the year multiplied by an assumed tax rate equal to the highest effective marginal combined U.S. federal, state and local income tax rate prescribed for an individual or corporate resident in New York, New York (taking into account the nondeductibility of certain expenses). If, with respect to any given calendar year, the aggregate periodic tax distributions were less than the actual taxable income of PBF LLC multiplied by the assumed tax rate, PBF LLC is required to make a “true up” tax distribution, no later than March 15 of the following year, equal to such difference, subject to the available cash and borrowings of PBF LLC. PBF LLC obtains funding to pay its tax distributions by causing PBF Holding to distribute cash to PBF LLC and from distributions it receives from PBFX.

Tax Receivable Agreement
PBF Energy entered into a tax receivable agreement with the PBF LLC Series A and PBF LLC Series B Unit holders (the “Tax Receivable Agreement”) that provides for the payment by PBF Energy to such persons of an amount equal to 85% of the amount of the benefits, if any, that PBF Energy is deemed to realize as a result of (i) increases in tax basis, as described below, and (ii) certain other tax benefits related to entering into the Tax Receivable Agreement, including tax benefits attributable to payments under the Tax Receivable Agreement. For purposes of the Tax Receivable Agreement, the benefits deemed realized by PBF Energy will be computed by comparing the actual income tax liability of PBF Energy (calculated with certain assumptions) to the amount of such taxes that PBF Energy would have been required to pay had there been no increase to the tax basis of the assets of PBF LLC as a result of purchases or exchanges of PBF LLC Series A Units for shares of PBF Energy's Class A common stock and had PBF Energy not entered into the Tax Receivable Agreement. The term of the Tax

F- 34

PBF ENERGY INC.
NOTES TO CONSOLIDATED FINANCIAL STATEMENTS
(IN THOUSANDS, EXCEPT SHARE, UNIT, PER SHARE, PER UNIT AND BARREL DATA)

Receivable Agreement will continue until all such tax benefits have been utilized or expired unless: (i) PBF Energy exercises its right to terminate the Tax Receivable Agreement, (ii) PBF Energy breaches any of its material obligations under the Tax Receivable Agreement or (iii) certain changes of control occur, in which case all obligations under the Tax Receivable Agreement will generally be accelerated and due as calculated under certain assumptions.
The payment obligations under the Tax Receivable Agreement are obligations of PBF Energy and not of PBF LLC, PBF Holding or PBFX. In general, PBF Energy expects to obtain funding for these annual payments from PBF LLC, primarily through tax distributions, which PBF LLC makes on a pro-rata basis to its owners. Such owners include PBF Energy, which holds a 89.9% and 40.9% interest in PBF LLC as of December 31, 2014 and December 31, 2013, respectively. PBF LLC obtains funding to pay its tax distributions by causing PBF Holding to distribute cash to PBF LLC and from distributions it receives from PBFX.
As of December 31, 2014 and December 31, 2013, the Company has recognized a liability for the tax receivable agreement of $712,727 and $287,316, respectively, reflecting the estimate of the undiscounted amounts that the Company expects to pay under the agreement.

14. STOCKHOLDERS’ AND MEMBERS’ EQUITY STRUCTURE
Class A Common Stock
Holders of Class A common stock are entitled to receive dividends when and if declared by the Board of Directors out of funds legally available therefore, subject to any statutory or contractual restrictions on the payment of dividends and to any restrictions on the payment of dividends imposed by the terms of any outstanding preferred stock. Upon the Company’s dissolution or liquidation or the sale of all or substantially all of the assets, after payment in full of all amounts required to be paid to creditors and to the holders of preferred stock having liquidation preferences, if any, the holders of shares of Class A common stock will be entitled to receive pro rata remaining assets available for distribution. Holders of shares of Class A common stock do not have preemptive, subscription, redemption or conversion rights.

Class B Common Stock
Holders of shares of Class B common stock are entitled, without regard to the number of shares of Class B common stock held by such holder, to one vote for each PBF LLC Series A Unit beneficially owned by such holder. Accordingly, the the members of PBF LLC other than PBF Energy collectively have a number of votes in PBF Energy that is equal to the aggregate number of PBF LLC Series A Units that they hold.
Holders of shares of Class A common stock and Class B common stock vote together as a single class on all matters presented to stockholders for their vote or approval, except as otherwise required by applicable law.
Holders of Class B common stock do not have any right to receive dividends or to receive a distribution upon a liquidation or winding up of PBF Energy.
Preferred Stock
Authorized preferred stock may be issued in one or more series, with designations, powers and preferences as shall be designated by the Board of Directors.
     
PBF LLC Capital Structure
PBF LLC Series A Units
The allocation of profits and losses and distributions to PBF LLC Series A unit holders is governed by the Limited Liability Company Agreement of PBF LLC. These allocations are made on a pro rata basis with PBF LLC Series C Units. PBF LLC Series A unit holders do not have voting rights.
PBF LLC Series B Units

F- 35

PBF ENERGY INC.
NOTES TO CONSOLIDATED FINANCIAL STATEMENTS
(IN THOUSANDS, EXCEPT SHARE, UNIT, PER SHARE, PER UNIT AND BARREL DATA)

The PBF LLC Series B Units are intended to be “profit interests” within the meaning of Revenue Procedures 93-27 and 2001-43 of the Internal Revenue Service and have a stated value of zero at issuance. The PBF LLC Series B Units are held by certain of the Company’s officers, have no voting rights and are designed to increase in value only after the Company’s financial sponsors achieve certain levels of return on their investment in PBF LLC Series A Units. Accordingly, the amounts paid to the holders of PBF LLC Series B Units, if any, will reduce only the amounts otherwise payable to the PBF LLC Series A Units held by the Company’s financial sponsors, and will not reduce or otherwise impact any amounts payable to PBF Energy (the holder of PBF LLC Series C Units), the holders of the Company’s Class A common stock or any other holder of PBF LLC Series A Units. The maximum number of PBF LLC Series B Units authorized to be issued is 1,000,000.
PBF LLC Series C Units
The PBF LLC Series C Units rank on a parity with the PBF LLC Series A Units as to distribution rights, voting rights and rights upon liquidation, winding up or dissolution. PBF LLC Series C Units are held solely by PBF Energy.
  
Information about the issued classes of PBF LLC units for the years ended December 31, 2014, 2013 and 2012, is as follows:
 
 
 
Series A Units
 
Series B Units
 
Series C Units
Balance—January 1, 2012
 
92,257,812

 
1,000,000

 

Issuances of restricted units
 
23,904

 

 

Exercise of warrants and options
 
2,661,636

 

 

Balance—December 18, 2012
 
94,943,352

 
1,000,000

 

Reorganization and offering transaction
 
(21,967,686
)
 

 
21,967,686

Issuance of Series C units
 

 

 
1,600,000

Exchange of Series A Units for Class A common stock of PBF Energy Inc.
 
(3,535
)
 

 
3,535

Balance—December 31, 2012
 
72,972,131

 
1,000,000

 
23,571,221

Secondary offering transaction
 
(15,950,000
)
 

 
15,950,000

Issuances of restricted stock
 

 

 
60,392

Exercise of warrants and options
 
263,403

 

 

Exchange of Series A Units for Class A common stock of PBF Energy Inc.
 
(83,860
)
 

 
83,860

Balance - December 31, 2013
 
57,201,674

 
1,000,000

 
39,665,473

Secondary offering transaction
 
(48,000,000
)
 

 
48,000,000

Issuances of restricted stock
 

 

 
30,348

Exercise of warrants and options
 
26,533

 

 

Exchange of Series A Units for Class A common stock of PBF Energy Inc.
 
(56,694
)
 

 
56,694

Redemption of C Units in connection with stock repurchase
 

 

 
(5,765,946
)
Surrender for tax withholding
 
(817
)
 

 
(5,450
)
Balance—December 31, 2014
 
9,170,696

 
1,000,000

 
81,981,119

The warrants and options exercised in the table above include both non-compensatory and compensatory PBF LLC Series A warrants and options.

F- 36

PBF ENERGY INC.
NOTES TO CONSOLIDATED FINANCIAL STATEMENTS
(IN THOUSANDS, EXCEPT SHARE, UNIT, PER SHARE, PER UNIT AND BARREL DATA)


Treasury Stock
On August 19, 2014, the Company's Board of Directors authorized the repurchase of up to $200,000 of the Company's Class A common stock (the "Repurchase Program"). On October 29, 2014, the Company's Board of Directors approved an additional $100,000 increase to the existing Repurchase Program. The Repurchase Program expires on September 30, 2016. As of December 31, 2014, the Company has purchased approximately 5.77 million shares of the Company's Class A common stock under the Repurchase Program for $142,731 through open market transactions.

The following table summarizes the Company's Class A common stock repurchase activity under the Repurchase Program:
 
Number of shares purchased (1)
 
Cost of purchased shares (2)
Shares purchased at December 31, 2013

 
$

Shares purchased during 2014
5,765,946

 
142,731

Shares purchased at December 31, 2014
5,765,946

 
$
142,731

—————————————
 
 
 
(1) - The shares purchased include only those shares that have settled as of the period end date.
(2) - Cost of purchased shares include transaction commissions.
These repurchases may be made from time to time through various methods, including open market transactions, block trades, accelerated share repurchases, privately negotiated transactions or otherwise, certain of which may be effected through Rule 10b5-1 and Rule 10b-18 plans. The timing and number of shares repurchased will depend on a variety of factors, including price, capital availability, legal requirements and economic and market conditions. The Company is not obligated to purchase any shares under the Repurchase Program, and repurchases may be suspended or discontinued at any time without prior notice.
As of December 31, 2014, the Company had $157,269 remaining in authorized expenditures under the Repurchase Program.

15. NONCONTROLLING INTERESTS
Noncontrolling Interest in PBF LLC
As a result of the PBF Energy IPO and the related reorganization transactions on December 18, 2012, PBF Energy became the sole managing member of, and had a controlling interest in, PBF LLC which represented 24.4% of the outstanding units. As the sole managing member of PBF LLC, PBF Energy operates and controls all of the business and affairs of PBF LLC and its subsidiaries. In connection with the 2013 secondary offering and the 2014 secondary offerings, Blackstone and First Reserve exchanged an aggregate 63,950,000 Series A Units of PBF LLC for an equivalent number of shares of Class A common stock of PBF Energy, which increased PBF Energy's interest in PBF LLC to approximately 89.9% and 40.9% as of December 31, 2014 and 2013, respectively.

PBF Energy consolidates the financial results of PBF LLC and its subsidiaries, and records a noncontrolling interest for the economic interest in PBF Energy held by the members of PBF LLC other than PBF Energy. Noncontrolling interest on the consolidated statements of operations represents the portion of net income or loss attributable to the economic interest in PBF Energy held by the members of PBF LLC other than PBF Energy. Noncontrolling interest on the consolidated balance sheets represents the portion of net assets of PBF Energy attributable to the members of PBF LLC other than PBF Energy.


F- 37

PBF ENERGY INC.
NOTES TO CONSOLIDATED FINANCIAL STATEMENTS
(IN THOUSANDS, EXCEPT SHARE, UNIT, PER SHARE, PER UNIT AND BARREL DATA)

The noncontrolling interest ownership percentages of PBF Energy as of the IPO, the 2013 secondary offering, the 2014 secondary offerings, and the years ended December 31, 2014, 2013 and 2012 are calculated as follows:
 
Holders of
PBF LLC Series
A Units
 
Outstanding Shares
of PBF Energy
Class A
Common
Stock
 
Total
December 18, 2012
72,974,072

 
23,567,686

 
96,541,758

 
75.6
%
 
24.4
%
 
100
%
December 31, 2012
72,972,131

 
23,571,221

 
96,543,352

 
75.6
%
 
24.4
%
 
100
%
June 12, 2013
57,027,225

 
39,563,835

 
96,591,060

 
59.0
%
 
41.0
%
 
100
%
December 31, 2013
57,201,674

 
39,665,473

 
96,867,147

 
59.1
%
 
40.9
%
 
100
%
January 10, 2014
42,201,674

 
54,665,473

 
96,867,147

 
43.6
%
 
56.4
%
 
100
%
March 26, 2014
27,213,374

 
69,670,192

 
96,883,566

 
28.1
%
 
71.9
%
 
100
%
June 17, 2014
9,213,374

 
87,670,832

 
96,884,206

 
9.5
%
 
90.5
%
 
100
%
December 31, 2014
9,170,696

 
81,981,119

 
91,151,815

 
10.1
%
 
89.9
%
 
100
%

Noncontrolling Interest in PBFX
Subsequent to the PBFX Offering, PBF LLC held a 50.2% limited partner interest in PBFX and all of PBFX’s incentive distribution rights, with the remaining 49.8% limited partner interest held by public common unit holders. In connection with the DCR West Rack Acquisition and the Toledo Storage Facility Acquisition, PBF LLC increased its ownership in PBFX to a 52.1% limited partner interest, with the remaining 47.9% limited partner interest owned by public common unit holders as of December 31, 2014. PBF LLC is also the sole member of PBF GP, the general partner of PBFX.
PBF Energy, through its ownership of PBF LLC, consolidates the financial results of PBFX, and records a noncontrolling interest for the economic interest in PBFX held by the public common unit holders. Noncontrolling interest on the consolidated statements of operations includes the portion of net income or loss attributable to the economic interest in PBFX held by the public common unit holders of PBFX other than PBF Energy (through its ownership in PBF LLC). Noncontrolling interest on the consolidated balance sheets includes the portion of net assets of PBFX attributable to the public common unit holders of PBFX.

F- 38

PBF ENERGY INC.
NOTES TO CONSOLIDATED FINANCIAL STATEMENTS
(IN THOUSANDS, EXCEPT SHARE, UNIT, PER SHARE, PER UNIT AND BARREL DATA)

The noncontrolling interest ownership percentages of PBFX as of the PBFX Offering, DCR West Rack Acquisition, the Toledo Storage Facility Acquisition and the year ended December 31, 2014 are calculated as follows:
 
Units of PBFX Held by the Public
 
Units of PBFX Held by PBF LLC (Including Subordinated Units)
 
Total
May 14, 2014
15,812,500

 
15,960,606

 
31,773,106

 
49.8
%
 
50.2
%
 
100.0
%
September 30, 2014
15,812,500

 
16,550,142

 
32,362,642

 
48.9
%
 
51.1
%
 
100.0
%
December 11, 2014
15,812,500

 
17,171,077

 
32,983,577

 
47.9
%
 
52.1
%
 
100.0
%
December 31, 2014
15,812,500

 
17,171,077

 
32,983,577

 
47.9
%
 
52.1
%
 
100.0
%

The following table summarizes the changes in equity for the controlling and noncontrolling interests of PBF Energy for the year ended December 31, 2014:
 
PBF Energy Inc. Equity
 
Noncontrolling
Interest in PBF LLC
 
Noncontrolling
Interest in PBFX
 
Total Equity
Balance at January 1, 2014
$
654,130

 
$
1,061,126

 
$

 
$
1,715,256

Comprehensive income
(49,328
)
 
100,521

 
14,740

 
65,933

Dividends and distributions
(88,613
)
 
(87,187
)
 
(7,397
)
 
(183,197
)
Record deferred tax asset and liabilities and tax receivable agreement associated with secondary offerings
(105,005
)
 

 

 
(105,005
)
Record allocation of noncontrolling interest upon completion of secondary offerings
936,170

 
(936,170
)
 

 

Issuance of additional PBFX common units
8,017

 

 
(8,017
)
 

Stock-based compensation
5,573

 
522

 
1,086

 
7,181

Record noncontrolling interest upon completion of the PBFX Offering

 

 
335,957

 
335,957

Exercise of PBF LLC options and warrants, net

 
(78
)
 

 
(78
)
Purchase of treasury stock
(142,731
)
 

 

 
(142,731
)
Balance at December 31, 2014
$
1,218,213

 
$
138,734

 
$
336,369

 
$
1,693,316


Comprehensive Income
Comprehensive income includes net income and other comprehensive income (loss) arising from activity related to the Company’s defined benefit employee benefit plan and unrealized gain on available-for-sale securities. The following table summarizes the allocation of total comprehensive income between the controlling and noncontrolling interests of PBF Energy for the year ended December 31, 2014:

F- 39

PBF ENERGY INC.
NOTES TO CONSOLIDATED FINANCIAL STATEMENTS
(IN THOUSANDS, EXCEPT SHARE, UNIT, PER SHARE, PER UNIT AND BARREL DATA)

 
 
 
Attributable to
PBF Energy Inc.
 
Noncontrolling
Interests
 
Total
Net income
 
$
(38,237
)
 
$
116,508

 
$
78,271

Other comprehensive income (loss):
 
 
 
 
 
 
Unrealized loss on available for sale securities
 
115

 
12

 
127

Amortization of defined benefit plans unrecognized net loss
 
(11,206
)
 
(1,259
)
 
(12,465
)
Total other comprehensive loss
 
(11,091
)
 
(1,247
)
 
(12,338
)
Total comprehensive income
 
$
(49,328
)
 
$
115,261

 
$
65,933


The following table summarizes the allocation of total comprehensive income of PBF Energy between the controlling and noncontrolling interests for the year ended December 31, 2013:
 
 
Attributable to
PBF Energy Inc.
 
Noncontrolling
Interest
 
Total
Net income
 
$
39,540

 
$
174,545

 
$
214,085

Other comprehensive income (loss):
 
 
 
 
 
 
Unrealized loss on available for sale securities
 
(126
)
 
(182
)
 
(308
)
Amortization of defined benefit plans unrecognized net loss
 
(2,144
)
 
(3,145
)
 
(5,289
)
Total other comprehensive loss
 
(2,270
)
 
(3,327
)
 
(5,597
)
Total comprehensive income
 
$
37,270

 
$
171,218

 
$
208,488


The following table summarizes the allocation of total comprehensive income of PBF Energy between the controlling and noncontrolling interests for the year ended December 31, 2012:
 
 
Attributable to
PBF Energy Inc.
 
Noncontrolling
Interest
 
Total
Net income
 
$
1,956

 
$
802,081

 
$
804,037

Other comprehensive income (loss):
 
 
 
 
 
 
Unrealized loss on available for sale securities
 

 
2

 
2

Amortization of defined benefit plans unrecognized net loss
 
(61
)
 
(6,506
)
 
(6,567
)
Total other comprehensive loss
 
(61
)
 
(6,504
)
 
(6,565
)
Total comprehensive income
 
$
1,895

 
$
795,577

 
$
797,472



16. STOCK-BASED COMPENSATION
Stock-based compensation expense included in general and administrative expenses consisted of the following:
 
 
 
Years Ended December 31,
 
 
2014
 
2013
 
2012
PBF LLC Series A Unit compensatory warrants and options
 
$
522

 
$
779

 
$
1,589

PBF LLC Series B Units
 

 
530

 
1,277

PBF Energy options
 
5,573

 
2,444

 
88

PBFX Phantom Units
 
1,086

 

 

 
 
$
7,181

 
$
3,753

 
$
2,954


F- 40

PBF ENERGY INC.
NOTES TO CONSOLIDATED FINANCIAL STATEMENTS
(IN THOUSANDS, EXCEPT SHARE, UNIT, PER SHARE, PER UNIT AND BARREL DATA)

PBF LLC Series A warrants and options
PBF LLC granted compensatory warrants to employees of the Company in connection with their purchase of Series A units in PBF LLC. The warrants grant the holder the right to purchase PBF LLC Series A Units. One-quarter of the PBF LLC Series A compensatory warrants were exercisable at the date of grant and the remaining three-quarters become exercisable over equal annual installments on each of the first three anniversaries of the grant date subject to acceleration in certain circumstances. A total of 551,759 PBF LLC Series A compensatory warrants were granted during the year ended December 31, 2011. They are exercisable for ten years from the date of grant. The remaining warrants became fully exercisable in connection with the IPO of PBF Energy.
A total of 205,000 options to purchase PBF LLC Series A units were granted to certain employees, management and directors in 2012. Options vest over equal annual installments on each of the first three anniversaries of the grant date subject to acceleration in certain circumstances. The options are exercisable for ten years from the date of grant.
The Company did not issue PBF LLC Series A Units compensatory warrants or options in 2014 or 2013.
The estimated fair value of compensatory PBF LLC Series A warrants and options granted during the year ended December 31, 2012 was determined using the Black-Scholes pricing model with the following weighted average assumptions:
 
 
 
Years Ended December 31,
 
 
2012
Expected life (in years)
 
6.00
Expected volatility
 
55.00%
Dividend yield
 
1.00%
Risk-free rate of return
 
0.91%
Exercise price
 
$12.55

F- 41

PBF ENERGY INC.
NOTES TO CONSOLIDATED FINANCIAL STATEMENTS
(IN THOUSANDS, EXCEPT SHARE, UNIT, PER SHARE, PER UNIT AND BARREL DATA)

The following table summarizes activity for PBF LLC Series A compensatory warrants and options for the years ended December 31, 2014, 2013 and 2012:
 
 
 
Number of
PBF LLC
Series A
Compensatory
Warrants
and Options
 
Weighted
Average
Exercise Price
 
Weighted
Average
Remaining
Contractual
Life
(in years)
Stock Based Compensation, Outstanding at January 1, 2012
 
1,835,579

 
$
10.00

 
8.99

Granted
 
205,000

 
12.55

 
10.00

Exercised
 
(849,186
)
 
10.00

 

Forfeited
 
(6,667
)
 
10.00

 

Outstanding at December 31, 2012
 
1,184,726

 
$
10.44

 
8.23

Granted
 

 

 

Exercised
 
(301,979
)
 
10.11

 

Forfeited
 
(41,668
)
 
11.27

 

Outstanding at December 31, 2013
 
841,079

 
$
10.52

 
7.40

Granted
 

 

 

Exercised
 
(32,934
)
 
10.00

 

Forfeited
 
(6,666
)
 
11.59

 

Outstanding at December 31, 2014
 
801,479

 
$
10.53

 
6.41

Exercisable and vested at December 31, 2014
 
753,985

 
$
10.41

 
6.34

Exercisable and vested at December 31, 2013
 
545,247

 
$
10.24

 
7.23

Exercisable and vested at December 31, 2012
 
608,039

 
$
10.00

 
8.00

Expected to vest at December 31, 2014
 
801,479

 
$
10.53

 
6.41

The total estimated fair value of PBF LLC Series A warrants and options granted in 2012 was $1,207, and the weighted average fair value per unit was $5.89. The total intrinsic value of stock options outstanding and exercisable at December 31, 2014 was $12,910 and $12,240, respectively. The total intrinsic value of stock options exercised during the years ended December 31, 2014, 2013, and 2012 was $618, $4,298, and $13,112, respectively.
Unrecognized compensation expense related to PBF LLC Series A warrants and options at December 31, 2014 was $140, which will be recognized in 2015.

As of December 31, 2014 and 2013, members of management of the Company had also purchased an aggregate of 2,740,718 non-compensatory Series A warrants in PBF LLC with an exercise price of $10.00 per unit, all of which were immediately exercisable. During the year ended December 31, 2014 11,700 non-compensatory warrants were exercised. No non-compensatory warrants were exercised during the year ended December 31, 2013. At December 31, 2014 and 2013, there were 56,719 and 68,419 non-compensatory warrants outstanding, respectively.
PBF LLC Series B Units
PBF LLC Series B Units were issued and allocated to certain members of management during the years ended December 31, 2011 and 2010. One-quarter of the PBF LLC Series B Units vested at the time of grant and the remaining three-quarters vested in equal annual installments on each of the first three anniversaries of the grant date, subject to accelerated vesting upon certain events. The Series B Units fully vested during the year ended December 31, 2013.
 

F- 42

PBF ENERGY INC.
NOTES TO CONSOLIDATED FINANCIAL STATEMENTS
(IN THOUSANDS, EXCEPT SHARE, UNIT, PER SHARE, PER UNIT AND BARREL DATA)

The following table summarizes activity for PBF LLC Series B Units for the years ended December 31, 2013 and 2012.
 
 
 
Number of
PBF LLC
Series B units
 
Weighted Average Grant Date Fair Value
Non-vested units at January 1, 2012
 
500,000

 
$
5.11

Allocated
 

 

Vested
 
(250,000
)
 
5.11

Forfeited
 

 

Non-vested units at December 31, 2012
 
250,000

 
$
5.11

Allocated
 

 

Vested
 
(250,000
)
 
5.11

Forfeited
 

 

Non-vested units at December 31, 2013
 

 
$

PBF Energy options
The Company grants awards of its Class A common stock under the 2012 Equity Incentive Plan which authorizes the granting of various stock and stock-related awards to employees, prospective employees and non-employees. Awards include options to purchase shares of Class A common stock and restricted Class A common stock that vest over a period determined by the plan.
A total of 1,135,000 and 697,500 options to purchase shares of PBF Energy Class A common stock were granted to certain employees and management of the Company in the years ended December 31, 2014 and 2013, respectively. The PBF Energy options vest in equal annual installments on each of the first four anniversaries of the grant date subject to acceleration in certain circumstances. The options are exercisable for ten years from the date of grant.
The estimated fair value of PBF Energy options granted during the years ended December 31, 2014, 2013 and 2012 was determined using the Black-Scholes pricing model with the following weighted average assumptions:
 
 
 
 
 
 
 
 
 
 
December 31, 2014
 
December 31, 2013
 
December 31, 2012
Expected life (in years)
 
6.25

 
6.25

 
6.25

Expected volatility
 
52.0
%
 
52.1
%
 
51.0
%
Dividend yield
 
4.82
%
 
4.43
%
 
3.01
%
Risk-free rate of return
 
1.80
%
 
1.53
%
 
0.89
%
Exercise price
 
$
24.78

 
$
27.79

 
$
26.00


The following table summarizes activity for PBF Energy options for the years ended December 31, 2014, 2013 and 2012.
 

F- 43

PBF ENERGY INC.
NOTES TO CONSOLIDATED FINANCIAL STATEMENTS
(IN THOUSANDS, EXCEPT SHARE, UNIT, PER SHARE, PER UNIT AND BARREL DATA)

 
 
Number of
PBF Energy
Class A
Common
Stock Options
 
Weighted
Average
Exercise Price
 
Weighted
Average
Remaining
Contractual
Life
(in years)
Stock-based awards, outstanding at January 1, 2012
 

 
$

 

Granted
 
682,500

 
26.00

 
10.00

Exercised
 

 

 

Forfeited
 

 

 

Outstanding at December 31, 2012
 
682,500

 
$
26.00

 
9.95

Granted
 
697,500

 
27.79

 
10.00

Exercised
 

 

 

Forfeited
 
(60,000
)
 
25.36

 

Outstanding at December 31, 2013
 
1,320,000

 
$
26.97

 
9.33

Granted
 
1,135,000

 
$
24.78

 
10.00

Exercised
 

 

 

Forfeited
 
(53,125
)
 
25.44

 

Outstanding at December 31, 2014
 
2,401,875

 
$
25.97

 
8.67

Exercisable and vested at December 31, 2014
 
485,000

 
$
26.66

 
8.21

Exercisable and vested at December 31, 2013
 
158,125

 
$
26.00

 
8.95

Exercisable and vested at December 31, 2012
 

 
$

 

Expected to vest at December 31, 2014
 
2,401,875

 
$
25.97

 
8.67

The total estimated fair value of PBF Energy options granted in 2014 and 2013 was $9,068 and $6,499 and the weighted average per unit fair value was $7.99 and $9.32. The total intrinsic value of stock options outstanding and exercisable at December 31, 2014, was $3,094 and $346, respectively.
Unrecognized compensation expense related to PBF Energy options at December 31, 2014 was $14,413, which will be recognized from 2015 through 2018.
PBFX Phantom Units
PBF GP's board of directors adopted the PBF Logistics LP 2014 Long-Term Incentive Plan (the “PBFX LTIP ”) in connection with the completion of the PBFX Offering. The PBFX LTIP is for the benefit of employees, consultants, service providers and non-employee directors of the general partner and its affiliates.
In May and August 2014, PBFX issued phantom unit awards under the PBFX LTIP to certain directors, officers and employees of our general partner or its affiliates as compensation. The fair value of each phantom unit on the grant date is equal to the market price of PBFX's common unit on that date. The estimated fair value of PBFX's phantom units is amortized over the vesting period of four years, using the straight-line method. Total unrecognized compensation cost related to PBFX's nonvested phantom units totaled $6,231 as of December 31, 2014, which is expected to be recognized over a weighted-average period of four years. The fair value of nonvested service phantom units outstanding as of December 31, 2014, totaled $7,318.
A summary of PBFX's unit award activity for the year ended December 31, 2014, is set forth below:

F- 44

PBF ENERGY INC.
NOTES TO CONSOLIDATED FINANCIAL STATEMENTS
(IN THOUSANDS, EXCEPT SHARE, UNIT, PER SHARE, PER UNIT AND BARREL DATA)

 
 
Number of Phantom Units
 
Weighted Average
Grant Date
Fair Value
Nonvested at December 31, 2013
 

 
$

Granted
 
285,522

 
26.57

Forfeited
 
(10,000
)
 
26.74

Nonvested at December 31, 2014
 
275,522

 
$
26.56

The PBFX LTIP provides for the issuance of distribution equivalent rights (“DERs”) in connection with phantom unit awards.  A DER entitles the participant to nonforfeitable cash payments equal to the product of the number of phantom unit awards outstanding for the participant and the cash distribution per common unit paid by PBFX to its common unit holders.  Cash payments made in connection with DERs are charged to partners' equity, accrued and paid upon vesting.  As of December 31, 2014, no cash payments have been made in connection with DERs.


17. EMPLOYEE BENEFIT PLANS
Defined Contribution Plan
The Company’s defined contribution plan covers all employees. Employees are eligible to participate as of the first day of the month following 30 days of service. Participants can make basic contributions up to 50 percent of their annual salary subject to Internal Revenue Service limits. The Company matches participants’ contributions at the rate of 200 percent of the first 3 percent of each participant’s total basic contribution based on the participant’s total annual salary. The Company’s contribution to the qualified defined contribution plans was $11,364, $10,450 and $9,969 for the years ended December 31, 2014, 2013 and 2012, respectively.
Defined Benefit and Post Retiree Medical Plans
The Company sponsors a noncontributory defined benefit pension plan (the “Qualified Plan”) with a policy to fund pension liabilities in accordance with the limits imposed by the Employee Retirement Income Security Act of 1974 (“ERISA”) and Federal income tax laws. In addition, the Company sponsors a supplemental pension plan covering certain employees, which provides incremental payments that would have been payable from the Company’s principal pension plan, were it not for limitations imposed by income tax regulations. The funded status is measured as the difference between plan assets at fair value and the projected benefit obligation which is to be recognized in the balance sheet. The plan assets and benefit obligations are measured as of the balance sheet date.
The non-union Delaware City employees and all Paulsboro and Toledo employees became eligible to participate in the Company’s defined benefit plans as of the respective acquisition dates. The union Delaware City employees became eligible to participate in the Company’s defined benefit plans upon commencement of normal operations. The Company did not assume any of the employees’ pension liability accrued prior to the respective acquisitions.
The Company formed the Post Retirement Medical Plan on December 31, 2010 to provide health care coverage continuation from date of retirement to age 65 for qualifying employees associated with the Paulsboro acquisition. The Company credited the qualifying employees with their prior service under Valero which resulted in the recognition of a liability for the projected benefit obligation. The Post Retirement Medical Plan was amended during 2013 to include all corporate employees and amended in 2014 to include Delaware City and Toledo employees.


F- 45

PBF ENERGY INC.
NOTES TO CONSOLIDATED FINANCIAL STATEMENTS
(IN THOUSANDS, EXCEPT SHARE, UNIT, PER SHARE, PER UNIT AND BARREL DATA)

The changes in the benefit obligation, the changes in fair value of plan assets, and the funded status of the Company’s Pension and Post Retirement Medical Plans as of and for the years ended December 31, 2014 and 2013 were as follows:
 
 
Pension Plans
 
Post Retirement
Medical Plan
 
 
2014
 
2013
 
2014
 
2013
Change in benefit obligation:
 
 
 
 
 
 
 
 
Benefit obligation at beginning of year
 
$
53,350

 
$
30,215

 
$
8,225

 
$
9,730

Service cost
 
19,407

 
14,794

 
1,099

 
726

Interest cost
 
2,404

 
992

 
520

 
334

Plan amendments
 
529

 

 
3,911

 
(860
)
Benefit payments
 
(2,634
)
 
(663
)
 
(215
)
 
(51
)
Actuarial loss (gain)
 
8,042

 
8,012

 
1,200

 
(1,654
)
Projected benefit obligation at end of year
 
$
81,098

 
$
53,350

 
$
14,740

 
$
8,225

Change in plan assets:
 
 
 
 
 
 
 
 
Fair value of plan assets at beginning of year
 
$
25,050

 
$
10,232

 
$

 
$

Actual return on plan assets
 
1,822

 
33

 

 

Benefits paid
 
(2,634
)
 
(663
)
 
(215
)
 
(51
)
Employer contributions
 
16,718

 
15,448

 
215

 
51

Fair value of plan assets at end of year
 
$
40,956

 
$
25,050

 
$

 
$

Reconciliation of funded status:
 
 
 
 
 
 
 
 
Fair value of plan assets at end of year
 
$
40,956

 
$
25,050

 
$

 
$

Less benefit obligations at end of year
 
81,098

 
53,350

 
14,740

 
8,225

Funded status at end of year
 
$
(40,142
)
 
$
(28,300
)
 
$
(14,740
)
 
$
(8,225
)
The accumulated benefit obligations for the Company’s Pension Plans exceed the fair value of the assets of those plans at December 31, 2014 and 2013. The accumulated benefit obligation for the defined benefit plans approximated $66,576 and $45,005 at December 31, 2014 and 2013, respectively.

F- 46

PBF ENERGY INC.
NOTES TO CONSOLIDATED FINANCIAL STATEMENTS
(IN THOUSANDS, EXCEPT SHARE, UNIT, PER SHARE, PER UNIT AND BARREL DATA)

Benefit payments, which reflect expected future services, that the Company expects to pay are as follows for the years ended December 31:
 
 
Pension Benefits
 
Post Retirement
Medical Plan
2015
 
$
8,982

 
$
436

2016
 
5,388

 
632

2017
 
7,562

 
925

2018
 
9,261

 
1,089

2019
 
9,827

 
1,358

Years 2020-2024
 
70,380

 
7,335


The Company’s funding policy for its defined benefit plans is to contribute amounts sufficient to meet legal funding requirements, plus any additional amounts that may be appropriate considering the funded status of the plans, tax consequences, the cash flow generated by the Company and other factors. The Company plans to contribute approximately $17,550 to the Company’s Pension Plans during 2015.
The components of net periodic benefit cost were as follows for the years ended December 31, 2014, 2013 and 2012: 
 
 
Pension Benefits
 
Post Retirement
Medical Plan
 
 
2014
 
2013
 
2012
 
2014
 
2013
 
2012
Components of net period benefit cost:
 
 
 
 
 
 
 
 
 
 
 
 
Service cost
 
$
19,407

 
$
14,794

 
$
11,437

 
$
1,099

 
$
726

 
$
633

Interest cost
 
2,404

 
992

 
502

 
520

 
334

 
395

Expected return on plan assets
 
(2,156
)
 
(550
)
 
(323
)
 

 

 

Amortization of prior service cost
 
39

 
11

 
11

 
258

 

 

Amortization of actuarial loss (gain)
 
1,033

 
421

 
30

 
(4
)
 

 

Net periodic benefit cost
 
$
20,727

 
$
15,668

 
$
11,657

 
$
1,873

 
$
1,060

 
$
1,028

The pre-tax amounts recognized in other comprehensive income (loss) for the years ended December 31, 2014, 2013 and 2012 were as follows: 
 
 
Pension Benefits
 
Post Retirement
Medical Plan
 
 
2014
 
2013
 
2012
 
2014
 
2013
 
2012
Prior service costs (credits)
 
$
529

 
$

 
$

 
$
3,911

 
$
(860
)
 
$

Net actuarial loss (gain)
 
8,151

 
8,235

 
6,817

 
1,201

 
(1,654
)
 
(189
)
Amortization of losses and prior service cost
 
(1,072
)
 
(432
)
 
(41
)
 
(255
)
 

 

Total changes in other comprehensive loss (income)
 
$
7,608

 
$
7,803

 
$
6,776

 
$
4,857

 
$
(2,514
)
 
$
(189
)


F- 47

PBF ENERGY INC.
NOTES TO CONSOLIDATED FINANCIAL STATEMENTS
(IN THOUSANDS, EXCEPT SHARE, UNIT, PER SHARE, PER UNIT AND BARREL DATA)

The pre-tax amounts in accumulated other comprehensive loss as of December 31, 2014, and 2013 that have not yet been recognized as components of net periodic costs were as follows: 
 
 
Pension Benefits
 
Post Retirement
Medical Plan
 
 
2014
 
2013
 
2014
 
2013
Prior service (costs) credits
 
$
(582
)
 
$
(92
)
 
$
(2,793
)
 
$
860

Net actuarial (loss) gain
 
(23,762
)
 
(16,419
)
 
(78
)
 
1,126

Total
 
$
(24,344
)
 
$
(16,511
)
 
$
(2,871
)
 
$
1,986


The following pre-tax amounts included in accumulated other comprehensive loss as of December 31, 2014 are expected to be recognized as components of net period benefit cost during the year ended December 31, 2015: 
 
 
Pension Benefits
 
Post Retirement
Medical Plan
Amortization of prior service costs (credits)
 
$
(53
)
 
$
(305
)
Amortization of net actuarial loss (gain)
 
(1,245
)
 

Total
 
$
(1,298
)
 
$
(305
)
The weighted average assumptions used to determine the benefit obligations as of December 31, 2014, and 2013 were as follows: 
 
 
Pension Benefits
 
Post Retirement Medical Plan
 
 
2014
 
2013
 
2014
 
2013
Discount rate
 
3.70
%
 
4.55
%
 
3.70
%
 
4.55
%
Rate of compensation increase
 
4.96
%
 
4.64
%
 

 

The discount rate assumptions used to determine the defined benefit and Post Retirement Medical plans obligations as of December 31, 2014 and 2013 were based on the Mercer Yield Curve. The Mercer Yield Curve is developed from a portfolio of high-quality investment grade bonds. To determine the discount rate, each year’s projected cash flow for the defined benefit and Post Retirement Medical plans is discounted at a spot (zero-coupon) rate appropriate for that maturity; the discount rate is the single equivalent rate that produces the same discounted present value.
The weighted average assumptions used to determine the net periodic benefit costs for the years ended December 31, 2014, 2013 and 2012 were as follows: 
 
 
Pension Benefits
 
Post Retirement Medical Plan
 
 
2014
 
2013
 
2012
 
2014
 
2013
 
2012
Discount rate
 
4.55
%
 
3.45
%
 
4.45
%
 
4.55
%
 
3.45
%
 
4.45
%
Expected long-term rate of return on plan assets
 
6.70
%
 
3.50
%
 
4.25
%
 

 

 

Rate of compensation increase
 
4.64
%
 
4.00
%
 
4.00
%
 

 

 








F- 48

PBF ENERGY INC.
NOTES TO CONSOLIDATED FINANCIAL STATEMENTS
(IN THOUSANDS, EXCEPT SHARE, UNIT, PER SHARE, PER UNIT AND BARREL DATA)

The assumed health care cost trend rates as of December 31, 2014 and 2013 were as follows: 
 
 
Post Retirement
Medical Plan
 
 
2014
 
2013
Health care cost trend rate assumed for next year
 
6.7
%
 
6.8
%
Rate to which the cost trend rate was assumed to decline (the ultimate trend rate)
 
4.5
%
 
4.5
%
Year that the rate reached the ultimate trend rate
 
2027

 
2027


Assumed health care costs trend rates have a significant effect on the amounts reported for retiree health care plans. A one percentage-point change in assumed health care costs trend rates would have the following effects on the medical postretirement benefits: 
 
 
1%
Increase
 
1%
Decrease
Effect on total of service and interest cost components
 
$
205

 
$
(177
)
Effect on accumulated postretirement benefit obligation
 
1,411

 
(1,254
)
The tables below present the fair values of the assets of the Company’s Qualified Plan as of December 31, 2014 and 2013 by level of fair value hierarchy. Assets categorized in Level 1 of the hierarchy are measured at fair value using a market approach based on published net asset values of mutual funds. As noted above, the Company’s post retirement medical plan is funded on a pay-as-you-go basis and has no assets. 
 
 
Fair Value Measurements Using
Quoted Prices in Active Markets
(Level 1)
 
 
December 31,
 
 
2014
 
2013
Equities:
 
 
 
 
Domestic equities
 
$
12,682

 
$
7,603

Developed international equities
 
5,600

 
3,685

Emerging market equities
 
2,629

 
1,775

Global low volatility equities
 
3,478

 
2,132

Fixed-income
 
16,517

 
9,855

Cash and cash equivalents
 
50

 

Total
 
$
40,956

 
$
25,050

The Company’s investment strategy for its Qualified Plan is to achieve a reasonable return on assets that supports the plan’s interest credit rating, subject to a moderate level of portfolio risk that provides liquidity. Consistent with these financial objectives as of December 31, 2014, the plan's target allocations for plan assets are 60% invested in equity securities and 40% fixed income investments. Equity securities include international stocks and a blend of U.S. growth and value stocks of various sizes of capitalization. Fixed income securities include bonds and notes issued by the U.S. government and its agencies, corporate bonds, and mortgage-backed securities. The aggregate asset allocation is reviewed on an annual basis.
The overall expected long-term rate of return on plan assets for the Qualified Plan is based on the Company’s view of long-term expectations and asset mix.



F- 49

PBF ENERGY INC.
NOTES TO CONSOLIDATED FINANCIAL STATEMENTS
(IN THOUSANDS, EXCEPT SHARE, UNIT, PER SHARE, PER UNIT AND BARREL DATA)

18. REVENUES
The following table provides information relating to the Company’s revenues from external customers for each product or group of similar products for the periods:
 
 
 
Year Ended December 31,
 
 
2014
 
2013
 
2012
Gasoline and distillates
 
$
17,050,096

 
$
16,973,239

 
$
17,878,957

Chemicals
 
739,096

 
746,396

 
705,373

Asphalt and blackoils
 
706,494

 
690,305

 
642,640

Lubricants
 
410,466

 
468,315

 
517,921

Feedstocks and other
 
922,003

 
273,200

 
393,796

 
 
$
19,828,155

 
$
19,151,455

 
$
20,138,687



19. INCOME TAXES
For periods following PBF Energy’s IPO, PBF Energy is required to file federal and applicable state corporate income tax returns and recognizes income taxes on its pre-tax income, which to-date has consisted primarily of its share (approximately 24.4% prior to the 2013 secondary offering, approximately 40.9% as of December 31, 2013, and approximately 89.9% as of December 31, 2014 subsequent to the 2014 secondary offerings) of PBF LLC’s pre-tax income. PBF LLC is organized as a limited liability company which is treated as a "flow-through" entity for income tax purposes and therefore is not subject to income taxes. As a result, the PBF Energy consolidated financial statements do not reflect a benefit or provision for income taxes for PBF LLC for periods prior to the IPO or any benefit or provision for income taxes on the pre-tax income or loss attributable to the noncontrolling interests in PBF LLC or PBFX.
The income tax provision in the PBF Energy consolidated financial statements of operations consists of the following:

 
Year Ended
December 31,
2014
 
Year Ended
December 31,
2013
 
Year Ended
December 31,
2012
Current expense:
 
 
 
 
 
Federal
$
20,313

 
$

 
$

State
6,662

 

 

 
 
 
 
 
 
Total current
26,975

 

 

 
 
 
 
 
 
Deferred expense:
 
 
 
 
 
Federal
(38,556
)
 
15,406

 
1,134

State
(10,831
)
 
1,275

 
141

 
 
 
 
 
 
Total deferred
(49,387
)
 
16,681

 
1,275

 
 
 
 
 
 
Total provision for income taxes
$
(22,412
)
 
$
16,681

 
$
1,275

 
 
 
 
 
 

F- 50

PBF ENERGY INC.
NOTES TO CONSOLIDATED FINANCIAL STATEMENTS
(IN THOUSANDS, EXCEPT SHARE, UNIT, PER SHARE, PER UNIT AND BARREL DATA)

The difference between the PBF Energy’s effective income tax rate and the United States statutory rate is reconciled below:
 
Year Ended
December 31,
2014
 
Year Ended
December 31,
2013
 
Year Ended
December 31,
2012
 
 
 
 
 
 
Provision at Federal statutory rate
35.0
 %
 
35.0
 %
 
35.0
%
Increase (decrease) attributable to flow-through of certain tax adjustments:
 
 
 
 
 
State income taxes (net of federal income tax)
5.2
 %
 
5.0
 %
 
4.4
%
Non deductible/nontaxable items
(0.1
)%
 
7.0
 %
 
%
Manufacturer's benefit deduction
2.1
 %
 
 %
 
%
Provision to return adjustment
(3.8
)%
 
 %
 
%
Adjustment to deferred tax assets and liabilities for change in tax rates due to business mix
 %
 
(14.5
)%
 
%
Other
(1.5
)%
 
(2.8
)%
 
0.1
%
Effective tax rate
36.9
 %
 
29.7
 %
 
39.5
%
 
 
 
 
 
 
The Company's effective income tax rate for the years ended December 31, 2014, 2013 and 2012 including the impact of income attributable to noncontrolling interests of $116,508, $174,545 and $802,081 respectively, was (40.1)%, 7.2% and 0.2% respectively.
A summary of the components of deferred tax assets and deferred tax liabilities follows:
 
 
December 31, 2014
 
December 31, 2013
Deferred tax assets
 
 
 
Purchase interest step-up
$
752,416

 
$
310,132

Inventory
206,681

 

Pension, employee benefits and compensation
35,246

 
6,592

Net operating loss carry forwards

 
14,327

Other
21,953

 
14,831

 
 
 
 
Total deferred tax assets
1,016,296

 
345,882

Valuation allowances

 

 
 
 
 
Total deferred tax assets, net
1,016,296

 
345,882

 
 
 
 
Deferred tax liabilities
 
 
 
Property, plant and equipment
421,901

 
140,330

Inventory

 
9,390

Other
26,848

 
1,399

 
 
 
 
Total deferred tax liabilities
448,749

 
151,119

 
 
 
 
Net deferred tax assets
$
567,547

 
$
194,763

 
 
 
 


F- 51

PBF ENERGY INC.
NOTES TO CONSOLIDATED FINANCIAL STATEMENTS
(IN THOUSANDS, EXCEPT SHARE, UNIT, PER SHARE, PER UNIT AND BARREL DATA)

PBF Energy had federal and state income tax net operating loss carry forwards which have all been fully utilized in 2014.
Income tax years that remain subject to examination by material jurisdictions, where an examination has not already concluded are all years including and subsequent to:
 
United States
 
Federal
2012
New Jersey
2012
Michigan
2012
Delaware
2012
Indiana
2012
Pennsylvania
2012
New York
2012
PBF Energy does not have any unrecognized tax benefits.

20. SEGMENT INFORMATION

The Company's operations are organized into two reportable segments, Refining and Logistics. Operations that are not included in the Refining and Logistics segments are included in Corporate. Intersegment transactions are eliminated in the consolidated financial statements and are included in Eliminations.

Refining
The Company 's Refining Segment includes the operations of its three refineries which are located in Toledo, Ohio, Delaware City, Delaware and Paulsboro, New Jersey. The refineries produce unbranded transportation fuels, heating oil, petrochemical feedstocks, lubricants and other petroleum products in the United States. The Company purchases crude oil, other feedstocks and blending components from various third-party suppliers. The Company sells products throughout the Northeast and Midwest of the United States, as well as in other regions of the United States and Canada, and is able to ship products to other international destinations. The refineries have a combined processing capacity, known as throughput, of approximately 540,000 barrels per day ("bpd"), and a weighted-average Nelson Complexity Index of 11.3.

Logistics
The Company formed PBFX, a publicly traded master limited partnership, to own or lease, operate, develop and acquire crude oil and refined petroleum products terminals, pipelines, storage facilities and similar logistics assets. PBFX's assets consist of (i) a rail terminal which has a double loop track and ancillary pumping and unloading equipment located at the Delaware City refinery with an unloading capacity of approximately 130,000 bpd; (ii) a truck terminal that was comprised of six lease automatic custody transfer units accepting crude oil deliveries by truck located at the Toledo refinery designed for total throughput capacity of up to approximately 22,500 bpd; (iii) a heavy crude unloading rack located at the Delaware City refinery with an unloading capacity of at least approximately 40,000 bpd; and (iv) a tank farm with aggregate storage capacity of approximately 3.9 million barrels, including a propane storage and loading facility with throughput capacity of 11,000 bpd at the Toledo refinery. PBFX provides various rail and truck terminaling services and storage services to PBF Holding and/or its subsidiaries through long-term commercial agreements. PBFX currently does not generate third party revenue and as such intersegment related revenues are eliminated in consolidation. Prior to the PBFX Offering, PBFX's assets were operated within the refining operations of the Company's Delaware City and Toledo refineries. The PBFX assets did not generate third party or intra-entity revenue and were not considered to be a separate reportable segment.


F- 52

PBF ENERGY INC.
NOTES TO CONSOLIDATED FINANCIAL STATEMENTS
(IN THOUSANDS, EXCEPT SHARE, UNIT, PER SHARE, PER UNIT AND BARREL DATA)

The Company evaluates the performance of its segments based primarily on income from operations. Income from operations includes those revenues and expenses that are directly attributable to management of the respective segment. The Logistics segment's revenues include intersegment transactions with the Company's Refining segment at prices the Company believes are substantially equivalent to the prices that could have been negotiated with unaffiliated parties with respect to similar services. Activities of the Company's business that are not included in the two operating segments are included in Corporate. Such activities consist primarily of corporate staff operations and other items that are not specific to the normal operations of the two operating segments. The Company does not allocate certain items of other income and expense, including income taxes, to the individual segments. The Refinery segment's operating subsidiaries and PBFX are primarily pass-through entities with respect to income taxes.

Disclosures regarding our reportable segments with reconciliations to consolidated totals for year ended December 31, 2014 and December 31, 2013 are presented below. The Logistics segment's results include financial information of the predecessor of PBFX for periods prior to May 13, 2014, and the financial information of PBFX for the period beginning May 14, 2014, the completion date of the PBFX Offering. In connection with the DCR West Rack Acquisition and the Toledo Storage Facility Acquisition, the accompanying segment information has been retrospectively adjusted to include the historical results of the DCR West Rack and Toledo Storage Facility for all periods presented through December 31, 2014.

Prior to the PBFX Offering, the Company did not operate the PBFX assets independent of the Refining segment. Total assets of each segment consist of net property, plant and equipment, inventories, cash and cash equivalents, accounts receivables and other assets directly associated with the segment’s operations. Corporate assets consist primarily of deferred tax assets, property, plant and equipment and other assets not directly related to our refinery and logistic operations.
 
Year Ended December 31, 2014
 
Refining
 
Logistics
 
Corporate
 
Eliminations
 
Consolidated Total
Revenues
$
19,828,155

 
$
49,830

 
$

 
$
(49,830
)
 
$
19,828,155

Depreciation and amortization expense
163,068

 
3,731

 
13,583

 

 
180,382

Income (loss) from operations
288,191

 
15,969

 
(153,506
)
 

 
150,654

Interest expense, net
23,613

 
2,677

 
72,474

 

 
98,764

Capital expenditures
578,486

 
47,215

 
5,631

 

 
631,332

 
Year Ended December 31, 2013
 
Refining
 
Logistics
 
Corporate
 
 Eliminations
 
Consolidated Total
Revenues
$
19,151,455

 
$

 
$

 
$

 
$
19,151,455

Depreciation and amortization expense
96,256

 
2,366

 
12,857

 

 
111,479

Income (loss) from operations
446,628

 
(18,301
)
 
(108,468
)
 

 
319,859

Interest expense, net
19,518

 

 
74,266

 

 
93,784

Capital expenditures
360,480

 
46,246

 
8,976

 

 
415,702

 
Year Ended December 31, 2012
 
Refining
 
Logistics
 
Corporate
 
 Eliminations
 
Consolidated Total
Revenues
$
20,138,687

 
$

 
$

 
$

 
$
20,138,687

Depreciation and amortization expense
83,243

 
944

 
8,051

 

 
92,238

Income (loss) from operations
1,059,079

 
(9,167
)
 
(129,479
)
 

 
920,433

Interest expense, net
36,686

 

 
71,943

 

 
108,629

Capital expenditures
181,603

 
24,377

 
16,708

 

 
222,688





F- 53

PBF ENERGY INC.
NOTES TO CONSOLIDATED FINANCIAL STATEMENTS
(IN THOUSANDS, EXCEPT SHARE, UNIT, PER SHARE, PER UNIT AND BARREL DATA)

 
Balance at December 31, 2014
 
Refining
 
Logistics
 
Corporate
 
 Eliminations
 
Consolidated Total
Total assets
$
4,329,996

 
$
393,951

 
$
483,971

 
$
(11,630
)
 
$
5,196,288

 
Balance at December 31, 2013
 
Refining
 
Logistics
 
Corporate
 
 Eliminations
 
Consolidated Total
Total assets
$
4,073,350

 
$
85,626

 
$
254,832

 
$

 
$
4,413,808


21. NET INCOME PER SHARE OF PBF ENERGY
The following table sets forth the computation of basic and diluted net income (loss) per Class A common share attributable to PBF Energy for the periods subsequent to the IPO:

 
Year Ended December 31,
Basic Earnings Per Share:
2014
 
2013
 
2012
Numerator for basic net income (loss) per Class A common share net income attributable to PBF Energy
$
(38,237
)
 
$
39,540

 
$
1,956

Denominator for basic net income per Class A common share-weighted average shares
74,464,494

 
32,488,369

 
23,570,240

Basic net income (loss) attributable to PBF Energy per Class A common share
$
(0.51
)
 
$
1.22

 
$
0.08

 
 
 
 
 
 
Diluted Earnings Per Share:
 
 
 
 
 
Numerator:
 
 
 
 
 
Net income (loss) attributable to PBF Energy Inc.
$
(38,237
)
 
$
39,540

 
$
1,956

Plus: Net income attributable to noncontrolling interest (1)

 

 
10,005

Less: Income tax on net income per Class A common share (1)

 

 
(3,948
)
Numerator for diluted net income (loss) per Class A common share net income attributable to PBF Energy (1)
$
(38,237
)
 
$
39,540

 
$
8,013

 
 
 
 
 
 
Denominator (1):
 
 
 
 
 
Denominator for basic net income (loss) per Class A common share-weighted average shares
74,464,494

 
32,488,369

 
23,570,240

Effect of dilutive securities:
 
 
 
 

Conversion of PBF LLC Series A Units

 

 
72,972,131

Common stock equivalents (2)  

 
572,712

 
688,533

Denominator for diluted net income (loss) per common share-adjusted weighted average shares
74,464,494

 
33,061,081

 
97,230,904

Diluted net income (loss) attributable to PBF Energy per Class A common share
$
(0.51
)
 
$
1.20

 
$
0.08

 

F- 54

PBF ENERGY INC.
NOTES TO CONSOLIDATED FINANCIAL STATEMENTS
(IN THOUSANDS, EXCEPT SHARE, UNIT, PER SHARE, PER UNIT AND BARREL DATA)

——————————
(1)
The diluted earnings per share calculation for the year ended December 31, 2012, assumes the conversion of all outstanding PBF LLC Series A Units to Class A common stock of PBF Energy as of the date of the IPO. The net income attributable to PBF Energy, used in the numerator of the diluted earnings per share calculation is adjusted to reflect the net income, as well as the corresponding income tax (based on a 39.5% effective tax rate) attributable to the converted units. The potential conversion of 21,249,314 and 64,164,045 PBF LLC Series A Units for the years ended December 31, 2014 and 2013, respectively, were excluded from the denominator in computing diluted net income per share because including them would have had an antidilutive effect. As the PBF LLC Series A Units were not included, the numerator used in the calculation of diluted net income per share was equal to the numerator used in the calculation of basic net income per share and does not include the net income and related income tax expense associated with the potential conversion of the PBF LLC Series A Units.

(2)
Represents an adjustment to weighted-average diluted shares outstanding to assume the full exchange of common stock equivalents, including options and warrants for PBF LLC Series A Units and options for shares of PBF Energy Class A common stock. Common stock equivalents excludes the effects of options to purchase 2,401,875, 1,320,000 and 682,500 shares of PBF Energy Class A common stock because they are anti-dilutive for the years ended December 31, 2014, 2013 and 2012, respectively.



F- 55

PBF ENERGY INC.
NOTES TO CONSOLIDATED FINANCIAL STATEMENTS
(IN THOUSANDS, EXCEPT SHARE, UNIT, PER SHARE, PER UNIT AND BARREL DATA)

22. FAIR VALUE MEASUREMENTS
The tables below present information about the Company's financial assets and liabilities measured and recorded at fair value on a recurring basis and indicate the fair value hierarchy of the inputs utilized to determine the fair values as of December 31, 2014 and 2013.

We have elected to offset the fair value amounts recognized for multiple derivative contracts executed with the same counterparty; however, fair value amounts by hierarchy level are presented on a gross basis in the tables below. We have posted cash margin with various counterparties to support hedging and trading activities. The cash margin posted is required by counterparties as collateral deposits and cannot be offset against the fair value of open contracts except in the event of default. We have no derivative contracts that are subject to master netting arrangements that are reflected gross on the balance sheet.

 
As of December 31, 2014
 
Fair Value Hierarchy
 
 
 
 
 
 
Level 1
 
Level 2
 
Level 3
Total Gross Fair Value
 
Effect of Counter-party Netting
 
Net Carrying Value on Balance Sheet
Assets:
 
 
 
 
 
 
 
 
 
 
Money market funds
$
5,575

 
$

 
$

$
5,575

 
N/A

 
$
5,575

Marketable securities
234,930

 

 

234,930

 
N/A

 
234,930

Non-qualified pension plan assets
5,494

 

 

5,494

 
N/A

 
5,494

Commodity contracts
415,023

 
12,093

 
1,715

428,831

 
(397,676
)
 
31,155

Derivatives included with inventory intermediation agreement obligations

 
94,834

 

94,834

 

 
94,834

Derivatives included with inventory supply arrangement obligations

 
4,251

 

4,251

 

 
4,251

Liabilities:
 
 
 
 
 
 
 
 
 
 
Commodity contracts
390,144

 
7,338

 
194

397,676

 
(397,676
)
 

Catalyst lease obligations

 
36,559

 

36,559

 

 
36,559

 
As of December 31, 2013
 
Level 1
 
Level 2
 
Level 3
 
Total
Assets:
 
 
 
 
 
 
 
Money market funds
$
5,857

 
$

 
$

 
$
5,857

Non-qualified pension plan assets
4,905

 

 

 
4,905

Commodity contracts
4,252

 
6,681

 

 
10,933

Derivatives included with inventory intermediation arrangement

 
6,016

 

 
6,016

Liabilities:
 
 
 
 
 
 
 
Commodity contracts

 
6,989

 
23,365

 
30,354

Derivatives included with inventory supply arrangement obligations

 
177

 

 
177

Catalyst lease obligations

 
53,089

 

 
53,089


F- 56

PBF ENERGY INC.
NOTES TO CONSOLIDATED FINANCIAL STATEMENTS
(IN THOUSANDS, EXCEPT SHARE, UNIT, PER SHARE, PER UNIT AND BARREL DATA)

The valuation methods used to measure financial instruments at fair value are as follows:
Money market funds categorized in Level 1 of the fair value hierarchy are measured at fair value based on quoted market prices and included within cash and cash equivalents.
Marketable securities, consisting primarily of US Treasury securities, categorized in Level 1 of the fair value hierarchy are measured at fair value based on quoted market prices.
Non-qualified pension plan assets categorized in Level 1 of the hierarchy are measured at fair value using a market approach based on published net asset values of mutual funds and included within deferred charges and other assets, net.
The commodity contracts categorized in Level 1 of the fair value hierarchy are measured at fair value based on quoted prices in an active market. The commodity contracts categorized in Level 2 of the fair value hierarchy are measured at fair value using a market approach based upon future commodity prices for similar instruments quoted in active markets.
The commodity contracts categorized in Level 3 of the fair value hierarchy consist of commodity price swap contracts that relate to forecasted purchases of crude oil for which quoted forward market prices are not readily available due to market illiquidity. The forward price used to value these swaps was derived using broker quotes, prices from other third party sources and other available market based data.
The derivatives included with inventory supply arrangement obligations, derivatives included with inventory intermediation agreement obligations and the catalyst lease obligations are categorized in Level 2 of the fair value hierarchy and are measured at fair value using a market approach based upon commodity prices for similar instruments quoted in active markets.

The table below summarizes the changes in fair value measurements of commodity contracts categorized in Level 3 of the fair value hierarchy:
 
Year Ended December 31,
 
2014
 
2013
Balance at beginning of period
$
(23,365
)
 
$

Purchases

 

Settlements
(22,055
)
 
24,678

Unrealized loss included in earnings
46,941

 
(48,043
)
Transfers into Level 3

 

Transfers out of Level 3

 

Balance at end of period
$
1,521

 
$
(23,365
)


F- 57

PBF ENERGY INC.
NOTES TO CONSOLIDATED FINANCIAL STATEMENTS
(IN THOUSANDS, EXCEPT SHARE, UNIT, PER SHARE, PER UNIT AND BARREL DATA)

The table below summarizes the changes in fair value measurements of contingent consideration for refinery acquisition categorized in Level 3 of the fair value hierarchy:
 
Year Ended December 31,
 
2013
Balance at beginning of period
$
21,358

Purchases

Settlements
(21,358
)
Unrealized loss included in earnings

Transfers into Level 3

Transfers out of Level 3

Balance at end of period
$


There were no transfers between levels during the years ended December 31, 2014 and 2013, respectively.
Fair value of debt
The table below summarizes the fair value and carrying value as of December 31, 2014 and 2013.

 
December 31, 2014
 
December 31, 2013
 
Carrying
value
 
Fair
 value
 
Carrying
 value
 
Fair
value
Senior Secured Notes (a)
$
668,520

 
$
675,580

 
$
667,487

 
$
697,568

PBFX Term Loan (b)
234,900

 
234,900

 

 

Revolving Loan (b)

 

 
15,000

 
15,000

Rail Facility (b)
37,270

 
37,270

 

 

PBFX Revolving Credit Facility (b)
275,100

 
275,100

 

 

Catalyst leases (c)
36,559

 
36,559

 
53,089

 
53,089

 
1,252,349

 
1,259,409

 
735,576

 
765,657

Less - Current maturities

 

 
12,029

 
12,029

Long-term debt
$
1,252,349

 
$
1,259,409

 
$
723,547

 
$
753,628


(a) The estimated fair value, categorized as a Level 2 measurement, was calculated based on the present value of future expected payments utilizing implied current market interest rates based on quoted prices of the Senior Secured Notes.
(b) The estimated fair value approximates carrying value, categorized as a Level 2 measurement, as these borrowings bear interest based upon short-term floating market interest rates.
(c) Catalyst leases are valued using a market approach based upon commodity prices for similar instruments quoted in active markets and are categorized as a Level 2 measurement. The Company has elected the fair value option for accounting for its catalyst lease repurchase obligations as the Company's liability is directly impacted by the change in fair value of the underlying catalyst.



F- 58

PBF ENERGY INC.
NOTES TO CONSOLIDATED FINANCIAL STATEMENTS
(IN THOUSANDS, EXCEPT SHARE, UNIT, PER SHARE, PER UNIT AND BARREL DATA)

23. DERIVATIVES
The Company uses derivative instruments to mitigate certain exposures to commodity price risk. The Company’s crude supply agreements contain purchase obligations for certain volumes of crude oil and other feedstocks. In addition, the Company entered into Inventory Intermediation Agreements commencing in July 2013 that contain purchase obligations for certain volumes of intermediates and refined products. The Company was also party to an agreement that contained purchase obligations for certain volumes of stored intermediates inventory during the year ended December 31, 2012, which was terminated during the first quarter of 2012. The purchase obligations related to crude oil, feedstocks, intermediates and refined products under these agreements are derivative instruments that have been designated as fair value hedges in order to hedge the commodity price volatility of certain refinery inventory. The fair value of these purchase obligation derivatives is based on market prices of the underlying crude oil and refined products. The level of activity for these derivatives is based on the level of operating inventories.

As of December 31, 2014, there were 662,579 barrels of crude oil and feedstocks (838,829 barrels at December 31, 2013) outstanding under these derivative instruments designated as fair value hedges and no barrels (no barrels at December 31, 2013) outstanding under these derivative instruments not designated as hedges. As of December 31, 2014, there were 3,106,325 barrels of intermediates and refined products (3,274,047 barrels at December 31, 2013) outstanding under these derivative instruments designated as fair value hedges and no barrels (no barrels at December 31, 2013) outstanding under these derivative instruments not designated as hedges. These volumes represent the notional value of the contract.

The Company also enters into economic hedges primarily consisting of commodity derivative contracts that are not designated as hedges and are used to manage price volatility in certain crude oil and feedstock inventories as well as crude oil, feedstock, and refined product sales or purchases. The objective in entering into economic hedges is consistent with the objectives discussed above for fair value hedges. As of December 31, 2014, there were 47,339,000 barrels of crude oil and 1,970,871 barrels of refined products (43,199,000 and no, respectively, as of December 31, 2013), outstanding under short and long term commodity derivative contracts not designated as hedges representing the notional value of the contracts.

The following tables provide information about the fair values of these derivative instruments as of December 31, 2014 and December 31, 2013 and the line items in the consolidated balance sheet in which the fair values are reflected.
Description

Balance Sheet Location
Fair Value
Asset/(Liability)
Derivatives designated as hedging instruments:
 
 
December 31, 2014:
 
 
Derivatives included with inventory supply arrangement obligations
Accrued expenses
$
4,251

Derivatives included with the inventory intermediation agreement obligations
Accrued expenses
$
94,834

December 31, 2013:
 
 
Derivatives included with inventory supply arrangement obligations
Accrued expenses
$
(177
)
Derivatives included with the inventory intermediation agreement obligations
Accrued expenses
$
6,016

 
 
 
Derivatives not designated as hedging instruments:
 
 
December 31, 2014:
 
 
Commodity contracts
Accounts receivable
$
31,155

December 31, 2013:
 
 
Commodity contracts
Accounts receivable
$
(19,421
)

F- 59

PBF ENERGY INC.
NOTES TO CONSOLIDATED FINANCIAL STATEMENTS
(IN THOUSANDS, EXCEPT SHARE, UNIT, PER SHARE, PER UNIT AND BARREL DATA)

The following tables provide information about the gains or losses recognized in income on these derivative instruments and the line items in the consolidated financial statements in which such gains and losses are reflected.
Description
Location of Gain or (Loss) Recognized in
 Income on Derivatives
Gain or (Loss)
Recognized in
Income on Derivatives
Derivatives designated as hedging instruments:
 
 
For the year ended December 31, 2014:
 
 
Derivatives included with inventory supply arrangement obligations
Cost of sales
$
4,428

Derivatives included with the inventory intermediation agreement obligations
Cost of sales
$
88,818

For the year ended December 31, 2013:
 
 
Derivatives included with inventory supply arrangement obligations
Cost of sales
$
(5,773
)
Derivatives included with the inventory intermediation agreement obligations
Cost of sales
$
6,016

For the year ended December 31, 2012
 
 
Derivatives included with inventory supply arrangement obligations
Cost of sales
$
7,060

 
 
 
Derivatives not designated as hedging instruments:
 
 
For the year ended December 31, 2014:
 
 
Commodity contracts
Cost of sales
$
146,016

For the year ended December 31, 2013:
 
 
Commodity contracts
Cost of sales
$
(88,962
)
For the year ended December 31, 2012
 
 
Derivatives included with inventory supply arrangement obligations
Cost of sales
$
(8
)
Commodity contracts
Cost of sales
$
34,778

 
 
 
Hedged items designated in fair value hedges:
 
 
For the year ended December 31, 2014:
 
 
Crude oil and feedstock inventory
Cost of sales
$
(4,428
)
Intermediate and refined product inventory
Cost of sales
$
(88,818
)
For the year ended December 31, 2013:
 
 
Crude oil and feedstock inventory
Cost of sales
$
(1,491
)
Intermediate and refined product inventory
Cost of sales
$
(6,016
)
For the year ended December 31, 2012
 
 
Crude oil and feedstock inventory
Cost of sales
$
(4,704
)

The Company had no ineffectiveness related to the fair value hedges as of December 31, 2014. Ineffectiveness related to the Company's fair value hedges resulted in a loss of $7,264 and a gain of $2,356 for the years ended December 31, 2013 and 2012, respectively, recorded in cost of sales. Gains and losses due to ineffectiveness, resulting from the difference in the forward and spot rates of the underlying crude inventory related to the derivatives included with inventory supply arrangement obligations, were excluded from the assessment of hedge effectiveness.



F- 60

PBF ENERGY INC.
NOTES TO CONSOLIDATED FINANCIAL STATEMENTS
(IN THOUSANDS, EXCEPT SHARE, UNIT, PER SHARE, PER UNIT AND BARREL DATA)

24. SUBSEQUENT EVENTS
Dividend Declared
On February 9, 2015, the Company's Board of Directors declared a dividend of $0.30 per share on outstanding Class A common stock. The dividend is payable on March 10, 2015 to Class A common stockholders of record at the close of business on February 23, 2015.
PBFX Distributions
On February 6, 2015, the Board of Directors of PBF GP declared a distribution of $0.33 per unit on outstanding common and subordinated units of PBFX. The distribution is payable on March 4, 2015 to unit holders of record at the close of business on February 23, 2015.
Secondary Offering
On February 6, 2015, we completed a public offering of 3,804,653 shares of Class A common stock in a secondary offering (the "February 2015 secondary offering"). All of the shares in the February 2015 secondary offering were sold by funds affiliated with Blackstone and First Reserve. In connection with the February 2015 secondary offering, Blackstone and First Reserve exchanged all of their remaining PBF LLC Series A Units for an equivalent number of shares of Class A common stock of PBF Energy, and as a result, Blackstone and First Reserve no longer hold any PBF LLC Series A units or shares of our Class A Common stock. The holders of PBF LLC Series B Units, which include certain executive officers of PBF Energy, received a portion of the proceeds of the sale of the Class A common stock by Blackstone and First Reserve in accordance with the amended and restated limited liability company agreement of PBF LLC. PBF Energy did not receive any proceeds from the February 2015 secondary offering. Immediately following the February 2015 secondary offering, PBF Energy owns 85,768,077 PBF LLC Series C Units and our executive officers and directors and certain employees beneficially own 5,366,043 PBF LLC Series A Units, and the holders of our issued and outstanding shares of Class A common stock have 94.1% of the voting power in PBF LLC and the members of PBF LLC other than PBF Energy through their holdings of Class B common stock have the remaining 5.9% of the voting power in PBF LLC.

Related Party
On January 31, 2015, the Company entered into a consulting services agreement with Michael D. Gayda, the former President. Compensation for the services performed will be at a daily rate of $3 for days actually engaged in performing services, with partial days prorated. The consulting service agreement expires on December 31, 2016, subject to certain early termination rights.



F- 61


PBF ENERGY INC. AND SUBSIDIARIES
QUARTERLY FINANCIAL DATA
(unaudited)
The following table summarizes quarterly financial data for the years ended December 31, 2014 and 2013 (in thousands, except per share amounts).
 
 
 
2014 Quarter Ended
 
 
March 31
 
June 30
 
September 30
 
December 31
Revenues
 
$
4,746,443

 
$
5,301,709

 
$
5,260,003

 
$
4,520,000

Income (loss) from operations
 
260,207

 
87,850

 
284,103

 
(481,506
)
Net income (loss)
 
183,272

 
45,836

 
170,012

 
(320,849
)
Net income (loss) attributable to PBF Energy Inc.
 
77,444

 
20,959

 
140,970

 
(277,611
)
Earnings per common share - assuming dilution
 
$
1.42

 
$
0.29

 
$
1.60

 
$
(3.34
)
 
 
 
2013 Quarter Ended
 
 
March 31
 
June 30
 
September 30
 
December 31 
Revenues
 
$
4,797,847

 
$
4,678,293

 
$
4,858,880

 
$
4,816,435

Income (loss) from operations
 
100,105

 
133,027

 
(55,599
)
 
142,326

Net income (loss)
 
69,711

 
107,170

 
(64,893
)
 
102,097

Net income (loss) attributable to PBF Energy Inc.
 
11,406

 
16,826

 
(19,848
)
 
31,156

Earnings per common share -assuming dilution
 
$
0.48

 
$
0.61

 
$
(0.50
)
 
$
0.76


F- 62


SIGNATURES
Pursuant to the requirements of Section 13 or 15(d) of the Securities Exchange Act of 1934, the registrant has duly caused this report to be signed on its behalf by the undersigned, thereunto duly authorized.
 
 
 
 
PBF ENERGY INC.
 
                    (Registrant)
By:
 
/s/ Thomas J. Nimbley
 
 
(Thomas J. Nimbley)
 
 
Chief Executive Officer
(Principal Executive Officer)
Date: February 26, 2015

F- 63


POWER OF ATTORNEY
Each of the officers and directors of PBF Energy Inc., whose signature appears below, in so signing, also makes, constitutes and appoints each of Erik Young, Matthew Lucey and Jeffrey Dill, and each of them, his true and lawful attorneys-in-fact, with full power and substitution, for him in any and all capacities, to execute and cause to be filed with the SEC any and all amendments to this Annual Report on Form 10-K, with exhibits thereto and other documents connected therewith and to perform any acts necessary to be done in order to file such documents, and hereby ratifies and confirms all that said attorneys-in-fact or their substitute or substitutes may do or cause to be done by virtue hereof.
Pursuant to the requirements of the Securities Exchange Act of 1934, this report has been signed below by the following persons on behalf of the registrant and in the capacities and on the dates indicated.
 
Signature
  
Title
 
Date
 
 
 
/s/ Thomas J. Nimbley
 
Chief Executive Officer and Director
 
February 26, 2015
(Thomas J. Nimbley)
  
(Principal Executive Officer)
 
 
 
 
 
/s/ Erik Young
 
Senior Vice President, Chief Financial Officer
 
February 26, 2015
(Erik Young)
  
(Principal Financial Officer)
 
 
 
 
 
/s/ John Barone
 
Chief Accounting Officer
 
February 26, 2015
(John Barone)
  
(Principal Accounting Officer)
 
 
 
 
 
/s/ Thomas D. O’Malley
 
Executive Chairman of the
 
February 26, 2015
(Thomas D. O’Malley)
  
Board of Directors
 
 
 
 
 
/s/ Spencer Abraham
  
Director
 
February 26, 2015
(Spencer Abraham)
  
 
 
 
 
 
 
/s/ Jefferson F. Allen
  
Director
 
February 26, 2015
(Jefferson F. Allen)
  
 
 
 
 
 
 
/s/ Wayne Budd
  
Director
 
February 26, 2015
(Wayne Budd)
  
 
 
 
 
 
 
/s/ Gene Edwards
  
Director
 
February 26, 2015
(Gene Edwards)
  
 
 
 
 
 
 
 
 
/s/ Dennis Houston
  
Director
 
February 26, 2015
(Dennis Houston)
  
 
 
 
 
 
 
 
/s/ Edward F. Kosnik
  
Director
 
February 26, 2015
(Edward F. Kosnik)
  
 
 
 
 
 
 
 
/s/ Eija Malmivirta
  
Director
 
February 26, 2015
(Eija Malmivirta)
  
 
 
 
 
 
 
 
 





F- 64