20-F 1 bep2019annual20-f.htm 20-F Document
 
UNITED STATES
SECURITIES AND EXCHANGE COMMISSION
Washington D.C. 20549
FORM 20-F
o  REGISTRATION STATEMENT PURSUANT TO SECTION 12(b) OR 12(g) OF THE SECURITIES EXCHANGE ACT OF 1934
OR
x  ANNUAL REPORT PURSUANT TO SECTION 13 OR 15(d) OF THE SECURITIES EXCHANGE ACT OF 1934
For the fiscal year ended December 31, 2019
OR
o  TRANSITION REPORT PURSUANT TO SECTION 13 OR 15(d) OF THE SECURITIES EXCHANGE ACT OF 1934
OR
o   SHELL COMPANY REPORT PURSUANT TO SECTION 13 OR 15(d) OF THE SECURITIES EXCHANGE ACT OF 1934
Commission file number: 001-35530
BROOKFIELD RENEWABLE PARTNERS L.P.
(Exact name of Registrant as specified in its charter)
Bermuda
(Jurisdiction of incorporation or organization)
73 Front Street, 5th Floor, Hamilton HM 12, Bermuda
(Address of principal executive offices)
Jane Sheere
73 Front Street, 5th Floor, Hamilton HM 12, Bermuda
Telephone: 441-294-3304
Facsimile: 441-296-4475
(Name, telephone, e-mail and/or facsimile number and address of company contact person)
Securities registered or to be registered pursuant to Section 12(b) of the Act:
Title of Class
Trading Symbol(s)
Name of each exchange on which registered
Limited Partnership Units
BEP, BEP.UN
New York Stock Exchange, Toronto Stock Exchange
Class A Preferred Limited Partnership Units, Series 17
BEP PR A.
New York Stock Exchange
Securities registered or to be registered pursuant to Section 12(g) of the Act:
None
Securities for which there is a reporting obligation pursuant to Section 15(d) of the Act:
None
Indicate the number of outstanding shares of each of the issuer’s classes of capital or common stock as of the close of the period covered by the annual report:
178,977,800 Limited Partnership Units as of December 31, 2019
Indicate by check mark if the registrant is a well-known seasoned issuer, as defined in Rule 405 of the Securities Act. Yes x No o
If this report is an annual or transition report, indicate by check mark if the registrant is not required to file reports pursuant to Section 13 or 15(d) of the Securities Exchange Act of 1934. Yes o No x 
Indicate by check mark whether the registrant (1) has filed all reports required to be filed by Section 13 or 15(d) of the Securities Exchange Act of 1934 during the preceding 12 months (or for such shorter period that the registrant was required to file such reports), and (2) has been subject to such filing requirements for the past 90 days.  Yes x No o
Indicate by check mark whether the registrant has submitted electronically every Interactive Data File required to be submitted pursuant to Rule 405 of Regulation S-T (§232.405 of this chapter) during the preceding 12 months (or for such shorter period that the registrant was required to submit such files).  Yes x No o
Indicate by check mark whether the registrant is a large accelerated filer, an accelerated filer, a non-accelerated filer, or an emerging growth company. See definitions of “accelerated filer”, “large accelerated filer”, and “emerging growth company” in Rule 12b-2 of the Exchange Act (Check one):
Large accelerated filer   x 
 
Accelerated filer   o  
 
Non-accelerated filer   o  
 
 
 
 
 
 
 
 
 
Emerging growth company    o 
Indicate by check mark which basis of accounting the registrant has used to prepare the financial statements included in this filing:
If an emerging growth company that prepares its financial statements in accordance with U.S. GAAP, indicate by check mark if the registrant has elected not to use the extended transition period for complying with any new or revised financial accounting standards provided pursuant to Section 13(a) of the Exchange Act. [  ]
o U.S. GAAP 
 
x  International Financial Reporting Standards as  
issued by the International
Accounting Standards Board
 
o  Other 
If “Other” has been checked in response to the previous question indicate by check mark which financial statement item the registrant has elected to follow.  Item 17 o Item 18 o 
If this is an annual report, indicate by check mark whether the registrant is a shell company (as defined in Rule 12b-2 of the Exchange Act). Yes o No x



TABLE OF CONTENTS
 
 
 
 
 
 
 
 
 
 
 
 
 
 
 
 
 
 
 
 
 
 
 
 
 
 
 
 
 
 
 
 
 
 
 
 
 
 
 
 
 
 
 
 
 
 
 
 
 
 
 
 
 
 
 
 
 
 
 
 
 
 



 
 
 
 
 
 
 
 
 
 
 
 
 
 
 
 
 
 
 
 
 
 
 
 
 
 
 
 
 
 
 
 
 
 
 
 
 
 
 
 
 
 
 
 
 
 
 
 
 
 
 
 
 
 
 
 
 
 
 







INTRODUCTION AND USE OF CERTAIN TERMS  
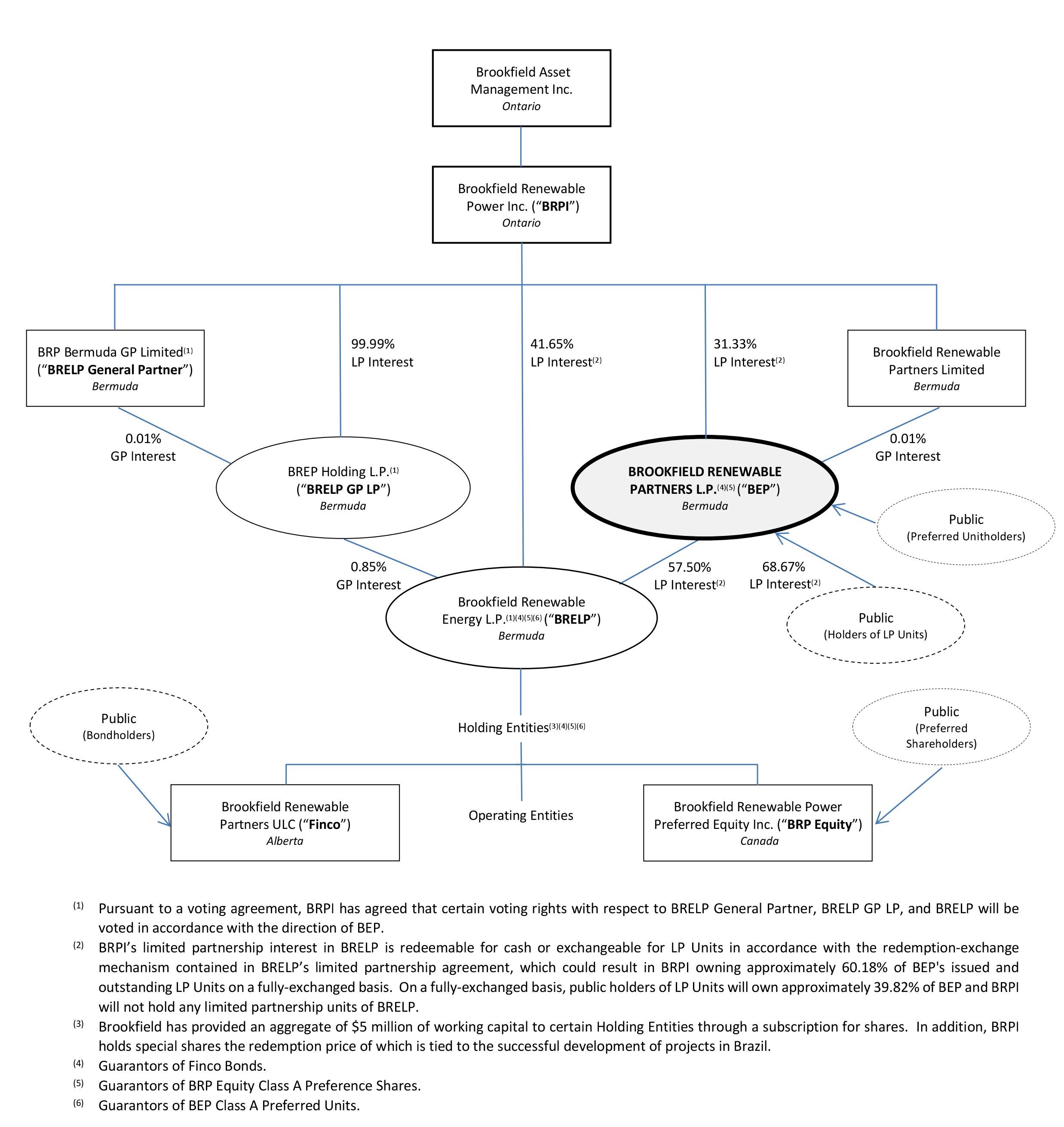
Unless otherwise specified, information provided in this annual report on Form 20-F (this “Form 20-F”) is as of December 31, 2019. Unless the context requires otherwise, when used in this Form 20-F, the terms “Brookfield Renewable”, “we”, “us” and “our” refer to BEP, BRELP, the Holding Entities and the Operating Entities, each as defined in this Form 20-F, individually or collectively, as applicable; “BEP” refers to Brookfield Renewable Partners L.P.; and “Brookfield” refers to Brookfield Asset Management Inc. and its subsidiaries (other than Brookfield Renewable). All references to “our portfolio” include 100% of the capacity and energy of the facilities even though we do not own 100% of the economic output of such facilities (see the table under Item 4.B. “Business Overview — Our Operations” for details on our portfolio). Unless the context suggests otherwise, references to:
ABCA” means the Business Corporations Act (Alberta)R.S.A. 2000, c. B-9, as amended, including the regulations promulgated under such Act.
Adjusted EBITDA” means revenues less direct costs (including energy marketing costs) and other income, before the effects of interest expense, income taxes, depreciation, management service costs, non-controlling interests, unrealized gain or loss on financial instruments, non-cash gain or loss from equity-accounted investments, distributions to preferred limited partners and other typical non-recurring items. Refer to “Cautionary Statement Regarding Use of Non-IFRS Measures”.
Affiliate” or “affiliate” of any person is a person that, directly or indirectly through one or more intermediaries, controls, is controlled by or is under common control with such person.
Amended and Restated Limited Partnership Agreement of BEP” means the fourth amended and restated limited partnership agreement of BEP, dated May 3, 2016, as further amended on May 25, 2016, February 14, 2017, January 16, 2018, February 28, 2019, March 11, 2019 and February 24, 2020.
Amended and Restated Limited Partnership Agreement of BRELP” means the third amended and restated limited partnership agreement of BRELP, dated February 11, 2016, as further amended on May 25, 2016, February 14, 2017, January 16, 2018, February 28, 2019, March 11, 2019 and February 24, 2020.
ANEEL” has the meaning given to it under Item 4.B “Business Overview — Brazilian Business”.
Audit Committee” means the audit committee of the board of directors of the Managing General Partner.
Base Management Fee” has the meaning given to it under Item 6.A “Directors and Senior Management — Our Master Services Agreement — Management Fee”.
Base Marketing Fee” has the meaning given to it under Item 7.B “Related Party Transactions — Energy Marketing Agreement”.
BC Hydro” means British Columbia Hydro and Power Authority.
BEM LP” means Brookfield Energy Marketing LP, an indirect wholly-owned subsidiary of Brookfield Asset Management.
BEP” means Brookfield Renewable Partners L.P.
BEPC” has the meaning given to it under Item 4.A “History and Development of the Company — Recent Developments”.
Bond Indenture” means the amended and restated indenture, dated as of November 23, 2011, among Finco, The Bank of New York Mellon and BNY Trust Company of Canada, as amended and restated from time to time, governing the Finco Bonds.
BPUSHA” means Brookfield Power US Holding America Co.
BRELP” means Brookfield Renewable Energy L.P.
BRELP Class A Preferred Units” means the Class A Preferred Limited Partnership Units, issuable in series, of BRELP.
BRELP General Partner” means BRP Bermuda GP Limited, which serves as the general partner of BRELP GP LP.
BRELP GP LP” means BREP Holding L.P., which serves as the general partner of BRELP.
BRELP Preferred Units” means the preferred limited partnership units in the capital of BRELP.
BRELP Series 5 Preferred Units” means the Class A Preferred Units, Series 5 of BRELP.
BRELP Series 7 Preferred Units” means the Class A Preferred Units, Series 7 of BRELP.

 
 
 
 
 
Page 5



BRELP Series 8 Preferred Units” means the Class A Preferred Units, Series 8 of BRELP.
BRELP Series 9 Preferred Units” means the Class A Preferred Units, Series 9 of BRELP.
BRELP Series 10 Preferred Units” means the Class A Preferred Units, Series 10 of BRELP.
BRELP Series 11 Preferred Units” means the Class A Preferred Units, Series 11 of BRELP.
BRELP Series 12 Preferred Units” means the Class A Preferred Units, Series 12 of BRELP.
“BRELP Series 13 Preferred Units” means the Class A Preferred Units, Series 13 of BRELP.
“BRELP Series 14 Preferred Units” means the Class A Preferred Units, Series 14 of BRELP.
“BRELP Series 15 Preferred Units” means the Class A Preferred Units, Series 15 of BRELP.
“BRELP Series 16 Preferred Units” means the Class A Preferred Units, Series 16 of BRELP.
“BRELP Series 17 Preferred Units” means the Class A Preferred Units, Series 17 of BRELP.
Brookfield” means Brookfield Asset Management and its subsidiaries, or any one or more of them, as the context requires, other than entities within Brookfield Renewable.
Brookfield Accounts” has the meaning given to it under Item 7.B “Related Party Transactions — Conflicts of Interest and Fiduciary Duties”.
Brookfield Asset Management” means Brookfield Asset Management Inc.
Brookfield Personnel” has the meaning given to it under Item 7.B “Related Party Transactions — Conflicts of Interest and Fiduciary Duties”.
Brookfield Renewable” means BEP, BRELP, the Holding Entities and the Operating Entities, taken together, or any one or more of them, as the context requires.
Brookfield Renewable Power Assets” means Brookfield’s renewable power assets (other than the assets held by the Fund) that were transferred to BEP on November 28, 2011.
BRP Equity” means Brookfield Renewable Power Preferred Equity Inc.
BRPI” means Brookfield Renewable Power Inc., an indirect wholly-owned subsidiary of Brookfield Asset Management.
CBCA” means the Canada Business Corporations Act, R.S.C. 1985, c. C-44, as amended, including the regulations promulgated under such Act.
CDS” means CDS Clearing and Depository Services Inc.
CEE Funds” means the Germany based asset manager that holds renewable energy funds targeting low-risk renewable investments, which is a portfolio company of Brookfield Asset Management.
CFA” means a “controlled foreign affiliate” as defined in the Tax Act.
Class A Preference Shares” means BRP Equity’s Class A Preference Shares, issuable in series (which includes the Series 1, Series 2, Series 3, Series 4, Series 5 and Series 6 Preference Shares).
Class A Preferred Units” means BEP’s Class A Preferred Limited Partnership Units, issuable in series (which includes the Series 5, Series 7, Series 8, Series 9, Series 10, Series 11, Series 12, Series 13, Series 14, Series 15, Series 16 and Series 17 Preferred Units), of BEP.
Class B Preference Shares” has the meaning given to it under Item 10.B “Memorandum and Articles of Association — BRP Equity”.
Code” has the meaning given to it under Item 6.C “Board Practices — Code of Business Conduct and Ethics”.
CODM” has the meaning given to it under Item 5.A “Operating Results — Financial Performance Review on Proportionate Information”.
Common Shares” has the meaning given to it under Item 10.B “Memorandum and Articles of Association — BRP Equity”.
Conflicts Policy” has the meaning given to it under Item 7.B “Related Party Transactions — Conflicts of Interest and Fiduciary Duties”.

 
 
 
 
 
Page 6



CPI” means the Canadian consumer price index.
CRA” means the Canada Revenue Agency.
Customary Rates” has the meaning given to it under Item 7.B “Related Party Transactions — Conflicts of Interest and Fiduciary Duties”.
DRIP” means BEP’s distribution reinvestment plan.
DRS Statement” has the meaning given to it under Item 4.B “Business Overview — Our LP Unit Distribution Reinvestment Plan”.
DTC” means The Depository Trust Company.
EDGAR” means the Electronic Data Gathering, Analysis, and Retrieval system administered by the SEC.
Energy Marketing Agreement” has the meaning given to it under Item 7.B “Related Party Transactions — Energy Marketing Agreement”.
Energy Marketing Internalization” has the meaning given to it under Item 7.B “Related Party Transactions — Energy Marketing Internalization”.
Energy Revenue Agreement” has the meaning given to it under Item 7.B “Related Party Transactions — Energy Revenue Agreement”.
ESG” means environmental, social and governance.
EURIBOR” means the European Interbank Offered Rate.
Euro Holdco” means Brookfield BRP Europe Holdings (Bermuda) Limited.
E.U.” means the European Union.
Exchange Act” means the United States Securities Exchange Act of 1934, as amended, and the rules and regulations promulgated thereunder.
FAPI” means “foreign accrual property income” as defined in the Tax Act.
FATCA” means the Foreign Account Tax Compliance provisions of the Hiring Incentives to Restore Employment Act of 2010.
FCPA” has the meaning given to it under Item 3.D “Risk Factors — Risks Related to Our Operations and the Renewable Power Industry”.
FERC” has the meaning given to it under Item 4.B “Business Overview — North American Business — United States”.
Finco” means Brookfield Renewable Partners ULC.
Finco Bonds” means all outstanding bonds issued by Finco pursuant to the Bond Indenture.
Finco Bond Guarantors” means, collectively, BEP, BRELP, NA Holdco, LATAM Holdco, Euro Holdco and Investco.
First Distribution Threshold” has the meaning given to it under item 10.B “Memorandum and Articles of Association — Description of the Amended and Restated Limited Partnership Agreement of BRELP — Distributions”.
Fixed Amount” has the meaning given to it under Item 7.B “Related Party Transactions — Energy Revenue Agreement”.
Foreign Tax Credit Generator Rules” has the meaning given to it under Item 3.D “Risk Factors — Risks Related to Taxation — Canada”.
Form 20-F” means this annual report filed on Form 20-F.
Fund” means Brookfield Renewable Power Fund, a limited purpose trust established under the laws of the Province of Québec, and where appropriate, includes its subsidiaries. 
Funds From Operations” means Adjusted EBITDA less interest, current income taxes, management service costs and distributions to preferred limited partners, before the effects of certain cash items (e.g., acquisition costs and other typical non-recurring cash items) and certain non-cash items (e.g. deferred income taxes, depreciation, non-cash portion of non-controlling interests, unrealized gain or loss on financial instruments, non-cash gain or loss from equity-accounted investments,

 
 
 
 
 
Page 7



and other non-cash items) as these are not reflective of the performance of the underlying business. Refer to “Cautionary Statement Regarding Use of Non-IFRS Measures”.
GLHA” has the meaning given to it under Item 7.B “Related Party Transactions — Other Power Agreements”.
GLPL” has the meaning given to it under Item 7.B “Related Party Transactions — Other Power Agreements”.
Governing Body” in relation to an entity, means the board of directors or equivalent of such entity.
Government of Canada Yield” on any date means the yield to maturity on such date (assuming semi-annual compounding) of a Canadian dollar denominated non-callable Government of Canada bond with a term to maturity of five years as quoted as of 10:00 a.m. (Toronto time) on such date and which appears on the Bloomberg Screen GCAN5YR Page on such date; provided that, if such rate does not appear on the Bloomberg Screen GCAN5YR Page on such date, the Government of Canada Yield will mean the average of the yields determined by two registered Canadian investment dealers selected by BRP Equity, as being the yield to maturity on such date (assuming semi-annual compounding) which a Canadian dollar denominated non-callable Government of Canada bond would carry if issued in Canadian dollars at 100% of its principal amount on such date with a term to maturity of five years.
GP Interest” has the meaning given to it under Item 4.C “Organizational Structure — Organizational Chart”.
GW” means gigawatt.
GWh” means gigawatt hour.
Holder” has the meaning given to it under Item 10.E “Taxation — Certain Material Canadian Federal Income Tax Considerations”.
Holding Entities” means LATAM Holdco, NA Holdco, Euro Holdco, Investco and any other direct or indirect wholly-owned subsidiary of BRELP created or acquired after the date of the Amended and Restated Limited Partnership Agreement of BRELP.
HPI” has the meaning given to it under Item 7.B “Related Party Transactions — Other Power Agreements”.
HSS&E” has the meaning given to it under Item 4.B “Business Overview — Operating Philosophy”.
IASB” means the International Accounting Standards Board.
IFRS” means the International Financial Reporting Standards, as issued by the IASB.
Indirect CFA” has the meaning given to it under Item 3.D “Risk Factors — Risks Related to Taxation — Canada”.
Investco” means Brookfield Renewable Investments Limited.
Investing Affiliate” has the meaning given to it under Item 7.B “Related Party Transactions — Conflicts of Interest and Fiduciary Duties”.
Investment Company Act” means the United States Investment Company Act of 1940, as amended, and the rules and regulations promulgated under such Act.
IRS” means the United States Internal Revenue Service.
Isagen” means Isagen S.A. E.S.P.
LATAM Holdco” means BRP Bermuda Holdings I Limited.
LIBOR” means London Interbank Offered Rate.
Licensing Agreement” has the meaning given to it under Item 7.B “Related Party Transactions — Licensing Agreement”.
LIHI” has the meaning given to it under Item 4.B “Our Operations — Environmental, Social and Governance Management”.
LP Unitholders” means holders of LP Units.
LP Units” means the non-voting limited partnership units in the capital of BEP, other than the Preferred Units, including any LP Units issued pursuant to the Redemption-Exchange Mechanism.
LTA” means long-term average.
Managing General Partner” means Brookfield Renewable Partners Limited, which serves as BEP’s general partner.

 
 
 
 
 
Page 8



Market Price” means the volume weighted average of the trading price for our LP Units on the NYSE for the five trading days immediately preceding the date the relevant distribution is paid by BEP.
Master Services Agreement” means the second amended and restated master management and administration agreement, dated February 26, 2015, as amended from time to time, among Brookfield Asset Management, BEP, BRELP, the Holding Entities, the Service Provider and others.
MI 61-101” has the meaning given to it under Item 7.B “Related Party Transactions — Conflicts of Interest and Fiduciary Duties”.
MPT” has the meaning given to it under Item 7.B “Related Party Transactions — Other Power Agreements”.
MRE” means the hydrological balancing pool administered by the government of Brazil.
MW” means megawatt.
MWh” means megawatt hour.
NA Holdco” means Brookfield BRP Holdings (Canada) Inc.
Nominating and Governance Committee” means the nominating and governance committee of the board of directors of the Managing General Partner.
Non-Controlled Affiliate” has the meaning given to it under Item 7.B “Related Party Transactions — Conflicts of Interest and Fiduciary Duties”.
Non-Resident Entities” has the meaning given to it under Item 3.D “Risk Factors — Risks Related to Taxation — Canada”.
Non-Resident Holder” has the meaning given to it in Item 10.E “Taxation — Holders Not Resident in Canada”.
Non-Resident Subsidiaries” has the meaning given to it under Item 3.D “Risk Factors — Risks Related to Taxation — Canada”.
Non-Resident Unitholders” has the meaning given to it under Item 3.D “Risk Factors — Risks Related to Taxation — Canada”.
Non-U.S. Holder” has the meaning given to it under Item 10.E “Taxation — Material U.S. Federal Income Tax Considerations”.
NYSE” means the New York Stock Exchange.
Oaktree” means Oaktree Capital Group, LLC together with its affiliates.
Oaktree Accounts” means Oaktree-managed funds and accounts.
OCI” has the meaning given to it under Item 5.A “Operating Results — Critical Estimate, Accounting Policies and Internal Controls”.
Operating Entities” means the subsidiaries of the Holding Entities which, from time to time, directly or indirectly hold, or may in the future hold, assets or operations, including any assets or operations held through joint ventures, partnerships and consortium arrangements.
Operating Performance Compensation” has the meaning given to it under Item 7.B “Related Party Transactions — Conflicts of Interest and Fiduciary Duties”.
Original Bond Indenture” has the meaning given to it in Item 10.B “Memorandum and Articles of Association — Finco — Bond Indenture and Guarantees”.
Ownership Requirement” has the meaning given to it in Item 6.A “Directors and Senior Management — Director LP Unit Ownership Requirements”.
PFIC” means a passive foreign investment company.
PJM ISO” means the market operated by PJM Interconnection, L.L.C.
Power Agency Agreements” has the meaning given to it under Item 7.B “Related Party Transactions — Power Agency Agreements”.

 
 
 
 
 
Page 9



Power Marketing Purchase Agreement” has the meaning given to it under Item 7.B “Related Party Transactions — Energy Marketing Internalization”.
PPA” means a power purchase agreement, power guarantee agreement or similar long-term agreement between a seller and buyer of electrical power generation.
Preference Share Guarantees” means the guarantees granted by the Preference Share Guarantors in respect of the Series 1, Series 2, Series 3, Series 4, Series 5 and Series 6 Preference Shares.
Preference Share Guarantors” means, collectively, BEP, BRELP, NA Holdco, LATAM Holdco, Euro Holdco and Investco.
Preference Shares” means the Class A Preference Shares and the Class B Preference Shares.
Preferred Unit Guarantees” means the guarantees granted by the Preferred Unit Guarantors in respect of the Series 5, Series 7, Series 8, Series 9, Series 10, Series 11, Series 12, Series 13, Series 14, Series 15 and Series 16 Preferred Units.   
Preferred Unit Guarantors” means, collectively, BRELP, NA Holdco, LATAM Holdco, Euro Holdco and Investco.
Preferred Unitholders” means holders of Preferred Units.
Preferred Units” means the preferred limited partnership units in the capital of BEP.
Proposed Transaction” has the meaning given to it under Item 4.A “History and Development of the Company — Recent Developments”.
PSG” has the meaning given to it under Item 7.B “Related Party Transactions — Conflicts of Interest and Fiduciary Duties”.
QEF Election” has the meaning given to it in Item 10.E “Taxation — Consequences to U.S. Holders — Passive Foreign Investment Companies”.
Qualifying Income Exception” has the meaning given to it under Item 10.E “Taxation — Material U.S. Federal Income Tax Considerations — Partnership Status of BEP and BRELP”.
RDSP” has the meaning given to it under Item 3.D “Risk Factors — Risks Related to Taxation — Canada”.
Redeemable/Exchangeable partnership unit” means a limited partnership unit of BRELP that has the rights of the Redemption-Exchange Mechanism.
Redemption-Exchange Mechanism” means the mechanism by which Brookfield may request redemption of its limited partnership interests in BRELP in whole or in part in exchange for cash, subject to the right of Brookfield Renewable to acquire such interests (in lieu of such redemption) in exchange for LP Units.
REFIT” means the Republic of Ireland’s Renewable Energy Feed-in Tariff 1 and Renewable Energy Feed-in Tariff 2 programs.
Registration Rights Agreement” has the meaning given to it under Item 7.B “Related Party Transactions — Registration Rights Agreement”.
Regular Distribution Waterfall” has the meaning given to it under Item 10.B “Memorandum and Articles of Association —Description of the Amended and Restated Limited Partnership Agreement of BRELP — Distributions”.
Relationship Agreement” means the relationship agreement, dated November 28, 2011, by and among Brookfield Asset Management, BEP, BRELP, the Service Provider and others.
Relevant Foreign Tax Law” has the meaning given to it under Item 10.E “Taxation — Certain Material Canadian Federal Income Tax Considerations — Taxation of Holders Resident in Canada — Computation of Income or Loss”.
Resident Holder” means a Holder who, for the purposes of the Tax Act and at all relevant times, is or is deemed to be a resident of Canada.
RESP” has the meaning given to it under Item 3.D “Risk Factors — Risks Related to Taxation — Canada”.
RPS” has the meaning given to it under Item 4.B “Business Overview — Global Renewable Power Drivers”.
RRIF” has the meaning given to it under Item 3.D “Risk Factors — Risks Related to Taxation — Canada”.
RRSP” has the meaning given to it under Item 3.D “Risk Factors — Risks Related to Taxation — Canada”.
S&P” means S&P Global Ratings Canada, a business unit of S&P Global Canada Corp.

 
 
 
 
 
Page 10



Saeta” means Saeta Yield S.A.
Sarbanes-Oxley Act” means the United States Sarbanes-Oxley Act of 2002, including the rules and regulations promulgated thereunder.
SEC” means the United States Securities and Exchange Commission.
Second Distribution Threshold” has the meaning given to it under Item 10.B “Memorandum and Articles of Association — Description of the Amended and Restated Limited Partnership Agreement of BRELP — Distributions”.
Securities Act” means the United States Securities Act of 1933, as amended, and the rules and regulations promulgated thereunder.
SEDAR” means the System for Electronic Document Analysis and Retrieval administered by the Canadian Securities Administrators.
Series 1 Shares” means the Class A Preference Shares, Series 1 of BRP Equity.
Series 2 Shares” means the Class A Preference Shares, Series 2 of BRP Equity.
Series 3 Shares” means the Class A Preference Shares, Series 3 of BRP Equity.
Series 4 Shares” means the Class A Preference Shares, Series 4 of BRP Equity.
Series 5 Preferred Units” means the Class A Preferred Units, Series 5 of BEP.
Series 5 Shares” means the Class A Preference Shares, Series 5 of BRP Equity.
Series 6 Shares” means the Class A Preference Shares, Series 6 of BRP Equity.
Series 7 Preferred Units” means the Class A Preferred Units, Series 7 of BEP.
Series 8 Preferred Units” means the Class A Preferred Units, Series 8 of BEP.
Series 9 Preferred Units” means the Class A Preferred Units, Series 9 of BEP.
Series 10 Preferred Units” means the Class A Preferred Units, Series 10 of BEP.
Series 11 Preferred Units” means the Class A Preferred Units, Series 11 of BEP.
Series 12 Preferred Units” means the Class A Preferred Units, Series 12 of BEP. 
“Series 13 Preferred Units” means the Class A Preferred Units, Series 13 of BEP.
“Series 14 Preferred Units” means the Class A Preferred Units, Series 14 of BEP.
“Series 15 Preferred Units” means the Class A Preferred Units, Series 15 of BEP.
“Series 16 Preferred Units” means the Class A Preferred Units, Series 16 of BEP.
“Series 17 Preferred Units” means the Class A Preferred Units, Series 17 of BEP.
Service Provider” means BRP Energy Group L.P., Brookfield Renewable Energy Group (Bermuda) Limited, Brookfield Global Renewable Energy Advisor Limited and Brookfield Asset Management Private Institutional Capital Adviser (Canada), L.P., and, unless the context otherwise requires, includes any other affiliate of such entities that provides services to Brookfield Renewable pursuant to our Master Services Agreement or any other service agreement or arrangement.
Service Recipients” means BEP, BRELP, the Holding Entities and, at the option of the Holding Entities, any Operating Entities.
SHPP” means a small hydroelectric power plant, which is a category of hydro power facilities in Brazil with 30 MW of capacity or less.
SIFT Rules” has the meaning given to it under Item 3.D “Risk Factors — Risks Related to Taxation — Canada”.
Special Distribution” has the meaning given to it under Item 4.A “History and Development of the Company — Recent Developments”.
Tax Act” means the Canadian Income Tax Act, R.S.C. 1985, c. 1. (5th Supp), as amended, including the regulations promulgated under such Act.

 
 
 
 
 
Page 11



Tax Cuts and Jobs Act” has the meaning given to it under Item 3.D “Risk Factors — Risks Related to Taxation — United States”.
Tax Proposals” means all specific proposals to amend the Tax Act publicly announced by or on behalf of the Minister prior to the date hereof.
TerraForm Global” means TerraForm Global, Inc.
TerraForm Power” means TerraForm Power, Inc.
TFSA” has the meaning given to it under Item 3.D “Risk Factors — Risks Related to Taxation — Canada”.
TJLP” means Taxa de Juros de Longo Prazo.
Total Capitalization Value” means, in any quarter, the sum of (i) the fair market value of an LP Unit multiplied by the number of LP Units issued and outstanding on the last trading day of the quarter (assuming full conversion of any limited partnership interests held by any member of Brookfield in BRELP into LP Units), plus (ii) for each class or series of security of a Service Recipient (other than LP Units) issued to third parties, the fair market value of such security multiplied by the number of securities of such class or series issued and outstanding on the last trading day of the quarter (calculated on a fully-diluted basis), plus (iii) the principal amount of all debt not captured by paragraph (ii) owed by each Service Recipient (excluding for this purpose any Operating Entity) on the last trading day of the quarter to any person that is not a member of Brookfield Renewable, which debt has recourse to any Service Recipient, less any amount of cash held by all Service Recipients (excluding for this purpose any Operating Entity) on such day.
Treasury Regulations” means the Treasury regulations promulgated under the U.S. Internal Revenue Code.
Treaty” means the Canada-United States Income Tax Convention (1980), as amended.
TSX” means the Toronto Stock Exchange.
TWh” means terawatt hour.
UBTI” has the meaning given to it under Item 3.D “Risk Factors — Risks Related to Taxation — United States”.
U.K.” or “United Kingdom” means the United Kingdom of Great Britain and Northern Ireland.
Unitholders” means LP Unitholders and Preferred Unitholders; provided that for purposes of Item 5. “Operating and Financial Review and Prospects” of this Form 20-F, “Unitholders” has the meaning given to it under Item 5.A “Operating Results —  Basis of Presentation”.
Units” means LP Units and Preferred Units.
U.S.” or “United States” means the United States of America.
U.S. Holder” has the meaning given to it under Item 10.E “Taxation — Material U.S. Federal Income Tax Considerations”.
U.S. Internal Revenue Code” means the United States Internal Revenue Code of 1986, as amended.
Voting Agreement” means the voting agreement, dated November 28, 2011, between BEP and Brookfield that provides BEP, through the Managing General Partner, with a number of voting rights, including the right to direct all eligible votes in the election of the directors of the BRELP General Partner.
X-Elio” means X-Elio Energy S.L.

 
 
 
 
 
Page 12



FORWARD-LOOKING STATEMENTS
This Form 20-F contains forward-looking statements concerning the business and operations of Brookfield Renewable. Forward-looking statements may include estimates, plans, expectations, opinions, forecasts, projections, guidance or other statements that are not statements of fact. Forward-looking statements in this Form 20-F include, but are not limited to, statements regarding the quality of Brookfield Renewable’s assets and the resiliency of the cash flow they will generate, our anticipated financial performance, future commissioning of assets, contracted portfolio, technology diversification, acquisition opportunities, expected completion of acquisitions, future energy prices and demand for electricity, economic recovery, achieving long-term average generation, project development and capital expenditure costs, diversification of shareholder base, energy policies, economic growth, growth potential of the renewable asset class, our future growth prospects and distribution profile, our access to capital, statements regarding the Special Distribution, future dividends and distributions made to holders of LP Units and BEPC's class A shares and Brookfield Renewable's proposal to acquire all of the outstanding shares of class A common stock of TerraForm Power not already held by Brookfield Renewable and its affiliates. In some cases, forward-looking statements can be identified by the use of words such as “plans”, “expects”, “scheduled”, “estimates”, “intends”, “anticipates”, “believes”, “potentially”, “tends”, “continue”, “attempts”, “likely”, “primarily”, “approximately”, “endeavors”, “pursues”, “strives”, “seeks” or variations of such words and phrases, or statements that certain actions, events or results “may”, “could”, “would”, “might” or “will” be taken, occur or be achieved. Although we believe that our anticipated future results, performance or achievements expressed or implied by the forward-looking statements and information in this Form 20-F are based upon reasonable assumptions and expectations, we cannot assure you that such expectations will prove to have been correct. You should not place undue reliance on forward-looking statements and information as such statements and information involve known and unknown risks, uncertainties and other factors which may cause our actual results, performance or achievements to differ materially from anticipated future results, performance or achievement expressed or implied by such forward-looking statements and information.
Factors that could cause actual results to differ materially from those contemplated or implied by forward-looking statements include, but are not limited to, the following:
changes to hydrology at our hydroelectric facilities, to wind conditions at our wind energy facilities, to irradiance at our solar facilities or to weather generally, as a result of climate change or otherwise, at any of our facilities;
volatility in supply and demand in the energy markets;
our inability to re-negotiate or replace expiring PPAs on similar terms;
increases in water rental costs (or similar fees) or changes to the regulation of water supply;
advances in technology that impair or eliminate the competitive advantage of our projects;
an increase in the amount of uncontracted generation in our portfolio;
industry risks relating to the power markets in which we operate;
the termination of, or a change to, the MRE balancing pool in Brazil;
increased regulation of our operations;
concessions and licenses expiring and not being renewed or replaced on similar terms;
our real property rights for wind and solar renewable energy facilities being adversely affected by the rights of lienholders and leaseholders that are superior to those granted to us;
increases in the cost of operating our plants;
our failure to comply with conditions in, or our inability to maintain, governmental permits;
equipment failures, including relating to wind turbines and solar panels;
dam failures and the costs and potential liabilities associated with such failures;
force majeure events;
uninsurable losses and higher insurance premiums;
adverse changes in currency exchange rates and our inability to effectively manage foreign currency exposure;
availability and access to interconnection facilities and transmission systems;

 
 
 
 
 
Page 13



health, safety, security and environmental risks;
energy marketing risks;
disputes, governmental and regulatory investigations and litigation;
counterparties to our contracts not fulfilling their obligations;
the time and expense of enforcing contracts against non-performing counter-parties and the uncertainty of success;
our operations being affected by local communities;
fraud, bribery, corruption, other illegal acts or inadequate or failed internal processes or systems;
some of our acquisitions may be of distressed companies, which may subject us to increased risks, including the incurrence of legal or other expenses;
our reliance on computerized business systems, which could expose us to cyber-attacks;
newly developed technologies in which we invest not performing as anticipated;
labor disruptions and economically unfavorable collective bargaining agreements;
our inability to finance our operations due to the status of the capital markets;
the fact that there can be no assurance that the stock exchanges on which BEPC has applied to list its class A shares will approve the listing of such shares;
operating and financial restrictions imposed on us by our loan, debt and security agreements;
changes to our credit ratings;
our inability to identify sufficient investment opportunities and complete transactions;
the growth of our portfolio and our inability to realize the expected benefits of our transactions or acquisitions, including the Proposed Transaction and the proposed Special Distribution;
our inability to develop greenfield projects or find new sites suitable for the development of greenfield projects;
delays, cost overruns and other problems associated with the construction and operation of generating facilities and risks associated with the arrangements we enter into with communities and joint venture partners;
Brookfield’s election not to source acquisition opportunities for us and our lack of access to all renewable power acquisitions that Brookfield identifies, including by reason of conflicts of interest;
we do not have control over all our operations or investments;
political instability or changes in government policy;
foreign laws or regulation to which we become subject as a result of future acquisitions in new markets;
changes to government policies that provide incentives for renewable energy;
a decline in the value of our investments in securities, including publicly traded securities of other companies;
we are not subject to the same disclosure requirements as a U.S. domestic issuer;
the separation of economic interest from control within our organizational structure;
future sales and issuances of LP Units, Preferred Units or securities exchangeable for LP Units, or the perception of such sales or issuances, could depress the trading price of the LP Units or Preferred Units;
the incurrence of debt at multiple levels within our organizational structure;
being deemed an “investment company” under the Investment Company Act;
the effectiveness of our internal controls over financial reporting;
our dependence on Brookfield and Brookfield’s significant influence over us;
the departure of some or all of Brookfield’s key professionals;

 
 
 
 
 
Page 14



changes in how Brookfield elects to hold its ownership interests in Brookfield Renewable;
Brookfield acting in a way that is not in the best interests of BEP or our Unitholders; and
other factors described in this Form 20-F, including those set forth under Item 3.D “Risk Factors”, Item 4.B “Business Overview” and Item 5.A “Operating Results”.
We caution that the foregoing list of important factors that may affect future results is not exhaustive. The forward-looking statements represent our views as of the date of this Form 20-F and should not be relied upon as representing our views as of any date subsequent to the date of this Form 20-F. While we anticipate that subsequent events and developments may cause our views to change, we disclaim any obligation to update the forward-looking statements, other than as required by applicable law. For further information on these known and unknown risks, please see Item 3.D “Risk Factors”.
Historical Performance and Market Data
This Form 20-F contains information relating to our business as well as historical performance and market data. When considering this data, you should bear in mind that historical results and market data may not be indicative of the future results that you should expect from us.
Financial Information
The financial information contained in this Form 20-F is presented in U.S. dollars and, unless otherwise indicated, has been prepared in accordance with IFRS. All figures are unaudited unless otherwise indicated. In this Form 20-F, all references to “$” are to U.S. dollars. Canadian dollars, Brazilian reais, Euros, Colombian pesos, British pounds sterling and Chinese renminbi are identified as “C$”, “R$”, “€”, “COP”, “£” and “CNY” respectively.
CAUTIONARY STATEMENT REGARDING USE OF NON-IFRS MEASURES
This Form 20-F contains references to Adjusted EBITDA, Funds From Operations and Funds From Operations per Unit which are not generally accepted accounting measures under IFRS and therefore may differ from definitions of Adjusted EBITDA, Funds From Operations and Funds From Operations per Unit used by other entities. In particular, our definition of Funds From Operations may differ from the definition of funds from operations used by other organizations, as well as the definition of funds from operations used by the Real Property Association of Canada (“REALPAC”) and the National Association of Real Estate Investment Trusts, Inc. (“NAREIT”), in part because the NAREIT definition is based on U.S. GAAP, as opposed to IFRS. We believe that Adjusted EBITDA, Funds From Operations and Funds From Operations per Unit are useful supplemental measures that may assist investors in assessing our financial performance. None of Adjusted EBITDA, Funds From Operations or Funds From Operations per Unit should be considered as the sole measure of our performance and should not be considered in isolation from, or as a substitute for, analysis of our financial statements prepared in accordance with IFRS. These non-IFRS measures reflect how we manage our business and, in our opinion, enable the reader to better understand our business. Reconciliations of each of Adjusted EBITDA, Funds From Operations and Funds From Operations per Unit to net income (loss) are presented in Item 5.A “Operating Results — Financial Performance Review on Proportionate Information — Reconciliation of non-IFRS measures”.

 
 
 
 
 
Page 15



PART I
ITEM 1.    IDENTITY OF DIRECTORS, SENIOR MANAGEMENT AND ADVISERS
Not applicable.
ITEM 2.    OFFER STATISTICS AND EXPECTED TIMETABLE
Not applicable.
ITEM 3.    KEY INFORMATION
3.A    SELECTED FINANCIAL DATA
The information in this section, excluding the operational information, Adjusted EBITDA, Funds From Operations and Funds From Operations per Unit set forth in the tables below, is derived from and should be read in conjunction with the audited consolidated financial statements of Brookfield Renewable as at December 31, 2019 and 2018, and for the years ended December 31, 2019, 2018 and 2017 and related notes which are included elsewhere in this Form 20-F. 
See Item 5. “Operating and Financial Review and Prospects,” Item 8. “Financial Information” and Item 18. “Financial Statements”.
HISTORICAL OPERATIONAL AND FINANCIAL INFORMATION
YEAR ENDED DECEMBER 31
(MILLIONS, EXCEPT AS NOTED)
2019


2018


2017


2016


2015

Operational information:
 
 
 
 
 
 
 
 
 
Capacity (MW)
18,883

 
17,419

 
16,369

 
10,731

 
7,284

Total generation (GWh)
 
 
 
 
 
 
 
 
 
Long-term average generation
53,926

 
51,971

 
42,334

 
38,982

 
24,467

Actual generation
52,560

 
52,056

 
43,385

 
34,071

 
23,332

 
 
 
 
 
 
 
 
 
 
Proportionate generation (GWh)
 
 
 
 
 
 
 
 
 
Long-term average generation
26,189

 
25,844

 
23,249

 
22,362

 
18,749

Actual generation
26,038

 
25,753

 
23,968

 
20,222

 
17,662

Average revenue ($ per MWh)
78

 
75

 
70

 
73

 
73

 
 
 
 
 
 
 
 
 
 
Additional financial information:
 
 
 
 
 
 
 
 
 
Net income (loss) attributable to Unitholders(1)
$
(59
)
 
$
42

 
$
(56
)
 
$
(65
)
 
$
3

Basic earnings (loss) per LP Unit(2)
(0.19
)
 
0.13

 
(0.18
)
 
(0.23
)
 
0.01

Consolidated Adjusted EBITDA(3)(4)
2,339

 
2,223

 
1,751

 
1,499

 
1,224

Proportionate Adjusted EBITDA(3)(4)
1,444

 
1,323

 
1,142

 
942

 
907

Funds From Operations(3)
761

 
676

 
581

 
419

 
467

Funds From Operations per Unit(1)(3)
2.45

 
2.16

 
1.90

 
1.45

 
1.69

Distribution per LP Unit
2.06

 
1.96

 
1.87

 
1.78

 
1.66


 
 
 
 
 
Page 16



(AS AT DECEMBER 31
MILLIONS, EXCEPT AS NOTED)
2019

 
2018

 
2017

 
2016

 
2015

 
 
 
 
 
 
 
 
 
 
Property, plant and equipment, at fair value
$
30,714

 
$
29,025

 
$
27,096

 
$
25,257

 
$
18,358

Equity-accounted investments
1,889

 
1,569

 
721

 
206

 
197

Total assets
35,691

 
34,103

 
30,904

 
27,737

 
19,507

 
 
 
 
 
 
 
 
 
 
Corporate borrowings
2,100

 
2,334

 
2,552

 
2,233

 
1,519

Non-recourse borrowings
8,904

 
8,390

 
9,214

 
7,949

 
5,819

Deferred income tax liabilities
4,537

 
4,140

 
3,588

 
3,802

 
2,695

Other liabilities
2,019

 
2,039

 
1,268

 
1,081

 
711

 
 
 
 
 
 
 
 
 
 
Participating non-controlling interests - in operating subsidiaries
8,742

 
8,129

 
6,298

 
5,589

 
2,587

General partnership interest in a holding subsidiary held by Brookfield
68

 
66

 
58

 
55

 
52

Participating non-controlling interests - in a holding subsidiary - Redeemable / Exchangeable units held by Brookfield
3,315

 
3,252

 
2,843

 
2,680

 
2,559

Preferred equity
597

 
568

 
616

 
576

 
610

Preferred limited partners' equity
833

 
707

 
511

 
324

 
128

Limited partners' equity
4,576

 
4,484

 
3,956

 
3,448

 
2,827

Total liabilities and equity
35,691

 
34,103

 
30,904

 
27,737

 
19,507

Debt to capitalization
32
%
 
32
%
 
37
%
 
36
%
 
37
%
(1) 
Unitholders and per Unit include holders of the GP interest, Redeemable/Exchangeable partnership units, and LP Units.
(2) 
For the year ended December 31, 2019, weighted average LP Units, Redeemable/Exchangeable partnership units and GP interest totaled 311.2 million (2018: 312.6 million, 2017: 305.8 million, 2016: 288.7 million and 2015: 275.6 million).
(3) 
Non-IFRS measures. See “Cautionary Statement Regarding Use of Non-IFRS Measures”. Comparative figures have been conformed to the current year’s presentation.
(4) 
Comparative figures have been conformed to the current year’s presentation.


 
 
 
 
 
Page 17



FINANCIAL REVIEW FOR THE YEARS ENDED DECEMBER 31, 2019 TO 2015
The following table reconciles net income (loss) attributable to limited partners’ equity and earnings (loss) per LP Unit, the most directly comparable IFRS measures, to Funds From Operations, Funds From Operations per Unit and Adjusted EBITDA, all non-IFRS financial metrics for the years indicated:
 
 
 
 
 
 
 
 
 
 
 
Per Unit(1)
(MILLIONS, EXCEPT AS NOTED)
2019

 
2018

 
2017

 
2016

 
2015

 
2019

 
2018

 
2017

 
2016

 
2015

Net income (loss) attributable to:
 
 
 
 
 
 
 
 
 
 
 
 
 
 
 
 
 
 
 
Limited partners' equity
$
(34
)
 
$
24

 
$
(32
)
 
$
(36
)
 
$
2

 
$
(0.19
)
 
$
0.13

 
$
(0.18
)
 
$
(0.23
)
 
$
0.01

General partnership interest in a holding subsidiary held by Brookfield

 
1

 
(1
)
 

 

 

 

 

 

 

Participating non-controlling interests -in a holding subsidiary - Redeemable/Exchangeable units held by Brookfield
(25
)
 
17

 
(23
)
 
(29
)
 
1

 

 

 

 

 

Net income (loss) attributable to Unitholders(1)
$
(59
)
 
$
42

 
$
(56
)
 
$
(65
)
 
$
3

 
$
(0.19
)
 
$
0.13

 
$
(0.18
)
 
$
(0.23
)
 
$
0.01

Depreciation
650

 
630

 
539

 
540

 
462

 
2.09

 
2.02

 
1.76

 
1.87

 
1.68

Foreign exchange and unrealized financial instruments loss (gain)
30

 
2

 
47

 
(4
)
 
8

 
0.10

 
0.01

 
0.15

 
(0.01
)
 
0.03

Deferred income tax expense
(69
)
 
(85
)
 
25

 
(78
)
 
(78
)
 
(0.22
)
 
(0.27
)
 
0.08

 
(0.27
)
 
(0.28
)
Other
209

 
87

 
26

 
26

 
72

 
0.67

 
0.27

 
0.09

 
0.09

 
0.25

Funds From Operations(2)
$
761

 
$
676

 
$
581

 
$
419

 
$
467

 
$
2.45

 
$
2.16

 
$
1.90

 
$
1.45

 
$
1.69

Distributions attributable to:
 
 
 
 
 
 
 
 
 
 
 
 
 
 
 
 
 
 
 
Preferred limited partners equity
44

 
38

 
28

 
15

 
1

 
 
 
 
 
 
 
 
 
 
Preferred equity
26

 
26

 
26

 
25

 
30

 
 
 
 
 
 
 
 
 
 
Current income taxes
35

 
17

 
18

 
19

 
15

 
 
 
 
 
 
 
 
 
 
Interest expense - borrowings
470

 
486

 
407

 
402

 
346

 
 
 
 
 
 
 
 
 
 
Management service costs
108

 
80

 
82

 
62

 
48

 
 
 
 
 
 
 
 
 
 
Proportionate Adjusted EBITDA(2)(3)
1,444

 
1,323

 
1,142

 
942

 
907

 
 
 
 
 
 
 
 
 
 
Attributable to non-controlling interests
895

 
900

 
609

 
557

 
317

 
 
 
 
 
 
 
 
 
 
Consolidated Adjusted EBITDA(2)(3)
2,339

 
2,223

 
1,751

 
1,499

 
1,224

 
 
 
 
 
 
 
 
 
 
Weighted average Units outstanding(4)
 
 
 
 
 
 
 
 
 
 
311.2

 
312.6

 
305.8

 
288.7

 
275.6

(1) 
Unitholders and per Unit include holders of the GP interest, Redeemable/Exchangeable partnership units, and LP Units.
(2) 
Non-IFRS measures. See “Cautionary Statement Regarding Use of Non-IFRS Measures”.
(3) 
Comparative figures have been conformed to the current year’s presentation.
(4) 
Includes GP interest, Redeemable/Exchangeable partnership units, and LP Units.


 
 
 
 
 
Page 18



3.B    CAPITALIZATION AND INDEBTEDNESS
Not applicable.
3.C    REASONS FOR THE OFFER AND USE OF PROCEEDS
Not applicable.
3.D    RISK FACTORS
You should carefully consider the following factors in addition to the other information set forth in this Form 20-F. If any of the following risks actually occur, our business, financial condition, results of operations and prospects could be adversely affected and the value of our Units would likely decline, and you could lose all or part of your investment.
Risks Related to Our Operations and the Renewable Power Industry
Changes to hydrology at our hydroelectric facilities, wind conditions at our wind energy facilities, irradiance at our solar facilities or weather conditions generally, as a result of climate change or otherwise, at any of our facilities could adversely affect the volume of electricity generated.
The revenues generated by our facilities are correlated to the amount of electricity generated, which in turn is dependent upon available water flows and upon wind, irradiance and weather conditions generally. Hydrology, wind, irradiance and weather conditions have natural variations from season to season and from year to year and may also change permanently because of climate change or other factors.
If one or more of our generation facilities were to be subject in the future to flooding, extreme weather conditions (including severe wind and droughts), fires, natural disasters, or if unexpected geological or other adverse physical conditions were to develop at any of our generation facilities, the generation capacity of that facility could be significantly reduced or eliminated. For example, our hydroelectric facilities depend on the availability of water flows within the  watersheds in which we operate and could be materially impacted by changes to hydrology patterns, such as droughts.  In the event of severe flooding, our hydrology facilities may be damaged. Wind energy and solar energy are highly dependent on weather conditions and, in particular, on wind conditions and irradiance, respectively. The profitability of a wind farm depends not only on observed wind conditions at the site, which are inherently variable, but also on whether observed wind conditions are consistent with assumptions made during the project development phase or when a given project was acquired. Similarly, projections of solar resources depend on assumptions about weather patterns, shading and irradiance, which are inherently uncertain and may not be consistent with actual conditions at the site. A sustained decline in water flow at our hydroelectric facilities or in wind conditions at our wind energy facilities or of irradiance at our solar facilities could lead to an adverse change in the volume of electricity generated, revenues and cash flow.
Climate change may increase the frequency and severity of severe weather conditions and may have the long-term effect of changing weather patterns, which could result in more frequent and severe disruptions to our generation facilities. In addition, customers’ energy needs generally vary with weather conditions, primarily temperature and humidity. To the extent weather conditions are affected by climate change, customers’ energy use could increase or decrease depending on the duration and magnitude of changing weather conditions, which could adversely affect our business, results of operations and cash flows.
Weather conditions have also historically caused variability in sugarcane harvest. A decline in sugarcane supply caused by drought, frost or floods, to the sugar and ethanol mills that are the feedstock suppliers of our biomass cogeneration facilities, could limit the volume of electricity these facilities are able to generate.
Supply and demand in the energy market is volatile and such volatility could have an adverse impact on electricity prices and an adverse effect on Brookfield Renewable’s assets, liabilities, business, financial condition, results of operations and cash flow. 
A portion of Brookfield Renewable’s revenues are tied, either directly or indirectly, to the wholesale market price for electricity in the markets in which Brookfield Renewable operates. Wholesale market electricity prices are impacted by a number of factors including: the price of fuel (for example, natural gas) that is used to generate electricity; the management of generation and the amount of excess generating capacity relative to load in a particular market; the cost of controlling emissions of pollution, including the cost of emitting carbon dioxide; the structure of the electricity market; and weather conditions (such as extremely hot or cold weather) that impact electrical load. More generally, there is uncertainty surrounding the trend in electricity demand growth, which is influenced by: macroeconomic conditions; absolute and relative energy prices; and energy conservation and demand-side management. Correspondingly, from a supply perspective, there are

 
 
 
 
 
Page 19



uncertainties associated with the timing of generating plant retirements – in part driven by environmental regulations – and with the scale, pace and structure of replacement capacity, again reflecting a complex interaction of economic and political pressures and environmental preferences. This volatility and uncertainty in the power market generally, including the non-renewable power market, could have an adverse effect on Brookfield Renewable’s assets, liabilities, business, financial condition, results of operations and cash flow.
As our contracts expire, we may not be able to replace them with agreements on similar terms.
Certain PPAs in our portfolio will be subject to re-contracting in the future. If the price of electricity in power markets is declining at the time of such re-contracting, it may impact our ability to re-negotiate or replace these contracts on terms that are acceptable to us, or at all. In addition, a concentrated pool of potential buyers for electricity generated by our renewable energy facilities in certain jurisdictions may restrict our ability to negotiate favorable terms under new PPAs or existing PPAs that are subject to re-contracting. We cannot provide any assurance that we will be able to re-negotiate or replace these contracts once they expire, and even if we are able to do so, we cannot provide any assurance that we will be able to obtain the same prices or terms we currently receive. If we are unable to re-negotiate or replace these contracts, or unable to secure prices at least equal to the current prices we receive, our business, financial condition, results of operation and prospects could be adversely affected.
A significant portion of the power we generate is sold under long-term PPAs with public utilities, industrial or commercial end-users and Brookfield, some of whom may not be rated by any rating agency. For example, approximately 18% of our economic exposure for 2020 (on a proportionate basis) is with Brookfield entities, the majority of which are not publicly rated and whose obligations are not guaranteed by Brookfield Asset Management. 
Increases in water rental costs (or similar fees) or changes to the regulation of water supply may impose additional obligations on Brookfield Renewable.
Water rights are generally owned or controlled by governments that reserve the right to control water levels or impose water-use requirements as a condition of license renewal that differ from those arrangements in place today. We are required to pay taxes, make rental payments or pay similar fees for use of water and related rights once our hydroelectric projects are in commercial operation. Significant increases in water rental costs or similar fees or changes in the way that governments regulate water supply could, if imposed at a material number of our assets in our portfolio, have an adverse effect on our assets, liabilities, business, financial condition, results of operations and cash flow.
Advances in technology could impair or eliminate the competitive advantage of our projects.
Technology related to the production of renewable power and conventional power generation are continually advancing, resulting in a gradual decline in the cost of producing electricity. If advances in technology further reduce the cost of producing power, the competitive advantage of our existing projects may be significantly impaired or eliminated and our assets, liabilities, business, financial condition, results of operations and cash flow could be adversely affected as a result.
The amount of uncontracted generation in our portfolio may increase. 
As at December 31, 2019, approximately 73% of our generation (on a proportionate basis) was contracted over the following five years under long-term, fixed price contracts with creditworthy counterparties. In 2018 and 2019, approximately 90% of our generation (on a proportionate basis) was contracted in each of those calendar years. The portion of our portfolio that is uncontracted may increase gradually over time. We may sell electricity from our uncontracted generation into the spot-market or other competitive power markets from time to time. With respect to such transactions, we are not guaranteed any rate of return on our capital investments through mandated rates, and revenues and results of operations are likely to depend, in large part, upon prevailing market prices. These market prices may fluctuate substantially over relatively short periods of time and could, in certain circumstances, have an adverse effect on our business, financial condition, results of operations and cash flows.
There are general industry risks associated with the power markets in which we operate.
We currently operate in power markets in North America, Brazil, Colombia, Europe and Asia, each of which is affected by competition, price, supply of and demand for power, the location of import/export transmission lines and overall political, economic and social conditions and policies. Our operations are also largely concentrated in a relatively small number of countries, and accordingly are exposed to country-specific risks (such as weather conditions, local economic conditions or political/regulatory environments) that could disproportionately affect us. A general and extended decline in the North American, South American, European or Asian economies, or in the economies of the specific countries in which we operate,, could have the effect of reducing demand for electricity and could thereby have an adverse effect on our business, financial condition, results of operations and cash flows.

 
 
 
 
 
Page 20



The MRE could be terminated or changed or Brookfield Renewable’s reference amount revised downward.
In Brazil, hydroelectric power generators have access to the MRE, which seeks to stabilize hydrology by assuring that all participant plants in the MRE receive a reference amount of electricity, approximating long-term average regardless of the actual volume of energy generated. Substantially all our assets in Brazil are part of that pool. In cases of nationwide drought, when the pool as a whole is in shortfall relative to the long-term average, an asset can expect to share the nationwide shortfall pro-rata with the rest of the pool. The energy reference amount of plants with installed capacity above 50 MW is assessed every five years, and can be adjusted positively or negatively. For plants with installed capacity of 50 MW or lower, the energy reference amount is assessed annually and is subject to similar adjustments. The regulations establishing the assessments of energy reference amounts for plants with installed capacity of 50 MW or lower were challenged by certain energy producers in Brazil and are currently suspended. If our reference amount is revised, our share of the balancing pool could be reduced. If the MRE is terminated or changed, our financial results would be more exposed to variations in hydrology at certain hydroelectric facilities in Brazil. In either case, this could have an adverse effect on our results of operations and cash flows.
Our operations are highly regulated and may be exposed to increased regulation which could result in additional costs to Brookfield Renewable.
Our generation assets are subject to extensive regulation by various government agencies and regulatory bodies in different countries at the federal, regional, state, provincial and local level. As legal requirements frequently change and are subject to interpretation and discretion, we may be unable to predict the ultimate cost of compliance with these requirements or their effect on our operations. Any new law, rule or regulation could require additional expenditure to achieve or maintain compliance or could adversely impact our ability to generate and deliver energy. Also, operations that are not currently regulated may become subject to regulation which could result in additional cost to our business. Further, changes in wholesale market structures or rules, such as generation curtailment requirements or limitations to access the power grid, could have an adverse effect on our ability to generate revenues from our facilities. For example, in North America, many of our assets are subject to the operating and market-setting rules determined by independent system operators. These independent system operators could introduce rules that adversely impact our operations. With an increasing global focus and public sensitivity to environmental sustainability and environmental regulation becoming more stringent, we could also be subject to increasing environmental related responsibilities and more onerous permitting requirements. These changes may result in increased costs to our operations.
There is a risk that our concessions and licenses will not be renewed.
We hold concessions and licenses and we have rights to operate our facilities which generally include rights to the land and water required for power generation and which are subject to renewal at the end of their terms. We generally expect that our concessions and licenses will be renewed. However, if we are not granted renewal rights, or if our concessions or licenses are renewed subject to conditions which impose additional costs, or impose additional restrictions such as setting a price ceiling for energy sales, our profitability and operational activity could be adversely impacted.
Our use and enjoyment of real property rights for our wind and solar renewable energy facilities may be adversely affected by the rights of lienholders and leaseholders that are superior to those of the grantors of those real property rights to us.
Wind and solar renewable energy facilities generally are and are likely to be located on land occupied by the facility pursuant to long-term easements and leases. The ownership interests in the land subject to these easements and leases may be subject to mortgages securing loans or other liens (such as tax liens) and other easement and lease rights of third parties (such as leases of oil or mineral rights) that were created prior to the facility’s easements and leases. As a result, the facility’s rights under these easements or leases may be subject, and subordinate, to the rights of those third parties. Although we take certain measures to protect ourselves against these risks, such measures may, however, be  inadequate  to  protect  us  against  all  risk of loss  of  our  rights to  use  the  land  on  which  our  wind and solar renewable energy facilities are located, which could have an adverse effect on our business, financial  condition and  results  of  operations. 
The cost of operating our plants could increase for reasons beyond our control.
While we currently maintain an appropriate and competitive cost position, there is a risk that increases in our cost structure that are beyond our control could adversely impact our financial performance. Examples of such costs include compliance with new conditions imposed during a relicensing process, municipal property taxes, water rental fees and the cost of procuring materials and services required for our maintenance activities.
We may fail to comply with the conditions in, or may not be able to maintain, our governmental permits.

 
 
 
 
 
Page 21



Our generation assets and construction projects are, and any assets which we may acquire will be, required to comply with numerous supranational (in the case of the E.U.), federal, regional, state, provincial and local statutory and regulatory standards and to maintain numerous licenses, permits and governmental approvals required for operation. Some of the licenses, permits and governmental approvals that have been issued to our operations contain conditions and restrictions, or may have limited terms. If we fail to satisfy the conditions or comply with the restrictions imposed by our licenses, permits and governmental approvals, or the restrictions imposed by any statutory or regulatory requirements, we may become subject to regulatory enforcement or be subject to fines, penalties or additional costs or revocation of regulatory approvals, permits or licenses. In addition, if we are not able to renew, maintain or obtain all necessary licenses, permits and governmental approvals required for the continued operation or further development of our projects, the operation or development of our assets may be limited or suspended. Our failure to renew, maintain or obtain all necessary licenses, permits or governmental approvals may have an adverse effect on our assets, liabilities, business, financial condition, results of operations and cash flow.
We may experience equipment failure, including failures relating to wind turbines and solar panels.
Our generation assets may not continue to perform as they have in the past and there is a risk of equipment failure due to wear and tear, latent defect, design error, operator error or early obsolescence, among other things, which could have an adverse effect on our assets, liabilities, business, financial condition, results of operations and cash flow. Wind turbines and solar panels have shorter lifespans than hydroelectric assets.  Spare parts for wind turbines and solar facilities and key pieces of equipment may be difficult to acquire as a result of a limited number of suppliers of solar panels, inverters, modules, turbines, towers and other system components and equipment associated with wind and solar power plants. Any resulting delay in replacing equipment could result in significant delays in returning facilities to full operation, which could adversely impact our business and financial condition. Equipment failure at our generation assets could also result in significant personal injury or loss of life, damage to and destruction of property, plant and equipment and contamination of, or damage to, the environment and suspension of operations. The occurrence of any one of these events may result in our being named as a defendant in lawsuits asserting claims for substantial damages, including for environmental cleanup costs, personal injury and property damage and fines and/or penalties.
The occurrence of dam failures could result in a loss of generating capacity and damage to the environment, third parties or the public, which could require us to expend significant amounts of capital and other resources and expose us to significant liability.
The occurrence of dam failures at any of our hydroelectric generating stations or the occurrence of dam failures at other generating stations or dams operated by third parties whether upstream or downstream of our hydroelectric generating stations could result in a loss of generating capacity until the failure has been repaired. If the failure is at one of our facilities, repairing such failure could require us to expend significant amounts of capital and other resources. As noted above, such failures could also result in damage to the environment or damages and harm to third parties or the public, which could expose us to significant liability.  A dam failure at a generating station or dam operated by a third party could result in new and potentially onerous regulations that could impact Brookfield Renewable’s facilities. Any such new regulations could require material capital expenditures to maintain compliance and our financial position could be adversely affected.
We may be exposed to force majeure events.
The occurrence of a significant event that disrupts the ability of our generation assets to produce or sell power for an extended period, including events which preclude customers from purchasing electricity, could have an adverse effect on our assets, liabilities, business, financial condition, results of operations and cash flow. In addition, force majeure events affecting our assets could result in damage to the environment or harm to third parties or the public, which could expose us to significant liability. The jurisdictions in which we operate and our generation assets could be exposed to severe weather conditions, natural disasters, epidemics and potentially catastrophic events.  An assault or an act of malicious destruction, cyber-attacks, sabotage or terrorism committed on our generation assets could also disrupt our ability to generate or sell power. In certain cases, there is the potential that some events may not excuse Brookfield Renewable from performing its obligations pursuant to agreements with third parties and therefore may expose Brookfield Renewable to liability. In addition, certain of our generation assets are located in remote areas which may make access for repair of damage difficult.
We may be exposed to uninsurable losses and may become subject to higher insurance premiums.
While we maintain certain insurance coverage, such insurance may not continue to be offered on an economically feasible basis, may not cover all events that could give rise to a loss or claim involving our assets or operations, and may not cover all of our assets. In addition, we may pursue acquisitions in new markets that are subject to foreign laws or regulations and

 
 
 
 
 
Page 22



where obtaining insurance may be difficult, not economically feasible or otherwise insufficient to cover all our assets in such markets. If our insurance coverage is insufficient and we are forced to bear such losses or claims, our financial position could be adversely affected.  In addition, Brookfield Renewable participates in certain shared insurance arrangements with Brookfield, allowing us to benefit from lower premiums and other economies of scale. In particular, we share third party excess liability, crime, employee dishonesty, director and officer, and errors and omissions insurance coverage. Under such shared policies, claim limits may also be shared between us and Brookfield meaning that any claim by one insured party in a given year reduces the amount that each other insured party can claim. Consequently, there is a risk that Brookfield Renewable’s ability to claim in a given year could be eroded by claims made by Brookfield affiliates who are also covered by a shared policy but that are not part of Brookfield Renewable, which could have an adverse effect on our financial position. Our insurance policies may cover losses as a result of certain types of natural disasters or sabotage, among other things, but such coverage is not always available in the insurance market on commercially reasonable terms and is often capped at predetermined limits that may not be adequate. Our insurance policies are subject to review by our insurers and may not be renewed on similar or favorable terms or at all.
We are subject to foreign currency risk which may adversely affect the performance of our operations and our ability to manage such risk depends, in part, on our ability to implement an effective hedging strategy.
A significant portion of our current operations are in countries where the U.S. dollar is not the functional currency. These operations pay distributions in currencies other than the U.S. dollar, which we must convert to U.S. dollars prior to making such distributions. A significant depreciation in the value of such foreign currencies, measures introduced by foreign governments to control inflation or deflation, currency exchange or export controls may have an adverse effect on our business, financial condition, results of operations and cash flows. When managing our exposure to currency risks, we use foreign currency forward contracts and other strategies to mitigate currency risk and there can be no assurances that these strategies will be successful.
The ability to deliver electricity to our various counterparties requires the availability of and access to interconnection facilities and transmission systems.
Our ability to sell electricity is impacted by the availability of, and access to, the various transmission systems to deliver power to its contractual delivery point and the arrangements and facilities for interconnecting the generation projects to the transmission systems. The absence of this availability and access, our inability to obtain reasonable terms and conditions for interconnection and transmission agreements, the operational failure or decommissioning of existing interconnection facilities or transmission facilities, the lack of adequate capacity on such interconnection or transmission facilities, curtailment as a result of transmission facility downtime, or the failure of any relevant jurisdiction to expand transmission facilities, may have an adverse effect on our ability to deliver electricity to our various counterparties or the requirement of counterparties to accept and pay for energy delivery, which could adversely affect our assets, liabilities, business, financial condition, results of operations and cash flow.
Our operations are exposed to health, safety, security and environmental risks.
The ownership, construction and operation of our generation assets carry an inherent risk of liability related to health, safety, security and the environment, including the risk of government imposed orders to remedy unsafe conditions and/or to remediate or otherwise address environmental contamination or damage. We could also be exposed to potential penalties for contravention of health, safety, security and environmental laws and potential civil liability. In the ordinary course of business we incur capital and operating expenditures to comply with health, safety, security and environmental laws, to obtain and comply with licenses, permits and other approvals and to assess and manage related risks. The cost of compliance with these laws (and any future laws or amendments enacted) may increase over time and result in additional material expenditures. We may become subject to government orders, investigations, inquiries or other proceedings (including civil claims) relating to health, safety, security and environmental matters as a result of which our operations may be limited or suspended. The occurrence of any of these events or any changes, additions to or more rigorous enforcement of health, safety, security and environmental laws could have an adverse impact on operations and result in additional material expenditures. Additional environmental, health and safety issues relating to presently known or unknown matters may require unanticipated expenditures, or result in fines, penalties or other consequences (including changes to operations) that may be adverse to our business and results of operations.
Energy marketing risks may have an adverse effect on our business.
Our energy marketing business involves the establishment of trading positions in the wholesale energy markets on both a medium-term and short-term basis. To the extent that we have long positions in the energy markets, a downturn in market prices could result in losses from a decline in the value of such long positions. Conversely, to the extent that we enter into

 
 
 
 
 
Page 23



forward sales contracts or take short positions in the energy markets, an upturn in market prices could expose us to losses as we attempt to cover any short positions by acquiring energy in a rising market.
Our trading positions can be impacted by volatility in the energy markets that, in turn, depend on various factors, including weather in various geographical areas and short-term supply and demand imbalances, which cannot be predicted with any certainty. A shift in the energy markets could adversely affect our positions which could also have an adverse effect on our business.
Although we employ a number of risk management controls in order to limit exposure to risks arising from trading activities, we cannot guarantee that losses will not occur and such losses may be outside the parameters of our risk controls.
We may be involved in disputes, governmental and regulatory investigations and litigation.
We and our affiliates are subject to governmental or regulatory investigations from time to time. Governmental and regulatory investigations, regardless of their outcome, are generally costly, divert management attention, and have the potential to damage our reputation.  The unfavorable resolution of any governmental or regulatory investigation could result in criminal liability, fines, penalties or other monetary or non-monetary remedies and could materially affect our business or results of operations. In addition, in the normal course of our operations, we are involved in various legal actions that could expose us to liability for damages and potential negative publicity associated with such legal actions. The outcome with respect to outstanding, pending or future actions cannot be predicted with certainty and may be adverse to us and as a result could have an adverse effect on our assets, liabilities, business, financial condition, results of operations, cash flow and reputation.
Counterparties to our contracts may not fulfill their obligations.
If, for any reason, any of the purchasers of power under our PPAs, including Brookfield, are unable or unwilling to fulfill their contractual obligations under the relevant PPA or if they refuse to accept delivery of power pursuant to the relevant PPA, our assets, liabilities, business, financial condition, results of operations and cash flow could be adversely affected as we may not be able to replace the agreement with an agreement on equivalent terms and conditions. External events, such as a severe economic downturn, could impair the ability of some counterparties to the PPAs or some customers to pay for electricity received.  In addition, inadequate performance by counterparties to operation and maintenance contracts related to certain of our assets or investments may increase the risk of operational or mechanical failures of such facilities.
Seeking to enforce a contract through the courts may take significant amounts of time and expense with no certainty of success.
Our business could be adversely affected if we are required to enforce contracts through the courts and we are unsuccessful or incur significant amounts of time and expenses seeking to do so. High litigation costs and long delays make resolving commercial disputes in court time consuming and expensive.  Such costs can be difficult to calculate with certainty.  In addition, in certain jurisdictions in which we currently conduct business or may seek to conduct business in the future, there can be uncertainty regarding the interpretation and application of laws and regulations relating to the enforceability of contractual rights.
The operation of our generating facilities could be affected by local communities.
We may become impacted by the interests of local communities and stakeholders, including in some cases, Indigenous peoples, that affect the operation of our facilities. Certain of these communities may have or may develop interests or objectives which are different from or even in conflict with our objectives, including the use of our project lands and waterways near our facilities. Any such differences could have a negative impact on the successful operation of our facilities. As well, disputes surrounding, and settlements of, Indigenous land claims regarding lands on or near our generating assets could interfere with operations and/or result in additional operating costs or restrictions, as well as adversely impact the use and enjoyment of our real property rights with respect to our generating assets.
We may suffer a significant loss resulting from fraud, bribery, corruption, other illegal acts, inadequate or failed internal processes or systems, or from external events.
We may suffer a significant loss resulting from fraud, bribery, corruption, other illegal acts, inadequate or failed internal processes or systems, or from external events, such as security threats affecting our ability to operate. We operate in multiple jurisdictions and it is possible that our operations will expand into new jurisdictions.  Doing business in multiple jurisdictions requires Brookfield Renewable to comply with the laws and regulations of the U.S. government as well as those of various non-U.S. jurisdictions, and the number of jurisdictions in which we are operating has grown in recent years. These laws and regulations may apply to Brookfield Renewable, our Service Provider, our subsidiaries, individual directors, officers, employees and third-party agents. In particular, our non-U.S. operations are subject to U.S. and foreign anti-corruption laws

 
 
 
 
 
Page 24



and regulations, such as the Foreign Corrupt Practices Act of 1977, as amended (“FCPA”). The FCPA, among other things, prohibits companies and their officers, directors, employees and third-party agents acting on their behalf from corruptly offering, promising, authorizing or providing anything of value to foreign officials for the purposes of influencing official decisions or obtaining or retaining business or otherwise obtaining favorable treatment. Brookfield Renewable and its officers, directors, employees and third-party agents regularly deal with government bodies and government owned and controlled businesses, the employees and representatives of which may be considered foreign officials for purposes of the FCPA. Also, as we make acquisitions, we may expose ourselves to FCPA or other corruption related risks if our due diligence processes are unable to uncover or detect violations of applicable anti-corruption laws.
We rely on our infrastructure, controls, systems and personnel, as well as central groups focusing on enterprise-wide management of specific operational risks such as fraud, trading, outsourcing, and business disruption, to manage the risk of illegal and corrupt acts or failed systems. We also rely on our employees and certain third parties to comply with our policies and processes as well as applicable laws. Specific programs, policies, standards, methodologies and training have been developed to support the management of these risks and, as we expand into new markets and make new investments, we update and implement our programs, policies, standards, methodologies and training to address the risks that we perceive. The failure to adequately identify or manage these risks could result in direct or indirect financial loss, regulatory censure and/or harm to the reputation of Brookfield Renewable.  The acquisition of businesses with weak internal controls to manage the risk of illegal or corrupt acts may create additional risk of financial loss, regulatory censure and/or harm to the reputation of Brookfield Renewable. In addition, programs, policies, standards, methodologies and training, no matter how well designed, do not provide absolute assurance of effectiveness.
We rely on computerized business systems, which could expose us to cyber-attacks.
Our business relies on information technology. In addition, our business relies upon telecommunication services to remotely monitor and control our assets and interface with regulatory agencies, wholesale power markets and customers. The information and embedded systems of key business partners, including suppliers of the information technology systems on which we rely, and regulatory agencies are also important to our operations. In light of this, we may be subject to cyber security risks or other breaches of information technology security intended to obtain unauthorized access to our proprietary information and that of our business partners, destroy data or disable, degrade, or sabotage these systems through the introduction of computer viruses, fraudulent emails, cyber attacks and other means, and such breaches could originate from a variety of sources including our own employees or unknown third parties. There can be no assurance that measures implemented to protect the integrity of these systems will provide adequate protection, and any such breach of our information technology could go undetected for an extended period of time. A breach of our cyber security measures or the failure or malfunction of any of our computerized business systems, associated backup or data storage systems could cause us to suffer a disruption in one or more parts of our business and experience, among other things, financial loss, a loss of business opportunities, misappropriation or unauthorized release of confidential or personal information, damage to our systems and those with whom we do business, violation of privacy and other laws, litigation, regulatory penalties and remediation and restoration costs as well as increased costs to maintain our systems. For example, the European General Data Protection Regulation, which came into effect in May 2018, includes stringent operational requirements for entities processing personal information and significant penalties for non-compliance. Cyber-security breaches or failures of our information technology systems could have an adverse effect on our business operations, financial reporting, financial condition and results of operations, and result in reputational damage.
There can be no guarantee that newly developed technologies that we invest in will perform as anticipated.
We may invest in and use newly developed, less proven, technologies in our development projects or in maintaining or enhancing our existing assets. There is no guarantee that such new technologies will perform as anticipated. The failure of a new technology to perform as anticipated may adversely affect the profitability of a particular development project or existing asset.
Performance of our Operating Entities may be harmed by future labor disruptions and economically unfavorable collective bargaining agreements.
Certain of BEP’s subsidiaries are parties to collective agreements that expire periodically and those subsidiaries may not be able to renew their collective agreements without a labor disruption or without agreeing to significant increases in cost. In the event of a labor disruption such as a strike or lock-out, the ability of our generation assets to generate electricity may be impaired and our results from operations and cash flow could be adversely affected.

 
 
 
 
 
Page 25



The economic viability of the feedstock supplier of our biomass cogeneration facilities is linked to the market price for sugar and ethanol, and the prices of these commodities are cyclical and are affected by general economic conditions in Brazil and globally.
The principal feedstock of our 175 MW biomass cogeneration facilities is “bagasse” – a dry, fibrous residue left after the extraction of juice from sugar cane. The biomass cogeneration facilities that we own are attached to mills that are suppliers of the bagasse, which they provide to these facilities in exchange for some of the steam and electricity that the facilities produce. The excess electricity that is not delivered to the relevant mill is sold under contract to commercial offtakers, to the government by way of a regulated auction process or directly into the market. The viability of these mills depends on prevailing market prices for ethanol and sugar as well as other factors that are out of our control. Two of the biomass cogeneration facilities depend on a single supplier of bagasse, who is the owner of a sugar and ethanol mill. This supplier is currently in financial distress and in judicial reorganization in Brazil, if such supply of bagasse becomes unavailable, we would have to procure it from other sources, which could have an adverse effect on the value of this investment.
Risks Related to Financing
Our ability to finance our operations is subject to various risks relating to the state of capital markets.
We expect to finance future acquisitions, the development and construction of new facilities and other capital expenditures out of cash generated from our operations, capital recycling, debt and possible future issuances of equity. There is debt throughout our corporate structure that will need to be replaced from time to time: BEP, BRELP and the Holding Entities have corporate debt and many Operating Entities have limited recourse project level debt (which is non-recourse to BEP). Our ability to obtain debt or equity financing to fund our growth, and our ability to refinance existing indebtedness, is dependent on, among other factors, the overall state of capital markets (as well as local market conditions, particularly in the case of non-recourse financings), continued operating performance of our assets, future electricity market prices, the level of future interest rates, lenders’and investors’ assessment of our credit risk, capital markets conditions and investor appetite for investments in renewable energy and infrastructure assets in general and in Brookfield Renewable’s securities in particular. Also, Brookfield Renewable’s financing agreements contain conditions that limit our ability to repay indebtedness prior to maturity without incurring penalties, which may limit our ability to raise capital and financing on favorable terms. To the extent that external sources of capital become limited or unavailable or available on onerous terms, our ability to fund acquisitions and make necessary capital investments to construct new or maintain existing facilities will be impaired, and as a result, our business, financial condition, results of operations and prospects may be adversely affected.
We are subject to operating and financial restrictions through covenants in our loan, debt and security agreements.
Brookfield Renewable is subject to operating and financial restrictions through covenants in our loan, debt and security agreements. These restrictions prohibit or limit our ability to, among other things, incur additional debt, provide guarantees for indebtedness, grant liens, dispose of assets, liquidate, dissolve, amalgamate, consolidate or effect corporate or capital reorganizations, declare distributions, issue equity interests, and create subsidiaries. A financial covenant in our corporate bonds and in our corporate bank credit facilities limits our overall indebtedness to a percentage of total capitalization, a restriction which may limit our ability to obtain additional financing, withstand downturns in our business and take advantage of business and development opportunities. If we breach our covenants, our credit facilities may be terminated or come due and such event may cause our credit rating to deteriorate and subject Brookfield Renewable to higher interest and financing costs. From time to time, we also acquire businesses and assets that have debt obligations that are in default. We may also be required to seek additional debt financing on terms that include more restrictive covenants, require repayment on an accelerated schedule or impose other obligations that limit our ability to grow our business, acquire needed assets or take other actions that we might otherwise consider appropriate or desirable.
Changes in our credit ratings may have an adverse effect on our financial position and ability to raise capital.
The credit rating assigned to BEP or any of our subsidiaries’ debt securities may be changed or withdrawn entirely by the relevant rating agency. A lowering or withdrawal of such ratings may have an adverse effect on our financial position and ability to raise capital.
We may be subject to the risks commonly associated with the incurrence of debt at multiple levels within an organizational structure.
Debt incurred at multiple levels within the chain of control could exacerbate the separation of economic interest from controlling interest at such levels, thereby creating an incentive to leverage us and our investments. Any such increase in debt would also make us more sensitive to declines in revenues, increases in expenses and interest rates, and adverse market

 
 
 
 
 
Page 26



conditions. The servicing of any such debt would also reduce the amount of funds available to pay distributions to us and ultimately to our Unitholders.
Risks Related to Our Growth Strategy
We may be unable to identify sufficient investment opportunities and complete transactions, as planned.
Our strategy for building LP Unitholder value is to seek to acquire or develop high-quality assets and businesses that generate sustainable and increasing cash flows, with the objective of achieving appropriate risk-adjusted returns on our invested capital over the long-term. However, there is no certainty that we will be able to find sufficient investment opportunities and complete transactions that meet our investment criteria. Our investment criteria consider, among other things, the financial, operating, governance and strategic merits of a proposed acquisition including whether we expect it will meet our targeted return hurdle and, as such, there is no certainty that we will be able to continue growing our business by making acquisitions or developing assets at attractive returns. Competition for assets is significant and competition from other well-capitalized investors or companies may significantly increase the purchase price or prevent us from completing an acquisition. We may also decline opportunities that we do not believe meet our investment criteria, which our competition may pursue instead. Further, our growth initiatives may be subject to a number of closing conditions, including, as applicable, third party consents, regulatory approvals (including from competition authorities) and other third-party approvals or actions that are beyond our control. If all or some of our growth initiatives are unable to be completed on the terms agreed, we may need to delay certain acquisitions or abandon them altogether. If returns are lower than anticipated from such initiatives, we also may not be able to achieve growth in our distributions in line with our stated goals and the market value of our Units may decline. 
We may not be able to complete all or some of our capital recycling initiatives, which could adversely impact our liquidity to fund future growth.
We occasionally seek to recycle capital to fund future acquisitions and the development and construction of new facilities by selling certain assets. For example, in 2019, as part of our capital recycling initiatives, we sold an additional 25% non-controlling, indirect interest in our 413 MW Canadian hydroelectric portfolio to a consortium of buyers, completed the disposition of five of the six projects making up our 178 MW wind and solar portfolio in South Africa, with the disposition of the remaining 32 MW South Africa project expected to occur in the first half of 2020, and completed the disposition of our 68 MW Northern Ireland and 123 MW Portugal wind portfolios. We may not be able to complete all or some of our capital recycling initiatives on our desired timelines, at favorable prices or at all, which could result in less liquidity to fund future growth.
Future growth of our portfolio may subject us to additional risks and the expected benefits of our transactions, including acquisitions, may not materialize.
A key part of our strategy involves seeking acquisition opportunities. Acquisitions in general, and large-scale acquisitions in particular, have the potential to materially increase the scale, scope and complexity of our operations. If we do not effectively manage the additional operations, our business, financial condition and results of operations may be adversely affected.
Acquisitions will likely involve some or all of the following risks, which could adversely affect our business, financial condition or results of operations: the potential to not close or otherwise realize the expected benefits of an announced transaction, the difficulty of integrating the acquired operations and personnel into our current operations; the inability to achieve potential synergies; potential disruption of our current operations; diversion of resources, including the time and attention of Brookfield’s professionals; the difficulty of managing the growth of a larger organization; the risk of entering markets in which we have little experience; the risk of becoming involved in labor, commercial or regulatory disputes or litigation related to the new operations; the risk of environmental or other liabilities associated with the acquired business; the risk of alleged or actual violation of applicable anti-bribery/anti-corruption laws of the acquired business; and the risk of a change of control resulting from an acquisition triggering rights of third parties or government agencies under contracts with, or authorizations held by, the operating business being acquired. While it is our practice to conduct extensive due diligence investigations into businesses being acquired, it is possible that due diligence may fail to uncover or adequately assess all material risks in the business being acquired, whether operational, financial, legal or otherwise. For example, we may fail to identify a change of control trigger in a material contract or authorization, or a contractual counterparty or government agency may take a different view on the interpretation of such a provision to that taken by us, thereby resulting in a dispute. The discovery of any material liabilities subsequent to an acquisition, as well as the failure of an acquisition to perform according to expectations, could have an adverse effect on Brookfield Renewable’s business, financial condition and results of operations. In addition, if returns are lower than anticipated from new acquisitions, we may not be able to achieve growth in our distributions in line with our stated goals and the market value of our Units may decline.   

 
 
 
 
 
Page 27



There are several factors which may affect our ability to develop existing sites and find new sites suitable for the development of greenfield power projects.
Our ability to realize our greenfield development growth plans is dependent on our ability to develop existing sites and find new sites suitable for development into viable projects. Our ability to maintain a development permit often requires specific development steps to be undertaken. Successful development of greenfield renewable power projects is typically dependent on a number of factors, including: the ability to secure an attractive site on reasonable terms, often following lengthy negotiations and/or competitive bidding processes; accurately measuring resource availability at levels deemed economically attractive for continued project development; the ability to secure approvals, licenses and permits; the acceptance of local stakeholders, including in some cases, Indigenous peoples; the ability to secure transmission interconnection access or agreements; the ability to successfully integrate new projects into existing assets; the ability to acquire suitable labour, equipment and construction services on acceptable terms; the ability to attract project financing; and the ability to secure a long-term PPA or other sales contract on reasonable terms. Each of these factors can be critical in determining whether or not a particular development project might ultimately be suitable for construction. Failure to achieve any one of these elements may prevent the development and construction of a project. When this occurs we may lose all of our investment in development expenditures and may be required to write-off project development assets.
Greenfield power projects may also require large areas of land on which the projects are to be constructed and operated. Rights to use land can be obtained through freehold title, leases and other rights of use. Land title systems vary by jurisdiction and in some cases it may not be possible to ascertain definitively who has the legal right to enter into land tenure arrangements with the asset owner. A government, court, regulator, or Indigenous group may also make a decision or take action that affects the development of a project or the demand for its services. In particular, a regulator may restrict our access to an asset, or may require us to provide third parties with access. The restriction or curtailment of our rights with respect to an asset by a regulator or otherwise may negatively impact the success of our projects.
The development of our greenfield power projects is subject to construction risks and risks associated with the arrangements we enter into with communities and joint venture partners.
Our ability to develop an economically successful project is dependent on, among other things, our ability to construct a particular project on-time and on-budget. The construction and development of generating facilities is subject to environmental, engineering and construction risks that could result in cost-overruns, delays and reduced performance. A number of factors that could cause such delays, cost over-runs or reduced performance including, but are not limited to, changes in local laws or difficulties in obtaining permits, rights of way or approvals, changing engineering and design requirements, construction costs exceeding estimates for various reasons, including inaccurate engineering and planning, failures to properly estimate the cost of raw materials, components, equipment, labor or the inability to timely obtain them, unanticipated problems with project start-up, the performance of contractors, the insolvency of the head contractor, a major subcontractor and/or a key equipment supplier, labor disruptions, inclement weather, defects in design, engineering or construction (including, without limitation, latent defects that do not materialize during an applicable warranty or limitation period) and project modifications. A delay in the projected completion of a project can result in a material increase in total project construction costs through higher capitalized interest charges, additional labor and other expenses, and a resultant delay in the commencement of cash flow. In addition, such unexpected issues may result in increased debt service costs, operations and maintenance expenses and damage payments for late delivery or the failure to meet agreed upon generation levels. This may result in an inability to meet the higher interest and principal repayments arising from the additional debt required.
In addition, we enter into various types of arrangements with communities and joint venture partners, including in some cases, Indigenous peoples, for the development of projects. In some circumstances, we may be required to notify, consult, or obtain the consent of certain stakeholders, such as Indigenous peoples, landowners, and/or municipalities. In some jurisdictions where we have greenfield power projects, it may be possible to claim Indigenous rights to land and the existence or declaration of native title may affect the existing or future activities of our projects and impact their business, financial condition and results of operations. In Canada, for example, courts have recognized that Indigenous peoples may possess rights at law in respect of land used or occupied by their ancestors where treaties have not been concluded to deal with these rights. Certain of these communities and partners may have or may develop interests or objectives which are different from or even in conflict with our objectives. Any such differences could have a negative impact on the success of our projects.
Brookfield has no obligation to source acquisition opportunities for us and we may not have access to all renewable power acquisitions that Brookfield identifies.
Our ability to grow through acquisitions depends on Brookfield’s ability to identify and present us with acquisition opportunities. Brookfield established BEP to hold and acquire, directly or indirectly, renewable power generating operations

 
 
 
 
 
Page 28



and development projects on a global basis. However, Brookfield’s obligations to BEP under the Master Services Agreement and Relationship Agreement are subject to a number of exceptions and Brookfield has no obligation to source acquisition opportunities specifically for us. In addition, Brookfield has not agreed to commit any minimum level of dedicated resources to us for the pursuit of renewable power-related acquisitions. Moreover, pursuant to a relationship agreement between TerraForm Power and Brookfield, Brookfield has, subject to certain exceptions, designated TerraForm Power (of which Brookfield Renewable owns approximately 30%) as its primary vehicle for the acquisition of operating solar and wind assets in North America and Western Europe. See Item 4.A “History and Development of the Company — Recent Developments — Acquisitions and Dispositions”. There are a number of factors which could adversely impact the extent to which suitable acquisition opportunities are made available to BEP from Brookfield, for example:
it is an integral part of Brookfield’s (and our) strategy to pursue the acquisition or development of renewable power assets through consortium arrangements with institutional investors, strategic partners or financial sponsors and to form partnerships (including private funds, joint ventures and similar arrangements) to pursue such acquisitions on a specialized or global basis. Although Brookfield has agreed with us that it will not enter into any such arrangements that are suitable for us without giving us an opportunity to participate in them, there is no minimum level of participation to which we will be entitled;
the same professionals within Brookfield’s organization that are involved in sourcing and executing acquisitions that are suitable for us are responsible for sourcing and executing opportunities for the vehicles, consortiums and partnerships referred to above, as well as having other responsibilities within Brookfield’s broader asset management business. Limits on the availability of such individuals will likewise result in a limitation on the availability of acquisition opportunities for us. As well, acquisitions made by other Brookfield sponsored vehicles, partnerships or consortiums may result in the application of additional statutory or regulatory requirements to our business, which could limit the availability of additional acquisition opportunities for us;
Brookfield will only recommend acquisition opportunities that it believes are suitable and appropriate for us. Our focus is on assets where we believe that our operations-oriented approach can be deployed to create value. Accordingly, opportunities where Brookfield cannot play an active role in influencing the underlying operating company or managing the underlying assets may not be suitable for us, even though they may be attractive from a purely financial perspective. Legal, regulatory, tax and other commercial considerations will likewise be an important consideration in determining whether an opportunity is suitable and appropriate for us and could limit our ability to participate in these certain investments; and
in addition to structural limitations, the question of whether a particular acquisition is suitable and/or appropriate is highly subjective and is dependent on a number of portfolio construction and management factors including an assessment by Brookfield of our liquidity position, the expected risk-return profile of the opportunity, its fit with the balance of our then current investments and related operations, other opportunities that we may be pursuing or otherwise considering at the relevant time, our interest in preserving capital in order to secure other opportunities and/or to meet other obligations and other factors. If Brookfield determines that an opportunity is not suitable or appropriate for us, it may still pursue such opportunity on its own behalf or on behalf of a Brookfield sponsored vehicle, partnership or consortium such as Brookfield Property Partners L.P., Brookfield Infrastructure Partners L.P., Brookfield Business Partners L.P. and one or more Brookfield-sponsored private funds or other investment vehicles or programs.
In making these determinations about acquisition opportunities and investments, consortium arrangements or partnerships, Brookfield may be influenced by factors that result in a misalignment or conflict of interest and may take the interests of others into account, as well as our own interests. See Item 3.D “Risk Factors — Risks Related to our Relationship with Brookfield” and Item 7.B “Related Party Transactions — Conflicts of Interest and Fiduciary Duties”.
Some of our investments and current operations are structured as joint ventures, partnerships and consortium arrangements, including our interests in Isagen and X-Elio, and we intend to continue to operate in this manner in the future, which may reduce Brookfield’s and our influence over such operating subsidiaries and may subject us to additional obligations.
Some of our investments and current operations are structured as joint ventures, partnerships and consortium arrangements, including our interest in Isagen and our 50:50 joint venture for X-Elio. An integral part of our strategy is to participate with institutional investors in Brookfield-sponsored or co-sponsored consortiums for asset acquisitions and as a partner in or alongside Brookfield-sponsored or co-sponsored partnerships that target acquisitions that suit our profile. These arrangements are driven by multiple factors, including the magnitude of capital required to complete acquisitions of certain generating assets. Such arrangements involve risks not present where a third party is not involved, including the possibility

 
 
 
 
 
Page 29



that partners or co-venturers might become bankrupt or otherwise fail to fund their share of required capital contributions. Additionally, partners or co-venturers might at any time have economic or other business interests or goals different from us and Brookfield.
While our strategy is to structure these arrangements to afford us certain protective rights in relation to operating and financing activities, joint ventures, partnerships and consortium investments may provide for a reduced level of influence over an acquired company because governance rights are shared with others. Accordingly, decisions relating to the underlying operations and financing activities, including decisions relating to the management and operation, the investment of capital within the arrangement, and the timing and nature of any exit, will be made by a majority or supermajority vote of the investors or by separate agreements that are reached with respect to individual decisions. For example, although we own a controlling stake in our consortium's interest in Isagen, the arrangements in place with our consortium partners require supermajority approval of the consortium for certain actions with respect to our investment in Isagen and our influence over its business operations. In addition, our ability to continue to exercise control over Isagen depends on Brookfield (including Brookfield Renewable) meeting certain ownership thresholds in the entity entitled to appoint the Isagen board of directors. See Item 4.B “Business Overview-Colombian Business”. As a further example, when we participate with institutional investors in Brookfield-sponsored or co-sponsored consortiums for asset acquisitions and as a partner in or alongside Brookfield-sponsored or co-sponsored partnerships, there is often a finite term to the investment or a date after which partners are granted liquidity rights, which may lead to the investment being sold prior to the date we would otherwise choose. In addition, such operations may be subject to the risk that other investors may make business, financial or management decisions with which we do not agree, or the management of the applicable company may take risks or otherwise act in a manner that does not serve our interests. Because we may have a reduced level of influence over such operations, we may not be able to realize some or all of the benefits that we believe will be created from our and Brookfield’s involvement. If any of the foregoing were to occur, our business, financial condition and results of operations could suffer as a result.
In addition, because some of our transactions and current operations are structured as joint ventures, partnerships or consortium arrangements, the sale or transfer of interests in some of our operations are or may be subject to rights of first refusal or first offer, tag along rights or drag along rights and some agreements provide for buy-sell or similar arrangements. Such rights may be triggered at a time when we may not want them to be exercised and such rights may inhibit our ability to sell our interest in an entity within our desired time frame or on any other desired basis. In addition, certain of our operations are also subject to pre-emptive or default rights which may lead to the joint venture or third parties compulsorily acquiring assets from the joint venture.
Political instability, changes in government policy, or unfamiliar cultural factors could adversely impact the value of our investments.
We are subject to the risk of geopolitical uncertainties in all jurisdictions in which we operate. We make investments in businesses globally and we can pursue investments in new, non-core markets, which may expose us to additional risks. We may not properly adjust to the local culture and business practices in such markets, and there is the prospect that we may hire personnel or partner with local persons who might not comply with our culture and ethical business practices; either scenario could result in the failure of our initiatives in new markets and lead to financial losses for us and our managed entities. There are risks of political instability in several of the jurisdictions in which we conduct business, including, for example, from factors such as political conflict, tariffs, income inequality, refugee migration, terrorism, the potential break-up of political-economic unions (or the departure of a union member — e.g., Brexit) and political corruption. The withdrawal of the U.K. from the European Union in January 2020 may contribute to further global economic uncertainty and could significantly disrupt the free movement of goods, services, and people between the U.K. and the European Union, which could result in increased legal and regulatory complexities, as well as potential higher costs of conducting business in Europe. The materialization of one or more of these risks could negatively affect our financial performance.
We may pursue acquisitions in new markets that are subject to foreign laws or regulations that are more onerous or uncertain than the laws and regulations we are currently subject to.
We may pursue acquisitions in new markets that are regulated by foreign governments and regulatory authorities and subject to foreign laws. Foreign laws or regulations may not provide for the same type of legal certainty and rights, in connection with our contractual relationships in such countries, as are afforded to our projects in, for example, the U.S., which may adversely affect our ability to receive revenues or enforce our rights in connection with our foreign operations. In addition, the laws and regulations of some countries may limit our ability to hold a majority interest in some of the projects that we may develop or acquire, thus limiting our ability to control the development, construction and operation of such projects. Any existing or new operations may be subject to significant political, economic and financial risks, which vary by country, and may include: (i) changes in government policies, including protectionist policies, or personnel; (ii) changes in general

 
 
 
 
 
Page 30



economic conditions; (iii) restrictions on currency transfer or convertibility; (iv) changes in labor relations; (v) political instability and civil unrest; (vi) regulatory or other changes in the local electricity market; (vii) less developed or efficient financial markets than in North America; (viii) the absence of uniform accounting, auditing and financial reporting standards, practices and disclosure requirements; (ix) less government supervision and regulation; (x) a less developed legal or regulatory environment; (xi) heightened exposure to corruption risk; (xii) political hostility to investments by foreign investors; (xiii) less publicly available information in respect of companies; (xiv) adversely higher or lower rates of inflation; (xv) higher transaction costs; (xvi) difficulty in enforcing contractual obligations, breach or repudiation of important contractual undertakings by governmental entities and expropriation and confiscation of assets and facilities for less than fair market value; and (xvii) fewer investor protections. 
We may acquire distressed companies and these acquisitions may subject us to increased risks, including the incurrence of additional legal or other expenses.
As part of our acquisition strategy, we may acquire distressed companies. This could involve acquisitions of securities of companies in event-driven special situations, such as acquisitions, tender offers, bankruptcies, recapitalizations, spinoffs, corporate and financial restructurings, litigation or other liability impairments, turnarounds, management changes, consolidating industries and other catalyst-oriented situations. Acquisitions of this type involve substantial financial and business risks that can result in substantial or total losses. Among the problems involved in assessing and making acquisitions in troubled issuers is the fact that it frequently may be difficult to obtain information as to the condition of such issuer. If, during the diligence process, we fail to identify issues specific to a company or the environment in which Brookfield Renewable operates, we may be forced to later write down or write off assets, or incur impairment or other charges that may result in other reporting losses.
As a consequence of Brookfield Renewable’s role as an acquirer of distressed companies, we may be subject to increased risk of incurring additional legal, indemnification or other expenses, even if we are not named in any action. In distressed situations, litigation often follows when disgruntled shareholders, creditors and other parties seek to recover losses from poorly performing investments. The enhanced litigation risk for distressed companies is further elevated by the potential that Brookfield or Brookfield Renewable may have controlling or influential positions in these companies.
Government policies providing incentives for renewable energy could change at any time.
Development of new renewable energy sources and the overall growth of the renewable energy industry has generally been supported by state or provincial, national, supranational and international policies. Some of our projects benefit from such incentives.  The attractiveness of renewable energy to purchasers of renewable assets, as well as the economic return available to project sponsors, is often enhanced by such incentives. Particularly in light of political changes in certain jurisdictions – including the United States – there is a risk that regulations that provide incentives for renewable energy could change or expire in a manner that adversely impacts the market for renewables generally. Any political changes in the jurisdictions in which we operate may impact the competitiveness of renewable energy generally and the economic value of certain of our projects in particular.
Brookfield Renewable may occasionally make purchases of securities, including the publicly listed securities of other companies, the value of which could decline due to factors beyond our control.
Brookfield may periodically recommend that Brookfield Renewable make investments in securities, including the publicly traded securities or debt of other companies. For example, in October 2019, TerraForm Power, a Nasdaq listed public company, completed a $250 million public offering of its common stock along with a concurrent $50 million private placement to Brookfield Renewable, resulting in an aggregate Brookfield ownership interest of approximately 62%, with Brookfield Renewable’s proportionate interest in TerraForm Power remaining largely unchanged at approximately 30%. Investments in securities are particularly subject to market volatility and market disruptions, changes in interest and currency exchange rates, equity prices and other economic and business factors beyond our control. In addition, at the time of any sales and settlements of securities, the price we ultimately realize will depend on demand and liquidity in the market at that time and may be materially lower than their current fair value.  While investments in securities are not expected to account for a large portion of Brookfield’s Renewable investments generally, a decline in the value of such securities could result in returns that are lower than anticipated or even in the investment being lost completely, which could mean that we are not be able to achieve growth in our distributions in line with our stated goals and the market value of our units may decline.
Other Risks Related to BEP
BEP is a “foreign private issuer” under U.S. securities laws and is therefore subject to disclosure obligations different from requirements applicable to U.S. domestic registrants listed on the NYSE.

 
 
 
 
 
Page 31



Although BEP is subject to the periodic reporting requirements of the Exchange Act, the periodic disclosure required of foreign private issuers under the Exchange Act is different from periodic disclosure required of U.S. domestic registrants. Therefore, there may be less publicly available information about BEP than is regularly published by or about other public companies in the U.S. BEP is exempt from certain other sections of the Exchange Act to which U.S. domestic issuers are subject, including Regulation FD, which prohibits issuers from making selective disclosures of material non-public information, and the requirement to provide our LP Unitholders with information statements or proxy statements that comply with the Exchange Act. In addition, insiders and large LP Unitholders of BEP are not obligated to file reports under Section 16 of the Exchange Act, and certain corporate governance rules that are imposed by the NYSE are inapplicable to BEP.
We may be subject to the risks commonly associated with a separation of economic interest from control within an organizational structure.
Our ownership and organizational structure is similar to structures whereby one company controls another company which in turn holds controlling interests in other companies; thereby, the company at the top of the chain may control the company at the bottom of the chain even if its effective equity position in the bottom company is less than a controlling interest. Brookfield is the sole shareholder of the Managing General Partner and, as a result of such ownership of the Managing General Partner, Brookfield will be able to control the appointment and removal of the Managing General Partner’s directors and, accordingly, will exercise substantial influence over us. In turn, we often have a majority controlling interest or a significant influence in our investments. Even though Brookfield has an effective economic interest in our business of approximately 60% as a result of its ownership of our LP Units and the Redeemable/Exchangeable partnership units, over time Brookfield may reduce this economic interest while still maintaining its controlling interest. This could lead to Brookfield using its control rights in a manner that conflicts with the economic interests of our other Unitholders. For example, despite the fact that we have the Conflicts Policy in place, which, among other things, sets out requirements for the review and approval of transactions between Brookfield Renewable and Brookfield, because Brookfield will be able to exert substantial influence over us, and, in turn, over our investments, there is a greater risk that we make investments on terms that disproportionately benefit Brookfield over Brookfield Renewable and its Unitholders.
We could become regulated as an “investment company” under the Investment Company Act (and similar legislation in other jurisdictions) which would make it impractical for us to operate as contemplated.
The Investment Company Act (and similar legislation in other jurisdictions) provides certain protections to investors and imposes certain restrictions on companies that are registered as investment companies. BEP is not an “investment company” under the Investment Company Act and does not intend to become one. If BEP were to be deemed an investment company  under the Investment Company Act, we might be required to materially restrict or limit the scope of our operations or plans as it would be impractical for us to operate as intended: certain agreements we have with Brookfield would be impaired, the type and amount of acquisitions that we would be able to make as a principal would be limited, and our business, financial condition and results of operations would be adversely affected. We would also be limited in the types of acquisitions that we might make, and we might need to modify our organizational structure or dispose of assets of which we would not otherwise dispose. Accordingly, we would be required to take extraordinary steps to address the situation, such as the amendment or termination of our Master Services Agreement, the restructuring of BEP and the Holding Entities, the amendment of the Amended and Restated Limited Partnership Agreement of BEP or the termination of BEP, any of which could adversely affect the value of our Units. In addition, if BEP were deemed to be an investment company under the Investment Company Act, it would be taxable as a corporation for U.S. federal income tax purposes, which could adversely affect the value of our Units. 
Our failure to maintain effective internal controls could have a material adverse effect on our business and the price of our Units.
Pursuant to Section 404 of the Sarbanes-Oxley Act, our management has delivered a report that assesses the effectiveness of our internal controls over financial reporting (in which they concluded that these internal controls are effective) and our independent registered public accounting firm has delivered an attestation report on our management’s assessment of, and the operating effectiveness of, our internal controls over financial reporting in conjunction with their opinion on our audited consolidated financial statements. Failing to maintain adequate internal controls over financial reporting or to implement required, new or improved controls, or difficulties encountered in their implementation, could cause us to report material weaknesses in our internal controls over financial reporting and could result in a more than remote possibility of errors or misstatements in our consolidated financial statements that would be material. If we or our independent registered public accounting firm were to conclude that our internal controls over financial reporting were not effective, investors could lose confidence in our reported financial information and the price of our Units could decline. Our failure to achieve and maintain effective internal controls could have an adverse effect on our business, our access to the capital markets and investors’

 
 
 
 
 
Page 32



perception of us. In addition, material weaknesses in our internal controls could require significant expense and management time to remediate.
Risks Related to Our Relationship with Brookfield
Brookfield exercises substantial influence over Brookfield Renewable and we are highly dependent on the Service Provider.
A subsidiary of Brookfield Asset Management is the sole shareholder of the Managing General Partner. As a result of its ownership of the Managing General Partner, Brookfield is able to control the appointment and removal of the Managing General Partner’s directors and, accordingly, exercise substantial influence over Brookfield Renewable. In addition, BEP holds its interest in the Operating Entities indirectly through BRELP and will hold any future acquisitions indirectly through BRELP, the general partner of which is indirectly owned by Brookfield. As BEP’s only substantial asset is the limited partnership interests that it holds in BRELP, except future rights under the Voting Agreement, BEP does not have a right to participate directly in the management or activities of BRELP or the Holding Entities, including with respect to the making of decisions (although it has the right to remove and replace the BRELP GP LP).
BEP and BRELP depend on the management and administration services provided by or under the direction of the Service Provider under our Master Services Agreement. Brookfield personnel and support staff that provide services to us under our Master Services Agreement are not required to have as their primary responsibility the management and administration of BEP or BRELP or to act exclusively for either of us and our Master Services Agreement does not require any specific individuals to be provided by Brookfield to BEP. Failing to effectively manage our current operations or to implement our strategy could have an adverse effect on our business, financial condition and results of operations. Our Master Services Agreement continues in perpetuity, until terminated in accordance with its terms.
The departure of some or all of Brookfield’s professionals could prevent us from achieving our objectives.
We depend on the diligence, skill and business contacts of Brookfield’s professionals and the information and opportunities they generate during the normal course of their activities. Our future success will depend on the continued service of these individuals, who are not obligated to remain employed with Brookfield. Brookfield has experienced departures of key professionals in the past and may experience departures again in the future, and we cannot predict the impact that any such departures will have on our ability to achieve our objectives. The departure of a significant number of Brookfield’s professionals for any reason, or the failure to appoint qualified or effective successors in the event of such departures, could have an adverse effect on our ability to achieve our objectives. The Amended and Restated Limited Partnership Agreement of BEP and our Master Services Agreement do not require Brookfield to maintain the employment of any of its professionals or to cause any particular professionals to provide services to us or on our behalf.
The role and ownership of Brookfield may change.
Our arrangements with Brookfield do not require Brookfield to maintain any ownership level in BEP or in BRELP. Accordingly, the Managing General Partner may transfer its general partnership interest to a third party, including in a merger or consolidation or in a transfer of all or substantially all of its assets, without the consent of our Unitholders provided the transferee is an affiliate of the BRELP General Partner. In addition, Brookfield may sell or transfer all or part of its interests in the Service Provider or in the Managing General Partner, in each case, without the approval of our Unitholders. If a new owner were to acquire ownership of the Managing General Partner and to appoint new directors or officers of its own choosing, it would be able to exercise substantial influence over Brookfield Renewable’s policies and procedures and exercise substantial influence over our management and the types of acquisitions that we make. Such changes could result in Brookfield Renewable’s capital being used to make acquisitions in which Brookfield has no involvement or to make acquisitions that are substantially different from those targeted by our current growth strategy. Additionally, BEP cannot predict with any certainty the effect that any transfer in the ownership of the Managing General Partner would have on the trading price of our Units or Brookfield Renewable’s ability to raise capital or make investments in the future, because such matters would depend to a large extent on the identity of the new owner and the new owner’s intentions with regard to BEP. As a result, the future of BEP would be uncertain and Brookfield Renewable’s business, financial condition and results of operations may suffer.
Brookfield is not necessarily required to act in the best interests of the Service Recipients, Brookfield Renewable or our Unitholders.

 
 
 
 
 
Page 33



Our Master Services Agreement and our other arrangements with Brookfield do not impose any duty on the Service Provider to act in the best interest of the Service Recipients, and the Service Provider is not prohibited from engaging in other business activities that compete with the Service Recipients. Additionally, the Managing General Partner, the general partner of BRELP, the Service Provider and their affiliates will have access to material confidential information. Although some of these entities will be subject to confidentiality obligations pursuant to confidentiality agreements or pursuant to implied duties of confidence, none of the Amended and Restated Limited Partnership Agreement of BEP, the Amended and Restated Limited Partnership Agreement of BRELP nor our Master Services Agreement contains general confidentiality provisions. See Item 7.B “Related Party Transactions — Conflicts of Interest and Fiduciary Duties”.
Our Master Services Agreement and our other arrangements with Brookfield do not impose on Brookfield any fiduciary duties to act in the best interests of our Unitholders.
Our Master Services Agreement and our other arrangements with Brookfield do not impose on Brookfield any duty (statutory or otherwise) to act in the best interests of the Service Recipients, nor do they impose other duties that are fiduciary in nature. As a result, the Managing General Partner, a wholly-owned subsidiary of Brookfield Asset Management, in its capacity as our general partner, will have sole authority to enforce the terms of such agreements and to consent to any waiver, modification or amendment of their provisions in accordance with our Conflicts Policy.
The Bermuda Limited Partnership Act 1883, under which BEP and BRELP were established, does not impose statutory fiduciary duties on a general partner of a limited partnership in the same manner that corporate statutes, such as the Canada Business Corporations Act and the Delaware Revised Uniform Limited Partnership Act, impose fiduciary duties on directors of a corporation. In general, under applicable Bermudian legislation, a general partner has certain limited duties to its limited partners, such as the duty to render accounts, account for private profits and not compete with the partnership in business. In addition, Bermuda common law recognizes that a general partner owes a duty of utmost good faith to its limited partners. These duties are, in most respects, similar to duties imposed on a general partner of a limited partnership under U.S. and Canadian law. However, to the extent that the Managing General Partner and BRELP GP LP owe any fiduciary duties to Brookfield Renewable or our Unitholders, these duties have been modified pursuant to the Amended and Restated Limited Partnership Agreement of BEP and the Amended and Restated Limited Partnership Agreement of BRELP as a matter of contract law. We have been advised by Bermuda counsel that such modifications are not prohibited under Bermuda law, subject to typical qualifications as to enforceability of contractual provisions, such as the application of general equitable principles. This is similar to Delaware law which expressly permits modifications to the fiduciary duties owed to partners, other than an implied contractual covenant of good faith and fair dealing.
The Amended and Restated Limited Partnership Agreement of BEP and the Amended and Restated Limited Partnership Agreement of BRELP contain various provisions that modify the fiduciary duties that might otherwise be owed to Brookfield Renewable or our Unitholders, including when conflicts of interest arise. For example, the agreements provide that the Managing General Partner, the BRELP General Partner and their affiliates do not have any obligation under the Amended and Restated Limited Partnership Agreements of BEP or the Amended and Restated Limited Partnership Agreement of BRELP, or as a result of any duties stated or implied by law or equity, including fiduciary duties, to present business or investment opportunities to BEP, BRELP, any Holding Entity or any other holding entity established by us. They also allow affiliates of the Managing General Partner and BRELP General Partner to engage in activities that may compete with us or our activities. Further, when resolving conflicts of interest, neither the Amended and Restated Limited Partnership Agreement of BEP nor the Amended and Restated Limited Partnership Agreement of BRELP impose limitations on the discretion of the independent directors or the factors which they may consider in resolving any such conflicts. The independent directors of our Managing General Partner can therefore take into account the interests of third parties, including Brookfield and, where applicable, any Brookfield managed vehicle, consortium or partnership, when resolving conflicts of interest and may owe fiduciary duties to such third parties, or to such Brookfield managed vehicles, consortiums or partnerships. These modifications to the fiduciary duties are detrimental to our Unitholders because they restrict the remedies available for actions that might otherwise constitute a breach of fiduciary duty and permit conflicts of interest to be resolved in a manner that is not in the best interests of Brookfield Renewable or the best interests of our Unitholders. See Item 7.B. “Related Party Transactions — Conflicts of Interest and Fiduciary Duties”.
Our organizational and ownership structure, as well as our contracted arrangements with Brookfield, may create significant conflicts of interest that may be resolved in a manner that is not in the best interests of Brookfield Renewable or the best interests of our Unitholders.
Our organizational and ownership structure involves a number of relationships that may give rise to conflicts of interest between Brookfield Renewable and our Unitholders, on the one hand, and Brookfield, on the other hand. In certain instances, the interests of Brookfield may differ from the interests of Brookfield Renewable or our Unitholders, including with respect

 
 
 
 
 
Page 34



to the types of acquisitions made, the timing and amount of distributions by BEP, the reinvestment of returns generated by our operations, the use of leverage when making acquisitions and the appointment of outside advisers and service providers, including as a result of the reasons described under Item 7.B “Related Party Transactions”.
In addition, the Service Provider, an affiliate of Brookfield, will provide management services to us pursuant to our Master Services Agreement as consideration for an annual Base Management Fee.  BRELP GP LP will also receive incentive distributions based on the amount by which quarterly distributions on the limited partnership units of BRELP exceed specified target levels as set forth in the Amended and Restated Limited Partnership Agreement of BRELP. For a further explanation of the Base Management Fee and incentive distributions, see Item 6.A “Directors and Senior Management — Our Master Services Agreement — Management Fee” and Item 7.B “Related Party Transactions — Incentive Distributions”.
This relationship may give rise to conflicts of interest between us and our Unitholders, on the one hand, and Brookfield, on the other, as Brookfield’s interests may differ from the interests of Brookfield Renewable and our Unitholders. The Managing General Partner, the sole shareholder of which is Brookfield, has sole authority to determine whether we will make distributions, the amount of distributions on our Units and the timing of these distributions. The arrangements we have with Brookfield may create an incentive for Brookfield to take actions which would have the effect of increasing distributions on our LP Units and fees payable to it, which may be to the detriment of Brookfield Renewable and our Unitholders. For example, because the Base Management Fee is calculated based on the Total Capitalization Value it may create an incentive for Brookfield to increase or maintain the Total Capitalization Value over the near-term when other actions may be more favorable to us or our Unitholders. Similarly, Brookfield may take actions to increase our distributions on our LP Units in order to ensure Brookfield is paid incentive distributions in the near-term when other investments or actions may be more favorable to us or our Unitholders. Also, through Brookfield’s ownership of our LP Units and the Redeemable/Exchangeable partnership units, it currently has an effective economic interest in our business of approximately 60% and therefore may be motivated to increase distributions payable to our LP Unitholders and thereby to Brookfield.
The Managing General Partner may be unable or unwilling to terminate our Master Services Agreement.
Our Master Services Agreement provides that the Service Recipients may terminate the agreement only if: the Service Provider defaults in the performance or observance of any material term, condition or covenant contained in the agreement in a manner that results in material harm to the Service Recipients and the default continues unremedied for a period of 60 days after written notice of the breach is given to the Service Provider; the Service Provider engages in any act of fraud, misappropriation of funds or embezzlement against any Service Recipient that results in material harm to us; the Service Provider is grossly negligent in the performance of its duties under the agreement and such negligence results in material harm to the Service Recipients; or upon the happening of certain events relating to the bankruptcy or insolvency of the Service Provider. The Managing General Partner cannot terminate the agreement for any other reason, including if the Service Provider or Brookfield experiences a change of control or due solely to the poor performance or under-performance of Brookfield Renewable’s operations or assets, and the agreement continues in perpetuity, until terminated in accordance with its terms. In addition, because the Managing General Partner is an affiliate of Brookfield, it may be unwilling to terminate our Master Services Agreement, even in the case of a default. If the Service Provider’s performance does not meet the expectations of investors, and the Managing General Partner is unable or unwilling to terminate our Master Services Agreement, the market price of our Units could suffer. Furthermore, the termination of our Master Services Agreement would terminate BEP’s rights under the Relationship Agreement and the Licensing Agreement. See Item 7.B “Related Party Transactions — Relationship Agreement” and Item 7.B “Related Party Transactions — Licensing Agreement”.
The liability of the Service Provider is limited under our arrangements with it and we have agreed to indemnify the Service Provider against claims that it may face in connection with such arrangements, which may lead it to assume greater risks when making decisions relating to us than it otherwise would if acting solely for its own account.
Under our Master Services Agreement, the Service Provider has not assumed any responsibility other than to provide or arrange for the provision of the services described in our Master Services Agreement in good faith and will not be responsible for any action that the Managing General Partner takes in following or declining to follow its advice or recommendations. In addition, under the Amended and Restated Limited Partnership Agreement of BEP, the liability of the Managing General Partner and its affiliates, including the Service Provider, is limited to the fullest extent permitted by law to conduct involving gross negligence, bad faith, fraud or willful misconduct or, in the case of a criminal matter, action that was known to have been unlawful. The liability of the Service Provider under our Master Services Agreement is similarly limited. In addition, BEP has agreed to indemnify the Service Provider to the fullest extent permitted by law from and against any claims, liabilities, losses, damages, costs or expenses incurred by an indemnified person or threatened in connection with our operations, investments and activities or in respect of or arising from our Master Services Agreement or the services provided by the Service Provider, except to the extent that the claims, liabilities, losses, damages, costs or expenses are determined to have

 
 
 
 
 
Page 35



resulted from the conduct in respect of which such persons have liability as described above. These protections may result in the Service Provider tolerating greater risks when making decisions than otherwise would be the case, including when determining whether to use leverage in connection with acquisitions. The indemnification arrangements to which the Service Provider is a party may also give rise to legal claims for indemnification that are adverse to Brookfield Renewable and Unitholders.
Brookfield and Oaktree operate their respective investment businesses largely independently, and do not expect to coordinate or consult on investment decisions, which may give rise to conflicts of interest and make it more difficult to mitigate certain conflicts of interest.
Brookfield and Oaktree operate their respective investment businesses largely independently pursuant to an information barrier, and Brookfield does not expect to coordinate or consult with Oaktree with respect to investment activities and/or decisions. In addition, neither Brookfield nor Oaktree is expected to be subject to any internal approvals over its investment activities and decisions by any person who would have knowledge and/or decision-making control of the investment decisions of the other. As a result, it is expected that we and our subsidiaries, as well as Brookfield, Brookfield Accounts that we are invested in and their portfolio companies, will engage in activities and have business relationships that give rise to conflicts (and potential conflicts) of interests between them, on the one hand, and Oaktree, Oaktree Accounts and their portfolio companies, on the other hand. These conflicts (and potential conflicts) of interests may include: (i) competing from time to time for the same investment opportunities, (ii) the pursuit by Oaktree Accounts of investment opportunities suitable for us and Brookfield Accounts that we are invested in, without making such opportunities available to us or those Brookfield Accounts, and (iii) the formation or establishment of new Oaktree Accounts that could compete or otherwise conduct their affairs without regard as to whether or not they adversely impact our company and/or Brookfield Accounts that we are invested in. Investment teams managing our activities and/or Brookfield Accounts that we are invested in are not expected to be aware of, and will not have the ability to manage, such conflicts.
We and/or Brookfield Accounts that we are invested in could be adversely impacted by Oaktree’s activities. Competition from Oaktree Accounts for investment opportunities could also, under certain circumstances, adversely impact the purchase price of our (direct and/or indirect) investments. As a result of different investment objectives, views and/or interests in investments, Oaktree will manage certain Oaktree Accounts in a way that is different than from our interests and/or Brookfield Accounts that we are invested in, which could adversely impact our (direct and/or direct) investments. For more information, see Item 7.B., “Related Party Transactions—Conflicts of Interest and Fiduciary Duties—Oaktree”.
Brookfield and Oaktree are likely to be deemed to be affiliates for purposes of certain laws and regulations, which may result in, among other things, earlier public disclosure of investments by us and/or Brookfield Accounts that we are invested in.
Brookfield and Oaktree are likely to be deemed to be affiliates for purposes of certain laws and regulations, notwithstanding their operational independence and/or information barrier, and it is anticipated that, from time to time, we and/or Brookfield Accounts that we are invested in and Oaktree Accounts may each have significant positions in one or more of the same issuers. As such, Brookfield and Oaktree will likely need to aggregate certain investment holdings, including our holdings, Brookfield Accounts that we are invested in and Oaktree Accounts for certain securities law purposes and other regulatory purposes. Consequently, Oaktree’s activities could result in earlier public disclosure of investments by us and/or Brookfield Accounts that we are invested in, restrictions on transactions by us and/or Brookfield Accounts that we are invested in (including the ability to make or dispose of certain investments at certain times), adverse effects on the prices of investments made by us and/or Brookfield Accounts that we are invested in, potential short-swing profit disgorgement, penalties and/or regulatory remedies, among others. For more information, see Item 7.B., “Related Party Transactions—Conflicts of Interest and Fiduciary Duties—Oaktree”.
Breaches of the information barrier and related internal controls by Brookfield and/or Oaktree could result in significant adverse consequences to Brookfield and Oaktree and/or Brookfield Accounts that we are invested in, amongst others.
Although information barriers were implemented to address the potential conflicts of interests and regulatory, legal and contractual requirements of our company, Brookfield and Oaktree may decide, at any time and without notice to us or our Unitholders, to remove or modify the information barrier between Brookfield and Oaktree. In addition, there may be breaches (including inadvertent breaches) of the information barriers and related internal controls by Brookfield and/or Oaktree.
To the extent that the information barrier is removed or is otherwise ineffective and Brookfield has the ability to access analysis, model and/or information developed by Oaktree and its personnel, Brookfield will not be under any obligation or other duty to access such information or effect transactions for us and/or Brookfield Accounts that we are invested in in

 
 
 
 
 
Page 36



accordance with such analysis and models, and in fact may be restricted by securities laws from doing so. In such circumstances, Brookfield may make investment decisions for us and/or Brookfield Accounts that we are invested in that differ from those it would have made if Brookfield had pursued such information, which may be disadvantageous to us and/or Brookfield Accounts that we are invested in.
Risks Related to Our Units
We may not be able to continue paying comparable or growing cash distributions to our Unitholders in the future.
The amount of cash we can distribute to our Unitholders depends upon the amount of cash we receive from BRELP and, indirectly, the Holding Entities and the Operating Entities. The amount of cash BRELP, the Holding Entities and the Operating Entities generate will fluctuate from quarter to quarter and will depend upon, among other things, the weather in the jurisdictions in which they operate, the level of their operating costs, and prevailing economic conditions. In addition, the actual amount of cash we will have available for distribution will also depend on other factors, such as: the level of costs related to litigation and regulatory compliance matters; the cost of acquisitions, if any; the ability of our assets to achieve long-term average generation; fluctuations in our working capital needs; rising interest rates and other factors which could increase our debt service requirements; our ability to borrow under our credit facilities; our ability to access capital markets; restrictions on distributions contained in our debt agreements; and the amount, if any, of cash reserves established by our Managing General Partner in its discretion for the proper conduct of our business. As a result of all these factors, we cannot guarantee that we will have sufficient available cash to pay a specific level of cash distributions to our Unitholders. Furthermore, our Unitholders should be aware that the amount of cash we have available for distribution depends primarily upon the cash flow of BRELP, the Holding Entities and the Operating Entities, and is not solely a function of profitability, which is affected by non-cash items. As a result, we may declare and/or pay cash distributions on our Units during periods when we record net losses.
We may need additional funds in the future and Brookfield Renewable may issue additional LP Units, Preferred Units or securities exchangeable into LP Units (including any BEPC class A shares issued in connection with the Special Distribution or the Proposed Transaction) in lieu of incurring indebtedness, which may dilute existing holders of our LP Units, or BEP may issue securities that have rights and privileges that are more favorable than the rights and privileges accorded to our Unitholders.
Under the Amended and Restated Limited Partnership Agreement of BEP, BEP may issue additional partnership securities, including LP Units, Preferred Units, securities exchangeable into LP Units and options, rights, warrants and appreciation rights relating to partnership securities for any purpose and for such consideration and on such terms and conditions as the Managing General Partner may determine. The Managing General Partner’s board of directors will be able to determine the class, designations, preferences, rights, powers and duties of any additional partnership securities, including any rights to share in BEP’s profits, losses and distributions, any rights to receive partnership assets upon a dissolution or liquidation of BEP and any redemption, conversion and exchange rights. The Managing General Partner may use such authority to issue additional LP Units, Preferred Units, or securities exchangeable into LP Units, which could dilute holders of our LP Units, or to issue securities with rights and privileges that are more favorable than those of our LP Units or Preferred Units. The sale or issuance of LP Units, Preferred Units or securities exchangeable into LP Units, or the perception of such sales, issuances or exchanges, could depress the trading price of the LP Units or Preferred Units and impair our ability to raise capital through the sale of additional LP Units or Preferred Units. We cannot predict the effect that future sales or issuances of LP Units, Preferred Units or securities exchangeable into LP Units, or the perception of such sales, issuances or exchanges, would have on the market price of the LP Units or Preferred Units. Holders of Units do not have any pre-emptive right or any right to consent to or otherwise approve the issuance of any such securities or the terms on which any such securities may be issued.
Our Unitholders do not have a right to vote on BEP matters or to take part in the management of BEP.
Under the Amended and Restated Limited Partnership Agreement of BEP, our Unitholders are not entitled to vote on matters relating to BEP, such as acquisitions, dispositions or financing, or to participate in the management or control of BEP. In particular, our Unitholders do not have the right to remove the Managing General Partner, to cause the Managing General Partner to withdraw from BEP, to cause a new general partner to be admitted to BEP, to appoint new directors to the Managing General Partner’s board of directors, to remove existing directors from the Managing General Partner’s board of directors or to prevent a change of control of the Managing General Partner. In addition, except for certain fundamental matters prescribed by applicable laws, our LP Unitholders’ and Preferred Unitholders’ consent rights apply only with respect to certain amendments to the Amended and Restated Limited Partnership Agreement of BEP. As a result, unlike holders of common shares of a corporation, our LP Unitholders are not able to influence the direction of BEP, including its policies and procedures, or to cause a change in its management, even if they are unsatisfied with the performance of BEP. Consequently, our LP Unitholders may be deprived of an opportunity to receive a premium for their LP Units in the future through a sale of BEP and the trading price of our LP Units may be adversely affected by the absence or a reduction of a takeover premium in the

 
 
 
 
 
Page 37



trading price. LP Unitholders and Preferred Unitholders only have a right to vote under limited circumstances as described in Item 10.B “Memorandum and Articles of Association — Description of our LP Units, Preferred Units and the Amended and Restated Limited Partnership Agreement of BEP”.
The market price of our Units may be volatile.
The market price of our Units may be highly volatile and could be subject to wide fluctuations. Some of the factors that could negatively affect the price of our Units include: general market and economic conditions, including disruptions, downgrades, credit events and perceived problems in the credit markets; actual or anticipated variations in our quarterly operating results or distributions on our LP Units; changes in our investments or asset composition; write-downs or perceived credit or liquidity issues affecting our assets; market perception of BEP, our business and our assets; our level of indebtedness and/or adverse market reaction to any indebtedness we incur in the future; our ability to raise capital on favorable terms or at all; sales of LP Units, Preferred Units or securities exchangeable for LP Units; loss of any major funding source; the termination of our Master Services Agreement or additions or departures of our or Brookfield’s key personnel; changes in market valuations of similar renewable power companies or renewable power markets generally; speculation in the press or investment community regarding us or Brookfield; and changes in U.S. tax laws that make it impractical or impossible to continue to be taxable as a partnership for U.S. federal income tax purposes.
Securities markets in general have experienced extreme volatility that has often been unrelated to the operating performance of particular companies or partnerships. Any broad market fluctuations may adversely affect the trading price of our Units.
Non-U.S. Holders may be subject to foreign currency risk associated with BEP’s distributions.
A significant number of BEP’s LP Unitholders may reside in countries where the U.S. dollar is not the functional currency. Our distributions are denominated in U.S. dollars but may be settled in the local currency of the LP Unitholder receiving the distribution. For each Non-U.S. Holder, the value received in the local currency from the distribution will be determined based on the exchange rate between the U.S. dollar and the applicable local currency at such time. As such, if the U.S. dollar depreciates significantly against the local currency of the Non-U.S. Holder, the value received by such LP Unitholder in its local currency will be adversely affected.
Investors in our Units may find it difficult or impossible to enforce service of process and enforcement of judgments against us and directors and officers of the Managing General Partner and the Service Provider.
BEP is established under the laws of Bermuda, and many of our subsidiaries are organized in jurisdictions outside of Canada and the U.S. In addition, our executive officers and the experts identified in this Form 20-F are located outside of the U.S. and some are also located outside of Canada. Certain of the directors and officers of the Managing General Partner and the Service Provider reside outside of Canada and the U.S. A substantial portion of our assets are, and the assets of the directors and officers of the Managing General Partner and the Service Provider and the experts identified in this Form 20-F may be, located outside of Canada and the U.S. It may not be possible for investors to effect service of process within the U.S. or within Canada upon the directors and officers of the Managing General Partner and the Service Provider. It may also not be possible to enforce a judgment against us, the experts identified in this Form 20-F or the directors and officers of the Managing General Partner and the Service Provider, if such judgment was obtained in Canadian or U.S. courts predicated upon the civil liability provisions of securities laws in Canada or the U.S., as applicable.
We rely on BRELP and, indirectly, the Holding Entities and the Operating Entities to provide us with the funds necessary to pay distributions and meet our financial obligations.
BEP’s sole direct investment is its limited partnership interest and preferred limited partnership interest in BRELP, which owns all of the common shares or equity interests, as applicable, of the Holding Entities, through which we hold all of our interests in the Operating Entities. We have no independent means of generating revenue. As a result, we depend on distributions and other payments from BRELP and, indirectly, the Holding Entities and the Operating Entities to provide us with the funds necessary to pay distributions on our Units and to meet our financial obligations. BRELP, the Holding Entities and the Operating Entities are legally distinct from BEP and they will generally be required to service their debt obligations before making distributions to us or their parent entity, as applicable, thereby reducing the amount of our cash flow available to pay distributions on our Units, fund working capital and satisfy other needs. Any other entities through which we may conduct operations in the future will also be legally distinct from BEP and may be restricted in their ability to pay dividends and distributions or otherwise make funds available to us under certain conditions.
We anticipate that the only distributions we will receive in respect of our limited partnership interests in BRELP will consist of amounts that are intended to assist us in making distributions to our LP Unitholders in accordance with our distribution

 
 
 
 
 
Page 38



policy, to our Preferred Unitholders in accordance with the terms of our Preferred Units and to allow us to pay expenses as they become due. See Item 4.B “Business Overview – Our LP Unit Distribution Policy”.
Our payout ratio may exceed in some periods 100% of our Funds From Operations. If this were to occur, it could impact our ability to maintain or grow our distributions to Unitholders.
BEP’s payout ratio is a measure of its ability to make cash distributions to Unitholders. BEP targets a long-term payout ratio of 70% of Funds From Operations. From time to time BEP’s payout ratio may exceed 100%, during periods of lower generation or lower merchant power prices or combination thereof. Because our business is primarily dependent on generation conditions and merchant power prices, as well as other factors beyond our control, it is possible that our payout ratio may remain above 100% for a sustained period. If this were to occur, it could impact our ability to maintain or grow our distributions to Unitholders in line with our stated targets.
Risks Related to Taxation
General
Changes in tax law and practice may have a material adverse effect on the operations of BEP, the Holding Entities, and the Operating Entities and, as a consequence, the value of BEP’s assets and the net amount of distributions payable to Unitholders.
The Brookfield Renewable structure, including the structure of the Holding Entities and the Operating Entities, is based on prevailing taxation law and practice in the local jurisdictions in which Brookfield Renewable operates. These jurisdictions include Canada, the U.S., Brazil, the Republic of Ireland, the United Kingdom, Colombia, India and China. Any change in tax legislation (including in relation to taxation rates) and practice in these jurisdictions or provinces, states or municipalities within them, could adversely affect these entities, as well as the net amount of distributions payable to Unitholders. Taxes and other constraints that would apply to the Brookfield Renewable entities in such jurisdictions may not apply to local institutions or other parties, and such parties may therefore have a significantly lower effective cost of capital and a corresponding competitive advantage in pursuing such acquisitions.
BEP’s ability to make distributions depends on it receiving sufficient cash distributions from its underlying operations, and BEP cannot assure Unitholders that it will be able to make cash distributions to them in amounts that are sufficient to fund their tax liabilities, in which case certain Unitholders may be required to pay income taxes on their share of BEP’s income even though they have not received sufficient cash distributions from BEP to do so.
The Holding Entities and Operating Entities of BEP may be subject to local taxes in each of the relevant territories and jurisdictions in which they operate, including taxes on income, profits or gains and withholding taxes. As a result, BEP’s cash available for distribution is indirectly reduced by such taxes, and the post-tax return to Unitholders is similarly reduced by such taxes. BEP intends for future acquisitions to be assessed on a case-by-case basis and, where possible and commercially viable, structured so as to minimize any adverse tax consequences to Unitholders as a result of making such acquisitions.
In general, an LP Unitholder that is subject to income tax in Canada or the U.S. or a Preferred Unitholder that is subject to income tax in Canada, must include in income its allocable share of BEP’s items of income, gain, loss, and deduction (including, so long as it is treated as a partnership for tax purposes, BEP’s allocable share of those items of BRELP) for each of BEP’s fiscal years ending with or within such Unitholder’s tax year. See Item 10.E “Taxation — Certain Material Canadian Federal Income Tax Considerations” and “Taxation — Material U.S. Federal Income Tax Considerations”. However, the cash distributed to a Unitholder may not be sufficient to pay the full amount of such Unitholder’s tax liability in respect of its investment in BEP, because each Unitholder’s tax liability depends on such holder’s particular tax situation. If BEP is unable to distribute cash in amounts that are sufficient to fund our Unitholders’ tax liabilities, each of our Unitholders will still be required to pay income taxes on its share of BEP’s taxable income.
As a result of holding Units, Unitholders may be subject to U.S. state, local or non-U.S. taxes and return filing obligations in jurisdictions in which they are not resident for tax purposes or otherwise not subject to tax.
Unitholders may be subject to U.S. state, local, and non-U.S. taxes, including unincorporated business taxes and estate, inheritance or intangible taxes that are imposed by the various jurisdictions in which BEP entities do business or own property now or in the future, even if Unitholders do not reside in any of those jurisdictions. Unitholders may be required to file income tax returns and pay income taxes in some or all of these jurisdictions. Further, Unitholders may be subject to penalties for failure to comply with these requirements. Although BEP will attempt, to the extent reasonably practicable, to structure BEP operations and investments so as to minimize income tax filing obligations by Unitholders in such jurisdictions, there may

 
 
 
 
 
Page 39



be circumstances in which BEP is unable to do so. It is the responsibility of each Unitholder to file all U.S. federal, state, local, and non-U.S. tax returns that may be required of such Unitholder.
Unitholders may be exposed to transfer pricing risks.
To the extent that BEP, BRELP, the Holding Entities or the Operating Entities enter into transactions or arrangements with parties with whom they do not deal at arm’s length, including Brookfield, pursuant to the applicable law relating to transfer pricing, the relevant tax authorities may seek to adjust the quantum or nature of the amounts received or paid by such entities if they consider that the terms and conditions of such transactions or arrangements differ from those that would have been made between persons dealing at arm’s length and could impose penalties for failing to comply with applicable law relating to transfer pricing. This could result in more tax (and penalties and interest) being paid by such entities, and therefore the return to investors could be reduced. For Canadian tax purposes, a transfer pricing adjustment may in certain circumstances result in additional income being allocated to a Unitholder with no corresponding cash distribution or in a dividend being deemed to be paid by a Canadian resident to a non-arm’s length non-resident, which deemed dividend is subject to Canadian withholding tax.
The Managing General Partner and the BRELP General Partner believe the fees charged by or paid to non-arm’s length persons are consistent with applicable law relating to transfer pricing, however, no assurance can be given in this regard.
The IRS or the CRA may not agree with certain assumptions and conventions that BEP uses in order to comply with applicable U.S. and Canadian federal income tax laws or that BEP uses to report income, gain, loss, deduction, and credit to Unitholders.
BEP will apply certain assumptions and conventions in order to comply with applicable tax laws and to report income, gain, deduction, loss, and credit to a Unitholder in a manner that reflects such Unitholder’s beneficial ownership of partnership items, taking into account variation in ownership interests during each taxable year because of trading activity. However, these assumptions and conventions may not be in compliance with all aspects of the applicable tax requirements. A successful IRS or CRA challenge to such assumptions or conventions could adversely affect the amount of tax benefits available to Unitholders and could require that items of income, gain, deduction, loss, or credit be adjusted, reallocated or disallowed in a manner that adversely affects Unitholders. See Item 10.E “Taxation”.
United States
If either BEP or BRELP were to be treated as a corporation for U.S. federal income tax purposes, the value of LP Units might be adversely affected.
The value of LP Units to LP Unitholders will depend in part on the treatment of BEP and BRELP as partnerships for U.S. federal income tax purposes. However, in order for BEP to be treated as a partnership for U.S. federal income tax purposes, under present law, 90% or more of BEP’s gross income for every taxable year must consist of qualifying income, as defined in Section 7704 of the U.S. Internal Revenue Code, and the partnership must not be required to register, if it were a U.S. corporation, as an investment company under the Investment Company Act and related rules. Although the Managing General Partner intends to manage BEP’s affairs so that BEP will not need to be registered as an investment company if it were a U.S. corporation and so that it will meet the 90% test described above in each taxable year, there can be no assurance that BEP will meet these requirements, or current law may change so as to cause, in either event, BEP to be treated as a corporation for U.S. federal income tax purposes. If BEP (or BRELP) were treated as a corporation for U.S. federal income tax purposes, adverse tax consequences could result for LP Unitholders and BEP (or BRELP, as applicable), as described in greater detail in Item 10.E “Taxation — Material U.S. Federal Income Tax Considerations — Partnership Status of BEP and BRELP”.
BEP may be subject to U.S. backup withholding tax if any LP Unitholder fails to comply with U.S. federal tax reporting rules, and such excess withholding tax cost will be an expense borne by BEP and, therefore, by all of our LP Unitholders on a pro rata basis.
BEP may become subject to U.S. backup withholding tax with respect to any LP Unitholder who fails to timely provide BEP (or the applicable intermediary) with an IRS Form W-9 or IRS Form W-8, as applicable. See Item 10.E “Taxation — Material U.S. Federal Income Tax Considerations — Administrative Matters — Backup Withholding”. To the extent that any LP Unitholder fails to timely provide the applicable form (or such form is not properly completed), BEP might treat such U.S. backup withholding taxes as an expense, which would be borne indirectly by all LP Unitholders on a pro rata basis (including LP Unitholders that fully comply with their U.S. tax reporting obligations).
Tax-exempt organizations may face certain adverse U.S. tax consequences from owning LP Units.

 
 
 
 
 
Page 40



The Managing General Partner and the BRELP General Partner intend to use commercially reasonable efforts to structure the activities of BEP and BRELP, respectively, to avoid generating income connected with the conduct of a trade or business (which income generally would constitute “unrelated business taxable income” (“UBTI”) to the extent allocated to a tax-exempt organization). However, no assurance can be provided that neither BEP nor BRELP will generate UBTI in the future. In particular, UBTI includes income attributable to debt-financed property, and neither BEP nor BRELP is prohibited from financing the acquisition of property with debt. In addition, even if indebtedness were not used by BEP or BRELP to acquire property but were instead used to fund distributions to LP Unitholders, if a tax-exempt organization were to use such proceeds to make an investment outside BEP, the IRS could assert that such investment constituted debt-financed property to such LP Unitholder. The potential for income to be characterized as UBTI could make LP Units an unsuitable investment for a tax-exempt organization. Each tax-exempt organization should consult an independent tax adviser to determine the U.S. federal income tax consequences with respect to an investment in LP Units.
If BEP were engaged in a U.S. trade or business, non-U.S. persons would face certain adverse U.S. tax consequences from owning LP Units.
The Managing General Partner and the BRELP General Partner intend to use commercially reasonable efforts to structure the activities of BEP and BRELP, respectively, to avoid generating income treated as effectively connected with a U.S. trade or business, including effectively connected income attributable to the sale of a “United States real property interest”, as defined in the U.S. Internal Revenue Code. If, contrary to the Managing General Partner’s expectations, BEP is considered to be engaged in a U.S. trade or business or realizes gain from the sale or other disposition of a U.S. real property interest, non-U.S. Unitholders generally would be required to file U.S. federal income tax returns and could be subject to U.S. federal withholding tax at the highest marginal U.S. federal income tax rates applicable to ordinary income. If, contrary to expectation, BEP were engaged in a U.S. trade or business, then gain or loss from the sale of LP Units by a Non-U.S. Holder would be treated as effectively connected with such trade or business to the extent that such Non-U.S. Holder would have had effectively connected gain or loss had BEP sold all of its assets at their fair market value as of the date of such sale. In such case, any such effectively connected gain generally would be taxable at the regular graduated rates, and the amount realized from such sale generally would be subject to a 10% U.S. federal withholding tax. Each Non-U.S. Holder should consult an independent tax adviser to determine the U.S. federal income tax consequences with respect to an investment in LP Units.
To meet U.S. federal income tax and other objectives, BEP and BRELP may invest through U.S. and non-U.S. Holding Entities that are treated as corporations for U.S. federal income tax purposes, and such Holding Entities may be subject to corporate income tax.
To meet U.S. federal income tax and other objectives, BEP and BRELP may invest through U.S. and non-U.S. Holding Entities that are treated as corporations for U.S. federal income tax purposes, and such Holding Entities may be subject to corporate income tax. Consequently, items of income, gain, loss, deduction, or credit realized in the first instance by the Operating Entities will not flow, for U.S. federal income tax purposes, directly to BRELP, BEP, or LP Unitholders, and any such income or gain may be subject to a corporate income tax, in the U.S. or other jurisdictions, at the level of the Holding Entity. Any such additional taxes may adversely affect BEP’s ability to maximize its cash flow.
LP Unitholders taxable in the U.S. may be viewed as holding an indirect interest in an entity classified as a PFIC for U.S. federal income tax purposes.
U.S. Holders may face adverse U.S. tax consequences arising from the ownership of a direct or indirect interest in a PFIC. Based on the organizational structure of BEP, as well as BEP’s expected income and assets, the Managing General Partner and the BRELP General Partner currently believe that a U.S. Holder is unlikely to be regarded as owning an interest in a PFIC solely by reason of owning LP Units during the taxable year ending December 31, 2020. However, there can be no assurance that an existing BEP entity or a future entity in which BEP acquires an interest will not be classified as a PFIC with respect to a U.S. Holder, because PFIC status is a factual determination that depends on the assets and income of a given entity and must be made on an annual basis. In general, gain realized by a U.S. Holder from the sale of stock of a PFIC is subject to tax at ordinary income rates, and an interest charge generally applies. Alternatively, a U.S. Holder that makes certain elections with respect to a direct or indirect interest in a PFIC may be required to recognize taxable income prior to the receipt of cash relating to such income. The adverse consequences of owning an interest in a PFIC, as well as certain tax elections for mitigating these adverse consequences, are described in greater detail in Item 10.E “Taxation — Material U.S. Federal Income Tax Considerations — Consequences to U.S. Holders — Passive Foreign Investment Companies”. Each U.S. Holder should consult an independent tax adviser regarding the implication of the PFIC rules for an investment in LP Units.
Tax gain or loss from the disposition of LP Units could be more or less than expected.

 
 
 
 
 
Page 41



Upon the sale of LP Units, a U.S. Holder generally will recognize gain or loss for U.S. federal income tax purposes equal to the difference between the amount realized and such holder’s adjusted tax basis in those LP Units. Prior distributions to a U.S. Holder in excess of the total net taxable income allocated to such holder will have decreased such holder’s tax basis in its LP Units. Therefore, such excess distributions will increase a U.S. Holder’s taxable gain or decrease such holder’s taxable loss when our LP Units are sold, and may result in a taxable gain even if the sale price is less than the original cost. A portion of the amount realized, whether or not representing gain, could be ordinary income to such U.S. Holder.
The Brookfield Renewable structure involves complex provisions of U.S. federal income tax law for which no clear precedent or authority may be available. The tax characterization of the Brookfield Renewable structure is also subject to potential legislative, judicial, or administrative change and differing interpretations, possibly on a retroactive basis.
The U.S. federal income tax treatment of LP Unitholders depends in some instances on determinations of fact and interpretations of complex provisions of U.S. federal income tax law for which no clear precedent or authority may be available. LP Unitholders should be aware that the U.S. federal income tax rules, particularly those applicable to partnerships, are constantly under review by the Congressional tax-writing committees and other persons involved in the legislative process, the IRS, the U.S. Treasury Department and the courts, frequently resulting in revised interpretations of established concepts, statutory changes, revisions to regulations and other modifications and interpretations, any of which could adversely affect the value of LP Units and be effective on a retroactive basis. For example, changes to the U.S. federal tax laws and interpretations thereof could make it more difficult or impossible for BEP to be treated as a partnership that is not taxable as a corporation for U.S. federal income tax purposes, change the character or treatment of portions of BEP’s income, reduce the net amount of distributions available to LP Unitholders, or otherwise affect the tax considerations of owning LP Units. In addition, BEP’s organizational documents and agreements permit the Managing General Partner to modify the limited partnership agreement of BEP from time to time, without the consent of our LP Unitholders, to address such changes. In some circumstances, such revisions could have an adverse impact on some or all LP Unitholders.
BEP’s delivery of required tax information for a taxable year may be subject to delay, which could require an LP Unitholder who is a U.S. taxpayer to request an extension of the due date for such LP Unitholder’s income tax return.
BEP has agreed to use commercially reasonable efforts to provide U.S. tax information (including IRS Schedule K-1 information needed to determine an LP Unitholder’s allocable share of BEP’s income, gain, losses and deductions) no later than 90 days after the close of each calendar year. However, providing this U.S. tax information to LP Unitholders will be subject to delay in the event of, among other reasons, the late receipt of any necessary tax information from lower-tier entities. It is therefore possible that, in any taxable year, an LP Unitholder will need to apply for an extension of time to file such LP Unitholder’s tax returns. See Item 10.E “Taxation — Material U.S. Federal Income Tax Considerations — Administrative Matters — Information Returns and Audit Procedures”.
If the IRS makes an audit adjustment to BEP’s income tax returns, it may assess and collect any taxes (including penalties and interest) resulting from such audit adjustment directly from BEP, in which case cash available for distribution to LP Unitholders might be substantially reduced.
For taxable years beginning after December 31, 2017, if the IRS makes an audit adjustment to BEP’s income tax returns, it may assess and collect any taxes (including penalties and interest) resulting from such audit adjustment directly from BEP instead of LP Unitholders (as under prior law). BEP may be permitted to elect to have the Managing General Partner and LP Unitholders take such audit adjustment into account in accordance with their interests in BEP during the taxable year under audit. However, there can be no assurance that BEP will choose to make such election or that it will be available in all circumstances. If BEP does not make the election, and it pays taxes, penalties, or interest as a result of an audit adjustment, then cash available for distribution to Unitholders might be substantially reduced. As a result, current LP Unitholders might bear some or all of the cost of the tax liability resulting from such audit adjustment, even if current LP Unitholders did not own LP Units during the taxable year under audit. The foregoing considerations also apply with respect to BEP’s interest in BRELP.
Under FATCA, certain payments made or received by BEP could be subject to a 30% federal withholding tax, unless certain requirements are met.
Under FATCA, a 30% withholding tax may apply to certain payments of U.S.-source income made to BEP, BRELP, the Holding Entities, or the Operating Entities, or by BEP to an LP Unitholder under certain circumstances, unless certain requirements are met, as described in greater detail in Item 10.E “Taxation – Material U.S. Federal Income Tax Considerations – Administrative Matters – Foreign Account Tax Compliance”. To ensure compliance with FATCA, information regarding

 
 
 
 
 
Page 42



certain LP Unitholders’ ownership of our LP Units may be reported to the U.S. Internal Revenue Service or to a non-U.S. governmental authority. Each of our LP Unitholders should consult an independent tax adviser regarding the consequences under FATCA of an investment in LP Units.
The effect of comprehensive U.S. tax reform legislation on Brookfield Renewable and Unitholders, whether adverse or favorable, is uncertain.
U.S. federal income tax reform legislation known as the “Tax Cuts and Jobs Act”, which was signed into law on December 22, 2017, has resulted in fundamental changes to the U.S. Internal Revenue Code. Among such changes, the Tax Cuts and Jobs Act reduces the marginal U.S. corporate income tax rate from 35% to 21%, limits the deduction for net interest expense, shifts the United States toward a modified territorial tax system, and imposes taxes to combat erosion of the U.S. federal income tax base. The effect of the Tax Cuts and Jobs Act on Brookfield Renewable and Unitholders, whether adverse or favorable, is uncertain, and may not become evident for some period of time. Unitholders are urged to consult an independent tax adviser regarding the implications of the Tax Cuts and Jobs Act for an investment in LP Units.
Canada
The Canadian federal income tax consequences to Unitholders could be materially different in certain respects from those described in this Form 20-F if BEP or BRELP is a “specified investment flow-through partnership” or “SIFT partnership”, as defined in the Income Tax Act (Canada)(together with the regulations thereunder, the “Tax Act”).
Under the rules in the Tax Act applicable to a “SIFT partnership” (the “SIFT Rules”), certain income and gains earned by a “SIFT partnership” will be subject to income tax at the partnership level at a rate similar to a corporation, and allocations of such income and gains to its partners will be taxed as a dividend from a “taxable Canadian corporation” (as defined in the Tax Act). In particular, a “SIFT partnership” will be required to pay a tax on the total of its income from businesses carried on in Canada, income from “non-portfolio properties” (as defined in the Tax Act) other than taxable dividends, and taxable capital gains from dispositions of “non-portfolio properties”. “Non-portfolio properties” include, among other things, equity interests or debt of corporations, trusts or partnerships that are resident in Canada, and of non-resident persons or partnerships the principal source of income of which is one or any combination of sources in Canada (other than a “portfolio investment entity”, as defined in the Tax Act), that are held by the “SIFT partnership” and have a fair market value that is greater than 10% of the equity value of such entity, or that have, together with debt or equity that the “SIFT partnership” holds of entities affiliated (within the meaning of the Tax Act) with such entity, an aggregate fair market value that is greater than 50% of the equity value of the “SIFT partnership”. The tax rate that is applied to the above mentioned sources of income and gains is set at a rate equal to the “net corporate income tax rate”, plus the “provincial SIFT tax rate” (each as defined in the Tax Act).
A partnership will be a “SIFT partnership” throughout a taxation year if at any time in the taxation year (i) it is a “Canadian resident partnership” (as defined in the Tax Act), (ii) “investments” (as defined in the Tax Act) in the partnership are listed or traded on a stock exchange or other public market, and (iii) it holds one or more “non-portfolio properties”. For these purposes, a partnership will be a “Canadian resident partnership” at a particular time if (a) it is a “Canadian partnership” (as defined in the Tax Act) at that time, (b) it would, if it were a corporation, be resident in Canada (including, for greater certainty, a partnership that has its central management and control located in Canada), or (c) it was formed under the laws of a Canadian province. A “Canadian partnership” for these purposes is a partnership all of whose members are resident in Canada or are partnerships that are “Canadian partnerships”.
Under the SIFT Rules, BEP and BRELP could each be a “SIFT partnership” if it is a “Canadian resident partnership”. However, BRELP would not be a “SIFT partnership” if BEP is a “SIFT partnership” regardless of whether BRELP is a “Canadian resident partnership” on the basis that BRELP would be an “excluded subsidiary entity” (as defined in the Tax Act).
BEP and BRELP will be a “Canadian resident partnership” if the central management and control of these partnerships is located in Canada. This determination is a question of fact and is expected to depend on where the Managing General Partner and the BRELP General Partner are located and exercise central management and control of the respective partnerships. The Managing General Partner and the BRELP General Partner will each take appropriate steps so that the central management and control of these entities is not located in Canada such that the SIFT Rules should not apply to BEP or BRELP at any relevant time. However, no assurance can be given in this regard. If BEP or BRELP is a “SIFT partnership”, the Canadian federal income tax consequences to our Unitholders could be materially different in certain respects from those described in Item 10.E. “Taxation – Certain Material Canadian Federal Income Tax Considerations”. In addition, there can be no assurance that the SIFT Rules will not be revised or amended in the future such that the SIFT Rules will apply.

 
 
 
 
 
Page 43



If the subsidiaries that are corporations and that are not resident or deemed to be resident in Canada for purposes of the Tax Act (“Non-Resident Subsidiaries”) and that are “controlled foreign affiliates” (as defined in the Tax Act and referred to herein as “CFAs”) in which BRELP directly invests earned income that is “foreign accrual property income” (as defined in the Tax Act and referred to herein as “FAPI”), our Unitholders may be required to include amounts allocated from BEP in computing their income for Canadian federal income tax purposes even though there may be no corresponding cash distribution.
Any Non-Resident Subsidiaries in which BRELP directly invests are expected to be CFAs of BRELP. If any CFA of BRELP or any direct or indirect subsidiary thereof that is itself a CFA of BRELP (an “Indirect CFA”) earns income that is characterized as FAPI in a particular taxation year of the CFA or Indirect CFA, the FAPI allocable to BRELP must be included in computing the income of BRELP for Canadian federal income tax purposes for the fiscal period of BRELP in which the taxation year of that CFA or Indirect CFA ends, whether or not BRELP actually receives a distribution of that FAPI. BEP will include its share of such FAPI of BRELP in computing its income for Canadian federal income tax purposes and Unitholders will be required to include their proportionate share of such FAPI allocated from BEP in computing their income for Canadian federal income tax purposes. As a result, Unitholders may be required to include amounts in their income for Canadian federal income tax purposes even though they have not and may not receive an actual cash distribution of such amounts. The Tax Act contains anti-avoidance rules to address certain foreign tax credit generator transactions (the “Foreign Tax Credit Generator Rules”). Under the Foreign Tax Credit Generator Rules, the “foreign accrual tax” (as defined in the Tax Act) applicable to a particular amount of FAPI included in BRELP’s income in respect of a particular “foreign affiliate” (as defined in the Tax Act) of BRELP may be limited in certain specified circumstances. See Item 10.E “Taxation – Certain Material Canadian Federal Income Tax Considerations”.
Unitholders may be required to include imputed amounts in their income for Canadian federal income tax purposes in accordance with section 94.1 of the Tax Act.
Section 94.1 of the Tax Act contains rules relating to interests in entities that are not resident or deemed to be resident in Canada for purposes of the Tax Act or not situated in Canada (and certain exempt foreign trusts as defined in subsection 94(1) of the Tax Act), other than a CFA of the taxpayer (the “Non-Resident Entities”), that could in certain circumstances cause income to be imputed to Unitholders for Canadian federal income tax purposes, either directly or by way of allocation of such income imputed to BEP or to BRELP. See Item 10.E “Taxation – Certain Material Canadian Federal Income Tax Considerations”.
Our Units may or may not continue to be “qualified investments” under the Tax Act for registered plans.
Provided that our Units are listed on a “designated stock exchange” (as defined in the Tax Act, which includes the NYSE and the TSX), our Units will be “qualified investments” under the Tax Act for a trust governed by a registered retirement savings plan (“RRSP”), deferred profit sharing plan, registered retirement income fund (“RRIF”), registered education savings plan (“RESP”), registered disability savings plan (“RDSP”) and a tax-free savings account (“TFSA”). However, there can be no assurance that our Units will continue to be listed on a “designated stock exchange”. There can also be no assurance that tax laws relating to “qualified investments” will not be changed. Taxes may be imposed in respect of the acquisition or holding of non-qualified investments by such registered plans and certain other taxpayers and with respect to the acquisition or holding of “prohibited investments” (as defined in the Tax Act) by an RRSP, RRIF or TFSA.
Notwithstanding the foregoing, a holder of a TFSA or an RDSP, a subscriber of an RESP or an annuitant under an RRSP or RRIF, as the case may be, will be subject to a penalty tax if our Units are a “prohibited investment” (as defined in the Tax Act) for the TFSA, RDSP, RESP,  RRSP or RRIF.  Our Units generally will not be a “prohibited investment” on the date hereof if the holder of the TFSA or RDSP, the subscriber of the RESP or the annuitant under the RRSP or RRIF, as applicable: (i) deals at arm’s length for the purposes of the Tax Act with BEP; and (ii) does not have a “significant interest” (as defined in the Tax Act for purposes of the “prohibited investment” rules) in BEP. Unitholders who hold our Units in a TFSA, RDSP, RESP, RRSP or RRIF should consult their own tax advisors regarding the application of the foregoing “prohibited investment” rules having regard to their particular circumstances.
Unitholders’ foreign tax credits for Canadian federal income tax purposes will be limited if the Foreign Tax Credit Generator Rules apply in respect of the foreign “business-income tax” or “non-business-income tax” (each as defined in the Tax Act) paid by BEP or BRELP to a foreign country.
Under the Foreign Tax Credit Generator Rules, the foreign “business-income tax” or “non-business-income tax” for Canadian federal income tax purposes for any taxation year may be limited in certain circumstances. If the Foreign Tax Credit Generator Rules apply, the allocation to a Unitholder of foreign “business-income tax” or “non-business-income tax” paid

 
 
 
 
 
Page 44



by BEP or BRELP, and therefore such Unitholder’s foreign tax credits for Canadian federal income tax purposes, will be limited. See Item 10.E “Taxation - Certain Material Canadian Federal Income Tax Considerations”.
Unitholders who are not and are not deemed to be resident in Canada for purposes of the Tax Act and who do not use or hold, and are not deemed to use or hold, their Units in connection with a business carried on in Canada (“Non-Resident Unitholders”) may be subject to Canadian federal income tax with respect to any Canadian source business income earned by BEP or BRELP if BEP or BRELP were considered to carry on business in Canada.
If BEP or BRELP were considered to carry on business in Canada for purposes of the Tax Act, Non-Resident Unitholders would be subject to Canadian federal income tax on their proportionate share of any Canadian source business income earned or considered to be earned by BEP, subject to the potential application of the safe harbour rule in section 115.2 of the Tax Act and any relief that may be provided by any relevant income tax treaty or convention.
The Managing General Partner and the BRELP General Partner intend to manage the affairs of BEP and BRELP, to the extent possible, so that they do not carry on business in Canada and are not considered or deemed to carry on business in Canada for purposes of the Tax Act. Nevertheless, because the determination of whether BEP or BRELP is carrying on business and, if so, whether that business is carried on in Canada, is a question of fact that is dependent upon the surrounding circumstances, the CRA might contend successfully that either or both of BEP and BRELP carries on business in Canada for purposes of the Tax Act.
If BEP or BRELP is considered to carry on business in Canada or is deemed to carry on business in Canada for the purposes of the Tax Act, Non-Resident Unitholders that are corporations would be required to file a Canadian federal income tax return for each taxation year in which they are a Non-Resident Unitholder regardless of whether relief from Canadian taxation is available under an applicable income tax treaty or convention. Non-Resident Unitholders who are individuals would only be required to file a Canadian federal income tax return for any taxation year in which they are allocated income from BEP from carrying on business in Canada that is not exempt from Canadian taxation under the terms of an applicable income tax treaty or convention.
Non-Resident Unitholders may be subject to Canadian federal income tax on capital gains realized by BEP or BRELP on dispositions of “taxable Canadian property” (as defined in the Tax Act).
A Non-Resident Unitholder will be subject to Canadian federal income tax on its proportionate share of capital gains realized by BEP or BRELP on the disposition of “taxable Canadian property” other than “treaty-protected property” (as defined in the Tax Act). “Taxable Canadian property” includes, but is not limited to, property that is used or held in a business carried on in Canada and shares of corporations that are not listed on a “designated stock exchange” if more than 50% of the fair market value of the shares is derived from certain Canadian properties during the 60-month period immediately preceding the particular time. Property of BEP and BRELP generally will be “treaty-protected property” to a Non-Resident Unitholder if the gain from the disposition of the property would, because of an applicable income tax treaty or convention, be exempt from tax under the Tax Act. The Managing General Partner and the BRELP General Partner do not expect BEP and BRELP to realize capital gains or losses from dispositions of “taxable Canadian property”. However, no assurance can be given in this regard. Non-Resident Unitholders will be required to file a Canadian federal income tax return in respect of a disposition of “taxable Canadian property” by BEP or BRELP unless the disposition is an “excluded disposition” for the purposes of section 150 of the Tax Act. However, Non-Resident Unitholders that are corporations will still be required to file a Canadian federal income tax return in respect of a disposition of “taxable Canadian property” that is an “excluded disposition” for the purposes of section 150 of the Tax Act if tax would otherwise be payable under Part I of the Tax Act by such Non-Resident Unitholders in respect of the disposition but is not because of an applicable income tax treaty or convention (otherwise than in respect of a disposition of “taxable Canadian property” that is “treaty-protected property” of the corporation). In general, an “excluded disposition” is a disposition of property by a taxpayer in a taxation year where (a) the taxpayer is a non-resident of Canada at the time of the disposition; (b) no tax is payable by the taxpayer under Part I of the Tax Act for the taxation year; (c) the taxpayer is not liable to pay any amounts under the Tax Act in respect of any previous taxation year (other than certain amounts for which the CRA holds adequate security); and (d) each “taxable Canadian property” disposed of by the taxpayer in the taxation year is either (i) “excluded property” (as defined in subsection 116(6) of the Tax Act) or (ii) property in respect of the disposition of which a certificate under subsection 116(2), (4) or (5.2) of the Tax Act has been issued by the CRA. Non-Resident Unitholders should consult their own tax advisors with respect to the requirements to file a Canadian federal income tax return in respect of a disposition of “taxable Canadian property” by BEP or BRELP.
Non-Resident Unitholders may be subject to Canadian federal income tax on capital gains realized on the disposition of Units that are considered “taxable Canadian property”.

 
 
 
 
 
Page 45



Any capital gain arising from the disposition or deemed disposition of our Units by a Non-Resident Unitholder will be subject to taxation in Canada, if, at the time of the disposition or deemed disposition, our Units are “taxable Canadian property”of the Non-Resident Unitholder, unless our Units are “treaty-protected property” to such Non-Resident Unitholder. In general, our Units will not constitute “taxable Canadian property” of any Non-Resident Unitholder at the time of disposition or deemed disposition, unless (a) at any time in the 60-month period immediately preceding the disposition or deemed disposition, more than 50% of the fair market value of our Units was derived, directly or indirectly (excluding through a corporation, partnership or trust, the shares or interests in which were not themselves “taxable Canadian property”), from one or any combination of: (i) real or immovable property situated in Canada; (ii) “Canadian resource properties” (as defined in the Tax Act); (iii) “timber resource properties” (as defined in the Tax Act); and (iv) options in respect of, or interests in, or for civil law rights in, such property, whether or not such property exists, or (b) our Units are otherwise deemed to be “taxable Canadian property”. Since BEP’s assets will consist principally of units of BRELP, our Units would generally be “taxable Canadian property” at a particular time if the units of BRELP held by BEP derived, directly or indirectly (excluding through a corporation, partnership or trust, the shares or interests in which were not themselves “taxable Canadian property”), more than 50% of their fair market value from properties described in (i) to (iv) above, at any time in the 60-month period preceding the particular time. The Managing General Partner and the BRELP General Partner do  not expect our Units to be “taxable Canadian property” of any Non-Resident Unitholder at any time but no assurance can be given in this regard. See Item 10.E “Taxation – Certain Material Canadian Federal Income Tax Considerations”. Even if our Units constitute “taxable Canadian property”, our Units will be “treaty-protected property” if the gain on the disposition of our Units is exempt from tax under the Tax Act under the terms of an applicable income tax treaty or convention. If our Units constitute “taxable Canadian property”, Non-Resident Unitholders will be required to file a Canadian federal income tax return in respect of a disposition of our Units unless the disposition is an “excluded disposition” (as discussed above). If our Units constitute “taxable Canadian property”, Non-Resident Unitholders should consult their own tax advisors with respect to the requirement to file a Canadian federal income tax return in respect of a disposition of our Units.
Non-Resident Unitholders may be subject to Canadian federal income tax reporting and withholding tax requirements on the disposition of “taxable Canadian property”.
Non-Resident Unitholders who dispose of “taxable Canadian property”, other than “excluded property” and certain other property described in subsection 116(5.2) of the Tax Act, (or who are considered to have disposed of such property on the disposition of such property by BEP or BRELP) are obligated to comply with the procedures set out in section 116 of the Tax Act and obtain a certificate pursuant to the Tax Act. In order to obtain such certificate, the Non-Resident Unitholder is required to report certain particulars relating to the transaction to CRA not later than 10 days after the disposition occurs. The Managing General Partner and the BRELP General Partner do not expect our Units to be “taxable Canadian property” of any Non-Resident Unitholder and do not expect BEP or BRELP to dispose of property that is “taxable Canadian property” but no assurance can be given in these regards.
Payments of dividends or interest (other than interest not subject to Canadian federal withholding tax) by residents of Canada to BRELP will be subject to Canadian federal withholding tax and we may be unable to apply a reduced rate taking into account the residency or entitlement to relief under an applicable income tax treaty or convention of our Unitholders.
BEP and BRELP will be deemed to be a non-resident person in respect of certain amounts paid or credited or deemed to be paid or credited to them by a person resident or deemed to be resident in Canada, including dividends or interest. Dividends or interest (other than interest not subject to Canadian federal withholding tax) paid or deemed to be paid by a person resident or deemed to be resident in Canada to BRELP will be subject to withholding tax under Part XIII of the Tax Act at the rate of 25%. However, the CRA’s administrative practice in similar circumstances is to permit the rate of Canadian federal withholding tax applicable to such payments to be computed by looking through the partnership and taking into account the residency of the partners (including partners who are resident in Canada) and any reduced rates of Canadian federal withholding tax that any non-resident limited partners may be entitled to under an applicable income tax treaty or convention, provided that the residency status and entitlement to treaty benefits can be established. In determining the rate of Canadian federal withholding tax applicable to amounts paid by the Holding Entities to BRELP, the Managing General Partner and the BRELP General Partner expect the Holding Entities to look-through BRELP and BEP to the residency of BEP’s partners (including partners who are resident in Canada) and to take into account any reduced rates of Canadian federal withholding tax that non-resident partners may be entitled to under an applicable income tax treaty or convention in order to determine the appropriate amount of Canadian federal withholding tax to withhold from dividends or interest paid to BRELP. However, there can be no assurance that the CRA will apply its administrative practice in this context. If the CRA’s administrative practice is not applied and the Holding Entities withhold Canadian federal withholding tax from applicable payments on a look-through basis, the Holding Entities may be liable for additional amounts of Canadian federal withholding

 
 
 
 
 
Page 46



tax plus any associated interest and penalties. Under the Canada-United States Tax Convention (1980) (the “Treaty”), a Canadian-resident payer is required in certain circumstances to look-through fiscally transparent partnerships, such as BEP and BRELP, to the residency and Treaty entitlements of their partners and take into account the reduced rates of Canadian federal withholding tax that such partners may be entitled to under the Treaty. Under the Amended and Restated Limited Partnership Agreement of BEP, the amount of any taxes withheld or paid by BEP, BRELP or the Holding Entities in respect of our Units may be treated either as a distribution to our Unitholders or as a general expense of BEP as determined by the Managing General Partner in its sole discretion. However, it is the current intention of the Managing General Partner to treat all such amounts as a distribution to our Unitholders.
While the Managing General Partner and the BRELP General Partner expect the Holding Entities to look-through BEP and BRELP in determining the rate of Canadian federal withholding tax applicable to amounts paid or deemed to be paid by the Holding Entities to BRELP, we may be unable to accurately or timely determine the residency of our Unitholders for purposes of establishing the extent to which Canadian federal withholding taxes apply or whether reduced rates of withholding tax apply to some or all of our Unitholders. In such a case, the Holding Entities will withhold Canadian federal withholding tax from all payments made to BRELP that are subject to Canadian federal withholding tax at the rate of 25%. Canadian-resident Unitholders will be entitled to claim a credit for such taxes against their Canadian federal income tax liability but Non-Resident Unitholders will need to take certain steps to receive a refund or credit in respect of any such Canadian federal withholding taxes withheld equal to the difference between the withholding tax at a rate of 25% and the withholding tax at the reduced rate they are entitled to under an applicable income tax treaty or convention. See Item 10.E. “Taxation – Certain Material Canadian Federal Income Tax Considerations” for further detail. Unitholders should consult their own tax advisors concerning all aspects of Canadian federal withholding taxes.
ITEM 4.    INFORMATION ON THE COMPANY
4.A    HISTORY AND DEVELOPMENT OF THE COMPANY
Overview
Brookfield Renewable owns one of the world’s largest, publicly traded, pure-play renewable power portfolios.  Brookfield Renewable invests in renewable assets directly, as well as with institutional partners, joint venture partners and in other arrangements.  Our portfolio of assets has approximately 19,000 MW of installed capacity and an approximate 13,000 MW development pipeline, diversified by region and technology globally.
Our objective is to pay distributions to our LP Unitholders that are sustainable on a long-term basis while retaining within our operations sufficient liquidity for recurring growth capital expenditures and general purposes. This is the basis for our long-term target payout ratio of approximately 70% of Funds From Operations.  We also target an annual distribution growth rate of 5% to 9% that is forecast to be fully funded by operating levers embedded in the portfolio today. These operating levers include the potential commercialization of our approximate 13,000 MW development pipeline at premium returns, margin expansion through revenue growth and cost reduction initiatives, and through inflation escalations in our contracts.
In addition, we continue to grow the business with an acquisition strategy that has a proven track record, and we have consistently demonstrated our ability to acquire high-quality assets by applying our disciplined and selective underwriting approach. Our acquisition strategy is being implemented globally and we believe that our scale, significant capitalization and sound investment-grade ratings will continue to enhance our ability to secure and fund new transactions globally.
We anticipate that our organic growth initiatives can support an attractive distribution and growth target, which will be meaningfully enhanced by our acquisition strategy. Approximately 91% of our 2020 proportionate generation is contracted with a weighted-average remaining duration of 13 years (on a proportionate basis) with creditworthy counterparties, including Brookfield.
We anticipate that the only distributions we will receive in respect of our limited partnership interests in BRELP will consist of amounts that are intended to assist us in making distributions to our LP Unitholders in accordance with our distribution policy, to our Preferred Unitholders in accordance with the terms of our Preferred Units and to allow us to pay expenses as they become due. See Item 4.B “Business Overview – our LP Unit Distribution Policy”.
Our LP Units are listed on the TSX under the symbol “BEP.UN” and on the NYSE under the symbol “BEP”.   
History and Development of Our Business
BEP is a Bermuda exempted limited partnership that was established on June 27, 2011 under the provisions of the Exempted Partnerships Act 1992 of Bermuda and the Limited Partnership Act 1883 of Bermuda. Our registered and head office is located at 73 Front Street, 5th Floor, Hamilton HM 12, Bermuda, our website is https://bep.brookfield.com and our

 
 
 
 
 
Page 47



telephone number is +441-294-3304. BEP was established to serve as the primary vehicle through which Brookfield acquires renewable power assets on a global basis, subject to certain exceptions. Brookfield owns approximately 60% of BEP on a fully-exchanged basis and the public holds the remaining approximately 40%.
We are subject to the informational requirements of the Exchange Act. In accordance with these requirements, we file reports and other information as a foreign private issuer with the SEC. You may also inspect reports and other information regarding registrants, such as us, that file electronically with the SEC without charge at a website maintained by the SEC at http://www.sec.gov. See Item 10.H “Documents on Display”.
Recent Developments
The following is a summary of the material developments since January 1, 2019 that may affect our business in the future.
Brookfield Renewable Corporation
On November 11, 2019, BEP announced that it intends to distribute to existing LP Unitholders, by way of special distribution (the “Special Distribution”), class A subordinate voting shares (“class A shares”) of a newly-formed subsidiary, Brookfield Renewable Corporation (“BEPC”). Current LP Unitholders are expected to receive one class A share for every four LP Units pursuant to the Special Distribution. Each class A share will be structured with the intention of providing an economic return equivalent to one LP Unit, including identical dividends on a per share basis to the distributions paid on each LP Unit. Each class A share of BEPC will be exchangeable, at the BEPC shareholder’s option, for one LP Unit (subject to adjustment to reflect certain capital events) or its cash equivalent. Following completion of the Special Distribution, the aggregate quarterly distributions and dividends from BEP and BEPC will correspond to the quarterly distributions made on LP Units as if the Special Distribution did not take place.
Upon completion of the Special Distribution, it is anticipated that the share capital of BEPC will comprise of class A shares, class B multiple voting shares (“class B shares”) and class C non-voting shares (“class C shares”). The class A shares and class B shares are expected to control 25% and 75%, respectively, of the aggregate voting rights of the shares of BEPC. Brookfield is expected to hold approximately 60% of the class A shares, which is equivalent to its effective ownership of LP Units, and BEP will own all of the class B shares and class C shares. BEPC has applied to list its class A shares in the United States on the NYSE and in Canada on the TSX. The completion of the Special Distribution is subject to the receipt of normal course regulatory approvals.
Construction and Development
In the first quarter of 2019, we achieved commercial operation of our approximately $71 million, 19 MW Silea Verde 4 hydro facility in Brazil
In 2019, we achieved commercial operation of our approximately CNY136 million ($20 million), 31 MW of distributed generation rooftop solar projects in China as part of our joint venture with GLP.
We continue to advance construction of our approximately CNY260 million ($41 million), 63 MW of distributed generation rooftop solar projects in China as part of our joint venture with GLP with commercial operation expected in 2020.
We continue to advance construction of our approximately €13 million ($15 million), 8 MW Knockawarriga 2 wind project in Ireland with commercial operation expected in 2020.
We continue to advance construction of our approximately R$260 million ($70 million), 30 MW Foz do Estrella hydro project in Brazil with commercial operation expected in 2021.
We continue to advance construction of our approximately $33 million, 66 MW Bear Swamp pumped storage unit upgrade in the United States with commercial operation expected in 2021.
Acquisitions and Dispositions
In March 2019, Brookfield Renewable sold an additional 25% non-controlling, indirect interest in its 413 MW Canadian hydroelectric portfolio to a consortium of buyers. Brookfield Renewable has retained a 50% economic interest in this portfolio and will continue to manage and operate the assets in the portfolio.
In March 2019, Brookfield Renewable, together with its institutional partners, agreed to invest C$750 million (C$188 million net to BEP) in 7% convertible securities of TransAlta Corporation ("TransAlta"), the largest power producer in Alberta, Canada. The investment will occur in two tranches; C$350 million was funded at initial closing in May 2019, and C$400 million is expected to be funded in October 2020. The convertible securities include (or will include) the option to convert

 
 
 
 
 
Page 48



into up to a 49% interest in TransAlta’s 813 MW portfolio of high quality hydroelectric assets in Alberta commencing in 2025, based on a valuation multiple equal to 13 times the average annual EBITDA of the portfolio over the three years prior to conversion. Brookfield Renewable also agreed, together with its institutional partners, subject to certain terms and conditions, to increase its ownership of TransAlta common shares to 9%. Brookfield Renewable is expected to hold a 25% interest in the TransAlta investment.
In May 2019, Brookfield Renewable, together with its institutional partners, completed the disposition of four of the six projects making up its 178 MW wind and solar portfolio in South Africa. The disposition of the fifth project in South Africa was completed in August 2019. The disposition of the remaining 32 MW South Africa project is expected to occur in the first half of 2020, the closing of which is subject to the satisfaction of customary closing conditions.
In June 2019, Brookfield Renewable, together with its institutional partners, completed the acquisition of a 105 MW wind project in Anantapur, India. Brookfield Renewable has an approximate 25% interest.
In July 2019, Brookfield Renewable, together with its institutional partners, completed the acquisition of a 105 MW wind project in Rayalaseema, India. Brookfield Renewable has an approximate 25% interest.
In September 2019, TerraForm Power completed the acquisition of a 322 MW distributed generation portfolio in the United States from AltaGas Ltd.
In October 2019, Brookfield Renewable, together with its institutional partners, completed the acquisition of a 200 MW wind project in Shanxi, China. Brookfield Renewable has an approximate 25% interest.
In October 2019, TerraForm Power completed a $250 million public offering of its common stock along with a concurrent $50 million private placement to Brookfield Renewable. The proceeds from the share issuance by TerraForm Power were used to repay indebtedness incurred to fund a portion of the purchase price for its acquisition of AltaGas Ltd.'s 322 MW distributed generation portfolio in the U.S. Following the incremental investments in TerraForm Power common stock in 2018 and 2019, we, together with our institutional partners, hold an aggregate ownership interest in TerraForm Power of approximately 62%, with our proportionate interest being approximately 30%.
In October 2019, Brookfield Renewable, together with its institutional partners, completed the disposition of 100% of its 68 MW Northern Ireland wind portfolio. Brookfield Renewable will continue to operate the assets under a 10-year full scope management and operating agreement.
In October 2019, Brookfield Renewable, together with its institutional partners, completed the disposition of 100% of its 123 MW wind portfolio in Portugal.
In December 2019, Brookfield Renewable, together with its institutional partners, entered into a 50-50 joint venture in respect of X-Elio, a global company specializing in the development, design, construction and operation of solar photovoltaic plants headquartered in Madrid, Spain. X-Elio’s diversified portfolio includes 972 MW of operating assets and 1,000 MW under construction/secured tariff assets located in the United States, Spain, Mexico, Japan, Chile, Honduras, and South Africa, as well as a 5,000 MW development pipeline across Spain, Mexico, the United States, Australia, Italy, Chile, Taiwan, Colombia and Puerto Rico. Brookfield Renewable has an approximate 12.5% interest in X-Elio.
In December 2019, TerraForm Power completed the acquisition of a 44 MW solar portfolio in Spain.
In December 2019, Brookfield Renewable, together with its institutional partners, entered into an agreement to acquire a portfolio of solar projects under construction in Brazil with a capacity of 428 MW. The transaction is expected to close in the first quarter of 2020, subject to customary closing conditions. Brookfield Renewable is expected to hold a 25% interest.
On January 13, 2020, Brookfield Renewable announced that it has made a non-binding proposal to acquire all of the outstanding shares of Class A common stock of TerraForm Power not currently held by Brookfield Renewable and its affiliates (the "Proposed Transaction"). Brookfield Renewable and its affiliates currently own an approximate 62% interest in TerraForm Power. Pursuant to the Proposed Transaction, each share of Class A common stock of TerraForm Power would be acquired for class A shares equivalent to 0.36 of an LP Unit (subject to adjustment on a proportional basis to reflect the Special Distribution), and the acquisition would close concurrently with the Special Distribution. TerraForm Power has formed a special committee to consider the Proposed Transaction. A transaction could only proceed upon approval by the special committee of TerraForm Power, a majority of TerraForm Power’s stockholders not affiliated with Brookfield Renewable and other customary approvals. There can be no assurance that a definitive proposal relating to the Proposed Transaction will be made, that any such proposal will be recommended or accepted by the special committee, that a definitive agreement relating to the Proposed Transaction or any other transaction will be entered into by Brookfield Renewable and TerraForm Power, or that any transaction will be consummated.

 
 
 
 
 
Page 49



In February 2020, TerraForm Power completed the acquisition of a 100 MW portfolio of concentrated solar power assets in Spain.
We continued to advance the sale of our solar portfolios in each of Thailand and Malaysia, the closing of which is subject to the satisfaction of customary closing conditions.
Project and Operating Entity Financings
In February 2019, we completed a C$70 million ($53 million) non-recourse refinancing associated with a 20 MW hydroelectric facility in Canada.
In June 2019, we completed a COP 1.1 trillion ($333 million) corporate bond issuance associated with our Colombian business.
In June 2019, we completed a €325 million ($365 million) non-recourse refinancing associated with our wind portfolio in the Republic of Ireland.
In June 2019, we completed a $30 million incremental financing associated with our 158 MW hydroelectric portfolio in Maine and New Hampshire.
In July 2019, we entered into a C$300 million ($229 million) term loan facility associated with our investment in the 7% convertible securities of TransAlta. See "-Acquisition and Dispositions" above.
In September 2019, we entered into a C$100 million ($76 million) margin loan facility associated with the acquisition of Transalta common shares. See "-Acquisition and Dispositions" above.
In August 2019, we completed a $45 million refinancing associated with our Brookfield Americas Infrastructure Fund  holding entities.
In September 2019, we completed a CNY1,200 million ($168 million) refinancing associated with our Chinese DG solar portfolio.
In November 2019, we completed a $17 million non-recourse refinancing associated with a 15 MW hydroelectric facility in Maine.
In December 2019, we completed a C$628 million ($472 million) non-recourse refinancing associated with our 488 MW hydroelectric portfolio in Canada.
In December 2019, we entered into a $150 million revolving credit facility associated with our U.S. business.
In December 2019, we completed a R$450 million ($110 million) non-recourse refinancing associated with a portfolio of assets in Brazil.
In December 2019, we completed a repricing of C$221 million ($170 million) of existing non-recourse term loans at certain of our Canadian wind assets.
In December 2019, we completed a R$187 million ($47 million) non-recourse financing associated with a greenfield hydroelectric project under construction in Brazil.
Between October and December 2019, we entered into COP 600 billion ($182 million) of term loans associated with our Colombian business.
Corporate Financings  
In March 2019, BEP issued 7,000,000 Series 15 Preferred Units at a price of C$25.00 per unit, for gross proceeds of C$175 million ($131 million).
In June 2019, Brookfield Renewable extended the maturity date of its $1.7 billion corporate credit facility to June 30, 2024.
In June 2019, Brookfield Renewable amended its agreement with Export Development Canada to provide for an incremental $100 million in its account performance security guarantee program, which guarantees letters of credit issued in connection with our business.
In September 2019, Brookfield Renewable completed the issuance of C$300 million ($227 million) of Series 12 and C$300 million ($227 million) of Series 13 medium term notes.

 
 
 
 
 
Page 50



In December 2019, Brookfield Renewable and Brookfield agreed to amend the $400 million credit facility provided by Brookfield to extend its maturity by one year to December 31, 2020.
In December 2019, Brookfield Renewable closed its first sustainability linked $50 million corporate credit facility, bringing total corporate credit facility commitments to $1,750 million.
In December 2019, Brookfield Renewable established a $500 million U.S. commercial paper program.
In February 2020, BEP issued 8,000,000 Series 17 Preferred Units at a price of $25.00 per unit, for gross proceeds of $200 million.
Other
In July 2019, the TSX accepted a notice of BRP Equity’s intention to renew its normal course issuer bid, which permits BRP Equity to repurchase up to 10% of the total public float (calculated on July 3, 2019) of each series of its issued and outstanding Class A Preference Shares for a one-year period. Also, in July 2019, the TSX accepted notice of BEP's intention to commence a normal course issuer bid for its Preferred Units, which permits BEP to repurchase up to 10% of the public float (calculated on July 3, 2019) of each series of its issued and outstanding Preferred Units for a one-year period.
In December 2019, BEP announced that it terminated its existing normal course issuer bid for its limited partnership units and that the TSX accepted a notice of BEP’s intention to renew its normal course issuer bid, which permits BEP to repurchase up to 8,900,000 of its issued and outstanding LP Units for a one-year period.


 
 
 
 
 
Page 51



4.B    BUSINESS OVERVIEW
Our Operations
We invest in renewable assets directly, as well as with institutional partners, joint venture partners and through other arrangements. Our portfolio of assets has approximately 19,000 MW of capacity and annualized LTA generation of approximately 56,700 GWh, in addition to a development pipeline of approximately 13,000 MW, making us one of the largest pure-play public renewable companies in the world. We leverage our extensive operating experience to maintain and enhance the value of assets, grow cash flows on an annual basis and cultivate positive relations with local stakeholders. The table below outlines our portfolio as at December 31, 2019:
 
River
Systems

 
Facilities

 
Capacity
(MW)

 
LTA(1)
(GWh)

 
Storage
Capacity
(GWh)

Hydroelectric
 
 
 
 
 
 
 
 
 
North America
 
 
 
 
 
 
 
 
 
United States
30

 
136

 
2,885

 
11,982

 
2,523

Canada
19

 
33

 
1,361

 
5,177

 
1,261

 
49

 
169

 
4,246

 
17,159

 
3,784

Colombia
6

 
6

 
2,732

 
14,485

 
3,703

Brazil
27

 
44

 
946

 
4,924

 

 
82

 
219

 
7,924

 
36,568

 
7,487

Wind
 
 
 
 
 
 
 
 
 
North America
 
 
 
 
 
 
 
 
 
United States

 
26

 
1,888

 
6,898

 

Canada

 
4

 
482

 
1,437

 

 

 
30

 
2,370

 
8,335

 

Europe

 
44

 
1,056

 
2,436

 

Brazil

 
19

 
552

 
1,901

 

Asia

 
9

 
660

 
1,650

 

 

 
102

 
4,638

 
14,322

 

Solar
 
 
 
 
 
 
 
 
 
Utility(2)

 
90

 
2,258

 
4,691

 

Distributed generation

 
4,844

 
775

 
1,085

 

 

 
4,934

 
3,033

 
5,776

 

Storage(3)
2

 
4

 
2,698

 

 
5,220

Other(4)

 
15

 
590

 

 

 
84

 
5,274

 
18,883

 
56,666

 
12,707

(1) 
LTA is calculated based on our portfolio as at December 31, 2019, reflecting all facilities on a consolidated and an annualized basis from the beginning of the year, regardless of the acquisition, disposition or commercial operation date. See Item 5.A “Part 9 – Presentation to Stakeholders and Performance Measurement” for an explanation on our methodology in computing LTA and why we do not consider LTA for our Storage and Other facilities.
(2) 
Includes seven solar facilities (91 MW) in South Africa and Asia that have been presented as Assets held for sale.  
(3) 
Includes pumped storage in North America (600 MW) and Europe (2,088 MW) and battery storage in North America (10 MW).  
(4) 
Includes four biomass facilities in Brazil (175 MW), one cogeneration plant in Colombia (300 MW), and one cogeneration plant in North America (105 MW) and nine fuel cell facilities in North America (10 MW).  

 
 
 
 
 
Page 52



The following table presents the annualized long-term average generation of our portfolio as at December 31, 2019 on a consolidated and quarterly basis:
GENERATION (GWh)(1)
Q1

 
Q2

 
Q3

 
Q4

 
Total

Hydroelectric
 
 
 
 
 
 
 
 
 
North America
 
 
 
 
 
 
 
 
 
United States
3,404

 
3,474

 
2,178

 
2,926

 
11,982

Canada
1,228

 
1,508

 
1,223

 
1,218

 
5,177

 
4,632

 
4,982

 
3,401

 
4,144

 
17,159

Colombia
3,316

 
3,612

 
3,535

 
4,022

 
14,485

Brazil
1,215

 
1,228

 
1,241

 
1,240

 
4,924

 
9,163

 
9,822

 
8,177

 
9,406

 
36,568

Wind
 
 
 
 
 
 
 
 
 
North America
 
 
 
 
 
 
 
 
 
United States
1,906

 
1,833

 
1,352

 
1,807

 
6,898

Canada
400

 
345

 
273

 
419

 
1,437

 
2,306

 
2,178

 
1,625

 
2,226

 
8,335

Europe
743

 
554

 
493

 
646

 
2,436

Brazil
361

 
423

 
627

 
490

 
1,901

Asia
368

 
440

 
454

 
388

 
1,650

 
3,778

 
3,595

 
3,199

 
3,750

 
14,322

Solar
 
 
 
 
 
 
 
 


Utility(2)
922

 
1,411

 
1,485

 
873

 
4,691

Distributed generation
218

 
344

 
330

 
193

 
1,085

 
1,140

 
1,755

 
1,815

 
1,066

 
5,776

Total
14,081

 
15,172

 
13,191

 
14,222

 
56,666

(1) 
LTA is calculated based on our portfolio as at December 31, 2019, reflecting all facilities on an annualized basis from the beginning of the year, regardless of the acquisition, disposition or commercial operation date. See Item 5.A “Part 9 – Presentation to Stakeholders and Performance Measurement” for an explanation on our methodology in computing LTA and why we do not consider LTA for our Storage and Other facilities.
(2) 
Includes seven solar facilities (91 MW) in South Africa and Asia that have been presented as Assets held for sale.

 
 
 
 
 
Page 53



The following table presents the annualized long-term average generation of our portfolio as at December 31, 2019 on a proportionate and quarterly basis:
GENERATION (GWh)(1)
Q1

 
Q2

 
Q3

 
Q4

 
Total

Hydroelectric
 
 
 
 
 
 
 
 
 
North America
 
 
 
 
 
 
 
 
 
United States
2,223

 
2,364

 
1,469

 
1,953

 
8,009

Canada
1,007

 
1,219

 
974

 
959

 
4,159

 
3,230

 
3,583

 
2,443

 
2,912

 
12,168

Colombia
798

 
869

 
853

 
969

 
3,489

Brazil
988

 
998

 
1,009

 
1,009

 
4,004

 
5,016

 
5,450

 
4,305

 
4,890

 
19,661

Wind
 
 
 
 
 
 
 
 
 
North America
 
 
 
 
 
 
 
 
 
United States
606

 
626

 
453

 
569

 
2,254

Canada
346

 
307

 
248

 
365

 
1,266

 
952

 
933

 
701

 
934

 
3,520

Europe
246

 
183

 
163

 
216

 
808

Brazil
119

 
141

 
215

 
172

 
647

Asia
105

 
126

 
129

 
112

 
472

 
1,422

 
1,383

 
1,208

 
1,434

 
5,447

Solar
 
 
 
 
 
 
 
 


Utility(2)
198

 
304

 
315

 
186

 
1,003

Distributed generation
64

 
102

 
97

 
57

 
320

 
262

 
406

 
412

 
243

 
1,323

Total
6,700

 
7,239

 
5,925

 
6,567

 
26,431

(1) 
LTA is calculated based on our portfolio as at December 31, 2019, reflecting all facilities on an annualized basis from the beginning of the year, regardless of the acquisition, disposition or commercial operation date. See Item 5.A “Part 9 – Presentation to Stakeholders and Performance Measurement” for an explanation on our methodology in computing LTA and why we do not consider LTA for our Storage and Other facilities.
(2) 
Includes seven solar facilities (91 MW) in South Africa and Asia that have been presented as Assets held for sale.

We have comprehensive power operations and development capabilities located in each of our core markets that position us to maintain and increase the value of our asset base while competitively positioning us for continued growth.
Operating Philosophy
We employ a hands-on, operations-oriented, long-term owner’s approach to managing our portfolio. We believe this approach ensures that we maintain and, where possible, enhance the value of our assets by being able to quickly identify and manage technical, economic or stakeholder issues that may arise.  The operation of our generating facilities is largely decentralized across North America, South America, Europe and Asia. We support our operators with a strong corporate team that provides oversight on a global basis of the functions of Brookfield Renewable and, among other things, establishes consistent global policies on compliance, information technology, health, safety and security, human resources, stakeholder relations, procurement, governance and anti-bribery and anti-corruption.
We also benefit from the expertise of Brookfield which provides strategic direction, corporate oversight, commercial and business development expertise, and oversees decisions regarding the funding and growth of our business. We believe this approach leads to a strong decision-making culture and long-term owner-oriented investment philosophy to build value.

 
 
 
 
 
Page 54



The cornerstones of our operational philosophy are:
Operating expertise. In each of North America, Brazil, Colombia, Europe and Asia, we have strong operating businesses with full construction, development and operational capabilities. Our businesses in North America, Brazil and Europe also benefit from centralized, automated plant dispatch and control centers allowing remote operation of most of our facilities and a central interface with regulatory and market authorities, as well as offtakers. These capabilities allow us to leverage our operating expertise when growing our business.
Culture of health, safety, security and environmental leadership. We strive to achieve excellence in safety performance and to be recognized as an industry leader in accident prevention. Our overall objective is to incur zero high risk safety incidents. We have adopted Health, Safety, Security and Environmental (“HSS&E”) policies that include frameworks for oversight, compliance, compliance audits and the sharing of best practices both within our operations and the global Brookfield group. We maintain an HSS&E Steering Committee, consisting of, among others, the Chief Executive Officer of the Service Provider and the Chief Executive Officer of each operating business, and require all employees, contractors, agents and others involved in our operations to comply with our established HSS&E practices.
Disciplined management of operating costs. Our operations are focused on maintaining the cost competitive position of our portfolio through disciplined management of operating costs with the objective of annually offsetting the costs of inflation. In addition, the scalability of our operating businesses allows us to grow the portfolio while only minimally increasing incremental fixed costs thus ensuring a stable and predictable cost profile over the long-term.  
Focus on asset reliability and availability. Maintaining high reliability and availability of our plants is critical because if we are not able to generate and deliver energy we will not maximize the benefit of our long-term contracts. To the greatest extent possible, our operating teams perform all periodic and planned maintenance activities during periods of low hydrology, wind availability or solar availability, in order to minimize lost revenue opportunities and take advantage of excess capacity at our plants.
Long-term ownership and asset reinvestment. We seek to preserve and enhance the productivity, reliability and longevity of each of our generating facilities. The cornerstone of our asset maintenance and enhancement program is a 20-year forward-looking capital reinvestment plan. Our operating teams work closely with independent engineering firms recognized as industry leaders in renewable energy production and maintenance to develop a detailed capital plan for each asset. We develop and implement our plans by taking a long-term owner’s perspective and, in particular, believe the low capital expenditure maintenance requirements and long useful life are attractive attributes of our predominantly hydroelectric assets. Hydroelectric power generation is a mature, efficient and relatively simple technology that has not changed significantly over the past century.
Positive local stakeholder relationships. We strive to maintain transparent and well-established relationships with local stakeholder groups and the communities in which we operate, which we believe is a key element of successfully operating and developing renewable power facilities. In order to ensure the successful renewal and implementation of our water power licenses, land leases, permits and other licenses and concessions, we consult and work proactively with local stakeholders and communities potentially affected by our operations.
We maintain a performance-based culture and use annual performance targets in each of the above areas to measure the performance of our operating teams.

 
 
 
 
 
Page 55



a20fmapa01.jpgNorth American Business
United States
Our principal office in the United States is located in New York, New York. Our U.S. National System Control Center is located in Marlborough, Massachusetts and allows for the remote monitoring and control of nearly all of our assets in the country. In the United States we have full hydroelectric and wind operating capabilities, as well as development and construction oversight expertise. We employ approximately 640 people, approximately 40% of whom are covered by collective agreements. We have experienced positive relations with our unionized work force in the United States.
We are strategically focused on power markets in the Northeast, Mid-Atlantic, Southeast and California, with additional operations in Arizona and Minnesota. The majority of our capacity in the United States is located in New York, Pennsylvania and New England. In New York, we are one of the largest independent power producers with 74 hydroelectric facilities with an aggregate installed capacity of 711 MW. In Pennsylvania, we have four hydroelectric facilities with an aggregate installed capacity of 742 MW. In New England, we have 47 hydroelectric facilities and one pumped storage facility with an aggregate installed capacity of 1,274 MW.
A number of our U.S. hydroelectric assets have water storage reservoirs that can collectively store approximately 2,500 GWh, or approximately 21% of their annualized long-term average generation. We also benefit from a 50% joint-venture interest in a 600 MW hydroelectric pumped storage facility located in Massachusetts. Pumped storage is a form of hydroelectric power which allows energy to be stored by pumping water up into a reservoir, and then producing power by releasing the water when power prices are higher.
We also own seven wind farms located in California, New Hampshire and Arizona with an aggregate installed capacity of 434 MW. The California wind farms account for the majority of this capacity and are primarily located in the Tehachapi area, which has one of the most proven wind resources in the United States and is attractively located

 
 
 
 
 
Page 56



near the Los Angeles load center. We also own one combined cycle, natural gas-fired facility in Syracuse, New York, which sells its power output on a merchant basis and is predominantly used at times of peak demand. 
Our rights to operate our hydroelectric facilities in the United States are secured primarily through long-term licenses from the Federal Energy Regulatory Commission (“FERC”), the federal agency that regulates the licensing of substantially all hydroelectric power plants in the United States. FERC has oversight of substantially all of our ongoing hydroelectric project operations, including dam safety inspections, environmental monitoring, compliance with license conditions, and the license renewal process. Our ability to sell power from certain of our generation facilities is also subject to the receipt and maintenance of certain approvals from FERC, including the authority to sell power at market-based rates.
Canada
Our principal offices in Canada are located in Gatineau, Québec and Toronto, Ontario. Our Canadian National System Control Center is located in Gatineau and allows for the remote monitoring and control of all of our assets in the country. In Canada, we have full hydroelectric and wind operating capabilities, as well as development and construction oversight expertise. We employ approximately 235 people in connection with the operation and development of our business in Canada and approximately 35% of these employees are covered by collective agreements. We have experienced positive relations with our unionized work force in Canada. We employ an additional 150 people in Canada, who provide finance, IT and payroll services to our businesses both in Canada and the United States, of which none are covered by collective agreements.
Canada has a strong hydropower tradition and is one of the largest hydropower generators in the world.  Our facilities are situated in Québec and Ontario – the two largest power markets in Canada – as well as in British Columbia. These three provinces account for approximately three-quarters of Canada’s population.
Most of our Canadian hydroelectric assets are larger utility-scale facilities with water storage reservoirs that can together store approximately 1,300 GWh, or approximately 24% of their annualized long-term average generation.
We entered the Canadian wind business in 2004 and since then have completed the development, construction and operation of three wind farms in Ontario, with a combined installed capacity of 406 MW.
We hold a variety of long-term waterpower licenses issued by the provinces where our operations are situated. These waterpower licenses permit us to use land, water and waterways for the generation of electricity. These licenses also contain terms that deal with water management, land use, public safety, recreation and the environment. At the end of the license period, license holders can apply to the requisite government body to have their licenses renewed.
TerraForm Power
In October 2017, we, together with our institutional partners, acquired a 51% equity interest in TerraForm Power. In June 2018, Brookfield Renewable and its institutional partners acquired additional equity in TerraForm Power, which used the proceeds from such issuance to acquire Saeta, a 1,028 MW European solar and wind portfolio. In October 2019, TerraForm Power completed a $250 million public offering of its common stock along with a concurrent $50 million private placement to Brookfield Renewable. The proceeds from the share issuance by TerraForm Power were used to repay indebtedness incurred to fund a portion of the purchase price for its acquisition of AltaGas Ltd.'s 322 MW distributed generation portfolio in the U.S. Following the incremental investments in TerraForm Power common stock in 2018 and 2019, we, together with our institutional partners, hold an aggregate ownership interest in TerraForm Power of approximately 62%, with our proportionate interest being approximately 30%.
TerraForm Power’s principal office is located in New York, New York. TerraForm Power employs 175 employees, of which none are covered by collective agreements.
TerraForm Power, together with its subsidiaries, is an integrated renewable power company formed to own and operate contracted wind and solar generation assets (utility scale and distributed generation) in North America and Western Europe.  TerraForm Power’s business objective is to acquire wind and solar assets in North America and Western Europe with high quality, long-term contracted cash flows. TerraForm Power’s portfolio consists of renewable energy facilities in the United States (including Puerto Rico), Canada, Chile, the United Kingdom, Spain, Portugal and Uruguay with a combined nameplate capacity of approximately 4,000 MW. Pursuant to a relationship agreement between TerraForm Power and Brookfield Asset Management, subject to certain exceptions set out therein, Terraform Power

 
 
 
 
 
Page 57



serves as Brookfield’s primary vehicle through which it acquires operating solar and/or wind assets in North America and Western Europe. Accordingly, Brookfield Renewable may invest in operating solar and/or wind assets in these regions by way of its investment in TerraForm Power.
On January 13, 2020, Brookfield Renewable announced that it has made a non-binding proposal to acquire all of the outstanding shares of Class A common stock of TerraForm Power not currently held by Brookfield Renewable and its affiliates. Brookfield Renewable and its affiliates currently own an approximate 62% interest in TerraForm Power. Pursuant to the Proposed Transaction, each share of Class A common stock of TerraForm Power would be acquired for class A shares equivalent to 0.36 of an LP Unit (subject to adjustment on a proportional basis to reflect the Special Distribution), and the acquisition would close concurrently with the Special Distribution. TerraForm Power has formed a special committee to consider the Proposed Transaction. A transaction could only proceed upon approval by the special committee of TerraForm Power, a majority of TerraForm Power’s stockholders not affiliated with Brookfield Renewable and other customary approvals. There can be no assurance that a definitive proposal relating to the Proposed Transaction will be made, that any such proposal will be recommended or accepted by the special committee of TerraForm Power, that a definitive agreement relating to the Proposed Transaction or any other transaction will be entered into by Brookfield Renewable and TerraForm Power, or that any transaction will be consummated.
Colombian Business
Our acquisition of Isagen with our institutional partners in January 2016 marked our entry into the Colombian market. Our consortium’s current ownership interest in Isagen is 99.63% of which our share is approximately 24.17%. Isagen’s principal office is located in Medellín and the company employs approximately 600 full time employees, of which approximately 88% are covered by collective agreements.  We have experienced positive relations with our unionized work force in Colombia.
The consortium holds its interest in Isagen through an entity (“Hydro Holdings”) which is entitled to appoint a majority of the board of directors of Isagen. The general partner of Hydro Holdings is a controlled subsidiary of Brookfield Renewable. We are entitled to appoint a majority of Hydro Holdings’ board of directors, provided that Brookfield Asset Management and its subsidiaries (including Brookfield Renewable) collectively are (i) the largest holder of Hydro Holdings’ limited partnership interests, and (ii) hold over 30% of Hydro Holdings’ limited partnership interests (the “Ownership Test”). Brookfield Asset Management and its subsidiaries (including Brookfield Renewable) currently meet the Ownership Test.
Isagen is Colombia’s third-largest power generation company and owns and operates a 3,032 MW portfolio with an annual average generation of approximately 14,500 GWh. This portfolio accounts for approximately 18% of Colombia’s installed generating capacity and consists of six, largely reservoir-based, hydroelectric facilities and a 300 MW cogeneration plant. The hydroelectric assets include the largest reservoir by volume in Colombia and are collectively able to store approximately 26% of their annualized long-term average generation. Isagen’s portfolio also includes approximately 500 MW of attractive medium to long-term development projects.
Isagen owns all of its power generating assets in perpetuity and holds requisite water usage and other rights in respect of each of its assets. For each hydroelectric project built prior to 1993, it holds water usage rights that are granted by the appropriate regional or national environmental authority in addition to a number of minor licenses and approvals. Each project built after 1993 benefits from a streamlined environmental licensing regime under which it receives a single environmental license that contains all necessary permits, including water usage rights. Water usage rights granted prior to 1993 and environmental licenses granted after 1993 are generally granted for a term of approximately 50 years and can be renewed through an administrative process, although two hydroelectric plants owned by Isagen currently hold water concessions for a term equivalent to their respective commercial operation period.  
Brazilian Business
The principal office of our Brazil business is located in Rio de Janeiro which oversees our operations in Brazil, with approximately 520 employees. Our Brazilian National System Control Center is located in Rio de Janeiro and allows for the remote monitoring and control of nearly all of our hydroelectric assets in the country. In Brazil, we have full hydroelectric, wind and biomass operating capabilities, as well as development and construction oversight expertise. All of our employees in Brazil are covered by collective agreements. We have experienced positive relations with our unionized work force in Brazil.

 
 
 
 
 
Page 58



Brookfield first invested in Brazil over 100 years ago. Recognizing Brazil’s growing demand for power and strong renewable resource base, Brookfield re-entered the Brazilian power market in 2003 and, since then, has grown its hydroelectric asset base significantly to 44 facilities on 27 river systems totaling approximately 946 MW of installed capacity.
We entered the wind and biomass businesses in Brazil in 2015 with the acquisition of five wind farms and four biomass facilities, all operational. The wind farms are located in the northeastern province of Rio Grande do Norte, one of the most proven wind resource areas in Brazil, and the biomass facilities are located in Mato Grosso do Sul and Sao Paulo, proximate to our hydroelectric portfolio. As part of the acquisition of TerraForm Global in December 2017, we acquired 307 MW of wind facilities located in the State of Bahia.
Considering all technologies, we own facilities totaling 1,565 MW located in 11 Brazilian states representing approximately 70% of the country’s population and 80% of the economic activity (in GDP terms). As such, we believe our business in Brazil is particularly well positioned to participate in a large and diversified economy with further developmental potential.
Since 2003, we have developed and built 17 facilities totaling 441 MW of capacity and we have several projects in various stages of development. As of the date of this Form 20-F, we continue to advance the construction of approximately 30 MW of hydroelectric development projects in Brazil.
Rights to hydroelectric sites are secured in Brazil by obtaining authorizations (such as water use leases) and concessions from the Brazilian Ministry of Mines and Energy through the National Agency for Electric Energy (“ANEEL”). We generally focus on SHPPs, a category of hydroelectric power plant with less than 30 MW of capacity. SHPP plants can be secured directly from ANEEL, whereas sites for hydroelectric plants above 50 MW can only be granted by public auction, requiring developers to bid the lowest tariff in order to win the concession and a PPA with local utilities. Of our authorizations and concessions, 79% have remaining terms of more than ten years. Generally, concessions provide for an initial term of 30 years with the possibility to renew the concession for an additional 20-year period. Similarly, authorizations provide for an initial term of 35 years and the possibility to renew for an additional 30-year period subject to payment of certain amounts under a water lease.
European Business
The principal office of our European operations is located in London, in the United Kingdom. Our European business, including our offices in London and Edinburgh in the United Kingdom, Cork in the Republic of Ireland and Madrid in Spain, employs approximately 110 employees comprising operating, finance, project development, market research, power marketing and support functions. None of these employees are covered by collective agreements.
In June 2018, Brookfield Renewable and its institutional partners acquired additional equity in TerraForm Power, which used the proceeds from such issuance to acquire Saeta, a 1,028 MW European solar and wind portfolio. See “— North American Business — TerraForm Power” above.
Republic of Ireland and Northern Ireland
Our 24 wind energy facilities, with 371 MW of installed capacity are located across the Republic of Ireland and Northern Ireland, which have among the strongest onshore wind resources in Europe and markets with stable contractual frameworks for renewables. We employ approximately 94 people in Ireland.
Since 2015, we have developed and built eight facilities totaling 229 MW of capacity, and we have a development pipeline of over 200 MW, which positions our portfolio in Ireland for future growth.
We have 72 MW of wind assets that are not underpinned by the REFIT program and its minimum fixed annual electricity price, 63 MW of which are contracted to the end of 2027. The wind assets in Northern Ireland earn British pound sterling denominated revenues by receiving a fixed price Renewable Obligation Certificate for twenty years, in addition to the market price.
The land on which our wind assets are situated is typically leased or owned outright. Where we hold leases, we typically hold a long-term lease for an initial 25 to 30 year term with a further right to renew. Additional licenses relevant to the wind farms include both electricity grid connection agreements with the national and distribution level grid system operators and planning permissions from the relevant local planning authorities.

 
 
 
 
 
Page 59



Scotland
Our European business includes an approximate 400 MW wind development portfolio in Scotland. The Scottish portfolio includes a mix of permitted and earlier stage development projects as well as a five-person project development team located in Edinburgh.
Wales  
Our European business includes a 25% stake in First Hydro, the U.K.’s largest pumped storage asset. First Hydro manages and operates 2.1 GW of pumped storage facilities at the Dinorwig and Ffestiniog power stations in the Snowdonia region of Wales and represents 75% of the U.K.’s pumped storage capacity and 50% of its hydro capacity. With the U.K. facing tight supply margins and increasing wind penetration, First Hydro provides an opportunity to invest in facilities providing critical back-up power and grid stabilization services.
X-Elio
In December 2019, Brookfield Renewable, together with its institutional partners, entered into a 50-50 joint venture in respect of X-Elio, a global company specializing in the development, design, construction and operation of solar photovoltaic plants headquartered in Madrid, Spain. Brookfield Renewable has an approximate 12.5% interest in X-Elio.
X-Elio employs approximately 206 employees globally across 11 countries, none of which are covered by collective agreements. X-Elio’s diversified portfolio includes 972 MW of operating assets and 1,000 MW under construction/secured tariff assets located in the United States, Spain, Mexico, Japan, Chile, Honduras, and South Africa. The entire operating portfolio is contracted through long-term PPAs with investment grade counterparties. X-Elio also has an approximate 5,000 MW development pipeline across Spain, Mexico, the United States, Australia, Italy, Chile, Taiwan, Colombia and Puerto Rico. The development pipeline includes a mix of advanced stage projects and early stage projects.
Asia and Other Businesses
India
Our acquisition, together with our institutional partners, of TerraForm Global marked our entry into the wind and solar markets in India. TerraForm Global employs 65 employees in India, of which none are covered by collective agreements. In July 2019, Brookfield Renewable, together with its institutional partners, also completed the acquisition of an aggregate 210 MW of wind projects in Anantapur and Rayalaseema. Brookfield Renewable has an approximate 25% interest in each of these projects.
The Indian portfolio consists of 511 MW of installed capacity, comprised of five wind energy facilities with an aggregate capacity of 311 MW and eleven solar energy facilities with an aggregate capacity of 200 MW. The assets are spread across seven Indian provinces. India represents a growth opportunity for Brookfield Renewable as it is a sizeable market with ambitious energy targets and significant potential for renewable power development.
China
Our acquisition, together with our institutional partners, of TerraForm Global marked our entry into the renewable energy market in China. TerraForm Global employs approximately 75 employees in China, of which 12% are covered by collective agreements. We have experienced positive relations with our unionized work force in China. In October 2019, Brookfield Renewable, together with its institutional partners, also completed the acquisition of a 200 MW wind project in Shanxi, China. Brookfield Renewable has an approximate 25% interest in this project.
The Chinese portfolio consists of three assets: a 149 MW wind energy facility in Inner Mongolia province, an 18 MW solar energy facility in Gansu province and the recently acquired 200 MW wind facility in the Shanxi province. In March 2018, Brookfield Renewable entered into a 50:50 joint venture with GLP, a provider of logistics and industrial facilities and technology-led solutions, with the purpose of investing in, managing and developing commercial and industrial rooftop solar projects. To date, we have developed and commissioned approximately 31 MW of rooftop solar projects through this joint venture. Similar to the Indian market, the size of the market in China coupled with ambitious targets for the expansion of renewable energy represents a significant growth opportunity for Brookfield Renewable.
Other

 
 
 
 
 
Page 60



With the acquisition of TerraForm Global, we acquired, together with our institutional partners, interests in 178 MW in South Africa, 40 MW in Thailand, 26 MW in Uruguay, and 19 MW in Malaysia. In 2019, we completed the sale of five of the six projects making up our wind and solar portfolio in South Africa. We have entered into an agreement to sell our remaining 32 MW project in South Africa and agreements to sell our solar portfolios in each of Thailand and Malaysia. The dispositions of the remaining South Africa project and our Thailand solar portfolio are expected to be completed in the first half of 2020, subject to the satisfaction of customary closing conditions. TerraForm Global currently employs 7 people in Thailand and 6 people in Malaysia, of which none are covered by collective agreements.
In December 2019, Brookfield Renewable, together with its institutional partners, entered into a 50-50 joint venture in respect of X-Elio, X-Elio’s diversified portfolio includes 972 MW of operating assets and 1,000 MW under construction/secured tariff assets located in the United States, Spain, Mexico, Japan, Chile, Honduras, and South Africa, as well as a 5,000 MW development pipeline across Spain, Mexico, the United States, Australia, Italy, Chile, Taiwan, Colombia and Puerto Rico. See "-European Business - X-Elio" above.
See Item 3.D “Risk Factors — Risks Related to our Operations and the Renewable Power Industry — Our operations are highly regulated and may be exposed to increased regulation which could result in additional costs to Brookfield Renewable” and Item 3.D “Risk Factors — Risks Related to our Operations and the Renewable Power Industry — There is a risk that our concessions and licenses will not be renewed”.
Registered and Head Office
Our registered and head office is in Hamilton, Bermuda.
Corporate Office
Our main corporate office is in Toronto, Ontario and provides oversight on a global basis of Brookfield Renewable. Our corporate group has approximately 130 employees, including both the corporate office and the Service Provider, who are located in North America, Brazil, Europe, China and India.
Brookfield Renewable is a globally diversified, multi-technology, owner and operator of renewable power assets.
Our business model is to utilize our global reach to acquire and develop high quality renewable power assets below intrinsic value, finance them on a long-term, low-risk and investment grade basis through a conservative financing strategy and then optimize cash flows by applying our operating expertise to enhance value.
One of the largest, public pure play renewable businesses globally. Brookfield Renewable has a 20 year track record as a publicly traded operator and investor in the renewable power sector. Today we have a large, multi-technology and globally diversified portfolio of pure-play renewable assets that are supported by approximately 3,000 experienced operators. Brookfield Renewable invests in renewable assets directly, as well as with institutional partners, joint venture partners and through other arrangements. Our portfolio consists of approximately 19,000 MW of installed capacity largely across four continents, a development pipeline of approximately 13,000 MW, and annualized long-term average generation on a proportionate basis of approximately 26,400 GWh.

 
 
 
 
 
Page 61



The following charts illustrate annualized long-term average generation on a proportionate basis:
chart-6385f47e5a3e5a4d206a03.jpgchart-5750a12fd96d468eeb4a03.jpg
Diverse and high quality assets with hydroelectric focus. Brookfield Renewable has a complementary portfolio of hydroelectric, wind, solar and storage facilities. Our portfolio includes utility-scale facilities, back-up storage power and distributed power generation. Hydroelectric power comprises the significant majority of our portfolio, and is the highest value renewable asset class as one of the longest life, lowest-cost and most environmentally-preferred forms of power generation. Hydroelectric plants have high cash margins, storage capacity with the capability to produce power at all hours of the day, and the ability to sell multiple products in the market including energy, capacity and ancillaries. Our wind and solar facilities provide exposure to two of the fastest growing renewable power sectors, with high cash margins, zero fuel input cost, and diverse and scalable applications including distributed generation. Our storage facilities provide the markets in which they are located with critical services to the grid and dispatchable generation. With our scale, diversity and the quality of our assets, we are competitively positioned relative to other power generators, providing significant scarcity value to our investors.
Stable, diversified and high quality cash flows with attractive long-term value for LP Unitholders. We intend to maintain a highly stable, predictable cash flow profile sourced from a diversified portfolio of low operating cost, long-life hydroelectric, wind and solar assets that sell electricity under long-term, fixed price contracts with creditworthy counterparties. Approximately 95% of our 2020 proportionate generation output is contracted to public power authorities, load-serving utilities, industrial users or to Brookfield. Our PPAs have a weighted-average remaining duration of 13 years, on a proportionate basis, providing long-term cash flow visibility.
Strong financial profile and conservative financing strategy. Brookfield Renewable maintains a robust balance sheet, strong investment grade rating, and access to global capital markets to ensure cash flow resiliency through the cycle. Our approach to financing is to raise the majority of our debt in the form of asset-specific, non-recourse borrowings at our subsidiaries on an investment grade basis with no financial maintenance covenants. Approximately 95% of our debt is either investment grade rated or sized to investment grade. Our corporate debt to total capitalization is 16% and approximately 80% of our borrowings are non-recourse. Corporate borrowings and non-recourse borrowings each have weighted-average terms of approximately ten years, with no material maturities over the next five years. Approximately 90% of our financings are fixed rate, and only 5% of our debt in North America and Europe is exposed to changes in interest rates. Our available liquidity as at December 31, 2019 is approximately $2.7 billion of cash and cash equivalents, investments in marketable securities and the available portion of credit facilities.
Best-in class operating expertise. Brookfield Renewable has approximately 3,000 experienced operators and over 140 power marketing experts that are located across the globe to help optimize the performance and maximize the returns of all our assets. Our expertise in operating and managing power generation facilities span over 100 years and include full operating, development and power marketing capabilities.

 
 
 
 
 
Page 62



Well positioned for cash flow growth. We are focused on driving cash flow growth from existing operations, fully funded by internally generated cash flow, including inflation escalations in our contracts, margin expansion through revenue growth and cost reduction initiatives, and building out our approximately 13,000 MW proprietary development pipeline at premium returns. While we do not rely on acquisitions to achieve our growth targets, our business seeks upside through engagement in mergers and acquisitions on an opportunistic basis. We employ a contrarian strategy, and our global scale and multi-technology capabilities allow us to rotate capital where it is scarce in order to earn strong risk-adjusted returns. We take a disciplined approach to allocating capital into development and acquisitions with a focus on downside protection and preservation of capital. In the last five years, we have deployed $3.5 billion in equity as we have invested in, acquired, or commissioned approximately 12,900 MW across hydroelectric, wind, solar and storage facilities. Our ability to develop and acquire assets is strengthened by our established operating and project development teams across the globe, strategic relationship with Brookfield, and our liquidity and capitalization profile. We have, in the past, and may continue in the future to pursue the acquisition or development of assets through arrangements with institutional investors in Brookfield sponsored or co-sponsored partnerships.
Attractive distribution profile.  We pursue a strategy which we expect will provide for highly stable, predictable cash flows ensuring a sustainable distribution yield. We target a long-term distribution growth rate in the range of 5% to 9% annually.
Renewable Power Growth Opportunity
Demand for renewable energy continues to grow around the world due to its positive environmental profile, the benefits of supply diversification and its increasing cost-competitiveness with traditional technologies. By the end of 2018, global installed renewable power capacity exceeded 2,300 GW. Total investment in new ‘clean energy’ facilities in that year has been estimated at around $300 billion. Over the last five years up to 2018, an average of approximately 150 GW of new renewable generation capacity has been added each year – primarily hydro, wind and solar photovoltaic. The following chart illustrates the global growth in various renewable power generation sectors from 2012 to 2018.
image.jpg
Sources:  BNEF NEO 2019
Global Renewable Power Drivers
We believe that strong continuing growth in renewable power generation will be driven by the following:

 
 
 
 
 
Page 63



Renewable energy is an increasingly cost-effective way of diversifying fuel risk. Continuous improvements in technology and economies of scale continue to reduce the costs of renewable power, enhancing its position as a cost competitive complement to gas-fired generation and as a means to meeting increasingly stringent environmental standards. While natural gas continues to make gains in generation market share, we expect that utilities will increasingly seek to limit exposure to potential fuel cost volatility by looking to renewable technologies that offer stable price terms, particularly hydroelectric, wind and solar energy. 
Consistent policy and supportive regulation. Regulatory support for the development of renewable power resources typically includes renewable portfolio standards (“RPS”) (requiring electricity distributors to obtain a minimum percentage of their power from renewable energy resources by specified target dates) and tax incentives or direct subsidies. Globally, at least 70 countries, including the Republic of Ireland, the United Kingdom, Portugal and the other 25 E.U. countries, have national targets for renewable energy supply. Similarly, 37 U.S. states, the District of Columbia, Puerto Rico and nine Canadian provinces have either RPS targets or other policy goals that require or encourage load-serving utilities to supply portions of their customer electricity demand from renewable sources.
Mainstream  recognition of climate change risk and serious commitment to action. Global support for de-carbonization – and by implication the further promotion of renewable technologies – was reinforced in December 2015 as 197 countries agreed at the COP21 Conference in Paris to develop national strategies consistent with limiting the increase in global temperature by 2050 to less than two degrees Celsius above pre-industrial levels. The Paris Agreement has been ratified by over 120 countries, although the United States has withdrawn from the agreement.
Intensifying challenges for conventional coal and nuclear generation. Successive regulatory initiatives requiring significant environmental compliance expenditures and competition from other technologies has resulted in the retirement of certain coal plants. At the same time, cost uncertainties, public concern over new construction and nuclear waste disposal and intensified competition from gas-fired generation has delayed or halted certain new nuclear development activities, and has led some countries to increase their renewable targets in order to satisfy supply requirements resulting from plant retirements and demand growth.
Our Core Markets
We have focused on North America, Brazil, Colombia, Europe and Asia as core markets and we will continue to focus on using our operating expertise to expand operations in these markets to meet our growth objectives. In addition, our relationship with Brookfield gives us access to Brookfield’s investment platforms in Australia, India and China as well as to Brookfield’s more established platforms in South America and Europe, which enhances our ability to source transactions globally.
North America
United States
Over the last decade, the United States has maintained consistent, broad-based policy momentum to transition the country’s electricity production to cleaner generation and promote increased energy independence. The United States is the world’s second largest wind market with approximately 98,000 MW of installed wind capacity as of 2018. One of the most significant drivers of renewable power growth in the United States has been the adoption of RPS targets in 29 states and the District of Columbia, with renewable mandates set to as high as 75% of the total supply mix by 2032 and a target of 100 percent carbon-free energy by 2045. In addition, growth has been driven by various government incentive programs and Fortune 100 companies supporting investment in new renewables.  For example, there are now 221 members of the “RE100” group of companies that have committed to transition their electricity supply to 100 percent renewable by at least 2050.
While policies promoting renewables were maintained in the U.S. Tax Cuts and Jobs Act of 2017, the U.S. government has taken recent steps to amend certain federal environmental regulations for thermal (and in particular, coal-fired) generation, which may result in those regulations becoming less stringent. We do not expect these changes to have an adverse effect on our business. Renewable energy policy in the United States is largely set at the state level and we believe federal action will not change the long-term trend of de-carbonization. In fact, much of the growth in demand for renewables has come from consumers and any reductions or cuts to federal subsidies for wind and solar could make these asset classes more attractive to investors, like ourselves, at the expense of low cost of capital financial investors.  In January 2018, the government of the United States imposed certain tariffs on solar equipment manufactured

 
 
 
 
 
Page 64



abroad. We expect that these tariffs will modestly slow the pace of the development of solar projects in the near term and will increase installed system costs. We do not expect that these tariffs will have significant long-term impact on the adoption of solar technology generally given how costs have declined in the last decade, the simplicity of the technology, the speed at which it can be developed and its obvious environmental attributes.
In the United States, we are strategically focused on power markets in the northeast (New York, New England), the mid-Atlantic (including the PJM ISO and north SERC regions) and California, with operations in other Mid-Continent ISO states including Minnesota and Louisiana. Together these markets cover approximately 70% of the U.S. population, and most have strong competitive wholesale markets and RPS targets, aging electricity infrastructure and/or pressure to retire coal generation, providing clear opportunities for sustained renewable generation growth.
Canada
In Canada, our portfolio of operating assets is located in Ontario, Québec and British Columbia. These provinces have historically been the leaders in renewable procurements. Alberta and Saskatchewan have also adopted policies to increase the contribution of renewables in the supply mix, awarding over 1,500 MW of long-term contracts with government-owned entities through competitive requests for proposals or feed-in-tariffs, which presents attractive opportunities from a project development and asset acquisition perspective. Historically, renewable energy investments have been primarily driven by the provinces that have sought to increase the contribution of renewables in the electricity supply mix.
Furthermore, certain provinces have adopted different forms of carbon pricing mechanisms that would further enable development of renewables either directly procured by utilities or from corporate and industrial interests. The federal government has also committed to the Pan-Canadian Framework on Clean Growth and Climate Change, including enacting the Greenhouse Gas Pollution Pricing Act, a law which serves as a backstop to any Canadian province that fails to implement their own carbon price regime that is compliant with the federal carbon price requirement of a minimum carbon price of $20/tonne as of January 1, 2019 and incremental increases each year of $10/tonne to $50/tonne by 2022.
Colombia
Colombia is an investment-grade rated country based on ratings from multiple agencies. Real gross domestic product has grown at an average rate of approximately 4% per year, while growth in demand for electricity has averaged just under 3%. Over the long-term, we anticipate that electricity demand growth will be approximately 2.5% per year reflecting our long-term view of gross domestic product growth and a view that per capita power consumption converges with neighbouring countries. Power consumption of approximately 1,300 kWh per year in Colombia is well below that of most regional peers and only 10% of that in the U.S. As peak demand in Colombia is approximately 10 GW, with estimated growth at 2.5%, there will be approximately 250 MW of additional demand each year, which would require an additional 400 MW of generating capacity to maintain adequate reserves.
As of December 2019, Colombia had a total installed capacity of over 17 GW with hydro accounting for almost 70% of the supply mix and the remainder being supplied by natural gas, coal, and diesel. We expect that meeting Colombia’s growing demand for firm energy will become more difficult over time as recent challenges with the construction and operation of a dam near Ituango has made large-scale hydro development more challenging (despite significant untapped hydro resources) and natural gas imports are increasingly required to meet domestic needs due to falling natural gas production in Colombia. We believe we will be able to leverage our underlying hydro business to help the country meet its energy needs by extending the duration of contracts with customers and participating in opportunistic development projects.
Brazil
With the world’s fifth-largest population and eighth-largest economy, Brazil retains strong long-term growth potential despite the near-term economic challenges. Electricity consumption has sustained an average annual growth rate of approximately 3.1% over the last 30 years, a trend which is likely to continue in the long-term given that per capita consumption is still less than one-fifth of per capita consumption in the United States. By 2029, Brazil’s energy planning agency projects that around 75,000 MW of new supply will be needed, while only approximately 14,000 MW of capacity is already contracted. Accordingly, we expect Brazil will require over 6,000 MW of new supply annually to meet growing demand. In line with the government’s ten-year planning projections, the renewable power industry

 
 
 
 
 
Page 65



is growing, notably wind power and solar. Brazil has approximately 15,160 MW of installed wind capacity, with 5,750 MW under development. Solar PV power generation is also being developed and while current installed solar PV capacity is relatively small (2,220 MW), there are approximately 4,350 MW of solar PV capacity under development in Brazil.
 
We believe there are two additional aspects of the Brazilian market that make our business compelling. First, the majority of our hydroelectric facilities participate in the MRE, which significantly reduces the impact of variations in hydrology on our cash flows. Second, SHPPs operate in a segment of the market that benefits from certain preferred economic and regulatory rights. Customers that purchase power from these plants benefit from a special discount for the use of the distribution system which, in turn, enables generators like us, since we have 56% of our portfolio contracted with final consumers, to capture a portion of this discount through higher prices to end-user customers.
Europe
Europe is the largest renewable energy market in the world and a significant growth opportunity for our business. Within the European Union (E.U.), a population of approximately 500 million is served by a power system with a capacity of approximately 1,000 GW, generating approximately 3,200 TWh annually. Renewable generation technologies account for nearly half of total installed capacity, including approximately 150 GW of hydroelectric, 180 GW of wind and 110 GW of solar PV capacity. Our investment and growth strategy in Europe focuses on larger, low-sovereign risk markets that have both a record of reliable renewable policies and renewable assets with attractive long-term fundamental value and scarcity attributes.
Europe has long been at the forefront in adopting policies to support renewables development and address climate change. For 2020, the E.U. has committed to cutting its greenhouse gas emissions by 20% relative to 1990 levels, and to raising the share of total final energy consumed from renewables to 20%. In the longer term, the E.U. has recently committed to a 40% reduction in greenhouse gas emissions by 2030 (relative to 1990) and provisionally increased its target share of renewables in final energy consumption from 27% to 32%. We estimate that over 200 GW of additional wind-equivalent power capacity is required by 2030 across the E.U. to achieve the E.U.’s 2030 target.
Individual member states have sought to meet their binding E.U. targets through incentive programs supporting renewable power development. The most common incentive structure involves the use of long-term (typically 15 or 20-year) contracts for differences, as in the case of the United Kingdom and Germany. Most support programs are funded by a levy on retail electricity rates rather than a direct payment from the government.
The E.U.’s carbon emissions cap-and-trade program and national policies like the United Kingdom’s carbon price floor mechanism enhance the competitive position of renewables generators by increasing the operating costs of conventional thermal generators. In addition, conventional generation and especially coal-fired plants face tightening nitrogen oxide and sulfur dioxide limits under the E.U. Industrial Emissions Directive. For older non-compliant coal plants, the majority of which are in the United Kingdom and Spain, this is likely to accelerate retirements. As in the United States, this supply will need to be replaced by new capacity likely in the form of renewable and gas-fired generation. In January 2020, the United Kingdom withdrew from the E.U. Subsequent trade negotiations will determine the terms of the United Kingdom’s access to the E.U. internal energy market which may include subscribing to similar long-term environmental targets. Regardless of these negotiations, the United Kingdom is expected to maintain its long-term national de-carbonization targets. In the U.K., we continue to explore opportunities to establish new routes to market through corporate buyers of power.
Ireland
Ireland has among the best onshore wind resources in Europe, and both the Republic of Ireland and Northern Ireland markets have stable and favorable contractual frameworks for renewables.  Owners of renewable assets in the Republic of Ireland typically benefit from the REFIT program, which ensures that generators receive a minimum fixed annual electricity price, indexed by inflation annually over a contract term of 15 years, providing a revenue stream that is the higher of market prices or the REFIT tariff. The REFIT payments are guaranteed under legislation for eligible assets commissioned prior to the end of 2019. Recently, the Irish government issued a report on the high-level design of a new auction-based renewable support scheme, confirming its long-term renewable power goals and outlining the timetable for auctions that will provide a route to market for installations commissioned after 2019.  

 
 
 
 
 
Page 66



In Northern Ireland, our facilities generally receive both the prevailing market electricity price and Renewable Obligation Certificates.
Scotland
In Scotland, existing generation is supported via the Renewable Obligation Certificate scheme. A new contract for difference was introduced and first issued via auction in 2015 with recent auctions focusing on less established technologies (such as offshore wind, biomass combined heat and power and energy from waste schemes). Falling technology costs, strong wind resource, and relatively high power prices provides Scotland with one of the most compelling locations in Europe to develop subsidy-free onshore wind. The United Kingdom also has ambitious longer-term carbon targets to reduce greenhouse gas emissions by at least 80% from 1990 levels by 2050, with intermediate milestones set out in five-year carbon budgets (currently set to 2032) and written into law.
Wales
Capacity market payments were introduced by the U.K. Government in 2013 to ensure adequate generation capacity in declining reserve margins. The capacity market was reinstated in November 2019 following the suspension of the market in November 2018. In early 2020, First Hydro, along with other market participants will receive back dated payments for the duration of the suspension period.
Other Markets
India and China are markets with significant potential for renewable power development, as the countries seek to satisfy strong demand growth and offset their heavy reliance on coal-fired generation. Persistent air pollution in both countries provides a strong incentive to reduce coal-fired generation and increase reliance on renewable generation. In connection with the acquisition of TerraForm Global and subsequent investments, we acquired assets in India and China, and Brookfield Renewable is monitoring opportunities in each of these countries. Assets in Uruguay were also acquired as part of the acquisition of TerraForm Global.  Although we currently own assets in South Africa, Thailand and Malaysia through TerraForm Global, we have entered into agreements to dispose of such assets. The completion of the dispositions of our remaining South Africa project and our Thailand solar portfolio is expected to occur in the first half of 2020, subject to the satisfaction of customary closing conditions.
In December 2019, Brookfield Renewable, together with its institutional partners, entered into a 50-50 joint venture in respect of X-Elio, X-Elio’s diversified portfolio includes 972 MW of operating assets and 1,000 MW under construction/secured tariff assets located in the United States, Spain, Mexico, Japan, Chile, Honduras, and South Africa, as well as a 5,000 MW development pipeline across Spain, Mexico, the United States, Australia, Italy, Chile, Taiwan, Colombia and Puerto Rico. See "-European Business - X-Elio" above.
Other Potential Markets
Australia is a market where Brookfield has a significant real estate and infrastructure presence and where we may invest further in the future. Nearly 50% of the 47 GW of installed capacity in Australia’s National Electricity Market is coal-fired. Australia has experienced strong economic growth driven by Asian demand for natural resources, and the country’s carbon footprint is a recurring topic of national debate. We expect support for the development of new renewable power resources to increase over the next decade as policy makers seek to offset the country’s dependence on fossil-fuel based generation.
Our Growth Opportunity 
We believe that the current environment offers attractive opportunities to invest in renewable power acquisitions or developments that we expect will allow us to deploy capital, on an accretive basis, in the following ways:
Privatizations. We believe that governments will continue to engage the private sector in providing funding solutions for infrastructure requirements which could increasingly involve sales of existing assets. Our proven operating track record, global scale and ability to partner with local pension funds and institutional investors position us well to participate in such opportunities.
Asset monetization and divestitures. Significant renewable power generation capacity is owned by industrial companies, smaller independent power producers, private equity investors and foreign companies. These types of owners sell renewable power assets either because power generation is not their core business, their investment horizons are shorter, or a particular market ceases to be strategic. In

 
 
 
 
 
Page 67



addition, some large independent power producers may seek, or be forced, to sell assets to bolster their balance sheets. Certain capital constrained or distressed companies may also seek to sell assets.
Development cycle divestitures. Renewable power assets are often developed or built by smaller developers or construction companies who, in our experience, seek to capture development-stage returns or who have insufficient capital to develop projects. Because of our extensive project development expertise we are well positioned to evaluate these sorts of assets and therefore have been, and believe we will continue to be, a logical acquirer of, or partner in, such projects.
Brookfield Renewable’s development project portfolio. In addition to growing our business through acquisitions, we intend to pursue organic growth by developing our over approximately13,000 MW pipeline of greenfield projects.
Revenue and Cash Flow Profile
Our portfolio offers high quality cash flows derived from predominantly hydroelectric assets. Our cash flow profile, which we believe will continue to be highly stable and predictable, is derived from the combination of long-term, fixed-price contracts, a unique hydro-focused portfolio with a low cost structure, and a prudent financing strategy focused on non-recourse debt with an investment grade balance sheet. Accordingly, we believe that we have a high degree of predictability in respect of revenue and costs on a per MWh basis.
Our pricing profile is predictable because of our long-term PPAs which have a weighted average remaining duration of 13 years on a proportionate basis. This, combined with a well-diversified portfolio that reduces variability in our generation volumes, enhances the stability of our cash flow profile.
The majority of our long-term PPAs are with investment-grade rated or creditworthy counterparties. The economic exposure of our contracted generation on a proportionate basis is distributed as follows: power authorities (37%), distribution companies (23%), industrial users (22%) and Brookfield (18%). On a proportionate basis, Brookfield Renewable has contracted approximately 95% of 2020 generation at an average price of $77 per MW/h.
As at December 31, 2019, over the next five years Brookfield Renewable has on average approximately 4,956 GWh on a proportionate basis and 18,359 GWh on a consolidated basis of energy annually which is uncontracted. This energy can be sold into wholesale or bilateral markets and we intend to maintain flexibility in re-contracting to position ourselves to achieve optimal pricing.

 
 
 
 
 
Page 68



The following table presents, on a proportionate basis, revenues, Adjusted EBITDA and Funds From Operations on a segmented basis for the fiscal years ended December 31, 2019, 2018, and 2017.
 
Revenues(1)
 
Adjusted EBITDA(1)
 
Funds From Operations(1)
(MILLIONS)
2019

 
2018

 
2017

 
2019

 
2018

 
2017

 
2019

 
2018

 
2017

Hydroelectric
 
 
 
 
 
 
 
 
 
 
 
 
 
 
 
 
 
North America
$
905

 
$
893

 
$
945

 
$
632

 
$
619

 
$
665

 
$
469

 
$
443

 
$
486

Brazil
234

 
244

 
243

 
181

 
173

 
178

 
150

 
142

 
148

Colombia
237

 
216

 
191

 
144

 
126

 
99

 
101

 
86

 
52

 
1,376

 
1,353

 
1,379

 
957

 
918

 
942

 
720

 
671

 
686

Wind
 
 
 
 
 
 
 
 
 
 
 
 
 
 
 
 
 
North America
223

 
219

 
161

 
163

 
157

 
119

 
94

 
93

 
74

Europe
95

 
73

 
46

 
67

 
57

 
26

 
48

 
38

 
15

Brazil
37

 
42

 
26

 
28

 
34

 
22

 
19

 
24

 
16

Asia
20

 
12

 

 
16

 
7

 

 
10

 
5

 

 
375

 
346

 
233

 
274

 
255

 
167

 
171

 
160

 
105

Solar
183

 
146

 
8

 
162

 
117

 
6

 
103

 
72

 
2

Storage & Other(2)
87

 
85

 
59

 
41

 
49

 
33

 
27

 
32

 
19

Corporate

 

 

 
10

 
(16
)
 
(6
)
 
(260
)
 
(259
)
 
(231
)
Total
$
2,021

 
$
1,930

 
$
1,679

 
$
1,444

 
$
1,323

 
$
1,142

 
$
761

 
$
676

 
$
581

(1) 
Non-IFRS measures. See “Cautionary Statement Regarding Use of Non-IFRS Measures”. For a reconciliation of the non-IFRS measures to the most comparable IFRS financial measures, see “Item 5.A – Operating results – Part 4 – Financial Performance Review on Proportionate Information – Reconciliation of non-IFRS measures.”
(2) 
Includes cogeneration and biomass.
As described in Item 5.A “Operating Results — Presentation to Stakeholders and Performance Measurement”, Adjusted EBITDA and Funds From Operations do not have any standardized meaning prescribed by IFRS and therefore are unlikely to be similar to measures presented by other companies. For additional information, see Item 5.A “Operating Results — PART 4 – Financial Performance Review on Proportionate Information.”
As at December 31, 2019, our portfolio benefits from significant hydrology diversification, with assets distributed on 82 river systems in four countries. Our North American and Colombian assets have the ability to store water in reservoirs approximating 24% of their annualized long-term average generation. Most of our assets in Brazil are eligible to benefit from a framework that levelizes generation risk across hydroelectric producers. The ability to store water in reservoirs in North America and Colombia, as well as the benefit from levelized generation in Brazil, allows us to mitigate hydrological fluctuations, optimize production and minimize losses due to outages.
North America. In North America, we generate revenues primarily through energy sales secured through long-term PPAs with creditworthy counterparties such as government-owned entities or power authorities (including for example, Ontario’s Independent Electricity System Operator, Hydro-Québec, BC Hydro and the Long Island Power Authority), load-serving utilities (such as Entergy Louisiana), Brookfield, and in some cases industrial power users. Our North American portfolio is largely contracted pursuant to long-term PPAs that are generally structured on an “offtaker” basis without fixed or minimum volume commitments. As a result, we are exposed to minimal risk of having to supply power from the market to customers when we are experiencing low hydrology or wind conditions. Most of our PPAs also provide for an annual price escalation that is typically linked to inflation. Brookfield will, in some cases, have entered into back-to-back power resale agreements for output purchased from Brookfield Renewable (see Item 4.B “Business Overview — The Service Provider — Energy Marketing”). Our North American portfolio has a weighted average remaining contract term of 16 years.
Colombia. In Colombia, revenues are typically secured through one to five year bi-lateral contracts with local distribution companies in the “regulated market” and large industrial users. Isagen’s current long-term contracts’ average term is four years. These contracts reduce the exposure of both suppliers and end-users to price volatility in the spot

 
 
 
 
 
Page 69



market by fixing the price payable for given amount of committed energy. Isagen’s PPAs take this approach and its 2020 revenues are approximately 70% contracted.  In addition to its hydroelectric assets, Isagen has a 300 MW cogeneration facility which can be used to provide additional generating capacity.   
Brazil.In the Brazilian electricity market, energy is typically sold under long-term contracts to either load-serving distribution companies in the regulated market or smaller “free customers” in the free customer market. In the regulated market we have typically entered into 20 to 30 year PPAs with distribution companies. In the “free customer” market, we have typically entered into three to six year PPAs with industrial and commercial customers primarily engaged in strong industries like telecommunications, food services and pharmaceuticals. “Free customers” include consumers of electricity with more than 0.5 MW of annual demand. Commencing in 2020, free customers whose load is between 0.5 MW and 2 MW can only buy power from renewable sources. Our PPAs in Brazil typically provide a fixed price that is fully indexed to inflation annually. Our Brazilian portfolio has a weighted average remaining contract term of approximately 10 years.
Europe. Our European assets are principally located in the Republic of Ireland with additional assets located in Northern Ireland, Wales and Spain. We also have a pipeline of development projects located in Scotland and Northern Ireland. We also have a pipeline of development projects located in Scotland. In the Republic of Ireland, we generate revenues primarily through energy sales secured by long-term PPAs under the REFIT program. In the Republic of Ireland’s electricity market, renewable energy is typically sold under a 15 year REFIT contract which allows for any above-market costs to be paid directly to generators through a levy on final consumer bills. The REFIT tariff also provides generators with potentially attractive upside to market prices above an established contract floor, which would allow us to benefit from any increase in power prices. In 2018, a new energy market was introduced in the Republic of Ireland to align with the E.U. target model. Our power marketing team is well positioned to market the power from our assets. REFIT has been adjusted to reflect the new market and with an active trading strategy, balancing costs are recovered.
Our Growth Strategy
We expect to continue focusing on long-life renewable power assets that provide stable, long-term contracted cash flows, or, where uncontracted, are acquired on a value basis and located in high-value power markets where rising power prices offer strong prospects to generate growing cashflows and can appreciate in value over time. We combine our industry, operating, development and transaction execution expertise with our ability to commit capital to transactions in order to secure opportunities at attractive returns for Unitholders. To grow Brookfield Renewable, we maintain a proactive and focused business development program in each of our markets which is augmented by access to Brookfield’s global investment platform that may lead to originating attractive opportunities for investment. We expect that our growth will be focused on the following:
Acquisitions of assets within core markets. We expect to continue our growth in North America, Colombia, Brazil, Europe and Asia, where our existing renewable power businesses allows us to efficiently integrate operating or development-stage renewable power assets and capture economies of scale. Within each of these operating businesses, our growth strategy is focused on the higher-value and higher-growth regional electricity markets.
Diversification into new markets. We intend to establish an operating presence in new markets that offer attractive opportunities to enhance the geographic diversification of our operations by adding businesses that we can grow over time by investing capital at attractive risk-adjusted returns. With the acquisition of TerraForm Global, we acquired assets in India and China, among others. Additionally, we believe our Brazil experience and team enables us to continue to expand into other South American countries, as was the case when we completed the acquisition of Isagen in early 2016 and the acquisition of TerraForm Global in December 2017. We have investment teams established in each of our core markets (North America, Colombia, Brazil, Europe and Asia), giving us the ability to transact on a global basis.
Development growth. We intend to continue to grow our business by pursuing development growth, either through the acquisition of development-stage assets or by building projects from our approximate 13,000 MW development pipeline. For example, through our 50-50 joint venture for X-Elio, we acquired operating assets and assets under construction in Mexico, Chile and Japan, as well as other geographies. We intend to focus on development-stage acquisition opportunities that are in high-value sites in our core markets,

 
 
 
 
 
Page 70



positioning us to leverage the development, construction and operating expertise of our operating businesses. We expect that a relatively small portion of our cash flows will be allocated during the early stages of project development, but that meaningful capital commitments would be made once a project has sound commercial arrangements that limit construction risk and secures long-term stable cash flows.
Diversification of renewable power technologies. While we intend to maintain our predominantly hydroelectric focus, we also intend to direct some of our efforts to acquiring select assets using other renewable power technologies that share similar fundamental characteristics to our hydroelectric portfolio of long-life, predictable operating costs and cash flows and sustainable competitive cost advantages. For example, in addition to wind, we have invested in utility scale solar generating assets through TerraForm Power and TerraForm Global as well as distributed generation assets through TerraForm Power.
Our LP Unit Distribution Policy
We believe our high-quality assets and long-term PPAs will provide BEP with stable and predictable annual cash flow to fund our distributions on our LP Units:
In 2015, BEP increased its regular quarterly distribution to $0.415 ($1.66 annually) per LP Unit commencing with the first quarter distribution of that year.
In 2016, BEP increased its regular quarterly distribution to $0.445 ($1.78 annually) per LP Unit commencing with the first quarterly distribution of that year. 
In 2017, BEP increased its regular quarterly distribution to $0.4675 ($1.87annually) per LP Unit commencing with the first quarterly distribution of that year. 
In 2018, BEP increased its regular quarterly distribution to $0.49 ($1.96 annually) per LP Unit commencing with the first quarterly distribution of that year.
In 2019, BEP increased its regular quarterly distribution to $0.515 ($2.06 annually) per LP Unit commencing with the first quarterly distribution of that year.
In January 2020, BEP announced an increase in its regular quarterly distribution to $0.5425 ($2.17 annually) per LP Unit commencing with the first quarterly distribution of 2020.
We intend to continue to operate as a growth-oriented entity with a focus on increasing the amount of cash available for distributions on each LP Unit.
The declaration and payment of distributions on our LP Units are subject to the discretion of the board of directors of the Managing General Partner. Distributions on our LP Units will be paid quarterly on the last day of March, June, September and December of each year, to LP Unitholders of record on the last business day of February, May, August and November.  In addition, registered and beneficial LP Unitholders who are resident in Canada or the United States may opt to receive their distributions in either U.S. dollars or the Canadian dollar equivalent, based on the Bank of Canada daily average exchange rate on the applicable record date or, if such record date falls on a weekend or holiday, on the Bank of Canada daily average exchange rate of the preceding business day.  Distributions will be evaluated periodically, and may be revised subject to business circumstances and expected capital requirements depending on, among other things, our earnings, financial requirements for our operations, growth opportunities, the satisfaction of applicable solvency tests for the declaration and payment of distributions and other conditions existing from time to time (see Item 10.B “Memorandum and Articles of Association – Description of Our LP Units, Preferred Units and the Amended and Restated Limited Partnership Agreement of BEP — Distributions”). BEP will not be permitted to make a distribution on our LP Units unless all accrued distributions have been paid in respect of the Class A Preferred Units and all other units of BEP ranking prior to or on a parity with the Class A Preferred Units, with respect to the payment of distributions.
Our ability to continue paying or growing cash distributions is impacted by the cash we generate from our operations. The amount of cash we generate from our operations will fluctuate from quarter to quarter and will depend on various factors, several of which are outside our control, including hydrology and the weather in the jurisdictions in which we operate, the level of certain operating costs and prevailing economic conditions. As a result, cash distributions to the LP Unitholders are not guaranteed. Refer to Item 3.D “Risk Factors — Risks Related to Our Units” for a list of the primary risks that impact our ability to continue paying comparable or growing cash distributions.

 
 
 
 
 
Page 71



We target a long-term payout ratio of approximately 70% of Funds From Operations, allowing us to reinvest surplus cash flow in attractive and accretive opportunities in the renewable power sector and position us to grow our distributions per LP Unit over time.  Our long-term LP Unit annual distribution growth rate target is 5% to 9% annually.
Our LP Unit Distribution Reinvestment Plan
In February 2012, BEP adopted a DRIP for LP Unitholders who are residents of Canada. Subject to regulatory approval and U.S. securities law registration requirements, we may in the future expand the DRIP to include LP Unitholders resident in the United States. LP Unitholders who are not residents of Canada or the United States may participate in the DRIP provided that there are not any laws or governmental regulations that prohibit them from participating in the DRIP. The following is a summary description of the principal terms of the DRIP.
Pursuant to the DRIP, Canadian holders of our LP Units are able to elect to have LP Unit distributions automatically reinvested in additional LP Units to be held for the account of the LP Unitholder in accordance with the terms of the DRIP.
Distributions due to DRIP participants will be paid to the plan agent, for the benefit of the DRIP participants. If a DRIP participant has elected to have his or her distributions automatically reinvested, or applied to the purchase of additional LP Units, such purchases will be made from BEP on the distribution date at the Market Price.
As soon as reasonably practicable after each distribution payment date, a statement of account will be mailed to each participant setting out the amount of the relevant cash distribution reinvested, the applicable Market Price, the number of LP Units purchased under the DRIP on the distribution payment date and the total number of LP Units, computed to four decimal places, held for the account of the participant under the DRIP (or, in the case of CDS participants, CDS will receive such statement on behalf of beneficial owners participating in the DRIP). While BEP will not issue fractional LP Units, a DRIP participant’s entitlement to LP Units purchased under the DRIP may include a fraction of an LP Unit and such fractional LP Units shall accumulate. A cash adjustment for any fractional LP Units will be paid by the plan agent upon the termination by a DRIP participant of his or her participation in the DRIP or upon termination of the DRIP. A registered holder may, at any time, obtain a Direct Registration System statement (a “DRS Statement”) for any number of whole LP Units held for the participant’s account under the DRIP by notifying the plan agent. DRS Statements for LP Units acquired under the DRIP will not be issued to participants unless specifically requested. Prior to pledging, selling or otherwise transferring LP Units held for a participant’s account (except for a sale of LP Units through the plan agent), a registered holder must request a DRS Statement be issued. The automatic reinvestment of distributions under the DRIP will not relieve participants of any income tax obligations applicable to such distributions. No brokerage commissions will be payable in connection with the purchase of our LP Units under the DRIP and all administrative costs will be borne by BEP.
LP Unitholders can end their participation in the DRIP by giving notice to the plan agent. Such notice, if actually received by the plan agent no later than five business days prior to a record date, will have effect in respect of the distribution to be made as of such date. Thereafter, distributions to such LP Unitholders will be paid directly to the LP Unitholder. In addition, LP Unitholders may request that all or part of their LP Units held under the DRIP in cash be sold. When LP Units are sold through the plan agent, a holder will receive the proceeds less any handling charges and brokerage trading fees. BEP will be able to terminate the DRIP, in its sole discretion, upon notice to the DRIP participants and the plan agent, but such action will have no retroactive effect that would prejudice a participant’s interest. BEP will also be able to amend, modify or suspend the DRIP at any time in its sole discretion, provided that the plan agent gives written notice of that amendment, modification or suspension to our LP Unitholders, for any amendment, modification or suspension to the DRIP that in BEP’s opinion may materially prejudice participants.
BRELP has a corresponding distribution reinvestment plan in respect of distributions made to BEP and Brookfield on its limited partnership units. BEP does not intend to reinvest distributions it receives from BRELP in BRELP’s distribution reinvestment plan except to the extent that holders of our LP Units elect to reinvest distributions pursuant to BEP’s DRIP. Brookfield has advised BEP that it may from time-to-time reinvest distributions it receives from BEP or BRELP pursuant to the DRIP or BRELP’s distribution reinvestment plan. The limited partnership units of BRELP to be issued to Brookfield under the distribution reinvestment plan will become subject to the Redemption-Exchange Mechanism and may therefore result in Brookfield acquiring additional LP Units of BEP. See Item 10.B “Memorandum and Articles of Association – Description of the Amended and Restated Limited Partnership Agreement of BRELP — Redemption–Exchange Mechanism”.

 
 
 
 
 
Page 72




Distributions to Preferred Unitholders
BEP will pay distributions to the holders of its Preferred Units, as and when declared by the board of directors of the Managing General Partner. Certain series of BEP’s Preferred Units are guaranteed by the Preferred Unit Guarantors under the Preferred Unit Guarantees described under Item 10.B “Memorandum and Articles of Association — Description of our LP Units, Preferred Units and the Amended and Restated Limited Partnership Agreement of BEP — Preferred Unit Guarantees”.
The holders of Series 5 Preferred Units are entitled to receive fixed cumulative preferential cash distributions as and when declared by the board of directors of the Managing General Partner, payable quarterly on the last day of January, April, July and October in each year at an annual rate equal to C$1.3976 per unit. A total annual distribution of C$1.3976 per unit was paid in 2019. 
For the initial five-year period commencing on November 25, 2015 and ending on and including January 31, 2021, the holders of Series 7 Preferred Units are entitled to receive fixed cumulative preferential cash distributions as and when declared by the board of directors of the Managing General Partner, payable quarterly on the last day of January, April, July and October in each year at an annual rate equal to C$1.375 per unit. A total annual distribution of C$1.375 per unit was paid in 2019.
For the initial five-year period commencing on May 25, 2016 and ending on and including July 31, 2021, the holders of Series 9 Preferred Units are entitled to receive fixed cumulative preferential cash distributions as and when declared by the board of directors of the Managing General Partner, payable quarterly on the last day of January, April, July and October in each year at an annual rate equal to C$1.4375 per unit. A total annual distribution of C$1.4375 per unit was paid in 2019.
For the initial five-year period commencing on February 14, 2017 and ending on and including April 30, 2022, the holders of Series 11 Preferred Units are entitled to receive fixed cumulative preferential cash distributions as and when declared by the board of directors of the Managing General Partner, payable quarterly on the last day of January, April, July and October in each year at an annual rate equal to C$1.25 per unit. A total annual distribution of C$1.25 per unit was paid in 2019.
For the initial five-year period commencing on January 16, 2018 and ending on and including April 30, 2023, the holders of Series 13 Preferred Units are entitled to receive fixed cumulative preferential cash distributions as and when declared by the board of directors of the Managing General Partner, payable quarterly on the last day of January, April, July and October in each year at an annual rate equal to C$1.25 per unit. A total annual distribution of C$0.9812 per unit was paid in 2019.
For the initial five-year period commencing on March 11, 2019 and ending on and including April 30, 2024, the holders of Series 15 Preferred Units are entitled to receive fixed cumulative preferential cash distributions as and when declared by the board of directors of the Managing General Partner, payable quarterly on the last day of January, April, July and October in each year at an annual rate equal to C$1.4375 per unit. A total annual distribution of C$0.91565 per unit was paid in 2019 and an initial distribution of C$0.1969 per unit was paid on April 30, 2019.
The holders of Series 17 Preferred Units are entitled to receive fixed cumulative preferential cash distributions as and when declared by the board of directors of the Managing General Partner, payable quarterly on the last day of January, April, July and October in each year at an annual rate equal to $1.3125 per unit. A an initial distribution of $0.5724 per unit is payable on July 31, 2020.
BRP Equity
Distributions to Preferred Shareholders
BRP Equity will pay dividends to the holders of its Preferred Shares, as and when declared by the board of directors of BRP Equity. BRP Equity’s Preferred Shares are guaranteed by BEP and the other Preference Share Guarantors under the Preference Share Guarantees described under Item 10.B “Memorandum and Articles of Association — BRP Equity — Preference Share Guarantees”.

 
 
 
 
 
Page 73



The initial Series 1 Shares dividend was paid on April 30, 2010 for an amount equal to C$0.1834 per share. For the remainder of the initial five-year period commencing on February 1, 2010 and ending on and including April 30, 2015, the holders of Series 1 Shares received fixed cumulative preferential cash dividends, paid quarterly on the last day of January, April, July and October in each year at an annual rate equal to C$1.3125 per share. Following the initial fixed rate period, the dividend rate was reset from 5.25% to 3.355% for the subsequent fixed rate period commencing on May 1, 2015 and ending on and including April 30, 2020. As a result, a total dividend of C$1.075625 per share was paid in 2015, and C$0.83875 per share in 2016, 2017, 2018 and 2019.
In April 2015, certain holders of Series 1 Shares elected to convert their Series 1 Shares into Series 2 Shares on a one-for-one basis. The holders of Series 2 Shares are entitled to receive floating cumulative preferential cash dividends as and when declared by the board of directors of BRP Equity, payable quarterly on the last day of January, April, July and October in each year at the annual rate calculated for each quarter, of 2.62% over the annual yield on three month Government of Canada treasury bills. A total dividend of C$0.39976 per share was paid in 2015 (the conversion to Series 2 Shares occurred in April and accordingly the total 2015 dividend per share reflects two quarterly dividend payments). A total dividend of C$0.773698 per share was paid in 2016, a total dividend C$0.792786 per share was paid in 2017, a total dividend of C$0.929603 per share was paid in 2018 and a total dividend of C$1.062683 per share was paid in 2019.
The initial Series 3 Shares dividend was paid on January 31, 2013 for an amount equal to C$0.3375 per share. For the remainder of the initial seven-year period commencing on October 11, 2012 and ending on and including July 31, 2019, the holders of Series 3 Shares received fixed cumulative preferential cash dividends paid quarterly on the last day of January, April, July and October in each year at an annual rate equal to C$1.10 per share. Following the initial fixed rate period, the dividend rate was reset from 4.4% to 4.351% for the subsequent fixed rate period commencing on August 1, 2019 and ending on and including July 31, 2024. As a result, a total dividend of C$1.1625 per share was paid in 2013, C$1.10 per share was paid in each of 2014, 2015, 2016, 2017 and 2018 and C$1.0969375 per share was paid in 2019.
The holders of Series 5 Shares are entitled to receive fixed cumulative preferential cash dividends as and when declared by the board of directors of BRP Equity, payable quarterly on the last day of January, April, July and October in each year at an annual rate equal to C$1.25 per share. The initial dividend on the Series 5 Shares of C$0.3116 per share was declared by the board of directors of BRP Equity on February 6, 2013 and was paid to holders of the Series 5 Shares on April 30, 2013. A total dividend of C$0.9366 per share was paid in 2013, and a total dividend of C$1.25 per share was paid in each of 2014, 2015, 2016, 2017, 2018 and 2019.
The holders of Series 6 Shares are entitled to receive fixed cumulative preferential cash dividends as and when declared by the board of directors of BRP Equity, payable quarterly on the last day of January, April, July and October in each year at an annual rate equal to C$1.25 per share. The initial dividend on the Series 6 Shares of C$0.3116 per share was declared by the board of directors of BRP Equity on May 7, 2013 and was paid to holders of the Series 6 Shares on July 31, 2013.  A total dividend of C$0.6241 per share was paid in 2013, and a total dividend of C$1.25 per share was paid in each of 2014, 2015, 2016, 2017, 2018 and 2019.

The Service Provider
Brookfield Asset Management
Brookfield is a global alternative asset manager with more than $500 billion in assets under management. It has an over 100-year history of owning and operating assets with a focus on property, renewable power, infrastructure and private equity. It has a range of public and private investment products and services, which leverage its expertise and experience and provide it with a competitive advantage in the markets where it operates. Brookfield Asset Management is listed on the NYSE and TSX under the symbol “BAM” and “BAM.A” , respectively.
We are Brookfield’s primary vehicle through which it will, directly or indirectly, acquire renewable power assets on a global basis, subject to certain exceptions in the Management Services Agreement and Relationship Agreement, and we benefit from its reputation and global platform to grow our business.
The Service Provider complements our operating businesses in three key areas:

 
 
 
 
 
Page 74



Leadership: The Service Provider provides leadership to our operating businesses and oversees the implementation of our annual and long-term operating plans, capital expenditure plans, and our power marketing plans to ensure compliance with our performance-based operating objectives and applicable laws. The Service Provider also oversees the implementation of our operational policies, and our management, accounting, regulatory reporting, legal and treasury functions.
Growth: We also benefit from the strategic advice, transaction origination capabilities and corporate development services of the Service Provider to grow our business. In particular, we benefit from the Service Provider’s renewable power acquisition experience focused in our target markets as well as market research capabilities that support evaluating opportunities to grow our business in existing and new markets.
Funding: The Service Provider recommends and oversees the implementation of funding strategies for our existing business and in connection with our acquisitions and development projects. In doing so, the Service Provider advises upon and assists in the execution of our equity and debt financings. The Service Provider also arranges for our tax planning and the filing of our tax returns.
Energy Marketing
As previously disclosed, on October 30, 2018, Brookfield and Brookfield Renewable entered into an agreement to internalize all energy marketing capabilities in North America into Brookfield Renewable. The Energy Marketing Internalization closed in September 2019. Prior to the closing of the Energy Marketing Internalization in September 2019, BEM LP, a subsidiary of Brookfield Asset Management, was responsible for selling all energy and energy related products generated by our assets in North America and acted as counterparty to various agreements with Brookfield Renewable pursuant to which it purchased, supported or guaranteed the price that we receive for power generation in North America. Following the closing of the Energy Marketing Internalization, all energy marketing activities previously performed by BEM LP are now managed and performed by Brookfield Renewable Trading and Marketing LP (“BRTM”), a subsidiary of Brookfield Renewable. See Item 7.B “Related Party Transactions — Energy Marketing Internalization”.
Operating 24 hours/day, 365 days/year, our energy marketing business performs transaction execution, risk management, settlement, information technology, regulatory, legal and human resource functions. This business provides us with valuable market intelligence regarding pricing dynamics, regulatory regimes and market participants. In 2019, the energy marketing business was responsible for the sale of approximately 21 TWh of generation in North America.
Competition and Marketing
We operate in various North American, South American, European and Asian power markets. The nature and extent of competition we face varies from jurisdiction to jurisdiction. Brookfield Renewable’s main competition in its electricity markets are coal, nuclear, oil and natural gas electricity generators as well as other renewable energy suppliers who use hydro, wind, geothermal and solar PV technologies. The market price of commodities, such as natural gas and coal, are important drivers of energy pricing and competition in most energy markets, especially in North America.
Our marketing efforts focus on leveraging our competitive advantages described in Item 4.B “Business Overview” and our world class operating businesses described in Item 4.B “Business Overview — Operating Philosophy”.
We also leverage our relationship with Brookfield, which we believe provides a unique competitive advantage considering Brookfield’s strong reputation in the energy marketing, asset management, infrastructure and global real estate industries. See Item 7.B “Related Party Transactions — Licensing Agreement”.
Employees
Members of Brookfield Renewable’s core senior management team are all employees of Brookfield, and their services are provided for the benefit of Brookfield Renewable under the Master Services Agreement. For a discussion of the individuals from Brookfield’s management team that are expected to be involved in our business, see Item 6.A. “Directors and Senior Management — Our Management” and for a discussion of our employees see Item 6.D “Employees”.

 
 
 
 
 
Page 75



Intellectual Property
Brookfield Renewable, as licensee, entered into the Licensing Agreement with Brookfield pursuant to which Brookfield granted us a non-exclusive, royalty-free license to use the name “Brookfield” and the Brookfield logo worldwide. Other than under this limited license, we do not have a legal right to the “Brookfield” name and the Brookfield logo. Brookfield may terminate the Licensing Agreement immediately upon termination of our Master Services Agreement and it may be terminated in the circumstances described under Item 7.B “Related Party Transactions — Licensing Agreement”.
Governmental, Legal and Arbitration Proceedings
We have not been and are not currently subject to any material governmental, legal or arbitration proceedings which may have or have had a significant impact on our financial position or profitability nor are we aware of any such proceedings that are pending or threatened.
We are occasionally named as a party in various claims and legal proceedings which arise during the normal course of our business. With respect to claims and proceedings, we review each of these matters, including the nature of the claim, the amount in dispute or claimed and the availability of insurance coverage. Although there can be no assurance as to the resolution of any particular matter, we do not believe that the outcome of any matters or potential matters of which we are currently aware will have a material adverse effect on us.
Regulation
Various activities of Brookfield Renewable require registrations, permits, licenses, inspections and approvals from governmental agencies and regulatory authorities and we strive to comply with all regulations applicable to our operations. Water rights are generally owned or controlled by governments that reserve the right to control water levels or may impose water-use requirements. We hold concessions, licenses and permits to operate our facilities, which generally include rights to the land and water required for power generation. Wholesale market structures or rules provide us with rights to access the power grid.
We are also subject to various laws and regulations relating to health, safety, security and environmental matters. These laws and regulations may change and we may become subject to more stringent laws and regulations in the future. Compliance with more stringent laws and regulations could have an adverse effect on our business, financial condition or results of operations. We have established policies and procedures for environmental management and compliance, and we have incurred and will continue to incur significant capital and operating expenditures to comply with health, safety, security and environmental laws and to obtain and comply with licenses, permits and other approvals and to assess and manage potential liability exposure. See also information contained under Item 3.D “Risk Factors — Risks Related to our Operations and the Renewable Power Industry”.
Environmental, Social and Governance Management
We are an owner and operator of a diversified portfolio of high-quality assets that produce electricity from renewable resources. The assets that we invest in are long-term in nature and affect the lives of thousands of employees, their families and the communities in which we operate. We believe that strong ESG practices benefit the environment, our employees, stakeholders, and investors while also significantly boosting the potential for improving profitability, mitigating risk, and creating opportunities for growth. Accordingly, ESG management is a key consideration in the way we conduct our business.
Our goal is to be responsible stewards of our resources and a good corporate citizen. Our long-term owner-operator approach to business means that in many cases, we are well positioned to be a positive influence and take active measures to implement effective ESG programs. We have adopted written environmental policies that include frameworks for oversight, compliance, audits and best practices both within the operations of the Operating Entities and the global Brookfield group. We maintain an HSS&E Steering Committee, consisting of, among others, the Chief Executive Officer of the Service Provider and the Chief Executive Officer of each operating business, and require all employees, contractors, agents and others involved in our operations to comply with our established HSS&E practices. We also empower our employees to detect and address safety issues through industry leading health and safety training and our safe work observation program, which encourages employees to identify and report safety concerns or incidents.

 
 
 
 
 
Page 76



Brookfield Renewable maintains high governance standards across our organization, key elements of which include our code of conduct, anti-bribery and corruption policy, a whistleblower hotline, and supporting controls and procedures. Our governance standards are designed to meet or exceed the requirements in any jurisdiction in which we operate. Our efforts to build a responsible business are underpinned by our ESG practices and our commitment to ethical conduct.
We recognize that it is important to effectively communicate our ESG initiatives to our investors, because it increasingly influences their decisions. As such, we have published our inaugural ESG report, to further enhance our transparency surrounding how we embed environmental, social and governance principles into our operations. Brookfield Renewable has issued $2.6 billion in corporate and project-level green bonds since 2017. In 2019, we issued a C$600 million corporate green bond and in 2020, we also closed our first incentive-linked corporate revolving credit facility for $50 million and completed our inaugural green Preferred Unit issuance for $200 million. Our project-level green bonds received E-1 Green Evaluation scores from S&P, the highest on its scale, citing Brookfield Renewable’s environmental stewardship, commitment to renewable power and use of proceeds towards renewable power generation.
Our assets are predominantly hydroelectric and represent one of the most environmentally preferred forms of power generation. We may benefit from future environmental regulations under consideration to encourage the use of clean energy technologies and regulate emissions of greenhouse gases to address climate change.
The impacts of climate change could pose a serious threat to communities, businesses and ecosystems around the world. We are taking steps to understand the potential physical effects of climate change on our portfolio and have initiatives underway to preserve our low carbon footprint and measure the impact of climate change within our business. While available science and statistical analysis suggest that climate change is not expected to meaningfully impact our generation in the medium term, the science is continuously evolving. Consistent with how we approach investment decisions and conduct our operations, we focus on climate change risks from a long-term perspective. We monitor advancements in climate change research to ensure we appropriately consider relevant findings and apply them to our business. There is evidence that extreme weather events are increasing in frequency and intensity; as such, our focus continues to be on ensuring our operations are adequately prepared through strong dam safety management protocol, effective operating procedures, and emergency preparedness plans.
We continue to conduct an inventory of our scope 1 and 2 greenhouse gas emissions measurement for our global businesses. In 2019, we added measurement of our Scope 3 emissions, focused on Scope 3 emissions generated from business travel - specifically, air travel - as this is the most significant Scope 3 emission source in our business. We estimate total Scope 1 and Scope 2 emissions of 229,423 metric tons of carbon dioxide equivalent ("CO2e") with a gross intensity of 5.45 kg CO2e per megawatt hour, and Scope 3, Category 6 emissions of 1,177 tons of CO2e. Over 55 of our North American hydro facilities are certified by the Low Impact Hydropower Institute (“LIHI”). The LIHI is a non-profit organization dedicated to reducing the impact of hydropower generation through the certification of hydropower projects that have avoided or reduced their environmental impacts, such as water quality protection, upstream and downstream fish passages, and threatened and endangered species protection.
We are committed to developing our people and investing in them by creating opportunities across our business. As part of our commitment to our employees, we focus on diversity, competitive wages and inclusive hiring practices.
We are an active contributor in the communities where we conduct business through philanthropic initiatives, but more importantly, through our approach to ESG factors that impact them. We seek to have transparent and well-established relationships with local stakeholder groups and the communities in which we operate, which we believe is a key element of successfully operating and developing renewable power facilities. We consult and work proactively with local stakeholders and communities potentially affected by the operations of our Operating Entities to ensure that their interests, safety and well-being are appropriately integrated into our decision making. We also seek to empower employees to participate in and use our resources to give back to communities in which we operate.  For example, in 2019, we contributed almost $6 million in donations for over 500 charitable organization across our portfolio. The funding is used for various purposes, including to build and improve recreational facilities and community safety systems, and to sponsor community events.
We consider ESG factors throughout the investment process. During due diligence, we utilize our operating and underwriting expertise to identify ESG factors in acquisition targets and uncover opportunities to add value by mitigating risk and capitalizing on opportunities post-investment and incorporate these into the potential return analysis.

 
 
 
 
 
Page 77



Factors considered include bribery and corruption risks, health and safety risks, ethical considerations, environmental matters as well as energy efficiency improvements. After acquiring or investing in an asset, our investment teams create a tailored integration plan that, among other things, includes material ESG-related priorities and seeks to actively manage ESG risks and opportunities.
We are proud of the commitment we have made to ESG management. The initiatives we undertake and the investments we make in building our business are guided by our core set of values around sustainable development and ESG, as we create a culture and organization that we believe can be successful today and in the future.

 
 
 
 
 
Page 78



4.C    ORGANIZATIONAL STRUCTURE
Organizational Chart
The simplified chart below presents a summary of our ownership and organizational structure. Please note that on this chart all interests are 100% unless otherwise indicated. “GP Interest” denotes a general partnership interest and “LP Interest” denotes a limited partnership interest. BEP’s sole material asset is an approximate 57.5% LP Interest in BRELP and preferred limited partnership interests in BRELP. Brookfield indirectly holds the remaining 42% LP Interest in BRELP, a 31% LP Interest in BEP and a 0.01% and 1% GP Interest in BEP and BRELP, respectively, for an aggregate indirect ownership interest in BEP of approximately 60% on a fully-exchanged basis. For more details on the exchange mechanism see Item 10.B “Memorandum and Articles of Association — Description of the Amended and Restated Limited Partnership Agreement of BRELP — Redemption-Exchange Mechanism”. Brookfield’s indirect 1% GP Interest in BRELP entitles it to receive incentive distributions linked to the growth of BRELP’s distributions. This simplified chart should be read in conjunction with the explanation of our ownership and organizational structure below and the information included under Item 6.A “Directors and Senior Management” and Item 7. “Major Shareholders and Related Party Transactions”.
beporgchart.jpg

 
 
 
 
 
Page 79



Brookfield Renewable Partners L.P.
BEP is a Bermuda exempted limited partnership that was established on June 27, 2011 under the provisions of the Exempted Partnerships Act 1992 of Bermuda and the Limited Partnership Act 1883 of Bermuda. Our registered and head office is 73 Front Street, 5th Floor, Hamilton HM 12, Bermuda, and the telephone number is 441-294-3304. On May 3, 2016, BEP changed its name from Brookfield Renewable Energy Partners L.P. to Brookfield Renewable Partners L.P.
BEP’s sole material asset is an approximate 57% LP Interest in BRELP and preferred limited partnership interests in BRELP. BEP anticipates that the only distributions we will receive in respect of its limited partnership interests in BRELP will consist of amounts to assist us in making distributions to our LP Unitholders in accordance with our distribution policy, to our Preferred Unitholders in accordance with the terms of our Preferred Units and to allow us to pay expenses as they become due. The declaration and payment of cash distributions by BEP is at the discretion of the Managing General Partner which is not required to make such distributions. In addition, BEP will not be permitted to make a distribution on our LP Units unless all accrued distributions have been paid in respect of the Class A Preferred Units and all other units of BEP ranking prior to or on a parity with the Class A Preferred Units. See Item 4.B “Business Overview — Our LP Unit Distribution Policy”.
The Service Provider and Brookfield
The Service Recipients have engaged the Service Provider, an affiliate of Brookfield, to provide management and administration services pursuant to our Master Services Agreement. See Item 4.B “Business Overview — The Service Provider” and Item 6.A “Directors and Senior Management — Our Master Services Agreement” for more information on Brookfield and these arrangements.
The Managing General Partner
The Managing General Partner serves as BEP’s general partner and has sole authority for the management and control of BEP, which is exercised exclusively by its board of directors. BEP’s only interest in BRELP consists of limited partnership and preferred limited partnership interests, which by law do not entitle the holders thereof to participate in partnership decisions. However, pursuant to the Voting Agreement, BEP, through the Managing General Partner, has a number of voting rights, including the right to direct all eligible votes in the election of the directors of the BRELP General Partner. See Item 10.B “Memorandum and Articles of Association — Description of Our LP Units, Preferred Units and the Amended and Restated Limited Partnership Agreement of BEP” and Item 7.B “Related Party Transactions — Voting Agreement”.
BRELP and the Holding Entities
BEP indirectly holds its interests in the Operating Entities through BRELP and through the Holding Entities. BRELP owns all of the common shares of the Holding Entities. Brookfield has provided an aggregate of $5 million of working capital to LATAM Holdco through a subscription for shares of LATAM Holdco. These shares are entitled to receive a cumulative preferential dividend equal to 6% of their redemption value as and when declared by the board of directors of LATAM Holdco and will be redeemable at the option of LATAM Holdco, subject to certain limitations, at any time after the tenth anniversary of their issuance. The shares are not entitled to vote, except as required by law.   
BRELP GP LP and the BRELP General Partner
The BRELP GP LP serves as the general partner of BRELP and has sole authority for the management and control of BRELP. The general partner of BRELP GP LP is the BRELP General Partner, a corporation owned indirectly by Brookfield but controlled by BEP, through the Managing General Partner, pursuant to the Voting Agreement. See Item 7.B “Related Party Transactions — Voting Agreement”. BRELP GP LP is entitled to receive incentive distributions from BRELP as a result of its ownership of the general partnership interests of BRELP. See Item 7.B “Related Party Transactions — Incentive Distributions”.
See also the information contained in this Form 20-F under Item 3.D “Risk Factors — Other Risks Related to BEP” and Item 3.D “Risk Factors — Risks Related to our Relationship with Brookfield”, Item 6.A “Directors and Senior Management”, Item 7.B “Related Party Transactions” and Item 10.B “Memorandum and Articles of Association—Description of Our LP Units, Preferred Units and the Amended and Restated Limited Partnership Agreement of BEP”, Item 10.B “Memorandum and Articles of Association—Description of the Amended and Restated Limited Partnership Agreement of BRELP”, and Item 7.A “Major Shareholders”.
BRP Equity
BRP Equity is an indirect wholly-owned subsidiary of BEP incorporated under the CBCA on February 10, 2010. Other than a receivable from an indirect wholly-owned subsidiary of BEP, BRP Equity has no significant assets or liabilities, no

 
 
 
 
 
Page 80



subsidiaries and no operations of its own. BRP Equity has C$136,241,875 Series 1 Shares outstanding, guaranteed by the Preference Share Guarantors. The Series 1 Shares are listed on the TSX under the symbol “BRF.PR.A”. BRP Equity has C$112,759,725 of Series 2 Shares outstanding, guaranteed by the Preference Share Guarantors. The Series 2 Shares are listed on the TSX under the symbol “BRF.PR.B”.  BRP Equity has C$249,034,975 of Series 3 Shares outstanding, guaranteed by the Guarantors. The Series 3 Shares are listed on the TSX under the symbol “BRF.PR.C”. BRP Equity has C$102,862,600 of Series 5 Shares outstanding, guaranteed by the Preference Share Guarantors. The Series 5 Shares are listed on the TSX under the symbol “BRF.PR.E”. BRP Equity has C$175,000,000 of Series 6 Shares, which are guaranteed by the Preference Share Guarantors and are listed on the TSX under the symbol “BRF.PR.F”. See Item 10.B “Memorandum and Articles of Association — BRP Equity”. 
Finco
Finco is an indirect wholly-owned subsidiary of BEP incorporated under the ABCA on September 14, 2011. On May 3, 2016, Finco changed its name from Brookfield Renewable Energy Partners ULC to Brookfield Renewable Partners ULC. Other than approximately C$2.35 billion aggregate principal amount of publicly issued Finco Bonds and notes and a receivable from an indirect wholly-owned subsidiary of BEP, Finco has no significant assets or liabilities, no subsidiaries and no operations of its own. The Finco Bonds are guaranteed by the Finco Bond Guarantors. See Item 10.B “Memorandum and Articles of Association”.
Inter-Corporate Relationships
The following table provides the name, the percentage of voting securities owned, or controlled or directed, directly or indirectly, by us, and the jurisdiction of incorporation, continuance, formation or organization of our significant subsidiaries as at December 31, 2019.
 
Jurisdiction of Incorporation or Organization
 
Percentage of voting securities owned or controlled (%)
BP Brazil US Subco LLC
Delaware
 
100
Brookfield BRP Canada Corp.
Alberta
 
100
Brookfield BRP Europe Holdings (Bermuda) Limited
Bermuda
 
100
Brookfield Power US Holding America Co.
Delaware
 
100
Isagen S.A. E.S.P.(1)
Colombia
 
99.63
Orion Canadian Holdings 1 AIV L.P.
Ontario
 
100
(1) 
Voting control held through voting agreements with Brookfield.

4.D    PROPERTY, PLANT AND EQUIPMENT
BEP’s registered and head office is located at 73 Front Street, 5th Floor, Hamilton HM 12, Bermuda. BEP does not directly own any real property and its sole material asset is an approximate 57% limited partnership interest in BRELP and preferred limited partnership interests in BRELP. See also the information contained in this Form 20-F under Item 3.D “Risk Factors—Risks Related to Our Operations and the Renewable Power Industry” and Item 5. “Operating and Financial Review and Prospects”.
ITEM 4A.    UNRESOLVED STAFF COMMENTS
Not applicable.

 
 
 
 
 
Page 81



ENVIRONMENTAL, SOCIAL AND GOVERNANCE ("ESG") MANAGEMENT
Introduction

At Brookfield Renewable, we have over 120 years of experience operating critical, long-duration electricity assets. With this depth of experience comes the understanding that maintaining a social license to operate is central to preserving capital, mitigating risk, and creating long-term value. Fundamentally, strong ESG practices drive further economic value to our business and inherently create higher barriers to entry. Most importantly, operating a business with strong ESG principles is just the right thing to do. As such, we integrate relevant ESG considerations into our investing and operating strategies. We believe this philosophy creates an inherent alignment of interest between us and our partners, investors and stakeholders.
As one of the largest owners, operators and investors in renewable power assets globally, we are helping to accelerate the decarbonization of electricity grids. Our carbon footprint is one of the lowest in the sector, and our annual generation of 57 terawatt-hours avoids approximately 27 million metric tons of carbon dioxide emissions annually. We offer public investors access to one of the largest public, pure-play renewable power companies globally. As one of the largest issuers of green bonds globally, we offer debt investors the ability to invest in our renewable power portfolio or in assets directly. Finally, we offer customers the ability to procure renewable generation across multiple technologies, and in 2020, we have nearly 18,000 gigawatt-hours contracted with commercial and industrial customers, power authorities and utilities alike across all our core regions.
We are key partners to all our stakeholders, and as operators of critical infrastructure, maintaining socially responsible practices - from health and safety to community relations to environmental protection - is a critical component of operations. We have a health, safety and environmental incidents culture focused on zero high-risk incidents, being events that could have resulted in serious injuries to people or severe impacts to our operations or the environment. We actively engage with community groups that might be affected by our actions to ensure that their interests, safety and well-being are appropriately integrated into our decision-making, and we use our resources to contribute directly to projects, non-profit organizations, and recreational and educational programs.
We operate with the highest ethical standards, conducting our business with integrity. We aim for best practice, not basic compliance. We are also strengthening our practices to ensure that our ESG strategy is scalable by formalizing additional ESG principles into the strategic planning of each business, and in our regular reporting on ESG initiatives to our Board of Directors.
As our business grows, our ESG strategy will continue to evolve with it, and we remain focused on identifying and implementing new processes to continue to identify and track areas for potential improvement. Furthermore, we recognize that it is important to effectively communicate our ESG initiatives to our investors, because it increasingly influences their decisions. As such, we are proud to announce that we have published our inaugural ESG report, which is available on our website, that, among other things, illustrates the on-the-ground work we do to maintain our social license to operate.


 
 
 
 
 
Page 82



Our ESG Principles
Our ESG Principles are summarized in the following table:
Mitigate the Impact of our Operations on the Environment
Environmental Stewardship: Strive to minimize the environmental impact of our operations and improve our efficient use of resources over time.

Ensure the Well-Being and Safety of Employees
Employee Well-Being: Meet or exceed all applicable labor laws and standards in jurisdictions where we operate, which includes respecting human rights, offering competitive wages and implementing non-discriminatory, fully inclusive hiring practices.
Health & Safety: Aim to have zero high-risk incidents within our businesses by working towards implementing consistent health and safety principles across the organization.
Be Good Stewards in the Communities in Which We Operate
Community Engagement: Engage with community groups that might be affected by our actions to ensure that their interests, safety and well-being are appropriately integrated into our decision-making.
Philanthropy: Encourage our employees to participate in and give back to the communities in which we operate.
Conduct Business According to the Highest Ethical and Legal/Regulatory Standards
Governance, Ethics and Fairness: Operate with high ethical standards by conducting business activities in compliance with applicable legal and regulatory requirements, and with our Code of Business Conduct and Ethics.
Transparency: Be accessible to our investors and stakeholders by being responsive to requests for information and timely in our communication.

ESG in our Investment Process

To formally incorporate ESG diligence into our investment process, we undertake the following steps for each potential investment:
1.
Due Diligence
Utilize internal ESG guidelines to define project scope and conduct initial screen of ESG issues
Ensure compliance with ESG standards via a review of publicly available information and documents requested from the company, followed by site visits when applicable
Determine where to engage third parties with technical and geographical expertise
Identify ESG value-creation opportunities
2.
Investment Decision
Develop a post-acquisition ESG action plan
Prepare presentation for the Investment Committee that details all material findings from ESG due diligence
Investment Committee makes investment decision, taking into account the identified ESG factors
3.
Ongoing Monitoring
Prioritize and revisit critical issues on an ongoing basis
Work with company management on priorities for ESG-related performance improvements
Track relevant ESG KPIs
Continually look for ways to create value by improving management of ESG factors


 
 
 
 
 
Page 83



Our ESG Priorities

Environmental: Providing Sustainable Solutions
We understand that climate change poses a serious threat to communities, businesses and ecosystems around the world. We are determined to support climate change mitigation throughout our operations, and we are working to ensure that we continue to be well positioned for the opportunities that are expected to arise from the transition to a low-carbon economy. We are taking steps to understand the potential physical effects of climate change on our portfolio, and, at the same time, we have initiatives underway to preserve our low carbon footprint and measure the impact of climate change within our business that follow a three-pronged approach:
1.
Offer solutions to support the decarbonization of the world: The global economy is in the early stages of a transformation from reliance on fossil fuel-related energy sources to a low-carbon economy. At Brookfield Renewable, we actively work to continue to position the business to be a meaningful participant in the decarbonization of the globe.
2.
Measure, reduce, and avoid greenhouse gas ("GHG") emissions: We measure our GHG emissions with a focus on reporting avoided emissions, meaning GHG emissions that would have been produced had our electricity been sourced from non-renewable fossil fuels. Our portfolio's annual generation avoids approximately 27 million metric tons of carbon dioxide emissions annually, which is equivalent to:
6 million vehicles removed from the road annually
9 million tons of waste recycled instead of landfilled
5 million homes' electricity use for one year
450 million trees planted
Nearly all of London, England's emissions in one year
We continue to conduct an inventory of our scope 1 and 2 GHG emissions measurement for our global businesses. In 2019, we added measurement of our Scope 3 emissions, focused on Scope 3 emissions generated from business travel - specifically, air travel - as this is the most significant Scope 3 emission source in our business. We estimate total Scope 1 and Scope 2 emissions of 229,423 metric tons of carbon dioxide equivalent (“CO2e”) with a gross intensity of 5.45 kg CO2e per megawatt hour, and Scope 3, Category 6 emissions of 1,177 metric tons of CO2e, confirming our position as one of the lowest GHG emitters among comparable global electricity generation companies.
3.
Conduct climate change risk assessments: As a renewable energy business, we are aware that our assets may be adversely impacted by climate change. We therefore monitor climate risks as part of our overall risk assessments.
Additionally, Brookfield Renewable has issued $2.6 billion in corporate and project-level green financings, and a sustainability-linked loan, since 2017. In 2019, we issued a C$600 million corporate green bond and, in 2020, we also closed our first incentive-linked corporate revolving credit facility for $50 million and completed our inaugural green perpetual preferred LP unit issuance for $200 million. Our project-level green bonds received E-1 Green Evaluation scores from S&P, the highest on its scale, citing Brookfield Renewable’s environmental stewardship, commitment to renewable power and use of proceeds towards renewable power generation. The growing green financing market allows investors to participate in the financing of sustainable products and initiatives, and we plan on continuing to participate in additional green financings.
Social: Building Trust
Proactively engaging with communities is integral to our operations as it creates an alignment of values and earns us our social license to operate. We cultivate local relationships by directly engaging with communities, often through in-person meetings with landowners, business owners, recreational organizations and NGOs. We also contribute to community projects, non-profit organizations, local tourism, and recreational and educational programs. In 2019, we partnered with a variety of local organizations, with a focus on key areas such as support for economic development, education and research, health, well-being, quality of life, environment impact mitigation, and project conversation. Further, during the year, we contributed almost $6 million in charitable donations across over 500 charitable organizations.

 
 
 
 
 
Page 84



As owners and operators of critical electricity infrastructure assets, managing the health and safety of our employees and all the people who access our facilities is our top priority. We take a proactive approach that goes well beyond minimum regulatory requirements to ensure we are protecting our stakeholders. We have a comprehensive health and safety training program in which all employees and contractors must participate. We also have a zero high-risk incidents culture, which is outcome versus event driven, meaning our policies, training and investigations are focused on managing potential high-risk incidents.
Our talent management approaches focus on creating opportunities and supporting our employees in unlocking their full potential. We focus on diversity and inclusion from the recruitment stage, through leadership training programs, our comprehensive compensation and benefits packages, and our policies and procedures. We leverage the benefits of diversity by upholding an inclusive environment that encourages contributions from all individuals and provides equal development and advancement opportunities. We also provide opportunities and promote success for our female employees. At Brookfield Renewable, 50% of our executive management team and 33% of our Board of Director's independent members are women.
Governance: Building a Business Responsibly
We operate with the highest ethical standards, conducting our activities with honesty and integrity and in compliance with laws and regulations. We work to maintain sound governance practices to promote the accountability of our company and ongoing investor confidence. This involves a continual review of how evolving legislation, guidelines and best practices should be reflected in our approach. Our governance policy framework for operating businesses in which we have a controlling interest includes several noteworthy components, and we ensure that our employees adhere to these high standards:
Code of Business Conduct and Ethics
Each operating business is required to adopt our Code of Business Conduct and Ethics or ensure that existing practices are consistent with it and equal in substance. Each of our employees is also required to certify compliance with the Code of Business Conduct and Ethics annually.
Anti-bribery and corruption (ABC) policy
We have a zero-tolerance approach to bribery, including facilitation payments, and we require that our operating businesses adopt equally stringent ABC policies. Each employee is required to complete annual ABC training.
Ethics hotline
We require every operating business to have a whistle-blower hotline in operation less than a month after acquisition. We also take measures to ensure that every employee is aware of the existence and purpose of the hotline.
Conflicts of interest policy
As part of our obligation to act in the best interest of our investors, we adhere to a rigorous conflict of interest policy. Each potential investment is screened for possible conflicts and, if they are identified, they are elevated for review to the Brookfield Conflicts Committee, which is overseen by several senior executives and the Chief Compliance Officer of Brookfield, prior to execution of the transaction.
Personal trading policy
We maintain a stringent personal trading policy. Employees who are actively involved in recommending or making investment decisions on an ongoing basis, as well as their family members living in the same household, are restricted from being involved in trading with any non-Brookfield Renewable equity securities. This trading policy exceeds the standard legal requirements, which mandate only preclearance of employees’ trades.
    
We integrate ESG into our decision-making, processes and management systems. From our Board of Directors to the CEOs of our operating businesses and the executives on the ESG Steering Committee, there is full engagement of our leadership in the implementation of our sustainability program.


 
 
 
 
 
Page 85





ITEM 5.    OPERATING AND FINANCIAL REVIEW AND PROSPECTS
5.A    OPERATING RESULTS
Basis of Presentation
Brookfield Renewable’s financial statements are prepared in accordance with International Financial Reporting Standards (“IFRS”) as issued by the International Accounting Standards Board (“IASB”), which require estimates and assumptions that affect the reported amounts of assets and liabilities and disclosure of contingent liabilities as at the date of the financial statements and the amounts of revenue and expense during the reporting periods.
Holders of the GP interest, Redeemable/Exchangeable partnership units, and LP Units will be collectively referred to throughout Item 5.A as “Unitholders”, “Units”, or as “per Unit”, unless the context indicates or requires otherwise.
Certain comparative figures have been reclassified to conform to the current year’s presentation.
Organization of the Management’s Discussion and Analysis

 
 
 
 
 
Page 86



 

 
 
 
 
 
Page 87



PART 1 – 2019 HIGHLIGHTS
YEAR ENDED DECEMBER 31
(MILLIONS, EXCEPT AS NOTED)
2019


2018

Operational information
 
 
 
Capacity (MW)
18,883


17,419

Total generation (GWh)





Long-term average generation
53,926


51,971

Actual generation
52,560


52,056

 
 
 
 
Proportionate generation (GWh)
 
 
 
Long-term average generation
26,189


25,844

Actual generation
26,038


25,753

Average revenue ($ per MWh)
78

 
75

 
 
 
 
Selected financial information(1)
 
 
 
Net income (loss) attributable to Unitholders
$
(59
)

$
42

Basic income (loss) per LP Unit(1)
(0.19
)

0.13

Consolidated Adjusted EBITDA(2)
2,339


2,223

Proportionate Adjusted EBITDA(2)
1,444


1,323

Funds From Operations(2)
761


676

Funds From Operations per Unit(1)(2)
2.45


2.16

Distribution per LP Unit
2.06


1.96

(1) 
For the year ended December 31, 2019, weighted average LP Units, Redeemable/Exchangeable partnership units and GP interest totaled 311.2 million (2018: 312.6 million). The actual units outstanding at December 31, 2019 were 311.3 million (2018: 311.1 million).
(2) 
Non-IFRS measures. For reconciliations to the most directly comparable IFRS measure, See “Cautionary Statement Regarding Use of Non-IFRS Measures” and “PART 4 – Financial Performance Review on Proportionate Information – Reconciliation of Non-IFRS Measures”.
AS AT DECEMBER 31
(MILLIONS, EXCEPT AS NOTED)
 
December 31, 2019

 
 
December 31, 2018

Liquidity and Capital Resources
 
 
 
 
 
Available liquidity
$
2,695
 
$
1,974
Debt to capitalization - Corporate
 
16
%
 
 
15
%
Debt to capitalization - Consolidated
 
32
%
 
 
32
%
Borrowings non-recourse to Brookfield Renewable on a proportionate basis
 
77
%
 
 
75
%
Floating rate debt exposure on a proportionate basis(1)
 
5
%
 
 
7
%
Corporate borrowings
 
 
 
 
 
Average debt term to maturity
 
10 years

 
 
7 years

Average interest rate
 
4.1
%
 
 
4.4
%
Subsidiary borrowings on a proportionate basis
 
 
 
 
 
Average debt term to maturity
 
10 years

 
 
10 years

Average interest rate
 
5.1
%
 
 
5.4
%
(1) 
Excludes 7% (2018: 7%) floating rate debt exposure of certain foreign regions outside of North America and Europe due to the high cost of hedging associated with those regions.

 
 
 
 
 
Page 88



Operations
Funds From Operations increased to $761 million or $2.45 on a per unit basis, representing a 13% increase from the prior year.
Growth in our businesses, including the investment of 813 MW of hydroelectric assets in Canada, 410 MW of operating wind assets in Asia and 322 MW of recently constructed distributed generation solar in the United States;
Higher realized prices, on the back of inflation indexation of our contracts and re-contracting initiatives;
Realization of costing-saving initiatives across our business totaling $12 million;
Total generation for the year was in line with long-term average
After deducting non-cash depreciation, net loss attributable to Unitholders was $59 million or $0.19 per LP Unit, compared to net income attributable to Unitholders of $42 million or $0.13 per LP Unit in the prior year.
Continued to focus on extending our contract profile as we completed the following:
In Colombia, we entered into 52 new contracts to deliver 764 GWh/year, including individual contracts with up to ten years in duration; and
In Brazil, we entered into 26 new contracts to deliver 846 GWh/year, including individual contracts with up to six years in duration
Liquidity and Capital Resources
Strengthened our balance sheet and increased financial flexibility.
Available liquidity of $2.7 billion that includes a $50 million, sustainability linked, corporate credit facility
Extended our corporate debt maturity profile and secured diverse sources of capital by executing on $6.3 billion of financings and $571 million ($366 million net to Brookfield Renewable) of capital recycling initiatives
Secured over $4.8 billion of non-recourse financings, reducing our weighted average cost of borrowing to 5.1%
Issued C$175 million ($131 million) of Preferred Units in the first quarter and completed one of the largest corporate green bond financing in Canada - C$600 million ($454 million) with up to 30-year terms
TerraForm Power completed a $250 million equity offering of its Class A common shares concurrent with a $50 million private placement with Brookfield Renewable and issued $700 million of senior notes
Growth and Development
In March 2019, we, together with our institutional partners, agreed to invest C$750 million (C$188 million net to Brookfield Renewable) in 7% convertible securities of TransAlta, the largest power producer in Alberta, Canada. The investment will occur in two tranches; C$350 million was funded at initial closing in May 2019, and C$400 million is expected to be funded in October 2020. The convertible securities include the option to convert into up to a 49% interest in TransAlta’s 813 MW portfolio of high quality hydroelectric assets in Alberta commencing in 2025, based on a valuation multiple equal to 13 times the average annual EBITDA of the portfolio over the three years prior to conversion. We also agreed, together with our institutional partners, subject to certain terms and conditions, to increase our ownership of TransAlta common shares to 9%. Brookfield Renewable is expected to hold a 25% interest.
In December 2019, we, together with our institutional investors, completed a 50-50 joint venture in respect of X-Elio, a global company specializing in the development, design, construction and operation of solar photovoltaic plants headquartered in Madrid, Spain. Our share of the total consideration was $138 million. X-Elio's diversified portfolio includes 972 MW of operating assets, approximately 1,000 MW assets under construction and a 5,000 MW development pipeline. Brookfield Renewable has an approximate 12.5% interest in X-Elio.
Through 2019, together with our institutional partners, we completed the acquisition of 410 MW of operating wind assets in Asia for total consideration of $239 million, with Brookfield Renewable holding a 25% interest.

 
 
 
 
 
Page 89



During 2019, we continued to progress our development pipeline
Commissioned 50 MW of development projects (19 MW hydroelectric project in Brazil and 31 MW distributed generation solar capacity in China)
We are advancing the construction of 717 MW of hydroelectric, wind, solar (utility and distributed generation) and pumped storage projects. These projects are expected to be commissioned between 2020 and 2021


 
 
 
 
 
Page 90



PART 2 – FINANCIAL PERFORMANCE REVIEW ON CONSOLIDATED INFORMATION
The following table reflects key financial data for the year ended December 31:
(MILLIONS, EXCEPT AS NOTED)
2019


2018


2017

Revenues
$
2,980

 
$
2,982

 
$
2,625

Direct operating costs
(1,012
)
 
(1,036
)
 
(978
)
Management service costs
(108
)
 
(80
)
 
(82
)
Interest expense – borrowings
(682
)
 
(705
)
 
(632
)
Share of earnings from equity-accounted investment
11

 
68

 
2

Foreign exchange and unrealized financial instrument loss
(33
)
 
(34
)
 
(46
)
Depreciation
(798
)
 
(819
)
 
(782
)
Income tax recovery (expense)
(51
)
 
59

 
(88
)
Net income (loss) attributable to Unitholders
$
(59
)
 
$
42

 
$
(56
)
 
Average FX rates to USD
C$
1.33

 
1.30

 
1.30

0.89

 
0.85

 
0.89

R$
3.95

 
3.65

 
3.19

COP
3,280

 
2,956

 
2,951

Current Year Variance Analysis (2019 vs 2018)
Revenues totaling $2,980 million for the year ended December 31, 2019 represents a decrease of $2 million over the prior year. On a same store constant currency basis, revenues increased $130 million, primarily due to higher average realized prices attributable to the inflation indexation of our contracts, commercial contracting initiatives and higher market prices on our uncontracted volumes in Colombia which contributed $107 million to revenues. Higher generation contributed to a $23 million increase in revenues relative to the prior year due to above average hydrology conditions in United States during the first half of the year, partially offset by lower hydrology conditions in Canada. Foreign currency movements negatively impacted our revenues by $143 million as a result of the strengthening of the United States dollar. Recently acquired and commissioned facilities contributed 597 GWh and $55 million to revenues which was partially offset by recently completed asset sales that reduced revenues by 220 GWh and $44 million.
Direct operating costs totaling $1,012 million in 2019 represents a decrease of $24 million over the prior year driven by cost-savings realized in the year across our businesses and the impact of foreign exchange noted above. This was partially offset by the operating costs of our recently commissioned and acquired facilities.
Management service costs totaling $108 million in 2019 represents an increase of $28 million over the prior year due to the growth of our business.
Interest expense - borrowings totaling $682 million in 2019 represents a decrease of $23 million over the prior year due to the benefit of recent refinancing activities that reduced our average cost of borrowing, lower corporate borrowings and the foreign exchange movements noted above.
Share of earnings from equity-accounted investments totaling $11 million in 2019 represents a decrease of $57 million over the prior year due to higher depreciation expense and unrealized hedging losses.
Income tax expense of $51 million represents an increase of $110 million as the prior year benefited from a significant deferred tax recovery in our Colombian business as a result of the tax legislation that was passed at the end of 2018.
Net loss attributable to Unitholders was $59 million in 2019 compared to a net income attributable to Unitholders of $42 million for the year ended December 31, 2018 due to the above noted items.

 
 
 
 
 
Page 91



Prior Year Variance Analysis (2018 vs 2017)
Revenues totaling $2,982 million for the year ended December 31, 2018 represent an increase of $357 million over the same period in the prior year. The contributions from the growth in our portfolio, both through our recent acquisitions and development projects contributed 2,792 GWh or $272 million to our revenues, partially offset by the impact from the sale of one of our Irish wind facilities in 2017 that contributed $8 million or 75 GWh in the same period of the prior year. The contributions of our portfolio on a same-store basis increased revenue by $93 million. Higher average realized pricing increased revenues by $221 million primarily due to higher market prices received from our merchant facilities, the impact of inflation indexation embedded in our existing contracts and higher capacity revenues in the United States. Lower generation resulted in a $90 million reduction to revenue due to a return to normal hydrology conditions in New York and Canada where we experienced generation 15% above long-term average in 2017 and the impact of our decision to store water in our reservoirs in Colombia in anticipation of higher pricing in the upcoming dry season. The impact of foreign exchange differences resulted in a net reduction of $38 million to revenues, primarily attributable to the depreciation of the Brazilian reais.
Direct operating costs totaling $1,036 million represent an increase of $58 million driven by the growth in our portfolio which contributed $56 million to direct operating costs. Excluding one-time cost recoveries of $10 million in the prior year, operating costs were $5 million higher on a same-store basis as the impact of inflation was mostly offset by the benefit of our cost-reduction initiatives implemented across our business. The above noted foreign exchange impacts decreased operating costs by $13 million.
Management service costs totaling $80 million represents a decrease of $2 million due to the lower market capitalization of our limited partners’ equity relative to the prior year.
Interest expense totaling $705 million represents an increase of $73 million over the prior year due to the growth in our portfolio, which contributed $96 million of additional interest expense.
Depreciation expense totaling $819 million increased  $37 million over the prior year due to growth, offset partially by the impact of a weakening Brazilian reais against the U.S. dollar.
Net income attributable to Unitholders was $42 million compared to a net loss attributable to Unitholders of $56 million for the year ended December 31, 2017.

 
 
 
 
 
Page 92



PART 3 - ADDITIONAL CONSOLIDATED FINANCIAL INFORMATION
SUMMARY CONSOLIDATED STATEMENTS OF FINANCIAL POSITION
The following table provides a summary of the key line items on the audited annual consolidated statements of financial position as at December 31:
(MILLIONS)
2019


2018

Assets held for sale
$
352

 
$
920

Current assets
1,474

 
1,961

Equity-accounted investments
1,889

 
1,569

Property, plant and equipment, at fair value
30,714

 
29,025

Total assets
35,691

 
34,103

Liabilities directly associated with assets held for sale
137

 
533

Corporate borrowings
2,100

 
2,328

Non-recourse borrowings
8,904

 
8,390

Deferred income tax liabilities
4,537

 
4,140

Total liabilities and equity
35,691

 
34,103

Assets held for sale
Assets held for sale totaled $352 million as at December 31, 2019 compared to $920 million as at December 31, 2018. The $568 million decrease was attributable to the sale of five of the six projects making up our South African wind and solar portfolio.
As at December 31, 2019, Brookfield Renewable has presented seven solar facilities (91 MW) in Asia and South Africa as held for sale.
During 2019, Brookfield Renewable also completed the sale of six wind facilities (191 MW) in Europe. These assets were not included in Assets held for sale at December 31, 2018.
See Note 4Disposal of assets and Note 5Assets held for sale in our audited annual consolidated financial statements for additional details.
Property, plant and equipment
Property, plant and equipment totaled $30.7 billion as at December 31, 2019 compared to $29.0 billion as at December 31, 2018. The increase of $1.7 billion in property, plant and equipment was primarily attributable to a $2.0 billion annual revaluation which recognized the benefit of lower discount rates, continued successful implementation of cost savings and revenue enhancing initiatives. The acquisition of 410 MW of operating wind capacity in Asia increased property, plant and equipment by $550 million and capitalized additions relating to the sustaining capital expenditures of our hydroelectric business and our ongoing construction of development projects increased property, plant and equipment by $218 million. Upon adoption of IFRS 16 on January 1, 2019, we recognized $145 million of capitalized lease arrangements. These increases were partially offset by the sale of six operating wind facilities in Europe, resulting in a decrease of $440 million and depreciation expense associated with property, plant and equipment of $798 million for the year. The strengthening of the Canadian dollar was mostly offset by the devaluation of the Brazilian real and the Colombian peso against the U.S. dollar, which resulted in a net increase to property, plant and equipment of $61 million.
See Note 13Property, plant and equipment, at fair value in our audited annual consolidated financial statements for information on the revaluation assumptions used and sensitivity analysis.
Corporate borrowings
Corporate borrowings totaled $2.1 billion as at December 31, 2019 compared to $2.3 billion as at December 31, 2018. During the year we completed the issuance of one of the largest corporate green bond in Canada – C$300 million ($227

 
 
 
 
 
Page 93



million) Series 12 medium term notes and C$300 million ($227 million) Series 13 medium term notes – and also repaid the C$450 ($341 million) Series 7 medium term notes, extending the average corporate term to maturity to 10 years and reducing the average interest rate to 4.1%. The impact of foreign exchange on our Canadian dollar denominated medium term notes increased corporate borrowings $81 million as the Canadian dollar strengthened versus the United States dollar. Net repayments on our credit facility during the period amounted to $422 million.
RELATED PARTY TRANSACTIONS
Brookfield Renewable’s related party transactions are in the normal course of business and are recorded at the exchange amount. Brookfield Renewable’s related party transactions are primarily with Brookfield Asset Management.
Brookfield Renewable sells electricity to Brookfield through long-term PPAs, or provides fixed price guarantees to provide contracted cash flow and reduce Brookfield Renewable’s exposure to electricity prices in deregulated power markets. Brookfield Renewable also benefited from a wind levelization agreement with Brookfield which reduced the exposure to the fluctuation of wind generation at certain facilities and thus improved the stability of its cash flow. The wind levelization agreement expired in February 2019.
Brookfield Renewable and Brookfield completed a transaction to internalize all energy marketing capabilities in North America into Brookfield Renewable. Refer to Note 28Related party transactions in our 2018 annual audited consolidated financial statements for additional details of the energy marketing internalization.
In addition to these agreements, Brookfield Renewable and Brookfield have executed other agreements that are described in Note 28Related party transactions in our audited annual consolidated financial statements.
Brookfield Renewable has also entered into a number of voting agreements with Brookfield whereby Brookfield, as a managing member of entities related to Brookfield Americas Infrastructure Fund, Brookfield Infrastructure Fund II, Brookfield Infrastructure Fund III and Brookfield Infrastructure Fund IV, in which Brookfield Renewable holds investments in power generating operations with institutional partners, agreed to provide to Brookfield Renewable the authority to direct the election of the Boards of Directors of such entities. As a result, Brookfield Renewable controls and consolidates such investments.
Brookfield Renewable has entered into agreements with Brookfield Americas Infrastructure Fund, Brookfield Infrastructure Fund II, Brookfield Infrastructure Fund III, Brookfield Infrastructure Fund IV and Brookfield Infrastructure Debt Fund (“Private Funds”), in which they provide Brookfield Renewable with access to short-term financing using the Private Funds’ credit facilities.
During the year, Brookfield Asset Management extended the maturity of the $400 million committed unsecured revolving credit facility by one year to December 31, 2020. As at December 31, 2019, there were no draws on the committed unsecured revolving credit facility provided by Brookfield Asset Management. During the year, Brookfield Asset Management also placed up to $600 million on deposit with Brookfield Renewable. The funds on deposit have since been paid back in full prior to December 31, 2019 including any interest that had been accrued. The interest expense on the deposit and draws from the credit facility for the year ended December 31, 2019 totaled $6 million (2018: $8 million).

 
 
 
 
 
Page 94



The following table reflects the related party agreements and transactions in the audited annual consolidated statements of income, for the year ended December 31:
(MILLIONS)
2019

 
2018

 
2017

Revenues
 
 
 
 
 
Power purchase and revenue agreements
$
558

 
$
535

 
$
601

Wind levelization agreement
1

 
7

 
6

 
$
559

 
$
542

 
$
607

Direct operating costs
 
 
 
 
 
Energy purchases
$
(22
)
 
$
(20
)
 
$
(13
)
Energy marketing fee
(20
)
 
(24
)
 
(24
)
Insurance services(1)
(23
)
 
(25
)
 
(19
)
 
$
(65
)
 
$
(69
)
 
$
(56
)
Interest (expense) income - borrowings
$
(13
)
 
$
(8
)
 
$

Management service costs
$
(108
)
 
$
(80
)
 
$
(82
)
(1) 
Insurance services are paid to a subsidiary of Brookfield Asset Management that brokers external insurance providers on behalf of Brookfield Renewable. Of the total insurance services paid, $1 million corresponds to brokerage fees paid to the subsidiary of Brookfield Asset Management for the year ended December 31, 2019 (2018: less than $1 million).  
The following table reflects the impact of the related party agreements and transactions on the consolidated balance sheets as at December 31:
(MILLIONS)
Related party
 
2019


2018

Current assets
 
 
 
 
 
Contract asset
Brookfield
 
$
51

 
$
45

Due from related parties
 
 
 
 
 
Amounts due from
Brookfield
 
48

 
55

 
Equity-accounted investments and other
 
12

 
10

 
 
 
$
111

 
$
110

Non-current assets
 
 
 
 
 
Contract asset
Brookfield
 
$
422

 
$
402

Current liabilities
 
 
 
 
 
Due to related parties
 
 
 
 
 
Amount due to
Brookfield
 
$
81

 
$
54

 
Equity-accounted investments and other
 
10

 
12

Accrued distributions payable on
 
 
 
 
 
LP Units and Redeemable/Exchangeable partnership units
Brookfield
 
36

 
35

 
 
 
$
127

 
$
101

Non-current liabilities
 
 
 
 
 
Contract liability
Brookfield
 
$
562

 
479


 
 
 
 
 
Page 95



EQUITY
General partnership interest in a holding subsidiary held by Brookfield
Brookfield, as the owner of the 1% GP interest in BRELP, is entitled to regular distributions plus an incentive distribution based on the amount by which quarterly LP Unit distributions exceed specified target levels. To the extent that LP Unit distributions exceed $0.375 per LP Unit per quarter, the incentive is 15% of distributions above this threshold. To the extent that LP Unit distributions exceed $0.4225 per LP Unit per quarter, the incentive distribution is equal to 25% of distributions above this threshold. Incentive distributions of $50 million were declared during the year ended December 31, 2019 (2018: $40 million).
Preferred limited partners’ equity
During the first quarter of 2019, Brookfield Renewable issued 7,000,000 Class A Preferred Limited Partnership Units, Series 15 (the “Series 15 Preferred Units”) at a price of C$25 per unit for gross proceeds of C$175 million ($131 million). The holders of the Series 15 Preferred Units are entitled to receive a cumulative quarterly fixed distribution yielding 5.75% for the initial period ending April 30, 2024. Thereafter, the distribution rate will be reset every five years at a rate equal to the greater of: (i) the five-year Government of Canada bond yield plus 3.94%, and (ii) 5.75%.
The holders of the Series 15 Preferred Units will have the right, at their option, to reclassify their Series 15 Preferred Units into Class A Preferred Limited Partnership Units, Series 16 (the “Series 16 Preferred Units”), subject to certain conditions, on April 30, 2024 and on April 30 every five years thereafter. The holders of the Series 16 Preferred Units will be entitled to receive floating rate cumulative preferential cash distributions equal to the three month Government of Canada Treasury Bill Rate plus 3.94%.
The Preferred Units do not have a fixed maturity date and are not redeemable at the option of the holders. As at December 31, 2019, none of the Preferred Units have been redeemed by Brookfield Renewable.
In July 2019, Brookfield Renewable announced that the Toronto Stock Exchange had accepted a notice of its intention to commence a normal course issuer bid in connection with the outstanding Class A Preferred Limited Partnership Units. Under this normal course issuer bid, Brookfield Renewable is permitted to repurchase up to 10% of the total public float for each respective series of its Class A Preference Units. Repurchases were authorized to commence on July 9, 2019 and will terminate on July 8, 2020, or earlier should Brookfield Renewable complete its repurchases prior to such date. There were no repurchases of Class A Preferred Limited Partnership units during 2019 in connection with the normal course issuer bid.
During the first quarter of 2020, Brookfield Renewable issued 8,000,000 Class A Preferred Limited Partnership Units, Series 17 (the “Series 17 Preferred Units”) at a price of $25 per unit for gross proceeds of $200 million. The holders of the Series 17 Preferred Units are entitled to receive a cumulative quarterly fixed distribution yielding 5.25%.
Limited partners’ equity
Brookfield Asset Management owns, directly and indirectly 185,727,567 LP Units and Redeemable/Exchangeable partnership units, representing approximately 60% of Brookfield Renewable on a fully-exchanged basis and the remaining approximately 40% is held by public investors.
During the year ended December 31, 2019, Brookfield Renewable issued 176,596 LP Units (2018: 289,641 LP Units) under the distribution reinvestment plan at a total cost of $6 million (2018: $8 million).
In December 2019, Brookfield Renewable terminated its existing normal course issuer bid, which was set to expire on December 30, 2019, and entered into a new normal course issuer bid in connection with its LP Units. Under the new normal course issuer bid, Brookfield Renewable is permitted to repurchase up to 8.9 million LP Units, representing approximately 5% of the issued and outstanding LP Units for capital management purposes. The bid will expire on December 30, 2020, or earlier should Brookfield Renewable complete its repurchases prior to such date. Unitholders may receive a copy of the notice, free of charge, by contacting Brookfield Renewable. Brookfield Renewable repurchased 20,000 LP Units (2018: 1,856,798 LP Units) on December 28, 2018 on the Toronto Stock Exchange and New York Stock Exchange at a total cost of less than $1 million (2018: $51 million), which were canceled on January 31, 2019.

 
 
 
 
 
Page 96



PART 4 – FINANCIAL PERFORMANCE REVIEW ON PROPORTIONATE INFORMATION
SEGMENTED DISCLOSURES
Segmented information is prepared on the same basis that Brookfield Renewable’s Chief Executive Officer and Chief Financial Officer (collectively, the chief operating decision maker or “CODM”) manages the business, evaluates financial results, and makes key operating decisions. See Item 5.A “Part 9 – Presentation to Stakeholders and Performance Measurement” for information on segments and an explanation on the calculation and relevance of proportionate information.
PROPORTIONATE RESULTS FOR THE YEAR ENDED DECEMBER 31
The following chart reflects the generation and summary financial figures on a proportionate basis for the year ended December 31:
 
(GWh)
 
 
(MILLIONS)
 
Actual Generation
 
 
LTA Generation
 
 
Revenues
 
 
Adjusted EBITDA
 
 
Funds From Operations
 
 
Net Income (Loss)
 
2019


2018



2019

 
2018

 
 
2019

 
2018

 
 
2019

 
2018

 
 
2019

 
2018

 
 
2019

 
2018

Hydroelectric
 
 
 
 
 
 
 
 
 
 
 
 
 
 
 
 
 
 
 
 
 
 
 
 
 
 
 
 
North America
13,118


13,308

 
 
12,238


12,980

 
 
$
905


$
893

 
 
$
632


$
619

 
 
$
469


$
443

 
 
$
150


$
189

Brazil
3,707


3,633

 
 
3,996


3,927

 
 
234


244

 
 
181


173

 
 
150


142

 
 
59


3

Colombia
3,096


3,364

 
 
3,488


3,482

 
 
237


216

 
 
144


126

 
 
101


86

 
 
72


87

 
19,921


20,305

 
 
19,722


20,389

 
 
1,376


1,353

 
 
957


918

 
 
720


671

 
 
281


279

Wind
 
 
 
 
 
 
 
 
 
 
 
 
 
 
 
 
 
 
 
 
 
 
 
 
 
 
 
 
North America
2,969


2,713

 
 
3,556


3,169

 
 
223


219

 
 
163


157

 
 
94


93

 
 
(64
)

(18
)
Europe
904


677

 
 
996


764

 
 
95


73

 
 
67


57

 
 
48


38

 
 
(7
)

5

Brazil
630


626

 
 
647


645

 
 
37


42

 
 
28


33

 
 
19


24

 
 
1


1

Asia
291


160

 
 
290


153

 
 
20


12

 
 
16


8

 
 
10


5

 
 
6


4

 
4,794


4,176

 
 
5,489


4,731

 
 
375


346

 
 
274


255

 
 
171


160

 
 
(64
)

(8
)
Solar
949


753

 
 
978


724

 
 
183


146

 
 
162


117

 
 
103


72

 
 
5


33

Storage & Other
374


519

 
 



 
 
87


85

 
 
41


49

 
 
27


32

 
 
1


(2
)
Corporate



 
 



 
 



 
 
10


(16
)
 
 
(260
)

(259
)
 
 
(282
)

(260
)
Total
26,038


25,753

 
 
26,189


25,844

 
 
$
2,021


$
1,930

 
 
$
1,444


$
1,323

 
 
$
761


$
676

 
 
$
(59
)

$
42



 
 
 
 
 
Page 97



HYDROELECTRIC OPERATIONS ON PROPORTIONATE BASIS
The following table presents our proportionate results for hydroelectric operations for the year ended December 31:
(MILLIONS, EXCEPT AS NOTED)
2019


2018

Generation (GWh) – LTA
19,722

 
20,389

Generation (GWh) – actual
19,921

 
20,305

Revenue
$
1,376

 
$
1,353

Other income
32

 
21

Direct operating costs
(451
)
 
(456
)
Adjusted EBITDA
957

 
918

Interest expense
(210
)
 
(232
)
Current income taxes
(27
)
 
(15
)
Funds From Operations
$
720

 
$
671

Depreciation
(332
)
 
(385
)
Deferred taxes and other
(107
)
 
(7
)
Net income
$
281

 
$
279

The following table presents our proportionate results by geography for hydroelectric operations for the year ended December 31:
 
Actual
Generation (GWh)
 
Average
revenue
per MWh
 
Adjusted
EBITDA
 
Funds From
Operations
 
Net
Income
(MILLIONS, EXCEPT AS NOTED)
2019


2018


2019


2018


2019


2018


2019


2018


2019


2018

North America
 
 
 
 
 
 
 
 
 
 
 
 
 
 
 
 
 
 
 
United States
8,830

 
8,245

 
$
70

 
$
69

 
$
393

 
$
360

 
$
287

 
$
252

 
$
72

 
$
66

Canada
4,288

 
5,063

 
66

 
64

 
239

 
259

 
182

 
191

 
78

 
123

 
13,118

 
13,308

 
69

 
67

 
632

 
619

 
469

 
443

 
150

 
189

Brazil
3,707

 
3,633

 
63

 
67

 
181

 
173

 
150

 
142

 
59

 
3

Colombia
3,096

 
3,364

 
77

 
64

 
144

 
126

 
101

 
86

 
72

 
87

Total
19,921

 
20,305

 
$
69

 
$
67

 
$
957

 
$
918

 
$
720

 
$
671

 
$
281

 
$
279

North America
Funds From Operations at our North American business were $469 million in 2019 versus $443 million in the prior year. Higher average realized revenue per MWh in Canada due to inflation indexation of our contracts and higher same store generation due to strong hydrology conditions in the United States (7% above prior year and 10% above long-term average) more than offset the impact to Funds From Operations from the sale of a 25% interest in certain of our Canadian assets - $24 million and 670 GW.
Net income attributable to Unitholders decreased by $39 million in 2019 over the prior year as the above noted increase in Funds From Operations was more than offset by higher non-cash accretion expenses on certain energy contracts.
Brazil
Funds From Operations at our Brazilian business were $150 million in 2019 versus $142 million in the prior year. On a local currency basis, Funds From Operations increased 15% versus the prior year due to the benefit of higher same store generation, a positive ruling reaffirming the historical generation of our facilities, and growth of our portfolio through development projects that contributed 63 GWh and $2 million to Funds from Operations. These increases were partially offset by the weakening of the Brazilian reais versus the U.S. dollar.

 
 
 
 
 
Page 98



Net income attributable to Unitholders increased by $56 million in 2019 over the prior year driven by the above noted increase in Funds From Operations and lower depreciation expense due to the weakening of the Brazilian reais versus the U.S. dollar.
Colombia
Funds From Operations at our Colombian business were $101 million in 2019 versus $86 million in the prior year as we benefited from cost-reduction initiatives and a 20% increase in revenue per MWh due to inflation indexation of our contracts and re-contracting efforts which were partially offset by generation that was 11% below long-term average as we stored water in anticipation of higher pricing in the upcoming dry season.
Net income attributable to Unitholders decreased by $15 million in 2019 over the prior year as the above noted increase in Funds From Operations was more than offset by the impact of a deferred tax recovery as a result of new tax legislation that benefited the prior year.
WIND OPERATIONS ON PROPORTIONATE BASIS
The following table presents our proportionate results for wind operations for the year ended December 31:
(MILLIONS, EXCEPT AS NOTED)
2019


2018

Generation (GWh) – LTA
5,489

 
4,731

Generation (GWh) – actual
4,794

 
4,176

Revenue
$
375

 
$
346

Other income
6

 
13

Direct operating costs
(107
)
 
(104
)
Adjusted EBITDA
274

 
255

Interest expense
(96
)
 
(93
)
Current income taxes
(7
)
 
(2
)
Funds From Operations
$
171

 
$
160

Depreciation
(226
)
 
(180
)
Deferred taxes and other
(9
)
 
12

Net income
$
(64
)
 
$
(8
)
The following table presents our proportionate results by geography for wind operations for the year ended December 31:
 
Actual
Generation (GWh)
 
Average
revenue
per MWh 
 
Adjusted
EBITDA
 
Funds From
Operations
 
Net Income (loss)
(MILLIONS, EXCEPT AS NOTED)
2019

 
2018

 
2019

 
2018

 
2019

 
2018

 
2019

 
2018

 
2019

 
2018

North America
 
 
 
 
 
 
 
 
 
 
 
 
 
 
 
 
 
 
 
United States
1,897


1,613


$
67


$
76


$
85


$
76


$
41


$
36


$
(44
)

$
(1
)
Canada
1,072


1,100


90


88


78


81


53


57


(20
)

(17
)
 
2,969


2,713


75


81


163


157


94


93


(64
)

(18
)
Europe
904


677


105


110


67


57


48


38


(7
)

5

Brazil
630


626


59


69


28


33


19


24


1


1

Asia
291


160


69


66


16


8


10


5


6


4

Total
4,794


4,176


$
78


$
84


$
274


$
255


$
171


$
160


$
(64
)

$
(8
)

 
 
 
 
 
Page 99



North America
Funds From Operations at our North American business was in-line with prior year at $94 million. The contributions from growth in our portfolio as a result of increasing our ownership in TerraForm Power and cost-reduction initiatives were offset by the impact of lower same-store generation relative to the prior year.
Net loss attributable to Unitholders increased by $46 million over the prior year due to higher depreciation as a result of our increased ownership in TerraForm Power and unrealized hedging losses.
Europe
Funds From Operations at our European business were $48 million versus $38 million in the prior year. The growth of our portfolio following the commissioning of 51 MW of new wind capacity and a full year contribution from TerraForm Power's acquisition of Saeta contributed 199 GWh and $13 million to Funds From Operations, net of asset sales. Excluding an $8 million gain on the sale of a development project in the United Kingdom that benefited the prior year, Funds From Operations increased $5 million primarily as a result of stronger resource, operating cost savings initiatives, and interest cost savings due to capital structure optimization.
Net loss attributable to Unitholders decreased by $12 million over the prior year as the above noted increase in Funds From Operations was more than offset by higher unrealized hedging losses.
Brazil
Funds From Operations at our Brazilian business were $19 million versus $24 million in the prior year as a result of lower average realized prices due to a commercial initiative that benefited the prior year and the weakening of the Brazilian reais versus the U.S. dollar.
Net income attributable to Unitholders was consistent with the prior year as the above noted decrease in Funds From Operations was fully offset by unrealized foreign exchange losses in the prior year and lower depreciation expense due to the weakening of the Brazilian reais versus the U.S. dollar.
Asia
Funds From Operations and Net income attributable to Unitholders at our Asian wind business were $10 million and $6 million, an increase from $5 million and $4 million, respectively, in the prior year. The increase is primarily due to the contribution from the acquisition of 410 MW of capacity in Asia during the year ($6 million and 123 GWh). On a same store basis, our assets continue to perform in line with expectation.
SOLAR OPERATIONS ON PROPORTIONATE BASIS
The following table presents our proportionate results for solar operations for the year ended December 31:
(MILLIONS, EXCEPT AS NOTED)
2019


2018

Generation (GWh) – LTA
978

 
724

Generation (GWh) – actual
949

 
753

Revenue
$
183

 
$
146

Other income
17

 
5

Direct operating costs
(38
)
 
(34
)
Adjusted EBITDA
162

 
117

Interest expense
(59
)
 
(45
)
Funds From Operations
$
103

 
$
72

Depreciation
(65
)
 
(40
)
Deferred taxes and other
(33
)
 
1

Net income
$
5

 
$
33

Funds From Operations at our solar business increased to $103 million from $72 million in the prior year primarily due to the contribution from growth in our business, including TerraForm Power's recently acquired 322 MW distributed generation portfolio and a full-year contribution from our increased ownership in TerraForm Power.

 
 
 
 
 
Page 100



Net income attributable to Unitholders at our solar business was $5 million versus $33 million in the prior year as the above noted increase in Funds From Operations was more than offset by higher depreciation as we expanded our solar fleet and unrealized hedging losses.
STORAGE AND OTHER OPERATIONS ON PROPORTIONATE BASIS
The following table presents our proportionate results for storage and other operations for the year ended December 31:
(MILLIONS, EXCEPT AS NOTED)
2019

 
2018

Generation (GWh) – actual
374

 
519

Revenue
$
87

 
$
85

Direct operating costs
(46
)
 
(36
)
Adjusted EBITDA
41

 
49

Interest expense
(13
)
 
(17
)
Current income taxes
(1
)
 

Funds From Operations
27

 
32

Depreciation
(23
)
 
(23
)
Deferred taxes and other
(3
)
 
(11
)
Net income
$
1

 
$
(2
)
Funds From Operations at our storage and other businesses were $27 million versus $32 million in the prior year due to lower realized capacity prices in the northeast United States and lower generation at our biomass facilities in Brazil.
Net income attributable to Unitholders was $1 million was in line with the prior year.
CORPORATE
The following table presents our results for corporate for the year ended December 31:
(MILLIONS, EXCEPT AS NOTED)
2019


2018

Other income
$
33

 
$
7

Direct operating costs
(23
)
 
(23
)
Adjusted EBITDA
10

 
(16
)
Management service costs
(108
)
 
(80
)
Interest expense
(92
)
 
(99
)
Distributions(1)
(70
)
 
(64
)
Funds From Operations
$
(260
)
 
$
(259
)
Deferred taxes and other
(22
)
 
(1
)
Net (loss)
$
(282
)
 
$
(260
)
(1) 
Distributions on Preferred Units and Class A Preference Shares.
Management service costs totaling $108 million increased $28 million compared to the prior year due to the growth of our business.
Distributions attributable to Preferred LP Units and Shares increased $6 million compared to the prior year due to the C$175 million ($131 million) Preferred LP Units issuance completed in the first quarter of 2019.

 
 
 
 
 
Page 101



PROPORTIONATE RESULTS FOR THE YEAR ENDED DECEMBER 31, 2018 AND 2017
The following chart reflects the generation and summary financial figures on a proportionate basis for the year ended December 31:
 
(GWh)
 
 
(MILLIONS)
 
Actual Generation
 
 
LTA Generation
 
 
Revenues
 
 
Adjusted EBITDA
 
 
Funds From Operations
 
 
Net (Loss) Income
 
2018

 
2017

 
 
2018

 
2017

 
 
2018

 
2017

 
 
2018

 
2017

 
 
2018

 
2017

 
 
2018

 
2017

Hydroelectric
 
 
 
 
 
 
 
 
 
 
 
 
 
 
 
 
 
 
 
 
 
 
 
 
 
 
 
 
North America
13,308

 
13,942

 
 
12,980

 
13,059

 
 
$
893

 
$
945

 
 
$
619

 
$
665

 
 
$
443

 
$
486

 
 
$
189

 
$
170

Brazil
3,633

 
3,426

 
 
3,927

 
3,874

 
 
244

 
243

 
 
173

 
178

 
 
142

 
148

 
 
3

 
(3
)
Colombia
3,364

 
3,683

 
 
3,482

 
3,488

 
 
216

 
191

 
 
126

 
99

 
 
86

 
52

 
 
87

 
19

 
20,305

 
21,051

 
 
20,389

 
20,421

 
 
1,353

 
1,379

 
 
918

 
942

 
 
671

 
686

 
 
279

 
186

Wind
 
 
 
 
 
 
 
 
 
 
 
 
 
 
 
 
 
 
 
 
 
 
 
 
 
 
 
 
North America
2,713

 
1,765

 
 
3,169

 
2,019

 
 
219

 
161

 
 
157

 
119

 
 
93

 
74

 
 
(18
)
 
9

Europe
677

 
490

 
 
764

 
513

 
 
73

 
46

 
 
57

 
26

 
 
38

 
15

 
 
5

 
(15
)
Brazil
626

 
278

 
 
645

 
245

 
 
42

 
26

 
 
33

 
22

 
 
24

 
16

 
 
1

 
11

Asia
160

 

 
 
153

 

 
 
12

 

 
 
8

 

 
 
5

 

 
 
4

 

 
4,176

 
2,533

 
 
4,731

 
2,777

 
 
346

 
233

 
 
255

 
167

 
 
160

 
105

 
 
(8
)
 
5

Solar
753

 
56

 
 
724

 
53

 
 
146

 
8

 
 
117

 
6

 
 
72

 
2

 
 
33

 
(5
)
Storage & Other
519

 
328

 
 

 

 
 
85

 
59

 
 
49

 
33

 
 
32

 
19

 
 
(2
)
 
(6
)
Corporate

 

 
 

 

 
 

 

 
 
(16
)
 
(6
)
 
 
(259
)
 
(231
)
 
 
(260
)
 
(236
)
Total
25,753

 
23,968

 
 
25,844

 
23,251

 
 
$
1,930

 
$
1,679

 
 
$
1,323

 
$
1,142

 
 
$
676

 
$
581

 
 
$
42

 
$
(56
)


 
 
 
 
 
Page 102



HYDROELECTRIC OPERATIONS ON PROPORTIONATE BASIS
The following table presents our proportionate results for hydroelectric operations the year ended December 31:
(MILLIONS, EXCEPT AS NOTED)
2018

 
2017

Generation (GWh) – LTA
20,389

 
20,421

Generation (GWh) – actual
20,305

 
21,051

Revenue
$
1,353

 
$
1,379

Other income
21

 
15

Direct operating costs
(456
)
 
(452
)
Adjusted EBITDA
918

 
942

Interest expense
(232
)
 
(240
)
Current income taxes
(15
)
 
(16
)
Funds From Operations
$
671

 
$
686

Depreciation
(385
)
 
(388
)
Deferred taxes and other
(7
)
 
(112
)
Net income
$
279

 
$
186

The following table presents our proportionate results by geography for hydroelectric operations for the year ended December 31:
 
Actual
Generation (GWh)
 
Average
revenue
Per MWh
 
Adjusted
EBITDA
 
Funds From
Operations
 
Net
Income
(MILLIONS, EXCEPT AS NOTED)
2018

 
2017

 
2018

 
2017

 
2018

 
2017

 
2018

 
2017

 
2018

 
2017

North America
 
 
 
 
 
 
 
 
 
 
 
 
 
 
 
 
 
 
 
United States
8,245

 
8,030

 
$
69

 
$
71

 
$
355

 
$
360

 
$
247

 
$
248

 
$
74

 
$
6

Canada
5,063

 
5,912

 
64

 
64

 
264

 
305

 
196

 
238

 
115

 
164

 
13,308

 
13,942

 
67

 
68

 
619

 
665

 
443

 
486

 
189

 
170

Brazil
3,633

 
3,426

 
67

 
71

 
173

 
178

 
142

 
148

 
3

 
(3
)
Colombia
3,364

 
3,683

 
64

 
52

 
126

 
99

 
86

 
52

 
87

 
19

Total
20,305

 
21,051

 
$
67

 
$
66

 
$
918

 
$
942

 
$
671

 
$
686

 
$
279

 
$
186

North America
Funds From Operations at our North American business were $443 million in 2018 versus $486 million in the prior year. While generation was 3% above long-term average, it was 5% below the prior year in which we benefitted from above average generation (7% above long-term average). Average revenue per MWh was in line with the prior year as the benefit of inflation indexation of our contracts was offset by the impact of generation mix (generation was highest on lower price contracts). We also benefited from cost-reduction initiatives.
Net income attributable to Unitholders increased by $19 million in 2018 over the prior year as the above noted decrease in Funds From Operations was more than offset by savings on deferred income expense as the prior year was impacted by a one-time deferred tax expense attributable to the impact the U.S. tax reform passed at the end of 2017.
Brazil
Funds From Operations at our Brazilian business was $142 million in 2018 versus $148 million in the prior year. On a local currency basis, Funds From Operations increased by 5% versus the prior year due to the benefit of higher same-store generation, higher average revenue per MWh due to inflation indexation of our contracts and the benefit of re-contracting efforts as well as contribution from development projects. These benefits were more than offset by the weakening of the Brazilian reais versus the U.S. dollar.

 
 
 
 
 
Page 103



Net income attributable to Unitholders increased by $6 million in 2018 over the prior year as the above noted decrease in Funds From Operations was more than offset by lower depreciation expense due to the weakening of the Brazilian reais versus the U.S. dollar.
Colombia
Funds From Operations at our Colombian business was $86 million in 2018 versus $52 million in the prior year as our cost-reduction initiatives and a 23% increase in revenue per MWh due to inflation indexation of our contracts and re-contracting efforts were partially offset by generation that was 3% below long-term average as we stored water in anticipation of higher pricing in the upcoming dry season.
Net income attributable to Unitholders increased by $68 million in 2018 over the prior year due to above noted increase in Funds From Operations and a deferred tax recovery resulting from the tax legislation that was passed at the end of 2018.
WIND OPERATIONS ON PROPORTIONATE BASIS
The following table presents our proportionate results for wind operations for the year ended December 31:
(MILLIONS, EXCEPT AS NOTED)
2018

 
2017

Generation (GWh) – LTA
4,731

 
2,777

Generation (GWh) – actual
4,176

 
2,533

Revenue
$
346

 
$
233

Other income
13

 

Direct operating costs
(104
)
 
(66
)
Adjusted EBITDA
255

 
167

Interest expense
(93
)
 
(61
)
Current income taxes
(2
)
 
(1
)
Funds From Operations
160

 
105

Depreciation
$
(180
)
 
$
(122
)
Deferred taxes and other
12

 
22

Net income
$
(8
)
 
$
5

The following table presents our proportionate results by geography for wind operations for the year ended December 31:
 
Actual
Generation (GWh)
 
Average
revenue
per MWh 
 
Adjusted
EBITDA
 
Funds From
Operations
 
Net
Income
(MILLIONS, EXCEPT AS NOTED)
2018

 
2017

 
2018

 
2017

 
2018

 
2017

 
2018

 
2017

 
2018

 
2017

North America
 
 
 
 
 
 
 
 
 
 
 
 
 
 
 
 
 
 
 
United States
1,600

 
658

 
$
76

 
$
91

 
$
75

 
$
37

 
$
36

 
$
17

 
$
(3
)
 
$
11

Canada
1,113

 
1,107

 
88

 
91

 
82

 
82

 
57

 
57

 
(15
)
 
(2
)
 
2,713

 
1,765

 
81

 
91

 
157

 
119

 
93

 
74

 
(18
)
 
9

Europe
677

 
490

 
110

 
94

 
57

 
26

 
38

 
15

 
5

 
(15
)
Brazil
626

 
278

 
69

 
94

 
34

 
22

 
24

 
16

 
1

 
11

Asia
160

 

 
66

 

 
7

 

 
5

 

 
4

 

Total
4,176

 
2,533

 
$
84

 
$
92

 
$
255

 
$
167

 
$
160

 
$
105

 
$
(8
)
 
$
5

North America
Funds From Operations at our North American business were $93 million in 2018 versus $74 million in the prior year due primarily to contribution from our investment in TerraForm Power. On a same store basis, our portfolio performed in line with the prior year.

 
 
 
 
 
Page 104



Net income attributable to Unitholders decreased by $27 million over the prior year as the above noted increase in Funds From Operations was more than offset by increased depreciation expense due to growth in the portfolio.
Europe
Funds From Operations at our European business were $38 million in 2018 versus $15 million in the prior year due primarily to the contributions from TerraForm Power’s acquisition of Saeta during the year and an $8 million gain on the sale of a development project in the United Kingdom. On a same store basis, improved average revenue per MWh due to stronger market prices was offset by a decrease in generation due to lower wind resource availability.
Net income attributable to Unitholders increased by $20 million in 2018 over the prior year due primarily to the above noted increase in Funds From Operations.
Brazil
Funds From Operations at our Brazilian business were $24 million in 2018 versus $16 million in the prior year due primarily to contribution from our investment in TerraForm Global – $12 million of Funds From Operations and 375 GWh of generation. On a same store basis, higher average revenue per MWh due to re-contracting initiatives was offset by lower generation as the prior year benefited from above average wind conditions (13% above long-term average) and the weakening of the Brazilian reais versus the U.S. dollar.
Net income attributable to Unitholders decreased by $10 million in 2018 over the prior year as the above noted increase in Funds From Operations was more than offset by increased depreciation expense due to growth in the portfolio and foreign exchange.
Asia
Funds From Operations and Net income attributable to Unitholders at our Asian wind business in 2018 were $5 million and $4 million, respectively. The business is operating in line with expectations following our investment in TerraForm Global.
SOLAR OPERATIONS ON PROPORTIONATE BASIS
The following table presents our proportionate results for solar operations for the year ended December 31:
(MILLIONS, EXCEPT AS NOTED)
2018

 
2017

Generation (GWh) – LTA
724

 
53

Generation (GWh) – actual
753

 
56

Revenue
$
146

 
$
8

Other income
5

 

Direct operating costs
(34
)
 
(2
)
Adjusted EBITDA
117

 
6

Interest expense
(45
)
 
(3
)
Current income taxes

 
(1
)
Funds From Operations
$
72

 
$
2

Depreciation
(40
)
 
(4
)
Deferred taxes and other
1

 
(3
)
Net income
$
33

 
$
(5
)
Funds From Operations and Net income attributable to Unitholders at our solar business were $72 million and $33 million, respectively, in 2018 versus $2 million and a $5 million loss, respectively, in the prior year. The business is operating in line with expectations following our investments in TerraForm Power and TerraForm Global. Generation was roughly in line with long-term average.

 
 
 
 
 
Page 105



STORAGE AND OTHER OPERATIONS ON PROPORTIONATE BASIS
The following table presents our proportionate results for solar, storage and other operations for the year ended December 31:
(MILLIONS, EXCEPT AS NOTED)
2018

 
2017

Generation (GWh) – actual
519

 
328

Revenue
$
85

 
$
59

Other income

 
6

Direct operating costs
(36
)
 
(32
)
Adjusted EBITDA
49

 
33

Interest expense
(17
)
 
(14
)
Current income taxes

 

Funds From Operations
$
32

 
$
19

Depreciation
(23
)
 
(25
)
Deferred taxes and other
(11
)
 

Net income
$
(2
)
 
$
(6
)
Funds From Operations at our pumped storage and biomass businesses increased $13 million in 2018 due to improved performance at our facility in New England supported by improved capacity pricing and generation and a full year contribution from our pumped storage facility in the United Kingdom.
Net loss attributable to Unitholders decreased $4 million in 2018 as the above noted increase in Funds From Operations was partially offset by the disposal of our Ontario cogeneration facility during the year.
CORPORATE
The following table presents our results for corporate for the year ended December 31:
(MILLIONS, EXCEPT AS NOTED)
2018


2017

Other income
$
7

 
$
19

Direct operating costs
(23
)
 
(25
)
Adjusted EBITDA
(16
)
 
(6
)
Management service costs
(80
)
 
(82
)
Interest expense
(99
)
 
(89
)
Distributions(1)
(64
)
 
(54
)
Funds From Operations
$
(259
)
 
$
(231
)
Deferred taxes and other
(1
)
 
(5
)
Net (loss)
$
(260
)
 
$
(236
)
(1) 
Distributions on Preferred Units and Class A Preference Shares.
Management service costs totaling $80 million in 2018 represents a decrease of $2 million over the prior year due to the lower market capitalization of our limited partners’ equity relative to the prior year.
Interest expense increased $10 million in 2018 compared to the prior year as a result of increased borrowings to fund growth in our business.
Distributions increased $10 million in 2018 compared to the prior year as a result of the C$250 million ($201 million) Preferred Units issuance completed in the first quarter of 2018.


 
 
 
 
 
Page 106



RECONCILIATION OF NON-IFRS MEASURES
The following table reflects Adjusted EBITDA and Funds From Operations and provides a reconciliation to net income (loss) for the year ended December 31, 2019:
 
Attributable to Unitholders
 
Contribution
from
equity
accounted
investments

 
Attributable
to non-
controlling
interests

 
As per
IFRS
financials(1)

 
Hydroelectric
 
Wind
 
Solar

 
Storage
and
Other

 
Corporate

 
Total

 
(MILLIONS)
North
America

 
Brazil

 
Colombia

 
North
America

 
Europe

 
Brazil

 
Asia

 
 
Revenues
905

 
234

 
237

 
223

 
95

 
37

 
20

 
183

 
87

 

 
2,021

 
(379
)
 
1,338

 
2,980

Other income
13

 
19

 

 
2

 
4

 

 

 
17

 

 
33

 
88

 
(17
)
 
(14
)
 
57

Direct operating costs
(286
)
 
(72
)
 
(93
)
 
(62
)
 
(32
)
 
(9
)
 
(4
)
 
(38
)
 
(46
)
 
(23
)
 
(665
)
 
108

 
(455
)
 
(1,012
)
Share of Adjusted EBITDA from equity accounted investments

 

 

 

 

 

 

 

 

 

 

 
288

 
26

 
314

Adjusted EBITDA
632

 
181

 
144

 
163

 
67

 
28

 
16

 
162

 
41

 
10

 
1,444

 

 
895

 


Management service costs

 

 

 

 

 

 

 

 

 
(108
)
 
(108
)
 

 

 
(108
)
Interest expense - borrowings
(156
)
 
(20
)
 
(34
)
 
(66
)
 
(17
)
 
(8
)
 
(5
)
 
(59
)
 
(13
)
 
(92
)
 
(470
)
 
104

 
(316
)
 
(682
)
Current income taxes
(7
)
 
(11
)
 
(9
)
 
(3
)
 
(2
)
 
(1
)
 
(1
)
 

 
(1
)
 

 
(35
)
 
9

 
(39
)
 
(65
)
Distributions attributable to
 
 
 
 
 
 
 
 
 
 
 
 
 
 
 
 
 
 
 
 
 
 
 
 
 
 
 
Preferred limited partners equity

 

 

 

 

 

 

 

 

 
(44
)
 
(44
)
 

 

 
(44
)
Preferred equity

 

 

 

 

 

 

 

 

 
(26
)
 
(26
)
 

 

 
(26
)
Share of interest and cash taxes from equity accounted investments

 

 

 

 

 

 

 

 

 

 

 
(113
)
 
(12
)
 
(125
)
Share of Funds From Operations attributable to non-controlling interests

 

 

 

 

 

 

 

 

 

 

 

 
(528
)
 
(528
)
Funds From Operations
469

 
150

 
101

 
94

 
48

 
19

 
10

 
103

 
27

 
(260
)
 
761

 

 

 
 
Depreciation
(227
)
 
(84
)
 
(21
)
 
(157
)
 
(47
)
 
(17
)
 
(5
)
 
(65
)
 
(23
)
 
(4
)
 
(650
)
 
155

 
(303
)
 
(798
)
Foreign exchange and unrealized financial instrument loss
11

 
(5
)
 
(2
)
 
(2
)
 
(10
)
 
(3
)
 
1

 
1

 
(3
)
 
(18
)
 
(30
)
 
9

 
(12
)
 
(33
)
Deferred income tax recovery
(27
)
 
4

 
(4
)
 
24

 
11

 

 

 
15

 

 
46

 
69

 
(41
)
 
(14
)
 
14

Other
(76
)
 
(6
)
 
(2
)
 
(23
)
 
(9
)
 
2

 

 
(49
)
 

 
(46
)
 
(209
)
 
55

 
63

 
(91
)
Share of earnings from equity accounted investments

 

 

 

 

 

 

 

 

 

 

 
(178
)
 

 
(178
)
Net income attributable to non-controlling interests

 

 

 

 

 

 

 

 

 

 

 

 
266

 
266

Net income (loss) attributable to Unitholders(2)
150

 
59

 
72

 
(64
)
 
(7
)
 
1

 
6

 
5

 
1

 
(282
)
 
(59
)
 

 

 
(59
)
(1) 
Share of earnings from equity-accounted investments of $11 million is comprised of amounts found on the share of Adjusted EBITDA, share of interest and cash taxes and share of earnings lines. Net income attributable to participating non-controlling interests – in operating subsidiaries of $262 million is comprised of amounts found on Share of Funds From Operations attributable to non-controlling interests and Net Income attributable to non-controlling interests.
(2) 
Net income (loss) attributable to Unitholders includes net income (loss) attributable to GP interest, Redeemable/Exchangeable partnership units and LP Units. Total net income (loss) includes amounts attributable to Unitholders, non-controlling interests, preferred limited partners equity and preferred equity.

 
 
 
 
 
Page 107



The following table reflects Adjusted EBITDA and Funds From Operations and provides a reconciliation to net income (loss) for the year ended December 31, 2018:
 
Attributable to Unitholders
 
Contribution
from
equity
accounted
investments

 
Attributable
to non-
controlling
interests

 
As per
IFRS
financials
(1)

 
Hydroelectric
 
Wind
 
Solar

 
Storage
and
Other

 
Corporate

 
Total

 
(MILLIONS)
North
America

 
Brazil

 
Colombia

 
North
America

 
Europe

 
Brazil

 
Asia

 
 
Revenues
$
893

 
$
244

 
$
216

 
$
219

 
$
73

 
$
42

 
$
12

 
$
146

 
$
85

 
$

 
$
1,930

 
$
(286
)
 
$
1,338

 
$
2,982

Other income
12

 
5

 
4

 
2

 
11

 

 

 
5

 

 
7

 
46

 
(7
)
 
11

 
50

Direct operating costs
(286
)
 
(76
)
 
(94
)
 
(64
)
 
(27
)
 
(9
)
 
(4
)
 
(34
)
 
(36
)
 
(23
)
 
(653
)
 
86

 
(469
)
 
(1,036
)
Share of Adjusted EBITDA from equity accounted investments

 

 

 

 

 

 

 

 

 

 

 
207

 
20

 
227

Adjusted EBITDA
619

 
173

 
126

 
157

 
57

 
33

 
8

 
117

 
49

 
(16
)
 
1,323

 

 
900

 


Management service costs

 

 

 

 

 

 

 

 

 
(80
)
 
(80
)
 

 

 
(80
)
Interest expense - borrowings
(172
)
 
(22
)
 
(38
)
 
(63
)
 
(17
)
 
(9
)
 
(4
)
 
(45
)
 
(17
)
 
(99
)
 
(486
)
 
82

 
(301
)
 
(705
)
Current income taxes
(4
)
 
(9
)
 
(2
)
 
(1
)
 
(2
)
 

 
1

 

 

 

 
(17
)
 
3

 
(16
)
 
(30
)
Distributions attributable to
 
 
 
 
 
 
 
 
 
 
 
 
 
 
 
 
 
 
 
 
 
 
 
 
 
 
 
Preferred limited partners equity

 

 

 

 

 

 

 

 

 
(38
)
 
(38
)
 

 

 
(38
)
Preferred equity

 

 

 

 

 

 

 

 

 
(26
)
 
(26
)
 

 

 
(26
)
Share of interest and cash taxes from equity accounted investments

 

 

 

 

 

 

 

 

 

 

 
(85
)
 
(12
)
 
(97
)
Share of Funds From Operations attributable to non-controlling interests

 

 

 

 

 

 

 

 

 

 

 

 
(571
)
 
(571
)
Funds From Operations
443

 
142

 
86

 
93

 
38

 
24

 
5

 
72

 
32

 
(259
)
 
676

 

 

 
 
Depreciation
(231
)
 
(136
)
 
(18
)
 
(122
)
 
(43
)
 
(13
)
 
(2
)
 
(40
)
 
(23
)
 
(2
)
 
(630
)
 
96

 
(285
)
 
(819
)
Foreign exchange and unrealized financial instrument loss
(1
)
 
(1
)
 
7

 
2

 
9

 
(10
)
 
3

 
(9
)
 
(2
)
 

 
(2
)
 
(3
)
 
(29
)
 
(34
)
Deferred income tax expense
(1
)
 
1

 
18

 
20

 
2

 

 

 
21

 

 
24

 
85

 
(50
)
 
54

 
89

Other
(21
)
 
(3
)
 
(6
)
 
(11
)
 
(1
)
 

 
(2
)
 
(11
)
 
(9
)
 
(23
)
 
(87
)
 
19

 
(14
)
 
(82
)
Share of earnings from equity accounted investments

 

 

 

 

 

 

 

 

 

 

 
(62
)
 

 
(62
)
Net income attributable to non-controlling interests

 

 

 

 

 

 

 

 

 

 

 

 
274

 
274

Net income (loss) attributable to Unitholders(2)
$
189

 
$
3

 
$
87

 
$
(18
)
 
$
5

 
$
1

 
$
4

 
$
33

 
$
(2
)
 
$
(260
)
 
$
42

 
$

 
$

 
$
42

(1) 
Share of earnings from equity-accounted investments of $68 million is comprised of amounts found on the share of Adjusted EBITDA, share of interest and cash taxes and share of earnings lines. Net income attributable to participating non-controlling interests – in operating subsidiaries of $297 million is comprised of amounts found on Share of Funds From Operations attributable to non-controlling interests and Net Income attributable to non-controlling interests.
(2) 
Net income (loss) attributable to Unitholders includes net income (loss) attributable to GP interest, Redeemable/Exchangeable partnership units and LP Units. Total net income (loss) includes amounts attributable to Unitholders, non-controlling interests, preferred limited partners equity and preferred equity.

 
 
 
 
 
Page 108



The following table reflects Adjusted EBITDA and Funds From Operations and provides a reconciliation to net income (loss) for the year ended December 31, 2017:
 
Attributable to Unitholders
 
Contribution
from
equity
accounted
investments

 
Attributable
to non-
controlling
interests

 
As per
IFRS
financials
(1)

 
Hydroelectric
 
Wind
 
 
 
Storage
and
Other

 
Corporate

 
Total

 
(MILLIONS)
North
America

 
Brazil

 
Colombia

 
North
America

 
Europe

 
Brazil

 
Solar

 
 
Revenues
945

 
243

 
191

 
161

 
46

 
26

 
8

 
59

 

 
1,679

 
(74
)
 
1,020

 
2,625

Other income
1

 
12

 
2

 

 

 

 

 
6

 
19

 
40

 
(11
)
 
18

 
47

Direct operating costs
(281
)
 
(77
)
 
(94
)
 
(42
)
 
(20
)
 
(4
)
 
(2
)
 
(32
)
 
(25
)
 
(577
)
 
28

 
(429
)
 
(978
)
Share of Adjusted EBITDA from equity accounted investments

 

 

 

 

 

 

 

 

 

 
57

 

 
57

Adjusted EBITDA
665

 
178

 
99

 
119

 
26

 
22

 
6

 
33

 
(6
)
 
1,142

 

 
609

 


Management service costs

 

 

 

 

 

 

 

 
(82
)
 
(82
)
 

 

 
(82
)
Interest expense - borrowings
(180
)
 
(18
)
 
(42
)
 
(45
)
 
(10
)
 
(6
)
 
(3
)
 
(14
)
 
(89
)
 
(407
)
 
21

 
(246
)
 
(632
)
Current income taxes
1

 
(12
)
 
(5
)
 

 
(1
)
 

 
(1
)
 

 

 
(18
)
 
1

 
(22
)
 
(39
)
Distributions attributable to
 
 
 
 
 
 
 
 
 
 
 
 

 
 
 
 
 
 
 
 
 
 
 
 
Preferred limited partners equity

 

 

 

 

 

 

 

 
(28
)
 
(28
)
 

 

 
(28
)
Preferred equity

 

 

 

 

 

 

 

 
(26
)
 
(26
)
 

 

 
(26
)
Share of interest and cash taxes from equity accounted investments

 

 

 

 

 

 

 

 

 

 
(22
)
 

 
(22
)
Share of Funds From Operations attributable to non-controlling interests

 

 

 

 

 

 

 

 

 

 

 
(341
)
 
(341
)
Funds From Operations
486

 
148

 
52

 
74

 
15

 
16

 
2

 
19

 
(231
)
 
581

 

 

 


Depreciation
(220
)
 
(142
)
 
(26
)
 
(90
)
 
(25
)
 
(7
)
 
(4
)
 
(25
)
 

 
(539
)
 
22

 
(265
)
 
(782
)
Foreign exchange and unrealized financial instrument loss
(12
)
 
(3
)
 
(3
)
 
1

 
(14
)
 

 
(1
)
 

 
(15
)
 
(47
)
 
2

 
(1
)
 
(46
)
Deferred income tax expense (recovery)
(67
)
 
2

 
(10
)
 
28

 
5

 

 
1

 

 
16

 
(25
)
 
(3
)
 
(21
)
 
(49
)
Other
(17
)
 
(8
)
 
6

 
(4
)
 
4

 
2

 
(3
)
 

 
(6
)
 
(26
)
 
12

 
(1
)
 
(15
)
Share of earnings from equity accounted investments

 

 

 

 

 

 

 

 

 

 
(33
)
 

 
(33
)
Net income attributable to non-controlling interests

 

 

 

 

 

 

 

 

 

 

 
288

 
288

Net income (loss) attributable to Unitholders(2)
170

 
(3
)
 
19

 
9

 
(15
)
 
11

 
(5
)
 
(6
)
 
(236
)
 
(56
)
 

 

 
(56
)
(1) 
Share of earnings from equity-accounted investments of $2 million is comprised of amounts found on the share of Adjusted EBITDA, share of interest and cash taxes and share of earnings lines. Net income attributable to participating non-controlling interests – in operating subsidiaries of $53 million is comprised of amounts found on Share of Funds From Operations attributable to non-controlling interests and Net Income attributable to non-controlling interests.
(2) 
Net income (loss) attributable to Unitholders includes net income (loss) attributable to GP interest, Redeemable/Exchangeable partnership units and LP Units. Total net income (loss) includes amounts attributable to Unitholders, non-controlling interests, preferred limited partners equity and preferred equity.





 
 
 
 
 
Page 109



The following table reconciles the non-IFRS financial metrics to the most directly comparable IFRS measures. Net income attributable to Unitholders is reconciled to FFO and reconciled to Proportionate Adjusted EBITDA, and earnings per unit is reconciled to FFO per unit, for the years indicated:
 
 
 
 
 
 
 
 
 
 
 
Per Unit(1)
(MILLIONS, EXCEPT AS NOTED)
2019

 
2018

 
2017

 
2016

 
2015

 
2019

 
2018

 
2017

 
2016

 
2015

Net income (loss) attributable to:
 
 
 
 
 
 
 
 
 
 
 
 
 
 
 
 
 
 
 
Limited partners' equity
$
(34
)
 
$
24

 
$
(32
)
 
$
(36
)
 
$
2

 
$
(0.19
)
 
$
0.13

 
$
(0.18
)
 
$
(0.23
)
 
$
0.01

General partnership interest in a holding subsidiary held by Brookfield

 
1

 
(1
)
 

 

 

 

 

 

 

Participating non-controlling interests -in a holding subsidiary - Redeemable/Exchangeable units held by Brookfield
(25
)
 
17

 
(23
)
 
(29
)
 
1

 

 

 

 

 

Net income (loss) attributable to Unitholders
$
(59
)
 
$
42

 
$
(56
)
 
$
(65
)
 
$
3

 
$
(0.19
)
 
$
0.13

 
$
(0.18
)
 
$
(0.23
)
 
$
0.01

Depreciation
650

 
630

 
539

 
540

 
462

 
2.09

 
2.02

 
1.76

 
1.87

 
1.68

Foreign exchange and unrealized financial instruments loss (gain)
30

 
2

 
47

 
(4
)
 
8

 
0.10

 
0.01

 
0.15

 
(0.01
)
 
0.03

Deferred income tax expense
(69
)
 
(85
)
 
25

 
(78
)
 
(78
)
 
(0.22
)
 
(0.27
)
 
0.08

 
(0.27
)
 
(0.28
)
Other
209

 
87

 
26

 
26

 
72

 
0.67

 
0.27

 
0.09

 
0.09

 
0.25

Funds From Operations
$
761

 
$
676

 
$
581

 
$
419

 
$
467

 
$
2.45

 
$
2.16

 
$
1.90

 
$
1.45

 
$
1.69

Distributions attributable to:
 
 
 
 
 
 
 
 
 
 
 
 
 
 
 
 
 
 
 
Preferred limited partners' equity
44

 
38

 
28

 
15

 
1

 
 
 
 
 
 
 
 
 
 
Preferred equity
26

 
26

 
26

 
25

 
30

 
 
 
 
 
 
 
 
 
 
Current income taxes
35

 
17

 
18

 
19

 
15

 
 
 
 
 
 
 
 
 
 
Interest expense - borrowings
470

 
486

 
407

 
402

 
346

 
 
 
 
 
 
 
 
 
 
Management service costs
108

 
80

 
82

 
62

 
48

 
 
 
 
 
 
 
 
 
 
Proportionate Adjusted EBITDA
$
1,444

 
$
1,323

 
$
1,142

 
$
942

 
$
907

 
 
 
 
 
 
 
 
 
 
Attributable to non-controlling interests
895

 
900

 
609

 
557

 
317

 
 
 
 
 
 
 
 
 
 
Consolidated Adjusted EBITDA
$
2,339

 
$
2,223

 
$
1,751

 
$
1,499

 
$
1,224

 
 
 
 
 
 
 
 
 
 
Weighted average Units outstanding(1)
 
 
 
 
 
 
 
 
 
 
311.2

 
312.6

 
305.8

 
288.7

 
275.6

(1) 
Includes GP interest, Redeemable/Exchangeable partnership units, and LP Units.


 
 
 
 
 
Page 110



CONTRACT PROFILE
We operate the business on a largely contracted basis to provide a high degree of predictability in Funds From Operations. We maintain a long-term view that electricity prices and the demand for electricity from renewable sources will rise due to a growing level of acceptance around climate change, the legislated requirements in some areas to diversify away from fossil fuel based generation and because they are becoming increasingly cost competitive.
In Brazil and Colombia, we also expect power prices will continue to be supported by the need to build new supply over the medium-to-long term to serve growing demand. In these markets, contracting for power is the only current mechanism to buy and sell power, and therefore we would expect to capture rising prices as we re-contract our power over the medium-term.
The following table sets out our contracts over the next five years for generation output in North America, Europe and certain other countries, assuming long-term average on a proportionate basis. The table excludes Brazil and Colombia, where we would expect the energy associated with maturing contracts to be re-contracted in the normal course given the construct of the respective power markets. In these countries we currently have a contracted profile of approximately 90% and 70%, respectively, of the long-term average and we would expect to maintain this going forward. Overall, our portfolio has a weighted-average remaining contract duration of 13 years on a proportionate basis.
(GWh, except as noted)
2020

 
2021

 
2022

 
2023

 
2024

Hydroelectric
 
 
 
 
 
 
 
 
 
North America
 
 
 
 
 
 
 
 
 
United States(1)
7,910

 
5,763

 
4,446

 
4,446

 
4,446

Canada(1)
4,066

 
2,929

 
2,152

 
2,074

 
2,061

 
11,976

 
8,692


6,598


6,520


6,507

Wind
 
 
 
 
 
 
 
 
 
North America
 
 
 
 
 
 
 
 
 
United States
2,065

 
1,969

 
2,013

 
2,010

 
1,786

Canada
1,269

 
1,270

 
1,269

 
1,269

 
1,269

 
3,334

 
3,239


3,282


3,279


3,055

Europe
785

 
766

 
766

 
756

 
696

Asia
423

 
423

 
423

 
423

 
423

 
4,542

 
4,428

 
4,471

 
4,458

 
4,174

Solar
1,259

 
1,257

 
1,255

 
1,254

 
1,252

Contracted on a proportionate basis
17,777

 
14,377


12,324


12,232


11,933

Uncontracted on a proportionate basis
895

 
4,293

 
6,343

 
6,432

 
6,817

 
18,672

 
18,670

 
18,667

 
18,664

 
18,750

Contracted generation as a % of total generation on a proportionate basis
95
%
 
77
%
 
66
%
 
66
%
 
64
%
Price per MWh - total generation on a proportionate basis
$
77

 
$
84

 
$
91

 
$
92

 
$
92

(1) 
Includes generation of 3,753 GWh for 2020 and 1,334 GWh for 2021 secured under financial contracts.
Weighted-average remaining contract durations on a proportionate basis are 16 years in North America, 10 years in Brazil, 3 years in Colombia, 13 years in Europe and 19 years across our remaining jurisdictions.
In North America, over the next five years, a number of contracts will expire at our hydroelectric facilities. Based on current market prices for energy and ancillary products, we do not foresee a negative impact to cash flows from contracts expiring over the next five years.
In our Brazilian and Colombian portfolios, we continue to focus on securing long-term contracts while maintaining a certain percentage of uncontracted generation so as to mitigate hydrology risk.
The majority of Brookfield Renewable’s long-term power purchase agreements within our North American and European businesses are with investment-grade rated or creditworthy counterparties. The economic exposure of our contracted generation on a proportionate basis is distributed as follows: power authorities (37%), distribution companies (23%), industrial users (22%) and Brookfield (18%).

 
 
 
 
 
Page 111



PART 5 - LIQUIDITY AND CAPITAL RESOURCES
CAPITALIZATION
A key element of our financing strategy is to raise the majority of our debt in the form of asset-specific, non-recourse borrowings at our subsidiaries on an investment-grade basis with no maintenance covenants. Almost 95% of our debt is either investment grade rated or sized to investment grade and approximately 80% of debt is project level.
The following table summarizes our capitalization as at December 31:
 
Corporate
 
Consolidated
(MILLIONS, EXCEPT AS NOTED)
2019

 
2018

 
2019


2018

Corporate credit facility(1)
$
299

 
$
721

 
$
299

 
$
721

Debt
 
 
 
 
 
 
 
Medium term notes(2)
$
1,808


$
1,613


$
1,808


$
1,613

Non-recourse borrowings(3)




8,964


8,465

 
1,808


1,613


10,772


10,078

Deferred income tax liabilities, net(4)




4,421


4,049

Equity











Non-controlling interest




8,742


8,129

Preferred equity
597


568


597


568

Preferred limited partners' equity
833


707


833


707

Unitholders equity
7,959


7,802


7,959


7,802

Total capitalization
$
11,197


$
10,690


$
33,324


$
31,333

Debt to total capitalization
16
%

15
%

32
%

32
%
(1) 
Draws on corporate credit facilities are excluded from the debt to total capitalization ratios as they are not a permanent source of capital.  
(2) 
Medium term notes are unsecured and guaranteed by Brookfield Renewable and excludes $7 million (2018: $6 million) of deferred financing fees.
(3) 
Consolidated non-recourse borrowings includes $142 million (2018: $6 million) borrowed under a subscription facility of a Brookfield sponsored private fund and excludes $60 million (2018: $75 million) of deferred financing fees, net of unamortized premiums.
(4) 
Deferred income tax liabilities less deferred income tax assets.  
AVAILABLE LIQUIDITY
The following table summarizes the available liquidity as at December 31:
(MILLIONS)
2019

 
2018

Brookfield Renewable's share of cash and cash equivalents
$
143

 
$
169

Investments in marketable securities
95

 
117

Corporate credit facilities
 
 
 
Authorized credit facilities(1)
2,150

 
2,100

Draws on credit facilities
(299
)
 
(721
)
Authorized letter of credit facility
400

 
300

Issued letters of credit
(266
)
 
(209
)
Available portion of corporate credit facilities
1,985

 
1,470

Available portion of subsidiary credit facilities on a proportionate basis
472

 
218

Available liquidity
$
2,695

 
$
1,974

(1) Amounts are guaranteed by Brookfield Renewable.  
We operate with sufficient liquidity to enable us to fund growth initiatives, capital expenditures, distributions and withstand sudden adverse changes in economic circumstances or short-term fluctuations in generation. We maintain a strong,

 
 
 
 
 
Page 112



investment grade balance sheet characterized by a conservative capital structure, access to multiple funding levers including a focus on capital recycling on an opportunistic basis, and diverse sources of capital. Principal sources of liquidity are cash flows from operations, our credit facilities, up-financings on non-recourse borrowings and proceeds from the issuance of various securities through public markets.
BORROWINGS
The composition of debt obligations, overall maturity profile, and average interest rates associated with our borrowings and credit facilities on a proportionate basis as at December 31 is presented in the following table:
 
2019
 
2018
 
Weighted-average
 
 
 
Weighted-average
 
 
(MILLIONS, EXCEPT AS NOTED)
Interest rate
 
Term (years)
 
Total

 
Interest rate
 
Term
(years)
 
Total

Corporate borrowings
 
 
 
 
 
 
 
 
 
 
 
Medium term notes
4.1
%
 
10
 
$
1,808

 
4.4
%
 
7
 
$
1,613

Credit facilities(1)
2.9
%
 
5
 
299

 
3.3
%
 
4
 
721

Proportionate non-recourse borrowings(2)
 
 
 
 
 
 
 
 
 
 
 
Hydroelectric
5.6
%
 
10
 
3,727

 
5.8
%
 
9
 
$
3,640

Wind
4.5
%
 
10
 
1,742

 
4.7
%
 
10
 
1,792

Solar
4.7
%
 
10
 
1,470

 
5.2
%
 
11
 
$
1,022

Storage and other
5.5
%
 
5
 
235

 
5.4
%
 
6
 
249

 
5.1
%
 
10
 
7,174

 
5.4
%
 
10
 
6,703

 
 
 
 
 
$
9,281

 
 
 
 
 
$
9,037

Proportionate unamortized financing fees, net of unamortized premiums
 
(46
)
 
 
 
 
 
(48
)
 
 
 
 
 
9,235

 
 
 
 
 
8,989

Equity-accounted borrowings
 
(2,157
)
 
 
 
 
 
(1,972
)
Non-controlling interests
 
3,926

 
 
 
 
 
3,701

As per IFRS Statements
 
$
11,004

 
 
 
 
 
$
10,718

(1) 
Draws on our corporate credit facilities are presented based on available capacity of our longest dated facilities irrespective of the credit facility drawn.
(2) 
Excludes $11 million of proportionate debt associated with our portfolios that are classified as held for sale as at December 31, 2019 (2018: $60 million).

 
 
 
 
 
Page 113



The following table summarizes our undiscounted principal repayments and scheduled amortization on a proportionate basis as at December 31, 2019:
(MILLIONS)
2020

 
2021

 
2022

 
2023

 
2024

 
Thereafter

 
Total

Debt principal repayments(1)
 
 
 
 
 
 
 
 
 
 
 
 
 
Medium term notes(2)

 

 
308

 

 

 
1,500

 
1,808

Non-recourse borrowings
 
 
 
 
 
 
 
 
 
 
 
 
 
Credit facilities

 
6

 
147

 
50

 

 

 
203

Hydro

 

 
215

 
423

 
83

 
2,135

 
2,856

Wind

 

 
56

 
87

 

 
303

 
446

Solar
9

 
137

 

 
87

 

 
356

 
589

Storage and other

 
61

 

 

 

 
152

 
213

 
9

 
204

 
418

 
647

 
83

 
2,946

 
4,307

Amortizing debt principal repayments
 
 
 
 
 
 
 
 
 
 
 
 
 
Non-recourse borrowings
 
 
 
 
 
 
 
 
 
 
 
 
 
Hydro
57

 
56

 
73

 
59

 
66

 
509

 
820

Wind
107

 
108

 
106

 
109

 
118

 
738

 
1,286

Solar
47

 
51

 
55

 
58

 
60

 
468

 
739

Storage and other
3

 
3

 
3

 
4

 
5

 
4

 
22

 
214

 
218

 
237

 
230

 
249

 
1,719

 
2,867

Total
223

 
422

 
963

 
877

 
332

 
6,165

 
8,982

Interest payable(1)(3)
 
 
 
 
 
 
 
 
 
 
 
 
 
Corporate borrowings(1)
82

 
83

 
76

 
69

 
69

 
451

 
830

Non-recourse borrowings
 
 
 
 
 
 
 
 
 
 
 
 
 
Hydro
12

 
14

 
13

 
12

 
11

 
81

 
143

Wind
266

 
243

 
226

 
205

 
184

 
815

 
1,939

Solar
84

 
65

 
62

 
53

 
44

 
225

 
533

Storage and other
30

 
30

 
30

 
30

 
30

 
30

 
180

 
392

 
352

 
331

 
300

 
269

 
1,151

 
2,795

Total
474

 
435

 
407

 
369

 
338

 
1,602

 
3,625

(1) 
Draws on corporate credit facilities are excluded from the debt repayment schedule as they are not a permanent source of capital.  
(2) 
Medium term notes are unsecured and guaranteed by Brookfield Renewable and excludes $7 million (2018: $6 million) of deferred financing fees.
(3) 
Represents aggregate interest payable expected to be paid over the entire term of the obligations, if held to maturity. Variable rate interest payments have been calculated based on estimated interest rates.  
We remain focused on refinancing near-term facilities on acceptable terms and maintaining a manageable maturity ladder. We do not anticipate material issues in addressing our borrowings through 2024 on acceptable terms and will do so opportunistically based on the prevailing interest rate environment.

 
 
 
 
 
Page 114



CONSOLIDATED STATEMENTS OF CASH FLOWS
The following table summarizes the key items in the audited annual consolidated statements of cash flows, for the year ended December 31:
(MILLIONS)
2019


2018


2017

Cash flow provided by (used in):
 
 
 
 
 
Operating activities
$
1,212

 
$
1,103

 
$
928

Financing activities
(1,010
)
 
(1,080
)
 
(27
)
Investing activities
(251
)
 
(624
)
 
(328
)
Foreign exchange (loss) gain on cash
(4
)
 
(17
)
 
3

(Decrease) increase in cash and cash equivalents
$
(53
)
 
$
(618
)
 
$
576

Operating Activities
Cash flows provided by operating activities for the year ended December 31, 2019 totaled $1,212 million compared to $1,103 million in 2018. The increase in cash flows from operating activities of $109 million was primarily attributable to the growth and strong operating performance of our business, as reflected by our higher Funds From Operations compared to the prior year.
Cash flows provided by operating activities for the year ended December 31, 2018 totaled $1,103 million, a $175 million increase from 2017. The increase in cash flows provided by operating activities over the same period in the prior year was driven primarily by the contribution from growth in our portfolio, offset partially by the cash flow impact of lower generation relative to the prior year from our hydroelectric business segment.
The net change in working capital balances shown in the audited annual consolidated statements of cash flows is comprised of the following:
(MILLIONS)
2019

 
2018

 
2017

Trade receivables and other current assets
$
(41
)
 
$
(122
)
 
$
(40
)
Accounts payable and accrued liabilities
8

 
32

 
32

Other assets and liabilities
(54
)
 
22

 
(17
)
 
$
(87
)
 
$
(68
)
 
$
(25
)
Financing Activities
Cash flows used in financing activities totaled $1,010 million for the year ended December 31, 2019. To further optimize our capital structure and enhance our liquidity position, we issued C$175 million Series 15 Preferred Units in the first quarter of 2019 and issued $2.2 billion of long-term debt, including C$600 million corporate green bond financings in Canada, offset by repayments of $2.2 billion during the year, including the early redemption of our Series 7 (C$450 million) medium term notes due 2020 which extended the average maturity of our medium term notes to ten years. To support our growth and recycle capital into more accretive opportunities, we completed the sale of an additional 25% non-controlling interest in a portfolio of select Canadian hydroelectric assets in the first quarter of 2019 for proceeds of $268 million. Distributions paid to non-controlling interests of our operating subsidiaries increased to $706 million in 2019, primarily due to the strong performance of our Colombian business during the year.
For the year ended December 31, 2019, distributions paid to LP Unitholders and Redeemable/Exchangeable Partnership Unitholders were $684 million. We increased our distributions to $2.06 per LP Unit, an increase of $0.10 per LP Unit which took effect in the first quarter of 2019. The distributions paid to preferred equity and preferred limited partners’ equity totaled $69 million.
Cash flows used in financing activities totaled $1,080 million for the year ended December 31, 2018. We issued $3.3 billion and repaid $3.5 billion of long-term debt, for a net repayment of $266 million during the year which was primarily related to scheduled amortizing debt repayments. We completed the sale of a 25% non-controlling interest in a portfolio of select Canadian hydroelectric assets in the fourth quarter of 2018 for proceeds of $300 million. To optimize our capital structure and enhance our liquidity position, we issued Preferred Units during the first quarter of 2018 for net proceeds of $196 million. Distributions of $553 million were paid to non-controlling interests of our operating subsidiaries, of which

 
 
 
 
 
Page 115



$107 million is attributable to the growth in our portfolio following the acquisition of TerraForm Global in the prior year that was made along with our institutional investors.
For the year ended December 31, 2018, distributions paid to LP Unitholders and Redeemable/Exchangeable Partnership Unitholders were $643 million. We increased our distributions to $1.96 per LP Unit, an increase of $0.09 per LP Unit which took effect in the first quarter of 2018. The distributions paid to preferred equity and preferred limited partners’ equity totaled $63 million.
Cash flows provided by financing activities totaled $27 million for the year ended December 31, 2017. We issued $1.9 billion and repaid $1.6 billion of long-term debt, for a net borrowing of $267 million during the year which was primarily related to funding the growth in our portfolio and our project-level financing initiatives. The capital provided by participating non-controlling interests – in operating subsidiaries relates to the growth in our portfolio with our institutional partners and amounted to $294 million. To fund growth in our portfolio, capital markets activities resulted in the issuance of LP Units and Preferred Units providing net proceeds of $598 million. Distributions of $539 million paid to Participating non-controlling interests – in operating subsidiaries was primarily due to higher dividends paid out of our Colombian business and the sale of our Irish wind portfolio.
For the year ended December 31, 2017, distributions paid to LP Unitholders and Redeemable/Exchangeable Partnership Unitholders were $591 million. We increased our distributions to $1.87 per LP Unit, an increase of $0.09 per LP Unit which took effect in the first quarter of 2017. The distributions paid to preferred equity and preferred limited partners’ equity totaled $51 million.
Investing Activities
Cash flows used in investing activities totaled $251 million for the year ended December 31, 2019. During the fourth quarter of 2019, we invested $194 million into our equity-accounted investments, including the formation of a 50-50 joint venture in respect of X-Elio and the acquisition of $50 million of additional shares of TerraForm Power in a private placement. These investments were partially funded by the proceeds received from the completed sales of five of the six projects making up our wind and solar portfolio in South Africa and 191 MW of wind assets in Europe. Our continued investment in our property, plant and equipment was $397 million.
Cash flows used in investing activities totaled $624 million for the year ended December 31, 2018. During the second quarter of 2018, our equity-accounted interest in TerraForm Power increased from 16% to 30% from an incremental $420 million investment. Our continued investment in our property, plant and equipment was $235 million. The cash used to acquire a 49 MW solar and wind portfolio in South Africa in the first quarter and a 23 MW wind portfolio in Ireland in the fourth quarter of 2018 totaled $56 million, net of cash acquired.
Cash flows used in investing activities totaled $328 million for the year ended December 31, 2017. Our acquisitions of TerraForm Global and an Irish wind facility along with investments in TerraForm Power and a European storage portfolio, totaled $62 million, net of cash acquired. Our continued investment in our property, plant and equipment was $355 million. Proceeds from the sale of the Irish wind facility were $150 million.

 
 
 
 
 
Page 116



SHARES AND UNITS OUTSTANDING
Shares and units outstanding as at December 31 are as follows:
 
2019

 
2018

Class A Preference Shares(1)
31,035,967

 
31,035,967

 
 
 
 
Preferred Units(2)
 
 
 
Balance, beginning of year
37,885,496

 
27,885,496

Issuance
7,000,000

 
10,000,000

Balance, end of year
44,885,496

 
37,885,496

 


 
 
GP interest
2,651,506

 
2,651,506

 


 
 
Redeemable/Exchangeable partnership units
129,658,623

 
129,658,623

 


 
 
LP Units


 
 
Balance, beginning of year
178,821,204

 
180,388,361

Distribution reinvestment plan
176,596

 
289,641

Repurchase for cancellation
(20,000
)
 
(1,856,798
)
Balance, end of year
178,977,800

 
178,821,204

 
 
 
 
Total LP Units on a fully-exchanged basis(3)
308,636,423

 
308,479,827

(1) 
Class A Preference Shares are broken down by series as follows: 5,449,675 Series 1 Class A Preference Shares are outstanding; 4,510,389 Series 2 Class A Preference Shares are outstanding; 9,961,399 Series 3 Class A Preference Shares are outstanding; 4,114,504 Series 5 Class A Preference Shares are outstanding; and 7,000,000 Series 6 Class A Preference Shares are outstanding.
(2) 
Preferred Units are broken down by series and certain series are convertible on a one for one basis at the option of the holder as follows: 2,885,496 Series 5 Preferred Units are outstanding; 7,000,000 Series 7 Preferred Units are outstanding (convertible for Series 8 Preferred Units beginning on January 31, 2021); 8,000,000 Series 9 Preferred Units are outstanding (convertible for Series 10 Preferred Units beginning on July 31, 2021); 10,000,000 Series 11 Preferred Units are outstanding (convertible for Series 12 Preferred Units beginning on April 30, 2022); 10,000,000 Series 13 Preferred Units are outstanding (convertible for Series 14 Preferred Units beginning on April 30, 2023); and 7,000,000 Series 15 Preferred Units are outstanding (convertible for Series 16 Preferred Units beginning on April 30, 2024).
(3) 
The fully-exchanged amounts assume the exchange of all Redeemable/Exchangeable partnership units for LP Units.
DIVIDENDS AND DISTRIBUTIONS
The following table summarizes the dividends and distributions declared and paid, for the year ended December 31:
 
 
Declared
 
Paid
(MILLIONS)
 
2019

 
2018

 
2017

 
2019

 
2018

 
2017

Class A Preference Shares
 
$
26

 
$
26

 
$
26

 
$
26

 
$
26

 
$
25

Class A Preferred LP Units
 
$
44

 
$
38

 
$
28

 
$
43

 
$
37

 
$
26

Participating non-controlling interests - in operating subsidiaries
 
$
706

 
$
553

 
$
539

 
$
706

 
$
553

 
$
539

GP Interest and incentive distributions
 
$
55

 
$
45

 
$
35

 
$
54

 
$
44

 
$
34

Redeemable/Exchangeable Partnership Units
 
$
268

 
$
255

 
$
243

 
$
267

 
$
254

 
$
242

LP Units
 
$
370

 
$
355

 
$
328

 
$
363

 
$
345

 
$
315


 
 
 
 
 
Page 117



LP Unitholder distributions per unit on an annualized basis were increased as follows:
Date of
Increase
 
Amount of
Increase
 
Annual
Distribution
 
Distribution
Effective Date
February 2015
 
$0.11
 
$1.66
 
March 2015
February 2016
 
$0.12
 
$1.78
 
March 2016
February 2017
 
$0.09
 
$1.87
 
March 2017
February 2018
 
$0.09
 
$1.96
 
March 2018
February 2019
 
$0.10
 
$2.06
 
March 2019
February 2020
 
$0.11
 
$2.17
 
March 2020
CONTRACTUAL OBLIGATIONS
Please see Note 27 – Commitments, contingencies and guarantees in the audited annual consolidated financial statements, for further details on the following:
Commitments  – Water, land, and dams usage agreements, and agreements and conditions on committed acquisitions of operating portfolios and development projects;
Contingencies  – Legal proceedings, arbitrations and actions arising in the normal course of business, and providing for letters of credit;
Guarantees – Nature of all the indemnification undertakings.
OFF-STATEMENT OF FINANCIAL POSITION ARRANGEMENTS
Brookfield Renewable does not have any off-statement of financial position arrangements that have or are reasonably likely to have a material current or future effect on our financial condition, changes in financial condition, revenues or expenses, results of operations, liquidity, capital expenditures or capital resources that are material to investors.
Brookfield Renewable issues letters of credit from its corporate credit facilities for general corporate purposes which include, but are not limited to, security deposits, performance bonds and guarantees for reserve accounts. As at December 31, 2019, letters of credit issued amounted to $266 million (2018: $209 million).

 
 
 
 
 
Page 118



PART 6 - SELECTED QUARTERLY INFORMATION
HISTORICAL OPERATIONAL AND FINANCIAL INFORMATION
YEAR ENDED DECEMBER 31
(MILLIONS, EXCEPT AS NOTED)
2019
 
2018
 
2017
 
2016
 
2015
Operational information:
 
 
 
 
 
 
 
 
 
Capacity (MW)
18,883

 
17,419

 
16,369

 
10,731

 
7,284

Total generation (GWh)
 
 
 
 
 
 
 
 
 
Long-term average generation
53,926

 
51,971

 
42,334

 
38,982

 
24,467

Actual generation
52,560

 
52,056

 
43,385

 
34,071

 
23,332

Proportionate generation (GWh)
 
 


 


 


 


Long-term average generation
26,189

 
25,844

 
23,249

 
22,362

 
18,749

Actual generation
26,038

 
25,753

 
23,968

 
20,222

 
17,662

Average revenue ($ per MWh)
78

 
75

 
70

 
73

 
73

Additional financial information:
 
 
 
 
 
 
 
 
 
Net income (loss) attributable to Unitholders (1)
(59)

 
$
42

 
$
(56
)
 
$
(65
)
 
$
3

Basic earnings (loss) per LP Unit (2)
(0.19)

 
0.13

 
(0.18
)
 
(0.23
)
 
0.01

Consolidated Adjusted EBITDA(3)(4)
2,339

 
2,223

 
1,751

 
1,499

 
1,224

Proportionate Adjusted EBITDA(3)(4)
1,444

 
1,323

 
1,142

 
942

 
907

Funds From Operations(3)
761

 
676

 
581

 
419

 
467

Funds From Operations per Unit(1)(3)
2.45

 
2.16

 
1.90

 
1.45

 
1.69

Distribution per LP Unit
2.06

 
1.96

 
1.87

 
1.78

 
1.66

YEAR ENDED DECEMBER 31
(MILLIONS, EXCEPT AS NOTED)
2019
 
2018
 
2017
 
2016
 
2015
Property, plant and equipment
$
30,714

 
$
29,025

 
$
27,096

 
$
25,257

 
$
18,358

Equity-accounted investments
1,889

 
1,569

 
721

 
206

 
197

Total assets
35,691

 
34,103

 
30,904

 
27,737

 
19,507

Total borrowings
11,004

 
10,718

 
11,766

 
10,182

 
7,338

Deferred income tax liabilities
4,537

 
4,140

 
3,588

 
3,802

 
2,695

Other liabilities
2,019

 
2,039

 
1,268

 
1,081

 
711

Participating non-controlling interests - in operating subsidiaries
8,742

 
8,129

 
6,298

 
5,589

 
2,587

General partnership interest in a holding subsidiary held by Brookfield
68

 
66

 
58

 
55

 
52

Participating non-controlling interests - in a holding subsidiary - Redeemable/Exchangeable units held by Brookfield
3,315

 
3,252

 
2,843

 
2,680

 
2,559

Preferred equity
597

 
568

 
616

 
576

 
610

Preferred limited partners' equity
833

 
707

 
511

 
324

 
128

Limited partners' equity
4,576

 
4,484

 
3,956

 
3,448

 
2,827

Total liabilities and equity
35,691

 
34,103

 
30,904

 
27,737

 
19,507

Debt to capitalization
32
%
 
32
%
 
37
%
 
36
%
 
37
%
(1) 
Unitholders and per Unit include holders of the GP interest, Redeemable/Exchangeable partnership units, and LP Units.
(2) 
For the years ended December 31, 2019, weighted average LP Units, Redeemable/Exchangeable partnership units and GP interest totaled 311.2 million (2018: 312.6 million, 2017: 305.8 million, 2016: 288.7 million and 2015: 275.6 million).
(3) 
Non-IFRS measures. See “Cautionary Statement Regarding Use of Non-IFRS Measures”. Comparative figures have been conformed to current year’s presentation.
(4) 
Comparative figures have been conformed to the current year’s presentation.

 
 
 
 
 
Page 119



SUMMARY OF HISTORICAL QUARTERLY RESULTS
The following is a summary of unaudited quarterly financial information for the last twelve consecutive quarters on a consolidated basis:
 
 
2019
 
2018
 
2017
(MILLIONS, EXCEPT AS NOTED)
 
Q4
 
Q3
 
Q2
 
Q1
 
Q4
 
Q3
 
Q2
 
Q1
 
Q4
 
Q3
 
Q2
 
Q1
Total Generation (GWh) - LTA
 
13,850

 
12,332

 
14,252

 
13,761

 
13,485

 
12,113

 
13,521

 
12,852

 
12,198

 
9,098

 
10,674

 
10,364

Total Generation (GWh) - actual
 
12,465

 
11,089

 
14,881

 
14,125

 
14,445

 
11,609

 
13,122

 
12,880

 
11,913

 
9,370

 
11,618

 
10,484

Proportionate Generation (GWh) - LTA
 
6,561

 
5,821

 
7,109

 
6,776

 
6,602

 
5,956

 
6,935

 
6,351

 
6,030

 
5,053

 
6,277

 
5,889

Proportionate Generation (GWh) - actual
 
5,977

 
5,213

 
7,602

 
7,246

 
7,052

 
5,552

 
6,455

 
6,694

 
5,890

 
5,198

 
6,719

 
6,161

Revenues
 
$
726

 
$
642

 
$
787

 
$
825

 
$
780

 
$
674

 
$
735

 
$
793

 
$
657

 
$
608

 
$
683

 
$
677

Net income (loss) attributable to Unitholders
 
(66
)
 
(53
)
 
17

 
43

 
91

 
(55
)
 
(2
)
 
8

 
(67
)
 
(43
)
 
38

 
16

Basic earnings (loss) per LP Unit
 
(0.21
)
 
(0.17
)
 
0.05

 
0.14

 
0.29

 
(0.18
)
 
(0.01
)
 
0.03

 
(0.22
)
 
(0.14
)
 
0.13

 
0.05

Consolidated Adjusted EBITDA
 
550

 
507

 
630

 
652

 
604

 
494

 
543

 
582

 
454

 
381

 
460

 
456

Proportionate Adjusted EBITDA
 
348

 
301

 
400

 
395

 
371

 
277

 
324

 
351

 
296

 
232

 
312

 
302

Funds From Operations
 
171

 
133

 
230

 
227

 
206

 
105

 
172

 
193

 
143

 
91

 
181

 
166

Funds From Operations per Unit
 
0.55

 
0.43

 
0.74

 
0.73

 
0.66

 
0.33

 
0.55

 
0.62

 
0.46

 
0.29

 
0.61

 
0.55

Distribution per LP Unit
 
0.515

 
0.515

 
0.515

 
0.515

 
0.490

 
0.490

 
0.490

 
0.490

 
0.468

 
0.468

 
0.468

 
0.468


 
 
 
 
 
Page 120



PROPORTIONATE RESULTS FOR THE THREE MONTHS ENDED DECEMBER 31
The following chart reflects the generation and summary financial figures on a proportionate basis for the three months ended December 31:
 
 
(GWh)
 
(MILLIONS)
 
 
Actual Generation
 
LTA Generation
 
Revenues
 
Adjusted EBITDA
 
Funds From Operations
 
Net Income (Loss)
(Millions, except as noted)
 
2019

 
2018

 
2019

 
2018

 
2019

 
2018

 
2019

 
2018

 
2019

 
2018

 
2019

 
2018

Hydroelectric
 
 
 
 
 
 
 
 
 
 
 
 
 
 
 
 
 
 
 
 
 
 
 
 
North America
 
2,858

 
3,604

 
2,912

 
3,065

 
205

 
238

 
131

 
164

 
94

 
121

 
4

 
59

Brazil
 
817

 
902

 
1,009

 
996

 
61

 
59

 
37

 
40

 
31

 
33

 
4

 
(2
)
Colombia
 
749

 
982

 
968

 
935

 
63

 
56

 
37

 
35

 
26

 
24

 
16

 
46

 
 
4,424

 
5,488

 
4,889

 
4,996

 
329

 
353

 
205

 
239

 
151

 
178

 
24

 
103

Wind
 
 
 
 
 
 
 
 
 
 
 
 
 
 
 
 
 
 
 
 
 
 
 
 
North America
 
779

 
808

 
934

 
952

 
56

 
61

 
43

 
48

 
27

 
29

 
(20
)
 
21

Europe
 
241

 
264

 
267

 
268

 
24

 
27

 
17

 
30

 
11

 
25

 

 
17

Brazil
 
176

 
153

 
172

 
172

 
10

 
9

 
8

 
7

 
6

 
4

 
3

 
2

Asia
 
107

 
43

 
104

 
36

 
7

 
3

 
6

 
2

 
3

 
2

 
4

 
7

 
 
1,303

 
1,268

 
1,477

 
1,428

 
97

 
100

 
74

 
87

 
47

 
60

 
(13
)
 
47

 
 
 
 
 
 
 
 
 
 
 
 
 
 
 
 
 
 
 
 
 
 
 
 
 
Solar
 
184

 
184

 
195

 
178

 
38

 
40

 
39

 
30

 
22

 
15

 
(18
)
 
14

Storage & Other
 
66

 
112

 

 

 
21

 
23

 
11

 
16

 
7

 
9

 
1

 
4

Corporate
 

 

 

 

 

 

 
19

 
(1
)
 
(56
)
 
(56
)
 
(60
)
 
(77
)
Total
 
5,977

 
7,052

 
6,561

 
6,602

 
485

 
516

 
348

 
371

 
171

 
206

 
(66
)
 
91


For the three months ended December 31, 2019, Funds From Operations were $171 million versus $206 million in the prior year. Funds From Operations decreased $35 million primarily due to strong generation that benefited the prior year (7% above long-term average in the prior year compared to 9% below long-term average in the current year).

 
 
 
 
 
Page 121



RECONCILIATION OF NON-IFRS MEASURES
The following table reflects Adjusted EBITDA and Funds From Operations and provides reconciliation to net income (loss) for the three months ended December 31, 2019:
 
Attributable to Unitholders
 
Contribution
 from
equity accounted investments

 
Attributable to non- controlling interests

 
 As per IFRS financials(1)

 
Hydroelectric
 
Wind
 
Solar

 
Storage and
other

 
Corporate

 
Total

 
(MILLIONS)
North America

 
Brazil

 
Colombia

 
North America

 
Europe

 
Brazil

 
Asia

 
 
Revenues
205

 
61

 
63

 
56

 
24

 
10

 
7

 
38

 
21

 

 
485

 
(93
)
 
334

 
726

Other income
2

 
(1
)
 

 

 
1

 

 

 
12

 

 
25

 
39

 
(6
)
 
(26
)
 
7

Direct operating costs
(76
)
 
(23
)
 
(26
)
 
(13
)
 
(8
)
 
(2
)
 
(1
)
 
(11
)
 
(10
)
 
(6
)
 
(176
)
 
26

 
(117
)
 
(267
)
Share of Adjusted EBITDA from equity accounted investments

 

 

 

 

 

 

 

 

 

 

 
73

 
11

 
84

Adjusted EBITDA
131

 
37

 
37

 
43

 
17

 
8

 
6

 
39

 
11

 
19

 
348

 

 
202

 


Management service costs

 

 

 

 

 

 

 

 

 
(35
)
 
(35
)
 

 

 
(35
)
Interest expense - borrowings
(37
)
 
(4
)
 
(9
)
 
(15
)
 
(4
)
 
(2
)
 
(2
)
 
(17
)
 
(3
)
 
(22
)
 
(115
)
 
26

 
(78
)
 
(167
)
Current income taxes

 
(2
)
 
(2
)
 
(1
)
 
(2
)
 

 
(1
)
 

 
(1
)
 

 
(9
)
 
5

 
(12
)
 
(16
)
Distributions attributable to Preferred limited partners equity

 

 

 

 

 

 

 

 

 
(11
)
 
(11
)
 

 

 
(11
)
Preferred equity

 

 

 

 

 

 

 

 

 
(7
)
 
(7
)
 

 

 
(7
)
Share of interest and cash taxes from equity accounted investments

 

 

 

 

 

 

 

 

 

 

 
(31
)
 
(5
)
 
(36
)
Share of Funds From Operations attributable to non-controlling interests

 

 

 

 

 

 

 

 

 

 

 

 
(107
)
 
(107
)
Funds From Operations
94

 
31

 
26

 
27

 
11

 
6

 
3

 
22

 
7

 
(56
)
 
171

 

 

 


Depreciation
(59
)
 
(18
)
 
(6
)
 
(40
)
 
(13
)
 
(4
)
 
(2
)
 
(24
)
 
(5
)
 
(1
)
 
(172
)
 
51

 
(77
)
 
(198
)
Foreign exchange and unrealized financial instruments gain (loss)
11

 
(6
)
 
(3
)
 
(4
)
 
9

 

 
1

 
1

 
(1
)
 
7

 
15

 
(4
)
 
(4
)
 
7

Deferred income tax recovery (expense)
(12
)
 
1

 
1

 
11

 
3

 

 
1

 

 

 
24

 
29

 
(6
)
 
2

 
25

Other
(30
)
 
(4
)
 
(2
)
 
(14
)
 
(10
)
 
1

 
1

 
(17
)
 

 
(34
)
 
(109
)
 
29

 
30

 
(50
)
Share of earnings from equity accounted investments

 

 

 

 

 

 

 

 

 

 

 
(70
)
 

 
(70
)
Net income attributable to non-controlling interests

 

 

 

 

 

 

 

 

 

 

 

 
49

 
49

Net income (loss) attributable to Unitholders(2)
4

 
4

 
16

 
(20
)
 

 
3

 
4

 
(18
)
 
1

 
(60
)
 
(66
)
 

 

 
(66
)
(1) 
Share of earnings from equity-accounted investments of $22 million is comprised of amounts found on the share of Adjusted EBITDA, share of interest and cash taxes and share of earnings lines. Net income attributable to participating non-controlling interests – in operating subsidiaries of $58 million is comprised of amounts found on Share of Funds From Operations attributable to non-controlling interests and Net loss attributable to non-controlling interests.
(2) 
Net income (loss) attributable to Unitholders includes net income (loss) attributable to GP interest, Redeemable/Exchangeable partnership units and LP Units. Total net income (loss) includes amounts attributable to Unitholders, non-controlling interests, preferred limited partners equity and preferred equity.

 
 
 
 
 
Page 122



The following table reflects Adjusted EBITDA and Funds From Operations and provides reconciliation to net income (loss) for the three months ended December 31, 2018:
 
Attributable to Unitholders
 
Contribution from equity-accounted investments

 
Attributable to non- controlling interests

 
 As per IFRS financials(1)

 
Hydroelectric
 
Wind
 
Solar

 
Storage and
other

 
Corporate

 
Total

 
(MILLIONS)
North America

 
Brazil

 
Colombia

 
North America

 
Europe

 
Brazil

 
Asia

 
 
Revenues
238

 
59

 
56

 
61

 
27

 
9

 
3

 
40

 
23

 

 
516

 
(89
)
 
353

 
780

Other income
6

 
2

 
3

 
1

 
10

 

 

 
1

 

 
5

 
28

 
(2
)
 
(2
)
 
24

Direct operating costs
(80
)
 
(21
)
 
(24
)
 
(14
)
 
(7
)
 
(2
)
 
(1
)
 
(11
)
 
(7
)
 
(6
)
 
(173
)
 
23

 
(126
)
 
(276
)
Share of Adjusted EBITDA from equity accounted investments

 

 

 

 

 

 

 

 

 

 

 
68

 
8

 
76

Adjusted EBITDA
164

 
40

 
35

 
48

 
30

 
7

 
2

 
30

 
16

 
(1
)
 
371

 

 
233

 
 
Management service costs

 

 

 

 

 

 

 

 

 
(16
)
 
(16
)
 

 

 
(16
)
Interest expense - borrowings
(44
)
 
(5
)
 
(9
)
 
(19
)
 
(5
)
 
(3
)
 
(1
)
 
(15
)
 
(7
)
 
(24
)
 
(132
)
 
28

 
(67
)
 
(171
)
Current income taxes
1

 
(2
)
 
(2
)
 

 

 

 
1

 

 

 

 
(2
)
 

 
(8
)
 
(10
)
Distributions attributable to Preferred limited partners equity

 

 

 

 

 

 

 

 

 
(9
)
 
(9
)
 

 

 
(9
)
Preferred equity

 

 

 

 

 

 

 

 

 
(6
)
 
(6
)
 

 

 
(6
)
Share of interest and cash taxes from equity accounted investments

 

 

 

 

 

 

 

 

 

 

 
(28
)
 
(3
)
 
(31
)
Share of Funds From Operations attributable to non-controlling interests

 

 

 

 

 

 

 

 

 

 

 

 
(155
)
 
(155
)
Funds From Operations
121

 
33

 
24

 
29

 
25

 
4

 
2

 
15

 
9

 
(56
)
 
206

 

 

 
 
Depreciation
(61
)
 
(33
)
 
(4
)
 
(33
)
 
(13
)
 
(3
)
 

 
(16
)
 
(6
)
 
(1
)
 
(170
)
 
34

 
(72
)
 
(208
)
Foreign exchange and unrealized financial instruments gain (loss)
3

 
(1
)
 
6

 
(1
)
 
3

 
1

 
5

 
(6
)
 

 
(14
)
 
(4
)
 
3

 
2

 
1

Deferred income tax recovery (expense)
(2
)
 

 
22

 
29

 

 

 

 
22

 

 

 
71

 
(52
)
 
72

 
91

Other
(2
)
 
(1
)
 
(2
)
 
(3
)
 
2

 

 

 
(1
)
 
1

 
(6
)
 
(12
)
 
4

 
(2
)
 
(10
)
Share of earnings from equity accounted investments

 

 

 

 

 

 

 

 

 

 

 
11

 

 
11

Net income attributable to non-controlling interests

 

 

 

 

 

 

 

 

 

 

 

 

 

Net income (loss) attributable to Unitholders(2)
59

 
(2
)
 
46

 
21

 
17

 
2

 
7

 
14

 
4

 
(77
)
 
91

 

 

 
91

(1) 
Share of loss from equity-accounted investments of $56 million is comprised of amounts found on the share of Adjusted EBITDA, share of interest and cash taxes and share of earnings lines. Net loss attributable to participating non-controlling interests – in operating subsidiaries of $155 million is comprised of amounts found on Share of Funds From Operations attributable to non-controlling interests and Net loss attributable to non-controlling interests.
(2) 
Net income (loss) attributable to Unitholders includes net income (loss) attributable to GP interest, Redeemable/Exchangeable partnership units and LP Units. Total net income (loss) includes amounts attributable to Unitholders, non-controlling interests, preferred limited partners equity and preferred equity.

 
 
 
 
 
Page 123



The following table reconciles the non-IFRS financial metrics to the most directly comparable IFRS measures. Net income attributable to Unitholders is reconciled to FFO and reconciled to Proportionate Adjusted EBITDA, and earnings per unit is reconciled to FFO per unit, both for the three months ended December 31:
 
 
 
 
 
Per unit
(MILLIONS, EXCEPT AS NOTED)
2019

 
2018

 
2019

 
2018

Net income (loss) attributable to:
 
 
 
 
 
 
 
Limited partners' equity
$
(38
)
 
$
52

 
$
(0.21
)
 
$
0.29

General partnership interest in a holding subsidiary held by Brookfield

 
2

 

 

Participating non-controlling interests - in a holding subsidiary - Redeemable/Exchangeable units held by Brookfield
(28
)
 
37

 

 

Net income (loss) attributable to Unitholders
$
(66
)
 
$
91

 
$
(0.21
)
 
$
0.29

Adjusted for proportionate share of:
 
 
 
 
 
 
 
Depreciation
172

 
170

 
0.55

 
0.54

Foreign exchange and unrealized financial instruments loss
(15
)
 
4

 
(0.05
)
 
0.01

Deferred income tax recovery
(29
)
 
(71
)
 
(0.09
)
 
(0.23
)
Other
109

 
12

 
0.35

 
0.05

Funds From Operations
$
171

 
$
206

 
$
0.55

 
$
0.66

Distributions attributable to:
 
 
 
 
 
 
 
Preferred limited partners' equity
11

 
9

 
 
 
 
Preferred equity
7

 
6

 
 
 
 
Current income taxes
9

 
2

 
 
 
 
Interest expense - borrowings
115

 
132

 
 
 
 
Management service costs
35

 
16

 
 
 
 
Proportionate Adjusted EBITDA
$
348

 
$
371

 
 
 
 
Attributable to non-controlling interests
202

 
233

 
 
 
 
Consolidated Adjusted EBITDA
$
550

 
$
604

 
 
 
 
Weighted average Units outstanding(1)
 
 
 
 
311.3

 
312.2

(1) 
Includes GP interest, Redeemable/Exchangeable partnership units, and LP Units.


 
 
 
 
 
Page 124



PART 7 - BUSINESS RISKS AND RISK MANAGEMENT
RISK MANAGEMENT AND FINANCIAL INSTRUMENTS
Management’s objectives are to protect Brookfield Renewable against material economic exposures and variability of results from various financial risks that include electricity price risk, foreign currency risk, interest rate risk, credit risk, and liquidity risk. These risks are further discussed in Note 6Risk management and financial instruments in the audited annual consolidated financial statements.
The following table outlines Brookfield Renewable’s financial risks and how they are managed:
Financial Risk
Description of Risk
Management of Risk
Electricity price
We have exposure to movements in the market price of electricity.
- Enter into long-term contracts that specify the price at which electricity is sold
- Maintain a portfolio of short, medium, and long-term contracts to mitigate our exposure to short-term fluctuations in electricity prices
- Ensure limits and controls are in place for trading activities
- As of December 31, 2019, we had approximately 95% of 2020 (2018: 87% of 2019) production, excluding Brazil and Colombia, on a proportionate basis under short-term and long-term power purchase agreements and financial contracts. See “Part 4 – Financial Performance Review on Proportionate Information”
Foreign currency
We are exposed to foreign currency risk – including Canadian dollar, Brazilian real, Euro, British pound sterling, Colombian peso, Indian rupee, South African rand, Malaysian ringgit, Thai baht and Chinese yuan – related to operations, anticipated transactions, and certain foreign currency debt.
- Enter into foreign currency contracts designed to minimize the exposure to foreign currency fluctuations
- 35% of cash flow is generated in the United States while Canadian Dollar and Euro exposure, representing 25% of our portfolio, is proactively managed through foreign currency contracts
- Limited foreign currency contracts to hedge our South American and Asian exposures – representing 40% of our portfolio – due to the high associated costs of hedging certain currencies. However, these specific exposures are mitigated by the annual inflation-linked escalations in our power purchase agreements

 
 
 
 
 
Page 125



Financial Risk
Description of Risk
Management of Risk
Interest rate
We are exposed to risk on the interest rates of our debt, and on dividend and distribution rate resets on our Class A Preference Shares and Preferred Units, respectively.
- Assets largely consist of long duration physical assets, and financial liabilities consist primarily of long-term fixed rate debt or floating-rate debt that has been swapped to fixed rates with interest rate financial instruments to minimize the exposure to interest rate fluctuations
- Enter into interest rate contracts to lock-in fixed rates on certain anticipated future debt issuances
- Our proportionate floating rate exposure represents 12% of our total debt, after affecting for variable rate debt that has been hedged through the use of interest rate swaps (including those entered into subsequent to year-end). Our floating rate exposure arises primarily from our South American operations, as we have limited opportunities to raise fixed rate debt or hedge due to the high associated costs
Credit
We are exposed to credit risk from operating activities and certain financing activities, the maximum exposure of which is represented by the carrying amounts reported in the statements of financial position. We are exposed to credit risk if counterparties to our energy contracts, interest rate swaps, forward foreign exchange contracts and physical electricity and gas transactions as well as trade receivables are unable to meet their obligations.
- Diverse counterparty base with long standing credit histories
- Exposure to counterparties with investment-grade credit ratings
- Use of standard trading contracts and other standard credit risk mitigation techniques
- As at December 31, 2019, 66% (2018: 74%) of Brookfield Renewable’s trade receivables were current

 
 
 
 
 
Page 126



Financial Risk
Description of Risk
Management of Risk
Liquidity
We are exposed to liquidity risk for financial liabilities.
We are also subject to internal liquidity risk because we conduct our business activities through separate legal entities (subsidiaries and affiliates) and are dependent on receipts of cash from those entities to defray corporate expenses and to make dividend and distribution payments to shareholders and Unitholders, respectively. Under the credit agreements for subsidiary debt, it is conventional for distributions of cash to Brookfield Renewable to be prohibited if the loan is in default (notably for non-payment of principal or interest) or if the entity fails to achieve a benchmark debt service coverage ratio.
For the year ended December 31, 2019, Brookfield Renewable and its subsidiaries were in compliance with its debt covenants except certain covenants mentioned in Note 18 – Capital Management of the annual audited consolidated financial statements.
- As at December 31, 2019, available liquidity was $2.7 billion. Liquidity is comprised of our share of cash and cash equivalents, investments in marketable securities and undrawn corporate line of credit available. Details of the available portion of credit facilities and debt maturity ladder are included in “PART 5 - Liquidity and Capital Resources”
- Effective and regular monitoring of debt covenants and cooperation with lenders to cure any defaults
- Target investment grade debt or debt with investment grade characteristics with the ability to absorb volatility in cash flows
- Long-term duration of debt instruments and the diversification in maturity dates over an extended period of time
- Sufficient cash from operating activities, access to undrawn credit facilities, and possible capital markets financing to fund our operations and fulfill our obligations as they become due
- Ensure access to public capital markets and maintain a strong investment grade credit rating

 
 
 
 
 
Page 127



PART 8 – CRITICAL ESTIMATES, ACCOUNTING POLICIES AND INTERNAL CONTROLS
CRITICAL ESTIMATES AND CRITICAL JUDGMENTS IN APPLYING ACCOUNTING POLICIES
The audited annual consolidated financial statements are prepared in accordance with IFRS, which require the use of estimates and judgments in reporting assets, liabilities, revenues, expenses and contingencies. In the judgment of management, none of the estimates outlined in Note 1 – Basis of preparation and significant accounting policies in our audited annual consolidated financial statements are considered critical accounting estimates as defined in Canadian National Instrument 51-102 – Continuous Disclosure Obligations with the exception of the estimates related to the valuation of property, plant and equipment and the related deferred income tax liabilities. These assumptions include estimates of future electricity prices, discount rates, expected long-term average generation, inflation rates, terminal year and operating and capital costs, the amount, the timing and the income tax rates of future income tax provisions. Estimates also include determination of accruals, purchase price allocations, useful lives, asset valuations, asset impairment testing, deferred tax liabilities, decommissioning retirement obligations and those relevant to the defined benefit pension and non-pension benefit plans. Estimates are based on historical experience, current trends and various other assumptions that are believed to be reasonable under the circumstances.
In making estimates, management relies on external information and observable conditions where possible, supplemented by internal analysis, as required. These estimates have been applied in a manner consistent with that in the prior year and there are no known trends, commitments, events or uncertainties that we believe will materially affect the methodology or assumptions utilized in this report. These estimates are impacted by, among other things, future power prices, movements in interest rates, foreign exchange volatility and other factors, some of which are highly uncertain, as described in the “Risk Factors” section. The interrelated nature of these factors prevents us from quantifying the overall impact of these movements on Brookfield Renewable’s financial statements in a meaningful way. These sources of estimation uncertainty relate in varying degrees to substantially all asset and liability account balances. Actual results could differ from those estimates.
CRITICAL ESTIMATES
Brookfield Renewable makes estimates and assumptions that affect the carrying value of assets and liabilities, disclosure of contingent assets and liabilities and the reported amount of income and other comprehensive income (“OCI”) for the year. Actual results could differ from these estimates. The estimates and assumptions that are critical to the determination of the amounts reported in the consolidated financial statements relate to the following:
(i)
Property, plant and equipment
The fair value of Brookfield Renewable’s property, plant and equipment is calculated using estimates and assumptions about future electricity prices from renewable sources, anticipated long-term average generation, estimated operating and capital expenditures, future inflation rates and discount rates, as described in Note 13Property, plant and equipment, at fair value in our audited annual consolidated financial statements. Judgment is involved in determining the appropriate estimates and assumptions in the valuation of Brookfield Renewable’s property, plant and equipment. See Note 1(r)(iii)Critical judgments in applying accounting policiesProperty, plant and equipment in our audited annual consolidated financial statements for further details.
Estimates of useful lives and residual values are used in determining depreciation. To ensure the accuracy of useful lives and residual values, these estimates are reviewed on an annual basis.
(ii)
Financial instruments
Brookfield Renewable makes estimates and assumptions that affect the carrying value of its financial instruments, including estimates and assumptions about future electricity prices, long-term average generation, capacity prices, discount rates and the timing of energy delivery. Non-financial instruments are valued using estimates of future electricity prices which are estimated by considering broker quotes for the years in which there is a liquid market and for the subsequent years Brookfield Renewable’s best estimate of electricity prices that would allow new entrants into the market. The fair value of interest rate swaps is the estimated amount that another party would receive or pay to terminate the swap agreements at the reporting date, taking into account current market interest rates. This valuation technique approximates the net present value of future cash flows. See Note 6Risk management and financial instruments in our audited annual consolidated financial statements for more details.

 
 
 
 
 
Page 128



(iii)
Deferred income taxes
The consolidated financial statements include estimates and assumptions for determining the future tax rates applicable to subsidiaries and identifying the temporary differences that relate to each subsidiary. Deferred income tax assets and liabilities are measured at the tax rates that are expected to apply during the year when the assets are realized or the liabilities settled, using the tax rates and laws enacted or substantively enacted at the consolidated statements of financial position dates. Operating plans and forecasts are used to estimate when the temporary difference will reverse.
CRITICAL JUDGMENTS IN APPLYING ACCOUNTING POLICIES
The following are the critical judgments that have been made in applying the accounting policies used in the consolidated financial statements and that have the most significant effect on the amounts in the consolidated financial statements:
(i)
Preparation of consolidated financial statements
These consolidated financial statements present the financial position, results of operations and cash flows of Brookfield Renewable. Judgment is required in determining what assets, liabilities and transactions are recognized in the consolidated financial statements as pertaining to Brookfield Renewable’s operations.
(ii)
Common control transactions
Common control business combinations specifically fall outside of scope of IFRS 3, Business Combinations (“IFRS 3”), and as such management has used its judgment to determine an appropriate policy to account for these transactions. Consideration was given to other relevant accounting guidance within the framework of principles in IFRS and that reflects the economic reality of the transactions, in accordance with IAS 8, Accounting Policies, Changes in Accounting Estimates and Errors (“IAS 8”). As a result, the consolidated financial statements account for assets and liabilities acquired at the previous carrying value on the predecessor’s financial statements. Differences between the consideration given and the assets and liabilities received are recorded directly to equity.
(iii)
Property, Plant and Equipment
The accounting policy relating to Brookfield Renewable’s property, plant and equipment is described in Note 1(h) - Property, plant and equipment and revaluation method in our audited annual consolidated financial statements. In applying this policy, judgment is used in determining whether certain costs are additions to the carrying amount of the property, plant and equipment as opposed to repairs and maintenance. If an asset has been developed, judgment is required to identify the point at which the asset is capable of being used as intended and to identify the directly attributable costs to be included in the carrying value of the development asset. The useful lives of property, plant and equipment are determined by independent engineers periodically with an annual review by management.
Annually, Brookfield Renewable determines the fair value of its property, plant and equipment using a methodology that it has judged to be reasonable. The methodology for hydroelectric assets is generally a 20-year discounted cash flow model. 20 years is the period considered reasonable as Brookfield Renewable has 20-year capital plans and it believes a reasonable third party would be indifferent between extending the cash flows further in the model versus using a discounted terminal value. The methodology for wind, solar and storage & other assets is to align the model length with the expected remaining useful life of the subject assets.
The valuation model incorporates future cash flows from long-term power purchase agreements that are in place where it is determined that the power purchase agreements are linked specifically to the related power generating assets. With respect to estimated future generation that does not incorporate long-term power purchase agreement pricing, the cash flow model uses estimates of future electricity prices using broker quotes from independent sources for the years in which there is a liquid market. The valuation of power generating assets not linked to long-term power purchase agreements also requires the development of a long-term estimate of future electricity prices. In this regard the valuation model uses a discount to the all-in cost of construction with a reasonable return, to secure energy from a new renewable resource with a similar generation profile to the asset being valued as the benchmark that will establish the market price for electricity for renewable resources.
Brookfield Renewable’s long-term view is anchored to the cost of securing new energy from renewable sources to meet future demand growth by the years 2026 to 2035 in North America, 2027 in Colombia, and 2023 in Europe and Brazil. The year of new entry is viewed as the point when generators must build additional capacity to maintain system reliability and provide an adequate level of reserve generation with the retirement of older coal fired plants and rising environmental compliance costs in North America and Europe, and overall increasing demand in Colombia and Brazil. For the North American and European businesses, Brookfield Renewable has estimated a discount to these new-build renewable asset prices to

 
 
 
 
 
Page 129



determine renewable electricity prices for hydroelectric and wind facilities. In Brazil and Colombia, the estimate of future electricity prices is based on a similar approach as applied in North America using a forecast of the all-in cost of development.
Terminal values are included in the valuation of hydroelectric assets in North America and Colombia. For the hydroelectric assets in Brazil, cash flows have been included based on the duration of the authorization or useful life of a concession asset with consideration of a one-time 30-year renewal on qualifying hydroelectric assets.
Discount rates are determined each year by considering the current interest rates, average market cost of capital as well as the price risk and the geographical location of the operational facilities as judged by management. Inflation rates are also determined by considering the current inflation rates and the expectations of future rates by economists. Operating costs are based on long-term budgets escalated for inflation. Each operational facility has a 20-year capital plan that it follows to ensure the maximum life of its assets is achieved. Foreign exchange rates are forecasted by using the spot rates and the available forward rates, extrapolated beyond the period available. The inputs described above to the discounted cash flow model require management to consider facts, trends and plans in making its judgments as to what derives a reasonable fair value of its property, plant and equipment.
(iv)
Financial instruments
The accounting policy relating to Brookfield Renewable’s financial instruments is described in Note 1(k)Financial instruments in our audited annual consolidated financial statements. In applying the policy, judgments are made in applying the criteria set out in IFRS 9, Financial instruments(“IFRS 9”) and IAS 39, Financial instruments: recognition and measurement (“IAS 39”), to record financial instruments at fair value through profit and loss, and the assessments of the effectiveness of hedging relationships.
(v)
Deferred income taxes
The accounting policy relating to Brookfield Renewable’s income taxes is described in Note 1(m)Income taxes in our audited annual consolidated financial statements. In applying this policy, judgments are made in determining the probability of whether deductions, tax credits and tax losses can be utilized.
NEW ACCOUNTING STANDARDS
(i) IFRS 3 - Business Combinations
In October 2018, the IASB issued an amendment to IFRS 3, effective for annual periods beginning on or after January 1, 2020 with early adoption permitted. The amendment clarifies that a business must include, at minimum, an input and a substantive process that together contribute to the ability to create outputs, and assists companies in determining whether an acquisition is a business combination or an acquisition of a group of assets by providing supplemental guidance for assessing whether an acquired process is substantive. Brookfield Renewable has decided to early adopt the amendments to IFRS 3 effective January 1, 2019 and shall apply the amended standard in assessing business combinations on a prospective basis. For acquisitions that are determined to be acquisitions of assets as opposed to business combinations, Brookfield Renewable will allocate the transaction price and transaction costs to the individual identified assets acquired and liabilities assumed on the basis of their relative fair values, and no goodwill will be recognized. Acquisitions that continue to meet the definition of a business combination will be accounted for under the acquisition method, without any changes to Brookfield Renewable’s accounting policy.
(ii) IFRS 9 - Financial Instruments and IFRS 7 - Financial Instruments: Disclosures
Brookfield Renewable adopted Interest Rate Benchmark Reform - Amendments to IFRS 9, and IFRS 7, issued in September 2019, (“IBOR Amendments”) effective October 1, 2019 in advance of its mandatory effective date. The IBOR Amendments have been applied retrospectively to hedging relationships existing at October 1, 2019 or were designated subsequently, and to the amount accumulated in the cash flow hedge reserve at that date. The IBOR Amendments provide temporary relief from applying specific hedge accounting requirements to an entity’s hedging relationships which are directly affected by IBOR reform. The reliefs have the effect that IBOR reform should not generally cause hedge accounting to terminate. In assessing whether a hedge is expected to be highly effective on a forward-looking basis, the entity assumes the interest rate benchmark on which the cash flows of the derivative which hedges borrowings is not altered by IBOR reform. These reliefs cease to apply to a hedged item or hedging instrument as applicable at the earlier of (i) when the uncertainty arising from IBOR reform is no longer present with respect to the timing and amount of the interest rate benchmark based future cash flows, and (ii) when the hedging relationship is discontinued. No impact is expected since these amendments enable Brookfield Renewable to continue hedge accounting for hedging relationships which have been previously designated.

 
 
 
 
 
Page 130



It is currently expected that Secured Overnight Financing Rate (“SOFR”) will replace US$ LIBOR, Sterling Overnight Index Average (“SONIA”) will replace £ LIBOR, and Euro Short-term Rate (“€STR”) will replace EURIBOR. All of these are expected to become effective prior to December 31, 2021. Brookfield Renewable is currently finalizing and implementing its transition plan to address the impact and effect changes as a result of amendments to the contractual terms of IBOR referenced floating-rate borrowings, interest rate swaps, and interest rate caps, and updating hedge designations.
(iii) IFRS 16 - Leases
On January 1, 2019 Brookfield Renewable adopted IFRS 16 using the modified retrospective approach, under which the cumulative effect of initial application was recognized in retained earnings on January 1, 2019. As a result, Brookfield Renewable has changed its accounting policy for lease contracts as detailed below.
Definition of a lease
Previously, Brookfield Renewable determined at contract inception whether an arrangement is or contains a lease under IFRIC 4. Under IFRS 16, Brookfield Renewable assesses whether a contract is or contains a lease based on the definition of a lease, as explained in Note 1(c).
On transition to IFRS 16, Brookfield Renewable elected to apply the practical expedient to grandfather the assessment of which transactions are leases. Brookfield Renewable applied IFRS 16 only to contracts that were previously identified as leases. Contracts that were not identified as leases under IAS 17 and IFRIC 4 were not reassessed to determine whether there is a lease. Therefore, the definition of a lease under IFRS 16 was applied only to contracts entered into or changed on or after January 1, 2019.
Leases classified as operating leases under IAS 17
At transition, lease liabilities were measured at the present value of the remaining lease payments, discounted at Brookfield Renewable’s incremental borrowing rate as at January 1, 2019. Right-of-use assets are measured at an amount equal to the lease liability, adjusted by the amount of any prepaid or accrued lease payments.
Brookfield Renewable used the following practical expedients when applying IFRS 16 to leases previously classified as operating leases under IAS 17:
Applied the exemption not to recognize right-of-use assets and liabilities for leases with less than twelve months of lease term; and
Excluded initial direct costs from measuring the right-of-use assets at the date of initial application.
Leases classified as finance leases under IAS 17
For leases that were classified as finance leases under IAS 17, the carrying amount of the right-of-use asset and the lease liability at January 1, 2019 are determined at the carrying amount of the lease asset and lease liability under IAS 17 immediately before that date.
Impacts on financial statements
On transition to IFRS 16, Brookfield Renewable recognized an additional $145 million of right-of-use assets and $147 million of lease liabilities, recognizing the difference in equity.
When measuring lease liabilities, Brookfield Renewable discounted lease payments using its incremental borrowing rate at January 1, 2019. The weighted-average rate applied was 5.5%. The difference between the operating lease commitments disclosed at December 31, 2018 of $250 million and leases liabilities recognized at January 1, 2019 of $147 million is primarily due to the time value of money.
FUTURE CHANGES IN ACCOUNTING POLICIES
There are currently no future changes to IFRS with potential impact on Brookfield Renewable.
SUBSEQUENT EVENTS
Subsequent to year-end, we announced a non-binding proposal to acquire all of the outstanding Class A common stock of TerraForm Power, Inc. ("TerraForm Power") not currently held by Brookfield Renewable and its affiliates (the "Proposed Transaction"). Brookfield Renewable and its affiliates currently own an approximate 62% interest in TerraForm Power. Pursuant to the Proposed Transaction, each share of Class A common stock of TerraForm Power would be acquired for Class A shares of Brookfield Renewable Power Corporation ("BEPC") equivalent to 0.36 of an LP Unit (subject to adjustment on a

 
 
 
 
 
Page 131



proportionate basis to reflect the Special Distribution), and the acquisition would close concurrently with the Special Distribution. A transaction can only proceed upon approval by the special committee of TerraForm Power, a majority of TerraForm Power's stockholders not affiliated with Brookfield Renewable and other customary approvals.

 
 
 
 
 
Page 132



PART 9 – PRESENTATION TO STAKEHOLDERS AND PERFORMANCE MEASUREMENT
PRESENTATION TO PUBLIC STAKEHOLDERS
Equity
Brookfield Renewable’s consolidated equity interests include the non-voting LP Units held by public LP Unitholders and Brookfield, Redeemable/Exchangeable Limited Partnership Units in BRELP, a holding subsidiary of Brookfield Renewable, held by Brookfield, and GP interest in BRELP held by Brookfield. The LP Units and the Redeemable/Exchangeable Partnership Units have the same economic attributes in all respects, except that the Redeemable/Exchangeable Partnership Units provide Brookfield the right to request that their units be redeemed for cash consideration. In the event that Brookfield exercises this right, Brookfield Renewable has the right, at its sole discretion, to satisfy the redemption request with LP Units, rather than cash, on a one-for-one basis. Brookfield, as holder of Redeemable/Exchangeable Partnership Units, participates in earnings and distributions on a per unit basis equivalent to the per unit participation of the LP Units. As Brookfield Renewable, at its sole discretion, has the right to settle the obligation with LP Units, the Redeemable/Exchangeable Partnership Units are classified under equity, and not as a liability.
Given the exchange feature referenced above, we are presenting LP Units, Redeemable/Exchangeable Partnership Units, and the GP Interest as separate components of consolidated equity. This presentation does not impact the total income (loss), per unit or share information, or total consolidated equity.
As at the date of this report, Brookfield owns an approximate 60% LP Unit interest, on a fully-exchanged basis, and all general partnership interests in Brookfield Renewable, representing a 0.01% interest, while the remaining approximately 40% is held by the public.
Actual and Long-term Average Generation
For assets acquired, disposed or reaching commercial operation during the year, reported generation is calculated from the acquisition, disposition or commercial operation date and is not annualized. As it relates to Colombia only, generation includes both hydroelectric and cogeneration facilities. “Other” includes generation from North America cogeneration and Brazil biomass.
North America hydroelectric long-term average is the expected average level of generation based on the results of a simulation based on historical inflow data performed over a period of typically 30 years. Colombia hydroelectric long-term average is the expected average level of generation based on the results of a simulation based on historical inflow data performed over a period of typically 20 years. Hydroelectric assets located in Brazil benefit from a market framework which levelizes generation risk across producers. Wind long-term average is the expected average level of generation based on the results of simulated historical wind speed data performed over a period of typically 10 years. Solar long-term average is the expected average level of generation based on the results of a simulation using historical irradiance levels in the locations of our projects from the last 14 to 20 years combined with actual generation data during the operational period.
We compare actual generation levels against the long-term average to highlight the impact of an important factor that affects the variability of our business results. In the short-term, we recognize that hydrology, wind and irradiance conditions will vary from one period to the next; over time however, we expect our facilities will continue to produce in line with their long-term averages, which have proven to be reliable indicators of performance.
Our risk of a generation shortfall in Brazil continues to be minimized by participation in the MRE administered by the government of Brazil. This program mitigates hydrology risk by assuring that all participants receive, at any particular point in time, an assured energy amount, irrespective of the actual volume of energy generated. The program reallocates energy, transferring surplus energy from those who generated an excess to those who generate less than their assured energy, up to the total generation within the pool. Periodically, low precipitation across the entire country’s system could result in a temporary reduction of generation available for sale. During these periods, we expect that a higher proportion of thermal generation would be needed to balance supply and demand in the country potentially leading to higher overall spot market prices.
Generation from our North American pumped storage and cogeneration facilities is highly dependent on market price conditions rather than the generating capacity of the facilities. Our European pumped storage facility generates on a dispatchable basis when required by our contracts for ancillary services. Generation from our biomass facilities is dependent on the amount of sugar cane harvested in a given year. For these reasons, we do not consider a long-term average for these facilities.

 
 
 
 
 
Page 133



Voting Agreements with Affiliates
Brookfield Renewable has entered into voting agreements with Brookfield, whereby Brookfield Renewable gained control of the entities that own certain renewable power generating facilities in the United States, Brazil, Europe and Asia. Brookfield Renewable has also entered into a voting agreement with its consortium partners in respect of the Colombian business. The voting agreements provide Brookfield Renewable the authority to direct the election of the Boards of Directors of the relevant entities, among other things, and therefore provide Brookfield Renewable with control. Accordingly, Brookfield Renewable consolidates the accounts of these entities.
Brookfield Renewable has also entered into a voting agreement with Brookfield, whereby Brookfield Renewable gained certain rights in respect of the partnership that controls TerraForm Power and its subsidiaries. This voting agreement provides Brookfield Renewable the authority to direct the election of one member of the Board of Directors of the relevant entity, among other things, and therefore provides Brookfield Renewable with significant influence over the partnership that controls TerraForm Power. Accordingly, Brookfield Renewable equity accounts for the partnership that controls TerraForm Power.
For entities previously controlled by Brookfield Asset Management, the voting agreements entered into do not represent business combinations in accordance with IFRS 3, as all combining businesses are ultimately controlled by Brookfield Asset Management both before and after the transactions were completed. Brookfield Renewable accounts for these transactions involving entities under common control in a manner similar to a pooling of interest, which requires the presentation of pre-voting agreement financial information as if the transactions had always been in place. Refer to Note 1(r)(ii) –  Critical judgments in applying accounting policies - Common control transactions  in our December 31, 2019 audited consolidated financial statements for our policy on accounting for transactions under common control.
PERFORMANCE MEASUREMENT
Segment Information
Our operations are segmented by – 1) hydroelectric, 2) wind, 3) solar, 4) storage & other (cogeneration and biomass), and 5) corporate – with hydroelectric and wind further segmented by geography (i.e., North America, Colombia, Brazil, Europe and Asia). This best reflects the way in which the CODM reviews results, manages operations and allocates resources. The Colombia segment aggregates the financial results of its hydroelectric and cogeneration facilities. The Canada segment includes the financial results of our strategic investment in TransAlta Corporation ("TransAlta"). The corporate segment represents all activity performed above the individual segments for the business.
We report our results in accordance with these segments and present prior period segmented information in a consistent manner. See Note 7Segmented information in our audited annual consolidated financial statements.
One of our primary business objectives is to generate stable and growing cash flows while minimizing risk for the benefit of all stakeholders. We monitor our performance in this regard through three key metrics — i) Net Income (Loss), ii) Adjusted Earnings Before Interest, Taxes, Depreciation and Amortization (“Adjusted EBITDA”), and iii) Funds From Operations.
It is important to highlight that Adjusted EBITDA and Funds From Operations do not have any standardized meaning prescribed by IFRS and therefore are unlikely to be comparable to similar measures presented by other companies and have limitations as analytical tools. We provide additional information below on how we determine Adjusted EBITDA and Funds From Operations. We also provide reconciliations to net income (loss). See “PART 4 – Financial Performance Review on Proportionate Information – Reconciliation of Non-IFRS Measures”  and “PART 6 – Selected Annual and Quarterly Information – Reconciliation of Non-IFRS measures”.
Proportionate Information
Reporting to the CODM on the measures utilized to assess performance and allocate resources has been provided on a proportionate basis since the fourth quarter of 2017. Information on a proportionate basis reflects Brookfield Renewable’s share from facilities which it accounts for using consolidation and the equity method whereby Brookfield Renewable either controls or exercises significant influence or joint control over the investment, respectively. Proportionate information provides a Unitholder perspective that the CODM considers important when performing internal analyses and making strategic and operating decisions. The CODM also believes that providing proportionate information helps investors understand the impacts of decisions made by management and financial results allocable to Unitholders.
Proportionate financial information is not, and is not intended to be, presented in accordance with IFRS. Tables reconciling IFRS data with data presented on a proportionate basis have been disclosed. Segment revenues, other income, direct operating costs, interest expense, depreciation, current and deferred income taxes, and other are items that will differ from results presented in accordance with IFRS as these items (1) include Brookfield Renewable’s proportionate share of earnings from

 
 
 
 
 
Page 134



equity-accounted investments attributable to each of the above-noted items, and (2) exclude the proportionate share of earnings (loss) of consolidated investments not held by us apportioned to each of the above-noted items.
The presentation of proportionate results has limitations as an analytical tool, including the following:
The amounts shown on the individual line items were derived by applying our overall economic ownership interest percentage and do not necessarily represent our legal claim to the assets and liabilities, or the revenues and expenses; and
Other companies may calculate proportionate results differently than we do.
Because of these limitations, our proportionate financial information should not be considered in isolation or as a substitute for our financial statements as reported under IFRS.
Brookfield Renewable does not control those entities that have not been consolidated and as such, have been presented as equity-accounted investments in its financial statements. The presentation of the assets and liabilities and revenues and expenses do not represent Brookfield Renewable’s legal claim to such items, and the removal of financial statement amounts that are attributable to non-controlling interests does not extinguish Brookfield Renewable’s legal claims or exposures to such items.
Unless the context indicates or requires otherwise, information with respect to the MW attributable to Brookfield Renewable’s facilities, including development assets, is presented on a consolidated basis, including with respect to facilities whereby Brookfield Renewable either controls or jointly controls the applicable facility.
Net Income (Loss)
Net income (loss) is calculated in accordance with IFRS.
Net income (loss) is an important measure of profitability, in particular because it has a standardized meaning under IFRS. The presentation of net income (loss) on an IFRS basis for our business will often lead to the recognition of a loss even though the underlying cash flows generated by the assets are supported by strong margins and stable, long-term power purchase agreements. The primary reason for this is that accounting rules require us to recognize a significantly higher level of depreciation for our assets than we are required to reinvest in the business as sustaining capital expenditures.

 
 
 
 
 
Page 135



5.B    LIQUIDITY AND CAPITAL RESOURCES
See Item 5.A “Operating Results – Liquidity and Capital Resources”
5.C    RESEARCH AND DEVELOPMENT, PATENTS AND LICENSES, ETC.
None.
5.D    TREND INFORMATION
See Item 4.B “Business Overview — Renewable Power Growth Opportunity” to understand our global renewable power drivers, core markets and growth opportunities.
See Item 5.A “Operating Results” for information on the following trend information: 
“— Financial Performance Review on Proportionate Information” (variability of generation);
“— Liquidity and Capital Resources” (funding of growth initiatives, capital expenditures, distributions and general business purposes); and
“— Contract Profile” (Funds From Operations).
5.E    OFF-BALANCE SHEET ARRANGEMENTS
Other than the available portion of credit facilities disclosed in Item 5.A “Operating Results”, we do not have any off-balance sheet arrangements that have or are reasonably likely to have a current or future effect on our financial condition, changes in financial condition, revenues or expenses, results of operations, liquidity, capital expenditures or capital resources that are material to investors.
5.F    TABULAR DISCLOSURE OF CONTRACTUAL OBLIGATIONS
See Item 5.A “Operating Results – Liquidity and Capital Resources”
ITEM 6.    DIRECTORS, SENIOR MANAGEMENT AND EMPLOYEES
6.A    DIRECTORS AND SENIOR MANAGEMENT
Board of Directors of the Managing General Partner
As required by Bermuda law, the Amended and Restated Limited Partnership Agreement of BEP provides for the management and control of BEP by a general partner rather than a board of directors and officers. The Managing General Partner, which is a wholly-owned subsidiary of Brookfield Asset Management, serves as BEP’s general partner and has a board of directors. The Managing General Partner has sole responsibility and authority for the central management and control of BEP, which is exercised through its board of directors. The directors of the Managing General Partner each serve as a director until a successor is appointed to replace them.
The board of directors of the Managing General Partner is comprised of seven directors, five of whom are independent pursuant to the NYSE Listed Company Manual and within the meaning of Canadian National Instrument 58-101 – Disclosure of Corporate Governance Practices. The following table presents certain information concerning the current board of directors of the Managing General Partner as of the date of this Form 20-F.

 
 
 
 
 
Page 136



Name and Residence(1)
 
Age
 
Position
 
Principal Occupation
 
 
 
 
 
 
 
Jeffrey Blidner
Ontario, Canada
 
71
 
Chair
 
Vice Chair of Brookfield Asset Management
 
 
 
 
 
 
 
Eleazar de Carvalho Filho(2)
Sao Paulo, Brazil
 
62
 
Director
 
Founder of Virtus BR Partners and Corporate Director; Founder of Sinfonia Consultoria e Participações
 
 
 
 
 
 
 
Nancy Dorn(3)
Georgia, United States
 
61
 
Director
 
Corporate Director
 
 
 
 
 
 
 
David Mann(2)(3)(4)
Nova Scotia, Canada
 
80
 
Director
 
Corporate Director
 
 
 
 
 
 
 
Lou Maroun(3)
Warwick, Bermuda
 
69
 
Director
 
Chairman of Sigma Real Estate Advisors/Sigma Capital Corporation
 
 
 
 
 
 
 
Stephen Westwell
London, United Kingdom
 
61
 
Director
 
Corporate Director
 
 
 
 
 
 
 
Patricia Zuccotti(2)
Washington, United States
 
72
 
Director
 
Corporate Director
(1) 
The business address for each of the directors is 73 Front Street, Hamilton, HM 12, Bermuda.
(2) 
Member of the Audit Committee.  Patricia Zuccotti is the Chair of the Audit Committee and is the “audit committee financial expert” as defined by the SEC.
(3) 
Member of the Nominating and Governance Committee.  David Mann is the Chair of the Nominating and Governance Committee.
(4) 
Lead Independent Director.
Biographical information for each of the directors is included below.
Jeffrey Blidner. Mr. Blidner is the Chair of the board of directors of the Managing General Partner. Mr. Blidner is also a Vice Chair of Brookfield Asset Management and is responsible for Brookfield’s private client business. Mr. Blidner is Chief Executive Officer of Brookfield’s Private Funds Group and Chairman of the board of directors of the general partner of Brookfield Business Partners L.P. He also serves as a Director of Brookfield Asset Management, the general partner of Brookfield Property Partners L.P. and a Director of Canary Wharf. Prior to joining Brookfield in 2000, Mr. Blidner was a senior partner at a Canadian law firm. Mr. Blidner’s practice focused on merchant banking transactions, public offerings, mergers and acquisitions, management buy-outs and private equity transactions. Mr. Blidner received his LLB from Osgoode Hall Law School and was called to the Bar in Ontario as a Gold Medalist. Mr. Blidner is not considered an independent director because of his role at Brookfield.
Eleazar de Carvalho Filho. Mr. de Carvalho Filho is a director of the Managing General Partner. Mr. de Carvalho Filho is a founding partner of Virtus BR Partners, an independent advisory company. He was formerly the President and Managing Director of the Brazilian National Development Bank and has served as the Chief Executive Officer of Unibanco Investment Bank. Mr. de Carvalho Filho served as the non-executive Chairman of BHP Billiton Brazil (2006-2011) and served on the board of directors of Petrobras, Eletrobrás and Vale, among others. Mr. de Carvalho Filho is currently a director of Cnova N.V. He is also a director and audit committee member of TechnipFMC plc (formerly FMC Technologies, Inc.) and Grupo Pão de Açúcar. In January 2018, Mr. de Carvalho Filho was named to the transitional board of directors of Oi S.A., a large Brazilian company, and in September 2018, was elected as a director for a two-year term and was also elected Chairman of the board. Mr. de Carvalho Filho is the President of the Board of Trustees of the Brazilian Symphony Orchestra. Mr. de Carvalho Filho holds a Master of Arts in International Relations from The Johns Hopkins University in Washington, D.C. and a Bachelor of Arts with a major in Economics from New York University.
Nancy Dorn. Ms. Dorn is a director of the Managing General Partner. Ms. Dorn is a retired corporate executive and U.S. government official now serving on several private sector, governmental and non-profit boards. Ms. Dorn retired from the General Electric Company ("GE") in 2017 after serving for 14 years as the leader of the company’s government affairs

 
 
 
 
 
Page 137



and policy group. Prior to her career at GE, she served in a number of high-ranking positions in the U.S. Government, including Deputy Director of the Office of Management and Budget under President George W. Bush and Assistant Secretary of the Army (Civil Works) under President George H.W. Bush. She also worked in the Reagan Administration as Special Assistant to the President and in the State and Defense Departments. Ms. Dorn also serves on the Board of Governors of the Argonne National Laboratory and on the Saint Simons Island Land Trust in Saint Simons, Georgia. Ms. Dorn is a graduate of Baylor University.
David Mann. Mr. Mann is the lead independent director of the Managing General Partner. Mr. Mann formerly served as President and Chief Executive Officer of Nova Scotia Power Inc. (1996-2004) and Vice Chairman (2004-2005) and President and Chief Executive Officer (1998-2004) of Emera Inc., a TSX-listed energy and services company that invests in electrical generation, transmission and distribution. Mr. Mann is a Corporate Director and prior to January 1, 2016, served as Counsel at the law firm Cox & Palmer. He has over 30 years of experience in the practice of corporate and commercial law, with a particular emphasis on corporate finance and public utility regulation. He retired as Chairman of Logistec Corporation in 2016 and he retired as a director of NewGrowth Corp. in 2019. He is also the Chairman of Allbanc Split Corp II. Mr. Mann holds a Bachelor of Commerce and a Bachelor of Laws from Dalhousie University and a Master of Laws from the University of London.
Lou Maroun. Mr. Maroun is a director of the Managing General Partner. Mr. Maroun was formerly the Executive Chairman of ING Real Estate Canada, and held executive positions in a number of real estate companies where he was responsible for overseeing operations, real estate transactions, asset and property management, as well as many other related functions. Mr. Maroun is a director of Brookfield Property Partners L.P. where he is a member of the Audit Committee and the Chair of the Governance and Nominating Committee. Mr. Maroun is also Chairman of Sigma Real Estate Advisors and Sigma Capital Corporation and is on the board of directors and is Chairman of Summit Industrial Income REIT. Mr. Maroun graduated from the University of New Brunswick in 1972 with a Bachelor’s degree, majoring in psychology, followed by a series of post graduate studies in finance and mortgage underwriting. In January of 2007, Mr. Maroun was elected a Fellow of the Royal Institute of Chartered Surveyors.
Stephen Westwell. Mr. Westwell is a director of the Managing General Partner. Mr. Westwell was formerly the Chief Executive Officer of EFR Group BV, a European fuel distributor and retailer (2015—2016) and the Chief Executive Officer of Silver Ridge Power Inc., a global solar power company (2013-2014). Mr. Westwell held various management and executive positions for BP plc in South Africa, the United States and the United Kingdom (1988-2007). These executive positions included Chief Executive Officer for BP Solar and Chief Executive Officer for BP Alternative Energy. He served as Group Chief of Staff and member of BP Plc’s executive management team in the United Kingdom (2008-2011). Mr. Westwell also worked for Eskom Holdings Limited, the South African power utility, in several operational capacities. Mr. Westwell is currently a Director and Member of the Audit Committee, the Safety, Social and Ethics Committee, the Capital Investment Committee and is Chairman of the Digital, Information Management and Hedging Committee of Sasol Pty Limited, a global oil and chemical company. He is a Director and Chairman of the Audit Committee of Control Risk Pty Ltd., a specialist global risk consultancy. Mr. Westwell holds a Bachelor of Science, Engineering from the University of Natal, a Master of Business Administration from the University of Cape Town and a Master of Science in Management from Stanford University.
Patricia Zuccotti. Ms. Zuccotti is a director of the Managing General Partner. Ms. Zuccotti was formerly Senior Vice President, Chief Accounting Officer and Controller of Expedia, Inc. (2005-2011). Prior to joining Expedia, Ms. Zuccotti was the Director, Enterprise Risk Services of Deloitte & Touche LLP (2003-2005). Ms. Zuccotti is a director of Brookfield Business Partners L.P. where she is the Chair of the Audit Committee. Ms. Zuccotti is a Certified Public Accountant (inactive) and received her Master of Business Administration, majoring in accounting and finance, from the University of Washington and a Bachelor of Arts, majoring in political science, from Trinity College.
Director LP Unit Ownership Requirements  
The Managing General Partner believes that directors can better represent Brookfield Renewable’s Unitholders if they have economic exposure to Brookfield Renewable LP Units. Brookfield Renewable expects each external director to hold sufficient LP Units such that the acquisition cost of such units is equal to at least two times their annual retainer (the “Ownership Requirement”). Directors are required to purchase limited partnership units on an annual basis in an amount not less than 20% of the Ownership Requirement until they have met the Ownership Requirement. Directors are required to achieve the Ownership Requirement within five years of joining the Board. In the event of an increase in the annual retainer fee, the directors will have two years from the date of the change to comply with the revised Ownership Requirement. In the case of directors who have served on the board of directors less than five years at the date of the change, such Directors will be required to comply with the Ownership Requirement by the date that is the later of: (i) the fifth anniversary of their appointment

 
 
 
 
 
Page 138



to the board of directors and (ii) two years following the date of the change in retainer fee. All of Brookfield Renewable’s external directors are in compliance with the Ownership Requirement.
Additional Information About Directors and Officers
To our knowledge, within the past ten years, no director or executive officer of the Managing General Partner and no employee of the Service Provider who performs an executive function for BEP has (a) served as a director, chief executive officer or chief financial officer of any company that was subject to a “cease trade” or similar order, or an order denying the relevant company access to any exemption under securities legislation, which remained in effect for more than 30 consecutive days, and that was issued (i) while he or she was acting as director, chief executive officer or chief financial officer, or (ii) after he or she ceased to be a director, chief executive officer or chief financial officer and which resulted from an event that occurred while he or she was a director, chief executive officer or chief financial officer, (b) served as a director or executive officer of any company that, while he or she was acting in that capacity, or within a year after he or she ceased to act in that capacity, became bankrupt, made a proposal under any legislation relating to bankruptcy or insolvency or was subject to or instituted any proceedings, arrangement or compromise with creditors or had a receiver, receiver manager or trustee appointed to hold the company’s assets, or (c) become bankrupt, made a proposal under any legislation relating to bankruptcy or insolvency, or become subject to or instituted any proceedings, arrangement or compromise with creditors, or had a receiver, receiver manager or trustee appointed to hold his or her assets. In January 2018, after serving as a strategic advisor to certain bondholders, Mr. de Carvalho Filho was appointed to the transitional board of directors of Oi S.A., a telecommunications company in Brazil under bankruptcy protection. In September 2018, Mr. de Carvalho Filho was elected to the board of directors of Oi S.A. for a two-year term and was elected Chairman. As of the date of this Form 20-F, Oi S.A. remains under bankruptcy protection. Mr. de Carvalho Filho was not on the board of directors at the time that Oi S.A. entered bankruptcy protection.
To our knowledge, no director or executive officer of the Managing General Partner and no employee of the Service Provider who performs an executive function for BEP, nor any personal holding company thereof owned or controlled by them, (i) has been subject to any penalties or sanctions imposed by a court relating to securities legislation or by a securities regulatory authority or has entered into a settlement agreement with a securities regulatory authority, or (ii) has been subject to any other penalties or sanctions imposed by a court or regulatory body that would likely be considered important to a reasonable investor in making an investment decision.
To our knowledge, within the past ten years, no director or executive officer of our Managing General Partner and no employee of the Service Provider who performs an executive function for BEP, nor any personal holding company thereof owned or controlled by them, has become bankrupt, made a proposal under any legislation relating to bankruptcy or insolvency, has become subject to or instituted any proceedings, arrangement or compromise with creditors, or had a receiver, receiver manager or trustee appointed to hold his or her assets or the assets of his or her holding company.
Our Management
The Managing General Partner does not have any employees. Instead, members of Brookfield’s senior management and other individuals from Brookfield’s global affiliates are drawn upon to fulfill the Service Provider’s obligations to provide us with management services under our Master Services Agreement. The following table presents certain information concerning our core senior management team that is principally responsible for our operations as well as their positions with the Service Provider as of the date of this Form 20-F. In 2019, the following changes were made to the senior management team of the Service Provider: (i) Mr. Harry Goldgut ceased providing management services to Brookfield Renewable, although Mr. Goldgut remains a Vice Chairman of the Service Provider; and (ii) Mr. Richard Legault ceased providing management services to Brookfield Renewable, although Mr. Legault remains a Vice Chairman of the Service Provider. The further disclosure required under Canadian securities laws regarding the compensation of certain members of our core senior management team will be separately filed within 140 days of December 31, 2019.

 
 
 
 
 
Page 139



Name
 
Years of experience in relevant industry
or role
 
Years at Brookfield
Current Position with the Service Provider
Sachin Shah
 
21
 
18
Chief Executive Officer
Wyatt Hartley
 
14
 
10
Chief Financial Officer
Ruth Kent
 
21
 
6
Chief Operating Officer
Jennifer Mazin
 
21
 
6
General Counsel
Each of the members of our core senior management team has substantial operational and transaction origination and execution expertise. Certain members of this team have also been integral in building and developing Brookfield’s renewable power operations and, although certain members of the senior management team are also managing partners of Brookfield or have some responsibilities in other Brookfield businesses, these members devote substantially all of their time to the management and development of Brookfield Renewable. Biographical information for each of the members of this team is included below.
Sachin Shah. Mr. Shah is the Chief Executive Officer of the Service Provider and a Senior Managing Partner of Brookfield Asset Management. Mr. Shah has oversight of Brookfield Renewable’s growth and capitalization, on a global basis. Mr. Shah received a Bachelor of Commerce degree from the University of Toronto and is a member of the Chartered Professional Accountants of Canada (CPA, CA).
Wyatt Hartley.  Mr. Hartley is the Chief Financial Officer of the Service Provider and a Managing Director of Brookfield. He directs all capital markets activities, accounting, financial reporting, treasury, taxation and investor relations, on a global basis. Mr. Hartley holds a Bachelor of Science from Queen’s University and is a member of the Chartered Professional Accountants of Canada (CPA, CA).
Ruth Kent. Ms. Kent is the Chief Operating Officer of the Service Provider and a Managing Partner of Brookfield Asset Management. Ms. Kent has oversight of Brookfield Renewable’s renewable power operations and the execution of its commercial strategies. Ms. Kent holds a Master of Business Administration degree from Henley Management College and is a qualified accountant.
Jennifer Mazin. Ms. Mazin is General Counsel of the Service Provider and a Managing Partner of Brookfield Asset Management. Ms. Mazin provides oversight of Brookfield Renewable’s legal matters on a global basis, including transactional matters, corporate governance and public disclosure. Ms. Mazin received her Bachelor of Arts from the University of Western Ontario and her law degree from the University of Toronto. She is called to the bars of the State of New York and the Province of Ontario.
See also information contained under Item 3.D “Risk Factors — Risks Related to Our Relationship with Brookfield” and Item 7.B “Related Party Transactions”.
Management Diversity
At Brookfield Renewable, hiring and promotion decisions are based solely on merit, so that each officer and employee possesses the necessary skills, knowledge and experience to do his or her job.  Brookfield Renewable and the Service Provider are committed to workplace diversity, including but not limited to, providing opportunities and support to promote success for female employees and promoting diversity of gender, culture, geography, and skills.  Brookfield Renewable appreciates the benefits of leveraging a range of diverse talents and perspectives and we actively support the development and advancement of a diverse group of employees capable of achieving management roles, including executive officer positions.  Neither Brookfield Renewable nor the Service Provider have targets for the representation of women in executive officer positions because such targets do not accurately reflect the full range of factors considered in hiring or promoting executive officers.  Currently, 50% of Brookfield Renewable’s executive management team are women.
Our Master Services Agreement
BEP, BRELP and the Holding Entities entered into our Master Services Agreement pursuant to which the Service Provider has agreed to provide oversight of our business and provide the services of senior management to BEP. In addition, the Service Provider has agreed to provide services relating to acquisitions or dispositions, financings, business planning and strategy and oversight and supervision of various day to day management and administrative activities. The Operating Entities are not a party to our Master Services Agreement. 

 
 
 
 
 
Page 140



Under our Master Services Agreement, the Service Recipients have appointed the Service Provider to provide or arrange for the provision by an appropriate service provider of the following services:
causing or supervising the carrying out of all day to day management, secretarial, accounting, banking, treasury, administrative, liaison, representative, regulatory and reporting functions and obligations;
providing overall strategic advice to the Holding Entities including advising with respect to the expansion of their business into new markets;
establishing and maintaining or supervising the establishment and maintenance of books and records;
identifying, evaluating and recommending to the Holding Entities acquisitions or dispositions from time to time and, where requested to do so, assisting in negotiating the terms of such acquisitions or dispositions;
recommending and, where requested to do so, assisting in the raising of funds whether by way of debt, equity or otherwise, including the preparation, review or distribution of any prospectus or offering memorandum in respect thereof and assisting with communications support in connection therewith;
causing or supervising the preparation and implementation of any operating plan, capital expenditure plan or marketing plan;
recommending to the Holding Entities suitable candidates to serve on the Governing Bodies of the Operating Entities;
making recommendations with respect to the exercise of any voting rights to which the Holding Entities are entitled in respect of the Operating Entities;
making recommendations with respect to the payment of dividends by the Holding Entities or any other distributions by the Service Recipients, including distributions by us to our LP Unitholders;
monitoring and/or oversight of the applicable Service Recipient’s accountants, legal counsel and other accounting, financial or legal advisers and technical, commercial, marketing and other independent experts and managing litigation in which a Service Recipient is sued or commencing litigation after consulting with, and subject to the approval of, the relevant Governing Body;
attending to all matters necessary for any reorganization, bankruptcy proceedings, dissolution or winding up of a Service Recipient, subject to approval by the relevant Governing Body;
supervising the timely calculation and payment of taxes payable, and the filing of all tax returns due, by each Service Recipient;
causing or supervising the preparation of the Service Recipients’ annual consolidated financial statements, quarterly interim financial statements and other public disclosure;
making recommendations in relation to and effecting the entry into insurance of each Service Recipient’s assets, together with other insurances against other risks including directors and officers insurance, as the relevant service provider and the relevant Governing Body may from time to time agree;
arranging for individuals to carry out the functions of the principal executive, accounting and financial officers for BEP only for purposes of applicable securities laws;
providing individuals to act as senior officers of Holding Entities as agreed from time to time, subject to the approval of the relevant Governing Body;
advising the Service Recipients regarding the maintenance of compliance with applicable laws and other obligations; and
providing all such other services as may from time to time be agreed with the Service Recipients that are reasonably related to the Service Recipient’s day to day operations.
Notwithstanding the forgoing, all Investment Advisor Services (as defined in the Master Services Agreement) must be provided solely to BRELP. The Service Provider’s activities are subject to the supervision of the board of directors of the Managing General Partner and the Governing Bodies of each of the other Service Recipients, as applicable. The Service Provider has agreed to exercise the power and discharge the duties conferred under our Master Services Agreement honestly and in good faith, and will exercise the degree of care, diligence and skill that a reasonably prudent person would exercise in comparable circumstances, subject to, and after taking into account, the terms and conditions of the Relationship Agreement.

 
 
 
 
 
Page 141



Management Fee
Pursuant to the Master Services Agreement, in exchange for the management services provided to us by the Service Provider, we pay an annual management fee (the “Base Management Fee”) to the Service Provider of $20 million (adjusted annually for inflation at an inflation factor based on year-over-year United States consumer price index) plus 1.25% of the amount by which the Total Capitalization Value exceeds an initial reference value, determined based on market capitalization immediately following the combination of the assets of the Fund and the Brookfield Power Renewable Assets into BEP. In the event that the measured Total Capitalization Value in a given period is less than the initial reference value, the Service Provider will receive only the Base Management Fee of $20 million annually (subject to an annual escalation by the specified inflation factor described above). The Base Management Fee is calculated and paid on a quarterly basis.
To the extent that under any other arrangement we must pay a base management fee to the Service Provider or one of its affiliates on a portion of our capital that is comparable to the Base Management Fee, the Base Management Fee will be reduced on a dollar for dollar basis by our proportionate share of the comparable base management fee. The Base Management Fee will not be reduced by the amount of any incentive distribution payable by any Service Recipient or Operating Entity to the Service Provider (or any other affiliate) (for which there is a separate credit mechanism under the Amended and Restated Limited Partnership Agreement of BRELP), or any other fees that are payable by any Operating Entity to Brookfield for financial advisory, operations and maintenance, development, operations management and other services. See Item 7.B “Related Party Transactions — Incentive Distributions” and “—Other Services”.
The Base Management Fee payments for the years ended December 31, 2019, 2018 and 2017 are set out below:
(MILLIONS)
2019

 
2018

 
2017

Base management fee
$
108

 
$
80

 
$
82

Reimbursement of Expenses and Certain Taxes
The relevant Service Recipient will reimburse the Service Provider for all out-of-pocket fees, costs and expenses incurred in connection with the provision of the services including those of any third party. Such out-of-pocket fees, costs and expenses include, among other things, (i) fees, costs and expenses relating to any debt or equity financing; (ii) fees, costs and expenses incurred in connection with the general administration of any Service Recipient; (iii) taxes, licenses and other statutory fees or penalties levied against or in respect of a Service Recipient; (iv) amounts owed under indemnification, contribution or similar arrangements; (v) fees, costs and expenses relating to our financial reporting, regulatory filings and investor relations and the fees, costs and expenses of agents, advisers and other persons who provide services to or on behalf of a Service Recipient; and (vi) any other fees, costs and expenses incurred by the Service Provider that are reasonably necessary for the performance by the Service Provider of its duties and functions under our Master Services Agreement. However, the Service Recipients will not be required to reimburse the Service Provider for the salaries and other remuneration of its management, personnel or support staff who carry out any services or functions for such Service Recipients or overhead for such persons.
In addition, the Service Recipients will be required to pay all fees, expenses and costs incurred in connection with the investigation, acquisition, holding or disposal of any acquisition that is made or that is proposed to be made by us. Where the acquisition or proposed acquisition involves a joint acquisition that is made alongside one or more other persons, the Service Provider will be required to allocate such fees, costs and expenses in proportion to the notional amount of the acquisition made (or that would have been made in the case of an unconsummated acquisition) among all joint investors. Such additional fees, expenses and costs represent out-of-pocket costs associated with investment activities that will be undertaken pursuant to our Master Services Agreement.
The Service Recipients will also be required to pay or reimburse the Service Provider for all sales, use, value added, goods and services, harmonized sales, withholding or other taxes or customs duties or other governmental charges levied or imposed by reason of our Master Services Agreement or any agreement it contemplates, other than income taxes, corporation taxes, capital taxes or other similar taxes payable by the Service Provider, which are personal to the Service Provider.
Termination
Our Master Services Agreement has no fixed term. However, the Service Recipients may terminate our Master Services Agreement effective upon written notice of termination to the Service Provider if any of the following occurs:
the Service Provider defaults in the performance or observance of any material term, condition or covenant contained in the agreement in a manner that results in material harm to the Service Recipients and the default continues unremedied for a period of 60 days after written notice of the breach is given to the Service Provider;

 
 
 
 
 
Page 142



the Service Provider engages in any act of fraud, misappropriation of funds or embezzlement against any Service Recipient that results in material harm to the Service Recipients;
the Service Provider is grossly negligent in the performance of its duties under the agreement and such gross negligence results in material harm to the Service Recipients; or
certain events relating to the bankruptcy or insolvency of the Service Provider.
The Service Recipients have no right to terminate for any other reason, including if the Service Provider or Brookfield experiences a change of control. The Managing General Partner may only terminate our Master Services Agreement on behalf of BEP with the prior unanimous approval of the Managing General Partner’s independent directors.
Our Master Services Agreement expressly provides that the agreement may not be terminated by the Service Recipients due solely to the poor performance or the underperformance of any of our operations.
The Service Provider may terminate our Master Services Agreement effective upon written notice of termination to the Service Recipients if any Service Recipient defaults in the performance or observance of any material term, condition or covenant contained in the agreement in a manner that results in material harm to the Service Provider and the default continues unremedied for a period of 60 days after written notice of the breach is given to the Service Recipients. The Service Provider may also terminate our Master Services Agreement upon the occurrence of certain events relating to the bankruptcy or insolvency of any Service Recipient.
If our Master Services Agreement is terminated, the Licensing Agreement, the Relationship Agreement and any of Brookfield’s obligations under the Relationship Agreement would also terminate. See Item 7.B “Related Party Transactions — Relationship Agreement” and Item 3.D “Risk Factors — Risks Related to Our Relationship with Brookfield”.
Indemnification and Limitations on Liability
Under our Master Services Agreement, the Service Provider has not assumed and will not assume any responsibility other than to provide or arrange for the provision of the services called for under such agreement in good faith and will not be responsible for any action that the Service Recipients take in following or declining to follow the advice or recommendations of the Service Provider. The Service Provider has agreed to indemnify each of the Service Recipients and its affiliates, and its directors, officers, agents, members, partners, shareholders, employees and other representatives to the fullest extent permitted by law from and against any claims, liabilities, losses, damages, costs or expenses (including legal fees) resulting from the Service Provider’s bad faith, fraud, willful misconduct, gross negligence and, in the case of a criminal matter, conduct undertaken with the knowledge that the conduct was unlawful. The maximum amount of the aggregate liability of the Service Provider and its affiliates, the directors, officers, employees, contractors, agents, advisers and other representatives of the Service Provider and its affiliates, will be equal to the amounts previously paid in respect of services pursuant to our Master Services Agreement or any other agreement or arrangement contemplated by our Master Services Agreement in the two most recent calendar years by the Service Recipients. The Service Recipients have also agreed to indemnify each of the Service Provider, Brookfield and their directors, officers, agents, subcontractors, delegates, members, partners, shareholders and employees to the fullest extent permitted by law from and against any claims, liabilities, losses, damages, costs or expenses (including legal fees) incurred by an indemnified person or threatened in connection with our respective businesses, investments and activities or in respect of or arising from our Master Services Agreement or the services provided by the Service Provider, except to the extent that the claims, liabilities, losses, damages, costs or expenses are determined to have resulted from the indemnified person’s bad faith, fraud, willful misconduct, gross negligence or in the case of a criminal matter, action that the indemnified person knew to have been unlawful. In addition, under our Master Services Agreement, the indemnified persons will not be liable to the Service Recipients to the fullest extent permitted by law, except for conduct that involved bad faith, fraud, willful misconduct, gross negligence, or in the case of a criminal matter, conduct that the indemnified person knew to have been unlawful.
Outside Activities
Our Master Services Agreement does not prohibit the Service Provider or its affiliates from pursuing other business activities or providing services to third parties that compete directly or indirectly with us. For a description of related aspects of the relationship between Brookfield and the Service Recipients, see Item 7.B “Related Party Transactions — Relationship Agreement”.
See also information contained in this Form 20-F under Item 6.C “Board Practices,” Item 3.D “Risk Factors — Risks Related to our Relationship with Brookfield” and Item 6.A “Directors and Senior Management”.
6.B    COMPENSATION

 
 
 
 
 
Page 143



Our Management
The Managing General Partner does not have any employees. We have entered into our Master Services Agreement with the Service Provider pursuant to which the Service Provider and certain other affiliates of Brookfield provide or arrange for other service providers to provide management services to BEP, BRELP and the Holding Entities. The fees payable under the Master Services Agreement are set forth under Item 6.A “Directors and Senior Management — Our Master Services Agreement — Management Fee”. In addition, Brookfield is entitled to receive incentive distributions from BRELP described under Item 7.B “Related Party Transactions — Incentive Distributions”.
Pursuant to our Master Services Agreement, members of Brookfield’s senior management and other individuals from Brookfield’s global affiliates are drawn upon to fulfill obligations under our Master Services Agreement. These individuals, including the Brookfield employees identified in the table above under Item 6.A “Directors and Senior Management — Our Management”, are  not compensated by BEP or our Managing General Partner; instead they are and will continue to be compensated by Brookfield.  Further disclosure required under Canadian securities laws regarding the compensation of certain members of our core senior management team for the year ended December 31, 2019 will be separately filed within 140 days of December 31, 2019.
Board of Directors of the Managing General Partner
In respect of the year ended December 31, 2019, the Managing General Partner paid each of its directors $125,000 per year for serving on its board of directors and various board committees. The Managing General Partner pays the Chair of the Audit Committee of the board of directors an additional $20,000, the Chair of the Nominating and Governance Committee of the board of directors an additional $10,000 and the lead independent director of the board of directors an additional $10,000. Only those directors who are not employed by Brookfield or its affiliates are entitled to receive compensation for acting as a director of the Managing General Partner.
We believe that directors of the Managing General Partner can better represent Unitholders if they have economic exposure to Brookfield Renewable themselves. Accordingly, each director of the Managing General Partner must hold sufficient LP Units such that the acquisition cost of such units is equal to at least two times their annual retainer. We consider this minimum economic ownership requirement to be consistent with best practices. See Item 6.A “Directors and Senior Management — Director LP Unit Ownership Requirements”.
The Nominating and Governance Committee is responsible for reviewing and making recommendations to the board of directors of the Managing General Partner concerning the remuneration of directors and committee members. See Item 6.C “Board Practices — Committees of the Board of Directors — Nominating and Governance Committee”.
Indebtedness of Directors and Executive Officers
As at the date of this Form 20-F, and at all times since January 1, 2019, none of the directors, officers, employees and former directors, officers and employees of the Managing General Partner, the Service Provider or any of their respective subsidiaries, nor any of their associates, has or had any indebtedness owing to Brookfield Renewable.
6.C    BOARD PRACTICES
Board Structure, Practices and Committees
The structure, practices and committees of the Managing General Partner’s board of directors, including matters relating to the size, independence and composition of the board of directors, the election and removal of directors, requirements relating to board action and the powers delegated to board committees, are governed by the Managing General Partner’s bye-laws. The Managing General Partner’s board of directors is responsible for exercising the management, control, power and authority of the Managing General Partner except as required by applicable law or the bye-laws of the Managing General Partner. The following is a summary of certain provisions of those bye-laws that affect BEP’s governance.
Size, Independence and Composition of the Board of Directors
The Managing General Partner’s board of directors currently has seven directors. The board may consist of between three and 11 directors or such other number of directors as may be determined from time-to-time by a resolution of the Managing General Partner’s shareholders and subject to its bye-laws. At least three directors and at least a majority of the directors holding office must be independent of the Managing General Partner and Brookfield, as determined by the full board of directors using the standards for independence established under applicable securities laws. In addition, in February 2016 the board of directors of the Managing General Partner, on the recommendation of the Nominating and Governance Committee, appointed a lead independent director. The responsibilities of the lead independent director include presiding over sessions of the board of directors of the Managing General Partner when the Chair is not present as well as the in camera meetings

 
 
 
 
 
Page 144



that follow each scheduled board meeting.  Shareholders and other interested parties may communicate with any member of the board of directors, including its Chair, the lead independent director and the independent directors as a group, by contacting BEP’s Corporate Secretary at 73 Front Street, 5th Floor, Hamilton HM 12, Bermuda, +441-294-3304.
If the death, resignation or removal of an independent director results in the board of directors consisting of less than a majority of independent directors, the vacancy must be filled promptly. Pending the filling of such vacancy, the board of directors may temporarily consist of less than a majority of independent directors and those directors who do not meet the standards for independence may continue to hold office. In addition, the Managing General Partner’s bye-laws provide that not more than 50% of the directors (as a group) or the independent directors (as a group) may be residents of any one jurisdiction (other than Bermuda and any other jurisdiction designated by the board of directors from time to time).
Election and Removal of Directors
The Managing General Partner’s board of directors was appointed by its sole shareholder and each of its current directors will serve until the close of the next annual meeting of shareholders of the Managing General Partner or his or her death, resignation or removal from office, whichever occurs first. Vacancies on the board of directors may be filled and additional directors may be added by a resolution of the Managing General Partner’s shareholders or a vote of the directors then in office. A director may be removed from office by a resolution duly passed by the Managing General Partner’s shareholders or, if the director has been absent without leave from three consecutive meetings of the board of directors, by a written resolution requesting resignation signed by all other directors then holding office. A director will be automatically removed from the board of directors if he or she becomes bankrupt, insolvent or suspends payments to his or her creditors or becomes prohibited by law from acting as a director.
Term Limits and Board Renewal
The Nominating and Governance Committee reviews and assesses the qualifications of candidates proposed by the Managing General Partner to join the board of directors with the goal, among other things, of reflecting a balance between the experience that comes with longevity of service on the board of directors and the need for renewal and fresh perspectives.
The board of directors does not have a mandatory age for the retirement of directors and there are no term limits nor any other mechanisms in place that operate to compel board of directors turnover. While we believe that mandatory retirement ages, director term limits and other board of directors turnover mechanisms are overly prescriptive, periodically adding new voices to the board of directors can help Brookfield Renewable adapt to a changing business environment. 
As such, the Nominating and Governance Committee reviews the composition of the board of directors on a regular basis in relation to approved director criteria and skill requirements and recommends changes as appropriate.
Board Diversity Policy 
We have a board of directors diversity policy (the “Diversity Policy”).  The Diversity Policy is informed by Brookfield Renewable’s deep roots in many global jurisdictions and the belief that the board of directors should reflect a diversity of backgrounds relevant to its strategic priorities. This includes such factors as diversity of business expertise and international experience, in addition to geographic and gender diversity.
All board of director appointments will be based solely on merit, having due regard for the benefits of diversity, so that each nominee possesses the necessary skills, knowledge and experience to serve effectively as a director. Therefore, in the director identification and selection process, gender diversity influences succession planning and is one criterion in adding new members to the board of directors.  Brookfield Renewable appreciates the benefits of leveraging a range of diverse talents and perspectives and is committed to pursuing the spirit and letter of the Diversity Policy. The Nominating and Governance Committee is responsible for overseeing the implementation of the Diversity Policy and for monitoring progress towards achieving its objectives.  The board of directors currently has seven directors, six of whom are independent, and two of whom are female (who are independent directors). Accordingly, approximately 30% of the board of directors is made up of women and women represent a third of the independent directors. The Diversity Policy does not set any formal targets on diversity for directors at this time, because of the current need for geographic diversity of directors and the emphasis on subject matter expertise.
Action by the Board of Directors
The Managing General Partner’s board of directors may take action in a duly convened meeting at which a quorum is present or by a written resolution signed by all directors then holding office. When action is to be taken at a meeting of the board of directors, the affirmative vote of a majority of the votes cast is required for any action to be taken.

 
 
 
 
 
Page 145



Transactions Requiring Approval by Independent Directors
The Managing General Partner’s independent directors approved the Conflicts Policy which addresses the approval and other requirements for transactions in which there is potential for a conflict of interest to arise. These transactions include: 
subject to certain exceptions, acquisitions by us from, and dispositions by us to, Brookfield;
acquisitions whereby Brookfield Renewable and Brookfield are purchasing different assets as part of a single transaction;
investing in a private Brookfield sponsored-fund, consortium or partnership;
the dissolution of BEP or BRELP;
any material amendment to our Master Services Agreement, the Relationship Agreement, the Amended and Restated Limited Partnership Agreement of BRELP or the Amended and Restated Limited Partnership Agreement of BEP;
subject to certain exceptions, any material service agreement or other arrangement pursuant to which Brookfield will be paid a fee, or other consideration other than any agreement or arrangement contemplated by our Master Services Agreement;
determinations regarding the payment of fees under the Master Services Agreement in LP Units of BEP or limited partnership units of BRELP or the deferral of the incentive distribution (see Item 7.B “Related Party Transactions — Incentive Distributions”);
termination of, or any determinations regarding indemnification under, our Master Services Agreement or determinations regarding indemnification under the Amended and Restated Limited Partnership Agreement of BRELP or the Amended and Restated Limited Partnership Agreement of BEP; and
subject to certain exceptions, other material transactions involving us and Brookfield.
The Conflicts Policy requires the transactions described above to be approved by a majority of the Managing General Partner’s independent directors. Pursuant to the Conflicts Policy, independent directors may grant approvals for any of the transactions described above in the form of general guidelines, policies or procedures in which case no further special approval will be required in connection with a particular transaction or matter permitted thereby. The Conflicts Policy can be amended at the discretion of the Managing General Partner. See Item 7.B “Related Party Transactions — Conflicts of Interest and Fiduciary Duties”.
Transactions in Which a Director Has an Interest
A director who directly or indirectly has an interest in a contract, transaction or arrangement with the Managing General Partner, BEP or certain of our affiliates is required to disclose the nature of his or her interest to the full board of directors. Such disclosure may take the form of a general notice given to the board of directors to the effect that the director has an interest in a specified company or firm and is to be regarded as interested in any contract, transaction or arrangement made with that company or firm or its affiliates after the date of the notice. A director may participate in any meeting called to discuss or any vote called to approve the transaction in which the director has an interest and any transaction approved by the board of directors will not be void or voidable solely because the director was present at or participated in the meeting in which the approval was given provided that the board of directors or a board committee authorizes the transaction in good faith after the director’s interest has been disclosed or the transaction is fair to the Managing General Partner and BEP at the time it is approved.
Transactions Requiring Unitholder Approval
Unitholders have consent rights with respect to certain fundamental matters and on any other matters that require their approval in accordance with applicable securities laws and stock exchanges rules. See Item 10.B “Memorandum and Articles of Association — Description of our LP Units, Preferred Units and the Amended and Restated Limited Partnership Agreement of BEP”.
Service Contracts
There are no service contracts with directors that provide benefit upon termination of office or services.
Indemnification and Limitations on Liability
The Amended and Restated Limited Partnership Agreement of BEP

 
 
 
 
 
Page 146



The laws of Bermuda permit the partnership agreement of a limited partnership, such as BEP, to provide for the indemnification of a partner, the officers and directors of a partner and any other person against any and all claims and demands whatsoever, except to the extent that the indemnification may be held by the courts of Bermuda to be contrary to public policy or to the extent that the laws of Bermuda prohibit indemnification against personal liability that may be imposed under specific provisions of the laws of Bermuda. The laws of Bermuda also permit a partnership to pay or reimburse an indemnified person’s expenses in advance of a final disposition of a proceeding for which indemnification is sought. See Item 10.B “Memorandum and Articles of Association — Description of Our LP Units, Preferred Units and The Amended and Restated Limited Partnership Agreement of BEP — Indemnification; Limitations on Liability” for a description of the indemnification arrangements in place under the Amended and Restated Limited Partnership Agreement of BEP.
The Managing General Partner’s Bye-laws
The laws of Bermuda permit the bye-laws of an exempted company, such as our Managing General Partner, to provide for the indemnification of its officers, directors and shareholders and any other person designated by the company against any and all claims and demands whatsoever, except to the extent that the indemnification may be held by the courts of Bermuda to be contrary to public policy or to the extent that the laws of Bermuda prohibit indemnification against personal liability that may be imposed under specific provisions of the laws of Bermuda. Bermuda company law also permits an exempted company to pay or reimburse an indemnified person’s expenses in advance of a final disposition of a proceeding for which indemnification is sought.
Under the Managing General Partner’s bye-laws, the Managing General Partner is required to indemnify, to the fullest extent permitted by law, its affiliates, directors, officers, resident representative, shareholders and employees, any person who serves on a Governing Body of BRELP or any of its subsidiaries and certain others against any and all losses, claims, damages, liabilities, costs or expenses (including legal fees and expenses), judgments, fines, penalties, interest, settlements or other amounts arising from any and all claims, demands, actions, suits or proceedings, incurred by an indemnified person in connection with BEP’s investments and activities or in respect of or arising from their holding such positions, except to the extent that the claims, liabilities, losses, damages, costs or expenses are determined to have resulted from the indemnified person’s bad faith, fraud or willful misconduct, or in the case of a criminal matter, action that the indemnified person knew or ought reasonably to have known was unlawful. In addition, under the Managing General Partner’s bye-laws: (i) the liability of such persons has been limited to the fullest extent permitted by law and except to the extent that their conduct involves bad faith, fraud or willful misconduct, or in the case of a criminal matter, action that the indemnified person knew or ought reasonably to have known was unlawful; and (ii) any matter that is approved by the independent directors will not constitute a breach of any duties stated or implied by law or equity, including fiduciary duties. The Managing General Partner’s bye-laws require it to advance funds to pay the expenses of an indemnified person in connection with a matter in which indemnification may be sought until it is determined that the indemnified person is not entitled to indemnification.
Insurance
BEP has obtained insurance coverage under which the directors of the Managing General Partner are insured, subject to the limits of the policy, against certain losses arising from claims made against such directors by reason of any acts or omissions covered under the policy in their respective capacities as directors of the Managing General Partner, including certain liabilities under securities laws.
Corporate Governance Disclosure
The Managing General Partner’s board of directors encourages sound corporate governance practices designed to promote the well-being and ongoing development of BEP, including advancing the best interests of BEP.
The Managing General Partner’s board of directors is of the view that its corporate governance policies and practices, outlined below, are comprehensive and consistent with the guidelines for corporate governance adopted by Canadian securities administrators. The board of directors is also of the view that these policies and practices are consistent with the requirements of the New York Stock Exchange and the applicable provisions under the Sarbanes-Oxley Act.
Board of Directors of the Managing General Partner
Mandate of the Board of Directors
The Managing General Partner’s board of directors oversees the management of Brookfield Renewable’s affairs directly and through two existing standing committees. The responsibilities of the board of directors and each committee are set out in written charters, which are reviewed and approved annually. These charters are also posted on BEP’s website at https://bep.brookfield.com/en/corporate-governance/governance-documents.

 
 
 
 
 
Page 147



In fulfilling its mandate, the board of directors is, among other things, responsible for the following:
assessing the principal risks of Brookfield Renewable’s business and reviewing, approving and monitoring the systems in place to manage these risks;
reviewing and approving the reports issued to LP Unitholders and Preferred Unitholders, including annual and interim financial statements; and
promoting the effective operation of the board of directors.
Meetings of the Board of Directors
The Managing General Partner’s board of directors meets at least four times each year, with additional meetings held to consider specific items of business or as deemed necessary. Meeting frequency and agenda items may change depending on the opportunities or risks faced by Brookfield Renewable. The board of directors is responsible for its agenda. Prior to each board meeting, the Chair of the board discusses agenda items for the meeting with the Service Provider.
The board of directors of the Managing General Partner had four regular quarterly meetings as well as two special meetings in 2019.  All of the directors were present in person or by phone at all meetings. Four regular quarterly meetings are scheduled for 2020.
Size and Composition of the Board of Directors
The Managing General Partner’s board of directors is currently set at seven directors. See Item 6.C “Board Practices — Size, Independence and Composition of the Board of Directors”.
Independent Directors
At least three directors and at least a majority of the directors holding office must be independent of the Managing General Partner and Brookfield, as determined by the full board of directors using the standards for independence established under applicable securities laws. See Item 6.C “Board Practices — Size, Independence and Composition of the Board of Directors”.
The following table describes the independence status of the directors of the Managing General Partner.
Director
 
Independence Status
 
Reason for Related Status
Jeffrey Blidner
 
Related
 
Mr. Blidner is a Vice Chairman of Brookfield Asset Management
Eleazar de Carvalho Filho
 
Independent
 
 
Nancy Dorn
 
Independent
 
 
David Mann
 
Independent
 
 
Lou Maroun
 
Independent
 
 
Stephen Westwell
 
Independent
 
 
Patricia Zuccotti
 
Independent
 
 
The Chair of the Managing General Partner’s board of directors is Jeffrey Blidner, who is not an independent director. However, each of the committees of the board of directors is fully comprised of independent directors and the Board has a lead independent director, David Mann. In addition, special committees of independent directors may be formed from time to time to review particular matters or transactions. The board of directors encourages regular open dialogue between the independent directors and the Chair to discuss matters raised by independent directors.
At all quarterly meetings, the independent directors held meetings without the presence of management and the directors that are not independent. The board of directors has also adopted the Conflicts Policy to govern its practices in circumstances in which conflicts of interest with Brookfield may arise. See Item 6.C “Board Practices — Transactions Requiring Approval by Independent Directors” and “— Transactions in Which a Director Has an Interest” and Item 7.B “Related Party Transactions — Conflicts of Interest and Fiduciary Duties”.  
Other Directorships
The following directors of the Managing General Partner are also directors of other reporting issuers (or the equivalent in foreign jurisdictions).

 
 
 
 
 
Page 148



Blidner: Brookfield Asset Management; Brookfield Property Partners L.P.; Brookfield Infrastructure Partners L.P.; Brookfield Business Partners L.P.
de Carvalho Filho: TechnipFMC plc; Grupo Pão de Açúcar; Cnova N.V.; Oi S.A.
Mann: Allbanc Split Corp. II
Maroun: Summit II REIT; Brookfield Property Partners L.P.
Stephen Westwell: Sasol Pty Limited
Patricia Zuccotti:  Brookfield Business Partners L.P.
Director Orientation and Education
New directors of the Managing General Partner are provided with comprehensive information about BEP and its affiliates. Arrangements are made for specific briefing sessions from appropriate senior personnel to help new directors better understand Brookfield Renewable’s strategies and operations. They also participate in the continuing education measures discussed below.
The Managing General Partner’s board of directors receives annual operating plans for each of Brookfield Renewable’s strategic business units and more detailed presentations on particular strategies. Existing directors are invited to join the orientation sessions for new directors as a refresher. The directors are also invited to participate in guided tours of Brookfield Renewable’s various operational facilities. They have the opportunity to meet and participate in work sessions with management to obtain insight into the operations of Brookfield Renewable and its affiliates. Directors are regularly briefed to help better understand industry related issues such as accounting rule changes, transaction activity, capital markets initiatives, significant regulatory developments, as well as trends in corporate governance.
Director Expectations
The Managing General Partner’s board of directors has adopted a Charter of Expectations for Directors, which sets out the expectations in regard to personal and professional competencies, LP Unit ownership, meeting attendance, conflicts of interest, changes of circumstance and resignation events. The Charter of Expectations for Directors can be found on our website at https://bep.brookfield.com/en/corporate-governance/governance-documents.  Directors are expected to identify in advance any potential conflict of interest regarding a matter coming before the board of directors or its committees, bring these to the attention of the board of directors or committee chair and refrain from voting on such matters. Directors are also expected to submit their resignations to the Chair of the board of directors if they become unable to attend at least 75% of the board of directors’ regularly scheduled meetings or if they become involved in a legal dispute, regulatory or similar proceedings, take on new responsibilities or experience other changes in personal or professional circumstances that could adversely impact Brookfield Renewable or their ability to serve as director. Further information on director LP Unit ownership requirements is set out in Item 6.B “Compensation — Board of Directors of the Managing General Partner”.
Committees of the Board of Directors
The Managing General Partner’s board of directors believes that its committees assist in the effective functioning of the board of directors and help ensure that the views of independent directors are effectively represented.
The board of directors has two committees: 
the Audit Committee; and
the Nominating and Governance Committee.
The responsibilities of these committees are set out in written charters, which are reviewed and approved annually by the board of directors. The charters of these committees can be found on our website at https://bep.brookfield.com/en/corporate-governance/governance-documents. All members of these committees must be independent directors, as described above. Special committees may be formed from time to time as required to review particular matters or transactions. While the board of directors retains overall responsibility for corporate governance matters, the Audit Committee and the Nominating and Governance Committee each have specific responsibilities for certain aspects of corporate governance, in addition to their other responsibilities as described below.
Audit Committee
The Managing General Partner’s board of directors has established an audit committee (the “Audit Committee”) that operates pursuant to a written charter. The Audit Committee consists solely of independent directors, each member is financially

 
 
 
 
 
Page 149



literate and there will be at least one member at all times designated as an “audit committee financial expert” as defined by the SEC. Collectively, the Audit Committee has the education and experience to fulfill the responsibilities outlined in the Audit Committee Charter. The education and past experience of each Audit Committee member that is relevant to the performance of his or her responsibilities as an Audit Committee member can be found in the biographical information about the applicable member under Item 6.A “Directors and Senior Management”. Audit Committee members may not serve on more than two other public company audit committees, except with the prior approval of the Managing General Partner’s board of directors. Such prior approval was granted with respect to David Mann’s service on the audit committees of more than two other public companies. Not more than 50% of the Audit Committee members may be directors who are residents of any one jurisdiction (other than Bermuda and any other jurisdiction designated by the board of directors from time to time).
The Audit Committee is responsible for assisting and advising the Managing General Partner’s board of directors with matters relating to:
our accounting and financial reporting processes;
the integrity and audits of our financial statements;
our compliance with legal and regulatory requirements; and
the qualifications, performance and independence of our independent accountants.
The Audit Committee is also responsible for engaging our independent auditors, reviewing the plans and results of each audit engagement with our independent auditors, approving professional services provided by our independent auditors, considering the range of audit and non-audit fees charged by our independent auditors and reviewing the adequacy of our internal accounting controls.
As of the date of this Form 20-F, the Audit Committee was comprised of the following three directors: Patricia Zuccotti (Chair), David Mann and Eleazar de Carvalho Filho, all of whom are independent directors.
The Audit Committee had four regular quarterly meetings in 2019 as well as two special meetings. All of the committee members were present in person or by telephone. Four regular quarterly meetings are scheduled for 2020.
The board of directors of the Managing General Partner, upon the recommendation of the Audit Committee, have adopted a written policy on auditor independence (the “Pre-Approval Policy”). Under the Pre-Approval Policy, except in very limited circumstances, all audit and permitted non-audit services are required to be pre-approved by the Audit Committee. The Pre-Approval Policy prohibits the auditors from providing the following types of non-audit services:
bookkeeping or other services related to Brookfield Renewable’s accounting records or financial statements;
appraisal or valuation services or fairness opinions;
actuarial services;
management functions or human resources;
legal services and expert services unrelated to the audit;
internal audit outsourcing;
financial information systems design and implementation; and
certain tax services.
The Pre-Approval Policy permits the auditors to provide other types of non-audit services, but only if approved in advance by the Audit Committee, subject to limited exceptions.
The Pre-Approval Policy also addresses issues relating to the disclosure of fees paid to the auditors. See Item 16.C – “Principal Accountant Fees and Services” for a summary of our external auditor service fees.
Nominating and Governance Committee
The Managing General Partner’s board of directors has established a nominating and governance committee (the “Nominating and Governance Committee”) that operates pursuant to a written charter. The Nominating and Governance Committee consists entirely of independent directors and not more than 50% of the Nominating and Governance Committee members may be directors who are residents of any one jurisdiction (other than Bermuda and any other jurisdiction designated by the board of directors from time to time).

 
 
 
 
 
Page 150



The Nominating and Governance Committee is responsible for approving the appointment by the sitting directors of a person to the office of director and for recommending a slate of nominees for election as directors by the Managing General Partner’s shareholders. The Nominating and Governance Committee is also responsible for assisting and advising the Managing General Partner’s board of directors with respect to matters relating to the general operation of the board of directors, BEP’s governance, the governance of the Managing General Partner and the performance of its board of directors, individual directors and the Service Provider.  The Nominating and Governance Committee must also assess the size and composition of the Managing General Partner’s board of directors and its committees, review the effectiveness of the board of directors’ relations with the Service Provider and review BEP’s corporate governance practices.  The Nominating and Governance Committee annually reviews the performance of the board of directors and its committees and the individual contribution of directors through a self-survey.
The Nominating and Governance Committee had four regular quarterly meetings and one special meeting in 2019. All of the committee members were present in person or by telephone. Four regular quarterly meetings are scheduled for 2020.
As Brookfield Asset Management is entitled to elect all of the directors of the Managing General Partner, the directors of the Managing General Partner consult with Brookfield to identify and assess the credentials of appropriate individuals with the skills, knowledge, experience and talents needed to act as an independent member of the board of directors of the Managing General Partner, including the need for the board of directors as a whole to have a diversity of perspectives. Brookfield maintains an “evergreen” list of potential independent board members to ensure that outstanding candidates with the needed skills can be quickly identified to fill planned or unplanned vacancies. Candidates from that list and any other candidates familiar to Brookfield or Brookfield Renewable are assessed to ensure the Managing General Partner’s board of directors has the appropriate mix of talent, quality, skills and other requirements necessary to promote sound governance and board effectiveness. Individuals who meet those requirements are recommended by Brookfield to the Nominating and Governance Committee for its review as potential candidates for nomination to the board of directors. The Nominating and Governance Committee also recommends to the Board the appointment of an independent director as the lead independent director where the Chair of the Board is not independent.
The Nominating and Governance Committee is also responsible for reviewing and making recommendations to the board of directors of the Managing General Partner concerning the remuneration of directors and committee members. On recommendation of the Nominating and Governance Committee, the Managing General Partner’s board of directors will set compensation of the directors by seeking to ensure that the compensation reflects the responsibilities and risks involved in being a director and aligns the interests of the directors with the best interests of Brookfield Renewable and our Unitholders. Compensation of the directors will be periodically assessed by the Nominating and Governance Committee and the board of directors to ensure that it is competitive in the marketplace and fair in relation to the scope of the duties and responsibilities of the directors.
The Managing General Partner does not have any executive officers. As the Service Provider manages BEP pursuant to our Master Services Agreement, the compensation of our core senior management team is determined by Brookfield. Our Nominating and Governance Committee is responsible for supervising any changes in the fees to be paid pursuant to our Master Services Agreement. See Item 6.A “Directors and Senior Management — Our Management” and Item 6.B “Compensation — Our Management”. As of the date of this Form 20-F, the Nominating and Governance Committee was comprised of the following three directors: David Mann (Chair), Lou Maroun and Nancy Dorn, all of whom are independent directors.  
Board of Directors, Committees and Director Evaluation
The Managing General Partner’s board of directors believes that a regular and formal process of evaluation improves the performance of the board of directors as a whole, its committees and individual directors. Each year, a survey is sent to directors regarding the effectiveness of the board of directors and its committees, inviting comments and suggestions on areas for improvement. The results of this survey are reviewed by the Nominating and Governance Committee, which makes recommendations to the board of directors as required. Each director also receives a list of questions for completing a self-assessment. The Chair of the board of directors also holds private interviews with each director annually to discuss the operations of the board of directors and its committees and to provide any feedback on the individual director’s contributions.
Board of Directors and Management Responsibilities
The Managing General Partner’s board of directors has not developed written position descriptions for the Chair of the board of directors, the role of lead independent director or the chair of any of the committees of the board of directors. However, each chair takes responsibility for ensuring the board of directors or committee, as applicable, addresses the matters

 
 
 
 
 
Page 151



within its written charter. The lead independent director similarly takes responsibility for promoting and safeguarding the independence of the independent directors.
The Managing General Partner’s board of directors has not developed a written position description for any members of our core senior management team. The services of our core senior management team are provided by the Service Provider pursuant to our Master Services Agreement.
Code of Business Conduct and Ethics
Brookfield Renewable has adopted a Code of Business Conduct and Ethics (the “Code”), a copy of which can be found on our web site at https://bep.brookfield.com/en/corporate-governance/governance-documents or on BEP’s SEDAR profile at www.sedar.com or EDGAR profile at www.sec.gov. The Code provides guidelines to ensure that all employees, including directors of the Managing General Partner, respect Brookfield Renewable’s commitment to conducting business relationships with respect, openness and integrity. Management provides regular instructions and updates to the Code to our employees, as appropriate, and has provided training and e-learning tools to support the understanding of the Code throughout the organization. Employees may report activities which they feel are not consistent with the spirit and intent of the Code through a hotline or through a designated ethics reporting website (in each case on an anonymous basis), or alternatively, to designated members of management. Monitoring of calls and of the ethics reporting website is managed by an independent third party called Navex. The Audit Committee is to be notified of any significant reports of activities that are not consistent with the Code by Brookfield’s internal auditor. If the Audit Committee considers it appropriate, it will notify the Nominating and Governance Committee and/or the board of directors of such reports. The board of directors has not granted any waivers of the Code to date.
The Managing General Partner’s board of directors promotes the highest ethical business conduct. The board of directors has taken measures to ensure directors exercise independent judgment in considering transactions and agreements in respect of which a director or our core senior management team has a material interest. Any director with a material interest in a transaction declares his/her interest and refrains from voting on such matter. Significant related party transactions, if any, are reviewed and approved by an independent committee made up of independent directors who may be advised by independent counsel and independent advisers. See Item 6.C “Board Practices — Transactions Requiring Approval by Independent Directors” and “— Transactions in Which a Director Has an Interest” and Item 7.B “Related Party Transactions — Conflicts of Interest and Fiduciary Duties”.
6.D    EMPLOYEES
We do not employ the individuals who provide management services to us under our Master Services Agreement, including the individuals who serve as the Managing General Partner’s Chief Executive Officer and Chief Financial Officer. The personnel that carry out these activities are employees of Brookfield, and their services are provided to Brookfield Renewable for our benefit under our Master Services Agreement. For a discussion of the individuals from Brookfield’s management team that are involved in our renewable power business, see Item 6.A “Directors and Senior Management — Our Management”.
Brookfield Renewable has approximately 2,600 employees involved in the day-to-day operations of our facilities and the development of our business, of which approximately 235 are located in Canada, 640 are located in the United States, 520 are located in Brazil, 600 are located in Colombia and 110 are located in the Republic of Ireland, the United Kingdom, Scotland and Spain, 150 are located in other markets, and 150 work in the Business Services Group in Canada, which provides finance, IT and payroll services to our business in Canada and the United States. Approximately 1,390, or approximately 55% of these employees, are covered by collective agreements expiring between 2020 and 2024. Eight of these collective agreements are due to be renewed in 2020 and one is currently being negotiated. We maintain very good relations with represented and salaried employees across all facilities. Relationships with the various unions in Canada, the United States, Brazil, Colombia and China have also been positive, without the occurrence of any work disruptions that would have had a negative impact on the business. Our corporate group, including the Manager, also has approximately 130 employees with non-operational roles who are largely based in Canada.

6.E    SHARE OWNERSHIP
Except as described below under Item 7.A “Major Shareholders”, as of the date of this Form 20-F, the directors and officers of the Managing General Partner and the employees of the Service Provider who perform executive functions for Brookfield Renewable, and their respective associates, as a group, beneficially owned, directly or indirectly, or exercised control or direction over, less than one percent of the outstanding LP Units.

 
 
 
 
 
Page 152



ITEM 7.    MAJOR SHAREHOLDERS AND RELATED PARTY TRANSACTIONS
7.A    MAJOR SHAREHOLDERS
As of the date of this Form 20-F, there are 178,977,800 LP Units outstanding. To our knowledge, as at the date of this Form 20-F, no person or company, other than Brookfield, beneficially owns or controls or directs, directly or indirectly, more than 5% of our LP Units, on a fully-exchanged basis. Brookfield beneficially owns 56,068,944 LP Units and 129,658,623 Redeemable/Exchangeable partnership units, or an approximate 60% interest in BEP (on a fully-exchanged basis) including its indirect general partnership interest in the Managing General Partner and the BRELP GP LP. All LP Units, including those held by Brookfield, are non-voting. See also the information contained in this Form 20-F under Item 10.B “Memorandum and Articles of Association — Description of our LP Units, Preferred Units and the Amended and Restated Limited Partnership Agreement of BEP”.
As of February 26, 2020, 13,360 of our outstanding LP Units were held by 7 holders of record in the United States, not including LP Units held of record by DTC. As of February 26, 2020, DTC was the holder of record of 29,423,148 LP Units.
The following table sets forth information, as of date of this Form 20-F, regarding the beneficial ownership of LP Units by each person that is a beneficial owner of more than 5% of our LP Units, on a fully-exchanged basis.
Name
 
LP Units (1)
 
Percentage of LP Units (2)
Brookfield Asset Management Inc.(3)
 
185,727,567
 
60%
Partners Limited (4)
 
185,727,567
 
60%
(1) 
Includes 129,658,623 Redeemable/Exchangeable partnership units indirectly held by Brookfield Asset Management which are redeemable for cash or exchangeable for LP Units in accordance with the Redemption-Exchange Mechanism. All Redeemable/Exchangeable partnership units and all limited partnership units of BRELP held by BEP are non-voting. For additional information, see Item 10.B “Memorandum and Articles of Association — Description of the Amended and Restated Limited Partnership Agreement of BRELP — Units”.
(2) 
Assuming the exchange of all Redeemable/Exchangeable partnership units indirectly held by Brookfield Asset Management and including Brookfield Asset Management’s indirect general partnership interests.
(3) 
Consists of 56,068,944 LP Units and 129,658,623 Redeemable/Exchangeable partnership units.  In addition, Brookfield Asset Management has an indirect general partnership interest in BEP and BRELP through its indirect wholly-owned subsidiary Brookfield Renewable Power Inc.
(4) 
Partners Limited owns all of Brookfield Asset Management’s Class B Limited Voting Shares entitling it to appoint one-half of the board of directors of Brookfield Asset Management.  Partners Limited may be deemed the beneficial owner of 185,727,567 of our LP Units, constituting approximately 60% of the issued and outstanding units, assuming that all of the Redemption-Exchange Units are exchanged for our units pursuant to the Redemption-Exchange Mechanism described in Item 10.B “Memorandum and Articles of Association — Description of the Amended and Restated Limited Partnership Agreement of BRELP — Redemption-Exchange Mechanism”
See also the information contained in this Form 20-F under Item 3.D “Risk Factors—Risks Related to our Relationship with Brookfield”, Item 6.A “Directors and Senior Management”, Item 6.C “Board Practices” and Item 7.B “Related Party Transactions”.
7.B    RELATED PARTY TRANSACTIONS
We are an affiliate of Brookfield. We have entered into a number of agreements and arrangements with Brookfield in order to enable us to be established as a separate entity and to pursue our vision of being a leading owner and operator of high-quality renewable power assets. While we believe that this ongoing relationship with Brookfield provides us with a strong competitive advantage as well as access to opportunities that would otherwise not be available to us, we operate as an independent, stand-alone entity. We describe below these relationships as well as potential conflicts of interest (and the methods for resolving them) and other material considerations arising from our relationship with Brookfield.
See also the information contained in this Form 20-F under Item 3.D “Risk Factors — Risks Related to Our Relationship with Brookfield”, Item 5.A “Operating Results — Related Party Transactions”, Item 6.A “Directors and Senior Management”, Item 6.C “Board Practices” and Item 7.A “Major Shareholders” and Note 28 to our audited consolidated financial statements for the year ended December 31, 2019, 2018 and 2017, respectively.
Relationship Agreement
Brookfield Asset Management and certain of its subsidiaries entered into an agreement with BEP, referred to as the Relationship Agreement that governs aspects of the relationship among them. Pursuant to the Relationship Agreement, Brookfield Asset Management has agreed, subject to the exceptions set forth therein, that BEP will serve as its primary vehicle through which it will, directly or indirectly, acquire renewable power assets on a global basis. See Item 4.B “Business Overview — The Service Provider” for further details on Brookfield Asset Management.

 
 
 
 
 
Page 153



Each of BEP, BRELP and the Holding Entities acknowledge and agree that Brookfield Asset Management is not required under the Relationship Agreement to allocate any minimum level of dedicated resources for the pursuit of acquisitions of power generation operations or developments and that Brookfield has established or advised, and may continue to establish or advise, other entities that rely on the diligence, skill and business contacts of Brookfield’s professionals and the information and acquisition opportunities they generate during the normal course of their activities (including in the power generation sector). Brookfield Asset Management also agrees that it will not sponsor transactions that are suitable for us in the renewable power sector unless we are given an opportunity to participate. Further, Brookfield may, but is not required to, offer Brookfield Renewable the opportunity to acquire: (i) an integrated utility even if a significant component of such utility’s operations consist of a non-renewable power generation operation or development, such as a power generation operation that uses coal or natural gas, (ii) a portfolio of power operations, even if a significant component of such portfolio’s operations consist of non-renewable power generation, or (iii) renewable power generation operations or developments that comprise part of a broader enterprise, unless the primary purpose of such acquisition, as determined by Brookfield, acting in good faith, is to acquire the underlying operation or development.
Brookfield Renewable also acknowledges and agrees that members of Brookfield carry on a diverse range of businesses worldwide, including the development, ownership and/or management of power, transmission and other infrastructure assets, and investing and advising on investing in any of the foregoing or loans, debt instruments and other securities with underlying infrastructure collateral or exposure including renewable power generation operations or developments, both as principal and through other public companies that are affiliates of Brookfield or through private investment vehicles and accounts established or managed by affiliates of Brookfield and that except as explicitly provided in the Relationship Agreement, the Relationship Agreement will not in any way limit or restrict members of Brookfield from carrying on their respective business.
If we intend to pursue an acquisition opportunity presented by Brookfield, one or more members of Brookfield may participate in the acquisition opportunity if we do not have the financial capacity (as determined by Brookfield) to acquire all of the opportunity or if Brookfield allocates participation in the opportunity between BEP and one or more members of Brookfield, after taking into consideration the purpose of the investment opportunity, the risk/return profile, the source of the investment opportunity and other factors that Brookfield considers relevant. In the event that we decline an acquisition opportunity presented by Brookfield, Brookfield may pursue such acquisition opportunity for its own account, without restriction. Due to the foregoing, we expect to compete from time-to-time with Brookfield or other third parties for access to the benefits that we expect to realize from Brookfield Asset Management’s involvement in our business. See Item 3.D “Risk Factors — Risks Related to Our Relationship with Brookfield — Brookfield is not necessarily required to act in the best interests of the Service Recipients, BEP or our Unitholders”.
An integral part of our strategy is to participate with institutional investors in Brookfield sponsored or co-sponsored consortiums or funds for acquisitions that fit our strategy. Brookfield has a strong track record of leading such consortiums and funds and actively manages underlying assets to improve performance. Currently, Brookfield manages the Brookfield Americas Infrastructure Fund, a $2.7 billion infrastructure fund focused on the Americas, Brookfield Infrastructure Fund II, a $7 billion global infrastructure fund, Brookfield Infrastructure Fund III, a $14 billion global infrastructure fund, Brookfield Infrastructure Fund IV, a $20 billion global infrastructure fund and Brookfield Infrastructure Debt Fund, an infrastructure fund focused on credit investments. Brookfield is the fund manager and typically invests approximately 25% to 50% of the capital required for a transaction alongside its institutional investors. It is currently intended that future renewable power acquisitions identified by Brookfield may be funded with commitments pursuant to Brookfield sponsored funds and we would fund Brookfield’s participation where renewable power investments are made by such funds. See Item 3.D “Risk Factors – We do not have control over all our operations”.
In the event of the termination of our Master Services Agreement, the Relationship Agreement would also terminate, including Brookfield’s commitments to provide us with acquisition opportunities, as described above.
Master Services Agreement
BEP, BRELP and the Holding Entities entered into our Master Services Agreement pursuant to which the Service Provider has agreed to provide oversight of the business and provide the services of senior officers to Brookfield Renewable. In addition, the Service Provider has agreed to provide services relating to acquisitions or dispositions, financings, business planning and strategy and oversight and supervision of various day to day management and administration activities. In exchange for providing these services, the Service Provider is entitled to a Base Management Fee, which for the year ended 2019 was approximately $108 million. For a detailed description of our Master Services Agreement, see Item 6.A “Directors and Senior Management – Our Master Services Agreement”. For components of the management fee, see Item 6.A— “Directors and Senior Management — Our Master Services Agreement — Management Fee”.
Incentive Distributions

 
 
 
 
 
Page 154



BRELP GP LP is entitled to receive incentive distributions from BRELP as a result of its ownership of the general partnership interest in BRELP. The incentive distributions are to be calculated in increments based on the amount by which quarterly distributions on the limited partnership units of BRELP exceed specified target levels as set forth in the Amended and Restated Limited Partnership Agreement of BRELP. See Item 10.B “Memorandum and Articles of Association — Description of the Amended and Restated Limited Partnership Agreement of BRELP — Distributions”.
BRELP GP LP may, at its sole discretion, elect to reinvest incentive distributions in exchange for Redeemable/Exchangeable partnership units.
To the extent that any of the Holding Entities or any operating entity pays to Brookfield any comparable performance or incentive distribution, the amount of any future incentive distributions will be reduced in an equitable manner to avoid duplication of distributions.
General Partner Distributions
Pursuant to the Amended and Restated Limited Partnership Agreement of BEP, the Managing General Partner is entitled to receive a general partner distribution equal to 0.01% of the total distributions of BEP. See Item 10.B “Memorandum and Articles of Association — Description of Our LP Units, Preferred Units and the Amended and Restated Limited Partnership Agreement of BEP —Distributions”.
Pursuant to the Amended and Restated Limited Partnership Agreement of BRELP, BRELP GP LP is entitled to receive a general partner distribution from BRELP equal to a share of the total distributions of BRELP in proportion to BRELP GP LP’s percentage interest in BRELP which is equal to 1% of the total distributions of BRELP. In addition, it is entitled to receive the incentive distributions described above under “— Incentive Distributions”. See Item 10.B “Memorandum and Articles of Association — Description of the Amended and Restated Limited Partnership Agreement of BRELP — Distributions”.
Energy Marketing Internalization
As previously disclosed, on October 30, 2018, Brookfield Renewable and Brookfield entered into an agreement to internalize all energy marketing capabilities in North America into Brookfield Renewable (the “Energy Marketing Internalization”). The Energy Marketing Internalization closed in September 2019, resulting in the transfer of Brookfield’s existing energy marketing business to Brookfield Renewable’s subsidiary, BRTM, including the marketing, purchasing and trading of energy and energy related products in North America, the provision of energy marketing services to our North American operating vehicles, and all matters incidental thereto. The Energy Marketing Internalization also resulted in the assignment of all third party energy trading contracts and certain internal related party power purchase and revenue support agreements from BEM LP to BRTM.
As part of the Energy Marketing Internalization, Brookfield Renewable and Brookfield entered into an agreement pursuant to which BRTM provides energy marketing services to Brookfield for a fee. See "- Energy Marketing Agreement".
Energy Revenue Agreement
On November 23, 2011, BEM LP, a subsidiary of Brookfield Asset Management, and BPUSHA, a subsidiary of BRELP that indirectly owns most of our U.S. facilities, entered into an energy revenue agreement (“Energy Revenue Agreement”) pursuant to which BEM LP agreed to support the price that BPUSHA receives for the energy generated from certain of those facilities. BEM LP agreed to pay BPUSHA each month an amount equal to the difference between the Fixed Amount and the total revenues received by BPUSHA from certain of those facilities. The “Fixed Amount” is calculated as the energy generated by those facilities multiplied by a price of $75/MWh (subject to an annual adjustment, equal to 40% of the increase in the U.S. Consumer Price Index during the previous year, but capped at a 3% increase in the fixed price per year). Should the total revenues received by these facilities from sales of electricity and all ancillary services, capacity and green credits for any month be more than the calculated Fixed Amount at the end of any month, BEM LP receives from BPUSHA an amount equal to such excess.
In the Energy Revenue Agreement, BEM LP agreed that at all times that it does not have a minimum net worth of $500 million, it will provide a guarantee or other acceptable security of a person with a minimum net worth of $500 million. This guarantee is currently being provided by Brookfield.
The Energy Revenue Agreement has an initial term of 20 years, with automatic renewals for successive 20-year periods unless 180 days before the end of the applicable term (i) both parties agree in writing not to renew the agreement or (ii) BEM LP provides written notice that the agreement shall terminate with respect to one or more facilities five years after the end of

 
 
 
 
 
Page 155



the applicable term. The Energy Revenue Agreement is subject to customary termination provisions in the event of a failure to pay or an insolvency event of BPUSHA or BEM LP.
In connection with the Energy Marketing Internalization, Brookfield and Brookfield Renewable agreed to effectively reduce the price guaranteed by Brookfield under the Energy Revenue Agreement by $3 per MWh for the period from 2021 to 2025 and by $5.03 per MWh for 2026, and BEM LP and BPUSHA agreed that the term of the Energy Revenue Agreement may be extended to 2046.
Other Power Agreements
In addition to the Energy Revenue Agreement, Brookfield Renewable continues to be a party to a number of PPAs that provide for the sale of power generated from certain of Brookfield Renewable’s North American facilities to Brookfield and revenue support agreements under which Brookfield supports Brookfield Renewable’s revenue from the sale of power generated by certain of Brookfield Renewable’s North American facilities. Approximately 18% of our economic exposure for 2020 (on a proportionate basis) is with Brookfield.
Details of the related party power purchase and revenue support agreements are as follows:
In December 2009, Brookfield entered into a 20-year power sales agreement with the Province of Ontario that matures in 2029, and applies to all power produced by hydro assets in Ontario that are owned by Great Lakes Power Limited (“GLPL”) and Mississagi Power Trust (“MPT”). On July 6, 2009, Brookfield entered into a PPA with Brookfield Renewable pursuant to which it agreed to pay a certain price for the power generated by the GLPL facilities and an agreement pursuant to which it increased the price and extended the term of a PPA in respect of the MPT facilities. On November 28, 2011, PPAs with Brookfield were amended to increase the price paid by Brookfield in respect of the GLPL and MPT facilities and to extend the term of such contracts. The material terms of the GLPL and MPT contract amendments are described below.
Pursuant to an existing PPA, Brookfield supports the price that Brookfield Renewable receives for energy generated by all of GLPL’s facilities in Ontario at a price of C$82 per MWh (increased from C$68 per MWh by a contract amendment that was effective as of November 23, 2011), subject to an annual adjustment equal to 40% of the increase in CPI in the previous year. The PPA had an initial term ending on December 1, 2029, which automatically renewed for successive 20-year periods, subject to certain termination provisions. After December 1, 2029, the price under the PPA would revert back to the original C$68/MWh price (as escalated in accordance with the original inflation linked price escalation provisions in such agreement).  On October 30, 2018, Brookfield and Brookfield Renewable agreed to amend the PPA in respect of GLPL to increase the price Brookfield pays Brookfield Renewable to an estimated average price of C$100 per MWh for energy generated by GLPL, to amend the annual inflation adjustment to a 3% fixed rate and to fix the contract termination date at December 1, 2029.  In connection with these changes, Brookfield Renewable was granted the option to extend Brookfield’s fixed price commitment in respect of the GLPL facilities through 2044 at a price of C$60 per MWh.
Under a PPA with MPT, Brookfield purchases the energy generated by MPT’s facilities in Ontario at a price of C$103 per MWh (increased from C$68 per MWh by an amendment to the PPA effective as of November 23, 2011), subject to an annual adjustment equal to 20% of the increase in the CPI in the previous year. The MPT PPA terminates on December 1, 2029, subject to MPT’s option to terminate the agreement, on 120 days written notice, at certain times between 2017 and 2024. On October 30, 2018, Brookfield and Brookfield Renewable effectively increased the price payable by Brookfield to C$127 per MWh and to set the annual inflation adjustment to a 3% fixed rate.
Pursuant to a PPA guarantee, expiring in 2021, Brookfield guarantees to Powell River the payment obligations of an industrial power purchaser for an annual fee of $0.5 million.
Pursuant to a PPA guarantee, expiring in 2023, Brookfield guarantees to Pontook Operating Limited Partnership the payment by BRTM of a power purchase price of $36/MWh.
Energy Marketing Agreement
As part of the Energy Marketing Internalization, BEM LP, a subsidiary of Brookfield Asset Management, and BRTM, a subsidiary of Brookfield Renewable, entered into an energy marketing services agreement pursuant to which BRTM has agreed to provide energy marketing services to BEM LP (the “Energy Marketing Agreement”). Under the Energy Marketing Agreement, BRTM provides energy marketing services to BEM LP specifically related to the power generating facilities that are subject to the Energy Revenue Agreement.  The energy marketing services provided by BRTM to BEM LP include preparing and assisting with compliance with an annual marketing plan and preparing and assisting with compliance with a risk management policy. Pursuant to the Energy Marketing Agreement, BEM LP pays BRTM a base annual marketing fee equal to $1.3 million, which is subject to increase by a specified inflation factor (with the first such increase having been made on January 1, 2020), paid in equal monthly installments. The Energy Marketing Agreement terminates on the expiry

 
 
 
 
 
Page 156



of the Energy Revenue Agreement (the term of which is currently scheduled to expire on November 23, 2031, but may be extended to 2046). The Energy Marketing Agreement is subject to customary termination provisions in the event of a failure to pay or insolvency of one of the parties.
The Energy Marketing Agreement does not prohibit BRTM or its affiliates from pursuing other business activities that compete directly or indirectly with BEM LP. For a description of related aspects of the relationship between Brookfield and Brookfield Renewable, see Item 7.B “Related Party Transactions— Relationship Agreement”.
The energy marketing agreement between BEM LP and certain subsidiaries of Brookfield Renewable, pursuant to which BEM LP previously provided such subsidiaries with energy marketing services, was effectively terminated upon closing of the Energy Marketing Internalization.
Development Projects
We indirectly acquired a number of early stage development projects in Brazil, Canada and the United States from Brookfield on November 28, 2011. To further align interests and incentivize continued development success with respect to these specific projects, Brookfield received no upfront proceeds for the transfer of these projects, but is entitled to receive on commercial operation or sale of the projects, in each case if developed or sold in the 25 years following the acquisition, up to 100% of the development costs that it contributed to each project and 50% of the fair market value of the projects in excess of a priority return on each party’s invested capital. These amounts will only be payable on projects upon substantial completion or sale of the project. Fair market value means our pro rata percentage of the fair market value of a development project, as determined by the Service Provider and the independent directors of NA Holdco, on the date on which substantial completion of the development project has been achieved, or, if earlier, the date that the project is sold. With respect to the projects located in Canada and the United States, we entered into the Development Projects Agreement which provides for the reimbursement of expenses to Brookfield for such projects and each project entity and Brookfield have entered into a separate royalty agreement providing for royalties on each project. With respect to our projects located in Brazil, Brookfield subscribed for special shares which contain a redemption feature that provides for the reimbursement of expenses as well as the sharing of the fair market value of a given project. These financial arrangements with Brookfield will not apply to any future projects. Projects that were in late stages of development or construction were transferred by Brookfield for consideration in November 2011 and are not part of this mechanism.
Voting Agreement
Brookfield and BEP determined that it is advisable for BEP to have control over the BRELP General Partner, BRELP GP LP and BRELP. Accordingly, BEP and Brookfield entered into the Voting Agreement that provides BEP, through the Managing General Partner, a number of rights.
Pursuant to the Voting Agreement, Brookfield has agreed that any voting rights with respect to the BRELP General Partner, the BRELP GP LP and BRELP will be voted in favor of the election of directors approved by BEP. For these purposes, BEP may maintain, from time-to-time, an approved slate of nominees or provide direction with respect to the approval or rejection of any matter in the form of general guidelines, policies or procedures in which case no further approval or direction will be required. Any such general guidelines, policies or procedures may be modified by BEP in its discretion.
In addition, pursuant to the Voting Agreement, Brookfield has also agreed that any voting rights with respect to the BRELP General Partner, the BRELP GP LP and BRELP will be voted in accordance with the direction of BEP with respect to the approval or rejection of the following matters relating to any such entity, as applicable: (i) any sale of all or substantially all of its assets; (ii) any merger, amalgamation, consolidation, business combination or other material corporate transaction, except in connection with any internal reorganization that does not result in a change of control; (iii) any plan or proposal for a complete or partial liquidation or dissolution, or any reorganization or any case, proceeding or action seeking relief under any existing laws or future laws relating to bankruptcy or insolvency; (iv) any amendment to the limited partnership agreement of BRELP GP LP or to the Amended and Restated Limited Partnership Agreement of BRELP; or (v) any commitment or agreement to do any of the foregoing.
In addition, pursuant to the Voting Agreement, Brookfield has agreed that it will not exercise its right under the limited partnership agreement of BRELP GP LP to remove the BRELP General Partner as the general partner of BRELP GP LP except with the prior consent of BEP.
The Voting Agreement terminates: (i) at such time that Brookfield ceases to own any interest in BRELP; (ii) at such time that the Managing General Partner (or its successors or permitted assigns) involuntarily ceases to be the general partner of BEP; (iii) at such time that the BRELP GP LP (or its successors or permitted assigns) involuntarily ceases to be the general partner of BRELP; or (iv) at such time that the BRELP General Partner (or its successors or permitted assigns) involuntarily

 
 
 
 
 
Page 157



ceases to be the general partner of BRELP GP LP. In addition, we are permitted to terminate the Voting Agreement upon 30 days’ notice.
The Voting Agreement also contains restrictions on transfers of the shares of the BRELP General Partner, except that Brookfield may transfer shares of the BRELP General Partner to any of its affiliates.
Other Voting Agreements
From time to time, Brookfield Renewable enters into voting agreements with subsidiaries of Brookfield Asset Management whereby these subsidiaries, as managing members of entities in which Brookfield Renewable holds investments with its institutional investors, agree to exercise certain voting rights as directed by Brookfield Renewable.
Registration Rights Agreement
On November 28, 2011, Brookfield and BEP entered into a registration rights agreement (the “Registration Rights Agreement”) pursuant to which BEP has agreed that, upon the request of Brookfield, BEP will file one or more registration statements to register for sale under the Securities Act, or one or more prospectuses to qualify the distribution in Canada of, any LP Units held by Brookfield (including LP Units acquired pursuant to the Redemption-Exchange Mechanism). Under the Registration Rights Agreement, BEP is not required to file a registration statement or a prospectus unless Brookfield requests that LP Units having a value of at least $50,000,000 be registered or qualified. In the Registration Rights Agreement, BEP has agreed to pay expenses in connection with such registration and sales, except for any underwriting discounts or commissions which will be borne by Brookfield, and will indemnify Brookfield for material misstatements or omissions in the registration statement and/or prospectus.
Licensing Agreement
Pursuant to a licensing agreement, Brookfield has granted to us a non-exclusive, royalty-free license to use the name “Brookfield” and the Brookfield logo (the “Licensing Agreement”). Other than under this limited license, we do not have a legal right to the “Brookfield” name and the Brookfield logo on a global basis.
We will be permitted to terminate the Licensing Agreement upon 30 days’ prior written notice if Brookfield defaults in the performance of any material term, condition or agreement contained in the Licensing Agreement and the default continues for a period of 30 days after written notice of termination of the breach is given to Brookfield. Brookfield may terminate the Licensing Agreement effective immediately upon termination of our Master Services Agreement or with respect to any licensee upon 30 days’ prior written notice of termination if any of the following occurs:
the licensee defaults in the performance of any material term, condition or agreement contained in the Licensing Agreement and the default continues for a period of 30 days after written notice of termination of the breach is given to the licensee;
the licensee assigns, sublicenses, pledges, mortgages or otherwise encumbers the intellectual property rights granted to it pursuant to the Licensing Agreement;
certain events relating to a bankruptcy or insolvency of the licensee; or
the licensee ceases to be an affiliate of Brookfield.
Termination of the Licensing Agreement with respect to one or more licensees will not affect the validity or enforceability of the Licensing Agreement with respect to any other licensees.
Preferred Shares
Brookfield has provided an aggregate of $5 million of working capital to LATAM Holdco through a subscription for preferred shares of LATAM Holdco. The preferred shares are entitled to receive a cumulative preferential dividend equal to 6% of their redemption value as and when declared by the board of directors of LATAM Holdco and are redeemable at the option of LATAM Holdco, subject to certain limitations, at any time after the tenth anniversary of their issuance. The preferred shares are not entitled to vote, except as required by law.
Redemption-Exchange Mechanism
One or more wholly-owned subsidiaries of Brookfield that hold Redeemable/Exchangeable partnership units have the right to require BRELP to redeem all or a portion of the Redeemable/Exchangeable partnership units, subject to BEP’s right of first refusal, for cash in an amount equal to the market value of one of our LP Units multiplied by the number of LP Units to be redeemed (subject to certain adjustments). See Item 10.B “Memorandum and Articles of Association – Description of

 
 
 
 
 
Page 158



the Amended and Restated Limited Partnership Agreement of BRELP — Redemption-Exchange Mechanism”. Taken together, the effect of the redemption right and the right of first refusal is that one or more wholly-owned subsidiaries of Brookfield will receive our LP Units, or the value of such LP Units, at the election of BEP. Should BEP determine not to exercise its right of first refusal, cash required to fund a redemption of limited partnership interests of BRELP held by wholly-owned subsidiaries of Brookfield will likely be financed by a public offering of our LP Units.
Indemnification Arrangements
Subject to certain limitations, Brookfield and its directors, officers, agents, members, partners, shareholders and employees generally benefit from indemnification provisions and limitations on liability that are included in the Amended and Restated Limited Partnership Agreement of BEP, Managing General Partner’s bye-laws, the Amended and Restated Limited Partnership Agreement of BRELP, our Master Services Agreement and other arrangements with Brookfield. See Item 6.A “Directors and Senior Management — Our Master Services Agreement”, Item 10.B “Memorandum and Articles of Association — Description of Our LP Units, Preferred Units and the Amended and Restated Limited Partnership Agreement of BEP — Indemnification; Limitations on Liability” and “Memorandum and Articles of Association — Description of the Amended and Restated Limited Partnership Agreement of BRELP — Indemnification; Limitations on Liability”.
Other Services
Brookfield may provide the Operating Entities with services which are outside the scope of our Master Services Agreement under arrangements that are on market terms and conditions and pursuant to which Brookfield will receive fees. The services provided under these arrangements will include financial advisory, operations management and other services. Pursuant to our conflict of interest guidelines, those arrangements may require prior approval by a majority of the independent directors, which may be granted in the form of general guidelines, policies or procedures. See Item 7.B “Related Party Transactions— Conflicts of Interest and Fiduciary Duties”.
Conflicts of Interest and Fiduciary Duties
Fiduciary Duties
Each of the Managing General Partner and the BRELP General Partner are required to exercise its powers and carry out its functions as general partner of BEP and BRELP, respectively, honestly and in good faith, and exercise the degree of care, diligence and skill that a reasonably prudent person would exercise in comparable circumstances, in each case, subject to and after taking into account, the terms and conditions of the Relationship Agreement, our Master Services Agreement and the Conflicts Policy. However, the Amended and Restated Limited Partnership Agreement of BEP and the Amended and Restated Limited Partnership Agreement of BRELP contain various provisions that modify the fiduciary duties that might otherwise be owed to us and our LP Unitholders and Preferred Unitholders, including when conflicts of interest arise. These duties include the duties of care and loyalty. The duty of loyalty, in the absence of provisions in the Amended and Restated Limited Partnership Agreement of BEP and the Amended and Restated Limited Partnership Agreement of BRELP to the contrary, would generally prohibit the Managing General Partner and BRELP General Partner from taking any action or engaging in any transaction as to which it has a conflict of interest. However, the Amended and Restated Limited Partnership Agreement of BEP and the Amended and Restated Limited Partnership Agreement of BRELP provide that the Managing General Partner, BRELP General Partner and their affiliates will not have any obligation under the Amended and Restated Limited Partnership Agreement of BEP and the Amended and Restated Limited Partnership Agreement of BRELP, or as a result of any duties stated or implied by law or equity, including fiduciary duties, to present business or investment opportunities to Brookfield Renewable, BRELP, any Holding Entity or any other holding vehicle established by Brookfield Renewable. They also allow affiliates of the Managing General Partner and BRELP General Partner to engage in activities that may compete with us or our activities, and state that, subject to applicable law, no breach of the Amended and Restated Limited Partnership Agreement of BEP or the Amended and Restated Limited Partnership Agreement of BRELP, or a breach of any duty, including fiduciary duties, may be found for any matter that has been approved by a majority of the independent directors of the Managing General Partner. Further, when resolving conflicts of interest, neither the Amended and Restated Limited Partnership Agreement of BEP nor the Amended and Restated Limited Partnership Agreement of BRELP impose limitations on the discretion of the independent directors or the factors which they may consider in resolving any such conflicts. The independent directors of our Managing General Partner can, subject to acting in accordance with their own fiduciary duties in their capacity as a director of the Managing General Partner, therefore take into account the interests of third parties, including Brookfield, and, where applicable, any Brookfield Accounts, when resolving conflicts of interest and may owe fiduciary duties to such third parties, or to such Brookfield Accounts.
These modifications to the fiduciary duties may be detrimental to our LP Unitholders and Preferred Unitholders because they restrict the remedies available for actions that might otherwise constitute a breach of fiduciary duty and permit conflicts

 
 
 
 
 
Page 159



of interest to be resolved in a manner that is not always in the best interests of Brookfield Renewable or the best interests of our LP Unitholders and Preferred Unitholders. We believe that it was necessary to modify the fiduciary duties that might otherwise be owed to us and our LP Unitholders and Preferred Unitholders, as described above, due to our organizational and ownership structure and the potential conflicts of interest created thereby. Without modifying those duties, the ability of the Managing General Partner and BRELP General Partner to attract and retain experienced and capable directors and to take actions that we believe will be necessary for the carrying out of our business would be unduly limited due to their concern about potential liability.
Conflicts of Interest
We maintain a conflicts protocol and guidelines (the “Conflicts Policy”) for addressing conflicts and potential conflicts and for providing guidelines for the completion of certain transactions. The Conflicts Policy was put in place in recognition of the benefit to us of our relationship with Brookfield and our intent to seek to maximize the benefits from this relationship. The Conflicts Policy generally provides for potential conflicts to be resolved on the basis of transparency and, in certain circumstances, third-party validation and approvals.
As it is not possible to predict all of the types of conflicts that may arise, the Conflicts Policy focuses on addressing the principal activities that are expected to give rise to potential or actual conflicts of interest, including our investment activities, our participation in Brookfield sponsored vehicles, consortiums and/or partnerships (including private funds, joint ventures and similar arrangements, collectively “Brookfield Accounts”), and engagements of Brookfield affiliates (or of us by Brookfield Accounts), including engagements for operational services entered into between underlying Operating Entities. The Conflicts Policy may be amended from time to time at the discretion of the Managing General Partner.
In addition, the Conflicts Policy provides that acquisitions that are carried out jointly by us and Brookfield, or in the context of a Brookfield Accounts that we participate in, be carried out on the basis that the consideration paid by us be no more, on a per share or proportionate basis, than the consideration paid by Brookfield or other participants, as applicable. The Conflicts Policy also provides that any fees or carried interest payable in respect of our proportionate investment, or in respect of an acquisition made solely by us, must be credited in the manner contemplated by our Master Services Agreement and the Amended and Restated Limited Partnership Agreement of BRELP, where applicable, or that such fees or carried interest must either have been negotiated with another arm’s-length participant or otherwise demonstrated to be on market terms. The Conflicts Policy also provides that in transactions involving (i) an acquisition by us of an asset from Brookfield, or (ii) the purchase by us and Brookfield of different assets, a fairness opinion or a valuation or appraisal by a qualified expert be obtained, confirming that the consideration paid by us is fair from a financial point of view. These requirements are in addition to any disclosure, approval and valuation requirements that may arise under applicable law.
With respect to transactions in which there is greater potential for a conflict of interest to arise, the Managing General Partner may be required to seek the prior approval of the independent directors pursuant to the Conflicts Policy that has been approved by the independent directors from time to time. These transactions include:
subject to certain exceptions, acquisitions by us from, and dispositions by us to, Brookfield and Brookfield Accounts;
acquisitions whereby Brookfield Renewable and Brookfield are purchasing different assets as part of a single transaction;
investing in a private Brookfield sponsored-fund, consortium or partnership;
the dissolution of BEP or BRELP;
any material amendment to our Master Services Agreement, the Relationship Agreement, the Amended and Restated Limited Partnership Agreement of BRELP or the Amended and Restated Limited Partnership Agreement of BEP;
subject to certain exceptions, any material service agreement or other arrangement pursuant to which Brookfield will be paid a fee, or other consideration other than any agreement or arrangement contemplated by our Master Services Agreement;
determinations regarding the payment of fees in the LP Units of BEP or limited partnership units of BRELP or the deferral of the incentive distribution (see Item 7.B “Related Party Transactions — Incentive Distributions”);
termination of, or any determinations regarding indemnification under, our Master Services Agreement or determinations regarding indemnification under the Amended and Restated Limited Partnership Agreement of BRELP or the Amended and Restated Limited Partnership Agreement of BEP; and
subject to certain exceptions, other material transactions involving us and Brookfield.

 
 
 
 
 
Page 160



Pursuant to the Conflicts Policy, independent directors may grant prior approvals for any of these transactions in the form of general guidelines, policies or procedures in which case no further special approval will be required in connection with a particular transaction or matter permitted thereby, provided such transactions or matters are conducted in accordance with the pre-approved guidelines, policies or procedures.
In certain circumstances, these transactions are likely to be related party transactions for the purposes of, and subject to certain requirements of, Canadian Multilateral Instrument 61-101— Protection of Minority Securityholders in Special Transactions (“MI 61-101”). MI 61-101 provides a number of circumstances in which a transaction between an issuer and a related party may be subject to valuation and minority approval requirements. An exemption from such requirements is available when the fair market value of the transaction is not more than 25% of the market capitalization of the issuer. BEP has been granted exemptive relief from the requirements of MI 61-101 that, subject to certain conditions, permits it to be exempt from the minority approval and valuation requirements for transactions that would have a value of less than 25% of BEP’s market capitalization, if Brookfield’s indirect equity interest in BEP, which is held in the form of Redeemable/Exchangeable partnership units, is included in the calculation of BEP’s market capitalization. As a result, the 25% threshold, above which the minority approval and valuation requirements apply, is increased to include the approximately 43.7% indirect interest in BEP held by Brookfield in the form of Redeemable/Exchangeable partnership units.
As a global alternative asset manager with various business lines, significant assets under management and a long history of owning and operating assets and businesses across various industries, sectors and geographies, Brookfield leverages its broad reach, expertise and relationships in managing its clients’ (including BEP) investment and asset management activities. As such, our organizational, ownership and management structure and strategy involve a number of aspects and relationships that give rise to conflicts (and potential conflicts) of interest considerations between BEP and our Unitholders, on the one hand, and Brookfield and Brookfield Accounts, on the other hand. While Brookfield (directly and/or indirectly) benefits from these aspects and relationship, Brookfield believes that they are in the best interest of its clients (including BEP).
The discussion below sets out certain of these conflicts of interest but does not purport to be a complete list or explanation of all potential conflicts of interest. While Brookfield acts in good faith to resolve all potential conflicts in a manner that is fair and equitable taking into account the facts and circumstances known to it at the time, there can be no assurance that any recommendation or determination made by Brookfield will be most beneficial or favourable to us, or would not have been different if additional information were available to it. Potential conflicts of interest generally will be resolved in accordance with the principles summarized herein and in accordance with the Conflicts Policy.
As described elsewhere herein, we pursue acquisition opportunities in various ways, including indirectly through investments in Brookfield Accounts or directly by investing alongside Brookfield Accounts.  Any references in this Item 7.B “Related Party Transactions–Conflicts of Interest and Fiduciary Duties” to our acquisitions, investments, assets, expenses, Operating Entities or other terms should be understood to mean such items held, incurred or undertaken directly by us or indirectly by us through our investment in one or more Brookfield Accounts.
Allocation of Investment Opportunities.  In recommending acquisition opportunities, Brookfield has significant discretion to determine the suitability and/or appropriateness of opportunities for us and to allocate such opportunities among us, Brookfield, Brookfield Accounts, and/or third parties as it deems appropriate, in its sole discretion.  Brookfield and Brookfield Accounts have (and future Brookfield Accounts may in the future have) investment mandates that overlap with our investment mandate, including TerraForm Power, the CEE Funds, and other Brookfield Accounts that invest in renewable power assets and in which we generally expect to be a significant investor.  In addition, Brookfield has provided, and will in the future provide (without notice to our Unitholders), priority rights with respect to certain investment opportunities, including all or a select geographic, industry or other subset of opportunities, to certain Brookfield Accounts (but not to us) or to other persons pursuant to contractual or other arrangements. For example, pursuant to a relationship agreement between TerraForm Power and Brookfield, Brookfield has, subject to certain exceptions, designated TerraForm Power (of which Brookfield Renewable owns approximately 30%) as its primary vehicle for the acquisition of operating solar and wind assets in North America and Western Europe. In addition, the CEE Funds (in which Brookfield Renewable does not own an interest) has a mandate that targets low risk renewable power investments with lower target returns than Brookfield Renewable. As well, Brookfield Accounts with real estate, infrastructure or technology focused investment mandates generally have been (and will in the future be) given priority with respect to investment opportunities that are suitable and appropriate for them. As a result, in certain cases, Brookfield Accounts will compete with, or have priority over, Brookfield Renewable in respect of investment opportunities, and opportunities that would otherwise be suitable for us will not be made available to us, we will receive a smaller allocation of such opportunities than would otherwise have been the case, or we will receive an allocation of such opportunities on different terms than Brookfield or Brookfield Accounts (which may be less favourable than otherwise would have been the case). 

 
 
 
 
 
Page 161



The question of whether a particular opportunity is suitable and/or appropriate for us and, to the extent it is, the amount of such opportunity to be allocated to us, is highly subjective and will be made in Brookfield’s sole discretion in a manner that Brookfield believes is fair and equitable and based on various portfolio construction and management factors, including among others: (i) the size, nature and type of the opportunity (including the expected risk-return profile of the investment, expected holding period and its fit with the balance of our investments and related operations), (ii) the amount of capital available for investment, (iii) principles of diversification of assets (including whether we will participate in the opportunity through our investment in Brookfield Accounts), (iv) the nature and extent of involvement in the transaction and the sourcing of the transaction by the Brookfield investment professionals that manage our business, (v) the nature of potential acquirers upon disposition, (vi) our expected future capacity, (vii) cash and liquidity needs (including our interest in preserving capital in order to secure other opportunities and/or to meet other obligations), (viii) the availability of other appropriate or similar investment opportunities (including other opportunities that we may be pursuing or otherwise considering at the relevant time), and (ix) other considerations deemed relevant by Brookfield (including legal, regulatory, tax, timing and similar considerations).  If Brookfield determines that an opportunity is not suitable or appropriate for us, it could still pursue such opportunity on its own behalf or on behalf of one or more Brookfield Accounts.  As a result, there are likely to be differences in the overall performance of BEP, Brookfield and Brookfield Accounts that have overlapping investment mandates.
In allocating investment opportunities among us, Brookfield and Brookfield Accounts (including Brookfield Accounts that have investment mandates that overlap with us), Brookfield will face certain potential conflicts of interest between the interests of Brookfield Renewable, its interests and the interests of Brookfield Accounts. These potential conflicts will be exacerbated in situations where Brookfield has larger interests in Brookfield Accounts than its interest in Brookfield Renewable, where Brookfield is entitled to higher fees from Brookfield Accounts than from us, where portfolio managers making an allocation decision are entitled to performance-based compensation from Brookfield or a Brookfield Account, or where there are capacity constraints with respect to a particular strategy or opportunity as a result of, for example, position limits and/or regulatory reporting obligations applicable to Brookfield. In addition, as an investment changes over time, additional conflicts of interest are expected to arise, including as a result of earlier investment allocation decisions. Brookfield will make investment allocation decisions taking into account Brookfield Renewable’s, Brookfield’s and Brookfield Accounts’ investment mandates and interests.
Allocation of Broken-Deal Expenses. We will incur expenses with respect to the consideration and pursuit of transactions that are not ultimately consummated, referred to as broken-deal expenses, including through our investments in Brookfield Accounts.  Examples of broken-deal expenses include (i) research costs, (ii) fees and expenses of legal, financial, tax, accounting, consulting or other advisers (including Brookfield) in connection with conducting due diligence or otherwise pursuing a particular non-consummated transaction, (iii) fees and expenses in connection with arranging financing for a particular non-consummated transaction, (iv) travel costs, (v) deposits or down payments that are forfeited in connection with, or amounts paid as a penalty for, a particular non-consummated transaction, and (vi) other expenses incurred in connection with activities related to a particular non-consummated transaction. Broken-deal expenses generally will be allocated among Brookfield Renewable, Brookfield and Brookfield Accounts in the manner that Brookfield determines to be fair and equitable, which may be pro rata or on a different basis.
Co-Investment Opportunities and Expenses. Because of the scale of renewable power acquisitions, we offer portions of certain acquisition opportunities for co-investment. In addition, because our strategy includes completing acquisitions through Brookfield Accounts, we will likely make co-investments with Brookfield and Brookfield Accounts.  Decisions regarding whether and to which parties to offer co-investment opportunities are made by Brookfield and are based on a number of factors, including portfolio construction, strategic or other considerations, taking into account the specific facts and circumstances relating to each potential co-investment opportunity.  As a result, from time to time, we expect to offer (or receive from Brookfield Accounts) larger or smaller portions of co-investment opportunities than would otherwise have been the case or no portion of certain opportunities. 
In our capacity as a co-investor, we will typically bear our pro rata share of fees, costs and expenses related to the discovery, investigation, development, acquisition or consummation, ownership, maintenance, monitoring, hedging and disposition of our co-investments and we may be required to pay our pro rata share of fees, costs and expenses related to potential investments that are not consummated, such as broken deal expenses (including “reverse” breakup fees).  Brookfield will endeavor to allocate such fees, costs and expenses on a fair and equitable basis. Notwithstanding the foregoing, certain potential co-investors may not agree to pay or otherwise bear fees, costs and expenses related to unconsummated co-investments.  In addition, in certain circumstances, potential co-investors may not bear such fees, costs and expenses, including because they have not yet been identified (or their anticipated

 
 
 
 
 
Page 162



allocation has not yet been identified) as of the time such potential investment ceases to be pursued, are not yet committed to such potential investment or are not contractually required to bear such fees, costs and expenses.  In those events, such fees, costs and expenses will (i) be considered our operating expenses and be borne by us (in connection with co-investment opportunities that we offered) or (ii) be considered operating expenses of, and be borne by, the Brookfield Account (in connection with co-investments offered by the Brookfield Account), a pro-rata portion of which will be borne by us through our investment in the Brookfield Account.
Other Activities of Our Investment Personnel.  The same professionals within Brookfield’s organization who are involved in sourcing and executing acquisitions that are suitable for us are responsible for sourcing and executing opportunities for Brookfield Accounts as well as having other responsibilities within Brookfield’s broader asset management business. Limits on the availability of such individuals will likewise result in a limitation on the availability of acquisition opportunities for us, and such individuals’ broader responsibilities will potentially conflict with their responsibilities to us. These potential conflicts may be exacerbated in situations where Brookfield or its employees are entitled to greater fees, incentive compensation or other remuneration in connection with their activities for other Brookfield Accounts relative to their activities for Brookfield Renewable or where there are differences in investments made for us relative to investments made for other Brookfield Accounts (including the Investing Affiliate (as defined below)).
Investments by Brookfield Personnel.  The partners, members, shareholders, directors, officers and employees of Brookfield (“Brookfield Personnel”) are permitted to buy and sell securities or other investments for their own or their family members’ accounts (including through Brookfield Accounts), subject to the limitations described below.  Positions may be taken by such Brookfield Personnel that are the same, different from, or made at different times than positions taken directly or indirectly for us.  To reduce the possibility of (i) potential conflicts between our investment activities and those of Brookfield Personnel, and (ii) us being materially adversely affected by Brookfield Personnel’s personal trading activities, Brookfield has established policies and procedures relating to personal securities trading.  To this end, Brookfield Personnel that participate in managing our investment activities are generally restricted from engaging in personal trading activities (unless such activities are conducted through accounts over which the personnel have no influence or control), and other personnel generally must pre-clear proposed personal trades. In addition, Brookfield’s policies include prohibitions on insider trading, front running, trading in securities that are on Brookfield’s restricted trading list, trading in securities that are subject to a black-out period and other restrictions. 
Investments by the Investing Affiliate.  Certain Brookfield executives own a substantial majority of an entity that makes investments for its own account (the “Investing Affiliate”).  The Investing Affiliate’s activities are managed separately from our (or any Brookfield Account’s) activities.  There is no formal informational barrier between the Investing Affiliate and the rest of Brookfield.  Brookfield has adopted protocols designed to ensure that the Investing Affiliate’s activities do not materially adversely affect our (and Brookfield Accounts’) activities and to ensure that potential conflicts are resolved in a manner pursuant to which our (and Brookfield Accounts’) interests are, to the extent feasible, prioritized relative to the Investing Affiliate’s.
Warehousing Investments.  From time to time, Brookfield will “warehouse” certain investments on our behalf, i.e., Brookfield will make an investment on our behalf and transfer it to us at a later date at cost plus a pre-agreed interest rate, after we have raised sufficient capital, including financing, to support the acquisition. Similarly, from time to time we will warehouse one or more investments for a Brookfield Account in which we are invested (or expect to invest) and transfer the warehoused investments to the applicable Brookfield Account at cost plus a pre-agreed interest rate, once the Brookfield Account has raised sufficient capital, including financing, to support the acquisition. In the event the applicable Brookfield Account does not obtain sufficient capital and/or financing to purchase the warehoused investment and we cannot find another buyer for the investment, we would be forced to retain the investment, the value of which may have increased or declined.
Transacting with Brookfield.  When permitted by applicable law and subject to and in accordance with our conflicts policy, from time to time we buy investments from and/or sell investments to Brookfield and/or Brookfield Accounts. While such transactions generally require the approval of the Managing General Partner’s independent directors and, in connection with transactions with a Brookfield Account, the advisory committee of the applicable Brookfield Account, there can be no assurance that such transactions will be effected or that such transactions will be effected in the manner that is most favourable to us as a party to any such transaction
Terms of an Investment by Brookfield Renewable May Benefit or Disadvantage Brookfield or a Brookfield Account.  In making decisions with regard to certain potential investments by our company (or by a Brookfield

 
 
 
 
 
Page 163



Account in which we are invested), Brookfield faces certain conflicts of interest between the interests of Brookfield Renewable (or the Brookfield Account), on the one hand, and the interests of Brookfield, the Investing Affiliate and/or Brookfield Account(s) that have already made related investments, on the other hand. Similarly, prospective investments by Brookfield or Brookfield Account(s) present conflicts of interest with respect to investments held by us. Subject to applicable law and our conflicts policy, Brookfield from time to time causes us to invest in securities, bank loans or other obligations of companies affiliated with or advised by Brookfield or in which Brookfield, the Investing Affiliate or a Brookfield Account has an equity, debt or other interest, or to engage in investment transactions that result in Brookfield, the Investing Affiliate or a Brookfield Account getting an economic benefit, being relieved of obligations or divested of investments. For example, from time to time we make debt or equity investments in entities which are expected to use the proceeds of such investment to repay loans from Brookfield or a Brookfield Account. Depending on the circumstance, Brookfield or such Brookfield Account would benefit if we invested more money, thus providing sufficient funds to repay Brookfield or the Brookfield Account, or it would benefit if the loans remained outstanding and Brookfield or such Brookfield Account continued to receive payment under the existing loans, if the loans were on attractive terms (including an attractive interest rate) from the perspective of Brookfield or such Brookfield Account. Alternatively, from time to time Brookfield and/or Brookfield Account(s) are in the position of making an investment that could be used to repay loans from us, which would present the opposite conflict. Similar conflicts arise in other situations as well. For example, in certain circumstances, we pursue take-private, asset purchase or other material transactions with an issuer in which Brookfield, the Investing Affiliate or a Brookfield Account is invested, which results in a benefit to Brookfield, the Investing Affiliate or the Brookfield Account. In situations where our activities enhance Brookfield’s, the Investing Affiliate’s or a Brookfield Account’s profitability, Brookfield could take its, the Investing Affiliate’s or the Brookfield Account’s interests into consideration in connection with actions it takes on our behalf.
Investments with Related Parties. In certain circumstances, we will participate in investments that involve Brookfield or Brookfield Accounts in equity or debt positions within a transaction. For example, from time to time Brookfield or Brookfield Accounts will: (a) enter into a joint transaction with us; (b) be borrowers of certain investments or lenders in respect of Brookfield Renewable; or (c) invest in different levels of an issuer’s capital structure. As a result of the various conflicts and related issues described herein, we could sustain losses during periods in which Brookfield or Brookfield Accounts achieve profits generally or with respect to particular investments, or could achieve lower profits or higher losses than would have been the case had the conflicts described herein not existed. Brookfield Accounts invest in a broad range of asset classes throughout the corporate capital structure, including debt positions (either junior or senior to our positions) and equity securities (either common or preferred). It is possible that we will hold an interest in one part of a company’s capital structure while Brookfield or a Brookfield Account holds an interest in another. The interests of Brookfield or Brookfield Accounts in such investments could differ from our interests and could have been acquired at different times, at different prices and/or subject to different terms and conditions. Brookfield and/or Brookfield Accounts may dispose of their interests at different times and on different terms than us. In situations in which we invest alongside Brookfield or a Brookfield Account, conflicts of interest will potentially arise with respect to the nature and timing of the initial investment and purchase price, the allocation of control rights and the strategic objectives or timing of transactions, including in connection with the disposition of all or part of an investment. These conflicts could result from various factors, including investments in different levels of the capital structure, different investment objectives, different measurements of control, different risk profiles, different rights with respect to disposition alternatives, different investment horizons and/or different target rates of return.
As a result of these differences, Brookfield or Brookfield Accounts expect to manage such interests in a way that is different from ours (including, for example, by investing in different portions of an issuer’s capital structure, investing in the same portion but on different terms, obtaining exposure to the investment using different types of securities or instruments, voting securities in a different manner, and/or acquiring or disposing of its interests at different times than us). In connection with the foregoing, Brookfield or Brookfield Accounts could pursue or enforce rights or activities, or refrain from pursuing or enforcing rights or activities, with respect to a particular investment in which we have invested, even though such actions or inaction could adversely affect us. For example, if an issuer in which we have an investment and in which Brookfield or a Brookfield Account also has an investment, but at a different portion of the capital structure, becomes distressed or defaults on its obligations, Brookfield will have conflicting loyalties between its duties to us and to itself or to the Brookfield Account. In such a situation Brookfield, acting on behalf of itself or a Brookfield Account, could seek a liquidation, reorganization or restructuring of the issuer that would have an adverse effect on our holdings in the same issuer, and our transactions may be effected at prices or terms that would be less favorable than would otherwise have been the case (or vice versa). In addition, in the event that Brookfield or Brookfield Accounts hold voting securities of an issuer in which we hold loans,

 
 
 
 
 
Page 164



bonds, or other credit-related securities, Brookfield or such Brookfield Accounts may have the right to vote on certain matters that have an adverse effect on the positions held by us. Furthermore, to the extent that Brookfield or a Brookfield Account has holdings in the same issuer as us, Brookfield has an incentive to take its interests or the interests of such Brookfield Account into consideration in connection with actions it takes on behalf of Brookfield Renewable, even though taking such interests into account could adversely affect us.
In addition, from time to time we and Brookfield or a Brookfield Account jointly acquire a portfolio of assets and thereafter divide up the assets. In this circumstance, Brookfield will determine the purchase price associated with each asset, which price may not represent the price we would have paid if we had acquired only the assets we ultimately retain. Furthermore, from time to time we and Brookfield or a Brookfield Account jointly enter into a binding agreement to acquire an investment. If Brookfield or such Brookfield Account is unable to consummate such investment, we could be subject to additional liabilities, including the potential loss of any deposit or the obligation to fund the entire investment. In addition, from time to time we provide for the repayment of indebtedness and/or the satisfaction of guarantees on behalf of a Brookfield Account in connection with investments made by such Brookfield Account alongside us. Likewise, from time to time Brookfield Account(s) in which we are invested provide for the repayment of indebtedness and/or the satisfaction of guarantees on behalf of co-investment vehicles in connection with investments made by such vehicles alongside the Brookfield Account. In such circumstances, certain investors will benefit from such provision for repayment of indebtedness and/or the satisfaction of guarantees even though those investors are not providing the same level of credit support as Brookfield Renewable (or the Brookfield Account, as applicable). In the event the Brookfield Account (or a co-invest vehicle) does not satisfy its share of any payment in respect of any such borrowing, we (or the Brookfield Account in which we are invested, as applicable) will be contractually obligated to satisfy their share even if Brookfield Renewable (or the Brookfield Account) does not have recourse against the investor(s) benefiting from such support.
Subject to Brookfield policies, information barriers and applicable legal restrictions, other parts of Brookfield have and expect (but are under no obligation) to refer investment opportunities to us, including investments in issuers in which Brookfield Accounts have existing investments. Referrals of such related investments give rise to potential conflicts of interest, including that an investment by us will in certain circumstances benefit such Brookfield Accounts.
In situations in which we invest alongside Brookfield or a Brookfield Account, conflicts of interest exist with respect to the nature and timing of the initial investment and purchase price, the allocation of control rights, strategic objectives, timing of transactions, such as the disposition of all or part of an investment, or resolution of a liability in connection with an investment. These conflicts result from various factors, including investments in different levels of the capital structure, different measurements of control, different risk profiles, different rights with respect to disposition alternatives, different investment horizons and different target rates of return. As a result of the various conflicts and related issues described above, we could sustain losses during periods in which Brookfield or Brookfield Account(s) achieve profits generally or with respect to particular holdings, or could achieve lower profits or higher losses than would have been the case had the conflicts described above not existed.
Excess Funds Liquidity Arrangement with Related Parties. We have an arrangement in place with Brookfield pursuant to which it lends us excess funds from time to time. This arrangement is intended to enhance the use of excess funds between us and Brookfield when Brookfield has excess funds and we have a business need for the capital (including, without limitation, to fund operating or investment activities and/or to pay down higher cost capital), providing (i) to Brookfield, a higher rate of return on the funds than it otherwise would be able to achieve in the market and (ii) to us, a lower cost of funds than it otherwise would be able to obtain in the market.
Brookfield, in its capacity as the Service Provider, determines when it is appropriate for us to borrow excess funds from Brookfield. Brookfield has similar arrangements, including arrangements pursuant to which other Brookfield affiliates lend excess funds to Brookfield from time to time, with other affiliates for whom it serves in one or more capacities, including (among others) promoter, principal investor and investment manager. It is therefore possible that, from time to time and to the extent that Brookfield determines this to be in the best interests of the parties, funds that are placed on deposit with Brookfield by other Brookfield affiliates will, in the discretion of Brookfield on a case-by-case basis, be lent on to us. Because the interest rates charged are reflective of the credit ratings of the applicable borrowers, any loans by Brookfield to its affiliates, including us (as applicable), generally will be at higher interest rates than the rates then applicable to any balances deposited with Brookfield by other Brookfield affiliates. These differentials are approved according to protocols described herein. Accordingly, Brookfield also benefits from these arrangements and will earn a profit as a result of the differential in lending rates.

 
 
 
 
 
Page 165



Amounts we borrow from Brookfield pursuant to this arrangement generally are repayable at any time upon Brookfield's request, and Brookfield generally ensures that we have sufficient available capital from another source in order meet potential repayment demands. As noted above, Brookfield determines the interest rate to be applied to loaned amounts taking into account each party’s credit rating and the interest rate that would otherwise be available to it in similar transactions on an arm’s length basis with unrelated parties.
Conflicts of interest arising for Brookfield under this arrangement have been approved by the independent directors of the Managing General Partner in accordance with our protocol for resolving potential conflicts of interest.
Pursuit of Investment Opportunities by Certain Non-Controlled Affiliates. Certain companies affiliated with Brookfield: (i) are controlled, in whole or in part, by persons other than Brookfield, including, for example, joint ventures or similar arrangements with third parties where Brookfield does not have complete control; (ii) are separated from Brookfield pursuant to an information barrier; or (iii) do not coordinate or consult with Brookfield with respect to investment decisions (together, “Non-Controlled Affiliates”). Such Non-Controlled Affiliates are likely to have investment mandates that overlap with our investment mandate giving rise to potential conflicts. For example, from time to time such Non-Controlled Affiliates or investment vehicles managed by such Non-Controlled Affiliates will pursue investment opportunities which are suitable for us but which are not made available to us since such Non-Controlled Affiliates do not consult with and/or are not wholly controlled by Brookfield. Similarly, certain of Brookfield’s investment activities are managed independently of, and carried out without any reference to the management of Brookfield Renewable. In certain instances, there are information barriers in place pursuant to which investment operations are managed independently of each other and information is not generally shared relating to such activities.
Arrangements with Brookfield.  Our relationship with Brookfield involves a number of arrangements, including the Master Services Agreement and Relationship Agreement, pursuant to which Brookfield provides various services, including access to financing arrangements and acquisition opportunities. Certain of these arrangements were effectively determined by Brookfield in the context of the formation of BEP, and could contain terms that are less favorable than those which otherwise might have been negotiated between unrelated parties. Circumstances may arise in which these arrangements will need to be amended or new arrangements will need to be entered into, and conflicts of interest between Brookfield Renewable and Brookfield will arise in negotiating such new or amended arrangements.  Furthermore, Brookfield is generally entitled to share in the returns generated by our operations, which creates an incentive for it to assume greater risks when making decisions than it otherwise would in the absence of such arrangements.  In addition, our investment in Brookfield Accounts provides Brookfield with certain ancillary benefits, such as satisfying Brookfield’s commitment to invest in such accounts (which Brookfield would otherwise need to satisfy from different sources) and assisting Brookfield in marketing the Brookfield Accounts.
Brookfield Personnel Arrangements. In the ordinary course, Brookfield employees are hired or retained by, or seconded or otherwise allocated to (in whole or in part), Brookfield Renewable and/or portfolio companies in which we are (directly or indirectly) invested for performance of operating services or roles that in the normal course are expected to be carried out by Brookfield Renewable personnel.  In connection with any such arrangement, all or a portion of the compensation and overhead expenses relating to such employees (including base salaries, benefits and incentive compensation (which may include long term incentive awards of equity or options for equity in Brookfield), among other things) will directly or indirectly be borne by us. The compensation and overhead expenses relating to such employees generally will be within the market compensation range for the roles filled in the relevant market based on one or more of the following (i) market compensation studies or guidance provided by third parties, (ii) recent market hires made by Brookfield Renewable for comparable positions, (iii) the employee’s peers at Brookfield and Brookfield Renewable, and/or (iv) specific compensation reviews conducted by compensation consultants. For these purposes, given how certain compensation arrangements are structured and valued (particularly various forms of incentive compensation that vest over time and whose value upon payment is based on estimates) and how overhead expenses are generally allocated, in each case requiring certain judgments and assumptions, there can be no assurance that Brookfield Renewable will not bear higher costs than we would have had such expenses been valued, allocated or charged differently.
Brookfield and its personnel will receive certain intangible and/or other benefits and/or perquisites arising or resulting from their activities on behalf of Brookfield Renewable which will not reduce fees or other expenses or otherwise be borne by Brookfield Renewable.  For example, airline travel and hotel stays incurred as direct or indirect expenses of Brookfield Renewable typically result in “miles” or “points” or credit in loyalty/status programs, and such benefits and/or amounts will, whether or not de minimis or difficult to value, inure exclusively to Brookfield and/or such personnel (and not Brookfield Renewable) even though the cost of the underlying service is borne by directly or

 
 
 
 
 
Page 166



indirectly by Brookfield Renewable.  In addition, Brookfield has in the past and expects to continue to make available certain discount programs to its employees as a result of Brookfield’s relationship with a portfolio company, such as “friends and family” and similar discounts.
Brookfield Investments in Companies. Brookfield (or Brookfield Accounts) will from time to time make equity or other investments in companies or businesses that provide services to or otherwise contract with us, Brookfield Accounts in which we are invested or our direct or indirect portfolio companies.  In particular, Brookfield has in the past entered into, and expects to continue to enter into, relationships with companies in technology and other sectors and industries in which Brookfield has broad expertise and knowledge, whereby Brookfield acquires an equity or other interest in such companies that may, in turn, transact with us, Brookfield Accounts in which we are invested or our direct or indirect portfolio companies.  For example, Brookfield (through an investment program referred to as Brookfield Growth) invests in emerging technology companies that develop and offer technology products that are expected to be of relevance to us, Brookfield Accounts in which we are invested or our direct or indirect portfolio companies (as well as third-party companies).  In connection with such relationships, Brookfield refers, introduces or otherwise facilitates transactions between such companies and us, Brookfield Accounts in which we are invested or our direct or indirect portfolio companies. In all cases, Brookfield seeks to ensure that the transactions are in our best interests, the Brookfield Accounts in which we are invested and/or our direct or indirect portfolio companies, with terms to be determined in good faith as fair, reasonable and equitable under the circumstances. However, these transactions also result in benefits to Brookfield, including via increased profitability of the relevant company as well as financial incentives and/or milestones which benefit Brookfield (including through increased equity allotments), which are likely in some cases to be significant. Such financial incentives that inure to or benefit Brookfield (or Brookfield Accounts) pose an incentive for Brookfield to cause us, Brookfield Accounts in which we are invested or our direct or indirect portfolio companies to enter into such transactions that may not have otherwise been entered into. Financial incentives derived from relationships with such companies will generally not be shared with us.  Furthermore, such transactions are likely to contribute to the development of expertise, reputational benefits and/or the development of new products or services by Brookfield and/or the companies or businesses that Brookfield is invested in, which Brookfield will seek to capitalize on to generate additional benefits that are likely to inure solely to Brookfield (or Brookfield Accounts) and not to us.  For the avoidance of doubt, any of the arrangements and/or benefits described in this paragraph will not require notice to, or the consent of, our Unitholders. Brookfield may take its own interests into account in considering and making determinations regarding these matters.
Sharing of Services.  In certain circumstances, in order to create efficiencies and optimize performance, one or more of our investments, portfolio companies or assets will determine to share the operational, legal, financial, back-office or other resources of another of our investments, portfolio companies or assets, or of an investment, portfolio company or asset of Brookfield or a Brookfield Account. In connection therewith, the costs and expenses related to such services will be allocated among the relevant entities on a basis that Brookfield determines in good faith is fair and equitable (but which will be inherently subjective, and there can be no assurance that we will not bear a disproportionate amount of any costs, including Brookfield’s internal costs).
Related Party Transactions.  We (including our subsidiaries and investee companies and portfolio companies of Brookfield Accounts that we are invested in) are and will be counterparties in agreements, transactions and other arrangements with other Brookfield Accounts (including their portfolio companies) for the provision of goods and services, purchase and sale of assets and other matters that would otherwise be transacted with independent third parties. Some of these agreements, transactions and other arrangements would not have been entered into but for the affiliation or relationship with Brookfield and, in certain cases, are expected to replace agreements, transactions and/or arrangements with third parties. These agreements, transactions and other arrangements will involve payment of fees and other amounts and/or other benefits to Brookfield Accounts and their portfolio companies (including, in certain cases, performance-based compensation), none of which will result in any offset to management and other fees payable by us to Brookfield. Such agreements, transactions and other arrangements will generally be entered into without the consent or direct involvement of the Managing General Partner’s independent directors or our Unitholders.
These agreements, transactions or other arrangements are expected to be entered into in the ordinary course. In certain cases, they will be entered into with active participation by Brookfield and in other cases by the applicable portfolio companies’ management teams independently of Brookfield. In all cases, Brookfield will seek to ensure that the agreements, transactions or other arrangements are in the applicable companies’ best interests, with terms to be determined in good faith as fair, reasonable and equitable under the circumstances. However, there can be no assurance that the terms of any such agreement, transaction or other arrangement will be executed on an arm’s length

 
 
 
 
 
Page 167



basis, be as favorable to the applicable company as otherwise would be the case if the counterparty were not related to Brookfield, or be the same as those that other Brookfield Accounts and their portfolio companies receive from the counterparty. In some circumstances, we and our subsidiaries and investee companies may receive better terms from the counterparty than from an independent counterparty. In other cases, these terms may be worse.
While these agreements, transactions and/or arrangements raise potential conflicts considerations, Brookfield believes that our access to Brookfield Accounts and their portfolio companies enhances our capabilities and is an integral part of our operations.
Information Sharing. Because of the extensive scope of Brookfield’s activities, Brookfield often has or obtains information that can be utilized by Brookfield across multiple strategies. For example, information Brookfield has or acquires through its management of Brookfield Accounts and/or its own investing activities is used by Brookfield to identify or evaluate potential investments for us. Conversely, information Brookfield has or acquires in connection with our activities is used for the benefit of Brookfield and/or Brookfield Accounts (and, for the avoidance of doubt, Brookfield will have no duty (contractual, fiduciary or otherwise) to keep such information confidential from, or not to use such information in connection with the investment activities of, itself and/or Brookfield Accounts). Brookfield will trade, or may cause Brookfield Accounts to trade, on the basis of information it has or obtained through our investment and operations activities. In some cases, this trading will result in Brookfield or a Brookfield Account taking a position that is different from, and potentially adverse to, a position taken by us, or result in Brookfield or a Brookfield Account benefiting from our investment activities. Brookfield has implemented policies and procedures to mitigate potential conflicts of interest and address certain regulatory requirements and contractual restrictions with respect to communication and information sharing. Such policies and procedures generally reduce synergies across Brookfield’s various activities, and negatively affect Brookfield’s or our ability to pursue attractive investment opportunities that would otherwise be available to Brookfield or us if such policies and procedures were not implemented. From time to time, such policies and procedures will result in Brookfield Renewable, Brookfield or Brookfield Accounts having reduced investment opportunities or investment flexibility, or otherwise restrict us, Brookfield or Brookfield Accounts in their activities with respect to such information.
Regardless of the existence of information barriers, Brookfield will not have any obligation or other duty to make available for our benefit any information regarding Brookfield’s trading activities, strategies or views, or the activities, strategies or views used for other Brookfield Accounts.  Furthermore, to the extent that Brookfield has access to analysis, models and/or information developed by Brookfield and its personnel, Brookfield will not be under any obligation or other duty to effect transactions on behalf of Brookfield Renewable in accordance with such analysis and models.  In the event Brookfield elects not to share certain information with us, we may make investment decisions that differ from those it would have made if Brookfield had provided such information, which may be disadvantageous to us. 
Material Non-Public Information; Trading Restrictions.  From time to time, our ability to buy or sell certain securities will be restricted by applicable securities laws, regulatory requirements, information held by Brookfield, contractual obligations applicable to Brookfield, and potential reputational risks relating to us, Brookfield and/or Brookfield Accounts (including Brookfield’s internal policies designed to comply with these and similar requirements).  As a result, from time to time Brookfield will not engage in transactions or other activities for, or enforce certain rights in favor of, us due to Brookfield’s activities outside Brookfield Renewable, regulatory requirements, policies, and reputational risk assessments.
Brookfield will possess material, non-public information about companies that would limit our ability to buy and sell securities related to those companies (or, potentially, to other companies). For example, Brookfield personnel take seats on boards of directors of, or have board of directors observer rights with respect to, portfolio companies in which Brookfield invests (including on our behalf). In addition, Brookfield often obtains access to confidential information relating to investment opportunities that it considers. As a result, Brookfield will be limited and/or restricted in its ability to trade in the securities of the companies about which it has obtained material non-public information. This will adversely affect our ability to make and/or dispose of certain investments during certain times.
Furthermore, Brookfield (including Brookfield businesses that are separated by information barriers), Brookfield Accounts and our company are deemed to be affiliates for purposes of certain laws and regulations and it is anticipated that, from time to time, our company, Brookfield and Brookfield Accounts will each have positions (which in some cases will be significant) in one or more of the same issuers. As such, Brookfield needs to aggregate certain investment holdings, including holdings of Brookfield, Brookfield Renewable and Brookfield Accounts for certain securities laws purposes (including trading restrictions under Rule 144 under the Securities Act, complying with reporting

 
 
 
 
 
Page 168



obligations under Section 13 of the Exchange Act and the reporting and short-swing profit disgorgement obligations under Section 16 of the Exchange Act) and other regulatory purposes (including (i) public utility companies and public utility holding companies; (ii) bank holding companies; (iii) owners of broadcast licenses, airlines, railroads, water carriers and trucking concerns; (iv) casinos and gaming businesses; and (v) public service companies (such as those providing gas, electric or telephone services)). Consequently, activities by Brookfield and Brookfield Accounts could result in earlier public disclosure of investments by our company and/or Brookfield Accounts that we are invested in, restrictions on transactions by us and/or Brookfield Accounts that we are invested in (including the ability to make or dispose of certain investments at certain times), adverse effects on the prices of investments made by us and/or Brookfield Accounts that we are invested in, potential short-swing profit disgorgement, penalties and/or regulatory remedies, or otherwise create conflicts of interests for us and/or Brookfield Accounts that we are invested in.
Client and Other Relationships. Brookfield pursues other business activities and provides certain services (including, in each case, through portfolio companies that it and Brookfield Accounts invest in) that compete directly with our business activities without providing us with an opportunity to participate, which results in the allocation of Brookfield's resources, personnel and acquisition and business opportunities to others that compete with us. In addition, certain portfolio companies in which we, Brookfield and/or Brookfield Accounts are invested in provide investment banking and other advisory services to third parties with respect to assets in which we are invested or seeking to invest. The interests of such portfolio companies in such circumstances generally will conflict with (and be adverse to) our interests, and we generally will compete with such portfolio companies (and their third party clients) in pursuing certain investments. Brookfield generally implements policies and procedures (including, for example, information barriers) to mitigate potential conflicts of interest and address certain regulatory requirements relating to these potential circumstances.
Limited Liability of Brookfield.  The liability of Brookfield and its directors is limited under our arrangements with them, and we have agreed to indemnify Brookfield and its directors against claims, liabilities, losses, damages, costs or expenses which they may face in connection with those arrangements, which may lead them to assume greater risks when making decisions than they otherwise would if such decisions were being made solely for Brookfield's own account, or may give rise to legal claims for indemnification that are adverse to the interests of our Unitholders.
Valuation of Our Investments.  Brookfield performs certain valuation services related to our securities and assets.  Brookfield performs such services in accordance with its valuation policies. From time to time, Brookfield will value a similar or identical asset differently for Brookfield Renewable than for itself or a Brookfield Account, including because Brookfield Renewable, Brookfield and Brookfield Accounts are subject to different valuation guidelines pursuant to our and their respective governing agreements (e.g., in connection with differing applicable regulatory restrictions), different third-party vendors are hired to perform valuation functions for Brookfield Renewable, Brookfield or the Brookfield Accounts, or otherwise.  In addition, Brookfield faces a conflict with respect to valuations generally because of their effect on Brookfield’s fees and other compensation.
Brookfield Public Securities Group.  Brookfield is an active participant, as agent and principal, in the global fixed income, currency, commodity, equities and other markets. Certain of Brookfield’s investment activities are managed independently of, and carried out without any reference to, the management of Brookfield Renewable. For example, Brookfield invests, trades or makes a market in the equity, debt or other interests of certain of our portfolio companies without regard to the impact on us of such activities. In particular, Brookfield’s Public Securities Group (“PSG”), manages investment funds and accounts that invest in public debt and equity markets. There is currently an information barrier in place pursuant to which PSG manages its investment operations independently of other parts of Brookfield and does not generally share information relating to such activities. Consequently, neither we nor PSG consults the other about, or has awareness of, investment decisions made by the other, and neither is subject to any internal approvals over its investment decisions by any person who would have knowledge of the investment decisions of the other. As a result, PSG will not share investment opportunities that may otherwise be suitable for Brookfield Renewable with us, and our company will have no rights with respect to such opportunities. In addition, in certain circumstances, funds and/or accounts managed by PSG will hold an interest in one of our investments and, as a result of different investment objectives and views, PSG is likely to manage such interests in a way that is different from us (including, for example, by investing in different portions of an issuer’s capital structure, short selling securities, voting securities in a different manner, and/or selling its interests at different times than us). As a result of the information sharing barrier, our investment team may not be aware of, and may not have the ability to manage, such conflicts. Brookfield has discretion at any time, and without notice to our Unitholders, to remove or modify such information barrier. In the event that the information barrier is removed or modified, Brookfield

 
 
 
 
 
Page 169



would be subject to certain protocols, obligations and restrictions in managing our company, including, for example, conflicts-management protocols, aggregated regulatory reporting obligations and certain potential investment-related restrictions.
Oaktree. In 2019, Brookfield acquired approximately 61% of the business of Oaktree. Oaktree is a global investment manager with significant assets under management, emphasizing an opportunistic, value-oriented and risk-controlled approach to investments in credit, private equity, real assets and listed equities. Brookfield and Oaktree operate their respective investment businesses largely independently pursuant to an information barrier, with each remaining under its current brand and led by its existing management and investment teams.
It is expected that Brookfield Renewable and our subsidiaries and investee companies, as well as Brookfield, Brookfield Accounts that we are invested in and their portfolio companies, will engage in activities and have business relationships that give rise to conflicts (and potential conflicts) of interest between them, on the one hand, and Oaktree, Oaktree Accounts and their portfolio companies, on the other hand. For so long as Brookfield and Oaktree manage their investment operations independently of each other pursuant to an information barrier, Oaktree, Oaktree Accounts and their respective portfolio companies generally will not be treated as affiliates of Brookfield Renewable, our subsidiaries and investee companies, Brookfield, Brookfield Accounts and their portfolio companies, and conflicts (and potential conflicts) considerations, including in connection with allocation of investment opportunities, investment and trading activities, and agreements, transactions and other arrangements entered into with Oaktree, Oaktree Accounts and their portfolio companies, generally will be managed as summarized herein.
There is (and in the future will continue to be) some degree of overlap in investment strategies and investments pursued by our Brookfield Renewable (directly and indirectly) and Oaktree Accounts. Nevertheless, Brookfield does not expect to coordinate or consult with Oaktree with respect to investment activities and/or decisions. This absence of coordination and consultation, and the information barrier described above, will in some respects serve to mitigate conflicts of interests between us and Oaktree Accounts; however, these same factors also will give rise to certain conflicts and risks in connection with our and Oaktree’s investment activities, and make it more difficult to mitigate, ameliorate or avoid such situations. For example, because Brookfield and Oaktree are not expected to coordinate or consult with each other about investment activities and/or decisions, and neither Brookfield nor Oaktree is expected to be subject to any internal approvals over its investment activities and decisions by any person who would have knowledge and/or decision-making control of the investment decisions of the other, Oaktree Accounts will be entitled to pursue investment opportunities that are suitable for us and Brookfield Accounts that we are invested in, but which are not made available to us or those Brookfield Accounts. We and Brookfield Accounts that we are invested in, on the one hand, and Oaktree Accounts, on the other hand, are also expected to compete, from time to time, for the same investment opportunities. Such competition could, under certain circumstances, adversely impact the purchase price of our (direct and/or indirect) investments. Oaktree will have no obligation to, and generally will not, share investment opportunities that may be suitable for us and Brookfield Accounts that we are invested in with Brookfield, and we and Brookfield Accounts that we are invested in will have no rights with respect to any such opportunities.
In addition, Oaktree will not be restricted from forming or establishing new Oaktree Accounts, such as additional funds or successor funds. Moreover, Brookfield expects to provide Oaktree, from time to time, with (i) access to marketing-related support, including, for example, strategy sessions, introductions to investor relationships and other marketing facilitation activities, and (ii) strategic oversight and business development support, including general market expertise and introductions to market participants such as portfolio companies, their management teams and other relationships. Certain such Oaktree Accounts could compete with or otherwise conduct their affairs without regard as to whether or not they adversely impact us and/or Brookfield Accounts that we are invested in. In addition, Oaktree Accounts will be permitted to make investments of the type that are suitable for us and Brookfield Accounts that we are invested in without the consent of the clients or Brookfield. From time to time, we and/or Brookfield Accounts that we are invested in, on the one hand, and Oaktree Accounts, on the other hand, are expected to purchase or sell an investment from each other, as well as jointly pursue one or more investments. In addition, from time to time, Oaktree Accounts are expected to hold an interest in an investment held by us and/or Brookfield Accounts that we are invested in (or potential investment), and/or subsequently purchase (or sell) an interest in an investment held by us and/or Brookfield Accounts that we are invested in (or potential investment). In such situations, Oaktree Accounts could benefit from our (direct or indirect) activities. Conversely, we and/or Brookfield Accounts that we are invested in could be adversely impacted by Oaktree’s activities. In addition, as a result of different investment objectives, views and/or interests in investments, it is expected that Oaktree will manage certain Oaktree Accounts’ interests in a way that is different from our interests and/or the interests of Brookfield Accounts that we

 
 
 
 
 
Page 170



are invested in (including, for example, by investing in different portions of an issuer’s capital structure, short selling securities, voting securities or exercising rights it holds in a different manner, and/or selling its interests at different times than us and/or Brookfield Accounts that we are invested in), which could adversely impact our (direct and/or indirect) interests. Oaktree and Oaktree Accounts are also expected to take positions, give advice and provide recommendations that are different, and potentially contrary to those which are taken by, or given or provided to, us and/or Brookfield Accounts that we are invested in, and are expected to hold interests that potentially are adverse to those held by us (directly or indirectly). We and/or Brookfield Accounts that we are invested in, on the one hand, and Oaktree Accounts, on the other hand, will in certain cases have divergent interests, including the possibility that our interests and/or the interests of Brookfield Accounts that we are invested in are subordinated to Oaktree Accounts’ interests or are otherwise adversely affected by Oaktree Accounts’ involvement in and actions related to the investment. Oaktree will not have any obligation or other duty to make available for our benefit and/or the benefit of Brookfield Accounts that we are invested in any information regarding its activities, strategies and/or views.
Oaktree may provide similar information, support and/or knowledge to Brookfield, and the conflicts (and potential conflicts) of interest described above will apply equally in those circumstances.
The potential conflicts of interest described herein are expected to be magnified as a result of the lack of information sharing and coordination between Brookfield and Oaktree. Investment teams managing the activities of Brookfield Renewable and/or Brookfield Accounts that we are invested in are not expected to be aware of, and will not have the ability to manage, such conflicts. This will be the case even if they are aware of Oaktree’s investment activities through public information.
Brookfield and Oaktree may decide, at any time and without notice to us or our Unitholders, to remove or modify the information barrier between Brookfield and Oaktree. In the event that the information barrier is removed or modified, it would be expected that Brookfield and Oaktree will adopt certain protocols designed to address potential conflicts and other considerations relating to the management of their investment activities in a different or modified framework.
Breaches (including inadvertent breaches) of the information barrier and related internal controls by Brookfield and/or Oaktree could result in significant consequences to Brookfield (and Oaktree) as well as have a significant adverse impact on us and/or Brookfield Accounts that we are invested in, including (among others) potential regulatory investigations and claims for securities laws violations in connection with our direct and/or indirect investment activities. These events could have adverse effects on Brookfield’s reputation, result in the imposition of regulatory or financial sanctions, negatively impact Brookfield’s ability to provide investment management services to the Clients, all of which could result in negative financial impact to our investment activities and/or the investment activities of Brookfield Accounts that we are invested in.
To the extent that the information barrier is removed or otherwise ineffective and Brookfield has the ability to access analysis, models and/or information developed by Oaktree and its personnel, Brookfield will not be under any obligation or other duty to access such information or effect transactions for us and/or Brookfield Accounts that we are invested in in accordance with such analysis and models, and in fact may be restricted by securities laws from doing so.
As noted under “Related Party Transactions” above, we (including our portfolio companies and portfolio companies of Brookfield Accounts that we are invested in) are and will be counterparties in agreements, transactions and other arrangements with other Brookfield Accounts (including their portfolio companies) for the provision of goods and services, purchase and sale of assets and other matters that would otherwise be transacted with independent third parties. Similarly, we (including our portfolio companies and portfolio companies of Brookfield Accounts that we are invested in) are and will be counterparties in arrangements with Oaktree, Oaktree Accounts and/or their portfolio companies to the extent practicable pursuant to the information barrier. These arrangements will give rise to the same potential conflicts considerations (and be resolved in the same manner) as set out under “Related Party Transactions.”
Service Providers.  Our service providers or service providers of our portfolio companies (including deal sourcers, consultants, lenders, brokers, accountants, attorneys and outside directors) may be (or their affiliates may be) Unitholders and/or sources of investment opportunities and counterparties therein, or may otherwise participate in transactions or other arrangements with us and/or Brookfield or Brookfield Accounts. Furthermore, employees of Brookfield or Brookfield portfolio companies have and may in the future have family members or relatives employed by service providers (particularly the large, global providers) to Brookfield, Brookfield Accounts, us, and portfolio companies that we are directly or indirectly invested in. These factors create incentives for Brookfield in deciding

 
 
 
 
 
Page 171



whether to select such a service provider. Notwithstanding the foregoing, Brookfield will only select a service provider to the extent Brookfield determines that doing so is appropriate for us given all surrounding facts and circumstances and is consistent with Brookfield’s responsibilities under applicable law, provided that, for the avoidance of doubt, Brookfield often will not seek out the lowest-cost option when engaging such service providers as other factors or considerations typically prevail over cost.
In addition, Brookfield, Brookfield Accounts and we will from time to time engage common service providers. In such circumstances, there may be a conflict of interest between Brookfield and Brookfield Accounts, on the one hand, and us, on the other hand, in determining whether to engage such service providers. Further, our service providers may charge different rates to different recipients based on the specific services provided, the personnel providing the services, or other factors. As a result, the rates paid with respect to these service providers by us, on the one hand, may be more or less favorable than the rates paid by Brookfield or Brookfield Accounts, on the other hand.
Without limitation of the foregoing, conflicts arise with respect to Brookfield’s selection of financial institutions or other third parties to provide services to us and its negotiation of fees payable to such parties. Brookfield has relationships with many financial institutions and other third parties, which may introduce prospective investors, afford Brookfield the opportunity to market its services to certain qualified investors at no additional cost, provide benchmarking analysis or third-party verification of market rates, or provide other services (e.g., consulting services) at favorable or below market rates. Such relationships create incentives for Brookfield to select one financial institution over another. For example, in connection with the disposition of a portfolio company, several financial institutions with which Brookfield has pre-existing business relationships may provide valuation services through a bidding process. Although Brookfield will select the financial institution it believes is the most appropriate in the circumstances, the relationships between the financial institution and Brookfield as described herein will have an influence on Brookfield in deciding whether to select such a financial institution to underwrite the disposition, and may influence the financial institution in the terms offered.
Advisors.  Brookfield engages or retains strategic advisors, senior advisors, operating partners, executive advisors, consultants and/or other professionals who are not employees or affiliates of Brookfield (including former Brookfield employees as well as current and former executive officers of Brookfield portfolio companies) and who are expected, from time to time, to receive payments from, or allocations or performance-based compensation with respect to, our portfolio companies (as well as from us, Brookfield or Brookfield Accounts in which we are invested). In such circumstances, such payments from, or allocations or performance-based compensation with respect to, our direct and indirect portfolio companies and/or BEP or Brookfield Accounts in which we are invested generally will be treated as our expenses or of such Brookfield Accounts. These strategic advisors, senior advisors, operating partners, executive advisors, consultants and/or other professionals (which may include certain former Brookfield employees) in certain circumstances are offered the ability to co-invest alongside Brookfield Renewable, including in those investments in which they are involved (and for which they may be entitled to receive performance-based compensation, which will reduce our returns), or otherwise participate in equity plans for management of a portfolio company. In certain cases, these persons are likely to have certain attributes of Brookfield “employees” (e.g., they have dedicated offices at Brookfield, participate in general meetings and events for Brookfield personnel, work on Brookfield matters as their primary or sole business activity, have Brookfield-related email addresses, and/or participate in certain benefit arrangements typically reserved for Brookfield employees) even though they are not considered Brookfield employees, affiliates or personnel. Where applicable, Brookfield allocates the costs of such personnel to the applicable portfolio companies, to us and/or to Brookfield Accounts in which we are invested.  Payments or allocations to Brookfield’s strategic advisors, senior advisors, operating partners, executive advisors, consultants and other similar professionals can be expected to increase the overall costs and expenses borne indirectly by unitholders. There can be no assurance that any of the strategic advisors, senior advisors, operating partners, executive advisors, consultants and/or other professionals will continue to serve in such roles and / or continue their arrangements with Brookfield and/or any portfolio companies or Brookfield Accounts.
Diverse Interests.  The various types of investors in and beneficiaries of Brookfield Renewable, including Brookfield, may have conflicting investment, tax and other interests with respect to their interests.  When considering a potential investment for us, Brookfield will generally consider our investment objectives, not the investment objectives of any particular investor or beneficiary. Certain of Brookfield's decisions, including with respect to tax or other reporting positions, will be more beneficial to one type of investor or beneficiary than another, or to Brookfield than to investors or beneficiaries unaffiliated with Brookfield.  Brookfield reserves the right on behalf of itself and its affiliates to take actions adverse to us or other Brookfield Accounts in these circumstances, including withholding amounts to pay actual or potential tax liabilities.

 
 
 
 
 
Page 172



Furthermore, Brookfield Renewable and any entities with which we co-invest generally will have conflicting investment, tax and other interests with respect to the investments we make directly or indirectly.  Conflicts of interest arise in connection with the structure of the investments or decisions made by Brookfield which may be more beneficial for another investing entity and its partners, on the one hand, than for us and our Unitholders, on the other hand (or vice versa) (for instance, the manner in which investments are structured, financed and/or harvested may produce tax results that are favorable to an investing entity targeted to non-U.S. investors, but not to us (or vice versa), or are favorable to a taxable investor, as compared to a tax-exempt investor (or vice versa)).
Reputational Considerations.  Given the nature of its broader platform, Brookfield has an interest in preserving its reputation, including with respect to certain of its affiliates' statuses as publicly traded vehicles, and in certain circumstances, such reputational considerations may conflict with our interests. The Managing General Partner or Brookfield have made (and will likely make) decisions on our behalf for reputational reasons that may not be directly aligned with the interests of Unitholders or consistent with the determination the Managing General Partner or Brookfield otherwise would have made absent its interest in Brookfield’s broader reputation.  For example, Brookfield has limited (and will in the future limit) transactions and activities on our behalf for reputational or other reasons, including where Brookfield is providing (or may provide) advice or services to an entity involved in such activity or transaction, where a Brookfield Account is or may be engaged in the same or a related activity or transaction to that being considered on our behalf, where a Brookfield Account has an interest in an entity involved in such activity or transaction, or where such activity or transaction on behalf of or in respect of Brookfield Renewable could affect the Managing General Partner, Brookfield, Brookfield Accounts or their activities.
Possible Future Activities.  Brookfield expects to expand the range of services that it provides over time. Except as provided herein, Brookfield will not be restricted in the scope of its business or in the performance of any services (whether now offered or undertaken in the future) even if such activities could give rise to conflicts of interest, and whether or not such conflicts are described herein.  Brookfield has, and will continue to develop, relationships with a significant number of companies, financial sponsors and their senior managers, including relationships with companies that may hold or may have held investments similar to those intended to be made by us. These companies may themselves represent appropriate investment opportunities for us or may compete with us for investment opportunities.
See Item 3.D. “Key Information - Risk Factors - Risks Relating to Our Relationship with Brookfield”.
Other Related Party Transactions
The $400 million committed unsecured revolving credit facility provided by Brookfield has been extended for one year to December 2020. The pricing terms of this credit facility were also amended. Canadian dollar borrowings bear interest at the Canadian prime rate plus 80 basis points, or the Canadian bankers acceptance rate plus 180 basis points, as applicable. U.S. dollar borrowings bear interest at LIBOR plus 180 basis points or at the U.S. base rate plus 80 basis points, as applicable.
As at December 31, 2019, there were no draws on the committed unsecured revolving credit facility provided by Brookfield Asset Management. During the year, Brookfield Asset Management also placed up to $600 million on deposit with Brookfield Renewable. The funds on deposit have since been paid back in full prior to December 31, 2019 including any interest that had been accrued. The interest expense on the deposit and draws from the credit facility for the year ended December 31, 2019 totaled $6 million (2018: $8 million).
7.C    INTEREST OF EXPERTS AND COUNSEL
Not applicable.
ITEM 8.    FINANCIAL INFORMATION
8.A    CONSOLIDATED STATEMENTS AND OTHER FINANCIAL INFORMATION
Financial Statements
See Item 18. “Financial Statements”, which contains our audited consolidated financial statements prepared in accordance with IFRS.

 
 
 
 
 
Page 173



Dividend Policy
See Item 4.B “Business Operations — Our LP Unit Distribution Policy”, which contains information regarding our dividend policy. Also see Item 4.B “Business Operations — Distributions to Preferred Unitholders”.
Legal Proceedings
See Item 18. “Financial Statements”.
8.B    SIGNIFICANT CHANGES
A discussion of the significant changes in our business can be found under Item 4. “Information on the Company”, Item 4.A “History and Development of the Company” and Item 5.A “Operating Results”.
ITEM 9.    THE OFFER AND LISTING
9.A    OFFER AND LISTING DETAILS
Our LP Units are listed on the NYSE under the symbol “BEP”. Our LP Units do not have a par value.   Our LP Units began trading on the NYSE on June 11, 2013.   
Our LP Units are listed on the TSX under the symbol “BEP.UN”. Our LP Units do not have a par value. Trading on the TSX commenced on November 30, 2011. On March 21, 2014, our LP Units were added to the S&P/TSX Composite Index.
See also Item 4.C “Organizational Structure - BRP Equity”.
9.B    PLAN OF DISTRIBUTION
Not applicable.
9.C    MARKETS
See Item 9.A. “Offer and Listing Details”.
9.D    SELLING SHAREHOLDERS
Not applicable.
9.E    DILUTION
Not applicable.
9.F    EXPENSES OF THE ISSUE
Not applicable.
ITEM 10.    ADDITIONAL INFORMATION
10.A    SHARE CAPITAL
Not applicable.
10.B    MEMORANDUM AND ARTICLES OF ASSOCIATION
Description of our LP Units, Preferred Units and the Amended and Restated Limited Partnership Agreement of BEP
The following is a description of the material terms of our LP Units, Preferred Units and the Amended and Restated Limited Partnership Agreement of BEP. Because this description is only a summary of the terms of our LP Units, Preferred Units and the Amended and Restated Limited Partnership Agreement of BEP, it does not contain all of the information that you may find useful and is qualified in its entirety by reference to all of the provisions of the Amended and Restated Limited Partnership Agreement of BEP. For more complete information, you should read the Amended and Restated Limited Partnership Agreement of BEP which is available electronically on our EDGAR profile at www.sec.gov and on our SEDAR profile at www.sedar.com and will be made available to LP Unitholders and Preferred Unitholders as described under Item 10.C “Material Contracts” and Item 10.H “Documents on Display”.
See also the information contained in this Form 20-F under Item 3.D “Risk Factors—Risks Related to Our Relationship with Brookfield”, Item 6.A “Directors and Senior Management”, Item 6.C “Board Practices” and Item 7.B “Related Party Transactions”.

 
 
 
 
 
Page 174



Formation and Duration
BEP is a Bermuda exempted limited partnership registered under the Limited Partnership Act 1883 and the Exempted Partnerships Act 1992. BEP has a perpetual existence and will continue as a limited liability partnership unless it is terminated or dissolved in accordance with the Amended and Restated Limited Partnership Agreement of BEP. BEP’s interests consist of our LP Units and Preferred Units, which represent limited partnership interests in BEP, and any additional partnership interests representing limited partnership interests that we may issue in the future as described below under “— Issuance of Additional Partnership Interests”.
Nature and Purpose
Under section 2.2 of the Amended and Restated Limited Partnership Agreement of BEP, the purpose of BEP is to: acquire and hold interests in BRELP and, subject to the approval of the Managing General Partner, any other subsidiary of BEP; engage in any activity related to the capitalization and financing of Brookfield Renewable’s interests in such entities; and engage in any other activity that is incidental to or in furtherance of the foregoing and that is approved by the Managing General Partner and that lawfully may be conducted by a limited partnership organized under the Limited Partnership Act 1883, the Exempted Partnerships Act 1992 and the Amended and Restated Limited Partnership Agreement of BEP.
Management
As required by law, the Amended and Restated Limited Partnership Agreement of BEP provides for the management and control of BEP by a general partner, being the Managing General Partner. The Managing General Partner will exercise its powers and carry out its functions honestly and in good faith and the Managing General Partner will exercise the degree of care, diligence and skill that a reasonably prudent person would exercise in comparable circumstances, in each case, subject to, and after taking into account, the terms and conditions of the Relationship Agreement, our Master Services Agreement and the Conflicts Policy. Except as set out in the Amended and Restated Limited Partnership Agreement of BEP, the Managing General Partner has no additional duty to propose or approve any conduct of BEP, and may decline to propose or approve such conduct free of any additional duty (including fiduciary duty). The Managing General Partner shall not be in breach of any duty to BEP if it takes actions permitted by the Amended and Restated Limited Partnership Agreement of BEP, the Relationship Agreement, our Master Services Agreement or the Conflicts Policy.
Our Holders of LP Units or Preferred Units
Our LP Units and Preferred Units are limited partnership interests in BEP. Holders of our LP Units or Preferred Units are not entitled to the withdrawal or return of capital contributions in respect of our LP Units or Preferred Units, except to the extent, if any, that distributions are made to such holders pursuant to the Amended and Restated Limited Partnership Agreement of BEP or upon the liquidation of BEP as described below under “— Liquidation and Distribution of Proceeds” or as otherwise required by applicable law. Except to the extent expressly provided in the Amended and Restated Limited Partnership Agreement of BEP, a holder of our LP Units or Preferred Units does not have priority over any other LP Unitholder or Preferred Unitholder, respectively, either as to the return of capital contributions or as to profits, losses or distributions. Unless otherwise determined by the Managing General Partner, in its sole discretion, LP Unitholders and Preferred Unitholders will not be granted any pre-emptive or other similar right to acquire additional interests in BEP. In addition, LP Unitholders and Preferred Unitholders do not have any right to have their LP Units or Preferred Units redeemed by BEP.
Our Preferred Units
The Class A Preferred Units rank senior to the LP Units with respect to priority in the payment of distributions and in the distribution of the assets in the event of the liquidation, dissolution or winding-up of BEP, whether voluntary or involuntary. Each series of Class A Preferred Units ranks on a parity in right of payment with every other series of the Class A Preferred Units with respect to priority in the payment of distributions and in the distribution of the assets in the event of the liquidation, dissolution or winding-up of BEP, whether voluntary or involuntary. Each series of Class A Preferred Units ranks on a parity with every other series of the Class A Preferred Units with respect to priority in the return of capital contributions or as to profits, losses and distributions. The Series 17 Preferred Units are not guaranteed by the Preferred Unit Guarantors, or by any other subsidiary of BEP.

Subject to earlier redemption at BEP's option in connection with certain ratings events and changes in tax law, the Series 17 Preferred Units will not be redeemable by BEP prior to March 31, 2025.  On or after March 31, 2025, BEP may redeem for cash the Series 15 Preferred Units at $25 per Series 17 Preferred Unit, together with all accrued and unpaid distributions up to but excluding the date of payment or distribution. The Series 17 Preferred Units do not have a fixed maturity date and

 
 
 
 
 
Page 175



are not redeemable at the option of the Series 17 Preferred Unitholders. The Series 17 Preferred Units are not guaranteed by the Preferred Unit Guarantors, or by any other subsidiary of BEP.
The Series 15 Preferred Units will not be redeemable by BEP prior to April 30, 2024.  On April 30, 2024 and on April 30 every five years thereafter, BEP may redeem for cash the Series 15 Preferred Units at C$25 per Series 15 Preferred Unit, together with all accrued and unpaid distributions up to but excluding the date of payment or distribution.  Holders of the Series 15 Preferred Units will have the right, at their option, to reclassify their Series 15 Preferred Units into Series 16 Preferred Units, subject to certain conditions, on April 30, 2024 and on April 30 every five years thereafter. The Series 15 Preferred Units do not have a fixed maturity date and are not redeemable at the option of the Series 15 Preferred Unitholders.
The Series 13 Preferred Units will not be redeemable by BEP prior to April 30, 2023.  On April 30, 2023 and on April 30 every five years thereafter, BEP may redeem for cash the Series 13 Preferred Units at C$25 per Series 13 Preferred Unit, together with all accrued and unpaid distributions up to but excluding the date of payment or distribution.  Holders of the Series 13 Preferred Units will have the right, at their option, to reclassify their Series 13 Preferred Units into Series 14 Preferred Units, subject to certain conditions, on April 30, 2023 and on April 30 every five years thereafter. The Series 13 Preferred Units do not have a fixed maturity date and are not redeemable at the option of the Series 13 Preferred Unitholders.
The Series 11 Preferred Units will not be redeemable by BEP prior to April 30, 2022.  On April 30, 2022 and on April 30 every five years thereafter, BEP may redeem for cash the Series 11 Preferred Units at C$25 per Series 11 Preferred Unit, together with all accrued and unpaid distributions up to but excluding the date of payment or distribution.  Holders of the Series 11 Preferred Units will have the right, at their option, to reclassify their Series 11 Preferred Units into Series 12 Preferred Units, subject to certain conditions, on April 30, 2022 and on April 30 every five years thereafter. The Series 11 Preferred Units do not have a fixed maturity date and are not redeemable at the option of the Series 11 Preferred Unitholders.
The Series 9 Preferred Units will not be redeemable by BEP prior to July 31, 2021.  On July 31, 2021 and on July 31 every five years thereafter, BEP may redeem for cash the Series 9 Preferred Units at C$25 per Series 9 Preferred Unit, together with all accrued and unpaid distributions up to but excluding the date of payment or distribution.  Holders of the Series 9 Preferred Units will have the right, at their option, to reclassify their Series 9 Preferred Units into Series 10 Preferred Units, subject to certain conditions, on July 31, 2021 and on July 31 every five years thereafter. The Series 9 Preferred Units do not have a fixed maturity date and are not redeemable at the option of the Series 9 Preferred Unitholders.
The Series 7 Preferred Units will not be redeemable by BEP prior to January 31, 2021.  On January 31, 2021 and on January 31 every five years thereafter, BEP may redeem for cash the Series 7 Preferred Units at C$25 per Series 7 Preferred Unit, together with all accrued and unpaid distributions up to but excluding the date of payment or distribution.  Holders of the Series 7 Preferred Units will have the right, at their option, to reclassify their Series 7 Preferred Units into Series 8 Preferred Units, subject to certain conditions, on January 31, 2021 and on January 31 every five years thereafter. The Series 7 Preferred Units do not have a fixed maturity date and are not redeemable at the option of the Series 7 Preferred Unitholders.
BEP may redeem for cash the Series 5 Preferred Units at C$25.75 per Series 5 Preferred Unit if redeemed before April 30, 2020, C$25.50 per Series 5 Preferred Unit if redeemed on or after April 30, 2020, C$25.25 per Series 5 Preferred Unit if redeemed on or after April 30, 2021, and C$25 per Series 5 Preferred Unit if redeemed on or after April 30, 2022, in each case together with all accrued and unpaid dividends up to but excluding the date fixed for redemption (less any tax required to be deducted and withheld by BEP). The Series 5 Preferred Units do not have a fixed maturity date and are not redeemable at the option of the Series 5 Preferred Unitholders.
Issuance of Additional Partnership Interests
Subject to the rights of the holders of Class A Preferred Units to approve issuances of additional partnership interests ranking senior to the Class A Preferred Units with respect to priority in the payment of distributions and in the distribution of the assets in the event of the liquidation, dissolution or winding-up of BEP, whether voluntary or involuntary, and to any approval required by applicable law and the approval of any applicable securities exchange, the Managing General Partner has broad rights to cause BEP to issue additional partnership interests and may cause BEP to issue additional partnership interests (including new classes of partnership interests and options, rights, warrants and appreciation rights relating to such interests) for any partnership purpose, at any time and on such terms and conditions as it may determine without the approval of any limited partners. Any additional partnership interests may be issued in one or more classes, or one or more series of classes, with such designations, preferences, rights, powers and duties (which may be senior to existing classes and series of partnership interests) as may be determined by the Managing General Partner in its sole discretion, all without approval of our limited partners.

 
 
 
 
 
Page 176



Transfers of Units
We are not required to recognize any transfer of our LP Units or Preferred Units until certificates, if any, evidencing such LP Units are surrendered for registration of transfer. Each person to whom an LP Unit or Preferred Unit is transferred or issued (including any nominee holder or an agent or representative acquiring such LP Unit Or Preferred Unit for the account of another person) shall be admitted to BEP as a partner with respect to the unit so transferred or issued when any such transfer or issuance is reflected in the books and records of BEP subject to and in accordance with the terms of the Amended and Restated Limited Partnership Agreement of BEP. Any transfer of an LP Unit or Preferred Unit shall not entitle the transferee to share in the profits and losses of BEP, to receive distributions, to receive allocations of income, gain, loss, deduction or credit or any similar item or to any other rights to which the transferor was entitled until the transferee becomes a partner and a party to the Amended and Restated Limited Partnership Agreement of BEP.
By accepting an LP Unit or Preferred Unit for transfer in accordance with the Amended and Restated Limited Partnership Agreement of BEP, each transferee will be deemed to have:
executed the Amended and Restated Limited Partnership Agreement of BEP and become bound by the terms thereof;
granted an irrevocable power of attorney to the Managing General Partner or the liquidator of BEP and any officer thereof to act as such partner’s agent and attorney-in-fact to execute, swear to, acknowledge, deliver, file and record in the appropriate public offices (i) all agreements, certificates, documents and other instruments relating to the existence or qualification of BEP as an exempted limited partnership (or a partnership in which the limited partners have limited liability) in Bermuda and in all jurisdictions in which BEP may conduct activities and affairs or own property; any amendment, change, modification or restatement of the Amended and Restated Limited Partnership Agreement of BEP, subject to the requirements of the Amended and Restated Limited Partnership Agreement of BEP; the dissolution and liquidation of BEP; the admission, withdrawal of any partner of BEP or any capital contribution of any partner of BEP; the determination of the rights, preferences and privileges of any class or series of Units of BEP; and any tax election with any limited partner or general partner on our behalf or on behalf of any limited partner or the general partner, and (ii) subject to the requirements of the Amended and Restated Limited Partnership Agreement of BEP, all ballots, consents, approvals, waivers, certificates, documents and other instruments necessary or appropriate, in the sole discretion of the Managing General Partner or the liquidator of BEP, to make, evidence, give, confirm or ratify any voting consent, approval, agreement or other action that is made or given by BEP’s partners or is consistent with the terms of the Amended and Restated Limited Partnership Agreement of BEP or to effectuate the terms or intent of the Amended and Restated Limited Partnership Agreement of BEP;
made the consents and waivers contained in the Amended and Restated Limited Partnership Agreement of BEP; and
ratified and confirmed all contracts, agreements, assignments and instruments entered into on behalf of BEP in accordance with the Amended and Restated Limited Partnership Agreement of BEP, including the granting of any charge or security interest over the assets of BEP and the assumption of any indebtedness in connection with the affairs of BEP.
The transfer of any Unit and/or the admission of any new partner to BEP will not constitute an amendment to the Amended and Restated Limited Partnership Agreement of BEP.
Book-Based System
LP Units and Preferred Units may be represented in the form of one or more fully registered unit certificates held by, or on behalf of, CDS or DTC, as applicable, as custodian of such certificates for the participants of CDS or DTC, registered in the name of CDS or DTC or their respective nominee, and registration of ownership and transfers of LP Units and Preferred Units may be effected through the book-based system administered by CDS or DTC, as applicable.
Investments in BRELP
If and to the extent that BEP raises funds by way of the issuance of equity or debt securities, or otherwise, pursuant to a public offering, private placement or otherwise, an amount equal to the proceeds will be invested in BRELP.
Capital Contributions
Brookfield contributed $1 and the Managing General Partner contributed $100 to the capital of BEP in order to form BEP. Thereafter, Brookfield contributed to BEP its interest in various renewable power businesses in exchange for Redeemable/Exchangeable partnership units and our LP Units. No partner has the right to withdraw any or all of its capital contribution.

 
 
 
 
 
Page 177



Distributions
Subject to the rights of holders of Class A Preferred Units to receive cumulative preferential cash distributions in accordance with the terms of a series of Class A Preferred Units, distributions to partners of BEP will be made only as determined by the Managing General Partner in its sole discretion. However, the Managing General Partner will not be permitted to cause BEP to make a distribution (i) if it does not have sufficient cash on hand to make the distribution, (ii) if the distribution would render it insolvent or (iii) if, in the opinion of the Managing General Partner, the distribution would leave it with insufficient funds to meet any future or contingent obligations or if the distribution would contravene the Limited Partnership Act 1883. In addition, BEP will not be permitted to make a distribution on our LP Units unless all accrued distributions have been paid in respect of the Class A Preferred Units, and all other units of BEP ranking prior to or on a parity with the Class A Preferred Units with respect to the payment of distributions.
The amount of taxes withheld or paid by BEP or by any member of Brookfield Renewable in respect of LP Units and Preferred Units held by LP Unitholders, Preferred Unitholders or the Managing General Partner shall be treated either as a distribution to such partner or as a general expense of BEP as determined by the Managing General Partner in its sole discretion.
Holders of the Series 17 Preferred Units are entitled to receive fixed cumulative preferential cash distributions, as and when declared by the Managing General Partner, payable quarterly on the last day of January, April, July and October in each year at an annual rate equal to 5.25%.
Holders of the Series 15 Preferred Units are entitled to receive a cumulative quarterly fixed distribution at a rate of 5.75% annually for the initial period ending April 30, 2024.  Thereafter, the distribution rate will be reset every five years at a rate equal to the greater of: (i) the 5 year Government of Canada bond yield plus 3.94%, and (ii) 5.75%.  Holders of Series 15 Preferred Units will have the right to reclassify their Series 15 Preferred Units, subject to certain conditions, into Series 16 Preferred Units. Holders of Series 16 Preferred Units will be entitled to receive a cumulative quarterly floating distribution at a rate equal to the 90 day Canadian Treasury Bill yield plus 3.94%.
Holders of the Series 13 Preferred Units are entitled to receive a cumulative quarterly fixed distribution at a rate of 5.00% annually for the initial period ending April 30, 2023.  Thereafter, the distribution rate will be reset every five years at a rate equal to the greater of: (i) the 5 year Government of Canada bond yield plus 3.00%, and (ii) 5.00%.  Holders of Series 13 Preferred Units will have the right to reclassify their Series 13 Preferred Units, subject to certain conditions, into Series 14 Preferred Units. Holders of Series 14 Preferred Units will be entitled to receive a cumulative quarterly floating distribution at a rate equal to the 90 day Canadian Treasury Bill yield plus 3.00%.
Holders of the Series 11 Preferred Units are entitled to receive a cumulative quarterly fixed distribution at a rate of 5.00% annually for the initial period ending April 30, 2022.  Thereafter, the distribution rate will be reset every five years at a rate equal to the greater of: (i) the 5 year Government of Canada bond yield plus 3.82%, and (ii) 5.00%.  Holders of Series 11 Preferred Units will have the right to reclassify their Series 11 Preferred Units, subject to certain conditions, into Series 12 Preferred Units. Holders of Series 12 Preferred Units will be entitled to receive a cumulative quarterly floating distribution at a rate equal to the 90 day Canadian Treasury Bill yield plus 3.82%.
Holders of the Series 9 Preferred Units are entitled to receive a cumulative quarterly fixed distribution at a rate of 5.75% annually for the initial period ending July 31, 2021.  Thereafter, the distribution rate will be reset every five years at a rate equal to the greater of: (i) the 5 year Government of Canada bond yield plus 5.01%, and (ii) 5.75%.  Holders of Series 9 Preferred Units will have the right to reclassify their Series 9 Preferred Units, subject to certain conditions, into Series 10 Preferred Units. Holders of Series 10 Preferred Units will be entitled to receive a cumulative quarterly floating distribution at a rate equal to the 90 day Canadian Treasury Bill yield plus 5.01%. 
Holders of the Series 7 Preferred Units are entitled to receive a cumulative quarterly fixed distribution at a rate of 5.50% annually for the initial period ending January 31, 2021. Thereafter, the distribution rate will be reset every five years at a rate equal to the greater of: (i) the 5 year Government of Canada bond yield plus 4.47%, and (ii) 5.50%. Holders of Series 7 Preferred Units will have the right to reclassify their Series 7 Preferred Units, subject to certain conditions, into Series 8 Preferred Units. Holders of the Series 8 Preferred Units will be entitled to receive a cumulative quarterly floating distribution at a rate equal to the 90 day Canadian Treasury Bill yield plus 4.47%.
Holders of the Series 5 Preferred Units are entitled to receive fixed cumulative preferential cash distributions, as and when declared by the Managing General Partner, payable quarterly on the last day of January, April, July and October in each year at an annual rate equal to 5.59%, less any tax required to be deducted and withheld.
Subject to the terms of any Preferred Units outstanding at the time, any distributions from BEP will be made to the limited partners holding LP Units as to 99.99% and to the Managing General Partner as to 0.01%.  Distributions to holders

 
 
 
 
 
Page 178



of Class A Preferred Units in accordance with their terms rank higher in priority than distributions to holders of our LP Units. Each holder of LP Units or Preferred Units will receive a pro rata share of distributions made to all holders of LP Units or Preferred Units, as applicable, in accordance with the proportion of all outstanding LP Units or Preferred Units held by that unitholder. Except for receiving 0.01% of distributions from BEP, the Managing General Partner shall not be compensated for its services as Managing General Partner but it shall be reimbursed for certain expenses.
Allocations of Income and Losses  
Limited partners (other than partners holding Preferred Units) will share in the net profits and net losses of BEP generally in accordance with their respective percentage interest in BEP.
Net income and net losses for U.S. federal income tax purposes will be allocated for each taxable year or other relevant period among our partners (other than our partners holding Preferred Units) using a monthly, quarterly or other permissible convention pro rata on a per unit basis, except to the extent otherwise required by law or pursuant to tax elections made by BEP. Each item of income, gain, loss and deduction so allocated to a partner of BEP (other than a partner holding Preferred Units) generally will have the same source and character as though such partner had realized the item directly.
The income for Canadian federal income tax purposes of BEP for a given fiscal year of BEP will be allocated to each partner in an amount calculated by multiplying such income by a fraction, the numerator of which is the sum of the distributions received by such partner with respect to such fiscal year,  provided that the numerator and denominator will not include any distributions on the Preferred Units that are in satisfaction of accrued distributions on the Preferred Units that were not paid in a previous fiscal year of BEP where the Managing General Partner determines that the inclusion of such distributions would result in a Preferred Unitholder being allocated more income than it would have been if the distributions were paid in the fiscal year of BEP in which they were accrued. Generally, the source and character of items of income so allocated to a partner with respect to a fiscal year of BEP will be the same source and character as the distributions received by such partner with respect to such fiscal year.
If, with respect to a given fiscal year, no distribution is made by BEP, or Brookfield Renewable has a loss for Canadian federal income tax purposes, one quarter of the income, or loss, as the case may be, for Canadian federal income tax purposes for such fiscal year, will be allocated to the partners of record at the end of each quarter ending in such fiscal year as follows: (i) to the Preferred Unitholders in respect of Preferred Units held by them on each such date, such amount of the income or the loss, as the case may be, for Canadian federal income tax purposes as the Managing General Partner determines is reasonable in the circumstances having regard to such factors as the Managing General Partner considers to be relevant, including, without limitation, the relative amount of capital contributed to our partnership on the issuance of Preferred Units as compared to all other LP Units and the relative fair market value of the Preferred Units as compared to all other LP Units, and (ii) to the partners, other than in respect of Preferred Units, the remaining amount of the income or the loss, as the case may be, for Canadian federal income tax purposes pro rata to their respective percentage interests on each such date.
However, any gain for Canadian tax purposes allocated by BRELP to BEP in respect of the disposition of the common shares of NA Holdco by BRELP, will be allocated for Canadian tax purposes firstly, in respect of any LP Units held by Brookfield that were acquired on the exchange of Redeemable/Exchangeable partnership units, such portion of the gain, if any, that would otherwise have been allocated for Canadian tax purposes to Brookfield in respect of the Redeemable/Exchangeable partnership units on the assumption that such units had not been exchanged for LP Units and remained Redeemable/Exchangeable partnership units, shall be allocated pro rata to Brookfield in respect of our LP Units acquired on the exchange of Redeemable/Exchangeable partnership units, and secondly, the remaining portion of the gain, if any, shall be allocated to LP Unitholders on a per LP Unit basis excluding: (i) LP Units owned by Brookfield immediately after November 28, 2011; and (ii) LP Units acquired by Brookfield pursuant to the Redemption-Exchange Mechanism. The foregoing summary, to the extent it states matters of Canadian or U.S. tax law or legal conclusions, is qualified in its entirety by the sections in this Form 20-F under Item 10.E entitled “Certain Material Canadian Federal Income Tax Considerations” and “Material U.S. Federal Income Tax Considerations”.
Limited Liability
Assuming that a limited partner does not participate in the control or management of BEP or conduct the affairs of, sign or execute documents for or otherwise bind BEP within the meaning of the Limited Partnership Act 1883 and otherwise acts in conformity with the provisions of the Amended and Restated Limited Partnership Agreement of BEP, such partner’s liability under the Limited Partnership Act 1883 and the Amended and Restated Limited Partnership Agreement of BEP will be limited to the amount of capital such partner is obligated to contribute to BEP for its limited partner interest plus its share of any undistributed profits and assets, except as described below.

 
 
 
 
 
Page 179



If it were determined, however, that a limited partner was participating in the control or management of BEP or conducting the affairs of, signing or executing documents for or otherwise binding BEP (or purporting to do any of the foregoing) within the meaning of the Limited Partnership Act 1883 or the Exempted Partnerships Act 1992, such limited partner would be liable as if it were a general partner of BEP in respect of all debts of BEP incurred while that limited partner was so acting or purporting to act. Neither the Amended and Restated Limited Partnership Agreement of BEP nor the Limited Partnership Act 1883 specifically provides for legal recourse against the Managing General Partner if a limited partner were to lose limited liability through any fault of the Managing General Partner. While this does not mean that a limited partner could not seek legal recourse, we are not aware of any precedent for such a claim in Bermuda case law.
No Management or Control
BEP’s limited partners, in their capacities as such, may not take part in the management or control of the activities and affairs of BEP and do not have any right or authority to act for or to bind BEP or to take part or interfere in the conduct or management of BEP. Limited partners are not entitled to vote on matters relating to BEP, although LP Unitholders are entitled to consent to certain matters as described under “— Amendments to the Amended and Restated Limited Partnership Agreement of BEP”, “— Opinion of Counsel and Limited Partner Approval”, “— Sale or Other Disposition of Assets”, and “— Withdrawal of the Managing General Partner” which may be effected only with the consent of the holders of the percentages of our outstanding LP Units specified below. In addition, limited partners have consent rights with respect to certain fundamental matters and on any other matters that require their approval in accordance with applicable securities laws and stock exchange rules. Each LP Unit shall entitle the LP Unitholder to one vote for the purposes of any approvals of LP Unitholders. Except as otherwise provided by law or as set out in the provisions attached to any series of Class A Preferred Units and except for meetings of the holders of Class A Preferred Units as a class or meetings of the holders of a series thereof, the holders of Class A Preferred Units are not entitled to receive notice of, attend, or vote at any meeting of holders of LP Units, unless and until BEP shall have failed to pay eight quarterly distributions in respect of such series of Class A Preferred Units, whether or not consecutive and whether or not such distributions have been declared and whether or not there are any monies of our partnership properly applicable to the payment of distributions. In the event of such non-payment, and for only so long as any such distributions remain in arrears, such holders will be entitled to receive notice of and to attend each meeting of holders of LP Units (other than any meetings at which only holders of another specified class or series are entitled to vote) and such holders shall have the right, at any such meeting, to one vote for each Preferred Unit held. Upon payment of the entire amount of all such distributions in arrears, the voting rights of such holders of Class A Preferred Units shall forthwith cease (unless and until the same default shall again arise as described herein).
Meetings
The Managing General Partner may call special meetings of partners at a time and place outside of Canada determined by the Managing General Partner on a date not less than 10 days nor more than 60 days after the mailing of notice of the meeting. The limited partners do not have the ability to call a special meeting. Only holders of record on the date set by the Managing General Partner (which may not be less than 10 days nor more than 60 days, before the meeting) are entitled to notice of any meeting.
Written consents may be solicited only by or on behalf of the Managing General Partner. Any such consent solicitation may specify that any written consents must be returned to BEP within the time period, which may not be less than 20 days, specified by the Managing General Partner.
For purposes of determining holders of partnership interests entitled to provide consents to any action described above, the Managing General Partner may set a record date, which may be not less than 10 nor more than 60 days before the date by which record holders are requested in writing by the Managing General Partner to provide such consents. Only those holders of partnership interests on the record date established by the Managing General Partner will be entitled to provide consents with respect to matters as to which a consent right applies.
Amendments to the Amended and Restated Limited Partnership Agreement of BEP
Amendments to the Amended and Restated Limited Partnership Agreement of BEP may only be proposed by or with the consent of the Managing General Partner. To adopt a proposed amendment, other than the amendments that do not require limited partner approval discussed below, the Managing General Partner must seek approval of at least 662/3% of the voting power of our outstanding LP Units required to approve the amendment or call a meeting of the limited partners to consider and vote upon the proposed amendment.
Notwithstanding the above, in addition to any other approvals required by law, the approval of all amendments to the rights, privileges, restrictions and conditions attaching to the Class A Preferred Units as a class and any other approval to be given by the holders of the Class A Preferred Units may be given (i) by a resolution signed by the holders of Class A Preferred

 
 
 
 
 
Page 180



Units owning not less than the percentage of the Class A Preferred Units that would be necessary to authorize such action at a meeting of the holders of the Class A Preferred Units at which all holders of the Class A Preferred Units were present and voted or were represented by proxy, or (ii) passed by an affirmative vote of at least 662/3% of the votes cast at a meeting of holders of the Class A Preferred Units duly called for that purpose and at which the holders of at least 25% of the outstanding Class A Preferred Units are present or represented by proxy or, if no quorum is present at such meeting, at an adjourned meeting at which the holders of Class A Preferred Units then present would form the necessary quorum. At any meeting of holders of Class A Preferred Units as a class, each such holder shall be entitled to one vote in respect of each Class A Preferred Unit held.
Further, in addition to any other approvals required by law, the approval of all amendments to the rights, privileges, restrictions and conditions attaching to each series of Class A Preferred Units, as a series, and any other approval to be given by the holders of each series of Class A Preferred Units, as a series, may be given (i) by a resolution signed by the holders of the applicable series of Class A Preferred Units owning not less than the percentage of such series of Class A Preferred Units that would be necessary to authorize such action at a meeting of the holders of the applicable series of Class A Preferred Units at which all holders of the applicable series of Class A Preferred Units were present and voted or were represented by proxy, or (ii) passed by an affirmative vote of at least 662/3% of the votes cast at a meeting of holders of the applicable series of Class A Preferred Units duly called for that purpose and at which the holders of at least 25% of the outstanding applicable series of Class A Preferred Units are present or represented by proxy or, if no quorum is present at such meeting, at an adjourned meeting at which the holders of the applicable series of Class A Preferred Units then present would form the necessary quorum. At any meeting of holders of a series of Class A Preferred Units, as a series, each such holder shall be entitled to one vote in respect of each applicable Class A Preferred Unit held.
On November 25, 2015 the Amended and Restated Limited Partnership Agreement of BEP was amended to permit the authorization and issuance of Preferred Units and authorize and create the Class A Preferred Units, the Series 7 Preferred Units and the Series 8 Preferred Units. On the same date, BEP issued 7 million Series 7 Preferred Units and acquired 7 million BRELP Series 7 Preferred Units.
On February 11, 2016 the Amended and Restated Limited Partnership Agreement of BEP was amended to authorize and create the Series 5 Preferred Units. On the same date, BEP issued 2,885,496 Series 5 Preferred Units and acquired 2,885,496 BRELP Series 5 Preferred Units.
On May 25, 2016, the Amended and Restated Limited Partnership Agreement of BEP was amended to authorize and create the Series 9 Preferred Units and the Series 10 Preferred Units. On the same date, BEP issued 8 million Series 9 Preferred Units and acquired 8 million BRELP Series 9 Preferred Units.
On February 14, 2017, as further amended on February 28, 2019, the Amended and Restated Limited Partnership Agreement of BEP was amended to authorize and create the Series 11 Preferred Units and the Series 12 Preferred Units. On the same date, BEP issued 10 million Series 11 Preferred Units and acquired 10 million BRELP Series 11 Preferred Units. 
On January 16, 2018, as further amended on February 28, 2019, the Amended and Restated Limited Partnership Agreement of BEP was amended to authorize and create the Series 13 Preferred Units and the Series 14 Preferred Units. On the same date, BEP issued 10 million Series 13 Preferred Units and acquired 10 million BRELP Series 13 Preferred Units.
On March 11, 2019, the Amended and Restated Limited Partnership Agreement of BEP was amended to authorize and create the Series 15 Preferred Units and the Series 16 Preferred Units. On the same date, BEP issued 7 million Series 15 Preferred Units and acquired 7 million BRELP Series 15 Preferred Units.
On February 24, 2020, the Amended and Restated Limited Partnership Agreement of BEP was amended to authorize and create the Series 17 Preferred Units. On the same date, BEP issued 8 million Series 17 Preferred Units and acquired 8 million BRELP Series 17 Preferred Units.
Prohibited Amendments
No amendment may be made to the Amended and Restated Limited Partnership Agreement of BEP that would: 
(i)
enlarge the obligations of any limited partner without its consent, except that any amendment that would have a material adverse effect on the rights or preferences of any class of partnership interests in relation to other classes of partnership interests may be approved by at least a majority of the type or class of partnership interests so affected; or

 
 
 
 
 
Page 181



(ii)
enlarge the obligations of, restrict in any way any action by or rights of, or reduce in any way the amounts distributable, reimbursable or otherwise payable by BEP to the Managing General Partner or any of its affiliates without the consent of the Managing General Partner, which may be given or withheld in its sole discretion.
The provision of the Amended and Restated Limited Partnership Agreement of BEP preventing the amendments having the effects described directly above can be amended upon the approval of the holders of at least 90% of the outstanding LP Units, and in the case of (ii) above, with the consent of the Managing General Partner, which may be given or withheld in its sole discretion.
No Limited Partner Approval
Subject to applicable law, the Managing General Partner may generally make amendments to the Amended and Restated Limited Partnership Agreement of BEP without the approval of any limited partner to reflect:
a change in the name of BEP, the location of BEP’s registered office, or BEP’s registered agent;
the admission, substitution or withdrawal of partners in accordance with the Amended and Restated Limited Partnership Agreement of BEP;
a change that the Managing General Partner determines is reasonable and necessary or appropriate for BEP to qualify or to continue BEP’s qualification as an exempted limited partnership under the laws of Bermuda or a partnership in which the limited partners have limited liability under the laws of any jurisdiction or is necessary or advisable in the opinion of the Managing General Partner to ensure that BEP will not be treated as an association taxable as a corporation or otherwise taxed as an entity for tax purposes;
an amendment that the Managing General Partner determines to be necessary or appropriate to address certain changes in tax regulations, legislation or interpretation;
an amendment that is necessary, in the opinion of our counsel, to prevent BEP or the Managing General Partner or its directors or officers from in any manner being subjected to the provisions of the Investment Company Act or similar legislation in other jurisdictions;
an amendment that the Managing General Partner determines in its sole discretion to be necessary or appropriate for the creation, authorization or issuance of any class or series of partnership interests or options, rights, warrants or appreciation rights relating to partnership securities;
any amendment expressly permitted in the Amended and Restated Limited Partnership Agreement of BEP to be made by the Managing General Partner acting alone;
any amendment that, in the sole discretion of the Managing General Partner, is necessary or appropriate to reflect and account for the formation by BEP of, or its investment in, any partnership, association, body corporate or other entity, as otherwise permitted by the Amended and Restated Limited Partnership Agreement of BEP;
a change in BEP’s fiscal year and related changes; or
any other amendments substantially similar to any of the matters described directly above.
In addition, the Managing General Partner may make amendments to the Amended and Restated Limited Partnership Agreement of BEP without the approval of any limited partner if those amendments, in the discretion of the Managing General Partner:
do not adversely affect BEP’s limited partners considered as a whole (including any particular class of partnership interests as compared to other classes of partnership interests) in any material respect;
are necessary or appropriate to satisfy any requirements, conditions or guidelines contained in any opinion or binding directive, order, ruling or regulation of any governmental agency or judicial authority;
are necessary or appropriate to facilitate the trading of our LP Units or Preferred Units or to comply with any rule, regulation, guideline or requirement of any securities exchange on which our LP Units or Preferred Units are or will be listed for trading;
are necessary or appropriate for any action taken by the Managing General Partner relating to splits or combinations of LP Units or Preferred Units made in accordance with the provisions of the Amended and Restated Limited Partnership Agreement of BEP; or

 
 
 
 
 
Page 182



are required to effect the intent of the provisions of the Amended and Restated Limited Partnership Agreement of BEP or are otherwise contemplated by the Amended and Restated Limited Partnership Agreement of BEP.
Opinion of Counsel and Limited Partner Approval
The Managing General Partner will not be required to obtain an opinion of counsel that an amendment will not result in a loss of limited liability to the limited partners if one of the amendments described above under “— No Limited Partner Approval” should occur. No other amendments to the Amended and Restated Limited Partnership Agreement of BEP will become effective without the approval of holders of at least 90% of our LP Units, unless BEP obtains an opinion of counsel to the effect that the amendment will not cause BEP to be treated as an association taxable as a corporation or otherwise taxable as an entity for tax purposes (provided that for U.S. tax purposes the Managing General Partner has not made the election described below under “— Election to be Treated as a Corporation”) or affect the limited liability under the Limited Partnership Act 1883 of any of BEP’s limited partners.
In addition to the above restrictions, any amendment that would have a material adverse effect on the rights or preferences of any type or class of partnership interests in relation to other classes of partnership interests will also require the approval of the holders of at least a majority of the outstanding partnership interests of the class so affected.
In addition, any amendment that reduces the voting percentage required to take any action must be approved by the written consent or affirmative vote of limited partners whose aggregate outstanding voting units constitute not less than the voting requirement sought to be reduced.
Sale or Other Disposition of Assets
The Amended and Restated Limited Partnership Agreement of BEP generally prohibits the Managing General Partner, without the prior approval of the holders of at least 662/3% of the voting power of our LP Units, from causing BEP to, among other things, sell, exchange or otherwise dispose of all or substantially all of BEP’s assets in a single transaction or a series of related transactions, including by approving on BEP’s behalf the sale, exchange or other disposition of all or substantially all of the assets of BEP’s subsidiaries. However, the Managing General Partner, in its sole discretion, may mortgage, pledge, hypothecate or grant a security interest in all or substantially all of BEP’s assets (including for the benefit of persons who are not BEP or BEP’s subsidiaries) without that approval. The Managing General Partner may also sell all or substantially all of BEP’s assets under any forced sale of any or all of BEP’s assets pursuant to the foreclosure or other realization upon those encumbrances without that approval.
Take-Over Bids
If, within 120 days after the date of a take-over bid, as defined in the Securities Act (Ontario), the take-over bid is accepted by holders of not less than 90% of our outstanding LP Units, other than our LP Units held at the date of the take-over bid by the offeror or any affiliate or associate of the offeror, and the offeror acquires all of such LP Units deposited or tendered under the take-over bid, the offeror will be entitled to acquire our LP Units not deposited under the take-over bid on the same terms as our LP Units acquired under the take-over bid.
Election to be Treated as a Corporation
If the Managing General Partner determines in its sole discretion that it is no longer in BEP’s best interests to continue as a partnership for U.S. federal income tax purposes, the Managing General Partner may elect to treat BEP as an association or as a publicly traded partnership taxable as a corporation for U.S. federal (and applicable state) income tax purposes.
Termination and Dissolution
BEP will terminate upon the earlier to occur of (i) the date on which all of BEP’s assets have been disposed of or otherwise realized by BEP and the proceeds of such disposals or realizations have been distributed to partners, (ii) the service of notice by the Managing General Partner, with the special approval of a majority of its independent directors, that in its opinion the coming into force of any law, regulation or binding authority has or will render illegal or impracticable the continuation of BEP, or (iii) at the election of the Managing General Partner, with the special approval of its independent directors, if BEP, as determined by the Managing General Partner, based on an opinion of counsel, is required to register as an “investment company” under the Investment Company Act or similar legislation in other jurisdictions.
BEP will be dissolved upon the withdrawal of the Managing General Partner as the general partner of BEP (unless a successor entity becomes the general partner as described in the following sentence or the withdrawal is effected in compliance with the provisions of the Amended and Restated Limited Partnership Agreement of BEP that are described below under “— Withdrawal of the Managing General Partner”) or the entry by a court of competent jurisdiction of a decree of judicial dissolution of BEP or an order to wind-up or liquidate the Managing General Partner without the appointment of a successor

 
 
 
 
 
Page 183



in compliance with the provisions of the Amended and Restated Limited Partnership Agreement of BEP that are described below under “— Withdrawal of the Managing General Partner”. BEP will be reconstituted and continue without dissolution if within 30 days of the date of dissolution (and so long as a notice of dissolution has not been filed with the Bermuda Monetary Authority), a successor general partner executes a transfer deed pursuant to which it becomes the general partner and assumes the rights and undertakes the obligations of the general partner and BEP receives an opinion of counsel that the admission of the new general partner will not result in the loss of the limited liability of any limited partner.
Liquidation and Distribution of Proceeds
Upon our dissolution, unless BEP is continued as a new limited partnership, the liquidator authorized to wind-up BEP’s affairs will, acting with all of the powers of the Managing General Partner that the liquidator deems necessary or appropriate in its judgment, liquidate BEP’s assets and apply the proceeds of the liquidation first, to discharge BEP’s liabilities as provided in the Amended and Restated Limited Partnership Agreement of BEP and by law, second to the holders of any Class A Preferred Units in accordance with the terms of such Class A Preferred Units and thereafter to the partners holding LP Units pro rata according to the percentages of their respective partnership interests as of a record date selected by the liquidator. The liquidator may defer liquidation of BEP’s assets for a reasonable period of time or distribute assets to partners in kind if it determines that an immediate sale or distribution of all or some of BEP’s assets would be impractical or would cause undue loss to the partners.
Withdrawal of the Managing General Partner
The Managing General Partner may withdraw as Managing General Partner without first obtaining approval of our LP Unitholders and Preferred Unitholders by giving 180 days’ advance written notice to the other partners, and that withdrawal will not constitute a violation of the Amended and Restated Limited Partnership Agreement of BEP.
Upon the withdrawal of the Managing General Partner, the holders of at least 662/3% of the voting power of our outstanding LP Units may select a successor to the withdrawing Managing General Partner. If a successor is not elected, or is elected but an opinion of counsel regarding limited liability, tax matters and the Investment Company Act (and similar legislation in other jurisdictions) cannot be obtained, BEP will be dissolved, wound up and liquidated. See “— Termination and Dissolution” above.
In the event of withdrawal of a general partner where that withdrawal violates the Amended and Restated Limited Partnership Agreement of BEP, a successor general partner will have the option to purchase the general partnership interest of the departing general partner for a cash payment equal to its fair market value. Under all other circumstances where a general partner withdraws, the departing general partner will have the option to require the successor general partner to purchase the general partnership interest of the departing general partner for a cash payment equal to its fair market value. In each case, this fair market value will be determined by agreement between the departing general partner and the successor general partner. If no agreement is reached within 30 days of the general partner’s departure, an independent investment banking firm or other independent expert selected by the departing general partner and the successor general partner will determine the fair market value. If the departing general partner and the successor general partner cannot agree upon an expert within 45 days of the general partner’s departure, then an expert chosen by agreement of the experts selected by each of them will determine the fair market value.
If the option described above is not exercised by either the departing general partner or the successor general partner, the departing general partner’s general partnership interests will automatically convert into LP Units pursuant to a valuation of those interests as determined by an investment banking firm or other independent expert selected in the manner described in the preceding paragraph.
Transfer of the General Partnership Interest
The Managing General Partner may transfer all or any part of its general partnership interest without first obtaining approval of any LP Unitholder or Preferred Unitholder. As a condition of this transfer, the transferee must (i) be an affiliate of the general partner of BRELP (or the transfer must be made concurrently with a transfer of the general partnership units of BRELP to an affiliate of the transferee), (ii) agree to assume the rights and duties of the Managing General Partner to whose interest that transferee has succeeded, (iii) agree to be bound by the provisions of the Amended and Restated Limited Partnership Agreement of BEP and (iv) furnish an opinion of counsel regarding limited liability and tax matters. Any transfer of the general partnership interest is subject to prior notice to and approval of the relevant Bermuda regulatory authorities. At any time, the shareholder of the Managing General Partner may sell or transfer all or part of its shares in the Managing General Partner without the approval of the LP Unitholders or Preferred Unitholders.
Partnership Name

 
 
 
 
 
Page 184



If the Managing General Partner ceases to be the general partner of BEP and our new general partner is not an affiliate of Brookfield, BEP will be required by the Amended and Restated Limited Partnership Agreement of BEP to change the name of BEP to a name that does not include “Brookfield” and which could not be capable of confusion in any way with such name. The Amended and Restated Limited Partnership Agreement of BEP explicitly provides that this obligation shall be enforceable and may be waived by the Managing General Partner notwithstanding that it may have ceased to be the general partner of BEP.
Transactions with Interested Parties
The Managing General Partner, the Service Provider and their respective partners, members, shareholders, directors, officers, employees and shareholders, which we refer to in the BEP Amended and Restated Limited Partnership Agreement as “interested parties”, may become limited partners or beneficially interested in limited partners and may hold, dispose of or otherwise deal with our LP Units or Preferred Units with the same rights they would have if the Managing General Partner was not a party to the Amended and Restated Limited Partnership Agreement of BEP. An interested party will not be liable to account either to other interested parties or to BEP, BEP’s partners or any other persons for any profits or benefits made or derived by or in connection with any such transaction.
The Amended and Restated Limited Partnership Agreement of BEP permits an interested party to sell investments to, purchase assets from, vest assets in and enter into any contract, arrangement or transaction with BEP, BRELP, any of the Holding Entities, any operating entity or any other holding vehicle established by BEP and may be interested in any such contract, transaction or arrangement and shall not be liable to account either to BEP, BRELP, any of the Holding Entities, any operating entity or any other holding vehicle established by BEP or any other person in respect of any such contract, transaction or arrangement, or any benefits or profits made or derived therefrom, by virtue only of the relationship between the parties concerned, subject to any approval requirements that are contained in the Conflicts Policy. See Item 7.B “Related Party Transactions — Conflicts of Interest and Fiduciary Duties”.
Outside Activities of the Managing General Partner; Conflicts of Interest
Under the Amended and Restated Limited Partnership Agreement of BEP, the Managing General Partner is required to maintain as its sole activity the role of general partner of BEP. The Managing General Partner is not permitted to engage in any business or activity or incur or guarantee any debts or liabilities except in connection with or incidental to its performance as general partner or incurring, guaranteeing, acquiring, owning or disposing of debt or equity securities of BRELP, a Holding Entity or any other holding vehicle established by BEP.
The Amended and Restated Limited Partnership Agreement of BEP provides that each person who is entitled to be indemnified by BEP (other than the Managing General Partner), as described below under “— Indemnification; Limitations on Liability”, shall have the right to engage in businesses of every type and description and other activities for profit, and to engage in and possess interests in business ventures of any and every type or description, irrespective of whether (i) such activities are similar to our affairs or activities or (ii) such affairs and activities directly compete with, or disfavor or exclude, the Managing General Partner, BEP, BRELP, any Holding Entity, any operating entity or any other holding vehicle established by BEP. Such business interests, activities and engagements will be deemed not to constitute a breach of the Amended and Restated Limited Partnership Agreement of BEP or any duties stated or implied by law or equity, including fiduciary duties, owed to any of the Managing General Partner, BEP, BRELP, any Holding Entity, any operating entity and any other holding vehicle established by BEP (or any of their respective investors), and shall be deemed not to be a breach of the Managing General Partner’s fiduciary duties or any other obligation of any type whatsoever of the Managing General Partner. None of the Managing General Partner, BEP, BRELP, any Holding Entity, any operating entity, any other holding vehicle established by BEP or any other person shall have any rights by virtue of the Amended and Restated Limited Partnership Agreement of BEP or the partnership relationship established thereby or otherwise in any business ventures of any person who is entitled to be indemnified by BEP as described below under “— Indemnification; Limitations on Liability”.
The Managing General Partner and the other indemnified persons described in the preceding paragraph do not have any obligation under the Amended and Restated Limited Partnership Agreement of BEP to present business or investment opportunities to Brookfield Renewable. These provisions will not, however, affect any obligation of an indemnified person to present business or investment opportunities to Brookfield Renewable pursuant to the Relationship Agreement or any other separate written agreement between such persons.
Any conflicts of interest and potential conflicts of interest that are approved by a majority of the Managing General Partner’s independent directors from time-to-time will be deemed approved by all partners. Pursuant to the Conflicts Policy, independent directors may grant approvals for any matters that may give rise to a conflict of interest or potential conflict of interest in the form of general guidelines, policies or procedures that are adopted by the Managing General Partner’s

 
 
 
 
 
Page 185



independent directors, and amended from time-to-time with the approval of a majority of the independent directors of the Managing General Partner, in which case no further special approval will be required in connection with a particular transaction or matter permitted thereby other than any approvals required by law. See Item 7.B “Related Party Transactions — Conflicts of Interest and Fiduciary Duties”.
Indemnification; Limitations on Liability
Under the Amended and Restated Limited Partnership Agreement of BEP, BEP is required to indemnify on an after-tax basis out of the assets of BEP to the fullest extent permitted by law the Managing General Partner, the Service Provider and any of their respective affiliates (and their respective officers, directors, agents, shareholders, partners, members and employees), any person who serves on a Governing Body of BEP, BRELP, a Holding Entity, Operating Entity or any other holding vehicle established by BEP and any other person designated by the Managing General Partner as an indemnified person, in each case, against all losses, claims, damages, liabilities, costs or expenses (including legal fees and expenses), judgments, fines, penalties, interest, settlements or other amounts arising from any and all claims, demands, actions, suits or proceedings, incurred by an indemnified person in connection with our investments and activities or by reason of their holding such positions, except to the extent that the claims, liabilities, losses, damages, costs or expenses are determined to have resulted from the indemnified person’s gross negligence, bad faith, fraud or willful misconduct, or in the case of a criminal matter, action that the indemnified person knew to have been unlawful. In addition, under the Amended and Restated Limited Partnership Agreement of BEP, (i) no such person shall be liable to BEP, the Managing General Partner or any LP Unitholder or Preferred Unitholder for any liabilities sustained or incurred as a result of any act or omission of such person, except to the extent there has been a final and non-appealable judgment entered by a court of competent jurisdiction determining that such liabilities resulted from such person’s gross negligence, bad faith, fraud, willful misconduct, or in the case of a criminal matter, actions with knowledge that the conduct was unlawful and (ii) subject to applicable law, any matter that is approved by the independent directors of the Managing General Partner will not constitute a breach of the Amended and Restated Limited Partnership Agreement of BEP or any duties stated or implied by law or equity, including fiduciary duties. The Amended and Restated Limited Partnership Agreement of BEP requires us to advance funds to pay the expenses of an indemnified person in connection with a matter in which indemnification may be sought until it is determined that the indemnified person is not entitled to indemnification.
Accounts, Reports and Other Information
Under the Amended and Restated Limited Partnership Agreement of BEP, the Managing General Partner is required to prepare financial statements in accordance with IFRS as determined by the IASB. BEP’s financial statements must be made publicly available together with a statement of the accounting policies used in their preparation, such information as may be required by applicable laws and regulations and such information as the Managing General Partner deems appropriate. BEP’s annual financial statements must be audited by an independent accounting firm of international standing and made publicly available within such period of time as is required to comply with applicable laws and regulations, including any rules of any applicable securities exchange. BEP’s quarterly financial statements may be unaudited and are made available publicly as and within the time period required by applicable laws and regulations, including any rules of any applicable securities exchange. The Managing General Partner is also required to prepare all other press releases, proxy circulars and other disclosure documentation as by be required by applicable laws, including any rules of any applicable securities exchange.
The Managing General Partner is also required to use commercially reasonable efforts to prepare and send to the limited partners of BEP on an annual basis, additional information regarding BEP, including Schedule K-1 (or equivalent) and information related to the passive foreign investment company status of certain non-U.S. corporations that we control. The Managing General Partner will, where reasonably possible, prepare and send information required by the non-U.S. limited partners of BEP for U.S. federal income tax reporting purposes. The Managing General Partner will also, where reasonably possible and applicable, prepare and send information required by limited partners of BEP for Canadian federal income tax purposes.
Governing Law; Submission to Jurisdiction
The Amended and Restated Limited Partnership Agreement of BEP is governed by and will be construed in accordance with the laws of Bermuda. Under the Amended and Restated Limited Partnership Agreement of BEP, each of BEP’s partners (other than governmental entities prohibited from submitting to the jurisdiction of a particular jurisdiction) will submit to the non-exclusive jurisdiction of any court in Bermuda in any dispute, suit, action or proceeding arising out of or relating to the Amended and Restated Limited Partnership Agreement of BEP. Each partner waives, to the fullest extent permitted by law, any immunity from jurisdiction of any such court or from any legal process of any such court and further waives, to the fullest extent permitted by law, any claim of inconvenient forum, improper venue or that any such court does not have jurisdiction over the partner. Any final judgment against a partner in any proceedings brought in a court in Bermuda will be conclusive

 
 
 
 
 
Page 186



and binding upon the partner and may be enforced in the courts of any other jurisdiction of which the partner is or may be subject, by suit upon such judgment. The foregoing submission to jurisdiction and waivers will survive the dissolution, liquidation, winding up and termination of BEP.
Preferred Unit Guarantees
The Preferred Unit Guarantees provide that each series of Class A Preferred Units that are guaranteed by the Preferred Unit Guarantors will be fully and unconditionally guaranteed as to (i) payment of dividends, as and when declared, (ii) payment of amounts due on redemption of the applicable series of Class A Preferred Units, and (iii) payment of amounts due on the liquidation, dissolution or winding up of BEP. For so long as the Preferred Unit Guarantees are in place, they will be subordinated to all of the senior and subordinated debt of the Preferred Unit Guarantors that is not expressly stated to be pari passu or subordinate to the Preferred Unit Guarantees, and will rank senior to the common equity of the Preferred Unit Guarantors. The Preferred Unit Guarantees will rank on a pro rata and pari passu basis with each other. The rights, obligations and liabilities of a Preferred Unit Guarantor pursuant to the Preferred Unit Guarantees will terminate upon the conveyance, distribution, transfer or lease of all or substantially all of its properties, securities and assets to another Preferred Unit Guarantor. A Preferred Unit Guarantor may not otherwise convey, distribute, transfer or lease all or substantially all of its properties, securities and assets to another person, unless the person which acquires the properties, securities and assets of such Preferred Unit Guarantor assumes such Preferred Unit Guarantor’s obligations under the Preferred Unit Guarantees. The Preferred Unit Guarantees were granted by the Preferred Unit Guarantors so that the Preferred Units that are guaranteed by the Preferred Unit Guarantors rank pari passu at the Preferred Unit Guarantor level with the outstanding Preference Shares issued by BRP Equity, which are also guaranteed by the Preferred Unit Guarantors. Provided no default then exists in respect of the applicable Preferred Unit Guarantee, at any time following the termination of its guarantee of the Preferred Shares, each Preferred Unit Guarantor shall be entitled to a full, unconditional and final release of its obligations under its applicable Preferred Unit Guarantee. Should this occur in respect of all the Preferred Unit Guarantors, the Class A Preferred Units that are guaranteed by the Preferred Unit Guarantors will then constitute obligations of BEP alone.
The Series 17 Preferred Units are not guaranteed by the Preferred Unit Guarantors, or by any other subsidiary of BEP.
Description of the Amended and Restated Limited Partnership Agreement of BRELP
The following is a description of the material terms of the Amended and Restated Limited Partnership Agreement of BRELP. Holders of LP Units in BEP are not limited partners of BRELP and do not have any rights under the Amended and Restated Limited Partnership Agreement of BRELP. Pursuant to the Voting Agreement, however, BEP, through the Managing General Partner, has the right to direct all eligible votes in the election of the directors of the BRELP General Partner, through which BEP participates in the management and activities of BRELP and the Holding Entities. See Item 7.B “Related Party Transactions—Voting Agreements”.
Because this description is only a summary of the terms of the agreement, it does not necessarily contain all of the information that you may find useful. For more complete information, you should read the Amended and Restated Limited Partnership Agreement of BRELP which is available electronically on our EDGAR profile at www.sec.gov and on our SEDAR profile at www.sedar.com and will be made available to LP Unitholders and Preferred Unitholders as described under Item 10.C “Material Contracts” and Item 10.H “Documents on Display”.
Formation and Duration
BRELP is a Bermuda exempted limited partnership registered under the Limited Partnership Act 1883 and the Exempted Partnerships Act 1992  . BRELP has a perpetual existence and will continue as a limited liability partnership unless BEP is terminated or dissolved in accordance with the Amended and Restated Limited Partnership Agreement of BRELP.
Nature and Purpose
Under the Amended and Restated Limited Partnership Agreement of BRELP, the purpose of BRELP is to: acquire and hold interests in the Holding Entities and, subject to the approval of the BRELP GP LP, any other subsidiary of BRELP; engage in any activity related to the capitalization and financing of BRELP’s interests in such entities; and engage in any other activity that is incidental to or in furtherance of the foregoing and that is approved by the BRELP GP LP and that lawfully may be conducted by a limited partnership organized under the Limited Partnership Act 1883, the Exempted Partnerships Act 1992 and the Amended and Restated Limited Partnership Agreement of BRELP.
Management
As required by law, the Amended and Restated Limited Partnership Agreement of BRELP provides for the management and control of BRELP by a general partner, the BRELP GP LP. The BRELP GP LP will exercise its powers and carry out its

 
 
 
 
 
Page 187



functions honestly and in good faith and the BRELP GP LP will exercise the degree of care, diligence and skill that a reasonably prudent person would exercise in comparable circumstances, in each case, subject to, and after taking into account, the terms and conditions of the Relationship Agreement, our Master Services Agreement and the Conflicts Policy. Except as set out in the Amended and Restated Limited Partnership Agreement of BRELP, the BRELP GP LP has no additional duty to propose or approve any conduct of BRELP, and may decline to propose or approve such conduct free of any additional duty (including fiduciary duty). The BRELP GP LP shall not be in breach of any duty to BRELP if it takes actions permitted by the Amended and Restated Limited Partnership Agreement of BRELP, the Relationship Agreement, our Master Services Agreement or the Conflicts Policy.
Units
BRELP’s units are limited partnership interests. Holders of units of BRELP are not entitled to the withdrawal or return of capital contributions in respect of their units, except to the extent, if any, that distributions are made to such holders pursuant to the Amended and Restated Limited Partnership Agreement of BRELP or upon the dissolution of BRELP or as otherwise required by applicable law.
Except to the extent expressly provided in the Amended and Restated Limited Partnership Agreement of BRELP, as amended from time to time, and except pursuant to the terms of any BRELP Class A Preferred Units outstanding, a holder of units of BRELP does not have priority over any other holder of units, either as to the return of capital contributions or as to profits, losses or distributions. The BRELP Class A Preferred Units rank senior to the other BRELP units with respect to priority in the payment of distributions and in the distribution of the assets in the event of the liquidation, dissolution or winding-up of BRELP, whether voluntary or involuntary. Each series of BRELP Class A Preferred Units ranks on a parity with every other series of BRELP Class A Preferred Units with respect to priority in the payment of distributions and in the distribution of the assets in the event of the liquidation, dissolution or winding-up of BRELP, whether voluntary or involuntary.
Upon its formation, BRELP issued two classes of units. The first class of units was issued to Brookfield and subsequently transferred to BEP and the second class of units, referred to as the Redeemable/Exchangeable partnership units, were issued to wholly-owned subsidiaries of Brookfield. Redeemable/Exchangeable partnership units are identical to the limited partnership units held by BEP, except as described below under “— Distributions” and “— Withdrawal of the General Partner” and except that they have the right of redemption described below under the heading “— Redemption-Exchange Mechanism”.
Issuance of Additional Partnership Interests
Subject to the rights of the holders of BRELP Class A Preferred Units to approve issuances of additional partnership interests ranking senior to the BRELP Class A Preferred Units with respect to priority in the payment of distributions and in the distribution of the assets in the event of the liquidation, dissolution or winding-up of BRELP, whether voluntary or involuntary, and subject to any approval required by applicable law, BRELP may issue additional partnership interests (including new classes of partnership interests and options, rights, warrants and appreciation rights relating to such interests) for any partnership purpose, at any time and from time to time and on such terms and conditions as its general partner may determine. Any additional partnership interests authorized to be issued by Amended and Restated Limited Partnership Agreement of BRELP may be issued in one or more classes, or one or more series of classes, with such designations, preferences, rights, powers and duties (which may be senior to existing classes and series of partnership interests) as its general partner may determine in its sole discretion.
Redemption-Exchange Mechanism
At any time, one or more wholly-owned subsidiaries of Brookfield that hold Redeemable/Exchangeable partnership units will have the right to require BRELP to redeem for cash all or a portion of the Redeemable/Exchangeable partnership units held by such subsidiary, subject to BEP’s right to acquire such Redeemable/Exchangeable partnership units, as described below, provided that exercise of the right of redemption or the payment of the redemption amount would not otherwise cause BRELP to be in breach or violation of any agreement material to BRELP or Brookfield Renewable or applicable law. Any such redeeming subsidiary may exercise its right of redemption by delivering a notice of redemption to BRELP and BEP. After presentation for redemption, such redeeming subsidiary will receive, subject to BEP’s right to acquire Redeemable/Exchangeable partnership units, as described below, for each such unit that is presented, cash in an amount equal to the market value of one of our LP Units multiplied by the number of Redeemable/Exchangeable partnership units to be redeemed (as determined by reference to the five day volume weighted average of the trading price of our LP Units and subject to certain customary adjustments). Upon its receipt of the redemption notice, BEP will have a right to acquire Redeemable/Exchangeable partnership units entitling it, at its sole discretion, to elect to acquire all (but not less than all) such units described in such notice and presented to BRELP for redemption in exchange for LP Units on a one for one basis (subject to certain customary

 
 
 
 
 
Page 188



adjustments). Upon a redemption for cash, the holder’s right to receive distributions with respect to BRELP’s Redeemable/Exchangeable partnership units so redeemed will cease.
Brookfield’s aggregate interest in BEP, including its interest in the Managing General Partner and the BRELP GP LP, would be approximately 60% if it exercised its redemption right in full and BEP exercised its right of first refusal on BRELP’s Redeemable/Exchangeable partnership units redeemed.
Brookfield’s total percentage interest in BEP would be increased if it participates in BRELP’s distribution reinvestment plan.
Distributions
Subject to the rights of holders of BRELP Class A Preferred Units to receive cumulative preferential cash distributions in accordance with the terms of a series of BRELP Class A Preferred Units, distributions by BRELP will be made in the sole discretion of its general partner, the BRELP GP LP. The holders of a series of BRELP Class A Preferred Units will be entitled to receive the same distribution as the holders of the corresponding series of BEP’s Class A Preferred Units, respectively. However, the BRELP GP LP will not be permitted to cause BRELP to make a distribution (i) if BRELP does not have sufficient cash on hand to make the distribution, (ii) if the distribution would render BRELP insolvent or (iii) if, in the opinion of the BRELP GP LP, the distribution would or might leave BRELP with insufficient funds to meet any future or contingent obligations or the distribution would contravene the Limited Partnership Act1883. 
Except as set forth below, prior to the dissolution of BRELP, distributions of available cash (if any) in any given quarter will be made by BRELP as follows, referred to as the “Regular Distribution Waterfall”: 
first, 100% of any available cash to BEP until BRELP has distributed an amount equal to BEP’s expenses and outlays for the quarter properly incurred;
second, 100% to the owners of the BRELP Preferred Units, in proportion to their respective relative percentage of BRELP Preferred Units held (determined by reference to the aggregate value of the issue price of the BRELP Preferred Units held by each holder relative to the aggregate value of the issue price of all BRELP Preferred Units then outstanding) until there has been distributed in respect of each BRELP Preferred Unit outstanding as of the last day of such quarter an amount equal to all preferential distributions to which the holders of BRELP Preferred Units are entitled under the terms of the BRELP Preferred Units then outstanding and any outstanding accrued and unpaid preferential distributions from prior periods;
third, 100% of any available cash then remaining to the owners of BRELP’s partnership interests, other than holders of BRELP Preferred Units, pro rata to their percentage interests, until an amount equal to $0.375 has been distributed in respect of each limited partnership unit of BRELP, other than BRELP Preferred Units, during such quarter, referred to as the “First Distribution Threshold”; 
fourth, 85% of any available cash then remaining to the owners of BRELP’s partnership interests, other than holders of BRELP Preferred Units, pro rata to their percentage interests, and 15% to its general partner, until an amount equal to $0.4225 has been distributed in respect of each limited partnership unit of BRELP, other than BRELP Preferred Units, during such quarter, referred to as the “Second Distribution Threshold”; and
thereafter, 75% of any available cash then remaining to the owners of BRELP’s partnership interests, other than holders of BRELP Preferred Units, pro rata to their percentage interests, and 25% to its general partner.
Notwithstanding the foregoing, for any quarter in which the general partner of BRELP determines, in its sole discretion, that all or a portion of any distribution to holders of BRELP Preferred Units should not be paid until such later time as determined in accordance with the terms of such BRELP Preferred Units, the amount of such distribution (or portion thereof) to be paid at such later time shall be deducted from the available cash for the purposes of the Regular Waterfall Distribution and shall be distributed to such holders of BRELP Preferred Units at such later time.
Set forth below is an example of how the incentive distributions described above are calculated on a quarterly and annualized basis. The figures used below are for illustrative purposes only and are not indicative of BEP’s expectations.

 
 
 
 
 
Page 189



 
 
 
Quarterly
 
Annually
(MILLIONS, EXCEPT AS NOTED)
Units

 
Per Unit

 
Total

 
Per Unit

 
Total

Illustrative distribution
 
 
$
0.5000

 
 
 
$
2.00

 
 
First Distribution Threshold
 
 
$
0.3750

 
 
 
$
1.50

 
 
Total units of BRELP (1)
265

 
 
 
 
 
 
 
 
Total first distribution
 
 
 
 
$
99.4

 
 
 
$
397.6

Distribution in excess of First Distribution Threshold
 
 
$
0.0475

 
 
 
$
0.19

 
 
Total units of BRELP (1)
265

 
 
 
 
 
 
 
 
Second distribution to partners
 
 
 
 
$
12.6

 
 
 
$
50.4

15% incentive distribution to general partner
 
 
 
 
2.2

 
 
 
8.8

Total second distribution
 
 
 
 
$
14.8

 
 
 
$
59.2

Distribution in excess of Second Distribution Threshold
 
 
$
0.0775

 
 
 
$
0.31

 
 
Total units of BRELP (1)
265

 
 
 
 
 
 
 
 
Third distribution to partners
 
 
 
 
$
20.5

 
 
 
$
82

25% incentive distribution to general partner
 
 
 
 
6.8

 
 
 
27.2

Total third distribution
 
 
 
 
$
27.3

 
 
 
$
109.2

 
 
 
 
 
 
 
 
 
 
Total distributions to partners including incentive distributions
 
 
 
 
$
141.5

 
 
 
$
566

Total incentive distributions to general partner
 
 
 
 
$
9

 
 
 
$
36

(1) 
Includes (a) class A non-voting limited partnership interests in BRELP held by Brookfield Renewable, (b) Redeemable/Exchangeable partnership units of BRELP that are held by Brookfield and that are redeemable for cash or exchangeable for LP Units in accordance with the Redemption-Exchange Mechanism and (c) general partnership interests in BRELP.
The table below sets forth all management fees and incentive distributions that have been earned for the year ended December 31:
(MILLIONS)
2019

 
2018

 
2017

Base management fee (1)
$
108.3

 
$
79.7

 
$
82.1

Incentive distribution
49.7

 
39.4

 
29.5

 
$
158.0

 
$
119.1

 
$
111.6

(1) 
Pursuant to our Master Services Agreement, we pay the Service Provider a fixed base management fee equal to $20 million, which amount is annually adjusted for inflation, with the first adjustment having been made on January 1, 2013, at an inflation factor based on year-over-year United States consumer price index) plus 1.25% of the amount by which the Total Capitalization Value exceeds an initial reference value determined based on its market capitalization immediately following combination of the assets of the Fund and Brookfield Power Renewable Assets into BEP. In the event that the measured Total Capitalization Value in a given period is less than the initial reference value, the Service Provider will receive only the Base Management Fee of $20 million annually (subject to an annual escalation by the specified inflation factor described above). The Base Management Fee is calculated and paid on a quarterly basis. For any quarter in which the Managing General Partner determines that there is insufficient available cash to pay the base management fee as well as the next regular distribution on our LP Units, we may elect to pay all or a portion of the base management fee in our LP Units or in limited partnership units of BRELP, subject to certain conditions. See Item 6.A. “Directors and Senior Management – Our Master Services Agreement – Management Fee”.
Subject to the terms of any BRELP Preferred Units outstanding, if, prior to the dissolution of BRELP, available cash is deemed by its general partner, in its sole discretion, to be (i) attributable to sales or other dispositions of BRELP’s assets and (ii) representative of unrecovered capital, then such available cash shall be distributed to the partners of BRELP, other than holders of BRELP Preferred Units, in proportion to the unrecovered capital attributable to BRELP’s partnership interests held by such partners until such time as the unrecovered capital attributable to each such partnership interest is equal to zero. Thereafter, distributions of available cash made by BRELP (to the extent made prior to dissolution) will be made in accordance with the Regular Distribution Waterfall.
Upon the occurrence of an event resulting in the dissolution of BRELP, all cash and property of BRELP in excess of that required to discharge BRELP’s liabilities will be distributed as follows: (i) to the extent such cash and/or property is attributable to a realization event occurring prior to the event of dissolution, such cash and/or property will be distributed in accordance

 
 
 
 
 
Page 190



with the Regular Distribution Waterfall and/or the distribution waterfall applicable to unrecovered capital; and (ii) all other cash and/or property will be distributed in the manner set forth below: 
first, 100% to BEP until BEP has received an amount equal to the excess of (i) the amount of BEP’s outlays and expenses incurred during the term of BRELP, over (ii) the aggregate amount of distributions received by BEP pursuant to the first tier of the Regular Distribution Waterfall during the term of BRELP;
second, 100% to the BRELP Preferred Unitholders pro rata in proportion to their respective relative percentage of BRELP Preferred Units held (determined by reference to the aggregate value of the issue price of the BRELP Preferred Units held by each holder of BRELP Preferred Units relative to the aggregate value of the issue price of all BRELP Preferred Units then outstanding) until there has been distributed in respect of each BRELP Preferred Unit outstanding an amount equal to any preferential distributions to which the holder of BRELP Preferred Units are entitled in the event of dissolution, liquidation, or winding up of BRELP under the terms of the BRELP Preferred Units then outstanding (including any outstanding accrued and unpaid preferential distributions from prior periods);
third, if there are BRELP Preferred Units outstanding, an amount equal to the amount of cash or property held by BRELP at such time, that is attributable to a realization event occurring prior to the date of a dissolution event and that has been deemed by the general partner of BRELP as capital surplus shall be distributed as though such amount has been deemed by the general partner of BRELP to be (i) attributable to sales or other dispositions of BRELP’s assets and (ii) representative of unrecovered capital;
fourth, 100% to the owners of BRELP’s partnership interests, other than holders of BRELP Preferred Units, in proportion to their respective amounts of unrecovered capital in BRELP;
fifth, 100% to the owners of BRELP’s partnership interests, other than holders of BRELP Preferred Units, pro rata to their percentage interests, until an amount has been distributed in respect of each limited partnership unit of BRELP, other than BRELP Preferred Units, equal to the excess of (i) the First Distribution Threshold for each quarter during the term of BRELP (subject to adjustment upon the subsequent issuance of additional partnership interests in BRELP), over (ii) the aggregate amount of distributions made in respect of a BRELP’s limited partnership unit, other than BRELP Preferred Units, pursuant to the fourth tier of the Regular Distribution Waterfall during the term of BRELP (subject to adjustment upon the subsequent issuance of additional partnership interests in BRELP);
sixth, 85% to the owners of BRELP’s partnership interests, other than holders of BRELP Preferred Units, pro rata to their percentage interests, and 15% to its general partner, until an amount has been distributed in respect of each limited partnership unit of BRELP, other than BRELP Preferred Units, equal to the excess of (i) the Second Distribution Threshold less the First Distribution Threshold for each quarter during the term of BRELP (subject to adjustment upon the subsequent issuance of additional partnership interests in BRELP), over (ii) the aggregate amount of distributions made in respect of a limited partnership units of BRELP pursuant to the fourth tier of the Regular Distribution Waterfall during the term of BRELP (subject to adjustment upon the subsequent issuance of additional partnership interests in BRELP); and
thereafter, 75% to the owners of BRELP’s partnership interests, other than holders of BRELP Preferred Units, pro rata to their percentage interests, and 25% to its general partner.
Each partner’s percentage interest is determined by the relative portion of all outstanding partnership interests, other than any BRELP Preferred Units, held by that partner from time to time and is adjusted upon and reflects the issuance of additional partnership interests of BRELP. In addition, the unreturned capital attributable to each of the partnership interests, as well as certain of the distribution thresholds set forth above, may be adjusted pursuant to the terms of the Amended and Restated Limited Partnership Agreement of BRELP so as to ensure the uniformity of the economic rights and entitlements of (i) the previously outstanding partnership interests of BRELP, and (ii) the subsequently-issued partnership interests of BRELP.
The Amended and Restated Limited Partnership Agreement of BRELP provides that, to the extent that any Holding Entity or any operating entity pays to Brookfield any comparable performance or incentive distribution, the amount of any incentive distributions paid to the BRELP GP LP in accordance with the distribution entitlements described above will be reduced in an equitable manner to avoid duplication of distributions.
BRELP GP LP may elect, at its sole discretion, to reinvest incentive distributions in Redeemable/Exchangeable partnership units.
Sale or Other Disposition of Assets

 
 
 
 
 
Page 191



The Amended and Restated Limited Partnership Agreement of BRELP generally prohibits the general partner of BRELP, without the prior approval of the holders of at least 50% of the voting power of the units of BRELP, other than BRELP Preferred Units, from causing BRELP to, among other things, sell, exchange or otherwise dispose of all or substantially all of BRELP or Brookfield Renewable’s assets in a single transaction or a series of related transactions.
No Management or Control
BRELP’s limited partners, in their capacities as such, may not take part in the management or control of the activities and affairs of BRELP and do not have any right or authority to act for or to bind BRELP or to take part or interfere in the conduct or management of BRELP.
Limited partners are not entitled to vote on matters relating to BRELP, although holders of units are entitled to consent to certain matters as described under “— Amendment of the Amended and Restated Limited Partnership Agreement of BRELP”, “— Opinion of Counsel and Limited Partner Approval” and “— Withdrawal of the General Partner” which may be effected only with the consent of the holders of the percentages of outstanding units specified below. Each unit shall entitle the holder thereof to one vote for the purposes of any approvals of holders of units. Except as otherwise provided by law or as set out in the provisions attached to any series of BRELP Class A Preferred Units and except for meetings of the holders of BRELP Class A Preferred Units as a class or meetings of the holders of a series thereof, the holders of a series of BRELP Class A Preferred Units are not entitled to receive notice of, attend, or vote at any meeting of holders of units.
In addition, pursuant to the Voting Agreement, BEP, through the Managing General Partner, has a number of voting rights, including the right to direct all eligible votes in the election of the directors of the BRELP General Partner. See Item 7.B “Related Party Transactions — Voting Agreement”.
Meetings
Special meetings of the limited partners of BRELP may be called by its general partner at a time and place outside of Canada determined by it on a date not less than 10 days nor more than 60 days after the mailing of notice of the meeting. Special meetings of the limited partners may also be called by limited partners holding 50% or more of the voting power of the outstanding partnership interests of the class or classes for which a meeting is proposed. For this purpose, the partnership interests outstanding do not include partnership interests owned by its general partner or any of its affiliates other than any member of Brookfield Renewable. Only holders of partnership interests of BRELP of record on the date set by its general partner (which may not be less than 10 days nor more than 60 days, before the meeting) are entitled to notice of any meeting.
Amendment of the Amended and Restated Limited Partnership Agreement of BRELP
Amendments to the Amended and Restated Limited Partnership Agreement of BRELP may only be proposed by or with the consent of its general partner. To adopt a proposed amendment, other than the amendments that do not require limited partner approval discussed below, the general partner must seek approval of at least 662/3% of the voting power of BRELP’s outstanding units required to approve the amendment or call a meeting of the limited partners to consider and vote upon the proposed amendment. Notwithstanding the above, in addition to any other approvals required by law, the approval of all amendments to the rights, privileges, restrictions and conditions attaching to the BRELP Class A Preferred Units as a class and any other approval to be given (i) by the holders of the BRELP Class A Preferred Units may be given by a resolution signed by the holders of BRELP Class A Preferred Units owning not less than the percentage of the BRELP Class A Preferred Units that would be necessary to authorize such action at a meeting of the holders of the BRELP Class A Preferred Units at which all holders of the BRELP Class A Preferred Units were present and voted or were represented by proxy, or (ii) passed by an affirmative vote of at least 662/3% of the votes cast at a meeting of holders of the BRELP Class A Preferred Units duly called for that purpose and at which the holders of at least 25% of the outstanding BRELP Class A Preferred Units are present or represented by proxy or, if no quorum is present at such meeting, at an adjourned meeting at which the holders of BRELP Class A Preferred Units then present would form the necessary quorum. At any meeting of holders of BRELP Class A Preferred Units as a class, each such holder shall be entitled to one vote in respect of each BRELP Class A Preferred Unit held.
Further, in addition to any other approvals required by law, the approval of all amendments to the rights, privileges, restrictions and conditions attaching to each series of BRELP Class A Preferred Units, as a series, and any other approval to be given by the holders of each series of BRELP Class A Preferred Units, as a series, may be given (i) by a resolution signed by the holders of the applicable series of BRELP Class A Preferred Units owning not less than the percentage of such series of BRELP Class A Preferred Units that would be necessary to authorize such action at a meeting of the holders of the applicable series of BRELP Class A Preferred Units at which all holders of the applicable series of BRELP Class A Preferred Units were present and voted or were represented by proxy, or (ii) passed by an affirmative vote of at least 662/3% of the votes cast at a meeting of holders of the applicable series of BRELP Class A Preferred Units duly called for that purpose and at which the holders of at least 25% of the outstanding applicable series of BRELP Class A Preferred Units are present or represented by

 
 
 
 
 
Page 192



proxy or, if no quorum is present at such meeting, at an adjourned meeting at which the holders of the applicable series of BRELP Class A Preferred Units then present would form the necessary quorum. At any meeting of holders of a series of BRELP Class A Preferred Units, as a series, each such holder shall be entitled to one vote in respect of each applicable BRELP Class A Preferred Unit held.
Prohibited Amendments
No amendment may be made to the Amended and Restated Limited Partnership Agreement of BRELP that would: 
(i)
enlarge the obligations of any limited partner without its consent, except that any amendment that would have a material adverse effect on the rights or preferences of any class of partnership interests in relation to other classes of partnership interests may be approved by at least a majority of the type or class of partnership interests so affected; or
(ii)
enlarge the obligations of, restrict in any way any action by or rights of, or reduce in any way the amounts distributable, reimbursable or otherwise payable by BRELP to the BRELP GP LP or any of its affiliates without the consent of the BRELP GP LP which may be given or withheld in its sole discretion.
The provision of the Amended and Restated Limited Partnership Agreement of BRELP preventing the amendments having the effects described directly above can be amended upon the approval of the holders of not less than 90% of the outstanding units.
No Limited Partner Approval
Subject to applicable law, the BRELP GP LP may generally make amendments to the Amended and Restated Limited Partnership Agreement of BRELP without the approval of any limited partner to reflect: 
a change in the name of BRELP, the location of BRELP’s registered office or BRELP’s registered agent;
the admission, substitution or withdrawal or removal of partners in accordance with the Amended and Restated Limited Partnership Agreement of BRELP;
a change that its general partner determines is reasonable and necessary or appropriate for BRELP to qualify or to continue its qualification as an exempted limited partnership under the laws of Bermuda or a partnership in which the limited partners have limited liability under the laws of any jurisdiction or is necessary or advisable in the opinion of its general partner to
ensure that BRELP will not be treated as an association taxable as a corporation or otherwise taxed as an entity for tax purposes;
an amendment that the BRELP GP LP determines to be necessary or appropriate to address certain changes in tax regulations, legislation or interpretation;
an amendment that is necessary, in the opinion of counsel, to prevent BRELP or its general partner or its directors, officers, agents or trustees, from having a material risk of being in any manner subjected to the provisions of the Investment Company Act or similar legislation in other jurisdictions;
an amendment that its general partner determines in its sole discretion to be necessary or appropriate for the creation, authorization or issuance of any class or series of partnership interests or options, rights, warrants or appreciation rights relating to partnership securities;
any amendment expressly permitted in the Amended and Restated Limited Partnership Agreement of BRELP to be made by its general partner acting alone;
any amendment that in the sole discretion of the BRELP GP LP is necessary or appropriate to reflect and account for the formation by BRELP of, or its investment in, any person, as otherwise permitted by the Amended and Restated Limited Partnership Agreement of BRELP;
a change in its fiscal year and related changes;
any amendment concerning the computation or allocation of specific items of income, gain, expense or loss among the partners that, in the sole discretion of its general partner, is necessary or appropriate to (i) comply with the requirements of applicable law, (ii) reflect the partners’ interests in BRELP, or (iii) consistently reflect the distributions made by BRELP to the partners pursuant to the terms of the Amended and Restated Limited Partnership Agreement of BRELP;

 
 
 
 
 
Page 193



any amendment that in the sole discretion of the BRELP GP LP is necessary or appropriate to address any statute, rule, regulation, notice, or announcement that affects or could affect the U.S. federal income tax treatment of any allocation or distribution related to any interest of the BRELP GP LP in the profits of BRELP; and
any other amendments substantially similar to any of the matters described directly above.
In addition, amendments to the Amended and Restated Limited Partnership Agreement of BRELP may be made by the BRELP GP LP without the approval of any limited partner if those amendments, in the discretion of the BRELP GP LP: 
do not adversely affect BRELP’s limited partners considered as a whole (including any particular class of partnership interests as compared to other classes of partnership interests) in any material respect;
are necessary or appropriate to satisfy any requirements, conditions or guidelines contained in any opinion or binding directive, order, ruling or regulation of any governmental agency or judicial authority;
are necessary or appropriate for any action taken by its general partner relating to splits or combinations of units made in accordance with the provisions of the Amended and Restated Limited Partnership Agreement of BRELP; or
are required to effect the intent of the provisions of the Amended and Restated Limited Partnership Agreement of BRELP or are otherwise contemplated by the Amended and Restated Limited Partnership Agreement of BRELP.
Opinion of Counsel and Limited Partner Approval
The BRELP GP LP will not be required to obtain an opinion of counsel that an amendment will not result in a loss of limited liability to the limited partners if one of the amendments described above under “— No Limited Partner Approval” should occur. No other amendments to the Amended and Restated Limited Partnership Agreement of BRELP will become effective without the approval of holders of at least 90% of the voting power of BRELP’s units, unless it obtains an opinion of counsel to the effect that the amendment will not (i) cause BRELP to be treated as an association taxable as a corporation or otherwise taxable as an entity for tax purposes (provided that for U.S. tax purposes its general partner has not made the election described below under “— Election to be Treated as a Corporation”) or (ii) affect the limited liability under the Limited Partnership Act 1883 of any of BRELP’s limited partners.
In addition to the above restrictions, any amendment that would have a material adverse effect on the rights or preferences of any type or class of partnership interests in relation to other classes of partnership interests will also require the approval of the holders of at least a majority of the outstanding partnership interests of the class so affected.
In addition, any amendment that reduces the voting percentage required to take any action must be approved by the affirmative vote of limited partners whose aggregate outstanding voting units constitute not less than the voting requirement sought to be reduced.
Election to be Treated as a Corporation
If, in the determination of its general partner, it is no longer in BRELP’s best interests to continue as a partnership for U.S. federal income tax purposes, the BRELP GP LP may elect to treat BRELP as an association or as a publicly traded partnership taxable as a corporation for U.S. federal (and applicable state) income tax purposes.
Dissolution
BRELP shall dissolve and its affairs shall be wound up, upon the earlier of (i) the service of notice by its general partner, with the approval of a majority of the members of the independent directors of the Managing General Partner, that, in the opinion of the general partner, the coming into force of any law, regulation or binding authority renders illegal or impracticable the continuation of BRELP; (ii) the election of its general partner, with the approval of its independent directors, if BRELP, as determined by its general partner, based on an opinion of counsel, is required to register as an “investment company” under the Investment Company Act or similar legislation in other jurisdictions; (iii) the date that its general partner withdraws from the partnership (unless a successor entity becomes the general partner of BRELP as described below under “— Withdrawal of the General Partner”); (iv) the date on which any court of competent jurisdiction enters a decree of judicial dissolution of BRELP or an order to wind-up or liquidate its general partner without the appointment of a successor in compliance with the provisions of the Amended and Restated Limited Partnership Agreement of BRELP that are described below under “— Withdrawal of the General Partner”; and (v) the date on which its general partner decides to dispose of, or otherwise realize proceeds in respect of, all or substantially all of BRELP’s assets in a single transaction or series of transactions.
BRELP will be reconstituted and continue without dissolution if, within 30 days of the date of dissolution (and provided that a notice of dissolution with respect to BRELP has not been filed with the Bermuda Monetary Authority), a successor

 
 
 
 
 
Page 194



general partner executes a transfer deed pursuant to which the new general partner assumes the rights and undertakes the obligations of the original general partner, but only if BRELP receives an opinion of counsel that the admission of the new general partner will not result in the loss of limited liability of any limited partner of BRELP.
Withdrawal of the General Partner
The BRELP GP LP may withdraw as general partner without first obtaining approval of BRELP’s limited partners or holders of BRELP Preferred Units by giving 180 days advance notice, and that withdrawal will not constitute a violation of the Amended and Restated Limited Partnership Agreement of BRELP.
Upon the withdrawal of the BRELP GP LP, the holders of at least a majority of the voting power of the outstanding class of units that are not Redeemable/Exchangeable partnership units may elect a successor to the BRELP GP LP. If a successor is not selected, or is elected but an opinion of counsel regarding limited liability, tax matters and the Investment Company Act (and similar legislation in other jurisdictions) cannot be obtained, BRELP will be dissolved, wound up and liquidated. See “— Dissolution” above.
The BRELP GP LP may not be removed unless that removal is approved by the vote of the holders of at least 662/3% of the outstanding class of units that are not Redeemable/Exchangeable partnership units and it receives a withdrawal opinion of counsel regarding limited liability, tax matters and the Investment Company Act (and similar legislation in other jurisdictions). Any removal of the BRELP GP LP is also subject to the approval of a successor general partner by the vote of the holders of a majority of the voting power of its outstanding units that are not Redeemable/Exchangeable partnership units.
In the event of the removal of the BRELP GP LP under circumstances where cause exists or withdrawal of the BRELP GP LP where that withdrawal violates the Amended and Restated Limited Partnership Agreement of BRELP, a successor general partner will have the option to purchase the general partnership interest of the BRELP GP LP for a cash payment equal to its fair market value. Under all other circumstances where the BRELP GP LP withdraws or is removed by the limited partners, BRELP GP LP will have the option to require the successor general partner to purchase the general partnership interest of BRELP GP LP for a cash payment equal to its fair market value. In each case, this fair market value will be determined by agreement between BRELP GP LP and the successor general partner. If no agreement is reached within 30 days of BRELP GP LP’s departure, an independent investment banking firm or other independent expert selected by BRELP GP LP and the successor general partner will determine the fair market value. If BRELP GP LP and the successor general partner cannot agree upon an expert within 45 days of BRELP GP LP’s departure, then an expert chosen by agreement of the experts selected by each of them will determine the fair market value.
If the option described above is not exercised by either the departing general partner or the successor general partner, the departing general partner’s general partnership interests will automatically convert into units pursuant to a valuation of those interests as determined by an investment banking firm or other independent expert selected in the manner described in the preceding paragraph.
Transfer of the General Partnership Interest
BRELP GP LP may transfer all or any part of its general partnership interest without first obtaining approval of any holders of BRELP limited partnership units or BRELP Preferred Units. As a condition of this transfer, the transferee must (i) be an affiliate of the general partner of BEP (or the transfer must be made concurrently with a transfer of the general partnership units of BEP to an affiliate of the transferee), (ii) agree to assume the rights and duties of the general partner to whose interest that transferee has succeeded, (iii) agree to be bound by the provisions of the Amended and Restated Limited Partnership Agreement of BRELP and (iv) furnish an opinion of counsel regarding limited liability and tax matters. Any transfer of the general partnership interest is subject to prior notice to and approval of the relevant Bermuda regulatory authority. At any time, the members of the BRELP GP LP may sell or transfer all or part of their units in the BRELP GP LP without the approval of the holders of BRELP limited partnership units.
Transactions with Interested Parties
The general partner of BRELP, its affiliates and its respective partners, members, shareholders, directors, officers, employees and shareholders, which we refer to in the BRELP Amended and Restated Limited Partnership Agreement as “interested parties”, may become limited partners or beneficially interested in limited partners and may hold, dispose of or otherwise deal with units of BRELP with the same rights they would have if the general partner of BRELP were not a party to the Amended and Restated Limited Partnership Agreement of BRELP. An interested party will not be liable to account either to other interested parties or to BRELP, its partners or any other persons for any profits or benefits made or derived by or in connection with any such transaction.

 
 
 
 
 
Page 195



The Amended and Restated Limited Partnership Agreement of BRELP permits an interested party to sell investments to, purchase assets from, invest assets in and enter into any contract, arrangement or transaction with BRELP, any of the Holding Entities, any operating entity or any other holding vehicle established by BRELP and may be interested in any such contract, transaction or arrangement and shall not be liable to account either to BRELP, any of the Holding Entities, any operating entity or any other holding vehicle established by BRELP or any other person in respect of any such contract, transaction or arrangement, or any benefits or profits made or derived therefrom, by virtue only of the relationship between the parties concerned, subject to the Conflicts Policy.
Outside Activities of the General Partner
Under the Amended and Restated Limited Partnership Agreement of BRELP, the general partner will be required to maintain as its sole activity the role of the general partner of BRELP. The general partner will not be permitted to engage in any activity or incur or guarantee any debts or liabilities except in connection with or incidental to its performance as general partner or incurring, guaranteeing, acquiring, owning or disposing of debt or equity securities of a subsidiary of a Holding Entity or any other holding vehicle established by BRELP.
The Amended and Restated Limited Partnership Agreement of BRELP provides that each person who is entitled to be indemnified by BRELP, as described below under “— Indemnification; Limitations on Liability” (other than the general partner) will have the right to engage in businesses of every type and description and other activities for profit, and to engage in and possess interests in business ventures of any and every type or description, irrespective of whether (i) such businesses and activities are similar to our activities, or (ii) such businesses and activities directly compete with, or disfavor or exclude, BRELP, its general partner, any Holding Entity, operating entity, or any other holding vehicle established by BRELP. Such business interests, activities and engagements will be deemed not to constitute a breach of the Amended and Restated Limited Partnership Agreement of BRELP or any duties stated or implied by law or equity, including fiduciary duties, owed to any of BRELP, its general partner, any Holding Entity, operating entity, and any other holding vehicle established by BRELP (or any of their respective investors), and shall be deemed not to be a breach of its general partner’s fiduciary duties or any other obligation of any type whatsoever of the general partner. None of BRELP, its general partner, any Holding Entity, operating entity, any other holding vehicle established by BRELP or any other person shall have any rights by virtue of the Amended and Restated Limited Partnership Agreement of BRELP or the partnership relationship established thereby or otherwise in any business ventures of any person who is entitled to be indemnified by BRELP as described below under “— Indemnification; Limitations on Liability”.
The BRELP GP LP and the other indemnified persons described in the preceding paragraph will not have any obligation under the Amended and Restated Limited Partnership Agreement of BRELP to present business or investment opportunities to BRELP, any Holding Entity, operating entity, or any other holding vehicle established by BRELP. These provisions will not affect any obligation of such indemnified person to present business or investment opportunities to BRELP, any Holding Entity, operating entity or any other holding vehicle established by BRELP pursuant to the Relationship Agreement or any other separate written agreement between such persons.
Indemnification; Limitations on Liability
Under the Amended and Restated Limited Partnership Agreement of BRELP, BRELP is required to indemnify on an after-tax basis out of the assets and to the fullest extent permitted by law its general partner, the Service Provider and any of their respective affiliates (and their respective officers, directors, agents, shareholders, partners, members and employees), any person who serves on a Governing Body of BRELP, BEP, a Holding Entity, operating entity or any other holding vehicle established by BEP and any other person designated by its general partner as an indemnified person, in each case, against all losses, claims, damages, liabilities, costs or expenses (including legal fees and expenses), judgments, fines, penalties, interest, settlements and other amounts arising from any and all claims, demands, actions, suits or proceedings, incurred by an indemnified person in connection with its business, investments and activities or by reason of their holding such positions, except to the extent that the claims, liabilities, losses, damages, costs or expenses are determined to have resulted from the indemnified person’s gross negligence, bad faith, fraud or willful misconduct, or in the case of a criminal matter, action that the indemnified person knew to have been unlawful. In addition, under the Amended and Restated Limited Partnership Agreement of BRELP, (i) the liability of such persons has been limited only where their conduct involves gross negligence, bad faith, fraud or willful misconduct, or in the case of a criminal matter, action that the indemnified person knew to have been unlawful and (ii) subject to applicable law, any matter that is approved by the independent directors will not constitute a breach of any duties stated or implied by law or equity, including fiduciary duties. The Amended and Restated Limited Partnership Agreement of BRELP requires it to advance funds to pay the expenses of an indemnified person in connection with a matter in which indemnification may be sought until it is determined that the indemnified person is not entitled to indemnification. In addition, under the Amended and Restated Limited Partnership Agreement of BRELP, the general partner

 
 
 
 
 
Page 196



of BRELP, on behalf of Brookfield, is required under certain circumstances to indemnify BRELP and BEP for U.S. federal income taxes imposed under Sections 897, 1445, or 1461 of the U.S. Internal Revenue Code of 1986, as amended, on BRELP or BEP as a result of the exercise of the redemption right or the exchange right by
Brookfield or BEP, as the case may be, pursuant to the Amended and Restated Limited Partnership Agreement of BRELP.
Governing Law
The Amended and Restated Limited Partnership Agreement of BRELP is governed by and will be construed in accordance with the laws of Bermuda.
BRP Equity
BRP Equity is an indirect wholly-owned subsidiary of BEP incorporated under the CBCA on February 10, 2010. Other than a receivable from an indirect wholly-owned subsidiary of BEP, BRP Equity has no significant assets or liabilities, no subsidiaries and no ongoing business operations of its own. BRP Equity’s Series 1 Shares and Series 2 Shares are guaranteed by BEP and the other Guarantors under the Preference Share Guarantees described below under “— Preference Share Guarantees”.
Pursuant to BRP Equity’s articles of incorporation, BRP Equity is authorized to issue an unlimited number of common shares (the “Common Shares”), an unlimited number of Class A Preference Shares (the “Class A Preference Shares”), issuable in series (which includes the Series 1 Shares, Series 2 Shares, Series 3 Shares, Series 4 Shares, Series 5 Shares and Series 6 Shares), and an unlimited number of Class B preference shares (the “Class B Preference Shares”), issuable in series. As of the date of this Form 20-F, one Common Share held indirectly by BEP was issued and outstanding, and 5,449,675 Series 1 Shares, 4,510,389 Series 2 Shares, 9,961,399 Series 3 Shares, 4,114,504 Series 5 Shares and 7 million Series 6 Shares were issued and trading on the TSX. As of the date of this Form 20-F, Brookfield Renewable holds 2,885,496 Series 5 Shares that were tendered and taken up by BEP as part of the exchange transaction completed in February 2016.  Brookfield Renewable has waived the right to receive dividends on these Series 5 Shares and they are no longer trading on the TSX.  No series of Class B Preference Shares have been created to date. The following is a summary of rights, privileges, restrictions and conditions attached to the Common Shares, Class A Preference Shares, Series 1 Shares, Series 2 Shares, Series 3 Shares, Series 4 Shares, Series 5 Shares, Series 6 Shares, and the Class B Preference Shares.
Common Shares
Holders of Common Shares are entitled to one vote for each such share held on all votes taken at meetings of the shareholders of BRP Equity, except meetings at which only the holders of a specified class or series of shares of BRP Equity are entitled to vote. Subject to the rights of holders of Class A Preference Shares or any series thereof, Class B Preference Shares or any series thereof, and other shares of BRP Equity ranking prior to the Common Shares, the holders of Common Shares are entitled to dividends as may be declared from time to time by the board of directors of BRP Equity. Holders of Common Shares may make use of various shareholder remedies available pursuant to the CBCA.
Class A Preference Shares
The following is a summary of certain provisions attaching to or affecting the Class A Preference Shares as a class.
Issuance in Series
The board of directors of BRP Equity may from time to time issue Class A Preference Shares in one or more series, each series to consist of such number of shares as will before issuance thereof be approved by the directors who will at the same time determine the designation, rights, privileges, restrictions and conditions attaching to that series of Class A Preference Shares.
Priority
The Class A Preference Shares rank senior to the Class B Preference Shares, the Common Shares and all other shares ranking junior to the Class A Preference Shares with respect to priority in payment of dividends and in the distribution of assets in the event of the liquidation, dissolution or winding-up of BRP Equity. Pursuant to the CBCA, each series of Class A Preference Shares participates rateably with every other series of Class A Preference Shares in respect of accumulated dividends and return of capital.
Approval
The approval of the holders of the Class A Preference Shares of any matters to be approved by a separate vote of the holders of the Class A Preference Shares may be given by special resolution in accordance with the share conditions for the

 
 
 
 
 
Page 197



Class A Preference Shares. Each holder of Class A Preference Shares entitled to vote at a class meeting of holders of Class A Preference Shares, or at a joint meeting of the holders of two or more series of Class A Preference Shares, has one vote in respect of each C$25.00 of the issue price of each Class A Preference Share held by such holder.
The following is a summary of certain provisions attaching to or affecting each series of Class A Preference Shares as a series:
Series
 
Ticker
 
Authorized
 
Issued and Outstanding
 
Amount
(C$ million)(1)
 
Cumulative Annual Dividend Rate
 
Earliest Redemption Date
 
Redemption Price Per Share (C$)(2)(3)
 
Holder’s Conversion Option
1
 
BRF.
PR.A
 
10,000,000
 
5,449,675
 
136
 
The annual fixed dividend rate for each 5-year fixed rate period will be the sum of the Government of Canada Yield plus 2.62%
 
30-Apr-20
 
$25.00 on April 30, 2020 and April 30 every five years thereafter
 
Into Series 2 on a one-for-one basis on April 30, 2020 and on April 30 every five years thereafter and automatically in certain circumstances
2
 
BRF.
PR.B
 
10,000,000
 
4,510,389
 
113
 
An amount equal to the sum of the three-month Government of Canada Treasury Bill Rate plus 2.62%
 
30-Apr-20
 
$25.00 on April 30, 2020 and April 30 every five years thereafter
 
Into Series 1 on a one-for-one basis on April 30, 2020 and on April 30 every five years thereafter and automatically in certain circumstances
3
 
BRF.
PR.C
 
10,000,000
 
9,961,399
 
249
 
C$1.08775 per share until July 31, 2024; thereafter the annual fixed dividend rate for each 5-year fixed rate period will be the sum of the Government of Canada Yield plus 2.94%
 
31-Jul-24
 
$25.00 on July 31, 2024 and July 31 every five years thereafter
 
Into Series 4 on a one-for-one basis on July 31, 2024 and on July 31 every five years thereafter and automatically in certain circumstances
4
 
N/A
 
10,000,000
 
nil
 
nil
 
An amount equal to the sum of the three-month Government of Canada Treasury Bill Rate plus 2.94%
 
31-Jul-24
 
$25.00 for redemptions on July 31, 2024 and July 31 every five years thereafter; $25.50 otherwise
 
Into Series 3 on a one-for-one basis on July 31, 2024 and on July 31 every five years thereafter and automatically in certain circumstances
5
 
BRF.
PR.E
 
7,000,000
 
4,114,504(4)
 
175
 
C$1.25 per share
 
30-Apr-18
 
$26.00 if before April 30, 2019, with annual $0.25 decreases until April 30, 2022; $25.00 thereafter
 
N/A
6
 
BRF.
PR.F
 
7,000,000
 
7,000,000
 
175
 
C$1.25 per share
 
31-Jul-18
 
$26.00 if before July 31, 2019, with annual $0.25 decreases until July 31, 2022; $25.00 thereafter
 
N/A
(1) 
Rounded to the nearest million.
(2) 
Payable quarterly on the last day of January, April, July and October of each year.
(3) 
Together with accrued and unpaid dividends.
(4) 
As of the date of this Form 20-F, Brookfield Renewable holds 2,885,496 Series 5 Shares that were tendered and taken up by BEP as part of the exchange transaction completed in February 2016. Brookfield Renewable has waived the right to receive dividends on these Series 5 Shares and they are no longer trading on the TSX.
Voting
Holders of all series of Class A Preference Shares are only entitled to receive notice of and to attend all meetings of shareholders if eight quarterly dividends on such series of Class A Preference Shares, whether or not consecutive, have not been paid. In the event of such non-payment, and for only so long as any such dividends remain in arrears, the holders of such series of Class A Preference Shares will be entitled to receive notice of and to attend each meeting of shareholders, other than meetings at which only holders of another specified class or series are entitled to vote. When entitled to vote, holders shall be entitled to one vote in respect of each C$25.00 of the applicable series of Class A Preference Shares held.
Rights on Liquidation
Holders of Class A Preference Shares are entitled to C$25.00 per share (plus accrued and unpaid dividends) in priority to any distribution to holders of shares ranking junior as to capital. Upon such payment, holders of Class A Preference Shares are not entitled to share in any further distribution of assets of the Corporation.

 
 
 
 
 
Page 198



Restrictions on Dividends and Retirement and Issue of Shares
Without the approval of holders of the applicable series of Class A Preference shares in each case, BRP Equity will not:
a)
declare, pay or set apart for payment any dividends (other than stock dividends payable in shares of BRP Equity ranking as to capital and dividends junior to the applicable series of Class A Preference Shares) on shares of BRP Equity ranking as to dividends junior to the applicable series of Class A Preference Shares;
b)
except out of the net cash proceeds of a substantially concurrent issue of shares of BRP Equity ranking as to return of capital and dividends junior to the applicable series of Class A Preference Shares, redeem or call for redemption, purchase or otherwise pay off, retire or make any return of capital in respect of any shares of BRP Equity ranking as to capital junior to the applicable series of Class A Preference Shares;
c)
redeem or call for redemption, purchase or otherwise pay off or retire for value or make any return of capital in respect of less than all of the applicable series of Class A Preference Shares then outstanding; or
d)
except pursuant to any purchase obligation, sinking fund, retraction privilege or mandatory redemption provisions attaching thereto, redeem or call for redemption, purchase or otherwise pay off, retire or make any return of capital in respect shares of BRP Equity ranking on a parity with the applicable series of Class A Preference Shares;
unless, in each such case, all accrued and unpaid dividends up to and including the dividend payable for the last completed period for which dividends were payable on the applicable series of Class A Preference Shares and on all other shares of BRP Equity ranking prior to or on parity with such series of Class A Preference Shares with respect to the payment of dividends, have been declared and paid or set aside for payment.
Purchase for Cancellation
Subject to applicable law and to the provisions described under “– Restrictions on Dividends and Retirement and Issue of Shares”, BRP Equity may at any time purchase for cancellation in whole or any part of the applicable series of Class A Preference Shares at the lowest price or prices at which in the opinion of the board of directors of BRP Equity such shares are obtainable.
Shareholder Approvals
Approval of all amendments to the rights, privileges, restrictions and conditions attaching to the applicable series of Class A Preference Shares and any other approval to be given by the holders of the applicable series of Class A Preference Shares may be given by a resolution carried by at least 662/3% of the votes cast at a meeting where the required quorum is present. The required quorum for Series 5 Shares and Series 6 Shares is holders of at least 25% of the outstanding shares present in person or represented by proxy. The required quorum for all other Class A Preference Shares is 50% of the outstanding shares present in person or represented by proxy.
Preference Share Guarantees
The Preference Share Guarantees provide that the applicable series of Class A Preference Shares will be fully and unconditionally guaranteed by BEP and the other Preference Share Guarantors as to (i) payment of dividends, as and when declared, (ii) payment of amounts due on redemption of the applicable series of Class A Preference Shares, and (iii) payment of amounts due on the liquidation, dissolution or winding up of BRP Equity. As long as the declaration or payments of dividends on the applicable series of Class A Preference Shares are in arrears, BEP will not make any distributions on our LP Units nor will any other Preference Share Guarantor make any distributions or pay any dividends on equity securities of such Preference Share Guarantor. The Preference Share Guarantees by the Preference Share Guarantors will be subordinated to all of their respective senior and subordinated debt and will rank senior to the LP Units. The Preference Share Guarantees will rank on a pro rata and pari passu basis with each other. The rights, obligations and liabilities of a Preference Share Guarantor pursuant to the Preference Share Guarantees will terminate upon the conveyance, distribution, transfer or lease of all or substantially all of its properties, securities and assets to another Preference Share Guarantor. A Preference Share Guarantor may not otherwise convey, distribute, transfer or lease all or substantially all of its properties, securities and assets to another person, unless the person which acquires the properties, securities and assets of such Preference Share Guarantor assumes such Preference Share Guarantor’s obligations under the Preference Share Guarantees.
Finco
Finco is an indirect wholly-owned subsidiary of BEP incorporated under the ABCA on September 14, 2011. Other than approximately C$2.2 billion aggregate principal amount of publicly issued Finco Bonds and notes receivable from an indirect wholly-owned subsidiary of BEP, Finco has no significant assets or liabilities, no subsidiaries and no operations of its own.

 
 
 
 
 
Page 199



Pursuant to Finco’s articles of incorporation, Finco is authorized to issue an unlimited number of common shares. As of the date of this Form 20-F, one common share held indirectly by BEP was issued and outstanding. Holders of common shares are entitled to one vote for each such share held on all votes taken at meetings of the shareholders of Finco, except meetings at which only the holders of a specified class or series of shares of Finco are entitled to vote. Subject to the rights of holders of any shares of Finco ranking prior to the common shares, the holders of common shares are entitled to dividends as may be declared from time to time by the board of directors of Finco. Holders of common shares may make use of various shareholder remedies available pursuant to the ABCA.
The Finco Bonds are governed under the Bond Indenture and guaranteed by BEP and the other Finco Bond Guarantors as described below under “— Bond Indenture and Guarantees”. The Finco Bonds consist of the following fixed rate medium term notes:
Medium term notes
 
Maturity
 
Interest Rate
 
Principal Amount as
at December 31, 2019
(in millions)
Series 4 (C$150 million)
 
2036
 
5.84%
 
C$150 million
Series 8 (C$400 million)
 
2022
 
4.79%
 
C$400 million
Series 9 (C$400 million)
 
2025
 
3.75%
 
C$400 million
Series 10 (C$500 million)
 
2027
 
3.63%
 
C$500 million
Series 11 (C$300 million)
 
2029
 
4.25%
 
C$300 million
Series 12 (C$300 million)
 
2030
 
3.38%
 
C$300 million
Series 13 (C$300 million)
 
2049
 
4.29%
 
C$300 million
Bond Indenture and Guarantees
The Bond Indenture provides for the issuance of one or more series of unsecured debentures or notes of Finco, a wholly-owned subsidiary of BEP, by way of supplemental indentures. The Bond Indenture amends and restates the trust indenture dated as of December 16, 2004, as amended, supplemented or restated, between Brookfield, Bank of New York Mellon and BNY Trust Company of Canada (the “Original Bond Indenture”). The Bond Indenture provided for Finco to assume Brookfield’s obligations in respect of the Series 3 and Series 4 notes issued under supplemental indentures to the Original Bond Indenture. The Amended and Restated Second Supplemental Indenture to the Original Bond Indenture, dated October 27, 2006, provides for the issue of C$200 million aggregate principal amount of Series 3 medium term notes and C$150 million aggregate principal amount of Series 4 medium term notes. The Seventh Supplemental Indenture dated February 7, 2012, provides for the issue of C$400 million aggregate principal amount of Series 8 notes. The Ninth Supplemental Indenture dated March 6, 2015, provides for the issue of C$400 million aggregate principal amount of Series 9 notes. The Tenth Supplemental Indenture dated August 12, 2016, provides for the issue of C$500 million aggregate principal amount of Series 10 notes. The Eleventh Supplemental Indenture dated September 20, 2018, provides for the issue of C$300 million aggregate principal amount of Series 11 medium term notes representing Brookfield Renewable’s inaugural, corporate-level green bond in Canada. The Twelfth Supplemental Indenture dated September 13, 2019, provides for the issue of C$300 million aggregate principal amount of Series 12 notes. The Thirteenth Supplemental Indenture dated September 13, 2019, provides for the issue of C$300 million aggregate principal amount of Series 13 notes. Finco Bonds are unconditionally guaranteed by BEP and the other Finco Bond Guarantors as to payment of the principal of, premium, if any, and interest on all debentures issued by Finco under the Bond Indenture from time to time and all other obligations and liabilities owing by Finco to the trustee under the Bond Indenture. Pursuant to the guarantees, each of the Finco Bond Guarantors has agreed to not enter into any transaction whereby all or substantially all of the undertaking, property and assets of the Finco Bond Guarantor would become the property of any other person unless the other person assumed the obligations of the Finco Bond Guarantor under the guarantee and certain other conditions are met or unless the transaction is between or among any one or more of Finco, the Finco Bond Guarantor, another Finco Bond Guarantor and/or any subsidiary of any of them. The rights, obligations and liabilities of a Finco Bond Guarantor will terminate in the event that it transfers all or substantially all of its assets to another Finco Bond Guarantor.
10.C    MATERIAL CONTRACTS
The following are the only material contracts, other than contracts entered into in the ordinary course of business, to which we have been a party within the past two years:

 
 
 
 
 
Page 200



Relationship Agreement, dated November 28, 2011, by and among BEP, BRELP, the Service Provider, Brookfield, and others (see Item 7.B “Related Party Transactions – Relationship Agreement”).
Registration Rights Agreement, dated November 28, 2011, between BEP and BRPI (see Item 7.B “Related Party Transactions – Registration Rights Agreement”).
Amended and Restated Indenture, dated as of November 23, 2011, among Finco, BNY Trust Company of Canada and The Bank of New York Mellon (see Item 10.B “Memorandum and Articles of Association – Finco – Bond Indenture and Guarantees”).
Guarantee, dated November 23, 2011, by BRELP and BNY Trust Company of Canada (see Item 10.B “Memorandum and Articles of Association – Finco – Bond Indenture and Guarantees”).
Guarantee, dated November 23, 2011, by BEP and BNY Trust Company of Canada (see Item 10.B “Memorandum and Articles of Association – Finco – Bond Indenture and Guarantees”).
Guarantee, dated November 23, 2011, by LATAM Holdco and BNY Trust Company of Canada (see Item 10.B “Memorandum and Articles of Association – Finco – Bond Indenture and Guarantees”).  
Guarantee, dated November 23, 2011, by NA Holdco and BNY Trust Company of Canada (see Item 10.B “Memorandum and Articles of Association – Finco – Bond Indenture and Guarantees”).
Energy Revenue Agreement, dated November 23, 2011, between BEM LP and BPUSHA (see Item 7.B “Related Party Transactions – Energy Revenue Agreement”).
Amended and Restated Guarantee Indenture, dated November 25, 2011, by and among the Preference Share Guarantors from time to time party thereto, BRP Equity, and Computershare Trust Company of Canada (Class A Preference Shares, Series 1) (see Item 10.B “Memorandum and Articles of Association – BRP Equity – Preference Share Guarantees”).
Amended and Restated Guarantee Indenture, dated November 25, 2011, by and among the Preference Share Guarantors from time to time party thereto, BRP Equity, and Computershare Trust Company of Canada (Class A Preference Shares, Series 2) (see Item 10.B “Memorandum and Articles of Association – BRP Equity – Preference Share Guarantees”).
Guarantee Indenture, dated October 11, 2012, by and among the Preference Share Guarantors from time to time party thereto, BRP Equity, and Computershare Trust Company of Canada (Class A Preference Shares, Series 3) (see Item 10.B “Memorandum and Articles of Association – BRP Equity – Preference Share Guarantees”).
Guarantee Indenture, dated January 29, 2013, by and among the Preference Share Guarantors from time to time party thereto, BRP Equity, and Computershare Trust Company of Canada (Class A Preference Shares, Series 5) (see Item 10.B “Memorandum and Articles of Association – BRP Equity – Preference Share Guarantees”).
Guarantee Indenture, dated May 1, 2013, by and among the Preference Share Guarantors from time to time party thereto, BRP Equity, and Computershare Trust Company of Canada (Class A Preference Shares, Series 6) (see Item 10.B “Memorandum and Articles of Association – BRP Equity – Preference Share Guarantees”).
Guarantee dated October 7, 2014, by Euro Holdco and BNY Trust Company of Canada (see Item 10.B “Memorandum and Articles of Association – Finco – Bond Indenture and Guarantees”).
Guarantee dated February 26, 2015, by Investco and BNY Trust Company of Canada (see Item 10.B “Memorandum and Articles of Association – Finco – Bond Indenture and Guarantees”).
Second Amended and Restated Master Services Agreement, dated February 26, 2015, by and among Brookfield Asset Management Inc., BEP, BRELP, and others (see Item 6.A “Directors and Senior Management – Our Master Services Agreement”).
Guarantee Indenture, dated November 25, 2015, by and among the Preferred Unit Guarantors, BEP, and Computershare Trust Company of Canada (Series 7 Preferred Units) (see Item 10.B “Memorandum and Articles of Association — Description of our LP Units, Preferred Units and the Amended and Restated Limited Partnership Agreement of BEP — Preferred Unit Guarantees”).
Guarantee Indenture, dated November 25, 2015, by and among the Preferred Unit Guarantors, BEP, and Computershare Trust Company of Canada (Series 8 Preferred Units) (see Item 10.B “Memorandum and Articles of

 
 
 
 
 
Page 201



Association — Description of our LP Units, Preferred Units and the Amended and Restated Limited Partnership Agreement of BEP — Preferred Unit Guarantees”).
Guarantee Indenture, dated February 11, 2016, by and among the Preferred Unit Guarantors, BEP, and Computershare Trust Company of Canada (Series 5 Preferred Units) (see Item 10.B “Memorandum and Articles of Association — Description of our LP Units, Preferred Units and the Amended and Restated Limited Partnership Agreement of BEP — Preferred Unit Guarantees”).
Third Amended and Restated Limited Partnership Agreement of BRELP, dated February 11, 2016, as amended on May 25, 2016, February 14, 2017, January 16, 2018, February 28, 2019 , March 11, 2019 and February 24, 2020 (see Item 10.B “Memorandum and Articles of Association — Description of our LP Units, Preferred Units and the Amended and Restated Limited Partnership Agreement of BEP”).
Fourth Amended and Restated Limited Partnership Agreement of BEP, dated May 3, 2016, as amended on May 25, 2016, February 14, 2017, January 16, 2018, February 28, 2019, March 11, 2019 and February 24, 2020 (see Item 10.B “Memorandum and Articles of Association — Description of our LP Units, Preferred Units and the Amended and Restated Limited Partnership Agreement of BEP”).
Guarantee Indenture, dated May 25, 2016, by and among the Preferred Unit Guarantors, BEP, and Computershare Trust Company of Canada (Series 9 Preferred Units) (see Item 10.B “Memorandum and Articles of Association — Description of our LP Units, Preferred Units and the Amended and Restated Limited Partnership Agreement of BEP — Preferred Unit Guarantees”).
Guarantee Indenture, dated May 25, 2016, by and among the Preferred Unit Guarantors, BEP, and Computershare Trust Company of Canada (Series 10 Preferred Units) (see Item 10.B “Memorandum and Articles of Association — Description of our LP Units, Preferred Units and the Amended and Restated Limited Partnership Agreement of BEP — Preferred Unit Guarantees”).
Guarantee Indenture, dated February 14, 2017, by and among the Preferred Unit Guarantors, BEP, and Computershare Trust Company of Canada (Series 11 Preferred Units) (see Item 10.B “Memorandum and Articles of Association — Description of our LP Units, Preferred Units and the Amended and Restated Limited Partnership Agreement of BEP — Preferred Unit Guarantees”).
Guarantee Indenture, dated February 14, 2017, by and among the Preferred Unit Guarantors, BEP, and Computershare Trust Company of Canada (Series 12 Preferred Units) (see Item 10.B “Memorandum and Articles of Association — Description of our LP Units, Preferred Units and the Amended and Restated Limited Partnership Agreement of BEP — Preferred Unit Guarantees”).
Guarantee Indenture, dated January 16, 2018, by and among the Preferred Unit Guarantors, BEP, and Computershare Trust Company of Canada (Series 13 Preferred Units) (see Item 10.B “Memorandum and Articles of Association — Description of our LP Units, Preferred Units and the Amended and Restated Limited Partnership Agreement of BEP — Preferred Unit Guarantees”).
Guarantee Indenture, dated January 16, 2018, by and among the Preferred Unit Guarantors, BEP, and Computershare Trust Company of Canada (Series 14 Preferred Units) (see Item 10.B “Memorandum and Articles of Association — Description of our LP Units, Preferred Units and the Amended and Restated Limited Partnership Agreement of BEP — Preferred Unit Guarantees”).
Guarantee Indenture, dated March 11, 2019, by and among the Preferred Unit Guarantors, BEP, and Computershare Trust Company of Canada (Series 15 Preferred Units) (see Item 10.B “Memorandum and Articles of Association — Description of our LP Units, Preferred Units and the Amended and Restated Limited Partnership Agreement of BEP — Preferred Unit Guarantees”).
Guarantee Indenture, dated March 11, 2019, by and among the Preferred Unit Guarantors, BEP, and Computershare Trust Company of Canada (Series 16 Preferred Units) (see Item 10.B “Memorandum and Articles of Association — Description of our LP Units, Preferred Units and the Amended and Restated Limited Partnership Agreement of BEP — Preferred Unit Guarantees”).
Copies of the agreements noted above will be made available, free of charge, by the Managing General Partner and are available electronically on our EDGAR profile at www.sec.gov and on our SEDAR profile at www.sedar.com. Written requests for such documents should be directed to our Corporate Secretary at 73 Front Street, 5th Floor, Hamilton, HM 12, Bermuda, +441-294-3304.

 
 
 
 
 
Page 202



10.D    EXCHANGE CONTROLS
There are currently no governmental laws, decrees, regulations or other legislation of Bermuda or the United States which restrict the import or export of capital, including the availability of cash and cash equivalents for use by BREP and its subsidiaries, or the remittance of distributions, interest or other payments to non-residents of Bermuda or the United States holding our LP Units.
10.E    TAXATION
The following summary discusses the material United States, Canadian and Bermudian tax considerations related to the holding and disposition of our Units as of the date of this Form 20-F. Holders of our Units are advised to consult their own tax advisers concerning the consequences under the tax laws of the country of which they are resident or in which they are otherwise subject to tax of making an investment in our Units.
Material U.S. Federal Income Tax Considerations
This summary discusses the material United States federal income tax considerations for LP Unitholders relating to the ownership and disposition of LP Units as of the date hereof. This summary is based on provisions of the U.S. Internal Revenue Code, on the Treasury Regulations promulgated under the U.S. Internal Revenue Code, and on published administrative rulings, judicial decisions, and other applicable authorities, all as in effect on the date hereof and all of which are subject to change at any time, possibly with retroactive effect. This summary is necessarily general and may not apply to all categories of investors, some of whom may be subject to special rules, including, without limitation, persons that own (directly, indirectly or constructively, applying certain attribution rules) 5% or more of our LP Units, dealers in securities or currencies, financial institutions or financial services entities, mutual funds, life insurance companies, persons that hold LP Units as part of a straddle, hedge, constructive sale or conversion transaction with other investments, persons whose LP Units are loaned to a short seller to cover a short sale of LP Units, persons whose functional currency is not the U.S. dollar, persons who have elected mark-to-market accounting, persons who hold LP Units through a partnership or other entity treated as a pass-through entity for U.S. federal income tax purposes, persons for whom LP Units are not a capital asset, persons who are liable for the alternative minimum tax and certain U.S. expatriates or former long-term residents of the United States. This summary does not address any tax consequences to holders of Preferred Units. Tax-exempt organizations are addressed separately below. The actual tax consequences of the ownership and disposition of LP Units will vary depending on an LP Unitholder’s individual circumstances.
For purposes of this discussion, a “U.S. Holder” is a beneficial owner of LP Units who is for U.S. federal tax purposes: (i) an individual citizen or resident of the United States; (ii) a corporation (or other entity treated as a corporation for U.S. federal income tax purposes) created or organized in or under the laws of the United States, any state thereof or the District of Columbia; (iii) an estate the income of which is subject to U.S. federal income taxation regardless of its source; or (iv) a trust (a) the primary supervision of which is subject to a court within the United States and all substantial decisions of which one or more U.S. persons have the authority to control or (b) that has a valid election in effect under applicable Treasury Regulations to be treated as a U.S. person.
A “Non-U.S. Holder” is a beneficial owner of LP Units, other than a U.S. Holder or an entity classified as a partnership or other fiscally transparent entity for U.S. federal tax purposes.
If a partnership holds LP Units, the tax treatment of a partner of such partnership generally will depend upon the status of the partner and the activities of the partnership. Partners of partnerships that hold LP Units should consult an independent tax adviser.
This discussion does not constitute tax advice and is not intended to be a substitute for tax planning. Each LP Unitholder should consult an independent tax adviser concerning the U.S. federal, state and local income tax consequences particular to the ownership and disposition of LP Units, as well as any tax consequences under the laws of any other taxing jurisdiction.
Partnership Status of BEP and BRELP
Each of BEP and BRELP has made a protective election to be classified as a partnership for U.S. federal tax purposes. An entity that is treated as a partnership for U.S. federal tax purposes generally incurs no U.S. federal income tax liability. Instead, each partner is required to take into account its allocable share of items of income, gain, loss, deduction, or credit of the partnership in computing its U.S. federal income tax liability, regardless of whether cash distributions are made. Distributions of cash by a partnership to a partner generally are not taxable unless the amount of cash distributed to a partner is in excess of the partner’s adjusted basis in its partnership interest.

 
 
 
 
 
Page 203



An entity that would otherwise be classified as a partnership for U.S. federal income tax purposes may nonetheless be taxable as a corporation if it is a “publicly traded partnership”, unless an exception applies to that entity. BEP is publicly traded. However, an exception, referred to as the “Qualifying Income Exception”, exists with respect to a publicly traded partnership if (i) at least 90% of such partnership’s gross income for every taxable year consists of “qualifying income” and (ii) the partnership would not be required to register under the Investment Company Act if it were a U.S. corporation. Qualifying income includes certain interest income, dividends, real property rents, gains from the sale or other disposition of real property, and any gain from the sale or disposition of a capital asset or other property held for the production of income that otherwise constitutes qualifying income.
The Managing General Partner and the BRELP General Partner intend to manage the affairs of BEP and BRELP, respectively, so that BEP will meet the Qualifying Income Exception in each taxable year. Accordingly, the Managing General Partner believes that BEP will be treated as a partnership and not as a corporation for U.S. federal income tax purposes.
If BEP fails to meet the Qualifying Income Exception, other than a failure which is determined by the IRS to be inadvertent and which is cured within a reasonable time after discovery, or if BEP is required to register under the Investment Company Act, BEP will be treated as if it had transferred all of its assets, subject to liabilities, to a newly formed corporation, on the first day of the year in which BEP fails to meet the Qualifying Income Exception, in return for stock in such corporation, and then distributed the stock to our LP Unitholders in liquidation. This deemed contribution and liquidation generally would be tax-free to a U.S. Holder, unless BEP were to have liabilities in excess of the tax basis of its assets at such time. Thereafter, BEP would be treated as a corporation for U.S. federal income tax purposes.
If BEP were treated as a corporation in any taxable year, either as a result of a failure to meet the Qualifying Income Exception, an election by the Managing General Partner or otherwise, BEP’s items of income, gain, loss, deduction, or credit would be reflected only on BEP’s tax return rather than being passed through to LP Unitholders, and BEP would be subject to U.S. corporate income tax and potentially branch profits tax with respect to its income, if any, effectively connected with a U.S. trade or business. Moreover, under certain circumstances, BEP might be classified as a PFIC for U.S. federal income tax purposes, and a U.S. Holder would be subject to the rules applicable to PFICs discussed below. See “— Consequences to U.S. Holders — Passive Foreign Investment Companies”. Subject to the PFIC rules, distributions made to U.S. Holders would be treated as taxable dividend income to the extent of BEP’s current or accumulated earnings and profits. Any distribution in excess of current and accumulated earnings and profits would first be treated as a tax-free return of capital to the extent of a U.S. Holder’s adjusted tax basis in its LP Units. Thereafter, to the extent such distribution were to exceed a U.S. Holder’s adjusted tax basis in its LP Units, the distribution would be treated as gain from the sale or exchange of such LP Units. The amount of a distribution treated as a dividend could be eligible for reduced rates of taxation, provided certain conditions are met. Based on the foregoing consequences, the treatment of BEP as a corporation could materially reduce a holder’s after-tax return and therefore could result in a substantial reduction of the value of LP Units. If BRELP were to be treated as a corporation for U.S. federal income tax purposes, consequences similar to those described above would apply to BEP’s interests in BRELP.
The remainder of this summary assumes that BEP and BRELP will be treated as partnerships for U.S. federal tax purposes. BEP expects that a substantial portion of the items of income, gain, deduction, loss, or credit realized by BEP will be realized in the first instance by BRELP and allocated to BEP for reallocation to LP Unitholders. Unless otherwise specified, references in this section to realization of BEP’s items of income, gain, loss, deduction, or credit include a realization of such items by BRELP and the allocation of such items to BEP.
Consequences to U.S. Holders
Holding of LP Units
Income and loss. Each U.S. Holder must take into account, as described below, its allocable share of BEP’s items of income, gain, loss, deduction, and credit for each of BEP’s taxable years ending with or within such U.S. Holder’s taxable year. Each item generally will have the same character and source as though such holder had realized the item directly. Each U.S. Holder must report such items without regard to whether any distribution has been or will be received from BEP. Although not required by the Amended and Restated Limited Partnership Agreement of BEP, BEP intends to make cash distributions to all LP Unitholders on a quarterly basis in amounts generally expected to be sufficient to permit U.S. Holders to fund their estimated U.S. tax obligations (including U.S. federal, state, and local income taxes) with respect to their allocable shares of BEP’s net income or gain. However, based upon a U.S. Holder’s particular tax situation and simplifying assumptions that BEP will make in determining the amount of such distributions, and depending upon whether a U.S. Holder elects to reinvest such distributions pursuant to the distribution reinvestment plan, if available, a U.S. Holder’s tax liability might exceed cash distributions made by BEP, in which case any tax liabilities arising from the ownership of LP Units would need to be satisfied from such U.S. Holder’s own funds.

 
 
 
 
 
Page 204



With respect to U.S. Holders who are individuals, certain dividends paid by a corporation (including certain qualified foreign corporations) to BEP and that are allocable to such U.S. Holders may qualify for reduced rates of taxation. A qualified foreign corporation includes a foreign corporation that is eligible for the benefits of specified income tax treaties with the United States. In addition, a foreign corporation is treated as a qualified corporation with respect to its shares that are readily tradable on an established securities market in the United States. Among other exceptions, U.S. Holders who are individuals will not be eligible for reduced rates of taxation on any dividends if the payer is a PFIC for the taxable year in which such dividends are paid or for the preceding taxable year. Dividends received by non-corporate U.S. Holders may be subject to an additional Medicare tax on unearned income of 3.8% (see “— Medicare Tax” below). U.S. Holders that are corporations generally will not be entitled to a “dividends received deduction” in respect of dividends paid by non-U.S. corporations in which BEP (through BRELP) owns stock. Each U.S. Holder should consult an independent tax adviser regarding the application of the foregoing rules in light of its particular circumstances.
For U.S. federal income tax purposes, a U.S. Holder’s allocable share of BEP’s items of income, gain, loss, deduction, or credit will be governed by the BEP limited partnership agreement if such allocations have “substantial economic effect” or are determined to be in accordance with such U.S. Holder’s interest in BEP. Similarly, BEP’s allocable share of items of income, gain, loss, deduction, or credit of BRELP will be governed by the BRELP limited partnership agreement if such allocations have “substantial economic effect” or are determined to be in accordance with BEP’s interest in BRELP. The Managing General Partner and the BRELP General Partner believe that, for U.S. federal income tax purposes, such allocations should be given effect, and the Managing General Partner and the BRELP General Partner intend to prepare and file tax returns based on such allocations. If the IRS were to successfully challenge the allocations made pursuant to either the BEP limited partnership agreement or the BRELP limited partnership agreement, the resulting allocations for U.S. federal income tax purposes might be less favorable than the allocations set forth in such agreements.
Each U.S. Holder will have an initial tax basis in its LP Units equal to the amount of cash paid for such LP Units, increased by such holder’s share of BEP’s liabilities, if any. That basis will be increased by such U.S. Holder’s share of BEP’s income and by increases in such U.S. Holder’s share of BEP’s liabilities, if any. That basis will be decreased, but not below zero, by distributions a U.S. Holder receives from BEP, by such U.S. Holder’s share of BEP’s losses, and by any decrease in such U.S. Holder’s share of BEP’s liabilities. The IRS has ruled that a partner in a partnership, unlike a stockholder of a corporation, has a single, or “unitary”, tax basis in his or her partnership interest. As a result, any amount a U.S. Holder pays to acquire additional LP Units (including through the distribution reinvestment plan, if available) will be averaged with the adjusted tax basis of LP Units owned by such holder prior to the acquisition of such additional LP Units. The Managing General Partner and the BRELP General Partner express no opinion regarding the appropriate methodology to be used in making this determination.
For purposes of the foregoing rules, the rules discussed immediately below, and the rules applicable to a sale or exchange of LP Units, BEP’s liabilities generally will include BEP’s share of any liabilities of BRELP.
Limits on deductions for losses and expenses. A U.S. Holder’s deduction of its allocable share of BEP’s losses will be limited to such U.S. Holder’s tax basis in LP Units and, if the holder is an individual or a corporate holder that is subject to the “at risk” rules, to the amount for which the holder is considered to be “at risk” with respect to BEP’s activities, if that is less than such U.S. Holder’s tax basis. In general, a U.S. Holder will be at risk to the extent of such holder’s tax basis in LP Units, reduced by (i) the portion of that basis attributable to such U.S. Holder’s share of BEP’s liabilities for which the holder will not be personally liable (excluding certain qualified non-recourse financing) and (ii) any amount of money the U.S. Holder borrows to acquire or hold LP Units, if the lender of those borrowed funds owns an interest in BEP, is related to the U.S. Holder, or can look only to LP Units for repayment. A U.S. Holder’s at-risk amount generally will increase by such U.S. Holder’s allocable share of BEP’s income and gain and decrease by distributions received from BEP and such U.S. Holder’s allocable share of losses and deductions. A U.S. Holder must recapture losses deducted in previous years to the extent that distributions cause such U.S. Holder’s at-risk amount to be less than zero at the end of any taxable year. Losses disallowed or recaptured as a result of these limitations will carry forward and will be allowable to the extent that such U.S. Holder’s tax basis or at-risk amount, whichever is the limiting factor, subsequently increases. Upon the taxable disposition of LP Units, any gain recognized by a U.S. Holder can be offset by losses that were previously suspended by the at-risk limitation, but may not be offset by losses suspended by the basis limitation. Any excess loss above the gain previously suspended by the at-risk or basis limitations may no longer be used. Each U.S. Holder should consult an independent tax adviser as to the effects of the at-risk rules.
The Managing General Partner and the BRELP General Partner do not expect to generate income or losses from “passive activities” for purposes of Section 469 of the U.S. Internal Revenue Code. Accordingly, income allocated to a U.S. Holder may not be offset by such holder’s Section 469 passive losses, and losses allocated to a U.S. Holder may not be used to offset such holder’s Section 469 passive income. In addition to the foregoing limitations, under the Tax Cuts and Jobs Act, non-

 
 
 
 
 
Page 205



corporate taxpayers are not permitted to deduct “excess business losses” for taxable years beginning after December 31, 2017, and before January 1, 2026. Each U.S. Holder should consult an independent tax adviser regarding the limitations on the deductibility of losses that such holder may be subject to under applicable sections of the U.S. Internal Revenue Code.
Limitations on deductibility of organizational expenses and syndication fees.In general, neither BEP nor any U.S. Holder may deduct organizational or syndication expenses. Similar rules apply to organizational or syndication expenses incurred by BRELP. Syndication fees (which would include any sales or placement fees or commissions) must be capitalized and cannot be amortized or otherwise deducted.
Limitations on interest deductions. A U.S. Holder’s share of BEP’s interest expense, if any, is likely to be treated as “investment interest” expense. For a non-corporate U.S. Holder, the deductibility of “investment interest” expense generally is limited to the amount of such holder’s “net investment income”. Net investment income includes gross income from property held for investment and amounts treated as portfolio income under the passive loss rules, less deductible expenses, other than interest, directly connected with the production of investment income, but generally does not include gains attributable to the disposition of property held for investment.  A U.S. Holder’s share of BEP’s dividend and interest income will be treated as investment income, although “qualified dividend income” subject to reduced rates of tax in the hands of an individual will only be treated as investment income if such individual elects to treat such dividend as ordinary income not subject to reduced rates of tax. In addition, state and local tax laws may disallow deductions for a U.S. Holder’s share of BEP’s interest expense.  Under Section 163(j) of the U.S. Internal Revenue Code, additional limitations may apply to a corporate U.S. Holder’s share of BEP’s interest expense, if any.
Deductibility of partnership investment expenditures by individual partners and by trusts and estates. Under the Tax Cuts and Jobs Act, individuals and certain estates and trusts will not be permitted to claim miscellaneous itemized deductions for taxable years beginning after December 31, 2017, and before January 1, 2026.  Such miscellaneous itemized deductions may include the operating expenses of BEP, including BEP’s allocable share of any management fees.
Treatment of Distributions
Distributions of cash by BEP generally will not be taxable to a U.S. Holder to the extent of such holder’s adjusted tax basis (described above) in LP Units. Any cash distributions in excess of a U.S. Holder’s adjusted tax basis generally will be considered to be gain from the sale or exchange of LP Units (described below). Such gain generally will be treated as capital gain and will be long-term capital gain if a U.S. Holder’s holding period for LP Units exceeds one year. A reduction in a U.S. Holder’s allocable share of BEP liabilities, and certain distributions of marketable securities by BEP, if any, will be treated similar to cash distributions for U.S. federal income tax purposes.
Sale or Exchange of LP Units
A U.S. Holder will recognize gain or loss on the sale or taxable exchange of LP Units equal to the difference, if any, between the amount realized and such U.S. Holder’s tax basis in LP Units sold or exchanged. A U.S. Holder’s amount realized will be measured by the sum of the cash or the fair market value of other property received plus such U.S. Holder’s share of BEP’s liabilities, if any.
Gain or loss recognized by a U.S. Holder upon the sale or exchange of LP Units generally will be taxable as capital gain or loss and will be long-term capital gain or loss if the U.S. Holder held our LP Units for more than one year on the date of such sale or exchange. Assuming a U.S. Holder has not elected to treat its share of BEP’s investment in any PFIC as a “qualified electing fund”, gain attributable to such investment in a PFIC would be taxable in the manner described below in “— Passive Foreign Investment Companies”. In addition, certain gain attributable to “unrealized receivables” or “inventory items” could be characterized as ordinary income rather than capital gain. For example, if BEP were to hold debt acquired at a market discount, accrued market discount on such debt would be treated as “unrealized receivables”. The deductibility of capital losses is subject to limitations.
Each U.S. Holder who acquires LP Units at different times and intends to sell all or a portion of our LP Units within a year of the most recent purchase is urged to consult an independent tax adviser regarding the application of certain “split holding period” rules to such sale and the treatment of any gain or loss as long-term or short-term capital gain or loss.
Medicare Tax
U.S. Holders that are individuals, estates, or trusts may be required to pay a 3.8% Medicare tax on the lesser of (i) the excess of such U.S. Holders’ “modified adjusted gross income” (or “adjusted gross income” in the case of estates and trusts) over certain thresholds and (ii) such U.S. Holders’ “net investment income” (or “undistributed net investment income” in the case of estates and trusts). Net investment income generally is expected to include an LP Unitholder’s allocable share of BEP’s income, as well as gain realized by an LP Unitholder from a sale of LP Units.

 
 
 
 
 
Page 206



Foreign Tax Credit Limitations
Each U.S. Holder generally will be entitled to a foreign tax credit with respect to such U.S. Holder’s allocable share of creditable foreign taxes paid on BEP’s income and gains. Complex rules may, depending on such U.S. Holder’s particular circumstances, limit the availability or use of foreign tax credits. For example, gain from the sale of BEP’s investments may be treated as U.S.-source gain. Consequently, a U.S. Holder may not be able to use the foreign tax credit arising from any foreign taxes imposed on such gains unless the credit can be applied (subject to applicable limitations) against U.S. tax due on other income treated as derived from foreign sources. Certain losses that BEP incurs may be treated as foreign-source losses, which could reduce the amount of foreign tax credits otherwise available.
Deduction for Qualified Business Income
Under the Tax Cuts and Jobs Act, for taxable years beginning after December 31, 2017, and before January 1, 2026, U.S. taxpayers who have domestic “qualified business income” from a partnership generally are entitled to deduct the lesser of such qualified business income or 20% of taxable income. The 20% deduction is also allowed for “qualified publicly traded partnership income”. A U.S. Holder’s allocable share of BEP’s income is not expected to be treated as qualified business income or as qualified publicly traded partnership income.
Section 754 Election
BEP and BRELP have each made the election permitted by Section 754 of the U.S. Internal Revenue Code, or the Section 754 Election. The Section 754 Election cannot be revoked without the consent of the IRS. The Section 754 Election generally requires BEP to adjust the tax basis in its assets, or inside basis, attributable to a transferee of LP Units under Section 743(b) of the U.S. Internal Revenue Code to reflect the purchase price paid by the transferee for LP Units. This election does not apply to a person who purchases LP Units directly from BEP. For purposes of this discussion, a transferee’s inside basis in BEP’s assets will be considered to have two components: (i) the transferee’s share of BEP’s tax basis in BEP’s assets, or common basis, and (ii) the adjustment under Section 743(b) of the U.S. Internal Revenue Code to that basis. The foregoing rules would also apply to BRELP.
Generally, a Section 754 Election would be advantageous to a transferee U.S. Holder if such U.S. Holder’s tax basis in its LP Units were higher than such LP Units’ share of the aggregate tax basis of BEP’s assets immediately prior to the transfer. In that case, as a result of the Section 754 Election, the transferee U.S. Holder would have a higher tax basis in its share of BEP’s assets for purposes of calculating, among other items, such holder’s share of any gain or loss on a sale of BEP’s assets. Conversely, a Section 754 Election would be disadvantageous to a transferee U.S. Holder if such U.S. Holder’s tax basis in its LP Units were lower than such LP Units’ share of the aggregate tax basis of BEP’s assets immediately prior to the transfer. Thus, the fair market value of LP Units may be affected either favorably or adversely by the election.
Without regard to whether the Section 754 Election is made, if LP Units are transferred at a time when BEP has a “substantial built-in loss” in its assets, BEP will be obligated to reduce the tax basis in the portion of such assets attributable to such LP Units.
The calculations involved in the Section 754 Election are complex, and the Managing General Partner and the BRELP General Partner advise that each will make such calculations on the basis of assumptions as to the value of BEP assets and other matters. Each U.S. Holder should consult an independent tax adviser as to the effects of the Section 754 Election.
Uniformity of LP Units
Because BEP cannot match transferors and transferees of LP Units, BEP must maintain the uniformity of the economic and tax characteristics of LP Units to a purchaser of LP Units. In the absence of uniformity, BEP may be unable to comply fully with a number of U.S. federal income tax requirements. A lack of uniformity can result from a literal application of certain Treasury Regulations to BEP’s Section 743(b) adjustments, a determination that BEP’s Section 704(c) allocations are unreasonable, or other reasons. Section 704(c) allocations would be intended to reduce or eliminate the disparity between tax basis and the value of BEP’s assets in certain circumstances, including on the issuance of additional LP Units. In order to maintain the fungibility of all LP Units at all times, BEP will seek to achieve the uniformity of U.S. tax treatment for all purchasers of LP Units which are acquired at the same time and price (irrespective of the identity of the particular seller of LP Units or the time when LP Units are issued), through the application of certain tax accounting principles that the Managing General Partner believes are reasonable for BEP. However, the IRS may disagree with BEP and may successfully challenge its application of such tax accounting principles. Any non-uniformity could have a negative impact on the value of LP Units.
Foreign Currency Gain or Loss

 
 
 
 
 
Page 207



BEP’s functional currency is the U.S. dollar, and BEP’s income or loss is calculated in U.S. dollars. It is likely that BEP will recognize “foreign currency” gain or loss with respect to transactions involving non-U.S. dollar currencies. In general, foreign currency gain or loss is treated as ordinary income or loss. Each U.S. Holder should consult an independent tax adviser regarding the tax treatment of foreign currency gain or loss.
Passive Foreign Investment Companies
U.S. Holders may be subject to special rules applicable to indirect investments in foreign corporations, including an investment through BEP in a PFIC. A PFIC is defined as any foreign corporation with respect to which (after applying certain look-through rules) either (i) 75% or more of its gross income for a taxable year is “passive income” or (ii) 50% or more of its assets in any taxable year (generally based on the quarterly average of the value of its assets) produce or are held for the production of “passive income”. There are no minimum stock ownership requirements for PFICs. If a U.S. Holder holds an interest in a foreign corporation for any taxable year during which the corporation is classified as a PFIC with respect to such holder, then the corporation will continue to be classified as a PFIC with respect to that U.S. Holder for any subsequent taxable year during which the U.S. Holder continues to hold an interest in the corporation, even if the corporation’s income or assets would not cause it to be a PFIC in such subsequent taxable year, unless an exception applies.
Subject to certain elections described below, any gain on the disposition of stock of a PFIC owned by a U.S. Holder indirectly through BEP, as well as income realized on certain “excess distributions” by such PFIC, would be treated as though realized ratably over the shorter of such U.S. Holder’s holding period of LP Units or BEP’s holding period for the PFIC. Such gain or income generally would be taxable as ordinary income and dividends paid by the PFIC would not be eligible for the preferential tax rates for dividends paid to non-corporate U.S. Holders. In addition, an interest charge would apply, based on the tax deemed deferred from prior years.
If a U.S. Holder were to make an election to treat such U.S. Holder’s share of BEP’s interest in a PFIC as a “qualified electing fund”, such election a “QEF Election”, for the first year such holder were treated as holding such interest, then in lieu of the tax consequences described in the paragraph immediately above, the U.S. Holder would be required to include in income each year a portion of the ordinary earnings and net capital gains of the PFIC, even if not distributed to BEP or to the holder. A QEF Election must be made by a U.S. Holder on an entity-by-entity basis. To make a QEF Election, a U.S. Holder must, among other things, (i) obtain a PFIC annual information statement (through an intermediary statement supplied by BEP) and (ii) prepare and submit IRS Form 8621 with such U.S. Holder’s annual income tax return. To the extent reasonably practicable, BEP intends to timely provide U.S. Holders with the information necessary to make a QEF Election with respect to any BEP entity that the Managing General Partner and the BRELP General Partner believe is a PFIC with respect to a U.S. Holder. Any such election should be made for the first year BEP holds an interest in such entity or for the first year in which a U.S. Holder holds LP Units, if later. Non-corporate U.S. Holders making QEF Elections are also subject to special rules for determining their taxable income and basis in LP Units for purposes of the 3.8% Medicare tax (as described above under “— Medicare Tax”).
In the case of a PFIC that is a publicly traded foreign company, and in lieu of making a QEF Election, an election may be made to “mark to market” the stock of such foreign company on an annual basis. Pursuant to such an election, a U.S. Holder would include in each year as ordinary income the excess, if any, of the fair market value of such stock over its adjusted basis at the end of the taxable year. However, none of the existing BEP entities are expected to be publicly traded, although BEP may in the future acquire interests in PFICs which are publicly traded foreign companies. Thus the mark-to-market election is not expected to be available to any U.S. Holder in respect of its indirect ownership interest in any foreign corporation owned by BEP.
Based on the organizational structure of BEP, as well as BEP’s expected income and assets, the Managing General Partner and the BRELP General Partner currently believe that a U.S. Holder is unlikely to be regarded as owning an interest in a PFIC solely by reason of owning LP Units during the taxable year ending December 31, 2020. However, there can be no assurance that an existing BEP entity or a future entity in which BEP acquires an interest will not be classified as a PFIC with respect to a U.S. Holder, because PFIC status is a factual determination that depends on the assets and income of a given entity and must be made on an annual basis. Moreover, in order to ensure that it satisfies the Qualifying Income Exception, among other reasons, BEP may decide to hold an existing or future Operating Entity through a Holding Entity that would be classified as a PFIC. See “— Investment Structure” below.
Subject to certain exceptions, a U.S. person who directly or indirectly owns an interest in a PFIC generally is required to file an annual report with the IRS, and the failure to file such report could result in the imposition of penalties on such U.S. person and in the extension of the statute of limitations with respect to federal income tax returns filed by such U.S. person. The application of the PFIC rules to U.S. Holders is uncertain in certain respects, and the PFIC rules remain subject to recently proposed Treasury Regulations yet to be made final. Each U.S. Holder should consult an independent tax adviser regarding

 
 
 
 
 
Page 208



the PFIC rules, including the foregoing filing requirements and the recently proposed Treasury Regulations, as well as the advisability of making a QEF Election or, if applicable, a mark-to-market election, with respect to any PFIC in which such holder is treated as owning an interest through BEP.
Investment Structure
To ensure that it meets the Qualifying Income Exception for publicly traded partnerships (discussed above) and complies with certain requirements in its limited partnership agreement, among other reasons, BEP may structure certain investments through an entity classified as a corporation for U.S. federal income tax purposes. Such investments will be structured as determined in the sole discretion of the Managing General Partner and the BRELP General Partner generally to be efficient for LP Unitholders. However, because LP Unitholders will be located in numerous taxing jurisdictions, no assurance can be given that any such investment structure will benefit all LP Unitholders to the same extent, and such an investment structure might even result in additional tax burdens on some LP Unitholders. As discussed above, if any such entity were a non-U.S. corporation, it might be considered a PFIC. If any such entity were a U.S. corporation, it would be subject to U.S. federal net income tax on its income, including any gain recognized on the disposition of its investments. In addition, if the investment were to involve U.S. real property, gain recognized on the disposition of the investment by a corporation generally would be subject to corporate-level tax, whether the corporation were a U.S. or a non-U.S. corporation.
Taxes in Other Jurisdictions
In addition to U.S. federal income tax consequences, an investment in BEP could subject a U.S. Holder to U.S. state and local taxes in the U.S. state or locality in which such holder is a resident for tax purposes. A U.S. Holder could also be subject to tax return filing obligations and income, franchise, or other taxes, including withholding taxes, in non-U.S. jurisdictions in which BEP invests. BEP will attempt, to the extent reasonably practicable, to structure its operations and investments so as to avoid income tax filing obligations by U.S. Holders in non-U.S. jurisdictions. However, there may be circumstances in which BEP is unable to do so. Income or gain from investments held by BEP may be subject to withholding or other taxes in jurisdictions outside the U.S., except to the extent an income tax treaty applies. A U.S. Holder who wishes to claim the benefit of an applicable income tax treaty might be required to submit information to tax authorities in such jurisdictions. Each U.S. Holder should consult an independent tax adviser regarding the U.S. state, local, and non-U.S. tax consequences of an investment in BEP.
Transferor/Transferee Allocations
BEP may allocate items of income, gain, loss, and deduction using a monthly convention, whereby any such items recognized in a given month by BEP are allocated to our LP Unitholders as of a specified date of such month. As a result, a U.S. Holder who transfers LP Units might be allocated income, gain, loss, and deduction realized by BEP after the date of the transfer. Similarly, if a U.S. Holder acquires additional LP Units, such holder may be allocated income, gain, loss, and deduction realized by BEP prior to such U.S. Holder’s ownership of such LP Units.
Section 706 of the U.S. Internal Revenue Code generally governs allocations of items of partnership income and deductions between transferors and transferees of partnership interests, and the Treasury Regulations provide a safe harbor allowing a publicly traded partnership to use a monthly simplifying convention for such purposes. However, it is not clear that BEP’s allocation method complies with the requirements. If BEP’s convention were not permitted, the IRS might contend that BEP’s taxable income or losses must be reallocated among LP Unitholders. If such a contention were sustained, a U.S. Holder’s tax liabilities might be adjusted to such holder’s detriment. The Managing General Partner is authorized to revise BEP’s method of allocation between transferors and transferees (as well as among investors whose interests otherwise vary during a taxable period).
U.S. Federal Estate Tax Consequences
If LP Units are included in the gross estate of a U.S. citizen or resident for U.S. federal estate tax purposes, then a U.S. federal estate tax might be payable in connection with the death of such person. Individual U.S. Holders should consult an independent tax adviser concerning the potential U.S. federal estate tax consequences with respect to LP Units.
Certain Reporting Requirements
A U.S. Holder who invests more than $100,000 in BEP may be required to file IRS Form 8865 reporting the investment with such U.S. Holder’s U.S. federal income tax return for the year that includes the date of the investment. A U.S. Holder may be subject to substantial penalties if it fails to comply with this and other information reporting requirements with respect to an investment in LP Units. Each U.S. Holder should consult an independent tax adviser regarding such reporting requirements.

 
 
 
 
 
Page 209



U.S. Taxation of Tax-Exempt U.S. Holders of LP Units
Income recognized by a U.S. tax-exempt organization is exempt from U.S. federal income tax except to the extent of the organization’s UBTI. UBTI is defined generally as any gross income derived by a tax-exempt organization from an unrelated trade or business that it regularly carries on, less the deductions directly connected with that trade or business. In addition, income arising from a partnership (or other entity treated as a partnership for U.S. federal income tax purposes) that holds operating assets or is otherwise engaged in a trade or business generally will constitute UBTI. Notwithstanding the foregoing, UBTI generally does not include any dividend income, interest income, certain other categories of passive income, or capital gains realized by a tax-exempt organization, so long as such income is not “debt-financed”, as discussed below. The Managing General Partner believes that BEP should not be regarded as engaged in a trade or business, and anticipates that any operating assets held by BEP will be held through entities that are treated as corporations for U.S. federal income tax purposes.
The exclusion from UBTI does not apply to income from “debt-financed property”, which is treated as UBTI to the extent of the percentage of such income that the average acquisition indebtedness with respect to the property bears to the average tax basis of the property for the taxable year. If an entity treated as a partnership for U.S. federal income tax purposes incurs acquisition indebtedness, a tax-exempt partner in such partnership will be deemed to have acquisition indebtedness equal to its allocable portion of such acquisition indebtedness. If any such indebtedness were used by BEP or by BRELP to acquire property, such property generally would constitute debt-financed property, and any income from or gain from the disposition of such debt-financed property allocated to a tax-exempt organization generally would constitute UBTI to such tax-exempt organization. In addition, even if such indebtedness were not used either by BEP or by BRELP to acquire property but were instead used to fund distributions to LP Unitholders, if a tax-exempt organization subject to taxation in the United States were to use such proceeds to make an investment outside BEP, the IRS might assert that such investment constitutes debt-financed property to such LP Unitholder with the consequences noted above. BEP and BRELP currently do not have any outstanding indebtedness used to acquire property, and the Managing General Partner and the BRELP General Partner do not believe that BEP or BRELP will generate UBTI attributable to debt-financed property in the future. Moreover, the Managing General Partner and the BRELP General Partner intend to use commercially reasonable efforts to structure the activities of BEP and BRELP, respectively, to avoid generating income connected with the conduct of a trade or business (which income generally would constitute UBTI to the extent allocated to a tax-exempt organization). However, neither BEP nor BRELP is prohibited from incurring indebtedness, and no assurance can be provided that neither BEP nor BRELP will generate UBTI attributable to debt-financed property in the future. Tax-exempt U.S. Holders should consult an independent tax adviser regarding the tax consequences of an investment in LP Units.
Consequences to Non-U.S. Holders
Holding of LP Units and Other Considerations
The Managing General Partner and the BRELP General Partner intend to use commercially reasonable efforts to structure the activities of BEP and BRELP, respectively, to avoid the realization by BEP and BRELP of income treated as effectively connected with a U.S. trade or business, including effectively connected income attributable to the sale of a “United States real property interest”, as defined in the U.S. Internal Revenue Code. Specifically, BEP intends not to make an investment, whether directly or through an entity which would be treated as a partnership for U.S. federal income tax purposes, if the Managing General Partner believes at the time of such investment that such investment would generate income treated as effectively connected with a U.S. trade or business. If, as anticipated, BEP is not treated as engaged in a U.S. trade or business or as deriving income which is treated as effectively connected with a U.S. trade or business, and provided that a Non-U.S. Holder is not itself engaged in a U.S. trade or business, then such Non-U.S. Holder generally will not be subject to U.S. tax return filing requirements solely as a result of owning LP Units and generally will not be subject to U.S. federal income tax on its allocable share of BEP’s interest and dividends from non-U.S. sources or gain from the sale or other disposition of securities or real property located outside of the United States.
However, there can be no assurance that the law will not change or that the IRS will not deem BEP to be engaged in a U.S. trade or business. If, contrary to the Managing General Partner’s expectations, BEP is treated as engaged in a U.S. trade or business, then a Non-U.S. Holder generally would be required to file a U.S. federal income tax return, even if no effectively connected income were allocable to it. If BEP were to have income treated as effectively connected with a U.S. trade or business, then a Non-U.S. Holder would be required to report that income and would be subject to U.S. federal income tax at the regular graduated rates. In addition, BEP generally would be required to withhold U.S. federal income tax on such Non-U.S. Holder’s distributive share of such income. A corporate Non-U.S. Holder might also be subject to branch profits tax at a rate of 30%, or at a lower treaty rate, if applicable. If, contrary to expectation, BEP were engaged in a U.S. trade or business, then gain or loss from the sale of LP Units by a Non-U.S. Holder would be treated as effectively connected with

 
 
 
 
 
Page 210



such trade or business to the extent that such Non-U.S. Holder would have had effectively connected gain or loss had BEP sold all of its assets at their fair market value as of the date of such sale. In such case, any such effectively connected gain generally would be taxable at the regular graduated rates, and the amount realized from such sale generally would be subject to a 10% U.S. federal withholding tax. The 10% U.S. federal withholding tax obligation temporarily is suspended with respect to the disposition of an interest in a publicly traded partnership until proposed Treasury Regulations or other guidance has been made final.
In general, even if BEP is not engaged in a U.S. trade or business, and assuming a Non-U.S. Holder is not otherwise engaged in a U.S. trade or business, such holder will nonetheless be subject to a federal withholding tax equal to 30% of the gross amount of its allocable share of certain U.S.-source income (such as dividends and interest) which is not effectively connected with a U.S. trade or business. However, the Managing General Partner does not expect BEP to earn any such U.S.-source income. Accordingly, the 30% withholding tax is not expected to apply. If, contrary to expectation, BEP were to earn such income, then a Non-U.S. Holder’s allocable share of distributions of such income generally would be subject to U.S. withholding tax at a rate of 30%, or at a lower treaty rate, if applicable. A Non-U.S. Holder might be required to take additional steps to receive a credit or refund of any excess withholding tax paid on such holder’s account, which could include the filing of a non-resident U.S. income tax return with the IRS, unless such holder were not subject to U.S. tax based on its tax status or were otherwise eligible for a reduced rate of U.S. withholding under an applicable income tax treaty. Each Non-U.S. Holder should consult an independent tax adviser regarding the potential for the 30% withholding tax to apply to its allocable share of income of BEP.
Special rules may apply in the case of any Non-U.S. Holder (i) that has an office or fixed place of business in the United States; (ii) that is present in the United States for 183 days or more in a taxable year; or (iii) that is (a) a former citizen or long-term resident of the United States, (b) a foreign insurance company that is treated as holding a partnership interest in BEP in connection with its U.S. business, (c) a PFIC, (d) a “controlled foreign corporation” for U.S. federal income tax purposes, or (e) a corporation that accumulates earnings to avoid U.S. federal income tax. Each Non-U.S. Holder should consult an independent tax adviser regarding the application of these special rules.
Administrative Matters
Information Returns and Audit Procedures
BEP has agreed to use commercially reasonable efforts to provide U.S. tax information on its website (including IRS Schedule K-1 information needed to determine an LP Unitholder’s allocable share of BEP’s income, gain, losses, and deductions) no later than 90 days after the end of BEP’s taxable year. In addition, BEP will provide an IRS Schedule K-1 to any LP Unitholder that furnishes BEP or its agents with certain basic information regarding such holder’s LP Units. To assist each LP Unitholder in this regard, BEP maintains a website in respect of 2012 and subsequent taxation years. However, providing this U.S. tax information to LP Unitholders will be subject to delay in the event of, among other reasons, the late receipt of any necessary tax information from lower-tier entities. It is therefore possible that, in any taxable year, an LP Unitholder will need to apply for an extension of time to file such LP Unitholder’s tax returns. In preparing this U.S. tax information, BEP will use various accounting and reporting conventions, some of which have been mentioned in the previous discussion, to determine an LP Unitholder’s share of income, gain, loss, and deduction. The IRS may successfully contend that certain of these reporting conventions are impermissible, which could result in an adjustment to an LP Unitholder’s income or loss.
BEP may be audited by the IRS. Adjustments resulting from an IRS audit could require an LP Unitholder to adjust a prior year’s tax liability and result in an audit of such holder’s own tax return. Any audit of an LP Unitholder’s tax return could result in adjustments not related to BEP’s tax returns, as well as those related to BEP’s tax returns. For taxable years beginning after December 31, 2017, if the IRS makes an audit adjustment to BEP’s income tax returns, it may assess and collect any taxes (including penalties and interest) resulting from such audit adjustment directly from BEP instead of LP Unitholders (as under prior law). BEP may be permitted to elect to have the Managing General Partner and LP Unitholders take such audit adjustment into account in accordance with their interests in BEP during the taxable year under audit. However, there can be no assurance that BEP will choose to make such election or that it will be available in all circumstances. If BEP does not make the election, and it pays taxes, penalties, or interest as a result of an audit adjustment, then cash available for distribution to LP Unitholders might be substantially reduced. As a result, current LP Unitholders might bear some or all of the cost of the tax liability resulting from such audit adjustment, even if current LP Unitholders did not own LP Units during the taxable year under audit. The foregoing considerations also apply with respect to BEP’s interest in BRELP.
For taxable years beginning on or before December 31, 2017, the Managing General Partner will act as BEP’s “tax matters partner”. As the tax matters partner, the Managing General Partner will have the authority, subject to certain restrictions, to act on behalf of BEP in connection with any administrative or judicial review of BEP’s items of income, gain, loss, deduction,

 
 
 
 
 
Page 211



or credit. For taxable years beginning after December 31, 2017, a “partnership representative” designated by BEP will have the sole authority to act on behalf of BEP in connection with such administrative or judicial review. In particular, our partnership representative will have the sole authority to bind both our former and current LP Unitholders and to make certain elections on behalf of BEP pursuant to the partnership audit rules.
The application of the partnership audit rules to BEP and LP Unitholders is uncertain. Each LP Unitholder should consult an independent tax adviser regarding the implications of the partnership audit rules for an investment in LP Units.
Tax Shelter Regulations and Related Reporting Requirements
If BEP were to engage in a “reportable transaction”, BEP (and possibly LP Unitholders) would be required to make a detailed disclosure of the transaction to the IRS in accordance with regulations governing tax shelters and other potentially tax-motivated transactions. A transaction may be a reportable transaction based upon any of several factors, including the fact that it is a type of tax avoidance transaction publicly identified by the IRS as a “listed transaction” or “transaction of interest”, or that it produces certain kinds of losses exceeding certain thresholds. An investment in BEP may be considered a “reportable transaction” if, for example, BEP were to recognize certain significant losses in the future. In certain circumstances, an LP Unitholder who disposes of an interest in a transaction resulting in the recognition by such holder of significant losses in excess of certain threshold amounts may be obligated to disclose its participation in such transaction. Certain of these rules are unclear, and the scope of reportable transactions can change retroactively. Therefore, it is possible that the rules may apply to transactions other than significant loss transactions.
Moreover, if BEP were to participate in a reportable transaction with a significant purpose to avoid or evade tax, or in any listed transaction, an LP Unitholder might be subject to significant accuracy-related penalties with a broad scope, for those persons otherwise entitled to deduct interest on federal tax deficiencies, non-deductibility of interest on any resulting tax liability, and in the case of a listed transaction, an extended statute of limitations. BEP does not intend to participate in any reportable transaction with a significant purpose to avoid or evade tax, nor does BEP intend to participate in any listed transactions. However, no assurance can be provided that the IRS will not assert that BEP has participated in such a transaction.
Each LP Unitholder should consult an independent tax adviser concerning any possible disclosure obligation under the regulations governing tax shelters with respect to the disposition of LP Units.
Taxable Year
BEP currently uses the calendar year as its taxable year for U.S. federal income tax purposes. Under certain circumstances which BEP currently believes are unlikely to apply, a taxable year other than the calendar year may be required for such purposes.
Backup Withholding
For each calendar year, BEP may be required to report to each LP Unitholder and to the IRS the amount of distributions that BEP pays, and the amount of tax (if any) that BEP withholds on these distributions. Under the backup withholding rules, an LP Unitholder may be subject to backup withholding tax with respect to distributions paid unless such holder: (i) is an exempt recipient and demonstrates this fact when required; or (ii) provides a taxpayer identification number, certifies as to no loss of exemption from backup withholding tax, and otherwise complies with the applicable requirements of the backup withholding tax rules. A U.S. Holder that is exempt should certify such status on a properly completed IRS Form W-9. A Non-U.S. Holder may qualify as an exempt recipient by submitting a properly completed IRS Form W-8. Backup withholding is not an additional tax. The amount of any backup withholding from a payment to an LP Unitholder will be allowed as a credit against such LP Unitholder’s U.S. federal income tax liability and may entitle such LP Unitholder to a refund from the IRS, provided the LP Unitholder supplies the required information to the IRS in a timely manner.
If an LP Unitholder does not timely provide BEP, or the applicable nominee, broker, clearing agent, or other intermediary, with IRS Form W-9 or IRS Form W-8, as applicable, or such form is not properly completed, then BEP may become subject to U.S. backup withholding taxes in excess of what would have been imposed had BEP or the applicable intermediary received properly completed forms from all LP Unitholders. For administrative reasons, and in order to maintain the fungibility of our LP Units, such excess U.S. backup withholding taxes may be treated by BEP as an expense that will be borne indirectly by all LP Unitholders on a pro rata basis (e.g., since it may be impractical for BEP to allocate any such excess withholding tax cost to our LP Unitholders that failed to timely provide the proper U.S. tax forms).
Foreign Account Tax Compliance
FATCA imposes a 30% withholding tax on “withholdable payments” made to a “foreign financial institution” or a “non-financial foreign entity”, unless such financial institution or entity satisfies certain information reporting or other requirements.

 
 
 
 
 
Page 212



Withholdable payments include certain U.S.-source income, such as interest, dividends, and other passive income. Recently proposed Treasury Regulations eliminate the requirement to withhold tax under FATCA on gross proceeds from the sale or disposition of property. The IRS has announced that taxpayers are permitted to rely on the proposed regulations until final Treasury Regulations are issued. Based on the organizational structure of BEP, as well as BEP’s expected income and assets, our Managing General Partner currently believes that BEP is unlikely to receive or to make any such “withholdable payments” subject to 30% withholding tax under FATCA. Moreover, we intend to comply with FATCA so as to ensure that the 30% withholding tax does not apply to withholdable payments, if any, received by BEP, BRELP, the Holding Entities or the Operating Entities. Nonetheless, the 30% withholding tax may apply to an LP Unitholder’s allocable share of distributions attributable to withholdable payments, if any, unless such LP Unitholder properly certifies its FATCA status on IRS Form W-8 or IRS Form W-9 (as applicable) and satisfies any additional requirements under FATCA.
In compliance with FATCA, information regarding certain LP Unitholders’ ownership of LP Units may be reported to the IRS or to a non-U.S. governmental authority. FATCA remains subject to modification by an applicable intergovernmental agreement between the United States and another country, such as the agreement in effect between the United States and Bermuda for cooperation to facilitate the implementation of FATCA, or by future Treasury Regulations or guidance. Each LP Unitholder should consult its own tax adviser regarding the consequences under FATCA of an investment in LP Units.
Information Reporting with Respect to Foreign Financial Assets
Under Treasury Regulations, certain U.S. persons that own “specified foreign financial assets” with an aggregate fair market value exceeding either $50,000 on the last day of the taxable year or $75,000 at any time during the taxable year generally are required to file an information report with respect to such assets with their tax returns. Significant penalties may apply to persons who fail to comply with these rules. Specified foreign financial assets include not only financial accounts maintained in foreign financial institutions, but also, unless held in accounts maintained by a financial institution, any stock or security issued by a non-U.S. person, any financial instrument or contract held for investment that has an issuer or counterparty other than a U.S. person, and any interest in a foreign entity. The failure to report information required under the current regulations could result in substantial penalties and in the extension of the statute of limitations with respect to federal income tax returns filed by an LP Unitholder. Each LP Unitholder should consult an independent tax adviser regarding the possible implications of these Treasury Regulations for an investment in LP Units.
Certain Effects of a Transfer of LP Units
BEP may allocate items of income, gain, loss, deduction, and credit using a monthly convention, whereby any such items recognized in a given month by BEP are allocated to LP Unitholders as of a specified date of such month. BRELP may invest in debt obligations or other securities for which the accrual of interest or income thereon is not matched by a contemporaneous receipt of cash. Any such accrued interest or other income would be allocated pursuant to such monthly convention. Consequently, LP Unitholders may recognize income in excess of cash distributions received from BEP, and any income so included by an LP Unitholder would increase the basis such LP Unitholder has in LP Units and would offset any gain (or increase the amount of loss) realized by such LP Unitholder on a subsequent disposition of its LP Units.
BRELP has invested and will continue to invest in certain Holding Entities and Operating Entities organized in non-U.S. jurisdictions, and income and gain from such investments may be subject to withholding and other taxes in such jurisdictions. If any such non-U.S. taxes were imposed on income allocable to an LP Unitholder, and such LP Unitholder were thereafter to dispose of its LP Units prior to the date distributions were made in respect of such income, under applicable provisions of the U.S. Internal Revenue Code and Treasury Regulations, the LP Unitholder to whom such income was allocated (and not the LP Unitholder to whom distributions were ultimately made) would, subject to other applicable limitations, be the party permitted to claim a credit for such non-U.S. taxes for U.S. federal income tax purposes. Thus an LP Unitholder may be affected either favorably or adversely by the foregoing rules. Complex rules may, depending on an LP Unitholder’s particular circumstances, limit the availability or use of foreign tax credits, and LP Unitholders are urged to consult an independent tax adviser regarding all aspects of foreign tax credits.
Nominee Reporting
Persons who hold an interest in BEP as a nominee for another person may be required to furnish to BEP:
i.
the name, address and taxpayer identification number of the beneficial owner and the nominee;
ii.
whether the beneficial owner is (a) a person that is not a U.S. person, (b) a foreign government, an international organization, or any wholly-owned agency or instrumentality of either of the foregoing, or (c) a tax-exempt entity;
iii.
the amount and description of LP Units held, acquired, or transferred for the beneficial owner; and

 
 
 
 
 
Page 213



iv.
specific information including the dates of acquisitions and transfers, means of acquisitions and transfers, and acquisition cost for purchases, as well as the amount of net proceeds from sales.
Brokers and financial institutions may be required to furnish additional information, including whether they are U.S. persons and specific information on LP Units they acquire, hold, or transfer for their own account. A penalty of $250 per failure (as adjusted for inflation), up to a maximum of $3,000,000 per calendar year (as adjusted for inflation), generally is imposed by the U.S. Internal Revenue Code for the failure to report such information to BEP. The nominee is required to supply the beneficial owner of LP Units with the information furnished to BEP.
New Legislation or Administrative or Judicial Action
The U.S. federal income tax treatment of LP Unitholders depends, in some instances, on determinations of fact and interpretations of complex provisions of U.S. federal income tax law for which no clear precedent or authority may be available. LP Unitholders should be aware that the U.S. federal income tax rules, particularly those applicable to partnerships, are constantly under review (including currently) by the Congressional tax-writing committees and other persons involved in the legislative process, the IRS, the U.S. Treasury Department and the courts, frequently resulting in revised interpretations of established concepts, statutory changes, revisions to regulations and other modifications and interpretations, any of which could adversely affect the value of LP Units and be effective on a retroactive basis. For example, changes to the U.S. federal tax laws and interpretations thereof could make it more difficult or impossible for BEP to be treated as a partnership that is not taxable as a corporation for U.S. federal income tax purposes, change the character or treatment of portions of BEP’s income (including changes that recharacterize certain allocations as potentially non-deductible fees), reduce the net amount of distributions available to LP Unitholders, or otherwise affect the tax considerations of owning LP Units. Such changes could also affect or cause BEP to change the way it conducts its activities and adversely affect the value of LP Units.
BEP’s organizational documents and agreements permit the Managing General Partner to modify the limited partnership agreement of BEP from time to time, without the consent of our LP Unitholders, to elect to treat BEP as a corporation for U.S. federal tax purposes, or to address certain changes in U.S. federal income tax regulations, legislation or interpretation. In some circumstances, such revisions could have a material adverse impact on some or all LP Unitholders.
THE FOREGOING DISCUSSION IS NOT INTENDED AS A SUBSTITUTE FOR CAREFUL TAX PLANNING. THE TAX MATTERS RELATING TO BEP AND LP UNITHOLDERS ARE COMPLEX AND ARE SUBJECT TO VARYING INTERPRETATIONS. MOREOVER, THE EFFECT OF EXISTING INCOME TAX LAWS, THE MEANING AND IMPACT OF WHICH IS UNCERTAIN, AND OF PROPOSED CHANGES IN INCOME TAX LAWS WILL VARY WITH THE PARTICULAR CIRCUMSTANCES OF EACH LP UNITHOLDER, AND IN REVIEWING THIS FORM 20-F THESE MATTERS SHOULD BE CONSIDERED. EACH LP UNITHOLDER SHOULD CONSULT AN INDEPENDENT TAX ADVISER WITH RESPECT TO THE U.S. FEDERAL, STATE, LOCAL, AND OTHER TAX CONSEQUENCES OF ANY INVESTMENT IN LP UNITS.
Certain Material Canadian Federal Income Tax Considerations
The following is a summary of the principal Canadian federal income tax consequences under the Tax Act of the holding and disposition of our Units generally applicable to a Unitholder who, for purposes of the Tax Act and at all relevant times, holds our Units as capital property, deals at arm’s length with and is not affiliated with BEP, BRELP, the Managing General Partner, the BRELP General Partner, the BRELP GP LP or their respective affiliates (a “Holder”). Generally, our Units will be considered to be capital property to a Holder, provided that the Holder does not use or hold our Units in the course of carrying on a business of trading or dealing in securities and has not acquired them in one or more transactions considered to be an adventure or concern in the nature of trade.
This summary is not applicable to a Holder: (i) that is a “financial institution” (as defined in the Tax Act) for purposes of the “mark-to-market” property rules; (ii) that is a “specified financial institution” (as defined in the Tax Act); (iii) who makes or has made a functional currency reporting election pursuant to section 261 of the Tax Act; (iv) an interest in which would be a “tax shelter investment” (as defined in the Tax Act) or who acquires a Unit as a “tax shelter investment” (and this summary assumes that no such persons hold our Units); (v) that has, directly or indirectly, a “significant interest” (as defined in subsection 34.2(1) of the Tax Act) in BEP; (vi) if any affiliate of BRELP is, or becomes as part of a series of transactions that includes the acquisition of Units, a “foreign affiliate” (for purposes of the Tax Act) to such Holder or to any corporation that does not deal at arm’s length with such Holder for purposes of the Tax Act, or (vii) that has entered or will enter into a “derivative forward agreement” (as defined in the Tax Act) in respect of our Units. Any such Holders should consult their own tax advisors with respect to an investment in our Units.  This summary does not address the split income rules in Section 120.4 of the Tax Act. Holders should consult their own tax advisors in that regard.

 
 
 
 
 
Page 214



This summary is based on the current provisions of the Tax Act, all specific proposals to amend the Tax Act publicly announced by or on behalf of the Minister of Finance (Canada) prior to the date hereof (the “Tax Proposals”), and the current published administrative and assessing policies and practices of the CRA. This summary assumes that all Tax Proposals will be enacted in the form proposed but no assurance can be given that the Tax Proposals will be enacted in the form proposed or at all.
This summary does not otherwise take into account or anticipate any changes in law, whether by judicial, administrative or legislative decision or action, or changes in the CRA’s administrative and assessing policies and practices, nor does it take into account provincial, territorial or foreign income tax legislation or considerations, which may differ significantly from those described herein. This summary is not exhaustive of all possible Canadian federal income tax consequences that may affect Holders. Holders should consult their own tax advisors in respect of the provincial, territorial or foreign income tax consequences to them of holding and disposing of our Units.
This summary also assumes that except for corporations that are organized in and resident in Canada, no subsidiary of BEP or BRELP will invest in any property in Canada or receive dividends, rents, interest or royalties from any Canadian resident person. However, no assurance can be given in this regard.
This summary also assumes that neither BEP nor BRELP is a “tax shelter” (as defined in the Tax Act) or a “tax shelter investment”. However, no assurance can be given in this regard.
This summary also assumes that neither BEP nor BRELP will be a “SIFT partnership” at any relevant time for purposes of the SIFT Rules on the basis that neither BEP nor BRELP will be a “Canadian resident partnership” at any relevant time. However, there can be no assurance that the SIFT Rules will not be revised or amended such that the SIFT Rules will apply.
This summary assumes that no payments to a Holder in respect of any Preferred Units that are guaranteed by the Preferred Unit Guarantors are made by such guarantors pursuant to the Preferred Unit Guarantees
This summary is of a general nature only and is not intended to be, nor should it be construed to be, legal or tax advice to any particular Holder, and no representation with respect to the Canadian federal income tax consequences to any particular Holder is made. Consequently, Holders are advised to consult their own tax advisors with respect to their particular circumstances. See also Item 3.D “Risk Factors — Risks Related to Taxation — Canada”.
For purposes of the Tax Act, all amounts relating to the acquisition, holding or disposition of our Units must be expressed in Canadian dollars including any distributions, adjusted cost base and proceeds of disposition. For purposes of the Tax Act, amounts denominated in a currency other than the Canadian dollar generally must be converted into Canadian dollars using the appropriate exchange rate determined in accordance with the detailed rules in the Tax Act in that regard.
Taxation of Holders Resident in Canada
The following portion of the summary is generally applicable to a Holder who, for purposes of the Tax Act and at all relevant times, is resident or deemed to be resident in Canada (a “Resident Holder”). 
Computation of Income or Loss
Each Resident Holder is required to include (or, subject to the “at-risk rules” discussed below, entitled to deduct) in computing his or her income for a particular taxation year the Resident Holder’s share of BEP’s income (or loss) for its fiscal year ending in, or coincidentally with, the Resident Holder’s taxation year, whether or not any of that income is distributed to the Resident Holder in the taxation year and regardless of whether or not our Units were held throughout such year.
BEP will not itself be a taxable entity and is not expected to be required to file an income tax return in Canada for any taxation year. However, BEP’s income (or loss) for a fiscal period for purposes of the Tax Act will be computed as if BEP were a separate person resident in Canada and the partners will be allocated a share of that income (or loss) in accordance with the Amended and Restated Limited Partnership Agreement of BEP. BEP’s income (or loss) will include its share of the income (or loss) of BRELP for a fiscal year determined in accordance with the Amended and Restated Limited Partnership Agreement of BRELP. For this purpose, BEP’s fiscal year end and that of BRELP will be December 31.
BEP’s income for tax purposes for a given fiscal year will be allocated to each Resident Holder in an amount calculated by multiplying such income that is allocable to Unitholders by a fraction, the numerator of which is the sum of the distributions received by such Resident Holder with respect to such fiscal year and the denominator of which is the aggregate amount of the distributions made by BEP to all Unitholders with respect to such fiscal year, subject to adjustment in respect of distributions on the Preferred Units that are in satisfaction of accrued distributions on the Preferred Units that were not paid in a previous fiscal year of our partnership where the Managing General Partner determines that the allocation to Preferred Unitholders

 
 
 
 
 
Page 215



based on such distributions would result in a Preferred Unitholder being allocated more income than it would have been if the distributions were paid in the fiscal year of BEP in which they were accrued.
If, with respect to a given fiscal year, no distribution is made by BEP to Unitholders or BEP has a loss for tax purposes, one quarter of the income, or loss, as the case may be, for tax purposes for such fiscal year that is allocable to our Unitholders will be allocated to the Resident Holders of record at the end of each calendar quarter ending in such fiscal year as follows: (i) to the Preferred Unitholders in respect of the Preferred Units held by them on each such date, such amount of BEP’s income or loss for tax purposes, as the case may be, as the Managing General Partner determines is reasonable in the circumstances having regard to such factors as the Managing General Partner considers to be relevant, including, without limitation, the relative amount of capital contributed to our partnership on the issuance of Preferred Units as compared to all other Units and the relative fair market value of the Preferred Units, as the case may be, as compared to all other Units, and (ii) to the Unitholders other than in respect of the Preferred Units, the remaining amount of our partnership’s income or loss for tax purposes, as the case may be, in accordance with their respective percentage interests.
BEP’s income as determined for purposes of the Tax Act may differ from its income as determined for accounting purposes and may not be matched by cash distributions. The above allocations of income for Canadian tax purposes are subject to a special allocation of income for Canadian tax purposes, that would allocate to Brookfield or certain of its affiliates for Canadian income tax purposes only, a portion of certain gains recognized in respect of a disposition of shares of NA Holdco which will reduce, to the extent provided in the relevant partnership agreement, the income for Canadian tax purposes, if any, allocated to Unitholders associated with such gains, if any. In addition, for purposes of the Tax Act, all income (or losses) of BEP and BRELP must be calculated in Canadian currency. Where BEP (or BRELP) holds investments denominated in U.S. dollars or other foreign currencies, gains and losses may be realized by BEP as a consequence of fluctuations in the relative values of the Canadian and foreign currencies.
In computing BEP’s income (or loss), deductions may be claimed in respect of reasonable administrative costs, interest and other expenses incurred by BEP for the purpose of earning income, subject to the relevant provisions of the Tax Act. BEP may also deduct from its income for the year a portion of the reasonable expenses, if any, incurred by BEP to issue our Units. The portion of such issue expenses deductible by BEP in a taxation year is 20% of such issue expenses, pro-rated where BEP’s taxation year is less than 365 days. BEP and BRELP may be required to withhold and remit Canadian federal withholding tax on any management or administration fees or charges paid or credited to a non-resident person, to the extent that such management or administration fees or charges are deductible in computing BEP’s or BRELP’s income from a source in Canada.
In general, a Resident Holder’s share of BEP’s income (or loss) from a particular source will be treated as if it were income (or loss) of the Resident Holder from that source, and any provisions of the Tax Act applicable to that type of income (or loss) will apply to the Resident Holder. BEP will invest in limited partnership units of BRELP. In computing BEP’s income (or loss) under the Tax Act, BRELP will itself be deemed to be a separate person resident in Canada which computes its income (or loss) and allocates to its partners their respective share of such income (or loss). Accordingly, the source and character of amounts included in (or deducted from) the income of Resident Holders on account of income (or loss) earned by BRELP generally will be determined by reference to the source and character of such amounts when earned by BRELP.
A Resident Holder’s share of taxable dividends received or considered to be received by BEP in a fiscal year from a corporation resident in Canada will be treated as a dividend received by the Resident Holder and will be subject to the normal rules in the Tax Act applicable to such dividends, including the enhanced gross-up and dividend tax credit for “eligible dividends” (as defined in the Tax Act) when the dividend received by BRELP is designated as an “eligible dividend”.
Foreign taxes paid by BEP or BRELP and taxes withheld at source on amounts paid or credited to BEP or BRELP (other than for the account of a particular partner) will be allocated pursuant to the governing partnership agreement. Each Resident Holder’s share of the “business-income tax” and “non-business-income tax” paid to the government of a foreign country for a year will be creditable against its Canadian federal income tax liability to the extent permitted by the detailed foreign tax credit rules contained in the Tax Act. Although the foreign tax credit rules are designed to avoid double taxation, the maximum credit is limited. Because of this, and because of timing differences in recognition of expenses and income and other factors, the foreign tax credit rules may not provide a full foreign tax credit for the “business-income tax” and “non-business-income tax” paid by BEP or BRELP to the government of a foreign country. The Tax Act contains anti-avoidance rules to address certain foreign tax credit generator transactions. Under the Foreign Tax Credit Generator Rules, the foreign “business-income tax” or “non-business-income tax” allocated to a Resident Holder for the purpose of determining such Resident Holder’s foreign tax credit for any taxation year may be limited in certain circumstances, including where a Resident Holder’s share of BEP or BRELP’s income under the income tax laws of any country (other than Canada) under whose laws the income of BEP or BRELP is subject to income taxation (the “Relevant Foreign Tax Law”) is less than the Resident Holder’s share of

 
 
 
 
 
Page 216



such income for purposes of the Tax Act. For this purpose, a Resident Holder is not considered to have a lesser direct or indirect share of the income of BEP or BRELP under the Relevant Foreign Tax Law than for the purposes of the Tax Act solely because, among other reasons, of a difference between the Relevant Foreign Tax Law and the Tax Act in the manner of computing the income of BEP or BRELP or in the manner of allocating the income of BEP or BRELP because of the admission or withdrawal of a partner. No assurance can be given that the Foreign Tax Credit Generator Rules will not apply to any Resident Holder. If the Foreign Tax Credit Generator Rules apply, the allocation to a Resident Holder of foreign “business-income tax” or “non-business-income tax” paid by BEP or BRELP, and therefore such Resident Holder’s foreign tax credits, will be limited.
BEP and BRELP will each be deemed to be a non-resident person in respect of certain amounts paid or credited or deemed to be paid or credited to them by a person resident or deemed to be resident in Canada, including dividends or interest. Dividends or interest (other than interest not subject to Canadian federal withholding tax) paid or deemed to be paid by a person resident or deemed to be resident in Canada to BRELP will be subject to withholding tax under Part XIII of the Tax Act at the rate of 25%. However, the CRA’s administrative practice in similar circumstances is to permit the rate of Canadian federal withholding tax applicable to such payments to be computed by looking through the partnership and taking into account the residency of the partners (including partners who are resident in Canada) and any reduced rates of Canadian federal withholding tax that any non-resident partners may be entitled to under an applicable income tax treaty or convention, provided that the residency status and entitlement to the treaty benefits can be established. In determining the rate of Canadian federal withholding tax applicable to amounts paid by the Holding Entities to BRELP, the Managing General Partner and the BRELP General Partner expect the Holding Entities to look-through BRELP and BEP to the residency of BEP’s partners (including partners who are resident in Canada) and to take into account any reduced rates of Canadian federal withholding tax that non-resident partners may be entitled to under an applicable income tax treaty or convention in order to determine the appropriate amount of Canadian federal withholding tax to withhold from dividends or interest paid to BRELP. However, there can be no assurance that the CRA will apply its administrative practice in this context. Under the Treaty, a Canadian-resident payer is required in certain circumstances to look-through fiscally transparent partnerships, such as BEP and BRELP, to the residency and Treaty entitlements of their partners and to take into account the reduced rates of Canadian federal withholding tax that such partners may be entitled to under the Treaty. Under the Amended and Restated Limited Partnership Agreement of BEP, the amount of any taxes withheld or paid by BEP, BRELP or the Holding Entities in respect of our Units may be treated either as a distribution to our Unitholders or as a general expense of BEP, as determined by the Managing General Partner in its sole discretion. However, the Managing General Partner’s current intention is to treat all such amounts as a distribution to our Unitholders.
If BEP incurs losses for tax purposes, each Resident Holder will be entitled to deduct in the computation of income for tax purposes the Resident Holder’s share of any net losses for tax purposes of BEP for its fiscal year to the extent that the Resident Holder’s investment is “at-risk” within the meaning of the Tax Act. The Tax Act contains “at-risk rules” which may, in certain circumstances, restrict the deduction of a limited partner’s share of any losses of a limited partnership. The Managing General Partner and the BRELP General Partner do not anticipate that BEP or BRELP will incur losses but no assurance can be given in this regard. Accordingly, Resident Holders should consult their own tax advisors for specific advice with respect to the potential application of the “at-risk rules”.
Section 94.1 of the Tax Act contains rules relating to interests held by a taxpayer in Non-Resident Entities that could, in certain circumstances, cause income to be imputed to Resident Holders, either directly or by way of allocation of such income imputed to BEP or BRELP. These rules would apply if it is reasonable to conclude, having regard to all the circumstances, that one of the main reasons for the Resident Holder, BEP or BRELP acquiring, holding or having an investment in a Non-Resident Entity is to derive a benefit from “portfolio investments” in certain assets from which the Non-Resident Entity may reasonably be considered to derive its value in such a manner that taxes under the Tax Act on income, profits and gains from such assets for any year are significantly less than they would have been if such income, profits and gains had been earned directly. In determining whether this is the case, section 94.1 of the Tax Act provides that consideration must be given to, among other factors, the extent to which the income, profits and gains for any fiscal period are distributed in that or the immediately following fiscal period. No assurance can be given that section 94.1 of the Tax Act will not apply to a Resident Holder, BEP or BRELP. If these rules apply to a Resident Holder, BEP or BRELP, income, determined by reference to a prescribed rate of interest plus two percent applied to the “designated cost”, as defined in section 94.1 of the Tax Act, of the interest in the Non-Resident Entity, will be imputed directly to the Resident Holder or to BEP or BRELP and allocated to the Resident Holder in accordance with the rules in section 94.1 of the Tax Act. The rules in section 94.1 of the Tax Act are complex and Resident Holders should consult their own tax advisors regarding the application of these rules to them in their particular circumstances.
Any Non-Resident Subsidiaries in which BRELP directly invests are expected to be CFAs of BRELP. Dividends paid to BRELP by a CFA of BRELP will be included in computing the income of BRELP. To the extent that any CFA or Indirect

 
 
 
 
 
Page 217



CFA of BRELP earns income that is characterized as FAPI in a particular taxation year of the CFA or Indirect CFA, the FAPI allocable to BRELP under the rules in the Tax Act must be included in computing the income of BRELP for Canadian federal income tax purposes for the fiscal period of BRELP in which the taxation year of that CFA or Indirect CFA ends, whether or not BRELP actually receives a distribution of that FAPI. BEP will include its share of such FAPI of BRELP in computing its income for Canadian federal income tax purposes and Resident Holders will be required to include their proportionate share of such FAPI allocated from BEP in computing their income for Canadian federal income tax purposes. As a result, Resident Holders may be required to include amounts in their income even though they have not and may not receive an actual cash distribution of such amounts. If an amount of FAPI is included in computing the income of BRELP for Canadian federal income tax purposes, an amount may be deductible in respect of the “foreign accrual tax” applicable to the FAPI. Any amount of FAPI included in income net of the amount of any deduction in respect of “foreign accrual tax” will increase the adjusted cost base to BRELP of its shares of the particular CFA in respect of which the FAPI was included. At such time as BRELP receives a dividend of this type of income that was previously included in BRELP’s income as FAPI, such dividend will effectively not be included in computing the income of BRELP and there will be a corresponding reduction in the adjusted cost base to BRELP of the particular CFA shares. Under the Foreign Tax Credit Generator Rules, the “foreign accrual tax” applicable to a particular amount of FAPI included in BRELP’s income in respect of a particular “foreign affiliate” of BRELP may be limited in certain specified circumstances, including where the direct or indirect share of the income of any member of BRELP (which is deemed for this purpose to include a Resident Holder) that is a person resident in Canada or a “foreign affiliate” of such a person is, under a Relevant Foreign Tax Law, less than such member’s share of such income for purposes of the Tax Act. No assurance can be given that the Foreign Tax Credit Generator Rules will not apply to BRELP. For this purpose, a Resident Holder is not considered to have a lesser direct or indirect share of the income of BRELP under the Relevant Foreign Tax Law than for the purposes of the Tax Act solely because, among other reasons, of a difference between the Relevant Foreign Tax Law and the Tax Act in the manner of computing the income of BRELP or in the manner of allocating the income of BRELP because of the admission or withdrawal of a partner. If the Foreign Tax Credit Generator Rules apply, the “foreign accrual tax” applicable to a particular amount of FAPI included in BRELP’s income in respect of a particular “foreign affiliate” of BRELP will be limited.
Disposition of Units
The disposition (or deemed disposition) by a Resident Holder of a Unit will result in the realization of a capital gain (or capital loss) by such Resident Holder in the amount, if any, by which the proceeds of disposition of such Unit, less any reasonable costs of disposition, exceed (or are exceeded by) the adjusted cost base of such Unit.
Subject to the general rules on averaging of cost base, the adjusted cost base of each class or series of a Resident Holder’s Units would generally be equal to: (i) the actual cost of such class or series of Units (excluding any portion thereof financed with limited recourse indebtedness); plus (ii) the share of BEP’s income allocated to the Resident Holder for BEP’s fiscal years ending before the relevant time in respect of the particular class or series of Units; less (iii) the aggregate of the share of BEP’s losses allocated to the Resident Holder (other than losses which cannot be deducted because they exceed the Resident Holder’s “at-risk” amount) for BEP’s fiscal years ending before the relevant time in respect of the particular class or series of Units; and less (iv) the Resident Holder’s distributions received from BEP before the relevant time in respect of the particular class or series of Units.
The foregoing discussion of the calculation of the adjusted cost base assumes that our LP Units and Preferred Units are treated as separate property for purposes of the Tax Act. However, the CRA’s position is to treat all the different types of interests in a partnership that a partner may hold as one capital property, including for purposes of determining the adjusted cost base of all such partnership interests. As a result, on a disposition of a particular type of unit, a partner’s total adjusted cost base is required to be allocated in a reasonable manner to the particular type of unit being disposed of. As acknowledged by the CRA, there is no particular method for determining a reasonable allocation of the adjusted cost base of a partnership interest to the part of the partnership interest that is disposed of. Furthermore, more than one method may be reasonable. If the CRA’s position applies, on a disposition by a Resident Holder of our Units, the Resident Holder should generally be able to allocate his or her adjusted cost base in a manner that treats the LP Units and Preferred Units as separate property. Accordingly, the Managing General Partner intends to provide Unitholders with partnership information returns using such allocation.
Where a Resident Holder disposes of all of its Units in BEP, it will no longer be a partner of BEP. If, however, a Resident Holder is entitled to receive a distribution from BEP after the disposition of all such Units, then the Resident Holder will be deemed to dispose of our Units at the later of: (i) the end of BEP’s fiscal year during which the disposition occurred; and (ii) the date of the last distribution made by BEP to which the Resident Holder was entitled. The share of BEP’s income (or loss) for tax purposes for a particular fiscal year which is allocated to a Resident Holder who has ceased to be a partner will generally be added (or deducted) in the computation of the adjusted cost base of the Resident Holder’s Units immediately prior to the time of the disposition.

 
 
 
 
 
Page 218



A Resident Holder will generally realize a deemed capital gain if, and to the extent that, the adjusted cost base of the Resident Holder’s Units is negative at the end of any fiscal year of BEP. In such a case, the adjusted cost base of the Resident Holder’s Units will be nil at the beginning of BEP’s next fiscal year.
Canadian Holders should consult their own tax advisors for advice with respect to the specific tax consequences to them of disposing of our Units.
Taxation of Capital Gains and Capital Losses
In general, one-half of a capital gain realized by a Resident Holder must be included in computing such Resident Holder’s income as a taxable capital gain. One-half of a capital loss is deducted as an allowable capital loss against taxable capital gains realized in the year and any remainder may be deducted against net taxable capital gains in any of the three years preceding the year or any year following the year to the extent and under the circumstances described in the Tax Act.
Special rules in the Tax Act may apply to disallow the one-half treatment on all or a portion of a capital gain realized on a disposition of Units if a partnership interest is acquired by a tax-exempt person or a non-resident person (or by a partnership or trust (other than certain trusts) of which a tax-exempt person or a non-resident person is a member or beneficiary, directly or indirectly through one or more partnerships or trusts (other than certain trusts)). The Managing General Partner and the BRELP General Partner do not expect these rules to apply to any disposition of Units. Resident Holders contemplating such a disposition should consult their own tax advisors in this regard.
A Resident Holder that is throughout the relevant taxation year a “Canadian-controlled private corporation” (as defined in the Tax Act) may be liable to pay an additional refundable tax on its “aggregate investment income” (as defined in the Tax Act) for the year, which is defined to include taxable capital gains.
Eligibility for Investment
Provided that our Units are listed on a “designated stock exchange” (which currently includes the NYSE and the TSX), our Units will be “qualified investments” under the Tax Act for a trust governed by an RRSP, deferred profit sharing plan, RRIF, RESP, RDSP, and a TFSA.
Notwithstanding the foregoing, a holder of a TFSA or an RDSP, a subscriber of an RESP or an annuitant under an RRSP or RRIF, as the case may be, will be subject to a penalty tax if our Units are a “prohibited investment” (as defined in the Tax Act) for the TFSA, RDSP, RESP, RRSP or RRIF.  Our Units generally will not be a “prohibited investment” on the date hereof if the holder of the TFSA or RDSP, the subscriber of the RESP or the annuitant under the RRSP or RRIF, as applicable:  (i) deals at arm’s length for the purposes of the Tax Act with BEP;  and (ii) does not have a “significant interest” (as defined in the Tax Act for purposes of the “prohibited investment” rules) in BEP.
Holders who hold our Units in a TFSA, RDSP, RESP, RRSP or RRIF should consult their own tax advisors regarding the application of the foregoing “prohibited investment” rules having regard to their particular circumstances.
Alternative Minimum Tax
Resident Holders that are individuals or trusts may be subject to the alternative minimum tax rules. Such Resident Holders should consult their own tax advisors.
Holders Not Resident in Canada
The following portion of the summary is generally applicable to a Holder who, for purposes of the Tax Act and at all relevant times, is not, and is not deemed to be, resident in Canada and who does not use or hold and is not deemed to use or hold its Units in connection with a business carried on in Canada (a “Non-Resident Holder”).
The following portion of the summary assumes that (i) our Units are not, and will not at any relevant time constitute, “taxable Canadian property” of any Non-Resident Holder and (ii) BEP and BRELP will not dispose of property that is “taxable Canadian property”. “Taxable Canadian property” includes, but is not limited to, property that is used or held in a business carried on in Canada and shares of corporations that are not listed on a “designated stock exchange” if more than 50% of the fair market value of the shares is derived from certain Canadian properties in the 60-month period immediately preceding the particular time. In general, our Units will not constitute “taxable Canadian property” of any Non-Resident Holder at the time of disposition or deemed disposition, unless (a) at any time in the 60-month period immediately preceding the disposition or deemed disposition, more than 50% of the fair market value of our Units was derived, directly or indirectly (excluding through a corporation, partnership or trust, the shares or interests in which were not themselves “taxable Canadian property”), from one or any combination of (i) real or immovable property situated in Canada; (ii) “Canadian resource properties”; (iii) “timber resource properties”; and (iv) options in respect of, or interests in, or for civil law rights in, such property, whether

 
 
 
 
 
Page 219



or not such property exists, or (b) our Units are otherwise deemed to be “taxable Canadian property”. Since BEP’s assets will consist principally of units of BRELP, our Units would generally be “taxable Canadian property” at a particular time if the units of BRELP held by BEP derived, directly or indirectly (excluding through a corporation, partnership or trust, the shares or interests in which were not themselves “taxable Canadian property”), more than 50% of their fair market value from properties described in (i) to (iv) above, at any time in the 60-month period preceding the particular time. The Managing General Partner and the BRELP General Partner do not expect our Units to be “taxable Canadian property” of any Non-Resident Holder and they do not expect BEP or BRELP to dispose of “taxable Canadian property”. However, no assurance can be given in these regards. See Item 3.D “Risk Factors — Risks Related to Taxation — Canada”.
The following portion of the summary also assumes that neither BEP nor BRELP will be considered to carry on business in Canada. The Managing General Partner and the BRELP General Partner intend to organize and conduct the affairs of each of these entities, to the extent possible, so that neither of these entities should be considered to carry on business in Canada for purposes of the Tax Act. However, no assurance can be given in this regard. If BEP or BRELP carry on business in Canada, the tax implications to BEP or the BRELP and to Non-Resident Holders may be materially and adversely different than as set out herein.
Special rules, which are not discussed in this summary, may apply to a Non-Resident Holder that is an insurer carrying on business in Canada and elsewhere.
Taxation of Income or Loss
A Non-Resident Holder will not be subject to Canadian federal income tax under Part I of the Tax Act on its share of income from a business carried on by BEP (or BRELP) outside Canada or the non-business income earned by BEP (or BRELP) from sources in Canada. However, a Non-Resident Holder may be subject to Canadian federal withholding tax under Part XIII of the Tax Act, as described below.
BEP and BRELP will each be deemed to be a non-resident person in respect of certain amounts paid or credited or deemed to be paid or credited to them by a person resident or deemed to be resident in Canada, including dividends or interest. Dividends or interest (other than interest not subject to Canadian federal withholding tax) paid or deemed to be paid by a person resident or deemed to be resident in Canada to BRELP will be subject to withholding tax under Part XIII of the Tax Act at the rate of 25%. However, the CRA’s administrative practice in similar circumstances is to permit the rate of Canadian federal withholding tax applicable to such payments to be computed by looking through the partnership and taking into account the residency of the partners (including partners who are resident in Canada) and any reduced rates of Canadian federal withholding tax that any non-resident partners may be entitled to under an applicable income tax treaty or convention, provided that the residency status and entitlement to the treaty benefits can be established. In determining the rate of Canadian federal withholding tax applicable to amounts paid by the Holding Entities to BRELP, the Managing General Partner and the BRELP General Partner expect the Holding Entities to look-through BRELP and BEP to the residency of BEP’s partners (including partners who are resident in Canada) and to take into account any reduced rates of Canadian federal withholding tax that non-resident partners may be entitled to under an applicable income tax treaty or convention in order to determine the appropriate amount of Canadian federal withholding tax to withhold from dividends or interest paid to BRELP. However, there can be no assurance that the CRA will apply its administrative practice in this context. Under the Treaty, a Canadian-resident payer is required in certain circumstances to look through fiscally transparent partnerships, such as BEP and BRELP, to the residency and Treaty entitlements of their partners and take into account the reduced rates of Canadian federal withholding tax that such partners may be entitled to under the Treaty. Under the Amended and Restated Limited Partnership Agreement of BEP, the amount of any taxes withheld or paid by BEP, BRELP or the Holding Entities in respect of our Units may be treated either as a distribution to our Unitholders or as a general expense of BEP, as determined by the Managing General Partner in its sole discretion. However, the Managing General Partner’s current intention is to treat all such amounts as a distribution to our Unitholders.
Bermuda Tax Considerations
As a Bermuda exempted limited partnership and under current Bermuda law, neither BEP nor BRELP is subject to tax on profits, income or dividends, nor is there any capital gains tax, estate duty or death duty in Bermuda.
Furthermore, each of BEP and BRELP has received an assurance from the Minister of Finance of Bermuda under the Exempted Undertakings Tax Protection Act 1966 (as amended), that in the event that Bermuda enacts any legislation imposing tax computed on profits, income, any capital asset, gain or appreciation or any tax in the nature of estate duty or inheritance tax, each of BEP and BRELP and none of its operations or its shares, debentures or other obligations shall be exempt from the imposition of such tax until 31 March 2035, provided that such exemption shall not prevent the application of any tax

 
 
 
 
 
Page 220



payable in accordance with the provisions of the Land Tax Act, 1967 or otherwise payable in relation to land in Bermuda leased to BEP or BRELP.
10.F    DIVIDENDS AND PAYING AGENTS
Not applicable.
10.G    STATEMENT OF EXPERTS
Not applicable.
10.H    DOCUMENTS ON DISPLAY
Any statement in this Form 20-F about any of our contracts or other documents is not necessarily complete. If the contract or document is filed as an exhibit to this Form 20-F the contract or document is deemed to modify the description contained in this Form 20-F. You must review the exhibits themselves for a complete description of the contract or document.
As a foreign private issuer under the SEC’s regulations, we will file annual reports on a Form 20-F and other reports on Form 6-K. The information disclosed in our reports may be less extensive than that required to be disclosed in annual and quarterly reports on Forms 10-K and 10-Q required to be filed with the SEC by U.S. issuers. Moreover, as a foreign private issuer, we will not be subject to the proxy requirements under Section 14 of the Exchange Act, and our directors and principal shareholders are not subject to the insider short swing profit reporting and recovery rules under Section 16 of the Exchange Act.
The contracts and other documents referred to in this Form 20-F, and our SEC filings are and will be available on our EDGAR profile at www.sec.gov, and certain of these documents are also available on our website at https://bep.brookfield.com.
In addition, Brookfield Renewable is required to file documents required by Canadian securities laws electronically with Canadian securities regulatory authorities and these filings are available on Brookfield Renewable’s SEDAR profile at www.sedar.com. Written requests for such documents should be directed to our Corporate Secretary at 73 Front Street, 5th Floor, Hamilton, HM 12, Bermuda, +441-294-3304.
10.I    SUBSIDIARY INFORMATION
Not applicable.
ITEM 11.    QUANTITATIVE AND QUALITATIVE DISCLOSURES ABOUT MARKET RISK
See the information contained in this Form 20-F under Item 5.A “Operating Results — Risk Management and Financial Instruments”.
ITEM 12.    DESCRIPTION OF SECURITIES OTHER THAN EQUITY SECURITIES
Not applicable.

 
 
 
 
 
Page 221



PART II
ITEM 13.    DEFAULTS, DIVIDEND ARREARAGES AND DELINQUENCIES   
None.
ITEM 14.    MATERIAL MODIFICATIONS TO THE RIGHTS OF SECURITY HOLDERS AND USE OF PROCEEDS   
Not applicable.
ITEM 15.    CONTROLS AND PROCEDURES
Evaluation of Disclosure Controls and Procedures
Our management, with the participation of our Chief Executive Officer and Chief Financial Officer, has evaluated the effectiveness of our disclosure controls and procedures (as defined in Rules 13a-15(e) and 15d-15(e) under the Securities Exchange Act of 1934, as amended (Exchange Act)), as of the end of the period covered by this Form 20-F. Based on such evaluation, our Chief Executive Officer and Chief Financial Officer have concluded that as of December 31, 2019, our disclosure controls and procedures are designed at a reasonable assurance level and are effective to provide reasonable assurance that material information we are required to disclose in reports that we file or submit under the Exchange Act is recorded, processed, summarized, and reported within the time periods specified in the rules and forms of the Securities and Exchange Commission, and that such information is accumulated and communicated to our management, including our Chief Executive Officer and Chief Financial Officer, as appropriate, to allow timely decisions regarding required disclosure. While disclosure controls and procedures and internal controls over financial reporting were adequate and effective we continue to implement certain measures to strengthen control processes and procedures.
Management’s Annual Report on Internal Control over Financial Reporting
Our management is responsible for establishing and maintaining adequate internal control over financial reporting, as such term is defined in Rule 13a-15(f) under the Exchange Act. Under the supervision and with the participation of our management, including persons performing the functions of principal executive and principal financial officers for us, we conducted an evaluation of the effectiveness of our internal control over financial reporting as of December 31, 2019, based on the criteria set forth in Internal Control—Integrated Framework (2013) issued by the Committee of Sponsoring Organizations of the Treadway Commission. Based on evaluation under the foregoing, our management concluded that our internal control over financial reporting was effective as of December 31, 2019. Management excluded from its design and assessment of the internal controls of investments acquired in 2019, which include the 210 MW wind portfolio in India and the 200 MW wind portfolio in China, whose total assets and net assets on a combined basis constitute approximately 2% and 1%, respectively, of the consolidated financial statement amounts as of December 31, 2019 and 1% and 1% of revenues and net income, respectively, for the year then ended.
Internal control systems, no matter how well designed, have inherent limitations. Therefore, even those systems determined to be effective can provide only reasonable assurance with respect to financial statement preparation and presentation. Also, projections of any evaluation of effectiveness to future periods are subject to the risk that controls may become inadequate because of changes in conditions, or that the degree of compliance with the policies or procedures may deteriorate.
Report of Independent Registered Public Accounting Firm
The effectiveness of our internal control over financial reporting as of December 31, 2019 has been audited by Ernst & Young LLP, Chartered Professional Accountants, Licensed Public Accountants, who have also audited our consolidated financial statements, as stated in their reports which are included herein.
Limitations on Effectiveness of Controls and Procedures
In designing and evaluating the disclosure controls and procedures, management recognizes that any controls and procedures, no matter how well designed and operated, can provide only reasonable assurance of achieving the desired control objectives. In addition, the design of disclosure controls and procedures must reflect the fact that there are resource constraints and that management is required to apply judgment in evaluating the benefits of possible controls and procedures relative to their costs.

 
 
 
 
 
Page 222



Changes in Internal Control
There was no change in our internal control over financial reporting during the year ended December 31, 2019, that has materially affected, or is reasonably likely to materially affect, our internal control over financial reporting.  
ITEM 16.    [RESERVED]
16.A    AUDIT COMMITTEE FINANCIAL EXPERT
Our Managing General Partner’s board of directors has determined that Patricia Zuccotti possesses specific accounting and financial management expertise and that she is the audit committee financial expert as defined by the SEC, and that she is independent within the meaning of the rules of the NYSE. Our Managing General Partner’s board of directors has also determined that other members of the Audit Committee have sufficient experience and ability in finance and compliance matters to enable them to adequately discharge their responsibilities.
16.B    CODE OF ETHICS
Brookfield Renewable has adopted a Code of Business Conduct and Ethics that applies to the members of the board of directors of our Managing General Partner, our partnership and any officers or employees of our Managing General Partner. The Code has been updated as of May 2019 and we have posted a copy of the current Code on our website at https://bep.brookfield.com/en/corporate-governance/governance-documents.
16.C    PRINCIPAL ACCOUNTANT FEES AND SERVICES
Our Managing General Partner has retained Ernst & Young LLP to act as our partnership’s independent registered chartered accountants.
The table below summarizes the fees for professional services rendered by Ernst & Young LLP for the audit of our annual financial statements for the years ended December 31, 2019, 2018, and 2017. A majority of the fees to Ernst & Young are billed and settled in Canadian dollars. In order to provide comparability with BEP’s financial statements, which are reported in U.S. dollars, all Canadian dollar amounts in the table have been converted to U.S. dollars at an average annual rate.
(THOUSANDS)
2019

 
2018

 
2017

Audit Fees (1)
$
10,767

 
$
9,700

 
$
8,198

Audit-related fees (2)
771

 
935

 
862

Tax fees (3)
174

 
101

 
84

 
$
11,712

 
$
10,736

 
$
9,144

(1) 
Audit fees include fees for the audit of our annual consolidated financial statements, internal control over financing reporting and interim reviews of the consolidated financial statements included in our quarterly interim reports.  This fee also includes fees for the audit or review of financial statements for certain of our subsidiaries, including audits of individual assets to comply with lender, joint venture partner or regulatory requirements.
(2) 
Audit-related fees relate primarily to services pertaining to financial due diligence, capital market transactions, Sarbanes-Oxley readiness activities, Form 20-F and other securities related matters. Audit-related fees also include other services.
(3) 
Includes professional services related to tax compliance, tax advice and tax planning in connection with domestic and foreign operations and corresponding tax implications.
The Audit Committee of our Managing General Partner pre-approves all audit and non-audit services provided to our partnership by Ernst & Young LLP.
16.D    EXEMPTIONS FROM THE LISTING STANDARDS FOR AUDIT COMMITTEE
None.
16.E    PURCHASES OF EQUITY SECURITIES BY THE ISSUER AND AFFILIATED PURCHASERS
BEP Repurchases
BEP may from time-to-time, subject to applicable law, purchase Units for cancellation in the open market, provided that any necessary approval has been obtained. In July 2019, the TSX accepted a notice of BEP’s intention to commence its normal course issuer bid in connection with its outstanding Preferred Units, which permits BEP to repurchase up to 10% of the total public float of each series of the Preferred Units.   Repurchases were authorized to commence on July 9, 2019 and the bid will expire on July 8, 2020 or earlier should BEP complete its repurchases prior to such date.  In December 2019, BEP terminated its existing normal course issuer bid for its LP Units effective following the close of markets on December 11, 2019 and the TSX accepted a notice of BEP’s intention to commence its normal

 
 
 
 
 
Page 223



course issuer bid, which permitted BEP to repurchase up to 8,900,000 issued and outstanding LP Units. The price to be paid for our LP Units under the normal course issuer bid will be the market price at the time of purchase or such other price as may be permitted. The actual number of LP Units to be purchased and the timing of such purchases will be determined by BEP, and all purchases will be made through the facilities of the TSX, the NYSE and/or Canadian and U.S. alternative trading systems, if eligible. Repurchases were authorized to commence on December 12, 2019 and are required to terminate on December 11, 2020 or earlier should BEP have completed its repurchases prior to such date. For the year ended December 31, 2019, BEP made no repurchases. A copy of the Notice of Intention for each normal course issuer bid may be obtained without charge by contacting Investor Relations by phone at 1-833-236-0278 or by email at enquiries@brookfieldrenewable.com.
Issuer Purchases of LP Units
Period
(a) Total Number  of LP  Units Purchased
(b) Average Price Paid per LP Unit
(c) Total Number of LP Units Purchased as Part of Publicly Announced Plans or Programs
(d) Maximum Number of LP Units that May Yet Be Purchased Under the Plans or Programs
January 1, 2019 to December 11, 2019
Nil
Nil
Nil
8,900,000

December 12, 2019 to December 31, 2019
Nil
Nil
Nil
8,900,000

Total
Nil
 
Nil
 
Issuer Purchases of Preferred Units
Period
 
(a) Total Number  of Preferred Units Purchased
(b) Average Price Paid per Preferred Unit
(c) Total Number of Preferred Units Purchased as Part of Publicly Announced Plans or Programs
(d) Maximum Number of Preferred Units that May Yet Be Purchased Under the Plans or Programs
July 9, 2019 to December 31, 2019
Series 5
Nil
Nil
Nil
288,549

 
Series 7
Nil
Nil
Nil
700,000

 
Series 9
Nil
Nil
Nil
800,000

 
Series 11
Nil
Nil
Nil
1,000,000

 
Series 13
Nil
Nil
Nil
1,000,000

 
Series 15
Nil
Nil
Nil
700,000

Total
 
Nil
 
Nil
 

BRP Equity Repurchases
In July 2019, the TSX accepted a notice of BRP Equity’s intention to renew its normal course issuer bid in connection with its outstanding Class A Preference Shares, which permits BRP Equity to repurchase up to 10% of the total public float of each series of the Class A Preference Shares. Repurchases were authorized to commence on July 9, 2019 and the bid will expire on July 8, 2020 or earlier should BRP Equity complete its repurchases prior to such date. For the year ended December 31, 2019, BRP Equity made no repurchases. A copy of the Notice of Intention for

 
 
 
 
 
Page 224



each normal course issuer bid may be obtained without charge by contacting Investor Relations by phone at 1-833-236-0278 or by email at enquiries@brookfieldrenewable.com.
Issuer Purchases of Equity Securities
Period
(a) Total Number of Shares Purchased
(b) Average Price Paid per Share
(c) Total number of Shares Purchased as Part of Publicly Announced Plans or Programs
(d) Maximum Number of Shares that May Yet Be Purchased Under the Plans or Programs
January 1, 2019 to June 26, 2019
Series 1
Nil
Nil
Nil
544,887
Series 2
Nil
Nil
Nil
451,038
Series 3
Nil
Nil
Nil
996,139
Series 5
Nil
Nil
Nil
411,450
Series 6
Nil
Nil
Nil
700,000
July 9, 2019 to December 31, 2019
Series 1
Nil
Nil
Nil
544,887
Series 2
Nil
Nil
Nil
451,038
Series 3
Nil
Nil
Nil
996,139
Series 5
Nil
Nil
Nil
411,450
Series 6
Nil
Nil
Nil
700,000
16.F    CHANGE IN REGISTRANT’S CERTIFYING ACCOUNTANT
None.
16.G    CORPORATE GOVERNANCE
Our corporate practices are not materially different from those required of domestic limited partnerships under the NYSE listing standards.
16.H    MINE SAFETY DISCLOSURE
Not applicable.

 
 
 
 
 
Page 225



PART III
ITEM 17.    FINANCIAL STATEMENTS
Not applicable.
ITEM 18.    FINANCIAL STATEMENTS
See our financial statements beginning on page F-1, which are filed as part of this Form 20-F.
ITEM 19.    EXHIBITS
Number
Description
1.1
1.2
1.3
1.4
1.5
1.6
1.7
1.8
1.9
1.10
1.11
1.12
1.13
1.14
1.15
1.16
2.1
4.1
4.2
4.3
4.4
4.5
4.6

 
 
 
 
 
Page 226



4.7
4.8
4.9
4.10
4.11
4.12
4.13
4.14
4.15
4.16
4.17
4.18
4.19
4.20
4.21
4.22
4.23
4.24
4.25
4.26
4.27

 
 
 
 
 
Page 227



4.28
4.29
4.30
4.31
4.32
4.33
4.34
4.35
4.36
8.1
Significant subsidiaries (as defined in §210-1.02(w) of Regulation S-X) of Brookfield Renewable Partners L.P. (incorporated by reference to Item 4.C “Organizational Structure”).
11.1
12.1
12.2
13.1
13.2
15.1
15.2
15.3
101
The following materials from Brookfield Renewable Partners L.P.’s annual report on Form 20-F for the year ended December 31, 2019, formatted in XBRL (eXtensible Business Reporting Language): (i) Consolidated Financial Statements of Brookfield Renewable Partners L.P. and (ii) Notes to the Consolidated Financial Statements of Brookfield Renewable Partners L.P., tagged as blocks of text and in detail.(15)
(1) 
Filed as an exhibit to Registration Statement on Form 20-F including all amendments thereto, with the last such amendment having been made on May 16, 2013, and incorporated herein by reference.
(2) 
Filed as an exhibit to our 2014 Form 20-F as filed on February 27, 2015 and incorporated herein by reference.
(3) 
Filed as an exhibit to Form 6-K on November 27, 2015, and incorporated herein by reference.
(4) 
Filed as an exhibit to Form 6-K on February 11, 2016, and incorporated herein by reference.
(5) 
Filed as an exhibit to our 2015 Form 20-F as filed on February 26, 2016, and incorporated herein by reference.
(6) 
Filed as an exhibit to Form 6-K on May 4, 2016, and incorporated herein by reference.

 
 
 
 
 
Page 228



(7) 
Filed as an exhibit to Form 6-K on May 6, 2016, and incorporated herein by reference.
(8) 
Filed as an exhibit to Form 6-K on May 26, 2016, and incorporated herein by reference.
(9) 
Filed as an exhibit to Form 6-K on February 14, 2017, and incorporated herein by reference.
(10) 
Filed as an exhibit to Form 6-K on January 17, 2018, and incorporated herein by reference.
(11) 
Filed as an exhibit to Form 6-K on February 28, 2019, and incorporated herein by reference.
(12) 
Filed as an exhibit to Form 6-K on March 11, 2019, and incorporated herein by reference.
(13) 
Filed as an exhibit to Form 6-K on June 7, 2019, and incorporated herein by reference.
(14) 
Filed as an exhibit to Form 6-K on February 24, 2020, and incorporated herein by reference.
(15) 
Filed herewith.

 
 
 
 
 
Page 229



SIGNATURE
The registrant hereby certifies that it meets all of the requirements for filing this Form 20-F and that it has duly caused and authorized the undersigned to sign this Form 20-F on its behalf.
Dated: February 28, 2020
BROOKFIELD RENEWABLE PARTNERS L.P. by its general partner, Brookfield Renewable Partners Limited
 
 
 
 
 
 
 
By:
/s/ Wyatt Hartley
 
 
Name:
Wyatt Hartley
 
 
Title:
Chief Financial Officer of the Service Provider,
BRP Energy Group L.P.

 
 
 
 
 
Page 230



BROOKFIELD RENEWABLE PARTNERS L.P.
INDEX TO FINANCIAL STATEMENTS

 
 
 
 
F - 1
 


MANAGEMENT’S RESPONSIBILITY
Management’s Responsibility for Financial Statements
The accompanying consolidated financial statements have been prepared by Brookfield Renewable Partners L.P. (“Brookfield Renewable”) management which is responsible for their integrity, consistency, objectivity and reliability. To fulfill this responsibility, Brookfield Renewable maintains policies, procedures and systems of internal control to ensure that its reporting practices and accounting and administrative procedures are appropriate to provide a high degree of assurance that relevant and reliable financial information is produced and assets are safeguarded. These controls include the careful selection and training of employees, the establishment of well-defined areas of responsibility and accountability for performance, and the communication of policies and the code of conduct throughout the company.
These consolidated financial statements have been prepared in conformity with International Financial Reporting Standards as issued by the International Accounting Standards Board and, where appropriate, reflect estimates based on management’s judgment. 
Ernst & Young LLP, the Independent Registered Public Accountants appointed by the directors of the general partner of Brookfield Renewable, have audited the consolidated financial statements in accordance with the standards of the Public Company Accounting Oversight Board (United States) to enable them to express to the partners their opinion on the consolidated financial statements. Their report outlines the scope of their examination and opinion on the consolidated financial statements.
The consolidated financial statements have been further reviewed and approved by the Board of Directors of the general partner of Brookfield Renewable acting through its Audit Committee, which is comprised of directors who are not officers or employees of Brookfield Renewable. The Audit Committee, which meets with the auditors and management to review the activities of each and reports to the Board of Directors, oversees management’s responsibilities for the financial reporting and internal control systems. The auditors have full and direct access to the Audit Committee and meet periodically with the committee both with and without management present to discuss their audit and related findings.
sshahsignature.jpg
whartleysignature.jpg
Sachin Shah
Chief Executive Officer
Wyatt Hartley
Chief Financial Officer
February 28, 2020

 
 
 
 
F - 2
 


REPORT OF INDEPENDENT REGISTERED PUBLIC ACCOUNTING FIRM
To the Board of Directors of Brookfield Renewable Partners Limited (General Partner of Brookfield Renewable Partners L.P.) and Partners of Brookfield Renewable Partners L.P.
Opinion on the Consolidated Financial Statements
We have audited the accompanying consolidated statements of financial position of Brookfield Renewable Partners L.P. (“Brookfield Renewable” or “the Partnership”) as of December 31, 2019 and 2018, the related consolidated statements of income, comprehensive income, changes in equity and cash flows for each of the three years in the period ended December 31, 2019, and the related notes (collectively referred to as the “consolidated financial statements”).

In our opinion, the consolidated financial statements present fairly, in all material respects, the financial position of Brookfield Renewable as at December 31, 2019 and 2018, and the results of its operations and its cash flows for each of the three years in the period ended December 31, 2019, in conformity with International Financial Reporting Standards (“IFRSs”) as issued by the International Accounting Standards Board.
Report on internal control over financial reporting
We also have audited, in accordance with the standards of the Public Company Accounting Oversight Board (United States) (“PCAOB”), Brookfield Renewable’s internal control over financial reporting as of December 31, 2019, based on criteria established in Internal Control- Integrated Framework issued by the Committee of Sponsoring Organizations of the Treadway Commission (“2013 framework”) and our report dated February 28, 2020 expressed an unqualified opinion thereon.
Adoption of New Accounting Standard
As discussed in Note 1 to the consolidated financial statements, Brookfield Renewable changed its method of accounting for Leases in 2019 due to the adoption of IFRS 16, Leases. As discussed in Note 1 to the consolidated financial statements, Brookfield Renewable changed its method of accounting for Revenue and Financial Instruments in 2018 due to the adoption of IFRS 15, Revenue from Contracts with Customers and IFRS 9, Financial Instruments.
Basis for Opinion
These financial statements are the responsibility of Brookfield Renewable’s management. Our responsibility is to express an opinion on Brookfield Renewable’s consolidated financial statements based on our audits. We are a public accounting firm registered with the PCAOB and are required to be independent with respect to Brookfield Renewable in accordance with the U.S. federal securities laws and the applicable rules and regulations of the Securities and Exchange Commission and the PCAOB.
We conducted our audits in accordance with the standards of the PCAOB. Those standards require that we plan and perform the audit to obtain reasonable assurance about whether the consolidated financial statements are free of material misstatement, whether due to error or fraud. Our audits included performing procedures to assess the risks of material misstatement of the consolidated financial statements, whether due to error or fraud, and performing procedures that respond to those risks. Such procedures included examining, on a test basis, evidence regarding the amounts and disclosures in the consolidated financial statements. Our audits also included evaluating the accounting principles used and significant estimates made by management, as well as evaluating the overall presentation of the consolidated financial statements. We believe that our audits provide a reasonable basis for our opinion.
Critical Audit Matters
The critical audit matters communicated below are matters arising from the current period audit of the financial statements that were communicated or required to be communicated to the audit committee and that: (1) relate to accounts or disclosures that are material to the financial statements and (2) involved our especially challenging, subjective or complex judgments. The communication of critical audit matters does not alter in any way our opinion on the consolidated financial statements, taken as a whole, and we are not, by communicating the critical audit matters below, providing separate opinions on the critical audit matters or on the accounts or disclosures to which they relate.

 
 
 
 
F - 3
 


 
Revaluation of power generating assets
Description of the Matter
The Partnership measures power generating assets (classified as property, plant and equipment) using the revaluation method under IAS 16, Property, Plant and Equipment. As at December 31, 2019, Property, plant and equipment on the balance sheet totaled $30,714 million. Revaluations of property, plant and equipment recognized on the statement of other comprehensive income totaled $1,971 million and on the statement of profit or loss totaled $18 million for 2019. As discussed in Note 1(h), 1(q)(i) and 1(r)(iii) and 13 - Property, Plant and Equipment, at Fair Value to the consolidated financial statements, significant estimation and management judgment are involved in assessing the estimates and assumptions regarding the future performance of the power generating assets.

Management applies a dual approach which involves a discounted cash flow model as well as a market evaluation in determining the fair value of the Partnership’s power generating assets. Significant assumptions included within the discounted cash flow models are: future electricity prices, discount rate, anticipated long-term average generation and estimated operating and capital expenditures.

Auditing the measurement of power generating assets is complex due to the highly judgmental nature of the significant assumptions described above, which required the involvement of specialists. Changes in these assumptions can have a material effect on the fair value of the power generating assets.

How We Addressed the Matter in Our Audit
We obtained an understanding, evaluated the design and tested the operating effectiveness of controls over management’s processes in determining the fair value of power generating assets. We tested controls over management’s review of the valuation models, including the controls over the review and approval of all significant assumptions.

To test the fair value of the power generating assets, our audit procedures included, among others, evaluating the Partnership’s valuation methodology, the significant assumptions used, and testing the completeness and accuracy of the underlying data supporting the significant assumptions. For each power generating asset, we analyzed the significant drivers of the change in fair value including the future electricity prices and discount rates. With the support of our valuation specialists, we inspected management’s valuation analysis and assessed the estimates of future electricity prices by reference to shorter-term broker price quotes and management’s longer-term market forecasts specific to each region and power generating asset. We also involved our valuation specialists in the evaluation of the discount rates which included consideration of benchmark interest rates, geographic location, contracted versus uncontracted assets and type of technology.

For a sample of power generating assets, we performed audit procedures that included, among others, agreeing contracted power prices to executed power purchase agreements and assessing the anticipated long-term average generation through corroboration with third party engineering reports and historical trends. Further we assessed the estimated operating and capital expenditures by comparison to historical data, and tested the computational accuracy of the fair value model. With the assistance of our valuation specialists for the same sample, we also performed a sensitivity analysis over the significant assumptions to evaluate the fair value of power generating assets. We also evaluated the fair values using other market-based evidence by comparing the portfolio as a whole to recent similar transactions and by calculating the revenue and EBITDA multiples of a sample of power generating assets and comparing them to multiples of comparable public companies.

Furthermore, we evaluated the adequacy of the Partnership’s disclosures regarding the significant assumptions and sensitivity analysis around the fair value of power generating assets.


 
 
 
 
F - 4
 


 
Significant acquisitions
Description of the Matter
During 2019, the Partnership completed the acquisition of the China Wind facility and the India Wind facility, for total consideration of $239 million. As described in Note 1(n) and 3, acquisitions are accounted for using the acquisition method, and the results of operations have been included in the consolidated financial statements since the date of acquisition.

Auditing the above noted acquisitions is complex given that significant estimation is required in determining the fair value of the power generating assets acquired. The significant assumptions include future electricity prices, discount rate, anticipated long-term average generation and estimated operating and capital expenditures.

How We Addressed
the Matter in Our Audit
We obtained an understanding, evaluated the design and tested the operating effectiveness of controls over the acquisition process. This included controls over the review of the purchase price allocation, and specifically management’s review and approval of significant assumptions used to determine the fair value of the acquired power generating assets.

We involved our valuation specialists in assessing the fair value methodology applied and evaluating the significant assumptions discussed above for each power generating asset acquired.

When evaluating the fair value of the acquired power generating assets, we evaluated the Partnership’s valuation methodology and tested the completeness and accuracy of the underlying data supporting the significant assumptions. We performed audit procedures that included, among others, agreeing contracted power prices to executed power purchase agreements. We assessed the anticipated long-term average generation through corroboration with third party engineering reports and comparison to industry benchmarks. We evaluated the discount rates and future electricity prices by reference to market benchmark rates and forecasts specific to the region. We compared the estimated operating and capital expenditures with third party engineering reports. We also obtained and reviewed all supporting documentation and agreements pertaining to the significant acquisitions. Our procedures to evaluate the significant assumptions also included consideration of local market fundamentals, laws and regulations, which we compared to management’s analysis of the significant assumptions utilized in the determination of the fair value of the power generating assets.


eysignature.jpg
We have served as Brookfield Renewable’s auditor since 2011.

Toronto, Canada
February 28, 2020

 
 
 
 
F - 5
 


INTERNAL CONTROL OVER FINANCIAL REPORTING
MANAGEMENT’S REPORT ON INTERNAL CONTROL OVER FINANCIAL REPORTING
Management of Brookfield Renewable Partners L.P. (“Brookfield Renewable”) is responsible for establishing and maintaining adequate internal control over financial reporting. Internal control over financial reporting is a process designed by, or under the supervision of, the Chief Executive Officer and the Chief Financial Officer and effected by the Board of Directors, management and other personnel to provide reasonable assurance regarding the reliability of financial reporting and the preparation of financial statements for external purposes in accordance with International Financial Reporting Standards as issued by the International Accounting Standards Board as defined in Regulation 240.13a–15(f) or 240.15d–15(f).
Management assessed the effectiveness of Brookfield Renewable’s internal control over financial reporting as of December 31, 2019, based on the criteria set forth in Internal Control – Integrated Framework  issued by the Committee of Sponsoring Organizations of the Treadway Commission. Based on this assessment, management concludes that, as of December 31, 2019, Brookfield Renewable’s internal control over financial reporting is effective. Management excluded from its design and assessment of the internal controls of investments acquired in 2019, which include the 210 MW wind portfolio in India and the 200 MW wind portfolio in China, whose total assets and net assets on a combined basis constitute approximately 2% and 1%, respectively, of the consolidated financial statement amounts as of December 31, 2019 and 1% and 1% of revenues and net income, respectively, for the year then ended.
Brookfield Renewable’s internal control over financial reporting as of December 31, 2019, has been audited by Ernst & Young LLP, the Independent Registered Public Accounting Firm, who also audited Brookfield Renewable’s consolidated financial statements for the year ended December 31, 2019. As stated in the Report of Independent Registered Public Accounting Firm, Ernst & Young LLP expressed an unqualified opinion on the effectiveness of Brookfield Renewable’s internal control over financial reporting as of December 31, 2019.
sshahsignature.jpg
whartleysignature.jpg
Sachin Shah
Chief Executive Officer
Wyatt Hartley
Chief Financial Officer
February 28, 2020

 
 
 
 
F - 6
 


REPORT OF INDEPENDENT REGISTERED PUBLIC ACCOUNTING FIRM
To the Board of Directors of Brookfield Renewable Partners Limited (General Partner of Brookfield Renewable Partners L.P.) and Partners of Brookfield Renewable Partners L.P.

Opinion on Internal Control over Financial Reporting
We have audited Brookfield Renewable Partners L.P. (“Brookfield Renewable”)’s internal control over financial reporting as of December 31, 2019, based on criteria established in Internal Control-Integrated Framework issued by the Committee of Sponsoring Organizations of the Treadway Commission “(2013 framework)” (the “COSO criteria”). In our opinion, Brookfield Renewable maintained, in all material respects, effective internal control over financial reporting as of December 31, 2019, based on the COSO criteria.
As indicated in the accompanying Management’s Report on Internal Control over Financial Reporting, management’s assessment of and conclusion on the effectiveness of internal control over financial reporting did not include the internal controls of the 210 MW wind portfolio in India and the 200 MW wind portfolio in China acquired in 2019, which are included in the 2019 consolidated financial statements of Brookfield Renewable and constituted approximately 2% and 1% of total and net assets, respectively, as of December 31, 2019 and 1% and 1% of revenues and net income for the year then ended. Our audit of internal control over financial reporting of Brookfield Renewable also did not include an evaluation of the internal control over financial reporting of the 210 MW wind portfolio in India and the 200 MW wind portfolio in China acquired in 2019.
We also have audited, in accordance with the standards of the Public Company Accounting Oversight Board (United States) (“PCAOB”), the 2019 consolidated financial statements of Brookfield Renewable and our report dated February 28, 2020 expressed an unqualified opinion on those consolidated financial statements.

Basis for Opinion
Brookfield Renewable’s management is responsible for maintaining effective internal control over financial reporting and for its assessment of the effectiveness of internal control over financial reporting included in the accompanying Management’s Report on Internal Control over Financial Reporting. Our responsibility is to express an opinion on Brookfield Renewable’s internal control over financial reporting based on our audit. We are a public accounting firm registered with the PCAOB and are required to be independent with respect to Brookfield Renewable in accordance with the ethical requirements that are relevant to our audit of the consolidated financial statements in Canada, the U.S. federal securities laws and the applicable rules and regulations of the Securities and Exchange Commission and the PCAOB.
We conducted our audit in accordance with the standards of the PCAOB. Those standards require that we plan and perform the audit to obtain reasonable assurance about whether effective internal control over financial reporting was maintained in all material respects. Our audit included obtaining an understanding of internal control over financial reporting, assessing the risk that a material weakness exists, testing and evaluating the design and operating effectiveness of internal control based on the assessed risk, and performing such other procedures as we considered necessary in the circumstances. We believe that our audit provides a reasonable basis for our opinion.

Definition and Limitations of Internal Control over Financial Reporting
A company’s internal control over financial reporting is a process designed to provide reasonable assurance regarding the reliability of financial reporting and the preparation of financial statements for external purposes in accordance with International Financial Reporting Standards as issued by the International Accounting Standards Board. A company’s internal control over financial reporting includes those policies and procedures that (1) pertain to the maintenance of records that, in reasonable detail, accurately and fairly reflect the transactions and dispositions of the assets of the company; (2) provide reasonable assurance that transactions are recorded as necessary to permit preparation of financial statements in accordance with International Financial Reporting Standards as issued by the International Accounting Standards Board, and that receipts and expenditures of the company are being made only in accordance with authorizations of management and directors of the company; and (3) provide reasonable assurance regarding prevention or timely detection of unauthorized acquisition, use, or disposition of the company’s assets that could have a material effect on the financial statements.

 
 
 
 
F - 7
 


Because of its inherent limitations, internal control over financial reporting may not prevent or detect misstatements. Also, projections of any evaluation of effectiveness to future periods are subject to the risk that controls may become inadequate because of changes in conditions, or that the degree of compliance with the policies or procedures may deteriorate.


eysignature.jpg

Toronto, Canada
February 28, 2020

 
 
 
 
F - 8
 


BROOKFIELD RENEWABLE PARTNERS L.P.
CONSOLIDATED STATEMENTS OF INCOME
YEAR ENDED DECEMBER 31
(MILLIONS, EXCEPT AS NOTED)
Notes
 
2019

 
2018

 
2017

Revenues
28
 
$
2,980

 
$
2,982

 
$
2,625

Other income
8
 
57

 
50

 
47

Direct operating costs
9
 
(1,012
)
 
(1,036
)
 
(978
)
Management service costs
28
 
(108
)
 
(80
)
 
(82
)
Interest expense – borrowings
14
 
(682
)
 
(705
)
 
(632
)
Share of earnings from equity-accounted investments
20
 
11

 
68

 
2

Foreign exchange and unrealized financial instruments loss
6
 
(33
)
 
(34
)
 
(46
)
Depreciation
13
 
(798
)
 
(819
)
 
(782
)
Other
10
 
(91
)
 
(82
)
 
(15
)
Income tax (expense) recovery
 
 
 
 
 
 
 
Current
12
 
(65
)
 
(30
)
 
(39
)
Deferred
12
 
14

 
89

 
(49
)
 
 
 
(51
)
 
59

 
(88
)
Net income
 
 
$
273

 
$
403

 
$
51

Net income attributable to:
 
 
 
 
 
 
 
Non-controlling interests
 
 
 
 
 
 
 
Participating non-controlling interests - in operating subsidiaries
15
 
$
262

 
$
297

 
$
53

General partnership interest in a holding subsidiary held by Brookfield
15
 

 
1

 
(1
)
Participating non-controlling interests - in a holding subsidiary - Redeemable/Exchangeable units held by Brookfield
15
 
(25
)
 
17

 
(23
)
Preferred equity
15
 
26

 
26

 
26

Preferred limited partners' equity
16
 
44

 
38

 
28

Limited partners' equity
17
 
(34
)
 
24

 
(32
)
 
 
 
$
273

 
$
403

 
$
51

Basic and diluted (loss) earnings per LP Unit
 
 
$
(0.19
)
 
$
0.13

 
$
(0.18
)
The accompanying notes are an integral part of these consolidated financial statements.

 
 
 
 
F - 9
 


BROOKFIELD RENEWABLE PARTNERS L.P.
CONSOLIDATED STATEMENTS OF COMPREHENSIVE INCOME
YEAR ENDED DECEMBER 31
(MILLIONS)
Notes
 
2019

 
2018

 
2017

Net income
 
 
$
273

 
$
403

 
$
51

Other comprehensive income (loss) that will not be reclassified to net income
 
 
 
 
 
 
 
Revaluations of property, plant and equipment
13
 
1,971

 
4,558

 
872

Actuarial gain (loss) on defined benefit plans
30
 
(14
)
 
9

 
(2
)
Deferred income taxes on above items
12
 
(376
)
 
(975
)
 
338

Equity-accounted investments
20
 
175

 
426

 
54

Total items that will not be reclassified to net income
 
 
1,756

 
4,018

 
1,262

Other comprehensive income that may be reclassified to net income
 
 
 
 
 
 
 
Foreign currency translation
11
 
(101
)
 
(825
)
 
188

Gains (losses) arising during the year on financial instruments designated as cash-flow hedges
6
 
29

 
(5
)
 
4

Unrealized gain (loss) on foreign exchange swaps - net investment hedge
6
 
1

 
93

 
(94
)
Unrealized (loss) gain on investments in equity securities
6
 
35

 
(16
)
 
(22
)
Reclassification adjustments for amounts recognized in net income
6
 
7

 
18

 
(1
)
Deferred income taxes on above items
12
 
(1
)
 
(19
)
 
11

Equity-accounted investments
20
 
(1
)
 

 
2

Total items that may be reclassified subsequently to net income
 
 
(31
)
 
(754
)
 
88

Other comprehensive income
 
 
1,725

 
3,264

 
1,350

Comprehensive income
 
 
$
1,998

 
$
3,667

 
$
1,401

Comprehensive income attributable to:
 
 
 
 
 
 
 
Non-controlling interests
 
 
 
 
 
 
 
Participating non-controlling interests - in operating subsidiaries
15
 
$
1,057

 
$
2,004

 
$
436

General partnership interest in a holding subsidiary held by Brookfield
15
 
7

 
14

 
8

Participating non-controlling interests - in a holding subsidiary - Redeemable/Exchangeable units held by Brookfield
15
 
351

 
683

 
370

Preferred equity
15
 
54

 
(22
)
 
65

Preferred limited partners' equity
16
 
44

 
38

 
28

Limited partners' equity
17
 
485

 
950

 
494

 
 
 
$
1,998

 
$
3,667

 
$
1,401

The accompanying notes are an integral part of these consolidated financial statements.

 
 
 
 
F - 10
 


BROOKFIELD RENEWABLE PARTNERS L.P.
CONSOLIDATED STATEMENTS OF FINANCIAL POSITION
AS AT DECEMBER 31
(MILLIONS)
Notes
 
2019

 
2018

Assets
 
 
 
 
 
Current assets
 
 
 
 
 
Cash and cash equivalents
21
 
$
115

 
$
173

Restricted cash
22
 
154

 
136

Trade receivables and other current assets
23
 
718

 
607

Financial instrument assets
6
 
75

 
60

Due from related parties
28
 
60

 
65

Assets held for sale
5
 
352

 
920

 
 
 
1,474

 
1,961

Financial instrument assets
6
 
165

 
124

Equity-accounted investments
20
 
1,889

 
1,569

Property, plant and equipment, at fair value
13
 
30,714

 
29,025

Goodwill
18
 
821

 
828

Deferred income tax assets
12
 
116

 
91

Other long-term assets
24
 
512

 
505

 
 
 
$
35,691

 
$
34,103

Liabilities
 
 
 
 
 
Current liabilities
 
 
 
 
 
Accounts payable and accrued liabilities
25
 
$
590

 
$
533

Financial instrument liabilities
6
 
139

 
27

Due to related parties
28
 
127

 
101

Non-recourse borrowings
14
 
685

 
495

Liabilities directly associated with assets held for sale
5
 
137

 
533

 
 
 
1,678

 
1,689

Financial instrument liabilities
6
 
39

 
111

Corporate borrowings
14
 
2,100

 
2,328

Non-recourse borrowings
14
 
8,219

 
7,895

Deferred income tax liabilities
12
 
4,537

 
4,140

Other long-term liabilities
26
 
987

 
734

Equity
 
 
 
 
 
Non-controlling interests
 
 
 
 
 
Participating non-controlling interests - in operating subsidiaries
15
 
8,742

 
8,129

General partnership interest in a holding subsidiary held by Brookfield
15
 
68

 
66

Participating non-controlling interests – in a holding subsidiary – Redeemable/Exchangeable units held by Brookfield
15
 
3,315

 
3,252

Preferred equity
15
 
597

 
568

Preferred limited partners' equity
16
 
833

 
707

Limited partners' equity
17
 
4,576

 
4,484

 
 
 
$
35,691

 
$
34,103

The accompanying notes are an integral part of these consolidated financial statements.
Approved on behalf of Brookfield Renewable Partners L.P.:
patriciaa02.jpg
davida04.jpg
Patricia Zuccotti
Director
David Mann
Director

 
 
 
 
F - 11
 


BROOKFIELD RENEWABLE PARTNERS L.P.
CONSOLIDATED STATEMENTS OF CHANGES IN EQUITY
 
 
 
Accumulated other comprehensive income (loss)
 
 
 
 
 
Non-controlling interests
 
 
YEAR ENDED DECEMBER 31
(MILLIONS)
Limited partners' equity

 
Foreign currency translation

 
Revaluation surplus

 
Actuarial gains (losses) on defined benefit plans

 
Cash flow hedges

 
Investments in equity securities

 
Total limited partners' equity

 
Preferred limited partners' equity

 
Preferred equity

 
Participating non-controlling interests - in operating subsidiaries

 
General partnership interest in a holding subsidiary held by Brookfield

 
Participating non-controlling interests - in a holding subsidiary - Redeemable/Exchangeable units held by Brookfield

 
Total equity

Balance, as at December 31, 2018
$
(948
)
 
$
(652
)
 
$
6,120

 
$
(6
)
 
$
(34
)
 
$
4

 
$
4,484

 
$
707

 
$
568

 
$
8,129

 
$
66

 
$
3,252

 
$
17,206

Net income (loss)
(34
)
 

 

 

 

 

 
(34
)
 
44

 
26

 
262

 

 
(25
)
 
273

Other comprehensive income (loss)

 
(35
)
 
538

 
(4
)
 
1

 
19

 
519

 

 
28

 
795

 
7

 
376

 
1,725

Preferred Units issued (Note 17)

 

 

 

 

 

 

 
126

 

 

 

 

 
126

Capital contributions (Note 16)

 

 

 

 

 

 

 

 

 
430

 

 

 
430

Disposal (Note 4)

 

 

 

 

 

 

 

 

 
(172
)
 

 

 
(172
)
Distributions or dividends declared
(370
)
 

 

 

 

 

 
(370
)
 
(44
)
 
(26
)
 
(706
)
 
(55
)
 
(268
)
 
(1,469
)
Distribution reinvestment plan
6

 

 

 

 

 

 
6

 

 

 

 

 

 
6

Other
227

 
(13
)
 
(234
)
 
1

 
1

 
(11
)
 
(29
)
 

 
1

 
4

 
50

 
(20
)
 
6

Change in year
(171
)
 
(48
)
 
304

 
(3
)
 
2

 
8

 
92

 
126

 
29

 
613

 
2

 
63

 
925

Balance, as at December 31, 2019
$
(1,119
)
 
$
(700
)
 
$
6,424

 
$
(9
)
 
$
(32
)
 
$
12

 
$
4,576

 
$
833

 
$
597

 
$
8,742

 
$
68

 
$
3,315

 
$
18,131

Balance, as at December 31, 2017
$
(259
)
 
$
(378
)
 
$
4,616

 
$
(9
)
 
$
(29
)
 
$
15

 
$
3,956

 
$
511

 
$
616

 
$
6,298

 
$
58

 
$
2,843

 
$
14,282

Net income
24

 

 

 

 

 

 
24

 
38

 
26

 
297

 
1

 
17

 
403

Other comprehensive income (loss)

 
(205
)
 
1,131

 
3

 
5

 
(8
)
 
926

 

 
(48
)
 
1,707

 
13

 
666

 
3,264

Preferred Units issued

 

 

 

 

 

 

 
196

 

 

 

 

 
196

LP Units purchased for cancellation
(51
)
 

 

 

 

 

 
(51
)
 

 

 

 

 

 
(51
)
Capital contributions

 

 

 

 

 

 

 

 

 
307

 

 

 
307

Acquisition

 

 

 

 

 

 

 

 

 
21

 

 

 
21

Distributions or dividends declared
(355
)
 

 

 

 

 

 
(355
)
 
(38
)
 
(26
)
 
(553
)
 
(45
)
 
(255
)
 
(1,272
)
Distribution reinvestment plan
8

 

 

 

 

 

 
8

 

 

 

 

 

 
8

Other
(315
)
 
(69
)
 
373

 

 
(10
)
 
(3
)
 
(24
)
 

 

 
52

 
39

 
(19
)
 
48

Change in year
(689
)
 
(274
)
 
1,504

 
3

 
(5
)
 
(11
)
 
528

 
196

 
(48
)
 
1,831

 
8

 
409

 
2,924

Balance, as at December 31, 2018
$
(948
)
 
$
(652
)
 
$
6,120

 
$
(6
)
 
$
(34
)
 
$
4

 
$
4,484

 
$
707

 
$
568

 
$
8,129

 
$
66

 
$
3,252

 
$
17,206

The accompanying notes are an integral part of these consolidated financial statements.

 
 
 
 
F - 12
 


BROOKFIELD RENEWABLE PARTNERS L.P.
CONSOLIDATED STATEMENTS OF CHANGES IN EQUITY
 
 
 
Accumulated other comprehensive income (loss)
 
 
 
 
 
Non-controlling interests
 
 
YEAR ENDED DECEMBER 31
(MILLIONS)
Limited partners' equity

 
Foreign currency translation

 
Revaluation surplus

 
Actuarial losses on defined benefit plans

 
Cash flow hedges

 
Investments in equity securities

 
Total limited partners' equity

 
Preferred limited partners' equity

 
Preferred equity

 
Participating non-controlling interests - in operating subsidiaries

 
General partnership interest in a holding subsidiary held by Brookfield

 
Participating non-controlling interests - in a holding subsidiary - Redeemable/Exchangeable units held by Brookfield

 
Total equity

Balance, as at December 31, 2016
$
(257
)
 
$
(404
)
 
$
4,124

 
$
(8
)
 
$
(31
)
 
$
24

 
$
3,448

 
$
324

 
$
576

 
$
5,589

 
$
55

 
$
2,680

 
$
12,672

Net income (loss)
(32
)
 

 

 

 

 

 
(32
)
 
28

 
26

 
53

 
(1
)
 
(23
)
 
51

Other comprehensive income (loss)

 
26

 
508

 
(1
)
 
2

 
(9
)
 
526

 

 
39

 
383

 
9

 
393

 
1,350

Preferred Units and LP Units issued
411

 

 

 

 

 

 
411

 
187

 

 

 

 

 
598

Adjustments
(63
)
 

 

 

 

 

 
(63
)
 

 

 

 
1

 
62

 

Capital contributions

 

 

 

 

 

 

 

 

 
294

 

 

 
294

Acquisition

 

 

 

 

 

 

 

 

 
525

 

 

 
525

Distributions or dividends declared
(328
)
 

 

 

 

 

 
(328
)
 
(28
)
 
(26
)
 
(539
)
 
(35
)
 
(243
)
 
(1,199
)
Distribution reinvestment plan
10

 

 

 

 

 

 
10

 

 

 

 

 

 
10

Other

 

 
(16
)
 

 

 

 
(16
)
 

 
1

 
(7
)
 
29

 
(26
)
 
(19
)
Change in year
(2
)
 
26

 
492

 
(1
)
 
2

 
(9
)
 
508

 
187

 
40

 
709

 
3

 
163

 
1,610

Balance, as at December 31, 2017
$
(259
)
 
$
(378
)
 
$
4,616

 
$
(9
)
 
$
(29
)
 
$
15

 
$
3,956

 
$
511

 
$
616

 
$
6,298

 
$
58

 
$
2,843

 
$
14,282

The accompanying notes are an integral part of these consolidated financial statements.

 
 
 
 
F - 13
 


BROOKFIELD RENEWABLE PARTNERS L.P.
CONSOLIDATED STATEMENTS OF CASH FLOWS
YEAR ENDED DECEMBER 31
(MILLIONS)
Notes
 
2019

 
2018

 
2017

Operating activities
 
 
 
 
 
 
 
Net income
 
 
$
273

 
$
403

 
$
51

Adjustments for the following non-cash items:
 
 
 
 
 
 
 
Depreciation
13
 
798

 
819

 
782

Unrealized foreign exchange and financial instrument loss
6
 
27

 
8

 
43

Share of earnings from equity-accounted investments
20
 
(11
)
 
(68
)
 
(2
)
Deferred income tax (recovery) expense
12
 
(14
)
 
(89
)
 
49

Other non-cash items
 
 
127

 
53

 
(6
)
Dividends received from equity-accounted investments
20
 
64

 
42

 
31

Changes in due to or from related parties
 
 
35

 
3

 
5

Net change in working capital balances
29
 
(87
)
 
(68
)
 
(25
)
 
 
 
1,212

 
1,103

 
928

Financing activities
 
 
 
 
 
 
 
Proceeds from medium term notes
14
 
449

 
231

 

Repayment of medium term notes
14
 
(341
)
 
(152
)
 
(200
)
Corporate credit facilities, net
 
 
(422
)
 
36

 
414

Proceeds from non-recourse borrowings
 
 
1,759

 
2,283

 
1,131

Repayment of non-recourse borrowings
 
 
(1,420
)
 
(2,664
)
 
(1,078
)
Capital contributions from participating non-controlling interests - in operating subsidiaries
15
 
412

 
300

 
294

Capital repaid to participating non-controlling interests - in operating subsidiaries
15
 
(113
)
 

 

Acquisition of Isagen from non-controlling interests
15
 

 

 
(5
)
Issuance of preferred limited partnership units
16
 
126

 
196

 
187

Issuance of LP Units
 
 

 

 
411

Repurchase of LP Units
17
 
(1
)
 
(51
)
 

Distributions paid:
 
 
 
 
 
 
 
To participating non-controlling interests - in operating subsidiaries
15
 
(706
)
 
(553
)
 
(539
)
To preferred shareholders
15
 
(26
)
 
(26
)
 
(25
)
To preferred limited partners' unitholders
16
 
(43
)
 
(37
)
 
(26
)
To unitholders of Brookfield Renewable or BRELP
15, 17
 
(684
)
 
(643
)
 
(591
)
Borrowings from related party
14
 
936

 
200

 

Repayments to related party
14
 
(936
)
 
(200
)
 

 
 
 
(1,010
)
 
(1,080
)
 
(27
)
Investing activities
 
 
 
 
 
 
 
Acquisitions net of cash and cash equivalents in acquired entity
3
 
(202
)
 
(39
)
 
377

Investment in equity-accounted investments
20
 
(194
)
 
(420
)
 
(439
)
Investment in property, plant and equipment
13
 
(195
)
 
(235
)
 
(355
)
Proceeds from disposal of assets
 
 
274

 
23

 
150

Disposal of (investment in) securities
6
 
7

 
27

 
(77
)
Restricted cash and other
 
 
59

 
20

 
16

 
 
 
(251
)
 
(624
)
 
(328
)
Foreign exchange (loss) gain on cash
 
 
(4
)
 
(17
)
 
3

Cash and cash equivalents (decrease) increase
 
 
(53
)
 
(618
)
 
576

Net change in cash classified within assets held for sale
5
 
(5
)
 
(8
)
 

Balance, beginning of year
 
 
173

 
799

 
223

Balance, end of year
 
 
$
115

 
$
173

 
$
799

Supplemental cash flow information:
 
 
 
 
 
 
 
Interest paid
 
 
$
636

 
$
665

 
$
611

Interest received
 
 
$
19

 
$
22

 
$
27

Income taxes paid
 
 
$
70

 
$
68

 
$
48

The accompanying notes are an integral part of these consolidated financial statements.

 
 
 
 
F - 14
 


BROOKFIELD RENEWABLE PARTNERS L.P.
NOTES TO THE AUDITED ANNUAL CONSOLIDATED FINANCIAL STATEMENTS
The business activities of Brookfield Renewable Partners L.P. ("Brookfield Renewable") consist of owning a portfolio of renewable power generating facilities primarily in North America, Colombia, Brazil, Europe, India and China.
Unless the context indicates or requires otherwise, the term "Brookfield Renewable" means Brookfield Renewable Partners L.P. and its controlled entities.
Brookfield Renewable is a publicly traded limited partnership established under the laws of Bermuda pursuant to an amended and restated limited partnership agreement dated November 20, 2011 as thereafter amended from time to time.
The registered office of Brookfield Renewable is 73 Front Street, Fifth Floor, Hamilton HM12, Bermuda.
The immediate parent of Brookfield Renewable is its general partner, Brookfield Renewable Partners Limited ("BRPL"). The ultimate parent of Brookfield Renewable is Brookfield Asset Management Inc. ("Brookfield Asset Management"). Brookfield Asset Management and its subsidiaries, other than Brookfield Renewable, are also individually and collectively referred to as "Brookfield" in these financial statements.
Brookfield Renewable's non-voting limited partnership units ("LP Units") are traded under the symbol "BEP" on the New York Stock Exchange and under the symbol "BEP.UN" on the Toronto Stock Exchange. Brookfield Renewable's Class A Series 5, Series 7, Series 9, Series 11, Series 13, and Series 15 preferred limited partners" equity are traded under the symbols "BEP.PR.E", "BEP.PR.G", "BEP.PR.I", "BEP.PR.K", "BEP.PR.M" and "BEP.PR.O" respectively, on the Toronto Stock Exchange.
 
Page
 
1.
Basis of preparation and significant accounting policies
2.
Principal subsidiaries
3.
Acquisitions
4.
Disposal of assets
5.
Assets held for sale
6.
Risk management and financial instruments
7.
Segmented information
 
 
 
8.
Other income
9.
Direct operating costs
10.
Other
11.
Foreign currency translation
12.
Income taxes
 
 
 
 
13.
Property, plant and equipment, at fair value
14.
Borrowings
15.
Non-controlling interests
16.
Preferred limited partners' equity
17.
Limited partners' equity
18.
Goodwill
19.
Capital management
20.
Equity-accounted investments
21.
Cash and cash equivalents
22.
Restricted cash
23.
Trade receivables and other current assets
24.
Other long-term assets
25.
Accounts payable and accrued liabilities
26.
Other long-term liabilities
27.
Commitments, contingencies and guarantees
 
 
 
 
28.
Related party transactions
29.
Supplemental information
30.
Pension and employee future benefits
31.
Subsidiary public issuers
32.
Subsequent events


 
 
 
 
F - 15
 



1. BASIS OF PREPARATION AND SIGNIFICANT ACCOUNTING POLICIES
(a) Statement of compliance
The consolidated financial statements have been prepared in accordance with International Financial Reporting Standards (“IFRS”) as issued by the International Accounting Standards Board (“IASB”). The accounting policies used in the consolidated financial statements are based on the IFRS applicable as at December 31, 2019, which encompass individual IFRS, International Accounting Standards (“IAS”), and interpretations made by the International Financial Reporting Interpretations Committee (“IFRIC”) and the Standard Interpretations Committee (“SIC”). The policies set out below are consistently applied to all periods presented, unless otherwise noted.
These consolidated financial statements have been authorized for issuance by the Board of Directors of Brookfield Renewable’s general partner, BRPL, on February 28, 2020.
Certain comparative figures have been reclassified to conform to the current year’s presentation.
References to $, C$, €, R$, COP, ZAR, INR and CNY are to United States (“U.S.”) dollars, Canadian dollars, Euros, Brazilian reais, Colombian pesos, South African rand, Indian Rupees and Chinese Yuan, respectively.
All figures are presented in millions of U.S. dollars unless otherwise noted.
(b) Basis of preparation
The consolidated financial statements have been prepared on the basis of historical cost, except for the revaluation of property, plant and equipment and certain assets and liabilities which have been measured at fair value. Cost is recorded based on the fair value of the consideration given in exchange for assets.
Consolidation
These consolidated financial statements include the accounts of Brookfield Renewable and its subsidiaries, which are the entities over which Brookfield Renewable has control. An investor controls an investee when it is exposed, or has rights, to variable returns from its involvement with the investee and has the ability to affect those returns through its power over the investee. Non-controlling interests in the equity of Brookfield Renewable’s subsidiaries are shown separately in equity in the consolidated statements of financial position.
Brookfield Renewable has entered into a voting agreement with Brookfield, which provides Brookfield Renewable with control of the general partner of Brookfield Renewable Energy L.P. (“BRELP”), a holding subsidiary. Accordingly, Brookfield Renewable consolidates the accounts of BRELP and its subsidiaries. In addition, BRELP issued redeemable/exchangeable limited partnership units to Brookfield (“Redeemable/Exchangeable Partnership Units”), pursuant to which the holder may at its request require BRELP to redeem the Redeemable/Exchangeable Partnership Units for cash consideration. This right is subject to Brookfield Renewable’s right of first refusal which entitles it, at its sole discretion, to elect to acquire all of the Redeemable/Exchangeable Partnership Units so presented to BRELP that are tendered for redemption in exchange for LP Units on a one for one basis. As Brookfield Renewable, at its sole discretion, has the right to settle the obligation with LP Units, the Redeemable/Exchangeable Partnership Units are classified as equity of Brookfield Renewable (“Participating non-controlling interests – in a holding subsidiary – Redeemable/Exchangeable Units held by Brookfield”).
Brookfield Renewable has entered into voting agreements with Brookfield, whereby Brookfield Renewable gained control of the entities that own certain renewable power generating operations in the United States, Brazil, Europe and other countries (including India and China). Brookfield Renewable has also entered into a voting agreement with its consortium partners in respect of its Colombian operations. These voting agreements provide Brookfield Renewable the authority to direct the election of the Boards of Directors of the relevant entities, among other things, and therefore provide Brookfield Renewable with control. Accordingly, Brookfield Renewable consolidates the accounts of these entities. Refer to Note 28 - Related party transactions for further information.
For entities previously controlled by Brookfield Asset Management, the voting agreements entered into do not represent business combinations in accordance with IFRS 3, Business Combinations (“IFRS 3”), as all combining businesses are ultimately controlled by Brookfield Asset Management both before and after the transactions were completed. Brookfield Renewable accounts for these transactions involving entities under common control in a manner similar to

 
 
 
 
F - 16
 


a pooling of interest, which requires the presentation of pre-voting agreement financial information as if the transactions had always been in place. Refer to Note 1(r)(ii) - Critical judgments in applying accounting policies - Common control transactions for Brookfield Renewable’s policy on accounting for transactions under common control.
Equity-accounted investments
Equity-accounted investments are entities over which Brookfield Renewable has significant influence or joint arrangements representing joint ventures. Significant influence is the ability to participate in the financial and operating policy decisions of the investee, but without controlling or jointly controlling those investees. Such investments are accounted for using the equity method.
A joint venture is a type of joint arrangement whereby the parties that have joint control of the arrangement have rights to the net assets of the joint venture. Joint control is the contractually agreed sharing of control of an arrangement, which exists only when decisions about the relevant activities require unanimous consent of the parties sharing control. Brookfield Renewable accounts for its interests in joint ventures using the equity method.
Under the equity method, the carrying value of an interest in an investee is initially recognized at cost and adjusted for Brookfield Renewable’s share of net income, other comprehensive income (“OCI”), distributions by the equity-accounted investment and other adjustments to Brookfield Renewable’s proportionate interest in the investee.
(c) Recently adopted accounting standards
Except for the changes below, Brookfield Renewable has consistently applied the accounting policies to all periods presented in these consolidated financial statements.
IFRS 3 – Business Combinations
In October 2018, the IASB issued an amendment to IFRS 3, effective for annual periods beginning on or after January 1, 2020 with early adoption permitted. The amendment clarifies that a business must include, at minimum, an input and a substantive process that together contribute to the ability to create outputs, and assists companies in determining whether an acquisition is a business combination or an acquisition of a group of assets by providing supplemental guidance for assessing whether an acquired process is substantive. Brookfield Renewable has decided to early adopt the amendments to IFRS 3 effective January 1, 2019 and shall apply the amended standard in assessing business combinations on a prospective basis. For acquisitions that are determined to be acquisitions of assets as opposed to business combinations, Brookfield Renewable will allocate the transaction price and transaction costs to the individual identified assets acquired and liabilities assumed on the basis of their relative fair values, and no goodwill will be recognized. Acquisitions that continue to meet the definition of a business combination will be accounted for under the acquisition method, without any changes to Brookfield Renewable’s accounting policy.
IFRS 9 – Financial Instruments and IFRS 7 - Financial Instruments: Disclosures
Brookfield Renewable adopted Interest Rate Benchmark Reform - Amendments to IFRS 9, and IFRS 7, issued in September 2019, (“IBOR Amendments”) effective October 1, 2019 in advance of its mandatory effective date. The IBOR Amendments have been applied retrospectively to hedging relationships existing at October 1, 2019 or were designated subsequently, and to the amount accumulated in the cash flow hedge reserve at that date. The IBOR Amendments provide temporary relief from applying specific hedge accounting requirements to an entity’s hedging relationships which are directly affected by IBOR reform. The reliefs have the effect that IBOR reform should not generally cause hedge accounting to terminate. In assessing whether a hedge is expected to be highly effective on a forward-looking basis, the entity assumes the interest rate benchmark on which the cash flows of the derivative which hedges borrowings is not altered by IBOR reform. These reliefs cease to apply to a hedged item or hedging instrument as applicable at the earlier of (i) when the uncertainty arising from IBOR reform is no longer present with respect to the timing and amount of the interest rate benchmark based future cash flows, and (ii) when the hedging relationship is discontinued. No impact is expected since these amendments enable Brookfield Renewable to continue hedge accounting for hedging relationships which have been previously designated.
It is currently expected that Secured Overnight Financing Rate (“SOFR”) will replace US$ LIBOR, Sterling Overnight Index Average (“SONIA”) will replace £ LIBOR, and Euro Short-term Rate (“€STR”) will replace EURIBOR. All of these are expected to become effective prior to December 31, 2021. Brookfield Renewable is currently finalizing and implementing its transition plan to address the impact and effect changes as a result of amendments to the contractual

 
 
 
 
F - 17
 


terms of IBOR referenced floating-rate borrowings, interest rate swaps, and interest rate caps, and updating hedge designations.
IFRS 16 – Leases
On January 1, 2019 Brookfield Renewable adopted IFRS 16 using the modified retrospective approach, under which the cumulative effect of initial application is recognized in retained earnings at that date. As a result, Brookfield Renewable has changed its accounting policy for lease contracts as detailed below.
Definition of a lease
Previously, Brookfield Renewable determined at contract inception whether an arrangement is or contains a lease under IFRIC 4. Under IFRS 16, Brookfield Renewable assesses whether a contract is or contains a lease based on the definition of a lease, as explained in Note 1(c).
On transition to IFRS 16, Brookfield Renewable elected to apply the practical expedient to grandfather the assessment of which transactions are leases. Brookfield Renewable applied IFRS 16 only to contracts that were previously identified as leases. Contracts that were not identified as leases under IAS 17 and IFRIC 4 were not reassessed to determine whether there is a lease. Therefore, the definition of a lease under IFRS 16 was applied only to contracts entered into or changed on or after January 1, 2019.
Leases classified as operating leases under IAS 17
At transition, lease liabilities were measured at the present value of the remaining lease payments, discounted at Brookfield Renewable’s incremental borrowing rate as at January 1, 2019. Right-of-use assets are measured at an amount equal to the lease liability, adjusted by the amount of any prepaid or accrued lease payments.
Brookfield Renewable used the following practical expedients when applying IFRS 16 to leases previously classified as operating leases under IAS 17:
Applied the exemption not to recognize right-of-use assets and liabilities for leases with less than twelve months of lease term;
Relied on its assessment of whether leases are onerous immediately before the date of initial application;
Used hindsight in determining the lease term where the contract contained options to extend or terminate the lease; and
Excluded initial direct costs from measuring the right-of-use asset at the date of initial application.
Leases classified as finance leases under IAS 17
For leases that were classified as finance leases under IAS 17, the carrying amount of the right-of-use asset and the lease liability at January 1, 2019 are determined at the carrying amount of the lease asset and lease liability under IAS 17 immediately before that date.
Impacts on financial statements
On transition to IFRS 16, Brookfield Renewable recognized an additional $145 million of right-of-use assets and $147 million of lease liabilities, recognizing the difference in retained earnings.
When measuring lease liabilities, Brookfield Renewable discounted lease payments using its incremental borrowing rate at January 1, 2019. The weighted-average rate applied was 5.5%. The difference between the operating lease commitments disclosed at December 31, 2018 of $250 million and leases liabilities recognized at January 1, 2019 of $147 million is primarily due to the time value of money.
(d) Changes to the lease accounting policy
Brookfield Renewable has applied IFRS 16 using the modified retrospective approach and therefore the comparative information has not been restated and continues to be reported under IAS 17 – Leases (“IAS 17”) and IFRIC 4 – Determining Whether an Arrangement Contains a Lease (“IFRIC 4”). The details of accounting policies under IAS 17 and IFRIC 4 are disclosed separately if they are different from those under IFRS 16 and the impact of changes is disclosed in Note 1(c).

 
 
 
 
F - 18
 


Policy applicable from January 1, 2019
At inception of a contract, Brookfield Renewable assesses whether a contract is, or contains, a lease. A contract is, or contains, a lease if the contract conveys the right to control the use of an identified asset for a period of time in exchange for consideration. To assess whether a contract conveys the right to control the use of an identified asset, Brookfield Renewable assesses whether:
the contract specified explicitly or implicitly the use of an identified asset, and that is physically distinct or represents substantially all of the capacity of a physically distinct asset. If the supplier has a substantive substitution right, then the asset is not identified;
Brookfield Renewable has the right to obtain substantially all of the economic benefits from use of the asset throughout the period of use; and
Brookfield Renewable has the right to direct the use of the asset. Brookfield Renewable has this right when it has the decision-making rights that are most relevant to changing how and for what purpose the asset is used. In rare cases where the decisions about how and for what purpose the asset is used are predetermined, Brookfield Renewable has the right to direct the use of the asset if either:
Brookfield Renewable has the right to operate the asset (or to direct others to operate the asset in a manner that it determines) throughout the period of use, without the supplier having the right to change those operating instructions; or
Brookfield Renewable designed the asset in a way that predetermines how and for what purpose it will be used.
This policy is applied to contracts entered into, or changed, on or after January 1, 2019.
At inception or on reassessment of a contract that contains a lease component, Brookfield Renewable allocates the consideration in the contract to each lease component on the basis of their relative stand-alone prices. However, for the leases of land and buildings in which it is a lessee, Brookfield Renewable has elected not to separate non-lease components and, therefore, accounts for the lease and non-lease components as a single lease component.
Accounting as a lessee under IFRS 16
Brookfield Renewable recognizes a right-of-use asset and a lease liability at the lease commencement date. The right-of-use asset is initially measured at cost, which comprises the initial amount of the lease liability adjusted for any lease payments made at or before the commencement date, plus any initial direct costs incurred and an estimate of costs to dismantle and remove the underlying asset or to restore the underlying asset or the site on which it is located, less any lease incentives received.
The right-of use asset is subsequently depreciated using the straight-line method from the commencement date to the earlier of the end of the useful lives of the right-of-use asset or the end of the lease term. The estimated useful lives of right-of-use assets are determined on the same basis as those of property, plant and equipment. In addition, the right-of-use asset is periodically reduced by impairment losses, if any, and adjusted for certain remeasurements of the lease liability.
The lease liability is initially measured at the present value of the lease payments that are not paid at the commencement date, discounted using the interest rate implicit in the lease or, if that rate cannot be readily determined, Brookfield Renewable’s incremental borrowing rate. Generally, Brookfield Renewable uses its incremental borrowing rate as the discount rate.
Lease payments included in the measurement of the lease liability comprise the following:
Fixed payments, including in-substance fixed payments;
Variable lease payments that depend on an index or a rate, initially measured using the index or rate as at the commencement date;
Amounts expected to be payable under a residual value guarantee; and

 
 
 
 
F - 19
 


The exercise price under a purchase option that Brookfield Renewable is reasonably certain to exercise, lease payments in an optional renewable period if Brookfield Renewable is reasonably certain to exercise an extension option, and penalties for early termination of a lease unless Brookfield Renewable is reasonably certain not to terminate early.
The lease liability is measured at amortized cost using the effective interest method. It is remeasured when there is a change in future lease payments arising from a change in an index or rate, if there is a change in Brookfield Renewable’s estimate of the amount expected to be payable under a residual value guarantee, or if Brookfield Renewable changes its assessment of whether it will exercise a purchase, extension or termination option.
When the lease liability is remeasured in this way, a corresponding adjustment is made either to the carrying amount of the right-of-use asset or, when the adjustment is a reduction to the right-of-use asset, is recorded in the consolidated statements of income if the carrying amount of the right-of-use asset has been reduced to zero.
Brookfield Renewable presents right-of-use assets in Property, plant and equipment and lease liabilities in Other long-term liabilities in the consolidated statement of financial position as at December 31, 2019.
Short-term leases and leases of low-value assets
Brookfield Renewable has elected not to recognize right-of-use assets and lease liabilities for short-term leases that have a lease term of twelve months or less and leases of low-value assets. Brookfield Renewable recognizes the lease payments associated with these leases as an expense on a straight-line basis over the lease term.
Policy applicable before January 1, 2019
For contracts entered into before January 1, 2019, Brookfield Renewable determined whether that arrangement was or contained a lease based on the assessment of whether:
Fulfillment of the arrangement was dependent on the use of a specific asset or assets; and
The arrangement had conveyed a right to use the asset. An arrangement conveyed a right to use the asset if one of the following was met:
The purchaser had the ability or right to operate the asset while obtaining or controlling more than an insignificant amount of the output;
The purchaser had the ability or right to control physical access to the asset while obtaining or controlling more than an insignificant amount of the output; or
Facts and circumstances indicated that it was remote that other parties would take more than an insignificant amount of the output, and the price per unit was neither fixed per unit of output nor equal to the market price per unit of output.
Accounting as a lessee under IAS 17
In the comparative period, as a lessee Brookfield Renewable classified leases that transfer substantially all of the risks and rewards of ownership as finance leases. When this was the case, the lease assets were measured initially at an amount equal to the lower of their fair value and the present value of the minimum lease payments. Minimum lease payments were the payments over the lease term that the lessee was required to make, excluding any contingent rent.
Subsequently, the assets were accounted for in accordance with the accounting policy applicable to that asset.
Assets held under other leases were classified as operating leases and were not recognized in Brookfield Renewable’s consolidated statements of financial position. Payments made under operating leases were recognized in the consolidated statements of income on a straight-line basis over the term of the lease. Lease incentives received were recognized as an integral part of the total lease expense, over the term of the lease.
(e) Foreign currency translation
All figures reported in the consolidated financial statements and tabular disclosures to the consolidated financial statements are reflected in millions of U.S. dollars, which is the functional currency of Brookfield Renewable. Each of the foreign operations included in these consolidated financial statements determines its own functional currency, and items included in the financial statements of each subsidiary are measured using that functional currency.

 
 
 
 
F - 20
 


Assets and liabilities of foreign operations having a functional currency other than the U.S. dollar are translated at the rate of exchange prevailing at the reporting date and revenues and expenses at the rate of exchange prevailing at the dates of the transactions during the period. Gains or losses on translation of foreign subsidiaries are included in OCI. Gains or losses on foreign currency denominated balances and transactions that are designated as hedges of net investments in these operations are reported in the same manner.
In preparing the consolidated financial statements of Brookfield Renewable, foreign currency denominated monetary assets and liabilities are translated into the functional currency using the closing rate at the applicable consolidated statement of financial position dates. Non-monetary assets and liabilities, denominated in a foreign currency and measured at fair value, are translated at the rate of exchange prevailing at the date when the fair value was determined and non-monetary assets measured at historical cost are translated at the historical rate. Revenues and expenses are measured in the functional currency at the rates of exchange prevailing at the dates of the transactions with gains or losses included in income.
(f) Cash and cash equivalents
Cash and cash equivalents include cash, term deposits and money market instruments with original maturities of less than 90 days.
(g) Restricted cash
Restricted cash includes cash and cash equivalents, where the availability of funds is restricted primarily by credit agreements.
(h) Property, plant and equipment and revaluation method
Power generating assets are classified as property, plant and equipment and are accounted for using the revaluation method under IAS 16, Property, Plant and Equipment (“IAS 16”). Property, plant and equipment are initially measured at cost and subsequently carried at their revalued amount, being the fair value at the date of the revaluation, less any subsequent accumulated depreciation and any subsequent accumulated impairment losses.
Brookfield Renewable generally determines the fair value of its property, plant and equipment by using a 20-year discounted cash flow model for the majority of its assets. This model incorporates future cash flows from long-term power purchase agreements that are in place where it is determined that the power purchase agreements are linked specifically to the related power generating assets. The model also includes estimates of future electricity prices, anticipated long-term average generation, estimated operating and capital expenditures, and assumptions about future inflation rates and discount rates by geographical location. Construction work-in-progress (“CWIP”) is revalued when sufficient information exists to determine fair value using the discounted cash flow method. Revaluations are made on an annual basis as at December 31 to ensure that the carrying amount does not differ significantly from fair value. For power generating assets acquired through business combinations during the year, Brookfield Renewable initially measures the assets at fair value consistent with the policy described in Note 1(n)Business combinations. Accordingly, in the year of acquisition, power generating assets are not revalued at year-end unless there is an indication that assets are impaired.
Where the carrying amount of an asset increased as a result of a revaluation, the increase is recognized in income to the extent the increase reverses a previously recognized decrease recorded through income, with the remainder of the increase recognized in OCI and accumulated in equity under revaluation surplus and non-controlling interest. Where the carrying amount of an asset decreased, the decrease is recognized in OCI to the extent that a balance exists in revaluation surplus with respect to the asset, with the remainder of the decrease recognized in income.

 
 
 
 
F - 21
 


Depreciation on power generating assets is calculated on a straight-line basis over the estimated service lives of the assets, which are as follows:
 
Estimated service lives
Dams
Up to 115 years
Penstocks
Up to 60 years
Powerhouses
Up to 115 years
Hydroelectric generating units
Up to 115 years
Wind generating units
Up to 30 years
Solar generating units
Up to 30 years
Gas-fired cogenerating (“Cogeneration”) units
Up to 40 years
Other assets
Up to 60 years
Costs are allocated to significant components of property, plant and equipment.  When items of property, plant and equipment have different useful lives, they are accounted for as separate items (significant components) and depreciated separately. To ensure the accuracy of useful lives and residual values, a review is conducted annually. 
Depreciation is calculated based on the cost of the asset less its residual value. Depreciation commences when the asset is in the location and conditions necessary for it to be capable of operating in the manner intended by management. It ceases at the earlier of the date the asset is classified as held-for-sale and the date the asset is derecognized. An item of property, plant and equipment and any significant component is derecognized upon disposal or when no future economic benefits are expected from its use. Other assets include equipment, buildings and leasehold improvements. Buildings, furniture and fixtures, leasehold improvements and office equipment are recorded at historical cost, less accumulated depreciation. Land and CWIP are not subject to depreciation.
The depreciation of property, plant and equipment in Brazil is based on the duration of the authorization or the useful life of a concession asset. The weighted-average remaining duration at December 31, 2019 is 32 years (2018: 33 years). Since land rights are part of the concession or authorization, this cost is also subject to depreciation.
Any accumulated depreciation at the date of revaluation is eliminated against the gross carrying amount of the asset, and the net amount is applied to the revalued amount of the asset.
Gains and losses on disposal of an item of property, plant and equipment are recognized in Other income in the consolidated statements of income. The revaluation surplus is reclassified within the respective components of equity and not reclassified to net income when the assets are disposed.
(i) Asset impairment
At each statement of financial position date, management assesses whether there is any indication that assets are impaired. For non-financial tangible and intangible assets (including equity-accounted investments), an impairment is recognized if the recoverable amount, determined as the greater of the estimated fair value, less costs to sell, and the discounted future cash flows generated from use and eventual disposal of an asset or cash-generating unit, is less than its carrying value. The projections of future cash flows take into account the relevant operating plans and management’s best estimate of the most probable set of conditions anticipated to prevail. Should an impairment loss subsequently reverse, the carrying amount of the asset is increased to the lesser of the revised estimate of the recoverable amount, and the carrying amount that would have been recorded had no impairment loss been recognized previously.
(j) Trade receivables and other current assets
Trade receivables and other current assets are recognized initially at fair value, and subsequently measured at amortized cost using the effective interest method, less any provision for expected credit losses.
(k) Financial instruments
Initial recognition
Under IFRS 9, regular purchases and sales of financial assets are recognized on the trade date, being the date on which Brookfield Renewable commits to purchase or sell the asset. Financial assets are derecognized when the rights to receive

 
 
 
 
F - 22
 


cash flows from the financial assets have expired or have been transferred and Brookfield Renewable has transferred substantially all the risks and rewards of ownership.
At initial recognition, Brookfield Renewable measures a financial asset at its fair value. In the case of a financial asset not categorized as FVPL, transaction costs that are directly attributable to the acquisition of the financial asset are included at initial recognition. Transaction costs of financial assets carried at FVPL are expensed in profit or loss.
Classification and measurement
Subsequent measurement of financial assets depends on Brookfield Renewable’s business objective for managing the asset and the cash flow characteristics of the asset. There are three measurement categories into which Brookfield Renewable classifies its financial assets:
Amortized cost – Financial assets held for collection of contractual cash flows that represent solely payments of principal and interest are measured at amortized cost. Interest income is recognized as other income in the financial statements, and gains/losses are recognized in profit or loss when the asset is derecognized or impaired.
FVOCI – Financial assets held to achieve a particular business objective other than short-term trading are designated at FVOCI. Unlike debt instruments designated at FVOCI, there is no recycling of gains or losses through profit and loss. Upon derecognition of the asset, accumulated gains or losses are transferred from OCI directly to retained earnings.
FVPL – Financial assets that do not meet the criteria for amortized cost or FVOCI are measured at FVPL.
Brookfield Renewable assesses on a forward-looking basis the expected credit losses ("ECL") associated with its assets carried at amortized cost and FVOCI, including finance lease receivables. For trade receivables and contract assets, Brookfield Renewable applied the simplified approach permitted by IFRS 9, which requires expected lifetime losses to be recognized from initial recognition of the asset. The simplified approach to the recognition of ECL does not require entities to track the changes in credit risk; rather, entities recognize a loss allowance at each reporting date based on the lifetime ECL since the date of initial recognition of the asset.
Evidence of impairment may include:
Indications that a debtor or group of debtors is experiencing significant financial difficulty;
A default or delinquency in interest or principal laments;
Probability that a debtor or a group of debtors will enter into bankruptcy or other financial reorganization;
Changes in arrears or economic conditions that correlate with defaults, where observable data indicates that there is a measurable decrease in the estimated future cash flows.
Trade receivables and contract assets are reviewed qualitatively on a case-by-case basis to determine if they need to be written off.
ECL are measured as the difference in the present value of the contractual cash flows that are due under contract and the cash flows expected to be received. ECL is measured by considering the risk of default over the contract period and incorporates forward looking information into its measurement.
Financial liabilities are classified as financial liabilities at fair value through profit and loss, amortized cost, or derivatives designated as hedging instruments in an effective hedge. Brookfield Renewable determines the classification of its financial liabilities at initial recognition. Brookfield Renewable’s financial liabilities include accounts payable and accrued liabilities, corporate borrowings, non-recourse borrowings, derivative liabilities, and due to related party balances. Financial liabilities are initially measured at fair value, with subsequent measurement determined based on their classification as follows:
FVPL – Financial liabilities held for trading, such as those acquired for the purpose of selling in the near term, and derivative financial instruments entered into by Brookfield Renewable that do not meet hedge accounting criteria are classified as fair value through profit and loss. Gains or losses on these types of liabilities are recognized in profit and loss.
Amortized cost – All other financial liabilities are classified as amortized cost using the effective interest rate method. Gains and losses are recognized in profit and loss when the liabilities are derecognized as well as through the amortization process. Amortized cost is computed using the effective interest method less any principal repayment or reduction. The

 
 
 
 
F - 23
 


calculation takes into account any premium or discount on acquisition and includes transaction costs and fees that are an integral part of the effective interest rate. This category includes trade and other payables, dividends payable, interest-bearing loans and borrowings, and corporate credit facilities.
Derivatives and hedge accounting
Derivatives are initially recognized at fair value on the date a derivative contract is entered into and are subsequently remeasured to their fair value at the end of each reporting period. The accounting for subsequent changes in fair value depends on whether the derivative is designated as a hedging instrument, and if so, the nature of the item being hedged and the type of hedge relationship designated.
Brookfield Renewable designates its derivatives as hedges of:
Foreign exchange risk associated with the cash flows of highly probable forecast transactions (cash flow hedges);
Foreign exchange risk associated with net investment in foreign operations (net investment hedges);
Commodity price risk associated with cash flows of highly probable forecast transactions (cash flow hedges); and
Floating interest rate risk associated with payments of debts (cash flow hedges).
At the inception of a hedge relationship, Brookfield Renewable formally designates and documents the hedge relationship to which it wishes to apply hedge accounting and the risk management objective and strategy for undertaking the hedge.
A hedging relationship qualifies for hedge accounting if it meets all of the following effectiveness requirements:
There is an 'economic relationship' between the hedged item and the hedging instrument;
The effect of credit risk does not 'dominate the value changes' that result from that economic relationship; and
The hedge ratio of the hedging relationship is the same as that resulting from the quantity of the hedged item that Brookfield Renewable actually hedges and the quantity of the hedging instrument that Brookfield Renewable actually uses to hedge that quantity of hedged item.
The fair values of various derivative financial instruments used for hedging purposes and movements in the hedge reserve within equity are shown in Note 6Risk management and financial instruments.
When a hedging instrument expires, is sold, is terminated, or no longer meets the criteria for hedge accounting, any cumulative deferred gain or loss and deferred costs of hedging in equity at that time remain in equity until the forecasted transaction occurs. When the forecasted transaction is no longer expected to occur, the cumulative gain or loss and deferred costs of hedging are immediately reclassified to profit and loss.
If the hedge ratio for risk management purposes is no longer optimal but the risk management objective remains unchanged and the hedge continues to qualify for hedge accounting, the hedge relationship will be rebalanced by adjusting either the volume of the hedging instrument or the volume of the hedged item so that the hedge ratio aligns with the ratio used for risk management purposes. Any hedge ineffectiveness is calculated and accounted for in profit and loss at the time of the hedge relationship rebalancing.
(i) Cash flow hedges that qualify for hedge accounting
The effective portion of changes in the fair value of derivatives that are designated and qualify as cash flow hedges is recognized in the cash flow hedge reserve within equity, limited to the cumulative change in fair value of the hedged item on a present value basis from the inception of the hedge. The gain or loss relating to the ineffective portion is recognized immediately in profit and loss, within unrealized financial instruments gain (loss).
Gains and losses relating to the effective portion of the change in fair value of the entire forward contract are recognized in the cash flow hedge reserve within equity. Amounts accumulated in equity are reclassified in the period when the hedged item affects profit and loss.
(ii) Net investment hedges that qualify for hedge accounting
Hedges of net investments in foreign operations are accounted for similarly to cash flow hedges. Any gain or loss on the hedging instrument relating to the effective portion of the hedge is recognized in OCI and accumulated in reserves

 
 
 
 
F - 24
 


in equity. The gain or loss relating to the ineffective portion is recognized immediately in profit and loss within foreign exchange and unrealized financial instruments gain (loss). Gains and losses accumulated in equity will be reclassified to profit and loss when the foreign operation is partially disposed of or sold.
(iii) Hedge ineffectiveness
Brookfield Renewable’s hedging policy only allows for the use of derivative instruments that form effective hedge relationships. Hedge effectiveness is determined at the inception of the hedge relationship and through periodic prospective effectiveness assessments to ensure that an economic relationship exists between the hedged item and hedging instrument. Where the critical terms of the hedging instrument match exactly with the terms of the hedged item, a qualitative assessment of effectiveness is performed. For other hedge relationships, the hypothetical derivative method to assess effectiveness is used.
(l) Revenue and expense recognition
The majority of revenue is derived from the sale of power and power related ancillary services both under contract and in the open market, sourced from Brookfield Renewable’s power generating facilities. The obligations are satisfied over time as the customer simultaneously receives and consumes benefits as Brookfield Renewable delivers electricity and related products. Revenue is recorded based upon the output delivered and capacity provided at rates specified under either contract terms or prevailing market rates. The revenue reflects the consideration Brookfield Renewable expects to be entitled to in exchange for those goods or services. Costs related to the purchases of power or fuel are recorded upon delivery. All other costs are recorded as incurred.
Details of the revenue recognized per geographical region are included in Note 7Segmented information.
Where available, Brookfield Renewable has elected the practical expedient available under IFRS 15 – Revenue from Contracts with Customers (“IFRS 15”) for measuring progress toward complete satisfaction of a performance obligation and for disclosure requirements of remaining performance obligations. The practical expedient allows an entity to recognize revenue in the amount to which the entity has the right to invoice such that the entity has a right to the consideration in an amount that corresponds directly with the value to the customer for performance completed to date by the entity.
If the consideration in a contract that does not apply the practical expedient available under IFRS 15 for measuring progress toward complete satisfaction of a performance obligation includes a variable amount, Brookfield Renewable estimates the amount of consideration to which it will be entitled in exchange for transferring the goods to the customer. The variable consideration is estimated at contract inception and constrained until it is highly probable that a significant revenue reversal in the amount of cumulative revenue recognised will not occur when the associated uncertainty with the variable consideration is subsequently resolved.
Brookfield Renewable also sells power and related products under bundled arrangements. Energy, capacity and renewable credits within power purchase agreements are considered to be distinct performance obligations. A contract’s transaction price is allocated to each distinct performance obligation and recognized as revenue when, or as, the performance obligation is satisfied under IFRS 15. Brookfield Renewable views the sale of energy and capacity as a series of distinct goods that is substantially the same and has the same pattern of transfer measured by the output method. Brookfield Renewable views renewable credits to be performance obligations satisfied at a point in time. During the year ended December 31, 2019, revenues recognized at a point in time corresponding to the sale of renewable credits were $25 million (2018: $17 million). Measurement of satisfaction and transfer of control to the customer of renewable credits in a bundled arrangement coincides with the pattern of revenue recognition of the underlying energy generation.
Revenues recognized that are outside the scope of IFRS 15 include realized gains and losses from derivatives used in the risk management of the Brookfield Renewable's generation activities related to commodity prices. Financial transactions included in revenues for the year ended December 31, 2019 increased revenues by $15 million (2018: decreased revenues by $21 million).
Contract Balances
Contract assets – A contract asset is the right to consideration in exchange for goods or services transferred to the customer. If Brookfield Renewable performs by transferring goods or services to a customer before the customer pays consideration or before payment is due, a contract asset is recognized for the earned consideration that is conditional.

 
 
 
 
F - 25
 


Trade receivables – A receivable represents Brookfield Renewable’s right to an amount of consideration that is unconditional (i.e., only the passage of time is required before payment of the consideration is due).
Contract liabilities – A contract liability is the obligation to transfer goods or services to a customer for which Brookfield Renewable has received consideration (or an amount of consideration is due) from the customer. If a customer pays consideration before Brookfield Renewable transfers goods or services to the customer, a contract liability is recognized when the payment is made or the payment is due (whichever is earlier). Contract liabilities are recognized as revenue when Brookfield Renewable performs under the contract.
(m) Income taxes
Current income tax assets and liabilities are measured at the amount expected to be paid to tax authorities, net of recoveries, based on the tax rates and laws enacted or substantively enacted at the statement of financial position dates. Current income tax assets and liabilities are included in trade receivables and other current assets and accounts payable and accrued liabilities, respectively.
Deferred tax is recognized on taxable temporary differences between the tax bases and the carrying amounts of assets and liabilities. Deferred tax is not recognized if the temporary difference arises from goodwill or from initial recognition (other than in a business combination) of other assets and liabilities in a transaction that affects neither taxable profit nor accounting profit. Deferred income tax assets are recognized for all deductible temporary differences, carry forwards of unused tax credits and unused tax losses, to the extent that it is probable that deductions, tax credits and tax losses can be utilized. The carrying amount of deferred income tax assets is reviewed at each statement of financial position date and reduced to the extent it is no longer probable that the income tax assets will be recovered. Deferred income tax assets and liabilities are measured at the tax rates that are expected to apply to the year when the assets are realized or the liabilities settled, using the tax rates and laws enacted or substantively enacted at the statement of financial position dates.
Current and deferred income taxes relating to items recognized directly in OCI are also recognized directly in OCI.
(n) Business combinations
The acquisition of a business is accounted for using the acquisition method. The consideration for an acquisition is measured at the aggregate of the fair values, at the date of exchange, of the assets transferred, the liabilities incurred to former owners of the acquired business, and equity instruments issued by the acquirer in exchange for control of the acquired business. The acquired business’ identifiable assets, liabilities and contingent liabilities that meet the conditions for recognition under IFRS 3, Business Combinations, are recognized at their fair values at the acquisition date, except for income taxes which are measured in accordance with IAS 12, Income Taxes, share-based payments which are measured in accordance with IFRS 2, Share-based Payment and non-current assets that are classified as held-for-sale which are measured at fair value less costs to sell in accordance with IFRS 5, Non-current Assets Held for Sale and Discontinued Operations. The non-controlling interest in the acquiree is initially measured at the non-controlling interest’s proportion of the net fair value of the identifiable assets, liabilities and contingent liabilities recognized or when applicable, at the fair value of the shares outstanding.
To the extent that the aggregate of the fair value of consideration paid, the amount of any non-controlling interest and the fair value of any previously held interest in the acquiree exceeds the fair value of the net identifiable tangible and intangible assets acquired, goodwill is recognized. To the extent that this difference is negative, the amount is recognized as a gain in income. Goodwill is not amortized and is not deductible for tax purposes. However, after initial recognition, goodwill will be measured at cost less any accumulated impairment losses. An impairment assessment will be performed at least annually, and whenever circumstances such as significant declines in expected revenues, earnings or cash flows indicate that it is more likely than not that goodwill might be impaired. Goodwill impairment charges are not reversible.
When a business combination is achieved in stages, previously held interests in the acquired entity are re-measured to fair value at the acquisition date, which is the date control is obtained, and the resulting gain or loss, if any, is recognized in income. Amounts arising from interests in the acquired business prior to the acquisition date that have previously been recognized in OCI are reclassified to income. Upon disposal or loss of control of a subsidiary, the carrying amount of the net assets of the subsidiary (including any OCI relating to the subsidiary) are derecognized with the difference between any proceeds received and the carrying amount of the net assets recognized as a gain or loss in income.

 
 
 
 
F - 26
 


Where applicable, the consideration for the acquisition includes any asset or liability resulting from a contingent consideration arrangement, measured at its acquisition-date fair value. Subsequent changes in fair values are adjusted against the cost of the acquisition where they qualify as measurement period adjustments. All other subsequent changes in the fair value of contingent consideration classified as liabilities will be recognized in the consolidated statements of income, whereas changes in the fair values of contingent consideration classified within equity are not subsequently re-measured.
(o) Assets held for sale
Non-current assets and disposal groups are classified as held for sale if their carrying amount will be recovered principally through a sale transaction rather than through continuing use. This condition is regarded as met only when the sale is highly probable and the non-current asset or disposal group is available for immediate sale in its present condition. Management must be committed to the sale, which should be expected to qualify for recognition as a completed sale within one year from the date of classification subject to limited exceptions.
When Brookfield Renewable is committed to a sale plan involving loss of control of a subsidiary, all of the assets and liabilities of that subsidiary are classified as held for sale when the criteria described above are met, regardless of whether Brookfield Renewable will retain a non-controlling interest in its former subsidiary after the sale.
Non-current assets and disposal groups classified as held for sale are measured at the lower of their previous carrying amount and fair value less costs to sell.
Non-current assets classified as held for sale and the assets of a disposal group are presented separately from other assets in the consolidated statements of financial position and are classified as current. The liabilities of a disposal group classified as held for sale are presented separately from other liabilities in the consolidated statements of financial position.
Once classified as held for sale, property, plant and equipment and intangible assets are not depreciated or amortized.
(p) Other items
(i) Capitalized costs
Capitalized costs related to CWIP include all eligible expenditures incurred in connection with the development and construction of the power generating asset. The expenditures consist of cost of materials, direct labor and any other costs directly attributable to bringing the asset to a working condition for its intended use, and the costs of dismantling and removing the items and restoring the site on which they are located. Interest and borrowing costs are capitalized when activities that are necessary to prepare the asset for its intended use or sale are in progress, expenditures for the asset have been incurred and funds have been used or borrowed to fund the construction or development. Capitalization of costs ceases when the asset is ready for its intended use.  
(ii) Pension and employee future benefits
Pension and employee future benefits are recognized in the consolidated financial statements in respect of employees of the operating entities within Brookfield Renewable. The costs of retirement benefits for defined benefit plans and post-employment benefits are recognized as the benefits are earned by employees. The project unit credit method, using the length of service and management’s best estimate assumptions, is used to value its pension and other retirement benefits. All actuarial gains and losses are recognized immediately through OCI in order for the net pension asset or liability recognized in the consolidated statements of financial position to reflect the full value of the plan deficit or surplus. Net interest is calculated by applying the discount rate to the net defined benefit asset or liability. Changes in the net defined benefit obligation related to service costs (comprising of current service costs, past services costs, gains and losses on curtailments and non-routine settlements), and net interest expense or income are recognized in the consolidated statements of income.
Re-measurements, comprising of actuarial gains or losses, the effect of the asset ceiling, and the return on plan assets (excluding net interest), are recognized immediately in the consolidated statements of financial position with a corresponding debit or credit to OCI in the period in which they occur. Re-measurements are not reclassified to profit or loss in subsequent periods. For defined contribution plans, amounts are expensed based on employee entitlement.

 
 
 
 
F - 27
 


(iii) Decommissioning, restoration and environmental liabilities
Legal and constructive obligations associated with the retirement of property, plant and equipment are recorded as liabilities when those obligations are incurred and are measured at the present value of the expected costs to settle the liability, using a discount rate that reflects the current market assessments of the time value of money and the risks specific to the liability. The liability is accreted up to the date the liability will be incurred with a corresponding charge to operating expenses. The carrying amount of decommissioning, restoration and environmental liabilities is reviewed annually with changes in the estimates of timing or amount of cash flows added to or deducted from the cost of the related asset.
(iv) Interest and borrowing costs
Interest and borrowing costs are capitalized when such costs are directly attributable to the acquisition, construction or production of a qualifying asset. A qualifying asset is an asset that takes a substantial period of time to prepare for its intended use.
(v) Provisions
A provision is a liability of uncertain timing or amount. A provision is recognized if Brookfield Renewable has a present legal or constructive obligation as a result of past events, it is probable that an outflow of resources will be required to settle the obligation and the amount can be reliably estimated. Provisions are not recognized for future operating losses. The provision is measured at the present value of the best estimate of the expenditures expected to be required to settle the obligation using a discount rate that reflects the current market assessments of the time value of money and the risks specific to the obligation. Provisions are re-measured at each statement of financial position date using the current discount rate. The increase in the provision due to the passage of time is recognized as interest expense.
(vi) Interest income
Interest income is earned with the passage of time and is recorded on an accrual basis.
(vii) Government grants
Brookfield Renewable becomes eligible for government grants by constructing or purchasing renewable power generating assets, and by bringing those assets to commercial operation, coupled with a successful application to the applicable program or agency. The assessment of whether or not a project has complied with the conditions and that there is reasonable assurance the grants will be received will be undertaken on a case by case basis. Brookfield Renewable reduces the cost of the asset by the amount of the grant. The grant amounts are recognized in income on a systematic basis as a reduction of depreciation over the periods, and in the proportions, in which depreciation on those assets is charged.
With respect to grants related to income, the government assistance (in the form of the difference between market price and guaranteed fixed price) typically becomes payable once electricity is produced and delivered to the relevant grid. It is at this point that the receipt of the grant becomes reasonably assured, and therefore the grant is recognized as revenue in the month that delivery of the electricity occurs.
(q) Critical estimates
Brookfield Renewable makes estimates and assumptions that affect the carrying value of assets and liabilities, disclosure of contingent assets and liabilities and the reported amount of income and OCI for the year. Actual results could differ from these estimates. The estimates and assumptions that are critical to the determination of the amounts reported in the consolidated financial statements relate to the following:
(i) Property, plant and equipment
The fair value of Brookfield Renewable’s property, plant and equipment is calculated using estimates and assumptions about future electricity prices from renewable sources, anticipated long-term average generation, estimated operating and capital expenditures, future inflation rates and discount rates, as described in Note 13 - Property, plant and equipment, at fair value. Judgment is involved in determining the appropriate estimates and assumptions in the valuation of Brookfield Renewable’s property, plant and equipment. See Note 1(r)(iii) - Critical judgments in applying accounting policies - Property, plant and equipment for further details.

 
 
 
 
F - 28
 


Estimates of useful lives and residual values are used in determining depreciation and amortization. To ensure the accuracy of useful lives and residual values, these estimates are reviewed on an annual basis.
(ii) Financial instruments
Brookfield Renewable makes estimates and assumptions that affect the carrying value of its financial instruments, including estimates and assumptions about future electricity prices, long-term average generation, capacity prices, discount rates and the timing of energy delivery. The fair value of interest rate swaps is the estimated amount that another party would receive or pay to terminate the swap agreements at the reporting date, taking into account current market interest rates. This valuation technique approximates the net present value of future cash flows. See Note 6 - Risk management and financial instruments for more details.
(iii) Deferred income taxes
The consolidated financial statements include estimates and assumptions for determining the future tax rates applicable to subsidiaries and identifying the temporary differences that relate to each subsidiary. Deferred income tax assets and liabilities are measured at the tax rates that are expected to apply during the year when the assets are realized or the liabilities settled, using the tax rates and laws enacted or substantively enacted at the consolidated statement of financial position dates. Operating plans and forecasts are used to estimate when the temporary difference will reverse.
(r) Critical judgments in applying accounting policies
The following are the critical judgments that have been made in applying the accounting policies used in the consolidated financial statements and that have the most significant effect on the amounts in the consolidated financial statements:
(i) Preparation of consolidated financial statements
These consolidated financial statements present the financial position, results of operations and cash flows of Brookfield Renewable. Brookfield Renewable exercises judgment in determining whether non-wholly owned subsidiaries are controlled by Brookfield Renewable. Brookfield Renewable’s judgement included the determination of (i) how the relevant activities of the subsidiary are directed; (ii) whether the rights of shareholdings are substantive or protective in nature; and (iii) Brookfield Renewable’s ability to influence the returns of the subsidiary.
(ii) Common control transactions
Common control business combinations specifically fall outside of scope of IFRS 3 and as such management has used its judgment to determine an appropriate policy to account for these transactions, considering other relevant accounting guidance that is within the framework of principles in IFRS and that reflects the economic reality of the transactions, in accordance with IAS 8, Accounting Policies, Changes in Accounting Estimates and Errors. Brookfield Renewable’s policy is to record assets and liabilities recognized as a result of transactions between entities under common control at the carrying value on the transferor’s financial statements, and to have the Consolidated Statements of Income, Consolidated Statements of Comprehensive Income, Consolidated Statements of Financial Position, Consolidated Statements of Changes in Equity and Consolidated Statements of Cash Flows reflect the results of combining entities for all periods presented for which the entities were under the transferor’s common control, irrespective of when the combination takes place. Differences between the consideration given and the assets and liabilities received are recorded directly to equity.
(iii) Property, plant and equipment
The accounting policy relating to Brookfield Renewable’s property, plant and equipment is described in Note 1(h) - Property, plant and equipment and revaluation method. In applying this policy, judgment is used in determining whether certain costs are additions to the carrying amount of the property, plant and equipment as opposed to repairs and maintenance. If an asset has been developed, judgment is required to identify the point at which the asset is capable of being used as intended and to identify the directly attributable costs to be included in the carrying value of the development asset. The useful lives of property, plant and equipment are determined by independent engineers periodically with an annual review by management.
Annually, Brookfield Renewable determines the fair value of its property, plant and equipment using a methodology that it has judged to be reasonable. The methodology for hydroelectric assets is generally a 20-year discounted cash flow model. 20 years is the period considered reasonable as Brookfield Renewable has 20-year capital plans and it

 
 
 
 
F - 29
 


believes a reasonable third party would be indifferent between extending the cash flows further in the model versus using a discounted terminal value. The methodology for wind, solar and storage & other assets is to align the model length with the expected remaining useful life of the subject assets.
The valuation model incorporates future cash flows from long-term power purchase agreements that are in place where it is determined that the power purchase agreements are linked specifically to the related power generating assets. With respect to estimated future generation that does not incorporate long-term power purchase agreement pricing, the cash flow model uses estimates of future electricity prices using broker quotes from independent sources for the years in which there is a liquid market. The valuation of power generating assets not linked to long-term power purchase agreements also requires the development of a long-term estimate of future electricity prices. In this regard the valuation model uses a discount to the all-in cost of construction with a reasonable return, to secure energy from a new renewable resource with a similar generation profile to the asset being valued as the benchmark that will establish the market price for electricity for renewable resources.
Brookfield Renewable’s long-term view is anchored to the cost of securing new energy from renewable sources to meet future demand growth by the years 2026 to 2035 in North America, 2027 in Colombia, and 2023 in Europe and Brazil. The year of new entry is viewed as the point when generators must build additional capacity to maintain system reliability and provide an adequate level of reserve generation with the retirement of older coal fired plants and rising environmental compliance costs in North America and Europe, and overall increasing demand in Colombia and Brazil. For the North American and European businesses, Brookfield Renewable has estimated a discount to these new-build renewable asset prices to determine renewable electricity prices for hydroelectric and wind facilities. In Brazil and Colombia, the estimate of future electricity prices is based on a similar approach as applied in North America using a forecast of the all-in cost of development.
Terminal values are included in the valuation of hydroelectric assets in North America and Colombia. For the hydroelectric assets in Brazil, cash flows have been included based on the duration of the authorization or useful life of a concession asset with consideration of a one-time 30-year renewal on qualifying hydroelectric assets.
Discount rates are determined each year by considering the current interest rates, average market cost of capital as well as the price risk and the geographical location of the operational facilities as judged by management. Inflation rates are also determined by considering the current inflation rates and the expectations of future rates by economists. Operating costs are based on long-term budgets escalated for inflation. Each operational facility has a 20-year capital plan that it follows to ensure the maximum life of its assets is achieved. Foreign exchange rates are forecasted by using the spot rates and the available forward rates, extrapolated beyond the period available. The inputs described above to the discounted cash flow model require management to consider facts, trends and plans in making its judgments as to what derives a reasonable fair value of its property, plant and equipment.
(iv) Financial instruments
The accounting policy relating to Brookfield Renewable’s financial instruments is described in Note 1(k) - Financial instruments. In applying the policy, judgments are made in applying the criteria set out in IFRS 9 and IAS 39, to record financial instruments at fair value through profit and loss, fair value through other comprehensive income and the assessments of the effectiveness of hedging relationships.
(v) Deferred income taxes
The accounting policy relating to Brookfield Renewable’s income taxes is described in Note 1(m) - Income taxes. In applying this policy, judgments are made in determining the probability of whether deductions, tax credits and tax losses can be utilized.
(s) Future changes in accounting policies
Several other amendments and interpretations apply for the first time in 2019, but do not have an impact on the consolidated financial statements of Brookfield Renewable. Excluding the early adoption of amendments to IFRS 3, IFRS 9 and IFRS 7 described in Note 1(c), Brookfield Renewable has not early adopted any other standards, interpretations or amendments that have been issued but are not yet effective.

 
 
 
 
F - 30
 


2. PRINCIPAL SUBSIDIARIES
The following table lists the subsidiaries of Brookfield Renewable which, in the opinion of management, significantly affect its financial position and results of operations as at December 31, 2019:
 
Jurisdiction of Incorporation or Organization
 
Percentage of voting securities owned or controlled (%)
BP Brazil US Subco LLC
Delaware
 
100
Brookfield BRP Canada Corp.
Alberta
 
100
Brookfield BRP Europe Holdings (Bermuda) Limited
Bermuda
 
100
Brookfield Power US Holding America Co.
Delaware
 
100
Isagen S.A. E.S.P.(1)
Colombia
 
100
Orion Canadian Holdings 1 AIV L.P.
Ontario
 
100
(1) 
Voting control held through voting agreements with Brookfield.
3. ACQUISITIONS
The following investment was accounted for using the acquisition method, and the results of operations have been included in the audited annual consolidated financial statements since the date of acquisition.
India Wind Portfolio
Brookfield Renewable, along with its institutional partners, completed a transaction in India to acquire a 105 MW operating wind facility on June 7, 2019 and a 105 MW operating wind facility on July 8, 2019 (collectively, the "India Wind Portfolio").
Brookfield Renewable, along with institutional partners, acquired the India Wind Portfolio for a total consideration of INR 4.6 billion ($67 million), plus a contingent payment expected to be INR 0.8 billion ($12 million). Brookfield Renewable expects to hold a 25% economic interest. The total acquisition costs of less than $1 million were expensed as incurred and have been classified under Other in the consolidated statement of income.
Brookfield Renewable has a voting agreement with an affiliate of Brookfield that ultimately controls the India Wind Portfolio. Pursuant to this voting agreement, Brookfield Renewable is entitled to direct the election of the directors of the Brookfield affiliate that ultimately controls and operates the India Wind Portfolio.
This investment was accounted for using the acquisition method, and the results of operations have been included in the audited annual consolidated financial statements since the date of the acquisition. If the acquisition had taken place at the beginning of the year, the revenue from the India Wind Portfolio would have been $37 million for the year ended December 31, 2019.
China Wind Facility
On September 30, 2019, Brookfield Renewable, along with its institutional partners, completed the acquisition of a 200 MW operating wind facility in China ("China Wind Facility") for a total consideration of CNY 1,140 million ($160 million). Brookfield Renewable expects to hold a 25% economic interest. The total acquisition costs of less than $1 million were expensed as incurred and have been classified under Other in the consolidated statement of income.
Brookfield Renewable has a voting agreement with an affiliate of Brookfield that ultimately controls the China Wind Facility. Pursuant to this voting agreement, Brookfield Renewable is entitled to direct the election of the directors of the Brookfield affiliate that ultimately controls and operates the China Wind Facility.
This investment was accounted for using the acquisition method, and the results of operations have been included in the audited annual consolidated financial statements since the date of the acquisition. If the acquisition had taken place at the beginning of the year, the revenue from the China Wind Facility would have been $44 million for the year ended December 31, 2019.

 
 
 
 
F - 31
 


The purchase price allocations, at fair value, with respect to the acquisitions are as follows:
(MILLIONS)
Notes
 
India Wind Portfolio

 
China Wind Facility

 
Total

Restricted cash
 
 
$
14

 
$
2

 
$
16

Trade receivables and other current assets
 
 
14

 
51

 
65

Property, plant and equipment
13
 
243

 
307

 
550

Current liabilities
 
 
(1
)
 
(23
)
 
(24
)
Current portion of non-recourse borrowings
14
 
(12
)
 
(18
)
 
(30
)
Financial instruments
 
 
(4
)
 

 
(4
)
Non-recourse borrowings
14
 
(158
)
 
(131
)
 
(289
)
Deferred income tax liabilities
 
 
(8
)
 
(28
)
 
(36
)
Other long-term liabilities
 
 
(9
)
 

 
(9
)
Fair value of net assets acquired
 
 
$
79

 
$
160

 
$
239

The following investments were accounted for using the equity method as Brookfield Renewable has significant influence through its position in the business, and the results of operations have been included in the audited annual consolidated financial statements since the date of investment.
X-Elio
In December 2019, Brookfield Renewable, along with its institutional partners, completed a 50-50 joint venture in respect of X-Elio. Headquartered in Spain, X-Elio's portfolio includes approximately 972 MW of operating solar, approximately 1,000 MW of assets under construction and a 5,000 MW development pipeline with a focus in Spain, Mexico, U.S. and Japan. Brookfield Renewable retains an approximate 12.5% economic interest in the joint venture. Brookfield Renewable's consideration was €124 million ($138 million).
Completed in 2018
The following investments were accounted for using the acquisition method, and the results of operations have been included in the consolidated financial statements since the date of acquisition.
Biotherm
Brookfield Renewable previously acquired TerraForm Global, Inc. (“TerraForm Global”) on December 28th, 2017. Included in the net identifiable assets of TerraForm Global was $56 million in restricted cash and deposits for the acquisition of controlling interests (ranging between 65% and 70%) in three separate companies that cumulatively operate 49 MW of wind and solar assets in South Africa (“Biotherm”).
In March 2018, Brookfield Renewable acquired Biotherm for a total consideration of $71 million. This amount was transferred in two tranches and included the aforementioned deposit, a cash payment of $12 million and deferred consideration of $3 million.
The total acquisition costs of less than $1 million were expensed as incurred and have been classified under Other in the consolidated statement of income.
Northern Ireland Wind
In March 2018, Brookfield Renewable entered into an agreement to acquire, along with its institutional partners, a 100% interest in a 23 MW wind facility in Northern Ireland (“Northern Ireland Wind”).
In October 2018, Brookfield Renewable, along with its institutional partners, completed the acquisition of Northern Ireland Wind. The total consideration was £22 million ($28 million). Brookfield Renewable retains an approximate 40% controlling interest.
The total acquisition costs of less than $1 million were expensed as incurred and have been classified under Other  in the consolidated statement of income.

 
 
 
 
F - 32
 


Purchase price allocations
Final purchase price allocations, at fair value, with respect to the acquisitions are as follows:
(MILLIONS)
Biotherm

 
Northern Ireland Wind

 
Total

Cash and cash equivalents
$
12

 
$
1

 
$
13

Trade receivables and other current assets
7

 

 
7

Property, plant and equipment, at fair value
158

 
53

 
211

Current liabilities
(3
)
 
(4
)
 
(7
)
Current portion of non-recourse borrowings
(3
)
 

 
(3
)
Financial instruments
(2
)
 

 
(2
)
Non-recourse borrowings
(69
)
 
(18
)
 
(87
)
Deferred income tax liabilities
(35
)
 
(4
)
 
(39
)
Non-controlling interests
(21
)
 

 
(21
)
Fair value of net assets acquired
44

 
28

 
72

Goodwill
27

 

 
27

Purchase price
$
71

 
$
28

 
$
99

Completed in 2017
The following investments were accounted for using the equity method as  Brookfield Renewable has significant influence through its position in the business, and the results of operations have been included in the audited annual consolidated financial statements since the date of investment.
European Storage
In August 2017, Brookfield Renewable, along with its institutional partners, acquired a 25% interest in FHH Guernsey Ltd which owns a 2.1 GW pumped storage portfolio in the United Kingdom (“European Storage”). Brookfield Renewable retains an approximate 7% economic interest in the portfolio. Total consideration was £194 million ($248 million). The acquisition costs of £1 million ($1 million) were incurred and capitalized.
TerraForm Power
In October 2017, along with its institutional partners, Brookfield Renewable closed the acquisition of a 51% interest in TerraForm Power, Inc. (“TerraForm Power”). TerraForm Power is a 2,600 MW large scale diversified portfolio of solar and wind assets located predominately in the U.S. Brookfield Renewable retains an indirect economic interest of approximately 16% in TerraForm Power for a total net investment of $203 million.
Brookfield Renewable had previously accounted for its indirect interest in TerraForm Power as an available for sale investment. The change from available for sale accounting to equity method accounting resulted in a gain of $13 million being reclassified from the audited annual consolidated statement of comprehensive income to the statement of income and included in Other income, representing the accumulated gain on the previously held indirect investment.  The acquisition costs of $1 million were incurred and capitalized.
In October 2017, Brookfield Renewable entered into a voting agreement with the Brookfield subsidiary that ultimately controls TerraForm Power. Pursuant to this voting agreement, Brookfield Renewable is entitled to direct the election for one of the four directors of the Brookfield subsidiary, thereby providing Brookfield Renewable with significant influence over this subsidiary.
The following investments were accounted for using the acquisition method, and the results of operations have been included in the audited annual consolidated financial statements since the date of acquisition.
European Wind
In February 2017, Brookfield Renewable entered into an agreement to acquire, along with its institutional partners, a 100% interest in a 16 MW wind facility in Northern Ireland (“European Wind”).

 
 
 
 
F - 33
 


In August 2017, Brookfield Renewable, along with its institutional partners, completed the acquisition of European Wind, which was commissioned in July of 2017. If the acquisition had taken place at the beginning of the year, the revenue from European Wind earned prior to the date of acquisition would have been immaterial. The total consideration was £24 million ($32 million). Brookfield Renewable retains an approximate 40% controlling interest in the asset. The total acquisition costs of less than $1 million were expensed as incurred and have been classified under Other in the audited annual consolidated statements of income.
TerraForm Global
In December 2017, along with its institutional partners, Brookfield Renewable closed the acquisition of a 100% interest in TerraForm Global. TerraForm Global is a 919 MW portfolio of diversified solar and wind assets located predominately in Brazil and Asia. The total consideration paid was $657 million and the fair value of the interest previously held was $100 million. Brookfield Renewable retains a 31% economic interest in TerraForm Global with its share of the fair value of previously held interest on the acquisition date totaling $30 million. Brookfield Renewable’s share of the consideration paid was $202 million.
Brookfield Renewable had previously accounted for its indirect interest in TerraForm Global as an available for sale investment. The change from available for sale accounting to consolidation accounting resulted in a gain of $2 million being reclassified from the audited annual consolidated statement of comprehensive income to the statement of income and included in Other income, representing the accumulated gain on the previously held indirect investment.
If the acquisition had taken place at the beginning of the year, the revenue from TerraForm Global for the year ended December 31, 2017 would have been $250 million. The total acquisition costs of $1 million were expensed as incurred and have been classified under Other  in the audited annual consolidated statements of income.
In December 2017, Brookfield Renewable entered into a voting agreement with an affiliate of Brookfield Renewable that ultimately controls TerraForm Global. Pursuant to this voting agreement, Brookfield Renewable is entitled to direct the election of the directors of the Brookfield subsidiary.
Purchase price allocations
Final purchase price allocations, at fair value, with respect to the acquisitions completed in 2017 are as follows:
(MILLIONS)
TerraForm
Global

 
European
Wind

 
Total

Cash and cash equivalents
$
611

 
$

 
$
611

Restricted cash
90

 

 
90

Trade receivables and other current assets
62

 
1

 
63

Financial instruments
20

 

 
20

Property, plant and equipment, at fair value
1,208

 
37

 
1,245

Deferred tax assets
18

 

 
18

Other long-term assets
94

 

 
94

Current liabilities
(73
)
 
(4
)
 
(77
)
Current portion of non-recourse borrowings
(1,183
)
 

 
(1,183
)
Financial instruments
(15
)
 

 
(15
)
Non-recourse borrowings
(5
)
 

 
(5
)
Deferred income tax liabilities
(15
)
 
(2
)
 
(17
)
Other long-term liabilities
(54
)
 

 
(54
)
Non-controlling interests
(1
)
 

 
(1
)
Fair value of net assets acquired
$
757

 
$
32

 
$
789

During the years ended December 31, 2019 and 2018, the purchase price allocations for the acquisitions in 2018 and 2017, respectively, were finalized. No material changes to the provisional purchase price allocations disclosed in the

 
 
 
 
F - 34
 


audited annual consolidated financial statements for 2018 and 2017 had to be considered for acquisitions made in the respective years.
4. DISPOSAL OF ASSETS
In May and August 2019, Brookfield Renewable, along with its institutional partners, completed the partial sale of its South African Portfolio, corresponding to 146 MW of wind and solar assets. The total consideration was ZAR 1,651 million ($112 million). This resulted in a loss on disposition of $8 million recognized in the consolidated statements of income under Other. The total proceeds, net of foreign exchange contract settlements, was $135 million ($42 million net to Brookfield Renewable). Immediately prior to the classification of the portfolio as held for sale in 2018, Brookfield Renewable performed a revaluation of the property, plant and equipment and recorded a fair value uplift of $42 million, in line with its election to apply the revaluation method. Brookfield Renewable’s interest in the portfolio was approximately 31%. As a result of the disposition, Brookfield Renewable's portion of the accumulated revaluation surplus of $13 million post-tax was reclassified from other comprehensive income directly to equity and presented as an Other item in the consolidated statements of changes in equity.
In October 2019, Brookfield Renewable, along with its institutional partners, completed the sale of 191 MW of wind assets in Northern Ireland and Portugal. The total consideration was $186 million ($74 million net to Brookfield Renewable). This resulted in a loss on disposition of $6 million recognized in the consolidated statements of income under Other. Immediately prior to the classification of the portfolio as held for sale in the third quarter of 2019, Brookfield Renewable performed a revaluation of the property, plant and equipment and recorded a fair value uplift of $83 million, in line with its election to apply the revaluation method. Brookfield Renewable’s interest in the portfolio was 40%. As a result of the disposition, Brookfield Renewable's portion of the accumulated revaluation surplus of $49 million post-tax was reclassified from other comprehensive income directly to equity and presented as an Other item in the consolidated statements of changes in equity.
Summarized financial information relating to the disposals are shown below:
(MILLIONS)
Total

Proceeds, net of transaction costs
$
291

Carrying value of net assets held for sale

Assets
1,071

Liabilities
(680
)
Non-controlling interests
(86
)
 
305

Loss on disposal, net of transaction costs
$
(14
)

 
 
 
 
F - 35
 


5. ASSETS HELD FOR SALE
As at December 31, 2019, assets held for sale within Brookfield Renewable's operating segments include solar assets in South Africa and Asia. The sales of these assets are expected to be completed in 2020.
The following is a summary of the major items of assets and liabilities classified as held for sale as at December 31:
(MILLIONS)
2019

 
2018

Assets
 
 
 
Cash and cash equivalents
$
14

 
$
8

Restricted cash
22

 
47

Trade receivables and other current assets
13

 
28

Property, plant and equipment, at fair value
303

 
749

Goodwill

 
22

Other long-term assets

 
66

Assets held for sale
$
352

 
$
920

Liabilities
 
 
 
Current liabilities
$
18

 
$
23

Non-recourse borrowings
73

 
360

Other long-term liabilities
46

 
150

Liabilities directly associated with assets held for sale
$
137

 
$
533

Brookfield Renewable continues to consolidate and recognize the revenues, expenses and cash flows associated with assets held for sale in the consolidated statements of income, consolidated statements of comprehensive income, and the consolidated statements of cash flows, respectively. Non-current assets classified as held for sale are not depreciated.
In 2019, Brookfield Renewable completed the partial sale of its South Africa wind portfolio, corresponding to 146 MW of wind and solar assets, and the sale of a 191 MW portfolio of wind assets in Europe. See Note 4 - Disposal of assets.
6. RISK MANAGEMENT AND FINANCIAL INSTRUMENTS
RISK MANAGEMENT
Brookfield Renewable’s activities expose it to a variety of financial risks, including market risk (i.e., commodity price risk, interest rate risk, and foreign currency risk), credit risk and liquidity risk. Brookfield Renewable uses financial instruments primarily to manage these risks.
The sensitivity analysis discussed below reflect the risks associated with instruments that Brookfield Renewable considers are market sensitive and the potential loss resulting from one or more selected hypothetical changes. Therefore, the discussion below is not intended to fully reflect Brookfield Renewable’s risk exposure.
(a)
Market risk
Market risk is defined for these purposes as the risk that the fair value or future cash flows of a financial instrument held by Brookfield Renewable will fluctuate because of changes in market prices.
Brookfield Renewable faces market risk from foreign currency assets and liabilities, the impact of changes in interest rates, and floating rate liabilities. Market risk is managed by funding assets with financial liabilities in the same currency and with similar interest rate characteristics and holding financial contracts, such as interest rate swaps and foreign exchange contracts, to minimize residual exposures. Financial instruments held by Brookfield Renewable that are subject to market risk include borrowings and financial instruments, such as interest rate, currency and commodity contracts. The categories of financial instruments that can give rise to significant variability are described below:
(i)
Electricity price risk
Electricity price risk is defined for these purposes as the risk that the fair value or future cash flows of a financial instrument held by Brookfield Renewable will fluctuate because of changes in electricity prices.  Electricity price risk

 
 
 
 
F - 36
 


arises from the sale of Brookfield Renewable’s uncontracted generation. Brookfield Renewable aims to sell electricity under long-term contracts to secure stable prices and mitigate its exposure to wholesale markets.
The table below summarizes the impact of changes in the market price of electricity as at December 31. The impact is expressed in terms of the effect on net income and OCI. The sensitivities are based on the assumption that the market price changes by 5% with all other variables held constant.
Impact of a 5% change in the market price of electricity, on outstanding energy derivative contracts, for the year ended December 31:
 
Effect on net income(1)
 
Effect on OCI(1)
(MILLIONS)
2019

 
2018

 
2017

 
2019

 
2018

 
2017

5% increase
$
(7
)
 
$
(3
)
 
$
(3
)
 
$
(7
)
 
$
(10
)
 
$
(4
)
5% decrease
7

 
3

 
3

 
7

 
10

 
4

(1) 
Amounts represent the potential annual net pretax impact.
(ii)
Foreign currency risk
Foreign currency risk is defined for these purposes as the risk that the fair value of a financial instrument held by Brookfield Renewable will fluctuate because of changes in foreign currency rates.
Brookfield Renewable has exposure to the Canadian dollar, Euro, Brazilian real, Colombian peso, British pound sterling, Indian rupee, South African rand, Malaysian ringgit, Thai baht and Chinese yuan through its investments in foreign operations. Consequently, fluctuations in the U.S. dollar exchange rate against these currencies increase the volatility of net income and other comprehensive income. Brookfield Renewable holds foreign currency contracts primarily to mitigate this exposure.
The table below summarizes the impact to Brookfield Renewable’s financial instruments of changes in the exchange rate as at December 31. The impact is expressed in terms of the effect on income and OCI. The sensitivities are based on the assumption that the currency exchange rate changes by five percent with all other variables held constant.
Impact of a 5% change in U.S. dollar exchange rates, on outstanding foreign exchange swaps, for the year ended December 31:
 
Effect on net income(1)
 
Effect on OCI(1)
(MILLIONS)
2019

 
2018

 
2017

 
2019

 
2018

 
2017

5% increase
$
20

 
$
30

 
$
4

 
$
32

 
$
44

 
$
79

5% decrease
(24
)
 
(30
)
 
(4
)
 
(32
)
 
(44
)
 
(79
)
(1) 
Amounts represent the potential annual net pretax impact.
(iii)
Interest rate risk
Interest rate risk is defined for these purposes as the risk that the fair value or future cash flows of a financial instrument held by Brookfield Renewable will fluctuate, because of changes in interest rates.
Brookfield Renewable’s assets largely consist of long duration physical assets. Brookfield Renewable’s financial liabilities consist primarily of long-term fixed rate debt or floating-rate debt that has been swapped to fixed rates with interest rate financial instruments. All non-derivative financial liabilities are recorded at their amortized cost. Brookfield Renewable also holds interest rate contracts to lock-in fixed rates on certain anticipated future debt issuances.
Brookfield Renewable will enter into interest rate swaps designed to minimize the exposure to interest rate fluctuations on its variable rate debt. Fluctuations in interest rates could impact Brookfield Renewable’s cash flows, primarily with respect to the interest payable against Brookfield Renewable’s variable rate debt, which is limited to certain non-recourse borrowings with a total principal value of $3,146 million (2018: $3,764 million). Of this principal value, $1,151 million (2018: $1,447 million) has been fixed through the use of interest rate contracts. The fair values of the recognized liability for the interest rate swaps were calculated using a valuation model with observable interest rates. 

 
 
 
 
F - 37
 


The table below summarizes the impact of changes in the interest rate as at December 31. The impact is expressed in terms of the effect on income and OCI. The sensitivities are based on the assumption that the interest rate changes by 1% with all other variables held constant.
Impact of a 1% change in interest rates, on outstanding interest rate swaps and variable rate debt, for the year ended December 31:
 
Effect on net income(1)
 
Effect on OCI(1)
(MILLIONS)
2019

 
2018

 
2017

 
2019

 
2018

 
2017

1% increase
$
34

 
$
(10
)
 
$
17

 
$
17

 
$
42

 
$
54

1% decrease
(34
)
 
11

 
(17
)
 
(17
)
 
(42
)
 
(54
)
(1) 
Amounts represent the potential annual net pretax impact.
(b)
Credit risk
Credit risk is the risk of loss due to the failure of a borrower or counterparty to fulfill its contractual obligations. Brookfield Renewable’s exposure to credit risk in respect of financial instruments relates primarily to counterparty obligations regarding energy contracts, interest rate swaps, forward foreign exchange contracts and physical electricity and gas transactions. 
Brookfield Renewable minimizes credit risk with counterparties through the selection, monitoring and diversification of counterparties, and the use of standard trading contracts, and other credit risk mitigation techniques. In addition, Brookfield Renewable’s power purchase agreements are reviewed regularly and are almost exclusively with customers having long standing credit histories or investment grade ratings, which limit the risk of non-collection. See Note 23 - Trade receivables and other current assets, for additional details regarding Brookfield Renewable’s trade receivables balance.
The maximum credit exposure at December 31 was as follows:
(MILLIONS)
2019

 
2018

Trade receivables and other short-term receivables
$
548

 
$
448

Due from related parties
60

 
65

Contract asset
473

 
447

 
$
1,081

 
$
960

(c)
Liquidity risk
Liquidity risk is the risk that Brookfield Renewable cannot meet a demand for cash or fund an obligation when due. Liquidity risk is mitigated by Brookfield Renewable’s cash and cash equivalent balances and its access to undrawn credit facilities. Details of the available portion of credit facilities are included in Note 14Borrowings. Brookfield Renewable also ensures that it has access to public capital markets and maintains a strong investment grade credit rating.
Brookfield Renewable is also subject to the risk associated with debt financing. This risk is mitigated by the long-term duration of debt instruments and the diversification in maturity dates over an extended period of time.

 
 
 
 
F - 38
 


CASH OBLIGATIONS
The table below classifies the cash obligations related to Brookfield Renewable’s liabilities into relevant maturity groupings based on the remaining period from the statement of financial position dates to the contractual maturity date. As the amounts are the contractual undiscounted cash flows (gross of unamortized financing fees and accumulated amortization, where applicable), they may not agree with the amounts disclosed in the consolidated statements of financial position.
AS AT DECEMBER 31, 2019
(MILLIONS)
< 1 year

 
2-5 years

 
> 5 years

 
Total

Accounts payable and accrued liabilities
$
590

 
$

 
$

 
$
590

Financial instrument liabilities(1)
139

 
30

 
9

 
178

Due to related parties
127

 

 

 
127

Other long-term liabilities  concession payments
1

 
4

 
9

 
14

Lease liabilities
24

 
68

 
100

 
192

Corporate borrowings(1)

 
607

 
1,500

 
2,107

Non-recourse borrowings(1)
685

 
2,681

 
5,598

 
8,964

Interest payable on borrowings(2)
597

 
1,990

 
2,087

 
4,674

Total
$
2,163

 
$
5,380

 
$
9,303

 
$
16,846

 
 
 
 
 
 
 
 
AS AT DECEMBER 31, 2018
(MILLIONS)
< 1 year

 
2-5 years

 
> 5 years

 
Total

Accounts payable and accrued liabilities
$
533

 
$

 
$

 
$
533

Financial instrument liabilities(1)
27

 
57

 
54

 
138

Due to related parties
101

 

 

 
101

Other long-term liabilities  concession payments
1

 
4

 
10

 
15

Corporate borrowings(1)
6

 
1,344

 
990

 
2,340

Non-recourse borrowings(1)
489

 
2,806

 
5,164

 
8,459

Interest payable on borrowings(2)
577

 
1,906

 
1,684

 
4,167

Total
$
1,734

 
$
6,117

 
$
7,902

 
$
15,753

(1) 
Includes both the current and long-term amounts.
(2) 
Represents aggregate interest payable expected to be paid over the entire term of the obligations, if held to maturity. Variable rate interest payments have been calculations based on estimated interest rates.
Fair value disclosures
Fair value is the price that would be received to sell an asset or paid to transfer a liability in an orderly transaction between market participants at the measurement date.
Fair values determined using valuation models require the use of assumptions concerning the amount and timing of estimated future cash flows and discount rates. In determining those assumptions, management looks primarily to external readily observable market inputs such as interest rate yield curves, currency rates, commodity prices and, as applicable, credit spreads.
A fair value measurement of a non-financial asset is the consideration that would be received in an orderly transaction between market participants, considering the highest and best use of the asset.
Assets and liabilities measured at fair value are categorized into one of three hierarchy levels, described below. Each level is based on the transparency of the inputs used to measure the fair values of assets and liabilities.
Level 1 –  inputs are based on unadjusted quoted prices in active markets for identical assets and liabilities;
Level 2 – inputs, other than quoted prices in Level 1, that are observable for the asset or liability, either directly or indirectly; and

 
 
 
 
F - 39
 


Level 3 – inputs for the asset or liability that are not based on observable market data.
The following table presents Brookfield Renewable’s assets and liabilities measured and disclosed at fair value classified by the fair value hierarchy as at December 31:
(MILLIONS)
Level 1

 
Level 2

 
Level 3

 
2019

 
2018

Assets measured at fair value:
 
 
 
 
 
 
 
 
 
Cash and cash equivalents
$
115

 
$

 
$

 
$
115

 
$
173

Restricted cash(1)
173

 

 

 
173

 
181

Financial instrument assets(2)
 
 
 
 
 
 
 
 
 
Energy derivative contracts

 
53

 
23

 
76

 
3

Interest rate swaps

 

 

 

 
9

Foreign exchange swaps

 
4

 

 
4

 
55

Investments in equity securities
25

 
87

 
48

 
160

 
117

Property, plant and equipment

 

 
30,714

 
30,714

 
29,025

Liabilities measured at fair value:
 
 
 
 
 
 
 
 
 
Financial instrument liabilities(2)
 
 
 
 
 
 
 
 
 
Energy derivative contracts

 
(8
)
 

 
(8
)
 
(22
)
Interest rate swaps

 
(131
)
 

 
(131
)
 
(116
)
Foreign exchange swaps

 
(39
)
 

 
(39
)
 

Contingent consideration(3)

 

 
(11
)
 
(11
)
 
(3
)
Assets for which fair value is disclosed:
 
 
 
 
 
 
 
 
 
Equity-accounted investments(4)
1,010

 

 

 
1,010

 
703

Liabilities for which fair value is disclosed:
 
 
 
 
 
 
 
 
 
Corporate borrowings
(1,905
)
 
(299
)
 

 
(2,204
)
 
(2,367
)
Non-recourse borrowings
(416
)
 
(9,157
)
 

 
(9,573
)
 
(8,696
)
Total
$
(998
)
 
$
(9,490
)
 
$
30,774

 
$
20,286

 
$
19,062

(1) 
Includes both the current amount and long-term amount included in Other long-term assets.
(2) 
Includes both current and long-term amounts.
(3) 
Amount relates to business combinations with obligations lapsing between 2020 and 2024.
(4) 
The fair value corresponds to Brookfield Renewable’s investment in publicly-quoted common shares of TerraForm Power, Inc.
There were no transfers between levels during the year ended December 31, 2019.
Financial instruments disclosures
The aggregate amount of Brookfield Renewable’s net financial instrument positions as at December 31 are as follows:
 
 
 
2019
 
 
 
2018

(MILLIONS)
Assets

 
Liabilities

 
Net Assets
(Liabilities)

 
Net Assets
(Liabilities)

Energy derivative contracts
$
76

 
$
8

 
$
68

 
$
(19
)
Interest rate swaps

 
131

 
(131
)
 
(107
)
Foreign exchange swaps
4

 
39

 
(35
)
 
55

Investments in equity securities
160

 

 
160

 
117

Total
240

 
178

 
62

 
46

Less: current portion
75

 
139

 
(64
)
 
33

Long-term portion
$
165

 
$
39

 
$
126

 
$
13


 
 
 
 
F - 40
 


The following table presents the change in Brookfield Renewable’s total net financial instrument asset position as at and for the year ended December 31:
(MILLIONS)
Note
 
2019

 
2018

 
2017

Balance, beginning of year
 
 
$
46

 
$
(85
)
 
$
(28
)
Increases (decreases) in the net financial instrument liability position:
 
 
 
 
 
 
 
Unrealized (loss) gain through OCI on investments in equity securities
(a)
 
35

 
(16
)
 
(20
)
Unrealized (loss) through income on energy derivative contracts
(b)
 
15

 
(3
)
 
(5
)
Unrealized (loss) through OCI on energy derivative contracts
(b)
 
38

 

 
(17
)
Unrealized gain (loss) through income on interest rate swaps
(c)
 
(22
)
 
17

 
1

Unrealized gain (loss) through OCI on interest rate swaps
(c)
 
(2
)
 
14

 
18

Unrealized gain (loss) through income on foreign exchange swaps
(d)
 
(23
)
 
76

 
(29
)
Unrealized gain (loss) through OCI on foreign exchange swaps
(d)
 

 
87

 
(94
)
Acquisitions, settlements and other
 
 
(25
)
 
(44
)
 
89

Balance, end of year
 
 
$
62

 
$
46

 
$
(85
)
 
 
 
 
 
 
 
 
Financial instrument assets designated at fair value through OCI
 
 
 
 
 
 
 
Investments in equity securities
(a)
 
$
160

 
$
117

 
$
159

 
 
 
 
 
 
 
 
Derivative assets not designated as hedging instruments:
 
 
 
 
 
 
 
Energy derivative contracts
(b)
 
$
53

 
$
3

 
$

Interest rate swaps
(c)
 

 

 
1

Foreign exchange swaps
(d)
 
4

 
32

 
19

Net positions
 
 
$
57

 
$
35

 
$
20

 
 
 
 
 
 
 
 
Derivative assets designated as hedging instruments:
 
 
 
 
 
 
 
Energy derivative contracts
(b)
 
$
23

 
$

 
$

Interest rate swaps
(c)
 

 
9

 
5

Foreign exchange swaps
(d)
 

 
23

 
1

Net positions
 
 
$
23

 
$
32

 
$
6

 
 
 
 
 
 
 
 
Derivative liabilities not designated as hedging instruments:
 
 
 
 
 
 
 
Energy derivative contracts
(b)
 
$
(8
)
 
$
(7
)
 
$
(5
)
Interest rate swaps
(c)
 
(123
)
 
(82
)
 
(107
)
Foreign exchange swaps
(d)
 
(17
)
 

 
(33
)
Net positions
 
 
$
(148
)
 
$
(89
)
 
$
(145
)
 
 
 
 
 
 
 
 
Derivative liabilities designated as hedging instruments:
 
 
 
 
 
 
 
Energy derivative contracts
(b)
 
$

 
$
(15
)
 
$
(14
)
Interest rate swaps
(c)
 
(8
)
 
(34
)
 
(48
)
Foreign exchange swaps
(d)
 
(22
)
 

 
(63
)
Net positions
 
 
$
(30
)
 
$
(49
)
 
$
(125
)
 
 
 
 
 
 
 
 
Total financial instruments, net
 
 
$
62

 
$
46

 
$
(85
)

 
 
 
 
F - 41
 


(a)
Investments in equity securities
Investments in equity securities are held to achieve a particular business objective other than short-term trading and are designated at fair value through OCI. There is no recycling of gains or losses through profit or loss. Upon derecognition of the associated asset, accumulated gains or losses are transferred from OCI directly to retained earnings.
In the comparative period ending December 31, 2017, presented in accordance with IAS 39, investments in equity securities were classified as available-for-sale securities and were assessed for impairment at each reporting date. For the year ended December 31, 2017, gains of $2 million relating to available-for-sale securities were reclassified from OCI to net income.
(b)
Energy derivative contracts
Brookfield Renewable has entered into long-term energy derivative contracts primarily to stabilize or eliminate the price risk on the sale of certain future power generation. Certain energy contracts are recorded in Brookfield Renewable’s consolidated financial statements at an amount equal to fair value, using quoted market prices or, in their absence, a valuation model using both internal and third-party evidence and forecasts.
There is an economic relationship between the hedged items and the hedging instruments as the terms of the energy derivative contracts match the terms of the expected highly probable forecast transactions (i.e. notional amount and expected payment date). Brookfield Renewable has established a hedge ratio of 1:1 for the hedging relationships as the underlying risk of the energy derivative contracts are identical to the hedged risks. To test the hedge effectiveness, Brookfield Renewable uses the hypothetical derivative method and compares changes in the fair value of the hedging instruments against the changes in fair value of the hedged items attributable to the hedged risks. The hedge ineffectiveness can arise from different indexes (and accordingly different curves) linked to the hedged risk of the hedged items and hedging instruments.
For the year ended December 31, 2019, gains of $15 million relating to energy derivative contracts were realized and reclassified from OCI to revenues in the consolidated statements of income (2018: $6 million losses and 2017: $23 million gains).
Based on market prices as of December 31, 2019, unrealized gains of $21 million (2018: $14 million losses and 2017: $9 million losses) recorded in accumulated other comprehensive income (“AOCI”) on energy derivative contracts are expected to be settled or reclassified into income in the next twelve months. The actual amount reclassified from AOCI, however, could vary due to future changes in market prices.
The following table summarizes the energy derivative contracts designated as hedging instruments:
Energy derivative contracts
December 31, 2019

 
December 31, 2018

Carrying amount (asset/(liability))
23

 
(15
)
Notional amount - millions of U.S. dollars
175

 
188

Notional amount - GWh
4,650

 
5,024

Weighted average hedged rate for the year ($/MWh)
38

 
37

Maturity dates
2020 - 2022

 
2019 - 2020

Hedge ratio
1:1

 
1:1

Change in discounted spot value of outstanding hedging instruments
29

 
(8
)
Change in value of hedged item used to determine hedge effectiveness
(29
)
 
9

There is no hedge ineffectiveness loss recognized in Unrealized financial instruments loss in the consolidated statements of income related to energy derivative contracts (cash flow hedges) for the year ended December 31, 2019 (2018: $2 million).
(c)
Interest rate hedges
Brookfield Renewable has entered into interest rate hedge contracts primarily to minimize exposure to interest rate fluctuations on its variable rate debt or to lock in interest rates on future debt refinancing. All interest rate hedge contracts are recorded in the consolidated financial statements at fair value.

 
 
 
 
F - 42
 


There is an economic relationship between the hedged items and the hedging instruments as the terms of the interest rate hedges match the terms of the respective fixed rate loans (i.e., notional amount, maturity, payment and reset dates). Brookfield Renewable established a hedge ratio of 1:1 for the hedging relationships as the underlying risk of the interest rate swaps are identical to the hedged risks. To test the hedge effectiveness, Brookfield Renewable uses the hypothetical derivative method and compares the changes in the fair value of the hedging instrument against the changes in fair value of the hedged items attributable to the hedged risk.
The hedge ineffectiveness can arise from:
Different interest rate curves being applied to discount the hedged item and hedging instrument
Differences in timing of cash flows of the hedged item and hedging instrument
The counterparties’ credit risk having an asymmetrical impact on the fair value movements of the hedging instrument and hedged item
At December 31, 2019, agreements with a total notional exposure of $1,298 million were outstanding (2018: $1,444 million) including $720 million (2018: $383 million) associated with agreements that are not formally designated as hedging instruments. The weighted-average fixed interest rate resulting from these agreements is 2.9% (2018: 3.6% and 2017: 4.5%).
For the year ended December 31, 2019, net movements relating to cash flow hedges realized and reclassified from OCI to interest expense – borrowings in the consolidated statements of income were $22 million losses (2018: $14 million and 2017: $20 million).
Based on market prices as of December 31, 2019, unrealized losses of $14 million (2018: $10 million and 2017: $18 million) recorded in AOCI on interest rate swaps are expected to be settled or reclassified into income in the next twelve months. The actual amount reclassified from AOCI, however, could vary due to future changes in market rates.
The following table summarizes the interest rate hedges designated as hedging instruments:
Interest rate hedges
December 31, 2019

 
December 31, 2018

Carrying amount (asset/(liability))
(8
)
 
(25
)
Notional amount - $
124

 
178

Notional amount - C$(1)
227

 
151

Notional amount - €(1)

 
377

Notional amount - £(1)

 
99

Notional amount - COP(1)
227

 
256

Maturity dates
2021 - 2034

 
2019 - 2036

Hedge ratio
1:1

 
1:1

Change in discounted spot value of outstanding hedging instruments
(8
)
 
8

Change in value of hedged item used to determine hedge effectiveness
10

 
(2
)
(1) 
Notional amounts of foreign currency denominated interest rate hedges are presented at the U.S. dollar equivalent value based on the December 31, 2019 foreign currency spot rate
The hedge ineffectiveness gain recognized in Unrealized financial instruments loss in the consolidated statements of income related to interest rate contracts (cash flow hedges) for the year ended December 31, 2019 was $1 million (2018: $9 million).
(d)
Foreign exchange swaps
Brookfield Renewable has entered into foreign exchange swaps to minimize its exposure to currency fluctuations impacting its investments and earnings in foreign operations, and to fix the exchange rate on certain anticipated transactions denominated in foreign currencies.
There is an economic relationship between the hedged item and the hedging instrument as the net investment or anticipated foreign currency transaction creates a translation risk that will match the respective hedging instrument.

 
 
 
 
F - 43
 


Brookfield Renewable established a hedge ratio of 1:1 as the underlying risk of the hedging instrument is identical to the hedged risk component.
Certain Brookfield subsidiaries that Brookfield Renewable controls, through a voting agreement, have entered into Master Hedge Agreements appointing Brookfield as their agent in entering into certain derivative transactions with external counterparties to hedge against fluctuations in foreign exchange. Pursuant to each Agreement, Brookfield was entitled to be reimbursed for any third party costs incurred in connection with the these derivative transactions. Substantially all of Brookfield Renewable’s foreign exchange swaps are entered into pursuant to a Master Hedge Agreement.
At December 31, 2019, agreements with a total notional exposure of $1,167 million were outstanding (2018: $1,844 million) including $555 million (2018: $957 million) associated with agreements that are not formally designated as hedging instruments.
There are no unrealized gains or losses recorded in AOCI on foreign exchange swaps that are expected to be settled or reclassified into income in the next twelve months (2018: nil losses and 2017: $48 million losses). The actual amount reclassified from AOCI, however, could vary due to future changes in market rates.
The following table summarizes the foreign exchange swaps designated as hedging instruments:
Foreign exchange swaps
December 31, 2019

 
December 31, 2018

Carrying amount (asset/(liability))
(22
)
 
23

Notional amount for hedges of the Canadian dollar(1)

 
419

Notional amount for hedges of the Euro(1)
146

 
221

Notional amount for hedges of the British pounds sterling(1)
170

 
247

Notional amount for hedges of the Chinese yuan(1)
195

 

Notional amount for hedges of other currencies(1)
101

 

Maturity date
2020 - 2021

 
2019

Hedge ratio
1:1

 
1:1

Weighted average hedged rate for the year:
 
 
 
C$/$ foreign exchange forward contracts

 
1.34

€/$ foreign exchange forward contracts
0.90

 
0.82

£/$ foreign exchange forward contracts
0.82

 
0.76

CNY/$ foreign exchange forward contracts
7.22

 

(1) 
Notional amounts expressed in millions of U.S. dollars

 
 
 
 
F - 44
 


The following table presents a reconciliation of the LP unitholder equity reserves impacted by financial instruments:
(MILLIONS)
Cash flow
hedges

 
Investments
in equity
securities

 
Foreign
currency
translation

Balance, as at December 31, 2017
$
(29
)
 
$
15

 
$
(378
)
Effective portion of changes in fair value arising from:
 
 
 
 
 
Energy derivative contracts
(1
)
 

 

Interest rate swaps
1

 

 

Foreign exchange swaps

 

 
42

Amount reclassified to profit or loss
7

 

 

Foreign currency revaluation of designated borrowings

 

 
87

Foreign currency revaluation of net foreign operations

 

 
(324
)
Valuation of investments in equity securities designated FVOCI

 
(8
)
 

Tax effect
(2
)
 

 
(10
)
Other
(10
)
 
(3
)
 
(69
)
Balance, as at December 31, 2018
$
(34
)
 
$
4

 
$
(652
)
Effective portion of changes in fair value arising from:
 
 
 
 
 
Interest rate swaps
(1
)
 

 

Amount reclassified to profit or loss
2

 

 

Foreign currency revaluation of designated borrowings

 

 
(49
)
Foreign currency revaluation of net foreign operations

 

 
14

Valuation of investments in equity securities designated FVOCI

 
19

 

Other
1

 
(11
)
 
(13
)
Balance, as at December 31, 2019
$
(32
)
 
$
12

 
$
(700
)

 
 
 
 
F - 45
 


7. SEGMENTED INFORMATION
Brookfield Renewable’s Chief Executive Officer and Chief Financial Officer (collectively, the chief operating decision maker or “CODM”) review the results of the business, manage operations, and allocate resources based on the type of technology.
Our operations are segmented by – 1) hydroelectric, 2) wind, 3) solar, 4) storage & other (cogeneration and biomass), and 5) corporate – with hydroelectric and wind further segmented by geography (i.e., North America, Colombia, Brazil, Europe and Asia). This best reflects the way in which the CODM reviews results, manages operations and allocates resources. The Colombia segment aggregates the financial results of its hydroelectric and cogeneration facilities. The Canada segment includes the financial results of Brookfield Renewable's strategic investment in TransAlta Corporation ("TransAlta"). The corporate segment represents all activity performed above the individual segments for the business.
Reporting to the CODM on the measures utilized to assess performance and allocate resources is provided on a proportionate basis. Information on a proportionate basis reflects Brookfield Renewable’s share from facilities which it accounts for using consolidation and the equity method whereby Brookfield Renewable either controls or exercises significant influence or joint control over the investment, respectively. Proportionate information provides a Unitholder (holders of the GP interest, Redeemable/Exchangeable partnership units, and LP Units) perspective that the CODM considers important when performing internal analyses and making strategic and operating decisions. The CODM also believes that providing proportionate information helps investors understand the impacts of decisions made by management and financial results allocable to Brookfield Renewable’s Unitholders.
Proportionate financial information is not, and is not intended to be, presented in accordance with IFRS. Tables reconciling IFRS data with data presented on a proportionate consolidation basis have been disclosed. Segment revenues, other income, direct operating costs, interest expense, depreciation, current and deferred income taxes, and other are items that will differ from results presented in accordance with IFRS as these items include Brookfield Renewable’s proportionate share of earnings from equity-accounted investments attributable to each of the above-noted items, and exclude the proportionate share of earnings (loss) of consolidated investments not held by us apportioned to each of the above-noted items.
Brookfield Renewable does not control those entities that have not been consolidated and as such, have been presented as equity-accounted investments in its financial statements. The presentation of the assets and liabilities and revenues and expenses does not represent Brookfield Renewable’s legal claim to such items, and the removal of financial statement amounts that are attributable to non-controlling interests does not extinguish Brookfield Renewable’s legal claims or exposures to such items.
Brookfield Renewable reports its results in accordance with these segments and presents prior period segmented information in a consistent manner.
In accordance with IFRS 8, Operating Segments, Brookfield Renewable discloses information about its reportable segments based upon the measures used by the CODM in assessing performance. Except as it relates to proportionate financial information discussed above, the accounting policies of the reportable segments are the same as those described in Note 1 – Basis of preparation and significant accounting policies. Brookfield Renewable analyzes the performance of its operating segments based on revenues, Adjusted EBITDA, and Funds From Operations.
Brookfield Renewable uses Adjusted EBITDA to assess the performance of its operations before the effects of interest expense, income taxes, depreciation, management service costs, non-controlling interests, unrealized gain or loss on financial instruments, non-cash gain or loss from equity-accounted investments, distributions to preferred shareholders and preferred limited partners and other typical non-recurring items.
Brookfield Renewable uses Funds From Operations to assess the performance of its operations and is defined as Adjusted EBITDA less management service costs, interest and current income taxes, which is then adjusted for the cash portion of non-controlling interests and distributions to preferred shareholders and preferred limited partners. 

 
 
 
 
F - 46
 


The following table provides each segment’s results in the format that management organizes its segments to make operating decisions and assess performance and reconciles Brookfield Renewable’s proportionate results to the consolidated statements of income on a line by line basis by aggregating the components comprising the earnings from Brookfield Renewable’s investments in associates and reflecting the portion of each line item attributable to non-controlling interests for the year ended December 31, 2019:
 
Attributable to Unitholders
 
Contribution
from
equity
accounted
investments

 
Attributable
to non-
controlling
interests

 
As per
IFRS
financials(1)

 
Hydroelectric
 
Wind
 
Solar

 
Storage
and
Other

 
Corporate

 
Total

 
(MILLIONS)
North
America

 
Brazil

 
Colombia

 
North
America

 
Europe

 
Brazil

 
Asia

 
 
Revenues
905

 
234

 
237

 
223

 
95

 
37

 
20

 
183

 
87

 

 
2,021

 
(379
)
 
1,338

 
2,980

Other income
13

 
19

 

 
2

 
4

 

 

 
17

 

 
33

 
88

 
(17
)
 
(14
)
 
57

Direct operating costs
(286
)
 
(72
)
 
(93
)
 
(62
)
 
(32
)
 
(9
)
 
(4
)
 
(38
)
 
(46
)
 
(23
)
 
(665
)
 
108

 
(455
)
 
(1,012
)
Share of Adjusted EBITDA from equity accounted investments

 

 

 

 

 

 

 

 

 

 

 
288

 
26

 
314

Adjusted EBITDA
632

 
181

 
144

 
163

 
67

 
28

 
16

 
162

 
41

 
10

 
1,444

 

 
895

 


Management service costs

 

 

 

 

 

 

 

 

 
(108
)
 
(108
)
 

 

 
(108
)
Interest expense - borrowings
(156
)
 
(20
)
 
(34
)
 
(66
)
 
(17
)
 
(8
)
 
(5
)
 
(59
)
 
(13
)
 
(92
)
 
(470
)
 
104

 
(316
)
 
(682
)
Current income taxes
(7
)
 
(11
)
 
(9
)
 
(3
)
 
(2
)
 
(1
)
 
(1
)
 

 
(1
)
 

 
(35
)
 
9

 
(39
)
 
(65
)
Distributions attributable to
 
 
 
 
 
 
 
 
 
 
 
 
 
 
 
 
 
 
 
 
 
 
 
 
 
 
 
Preferred limited partners equity

 

 

 

 

 

 

 

 

 
(44
)
 
(44
)
 

 

 
(44
)
Preferred equity

 

 

 

 

 

 

 

 

 
(26
)
 
(26
)
 

 

 
(26
)
Share of interest and cash taxes from equity accounted investments

 

 

 

 

 

 

 

 

 

 

 
(113
)
 
(12
)
 
(125
)
Share of Funds From Operations attributable to non-controlling interests

 

 

 

 

 

 

 

 

 

 

 

 
(528
)
 
(528
)
Funds From Operations
469

 
150

 
101

 
94

 
48

 
19

 
10

 
103

 
27

 
(260
)
 
761

 

 

 
 
Depreciation
(227
)
 
(84
)
 
(21
)
 
(157
)
 
(47
)
 
(17
)
 
(5
)
 
(65
)
 
(23
)
 
(4
)
 
(650
)
 
155

 
(303
)
 
(798
)
Foreign exchange and unrealized financial instrument loss
11

 
(5
)
 
(2
)
 
(2
)
 
(10
)
 
(3
)
 
1

 
1

 
(3
)
 
(18
)
 
(30
)
 
9

 
(12
)
 
(33
)
Deferred income tax recovery
(27
)
 
4

 
(4
)
 
24

 
11

 

 

 
15

 

 
46

 
69

 
(41
)
 
(14
)
 
14

Other
(76
)
 
(6
)
 
(2
)
 
(23
)
 
(9
)
 
2

 

 
(49
)
 

 
(46
)
 
(209
)
 
55

 
63

 
(91
)
Share of earnings from equity accounted investments

 

 

 

 

 

 

 

 

 

 

 
(178
)
 

 
(178
)
Net income attributable to non-controlling interests

 

 

 

 

 

 

 

 

 

 

 

 
266

 
266

Net income (loss) attributable to Unitholders(2)
150

 
59

 
72

 
(64
)
 
(7
)
 
1

 
6

 
5

 
1

 
(282
)
 
(59
)
 

 

 
(59
)
(1) 
Share of earnings from equity-accounted investments of $11 million is comprised of amounts found on the share of Adjusted EBITDA, share of interest and cash taxes and share of earnings lines. Net income attributable to participating non-controlling interests – in operating subsidiaries of $262 million is comprised of amounts found on Share of Funds From Operations attributable to non-controlling interests and Net Income attributable to non-controlling interests.
(2) 
Net income (loss) attributable to Unitholders includes net income (loss) attributable to GP interest, Redeemable/Exchangeable partnership units and LP Units. Total net income (loss) includes amounts attributable to Unitholders, non-controlling interests, preferred limited partners equity and preferred equity.

 
 
 
 
F - 47
 


The following table provides each segment’s results in the format that management organizes its segments to make operating decisions and assess performance and reconciles Brookfield Renewable’s proportionate results to the consolidated statements of income on a line by line basis by aggregating the components comprising the earnings from Brookfield Renewable’s investments in associates and reflecting the portion of each line item attributable to non-controlling interests for the year ended December 31, 2018:
 
Attributable to Unitholders
 
Contribution
from
equity
accounted
investments

 
Attributable
to non-
controlling
interests

 
As per
IFRS
financials
(1)

 
Hydroelectric
 
Wind
 
Solar

 
Storage
and
Other

 
Corporate

 
Total

 
(MILLIONS)
North
America

 
Brazil

 
Colombia

 
North
America

 
Europe

 
Brazil

 
Asia

 
 
Revenues
$
893

 
$
244

 
$
216

 
$
219

 
$
73

 
$
42

 
$
12

 
$
146

 
$
85

 
$

 
$
1,930

 
$
(286
)
 
$
1,338

 
$
2,982

Other income
12

 
5

 
4

 
2

 
11

 

 

 
5

 

 
7

 
46

 
(7
)
 
11

 
50

Direct operating costs
(286
)
 
(76
)
 
(94
)
 
(64
)
 
(27
)
 
(9
)
 
(4
)
 
(34
)
 
(36
)
 
(23
)
 
(653
)
 
86

 
(469
)
 
(1,036
)
Share of Adjusted EBITDA from equity accounted investments

 

 

 

 

 

 

 

 

 

 

 
207

 
20

 
227

Adjusted EBITDA
619

 
173

 
126

 
157

 
57

 
33

 
8

 
117

 
49

 
(16
)
 
1,323

 

 
900

 


Management service costs

 

 

 

 

 

 

 

 

 
(80
)
 
(80
)
 

 

 
(80
)
Interest expense - borrowings
(172
)
 
(22
)
 
(38
)
 
(63
)
 
(17
)
 
(9
)
 
(4
)
 
(45
)
 
(17
)
 
(99
)
 
(486
)
 
82

 
(301
)
 
(705
)
Current income taxes
(4
)
 
(9
)
 
(2
)
 
(1
)
 
(2
)
 

 
1

 

 

 

 
(17
)
 
3

 
(16
)
 
(30
)
Distributions attributable to
 
 
 
 
 
 
 
 
 
 
 
 
 
 
 
 
 
 
 
 
 
 
 
 
 
 
 
Preferred limited partners equity

 

 

 

 

 

 

 

 

 
(38
)
 
(38
)
 

 

 
(38
)
Preferred equity

 

 

 

 

 

 

 

 

 
(26
)
 
(26
)
 

 

 
(26
)
Share of interest and cash taxes from equity accounted investments

 

 

 

 

 

 

 

 

 

 

 
(85
)
 
(12
)
 
(97
)
Share of Funds From Operations attributable to non-controlling interests

 

 

 

 

 

 

 

 

 

 

 

 
(571
)
 
(571
)
Funds From Operations
443

 
142

 
86

 
93

 
38

 
24

 
5

 
72

 
32

 
(259
)
 
676

 

 

 
 
Depreciation
(231
)
 
(136
)
 
(18
)
 
(122
)
 
(43
)
 
(13
)
 
(2
)
 
(40
)
 
(23
)
 
(2
)
 
(630
)
 
96

 
(285
)
 
(819
)
Foreign exchange and unrealized financial instrument loss
(1
)
 
(1
)
 
7

 
2

 
9

 
(10
)
 
3

 
(9
)
 
(2
)
 

 
(2
)
 
(3
)
 
(29
)
 
(34
)
Deferred income tax expense
(1
)
 
1

 
18

 
20

 
2

 

 

 
21

 

 
24

 
85

 
(50
)
 
54

 
89

Other
(21
)
 
(3
)
 
(6
)
 
(11
)
 
(1
)
 

 
(2
)
 
(11
)
 
(9
)
 
(23
)
 
(87
)
 
19

 
(14
)
 
(82
)
Share of earnings from equity accounted investments

 

 

 

 

 

 

 

 

 

 

 
(62
)
 

 
(62
)
Net income attributable to non-controlling interests

 

 

 

 

 

 

 

 

 

 

 

 
274

 
274

Net income (loss) attributable to Unitholders(2)
$
189

 
$
3

 
$
87

 
$
(18
)
 
$
5

 
$
1

 
$
4

 
$
33

 
$
(2
)
 
$
(260
)
 
$
42

 
$

 
$

 
$
42

(1) 
Share of earnings from equity-accounted investments of $68 million is comprised of amounts found on the share of Adjusted EBITDA, share of interest and cash taxes and share of earnings lines. Net income attributable to participating non-controlling interests – in operating subsidiaries of $297 million is comprised of amounts found on Share of Funds From Operations attributable to non-controlling interests and Net Income attributable to non-controlling interests.
(2) 
Net income (loss) attributable to Unitholders includes net income (loss) attributable to GP interest, Redeemable/Exchangeable partnership units and LP Units. Total net income (loss) includes amounts attributable to Unitholders, non-controlling interests, preferred limited partners equity and preferred equity.

 
 
 
 
F - 48
 


The following table provides each segment’s results in the format that management organizes its segments to make operating decisions and assess performance and reconciles Brookfield Renewable’s proportionate results to the consolidated statements of income on a line by line basis by aggregating the components comprising the earnings from Brookfield Renewable’s investments in associates and reflecting the portion of each line item attributable to non-controlling interests for the year ended December 31, 2017:
 
Attributable to Unitholders
 
Contribution
from
equity
accounted
investments

 
Attributable
to non-
controlling
interests

 
As per
IFRS
financials
(1)

 
Hydroelectric
 
Wind
 
 
 
Storage
and
Other

 
Corporate

 
Total

 
(MILLIONS)
North
America

 
Brazil

 
Colombia

 
North
America

 
Europe

 
Brazil

 
Solar

 
 
Revenues
945

 
243

 
191

 
161

 
46

 
26

 
8

 
59

 

 
1,679

 
(74
)
 
1,020

 
2,625

Other income
1

 
12

 
2

 

 

 

 

 
6

 
19

 
40

 
(11
)
 
18

 
47

Direct operating costs
(281
)
 
(77
)
 
(94
)
 
(42
)
 
(20
)
 
(4
)
 
(2
)
 
(32
)
 
(25
)
 
(577
)
 
28

 
(429
)
 
(978
)
Share of Adjusted EBITDA from equity accounted investments

 

 

 

 

 

 

 

 

 

 
57

 

 
57

Adjusted EBITDA
665

 
178

 
99

 
119

 
26

 
22

 
6

 
33

 
(6
)
 
1,142

 

 
609

 


Management service costs

 

 

 

 

 

 

 

 
(82
)
 
(82
)
 

 

 
(82
)
Interest expense - borrowings
(180
)
 
(18
)
 
(42
)
 
(45
)
 
(10
)
 
(6
)
 
(3
)
 
(14
)
 
(89
)
 
(407
)
 
21

 
(246
)
 
(632
)
Current income taxes
1

 
(12
)
 
(5
)
 

 
(1
)
 

 
(1
)
 

 

 
(18
)
 
1

 
(22
)
 
(39
)
Distributions attributable to
 
 
 
 
 
 
 
 
 
 
 
 
 
 
 
 
 
 
 
 
 
 
 
 
 
Preferred limited partners equity

 

 

 

 

 

 

 

 
(28
)
 
(28
)
 

 

 
(28
)
Preferred equity

 

 

 

 

 

 

 

 
(26
)
 
(26
)
 

 

 
(26
)
Share of interest and cash taxes from equity accounted investments

 

 

 

 

 

 

 

 

 

 
(22
)
 

 
(22
)
Share of Funds From Operations attributable to non-controlling interests

 

 

 

 

 

 

 

 

 

 

 
(341
)
 
(341
)
Funds From Operations
486

 
148

 
52

 
74

 
15

 
16

 
2

 
19

 
(231
)
 
581

 

 

 


Depreciation
(220
)
 
(142
)
 
(26
)
 
(90
)
 
(25
)
 
(7
)
 
(4
)
 
(25
)
 

 
(539
)
 
22

 
(265
)
 
(782
)
Foreign exchange and unrealized financial instrument loss
(12
)
 
(3
)
 
(3
)
 
1

 
(14
)
 

 
(1
)
 

 
(15
)
 
(47
)
 
2

 
(1
)
 
(46
)
Deferred income tax expense (recovery)
(67
)
 
2

 
(10
)
 
28

 
5

 

 
1

 

 
16

 
(25
)
 
(3
)
 
(21
)
 
(49
)
Other
(17
)
 
(8
)
 
6

 
(4
)
 
4

 
2

 
(3
)
 

 
(6
)
 
(26
)
 
12

 
(1
)
 
(15
)
Share of earnings from equity accounted investments

 

 

 

 

 

 

 

 

 

 
(33
)
 

 
(33
)
Net income attributable to non-controlling interests

 

 

 

 

 

 

 

 

 

 

 
288

 
288

Net income (loss) attributable to Unitholders(2)
170

 
(3
)
 
19

 
9

 
(15
)
 
11

 
(5
)
 
(6
)
 
(236
)
 
(56
)
 

 

 
(56
)
(1) 
Share of earnings from equity-accounted investments of $2 million is comprised of amounts found on the share of Adjusted EBITDA, share of interest and cash taxes and share of earnings lines. Net income attributable to participating non-controlling interests – in operating subsidiaries of $53 million is comprised of amounts found on Share of Funds From Operations attributable to non-controlling interests and Net Income attributable to non-controlling interests.
(2) 
Net income (loss) attributable to Unitholders includes net income (loss) attributable to GP interest, Redeemable/Exchangeable partnership units and LP Units. Total net income (loss) includes amounts attributable to Unitholders, non-controlling interests, preferred limited partners equity and preferred equity.

 
 
 
 
F - 49
 


The following table presents information on a segmented basis about certain items in Brookfield Renewable’s statement of financial position:
 
Attributable to Unitholders
 
Contribution
from
equity
accounted
investments

 
Attributable
to non-
controlling
interests

 
As per
IFRS
financials

 
Hydroelectric 
 
Wind
 
Solar

 
Storage
and
Other

 
Corporate

 
Total

 
(MILLIONS)
North
America

 
Brazil

 
Colombia

 
North
America

 
Europe

 
Brazil

 
Asia

 
 
As at December 31, 2019:
 
 
 
 
 
 
 
 
 
 
 
 
 
 
 
 
 
 
 
 
 
 
 
 
 
 
 
Cash and cash equivalents
$
10

 
$
7

 
$
10

 
$
18

 
$
21

 
$
2

 
$
5

 
$
63

 
$
6

 
$
1

 
$
143

 
$
(89
)
 
$
61

 
$
115

Property, plant and equipment, at fair value
11,488

 
1,938

 
1,773

 
2,556

 
628

 
368

 
187

 
2,018

 
732

 

 
21,688

 
(4,147
)
 
13,173

 
30,714

Total assets
12,218

 
2,126

 
2,027

 
2,705

 
692

 
391

 
233

 
2,266

 
780

 
103

 
23,541

 
(2,872
)
 
15,022

 
35,691

Total borrowings
3,070

 
208

 
449

 
1,221

 
326

 
71

 
124

 
1,470

 
235

 
2,107

 
9,281

 
(2,157
)
 
3,880

 
11,004

Other liabilities
2,877

 
148

 
499

 
597

 
100

 
10

 
28

 
335

 
31

 
248

 
4,873

 
(715
)
 
2,398

 
6,556

For the year ended December 31, 2019:
 
 
 
 
 
 
 
 
 
 
 
 


 
 
 
 
 
 
 
 
 
 
 
 
 
 
Additions to property, plant and equipment
112

 
41

 
13

 
121

 
21

 
3

 

 

 
26

 
3

 
340

 
(121
)
 
144

 
363

As at December 31, 2018:
 
 
 
 
 
 
 
 
 
 
 
 
 
 
 
 
 
 
 
 
 
 
 
 
 
 
 
Cash and cash equivalents
$
6

 
$
37

 
$
7

 
$
30

 
$
29

 
$
5

 
$
2

 
$
41

 
$
9

 
$
3

 
$
169

 
(81
)
 
$
85

 
$
173

Property, plant and equipment, at fair value
11,498

 
1,907

 
1,609

 
2,480

 
819

 
348

 
36

 
1,354

 
686

 
(9
)
 
20,728

 
(3,529
)
 
11,826

 
29,025

Total assets
12,125

 
2,105

 
1,868

 
2,554

 
939

 
379

 
56

 
1,650

 
746

 
161

 
22,583

 
(2,483
)
 
14,003

 
34,103

Total borrowings
2,995

 
198

 
419

 
1,210

 
463

 
75

 
31

 
1,021

 
249

 
2,328

 
8,989

 
(1,972
)
 
3,701

 
10,718

Other liabilities
2,764

 
150

 
434

 
536

 
124

 
7

 
3

 
255

 
31

 
211

 
4,515

 
(511
)
 
2,175

 
6,179

For the year ended December 31, 2018:
 
 
 
 
 
 
 
 
 
 
 
 

 
 
 
 
 
 
 
 
 
 
 
 
 
 
Additions to property, plant and equipment
96

 
30

 
7

 
11

 
10

 

 

 
9

 
3

 
6

 
172

 
(16
)
 
145

 
301


 
 
 
 
F - 50
 


Geographical Information
The following table presents consolidated revenue split by geographical region for the year ended December 31:
(MILLIONS)
2019

 
2018

 
2017

United States
$
924

 
$
926

 
$
871

Colombia
979

 
896

 
797

Canada
384

 
428

 
480

Brazil
401

 
429

 
366

Europe
121

 
126

 
111

Asia
171

 
177

 

 
$
2,980

 
$
2,982

 
$
2,625

The following table presents consolidated property, plant and equipment and equity-accounted investments split by geographical region:
(MILLIONS)
December 31, 2019

 
December 31, 2018

United States
$
13,071

 
$
12,705

Colombia
7,353

 
6,665

Canada
6,149

 
5,705

Brazil
3,631

 
3,553

Europe
1,539

 
1,624

Asia
860

 
342

 
$
32,603

 
$
30,594


8. OTHER INCOME
Brookfield Renewable’s other income for the year ended December 31 is comprised of the following:  
(MILLIONS)
2019

 
2018

 
2017

Interest and other investment income
$
29

 
$
22

 
$
32

Gain on regulatory provision
14

 

 

Gain on available for sale investments

 

 
15

Other
14

 
28

 

 
$
57

 
$
50

 
47

9. DIRECT OPERATING COSTS
Brookfield Renewable’s direct operating costs for the year ended December 31 are comprised of the following:
(MILLIONS)
Notes
 
2019

 
2018

 
2017

Operations, maintenance and administration
 
 
$
(543
)
 
$
(581
)
 
$
(567
)
Water royalties, property taxes and other
 
 
(140
)
 
(142
)
 
(161
)
Fuel and power purchases(1)
 
 
(309
)
 
(289
)
 
(226
)
Energy marketing fees
28
 
(20
)
 
(24
)
 
(24
)
 
 
 
$
(1,012
)
 
$
(1,036
)
 
$
(978
)
(1) 
Fuel and power purchases are primarily attributable to our portfolio in Colombia.

 
 
 
 
F - 51
 


10. OTHER
Brookfield Renewable’s Other for the year ended December 31 is comprised of the following:
(MILLIONS)
2019

 
2018

 
2017

Transaction costs
$
(1
)
 
$
(2
)
 
$
(9
)
Change in fair value of property, plant and equipment
(21
)
 
(44
)
 
(33
)
Other
(69
)
 
(36
)
 
27

 
$
(91
)
 
$
(82
)
 
$
(15
)
11. FOREIGN CURRENCY TRANSLATION
Brookfield Renewable’s foreign currency translation for the year ended December 31 shown in the consolidated statements of comprehensive income is comprised of the following:
(MILLIONS)
Notes
 
2019

 
2018

 
2017

Foreign currency translation on
 
 
 
 
 
 
 
Property, plant and equipment, at fair value
13
 
$
61

 
$
(1,512
)
 
$
506

Borrowings
14
 
(133
)
 
537

 
(282
)
Deferred income tax liabilities and assets
12
 
(43
)
 
184

 
(82
)
Other assets and liabilities
 
 
14

 
(34
)
 
46

 
 
 
$
(101
)
 
$
(825
)
 
$
188

12. INCOME TAXES
The major components of income tax recovery (expense) for the year ended December 31 are as follows:
(MILLIONS)
2019

 
2018

 
2017

Income tax recovery (expense) applicable to:
 
 
 
 
 
Current taxes
 
 
 
 
 
Attributed to the current period
$
(65
)
 
$
(30
)
 
$
(39
)
Deferred taxes
 
 
 
 
 
Income taxes -  origination and reversal of temporary differences
26

 
2

 
8

Relating to change in tax rates / imposition of new tax laws
1

 
95

 
(42
)
Relating to unrecognized temporary differences and tax losses
(13
)
 
(8
)
 
(15
)
 
14

 
89

 
(49
)
Total income tax recovery (expense)
$
(51
)
 
$
59

 
$
(88
)
The major components of deferred income tax recovery (expense) for the year ended December 31 recorded directly to OCI are as follows:
(MILLIONS)
2019

 
2018

 
2017

Deferred income taxes attributed to:
 
 
 
 
 
Financial instruments designated as cash flow hedges
$

 
$
(2
)
 
$
(4
)
Other
2

 
(20
)
 
15

Revaluation surplus
 
 
 
 
 
Origination and reversal of temporary differences
(356
)
 
(1,117
)
 
(248
)
Relating to changes in tax rates / imposition of new tax laws
(59
)
 
54

 
586

 
$
(413
)
 
$
(1,085
)
 
$
349


 
 
 
 
F - 52
 


Brookfield Renewable’s effective income tax (expense) recovery for the year ended December 31 is different from its recovery at its statutory income tax rate due to the differences below:
(MILLIONS)
2019

 
2018

 
2017

Statutory income tax (expense) recovery(1)
$
(94
)
 
$
(100
)
 
$
(50
)
Reduction (increase) resulting from:
 
 
 
 
 
Increase in tax assets not recognized
(17
)
 
(8
)
 
(15
)
Differences between statutory rate and future tax rate
1

 
95

 
(37
)
Subsidiaries' income taxed at different rates
55

 
75

 
14

Other
4

 
(3
)
 

Effective income tax recovery (expense)
$
(51
)
 
$
59

 
$
(88
)
(1) 
Statutory income tax expense is calculated using domestic rates applicable to the profits in the relevant country.
The above reconciliation has been prepared by aggregating the information for all of Brookfield Renewable’s subsidiaries using the domestic rate in each tax jurisdiction.
Brookfield Renewable’s effective income tax rate was 15.74% for the year ended December 31, 2019 (2018: (17.15%) and 2017: 63.31%). The effective tax rate is less than the statutory rate primarily due to rate differentials, legislative changes in tax rates during the year, and non-controlling interests’ income not subject to tax.  
The following table details the expiry date, if applicable, of the unrecognized deferred tax assets as at December 31:
(MILLIONS)
2019

 
2018

 
2017

2020 to 2023
$
3

 
$
3

 
$
8

2024 and thereafter
102

 
85

 
108

 
$
105

 
$
88

 
$
116

The deferred tax assets and liabilities of the following temporary differences have been recognized in the consolidated financial statements for the year ended December 31:
(MILLIONS)
Non-capital
losses

 
Difference
between tax and
carrying value

 
Net deferred
tax (liabilities)
assets

As at January 1, 2017
$
499

 
$
(4,151
)
 
$
(3,652
)
Recognized in Net income (loss)
(97
)
 
48

 
(49
)
Recognized in equity
13

 
341

 
354

Business combination
79

 
(63
)
 
16

Foreign exchange
14

 
(94
)
 
(80
)
As at December 31, 2017
508

 
(3,919
)
 
(3,411
)
Recognized in Net income (loss)
(60
)
 
149

 
89

Recognized in equity
1

 
(985
)
 
(984
)
Business combination

 
73

 
73

Foreign exchange
(20
)
 
204

 
184

As at December 31, 2018
429

 
(4,478
)
 
(4,049
)
Recognized in Net income (loss)
8

 
6

 
14

Recognized in equity
11

 
(384
)
 
(373
)
Business combination
7

 
23

 
30

Foreign exchange
9

 
(52
)
 
(43
)
As at December 31, 2019
$
464

 
$
(4,885
)
 
$
(4,421
)
 
The deferred income tax liabilities include $4,038 million (2018: $3,685 million and 2017: $2,561 million) of liabilities which relate to property, plant and equipment revaluations included in equity.

 
 
 
 
F - 53
 


The taxable temporary difference attributable to Brookfield Renewable’s interest in its subsidiaries, branches, associates, and joint ventures is $3,628 million (2018: $3,398 million and 2017: $1,549 million).

13. PROPERTY, PLANT AND EQUIPMENT, AT FAIR VALUE
The following table presents a reconciliation of property, plant and equipment at fair value:
(MILLIONS)
Notes
 
Hydroelectric

 
Wind

 
Solar

 
Other(1)

 
Total(2)

As at December 31, 2017
 
 
$
22,399

 
$
3,803

 
$
575

 
$
319

 
$
27,096

Additions
 
 
212

 
36

 
47

 
6

 
301

Acquisitions through business combinations
3
 

 
125

 
86

 

 
211

Transfer to assets held for sale
5
 

 
(58
)
 
(691
)
 

 
(749
)
Items recognized through OCI:
 
 
 
 
 
 
 
 
 
 


Change in fair value
 
 
3,775

 
466

 
313

 
4

 
4,558

Foreign exchange
 
 
(1,138
)
 
(256
)
 
(77
)
 
(41
)
 
(1,512
)
Items recognized through net income:
 
 
 
 
 
 
 
 
 
 


Change in fair value
 
 
(33
)
 
(20
)
 

 
(8
)
 
(61
)
Depreciation
 
 
(536
)
 
(236
)
 
(25
)
 
(22
)
 
(819
)
As at December 31, 2018
 
 
24,679

 
3,860

 
228

 
258

 
29,025

IFRS 16 adoption (3)
 
 
79

 
62

 

 
4

 
145

Additions
 
 
172

 
42

 

 
4

 
218

Disposals
4
 

 
(440
)
 

 

 
(440
)
Acquisitions through business combinations
3
 

 
550

 

 

 
550

Items recognized through OCI:
 
 
 
 
 
 
 
 
 
 


Change in fair value
 
 
1,521

 
460

 
(7
)
 
(3
)
 
1,971

Foreign exchange
 
 
108

 
(29
)
 
(10
)
 
(8
)
 
61

Items recognized through net income:
 
 
 
 
 
 
 
 
 
 


Change in fair value
 
 
(15
)
 
(1
)
 
(1
)
 
(1
)
 
(18
)
Depreciation
 
 
(520
)
 
(246
)
 
(13
)
 
(19
)
 
(798
)
As at December 31, 2019(4)
 
 
$
26,024

 
$
4,258

 
$
197

 
$
235

 
$
30,714

(1) 
Includes biomass and cogeneration.
(2) 
Includes intangible assets of $10 million (2018: $11 million) and assets under construction of $334 million (2018: $388 million).  
(3) 
On January 1, 2019 Brookfield Renewable adopted IFRS 16. See Note 1 - Basis of preparation and significant accounting policies for additional details regarding the impact of the new accounting standard adoption.
(4) 
Includes right-of-use assets not subject to revaluation of $71 million in our hydroelectric segment, $51 million in our wind segment and $3 million in our other segment.
The fair value of Brookfield Renewable’s property, plant and equipment is calculated as described in Notes 1(h)Property, plant and equipment and revaluation method and 1(q)(i)Critical estimatesProperty, plant and equipment. Judgment is involved in determining the appropriate estimates and assumptions in the valuation of Brookfield Renewable’s property, plant and equipment. See Note 1(r)(iii) - Critical judgments in applying accounting policiesProperty, plant and equipment. Brookfield Renewable has classified its property, plant and equipment under level 3 of the fair value hierarchy. 
Brookfield Renewable has a purchase option that can be exercised in November 2020, subject to consent from its third-party investment partners, to acquire the 192 MW hydroelectric facility in Louisiana that it currently operates under a lease arrangement, for total consideration of $560 million.

 
 
 
 
F - 54
 


Discount rates, terminal capitalization rates and exit dates used in the valuation methodology are provided in the following table:
 
North America
 
Colombia
 
Brazil
 
Europe
 
2019
 
2018
 
2019
 
2018
 
2019
 
2018
 
2019
 
2018
Discount rate(1)
 
 
 
 
 
 
 
 
 
 
 
 
 
 
 
Contracted
4.6% - 5.1%
 
4.8% - 5.3%
 
9.0
%
 
9.6
%
 
8.2
%
 
9.0
%
 
3.5
%
 
4.0% - 4.3%
Uncontracted
6.2% - 6.7%
 
6.4% - 6.9%
 
10.3
%
 
10.9
%
 
9.5
%
 
10.3
%
 
5.3
%
 
5.8% - 6.1%
Terminal capitalization rate(2)
6.2% - 6.7%
 
6.1% - 6.8%
 
9.8
%
 
10.4
%
 
N/A

 
N/A

 
N/A

 
N/A
Exit date
2039
 
2038
 
2039

 
2038

 
2047

 
2047

 
2034

 
2033
(1) 
Discount rates are not adjusted for asset specific risks.
(2) 
The terminal capitalization rate applies only to hydroelectric assets in the United States, Canada and Colombia.
The following table summarizes the impact of a change in discount rates, electricity prices and terminal capitalization rates on the fair value of property, plant and equipment:
 
2019
(MILLIONS)
North America

 
Colombia

 
Brazil

 
Europe

 
Total

25 bps increase in discount rates
$
(870
)
 
$
(190
)
 
$
(90
)
 
$
(10
)
 
$
(1,160
)
25 bps decrease in discount rates
940

 
250

 
70

 
10

 
1,270

5% increase in future energy prices
820

 
400

 
80

 
10

 
1,310

5% decrease in future energy prices
(820
)
 
(400
)
 
(80
)
 
(10
)
 
(1,310
)
25 bps increase in terminal capitalization rate(1)
(210
)
 
(40
)
 

 

 
(250
)
25 bps decrease in terminal capitalization rate(1)
220

 
40

 

 

 
260

 
2018
(MILLIONS)
North America

 
Colombia

 
Brazil

 
Europe

 
Total

25 bps increase in discount rates
$
(770
)
 
$
(180
)
 
$
(80
)
 
$
(20
)
 
$
(1,050
)
25 bps decrease in discount rates
840

 
190

 
80

 
20

 
1,130

5% increase in future energy prices
800

 
440

 
100

 
20

 
1,360

5% decrease in future energy prices
(800
)
 
(440
)
 
(100
)
 
(20
)
 
(1,360
)
25 bps increase in terminal capitalization rate(1)
(210
)
 
(30
)
 

 

 
(240
)
25 bps decrease in terminal capitalization rate(1)
230

 
30

 

 

 
260

(1) 
The terminal capitalization rate applies only to hydroelectric assets in the United States, Canada and Colombia.
Terminal values are included in the valuation of hydroelectric assets in the United States, Canada and Colombia. For the hydroelectric assets in Brazil, cash flows have been included based on the duration of the authorization or useful life of a concession asset plus a one-time 30-year renewal term for the majority of the hydroelectric assets. The weighted-average remaining duration of the authorization or useful life of a concession asset at December 31, 2019, including a one-time 30-year renewal for applicable hydroelectric assets, is 32 years (2018: 33 years). Consequently, there is no terminal value attributed to the hydroelectric assets in Brazil at the end of the authorization term.
The following table summarizes the percentage of total generation contracted under power purchase agreements as at December 31, 2019:
 
North America

 
Colombia

 
Brazil

 
Europe

1 - 10 years
54
%
 
25
%
 
68
%
 
71
%
11 - 20 years
30
%
 
0
%
 
33
%
 
13
%

 
 
 
 
F - 55
 


The following table summarizes average power prices from long-term power purchase agreements that are linked specifically to the related power generating assets:
Per MWh(1)
North America

 
Colombia
 
 
Brazil

 
Europe

1 - 10 years
$
87

 
COP
217,000

 
R$
295

 
82

11 - 20 years
77

 
 
272,000

 
407

 
102

(1) 
Assumes nominal prices based on weighted-average generation.
The following table summarizes the estimates of future electricity prices:
Per MWh(1)
North America

 
Colombia
 
 
Brazil

 
Europe

1 - 10 years
$
66

 
COP
257,000

 
R$
273

 
75

11 - 20 years
132

 
 
358,000

 
411

 
84

(1) 
Assumes nominal prices based on weighted-average generation.
Brookfield Renewable’s long-term view is anchored to the cost of securing new energy from renewable sources to meet future demand growth between 2023 and 2035. A further one year change would increase or decrease the fair value of property, plant and equipment by approximately $200 million (2018: $150 million). 
Had Brookfield Renewable’s revalued property, plant and equipment been measured on a historical cost basis, the carrying amounts, net of accumulated depreciation would have been as follows at December 31:
(MILLIONS)
2019

 
2018

Hydroelectric
$
11,816

 
$
11,888

Wind
2,705

 
2,753

Solar
138

 
260

Other(1)
234

 
246

 
$
14,893

 
$
15,147

(1) 
Includes biomass and cogeneration.

 
 
 
 
F - 56
 


14. BORROWINGS
Corporate Borrowings
The composition of corporate borrowings as at December 31 is presented in the following table:
 
December 31, 2019
 
December 31, 2018
(MILLIONS EXCEPT AS NOTED)
Weighted-average Interest rate (%)

 
Term (years)

 
Carrying value

 
Estimated fair value

 
Weighted-average Interest rate (%)

 
Term (years)

 
Carrying value

 
Estimated fair value

Credit facilities
2.9


5


$
299

 
$
299

 
3.3


4


$
721

 
$
721

Medium Term Notes:
 
 
 
 
 
 
 
 
 
 
 
 
 
 
 
Series 4 (C$150)
5.8

 
17

 
$
115

 
$
142

 
5.8

 
18

 
$
110

 
$
124

Series 7 (C$450)

 

 

 

 
5.1

 
2

 
330

 
342

Series 8 (C$400)
4.8

 
2

 
308

 
324

 
4.8

 
3

 
293

 
309

Series 9 (C$400)
3.8

 
5

 
308

 
322

 
3.8

 
6

 
293

 
288

Series 10 (C$500)
3.6

 
7

 
384

 
400

 
3.6

 
8

 
367

 
357

Series 11 (C$300)
4.3

 
9

 
231

 
248

 
4.3

 
10

 
220

 
220

Series 12 (C$300)
3.4

 
10

 
231

 
232

 

 

 

 

Series 13 (C$300)
4.3

 
30

 
231

 
237

 

 

 

 

 
4.1


10


$
1,808

 
$
1,905

 
4.4


7


$
1,613

 
$
1,640

Total corporate borrowings
 
2,107

 
$
2,204

 
 
 
 
 
2,334

 
$
2,361

Less: Unamortized financing fees(1)
 
(7
)
 
 
 
 
 
 
 
(6
)
 
 
 
 
 
 
 
$
2,100

 
 
 
 
 
 
 
$
2,328

 
 
(1) Unamortized premiums and unamortized financing fees are amortized over the terms of the borrowing.
The following table outlines the change in the unamortized financing fees of corporate borrowings for the year ended December 31:
(MILLIONS)
2019

 
2018

 
2017

Corporate borrowings
 
 
 
 
 
Unamortized financing fees, beginning of year
$
(6
)
 
$
(5
)
 
$
(6
)
Additional financing fees
(2
)
 
(2
)
 

Amortization of financing fees
1

 
1

 
1

Unamortized financing fees, end of year
$
(7
)
 
$
(6
)
 
$
(5
)
Credit facilities
On June 12, 2019, Brookfield Renewable extended the maturity of $1.7 billion of its corporate credit facilities by one year to June 30, 2024. The credit facilities are used for general working capital purposes and issuing letters of credit. The credit facilities bear interest at the applicable base rate plus an applicable margin, which is tiered on the basis of Brookfield Renewable’s unsecured senior long-term debt rating and is currently 1.20% as at December 31, 2019.
In June 2019, Brookfield Renewable increased its letter of credit facility by $100 million to a total of $400 million.
In December 2019, Brookfield Renewable and Brookfield Asset Management agreed to amend the $400 million credit facility provided by Brookfield to extend its maturity by one year to December 31, 2020. The interest rate is LIBOR plus up to 2%. As at December 31, 2019, there were no draws on the committed unsecured revolving credit facility provided by Brookfield Asset Management. During the year, Brookfield Asset Management also placed up to $600 million on deposit with Brookfield Renewable. The funds on deposit have since been paid back in full prior to December 31, 2019 including any interest that had been accrued. The interest expense on the deposit and draws from the credit facility for the year ended December 31, 2019 totaled $6 million (2018: $8 million).

 
 
 
 
F - 57
 


In December 2019, Brookfield Renewable closed a $50 million bi-lateral, sustainability-linked revolving corporate credit facility that matures on June 30, 2024. The cost of the facility will benefit from margin reduction as Brookfield Renewable grows in carbon offsets through growing its renewable portfolio.
Brookfield Renewable issues letters of credit from its corporate credit facilities for general corporate purposes which include, but are not limited to, security deposits, performance bonds and guarantees for debt service reserve accounts.
The following table summarizes the available portion of corporate credit facilities as at December 31:
(MILLIONS)
2019

 
2018

Authorized corporate credit facilities(1)
$
2,150

 
$
2,100

Draws on corporate credit facilities(1)
(299
)
 
(721
)
Authorized letter of credit facility
400

 
300

Issued letters of credit
(266
)
 
(209
)
Available portion of corporate credit facilities
$
1,985

 
$
1,470

(1) 
Amounts are guaranteed by Brookfield Renewable. Excludes $142 million (2018: $6 million) borrowed under a subscription facility of a Brookfield sponsored private fund.
Medium term notes
Corporate borrowings are obligations of a finance subsidiary of Brookfield Renewable, Brookfield Renewable Partners ULC (“Finco”) (Note 31 - Subsidiary Public Issuers). Finco may redeem some or all of the borrowings from time to time, pursuant to the terms of the indenture. The balance is payable upon maturity, and interest on corporate borrowings is paid semi-annually. The term notes payable by Finco are unconditionally guaranteed by Brookfield Renewable, Brookfield Renewable Energy L.P. (“BRELP”) and certain other subsidiaries.
On September 13, 2019, Brookfield Renewable completed the issuance of C$300 million ($227 million) Series 12 medium term notes and C$300 million ($227 million) Series 13 medium term notes. The medium term notes have fixed interest rates of 3.4% and 4.3%, respectively, and have maturity dates of January 15, 2030 and November 15, 2049, respectively. Both series were corporate-level green bonds.
In October 2019, Brookfield Renewable repaid C$450 million ($341 million) of Series 7 medium term notes prior to maturity.
In December 2019, Brookfield Renewable established a $500 million U.S. commercial paper program.
Non-recourse borrowings
Non-recourse borrowings are typically asset-specific, long-term, non-recourse borrowings denominated in the domestic currency of the subsidiary. Non-recourse borrowings in North America and Europe consist of both fixed and floating interest rate debt indexed to the London Interbank Offered Rate (“LIBOR”), the Euro Interbank Offered Rate ("EURIBOR") and the Canadian Dollar Offered Rate (“CDOR”). Brookfield Renewable uses interest rate swap agreements in North America and Europe to minimize its exposure to floating interest rates. Non-recourse borrowings in Brazil consist of floating interest rates of Taxa de Juros de Longo Prazo (“TJLP”), the Brazil National Bank for Economic Development’s long-term interest rate, Interbank Deposit Certificate rate (“CDI”), or Extended National Consumer Price Index (IPCA), plus a margin. Non-recourse borrowings in Colombia consist of both fixed and floating interest rates indexed to Indicador Bancario de Referencia rate (IBR), the Banco Central de Colombia short-term interest rate, and Colombian Consumer Price Index (IPC), Colombia inflation rate, plus a margin. Non-recourse borrowings in India consist of fixed interest rate debt. Non-recourse borrowings in China consist of floating interest rates of People's Bank of China ("PBOC").
It is currently expected that Secured Overnight Financing Rate (“SOFR”) will replace US$ LIBOR, Sterling Overnight Index Average (“SONIA”) will replace £ LIBOR, and Euro Short-term Rate (“€STR”) will replace EURIBOR. All of these are expected to become effective prior to December 31, 2021. As at December 31, 2019, none of Brookfield Renewable’s floating rate borrowings have been impacted by these reforms.

 
 
 
 
F - 58
 


The composition of non-recourse borrowings as at December 31 is presented in the following table:
 
December 31, 2019
 
December 31, 2018
 
Weighted-average
 
 
 
 
 
Weighted-average
 
 
 
 
(MILLIONS EXCEPT AS NOTED)
Weighted-average interest rate (%)
 
Term (years)
 
Carrying value

 
Estimated fair value

 
Weighted-average interest rate (%)
 
Term (years)
 
Carrying value

 
Estimated fair value

Non-recourse borrowings
 
 
 
 
 
 
 
 
 
 
 
 
 
 
Hydroelectric(1)
5.9

10

$
6,616

 
$
7,106

 
6.1

9

$
6,318

 
$
6,517

Wind
5.2

11

1,899

 
2,006

 
4.7

11

1,914

 
1,957

Solar
5.1

5

355

 
363

 
6.0

7

142

 
133

Storage and other
3.9

4

94

 
98

 
4.1

5

91

 
95

Total
5.7

10
 
8,964

 
$
9,573

 
5.7

10

8,465

 
$
8,702

Add: Unamortized premiums(2)
 
9

 
 
 
 
 
 
 
1

 
 
Less: Unamortized financing fees(2)
 
(69
)
 
 
 
 
 
 
 
(76
)
 
 
Less: Current portion
 
(685
)
 
 
 
 
 
 
 
(495
)
 
 
 
 
 
 
 
$
8,219

 
 
 
 
 
 
 
$
7,895

 
 
(1) 
Includes a lease liability of $330 million associated with a hydroelectric facility included in property, plant and equipment, at fair value, which is subject to revaluation.
(2) 
Unamortized premiums and unamortized financing fees are amortized over the terms of the borrowing.
Future repayments of Brookfield Renewable’s non-recourse borrowings for each of the next five years and thereafter are as follows:
(MILLIONS)
2020

 
2021

 
2022

 
2023

 
2024

 
Thereafter

 
Total

Non-recourse borrowings
 
 
 
 
 
 
 
 
 
 
 
 
 
Hydro
$
402

 
$
123

 
$
583

 
$
924

 
$
399

 
$
4,185

 
$
6,616

Wind
133

 
120

 
156

 
156

 
127

 
1,207

 
1,899

Solar
149

 
10

 

 

 

 
196

 
355

Storage and other
1

 
80

 
1

 
1

 
1

 
10

 
94

 
$
685

 
$
333

 
$
740

 
$
1,081

 
$
527

 
$
5,598

 
$
8,964

The following table outlines the change in the unamortized financing fees of non-recourse borrowings for the year ended December 31:
(MILLIONS)
2019

 
2018

 
2017

Non-recourse borrowings
 
 
 
 
 
Unamortized financing fees, beginning of year
$
(76
)
 
$
(72
)
 
$
(74
)
Additional financing fees
(15
)
 
(21
)
 
(16
)
Amortization of financing fees
12

 
12

 
14

Foreign exchange translation and other
10

 
5

 
4

Unamortized financing fees, end of year
$
(69
)
 
$
(76
)
 
$
(72
)
On February 25, 2019, Brookfield Renewable completed a C$70 million ($53 million) non-recourse financing associated with a 20 MW hydroelectric facility in Ontario. The debt bears an interest rate of 4.1% and matures in 2045.
On June 6, 2019, Brookfield Renewable completed a bond financing associated with the Colombian business. The financing consisted of COP 1.1 trillion ($333 million) in senior unsecured bonds with maturities of 4, 8, 15 and 30 years at rates of 6.1%, 7.0%, IPC + 3.7% and IPC + 4.0%, respectively.
On June 14, 2019, Brookfield Renewable completed a refinancing of €325 million ($365 million) of debt associated with the European business. The amortizing debt, including associated swaps, bears a fixed interest rate of 3.2% and matures in December 2032.

 
 
 
 
F - 59
 


On June 21, 2019, Brookfield Renewable completed a refinancing of $155 million, including an incremental borrowing of $30 million, associated with a hydroelectric portfolio in the United States. The incremental portion of the borrowing bears a fixed rate of 3.4% and matures in January 2022.
On August 15, 2019, Brookfield Renewable completed a refinancing of $45 million associated with the United States hydroelectric business. The debt bears interest at the applicable base rate plus a margin of 2.8% and matures in September 2022.
On October 8, 2019, Brookfield Renewable completed a refinancing of $168 million associated with a wind portfolio in China. The up-financing portion of the debt bears interest at 110% of the applicable base rate and matures in 2031.
During the fourth quarter of 2019, Brookfield Renewable completed financings totaling COP 600 billion ($182 million) associated with the Colombian business. The loans bear interest at the applicable base rate plus a margin between 4.1% and 4.23% and mature between 2026 and 2031.
On November 13, 2019, Brookfield Renewable completed a refinancing of $17 million associated with a hydroelectric portfolio in the United States. The debt bears interest at the applicable base rate plus a margin of 3.3% and matures on September 17, 2022.
In December 2019, Brookfield Renewable completed a non-recourse financing of R$187 million ($47 million) associated with a 30 MW hydroelectric facility currently under construction in Brazil. As at December 31, 2019, R$63 million ($15 million) was drawn. The loan bears interest at the applicable base rate plus a margin of 3.8% and matures in 2038.
In December 2019, we completed a R$450 million ($110 million) non-recourse refinancing associated with a portfolio of assets in Brazil. The loan bears interest at the applicable base rate plus a margin of 1.4% and matures in December 2027.
On December 2, 2019, Brookfield Renewable completed a refinancing of C$628 million ($472 million), including an up-financing of C$153 million ($115 million) associated with a hydroelectric portfolio in Canada. As at December 31, 2019, $228 million was drawn with the remaining $244 million to be drawn in November 2020. The debt drawn bears a fixed interest rate of 3.5% and matures in 2029.
On December 23, 2019, Brookfield Renewable completed a $150 million revolving credit facility associated with the United States business. The credit facility matures in June 2023 and bears interest at the applicable base rate plus an applicable margin, which is currently 1.2% as at December 31, 2019.
Supplemental Information
The following table outlines changes in Brookfield Renewable’s borrowings for the year ended December 31:
(MILLIONS)
January 1

 
Net cash flows from
financing activities

 
Non-cash
 
 
 
Acquisition

 
Transfer to Held for sale

 
Other(1)

 
December 31

2019
 
 
 
 
 
 
 
 
 
 
 
Corporate borrowings
$
2,328

 
(314
)
 

 

 
86

 
$
2,100

Non-recourse borrowings
$
8,390

 
339

 
319

 
(196
)
 
52

 
$
8,904

2018
 
 
 
 
 
 
 
 
 
 
 
Corporate borrowings
$
2,552

 
(88
)
 

 

 
(136
)
 
$
2,328

Non-recourse borrowings
$
9,214

 
(178
)
 
90

 
(360
)
 
(376
)
 
$
8,390

(1) 
Includes foreign exchange and amortization of unamortized premium and financing fees.

 
 
 
 
F - 60
 


15. NON-CONTROLLING INTERESTS
Brookfield Renewable’s non-controlling interests are comprised of the following as at December 31:
(MILLIONS)
2019

 
2018

Participating non-controlling interests  in operating subsidiaries
$
8,742

 
$
8,129

General partnership interest in a holding subsidiary held by Brookfield
68

 
66

Participating non-controlling interests  in a holding subsidiary  Redeemable/Exchangeable units held by Brookfield
3,315

 
3,252

Preferred equity
597

 
568

 
$
12,722

 
$
12,015

On February 24, 2019, Brookfield Renewable completed the sale of an additional 25% non-controlling, indirect interest in a portfolio of select Canadian hydroelectric assets to a consortium of buyers. This sale was for the same price as Brookfield Renewable's initial 25% non-controlling interest sale of this portfolio disclosed in Note 31 of the 2018 annual consolidated financial statements, subject to an adjustment for dividend recapitalization completed in the fourth quarter of 2018. Cash consideration of C$331 million was received from the non-controlling shareholders on February 28, 2019. Upon completion of the sale, Brookfield Renewable recognized a $4 million gain directly in equity. Subsequent to completion of the sale, Brookfield Renewable has continued to control and operate the assets and maintains a 50% economic interest in the portfolio.

 
 
 
 
F - 61
 


Participating non-controlling interests – in operating subsidiaries
The net change in participating non-controlling interests – in operating subsidiaries is as follows:
(MILLIONS)
Brookfield
Americas
Infrastructure
Fund

 
Brookfield
Infrastructure
Fund II

 
Brookfield
Infrastructure
Fund III

 
Brookfield Infrastructure Fund IV

 
Canadian
Hydroelectric
Portfolio

 
The
Catalyst
Group

 
Isagen institutional investors

 
Isagen public non-controlling interests

 
Other

 
Total

As at December 31, 2016
$
963

 
$
1,654

 
$
1,085

 
$

 
$

 
$
127

 
$
1,675

 
$
14

 
$
71

 
$
5,589

Net income (loss)
(29
)
 
(13
)
 
33

 

 

 
12

 
47

 

 
3

 
53

OCI
(76
)
 
269

 
111

 

 

 
2

 
78

 
(1
)
 

 
383

Capital contributions

 
89

 
186

 

 

 

 
19

 

 

 
294

Acquisition

 

 
525

 

 

 

 

 

 

 
525

Distributions
(8
)
 
(317
)
 
(88
)
 

 

 
(7
)
 
(115
)
 

 
(4
)
 
(539
)
Purchase of Isagen shares

 

 
(1
)
 

 

 

 
(5
)
 
5

 

 
(1
)
Other

 

 
1

 

 

 

 
2

 
(9
)
 

 
(6
)
As at December 31, 2017
850

 
1,682

 
1,852

 

 

 
134

 
1,701

 
9

 
70

 
6,298

Net income
1

 
9

 
86

 

 
4

 
14

 
174

 
1

 
8

 
297

OCI
66

 
298

 
805

 

 
(11
)
 
(18
)
 
504

 
5

 
58

 
1,707

Capital contributions

 
9

 
5

 

 
293

 

 

 

 

 
307

Acquisition

 

 

 

 

 

 

 

 
21

 
21

Distributions
(17
)
 
(81
)
 
(276
)
 

 

 
(6
)
 
(167
)
 

 
(6
)
 
(553
)
Other

 
12

 
(3
)
 

 
(10
)
 

 

 

 
53

 
52

As at December 31, 2018
900

 
1,929

 
2,469

 

 
276

 
124

 
2,212

 
15

 
204

 
8,129

Net income (loss)

 
(13
)
 
73

 
6

 
19

 
17

 
154

 
1

 
5

 
262

OCI
46

 
134

 
330

 
(3
)
 
61

 
(41
)
 
266

 
2

 

 
795

Capital contributions

 

 
2

 
159

 
268

 

 

 
(2
)
 
3

 
430

Disposals

 
(87
)
 

 

 

 

 

 

 
(85
)
 
(172
)
Distributions
(24
)
 
(120
)
 
(274
)
 

 
(1
)
 
(11
)
 
(259
)
 
(1
)
 
(16
)
 
(706
)
Other

 
8

 
(3
)
 
1

 
(5
)
 

 
2

 
(2
)
 
3

 
4

As at December 31, 2019
$
922

 
$
1,851

 
$
2,597

 
$
163

 
$
618

 
$
89

 
$
2,375

 
$
13

 
$
114

 
$
8,742

Interests held by third parties
75%-80%

 
43%-60%

 
23%-71%

 
72%-73%

 
50
%
 
25
%
 
53
%
 
0.4
%
 
20%-50%

 
 

 
 
 
 
F - 62
 


The following tables summarize certain financial information of operating subsidiaries that have non-controlling interests that are material to Brookfield Renewable:
(MILLIONS)
Brookfield
Americas
Infrastructure
Fund

 
Brookfield
Infrastructure
Fund II

 
Brookfield
Infrastructure
Fund III
(1)

 
Brookfield Infrastructure
Fund IV

 
Canadian
Hydroelectric
Portfolio

 
The
Catalyst
Group

 
Isagen (2)

 
Other

 
Total

Interests held by third parties
75%-80%

 
43%-60%

 
69%-71%

 
72%-73%

 
50
%
 
25
%
 
76
%
 
20%-50%

 
 
Place of business
United States,
Brazil

 
United States,
Brazil,
Europe

 
United States,
Brazil,
India,
China

 
India,
China

 
Canada

 
United States

 
Colombia

 
United States,
Brazil,
Canada, Colombia

 
 
Year ended December 31, 2017:
 
 
 
 
 
 
 
 
 
 
 
 
 
 
 
 
 
Revenue
$
123

 
$
430

 
$
53

 
$

 
$

 
$
135

 
$
797

 
$
32

 
$
1,570

Net income (loss)
(34
)
 
(20
)
 
18

 

 

 
47

 
89

 
7

 
107

Total comprehensive income (loss)
(133
)
 
529

 
126

 

 

 
57

 
236

 

 
815

Net income (loss) allocated to non-controlling interests
(29
)
 
(13
)
 
13

 

 

 
12

 
67

 
3

 
53

Year ended December 31, 2018:
 
 
 
 
 
 
 
 
 
 
 
 
 
 
 
 
 
Revenue
$
157

 
$
447

 
$
311

 
$

 
$
38

 
$
142

 
$
896

 
$
21

 
$
2,012

Net income
2

 
17

 
19

 

 
15

 
56

 
331

 
2

 
442

Total comprehensive income (loss)
95

 
544

 
898

 

 
25

 
(16
)
 
1,290

 
16

 
2,852

Net income allocated to non-controlling interests
1

 
9

 
15

 

 
6

 
14

 
251

 
1

 
297

As at December 31, 2018:
 
 
 
 
 
 
 
 
 
 
 
 
 
 
 
 
 
Property, plant and equipment, at fair value
$
1,687

 
$
5,553

 
$
2,322

 
$

 
$
1,679

 
$
875

 
$
6,665

 
$
253

 
$
19,034

Total assets
1,737

 
5,831

 
3,725

 

 
1,975

 
982

 
7,717

 
293

 
22,260

Total borrowings
536

 
1,979

 
838

 

 
924

 
369

 
1,744

 
70

 
6,460

Total liabilities
582

 
2,395

 
1,441

 

 
1,933

 
387

 
3,548

 
88

 
10,374

Carrying value of non-controlling interests
900

 
1,929

 
1,641

 

 
314

 
124

 
3,169

 
52

 
8,129

Year ended December 31, 2019:
 
 
 
 
 
 
 
 
 
 
 
 
 
 
 
 
 
Revenue
$
155

 
$
451

 
$
255

 
$
39

 
$
96

 
$
145

 
$
971

 
$
29

 
$
2,141

Net income (loss)
2

 
(20
)
 
10

 
9

 
42

 
67

 
293

 
6

 
409

Total comprehensive income (loss)
61

 
294

 
359

 
4

 
138

 
(99
)
 
1,007

 
17

 
1,781

Net income allocated to non-controlling interests

 
(13
)
 
8

 
6

 
19

 
17

 
220

 
5

 
262

As at December 31, 2019:
 
 
 
 
 
 
 
 
 
 
 
 
 
 
 
 
 
Property, plant and equipment, at fair value
$
1,713

 
$
5,240

 
$
2,508

 
$
538

 
$
1,849

 
$
696

 
$
7,352

 
$
261

 
$
20,157

Total assets
1,754

 
5,455

 
3,371

 
662

 
3,486

 
794

 
8,403

 
268

 
24,193

Total borrowings
509

 
1,756

 
850

 
331

 
1,651

 
325

 
1,865

 
93

 
7,380

Total liabilities
569

 
2,116

 
1,089

 
439

 
2,045

 
342

 
3,928

 
114

 
10,642

Carrying value of non-controlling interests
922

 
1,852

 
1,622

 
162

 
651

 
88

 
3,395

 
50

 
8,742

(1) 
Excludes information relating to Isagen which is presented separately.
(2) 
The total third parties ownership interest in Isagen as of December 31, 2019 was 75.9% and comprised of Brookfield Infrastructure Fund III: 22.9%, Isagen Institutional investors 52.6% and other non-controlling interests: 0.4%.

 
 
 
 
F - 63
 


General partnership interest in a holding subsidiary held by Brookfield and Participating non-controlling interests – in a holding subsidiary - Redeemable/Exchangeable units held by Brookfield
Brookfield, as the owner of the 1% general partnership interest in BRELP held by Brookfield (“GP interest”), is entitled to regular distributions plus an incentive distribution based on the amount by which quarterly distributions exceed specified target levels. To the extent that LP Unit distributions exceed $0.375 per LP Unit per quarter, the incentive is 15% of distributions above this threshold. To the extent that quarterly LP Unit distributions exceed $0.4225 per LP Unit, the incentive distribution is equal to 25% of distributions above this threshold.
Consolidated equity includes Redeemable/Exchangeable partnership units and the GP interest. The Redeemable/Exchangeable partnership units are held 100% by Brookfield, which at its discretion has the right to redeem these units for cash consideration. No Redeemable/Exchangeable partnership units have been redeemed for cash consideration. Since this redemption right is subject to Brookfield Renewable’s right, at its sole discretion, to satisfy the redemption request with LP Units of Brookfield Renewable on a one for one basis, the Redeemable/Exchangeable partnership units are classified as equity in accordance with IAS 32, Financial Instruments: Presentation. The Redeemable/Exchangeable partnership units and GP interest are presented as non-controlling interests since they provide Brookfield the direct economic benefits and exposures to the underlying performance of BRELP. The LP Units issued by Brookfield Renewable and the Redeemable/Exchangeable partnership units issued by its subsidiary BRELP have the same economic attributes in all respects, except for the redemption right described above. The Redeemable/Exchangeable partnership units and the GP interest participate in earnings and distributions on a per unit basis equivalent to the per unit participation of the LP Units of Brookfield Renewable.
As at December 31, 2019, general partnership units and Redeemable/Exchangeable partnership units outstanding were 2,651,506 units (December 31, 2018: 2,651,506 units) and 129,658,623 units (December 31, 2018: 129,658,623 units), respectively.
Distributions
The composition of the distributions are presented in the following table:
(MILLIONS)
2019

 
2018

General partnership interest in a holding subsidiary held by Brookfield
$
5

 
$
5

Incentive distribution
50

 
40

 
$
55

 
$
45

Participating non-controlling interests  in a holding subsidiary  Redeemable/Exchangeable units held by Brookfield
$
268

 
$
255

 
$
323

 
$
300


 
 
 
 
F - 64
 


The following table summarizes certain financial information regarding General partnership interest in a holding subsidiary held by Brookfield and Participating non-controlling interests – in a holding subsidiary – Redeemable/Exchangeable units held by Brookfield:
(MILLIONS)
2019

 
2018

 
2017

For the year ended December 31:
 
 
 
 
 
Revenue
$
2,980

 
$
2,982

 
$
2,625

Net income
273

 
403

 
51

Comprehensive income
1,998

 
3,667

 
1,401

Net income allocated to(1):
 
 
 
 
 
General partnership interest in a holding subsidiary held by Brookfield

 
1

 
(1
)
Participating non-controlling interests  in a holding subsidiary  Redeemable/Exchangeable units held by Brookfield
(25
)
 
17

 
(23
)
As at December 31:
 
 
 
 
 
Property, plant and equipment, at fair value
$
30,714

 
$
29,025

 
 
Total assets
35,691

 
34,103

 
 
Total borrowings
11,004

 
10,718

 
 
Total liabilities
17,560

 
16,897

 
 
Carrying value of (2):
 
 
 
 
 
General partnership interest in a holding subsidiary held by Brookfield
68

 
66

 
 
Participating non-controlling interests  in a holding subsidiary  Redeemable/Exchangeable units held by Brookfield
3,315

 
3,252

 
 
(1) 
Allocated based on weighted-average GP interest, Redeemable/Exchangeable partnership units and LP Units of 2.7 million, 129.7 million, and 178.9 million, respectively (2018: 2.7 million, 129.7 million, and 180.2 million, respectively and 2017: 2.7 million, 129.7 million, and 173.5 million, respectively).
(2) 
Allocated based on outstanding GP interest, Redeemable/Exchangeable partnership units and LP Units of 2.7 million, 129.7 million, and 179.0 million, respectively (2018: 2.7 million, 129.7 million and 178.8 million, respectively).
Preferred equity
Brookfield Renewable’s preferred equity as at December 31 consists of Class A Preference Shares of Brookfield Renewable Power Preferred Equity Inc. (“BRP Equity”) as follows:
 
Shares
outstanding

 
Cumulative
dividend
rate (%)
 
Earliest
permitted
redemption
date
 
Dividends declared for
the year ended
December 31
 
Carrying value as at
(MILLIONS, EXCEPT AS NOTED)
 
 
 
2019

 
2018

 
December 31, 2019

 
December 31, 2018

Series 1 (C$136)
5.45

 
3.36
 
April 2020
 
$
3

 
$
4

 
$
105

 
$
100

Series 2 (C$113)(1)
4.51

 
4.26
 
April 2020
 
4

 
3

 
86

 
83

Series 3 (C$249)
9.96

 
4.40
 
July 2019
 
8

 
8

 
192

 
182

Series 5 (C$103)
4.11

 
5.00
 
April 2018
 
4

 
4

 
79

 
75

Series 6 (C$175)
7.00

 
5.00
 
July 2018
 
7

 
7

 
135

 
128

 
31.03

 
 
 
 
 
$
26

 
$
26

 
$
597

 
$
568

(1) 
Dividend rate represents annualized distribution based on the most recent quarterly floating rate.
The Class A Preference Shares do not have a fixed maturity date and are not redeemable at the option of the holders. As at December 31, 2019, none of the issued Class A Preference Shares have been redeemed by BRP Equity.
Class A Preference Shares – Normal Course Issuer Bid
In July 2019, Brookfield Renewable announced that the Toronto Stock Exchange had accepted a notice of its intention to commence a normal course issuer bid in connection with the outstanding Class A Preferred Limited Partnership Units. Under this normal course issuer bid, Brookfield Renewable is permitted to repurchase up to 10% of the total

 
 
 
 
F - 65
 


public float for each respective series of its Class A Preference Units. Repurchases were authorized to commence on July 9, 2019 and will terminate on July 8, 2020, or earlier should Brookfield Renewable complete its repurchases prior to such date. There were no repurchases of Class A Preferred Limited Partnership units during 2019 in connection with the normal course issuer bid.
16. PREFERRED LIMITED PARTNERS' EQUITY
Brookfield Renewable’s preferred limited partners’ equity comprises of Class A Preferred Units as follows:
(MILLIONS, EXCEPT
AS NOTED)
 
Shares
outstanding

 
Cumulative
distribution
rate (%)

 
Earliest
permitted
redemption
date
 
Distributions declared for the year ended December 31
 
Carrying value as at
 
 
 
 
2019

 
2018

 
December 31, 2019

Carrying value as at
December 31, 2018

Series 5 (C$72)
 
2.89

 
5.59

 
April 2018
 
$
3

 
$
4

 
$
49

 
$
49

Series 7 (C$175)
 
7.00

 
5.50

 
January 2021
 
7

 
7

 
128

 
128

Series 9 (C$200)
 
8.00

 
5.75

 
July 2021
 
9

 
9

 
147

 
147

Series 11 (C$250)
 
10.00

 
5.00

 
April 2022
 
9

 
9

 
187

 
187

Series 13 (C$250)
 
10.00

 
5.00

 
April 2023
 
10

 
9

 
196

 
196

Series 15 (C$175)
 
7.00

 
5.75

 
April 2024
 
6

 

 
126

 

 
 
44.89

 
 
 
 
 
$
44

 
$
38

 
$
833

 
$
707

On March 11, 2019, Brookfield Renewable issued 7,000,000 Class A Preferred Limited Partnership Units, Series 15 (the “Series 15 Preferred Units”) at a price of C$25 per unit for gross proceeds of C$175 million ($131 million). Brookfield Renewable incurred C$6 million ($5 million) in related transaction costs inclusive of fees paid to underwriters. The holders of the Series 15 Preferred Units are entitled to receive a cumulative quarterly fixed distribution yielding 5.75% for the initial period ending April 30, 2024. Thereafter, the distribution rate will be reset every five years at a rate equal to the greater of: (i) the 5-year Government of Canada bond yield plus 3.94%, and (ii) 5.75%.
The holders of the Series 15 Preferred Units will have the right, at their option, to convert their Series 15 Preferred Units into Class A Preferred Limited Partnership Units, Series 16 (the “Series 16 Preferred Units”), subject to certain conditions, on April 30, 2024 and on April 30 every five years thereafter. The holders of Series 16 Preferred Units will be entitled to receive floating rate cumulative preferential cash distributions equal to the sum of the three month Government of Canada Treasury Bill rate plus 3.94%.
As at December 31, 2019, none of the Class A, Series 5 Preferred Limited Partnership Units have been redeemed.
In July 2019, Brookfield Renewable announced that the Toronto Stock Exchange had accepted a notice of its intention to commence a normal course issuer bid in connection with the outstanding Class A Preferred Limited Partnership Units. Under this normal course issuer bid, Brookfield Renewable is permitted to repurchase up to 10% of the total public float for each respective series of its Class A Preference Units. Repurchases were authorized to commence on July 9, 2019 and will terminate on July 8, 2020, or earlier should Brookfield Renewable complete its repurchases prior to such date. Unitholders may receive a copy of the Notice of Intention for the normal course issuer bid, free of charge, by contacting Brookfield Renewable.
During the first quarter of 2020, Brookfield Renewable issued 8,000,000 Class A Preferred Limited Partnership Units, Series 17 (the “Series 17 Preferred Units”) at a price of $25 per unit for gross proceeds of $200 million. The holders of the Series 17 Preferred Units are entitled to receive a cumulative quarterly fixed distribution yielding 5.25%.
17. LIMITED PARTNERS' EQUITY
Limited partners’ equity
As at December 31, 2019, 178,977,800 LP Units were outstanding (December 31, 2018: 178,821,204 LP Units) including 56,068,944 LP Units (December 31, 2018: 56,068,944 LP Units) held by Brookfield. Brookfield owns all general partnership interests in Brookfield Renewable representing a 0.01% interest.
During the year ended December 31, 2019, 176,596 LP Units (2018: 289,641 LP Units) were issued under the distribution reinvestment plan at a total cost of $6 million (2018: $8 million).

 
 
 
 
F - 66
 


As at December 31, 2019, Brookfield Asset Management’s direct and indirect interest of 185,727,567 LP Units and Redeemable/Exchangeable partnership units represents approximately 60% of Brookfield Renewable on a fully-exchanged basis and the remaining approximate 40% is held by public investors.
On an unexchanged basis, Brookfield holds a 31% direct limited partnership interest in Brookfield Renewable, a 42% direct interest in BRELP through the ownership of Redeemable/Exchangeable partnership units and a direct 1% GP interest in BRELP as at December 31, 2019.
In December 2019, Brookfield Renewable terminated its existing normal course issuer bid, which was set to expire on December 30, 2019, and entered into a new normal course issuer bid in connection with its LP Units. Under the new normal course issuer bid, Brookfield Renewable is permitted to repurchase up to 8.9 million LP Units, representing approximately 5% of the issued and outstanding LP Units, for capital management purposes. The bid will expire on December 11, 2020, or earlier should Brookfield Renewable complete its repurchases prior to such date. Unitholders may receive a copy of the Notice of Intention for the normal course issuer bid, free of charge, by contacting Brookfield Renewable. Brookfield Renewable repurchased 20,000 LP Units (2018: 1,856,798 LP Units) on December 28, 2018 on the Toronto Stock Exchange and New York Stock Exchange at a total cost of less than $1 million (2018: $51 million) that were canceled on January 31, 2019.
Distributions
The composition of the distributions are presented in the following table:
(MILLIONS)
2019

 
2018

Brookfield
$
116

 
$
110

External LP Unitholders
254

 
245

 
$
370

 
$
355

In February 2020, distributions to unitholders were increased to $2.17 per LP Unit on an annualized basis, an increase of $0.11 per LP Unit, which will take effect on the distribution payable in March 2020.
18. GOODWILL
The following table provides a reconciliation of goodwill:
(MILLIONS)
Notes
 
Total

Balance, as at December 31, 2017
 
 
$
901

Acquired through acquisition
3
 
27

Transfer to Assets held for sale
5
 
(22
)
Foreign exchange
 
 
(78
)
Balance, as at December 31, 2018
 
 
828

Foreign exchange
 
 
(7
)
Balance, as at December 31, 2019
 
 
$
821

19. CAPITAL MANAGEMENT
Brookfield Renewable’s primary capital management objectives are to ensure the sustainability of its capital to support continuing operations, meet its financial obligations, allow for growth opportunities and provide stable distributions to its LP Unitholders. Brookfield Renewable’s capital is monitored through the debt to total capitalization ratio on a corporate and consolidated basis. As at December 31, 2019 these ratios were 16% and 32%, respectively (2018: 15% and 32%, respectively).
Brookfield Renewable has provided covenants to certain of its lenders for its corporate borrowings and credit facilities. The covenants require Brookfield Renewable to meet minimum debt to capitalization ratios.  Subsidiaries of Brookfield Renewable have provided covenants to certain of their lenders for their non-recourse borrowings. These covenants vary from one credit agreement to another and include ratios that address debt service coverage. Certain lenders have also put in place requirements that oblige Brookfield Renewable and its subsidiaries to maintain debt and capital expenditure reserve accounts. The consequences to the subsidiaries as a result of failure to comply with their covenants

 
 
 
 
F - 67
 


could include a limitation of distributions from the subsidiaries to Brookfield Renewable, as well as repayment of outstanding debt. Brookfield Renewable is dependent on the distributions made by its subsidiaries to service its debt.
Brookfield Renewable’s strategy during 2019, which was unchanged from 2018, was to maintain the measures set out in the following schedule as at December 31:
 
Corporate
 
Consolidated
(MILLIONS)
2019

 
2018

 
2019

 
2018

Corporate credit facility(1)
$
299

 
$
721

 
$
299

 
$
721

Debt
 
 
 
 
 
 
 
Medium term notes(2)
$
1,808

 
$
1,613

 
$
1,808

 
$
1,613

Non-recourse borrowings(3)

 

 
8,964

 
8,465

 
1,808

 
1,613

 
10,772

 
10,078

Deferred income tax liabilities, net(4)

 

 
4,421

 
4,049

Equity
 
 
 
 
 
 
 
Participating non-controlling interest - in operating subsidiaries

 

 
8,742

 
8,129

Preferred equity
597

 
568

 
597

 
568

Preferred limited partners' equity
833

 
707

 
833

 
707

Unitholders' equity(5)
7,959

 
7,802

 
7,959

 
7,802

Total capitalization
$
11,197

 
$
10,690

 
$
33,324

 
$
31,333

Debt to total capitalization
16
%
 
15
%
 
32
%
 
32
%
(1) 
Draws on corporate credit facilities are excluded from the debt to total capitalization ratios as they are not a permanent source of capital.  
(2) 
Medium term notes are unsecured and guaranteed by Brookfield Renewable and excludes $7 million (2018: $6 million) of deferred financing fees.
(3) 
Consolidated non-recourse borrowings includes $142 million (2018: $6 million) borrowed under a subscription facility of a Brookfield sponsored private fund and excludes $60 million (2018: $75 million) of deferred financing fees, net of unamortized premiums.
(4) 
Deferred income tax liabilities less deferred income tax assets.  
(5) 
Unitholders' equity includes equity attributable to Limited partners' equity, Redeemable/Exchangeable partnership units, and GP interest.
20. EQUITY-ACCOUNTED INVESTMENTS
The following table outlines the changes in Brookfield Renewable’s equity-accounted investments:
(MILLIONS)
2019

 
2018

 
2017

Balance, beginning of year
$
1,569

 
$
721

 
$
206

Investment
194

 
420

 
469

Share of net income
11

 
68

 
2

Share of other comprehensive income
174

 
426

 
56

Dividends received
(64
)
 
(42
)
 
(31
)
Foreign exchange translation and other
5

 
(24
)
 
19

Balance, end of year
$
1,889

 
$
1,569

 
$
721

The following tables summarize gross revenues, net income, assets and liabilities of equity-accounted investments in aggregate:
(MILLIONS)
2019

 
2018

 
2017

Revenue
$
1,443

 
1,305

 
$
310

Net income (loss)
29

 
223

 
(24
)
Share of net income(1)
11

 
68

 
2

(1) 
Brookfield Renewable's ownership interest in these entities ranges from 13-50%.

 
 
 
 
F - 68
 


(MILLIONS)
2019

 
2018

Current assets
$
1,102

 
$
682

Property, plant and equipment, at fair value
16,256

 
11,999

Other assets
571

 
608

Current liabilities
1,279

 
1,080

Non-recourse borrowings
7,365

 
6,078

Other liabilities
2,580

 
1,197

21. CASH AND CASH EQUIVALENTS
Brookfield Renewable’s cash and cash equivalents as at December 31 are as follows:
(MILLIONS)
2019

 
2018

Cash
$
103

 
$
127

Short-term deposits
12

 
46

 
$
115

 
$
173

22. RESTRICTED CASH
Brookfield Renewable’s restricted cash as at December 31 is as follows:
(MILLIONS)
Note
 
2019

 
2018

Operations 
 
 
$
87

 
$
119

Credit obligations
 
 
69

 
60

Capital expenditures and development projects
 
 
17

 
2

Total
 
 
173

 
181

Less: non-current
24
 
(19
)
 
(45
)
Current
 
 
$
154

 
$
136

23. TRADE RECEIVABLES AND OTHER CURRENT ASSETS
Brookfield Renewable’s trade receivables and other current assets as at December 31 are as follows:
(MILLIONS)
2019

 
2018

Trade receivables
$
406

 
$
339

Prepaids and others
119

 
114

Other short-term receivables
142

 
109

Current portion of contract asset
51

 
45

 
$
718

 
$
607

As at December 31, 2019, 66% (2018: 74%) of trade receivables were current. The decrease in current receivables is due to timing of settlement. Brookfield Renewable does not expect issues with collectability of these amounts. Accordingly, as at December 31, 2019 and 2018 an allowance for doubtful accounts for trade receivables was not deemed necessary. Trade receivables are generally on 30-day terms and credit limits are assigned and monitored for all counterparties. In determining the recoverability of trade receivables, management performs a risk analysis considering the type and age of the outstanding receivables and the credit worthiness of the counterparties. Management also reviews trade receivable balances on an ongoing basis.

 
 
 
 
F - 69
 


24. OTHER LONG-TERM ASSETS
The composition of Brookfield Renewable’s other long-term assets as at December 31 is presented in the following table:
(MILLIONS)
Note
 
2019

 
2018

Contract asset
 
 
$
422

 
$
402

Restricted cash
22
 
19

 
45

Other
 
 
71

 
58

 
 
 
$
512

 
$
505

At December 31, 2019 and 2018, restricted cash was held primarily to satisfy lease payments and credit agreements.
Contract assets are the result of contract amendments made during the year to Brookfield Renewable’s long-term power purchase agreements with Brookfield associated with generating assets in Ontario held by Great Lakes Power Limited and Mississagi Power Trust. The net impact of these changes were offset by changes to Brookfield Renewable’s long-term energy revenue agreement with Brookfield associated with several entities owned by Brookfield Renewable in the United States, however the changes resulted in a difference in timing of cash flows. As a result, the amendments were accounted for in reflection of their substance, with the recognition of contract asset and liability balances and net financing charges to be recognized over the remainder of the term of the agreements. There are no material provisions for expected credit losses on contract assets. See Note 28 – Related party transactions, for additional details regarding Brookfield Renewable’s revenue agreements with Brookfield.
25. ACCOUNTS PAYABLE AND ACCRUED LIABILITIES
Brookfield Renewable’s accounts payable and accrued liabilities as at December 31 are as follows:
(MILLIONS)
2019

 
2018

Operating accrued liabilities
$
237

 
$
263

Accounts payable
111

 
76

Interest payable on borrowings
73

 
76

Deferred consideration
60

 
30

LP Unitholders’ distributions, preferred limited partnership unit distributions and preferred dividends payable(1)
33

 
30

Current portion of lease liabilities
15

 

Other
61

 
58

 
$
590

 
$
533

(1) 
Includes amounts payable only to external LP Unitholders. Amounts payable to Brookfield are included in due to related parties.

 
 
 
 
F - 70
 


26. OTHER LONG-TERM LIABILITIES
Brookfield Renewable’s other long-term liabilities as at December 31 are comprised of the following:
(MILLIONS)
Notes
 
2019

 
2018

Contract liabilities
 
 
$
562

 
$
479

Lease liabilities
 
 
118

 

Pension obligations
30
 
99

 
80

Acquisition related provisions
 
 
68

 
78

Decommissioning retirement obligations
 
 
78

 
67

Concession payment liability
 
 
6

 
7

Other
 
 
56

 
23

 
 
 
$
987

 
$
734

Brookfield Renewable has recorded decommissioning retirement obligations associated with certain power generating assets. The decommissioning retirement obligation has been established for hydroelectric, wind and solar operation sites that are expected to be restored between the years 2027 to 2137. The estimated cost of decommissioning activities is based on a third-party assessment.
Contract liabilities are the result of the amendment to the energy revenue agreement between Brookfield and several entities owned by Brookfield Renewable in the United States. See Note 24 – Other long-term assets, for additional details regarding Brookfield Renewable’s contract balances. See Note 28 – Related party transactions, for additional details regarding Brookfield Renewable’s revenue agreements with Brookfield.
Lease liabilities are the result of implementing IFRS 16 on January 1, 2019.
27. COMMITMENTS, CONTINGENCIES AND GUARANTEES
Commitments
In the course of its operations, Brookfield Renewable and its subsidiaries have entered into agreements for the use of water, land and dams. Payment under those agreements varies with the amount of power generated. The various agreements can be renewed and are extendable up to 2089.
Together with institutional partners, Brookfield Renewable is committed to invest C$400 million in TransAlta's convertible securities in October 2020. Brookfield Renewable also agreed, subject to certain terms and conditions, to increase its ownership of TransAlta common shares to 9% up to a price ceiling.
In the normal course of business, Brookfield Renewable will enter into capital expenditure commitments which primarily relate to contracted project costs for various growth initiatives. As at December 31, 2019, Brookfield Renewable had $36 million (2018: $71 million) of capital expenditure commitments outstanding, of which $32 million is payable in less than one year, and $4 million in two years.
Brookfield Renewable, alongside institutional partners, entered into a commitment to invest approximately $121 million to acquire a 428 MW solar development portfolio in Brazil. The transaction is expected to close in the first quarter of 2020, subject to customary closing conditions, with Brookfield Renewable expected to hold a 25% interest.
Contingencies
Brookfield Renewable and its subsidiaries are subject to various legal proceedings, arbitrations and actions arising in the normal course of business. While the final outcome of such legal proceedings and actions cannot be predicted with certainty, it is the opinion of management that the resolution of such proceedings and actions will not have a material impact on Brookfield Renewable’s consolidated financial position or results of operations.
Brookfield Renewable, on behalf of Brookfield Renewable’s subsidiaries, and the subsidiaries themselves have provided letters of credit, which include, but are not limited to, guarantees for debt service reserves, capital reserves, construction completion and performance. The activity on the issued letters of credit by Brookfield Renewable can be found in Note 14 – Borrowings.

 
 
 
 
F - 71
 


Brookfield Renewable, along with institutional investors, has provided letters of credit, which include, but are not limited to, guarantees for debt service reserves, capital reserves, construction completion and performance as it relates to interests in the Brookfield Americas Infrastructure Fund, the Brookfield Infrastructure Fund II, Brookfield Infrastructure Fund III and Brookfield Infrastructure Fund IV. Brookfield Renewable’s subsidiaries have similarly provided letters of credit, which include, but are not limited to, guarantees for debt service reserves, capital reserves, construction completion and performance.
Letters of credit issued by Brookfield Renewable along with institutional investors and its subsidiaries were as at the following dates:  
(MILLIONS)
2019

 
2018

Brookfield Renewable along with institutional investors
$
50

 
$
51

Brookfield Renewable's subsidiaries
286

 
338

 
$
336

 
$
389

Guarantees
In the normal course of operations, Brookfield Renewable and its subsidiaries execute agreements that provide for indemnification and guarantees to third-parties of transactions such as business dispositions, capital project purchases, business acquisitions, and sales and purchases of assets and services. Brookfield Renewable has also agreed to indemnify its directors and certain of its officers and employees. The nature of substantially all of the indemnification undertakings prevents Brookfield Renewable from making a reasonable estimate of the maximum potential amount that Brookfield Renewable could be required to pay third parties as the agreements do not always specify a maximum amount and the amounts are dependent upon the outcome of future contingent events, the nature and likelihood of which cannot be determined at this time. Historically, neither Brookfield Renewable nor its subsidiaries have made material payments under such indemnification agreements.

28. RELATED PARTY TRANSACTIONS
Brookfield Renewable’s related party transactions are recorded at the exchange amount. Brookfield Renewable’s related party transactions are primarily with Brookfield.
Brookfield Renewable and Brookfield have entered into, or amended, the following material agreements:
Principal Agreements
Limited Partnership Agreements
Each of the amended and restated limited partnership agreements of Brookfield Renewable and BRELP outline the key terms of the partnerships, including provisions relating to management, protections for limited partners, capital contributions, distributions and allocation of income and losses. BRELP’s general partner is entitled to receive incentive distributions from BRELP as a result of its ownership of the general partnership interest in BRELP. The incentive distributions are to be calculated in increments based on the amount by which quarterly distributions on the limited partnership units of BRELP exceed specified target levels as set forth in the amended and restated partnership agreement.
Master Services Agreement
Brookfield Renewable entered into an agreement with Brookfield Asset Management pursuant to which Brookfield Asset Management has agreed to provide oversight of the business and provide the services of senior officers to Brookfield Renewable for a management service fee. The fee is paid on a quarterly basis and has a fixed quarterly component of $5 million and a variable component calculated as a percentage of the increase in the total capitalization value of Brookfield Renewable over an initial reference value (subject to an annual escalation by a specified inflation factor beginning on January 1, 2013). Total capitalization value as of December 31, 2019 is $18 billion, which against the initial reference value of $8 billion and factoring in the annual amount of $22 million (as adjusted for inflation), resulted in a management service fee payment for the year ended December 31, 2019 of $108 million (2018: $80 million and 2017: $82 million).

 
 
 
 
F - 72
 


BRELP Voting Agreement
In 2011, Brookfield Renewable entered into a voting agreement with Brookfield pursuant to which Brookfield Renewable, through BRPL, has a number of voting rights, including the right to direct all eligible votes in the election of the directors of BRELP’s general partner.
Power Services Agreements
Energy Marketing Internalization
In 2018, Brookfield Renewable and Brookfield entered into an agreement (the “Power Marketing Purchase Agreement”) to internalize all energy marketing capabilities in North America into Brookfield Renewable. The Power Marketing Purchase Agreement provides for the transfer of Brookfield’s existing marketing business to Brookfield Renewable, which includes the marketing, purchasing and trading of energy and energy related products in North America, providing energy marketing services and all matters incidental thereto (the “Energy Marketing Internalization”). The Energy Marketing Internalization also included the transfer of all third party power purchase agreements and, subject to certain exceptions, related party power purchase and revenue support agreements as described in further detail below.
The Energy Marketing Internalization was completed during the third quarter of 2019. The Power Agency Agreements, Energy Marketing Agreement and certain revenue agreements discussed below were transferred by Brookfield to Brookfield Renewable in connection to the Energy Marketing Internalization.
Power Agency Agreements
Certain Brookfield Renewable subsidiaries entered into Power Agency Agreements appointing Brookfield as their exclusive agent in respect of the sales of electricity, including the procurement of transmission and other additional services. In addition, Brookfield scheduled, dispatched and arranged for transmission of the power produced and the power supplied to third-parties in accordance with prudent industry practice. Pursuant to each Agreement, Brookfield was entitled to be reimbursed for any third party costs incurred, and, in certain cases, received an additional fee for its services in connection with the sale of power and for providing the other services.
On closing of the Energy Marketing Internalization, all Power Agency Agreements were transferred by Brookfield to Brookfield Renewable.
Energy Marketing Agreement
Brookfield had agreed to provide energy marketing services to Brookfield Renewable’s North American businesses. Under this Agreement, Brookfield Renewable paid an annual energy marketing fee of $18 million per year (subject to increase by a specified inflation factor beginning on January 1, 2013). See Note 9 - Direct operating costs.
On closing of the Energy Marketing Internalization, the Energy Marketing Agreement was transferred from Brookfield to Brookfield Renewable.
Revenue Agreements
Contract Amendments
In 2018, two long-term power purchase agreements associated with the generating assets in Ontario held by Great Lakes Power Limited (“GLPL”) and Mississagi Power Trust (“MPT”), were amended.
The amended GLPL power purchase agreement requires Brookfield to purchase the energy generated by certain facilities in Canada owned by GLPL at an average price of C$100 per MWh subject to an annual adjustment equal to a 3% fixed rate. The GLPL agreement has an initial term to 2029, and Brookfield Renewable will have an option to extend a fixed price commitment to GLPL from Brookfield Asset Management through 2044 at a price of C$60 per MWh.
The amended MPT power purchase agreement requires Brookfield to purchase the energy generated by certain facilities in Canada owned by MPT at an average price of C$127 per MWh subject to an annual adjustment equal to a 3% fixed rate. The MPT contract terminates on December 1, 2029.
Energy Revenue Agreement
In 2018, the energy revenue agreement between Brookfield and several entities owned by Brookfield Renewable was effectively amended.

 
 
 
 
F - 73
 


Brookfield will support the price that Brookfield Renewable receives for energy generated by certain facilities in the United States at a price $75 per MWh. This price is to be increased annually on January 1 until 2021 by an amount equal to 40% of the increase in the CPI during the previous calendar year, but not exceeding an increase of 3% in any calendar year. The price will be reduced by $3 per MWh per year from 2021 to 2025 and then further reduced by $5.03 per MWh in 2026. The energy revenue agreement will terminate in 2046.
Other Revenue Agreements
Pursuant to a 20-year power purchase agreement, Brookfield purchased all energy from several power facilities in Maine and New Hampshire held by Great Lakes Holding America (“GLHA”) at $37 per MWh. The energy rates were subject to an annual adjustment equal to 20% of the increase in the CPI during the previous year. On closing of the Energy Marketing Internalization, the power purchase agreement with GLHA was transferred to Brookfield Renewable.
Pursuant to a 20-year power purchase agreement, Brookfield purchased all energy from Lievre Power in Quebec at C$68 per MWh. The energy rates were subject to an annual adjustment equal to the lesser of 40% of the increase in the CPI during the previous calendar year or 3%. On closing of the Energy Marketing Internalization, the power purchase agreement with Lievre Power was transferred to Brookfield Renewable.
Pursuant to a power guarantee agreement, Brookfield purchased all energy from the two facilities of Hydro Pontiac Inc. at a price of C$68 per MWh, increased annually each calendar year beginning in 2010 by an amount equal to 40% of the increase in the CPI during the previous calendar year. This power guarantee agreement was scheduled to commence in 2019 for one facility and in 2020 for the other, upon the expiration of existing third-party power agreements. The agreement with Brookfield had an initial term to 2029 and automatically renewed for successive 20-year period with certain termination provisions. On closing of the Energy Marketing Internalization, the power guarantee agreement with Hydro Pontiac Inc. was transferred to Brookfield Renewable.
Pursuant to a 10-year Wind Levelization agreement that expired in February 2019, Brookfield mitigated any potential wind variation from the expected annual generation of 506 GWh with regards to the Prince Wind assets in Ontario. Any excess generation compared to the expected generation resulted in a payment from Brookfield Renewable to Brookfield, while a shortfall would result in a payment from Brookfield to Brookfield Renewable.
Voting Agreements
Brookfield Renewable entered into voting agreements with Brookfield whereby Brookfield, as managing member of entities related to the Brookfield Americas Infrastructure Fund (the “BAIF Entities”) in which Brookfield Renewable holds investments in power generating operations with institutional investors, agreed to assign to Brookfield Renewable their voting rights to elect the Boards of Directors of the BAIF Entities. Brookfield Renewable’s economic interests in the BAIF Entities in the United States and Brazil are 22% and 25%, respectively.
Brookfield Renewable entered into voting agreements with certain Brookfield subsidiaries whereby these subsidiaries, as managing members of entities related to Brookfield Infrastructure Fund II (the “BIF II Entities”) in which Brookfield Renewable holds investments in power generating operations with institutional investors, agreed to provide to Brookfield Renewable the authority to direct the election of the Boards of Directors of the BIF II Entities. Brookfield Renewable’s economic interests in the BIF II Entities are between 40% and 50.1%.
Except as set out below in respect to TerraForm Power and Isagen, Brookfield Renewable entered into a voting agreement with certain Brookfield subsidiaries that form part of Brookfield Infrastructure Fund III (the “BIF III Entities”) in which Brookfield Renewable holds investments in power generating operations with institutional investors, Brookfield agreed to provide to Brookfield Renewable the authority to direct the election of the Boards of Directors of the BIF III Entities. Brookfield Renewable’s economic interests in the BIF III Entities are between 24% and 31%.
The consortium holds its interest in Isagen through an entity (“Hydro Holdings”) which is entitled to appoint a majority of the board of directors of Isagen. The general partner of Hydro Holdings is a controlled subsidiary of Brookfield Renewable. Brookfield Renewable is entitled to appoint a majority of Hydro Holdings’ board of directors, provided that Brookfield Asset Management and its subsidiaries (including Brookfield Renewable) collectively are (i) the largest holder of Hydro Holdings’ limited partnership interests, and (ii) hold over 30% of Hydro Holdings’ limited partnership interests (the “Ownership Test”). Brookfield Asset Management and its subsidiaries currently meet the Ownership Test.

 
 
 
 
F - 74
 


Brookfield Renewable entered into a voting agreement with the Brookfield subsidiary that ultimately controls TerraForm Power. Pursuant to this voting agreement, Brookfield Renewable is entitled to direct the election of one of the four directors of the Brookfield subsidiary, thereby providing Brookfield Renewable with significant influence over this subsidiary.
Brookfield Renewable entered into voting agreements with certain Brookfield subsidiaries whereby these subsidiaries, as managing members of entities related to Brookfield Infrastructure Fund IV (the “BIF IV Entities”) in which Brookfield Renewable holds investments in power generating operations with institutional investors, agreed to provide to Brookfield Renewable the authority to direct the election of the Boards of Directors of the BIF IV Entities. Brookfield Renewable’s economic interests in the BIF IV Entities are expected to be 25%.
The following table reflects the related party agreements and transactions in the consolidated statements of income, for the year ended December 31:
(MILLIONS)
2019

 
2018

 
2017

Revenues
 
 
 
 
 
Power purchase and revenue agreements
$
558

 
$
535

 
$
601

Wind levelization agreement
1

 
7

 
6

 
$
559

 
$
542

 
$
607

Direct operating costs
 
 
 
 
 
Energy purchases
$
(22
)
 
$
(20
)
 
$
(13
)
Energy marketing fee
(20
)
 
(24
)
 
(24
)
Insurance services(1)
(23
)
 
(25
)
 
(19
)
 
$
(65
)
 
$
(69
)
 
$
(56
)
Interest (expense) income - borrowings
$
(13
)
 
$
(8
)
 
$

Management service costs
$
(108
)
 
$
(80
)
 
$
(82
)
(1) 
Insurance services are paid to a subsidiary of Brookfield Asset Management that brokers external insurance providers on behalf of Brookfield Renewable. The fees paid to the subsidiary of Brookfield Asset Management for the year ended December 31, 2019 were $1 million (2018: less than $1 million)  


 
 
 
 
F - 75
 


The following table reflects the impact of the related party agreements and transactions on the consolidated statements of financial position as at December 31:
(MILLIONS)
Related party
 
2019

 
2018

Current assets
 
 
 
 
 
Contract asset
Brookfield
 
$
51

 
$
45

Due from related parties
 
 
 
 
 
Amounts due from
Brookfield
 
48

 
55

 
Equity-accounted investments and other
 
12

 
10

 
 
 
$
111

 
$
110

Non-current assets
 
 
 
 
 
Contract asset
Brookfield
 
$
422

 
$
402

Current liabilities
 
 
 
 
 
Due to related parties
 
 
 
 
 
Amount due to
Brookfield
 
$
81

 
$
54

 
Equity-accounted investments and other
 
10

 
12

Accrued distributions payable on
 
 
 
 
 
LP Units and Redeemable/Exchangeable partnership units
Brookfield
 
36

 
35

 
 
 
$
127

 
$
101

Non-current liabilities
 
 
 
 
 
Contract liability
Brookfield
 
$
562

 
$
479

Current assets 
Amounts due from Brookfield are non-interest bearing, unsecured and due on demand.
Current liabilities
Amounts due to Brookfield are unsecured, payable on demand and relate to recurring transactions.
29. SUPPLEMENTAL INFORMATION
The net change in working capital balances for the year ended December 31 shown in the consolidated statements of cash flows is comprised of the following:
(MILLIONS)
2019

 
2018

 
2017

Trade receivables and other current assets
$
(41
)
 
$
(122
)
 
$
(40
)
Accounts payable and accrued liabilities
8

 
32

 
32

Other assets and liabilities
(54
)
 
22

 
(17
)
 
$
(87
)
 
$
(68
)
 
$
(25
)
30. PENSION AND EMPLOYEE FUTURE BENEFITS
Brookfield Renewable offers a number of pension plans to its employees, as well as certain health care, dental care, life insurance and other benefits to certain retired employees pursuant to Brookfield Renewable’s policy. The plans are funded by contributions from Brookfield Renewable and from plan members. Pension benefits are based on length of service and final average earnings and some plans are indexed for inflation after retirement. The pension plans relating to employees of Brookfield Renewable have been included in the consolidated financial statements.
The Brookfield Renewable Pension Governance Committee (BRGC) is responsible for the implementation of strategic decisions and monitoring of the administration of Brookfield Renewable’s defined benefit pension plans. Specifically, the BRGC will establish the investment strategies, approve the funding policies as well as assess that Brookfield Renewable has complied with all applicable law, fiduciary, reporting and disclosure requirements.

 
 
 
 
F - 76
 


Actuarial valuations for Brookfield Renewable’s pension plans are required as per governing provincial or federal regulations. For the United States registered plans, actuarial valuations are required annually. For the Canadian registered plans, actuarial valuations are required on a triennial basis if the funding level of the plan is above a certain threshold. Currently, all Canadian plans are on a triennial schedule. In the Colombian business, there are obligations for pension plans and other employee benefits. Actuarial valuations on these obligations are performed annually by qualified, independent actuaries. 
The dates of the most recent actuarial valuations for Brookfield Renewable’s pension and non-pension benefit plans range from January 2016 to January 2018. Brookfield Renewable measures its accrued benefit obligations and the fair value of plan assets for accounting purposes as at December 31 of each year.
The benefit liabilities represent the amount of pension and other employee future benefits that Brookfield Renewable’s employees and retirees have earned at year-end. The benefit obligation under these plans is determined through periodic actuarial reports which were based on the assumptions indicated in the following table.
Actuarial assumptions as at December 31:
 
2019
 
2018
 
2017
(%)
Defined benefit
pension plans
 
Non-pension
benefit plans
 
Defined benefit
pension plans
 
Non-pension
benefit plans
 
Defined benefit
pension plans
 
Non-pension
benefit plans
Discount rate
1.8% - 6.9%
 
3.2% - 7.2%
 
2.5% - 7.2%
 
3.9% - 7.4%
 
2.4% - 7.3%
 
3.7% - 7.1%
Rate of price inflation
1.5% - 3.5%
 
N/A
 
1.5% - 3.5%
 
N/A
 
1.5% - 3.5%
 
N/A
Rate of compensation increases
2.5% - 4.0%
 
2.5% - 4.0%
 
2.5% - 4.0%
 
2.5% - 4.0%
 
2.5% - 4.0%
 
2.5% - 4.0%
Health care trend rate(1)
N/A
 
4.5% - 6.9%
 
N/A
 
5.3% - 6.9%
 
N/A
 
5.3% - 6.9%
(1) Assumed immediate trend rate at year-end.
Plan obligations and the annual pension expense are determined on an actuarial basis and are affected by numerous assumptions and estimates including the market value of plan assets, discount rates, rate of compensation increases and other assumptions. The discount rate, rate of price inflation and inflation-linked assumptions and health care cost trend rate are the assumptions that generally have the most significant impact on the benefit obligations.
The discount rate for benefit obligation purposes is determined, as far as possible, by reference to market yields on high quality corporate bonds. In Colombia, such market for bonds does not exist. Accordingly, the discount rate is determined by reference to yields on government bonds. Rate of compensation increases reflect the best estimate of merit increases to be provided, consistent with assumed inflation rates. 
A 50 basis point change in the assumptions mentioned before, used for the calculation of the benefit obligations as at December 31, 2019, would result in the following increase (decrease) of the benefit obligations:
(MILLIONS)
Defined benefit
 pension plans

 
Non-pension
benefit plans

Discount rate
 
 
 
50 basis point increase
$
(12
)
 
$
(4
)
50 basis point decrease
14

 
5

Rate of price inflation and inflation-linked assumptions
 
 
 
50 basis point increase
5

 
N/A

50 basis point decrease
(4
)
 
N/A

Health care cost trend rate
 
 
 
50 basis point increase
N/A

 
4

50 basis point decrease
N/A

 
(3
)
The sensitivity analysis presented above may not be representative of the actual change in the defined benefit obligation as it is unlikely that the change in assumptions would occur in isolation of one another as some of the assumptions may be correlated.

 
 
 
 
F - 77
 


The pension expense recognized in the consolidated statements of income and consolidated statements of comprehensive income for the year ended December 31:
 
2019
 
2018
 
2017
(MILLIONS)
Defined benefit
pension plans

 
Non-pension
benefit plans

 
Defined benefit
pension plans

 
Non-pension
benefit plans

 
Defined benefit
pension plans

 
Non-pension
benefit plans

Current service costs
$
3

 
$
1

 
$
3

 
$
2

 
$
3

 
$
1

Past service costs (recovery)

 

 

 

 
(1
)
 

Interest expense
2

 
3

 
2

 
3

 
2

 
3

Administrative expenses
1

 

 
1

 

 
1

 

Recognized in consolidated statement of income
6

 
4

 
6

 
5

 
5

 
4

Remeasurement of the net defined benefit liability:
 
 
 
 
 
 
 
 
 
 
 
Return on plan assets
(15
)
 

 
5

 

 
(8
)
 

Actuarial changes arising from changes in demographic assumptions
1

 

 
(1
)
 

 
1

 
(2
)
Actuarial changes arising from changes in financial assumptions
25

 
3

 
(9
)
 
(4
)
 
7

 
3

Experience adjustments

 

 
1

 
(1
)
 

 
1

Recognized in consolidated statement of comprehensive income
11

 
3

 
(4
)
 
(5
)
 

 
2

Total
$
17

 
$
7

 
$
2

 
$

 
$
5

 
$
6

The amounts included in the consolidated statements of financial position arising from Brookfield Renewable’s obligations in respect of its defined benefit plans are as follows:
 
2019
 
2018
 
2017
(MILLIONS)
Defined benefit
pension plans

 
Non-pension
benefit plans

 
Defined benefit
pension plans

 
Non-pension
benefit plans

 
Defined benefit
pension plans

 
Non-pension
benefit plans

Present value of defined benefit obligation
$
188

 
$
58

 
$
157

 
$
53

 
$
172

 
$
57

Fair value of plan assets
(143
)
 
(4
)
 
(126
)
 
(4
)
 
(135
)
 
(5
)
Net liability
$
45

 
$
54

 
$
31

 
$
49

 
$
37

 
$
52

Defined benefit obligations
The movement of the defined benefit obligation for the year ended December 31 is as follows:
 
2019
 
2018
 
2017
(MILLIONS)
Defined benefit
pension plans

 
Non-pension
benefit plans

 
Defined benefit
pension plans

 
Non-pension
benefit plans

 
Defined benefit
pension plans

 
Non-pension
benefit plans

Balance, beginning of year
$
157

 
$
53

 
$
172

 
$
57

 
$
158

 
$
53

Current service cost
3

 
1

 
3

 
2

 
3

 
1

Past service (recovery) cost

 

 

 

 
(1
)
 

Interest expense
7

 
3

 
7

 
3

 
7

 
3

Remeasurement losses (gains)
 
 
 
 
 
 
 
 
 
 
 
Actuarial changes arising from changes in demographic assumptions
1

 

 
(1
)
 

 
1

 
(2
)
Actuarial changes arising from changes in financial assumptions
25

 
3

 
(9
)
 
(4
)
 
7

 
3

Experience adjustments

 

 
1

 
(1
)
 

 
1

Benefits paid
(8
)
 
(2
)
 
(9
)
 
(2
)
 
(7
)
 
(2
)
Exchange differences
3

 

 
(7
)
 
(2
)
 
4

 

Balance, end of year
$
188

 
$
58

 
$
157

 
$
53

 
$
172

 
$
57


 
 
 
 
F - 78
 


Expected employer’s contributions to the defined benefit plans for the year ended December 31, 2020 are $12 million.
Fair value of plan assets
The movement in the fair value of plan assets for the year ended December 31 is as follows:
 
2019
 
2018
 
2017
(MILLIONS)
Defined benefit
pension plans

 
Non-pension
benefit plans

 
Defined benefit
pension plans

 
Non-pension
benefit plans

 
Defined benefit
pension plans

 
Non-pension
benefit plans

Balance, beginning of year
$
126

 
$
4

 
$
135

 
$
5

 
$
119

 
$
5

Interest income
5

 

 
5

 

 
5

 

Return on plan assets
15

 

 
(5
)
 
(1
)
 
8

 

Employer contributions
2

 
2

 
5

 
2

 
5

 
2

Business combination

 

 

 

 

 

Benefits paid
(8
)
 
(2
)
 
(9
)
 
(2
)
 
(7
)
 
(2
)
Exchange differences
3

 

 
(5
)
 

 
5

 

Balance, end of year
$
143

 
$
4

 
$
126

 
$
4

 
$
135

 
$
5

The composition of plan assets as at December 31 are as follows:  
(%)
2019
 
2018
Asset category:
 
 
 
Cash and cash equivalents
2
 
2
Equity securities
52
 
47
Debt securities
46
 
51
 
100
 
100

 
 
 
 
F - 79
 


31. SUBSIDIARY PUBLIC ISSUERS
The following tables provide consolidated summary financial information for Brookfield Renewable, BRP Equity, and Finco:  
(MILLIONS)
Brookfield
Renewable(1)

 
BRP
Equity

 
Finco

 
Holding
Entities(1)(2)

 
Other Holding
Subsidiaries(1)(3)

 
Consolidating
adjustments(4)

 
Brookfield
Renewable
consolidated

As at December 31, 2019:
 
 
 
 
 
 
 
 
 
 
 
 
 
Current assets
$
32

 
$
408

 
$
1,832

 
$
133

 
$
3,230

 
$
(4,161
)
 
$
1,474

Long-term assets
5,428

 
251

 
2

 
25,068

 
34,500

 
(31,032
)
 
34,217

Current liabilities
40

 
7

 
24

 
3,918

 
1,852

 
(4,163
)
 
1,678

Long-term liabilities

 

 
1,801

 
300

 
14,440

 
(659
)
 
15,882

Participating non-controlling interests - in operating subsidiaries

 

 

 

 
8,742

 

 
8,742

Participating non-controlling interests -in a holding subsidiary - Redeemable/Exchangeable units held by Brookfield

 

 

 
3,315

 

 

 
3,315

Preferred equity

 
597

 

 

 

 

 
597

Preferred limited partners' equity
833

 

 

 
844

 

 
(844
)
 
833

As at December 31, 2018:
 
 
 
 
 
 
 
 
 
 
 
 
 
Current assets
$
32

 
$
389

 
$
1,631

 
$
93

 
$
3,639

 
$
(3,823
)
 
$
1,961

Long-term assets
5,208

 
239

 
1

 
24,078

 
32,433

 
(29,817
)
 
32,142

Current liabilities
38

 
6

 
21

 
3,096

 
2,351

 
(3,823
)
 
1,689

Long-term liabilities

 

 
1,607

 
798

 
13,445

 
(642
)
 
15,208

Participating non-controlling interests - in operating subsidiaries

 

 

 

 
8,129

 

 
8,129

Participating non-controlling interests -in a holding subsidiary - Redeemable\Exchangeable units held by Brookfield

 

 

 
3,252

 

 

 
3,252

Preferred equity

 
568

 

 

 

 

 
568

Preferred limited partners' equity
707

 

 

 
718

 

 
(718
)
 
707

(1) 
Includes investments in subsidiaries under the equity method.
(2) 
Includes BRELP, BRP Bermuda Holdings I Limited, Brookfield BRP Holdings (Canada) Inc. and Brookfield BRP Europe Holdings Limited, together the “Holding Entities”.
(3) 
Includes subsidiaries of Brookfield Renewable, other than BRP Equity, Finco and the Holding Entities.
(4) 
Includes elimination of intercompany transactions and balances necessary to present Brookfield Renewable on a consolidated basis.

 
 
 
 
F - 80
 


(MILLIONS)
Brookfield
Renewable
(1)

 
BRP
Equity

 
Finco

 
Holding
Entities
(1)(2)

 
Other Holding
Subsidiaries
(1)(3)

 
Consolidating
adjustments
(4)

 
Brookfield
Renewable
consolidated

For the year ended December 31, 2019
 
 
 
 
 
 
 
 
 
 
 
 
 
Revenues
$

 
$

 
$

 
$
2

 
$
2,979

 
$
(1
)
 
$
2,980

Net income (loss)
10

 

 
(4
)
 
(156
)
 
2,190

 
(1,767
)
 
273

For the year ended December 31, 2018
 
 
 
 
 
 
 
 
 
 
 
 
 
Revenues
$

 
$

 
$

 
$

 
$
2,983

 
$
(1
)
 
$
2,982

Net income (loss)
62

 
7

 
(1
)
 
(25
)
 
1,305

 
(945
)
 
403

For the year ended December 31, 2017
 
 
 
 
 
 
 
 
 
 
 
 
 
Revenues
$

 
$

 
$

 
$

 
$
2,625

 
$

 
$
2,625

Net income (loss)
(4
)
 
10

 
(1
)
 
(435
)
 
631

 
(150
)
 
51

(1) 
Includes investments in subsidiaries under the equity method.
(2) 
Includes the Holding Entities.
(3) 
Includes subsidiaries of Brookfield Renewable, other than BRP Equity, Finco, and the Holding Entities.
(4) 
Includes elimination of intercompany transactions and balances necessary to present Brookfield Renewable on a consolidated basis.
See Note 14Borrowings for additional details regarding the medium term corporate notes issued by Finco. See Note 15Non-controlling interests for additional details regarding Class A Preference Shares issued by BRP Equity.
32. SUBSEQUENT EVENTS
Subsequent to year-end, Brookfield Renewable announced a non-binding proposal to acquire all of the outstanding Class A common stock of TerraForm Power, Inc. ("TerraForm Power") not currently held by Brookfield Renewable and its affiliates (the "Proposed Transaction"). Brookfield Renewable and its affiliates currently own an approximate 62% interest in TerraForm Power. Pursuant to the Proposed Transaction, each share of Class A common stock of TerraForm Power would be acquired for Class A shares of Brookfield Renewable Power Corporation ("BEPC") equivalent to 0.36 of an LP Unit (subject to adjustment on a proportionate basis to reflect the Special Distribution), and the acquisition would close concurrently with the Special Distribution. A transaction can only proceed upon approval by the special committee of TerraForm Power, a majority of TerraForm Power's stockholders not affiliated with Brookfield Renewable and other customary approvals.


 
 
 
 
F - 81